Please wait
TABLE OF CONTENTS
As filed with the Securities and Exchange Commission on January 15, 2026
Registration No. 333-292261
UNITED STATES
SECURITIES AND EXCHANGE COMMISSION
Washington, D.C. 20549
Amendment No. 1
FORM S-4
REGISTRATION STATEMENT
UNDER
THE SECURITIES ACT OF 1933
LINEAGE, INC.*
LINEAGE OP, LP
(Exact name of Registrant as specified in its charter)
Maryland (Lineage, Inc.)
Maryland (Lineage OP, LP)
(State or other jurisdiction
of incorporation or organization)
82-1271188 (Lineage, Inc.)
61-1863533 (Lineage OP, LP)
(I.R.S. Employer
Identification Number)
*And Additional Subsidiary Registrants Identified Below
(see Table of Additional Registrants below)
6798
(Primary Standard Industrial
Classification Code Number)
46500 Humboldt Drive
Novi, Michigan 48377
(800) 678-7271
(Address, including zip code, and telephone number, including area code, of Registrant’s principal executive offices)
Natalie Matsler
Chief Legal Officer
46500 Humboldt Drive
Novi, Michigan 48377
(800) 678-7271
(Name, address, including zip code, and telephone number, including area code, of agent for service)
Copy to:
Lewis W. Kneib, Esq.
Brent T. Epstein, Esq.
Devon L. MacLaughlin, Esq.
Latham & Watkins LLP
10250 Constellation Blvd., Suite 1100
Century City, California 90067
(424) 653-5500
Approximate date of commencement of proposed sale of the securities to the public: As soon as practicable after the effective date of this Registration Statement.
If the securities being registered on this Form are being offered in connection with the formation of a holding company and there is compliance with General Instruction G, check the following box ☐
If this Form is filed to register additional securities for an offering pursuant to Rule 462(b) under the Securities Act, check the following box and list the Securities Act registration statement number of the earlier effective registration statement for the same offering. ☐
If this Form is a post-effective amendment filed pursuant to Rule 462(d) under the Securities Act, check the following box and list the Securities Act registration statement number of the earlier effective registration statement for the same offering. ☐
Indicate by check mark whether the registrant is a large accelerated filer, an accelerated filer, a non-accelerated filer, a smaller reporting company or emerging growth company. See the definitions of “large accelerated filer,” “accelerated filer,” “smaller reporting company” and “emerging growth company” in Rule 12b-2 of the Exchange Act.
Lineage, Inc.
Large accelerated filer
Accelerated filer
Non-accelerated filer
Smaller reporting company
Emerging growth company
Lineage OP, LP
Large accelerated filer
Accelerated filer
Non-accelerated filer
Smaller reporting company
Emerging growth company
If an emerging growth company, indicate by check mark if the registrant has elected not to use the extended transition period for complying with any new or revised financial accounting standards provided pursuant to Section 7(a)(2)(B) of the Securities Act.
If applicable, place an X in the box to designate the appropriate rule relied upon in conducting this transaction:
Exchange Act Rule 13e-4(i) (Cross-Border Issuer Tender Offer)              ☐
Exchange Act Rule 14d-1(d) (Cross-Border Third Party Tender Offer)     ☐
The Registrant hereby amends this Registration Statement on such date or dates as may be necessary to delay its effective date until the Registrant shall file a further amendment that specifically states that this Registration Statement shall thereafter become effective in accordance with Section 8(a) of the Securities Act, or until the Registration Statement shall become effective on such date as the Securities and Exchange Commission, acting pursuant to Section 8(a), may determine.

TABLE OF CONTENTS
 
TABLE OF ADDITIONAL REGISTRANTS
Exact Name of Registrant as
Specified in its Charter
State or Other
Jurisdiction of
Incorporation or
Organization
I.R.S.
Employer
Identification
Number
Address, Including Zip Code and
Telephone Number, Including
Area Code of Registrant’s
Principal Executive Offices
Name, Address, Including Zip
Code and Telephone Number,
Including Area Code of Agent
for Service
Lineage Logistics Holdings, LLC
Delaware
30-0707700
46500 Humboldt Drive
Novi, Michigan 48377
(800) 678-7271
Natalie Matsler
Chief Legal Officer
46500 Humboldt Drive
Novi, Michigan 48377
(800) 678-7271
Lineage Logistics, LLC Delaware
38-3899873
46500 Humboldt Drive
Novi, Michigan 48377
(800) 678-7271
Natalie Matsler
Chief Legal Officer
46500 Humboldt Drive
Novi, Michigan 48377
(800) 678-7271
Lineage Logistics Services, LLC
Delaware
83-2072741
46500 Humboldt Drive
Novi, Michigan 48377
(800) 678-7271
Natalie Matsler
Chief Legal Officer
46500 Humboldt Drive
Novi, Michigan 48377
(800) 678-7271
Lineage Logistics Canada Holdings, LLC Delaware
85-2232173
46500 Humboldt Drive
Novi, Michigan 48377
(800) 678-7271
Natalie Matsler
Chief Legal Officer
46500 Humboldt Drive
Novi, Michigan 48377
(800) 678-7271
Lineage AUS RE Holdings, LLC
Delaware
46500 Humboldt Drive
Novi, Michigan 48377
(800) 678-7271
Natalie Matsler
Chief Legal Officer
46500 Humboldt Drive
Novi, Michigan 48377
(800) 678-7271
Columbia Colstor, Inc. Washington
91-1204627
46500 Humboldt Drive
Novi, Michigan 48377
(800) 678-7271
Natalie Matsler
Chief Legal Officer
46500 Humboldt Drive
Novi, Michigan 48377
(800) 678-7271
Lineage Columbia Mezz, LLC Delaware
46500 Humboldt Drive
Novi, Michigan 48377
(800) 678-7271
Natalie Matsler
Chief Legal Officer
46500 Humboldt Drive
Novi, Michigan 48377
(800) 678-7271
Lineage Logistics MTC, LLC Maryland
52-0411970
46500 Humboldt Drive
Novi, Michigan 48377
(800) 678-7271
Natalie Matsler
Chief Legal Officer
46500 Humboldt Drive
Novi, Michigan 48377
(800) 678-7271
Lineage WA Columbia RE, LLC
Delaware
46500 Humboldt Drive
Novi, Michigan 48377
(800) 678-7271
Natalie Matsler
Chief Legal Officer
46500 Humboldt Drive
Novi, Michigan 48377
(800) 678-7271
Lineage Treasury Europe B.V. Netherlands
98-1576057
46500 Humboldt Drive
Novi, Michigan 48377
(800) 678-7271
Natalie Matsler
Chief Legal Officer
46500 Humboldt Drive
Novi, Michigan 48377
(800) 678-7271
Boreas Logistics Holdings B.V. Netherlands
98-1372557
46500 Humboldt Drive
Novi, Michigan 48377
(800) 678-7271
Natalie Matsler
Chief Legal Officer
46500 Humboldt Drive
Novi, Michigan 48377
(800) 678-7271

TABLE OF CONTENTS
 
Exact Name of Registrant as
Specified in its Charter
State or Other
Jurisdiction of
Incorporation or
Organization
I.R.S.
Employer
Identification
Number
Address, Including Zip Code and
Telephone Number, Including
Area Code of Registrant’s
Principal Executive Offices
Name, Address, Including Zip
Code and Telephone Number,
Including Area Code of Agent
for Service
Lineage Europe Finco B.V. Netherlands
98-1893231
46500 Humboldt Drive
Novi, Michigan 48377
(800) 678-7271
Natalie Matsler
Chief Legal Officer
46500 Humboldt Drive
Novi, Michigan 48377
(800) 678-7271
Lineage Logistics Canada Holdings Ltd. Ontario, Canada
98-1669890
46500 Humboldt Drive
Novi, Michigan 48377
(800) 678-7271
Natalie Matsler
Chief Legal Officer
46500 Humboldt Drive
Novi, Michigan 48377
(800) 678-7271
Emergent Cold Midco Pty Ltd Australia
98-1545556
46500 Humboldt Drive
Novi, Michigan 48377
(800) 678-7271
Natalie Matsler
Chief Legal Officer
46500 Humboldt Drive
Novi, Michigan 48377
(800) 678-7271

TABLE OF CONTENTS
PROSPECTUS
[MISSING IMAGE: lg_lineager-4clr.jpg]
Offer to Exchange
$500,000,000 Aggregate Principal Amount of 5.250% Senior Notes due 2030 of Lineage OP, LP (CUSIP No. 53567Y AB5 and ISIN No. US53567YAB56), Which Have Been Registered Under the Securities Act, for $500,000,000 Aggregate Principal Amount of 5.250% Senior Notes due 2030 of Lineage OP, LP (Regulation S CUSIP No. U5348A AA2 and ISIN No. USU5348AAA26 and Rule 144A CUSIP No. 53567Y AA7 and ISIN No. US53567YAA73)
guaranteed by
Lineage, Inc. and certain subsidiaries of Lineage, Inc. that guarantee or are otherwise obligated in respect of the Principal Credit Agreement
€700,000,000 Aggregate Principal Amount of 4.125% Senior Notes due 2031 of Lineage Europe Finco B.V. (ISIN No. XS3260287894), Which Have Been Registered Under the Securities Act, for €700,000,000 Aggregate Principal Amount of 4.125% Senior Notes due 2031 of Lineage Europe Finco B.V (Regulation S ISIN No. XS3237166502 and Rule 144A ISIN No. XS3237166767).
guaranteed by
Lineage, Inc., Lineage OP, LP and certain subsidiaries of Lineage, Inc. that guarantee or are otherwise obligated in respect of the Principal Credit Agreement
The Exchange Notes
Lineage OP, LP (the “operating partnership”) is offering to exchange up to $500,000,000 aggregate principal amount of its new 5.250% Senior Notes due 2030 (the “USD exchange notes”), and related guarantees that have been registered under the Securities Act of 1933, as amended (the “Securities Act”), for up to $500,000,000 aggregate principal amount of its outstanding 5.250% Senior Notes due 2030 (the “old USD notes”) and related guarantees. Lineage Europe Finco B.V. (“Lineage Europe”) is offering to exchange up to €700,000,000 aggregate principal amount of its new 4.125% Senior Notes due 2031 (the “Euro exchange notes” and, together with the USD exchange notes, the “exchange notes”) and related guarantees that have been registered under the Securities Act, for up to €700,000,000 aggregate principal amount of its outstanding 4.125% Senior Notes due 2031 (the “old Euro notes” and, together with the old USD notes, the “old notes”) and related guarantees. We refer to the “issuer” to mean either the operating partnership or Lineage Europe, as the case may be, as the issuer of the applicable series of notes. The terms of the USD exchange notes and Euro exchange notes are identical in all material respects to the terms of the old USD notes and old Euro notes, respectively, except that the exchange notes have been registered under the Securities Act, and the transfer restrictions, registration rights and certain provisions regarding additional interest relating to the old notes do not apply to the exchange notes.
The USD exchange notes will be fully and unconditionally guaranteed by Lineage, Inc., the sole general partner of the operating partnership, Lineage Logistics Holdings, LLC and each other subsidiary of Lineage, Inc. (other than the operating partnership and any Excluded Subsidiary (as defined below)) that guarantees or is otherwise obligated in respect of the Principal Credit Agreement (as defined below), which we refer to collectively as the USD notes guarantors. The Euro exchange notes will be fully and unconditionally guaranteed by Lineage, Inc., the operating partnership, Lineage Logistics Holdings, LLC and each other subsidiary of Lineage, Inc. (other than Lineage Europe and any Excluded Subsidiary) that guarantees or is otherwise obligated in respect of the Principal Credit Agreement, which we refer to collectively as the Euro notes guarantors and, together with the USD notes guarantors, the guarantors. In addition, following the initial issuance, the exchange notes will be fully and unconditionally guaranteed by each subsidiary of Lineage, Inc. (other than the applicable issuer of such exchange notes, any existing guarantor and any Excluded Subsidiary) if, and for so long as, such subsidiary, directly or indirectly, guarantees or otherwise becomes obligated in respect of the Principal Credit Agreement.
The exchange notes and the guarantees will be the applicable issuer’s and the applicable guarantors’ direct, senior unsecured and unsubordinated obligations and will rank equally in right of payment with all of the applicable issuer’s and the applicable guarantors’ other senior unsecured and unsubordinated indebtedness from time to time outstanding. The exchange notes will be effectively subordinated in right of payment to the applicable issuer’s and the applicable guarantors’ existing and future secured indebtedness (as to which the repayment obligation may be limited to the value of the collateral securing such indebtedness). In

TABLE OF CONTENTS
addition, the exchange notes will be effectively subordinated in right of payment to all existing and future liabilities and other indebtedness, whether secured or unsecured, of the applicable issuer’s non-guarantor subsidiaries.
Material Terms of the Exchange Offer
We are commencing a separate exchange offer with respect to each series of old notes. We refer to these exchange offers, collectively, as the exchange offer in this prospectus. The exchange offer expires at 11:59 p.m., New York City time, on February 18, 2026, unless extended. Our completion of the exchange offer is subject to customary conditions.
Upon our completion of the exchange offer, all old notes that are validly tendered and not withdrawn will be exchanged for an equal principal amount of exchange notes that are registered under the Securities Act. Tenders of old notes may be withdrawn at any time prior to the expiration of the exchange offer, as provided in this prospectus.
The exchange of old USD notes for USD exchange notes, and the exchange of old Euro notes for Euro exchange notes, in each case pursuant to the exchange offer will not be a taxable event for U.S. federal income tax purposes. We will not receive any proceeds from the exchange offer.
There is no existing public market for the old notes or the exchange notes. We do not intend to list the USD exchange notes on any securities exchange or seek approval for quotation through any automated trading system. We intend to apply to list the Euro exchange notes on the Nasdaq Global Market (“Nasdaq”) following this exchange offer. The listing application will be subject to approval by Nasdaq. If such a listing is obtained, we have no obligation to maintain such listing and we may delist the notes at any time.
Each broker-dealer that receives exchange notes for its own account pursuant to the exchange offer must acknowledge that it will deliver a prospectus in connection with any resale of such exchange notes. This prospectus, as it may be amended or supplemented from time to time, may be used by a broker-dealer in connection with resales of exchange notes received in exchange for old notes where such old notes were acquired by such broker-dealer as a result of market-making activities or other trading activities. We have agreed that, for a period of 180 days after the expiration of the exchange offer, we will make this prospectus available to any broker-dealer for use in connection with any resale described above. See “Plan of Distribution.”
Please see “Risk Factors” beginning on page 21 of this prospectus for a discussion of certain factors that you should consider before participating in this exchange offer.
None of the Securities and Exchange Commission (the “SEC”) nor any state securities commission has approved or disapproved of the exchange notes or determined if this prospectus is truthful or complete. Any representation to the contrary is unlawful.
The date of this prospectus is January 15, 2026.

TABLE OF CONTENTS
 
TABLE OF CONTENTS
Page
ii
iii
v
vi
1
21
37
38
40
53
78
101
103
105
108
109
109
110
i

TABLE OF CONTENTS
 
DEFINITIONS
Except in “Description of USD Exchange Notes,” “Description of Euro Exchange Notes” and “The Exchange Offer” and where the context otherwise requires, in this prospectus, “Lineage,” “we,” “our,” “us” and the “Company” mean Lineage, Inc., a Maryland corporation, together with its consolidated subsidiaries, including Lineage OP, LP, a Maryland limited partnership, of which Lineage is the general partner. In statements regarding qualification as a REIT, such terms refer solely to Lineage, Inc. Except in “Description of USD Exchange Notes,” “Description of Euro Exchange Notes” and “The Exchange Offer” and where the context otherwise requires, in this prospectus, “Lineage OP” and the “operating partnership” refer to Lineage OP, LP and “Lineage Europe” means Lineage Europe Finco B.V. When we refer to “you,” we mean the holders of the old notes or the exchange notes, as applicable. Unless the context otherwise requires, references in this prospectus to:

“Code” refers to the U.S. Internal Revenue Code of 1986, as amended;

“EBITDA” refers to earnings before interest, taxes, depreciation and amortization;

“Exchange Act” refers to the Securities Exchange Act of 1934, as amended;

“FFO” refers to funds from operations;

“GAAP” refers to accounting principles generally accepted in the United States, consistently applied, as in effect from time to time;

“Lineage Holdings” refers to Lineage Logistics Holdings, LLC;

“NOI” refers to net operating income;

“REIT” refers to a real estate investment trust for U.S. federal income tax purposes;

“Revolving Credit and Term Loan Agreement” refers to our $4,500 million revolving credit and term loan agreement;

“Revolving Credit Facility” refers to our $3,500 million senior unsecured revolving credit facility pursuant to the Revolving Credit and Term Loan Agreement;

“SEC” refers to the U.S. Securities and Exchange Commission;

“segment NOI” refers to segment net operating income, calculated as a segment’s revenues less its cost of operations (excluding any depreciation and amortization, impairment charges, general and administrative expenses, stock-based compensation expense and related employer-paid payroll taxes, restructuring and impairment expense, gains and losses on sale of assets, and acquisition, transaction and other expenses);

“Senior Unsecured Notes” refers to, collectively, our Series A Senior Notes, Series B Senior Note, Series C Senior Notes, Series D Senior Notes, Series E Senior Notes, Series F Senior Notes, Series G Senior Notes, Series H Senior Notes and Series I Senior Notes; and

“Term Loan” refers to our $1,000 million senior unsecured term loan facility pursuant to the Revolving Credit and Term Loan Agreement.
ii

TABLE OF CONTENTS
 
WHERE YOU CAN FIND ADDITIONAL INFORMATION; INCORPORATION BY REFERENCE
Available Information
We file reports, proxy statements and other information with the SEC. The SEC maintains a website that contains reports, proxy and information statements and other information about issuers, such as us, who file electronically with the SEC. The address of that website is http://www.sec.gov.
Our website address is www.onelineage.com. The information on our website, however, is not, and should not be deemed to be, a part of this prospectus.
This prospectus is part of a registration statement that we filed with the SEC and does not contain all of the information in the registration statement. The full registration statement may be obtained from the SEC or us, as provided below. Forms of the indenture and other documents establishing the terms of the exchange notes are or may be filed as exhibits to the registration statement or documents incorporated by reference in the registration statement. Statements in this prospectus about these documents are summaries and each statement is qualified in all respects by reference to the document to which it refers. You should refer to the actual documents for a more complete description of the relevant matters. You may inspect a copy of the registration statement through the SEC’s website, as provided above.
Incorporation by Reference
The SEC’s rules allow us to “incorporate by reference” information into this prospectus, which means that we can disclose important information to you by referring you to another document filed separately with the SEC. The information incorporated by reference is deemed to be part of this prospectus, and subsequent information that we file with the SEC will automatically update and supersede that information. Any statement contained in this prospectus or a previously filed document incorporated by reference will be deemed to be modified or superseded for purposes of this prospectus to the extent that a statement contained in this prospectus or a subsequently filed document incorporated by reference modifies or replaces that statement.
This prospectus incorporates by reference the documents set forth below that have previously been filed with the SEC:

Our Annual Report on Form 10-K for the year ended December 31, 2024, filed with the SEC on February 26, 2025;

Our Quarterly Reports on Form 10-Q for the quarter ended March 31, 2025, filed with the SEC on April 30, 2025, the quarter ended June 30, 2025, filed with the SEC on August 6, 2025 and the quarter ended September 30, 2025, filed with the SEC on November 5, 2025;

The information specifically incorporated by reference into our Annual Report on Form 10-K from our Definitive Proxy Statement on Schedule 14A, filed with the SEC on April 28, 2025; and

Our Current Reports on Form 8-K, filed with the SEC on April 7, 2025, April 21, 2025, June 2, 2025 (other than the information furnished pursuant to Item 7.01 and Exhibit 99.1), June 11, 2025 (other than the information furnished pursuant to Item 7.01 and Exhibit 99.1), June 17, 2025, June 20, 2025, October 20, 2025 (other than the information furnished pursuant to Item 7.01 and Exhibit 99.1), November 19, 2025 (other than the information furnished pursuant to Item 7.01 and Exhibit 99.1) and December 2, 2025.
All reports and other documents we subsequently file pursuant to Section 13(a), 13(c), 14 or 15(d) of the Exchange Act prior to the termination of this exchange offer, including all such documents we may file with the SEC after the date of the initial registration statement and prior to the effectiveness of the registration statement, but excluding any information furnished to, rather than filed with, the SEC, will also be incorporated by reference into this prospectus and deemed to be part of this prospectus from the date of the filing of such reports and documents.
iii

TABLE OF CONTENTS
 
You may request a free copy of any of the documents incorporated by reference in this prospectus by writing or telephoning us at the following address:
Lineage, Inc.
46500 Humboldt Drive
Novi, Michigan 48377
(800) 678-7271
Exhibits to the filings will not be sent, however, unless those exhibits have specifically been incorporated by reference in this prospectus or any accompanying prospectus supplement.
To ensure timely delivery of documents incorporated by reference in this prospectus, please make your requests as soon as practicable and, in any event, no later than five business days prior to the expiration of the exchange offer. The exchange offer will expire at 11:59 p.m., New York City time, on February 18, 2026 unless extended.
iv

TABLE OF CONTENTS
 
FORWARD-LOOKING STATEMENTS
This prospectus and the documents incorporated by reference contain forward looking statements as defined by the Private Securities Litigation Reform Act of 1995. In particular, statements pertaining to our business and growth strategies, investment and development activities and trends in our business, contain forward-looking statements. When used in this prospectus, the words “estimate,” “anticipate,” “expect,” “believe,” “intend,” “may,” “will,” “could,” “should,” “would,” “seek,” “position,” “support,” “drive,” “enable,” “optimistic,” “target,” “opportunity,” “approximately” or “plan,” or the negative of these words and phrases or similar words or phrases that are predictions of or indicate future events or trends and that do not relate solely to historical matters are intended to identify forward-looking statements. You can also identify forward-looking statements by discussions of strategy, plans or intentions of management.
Forward-looking statements involve numerous risks and uncertainties, and you should not rely on them as predictions of future events. Forward-looking statements depend on assumptions, data or methods that may be incorrect or imprecise and we may not be able to realize them. We do not guarantee that the transactions and events described will happen as described (or that they will happen at all). The following factors, among others, could cause actual results and future events to differ materially from those set forth or contemplated in the forward-looking statements:

general business and economic conditions;

continued volatility and uncertainty in the credit markets and broader financial markets, including potential fluctuations in the Consumer Price Index and changes in foreign currency exchange rates;

the impact of tariffs and global trade disruptions on us and our customers;

other risks inherent in the real estate business, including customer defaults, potential liability related to environmental matters, illiquidity of real estate investments and potential damages from natural disasters;

the availability of suitable acquisitions and our ability to acquire properties or businesses on favorable terms;

our success in implementing our business strategy and our ability to identify, underwrite, finance, consummate, integrate and manage diversifying acquisitions or investments;

our ability to meet budgeted or stabilized returns on our development and expansion projects within expected time frames, or at all;

our ability to manage our expanded operations, including expansion into new markets or business lines;

our failure to realize the intended benefits from, or disruptions to our plans and operations or unknown or contingent liabilities related to, our recent and future acquisitions and greenfield developments;

our failure to successfully integrate and operate acquired or developed properties or businesses;

our ability to renew significant customer contracts;

the impact of supply chain disruptions, including the impact on labor availability, raw material availability, manufacturing and food production and transportation;

difficulties managing an international business and acquiring or operating properties in foreign jurisdictions and unfamiliar metropolitan areas;

changes in political conditions, geopolitical turmoil, political instability, civil disturbances, restrictive governmental actions or nationalization in the countries in which we operate;

the degree and nature of our competition;

our failure to generate sufficient cash flows to service our outstanding indebtedness;

our ability to access debt and equity capital markets;

continued volatility in interest rates;
v

TABLE OF CONTENTS
 

increased power, labor or construction costs;

changes in consumer demand or preferences for products we store in our warehouses;

decreased storage rates or increased vacancy rates;

labor shortages or our inability to attract and retain talent;

changes in, or the failure or inability to comply with, government regulation;

a failure of our information technology systems, systems conversions and integrations, cybersecurity attacks or a breach of our information security systems, networks or processes;

our failure to maintain our status as a REIT for U.S. federal income tax purposes;

changes in local, state, federal and international laws and regulations, including related to taxation, tariffs, real estate and zoning laws, and increases in real property tax rates;

the impact of any financial, accounting, legal, tax or regulatory issues or litigation that may affect us;

our ability to consummate the exchange offer; and

additional factors discussed in the section entitled “Risk Factors” in this prospectus and the documents incorporated by reference herein, including our Annual Report on Form 10-K for the year ended December 31, 2024 and other filings made from time to time with the SEC.
You are cautioned not to place undue reliance on forward-looking statements, which speak only as of the date such statements are made. While forward-looking statements reflect our good faith beliefs, they are not guarantees of future performance. We undertake no obligation to publicly release the results of any revisions to these forward-looking statements that may be made to reflect events or circumstances after the date of this prospectus or to reflect the occurrence of unanticipated events, except as required by law. In light of these risks and uncertainties, the forward-looking events discussed in this prospectus or the documents incorporated by reference herein might not occur as described, or at all.
NON-GAAP FINANCIAL MEASURES
In this prospectus, we use certain non-GAAP financial measures as supplemental performance measures of our business, including segment NOI, FFO, Core FFO, Adjusted FFO, EBITDA, EBITDAre and Adjusted EBITDA. For definitions of these metrics, reconciliations of these metrics to our net loss and a statement of why our management believes the presentation of these metrics provides useful information to investors and any additional purposes for which management uses such metrics, see “Definitions” and “Summary Historical Consolidated Financial and Other Data — Non-GAAP Financial Measures.”
vi

TABLE OF CONTENTS
 
SUMMARY
The following summary contains basic information about this exchange offer. It does not contain all of the information that is important to you in connection with this exchange offer. For a more complete understanding of this exchange offer, we encourage you to read the entire document and the documents we have referred you to, especially the risks of investing in the exchange notes discussed under “Risk Factors,” before investing in these exchange notes.
Overview
We are the world’s largest global temperature-controlled warehouse REIT, with a modern and strategically located network of properties. Our business is competitively positioned to deliver a seamless end-to-end, technology-enabled experience for a well-diversified and stable customer base, each with their own unique requirements in the temperature-controlled supply chain. We own substantially all of our assets and conduct substantially all of our operations through our operating partnership.
REIT Status
We have elected and believe we have qualified to be taxed as a REIT for U.S. federal income tax purposes commencing with our taxable year ended December 31, 2020. We believe that our organization and operations will allow us to continue to qualify as a REIT for U.S. federal income tax purposes. To maintain REIT status, we must meet a number of organizational and operational requirements, including a requirement that we annually distribute to our stockholders at least 90% of our REIT taxable income, determined without regard to the dividends paid deduction and excluding any net capital gains.
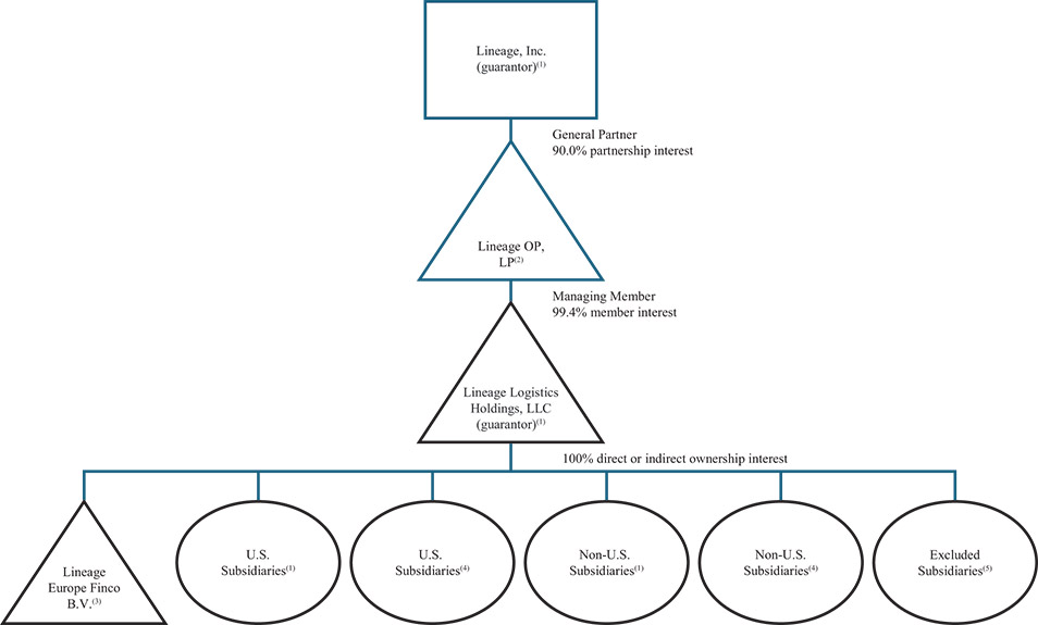
Corporate Structure
The following chart summarizes our corporate structure and principal indebtedness as of September 30, 2025.
[MISSING IMAGE: fc_corporatestructure-4c.jpg]
*
Percentages based on shares or units, as applicable, outstanding as of September 30, 2025.
(1)
Entities that are direct borrowers, guarantors or other otherwise obligated with respect to the Principal Credit Agreement and will guarantee the notes.
1

TABLE OF CONTENTS
 
(2)
Issuer of the USD exchange notes and guarantor of the Euro exchange notes.
(3)
Issuer of the Euro exchange notes and guarantor of the USD exchange notes.
(4)
Entities that are not direct borrowers, guarantors or other otherwise obligated with respect to the Principal Credit Agreement and will not guarantee the notes.
(5)
Entities that are direct borrowers, guarantors or other otherwise obligated with respect to the Principal Credit Agreement but will not guarantee the notes. See “Description of USD Exchange Notes — Definitions — Excluded Subsidiary” and “Description of Euro Exchange Notes — Definitions — Excluded Subsidiary.”
Corporate Information
The Company was formed in Maryland in April 2017. Our operating partnership was formed in Maryland in July 2024. Our principal executive office is located at 46500 Humboldt Drive, Novi, Michigan 48377. Lineage Europe was formed in October 2025. Lineage Europe’s corporate seat (statutaire zetel) is located in Amsterdam, having its registered office at Blakenweg 2, 4612 RC, Bergen op Zoom, the Netherlands. Our telephone number is (800) 678-7271.
2

TABLE OF CONTENTS
 
THE EXCHANGE OFFER
The following is a brief summary of some of the terms of the exchange offer. For a more complete description of the terms of the exchange offer, see “The Exchange Offer” in this prospectus.
The Exchange Offer
Lineage OP, LP is offering to exchange up to $500,000,000 aggregate principal amount of its USD exchange notes (CUSIP No. 53567Y AB5 and ISIN No. US53567YAB56) for $500,000,000 aggregate principal amount of its old USD notes (Regulation S CUSIP No. U5348A AA2 and ISIN No. USU5348AAA26 and Rule 144A CUSIP No. 53567Y AA7 and ISIN No. US53567YAA73).
Lineage Europe Finco B.V. is offering to exchange up to €700,000,000 aggregate principal amount of its Euro exchange notes (ISIN No. XS3260287894) for €700,000,000 aggregate principal amount of its old Euro notes (Regulation S ISIN No. XS3237166502 and Rule 144A ISIN No. XS3237166767).
The operating partnership will issue USD exchange notes in minimum denominations of $2,000 and integral multiples of $1,000 in excess of $2,000. Lineage Europe will issue Euro exchange notes in minimum denominations of €100,000 and integral multiples of €1,000 in excess of thereof. To be exchanged, an old note must be properly tendered and accepted. All outstanding old notes that are validly tendered and not validly withdrawn will be exchanged for respective exchange notes issued on or promptly after the expiration date of the exchange offer. Currently, there is $500,000,000 aggregate principal amount of old USD notes outstanding, €700,000,000 aggregate principal amount of old Euro notes outstanding and no exchange notes outstanding.
Expiration Date
The exchange offer will expire at 11:59 p.m., New York City time, on February 18, 2026 unless extended, in which case the term “expiration date” shall mean the latest date and time to which the exchange offer is extended.
Withdrawal
You may withdraw the tender of your old notes at any time prior to the expiration date of the exchange offer. See “The Exchange Offer — Withdrawal Rights.”
Conditions to the Exchange Offer
The exchange offer is subject to customary conditions. The exchange offer is not conditioned upon any minimum principal amount of old notes being tendered for exchange. See “The Exchange Offer — Conditions to the Exchange Offer.”
Procedures for Tendering Old Notes
If you are a holder of old notes who wishes to accept the exchange offer, you must:

in the case of the old USD notes, properly complete, sign and date the accompanying letter of transmittal (including any documents required by the letter of transmittal), or a facsimile of the letter of transmittal, according to the instructions contained in this prospectus and the letter of transmittal, and mail or otherwise deliver the letter of transmittal, together with your old notes, to the USD Exchange Agent (as defined herein) at the addresses set forth under “The Exchange Offer — Exchange Agents”; or

arrange for The Depository Trust Company, Clearstream Banking, S.A. (“Clearstream”) or Euroclear Bank SA/NV (“Euroclear”), as applicable, to transmit certain required information, including an agent’s message from DTC or an Electronic Consent Instruction (as defined herein) from Euroclear or Clearstream, as applicable, forming part of a book-entry
3

TABLE OF CONTENTS
 
transfer in which you agree to be bound by the terms of the letter of transmittal, to the applicable Exchange Agent in connection with a book-entry transfer.
By tendering your old notes in either manner, you will be representing, among other things, that:

you are acquiring the exchange notes issued to you in the exchange offer in the ordinary course of your business;

you are not engaged in, and do not intend to engage in, and have no arrangement or understanding with any person to participate in, a distribution of the exchange notes issued to you in the exchange offer;

if you are a broker-dealer that will receive exchange notes for your own account in exchange for old notes that were acquired as a result of market making activities, that you will deliver a prospectus, as required by law, in connection with any resale of such exchange notes; and

you are not an “affiliate” of ours within the meaning of Rule 144 under the Securities Act. See “The Exchange Offer — Procedures for Tendering Old Notes.”
Special Procedures for Beneficial Owners
If you beneficially own old notes registered in the name of a broker, dealer, commercial bank trust company or other nominee and wish to tender your beneficially owned old notes in the exchange offer, you should contact the registered holder promptly and instruct it to tender the old notes on your behalf. If you wish to tender on your own behalf, you must, prior to completing and executing the letter of transmittal and delivering your old notes, either make appropriate arrangements to register ownership of the old notes in your name or obtain a properly completed bond power from the registered holder. The transfer of registered ownership may take considerable time and may not be able to be completed prior to the expiration date. See “The Exchange Offer — Procedures for Tendering Old Notes.”
Guaranteed Delivery Procedures
If you wish to tender your old USD notes, but:

your old notes are not immediately available;

you cannot deliver your old notes, or, in the case of the old USD notes, the letter of transmittal or any other documents required by the letter of transmittal, to the applicable Exchange Agent prior to the expiration date; or

the procedures for book-entry transfer of your old notes cannot be completed prior to the expiration date;

you may tender your old USD notes pursuant to the guaranteed delivery procedures set forth in this prospectus and the letter of transmittal. See “The Exchange Offer — Guaranteed Delivery Procedures”.
Acceptance of Old Notes for Exchange and Delivery of Exchange Note
Upon effectiveness of the registration statement of which this prospectus is a part and commencement of the exchange offer, we will accept any and all old notes that are properly tendered in the exchange offer prior to 11:59 p.m., New York City time, on the expiration date. The exchange notes issued pursuant to the exchange offer will be delivered promptly following the expiration date. See “The Exchange Offer — Acceptance of Old Notes for Exchange and Delivery of Exchange Notes”.
4

TABLE OF CONTENTS
 
Certain Federal Income Tax Considerations
The exchange of old USD notes for USD exchange notes, and the exchange of old Euro notes for Euro exchange notes, in each case pursuant to the exchange offer will not be a taxable event for U.S. federal income tax purposes. For a discussion of material U.S. federal income tax consequences of the exchange of old notes for exchange notes, see “Material U.S. Federal Income Tax Considerations.”
Use of Proceeds
We will not receive any proceeds from the issuance of exchange notes pursuant to the exchange offer.
Fees and Expenses
We will pay certain expenses incident to the consummation of the exchange offer and compliance with the registration rights agreements. See “The Exchange Offer — Fees and Expenses.”
Termination of Certain Rights
On June 17, 2025 and November 26, 2025, we completed the private offerings and issuances of the old USD notes and the old Euro notes, respectively. As a condition to the sale of the old notes, we entered into a registration rights agreement with the initial purchasers of the old USD notes on June 17, 2025 (the “USD notes registration rights agreement) and a registration rights agreement with the initial purchasers of the old Euro notes on November 26, 2025 (the “Euro notes registration rights agreement” and, together with the USD notes registration rights agreement, the “registration rights agreements”).
Pursuant to the registration rights agreements, holders of old notes: (i) have rights to receive additional interest in certain instances; and (ii) have certain rights intended for the holders of unregistered securities. Holders of exchange notes will not be, and upon consummation of the exchange offer, holders of old notes will no longer be, entitled to the right to receive additional interest in certain instances, as well as certain other rights under the registration rights agreement for holders of unregistered securities. See “The Exchange Offer.”
Resale of Exchange Notes
We believe, based on an interpretation by the staff of the SEC contained in several no action letters issued to third parties in other transactions, that you may offer to sell, sell or otherwise transfer the exchange notes issued to you in this exchange offer without complying with the registration and prospectus delivery requirements of the Securities Act; provided that,

you are acquiring the exchange notes issued to you in the exchange offer in the ordinary course of your business;

you are not engaged in, and do not intend to engage in, and have no arrangement or understanding with any person to participate in, a distribution of the exchange notes issued to you in the exchange offer; and

you are not an “affiliate” of ours within the meaning of Rule 144 under the Securities Act. If you are a broker-dealer and you receive exchange for old notes that you acquired for your own account as a result of market-making activities or other trading activities, you must acknowledge that you will deliver a prospectus if you decide to resell your exchange notes. See “Plan of Distribution.”
Consequences of Failure to Exchange
If you do not tender your old notes or if you tender your old notes improperly, you will continue to be subject to the restrictions on transfer of your old notes as contained in the legend on the old notes. In general, you may not sell or offer to sell the old notes, except pursuant to a registration statement under the Securities Act or any exemption from registration thereunder and in compliance with all applicable state securities laws. See “The Exchange Offer — Consequences of Failure to Exchange.”
5

TABLE OF CONTENTS
 
Exchange Agent
U.S. Bank Trust Company, National Association is the exchange agent for the exchange offer for the old USD notes (the “USD Exchange Agent”) and U.S. Bank Europe DAC is the exchange agent for the exchange offer for the old Euro notes (the “Euro Exchange Agent” and, together with the USD Exchange Agent, the “Exchange Agents” and each, an “Exchange Agent”).
6

TABLE OF CONTENTS
 
THE USD EXCHANGE NOTES
The following is a brief summary of some of the terms of the USD exchange notes. The form and term of the USD exchange notes will be substantially identical to those of the old USD notes except that the USD exchange notes will not be subject to certain transfer restrictions, registration rights and certain provisions regarding additional interest applicable to the old USD notes prior to the consummation of the exchange offer. For a more complete description of the terms of the USD exchange notes, see “Description of USD Exchange Notes” in this prospectus.
Issuer
Lineage OP, LP.
Guarantors
Lineage, Inc., Lineage Logistics Holdings, LLC and each other subsidiary of Lineage, Inc. (other than the operating partnership and any Excluded Subsidiary) that guarantees or is otherwise obligated in respect of the Principal Credit Agreement (each, a “USD notes guarantor” and, collectively, the “USD notes guarantors”).
Securities Offered
Up to $500,000,000 aggregate principal amount of 5.250% Senior Notes due 2030 (the “USD exchange notes”).
Maturity Date
The USD exchange notes will mature on July 15, 2030 unless redeemed, at our option, prior to such date.
Interest Rate
5.250% per year.
Interest Payment Dates
January 15 and July 15 of each year, beginning July 15, 2026. Interest on the USD exchange notes will accrue from January 15, 2026.
Optional Redemption
The operating partnership may, at its option, redeem the USD exchange notes at any time in whole or from time to time in part at the applicable redemption price described under “Description of USD Exchange Notes — The operating partnership’s redemption rights.”
Ranking of USD Exchange Notes
The USD exchange notes will be the operating partnership’s senior unsecured obligations and will rank equally in right of payment with all of its other existing and future senior unsecured indebtedness. The USD exchange notes will be effectively subordinated in right of payment to:

all of the operating partnership’s existing and future secured indebtedness (to the extent of the value of the collateral securing such indebtedness);

all existing and future indebtedness and other liabilities, whether secured or unsecured, of the operating partnership’s non-guarantor subsidiaries and of any entity the operating partnership accounts for using the equity method of accounting; and

all existing and future preferred equity not owned by the operating partnership, if any, in the operating partnership’s non-guarantor subsidiaries and in any entity the operating partnership accounts for using the equity method of accounting.
For additional information, see “Description of USD Exchange Notes — Ranking.”
Guarantees
The USD exchange notes will be fully and unconditionally guaranteed by each of the USD notes guarantors, on a joint and several basis. In addition, following the initial issuance of the USD exchange notes, the USD exchange notes will be fully and unconditionally guaranteed by each Subsidiary of the Company (other than the operating partnership, any existing guarantor and any Excluded Subsidiary) if, and for so long as, such subsidiary, directly or indirectly, guarantees or otherwise becomes obligated in respect of the Principal Credit Agreement. The guarantee of the USD exchange notes will
7

TABLE OF CONTENTS
 
be a senior unsecured obligation of each guarantor and will rank equally in right of payment with all other existing and future senior unsecured indebtedness and senior unsecured guarantees of such guarantor. Each USD notes guarantor’s guarantee of the USD exchange notes will be effectively subordinated in right of payment to:

all existing and future secured indebtedness and secured guarantees of such guarantor (to the extent of the value of the collateral securing such indebtedness and guarantees);

all existing and future indebtedness and other liabilities, whether secured or unsecured, of such guarantor’s non-guarantor subsidiaries and of any entity such guarantor accounts for using the equity method of accounting; and

all existing and future preferred equity not owned by such guarantor in such guarantor’s non-guarantor subsidiaries and in any entity such guarantor accounts for using the equity method of accounting.
At the time of issuance of the USD exchange notes, the USD notes guarantors will include the Company, Lineage Holdings and each Subsidiary that guarantees or is otherwise obligated in respect of the Principal Credit Agreement (other than the operating partnership and any Excluded Subsidiary).
The Company has no significant operations, other than as the operating partnership’s general partner, and no material assets, other than its investment in the operating partnership. In addition, certain of the USD notes guarantors (other than the Company) are holding companies that have no significant operations and no material assets other than their investments in their respective subsidiaries. Non-guarantor subsidiaries are separate and distinct legal entities and they have no obligation to pay any amounts due on the USD exchange notes or to provide the USD notes guarantors with funds to satisfy any payment obligations with respect to the USD exchange notes. For additional information, see “Description of USD Exchange Notes — Guarantees.”
Intercreditor Agreement
The trustee is a party to the Intercreditor Agreement. The Intercreditor Agreement may be amended from time to time without the consent of the holders of the USD exchange notes, including to add other parties holding additional indebtedness permitted to be incurred under the indenture that will govern the USD exchange notes, the indenture that will govern the Euro exchange notes, the Principal Credit Agreement and the Senior Unsecured Notes. Pursuant to the Intercreditor Agreement, after an event of default under the old USD notes or the USD exchange notes, payments from the operating partnership or any guarantor of the old USD notes or the USD exchange notes will be shared pro rata among all creditors under the Intercreditor Agreement. Similarly, after an event of default under the indenture that will govern the Euro exchange notes, the Principal Credit Agreement, the Senior Unsecured Notes or any Additional Indebtedness (as defined in the Intercreditor Agreement), payments from any obligors under such agreements will be shared pro rata among all creditors under the Intercreditor Agreement, including holders of the old USD notes or the USD exchange notes. See “Description of USD Exchange Notes — Intercreditor Agreement.”
Certain Covenants
The indenture that will govern the USD exchange notes contains certain covenants that, among other things, limit the operating partnership and the USD notes guarantors’ ability to:
8

TABLE OF CONTENTS
 

consummate a merger, consolidation or sale of all or substantially all of their assets; and

incur secured and unsecured indebtedness.
These covenants are subject to a number of important exceptions and qualifications. For additional information, see “Description of USD Exchange Notes — Certain covenants.”
Absence of a Public Market for the USD Exchange Notes
The USD exchange notes are a new issue of securities with no established trading market. We do not intend to apply for listing of the USD exchange notes on any securities exchange or for quotation of the USD exchange notes on any automated dealer quotation system.
Use of Proceeds
We will not receive any cash proceeds from the issuance of the USD exchange notes. See “Use of Proceeds.”
Trustee
U.S. Bank Trust Company, National Association.
Book-entry
The USD exchange notes will be issued in book-entry form and will be represented by one or more permanent global notes deposited with, or on behalf of DTC, and registered in the name of a nominee of DTC. Beneficial interests in the global notes will be shown on, and transfers will be effected only through, records maintained by DTC or its nominee, and such interests may not be exchanged for notes in certificated form, except in limited circumstances. See “Description of USD Exchange Notes — Book-Entry Settlement and Clearance.”
Limitations on Guarantees by Non-U.S. Guarantors
Certain of our subsidiaries that will guarantee the USD exchange notes on the original issue date are incorporated under the laws of the Netherlands, Canada and Australia. For a brief description of certain aspects of insolvency law relevant to Australia, Canada and the Netherlands, see “Certain Insolvency and Enforceability Considerations.”
Governing Law
The indenture, the USD exchange notes and the guarantee will be governed by the laws of the State of New York.
Risk Factors
Investing in the USD exchange notes involves a high degree of risk. You should carefully read and consider the information set forth under the heading “Risk Factors” beginning on page 21 of this prospectus and the information set forth under the caption “Item 1A. Risk Factors” in the Company’s Annual Report on Form 10-K for the year ended December 31, 2024, as well as the other information set forth in our other filings under the Exchange Act that is incorporated herein by reference, before participating in the exchange offer.
9

TABLE OF CONTENTS
 
THE EURO EXCHANGE NOTES
The following is a brief summary of some of the terms of the Euro exchange notes. The form and term of the Euro exchange notes will be substantially identical to those of the old Euro notes except that the Euro exchange notes will not be subject to certain transfer restrictions, registration rights and certain provisions regarding additional interest applicable to the old Euro notes prior to the consummation of the exchange offer. For a more complete description of the terms of the Euro exchange notes, see “Description of Euro Exchange Notes” in this prospectus.
Issuer
Lineage Europe Finco B.V.
Legal Entity Identifier
254900HAPZY8OK9NWE76.
Guarantors
Lineage, Inc., Lineage OP, LP, Lineage Logistics Holdings, LLC and each other subsidiary of Lineage, Inc. (other than Lineage Europe and any Excluded Subsidiary) that guarantees or is otherwise obligated in respect of the Principal Credit Agreement (each, a “Euro notes guarantor” and, collectively, the “Euro notes guarantors”)
Securities Offered
Up to €700,000,000 aggregate principal amount of 4.125% Senior Notes due 2031 (the “Euro exchange notes”).
Maturity Date
The Euro exchange notes will mature on November 26, 2031 unless redeemed, at our option, prior to such date.
Interest Rate
4.125% per year.
Interest Payment Dates
November 26 of each year, beginning November 26, 2026. Interest on the Euro exchange notes will accrue from November 26, 2025.
Optional Redemption
Lineage Europe may, at its option, redeem the Euro exchange notes at any time in whole or from time to time in part at the applicable redemption price described under “Description of Euro Exchange Notes — Optional redemption.”
Additional Amounts
Subject to certain exceptions and limitations, we will pay additional amounts on the Euro exchange notes to holders in respect of any required withholding or deduction for any present or future tax, assessment or other governmental charge imposed by the Netherlands or any political subdivision or taxing authority thereof or therein having power to tax, as will result in receipt by holders of Euro exchange notes of such amounts as they would have received had no such withholding or deduction been required. See “Description of Euro Exchange Notes — Payment of additional amounts.”
Tax Redemption
If, as a result of certain changes in tax law, Lineage Europe or any Euro notes guarantor has or will become obligated to pay additional amounts on the Euro exchange notes or if there is a substantial probability that Lineage Europe or any Euro notes guarantor will become obligated to pay additional amounts on the Euro exchange notes, then Lineage Europe may, at its option, redeem the Euro exchange notes, in whole but not in part, at a redemption price equal to 100% of the principal amount of the Euro exchange notes to be redeemed, together with interest accrued and unpaid to the date fixed for redemption. See “Description of Euro Exchange Notes — Redemption for tax reasons.”
Ranking of Euro Exchange Notes
The Euro exchange notes will be Lineage Europe’s senior unsecured obligations and will rank equally in right of payment with all of its other existing and future senior unsecured indebtedness. The Euro exchange notes will be effectively subordinated in right of payment to:

all of Lineage Europe’s existing and future mortgage indebtedness and
10

TABLE OF CONTENTS
 
other secured indebtedness to the extent of the value of the collateral securing such indebtedness;

all existing and future indebtedness and other liabilities, whether secured or unsecured, of Lineage Europe’s non-guarantor subsidiaries (if any) and of any entity Lineage Europe accounts for using the equity method of accounting (if any); and

all existing and future preferred equity not owned by Lineage Europe, if any, in Lineage Europe’s non-guarantor subsidiaries (if any) and in any entity Lineage Europe accounts for using the equity method of accounting (if any).
Lineage Europe is an indirect wholly-owned finance subsidiary of Lineage Holdings that has no material business operations other than as a finance subsidiary. For additional information, see “Description of Euro Exchange Notes — Ranking.”
Guarantees
The Euro exchange notes will be fully and unconditionally guaranteed by each of the Euro notes guarantors, on a joint and several basis. In addition, following the initial issuance of the Euro exchange notes, the Euro exchange notes will be fully and unconditionally guaranteed by each Subsidiary of the Company (other than Lineage Europe, any existing guarantor and any Excluded Subsidiary) if, and for so long as, such subsidiary, directly or indirectly, guarantees or otherwise becomes obligated in respect of the Principal Credit Agreement. The guarantee of the Euro exchange notes will be a senior unsecured obligation of each guarantor and will rank equally in right of payment with all other existing and future senior unsecured indebtedness and senior unsecured guarantees of such guarantor. Each Euro notes guarantor’s guarantee of the Euro exchange notes will be effectively subordinated in right of payment to:

all existing and future secured indebtedness and secured guarantees of such guarantor (to the extent of the value of the collateral securing such indebtedness and guarantees);

all existing and future indebtedness and other liabilities, whether secured or unsecured, of such guarantor’s non-guarantor subsidiaries and of any entity such guarantor accounts for using the equity method of accounting; and

all existing and future preferred equity not owned by such guarantor in such guarantor’s non-guarantor subsidiaries and in any entity such guarantor accounts for using the equity method of accounting.
At the time of issuance of the Euro exchange notes, the Euro notes guarantors will include the Company, Lineage Holdings and each Subsidiary that guarantees or is otherwise obligated in respect of the Principal Credit Agreement (other than the operating partnership and any Excluded Subsidiary).
The Company has no significant operations, other than as the operating partnership’s general partner, and no material assets, other than its investment in the operating partnership. In addition, certain of the Euro notes guarantors (other than the Company) are holding companies that have no significant operations and no material assets other than their investments in their respective subsidiaries. Non-guarantor subsidiaries are separate and distinct legal entities and they have no obligation to pay any amounts due on the Euro exchange notes or to provide the Euro notes guarantors with funds to satisfy
11

TABLE OF CONTENTS
 
any payment obligations with respect to the Euro exchange notes. For additional information, see “Description of Euro Exchange Notes — Guarantees.”
Intercreditor Agreement
The trustee is a party to the Intercreditor Agreement. The Intercreditor Agreement may be amended from time to time without the consent of the holders of the Euro exchange notes, including to add other parties holding additional indebtedness permitted to be incurred under the indenture that will govern the Euro exchange notes, the indenture that will govern the USD exchange notes, the Principal Credit Agreement and the Senior Unsecured Notes. Pursuant to the Intercreditor Agreement, after an event of default under the old Euro notes or the Euro exchange notes, payments from the operating partnership or any guarantor of the old Euro notes or the Euro exchange notes will be shared pro rata among all creditors under the Intercreditor Agreement. Similarly, after an event of default under the indenture that will govern the USD exchange notes, the Principal Credit Agreement, the Senior Unsecured Notes or any Additional Indebtedness (as defined in the Intercreditor Agreement), payments from any obligors under such agreements will be shared pro rata among all creditors under the Intercreditor Agreement, including holders of the old Euro notes or the Euro exchange notes. See “Description of Euro Exchange Notes — Intercreditor Agreement.”
Certain Covenants
The indenture that will govern the Euro exchange notes contains certain covenants that, among other things, limit the operating partnership and the Euro notes guarantors’ ability to:

consummate a merger, consolidation or sale of all or substantially all of their assets; and

incur secured and unsecured indebtedness.
These covenants are subject to a number of important exceptions and qualifications. For additional information, see “Description of Euro Exchange Notes — Certain covenants.”
Use of Proceeds
We will not receive any cash proceeds from the issuance of the Euro exchange notes. See “Use of Proceeds.”
Trustee, Registrar and Transfer Agent
U.S. Bank Trust Company, National Association.
Paying Agent
U.S. Bank Europe DAC.
Listing
We intend to apply to list the Euro exchange notes on Nasdaq following this exchange offer. The listing application will be subject to approval by Nasdaq. If such a listing is obtained, we have no obligation to maintain such listing and we may delist the Euro exchange notes at any time.
Book-entry
The Euro exchange notes will be issued in book-entry form and will be represented by one or more permanent global notes deposited with, or on behalf of, a common depositary, and registered in the name of the nominee of the common depositary, for the accounts of, and in respect of interests held through Euroclear and Clearstream. Beneficial interests in the global notes will be shown on, and transfers will be effected only through, records maintained by Euroclear and Clearstream and their direct and indirect participants, as applicable, and such interests may not be exchanged for notes in certificated form, except in limited circumstances. See “Description of Euro Exchange Notes — Book-Entry Settlement and Clearance.”
12

TABLE OF CONTENTS
 
Currency of Payments
All payments of interest, premium, if any, principal, including payments made upon any redemption of the Euro exchange notes, and additional amounts, if any, will be made in euros, subject to certain limited exceptions. See “Description of the Euro Exchange Notes — Issuance in Euros; Payment on the Notes.”
Limitations on Guarantees by Non-U.S. Guarantors
Certain of our subsidiaries that will guarantee the Euro exchange notes on the original issue date are incorporated under the laws of the Netherlands, Canada and Australia. For a brief description of certain aspects of insolvency law relevant to Australia, Canada and the Netherlands, see “Certain Insolvency and Enforceability Considerations.”
Governing Law
The indenture, the Euro exchange notes and the guarantee will be governed by the laws of the State of New York.
Risk Factors
Investing in the Euro exchange notes involves a high degree of risk. You should carefully read and consider the information set forth under the heading “Risk Factors” beginning on page 21 of this prospectus and the information set forth under the caption “Item 1A. Risk Factors” in the Company’s Annual Report on Form 10-K for the year ended December 31, 2024, as well as the other information set forth in our other filings under the Exchange Act that is incorporated herein by reference, before participating in the exchange offer.
13

TABLE OF CONTENTS
 
SUMMARY HISTORICAL CONSOLIDATED AND OTHER FINANCIAL DATA
You should read the following summary historical consolidated financial and other data together with our historical consolidated financial statements and related notes and “Management’s Discussion and Analysis of Financial Condition and Results of Operations,” included in the Company’s Annual Report on Form 10-K for the year ended December 31, 2024, and historical condensed consolidated financial statements and related notes and “Management’s Discussion and Analysis of Financial Condition and Results of Operations,” included in the Company’s Quarterly Report on Form 10-Q for the nine months ended September 30, 2025, which are incorporated by reference in this prospectus.
The following tables set forth summary historical consolidated financial and other data as of and for the periods and dates indicated below. The Company’s historical consolidated balance sheet data as of December 31, 2024 and 2023 and consolidated operating data for the years ended December 31, 2024, 2023 and 2022 have been derived from the Company’s audited historical consolidated financial statements in the Company’s Annual Report on Form 10-K for the year ended December 31, 2024, which is incorporated by reference in this prospectus. The Company’s historical condensed consolidated balance sheet data as of September 30, 2025 and the condensed consolidated operating data for the nine months ended September 30, 2025 and 2024 have been derived from the Company’s unaudited condensed consolidated financial statements in the Company’s Quarterly Report on Form 10-Q for the quarter ended September 30, 2025, which is incorporated by reference in this prospectus. These unaudited condensed consolidated financial statements have been prepared on a basis consistent with Lineage, Inc.’s audited consolidated financial statements. In the opinion of our management, the unaudited historical financial data reflects all adjustments, consisting only of normal and recurring adjustments, necessary for a fair statement of the results for those periods. The historical consolidated financial data included below and set forth elsewhere in this prospectus are not necessarily indicative of our future performance, and results for any interim period are not necessarily indicative of the results for any full year.
Nine Months Ended
September 30,
Year Ended December 31,
(in millions)
2025
2024
2024
2023
2022
Operating Data:
Net revenues
$ 4,019 $ 4,001 $ 5,340 $ 5,342 $ 4,928
Total global warehousing segment revenue
2,927 2,907 3,887 3,857 3,432
Net income (loss)
(119) (671) (751) (96) (76)
Total segment NOI(1)
1,301 1,330 1,765 1,752 1,455
Global warehousing segment NOI(2)
1,111 1,152 1,534 1,508 1,221
Global integrated solutions segment NOI(2)
190 178 231 244 234
As of
September 30,
As of
December 31,
(in millions)
2025
2024
2023
Balance Sheet Data:
Cash, cash equivalents, and restricted cash
$ 75 $ 175 $ 71
Total assets
19,197 18,661 18,871
Long term debt, net
5,925 4,906 8,958
Stockholders’ equity
8,383 8,638 5,051
14

TABLE OF CONTENTS
 
Nine Months Ended
September 30,
Year Ended December 31,
(in millions)
2025
2024
2024
2023
2022
Other Data:
FFO(1) $ 167 $ (385) $ (364) $ 249 $ 229
Core FFO(1)
331 184 331 416 400
Adjusted FFO(1)
651 492 705 562 552
EBITDAre(1) 757 302 486 1,147 954
Adjusted EBITDA(1)
971 994 1,329 1,278 1,074
(1)
Segment NOI, FFO, Core FFO Adjusted FFO, EBITDAre and Adjusted EBITDA are non-GAAP financial measures. For definitions of segment NOI, FFO, Core FFO Adjusted FFO, EBITDAre and Adjusted EBITDA, reconciliations of these metrics to net income, the most directly comparable GAAP financial measure, and a statement of why our management believes the presentation of these metrics provides useful information to investors and any additional purposes for which management uses these metrics, see “— Non-GAAP Financial Measures” below.
(2)
We evaluate the performance of our business segments based on their NOI relative to our overall results of operations. We use the term “segment net operating income” or “segment NOI” to mean a segment’s revenues less its cost of operations (excluding any depreciation and amortization, impairment charges, general and administrative expenses, stock-based compensation expense and related employer-paid payroll taxes from grants under our equity incentive plans, restructuring and impairment expense, gains and losses on sale of assets, and acquisition, transaction and other expenses). We use segment NOI to evaluate our segments for purposes of making operating decisions and assessing performance in accordance with Accounting Standards Codification (“ASC”) 280, Segment Reporting.
Non-GAAP Financial Measures
We use the following non-GAAP financial measures as supplemental performance measures of our business: segment NOI, FFO, Core FFO, Adjusted FFO, EBITDA, EBITDAre and Adjusted EBITDA.
We calculate total segment NOI as our total revenues less our cost of operations (excluding any depreciation and amortization, general and administrative expense, stock-based compensation expense and related employer-paid payroll taxes from grants under our equity incentive plans, restructuring and impairment expense, gain and loss on sale of assets, and acquisition, transaction, and other expense). We use segment NOI to evaluate our segments for purposes of making operating decisions and assessing performance in accordance with ASC 280, Segment Reporting. We believe segment NOI is helpful to investors as a supplemental performance measure to net income because it assists both investors and management in understanding the core operations of our business. There is no industry definition of segment NOI and, as a result, other REITs may calculate segment NOI or other similarly-captioned metrics in a manner different than we do. The table below reconciles total segment NOI to net income (loss), which is the most directly comparable financial measure calculated in accordance with GAAP, and sets forth our NOI by segment.
15

TABLE OF CONTENTS
 
Nine Months Ended
September 30,
Year Ended December 31,
(in millions)
2025
2024
2024
2023
2022
Net income (loss)
$ (119) $ (671) $ (751) $ (96) $ (76)
Stock-based compensation expense and related employer-
paid payroll taxes in cost of operations
10 1 3
General and administrative expense
442 394 539 502 399
Depreciation expense
502 478 659 552 480
Amortization expense
164 162 217 208 198
Acquisition, transaction, and other expense
64 612 651 60 66
Restructuring, impairment, and (gain) loss on disposals
5 23 57 32 15
Equity (income) loss, net of tax
3 3 6 3
(Gain) loss on foreign currency transactions, net
(36) (5) 25 (4) 24
Interest expense, net
195 369 430 490 347
(Gain) loss on extinguishment of debt
3 13 17 —  (2)
Other nonoperating (income) expense, net
56 (1) 1 19 (2)
Income tax expense (benefit)
12 (48) (89) (14) 6
Total segment NOI
$ 1,301 $ 1,330 $ 1,765 $ 1,752 $ 1,455
NOI by Segment:
Global warehousing segment NOI
$ 1,111 $ 1,152 $ 1,534 $ 1,508 $ 1,221
Global integrated solutions segment NOI
$ 190 $ 178 $ 231 $ 244 $ 234
We calculate FFO in accordance with the standards established by the Board of Governors of the National Association of Real Estate Investment Trusts (“NAREIT”). NAREIT defines FFO as net income or loss determined in accordance with GAAP, excluding extraordinary items as defined under GAAP and gains or losses from sales of previously depreciated operating real estate assets, plus specified non-cash items, such as real estate asset depreciation and amortization, in-place lease intangible amortization, real estate asset impairment, and our share of reconciling items for partially owned entities. We believe that FFO is helpful to investors as a supplemental performance measure because it excludes the effect of depreciation, amortization, and gains or losses from sales of real estate, all of which are based on historical costs, which implicitly assumes that the value of real estate diminishes predictably over time. Since real estate values instead have historically risen or fallen with market conditions, FFO can facilitate comparisons of operating performance between periods and among other equity REITs.
We calculate core funds from operations (“Core FFO”) as FFO adjusted for the effects of gain or loss on the sale of non-real estate assets, gain or loss on the destruction of property (net of insurance proceeds), finance lease right-of-use (“ROU”) asset amortization real estate, non-real estate impairments, acquisition, restructuring and other, other nonoperating income or expense, loss on debt extinguishment and modifications and the effects of gain or loss on foreign currency exchange. We also adjust for the impact attributable to non-real estate impairments on unconsolidated joint ventures and natural disaster. We believe that Core FFO is helpful to investors as a supplemental performance measure because it excludes the effects of certain items which can create significant earnings volatility, but which do not directly relate to our core business operations. We believe Core FFO can facilitate comparisons of operating performance between periods, while also providing a more meaningful predictor of future earnings potential.
However, because FFO and Core FFO add back real estate depreciation and amortization and do not capture the level of recurring maintenance capital expenditures necessary to maintain the operating performance of our properties, both of which have material economic impacts on our results from operations, we believe the utility of FFO and Core FFO as a measure of our performance may be limited.
We calculate adjusted funds from operations (“Adjusted FFO”) as Core FFO adjusted for the effects of amortization of deferred financing costs and above/below market debt, amortization of above or below market leases, straight-line net operating rent, provision or benefit from deferred income taxes, stock-based
16

TABLE OF CONTENTS
 
compensation expense and related employer-paid payroll taxes from grants under our equity incentive plans, non-real estate depreciation and amortization, non-real estate finance lease ROU asset amortization, and recurring maintenance capital expenditures. We also adjust for Adjusted FFO attributable to our share of reconciling items of partially owned entities. We believe that Adjusted FFO is helpful to investors as a meaningful supplemental comparative performance measure of our ability to make incremental capital investments in our business and to assess our ability to fund distribution requirements from our operating activities.
FFO, Core FFO, and Adjusted FFO are used by management, investors and industry analysts as supplemental measures of operating performance of equity REITs. FFO, Core FFO and Adjusted FFO should be evaluated along with GAAP net income and net income per diluted share (the most directly comparable GAAP measures) in evaluating our operating performance. FFO, Core FFO, and Adjusted FFO do not represent net income or cash flows from operating activities in accordance with GAAP and are not indicative of our results of operations or cash flows from operating activities as disclosed in our consolidated financial statements incorporated by reference in this prospectus. FFO, Core FFO, and Adjusted FFO should be considered as supplements, but not alternatives, to our net income or cash flows from operating activities as indicators of our operating performance. Moreover, other REITs may not calculate FFO in accordance with the NAREIT definition or may interpret the NAREIT definition differently than we do. Accordingly, our FFO may not be comparable to FFO as calculated by other REITs. In addition, there is no industry definition of Core FFO or Adjusted FFO and, as a result, other REITs may also calculate Core FFO or Adjusted FFO, or other similarly-captioned metrics, in a manner different than we do. The table below reconciles FFO, Core FFO and Adjusted FFO to net income (loss), which is the most directly comparable financial measure calculated in accordance with GAAP.
17

TABLE OF CONTENTS
 
Nine Months Ended
September 30,
Year Ended December 31,
(in millions)
2025
2024
2024
2023
2022
Net income (loss)
$ (119) $ (671) $ (751) $ (96) $ (76)
Adjustments:
Real estate depreciation
276 265 356 325 292
In-place lease intangible amortization
4 6 8 7 9
Net loss (gain) on sale of real estate assets
3 5 10 8 4
Impairment of real estate assets
9 11 2
Real estate depreciation, (gain) loss on sale of real estate and real estate impairments on unconsolidated JVs
2 2 2 3 3
Allocation of noncontrolling interests
1 (1) (3)
FFO
$ 167 $ (385) $ (364) $ 249 $ 229
Adjustments:
Net (gain) loss on sale of non-real estate assets
(3) (2) (1) 2 5
Finance lease ROU asset amortization – real estate
53 53 72 70 75
Non-real estate impairment
2
Impairment of goodwill and other intangible assets
29 63 7
Other nonoperating (income) expense, net
56 (1) 1 19 (2)
Acquisition, restructuring and other
90 500 547 73 71
Technology transformation
17 15 22
(Gain) loss on property destruction
(47) (4) (51)
(Gain) loss on foreign currency transactions, net
(36) (5) 25 (4) 24
(Gain) loss on extinguishment of debt
3 13 17 (2)
Core FFO
$ 331 $ 184 $ 331 $ 416 $ 400
Adjustments:
Non-real estate depreciation and amortization
308 294 411 334 288
Finance lease ROU asset amortization – non real estate
25 21 29 23 14
Amortization of deferred financing costs, discount, and above/below market debt
8 17 19 21 17
Deferred income taxes expense (benefit)
(13) (71) (105) (58) (42)
Straight line net operating rent
(3) (3) 6
Amortization of above / below market leases
(1) (1) 1
Stock-based compensation expense and related employer-paid payroll taxes
108 171 215 26 17
Recurring maintenance capital expenditures
(117) (123) (195) (208) (145)
Allocation related to unconsolidated JVs
2 4 5 3 1
Allocation of noncontrolling interests
(1) (1) (1) (1) 1
Adjusted FFO
$ 651 $ 492 $ 705 $ 562 $ 552
We calculate EBITDA for Real Estate (“EBITDAre”) in accordance with the standards established by NAREIT, defined as earnings before interest income or expense, taxes, depreciation and amortization, net loss or gain on sale of real estate, net of withholding taxes, impairment write-downs on real estate property, and adjustments to reflect our share of EBITDAre for partially owned entities. EBITDAre is a measure commonly used in our industry, and we present EBITDAre to enhance investor understanding of our operating performance. We believe that EBITDAre provides investors and analysts with a measure of
18

TABLE OF CONTENTS
 
operating results unaffected by differences in capital structures, capital investment cycles, and useful life of related assets among otherwise comparable companies.
We also calculate our Adjusted EBITDA as EBITDAre further adjusted for the effects of gain or loss on the sale of non-real estate assets, gain or loss on the destruction of property (net of insurance proceeds), other nonoperating income or expense, acquisition, restructuring, and other expense, foreign currency exchange gain or loss, stock-based compensation expense and related employer-paid payroll taxes from grants under our equity incentive plans, loss or gain on debt extinguishment and modification, impairment of investments in non-real estate, technology transformation, and reduction in EBITDAre from partially owned entities. We believe that the presentation of Adjusted EBITDA provides a measurement of our operations that is meaningful to investors because it excludes the effects of certain items that are otherwise included in EBITDAre but which we do not believe are indicative of our core business operations. EBITDAre and Adjusted EBITDA are not measurements of financial performance under GAAP, and our EBITDAre and Adjusted EBITDA may not be comparable to similarly titled measures of other companies. You should not consider our EBITDAre and Adjusted EBITDA as alternatives to net income or cash flows from operating activities determined in accordance with GAAP. Our calculations of EBITDAre and Adjusted EBITDA have limitations as analytical tools, including the following:

these measures do not reflect our historical or future cash requirements for maintenance capital expenditures or growth and expansion capital expenditures;

these measures do not reflect changes in, or cash requirements for, our working capital needs;

these measures do not reflect the interest expense, or the cash requirements necessary to service interest or principal payments, on our indebtedness;

these measures do not reflect our tax expense or the cash requirements to pay our taxes; and

although depreciation and amortization are non-cash charges, the assets being depreciated and amortized will often have to be replaced in the future and these measures do not reflect any cash requirements for such replacements.
We use EBITDA, EBITDAre and Adjusted EBITDA as measures of our operating performance and not as measures of liquidity. The table below reconciles EBITDA, EBITDAre and Adjusted EBITDA to net (loss) income, which is the most directly comparable financial measure calculated in accordance with GAAP. The table below reconciles EBITDAre and Adjusted EBITDA to net income (loss), which is the most directly comparable financial measure calculated in accordance with GAAP.
19

TABLE OF CONTENTS
 
Nine Months Ended
September 30
Year Ended December 31,
(in millions)
2025
2024
2024
2023
2022
Net income (loss)
$ (119) $ (671) $ (751) $ (96) $ (76)
Adjustments:
Depreciation and amortization expense
666 640 876 760 678
Interest expense, net
195 369 430 490 347
Income tax expense (benefit)
12 (48) (89) (14) 6
EBITDA
$ 754 $ 290 $ 466 $ 1,140 $ 955
Adjustments:
Net loss (gain) on sale of real estate assets
3 5 10 8 4
Impairment of real estate assets
9 11 2
Allocation of EBITDAre of noncontrolling interests
(2) (1) (3) (5)
EBITDAre
$ 757 $ 302 $ 486 $ 1,147 $ 954
Adjustments:
Net (gain) loss on sale of non-real estate assets
(3) (2) (1) 2 5
Other nonoperating (income) expense, net
56 (1) 1 19 (2)
Acquisition, restructuring and other
79 496 542 73 71
Technology transformation
17 15 22
(Gain) loss on property destruction
(47) (4) (51)
(Gain) loss on foreign currency transactions, net
(36) (5) 25 (4) 24
Stock-based compensation expense and related employer-
paid payroll taxes
108 171 215 26 17
(Gain) loss on extinguishment of debt
3 13 17 (2)
Non-real estate impairment
2
Impairment of goodwill and other intangible assets
29 63 7
Allocation related to unconsolidated JVs
7 9 11 8 7
Allocation adjustments of noncontrolling interests
(1) (1)
Adjusted EBITDA
$ 971 $ 994 $ 1,329 $ 1,278 $ 1,074
20

TABLE OF CONTENTS
 
RISK FACTORS
An investment in the exchange notes involves a high degree of risk. You should carefully consider the following risks contained in and incorporated by reference in this prospectus, including, without limitation, the risks described in the section entitled “Item 1A. Risk Factors” in our Annual Report on Form 10-K for the year ended December 31, 2024 and our other filings with the SEC, together with other information provided to you in this prospectus and incorporated by reference herein, in deciding whether to invest in the exchange notes. If any of the following risks actually materializes or occurs, our business, financial condition, liquidity, results of operations and prospects and our ability to service our debt could be materially and adversely affected (which we refer to collectively as “materially and adversely affecting us” or having “a material adverse effect on us” and comparable phrases). Additional risks not currently known to us or that we now deem immaterial may also harm us and affect your investment.
This prospectus contains “forward-looking” statements that involve risks and uncertainties. Our actual results may differ significantly from the results discussed in the forward-looking statements. Factors that might cause such differences include those discussed below, included elsewhere in this prospectus and incorporated by reference herein. See “Forward-Looking Statements.”
Risks Related to the Exchange Offer
There is currently no trading market for the exchange notes, and an active trading market may not develop for the old notes or the exchange notes or, if it develops, be maintained or be liquid. The failure of an active public trading market for the exchange notes to develop or be maintained is likely to adversely affect the market price and liquidity of the exchange notes.
We are offering the exchange notes to the holders of the old notes. The old notes were sold to a small number of qualified institutional buyers in the United States and to investors outside of the United States under Regulation S and were subject to certain restrictions on transfer. To the extent that the old notes are tendered and accepted in the exchange offer, the trading market for any untendered and tendered but unaccepted old notes will be adversely affected. We cannot assure you that the market will provide liquidity for you if you want to sell your old notes.
The exchange notes will be registered under the Securities Act, but will constitute a new issue of securities with no established trading market. We do not intend to apply for listing of the USD exchange notes on any securities exchange or for inclusion in any quotation system. Although we intend to apply for listing of the Euro exchange notes on Nasdaq following this exchange offer, no assurance can be given that the Euro exchange notes will become or will remain listed or that an active trading market for the Euro exchange notes will develop or, if developed, that it will continue. If Nasdaq listing of the Euro exchange notes is obtained, we have no obligation to maintain such listing, and we may delist the Euro exchange notes at any time. Although the initial purchasers of the old notes have advised us that they intend to make a market in the exchange notes after completion of the exchange offer, they are not obligated to do so and may discontinue any market-making at any time without notice. Accordingly, an active public trading market may not develop for the exchange notes and, even if one develops, may not be maintained or be liquid. If an active public trading market for the exchange notes does not develop or is not maintained, the market price and liquidity of the exchange notes are likely to be adversely affected and holders may not be able to sell their notes at desired times and prices or at all. If any of the exchange notes are traded after their purchase in this exchange offer, they may trade at a discount, which could be substantial, from their purchase price.
The liquidity of the trading market, if any, and future trading prices of the old notes and the exchange notes will depend on many factors, including, among other things, prevailing interest rates, the financial condition, results of operations, business, prospects and credit quality of the operating partnership and its subsidiaries and the Company and its subsidiaries and other comparable entities, the market for similar securities and the overall securities markets, and may be adversely affected by unfavorable changes in any of these factors, many of which are beyond our control. In addition, market volatility or events or developments in the credit markets could materially and adversely affect the market value of the exchange notes, regardless of the operating partnership’s, the Company’s or their respective subsidiaries’ financial condition, results of operations, business, prospects or credit quality.
21

TABLE OF CONTENTS
 
Your old notes will not be accepted for exchange if you fail to follow the exchange offer procedures.
The issuance of exchange notes in exchange for old notes pursuant to the exchange offer will be made only after timely receipt by the applicable Exchange Agent of a properly completed and duly executed letter of transmittal, or an agent’s message or Electronic Consent Instruction (as defined herein) in lieu thereof, including, in the case of the old USD notes, all other documents required by such letter of transmittal. Therefore, holders of old notes desiring to tender such old notes in exchange for exchange notes should allow sufficient time to ensure timely delivery. Neither we nor any Exchange Agent is under any duty to give notification of defects or irregularities with respect to the tenders of old notes for exchange. Each broker-dealer that receives exchange notes for its own account pursuant to the exchange offer must acknowledge that it will deliver a prospectus in connection with any resale of such exchange notes. See “The Exchange Offer — Resale of Exchange Notes” and “Plan of Distribution.”
If you do not exchange your old notes, there will be restrictions on your ability to resell your old notes.
Holders of old notes who do not exchange their old notes for exchange notes pursuant to the exchange offer will continue to be subject to the restrictions on transfer of such old notes as set forth in the legend on the old notes. In general, the old notes may not be offered or sold, unless registered under the Securities Act, except pursuant to an exemption from, or in a transaction not subject to, the Securities Act and applicable state securities laws. To the extent that old notes are tendered and accepted in the exchange offer, the trading market for any untendered and tendered but unaccepted old notes could be adversely affected. See “The Exchange Offer — Consequences of Failure to Exchange.”
Pursuant to the terms of the registration rights agreements, we will be required to use commercially reasonable efforts to file a shelf registration statement pursuant to Rule 415 of the Securities Act if (i) we determine that a registered exchange offer is not available or may not be completed as soon as practicable after the expiration date because it would violate any applicable law or applicable interpretations of the staff of the SEC, (ii) the exchange offer is not consummated by June 17, 2026 (in the case of the old USD notes) or November 26, 2026 (in the case of the old Euro notes) or (iii) if an initial purchaser of the old notes notifies us in writing that it holds old notes that are or were ineligible to be exchanged in the exchange offer. See “The Exchange Offer — Shelf Registration Statement.”
Risks Related to the Exchange Notes
The effective subordination of the exchange notes may limit our ability to satisfy our obligations under the exchange notes.
The exchange notes will be the operating partnership’s senior unsecured obligations and will rank equally in right of payment with all of its other existing and future senior unsecured indebtedness. The exchange notes will be effectively subordinated in right of payment to:

all existing and future secured indebtedness and secured guarantees of the operating partnership (to the extent of the value of the collateral securing such indebtedness and guarantees);

all existing and future indebtedness and other liabilities, whether secured or unsecured, of the operating partnership’s non-guarantor subsidiaries and of any entity the operating partnership accounts for using the equity method of accounting; and

all existing and future preferred equity not owned by the operating partnership in the operating partnership’s non-guarantor subsidiaries and in any entity the operating partnership accounts for using the equity method of accounting.
Similarly, the guarantee of the exchange notes will be a senior unsecured obligation of each guarantor and will rank equally in right of payment with all other existing and future senior unsecured indebtedness and senior unsecured guarantees of such guarantor. Each guarantor’s guarantee of the exchange notes will be effectively subordinated in right of payment to:

all existing and future secured indebtedness and secured guarantees of such guarantor (to the extent of the value of the collateral securing such indebtedness and guarantees);
22

TABLE OF CONTENTS
 

all existing and future indebtedness and other liabilities, whether secured or unsecured, of such guarantor’s non-guarantor subsidiaries and of any entity such guarantor accounts for using the equity method of accounting; and

all existing and future preferred equity not owned by such guarantor such guarantor’s non-guarantor subsidiaries and in any entity such guarantor accounts for using the equity method of accounting.
The indenture that will govern the exchange notes does not prohibit the operating partnership, the Company, any other guarantor or any of their respective subsidiaries from incurring secured or unsecured indebtedness in the future and, although the indenture contains covenants that will limit the ability of the operating partnership and its subsidiaries to incur secured and unsecured indebtedness, those covenants are subject to significant exceptions and limitations, and in any event the operating partnership and its subsidiaries may be able, without taking advantage of any such exceptions and limitations, to incur substantial amounts of additional secured and unsecured indebtedness without violating those covenants. Moreover, these covenants limiting the incurrence of indebtedness do not apply to the Company. For additional information, see “Description of USD Exchange Notes — Certain covenants” ​(with respect to the USD exchange notes) and “Description of Euro Exchange Notes — Certain covenants” ​(with respect to the Euro exchange notes).
In the event of the bankruptcy, liquidation, reorganization or other winding up of the applicable issuer or the applicable guarantors, assets that secure any of their respective secured indebtedness, secured guarantees and other secured obligations will be available to pay their respective obligations under the applicable series of exchange notes or the guarantees of such exchange notes, as applicable, and their other respective unsecured indebtedness, unsecured guarantees and other unsecured obligations only after all of their respective indebtedness, guarantees and other obligations secured by those assets has been repaid in full, and we caution you that there may not be sufficient assets remaining to pay amounts due on any or all the exchange notes or the guarantees of such exchange notes, as the case may be, then outstanding. In the event of the bankruptcy, liquidation, reorganization or other winding up of any of subsidiaries of the applicable issuer or the applicable guarantors, the rights of holders of indebtedness and other obligations of the applicable issuer (including the applicable series exchange notes) or the applicable guarantors (including their respective guarantees of the applicable series of exchange notes), as the case may be, will be effectively subordinated to the prior claims of that subsidiary’s creditors and of the holders of any indebtedness or other obligations of or guaranteed by that subsidiary, except to the extent that the applicable issuer or any guarantor, as the case may be, is itself a creditor with recognized claims against that subsidiary, in which case those claims would still be effectively subordinated to all indebtedness, guarantees and other obligations secured by mortgages or other liens on the assets of that subsidiary (to the extent of the value of those assets) and would be subordinate to all indebtedness, guarantees and other obligations of that subsidiary senior to that held by the applicable issuer or the applicable guarantors, as the case may be. Moreover, in the event of the bankruptcy, liquidation, reorganization or other winding up of any subsidiary of the applicable issuer or the applicable guarantors, the rights of holders of indebtedness and other obligations of the applicable issuer (including the applicable series exchange notes) or the applicable guarantors (including their respective guarantees of the applicable series of exchange notes), as the case may be, will be effectively subordinated to any preferred equity interests in that subsidiary held by persons other than the applicable issuer or the applicable guarantors, as the case may be. In addition, in the event of the bankruptcy, liquidation, reorganization or other winding up of any entity that the applicable issuer or the applicable guarantors account for using the equity method of accounting, the rights of holders of indebtedness and other obligations of the applicable issuer (including the applicable series exchange notes) or the applicable guarantors (including their respective guarantees of the applicable series of exchange notes), as the case may be, will be subject to the prior claims of that entity’s creditors and the holders of any indebtedness or other obligations of or guaranteed by that entity, except to the extent that the applicable issuer or any guarantor, as the case may be, is itself a creditor with recognized claims against that entity, in which case those claims would still be effectively subordinated to all indebtedness, guarantees and other obligations secured by mortgages or other liens on the assets of that entity (to the extent of the value of those assets) and would be subordinate to all indebtedness, guarantees and other obligations of that entity senior to that held by the applicable issuer or the applicable guarantors, as the case may be.
At the time of issuance of the exchange notes, USD notes guarantors will include the Company, Lineage Holdings and each Subsidiary that guarantees or is otherwise obligated in respect of the Principal Credit Agreement (other than the operating partnership and any Excluded Subsidiary) and Euro notes guarantors
23

TABLE OF CONTENTS
 
will include the Company, the operating partnership, Lineage Holdings and each Subsidiary that guarantees or is otherwise obligated in respect of the Principal Credit Agreement (other than Lineage Europe and any Excluded Subsidiary). As of September 30, 2025, entities that are direct borrowers, guarantors or otherwise obligated in respect the Principal Credit Agreement had an aggregate of $19,577 million of assets and were direct borrowers, guarantors or otherwise obligated in respect of an aggregate of $5,469 million of indebtedness, in each case, excluding intercompany investments and obligations. As of September 30, 2025, the operating partnership and the guarantors of the old notes had an aggregate of $18,923 million of assets and were direct borrowers in respect of $5,316 million of indebtedness, in each case, excluding intercompany investments and obligations.
We have significant indebtedness outstanding, which may expose us to the risk of default under our debt obligations.
As of September 30, 2025, we had $5,968 million of total consolidated indebtedness outstanding, of which $497 million was secured, and borrowing capacity under our Revolving Credit Facility of $1,236 million (net of outstanding standby letters of credit in the amount of $65 million, which reduce availability). Total debt payments for the remainder of 2025 and 2026 are $827 million (including $3 million of scheduled amortization). We expect to meet these repayment requirements primarily through financing activity or net cash from operating activities. Our organizational documents contain no limitations regarding the maximum level of indebtedness that we may incur or keep outstanding. Payments of principal and interest on borrowings may leave us with insufficient cash resources to meet our cash needs or make the distributions to our common stockholders currently contemplated or necessary to maintain our status as a REIT. Our level of debt and the limitations imposed on us by our debt agreements could have significant adverse consequences, including the following:

our cash flow may be insufficient to meet our required principal and interest payments, including principal and interest payments on the exchange notes;

cash interest expense and financial covenants relating to our indebtedness may limit or eliminate our ability to make distributions to our common stockholders;

we may be unable to borrow additional funds as needed or on favorable terms, which could, among other things, adversely affect our ability to capitalize upon investment opportunities or meet operational needs;

we may be unable to refinance our indebtedness at maturity or the refinancing terms may be less favorable than the terms of our original indebtedness;

because a portion of our debt bears interest at variable rates, increases in interest rates could increase our interest expense;

we may be unable to hedge floating rate debt, counterparties may fail to honor their obligations under any hedge agreements we enter into, such agreements may not effectively hedge interest rate fluctuation risk, and, upon the expiration of any hedge agreements we enter into, we would be exposed to then-existing market rates of interest and future interest rate volatility;

we may be forced to dispose of properties, possibly on unfavorable terms or in violation of certain covenants to which we may be subject;

we may default on our obligations and the lenders or mortgagees may foreclose on our properties or our interests in the entities that own the properties that secure their loans and receive an assignment of rents and leases;

we may be restricted from accessing some of our excess cash flow after debt service if certain of our customers fail to meet certain financial performance metric thresholds;

we may violate restrictive covenants in our loan documents, which would entitle the lenders to accelerate our debt obligations; and

our default under any loan with cross default provisions could result in a default on other indebtedness.
24

TABLE OF CONTENTS
 
The occurrence of any of these events could materially and adversely affect us. Furthermore, foreclosures could create taxable income without accompanying cash proceeds, which could hinder our ability to meet the REIT distribution requirements imposed by the Code.
Despite our substantial indebtedness, we may still incur significantly more debt, which could exacerbate the risks related to our indebtedness, and adversely impact our ability to pay the principal of or interest on the exchange notes.
We may be able to incur substantial additional indebtedness in the future. Although the agreements governing our secured and unsecured indebtedness limit, and the indenture that will govern the exchange notes will limit, our ability to incur additional indebtedness, these restrictions are subject to a number of significant exceptions and, in addition, we will have the ability to incur additional indebtedness, which could be substantial, without violating the limitations imposed by these debt instruments. To the extent we incur additional indebtedness, we may face additional risks associated with our indebtedness, including our possible inability to pay the principal of and interest on the exchange notes.
The Company has no significant operations, other than as the operating partnership’s general partner, and no material assets, other than its investment in the operating partnership. In addition, certain of the guarantors (other than the Company) are holding companies that have no significant operations and no material assets other than their investments in their respective subsidiaries.
Each of the guarantors, as applicable, will fully and unconditionally guarantee, on a joint and several basis, the applicable issuer’s obligations under the applicable indenture and the applicable series of exchange notes. However, the Company has no significant operations, other than as the operating partnership’s general partner, and no material assets, other than its investment in the operating partnership. In addition, certain of the guarantors (other than the Company) are holding companies that have no significant operations and no material assets other than their investments in their respective subsidiaries. These subsidiaries are separate and distinct legal entities and they have no obligation to pay any amounts due on the exchange notes or to provide the guarantors with funds to satisfy any payment obligations with respect to the exchange notes. Accordingly, if the applicable issuer fails to make a payment on the exchange notes when due, there can be no assurance that the applicable guarantors would have funds to pay that amount pursuant to their guarantees. Furthermore, as described above under “— The effective subordination of the exchange notes may limit our ability to satisfy our obligations under the exchange notes,” each guarantor’s guarantee will be effectively subordinated in right of payment to:

all existing and future secured indebtedness and secured guarantees of such guarantor (to the extent of the value of the collateral securing such indebtedness and guarantees);

all existing and future indebtedness and other liabilities, whether secured or unsecured, of such guarantor’s non-guarantor subsidiaries and of any entity such guarantor accounts for using the equity method of accounting; and

all existing and future preferred equity not owned by such guarantor in such guarantor’s non-guarantor subsidiaries and in any entity such guarantor accounts for using the equity method of accounting.
Following an event of default under the indenture that will govern the exchange notes, holders of the exchange notes will share any payments received under the exchange notes or the guarantees pro rata with all other creditors under the Intercreditor Agreement.
Pursuant to the Intercreditor Agreement, each creditor thereunder agrees that from or after the occurrence of an event of default under the indenture that will govern the USD exchange notes, an event of default under the indenture that will govern the Euro exchange notes, an event of default under the Principal Credit Agreement, an event of default under the Senior Unsecured Notes or an event of default under any Additional Indebtedness (as defined in the Intercreditor Agreement) any payment received from an Obligor (as defined in the Intercreditor Agreement) will be shared amongst the creditors under the Intercreditor Agreement pro rata based on the proportion of indebtedness held by each creditor relative to the total amount of indebtedness subject to the Intercreditor Agreement. Accordingly, after an event of default under the indenture that will govern the applicable series of exchange notes, payments from the applicable issuer or any
25

TABLE OF CONTENTS
 
guarantor of the old notes or the exchange notes of such series will be shared pro rata among all creditors under the Intercreditor Agreement. Similarly, after an event of default under the Principal Credit Agreement, the Senior Unsecured Notes, the indenture that will govern the other series of exchange notes or any Additional Indebtedness, payments from any obligors under such agreements will be shared pro rata among all creditors under the Intercreditor Agreement, including holders of the old notes or the exchange notes of the applicable series. However, there can be no assurance that the trustee will be able to recover (on behalf of the note holders) its pro rata portion of payments made to other creditors if an event of default were to occur under the Principal Credit Agreement, the Senior Unsecured Notes, the indenture that will govern the other series of exchange notes or any Additional Indebtedness.
U.S. federal and state laws allow courts, under specific circumstances, to void guarantees and require holders of guaranteed debt to return payments received from guarantors.
Under the U.S. federal bankruptcy law and comparable provisions of state fraudulent transfer laws, a court could void the guarantee of the exchange notes provided by each guarantor or could subordinate the guarantee to all other debts and guarantees of such guarantor if, among other things, such guarantor, at the time it incurred or entered into its guarantee of the exchange notes, received less than reasonably equivalent value or fair consideration for the incurrence of the guarantee and any of the following is also true:

such guarantor was insolvent or rendered insolvent by reason of the incurrence of the guarantee;

such guarantor was engaged in a business or transaction for which its remaining assets constituted unreasonably small capital; or

such guarantor intended to incur, or believed that it would incur, debts beyond its ability to pay those debts as they mature.
In addition, under any of the circumstances described above, any payment by a guarantor pursuant to its guarantee of the exchange notes could be voided and holders of the exchange notes could be required to return those payments to such guarantor or to a fund for the benefit of the creditors of such guarantor.
The measures of insolvency for purposes of these fraudulent transfer laws will vary depending upon the law applied in any proceeding to determine whether a fraudulent transfer has occurred. Generally, however, a guarantor would be considered insolvent if:

the sum of its debts, including contingent liabilities, was greater than the fair saleable value of all of its assets;

the present fair saleable value of its assets was less than the amount that would be required to pay its probable liabilities on its existing debts, including contingent liabilities, as they became due; or

it could not pay its debts as they became due.
Moreover, a court might also void a guarantee of the exchange notes, without regard to the above factors, if it found that the applicable guarantor entered into its guarantee with actual or deemed intent to hinder, delay, or defraud its creditors.
We cannot be certain as to the standards a court would use to determine whether reasonably equivalent value or fair consideration was received by each guarantor for its guarantee of the exchange notes. If a court voided such guarantee, holders of the exchange notes would no longer have a claim against such guarantor under such guarantee. In addition, the court might direct holders of the exchange notes to repay any amounts already received from such guarantor under its guarantee.
If the court were to void a guarantee, require the return of monies paid by a guarantor under its guarantee or subordinate the guarantee to other obligations of such guarantor, we could not assure you that funds to pay the exchange notes would be available from the operating partnership or any of our other subsidiaries or from any other source.
The insolvency laws in jurisdictions where Lineage Europe and our Non-U.S. Guarantors are incorporated or organized may differ from the U.S. bankruptcy laws and may preclude holders of the exchange notes from recovering payments due on the exchange notes.
Lineage Europe is incorporated under the laws of the Netherlands. In addition certain of our subsidiaries that will guarantee the exchange notes on the original issue date are incorporated under the laws of the
26

TABLE OF CONTENTS
 
Netherlands, Canada and Australia (the “Non-U.S. Guarantors”). In the event of a bankruptcy, insolvency or similar event, proceedings could be initiated in a given relevant jurisdiction. Such multi-jurisdictional proceedings may be complex and more costly for creditors and otherwise may result in greater uncertainty and delay regarding the enforcement of your rights. Your rights under the exchange notes and the guarantees will be subject to the insolvency and administrative laws of several jurisdictions and there can be no assurance that you will be able to effectively enforce your rights in such complex, multiple bankruptcy, insolvency or similar proceedings.
In addition, the bankruptcy, insolvency, administrative and other laws of Lineage Europe’s and the Non-U.S. Guarantors’ jurisdictions of organization or incorporation or any other relevant jurisdictions where proceedings are opened may be materially different from, or in conflict with, each other and those of the United States, including in the areas of rights of creditors, priority of governmental and other creditors, ability to obtain post-petition interest and duration of the proceeding. The application of these laws, or any conflict among them, could call into question whether any particular jurisdiction’s law should apply, adversely affect your ability to enforce your rights under the exchange notes and the guarantees in those jurisdictions or limit any amounts that you may receive.
Under Australian law, the options available to unsecured creditors, such as any holders of exchange notes, recovering payments to an insolvent guarantor organized in Australia is limited. Once a company is placed into administration a statutory moratorium will apply to any proceedings commenced, including any enforcement proceedings. The purpose of this moratorium is to allow the administrator the opportunity to investigate the affairs of the company, and either implement change or be in a position to realize value, with protection from certain claims against the company. As for secured creditors or the owners or lessors of property, there are also restrictions on enforcement against the secured property of the insolvent guarantor unless the security is over the whole, or substantially the whole, of the property of the guarantor.
Similarly, in the context of a court making orders to wind up an Australian guarantor entity, its unsecured creditors are barred from continuing or initiating proceedings against it. A similar moratorium also applies upon the passing of a resolution to place the company into a creditors’ voluntary liquidation. The essential task of a liquidator is to wind up the affairs of the company, including pursuing any court action to recover assets or value for the insolvent company, and pay any dividends to unsecured creditors. The unsecured creditors prove their debts via a formal proof of debt procedure which entails the liquidator calling for proofs, the unsecured creditors providing completed forms including supporting documentation, and the liquidator adjudicating on the proofs and then ultimately paying dividends to unsecured creditors. As for secured creditors or the owners or lessors of property, they usually sit outside of the process and are not prevented from taking enforcement action.
The Bankruptcy and Insolvency Act (Canada), the Companies’ Creditors Arrangement Act (Canada) (the “CCCA”) and the Winding-up and Restructuring Act (Canada) contain provisions enabling an insolvent debtor to obtain a stay of proceedings against its creditors and others and to prepare and file a proposal, a plan of arrangement and reorganization or compromise for consideration by all or some of its creditors, to be voted on by the various classes of creditors affected thereby. Such a restructuring proposal or arrangement and reorganization, if accepted by the requisite majority of each class of affected creditors and if approved by the relevant Canadian court, would be binding on all creditors of the debtor within the affected classes. Moreover, certain provisions of the relevant Canadian insolvency legislation permit an insolvent debtor to retain possession and administration of its property in certain circumstances, subject to court oversight, even though such debtor may be in default in respect of certain of its obligations during the period that the stay of proceedings remains in place.
The powers of the court under Canadian bankruptcy, insolvency and restructuring legislation and Canadian federal and provincial receivership laws, and particularly under the CCAA, are exercised broadly to protect a debtor and its estate from actions taken by creditors and others. We cannot predict whether payments by a Canadian guarantor under its guarantee would be made during any proceedings in bankruptcy, insolvency or other restructuring, whether or when you or the trustee could exercise your rights under the indenture that will govern the exchange notes or whether, and to what extent, the holders of the exchange notes would be compensated for any delays in payment of principal, interest and costs, including fees and disbursements of the trustee. Accordingly, if a Canadian guarantor were to become subject to such proceedings, such guarantor may cease making payments on the exchange notes and you and the trustee may not be able to exercise your
27

TABLE OF CONTENTS
 
rights under the indenture that will govern the exchange notes following commencement of or during such proceedings without leave of the court.
Lineage Europe and certain guarantors are incorporated under the laws of the Netherlands. If a Dutch entity enters into a transaction (such as the issuance of the exchange notes or the granting of a guarantee), the validity and enforceability of the relevant transaction may be contested by the Dutch entity or its administrator (bewindvoerder) in a moratorium of payments (surseance van betaling) or its trustee in bankruptcy (curator), if (i) that transaction is not in the Dutch entity’s corporate interest (vennootschappelijk belang) and (ii) the other party to the transaction knew or should have known this without performing its own investigation (wist of zonder eigen onderzoek moest weten). In determining whether the issuance of the exchange notes or the granting of a guarantee is in the interest of the Dutch entity, a Dutch court would not only consider the text of the company’s objects clause in the articles of association of the Dutch entity, but also all relevant circumstances of the particular case, including whether the Dutch entity derives certain commercial benefits from the transaction in respect of which the exchange notes were issued or the guarantee was granted, as applicable, and any indirect benefit derived by the Dutch entity as a consequence of the interdependence of it with the group of companies to which the Dutch entity belongs and whether or not the subsistence of the Dutch entity is jeopardized by conducting such transaction. The mere fact that a certain legal act (rechtshandeling) falls within the objects clause included in the articles of association of a Dutch entity, may not be conclusive evidence to state that such legal act is in the corporate interest of the Dutch entity. The management of the Dutch entity must consider whether the granting of the guarantee of the exchange notes actually fulfils the material interests of such Dutch entity.
Pursuant to Dutch law, and to the extent Dutch law applies, a legal act performed by a Dutch entity (including, without limitation, an agreement pursuant to which it issues exchange notes or guarantees the performance of the obligations of a third party) can be challenged and may, in certain circumstances, be nullified (vernietigd) by a trustee in bankruptcy (curator). The Dutch law provisions on fraudulent conveyance (actio pauliana) may apply in case of bankruptcy or outside bankruptcy, which may offer creditors protection against a decrease in their means of recovery.
Pursuant to Dutch fraudulent conveyance rules (actio pauliana) in bankruptcy: any legal act performed by a Dutch bankrupt entity prior to the onset of its bankruptcy may be nullified (vernietigd) by the bankruptcy trustee, if (i) the Dutch entity performed such act without an obligation to do so (onverplicht), (ii) any creditors of the Dutch entity were prejudiced as a consequence of the act, and (iii) at the time the act was performed both the Dutch entity and (unless the act was for no consideration (om niet)) the party with or towards which it acted, knew or should have known that one or more of the Dutch entity’s creditors (existing or future) would be prejudiced. Such knowledge is presumed by Dutch law in the event that the legal act by which the creditors have been prejudiced has been performed within a period of one year before the bankruptcy date in respect of, inter alia, legal acts for the payment or safeguarding of a debt that was not due and payable. In addition, in the case of such a bankruptcy, the trustee in bankruptcy (curator) may nullify the Dutch entity’s performance of any obligation which is due and payable (including (without limitation) an obligation to provide security for any of its or a third party’s obligations) if (i) the payee (hij die betaling ontving) knew that a request for bankruptcy had been filed at the moment of payment, or (ii) the performance of the obligation was the result of a consultation between the Dutch entity and the payee with a view to give preference to the latter over the Dutch entity’s other creditors.
A brief description of certain aspects of insolvency law in Australia, Canada and the Netherlands is set out under “Certain Insolvency and Enforceability Considerations.”
You may be unable to enforce judgments obtained in the United States and non-U.S. courts against Lineage Europe and our Non-U.S. Guarantors or their respective directors, managers and executive officers.
Lineage Europe and the Non-U.S. Guarantors are organized or incorporated outside the United States, and their business is substantially conducted outside the United States. Many of the directors and executive officers of Lineage Europe and the Non-U.S. Guarantors are non-residents of, and substantially all of their assets are located outside of, the United States. Although Lineage Europe and the Non-U.S. Guarantors will submit to the jurisdiction of certain New York courts in connection with any action under U.S. securities laws, you may be unable to effect service of process within the United States on the directors and executive officers of Lineage Europe or the Non-U.S. Guarantors. In addition, as substantially all of the assets of Lineage
28

TABLE OF CONTENTS
 
Europe and these Non-U.S. Guarantors, their subsidiaries and their directors and executive officers are located outside of the United States, you may be unable to enforce against them judgments obtained in U.S. courts. Moreover, actions of Lineage Europe and the Non-U.S. Guarantors may not be subject to the civil liability provisions of the federal securities laws of the United States.
Lineage Europe is incorporated under Dutch law. As a result, it may be difficult for investors to enforce judgments obtained in non-Dutch courts against Lineage Europe. The Netherlands does not currently have a treaty with the United States providing for the reciprocal recognition and enforcement of judgments (other than arbitration awards) in civil and commercial matters. Therefore, a final judgment for the payment of money rendered by any court in any federal or state court in the United States based on civil liability, whether or not predicated solely upon United States federal securities laws, would not automatically be recognized or enforceable in the Netherlands. In order to obtain a judgment that is enforceable in the Netherlands, the claim must be relitigated before a competent Dutch court and the judgment rendered by the foreign court must be submitted in the course of such proceedings, in which case the Dutch court will have to decide whether and to what extent it, given the circumstances of the case, will recognize the foreign judgment. A final judgment obtained in a court in the State of New York, United States of America and not rendered by default, which is not subject to appeal or other means of contestation and which is enforceable in State of New York, United States of America, with respect to the payment of obligations of Lineage Europe under the exchange notes, would generally be upheld and be regarded by a court of the Netherlands of competent jurisdiction as conclusive evidence when asked to render a judgment in accordance with the judgment of which enforcement is sought, without substantive re-examination or re-litigation of the merits of the subject matter, if (i) the foreign court rendering that judgment has jurisdiction over the matter on internationally acceptable grounds and (ii) has conducted the proceedings in accordance with generally accepted principles of fair trial (behoorlijke rechtspleging), (iii) that judgment does not contravene public policy (openbare orde) of the Netherlands, (iv) the foreign judgment is not in conflict with a decision rendered by a Dutch court between the same parties, or with an earlier judgment rendered by a foreign court in proceedings involving the same cause of action and between the same parties, provided that the earlier decision can be recognized in the Netherlands, and (v) the foreign judgment is — according to the law of its country of origin — formally capable of being enforced (e.g., is readily enforceable, has not been annulled in appeal or its enforceability has not been subject to a certain time frame).
Subject to the foregoing and provided that service of process occurs in accordance with applicable treaties, investors may be able to enforce in the Netherlands judgments in civil and commercial matters obtained from U.S. federal or state courts. No assurance can be given, however, that these judgments will be enforceable. Moreover, a Dutch court may reduce the amount of damages granted by a U.S. court and recognize damages only to the extent that they are necessary to compensate actual losses or damages. Judgments may be rendered in a foreign currency but enforcement is executed in euros at the applicable rate of exchange. The enforcement and recognition of judgments of U.S. courts in the Netherlands are subject to the Dutch rules of civil procedure. In addition, it is doubtful whether a Dutch court would accept jurisdiction and impose civil liability in an original action commenced in the Netherlands and predicated solely upon U.S. federal securities laws. Under certain circumstances, a Dutch court has the power to stay proceedings (aanhouden) or to declare that it has no jurisdiction, if concurrent proceedings are being brought elsewhere. A Dutch court may reduce the amount of damages granted by a U.S. court and recognize damages only to the extent that they are necessary to compensate actual losses or damages.
The market price of the exchange notes may fluctuate significantly.
The market price of the exchange notes may fluctuate significantly in response to many factors, including:

changes in the national, international or local economic climate;

availability, cost and terms of financing;

technological changes, such as expansion of e-commerce, reconfiguration of supply chains, automation, robotics or other technologies;

the attractiveness of our properties to potential customers;

inability to collect storage charges, rent and other fees from customers;
29

TABLE OF CONTENTS
 

the ongoing need for, and significant expense of, capital improvements and addressing obsolescence in a timely manner, particularly in older structures;

changes in supply of, or demand for, similar or competing properties in an area;

customer retention and turnover;

excess supply in the market area;

availability of labor and transportation to service our sites;

financial difficulties, defaults or bankruptcies by our customers;

changes in operating costs and expenses and a general decrease in real estate property rental rates;

changes in or increased costs of compliance with governmental rules, regulations and fiscal policies, including changes in tax, real estate, environmental and zoning laws, and our potential liability thereunder;

our ability to provide adequate maintenance and insurance;

adverse market reaction to any debt or equity securities we may issue or additional debt we incur in the future;

investor confidence in the stock and bond markets, generally;

changes in our credit ratings;

changes in the cost or availability of insurance, including coverage for mold or asbestos;

unanticipated changes in costs associated with known adverse environmental conditions, newly discovered environmental conditions and retained liabilities for such conditions;

changes in interest rates or other changes in monetary policy;

disruptions in the global supply-chain caused by political, regulatory or other factors such as terrorism, political instability and public health crises; and

civil unrest, acts of war, terrorist attacks and natural disasters, including earthquakes and floods, which may result in uninsured and underinsured losses.
Many of the factors listed above are beyond our control. These factors may cause the market price of the exchange notes to decline, regardless of our financial condition, results of operations, business or prospects. It is impossible to provide any assurance that the market price of the exchange notes will not fall in the future, and it may be difficult for investors to resell the exchange notes at prices they find attractive or at all.
Holders of the exchange notes will not be entitled to require us to redeem or repurchase the exchange notes upon the occurrence of change of control or highly levered transactions or other designated events.
As of September 30, 2025, we had $5,968 million of total consolidated indebtedness outstanding, of which $497 million was secured, and borrowing capacity under our Revolving Credit Facility of $1,236 million (net of outstanding standby letters of credit in the amount of $65 million, which reduce availability). Total debt payments for the remainder of 2025 and 2026 are $827 million (including $3 million of scheduled amortization). The instruments and agreements governing some of our outstanding indebtedness (including borrowings under the Revolving Credit Facility) contain provisions that require us to repay, or offer to repay, that indebtedness, or provide that an event of default may occur, under specified circumstances or upon the occurrence of specified events, including specified changes of control, and our future debt agreements and debt securities may contain similar provisions or may require that we repay or repurchase or offer to repurchase for cash the applicable indebtedness under specified circumstances or upon the occurrence of specified changes of control of the Company or the operating partnership or other events. The exchange notes offered hereby do not have any similar rights to require us to repurchase or repay the exchange notes, whether upon the occurrence of a change of control or highly leveraged transaction or otherwise, even though these transactions could increase the amount of our indebtedness or otherwise adversely affect our capital structure or credit ratings, thereby adversely affecting the market value of the exchange notes. These provisions may also allow
30

TABLE OF CONTENTS
 
holders of that other indebtedness to be repaid upon the occurrence of specified transactions or events, which may deplete our available cash and sources of financing and make it difficult or impossible for us to make payments on the exchange notes when due.
An increase in interest rates could result in a decrease in the market value of the exchange notes and increase the amount of our debt payments.
In general, as market interest rates rise, notes bearing interest at a fixed rate generally decline in value. Consequently, if you purchase these notes and market interest rates increase, the market value of your exchange notes may decline.
In addition, as of September 30, 2025, we had $3.3 billion of our outstanding consolidated indebtedness that is variable-rate debt, and we may continue to incur variable-rate debt in the future. We have entered into interest rate swaps to convert $1.0 billion of this indebtedness to fixed-rate. As of September 30, 2025, we have entered into approximately $1.5 billion of interest rate caps to protect the majority of remaining variable debt against increases in interest rates.
Increases in interest rates may raise our interest costs under any variable-rate debt that is not effectively converted to fixed-rate debt and increase our overall cost of capital, which could materially and adversely affect us, reduce our cash flows and funds from operations, and reduce our ability to use the capital that is being paid in interest in other ways, including to make distributions to our stockholders. Increases in interest rates would also increase our interest expense on future fixed rate borrowings and have the same collateral effects described above. In addition, if we need to repay existing debt during periods of rising interest rates, we could be required to liquidate one or more of our investments in properties at times which may not permit realization of the maximum return on such investments. Interest rate increases may also increase the risk that the counterparties to our swap contracts will default on their obligations, which could further increase our exposure to interest rate increases. Conversely, if interest rates are lower than our swapped fixed rates, we will be required to pay more to service our debt than if we had not entered into the interest rate swaps.
We cannot predict the future level of market interest rates.
A downgrade in our credit ratings could materially adversely affect our business and financial condition and the market value of the exchange notes.
The credit ratings assigned to the exchange notes and other debt securities of the operating partnership could change based upon, among other things, our results of operations and financial condition. These ratings are subject to ongoing evaluation by credit rating agencies, and we cannot assure you that any rating will not be changed or withdrawn by a rating agency in the future if, in its judgment, circumstances warrant. Moreover, these credit ratings are not recommendations to buy, sell or hold the exchange notes or any other securities. If any of the credit rating agencies that have rated the exchange notes or other debt securities of either issuer downgrades or lowers its credit rating, or if any credit rating agency indicates that it has placed any such rating on a so-called “watch list” for a possible downgrading or lowering or otherwise indicates that its outlook for that rating is negative, it could have a material adverse effect on our costs and availability of capital, which could in turn have a material adverse effect on our financial condition, results of operations, cash flows and our ability to satisfy our debt service obligations (including payments on the exchange notes) and to make dividends and other distributions to our security holders and could also have a material adverse effect on the market value of the exchange notes.
The exchange notes are subject to early redemption.
As described under “Description of USD Exchange Notes — The operating partnership’s redemption rights,” with respect to the USD exchange notes, and under “Description of Euro Exchange Notes — Optional Redemption,” with respect to the Euro exchange notes, the applicable issuer of each series of exchange notes may, at its option, redeem the exchange notes offered hereby at any time in whole or from time to time in part at the redemption prices described under such caption. Consequently, the applicable issuer may choose to redeem your exchange notes at times when prevailing interest rates are lower than the effective interest rate on your exchange notes. If that were to occur, you may be unable to reinvest your redemption proceeds in an
31

TABLE OF CONTENTS
 
investment with a return that is as high as the return you would have earned on the exchange notes had they not been redeemed and that presents a similar level of investment risk as the exchange notes.
In addition, if, as a result of certain changes in tax law, Lineage Europe or any Euro notes guarantor has or will become obligated to pay additional amounts on the Euro exchange notes or if there is a substantial probability that Lineage Europe or any Euro notes guarantor will become obligated to pay additional amounts on the Euro exchange notes, then Lineage Europe may, at its option, redeem the Euro exchange notes, in whole but not in part, at a redemption price equal to 100% of the principal amount of the Euro exchange notes to be redeemed, together with interest accrued and unpaid to the date fixed for redemption. See “Description of Euro Exchange Notes — Redemption for tax reasons.”
Market conditions could adversely affect our ability to refinance existing indebtedness, including the exchange notes, or obtain additional financing for growth on acceptable terms or at all, which could materially and adversely affect us.
Credit markets have experienced over the past several years, and may continue to experience, significant price volatility, displacement and liquidity disruptions, including the bankruptcy, insolvency or restructuring of certain financial institutions. Such circumstances could materially impact liquidity in the financial markets, making financing terms for borrowers less attractive, and potentially result in the unavailability of various types of debt financing. As a result, we may be unable to obtain debt financing on favorable terms or at all or fully refinance maturing indebtedness with new indebtedness. Reductions in our available borrowing capacity or inability to obtain credit, including the Revolving Credit Facility that we expect to have upon the completion of this exchange offer, when required or when business conditions warrant could materially and adversely affect us.
Our existing indebtedness contains, and any future indebtedness is likely to contain, covenants that restrict our ability to engage in certain activities.
The agreements governing our borrowings contain or are likely to contain financial and other covenants with which we are or will be required to comply and that limit or are likely to limit our ability to operate our business. These covenants, as well as any additional covenants to which we may be subject in the future because of additional borrowings, could cause us to have to forego investment opportunities, reduce or eliminate distributions to our common stockholders or obtain financing that is more expensive than financing we could obtain if we were not subject to the covenants. In addition, the agreements governing our borrowing may have cross default provisions, which provide that a default under one of our debt financing agreements would lead to a default on all of our debt financing agreements.
The covenants and other restrictions under our debt agreements may affect, among other things, our ability to:

incur indebtedness;

create liens on assets;

cause our subsidiaries to distribute cash to us to fund distributions to stockholders or to otherwise use in our business;

sell or substitute assets;

modify certain terms of our leases;

manage our cash flows; and

make distributions to equity holders, including our common stockholders.
Additionally, these restrictions may adversely affect our operating and financial flexibility and may limit our ability to respond to changes in our business or competitive environment, all of which may materially and adversely affect us.
32

TABLE OF CONTENTS
 
Secured indebtedness exposes us to the possibility of foreclosure, which could result in the loss of our investment in certain of our subsidiaries or in a property or group of properties or other assets subject to indebtedness and limits our ability to raise future capital.
We have granted certain of our lenders security interests in certain of our assets, including in certain of our real property. Incurring secured indebtedness, including mortgage indebtedness, increases our risk of asset and property losses because defaults on indebtedness secured by our assets, including in certain of our real property, may result in foreclosure actions initiated by lenders and ultimately our loss of the property or other assets securing any loans for which we are in default. Any foreclosure on a mortgaged property or group of properties could have a material adverse effect on the overall value of our portfolio of properties and more generally on us. For tax purposes, a foreclosure of any of our properties would be treated as a sale of the property for a purchase price equal to the outstanding balance of the indebtedness secured by the mortgage. If the outstanding balance of the indebtedness secured by the mortgage exceeds our tax basis in the property, we would recognize taxable income on foreclosure, but would not receive any cash proceeds, which could materially and adversely affect us, including hindering our ability to meet the REIT distribution requirements imposed by the Code. As a result, our substantial secured indebtedness could have a material adverse effect on us.
Some of the guarantees may be released automatically.
Guarantees of the exchange notes by our subsidiaries may be automatically released under various circumstances described under “Description of USD Exchange Notes — Guarantees” ​(with respect to the USD exchange notes) and “Description of Euro Exchange Notes — Guarantees” ​(with respect to the Euro exchange notes). Such release may occur at any time in the following circumstances:

such subsidiary no longer guaranteeing or otherwise being an obligor (or which guarantee or obligation is being simultaneously released or will be immediately released after the release of the subsidiary from its guarantee of the exchange notes) in respect of the Principal Credit Agreement, provided that any release of such subsidiary’s guarantee pursuant to this bullet point will not limit the obligation of such subsidiary to guarantee the exchange notes at any time after such release if such subsidiary (other than if such subsidiary is an Excluded Subsidiary) subsequently, directly or indirectly, guarantees, or otherwise becomes obligated in respect of, the Principal Credit Agreement;

upon the designation by the Company of such subsidiary as an Excluded Subsidiary;

such subsidiary consolidating with, merging into or transferring all of its properties or assets to another guarantor, and as a result of, or in connection with, such transaction such subsidiary dissolves or otherwise ceases to exist;

if the applicable issuer exercises its legal defeasance option or its covenant defeasance option or if the applicable issuer’s obligations under the applicable indenture are discharged in accordance with the terms of such indenture, as described in “Description of USD Exchange Notes — Defeasance” ​(with respect to the USD exchange notes) or “Description of Euro Exchange Notes — Defeasance” ​(with respect to the Euro exchange notes) and “Description of USD Exchange Notes — Satisfaction and Discharge” ​(with respect to the USD exchange notes) or “Description of Euro Exchange Notes — Satisfaction and Discharge” ​(with respect to the Euro exchange notes);

upon the sale or other disposition (including by way of consolidation or merger) of such subsidiary; or

upon the sale or disposition of all or substantially all of the assets of such subsidiary;
provided, however, that in the case of the fifth and sixth bullet points above, (1) such sale or other disposition is made to a person other than the parent guarantor or any of its subsidiaries and (2) such sale or disposition is otherwise permitted by the indenture.
Risks Related to the Euro Exchange Notes
Lineage Europe is a finance subsidiary and will depend on the operating partnership and the Company’s other subsidiaries for funds to meet its obligations under the Euro exchange notes.
Lineage Europe is a finance subsidiary of the operating partnership and the operating partnership conducts a significant portion of its operations through its subsidiaries. Lineage Europe’s principal source of
33

TABLE OF CONTENTS
 
funds is its financing activities with the operating partnership and the payments to Lineage Europe by other subsidiaries of the operating partnership, and a significant portion of the operating partnership’s source of funds, including funds to make payments pursuant to the guarantees of the notes, is dividends, loans or other payments to the operating partnership by its subsidiaries. In addition, there may be statutory and regulatory limitations on the payment of dividends from certain subsidiaries of the operating partnership. If Lineage Europe has insufficient funds from its financing activities and sufficient funds are not able to be transferred to the operating partnership from its subsidiaries, or to Lineage Europe from other subsidiaries of the operating partnership, or sufficient cash or liquidity is not otherwise available, Lineage Europe and the Euro notes guarantors may not be able to make principal, premium or interest payments on outstanding debt, including under the Euro exchange notes.
If you are a non-U.S. investor, payments under the Euro exchange notes may be treated as paid by a United States person or become subject to U.S. withholding tax.
While the Euro exchange notes will be issued by a non-U.S. person for U.S. tax purposes, for various reasons (e.g., due to the material credit support provided by U.S. persons or a challenge by the IRS), the payments of interest under the Euro exchange notes may be treated as paid by a United States person for U.S. federal income tax purposes and/or become subject to U.S. withholding tax. As a result, all holders are required to be qualified for an exemption from U.S. withholding tax and provide an IRS Form W-8 or W-9 evidencing such exemption from U.S. withholding tax and should be advised that, if the holders are not so exempt and/or do not so deliver the relevant IRS Form W-8 or W-9, an applicable withholding agent may impose withholding on payments made with respect to the Euro exchange notes. We will generally not be required to pay any additional amounts with respect to amounts so withheld. Prospective purchasers of the Euro exchange notes should consult their advisors regarding the possible U.S. federal income tax consequences of an investment in the notes.
The Euro exchange notes may be subject to withholding taxes in circumstances where we are not obliged to make gross up payments and this would result in holders receiving less interest than expected and could adversely affect their return on the Euro exchange notes.
The terms of the Euro exchange notes contain exemptions from the requirement that we make gross up payments in the event an amount of, or in respect of, taxes were to be withheld from a payment. Where such exemptions apply, neither we, nor any paying agent, nor any other person would be obliged to pay additional amounts with respect to any Euro exchange notes as a result of the imposition of such withholding tax. This could result in holders receiving less interest than expected and could adversely affect their after-tax return on the Euro exchange notes.
An investment in the Euro exchange notes by a purchaser whose functional currency is not the euro entails significant risks.
All payments of interest on, premium, if any, and the principal of the Euro exchange notes and any redemption price for, or additional amounts with respect to, the Euro exchange notes will be made in euros. An investment in the Euro exchange notes by a purchaser whose functional currency is not the euro entails significant risks. These risks include the possibility of significant changes in the rates of exchange between the holder’s functional currency and the euro and the possibility of the imposition or subsequent modification of foreign exchange controls with respect to the holder’s functional currency or the euro. These risks generally depend on factors affecting the Euro exchange notes and foreign exchange rates over which we have no control, such as economic, financial and political events and the supply of and demand for the relevant currencies. In the past, rates of exchange between the euro and certain currencies have been highly volatile, and each holder should be aware that volatility may occur in the future. The exchange rates of a holder’s functional currency for the euro and the fluctuations in those exchange rates that have occurred in the past are not necessarily indicative of fluctuations in the rate that may occur during the term of the Euro exchange notes. Depreciation of the euro against the holder’s functional currency would result in a decrease in the effective yield of a note below its coupon rate and, in certain circumstances, could result in a loss to the holder. Such developments, or market perceptions concerning these and related issues, could materially adversely affect the value of the Euro exchange notes and you may lose a significant amount of your investment in the Euro exchange notes.
34

TABLE OF CONTENTS
 
The Euro exchange notes permit us to make payments in U.S. dollars if we are unable to obtain euros, and market perceptions concerning the instability of the euro could materially adversely affect the value of the Euro exchange notes.
If the euro is unavailable to us due to the imposition of exchange controls or other circumstances beyond our control or if the euro is no longer being used by the then member states of the European Monetary Union that have adopted the euro as their currency or for the settlement of transactions by public institutions of or within the international banking community, then all payments in respect of the Euro exchange notes will be made in U.S. dollars until the euro is again available to us or so used. In such circumstances, the amount payable on any date in euros will be converted into U.S. Dollars on the basis of the then most recently available market exchange rate for euros. See “Description of Euro Exchange Notes — Issuance in Euros” and “— An investment in the Euro exchange notes by a purchaser whose functional currency is not the euro entails significant risks.” This market exchange rate may be materially less favorable than the rate in effect at the time the Euro exchange notes were issued or as would be determined by applicable law. Any payment in respect of the Euro exchange notes so made in U.S. dollars will not constitute an event of default under the Euro exchange notes or the indenture. Such developments, or market perceptions concerning these and related issues, could materially adversely affect the value of the Euro exchange notes and you may lose a significant amount of your investment in the Euro exchange notes.
In a lawsuit for payment on the Euro exchange notes, an investor may bear currency exchange risk.
The indenture is, and the Euro exchange notes will be, governed by the laws of the State of New York. Under New York law, a New York state court rendering a judgment on the Euro exchange notes would be required to render the judgment in euros. However, the judgment would be converted into U.S. dollars at the exchange rate prevailing on the date of entry of the judgment. Consequently, in a lawsuit for payment on the Euro exchange notes, investors would bear currency exchange risk until a New York state court judgment is entered, which could be a significant amount of time. A federal court sitting in New York with diversity jurisdiction over a dispute arising in connection with the Euro exchange notes would apply New York law.
In courts outside of New York, investors may not be able to obtain a judgment in a currency other than U.S. dollars. For example, a judgment for money in an action based on the Euro exchange notes in many other U.S. federal or state courts ordinarily would be enforced in the United States only in U.S. dollars. The date used to determine the rate of conversion of euros into U.S. dollars would depend upon various factors, including which court renders the judgment and when the judgment is rendered.
The global notes representing the Euro exchange notes will be held by or on behalf of Euroclear and Clearstream and, therefore, investors will have to rely on their procedures for transfer, payment and communication with the issuer and to exercise their rights and remedies.
The Euro exchange notes will be issued in book-entry form and will be represented by one or more permanent global notes deposited with, or on behalf of a common depositary, and registered in the name of the nominee of the common depositary, for, and in respect of interests held through Euroclear and Clearstream. Euroclear, Clearstream or such common depositary, as the case may be, will be considered the sole owner or holder of the Euro exchange notes represented by the global notes for all purposes under the indenture governing the Euro exchange notes.
While the Euro exchange notes are represented by global notes, the issuer will discharge its payment obligations under the Euro exchange notes by making payments to or to the order of a nominee for a common depositary for Euroclear and Clearstream for distribution to their accountholders. A holder of a beneficial interest in a global note must rely on the procedures of Euroclear and Clearstream to receive payments under the Euro exchange notes. We have no responsibility or liability for the records relating to, or payments made in respect of, beneficial interests in a global note.
Holders of beneficial interests in a global note will not have a direct right to vote in respect of the Euro exchange notes. Instead, such holders will be permitted to act directly only to the extent that they are enabled in accordance with the procedures of Euroclear and Clearstream to appoint appropriate proxies.
Similarly, upon the occurrence of an event of default under the indenture governing the Euro exchange notes, unless and until definitive or certificated registered Euro exchange notes are issued in respect of all
35

TABLE OF CONTENTS
 
book-entry interests, if investors own book-entry interests, they will be restricted to acting through Euroclear and Clearstream. The procedures to be implemented through Euroclear and Clearstream may not be adequate to ensure the timely exercise of rights under the Euro exchange notes. See “Description of Euro Exchange Notes — Book-Entry Procedures.”
Trading in the clearing systems is subject to minimum denomination requirements.
The terms of the Euro exchange notes provide that Euro exchange notes will be issued with a minimum denomination of €100,000 and multiples of €1,000 in excess thereof. It is possible that the clearing systems may process trades that could result in amounts being held in denominations smaller than the minimum denominations. If definitive notes are required to be issued in relation to such Euro exchange notes in accordance with the provisions of the relevant global notes, a holder who does not have the minimum denomination or any integral multiple of €1,000 in excess thereof in its account with the relevant clearing system at the relevant time may not receive all of its entitlement in the form of definitive notes unless and until its holding satisfies the minimum denomination requirement.
36

TABLE OF CONTENTS
 
USE OF PROCEEDS
We are making the exchange offer to satisfy our obligations under the registration rights agreements. We will not receive any cash proceeds from the exchange of the exchange notes for the old notes pursuant to the exchange offer. In consideration of issuing the exchange notes in the exchange offer, we will receive an equal principal amount of old notes. We will cancel and retire all old notes surrendered in exchange for exchange notes. As a result, the issuance of the exchange notes will not result in any increase or decrease in our indebtedness.
37

TABLE OF CONTENTS
 
DESCRIPTION OF OTHER INDEBTEDNESS
The following is a summary of our indebtedness that is outstanding. To the extent such summary contains descriptions of our specific debt instruments, such descriptions do not purport to be complete and are qualified in their entirety by reference to those and related documents, copies of which have been filed with the SEC and which we will provide you upon request.
Revolving Credit and Term Loan Agreement
We are party to a $4,500 million Revolving Credit and Term Loan Agreement, which provides for (i) a Revolving Credit Facility in aggregate principal amount of $3,500 million and (ii) a Term Loan of up to $1,000 million. As of September 30, 2025, we had $2,199 million outstanding under our Revolving Credit Facility, leaving $1,236 million available for future borrowings (net of outstanding standby letters of credit in the amount of $65 million, which reduce availability), and the Term Loan was fully drawn.
Amounts borrowed under the Revolving Credit Facility bear interest, at our election, up to either 1.20% over the base rate or 2.20% over (i) for dollar-denominated loans, an adjusted Term Secured Overnight Financing Rate (“adjusted Term SOFR rate”) or (ii) for loans denominated in a foreign currency, an adjusted daily simple RFR (“adjusted Daily Simple RFR”), in each case, with step-downs based on the borrower’s total leverage ratio as defined by the Revolving Credit and Term Loan Agreement. As of September 30, 2025, the Revolving Credit Facility bore interest at 0.93% over the Term SOFR rate or adjusted Daily Simple RFR, as applicable, plus 0.10% spread adjustment. The Revolving Credit Facility is scheduled to mature on February 15, 2028, subject to two six-month extension options.
The Term Loan bears interest, at our election, up to either 1.20% over a “base rate” ​(as defined below) or 2.20% over an adjusted Term SOFR rate with step-downs based on the borrower’s total leverage ratio. The base rate is determined by reference to the highest of (i) the rate of interest established by the administrative agent as its “prime rate,” ​(ii) 0.50% above the greater of the federal funds effective rate and the overnight bank funding rate, (iii) 1.00% above the adjusted Term SOFR rate for dollar deposits with a one-month term, and (iv) 1.00% per annum. As of September 30, 2025, the Term Loan bore interest at 0.93% over the Term SOFR rate plus 0.10% spread adjustment. The Term Loan is scheduled to mature on February 15, 2029.
The Revolving Credit Facility and the Term Loan may be voluntarily prepaid in whole or in part at any time without premium or penalty. Amounts borrowed under the Term Loan and repaid or prepaid may not be reborrowed.
The Revolving Credit and Term Loan Agreement contains covenants that, among other things, limit our ability to incur additional debt, create liens against our assets, make acquisitions, pay dividends or distributions on our stock, merge or consolidate with another entity, and transfer or sell assets. It also contains financial covenants that require us to maintain (i) a total leverage ratio of not more than 60% (or 65% for the four fiscal quarters following a material acquisition), (ii) a fixed charge coverage ratio of at least 1.5:1.0, (iii) a ratio of total unsecured indebtedness to unencumbered asset value of not more than 60% (or 65% for the four fiscal quarters following a material acquisition) and (iv) a ratio of total secured indebtedness to total asset value of not more than 40% (or 45% for the four fiscal quarters following a material acquisition). As of September 30, 2025 we were in compliance with our covenants under the Revolving Credit and Term Loan Agreement. The Revolving Credit and Term Loan Agreement contains customary events of default, including defaults in the payment of principal, interest or fees, defaults in compliance with the covenants set forth in the Revolving Credit and Term Loan Agreement and other loan documentation, cross-defaults to certain other indebtedness, and bankruptcy and other insolvency defaults.
38

TABLE OF CONTENTS
 
Senior Unsecured Notes
The following table provides details of outstanding Senior Unsecured Notes (balances in millions):
Aggregate Principal
Amount at Issuance
Maturity Date
Stated Interest
Rate(1)
Balance as of
September 30, 2025
Series A Senior Notes
$ 300
August 20, 2026
2.22% $ 300
Series B Senior Notes
$ 375
August 20, 2028
2.52% 375
Series C Senior Notes
128
August 20, 2026
0.89% 150
Series D Senior Notes
251
August 20, 2031
1.26% 294
Series E Senior Notes
£ 145
August 20, 2026
1.98% 195
Series F Senior Notes
£ 130
August 20, 2028
2.13% 175
Series G Senior Notes
80
August 20, 2027
3.33% 93
Series H Senior Notes
110
August 20, 2029
3.54% 129
Series I Senior Notes
50
August 20, 2032
3.74% 59
Total Senior Unsecured Notes
$ 1,770
(1)
Interest on our Senior Unsecured Notes is payable semi-annually in arrears.
The Senior Unsecured Notes are the joint and several obligations of Lineage Holdings, Lineage Logistics, LLC, certain U.S. subsidiaries that guarantee or otherwise becomes liable, as a borrower or a co-borrower or otherwise, under any of our material debt facilities and, in the case of Senior Unsecured Notes denominated in currencies other than the U.S. dollar, Lineage Treasury Europe B.V. and certain non-U.S. subsidiaries that guarantee or otherwise becomes liable, as a borrower or a co-borrower or otherwise, under any of our material debt facilities. The Senior Unsecured Notes rank pari passu with our other senior unsecured indebtedness, including the Revolving Credit Facility and the Term Loan, and are subordinated to any of the obligors’ existing and future secured debt.
We may prepay the Senior Unsecured Notes in full or in part, at any time, subject to notice requirements and minimum principal amount requirements, at 100% of the principal amount so prepaid, and the make-whole amount determined for the prepayment date with respect to such principal amount, and accrued interest to the date of prepayment. In the event of certain changes in tax law, Lineage Logistics, LLC or Lineage Treasury Europe B.V. may prepay the Senior Unsecured Notes at 100% of the principal amount so prepaid, and a modified make-whole amount and accrued interest to the date of prepayment. Upon a change of control or becoming subject to sanctions, Lineage Logistics, LLC must offer to prepay the entire unpaid principal amount of the Senior Unsecured Notes and accrued interest to the date of prepayment.
The note purchase agreements governing the Senior Unsecured Notes contain covenants that, among other things, limit our ability to incur additional debt, create liens against our assets, make acquisitions, pay dividends or distributions on our stock, repurchase our stock, merge or consolidate with another entity, transfer or sell assets, enter into transactions with affiliates, change our line of business, enter into negative pledges and conduct activities that would result in us being subject to sanctions or violating sanctions. The note purchase agreements also require us to maintain a total leverage ratio, unsecured leverage ratio, secured leverage ratio and fixed charge coverage ratio each quarter at the same levels as those set forth in the Revolving Credit and Term Loan Agreement. As of September 30, 2025, we were in compliance with our covenants under the note purchase agreements. The note purchase agreements governing the Senior Unsecured Notes also contain customary events of default, including defaults in the payment of principal, interest or fees, defaults in compliance with the covenants set forth in the note purchase agreements, cross-defaults to certain other indebtedness and bankruptcy and other insolvency defaults.
39

TABLE OF CONTENTS
 
THE EXCHANGE OFFER
The following summarizes the terms of the exchange offer and certain provisions of the registration rights agreements. The summary of the registration rights agreements does not purport to be complete and reference is made to the provisions of the registration rights agreements, which have been filed as exhibits to the registration statement of which this prospectus is a part. As used in this “The Exchange Offer,” references to the “Company,” “we,” “our” or “us” refer either to Lineage OP, LP or Lineage Europe Finco B.V., as the case may be, as the issuer of the applicable series of exchange notes and not to any subsidiaries, unless otherwise expressly stated or the context otherwise requires.
Purpose of the Exchange Offer
We issued and sold the old USD notes and the old Euro notes in private offerings on June 17, 2025 and November 26, 2025, respectively. In each case, the initial purchasers subsequently sold the old notes to “qualified institutional buyers,” as defined in Rule 144A under the Securities Act, in reliance on Rule 144A, and outside the United States pursuant to Regulation S under the Securities Act. As a condition to the sale of the old notes, we entered into the USD notes registration rights agreement on June 17, 2025 and the Euro notes registration rights agreement on November 26, 2025.
Pursuant to each registration rights agreement, we agreed that we would, among other things, use commercially reasonable efforts to:

file an exchange offer registration statement with the SEC under the Securities Act concerning the exchange offer; and

cause such registration statement to be declared effective by the SEC in accordance with the requirements of the applicable registration rights agreement and remain effective until 180 days after the expiration date.
We are making the exchange offer to satisfy certain of our obligations under the registration rights agreements. Other than pursuant to the registration rights agreements, we are not required to file any registration statement to register any outstanding old notes. Holders of old notes who do not tender their old notes or whose old notes are tendered but not accepted in the exchange offer must rely on an exemption from the registration requirements under the securities laws, including the Securities Act, if they wish to sell their old notes. See “Risk Factors — Risk Related to the Exchange Offer — If you do not exchange your old notes, there will be restrictions on your ability to resell your old notes.”
Resale of Exchange Notes
We are making the exchange offer in reliance on the position of the staff of the SEC as set forth in several no action letters addressed to third parties in other transactions. However, we have not sought our own no action letter and we can provide no assurance that the staff would make a similar determination with respect to the exchange offer as it has in no action letters to third parties. Based on these interpretations by the staff, we believe that the exchange notes issued in the exchange offer in exchange for old notes may be offered for resale, resold and otherwise transferred by a holder other than any holder who is a broker-dealer, without further compliance with the registration and prospectus delivery requirements of the Securities Act; provided that holders:

are acquiring the exchange notes issued in the exchange offer in the ordinary course of their business;

are not engaged in, and do not intend to engage in, and have no arrangement or understanding with any person to participate in, a distribution of the exchange notes issued in the exchange offer; and

are not an “affiliate” of ours or any guarantor within the meaning of Rule 144 under the Securities Act.
If you are a broker-dealer, an “affiliate” of ours or any guarantor, or have an arrangement or understanding with any person to participate in, a distribution of the exchange notes issued in the exchange offer, you cannot rely on the position of the staff of the SEC contained in the no action letters mentioned above and must comply with the registration and prospectus delivery requirements of the Securities Act in connection with any resale transaction, unless an exemption from registration is otherwise available.
40

TABLE OF CONTENTS
 
Each broker-dealer that receives exchange notes for its own account in exchange for old notes, which old notes the broker-dealer acquired as a result of market-making activities or other trading activities, may be deemed an “underwriter” within the meaning of the Securities Act and must, therefore, deliver a prospectus meeting the requirements of the Securities Act in connection with any resale of the exchange notes. Each such broker-dealer that receives exchange notes for its own account in exchange for old notes, where the broker-dealer acquired the old notes as a result of market-making activities or other trading activities, must acknowledge, as provided in the letter of transmittal, that it will deliver a prospectus in connection with any resale of such exchange notes. For more detailed information, see “Plan of Distribution.” We have agreed that, for a period of 180 days after the expiration date, we will make this prospectus, as amended or supplemented, available to any broker-dealer for use in connection with any resale of exchange notes received by it in exchange for old notes. A broker-dealer or any other person that delivers such a prospectus to purchasers in connection with such resales will be subject to certain of the civil liability provisions under the Securities Act and will be bound by the provisions of the applicable registration rights agreement (including certain indemnification rights and obligations thereunder).
In addition, to comply with the securities laws of various jurisdictions, if applicable, the exchange notes may not be offered or sold unless they have been registered or qualified for sale in the jurisdiction or an exemption from registration or qualification is available and is complied with. We have agreed, pursuant to the registration rights agreements and subject to specified limitations therein, to register or qualify the exchange notes for offer or sale under the securities or blue sky laws of the jurisdictions as any holder of the exchange notes reasonably requests.
Terms of the Exchange
We are offering to exchange, subject to the conditions described in this prospectus and in the letter of transmittal accompanying this prospectus, up to $500,000,000 aggregate principal amount of our USD exchange notes for $500,000,000 aggregate principal amount of our old USD notes and up to €700,000,000 aggregate principal amount of our Euro exchange notes for €700,000,000 aggregate principal amount of our old Euro notes.
For each old note surrendered to us pursuant to this exchange offer, the holder who surrendered such old note will receive an exchange note having a principal amount equal to that of the surrendered old note. We will issue USD exchange notes in minimum denominations of $2,000 and integral multiples of $1,000 in excess of $2,000. We will issue Euro exchange notes in minimum denominations of €100,000 and integral multiples of €1,000 in excess of thereof. To be exchanged, an old note must be properly tendered and accepted. All outstanding old notes that are validly tendered and not validly withdrawn will be exchanged for respective exchange notes issued on or promptly after the expiration date of the exchange offer. Currently, there is $500,000,000 aggregate principal amount of old USD notes outstanding, €700,000,000 aggregate principal amount of old Euro notes outstanding and no exchange notes outstanding.
We will accept for exchange any and all old notes that are validly tendered prior to 11:59 p.m., New York City time, on the expiration date. Tenders of old notes may be withdrawn at any time prior to                  , New York City time, on the expiration date. The exchange offer is not conditioned upon any minimum principal amount of the old notes being tendered for exchange. However, the exchange offer is subject to the terms and provisions of the registration rights agreements. See “— Conditions to the Exchange Offer.”
The exchange notes will evidence the same indebtedness as the old notes and will be entitled to the benefits of the indenture. The form and terms of the exchange notes will be substantially identical to those of the respective old notes except that the exchange notes will have been registered under the Securities Act. Therefore, the exchange notes will not be subject to certain transfer restrictions, registration rights and certain terms with respect to Applicable Interest applicable to the old notes. See “Description of USD Exchange Notes” and “Description of Euro Exchange Notes” for a description of the terms of the USD exchange notes and the Euro exchange notes, respectively.
Expiration Date; Extensions; Amendments
The exchange offer will expire at 11:59 p.m., New York City time, on February 18, 2026, unless we, in our sole discretion, extend the exchange offer. The time and date, as it may be extended, is referred to herein as the “expiration date.”
41

TABLE OF CONTENTS
 
In order to extend the exchange offer, we will notify the applicable Exchange Agent and the trustee of any extension by oral or written notice and will make a public announcement thereof, each prior to 9:00 a.m., New York City time, on the next business day after the previously scheduled expiration date of the exchange offer.
We expressly reserve the right at our sole discretion:

to delay accepting the old notes, provided that any such delay is done in a manner consistent with Rule 14e-1(c) of the Exchange Act;

to extend the exchange offer;

to terminate the exchange offer and not accept old notes not previously accepted if any of the conditions listed under “— Conditions to the Exchange Offer” are not satisfied or waived by us, by giving oral or written notice of such delay, extension or termination to the applicable Exchange Agent; or

to amend the terms of the exchange offer in any manner.
Following the commencement of the exchange offer, we anticipate that we would only delay accepting old notes tendered in the exchange offer due to an extension of the expiration date.
We will follow any delay in acceptance, extension or termination as promptly as practicable by written notice to the applicable Exchange Agent and the trustee. If we amend the exchange offer in a manner we determine constitutes a material change, we will promptly disclose the amendment in a prospectus supplement that we will distribute to the registered holders of the old notes. We will also extend the exchange offer for a period of at least five business days, or any longer period of time, that we determine, in accordance with applicable law, depending upon the significance of the amendment, the manner of disclosure and the expiration date of the exchange offer. In the event of a material change in the exchange offer, including the waiver of a material condition to the exchange offer, we will extend the expiration date, if necessary, so that a period of at least five business days remains in the exchange offer following notice of the material change.
Conditions to the Exchange Offer
Notwithstanding any other term of the exchange offer, we will not be required to accept for exchange, or exchange the exchange notes for, any old notes, and may terminate the exchange offer as provided in this prospectus, if, at any time before the expiration of the exchange offer, in our sole judgment, the exchange offer violates applicable law, rules or regulations or an applicable interpretation of the staff of the SEC.
If we determine in our sole discretion that any of these conditions are not satisfied, we may:

refuse to accept any old notes and return all tendered old notes to you;

extend the exchange offer and retain all old notes tendered before the exchange offer expires, subject, however, to your rights to withdraw the old notes;

waive the unsatisfied conditions (to the extent we are legally permitted to do so) with respect to the exchange offer and accept all properly tendered old notes that have not been withdrawn; or

amend the terms of the exchange offer in any manner.
If the waiver or amendment constitutes a material change to the exchange offer, we will promptly disclose the waiver or amendment by means of a prospectus supplement that we will distribute to the registered holders of the old notes and the trustee, and will extend the exchange offer for a period of at least five business days, or any longer period of time, that we determine, in accordance with applicable law, depending on the significance of the waiver, the manner of disclosure to the registered holders of the old notes and the expiration date of the exchange offer. In the event of a material change in the exchange offer, including the waiver of a material condition to the exchange offer, we will extend the expiration date, if necessary, so that a period of at least five business days remains in the exchange offer following notice of the material change.
The exchange offer is not conditioned upon any minimal principal amount of old notes being tendered.
42

TABLE OF CONTENTS
 
Accrued Interest
Interest on the USD exchange notes will accrue at a rate of 5.250% per annum and will be payable semi-annually in arrears on January 15 and July 15 of each year. The first interest payment on the USD exchange notes will be paid on July 15, 2026. Interest on the Euro exchange notes will accrue at a rate of 4.125% per annum and will be payable annually in arrears on November 26 of each year. The first interest payment on the Euro exchange notes will be paid on November 26, 2026.
Interest on the exchange notes will accrue from the date of original issuance of the corresponding old notes or, if interest has already been paid on the corresponding old notes or the exchange notes, as the case may be, from the date it was most recently paid. Interest on the USD exchange notes will be computed on the basis of a 360-day year comprised of twelve 30-day months. Interest on the Euro exchange notes will be computed on the basis of the actual number of days in the period for which interest is being calculated and the actual number of days from and including the last date on which interest was paid on the Euro notes (or November 26, 2025 if no interest has been paid on the Euro notes), to but excluding the next scheduled interest payment date. This payment convention is referred to as ACTUAL/ACTUAL (ICMA) as defined in the rulebook of the International Capital Market Association. Interest on the old notes accepted for exchange will cease to accrue on the day prior to the issuance of the exchange notes. The holders of any old notes that are accepted for exchange will be deemed to have waived the right to receive payment of any accrued and unpaid interest on those old notes.
Procedures for Tendering Old Notes
General
Our acceptance of old notes tendered by a holder, if not withdrawn prior to the expiration date, will constitute a binding agreement between the tendering holder and us upon the terms and subject to the conditions described in this prospectus and in the letter of transmittal accompanying this prospectus.
A holder of old notes may tender the old notes by:

in the case of old USD notes, properly completing and signing the letter of transmittal;

in the case of old USD notes, properly completing any required signature guarantees;

properly completing any other documents required by the letter of transmittal; and

delivering all of the above, together with the certificate or certificates representing the old notes being tendered, to the applicable Exchange Agent at its address set forth under “— Exchange Agent” prior to the expiration date; or

complying with all the procedures for book-entry transfer described below; or

complying with the guaranteed delivery procedures described below.
THE METHOD OF DELIVERY OF OLD NOTES, LETTERS OF TRANSMITTAL AND ALL OTHER REQUIRED DOCUMENTS IS AT THE ELECTION AND RISK OF THE HOLDERS. IF THE DELIVERY IS BY MAIL, IT IS RECOMMENDED THAT REGISTERED MAIL PROPERLY INSURED, WITH RETURN RECEIPT REQUESTED, BE USED. IN ALL CASES, SUFFICIENT TIME SHOULD BE ALLOWED TO ENSURE TIMELY DELIVERY. HOLDERS SHOULD NOT SEND OLD NOTES OR LETTERS OF TRANSMITTAL TO US.
The signature on the letter of transmittal need not be guaranteed if:

tendered old notes are registered in the name of the signer of the letter of transmittal;

the exchange notes to be issued in exchange for the respective old notes are to be issued in the name of the holder; and

any untendered old notes are to be reissued in the name of the holder.
In any other case:

the certificates representing the tendered old notes must be properly endorsed for transfer by the registered holder or be accompanied by a properly completed bond power from the registered holder or appropriate powers of attorney, in form satisfactory to us;
43

TABLE OF CONTENTS
 

the tendered old notes must be duly executed by the holder; and

signatures on the endorsement, bond power or powers of attorney must be guaranteed by a bank, broker, dealer, credit union, savings association, clearing agency or other institution, each an “eligible guarantor institution” that is a member of a recognized signature guarantee medallion program within the meaning of Rule 17Ad-15 under the Exchange Act.
If the exchange notes or old notes not exchanged are to be delivered to an address other than that of the registered holder appearing on the note registrar for the old notes, the signature in the letter of transmittal must be guaranteed by an eligible guarantor institution.
If the letter of transmittal or any old notes or powers of attorney are signed by trustees, executors, administrators, guardians, attorneys-in-fact, officers of corporations or others acting in a fiduciary or representative capacity, such persons should so indicate when signing, and, unless waived by us, such persons must submit proper evidence satisfactory to us of their authority to so act.
If you beneficially own the old notes registered in the name of a broker, dealer, commercial bank, trust company or other nominee and wish to tender your beneficially owned old notes in the exchange offer, you should contact the registered holder promptly and instruct it to tender the old notes on your behalf. The beneficial owner may also obtain and include with the letter of transmittal the old notes properly endorsed for transfer by the registered holder or accompanied by a properly completed bond power from the registered holder, with signatures on the endorsement or bond power guaranteed by an eligible guarantor institution. If the beneficial owner wishes to tender directly, the beneficial owner must, prior to completing and executing the letter of transmittal and tendering the old notes, make appropriate arrangements to register ownership of the old notes in the beneficial owner’s name. Beneficial owners should be aware that the transfer of registered ownership may take considerable time.
By tendering, each registered holder of old notes will represent to us that, among other things:

the exchange notes to be acquired in connection with the exchange offer by the holder and each beneficial owner of the old notes are being acquired by the holder and each beneficial owner in the ordinary course of business of the holder and each beneficial owner;

the holder and each beneficial owner are not participating, do not intend to participate, and have no arrangement or understanding with any person to participate, in the distribution of the exchange notes;

the holder and each beneficial owner acknowledge and agree that any person participating in the exchange offer for the purpose of distributing the exchange notes must comply with the registration and prospectus delivery requirements of the Securities Act in connection with a secondary resale transaction of the exchange notes acquired by such person and cannot rely on the position of the staff of the SEC set forth in no action letters that are discussed herein under “— Resale of Exchange Notes”;

if the holder is a broker-dealer that acquired the old notes as a result of market-making or other trading activities, it will comply with the applicable provisions of the Securities Act and the applicable no action positions of the SEC and it will deliver a prospectus in connection with any resale of exchange notes acquired in the exchange offer;

the holder has full corporate (or similar) power and authority to transfer the old notes in exchange for the exchange notes;

the holder and each beneficial owner understand that a secondary resale transaction described above should either be exempt under the applicable securities laws or be covered by an effective registration statement containing the selling security holder information required by Item 507 or 508, as applicable, of Regulation S-K of the SEC;

neither the holder nor any beneficial owner is an “affiliate,” as defined under Rule 144 of the Securities Act, of ours; and

in connection with a book-entry transfer, each participant will confirm that it makes the representations and warranties contained in the letter of transmittal.
All questions as to the validity, form, eligibility, including time of receipt, and acceptance of old notes tendered for exchange will be determined by us in our sole discretion, which determination will be final and
44

TABLE OF CONTENTS
 
binding. We reserve the absolute right to reject any and all tenders of any old notes not properly tendered or not to accept any old notes which acceptance might, in our judgment or the judgment of our counsel, be unlawful. We also reserve the absolute right to waive any defects or irregularities or conditions of the exchange offer as to any old notes either before or after the expiration date, including the right to waive the ineligibility of any holder who seeks to tender old notes in the exchange offer.
The interpretation of the terms and conditions of the exchange offer including the letter of transmittal and the instructions contained in the letter of transmittal by us will be final and binding on all parties. Unless waived, any defects or irregularities in connection with tenders of old notes for exchange must be cured within such reasonable period of time as we determine. Neither we, the trustee, any Exchange Agent nor any other person has any duty to give notification of any defect or irregularity with respect to any tender of old notes for exchange, nor will any of us incur any liability for failure to give such notification.
Procedures for Tendering Old USD Notes
The USD Exchange Agent will make a request after the date of receipt of this prospectus to establish accounts with respect to the old USD notes at The Depository Trust Company for the purpose of facilitating the exchange offer. We refer to The Depository Trust Company in this prospectus as “DTC” and the “book-entry transfer facility.” Subject to establishing the accounts, any financial institution that is a participant in the book-entry transfer facility’s system may make book-entry delivery of old notes by causing the book-entry transfer facility to transfer the old notes into the USD Exchange Agent’s account with respect to the old notes in accordance with the book-entry transfer facility’s procedures for the transfer. Although delivery of old notes may be effected through book-entry transfer into the USD Exchange Agent’s account at the book-entry transfer facility, an appropriate letter of transmittal with any required signature guarantee and all other required documents, or an agent’s message, must in each case be properly transmitted to and received or confirmed by the USD Exchange Agent at its address set forth below prior to the expiration date, or, if the guaranteed delivery procedures described below are complied with, within the time period provided under such procedures.
DTC has confirmed that the exchange offer of old USD notes is eligible for DTC’s Automated Tender Offer Program, which we refer to as “ATOP.” Accordingly, DTC participants may, in lieu of physically completing and signing the letter of transmittal and delivering it to the USD Exchange Agent, electronically transmit their acceptance of the exchange offer by causing DTC to transfer old USD notes to the USD Exchange Agent in accordance with DTC’s ATOP procedures for transfer. DTC will then send an agent’s message.
The term “agent’s message” means a message which:

is transmitted by DTC;

is received by the USD Exchange Agent and forms part of the book-entry transfer;

states that DTC has received an express acknowledgment from a participant in DTC that is tendering old notes which are the subject of the book-entry transfer;

states that the participant has received and agrees to be bound by all of the terms of the letter of transmittal; and

states that we may enforce the agreement against the participant.
Procedures for Tendering Old Euro Notes
If you, as a registered holder of an old Euro note, wish to tender your old Euro notes for exchange in the exchange offer, you must submit, or arrange to have submitted on your behalf, an electronic exchange instruction, or an Electronic Consent Instruction (as defined below), through Euroclear or Clearstream, as applicable, in accordance with the procedures of, and within the time limits specified by, the relevant clearing system for receipt by the Euro Exchange Agent for the old Euro notes. By submitting an Electronic Consent Instruction, holders of old Euro notes will be deemed to have agreed to the terms of the prospectus and the letter of transmittal.
45

TABLE OF CONTENTS
 
Only direct participants in Euroclear or Clearstream may submit Electronic Consent Instructions through Euroclear and Clearstream. A holder of old Euro notes that is not a direct participant in Euroclear or Clearstream must arrange for the direct participant through which it holds the old Euro notes to submit an Electronic Consent Instruction on the holder’s behalf to the relevant clearing system prior to the deadline specified by the relevant clearing system. A beneficial owner of old Euro notes that is not a direct participant in Euroclear or Clearstream must contact its custodian bank, depositary, broker, trust company or other nominee to arrange for the direct participant in Euroclear or Clearstream, as the case may be, through which it holds old Euro notes to submit a valid Electronic Consent Instruction to the relevant clearing system prior to the expiration date of the exchange offer.
The “Electronic Consent Instruction” means an instruction to Euroclear or Clearstream, as applicable, that includes:
(i)
Irrevocable instructions:
a.
to block any attempt to transfer such participant’s tendered old Euro notes on or prior to the settlement date; and
b.
to debit such participant’s account on the settlement date in respect of all of the old Euro notes that such participant has tendered or, in respect of such lesser portion of such old Euro notes as are accepted pursuant to the exchange offer, upon receipt of an instruction from the Euro Exchange Agent; subject, in each case, to the automatic withdrawal of the instructions in the event that the exchange offer is terminated prior to the expiration date, as notified to Euroclear or Clearstream by Euro Exchange Agent or validly revoked by submitting a valid electronic withdrawal instruction to the relevant clearing system as per the requirements set out by the relevant clearing system;
(ii)
authorization to disclose the identity of the direct participant and information about the foregoing instructions; and
(iii)
express acknowledgement that such participant has received and agrees to be bound by the terms and subject to the conditions set forth in this prospectus and that we may enforce that agreement against such participant.
Tenders of old Euro notes, including Electronic Consent Instructions, must be delivered to and received by the Euro Exchange Agent at or prior to the expiration date. Electronic Consent Instructions must also be delivered in accordance with the procedures and deadlines established by the applicable clearing system. Holders of old Euro notes are responsible for informing themselves of these deadlines and for arranging the due and timely delivery of Electronic Consent Instructions to the applicable clearing system.
Guaranteed Delivery Procedures
If you desire to tender your old notes, but:

your old notes are not immediately available;

you cannot deliver your old notes or, in the case of the old USD notes, the letter of transmittal or any other documents required by the letter of transmittal, to the applicable Exchange Agent prior to the expiration date; or

the procedures for book-entry transfer of your old notes cannot be completed prior to the expiration date;
then you may effect a tender according to the guaranteed delivery procedures set forth in the letter of transmittal.
Pursuant to such procedures:

your tender of old notes must be made by or through an eligible guarantor institution and you must properly complete and duly execute a notice of guaranteed delivery (as defined in the letter of transmittal);
46

TABLE OF CONTENTS
 

prior to the expiration date, the applicable Exchange Agent must have received from you and the eligible guarantor institution a properly completed and duly executed notice of guaranteed delivery (by facsimile transmission, mail or hand delivery) setting forth the name and address of the holder, the certificate number or numbers of the tendered old notes, and the principal amount of tendered old notes, stating that the tender is being made thereby and guaranteeing that, within three (3) business days after the date of delivery of the notice of guaranteed delivery, the tendered old notes, a duly executed letter of transmittal (in the case of the old USD notes) and any other required documents will be deposited by the eligible guarantor institution with the applicable Exchange Agent; and

such properly completed and executed documents required by the letter of transmittal (in the case of the old USD notes) and the tendered old notes in proper form for transfer (or confirmation of a book-entry transfer of such old notes into the USD Exchange Agent’s account at DTC (with respect to the old USD notes) or the Euro Exchange Agent’s account at Euroclear or Clearstream (with respect to the old Euro notes)) must be received by the applicable Exchange Agent within three (3) business days after the expiration date.
Any holder who wishes to tender their old USD notes pursuant to the guaranteed delivery procedures described above must ensure that the USD Exchange Agent receives the notice of guaranteed delivery relating to such old notes prior to 11:59 p.m., New York City time, on the expiration date.
Unless old notes being tendered by the above-described method are deposited with the applicable Exchange Agent, a tender will be deemed to have been received as of the date when the tendering holder’s properly completed and duly signed letter of transmittal, or a properly transmitted agent’s message (in the case of old USD notes) or an Electronic Consent Instruction (in the case of old Euro notes), accompanied by the old notes or a confirmation of book-entry transfer of the old notes into the applicable Exchange Agent’s account at the book-entry transfer facility is received by the applicable Exchange Agent.
Issuances of exchange notes in exchange for old notes tendered pursuant to a notice of guaranteed delivery will be made only against deposit of the letter of transmittal (in the case of the old USD notes) and any other required documents and the tendered old notes or a confirmation of book-entry and an agent’s message.
Withdrawal Rights
Tenders of old notes may be withdrawn at any time prior to the expiration date.
The properly withdrawn old notes will be returned promptly following receipt of the notice of withdrawal. If old notes have been tendered pursuant to the procedure for book-entry transfer, any notice of withdrawal must specify the name and number of the account at the book-entry transfer facility to be credited with the withdrawn old notes or otherwise comply with the book-entry transfer facility procedure. All questions as to the validity of notices of withdrawals, including time of receipt, will be determined by us in our sole discretion and our determination will be final and binding on all parties.
Any old notes so withdrawn will be deemed not to have been validly tendered for exchange for purposes of the exchange offer. Any old notes which have been tendered for exchange but which are not exchanged for any reason will be returned to the holder without cost to the holder. In the case of old notes tendered by book-entry transfer into the applicable Exchange Agent’s account at the book-entry transfer facility pursuant to the book-entry transfer procedures described above, the old notes will be credited to an account with the book-entry transfer facility specified by the holder. In either case, the old notes will be returned as soon as practicable after withdrawal, rejection of tender or termination of the exchange offer. Properly withdrawn old notes may be re-tendered by following one of the procedures described under “— Procedures for Tendering Old Notes” above at any time prior to the expiration date.
Procedures for Withdrawing Tenders of Old USD Notes
For a withdrawal to be effective, a written notice of withdrawal sent by telegram, facsimile transmission, with receipt confirmed by telephone, or letter must be received by the applicable Exchange Agent and us at the address set forth in this prospectus prior to the expiration date. Any notice of withdrawal must:
47

TABLE OF CONTENTS
 

specify the name of the person having tendered the old USD notes to be withdrawn;

identify the old USD notes to be withdrawn, including the certificate number or numbers and principal amount of such old USD notes;

specify the principal amount of old USD notes to be withdrawn;

include a statement that the holder is withdrawing its election to have the old USD notes exchanged;

be signed by the holder in the same manner as the original signature on the letter of transmittal by which the old USD notes were tendered or as otherwise described above, including any required signature guarantees, or be accompanied by documents of transfer sufficient to have the trustee under the indenture register the transfer of the old USD notes into the name of the person withdrawing the tender; and

specify the name in which any such old USD notes are to be registered, if different from that of the person who tendered the old USD notes.
Procedures for Withdrawing Tenders of Old Euro Notes
For a withdrawal to be effective, holders of the old Euro notes should exercise their right of withdrawal in accordance with Euroclear or Clearstream procedures, as applicable. Beneficial owners of old Euro notes that are held through an intermediary are advised to check with such intermediary as to when it would require receipt of instructions to withdraw the tender of old Euro notes in order to meet the withdrawal deadline.
Acceptance of Old Notes for Exchange and Delivery of Exchange Notes
Upon satisfaction or waiver of all the conditions to the exchange offer, we will accept any and all old notes that are properly tendered in the exchange offer prior to 11:59 p.m., New York City time, on the expiration date. The exchange notes issued pursuant to the exchange offer will be delivered promptly following the expiration date. For purposes of the exchange offer, we will be deemed to have accepted validly tendered old notes, when, as, and if we have given written notice thereof to the applicable Exchange Agent.
In all cases, issuances of exchange notes for old notes that are accepted for exchange pursuant to the exchange offer will be made only after timely receipt by the applicable Exchange Agent of such old notes, a properly completed and duly executed letter of transmittal and all other required documents (or of confirmation of a book-entry transfer of such old notes into the applicable Exchange Agent’s account at DTC or Euroclear or Clearstream, as applicable); provided, however, that we reserve the absolute right to waive any defects or irregularities in the tender or conditions of the exchange offer. If any tendered old notes are not accepted for any reason, such unaccepted old notes will be returned without expense to the tendering holder thereof as promptly as practicable after the expiration or termination of the exchange offer.
Exchange Agents
USD Exchange Agent
U.S. Bank Trust Company, National Association has been appointed as the USD Exchange Agent for the exchange offer. All executed letters of transmittal should be directed to the exchange agent at one of the addresses set forth below:
Delivery to: U.S. Bank Trust Company, National Association, as USD Exchange Agent
By overnight delivery, courier or hand or certified or registered mail:
U.S. Bank Trust Company, National Association
111 Fillmore Avenue E
St. Paul, Minnesota 55107
Attention: Corporate Actions — Specialized Finance
By facsimile (for eligible institutions only):
(651) 466-7367
48

TABLE OF CONTENTS
 
For information or confirmation by telephone:
(800) 934-6802
You should direct questions and requests for assistance, requests for additional copies of this prospectus or of the letter of transmittal and requests for notices of guaranteed delivery to the USD Exchange Agent at the address and telephone number set forth in the letter of transmittal.
DELIVERY TO AN ADDRESS OTHER THAN AS SET FORTH IN THE LETTER OF TRANSMITTAL, OR TRANSMISSION OF INSTRUCTIONS VIA A FACSIMILE NUMBER OTHER THAN THE ONE SET FORTH IN THE LETTER OF TRANSMITTAL, WILL NOT CONSTITUTE A VALID DELIVERY.
Euro Exchange Agent
U.S. Bank Europe DAC has been appointed as the Euro Exchange Agent for the exchange offer. All executed letters of transmittal should be directed to the exchange agent at one of the addresses set forth below:
Delivery to: U.S. Bank Europe DAC, as Euro Exchange Agent
By overnight delivery, courier or hand or certified or registered mail:
U.S. BANK EUROPE DAC
Block F1, Cherrywood Business Park
Cherrywood, Dublin 18
D18 W2X7, Ireland
Attention: Relationship Management
By facsimile (for eligible institutions only):
+44 (0)207 365 2577
For information or confirmation by telephone:
+44 (0) 207 330 2000
You should direct questions and requests for assistance, requests for additional copies of this prospectus or of the letter of transmittal and requests for notices of guaranteed delivery to the Euro Exchange Agent at the address and telephone number set forth in the letter of transmittal.
DELIVERY TO AN ADDRESS OTHER THAN AS SET FORTH IN THE LETTER OF TRANSMITTAL, OR TRANSMISSION OF INSTRUCTIONS VIA A FACSIMILE NUMBER OTHER THAN THE ONE SET FORTH IN THE LETTER OF TRANSMITTAL, WILL NOT CONSTITUTE A VALID DELIVERY.
Fees and Expenses
Pursuant to the registration rights agreements, we are required to pay all reasonable and customary expenses incident to the consummation of the exchange offer, including our compliance with the registration rights agreements, including without limitation:

all registration and filing fees and expenses;

all fees and expenses of compliance with federal securities and state blue sky or securities laws;

all expenses of printing (including printing certificates for the exchange notes to be issued in the exchange offer and printing of prospectuses), messenger and delivery services and telephone;

all rating agency fees;

all fees and disbursements relating to the qualification of the indentures under applicable securities laws;

all fees and disbursements of the trustee, the Exchange Agents and their counsel;
49

TABLE OF CONTENTS
 

all fees and disbursements of our counsel; and

all fees and disbursements of our independent certified public accountants (including the expenses of any special audit and comfort letters required by or incident to such performance).
Accounting Treatment
The exchange notes will be recorded at the same carrying value as the old notes, as reflected in our accounting records on the date of the exchange. Accordingly, we will not recognize a gain or loss for accounting purposes. The expenses of the exchange offer will be amortized over the term of the exchange notes.
Consequences of Failure to Exchange
Holders of old notes who do not exchange their old notes for exchange notes pursuant to the exchange offer will continue to be subject to the restrictions on transfer of the old notes as described in the legend on the old notes. Old notes not exchanged pursuant to the exchange offer will continue to remain outstanding in accordance with their terms. In general, the old notes may not be offered or sold unless registered under the Securities Act, except pursuant to an exemption from, or in a transaction not subject to, the Securities Act and applicable state securities laws. We do not currently anticipate that we will register the old notes under the Securities Act.
Participation in the exchange offer is voluntary, and holders of old notes should carefully consider whether to participate. Holders of old notes are urged to consult their financial and tax advisors in making their own decision on what action to take. As a result of the making of, and upon acceptance for exchange of all validly tendered old notes pursuant to the terms of, this exchange offer, we will have fulfilled a covenant contained in the applicable registration rights agreement. Holders of old notes who do not tender their old notes in the exchange offer will continue to hold the old notes and will be entitled to all the rights and limitations applicable to the old notes under the indenture, except for any rights under the registration rights agreement that by their terms terminate or cease to have further effectiveness as a result of the making of this exchange offer. All untendered old notes will continue to be subject to the restrictions on transfer described in the indenture governing the old notes. To the extent that old notes are tendered and accepted in the exchange offer, the trading market for untendered old notes could be adversely affected.
Shelf Registration Statement
If, pursuant to the terms of the registration rights agreements:
(1)   we determine that a registered exchange offer is not available or may not be completed as soon as practicable after the expiration date because it would violate any applicable law or applicable interpretations of the staff of the SEC;
(2)   for any other reason the exchange offer is not consummated within the time period as described above under “The Exchange Offer — Purpose of the Exchange Offer”; or
(3)   an initial purchaser of the old notes notifies us in writing that it holds old notes that are or were ineligible to be exchanged in the exchange offer (a “Shelf Request”),
then we shall, subject to our Suspension Actions discussed below, use commercially reasonable efforts to cause to be filed a shelf registration statement covering resales of the old notes pursuant to Rule 415 under the Securities Act and cause such shelf registration statement to be declared effective by the SEC by (i) June 17, 2026 (in the case of the old USD notes) or November 26, 2026 (in the case of the old Euro Notes), in each case, in the case of a shelf registration statement required by paragraphs (1) or (2) above or (ii) the later of (a) June 17, 2026 (in the case of the old USD notes) or November 26, 2026 (in the case of the old Euro Notes) and (b) 90 days after delivery of a Shelf Request, in the case of a shelf registration statement required by paragraph (3) above.
In addition, pursuant to the registration rights agreements, we are required, to use commercially reasonable efforts to keep the shelf registration statement effective for a period of 365 days from its effectiveness or such shorter period that will terminate when all of the Securities cease to be registrable securities under the applicable registration rights agreement.
50

TABLE OF CONTENTS
 
We will, in the event of the filing of such shelf registration statement, provide to each holder of old notes copies of the prospectus which is a part of the shelf registration statement, notify each such holder when the shelf registration statement has become effective and take certain other actions as are required to permit unrestricted resales of the old notes. A holder of old notes that sells its old notes pursuant to the shelf registration statement generally (1) will be required to be named as a selling security holder in the related prospectus and to deliver a prospectus to purchasers, (2) will be subject to certain of the civil liability provisions under the Securities Act in connection with such sales and (3) will be bound by the provisions of the applicable registration rights agreement that are applicable to such a holder (including certain indemnification rights and obligations thereunder). In addition, each holder of old notes will be required to deliver information to be used in connection with the shelf registration statement and to provide comments on the shelf registration statement within the time periods set forth in the applicable registration rights agreement to have their old notes included in the shelf registration statement and to benefit from the provisions regarding additional interest described below.
Suspension Actions
We will be entitled to suspend our obligation to file any amendment to a shelf registration statement, furnish any supplement or amendment to a prospectus included in a shelf registration statement, make any other filing with the SEC that would be incorporated by reference into a shelf registration statement, cause a shelf registration statement to remain effective or the related prospectus usable or take any similar action (collectively, “Suspension Actions”) if there is a possible acquisition or business combination or other transaction, business development or event involving us or our subsidiaries that we determine in good faith may require disclosure in the shelf registration statement or prospectus and we determine that such disclosure is not in our best interest or obtaining any financial statements relating to any such acquisition or business combination required to be included in the shelf registration statement or prospectus would be impracticable. Upon the occurrence of any of the conditions described in the foregoing sentence, we will give prompt notice of the delay or suspension (but not the basis thereof) to the participating holders and each such participating holder agrees to discontinue disposition of the old notes pursuant to the applicable registration statement until the date on which it has received a supplemented or amended prospectus for use for such resale, or have been advised by us in writing that the use of the prospectus may be resumed. Upon the termination of such condition, we will promptly proceed with all Suspension Actions that were delayed or suspended and, if required, will give prompt notice to the participating holders of the cessation of the delay or suspension (but not the basis thereof).
Additional Interest
If, pursuant to the terms of the registration rights agreements, one of the following occurs (each such event is referred to as a “Registration Default”):

we fail to complete the exchange offer on or before June 17, 2026 (in the case of the old USD notes) or November 26, 2026 (in the case of the old Euro Notes);

any shelf registration statement, if required by the applicable registration rights agreement, has not been declared effective by the SEC on or prior to the applicable date specified in such registration rights agreement as described above;

any registration statement required by the applicable registration rights agreement is filed and declared effective but shall thereafter cease to be effective or fail to be usable for its intended purpose, and such failure to remain effective or usable exists for more than 60 days (whether or not consecutive) in any 365-day period; or

any registration statement required by the applicable registration rights agreement is filed and declared effective but shall thereafter, on more than two occasions in any 365-day period, cease to be effective or fail to be usable for its intended purpose,
then, additional interest shall accrue on the principal amount of the old notes that constitute “registrable securities” under the registration rights agreement at a rate of (i) 0.250% per annum for the first 90-day period beginning on the day immediately following such registration default and (ii) an additional 0.250% per annum with respect to each subsequent 90-day period, in each case until and including the date such registration
51

TABLE OF CONTENTS
 
default ends, up to a maximum increase of 0.500% per annum. A registration default is cured with respect to the old notes or the related guarantees, and additional interest ceases to accrue on any registrable securities of old notes, when the exchange offer is completed or the shelf registration statement becomes effective, or when the shelf registration statement again becomes effective or the prospectus again becomes usable, as applicable, or when such old notes or such guarantees cease to be “registrable securities.”
Each registration rights agreement defines “registrable securities” initially to mean the applicable series of old notes and related guarantees. The old notes and guarantees will cease to be registrable securities upon the earliest to occur of (1) when a registration statement with respect to such old notes has become effective under the Securities Act and such old notes or such guarantees have been exchanged or disposed of pursuant to such registration statement; (2) when such old notes or such guarantees cease to be outstanding; or (3) except in the case of old notes or guarantees held by an initial purchaser that otherwise remain registrable securities because they are ineligible to be exchanged in the exchange offer, when the exchange offer is consummated.
52

TABLE OF CONTENTS
 
DESCRIPTION OF USD EXCHANGE NOTES
This description of the notes summarizes key terms and provisions of the USD exchange notes and the USD notes indenture referred to below. This description does not purport to be complete and is subject to, and qualified in its entirety by reference to, the actual terms and provisions of the USD exchange notes and the USD notes indenture, which are incorporated herein by reference. We urge you to read those documents in their entirety because they, and not this description, define your rights as a holder of notes. You may request a copy of the USD notes indenture from us as described in “Where You Can Find More Information.”
Capitalized terms used but not otherwise defined herein have the meanings given to them in the USD exchange notes or the USD notes indenture, as applicable. As used in this “Description of USD Exchange Notes,” (i) references to the “operating partnership,” “we,” “our” or “us” refer solely to Lineage OP, LP and not to any of its subsidiaries, (ii) references to the “Company” refer solely to Lineage, Inc. and not to any of its subsidiaries, unless otherwise expressly stated or the context otherwise requires, (iii) references to “Lineage Holdings” refer solely to Lineage Logistics Holdings, LLC and not to any of its subsidiaries, (iv) references to the “guarantors” refer, collectively, to the Company and the USD Notes Subsidiary Guarantors and (v) references to “notes” refer, collectively, to the USD exchange notes and the old USD notes. Certain capitalized terms used in this section have the meaning set forth below in “— Definitions.” Except as otherwise indicated below, the following summary applies to both the USD exchange notes and the old USD notes.
General
The USD exchange notes will be issued pursuant to a base indenture dated as of June 17, 2025, among the operating partnership, the Company, and U.S. Bank Trust Company, National Association, as trustee (the “trustee”), as supplemented by the first supplemental indenture dated as of June 17, 2025 among the operating partnership, the guarantors (other than Lineage Europe Finco B.V.) and the trustee, as further supplemented by the second supplemental indenture dated as of November 26, 2025 among the operating partnership, the guarantors and the trustee (the base indenture, as supplemented by the first supplemental indenture and the second supplemental indenture, the “USD notes indenture”). The terms of the USD exchange notes include those stated in the USD notes indenture and those made part of the USD notes indenture by reference to the Trust Indenture Act of 1939, as amended (the “Trust Indenture Act”).
The form and terms of the USD exchange notes will be identical in all material respects to the form and terms of the old USD notes, except that the USD exchange notes will be registered under the Securities Act, and therefore the USD exchange notes will not be subject to certain transfer restrictions, registration rights and certain provisions regarding additional interest applicable to the old USD notes prior to the consummation of the exchange offer. See “The Exchange Offer.” The USD exchange notes offered hereby and the old USD notes not tendered pursuant to the terms hereof will be treated as a single class under the USD notes indenture, including for purposes of determining whether the required percentage of holders have given approval or consent to an amendment or waiver or joined in directing the trustee to take certain actions on behalf of all holders.
The notes will be issued only in fully registered, book-entry form, in minimum denominations of $2,000 and integral multiples of $1,000 in excess thereof, except under the limited circumstances described under “— Book-Entry Settlement and Clearance” The principal of, and premium, if any, and interest on, the notes will be payable in U.S. dollars. The registered holder of a note will be treated as its owner for all purposes.
If any interest payment date, stated maturity date or redemption date is not a business day, the payment otherwise required to be made on such date will be made on the next business day without any additional payment as a result of such delay. As used in this “Description of USD Exchange Notes,” the term “business day” means any day, other than a Saturday, Sunday, a day on which banking institutions in the state in which the corporate trust office of the trustee is located or a day on which banking institutions in New York, New York or the place of payment are authorized or obligated by law, regulation or executive order to close.
The USD exchange notes will be fully and unconditionally guaranteed by the guarantors on a senior unsecured basis. See “— Guarantees” below.
The terms of the notes provide that the operating partnership is permitted to reduce interest payments and payments upon a redemption of notes otherwise payable to a holder for any amounts the operating
53

TABLE OF CONTENTS
 
partnership is required to withhold by law. For example, non-United States holders of the notes may, under some circumstances, be subject to U.S. federal withholding tax with respect to payments of interest on the notes. The operating partnership will set-off any such withholding tax that the operating partnership is required to pay against payments of interest payable on the notes and payments upon a redemption of notes.
Ranking
The notes will be the operating partnership’s senior unsecured obligations and will rank equally in right of payment with all of the operating partnership’s other existing and future senior unsecured indebtedness. The notes will be effectively subordinated in right of payment to:

all of the operating partnership’s existing and future secured indebtedness (to the extent of the value of the collateral securing such indebtedness);

all existing and future indebtedness and other liabilities, whether secured or unsecured, of the operating partnership’s non-guarantor subsidiaries and of any entity the operating partnership accounts for using the equity method of accounting; and

all existing and future preferred equity not owned by the operating partnership, if any, in the operating partnership’s non-guarantor subsidiaries and in any entity the operating partnership accounts for using the equity method of accounting.
As of September 30, 2025, the operating partnership (excluding its subsidiaries) had $500 million of outstanding indebtedness (before the impact of $10 million of unamortized deferred financing costs and discount on debt issued) comprised of the old USD notes and had guaranteed borrowings under the Revolving Credit Facility and other outstanding indebtedness of its subsidiaries totaling approximately $5,468 million aggregate principal amount (before the impact of the unamortized deferred financing costs). As of September 30, 2025, the Company (excluding its subsidiaries) had no outstanding indebtedness and had guaranteed borrowings under the Revolving Credit Facility and other outstanding indebtedness of its subsidiaries totaling approximately $5,968 million aggregate principal amount (before the impact of the unamortized deferred financing costs). As of September 30, 2025, the subsidiaries of the operating partnership and the subsidiaries of the Company (excluding the operating partnership) had approximately $497 million of secured indebtedness outstanding (before the impact of $1 million of unamortized deferred financing costs) and $4,971 million of unsecured indebtedness outstanding (before the impact of $9 million of unamortized deferred financing costs), in addition to their trade payables and other liabilities, including $2,199 million of borrowings outstanding under the Revolving Credit Facility, and $1,236 million of unused borrowing capacity available (subject to customary conditions) under the Revolving Credit Facility (net of outstanding standby letters of credit in the amount of $65 million, which reduce availability). See “— Guarantees” below for a description of the ranking of the guarantees.
Except as described under “— Certain covenants” and “— Merger, consolidation or sale,” the USD notes indenture does not prohibit the operating partnership, the Company, any other guarantor or any of their respective subsidiaries from incurring secured or unsecured indebtedness or issuing preferred equity in the future and, although the USD notes indenture contains covenants that limit the ability of the operating partnership and its subsidiaries to incur secured and unsecured indebtedness, those covenants are subject to significant exceptions, and in any event the Company, the operating partnership and their respective subsidiaries may be able, without taking advantage of any such exceptions, to incur substantial amounts of additional secured and unsecured indebtedness without violating those covenants. For additional information, see “Risk Factors — Risks Related to the Exchange Notes — The effective subordination of the exchange notes may limit our ability to satisfy our obligations under the exchange notes.”
Additional notes
The operating partnership will exchange the USD exchange notes for the old USD notes, which have an aggregate principal amount of $500,000,000. The operating partnership may, without the consent of, or notice to, holders of the notes, increase the principal amount of the notes by issuing additional notes in the future on the same terms and conditions (except for any difference in the issue date, public offering price and, if applicable, the date from which interest thereon will begin to accrue and the initial interest payment date). Any such additional notes will have the same CUSIP number as the notes offered hereby so long as such additional
54

TABLE OF CONTENTS
 
notes are fungible for U.S. federal income tax and securities law purposes with the notes offered hereby. The notes offered by this prospectus and any additional notes subsequently issued, together with any old USD notes not tendered pursuant to the terms hereof, will rank equally and ratably in right of payment and would be treated as a single series of debt securities for all purposes under the USD notes indenture.
Interest
Interest on the notes will accrue at the rate of 5.250% per year from and including June 17, 2025 or the most recent interest payment date to, but not including, the date which interest has been paid or provided for, and will be payable semi-annually in arrears on January 15 and July 15 of each year, beginning January 15, 2026. Except as described below under “— The operating partnership’s redemption rights,” the interest so payable will be paid to each holder in whose name a note is registered at the close of business on the January 1 or July 1 (whether or not a business day) immediately preceding the applicable interest payment date. Interest on the notes will be computed on the basis of a 360-day year consisting of twelve 30-day months.
If any interest payment date or maturity or redemption date falls on a day that is not a business day, the required payment shall be made on the next business day as if it were made on the date such payment was due and no interest shall accrue on the amount so payable from and after such interest payment date or maturity or redemption date, as the case may be, to such next business day.
Maturity
The notes will mature on July 15, 2030 unless earlier redeemed by us at our option as described under “— The operating partnership’s redemption rights” below. The notes will not be entitled to the benefits of, or be subject to, any sinking fund.
The operating partnership’s redemption rights
Prior to June 15, 2030 (one month prior to their maturity date) (the “USD Notes Par Call Date”), the operating partnership may redeem the notes at its option, in whole or in part, at any time and from time to time, at a redemption price (expressed as a percentage of principal amount and rounded to three decimal places) equal to the greater of:

(a) the sum of the present values of the remaining scheduled payments of principal and interest thereon discounted to the redemption date (assuming the notes matured on the USD Notes Par Call Date) on a semi-annual basis (assuming a 360-day year consisting of twelve 30-day months) at the Treasury Rate plus 25 basis points less (b) accrued and unpaid interest thereon to, but excluding, the date of redemption; and

100% of the principal amount of the notes being redeemed;
plus, in either case, accrued and unpaid interest on the notes being redeemed to, but excluding, the redemption date.
On or after the USD Notes Par Call Date, the operating partnership may redeem the notes, in whole or in part, at any time and from time to time, at a redemption price equal to 100% of the principal amount of the notes being redeemed plus accrued and unpaid interest on the notes being redeemed to, but excluding, the redemption date.
Notwithstanding the foregoing, if the redemption date falls after a record date and on or prior to the corresponding interest payment date, we will pay the full amount of accrued and unpaid interest, if any, on such interest payment date to the holder of record at the close of business on the corresponding record date (instead of the holder surrendering its notes for redemption).
As used herein:
“Treasury Rate” means, with respect to any redemption date, the yield determined by the operating partnership in accordance with the following two paragraphs:
The Treasury Rate shall be determined by the operating partnership after 4:15 p.m., New York City time (or after such time as yields on U.S. government securities are posted daily by the Board of Governors of the
55

TABLE OF CONTENTS
 
Federal Reserve System), on the third business day preceding the notice of the redemption date based upon the yield or yields for the most recent day that appear after such time on such day in the most recent statistical release published by the Board of Governors of the Federal Reserve System designated as “Selected Interest Rates (Daily) — H.15” ​(or any successor designation or publication) (“H.15”) under the caption “U.S. government securities — Treasury constant maturities — Nominal” ​(or any successor caption or heading) (“H.15 TCM”). In determining the Treasury Rate, the operating partnership shall select, as applicable: (1) the yield for the Treasury constant maturity on H.15 exactly equal to the period from the redemption date to the USD Notes Par Call Date (the “Remaining Life”); (2) if there is no such Treasury constant maturity on H.15 exactly equal to the Remaining Life, the two yields — one yield corresponding to the Treasury constant maturity on H.15 immediately shorter than and one yield corresponding to the Treasury constant maturity on H.15 immediately longer than the Remaining Life — and shall interpolate to the USD Notes Par Call Date on a straight-line basis (using the actual number of days) using such yields and rounding the result to three decimal places; or (3) if there is no such Treasury constant maturity on H.15 shorter than or longer than the Remaining Life, the yield for the single Treasury constant maturity on H.15 closest to the Remaining Life. For purposes of this paragraph, the applicable Treasury constant maturity or maturities on H.15 shall be deemed to have a maturity date equal to the relevant number of months or years, as applicable, of such Treasury constant maturity from the redemption date.
If on the third business day preceding the notice of the redemption date H.15 TCM is no longer published, the operating partnership shall calculate the Treasury Rate based on the rate per annum equal to the semi-annual equivalent yield to maturity at 11:00 a.m., New York City time, on the second business day preceding such notice of the redemption date of the United States Treasury security maturing on, or with a maturity that is closest to, the USD Notes Par Call Date, as applicable. If there is no United States Treasury security maturing on the USD Notes Par Call Date but there are two or more United States Treasury securities with a maturity date equally distant from the USD Notes Par Call Date, one with a maturity date preceding the USD Notes Par Call Date and one with a maturity date following the USD Notes Par Call Date, the operating partnership shall select the United States Treasury security with a maturity date preceding the USD Notes Par Call Date. If there are two or more United States Treasury securities maturing on the USD Notes Par Call Date or two or more United States Treasury securities meeting the criteria of the preceding sentence, the operating partnership shall select from among these two or more United States Treasury securities the United States Treasury security that is trading closest to par based upon the average of the bid and asked prices for such United States Treasury securities at 11:00 a.m., New York City time. In determining the Treasury Rate in accordance with the terms of this paragraph, the semi-annual yield to maturity of the applicable United States Treasury security shall be based upon the average of the bid and asked prices (expressed as a percentage of principal amount) at 11:00 a.m., New York City time, of such United States Treasury security, and rounded to three decimal places.
The operating partnership’s actions and determinations in determining the redemption price shall be conclusive and binding for all purposes, absent manifest error.
Notice of any redemption will be mailed or electronically delivered (or otherwise transmitted in accordance with the depositary’s procedures) at least 10 days but not more than 60 days before the redemption date to each holder of notes to be redeemed.
We will calculate the redemption price as described in the terms of the notes to be redeemed and will deliver an officer’s certificate to the trustee setting forth the redemption price no later than two business days prior to the redemption date, and the trustee will not be responsible for such calculation nor shall the trustee have any duty to monitor the accuracy of any calculations made by us which will be conclusive and binding on the holders, absent manifest error.
In the case of a partial redemption, selection of the notes for redemption will be made pro rata, by lot or by such other method as the trustee deems appropriate and fair or, if applicable, as is required by the depositary for notes in global form. No notes of a principal amount of $2,000 or less will be redeemed in part. If any note is to be redeemed in part only, the notice of redemption that relates to the note will state the portion of the principal amount of the note to be redeemed. A new note in a principal amount equal to the unredeemed portion of the note will be issued in the name of the holder of the note upon surrender for cancellation of the original note. For so long as the notes are held by DTC (or another depositary), the redemption of the notes shall be done in accordance with the policies and procedures of the depositary.
56

TABLE OF CONTENTS
 
Unless the operating partnership defaults in payment of the redemption price, on and after the redemption date interest will cease to accrue on the notes or portions thereof called for redemption.
If the operating partnership redeems the notes in part, the trustee will select the notes to be redeemed by lot or such method as it deems fair and appropriate or, if applicable, as is required by the depositary for notes in global form.
In the event of any redemption of notes, the operating partnership and the registrar will not be required to:

issue or register the transfer or exchange of any note during a period beginning at the opening of business 15 days before the mailing of a notice of redemption of the notes selected for redemption and ending at the close of business on the day of such mailing; or

register the transfer or exchange of any note so selected for redemption, in whole or in part, except the unredeemed portion of any note being redeemed in part.
The transferor shall also provide or cause to be provided to the trustee all information necessary to allow the trustee to comply with any applicable tax reporting obligations, including without limitation any cost basis reporting obligations under Section 6045 of the Code. The trustee may rely on the information provided to it and shall have no responsibility to verify or ensure the accuracy of such information.
If the paying agent holds funds sufficient to pay the redemption price of the notes on the redemption date, then on and after such date:

such notes will cease to be outstanding;

interest on such notes will cease to accrue; and

all rights of holders of such notes will terminate except the right to receive the redemption price.
Such will be the case whether or not book-entry transfer of the notes in book-entry form is made and whether or not notes in certificated form, together with the necessary endorsements, are delivered to the paying agent.
The operating partnership will not redeem the notes on any date if the principal amount of the notes has been accelerated, and such an acceleration has not been rescinded or cured on or prior to such date.
Certain covenants
Limitation on total outstanding debt.   The operating partnership will not, and will not permit any Subsidiary to, incur any Debt (including, without limitation, Acquired Debt) if, immediately after giving effect to the incurrence of such Debt and the application of the proceeds from such Debt on a pro forma basis, the aggregate principal amount of all of the operating partnership’s and its Subsidiaries’ outstanding Debt is greater than 60% of the sum of the following (without duplication): (1) the operating partnership’s and its Subsidiaries’ Total Assets as of the last day of the then most recently ended fiscal quarter covered in the Company’s annual or quarterly report most recently furnished to holders of the notes or filed with the SEC, as the case may be, and (2) the aggregate purchase price of any real estate assets or mortgages receivable acquired, and the aggregate amount of any securities offering proceeds received (to the extent such proceeds were not used to acquire real estate assets or mortgages receivable or used to reduce Debt), by the operating partnership or any Subsidiary since the end of such fiscal quarter, including the proceeds obtained from the incurrence of such additional Debt and any substantially concurrent offering of other securities.
Limitation on secured debt.   The operating partnership will not, and will not permit any of its Subsidiaries to, incur any Debt (including, without limitation, Acquired Debt) secured by any Lien on any of its or any of its Subsidiaries’ property or assets, whether owned on the date of the USD notes indenture or subsequently acquired, if, immediately after giving effect to the incurrence of such Debt and the application of the proceeds from such Debt on a pro forma basis, the aggregate principal amount of all of the operating partnership and its Subsidiaries’ outstanding Debt which is secured by a Lien on any of its or its Subsidiaries’ property or assets is greater than 40% of the sum of (without duplication): (1) the operating partnership’s and its Subsidiaries’ Total Assets as of the last day of the then most recently ended fiscal quarter covered in the
57

TABLE OF CONTENTS
 
Company’s annual or quarterly report most recently furnished to holders of the notes or filed with the SEC, as the case may be; and (2) the aggregate purchase price of any real estate assets or mortgages receivable acquired, and the aggregate amount of any securities offering proceeds received (to the extent such proceeds were not used to acquire real estate assets or mortgages receivable or used to reduce Debt), by the operating partnership or any of its Subsidiaries since the end of such fiscal quarter, including the proceeds obtained from the incurrence of such additional Debt and any substantially concurrent offering of other securities.
Debt service test.   The operating partnership will not, and will not permit any of its Subsidiaries to, incur any Debt (including, without limitation, Acquired Debt) if the ratio of the operating partnership’s and its Subsidiaries’ EBITDA to the operating partnership’s and its Subsidiaries’ Interest Expense for the period consisting of the four full consecutive fiscal quarters ending with the latest quarter covered in the Company’s annual or quarterly report most recently furnished to holders of the notes or filed with the SEC, as the case may be, most recently ended prior to the date on which such additional Debt is to be incurred shall have been less than 1.5:1 on a pro forma basis after giving effect to the incurrence of such Debt and the application of the proceeds from such Debt, and calculated on the following assumptions: (1) such Debt and any other Debt (including, without limitation, Acquired Debt) incurred by the operating partnership or any of its Subsidiaries since the first day of such four-quarter period had been incurred, and the application of the proceeds from such Debt (including to repay or retire other Debt) had occurred, on the first day of such period; (2) the repayment or retirement of any other Debt of the operating partnership or any of its Subsidiaries since the first day of such four-quarter period had occurred on the first day of such period (except that, in making this computation, the amount of Debt under any revolving credit facility, line of credit or similar facility will be computed based upon the average daily balance of such Debt during such period); and (3) in the case of any acquisition or disposition of any asset or group of assets or other placement of any asset or group of assets in service or removal of any asset or group of assets from service by the operating partnership or any of its Subsidiaries since the first day of such four-quarter period, whether by merger, stock purchase or sale or asset purchase or sale or otherwise, such acquisition, disposition, placement in service or removal from service had occurred as of the first day of such period with the appropriate adjustments with respect to such acquisition, disposition, placement in service or removal from service being included in such pro forma calculation.
If the Debt giving rise to the need to make the calculation described above or any other Debt incurred after the first day of the relevant four-quarter period bears interest at a floating rate (to the extent such Debt has been hedged to bear interest at a fixed rate, only the portion of such Debt, if any, that has not been so hedged), then, for purposes of calculating the Interest Expense, the interest rate on such Debt will be computed on a pro forma basis by applying the average daily rate which would have been in effect during the entire four-quarter period to the greater of the amount of such Debt outstanding at the end of such period or the average amount of such Debt outstanding during such period.
Maintenance of total unencumbered assets.   The operating partnership will not have at any time Total Unencumbered Assets of less than 150% of the aggregate principal amount of all of its and its Subsidiaries’ outstanding Unsecured Debt determined on a consolidated basis.
Existence.   Except as permitted by the covenant described under “— Merger, consolidation or sale,” the operating partnership will do or cause to be done all things necessary to preserve and keep in full force and effect its existence, rights (charter and statutory) and franchises, and each guarantor will do or cause to be done all things necessary to preserve and keep in full force and effect its existence, rights (charter and statutory) and franchises. However, neither the operating partnership nor any guarantor will be required to preserve any right or franchise if the Company’s board of directors (or any duly authorized committee of that board of directors), as the case may be, determines that the preservation of the right or franchise is no longer desirable in the conduct of the operating partnership’s or such guarantor’s business, as the case may be.
Maintenance of properties.   The operating partnership will cause all of its properties used or useful in the conduct of its business or the business of any Subsidiary to be maintained and kept in good condition, repair and working order, normal wear and tear, casualty and condemnation excepted, and supplied with all necessary equipment and cause all necessary repairs, renewals, replacements, betterments and improvements to be made, all as in the judgment of the operating partnership may be necessary in order for the operating partnership to at all times properly and advantageously conduct its business carried on in connection with such properties. Neither the operating partnership nor any of its Subsidiaries will be prevented from (1) removing permanently any property that has been condemned or suffered a casualty loss, if, in the
58

TABLE OF CONTENTS
 
Company’s reasonable judgment, it is in their best interest, (2) discontinuing maintenance or operation of any property if, in the Company’s reasonable judgment, it is in their best interest and is not disadvantageous in any material respect to the holders of the notes, or (3) selling or transferring properties in the ordinary course of business.
Insurance.   The operating partnership will, and will cause each of its Subsidiaries to, keep in force upon all of its and each of its Subsidiaries’ properties and operations insurance policies carried with responsible companies in such amounts and covering all such risks as is customary in the industry in which the operating partnership and its Subsidiaries do business in accordance with prevailing market conditions and availability.
Payment of taxes and other claims.   The operating partnership and each guarantor will each pay or discharge or cause to be paid or discharged before it becomes delinquent:

all taxes, assessments and governmental charges levied or imposed on it or any of its Subsidiaries or on its or any such Subsidiary’s income, profits or property; and

all lawful claims for labor, materials and supplies that, if unpaid, might by law become a Lien upon its property or the property of any of its Subsidiaries.
However, neither the operating partnership nor any guarantor will be required to pay or discharge or cause to be paid or discharged any tax, assessment, charge or claim the amount, applicability or validity of which is being contested in good faith.
Provision of financial information.   For as long as the notes are outstanding, the Company will deliver to the trustee, within 15 days after the Company is required to file the same with the SEC, copies of the annual and quarterly reports and the information, documents and other reports (or copies of such portions of any of the foregoing as the SEC may from time to time by rules and regulations prescribe) that the Company may be required to file with the SEC pursuant to Section 13 or Section 15(d) of the Exchange Act; or, if the Company is not required to file information, documents or reports with the SEC pursuant to either Section 13 or Section 15(d) of the Exchange Act, the Company will deliver to the trustee and file with the SEC, in accordance with any other rules and regulations that may be prescribed from time to time by the SEC, such annual and quarterly reports and supplementary and periodic information, documents and reports that may be required pursuant to Section 13 of the Exchange Act, in respect of a security listed and registered on a national securities exchange as may be prescribed from time to time by the SEC in such rules and regulations.
In addition to the previous paragraph, for as long as the notes are outstanding, if at any time the Company is not subject to Section 13 or Section 15(d) of the Exchange Act and the Company is not providing annual and quarterly reports and supplementary and periodic information, documents and reports to the SEC and the trustee pursuant to the previous paragraph, the Company will, at its option, either (i) post on a publicly available website or (ii) post on IntraLinks or any comparable password protected online data system requiring user identification and a confidentiality acknowledgement (a “Confidential Datasite”), within 15 days of the filing date that would be applicable to a non-accelerated filer at that time pursuant to applicable SEC rules and regulations, the quarterly and audited annual financial statements and accompanying disclosure described in Item 303 of Regulation S-K (“management’s discussion and analysis of financial condition and results of operations”) that would be required to be contained in annual reports on Form 10-K and quarterly reports on Form 10-Q, respectively, required to be filed with the SEC if the Company were subject to Section 13(a) or Section 15(d) of the Exchange Act. If the Company elects to furnish such reports via a Confidential Datasite, access to such Confidential Datasite will be provided promptly upon request to holders and beneficial owners of, and bona fide potential investors in, the notes as well as securities analysts and market makers and no such request for access to such Confidential Datasite will be unreasonably denied.
Reports and other documents filed by the Company with the SEC and publicly available via the EDGAR system, a publicly available website or a Confidential Datasite will be deemed to be delivered to the trustee as of the time such filing is publicly available via EDGAR, such publicly available website or such Confidential Datasite for purposes of this covenant. Delivery of such reports, information and documents to the trustee is for informational purposes only and the trustee’s receipt of such shall not constitute actual or constructive notice of any information contained therein or determinable from information contained therein, including its compliance with any of its covenants under the USD notes indenture or relating to the notes (as to which the trustee is entitled to certificates). The trustee shall not be obligated to monitor or confirm on a continuing
59

TABLE OF CONTENTS
 
basis or otherwise our compliance with the covenants or with respect to any reports or other documents filed with the SEC under the USD notes indenture. The trustee shall have no duty to determine whether any such filings have been made and shall have no duty to retrieve or retain any such filings. In addition, if the operating partnership becomes an SEC filer, the reports of the operating partnership will be deemed to satisfy the forgoing covenant.
In the event that any direct or indirect parent company of the Company becomes a guarantor of the notes, the Company may satisfy its obligations under this covenant to provide financial information of the Company by furnishing the equivalent financial information relating to such parent; provided that such equivalent financial information is accompanied by consolidating financial information that explains in reasonable detail the differences between the information for such parent, on the one hand, and the information for Company and its consolidated subsidiaries, on the other hand.
Future Subsidiary Guarantors.   Following the original issue date of the notes, the Company will cause each of its Subsidiaries (other than the operating partnership, any existing guarantor and any Excluded Subsidiary) if, and for so long as, such Subsidiary guarantees or otherwise becomes obligated in respect of the Principal Credit Agreement, to fully and unconditionally guarantee, on a joint and several basis with the Company and any other Subsidiary of the Company that guarantees the notes, the operating partnership’s obligations under the USD notes indenture and the notes, including the due and punctual payment of principal of and interest on the notes, whether at stated maturity, by declaration of acceleration, call for redemption or otherwise, by executing and delivering a supplemental indenture that provides for the guarantee within thirty calendar days in accordance with the USD notes indenture.
General.   For purposes of the covenants described under this caption “— Certain covenants,” Debt will be deemed to be incurred by the operating partnership or any of its Subsidiaries whenever the operating partnership or such Subsidiary shall create, assume, guarantee (on a non-contingent basis) or otherwise become liable in respect thereof. The covenants described under this caption “— Certain covenants” shall, insofar as they relate to the notes, be subject to covenant defeasance as described below under “— Defeasance — Defeasance of certain covenants,” provided that, notwithstanding the foregoing, the covenant of the operating partnership and the guarantors to do or cause to be done all things necessary to preserve and keep in full force and effect their respective existence (except as permitted by the provisions described under “— Merger, consolidation or sale”) and the provisions described above under “— Provision of financial information” shall not be subject to covenant defeasance. In addition, the operating partnership and the guarantors may omit in any particular instance to comply, insofar as relates to the notes, with any covenant described under this caption “— Certain covenants” if the holders of at least a majority in principal amount of the outstanding notes waive such compliance.
Guarantees
As of the original issue date of each of the old USD notes and the USD exchange notes, the guarantors include the Company, Lineage Holdings and each Subsidiary that guarantees or is otherwise obligated in respect of the Principal Credit Agreement (other than the operating partnership and any Excluded Subsidiary) at such time. Each of the guarantors will fully and unconditionally guarantee, on a joint and several basis, the operating partnership’s obligations under the USD notes indenture and the notes, including the due and punctual payment of principal of and interest on the notes, whether at stated maturity, by declaration of acceleration, call for redemption or otherwise. Under the terms of the guarantors’ guarantee, holders of the notes will not be required to exercise their remedies against the operating partnership before they proceed directly against any guarantor. In addition, following the original issue date of the notes, the Company will cause each Subsidiary of the Company (other than the operating partnership, any existing guarantor and any Excluded Subsidiary) if, and for so long as, such Subsidiary guarantees or otherwise becomes obligated in respect of the Principal Credit Agreement, to fully and unconditionally guarantee, on a joint and several basis with the Company and any other Subsidiary of the Company that guarantees the notes, the operating partnership’s obligations under the USD notes indenture and the notes, including the due and punctual payment of principal of and interest on the notes, whether at stated maturity, by declaration of acceleration, call for redemption or otherwise, by executing and delivering a supplemental indenture that provides for the guarantee within thirty calendar days in accordance with the USD notes indenture (each such Subsidiary, together with the Subsidiaries that have previously guaranteed the notes, unless and until such time any such
60

TABLE OF CONTENTS
 
Subsidiary is released from its obligations under the USD notes indenture and its guarantee in accordance with the terms of the USD notes indenture, a “USD Notes Subsidiary Guarantor”).
Each guarantor’s obligations under the guarantee of the notes will be limited to the maximum amount that will not, after giving effect to all other contingent and fixed liabilities of such guarantor, result in the guarantee of such guarantor constituting a fraudulent transfer or conveyance. See “Risk Factors — Risks Related to the Exchange Offer — U.S. federal and state laws allow courts, under specific circumstances, to void guarantees and require holders of guaranteed debt to return payments received from guarantors.
The guarantee of the notes will be a senior unsecured obligation of each guarantor and will rank equally in right of payment with all other existing and future senior unsecured indebtedness and senior unsecured guarantees of such guarantor. Each guarantor’s guarantee of the notes will be effectively subordinated in right of payment to:

all existing and future secured indebtedness and secured guarantees of such guarantor (to the extent of the value of the collateral securing such indebtedness and guarantees);

all existing and future indebtedness and other liabilities, whether secured or unsecured, of such guarantor’s non-guarantor subsidiaries and of any entity such guarantor accounts for using the equity method of accounting; and

all existing and future preferred equity not owned by such guarantor in such guarantor’s non-guarantor subsidiaries and in any entity such guarantor accounts for using the equity method of accounting.
As of September 30, 2025, entities that are direct borrowers, guarantors or otherwise obligated in respect the Principal Credit Agreement had an aggregate of $19,577 million of assets and were direct borrowers, guarantors or otherwise obligated in respect of an aggregate of $5,469 million of indebtedness, in each case, excluding intercompany investments and obligations. As of September 30, 2025, the guarantors of the notes had an aggregate of $18,923 million of assets and were direct borrowers in respect of $5,316 million of indebtedness, in each case, excluding intercompany investments and obligations.
The covenants in the USD notes indenture that limit the ability of the operating partnership and its subsidiaries to incur indebtedness do not apply to the Company.
The Company has no significant operations, other than as the operating partnership’s general partner, and no material assets, other than its investment in the operating partnership. In addition, certain of the guarantors (other than the Company) are holding companies that have no significant operations and no material assets other than their investments in their respective subsidiaries. These subsidiaries are separate and distinct legal entities and they have no obligation to pay any amounts due on the notes or to provide the guarantors with funds to satisfy any payment obligations with respect to the notes. Accordingly, if the operating partnership fails to make a payment on the notes when due, there can be no assurance that all of the guarantors will have funds to pay that amount pursuant to their respective guarantees. See “Risk Factors — Risks Related to the Exchange Notes — The Company has no significant operations, other than as the operating partnership’s general partner, and no material assets, other than its investment in the operating partnership. In addition, certain of the guarantors (other than the Company) are holding companies that have no significant operations and no material assets other than their investments in their respective subsidiaries.”
For additional information, see “Risk Factors — Risks Related to the Exchange Notes — The effective subordination of the exchange notes may limit our ability to satisfy our obligations under the exchange notes.
A USD Notes Subsidiary Guarantor will be automatically released and relieved from its obligations under its guarantee and the USD notes indenture and any supplemental indenture in the following circumstances:

such USD Notes Subsidiary Guarantor no longer guaranteeing or otherwise being an obligor (or which guarantee or obligation is being simultaneously released or will be immediately released after the release of the USD Notes Subsidiary Guarantor from its guarantee of the notes) in respect of the Principal Credit Agreement, provided that any release of such USD Notes Subsidiary Guarantor’s guarantee pursuant to this bullet point will not limit the obligation of such USD Notes Subsidiary Guarantor to guarantee the operating partnership’s obligations under the USD notes indenture and
61

TABLE OF CONTENTS
 
the notes at any time after such release if such Subsidiary (other than if such Subsidiary is an Excluded Subsidiary) subsequently, directly or indirectly, guarantees, or otherwise becomes obligated in respect of, the Principal Credit Agreement;

upon the designation by the Company of such USD Notes Subsidiary Guarantor as an Excluded Subsidiary;

such USD Notes Subsidiary Guarantor consolidating with, merging into or transferring all of its properties or assets to another guarantor, and as a result of, or in connection with, such transaction such USD Notes Subsidiary Guarantor dissolves or otherwise ceases to exist;

if we exercise our legal defeasance option or our covenant defeasance option or if our obligations under the USD notes indenture are discharged in accordance with the terms of the USD notes indenture, as described below in “— Defeasance” and “— Satisfaction and Discharge”;

upon the sale or other disposition (including by way of consolidation or merger) of such USD Notes Subsidiary Guarantor; or

upon the sale or disposition of all or substantially all of the assets of such USD Notes Subsidiary Guarantor;
provided, however, that in the case of the fifth and sixth bullet points above, (1) such sale or other disposition is made to a person other than the Company or any of its other Subsidiaries and (2) such sale or disposition is otherwise permitted by the USD notes indenture.
Merger, consolidation or sale
The operating partnership and each of the guarantors may consolidate with, or sell, lease or convey all or substantially all of our or its assets to, or merge with or into, any other entity, provided that the following conditions are met:

the operating partnership or such guarantor, as the case may be, shall be the continuing entity, or the successor entity (if other than the operating partnership or such guarantor, as the case may be) formed by or resulting from any consolidation or merger or which shall have received the transfer of assets shall be domiciled in the United States, any state thereof, the District of Columbia or, solely with respect to any USD Notes Subsidiary Guarantor, any other member country in the Organization for Economic Co-operation and Development or any political subdivision or governmental authority thereof and, in the case of the operating partnership, shall expressly assume by supplemental indenture payment of the principal of and interest on all of the notes and the due and punctual performance and observance of all of the covenants and conditions in the USD notes indenture or, in the case of such guarantor, shall expressly assume by supplemental indenture the payment of all amounts due under such guarantor’s guarantee of the notes and the due and punctual performance and observance of all of the covenants and conditions of such guarantor in the USD notes indenture; provided, that the foregoing requirement will not apply in the case of a USD Notes Subsidiary Guarantor (x) that has been disposed of in its entirety to another person (other than to the Company or an affiliate of the Company), whether through a merger, consolidation or sale of capital stock or has sold, assigned, conveyed, transferred or leased all or substantially all of its assets or (y) that, as a result of the disposition of all or a portion of its capital stock, ceases to be a Subsidiary;

immediately after giving effect to the transaction, no Event of Default under the USD notes indenture, and no event which, after notice or the lapse of time, or both, would become an Event of Default, shall have occurred and be continuing; and

an officer’s certificate and legal opinion covering these conditions shall be delivered to the trustee.
In the event of any transaction described in and complying with the conditions listed in this “— Merger, consolidation or sale,” in which the operating partnership and/or any guarantor are not the continuing entity, the successor person formed or remaining shall succeed, and be substituted for, and may exercise every right and power of the operating partnership and/or such guarantor, and the operating partnership and/or such guarantor shall be discharged from its or their obligations under the notes and the USD notes indenture.
62

TABLE OF CONTENTS
 
Events of default
The following events are “Events of Default” with respect to the notes:

default for 30 days in the payment of any installment of interest under the notes;

default in the payment of the principal amount or redemption price due with respect to the notes, when the same becomes due and payable; provided, however, that a valid extension of the maturity of the notes in accordance with the terms of the USD notes indenture shall not constitute a default in the payment of principal;

failure by us or any of the guarantors to comply with any of our or such guarantor’s respective other agreements in the notes or the USD notes indenture with respect to the notes upon receipt by us of notice of such default by the trustee or by holders of not less than 25% in aggregate principal amount of the notes then outstanding and our failure to cure (or obtain a waiver of) such default within 60 days after we receive such notice;

failure to pay any Debt (other than Non-Recourse Debt) for monies borrowed by the operating partnership, any guarantor or any of their respective Significant Subsidiaries in an outstanding principal amount in excess of $100.0 million at final maturity or upon acceleration after the expiration of any applicable grace period, which Debt (other than Non-Recourse Debt) is, or has become, the primary obligation of the operating partnership or such guarantor and is not discharged, or such default in payment or acceleration is not cured or rescinded, within 60 days after written notice to the operating partnership from the trustee (or to the operating partnership and the trustee from holders of at least 25% in principal amount of the outstanding notes); or

certain events of bankruptcy, insolvency or reorganization, or court appointment of a receiver, liquidator or trustee of us, the Company, any other guarantor or any of their respective Significant Subsidiaries or all or substantially all of their respective property.
If an Event of Default under the USD notes indenture with respect to the notes occurs and is continuing (other than an Event of Default specified in the last bullet above with respect to us, which shall result in an automatic acceleration), then in every case the trustee or the holders of not less than 25% in principal amount of the outstanding notes may declare the principal amount of all of the notes to be due and payable immediately by written notice thereof to us and the Company (and to the trustee if given by the holders). However, at any time after the declaration of acceleration with respect to the notes has been made, but before a judgment or decree for payment of the money due has been obtained by the trustee, the holders of not less than a majority in principal amount of outstanding notes may waive all defaults or Events of Default and rescind and annul such declaration and its consequences if all Events of Default, other than the non-payment of accelerated principal of (or specified portion thereof) or interest on the notes have been cured or waived as provided in the USD notes indenture.
The holders of not less than a majority in principal amount of the outstanding notes may waive any past default or Event of Default with respect to the notes and its consequences, except a default:

in the payment of the principal of, or the premium, if any, or interest on the notes, unless such default or Event of Default has been cured and we, the Company or any other guarantor shall have deposited with the trustee all required payments of the principal of and interest on the notes; or

in respect of a covenant or provision contained in the USD notes indenture that cannot be modified or amended without the consent of the holder of each outstanding note affected thereby.
The trustee will be required to give notice to the holders of the notes of a default or Event of Default under the USD notes indenture unless the default or Event of Default has been cured or waived within 90 days; provided, however, that the trustee may withhold notice to the holders of the notes of any default with respect to the notes (except a default in the payment of the principal of or interest on the notes) if a responsible officer of the trustee considers the withholding to be in the interest of the holders.
No holder of the notes may institute any proceedings, judicial or otherwise, with respect to the USD notes indenture or for any remedy thereunder, except in the case of failure of the trustee, for 60 days, to act after it has received a written request to institute proceedings in respect of an Event of Default from the
63

TABLE OF CONTENTS
 
holders of not less than 25% in principal amount of the outstanding notes, as well as an offer and, if requested, provision of indemnity or security satisfactory to the trustee against any loss, cost, liability or expense. This provision will not prevent, however, any holder of the notes from instituting suit for the enforcement of payment of the principal of and interest on the notes at the respective due dates thereof.
The trustee is under no obligation to exercise any of its rights or powers under the USD notes indenture at the request or direction of any holders of the notes then outstanding under the USD notes indenture, unless the holders shall have offered, and, if requested, provided to the trustee security or indemnity satisfactory to the trustee against any loss, cost, liability or expense. The holders of not less than a majority in principal amount of the outstanding notes (or of all notes then outstanding under the USD notes indenture, as the case may be) shall have the right to direct the time, method and place of conducting any proceeding for any remedy available to the trustee, or of exercising any trust or power conferred upon the trustee. The trustee, however, may refuse to follow any direction that conflicts with law or the USD notes indenture or that the trustee determines is unduly prejudicial to the rights of any other holder or that would involve the trustee in personal liability. The USD notes indenture provides that, if an Event of Default occurs and is continuing, the trustee will exercise its rights and powers under the USD notes indenture, and use the same degree of care and skill in exercising the same, as a prudent person would exercise or use under the circumstances in the conduct of such person’s own affairs and, to be indemnified by the holders of notes against any loss, costs liability, claim, or expense before proceeding to exercise any right or power under the USD notes indenture at the written request of such holders. The rights of holders of the notes to pursue remedies with respect to the USD notes indenture and the notes are subject to a number of additional requirements set forth in the USD notes indenture.
Within 120 days after the close of each fiscal year of the Company, the operating partnership and the Company must deliver a certificate of an officer certifying to the trustee whether or not the officer has knowledge of any default under the USD notes indenture and, if so, specifying each default and the nature and status thereof.
Defeasance
Legal defeasance
The USD notes indenture provides that, unless otherwise provided by the terms of the notes, we may be discharged from any and all obligations in respect of the notes (subject to certain exceptions). We will be so discharged upon the irrevocable deposit with the trustee, in trust, of cash in U.S. dollars and/or U.S. Government Obligations that, through the payment of interest and principal in accordance with their terms, will provide money or U.S. Government Obligations in an amount sufficient in the opinion of a nationally recognized firm of independent public accountants or investment bank to pay and discharge each installment of principal of and premium, if any, and interest on, if any, the notes on the stated maturity of those payments in accordance with the terms of the USD notes indenture and the notes.
This discharge may occur only if, among other things, we have delivered to the trustee an opinion of counsel stating that we have received from, or there has been published by, the United States Internal Revenue Service, a ruling or, since the date of execution of the USD notes indenture, there has been a change in the applicable United States federal income tax law, in either case to the effect that, and based thereon such opinion shall confirm that, the holders of the notes will not recognize income, gain or loss for United States federal income tax purposes as a result of the deposit, defeasance and discharge and will be subject to United States federal income tax on the same amounts and in the same manner and at the same times as would have been the case if the deposit, defeasance and discharge had not occurred.
Defeasance of certain covenants
The USD notes indenture provides that upon compliance with certain conditions:

we may omit to comply with certain covenants set forth in the USD notes indenture, including the covenants described under the headings “— Certain covenants” and “— Merger, consolidation or sale” and

any omission to comply with those covenants will not constitute a default or an Event of Default with respect to the notes, or covenant defeasance.
64

TABLE OF CONTENTS
 
The conditions include:

depositing with the trustee cash in U.S. dollars and/or U.S. Government Obligations that, through the payment of interest and principal in accordance with their terms, will provide money in an amount sufficient in the opinion of a nationally recognized firm of independent public accountants or investment bank to pay and discharge each installment of principal of and premium, if any, and interest in respect of the notes on the stated maturity of those payments in accordance with the terms of the USD notes indenture and the notes, and

delivering to the trustee an opinion of counsel to the effect that the holders of the notes will not recognize income, gain or loss for United States federal income tax purposes as a result of the deposit and related covenant defeasance and will be subject to United States federal income tax on the same amounts and in the same manner and at the same times as would have been the case if the deposit and related covenant defeasance had not occurred.
Covenant defeasance and events of default
In the event we exercise our option to effect covenant defeasance with respect to the notes and the notes are declared due and payable because of the occurrence of any Event of Default, the amount of cash in U.S. dollars and/or U.S. Government Obligations on deposit with the trustee may not be sufficient to pay amounts due on the notes at the time of the acceleration resulting from the Event of Default. In such a case, we would remain liable for those payments.
Satisfaction and discharge
The USD notes indenture will be discharged and will cease to be of further effect, subject to certain surviving rights, as provided in the USD notes indenture, as to all outstanding notes when:

either:

all notes that have been authenticated and delivered (other than notes that have been destroyed, lost or stolen and that have been replaced or paid and notes for whose payment money has been deposited in trust and thereafter repaid) to the trustee for cancellation; or

all notes that have not been delivered to the trustee for cancellation: (i) have become due and payable by reason of sending a notice of redemption or otherwise; (ii) will become due and payable at their stated maturity within one year; (iii) have been called for redemption or are to be called for redemption within one year under arrangements reasonably satisfactory to the trustee for the giving of notice of redemption by the trustee in our name, and at our expense; or (iv) are deemed paid and discharged as set forth under the caption “— Defeasance — Legal Defeasance”; and we, in case of (i), (ii) or (iii), have irrevocably deposited or caused to be deposited with the trustee in trust cash in U.S. dollars and/or U.S. Government Obligations that, through the payment of principal and interest in accordance with their terms, will provide cash sufficient to pay and discharge the entire indebtedness on the notes not delivered to the trustee for cancellation for principal of, and premium, if any, and interest on, the notes to the date of maturity or redemption, as the case may be, in accordance with the terms of the USD notes indenture and the notes;

the operating partnership has paid or caused to be paid all other sums payable under the USD notes indenture by the operating partnership; and

the operating partnership has delivered to the trustee an officer’s certificate and an opinion of counsel, each stating that all conditions precedent provided for in the USD notes indenture relating to the satisfaction and discharge of the USD notes indenture have been complied with.
Modification, waiver and meetings
Modifications and amendments of the USD notes indenture with respect to the notes will be permitted to be made only with the consent of the holders of not less than a majority in principal amount of all outstanding notes; provided, however, that no modification or amendment may, without the consent of each holder affected:

reduce the amount of the notes whose holders must consent to an amendment, supplement or waiver;
65

TABLE OF CONTENTS
 

reduce the rate of or extend the time for payment of interest (including default interest) on the notes;

reduce the principal of, or premium, if any, on, or change the stated maturity of, the notes;

waive a default in the payment of the principal of, or premium, if any, or interest on, the notes (except a rescission of acceleration of the notes by the holders of at least a majority in aggregate principal amount of the then outstanding notes and a waiver of the payment default that resulted from such acceleration);

make the principal of, or premium, if any, or interest on, the notes payable in any currency other than that stated in the notes;

make any change to certain provisions of the USD notes indenture relating to, among other things, the right of holders of the notes to receive payment of the principal of, or premium, if any, and interest on, the notes and to institute suit for the enforcement of any such payment and to waivers or amendments;

waive a redemption payment with respect to the notes; or

release the Company or any other guarantor as a guarantor of the notes other than as provided in the USD notes indenture or modify the guarantee in any manner adverse to the holders of the notes.
Notwithstanding the foregoing, modifications and amendments of the USD notes indenture with respect to the notes will be permitted to be made by us and the trustee without the consent of any holder of the notes for any of the following purposes:

to cure any ambiguity, defect or inconsistency in the USD notes indenture; provided that this action shall not adversely affect the interests of holders of the notes in any material respect (as determined by us);

to comply with the covenants in the USD notes indenture described under the heading “Merger, consolidation or sale”;

to provide for uncertificated notes in addition to or in place of certificated notes;

to add guarantors with respect to the notes or secure the notes;

to evidence a successor to us as obligor or any guarantor as guarantor under the USD notes indenture with respect to the notes;

to surrender any of our rights or powers under the USD notes indenture;

to add covenants or events of default for the benefit of the holders of any notes;

to comply with the applicable procedures of the applicable depositary;

to make any change that does not adversely affect the interests of the holders of any notes then outstanding in any material respect;

to provide for the issuance of additional notes in accordance with the limitations set forth in the USD notes indenture, or change any of the provisions of the USD notes indenture as may be necessary to provide for or facilitate the administration of the trusts hereunder by a successor trustee;

to effect the appointment of a successor trustee with respect to the notes and to add to or change any of the provisions of the USD notes indenture to provide for or facilitate administration by more than one trustee;

to comply with requirements of the SEC in order to effect or maintain the qualification of the USD notes indenture under the Trust Indenture Act;

to reflect the release of any guarantor, as guarantor, in accordance with the provisions of the USD notes indenture; or

to conform the text of the USD notes indenture, any guarantee or the notes to any provision of this “Description of USD Exchange Notes” to the extent that such provision in this “Description of USD Exchange Notes” was intended to be a verbatim recitation of a provision of the USD notes indenture, such guarantee or the notes (as certified in an officer’s certificate).
66

TABLE OF CONTENTS
 
In addition, without the consent of any holder of the notes, the Company, or a Subsidiary thereof, may directly assume the due and punctual payment of the principal of, any premium and interest on all the notes and the performance of every covenant of the USD notes indenture on our part to be performed or observed. Upon any assumption, the Company or such Subsidiary shall succeed us, and be substituted for and may exercise every right and power of ours, under the USD notes indenture with the same effect as if the Company or such Subsidiary had been the issuer of the notes, and the operating partnership shall be released from all obligations and covenants with respect to the notes. No assumption shall be permitted unless the Company has delivered to the trustee (1) an officer’s certificate and an opinion of counsel, stating, among other things, that the guarantee and all other covenants of the Company in the USD notes indenture remain in full force and effect and (2) an opinion of independent counsel that the holders of the notes shall have no materially adverse U.S. federal tax consequences as a result of the assumption, and that, if any notes are then listed on the New York Stock Exchange, that the notes shall not be delisted as a result of the assumption.
In determining whether the holders of the requisite principal amount of outstanding notes have given any request, demand, authorization, direction, notice, consent or waiver thereunder or whether a quorum is present at a meeting of holders of notes, the USD notes indenture provides that notes owned by us, any guarantor or any other obligor upon the notes or any affiliate of ours, such guarantor or any of the other obligors known to a responsible officer of the trustee shall be disregarded.
The USD notes indenture contains provisions for convening meetings of the holders of notes. A meeting will be permitted to be called at any time by the trustee, and also, upon request, by us or the Company or the holders of at least 10% in principal amount of the outstanding notes, in any case upon notice given as provided in the USD notes indenture. Except for any consent that must be given by the holder of each note affected by certain modifications and amendments of the USD notes indenture, any resolution presented at a meeting or adjourned meeting duly reconvened at which a quorum is present will be permitted to be adopted only by the affirmative vote of the holders of a majority in principal amount of the outstanding notes; provided, however, that, except as referred to above, any resolution with respect to any request, demand, authorization, direction, notice, consent, waiver or other action that may be made, given or taken by the holders of a specified percentage, which is less than a majority, in principal amount of the outstanding notes may be adopted at a meeting or an adjourned meeting duly reconvened and at which a quorum is present by the affirmative vote of the holders of the specified percentage in principal amount of the outstanding notes. Any resolution passed or decision taken at any meeting of holders of notes duly held in accordance with the USD notes indenture will be binding on all holders of the notes. The quorum at any meeting called to adopt a resolution, and at any reconvened meeting, will be holders holding or representing a majority in principal amount of the outstanding notes; provided, however, that if any action is to be taken at the meeting with respect to a consent or waiver which may be given by the holders of not less than a specified percentage in principal amount of the outstanding notes, holders holding or representing the specified percentage in principal amount of the outstanding notes will constitute a quorum.
Notwithstanding the foregoing provisions, any action to be taken at a meeting of holders of the notes with respect to any action that the USD notes indenture expressly provides may be taken by the holders of a specified percentage which is less than a majority in principal amount of the outstanding notes may be taken at a meeting at which a quorum is present by the affirmative vote of holders of the specified percentage in principal amount of the outstanding notes.
Trustee
U.S. Bank Trust Company, National Association will initially act as the trustee, registrar and paying agent for the notes, subject to replacement at the operating partnership’s option as provided in the USD notes indenture. U.S. Bank Trust Company, National Association, in each of its capacities, including without limitation as trustee, registrar and paying agent for the notes, assumes no responsibility for the accuracy and completeness of the information concerning us or our affiliates or any other party contained in this document or the related documents, or for any failure by us or any other party to disclose events that may have occurred and may affect the significance or accuracy of such information. The trustee or its affiliates may from time to time in the future provide banking and other services to us in the ordinary course of their business.
If an Event of Default occurs and is continuing, the trustee will be required to use the degree of care and skill of a prudent person would exercise or use under the circumstances in the conduct of its own affairs. The
67

TABLE OF CONTENTS
 
trustee will become obligated to exercise any of its powers under the USD notes indenture at the written request of any of the holders of the required percentage under the USD notes indenture of holders of the notes only after those holders have offered, and, if requested, provided the trustee indemnity or security satisfactory to it.
If the trustee becomes one of our creditors, it will be subject to limitations on its rights to obtain payment of claims or to realize on some property received for any such claim, as security or otherwise. The trustee is permitted to engage in other transactions with the operating partnership. If, however, it acquires any conflicting interest, it must eliminate that conflict or resign.
No conversion or exchange rights
The notes will not be convertible into or exchangeable for any securities or equity interests of the operating partnership, the Company or any other guarantor.
Intercreditor Agreement
The trustee is a party to the Intercreditor Agreement, which may be amended from time to time without the consent of the holders of the notes, including to add other parties holding additional indebtedness permitted to be incurred under the USD notes indenture, the Euro notes indenture, the Principal Credit Agreement and the Senior Unsecured Notes.
Pursuant to the Intercreditor Agreement, each Creditor agrees that from or after the occurrence of an Event of Default under the USD notes indenture, an event of default under the Principal Credit Agreement, an event of default under the Senior Unsecured Notes or an event of default under any Additional Indebtedness (as defined in the Intercreditor Agreement) any payment received from an Obligor (as defined in the Intercreditor Agreement) will be shared amongst the Creditors pro rata based on the proportion of indebtedness held by each Creditor relative to the total amount of indebtedness subject to the Intercreditor Agreement.
No Personal Liability of Trustees, Officers, Employees and Stockholders
Except as provided in the USD notes indenture, no past, present or future trustee, officer, employee, incorporator, stockholder or partner of the operating partnership or any guarantor, as such, will have any liability for any of the operating partnership’s obligations or those of the guarantors under the notes or the USD notes indenture or for any claim based on, in respect of, or by reason of, such obligations or their creation, it being recognized that each guarantor is obligated under the USD notes indenture separate and apart from its equity in, or equity owned by, the operating partnership. Each holder of notes by accepting a note waives and releases all such liability. The waiver and release are part of the consideration for issuance of the notes. The waiver may not be effective to waive liabilities under the federal securities laws.
Notices
Notices to holders of the notes will be given pursuant to the procedures in the USD notes indenture.
Governing Law
The USD notes indenture and the Intercreditor Agreement are, and the notes will be, governed by, and construed in accordance with, the laws of the State of New York.
Definitions
As used in this “Description of USD Exchange Notes,” the following defined terms have the meanings indicated:
“Acquired Debt” means Debt of a person:

existing at the time such person is merged or consolidated with or into the operating partnership or any of its Subsidiaries or becomes a Subsidiary of the operating partnership; or
68

TABLE OF CONTENTS
 

assumed by the operating partnership or any of its Subsidiaries in connection with the acquisition of assets from such person,
in each case, other than Debt incurred in connection with, or in contemplation of, the person becoming a Subsidiary or the acquisition. Acquired Debt shall be deemed to be incurred on the date the acquired person is merged or consolidated with or into the operating partnership or any of its Subsidiaries or becomes a Subsidiary of the operating partnership or the date of the related acquisition, as the case may be.
“Capitalized Property Value” means, with respect to any person, the sum of (1) with respect to Properties that are owned or subject to a ground lease, (i) Property EBITDA of such person for such Properties for the four full consecutive fiscal quarters ended on the last day of the then most recently ended fiscal quarter covered in the Company’s annual or quarterly report most recently furnished to holders of the notes or filed with the SEC, as the case may be, divided by (ii) 7.0%, plus (2) with respect to Properties that are Leased Properties, (i) Property EBITDA of such person for such Properties for the four full consecutive fiscal quarters ended on the last day of the then most recently ended fiscal quarter covered in the Company’s annual or quarterly report most recently furnished to holders of the notes or filed with the SEC, as the case may be, divided by (ii) 9.0%; provided that, with respect to any Property that has been a Stabilized Property for at least one full fiscal quarter but less than four full consecutive fiscal quarters as of such date, the Capitalized Property Value of such Property shall be calculated using the Property EBITDA for the most recent full fiscal quarter or quarters commencing with the first full fiscal quarter following the date on which such Property became a Stabilized Property and ending on the last day of the then most recently ended fiscal quarter covered in the Company’s annual or quarterly report most recently furnished to holders of the notes or filed with the SEC, as the case may be, that is attributable to such Property on an annualized basis.
“CFC” means a controlled foreign corporation within the meaning of Section 957 of the Code.
“CFC Holding Company” means any Subsidiary that has no material assets other than equity interests or indebtedness of one or more CFCs.
“Customary Recourse Exceptions” means, with respect to any Debt, personal recourse that is limited to fraud, misrepresentation, misapplication of cash, waste, environmental claims and liabilities, prohibited transfers, violations of single-purpose entity covenants, voluntary insolvency proceedings and other circumstances customarily excluded by institutional lenders from exculpation provisions and/or included in separate guaranty or indemnification agreements in non-recourse financing of real property.
“Debt” means, without duplication, with respect to any person, such person’s Pro Rata Share of the aggregate principal amount of indebtedness in respect of:
(a)
borrowed money evidenced by bonds, notes, debentures or similar instruments, as determined in accordance with GAAP,
(b)
indebtedness secured by any mortgage, pledge, lien, charge, encumbrance or any security interest existing on Property or other assets owned by such person or any of its Subsidiaries directly, or indirectly through unconsolidated joint ventures, as determined in accordance with GAAP,
(c)
reimbursement obligations in connection with any letters of credit actually issued and called, and
(d)
any lease of property by such person or any of its Subsidiaries as lessee which is reflected in such person’s balance sheet as a finance lease, in accordance with GAAP;
provided, that Debt also includes, to the extent not otherwise included, any obligation by such person or any of its Subsidiaries to be liable for, or to pay, as obligor, guarantor or otherwise, items of indebtedness of another person (other than the operating partnership or any Subsidiary) described in clauses (a) through (d) above (or, in the case of any such obligation made jointly with another person other than obligations to be liable for the Debt of another person solely as a result of Customary Recourse Exceptions (it being understood that Debt shall be deemed to be incurred by such person whenever such person shall create, assume, guarantee or otherwise become liable in respect thereof), such person’s or its Subsidiary’s allocable portion of such obligation based on its ownership interest in the related real estate assets or such other applicable assets); and provided, further, that Debt excludes Intercompany Debt and operating lease liabilities reflected in such person’s balance sheet in accordance with GAAP.
69

TABLE OF CONTENTS
 
“Development Property” means a Property acquired or otherwise held for development or redevelopment on which the improvements related to the development or redevelopment have not been completed on the date of determination; provided that such Property shall cease to be a Development Property, and shall thereafter be considered a “Stabilized Property,” upon the first to occur of (i) the date that is six full consecutive fiscal quarters following substantial completion (including issuance of a temporary or permanent certificate of occupancy for the improvements under construction permitting the use and occupancy for their regular intended uses) of such Property and (ii) the first day of the first fiscal quarter following the date on which such Development Property has achieved an Occupancy Rate of at least 85%. For avoidance of doubt, any Property that is not (and has never been) a Development Property shall be considered a “Stabilized Property” from the first day of the first fiscal quarter following the date on which such Property has achieved an Occupancy Rate of at least 85%, and any vacant land adjacent to and forming part of a Property may become a Development Property if, as of any date of determination, the same is being developed with a new, improved or expanded facility. Similarly, a Stabilized Property may become a Development Property if, as of the date of determination, the same is being replaced, restored, remodeled or rebuilt where the purpose and effect of such work is to provide a functionally new, improved or expanded facility.
“EBITDA” means, with respect to any person, for any period and without duplication, net income (loss) of such person for such period excluding the impact of the following amounts with respect to any person (but only to the extent included in determining net income (loss) for such period):
(a)
depreciation and amortization expense (including amortization of right-of-use assets associated with finance leases of property), amortization of deferred charges and other non-cash charges;
(b)
Interest Expense;
(c)
income tax expense;
(d)
impairments, prepayment penalties and all transaction costs and fees incurred in connection with any capital markets offering, debt or equity financing or amendment thereto, business combination, acquisition (including integration costs), disposition, recapitalization or similar transaction (regardless of whether such transaction is completed);
(e)
extraordinary, non-recurring or other unusual items, as determined by us in good faith, including without limitation, property valuation losses, gains and losses from the sale of assets, gains or losses from the early extinguishment of indebtedness, write-offs and forgiveness of indebtedness, redemption or exchange of indebtedness, lease terminations and foreign currency translation gains or losses;
(f)
severance and other non-recurring restructuring charges;
(g)
the income, expense, gain or loss attributable to transactions involving derivative instruments that do not qualify for hedge accounting in accordance with GAAP;
(h)
the effect of any charge resulting from a change in accounting principles in determining net income (loss);
(i)
amounts expensed pursuant to the terms of the Operating Agreement; and
(j)
equity in net income of non-controlling interests.
EBITDA will be adjusted, without duplication, to give pro forma effect, in the case of any acquisition or disposition of any asset or group of assets or other placement of any asset or group of assets in service or removal of any asset or group of assets from service by the operating partnership or any of its Subsidiaries since the first day of the applicable period to the date of determination, whether by merger, stock purchase or sale or asset purchase or sale or otherwise, to include or exclude, as the case may be, any EBITDA earned or eliminated as a result of such acquisition, disposition, placement in service or removal from service as if such acquisition, disposition, placement in service or removal from service had occurred as of the first day of such period.
“Equity Interests” means, with respect to any person, any share of capital stock of (or other ownership or profit interests in) such person, any warrant, option or other right for the purchase or other acquisition from
70

TABLE OF CONTENTS
 
such person of any share of capital stock of (or other ownership or profit interests in) such person, any security convertible into or exchangeable for any share of capital stock of (or other ownership or profit interests in) such person or warrant, right or option for the purchase or other acquisition from such person of such shares (or such other interests), and any other ownership or profit interest in such person (including, without limitation, partnership, member or trust interests therein), whether voting or nonvoting, and whether or not such share, warrant, option, right or other interest is authorized or otherwise existing on any date of determination.
“Excluded Subsidiary” means any Subsidiary that is (i) a CFC or CFC Holding Company, (ii) a Subsidiary of a CFC, (iii) any other entity if the provision of a guarantee by such entity would reasonably be expected to result in material adverse tax consequences to the Company or its Subsidiaries as reasonably determined by the Company and (iv) prohibited, by applicable law, rule or regulation or by any contractual obligation existing on the date of the USD notes indenture or existing at the time of acquisition thereof after the date of the USD notes indenture (so long as such prohibition did not arise as part of such acquisition), in each case, from guaranteeing the notes or which would require governmental (including regulatory) consent, approval, license or authorization to provide a guarantee unless such consent, approval, license or authorization has been received (but without obligation to seek the same).
“Fair Market Value” means, (i) with respect to a security listed (or an unlisted convertible security that is convertible into a security listed) on Nasdaq or have trading privileges on the New York Stock Exchange, the NYSE American, or another recognized national United States securities exchange, the London Stock Exchange, Euronext or another recognized European securities exchange, the price of such security as reported on such exchange or market by any widely recognized reporting method customarily relied upon by financial institutions, and (ii) with respect to any other asset, book value (determined in accordance with GAAP).
“GAAP” means accounting principles generally accepted in the United States of America, consistently applied, as in effect from time to time.
“Global Integrated Solutions Segment” means, with respect to any person, the businesses comprising the global integrated solutions segment (as may be renamed, amended, supplemented or otherwise modified from time to time) of such person reported in the Company’s annual or quarterly report most recently furnished to holders of the notes or filed with the SEC.
“Integrated Solutions Value” means, with respect to any person, (i) the sum of the portion of EBITDA attributable to each of the businesses comprising the Global Integrated Solutions Segment of such person for the four full consecutive fiscal quarters ended on the last day of the then most recently ended fiscal quarter covered in the Company’s annual or quarterly report most recently furnished to holders of the notes or filed with the SEC, multiplied by (ii) 8.5; provided, however, that if the Global Integrated Solutions Segment of such person is no longer reported in such annual or quarterly report, the operating partnership shall calculate Integrated Solutions Value based on the sum of the portion of EBITDA attributable to each of the businesses that previously comprised the Global Integrated Solutions Segment prior to such date as determined by the Company in good faith.
“Intercompany Debt” means, as of any date, Debt to which the only parties are any of the Company, the operating partnership or any of their respective Subsidiaries.
“Intercreditor Agreement” means that certain Intercreditor Agreement, dated as of August 20, 2021, among JPMorgan Chase Bank, N.A., as administrative agent (together with its successors and assigns and the agent under any refinancing of the obligations under the Principal Credit Agreement, the “Agent”), for each of the lenders under the Principal Credit Agreement (together with their successors and assigns, collectively, the “Lenders”), each of the holders of our Senior Unsecured Notes (together with its successors and assigns and the holders of any refinancing of the Senior Unsecured Notes, collectively, the “Noteholders”) and any Additional Creditors (as defined therein) party thereto (collectively with the Agent, the Lenders, the Noteholders and the trustee, the “Creditors”).
“Interest Expense” means, with respect to any person, for any period, such person’s Pro Rata Share of interest expense for such period, with other adjustments as are necessary to exclude: (i) the effect of items classified as extraordinary items, in accordance with GAAP; (ii) non-cash amortization or write-off of debt
71

TABLE OF CONTENTS
 
issuance costs or debt discount; (iii) prepayment penalties; (iv) non-cash swap ineffectiveness charges and (v) any additional interest with respect to failure to comply with any registration rights agreement owing with respect to any securities.
“Leased Property” means any Property that operates as a temperature-controlled warehouse or is Development Property or undeveloped land and that is leased by a person pursuant to a lease (other than a ground lease).
“Lien” means any mortgage, deed of trust, lien, charge, pledge, security interest, security agreement, or other encumbrance of any kind other than a Permitted Lien or any interest which is a Lien by virtue only of the operation of section 12(3) of the Personal Property Securities Act 2009 (Cth) (Australia) which does not in substance secure the payment or performance of an obligation.
“Marketable Securities” means: (i) common or preferred Equity Interests which are listed on Nasdaq or have trading privileges on the New York Stock Exchange, the NYSE American, or another recognized national United States securities exchange, the London Stock Exchange, Euronext or another recognized European securities exchange; (ii) convertible securities which can be converted at any time into common or preferred Equity Interests of the type described in the immediately preceding clause (i); and (iii) securities evidencing indebtedness issued by persons which have an investment grade credit rating by a nationally recognized statistical rating organization; provided that Marketable Securities shall not include any securities that are considered cash equivalents.
“Non-Recourse Debt” means Debt of a joint venture or Subsidiary of the operating partnership (or an entity in which the operating partnership is the general partner or managing member) that is directly or indirectly secured by real estate assets or other real estate-related assets (including equity interests) of the joint venture or Subsidiary of the operating partnership (or entity in which the operating partnership is the general partner or managing member) that is the borrower and is non-recourse to the Company, the operating partnership or any Subsidiary of the operating partnership (other than pursuant to a Permitted Non-Recourse Guarantee and other than with respect to the joint venture or Subsidiary of the operating partnership (or entity in which the operating partnership is the general partner or managing member) that is the borrower); provided, further, that, if any such Debt is partially recourse to the Company, the operating partnership or any Subsidiary of the operating partnership (other than pursuant to a Permitted Non-Recourse Guarantee and other than with respect to the joint venture or Subsidiary of the operating partnership (or entity in which the operating partnership is the general partner or managing member) that is the borrower) and therefore does not meet the criteria set forth above, only the portion of such Debt that does meet the criteria set forth above shall constitute “Non-Recourse Debt.”
“Occupancy Rate” means at any time, with respect to any Property, the ratio, expressed as a percentage, of (i) the rentable operating square footage of such Property actually leased by tenants paying rent at rates not materially less than rates generally prevailing at the time the applicable lease was entered into, pursuant to binding leases as to which no default or Event of Default has occurred and is continuing to (ii) the aggregate rentable operating square footage of such Property.
“Operating Agreement” means, collectively, (i) that certain Seventh Amended and Restated Operating Services Agreement, dated as of August 3, 2020, by and between Lineage Holdings and Bay Grove Management Company, LLC, (ii) that certain Sixteenth Amended and Restated Operating Agreement, dated as of October 11, 2023, by and between the operating partnership and Bay Grove Management Company, LLC, (iii) that certain Transition Services Agreement, dated July 24, 2024, by and between Lineage Holdings and Bay Grove Management Company, LLC, and (iv) that certain Expense Reimbursement and Indemnification Agreement, dated July 24, 2024, by and among the Company, BG Lineage Holdings, LLC, BG Lineage Holdings LHR, LLC and Bay Grove Management Company, LLC, in each case, as the same may be amended, supplemented or otherwise modified from time to time, and any successor agreement thereto (whether by renewal, replacement or otherwise) that the Company in good faith designates to be an operating agreement (taking into account the nature of the agreement and such other factors as the Company deems reasonable in light of the circumstances), such designation (or the designation that at a given time there is no operating agreement) to be made by an officer’s certificate delivered to the trustee.
“Permitted Lien” means an operating lease, any Lien securing taxes, assessments and similar charges, any mechanics’ lien and other similar Lien and any Lien that secures Debt of the Company, the operating partnership or any of their respective Subsidiaries owed to the operating partnership or any guarantor.
72

TABLE OF CONTENTS
 
“Permitted Non-Recourse Guarantees” means customary completion or budget guarantees or indemnities (including by means of separate indemnification agreements and carve-out guarantees) provided under Non-Recourse Debt in the ordinary course of business by the Company, the operating partnership or any Subsidiary of the operating partnership in financing transactions that are directly or indirectly secured by real estate assets or other real estate-related assets (including equity interests) of a Subsidiary of the operating partnership (or entity in which the operating partnership is the general partner or managing member), in each case that is the borrower in such financing, but is non-recourse to the Company, the operating partnership or any of the operating partnership’s other Subsidiaries, except for customary completion or budget guarantees or indemnities (including by means of separate indemnification agreements or carve-out guarantees) as are consistent with customary industry practice (such as environmental indemnities and recourse triggers based on violation of transfer restrictions and other customary exceptions to nonrecourse liability).
“person” means any individual, corporation, limited liability company, partnership, joint venture, association, joint stock company, trust, unincorporated organization, government or any agency or political subdivision thereof or any other entity.
“Principal Credit Agreement” means the Amended and Restated Revolving Credit and Term Loan Agreement, dated as of February 15, 2024, by and among Lineage Logistics, LLC, the borrowers party thereto, Lineage Holdings, the Company, the operating partnership, JPMorgan Chase Bank, N.A., as administrative agent, and the other lending institutions party thereto, as the same may be amended, supplemented or otherwise modified from time to time, and any successor credit agreement thereto (whether by renewal, replacement, refinancing or otherwise) that the Company in good faith designates to be the Company’s principal credit agreement (taking into account the maximum principal amount of the credit facility provided thereunder, the recourse nature of the agreement and such other factors as the Company deems reasonable in light of the circumstances), such designation (or the designation that at a given time there is no principal credit agreement) to be made by an officer’s certificate delivered to the trustee.
“Pro Rata Share” means, with respect to any person, any applicable figure or measure of such person and its Subsidiaries on a consolidated basis, less any portion attributable to non-controlling interests, plus such person’s or its Subsidiaries’ allocable portion of such figure or measure, based on their ownership interest, of unconsolidated joint ventures.
“Property” means a parcel (or group of related parcels) of real property.
“Property EBITDA” means, with respect to any person, for any period, such person’s Pro Rata Share of EBITDA for such period adjusted to add back the impact of corporate level general and administrative expenses.
“Significant Subsidiary” of any specified person means any Subsidiary in which such person has invested at least $100.0 million in capital.
“Stabilized Property” has the meaning specified in the definition of “Development Property.”
“Subsidiary” means, for any person (as defined in the USD notes indenture, but excluding an individual, government or any agency or political subdivision thereof), any corporation, partnership, limited liability company or other entity of which at least a majority of the Equity Interests having by the terms thereof ordinary voting power to elect a majority of the board of directors or other individuals performing similar functions of such corporation, partnership, limited liability company or other entity (without regard to the occurrence of any contingency) is at the time directly or indirectly owned or controlled by such person or one or more Subsidiaries of such person or by such person and one or more Subsidiaries of such person, and shall include all persons the accounts of which are consolidated with those of such person pursuant to GAAP.
“Subsidiary Guarantor” has the meaning specified under the caption “— Guarantees.
“Total Assets” means, with respect to any person, as of any date, the sum (without duplication) of:
(1)
the Capitalized Property Value of such person and its Subsidiaries, excluding Capitalized Property Value attributable to Properties acquired or disposed of by such person or Subsidiary during the four full consecutive fiscal quarters ending on such date and Development Properties;
73

TABLE OF CONTENTS
 
(2)
the Integrated Solutions Value of such person and its Subsidiaries;
(3)
all cash and cash equivalents (excluding tenant deposits and other cash and cash equivalents the disposition of which is restricted) of such person and its Subsidiaries at such time;
(4)
the Pro Rata Share of such person or its Subsidiaries of the current undepreciated book value of Development Properties held by such person or Subsidiary and all land held for development by such person or Subsidiary;
(5)
the Pro Rata Share of the purchase price paid by such person or any of its Subsidiaries (less the Pro Rata Share of any amounts paid to such person or such Subsidiary as a purchase price adjustment, held in escrow, retained as a contingency reserve, or in connection with other similar arrangements, and without regard to allocations of property purchase prices pursuant to Statement of Financial Accounting Standards No. 141 or other provisions of GAAP) for any Property or business acquired by the operating partnership or such Subsidiary during the four full consecutive fiscal quarters ending on such date;
(6)
the contractual purchase price of Properties of such person and its Subsidiaries subject to purchase obligations, repurchase obligations, forward commitments and unfunded obligations to the extent such obligations and commitments are included in determinations of Debt; and
(7)
the Fair Market Value of all Marketable Securities owned by such person or any of its Subsidiaries, plus all other assets of such person and its Subsidiaries (the value of which is determined in accordance with GAAP but excluding assets classified as non-lease intangibles under GAAP), provided, however, that such other assets shall not include the right-of-use assets associated with an operating lease in accordance with GAAP.
In determining the Total Assets of the operating partnership, the operating partnership shall have the option to include Capitalized Property Value under clause (1) above from any such Properties that are otherwise subject to valuation under clause (4) or (5) above; provided that, if such election is made with respect to any Property subject to valuation under clause (5) above and such Property is owned for at least one full fiscal quarter but less than four full consecutive fiscal quarters as of such date, the Capitalized Property Value of such Property shall be calculated using the Property EBITDA for the most recent full fiscal quarter or quarters commencing with the first full fiscal quarter following the date on which such Property was acquired and ending on the last day of the then most recently ended fiscal quarter covered in the Company’s annual or quarterly report most recently furnished to holders of the notes or filed with the SEC, as the case may be, that is attributable to such Property on an annualized basis; provided, further, that if such election is made, any value attributable to such Properties under clause (4) or (5) above shall be excluded from the determination of the amount under clause (4) or (5). For avoidance of doubt, an individual parcel of Property can be the site of one or more Properties, and separate portions of the same parcel of Property can (i) contribute to Property EBITDA in calculating Capitalized Property Value in clause (1) above, (ii) be a Development Property or (iii) be land held for development, in each case, as determined by us in good faith.
“Total Unencumbered Assets” means, as of any date, those assets within Total Assets that are not subject to a Lien; provided that in determining Total Unencumbered Assets, all investments in unconsolidated entities shall be excluded.
“Unsecured Debt” means Debt that is not secured by a Lien on any property or assets of the operating partnership or any of its Subsidiaries.
“U.S. Government Obligations” means securities which are direct obligations of, or guaranteed by, the United States of America for the payment of which its full faith and credit is pledged and which are not callable or redeemable at the option of the issuer thereof, and shall also include a depositary receipt issued by a bank or trust company as custodian with respect to any such U.S. Government Obligation or a specific payment of interest on or principal of any such U.S. Government Obligation held by such custodian for the account of the holder of a depository receipt, provided that (except as required by law) such custodian is not authorized to make any deduction from the amount payable to the holder of such depositary receipt from any amount received by the custodian in respect of the U.S. Government Obligation evidenced by such depositary receipt.
74

TABLE OF CONTENTS
 
Book-entry, Settlement and Clearance
Book-entry, Delivery and Form
The USD notes will be issued in the form of one or more fully registered global securities (“Global Notes”) that will be deposited with, or on behalf of, The Depositary Trust Company (“DTC”), and registered in the name of DTC’s partnership nominee, Cede & Co. The Global Notes may be transferred, in whole and not in part, only to another nominee of DTC or to a successor of DTC or its nominee. Beneficial interests in the Global Notes may not be exchanged for definitive notes in registered certificated form (“Certificated Notes”) except in the limited circumstances described below. See “— Exchange of Global Notes for Certificated Notes.” Except in the limited circumstances described below, owners of beneficial interests in the Global Notes will not be entitled to receive physical delivery of notes in certificated form. Investors may elect to hold their interest in the Global Securities through either DTC, Clearstream Banking S.A. (“Clearstream”) or Euroclear Bank S.A./N.V. (“Euroclear”) as operator of the Euroclear System, if they are participants in these systems, or indirectly through organizations which are participants in these systems. Clearstream and Euroclear will hold interests on behalf of their participants though customers’ securities accounts in Clearstream and Euroclear’s names on the books of their respective depositaries, which in turn will hold interests in customers’ securities accounts in the depositaries’ names on the books of DTC.
Depositary Procedures
The following description of the operations and procedures of DTC, Euroclear and Clearstream is provided solely as a matter of convenience. These operations and procedures are solely within the control of the respective settlement system and are subject to changes by them. Neither the trustee nor the operating partnership takes any responsibility for these operations and procedures and each urges investors to contact the system or their participants directly to discuss these matters.
DTC has advised the operating partnership that DTC is a limited-purpose trust company created to hold securities for its participating organizations (collectively, the “Participants”) and to facilitate the clearance and settlement of transactions in those securities between the Participants through electronic book-entry changes in accounts of its Participants. The Participants include securities brokers and dealers, banks, trust companies, clearing corporations and certain other organizations. Access to DTC’s system is also available to other entities such as banks, brokers, dealers and trust companies that clear through or maintain a custodial relationship with a Participant, either directly or indirectly (collectively, the “Indirect Participants”). Persons who are not Participants may beneficially own securities held by or on behalf of DTC only through the Participants or the Indirect Participants. The ownership interests in, and transfers of ownership interests in, each security held by or on behalf of DTC are recorded on the records of the Participants and Indirect Participants.
DTC has also advised the operating partnership that, pursuant to procedures established by it, ownership of interests in the Global Notes will be shown on, and the transfer of ownership of these interests will be effected only through, records maintained by DTC (with respect to the Participants) or by the Participants and the Indirect Participants (with respect to other owners of beneficial interest in the Global Notes).
Investors in the Global Notes who are Participants may hold their interests therein directly through DTC. Investors in the Global Notes who are not Participants may hold their interests therein indirectly through organizations (including Euroclear and Clearstream) which are Participants. All interests in a Global Note, including those held through Euroclear or Clearstream, may be subject to the procedures and requirements of DTC. Those interests held through Euroclear or Clearstream may also be subject to the procedures and requirements of such systems. The laws of some states require that certain persons take physical delivery in definitive form of securities that they own. Consequently, the ability to transfer beneficial interests in a Global Note to such persons will be limited to that extent. Because DTC can act only on behalf of the Participants, which in turn act on behalf of the Indirect Participants, the ability of a person having beneficial interests in a Global Note to pledge such interests to persons that do not participate in the DTC system, or otherwise take actions in respect of such interests, may be affected by the lack of a physical certificate evidencing such interests.
Except as described below, owners of interests in the Global Notes will not have notes registered in their names, will not receive physical delivery of notes in certificated form and will not be considered the registered owners or “holders” thereof under the indenture governing the notes for any purpose.
75

TABLE OF CONTENTS
 
Payments in respect of the principal of, and interest and premium, if any, on, a Global Note registered in the name of DTC or its nominee will be payable to DTC in its capacity as the registered holder under the indenture governing the notes. Under the terms of the USD notes indenture, the operating partnership, the Company and the trustee will treat the persons in whose names the notes, including the Global Notes, are registered as the owners of the notes for the purpose of receiving payments and for all other purposes.
Consequently, neither the operating partnership, the Company, the trustee nor any agent of them or the trustee has or will have any responsibility or liability for:
1.
any aspect of DTC’s records or any Participant’s or Indirect Participant’s records relating to or payments made on account of beneficial ownership interest in the Global Notes or for maintaining, supervising or reviewing any of DTC’s records or any Participant’s or Indirect Participant’s records relating to the beneficial ownership interests in the Global Notes; or
2.
any other matter relating to the actions and practices of DTC or any of its Participants or Indirect Participants.
DTC has advised the operating partnership that its current practice, upon receipt of any payment in respect of securities such as the notes (including principal and interest), is to credit the accounts of the relevant Participants with the payment on the payment date unless DTC has reason to believe that it will not receive payment on such payment date. Each relevant Participant is credited with an amount proportionate to its beneficial ownership of an interest in the principal amount of the relevant security as shown on the records of DTC. Payments by the Participants and the Indirect Participants to the beneficial owners of notes will be governed by standing instructions and customary practices and will be the responsibility of the Participants or the Indirect Participants and will not be the responsibility of DTC, the trustee or us. Neither we nor the trustee will be liable for any delay by DTC or any of the Participants or the Indirect Participants in identifying the beneficial owners of the notes, and we and the trustee may conclusively rely on and will be protected in relying on instructions from DTC or its nominee for all purposes.
DTC has advised the operating partnership that it will take any action permitted to be taken by a holder of notes only at the direction of one or more Participants to whose account DTC has credited the interests in the notes and only in respect of such portion of the aggregate principal amount at maturity of the notes as to which such Participant or Participants has or have given such direction. However, if there is an Event of Default under the notes, DTC reserves the right to exchange the notes for legended notes in certificated form, and to distribute such notes to its Participants.
Exchange of Global Notes for Certificated Notes
A Global Note is exchangeable for Certificated Notes if:
1.
DTC notifies us at any time that it is unwilling or unable to continue as depositary for the Global Notes and a successor depositary is not appointed within 90 days;
2.
DTC ceases to be registered as a clearing agency under the Exchange Act and a successor depositary is not appointed within 90 days;
3.
we, at our option, notify the trustee that we elect to cause the issuance of certificated notes and any Participant requests a certificated note in accordance with DTC procedures; or
4.
certain other events provided in the USD notes indenture should occur.
In addition, beneficial interests in a Global Note may be exchanged for Certificated Notes upon prior written notice given to the trustee by or on behalf of DTC in accordance with the USD notes indenture. In all cases, Certificated Notes delivered in exchange for any Global Note or beneficial interests in Global Notes will be registered in the names, and issued in any approved denominations, requested by or on behalf of the depositary (in accordance with its customary procedures).
Same Day Settlement and Payment
In accordance with the USD notes indenture, the operating partnership will make payments in respect of the notes represented by the Global Notes (including principal, premium, if any, and interest) by wire transfer
76

TABLE OF CONTENTS
 
of immediately available funds to the accounts specified by DTC or its nominee. In accordance with the USD notes indenture, the operating partnership will make all payments of principal, interest and premium, if any, with respect to Certificated Notes by wire transfer of immediately available funds to the accounts specified by the holders of the Certificated Notes or, if no such account is specified, by mailing a check to each such holder’s registered address or against presentation and surrender at maturity or earlier redemption. The notes represented by the Global Notes are expected to trade in DTC’s Same-Day Funds Settlement System, and any permitted secondary market trading activity in such notes will, therefore, be required by DTC to be settled in immediately available funds. The operating partnership expects that secondary trading in any Certificated Notes will also be settled in immediately available funds.
Because of time zone differences, the securities account of a Euroclear or Clearstream participant purchasing an interest in a Global Note from a Participant will be credited, and any such crediting will be reported to the relevant Euroclear or Clearstream participant, during the securities settlement processing day (which must be a business day for Euroclear and Clearstream) immediately following the settlement date of DTC. DTC has advised the operating partnership that cash received in Euroclear or Clearstream as a result of sales of interests in a Global Note by or through a Euroclear or Clearstream participant to a Participant will be received with value on the settlement date of DTC but will be available in the relevant Euroclear or Clearstream cash account only as of the business day for Euroclear or Clearstream following DTC’s settlement date.
77

TABLE OF CONTENTS
 
DESCRIPTION OF EURO EXCHANGE NOTES
This description of the notes summarizes key terms and provisions of the Euro exchange notes and the Euro notes indenture referred to below. This description does not purport to be complete and is subject to, and qualified in its entirety by reference to, the actual terms and provisions of the Euro exchange notes and the Euro notes indenture, which are incorporated herein by reference. We urge you to read those documents in their entirety because they, and not this description, define your rights as a holder of Euro exchange notes. You may request a copy of the Euro notes indenture from us as described in “Where You Can Find More Information.”
Capitalized terms used but not otherwise defined herein have the meanings given to them in the Euro exchange notes or the Euro notes indenture, as applicable. As used in this “Description of USD Exchange Notes,” (i) references to the “issuer,” “we,” “our” or “us” refer solely to Lineage Europe Finco B.V. and not to any of its subsidiaries, (ii) references to the “Company” refer solely to Lineage, Inc. and not to any of its subsidiaries, unless otherwise expressly stated or the context otherwise requires, (iii) references to the “operating partnership” refer solely to Lineage OP, LP and not to any of its subsidiaries, (iv) references to “Lineage Holdings” refer solely to Lineage Logistics Holdings, LLC and not to any of its subsidiaries, (v) references to the “guarantors” refer, collectively, to the Company, the operating partnership and the Euro Notes Subsidiary Guarantors and (vi) references to “notes” refer, collectively, to the Euro exchange notes and the old Euro notes. Certain capitalized terms used in this section have the meaning set forth below in “— Definitions.” Except as otherwise indicated below, the following summary applies to both the Euro exchange notes and the old Euro notes.
General
The Euro exchange notes will be issued pursuant to a base indenture dated as of November 26, 2025, among the issuer, the operating partnership, the Company, and the trustee, as supplemented by the first supplemental indenture dated as of November 26, 2025 among the issuer, the guarantors, the trustee and U.S. Bank Europe DAC, as paying agent (together with the base indenture, the “Euro notes indenture”). The terms of the Euro exchange notes include those stated in the Euro notes indenture and those made part of the Euro notes indenture by reference to the Trust Indenture Act.
The form and terms of the Euro exchange notes will be identical in all material respects to the form and terms of the old Euro notes, except that the Euro exchange notes will be registered under the Securities Act, and therefore the Euro exchange notes will not be subject to certain transfer restrictions, registration rights and certain provisions regarding additional interest applicable to the old Euro notes prior to the consummation of the exchange offer. See “The Exchange Offer.” The Euro exchange notes offered hereby and the old Euro notes not tendered pursuant to the terms hereof will be treated as a single class under the Euro notes indenture, including for purposes of determining whether the required percentage of holders have given approval or consent to an amendment or waiver or joined in directing the trustee to take certain actions on behalf of all holders.
The Euro exchange notes will be issued only in fully registered, book-entry form, in minimum denominations of €100,000 and integral multiples of €1,000 in excess thereof, except under the limited circumstances described below under “— Book-Entry Procedures.” The principal of, and premium, if any, and interest on, the Euro exchange notes will be payable in euros. See “— Issuance in Euros; Payment on the Notes” below. The registered holder of a note will be treated as its owner for all purposes.
If any interest payment date, stated maturity date or redemption date is not a business day, the payment otherwise required to be made on such date will be made on the next business day without any additional payment as a result of such delay. As used in this “Description of Euro Exchange Notes,” the term “business day” means any day, other than a Saturday, Sunday, a day on which banking institutions in the state in which the corporate trust office of the trustee is located or a day on which banking institutions in New York, New York, London, United Kingdom or the place of payment are authorized or obligated by law, regulation or executive order to close and on which the Trans-European Automated Real-Time Gross Settlement Express Transfer system (known as T2) or any successor or replacement thereto, is open.
The Euro exchange notes will be fully and unconditionally guaranteed by the guarantors on a senior unsecured basis. See “— Guarantees” below.
78

TABLE OF CONTENTS
 
The terms of the notes provide that the issuer is permitted to reduce interest payments and payments upon a redemption of notes otherwise payable to a holder for any amounts the issuer is required to withhold by law. For example, non-United States holders of the notes may, under some circumstances, be subject to U.S. federal withholding tax with respect to payments of interest on the notes. The issuer will set-off any such withholding tax that the issuer is required to pay against payments of interest payable on the notes and payments upon a redemption of notes.
Ranking
The notes will be the issuer’s senior unsecured obligations and will rank equally in right of payment with all of the issuer’s other existing and future senior unsecured indebtedness. The notes will be effectively subordinated in right of payment to:

all of the issuer’s existing and future mortgage indebtedness and other secured indebtedness (to the extent of the value of the collateral securing such indebtedness);

all existing and future indebtedness and other liabilities, whether secured or unsecured, of the issuer’s non-guarantor subsidiaries (if any) and of any entity the issuer accounts for using the equity method of accounting (if any); and

all existing and future preferred equity not owned by the issuer, if any, in the issuer’s non-guarantor subsidiaries (if any) and in any entity the issuer accounts for using the equity method of accounting(if any).
The issuer is an indirect wholly-owned finance subsidiary of Lineage Holdings that has no material business operations other than as a finance subsidiary. As of September 30, 2025, the issuer had no outstanding indebtedness and no subsidiaries. In connection with the offering of the old Euro notes, the issuer became a guarantor of the Revolving Credit Facility, the old USD notes and the Senior Unsecured Notes. As of September 30, 2025, the Company (excluding its subsidiaries) had no outstanding indebtedness and had guaranteed borrowings under the Revolving Credit Facility and other outstanding indebtedness of its subsidiaries totaling approximately $5,968 million aggregate principal amount (before the impact of the unamortized deferred financing costs). As of September 30, 2025, the operating partnership (excluding its subsidiaries) had $500 million of outstanding indebtedness (before the impact of $10 million of unamortized deferred financing costs and discount on debt issued) comprised of the 5.250% Notes and had guaranteed borrowings under the Revolving Credit Facility and other outstanding indebtedness of its subsidiaries totaling approximately $5,468 million aggregate principal amount (before the impact of the unamortized deferred financing costs). As of September 30, 2025, the subsidiaries of the operating partnership (excluding the issuer) and the subsidiaries of the Company (excluding the operating partnership and the issuer) had approximately $497 million of secured indebtedness outstanding (before the impact of $1 million of unamortized deferred financing costs) and $4,971 million of unsecured indebtedness outstanding (before the impact of $9 million of unamortized deferred financing costs), in addition to their trade payables and other liabilities, including $2,199 million of borrowings outstanding under the Revolving Credit Facility, and $1,236 million of unused borrowing capacity available (subject to customary conditions) under the Revolving Credit Facility (net of outstanding standby letters of credit in the amount of $65 million, which reduce availability). See “— Guarantees” below for a description of the ranking of the guarantees.
Except as described under “— Certain covenants” and “— Merger, consolidation or sale,” the Euro notes indenture does not prohibit the issuer, the Company, any other guarantor or any of their respective subsidiaries from incurring secured or unsecured indebtedness or issuing preferred equity in the future and, although the Euro notes indenture contains covenants that limit the ability of the operating partnership and its subsidiaries to incur secured and unsecured indebtedness, those covenants are subject to significant exceptions, and in any event the issuer, the Company, the operating partnership and their respective subsidiaries may be able, without taking advantage of any such exceptions, to incur substantial amounts of additional secured and unsecured indebtedness without violating those covenants. For additional information, see “Risk Factors — Risks Related to the Exchange Notes — The effective subordination of the exchange notes may limit our ability to satisfy our obligations under the exchange notes.”
79

TABLE OF CONTENTS
 
Issuance in Euros; Payment on the Notes
All payments on the notes will be payable in euros; provided that if on or after the date of this prospectus the euro is unavailable to us due to the imposition of exchange controls or other circumstances beyond our control or if the euro is no longer being used by the then member states of the European Monetary Union that have previously adopted the euro as their currency or for the settlement of transactions by public institutions of or within the international banking community, then all payments in respect of the notes will be made in U.S. dollars until the euro is again available to us or so used. The amount payable on any date in euros will be converted into U.S. dollars at the rate mandated by the U.S. Federal Reserve Board as of the close of business on the second business day prior to the relevant payment date or, in the event the U.S. Federal Reserve Board has not mandated a rate of conversion, on the basis of the most recent U.S. dollar/euro exchange rate published in The Wall Street Journal on or prior to the second business day prior to the relevant payment date, or in the event The Wall Street Journal has not published such exchange rate, such rate as determined in our sole discretion on the basis of the most recently available market exchange rate for the euro. Any payment in respect of the notes so made in U.S. dollars will not constitute an event of default under the notes or the indenture. Neither the trustee nor the paying agent will have any responsibility for obtaining exchange rates, effecting conversions or otherwise handling redenominations in connection with the foregoing. Investors will be subject to foreign exchange risks as to payments on the notes, which may have important economic consequences to them. See “Risk Factors” in this prospectus.
Additional notes
The issuer will exchange the Euro exchange notes for the old Euro notes, which have an aggregate principal amount of €700,000,000. The issuer may, without the consent of, or notice to, holders of the notes, increase the principal amount of the notes by issuing additional notes in the future on the same terms and conditions (except for any difference in the issue date, public offering price and, if applicable, the date from which interest thereon will begin to accrue and the initial interest payment date), provided that if and for so long as any such additional notes are not fungible with the notes offered hereby for U.S. federal income tax and securities law purposes, such additional notes will have a separate ISIN. The notes offered by this prospectus and any additional notes subsequently issued, together with any old Euro notes not tendered pursuant to the terms hereof, will rank equally and ratably in right of payment and would be treated as a single series of debt securities for all purposes under the Euro notes indenture.
Interest
Interest on the notes will accrue at the rate of 4.125% per year from and including November 26, 2025 or the most recent interest payment date to, but not including, the date which interest has been paid or provided for, and will be payable annually in arrears on November 26 of each year, beginning November 26, 2026. Except as described below under “— Optional redemption” and “— Redemption for tax reasons,” for so long as the notes are in global form and subject to the applicable procedures of Euroclear and Clearstream, the interest so payable will be paid to each holder in whose name a note is registered at the close of business on the business day immediately preceding the applicable interest payment date. Interest on the notes will be computed on the basis of the actual number of days in the period for which interest is being calculated and the actual number of days from and including the last date on which interest was paid on the notes (or November 26, 2025 if no interest has been paid on the notes), to but excluding the next scheduled interest payment date. This payment convention is referred to as ACTUAL/ACTUAL (ICMA) as defined in the rulebook of the International Capital Market Association.
If any interest payment date or maturity or redemption date falls on a day that is not a business day, the required payment shall be made on the next business day as if it were made on the date such payment was due and no interest shall accrue on the amount so payable from and after such interest payment date or maturity or redemption date, as the case may be, to such next business day.
Maturity
The notes will mature on November 26, 2031 unless earlier redeemed by us at our option as described under “— Optional redemption” and “— Redemption for tax reasons” below. The notes will not be entitled to the benefits of, or be subject to, any sinking fund.
80

TABLE OF CONTENTS
 
Payment of additional amounts
All payments of principal and interest in respect of the notes will be made free and clear of, and without deduction or withholding for or on account of, any present or future taxes, duties, assessments or other governmental charges of whatsoever nature (collectively, “Taxes”) required to be deducted or withheld, unless such withholding or deduction is then required by law or the official interpretation or administration thereof.
In the event any withholding or deduction on payments in respect of the notes for or on account of any present or future Tax is required to be deducted or withheld by the Netherlands, we will pay such additional amounts on the notes as will result in receipt by each holder of a note of such amounts (after all such withholding or deduction, including on any additional amounts) as would have been received by such holder had no such withholding or deduction been required. We will not be required, however, to make any payment of additional amounts for or on account of:
(a)
any Tax imposed by the United States (or any political subdivision or taxing authority thereof or therein having power to tax);
(b)
any Tax that would not have been imposed but for (1) the existence of any present or former connection (other than a connection arising solely from the ownership of those notes or the receipt of payments in respect of those notes) between a holder of a note (or the beneficial owner for whose benefit such holder holds such note), or between a fiduciary, settlor, beneficiary of, member or shareholder of, or possessor of a power over, that holder or beneficial owner (if that holder or beneficial owner is an estate, trust, partnership or corporation) and the Relevant Taxing Jurisdiction (as defined below), including that holder or beneficial owner, or that fiduciary, settlor, beneficiary, member, shareholder or possessor, being or having been a citizen or resident or treated as a resident of the Relevant Taxing Jurisdiction or being or having been engaged in a trade or business or present in the Relevant Taxing Jurisdiction or having had a permanent establishment in the Relevant Taxing Jurisdiction or (2) the presentation of a note for payment on a date more than 30 days after the later of the date on which that payment becomes due and payable and the date on which payment is duly provided for;
(c)
any estate, inheritance, gift, sales, transfer, capital gains, excise, personal property, wealth or similar tax, assessment or other governmental charge;
(d)
any Tax which is payable otherwise than by withholding or deducting from payment of principal of or premium, if any, or interest on such notes;
(e)
any Tax required to be withheld by any paying agent from any payment of principal of and premium, if any, or interest on any note if that payment can be made without withholding by at least one other paying agent;
(f)
any Tax which would not have been imposed but for the failure to (a) comply with certification, identification or information reporting requirements concerning the nationality, residence, identity or connection with a Relevant Taxing Jurisdiction of, or other information relating to, the holder or beneficial owner of such note, if compliance is required by the Relevant Taxing Jurisdiction for not falling under the scope of such Taxes, or as a precondition to relief or exemption from such Taxes (including the submission of an applicable IRS Form W 8 (with any required attachments)) or (b) comply with any information gathering and reporting requirements or to take any similar action (including entering into any agreement with the IRS), in each case, that are required to obtain the maximum available exemption from withholding by a Relevant Taxing Jurisdiction that is available to payments received by or on behalf of the holder;
(g)
any Tax imposed on interest due to the holder’s or beneficial owner’s status as (1) a 10-percent shareholder (as defined in Section 871(h)(3)(B) of the Code and the regulations that may be promulgated thereunder) of us, (2) a controlled foreign corporation that is related to us within the meaning of Section 864(d)(4) of the Code, or (3) a bank receiving interest described in Section 881(c)(3)(A) of the Code;
(h)
any backup withholding;
81

TABLE OF CONTENTS
 
(i)
any Tax required to be withheld or deducted under Sections 1471 through 1474 of the Code (or any amended or successor version of such Sections that is substantively comparable) (such Sections commonly referred to as the Foreign Account Tax Compliance Act, or “FATCA”), any regulations or other guidance thereunder, or any agreement (including any intergovernmental agreement) entered into in connection therewith; or any law, regulation or other official guidance enacted in any jurisdiction implementing FATCA or an intergovernmental agreement in respect of FATCA;
(j)
any Taxes that are imposed or withheld by reason of a change in law, regulation, or administrative or judicial interpretation that becomes effective more than 15 days after the payment becomes due or is duly provided for, whichever occurs later;
(k)
any Tax that is imposed or required to be withheld or deducted pursuant to the Dutch Withholding Tax Act 2021 (Wet bronbelasting 2021); or
(l)
in the case of any combination of the above-listed items;
nor will we pay any additional amounts to any person that is not the sole beneficial owner of such notes, or a portion of such notes, or that is a fiduciary or partnership or a limited liability company, to the extent that a beneficiary or settlor with respect to that fiduciary or a member of that partnership or limited liability company or a beneficial owner thereof would not have been entitled to the payment of those additional amounts had that beneficiary, settlor, member or beneficial owner been the holder of those notes.
The notes are subject in all cases to any tax, fiscal or other law or regulation or administrative or judicial interpretation applicable to the notes. Except as specifically provided under this heading “— Payment of Additional Amounts,” we will not be required to make any payment for any tax, assessment or other governmental charge imposed by any government or a political subdivision or taxing authority of or in any government or political subdivision.
Any reference in the terms of the notes to any amounts in respect of the notes shall be deemed also to refer to any additional amounts which may be payable under this provision.
Optional redemption
Prior to September 26, 2031 (two months prior to their maturity date) (the “Euro Notes Par Call Date”), the issuer may redeem the notes at its option, in whole or in part, at any time and from time to time, at a redemption price (expressed as a percentage of principal amount and rounded to three decimal places) equal to the greater of:

(a) the sum of the present values of the remaining scheduled payments of principal and interest thereon discounted to the redemption date (assuming the notes matured on the Euro Notes Par Call Date) on an annual basis (ACTUAL/ACTUAL (ICMA)) at the Comparable Government Bond Rate plus 30 basis points less (b) accrued and unpaid interest thereon to, but excluding, the date of redemption; and

100% of the principal amount of the notes being redeemed;
plus, in either case, accrued and unpaid interest on the notes being redeemed to, but excluding, the redemption date.
On or after the Euro Notes Par Call Date, the issuer may redeem the notes, in whole or in part, at any time and from time to time, at a redemption price equal to 100% of the principal amount of the notes being redeemed plus accrued and unpaid interest on the notes being redeemed to, but excluding, the redemption date.
Notwithstanding the foregoing, if the redemption date falls after a record date and on or prior to the corresponding interest payment date, we will pay the full amount of accrued and unpaid interest, if any, on such interest payment date to the holder of record at the close of business on the corresponding record date (instead of the holder surrendering its notes for redemption).
82

TABLE OF CONTENTS
 
As used herein:
“Comparable Government Bond” means, in relation to any Comparable Government Bond Rate calculation a German government bond (Bundesanleihe) whose maturity is closest to the Euro Notes Par Call Date, or if an independent investment bank selected by the Company in its discretion determines that such similar bond is not in issue, such other German government bond as such independent investment bank may, with the advice of three brokers of, and/or market makers in, German government bonds selected by such independent investment bank, determine to be appropriate for determining the Comparable Government Bond Rate.
“Comparable Government Bond Rate” means, with respect to any redemption date, the price, expressed as a percentage (rounded to three decimal places, with 0.0005 being rounded upwards), at which the gross redemption yield on the notes, if they were to be purchased at such price on the third business day prior to the date fixed for redemption, would be equal to the gross redemption yield on such business day of the Comparable Government Bond on the basis of the middle market price of the Comparable Government Bond prevailing at 11:00 a.m. (London time) on such business day as determined by an independent investment bank selected by the issuer.
The issuer’s actions and determinations in determining the redemption price shall be conclusive and binding for all purposes, absent manifest error.
Notice of any redemption will be mailed or electronically delivered (or otherwise transmitted in accordance with the depositary’s procedures) at least 10 days but not more than 60 days before the redemption date to each holder of notes to be redeemed with a copy to the trustee.
We will calculate the redemption price as described in the terms of the notes to be redeemed and will deliver an officer’s certificate to the trustee setting forth the redemption price no later than two business days prior to the redemption date, and the trustee will not be responsible for such calculation nor shall the trustee have any duty to monitor the accuracy of any calculations made by us which will be conclusive and binding on the holders, absent manifest error.
In the case of a partial redemption, selection of the notes for redemption will be made pro rata, by lot or by such other method as the trustee deems appropriate and fair or, if applicable, as is required by the depositary for notes in global form. No notes of a principal amount of €100,000 or less will be redeemed in part. If any note is to be redeemed in part only, the notice of redemption that relates to the note will state the portion of the principal amount of the note to be redeemed. A new note in a principal amount equal to the unredeemed portion of the note will be issued in the name of the holder of the note upon surrender for cancellation of the original note. For so long as the notes are held by a common depositary, the redemption of the notes shall be done in accordance with the policies and procedures of the depositary.
Unless the issuer defaults in payment of the redemption price, on and after the redemption date interest will cease to accrue on the notes or portions thereof called for redemption.
If the issuer redeems the notes in part, the trustee will select the notes to be redeemed by lot or such method as it deems fair and appropriate or, if applicable, as is required by the depositary for notes in global form.
In the event of any redemption of notes, the issuer and the registrar will not be required to:

issue or register the transfer or exchange of any note during a period beginning at the opening of business 15 days before the mailing of a notice of redemption of the notes selected for redemption and ending at the close of business on the day of such mailing; or

register the transfer or exchange of any note so selected for redemption, in whole or in part, except the unredeemed portion of any note being redeemed in part.
The transferor shall also provide or cause to be provided to the trustee all information necessary to allow the trustee to comply with any applicable tax reporting obligations, including without limitation any cost basis reporting obligations under Section 6045 of the Code. The trustee may rely on the information provided to it and shall have no responsibility to verify or ensure the accuracy of such information.
83

TABLE OF CONTENTS
 
If the paying agent holds funds sufficient to pay the redemption price of the notes on the redemption date, then on and after such date:

such notes will cease to be outstanding;

interest on such notes will cease to accrue; and

all rights of holders of such notes will terminate except the right to receive the redemption price.
Such will be the case whether or not book-entry transfer of the notes in book-entry form is made and whether or not notes in certificated form, together with the necessary endorsements, are delivered to the paying agent.
The issuer will not redeem the notes on any date if the principal amount of the notes has been accelerated, and such an acceleration has not been rescinded or cured on or prior to such date.
Redemption for tax reasons
If, as a result of any change in, or amendment to, the laws (or any regulations or rulings promulgated under the laws or treaties) of the Netherlands or the United States (or, in each case, any political subdivision of or taxing authority thereof or therein having power to tax) (a “Relevant Taxing Jurisdiction”), or any change in, or amendment to, an official position regarding the application or interpretation of such laws, regulations, rulings or treaties, which change or amendment is announced or becomes effective on or after November 19, 2025, the issuer or any guarantor becomes or, based upon a written opinion of independent counsel selected by us, there is a substantial probability that the issuer or any guarantor will become, obligated to pay additional amounts as described herein under the heading “— Payment of additional amounts” with respect to the notes, then the issuer may at any time, at its option, redeem in whole, but not in part, the notes on not less than 10 nor more than 60 days’ prior notice, to the holders and the trustee, at a redemption price equal to 100% of the principal amount of the notes plus accrued and unpaid interest on the notes to, but excluding, the redemption date.
Certain covenants
Limitation on total outstanding debt.   The operating partnership will not, and will not permit any Subsidiary to, incur any Debt (including, without limitation, Acquired Debt) if, immediately after giving effect to the incurrence of such Debt and the application of the proceeds from such Debt on a pro forma basis, the aggregate principal amount of all of the operating partnership’s and its Subsidiaries’ outstanding Debt is greater than 60% of the sum of the following (without duplication): (1) the operating partnership’s and its Subsidiaries’ Total Assets as of the last day of the then most recently ended fiscal quarter covered in the Company’s annual or quarterly report most recently furnished to holders of the notes or filed with the SEC, as the case may be, and (2) the aggregate purchase price of any real estate assets or mortgages receivable acquired, and the aggregate amount of any securities offering proceeds received (to the extent such proceeds were not used to acquire real estate assets or mortgages receivable or used to reduce Debt), by the operating partnership or any Subsidiary since the end of such fiscal quarter, including the proceeds obtained from the incurrence of such additional Debt and any substantially concurrent offering of other securities.
Limitation on secured debt.   The operating partnership will not, and will not permit any of its Subsidiaries to, incur any Debt (including, without limitation, Acquired Debt) secured by any Lien on any of its or any of its Subsidiaries’ property or assets, whether owned on the date of the Euro notes indenture or subsequently acquired, if, immediately after giving effect to the incurrence of such Debt and the application of the proceeds from such Debt on a pro forma basis, the aggregate principal amount of all of the operating partnership and its Subsidiaries’ outstanding Debt which is secured by a Lien on any of its or its Subsidiaries’ property or assets is greater than 40% of the sum of (without duplication): (1) the operating partnership’s and its Subsidiaries’ Total Assets as of the last day of the then most recently ended fiscal quarter covered in the Company’s annual or quarterly report most recently furnished to holders of the notes or filed with the SEC, as the case may be; and (2) the aggregate purchase price of any real estate assets or mortgages receivable acquired, and the aggregate amount of any securities offering proceeds received (to the extent such proceeds were not used to acquire real estate assets or mortgages receivable or used to reduce Debt), by the operating partnership
84

TABLE OF CONTENTS
 
or any of its Subsidiaries since the end of such fiscal quarter, including the proceeds obtained from the incurrence of such additional Debt and any substantially concurrent offering of other securities.
Debt service test.   The operating partnership will not, and will not permit any of its Subsidiaries to, incur any Debt (including, without limitation, Acquired Debt) if the ratio of the operating partnership’s and its Subsidiaries’ EBITDA to the operating partnership’s and its Subsidiaries’ Interest Expense for the period consisting of the four full consecutive fiscal quarters ending with the latest quarter covered in the Company’s annual or quarterly report most recently furnished to holders of the notes or filed with the SEC, as the case may be, most recently ended prior to the date on which such additional Debt is to be incurred shall have been less than 1.5:1 on a pro forma basis after giving effect to the incurrence of such Debt and the application of the proceeds from such Debt, and calculated on the following assumptions: (1) such Debt and any other Debt (including, without limitation, Acquired Debt) incurred by the operating partnership or any of its Subsidiaries since the first day of such four-quarter period had been incurred, and the application of the proceeds from such Debt (including to repay or retire other Debt) had occurred, on the first day of such period; (2) the repayment or retirement of any other Debt of the operating partnership or any of its Subsidiaries since the first day of such four-quarter period had occurred on the first day of such period (except that, in making this computation, the amount of Debt under any revolving credit facility, line of credit or similar facility will be computed based upon the average daily balance of such Debt during such period); and (3) in the case of any acquisition or disposition of any asset or group of assets or other placement of any asset or group of assets in service or removal of any asset or group of assets from service by the operating partnership or any of its Subsidiaries since the first day of such four-quarter period, whether by merger, stock purchase or sale or asset purchase or sale or otherwise, such acquisition, disposition, placement in service or removal from service had occurred as of the first day of such period with the appropriate adjustments with respect to such acquisition, disposition, placement in service or removal from service being included in such pro forma calculation.
If the Debt giving rise to the need to make the calculation described above or any other Debt incurred after the first day of the relevant four-quarter period bears interest at a floating rate (to the extent such Debt has been hedged to bear interest at a fixed rate, only the portion of such Debt, if any, that has not been so hedged), then, for purposes of calculating the Interest Expense, the interest rate on such Debt will be computed on a pro forma basis by applying the average daily rate which would have been in effect during the entire four-quarter period to the greater of the amount of such Debt outstanding at the end of such period or the average amount of such Debt outstanding during such period.
Maintenance of total unencumbered assets.   The operating partnership will not have at any time Total Unencumbered Assets of less than 150% of the aggregate principal amount of all of its and its Subsidiaries’ outstanding Unsecured Debt determined on a consolidated basis.
Existence.   Except as permitted by the covenant described under “— Merger, consolidation or sale,” the issuer will do or cause to be done all things necessary to preserve and keep in full force and effect its existence, rights (charter and statutory) and franchises, and each guarantor will do or cause to be done all things necessary to preserve and keep in full force and effect its existence, rights (charter and statutory) and franchises. However, neither the issuer nor any guarantor will be required to preserve any right or franchise if the Company’s board of directors (or any duly authorized committee of that board of directors), as the case may be, determines that the preservation of the right or franchise is no longer desirable in the conduct of the issuer’s or such guarantor’s business, as the case may be.
Maintenance of properties.   The operating partnership will cause all of its properties used or useful in the conduct of its business or the business of any Subsidiary to be maintained and kept in good condition, repair and working order, normal wear and tear, casualty and condemnation excepted, and supplied with all necessary equipment and cause all necessary repairs, renewals, replacements, betterments and improvements to be made, all as in the judgment of the operating partnership may be necessary in order for the operating partnership to at all times properly and advantageously conduct its business carried on in connection with such properties. Neither the operating partnership nor any of its Subsidiaries will be prevented from (1) removing permanently any property that has been condemned or suffered a casualty loss, if, in the Company’s reasonable judgment, it is in their best interest, (2) discontinuing maintenance or operation of any property if, in the Company’s reasonable judgment, it is in their best interest and is not disadvantageous in any material respect to the holders of the notes, or (3) selling or transferring properties in the ordinary course of business.
85

TABLE OF CONTENTS
 
Insurance.   The operating partnership will, and will cause each of its Subsidiaries to, keep in force upon all of its and each of its Subsidiaries’ properties and operations insurance policies carried with responsible companies in such amounts and covering all such risks as is customary in the industry in which the operating partnership and its Subsidiaries do business in accordance with prevailing market conditions and availability.
Payment of taxes and other claims.   The issuer and each guarantor will each pay or discharge or cause to be paid or discharged before it becomes delinquent:

all taxes, assessments and governmental charges levied or imposed on it or any of its Subsidiaries or on its or any such Subsidiary’s income, profits or property; and

all lawful claims for labor, materials and supplies that, if unpaid, might by law become a Lien upon its property or the property of any of its Subsidiaries.
However, neither the issuer nor any guarantor will be required to pay or discharge or cause to be paid or discharged any tax, assessment, charge or claim the amount, applicability or validity of which is being contested in good faith.
Provision of financial information.   For as long as the notes are outstanding, the Company will deliver to the trustee, within 15 days after the Company is required to file the same with the SEC, copies of the annual and quarterly reports and the information, documents and other reports (or copies of such portions of any of the foregoing as the SEC may from time to time by rules and regulations prescribe) that the Company may be required to file with the SEC pursuant to Section 13 or Section 15(d) of the Exchange Act; or, if the Company is not required to file information, documents or reports with the SEC pursuant to either Section 13 or Section 15(d) of the Exchange Act, the Company will deliver to the trustee and file with the SEC, in accordance with any other rules and regulations that may be prescribed from time to time by the SEC, such annual and quarterly reports and supplementary and periodic information, documents and reports that may be required pursuant to Section 13 of the Exchange Act, in respect of a security listed and registered on a national securities exchange as may be prescribed from time to time by the SEC in such rules and regulations.
In addition to the previous paragraph, for as long as the notes are outstanding, if at any time the Company is not subject to Section 13 or Section 15(d) of the Exchange Act and the Company is not providing annual and quarterly reports and supplementary and periodic information, documents and reports to the SEC and the trustee pursuant to the previous paragraph, the Company will, at its option, either (i) post on a publicly available website or (ii) post on IntraLinks or any comparable password protected online data system requiring user identification and a confidentiality acknowledgement (a “Confidential Datasite”), within 15 days of the filing date that would be applicable to a non-accelerated filer at that time pursuant to applicable SEC rules and regulations, the quarterly and audited annual financial statements and accompanying disclosure described in Item 303 of Regulation S-K (“management’s discussion and analysis of financial condition and results of operations”) that would be required to be contained in annual reports on Form 10-K and quarterly reports on Form 10-Q, respectively, required to be filed with the SEC if the Company were subject to Section 13(a) or Section 15(d) of the Exchange Act. If the Company elects to furnish such reports via a Confidential Datasite, access to such Confidential Datasite will be provided promptly upon request to holders and beneficial owners of, and bona fide potential investors in, the notes as well as securities analysts and market makers and no such request for access to such Confidential Datasite will be unreasonably denied.
Reports and other documents filed by the Company with the SEC and publicly available via the EDGAR system, a publicly available website or a Confidential Datasite will be deemed to be delivered to the trustee as of the time such filing is publicly available via EDGAR, such publicly available website or such Confidential Datasite for purposes of this covenant. Delivery of such reports, information and documents to the trustee is for informational purposes only and the trustee’s receipt of such shall not constitute actual or constructive notice of any information contained therein or determinable from information contained therein, including its compliance with any of its covenants under the Euro notes indenture or relating to the notes (as to which the trustee is entitled to certificates). The trustee shall not be obligated to monitor or confirm on a continuing basis or otherwise our compliance with the covenants or with respect to any reports or other documents filed with the SEC under the Euro notes indenture. The trustee shall have no duty to determine whether any such filings have been made and shall have no duty to retrieve or retain any such filings. In addition, if the issuer becomes an SEC filer, the reports of the issuer will be deemed to satisfy the forgoing covenant.
86

TABLE OF CONTENTS
 
In the event that any direct or indirect parent company of the Company becomes a guarantor of the notes, the Company may satisfy its obligations under this covenant to provide financial information of the Company by furnishing the equivalent financial information relating to such parent; provided that such equivalent financial information is accompanied by consolidating financial information that explains in reasonable detail the differences between the information for such parent, on the one hand, and the information for Company and its consolidated subsidiaries, on the other hand.
Future Subsidiary Guarantors.   Following the original issue date of the notes, the Company will cause each of its Subsidiaries (other than the issuer, any existing guarantor and any Excluded Subsidiary) if, and for so long as, such Subsidiary guarantees or otherwise becomes obligated in respect of the Principal Credit Agreement, to fully and unconditionally guarantee, on a joint and several basis with the Company and any other Subsidiary of the Company that guarantees the notes, the issuer’s obligations under the Euro notes indenture and the notes, including the due and punctual payment of principal of and interest on the notes, whether at stated maturity, by declaration of acceleration, call for redemption or otherwise, by executing and delivering a supplemental indenture that provides for the guarantee within thirty calendar days in accordance with the Euro notes indenture.
General.   For purposes of the covenants described under this caption “— Certain covenants,” Debt will be deemed to be incurred by the operating partnership or any of its Subsidiaries whenever the operating partnership or such Subsidiary shall create, assume, guarantee (on a non-contingent basis) or otherwise become liable in respect thereof. The covenants described under this caption “— Certain covenants” shall, insofar as they relate to the notes, be subject to covenant defeasance as described below under “— Defeasance — Defeasance of certain covenants,” provided that, notwithstanding the foregoing, the covenant of the operating partnership and the guarantors to do or cause to be done all things necessary to preserve and keep in full force and effect their respective existence (except as permitted by the provisions described under “— Merger, consolidation or sale”) and the provisions described above under “— Provision of financial information” shall not be subject to covenant defeasance. In addition, the operating partnership and the guarantors may omit in any particular instance to comply, insofar as relates to the notes, with any covenant described under this caption “— Certain covenants” if the holders of at least a majority in principal amount of the outstanding notes waive such compliance.
Guarantees
As of the original issue date of each of the old Euro notes and the Euro exchange notes, the guarantors include the Company, the operating partnership, Lineage Holdings and each Subsidiary of the Company that guarantees or is otherwise obligated in respect of the Principal Credit Agreement (other than the issuer and any Excluded Subsidiary) at such time. Each of the guarantors will fully and unconditionally guarantee, on a joint and several basis, the issuer’s obligations under the Euro notes indenture and the notes, including the due and punctual payment of principal of and interest on the notes, whether at stated maturity, by declaration of acceleration, call for redemption or otherwise. Under the terms of the guarantors’ guarantee, holders of the notes will not be required to exercise their remedies against the issuer before they proceed directly against any guarantor. In addition, following the original issue date of the notes, the Company will cause each Subsidiary of the Company (other than the issuer, any existing guarantor and any Excluded Subsidiary) if, and for so long as, such Subsidiary guarantees or otherwise becomes obligated in respect of the Principal Credit Agreement, to fully and unconditionally guarantee, on a joint and several basis with the Company and any other Subsidiary of the Company that guarantees the notes, the issuer’s obligations under the Euro notes indenture and the notes, including the due and punctual payment of principal of and interest on the notes, whether at stated maturity, by declaration of acceleration, call for redemption or otherwise, by executing and delivering a supplemental indenture that provides for the guarantee within thirty calendar days in accordance with the Euro notes indenture (each such Subsidiary, together with the Subsidiaries that have previously guaranteed the notes, unless and until such time any such Subsidiary is released from its obligations under the Euro notes indenture and its guarantee in accordance with the terms of the Euro notes indenture, a “Euro Notes Subsidiary Guarantor”).
Each guarantor’s obligations under the guarantee of the notes will be limited to the maximum amount that will not, after giving effect to all other contingent and fixed liabilities of such guarantor, result in the guarantee of such guarantor constituting a fraudulent transfer or conveyance. See “Risk Factors — Risks
87

TABLE OF CONTENTS
 
Related to the Exchange Offer — Federal and state laws allow courts, under specific circumstances, to void guarantees and require holders of guaranteed debt to return payments received from guarantors.”
The guarantee of the notes will be a senior unsecured obligation of each guarantor and will rank equally in right of payment with all other existing and future senior unsecured indebtedness and senior unsecured guarantees of such guarantor. Each guarantor’s guarantee of the notes will be effectively subordinated in right of payment to:

all existing and future secured indebtedness and secured guarantees of such guarantor (to the extent of the value of the collateral securing such indebtedness and guarantees);

all existing and future indebtedness and other liabilities, whether secured or unsecured, of such guarantor’s non-guarantor subsidiaries and of any entity such guarantor accounts for using the equity method of accounting; and

all existing and future preferred equity not owned by such guarantor in such guarantor’s non-guarantor subsidiaries and in any entity such guarantor accounts for using the equity method of accounting.
As of September 30, 2025, entities that are direct borrowers, guarantors or otherwise obligated in respect the Principal Credit Agreement had an aggregate of $19,577 million of assets and were direct borrowers, guarantors or otherwise obligated in respect of an aggregate of $5,469 million of indebtedness, in each case, excluding intercompany investments and obligations. As of September 30, 2025, the guarantors of the notes had an aggregate of $18,923 million of assets and were direct borrowers in respect of $5,316 million of indebtedness, in each case, excluding intercompany investments and obligations.
The covenants in the Euro notes indenture that will limit the ability of the operating partnership and its subsidiaries to incur indebtedness will not apply to the Company.
The Company has no significant operations, other than as the operating partnership’s general partner, and no material assets, other than its investment in the operating partnership. In addition, certain of the guarantors (other than the Company) are holding companies that have no significant operations and no material assets other than their investments in their respective subsidiaries. These subsidiaries are separate and distinct legal entities and they have no obligation to pay any amounts due on the notes or to provide the guarantors with funds to satisfy any payment obligations with respect to the notes. Accordingly, if the issuer fails to make a payment on the notes when due, there can be no assurance that all of the guarantors will have funds to pay that amount pursuant to their respective guarantees. See “Risk Factors — Risks Related to the Exchange Notes — The Company has no significant operations, other than as the operating partnership’s general partner, and no material assets, other than its investment in the operating partnership. In addition, certain of the guarantors (other than the Company) are holding companies that have no significant operations and no material assets other than their investments in their respective subsidiaries.”
For additional information, see “Risk Factors — Risks Related to the Exchange Notes — The effective subordination of the exchange notes may limit our ability to satisfy our obligations under the exchange notes.”
A Euro Notes Subsidiary Guarantor will be automatically released and relieved from its obligations under its guarantee and the Euro notes indenture and any supplemental indenture in the following circumstances:

such Euro Notes Subsidiary Guarantor no longer guaranteeing or otherwise being an obligor (or which guarantee or obligation is being simultaneously released or will be immediately released after the release of the Euro Notes Subsidiary Guarantor from its guarantee of the notes) in respect of the Principal Credit Agreement, provided that any release of such Euro Notes Subsidiary Guarantor’s guarantee pursuant to this bullet point will not limit the obligation of such Euro Notes Subsidiary Guarantor to guarantee the issuer’s obligations under the Euro notes indenture and the notes at any time after such release if such Subsidiary (other than if such Subsidiary is an Excluded Subsidiary) subsequently, directly or indirectly, guarantees, or otherwise becomes obligated in respect of, the Principal Credit Agreement;

upon the designation by the Company of such Euro Notes Subsidiary Guarantor as an Excluded Subsidiary;
88

TABLE OF CONTENTS
 

such Euro Notes Subsidiary Guarantor consolidating with, merging into or transferring all of its properties or assets to another guarantor, and as a result of, or in connection with, such transaction such Euro Notes Subsidiary Guarantor dissolves or otherwise ceases to exist;

if we exercise our legal defeasance option or our covenant defeasance option or if our obligations under the Euro notes indenture are discharged in accordance with the terms of the Euro notes indenture, as described below in “— Defeasance” and “— Satisfaction and Discharge”;

upon the sale or other disposition (including by way of consolidation or merger) of such Euro Notes Subsidiary Guarantor; or

upon the sale or disposition of all or substantially all of the assets of such Euro Notes Subsidiary Guarantor;
provided, however, that in the case of the fifth and sixth bullet points above, (1) such sale or other disposition is made to a person other than the Company or any of its other Subsidiaries and (2) such sale or disposition is otherwise permitted by the Euro notes indenture.
Merger, consolidation or sale
The issuer and each of the guarantors of the notes may consolidate with, or sell, lease or convey all or substantially all of our or its assets to, or merge with or into, any other entity, provided that the following conditions are met:

the issuer or such guarantor, as the case may be, shall be the continuing entity, or the successor entity (if other than the issuer or such guarantor, as the case may be) formed by or resulting from any consolidation or merger or which shall have received the transfer of assets shall be domiciled in the United States, any state thereof, the District of Columbia or any other member country in the Organization for Economic Co-operation and Development or any political subdivision or governmental authority thereof, and, in the case of the issuer, shall expressly assume by supplemental indenture payment of the principal of and interest on all of the notes and the due and punctual performance and observance of all of the covenants and conditions in the Euro notes indenture or, in the case of such guarantor, shall expressly assume by supplemental indenture the payment of all amounts due under such guarantor’s guarantee of the notes and the due and punctual performance and observance of all of the covenants and conditions of such guarantor in the Euro notes indenture; provided, that the foregoing requirement will not apply in the case of a Subsidiary Guarantor (x) that has been disposed of in its entirety to another person (other than to the Company or an affiliate of the Company), whether through a merger, consolidation or sale of capital stock or has sold, assigned, conveyed, transferred or leased all or substantially all of its assets or (y) that, as a result of the disposition of all or a portion of its capital stock, ceases to be a Subsidiary;

immediately after giving effect to the transaction, no Event of Default under the Euro notes indenture, and no event which, after notice or the lapse of time, or both, would become an Event of Default, shall have occurred and be continuing; and

an officer’s certificate and legal opinion covering these conditions shall be delivered to the trustee.
In the event of any transaction described in and complying with the conditions listed in this “— Merger, consolidation or sale,” in which the issuer and/or any guarantor are not the continuing entity, the successor person formed or remaining shall succeed, and be substituted for, and may exercise every right and power of the issuer and/or such guarantor, and the issuer and/or such guarantor shall be discharged from its or their obligations under the notes and the Euro notes indenture.
This “Merger, consolidation or sale” covenant will not apply to:

merger, consolidation, sale, assignment, conveyance, transfer, lease or other disposition of assets between or among any issuer or any guarantor; provided, however that the foregoing clause shall not apply to any merger, consolidation, sale, assignment, conveyance, transfer, lease or other disposition of assets involving the issuer where the issuer is not the continuing entity or the successor entity; or

a merger between the Company or any of its Subsidiaries, respectively, and an affiliate of the Company or such Subsidiary incorporated or formed solely for the purpose of reincorporating or reorganizing
89

TABLE OF CONTENTS
 
the Company or such Subsidiary in another state of the United States or the District of Columbia or any other member country in the Organization for Economic Co-operation and Development or any political subdivision or governmental authority thereof.
Although there is a limited body of case law interpreting the phrase “all or substantially all,” there is no precise established definition of the phrase under applicable law. Accordingly, in certain circumstances there may be a degree of uncertainty as to whether a particular transaction would involve “all or substantially all” of the property or assets of a person.
Events of default
The following events are “Events of Default” with respect to the notes:

default for 30 days in the payment of any installment of interest under the notes;

default in the payment of the principal amount or redemption price due with respect to the notes, when the same becomes due and payable; provided, however, that a valid extension of the maturity of the notes in accordance with the terms of the Euro notes indenture shall not constitute a default in the payment of principal;

failure by us or any of the guarantors to comply with any of our or such guarantor’s respective other agreements in the notes or the Euro notes indenture with respect to the notes upon receipt by us of notice of such default by the trustee or by holders of not less than 25% in aggregate principal amount of the notes then outstanding and our failure to cure (or obtain a waiver of) such default within 60 days after we receive such notice;

failure to pay any Debt (other than Non-Recourse Debt) for monies borrowed by the issuer, any guarantor or any of their respective Significant Subsidiaries in an outstanding principal amount in excess of $100.0 million at final maturity or upon acceleration after the expiration of any applicable grace period, which Debt (other than Non-Recourse Debt) is, or has become, the primary obligation of the issuer or such guarantor and is not discharged, or such default in payment or acceleration is not cured or rescinded, within 60 days after written notice to the issuer from the trustee (or to the issuer and the trustee from holders of at least 25% in principal amount of the outstanding notes); or

certain events of bankruptcy, insolvency or reorganization, or court appointment of a receiver, liquidator or trustee of us, the Company, any other guarantor or any of their respective Significant Subsidiaries or all or substantially all of their respective property.
If an Event of Default under the Euro notes indenture with respect to the notes occurs and is continuing (other than an Event of Default specified in the last bullet above with respect to us, which shall result in an automatic acceleration), then in every case the trustee or the holders of not less than 25% in principal amount of the outstanding notes may declare the principal amount of all of the notes to be due and payable immediately by written notice thereof to us and the Company (and to the trustee if given by the holders). However, at any time after the declaration of acceleration with respect to the notes has been made, but before a judgment or decree for payment of the money due has been obtained by the trustee, the holders of not less than a majority in principal amount of outstanding notes may waive all defaults or Events of Default and rescind and annul such declaration and its consequences if all Events of Default, other than the non-payment of accelerated principal of (or specified portion thereof) or interest on the notes have been cured or waived as provided in the Euro notes indenture.
The holders of not less than a majority in principal amount of the outstanding notes may waive any past default or Event of Default with respect to the notes and its consequences, except a default:

in the payment of the principal of, or the premium, if any, or interest on the notes, unless such default or Event of Default has been cured and we, the Company or any other guarantor shall have deposited with the trustee (or with a custodian or account bank appointed on behalf of the trustee) all required payments of the principal of and interest on the notes; or

in respect of a covenant or provision contained in the Euro notes indenture that cannot be modified or amended without the consent of the holder of each outstanding note affected thereby.
90

TABLE OF CONTENTS
 
The trustee will be required to give notice to the holders of the notes of a default or Event of Default under the Euro notes indenture unless the default or Event of Default has been cured or waived within 90 days; provided, however, that the trustee may withhold notice to the holders of the notes of any default with respect to the notes (except a default in the payment of the principal of or interest on the notes) if a responsible officer of the trustee considers the withholding to be in the interest of the holders.
No holder of the notes may institute any proceedings, judicial or otherwise, with respect to the Euro notes indenture or for any remedy thereunder, except in the case of failure of the trustee, for 60 days, to act after it has received a written request to institute proceedings in respect of an Event of Default from the holders of not less than 25% in principal amount of the outstanding notes, as well as an offer and, if requested, provision of indemnity or security satisfactory to the trustee against any loss, cost, liability or expense. This provision will not prevent, however, any holder of the notes from instituting suit for the enforcement of payment of the principal of and interest on the notes at the respective due dates thereof.
The trustee is under no obligation to exercise any of its rights or powers under the Euro notes indenture at the request or direction of any holders of the notes then outstanding under the Euro notes indenture, unless the holders shall have offered, and, if requested, provided to the trustee security or indemnity satisfactory to the trustee against any loss, cost, liability or expense. The holders of not less than a majority in principal amount of the outstanding notes (or of all notes then outstanding under the Euro notes indenture, as the case may be) shall have the right to direct the time, method and place of conducting any proceeding for any remedy available to the trustee, or of exercising any trust or power conferred upon the trustee. The trustee, however, may refuse to follow any direction that conflicts with law or the Euro notes indenture or that the trustee determines is unduly prejudicial to the rights of any other holder or that would involve the trustee in personal liability. The Euro notes indenture provides that, if an Event of Default occurs and is continuing, the trustee will exercise its rights and powers under the Euro notes indenture, and use the same degree of care and skill in exercising the same, as a prudent person would exercise or use under the circumstances in the conduct of such person’s own affairs and, to be indemnified by the holders of notes against any loss, costs liability, claim, or expense before proceeding to exercise any right or power under the Euro notes indenture at the written request of such holders. The rights of holders of the notes to pursue remedies with respect to the Euro notes indenture and the notes are subject to a number of additional requirements set forth in the Euro notes indenture.
Within 120 days after the close of each fiscal year of the Company, the issuer and the Company must deliver a certificate of an officer certifying to the trustee whether or not the officer has knowledge of any default under the Euro notes indenture and, if so, specifying each default and the nature and status thereof.
Defeasance
Legal defeasance
The Euro notes indenture provides that, unless otherwise provided by the terms of the notes, we may be discharged from any and all obligations in respect of the notes (subject to certain exceptions). We will be so discharged upon the irrevocable deposit with the trustee (or with a custodian or account bank appointed on behalf of the trustee), in trust, of cash in euro (or U.S. dollars as described above under “— Issuance in Euros; Payments on the Notes”) and/or European Government Obligations (or U.S. Government Obligations as described above under “— Issuance in Euros; Payments on the Notes”) that, through the payment of interest and principal in accordance with their terms, will provide money or European Government Obligations and/or U.S. Government Obligations in an amount sufficient in the opinion of a nationally recognized firm of independent public accountants or investment bank to pay and discharge each installment of principal of and premium, if any, and interest on, if any, the notes on the stated maturity of those payments in accordance with the terms of the Euro notes indenture and the notes.
This discharge may occur only if, among other things, we have delivered to the trustee an opinion of counsel stating that we have received from, or there has been published by, the IRS, a ruling or, since the date of execution of the Euro notes indenture, there has been a change in the applicable United States federal income tax law, in either case to the effect that, and based thereon such opinion shall confirm that, the holders of the notes will not recognize income, gain or loss for United States federal income tax purposes as a result of the deposit, defeasance and discharge and will be subject to United States federal income tax on the same
91

TABLE OF CONTENTS
 
amounts and in the same manner and at the same times as would have been the case if the deposit, defeasance and discharge had not occurred.
Defeasance of certain covenants
The Euro notes indenture provides that upon compliance with certain conditions:

we may omit to comply with certain covenants set forth in the Euro notes indenture, including the covenants described under the headings “— Certain covenants” and “— Merger, consolidation or sale” and

any omission to comply with those covenants will not constitute a default or an Event of Default with respect to the notes, or covenant defeasance.
The conditions include:

depositing with the trustee (or with a custodian or account bank appointed on behalf of the trustee) cash in euro (or U.S. dollars as described above under “— Issuance in Euros; Payments on the Notes”) and/or European Government Obligations (or U.S. Government Obligations as described above under “— Issuance in Euros; Payments on the Notes”) that, through the payment of interest and principal in accordance with their terms, will provide money in an amount sufficient in the opinion of a nationally recognized firm of independent public accountants or investment bank to pay and discharge each installment of principal of and premium, if any, and interest in respect of the notes on the stated maturity of those payments in accordance with the terms of the Euro notes indenture and the notes, and

delivering to the trustee an opinion of counsel to the effect that the holders of the notes will not recognize income, gain or loss for United States federal income tax purposes as a result of the deposit and related covenant defeasance and will be subject to United States federal income tax on the same amounts and in the same manner and at the same times as would have been the case if the deposit and related covenant defeasance had not occurred.
Covenant defeasance and events of default
In the event we exercise our option to effect covenant defeasance with respect to the notes and the notes are declared due and payable because of the occurrence of any Event of Default, the amount of cash in euro (or U.S. dollars as described above under “— Issuance in Euros; Payments on the Notes”) and/or European Government Obligations (or U.S. Government Obligations as described above under “— Issuance in Euros; Payments on the Notes”) on deposit with the trustee (or with a custodian or account bank appointed on behalf of the trustee) may not be sufficient to pay amounts due on the notes at the time of the acceleration resulting from the Event of Default. In such a case, we would remain liable for those payments.
Satisfaction and discharge
The Euro notes indenture will be discharged and will cease to be of further effect, subject to certain surviving rights, as provided in the Euro notes indenture, as to all outstanding notes when:

either:

all notes that have been authenticated and delivered (other than notes that have been destroyed, lost or stolen and that have been replaced or paid and notes for whose payment money has been deposited in trust and thereafter repaid) to the trustee for cancellation; or

all notes that have not been delivered to the trustee for cancellation: (i) have become due and payable by reason of sending a notice of redemption or otherwise; (ii) will become due and payable at their stated maturity within one year; (iii) have been called for redemption or are to be called for redemption within one year under arrangements reasonably satisfactory to the trustee for the giving of notice of redemption by the trustee in our name, and at our expense; or (iv) are deemed paid and discharged as set forth under the caption “— Defeasance — Legal Defeasance”; and we, in case of (i), (ii) or (iii), have irrevocably deposited or caused to be deposited with the trustee (or with a custodian or account bank appointed on behalf of the trustee) in trust cash in euro (or U.S.
92

TABLE OF CONTENTS
 
dollars as described above under “— Issuance in Euros; Payments on the Notes”) and/or European Government Obligations (or U.S. Government Obligations as described above under “— Issuance in Euros; Payments on the Notes”)that, through the payment of principal and interest in accordance with their terms, will provide cash sufficient to pay and discharge the entire indebtedness on the notes not delivered to the trustee for cancellation for principal of, and premium, if any, and interest on, the notes to the date of maturity or redemption, as the case may be, in accordance with the terms of the Euro notes indenture and the notes;

the issuer has paid or caused to be paid all other sums payable under the Euro notes indenture by the issuer; and

the issuer has delivered to the trustee an officer’s certificate and an opinion of counsel, each stating that all conditions precedent provided for in the Euro notes indenture relating to the satisfaction and discharge of the Euro notes indenture have been complied with.
Modification, waiver and meetings
Modifications and amendments of the Euro notes indenture with respect to the notes will be permitted to be made only with the consent of the holders of not less than a majority in principal amount of all outstanding notes; provided, however, that no modification or amendment may, without the consent of each holder affected:

reduce the amount of the notes whose holders must consent to an amendment, supplement or waiver;

reduce the rate of or extend the time for payment of interest (including default interest) on the notes;

reduce the principal of, or premium, if any, on, or change the stated maturity of, the notes;

waive a default in the payment of the principal of, or premium, if any, or interest on, the notes (except a rescission of acceleration of the notes by the holders of at least a majority in aggregate principal amount of the then outstanding notes and a waiver of the payment default that resulted from such acceleration);

make the principal of, or premium, if any, or interest on, the notes payable in any currency other than that stated in the notes;

make any change to certain provisions of the Euro notes indenture relating to, among other things, the right of holders of the notes to receive payment of the principal of, or premium, if any, and interest on, the notes and to institute suit for the enforcement of any such payment and to waivers or amendments;

waive a redemption payment with respect to the notes; or

release the Company or any other guarantor as a guarantor of the notes other than as provided in the Euro notes indenture or modify the guarantee in any manner adverse to the holders of the notes.
Notwithstanding the foregoing, modifications and amendments of the Euro notes indenture with respect to the notes and the Intercreditor Agreement will be permitted to be made by us and the trustee without the consent of any holder of the notes for any of the following purposes:

to cure any ambiguity, defect or inconsistency in the Euro notes indenture; provided that this action shall not adversely affect the interests of holders of the notes in any material respect (as determined by us);

to comply with the covenants in the Euro notes indenture described under the heading “Merger, consolidation or sale”;

to provide for uncertificated notes in addition to or in place of certificated notes;

to add guarantors with respect to the notes or secure the notes;

to evidence a successor to us as obligor or any guarantor as guarantor under the Euro notes indenture with respect to the notes;

to surrender any of our rights or powers under the Euro notes indenture or the Intercreditor Agreement;
93

TABLE OF CONTENTS
 

to add covenants or events of default for the benefit of the holders of any notes;

to comply with the applicable procedures of the applicable depositary;

to make any change that does not adversely affect the interests of the holders of any notes then outstanding in any material respect;

to provide for the issuance of additional notes in accordance with the limitations set forth in the Euro notes indenture, or change any of the provisions of the Euro notes indenture or the Intercreditor Agreement as may be necessary to provide for or facilitate the administration of the trusts hereunder by a successor trustee;

to effect the appointment of a successor trustee with respect to the notes and to add to or change any of the provisions of the Euro notes indenture or the Intercreditor Agreement to provide for or facilitate administration by more than one trustee;

to comply with requirements of the SEC in order to effect or maintain the qualification of the Euro notes indenture under the Trust Indenture Act;

to reflect the release of any guarantor, as guarantor, in accordance with the provisions of the Euro notes indenture; or

to conform the text of the Euro notes indenture, any guarantee or the notes to any provision of this “Description of Euro Exchange Notes” to the extent that such provision in this “Description of Euro Exchange Notes” was intended to be a verbatim recitation of a provision of the Euro notes indenture, such guarantee or the notes (as certified in an officer’s certificate).
In addition, without the consent of any holder of the notes, the Company or a Subsidiary thereof may directly assume the due and punctual payment of the principal of, any premium and interest on all the notes and the performance of every covenant of the Euro notes indenture on our part to be performed or observed. Upon any assumption, the Company or such Subsidiary (in such capacity, the “Substituted Issuer”) shall succeed us, and be substituted for and may exercise every right and power of ours, under the Euro notes indenture with the same effect as if the Substituted Issuer had been the issuer of the notes, and the issuer shall be released from all obligations and covenants with respect to the notes. No assumption shall be permitted unless (1) the Company has delivered to the trustee an officer’s certificate and an opinion of counsel, stating, among other things, that (A) the guarantee of each guarantor (other than, if the Substituted Issuer is a guarantor, the Substituted Issuer) remains in full force and effect and (B) the other covenants of the Company remain in full force and effect, (2) immediately after giving effect to such substitution, no Event of Default, and no event which, after notice or the lapse of time or both, would become an Event of Default, shall have occurred and be continuing and (3) if any notes are then listed on Nasdaq, that the notes shall not be delisted as a result of the assumption or, that the notes shall be promptly relisted thereon or another internationally recognized stock exchange.
In determining whether the holders of the requisite principal amount of outstanding notes have given any request, demand, authorization, direction, notice, consent or waiver thereunder or whether a quorum is present at a meeting of holders of notes, the Euro notes indenture provides that notes owned by us, any guarantor or any other obligor upon the notes or any affiliate of ours, such guarantor or any of the other obligors known to a responsible officer of the trustee shall be disregarded.
The Euro notes indenture contains provisions for convening meetings of the holders of notes. A meeting will be permitted to be called at any time by the trustee, and also, upon request, by us or the Company or the holders of at least 10% in principal amount of the outstanding notes, in any case upon notice given as provided in the Euro notes indenture. Except for any consent that must be given by the holder of each note affected by certain modifications and amendments of the Euro notes indenture, any resolution presented at a meeting or adjourned meeting duly reconvened at which a quorum is present will be permitted to be adopted only by the affirmative vote of the holders of a majority in principal amount of the outstanding notes; provided, however, that, except as referred to above, any resolution with respect to any request, demand, authorization, direction, notice, consent, waiver or other action that may be made, given or taken by the holders of a specified percentage, which is less than a majority, in principal amount of the outstanding notes may be adopted at a meeting or an adjourned meeting duly reconvened and at which a quorum is present by the
94

TABLE OF CONTENTS
 
affirmative vote of the holders of the specified percentage in principal amount of the outstanding notes. Any resolution passed or decision taken at any meeting of holders of notes duly held in accordance with the Euro notes indenture will be binding on all holders of the notes. The quorum at any meeting called to adopt a resolution, and at any reconvened meeting, will be holders holding or representing a majority in principal amount of the outstanding notes; provided, however, that if any action is to be taken at the meeting with respect to a consent or waiver which may be given by the holders of not less than a specified percentage in principal amount of the outstanding notes, holders holding or representing the specified percentage in principal amount of the outstanding notes will constitute a quorum.
Notwithstanding the foregoing provisions, any action to be taken at a meeting of holders of the notes with respect to any action that the Euro notes indenture expressly provides may be taken by the holders of a specified percentage which is less than a majority in principal amount of the outstanding notes may be taken at a meeting at which a quorum is present by the affirmative vote of holders of the specified percentage in principal amount of the outstanding notes.
The notes and the securities of any other series under the Euro notes indenture will vote together as a single class in many circumstances. To the extent that any other securities are issued under the Euro notes indenture and denominated in a currency other than euro, the principal amount of the notes and such other securities for purposes of any act, consent or waiver under the Euro notes indenture shall be determined as the dollar equivalent thereof, converted based on the spot rate (as determined by the issuer in its discretion) at 11:00 a.m. New York City time on the business day before the record date for such meeting, act, waiver or consent (or, if there is no such record date, the date when such meeting, act, consent or waiver is taken).
Trustee
U.S. Bank Trust Company, National Association will initially act as the trustee, registrar and transfer agent and U.S. Bank Europe DAC will act as paying agent for the notes, subject to replacement at the issuer’s option as provided in the Euro notes indenture. U.S. Bank Trust Company, National Association and U.S. Bank Europe DAC, in each of its respective capacities, including without limitation as trustee, registrar, transfer agent and paying agent for the notes, assumes no responsibility for the accuracy and completeness of the information concerning us or our affiliates or any other party contained in this document or the related documents, or for any failure by us or any other party to disclose events that may have occurred and may affect the significance or accuracy of such information. The trustee or its affiliates may from time to time in the future provide banking and other services to us in the ordinary course of their business.
If an Event of Default occurs and is continuing, the trustee will be required to use the degree of care and skill of a prudent person would exercise or use under the circumstances in the conduct of its own affairs. The trustee will become obligated to exercise any of its powers under the Euro notes indenture at the written request of any of the holders of the required percentage under the Euro notes indenture of holders of the notes only after those holders have offered, and, if requested, provided the trustee indemnity or security satisfactory to it.
If the trustee becomes one of our creditors, it will be subject to limitations on its rights to obtain payment of claims or to realize on some property received for any such claim, as security or otherwise. The trustee is permitted to engage in other transactions with the issuer. If, however, it acquires any conflicting interest, it must eliminate that conflict or resign.
No conversion or exchange rights
The notes will not be convertible into or exchangeable for any securities or equity interests of the issuer, the Company or any other guarantor.
Intercreditor Agreement
The trustee is a party to the Intercreditor Agreement, which may be amended from time to time without the consent of the holders of the notes, including to add other parties holding additional indebtedness permitted to be incurred under the Euro notes indenture, the Principal Credit Agreement, the USD notes indenture and the Senior Unsecured Notes.
95

TABLE OF CONTENTS
 
Pursuant to the Intercreditor Agreement, each Creditor agrees that from or after the occurrence of an Event of Default under the Euro notes indenture, an event of default under the Principal Credit Agreement, an event of default under the USD notes indenture, an event of default under the Senior Unsecured Notes or an event of default under any Additional Indebtedness (as defined in the Intercreditor Agreement) any payment received from an Obligor (as defined in the Intercreditor Agreement) will be shared amongst the Creditors pro rata based on the proportion of indebtedness held by each Creditor relative to the total amount of indebtedness subject to the Intercreditor Agreement.
No Personal Liability of Trustees, Officers, Employees and Stockholders
Except as provided in the Euro notes indenture, no past, present or future trustee, officer, employee, incorporator, stockholder or partner of the issuer or any guarantor, as such, will have any liability for any of the issuer’s obligations or those of the guarantors under the notes or the Euro notes indenture or for any claim based on, in respect of, or by reason of, such obligations or their creation. Each holder of notes by accepting a note waives and releases all such liability. The waiver and release are part of the consideration for issuance of the notes. The waiver may not be effective to waive liabilities under the federal securities laws.
Notices
Notices to holders of the notes will be given pursuant to the procedures in the Euro notes indenture.
Governing Law
The Euro notes indenture and the Intercreditor Agreement are, and the notes will be, governed by, and construed in accordance with, the laws of the State of New York.
Definitions
Capitalized terms used in this “Description of Euro Exchange Notes” shall have the meanings ascribed to them under the heading “Description of USD Exchange Notes — Definitions,” unless separately defined below. In addition, as used in this “Description of Euro Exchange Notes,” the following defined terms have the meanings indicated:
“European Government Obligations” means (A) any security that is (1) a direct and unconditional obligation of the European Union, (2) backed by the European Union’s budgetary and cash resources and by the European Commission’s right to call for additional resources from member states, (3) a direct obligation of any member state of the European Union, for the payment of which the full-faith-and-credit of such country is pledged or (4) an obligation of a person controlled or supervised by and acting as an agency or instrumentality of any such country, the payment of which is unconditionally guaranteed as a full-faith-and-credit obligation by such country, which, in any case under the preceding clauses (1) through (4), is not callable or redeemable at the option of the issuer thereof and (B) certificates, depositary receipts or other instruments which evidence a direct ownership interest in obligations described in clause (A) above or in any specific principal or interest payments due in respect thereof.
“Excluded Subsidiary” means any Subsidiary that is (i) a CFC or CFC Holding Company, (ii) a Subsidiary of a CFC, (iii) any other entity if the provision of a guarantee by such entity would reasonably be expected to result in material adverse tax consequences to the Company or its Subsidiaries as reasonably determined by the Company or (iv) prohibited, by applicable law, rule or regulation or by any contractual obligation existing on the date of the Euro notes indenture or existing at the time of acquisition thereof after the date of the Euro notes indenture (so long as such prohibition did not arise as part of such acquisition), in each case, from guaranteeing the notes or which would require governmental (including regulatory) consent, approval, license or authorization to provide a guarantee unless such consent, approval, license or authorization has been received (but without obligation to seek the same).
Book-Entry Procedures
Global Clearance and Settlement
The notes will be issued in the form of one or more global notes (each a “global note”) in fully registered form, without coupons, that will be deposited with, or on behalf of, a common depositary, and registered in
96

TABLE OF CONTENTS
 
the name of the nominee of the common depositary, for the account of, and in respect of interests held through, Euroclear and Clearstream. Except as described herein, certificates will not be issued in exchange for beneficial interests in the global notes.
Except as set forth below, the global notes may be transferred, in whole and not in part, only to a common depositary for Euroclear or Clearstream or their nominee.
Beneficial interests in the global notes will be represented, and transfers of such beneficial interests will be effected only through, records maintained by Euroclear and/or Clearstream and their direct and indirect participants, as applicable. Those beneficial interests will be in denominations of €100,000 and integral multiples of €1,000 in excess thereof. Investors may hold notes directly through Euroclear or Clearstream, if they are participants in such systems, or indirectly through organizations that are participants in such systems. It is possible that the clearing systems may process trades that could result in amounts being held in denominations smaller than the minimum denominations. If definitive notes are required to be issued in relation to such notes in accordance with the provisions of the relevant global notes, a holder who does not have the minimum denomination or a multiple of €1,000 in excess thereof in its account with the relevant clearing system at the relevant time may not receive all of its entitlement in the form of definitive notes unless and until such time as its holding satisfies the minimum denomination requirement.
Owners of beneficial interests in the global notes will not be entitled to have notes registered in their names, and will not receive or be entitled to receive physical delivery of notes in definitive form. Except as provided below, beneficial owners will not be considered the owners or holders of the notes under the Euro notes indenture, including for purposes of receiving any reports delivered by us or the trustee pursuant to the Euro notes indenture. Accordingly, each beneficial owner must rely on the procedures of the clearing systems and, if such person is not a participant of the clearing systems, on the procedures of the participant through which such person owns its interest, to exercise any rights of a holder under the Euro notes indenture. Under existing industry practices, if we request any action of holders or a beneficial owner desires to give or take any action which a holder is entitled to give or take under the Euro notes indenture, the clearing systems would authorize their participants holding the relevant beneficial interests to give or take action and the participants would authorize beneficial owners owning through the participants to give or take such action or would otherwise act upon the instructions of beneficial owners. Conveyance of notices and other communications by the clearing systems to their participants, by the participants to indirect participants and by the participants and indirect participants to beneficial owners will be governed by arrangements among them, subject to any statutory or regulatory requirements as may be in effect from time to time. The laws of some jurisdictions require that certain purchasers of securities take physical delivery of such securities in certificated form. These limits and laws may impair the ability to transfer beneficial interests in global notes.
Persons who are not Euroclear or Clearstream participants may beneficially own notes held by the common depositary for Euroclear and Clearstream only through direct or indirect participants in Euroclear and Clearstream. So long as the common depositary for Euroclear and Clearstream is the registered owner of the global note, the common depositary for all purposes will be considered the sole holder of the notes represented by the global note under the Euro notes indenture and the global notes.
Certificated Notes
If the applicable depositary is at any time unwilling or unable to continue as depositary for any of the global notes and a successor depositary is not appointed by us within 90 days, or if we have been notified that both Clearstream and Euroclear have been closed for business for a continuous period of 14 days (other than by reason of holiday, statutory or otherwise) or have announced an intention permanently to cease business or have in fact done so and no successor clearing system is available, we will issue the notes in definitive registered form in exchange for the applicable global notes. We will also issue the notes in definitive registered form in exchange for the global notes if an event of default has occurred with regard to the notes represented by the global notes and has not been cured or waived. In addition, we may at any time and in our sole discretion determine not to have the notes represented by the global notes and, in that event, will issue the notes in definitive registered form in exchange for the global notes. In any such instance, an owner of a beneficial interest in the global notes will be entitled to physical delivery in definitive registered form of the notes represented by the global notes equal in principal amount to such beneficial interest and to have such notes registered in its name. The notes so issued in definitive form will be issued as registered in minimum
97

TABLE OF CONTENTS
 
denominations of €100,000 and integral multiples of €1,000 in excess thereof, unless otherwise specified by us. The notes in definitive form can be transferred by presentation for registration to the registrar at our office or agency for such purpose and must be duly endorsed by the holder or such holder’s attorney duly authorized in writing, or accompanied by a written instrument or instruments of transfer in form satisfactory to us or the registrar duly executed by the holder or such holder’s attorney duly authorized in writing. We may require payment of a sum sufficient to cover any tax or other governmental charge that may be imposed in connection with any registration of transfer of definitive notes.
Clearing Systems
We have been advised by Euroclear and Clearstream, respectively, as follows:
Euroclear.   Euroclear advises that it was created in 1968 to hold securities for its participants and to clear and settle transactions between Euroclear participants through simultaneous electronic book-entry delivery against payment, thereby eliminating the need for physical movement of certificates and any risk from lack of simultaneous transfers of securities and cash. Euroclear provides various other services, including securities lending and borrowing, and interfaces with domestic markets in several countries. All operations are conducted by Euroclear Bank, SA/NV and all Euroclear securities clearance accounts and Euroclear cash accounts are accounts with Euroclear Bank, not the cooperative. The cooperative establishes policy for Euroclear on behalf of Euroclear participants. Euroclear participants include banks (including central banks), securities brokers and dealers and other professional financial intermediaries (“Euroclear participants”). Indirect access to Euroclear is also available to other firms that clear through or maintain a custodial relationship with a Euroclear participant, either directly or indirectly.
Securities clearance accounts and cash accounts with the Euroclear Bank are governed by the Terms and Conditions Governing Use of Euroclear and the related Operating Procedures of the Euroclear System, and applicable Belgian law (collectively, the “Euroclear terms and conditions”). The Euroclear terms and conditions govern transfers of securities and cash within Euroclear, withdrawals of securities and cash from Euroclear, and receipts of payment with respect to securities in Euroclear. All securities in Euroclear are held on a fungible basis without attribution of specific certificates to specific securities clearance accounts. The Euroclear Bank acts under the Euroclear terms and conditions only on behalf of Euroclear participants, and has no record of or relationship with persons holding through Euroclear participants.
Distributions with respect to notes held beneficially through Euroclear will be credited to the cash accounts of Euroclear participants in accordance with the Euroclear terms and conditions, to the extent received by the Euroclear Bank and by Euroclear.
Clearstream.   Clearstream advises that it is incorporated under the laws of Luxembourg as a professional depositary. Clearstream holds securities for Clearstream participants, and facilitates the clearance and settlement of securities transactions between Clearstream participants through electronic book-entry changes in accounts of Clearstream participants, thereby eliminating the need for physical movement of certificates. Clearstream provides to its participants, among other things, services for safekeeping, administration, clearance and settlement of internationally traded securities and securities lending and borrowing. Clearstream also deals with domestic securities markets in several countries. As a professional depositary, Clearstream is subject to regulation by the Luxembourg Monetary Institute. Clearstream participants are financial institutions around the world, including securities brokers and dealers, banks, trust companies, clearing corporations and certain other organizations. Indirect access to Clearstream is also available to others, such as banks, brokers, dealers and trust companies that clear through, or maintain a custodial relationship with, a Clearstream participant either directly or indirectly.
Distributions with respect to the notes held beneficially through Clearstream will be credited to cash accounts of Clearstream participants in accordance with its rules and procedures, to the extent received by Clearstream.
Euroclear and Clearstream Arrangements
So long as Euroclear or Clearstream or their nominee or their common depositary is the registered holder of the global notes, Euroclear, Clearstream or their nominee or their common depositary is the registered
98

TABLE OF CONTENTS
 
holder of the global notes, Euroclear, Clearstream or such nominee, as the case may be, will be considered the sole owner or holder of the notes represented by such notes for all purposes under the Euro notes indenture and the notes. Payments of principal, interest and premium, if any, in respect of the global notes will be made to Euroclear, Clearstream, such nominee or such common depositary, as the case may be, as registered holder thereof. None of us, the trustee, the paying agent and any affiliate of any of the above or any person by whom any of the above is controlled (as such term is defined in the Securities Act) will have any responsibility or liability for any records relating to or payments made on account of beneficial ownership interests in the global notes or for maintaining, supervising or reviewing any records relating to such beneficial ownership interests.
Distributions of principal, premium, if any, and interest with respect to the global note will be credited in euros to the extent received by Euroclear or Clearstream from the trustee (or with a custodian or account bank appointed on behalf of the trustee) or the paying agent, as applicable, to the cash accounts of Euroclear or Clearstream customers in accordance with the relevant system’s rules and procedures.
Because Euroclear and Clearstream can only act on behalf of participants, who in turn act on behalf of indirect participants, the ability of a person having an interest in the global notes to pledge such interest to persons or entities which do not participate in the relevant clearing system, or otherwise take actions in respect of such interest, may be affected by the lack of a physical certificate in respect of such interest.
The holdings of book-entry interests in the global notes through Euroclear and Clearstream will be reflected in the book-entry accounts of each such institution. As necessary, the registrar will adjust the amounts of the global notes on the register for the accounts of the common depositary to reflect the amounts of notes held through Euroclear and Clearstream, respectively.
Initial Settlement
Investors holding their notes through Euroclear or Clearstream accounts will follow the settlement procedures applicable to conventional eurobonds in registered form. Subject to applicable procedures of Clearstream and Euroclear, notes will be credited to the securities custody accounts of Euroclear and Clearstream holders on the settlement date against payment for value on the settlement date.
Secondary Market Trading
Because the purchaser determines the place of delivery, it is important to establish at the time of trading of any notes where both the purchaser’s and seller’s accounts are located to ensure that settlement can be made on the desired value date.
Secondary market sales of book-entry interests in the notes held through Euroclear or Clearstream to purchasers of book-entry interests in the global notes through Euroclear or Clearstream will be conducted in accordance with the normal rules and operating procedures of Euroclear and Clearstream and will be settled using the procedures applicable to conventional eurobonds in same-day funds.
Special Timing Considerations
You should be aware that investors will only be able to make and receive deliveries, payments and other communications involving the notes through Euroclear and Clearstream on days when those systems are open for business. Those systems may not be open for business on days when banks, brokers and other institutions are open for business in the United States.
In addition, because of time-zone differences there may be problems with completing transactions involving Euroclear and Clearstream on the same business day as in the United States. U.S. investors who wish to transfer their interests in the notes, or to make or receive a payment or delivery of the notes, on a particular day, may find that the transactions will not be performed until the next business day in Luxembourg or Brussels, depending on whether Euroclear or Clearstream is used.
Euroclear and Clearstream will credit payments to the cash accounts of Euroclear participants or Clearstream customers in accordance with the relevant system’s rules and procedures, to the extent received by its depositary. Clearstream or the Euroclear Operator, as the case may be, will take any other action permitted
99

TABLE OF CONTENTS
 
to be taken by a holder under the Euro notes indenture on behalf of a Euroclear participant or Clearstream customer only in accordance with its relevant rules and procedures.
Euroclear and Clearstream have agreed to the foregoing procedures in order to facilitate transfers of the notes among participants of Euroclear and Clearstream. However, they are under no obligation to perform or continue to perform those procedures, and they may discontinue those procedures at any time.
The information in this section concerning Euroclear and Clearstream and their book-entry systems has been obtained from sources that we believe to be reliable, but we take no responsibility for the accuracy of that information. In addition, the description of the clearing systems in this section reflects our understanding of the rules and procedures of Clearstream and Euroclear as they are currently in effect. Those clearing systems could change their rules and procedures at any time.
None of the issuer, the guarantors or the trustee will have any responsibility or liability for any aspect of the records relating to or payments made on account of the beneficial interests in a global note, or for maintaining, supervising or reviewing any records relating to such beneficial interests.
100

TABLE OF CONTENTS
 
MATERIAL U.S. FEDERAL INCOME TAX CONSIDERATIONS
The following discussion is a summary of the material U.S. federal income tax consequences of the exchange of old notes for exchange notes pursuant to the exchange offer, but does not purport to be a complete analysis of all potential tax effects. The effects of other U.S. federal tax laws, such as estate and gift tax laws, and any applicable state, local or foreign tax laws are not discussed. This discussion is based on the Code, Treasury Regulations promulgated thereunder, judicial decisions, and published rulings and administrative pronouncements of the U.S. Internal Revenue Service (the “IRS”), in each case in effect as of the date hereof. These authorities may change or be subject to differing interpretations. Any such change or differing interpretation may be applied retroactively in a manner that could adversely affect a holder of old notes or exchange notes. We have not sought and will not seek any rulings from the IRS regarding the matters discussed below. There can be no assurance the IRS or a court will not take a contrary position to that discussed below regarding the tax consequences of the exchange of old notes for exchange notes pursuant to the exchange offer.
This discussion does not address all U.S. federal income tax consequences relevant to a holder’s particular circumstances, including the impact of the Medicare contribution tax on net investment income or any alternative minimum tax. In addition, it does not address consequences relevant to holders subject to special rules, including, without limitation:

U.S. expatriates and former citizens or long-term residents of the United States;

United States persons (as defined in the Code) whose functional currency is not the U.S. dollar;

persons holding old notes or exchange notes as part of a hedge, straddle or other risk reduction strategy or as part of a conversion transaction or other integrated investment;

banks, insurance companies, and other financial institutions;

REITs or regulated investment companies;

brokers, dealers or traders in securities;

“controlled foreign corporations,” “passive foreign investment companies,” and corporations that accumulate earnings to avoid U.S. federal income tax;

S corporations, partnerships or other entities or arrangements treated as partnerships for U.S. federal income tax purposes (and investors therein);

tax-exempt organizations or governmental organizations;

persons subject to special tax accounting rules as a result of any item of gross income with respect to old notes or exchange notes being taken into account in an applicable financial statement;

persons deemed to sell old notes or exchange notes under the constructive sale provisions of the Code; and

tax-qualified retirement plans.
If an entity or arrangement treated as a partnership for U.S. federal income tax purposes holds old notes or exchange notes, the tax treatment of a partner in the partnership will depend on the status of the partner, the activities of the partnership and certain determinations made at the partner level. Accordingly, partnerships holding old notes or exchange notes and the partners in such partnerships should consult their tax advisors regarding the U.S. federal income tax consequences to them.
THIS DISCUSSION IS FOR INFORMATIONAL PURPOSES ONLY AND IS NOT TAX ADVICE. INVESTORS SHOULD CONSULT THEIR TAX ADVISORS WITH RESPECT TO THE APPLICATION OF THE U.S. FEDERAL INCOME TAX LAWS TO THEIR PARTICULAR SITUATIONS AS WELL AS ANY TAX CONSEQUENCES OF THE EXCHANGE OF OLD NOTES FOR EXCHANGE NOTES ARISING UNDER OTHER U.S. FEDERAL TAX LAWS (INCLUDING ESTATE AND GIFT TAX LAWS), UNDER THE LAWS OF ANY STATE, LOCAL OR NON-U.S. TAXING JURISDICTION OR UNDER ANY APPLICABLE TAX TREATY.
101

TABLE OF CONTENTS
 
Exchange Pursuant to the Exchange Offer
The exchange of old USD notes for USD exchange notes, and the exchange of old Euro notes for Euro exchange notes, in each case pursuant to the exchange offer will not be treated as an “exchange” for U.S. federal income tax purposes because the applicable exchange notes will not be considered to differ materially in kind or extent from the corresponding old notes. Accordingly, the exchange of old USD notes for USD exchange notes, and the exchange of old Euro notes for Euro exchange notes, will not be a taxable event to holders for U.S. federal income tax purposes. Moreover, the applicable exchange notes will have the same tax attributes as the corresponding old notes exchanged therefor and the same U.S. federal income tax consequences to holders as the corresponding old notes have to holders, including without limitation, the same issue price, tax basis and holding period.
102

TABLE OF CONTENTS
 
CERTAIN MATERIAL DUTCH TAX CONSIDERATIONS
This section only outlines certain material Dutch tax consequences for non-residents of the Netherlands of the exchange of old Euro notes for Euro exchange notes pursuant to the exchange offer. This section does not purport to describe all possible tax considerations or consequences that may be relevant to a holder of old Euro notes and does not purport to deal with the tax consequences applicable to all categories of investors, some of which (such as trusts or similar arrangements) may be subject to special rules. In view of its general nature, this section should be treated with corresponding caution.
This section is based on the tax laws of the Netherlands, published regulations thereunder and published authoritative case law, all as in effect on the date hereof, and all of which are subject to change, possibly with retroactive effect. Any such change may invalidate the contents of this section, which will not be updated to reflect such change. Where this section refers to the “Netherlands” or “Dutch” it refers only to the part of the Kingdom of the Netherlands located in Europe.
This section is intended as general information only and is not Dutch tax advice or a complete description of all Dutch tax consequences relating to the exchange of the old Euro notes for Euro exchange notes pursuant to the exchange offer. Holders of old Euro notes should consult their own tax advisor regarding the Dutch tax consequences relating to the exchange of the old Euro notes for Euro exchange notes in light of their particular circumstances.
Please note that this section does not describe the Dutch tax consequences for:
(i)   a holder of old Euro notes, if such holder is an individual resident or deemed to be resident of the Netherlands for Dutch personal income tax purposes (a “Dutch Resident Individual”);
(ii)   a holder of old Euro notes, if such holder is an entity resident or deemed to be resident of the Netherlands for Dutch corporate income tax purposes (a “Dutch Resident Entity”);
(iii)   a holder of old Euro notes, if such holder has a substantial interest (aanmerkelijk belang) or deemed substantial interest (fictief aanmerkelijk belang) in Lineage Europe under the Dutch Income Tax Act 2001 (Wet inkomstenbelasting 2001). Generally, a holder is considered to hold a substantial interest in Lineage Europe if such holder alone or, in the case of an individual, together with such holder’s partner for Dutch income tax purposes, or any relatives by blood or marriage in the direct line (including foster children), directly or indirectly, holds (i) an interest of 5% or more of the total issued and outstanding capital of the issuer or of 5% or more of the issued and outstanding capital of a certain class of shares; or (ii) rights to acquire, directly or indirectly, such interest; or (iii) certain profit sharing rights in Lineage Europe that relate to 5% or more of Lineage Europe’s annual profits or to 5% or more of Lineage Europe’s liquidation proceeds. A deemed substantial interest may arise if a substantial interest (or part thereof) has been disposed of, or is deemed to have been disposed of, on a non-recognition basis;
(iv)   pension funds, investment institutions (fiscale beleggingsinstellingen) and tax-exempt investment institutions (vrijgestelde beleggingsinstellingen) (each as defined in the Dutch Corporate Income Tax Act 1969) and other entities that are, in whole or in part, not subject to or exempt from Dutch corporate income tax;
(v)   a holder of old Euro notes, if such holder is an individual for whom the old Euro notes or any benefit derived from the old Euro notes is a remuneration or deemed to be a remuneration for activities performed by such holder or certain individuals related to such holder (as defined in the Dutch Income Tax Act 2001); and
(vi)   a holder of old Euro notes, if such holder is an entity resident in Aruba, Curaçao, or Sint Maarten, conducting a business through a permanent establishment (vaste inrichting) or permanent representative (vaste vertegenwoordiger) in Bonaire, Sint Eustatius, or Saba, to which the old Euro notes are attributable.
Exchange Pursuant to the Exchange Offer
Non-residents of the Netherlands
A holder of old Euro notes that is neither a Dutch-Resident Individual nor a Dutch-Resident Entity will not be subject to Dutch income tax in respect of income derived or deemed to be derived from the exchange of
103

TABLE OF CONTENTS
 
the old Euro notes or in respect of capital gains realized on the disposal or deemed disposal of the old Euro notes as part of the exchange offer, provided that:
(i)   such holder does not have an interest in an enterprise or deemed enterprise (as defined in the Dutch Income Tax Act 2001 and the Dutch Corporate Income Tax Act 1969, as applicable) which, in whole or in part, is either effectively managed in the Netherlands or carried on through a permanent establishment, a deemed permanent establishment or a permanent representative in the Netherlands and to which enterprise or part of an enterprise the old Euro notes are attributable; and
(ii)   in the event the holder is an individual, such holder does not carry out any activities in the Netherlands with respect to the old Euro notes that go beyond ordinary asset management and does not otherwise derive benefits from the old Euro notes that are taxable as benefits from miscellaneous activities in the Netherlands.
104

TABLE OF CONTENTS
 
CERTAIN AUSTRALIAN, CANADIAN AND DUTCH TAX CONSIDERATIONS RELATING TO THE GUARANTEES
Australian Tax Considerations
The following is a general discussion of certain anticipated Australian tax consequences which will generally be applicable to payments made by the Australian resident guarantors under the guarantees to a holder who is a resident of the U.S. or is not a resident of Australia for Australian tax purposes and who does not purchase, own, dispose of, or derive the interest on the exchange notes in carrying on business at or through a permanent establishment in Australia for Australian tax purposes (the “Non-Australian Holder”). This summary reflects the current provisions of the Income Tax Assessment Act 1936 (Cth) (Australia) (the “Australian Tax Act”), the Income Tax Assessment Act 1997 (Cth) (Australia) and the Taxation Administration Act 1953 (Cth) (Australia).
The matters contained in this summary are not comprehensive of all possible Australian tax considerations that could apply to particular holders. Each holder’s individual circumstances will vary and each holder should seek expert advice on all Australian tax considerations that may be applicable to their own circumstances.
Payments under guarantees by Australian resident guarantors
The guarantors may be required to make payments under the guarantees in the event of default by the operating partnership. Such payments by guarantors resident in Australia may be subject to Australian interest withholding tax depending on whether or not the amounts are characterized as interest, in the nature of interest or in substitution of interest. If an amount is not so characterized, the Australian resident guarantors would not have an obligation to deduct from such payments an amount on account of Australian interest withholding tax.
Australian interest withholding tax is generally payable at a rate of 10% of the gross amount of interest paid to a Non-Australian Holder, unless an exemption is available. While it is not finally resolved under Australian law whether a payment made under a guarantee falls under this definition of interest, the Australian Taxation Office has issued a Taxation Determination TD 1999/26, that states that it will regard a payment made by a guarantor (in respect of interest on debentures such as the exchange notes) as being in the nature of interest or in substitution of interest and therefore subject to Australian interest withholding tax. Consequently, the Commissioner may seek to collect Australian interest withholding tax on any payments made by an Australian resident guarantor to a Non-Australian Holder under a guarantee to the extent that the payments relate to unpaid interest obligations (but not to the extent they relate to unpaid principal amounts). However, there is some doubt as to whether the Taxation Determination TD 1999/26 applies in the context of the guarantee and whether the reasoning adopted in the Taxation Determination TD 1999/26 is strictly correct.
If it is ultimately determined that Australian interest withholding tax applies in these circumstances, a Non-Australian Holder may be entitled to additional amounts which will result, after withholding of such taxes, in the payment of the amounts which would have been payable under the guarantees had no such withholding been required.
Other Australian tax matters
Under Australian laws as presently in effect:

income tax — payments of principal and interest to a Non-Australian Holder will not generally be subject to Australian income taxes, unless the payment is made by an Australian resident guarantor (in which case please see “— Payments under guarantees by Australian resident guarantors” above);

supply withholding tax — any payments made by an Australian resident guarantor should be made free and clear of the “supply withholding tax” imposed under section 12-190 of Schedule 1 to the Taxation Administration Act 1953 (Cth) (Australia);

garnishee notices — the Australian Taxation Office (“ATO”) has the power to issue notices requiring any person who owes, or who may later owe, money to a taxpayer who has a tax-related liability, to pay
105

TABLE OF CONTENTS
 
to the ATO the money owed to the taxpayer. If an Australian resident guarantor is served with such a notice in respect of a holder, then the Australian resident guarantor will comply with that notice and will make any deduction required by that notice and will not be required to pay any additional amount to the holder on account of the amount withheld and paid to the ATO; and
additional withholdings from certain payments to non-residents — section 12-315 of Schedule 1 to the Taxation Administration Act 1953 (Cth) (Australia) gives the Governor-General power to make regulations requiring withholding from certain payments to non-residents. This should only be relevant to the extent that any payments are made by an Australian resident guarantor. However, the regulations promulgated prior to the date of this prospectus are not relevant to any payments in respect of the exchange notes. Any further regulations should also not apply to repayments of principal under the exchange notes, or the guarantee.
Exchange Pursuant to the Exchange Offer
The exchange of the old notes for the exchange notes pursuant to the exchange offer will not change the Australian interest withholding tax consequences of any payments made an Australian guarantor in respect of the exchange notes. As a result, the exchange notes will have the same Australian interest withholding tax consequences as the old notes. Furthermore, any gain on the exchange of the old notes for the exchange notes should not be subject to tax in Australia provided the holder of the old notes is not an Australian resident or a foreign resident with a permanent establishment in Australia who holds the old notes as part of carrying on business in Australia.
Certain Canadian Federal Income Tax Considerations
The following is, as of the date hereof, a summary of certain material Canadian federal income tax considerations generally applicable to a holder of old notes who acquires exchange notes pursuant to the exchange offer that receives, under the terms of the exchange notes, a payment of an amount from a guarantor that is for purposes of the Income Tax Act (Canada) (the “Canada Act”) resident in Canada (a “Guarantee Payment”), and who, at all relevant times, for purposes of the Canada Act and any applicable income tax treaty or convention (i) is not, and is not deemed to be, resident in Canada, (ii) deals at arm’s length with the applicable issuer and each of the guarantors, (iii) is neither (a) a “specified shareholder”, as defined in subsection 18(5) of the Canada Act, of Lineage Europe, a member of the operating partnership, the guarantors or of any of their partners, nor (b) a person not dealing at arm’s length with a specified shareholder of Lineage Europe, a member of the operating partnership, any of the guarantors or of any of their partners, and (iv) does not use or hold, and is not deemed to use or hold, the exchange notes in a business carried on in Canada (a “Non-Canadian Holder”). Special rules, which are not discussed in this summary, may apply to a Non-Canadian Holder that is an insurer that carries on an insurance business in Canada and elsewhere. This summary also assumes that no amount paid or payable in respect of the exchange notes will be the deduction component of a “hybrid mismatch arrangement” ​(as defined in subsection 18.4(1) of the Canada Act) under which the payment arises within the meaning of paragraph 18.4(3)(b) of the Canada Act.
This summary is based on the provisions of the Canada Act and the regulations made thereunder (“Regulations”), all specific proposals to amend the Canada Act or Regulations publicly announced by or on behalf of the Minister of Finance in writing prior to the date hereof (“Proposed Amendments”), and counsel’s understanding of the current administrative policies of the Canada Revenue Agency (“CRA”) published in writing by the CRA prior to the date hereof. This summary assumes the Proposed Amendments will be enacted in the form proposed, however, no assurance can be given that the Proposed Amendments will be enacted in the form proposed, if at all.
This summary is not exhaustive of all possible Canadian federal income tax considerations and, except for the Proposed Amendments, does not take into account any changes in the law, whether by legislative, governmental or judicial decision or action or changes in the administrative policies of the CRA, nor does it take into account other federal or any provincial, territorial or foreign tax considerations, which may differ significantly from those discussed herein.
This summary is of a general nature only and is not intended to be, nor should it be construed to be, legal or tax advice to any particular Non-Canadian Holder, and no representations with respect to the Canadian federal income tax consequences to any Non-Canadian Holder are made. Consequently, Non-Canadian Holders should
106

TABLE OF CONTENTS
 
consult their own tax advisors for advice with respect to the tax consequences to them of acquiring the exchange notes pursuant to this exchange offer, having regard to their particular circumstances.
The exchange of the old notes for the exchange notes pursuant to the exchange offer will not change the Canadian withholding tax consequences of a Guarantee Payment in respect of the exchange notes. As a result, the exchange notes will have the same Canadian withholding tax consequences as the old notes.
Material Dutch Withholding Tax Considerations
Scope of Discussion
This section only outlines certain material Dutch withholding tax consequences of payments of principal or interest made by a Dutch guarantor in respect of the exchange notes. This section does not purport to describe all possible tax considerations or consequences that may be relevant to a holder or prospective holder of exchange notes and does not purport to deal with the tax consequences applicable to all categories of investors, some of which (such as trusts or similar arrangements) may be subject to special rules. In view of its general nature, this section should be treated with corresponding caution.
This section is based on the tax laws of the Netherlands, published regulations thereunder and published authoritative case law, all as in effect on the date hereof, including, for the avoidance of doubt, the tax rates, tax brackets and deemed returns applicable on the date hereof, and all of which are subject to change, possibly with retroactive effect. Any such change may invalidate the contents of this section, which will not be updated to reflect such change. Where this section refers to the “Netherlands” or “Dutch” it refers only to the part of the Kingdom of the Netherlands located in Europe.
This section is intended as general information only and is not Dutch tax advice or a complete description of all Dutch tax consequences relating to the acquisition, holding and disposal of the exchange notes. Holders or prospective holders of exchange notes should consult their own tax advisor regarding the Dutch tax consequences relating to the acquisition, holding and disposal of the exchange notes in light of their particular circumstances.
This section does not describe any Dutch tax considerations or consequences arising from the Dutch Minimum Tax Act 2024 (Wet minimumbelasting 2024; the Dutch implementation of Directive (EU) 2022/2523 of 14 December 2022 on ensuring a global minimum level of taxation for multinational enterprise groups and large-scale domestic groups in the European Union) which may be relevant for a particular holder.
Exchange Pursuant to the Exchange Offer
The exchange of the old notes for the exchange notes pursuant to the exchange offer will not change the Dutch withholding tax consequences of any payments made a Dutch guarantor in respect of the exchange notes. As a result, the exchange notes will have the same Dutch withholding tax consequences as the old notes.
107

TABLE OF CONTENTS
 
PLAN OF DISTRIBUTION
Each broker-dealer that receives exchange notes for its own account in the exchange offer must acknowledge that it will deliver a prospectus in connection with any resale of exchange notes. This prospectus, as it may be amended or supplemented from time to time, may be used by a broker-dealer in connection with resales of exchange notes received in exchange for old notes where old notes were acquired as a result of market-making activities or other trading activities. We have agreed that, for a period of 180 days after the expiration date, we will make this prospectus, as amended or supplemented, available to any broker-dealer for use in connection with any resale of exchange notes received by it in exchange for old notes.
We will not receive any proceeds from any sale of exchange notes by broker-dealers.
Exchange notes received by broker-dealers for their own account in the exchange offer may be sold from time to time in one or more transactions:

in the over-the-counter market;

in negotiated transactions;

through the writing of options on the new notes; or

a combination of those methods of resale,
at market prices prevailing at the time of resale, at prices related to prevailing market prices or negotiated prices.
Any resale may be made:

directly to purchasers; or

to or through brokers or dealers who may receive compensation in the form of commissions or concessions from any broker-dealer or the purchasers of any new notes.
Any broker-dealer that resells exchange notes that were received by it for its own account in the exchange offer and any broker or dealer that participates in a distribution of those exchange notes may be considered to be an “underwriter” within the meaning of the Securities Act. Any profit on any resale of those exchange notes and any commission or concessions received by any of those persons may be considered to be underwriting compensation under the Securities Act.
We have agreed to pay all expenses incident to the exchange offer, other than commissions or concessions of any brokers or dealers and will indemnify the holders of the securities, including any broker-dealers, against some liabilities, including liabilities under the Securities Act.
108

TABLE OF CONTENTS
 
LEGAL MATTERS
Certain legal matters will be passed upon for us by Latham & Watkins LLP. Certain legal matters relating to Maryland law will be passed upon for us by Venable LLP. Certain legal matters relating to Dutch law will be passed upon for us by NautaDutilh N.V. Certain legal matters relating to Washington law will be passed upon for us by Snell & Wilmer L.L.P. Certain legal matters relating to Canadian law will be passed upon for us by McCarthy Tétrault LLP. Certain legal matters relating to Australian law will be passed upon for us by Johnson Winter Slattery. Certain Latham & Watkins LLP attorneys and investment funds affiliated with the firm own shares of our common stock, representing, in the aggregate, less than 1% of our shares of common stock.
EXPERTS
The consolidated financial statements of Lineage, Inc. as of December 31, 2024 and 2023, and for each of the years in the three-year period ended December 31, 2024, have been incorporated by reference herein in reliance upon the report of KPMG LLP, independent registered public accounting firm, incorporated by reference herein, and upon the authority of said firm as experts in accounting and auditing.
109

TABLE OF CONTENTS
 
CERTAIN INSOLVENCY AND ENFORCEABILITY CONSIDERATIONS
Set out below is a summary of certain insolvency law considerations in the Netherlands, the jurisdiction in which Lineage Europe is organized, as well as a summary of certain limitations on the enforceability of the guarantees in Australia, Canada and the Netherlands. It is a summary only, and proceedings of bankruptcy, insolvency or a similar event could be initiated in any of these jurisdictions or in any other jurisdiction, including the jurisdiction of organization of a future guarantor of the exchange notes. The application of these various laws in multiple jurisdictions could trigger disputes over which jurisdictions’ law should apply and could adversely affect your ability to enforce your rights and to collect payment in full under the guarantees. The descriptions below are only a summary and do not purport to be complete or to discuss all of the limitations or considerations, and bankruptcy or insolvency proceedings or similar events could be initiated in Australia, Canada or the Netherlands.
Australia
Insolvency considerations
Some insolvency laws of Australia may not be as favorable to your interests as creditors as the laws of the United States or other jurisdictions with which you may be familiar. Notably, the voluntary administration procedure under the Corporations Act 2001 (Cth) (Australia) (“Australian Corporations Act”), which provides for the potential reorganization of an insolvent company, differs significantly from Chapter 11 under the United States Bankruptcy Code. If an Australian guarantor becomes insolvent, the treatment and ranking of holders of the exchange notes, its other creditors and shareholders under Australian law may be different from the treatment and ranking of holders of the exchange notes, its other creditors and shareholders if it were subject to the bankruptcy laws of the United States or certain other jurisdictions. For instance, in Australia, certain entitlements of employees are given priority over certain claims of secured creditors and all claims of unsecured creditors (with limited exceptions).
Insolvency laws
Insolvency
There are four principal corporate insolvency processes in Australia: administration (sometimes referred to as voluntary administration where an insolvent company elects to appoint an administrator); deed of company arrangement; liquidation (also referred to as a winding up); and receivership. There is also a fifth less common regime pursuant to a scheme of arrangement. A brief description of each is set out below.
Administration
According to section 435A of the Australian Corporations Act, the object of administration is to provide for the business, property and affairs of an insolvent company to be administered in a way that maximizes the chances of the company, or as much as possible of its business, continuing in existence. Alternatively, if it is not possible for the company or its business to continue in existence, the object of the administration is to achieve a better return for the company’s creditors and members than would result from an immediate winding up of the company. In the vast majority of cases, a company is put into administration by resolution of its board of directors if the board resolves that the company is insolvent or is likely to become insolvent at some future time. In some cases, an administrator may be appointed by a secured creditor who is entitled to enforce its security over the whole or substantially the whole of the company’s property. However, a secured creditor will usually appoint a receiver who, unlike an administrator, will primarily act in the interests of the secured creditor to realize the secured property (even though a receiver also owes various duties to the company in its capacity as agent of the company). A secured creditor with a security interest over the whole or substantially the whole of the company’s property has a limited period following the appointment of an administrator in which to appoint a receiver, should it wish to do so.
Administration is only intended to last for a short period (typically between 20 to 25 business days unless otherwise extended by court order), during which time the administrator controls the business, property and affairs of the company and acts as its agent. The powers of the directors and officers are suspended, though they remain in office and have a duty to assist the administrator. The administrator’s role is to assess the
110

TABLE OF CONTENTS
 
company’s situation and its options (usually liquidation, execution of a deed of company arrangement or to return the company to the control of its directors) and report to creditors as to which option should be followed.
To permit the administrator the opportunity to do this, during the administration there is a moratorium on the enforcement of creditors’ claims and actions against the company and its property (subject to certain exceptions) and also a stay on legal proceedings which will prevent, amongst other things, security being enforced (subject to certain exceptions).
The administrator will liaise with creditors throughout the appointment, however, there are two key meetings:
1.
a first meeting of creditors is typically held within 8 business days of appointment where they vote to replace the administrator or form a committee of inspection (a group of creditors to represent the creditors’ interests and assist and advise the administrator); and
2.
a second meeting of creditors is typically held within 25 business days of appointment where they must vote to:
a.
accept a proposal for a deed of company arrangement;
b.
return the company to the directors’ control; or
c.
put the company into liquidation.
A resolution regarding the company’s future will have passed at a second creditors’ meeting where (1) a majority of the creditors voting at the meeting vote in favour of the resolution or (2) if a poll is called, a majority of the creditors at the meeting, and a majority of the creditors in value at the meeting, vote in favour of the resolution.
Deed of Company Arrangement
A deed of company arrangement is an agreement binding on the company and its creditors (and sometimes others) in the nature of a compromise which is agreed to after the company enters into administration. By force of the Australian Corporations Act, the agreement is one which will bind unsecured creditors whose debts are provable even if they did not vote in favor of it. The progress of the company depends on the terms of the deed of company arrangement. The Australian Corporations Act is relatively flexible on the contents of the deed of company arrangement. Once the deed of company arrangement is executed, the administration terminates and the moratorium restrictions come to an end and are replaced by the provisions of the deed, which may include similar moratorium protections.
The deed administrator may be tasked by the deed with realizing assets, closing down the business, restructuring the company or pursuing litigation with a view to the payment of dividends to creditors. The deed may apply a moratorium, compromise creditors’ claims, provide for the payment of creditors by installment or specify that different creditors are to be treated differently (either by extinguishment of claims or subordination). Secured creditors may continue to deal with the property over which they have security, unless the secured creditor voted in favor of the deed (and the deed restricts its ability to enforce its security) or it is prevented from enforcing by a court order.
A deed of company arrangement will end once the provisions of the deed are fulfilled or if the deed specifies circumstances in which it is to terminate, and those circumstances exist.
Liquidation
A company can be put into liquidation by resolution of its members or its creditors or by a court ordering the company to be wound up (known as voluntary liquidation and court liquidation, respectively) or following an administration if the administrators either do not hand the company back to its directors or if a deed of company arrangement is not entered into. A liquidator is appointed to administer the liquidation and once appointed, will take control of the company from the directors and act as the company’s agent. The purpose of a liquidation is to enable the realization of all of a company’s assets, the calling up of partly paid shares and
111

TABLE OF CONTENTS
 
the distribution of the proceeds among the company’s creditors and (if there is a surplus after paying creditors) a distribution of the surplus to members. The distribution of proceeds will be subject to statutory priority rules. The company’s existence will then be brought to an end by deregistration.
Generally speaking, to the extent that their security is sufficient, secured creditors stand outside the liquidation and therefore do not have to prove for their debts and they have the right to appoint a receiver and manager and enforce against the secured property during the liquidation. Secured creditors are generally entitled to sell the assets subject to their security or have them sold and to receive the proceeds (subject to the rights of any prior security holders or any unsecured creditors with statutory priority to the relevant proceeds).
Receivership
Receivers are typically appointed by a person to whom the company has granted security and acts as the company’s agent. Their appointment and powers are usually governed by the terms of the security under which they are appointed but receivers also derive powers from the Australian Corporations Act and at common law. The receiver’s principal task is to take possession and control of the secured property and realize the property subject to the security and pay the proceeds of enforcement to the security holder. Receivership is a regime implemented for the benefit of the secured creditor that appoints the receiver. In contrast, both administration and liquidation are regimes aimed at securing the best outcome for all of the company’s creditors as a whole and the members.
The receiver’s principal duty is to realize the secured property to repay the security holder that appointed them. They also owe residual duties to the company, unsecured creditors and shareholders, as an officer of the company. Where a company grants security over an asset, the proceeds of enforcement must generally be remitted to the holder of the security, although this can be altered if there are claims ranking in priority to the holder of the security (see section 433 of the Australian Corporations Act), as summarized below:

if the proceeds are from contracts of insurance entered into by the company before the date the receiver was appointed and the insurance policy is in respect of liability to third parties, the proceeds must be paid to the third party in respect of whom the liability was incurred;

if an auditor of the company has applied to the Australian Securities and Investment Commission (“ASIC”) to resign its position as auditor and this application was refused, the auditor’s fees and expenses for the period between when ASIC refused consent to the auditor’s resignation and the date the receiver was appointed;

wages, superannuation contributions and superannuation guarantee charge payable by the company in respect of services rendered to the company by the employees prior to the date the receiver was appointed (including certain statutory estimate amounts payable in relation to the superannuation guarantee charge);

certain amounts due on or before the date the receiver is appointed in respect of leave of absence owing to employees;

retrenchment payments payable to employees (subject to limited exceptions); and

certain amounts which have been advanced by other parties to the company for the purpose of paying wages, superannuation contributions or certain payments in respect of leave of absence or termination of employment.
During a receivership, there is no moratorium in place and other creditors may pursue debts and claims against the company (although typically if a company is subject to a receivership it will also be subject to administration, during which a moratorium does apply (subject to limited exceptions)).
Scheme of Arrangement
A scheme of arrangement is an arrangement or compromise which binds the company and its creditors or members even though a minority of those creditors or members may oppose it. As it is similar in effect to a deed of company arrangement entered into after an administration and it is typically more complicated and expensive to effect, a scheme of arrangement is used less frequently in an insolvency context. However, they
112

TABLE OF CONTENTS
 
offer particular advantages over deeds of company arrangements for large and more complex company reconstructions. Unlike deeds, schemes can bind secured creditors and release creditor rights against third parties (such as guarantees).
Ipso Facto Laws
On 18 September 2017, the Treasury Laws Amendment (2017 Enterprise Incentives No.2) Act 2017 (Cth) (Australia) was enacted in Australia. The legislation provides for a stay on enforcement of certain rights arising under a contract (such as a right entitling a creditor to terminate the contract or to accelerate payments or providing for automatic acceleration) for a certain period of time (and in some cases indefinitely), if the reason for enforcement is the occurrence of certain events relating to specified insolvency proceedings, namely the appointment of an administrator or managing controller or an application for a scheme of arrangement, or the company’s financial position during those proceedings (known as “ipso facto” rights). The specified proceedings do not include a winding up or liquidation.
The legislation became operative on 1 July 2018. The stay applies to ipso facto rights arising under contracts, agreements or arrangements entered into after 1 July 2018, subject to certain exclusions. Ipso facto rights arising under any contract that is or is directly connected with a security such as the exchange notes are excluded from the stay under the Corporations Amendment (Stay on Enforcing Certain Rights) Regulations 2018 (Cth) (Australia) (“Corporations Regulations”), which means the enforceability in Australia of such provisions of the exchange notes will not be affected.
Further rights prescribed by the Corporations Regulations and Ministerial declarations are also excluded. It should be noted the legislation gives the Federal Court of Australia the power to broaden or narrow the scope and duration of the stay.
It is likely ipso facto rights arising under the operating partnership’s operating contracts will be subject to the stay, which means the operating partnership may be stayed from enforcing its ipso facto rights against a contract counterparty for a certain period of time.
Enforceability of civil liabilities
There is doubt as to the enforceability in Australia in original actions or in actions for enforcement of judgments of U.S. courts, of civil liabilities predicated solely upon the civil liability provisions of the federal or state securities laws of the United States. Also, there is no statutory recognition in Australia of the judgments of United States courts (whether or not such judgment relates to United States federal securities laws) and such judgments will not be enforceable in Australia in certain circumstances, including, but not limited to, where the plaintiff is unable to prove that the U.S. court exercised jurisdiction over the defendant which is recognized by Australian courts or where such judgments contravene local public policy, were obtained by fraud or duress, breach the rules of natural justice or general principles of fairness, are not for a fixed or readily ascertainable sum, are subject to a stay of execution, an order under the Foreign Proceedings (Excess of Jurisdiction) Act 1984 (Cth) has (Australia) been made, or are otherwise not final and conclusive, or involve multiple or punitive damages or where the proceedings in such courts were of a penal nature.
Limits to enforcement of guarantees
Liquidation
Under Australian law, if a liquidator were to be appointed to any Australian guarantor, the liquidator would have the power to investigate the validity of past transactions. If, on the application of a company’s liquidator, a court is satisfied that a transaction of the company is a voidable transaction, including but not limited to an unfair preference or an uncommercial transaction, it may make a variety of orders which are set out in section 588FF of the Australian Corporations Act. These orders include an order releasing or discharging, wholly or partly, a debt incurred, or a security or guarantee given, by the company under or in connection with the transaction or an order requiring a party to repay to the company some or all of the money it received under the transaction. It is not necessary to establish that the directors of the company have breached their duties to the company in any way or that the person taking the benefit of the guarantee or security had actual or constructive notice that the transaction was an insolvent transaction, subject to any
113

TABLE OF CONTENTS
 
defenses that may be available in respect of section 588FF, including under section 588FG. There are various time periods within which a liquidator can take such action depending on the nature of the transaction being challenged. The test for insolvency in Australia in this context is whether the relevant company is able to pay its debts as and when they become due and payable.
Unfair Preferences
An unfair preference is a transaction between a company and a creditor which results in the creditor receiving from the company, in respect of an unsecured debt, more than it would receive if the transaction were set aside and the creditor were to prove for the debt in a winding up of the company (section 588FA(1) of the Australian Corporations Act). For the purposes of this section, a secured debt or a part thereof is taken to be unsecured to the extent it is not reflected in the value of the security.
An unfair preference is an insolvent transaction if the company either: (i) is insolvent when the transaction is entered into or when an act is done (or an omission is made) for the purpose of giving effect to the transaction; or (ii) becomes insolvent because of, or because of matters including, entering into the transaction or because of a person doing an act (or making an omission) for the purpose of giving effect to the transaction (section 588FC of the Australian Corporations Act).
Generally, an unfair preference that is an insolvent transaction is voidable if it was entered into (or an act was done for the purpose of giving effect to it): (i) during the six months ending on the relation-back day (as explained below); (ii) after the relation-back day but on or before the day when the winding up began (section 588FE(2) of the Australian Corporations Act); or (iii) if a related entity of the company was a party to the transaction, during the four years ending on the relation-back day (section 588FE(4) of the Australian Corporations Act). Generally, the “relation-back day” is: in the case of a compulsory liquidation, the date on which the application for winding-up the company is filed with the court; in the case of a voluntary winding-up, the date the members resolve to wind-up the company; or if the liquidation is preceded by an administration, the day the administration commenced (section 91 of the Australian Corporations Act).
Uncommercial Transactions
A transaction is an uncommercial transaction under section 588FB(1) of the Australian Corporations Act if it may be expected that a reasonable person in the company’s circumstances would not have entered into the transaction, having regard to: the benefits (if any) to the company of entering into the transaction; the detriment to the company of entering into the transaction; the respective benefits to other parties to the transaction of entering into it; and any other relevant matter. “Transaction” is broadly defined and generally includes the provision of a guarantee. A guarantee would be unlikely to constitute an uncommercial transaction if the benefit to the company providing the guarantee in the context of the transaction outweighs the detriment that could be incurred by the company in providing the guarantee.
An uncommercial transaction is an insolvent transaction if: (i) the company is insolvent when the transaction is entered into, or an act is done (or an omission is made) for the purpose of giving effect to the transaction; or (ii) the company becomes insolvent because of, or because of matters including, entering into the transaction or a person doing an act (or making an omission) for the purpose of giving effect to the transaction (section 588FC of the Australian Corporations Act).
An uncommercial transaction that is an insolvent transaction is voidable if it was entered into (or an act was done for the purpose of giving effect to it) during: (i) the two years ending on the relation-back day (section 588FE(3) of the Australian Corporations Act); or (ii) if a related entity of the company was a party to the transaction, the four years ending on the relation-back day (section 588FE(4) of the Australian Corporations Act). The “relation-back day” has the same meaning as described above under the unfair preferences section.
Other grounds
Under Australian law, a guarantee given by a company may also be set aside on a number of additional grounds (including by the application of laws concerning financial assistance, insolvency, bankruptcy, liquidation and administration and certain equitable principles). In addition, a guarantee may be
114

TABLE OF CONTENTS
 
unenforceable against a guarantor if the directors of the guarantor did not comply with their duties to act in good faith for the benefit of the guarantor and for a proper purpose in giving the guarantee. The issue is particularly relevant where a company provides a guarantee in relation to the obligations of another member of its corporate family, as is the case for the guarantees granted with respect to the exchange notes. In determining whether there is sufficient benefit, all relevant facts and circumstances of the transaction need to be considered by the directors, including the benefits and detriments to the guarantor in giving the guarantee, and the respective benefits to the other parties involved in the transaction.
Whether a guarantee entered into in breach of directors’ duties can be avoided against a party relying on the guarantee depends on certain factors, including the state of knowledge of that party (such as whether the party knew of or suspected the breach). Under Australian law, a person is entitled to assume that the directors have properly performed their duties to the company unless that person knows or suspects that they have not done so. In addition, other debts and liabilities of the Australian guarantors, such as certain employee entitlements or amounts owed to tax authorities, may rank ahead of claims under the guarantees for the exchange notes in the event of insolvency, administration or similar proceedings.
If any of the guarantees for the exchange notes are avoided, it is possible that you will be left with a claim solely against the operating partnership.
Canada
One of the guarantors is a corporation existing under the laws of the Province of Ontario and its principal place of business and the majority of its assets are currently located in Canada. In the event that a Canadian Guarantor experiences financial difficulty, it is not possible to predict with certainty in which jurisdiction or jurisdictions insolvency or similar proceedings would be commenced, or the outcome of such proceedings. To the extent that Canadian bankruptcy and insolvency laws apply to the Canadian Guarantor, holders of the exchange notes should be aware that the bankruptcy, insolvency, foreign exchange, administration and other laws of Canada may be materially different from those of the United States or elsewhere, including in respect of creditors’ rights, priority of creditors, the ability to be paid or recover post-petition interest and the duration of the insolvency proceeding. Moreover, if the Canadian Guarantor were to become subject to Canadian insolvency laws, the ability of holders of the exchange notes to receive payment under the guarantee provided by the Canadian Guarantor may be more limited than would be the case under U.S. or other bankruptcy laws.
This summary highlights certain aspects of the federal and provincial laws in effect in Canada in respect of bankruptcy, insolvency and restructuring and receiverships in respect of the business and assets of debtors, in each case in force on the date of this prospectus.
Preferences and Transfers at Undervalue
In the context of certain proceedings, a trustee in bankruptcy, monitor or proposal trustee is required to review asset transfers and transactions undertaken by the bankrupt or insolvent debtor within specified time periods prior to the commencement of insolvency proceedings or the filing of the court application to commence those proceedings to determine if the debtor was engaged in any preferential transactions or transfers at undervalue. In the case of “transfers at undervalue”, the review period is one year (or five years for parties not dealing at arm’s length) and preferences are subject to review if they occurred within three months (or twelve months for parties not dealing at arm’s length). Laws of the Province of Ontario regarding fraudulent preferences, transfers at undervalue and fraudulent conveyances may also apply.
A guarantee given to an arm’s length party could be voided as a preference if the applicable guarantors issued the applicable guarantee with the intent of defeating, delaying or defrauding creditors or with a view to giving the creditor a preference (if the guarantee has the effect of bestowing a preference, intent is presumed), and could be voided as a transfer at undervalue if (1) the guarantors was insolvent at the time the guarantee was given or rendered insolvent by reason of the issuance of the applicable guarantee, and (2) the applicable guarantors did not receive any consideration for issuing the applicable guarantee or if the consideration received by the issuer of the guarantee was conspicuously less than the fair market value of the consideration given by the applicable guarantors. In the case of parties not dealing at arm’s length, neither the insolvency nor the intention of the party giving the guarantee is relevant to the determination of whether or not the giving of a guarantee was a preference or a transfer at undervalue in the first twelve months prior to the giving of such guarantee.
115

TABLE OF CONTENTS
 
If a court were to find that the issuance of a guarantee was a preference or transfer at undervalue, the court could void the payment obligations under such guarantee or subordinate such guarantee to presently existing and future indebtedness of the applicable guarantors, or require the holders of the exchange notes to repay any amounts received with respect to such guarantee. In the event of a finding that a preference or transfer at undervalue occurred, you may not receive any repayment on the exchange notes. It cannot be certain that the issuance of the guarantees would not be subordinated to any of the guarantors’ other debt or determined by a court to be void.
Insolvency
In Canada, insolvency proceedings are governed principally by two federal statutes (with a third applying mainly to federal financial institutions). The federal insolvency laws in Canada apply across the country and allow for either a liquidation type proceeding (which is similar to a Chapter 7 type liquidation under the U.S. Bankruptcy Code) or a restructuring type proceeding (which is similar to a Chapter 11 type proceeding under the U.S. Bankruptcy Code). In addition, under federal insolvency laws, secured creditors may seek the appointment by a court of what is known as a “receiver” over the collateral of the debtor, in order to sell the debtor’s assets or manage the debtor’s business or otherwise realize on collateral. A court appointed receiver can also be sought under provincial laws, including in the Province of Ontario, typically by a secured creditor, but, on occasion unsecured creditors or by the debtor itself. In addition, secured creditors may have recourse to self-help remedies, including the appointment, in some provinces, of a private receiver under their security documents. Notwithstanding that insolvency proceedings in Canada are generally governed by federal statute, in certain circumstances provincial and territorial laws will affect the conduct and/or outcome of those proceedings (e.g., security laws, landlord rights, receiverships, etc.) and it is also possible to arrange certain types of funded debt obligations under the reorganization or arrangement provisions of the applicable federal or provincial corporate statute. As a result of these laws, among other things, a holder of exchange notes could be stayed from enforcing after the commencement of such proceedings.
The rights of the trustee who represents the holders of the exchange notes to enforce remedies could be delayed by the restructuring provisions of applicable Canadian federal bankruptcy, insolvency and other restructuring legislation and orders made with respect to Canadian law if the benefit of such law is sought with respect to the operating partnership or any guarantors organized under Canadian law. The powers of the court under the Canadian federal and provincial insolvency and reorganization law have been interpreted and exercised broadly so as to protect a restructuring entity from actions taken by creditors and other parties.
Accordingly, it cannot be predicted whether payments under the exchange notes or the guarantees would be made during any bankruptcy, insolvency or other restructuring proceedings, whether or when the trustee could exercise its rights under the guarantees or whether and to what extent holders of the exchange notes would be compensated for any delays in payment, if any, of principal, interest and costs, including the fees and disbursements of the trustee.
Liquidation
Bankruptcy proceedings in Canada can be either voluntarily commenced by a debtor or commenced against the debtor by any creditor or creditors of such debtor where the unsecured claims of the applicant creditor(s) equals CAD$1,000 or more. In order for a bankruptcy filing to be valid, the debtor must meet one of the tests for bankruptcy set out in the Bankruptcy and Insolvency Act (Canada) (the “BIA”), with the most common test being the inability or failure to meet obligations generally as they become due. Upon a bankruptcy occurring, all of the assets of the bankrupt (with a few limited exceptions) vest in a licensed insolvency trustee with the proceedings being subject to the oversight of both the Superintendent of Bankruptcy and the relevant court. Typically, a licensed insolvency trustee liquidates the assets of the bankrupt and distributes the proceeds to creditors in accordance with their legal priorities.
The BIA and certain other federal and provincial statutes in Canada provide super priority status to claims such as payroll deductions for employee income taxes, government operated pension plans and employment insurance, as well as, in certain circumstances, for certain private pension contributions (if any), unpaid wages and employee disbursements (accrued in the six months prior to the bankruptcy, up to CAD$2,000 for wages and CAD$1,000 for disbursements, per employee) and, in some circumstances, collected and unremitted Goods and Services Tax and Harmonized Sales Tax. These super priority status claims are
116

TABLE OF CONTENTS
 
secured on certain assets of the debtor and such security usually ranks in priority to unsecured claims. After the claims subject to statutory super priorities are paid, the BIA provides that secured creditors are to be paid prior to unsecured creditors. While the general rule is that unsecured creditors share any remaining proceeds pari passu, the BIA also provides that certain “preferred” claims are to be paid prior to the general body of unsecured creditors, including the fees and expenses of the trustee in bankruptcy and its counsel, remaining unpaid wages and employee disbursements accrued in the six months prior to the bankruptcy in the amount noted above that were not paid from the assets to which the super priority security interest attaches, certain landlord claims, and certain other claims. Upon the occurrence of a bankruptcy order or a voluntary assignment in bankruptcy, the BIA imposes a stay of proceedings on unsecured creditors and leave is required to proceed, or continue, with any actions against the bankrupt entity.
As stated above, where applicable under federal or provincial law, a secured creditor may appoint a “receiver” or “receiver-manager” over the assets of a debtor or may seek court appointment of a receiver or receiver and manager. The receiver is not typically appointed to restructure a business. A receivership is intended as a mechanism for realizing on collateral through a liquidation or a going-concern sale. The receiver will proceed to sell the debtor’s assets, manage the debtor’s business or otherwise realize on the collateral, with the proceeds from its activities payable in accordance with the established priorities. A receiver can be court-appointed or, in most Canadian provinces, including the Province of Ontario, privately appointed. In the case of a court-appointed receivership, the powers of the receiver are in the discretion of the court. The appointment order typically includes a stay of proceedings and super-priority security interests or charges on the assets of the debtor to secure the payment of amounts owing in respect of the receiver’s fees and costs and, in certain circumstances, to secure the payment of any amounts to be borrowed by the receiver to facilitate the receivership. The receivership remains subject to many of the considerations in a bankruptcy, including among others, super-priorities and reporting obligations, although certain priorities will be different where no bankruptcy is involved. A receiver is often appointed where only the secured creditors are likely to be paid out of the realizations or there is an opportunity to realize higher returns through a going-concern sale of the business than a piecemeal liquidation.
Restructuring
Generally, restructuring proceedings of insolvent entities are commenced under one of two statutes in Canada and it is also possible to arrange or compromise certain types of funded debt obligations under the reorganization or arrangement provisions of the applicable federal or provincial corporate statute. Any such restructuring can involve a stay of proceedings with respect to creditors’ rights and remedies and a compromise of the debt owing by the restructuring entity.
For large or complex restructurings, the most commonly used statute is the Companies’ Creditors Arrangement Act (Canada) (the “CCAA”). In order to seek relief under the CCAA, the debtor must have in excess of CAD$5.0 million in outstanding claims against it (or be part of corporate group in excess of CAD$5.0 million claims against it). The granting of an order for relief under the CCAA is in the discretion of the court, but if granted, a CCAA order typically involves a broad stay of proceedings (applying to all creditors), protection from the termination of contracts by third parties, authority to disclaim or resiliate unfavorable contracts and, in most cases, the granting of super-priority security interests or charges on the assets of the applicant debtor company to secure the payment of any amounts to be borrowed from debtor-in-possession lenders to facilitate the restructuring, any amounts owing for the fees and costs of professionals involved in the restructuring, obligations of directors of the company with respect to their statutory liabilities and sometimes other amounts. An initial stay of proceedings under the CCAA cannot exceed 10 days and the initial application is to seek only the relief reasonably required for that 10 day period, as the initial application is typically on no notice or very limited notice to stakeholders. The debtor can then “come back” prior to the expiry of the 10-day period to seek more robust relief on notice to affected parties. The applicant debtor company is entitled to seek further extensions to the stay if it can demonstrate it is acting in good faith and with due diligence. There is no time limit on the duration of an extension to the stay of proceedings under the CCAA or on the duration of the entirety of the proceeding itself.
CCAA proceedings are supervised by the court and upon the making of an order under the CCAA, the court must appoint a licensed insolvency trustee to act as the “monitor” of the applicant company. The monitor is given certain powers under the CCAA and additional powers may be granted by court order. The
117

TABLE OF CONTENTS
 
monitor does not take possession of, or have any control over, the assets of the applicant company unless otherwise ordered by the court. The monitor is required to oversee certain filings made by the applicant company and provide its views with respect to same. The monitor also has a statutory duty to advise the court of any material adverse change in the status of the applicant company.
Under the CCAA, a company may, inter alia, proceed to file a plan of compromise or arrangement, or seek court approval of a sale of some or all of its assets. In the case of a plan of compromise or arrangement, it is necessary for the applicant company to obtain the requisite level of approval from affected creditors (approval must be obtained from creditors representing 6623% in value of the debt and more than 50% in number of the creditors who cast votes in each affected class of creditors) and approval of the court. Upon requisite creditor and court approvals being obtained, the restructuring plan is binding on all affected creditors whether or not they voted in favor of the plan. CCAA plans may be combined with plans of reorganization or arrangement under Canada’s federal and provincial corporate statutes, allowing Canadian corporate entities to change their share capital, including cancelling existing shares and/or converting existing unsecured bond debt to new shares, in the context of a plan. If the proceeding includes an asset sale, any sale out of the ordinary course is subject to approval of the court (but with no creditor vote) and the court is authorized to make an order transferring assets to a purchaser free and clear of all liens, claims, encumbrances and other restrictions, with liens and encumbrances attaching to the proceeds of sale in the same priority as they did as against the assets, immediately prior to the sale. Courts also have the authority to issue reverse vesting orders (“RVOs”). RVOs facilitate the conveyance of the equity interest of a debtor company to a purchasing entity (free and clear of any liens and encumbrances) and the assignment of unwanted liabilities and assets to a residual entity. RVOs are typically granted where the debtor company has certain non-transferable or hard to transfer attributes such as regulatory permits and licenses or tax losses and the purchaser needs to continue the debtors business through the same legal entity in order to derive benefit from those non-transferrable or hard to transfer attributes. No creditor vote is required but, generally speaking, the court must be satisfied creditors are no worse off than they would be had an asset sale occurred. During the course of a CCAA proceeding, creditors and contractual counterparties are not entitled to exercise any rights or remedies without leave of the court except for certain statutory exceptions (i.e., proven claims of set-off, termination and enforcement rights under certain types of derivative agreements, certain regulatory enforcement actions, and rights or remedies in connection with goods or services provided to the debtor after the commencement of the proceedings).
The court may not approve an asset sale or sanction a restructuring plan in the context of a CCAA proceeding unless any existing super priority employee wage claims and pension contribution claims are satisfied or provided for to the satisfaction of the court.
Debtors in Canada may also proceed with a restructuring under the proposal provisions of the BIA. The proposal provisions of the BIA (the “Proposal Provisions”) provide for a process that is generally similar to, but marginally less flexible than, restructuring proceedings under the CCAA. There is no minimum amount of outstanding debt required to use the Proposal Provisions.
Upon filing a proposal (or a notice of intention to make a proposal) with the official receiver employed by the Office of the Superintendent of Bankruptcy, the BIA provides an automatic stay of proceedings. There is no need to apply to the court for the initial stay. The nature and term of the stay varies, depending on whether the debtor commences the proceedings by filing a proposal or by filing a notice of intention to make a proposal. In the context of a notice of intention to make a proposal, the initial stay is for a period of 30 days. However, if the debtor has not filed its proposal within the initial 30-day period, it may apply to the court for an extension of such period. The Proposal Provisions limit the duration of the initial 30-day period and any extensions thereto to an aggregate of six months from the date of the filing of the notice of intention. Failure to file a proposal within this period will result in a deemed bankruptcy. In the case of any proceedings under the Proposal Provisions, the applicant debtor is protected from the termination of most contracts by third parties.
The Proposal Provisions allow for the granting of super priority charges (similar to the CCAA), disclaimer or resiliation of contracts (similar to the CCAA), and the appointment of a proposal trustee (which may have a similar role and powers as a monitor under the CCAA). A proposal may be made and is ultimately put to a creditor vote. In the event that the debtor’s proposal to its creditors is either rejected by any class of unsecured creditors at a meeting held to approve such proposal (with the same voting thresholds as the CCAA noted above) or by the court when the proposal is put before the court for approval, the debtor is deemed bankrupt.
118

TABLE OF CONTENTS
 
The court may not approve an asset sale in the context of proposal proceedings or sanction a proposal unless any existing super priority employee wage claims and pension contribution claims are satisfied or provided for to the satisfaction of the court. The courts also have the authority to issue RVOs (similar to the CCAA).
In the event of a foreign insolvency proceeding, both the CCAA and the BIA allow a representative, authorized in a foreign proceeding in respect of a debtor, to seek recognition of the foreign insolvency proceeding in Canada (which is similar to a Chapter 15 type proceeding under the U.S. Bankruptcy Code). The CCAA and the BIA each provide for a modified version of the UNCITRAL Model Law on Cross-Border Insolvency (collectively, the “Recognition Provisions”). The Recognition Provisions allow an authorized representative to apply for recognition of the foreign insolvency proceeding as either a “foreign main proceeding” or a “foreign non-main proceeding.” The determination of the type of proceeding is based upon the centre of main interest (“COMI”) of the debtor. If the court determines that the foreign proceeding is a “foreign main proceeding”, the court must grant a stay of proceedings in Canada and must prohibit the debtor from selling or otherwise disposing of any of its property in Canada outside the ordinary course of its business, and may grant additional relief permitted under the CCAA/BIA, including the recognition of relief granted in the foreign jurisdiction which may differ from the relief normally available in Canada. If the court determines that the foreign proceeding is a “foreign non-main” proceeding, the court may, but is not required to, grant a stay of proceedings in Canada, although the recognition order must be consistent with any order that may be made under the CCAA/BIA, as applicable, prohibit the debtor from selling any of its property in Canada outside the ordinary course of business, and grant any other relief permitted under the CCAA/BIA, including the recognition of relief granted in the foreign jurisdiction which may differ from the relief normally available in Canada. In the event that the foreign proceeding results in the approval of a restructuring plan, the Canadian court may grant an order approving such plan and/or providing that such plan shall be recognized and have full force and effect in Canada. Under the Recognition Provisions a court may issue an order on any terms and conditions that the court considers appropriate in the circumstances. Nothing in the Recognition Provisions prevents the court from refusing to do something that would be contrary to public policy.
The Netherlands
Insolvency Laws
Certain guarantors are incorporated under Dutch law, which is the law of an EU Member State. Accordingly, where such guarantor has its “centre of main interests” or an “establishment in the Netherlands,” it may be subject to Dutch insolvency proceedings governed by Dutch insolvency laws, subject to certain exceptions as provided for in the EU Insolvency Regulation (no. 2015/848/EU).
European Union
Pursuant to Regulation (EU) no. 2015/848 of the European Parliament and of the European Council of May 20, 2015 on insolvency proceedings (which entered into force on June 26, 2017 and applies to insolvency proceedings opened on or after that date) replacing Regulation (EC) 1346/2000 of May 29, 2000, (the “E.U. Insolvency Regulation”), which applies within the European Union, other than Denmark, the courts of the Member State in which a company’s “centre of main interests” ​(which according to Article 3(1) of the E.U. Insolvency Regulation is “the place where the debtor conducts the administration of its interests on a regular basis and which is ascertainable by third parties”) is situated have jurisdiction to open main insolvency proceedings. The determination of where a company has its “centre of main interests” is a question of fact on which the courts of the different Member States may have differing and even conflicting views.
Pursuant to Article 3(1) of the E.U. Insolvency Regulation the “centre of main interests” of a company is presumed to be in the Member State in which it has its registered office in the absence of proof to the contrary. This presumption only applies if the registered office has not been moved to another Member State within the three-month period prior to the request for the opening of insolvency proceedings.
Furthermore, preamble 30 of the E.U. Insolvency Regulation states that “it should be possible to rebut this presumption where the company’s central administration is located in a Member State other than that of its registered office, and where a comprehensive assessment of all the relevant factors establishes, in a manner that is ascertainable by third parties, that the company’s actual centre of management and supervision and of
119

TABLE OF CONTENTS
 
the management of its interests is located in that other Member State.” Prior to June 26, 2017, the courts have taken into consideration a number of factors in determining the “centre of main interests” of a company, including in particular where board meetings are held, the location where the company conducts the majority of its business or has its head office and the location where the majority of the company’s creditors are established. A company’s “centre of main interests” may change from time to time but is determined for the purposes of deciding which courts have competent jurisdiction to open insolvency proceedings at the time of the filing of the insolvency petition unless (as set forth above) the registered office has been moved within the three-month period prior to the filing of the insolvency petition.
The E.U. Insolvency Regulation applies to insolvency proceedings which are collective insolvency proceedings of the types referred to in Annex A to the E.U. Insolvency Regulation.
If the “centre of main interests” of a company is in one Member State (other than Denmark), under Article 3(2) of the E.U. Insolvency Regulation the courts of another Member State (other than Denmark) have jurisdiction to open territorial insolvency proceedings against that company only if such company has an “establishment” in the territory of such other Member State. An “establishment” is defined to mean a place of operations where the company carries out or has carried out in the three-month period prior to the request to open main insolvency proceedings a non transitory economic activity with human means and assets. The effects of those insolvency proceedings opened in that other Member State are restricted to the assets of the company situated in such other Member State.
Where main proceedings in the Member State in which the company has its centre of main interests have not yet been opened, territorial insolvency proceedings can be opened in another Member State where the company has an establishment only where either (a) insolvency proceedings cannot be opened in the Member State in which the company’s centre of main interests is situated under that Member State’s law; or (b) the territorial insolvency proceedings are opened at the request of (i) a creditor whose claim arises from or is in connection with the operation of the establishment situated within the territory of the Member State where the opening of territorial proceedings is requested or (ii) a public authority which, under the law of the Member State within the territory of which the establishment is situated, has the right to request the opening of insolvency proceedings.
The courts of all Member States (other than Denmark) must recognize the judgment of the court opening the main proceedings, which will be given the same effect in the other Member States so long as no secondary proceedings have been opened there. The insolvency practitioner appointed by a court in a Member State which has jurisdiction to open main proceedings (because the company’s centre of main interests is there) may exercise the powers conferred on him by the law of that Member State in another Member State (such as to remove assets of the company from that other Member State) subject to certain limitations so long as no insolvency proceedings have been opened in that other Member State or any preservation measure taken to the contrary further to a request to open insolvency proceedings in that other Member State where the company has assets.
The Netherlands
There are two applicable corporate insolvency regimes under Dutch law in relation to corporations: (a) suspension of payments (surseance van betaling), which is intended to facilitate the reorganization of a debtor’s debts and enable the debtor to continue as a going concern, and (b) bankruptcy (faillissement), which is primarily designed to liquidate and distribute the debtor’s assets to its creditors. Bankruptcy is the most commonly used insolvency regime and may result in the transfer of parts of the company as a going concern. A suspension of payments almost always results in the debtor’s bankruptcy. Both insolvency regimes are set forth in the Dutch Bankruptcy Act (Faillissementswet).
Only the debtor can make an application for a suspension of payments, and only if it foresees that it will be unable to continue to pay its payable debts. Once the application has been filed, a court will immediately (dadelijk) grant a provisional suspension of payments and appoint one or more administrators (bewindvoerders). A meeting of creditors is required to decide on the definitive suspension of payments, but it will generally be granted, unless a qualified minority (i.e., more than one- quarter of the amount of claims held by creditors represented at the creditors’ meeting or more than one-third of the number of creditors of the amount of claims held by creditors) of the unsecured, non-preferential, creditors declare against it or if
120

TABLE OF CONTENTS
 
there is a valid fear that the debtor will try to prejudice the creditors during a suspension of payments or if there is no prospect that the debtor will be able to satisfy its creditors in the (near) future. A suspension of payments will only affect unsecured, non-preferential creditors.
Under Dutch law, a debtor can be declared bankrupt when it has ceased to pay its debts. Bankruptcy can be requested by the debtor itself or a creditor of a claim when there is at least one other creditor. At least one of the claims (of the creditor requesting bankruptcy or the other creditor) needs to be due and payable. The debtor can also request the application of bankruptcy proceedings itself. Furthermore, the Public Prosecution Service (het Openbaar Ministerie) can request the application of bankruptcy proceedings for reasons of public interest (openbaar belang). In Dutch bankruptcy proceedings, a debtor’s assets are generally liquidated and the proceeds distributed to the debtor’s creditors according to the relative priority of those creditors’ claims and, to the extent certain creditors’ claims have equal priority, in proportion to the amount of such claims. Certain parties, such as secured creditors, will benefit from special rights. Secured creditors, such as pledgees and mortgagees, may enforce their rights separately from suspension of payments or bankruptcy and do not have to contribute to the liquidation costs; however, enforcement of the security interest might be subject to the following: (a) a statutory stay of execution of up to two months extendable by another period of up to two months imposed by court order pursuant to articles 63a of the Dutch Bankruptcy Act (Faillissementswet); (b) a receiver (curator) can force a secured party to foreclose its security interest within a reasonable time (as determined by the receiver pursuant to Article 58(1) of the Dutch Bankruptcy Act), failing which the receiver will be entitled to sell the relevant rights or assets and distribute the proceeds to the secured party after a deduction of liquidation costs; and (c) excess proceeds of enforcement must be returned to the company’s receiver and may not be offset against an unsecured claim of the company’s secured creditor.
Unlike Chapter 11 proceedings under U.S. bankruptcy law, where both secured and unsecured creditors are generally barred from seeking to recover on their claims, suspension of payment and bankruptcy proceedings against a Dutch guarantor would allow secured creditors (and in case of suspension of payments also preferential creditors (including tax and social security authorities)) to satisfy their claims by proceeding against the assets (that secure their claims) as if there were no bankruptcy or suspension of payments. However, a statutory stay of execution of up to two months, extendable by another period of up to two months, may be declared applicable. Furthermore, certain preferred creditors have a preference by virtue of law. Unlike secured creditors, preferred creditors are not entitled to foreclose on assets of the bankrupt. They do have priority in the distribution of the proceeds of the bankrupt’s assets. Restrictions on the enforcement of security interests may apply. For instance, higher ranking rights must be respected. These may include secured creditors and tax and social security authorities. A statutory stay of execution of security rights and other rights of up to two months, extendable by another period of up to two months, may be imposed. Further, a receiver in bankruptcy can force a secured creditor to enforce its security interest within a reasonable period of time. If such time is not met, the receiver will be entitled to sell the secured assets, if any, and the secured creditor will have a preferred claim in respect of the proceeds, meaning that the secured creditor will have to share in the bankruptcy costs, which may be significant. Excess proceeds of any enforcement must be returned to the bankrupt estate; they may not be set-off against an unsecured claim of the secured creditor. Such set-off may be allowed prior to the bankruptcy, although at that time it may be subject to clawback in the case of fraudulent conveyance or bad faith in obtaining the claim used for set-off.
Any pending executions of judgments against the debtor will be suspended by operation of law when suspension of payments is granted and terminate by operation of law when bankruptcy is declared. In addition, all attachments on the debtor’s assets will cease to have effect upon the suspension of payments having become definitive, a composition having been ratified by the court or the declaration of bankruptcy (as the case may be) subject to the ability of the court to set an earlier date for such termination. Litigation pending on the date of the bankruptcy order is automatically stayed.
Both in a definitive suspension of payments and bankruptcy, a composition (akkoord) may be offered to creditors. A composition will be binding for all unsecured and non-preferential creditors if it is: (i) approved by a simple majority (gewone meerderheid) of the number of creditors represented at the creditors’ meeting, representing at least 50% of the amount of the claims that are acknowledged and conditionally admitted, and (ii) subsequently ratified (gehomologeerd) by the court. Consequently, Dutch insolvency law could preclude or inhibit the ability of the holders of the exchange notes to effect a restructuring and could reduce the recovery
121

TABLE OF CONTENTS
 
of a holder of exchange notes in a Dutch suspension of payments proceeding or bankruptcy. Interest accruing after the date on which a suspension of payments or bankruptcy is granted, cannot be claimed in a composition.
All unsecured and non-preferential pre-bankruptcy claims will have to be verified in the insolvency proceedings in order to be entitled to vote and, in a bankruptcy liquidation, to be entitled to distributions. As a general rule, claims of unsecured and non-preferential creditors will have to be submitted to the receiver in bankruptcy to be verified. Any remaining funds will be distributed to the company’s shareholders. Creditors of secured claims, such as the holders of the exchange notes, and preferential creditors with respect to certain assets of a debtor, who expect that the proceeds of a future enforcement against the assets subject to the security or their preferred rights, as the case may be, will be insufficient to satisfy their claim in full, may request to receive the same rights as unsecured and non-preferential creditors with respect to the expected remainder of their claim, with preservation of their rights as a secured or preferential creditor in respect of the secured asset or the asset the relevant preferential right relates to. If a secured creditor enforces its security rights prior to the expiry of the period for submitting claims for verification, and the proceeds of such enforcement are insufficient to satisfy its claim in full, the remainder of that claim may be submitted to the receiver in bankruptcy in order to be verified. “Verification” under Dutch law means, in the case of a suspension of payments, that the treatment of a disputed claim for voting purposes is determined and, in the case of a bankruptcy, the unsecured and non-preferential pre-bankruptcy claims are submitted to a receiver for verification, and the receiver then makes a determination as to the claim’s existence, ranking and value and whether and to what extent it should be admitted in the bankruptcy proceedings (for voting). In the situation of bankruptcy, creditors that wish to dispute the receiver’s verification of their claims will be referred to a claim validation proceeding (renvooiprocedure) in order to establish the amount and rank of the disputed claim, while in suspension of payments the court will decide how a disputed claim will be treated for voting purposes. These procedures could cause holders of exchange notes to recover less than the principal amount of their exchange notes or less than they could recover in a U.S. liquidation proceeding. The renvooi proceedings could also cause payments to the holders of exchange notes to be delayed. Interest on the exchange notes accruing after the bankruptcy order date cannot be admitted unless secured by a pledge or mortgage, in which case interest will be admitted pro memoria. To the extent that an interest is not covered by the proceeds of the security, the creditor may not derive any rights from the admission. No interest is payable in respect of unsecured claims as of the date of a bankruptcy.
Act on Court Confirmation of Extrajudicial Restructuring Plans
With the entry into force of the Act on Court Confirmation of Extrajudicial Restructuring Plans (Wet homologatie onderhands akkoord) (“WHOA”) on 1 January 2021, a debtor may offer a composition outside of formal insolvency proceedings. The WHOA is based on the UK Scheme of Arrangements and the US Chapter 11 procedure and offers debtors additional possibilities to restructure their debt. Unlike a composition in suspension of payments and in bankruptcy proceedings, a composition under the WHOA can be offered to secured and unsecured creditors as well as shareholders. The WHOA provides, inter alia, for cross class cramdown, the restructuring of group company obligations through aligned proceedings, the termination of onerous contracts, the suspension of certain ipso facto clauses in contracts and supporting court measures. A composition plan under the WHOA can extend to claims against entities that are not incorporated under Dutch law and/or are residing outside the Netherlands. Accordingly, the WHOA can affect the rights of the holders of the exchange notes.
Voting on a WHOA composition plan is done in classes. A class is deemed to approve the plan if two thirds of the total amount of the debt of that class or, in the case of a class of shareholders, two thirds of the share capital of that class, participating in the vote, votes in favor. The WHOA provides for the possibility for a composition plan to be binding on a dissenting class (i.e., cross class cramdown). Under the WHOA, the court will ratify a composition plan if at least one class of creditors (other than a class of shareholders) that can be expected to receive a distribution in case of a bankruptcy of the debtor, approves the plan unless there is a statutory ground for refusal. The court can, inter alia, refuse confirmation of a composition plan on the basis of (i) a request by a dissenting creditor, if the value of the distribution that such creditor receives under the plan is lower than the distribution it can be expected to receive in case of a bankruptcy of the debtor or (ii) a request of a dissenting creditor in a dissenting class, if the plan provides for a distribution of value that
122

TABLE OF CONTENTS
 
deviates from the statutory or contractual ranking and priority to the detriment of that class, unless there is a reasonable ground to do so.
Under the WHOA, a statutory stay of execution of up to four months extendable by another period of up to four months can be imposed by court order pursuant to article 376 of the Dutch Bankruptcy Act. For the duration of such stay, all enforcement action against the assets of (or in the possession of) the debtor is suspended unless with the court’s approval, including action to enforce security over the assets of the debtor or, in case of an undisclosed right of pledge over receivables, the collection, or notification to the debtors. Furthermore, any petitions for bankruptcy in respect of the debtor are suspended and the court may lift attachments on the debtor’s assets at the request of the debtor or restructuring expert.
Limitations on Enforcement
Under Dutch law, the obligations of a Dutch guarantor may be affected by (a) the standards of reasonableness and fairness (maatstaven van redelijkheid en billijkheid); (b) force majeure (niet- toerekenbare tekortkoming) and unforeseen circumstances (onvoorziene omstandigheden); and (c) the other general defenses available to debtors under Dutch law in respect of the validity, binding effect and enforceability of the exchange notes. Other general defenses include claims that a security interest should be avoided because it was entered into through undue influence (misbruik van omstandigheden), fraud (bedrog), duress (bedreiging) or error (dwaling). Other impeding factors include dissolution of contract (ontbinding) and set-off (verrekening).
The validity and enforceability of the obligations of a Dutch guarantor under the exchange notes may be successfully contested by such guarantor (or its administrator (bewindvoerder) in suspension of payments or its receiver (curator) in bankruptcy) on the basis of an ultra vires claim, which will be successful if both (i) the obligations of the company do not fall within the scope of the objects clause as set out in the company’s articles of association (doeloverschrijding) and (ii) the company’s counterparty knew or ought to have known (without inquiry) of this fact. In determining whether a transaction is in furtherance of the objects and purposes of such Dutch company, a court will consider (i) the text of the objects clause in the company’s articles of association and (ii) all relevant circumstances including whether the granting of such security interest is in the company’s corporate interests (vennootschappelijk belang) and to its benefit and whether the company’s subsistence is jeopardized by the granting of such security interest. The mere fact that a certain legal act (rechtshandeling) is explicitly reflected in such Dutch company’s objects clause may not be conclusive evidence that such legal act is not ultra vires.
To the extent Dutch law applies, any creditor of a Dutch guarantor or its receiver (curator) may nullify the issuance of the exchange notes, or any other transaction or legal act entered into by such guarantor in connection with the guarantees, under certain circumstances, if (i) the issuance of the guarantees, any other transaction or legal act entered into by such guarantor in connection with the guarantees was conducted without prior existing legal obligation to do so (onverplicht), (ii) the creditor(s) concerned or, in the case of its/their bankruptcy, any creditor was prejudiced as a consequence of such transactions or legal act (irrespective of whether a creditor’s claim arose prior to or after such transactions) and (iii) at the time of the issuance of the guarantees, or any other transaction or legal act entered into by such guarantor in connection with the guarantees was conducted, both such guarantor and, unless the transactions were conducted for no consideration (om niet), the counterparty knew or should have known that one or more of the entities’ creditors (existing or future) would be prejudiced (actio pauliana). A receiver (curator) may nullify a transaction on behalf of and for the benefit of the joint insolvent debtor’s creditors, and the burden of proof of the abovementioned elements of fraudulent conveyance in principle rests on the receiver. Knowledge of prejudice is however presumed by law for certain transactions performed within a “suspect period” of one year prior to an adjudication of bankruptcy. This is applicable for certain transactions only, the most important application being in cases where the obligations of the bankrupt materially exceed those of the other party, the satisfaction of existing obligations of the bankrupt which are not yet due, and acts between the bankrupt and its counterparty when the shares in both are held (indirectly) by the same shareholder or if the bankrupt and its counterparty are part of the same group of companies. The foregoing requirements for invoking fraudulent transfer provisions outside of a bankruptcy apply mutatis mutandis when invoking fraudulent transfer provisions during a bankruptcy. In addition, the receiver may challenge a transaction if it was conducted on the basis of a prior existing legal obligation to do so (verplichte rechtshandeling), if (i) the transaction was conducted at a time when the counterparty knew that a request for bankruptcy had been filed, or (ii) if such
123

TABLE OF CONTENTS
 
transaction was conducted as a result of deliberation between the debtor and the counterparty with a view to giving preference to the counterparty over the debtor’s other creditors. Consequently, the validity of any such transactions conducted by a Dutch legal entity may be challenged and it is possible that such a challenge would be successful.
124

TABLE OF CONTENTS
[MISSING IMAGE: lg_lineager-4clr.jpg]
Offer to Exchange
$500,000,000 Aggregate Principal Amount of 5.250% Senior Notes due 2030 of Lineage OP, LP, Which Have Been Registered Under the Securities Act, for $500,000,000 Aggregate Principal Amount of 5.250% Senior Notes due 2030 of Lineage OP, LP
€700,000,000 Aggregate Principal Amount of 4.125% Senior Notes due 2031 of Lineage Europe Finco B.V., Which Have Been Registered Under the Securities Act, for €700,000,000 Aggregate Principal Amount of 4.125% Senior Notes due 2031 of Lineage Europe Finco B.V.
Prospectus
Dated January 15, 2026.

TABLE OF CONTENTS
 
PART II
INFORMATION NOT REQUIRED IN PROSPECTUS
Item 20.   Indemnification of Directors and Officers
Lineage, Inc., Lineage OP, LP and Maryland Subsidiary Guarantor
As used in this “Indemnification of Directors and Officers — Lineage, Inc., Lineage OP, LP and Maryland Subsidiary Guarantor,” references to (i) “we,” “our,” “us” and the “Company” refer solely to Lineage, Inc. and not to any of our subsidiaries, unless otherwise expressly stated or the context otherwise requires, and (ii) references to the “operating partnership” refer solely to Lineage OP, LP and not to any of its subsidiaries, unless otherwise expressly stated or the context otherwise requires.
Maryland law permits a Maryland corporation to include in its charter a provision limiting the liability of its directors and officers to the corporation and its stockholders for money damages, except for liability resulting from (a) actual receipt of an improper benefit or profit in money, property or services or (b) active and deliberate dishonesty that is established by a final judgment and that is material to the cause of action. Our charter contains a provision that eliminates the liability of our directors and officers to the maximum extent permitted by Maryland law.
The Maryland General Corporation Law (the “MGCL”) requires us (unless our charter provides otherwise, which our charter does not) to indemnify a director or officer who has been successful, on the merits or otherwise, in the defense of any proceeding to which he or she is made or threatened to be made a party by reason of his or her service in that capacity. The MGCL permits us to indemnify our present and former directors and officers, among others, against judgments, penalties, fines, settlements and reasonable expenses actually incurred by them in connection with any proceeding to which they may be made or threatened to be made a party to, or witness in, by reason of their service in those or other capacities unless it is established that:

the act or omission of the director or officer was material to the matter giving rise to the proceeding and (i) was committed in bad faith or (ii) was the result of active and deliberate dishonesty;

the director or officer actually received an improper personal benefit in money, property or services; or

in the case of any criminal proceeding, the director or officer had reasonable cause to believe that the act or omission was unlawful.
Under the MGCL, we may not indemnify a director or officer in a suit by us or in our right in which the director or officer was adjudged liable to us or in a suit in which the director or officer was adjudged liable on the basis that personal benefit was improperly received. A court may order indemnification if it determines that the director or officer is fairly and reasonably entitled to indemnification, even though the director or officer did not meet the prescribed standard of conduct or was adjudged liable on the basis that personal benefit was improperly received. However, indemnification for an adverse judgment in a suit by us or in our right, or for a judgment of liability on the basis that personal benefit was improperly received, is limited to expenses.
In addition, the MGCL permits us to advance reasonable expenses to a director or officer upon our receipt of:

a written affirmation by the director or officer of his or her good faith belief that he or she has met the standard of conduct necessary for indemnification by us; and

a written undertaking by or on behalf of the director or officer to repay the amount paid or reimbursed by us if it is ultimately determined that the director or officer did not meet the standard of conduct.
Our charter requires us, to the maximum extent permitted by Maryland law in effect from time to time, to indemnify and, without requiring a preliminary determination of the ultimate entitlement to indemnification, pay or reimburse reasonable expenses in advance of final disposition of a proceeding to:

any present or former director or officer who is made or threatened to be made a party to, or witness in, a proceeding by reason of his or her service in that capacity; or
II-1

TABLE OF CONTENTS
 

any individual who, while a director or officer of the Company and at our request, serves or has served as a director, officer, partner, trustee, member or manager of another corporation, real estate investment trust, limited liability company, partnership, joint venture, trust, employee benefit plan or any other enterprise and who is made or threatened to be made a party to, or witness in, the proceeding by reason of his or her service in that capacity.
Our charter also permits us, with the approval of our board of directors, to indemnify and advance expenses to any person who served a predecessor of ours in any of the capacities described above and to any employee or agent of the Company or a predecessor of the Company.
In addition, our directors and officers may be entitled to indemnification pursuant to the terms of the partnership agreement of our operating partnership.
The operating agreement of Lineage Logistics MTC, LLC provides for the indemnification of its sole member and its officers, directors, employees, agents or affiliates to the fullest extent permitted by Maryland law.
We have entered into, and intend to continue to enter into, indemnification agreements with each of our directors and executive officers that provide for indemnification to the maximum extent permitted by Maryland law.
Delaware Subsidiary Guarantors
The subsidiary guarantors that are Delaware limited liability companies are subject to the provisions of the Delaware Limited Liability Company Act, or the DLLCA. Section 18-108 of the DLLCA provides that, subject to such standards and restrictions, if any, as are set forth in its limited liability company agreement, a company may indemnify and hold harmless any member or manager or other person from and against any and all claims and demands whatsoever.
The operating agreements of Lineage Logistics Holdings, LLC, Lineage Logistics, LLC, Lineage Logistics Services, LLC, Lineage Logistics Canada Holdings, LLC, Lineage AUS RE Holdings, LLC, Lineage Columbia Mezz, LLC, and Lineage WA Columbia RE, LLC provide for the indemnification of their respective members, officers, directors, employees, agents or affiliates, among others, to the fullest extent permitted by Delaware law.
Australian Subsidiary Guarantor
Australian law provides that a company or a related body corporate of the company may provide for indemnification of directors and officers, except to the extent of any of the following liabilities incurred by the individual as a director or officer of the company:

a liability owed to the company or a related body corporate of the company;

a liability for a pecuniary penalty order made under section 1317G or a compensation order under section 961M, 1317H, 1317HA, 1317HB, 1317HC or 1317HE of the Corporations Act 2001 of Australia, or the Corporations Act; or

a liability that is owed to someone other than the company or a related body corporate of the company and did not arise out of conduct in good faith.
Australian law provides that a company or related body corporate of the company must not indemnify a person against legal costs incurred in defending an action for a liability incurred as a director or officer of the company if the costs are incurred:

in defending or resisting proceedings in which the director or officer is found to have a liability for which they cannot be indemnified as set out above;

in defending or resisting criminal proceedings in which the person is found guilty;

in defending or resisting proceedings brought by the Australian Securities and Investments Commission, or ASIC, or a liquidator for a court order if the grounds for making the order are found
II-2

TABLE OF CONTENTS
 
by the court to have been established (except costs incurred in responding to actions taken by ASIC) or a liquidator as part of an investigation before commencing proceedings for the court order); or

in connection with proceedings for relief to the director or officer under the Corporations Act, in which the court denies relief.
The constitution of Emergent Cold Midco Pty Ltd (Australian Company Number 622 098 293), or the Australian Guarantor, is consistent with the above provisions of the Corporations Act in respect of the indemnification of a director or officer of the Australian Guarantor.
The constitution states that to the extent permitted by and subject to any applicable laws, the Australian Guarantor must indemnify its directors and officers against any liability and legal costs of that person. Liability includes any negligence of that director or officer that arises out of the discharge of their duties, or while conducting the business of the Australian Guarantor.
The constitution also provides that, to the extent permitted by and subject to any applicable laws, the Australian Guarantor may (1) enter into, and pay premiums on, an insurance policy in respect of its directors and officers against any liabilities and the legal costs incurred as a director or officer of the Australian Guarantor, and (2) enter into an indemnification agreement with such officer to indemnify that person’s liabilities and legal costs in accordance with the terms of such agreement.
Canadian Subsidiary Guarantor
Lineage Logistics Canada Holdings Ltd., or Canada Holdings, is a corporation formed under the Business Corporations Act (Ontario), or the OBCA. Pursuant to the OBCA, Canada Holdings may indemnify a present or former director or officer of Canada Holdings or another individual who acts or acted at Canada Holdings’ request as a director or officer, or an individual acting in a similar capacity, of another entity, against all costs, charges and expenses, including an amount paid to settle an action or satisfy a judgment, reasonably incurred by the individual in respect of any civil, criminal, administrative, investigative or other proceeding in which the individual is involved because of that association with Canada Holdings or such other entity and provided that (a) the individual acted honestly and in good faith with a view to the best interests of Canada Holdings or the other entity, as the case may be, and (b) in the case of a criminal or administrative action or proceeding that is enforced by a monetary penalty, such individual had reasonable grounds for believing that his or her conduct was lawful, (a) and (b), collectively, the Conditions. Any individual is entitled to indemnification from Canada Holdings as a matter of right if he or she was not judged by a court or other competent authority to have committed any fault or omitted to do anything that he or she ought to have done and fulfilled the Conditions set forth above.
In accordance with the OBCA, the by-laws of Canada Holdings provides the following:
Canada Holdings shall indemnify any individual permitted by the OBCA to be so indemnified in the manner and to the fullest extent permitted by the OBCA. Without limiting the generality of the foregoing, and subject to section 136 of the OBCA, Canada Holdings shall indemnify a director or officer of Canada Holdings, a former director or officer of Canada Holdings or another individual who acts or acted at Canada Holdings’ request as a director or officer, or an individual acting in a similar capacity, of another entity, against all costs, charges, and expenses, including costs reasonably incurred in the defense of an action or proceeding and an amount paid to settle an action or satisfy a judgment, reasonably incurred by the individual in respect of any civil, criminal, administrative, investigative or other proceeding in which the individual is involved because of that association with Canada Holdings or other entity, if such individual fulfills the Conditions;
Canada Holdings shall advance moneys to a director, officer, or other individual for the costs, charges and expenses of a proceeding referred to in paragraph (i) above. The individual shall repay the money if the individual does not fulfill the Conditions; and
Canada Holdings shall, with the approval of the court, indemnify an individual referred to in (i) above in respect of an action by or on behalf of Canada Holdings or other entity to obtain a judgment in its favour, to which the individual is made a party because of the individual’s association with Canada Holdings or other
II-3

TABLE OF CONTENTS
 
entity as described in (i) above, against all costs, charges and expenses reasonably incurred by the individual in connection with such action, if the individual fulfils the Conditions.
Nothing in the by-laws of Canada Holdings limits the right of any person entitled to claim indemnification in addition to the indemnity provided in the by-law.
Dutch Entities
The articles of association of Lineage Europe Finco B.V., Lineage Treasury Europe B.V. and Boreas Logistics Holdings B.V., or together the Dutch entities, contain no provisions under which any member of the management board or officers are indemnified in any manner against any liability that he or she may incur in his or her capacity as such.
The general meeting of a Dutch entity could grant the members of the management board discharge for their management of the company. Discharge is when a management board member is released by the general meeting of shareholders from (potential) liability towards the company. It is customary for discharge to be granted at the annual general meeting on the basis of the annual accounts for the past financial year. Discharge will only release a member of the management board from liability for his or her actions regarding the company insofar evidenced by the annual report and accounts and/or if discussed at the general meeting.
The general meeting may grant discharge to a member of the management board but is not obliged to do so.
Washington Subsidiary Guarantor
As used in this “Indemnification of Directors — Washington Subsidiary Guarantor,” references to “we,” “our,” “us” and the “Company” refer solely to Columbia Colstor, Inc. and not to any of our subsidiaries, unless otherwise expressly stated or the context otherwise requires.
Washington law permits a Washington corporation to indemnify:
(1)   an individual made party to a proceeding because the individual is or was a director against liability incurred in the proceeding if: (a) the individual acted in good faith; and (b) the individual reasonably believed: (i) in the case of conduct in the individual’s official capacity with the corporation, that the individual’s conduct was in its best interests; and (ii) in all other cases, that the individual’s conduct was at least not opposed to its best interests; and (iii) in the case of any criminal proceeding, the individual had no reasonable cause to believe the individual’s conduct was unlawful.
(2)   a director’s conduct with respect to an employee benefit plan for a purpose the director reasonably believed to be in the interests of the participants in and beneficiaries of the plan is conduct that satisfies the requirement of subsection (b)(ii) above.
(3)   The termination of a proceeding by judgment, order, settlement, conviction, or upon a plea of nolo contendere or its equivalent is not, of itself, determinative that the director did not meet the standard of conduct described in this section.
Our articles of incorporation contain a provision that eliminates the liability of our directors for monetary damages for conduct as a director to the full extent permitted by the Washington Business Corporation Act, or the WBCA.
The WBCA requires us (unless our articles of incorporation provides otherwise, which our articles of incorporation do not) to indemnify a director who has been wholly successful, on the merits or otherwise, in the defense of any proceeding to which the director was a party because of being a director of the Company against reasonable expenses incurred by the director in connection with the proceeding.
Under the WBCA, we may not indemnify a director: (a) in connection with a proceeding by or in the right of the Company in which the director was adjudged liable to the Company or (b) in connection with any other proceeding charging improper personal benefit to the director, whether or not involving action in the director’s official capacity, in which the director was adjudged liable on the basis that personal benefit was improperly received by the director.
II-4

TABLE OF CONTENTS
 
Unless our articles of incorporation provide otherwise, a director of the Company who is a party to a proceeding may apply for indemnification or advance of expenses to the court conducting the proceeding or to another court of competent jurisdiction. On receipt of an application, the court after giving any notice the court considers necessary may order indemnification or advance of expenses if it determines:

The director is entitled to mandatory indemnification under Revised Code of Washington, or RCW, 23B.08.520, in which case the court shall also order the corporation to pay the director’s reasonable expenses incurred to obtain court-ordered indemnification;

The director is fairly and reasonably entitled to indemnification in view of all the relevant circumstances, whether or not the director met the standard of conduct set forth in RCW 23B.08.510 or was adjudged liable as described in RCW 23B.08.510(4), but if the director was adjudged so liable the director’s indemnification is limited to reasonable expenses incurred unless the articles of incorporation or a bylaw, contract, or resolution approved or ratified by the shareholders pursuant to RCW 23B.08.560 provides otherwise; or

In the case of an advance of expenses, the director is entitled pursuant to the articles of incorporation, bylaws, or any applicable resolution or contract, to payment or reimbursement of the director’s reasonable expenses incurred as a party to the proceeding in advance of final disposition of the proceeding.
In addition, the WBCA permits us to advance reasonable expenses to a director upon our receipt of:

an executed written affirmation of the director’s good faith belief that the director has met the standard of conduct described in RCW 23B.08.510; and

an executed written undertaking, executed personally or on the director’s behalf, to repay the advance if it is ultimately determined that the director did not meet the standard of conduct.
Our bylaws provide that the right to indemnification is subject to the approval or ratification of the board and such right to indemnification is a contractual right. Our bylaws also includes the right to be paid by us the expenses incurred in defending any proceeding in advance of its final disposition of a proceeding by reason of the fact that such indemnitee is or was a director or officer of the Company, he or she was serving at the required of the Company as a director, officer, partner, trustee, employee or agent of another corporation, partnership, joint venture, trust, employee benefit plan or enterprise.
Any underwriting agreement or distribution agreement that the registrants enters into with any underwriters or agents involved in the offering or sale of any securities registered hereby may require such underwriters or dealers to indemnify the registrant, some or all of its directors and officers and its controlling persons, if any, for specified liabilities, which may include liabilities under the Securities Act of 1933, as amended.
Item 21.   Exhibits and Financial Statement Schedules
(a)   Exhibits
EXHIBIT INDEX
Exhibit
Number
Description
3.1
Articles of Amendment and Restatement of Lineage Inc. (incorporated by reference to Exhibit 4.1 to the Company’s Registration Statement on Form S-8 (File No. 333-280997), filed on July 25, 2024).
3.2
3.3
3.4
Unit Designation – Legacy units of Lineage OP, LP (incorporated by reference to Exhibit 10.2 to the Company’s Current Report on Form 8-K (File No. 001-42191), filed on July 26, 2024).
II-5

TABLE OF CONTENTS
 
Exhibit
Number
Description
3.5
Tenth Amended and Restated Operating Agreement of Lineage Logistics Holdings, LLC (incorporated by reference to Exhibit 10. 1 to the Company’s Quarterly Report on Form 10-Q (File No. 001-42191), filed on November 5, 2025.
3.6*
4.1
Indenture, dated as of June 17, 2025, among Lineage OP, LP, Lineage, Inc. and U.S. Bank Trust Company, National Association, as trustee (incorporated by reference to Exhibit 4.1 to the Company’s Current Report on Form 8-K (File No. 001-42191), filed on June 17, 2025).
4.2
First Supplemental Indenture, dated as of June 17, 2025, among Lineage OP, LP, Lineage, Inc., the other guarantors party thereto and U.S. Bank Trust Company, National Association, as trustee, including a form of 5.250% Senior Note due 2030 (incorporated by reference to Exhibit 4.2 to the Company’s Current Report on Form 8-K (File No. 001-42191), filed on June 17, 2025).
4.3*
4.4
Indenture, dated as of November 26, 2025, among Lineage Europe Finco B.V., Lineage, Inc., Lineage OP, LP and U.S. Bank Trust Company, National Association, as trustee (incorporated by reference to Exhibit 4.1 to the Company’s Current Report on Form 8-K (File No. 001-42191), filed on December 2, 2025).
4.5
First Supplemental Indenture, dated as of November 26, 2025, among Lineage Europe Finco B.V., Lineage, Inc., Lineage OP, LP, the other guarantors party thereto, U.S. Bank Trust Company, National Association, as trustee, registrar and transfer agent, and U.S. Bank Europe DAC, as paying agent, including a form of 4.125% Senior Notes due 2031 (incorporated by reference to Exhibit 4.2 to the Company’s Current Report on Form 8-K (File No. 001-42191), filed on December 2, 2025).
5.1*
5.2*
5.3*
5.4*
5.5*
5.6*
10.1
10.2
10.3
10.4
10.5
10.6
II-6

TABLE OF CONTENTS
 
Exhibit
Number
Description
10.7
Form of Stock Payment Agreement (Amended and Restated 2024 Incentive Award Plan) (incorporated by reference to Exhibit 10.16 to the Company’s Registration Statement on Form S-11 (File No. 333-280470), filed on June 26, 2024).
10.8
Director Form of Time-Based RSU Agreement (Amended and Restated 2024 Incentive Award Plan) (incorporated by reference to Exhibit 10.17 to the Company’s Registration Statement on Form S-11 (File No. 333-280470), filed on June 26, 2024).
10.9
Form of Indemnification Agreement between Lineage, Inc. and each of its directors and executive officers (incorporated by reference to Exhibit 10.7 to the Company’s Registration Statement on Form S-11 (File No. 333-280470), filed on June 26, 2024).
10.10
Transition Services Agreement, dated July 24, 2024, between Lineage Logistics Holdings, LLC and Bay Grove Management Company, LLC (incorporated by reference to Exhibit 10.4 to the Company’s Current Report on Form 8-K (File No. 001-42191), filed on July 26, 2024),
10.11
Stockholders Agreement, dated July 24, 2024, among Lineage, Inc. and the investors party thereto (incorporated by reference to Exhibit 10.5 to the Company’s Current Report on Form 8-K (File No. 001-42191), filed on July 26, 2024).
10.12
Registration Rights Agreement, dated July 24, 2024, between Lineage, Inc. and BG Lineage Holdings, LLC (incorporated by reference to Exhibit 10.6 to the Company’s Current Report on Form 8-K (File No. 001-42191), filed on July 26, 2024).
10.13
Registration Rights Agreement, dated July 24, 2024, among Lineage, Inc., Adam Forste, Kevin Marchetti and the other holders party thereto (incorporated by reference to Exhibit 10.7 to the Company’s Current Report on Form 8-K (File No. 001-42191), filed on July 26, 2024).
10.14
Put Option Agreement, dated July 24, 2024, among Lineage, Inc., Lineage OP, LP, Lineage Logistics Holdings, LLC and BG Lineage Holdings, LLC (incorporated by reference to Exhibit 10.9 to the Company’s Current Report on Form 8-K (File No. 001-42191), filed on July 26, 2024).
10.15
Expense Reimbursement and Indemnification Agreement, dated July 24, 2024 (incorporated by reference to Exhibit 10.10 to the Company’s Current Report on Form 8-K (File No. 001-42191), filed on July 26, 2024).
10.16
Amended and Restated Revolving Credit and Term Loan Agreement, dated as of February 15, 2024, among Lineage Logistics Holdings, LLC, Lineage OP, LLC, Lineage, Inc., JPMorgan Chase Bank, N.A., as administrative agent, and the other agents and lenders named therein (incorporated by reference to Exhibit 10.32 to the Company’s Registration Statement on Form S-11 (File No. 333-280470), filed on June 26, 2024).
10.17
First Amendment to Amended and Restated Revolving Credit and Term Loan Agreement, dated as of June 25, 2024, among Lineage Logistics, LLC, Lineage Logistics Holdings, LLC, Lineage OP, LLC, Lineage, Inc., JPMorgan Chase Bank, N.A., as administrative agent, and the other agents and lenders named therein (incorporated by reference to Exhibit 10.40 to the Company’s Registration Statement on Form S-11 (File No. 333-280470), filed on July 16, 2024).
10.18*
Second Amendment to Amended and Restated Revolving Credit and Term Loan Agreement, dated as of November 26, 2025, among Lineage Logistics, LLC, Lineage Logistics Holdings, LLC, Lineage OP, LLC, Lineage, Inc., JPMorgan Chase Bank, N.A., as administrative agent, and the other agents and lenders named therein.
10.19
Note Purchase Agreement, dated as of August 20, 2021, among Lineage Logistics, LLC, Lineage Treasury Europe B.V., Lineage Logistics Holdings, LLC, each Obligor Affiliate named therein and each of the Purchasers named therein (incorporated by reference to Exhibit 10.35 to the Company’s Registration Statement on Form S-11 (File No. 333-280470), filed on June 26, 2024).
II-7

TABLE OF CONTENTS
 
Exhibit
Number
Description
10.20
First Amendment to Note Purchase Agreement, dated as of September 9, 2022, among Lineage Logistics, LLC, Lineage Treasury Europe B.V., Lineage Logistics Holdings, LLC, each Obligor Affiliate named therein and each of the Purchasers named therein (incorporated by reference to Exhibit 10.36 to the Company’s Registration Statement on Form S-11 (File No. 333-280470), filed on June 26, 2024).
10.21
Second Amendment, Joinder Agreement and Release dated as of September 19, 2024 to Note Purchase Agreement dated as of August 20, 2021 among the Company, Lineage Logistics, LLC, Lineage Treasury Europe B.V., Lineage Logistics Holdings, LLC, each other Obligor Affiliate signatory thereto and the Purchasers signatory thereto (incorporated by reference to Exhibit 10.1 to the Company’s Current Report on Form 8-K (File No. 001-42191), filed on September 23, 2024).
10.22
Note Purchase Agreement, dated as of August 15, 2022, among Lineage Logistics, LLC, Lineage Treasury Europe B.V., Lineage Logistics Holdings, LLC, each Obligor Affiliate named therein and each of the Purchasers named therein (incorporated by reference to Exhibit 10.37 to the Company’s Registration Statement on Form S-11 (File No. 333-280470), filed on June 26, 2024).
10.23
First Amendment, Joinder Agreement and Release dated as of September 19, 2024 to Note Purchase Agreement dated as of August 15, 2022 among the Company, Lineage Logistics, LLC, Lineage Treasury Europe B.V., Lineage Logistics Holdings, LLC, each other Obligor Affiliate signatory thereto and the Purchasers signatory thereto (incorporated by reference to Exhibit 10.2 to the Company’s Current Report on Form 8-K (File No. 001-42191), filed on September 23, 2024).
10.24
International Long-Term Assignment Letter, dated December 10, 2024 (incorporated by reference to Exhibit 10.1 to the Company’s Current Report on Form 8-K (File No. 001-42191), filed on December 11, 2024)
10.25
Non-Employee Director Compensation Program.
10.26
Second Amended and Restated Employment Agreement by and between Lineage, Inc., Lineage Logistics Services, LLC, Lineage Logistics Holdings, LLC and Greg Lehmkuhl (incorporated by reference to Exhibit 10.1 to the Company’s Current Report on Form 8-K (File No. 001-42191), filed on April 21, 2025).
10.27
Second Amended and Restated Employment Agreement by and between Lineage, Inc., Lineage Logistics Services, LLC, Lineage Logistics Holdings, LLC and Rob Crisci (incorporated by reference to Exhibit 10.2 to the Company’s Current Report on Form 8-K (File No. 001-42191), filed on April 21, 2025).
10.28
Amended and Restated Lineage, Inc. Executive Severance Plan (incorporated by reference to Exhibit 10.3 to the Company’s Current Report on Form 8-K (File No. 001-42191), filed on April 21, 2025)
10.29
Form of 2025 Bonus Program Performance RSU Agreement (Amended and Restated 2024 Incentive Award Plan) (incorporated by reference to Exhibit 10.5 to the Company’s Quarterly Report on Form 10-Q (File No. 001-42191), filed April 30, 2025).
10.30
Form of 2025 Performance LTIP Unit Agreement (Amended and Restated 2024 Incentive Award Plan) (incorporated by reference to Exhibit 10.6 to the Company’s Quarterly Report on Form 10-Q (File No. 001-42191), filed April 30, 2025).
10.31
Form of 2025 Performance RSU Agreement (Amended and Restated 2024 Incentive Award Plan) (incorporated by reference to Exhibit 10.7 to the Company’s Quarterly Report on Form 10-Q (File No. 001-42191), filed April 30, 2025).
10.32
Registration Rights Agreement, dated as of June 17, 2025, among Lineage OP, LP, Lineage, Inc., the other guarantors party thereto and J.P. Morgan Securities LLC, BofA Securities, Inc., Wells Fargo Securities, LLC (incorporated by reference to Exhibit 10.1 to the Company’s Current Report on Form 8-K (File No. 001-42191), filed on June 17, 2025).
II-8

TABLE OF CONTENTS
 
Exhibit
Number
Description
10.33
Letter Agreement, dated October 17, 2025, by and between Robb LeMasters and Lineage, Inc. (incorporated by reference to Exhibit 10.1 to the Company’s Current Report on Form 8-K (File No. 001-42191), filed on October 20, 2025).
10.34
10.35
Registration Rights Agreement, dated as of November 26, 2025, among Lineage Europe Finco B.V., Lineage, Inc., Lineage OP, LP, the other guarantors party thereto and Wells Fargo Securities International Limited, J.P. Morgan Securities plc and BofA Securities Europe SA (incorporated by reference to Exhibit 10.1 to the Company’s Current Report on Form 8-K (File No. 001-42191), filed on December 2, 2025).
21.1*
22.1*
23.1*
23.2*
23.3*
23.4*
23.5*
23.6*
23.7
24.1*
25.1*
99.1*
99.2*
107.1*
*
Previously filed.

Indicates management contract or compensatory plan.
(b)   Financial Statement Schedules
Not applicable.
Item 22.   Undertakings
(a)   The undersigned registrant hereby undertakes:
(1)   To file, during any period in which offers or sales are being made, a post-effective amendment to this registration statement:
(i)   To include any prospectus required by section 10(a)(3) of the Securities Act of 1933;
(ii)   To reflect in the prospectus any facts or events arising after the effective date of the registration statement (or the most recent post-effective amendment thereof) which, individually or in the aggregate, represent a fundamental change in the information set forth in the registration statement. Notwithstanding the foregoing, any increase or decrease in volume of securities offered (if the total dollar value of securities offered would not exceed that which was registered) and any deviation from the low or high end of the estimated maximum offering range may be reflected in the form of prospectus filed with the SEC pursuant to Rule 424(b) if, in the aggregate, the changes in
II-9

TABLE OF CONTENTS
 
volume and price represent no more than a 20% change in the maximum aggregate offering price set forth in the “Calculation of Registration Fee” table in the effective registration statement.
(iii)   To include any material information with respect to the plan of distribution not previously disclosed in the registration statement or any material change to such information in the registration statement;
(2)   That, for the purpose of determining any liability under the Securities Act of 1933, each such post-effective amendment shall be deemed to be a new registration statement relating to the securities offered therein, and the offering of such securities at that time shall be deemed to be the initial bona fide offering thereof.
(3)   To remove from registration by means of a post-effective amendment any of the securities being registered which remain unsold at the termination of the offering.
(b)   The undersigned registrant hereby undertakes that, for purposes of determining any liability under the Securities Act of 1933, each filing of the registrant’s annual report pursuant to section 13(a) or section 15(d) of the Securities Exchange Act of 1934 (and, where applicable, each filing of an employee benefit plan’s annual report pursuant to section 15(d) of the Securities Exchange Act of 1934) that is incorporated by reference in the registration statement shall be deemed to be a new registration statement relating to the securities offered therein, and the offering of such securities at that time shall be deemed to be the initial bona fide offering thereof.
(c)   Insofar as indemnification for liabilities arising under the Securities Act of 1933 may be permitted to directors, officers and controlling persons of the registrant pursuant to the foregoing provisions, or otherwise, the registrant has been advised that in the opinion of the SEC such indemnification is against public policy as expressed in the Act and is, therefore, unenforceable. In the event that a claim for indemnification against such liabilities (other than the payment by the registrant of expenses incurred or paid by a director, officer or controlling person of the registrant in the successful defense of any action, suit or proceeding) is asserted by such director, officer or controlling person in connection with the securities being registered, the registrant will, unless in the opinion of its counsel the matter has been settled by controlling precedent, submit to a court of appropriate jurisdiction the question whether such indemnification by it is against public policy as expressed in the Act and will be governed by the final adjudication of such issue.
(d)   The undersigned registrant hereby undertakes that:
(1)   For purposes of determining any liability under the Securities Act of 1933, the information omitted from the form of prospectus filed as part of this registration statement in reliance upon Rule 430A and contained in a form of prospectus filed by the registrant pursuant to Rule 424(b)(1) or (4) or 497(h) under the Securities Act shall be deemed to be part of this registration statement as of the time it was declared effective.
(2)   For the purpose of determining any liability under the Securities Act of 1933, each post-effective amendment that contains a form of prospectus shall be deemed to be a new registration statement relating to the securities offered therein, and the offering of such securities at that time shall be deemed to be the initial bona fide offering thereof.
(e)   The undersigned registrant hereby undertakes to respond to requests for information that is incorporated by reference into the prospectus pursuant to Items 4, 10(b), 11, or 13 of this Form, within one business day of receipt of such request, and to send the incorporated documents by first class mail or other equally prompt means. This includes information contained in documents filed subsequent to the effective date of the registration statement through the date of responding to the request.
(f)   The undersigned registrant hereby undertakes to supply by means of a post-effective amendment all information concerning a transaction, and the company being acquired involved therein, that was not the subject of and included in the registration statement when it became effective.
II-10

TABLE OF CONTENTS
 
SIGNATURES
Pursuant to the requirements of the Securities Act of 1933, registrant has duly caused this registration statement to be signed on its behalf by the undersigned, thereunto duly authorized, in the City of Novi, Michigan, on January 15, 2026.
LINEAGE, INC.
By:
/s/ Robb LeMasters
Robb LeMasters
Chief Financial Officer
LINEAGE OP, LP
By:
Lineage, Inc., its general partner
By:
/s/ Robb LeMasters
Robb LeMasters
Chief Financial Officer
II-11

TABLE OF CONTENTS
 
Pursuant to the requirements of the Securities Act of 1933, this registration statement has been signed below by the following persons in the capacities and on the dates indicated.
SIGNATURE
TITLE
DATE
*
Greg Lehmkuhl
President, Chief Executive Officer and Director (Principal Executive Officer)
January 15, 2026
/s/ Robb LeMasters
Robb LeMasters
Chief Financial Officer
(Principal Financial Officer)
January 15, 2026
*
Abigail Fleming
Chief Accounting Officer
(Principal Accounting Officer)
January 15, 2026
*
Adam Forste
Co-Executive Chairman
January 15, 2026
*
Kevin Marchetti
Co-Executive Chairman
January 15, 2026
*
Shellye Archambeau
Director
January 15, 2026
*
John Carrafiell
Director
January 15, 2026
*
Joy Falotico
Director
January 15, 2026
*
Luke Taylor
Director
January 15, 2026
*
Michael Turner
Director
January 15, 2026
*
Lynn Wentworth
Director
January 15, 2026
*
James Wyper
Director
January 15, 2026
*By:
/s/ Robb LeMasters
Robb LeMasters
Attorney-in-fact
II-12

TABLE OF CONTENTS
 
SIGNATURES
Pursuant to the requirements of the Securities Act of 1933, registrant has duly caused this registration statement to be signed on its behalf by the undersigned, thereunto duly authorized, in the City of Novi, Michigan, on January 15, 2026.
LINEAGE LOGISTICS HOLDINGS, LLC
By:
/s/ Robb LeMasters
Robb LeMasters
Chief Financial Officer
Pursuant to the requirements of the Securities Act of 1933, this registration statement has been signed below by the following persons in the capacities and on the dates indicated.
SIGNATURE
TITLE
DATE
*
Greg Lehmkuhl
President and Chief Executive Officer
(Principal Executive Officer)
January 15, 2026
/s/ Robb LeMasters
Robb LeMasters
Chief Financial Officer
(Principal Financial Officer)
January 15, 2026
*
Abigail Fleming
Chief Accounting Officer
(Principal Accounting Officer)
January 15, 2026
Lineage OP, LP
By: Lineage, Inc., its general partner
Managing Member
January 15, 2026
By:
/s/ Robb LeMasters
Robb LeMasters
Chief Financial Officer
*By:
/s/ Robb LeMasters
Robb LeMasters
Attorney-in-fact
II-13

TABLE OF CONTENTS
 
SIGNATURES
Pursuant to the requirements of the Securities Act of 1933, registrant has duly caused this registration statement to be signed on its behalf by the undersigned, thereunto duly authorized, in the City of Novi, Michigan, on January 15, 2026.
LINEAGE LOGISTICS, LLC
By:
/s/ Robb LeMasters
Robb LeMasters
Chief Financial Officer
LINEAGE LOGISTICS CANADA HOLDINGS, LLC
By:
/s/ Robb LeMasters
Robb LeMasters
Chief Financial Officer
Pursuant to the requirements of the Securities Act of 1933, this registration statement has been signed below by the following persons in the capacities and on the dates indicated.
SIGNATURE
TITLE
DATE
*
Greg Lehmkuhl
President and Chief Executive Officer
(Principal Executive Officer)
January 15, 2026
/s/ Robb LeMasters
Robb LeMasters
Chief Financial Officer
(Principal Financial Officer)
January 15, 2026
*
Abigail Fleming
Chief Accounting Officer.
(Principal Accounting Officer)
January 15, 2026
Lineage Logistics Holdings, LLC
Sole Member
January 15, 2026
By:
/s/ Robb LeMasters
Robb LeMasters
Chief Financial Officer
*By:
/s/ Robb LeMasters
Robb LeMasters
Attorney-in-fact
II-14

TABLE OF CONTENTS
 
SIGNATURES
Pursuant to the requirements of the Securities Act of 1933, registrant has duly caused this registration statement to be signed on its behalf by the undersigned, thereunto duly authorized, in the City of Novi, Michigan, on January 15, 2026.
LINEAGE LOGISTICS SERVICES, LLC
By:
/s/ Robb LeMasters
Robb LeMasters
Chief Financial Officer
Pursuant to the requirements of the Securities Act of 1933, this registration statement has been signed below by the following persons in the capacities and on the dates indicated.
SIGNATURE
TITLE
DATE
*
Greg Lehmkuhl
President and Chief Executive Officer
(Principal Executive Officer)
January 15, 2026
/s/ Robb LeMasters
Robb LeMasters
Chief Financial Officer
(Principal Financial Officer)
January 15, 2026
*
Abigail Fleming
Chief Accounting Officer
(Principal Accounting Officer)
January 15, 2026
LLH Topco Holdings TRS, LLC
Sole Member
January 15, 2026
By:
/s/ Robb LeMasters
Robb LeMasters
Chief Financial Officer
*By:
/s/ Robb LeMasters
Robb LeMasters
Attorney-in-fact
II-15

TABLE OF CONTENTS
 
SIGNATURES
Pursuant to the requirements of the Securities Act of 1933, registrant has duly caused this registration statement to be signed on its behalf by the undersigned, thereunto duly authorized, in the City of Novi, Michigan, on January 15, 2026.
LINEAGE AUS RE HOLDINGS, LLC
By:
/s/ Robb LeMasters
Robb LeMasters
Authorized Signatory
Pursuant to the requirements of the Securities Act of 1933, this registration statement has been signed below by the following persons in the capacities and on the dates indicated.
SIGNATURE
TITLE
DATE
*
Brian Beattie
President – Asia Pacific
(Principal Executive Officer)
January 15, 2026
*
Vinolan Singh
Chief Financial Officer, Asia Pacific and Board Member (Principal Financial and Accounting Officer)
January 15, 2026
*
Craig Bowyer
Regional Vice President and Board Member
January 15, 2026
*By:
/s/ Robb LeMasters
Robb LeMasters
Attorney-in-fact
II-16

TABLE OF CONTENTS
 
SIGNATURES
Pursuant to the requirements of the Securities Act of 1933, registrant has duly caused this registration statement to be signed on its behalf by the undersigned, thereunto duly authorized, in the City of Novi, Michigan, on January 15, 2026.
LINEAGE COLUMBIA MEZZ, LLC
By:
/s/ Robb LeMasters
Robb LeMasters
Chief Financial Officer
LINEAGE LOGISTICS MTC, LLC
By:
/s/ Robb LeMasters
Robb LeMasters
Chief Financial Officer
Pursuant to the requirements of the Securities Act of 1933, this registration statement has been signed below by the following persons in the capacities and on the dates indicated.
SIGNATURE
TITLE
DATE
*
Greg Lehmkuhl
President and Chief Executive Officer
(Principal Executive Officer)
January 15, 2026
/s/ Robb LeMasters
Robb LeMasters
Chief Financial Officer
(Principal Financial Officer)
January 15, 2026
*
Abigail Fleming
Chief Accounting Officer
(Principal Accounting Officer)
January 15, 2026
Columbia Colstor, Inc.
Sole Member
January 15, 2026
By:
/s/ Robb LeMasters
Robb LeMasters
Chief Financial Officer
*By:
/s/ Robb LeMasters
Robb LeMasters
Attorney-in-fact
II-17

TABLE OF CONTENTS
 
SIGNATURES
Pursuant to the requirements of the Securities Act of 1933, registrant has duly caused this registration statement to be signed on its behalf by the undersigned, thereunto duly authorized, in the City of Novi, Michigan, on January 15, 2026.
LINEAGE WA COLUMBIA RE, LLC
By:
/s/ Robb LeMasters
Robb LeMasters
Chief Financial Officer
Pursuant to the requirements of the Securities Act of 1933, this registration statement has been signed below by the following persons in the capacities and on the dates indicated.
SIGNATURE
TITLE
DATE
*
Greg Lehmkuhl
President and Chief Executive Officer
(Principal Executive Officer)
January 15, 2026
/s/ Robb LeMasters
Robb LeMasters
Chief Financial Officer
(Principal Financial Officer)
January 15, 2026
*
Abigail Fleming
Chief Accounting Officer
(Principal Accounting Officer)
January 15, 2026
Lineage Columbia Mezz, LLC
By:
Columbia Colstor, Inc., its sole member
Sole Member
January 15, 2026
By:
/s/ Robb LeMasters
Robb LeMasters
Chief Financial Officer
*By:
/s/ Robb LeMasters
Robb LeMasters
Attorney-in-fact
II-18

TABLE OF CONTENTS
 
SIGNATURES
Pursuant to the requirements of the Securities Act of 1933, registrant has duly caused this registration statement to be signed on its behalf by the undersigned, thereunto duly authorized, in the City of Novi, Michigan, on January 15, 2026.
COLUMBIA COLSTOR, INC.
By:
/s/ Robb LeMasters
Robb LeMasters
Chief Financial Officer
Pursuant to the requirements of the Securities Act of 1933, this registration statement has been signed below by the following persons in the capacities and on the dates indicated.
SIGNATURE
TITLE
DATE
*
Greg Lehmkuhl
President and Chief Executive Officer
(Principal Executive Officer)
January 15, 2026
/s/ Robb LeMasters
Robb LeMasters
Chief Financial Officer
(Principal Financial Officer)
January 15, 2026
*
Abigail Fleming
Chief Accounting Officer (Principal Accounting Officer)
January 15, 2026
*
Jeffrey Rivera
Director
January 15, 2026
*By:
/s/ Robb LeMasters
Robb LeMasters
Attorney-in-fact
II-19

TABLE OF CONTENTS
 
SIGNATURES
Pursuant to the requirements of the Securities Act of 1933, registrant has duly caused this registration statement to be signed on its behalf by the undersigned, thereunto duly authorized, in the City of Melbourne, Australia, on January 15, 2026.
Executed by EMERGENT COLD MIDCO PTY LTD in accordance with section 127 of the Corporations Act 2001 (Cth) by:
By:
/s/ Craig Bowyer
Craig Bowyer
Sole Director
Pursuant to the requirements of the Securities Act of 1933, this registration statement has been signed below by the following persons in the capacities and on the dates indicated.
SIGNATURE
TITLE
DATE
*
Brian Beattie
President – Asia Pacific of Lineage
(Principal Executive Officer)
January 15, 2026
*
Vinolan Singh
Vice President – Asia Pacific of Lineage
(Principal Financial and Accounting Officer)
January 15, 2026
/s/ Craig Bowyer
Craig Bowyer
Sole Director
January 15, 2026
*By:
/s/ Robb LeMasters
Robb LeMasters
Attorney-in-fact
II-20

TABLE OF CONTENTS
 
SIGNATURE OF AUTHORIZED REPRESENTATIVE IN THE UNITED STATES
Pursuant to Securities Act of 1933, as amended, the undersigned, the duly authorized representative in the United States of America of Emergent Cold Midco Pty Ltd, has signed this registration statement thereto in the City of Novi, Michigan, on January 15, 2026.
LINEAGE, INC.
Authorized U.S. Representative
By:
/s/ Robb LeMasters
Robb LeMasters
Chief Financial Officer
II-21

TABLE OF CONTENTS
 
SIGNATURES
Pursuant to the requirements of the Securities Act of 1933, registrant has duly caused this registration statement to be signed on its behalf by the undersigned, thereunto duly authorized, in the City of Novi, Michigan, on January 15, 2026.
LINEAGE LOGISTICS CANADA HOLDINGS LTD.
By:
/s/ Robb LeMasters
Robb LeMasters
Authorized Signatory
Pursuant to the requirements of the Securities Act of 1933, this registration statement has been signed below by the following persons in the capacities and on the dates indicated.
SIGNATURE
TITLE
DATE
*
Greg Lehmkuhl
Chief Executive Officer of Lineage, Inc.
(Principal Executive Officer)
January 15, 2026
/s/ Robb LeMasters
Robb LeMasters
Chief Financial Officer of Lineage, Inc.
(Principal Financial Officer)
January 15, 2026
*
Abigail Fleming
Chief Accounting Officer of Lineage, Inc.
(Principal Accounting Officer)
January 15, 2026
*
Brian J. McGowan
Director
January 15, 2026
*By:
/s/ Robb LeMasters
Robb LeMasters
Attorney-in-fact
II-22

TABLE OF CONTENTS
 
SIGNATURE OF AUTHORIZED REPRESENTATIVE IN THE UNITED STATES
Pursuant to Securities Act of 1933, as amended, the undersigned, the duly authorized representative in the United States of America of Lineage Logistics Canada Holdings Ltd., has signed this registration statement thereto in the City of Novi, Michigan, on January 15, 2026.
LINEAGE, INC.
Authorized U.S. Representative
By:
/s/ Robb LeMasters
Robb LeMasters
Chief Financial Officer
II-23

TABLE OF CONTENTS
 
SIGNATURES
Pursuant to the requirements of the Securities Act of 1933, registrant has duly caused this registration statement to be signed on its behalf by the undersigned, thereunto duly authorized, in the City of Novi, Michigan, on January 15, 2026.
BOREAS LOGISTICS HOLDINGS B.V.
By:
/s/ Robb LeMasters
Robb LeMasters
Authorized Signatory
Pursuant to the requirements of the Securities Act of 1933, this registration statement has been signed below by the following persons in the capacities and on the dates indicated.
SIGNATURE
TITLE
DATE
*
Craig Wood
Board Member and Principal Executive Officer (Principal Executive Officer)
January 15, 2026
*
Folkert Pieter Bergstra
Board Member and Principal Financial Officer and Principal Accounting Officer
(Principal Financial and Accounting Officer)
January 15, 2026
*
Annegien Maria Kooij
Board Member
January 15, 2026
*By:
/s/ Robb LeMasters
Robb LeMasters
Attorney-in-fact
II-24

TABLE OF CONTENTS
 
SIGNATURE OF AUTHORIZED REPRESENTATIVE IN THE UNITED STATES
Pursuant to Securities Act of 1933, as amended, the undersigned, the duly authorized representative in the United States of America of Boreas Logistics Holdings B.V., has signed this registration statement thereto in the City of Novi, Michigan, on January 15, 2026.
LINEAGE, INC.
Authorized U.S. Representative
By:
/s/ Robb LeMasters
Robb LeMasters
Chief Financial Officer
II-25

TABLE OF CONTENTS
 
SIGNATURES
Pursuant to the requirements of the Securities Act of 1933, registrant has duly caused this registration statement to be signed on its behalf by the undersigned, thereunto duly authorized, in the City of Novi, Michigan, on January 15, 2026.
LINEAGE TREASURY EUROPE B.V.
By:
/s/ Robb LeMasters
Robb LeMasters
Authorized Signatory
Pursuant to the requirements of the Securities Act of 1933, this registration statement has been signed below by the following persons in the capacities and on the dates indicated.
SIGNATURE
TITLE
DATE
*
Craig Wood
Board Member and Principal Executive Officer (Principal Executive Officer)
January 15, 2026
*
Folkert Pieter Bergstra
Board Member and Principal Financial Officer and Principal Accounting Officer
(Principal Financial and Accounting Officer)
January 15, 2026
*
Annegien Maria Kooij
Board Member
January 15, 2026
*By:
/s/ Robb LeMasters
Robb LeMasters
Attorney-in-fact
II-26

TABLE OF CONTENTS
 
SIGNATURE OF AUTHORIZED REPRESENTATIVE IN THE UNITED STATES
Pursuant to Securities Act of 1933, as amended, the undersigned, the duly authorized representative in the United States of America of Lineage Treasury Europe B.V., has signed this registration statement thereto in the City of Novi, Michigan, on January 15, 2026.
LINEAGE, INC.
Authorized U.S. Representative
By:
/s/ Robb LeMasters
Robb LeMasters
Chief Financial Officer
II-27

TABLE OF CONTENTS
 
SIGNATURES
Pursuant to the requirements of the Securities Act of 1933, registrant has duly caused this registration statement to be signed on its behalf by the undersigned, thereunto duly authorized, in the City of Novi, Michigan, on January 15, 2026.
LINEAGE EUROPE FINCO B.V.
By:
/s/ Robb LeMasters
Robb LeMasters
Authorized Signatory
Pursuant to the requirements of the Securities Act of 1933, this registration statement has been signed below by the following persons in the capacities and on the dates indicated.
SIGNATURE
TITLE
DATE
*
Craig Wood
Board Member and Principal Executive Officer (Principal Executive Officer)
January 15, 2026
*
Folkert Pieter Bergstra
Board Member and Principal Financial Officer and Principal Accounting Officer
(Principal Financial and Accounting Officer)
January 15, 2026
*
Annegien Maria Kooij
Board Member
January 15, 2026
*By:
/s/ Robb LeMasters
Robb LeMasters
Attorney-in-fact
II-28

TABLE OF CONTENTS
 
SIGNATURE OF AUTHORIZED REPRESENTATIVE IN THE UNITED STATES
Pursuant to Securities Act of 1933, as amended, the undersigned, the duly authorized representative in the United States of America of Lineage Europe Finco B.V., has signed this registration statement thereto in the City of Novi, Michigan, on January 15, 2026.
LINEAGE, INC.
Authorized U.S. Representative
By:
/s/ Robb LeMasters
Robb LeMasters
Chief Financial Officer
II-29