Filed pursuant to Rule 424(b)(3)
Registration Nos. 333-249423 and 333-249423-01 and 333-249423-02
PROSPECTUS
$125,000,000
OPPENHEIMER HOLDINGS INC.
EXCHANGE
OFFER FOR
5.50% SENIOR SECURED NOTES DUE 2025
Offer to exchange $125.0 million aggregate principal amount of 5.50% Senior Secured Notes due 2025 (which we refer to as the old notes) for $125.0 million aggregate principal amount of 5.50% Senior Secured Notes due 2025 (which we refer to as the new notes) which have been registered under the Securities Act of 1933, as amended (the “Securities Act”).
The exchange offer will expire at 5:00 p.m., New York City time, on November 18, 2020, unless we extend the exchange offer in our sole and absolute discretion.
Terms of the exchange offer:
| · | We will exchange new notes for all outstanding old notes that are validly tendered and not withdrawn prior to the expiration or termination of the exchange offer. |
| · | You may withdraw tenders of old notes at any time prior to the expiration or termination of the exchange offer. |
| · | The terms of the new notes are substantially identical to those of the outstanding old notes, except that the transfer restrictions and registration rights relating to the old notes do not apply to the new notes. |
| · | The exchange of old notes for new notes will not be a taxable transaction for U.S. federal income tax purposes. See the discussion under the caption “U.S. Federal Income Tax Considerations” for more information. |
| · | We will not receive any proceeds from the exchange offer. |
| · | We issued the old notes in a transaction not requiring registration under the Securities Act, and as a result, their transfer is restricted. We are making the exchange offer to satisfy your registration rights, as a holder of the old notes. |
There is no established trading market for the new notes or the old notes.
Each broker-dealer that receives new notes for its own account pursuant to the exchange offer must acknowledge that it will deliver a prospectus in connection with any resale of such new notes. The letter of transmittal states that by so acknowledging and by delivering a prospectus, a broker-dealer will not be deemed to admit that it is an “underwriter” within the meaning of the Securities Act. This prospectus, as it may be amended or supplemented from time to time, may be used by a broker-dealer in connection with resales of new notes received in exchange for old notes where such old notes were acquired by such broker-dealer as a result of market-making activities or other trading activities. We have agreed that, for a period ending on the earlier of (i) 90 days from the date on which this registration statement is declared effective and (ii) the date on which a broker-dealer is no longer required to deliver a prospectus in connection with market-making or other trading activities, we will make this prospectus available to any broker-dealer for use in connection with any such resale. See “Plan of Distribution.”
See “Risk Factors” beginning on page 21 for a discussion of risks you should consider prior to tendering your outstanding old notes for exchange.
Neither the Securities and Exchange Commission nor any state securities commission has approved or disapproved of these securities or passed upon the adequacy or accuracy of this prospectus. Any representation to the contrary is a criminal offense.
The date of this prospectus is October 20, 2020.
TABLE OF CONTENTS
Page
CAUTIONARY NOTICE REGARDING FORWARD-LOOKING STATEMENTS
The statements contained in or incorporated by reference in this prospectus include certain forward-looking statements within the meaning of the Private Securities Litigation Reform Act of 1995. Statements contained in this prospectus or incorporated by reference that are not historical facts are identified as “forward-looking statements” for the purpose of the safe harbor provided by Section 21E of the Securities and Exchange Act of 1934, as amended (the “Exchange Act”), and Section 27A of the Securities Act. Forward-looking statements are subject to uncertainties that could cause actual future events and results to differ materially from those expressed in the forward-looking statements. These forward-looking statements may relate to such matters as anticipated financial performance, future revenues, earnings, liabilities or expenses, business prospects, projected ventures, new products, anticipated market performance, and similar matters. We caution investors that a variety of factors could cause our actual results to differ materially from the anticipated results or other expectations expressed in our forward-looking statements.
These risks and uncertainties, many of which are beyond our control, include, but are not limited to:
| · | transaction volume in the securities markets; | |
| · | the volatility of the securities markets; | |
| · | fluctuations in interest rates; | |
| · | changes in regulatory requirements that could affect the cost and method of doing business; | |
| · | general economic conditions, both domestic and international; | |
| · | competition from existing financial institutions, new entrants and other participants in the securities markets and financial services industry; | |
| · | potential cybersecurity threats; | |
| · | legal developments affecting the litigation and regulatory landscape of the securities industry and us; | |
| · | changes in foreign, federal and state tax laws that could affect the popularity of products sold by us or impose taxes on securities transactions or other tax obligations on us; | |
| · | the adoption and implementation of the Securities and Exchange Commission’s (the “SEC”) “Regulation Best Interest” and other regulations adopted in recent years; | |
| · | war, terrorist acts and nuclear confrontation as well as natural disasters; | |
| · | our ability to achieve our business plan; | |
| · | the effects of the economy on our ability to find and maintain financing options and liquidity; | |
| · | credit, operational, legal and regulatory risks; | |
| · | risks related to foreign operations, including those in the United Kingdom which may be affected by Britain’s January 2020 exit from the EU (“Brexit”); | |
| · | the effect of technological innovation on the financial services industry and securities business; |
i
| · | risks related to election results, Congressional gridlock, political and social unrest, government shutdowns and investigations, trade wars, changes in or uncertainty surrounding regulation and threats of default by the Federal government; | |
| · | risks related to changes in capital requirements under international standards that may cause banks to back away from providing funding to the securities industry; | |
| · | risks related to the severity and duration of the COVID-19 Pandemic (as defined below); the pandemic’s impact on the U.S. and global economies; and Federal, state and local governmental responses to the pandemic; and | |
| · | the factors set forth under “Risk Factors” in this prospectus and other factors described in our filings with the SEC, including under the section “Management’s Discussion and Analysis of Financial Condition and Results of Operations” in our Quarterly Report on Form 10-Q for the quarterly period ended June 30, 2020 (our “Second Quarter 10-Q”). |
We undertake no obligation to publicly update or review any forward-looking statements, whether as a result of new information, future developments or otherwise.
ii
This summary highlights selected information contained elsewhere or incorporated by reference in this prospectus. This summary may not contain all of the information that you should consider before buying any of the notes. You should read the following summary together with the more detailed information and consolidated financial statements and the notes to those statements incorporated into this prospectus by reference.
In this prospectus, except as otherwise indicated or as the content otherwise requires, the terms “Company,” “we,” “us,” and “our” refer to Oppenheimer Holdings Inc. and its consolidated subsidiaries. We refer to the directly and indirectly owned subsidiaries of Oppenheimer Holdings Inc. collectively as the “Operating Subsidiaries.”
Our Company
Company Overview
We, through our Operating Subsidiaries, are a leading middle-market investment bank and full service broker-dealer. With roots tracing back to 1881, we are engaged in a broad range of activities in the financial services industry, including retail securities brokerage, institutional sales and trading, investment banking (both corporate and public finance), equity and fixed income research, market-making, trust services and investment advisory and asset management services. We own, directly or through our subsidiaries, Oppenheimer & Co. Inc. (“Oppenheimer”), a New York-based securities broker-dealer and investment adviser, Oppenheimer Asset Management Inc. (“OAM”), a New York-based investment adviser, Freedom Investments, Inc. (“Freedom”), a discount securities broker-dealer based in New Jersey, Oppenheimer Trust Company (“Oppenheimer Trust”), a Delaware limited purpose bank and OPY Credit Corp. (“OPY Credit”), a New York corporation organized to trade and clear syndicated corporate loans. We conduct our international businesses through Oppenheimer Europe Ltd. (United Kingdom, with offices in the Isle of Jersey, Germany and Switzerland), Oppenheimer Investments Asia Limited (Hong Kong), and Oppenheimer Israel (OPCO) Ltd. (Israel) (“OIL”).
For the second quarter of 2020, our revenues were approximately $265 million compared with revenues of $251 million for the second quarter of 2019. For the six months ended June 30, 2020, our revenues were approximately $500 million compared with revenues of $503 million for the six months ended June 30, 2019. For the fiscal year 2019, our revenues were approximately $1,033 million compared with revenues of $958 million for the fiscal year 2018.
At June 30, 2020, our client assets under administration and assets under management were $89.7 billion and $32.7 billion, respectively, compared with client assets under administration and assets under management of $87.3 billion and $30.2 billion, respectively, at June 30, 2019. At December 31, 2019, our client assets under administration and assets under management were $91.0 billion and $32.1 billion, respectively, compared with client assets under administration and assets under management of $80.1 billion and $26.7 billion, respectively, at December 31, 2018.
At June 30, 2020, we employed 2,921 employees (2,871 full-time and 50 part-time), of whom approximately 1,029 were financial advisors. We are headquartered in New York, New York and incorporated under the laws of the state of Delaware.
Private Client
Through our Private Client division, we provide a comprehensive array of financial services through a network of approximately 1,029 financial advisors in 93 offices located throughout the United States. Clients include high-net-worth individuals and families, corporate executives and public and private businesses. Clients may choose a variety of ways to establish a relationship and conduct business including brokerage accounts with transaction-based pricing and/or investment advisory accounts with asset-based fee pricing. We provide the following private client services: Full-Service Brokerage, Wealth Planning and Margin Lending. In recent years, and most recently with the effectiveness of Reg BI (as defined below), the Private Client division has emphasized fee-based business and has seen significant growth in its advisory services for clients. The Private Client division generated revenues of $283.2 million and $653.4 million for the six months ended June 30, 2020 and the fiscal year 2019, respectively. Client assets under administration were $89.7 billion at June 30, 2020, compared with $91.0 billion at December 31, 2019.
Asset Management
Through OAM, our investment advisory affiliate, we manage our advisory programs and alternative investments business. The business includes discretionary and non-discretionary fee-based programs sponsored by Oppenheimer, OAM, Oppenheimer Investment Advisers (“OIA”) and Oppenheimer Investment Management LLC (“OIM”), as well as alternative investments sponsored through Advantage Advisers Multi Manager LLC, Advantage Advisers Management, LLC and Oppenheimer Alternative Investment Management LLC.
OAM offers a wide range of tailored investment management solutions and services to high-net-worth private clients, institutions and corporations and/or plans sponsored by them. These include, but are not limited to, portfolio management, manager research and due diligence, asset allocation advice and financial planning. Proprietary and third party investment management capabilities are offered through separately managed accounts, alternative investments and discretionary and non-discretionary portfolio management programs, as well as managed portfolios of mutual funds. Platform support functions include sales and marketing along with administrative services such as trade execution, client services, records management, client reporting and performance monitoring as well as custody through Oppenheimer. Clients investing in the OAM advisory program are charged fees based on the value of assets under management. Advisory fees are allocated 10% to the Asset Management and 90% to the Private Client segments. Our asset management services include: Separate Managed Accounts, Mutual Fund Managed Accounts, Discretionary Advisory Accounts, Non-Discretionary Advisory Accounts, Alternative Investments, Portfolio Enhancement Program, Oppenheimer Investment Advisers and Oppenheimer Investment Management LLC. The Asset Management division generated revenues of $36.8 million and $88.8 million for the six months ended June 30, 2020 and the fiscal year 2019, respectively. At June 30, 2020, we had $32.7 billion of client assets under fee-based management programs, compared to $32.1 billion at December 31, 2019. As described above, the asset management business will continue to be the key to success in private client relationships and we believe our breadth of offerings will continue to afford competitive advantage.
Capital Markets
Our Capital Markets division generated revenues of $180.8 million and $290.8 million for the six months ended June 30, 2020 and the fiscal year 2019, respectively. Throughout the period of the COVID-19 Pandemic, our Capital Markets business has operated remotely, including meeting with clients via various online social media solutions, without any significant disruptions.
Investment Banking
Our investment banking group employs approximately 115 investment banking professionals in the United States as well as in Europe and Israel. Our investment banking division provides strategic advisory services and capital markets products to emerging growth and middle market businesses as well as financial sponsors. The investment banking industry coverage groups focus on certain sectors including consumer, financial institutions, healthcare, rental services, technology and transportation and logistics sectors. In our Mergers and Acquisitions division, we advise buyers and sellers on sales, divestitures, mergers, acquisitions, tender offers, privatizations, restructurings, spin-offs and joint ventures. Our investment banking division also provides services to special purpose acquisition companies. We expect to sponsor or co-sponsor one or more special purpose acquisition companies in the future. In our Equities division, we provide capital raising solutions for corporate clients through initial public offerings, follow-on offerings, equity-linked offerings, private investments in public entities and private placements. Our Fixed Income division offers a full range of debt financing for emerging growth and middle market companies and financial sponsors as well as sovereign and corporate issuers in emerging market countries.
2
Equities Division
Our Institutional Equity Sales and Trading group provides execution services and access to all major U.S. equity exchanges and alternative execution venues, in addition to capital markets/origination, various arbitrage strategies and portfolio and electronic trading. Our Equity Research analysts cover 600 equity securities worldwide and provide regular research reports, notes and earnings updates and also sponsor numerous research conferences where the management of covered companies can meet with investors in a group format as well as in one-on-one meetings. Such meetings and events have continued throughout the period of the COVID-19 Pandemic via virtual solutions. Our Equity and Derivatives and Index Options groups offer extensive equity and index options strategies for investors seeking to manage risk and optimize returns within the equities market. Through our Convertible Bonds group, we offer expertise in the sales, trading and analysis of U.S. domestic convertible bonds, convertible preferred shares and warrants, with a focus on minimizing transaction costs and maximizing liquidity. We have a dedicated Event Driven Sales and Trading team focused on providing specialized advice and trade execution expertise to institutional clients with an interest in investment strategies such as: risk/merger arbitrage, Dutch tender offers, splits and spin-offs, recapitalizations, corporate reorganizations, and other event-driven trading strategies.
Taxable Fixed Income
Our Fixed Income team offers capabilities in trading and sales, investment grade and high-yield corporate bonds, mortgage-backed securities, U.S. government and Agency bonds, and the sovereign and corporate debt of industrialized and Emerging Market countries, which may be denominated in currencies other than U.S. dollars. We also originate and underwrite securities for smaller corporations in the U.S. as well as sovereign and corporate issuers in emerging markets. In our Fixed Income Research group, our analysts and professionals focus on high yield corporate bond research in an effort to identify U.S. debt issuances that provide a combination of high yield plus capital appreciation over the short to medium term.
Public Finance and Municipal Trading
Our Public Finance group advises and raises capital for state and local governments, public agencies, private developers and other borrowers. We also have regionally based municipal bond trading desks serving our retail financial advisors and their clients in our Municipal Trading group, and we also maintain a dedicated institutional municipal bond sales and trading effort focused on serving mid-tier and national institutional accounts.
Proprietary Trading and Investment Activities
In the regular course of our business, we take securities positions as a market maker and/or principal to facilitate customer transactions and for investment purposes. In making markets and when trading for our own account, we expose our own capital to the risk of fluctuations in market value. In 2010, Congress enacted the Dodd-Frank Act (as defined below) that prohibits proprietary trading by certain financial institutions (the “Volcker Rule”) except where facilitating customer trades. The Volcker Rule went into effect in July 2015 and does not impact our business or operations as it applies to banks and other subsidiaries of bank holding companies only.
Repurchase Agreements
Through the use of securities sold under agreements to repurchase and securities purchased under agreements to resell, we act as an intermediary between borrowers and lenders of short-term funds and provide funding for various inventory positions.
Securities Lending
In connection with both our trading and brokerage activities, we borrow securities to cover short sales and to complete transactions in which customers have failed to deliver securities by the required settlement date and lend securities to other brokers and dealers for similar purposes. We earn interest on our cash collateral provided and pay interest on the cash collateral received less a rebate earned for lending securities.
3
Impact of Interest Rates
The Federal Reserve Bank implemented a series of increases in its benchmark short-term interest rate between December 2015 and December 2018. These increases in short-term interest rates had a significant positive impact on our overall financial performance, as we offered programs to our clients (for the investment of short-term funds as well as margin loans) which are sensitive to changes in interest rates. Given the relationship of our interest-sensitive assets to liabilities, increases in short-term interest rates generally result in an overall increase in our net earnings. While clients’ domestic cash sweep balances had decreased over the past several years as clients increased their allocations to other investments, that trend reversed in the most recent quarter as market volatility drove client assets into our short-term cash sweep program and other “safe haven” assets. While the Federal Reserve increased short-term interest rates over the last few years, market deposit rates paid on client cash balances were not impacted to as great a degree, resulting in an increase in fees we earned from FDIC insured deposits of clients through a program offered by us. Decreases in short-term interest rates, increases in deposit rates paid to clients, and/or a significant decline in our clients’ cash balances have a negative impact on our earnings. Over the past twelve months, the Federal Reserve has reduced its benchmark rate a number of times including during two separate unscheduled meetings in March 2020, when the Federal Reserve lowered short-term interest rates by a total of 1.50%. Accordingly, our earnings during the first and second quarters of 2020 were negatively impacted by such decreases. The impact will continue to be significant in future periods as these indicative rates flow through the system. As of June 30, 2020, the FDIC-insured Bank Deposit program had a balance of $6.3 billion and customer margin debits were $844 million.
Interest and Fee Revenues ($mm)

Consolidated Subsidiaries
Oppenheimer & Co. Inc. Oppenheimer is a registered broker-dealer with the SEC under the Exchange Act and an investment adviser under the Investment Advisers Act of 1940, as amended (the “Advisers Act”) and transacts business both on and off various exchanges. Oppenheimer engages in a broad range of activities in the securities industry, including retail securities brokerage, institutional sales and trading, investment banking and underwritings (both corporate and public finance), research, market-making, and investment advisory and asset management services. Oppenheimer provides its services from offices located in the United States.
Oppenheimer Asset Management Inc. OAM is registered as an investment adviser with the SEC under the Advisers Act. OAM provides investment advice to clients through separate accounts and wrap fee programs.
OPY Credit Corp. OPY Credit was formed in order to facilitate leveraged loan transactions on behalf of investment banking clients seeking such services.
4
Oppenheimer Trust Company of Delaware Inc. Oppenheimer Trust offers a wide variety of trust services to clients of our Private Client division. This includes custody services, advisory services and specialized servicing options for clients. At June 30, 2020, Oppenheimer Trust held custodial assets of approximately $309.7 million. See “Business – Other Requirements” in our Annual Report on Form 10-K for the year ended December 31, 2019 (our “Form 10-K”).
Freedom Investments, Inc. Freedom offers discount services to a small number of individual clients. We are exploring expanding its services to offer a full spectrum of services to independent advisers and registered investment advisers (“RIAs”) clearing through Oppenheimer. We are currently developing the technology platform that would potentially support such a service offering.
Our Strengths
Diversified and Synergistic Business Model
We generate revenue across three differentiated business segments. Our Private Client division earns revenues based on transaction volumes and client assets under administration and interest earning assets related to clients, our Asset Management division earns revenue based on assets under management and our Capital Markets division earns revenues based on transaction and trading volumes. The different drivers of revenues for the three divisions provides us with a diversified revenue stream. In addition, we benefit from significant synergies between our three business segments. The Capital Markets division benefits from the leads, distribution capabilities and brand recognition of our Private Client division, while providing a strong research team and additional client opportunities for the Private Client division. The Asset Management division provides opportunities for us to monetize further fee streams from our Private Client division while providing more stable non-transactional revenues. Oppenheimer serves clients from 93 offices located in major cities and local communities in the United States, which limits our reliance on any one regional economy and provides clients with local high quality service with the benefits of a national full service business.
Last Twelve Months June 30, 2020 Revenue ($1,030 million)

Increasing Shift toward More Predictable and Recurring Fee-based Revenues
Revenues from our Asset Management division consist of investment advisory and transactional fees for advisory services as well as from revenue sharing arrangements with registered and private alternative investment vehicles. Investment advisory fees are earned on all assets held in discretionary and non-discretionary asset-based programs. These fees are typically billed quarterly, in advance, and are calculated as a percent of assets under management at the end of the prior quarter. Management and incentive fees from revenue sharing arrangements in alternative investments are calculated on a pre-determined basis with registered and private investment companies. The investment advisory fees on products offered by our Asset Management division provide us with a recurring and predictable revenue stream. We have built a solid platform of support functions within our Asset Management division, such as sales and marketing and trade execution, to assist our financial advisors in providing financial wealth planning services. As a result, advisory fees have become an increasingly larger portion of our overall revenues in our Private Client and Asset Management divisions. For the six-month period ended June 30, 2020, advisory fees from our managed product business as a percentage of our advisory fees plus commissions from our transaction-based business was 60.3%. Reg BI may make our asset management business even more critical in the future as clients migrate to fee-based services and away from transactional pricing.
5
Advisory Fees as a Percentage of Wealth Management Advisory Fees and Commissions

Primarily an Agency Business Model
Our business strategy is built on an agency model, which means we derive our revenues mainly by charging our clients commissions and fees on transactions we execute and assets we manage on their behalf. We take little principal risk, and when we do so, it is generally in order to facilitate our client facing business.
Strong Strategic Position
Our business model combines the full service capabilities of our larger competitors while maintaining the flexibility and independence of a boutique investment firm. We are one of the few full service firms that continues to consistently service middle market companies across the United States and internationally. We have a long-standing history in the private client business dating back to 1881 and have a focus on the attractive segment of high-net-worth clients. We have a strong reputation in equity research and have an attractive niche position in middle-market banking and financial sponsor sectors. Oppenheimer affords its clients access to all international trading markets. Our full service boutique model positions us to compete for a broad range of business in both the retail and capital markets. Our independent and entrepreneurial culture is an advantage in recruiting financial advisors and other financial professionals. Our size allows us to adapt quickly in the changing market place and seek an attractive risk-adjusted return on capital, while being able to provide a full service offering. The loss of corporate independence by some of our competitors has improved our competitive position within middle market financial services and benefits our platforms for experienced financial advisors. In addition, because several of our products and services, such as margin lending and cash-based products, are significantly impacted by interest rates, any expected increases in interest rates would have a significant positive impact on fees earned. In recent years, our focus on smaller emerging companies in technology and healthcare has significantly enhanced our capital markets revenue from underwriting and our service offering to these smaller issuers has enhanced our reputation as a key service provider to these growing companies. Our positioning as an advisor to first-time issuers in emerging market countries has afforded significant growth to our fixed income investment banking practice.
Streamlined Operations to Quickly Respond to Changing Business Environment
While certain recent market environment and industry trends, including new regulatory standards and the move from active to passive as well as automated investments strategies, have created challenges for some of our businesses, we have undertaken several initiatives to streamline and leverage our human capital and other resources to best address the business opportunities that currently exist in each of our major operating divisions. For example, we introduced a new technology platform to service our fee-based business and introduced portable technology to enable clients to access their portfolio information from all portable devices. We also introduced significant new technology to better control and surveil our business to meet changing regulatory requirements. Our proprietary technology has enabled us to quickly enhance systems for Reg BI compliance and CAT (as defined below) reporting, both of which became effective in 2020. Our emphasis on cybersecurity is ongoing and we have enhanced our defenses against this threat. As a result, we are able to respond quickly to changes in the business and regulatory landscape and are well positioned to take advantage of strategic opportunities that the changing business environment may create.
6
Well Recognized Brand
We have an internationally recognized brand name. Our history dates back to 1881, successfully navigating two World Wars and numerous financial crises. We are one of the top independent U.S. full service securities brokerage firms by the number of financial advisors and are able to leverage our name recognition across all our divisions to generate new client business. Our Private Client division supports our middle market banking efforts, while our well-recognized equity research increases awareness across private client, capital markets and asset management clients.
Experienced and Committed Management Team
We have a strong and experienced senior management team with extensive securities industry experience and significant tenure of working together. Our Management Committee members have, on average, more than 15 years of experience at Oppenheimer and, on average, more than 30 years of overall industry experience.
Conservative Risk Position and Robust Risk Management Culture
We believe we maintain a conservative risk position with an average value at risk, or VaR, for the fiscal year 2019 of approximately $579,000 and a year-end VaR of approximately $615,000. Our assets consist primarily of cash and assets which can be readily converted into cash, to give us a strong liquidity position if it becomes necessary. We also have additional liquidity available through short-term funding sources such as bank loans, stock loans and repurchase agreements. We believe we have a robust risk management culture with a focus on managing market risk, credit risk, liquidity risk and operational risk. We have risk management policies and procedures overseen by our risk management committee, which is made up of many of our most senior officers. Oppenheimer seeks to manage its assets and the maturity profile of its obligations in order to be able to liquidate its assets prior to its obligations coming due, even in times of severe market dislocation. We seek to accomplish this by a strict balance sheet and regulatory capital management and staying focused on our core business. Oppenheimer computes its net capital requirements under the alternative method provided for in Rule 15c3-1 of the Exchange Act, which requires that Oppenheimer maintain net capital equal to two percent of aggregate customer-related debit items, as defined in Rule 15c3-3. As of June 30, 2020, Oppenheimer’s net capital as calculated under such Rule was $251.3 million or 21.83% of Oppenheimer’s aggregate debit items. This was $228.3 million in excess of the minimum required net capital at that date.
Our Strategy
We have a number of strategic efforts in place to increase revenue and profitability in our Private Client, Asset Management and Capital Markets divisions. We continue to execute on our near-term strategies of new business and product development, streamlining our infrastructure, and investing in our technology. In the longer term, we plan to grow our business both organically and with opportunistic acquisitions within our areas of expertise, including branch acquisitions. We also see significant opportunities to expand our international operations in our Private Client and Capital Markets divisions.
Private Client
We intend to increase average production per financial advisor by leveraging the existing product platform through a greater percentage of our sales force, marketing and cross-selling our product offerings among our branch locations and enhancing our financial advisor technology. We will expand our sales force incrementally through efforts to recruit and retain top talent as well as through opportunistic acquisitions. We have added and continue to add junior advisors to existing practices and engage with client family members in order to assure continuity and succession planning as well as to add increased capability and growth. We manage our recruitment costs and retention payments relative to competitors by taking advantage of our distinct culture and our favorable reputation with financial advisors frustrated with the large wire houses. We also intend to develop more products and services which target high-net-worth clients to attract new clients and leverage our existing relationships to increase our share of customer spending on financial services. We believe our earnings from this segment of our business will improve significantly in a higher interest rate environment.
7
Asset Management
Our clients have access to a team of specialists with expertise across many disciplines, from hedge funds to mutual funds, from domestic investments to offshore opportunities. We integrate traditional and non-traditional portfolios into a unified solution while offering ready access to the best managers in the investment management universe, both within and outside the firm. We intend to deepen and broaden our product offerings and penetration in asset management. One of our strategic advantages is our diligence process for identifying new asset managers and asset management strategies. Our diligence analysts are directly available for clients, which differentiates us from our competitors when working with high-net-worth individuals and family offices. We are also looking at additional opportunities to bring successful hedge fund and private equity investments to our clients. In addition, we are expanding our sales and marketing team in asset management in an effort to increase growth in client assets through new clients and increasing share of managed assets from existing clients.
Capital Markets
We intend to utilize our strong brand name to continue to develop our investment banking and research capabilities. Our institutional equities business is looking to grow through expansion of market share with existing clients by efficiently allocating resources across different products to focus on key targeted small to medium capitalization corporate clients. The increased penetration of institutional accounts will allow us to leverage our distribution capabilities. In investment banking, we intend to utilize our Private Client division for leads and continue to grow our emerging growth and middle-market banking and financial sponsor franchises. Longer term, we seek to increase our business footprint and reputation by hiring experienced bankers with diverse product and industry knowledge. In the taxable fixed income sector, we continue to expand our product line and selectively grow our middle markets desk.
Pursuing Opportunistic Acquisitions
We believe the Company is well positioned to make acquisitions of related businesses that can quickly and effectively be integrated into the existing business platform and help to grow revenues. We expect that the funds raised in this offering will enable us to execute on our strategy. The Company is also reviewing its full service business model to determine the opportunities available to build or acquire closely related businesses in areas where competitors have shown some success. Equally important is the search for viable acquisition candidates. Our long-term intention is to pursue growth by acquisition where we can find a comfortable match in terms of corporate goals and personnel at a price that would provide our shareholders with incremental value. We review potential acquisition opportunities from time to time on the basis of fulfilling the Company’s strategic goals, while evaluating and managing our existing businesses.
Recent Developments
Recent Financial Results
The operating results of the Company for the second quarter of 2020 demonstrated the resiliency of the franchise and our balance sheet, capital, and liquidity remain strong during these unprecedented times. While our employees navigate new working arrangements, whether remotely or in a less populated office environment, the Company’s associates were able to work productively and contribute to what turned out to be a very solid quarter, both in terms of revenue and profit, given the headwinds created by a very low interest rate environment. Continued volatility in the equity markets and huge demand for capital raising led to stronger than expected operating results for the period.
8
Investment banking led the way with a significant increase in the number of equity underwriting transactions in May and June. We also saw substantially increased activity in fixed income, both taxable and municipal finance, including higher public finance issuances. This helped offset lower M&A activity during the quarter. The broader equities markets saw the largest quarterly increase in two decades contributing to higher retail and institutional commission revenue as investors reacted to very high levels of volatility. The recovery in asset values also contributed to record assets under management at June 30, 2020, which will drive advisory fee revenue for the third quarter of 2020. As before, a continuation of market volatility and robust capital markets activity would drive positive operating results for the last half of the year.
Coronavirus Disease 2019 (“COVID-19 Pandemic”)
On January 30, 2020, the spread of the novel coronavirus was declared a Public Health Emergency of International Concern by the World Health Organization (“WHO”). Subsequently, on March 11, 2020, the WHO characterized the COVID-19 outbreak as a pandemic. The United States now has the world’s most reported COVID-19 cases, and all 50 states and the District of Columbia have reported cases of infected individuals. Several states, including the State of New York, where we are headquartered, declared states of emergency. Our management is continuously monitoring the situation and providing frequent communications to both clients and our employee partners. We have adopted enhanced cleaning practices and other health protocols in most of our offices, taken measures to significantly restrict non-essential business travel and have practices in place to mandate that employees who may have been exposed to COVID-19, or show any relevant symptoms, self-quarantine. Since early March 2020, the Company executed on its Business Continuity Plan whereby we have requested that the vast majority of our employees work remotely with only a few “essential” employees reporting to our offices. We accomplished this by significantly expanding the use of technology infrastructure that facilitates remote operations. Our ability to avoid significant business disruptions is predicated on the continued facilitation of remote operations. To date, there have been no significant disruptions to our business or control processes as a result of this dispersion of employees. Recent outbreaks in various states indicate that the COVID-19 Pandemic will continue to impact the economy, and by extension our business, well into 2021. We currently anticipate that a large number of our employees will continue to work remotely for the indefinite future.
9
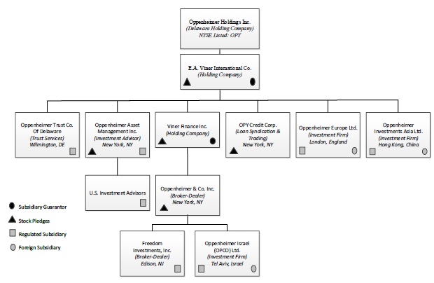
Corporate Structure

10
SUMMARY DESCRIPTION OF THE EXCHANGE OFFER
On September 22, 2020, we completed the private placement of $125.0 million aggregate principal amount of 5.50% Senior Secured Notes due 2025. As part of that offering, we entered into a registration rights agreement with the initial purchaser of the old notes, dated as of September 22, 2020, in which we agreed, among other things, to deliver this prospectus to you and to use commercially reasonable efforts to complete an exchange offer for the old notes. Below is a summary of the exchange offer.
| Old Notes | 5.50% Senior Secured Notes due 2025, which were issued on September 22, 2020. |
| New Notes | 5.50% Senior Secured Notes due 2025, the issuance of which has been registered under the Securities Act. The form and terms of the new notes are identical in all material respects to those of the old notes, except that the transfer restrictions and registration rights relating to the old notes do not apply to the new notes. |
| Exchange Offer | We are offering to issue up to $125.0 million aggregate principal amount of the new notes in exchange for a like principal amount of the old notes to satisfy our obligations under the registration rights agreement that was executed when the old notes were issued in a transaction in reliance upon the exemption from registration provided by Rule 144A and Regulation S of the Securities Act. |
| Expiration Date; Tenders |
The exchange offer will expire at 5:00 p.m., New York City time, on November 18, 2020, unless extended in our sole and absolute discretion. By tendering your old notes, you represent to us that:
▪ you are not our “affiliate,” as defined in Rule 405 under the Securities Act;
▪ any new notes you receive in the exchange offer are being acquired by you in the ordinary course of your business;
▪ if you are not a participating broker dealer, you are not engaged in, and do not intend to engage in, the distribution of the new notes, as defined in the Securities Act; and
▪ if you are a broker-dealer that will receive new notes for your own account in exchange for old notes that were acquired by you as a result of your market-making or other trading activities, you will deliver a prospectus in connection with any resale of the new notes you receive.
For further information regarding resales of the new notes by participating broker-dealers, see the discussion under the caption “Plan of Distribution.” |
| Withdrawal; Non-Acceptance | You may withdraw any old notes tendered in the exchange offer at any time prior to 5:00 p.m., New York City time, on November 18, 2020. If we decide for any reason not to accept any old notes tendered for exchange, the old notes will be returned to the registered holder at our expense promptly after the expiration or termination of the exchange offer. In the case of the old notes tendered by book-entry transfer into the exchange agent’s account at The Depository Trust Company (“DTC”), any withdrawn or unaccepted old notes will be credited to the tendering holder’s account at DTC. For further information regarding the withdrawal of tendered old notes, see “The Exchange Offer — Terms of the Exchange Offer; Period for Tendering Old Notes” and the “The Exchange Offer — Withdrawal Rights.” |
11
| Conditions to the Exchange Offer | The exchange offer is subject to customary conditions, which we may waive. See the discussion below under the caption “The Exchange Offer — Conditions to the Exchange Offer” for more information regarding the conditions to the exchange offer. |
| Procedures for Tendering the Old Notes |
You must do one of the following on or prior to the expiration or termination of the exchange offer to participate in the exchange offer:
▪ tender your old notes by sending the certificates for your old notes, in proper form for transfer, a properly completed and duly executed letter of transmittal, with any required signature guarantees, and all other documents required by the letter of transmittal, to The Bank of New York Mellon Trust Company, N.A., as exchange agent, at one of the addresses listed below under the caption “The Exchange Offer — Exchange Agent,” or
▪ tender your old notes by using the book-entry transfer procedures described below and transmitting a properly completed and duly executed letter of transmittal, with any required signature guarantees, or an agent’s message (as defined herein) instead of the letter of transmittal, to the exchange agent. In order for a book-entry transfer to constitute a valid tender of your old notes in the exchange offer, The Bank of New York Mellon Trust Company, N.A., as exchange agent, must receive a confirmation of book-entry transfer of your old notes into the exchange agent’s account at DTC prior to the expiration or termination of the exchange offer. For more information regarding the use of book-entry transfer procedures, including a description of the required agent’s message, see the discussion below under the caption “The Exchange Offer — Book-Entry Transfers.” |
| Special Procedures for Beneficial Owners | If you are a beneficial owner whose old notes are registered in the name of the broker, dealer, commercial bank, trust company or other nominee and you wish to tender your old notes in the exchange offer, you should promptly contact the person in whose name the old notes are registered and instruct that person to tender on your behalf. If you wish to tender in the exchange offer on your own behalf, prior to completing and executing the letter of transmittal and delivering your old notes, you must either make appropriate arrangements to register ownership of the old notes in your name or obtain a properly completed bond power from the person in whose name the old notes are registered. |
12
| U.S. Federal Income Tax Considerations | The exchange of the old notes for new notes in the exchange offer will not be a taxable transaction for U.S. federal income tax purposes. See the discussion under the caption “U.S. Federal Income Tax Considerations” for more information regarding the tax considerations of the exchange offer. |
| Use of Proceeds | We will not receive any proceeds from the exchange offer. |
| Exchange Agent | The Bank of New York Mellon Trust Company, N.A. is the exchange agent for the exchange offer. You can find the address and telephone number of the exchange agent below under the caption “The Exchange Offer — Exchange Agent.” |
| Resales |
Based on interpretations by the staff of the SEC, as set forth in no-action letters issued to the third parties, we believe that the new notes you receive in the exchange offer may be offered for resale, resold or otherwise transferred without compliance with the registration and prospectus delivery provisions of the Securities Act. However, you will not be able to freely transfer the new notes if:
▪ you are our “affiliate,” as defined in Rule 405 under the Securities Act;
▪ you are not acquiring the new notes in the exchange offer in the ordinary course of your business;
▪ you have an arrangement or understanding with any person to participate in the distribution, as defined in the Securities Act, of the new notes, you will receive in the exchange offer;
▪ you are holding old notes that have or are reasonably likely to have the status of an unsold allotment in the initial offering; or
▪ you are a participating broker-dealer that received new notes for its own account in the exchange offer in exchange for old notes that were acquired as a result of market-making or other trading activities.
If you fall within one of the exceptions listed above, you must comply with the registration and prospectus delivery requirements of the Securities Act in connection with any resale transaction involving the new notes. See the discussion below under the caption “The Exchange Offer — Procedures for Tendering Old Notes” for more information. |
13
| Broker-Dealer |
Each broker-dealer that receives new notes for its own account pursuant to the exchange offer must acknowledge that it will deliver a prospectus in connection with any resale of new notes. The letter of transmittal states that by so acknowledging and delivering a prospectus, a broker-dealer will not be deemed to admit that it is an “underwriter” within the meaning of the Securities Act. This prospectus, as it may be amended or supplemented from time to time, may be used by a broker-dealer in connection with resales of new notes received in exchange for old notes which were acquired by such broker-dealer as a result of market making activities or other trading activities. We have agreed that for a period of up to 90 days after the completion of this exchange offer, we will make this prospectus available to any broker-dealer for use in connection with any such resale. See “Plan of Distribution” for more information.
Furthermore, a broker-dealer that acquired any of its old notes directly from us:
▪ may not rely on the applicable interpretations of the staff or the SEC’s position contained in Exxon Capital Holdings Corp., SEC no-action letter (Apr. 13, 1988); Morgan Stanley & Co. Inc., SEC no-action letter (June 5, 1991); or Shearman & Sterling, SEC no-Action Letter (July 2, 1993); and
▪ must also be named as a selling security holder in connection with the registration and prospectus delivery requirements of the Securities Act relating to any resale transaction. |
| Registration Rights Agreement |
When the old notes were issued, we entered into a registration rights agreement with the initial purchaser of the old notes. Under the terms of the registration rights agreement, we agreed to use our commercially reasonable efforts to file with the SEC and cause to become effective, a registration statement relating to an offer to exchange the old notes for the new notes. In the event that the exchange offer is not consummated within 360 days of the date of issuance of the old notes (i.e., by September 17, 2021), the interest rate borne by the old notes will be increased by 0.25% per annum for the first 90 days beginning after September 17, 2021, and 0.50% per annum thereafter.
Under some circumstances set forth in the registration rights agreement, holders of old notes, including holders who are not permitted to participate in the exchange offer or who may not freely sell new notes received in the exchange offer, may require us to file and cause to become effective, a shelf registration statement covering resales of the old notes by these holders.
A copy of the registration rights agreement is incorporated by reference as an exhibit to the registration statement of which this prospectus is a part. See “Description of the New Notes — Registration Rights and Additional Interest.” |
14
CONSEQUENCES OF NOT EXCHANGING OLD NOTES
If you do not exchange your old notes in the exchange offer, your old notes will continue to be subject to the restrictions on transfer described in the legend on the certificate for your old notes. In general, you may offer or sell your old notes only:
| · | if they are registered under the Securities Act and applicable state securities laws; |
| · | if they are offered or sold under an exemption from registration under the Securities Act and applicable state securities laws; or |
| · | if they are offered or sold in a transaction not subject to the Securities Act and applicable state securities laws. |
We do not currently intend to register the old notes under the Securities Act. Under some circumstances, however, holders of the old notes, including holders who are not permitted to participate in the exchange offer or who may not freely resell new notes received in the exchange offer, may require us to file, and to cause to become effective, a shelf registration statement covering resales of old notes by these holders. For more information regarding the consequences of not tendering your old notes and our obligation to file a shelf registration statement, see “The Exchange Offer — Consequences of Exchanging or Failing to Exchange Old Notes.”
15
SUMMARY DESCRIPTION OF THE NEW NOTES
The terms of the new notes and those of the outstanding old notes are substantially identical, except that the transfer restrictions and registration rights relating to the old notes do not apply to the new notes. For a more complete understanding of the new notes, see “Description of the New Notes.”
| Issuer | Oppenheimer Holdings Inc. |
| Securities | Up to $125.0 million aggregate principal amount of 5.50% Senior Secured Notes due 2025. |
| Maturity | October 1, 2025. |
| Interest | 5.50% per annum, payable semi-annually in arrears on October 1 and April 1 of each year, beginning on April 1, 2021. |
| Subsidiary Guarantees | All payments on the new notes, including principal and interest, will be jointly and severally and fully and unconditionally guaranteed on a senior secured basis by E.A. Viner International Co. and Viner Finance Inc. and future subsidiaries required to guarantee the new notes pursuant to the “Future Subsidiary Guarantees” covenant (the “Subsidiary Guarantors”). See “Description of the New Notes — Covenants — Future subsidiary guarantees.” |
| Most of our subsidiaries, including our broker-dealer subsidiaries, investment adviser subsidiaries and certain of our operating subsidiaries, which generate substantially all of our revenue and net income and own substantially all of our assets, will not be guarantors of the new notes. | |
| As of June 30, 2020, our non-guarantor subsidiaries represented 92.3% of our total assets and, for the six months ended June 30, 2020 and the year ended December 31, 2019, represented 100% and 100% of our total revenues, respectively. In addition, our non-guarantor subsidiaries generated net income of $26.9 million and $58 million for the six months ended June 30, 2020 and the year ended December 31, 2019, respectively. | |
| Collateral | The new notes and the subsidiary guarantees will be secured by a first priority security interest in substantially all of the Company’s and the Subsidiary Guarantors’ existing and future tangible and intangible assets, subject to certain exceptions and permitted liens. See “Description of the New Notes – Security.” |
| Optional Redemption | We may redeem the new notes at any time on or after October 1, 2022. The redemption price for the notes (expressed as a percentage of principal amount), will be as follows, plus accrued and unpaid interest and additional interest, if any, to, but not including, the redemption date: |
| If redeemed during the 12-month period commencing October 1, 2022 | Redemption price | |||
| 2022 | 102.750 | % | ||
| 2023 | 101.375 | % | ||
| 2024 and thereafter | 100.000 | % | ||
16
| In addition, at any time prior to October 1, 2022, we may redeem the new notes at our option, in whole at any time or in part from time to time, at a redemption price equal to 100% of the principal amount of the notes redeemed plus a “make-whole” premium and accrued and unpaid interest and additional interest, if any. | |
| In addition, at any time prior to October 1, 2022, we may redeem up to 35% of the principal amount of the new notes with the net cash proceeds of one or more sales of our capital stock (other than disqualified stock) at a redemption price of 105.50% of their principal amount, plus accrued and unpaid interest and additional interest, if any; provided that at least 65% of the original aggregate principal amount of new notes issued on the closing date remains outstanding after each such redemption and notice of any such redemption is sent within 90 days of each such sale of capital stock. | |
| Change of Control | Upon a change of control we may be required to make an offer to purchase the new notes. The purchase price will equal 101% of the principal amount of the new notes on the date of purchase, plus accrued and unpaid interest and additional interest, if any. We may not have sufficient funds available at the time of a change of control to make any required debt payment (including repurchases of the new notes). |
| Ranking | The new notes will be our general senior obligations and will rank effectively senior in right of payment to all unsecured and unsubordinated obligations of the Company or the relevant Subsidiary Guarantor, to the extent of the value of the collateral owned by the Company or such Subsidiary Guarantor (and, to the extent of any unsecured remainder after payment of the value of the collateral, rank equally in right of payment with such unsecured and unsubordinated obligations of the Company). The new notes will also rank senior in right of payment to any subordinated debt of the Company or such Subsidiary Guarantor. The new notes will be secured on a first-priority basis by the collateral, subject to certain exceptions and permitted liens and it is intended that pari passu lien indebtedness, if any, will be secured on an equal and ratable basis. The new notes will be effectively junior in right of payment to all existing and future indebtedness, claims of holders of preferred stock and other liabilities (including trade payables) of subsidiaries of the Company that will not be guarantors, including all Regulated Subsidiaries (as defined below) and unrestricted subsidiaries. |
| As of September 30, 2020, our long-term debt was comprised of the old notes. | |
| We currently derive the majority of our revenue from the operations of our Regulated Subsidiaries. As our obligations under the new notes will not be guaranteed by our Regulated Subsidiaries, creditors of a Regulated Subsidiary, including trade creditors, customers, and preferred stockholders, if any, of such Regulated Subsidiary generally will have priority with respect to the assets and earnings of such Regulated Subsidiary over the claims of the holders. The new notes, therefore, will be structurally subordinated to the claims of creditors, including trade creditors, customers and preferred stockholders, if any, of our Regulated Subsidiaries. As of June 30, 2020, our Regulated Subsidiaries had $1.7 billion outstanding in such liabilities. |
17
| Certain Covenants |
Pursuant to the indenture, the following covenants apply to us and our restricted subsidiaries, but generally do not apply, or apply only in part, to our Regulated Subsidiaries:
· limitation on indebtedness and issuances of preferred stock, which restricts our ability to incur additional indebtedness or to issue preferred stock;
· limitations on restricted payments, which generally restricts our ability to declare certain dividends or distributions or to make certain investments;
· limitation on dividend and other payment restrictions affecting restricted subsidiaries or Regulated Subsidiaries, which generally prohibits restrictions on the ability of certain of our subsidiaries to pay dividends or make other transfers;
· future Subsidiary Guarantors, which prohibits certain of our subsidiaries from guaranteeing our indebtedness or indebtedness of any restricted subsidiary unless the notes are comparably guaranteed;
· limitation on transactions with shareholders and affiliates, which generally requires transactions among our affiliated entities to be conducted on an arm’s-length basis;
· limitation on liens, which generally prohibits us and our restricted subsidiaries from granting liens unless the notes are comparably secured; and
· limitation on asset sales, which generally prohibits us and certain of our subsidiaries from selling assets or certain securities or property of significant subsidiaries under certain circumstances.
These covenants are subject to important exceptions and qualifications, which are described under the heading “Description of the New Notes – Covenants” in this prospectus. These exceptions and qualifications include, among other things, a variety of provisions that are intended to allow us to continue to conduct our brokerage operations in the ordinary course of business. In addition, if and for so long as the new notes have an investment grade debt rating from both S&P and Moody’s and no default has occurred and is continuing under the indenture, we will not be subject to certain of the covenants listed above. See “Description of the New Notes.”
Under certain circumstances, however, the covenants under “Description of the New Notes – Covenants – Limitation on indebtedness and issuances of preferred stock,” “ – Limitation on restricted payments,” “ – Limitation on dividend and other payment restrictions affecting restricted subsidiaries or regulated subsidiaries,” “ – Future subsidiary guarantees,” “ – Limitation on transactions with shareholders and affiliates,” and “ – Limitation on asset sales” may apply to our Regulated Subsidiaries, depending on the nature of the transaction in question, whether a Regulated Subsidiary is incurring any Indebtedness (as defined in the indenture) and a variety of other factors.
For purposes of the covenants, Regulated Subsidiaries refers to any direct or indirect subsidiary of the Company that is registered licensed or qualified as (i) a broker dealer pursuant to Section 15 of the Exchange Act, (ii) a broker dealer or underwriter under any foreign securities law, (iii) a banking or insurance subsidiary regulated under state, federal or foreign laws or (iv) an investment advisor or relying advisor pursuant to the Advisers Act or under state or foreign laws and (v) OIL. Restricted subsidiaries generally include any of our subsidiaries that are not Regulated Subsidiaries and that have not been designated by our board of directors as unrestricted. |
| No Established Trading Market | The new notes generally will be freely transferable but will also be new securities for which there is no established market. Accordingly, a liquid market for the new notes may not develop or be maintained. We have not applied, and do not intend to apply, for the listing of the new notes on any exchange or automated dealer quotation system. |
| Risk Factors | Tendering your old notes in the exchange offer involves risks. You should carefully consider the information set forth in this prospectus and, in particular, should evaluate the specific factors set forth in the section entitled “Risk Factors — Risks Relating to the Exchange Offer” and “Risk Factors — Risks Relating to the Notes” for an explanation of certain risks of investing in the new notes before tendering any old notes. For a description of risks related to our industry and business, see “Risk Factors — Risks Relating to the Business.” |
18
SUMMARY CONSOLIDATED HISTORICAL FINANCIAL DATA
The summary consolidated historical financial data set forth below for each of the years ended December 31, 2019, 2018 and 2017 has been primarily derived from our audited consolidated financial statements. The summary consolidated historical financial data set forth below for the six months ended June 30, 2020 and 2019 has been primarily derived from our unaudited condensed consolidated financial statements. The following data should be read in conjunction with “Management’s Discussion and Analysis of Financial Condition and Results of Operations” and the consolidated historical financial statements and the related notes contained in our annual report on Form 10-K for the year ended December 31, 2019, and our quarterly report on Form 10-Q for the quarters ended March 31, 2020 and June 30, 2020, as filed with the SEC on May 1, 2020 and July 30, 2020, respectively, which are incorporated by reference into this prospectus.
| Six Months Ended June 30, | Year Ended December 31, | |||||||||||||||||||
| 2020 | 2019 | 2019 | 2018 | 2017 | ||||||||||||||||
| (dollars in thousands) | ||||||||||||||||||||
| Consolidated Statements of Operation: | ||||||||||||||||||||
| REVENUE: | ||||||||||||||||||||
| Commissions | $ | 204,885 | $ | 160,305 | $ | 320,114 | $ | 329,668 | $ | 336,620 | ||||||||||
| Advisory fees | 162,145 | 154,354 | 353,671 | 314,349 | 320,746 | |||||||||||||||
| Investment banking | 71,914 | 60,049 | 126,211 | 115,353 | 78,215 | |||||||||||||||
| Bank Deposit sweep income | 25,948 | 65,798 | 117,422 | 116,052 | 76,839 | |||||||||||||||
| Interest | 17,110 | 26,277 | 50,723 | 52,484 | 48,498 | |||||||||||||||
| Principal transactions, net | 11,196 | 14,483 | 30,094 | 14,461 | 23,273 | |||||||||||||||
| Other | 6,302 | 21,439 | 35,144 | 15,787 | 36,147 | |||||||||||||||
| Total Revenue: | 499,500 | 502,705 | 1,033,379 | 958,154 | 920,338 | |||||||||||||||
| EXPENSES: | ||||||||||||||||||||
| Compensation and related expenses | 337,270 | 316,138 | 657,714 | 607,192 | 602,138 | |||||||||||||||
| Communications and technology | 41,215 | 40,585 | 81,588 | 74,479 | 71,978 | |||||||||||||||
| Occupancy and equipment costs | 31,412 | 30,846 | 62,198 | 61,171 | 61,164 | |||||||||||||||
| Clearing and exchange fees | 11,850 | 11,010 | 21,962 | 22,985 | 23,545 | |||||||||||||||
| Interest | 9,440 | 26,178 | 45,687 | 46,396 | 28,354 | |||||||||||||||
| Other | 34,826 | 44,505 | 89,318 | 101,062 | 113,607 | |||||||||||||||
| Total expenses | 466,013 | 469,262 | 958,467 | 913,285 | 900,786 | |||||||||||||||
| Pre-tax income | 33,487 | 33,443 | 74,912 | 44,869 | 19,552 | |||||||||||||||
| Income tax expense (benefit) | 8,020 | 9,874 | 21,959 | 15,977 | (2,134 | ) | ||||||||||||||
| Net income | 25,467 | 23,569 | 52,953 | 28,892 | 22,816 | |||||||||||||||
| Net income | $ | 25,467 | $ | 23,569 | $ | 52,953 | $ | 28,892 | $ | 22,816 | ||||||||||
| Other comprehensive income (loss), net of tax | – | – | – | – | – | |||||||||||||||
| Currency translation adjustment | (57 | ) | 924 | 1,596 | (1,417 | ) | 2,263 | |||||||||||||
| Comprehensive income | $ | 25,410 | $ | 24,493 | $ | 54,549 | $ | 27,475 | $ | 25,079 | ||||||||||
19
| As of June 30, | As of December 31, | |||||||||||||||||||
| 2020 | 2019 | 2019 | 2018 | 2017 | ||||||||||||||||
| Consolidated Balance Sheet Data: | ||||||||||||||||||||
| Cash and cash equivalents | $ | 51,237 | $ | 71,307 | $ | 79,550 | $ | 90,675 | $ | 48,154 | ||||||||||
| Total assets | 2,364,317 | 2,652,416 | 2,464,755 | 2,240,314 | 2,438,517 | |||||||||||||||
| Total liabilities | 1,763,180 | 2,088,806 | 1,872,033 | 1,694,992 | 1,914,606 | |||||||||||||||
| Total stockholders’ equity | $ | 601,137 | $ | 563,610 | $ | 592,722 | $ | 545,322 | $ | 523,911 | ||||||||||
| As Adjusted* | Twelve
months ended June 30, |
Year Ended December 31, | ||||||||||||||||||
| Twelve months ended June 30, 2020 |
2020 | 2019 | 2018 | 2017 | ||||||||||||||||
| (dollars in thousands) | ||||||||||||||||||||
| Other Financial Data | ||||||||||||||||||||
| Consolidated Adjusted EBITDA(1)(2) | $ | 101,992 | $ | 101,992 | $ | 103,468 | $ | 71,672 | $ | 52,913 | ||||||||||
| Long-term Debt | 125,000 | 148,574 | 150,000 | 200,000 | 200,000 | |||||||||||||||
| Long-term Debt to Consolidated Adjusted EBITDA(2) | 1.3 | 1.5 | 1.4 | 2.8 | 3.8 | |||||||||||||||
| (*) | As adjusted to give effect to the sale of $125 million aggregate principal amount of the notes offered hereby and the use of proceeds therefrom. |
| (1) | Consolidated Adjusted EBITDA is a measure of operating performance that is not defined under GAAP.
We define Consolidated Adjusted EBITDA as net income before interest expense, income taxes, depreciation expense and amortization
expense, adjusted to exclude share-based compensation expense which is not settled in cash and extraordinary or unusual items.
Our definitions and calculations of Consolidated Adjusted EBITDA may differ from the Consolidated Adjusted EBITDA or analogous
calculations of other companies in our industry, and may limit its usefulness as a comparative measure. See “Non-GAAP
Financial Measures.” The following table shows the reconciliation of our Consolidated Adjusted EBITDA from GAAP net income: |
| Twelve months ended June 30, | Year Ended December 31, | |||||||||||||||
| 2020 | 2019 | 2018 | 2017 | |||||||||||||
| (dollars in thousands) | ||||||||||||||||
| Net Income Attributable to Oppenheimer Holdings Inc. | $ | 54,851 | $ | 52,953 | $ | 28,892 | $ | 22,816 | ||||||||
| Add: | ||||||||||||||||
| Interest Expense(a) | 10,607 | 12,319 | 13,500 | 13,740 | ||||||||||||
| Income Taxes | 20,105 | 21,959 | 15,977 | (2,134 | ) | |||||||||||
| Depreciation Expense | 8,153 | 7,634 | 6,871 | 5,656 | ||||||||||||
| Amortization Expense | 356 | 476 | 371 | 851 | ||||||||||||
| Consolidated EBITDA | 94,072 | 95,341 | 65,611 | 40,930 | ||||||||||||
| Share-Based Compensation Expense(b) | 7,921 | 8,128 | 6,061 | 5,583 | ||||||||||||
| Extraordinary or Unusual Items(c) | – | – | – | 6,400 | ||||||||||||
| Consolidated Adjusted EBITDA | $ | 101,992 | $ | 103,468 | $ | 71,672 | $ | 52,913 | ||||||||
| (a) | Interest expense on long-term debt. | |
| (b) | Non-cash charges associated with restricted stock and stock option award programs. | |
| (c) | Includes charges related to value-added tax (VAT) assessment levied by the Israel VAT Authority in the amount of $6.4 million for the period August 2008 to March 31, 2017. |
| (2) | For the as adjusted calculation, the 2020 Consolidated Adjusted EBITDA represents historical Consolidated Adjusted EBITDA and has not been adjusted for the interest expense on long-term debt giving effect to this offering. |
20
Any investment in the notes involves a high degree of risk. You should consider carefully the following information about these risks, together with the other information contained or incorporated by reference in this prospectus, including risks contained in our most recent annual report on Form 10-K, any subsequent quarterly or annual reports on Form 10-Q or Form 10-K or any current reports on Form 8-K, before buying any of the notes. If any of the following risks actually occur, our business, financial condition, prospects, results of operations or cash flow could be materially and adversely affected. Additional risks or uncertainties not currently known to us, or that we currently deem immaterial, may also impair our business operations. We cannot assure you that any of the events discussed in the risk factors below will not occur. If any such event does occur, you may lose all or part of your original investment in the notes.
Risks Relating to the Business
The effects of the outbreak of the novel coronavirus (COVID-19) have negatively affected the global economy, the United States economy and the global financial markets, and may disrupt our operations and our clients’ operations, which could have an adverse effect on our business, financial condition and results of operations.
The ongoing COVID-19 global and national health emergency has caused significant disruption in the international and United States economies and financial markets. On March 11, 2020, the World Health Organization declared the COVID-19 outbreak a pandemic. The spread of COVID-19 has caused illness, quarantines, cancellation of events and travel, business and school shutdowns, reduction in business activity and financial transactions, labor shortages, supply chain interruptions and overall economic and financial market instability. The United States now has the world’s most reported COVID-19 cases, and all 50 states and the District of Columbia have reported cases of infected individuals. Several states, including New York, where we are headquartered, have declared states of emergency. Similar impacts have been experienced in every country in which we do business. Impacts to our business could be widespread and global, and material impacts may be possible, including the following:
| · | employees contracting COVID-19; |
| · | reductions in our operating effectiveness as our employees work from home or disaster-recovery locations; |
| · | unavailability of key personnel necessary to conduct our business activities; |
| · | an economic environment which may have significant accounting and financial reporting implications; |
| · | unprecedented volatility in global financial markets; |
| · | reductions in revenue across our operating businesses; |
| · | delay in planned entry into, or expansion of, investments or projects in foreign jurisdictions; |
| · | closure of our offices or the offices of our clients; and |
| · | de-globalization. |
We are taking precautions to protect the safety and well-being of our employees and customers. However, no assurance can be given that the steps being taken will be deemed to be adequate or appropriate, nor can we predict the level of disruption which will occur to our employees’ ability to provide customer support and service. The ongoing COVID-19 Pandemic has resulted in meaningfully lower stock prices for many companies, as well as the trading prices for our own securities. The further spread of the COVID-19 outbreak may materially disrupt banking and other financial activity generally and in the areas in which we operate. This would likely result in a decline in demand for our products and services, which would negatively impact our liquidity position and our growth strategy. Any one or more of these developments could have a material adverse effect on our business, operations, consolidated financial condition, and consolidated results of operations.
21
Damage to our reputation could damage our businesses.
Maintaining our reputation is critical to our attracting and maintaining customers, investors and employees. If we fail to deal with, or appear to fail to deal with, various issues that may give rise to reputational risk, we could significantly harm our business prospects. These issues include, but are not limited to, any of the risks discussed in this section, appropriately dealing with potential conflicts of interest, legal and regulatory requirements, employee misconduct, ethical issues, money-laundering, privacy, record keeping, cybersecurity protections, sales and trading practices, failure to sell securities we have underwritten at the anticipated price levels, and the proper identification of the legal, reputational, credit, liquidity, and market risks inherent in our products. A failure to deliver appropriate standards of service and quality, or a failure or perceived failure to treat customers and clients fairly, can result in customer dissatisfaction, litigation and heightened regulatory scrutiny, all of which can lead to lost revenue, higher operating costs and harm to our reputation. Further, negative publicity regarding us, whether or not true, may also result in harm to our prospects. Increasingly, the internet, through investor blogs or other sites, is being used to publish information that is untrue, significantly skewed or in some cases slanderous about companies and individuals that are published anonymously and are difficult to refute. Such stories can negatively impact the reputation of companies that are the subject of such attacks. See “– The precautions the Company takes to prevent and detect employee misconduct may not be effective and the Company could be exposed to unknown and unmanaged risks or losses.”
The Company is subject to extensive securities regulation and the failure to comply with these regulations could subject it to monetary penalties or sanctions.
The securities industry and the Company’s business are subject to extensive regulation by the SEC, state securities regulators, other governmental regulatory authorities and industry self-regulatory organizations. The Company may be adversely affected by changes in the interpretation or enforcement of existing laws and rules by these governmental authorities and self-regulatory organizations or by new or revised legislation or regulations imposed by them.
As a result of the financial crisis there was a call by politicians, commentators and various sections of the public for more stringent legislation and regulation in the United States and abroad. The Wall Street Reform and Consumer Protection Act of 2010 (the “Dodd-Frank Act”) enacted sweeping changes and an unprecedented increase in the supervision and regulation of the financial services industry (see “Business – Regulation” in our Form 10-K).
On April 18, 2018, the SEC announced its proposed “Regulation Best Interest,” a package of rulemakings and interpretations that address customers’ relationships with investment advisers and broker-dealers.
On June 5, 2019, the SEC adopted a final version of this rulemaking package that included the adoption of Regulation Best Interest (“Reg BI”) as Rule 15l-1 under the Exchange Act. Reg BI imposes a new federal standard of conduct on registered broker-dealers and their associated persons when dealing with retail clients and requires that a broker-dealer and its representatives act in the best interest of such client and not place its own interests ahead of the customer’s interests. Reg BI does not define the term “best interest” but instead sets forth four distinct obligations, disclosure, care, conflict of interest and compliance that a broker-dealer must satisfy in each transaction. Compliance with Reg BI became effective on June 30, 2020. In addition to passing Reg BI, the SEC also adopted rules (i) requiring broker-dealers and investment advisers to provide a written relationship summary to each client, and (ii) clarifying certain interpretations under the Investment Advisers Act of 1940, including, but not limited to, when a broker-dealer’s activity is considered “solely incidental” to its broker-dealer business and is, therefore, not considered investment advisory activity (collectively, the “Reg BI Rules”).
22
It is too early to predict what effects the Reg BI Rules will have on the Company. However, there is a need for enhanced documentation for recommendations of securities transactions to broker-dealer retail clients as well as the cessation of certain practices and limitations on certain kinds of transactions previously conducted in the normal course of business. The new rules and processes related thereto will likely limit revenue and most likely involve increased costs, including, but not limited to, compliance costs associated with new or enhanced technology as well as increased litigation costs. The Company has reviewed its business practices and operating models in light of the Reg BI Rules and has made significant structural, technological and operational changes to its business leading up to the effective date of June 30, 2020 for compliance with the Reg BI Rules. As a result, the Company conducted significant training of all its employees with respect to the requirements of Reg BI and made each of the required mailings (both electronic and conventional) prior to the effective date. The Company believes, but there can be no guarantee, that the changes made to its business processes will result in compliance with these new requirements. As business is conducted under the Reg BI Rules, it is likely that additional changes may be necessary (see “Business – Regulation – Fiduciary Standard – Rulemaking by the U.S. Department of Labor and SEC” in our Form 10-K).
Oppenheimer is a broker-dealer and investment adviser registered with the SEC and is primarily regulated by FINRA. Broker-dealers are subject to regulations which cover all aspects of the securities business, including, without limitation:
| · | sales methods and supervision; | |
| · | trading practices among broker-dealers; | |
| · | emerging standards concerning fees and charges imposed on clients for fee-based programs; | |
| · | use and safekeeping of customers’ funds and securities; | |
| · | anti-money laundering and the USA PATRIOT Act (the “Patriot Act”) compliance; | |
| · | capital structure of securities firms; | |
| · | trade and regulatory reporting; | |
| · | cybersecurity and data privacy; | |
| · | pricing of services; | |
| · | compliance with DOL (as defined below) rules and regulations for retirement accounts; | |
| · | compliance with lending practices (Regulation T); | |
| · | record keeping; and | |
| · | the conduct of directors, officers and employees. |
Compliance with many of the regulations applicable to the Company involves a number of risks, particularly in areas where applicable regulations may be subject to varying interpretation. The requirements imposed by these regulations are designed to ensure the integrity of the financial markets and to protect customers and other third parties who deal with the Company. New regulations may result in enhanced standards of duty on broker-dealers in their dealings with their clients (fiduciary standards). Consequently, these regulations often serve to limit the Company’s activities, including through net capital, customer protection and market conduct requirements, including those relating to principal trading. Much of the regulation of broker-dealers has been delegated to self-regulatory organizations, principally FINRA. FINRA adopts rules, subject to approval by the SEC, which govern its members and conducts periodic examinations of member firms’ operations.
The SEC has passed a requirement for custodians of securities on behalf of investment advisers, such as the Company, to conduct an annual “surprise audit,” in addition to the annual audit, and to issue an annual controls report to its clients, issued by a qualified accounting firm, describing its processes and controls affecting custody operations. A failure to conduct such an audit or issue the report with favorable findings could adversely affect a sizable portion of the Company’s businesses.
23
If the Company is found to have violated any applicable regulations, formal administrative or judicial proceedings may be initiated against it that may result in:
| · | censure; |
| · | fine; |
| · | civil penalties, including treble damages in the case of insider trading violations; |
| · | the issuance of cease-and-desist orders; |
| · | the deregistration or suspension of our broker-dealer activities; |
| · | the suspension or disqualification of our officers or employees; or |
| · | other adverse consequences. |
The imposition of any of the above or other penalties could have a material adverse effect on our operating results and financial condition.
For a more detailed description of the regulatory scheme under which the Company operates, see “Business – Regulation” in our Form 10-K and “Management’s Discussion and Analysis of Financial Condition and Results of Operations – Regulatory Matters and Developments” in our Second Quarter 10-Q.
Financial services firms have been subject to increased regulatory scrutiny over the last several years, increasing the risk of financial liability and reputational harm resulting from adverse regulatory actions.
Firms in the financial services industry have been operating in an onerous regulatory environment, which has become even more stringent in light of well-publicized fraud or “Ponzi” schemes. The industry has experienced increased scrutiny from a variety of regulators, including the SEC and FINRA as well as state regulators. Penalties and fines sought by regulatory authorities have increased substantially since the financial crisis. We may be adversely affected by changes in the interpretation or enforcement of existing laws and rules by these governmental authorities and self-regulatory organizations (“SROs”). Each of the regulatory bodies with jurisdiction over us has regulatory powers dealing with many different aspects of financial services, including, but not limited to, the authority to fine us and to grant, cancel, restrict or otherwise impose conditions on the right to continue operating particular businesses. For example, the failure to comply with the obligations imposed by the Exchange Act on broker-dealers and the Advisers Act on investment advisers, including recordkeeping, registration, advertising and operating requirements, disclosure obligations and prohibitions on fraudulent activities, or by the Investment Company Act of 1940 (the “1940 Act”), could result in investigations, sanctions and reputational damage. We also may be adversely affected as a result of new or revised legislation or regulations imposed by the SEC, other U.S. or foreign governmental regulatory authorities or SROs (e.g., FINRA) that supervise the financial markets. Substantial legal liability or significant regulatory action taken against us could have a material adverse effect on our business prospects including our cash position.
Changes in regulations resulting from new regulations or laws may affect our businesses.
The market and economic conditions in the period after the financial crisis of 2008-2009 have directly led to a demand by the public for changes in the way the financial services industry is regulated, including a call for more stringent legislation and regulation in the United States and abroad. To the extent changes in existing or promulgation of new legislation impacts the operations, financial condition, liquidity and capital requirements of unaffiliated financial institutions with whom we transact business, those institutions may seek to pass on increased costs, reduce their capacity to transact, or otherwise present inefficiencies in their interactions with us.
24
Numerous regulatory changes, and enhanced regulatory and enforcement activity, relating to the asset management business may increase our compliance and legal costs and otherwise adversely affect our business.
The SEC has proposed certain measures that would establish a new framework to replace the requirements of Rule 12b-1 under the 1940 Act with respect to how mutual funds pay fees to cover the costs of selling and marketing their shares. The staff of the SEC’s Office of Compliance, Inspections and Examinations has indicated that it is reviewing the use of fund assets to pay for fees to sub-transfer agents and sub-administrators for services that may be deemed to be distribution-related. As these measures are neither final nor undergoing implementation throughout the financial services industry, their impact cannot be fully ascertained at this time. As this regulatory trend continues, it could adversely affect our operations and, in turn, our financial results.
U.S. and foreign governments have taken regulatory actions impacting the investment management industry, and may continue to take further actions, including expanding current (or enacting new) standards, requirements and rules that may be applicable to us and our subsidiaries, particularly those subsidiaries that are SEC registered investment advisers. For example, the SEC and several states and municipalities in the United States have adopted “pay-to-play” rules, which could limit our ability to charge advisory fees. Such “pay-to-play” rules could affect the profitability of that portion of our business. Additionally, the use of “soft dollars,” where a portion of commissions paid to broker-dealers in connection with the execution of trades also pays for research and other services provided to advisers, is periodically reexamined and may be limited or modified in the future. The use of various mutual fund share classes has come under significant regulatory scrutiny. The SEC recently completed its Mutual Fund Share Class Disclosure Initiative pursuant to which the SEC found that firm’s investment management disclosure relating to 12b-1 fees was deficient resulting in restitution of fees to investment management clients. In Europe, the recent effectiveness of MiFID II has eliminated the use of securities transactions to pay for research (see “Business – Regulation” in our Form 10-K). Furthermore, new regulations regarding the management of hedge funds and the use of certain investment products may impact our investment management business and result in increased costs. For example, many regulators around the world adopted disclosure and reporting requirements relating to the hedge fund business.
It is not possible to determine the extent of the impact of any new laws, regulations or initiatives that may be posed, or whether any of the proposals will become law. Conformance with any new laws or regulations could make compliance more difficult and expensive and affect the manner in which we conduct business. See “Management’s Discussion and Analysis of Financial Condition and Results of Operations – Regulatory Matters and Developments” in our Second Quarter 10-Q.
Legislation has and may continue to result in changes to rules and regulations applicable to our business, which may negatively impact our business and financial results.
The securities industry is subject to extensive and constantly changing regulation. Broker-dealers and investment advisors are subject to regulations covering all aspects of the securities business. Any violation of these laws or regulations could subject us to the following events, any of which could have a material adverse effect on our business, financial condition and prospects: civil and criminal liability; sanctions, which could include the revocation of our subsidiaries’ registrations as investment advisors or broker-dealers; the revocation of the licenses of our financial advisors; censures; fines; or a temporary suspension or permanent bar from conducting business.
25
As noted above, on June 5, 2019, the SEC adopted Reg BI with an effective date of June 30, 2020. Reg BI imposes a new federal standard of conduct on registered broker-dealers and their associated persons when dealing with retail clients and requires that a broker-dealer and its representatives act in the best interest of such client and not place its own interests ahead of the customer’s interests. The new rules and processes related thereto will possibly limit revenue and most likely involve increased costs, including, but not limited to, compliance costs associated with new or enhanced technology as well as increased litigation costs.
Failure to comply with capital requirements could subject the Company to suspension or revocation by the SEC or suspension or expulsion by FINRA, the FCA and the SFC.
Oppenheimer and Freedom are subject to the SEC’s Net Capital Rule which requires the maintenance of minimum net capital. For a more detailed description of the regulatory scheme under which the Company operates, see “Business – Regulatory Capital Requirements” in our Form 10-K. Failure to comply with net capital requirements could subject the Company to suspension or revocation by the SEC or suspension or expulsion by FINRA.
In addition, Oppenheimer Europe Ltd. and Oppenheimer Investments Asia Limited are regulated by the FCA of the United Kingdom and the SFC in Hong Kong, respectively, and Oppenheimer Israel Ltd. is subject to the supervision of the Israeli Securities Authority. Failure of these entities to comply with capital requirements could subject those entities to censures, fines or suspension or expulsion by their respective regulators.
Developments in market and economic conditions have adversely affected, and may in the future adversely affect, the Company’s business and profitability.
Performance in the financial services industry is heavily influenced by the overall strength of economic conditions and financial market activity, which generally have a direct and material impact on the Company's results of operations and financial condition. These conditions are a product of many factors, which are mostly unpredictable and beyond the Company's control, and may affect the decisions made by financial market participants.
Changes in economic and political conditions, including economic output levels, interest and inflation rates, employment levels, prices of commodities including oil and gas, consumer confidence levels, and fiscal and monetary policy can affect market conditions. For example, the Federal Reserve’s policies determine, in large part, the cost of funds for lending and investing and the return earned on those loans and investments. The market impact from such policies also can decrease materially the value of certain of our financial assets, most notably debt securities. Changes in the Federal Reserve’s policies are beyond our control and, consequently, the impact of these changes on our activities and results of our operations are difficult to predict. While global financial markets have shown signs of improvement in recent years, uncertainty remains, including the long-term impact of the COVID-19 Pandemic. A period of sustained downturns and/or volatility in the securities markets, and/or prolonged levels of increased short-term interest rates, could lead to a return to increased credit market dislocations, reductions in the value of real estate, and other negative market factors which could significantly impair our revenues and profitability.
U.S. markets may also be impacted by political and civil unrest occurring in the Middle East, Eastern Europe, Russia, Venezuela and Asia. Concerns about the European Union (“EU”), including Britain’s recent exit from the EU (“Brexit”), and the stability of the EU’s sovereign debt, has caused uncertainty and disruption for financial markets globally. Continued uncertainties loom over the outcome of the EU’s financial support programs. It is possible that other EU member states may choose to follow Britain’s lead and leave the EU. Any negative impact on economic conditions and global markets from these developments could adversely affect our business, financial condition and liquidity.
Uncertain or unfavorable market or economic conditions could result in reduced transaction volumes, reduced revenue and reduced profitability in any or all of the Company’s principal businesses. For example:
| · | The Company’s investment banking revenue, in the form of underwriting, placement and financial advisory fees, is directly related to the volume and value of transactions as well as the Company’s role in these transactions. In an environment of uncertain or unfavorable market or economic conditions, the volume and size of capital-raising transactions and acquisitions and dispositions typically decreases, thereby reducing the demand for the Company’s investment banking services and increasing price competition among financial services companies seeking such engagements. The completion of anticipated investment banking transactions in the Company’s pipeline is uncertain and beyond its control, and its investment banking revenue is typically earned upon the successful completion of a transaction. In most cases, the Company receives little or no payment for investment banking engagements that do not result in the successful completion of a transaction. For example, a client’s acquisition transaction may be delayed or terminated because of a failure to agree upon final terms with the counterparty, failure to obtain necessary regulatory consents or board or stockholder approvals, failure to secure necessary financing, adverse market conditions or unexpected financial or other problems in the client’s or counterparty’s business. If the parties fail to complete a transaction on which the Company is advising or an offering in which it is participating, the Company will earn little or no revenue from the transaction but may incur expenses including, but not limited, to legal fees. The Company may perform services subject to an engagement agreement and the client may refuse to pay fees due under such agreement, requiring the Company to re-negotiate fees or commence legal action for collection of such earned fees. Accordingly, the Company’s business is highly dependent on market conditions, the decisions and actions of its clients and interested third parties. The number of engagements the Company has at any given time is subject to change and may not necessarily result in future revenues. |
26
| · | A portion of the Company's revenues are derived from fees generated from its asset management business segment. Asset management fees often are primarily comprised of base management and performance (or incentive) fees. Management fees are primarily based on assets under management. Assets under management balances are impacted by net inflow/outflow of client assets and changes in market values. Poor investment performance by the Company's funds and portfolio managers could result in a loss of managed accounts and could result in reputational damage that might make it more difficult to attract new investors and thus further impact the Company's business and financial condition. If the Company experiences losses of managed accounts, fee revenue will decline. In addition, in periods of declining market values, the values of assets under management may ultimately decline, which would negatively impact fee revenues. | |
| · | In the past decade, passively managed index funds have seen greater investor interest, and this trend has become more prevalent in recent years. This has led to a decline in the revenue the Company generates from commissions on the execution of trading transactions as turnover in client accounts diminishes. A continued lessening of investor interest in active investing and continued increase in passive investing may lead to a continued decline in the revenue the Company generates from commissions on the execution of trading transactions and, in respect of its market-making activities, a reduction in the value of its trading positions and commissions and spreads. | |
| · | Financial markets are susceptible to severe events such as dislocations which may lead to reduced liquidity. Under these extreme conditions, the Company’s risk management strategies may not be as effective as they might otherwise be under normal market conditions. | |
| · | Liquidity is essential to the Company’s businesses. The Company’s liquidity could be negatively affected by an inability to obtain funding on a regular basis either in the short-term market through bank borrowings or in the long-term market through senior and subordinated borrowings. Such illiquidity could arise through a lowering of the Company’s credit rating or through market disruptions unrelated to the Company. The availability of unsecured financing is largely dependent on our credit rating which is largely determined by factors such as the level and quality of our earnings, capital adequacy, risk management, asset quality and business mix. The Company has a limited amount of remaining auction rate securities to purchase from its clients which will reduce liquidity available to the Company for other purposes. The failure to secure the liquidity necessary for the Company to operate and grow could have a material adverse effect on the Company’s financial condition and results of operations. See “Management’s Discussion and Analysis of Financial Condition and Results of Operations – Liquidity and Capital Resources” in our Second Quarter 10-Q. | |
| · | Changes in interest rates (especially if such changes are rapid), sustained low or high interest rates or uncertainty regarding the future direction of interest rates, may create a less favorable environment for certain of the Company’s businesses, particularly its fixed income business, resulting in reduced business volume and reduced revenue. | |
| · | The reduction of interest rates substantially reduced the interest profits available to the Company through its margin lending and also reduced profit contributions from cash sweep products such as the FDIC-insured Bank Deposit program. If interest rates remain at low levels, the Company’s profitability will be negatively impacted. |
27
| · | The Company expects to continue to commit its own capital to engage in proprietary trading, investing and similar activities, and uncertain or unfavorable market or economic conditions may reduce the value of its positions, resulting in reduced revenue. |
The cyclical nature of the economy and the financial services industry leads to volatility in the Company’s operating margins, due to the fixed nature of a portion of compensation expenses and many non-compensation expenses, as well as the possibility that the Company will be unable to scale back other costs at an appropriate time to match any decreases in revenue relating to changes in market and economic conditions. As a result, the Company’s financial performance may vary significantly from quarter to quarter and year-to-year.
England’s recent exit from the EU could impact our overseas operations.
In June 2016, the UK held a referendum in which voters approved an exit from the EU, commonly referred to as “Brexit,” and the UK exited the EU in January 2020. The withdrawal could, among other outcomes, disrupt the free movement of goods, services and people between the UK and the EU, undermine bilateral cooperation in key policy areas and significantly disrupt trade between the UK and the EU. We may also face new regulatory costs and challenges as a result of Brexit that could have a negative effect on our operations. In addition, Brexit could lead to legal uncertainty and potentially divergent national laws and regulations as the UK determines which EU laws to replace or replicate. Given the lack of comparable precedent, it is unclear what financial, regulatory, trade and legal implications the withdrawal of the UK from the EU will have and how such withdrawal will affect us. We have operations in other foreign countries and may move elements of our UK operations to our Frankfurt office or to a yet to be determined other location within the EU. In particular, it is possible that the level of economic activity in the UK and the rest of Europe will be adversely impacted and that we will face increased regulatory and legal complexities, including those related to tax, trade, security and employee relations as a result of Brexit. Such changes could be costly and potentially disruptive to our operations and business relationships in affected regions. It appears increasingly likely that the UK will exit the EU without a continuing agreement covering many aspects of its relationship. Such an outcome could be significantly disruptive to the economies of both parties and may negatively affect our business.
Markets have experienced, and may continue to experience, periods of high volatility accompanied by reduced liquidity and periods of low volatility resulting in a reduction in trading volumes which may have an adverse effect on our revenues.
Financial markets are susceptible to severe events evidenced by rapid depreciation in asset values accompanied by a reduction in asset liquidity. Under these extreme conditions, hedging and other risk management strategies may not be effective. Severe market events have historically been difficult to predict, and significant losses could be realized in the wake of such events. The “Flash Crash” on May 6, 2010 was driven not by external economic events but by internal market dynamics and automated systems. Such events cannot be predicted nor can anyone, including the Company, predict the effectiveness of controls put in place to prevent such incidents. Increasingly, threats of terrorism, terrorist acts and the appearance of COVID-19 have disrupted markets and increased the perception of risk to the worldwide economy. Any such act or threat may impact markets, and consequently the Company’s business, in an adverse manner.
The Company has experienced significant pricing pressure in areas of its business, which may impair its revenues and profitability.
In recent years the Company has experienced, and continues to experience, significant pricing pressures on trading margins and commissions in debt and equity trading. In the fixed income market, regulatory requirements have resulted in greater price transparency, leading to increased price competition and decreased trading margins. In the equity market, the Company has experienced increased pricing pressure from institutional clients to reduce commissions, and this pressure has been augmented by the increased use of electronic and direct market access trading, which has created additional downward pressure on trading margins. The trend toward using alternative trading systems is continuing to grow, which may result in decreased commission and trading revenue, reduce the Company’s participation in the trading markets and its ability to access market information, and lead to the creation of new and stronger competitors. Institutional clients also have pressured financial services firms to alter “soft dollar” practices under which brokerage firms bundle the cost of trade execution with research products and services. Some institutions are entering into arrangements that separate (or “unbundle”) payments for research products or services from sales commissions. Institutions subject to MiFID II, which the Company does business with primarily through its European based subsidiary, were required to unbundle such payments commencing January 3, 2018. These arrangements have increased the competitive pressures on sales commissions and have affected the value the Company’s clients place on high-quality research.
28
Moreover, the Company’s inability to reach agreement regarding the terms of unbundling arrangements with institutional clients who are actively seeking such arrangements could result in the loss of those clients, which would likely reduce the level of institutional commissions. The Company believes that price competition and pricing pressures in these and other areas will continue as institutional investors continue to reduce the amounts they are willing to pay, including reducing the number of brokerage firms they use, and some of our competitors seek to obtain market share by reducing fees, commissions or margins. The recent announcement by several large securities firms that they will not charge any fee to retail investors to execute equity transactions will only add to this pressure, especially for firms likes ours that cater to retail as well. Additional pressure on sales and trading revenue may impair the profitability of the Company’s business.
The Company may continue to be adversely affected by the failure of the Auction Rate Securities Market.
In February 2008, the market for auction rate securities (“ARS”) began experiencing disruptions due to the failure of auctions for preferred stocks issued to leverage closed end funds, municipal bonds backed by tax-exempt issuers, and student loans backed by pools of student loans guaranteed by U.S. government agencies. The failure of the ARS market prevented clients of the Company from liquidating holdings in these positions or, in many cases, posting these securities as collateral for loans. The Company had operated in an agency capacity in this market and held and continues to hold ARS in its proprietary accounts and, as a result of this and the Company’s ongoing repurchases from customers discussed below, is exposed to these liquidity issues as well. While a significant number of clients have had their ARS redeemed, there is no guarantee that any future ARS issuer redemptions will occur and, if so, that the Company’s clients’ ARS, or ARS held by the Company will be redeemed.
In February 2010, Oppenheimer finalized settlements with each of the New York Attorney General’s office (“NYAG”) and the Massachusetts Securities Division (“MSD”) and, together (the “Regulators”) concluding proceedings by the Regulators concerning Oppenheimer’s marketing and sale of ARS. Pursuant to the settlements with the Regulators, Oppenheimer agreed to extend offers to repurchase ARS from certain of its clients. In addition to the settlements with the Regulators, Oppenheimer has also reached settlements of and received adverse awards in legal proceedings with various clients where the Company is obligated to purchase ARS. If the ARS market remains frozen, the Company may possibly be further subject to claims by its clients. There can be no guarantee that the Company will be successful in defending any future actions against it. See “Management’s Discussion and Analysis of Financial Condition and Results of Operations – Regulatory Matters and Developments” in our Second Quarter Form 10-Q, “Business – Legal Proceedings” in our Form 10-K and “Management’s Discussion and Analysis of Financial Condition and Results of Operations – Off-Balance Sheet Arrangements” in our Second Quarter 10-Q for additional details.
The ability to attract, develop and retain highly skilled and productive employees, particularly qualified financial advisors, is critical to the success of the Company’s business.
The Company faces intense competition for qualified employees from other businesses in the financial services industry, and the performance of its business may suffer to the extent it is unable to attract and retain employees effectively, particularly given the relatively small size of the Company and its employee base compared to some of its competitors. The primary sources of revenue in each of the Company’s business lines are commissions and fees earned on advisory and underwriting transactions and customer accounts managed by its employees, who are regularly recruited by other firms and in certain cases are able to take their client relationships with them when they change firms. Experienced employees are regularly offered financial inducements by larger competitors to change employers, and thus competitors can de-stabilize the Company’s relationship with valued employees. Some specialized areas of the Company’s business are operated by a relatively small number of employees, the loss of any of whom could jeopardize the continuation of that business following the employee’s departure.
29
Turnover in the financial services industry is high. The cost of retaining skilled professionals in the financial services industry has escalated considerably. Financial industry employers are increasingly offering guaranteed contracts, upfront payments, and increased compensation. These can be important factors in a current employee’s decision to leave us as well as in a prospective employee’s decision to join us. As competition for skilled professionals in the industry remains intense, we may have to devote significant resources to attracting and retaining qualified personnel. To the extent we have compensation targets, we may not be able to retain our employees, which could result in increased recruiting expense or result in our recruiting additional employees at compensation levels that are not within our target range. In particular, our financial results may be adversely affected by the costs we incur in connection with any upfront loans or other incentives we may offer to newly recruited financial advisors and other key personnel. If we were to lose the services of any of our investment bankers, senior equity research, sales and trading professionals, asset managers, or executive officers to a competitor or otherwise, we may not be able to retain valuable relationships and some of our clients could choose to use the services of a competitor instead of our services. If we are unable to retain our senior professionals or recruit additional professionals, our reputation, business, results of operations and financial condition could be adversely affected. Further, new business initiatives and efforts to expand existing businesses generally require that we incur compensation and benefits expense before generating additional revenues.
Moreover, companies in our industry whose employees accept positions with competitors frequently claim that those competitors have engaged in unfair hiring practices. We have been subject to such claims and may be subject to additional claims in the future as we seek to hire qualified personnel, some of whom may work for our competitors. Some of these claims may result in material litigation.
We could incur substantial costs in defending against these claims, regardless of their merits. Such claims could also discourage potential employees who work for our competitors from joining us. Recent actions by some larger competitors to reject the “Recruiting Protocol,” an industry adopted set of practices permitting financial advisors to port their client relationships to a new firm under strict rules, is likely to increase the likelihood of litigation among competitors surrounding the employment of new advisors and their solicitation of their clients and may act as a new barrier to recruitment of financial advisors.
The Company depends on its senior employees and the loss of their services could harm its business.
The Company’s success is dependent in large part upon the services of its senior executives and employees. Any loss of service of the chief executive officer (“CEO”) may adversely affect the business and operations of the Company. The Company maintains key man insurance on the life of its CEO. Approximately 98% of the Class B voting shares are held by Phase II Financial Inc. (“Phase II”), a Delaware corporation controlled by Mr. Albert Lowenthal, the Chairman and CEO of the Company. In the event of Mr. Lowenthal’s death or incapacity, control of Phase II would pass to Mr. Lowenthal’s spouse. If the Company’s senior executives or employees terminate their employment and the Company is unable to find suitable replacements in relatively short periods of time, its operations may be materially and adversely affected.
Underwriting and market-making activities may place capital at risk.
The Company may incur losses and be subject to reputational harm to the extent that, for any reason, it is unable to sell securities it purchased as an underwriter at the anticipated price levels. As an underwriter, the Company is subject to heightened standards regarding liability for material misstatements or omissions in prospectuses and other offering documents relating to offerings it underwrites. Any such misstatement or omission could subject the Company to enforcement action by the SEC and claims of investors, either of which could have a material adverse impact on the Company’s results of operations, financial condition and reputation. As a market maker, the Company may own large positions in specific securities, and these undiversified holdings concentrate the risk of market fluctuations and may result in greater losses than would be the case if the Company’s holdings were more diversified.
30
Increases in capital commitments in our proprietary trading, investing and similar activities increase the potential for significant losses.
The Company’s results of operations for a given period may be affected by the nature and scope of these activities and such activities will subject the Company to market fluctuations and volatility that may adversely affect the value of its positions, which could result in significant losses and reduce its revenues and profits. In addition, increased commitment of capital will expose the Company to the risk that a counterparty will be unable to meet its obligations, which could lead to financial losses that could adversely affect the Company’s results of operations. These activities may lead to a greater concentration of risk, which may cause the Company to suffer losses even when business conditions are generally favorable for others in the industry.
If the Company is unable to repay its outstanding indebtedness when due, its operations may be materially adversely affected.
At December 31, 2019, the Company had liabilities of $1.9 billion, a significant portion of which is collateralized by highly liquid and marketable government securities as well as marketable securities owned by customers. The Company cannot assure that its operations will generate funds sufficient to repay its existing debt obligations as they come due. The Company’s failure to repay its indebtedness and make interest payments as required by its debt obligations could have a material adverse effect on its results of operations and financial condition, including the acceleration of the payment of debt.
The Company may make strategic acquisitions of businesses, engage in joint ventures or divest or exit existing businesses, which could result in unforeseen expenses or disruptive effects on its business.
From time to time, the Company may consider acquisitions of other businesses or joint ventures with other businesses. Any acquisition or joint venture that the Company determines to pursue will be accompanied by a number of risks. After the announcement or completion of an acquisition or joint venture, the Company’s share price could decline if investors view the transaction as too costly or unlikely to improve the Company’s competitive position.
Costs or difficulties relating to such a transaction, including integration of products, employees, offices, technology systems, accounting systems and management controls, may be difficult to predict accurately and be greater than expected causing the Company’s estimates to differ from actual results. The Company may be unable to retain key personnel after the transaction, and the transaction may impair relationships with customers and business partners. In addition, the Company may be unable to achieve anticipated benefits and synergies from the transaction as fully as expected or within the expected time frame. Divestitures or elimination of existing businesses or products could have similar effects, including the loss of earnings of the divested business or operation. These difficulties could disrupt the Company’s ongoing business, increase its expenses and adversely affect its operating results and financial condition. As the costs of doing business increase, the Company may not be able to continue to grow its revenues through “organic” growth (the growth attendant to hiring one employee at a time or through expanding into a new business line through a limited investment in technology and employment). In lieu of organic growth, it becomes increasingly necessary to grow through the acquisition of a business or businesses that fulfill the Company’s strategic decisions for growth. However, due to competition or the cost of such acquisitions, such expansion may not be available on a profitable basis and may threaten the Company’s ongoing ability to expand its business.
If the Company violates the securities laws, or is involved in litigation in connection with a violation, the Company’s reputation and results of operations may be adversely affected.
Many aspects of the Company’s business involve substantial risks of liability. An underwriter is exposed to substantial liability under federal and state securities laws, other federal and state laws, and court decisions, including decisions with respect to underwriters’ liability and limitations on indemnification of underwriters by issuers. For example, a firm that acts as an underwriter may be held liable for material misstatements or omissions of fact in a prospectus used in connection with the securities being offered or for statements made by its securities analysts or other personnel. The Company’s underwriting activities will usually involve offerings of the securities of smaller companies, which often involve a higher degree of risk and are more volatile than the securities of more established companies. In comparison with more established companies, smaller companies are also more likely to be the subject of securities class actions, to carry directors and officers liability insurance policies with lower limits or not at all, and to become insolvent. In addition, in market downturns, claims tend to increase. Each of these factors increases the likelihood that an underwriter may be required to contribute to an adverse judgment or settlement of a securities lawsuit.
31
In the normal course of business, the Company’s operating subsidiaries have been and continue to be the subject of numerous civil actions and arbitrations arising out of customer complaints relating to our activities as a broker-dealer, as an employer and as a result of other business activities. If the Company misjudged the amount of damages that may be assessed against it from pending or threatened claims, or if the Company is unable to adequately estimate the amount of damages that will be assessed against it from claims that arise in the future and reserve accordingly, its financial condition and results of operations may be materially adversely affected. See “The Company may continue to be adversely affected by the failure of the Auction Rate Securities Market,” “Business – Legal Proceedings” in our Form 10-K and “Management’s Discussion and Analysis of Financial Condition and Results of Operations – Regulatory Matters and Developments” in our Second Quarter Form 10-Q.
The preparation of the consolidated financial statements requires the use of estimates that may vary from actual results.
If actual experience differs from management’s estimates used in the preparation of financial statements, the Company’s consolidated results of operations or financial condition could be adversely affected. The preparation of financial statements in conformity with accounting principles generally accepted in the United States requires the application of accounting policies that often involve a significant degree of judgment. Such estimates and assumptions may require management to make difficult, subjective and complex judgments about matters that are inherently uncertain. The Company’s accounting policies that are most dependent on the application of estimates and assumptions, and therefore viewed by the Company as critical accounting estimates, are those described in note 2 to the audited consolidated financial statements. These accounting estimates require the use of assumptions, some of which are highly uncertain at the time of estimation. These estimates, by their nature, are based on judgment and current facts and circumstances. Accordingly, actual results could differ from these estimates, possibly in the near term, and could have a material adverse effect on the consolidated financial statements.
The value of the Company’s goodwill and intangible assets may become impaired.
A portion of the Company’s assets arise from goodwill and intangibles recorded as a result of business acquisitions it has made. The Company is required to perform a test for impairment of such goodwill and intangible assets, at least annually. To the extent that there are continued declines in the markets and general economy, impairment may become more likely. If the test resulted in a write-down of goodwill and/or intangible assets, the Company would incur a significant loss. For further discussion of this risk, see note 18 to the Company’s audited consolidated financial statements.
The Company’s risk management policies and procedures may leave it exposed to unidentified risks or an unanticipated level of risk.
The policies and procedures the Company employs to identify, monitor and manage risks may not be fully effective. Some methods of risk management are based on the use of observed historical market behavior. As a result, these methods may not predict future risk exposures, which could be significantly greater than historical measures indicate. Other risk management methods depend on evaluation of information regarding markets, clients or other matters that are publicly available or otherwise accessible. This information may not be accurate, complete or up-to-date or properly evaluated. Management of operational, legal and regulatory risk requires, among other things, policies and procedures to properly record and verify a large number of transactions and events. The Company cannot give assurances that its policies and procedures will effectively and accurately record and verify this information.
32
The Company seeks to monitor and control its risk exposure through a variety of separate but complementary financial, credit, operational, compliance and legal reporting systems. The Company believes that it effectively evaluates and manages the market, credit and other risks to which it is exposed. Nonetheless, the effectiveness of the Company’s ability to manage risk exposure can never be completely or accurately predicted or fully assured, and there can be no guarantee that the Company’s risk management will be successful. For example, unexpectedly large or rapid movements or disruptions in one or more markets or other unforeseen developments can have a material adverse effect on the Company’s financial condition and results of operations. The consequences of these developments can include losses due to adverse changes in securities values, decreases in the liquidity of trading positions, higher volatility in earnings, increases in the Company’s credit risk to customers as well as to third parties and increases in general systemic risk. Certain of the Company’s risk management systems are subject to regulatory review and may be found to be insufficient by the Company’s regulators potentially leading to regulatory sanctions. The Company over the past several years has increased its systems of surveillance over the various risks facing its business and has instituted standing committees to regularly review both the risks themselves as well as the adequacy of the systems providing information. There can be no guarantee that the operation of these systems will allow the Company to prevent or mitigate the various risks faced by its businesses. Various regulators periodically review companies’ risk control practices, and, if found inadequate, bring enforcement actions and sanctions against such firms.
Credit risk may expose the Company to losses caused by the inability of borrowers or other third parties to satisfy their obligations.
The Company is exposed to the risk that third parties that owe it money, securities or other assets will not perform their obligations. These parties include:
| · | trading counterparties; | |
| · | customers; | |
| · | clearing agents; | |
| · | exchanges; | |
| · | clearing houses; and | |
| · | other financial intermediaries as well as issuers whose securities we hold. | |
These parties may default on their obligations owed to the Company due to bankruptcy, lack of liquidity, operational failure or other reasons. This default risk may arise, for example, from:
| · | holding securities of third parties; | |
| · | executing securities trades that fail to settle at the required time due to non-delivery by the counterparty or systems failure by clearing agents, exchanges, clearing houses or other financial intermediaries; and | |
| · | extending credit to clients through bridge or margin loans or other arrangements. |
Significant failures by third parties to perform their obligations owed to the Company could adversely affect the Company’s revenue and its ability to borrow in the credit markets.
Risks related to insurance programs.
The Company’s operations and financial results are subject to risks and uncertainties related to the use of a combination of insurance, self-insured retention and self-insurance for a number of risks, including most significantly property and casualty, general liability, cybercrime, workers’ compensation, and the portion of employee-related health care benefits plans funded by the Company, and certain errors and omissions liability, among others.
33
While the Company endeavors to purchase insurance coverage that is appropriate to its assessment of risk, it is unable to predict with certainty the frequency, nature or magnitude of claims for direct or consequential damages. The Company’s business may be negatively affected if in the future its insurance proves to be inadequate or unavailable. In addition, insurance claims may divert management resources away from operating the business.
The precautions the Company takes to prevent and detect employee misconduct may not be effective and the Company could be exposed to unknown and unmanaged risks or losses.
The Company runs the risk that employee misconduct could occur. Misconduct by employees could include:
| · | employees binding the Company to transactions that exceed authorized limits or present unacceptable risks to the Company (rogue trading); | |
| · | employee theft and improper use of Company or client property; | |
| · | employees conspiring with other employees or third parties to defraud the Company; | |
| · | employees hiding unauthorized or unsuccessful activities from the Company, including outside business activities that are undisclosed and may result in liability to the Company; | |
| · | employees steering or soliciting their clients into investments which have not been sponsored by the Company and without the proper diligence; | |
| · | the improper use of confidential information; | |
| · | employee conduct outside of acceptable norms including harassment; or | |
| · | employees engaging in “hacking” or breaching our cybersecurity safeguards. |
These types of misconduct could result in unknown and unmanaged risks or losses to the Company including regulatory sanctions and serious harm to its reputation. The precautions the Company takes to prevent and detect these activities may not be effective. If employee misconduct does occur, the Company’s business operations could be materially adversely affected.
There have been a number of highly-publicized cases involving fraud or other misconduct by employees in the financial services industry, and the Company has experienced such cases in the past and there is a risk that our employees could engage in misconduct in the future that adversely affects our business. The Company has experienced employee misconduct which has led to regulatory sanctions and legal liability that has adversely affected our results and could continue to adversely affect our results in the future. We remain subject to a number of obligations and standards arising from our asset management business and our authority over the assets managed by our asset management business. In addition, our financial advisors may act in a fiduciary capacity, providing financial planning, investment advice and discretionary asset management. The violation of these obligations and standards by any of our employees could adversely affect our clients and us. It is not always possible to deter employee misconduct, and the precautions we take to detect and prevent this activity may not be effective in all cases. If our employees engage in misconduct, our business could be materially adversely affected including our cash position.
Employee misconduct, including harassment in the workplace has come under increasing scrutiny in the national media. While the Company has adopted a Code of Conduct and instituted training for its employees, it is difficult to predict when an employee may deviate from acceptable practices and open the Company to liability either from actions taken by other employees or by authorities. The “#MeToo” movement has also opened up liability for actions that may have occurred many years ago, but have an increased likelihood of present day action. The use of language that is perceived as offensive or, at least, insensitive by employees may lead to negative publicity, hurt recruiting and retention and open the Company up to liability. Increasingly, employers are being held to a higher standard for minority employment and opportunities for advancement to members of minority groups. The Company could also become liable for its actions in enforcing its rules of conduct by former employees who disagree with the Company’s actions.
34
Defaults by another large financial institution could adversely affect financial markets generally.
The commercial soundness of many financial institutions may be closely interrelated as a result of credit, trading, clearing, or other relationships between these institutions. As a result, concerns about, or a default or threatened default by, one institution could lead to significant market-wide liquidity and credit problems, losses, or defaults by other institutions.
This is sometimes referred to as “systemic risk” and may adversely affect financial intermediaries, such as clearing agencies, clearing houses, banks, securities firms and exchanges with which the Company interacts on a daily basis, and therefore could adversely affect the Company.
The failure of guarantors could adversely affect the pricing of securities and their trading markets.
Monoline insurance companies, commercial banks and other insurers regularly issue credit enhancements to issuers in order to permit them to receive higher credit ratings than would otherwise be available to them. As a result, the failure of any of these guarantors could and would suddenly and immediately result in the depreciation in the price of the securities that have been guaranteed or enhanced by such entity. This failure could adversely affect the markets in general and the liquidity of the securities that are so affected. This disruption could create losses for holders of affected securities including the Company. In addition, rating agency downgrades of the debt or deposit or claims-paying ability of these guarantors could result in a reduction in the prices of securities held by the Company which are guaranteed by such guarantors.
The Company’s information systems may experience an interruption or breach in security.
The Company relies heavily on communications and information systems to conduct its business. Any failure, interruption or breach in security of these systems (i.e., cybercrime) could result in failures or disruptions in the Company’s customer relationship management, general ledger, and other systems. While the Company has policies and procedures designed to prevent or limit the effect of the failure, interruption or security breach of its information systems, there can be no assurance that any such failures, interruptions or security breaches will not occur or, if they do occur, that they will be adequately addressed. Recent disclosures of such incursions by foreign and domestic unauthorized agents aimed at large financial institutions reflect higher risks for all such institutions. The occurrence of any failures, interruptions or security breaches of the Company’s information systems could damage the Company’s reputation, result in a loss of customer business, subject the Company to additional regulatory scrutiny, or expose the Company to civil litigation and possible financial liability, any of which could have a material adverse effect on the Company’s financial condition and results of operations.
Our businesses rely extensively on data processing and communications systems. In addition to better serving clients, the effective use of technology increases efficiency and enables us to reduce costs. Adapting or developing our technology systems to meet new regulatory requirements, client needs, and competitive demands is critical for our business. Introduction of new technology presents challenges on a regular basis. There are significant technical and financial costs and risks in the development of new or enhanced applications, including the risk that we might be unable to effectively use new technologies or adapt our applications to emerging industry standards. Our continued success depends, in part, upon our ability to: (i) successfully maintain and upgrade the capability of our technology systems, including permitting employees to work effectively from home or other remote locations; (ii) address the needs of our clients by using technology to provide products and services that satisfy their demands; and (iii) retain skilled information technology employees. Failure of our technology systems, which could result from events beyond our control, or an inability to effectively upgrade those systems or implement new technology-driven products or services, could result in financial losses, liability to clients, and violations of applicable privacy and other applicable laws and regulatory sanctions.
35
Cybersecurity – Security breaches of our technology systems, or those of our clients or other third-party vendors we rely on, could subject us to significant liability and harm our reputation.
The expectations of sound operational and informational security practices have risen among our clients and vendors, the public at large and regulators. Our operational systems and infrastructure must continue to be safeguarded and monitored for potential failures, disruptions, cyber-attacks and breakdowns. Our operations rely on the secure processing, storage and transmission of confidential and other information in our computer systems and networks. Although cybersecurity incidents among financial services firms are on the rise, we have not experienced any material losses relating to cyber-attacks or other information security breaches. However, there can be no assurance that we will not suffer such losses in the future.
Despite our implementation of protective measures and endeavoring to modify them as circumstances warrant, our computer systems, software and networks may be vulnerable to human error, natural disasters, power loss, spam attacks, unauthorized access, distributed denial of service attacks, computer viruses and other malicious code and other events that could have an impact on the security and stability of our operations. Notwithstanding the precautions we take, if one or more of these events were to occur, this could jeopardize the information we confidentially maintain, including that of our clients and counterparties, which is processed, stored in and transmitted through our computer systems and networks, or otherwise cause interruptions or malfunctions in our operations or the operations of our clients and counterparties. We may be required to expend significant additional resources to modify our protective measures, to investigate and remediate vulnerabilities or other exposures or to make required notifications or disclosures. We may also be subject to litigation and financial losses that are neither insured nor covered under any of our current insurance policies.
A technological breakdown could also interfere with our ability to comply with financial reporting and other regulatory requirements, exposing us to potential disciplinary action by regulators. Our regulators have introduced programs to review our protections against such incidents which, if they determined that our systems do not reasonably protect our clients’ assets and their data, could result in enforcement activity and sanctions.
In providing services to clients, we may manage, utilize and store sensitive or confidential client or employee data, including personal data. As a result, we may be subject to numerous laws and regulations designed to protect this information, such as U.S. federal and state laws governing the protection of personally identifiable information and international laws. These laws and regulations are increasing in complexity and number. If any person, including any of our associates, negligently disregards or intentionally breaches our established controls with respect to client or employee data, or otherwise mismanages or misappropriates such data, we could be subject to significant monetary damages, regulatory enforcement actions, fines and/or criminal prosecution. In addition, unauthorized disclosure of sensitive or confidential client or employee data, whether through system failure, employee negligence, fraud or misappropriation, could damage our reputation and cause us to lose clients and related revenue.
Potential liability in the event of a security breach of client data could be significant. Depending on the circumstances giving rise to the breach, this liability may not be subject to a contractual limit or an exclusion of consequential or indirect damages. The federally mandated Consolidated Audit Trail (“CAT”) program, which requires that client personally identifiable information be submitted to a database not controlled by us, may expose us to liability for breaches of that database not under our control.
As a result of the foregoing, the Company has and is likely to incur significant costs in preparing its infrastructure and maintaining it to resist any such attacks. In addition to personnel dedicated to overseeing the infrastructure and systems to defend against cybersecurity incidents, senior management is regularly briefed on issues, preparedness and any incidents requiring response. At its regularly scheduled meetings, the Audit Committee of the Board of Directors and the Board of Directors are briefed and brought up to date on cybersecurity.
36
The Company continually encounters technological change.
The financial services industry is continually undergoing rapid technological change with frequent introductions of new technology-driven products and services, driven by the emergence of the fintech industry. The effective use of technology increases efficiency and enables financial institutions to better serve customers and reduce costs. The Company’s future success depends, in part, upon its ability to address the needs of its customers and employees by using technology to provide products and services that will satisfy customer demands, as well as to create additional efficiencies in the Company’s operations and enable its employees to work remotely. Many of the Company’s competitors have substantially greater resources to invest in technological improvements. Failure to successfully keep pace with technological change affecting the financial services industry could have a material adverse impact on the Company’s business and, in turn, the Company’s financial condition and results of operations.
The business operations that are conducted outside of the United States subject the Company to unique risks and potential loss.
To the extent the Company conducts business outside the United States, it is subject to risks including, without limitation, the risk that it will be unable to provide effective operational support to these business activities, the risk of non-compliance with foreign laws and regulations or United States anti-corruption laws, the general economic and political conditions in countries where it conducts business and currency fluctuations. The Company operates in Israel, the United Kingdom, the Isle of Jersey, Germany, Switzerland and Hong Kong. If the Company is unable to manage these risks relating to its foreign operations effectively, its reputation and results of operations could be harmed.
We may face exposure for environmental liabilities including in Canada.
The Company has received two notices, the latter of which is a claim filed in court in British Columbia, Canada, from the current owners of two separate rural mountainous properties in Canada claiming that the Company may be liable for environmental claims with respect to such properties and designating the Company a potentially responsible party in remedial activities for the cleanup of waste sites under applicable statutes. The Company is believed to have held title to and also to have operated various properties in British Columbia, Canada from October 1942 through August 1969 and to have engaged in mining and milling operations for some part of that period. The Company was originally incorporated in British Columbia, Canada in 1933, under the name Sheep Creek Gold Mines Limited. The Company underwent a series of name changes and continuances, including from British Columbia to Ontario, from Ontario to Canadian federal jurisdiction and then, in May 2009, from Canada to Delaware. The Company currently believes that future environmental claims, if any, that may be asserted will not be material and that its potential liability for known environmental matters is not material, however, there can be no guarantee that this is the case.
Environmental statutes generally are far reaching in scope and seek to obtain jurisdiction over any company or individual involved in or related to a particular piece of land, no matter how tenuous that connection might be. Environmental and related remediation costs are difficult to quantify. Applicable law may impose joint and several liabilities on each potentially responsible party for the cleanup.
Global warming, severe weather, natural disasters, pandemic, acts of war or terrorism and other external events could significantly impact the Company’s business.
Unforeseen or catastrophic events, such as severe weather, natural disasters, pandemic, acts of war or terrorism and other adverse external events could have a significant impact on the Company’s ability to conduct business. For example, Superstorm Sandy in 2012 caused the Company to vacate its headquarters in downtown Manhattan and displaced 800 of the Company’s employees including substantially all of its capital markets, operations and headquarters staff for in excess of 30 days. Although management has established a disaster recovery plan, there is no guarantee that such plan will allow the Company to operate without disruption if such an event was to occur and the occurrence of any such event could have a material adverse effect on the Company’s business, which, in turn, could have a material adverse effect on the Company’s financial condition and results of operations. The Company maintains disaster recovery sites to aid it in reacting to circumstances such as those described above.
Evidence has increased in recent years that the global temperatures are rising and that the effects of this warming will impact the global economy more and more and possibly substantially increase the risks to major cities and inhabited areas of the earth. The incidence of severe weather through more frequent storms, incidence of vast uncontrolled fires, and changes in weather patterns may increase the risk to our business in unpredictable ways.
37
The emergence of a pandemic or other contagious outbreaks, such as the recent COVID-19 Pandemic, could lead to operational difficulties (including travel limitations) that could impair our ability to manage our businesses and could limit our revenue due to client’s lowering their level of activity or due to a sell-off in markets that would limit our anticipated revenue that is based on managed assets. The current COVID-19 Pandemic has required that a significant majority of the Company’s employees work remotely, thereby increasing the reliance on remote technology.
The plans and preparations for such eventualities, including any recovery sites themselves, may not be adequate or effective for their intended purpose. Recent weather-related incidents in parts of the United States have resulted in the need to close certain branch offices for short periods of time but have not affected our ability to service our clients in those parts of the country. These experiences lead us to believe that such occurrences are likely to increase in number and severity in the future due to changing weather patterns.
Our conflicts of interest policies and procedures may leave us exposed to unidentified or unanticipated risk.
Our risk management processes include addressing potential conflicts of interest that arise in our business. Management of potential conflicts of interest has become increasingly complex with the effectiveness of Reg BI and as we expand our business activities. A perceived or actual failure to address conflicts of interest adequately could affect our reputation, the willingness of clients to transact business with us or give rise to litigation or regulatory actions. Therefore, there can be no assurance that conflicts of interest will not arise in the future that could result in material harm to our business and financial condition.
The downgrade of U.S. long-term sovereign debt obligations and issues affecting the sovereign debt of European nations may adversely affect markets and other business.
Credit agencies have reduced the credit ratings of various sovereign nations, including the United States and various European nations. While the ultimate impact of such actions is inherently unpredictable, these downgrades could have a material adverse impact on financial markets and economic conditions throughout the world, including, specifically, the United States.
Global markets and economic conditions have been negatively impacted by the ability of certain EU member states to service their sovereign debt obligations. The continued uncertainty over the outcome of the EU governments’ financial support programs and the possibility that other EU member states may experience similar financial troubles could further disrupt global markets and may negatively impact our business, financial condition and liquidity.
The imposition of tariffs by various countries, including the United States and China, may disrupt global trade and adversely affect markets and other business.
In recent years, the United States and China, as well as various other nations, have imposed tariffs and duties on other nations’ goods. In addition, the United States withdrew from the Trans-Pacific Partnership. The continued imposition of tariffs as well as other actions by trading parties to inhibit global trade may disrupt global markets and may negatively impact our business, financial condition and liquidity.
The Company’s Chairman and CEO owns a significant portion of the Company’s Class B Stock and therefore can exercise significant control over the corporate governance and affairs of the Company.
An entity controlled by the Company’s Chairman and CEO, Mr. Albert Lowenthal, owns approximately 98% of the Class B voting shares. As a result, Mr. Lowenthal can exercise substantial influence over the outcome of most, if not all corporate actions requiring approval of our stockholders, including the election of directors and approval of significant corporate transactions, which may result in corporate action with which other stockholders do not agree. This Class B voting power may have the effect of delaying or preventing a change in control of the Company or may result in the receipt of a “control premium” by the controlling stockholder which premium would not be received by the holders of the Class A Stock. The controlling stockholder may have potential conflicts of interest with other stockholders including the ability to determine the outcome of “say on pay” provisions at the Company.
38
Risks Relating to the Exchange Offer
Holders who fail to exchange their old notes will continue to be subject to restrictions on transfer.
If you do not exchange your old notes for new notes in the exchange offer, you will continue to be subject to the restrictions on transfer of your old notes described in the legend on the certificates for your old notes. The restrictions on transfer of your old notes arise because we issued the old notes under exemptions from, or in transactions not subject to, the registration requirements of the Securities Act and applicable state securities laws. In general, you may only offer or sell the old notes if they are registered under the Securities Act and applicable state securities laws, or offered and sold under an exemption from these requirements. We do not plan to register the old notes under the Securities Act. For further information regarding the consequences of tendering your old notes in the exchange offer, see the discussions below under the captions “The Exchange Offer — Consequences of Exchanging or Failing to Exchange Old Notes” and “U.S. Federal Income Tax Considerations.”
You must comply with the exchange offer procedures in order to receive new, freely tradable new notes.
Delivery of new notes in exchange for old notes tendered and accepted for exchange pursuant to the exchange offer will be made only after timely receipt by the exchange agent of the following:
| · | certificates for old notes or a book-entry confirmation of a book-entry transfer of old notes into the Exchange Agent’s account at DTC, New York, New York as depository, including an agent’s message if the tendering holder does not deliver a letter of transmittal; | |
| · | a completed and signed letter of transmittal (or facsimile thereof), with any required signature guarantees, or an agent’s message in lieu of the letter of transmittal; and | |
| · | any other documents required by the letter of transmittal. |
Therefore, holders of old notes who would like to tender old notes in exchange for new notes should be sure to allow enough time for the old notes to be delivered on time. We are not required to notify you of defects or irregularities in tenders of old notes for exchange. Old notes that are not tendered or that are tendered but we do not accept for exchange will, following consummation of the exchange offer, continue to be subject to the existing transfer restrictions under the Securities Act and, upon consummation of the exchange offer, certain registration and other rights under the registration rights agreement will terminate. See “The Exchange Offer — Procedures for Tendering Old Notes” and “The Exchange Offer — Consequences of Exchanging or Failing to Exchange Old Notes.”
Some holders who exchange their old notes may be deemed to be underwriters and these holders will be required to comply with the registration and prospectus delivery requirements in connection with any resale transaction.
If you exchange your old notes in the exchange offer for the purpose of participating in a distribution of the new notes, you may be deemed to have received restricted securities and, if so, will be required to comply with the registration and prospectus delivery requirements of the Securities Act in connection with any resale transaction.
Risks Relating to the Notes
Certain of our subsidiaries, which generate substantially all of our revenues and own substantially all of our assets, are not subject to many of the restrictive covenants in the indenture governing the notes.
39
Certain of our subsidiaries (which will be defined in the indenture as the Regulated Subsidiaries) including, among others, Oppenheimer and Freedom, are generally not subject to the restrictive covenants in the indenture that place limitations on our actions, and where they are subject to covenants there are numerous exceptions and limitations. As of June 30, 2020, our Regulated Subsidiaries represented 91% of our total assets and, for the six months ended June 30, 2020 and year ended December 31, 2019, represented 100% and 100% of our total revenues, respectively, and generated net income of $27.6 million and $25.1 million, respectively. The indenture does not restrict our Regulated Subsidiaries from incurring debt, that would be structurally senior to the notes. Our Regulated Subsidiaries are also not subject to restrictions relating to making investments and are generally not subject to the restrictions on the sale of assets. The incurrence of debt, the sale of assets or the making of investments, without, or with limited, indenture restrictions, by our Regulated Subsidiaries may impair our ability to make payments on principal and interest on the notes.
Our Regulated Subsidiaries are subject to regulation by U.S. Federal and state regulatory agencies and securities exchanges and by various non-U.S. governmental agencies or regulatory bodies, securities exchanges and SROs, each of which has been charged with the protection of the financial markets and seek to protect the interests of our broker-dealer and investment advisory clients. Such regulations may not serve, and you should not rely on them, to protect your interests as a holder of the notes. Depending on these circumstances, these regulations may prevent our Regulated Subsidiaries from paying dividends or other distributions to us without which we cannot make payments of interest or principal on the notes.
We depend almost entirely on the cash flow from our Regulated Subsidiaries to meet our obligations, and your right to receive payment on the notes will be structurally subordinate to the obligations of these subsidiaries.
Our Regulated Subsidiaries are separate and distinct legal entities with no obligation to pay any amounts due pursuant to the notes or to provide us with funds for our payment obligations. Our cash flow and our ability to service our debt, including the notes, will depend in part on the earnings of our Regulated Subsidiaries and on the distribution of earnings, loans or other payments to us by these subsidiaries. Our Regulated Subsidiaries represented substantially all of our revenues and more than a majority of our net income for the six months ended June 30, 2020 and year ended December 31, 2019. As of June 30, 2020, our Regulated Subsidiaries represented substantially all of our assets. In addition, the ability of our Regulated Subsidiaries to make any dividend, distribution, loan or other payment to us could be subject to statutory, regulatory or contractual restrictions. For example, Oppenheimer and Freedom both require permission from FINRA prior to declaring dividends. Payments to us by these subsidiaries will also be contingent upon their earnings and their business considerations. Because we may depend in part on the cash flow of these subsidiaries to meet our obligations, these types of restrictions may impair our ability to make scheduled interest and principal payments on the notes.
If the Company is unable to repay its outstanding indebtedness when due, its operations may be materially adversely affected.
At June 30, 2020, the Company had liabilities of approximately $1.8 billion, a significant portion of which is collateralized by highly liquid and marketable government securities as well as marketable securities owned by customers. The Company cannot assure that its operations will generate funds sufficient to repay its existing debt obligations as they come due. The Company’s failure to repay its indebtedness and make interest payments as required by its debt obligations could have a material adverse effect on its results of operations and financial condition, including the acceleration of the payment of the debt.
We may incur substantially more debt in the future which may make it difficult to service our debt, including the notes, and impair our ability to operate our business.
We may incur substantial additional debt in the future. Although the indenture will contain restrictions on the incurrence of additional indebtedness, these restrictions are subject to a number of significant qualifications and exceptions and, under certain circumstances, the amount of indebtedness that could be incurred in compliance with these restrictions could be substantial. Under the indenture, in addition to specified permitted indebtedness, we will be able to incur additional indebtedness so long as on a pro forma basis our fixed charge coverage ratio (as defined in the indenture) is at least 2.0 to 1.00. The terms of the indenture will permit us to incur future debt that may have substantially the same covenants as, or covenants that are more restrictive than, those of the indenture. In addition, the indenture will not prevent us from incurring obligations that do not constitute indebtedness under those agreements. The incurrence of additional debt would increase the leverage-related risks described in this prospectus.
40
We may not be able to generate sufficient cash to service the notes or our other indebtedness, and may be forced to take other actions to satisfy our obligations under our indebtedness, which may not be successful.
Our ability to make scheduled payments on or to refinance our debt obligations depends on our financial condition and operating performance, which is subject to prevailing economic and competitive conditions and to certain financial, business and other factors beyond our control. We may not be able to maintain a level of cash flows from operating activities sufficient to permit us to pay the principal, premium, if any, and interest on the notes or our other indebtedness.
If our cash flows and capital resources are insufficient to fund our debt service obligations, we may be forced to reduce or delay investments and capital expenditures, or to sell assets, seek additional capital or restructure or refinance the notes or our other indebtedness. Our ability to restructure or refinance our debt will depend on the condition of the capital markets and our financial condition at such time. Any refinancing of our debt could be at higher interest rates and may require us to comply with more onerous covenants, which could further restrict our business operations. The terms of the indenture governing the notes and existing or future debt instruments may restrict us from adopting some of these alternatives. These alternative measures may not be successful and may not permit us to meet our scheduled debt service obligations.
Our debt agreements will contain restrictions that will limit our flexibility in operating our business.
The indenture governing the notes will contain various covenants that will limit the ability of the Company and its restricted subsidiaries and, in certain limited cases, its Regulated Subsidiaries, among other things, to:
| · | incur additional indebtedness; | |
| · | pay dividends on, repurchase or make distributions in respect of our capital stock or make other restricted payments; | |
| · | make certain investments; | |
| · | sell certain assets; | |
| · | create liens; | |
| · | consolidate, merge, sell or otherwise dispose of all or substantially all of our assets; and | |
| · | enter into certain transactions with our affiliates. |
As a result of the covenants and restrictions contained in the indenture, we are limited in how we conduct our business and we may be unable to raise additional debt or equity financing to compete effectively or to take advantage of new business opportunities. The terms of any future indebtedness we may incur could include more restrictive covenants and may further limit our ability to enter into certain types of transactions.
We cannot assure you that we will be able to remain in compliance with these covenants in the future and, if we fail to do so, that we will be able to obtain waivers from the appropriate parties and/or amend the covenants.
The value of the collateral securing the notes and the note guarantees may not be sufficient to satisfy our obligations under the notes and the note guarantees.
41
No appraisal of the value of the collateral has been made in connection with the offering of the notes, and the fair market value of the collateral is subject to fluctuations based on factors that include general economic conditions and similar factors. The book value of the collateral should not be relied on as a measure of realizable value for such assets. In addition, the indenture allows us to incur additional secured debt, including under certain circumstances secured debt that is intended to share in the collateral that will secure the notes and the note guarantees. The amount to be received upon a sale of the collateral would be dependent on numerous factors, including the actual fair market value of the collateral at such time, the timing and the manner of the sale and the availability of buyers. Portions of the collateral may become illiquid and may have no readily ascertainable market value. Likewise, we cannot assure holders of the notes that the collateral will be saleable or, if saleable, that there will not be substantial delays in its liquidation. In the event of a foreclosure, liquidation, bankruptcy or similar proceeding, the value of the collateral and the amount that may be received upon a sale of collateral will depend upon many factors including, among others, the condition of the collateral and our industry, the ability to sell the collateral in an orderly sale, market and economic conditions, the availability of buyers and other factors. In addition, courts could limit recoverability with respect to the collateral if they deem a portion of the interest claim usurious in violation of applicable public policy. Accordingly, in the event of a foreclosure, liquidation, bankruptcy or similar proceeding, the collateral may not be sold in a timely or orderly manner, and the proceeds from any sale or liquidation of the collateral may not be sufficient to satisfy our obligations under the notes, the note guarantees and any future debt that is secured by the collateral.
In addition, under the terms of the indenture governing the notes we also will be permitted in the future to incur additional indebtedness and other obligations that may share in the liens on the collateral securing the notes. Any additional obligations secured by a lien on the collateral (whether senior to or equal with the lien of the notes) will dilute the value of the collateral.
We cannot assure holders of the notes that the proceeds of any sale of the collateral following an acceleration of maturity with respect to the notes would be sufficient to satisfy, or would not be substantially less than, amounts due on the notes and the other debt secured thereby. If the proceeds of any sale of the collateral were not sufficient to repay all amounts due on the notes, holders of the notes (to the extent their notes were not repaid from the proceeds of the sale of the collateral) would have only an unsecured claim against the remaining assets of the Company and the Subsidiary Guarantors.
To the extent that liens, rights and easements granted to or obtained by third parties encumber assets located on property owned by us or constitute subordinate liens on the collateral, those third parties may have or may exercise rights and remedies with respect to the property subject to such encumbrances (including rights to require marshalling of assets) that could adversely affect the value of such collateral and the ability of the collateral agent to realize or foreclose on such collateral.
The imposition of certain permitted liens could adversely affect the value of the collateral.
The collateral securing the notes will be subject to liens permitted under the terms of the indenture governing the notes, whether arising prior to or on or after the date the notes are issued. The existence of any permitted liens could adversely affect the value of the collateral securing the notes as well as the ability of the collateral agent to realize or foreclose on such collateral. The collateral that will secure the notes may also secure future indebtedness and other obligations of the Company and the Subsidiary Guarantors to the extent permitted by the indenture and the security documents. Your rights to the collateral would be diluted by any increase in the indebtedness secured by this collateral.
There are certain categories of property that are excluded from the collateral.
Certain categories of assets are excluded from the collateral securing the notes and the note guarantees. Excluded assets include certain items of property, including, without limitation items as to which a security interest cannot be granted without violating contract rights or applicable law, certain equity interests of our first-tier foreign subsidiaries, capital stock of certain of our subsidiaries, certain promissory notes or other instruments payable by certain of our subsidiaries, foreign intellectual property and assets outside the United States to the extent a lien on such assets cannot be perfected by the filing of Uniform Commercial Code financing statements, certain applications for trademarks or service marks filed in the United States Patent and Trademark Office, deposit and securities accounts which consist of certain withheld income taxes, federal, state or local employment taxes, or amounts required to be paid over to an employee benefit plan pursuant to applicable law, all segregated deposit accounts constituting tax accounts, payroll accounts and trust accounts, cash and cash equivalents maintained in certain accounts of a Subsidiary Guarantor that is an investment advisor, deposit and securities accounts, to the extent the aggregate value of assets therein does not exceed a certain amount, motor vehicles, aircraft and other assets in which a lien may be perfected only through compliance with a non-UCC certificate of title statute, letter of credit rights and commercial tort claims, equipment leased by us or our subsidiaries under a lease that does not permit the granting of a lien on such equipment, any leasehold improvements to the extent that the grant of security interest therein would violate the related lease, assets subject to a purchase money lien, capitalized lease obligation or similar arrangement, in each case to the extent the agreement governing such lease, obligation or arrangement prohibits such assets from being used as collateral, capital stock of or equity interest in any person other than wholly-owned subsidiaries to the extent not permitted by the terms of such person’s organizational documents, any property and assets the pledge of which is prohibited or restricted by applicable law, rule or regulation or would require governmental consent, approval, license or authorization, Excluded Real Property (as defined in “Description of the New Notes – Definitions”) or any fixtures affixed to any real property to the extent such real property does not constitute collateral (as defined in “Description of the New Notes – Security”) and security interest in such fixtures may not be perfected by a UCC or similar financing statement in the jurisdiction of organization of the Company or the applicable Subsidiary Guarantor, proceeds and any products in the aforementioned (to the extent such proceeds or products would constitute excluded assets described above), and certain other items agreed to by the parties and as more fully set forth in the security documents. See “Description of the New Notes” included elsewhere in this prospectus. In addition, the assets of our broker-dealer and certain of our other subsidiaries will not be part of the collateral securing the notes and note guarantees. If an event of default occurs and the notes are accelerated, the notes and the note guarantees will rank equally with the holders of other unsubordinated and unsecured indebtedness of the relevant entity with respect to such excluded property.
42
To the extent that the claims of the holders of the notes and the holders of the other indebtedness and obligations secured by the collateral exceed the value of the assets securing the notes and such other indebtedness and obligations, those claims will rank equally with the claims of the holders of unsecured and unsubordinated creditors. As a result, if such proceeds were not sufficient to repay amounts outstanding under the notes, then holders of the notes (to the extent not repaid from the proceeds of the sale of the collateral) would only have an unsecured claim against our remaining assets.
The notes will be structurally subordinated to claims of creditors of non-guarantor subsidiaries.
The notes will be structurally subordinated to indebtedness and other liabilities of subsidiaries that will not be guarantors under the notes including our Regulated Subsidiaries. Our non-guarantor subsidiaries had, before intercompany eliminations, $1.6 billion of total liabilities, including trade payables and $2.2 billion of total assets as of June 30, 2020, and had operating revenue, before intercompany eliminations, of $500.1 million and $1,035.6 million for the six months ended June 30, 2020 and for the year ended December 31, 2019, respectively. Any right that we or the Subsidiary Guarantors have to receive any assets of any of the non-guarantor subsidiaries upon the liquidation or reorganization of those subsidiaries, and the consequent rights of holders of the notes to realize proceeds from the sale of any of those subsidiaries’ assets, will be structurally subordinated to the claims of those subsidiaries’ creditors, including trade creditors and holders of preferred equity interests of those subsidiaries. Accordingly, in the event of a bankruptcy, liquidation or reorganization of any future non-guarantor subsidiaries, such non-guarantor subsidiaries will pay the holders of their debts, holders of their preferred equity interests and their trade creditors before they will be able to distribute any of their assets to us.
Because each Subsidiary Guarantor’s liability under its note guarantee may be reduced to zero, avoided or released under certain circumstances, you may not receive any payments from some or all of the Subsidiary Guarantors.
Although you have the benefit of the note guarantees, a note guarantee is limited to the maximum amount that the applicable Subsidiary Guarantor is permitted to guarantee under applicable law. As a result, a Subsidiary Guarantor’s liability under its note guarantee could be reduced to zero, depending upon the amount of other obligations of such Subsidiary Guarantor. Further, under the circumstances discussed more fully below, a court under federal and state fraudulent conveyance and transfer statutes could void the obligations under a note guarantee or further subordinate it to all other obligations of the Subsidiary Guarantor. See “– Federal and state fraudulent transfer laws may permit a court to void the notes and the note guarantees, subordinate claims in respect of the notes and any guarantees and require noteholders to return payments received and, if that occurs, you may not receive any payments on the notes” included elsewhere in this prospectus. In addition, you will lose the benefit of a particular note guarantee if it is released under certain circumstances described under “Description of the New Notes – Use and Release of Collateral.”
43
There may not be sufficient collateral to pay all or any of the notes, especially if we incur additional secured indebtedness as permitted under the notes, which will dilute the value of the collateral securing the notes.
Under the terms of the indenture governing the notes we also will be permitted in the future to incur additional indebtedness and other obligations that may share in the liens on the collateral securing the notes. Any additional obligations secured by a lien on the collateral (whether senior to or equal with the lien of the notes) will dilute the value of the collateral.
The proceeds from the sale of all such collateral may not be sufficient to satisfy the amounts outstanding under the notes and all other indebtedness and obligations secured by such liens. If such proceeds were not sufficient to repay amounts outstanding under the notes, then holders of the notes (to the extent not repaid from the proceeds of the sale of the collateral) would only have an unsecured claim against our remaining assets.
You may have limited rights to enforce remedies under the security documents, and the collateral may be released without your consent in certain circumstances.
If we issue additional pari passu lien indebtedness, subject to our compliance with the restrictive covenants in the indenture governing the notes at the time we issue such additional senior secured indebtedness, the collateral agent will enter into an intercreditor agreement with the collateral agent for the holders of such additional pari passu lien indebtedness. Under the terms of the intercreditor agreement, the collateral agent will pursue remedies and take other action related to the collateral, including the release thereof, pursuant to the direction of the authorized representative for the holders of the largest class of outstanding obligations secured by liens on the collateral, including the notes. There can be no assurance that the notes will always represent the largest class of obligations secured by liens on the collateral. Accordingly, note holders may not always have the right to control the remedies and the taking of other actions related to the collateral.
In addition, all collateral sold or otherwise disposed of in accordance with the terms of the documents governing the pari passu lien obligations will automatically be released from the lien securing the notes and the lien securing the other pari passu lien obligations. Accordingly, any such sale or other disposition in a transaction that does not violate the asset disposition covenant of the indenture governing the notes may result in a release of the collateral subject to such sale or disposition. See “Description of the New Notes – Limitation on Asset Sales.”
Under the intercreditor agreement, the collateral agent may not object following the filing of a bankruptcy petition to any debtor-in-possession financing or to the use of the collateral to secure that financing, subject to conditions and limited exceptions, if at such time the notes are not the largest class of outstanding obligations secured by liens on the collateral. After such a filing, the value of the collateral could materially deteriorate, and the note holders would be unable to raise an objection.
Rights of holders of the notes in the collateral may be adversely affected by the failure to perfect security interests in collateral.
Applicable law requires that a security interest in certain tangible and intangible assets can only be properly perfected and its priority retained through certain actions undertaken by the secured party. The liens on the collateral securing the notes and the note guarantees may not be perfected with respect to the claims of the notes and the note guarantees if the collateral agent is not able to take the actions necessary to perfect any of these liens on or prior to the date of the indenture.
The Company and the Subsidiary Guarantors have limited obligations to perfect the security interest for the benefit of the holders of the notes in specified collateral. There can be no assurance that the trustee or the collateral agent for the notes will monitor, or that we will inform such trustee or collateral agent of, the future acquisition of assets and rights that constitute collateral, and that the necessary action will be taken to properly perfect the security interest in such after-acquired collateral. Neither the trustee nor the collateral agent for the notes has an obligation to monitor the acquisition of additional assets or rights that constitute collateral or the perfection of any security interest. Such failure to monitor may result in the loss of the security interest in the collateral or the priority of the security interest in favor of the notes and the note guarantees against third parties.
44
Security over certain collateral may not be in place by the closing date of this offering or may not be perfected on the closing date of this offering, which means that the notes will not be secured to that extent.
Certain recordations, notices, filings and other actions to create, perfect or protect the priority of the liens securing the notes and the note guarantees will be taken subsequent to the issuance of the notes. Any delay in such recordations, notices, filings and other actions increase the risk that the liens could be voided or subject to the liens of intervening creditors. To the extent any security interest in the collateral securing the notes cannot be perfected or a valid lien created with respect thereto on or prior to the closing date, we will be required to have all such security interests perfected and/or valid liens created, to the extent required by the indenture and the security documents, promptly following the closing date, but in any event no later than 60 days after such date and no later than 90 days after such date for deposit accounts. We cannot assure you that we will be able to perfect and/or create a valid lien with respect to any such security interests on or prior to that date, and our failure to do so may result in a default under the indenture. To the extent a security interest in any of the collateral is created or perfected following the issuance date of the notes, the security interest would remain at risk of being voided as a preferential transfer by a trustee in bankruptcy or being subject to the liens of intervening creditors.
We may not be able to repurchase the notes upon a change of control.
Upon the occurrence of specific kinds of change of control events, we will be required to offer to repurchase all outstanding notes at 101% of their principal amount plus accrued and unpaid interest. The source of funds for any such purchase of the notes will be our available cash or cash generated from our and our subsidiaries’ operations or other sources, including borrowings, sales of assets or sales of equity. We may not be able to repurchase the notes upon a change of control because we may not have sufficient financial resources to purchase all of the notes that are tendered upon a change of control. Accordingly, we may not be able to satisfy our obligations to purchase the notes unless we are able to obtain financing. Our failure to repurchase the notes upon a change of control would cause a default under the indenture governing the notes.
In addition, the change of control provisions in the indenture may not protect you from certain important corporate events, such as a leveraged recapitalization (which would increase the level of our indebtedness), reorganization, restructuring, merger or other similar transaction, unless such transaction constitutes a “Change of Control” under the indenture. Such a transaction may not involve a change in voting power or beneficial ownership or, even if it does, may not involve a change that constitutes a “Change of Control” as defined in the indenture that would trigger our obligation to repurchase the notes. Therefore, if an event occurs that does not constitute a “Change of Control” as defined in the indenture, we will not be required to make an offer to repurchase the notes and you may be required to continue to hold your notes despite the event. See “Description of the New Notes – Repurchase of the Notes upon a Change of Control.”
In the event of a bankruptcy of the Company or any of the Subsidiary Guarantors, holders of the notes may be deemed to have an unsecured claim to the extent that obligations in respect of the notes exceed the fair market value of the collateral securing the notes.
In any bankruptcy case under Title 11 of the United States Code, as amended, or the Bankruptcy Code, with respect to the Company or any of the Subsidiary Guarantors, it is possible that the bankruptcy trustee, the debtor-in-possession or competing creditors will assert that the value of the collateral with respect to the notes on the date of such valuation is less than the then-current principal amount of the notes and all other obligations with equal and ratable security interests in the collateral. Upon a finding by the bankruptcy court that the notes are under-collateralized, the claims in the bankruptcy case with respect to the notes would be bifurcated between a secured claim and an unsecured claim, and the unsecured claim would not be entitled to the benefits of security in the collateral. Other consequences of a finding of under-collateralization would be, among other things, a lack of entitlement on the part of the notes to receive post-petition interest and a lack of entitlement on the part of the unsecured portion of the notes to receive “adequate protection” under the Bankruptcy Code. In addition, if any payments of post-petition interest had been made prior to the time of such a finding of under-collateralization, those payments could be recharacterized by the bankruptcy court as a reduction of the principal amount of the secured claim with respect to the notes.
45
Bankruptcy laws may limit the ability of holders of the notes to realize value from the collateral.
The right of the collateral agent to repossess and dispose of the collateral upon the occurrence of an event of default under the indenture is likely to be significantly impaired by applicable bankruptcy law if a bankruptcy case were to be commenced by or against the Company or any of the Subsidiary Guarantors before the collateral agent repossessed and disposed of the collateral. For example, under the Bankruptcy Code, pursuant to the automatic stay imposed upon the bankruptcy filing, a secured creditor is prohibited from repossessing its collateral from a debtor in a bankruptcy case, or from disposing of collateral repossessed from such debtor, or taking other actions to levy against a debtor, without bankruptcy court approval after notice and a hearing. Moreover, the Bankruptcy Code permits the debtor to continue to retain and to use collateral even though the debtor is in default under the applicable debt instruments; provided that the secured creditor is given “adequate protection.” The meaning of the term “adequate protection” is undefined in the Bankruptcy Code and may vary according to circumstances (and is within the discretion of the bankruptcy court), but it is intended in general to protect the secured creditor’s interest in the collateral from diminishing in value during the pendency of the bankruptcy case and may include periodic payments or the granting of additional security, if and at such times as the court in its discretion determines, for any diminution in the value of the collateral as a result of the automatic stay or any use of the collateral by the debtor during the pendency of the bankruptcy case. A bankruptcy court could conclude that the secured creditor’s interest in its collateral is “adequately protected” against any diminution in value during the bankruptcy case without the need of providing any additional adequate protection. Due to the imposition of the automatic stay, the lack of a precise definition of the term “adequate protection” and the broad discretionary powers of a bankruptcy court, it is impossible to predict (i) how long payments under the notes could be delayed, or, if made at all, following commencement of a bankruptcy case, (ii) whether or when the collateral agent could repossess or dispose of the collateral or (iii) whether or to what extent holders of the notes would be compensated for any delay in payment or loss of value of the collateral through the requirement of “adequate protection.” The note holders may receive in exchange for their claims a recovery that could be substantially less than the amount of their claims (potentially even nothing) and any such recovery could be in the form of cash, new debt instruments or some other security.
In addition to the limitations described above, the collateral agent’s ability to exercise remedies with respect to the collateral on behalf of the note holders may also be challenged on the basis of the collateral agent’s security interest not being perfected (or in the case of equity interests in foreign subsidiaries or their obligations, if any, included in the collateral, on grounds that such security interests are not created or perfected in accordance with applicable foreign law), the consent of third parties, contractual restrictions, priority issues, state law requirements and practical problems associated with the realization of the collateral agent’s security interest in the collateral securing the notes, including cure rights, foreclosing on the collateral within the time periods permitted by third parties or prescribed by laws, statutory rights of redemption and the effect of the order of foreclosure. For example, the collateral agent may need to obtain the consent of a third party to obtain or enforce a security interest in a contract. We cannot assure you that the collateral agent will be able to obtain any such consent, transfer or maintain in effect any such contracts. Accordingly, the collateral agent may not have the ability to foreclose upon those assets and the value of the collateral may significantly decrease.
Any future pledge of collateral or guarantee in favor of the holders of the notes might be voidable in bankruptcy.
Any future pledge of collateral or guarantee in favor of the holders of the notes might be voidable (that is, cancelled) in a bankruptcy case of the pledgor or Subsidiary Guarantor if certain events or circumstances exist or occur, including, under the Bankruptcy Code, if the pledgor or Subsidiary Guarantor is insolvent at the time of the pledge or guarantee, the pledge or guarantee enables the holders of the notes to receive more than they would if the pledge or guarantee had not been made and the debtor were liquidated under chapter 7 of the Bankruptcy Code, and a bankruptcy case in respect of the pledgor is commenced within 90 days following the pledge (or one year before commencement of a bankruptcy case if the creditor that benefited from the lien or guarantee is an “insider” under the Bankruptcy Code).
46
The notes could be wholly or partially voided as a preferential transfer.
If we become the subject of a bankruptcy proceeding within 90 days after the date of the indenture (or, with respect to any insiders specified in bankruptcy law who are holders of the notes, within one year after we issue the notes), and the court determines that we were insolvent at the time of the closing (under the preference laws, we would be presumed to have been insolvent on and during the 90 days immediately preceding the date of filing of any bankruptcy petition), the court could find that the incurrence of the obligations under the notes involved a preferential transfer. In addition, to the extent that certain of our collateral is not perfected until after closing, such 90-day preferential transfer period would begin on the date of perfection. If the court determined that the granting of the security interest was therefore a preferential transfer, which did not qualify for any defense under bankruptcy law, then holders of the notes would be unsecured creditors with claims that ranked pari passu with all other unsecured creditors of the applicable obligor, including trade creditors. In addition, under such circumstances, the value of any consideration holders received pursuant to the notes, including upon foreclosure of the collateral securing the notes and the note guarantees, could also be subject to recovery from such holders and possibly from subsequent assignees, or such holders might be returned to the same position they held as holders of the notes.
Federal and state fraudulent transfer laws may permit a court to void the notes and the note guarantees, subordinate claims in respect of the notes and any guarantees and require noteholders to return payments received and, if that occurs, you may not receive any payments on the notes.
Federal and state fraudulent transfer and conveyance statutes may apply to the issuance of the notes, the incurrence of any guarantees of the notes entered into upon issuance of the notes and subsidiary guarantees that may be entered into thereafter under the terms of the indenture governing the notes and the granting of liens to secure the notes and the guarantees. Under federal bankruptcy law and comparable provisions of state fraudulent transfer or conveyance laws, which may vary from state to state, the notes, any guarantee or any of the liens securing the notes and the guarantees could be voided as a fraudulent transfer or conveyance if (1) we or any of the guarantors, as applicable, issued the notes, incurred its guarantee or granted the liens with the intent of hindering, delaying or defrauding creditors or (2) we or any of the guarantors, as applicable, received less than reasonably equivalent value or fair consideration in return for issuing the notes, incurring its guarantee or granting the liens and, in the case of (2) only, one of the following is also true at the time thereof:
| · | we or any of the guarantors, as applicable, were insolvent or rendered insolvent by reason of the issuance of the notes or the incurrence of the guarantees; | |
| · | the issuance of the notes or the incurrence of the guarantees left us or any of the guarantors, as applicable, with an unreasonably small amount of capital to carry on the business; or | |
| · | we or any of the guarantors intended to, or believed that we or such guarantor would, incur debts beyond our or such guarantor’s ability to pay such debts as they mature. |
A court would likely find that we or a guarantor did not receive reasonably equivalent value or fair consideration for the notes or such guarantee if we or such guarantor did not substantially benefit directly or indirectly from the issuance of the notes or the applicable guarantee. As a general matter, value is given for a transfer or an obligation if, in exchange for the transfer or obligation, property is transferred or new or antecedent debt is secured or satisfied.
We cannot be certain as to the standards a court would use to determine whether or not we or the guarantors were solvent at the relevant time or, regardless of the standard that a court uses, that the issuance of the guarantees would not be further subordinated to our or any of our guarantors’ other debt. Generally, however, an entity would be considered solvent if, at the time it incurred indebtedness:
| · | the sum of its debts, including contingent liabilities, was greater than the fair saleable value of all its assets; | |
| · | the present fair saleable value of its assets was less than the amount that would be required to pay its probable liability on its existing debts, including contingent liabilities, as they become absolute and mature; or | |
| · | it could not pay its debts as they become due. |
47
If a court were to find that the issuance of the notes or the incurrence of the guarantee was a fraudulent transfer or conveyance, the court could void the payment obligations under the notes or such guarantee or subordinate the notes or such guarantee to presently existing and future indebtedness of ours or of the related guarantor, or require the holders of the notes to repay any amounts received with respect to such guarantee. In addition, the court may avoid and set aside the liens securing the collateral. In the event of a finding that a fraudulent transfer or conveyance occurred, you may not receive any repayment on the notes.
Although each guarantee entered into by a subsidiary will contain a provision intended to limit that guarantor’s liability to the maximum amount that it could incur without causing the incurrence of obligations under its guarantee to be a fraudulent transfer, this provision may not be effective to protect those guarantees from being voided under fraudulent transfer law, or may reduce that guarantor’s obligation to an amount that effectively makes its guarantee worthless.
Your ability to transfer the notes may be limited by the absence of an active trading market, and there is no assurance that any active trading market will develop for the notes.
The notes are new issues of securities for which there is no established public market. We do not intend to have the notes listed on a national securities exchange or included in any automated quotation system.
The initial purchaser has advised us that it may make a market in the notes, as permitted by applicable laws and regulations. However, the initial purchaser is not obligated to do so, and may discontinue any market-making activities with respect to the notes at any time without notice.
The liquidity of any market for the notes will depend upon the number of holders of the notes, our performance, the market for similar securities, the interest of securities dealers in making a market in the notes and other factors. If a market develops, the notes could trade at prices that may be lower than the initial offering price of the notes. If an active market does not develop or is not maintained, the price and liquidity of the notes may be adversely affected. Historically, the market for non-investment grade debt has been subject to disruptions that have caused substantial volatility in the prices of securities similar to the notes. The market, if any, for any of the notes may not be free from similar disruptions and any such disruptions may adversely affect the prices at which you may sell your notes. In addition, subsequent to their initial issuance, the notes may trade at a discount from their initial offering price, depending upon prevailing interest rates, the market for similar notes, our performance and other factors.
A lowering or withdrawal of the ratings assigned to our debt securities by rating agencies may increase our future borrowing costs and reduce our access to capital.
Our debt currently has a non-investment grade rating, and there can be no assurance that any rating assigned by the rating agencies will remain for any given period of time or that a rating will not be lowered or withdrawn entirely by a rating agency if, in that rating agency’s judgment, future circumstances relating to the basis of the rating, such as adverse changes, so warrant. A lowering or withdrawal of the ratings assigned to our debt securities by rating agencies may increase our future borrowing costs and reduce our access to capital, which could have a material adverse impact on our financial condition and results of operations.
The market price for the notes may be volatile.
Historically, the market for non-investment grade debt has been subject to disruptions that have caused substantial fluctuations in the price of the securities. Even if a trading market for the notes develops, it may be subject to disruptions and price volatility. Any disruptions may have a negative effect on note holders, regardless of our prospects and financial performance.
48
An increase in market interest rates could result in a decrease in the value of the notes.
In general, the market value of already outstanding debt instruments similar to the notes bearing interest at a fixed rate will decline if and as market interest rates for similar instruments of issuers generally rise. Consequently, if you purchase the notes and market interest rates increase, the market value of your notes may decline. We cannot predict the future level of market interest rates.
Certain covenants contained in the indenture will not be applicable during any period in which the notes are rated investment grade.
The indenture governing the notes will provide that certain covenants will not apply to us during any period in which the notes are rated investment grade by either S&P or Moody’s and no default has otherwise occurred and is continuing under the indenture. The covenants that would be suspended include, among others, restrictions on our ability to pay dividends, incur indebtedness, sell certain assets, enter into transactions with affiliates and to enter into certain other transactions. Any actions that we take while these covenants are not in force will be permitted even if the notes are subsequently downgraded below investment grade and such covenants are subsequently reinstated. There can be no assurance that the notes will ever be rated investment grade, or that if they are rated investment grade, the notes will maintain such ratings. Holders of notes will have no recourse against us or any other parties in the event of a change in or suspension or withdrawal of such ratings. Any lowering, suspension or withdrawal of such ratings may have an adverse effect on the market price or marketability of the notes.
49
We will not receive any proceeds from the exchange offer. Any old notes that are properly tendered and exchanged pursuant to the exchange offer will be retired and cancelled. We used the net proceeds from the offering of the old notes, along with cash on hand, to redeem in full our 6.75% Senior Secured Notes due July 1, 2022 (the “6.75% Notes”), and pay all related fees and expenses in relation thereto. The 6.75% Notes were jointly and severally guaranteed and fully and unconditionally guaranteed by the same entities that guarantee the new notes, with the same legal aspects of the guarantee arrangement.
50
Terms of the Exchange Offer; Period for Tendering Old Notes
Subject to terms and conditions detailed in this prospectus, we will accept for exchange old notes which are properly tendered on or prior to the expiration date and not withdrawn as permitted below. As used herein, the term “expiration date” means 5:00 p.m., New York City time, on November 18, 2020. We may, however, in our sole discretion, extend the period of time during which the exchange offer is open. The term “expiration date” means the latest time and date to which the exchange offer is extended.
As of the date of this prospectus, $125.0 million aggregate principal amount of old notes are outstanding. This prospectus, together with the letter of transmittal, is first being sent on or about the date hereof, to all holders of old notes known to us.
We expressly reserve the right, at any time, to extend the period of time during which the exchange offer is open, and delay acceptance for exchange of any old notes, by giving oral or written notice of such extension to the holders thereof as described below. During any such extension, all old notes previously tendered will remain subject to the Exchange Offer and may be accepted for exchange by us. Any old notes not accepted for exchange for any reason will be returned without expense to the tendering holder as promptly as practicable after the expiration or termination of the exchange offer.
Old notes tendered in the exchange offer must be in denominations of principal amount of $2,000 and integral multiples of $1,000.
We expressly reserve the right to amend or terminate the exchange offer, and not to accept for exchange any old notes, upon the occurrence of any of the conditions of the exchange offer specified under “— Conditions to the exchange offer.” We will give oral or written notice of any extension, amendment, non-acceptance or termination to the holders of the old notes as promptly as practicable. Such notice, in the case of any extension, will be issued by means of a press release or other public announcement no later than 9:00 a.m., New York City time, on the next business day after the previously scheduled expiration date.
Procedures for Tendering Old Notes
The tender to us of old notes by you as set forth below and our acceptance of the old notes will constitute a binding agreement between us and you upon the terms and subject to the conditions set forth in this prospectus and in the accompanying letter of transmittal. Except as set forth below, to tender old notes for exchange pursuant to the exchange offer, you must transmit a properly completed and duly executed letter of transmittal, including all other documents required by such letter of transmittal or, in the case of a book-entry transfer, an agent’s message in lieu of such letter of transmittal, to The Bank of New York Mellon Trust Company, N.A., as exchange agent, at the address set forth below under “— Exchange Agent” on or prior to the expiration date. In addition, either:
| · | certificates for such old notes must be received by the exchange agent along with the letter of transmittal; or | |
| · | a timely confirmation of a book-entry transfer (a “book-entry confirmation”) of such old notes, if such procedure is available, into the exchange agent’s account at DTC pursuant to the procedure for book-entry transfer must be received by the exchange agent, prior to the expiration date, with the letter of transmittal or an agent’s message in lieu of such letter of transmittal. |
The term “agent’s message” means a message, transmitted by DTC to and received by the exchange agent and forming a part of a book-entry confirmation, which states that DTC has received an express acknowledgment from the tendering participant stating that such participant has received and agrees to be bound by the letter of transmittal and that we may enforce such letter of transmittal against such participant.
51
The method of delivery of old notes, letters of transmittal and all other required documents is at your election and risk. If such delivery is by mail, it is recommended that you use registered mail, properly insured, with return receipt requested. In all cases, you should allow sufficient time to assure timely delivery. No letter of transmittal or old notes should be sent to us. Signatures on a letter of transmittal or a notice of withdrawal, as the case may be, must be guaranteed unless the old notes surrendered for exchange are tendered:
| · | by a holder of the old notes who has not completed the box entitled “Special Issuance Instructions” or “Special Delivery Instructions” on the letter of transmittal, or | |
| · | for the account of an eligible institution (as defined below). |
In the event that signatures on a letter of transmittal or a notice of withdrawal are required to be guaranteed, such guarantees must be by a firm which is a member of the Securities Transfer Agent Medallion Program, the Stock Exchanges Medallion Program or the New York Stock Exchange Medallion Program (each such entity being hereinafter referred to as an “eligible institution”). If old notes are registered in the name of a person other than the signer of the letter of transmittal, the old notes surrendered for exchange must be endorsed by, or be accompanied by a written instrument or instruments of transfer or exchange, in satisfactory form as we or the exchange agent determine in our sole discretion, duly executed by the registered holders with the signature thereon guaranteed by an eligible institution.
We in our sole discretion will make a final and binding determination on all questions as to the validity, form, eligibility (including time of receipt) and acceptance of old notes tendered for exchange. We reserve the absolute right to reject any and all tenders of any particular old note not properly tendered or to not accept any particular old note which acceptance might, in our judgment or our counsel’s, be unlawful. We also reserve the absolute right to waive any defects or irregularities or conditions of the exchange offer as to any particular old note either before or after the expiration date (including the right to waive the ineligibility of any holder who seeks to tender old notes in the exchange offer). Our interpretation of the term and conditions of the exchange offer as to any particular old note either before or after the expiration date (including the letter of transmittal and the instructions thereto) will be final and binding on all parties. Unless waived, any defects or irregularities in connection with tenders of old notes for exchange must be cured within a reasonable period of time, as we determine. We are not, nor is the exchange agent or any other person, under any duty to notify you of any defect or irregularity with respect to your tender of old notes for exchange, and no one will be liable for failing to provide such notification.
If the letter of transmittal is signed by a person or persons other than the registered holder or holders of old notes, such old notes must be endorsed or accompanied by powers of attorney signed exactly as the name(s) of the registered holder(s) that appear on the old notes and the signatures must be guaranteed by an eligible institution.
If the letter of transmittal or any old notes or powers of attorney are signed by trustees, executors, administrators, guardians, attorneys-in-fact, officers of corporations or others acting in a fiduciary or representative capacity, such persons should so indicate when signing. Unless waived by us, proper evidence satisfactory to us of their authority to so act must be submitted with the letter of transmittal.
By tendering old notes, you represent to us that, among other things, the new notes acquired pursuant to the exchange offer are being obtained in the ordinary course of business of the person receiving such new notes, whether or not such person is the holder, that neither the holder nor such other person has any arrangement or understanding with any person, to participate in the distribution of the new notes, and that you are not holding old notes that have, or are reasonably likely to have, the status of an unsold allotment in the initial offering. If you are our “affiliate,” as defined under Rule 405 under the Securities Act, and engage in or intend to engage in or have an arrangement or understanding with any person to participate in a distribution of such new notes to be acquired pursuant to the exchange offer, you or any such other person:
| · | cannot rely on the applicable interpretations of the staff of the SEC; and | |
| · | must comply with the registration and prospectus delivery requirements of the Securities Act in connection with any resale transaction. |
52
Each broker-dealer that receives new notes for its own account in exchange for old notes, where such old notes were acquired by such broker-dealer as a result of market-making activities or other trading activities, must acknowledge that it will deliver a prospectus in connection with any resale of such new notes. See “Plan of Distribution.” The letter of transmittal states that by so acknowledging and by delivering a prospectus, a broker-dealer will not be deemed to admit that it is an “underwriter” within the meaning of the Securities Act.
Furthermore, any broker-dealer that acquired any of its old notes directly from us:
| · | may not rely on the applicable interpretation of the staff of the SEC contained in Exxon Capital Holdings Corp., SEC no-action letter (Apr. 13, 1988), Morgan, Stanley & Co. Inc., SEC no-action letter (June 5, 1991) and Shearman & Sterling, SEC no-action letter (July 2, 1993); and | |
| · | must also be named as a selling security holder in connection with the registration and prospectus delivery requirements of the Securities Act relating to any resale transaction. |
Acceptance of Old Notes for Exchange; Delivery of New Notes
Upon satisfaction or waiver of all of the conditions to the exchange offer, we will accept, promptly after the expiration date, all old notes properly tendered and will issue the new notes promptly after acceptance of the old notes. See “— Conditions to the Exchange Offer.” For purposes of the exchange offer, we will be deemed to have accepted properly tendered old notes for exchange if and when we give oral (confirmed in writing) or written notice to the exchange agent.
The holder of each old note accepted for exchange will receive a new note in the amount equal to the surrendered old note. Holders of new notes on the relevant record date for the first interest payment date following the consummation of the exchange offer will receive interest accruing from the most recent date to which interest has been paid on the old notes. Holders of new notes will not receive any payment in respect of accrued interest on old notes otherwise payable on any interest payment date, the record date for which occurs on or after the consummation of the exchange offer.
In all cases, issuance of new notes for old notes that are accepted for exchange will be made only after timely receipt by the exchange agent of:
| · | a timely book-entry confirmation of such old notes into the exchange agent’s account at DTC, | |
| · | a properly completed and duly executed letter of transmittal or an agent’s message in lieu thereof, and | |
| · | all other required documents. |
If any tendered old notes are not accepted for any reason set forth in the terms and conditions of the exchange offer or if old notes are submitted for a greater principal amount than the holder desires to exchange, such unaccepted or non-exchanged old notes will be returned without expense to the tendering holder (or, in the case of old notes tendered by book entry transfer into the exchange agent’s account at DTC pursuant to the book-entry procedures described below, such non-exchanged old notes will be credited to an account maintained with DTC as promptly as practicable after the expiration or termination of the exchange offer).
Book-Entry Transfers
For purposes of the exchange offer, the exchange agent will request that an account be established with respect to the old notes at DTC within two business days after the date of this prospectus, unless the exchange agent has already established an account with DTC suitable for the exchange offer. Any financial institution that is a participant in DTC may make book-entry delivery of old notes by causing DTC to transfer such old notes into the exchange agent’s account at DTC in accordance with DTC’s procedures for transfer. Although delivery of old notes may be effected through book-entry transfer at DTC, the letter of transmittal or facsimile thereof or an agent’s message in lieu thereof, with any required signature guarantees and any other required documents, must, in any case, be transmitted to and received by the exchange agent at the address set forth under “— Exchange Agent” on or prior to the expiration date.
53
Withdrawal Rights
You may withdraw your tender of old notes at any time prior to the expiration date. To be effective, a written notice of withdrawal must be received by the exchange agent at one of the addresses set forth under “— Exchange Agent.” This notice must specify:
| · | the name of the person having tendered the old notes to be withdrawn, | |
| · | the old notes to be withdrawn (including the principal amount of such old notes), and | |
| · | where certificates for old notes have been transmitted, the name in which such old notes are registered, if different from that of the withdrawing holder. |
If certificates for old notes have been delivered or otherwise identified to the exchange agent, then, prior to the release of such certificates, the withdrawing holder must also submit the serial numbers of the particular certificates to be withdrawn and a signed notice of withdrawal with signatures guaranteed by an eligible institution, unless such holder is an eligible institution. If old notes have been tendered pursuant to the procedure for book-entry transfer described above, any notice of withdrawal must specify the name and number of the account at DTC to be credited with the withdrawn old notes and otherwise comply with the procedures of DTC.
We will make a final and binding determination on all questions as to the validity, form and eligibility (including time of receipt) of such notices. Any old notes so withdrawn will be deemed not to have been validly tendered for exchange for purposes of the exchange offer. Any old notes tendered for exchange but not exchanged for any reason will be returned to the holder without cost to such holder (or, in the case of old notes tendered by book-entry transfer into the exchange agent’s account at DTC pursuant to the book-entry transfer procedures described above, such old notes will be credited to an account maintained with DTC for the old notes as soon as practicable after withdrawal, rejection of tender or termination of the exchange offer). Properly withdrawn old notes may be retendered by following one of the procedures described under “— Procedures for Tendering Old Notes” above at any time on or prior to the expiration date.
Conditions to the Exchange Offer
Notwithstanding any other provision of the exchange offer, we are not required to accept for exchange, or to issue new notes in exchange for, any old notes and may terminate or amend the exchange offer, if any of the following events occur prior to acceptance of such old notes:
| · | the exchange offer violates any applicable law or applicable interpretation of the staff of the SEC; or | |
| · | there is threatened, instituted or pending any action or proceeding before, or any injunction, order or decree has been issued by, any court or governmental agency or other governmental regulatory or administrative agency or commission seeking to restrain or prohibit the making or consummation of the exchange offer or any other transaction contemplated by the exchange offer, or assessing or seeking any damages as a result thereof, or resulting in a material delay in our ability to accept for exchange or exchange some or all of the old notes pursuant to the exchange offer; or | |
| · | any statute, rule, regulation, order or injunction has been sought, proposed, introduced, enacted, promulgated or deemed applicable to the exchange offer or any of the transactions contemplated by the exchange offer by any government or governmental authority, domestic or foreign, or any action has been taken, proposed or threatened, by any government, governmental authority, agency or court, domestic or foreign, that in our sole judgment might, directly or indirectly, result in any of the consequences referred to in the clauses above or, in our reasonable judgment, might result in the holders of new notes having obligations with respect to resales and transfers of new notes which are greater than those described in the interpretation of the SEC referred to on the cover page of this prospectus, or would otherwise make it inadvisable to proceed with the exchange offer; or |
54
| · | there has occurred: | |
| · | any general suspension of or general limitation on prices for, or trading in, our securities on any national securities exchange or in the over-the-counter market, | |
| · | any limitation by a governmental agency or authority which may adversely affect our ability to complete the transactions contemplated by the exchange offer, | |
| · | a declaration of a banking moratorium or any suspension of payments in respect of banks in the United States or any limitation by any governmental agency or authority which adversely affects the extension of credit, or | |
| · | a commencement of a war, armed hostilities or other similar international calamity directly or indirectly involving the United States, or, in the case of any of the foregoing existing at the time of the commencement of the exchange offer, a material acceleration or worsening thereof; |
which in our reasonable judgment in any case, and regardless of the circumstances (including any action by us) giving rise to any such condition, makes it inadvisable to proceed with the exchange offer and/or with such acceptance for exchange or with such exchange.
The foregoing conditions are for our sole benefit and may be asserted by us regardless of the circumstances giving rise to any condition or may be waived by us in whole or in part at any time in our reasonable discretion. Our failure at any time to exercise any of the foregoing rights will not be deemed a waiver of any such right and each such right will be deemed an ongoing right which may be asserted at any time.
In addition, we will not accept for exchange any old notes tendered, and no new notes will be issued in exchange for any such old notes, if at such time any stop order is threatened or in effect with respect to the Registration Statement, of which this prospectus constitutes a part, or the qualification of the indenture under the Trust Indenture Act.
Exchange Agent
We have appointed The Bank of New York Mellon Trust Company, N.A. as the exchange agent for the exchange offer. All executed letters of transmittal should be directed to the exchange agent at the address set forth below. Questions and requests for assistance, requests for additional copies of this prospectus or of the letter of transmittal should be directed to the exchange agent addressed as follows:
The Bank of New York Mellon Trust Company, N.A., Exchange Agent
c/o The Bank of New York Mellon
Corporate Trust Operations - Reorganization
Unit
111 Sanders Creek Parkway
East Syracuse, New York 13057
Attn: Pamela Adamo
Telephone: (315) 414-3317
Facsimile: (732) 667-9408
Email: CT_Reorg_Unit_Inquiries@bnymellon.com
DELIVERY OF THE LETTER OF TRANSMITTAL TO AN ADDRESS OTHER THAN AS SET FORTH ABOVE OR TRANSMISSION OF SUCH LETTER OF TRANSMITTAL VIA FACSIMILE OTHER THAN AS SET FORTH ABOVE DOES NOT CONSTITUTE A VALID DELIVERY OF THE LETTER OF TRANSMITTAL.
55
Fees and Expenses
The principal solicitation is being made by mail by The Bank of New York Mellon Trust Company, N.A., as exchange agent. We will pay the exchange agent customary fees for its services, reimburse the exchange agent for its reasonable out-of-pocket expenses incurred in connection with the provision of these services and pay other registration expenses, including fees and expenses of the trustee under the indenture relating to the new notes, filing fees, blue sky fees and printing and distribution expenses. We will not make any payment to brokers, dealers or others soliciting acceptances of the exchange offer.
Additional solicitation may be made by telephone, facsimile or in person by our and our affiliates’ officers and regular employees.
Accounting Treatment
We will record the new notes at the same carrying value as the old notes, as reflected in our accounting records on the date of the exchange. Accordingly, we will not recognize any gain or loss for accounting purposes. The expenses of the exchange offer will be amortized over the term of the new notes.
Transfer Taxes
Holders who tender their old notes for exchange will not be obligated to pay any related transfer taxes, except that holders who instruct us to register new notes in the name of, or request that old notes not tendered or not accepted in the exchange offer be returned to, a person other than the registered tendering holder will be responsible for the payment of any applicable transfer taxes.
Consequences of Exchanging or Failing to Exchange Old Notes
If you do not exchange your old notes for new notes in the exchange offer, your old notes will continue to be subject to the provisions of the indenture relating to the notes regarding transfer and exchange of the old notes and the restrictions on transfer of the old notes described in the legend on your certificates. These transfer restrictions are required because the old notes were issued under an exemption from, or in transactions not subject to, the registration requirements of the Securities Act and applicable state securities laws. In general, the old notes may not be offered or sold unless registered under the Securities Act, except under an exemption from, or in a transaction not subject to, the Securities Act and applicable state securities laws. We do not plan to register the old notes under the Securities Act. Based on interpretations by the staff of the SEC, as set forth in no-action letters issued to third parties, we believe that the new notes you receive in the exchange offer may be offered for resale, resold or otherwise transferred without compliance with the registration and prospectus delivery provisions of the Securities Act. However, you will not be able to freely transfer the new notes if:
| · | you are our “affiliate,” as defined in Rule 405 under the Securities Act, | |
| · | you are not acquiring the new notes in the exchange offer in the ordinary course of your business, | |
| · | you have an arrangement or understanding with any person to participate in the distribution, as defined in the Securities Act, of the new notes you will receive in the exchange offer, | |
| · | you are holding old notes that have, or are reasonably likely to have, the status of an unsold allotment in the initial offering, or | |
| · | you are a participating broker-dealer. |
56
We do not intend to request the SEC to consider, and the SEC has not considered, the exchange offer in the context of a similar no-action letter. As a result, we cannot guarantee that the staff of the SEC would make a similar determination with respect to the exchange offer as in the circumstances described in the no action letters discussed above. Each holder, other than a broker-dealer, must acknowledge that it is not engaged in, and does not intend to engage in, a distribution of new notes and has no arrangement or understanding to participate in a distribution of new notes. If you are our affiliate, are engaged in or intend to engage in a distribution of the new notes or have any arrangement or understanding with respect to the distribution of the new notes you will receive in the exchange offer, you may not rely on the applicable interpretations of the staff of the SEC and you must comply with the registration and prospectus delivery requirements of the Securities Act in connection with any resale transaction involving the new notes. If you are a participating broker-dealer, you must acknowledge that you will deliver a prospectus in connection with any resale of the new notes. In addition, to comply with state securities laws, you may not offer or sell the new notes in any state unless they have been registered or qualified for sale in that state or an exemption from registration or qualification is available and is complied with. The offer and sale of the new notes to “qualified institutional buyers” (as defined in Rule 144A of the Securities Act) is generally exempt from registration or qualification under state securities laws. We do not plan to register or qualify the sale of the new notes in any state where an exemption from registration or qualification is required and not available.
57
We will issue the new notes under the indenture, dated as of September 22, 2020 (the “Indenture”) among us, as issuer, the Subsidiary Guarantors party thereto and The Bank of New York Mellon Trust Company, N.A., as trustee (in such capacity, the “Trustee”), and as collateral agent (in such capacity, the “Collateral Agent”). This is the same Indenture under which the old notes were issued. The form and terms of the new notes are identical in all material respects to those of the old notes, except that the transfer restrictions and registration rights relating to the old notes do not apply to the new notes.
The following is a summary of certain of the material provisions of the Indenture, the Registration Rights Agreement and the Security Documents but does not restate such documents in their entirety. We urge you to read the Indenture, the Registration Rights Agreement and the Security Documents because they, and not this description, define your rights as Holders of the notes (the “Holders”). We will provide you with copies of the Indenture and the Security Documents upon request. The terms of the notes include those stated in the Indenture and the Security Documents and those made part of the Indenture by reference to the Trust Indenture Act of 1939, as amended (the “TIA”). For purposes of this “Description of the New Notes,” the terms “we,” “us,” “our” or “the Company” means Oppenheimer Holdings, Inc. and its successors under the Indenture, in each case excluding its subsidiaries.
Certain of our subsidiaries, which we refer to as our Regulated Subsidiaries, are not subject to all of the restrictive covenants in the Indenture which place limitations on our actions, and where they are subject to covenants, there are numerous exceptions and limitations. As of June 30, 2020, Regulated Subsidiaries represented 91.0% of our total assets and for the six-month period ended June 30, 2020, represented 100% of our total revenues and generated net income of $27.6 million.
General
The notes will be our senior secured obligations, initially limited to $125,000,000 aggregate principal amount. The notes will mature on October 1, 2025. Subject to the covenants described below under “– Covenants” and applicable law, the Company may issue additional notes (“Additional Notes”) under the Indenture. References to notes means the notes initially issued and any Additional Notes provided that the Company Incurred such Additional Notes in compliance with the covenants described under the captions “– Covenants – Limitation on Indebtedness and Issuances of Preferred Stock” and “– Covenants – Limitation on Liens” below. The notes offered hereby, the old notes and any Additional Notes are treated as a single class for all purposes under the Indenture; provided that if the Additional Notes are not fungible with the notes and any exchange notes for U.S. federal income tax purposes, the Additional Notes will have a separate CUSIP number.
Interest on the notes will accrue, from the Closing Date, at the rate per annum shown on the cover page hereof and will be payable semiannually in arrears in cash on each of October 1 and April 1, commencing April 1, 2021. We will make interest payments on the notes to the persons who are registered holders at the close of business on the September 15 and March 15 immediately preceding the applicable interest payment date. Interest on the notes will accrue from the most recent date on which interest on the notes was paid or, if no interest has been paid, from and including the date on which the notes were originally issued. Interest will be computed on the basis of a 360-day year of twelve 30-day months.
Optional Redemption
We may redeem the notes, in whole or in part, at any time on or after October 1, 2022. The redemption price for the notes (expressed as a percentage of principal amount), will be as follows, plus accrued interest and Additional Interest (if any) to, but not including, the redemption date:
| If Redeemed During the 12-Month Period Commencing October 1, | Redemption Price | |||
| 2022 | 102.750 | % | ||
| 2023 | 101.375 | % | ||
| 2024 and thereafter | 100.000 | % | ||
58
In addition, prior to October 1, 2022, we may redeem the notes at our option, in whole at any time or in part from time to time, at a redemption price equal to 100% of the principal amount of the notes redeemed plus the Applicable Premium as of, and accrued and unpaid interest to, but not including, the applicable redemption date.
In addition, at any time prior to October 1, 2022, we may redeem up to 35% of the principal amount of the notes with the Net Cash Proceeds of one or more sales of our Capital Stock (other than Disqualified Stock) at a redemption price of 105.50% of their principal amount, plus accrued interest and Additional Interest (if any) to, but not including, the redemption date; provided that at least 65% of the original aggregate principal amount of notes (calculated after giving effect to any issuance of Additional Notes) remains outstanding after each such redemption and notice of any such redemption is sent within 90 days of each such sale of Capital Stock.
Notwithstanding the foregoing, in connection with any tender offer of the notes at a price of at least 100% of the principal amount of the notes tendered, plus accrued and unpaid interest thereon to, but excluding, the applicable tender settlement date, including an Offer to Purchase in connection with a Change of Control or an Asset Sale, if Holders of not less than 90% in aggregate principal amount of the outstanding notes validly tender and do not withdraw such notes in such tender offer and the Company, or any third party making such tender offer in lieu of the Company, purchases all of the notes validly tendered and not withdrawn by such Holders, the Company or such third party will have the right, upon not less than 20 nor more than 90 days’ prior notice, given not more than 20 days following such purchase date, to redeem all notes that remain outstanding following such purchase at a price equal to the price offered to each other Holder in such tender offer plus, to the extent not included in the tender offer payment, accrued and unpaid interest to but excluding the date of redemption.
We will give not less than 20 days’ nor more than 90 days’ notice of any redemption. If less than all of the notes are to be redeemed, selection of the notes for redemption will be made, in the case of global notes, in accordance with The Depositary Trust Company’s policies and procedures, and, in the case of certificated notes, by lot or by such other method as the Trustee shall deem to be fair and appropriate.
However, no note of $2,000 in principal amount or less shall be redeemed in part. If any note is to be redeemed in part only, the notice of redemption relating to such note will state the portion of the principal amount to be redeemed. A new note in principal amount equal to the unredeemed portion will be issued upon cancellation of the original note.
Any redemption and notice of redemption may, at the Company’s discretion, be subject to the satisfaction of one or more conditions precedent (including, in the case of a redemption related to a sale of Capital Stock, the consummation of such sale). In addition, if such redemption or notice is subject to satisfaction of one or more conditions precedent, such notice may state that, at the Company’s discretion, the redemption date may be delayed until such time as any or all such conditions shall be satisfied (as determined in the Company’s sole discretion), or such redemption may not occur and such notice may be rescinded in the event that any or all such conditions shall not have been satisfied by the redemption date, or by the redemption date so delayed. The Company will provide prompt written notice to the Trustee no later than 11:00 a.m. New York City time on the date fixed for redemption rescinding or extending such redemption in the event that any such condition precedent shall not have occurred, and such redemption and notice of redemption shall be rescinded and of no force or effect, or extended, as applicable. Upon receipt of such notice from the Company rescinding or extending such redemption, the Trustee will promptly send a copy of such notice to the Holders of the notes to be redeemed in the same manner in which the notice of redemption was given.
Ranking
The payment of the principal of, premium, if any, and interest and Additional Interest on the notes and the payment of any Subsidiary Guarantee will:
59
| · | rank effectively senior in right of payment to all unsecured and unsubordinated obligations of the Company or the relevant Subsidiary Guarantor, to the extent of the value of the Collateral owned by the Company or such Subsidiary Guarantor (and, to the extent of any unsecured remainder after payment of the value of the Collateral, rank equally in right of payment with such unsecured and unsubordinated Indebtedness of the Company); | |
| · | be secured on a first-priority basis by the Collateral, subject to certain Permitted Liens and it is intended that Pari Passu Lien Indebtedness will be secured on an equal and ratable basis; | |
| · | rank senior in right of payment to any subordinated debt of the Company or such Subsidiary Guarantor; and | |
| · | rank effectively junior in right of payment to all existing and future indebtedness, claims of holders of Preferred Stock and other liabilities (including trade payables) of Subsidiaries of the Company that are not guarantors, including all Regulated Subsidiaries and Unrestricted Subsidiaries. |
As of September 30, 2020, our long-term debt was comprised of the old notes. Although the Indenture contains limitations on the amount of additional Indebtedness and secured Indebtedness that the Company and its Restricted Subsidiaries may incur, the amount of additional Indebtedness, including secured Indebtedness, could be substantial. In addition, the Company and its Restricted Subsidiaries may, subject to certain conditions, incur Indebtedness (including Additional Notes) in addition to the notes that is entitled to be secured by the Collateral on a ratable basis with the notes. See “– Limitation on Indebtedness and Issuances of Preferred Stock.”
We currently derive the majority of our revenue from the operations of our Regulated Subsidiaries. As our obligations under the notes are not guaranteed by our Regulated Subsidiaries, creditors of a Regulated Subsidiary, including trade creditors, customers, and preferred stockholders, if any, of such Regulated Subsidiary generally will have priority with respect to the assets and earnings of such Regulated Subsidiary over the claims of the Holders. The notes, therefore, will be effectively subordinated to the claims of creditors, including trade creditors, customers and preferred stockholders, if any, of our Regulated Subsidiaries. As of June 30, 2020, our Regulated Subsidiaries had $1.7 billion outstanding in such liabilities.
The Indenture will not treat (1) unsecured Indebtedness as subordinated or junior to Secured Indebtedness merely because it is unsecured, (2) Indebtedness as subordinated or junior to any other Indebtedness merely because it has a junior priority with respect to the same collateral or (3) Indebtedness that is not guaranteed as subordinated or junior to Indebtedness that is guaranteed merely because of such guarantee.
Subsidiary Guarantees
The Subsidiary Guarantors will, jointly and severally, fully and unconditionally guarantee, on a senior secured basis, the Company’s obligations under the notes and the Indenture (each such guarantee, a “Subsidiary Guarantee”). Each Subsidiary Guarantee will be secured on a first-priority basis, subject to Permitted Liens, together with all other Pari Passu Lien Indebtedness of the Subsidiary Guarantors, by the Collateral owned by such Subsidiary Guarantor to the extent set forth under “– Security.” The obligations of each Subsidiary Guarantor under its Subsidiary Guarantee will include a limitation intended to prevent that Subsidiary Guarantee from constituting a fraudulent conveyance or fraudulent transfer under applicable law. It is uncertain, however, whether such provisions would be effective to prevent the Subsidiary Guarantees from constituting a fraudulent conveyance or fraudulent transfer under applicable law. See “Risk factors – Risk related to the Notes – Under certain circumstances a court could cancel the notes or the related guarantees and the security interests that secure the notes and any Subsidiary Guarantees under fraudulent conveyance laws.” Most of the Company’s Subsidiaries will not Guarantee the notes including, without limitation, Regulated Subsidiaries. As of and for the six-month period ended June 30, 2020, the Company’s Subsidiaries that will not Guarantee the notes represented 92.3% of our total assets and 100% of our total revenues and generated net income of $58.0 million for the year ended December 31, 2019.
Each Subsidiary Guarantee by a Subsidiary Guarantor under the Indenture and the obligations of such Subsidiary Guarantor under the Security Agreement and other Security Documents to which it is a party, will be automatically and unconditionally released and discharged upon:
60
(i) any sale, exchange or transfer (by merger or otherwise) of the Capital Stock of such Subsidiary Guarantor, following which such Subsidiary Guarantor ceases to be a direct or indirect Subsidiary of the Company if such sale or disposition either does not constitute an Asset Sale or does constitute an Asset Sale effected in compliance with the covenants set forth under “– Limitation on Asset Sales” and “– Consolidation, Merger and Sale of Assets”;
(ii) if such Subsidiary Guarantor is dissolved or liquidated;
(iii) the designation of any Restricted Subsidiary that is a Subsidiary Guarantor as an Unrestricted Subsidiary in compliance with the applicable provisions of the Indenture; or
(iv) the exercise by the Company of its legal defeasance option or covenant defeasance option as described under “– Defeasance” or the discharge of the Company’s obligations under the Indenture in accordance with the terms of the Indenture.
Security
The obligations of the Company with respect to the notes and the obligations of the Subsidiary Guarantors under the Subsidiary Guarantees will be secured by a first-priority security interest, subject to Permitted Liens, in substantially all of the Company’s and the Subsidiary Guarantors’ existing and future tangible and intangible assets, including (without limitation):
(a) 100% of the Capital Stock of or Equity Interests in direct Domestic Subsidiaries owned by the Company and the Subsidiary Guarantors and 65% of the voting stock and 100% of the non-voting stock of direct Subsidiaries that are not Domestic Subsidiaries owned by the Company and the Subsidiary Guarantors;
(b) accounts;
(c) equipment, goods, inventory and fixtures;
(d) documents, instruments and chattel paper;
(e) investment property;
(f) general intangibles (including intellectual property);
(g) deposit accounts;
(h) money;
(i) supporting obligations;
(j) books and records;
(k) present and future real estate (other than any leased real property and any owned real property having a purchase price of less than $5.0 million (“Excluded Real Property”)); and
(l) proceeds of each of the foregoing (collectively, the “Collateral”).
Notwithstanding the foregoing, the Collateral will not include any of the following assets (collectively, the “Excluded Property”):
61
(1) any asset or property right of the Company or any Subsidiary Guarantor of any nature:
(a) if the grant of a security interest shall constitute or result in (i) the abandonment, invalidation or unenforceability of such asset or property right or the Company or any Subsidiary Guarantor loss of use of such asset or property right or (ii) a breach, termination or default under any lease, license, contract, property right, permit or agreement (other than to the extent that any such term would be rendered ineffective pursuant to Sections 9-406, 9-407, 9-408 or 9-409 of the Uniform Commercial Code (or any successor provision or provisions) of any relevant jurisdiction or any other applicable law (including the U.S. Bankruptcy Code) or principles of equity) to which the Company or such Subsidiary Guarantor is party; or
(b) to the extent that any applicable law or regulation prohibits the creation of a security interest thereon (other than to the extent that any such term would be rendered ineffective pursuant to Sections 9-406, 9-407, 9-408 or 9-409 of the UCC (or any successor provision or provisions) of any relevant jurisdiction or any other applicable law or principles of equity);
(2) Equity Interests of each class of voting equity interests issued by any first-tier Subsidiary that is not a Domestic Subsidiary in excess of 65% of such class of voting Equity Interests issued by such first-tier Subsidiary and all of the Equity Interests in Oppenheimer Europe Ltd., an entity formed under the laws of the United Kingdom, and Oppenheimer Investments Asia Ltd., an entity formed under the laws of Hong Kong, China;
(3) Capital Stock of (i) Oppenheimer Trust Company of Delaware, a corporation formed under the laws of Delaware, Oppenheimer Europe Ltd., an entity formed under the laws of the United Kingdom, and Oppenheimer Investments Asia Ltd., an entity formed under the laws of Hong Kong, China (ii) any Foreign Subsidiary that is not a first-tier Foreign Subsidiary and (iii) any Subsidiary to the extent excluded pursuant to the third and fourth succeeding paragraphs;
(4) promissory notes or other instruments payable by any Subsidiary, to the extent excluded pursuant to the third and fourth succeeding paragraphs;
(5) any foreign intellectual property and any assets located outside the United States to the extent a Lien on such assets cannot be perfected by the filing of Uniform Commercial Code financing statements;
(6) any applications for trademarks or service marks filed in the United States Patent and Trademark Office (the “PTO”) pursuant to 15 U.S.C. § 1051 Section 1(b) unless and until evidence of use of the mark in interstate commerce is submitted to the PTO pursuant to 15 U.S.C. § 1051 Section 1(c) or Section 1(d);
(7) (i) deposit and securities accounts the balance of which consists exclusively of (a) withheld income taxes and federal, state or local employment taxes in such amounts as are required to be paid to the IRS or state or local government agencies within the following two months with respect to employees of the Company or any of the Subsidiary Guarantors, and (b) amounts required to be paid over to an employee benefit plan pursuant to DOL Reg. Sec. 2510.3-102 on behalf of or for the benefit of employees of the Company or any Subsidiary Guarantor, and (ii) all segregated deposit accounts constituting (and the balance of which consists solely of funds set aside in connection with) tax accounts, payroll accounts and trust accounts;
(8) cash and cash equivalents maintained in any account of any Subsidiary Guarantor that is an investment adviser registered under the Investment Advisers Act of 1940 so long as such account is maintained to satisfy qualified professional asset manager requirements under ERISA;
(9) deposit and securities accounts to the extent the aggregate value of assets therein does not exceed $2.0 million;
(10) motor vehicles, aircraft and other assets in which a Lien may be perfected only through compliance with a non-UCC certificate of title statute of any state of the United States of America or the District of Columbia, letter of credit rights and commercial tort claims;
62
(11) equipment leased by the Company or any of its Subsidiaries under a lease that prohibits the granting of a Lien on such equipment;
(12) any leasehold improvements to the extent that the grant of a security interest therein would violate the related lease;
(13) assets subject to a purchase money lien, Financing Lease or similar arrangement, in each case as permitted by the Indenture, to the extent that the contract or other agreement in which such Lien is granted (or the documentation providing for such Financing Lease or similar arrangement) prohibits such assets from being Collateral and only for so long as such Lien remains outstanding;
(14) capital stock of or Equity Interests in any Person other than Wholly Owned Subsidiaries to the extent not permitted by the terms of such Person’s organizational documents;
(15) any property and assets the pledge of which (i) is prohibited or restricted by applicable law, rule or regulation or (ii) would require governmental consent, approval, license or authorization;
(16) Excluded Real Property or any fixtures affixed to any real property to the extent (A) such real property does not constitute Collateral and (B) security interest in such fixtures may not be perfected by a UCC or similar financing statement in the jurisdiction of organization of the Company or the applicable Subsidiary Guarantor; and
(17) proceeds and products of any and all of the foregoing excluded assets described in clauses (1) through (16) above only to the extent such proceeds and products would constitute property or assets of the type described in clauses (1) through (16) above.
Certain security interests in the Collateral may not be in place on the date of the issuance of the new notes or may not be perfected on the date of the issuance of the new notes. The Company and the Subsidiary Guarantors will use commercially reasonable efforts to perfect the security interests in the Collateral for the benefit of the Holders of the notes that are created on the date of the issuance of the new notes, but to the extent any such security interest cannot be perfected by such date, the Company and the Subsidiary Guarantors will agree to do or cause to be done all acts and things that may be reasonably required to have all security interests in the Collateral duly created and enforceable and perfected, to the extent required by the Security Documents, promptly following the date of the Indenture, but in any event no later than 60 days thereafter (or 90 days thereafter in the case of perfecting security interests in deposit accounts).
It is intended that the obligations of the Company and the Subsidiary Guarantors under the Additional Notes and other Permitted Pari Passu Obligations will be secured on an equal and ratable basis with the obligations of the Company with respect to the notes and the obligations of the Subsidiary Guarantors under the Subsidiary Guarantees by a first-priority security interest, subject to Permitted Liens, in the Collateral. The respective rights in respect of the Collateral of the Collateral Agent, the Trustee, the holders, any Pari Passu Debt Collateral Agent and the other Pari Passu Secured Parties will be subject to the terms of the Intercreditor Agreement.
The Equity Interests or intercompany note of a Subsidiary that are included in the Collateral will constitute Collateral only to the extent that such Equity Interests or intercompany note can secure the notes without Rule 3-16 or new Rule 13-02 of Regulation S-X under the Securities Act (or any other law, rule or regulation) requiring separate financial statements or summarized financial information (and other non-financial information) of such Subsidiary individually or on a combined basis to be filed with the SEC. In the event that Rule 3-16 or new Rule 13-02 of Regulation S-X under the Securities Act requires or is amended or further amended, modified or interpreted by the SEC to require (or is replaced with another rule or regulation, or any other law, rule or regulation is adopted, that would require) the filing with the SEC of separate financial statements or summarized financial information (and other non-financial information) of any Subsidiary due to the fact that such Subsidiary’s Equity Interests or intercompany note secures the notes, then the Equity Interests or intercompany note of such Subsidiary shall automatically be deemed not to be part of the Collateral. In such event, the Security Documents may be amended or modified, without the consent of any Holder of notes, to the extent necessary to release the Liens on the Equity Interests or intercompany note that is so deemed to no longer constitute part of the Collateral.
63
In the event that Rule 3-16 or new Rule 13-02 of Regulation S-X under the Securities Act is amended or further amended, modified or interpreted by the SEC to permit (or is replaced with another rule or regulation, or any other law, rule or regulation is adopted, which would permit) such Subsidiary’s Equity Interests or intercompany note to secure the notes without the filing with the SEC of separate financial statements or summarized financial information (and other non-financial information) of such Subsidiary, then the Equity Interests or intercompany note of such Subsidiary shall automatically be deemed to be a part of the Collateral. In such event, the Security Documents may be amended or modified, without the consent of any Holder of notes, to the extent necessary to subject such Equity Interests or intercompany note to the Liens under the Security Documents.
In accordance with the limitations set forth in the immediately two preceding paragraphs as in effect on the date hereof, the Collateral will include Equity Interests or intercompany notes of any Subsidiaries, only to the extent that the applicable value of such Equity Interests or intercompany notes (on a Subsidiary-by-Subsidiary basis) is less than 20% of the aggregate principal amount of the notes outstanding. Accordingly, the portion of the Equity Interests or intercompany notes of Subsidiaries constituting Collateral in the future may decrease or increase as described above.
Unless and until all of the Equity Interests of and intercompany notes issued by Oppenheimer & Co., Inc. are pledged as Collateral without regard to this limitation, Oppenheimer & Co., Inc. will remain a direct Wholly-Owned Subsidiary of Viner Finance Inc. and the Company shall not permit such Equity Interests or intercompany loans to be subject to other Liens.
The Collateral will be pledged pursuant to a security agreement (as amended, supplemented or otherwise modified from time to time, the “Security Agreement”) and other security documents, in each case by and among the Company, the Subsidiary Guarantors party thereto and the Collateral Agent. For the avoidance of doubt, no assets of any Subsidiary that is not a Subsidiary Guarantor (including any Capital Stock owned by any such Subsidiary) shall constitute Collateral.
No appraisals of any of the Collateral have been prepared by or on behalf of the Company in connection with the issuance and sale of the notes. The value of the Collateral is subject to fluctuations based on factors that include, among others, the condition of the particular assets and availability of competing assets, general economic conditions, and the ability to realize on the Collateral as part of a going concern and in an orderly fashion to available and willing buyers and not under distressed circumstances. By its nature, large portions of the Collateral may be illiquid and may have no readily ascertainable market value. Likewise, there can be no assurance that the Collateral will be saleable, or, if saleable, that there will not be substantial delays in its liquidation.
To the extent that third parties establish Liens on the Collateral, such third parties could have rights and remedies with respect to the assets subject to such Liens that, if exercised, could adversely affect the value of the Collateral or the ability of the Collateral Agent or the Holders of the notes to realize or foreclose on the Collateral. The Company may also issue Additional Notes as described above or additional Pari Passu Lien Indebtedness, which would be secured by the Collateral, the effect of which will be to increase the amount of Indebtedness secured by the Collateral.
In addition, the fact that the Collateral may be shared with holders of Pari Passu Lien Indebtedness, that the Collateral excludes certain property, and that certain creditors secured by Permitted Liens may be entitled to a prior claim on certain Collateral, there is no assurance that, a foreclosure or other exercise of remedies after an Event of Default will result in proceeds of Collateral that are sufficient to repay the notes, or that the amount of such proceeds so available would not be substantially less than amounts owing under the notes. Moreover, the ability of the Holders to realize on the Collateral may be subject to certain bankruptcy law limitations in the event of a bankruptcy. If the proceeds of any of the Collateral were not sufficient to repay all amounts due on the notes, the Holders of the notes (to the extent not repaid from the proceeds of the sale of the Collateral) would have only an unsecured claim against the remaining assets of the Company and the Subsidiary Guarantors.
64
Intercreditor Agreement
If additional secured Indebtedness intended to constitute Pari Passu Lien Indebtedness is issued or incurred in the future, the Company, the Subsidiary Guarantors, the Collateral Agent, and the Authorized Representative for the lenders and other persons holding such additional secured debt (the “Pari Passu Debt Collateral Agent”) will enter into an Intercreditor Agreement (as the same may be amended, supplemented or otherwise modified from time to time, the “Intercreditor Agreement”), with respect to the Collateral, which Intercreditor Agreement may be amended, supplemented or modified from time to time without the consent of the Holders of the notes to add additional lenders or other persons holding Pari Passu Obligations permitted to be incurred under the Indenture, the Intercreditor Agreement and any Pari Passu Agreements then in effect.
Collateral Agent
By accepting the notes, each Holder will be deemed to have irrevocably appointed The Bank of New York Mellon Trust Company, N.A., as the Collateral Agent, to act as its agent under the Intercreditor Agreement, the Security Agreement and the other Security Documents, and to have irrevocably authorized the Collateral Agent to perform the duties and exercise the rights and powers that are specifically given to it under the Indenture, the Intercreditor Agreement, the Security Agreement and the other Security Documents, together with any other incidental rights and powers. Under the terms of the Indenture, the Collateral Agent may resign on 30 days prior written notice, and the Collateral Agent may also be removed for cause and replaced by a replacement collateral agent selected by the Company.
The Collateral Agent will hold (directly or through co-trustees, co-agents, agents or sub agents), and will be entitled to enforce, all Liens on the Collateral created by the Security Documents in accordance with the following.
Enforcement of Security Interests
Under the Intercreditor Agreement, if any, the Applicable Authorized Representative will have the right (acting at the written direction of such holders or lenders as are required under its Pari Passu Agreement), under certain circumstances, to direct the Collateral Agent and each Pari Passu Debt Collateral Agent to foreclose or take other actions with respect to the Collateral, and no other party to the Intercreditor Agreement will have the right to direct any action with respect to the Collateral. Except as described below, the Applicable Authorized Representative will be the Authorized Representative of the Series of Pari Passu Obligations that constitutes the largest Outstanding Amount of all then-outstanding Pari Passu Obligations (the “Controlling Authorized Representative”). Upon the occurrence of the Non-Controlling Authorized Representative Enforcement Date (as defined below), the then-Applicable Authorized Representative will be replaced as Applicable Authorized Representative by the Authorized Representative of the Series of Pari Passu Obligations that then constitutes the next largest Outstanding Amount of all then-outstanding Pari Passu Obligations with respect to the Collateral (the “Major Non-Controlling Authorized Representative”).
The “Non-Controlling Authorized Representative Enforcement Date,” with respect to which a Non-Controlling Authorized Representative becomes the Applicable Authorized Representative is the date that is 90 days (throughout which 90-day period the applicable Non-Controlling Authorized Representative was the Major Non-Controlling Authorized Representative) after the occurrence of both (a) an event of default that has occurred and is continuing, as defined in the Indenture or any other applicable Pari Passu Agreement for that Series of Pari Passu Obligations, and (b) the Collateral Agent’s and each other Authorized Representative’s receipt of written notice from that Authorized Representative certifying that (i) such Authorized Representative is the Major Non-Controlling Authorized Representative and that an event of default, as defined in the Indenture or any other Pari Passu Agreement for that Series of Pari Passu Obligations, has occurred and is continuing and (ii) the Pari Passu Obligations of that Series are currently due and payable in full (whether as a result of acceleration thereof or otherwise) in accordance with the Indenture or other applicable Pari Passu Agreement, as applicable, for that Series of Pari Passu Obligations; provided that the Non-Controlling Authorized Representative Enforcement Date will be stayed and shall not occur and shall be deemed not to have occurred with respect to any Collateral if (1) at any time the Applicable Authorized Representative has commenced and is diligently pursuing any enforcement action with respect to such Collateral or (2) at any time the Company or any Subsidiary Guarantor that has granted a security interest in such Collateral is then a debtor under or with respect to (or otherwise subject to) any insolvency or liquidation proceeding. If no such stay occurs, or is deemed to occur, then the Major Non-Controlling Authorized Representative will become the Applicable Authorized Representative from and after the occurrence of the Non-Controlling Authorized Representative Enforcement Date.
65
Restrictions on Enforcement of Priority Liens
Subject to the terms of the Intercreditor Agreement, the Applicable Authorized Representative will have the sole right (acting at the written direction of such holders or lenders as are required under its Pari Passu Agreement) to instruct the Collateral Agent and each Pari Passu Debt Collateral Agent to act or refrain from acting with respect to the Collateral, and (a) neither the Collateral Agent nor any Pari Passu Debt Collateral Agent will follow any instructions (other than certain types of instructions to exercise rights other than enforcement rights) with respect to the Collateral from any representative of any Non-Controlling Secured Party or other Pari Passu Secured Party (other than the Applicable Authorized Representative), and (b) no Authorized Representative of any Non-Controlling Secured Party or other Pari Passu Secured Party (other than the Applicable Authorized Representative) will instruct the Collateral Agent or any Pari Passu Debt Collateral Agent to commence any judicial or non-judicial foreclosure proceedings with respect to, seek to have a trustee, receiver, liquidator or similar official appointed for or over, attempt any action to take possession of, exercise any right, remedy or power with respect to, or otherwise take any action to enforce its interests in or realize upon, or take any other action available to it in respect of, the Collateral.
No representative of any Non-Controlling Secured Party may contest, protest or object to any foreclosure proceeding or action brought by or at the direction of the Controlling Authorized Representative in connection with the Intercreditor Agreement or the exercise of remedies against the Collateral in accordance with the terms of the Intercreditor Agreement. Each Authorized Representative will agree that it will not accept any Lien on any Collateral for the benefit of any series of Pari Passu Obligations (other than funds deposited for the discharge or defeasance of the Indenture or any Pari Passu Agreement and other exceptions set forth in the Intercreditor Agreement) unless each other series of Pari Passu Obligations is also secured by a Lien on such Collateral. Each of the Pari Passu Secured Parties will also agree that it will not contest or support any other person in contesting, in any proceeding (including any insolvency or liquidation proceeding), the perfection, priority, validity or enforceability of a Lien held by or on behalf of any of the Pari Passu Secured Parties in all or any part of the Collateral, or the provisions of the Intercreditor Agreement.
None of the Pari Passu Secured Parties may institute any suit or assert in any suit, bankruptcy, insolvency or other proceeding any claim against the Collateral Agent or any other Pari Passu Secured Party seeking damages from or other relief by way of specific performance, instructions or otherwise with respect to any Collateral, except to the extent expressly permitted by the terms of the Intercreditor Agreement. In addition, none of the Pari Passu Secured Parties may seek to have any Collateral or any part thereof marshaled upon any foreclosure or other disposition of such Collateral. If any Pari Passu Secured Party obtains possession of any Collateral or realizes any proceeds or payment in respect thereof, at any time prior to the discharge of each of the Pari Passu Obligations, then it must hold such Collateral, proceeds or payment in trust for the other Pari Passu Secured Parties and promptly transfer such Collateral, proceeds or payment to the Applicable Authorized Representative to be distributed in accordance with the Intercreditor Agreement.
The Pari Passu Secured Parties acknowledge that the Pari Passu Obligations may, subject to the limitations set forth in the Indenture, the Security Documents, the applicable Pari Passu Agreement or Pari Passu Security Documents, as the case may be, be increased, extended, renewed, replaced, restated, supplemented, restructured, repaid, refunded, refinanced or otherwise amended or modified from time to time, all without affecting the priorities set forth in the Intercreditor Agreement defining the relative rights of the Pari Passu Secured Parties; provided that the authorized representative of the holders of such Pari Passu Obligations, if not a party to the Intercreditor Agreement, shall have executed a Joinder Agreement to the Intercreditor Agreement on behalf of the holders of such Pari Passu Obligations.
Notwithstanding the foregoing, with respect to any Collateral for which a third party (other than a Pari Passu Secured Party) has a lien or security interest that is junior in priority to the security interest of any Series of Pari Passu Obligations but senior (as determined by appropriate legal proceedings in the case of any dispute) to the security interest of any other Series of Pari Passu Obligations (such third party, an “Intervening Creditor”), the value of any Collateral or proceeds which are allocated to such Intervening Creditor will be deducted on a ratable basis solely from the Collateral or proceeds to be distributed in respect of the Series of Pari Passu Obligations with respect to which such impairment exists. In addition, the Pari Passu Secured Parties of each Series bear the risk that a court may deem that the Pari Passu Obligations of such Series (and not of any other Series) (i) are unenforceable under applicable law, (ii) are equitably subordinated to any other obligations or (iii) do not have an enforceable security interest in any of the Collateral that secures any other Series of Pari Passu Obligations. In the event of any such impairment, the rights of the holders of Pari Passu Obligations of the impaired Series under the Intercreditor Agreement will be modified to the extent necessary so that the effects of the impairment are borne solely by such impaired holders and not the holders of any other Series of Pari Passu Obligations.
66
Amendment of Security Documents
The Applicable Authorized Representative may enter into any amendment to any Pari Passu Security Document, so long as the Applicable Authorized Representative receives a certificate of the Company stating that such amendment is permitted by the terms of the Indenture and each Pari Passu Agreement then in effect. The Applicable Authorized Representative will give notice to each other Authorized Representative of any release of Collateral and of any amendment to any Pari Passu Security Document. The Applicable Authorized Representative may not enter into any amendment that releases all or substantially all of the Collateral from the Liens under any Pari Passu Security Document without the written consent of each Authorized Representative; provided that, to the extent the release of all or substantially all of the Collateral from the Liens under the applicable Pari Passu Security Documents relates solely to one or more (but not all) Series of Pari Passu Obligations (and such release is permitted under, and in accordance with, the Indenture, the Security Documents, the Pari Passu Agreement or Pari Passu Security Documents, as the case may be, applicable to such Series), such release shall not require the prior written consent of any Authorized Representative of any other Series of Pari Passu Obligations (it being understood that the Liens securing such other Series of Pari Passu Obligations shall not be affected by such release and shall remain in effect).
Use and Release of Collateral
Subject to the terms of the Security Documents, the Company and the Subsidiary Guarantors will have the right to remain in possession and retain exclusive control of the Collateral, subject to certain exceptions, to freely operate the Collateral and to collect, invest and dispose of any income thereon. The Indenture will require the Company to comply with Section 313(b) of the Trust Indenture Act (the “TIA”) relating to reports, and Section 314(d) of the TIA, relating to the release of property and to the substitution therefor of any property to be pledged as Collateral for the notes. Any certificate or opinion required by Section 314(d) of the TIA may be made by an Officer of the Company except in cases where Section 314(d) requires that such certificate or opinion be made by an independent engineer, appraiser or other expert. Notwithstanding anything to the contrary herein, the Company and the Subsidiary Guarantors will not be required to comply with all or any portion of Section 314(d) of the TIA if they determine, in good faith based on advice of counsel (which may be internal counsel), that under the terms of that section and/or any interpretation or guidance as to the meaning thereof of the SEC and its staff, including “no action” letters or exemptive orders, all or any portion of Section 314(d) of the TIA is inapplicable to the released Collateral. Without limiting the generality of the foregoing, certain no-action letters issued by the SEC have permitted an indenture qualified under the TIA to contain provisions permitting the release of collateral from Liens under such indenture in the ordinary course of the issuer’s business without requiring the issuer to provide certificates and other documents under Section 314(d) of the TIA.
Release of Collateral. The Indenture provides that the Liens on the Collateral securing the notes will automatically and without the need for any further action by any Person be released (and the Collateral Agent will execute and deliver such documents and instruments (in form and substance reasonably satisfactory to the Collateral Agent) as the Company and the Subsidiary Guarantors may reasonably request to evidence such release without the consent of the Holders):
(1) in whole or in part, as applicable, as to all or any portion of property subject to such Liens which has been taken by eminent domain, condemnation or other similar circumstances;
(2) in whole upon:
67
(a) satisfaction and discharge of the Indenture as set forth below under “— Satisfaction and Discharge”; or
(b) a Legal Defeasance or Covenant Defeasance of the Indenture as described below under “— Defeasance”;
(3) in part, as to any property that (a) is sold, transferred or otherwise disposed of by the Company or any Subsidiary Guarantor (other than to the Company or another Subsidiary Guarantor) in a transaction not prohibited by the Indenture at the time of such sale, transfer or disposition, (b) is owned or at any time acquired by a Subsidiary Guarantor that has been released from its Subsidiary Guarantee in accordance with the Indenture, concurrently with the release of such Subsidiary Guarantee (including in connection with the designation of a Subsidiary Guarantor as an Unrestricted Subsidiary) or (c) becomes Excluded Property;
(4) in part, in accordance with the applicable provisions of the Security Documents; and
(5) in whole or in part, with the consent of the Holders of the requisite percentage of notes in accordance with the provisions described below under the caption “— Modification and Waiver,” and upon delivery of instructions and any other documentation, in each case as required by the Indenture of the Security Documents.
Certain Limitations on the Collateral. The right of the Collateral Agent to take possession and dispose of the Collateral following an Event of Default is likely to be significantly impaired by applicable bankruptcy law if a bankruptcy proceeding were to be commenced by or against the Company or the Subsidiary Guarantors prior to the Collateral Agent having taken possession and disposed of the Collateral. Under the U.S. Bankruptcy Code, a secured creditor is prohibited from taking its security from a debtor in a bankruptcy case, or from disposing of security taken from such debtor, without bankruptcy court approval. Moreover, the U.S. Bankruptcy Code permits the debtor in certain circumstances to continue to retain and to use collateral owned as of the date of the bankruptcy filing (and the proceeds, products, offspring, rents or profits of such Collateral) even though the debtor is in default under the applicable debt instruments provided that the secured creditor is given “adequate protection.” The meaning of the term “adequate protection” may vary according to circumstances. In view of the lack of a precise definition of the term “adequate protection” and the broad discretionary powers of a bankruptcy court, it is impossible to predict how long payments under the notes could be delayed following commencement of a bankruptcy case, whether or when the Collateral Agent could repossess or dispose of the Collateral, or whether or to what extent Holders would be compensated for any delay in payment or loss of value of the Collateral through the requirement of “adequate protection.”
Furthermore, in the event a U.S. bankruptcy court determines the value of the Collateral (after giving effect to any prior Liens) is not sufficient to repay all amounts due on the notes and any other Pari Passu Lien Indebtedness, the Holders of the notes and such other Pari Passu Lien Indebtedness would hold secured claims to the extent of the value of the Collateral, and would hold unsecured claims with respect to any shortfall. Applicable U.S. bankruptcy laws permit the payment and/or accrual of post-petition interest, costs and attorneys’ fees during a debtor’s bankruptcy case only to the extent the claims are oversecured or the debtor is solvent at the time of reorganization. In addition, if the Company or the Subsidiary Guarantors were to become the subject of a bankruptcy case, the bankruptcy court, among other things, may avoid certain prepetition transfers made by the entity that is the subject of the bankruptcy filing, including, without limitation, transfers held to be preferences or fraudulent conveyances.
Sinking Fund
There will be no sinking fund payments for the notes.
Governing Law
The Indenture, the notes, the Intercreditor Agreement and the Security Agreement will be governed by, and construed in accordance with, the laws of the State of New York.
68
Registration Rights: Additional Interest
We have filed the registration statement of which this prospectus forms a part and are conducting the exchange offer in accordance with our obligations under the Registration Rights Agreement between us and the initial purchaser of the old notes. Holders of the new notes will not be entitled to any registration rights with respect to the new notes.
Under some circumstances set forth in the registration rights agreement, holders of old notes, including holders who are not permitted to participate in the exchange offer or who may not freely sell new notes received in the exchange offer, may require us to file and cause to become effective, a shelf registration statement covering resales of the old notes by these holders.
In the event that the exchange offer is not consummated within 360 days of the date of issuance of the old notes (i.e., by September 17, 2021), the interest rate borne by the notes will be increased by 0.25% per annum for the first 90 days beginning after September 17, 2021, and 0.50% per annum thereafter.
Covenants
Overview
In the Indenture, the Company will agree to covenants that limit the ability of the Company and its Restricted Subsidiaries and, in certain cases, Regulated Subsidiaries, among other things, to:
| · | incur additional debt and issue Preferred Stock; | |
| · | pay dividends, acquire shares of capital stock, make payments on subordinated debt or make investments; | |
| · | place limitations on distributions from Regulated Subsidiaries or Restricted Subsidiaries; | |
| · | issue guarantees; | |
| · | sell or exchange assets; | |
| · | enter into transactions with shareholders and affiliates; | |
| · | create liens; and | |
| · | effect mergers. |
Pursuant to the Indenture, the covenants under “— Limitation on Indebtedness and Issuances of Preferred Stock,” “— Limitation on Restricted Payments,” “— Limitation on Dividend and Other Payment Restrictions Affecting Restricted Subsidiaries or Regulated Subsidiaries” “— Future Subsidiary Guarantees,” “— Limitation on Transactions with Shareholders and Affiliates,” “— Limitation on Liens” and “— Limitation on Asset Sales,” apply to the Company and the Restricted Subsidiaries, but generally do not apply, or apply only in part, to Regulated Subsidiaries.
If a Change of Control occurs, each Holder of notes will have the right to require the Company to repurchase all or a part of the Holder’s notes at a price equal to 101% of their principal amount, plus any accrued interest and Additional Interest (if any) to, but not including, the date of repurchase.
Limitation on Indebtedness and Issuances of Preferred Stock
(a) The Company will not, and will not permit any of its Restricted Subsidiaries to, Incur any Indebtedness or issue any shares of Disqualified Stock, and the Company will not permit any Restricted Subsidiary to issue Preferred Stock; provided that the Company may Incur Indebtedness or issue shares of Disqualified Stock and any Subsidiary Guarantor may Incur Indebtedness or issue shares of Disqualified Stock or Preferred Stock if, after giving effect to the Incurrence of such Indebtedness or issuance of such Disqualified Stock or Preferred Stock and the receipt and application of the proceeds therefrom, the Consolidated Fixed Charge Coverage Ratio would be greater than 2.0:1.
69
Notwithstanding the foregoing, the Company and any Restricted Subsidiary (except as specified below) may Incur each and all of the following:
(1) Indebtedness under any Credit Facility in an aggregate principal amount at any one time outstanding (with letters of credit, without duplication, being deemed to have a principal amount equal to the face amount and outstanding reimbursement amount thereunder) not to exceed $80.0 million;
(2) Indebtedness represented by the notes and the related Subsidiary Guarantees to be issued on the date of the Indenture and the exchange notes and the related Subsidiary Guarantees to be issued pursuant to the registration rights agreement and exchange notes and related Subsidiary Guarantees issued in exchange for Additional Notes issued under the Indenture;
(3) Indebtedness existing on the Closing Date (other than Indebtedness described under clause (2) above);
(4) purchase money Indebtedness (including with respect to Financing Leases) Incurred by the Company or any of the Restricted Subsidiaries, Disqualified Stock issued by the Company or any of the Restricted Subsidiaries and Preferred Stock issued by the Restricted Subsidiaries, in each case, after the Closing Date to acquire equipment or real or personal property in the ordinary course of business; provided that (A) the aggregate amount of all such Indebtedness at any time outstanding does not exceed the greater of (i) $20.0 million and (ii) 5% of Consolidated Net Worth, and (B) such Indebtedness is Incurred or such Disqualified Stock or Preferred Stock is issued within 365 days after the acquisition of the asset financed;
(5) (I) Indebtedness owed (A) to the Company or any Subsidiary Guarantor evidenced by an unsubordinated promissory note or (B) to any Restricted Subsidiary or Regulated Subsidiary; provided that (x) any event which results in any such Restricted Subsidiary or Regulated Subsidiary ceasing to be a Restricted Subsidiary or Regulated Subsidiary or any subsequent transfer of such Indebtedness (other than to the Company or another Restricted Subsidiary or Regulated Subsidiary) shall be deemed, in each case, to constitute an Incurrence of such Indebtedness not permitted by this clause (5) and (y) if the Company (or any Subsidiary that is a Subsidiary Guarantor at the time such Indebtedness is Incurred) is the obligor on such Indebtedness, such Indebtedness must be expressly contractually subordinated in right of payment to the notes, in the case of the Company, or the Subsidiary Guarantee, in the case of a Subsidiary Guarantor and (II) shares of Preferred Stock of a Restricted Subsidiary issued to the Company or any Restricted Subsidiary or Regulated Subsidiary; provided that (x) any event which results in any such Restricted Subsidiary or Regulated Subsidiary ceasing to be a Restricted Subsidiary or Regulated Subsidiary or any subsequent transfer of such Preferred Stock (other than to the Company or another Restricted Subsidiary or Regulated Subsidiary) shall be deemed, in each case, to constitute an Incurrence of such Indebtedness not permitted by this clause (5);
(6) Indebtedness Incurred or Disqualified Stock issued by the Company or any of the Restricted Subsidiaries or the issuance of Preferred Stock in exchange for, or the net proceeds of which are used to refinance, refund or defease, then outstanding Indebtedness (other than Indebtedness outstanding under clause (1) or (5)), Disqualified Stock or Preferred Stock and any refinancings thereof in an amount up to the amount so refinanced, refunded or defeased (plus premiums (including tender premiums), accrued interest, Additional Interest, fees and expenses); provided that (a) Indebtedness the proceeds of which are used to refinance, refund or defease the notes or Indebtedness that is subordinated in right of payment to, the notes or a Subsidiary Guarantee shall only be permitted under this clause (6) if such new Indebtedness, by its terms or by the terms of any agreement or instrument pursuant to which such new Indebtedness is issued or remains outstanding, is expressly made subordinate in right of payment to the notes or the Subsidiary Guarantee at least to the extent that the Indebtedness to be refinanced is subordinated to the notes or the Subsidiary Guarantee, (b) such new Indebtedness, Disqualified Stock or Preferred Stock, determined as of the date of Incurrence or issuance of such new Indebtedness, Disqualified Stock or Preferred Stock does not mature prior to the Stated Maturity of the Indebtedness, Disqualified Stock or Preferred Stock to be refinanced or refunded, and the Average Life of such new Indebtedness, Disqualified Stock or Preferred Stock is at least equal to the remaining Average Life of the Indebtedness, Disqualified Stock or Preferred Stock to be refinanced, refunded or defeased and (c) such new Indebtedness. Disqualified Stock or Preferred Stock is Incurred by the Company or a Subsidiary Guarantor or by the Restricted Subsidiary that is the obligor on the Indebtedness to be refinanced, refunded or defeased;
70
(7) the guarantee (A) by the Company or any of the Subsidiary Guarantors of Indebtedness of the Company or any of its Restricted Subsidiaries that was permitted to be incurred by another provision of this “Limitation on Indebtedness and Issuances of Preferred Stock” covenant, and (B) by any Restricted Subsidiary that is not a Subsidiary Guarantor of Indebtedness of any other Restricted Subsidiary that is not a Subsidiary Guarantor, in each that was permitted to be incurred by another provision of this “Limitation on Indebtedness and Issuances of Preferred Stock” covenant;
(8) Indebtedness, Disqualified Stock or Preferred Stock of (x) the Company or any of the Restricted Subsidiaries Incurred to finance an acquisition or (y) Persons that are acquired by the Company or any of the Restricted Subsidiaries or merged or amalgamated with or into the Company or a Restricted Subsidiary in accordance with the terms of the Indenture; provided, however, that after giving effect to such acquisition, merger or amalgamation and the Incurrence of such Indebtedness either:
(i) the Company would be permitted to Incur at least $1.00 of additional Indebtedness pursuant to the Consolidated Fixed Charge Coverage Ratio test set forth in the first sentence of this covenant; or
(ii) the Consolidated Fixed Charge Coverage Ratio of the Company would be equal to or greater than immediately prior to such acquisition, merger or amalgamation;
(9) Indebtedness issued by the Company or a Restricted Subsidiary to current or former officers, directors and employees thereof or any direct or indirect parent thereof, or their respective estates, spouses or former spouses, in each case to finance the purchase or redemption of Capital Stock of the Company to the extent permitted under clause (8) of the fourth paragraph of the covenant described under “— Limitation on Restricted Payments”; provided that such Indebtedness does not exceed $30.0 million at any one time outstanding;
(10) Indebtedness of the Company or any Restricted Subsidiary supported by a letter of credit or bank guarantee issued pursuant to a Credit Facility incurred pursuant to clause (1) above, in a principal amount not in excess of the stated amount of such letter of credit or bank guarantee;
(11) Indebtedness of Foreign Subsidiaries in an aggregate amount at any time outstanding not to exceed $5.0 million; and
(12) Indebtedness not otherwise permitted hereunder, not to exceed $75.0 million in the aggregate for the Company and its Restricted Subsidiaries.
(b) Notwithstanding any other provision of this “Limitation on Indebtedness and Issuances of Preferred Stock” covenant, the maximum amount of Indebtedness that may be Incurred pursuant to this “Limitation on Indebtedness and Issuances of Preferred Stock” covenant will not be deemed to be exceeded, with respect to any outstanding Indebtedness due solely to the result of fluctuations in the exchange rates of currencies or due to fluctuations in the value of commodities or securities which underlie such Indebtedness. Accrual of interest, the accretion of original issue discount or liquidation preference, the payment of interest of interest in the form of additional Indebtedness with the same terms, the payment of dividends on Preferred Stock in the form of additional shares of Preferred Stock of the same class shall not be considered an Incurrence of Indebtedness or issuance of Preferred Stock pursuant to this “Limitation on Indebtedness and Issuances of Preferred Stock” covenant. For the purposes of determining compliance with any restriction on the Incurrence of Indebtedness, (x) the U.S. dollar equivalent principal amount of any Indebtedness denominated in a foreign currency shall be calculated by the Company based on the relevant currency exchange rate in effect on the date such Indebtedness was Incurred, in the case of term debt, or first committed, in the case of revolving credit debt and (y) the principal amount of any Indebtedness which is calculated by reference to any underlying security or commodity shall be calculated based on the relevant closing price of such commodity or security on the date such Indebtedness was Incurred.
71
(c) For purposes of determining any particular amount of Indebtedness under this “Limitation on Indebtedness and Issuances of Preferred Stock” covenant, (x) Guarantees, Liens or obligations with respect to letters of credit supporting Indebtedness otherwise included in the determination of such particular amount shall not be included and (y) any Liens granted pursuant to the equal and ratable provisions referred to in the “Limitation on Liens” covenant shall not be treated as Indebtedness. For purposes of determining compliance with this “Limitation on Indebtedness and Issuances of Preferred Stock” covenant, if an item of Indebtedness meets the criteria of more than one of the types of Indebtedness described above, including under the first paragraph of part (a), the Company, in its sole discretion, shall divide or classify, and from time to time may redivide or reclassify, all or a portion of such item of Indebtedness, in any manner that complies with this “— Limitation on Indebtedness and Issuances of Preferred Stock” covenant.
(d) Neither the Company nor any Subsidiary Guarantor will Incur any Indebtedness if such Indebtedness is subordinate in right of payment to any other Indebtedness unless such Indebtedness is also subordinate in right of payment to the notes or the applicable Subsidiary Guarantee to the same extent.
(e) The Company will not permit any Regulated Subsidiary (x) to Incur any Indebtedness the proceeds of which are not invested in the business of such Regulated Subsidiary (or any Subsidiary of such Regulated Subsidiary which is also a Regulated Subsidiary), and (y) to Incur any Indebtedness for the purpose, directly or indirectly, of dividending or distributing the proceeds of such Indebtedness to the Company or any Restricted Subsidiary; except that the Incurrence of Indebtedness by a Regulated Subsidiary that does not comply with (x) and (y) above shall be permitted provided that such Incurrence complies with paragraph (a) of this “— Limitation on Indebtedness and Issuances of Preferred Stock” covenant as if such paragraph applied to such Regulated Subsidiary.
Limitation on Restricted Payments
(a) The Company will not, and will not permit any Restricted Subsidiary or Regulated Subsidiary to, directly or indirectly,
(1) declare or pay any dividend or make any distribution on or with respect to its Capital Stock held by Persons other than the Company or any of its Restricted Subsidiaries or Regulated Subsidiaries (other than (w) dividends or distributions payable solely in shares of its Capital Stock (other than Disqualified Stock) or in options, warrants or other rights to acquire shares of such Capital Stock, (x) pro rata dividends or distributions on Common Stock of Restricted Subsidiaries or Regulated Subsidiaries held by minority stockholders and (y) dividends or distributions on Preferred Stock the proceeds from the sale of which were invested in the business of such Subsidiary (or any Subsidiary of such Subsidiary));
(2) purchase, call for redemption or redeem, retire or otherwise acquire for value any shares of Capital Stock of the Company or any Restricted Subsidiary or Regulated Subsidiary (including options, warrants or other rights to acquire such shares of Capital Stock) held by any Person (other than the Company, any Restricted Subsidiary or any Regulated Subsidiary);
(3) make any voluntary or optional principal payment, or voluntary or optional redemption, repurchase, defeasance, or other acquisition or retirement for value, of Indebtedness of the Company that is subordinated in right of payment to the notes or any Indebtedness of a Subsidiary Guarantor that is subordinated in right of payment to a Subsidiary Guarantee (other than the payment, redemption, repurchase, defeasance, acquisition or retirement of (a) Indebtedness of the Company that is subordinated in right of payment to the notes or any Indebtedness of a Subsidiary Guarantor that is subordinated in right of payment to a Subsidiary Guarantee in anticipation of satisfying a sinking fund obligation, principal installment or final maturity, in each case due within one year of the date of such payment, redemption, repurchase, defeasance, acquisition or retirement and (b) Indebtedness permitted under clause (5) of the second paragraph of the covenant described under “— Limitation on Indebtedness and Issuances of Preferred Stock”); or
72
(4) with respect to the Company and any Restricted Subsidiary only, make any Investment, other than a Permitted Investment, in any Person, and
(b) with respect to any Regulated Subsidiary, make any Investment in an Unrestricted Subsidiary (such payments or any other actions described in clauses (a)(1) through (a)(4) above and this clause (b) being collectively “Restricted Payments”);
if, at the time of, and after giving effect to, the proposed Restricted Payment:
(A) a Default or Event of Default shall have occurred and be continuing;
(B) the Company could not Incur at least $1.00 of Indebtedness under the first paragraph of part (a) of the “Limitation on Indebtedness and Issuances of Preferred Stock” covenant;
(C) the Subsidiary subject to the Restricted Payment, if any, is a Regulated Subsidiary that is not in compliance with applicable regulatory capital or other material requirements of its regulators, such as the SEC, the CFTC, or any applicable state, federal or self-regulatory organization, or would fail to be in compliance with applicable regulatory requirements as a consequence of the payment; or
(D) the aggregate amount of all Restricted Payments made after the Closing Date shall exceed the sum of:
(1) 50% of the aggregate amount of the Adjusted Consolidated Net Income (or, if the Adjusted Consolidated Net Income is a loss, minus 100% of the amount of such loss) accrued on a cumulative basis during the period (taken as one accounting period) beginning on July 1, 2017 and ending on the last day of such fiscal quarter preceding the Transaction Date for which internal financial statements are available plus
(2) the aggregate Net Cash Proceeds received by the Company after the Closing Date as a capital contribution or from the issuance and sale of its Capital Stock (other than Disqualified Stock) to a Person who is not a Subsidiary of the Company, including an issuance or sale permitted by the Indenture of Indebtedness of the Company for cash subsequent to the Closing Date upon the conversion of such Indebtedness into Capital Stock (other than Disqualified Stock) of the Company, or from the issuance to a Person who is not a Subsidiary of the Company of any options, warrants or other rights to acquire Capital Stock of the Company (in each case, exclusive of any Disqualified Stock or any options, warrants or other rights that are redeemable at the option of the holder, or are required to be redeemed, prior to the Stated Maturity of the notes) plus
(3) an amount equal to the return on any Investment previously made as a Restricted Payment after the Closing Date (including any such return from repayments of principal on Indebtedness, dividends, or other transfers of assets, in each case to the Company or any Restricted Subsidiary or Regulated Subsidiary or from the Net Cash Proceeds from the sale of any such Investment (except, in each case, to the extent any such payment or proceeds are included in the calculation of Adjusted Consolidated Net Income)), from the release of any Guarantee or from redesignations of Unrestricted Subsidiaries as Restricted Subsidiaries (valued in each case as provided in the definition of “Investments”), not to exceed, in each case, the amount of Investments previously made or deemed made as a Restricted Payment by the Company or any Restricted Subsidiary or Regulated Subsidiary in such Person or Unrestricted Subsidiary after the Closing Date.
(c) The foregoing provision shall not be violated by reason of:
(1) the payment of any dividend or redemption of any Capital Stock or redemption of the Indebtedness of the Company that is subordinated in right of payment within 60 days after the related date of declaration or call for redemption if, at said date of declaration or call for redemption, such payment or redemption would have complied with the provisions of the Indenture;
73
(2) the redemption, repurchase, defeasance or other acquisition or retirement for value of Indebtedness that is subordinated in right of payment to the notes or any Subsidiary Guarantee including premiums (including tender premiums), accrued interest, Additional Interest, fees and expenses, with the proceeds of, or in exchange for, Indebtedness Incurred under clause (5) of the second paragraph of part (a) of the “Limitation on Indebtedness and Issuances of Preferred Stock” covenant;
(3) the repurchase, redemption or other acquisition of Capital Stock of the Company, a Subsidiary Guarantor, a Restricted Subsidiary or a Regulated Subsidiary (or options, warrants or other rights to acquire such Capital Stock) or a dividend on such Capital Stock in exchange for, or out of the proceeds of a capital contribution or a substantially concurrent offering of, shares of Capital Stock (other than Disqualified Stock) of the Company (or options, warrants or other rights to acquire such Capital Stock); provided that such options, warrants or other rights are not redeemable at the option of the holder, or required to be redeemed, in each case other than in connection with a Change of Control of the Company (provided that prior to any such repurchase, redemption or other acquisition in connection with a Change of Control, the Company has made an Offer to Purchase and purchased all notes validly tendered for payment in accordance with the “Repurchase of the Notes Upon a Change of Control” covenant), prior to the Stated Maturity of the notes;
(4) the making of any principal payment or the repurchase, redemption, retirement, defeasance or other acquisition for value of Indebtedness which is subordinated in right of payment to the notes or any Subsidiary Guarantee in exchange for, or out of the proceeds of a capital contribution or a substantially concurrent offering of, shares of the Capital Stock (other than Disqualified Stock) of the Company (or options, warrants or other rights to acquire such Capital Stock); provided that such options, warrants or other rights are not redeemable at the option of the holder, or required to be redeemed, in each case other than in connection with a Change of Control of the Company (provided that prior to any such repurchase, redemption or other acquisition in connection with a Change of Control, the Company has made an Offer to Purchase and purchased all notes validly tendered for payment in accordance with the “Repurchase of the Notes Upon a Change of Control” covenant), prior to the Stated Maturity of the notes;
(5) payments or distributions to dissenting stockholders pursuant to applicable law, pursuant to or in connection with a consolidation, merger or transfer of assets of the Company, any Restricted Subsidiary or any Regulated Subsidiary and that, in the case of the Company, comply with the provisions of the Indenture applicable to mergers, consolidations and transfers of all or substantially all of the property and assets of the Company;
(6) Investments acquired as a capital contribution to, or in exchange for, or out of the proceeds of a substantially concurrent offering of, Capital Stock (other than Disqualified Stock) of the Company;
(7) repurchases of Capital Stock deemed to occur upon exercise of stock options or warrants if such Capital Stock represent a portion of the exercise price of such options or warrants and repurchases of Capital Stock or options to purchase Capital Stock in connection with the exercise of stock options, warrants, other incentive interests or other equity awards to the extent necessary to pay applicable withholding taxes;
(8) the repurchase, redemption or other acquisition of the Company’s Capital Stock (or options, warrants or other rights to acquire such Capital Stock) from Persons who are or were formerly officers, directors, consultants or employees of the Company and their Affiliates, heirs and executors; provided, however, that the aggregate amounts paid under this clause (8) do not exceed $5.0 million in any calendar year (with unused amounts in any calendar year being permitted to be carried over for the three succeeding calendar years subject to a maximum payment (without giving effect to the following proviso) of $15.0 million in any calendar year); provided, further, however, that such amount in any calendar year may be increased by an amount not to exceed:
74
(i) the cash proceeds received by the Company or any of the Restricted Subsidiaries or Regulated Subsidiaries from the sale of Capital Stock (other than Disqualified Stock) of the Company to members of management, directors or consultants of the Company and the Restricted Subsidiaries and Regulated Subsidiaries that occurs after the Closing Date; plus
(ii) the cash proceeds of key man life insurance policies received by the Company or any direct or indirect parent of the Company (to the extent contributed to the Company) or the Restricted Subsidiaries after the Closing Date; less
(iii) the amount of any Restricted Payments previously made pursuant to subclauses (i) and (ii) of this second proviso of clause (8);
provided that the Company may elect to apply all or any portion of the aggregate increase contemplated by subclauses (i) and (ii) above in any calendar year;
(9) the repurchase of Common Stock of the Company, or the declaration or payment of dividends on Common Stock (other than Disqualified Stock) of the Company; provided that the aggregate amount of all such declarations, payments or repurchases pursuant to this clause (9) shall not exceed $30.0 million in any fiscal year;
(10) the declaration and payment of dividends or distributions to holders of any class or series of Disqualified Stock of the Company or any of the Restricted Subsidiaries issued or Incurred in accordance with the covenant described under “— Limitation on Indebtedness and Issuances of Preferred Stock”, but only to the extent that such dividend or distribution is included in the determination of Consolidated Fixed Charges for such period;
(11) the repurchase, redemption or other acquisition or retirement for value of any Indebtedness subordinated in right of payment to the notes required pursuant to the provisions similar to those described under the captions “Change of Control” and “Asset Sales”; provided there is a concurrent or prior made offer made to Holders of the notes and all notes tendered by Holders of the notes in connection with such offer, as applicable, have been repurchased, redeemed or acquired for value;
(12) Restricted Payments by the Company or any Restricted Subsidiary to allow the payment of cash in lieu of the issuance of fractional shares upon the exercise of options or warrants or upon the conversion or exchange of Capital Stock or debt securities that are convertible into, or exchangeable for, Capital Stock of any such Person;
(13) any Restricted Payments, so long as the Consolidated Leverage Ratio is no more than 4.0 to 1.0, on a pro forma basis after giving effect to such Restricted Payment; or
(14) other Restricted Payments in an aggregate amount taken together with all other Restricted Payments made pursuant to this clause (14) not to exceed $10.0 million;
provided, however, that at the time of, and after giving effect to, any Restricted Payment permitted under clauses (9), (10), (13) or (14), no Default shall have occurred and be continuing or would occur as a consequence thereof.
75
(d) Each Restricted Payment permitted pursuant to the preceding paragraph (other than a Restricted Payment referred to in clauses (2) and (12) thereof, an exchange of Capital Stock for Capital Stock or Indebtedness referred to in clauses (3) or (4) thereof, an Investment acquired as a capital contribution or in exchange for Capital Stock referred to in clause (6) thereof, the repurchase of Capital Stock referred to in clause (7) thereof, the repurchase of Common Stock referred to in clause (9) thereof, and the Net Cash Proceeds from any issuance of Capital Stock referred to in clauses (3), (4) or (6)), shall be included in calculating whether the conditions of clause (D) of the first paragraph of this “Limitation on Restricted Payments” covenant have been met with respect to any subsequent Restricted Payments.
(e) For purposes of determining compliance with this “Limitation on Restricted Payments” covenant, (x) the amount, if other than in cash, of any Restricted Payment shall be shall be determined in good faith by the Company, and (1) in the case of property with a fair market value in excess of $5.0 million, shall be set forth in an Officer’s Certificate or (2) in the case of property with a fair market value in excess of $20.0 million, shall be set forth in a resolution approved by at least a majority of the Board of Directors of the Company and delivered to the Trustee and (y) if a Restricted Payment meets the criteria of more than one of the types of Restricted Payments described in the above clauses or the definition of Permitted Investment, including the first paragraph of this “Limitation on Restricted Payments” covenant, the Company, in its sole discretion, may divide and classify, and from time to time may redivide and reclassify, such Restricted Payment if it would have been permitted at the time such Restricted Payment was made and at the time of such redivision or reclassification.
Limitation on Dividend and Other Payment Restrictions Affecting Restricted Subsidiaries or Regulated Subsidiaries
The Company will not, and will not permit any Restricted Subsidiary or Regulated Subsidiary to, create or otherwise cause or suffer to exist or become effective any consensual encumbrance or restriction of any kind on the ability of any Restricted Subsidiary or Regulated Subsidiary (other than any Subsidiary Guarantor) to:
(1) pay dividends or make any other distributions permitted by applicable law on any Capital Stock of such Restricted Subsidiary or Regulated Subsidiary owned by the Company or any other Restricted Subsidiary or Regulated Subsidiary;
(2) pay any Indebtedness owed to the Company or any other Restricted Subsidiary or Regulated Subsidiary;
(3) make loans or advances to the Company or any other Restricted Subsidiary or Regulated Subsidiary; or
(4) transfer any of its property or assets to the Company or any other Restricted Subsidiary or Regulated Subsidiary.
The foregoing provisions shall not restrict any encumbrances or restrictions:
(1) existing on the Closing Date, including, without limitation, the Indenture, the notes, the Subsidiary Guarantees, the Security Documents or any other indentures or agreements in effect on the Closing Date, and any amendments, supplements, extensions, refinancings, renewals or replacements of such indentures or agreements; provided that the encumbrances and restrictions in any such amendments, supplements, extensions, refinancings, renewals or replacements taken as a whole are no less favorable in any material respect to the Holders (as determined in good faith by Senior Management or the Board of Directors of the Company) than those encumbrances or restrictions that are then in effect and that are being amended, supplemented, extended, refinanced, renewed or replaced;
(2) existing under or by reason of applicable law, rule, regulation or order, including rules and regulations of and agreements with any regulatory authority having jurisdiction over the Company, any Restricted Subsidiary, or any Regulated Subsidiary, including, but not limited to the SEC, the CFTC and any self regulatory organization of which such Regulated Subsidiary is a member, or the imposition of conditions or requirements pursuant to the enforcement authority of any such regulatory authority;
76
(3) existing (i) with respect to any Person or the property or assets of such Person acquired by the Company or any Restricted Subsidiary or any Regulated Subsidiary, existing at the time of such acquisition and not incurred in contemplation thereof or (ii) with respect to any Unrestricted Subsidiary at the time it is designated or is deemed to become a Restricted Subsidiary, which encumbrances or restrictions are not applicable to any Person or the property or assets of any Person other than such Person or the property or assets of such Person so acquired or designated, as the case may be, and any amendments, supplements, extensions, refinancings, renewals or replacements thereof; provided that the encumbrances and restrictions in any such amendments, supplements, extensions, refinancings, renewals or replacements taken as a whole are no less favorable in any material respect to the Holders (as determined in good faith by Senior Management or the Board of Directors of the Company) than those encumbrances or restrictions that are then in effect and that are being amended, supplemented, extended, refinanced, renewed or replaced;
(4) in the case of clause (4) of the first paragraph of this “Limitation on Dividend and Other Payment Restrictions Affecting Restricted Subsidiaries or Regulated Subsidiaries” covenant:
(A) that restrict in a customary manner the subletting, assignment or transfer of any property or asset that is a lease, license, conveyance or contract or similar property or asset;
(B) existing by virtue of any transfer of, agreement to transfer, option or right with respect to, or Lien on, any property or assets of the Company, any Restricted Subsidiary or any Regulated Subsidiary not otherwise prohibited by the Indenture; or
(C) arising or agreed to in the ordinary course of business, not relating to any Indebtedness, and that do not, individually or in the aggregate, detract from the value of property or assets of the Company or any Restricted Subsidiary or Regulated Subsidiary in any manner material to the Company or any Restricted Subsidiary or Regulated Subsidiary taken as a whole;
(5) with respect to a Restricted Subsidiary or Regulated Subsidiary and imposed pursuant to an agreement that has been entered into for the sale or disposition of all or substantially all of the Capital Stock of, or property and assets of, such Restricted Subsidiary or Regulated Subsidiary;
(6) customary provisions in joint venture agreements and other similar agreements, relating solely to the relevant joint venture or other similar arrangement;
(7) restrictions on cash or other deposits imposed by customers under contracts entered into in the ordinary course of business;
(8) restrictions in other Indebtedness, Disqualified Stock or Preferred Stock of a Foreign Subsidiary permitted to be Incurred subsequent to the Closing Date pursuant to clause (11) of the covenant described under “Limitation on Indebtedness and Issuance of Preferred Stock” that are imposed solely on the Foreign Subsidiary party thereto;
(9) customary financial covenants, minimum net worth requirements or collateral coverage requirements in Securities Facilities that in the reasonable judgment of the Company do not impair its ability to comply with its obligations with respect to the notes;
(10) any encumbrance or restriction existing by reason of any Lien permitted to be incurred under the provisions of the covenant described above under the caption “– Limitation on Liens”;
(11) any encumbrance or restriction pursuant to Hedging Obligations; and
77
(12) any encumbrance or restriction arising pursuant to an agreement or instrument relating to any Indebtedness, Disqualified Stock or Preferred Stock permitted to be Incurred or issued subsequent to the Closing Date pursuant to the provisions of the covenant described under “Limitation on Indebtedness and Issuance of Preferred Stock” or Securities Facilities and any amendments, supplements, extensions, refinancings, renewals or replacements of such agreements or instruments; provided that such encumbrances or restrictions contained in any agreement or instrument will not materially affect the Company’s ability to make anticipated principal or interest payments on the notes (as determined in good faith by Senior Management or the Board of Directors of the Company); provided, further, that the encumbrances and restrictions in any such amendments, supplements, extensions, refinancings, renewals or replacements taken as a whole are no less favorable in any material respect to the Holders (as determined in good faith by Senior Management or the Board of Directors of the Company) than those encumbrances or restrictions that are then in effect and that are being amended, supplemented, extended, refinanced, renewed or replaced.
Nothing contained in this “Limitation on Dividend and Other Payment Restrictions Affecting Restricted Subsidiaries or Regulated Subsidiaries” covenant shall prevent the Company, any Restricted Subsidiary or any Regulated Subsidiary from (1) creating, incurring, assuming or suffering to exist any Liens otherwise permitted in the “Limitation on Liens” covenant or (2) restricting the sale or other disposition of property or assets of the Company or any of its Restricted Subsidiaries or Regulated Subsidiaries that secure Indebtedness of the Company or any of its Restricted Subsidiaries or Regulated Subsidiaries.
For purposes of determining compliance with this covenant, (1) the priority of any Preferred Stock in receiving dividends or liquidating distributions prior to dividends or liquidating distributions being paid on Common Stock shall not be deemed a restriction on the ability to make distributions on Capital Stock and (2) the subordination of loans or advances made to the Company or a Restricted Subsidiary to other Indebtedness Incurred by the Company or any such Restricted Subsidiary shall not be deemed a restriction on the ability to make loans or advances.
Future Subsidiary Guarantees
The Company will not permit any Restricted Subsidiary that is not a Subsidiary Guarantor, directly or indirectly, to Guarantee any Indebtedness (“Guaranteed Indebtedness”) of the Company or any Restricted Subsidiary (other than a Foreign Subsidiary), unless (a) such Restricted Subsidiary, to the extent permitted by law, within 30 days of the date on which such Restricted Subsidiary guaranteed such other Indebtedness executes and delivers a Subsidiary Guarantee, becomes a party to the applicable Security Documents and, to the extent required by the Security Agreement, executes and delivers such security instruments, financing statements and certificates as may be necessary to vest in the Collateral Agent a perfected first priority security interest on a pari passu basis with the Liens securing any Pari Passu Lien Indebtedness (subject to Permitted Liens) in properties and assets that constitute Collateral as security for the notes or the Subsidiary Guarantees and as may be necessary to have such property or asset added to the applicable Collateral as required under the Security Documents and the Indenture, and thereupon all provisions of the Indenture relating to the Collateral shall be deemed to relate to such properties and assets to the same extent and with the same force and effect and (b) such Restricted Subsidiary waives and will not in any manner whatsoever claim or take the benefit or advantage of, any rights of reimbursement, indemnity or subrogation or any other rights against the Company or any other Restricted Subsidiary as a result of any payment by such Restricted Subsidiary under its Subsidiary Guarantee until the notes have been paid in full. The obligations of any such future Subsidiary Guarantor will be limited so as not to constitute a fraudulent conveyance or fraudulent transfer under applicable federal or state laws.
If the Guaranteed Indebtedness is (A) pari passu in right of payment with the notes or any Subsidiary Guarantee, then the Guarantee of such Guaranteed Indebtedness shall be pari passu in right of payment with, or subordinated to, the Subsidiary Guarantee or (B) subordinated in right of payment to the notes or any Subsidiary Guarantee, then the Guarantee of such Guaranteed Indebtedness shall be subordinated in right of payment to the Subsidiary Guarantee at least to the extent that the Guaranteed Indebtedness is subordinated to the notes or the Subsidiary Guarantee.
Notwithstanding the foregoing, any future Subsidiary Guarantee by a Restricted Subsidiary may provide by its terms that it shall be automatically and unconditionally released and discharged:
78
(1) as set forth under “— Subsidiary Guarantees”; or
(2) upon the release or discharge of the Guarantee which resulted in the creation of such Subsidiary Guarantee, except a discharge or release by or as a result of payment under such Guarantee.
Limitation on Transactions with Shareholders and Affiliates
The Company will not, and will not permit any Restricted Subsidiary or Regulated Subsidiary to, directly or indirectly, enter into, renew or extend any transaction (including, without limitation, the purchase, sale, lease or exchange of property or assets, or the rendering of any service) with any Affiliate of the Company or any Affiliates of any Restricted Subsidiary or Regulated Subsidiary involving aggregate consideration in excess of $2.5 million, except (1) upon fair and reasonable terms not materially less favorable to the Company or such Restricted Subsidiary or Regulated Subsidiary than could be obtained, at the time of such transaction or, if such transaction is pursuant to a written agreement, at the time of the execution of the agreement providing therefor, in a comparable arm’s-length transaction with a Person that is not an Affiliate and (2) if the transaction involves aggregate consideration in excess of $20.0 million, the Company delivers to the Trustee a resolution adopted in good faith by the majority of the Board of Directors of the Company approving such transaction and set forth in an Officer’s Certificate certifying that such transaction complies with clause (1) above.
The foregoing limitation does not limit, and shall not apply to:
(1) transactions (A) approved by a majority of the disinterested members of the Board of Directors or (B) for which the Company, a Restricted Subsidiary or a Regulated Subsidiary delivers to the Trustee a written opinion of a nationally recognized investment banking, accounting, valuation or appraisal firm stating that the transaction is fair to the Company or such Restricted Subsidiary or Regulated Subsidiary from a financial point of view;
(2) any transaction solely among the Company, its Restricted Subsidiaries or its Regulated Subsidiaries or any combination thereof or any entity that becomes a Restricted Subsidiary or Regulated Subsidiary as part of such transaction or transactions in compliance with the Indenture;
(3) transactions or payments pursuant to any employee, officer or director compensation or benefit plans, employment agreements, indemnification agreements or any similar arrangements entered into in the ordinary course of business or approved in good faith by the Board of Directors of the Company;
(4) any payments or other transactions pursuant to any tax-sharing agreement between the Company and any other Person with which the Company files a consolidated tax return or with which the Company is part of a consolidated group for tax purposes;
(5) any sale of shares of Capital Stock (other than Disqualified Stock) of the Company;
(6) the granting or performance of registration rights under a written agreement and approved by the Board of Directors of the Company, containing customary terms, taken as a whole (as determined by the Board of Directors of the Company);
(7) loans to an Affiliate who is an officer, director or employee of the Company, a Restricted Subsidiary or a Regulated Subsidiary by a Regulated Subsidiary in the ordinary course of business in accordance with Sections 7 and 13(k) of the Exchange Act;
(8) brokerage products and services typically offered to our customers on substantially the same terms and conditions as those offered to our customers;
(9) any Permitted Investments or any Restricted Payments not prohibited by the “Limitation on Restricted Payments” covenant;
79
(10) any agreement as in effect as of the Closing Date, or any amendment, modification or extension thereto (so long as any such amendment, modification or extension, taken as a whole, is not materially less favorable to the Company, the Restricted Subsidiaries and Regulated Subsidiaries, as applicable than the agreement in effect on the date of the Indenture (as determined by the Board of Directors of the Company in good faith));
(11) (a) transactions in the ordinary course with entities in which the Company or a Subsidiary of the Company is the general partner or managing member pursuant to Investments contemplated by paragraph 17 of the definition of Permitted Investments and (b) transactions related to or in respect of the sponsorship or co-sponsorship of special purpose acquisition companies by the Company, a Restricted Subsidiary or a Regulated Subsidiary;
(12) transactions with a Person (other than an Unrestricted Subsidiary of the Company) that is an Affiliate of the Company solely because the Company owns, directly or through a Restricted Subsidiary, Capital Stock in, or controls, such Person; or
(13) pledges of Equity Interests of Unrestricted Subsidiaries.
Limitation on Liens
The Company will not, and will not permit any of its Restricted Subsidiaries to, create, incur, assume or otherwise cause or suffer to exist or become effective any Lien of any kind on any asset now owned or hereafter acquired, except (x) Permitted Liens and (y) any other Lien on any asset or property that is not required to constitute Collateral if the notes and Subsidiary Guarantees are equally and ratably secured with (or on a senior basis to, if such Lien in this clause (y) secures any Indebtedness that is subordinated in right of payment to the notes or such Subsidiary Guarantee) the Obligations secured by such Lien.
Any Lien created for the benefit of the Holders of the notes pursuant to clause (y) of the preceding paragraph shall provide by its terms that such Lien shall be automatically and unconditionally released and discharged upon the release and discharge of the initial Lien which release and discharge in the case of any sale of any such asset or property shall not affect any Lien that the Trustee may have on the proceeds from such sale.
Limitation on Asset Sales
The Company will not, and will not permit any Restricted Subsidiary to, consummate any Asset Sale, unless (1) the consideration (including by way of relief from, or by any other Person assuming responsibility for, any liabilities, contingent or otherwise, in connection with such Asset Sale) received by the Company or such Restricted Subsidiary is at least equal to the fair market value (measured at the time of contractually agreeing to such Asset Sale) of the assets sold or disposed of, (2) at least 75% of the consideration (measured at the time of contractually agreeing to such Asset Sale) received (or to be received) consists of (a) Cash or Temporary Cash Investments, (b) Replacement Assets or (c) to the extent that any consideration received by the Company or any Restricted Subsidiary in such Asset Sale constitutes securities or other assets that are of a type or class that constitutes Collateral, such securities or other assets are added to the Collateral securing the notes in the manner and to the extent required by the Indenture or any of the Security Documents; provided that the amount of:
(x) any liabilities (as shown on the Company’s or such Restricted Subsidiary’s most recent balance sheet or in the notes thereto) of the Company or any Restricted Subsidiary (other than liabilities that are by their terms subordinated to the notes or any Subsidiary Guarantee) (i) that are assumed by the transferee of any such assets and from which the Company and all of its Restricted Subsidiaries have been validly released by all creditors in writing or (ii) in respect of which neither the Company nor any Restricted Subsidiary following such Asset Sale has any obligation,
(y) any notes or other obligations or other securities or assets received by the Company or such Restricted Subsidiary from such transferee that are converted by the Company or such Restricted Subsidiary into cash within 180 days of the receipt thereof (to the extent of the cash received), and
80
(z) any Designated Non-cash Consideration received by the Company or any of the Restricted Subsidiaries in such Asset Sale having an aggregate fair market value, taken together with all other Designated Non-cash Consideration received pursuant to this clause (z) that is at that time outstanding, not to exceed the greater of 1.0% of Total Assets and $25.0 million at the time of the receipt of such Designated Non-cash Consideration (with the fair market value of each item of Designated Non-cash Consideration being measured at the time received and without giving effect to subsequent changes in value),
shall be deemed to be Temporary Cash Investments for the purposes of this provision.
The Company will not, and will not permit any Restricted Subsidiary or Regulated Subsidiary to, consummate any Regulated Sale, unless (1) the consideration (including by way of relief from, or by any other Person assuming responsibility for, any liabilities, contingent or otherwise, in connection with such Asset Sale) received by the Company, such Restricted Subsidiary or such Regulated Subsidiary is at least equal to the fair market value (measured at the time of contractually agreeing to such Asset Sale) of the assets sold or disposed of, (2) at least 75% of the consideration (measured at the time of contractually agreeing to such Asset Sale) received (or to be received) consists of (a) Cash or Temporary Cash Investments or (b) Replacement Assets; provided that the amount of:
(x) any liabilities (as shown on the Company’s, such Restricted Subsidiary’s or such Regulated Subsidiary’s most recent balance sheet or in the notes thereto) of the Company, any Restricted Subsidiary or any Regulated Subsidiary (other than liabilities that are by their terms subordinated to the notes or any Subsidiary Guarantee) (i) that are assumed by the transferee of any such assets and from which the Company, all of its Restricted Subsidiaries and all of its Regulated Subsidiaries have been validly released by all creditors in writing or (ii) in respect of which neither the Company nor any Restricted Subsidiary or Regulated Subsidiary following such Asset Sale has any obligation,
(y) any notes or other obligations or other securities or assets received by the Company, such Restricted Subsidiary or such Regulated Subsidiary from such transferee that are converted by the Company, such Restricted Subsidiary or Regulated Subsidiary into cash within 180 days of the receipt thereof (to the extent of the cash received), and
(z) any Designated Non-cash Consideration received by the Company, any of its Restricted Subsidiaries or any of its Regulated Subsidiaries in such Regulated Sale having an aggregate fair market value, taken together with all other Designated Non-cash Consideration received pursuant to this clause (z) that is at that time outstanding, not to exceed the greater of 1.0% of Total Assets and $25.0 million at the time of the receipt of such Designated Non-cash Consideration (with the fair market value of each item of Designated Non-cash Consideration being measured at the time received and without giving effect to subsequent changes in value),
shall be deemed to be Temporary Cash Investments for the purposes of this provision.
The Company shall or shall cause the relevant Restricted Subsidiary or Regulated Subsidiary to:
(1) within twelve months after receipt of such Net Cash Proceeds,
(A) apply an amount equal to such excess Net Cash Proceeds (i) to the extent such Net Cash Proceeds are from Asset Sales of Collateral or Regulated Sales of Collateral, to permanently repay, repurchase (and retire) or redeem the notes or Pari Passu Lien Indebtedness and (ii) to the extent such Net Cash Proceeds are not from Asset Sales of Collateral or Regulated Sales of Collateral, to permanently repay, repurchase (and retire) or redeem unsubordinated Indebtedness (including the notes) of the Company or any Restricted Subsidiary, or to redeem or repurchase Capital Stock of any Restricted Subsidiary or Regulated Subsidiary (in each case to the extent permitted by the Indenture), in each case owing to or owned by a Person other than the Company or any Affiliate of the Company; or
81
(B) invest an equal amount, or the amount not so applied pursuant to clause (A) (or enter into a definitive agreement committing to so invest within 12 months after the date of such agreement), in Replacement Assets; provided that, to the extent the assets subject to such Asset Sale or Regulated Sale were Collateral, such Replacement Assets shall also be Collateral; and
(2) apply, not later than the end of such 12-month period referred to in Clause (1) above, such Net Cash Proceeds (to the extent not applied pursuant to Clause (1) above) as provided in the following paragraphs of this “Limitation on Asset Sales” covenant; and
(3) any combination of the foregoing.
The amount of such excess Net Cash Proceeds required to be applied (or to be committed to be applied) during such 12-month period as set forth in the preceding sentence and not applied as so required by the end of such period shall constitute “Excess Proceeds.”
If, as of the first day of any calendar month, the aggregate amount of Excess Proceeds not theretofore subject to an Offer to Purchase pursuant to this “Limitation on Asset Sales” covenant totals at least $15.0 million, the Company must commence, not later than the fifteenth Business Day of such month, and consummate an Offer to Purchase from the Holders (and, if required by the terms of any Pari Passu Lien Indebtedness, from the holders of such Pari Passu Lien Indebtedness) on a pro rata basis an aggregate principal amount of notes (and Pari Passu Lien Indebtedness) equal to the Excess Proceeds on such date, at a purchase price equal to 100% of their principal amount, plus, in each case, accrued interest (if any) and Additional Interest (if any) to, but not including, the Payment Date.
To the extent that the aggregate amount of notes and Pari Passu Lien Indebtedness so validly tendered and not properly withdrawn pursuant to an Offer to Purchase is less than the Excess Proceeds, the Company may use any remaining Excess Proceeds for any other purpose which is permitted by the Indenture.
If the aggregate principal amount of notes surrendered by Holders thereof and other Pari Passu Lien Indebtedness surrendered by holders or lenders, collectively, exceeds the amount of Excess Proceeds, the notes and Pari Passu Lien Indebtedness will be purchased on a pro rata basis on the basis of the aggregate principal amount of tendered notes and Pari Passu Lien Indebtedness. Upon completion of such Offer to Purchase, the amount of Excess Proceeds shall be reset to zero.
Limitation on Lines of Business
The Company will not, and will not permit any Restricted Subsidiary or Regulated Subsidiary to, engage in any business other than a Related Business, except to an extent that so doing would not be material to the Company and its Restricted Subsidiaries and Regulated Subsidiaries, taken as a whole.
Repurchase of the Notes upon a Change of Control
The Company must commence, within 30 days of the occurrence of a Change of Control, and consummate an Offer to Purchase for all notes then outstanding, at a purchase price equal to 101% of their principal amount, plus accrued interest (if any) and Additional Interest (if any) to, but not including, the Payment Date.
There can be no assurance that the Company will have sufficient funds available at the time of any Change of Control to make any payment required by the foregoing covenant (as well as may be contained in other Indebtedness of the Company which might be outstanding at the time).
The above covenant requiring the Company to repurchase the notes will, unless consents are obtained, require the Company to repay all indebtedness then outstanding which by its terms would prohibit such note repurchase, either prior to or concurrently with such note repurchase.
82
The Change of Control purchase feature of the notes may in certain circumstances make more difficult or discourage a sale or takeover of us and, thus, the removal of incumbent management. The Change of Control purchase feature is a result of negotiations between the initial purchasers of the notes and us. After the Closing Date, we have no present intention to engage in a transaction involving a Change of Control, although it is possible that we could decide to do so in the future. Subject to the limitations discussed below, we could, in the future, enter into certain transactions, including acquisitions, refinancings or other recapitalizations, that would not constitute a Change of Control under the Indenture, but that could increase the amount of Indebtedness outstanding at such time or otherwise affect our capital structure or credit ratings.
The definition of Change of Control includes phrases relating to the sale, lease, transfer, conveyance or other disposition of “all or substantially all” of the assets of the Company and its Subsidiaries, taken as a whole. Although there is a developing body of case law interpreting the phrase “substantially all,” there is no precise established definition of the phrase under applicable law. Accordingly, the ability of a Holder of notes to require the Company to repurchase the notes as a result of a sale, lease, transfer, conveyance or other disposition of less than all of the assets of the Company and its Subsidiaries, taken as a whole, to another Person or group may be uncertain.
Restrictions on our ability to incur additional Indebtedness are contained in the covenants described under “Covenants — Limitation on Indebtedness and Issuances of Preferred Stock” and “Covenants — Limitation on Liens.” Such restrictions in the Indenture can be waived only with the consent of the Holders of a majority in principal amount of the notes then outstanding. Except for the limitations contained in such covenants, however, the Indenture will not contain any covenants or provisions that may afford Holders of the notes protection in a highly levered transaction.
The Company will not be required to make an Offer to Purchase upon the occurrence of a Change of Control, if (1) a third party makes an offer to purchase the notes in the manner, at the times and price and otherwise in compliance with the requirements of the Indenture applicable to an Offer to Purchase for a Change of Control and purchases all notes validly tendered and not withdrawn in such offer to purchase or (2) notice of redemption has been given pursuant to the Indenture as described under the caption “— Optional Redemption,” unless and until there is a default in payment of the applicable redemption price. Notwithstanding anything to the contrary herein, a Change of Control Offer may be made in advance of a Change of Control, conditional upon such Change of Control.
The provisions under the Indenture relative to our obligation to make an Offer to Purchase the notes as a result of a Change of Control may be waived or modified with the written consent of the Holders of a majority in principal amount of the notes then outstanding.
SEC Reports and Reports to Holders
The Company will deliver to the Trustee within 30 days after the filing of the same with the Securities and Exchange Commission, copies of the quarterly and annual reports and of the information, documents and other reports, if any, which the Company is required to file with the Securities and Exchange Commission pursuant to Section 13 or 15(d) of the Exchange Act. Notwithstanding that the Company may not be subject to the reporting requirements of Section 13 or 15(d) of the Exchange Act, the Company will file with the Securities and Exchange Commission, to the extent permitted, and provide the Trustee and Holders with such annual reports and such information, documents and other reports specified in Sections 13 and 15(d) of the Exchange Act within 30 days after the time the Company would be required to file such information with the SEC (on the basis that the Company is a non-accelerated filer) if it were subject to Section 13 or 15(d) of the Exchange Act, provided that the Company need not file such reports or other information if, and so long as, it would not be required to do so pursuant to Rule 12h-5 under the Exchange Act.
Notwithstanding the foregoing, the Company will be deemed to have furnished such reports referred to above to the Trustee and the Holders if the Company has filed such reports with the SEC via the EDGAR filing system and such reports are publicly available.
In addition, to the extent not satisfied by the foregoing, the Company agrees that, for so long as any notes remain outstanding, it will furnish to the Holders of the notes and to securities analysts and prospective investors, upon their request, the information required to be delivered pursuant to Rule 144A(d)(4) under the Securities Act.
83
Notwithstanding anything herein to the contrary, the Company will not be deemed to have failed to comply with any of its agreements hereunder for purposes of clause (d) under “Events of Default” until 120 days after the date any report hereunder is required to be filed with the SEC (or otherwise made available to Holders or the Trustee) pursuant to this covenant. To the extent any information required to be furnished pursuant to this “SEC Reports and Reports to Holders” covenant is furnished prior to the time that such failure to furnish such information results in an Event of Default, the Company will be deemed to have satisfied its obligations under this “SEC Reports and Reports to Holders” covenant with respect to such information and any Default with respect thereto shall be deemed to have been cured.
Effectiveness of Covenants
The covenants described under “— Limitation on Indebtedness and Issuances of Preferred Stock,” “— Limitation on Restricted Payments,” “— Limitation on Dividend and Other Payment Restrictions Affecting Restricted Subsidiaries or Regulated Subsidiaries”, “— Future Subsidiary Guarantees,” “— Limitation on Transactions with Shareholders and Affiliates,” “— Limitation on Asset Sales,” and “— Limitation on Lines of Business” (the “Suspended Covenants”), will be suspended upon the Company attaining Investment Grade Status.
If at any time the Company is downgraded from Investment Grade Status, then the Suspended Covenants will thereafter be reinstated as if such covenants had never been suspended (the “Reinstatement Date”) and be applicable pursuant to the terms of the Indenture (including in connection with performing any calculation or assessment to determine compliance with the terms of the Indenture), unless and until the Company subsequently attains Investment Grade Status and no Default or Event of Default is in existence (in which event the Suspended Covenants shall no longer be in effect for such time that the Company maintains Investment Grade Status); provided, however, that no Default, Event of Default or breach of any kind shall be deemed to exist or have occurred under the Indenture, the notes, the Subsidiary Guarantees or any of the Security Documents with respect to the Suspended Covenants based on, and none of the Company or any of its Subsidiaries shall bear any liability for, any actions taken or events occurring during the Suspension Period (as defined below), or any actions taken at any time pursuant to any contractual obligation arising prior to the Reinstatement Date, regardless of whether such actions or events would have been permitted if the applicable Suspended Covenants remained in effect during such period. The period of time between the date of suspension of the covenants and the Reinstatement Date is referred to as the “Suspension Period.”
On the Reinstatement Date, all Indebtedness Incurred during the Suspension Period (or deemed Incurred in connection with a Limited Condition Transaction entered into during the Suspension Period) will be deemed to have been outstanding on the Closing Date, so that it is classified as permitted under clause (3) of the second paragraph of part (a) of the “Limitation on Indebtedness and Issuances of Preferred Stock” covenant. Calculations made after the Reinstatement Date of the amount available to be made as Restricted Payments under the “Limitation on Restricted Payments” covenant will be made as though the “Limitation on Restricted Payments” covenant had been in effect since the Closing Date and throughout the Suspension Period. Accordingly, Restricted Payments made during the Suspension Period will reduce the amount available to be made as Restricted Payments under the “Limitation on Restricted Payments” covenant to the extent such Restricted Payments were not otherwise permitted to be made pursuant to clauses (1) through (14) of part (c) of the “Limitation on Restricted Payments” covenant; provided that the amount available to be made as Restricted Payments on the Reinstatement Date under the “Limitation on Restricted Payments” covenant shall not be reduced below zero solely as a result of such Restricted Payments made during a Suspension Period. The Company will provide the Trustee with written notice of the commencement of any Suspension Period or Reinstatement Date. Until the Trustee receives such notice, it shall be entitled to assume no such Suspension Period or Reinstatement Date, as applicable, has occurred.
84
Events of Default
The following events will be defined as “Events of Default” in the Indenture:
(a) default in the payment of principal of (or premium, if any, on) any note when the same becomes due and payable at maturity, upon acceleration, redemption or otherwise;
(b) default in the payment of interest or Additional Interest (as required by the Registration Rights Agreement) on any note when the same becomes due and payable, and such default continues for a period of 30 days;
(c) default in the performance or breach of the provisions of the Indenture applicable to mergers, consolidations and transfers of all or substantially all of the assets of the Company or the failure by the Company to make or consummate an Offer to Purchase in accordance with the “Limitation on Asset Sales” or “Repurchase of the Notes upon a Change of Control” covenant;
(d) the Company or any Subsidiary Guarantor defaults in the performance of or breaches any other covenant or agreement in the Indenture, under the notes (other than a default specified in clause (a), (b) or (c) above) or under the Security Documents and such default or breach continues for a period of 60 consecutive days after written notice by the Trustee or the Holders of 30% or more in aggregate principal amount of the notes;
(e) there occurs with respect to any issue or issues of Indebtedness of the Company or any Significant Subsidiary having an outstanding principal amount of $25.0 million or more in the aggregate for all such issues of all such Persons, whether such Indebtedness now exists or shall hereafter be created, (I) an event of default that has caused the holder thereof to declare such Indebtedness to be due and payable prior to its Stated Maturity and such Indebtedness has not been discharged in full or such acceleration has not been rescinded or annulled within 60 days of such acceleration or (II) the failure to make a principal payment at the final (but not any interim) fixed maturity and such defaulted payment shall not have been made, waived or extended within applicable grace periods;
(f) any final judgment or order (not covered by insurance), that is non-appealable, for the payment of money in excess of $25.0 million in the aggregate for all such final judgments or orders against all such Persons (treating any deductibles, self-insurance or retention as not so covered) shall be rendered against the Company or any Significant Subsidiary and shall not be paid or discharged, and there shall be any period of 45 consecutive days following entry of the final judgment or order that causes the aggregate amount for all such final judgments or orders outstanding and not paid or discharged against all such Persons to exceed $25.0 million during which a stay of enforcement of such final judgment or order, by reason of a pending appeal or otherwise, shall not be in effect;
(g) a court having jurisdiction in the premises enters a decree or order for (A) relief in respect of the Company or any Significant Subsidiary in an involuntary case under any applicable bankruptcy, insolvency or other similar law now or hereafter in effect, (B) appointment of a receiver, liquidator, assignee, custodian, trustee, sequestrator or similar official of the Company or any Significant Subsidiary or for all or substantially all of the property and assets of the Company or any Significant Subsidiary or (C) the winding up or liquidation of the affairs of the Company or any Significant Subsidiary and, in each case, such decree or order shall remain unstayed and in effect for a period of 30 consecutive days;
(h) the Company or any Significant Subsidiary (A) commences a voluntary case under any applicable bankruptcy, insolvency or other similar law now or hereafter in effect, or consents to the entry of an order for relief in an involuntary case under any such law, (B) consents to the appointment of or taking possession by a receiver, liquidator, assignee, custodian, trustee, sequestrator or similar official of the Company or any Significant Subsidiary or for all or substantially all of the property and assets of the Company or any Significant Subsidiary or (C) effects any general assignment for the benefit of creditors;
(i) failure by any Regulated Significant Subsidiary to meet the minimum capital requirements imposed by applicable regulatory authorities, and such condition continues for a period of 30 days after the Company or such Regulated Subsidiary first becomes aware of such failure;
(j) the Company or any Subsidiary that holds Capital Stock of a Regulated Significant Subsidiary shall become ineligible to hold such Capital Stock by reason of a statutory disqualification or otherwise;
85
(k) the Commission shall revoke the registration of any Regulated Significant Subsidiary as a broker-dealer under the Exchange Act or any such Regulated Significant Subsidiary shall fail to maintain such registration;
(l) the Examining Authority (as defined in Rule 15c3-1) for any Regulated Significant Subsidiary shall suspend (and shall not reinstate within 10 days) or shall revoke such Regulated Significant Subsidiary’s status as a member organization thereof;
(m) the occurrence of any event of acceleration in a subordination agreement, as defined in Appendix D to Rule 15c3-1 of the Exchange Act, to which the Company or any Regulated Significant Subsidiary is a party;
(n) any Subsidiary Guarantor repudiates its obligations under its Subsidiary Guarantee or, except as permitted by the Indenture, any Subsidiary Guarantee is determined to be unenforceable or invalid or shall for any reason cease to be in full force and effect; or
(o) with respect to any Collateral having a fair market value in excess of $10.0 million, individually or in the aggregate, the failure of the security interest with respect to such Collateral under the Security Documents, at any time, to be in full force and effect for any reason other than in accordance with the terms of the Security Documents and the terms of the Indenture and other than the satisfaction in full of all obligations under the Indenture and discharge of the Indenture if such failure continues for 30 days, except in each case for the failure or loss of perfection resulting from the failure of the Collateral Agent to maintain possession of certificates actually delivered to it representing securities pledged under the Security Documents.
Subject to the terms of the Security Documents, an Event of Default (other than an Event of Default specified in clauses (g) or (h) above that occurs with respect to the Company or any Subsidiary Guarantor) occurs and is continuing under the Indenture, the Trustee or the Holders of at least 30% in aggregate principal amount of the notes, then outstanding, by written notice to the Company (and to the Trustee if such notice is given by the Holders), may, and the Trustee at the request of such Holders shall, declare the principal of, premium, if any, and accrued interest and Additional Interest, if any, on the notes to be immediately due and payable. Upon a declaration of acceleration, such principal of, premium, if any, and accrued interest and Additional Interest, if any, shall be immediately due and payable. In the event of a declaration of acceleration because an Event of Default set forth in clause (e) above has occurred and is continuing, such declaration of acceleration shall be automatically rescinded and annulled if the event of default triggering such Event of Default pursuant to clause (e) shall be remedied or cured by the Company or the relevant Significant Subsidiary or waived by the holders of the relevant Indebtedness within 60 days after the declaration of acceleration with respect thereto. If an Event of Default specified in clauses (g) or (h) above occurs with respect to the Company, the principal of, premium, if any, and accrued interest and Additional Interest, if any, on the notes then outstanding shall automatically become and be immediately due and payable without any declaration or other act on the part of the Trustee or any Holder. The Holders of at least a majority in principal amount of the outstanding notes by written notice to the Company and to the Trustee, may waive all past defaults and rescind and annul a declaration of acceleration and its consequences if (x) all existing Events of Default, other than the nonpayment of the principal of, premium, if any, and interest and Additional Interest (if any) on the notes that have become due solely by such declaration of acceleration, have been cured or waived, (y) the rescission would not conflict with any judgment or decree of a court of competent jurisdiction and (z) all outstanding fees and expenses of the Trustee incurred in connection with such default have been paid. For information as to the waiver of defaults, see “— Modification and Waiver.”
Subject to the terms of the Security Documents, the Holders of at least a majority in aggregate principal amount of the outstanding notes may direct the time, method and place of conducting any proceeding for any remedy available to the Trustee or exercising any trust or power conferred on the Trustee. However, the Trustee may refuse to follow any direction that conflicts with law or the Indenture, that may involve the Trustee in personal liability, or that the Trustee determines in good faith may be unduly prejudicial to the rights of Holders of notes not joining in the giving of such direction and may take any other action it deems proper that is not inconsistent with any such direction received from Holders of notes. A Holder may not pursue any remedy with respect to the Indenture or the notes unless:
86
(1) the Holder gives the Trustee written notice of a continuing Event of Default;
(2) the Holders of at least 30% in aggregate principal amount of outstanding notes make a written request to the Trustee to pursue the remedy;
(3) such Holder or Holders offer the Trustee indemnity satisfactory to the Trustee against any costs, liability or expense;
(4) the Trustee does not comply with the request within 60 days after receipt of the request and the offer of indemnity; and
(5) during such 60-day period, the Holders of a majority in aggregate principal amount of the outstanding notes do not give the Trustee a direction that is inconsistent with the request.
However, such limitations do not apply to the right of any Holder of a note to receive payment of the principal of, premium, if any, or interest or Additional Interest (if any) on, such note or to bring suit for the enforcement of any such payment, on or after the due date expressed in the notes, which right shall not be impaired or affected without the consent of the Holder.
The Trustee shall, within 90 days of the occurrence of a default, give to the Holders of the notes notice of all uncured defaults known to it, but the Trustee may withhold such notice if it, in good faith, determines that the withholding of such notice is in the best interest of such Holders, except in the case of a default in the payment of the principal of or interest or Additional Interest (if any) on any of the notes.
Officers of the Company must deliver to the Trustee, on or before a date not more than 120 days after the end of each fiscal year, a certificate indicating whether the signers thereof know of any default that occurred during the previous year. The Company will also be obligated to notify the Trustee of any default or defaults in the performance of any covenants or agreements under the Indenture.
Consolidation, Merger and Sale of Assets
The Company will not consolidate with, merge with or into, or sell, convey, transfer, lease or otherwise dispose of all or substantially all of its property and assets (as an entirety or substantially an entirety in one transaction or a series of related transactions) to, any Person or permit any Person to merge with or into it unless:
(1) it shall be the continuing Person, or the Person (if other than it) formed by such consolidation or into which it is merged or that acquired or leased such property and assets of the Company (the “Surviving Person”) shall be an entity organized and validly existing under the laws of the United States of America or any jurisdiction thereof and shall expressly assume, by a supplemental indenture, executed and delivered to the Trustee, all of the Company’s obligations under the Indenture, the Security Documents and the notes and, to the extent required by and subject to the limitations set forth in the Security Documents, will cause such amendments, supplements or other instruments to be executed, filed and recorded in such jurisdictions as may be required by applicable law to preserve and protect the Lien on the Collateral owned by or transferred to the Surviving Person, together with such financing statements or comparable documents to the extent required by and subject to the limitations set forth in the Security Documents, as may be required to perfect any security interests in such Collateral which may be perfected by the filing of a financing statement or a similar document under the Uniform Commercial Code or other similar statute or regulation of the relevant states or jurisdictions; provided, that if such Surviving Person shall not be a corporation, such entity shall organize or have a Wholly-Owned Subsidiary in the form of a corporation organized and validly existing under the laws of the United States or any jurisdiction thereof, and shall cause such corporation to expressly assume, as a party to the supplemental indenture referenced above, as a co-obligor, each of such Surviving Person’s obligations under the Indenture, the Security Documents and the notes;
(2) immediately after giving effect to such transaction, no Default or Event of Default shall have occurred and be continuing;
87
(3) immediately after giving effect to such transaction on a pro forma basis the Company or the Surviving Person, as the case may be, (1) could Incur at least $1.00 of Indebtedness pursuant to the Consolidated Fixed Charge Coverage Ratio test set forth in the first paragraph of the “Limitation on Indebtedness and Issuances of Preferred Stock” covenant or (2) the Consolidated Fixed Charge Coverage Ratio would be greater than or equal to such ratio for the Company immediately prior to such transaction;
(4) it delivers to the Trustee an Officers’ Certificate and an Opinion of Counsel, in each case stating that such consolidation, merger or transfer and such supplemental indenture complies with this provision and that all conditions precedent provided for herein relating to such transaction have been complied with; and
(5) each Subsidiary Guarantor, unless such Subsidiary Guarantor is the Person with which the Company has entered into a transaction under this “Consolidation, Merger and Sale of Assets” section, shall have by amendment to its Subsidiary Guarantee confirmed that its Subsidiary Guarantee shall apply to the obligations of the Company or the Surviving Person in accordance with the notes and the Indenture;
provided, however, that clause (3) above does not apply if, in the good faith determination of the Board of Directors of the Company, whose determination shall be evidenced by a Board Resolution delivered to the Trustee, the principal purpose of such transaction is to change the state of organization or convert the form of organization of the Company to another form, and any such transaction shall not have as one of its purposes the evasion of the foregoing limitation.
Defeasance
Legal Defeasance and Covenant Defeasance
The obligations of the Company and the Subsidiary Guarantors under the Indenture and the Security Documents will terminate (other than certain obligations) and will be released upon payment in full of all of the notes issued under the Indenture. The Company may, at its option and at any time, elect to have all of its obligations discharged with respect to the notes issued under the Indenture and the Security Documents, cause the release of all Liens on the Collateral granted under the Security Documents, and have each Guarantor’s obligation discharged with respect to its Guarantee (“Legal Defeasance”) and cure all then existing Events of Default except for:
(1) the rights of Holders of notes issued under the Indenture to receive payments in respect of the principal of, premium, if any, and interest on such notes when such payments are due solely out of the trust created pursuant to the Indenture;
(2) the Company’s obligations with respect to notes issued under the Indenture concerning issuing temporary notes, registration of such notes, mutilated, destroyed, lost or stolen notes and the maintenance of an office or agency for payment and money for security payments held in trust;
(3) the rights, powers, trusts, duties and immunities of the Trustee, and the Company’s obligations in connection therewith; and
(4) the Legal Defeasance provisions of the Indenture.
In addition, the Company may, at its option and at any time, elect to have the Liens on the Collateral granted under the Security Documents released and its obligations and those of each Subsidiary Guarantor released with respect to clauses (2) and (3) under “Consolidation, Merger and Sale of Assets” and all the covenants described herein under “Covenants,” (“Covenant Defeasance”) and thereafter any omission to comply with such obligations shall not constitute a Default or Event of Default with respect to the notes. In the event Covenant Defeasance occurs, certain events (not including failure to pay or bankruptcy, receivership, rehabilitation and insolvency events pertaining to the Company) described under “Events of Default and Remedies” will no longer constitute an Event of Default with respect to the notes.
88
In order to exercise either Legal Defeasance or Covenant Defeasance with respect to the notes issued under the Indenture:
(1) the Company must irrevocably deposit with the Trustee, in trust, for the benefit of the Holders, cash in U.S. dollars, Government Securities, or a combination thereof, in such amounts as will be sufficient, in the opinion of a nationally recognized firm of independent public accountants without consideration of any reinvestment of interest, to pay the principal of, premium, if any, and interest due on the notes issued under the Indenture on the stated maturity date or on the redemption date, as the case may be, of such principal, premium, if any, or interest on the notes; provided that upon any redemption that requires the payment of the Applicable Premium, the amount deposited shall be sufficient for purposes of the Indenture to the extent that an amount is deposited with the Trustee equal to the Applicable Premium, calculated as of the date of the notice of redemption, with any deficit as of the date of redemption (any such amount, the “Applicable Premium Deficit”) only required to be deposited with the Trustee on or prior to the date of redemption. Any Applicable Premium Deficit shall be set forth in an Officers’ Certificate delivered to the Trustee simultaneously with the deposit of such Applicable Premium Deficit that confirms that such Applicable Premium Deficit shall be applied toward such redemption;
(2) in the case of Legal Defeasance, the Company shall have delivered to the Trustee an Opinion of Counsel confirming that, subject to customary assumptions and exclusions;
(a) the Company has received from, or there has been published by, the United States Internal Revenue Service a ruling; or
(b) since the issuance of the notes, there has been a change in the applicable U.S. federal income tax law;
in either case to the effect that, and based thereon such Opinion of Counsel shall confirm that, subject to customary assumptions and exclusions, the Holders will not recognize income, gain or loss for U.S. federal income tax purposes as a result of such Legal Defeasance and will be subject to U.S. federal income tax on the same amounts, in the same manner and at the same times as would have been the case if such Legal Defeasance had not occurred;
(3) in the case of Covenant Defeasance, the Company shall have delivered to the Trustee an Opinion of Counsel confirming that, subject to customary assumptions and exclusions, the Holders will not recognize income, gain or loss for U.S. federal income tax purposes as a result of such Covenant Defeasance and will be subject to U.S. federal income tax on the same amounts, in the same manner and at the same times as would have been the case if such Covenant Defeasance had not occurred;
(4) no Default or Event of Default (other than that resulting from borrowing funds to be applied to make such deposit or the granting of Liens in connection therewith) shall have occurred and be continuing on the date of such deposit;
(5) such Legal Defeasance or Covenant Defeasance shall not result in a breach or violation of, or constitute a default under any Credit Facility or any other material agreement or instrument (other than the Indenture) to which, the Company or any Subsidiary Guarantor is a party or by which the Company or any Subsidiary Guarantor is bound (other than that resulting from borrowing funds to be applied to make such deposit and the granting of Liens in connection therewith);
(6) the Company shall have delivered to the Trustee an Officers’ Certificate stating that the deposit was not made by the Company with the intent of defeating, hindering, delaying or defrauding any creditors of the Company or any Subsidiary Guarantor or others; and
(7) the Company shall have delivered to the Trustee an Officers’ Certificate and an Opinion of Counsel (which opinion of counsel may be subject to customary assumptions and exclusions) each stating that all conditions precedent provided for or relating to the Legal Defeasance or the Covenant Defeasance, as the case may be, have been complied with.
89
Satisfaction and Discharge
The Indenture will be automatically discharged and will cease to be of further effect as to all notes issued thereunder, when either
(a) all such notes theretofore authenticated and delivered, except lost stolen or destroyed notes which have been replaced or paid and notes for whose payment money has theretofore been deposited in trust, have been delivered to the Trustee for cancellation; or
(b)
(1) all such notes not theretofore delivered to such Trustee for cancellation have become due and payable by reason of the making of a notice of redemption or otherwise or will become due and payable within one year or are to be called for redemption within one year under arrangements satisfactory to the Trustee for the giving of notice of redemption by the Trustee in the name, and at the expense, of the Company and the Company or any Subsidiary Guarantor has irrevocably deposited or caused to be deposited with such Trustee as trust funds in trust solely for the benefit of the Holders, cash in U.S. dollars, Government Securities, or a combination thereof, in such amounts as will be sufficient without consideration of any reinvestment of interest to pay and discharge the entire indebtedness on such notes not theretofore delivered to the Trustee for cancellation for principal, premium, if any, and accrued interest to the date of maturity or redemption; provided that upon any redemption that requires the payment of the Applicable Premium, the amount deposited shall be sufficient for purposes of the Indenture to the extent that an amount is deposited with the Trustee equal to the Applicable Premium, calculated as of the date of the notice of redemption, with any Applicable Premium Deficit only required to be deposited with the Trustee on or prior to the date of redemption. Any Applicable Premium Deficit shall be set forth in an Officers’ Certificate delivered to the Trustee simultaneously with the deposit of such Applicable Premium Deficit that confirms that such Applicable Premium Deficit shall be applied toward such redemption;
(2) no Default or Event of Default (other than that resulting from borrowing funds to be applied to make such deposit or the granting of Liens in connection therewith) with respect to the Indenture or the notes issued thereunder shall have occurred and be continuing on the date of such deposit or shall occur as a result of such deposit and such deposit will not result in a breach or violation of, or constitute a default under, any other instrument to which the Company or any Subsidiary Guarantor is a party or by which the Company or any Subsidiary Guarantor is bound (other than an instrument to be terminated contemporaneously with or prior to the borrowing of funds to be applied to make such deposit and the granting of Liens in connection therewith); and
(3) the Company has delivered irrevocable instructions to the Trustee under the Indenture to apply the deposited money toward the payment of such notes at maturity or the redemption date, as the case may be.
In addition, the Company must deliver an Officers’ Certificate and an Opinion of Counsel (which opinion of counsel may be subject to customary assumptions and exclusions) to the Trustee stating that all conditions precedent to satisfaction and discharge have been satisfied.
Upon discharge of the Indenture, the Security Documents will automatically terminate and cease to be of further effect and all Liens on the Collateral granted under the Security Documents will be released.
90
Modification and Waiver
The Indenture and the Security Documents may be amended or supplemented, without the consent of any Holder, to:
(1) cure any ambiguity, defect, mistake or inconsistency in the Indenture;
(2) comply with the provisions described under “Consolidation, Merger and Sale of Assets” or “Future Subsidiary Guarantees”;
(3) comply with any requirements of the Securities and Exchange Commission in connection with the qualification of the Indenture under the TIA;
(4) evidence and provide for the acceptance of appointment by a successor trustee;
(5) make any change that would provide any additional rights or benefits to the Holders or make any change that, in the good faith opinion of the Board of Directors of the Company as evidenced by a Board Resolution delivered to the Trustee, does not materially and adversely affect the rights of any Holder;
(6) provide for uncertificated notes in addition to or in place of certificated notes;
(7) provide for the issuance of Additional Notes in accordance with the Indenture;
(8) add or release Guarantees with respect to the notes, in each case, in accordance with the applicable provisions of the Indenture;
(9) add additional assets as Collateral or release Collateral, in each case, in accordance with the applicable provisions of the Indenture and the Security Documents;
(10) enter into additional or supplemental Security Documents in accordance with the applicable provisions of the Indenture and Security Documents;
(11) conform any provision contained in the Indenture or any Security Documents to this “Description of the New Notes”; or
(12) to provide for the accession of any parties to the Security Documents and Intercreditor Agreement (and other amendments that are administrative or ministerial in nature) in connection with the issuance or incurrence of Pari Passu Lien Indebtedness.
Modifications and amendments of the Indenture and the Security Documents may be made by the Company and the Trustee with the consent of the Holders of not less than a majority in aggregate principal amount of the outstanding notes; provided, however, that no such modification or amendment may, without the consent of each Holder affected thereby:
(1) change the Stated Maturity of the principal of, or any installment of interest on, any note;
(2) reduce the principal amount of, or premium, if any, or interest on, any note;
(3) change the optional redemption dates or optional redemption prices of the notes from that stated under the caption “Optional Redemption”;
(4) change the place or currency of payment of principal of, or premium, if any, or interest on, any note;
(5) impair the right to institute suit for the enforcement of any payment on or after the Stated Maturity (or, in the case of a redemption, on or after the Redemption Date) of any note;
(6) waive a default in the payment of principal of, premium, if any, or interest on the notes or modify any provision of the Indenture relating to modification or amendment thereof;
91
(7) reduce the above-stated percentage of outstanding notes, the consent of the Holders of which is necessary to modify or amend the Indenture;
(8) release any Subsidiary Guarantor from its Subsidiary Guarantee, except as provided in the Indenture;
(9) reduce the percentage or aggregate principal amount of outstanding notes the consent of whose Holders is necessary for waiver of compliance with certain provisions of the Indenture or for waiver of certain defaults; or
(10) release all or substantially all of the Collateral, other than in accordance with the Indenture and the Security Documents.
The consent of the Holders is not necessary under the Indenture to approve the particular form of any proposed amendment. It is sufficient if such consent approves the substance of the proposed amendment.
After an amendment under the Indenture becomes effective, the Company is required to mail or electronically transmit to the respective Holders a notice briefly describing such amendment. However, the failure to give such notice to all Holders entitled to receive such notice, or any defect therein, will not impair or affect the validity of the amendment.
Limited Condition Transactions
In connection with any action being taken solely in connection with a Limited Condition Transaction, for purposes of:
(a) determining compliance with any provision of the Indenture that requires the calculation of the Consolidated Fixed Charge Coverage Ratio, Consolidated Leverage Ratio or Secured Leverage Ratio;
(b) determining whether a Default or Event of Default shall have occurred and be continuing (or any subset of Defaults or Events of Default); or
(c) testing availability under baskets, ratios or financial metrics under the Indenture (including those measured as a percentage of Consolidated EBITDA, Consolidated Fixed Charges, Consolidated Net Worth or Total Assets or by reference to clause (b)(D) of the first paragraph under “– Covenants – Limitation on Restricted Payments”);
in each case, at the option of the Company, any of its Restricted Subsidiaries, any of its Regulated Subsidiaries or any successor entity of any of the foregoing (including a third party) (the “Testing Party,” and the election to exercise such option in connection with any Limited Condition Transaction, an “LCT Election”), the date of determination of whether any such action is permitted under the Indenture, shall be deemed to be (a) the date the definitive agreements (or, if applicable, a binding offer or launch of a “certain funds” tender offer), notice (which may be conditional) or declaration with respect to such Limited Condition Transaction are entered into, provided or made, as applicable, or the date that an Officers’ Certificate is given with respect to the designation of a Subsidiary as restricted or unrestricted, or (b) with respect to sales in connection with an acquisition to which the United Kingdom City Code on Takeovers and Mergers applies (or similar law or practice in other jurisdictions), the date on which a “Rule 2.7 announcement” of a firm intent to make an offer or similar announcement or determination in another jurisdiction subject to laws similar to the United Kingdom City Code on Takeovers and Mergers (as applicable, the “LCT Test Date”) is made, and if, after giving pro forma effect to the Limited Condition Transaction and the other transactions to be entered into in connection therewith (including any acquisitions, Investments, the incurrence or issuance of Indebtedness, Disqualified Stock, Preferred Stock or Liens and the use of proceeds thereof, Restricted Payments and Asset Sales) as if they had occurred at the beginning of the most recent Test Period ending prior to the LCT Test Date, the Company could have taken such action on the relevant LCT Test Date in compliance with such ratio, basket or financial metric, such ratio, basket or financial metric shall be deemed to have been complied with.
92
For the avoidance of doubt, if the Testing Party has made an LCT Election and any of the ratios, baskets or financial metrics for which compliance was determined or tested as of the LCT Test Date are exceeded or not complied with as a result of fluctuations in any such ratio, basket or financial metrics, including due to fluctuations in Consolidated Fixed Charges, Adjusted Consolidated Net Income or Consolidated EBITDA of the Company, the target company or the Person subject to such Limited Condition Transaction, at or prior to the consummation of the relevant transaction or action, such ratios, baskets or financial metrics will not be deemed to have been exceeded as a result of such fluctuations and such baskets, ratios or financial metrics shall not be tested at the consummation of the Limited Condition Transaction except as contemplated in clause (a) of the immediately succeeding proviso; provided, however, that (a) if financial statements for one or more subsequent fiscal quarters shall have become available, the Testing Party may elect, in its sole discretion, to re-determine all such baskets, ratios and financial metrics on the basis of such financial statements, in which case such date of redetermination shall thereafter be deemed to be the applicable LCT Test Date, (b) if any ratios or financial metrics improve or baskets increase as a result of such fluctuations, such improved ratios, financial metrics or baskets may be utilized and (c) Consolidated Fixed Charges with respect to any Indebtedness expected to be incurred in connection with such Limited Condition Transaction will, for purposes of the Consolidated Fixed Charge Coverage Ratio, be calculated using an assumed interest rate based on the available documentation therefor, as determined by the Testing Party in good faith (or, if no such documentation is available, using an assumed interest rate as reasonably determined by the Testing Party in good faith). If the Testing Party has made an LCT Election for any Limited Condition Transaction, then, in connection with any subsequent calculation of the ratios, baskets or financial metrics on or following the relevant LCT Test Date and prior to the earlier of (i) the date on which such Limited Condition Transaction is consummated, or (ii) the date that the definitive agreement, notice or declaration for such Limited Condition Transaction is abandoned, terminated or expires without consummation of such Limited Condition Transaction, any such ratio, basket or financial metric shall be calculated on a pro forma basis assuming such Limited Condition Transaction and other transactions in connection therewith (including any incurrence of Indebtedness or Liens and the use of proceeds thereof) have been consummated. For the avoidance of doubt, if the Testing Party has exercised its option pursuant to the foregoing and any Default or Event of Default occurs following the LCT Test Date (including any new LCT Test Date) for the applicable Limited Condition Transaction and prior to or on the date of the consummation of such Limited Condition Transaction, any such Default or Event of Default shall be deemed not to have occurred or be continuing for purposes of determining whether any action being taken in connection with such Limited Condition Transaction is permitted under the Indenture.
Certain Compliance Determinations
For purposes of determining the permissibility of any action, change, transaction or event that requires a calculation of any Fixed Amounts, Incurrence-Based Amounts or financial ratio, test covenant, calculation or measurement (including Consolidated Fixed Charge Coverage Ratio, Consolidated Fixed Charges, Consolidated Interest Expense, Consolidated Leverage Ratio, Consolidated Net Worth, Adjusted Consolidated Net Income, Total Assets, Consolidated EBITDA and Secured Leverage Ratio), such Fixed Amounts, Incurrence-Based Amounts or financial ratio, test, covenant, calculation or measurement shall be calculated at the time such action is taken (subject to “– Limited Condition Transactions” above), such change is made, such transaction is consummated or such event occurs, as the case may be, and no Default or Event of Default shall be deemed to have occurred solely as a result of a change in such Fixed Amounts, Incurrence-Based Amounts or financial ratio, test, covenant, calculation or measurement occurring after the time such action is taken, such change is made, such transaction is consummated or such event occurs, as the case may be.
Notwithstanding anything in the Indenture to the contrary, with respect to any amounts incurred or transactions entered into (or consummated) in reliance on a provision of the Indenture (including any covenant), including in connection with any Limited Condition Transaction, that does not require compliance with a financial ratio or test (including Secured Leverage Ratio, Consolidated Leverage Ratio, Consolidated Net Worth and/or Consolidated Fixed Charge Coverage Ratio) (any such amounts, the “Fixed Amounts”) substantially concurrently (or in connection with the same Limited Condition Transaction) with any amounts incurred or transactions entered into (or consummated) in reliance on a provision of the Indenture that requires compliance with a financial ratio or test (including Secured Leverage Ratio, Consolidated Leverage Ratio, Consolidated Net Worth and/or Consolidated Fixed Charge Coverage Ratio) (any such amounts, the “Incurrence-Based Amounts”), it is understood and agreed that the Fixed Amounts shall be disregarded in the calculation of the financial ratio or test applicable to the Incurrence-Based Amounts.
93
Notwithstanding anything in the Indenture to the contrary, so long as an action was taken (or not taken) in reliance upon a basket, ratio or test under the Indenture that was calculated or determined in good faith by a responsible financial or accounting officer of the Company based upon financial information available to such officer at such time and such action (or inaction) was permitted under the Indenture at the time of such calculation or determination, any subsequent restatement, modification or adjustments made to such financial information (including any restatement, modification or adjustment that would have caused such basket, ratio or test to be exceeded as a result of such action or inaction) shall not result in any Default or Event of Default under the Indenture.
For purposes of the calculation of the Secured Debt Ratio and Consolidated Fixed Charge Coverage Ratio, in connection with the incurrence of any Indebtedness pursuant to the first paragraph under “– Covenants – Limitation on Indebtedness and Issuances of Preferred Stock,” such Person may elect to treat all or any portion of the commitment (such amount elected until revoked as described below, the “Elected Amount”) under any Indebtedness which is to be incurred (or any commitment in respect thereof) or secured by such Lien (whether by the Issuer, its Restricted Subsidiaries or any third party), as the case may be, as being incurred or secured, as the case may be, as of the date of determination and (i) any subsequent incurrence of such Indebtedness under such commitment that was so treated (so long as the total amount under such Indebtedness does not exceed the Elected Amount) shall not be deemed, for purposes of this calculation, to be an incurrence of additional Indebtedness or an additional Lien at such subsequent time, (ii) such Person may revoke an election of an Elected Amount and (iii) for subsequent calculations of the Secured Debt Ratio, Consolidated Leverage Ratio and Consolidated Fixed Charge Coverage Ratio, the Elected Amount (if any) shall be deemed to be outstanding, whether or not such amount is actually outstanding.
No Personal Liability of Incorporators, Stockholders, Officers, Directors, or Employees
No recourse for the payment of the principal of, premium, if any, or interest or Additional Interest (if any) on any of the notes or for any claim based thereon or otherwise in respect thereof, and no recourse under or upon any obligation, covenant or agreement of the Company in the Indenture, the Registration Rights Agreement, the Security Documents or in any of the notes or because of the creation of any Indebtedness represented thereby, shall be had against any incorporator, stockholder, officer, director, employee, manager, partner, equityholder or controlling person of the Company or of any successor Person thereof. Each Holder, by accepting the notes, waives and releases all such liability. The waiver and release are part of the consideration for the issuance of the notes. Such waiver may not be effective to waive liabilities under the federal securities laws.
The Trustee
Except during the continuance of a Default, the Trustee will not be liable, except for the performance of such duties as are specifically set forth in the Indenture. If an Event of Default has occurred and is continuing, the Trustee will use the same degree of care and skill in its exercise of the rights and powers vested in it under the Indenture as a prudent person would exercise under the circumstances in the conduct of such person’s own affairs.
The Indenture and provisions of the TIA, incorporated by reference therein contain limitations on the rights of the Trustee, should it become a creditor of the Company, to obtain payment of claims in certain cases or to realize on certain property received by it in respect of any such claims, as security or otherwise. The Trustee is permitted to engage in other transactions; provided, however, that if it acquires any conflicting interest, it must eliminate such conflict or resign.
Definitions
Set forth below are defined terms used in the covenants and other provisions of the Indenture. Reference is made to the Indenture for other capitalized terms used in this “Description of the New Notes” for which no definition is provided.
“Accreted Value” means at any time, with respect to any Pari Passu Obligation issued with an original issue discount, “accreted value” of such Pari Passu Obligation at such time representing the stated principal or face amount thereof reduced by that portion of the related original issue discount corresponding to the ratio of the remaining term thereof to the original term thereof.
94
“Acquired Indebtedness” means Indebtedness of a Person existing at the time such Person becomes a Restricted Subsidiary or Indebtedness of a Restricted Subsidiary assumed in connection with an Asset Acquisition by such Restricted Subsidiary; provided such Indebtedness was not Incurred in connection with or in contemplation of such Person becoming a Restricted Subsidiary or such Asset Acquisition.
“Additional Interest” means the interest payable as a consequence of the failure to effectuate in a timely manner the exchange offer and/or shelf registration procedures set forth in the Registration Rights Agreement.
“Adjusted Consolidated Net Income” means, for any period, the aggregate net income (or loss) of the Company and its Restricted Subsidiaries and Regulated Subsidiaries for such period determined on a consolidated basis in conformity with GAAP; provided that the following items shall be excluded in computing Adjusted Consolidated Net Income (without duplication):
(1) the net income (or loss) of any Person that is not a Restricted Subsidiary or Regulated Subsidiary, except that the Company’s equity in the net income of any such Person for such period (to the extent not otherwise excluded pursuant to clauses (2) through (6) below) will be included up to the aggregate amount of cash actually distributed by such Person during such period to the Company or to its Restricted Subsidiaries or Regulated Subsidiaries (less minority interest therein) as a dividend or other distribution;
(2) the net income (or loss) of any Person accrued prior to the date it becomes a Restricted Subsidiary or Regulated Subsidiary or is merged into or consolidated with the Company or any of its Restricted Subsidiaries or Regulated Subsidiaries or all or substantially all of the property and assets of such Person are acquired by the Company or any of its Restricted Subsidiaries or Regulated Subsidiaries;
(3) the net income of any Restricted Subsidiary to the extent that the declaration or payment of dividends or similar distributions by such Restricted Subsidiary of such net income is not at the time permitted by the operation of the terms of its charter or any agreement, instrument, judgment, decree, order, statute, rule or governmental regulation applicable to such Restricted Subsidiary;
(4) the net income of any Regulated Subsidiary to the extent that the declaration or payment of dividends or similar distributions by such Regulated Subsidiary of such net income is not at the time permitted by the operation of the terms of its charter or any agreement or instrument with a Person, other than such Regulated Subsidiaries’ applicable regulatory authorities, or any judgment or decree applicable to such Regulated Subsidiary other than to the extent that such Regulated Subsidiary reasonably believes (as determined by Senior Management acting in good faith), that such net income could be distributed, declared or paid as a dividend or similar distribution without causing such Regulated Subsidiary to fail to be at least “adequately capitalized” as defined in the regulations of applicable regulatory authorities, or to meet minimum capital requirements imposed by applicable regulatory authorities;
(5) any gains or losses (on an after-tax basis) attributable to Asset Sales or Regulated Sales;
(6) solely for purposes of calculating the amount of Restricted Payments that may be made pursuant to clause (D) of the first paragraph of the “Limitation on Restricted Payments” covenant, any amount paid or accrued as dividends on Preferred Stock of the Company owned by Persons other than the Company and any of its Restricted Subsidiaries and Regulated Subsidiaries;
(7) all extraordinary gains and, solely for purposes of calculating the Consolidated Fixed Charge Coverage Ratio and the Secured Leverage Ratio, extraordinary losses;
(8) the cumulative effect of changes in accounting principles; and
(9) the net after-tax effect of impairment charges related to goodwill and other intangible assets.
95
“Affiliate” means, as applied to any Person, any other Person directly or indirectly controlling, controlled by, or under direct or indirect common control with, such Person. For purposes of this definition, “control” (including, with correlative meanings, the terms “controlling,” “controlled by” and “under common control with”), as applied to any Person, means the possession, directly or indirectly, of the power to direct or cause the direction of the management and policies of such Person, whether through the ownership of voting securities, by contract or otherwise.
“Applicable Authorized Representative” means (i) until the occurrence of the Non-Controlling Authorized Representative Enforcement Date (if any), the Controlling Authorized Representative and (ii) from and after the occurrence of the Non-Controlling Authorized Representative Enforcement Date, the Major Non-Controlling Authorized Representative.
“Applicable Premium” means, as determined by the Company, with respect to any note on any applicable redemption date, the greater of:
(1) 1% of the then outstanding principal amount of the note; and
(2) the excess of:
(a) the present value at such redemption date of (i) the redemption price of the note, at October 1, 2022 (such redemption price being set forth in the table appearing above under “— Optional redemption”) plus (ii) all required interest payments due on the note through October 1, 2022 (in each case excluding accrued but unpaid interest), computed using a discount rate equal to the Treasury Rate as of such redemption date plus 50 basis points; over
(b) the then outstanding principal amount of the note.
“Asset Acquisition” means (1) an investment by the Company or any of its Restricted Subsidiaries or Regulated Subsidiaries in any other Person pursuant to which such Person shall become a Restricted Subsidiary or a Regulated Subsidiary or shall be merged into or consolidated with the Company or any of its Restricted Subsidiaries or Regulated Subsidiaries; provided that such Person’s primary business is a Related Business or (2) an acquisition by the Company or any of its Restricted Subsidiaries or Regulated Subsidiaries of the property and assets of any Person other than the Company or any of its Restricted Subsidiaries or Regulated Subsidiaries that constitute substantially all of a division or line of business of such Person that is a Related Business.
“Asset Sale” means any sale, transfer or other disposition (including by way of merger, consolidation or Sale-Leaseback Transaction) in one transaction or a series of related transactions by the Company or any of its Restricted Subsidiaries to any Person other than the Company or any of its Restricted Subsidiaries or Regulated Subsidiaries of:
(1) all or any of the Capital Stock of any Restricted Subsidiary;
(2) all or substantially all of the property and assets of an operating unit or business of the Company or any of its Restricted Subsidiaries; or
(3) any other property and assets (other than the Capital Stock or other Investment in an Unrestricted Subsidiary) of the Company or any of its Restricted Subsidiaries outside the ordinary course of business of the Company or such Restricted Subsidiary and, in each case, that is not governed by the provisions of the Indenture applicable to mergers, consolidations and sales of assets of the Company; provided that “Asset Sale” shall not include:
(a) sales or other dispositions of Investment Securities, inventory, receivables and other current assets;
96
(b) sales, transfers or other dispositions of assets constituting a Permitted Investment or Restricted Payment permitted to be made under the “Limitation on Restricted Payments” covenant;
(c) sales, transfers or other dispositions of assets with a fair market value not in excess of $10.0 million in any transaction or series of related transactions;
(d) any sale, transfer, assignment or other disposition of any property equipment that has become damaged, worn out, obsolete or otherwise unsuitable for use in connection with the business of the Company or its Restricted Subsidiaries;
(e) an issuance of Capital Stock by a Restricted Subsidiary or the sale, transfer or other disposition by the Company or a Restricted Subsidiary of property, assets or the Capital Stock of a Restricted Subsidiary or Regulated Subsidiary, in each case to the Company, a Restricted Subsidiary or a Regulated Subsidiary;
(f) the sale or discount of accounts receivable arising in the ordinary course of business in connection with the compromise or collection thereof or in bankruptcy or similar proceedings;
(g) a Sale and Leaseback Transaction that results in a Financing Lease that constitutes Indebtedness;
(h) the issuance of Disqualified Stock or Preferred Stock permitted under the “Limitation on Indebtedness and Issuances of Preferred Stock” covenant;
(i) any exchange of assets (including a combination of assets, Cash and Temporary Cash Investments) for assets used or useful in a Related Business of comparable or greater market value, as determined in good faith by the Senior Management or the Board of Directors of the Company;
(j) any sale of Equity Interests in, or Indebtedness or other securities of, an Unrestricted Subsidiary;
(k) the licensing, sublicensing, lease, assignment or sublease of any real or personal property in the ordinary course of business;
(l) any surrender or waiver of contract rights or the settlement, release, recovery on or surrender of contract, tort or other claims of any kind;
(m) the issuance of Equity Interests of any Subsidiary of the Company pursuant to any employee, officer or director compensation or benefit plans, employment agreements, indemnification agreements or any similar arrangements entered into in the ordinary course of business or approved in good faith by the Board of Directors of the Company;
(n) Permitted Liens, or foreclosure on assets as a result of Liens permitted under the “Limitation on Liens” covenant;
(o) any sale, transfer or other disposition of Equity Interests of a Restricted Subsidiary or Regulated Subsidiary pursuant to an agreement or other obligation with or to a Person (other than the Company or a Restricted Subsidiary) from whom such Restricted Subsidiary or Regulated Subsidiary was acquired, or from whom such Restricted Subsidiary acquired its business and assets (having been newly formed in connection with such acquisition), made as part of such acquisition and in each case comprising all or a portion of the consideration in respect of such sale of acquisition; and
(p) the issuance of Capital Stock by a Restricted Subsidiary that is, or sponsors or co-sponsors, a special purpose acquisition company or the sale, transfer or other disposition by the Company, a Restricted Subsidiary or a Regulated Subsidiary of Capital Stock of a special purpose acquisition company or a sponsor entity of a special purpose acquisition company.
97
“Authorized Representative” means (i) with respect to the Holders of the notes and the Notes Obligations, the Collateral Agent and (ii) in the case of any Series of Pari Passu Obligations (and the Pari Passu Secured Parties thereunder) that become subject to the Intercreditor Agreement after the Closing Date, the Authorized Representative named for such Series in the Intercreditor Agreement or the applicable Joinder Agreement (it being understood that in the event only one lender or other Person holds all of the Pari Passu Obligations in respect of any Series, such lender or Person shall be the Authorized Representative of such Series upon becoming subject to the Intercreditor Agreement).
“Average Life” means, at any date of determination with respect to any Indebtedness, Disqualified Stock or Preferred Stock, as the case may be, the quotient obtained by dividing (1) the sum of the products of (a) the number of years from such date of determination to the dates of each successive scheduled principal payment of such Indebtedness or redemption or similar payment with respect to such Disqualified Stock or Preferred Stock and (b) the amount of such payment by (2) the sum of all such payments.
“Board of Directors” means, with respect to any Person, the Board of Directors of such Person or any duly authorized committee of such Board of Directors, or any other group performing comparable functions.
“Business Day” means a day other than a Saturday, Sunday or other day on which banking institutions are authorized or required by law to close in New York City or the city in which the Trustee’s designated corporate trust office is located.
“Capital Stock” means, with respect to any Person, any and all shares, interests, participations or other equivalents (however designated, whether voting or non-voting) in equity of such Person, whether outstanding on the Closing Date or issued thereafter, including, without limitation, all Common Stock and Preferred Stock.
“Cash” means U.S. dollars, pounds sterling, euros, the national currency of any member state in the European Union or, in the case of any Foreign Subsidiary that is a Restricted Subsidiary, such local currencies held by it from time to time in the ordinary course of business.
A “Change of Control” shall be deemed to occur upon the occurrence of any of the following events: (1) the sale, lease or transfer, in one or a series of related transactions, of all or substantially all of the assets of the Company and its Subsidiaries, taken as a whole, to a Person other than any of the Permitted Holders or (2) the Company becomes aware (by way of a report or any other filing pursuant to Section 13(d) of the Exchange Act, proxy, vote, written notice or otherwise) of the acquisition by any Person or group (within the meaning of Section 13(d)(3) or Section 14(d)(2) of the Exchange Act, or any successor provision), including any group acting for the purpose of acquiring, holding or disposing of securities (within the meaning of Rule 13d-5(b)(1) under the Exchange Act), other than any of the Permitted Holders, in a single transaction or in a related series of transactions, by way of merger, consolidation or other business combination or purchase of beneficial ownership (within the meaning of Rule 13d-3 of the Exchange Act, or any successor provision), of 50% or more of the total voting power of the Voting Stock of the Company or any direct or indirect parent of the Company. As used in this definition, “Voting Stock” means capital stock issued by a corporation, or equivalent interests in any other Person, the holders of which are ordinarily, in the absence of contingencies, entitled to vote for the election of directors (or persons performing similar functions) of such Person, even if the right to so vote has been suspended by the happening of such a contingency.
“Closing Date” means September 22, 2020.
“Collateral Agent” means The Bank of New York Mellon Trust Company, N.A., in its capacity as “Collateral Agent” under the Indenture, the Security Agreement and the other Security Documents, and any successor thereto in such capacity.
98
“Common Stock” means, with respect to any Person, any and all shares, interests, participations or other equivalents (however designated, whether voting or non-voting) of such Person’s equity, other than Preferred Stock of such Person, whether outstanding on the Closing Date or issued thereafter, including, without limitation, all series and classes of such common stock.
“Consolidated EBITDA” means, for any period, Adjusted Consolidated Net Income for such period plus, to the extent such amount was deducted in calculating such Adjusted Consolidated Net Income:
(1) Consolidated Interest Expense;
(2) income taxes;
(3) depreciation expense;
(4) amortization expense;
(5) without duplication, all adjustments of a similar nature to those used to calculate “Consolidated Adjusted EBITDA” as disclosed in the “Summary” section of the Offering Memorandum, dated September 17, 2020; and
(6) all other non-cash items (including non-cash compensation expense relating to restricted stock awards and stock options but excluding amortization of broker notes) reducing Adjusted Consolidated Net Income (other than items that will require cash payments and for which an accrual or reserve is, or is required by GAAP to be, made), less all non-cash items increasing Adjusted Consolidated Net Income,
all as determined on a consolidated basis for the Company, its Restricted Subsidiaries and its Regulated Subsidiaries in conformity with GAAP; provided that, if any Restricted Subsidiary or Regulated Subsidiary is not a Wholly Owned Restricted Subsidiary, or Wholly Owned Regulated Subsidiary, as the case may be, Consolidated EBITDA shall be reduced (to the extent not otherwise reduced by giving effect to the minority interest in determining Adjusted Consolidated Net Income in accordance with GAAP) by an amount equal to (A) the amount of the Adjusted Consolidated Net Income attributable to such Restricted Subsidiary or Regulated Subsidiary multiplied by (B) the percentage of Common Stock of such Restricted Subsidiary or Regulated Subsidiary not owned on the last day of such period by the Company or any of its Restricted Subsidiaries or any of its Wholly Owned Regulated Subsidiaries.
“Consolidated Fixed Charge Coverage Ratio” means, with respect to any Person, the ratio of Consolidated EBITDA of such Person during the most recent four full fiscal quarters (the “Four Quarter Period”), for which financial statements are internally available, ending on or prior to the date of the transaction giving rise to the need to calculate the Consolidated Fixed Charge Coverage Ratio (the “Transaction Date”), to Consolidated Fixed Charges of such Person for the Four Quarter Period. In addition to and without limitation of the foregoing, for purposes of this definition, Consolidated EBITDA and Consolidated Fixed Charges shall be calculated after giving effect on a pro forma basis for the period of such calculation to:
(1) the incurrence, repayment or redemption of any Indebtedness, Disqualified Stock or Preferred Stock of such Person or any of its Restricted Subsidiaries or Regulated Subsidiaries (and the application of the proceeds thereof) giving rise to the need to make such calculation and any incurrence, repayment or redemption of any other Indebtedness, Disqualified Stock or Preferred Stock (and the application of the proceeds thereof), other than the incurrence, repayment or redemption of Indebtedness, Disqualified Stock or Preferred Stock in the ordinary course of business for working capital purposes pursuant to working capital facilities, occurring during the Four Quarter Period or at any time subsequent to the last day of the Four Quarter Period and on or prior to the Transaction Date, as if such incurrence or repayment, as the case may be (and the application of the proceeds thereof), occurred on the first day of the Four Quarter Period; and
99
(2) any Asset Sales or Asset Acquisitions (including, without limitation, any Asset Acquisition giving rise to the need to make such calculation as a result of such Person or one of its Restricted Subsidiaries or Regulated Subsidiaries (including any Person who becomes a Restricted Subsidiary or Regulated Subsidiaries as a result of the Asset Acquisition) incurring, assuming or otherwise being liable for Acquired Indebtedness and also including any Consolidated EBITDA attributable to the assets which are the subject of the Asset Acquisition or Asset Sale during the Four Quarter Period) occurring during the Four Quarter Period or at any time subsequent to the last day of the Four Quarter Period and on or prior to the Transaction Date, as if such Asset Sale or Asset Acquisition (including the incurrence, assumption or liability for any such Acquired Indebtedness) occurred on the first day of the Four Quarter Period.
If such Person or any of its Restricted Subsidiaries or Regulated Subsidiaries directly or indirectly guarantees Indebtedness of a third Person, the preceding sentence shall give effect to the incurrence of such guaranteed Indebtedness as if such Person or any Restricted Subsidiary of such Person had directly incurred or otherwise assumed such guaranteed Indebtedness. Furthermore, in calculating “Consolidated Fixed Charges”:
(1) interest on outstanding Indebtedness determined on a fluctuating basis as of the Transaction Date and which will continue to be so determined thereafter shall be deemed to have accrued at a fixed rate per annum equal to the rate of interest on such Indebtedness in effect on the Transaction Date;
(2) if interest on any Indebtedness actually incurred on the Transaction Date may optionally be determined at an interest rate based upon a factor of a prime or similar rate, a eurocurrency interbank offered rate, or other rates, then the interest rate in effect on the Transaction Date will be deemed to have been in effect during the Four Quarter Period; and
(3) notwithstanding clause (1) above, interest on Indebtedness determined on a fluctuating basis, to the extent such interest is covered by agreements relating to Interest Swap Obligations, shall be deemed to accrue at the rate per annum resulting after giving effect to the operation of such agreements.
For purposes of this definition, whenever pro forma effect is to be given to a transaction, the pro forma calculations shall be made in good faith by a responsible financial or accounting officer of the Company (including pro forma expense and cost reductions, regardless of whether these cost savings could then be reflected in pro forma financial statements in accordance with Regulation S-X promulgated under the Securities Act or any other regulation or policy of the SEC related thereto).
“Consolidated Fixed Charges” means, with respect to any Person for any period, the sum, without duplication, of (1) Consolidated Interest Expense, plus (2) the product of (A) the amount of all dividend payments on any series of Preferred Stock of such Person (other than (x) dividends paid in Capital Stock or (y) dividends paid to the Company or any of its Restricted Subsidiaries or Regulated Subsidiaries) paid, accrued or scheduled to be paid or accrued during such period times (B) a fraction, the numerator of which is one and the denominator of which is one minus the then current effective consolidated federal, state and local tax rate of such Person, expressed as a decimal.
“Consolidated Interest Expense” means, for any period, the interest expense in respect of Indebtedness of the Company and its Restricted Subsidiaries for such period determined on a consolidated basis in accordance with GAAP. For purposes of this definition, interest on obligations in respect of Financing Leases shall be deemed to accrue at an interest rate reasonably determined by such Person to be the rate of interest implicit in such obligations in accordance with GAAP (or, if not implicit, as otherwise determined in accordance with GAAP).
“Consolidated Leverage Ratio” means, with respect to any Person at any date, the ratio of (i) the aggregate amount of all outstanding Indebtedness and Disqualified Stock of such Person and its Restricted Subsidiaries and Preferred Stock of Restricted Subsidiaries of such Person as of such date (determined on a consolidated basis in accordance with GAAP) less the amount of cash and Temporary Cash Investments in excess of any Restricted Cash that would be stated on the balance sheet of such Person and its Restricted Subsidiaries as of such date of determination to (ii) Consolidated EBITDA of such Person for the four full fiscal quarters for which internal financial statements are available immediately preceding such date; provided that the ratio will be calculated in the manner contemplated by, and subject to all the adjustments provided in, the definition of “Consolidated Fixed Charge Coverage Ratio.” Notwithstanding the foregoing and for purposes of this calculation, the aggregate principal amount of Indebtedness shall be calculated without giving effect to purchase accounting adjustments.
100
“Consolidated Net Worth” means, at any date of determination, stockholders’ equity as set forth on the most recent internally available quarterly or annual consolidated balance sheet of the Company and its Restricted Subsidiaries and Regulated Subsidiaries (which shall be as of a date not more than 90 days prior to the date of such computation, and which shall not take into account Unrestricted Subsidiaries), plus, to the extent not included, any Preferred Stock of the Company, less any amounts attributable to Disqualified Stock or any equity security convertible into or exchangeable for Indebtedness, the cost of treasury stock and the principal amount of any promissory notes receivable from the sale of the Capital Stock of the Company or any of its Restricted Subsidiaries or Regulated Subsidiaries, each item to be determined in conformity with GAAP (excluding the effects of foreign currency exchange adjustments under Financial Accounting Standards Board Statement Accounting Standards Codification 830).
“Controlling Authorized Representative” has the meaning set forth under “Intercreditor Agreement — Enforcement of Security Interests.”
“Controlling Secured Parties” means the Series of Pari Passu Secured Parties whose Authorized Representative is the Controlling Authorized Representative.
“Credit Facility” means, with respect to the Company or any of its Restricted Subsidiaries, (i) one or more indentures, debt facilities or commercial paper facilities with banks or other institutional lenders or investors or any federal, state or local government entity or agency or financing arrangements providing for revolving credit loans, terms loans, receivables financing, including through the sale of receivables to such lenders or to special purpose entities formed to borrow from such lenders against receivables, letters of credit or any other long-term indebtedness, including any indenture, guarantees, collateral documents, instruments and agreements executed in connection therewith, and any amendments, supplements, modifications, extensions, renewals, restructurings, restatements, replacements or refundings thereof and (ii) whether or not any indenture, debt facility or commercial facility referred to in clause (i) remains outstanding, any indentures, debt facilities or commercial paper facilities, in each case, with the same or different banks or other institutional lenders or investors or any federal, state or local government entity or agency that replace, refund or refinance any part of the loans, notes, other credit facilities or commitments thereunder, including any such replacement, refunding or refinancing facility or indenture that increases the amount borrowable thereunder or alters the maturity thereof.
“Default” means any event that is, or after notice or passage of time or both would be, an Event of Default.
“Designated Non-cash Consideration” means the fair market value of non-cash consideration received by the Company or one of the Restricted Subsidiaries in connection with an Asset Sale or the Company, any of its Restricted Subsidiaries or any of its Regulated Subsidiaries in connection with a Regulated Sale that is so designated as Designated Non-cash Consideration pursuant to an Officer’s Certificate, setting forth the basis of such valuation, executed by the principal financial officer of the Company, less the amount of Temporary Cash Investments received in connection with a subsequent sale of or collection on such Designated Non-cash Consideration.
“Disqualified Stock” means any class or series of Capital Stock of any Person that by its terms or otherwise is (1) required to be redeemed prior to a date that is 91 days following the Stated Maturity of the notes, (2) redeemable at the option of the holder of such class or series of Capital Stock at any time prior to the Stated Maturity of the notes or (3) convertible into or exchangeable for Capital Stock referred to in clause (1) or (2) above or Indebtedness having a scheduled maturity prior to the Stated Maturity of the notes; provided that any Capital Stock that would not constitute Disqualified Stock but for provisions thereof giving holders thereof the right to require such Person to repurchase or redeem such Capital Stock upon the occurrence of an “asset sale” or “change of control” occurring prior to the Stated Maturity of the notes shall not constitute Disqualified Stock if the “asset sale” or “change of control” provisions applicable to such Capital Stock are no more favorable to the holders of such Capital Stock than the provisions contained in “Limitation on Asset Sales” and “Repurchase of the Notes upon a Change of Control” covenants and such Capital Stock specifically provides that such Person will not repurchase or redeem any such stock pursuant to such provision prior to the Company’s repurchase of such notes as are required to be repurchased pursuant to the “Limitation on Asset Sales” and “Repurchase of the Notes upon a Change of Control” covenants; provided, further, that only the portion of Capital Stock which so matures or is mandatorily redeemable, is so convertible or exchangeable at the option of the holder thereof or is so redeemable at the option of the holder thereof prior to such date shall be deemed to be Disqualified Stock. Any class of Capital Stock of such Person that by its terms authorizes such Person to satisfy its obligations thereunder by delivery of Capital Stock that is not Disqualified Stock shall not be deemed to be Disqualified Stock.
101
“Domestic Subsidiary” means any Subsidiary organized under the laws of the United States of America, any State thereof or the District of Columbia, other than any such Subsidiary a substantial portion of the assets of which are Capital Stock of or other Investments in one or more Foreign Subsidiaries.
“Equity Interests” means Capital Stock and all warrants, options or other rights to acquire Capital Stock (but excluding any debt security that is convertible into, or exchangeable for, Capital Stock).
“Fair Market Value” means the price that would be paid in an arm’s-length transaction between an informed and willing seller under no compulsion to sell and an informed and willing buyer under no compulsion to buy which, if determined by the Board of Directors as evidenced by a Resolution of the Board of Directors of the Company, shall be conclusively determined.
“Financing Lease” means, as applied to any Person, any obligation that is required to be accounted for as a finance lease (and, for the avoidance of doubt, not a straight-line or operating lease) on both the balance sheet and income statement for financial reporting purposes in accordance with GAAP, including, without limitation, Accounting Standards Codification 842 and related accounting rules and regulations, which obligation effectively transfers control of the underlying asset and constitutes an in-substance financed purchase of an asset; provided and for avoidance of doubt, the term “Financing Lease” does not include obligations under any operating leases entered into in the ordinary course of business that do not effectively transfer control of the underlying asset and do not represent an in-substance financed purchase of an asset under GAAP, including, without limitation, Accounting Standards Codification 842 and related accounting rules and regulations, notwithstanding that GAAP and such accounting rules and regulations, such as Accounting Standards Codification 842, may require that such obligations be recognized on the balance sheet of such Person as a lease liability (along with the related right-of-use asset). At the time any determination thereof is to be made, the amount of the liability in respect of a finance lease would be the amount required to be reflected as a liability on such balance sheet (excluding the footnotes thereto) in accordance with GAAP.
“Foreign Subsidiary” means any Subsidiary of the Company that is an entity which is a controlled foreign corporation under Section 957 of the Internal Revenue Code or any subsidiary that is otherwise organized under the laws of a jurisdiction other than the United States, any state thereof, or the District of Columbia.
“GAAP” means generally accepted accounting principles in the United States of America as in effect as of the Closing Date.
“Government Securities” means securities that are:
(1) direct obligations of the United States of America for the timely payment of which its full faith and credit is pledged; or
(2) obligations of a Person controlled or supervised by and acting as an agency or instrumentality of the United States of America the timely payment of which is unconditionally guaranteed as a full faith and credit obligation by the United States of America;
which, in either case, are not callable or redeemable at the option of the issuers thereof, and shall also include a depository receipt issued by a bank (as defined in Section 3(a)(2) of the Securities Act), as custodian with respect to any such Government Securities or a specific payment of principal of or interest on any such Government Securities held by such custodian for the account of the holder of such depository receipt; provided that (except as required by law) such custodian is not authorized to make any deduction from the amount payable to the holder of such depository receipt from any amount received by the custodian in respect of the Government Securities or the specific payment of principal of or interest on the Government Securities evidenced by such depository receipt.
102
“Guarantee” means any obligation, contingent or otherwise, of any Person directly or indirectly guaranteeing any Indebtedness of any other Person and, without limiting the generality of the foregoing, any obligation, direct or indirect, contingent or otherwise, of such Person (1) to purchase or pay (or advance or supply funds for the purchase or payment of) such Indebtedness of such other Person (whether arising by virtue of partnership arrangements, or by agreements to keep-well, to purchase assets, goods, securities or services (unless such purchase arrangements are on arm’s-length terms and are entered into in the ordinary course of business), to take-or-pay, or to maintain financial statement conditions or otherwise) or (2) entered into for purposes of assuring in any other manner the obligee of such Indebtedness of the payment thereof or to protect such obligee against loss in respect thereof (in whole or in part); provided that the term “Guarantee” shall not include endorsements for collection or deposit in the ordinary course of business or STAMP or other signature guarantees made by a Regulated Subsidiary in the ordinary course of its business. The term “Guarantee” used as a verb has a corresponding meaning.
“Hedging Obligations” means, with respect to any Person, the obligations of such person under (i) currency exchange, interest rate, commodity, credit or equity swap, forward or futures agreements, currency exchange, interest rate, commodity, credit or equity cap agreements, currency exchange, interest rate, commodity, credit or equity collar agreements, or currency exchange, interest rate, commodity, credit or equity puts or calls, and (ii) other agreements or arrangements designed to protect such Person, directly or indirectly, against fluctuations in currency exchange, interest rate, commodity or equity prices.
“Holder” means the Person in whose name a note is registered on the registrar’s books.
“Incur” means, with respect to any Indebtedness, to incur, create, issue, assume, Guarantee or otherwise become liable for or with respect to, or become responsible for, the payment of, contingently or otherwise, such Indebtedness; provided that any Indebtedness of a Person existing at the time such Person becomes a Restricted Subsidiary will be deemed to be incurred by such Restricted Subsidiary at the time it becomes a Restricted Subsidiary.
“Indebtedness” means, with respect to any Person at any date of determination (without duplication):
(1) all indebtedness of such Person for borrowed money;
(2) all obligations of such Person evidenced by bonds, debentures, notes or other similar instruments;
(3) all obligations of such Person in respect of letters of credit or other similar instruments (including reimbursement obligations with respect thereto, but excluding letters of credit issued by such Person and excluding obligations with respect to letters of credit (including trade letters of credit) securing obligations (other than obligations described in (1) or (2) above or (5), (6) or (7) below) entered into in the ordinary course of business of such Person to the extent such letters of credit are not drawn upon or, if drawn upon, to the extent such drawing is reimbursed no later than the tenth Business Day following receipt by such Person of a demand for reimbursement);
(4) all obligations of such Person to pay the deferred and unpaid purchase price of property or services, which purchase price is recorded as a liability under GAAP and due more than six months after the date of placing such property in service or taking delivery and title thereto or the completion of such services, except Trade Payables;
(5) all obligations with respect to Financing Leases;
(6) Acquired Indebtedness; and
(7) to the extent not otherwise included in this definition, net obligations under Hedging Obligations (other than Hedging Obligations not entered into for speculative investment purposes and designed to protect the Company or its Restricted Subsidiaries or Regulated Subsidiaries against fluctuations in commodity prices, equity prices, foreign currency exchange rates or interest rates and that do not increase the Indebtedness of the obligor outstanding at any time other than as a result of fluctuations in commodity prices, foreign currency exchange rates or interest rates or by reason of fees, indemnities and compensation payable thereunder),
103
if and to the extent any preceding items (other than letters of credit or Hedging Obligations) would appear as a liability upon a balance sheet (excluding footnotes thereto) of the specified Person prepared in accordance with GAAP. In addition the term “Indebtedness” includes, to the extent not otherwise included, (1) all Indebtedness of other Persons secured by a Lien on any asset of such Person, whether or not such Indebtedness is assumed by such Person; provided that the amount of such Indebtedness shall be the lesser of (A) the fair market value of such asset at such date of determination and (B) the amount of such Indebtedness; and (2) all Indebtedness of other Persons Guaranteed by such Person to the extent such Indebtedness is Guaranteed by such Person.
The amount of Indebtedness of any Person at any date shall be the outstanding balance at such date of all unconditional obligations as described above and, with respect to contingent obligations, the maximum liability upon the occurrence of the contingency giving rise to the obligation, provided:
(A) that the amount outstanding at any time of any Indebtedness issued with original issue discount is the face amount of such Indebtedness less the remaining unamortized portion of the original issue discount of such Indebtedness at such time as determined in conformity with GAAP;
(B) that money borrowed and set aside at the time of the Incurrence of any Indebtedness in order to prefund the payment of the interest on such Indebtedness shall not be deemed to be “Indebtedness” so long as such money is held to secure the payment of such interest; and
(C) that Indebtedness shall not include:
(a) any liability for federal, state, local or other taxes;
(b) performance, surety or appeal bonds provided in the ordinary course of business;
(c) agreements providing for indemnification, adjustment of purchase price or similar obligations, or Guarantees or letters of credit, surety bonds or performance bonds securing any obligations of the Company or any of its Restricted Subsidiaries or Regulated Subsidiaries pursuant to such agreements, in any case Incurred in connection with the disposition of any business, assets or Restricted Subsidiary or Regulated Subsidiary (other than Guarantees of Indebtedness Incurred by any Person acquiring all or any portion of such business, assets or Restricted Subsidiary or Regulated Subsidiary for the purpose of financing such acquisition), so long as the principal amount does not to exceed the gross proceeds actually received by the Company or any Restricted Subsidiary in connection with such disposition;
(d) obligations arising from agreements of the Company or a Restricted Subsidiary or a Regulated Subsidiary providing for indemnification, adjustment of purchase price or similar obligations, in each case, incurred or assumed in connection with the disposition of any business, assets or a Subsidiary, other than Guarantees of Indebtedness Incurred by any Person acquiring all or any portion of such business, assets or a Subsidiary for the purpose of financing such acquisition;
(e) obligations arising from the honoring by a bank or other financial institution of a check, draft or similar instrument drawn against insufficient funds in the ordinary course of business or other cash management services in the ordinary course of business; provided, that (x) such obligations (other than credit or purchase cards) are extinguished within ten Business Days of notification to the Company of its incurrence and (y) such obligations in respect of credit or purchase cards is extinguished within 60 days from its incurrence;
(f) obligations arising under one or more Securities Facilities of OPY Credit Corp; or
104
(g) Non-Financing Lease Obligations or other obligations under or in respect of straight-line leases, operating leases or Sale and Lease-Back Transactions (except to the extent resulting in a Financing Lease).
Notwithstanding anything in the Indenture to the contrary, Indebtedness shall not include, and shall be calculated without giving effect to, the effects of Accounting Standards Codification 815 and related interpretations to the extent such effects would otherwise increase or decrease an amount of Indebtedness for any purpose under the Indenture as a result of accounting for any embedded derivatives created by the terms of such Indebtedness; and any such amounts that would have constituted Indebtedness under the Indenture but for the application of this sentence shall not be deemed an incurrence of Indebtedness under the Indenture.
“Intercreditor Agreement” has the meaning set forth under section entitled “Intercreditor Agreement” in this Description of the New Notes.
“Interest Swap Obligations” means the obligations of any Person pursuant to any arrangement with any other Person, whereby, directly or indirectly, such Person is entitled to receive from time to time periodic payments calculated by applying either a floating or a fixed rate of interest on a stated notional amount in exchange for periodic payments made by such other Person calculated by applying a fixed or a floating rate of interest on the same notional amount and shall include, without limitation, interest rate swaps, caps, floors, collars and similar agreements.
“Investment” in any Person means any direct or indirect advance, loan or other extension of credit (including, without limitation, by way of Guarantee or similar arrangement; but excluding Investment Securities, advances to customers or suppliers or deposits in the ordinary course of business that are, in conformity with GAAP, recorded as accounts receivable, prepaid expenses or deposits on the balance sheet of the Company or its Restricted Subsidiaries and endorsements for collection or deposit arising in the ordinary course of business) or capital contribution to (by means of any transfer of cash or other property to others or any payment for property or services for the account or use of others), or any purchase or acquisition of Capital Stock, bonds, notes, debentures or other similar instruments issued by, such Person and shall include (1) the designation of a Restricted Subsidiary as an Unrestricted Subsidiary or as a Regulated Subsidiary and (2) the retention of the Capital Stock (or any other Investment) by the Company or any of its Restricted Subsidiaries, of (or in) any Person that has ceased to be a Restricted Subsidiary. For purposes of the definition of “Unrestricted Subsidiary” and the “Limitation on Restricted Payments” covenant, (a) the amount of or a reduction in an Investment shall be equal to the fair market value thereof at the time such Investment is made or reduced and (b) in the event the Company or a Restricted Subsidiary makes an Investment by transferring assets to any Person and as part of such transaction receives Net Cash Proceeds, the amount of such Investment shall be the fair market value of the assets less the amount of Net Cash Proceeds so received, provided the Net Cash Proceeds are applied in accordance with clause (A) or (B) of the “Limitation on Asset Sales” covenant.
“Investment Grade Status” shall occur when the notes receive a rating of “BBB−” or higher from S&P and a rating of “Baa3” or higher from Moody’s, in each case with a stable or better outlook.
“Investment Securities” means any securities of a Person (other than an Affiliate or joint venture of the Company or any Restricted Subsidiary or any Regulated Subsidiary), mortgages, credit card and other loan receivables, futures contracts on any securities, interest rates and foreign currencies used for the hedging of any securities, mortgages or credit card and other loan receivables purchased, borrowed, sold, loaned or pledged by such Person in the ordinary course of its business.
“Joinder Agreement” means an agreement in form and substance substantially similar to Exhibit A to the Intercreditor Agreement, pursuant to which an additional Series of Pari Passu Obligations become a party to the Intercreditor Agreement, in accordance with the applicable terms thereof.
“Lien” means any mortgage, pledge, security interest, encumbrance, lien or charge of any kind (including, without limitation, any conditional sale or other title retention agreement or lease in the nature thereof or any agreement to give any security interest); provided that in no event shall a Non-Financing Lease Obligation be deemed to constitute a Lien.
105
“Limited Condition Transaction” means (i) any acquisition or Investment, including by way of merger, amalgamation, consolidation, or similar transaction, not prohibited by the Indenture, in each case whose consummation is not conditioned on the availability of, or on obtaining, third party financing, (ii) any redemption, repurchase, defeasance, satisfaction and discharge or refinancing of, any Indebtedness, Disqualified Stock or Preferred Stock, (iii) any dividend to be paid on a date subsequent to the declaration thereof or (iv) any Asset Sale or disposition excluded from the definition of “Asset Sale.”
“Moody’s” means Moody’s Investors Service, Inc. and its successors.
“Net Cash Proceeds” means:
(a) with respect to any Asset Sale or Regulated Sale, the proceeds of such Asset Sale or Regulated Sale in the form of cash or cash equivalents, including payments in respect of deferred payment obligations (to the extent corresponding to the principal, but not interest, component thereof) when received in the form of cash or cash equivalents and proceeds from the conversion of other property received when converted to cash or cash equivalents, net of:
(1) brokerage commissions and other fees and expenses (including attorney’s fees, accountants’ fees, underwriters’, placement agents’ and other investment bankers’ fees, commissions and consultant fees) related to such Asset Sale or Regulated Sale;
(2) provisions for all taxes as a result of such Asset Sale or Regulated Sale without regard to the consolidated results of operations of the Company and its Restricted Subsidiaries, taken as a whole, together with any actual distributions to shareholders with respect to the taxable income relating to such Asset Sale or Regulated Sale;
(3) payments made to repay Indebtedness or any other obligation outstanding at the time of such Asset Sale or Regulated Sale that either (x) is secured by a Lien on the property or assets sold or (y) is required to be paid as a result of such sale; and
(4) appropriate amounts to be provided by the Company, any Restricted Subsidiary or any Regulated Subsidiary as a reserve against any liabilities associated with such Asset Sale or Regulated Sale, including, without limitation, pension and other post-employment benefit liabilities, liabilities related to environmental matters and liabilities under any indemnification obligations associated with such Asset Sale or Regulated Sale, all as determined in conformity with GAAP; and
(b) with respect to any issuance or sale of Capital Stock, the proceeds of such issuance or sale in the form of cash or cash equivalents, including payments in respect of deferred payment obligations (to the extent corresponding to the principal, but not interest, component thereof) when received in the form of cash or cash equivalents and proceeds from the conversion of other property received when converted to cash or cash equivalents, net of attorney’s fees, accountants’ fees, underwriters’ or placement agents’ fees, discounts or commissions and brokerage, consultant and other fees incurred in connection with such issuance or sale and net of taxes paid or payable as a result thereof.
“Non-Controlling Authorized Representative Enforcement Date” has the meaning set forth under “Inter-creditor Agreement — Enforcement of Security Interests.”
“Non-Controlling Secured Parties” means the Pari Passu Secured Parties that are not Controlling Secured Parties.
“Non-Financing Lease Obligation” means a lease obligation that is not required to be accounted for as a finance lease in accordance with GAAP including, without limitation, Accounting Standards Codification 842 and related accounting rules and regulations. For avoidance of doubt, a straight-line or operating lease shall be considered a Non-Financing Lease Obligation.
106
“Note Obligations” means all Obligations in respect of the notes or arising under the notes, the Indenture and the Subsidiary Guarantees. Note Obligations shall include all interest accrued (or which would, absent the commencement of an insolvency or liquidation proceeding, accrue) after the commencement of an insolvency or liquidation proceeding in accordance with and at the rate specified in the notes, Indenture or the Subsidiary Guarantees, as the case may be, whether or not the claim for such interest is allowed as a claim in such insolvency or liquidation proceeding.
“Obligations” means any principal, interest, penalties, fees, indemnifications, reimbursements, damages and other liabilities payable under the documentation governing any Indebtedness.
“Offer to Purchase” means an offer to purchase notes by the Company from the Holders commenced by sending a notice to the Trustee and each Holder stating:
(1) the covenant pursuant to which the offer is being made and that all notes validly tendered will be accepted for payment on a pro rata basis;
(2) the purchase price and the date of purchase (which shall be a Business Day no earlier than 30 days nor later than 60 days from the date such notice is mailed) (the “Payment Date”);
(3) that any note not tendered will continue to accrue interest and Additional Interest (if any) pursuant to its terms;
(4) that, unless the Company defaults in the payment of the purchase price, any note accepted for payment pursuant to the Offer to Purchase shall cease to accrue interest and Additional Interest (if any) on and after the Payment Date;
(5) that Holders electing to have a note purchased pursuant to the Offer to Purchase will be required to surrender the note, together with the form entitled “Option of the Holder to Elect Purchase” on the reverse side of the note completed, to the Paying Agent at the address specified in the notice prior to the close of business on the Business Day immediately preceding the Payment Date;
(6) that Holders will be entitled to withdraw their election if the Paying Agent receives, not later than the close of business on the third Business Day immediately preceding the Payment Date, an electronic transmission, facsimile transmission or letter setting forth the name of such Holder, the principal amount of notes delivered for purchase and a statement that such Holder is withdrawing his election to have such notes purchased; and
(7) that Holders whose notes are being purchased only in part will be issued new notes equal in principal amount to the unpurchased portion of the notes surrendered; provided that each note purchased and each new note issued shall be in a minimum principal amount of $2,000 or multiples of $1,000 in excess thereof.
On the Payment Date, the Company shall (a) accept for payment on a pro rata basis notes or portions thereof tendered pursuant to an Offer to Purchase; (b) deposit with the Paying Agent money sufficient to pay the purchase price of all notes or portions thereof so accepted; and (c) deliver, or cause to be delivered, to the Trustee all notes or portions thereof so accepted together with an Officers’ Certificate specifying the notes or portions thereof accepted for payment by the Company. The Paying Agent shall promptly deliver to the Holders of notes so accepted payment in an amount equal to the purchase price, and the Trustee shall promptly authenticate and deliver to such Holders a new note equal in principal amount to any unpurchased portion of the note surrendered; provided that each note purchased and each new note issued shall be in a minimum principal amount of $2,000 or multiples of $1,000 in excess thereof. The Company will publicly announce the results of an Offer to Purchase as soon as practicable after the Payment Date. The Trustee shall act as the Paying Agent for an Offer to Purchase. The Company will comply with Rule 14e-1 under the Exchange Act and any other securities laws and regulations thereunder to the extent such laws and regulations are applicable, if the Company is required to repurchase notes pursuant to an Offer to Purchase. The Company will comply with the requirements of Rule 14e-1 under the Exchange Act and any other securities laws and regulations to the extent such laws or regulations are applicable in connection with the repurchase of the notes pursuant to an Asset Sale. To the extent that the provisions of any securities laws or regulations conflict with the provisions of the Indenture, the Company will comply with the applicable securities laws and regulations and shall not be deemed to have breached its obligations described in the Indenture by virtue thereof.
107
“Officer” means the Chairman of the Board, the Chief Executive Officer, the President, the Chief Financial Officer, any Executive Vice President, Senior Vice President or Vice President, the Treasurer or the Secretary of the Company or, in the event that a Person is a partnership or a limited liability company that has no such officers, a person duly authorized under applicable law by the general partner, managers, members or a similar body to act on behalf of such Person. Officer of any Subsidiary Guarantor has a correlative meaning.
“Officers’ Certificate” means a certificate signed by two Officers or by an Officer and either an Assistant Treasurer or an Assistant Secretary of the Company.
“Opinion of Counsel” means a written opinion from legal counsel who is reasonably acceptable to the Trustee. The counsel may be an employee of or counsel to the Company.
“Outstanding Amount” means, with respect to the Indenture or any Pari Passu Agreement for any Series of Pari Passu Obligations, at any time, an amount equal to the sum of (without duplication) (i) with respect to the notes, the aggregate outstanding principal amount at such time, (ii) with respect to any other loans or other advances outstanding under such Pari Passu Agreement at such time, the aggregate outstanding principal amount thereof or, if such other loans or advances outstanding under such Pari Passu Agreement were issued with an original issue discount, the Accreted Value thereof, in each case at such time, (iii) the aggregate undrawn amount of all outstanding letters of credit to the extent then available to be drawn and (iv) the aggregate unexpired and uncanceled commitments to extend credit under such Pari Passu Agreement at such time that, when funded, would constitute Pari Passu Obligations.
“Pari Passu Agreement” means any loan agreement, credit agreement, indenture or other agreement entered into by the Company or any Subsidiary Guarantor after the Closing Date, if any, pursuant to which the Company or any Subsidiary Guarantor will Incur Pari Passu Obligations.
“Pari Passu Debt Collateral Agent” has the meaning set forth under section entitled “Intercreditor Agreement” in this Description of the New Notes.
“Pari Passu Lien Indebtedness” means, collectively, Indebtedness or other obligations in respect of (i) the notes, the Indenture and the Subsidiary Guarantees and (ii) any Additional Notes and other Indebtedness or other obligations having Pari Passu Lien Priority relative to the notes with respect to the Collateral; provided that the Authorized Representative in respect of such Indebtedness is a party (directly or through a Joinder Agreement) to the Intercreditor Agreement.
“Pari Passu Lien Priority” means, relative to specified Indebtedness, having (or purporting to have) a Lien priority equal to that of the Lien securing the Notes Obligations on the Collateral and subject to the Intercreditor Agreement.
“Pari Passu Obligations” means, collectively, Notes Obligations and each other Series of Permitted Pari Passu Obligations.
“Pari Passu Secured Parties” means, collectively, the Collateral Agent, the Notes Secured Parties (as defined below in the definition of “Series”), any secured parties holding any other Pari Passu Obligations, and each agent and trustee for such holders.
“Pari Passu Security Documents” means each security agreement, pledge agreement, deed of trust, mortgage and other agreement entered into in favor of any Pari Passu Debt Collateral Agent for purposes of securing the Pari Passu Obligations and each financing statement and other document or instrument delivered to create, perfect or continue the Liens thereby created.
108
“Permitted Holder” means (i) Mr. Albert Lowenthal, any current or former spouse of his and any of their direct or indirect descendants and immediate family, including by marriage, and (ii) trusts, partnerships or other investment vehicles controlled by or for the primary benefit of persons referred to in clause (i).
“Permitted Investment” means:
(1) any Investment in the Company or a Restricted Subsidiary or a Regulated Subsidiary; provided that the aggregate amount of Investments made pursuant to this clause (1) in Restricted Subsidiaries (net of return of capital) that are not Subsidiary Guarantors shall not exceed $25.0 million;
(2) any Investment by the Company or any Restricted Subsidiary in a Person which will, upon the making of such Investment, become a Restricted Subsidiary or Regulated Subsidiary or be merged or consolidated with or into or transfer or convey all or substantially all its assets to, the Company or a Restricted Subsidiary or Regulated Subsidiary; provided that such person’s primary business is a Related Business on the date of such Investment;
(3) Temporary Cash Investments and Investment Securities;
(4) payroll, travel and similar advances to cover matters that are expected at the time of such advances ultimately to be treated as expenses in accordance with GAAP;
(5) stock, obligations or securities received in satisfaction of judgments;
(6) an Investment in an Unrestricted Subsidiary consisting solely of an Investment in another Unrestricted Subsidiary;
(7) Hedging Obligations not entered into for speculative investment purposes and designed to protect the Company or its Restricted Subsidiaries or Regulated Subsidiaries against fluctuations in commodity prices, securities prices, foreign currency exchange rates or interest rates;
(8) any Investment made as a result of the receipt of non-cash consideration from an Asset Sale that was made pursuant to and in compliance with the “Limitation on Asset Sales” covenant;
(9) any Investment existing on, or made pursuant to binding commitments existing on, the date of the Indenture or an Investment consisting of any extension, modification, replacement or renewal of any Investment or binding commitment existing on the date of the Indenture; provided that the amount of any such Investment or binding commitment may be increased as required by the terms of such Investment or binding commitment as in existence on the date of the Indenture if otherwise not prohibited under the Indenture;
(10) any Investment acquired by the Company or any of the Restricted Subsidiaries (a) in exchange for any other Investment or accounts receivable held by the Company or any such Restricted Subsidiary in connection with or as a result of a bankruptcy, workout, reorganization or recapitalization of the Company of such other Investment or accounts receivable; (b) as a result of a foreclosure by the Company or any of the Restricted Subsidiaries with respect to any secured Investment or other transfer of title with respect to any secured Investment in default; or (c) as a result of the settlement, compromise or resolution of litigation, arbitration or other disputes with Persons who are not Affiliates;
(11) Investments consisting of the licensing or contribution of intellectual property pursuant to joint marketing arrangements with other Persons;
109
(12) Guarantees issued in accordance with the covenants described under “— Certain covenants — Limitations on Indebtedness and Issuance of Preferred Stock” and “— Certain covenants — Future Subsidiary Guarantees”;
(13) Investments of a Restricted Subsidiary of the Company acquired after the Closing Date or of an entity merged into or consolidated with the Company or a Restricted Subsidiary in a transaction that is not prohibited by the covenant described under “— Consolidation; Merger and Sale of Assets” after the Closing Date to the extent that such Investments were not made in contemplation of such acquisition, merger or consolidation and were in existence on the date of such acquisition, merger or consolidation;
(14) Investments made to defease the notes in accordance with the terms of the Indenture;
(15) guarantees by the Company or any of its Restricted Subsidiaries of leases (other than Financing Leases), trademarks, licenses, purchase agreements or of other obligations that do not constitute Indebtedness, in each case entered into by the Company or any Restricted Subsidiary in the ordinary course of business;
(16) repurchases of the notes;
(17) Investment in general partner interests of limited partnerships or as managing member of limited liability companies in which non-Affiliates are primarily the limited partners or other members, as applicable, formed for the purpose of pursuing private equity or alternative investment strategies in connection with a Related Business and consistent with past practice, not to exceed for any individual Investment, 2% of the total amounts invested by all investors in such partnership or limited liability company at the time of such Investment;
(18) Investments not otherwise described under this definition, not to exceed $10 million in the aggregate for the Company and its Subsidiaries;
(19) guarantees by the Company or any Restricted Subsidiary of the obligations under Securities Facilities; provided that such guarantee is treated as Indebtedness by the Company for purposes of determining compliance with the Indenture; and
(20) Investments in any special purpose acquisition company sponsored or co-sponsored by the Company, a Restricted Subsidiary or Regulated Subsidiary.
“Permitted Liens” means:
(1) Liens for taxes, assessments, governmental charges or claims that are being contested in good faith by appropriate legal proceedings promptly instituted and diligently conducted and for which a reserve or other appropriate provision, if any, as shall be required in conformity with GAAP shall have been made;
(2) statutory and common law Liens of landlords and carriers, warehousemen, mechanics, suppliers, materialmen, repairmen or other similar Liens (including a lender’s unexercised rights of set-off) arising in the ordinary course of business and with respect to amounts not yet delinquent or being contested in good faith by appropriate legal proceedings promptly instituted and diligently conducted and for which a reserve or other appropriate provision, if any, as shall be required in conformity with GAAP shall have been made;
(3) Liens incurred or deposits made in the ordinary course of business in connection with workers’ compensation, unemployment insurance and other types of social security;
(4) Liens incurred or deposits made to secure the performance of tenders, bids, leases, statutory or regulatory obligations, bankers’ acceptances, surety and appeal bonds, government contracts, performance and return-of-money bonds and other obligations of a similar nature incurred in the ordinary course of business (exclusive of obligations for the payment of borrowed money);
110
(5) easements, rights-of-way, municipal and zoning ordinances and similar charges, encumbrances, title defects or other irregularities that do not materially interfere with the ordinary course of business of the Company or any of its Restricted Subsidiaries;
(6) leases or subleases granted to others that do not materially interfere with the ordinary course of business of the Company and its Restricted Subsidiaries, taken as a whole;
(7) Liens encumbering property or assets under construction arising from progress or partial payments by a customer of the Company or its Restricted Subsidiaries relating to such property or assets;
(8) any interest or title of a lessor in the property subject to any Financing Lease or Non-Financing Lease;
(9) Liens arising from filing Uniform Commercial Code financing statements regarding leases;
(10) Liens on property of, or on shares of Capital Stock or Indebtedness of, any Person existing at the time such Person becomes, or becomes a part of, any Restricted Subsidiary; provided that such Liens do not extend to or cover any property or assets of the Company or any Restricted Subsidiary other than the property or assets acquired;
(11) Liens in favor of the Company or any Restricted Subsidiary;
(12) Liens arising from the rendering of a final judgment or order against the Company or any Restricted Subsidiary that does not give rise to an Event of Default;
(13) Liens securing reimbursement obligations with respect to letters of credit that encumber documents and other property relating to such letters of credit and the products and proceeds thereof;
(14) Liens in favor of customs and revenue authorities arising as a matter of law to secure payment of customs duties in connection with the importation of goods;
(15) Liens encumbering customary initial deposits and margin deposits, and other Liens that are within the general parameters customary in the industry and incurred in the ordinary course of business, in each case, securing Indebtedness under Hedging Obligations not entered into for speculative investment purposes and designed to protect the Company or any of its Restricted Subsidiaries from fluctuations in interest rates, currencies or the price of commodities or securities;
(16) Liens arising out of conditional sale, title retention, consignment or similar arrangements for the sale of goods entered into by the Company or any of its Restricted Subsidiaries in the ordinary course of business or in accordance with the past practices of the Company and its Restricted Subsidiaries prior to the Closing Date;
(17) Liens on shares of Capital Stock of any Unrestricted Subsidiary to secure Indebtedness of such Unrestricted Subsidiary;
(18) Liens on or sales of receivables or mortgages;
(19) Liens existing on the Closing Date;
(20) Liens on Collateral securing Notes Obligations;
(21) Liens with respect to the assets of a Restricted Subsidiary granted by such Restricted Subsidiary to the Company or a Wholly Owned Restricted Subsidiary or Wholly Owned Regulated Subsidiary to secure Indebtedness owing to the Company or such other Restricted Subsidiary or Regulated Subsidiary;
111
(22) Liens to secure Indebtedness under any Credit Facility Incurred pursuant to and outstanding under clause (1) of the second paragraph of the “Limitation on Indebtedness and Issuances of Preferred Stock”;
(23) Liens securing Indebtedness which is Incurred to refinance secured Indebtedness which is permitted to be Incurred under clause (6) of the second paragraph of the “Limitation on Indebtedness and Issuances of Preferred Stock” covenant; provided that such Liens do not extend to or cover any property or assets of the Company or any Restricted Subsidiary or Regulated Subsidiary other than the property or assets securing the Indebtedness being refinanced;
(24) Liens to secure Indebtedness Incurred under clauses (11) (limited to the assets of the Foreign Subsidiary incurring such Indebtedness) and (12) of the “Limitation on Indebtedness and Issuances of Preferred Stock” covenant;
(25) Liens securing Indebtedness under clause (4) of the second paragraph under the “Limitation on Indebtedness and Issuances of Preferred Stock” covenant; provided that (x) such Liens are created within 360 days after the acquisition of the asset financed and (y) no such Lien shall extend to or cover any property or asset other than the asset so financed;
(26) Liens on cash set aside at the time of the Incurrence of any Indebtedness, or Government Securities purchased with such cash, in either case to the extent that such cash or Government Securities pre-fund the payment of interest on such Indebtedness and are held in a collateral or escrow account or similar arrangement to be applied for such purpose;
(27) Liens (which may be pari passu with the Liens securing the notes) securing any Indebtedness permitted to be Incurred pursuant to the covenant described under “Limitation on Indebtedness and Issuances of Preferred Stock”; provided that at the time of incurrence and after giving pro forma effect thereto, the Secured Leverage Ratio would be no greater than 1.60 to 1.
(28) Liens to secure any refinancing, refunding, extension, renewal or replacement (or successive refinancings, refundings, extensions, renewals or replacements) as a whole, or in part, of any Indebtedness secured by any Lien referred to in the foregoing clauses (10), (19) and (27); provided, however, that (x) such new Lien shall be limited to all or part of the same property that secured the original Lien (plus improvements on such property), (y) the Indebtedness secured by such Lien at such time is not increased to any amount greater than the sum of (A) the outstanding principal amount or, if greater, committed amount of the Indebtedness described under clauses (10), (19) and (27) at the time the original Lien became a Permitted Lien under the Indenture, and (B) an amount necessary to pay any fees and expenses, including premiums, related to such refinancing, refunding, extension, renewal or replacement and (z) the new Lien has no greater priority relative to the notes and the Guarantees and the holders of the Indebtedness secured by such Lien have no greater intercreditor rights relative to the notes and the Guarantees and holders thereof than the original Liens and the related Indebtedness;
(29) Liens on assets of a Restricted Subsidiary securing obligations of such Restricted Subsidiary under a Securities Facility; and
(30) other Liens securing obligations not to exceed $5.0 million at any one time outstanding.
“Permitted Pari Passu Obligations” means any Obligation under any Additional Notes or any other Indebtedness (whether or not consisting of Additional Notes) constituting Pari Passu Lien Indebtedness; provided that any such Lien, as of the date of incurrence of such Permitted Pari Passu Obligations, was permitted to be Incurred under the definition of “Permitted Liens.”
“Person” means an individual, a corporation, a partnership, a limited liability company, an association, a trust or any other entity or organization, including a government or political subdivision or an agency or instrumentality thereof.
112
“Preferred Stock” of any Person means any Capital Stock of such Person that has preferential rights to any other Capital Stock of such Person with respect to dividends or redemptions or upon liquidation.
“pro forma” means pro forma presentation in accordance with GAAP and Regulation S-X promulgated under the Securities Act or any other regulation or policy of the SEC related thereto.
“Rating Agency” means any “nationally recognized statistical rating organization,” as such term is defined for purposes of Rule 436(g)(2) under the Securities Act.
“Registration Rights Agreement” means the registration rights agreement the Company, the Subsidiary Guarantors and the initial purchaser enter into in connection with the notes.
“Regulated Sale” means any sale, transfer or other disposition (including by way of merger, consolidation or Sale-Leaseback Transaction) in one transaction or a series of related transactions by the Company or any of its Restricted Subsidiaries or Regulated Subsidiaries to any Person other than the Company or any of its Restricted Subsidiaries or Regulated Subsidiaries of:
(1) all or any of the Capital Stock of any Regulated Subsidiary; or
(2) all or substantially all of the property and assets of an operating unit or business of any Regulated Subsidiary;
in each case, that is not governed by the provisions of the Indenture applicable to mergers, consolidations and sales of assets of the Company; provided that “Regulated Sale” shall not include an issuance, sale, transfer or other disposition of Capital Stock by a Regulated Subsidiary to the Company, a Wholly Owned Restricted Subsidiary or a Wholly Owned Regulated Subsidiary.
“Regulated Significant Subsidiary” means, at any date of determination, any Regulated Subsidiary that, together with its Subsidiaries, (1) for the most recent fiscal year of the Company, accounted for more than 10% of the consolidated revenues of the Company and its Restricted Subsidiaries and Regulated Subsidiaries or (2) as of the end of such fiscal year, was the owner of more than 10% of the consolidated assets of the Company and its Restricted Subsidiaries and Regulated Subsidiaries, all as set forth on the most recently internally available consolidated financial statements of the Company for such fiscal year.
“Regulated Subsidiary” means any direct or indirect Subsidiary of the Company that is registered, licensed or qualified as (1) a broker dealer pursuant to Section 15 of the Exchange Act, (2) a broker dealer or underwriter under any foreign securities law, (3) a banking or insurance Subsidiary regulated under state, federal or foreign laws or (4) an investment advisor or relying advisor pursuant to the Investment Advisers Act of 1940 or under state or foreign laws and (5) Oppenheimer Israel (OPCO) Ltd. or any of its successors.
“Related Business” means any financial services business which is the same as or ancillary or complementary to any business of the Company and its Restricted Subsidiaries and Regulated Subsidiaries that is being conducted on the Closing Date, including, but not limited to, broker-dealer services, insurance, investment advisory services, specialist and other market making activities, trust and banking services, loan trading, leverage finance, underwriting and the creation of and offers and sales of interests in mutual and other funds and any business that is a result of ownership interest in any other entity acquired in the ordinary course of business.
“Replacement Assets” means, on any date, property or assets (other than current assets) of a nature or type or that are used in a business (or an Investment in a company having property or assets of a nature or type, or engaged in a business) similar or related to the nature or type of the property and assets of, or the business of, the Company and its Restricted Subsidiaries and its Regulated Subsidiaries existing on such date.
“Restricted Cash” means cash and Temporary Cash Investments held by Restricted Subsidiaries that is contractually restricted from being distributed to the Company or not available for general corporate purposes, except for such restrictions that are contained in agreements governing Indebtedness permitted under the Indenture and that is secured by such cash or Temporary Cash Investments.
113
“Restricted Subsidiary” means any Subsidiary of the Company other than an Unrestricted Subsidiary or a Regulated Subsidiary.
“Sale-Leaseback Transaction” means, with respect to any Person, an arrangement whereby such Person sells or transfers property and then or thereafter leases such property or any substantial part thereof which such Person intends to use for substantially the same purpose or purposes as the property sold or transferred, provided that for purposes of this definition, “property” shall not include Investment Securities.
“S&P” means S&P Global Ratings, and its successors.
“Secured Leverage Ratio” means as of any date of determination, the ratio of (a) Pari Passu Lien Indebtedness, as determined on a consolidated basis, as of the last day of the fiscal quarter ending on, or most recently ended prior to, such date of determination to, after giving effect to the transaction giving rise to the need to calculate the Secured Leverage Ratio, (b) Consolidated EBITDA for the period consisting of the immediately preceding four consecutive fiscal quarters of the Company ending on, or most recently ended prior to, such date of determination for which internal financial statements are available; provided that Consolidated EBITDA will be calculated in the manner contemplated by, and subject to all the adjustments provided in, the definition of “Consolidated Fixed Charge Coverage Ratio.”
“Secured Party” means (i) the Holders, (ii) the Trustee, (iii) the Collateral Agent and (iv) any successors, endorsees, transferees and assigns of each of the foregoing.
“Securities Facilities” means any facility providing for securities lending or to finance the purchase or carrying of inventories of mortgage or other loans or securities in connection with a Related Business carried on by a Restricted Subsidiary and where the recourse of the lenders or other creditors under such facility is limited to the assets of such Restricted Subsidiary or to guarantees of such Securities Facilities by the Company or a Restricted Subsidiary permitted under the Indenture.
“Security Documents” means the Security Agreement, the Intercreditor Agreement and any other instruments and documents executed and delivered pursuant to the Indenture or any of the foregoing, as the same may be amended, supplemented or otherwise modified from time to time and pursuant to which Collateral is pledged, assigned or granted to or on behalf of the Collateral Agent for the benefit of the Secured Parties.
“Senior Management” means with respect to any Person, the Chief Executive Officer, the President, the Chief Operating Officer, the Chief Financial Officer, or any Executive Vice-President of such Person.
“Series” means (a) with respect to the Pari Passu Secured Parties, (i) the Holders of the notes and the Trustee (in their capacities as such, the “Notes Secured Parties”) and (ii) the Pari Passu Secured Parties that become subject to the Intercreditor Agreement after the Closing Date and that are represented by a common Authorized Representative; and (b) with respect to any Pari Passu Obligations, each of the Notes Obligations, and the Pari Passu Obligations incurred pursuant to any applicable agreement, which, in each case, pursuant to the Intercreditor Agreement or a Joinder Agreement, are to be represented under the Intercreditor Agreement by an Authorized Representative.
“Significant Subsidiary” means, at any date of determination, any Restricted Subsidiary that, together with its Subsidiaries, (1) for the most recent fiscal year of the Company, accounted for more than 10% of the consolidated revenues of the Company and its Restricted Subsidiaries or (2) as of the end of such fiscal year, was the owner of more than 10% of the consolidated assets of the Company and its Restricted Subsidiaries, all as set forth on the most recently internally available consolidated financial statements of the Company for such fiscal year.
“Stated Maturity” means, (1) with respect to any security, the date specified in such security as the fixed date on which the final installment of principal of such security is due and payable, including pursuant to any mandatory redemption provision (but excluding any provision providing for the repurchase of such security at the option of the holder thereof upon the happening of any contingency beyond the control of the issuer unless such contingency has occurred) and (2) with respect to any scheduled installment of principal of or interest on any security, the date specified in such debt security as the fixed date on which such installment is due and payable.
114
“Subsidiary” means, with respect to any Person, any corporation, association or other business entity of which more than 50% of the voting power of the outstanding Voting Stock is owned, directly or indirectly, by such Person and one or more other Subsidiaries of such Person and is consolidated under GAAP with such Person; provided that, notwithstanding the foregoing, in connection with the sponsorship or co-sponsorship of a special purpose acquisition company, the Person that is the special purpose acquisition company (but not the Person that is the sponsor or co-sponsor entity) shall not be a Subsidiary.
“Subsidiary Guarantee” means any Guarantee of the obligations of the Company under the Indenture and the notes by any Subsidiary Guarantor.
“Subsidiary Guarantor” means E.A Viner International Co., Viner Finance Inc. and any Subsidiary of the Company required to guarantee the notes pursuant to the covenant “Future Subsidiary Guarantees.”
“Temporary Cash Investment” means any of the following:
(1) direct obligations of the United States of America or any agency thereof or obligations fully and unconditionally guaranteed by the United States of America or any agency thereof, in each case maturing within two years from the date of acquisition thereof;
(2) certificates of deposit, time deposits and eurodollar time deposits with maturities of one year or less from the date of acquisition thereof, bankers’ acceptances, in each case with maturities not exceeding one year and overnight bank deposits, in each case with any commercial bank having capital and surplus in excess of $250.0 million and whose long-term debt is rated “A” or the equivalent thereof by Moody’s or S&P (or reasonably equivalent ratings of another internationally recognized ratings agency);
(3) repurchase obligations with a term of not more than 30 days for underlying securities of the types described in clause (1) above entered into with a bank or trust company meeting the qualifications described in clause (2) above;
(4) commercial paper, maturing not more than one year after the date of acquisition, issued by a corporation (other than an Affiliate of the Company) organized and in existence under the laws of the United States of America, any state thereof or any foreign country recognized by the United States of America with a rating at the time as of which any investment therein is made of “P-1” (or higher) according to Moody’s or “A-1” (or higher) according to S&P;
(5) readily marketable direct obligations issued by any state of the United States of America or any political subdivision thereof having one of the two highest rating categories obtainable from either Moody’s or S&P (or reasonably equivalent ratings of another internationally recognized ratings agency if both of the two named rating agencies cease publishing ratings of investments) in each case with maturities not exceeding two years from the date of acquisition;
(6) Indebtedness issued by Persons (other than the Permitted Holders or any of their Affiliates) with a rating of “A” or higher from S&P or “A-2” or higher from Moody’s (or reasonably equivalent ratings of another internationally recognized ratings agency) in each case with maturities not exceeding two years from the date of acquisition;
(7) any investment funds investing at least 95% of its assets continuously invested in investments of the types described in clauses (1) through (6) above; and
115
(8) instruments equivalent to those referred to in clauses (1) through (6) above denominated in euros or any other foreign currency comparable in credit quality and tenor to those referred to above and commonly used by corporations for cash management purposes in any jurisdiction outside the United States to the extent reasonably required in connection with any business conducted by any Subsidiary organized in such jurisdiction.
“Total Assets” means the total consolidated assets of the Company, the Restricted Subsidiaries and the Regulated Subsidiaries, as shown on the most recent balance sheet of the Company.
“Trade Payables” means, with respect to any Person, any accounts payable or any other indebtedness or monetary obligation to trade creditors created, assumed or Guaranteed by such Person or any of its Subsidiaries arising in the ordinary course of business in connection with the acquisition of goods or services.
“Transaction Date” means, with respect to the Incurrence of any Indebtedness, the date such Indebtedness is to be Incurred and, with respect to any Restricted Payment, the date such Restricted Payment is to be made.
“Treasury Rate” means, as of the applicable redemption date, the yield to maturity as of such redemption date of United States Treasury securities with a constant maturity (as compiled and published in the most recent Federal Reserve Statistical Release H.15 (519) that has become publicly available at least two business days prior to such redemption date (or, if such Statistical Release is no longer published, any publicly available source of similar market data)) most nearly equal to the period from such redemption date to October 1, 2022; provided, however, that if the period from such redemption date to October 1, 2022 is less than one year, the weekly average yield on actually traded United States Treasury securities adjusted to a constant maturity of one year will be used.
“Uniform Commercial Code” or “UCC” means the New York Uniform Commercial Code as in effect from time to time, provided that, if perfection or the effect of perfection or non-perfection or the priority of any security interest in any Collateral is governed by the Uniform Commercial Code as in effect in a jurisdiction other than the State of New York, “Uniform Commercial Code” or “UCC” means the Uniform Commercial Code as in effect from time to time in such other jurisdiction for purposes of the provisions hereof relating to such perfection, effect of perfection or non-perfection or priority.
“Unrestricted Subsidiary” means (1) any Subsidiary of the Company that at the time of determination shall be designated an Unrestricted Subsidiary by the Board of Directors in the manner provided below; and (2) any Subsidiary of an Unrestricted Subsidiary. The Board of Directors may designate any Restricted Subsidiary or Regulated Subsidiary (including any newly acquired or newly formed Subsidiary of the Company) to be an Unrestricted Subsidiary unless such Subsidiary owns any Capital Stock of, or owns or holds any Lien on any property of, the Company or any Restricted Subsidiary; provided that (A) any Guarantee by the Company or any Restricted Subsidiary of any Indebtedness of the Subsidiary being so designated shall be deemed an “Incurrence” of such Indebtedness and an “Investment” by the Company or such Restricted Subsidiary (or both, if applicable) at the time of such designation; (B) either (I) the Subsidiary to be so designated has total assets of $1,000 or less or (II) if such Subsidiary has assets greater than $1,000, such designation would be permitted under the “Limitation on Restricted Payments” covenant and (C) if applicable, the Incurrence of Indebtedness and the Investment referred to in clause (A) of this proviso would be permitted under the “Limitation on Indebtedness and Issuance of Preferred Stock” and “Limitation on Restricted Payments” covenants. The Board of Directors may designate any Unrestricted Subsidiary to be a Restricted Subsidiary; provided that (a) no Default or Event of Default shall have occurred and be continuing at the time of or after giving effect to such designation and (b) all Liens and Indebtedness of such Unrestricted Subsidiary outstanding immediately after such designation would, if Incurred at such time, have been permitted to be Incurred (and shall be deemed to have been Incurred) for all purposes of the Indenture. Any such designation by the Board of Directors shall be evidenced to the Trustee by promptly filing with the Trustee a copy of the Board Resolution giving effect to such designation and an Officers’ Certificate certifying that such designation complied with the foregoing provisions.
“Voting Stock” means with respect to any Person, Capital Stock of any class or kind ordinarily having the power to vote for the election of directors, managers or other voting members of the governing body of such Person.
“Wholly Owned” means, with respect to any Subsidiary of any Person, the ownership of all of the outstanding Capital Stock of such Subsidiary by such Person or one or more Wholly Owned Subsidiaries of such Person.
116
General
The notes are represented by one or more global notes in registered form without interest coupons attached (collectively, the “Global Notes”). Global Notes have been deposited with the Trustee as custodian for DTC in New York, New York, and registered in the name of DTC or its nominee, in each case for credit to an account of a direct or indirect participant in DTC as described below. Except as set forth below, Global Notes may be transferred only to another nominee of DTC or to a successor of DTC or its nominee, in whole and not in part. Except in the limited circumstances described below, beneficial interests in Global Notes may not be exchanged for notes in certificated form and owners of beneficial interests in Global Notes will not be entitled to receive physical delivery of notes in certificated form. See “— Exchange of Global Notes for Certificated Notes.”
Depository Procedures
The following description of the operations and procedures of DTC, Euroclear and Clearstream is provided solely as a matter of convenience. These operations and procedures are solely within the control of the respective settlement systems and are subject to changes by them. The Company takes no responsibility for these operations and procedures and urges investors to contact the system or their participants directly to discuss these matters.
DTC has advised the Company that DTC is a limited-purpose trust company organized under the laws of the State of New York, a “banking organization” within the meaning of the New York Banking Law, a member of the Federal Reserve System, a “clearing corporation” within the meaning of the New York Uniform Commercial Code and a “clearing agency” registered pursuant to the provisions of Section 17A of the Exchange Act. DTC was created to hold securities for its participating organizations (collectively, the “Participants”) and to facilitate the clearance and settlement of transactions in those securities between Participants through electronic book-entry changes in accounts of its Participants. The Participants include securities brokers and dealers, banks, trust companies, clearing corporations and certain other organizations. Access to DTC’s system is also available to other entities such as banks, brokers, dealers and trust companies that clear through or maintain a custodial relationship with a Participant, either directly or indirectly (collectively, the “Indirect Participants”). Persons who are not Participants may beneficially own securities held by or on behalf of DTC only through the Participants or the Indirect Participants. The ownership interests in, and transfers of ownership interests in, each security held by or on behalf of DTC are recorded on the records of the Participants and Indirect Participants.
DTC has also advised the Company that, pursuant to procedures established by it:
(1) upon deposit of the Global Notes for a series of notes, DTC will credit the accounts of Participants with portions of the principal amount of the Global Notes for such series; and
(2) ownership of these interests in Global Notes will be shown on, and the transfer of ownership of these interests will be effected only through, records maintained by DTC (with respect to the Participants) or by the Participants and the Indirect Participants (with respect to other owners of beneficial interests in Global Notes).
All interests in a Global Note may be subject to the procedures and requirements of DTC. Interests in a Global Note held through Euroclear or Clearstream may be subject to the procedures and requirements of those systems as well. The laws of some states require that certain persons take physical delivery in definitive form of securities that they own and the ability to transfer beneficial interests in a Global Note to Persons that are subject to those requirements will be limited to that extent. Because DTC can act only on behalf of Participants, which in turn act on behalf of Indirect Participants, the ability of a person having beneficial interests in a Global Note to pledge those interests to Persons that do not participate in the DTC system, or otherwise take actions in respect of those interests, may be affected by the lack of a physical certificate evidencing those interests.
Except as described below, owners of an interest in Global Notes will not have notes registered in their names, will not receive physical delivery of definitive notes in registered certificated form (“Certificated Notes”) and will not be considered the registered owners or “Holders” thereof under the indentures governing the notes for any purpose.
117
Payments in respect of the principal of and premium, interest and special interest, if any, on a Global Note registered in the name of DTC or its nominee will be payable to DTC in its capacity as the registered Holder under the applicable indenture. Under the terms of each indenture, the Company and the Trustee will treat the Persons in whose names notes, including Global Notes, are registered as the owners of such notes for the purpose of receiving payments and for all other purposes. Consequently, none of the Company, the Trustee or any agent of the Company or the Trustee has or will have any responsibility or liability for:
(1) any aspect of DTC’s records or any Participant’s or Indirect Participant’s records relating to or payments made on account of beneficial ownership interests in Global Notes or for maintaining, supervising or reviewing any of DTC’s records or any Participant’s or Indirect Participant’s records relating to the beneficial ownership interests in Global Notes; or
(2) any other matter relating to the actions and practices of DTC or any of its Participants or Indirect Participants.
DTC has advised the Company that its current practice, upon receipt of any payment in respect of securities such as the notes (including principal and interest), is to credit the accounts of the relevant Participants with the payment on the payment date unless DTC has reason to believe it will not receive payment on that payment date. Each relevant Participant is credited with an amount proportionate to its beneficial ownership of an interest in the principal amount of the relevant security as shown on the records of DTC. Payments by the Participants and the Indirect Participants to the beneficial owners of notes will be governed by standing instructions and customary practices and will be the responsibility of the Participants or the Indirect Participants and will not be the responsibility of DTC, the Trustee or the Company. Neither the Company nor the Trustee will be liable for any delay by DTC or any of its Participants in identifying the beneficial owners of any notes, and the Company and the Trustee may conclusively rely on and will be protected in relying on instructions from DTC or its nominee for all purposes.
Transfers between Participants in DTC will be effected in accordance with DTC’s procedures, and will be settled in same-day funds and transfers between participants in Euroclear and Clearstream will be effected in accordance with their respective rules and operating procedures.
Cross-market transfers between the Participants, on the one hand, and Euroclear or Clearstream participants, on the other hand, will be effected through DTC in accordance with DTC’s rules on behalf of Euroclear or Clearstream, as the case may be, by its respective depositary; however, such cross-market transactions will require delivery of instructions to Euroclear or Clearstream, as the case may be, by the counterparty in such system in accordance with the rules and procedures and within the established deadlines (Brussels time) of such system. Euroclear or Clearstream, as the case may be, will, if the transaction meets its settlement requirements, deliver instructions to its respective depositary to take action to effect final settlement on its behalf by delivering or receiving interests in the relevant Global Note from DTC, and making or receiving payment in accordance with normal procedures for same-day funds settlement applicable to DTC. Euroclear participants and Clearstream participants may not deliver instructions directly to the depositories for Euroclear or Clearstream.
DTC has advised the Company that it will take any action permitted to be taken by a Holder of a given series of notes only at the direction of one or more Participants to whose account DTC has credited the interests in the applicable series of Global Notes and only in respect of the portion of the aggregate principal amount of the applicable series of notes as to which that Participant or those Participants has or have given the relevant direction. However, if there is an Event of Default under such series of notes, DTC reserves the right to exchange the applicable Global Notes for legended notes in certificated form, and to distribute those notes to its Participants.
Although DTC, Euroclear and Clearstream have agreed to the foregoing procedures in order to facilitate transfers of interests in Global Notes among Participants, they are under no obligation to perform those procedures, and may discontinue or change those procedures at any time. None of the Company, the Trustee or any of their respective agents will have any responsibility for the performance by DTC, Euroclear, Clearstream or their respective Participants or Indirect Participants of their respective obligations under the rules and procedures governing their operations.
118
Exchange of Global Notes for Certificated Notes
A Global Note is exchangeable for a Certificated Note of the same series if:
| · | DTC (a) notifies the Company that it is unwilling or unable to continue as depositary for the applicable Global Notes or (b) has ceased to be a clearing agency registered under the Exchange Act and, in each case, a successor depositary is not appointed within 90 days of such notice or cessation; or | |
| · | the Company, at its option, notifies the Trustee in writing that it elects to cause the issuance of Certificated Notes; or | |
| · | there has occurred and is continuing an Event of Default with respect to the notes. |
In addition, beneficial interests in a Global Note may be exchanged for Certificated Notes of the same series upon prior written notice given to the Trustee by or on behalf of DTC in accordance with the applicable Indenture. In all cases, Certificated Notes delivered in exchange for any Global Note or beneficial interests in a Global Note will be registered in the names, and issued in any approved denominations, requested by or on behalf of the depositary (in accordance with its customary procedures).
Same Day Settlement and Payment
The Company will make payments in respect of the notes represented by the Global Notes (including principal, premium, if any, interest and Special Interest, if any) by wire transfer of immediately available funds to the accounts specified by DTC or its nominee. The Company will make all payments of principal, interest and premium, if any, and Special Interest, if any, with respect to Certificated Notes by wire transfer of immediately available funds to the accounts specified by the holders of the Certificated Notes or, if no such account is specified, by mailing a check to each such holder’s registered address. The notes represented by the Global Notes are expected to be eligible to trade in DTC’s Same-Day Funds Settlement System, and any permitted secondary market trading activity in such notes will, therefore, be required by DTC to be settled in immediately available funds. The Company expects that secondary trading in any Certificated Notes will also be settled in immediately available funds.
Because of time zone differences, the securities account of a Euroclear or Clearstream participant purchasing an interest in a Global Note from a Participant will be credited, and any such crediting will be reported to the relevant Euroclear or Clearstream participant, during the securities settlement processing day (which must be a business day for Euroclear and Clearstream) immediately following the settlement date of DTC. DTC has advised the Company that cash received in Euroclear or Clearstream as a result of sales of interests in a Global Note by or through a Euroclear or Clearstream participant to a Participant will be received with value on the settlement date of DTC but will be available in the relevant Euroclear or Clearstream cash account only as of the business day for Euroclear or Clearstream following DTC’s settlement date.
119
U.S. FEDERAL INCOME TAX CONSIDERATIONS
The exchange of old notes for new notes in the exchange offer will generally not constitute a taxable exchange for holders because new notes will generally not be considered to differ materially in kind or extent from old notes. As a result, for U.S. federal income tax purposes (i) a holder will generally not recognize any income, gain or loss as a result of exchanging old notes for new notes; (ii) the holding period of new notes will generally include the holding period of such old notes exchanged therefor; and (iii) the adjusted tax basis of new notes will generally be the same as the adjusted tax basis of such old notes exchanged therefor immediately before such exchange.
120
The following is a summary of certain considerations associated with the purchase and holding of the new notes (including interests in new notes) by (a) employee benefit plans that are subject to Title I of ERISA, (b) plans, individual retirement accounts and other arrangements that are subject to Section 4975 of the Code or provisions under any federal, state, local, non-U.S. or other laws, rules or regulations that are similar to such provisions of ERISA or the Code (collectively, “Similar Laws”), and (c) entities whose underlying assets are considered to include plan assets by reason of a plan’s investment in such entities (each of (a), (b) and (c), a “Plan”).
General Fiduciary Matters
ERISA and the Code impose certain duties on persons who are fiduciaries of a Plan subject to Title I of ERISA or Section 4975 of the Code (an “ERISA Plan”) and prohibit certain transactions involving the assets of an ERISA Plan and its fiduciaries or other interested parties. Under ERISA and the Code, any person who exercises any discretionary authority or control over the administration of such an ERISA Plan or the management or disposition of the assets of such an ERISA Plan, or who renders investment advice for a fee or other compensation to such an ERISA Plan, is generally considered to be a fiduciary of the ERISA Plan.
In considering an investment in the new notes (including the exchange of old notes, including interests therein) with any portion of the assets of a Plan, a fiduciary of the Plan should consider, among other matters, whether the exchange and investment is in accordance with the documents and instruments governing the Plan and the applicable provisions of ERISA, the Code or any applicable Similar Law relating to a fiduciary’s duties to the Plan including, without limitation, the prudence, diversification, delegation of control, conflicts of interest and prohibited transaction provisions of ERISA, the Code and provisions of any other applicable Similar Laws.
Prohibited Transaction Issues
Section 406 of ERISA and Section 4975 of the Code prohibit ERISA Plans from engaging in specified transactions involving “plan assets” of an ERISA Plan with persons or entities who are “parties in interest,” within the meaning of Section 406 of ERISA, or “disqualified persons” with respect to such plan, within the meaning of Section 4975 of the Code, unless an exemption is available. A party in interest or disqualified person, and fiduciaries of an ERISA Plan, who engages in a non-exempt prohibited transaction may be subject to excise taxes and other penalties and liabilities under ERISA and the Code. For example, the exchange of old notes (including an interest therein) and acquisition and holding of the new notes (including any interest in a new note) by an ERISA Plan with respect to which the Company is considered a party in interest or a disqualified person may constitute or result in a direct or indirect prohibited transaction under Section 406 of ERISA and/or Section 4975 of the Code, unless the investment is acquired and is held in accordance with an applicable statutory, class or individual prohibited transaction exemption. There can be no assurance that all of the conditions of any exemption will be satisfied or that any exemption will apply to all potential prohibited transactions that might occur in connection with an exchange of old notes and an investment in new notes (including interests in either notes) by any Plan.
Plans that are governmental plans (as defined in Section 3(32) of ERISA), certain church plans (as defined in Section 3(33) of ERISA or Section 4975(g)(3) of the Code) and non-U.S. plans (as described in Section 4(b)(4) of ERISA) are not subject to the requirements of ERISA or Section 4975 of the Code but may be subject to similar prohibitions under other applicable Similar Laws.
Because of the foregoing, the new notes (including interests therein) may not be acquired or held by any person investing “plan assets” of any Plan, unless the acquisition (including the exchange of old notes, including interests therein) and holding thereof will not constitute a non-exempt prohibited transaction under ERISA or Section 4975 of the Code or a similar violation of any applicable Similar Laws.
121
Representation
Accordingly, by exchanging old notes (including interests therein) and acquiring new notes (including any interest in a new note), each investor and subsequent transferee will be deemed to have represented and warranted that either (i) it is not a Plan, and no portion of the assets used by such purchaser or transferee to acquire and hold the new notes constitutes assets of any Plan or (ii) neither the exchange of old notes or the holding of the new notes by such purchaser or subsequent transferee will result in a non-exempt prohibited transaction under Section 406 of ERISA or Section 4975 of the Code or a similar violation under any applicable Similar Laws.
The foregoing discussion is general in nature and is not intended to be all inclusive. Neither this discussion nor anything provided in this offering memorandum is, or is intended to be, investment advice directed at any specific Plan, or at Plan's generally, and such acquirors of any new notes (including any interest in such a note) should consult and rely on their own legal advisors as to whether an investment (including the exchange of old notes, including an interest therein) is suitable for the Plan. Due to the complexity of these rules and the penalties that may be imposed upon persons involved in non-exempt prohibited transactions, it is particularly important that fiduciaries, or other persons considering whether to exchange of old notes and holding of new notes (including interests in any such notes) on behalf of, or with the assets of, any Plan, consult with their counsel regarding the potential applicability of ERISA, Section 4975 of the Code and any Similar Laws to such transaction and whether an exemption would be necessary and applicable to such transaction. Each Plan purchaser should also consider that that the Company will not act as a fiduciary to any Plan with respect to the decision to exchange old notes (including interests therein) and hold new notes (including any interest therein), and are not undertaking to provide investment advice or advice based on any particular investment need, in a fiduciary capacity, with respect to such decisions. Investors in the notes have exclusive responsibility for ensuring that their investment (including the exchange of old notes) does not violate the fiduciary or prohibited transaction rules of ERISA or the Code or any similar provisions of Similar Laws. The exchange of any old notes (including any interest therein) and issuance of new notes (including any interest therein) to any Plan is in no respect a recommendation or representation by the Company or any of our affiliates or representatives that such an investment (including the exchange) meets all relevant legal requirements with respect to investments by such Plans generally or any particular Plan, or that such an investment is appropriate for such Plans generally or any particular Plan. The decision to exchange old notes and to invest in new notes (including interests in either such notes) must be made solely by the appropriate fiduciary of each Plan.
122
Each broker-dealer that holds old notes that were acquired for its own account as a result of market-making activities or other trading activities (other than old notes received directly from us), may exchange such old notes pursuant to the exchange offer. However, such broker-dealer may be deemed to be an “underwriter” within the meaning of the Securities Act and must, therefore, deliver a prospectus meeting the requirements of the Securities Act in connection with any resales of the new notes received by such broker-dealer in the exchange offer, which prospectus delivery requirement may be satisfied by the delivery by such broker-dealer of this prospectus.
Each broker dealer that receives new notes for its own account pursuant to the exchange offer must acknowledge that it will deliver a prospectus in connection with any resale of such new notes. This prospectus, as it may be amended or supplemented from time to time, may be used by a broker-dealer in connection with resales of new notes received in exchange for old notes where such old notes were acquired as a result of market-making activities or other trading activities. For a period ending on the earlier of (i) 90 days from the date on which the exchange offer is declared effective and (ii) the date on which a broker-dealer is no longer required to deliver a prospectus in connection with market-making or other trading activities, we will promptly send additional copies of this prospectus and any amendment or supplement to this prospectus to any broker-dealer that requests such documents in the letter of transmittal. We have agreed to pay all expenses incident to the exchange offer (including the expenses of one counsel for the holders of the old notes) other than commissions or concessions of any broker-dealers and will indemnify the holders of the old notes (including any broker-dealers) against certain liabilities, including liabilities under the Securities Act.
We will not receive any proceeds from any sale of new notes by broker-dealers. New notes received by broker-dealers for their own account pursuant to the exchange offer may be sold from time to time in one or more transactions in the over-the-counter market, in negotiated transactions, through the writing of options on the new notes or a combination of such methods of resale, at market prices prevailing at the time of resale, at prices related to such prevailing market prices or at negotiated prices. Any such resale may be made directly to purchasers or to or through brokers or dealers who may receive compensation in the form of commissions or concessions from any such broker-dealer or the purchasers of any such new notes. Any broker-dealer that resells new notes that were received by it for its own account pursuant to the exchange offer and any broker or dealer that participates in a distribution of such new notes may be deemed to be an “underwriter” within the meaning of the Securities Act and any profit on any such resale of new notes and any commission or concessions received by any such persons may be deemed to be underwriting compensation under the Securities Act. The letter of transmittal states that, by acknowledging that it will deliver and by delivering a prospectus, a broker-dealer will not be deemed to admit that it is an “underwriter” within the meaning of the Securities Act.
Furthermore, any broker-dealer that acquired any of the old notes directly from us:
| · | may not rely on the applicable interpretation of the staff of the SEC’s position contained in Exxon Capital Holdings Corp., SEC no-action letter (April 13, 1988), Morgan, Stanley & Co. Inc., SEC no-action letter (June 5, 1991) and Shearman & Sterling, SEC no-action letter (July 2, 1993); and | |
| · | must also be named as a selling noteholder in connection with the registration and prospectus delivery requirements of the Securities Act relating to any resale transaction. |
123
Skadden, Arps, Slate, Meagher & Flom LLP, New York, New York is representing us in connection with the notes offered pursuant to this prospectus.
The financial statements incorporated in this Prospectus by reference from the Company’s Annual Report on Form 10-K for the year ended December 31, 2019, and the effectiveness of Oppenheimer Holdings Inc.’s internal control over financial reporting have been audited by Deloitte & Touche LLP, an independent registered public accounting firm, as stated in their reports, which are incorporated herein by reference. Such financial statements have been so incorporated in reliance upon the reports of such firm given upon their authority as experts in accounting and auditing.
124
WHERE YOU CAN FIND MORE INFORMATION
We file annual, quarterly and current reports, proxy statements and other information with the SEC. Our SEC filings are available to the public at the website maintained by the SEC at https://www.sec.gov.
You may obtain any of the documents incorporated by reference through us or the SEC’s website, as described above. Documents incorporated by reference are available from us without charge, excluding all exhibits unless specifically incorporated by reference as an exhibit to this prospectus. You may obtain documents incorporated by reference into this prospectus by requesting them from us in writing or by telephone at the following address and telephone number:
Oppenheimer Holdings Inc.
85 Broad Street,
New York, New York 10004
(212) 668-8000
Attn: Corporate Secretary
You will not be charged for any of these documents that you request. If you request any incorporated documents from us, we will mail them to you by first class mail, or another equally prompt means.
125
INCORPORATION OF CERTAIN DOCUMENTS BY REFERENCE
We are “incorporating by reference” certain documents that we have filed with the SEC under the Exchange Act, which means that we can disclose important information to you by referring you to another document filed separately with the SEC. The information incorporated by reference is deemed to be part of this prospectus, except for any information superseded by information contained directly in this prospectus, or any subsequently filed document deemed incorporated by reference. This prospectus incorporates by reference the documents set forth below that we have previously filed with the SEC (other than information deemed furnished and not filed in accordance with SEC rules, including Items 2.02 and 7.01 of Form 8-K):
| · | Our Annual Report on Form 10-K for the year ended December 31, 2019, as filed with the SEC on March 2, 2020; | |
| · | Our Quarterly Reports on Form 10-Q for the quarters ended March 31, 2020 and June 30, 2020, as filed with the SEC on May 1, 2020 and July 30, 2020; | |
| · | Our Current Reports on Form 8-K, as filed with the SEC on May 12, 2020, May 15, 2020, August 28, 2020, September 10, 2020, September 17, 2020 and September 22, 2020; and | |
| · | The portions of our definitive proxy statement filed with the SEC on March 20, 2020, that were incorporated by reference into Part III of our Annual Report on Form 10-K for the year ended December 31, 2019. |
Any future filings we make with the SEC under Sections 13(a), 13(c), 14 or 15(d) of the Exchange Act after the date of the initial registration statement and prior to the effectiveness of the registration statement and after the date of this prospectus are incorporated herein by reference until completion of the offering. Any statement contained in this prospectus or in a document incorporated by reference shall be deemed to be modified or superseded to the extent that a statement contained in those documents modifies or supersedes that statement. Any statement so modified or superseded will not be deemed to constitute a part of this prospectus except as so modified or superseded. Statements contained in this prospectus as to the contents of any contract or other document referred to in this prospectus do not purport to be complete, and, where reference is made to the particular provisions of such contract or other document, such provisions are qualified in all respects by reference to all of the provisions of such contract or other document. We will provide a copy of the documents we incorporate by reference, at no cost, to any person that receives this prospectus. To request a copy of any or all of these documents, or the indenture or registration rights agreement, you should write or telephone us at:
Oppenheimer Holdings Inc.
85 Broad Street
New York, New York 10004
(212) 668-8000
Attention: Corporate Secretary
126