Please wait
Table of Contents

As filed with the Securities and Exchange Commission on July 1, 2020

Registration No. 333-                

 

 

 

UNITED STATES

SECURITIES AND EXCHANGE COMMISSION

Washington, D.C. 20549

 

 

FORM S-4

REGISTRATION STATEMENT

UNDER

THE SECURITIES ACT OF 1933

 

 

Boyd Gaming Corporation*

(Exact name of Registrant as specified in its charter)

 

 

 

Nevada   88-0242733
(State or other jurisdiction
of incorporation or organization)
  (I.R.S. Employer
Identification Number)

*And Additional Guarantor Subsidiary Registrants

(see Table of Additional Registrants below)

7990

(Primary Standard Industrial

Classification Code Number)

 

 

3883 Howard Hughes Parkway, Ninth Floor

Las Vegas, Nevada, 89169

(702) 792-7200

(Address, including zip code, and telephone number, including area code, of Registrant’s principal executive offices)

 

 

Josh Hirsberg

Executive Vice President, Chief Financial Officer and Treasurer

Boyd Gaming Corporation

3883 Howard Hughes Parkway, Ninth Floor

Las Vegas, Nevada 89169

(702) 792-7200

(Name, address, including zip code, and telephone number, including area code, of agent for service)

 

 

Copy to:

Senet S. Bischoff

Latham & Watkins LLP

885 Third Avenue

New York, NY 10022

 

 

Approximate date of commencement of proposed sale of the securities to the public: As soon as practicable after the effective date of this Registration Statement.

If the securities being registered on this Form are being offered in connection with the formation of a holding company and there is compliance with General Instruction G, check the following box  ☐

If this Form is filed to register additional securities for an offering pursuant to Rule 462(b) under the Securities Act, check the following box and list the Securities Act registration statement number of the earlier effective registration statement for the same offering.  ☐

If this Form is a post-effective amendment filed pursuant to Rule 462(d) under the Securities Act, check the following box and list the Securities Act registration statement number of the earlier effective registration statement for the same offering.  ☐

Indicate by check mark whether the registrant is a large accelerated filer, an accelerated filer, a non-accelerated filer, a smaller reporting company or emerging growth company. See the definitions of “large accelerated filer,” “accelerated filer,” “smaller reporting company” and “emerging growth company” in Rule 12b-2 of the Exchange Act.

 

Large accelerated filer      Accelerated filer  
Non-accelerated filer      Smaller reporting company  
Emerging growth company       

If an emerging growth company, indicate by check mark if the registrant has elected not to use the extended transition period for complying with any new or revised financial accounting standards provided pursuant to Section 7(a)(2)(B) of the Securities Act.  ☐

 

 

CALCULATION OF REGISTRATION FEE

 

 

Title of each class of

securities to be registered

 

Amount

to Be
Registered

 

Proposed
Maximum
Offering

Price Per Note(1)

  Proposed
Maximum
Aggregate
Offering Price(1)
  Amount of
Registration Fee

4.750% Senior Notes due 2027

  $1,000,000,000   100%   $1,000,000,000   $129,800

Guarantees of the 4.750% Senior Notes due 2027(2)

  None   None   None   None(3)

 

 

(1)

Estimated solely for the purpose of calculating the registration fee pursuant to Rule 457 under the Securities Act of 1933, as amended (the “Securities Act”).

(2)

The notes will be guaranteed by certain guarantor subsidiaries. No separate consideration will be received for the issuance of these guarantees.

(3)

Pursuant to Rule 457(n) under the Securities Act, no separate fee is payable for the guarantees.

 

 

The Registrant hereby amends this Registration Statement on such date or dates as may be necessary to delay its effective date until the Registrant shall file a further amendment that specifically states that this Registration Statement shall thereafter become effective in accordance with Section 8(a) of the Securities Act, or until the Registration Statement shall become effective on such date as the Securities and Exchange Commission, acting pursuant to Section 8(a), may determine.

 

 

 


Table of Contents

TABLE OF ADDITIONAL REGISTRANTS

 

Exact Name of Registrant as Specified in its Charter*

   State or Other
Jurisdiction of
Incorporation or
Organization
   IRS
Employer
Number
 

Aliante Gaming, LLC

   Nevada      20-4024609  

ALST Casino Holdco, LLC

   Delaware      45-2487922  

Ameristar Casino Kansas City, LLC

   Missouri      36-4401000  

Ameristar Casino St. Charles, LLC

   Missouri      36-4401002  

Belle of Orleans, L.L.C.

   Louisiana      72-1241339  

Belterra Resort Indiana, LLC

   Nevada      93-1199012  

Blue Chip Casino, LLC

   Indiana      35-2087676  

Boyd Acquisition, LLC

   Delaware      45-5360937  

Boyd Acquisition I, LLC

   Delaware      90-0849953  

Boyd Acquisition II, LLC

   Delaware      32-0378720  

Boyd Biloxi, LLC

   Mississippi      45-2844774  

Boyd Louisiana Racing, L.L.C.

   Louisiana      45-4113740  

Boyd Racing, L.L.C.

   Louisiana      91-2121472  

Boyd TCIV, LLC

   Nevada      83-0945220  

Boyd Tunica, Inc.

   Mississippi      64-0829658  

California Hotel and Casino

   Nevada      88-0121743  

California Hotel Finance Corporation

   Nevada      88-0217850  

Coast Casinos, Inc.

   Nevada      20-2836222  

Coast Hotels and Casinos, Inc.

   Nevada      88-0345706  

Diamond Jo, LLC

   Delaware      42-1483875  

Diamond Jo Worth, LLC

   Delaware      20-1776684  

Kansas Star Casino, LLC

   Kansas      27-4381609  

M.S.W., Inc.

   Nevada      88-0310765  

Nevada Palace, LLC

   Nevada      20-4711159  

Ogle Haus, LLC

   Indiana      31-1672109  

Par-A-Dice Gaming Corporation

   Illinois      37-1268902  

Peninsula Gaming, LLC

   Delaware      20-0800583  

PNK (Ohio), LLC

   Ohio      27-3970406  

PNK (Ohio) II, LLC

   Ohio      36-4701883  

PNK (Ohio) III, LLC

   Ohio      32-0344828  

Red River Entertainment of Shreveport, LLC

   Louisiana      27-3075666  

Sam-Will, Inc.

   Nevada      88-0203673  

The Cannery Hotel and Casino, LLC

   Nevada      47-0855481  

The Old Evangeline Downs, L.L.C.

   Louisiana      72-1280511  

Treasure Chest Casino, L.L.C.

   Louisiana      72-1248550  

Valley Forge Colonial, LLC

   Pennsylvania      None  

Valley Forge Convention Center Partners, LLC

   Pennsylvania      23-2768703  

 

*

Each additional registrant is a direct or indirect subsidiary of Boyd Gaming Corporation. The address, including zip code, and telephone number, including area code, of each registrant’s principal executive offices is c/o Boyd Gaming Corporation, 3883 Howard Hughes Parkway, Ninth Floor, Las Vegas, Nevada, 89169, telephone (702) 792-7200. The name, address, and telephone number of the agent for service for each additional registrant is Josh Hirsberg, Executive Vice President, Chief Financial Officer and Treasurer, Boyd Gaming Corporation, 3883 Howard Hughes Parkway, Ninth Floor, Las Vegas, Nevada, 89169, telephone (702) 792-7200.


Table of Contents

The information in this prospectus is not complete and may be changed. We may not sell these securities until the registration statement filed with the Securities and Exchange Commission is effective. This prospectus is not an offer to sell these securities nor a solicitation of an offer to buy these securities in any jurisdiction where the offer or sale is not permitted.

 

Subject to Completion, Dated July 1, 2020

PROSPECTUS

 

 

LOGO

Boyd Gaming Corporation

$1,000,000,000

Offer to Exchange

$1,000,000,000 of 4.750% Senior Notes due 2027, Which Have Been Registered Under the Securities Act, for any and all Outstanding 4.750% Senior Notes due 2027

 

 

The Exchange Notes

We are offering to exchange up to $1.0 billion aggregate principal amount of our senior notes for exchange notes which have been registered under the Securities Act of 1933, as amended (the “Securities Act”), which will be issued under a single indenture and will have the principal amounts, interest rates and maturity dates as follows:

 

   

$1,000,000,000 aggregate principal amount of our 4.750% Senior Notes due 2027, which have been registered under the Securities Act (the “exchange notes”), for any and all outstanding 4.750% Senior Notes due 2027 that we issued on December 3, 2019 (referred to in this prospectus as the “old notes” and together with the exchange notes, the “notes”). The exchange notes mature on December 1, 2027 and bear interest at a rate of 4.750% per annum, payable semi-annually, in cash in arrears, on June 1 and December 1 of each year. The first interest payment date for the exchange notes will be December 1, 2020.

The terms of the exchange notes will be substantially similar to the old notes, except for the elimination of some transfer restrictions, registration rights and certain provisions regarding additional interest relating to the old notes.

The exchange notes will be guaranteed by certain of our current and future domestic restricted subsidiaries. The exchange notes will be our unsecured senior obligations, will rank senior in right of payment to any of our future subordinated debt and will rank pari passu in right of payment with all of our existing and future senior debt. The exchange notes will be effectively subordinated to our existing and future secured indebtedness, including debt under the Credit Facility (as defined herein), to the extent of the value of the collateral securing such indebtedness and structurally subordinated to all of the liabilities of our subsidiaries that do not guarantee the exchange notes. The guarantees will be unsecured senior obligations of the guarantors, will rank senior in right of payment to any future guarantor subordinated debt and will rank pari passu in right of payment with all existing and future guarantor senior debt, including our Credit Facility and the Existing Notes. The guarantees will be effectively subordinated to the guarantors’ existing and future secured indebtedness including debt under our Credit Facility, to the extent of the value of the collateral securing such indebtedness. The exchange notes will be structurally subordinated to all of the liabilities of our subsidiaries that do not guarantee the exchange notes. See “Description of the Exchange Notes.”

Material Terms of the Exchange Offer

The exchange offer expires at 11:59 p.m., New York City time, on                 , 2020, unless extended. Our completion of the exchange offer is subject to customary conditions.

Upon our completion of the exchange offer, all old notes that are validly tendered and not withdrawn will be exchanged for an equal principal amount of exchange notes that are registered under the Securities Act. Tenders of old notes may be withdrawn at any time prior to the expiration of the exchange offer, as provided in this prospectus.

The exchange of the exchange notes for old notes pursuant to the exchange offer will not be a taxable exchange for U.S. Federal income tax purposes. We will not receive any proceeds from the exchange offer.

There is no existing public market for the old notes or the exchange notes. We do not intend to list the exchange notes on any securities exchange or seek approval for quotation through any automated trading system.

Each broker-dealer that receives exchange notes for its own account pursuant to the exchange offer must acknowledge that it will deliver a prospectus in connection with any resale of such exchange notes. The letter of transmittal states that by so acknowledging and by delivering a prospectus, a broker-dealer will not be deemed to admit that it is an “underwriter” within the meaning of the Securities Act. This prospectus, as it may be amended or supplemented from time to time, may be used by a broker-dealer in connection with resales of exchange notes received in exchange for old notes where such old notes were acquired by such broker-dealer as a result of market-making activities or other trading activities. We have agreed that, for a period ending on the earlier of (i) 90 days from the date on which the registration statement of which this prospectus is a part is declared effective and (ii) the date on which any broker-dealer is no longer required to deliver a prospectus in connection with market-making or other trading activities, we will make this prospectus available to such broker-dealer for use in connection with any such resale. See “Plan of Distribution.”

 

 

Please see “Risk Factors” beginning on page 16 of this prospectus for a discussion of certain factors that you should consider before participating in this exchange offer.

 

 

None of the Securities and Exchange Commission (the “SEC”), any state securities commission, any state gaming commission or any other gaming authority or other regulatory agency has approved or disapproved of the exchange notes or determined if this prospectus is truthful or complete. Any representation to the contrary is unlawful.

 

 

The date of this prospectus is                 , 2020.


Table of Contents

TABLE OF CONTENTS

 

     Page  

WHERE YOU CAN FIND ADDITIONAL INFORMATION

     ii  

INCORPORATION OF CERTAIN DOCUMENTS BY REFERENCE

     ii  

FORWARD-LOOKING STATEMENTS

     iv  

MARKET DATA

     viii  

SUMMARY

     1  

RISK FACTORS

     16  

USE OF PROCEEDS

     41  

CAPITALIZATION

     42  

SELECTED FINANCIAL INFORMATION

     44  

DESCRIPTION OF OTHER INDEBTEDNESS

     46  

THE EXCHANGE OFFER

     52  

DESCRIPTION OF THE EXCHANGE NOTES

     64  

MATERIAL U.S. FEDERAL INCOME TAX CONSIDERATIONS

     124  

PLAN OF DISTRIBUTION

     125  

LEGAL MATTERS

     126  

EXPERTS

     126  

 

i


Table of Contents

WHERE YOU CAN FIND ADDITIONAL INFORMATION

We are subject to the informational and periodic reporting requirements of the Securities Exchange Act of 1934, as amended (the “Exchange Act”), and, in accordance therewith, we file periodic reports, proxy statements and other information with the SEC. Such periodic reports, proxy statements and other information are available for inspection and copying at the Public Reference Room maintained by the SEC, located at 100 F Street, N.E., Washington, D.C. 20549. Please call the SEC at 1-800-SEC-0330 for more information about the operation of the Public Reference Room. The SEC also maintains an Internet website that contains reports, proxy and information statements and other information regarding registrants that file electronically with the SEC. The address of the website is http://www.sec.gov. You can also obtain information about us from the New York Stock Exchange, 20 Broad Street, New York, New York 10005, on which our common stock is listed.

We maintain a website at http://www.boydgaming.com. You may access our Annual Reports on Form 10-K, Quarterly Reports on Form 10-Q, Current Reports on Form 8-K and amendments to those reports filed pursuant to Sections 13(a) or 15(d) of the Exchange Act with the SEC free of charge at our website as soon as reasonably practicable after such material is electronically filed with, or furnished to, the SEC. Our website and the information contained on that site, or connected to that site, do not constitute part of and are not incorporated into and are not a part of this prospectus.

INCORPORATION OF CERTAIN DOCUMENTS BY REFERENCE

We incorporate by reference the documents listed below and any future filings made with the SEC by us under Sections 13(a), 13(c), 14 or 15(d) of the Exchange Act (except any portions of such filings that are not deemed to be filed under such sections):

 

   

Our Annual Report on Form 10-K for the fiscal year ended December  31, 2019 (including the information specifically incorporated by reference from our Definitive Proxy Statement on Schedule 14A filed with the SEC on March 10, 2020);

 

   

Our Quarterly Report on Form 10-Q for the fiscal quarter ended March 31, 2020;

 

   

Our Current Reports on Form 8-K filed with the SEC on May 13, 2020, May  14, 2020, and May 22, 2020.

All documents and reports filed by us pursuant to Section 13(a), 13(c), 14 or 15(d) of the Exchange Act on or after (i) the date of the initial registration statement and prior to effectiveness of the registration statement and (ii) the date of this prospectus and before the termination or completion of this offering, are deemed to be incorporated by reference in this prospectus from the date of filing of such documents or reports, except as to any portion of any future annual or quarterly reports or proxy statements that is not deemed to be filed under those sections.

Any statement contained in a document incorporated or deemed to be incorporated by reference in this prospectus will be deemed to be modified or superseded for purposes of this prospectus to the extent that any statement contained herein or in any other subsequently filed document which is or is deemed to be incorporated by reference in this prospectus modifies or supersedes such statement. Any statement so modified or superseded will not be deemed, except as so modified or superseded, to constitute a part of this prospectus. Any person receiving a copy of this prospectus may obtain, without charge, upon written or oral request, a copy of any of the documents incorporated by reference except for the exhibits to such documents (other than the exhibits expressly incorporated in such documents by reference). Written or telephone requests should be directed to Boyd Gaming Corporation, 3883 Howard Hughes Parkway, Ninth Floor, Las Vegas, Nevada 89169, Attention: Investor Relations; telephone (702) 792-7200. A copy will be provided by first class mail or other similar means promptly following receipt of your request.

 

ii


Table of Contents

To ensure timely delivery of documents incorporated by reference in this prospectus, please make your requests as soon as practicable and, in any event, no later than five business days prior to the expiration of the exchange offer. The exchange offer will expire at 11:59 p.m., New York City time, on                 ,                  unless extended.

 

iii


Table of Contents

FORWARD-LOOKING STATEMENTS

This prospectus and the documents incorporated herein by reference contain forward-looking statements within the meaning of Section 27A of the Securities Act and Section 21E of the Exchange Act. Such statements include, without limitation, statements regarding our expectations, hopes or intentions regarding the future. These forward-looking statements can often be identified by their use of words such as “may,” “will,” “might,” “expect,” “believe,” “anticipate,” “could,” “would,” “estimate,” “pursue,” “target,” “project,” “intend,” “plan,” “seek,” “should,” “assume” and “continue,” as well as variations of such words and similar expressions referring to the future.

Forward-looking statements in this prospectus include, but are not limited to, statements regarding:

 

   

our expectations with respect to the recent global pandemic of COVID-19, caused by a novel strain of the coronavirus, and the response thereto;

 

   

the factors that contribute to our ongoing success and our ability to be successful in the future;

 

   

our business model, areas of focus and strategy for driving business results;

 

   

competition, including expansion of gaming into additional markets including internet gaming, the impact of competition on our operations, our ability to respond to such competition and our expectations regarding continued competition in the markets in which we compete;

 

   

our estimated effective income tax rates, estimated tax benefits and merits of our tax positions;

 

   

the general effect, and expectation, of the national and global economy on our business, as well as the economies where each of our properties are located;

 

   

our expenses;

 

   

indebtedness, including Boyd Gaming’s ability to refinance or pay amounts outstanding under the Credit Facility (as defined in “Description of Other Indebtedness”) and Boyd Gaming’s unsecured notes, when they become due and our compliance with related covenants, and our expectation that we will need to refinance all or a portion of our respective indebtedness at or before maturity;

 

   

our expectation regarding the trends that will affect the gaming industry over the next few years and the impact of these trends on growth of the gaming industry, future development opportunities and merger and acquisition activity in general;

 

   

our belief that consumer confidence will strengthen as the job market continues to expand;

 

   

our expectations with respect to the valuation of tangible and intangible assets;

 

   

the type of covenants that will be included in any future debt instruments;

 

   

our expectations with respect to potential disruptions in the global capital markets, the effect of such disruptions on consumer confidence and reduced levels of consumer spending and the impact of these trends on our financial results;

 

   

our ability to meet our projected operating and maintenance capital expenditures and the costs associated with our expansion, renovations and development of new projects;

 

   

our ability to pay dividends or to pay any specific rate of dividends, and our expectations with respect to the receipt of dividends;

 

   

our commitment to finding opportunities to strengthen our balance sheet and to operate more efficiently;

 

   

our intention to pursue expansion opportunities, including acquisitions, that are a good fit for our business, deliver a solid return for stockholders and are available at the right price;

 

iv


Table of Contents
   

our intention to fund purchases made under our share repurchase program, if any, with existing cash resources and availability under the Credit Facility;

 

   

our assumptions and expectations regarding our critical accounting estimates;

 

   

Adjusted EBITDA, Adjusted EBITDAR, and the usefulness of each as a measure of operating performance or valuation;

 

   

our expectations for capital improvement projects;

 

   

the impact of new accounting pronouncements on our consolidated financial statements;

 

   

that the Credit Facility and our cash flows from operating activities will be sufficient to meet our respective projected operating and maintenance capital expenditures for the next twelve months;

 

   

our ability to fund any expansion projects using cash flows from operations and availability under the Credit Facility or through additional debt issuances;

 

   

our market risk exposure and efforts to minimize risk;

 

   

expansion, development, investment and renovation plans, including the scope of any such plans, expected costs, financing (including sources thereof and our expectation that long-term debt will substantially increase in connection with such projects), timing and the ability to achieve market acceptance;

 

   

our belief that all pending litigation claims, if adversely decided, will not have a material adverse effect on our business, financial position or results of operations;

 

   

that margin improvements will remain a driver of profit growth for us going-forward;

 

   

our belief that the risks to our business associated with the United States Coast Guard (“USCG”) inspection should not change by reason of inspection by ABS Consulting (“ABSC”);

 

   

development opportunities in existing or new jurisdictions and our ability to successfully take advantage of such opportunities;

 

   

regulations, including anticipated taxes, tax credits or tax refunds expected, and the ability to receive and maintain necessary approvals for our projects;

 

   

the outcome of various tax audits and assessments, including our appeals thereof, timing of resolution of such audits, our estimates as to the amount of taxes that will ultimately be owed and the impact of these audits on our consolidated financial statements;

 

   

our ability to utilize our net operating loss carryforwards and certain other tax attributes;

 

   

our expectations regarding Congress legalizing online gaming in the United States as well as the continued expansion of online gaming as a result of the passage of new authorizing legislation in various states;

 

   

our expectations regarding the expansion of sports betting;

 

   

our asset impairment analyses and our intangible asset and goodwill impairment tests;

 

   

the likelihood of interruptions to our rights in the land we lease under long-term leases for certain of our hotel and casinos;

 

   

the ability of our customer-tracking, customer loyalty and yield-management programs to continue to increase customer loyalty and same-store sales;

 

   

the effect of environmental and structural building conditions related to our properties;

 

   

our ability to receive insurance reimbursement and our estimates of self-insurance accruals and future liability;

 

v


Table of Contents
   

that operating results for previous periods are not necessarily indicative of future performance;

 

   

that estimates and assumptions made in the preparation of financial statements in conformity with U.S. Generally Accepted Accounting Principles may differ from actual results;

 

   

our expectations regarding our cost containment efforts;

 

   

our belief that recently issued accounting pronouncements discussed in our Annual Report on Form 10-K and our Quarterly Report on Form 10-Q will not have a material impact on our financial statements where we have so stated;

 

   

our estimates as to the effect of any changes in our Consolidated EBITDA on our ability to remain in compliance with certain covenants in the credit agreement governing the Credit Facility;

 

   

our ability to engage in productive negotiations regarding bargaining agreements as necessary;

 

   

expectations, plans, beliefs, hopes or intentions regarding the future; and

 

   

assumptions underlying any of the foregoing statements.

These forward-looking statements speak only as of the dates stated and we do not undertake any obligation to update or revise publicly any forward-looking statements, whether as a result of new information, future events or otherwise, even if experience or future events make it clear that any expected results expressed or implied by these forward-looking statements will not be realized. Although we believe that the expectations reflected in these forward-looking statements are reasonable, these expectations may prove to be incorrect or we may not achieve the financial results, savings or other benefits anticipated in the forward-looking statements. These forward-looking statements are necessarily estimates reflecting the best judgment of our senior management and involve a number of risks and uncertainties, some of which may be beyond our control, which could cause actual results to differ materially from those suggested by the forward-looking statements. If any of those risks and uncertainties were to materialize, actual results could differ materially from those discussed in any such forward-looking statement. Among the factors that could cause actual results to differ materially from those discussed in forward-looking statements are those discussed under the heading “Risk Factors” and in other sections of this prospectus, our Annual Report on Form 10-K for the year ended December 31, 2019, and our other current and periodic reports and other filings, filed from time to time with the SEC that are incorporated by reference into this prospectus. These factors include, but are not limited to:

 

   

the recent closure of all our facilities and continuing business impacts as our facilities reopen;

 

   

the continued impact of COVID-19 on the gaming industry generally, including changes in customer behavior and preferences, and impacts on our employees and our vendors;

 

   

the continuing impact of temporary and ongoing unemployment as a result of the closure or future closures of non-essential business in response to COVID-19;

 

   

the effects of intense competition that exists in the gaming industry;

 

   

the risk that our acquisitions and other expansion opportunities divert management’s attention or incur substantial costs, or that we are otherwise unable to develop, profitably manage or successfully integrate the businesses we have acquired or may acquire in the future;

 

   

the fact that our expansion, development and renovation projects (including enhancements to improve property performance) are subject to many risks inherent in expansion, development or construction of a new or existing project;

 

   

the risk that any of our projects may not be completed, if at all, on time or within established budgets, or that any project will not result in increased earnings to us;

 

   

the risk that significant delays, cost overruns or failures of any of our projects to achieve market acceptance could have a material adverse effect on our business, financial condition and results of operations;

 

vi


Table of Contents
   

our ability to take advantage of, and to realize the anticipated benefits of, any past or future financing, mergers and acquisitions, dispositions, partnerships, and other corporate opportunities, and the risks associated with such or similar transactions, arrangements or opportunities;

 

   

the risk that new gaming licenses or jurisdictions become available (or implement new or different gaming regulations or increased or additional taxes) that results in increased competition or cost to us;

 

   

the risk that negative industry or economic trends, reduced estimates of future cash flows, disruptions to our business, slower growth rates or lack of growth in our business, may result in significant write-downs or impairments in future periods;

 

   

the risk that regulatory authorities may revoke, suspend, condition or limit our gaming or other licenses, certificates and concessions, impose substantial fines and take other adverse actions against any of our casino operations or any current or future online gaming and sports wagering options;

 

   

the risk that we may be unable to refinance our respective outstanding indebtedness as it comes due, or that if we do refinance, the terms are not favorable to us;

 

   

the effects of the extensive governmental gaming regulation and taxation policies to which we are subject and the costs of compliance or failure to comply with such regulations, as well as any changes in laws and regulations, including increased taxes, which could harm our business;

 

   

the effects of federal, state and local laws affecting our business such as the regulation of smoking, the regulation of directors, officers, key employees and partners and regulations affecting business in general;

 

   

the effects of extreme weather conditions or natural disasters on our facilities and the geographic areas from which we draw our customers, and our ability to recover insurance proceeds (if any);

 

   

the effects of events adversely impacting the economy or the regions from which we draw a significant percentage of our customers, including the effects of any future economic recession, war, terrorist or similar activity or natural or man-made disasters in, at or around our properties;

 

   

the risk that we fail to adapt our business and amenities to changing customer preferences;

 

   

our ability to continue to negotiate collective bargaining agreements with the unions that represent certain of our employees;

 

   

the effect of unusual gaming hold percentages in any given period;

 

   

financial community and rating agency perceptions of us, and the effect of economic, credit and capital market conditions on the economy and the gaming and hotel industry;

 

   

the risk of the expansion of legalized gaming in the regions in which we operate;

 

   

the risk relating to the Kansas legislature authorizing a new gaming referendum allowing Wichita Greyhound Park to install slot machines, creating increased competition in the Kansas market;

 

   

the risk of failing to maintain the integrity of our information technology infrastructure causing unintended distribution to third parties of, or access by third parties to, our customer, company or employee data, and any litigation, fines, disruption to our operations or reputational harm resulting from such loss of data integrity;

 

   

our estimated effective income tax rates, estimated tax benefits, and merits of our tax positions;

 

   

our ability to utilize our net operating loss carryforwards and certain other tax attributes;

 

   

the potential of certain of our stockholders owning large interest in our capital stock to significantly influence our affairs;

 

   

other statements regarding our future operations, financial condition and prospects, and business strategies;

 

vii


Table of Contents
   

the risk that we may be unable to retain our key management and personnel, including key employees of the acquired companies; and

 

   

our current and future insurance coverage levels, including the risk we have not obtained sufficient coverage, may not be able to obtain sufficient coverage in the future, or will only be able to obtain additional coverage at significantly increased rates.

All forward-looking statements should be evaluated with the understanding of their inherent uncertainty. All forward-looking statements in this prospectus (including any document incorporated by reference) are made only as of the date of the document in which they are contained, based on information available to us as of the date of that document, and we caution you not to place undue reliance on forward-looking statements in light of the risks and uncertainties associated with them. All subsequent written and oral forward-looking statements attributable to us or persons acting on our behalf are expressly qualified in their entirety by our cautionary statements. Except as required by law, we undertake no obligation to update any forward-looking statements, whether as a result of new information, future events or otherwise.

MARKET DATA

Market data used throughout this prospectus, including information relating to our relative position in the gaming industry, is based on the good faith estimates of management, which estimates are based upon their review of internal surveys, independent industry publications and other publicly available information. We have not independently verified any of the data from third-party sources, nor have we ascertained the underlying assumptions relied upon therein. As a result, you should be aware that third-party data included in this prospectus, and estimates and beliefs based on such data, may not be reliable. We cannot guarantee the accuracy or completeness of any such information contained in this prospectus. While we are not aware of any misstatements regarding any market or similar data presented herein, such data involve risks and uncertainties and are subject to change based on various factors, including those discussed under the heading “Forward-Looking Statements.”

Boyd Gaming Corporation, our logo and other trademarks mentioned in this prospectus are the property of their respective owners.

 

viii


Table of Contents

SUMMARY

The following summary contains basic information about this exchange offer. It does not contain all of the information that is important to you in connection with this exchange offer. For a more complete understanding of this exchange offer, we encourage you to read the entire document and the documents we have referred you to, especially the risks of investing in the exchange notes discussed under “Risk Factors,” before investing in these exchange notes. Unless the context otherwise indicates and except with respect to any description of the exchange notes, references to “we,” “us,” the “Company,” “Boyd Gaming” and “our” are to Boyd Gaming Corporation and its consolidated, wholly-owned subsidiaries, taken as a whole.

Overview

Boyd Gaming is a multi-jurisdictional gaming company that has been in operation since 1975. Headquartered in Las Vegas, Nevada, we are a geographically diversified operator of 29 gaming entertainment properties throughout the United States. The Company’s common stock is traded on the New York Stock Exchange under the symbol “BYD.”

We have gaming operations in Nevada, Illinois, Indiana, Iowa, Kansas, Louisiana, Mississippi, Missouri, Ohio and Pennsylvania. Most of our gaming entertainment properties also include hotel, dining, retail and other amenities. Our main business emphasis is on slot revenues, which are highly dependent upon the number of visits and spending levels of customers at our properties. Our properties have historically generated significant operating cash flow, with the majority of our revenue being cash-based. While we do provide casino credit, subject to certain gaming regulations and jurisdictions, most of our customers wager with cash and pay for non-gaming services with cash or by credit card. Our industry is capital intensive, and we rely heavily on the ability of our properties to generate operating cash flow in order to fund maintenance capital expenditures, provide excess cash for future development and growth initiatives, repay debt financing and associated interest costs, repurchase our debt or equity securities, and pay income taxes and dividends.

Our primary areas of focus are: (i) ensuring our existing operations are managed as efficiently as possible and remain well positioned for growth and (ii) improving our capital structure and strengthening our balance sheet, including paying down debt, increasing cash flow, improving operations and diversifying our asset base.

Recent Developments

COVID-19

As a result of the COVID-19 global pandemic, all of our gaming facilities were closed in mid-March in compliance with orders issued by state officials as precautionary measures intended to slow the spread of the COVID-19 virus. Currently 26 of our 29 casinos have reopened, subject to various health and safety measures, including occupancy limitations. We cannot predict when the remainder of our casinos will be permitted to reopen, or whether we will be required to temporarily close some or all of our casinos in the future. Further, we cannot currently predict the ongoing impact on consumer demand and the negative effects on our workforce, suppliers, contractors and other partners. Such closures have had and will continue to have a material impact on our business. COVID-19, the associated impacts on customer behavior and the requirements of health and safety protocols are expected to continue to have a material impact on our business operations. See “Risk Factors—Risks Related to Our Business—The outbreak of the novel coronavirus (“COVID-19”) and the public response has had and will likely continue to have an adverse effect on our business, operations, financial condition and results.” The severity and duration of such business impacts cannot currently be estimated.

Due to the adverse impacts of COVID-19 on our business, we anticipate funding our operations over the next 12 months with the cash we currently have available and any revenues to be generated after our properties



 

1


Table of Contents

re-open. We have estimated that our average monthly cash requirements (including operating expenses, capital expenditures, rent expense and required loan amortization, but excluding interest expense) for the remainder of 2020 (assuming our properties remained closed for the entire period) would be approximately $44 million per month. Our average monthly cash interest expense would be approximately $21 million. We expect to continue to incur cash expenses in excess of revenue until demand levels rise to a sufficient extent as we re-commence revenue generating operations. We cannot predict when our revenues will exceed our cash expenses, nor can we assure you that our estimates of monthly cash expenditures will be accurate. We assessed the recoverability of our assets as of the end of the first quarter considering our current expectations of the timing of re-openings and the expected level of operations to be achieved post re-opening. Based on this review, we recognized pre-tax, non-cash impairment charges of $171.1 million in the first quarter of 2020. If our expectations regarding re-openings or our estimates of projected revenues and cash flows related to our assets are not achieved, we may be subject to additional impairment charges in the future, which could have a material adverse impact on our consolidated financial statements. See “Risk Factors—Risks Related to Our Business—We may incur impairments to goodwill, indefinite-lived intangible assets, or long-lived assets.”

Credit Facility Amendment

We recently amended our Credit Facility (the “Third Amendment” as further defined in “Description of Other Indebtedness”), which amendment became effective on May 8, 2020, in order to provide additional flexibility under our financial covenants. Pursuant to the Third Amendment, during the Covenant Relief Period (as defined there), we will be required to maintain a minimum level of liquidity (calculated to include unrestricted cash and cash equivalents and unused commitments under the Revolving Credit Facility) of $250.0 million and will be subject to limitations on our ability to incur debts and liens, make investments and restricted payments and certain other transactions through the later of the end of the Covenant Relief Period and the date on which we achieve a total net leverage ratio of no greater than 6.00 to 1.00. For more information regarding the Third Amendment, see Note 12 in our Form 10-Q for the three months ended March 31, 2020 and “Description of Other Indebtedness—Credit Facility.”

Sale of Belterra Park Real Estate

On May 6, 2020 we entered into an agreement with Gold Merger Sub, LLC (“Gold Merger Sub”), a wholly owned subsidiary of Gaming and Leisure Properties, Inc. (“GLP”), for the acquisition of Boyd (Ohio) PropCo, LLC (“BP PropCo”), the entity that owns the real estate of Belterra Park (the “Real Estate”), with the merger consummated and the transaction closed at the time of the execution of the merger agreement.

That agreement provided that Gold Merger Sub would acquire BP PropCo via a merger (the “Merger”), which would be treated for income tax purposes as a taxable asset acquisition consisting of the exchange of the Real Estate by us in satisfaction of the $57.7 million promissory note (the “Note”) and mortgage executed in connection with GLP’s initial financing of our acquisition of the Real Estate in October 2018.

Prior to the Merger, PNK (Ohio), LLC (“BP OpCo”), which owns the business operations of Belterra Park, leased the Real Estate from BP PropCo pursuant to a master lease that is the same in all material respects as the Master Lease between Boyd TCIV, LLC and Gold Merger Sub (the “BP Master Lease” and “GLP Master Lease,” respectively). Rent paid under the BP Master Lease to BP PropCo by BP OpCo was then paid by BP PropCo to Gold Merger Sub as interest on the Note. As a result of the Merger, Gold Merger Sub has become the Landlord under the BP Master Lease and now receives rent payable under the BP Master Lease (equal to, and in lieu of, the interest payments on the Note received prior to consummation of the Merger). As an additional step in connection with the Merger, we expect to add BP OpCo as a subtenant to the GLP Master Lease (in connection with the termination of the BP Master Lease), resulting in a single Master Lease with GLP, subject to the prior receipt of all required governmental approvals.



 

2


Table of Contents

Issuance of 8.625% senior notes due 2025

On May 21, 2020, we issued $600 million aggregate principal amount of 8.625% senior notes due 2025 (the “8.625% senior notes”). The 8.625% senior notes will mature on June 1, 2025 and are fully and unconditionally guaranteed by certain of the Company’s current and future domestic restricted subsidiaries, all of which are 100% owned by us. For more information see “Description of Other Indebtedness—Issuance of 8.625% senior notes due 2025.”

Properties

Our properties are described in detail in our Annual Report on Form 10-K for the year ended December 31, 2019.

As of December 31, 2019, we owned or managed 1,773,902 square feet of casino space, 36,977 slot machines, 809 table games and 11,090 hotel rooms. We derive the majority of our revenues from our gaming operations, which generated approximately 75%, 73% and 72% of revenues for 2019, 2018 and 2017, respectively. Food and beverage revenues represent our next most significant revenue source, generating approximately 13% of revenues for 2019, and 14% for 2018 and 2017. Room revenues and other revenues each contributed less than 10% of revenues during each year.

We view each operating property as an operating segment. For financial reporting purposes, we aggregate our properties into three reportable business segments: (i) Las Vegas Locals; (ii) Downtown Las Vegas; and (iii) Midwest and South.



 

3


Table of Contents

The following table sets forth certain information regarding our properties (listed by the segment in which each such property is reported) as of December 31, 2019.

 

     Year
opened
or
acquired
     Casino
space

(sq. ft.)
     Slot
machines
     Table
games
     Hotel
rooms
 

Las Vegas Locals

              

Las Vegas, Nevada

              

Gold Coast Hotel and Casino

     2004        88,915        1,718        49        712  

The Orleans Hotel and Casino

     2004        137,000        2,272        60        1,885  

Sam’s Town Hotel and Gambling Hall

     1979        120,681        1,800        24        645  

Suncoast Hotel and Casino

     2004        95,898        1,817        33        427  

Eastside Cannery Casino and Hotel

     2016        63,879        881        9        306  

Aliante Casino + Hotel + Spa

     2016        125,000        1,782        33        202  

Cannery Casino Hotel

     2016        86,000        1,451        22        200  

Eldorado Casino

     1993        17,756        303        —          N/A  

Jokers Wild Casino

     1993        23,698        385        7        N/A  

Downtown Las Vegas

              

Las Vegas, Nevada

              

California Hotel and Casino

     1975        35,848        916        30        781  

Fremont Hotel and Casino

     1985        30,244        912        28        447  

Main Street Station Casino, Brewery and Hotel

     1993        26,918        813        19        406  

Midwest and South

              

East Peoria, Illinois

              

Par-A-Dice Hotel Casino

     1996        26,116        867        25        202  

Michigan City, Indiana

              

Belterra Casino Resort

     2018        54,758        1,157        40        662  

Florence, Indiana

              

Blue Chip Casino, Hotel & Spa

     1999        65,000        1,655        40        486  

Dubuque, Iowa

              

Diamond Jo Dubuque

     2012        43,508        886        19        N/A  

Northwood, Iowa

              

Diamond Jo Worth

     2012        36,133        881        24        N/A  

Mulvane, Kansas

              

Kansas Star Casino

     2012        70,010        1,756        52        N/A  

Amelia, Louisiana

              

Amelia Belle Casino

     2012        27,484        844        11        N/A  

Vinton, Louisiana

              

Delta Downs Racetrack Casino & Hotel

     2001        15,000        1,630        —          370  

Opelousas, Louisiana

              

Evangeline Downs Racetrack and Casino

     2012        39,208        1,362        —          N/A  

Shreveport, Louisiana

              

Sam’s Town Hotel and Casino

     2004        29,285        985        25        514  

Kenner, Louisiana

              

Treasure Chest Casino

     1997        25,000        1,030        27        N/A  

Biloxi, Mississippi

              

IP Casino Resort Spa

     2011        81,700        1,448        54        1,089  

Tunica, Mississippi

              

Sam’s Town Hotel and Gambling Hall

     1994        46,000        785        17        700  

Kansas City, Missouri

              

Ameristar Casino Hotel Kansas City

     2018        140,000        2,030        56        184  

St. Charles, Missouri

              

Ameristar Casino Resort Spa St. Charles

     2018        130,000        2,396        56        397  

Cincinnati, Ohio

              

Belterra Park

     2018        56,863        1,365        —          N/A  

King of Prussia, Pennsylvania

              

Valley Forge Casino Resort

     2018        36,000        850        49        475  
     

 

 

    

 

 

    

 

 

    

 

 

 

Total all properties

        1,773,902        36,977        809        11,090  
     

 

 

    

 

 

    

 

 

    

 

 

 


 

4


Table of Contents

In addition to these properties, we own and operate a travel agency and a captive insurance company that underwrites travel-related insurance, each located in Hawaii. Financial results for these operations are included in our Downtown Las Vegas segment, as our Downtown Las Vegas properties concentrate their marketing efforts on gaming customers from Hawaii.

Results for Lattner Entertainment Group Illinois, LLC (“Lattner”), our Illinois distributed gaming operator, are included in our Midwest & South segment.

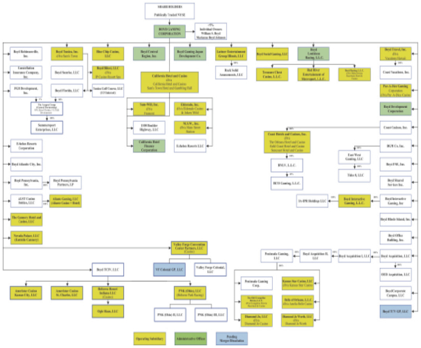
Corporate Structure

The following chart illustrates the organizational structure of our principal operations. It is designed to depict generally how our various operations and major properties relate to one another and our ownership interest in them. It does not contain all of our subsidiaries and, in some cases for presentation purposes, we have combined separate entities to indicate operational relationships.

 

 

LOGO

Corporate Information

Our principal executive office is located at 3883 Howard Hughes Parkway, Ninth Floor, Las Vegas, Nevada 89169, and our telephone number is (702) 792-7200.



 

5


Table of Contents

The Exchange Offer

The following is a brief summary of some of the terms of the exchange offer. For a more complete description of the terms of the exchange offer, see “The Exchange Offer” in this prospectus.

 

The Exchange Offer

We are offering to exchange up to $1 billion aggregate principal amount of our exchange notes for $1 billion aggregate principal amount of our old notes.

 

  Boyd Gaming will issue exchange notes in denominations of $2,000 and minimum integral multiples of $1,000 in excess of $2,000. To be exchanged, an old note must be properly tendered and accepted. All outstanding old notes that are validly tendered and not validly withdrawn will be exchanged for respective exchange notes issued on or promptly after the expiration date of the exchange offer. Currently, there is $1.0 billion aggregate principal amount of old notes outstanding and no exchange notes outstanding.

 

Expiration Date

The exchange offer will expire at 11:59 p.m., New York City time, on                 , unless extended, in which case the term “expiration date” shall mean the latest date and time to which the exchange offer is extended.

 

Withdrawal

You may withdraw the tender of your old notes at any time prior to the expiration date of the exchange offer. See “The Exchange Offer—Withdrawal Rights.”

 

Conditions to the Exchange Offer

The exchange offer is subject to customary conditions. The exchange offer is not conditioned upon any minimum principal amount of old notes being tendered for exchange. See “The Exchange Offer—Conditions to the Exchange Offer.”

 

Procedures for Tendering Old Notes

If you are a holder of old notes who wishes to accept the exchange offer, you must:

 

   

properly complete, sign and date the accompanying letter of transmittal (including any documents required by the letter of transmittal), or a facsimile of the letter of transmittal, according to the instructions contained in this prospectus and the letter of transmittal, and mail or otherwise deliver the letter of transmittal, together with your old notes, to the exchange agent at the address set forth under “The Exchange Offer—Exchange Agent”; or

 

   

arrange for The Depository Trust Company to transmit certain required information, including an agent’s message forming part of a book-entry transfer in which you agree to be bound by the terms of the letter of transmittal, to the exchange agent in connection with a book-entry transfer.



 

6


Table of Contents
  By tendering your old notes in either manner, you will be representing, among other things, that:

 

   

you are acquiring the exchange notes issued to you in the exchange offer in the ordinary course of your business;

 

   

you are not engaged in, and do not intend to engage in, and have no arrangement or understanding with any person to participate in, a distribution of the exchange notes issued to you in the exchange offer;

 

   

if you are a broker-dealer that will receive exchange notes for your own account in exchange for old notes that were acquired as a result of market making activities, that you will deliver a prospectus, as required by law, in connection with any resale of such exchange notes; and

 

   

you are not an “affiliate” of ours within the meaning of Rule 144 under the Securities Act. See “The Exchange Offer—Procedures for Tendering Old Notes.”

 

Special Procedures for Beneficial Owners

If you beneficially own old notes registered in the name of a broker, dealer, commercial bank trust company or other nominee and wish to tender your beneficially owned old notes in the exchange offer, you should contact the registered holder promptly and instruct it to tender the old notes on your behalf. If you wish to tender on your own behalf, you must, prior to completing and executing the letter of transmittal and delivering your old notes, either make appropriate arrangements to register ownership of the old notes in your name or obtain a properly completed bond power from the registered holder. The transfer of registered ownership may take considerable time and may not be able to be completed prior to the expiration date. See “The Exchange Offer—Procedures for Tendering Old Notes.”

 

Guaranteed Delivery Procedures

If you wish to tender your old notes, but:

 

   

your old notes are not immediately available;

 

   

you cannot deliver your old notes, the letter of transmittal or any other documents required by the letter of transmittal to the exchange agent prior to the expiration date; or

 

   

the procedures for book-entry transfer of your old notes cannot be completed prior to the expiration date;

 

  you may tender your old notes pursuant to the guaranteed delivery procedures set forth in this prospectus and the letter of transmittal. See “The Exchange Offer—Guaranteed Delivery Procedures.

 

Acceptance of Old Notes for Exchange
and Delivery of Exchange Note


Upon effectiveness of the registration statement of which this prospectus is a part and commencement of the exchange offer, we



 

7


Table of Contents
 

will accept any and all old notes that are properly tendered in the exchange offer prior to 11:59 p.m., New York City time, on the expiration date. The exchange notes issued pursuant to the exchange offer will be delivered promptly following the expiration date. See “The Exchange Offer—Acceptance of Old Notes For Exchange and Delivery of Exchange Notes.

 

Certain Federal Income Tax Considerations

The exchange of exchange notes for old notes in the exchange offer will not be a taxable exchange for U.S. federal income tax purposes. See “Material U.S. Federal Income Tax Considerations.”

 

Use of Proceeds

We will not receive any proceeds from the issuance of exchange notes pursuant to the exchange offer.

 

Fees and Expenses

We will pay certain expenses incident to the consummation of the exchange offer and compliance with the registration rights agreement. See “The Exchange Offer—Fees and Expenses.”

 

Termination of Certain Rights

The old notes were issued and sold in a private offering to BofA Securities, Inc., Deutsche Bank Securities Inc., Fifth Third Securities, Inc., Wells Fargo Securities, LLC, J.P. Morgan Securities LLC, Capital One Securities, Inc., Credit Agricole Securities (USA) Inc., BNP Paribas Securities Corp., SunTrust Robinson Humphrey, Inc., U.S. Bancorp Investments, Inc., Citizens Capital Markets, Inc., UBS Securities LLC and KeyBanc Capital Markets Inc., as the initial purchasers, on December 3, 2019. In connection with that sale, we executed and deliver a registration rights agreement for the benefit of the noteholders.

 

  Pursuant to the registration rights agreement, holders of old notes: (i) have rights to receive additional interest in certain instances; and (ii) have certain rights intended for the holders of unregistered securities. Holders of exchange notes will not be, and upon consummation of the exchange offer, holders of old notes will no longer be, entitled to the right to receive additional interest in certain instances, as well as certain other rights under the registration rights agreement for holders of unregistered securities. See “The Exchange Offer.”

 

Resale of Exchange Notes

We believe, based on an interpretation by the staff of the SEC contained in several no action letters issued to third parties in other transactions, that you may offer to sell, sell or otherwise transfer the exchange notes issued to you in this exchange offer without complying with the registration and prospectus delivery requirements of the Securities Act; provided that,

 

   

you are acquiring the exchange notes issued to you in the exchange offer in the ordinary course of your business;



 

8


Table of Contents
   

you are not engaged in, and do not intend to engage in, and have no arrangement or understanding with any person to participate in, a distribution of the exchange notes issued to you in the exchange offer; and

 

   

you are not an “affiliate” of ours within the meaning of Rule 144 under the Securities Act. If you are a broker-dealer and you receive exchange for old notes that you acquired for your own account as a result of market-making activities or other trading activities, you must acknowledge that you will deliver a prospectus if you decide to resell your exchange notes. See “Plan of distribution.”

 

Consequences of Failure to Exchange

If you do not tender your old notes or if you tender your old notes improperly, you will continue to be subject to the restrictions on transfer of your old notes as contained in the legend on the old notes. In general, you may not sell or offer to sell the old notes, except pursuant to a registration statement under the Securities Act or any exemption from registration thereunder and in compliance with all applicable state securities laws. See “The Exchange Offer—Consequences of Failure to Exchange.”

 

Exchange Agent

Wilmington Trust, National Association.


 

9


Table of Contents

The Exchange Notes

The following is a brief summary of some of the terms of the exchange notes. The form and term of the exchange notes will be substantially identical to those of the respective old notes except that the exchange notes will not be subject to certain transfer restrictions, registration rights and certain provisions regarding additional interest applicable to the old notes prior to the consummation of the exchange offer. For a more complete description of the terms of the exchange notes, see “Description of the Exchange Notes” in this prospectus.

 

Issuer

Boyd Gaming Corporation, 3883 Howard Hughes Parkway, Ninth Floor, Las Vegas, Nevada 89169, (702) 792-7200.

 

Exchange Notes Offered

Up to $1.0 billion aggregate principal amount of 4.750% Senior Notes due 2027.

 

Maturity Date

The exchange notes will mature on December 1, 2027.

 

Interest

The exchange notes will accrue interest at a rate of 4.750% per year from June 1, 2020 until maturity or earlier redemption.

 

Interest Payment Dates

June 1 and December 1 of each year, commencing on December 1, 2020.

 

Ranking

The notes will be our general senior unsecured obligations, will rank pari passu in right of payment with our existing and future senior debt, including our 6.375% senior notes due 2026, our 6.000% senior notes due 2026 and our 8.625% senior notes due 2025 (collectively, the “Existing Notes”) and the Credit Facility, and will rank senior in right of payment to any of our future subordinated debt. The guarantees will be general senior unsecured obligations of the guarantors, will rank pari passu in right of payment with all of the guarantors’ existing and future senior debt, including the Credit Facility and the Existing Notes, and will rank senior in right of payment to any of the guarantors’ future subordinated debt. The notes and the guarantees will be effectively subordinated to our existing and future secured debt and the guarantors’ existing and future secured debt, including debt under our Credit Facility, to the extent of the value of the collateral securing such indebtedness. The notes will be structurally subordinated to all of the liabilities of our subsidiaries that do not guarantee the notes. See “Description of the Exchange Notes.”

 

 

We and our wholly-owned subsidiaries had approximately $5.0 billion of long-term debt as of May 31, 2020 (of which $1.9 billion is outstanding under the Credit Facility) and which amounts include approximately $27.0 million of current maturities of such long-term debt and exclude approximately $12.6 million in aggregate of outstanding letters of credit, in each case as of May 31, 2020. In addition, an aggregate amount of approximately $3.0 million was available for borrowing under the Credit Facility as of May 31, 2020. All obligations under the Credit Facility would be effectively



 

10


Table of Contents
 

senior to the exchange notes offered hereby to the extent of the collateral securing such facility.

 

  For the year ended December 31, 2019, our wholly-owned non-guarantor subsidiaries accounted for approximately $86.1 million, or 2.6%, of our total revenues, and at December 31, 2019, accounted for approximately $311.7 million, or 4.7%, of our total assets, and approximately $111.7 million, or 2.1%, of our total liabilities (excluding intercompany liabilities).

 

  We and our restricted subsidiaries will not provide any credit support for any indebtedness of our unrestricted subsidiary, except as permitted by the Credit Facilities and the indenture for the exchange notes. Creditors of unrestricted subsidiaries will have no recourse to our stock or assets or to the stock or assets of any restricted subsidiary.

 

  See “Capitalization” and “Description of Other Indebtedness—Credit Facility.”

 

Guarantees

The exchange notes will be fully and unconditionally guaranteed, jointly and severally, on a senior unsecured basis by certain of our current and future domestic restricted subsidiaries. On the issue date, the guarantors will include all of our subsidiaries that guarantee our 6.375% senior notes due 2026, our 6.000% senior notes due 2026, our 8.625% senior notes due 2025 and the Credit Facility. The guarantees may be released under certain circumstances. We are permitted to designate certain restricted subsidiaries as unrestricted subsidiaries subject to compliance with certain tests. See “Description of the Exchange Notes—Certain Covenants—Designation of Restricted and Unrestricted Subsidiaries.”

 

Use of Proceeds

We will not receive any cash proceeds from the issuance of the exchange notes.

 

Optional Redemption

We may redeem some or all of the exchange notes at any time prior to December 1, 2022 at a redemption price equal to 100% of the principal amount thereof plus accrued and unpaid interest and all amounts, if any, payable pursuant to the provisions relating to additional interest (i) as described in “Description of the Exchange Notes—Events of Default and Remedies” and (ii) as provided in the registration rights agreement as described in “The Exchange Offer—Additional Interest” (collectively, “Additional Interest”), up to, but excluding, the applicable redemption date plus a make-whole premium. We may redeem some or all of the exchange notes at any time after December 1, 2022 at the redemption prices specified in “Description of the Exchange Notes—Optional Redemption.” In addition, at any time prior to December 1, 2022, we may redeem up to 35% of the aggregate principal amount of the exchange notes with the net cash proceeds that we raise in one or more equity offerings at



 

11


Table of Contents
 

a redemption price equal to 104.750% of the principal amount thereof plus accrued and unpaid interest and Additional Interest, if any, up to, but excluding, the applicable redemption date. See “Description of the Exchange Notes—Optional Redemption.”

 

Change of Control Offer; Asset Sales

Upon a change of control or, if the exchange notes have investment grade status, a change of control triggering event, we must offer to repurchase the exchange notes at 101% of the principal amount, plus accrued and unpaid interest and Additional Interest, if any, up to, but excluding, the applicable purchase date. See “Description of the Exchange Notes— Repurchase at the Option of Holders—Change of Control.”

 

  If we sell assets, we will be required under certain circumstances to repay, redeem or repurchase indebtedness (including the exchange notes pursuant to the terms of the indenture governing the exchange notes). See “Description of the Exchange Notes— Repurchase at the Option of Holders—Asset Sales.”

 

Mandatory Redemption or Disposition Based on Gaming Laws

The exchange notes are subject to redemption and disposition requirements imposed by gaming laws and regulations of gaming authorities in jurisdictions in which we conduct gaming operations. See “Description of the Exchange Notes—Mandatory Redemption or Disposition Pursuant to Gaming Laws.”

 

Certain Covenants

The indenture governing the exchange notes restricts our ability and the ability of our restricted subsidiaries to, among other things:

 

   

incur additional indebtedness or liens;

 

   

pay dividends or make distributions on our capital stock or repurchase our capital stock;

 

   

make certain investments;

 

   

have subsidiaries restrict their ability to pay dividends or make other distributions to us; and

 

   

sell certain assets or merge with or into other companies.

 

  These covenants are subject to important exceptions and qualifications, which are described in “Description of the Exchange Notes—Certain Covenants.” In particular, if, in addition to other conditions, the exchange notes become investment grade, and no default or event of default has occurred or is continuing, Boyd Gaming and its Restricted Subsidiaries would no longer be subject to certain covenants until such time as an applicable rating agency withdraws its rating or assigns the exchange notes a rating below investment grade. However, there can be no assurance that the exchange notes will ever achieve or maintain investment grade.

 

Trustee

Wilmington Trust, National Association.


 

12


Table of Contents

Risk Factors

Investing in the exchange notes involves risks. See the section entitled “Risk Factors” beginning on page 16 for a description of certain of the risks you should consider before participating in the exchange offer, including factors affecting forward-looking statements.


 

13


Table of Contents

SUMMARY CONSOLIDATED HISTORICAL FINANCIAL DATA

The following table sets forth summary consolidated financial data as of and for the periods and dates indicated below. The summary consolidated financial data as of December 31, 2019 and for each of the three years in the period ended December 31, 2019, are derived from, and should be read together with, our audited consolidated financial statements and the accompanying notes included in our reports incorporated by reference in this prospectus.

The summary consolidated financial data as of March 31, 2020 and for the three months ended March 31, 2020 and 2019 set forth below are derived from, and should be read together with, our unaudited consolidated financial statements included in our periodic reports incorporated by reference in this prospectus. The summary consolidated financial data as of March 31, 2020 and for the three months ended March 31, 2020 and 2019 have been prepared on the same basis as our audited financial statements and, in our opinion, reflect all adjustments, consisting only of normal and recurring adjustments, necessary for a fair presentation of this data in all material respects. The summary consolidated financial data set out below are not necessarily indicative of our future results of operations or financial condition. The results for any interim period are not necessarily indicative of the results that may be expected for a full year.

You should read the information below along with all other financial information and analysis presented in this prospectus, including “Capitalization,” and with our “Management’s Discussion and Analysis of Financial Condition and Results of Operations” and unaudited consolidated financial statements and related notes included in our periodic reports incorporated by reference in this prospectus.

 

     Three months ended
March 31,
     Year ended December 31,  
(in millions)    2020(a)     2019      2019(b)      2018(c)      2017(d)  

Statement of Operations Data:

             

Revenues

             

Gaming

   $ 509.8     $ 620.3      $ 2,483.3      $ 1,925.4      $ 1,740.3  

Food & beverage

     89.9       111.1        447.9        367.9        346.4  

Room

     46.7       57.2        237.2        199.5        186.8  

Other

     34.1       38.7        157.7        133.9        127.3  
  

 

 

   

 

 

    

 

 

    

 

 

    

 

 

 

Total Revenues

   $ 680.5     $ 827.3      $ 3,326.1      $ 2,626.7      $ 2,400.8  
  

 

 

   

 

 

    

 

 

    

 

 

    

 

 

 

Income (loss) from continuing operations before income taxes

   $ (189.0   $ 56.3      $ 202.1      $ 155.0      $ 171.1  

Income (loss) from continuing operations, net of tax

   $ (147.6   $ 45.5      $ 157.6      $ 114.7      $ 168.0  

Income from discontinued operations, net of tax

   $ —       $ —        $ —        $ 0.3      $ 21.4  

Net income (loss)

   $ (147.6   $ 45.5      $ 157.6      $ 115.0      $ 189.4  

 

(a)

The three months ended March 31, 2020, includes $171.1 million of pretax, non-cash intangible asset impairment charges, which includes impairment charges of $112.0 million, $42.2 million and $16.9 million for goodwill, gaming licenses and trademarks, respectively.

(b)

The condensed consolidated financial statements for the year ended December 31, 2019 include a full year of financial results for Lattner, Valley Forge Casino Resort, Ameristar Casino Kansas City, Ameristar Casino St. Charles, Belterra Resort and Belterra Park.

(c)

The condensed consolidated financial statements for the year ended December 31, 2018 include the financial results of Lattner, acquired on June 1, 2018, Valley Forge Casino Resort, acquired on September 17, 2018 and Ameristar Casino Kansas City, Ameristar Casino St. Charles, Belterra Resort and Belterra Park, acquired on October 15, 2018, for periods subsequent to their respective dates of acquisition. As a result of the acquisitions and ongoing projects, we had project development, preopening and writedowns of $45.7 million for the year ended December 31, 2018.



 

14


Table of Contents
(d)

Discontinued operations for 2017 include our after-tax share of the proceeds related to the final settlement of Borgata’s property tax disputes with Atlantic City. The Company has accounted for its 50% investment in Borgata as discontinued operations for all periods presented.

 

(in millions)    March 31, 2020  

Balance Sheet Data(a):

  

Cash and cash equivalents

   $ 831.2  

Total assets

     7,016.9  

Long-term debt, net of current maturities(b)

     4,368.1  

Total stockholders’ equity

     1,111.8  

 

(a)

March 31, 2020 Balance Sheet Data does not reflect the impact of the issuance of the 8.625% Senior Notes on May 21, 2020. See “Capitalization” for additional information.

(b)

Long-term debt is net of $45.7 million of unamortized discount and origination fees and excludes $27.0 million of current maturities of long-term debt.



 

15


Table of Contents

RISK FACTORS

An investment in the exchange notes involves a high degree of risk. In addition to the other information in this prospectus, prospective investors should carefully consider the following risks before participating in the exchange offer. If any of the following risks actually occur, our business, financial condition or operating results could be materially adversely affected, which, in turn, could adversely affect our ability to pay interest or principal on the exchange notes or otherwise fulfill our obligations under the indenture governing the exchange notes.

Risks Related to the Exchange Offer

An active trading market may not develop for the old notes or the exchange notes.

We are offering the exchange notes to the holders of the old notes. The old notes were sold in December 2019 to a small number of qualified institutional buyers in the United States and to investors outside of the United States under Regulation S and were subject to certain restrictions on transfer. To the extent that the old notes are tendered and accepted in the exchange offer, the trading market for any untendered and tendered but unaccepted old notes will be adversely affected. We cannot assure you that the market will provide liquidity for you if you want to sell your old notes. The liquidity of the trading market in the old notes and the exchange notes, and the market price quoted for the old notes and the exchange notes, may be adversely affected by:

 

   

changes in the overall market for these types of securities;

 

   

changes in our financial performance or prospects;

 

   

the prospects for companies in our industry generally;

 

   

the number of holders of the notes;

 

   

the interest of securities dealers in making a market for the notes; and

 

   

prevailing interest rates.

As a result, you cannot be sure that an active trading market will develop for the old notes or the exchange notes.

The exchange notes will be registered under the Securities Act, but will constitute a new issue of securities with no established trading market. Moreover, the exchange notes will not be listed on any stock exchange. We cannot assure you that all of the exchange notes will be freely tradable without a restrictive legend after the exchange offer, nor can we assure you as to the liquidity of the markets that may develop for the exchange notes, your ability to sell the exchange notes or the price at which you would be able to sell the exchange notes. If such markets were to exist, the exchange notes could trade at prices lower than their principal amount or purchase price depending on many factors, including prevailing interest rates and the markets for similar securities. The initial purchasers of the old notes have advised us that they presently intend to make a market in the exchange notes after completion of the exchange offer, as permitted by applicable laws and regulations. However, they are not obligated to do so, and any market-making activities that the initial purchasers do engage in may be discontinued at any time without notice. In addition, such market-making activity may be limited during the pendency of the exchange offer.

Your old notes will not be accepted for exchange if you fail to follow the exchange offer procedures.

The issuance of exchange notes in exchange for old notes pursuant to the exchange offer will be made only after timely receipt by the exchange agent of a properly completed and duly executed letter of transmittal, or an agent’s message in lieu thereof, including all other documents required by such letter of transmittal. Therefore, holders of old notes desiring to tender such old notes in exchange for exchange notes should allow sufficient time

 

16


Table of Contents

to ensure timely delivery. We and the exchange agent are under no duty to give notification of defects or irregularities with respect to the tenders of old notes for exchange. Each broker-dealer that receives exchange notes for its own account pursuant to the exchange offer must acknowledge that it will deliver a prospectus in connection with any resale of such exchange notes. See “The Exchange Offer—Resale of Exchange Notes” and “Plan of Distribution.”

If you do not exchange your old notes, there will be restrictions on your ability to resell your old notes.

Holders of old notes who do not exchange their old notes for exchange notes pursuant to the exchange offer will continue to be subject to the restrictions on transfer of such old notes as set forth in the legend on the old notes. In general, the old notes may not be offered or sold, unless registered under the Securities Act, except pursuant to an exemption from, or in a transaction not subject to, the Securities Act and applicable state securities laws. To the extent that old notes are tendered and accepted in the exchange offer, the trading market for any untendered and tendered but unaccepted old notes could be adversely affected. See “The Exchange Offer—Consequences of Failure to Exchange.”

Pursuant to the terms of the registration rights agreement, we will be required to use commercially reasonable efforts to file a shelf registration statement pursuant to Rule 415 of the Securities Act if (i) the exchange offer is not permitted by applicable law or SEC policy, (ii) the exchange offer is not consummated by December 3, 2020 or (iii) if any holder of the old notes notifies us prior to the 10th business day following consummation of the exchange offer that (a) such holder, alone or together with other holders who hold in the aggregate at least $1.0 million in principal amount of old notes, was prohibited by applicable law or SEC policy from participating in the exchange offer, (b) such holder may not resell the exchange notes to the public without delivery of a prospectus and the prospectus contained in the exchange offer registration statement may not be used for such resales by such holder or (c) such holder is a broker-dealer who holds old notes acquired directly from us or any of our affiliates. See “The Exchange Offer—Shelf Registration Statement.”

Your ability to sell your exchange notes may be impaired because the exchange notes are non-investment grade debt.

At the time of this exchange offer, the exchange notes are non-investment grade debt. There can be no assurance that the exchange notes will ever achieve or maintain investment grade status. Many institutional investors have policies that prohibit or restrict their investment in non-investment grade debt. As a result, any trading market that may develop for the exchange notes may be relatively illiquid and you may encounter difficulties in disposing of your exchange notes. Moreover, the market for non-investment grade debt has, historically, been subject to disruptions that have caused substantial volatility in the prices of securities similar to the exchange notes. We cannot assure you that the market, if any, for the exchange notes will be free from similar disruptions, and any such disruptions may adversely affect the prices at which you may sell your exchange notes.

Risks Related to the Exchange Notes

Your right to receive payments on the exchange notes is unsecured and will be effectively subordinated to our and our guarantors’ existing and future secured debt, including obligations under the Credit Facility, to the extent of the value of the collateral securing such debt, and structurally subordinated to the existing and future debt and other liabilities of our subsidiaries that do not guarantee the exchange notes.

The notes will be effectively subordinated to any secured debt, including debt under our Credit Facility, to the extent of the value of the collateral securing such debt. Certain of our current and future domestic restricted subsidiaries will guarantee the notes with full and unconditional guarantees that will be unsecured senior obligations of such subsidiaries and will rank senior to all of such subsidiaries’ future subordinated debt. The guarantees will be effectively subordinated to any secured debt of our guarantor subsidiaries, including debt under our Credit Facility, to the extent of the value of the collateral securing such debt. The notes will also be structurally subordinated to all of the liabilities of our subsidiaries that do not guarantee the notes.

 

17


Table of Contents

We and the guarantors had approximately $1.9 billion of debt outstanding under the Credit Facility as of May 31, 2020, excluding approximately $12.6 million in aggregate of outstanding letters of credit. In addition, an aggregate amount of approximately $3.0 million was available for borrowing under the Revolving Credit Facility as of May 31, 2020. All obligations under our Credit Facility are effectively senior to the notes offered hereby to the extent of the collateral securing such facility.

For the year ended December 31, 2019, our wholly-owned non-guarantor subsidiaries accounted for approximately $86.1 million, or 2.6%, of our total revenues, and at December 31, 2019, accounted for approximately $311.7 million, or 4.7%, of our total assets, and approximately $111.7 million, or 2.1%, of our total liabilities (excluding intercompany liabilities).

We are a holding company and depend on the business of our subsidiaries to satisfy our obligations under the exchange notes.

We are a holding company. Our subsidiaries conduct substantially all of our consolidated operations and own substantially all of our consolidated assets. Consequently, our cash flow and our ability to pay our debts depends on our subsidiaries’ cash flow and their payment of funds to us. Our subsidiaries are not obligated to make funds available to us for payment on the exchange notes. In addition, our subsidiaries’ ability to make any payments to us will depend on their earnings, the terms of their indebtedness, business and tax considerations, contractual, legal and regulatory restrictions, economic conditions and other factors that are beyond our control.

Depending on our ability to service our indebtedness, we may need or decide to refinance all or a portion of our indebtedness before maturity and cannot provide assurance that we will be able to refinance any of our indebtedness, including the exchange notes, on commercially reasonable terms, or at all. We may have to adopt one or more alternatives, such as reducing or delaying planned expenses and capital expenditures, selling assets, restructuring debt, obtaining additional equity or debt financing, or entering into joint ventures.

Additionally, the ability of our subsidiaries to make payments to us is governed by the gaming laws of certain jurisdictions, which place limits on the amount of funds which may be transferred to us and may require prior or subsequent approval for any payments to us.

We have, and are permitted to create further, unrestricted subsidiaries, which will not be subject to any of the covenants in the indenture, and we may not be able to rely on the cash flow or assets of unrestricted subsidiaries to pay our indebtedness.

Unrestricted subsidiaries are not subject to the covenants under the indenture. Unrestricted subsidiaries may enter into financing arrangements that limit their ability to make loans or other payments to fund payments in respect of the exchange notes. Accordingly, we may not be able to rely on the cash flow or assets of unrestricted subsidiaries to pay any of our indebtedness, including the exchange notes.

As of the date hereof, each of OED Acquisition, LLC, a Delaware limited liability company, Peninsula Gaming Corp., a Delaware corporation, and Boyd Interactive Gaming, Inc., a Nevada corporation, and each Subsidiary of each such Person is an Unrestricted Subsidiary under the Indenture.

Our Unrestricted Subsidiaries accounted for less than 1% of our total revenue and 2% of our net income for the year ended December 31, 2019.

We may not have the funds necessary to finance the repurchase of the exchange notes required by the indenture upon the occurrence of certain change of control events and asset sales.

Upon the occurrence of certain specific kinds of change of control events, we will be required to offer to repurchase all outstanding exchange notes. In addition, upon the occurrence of certain asset sales, subject to our

 

18


Table of Contents

right to reinvest the proceeds from such sales or repay other senior indebtedness, within a limited period after such sales, we will be required to offer to repurchase outstanding exchange notes as specified in the indenture governing the exchange notes.

However, it is possible that we will not have sufficient funds at the time of the change of control or the time of the repurchase obligation resulting from asset sales to make the required repurchase of exchange notes or that restrictions in the Credit Facility will not allow such repurchases.

Our failure to repurchase the notes would be a default under the indenture governing the notes and could result in a cross default under the Credit Facility, the indenture governing our 6.375% senior notes due 2026, the indenture governing our 6.000% senior notes due 2026 and/or the indenture governing our 8.625% senior notes due 2025. In addition, events constituting a change of control would generally require us to offer to repurchase our 6.375% senior notes due 2026, our 6.000% senior notes due 2026 and our 8.625% senior notes due 2025, of which an aggregate principal amount of $750 million, $700 million and $600 million, respectively, was outstanding at May 31, 2020 (or as of the date hereof. A change of control could also constitute an event of default under the Credit Facility, which as of May 31, 2020 had an outstanding principal balance of approximately $1.9 billion. To the extent that proceeds from certain asset sales are not reinvested or used to repay the notes, obligations under the Credit Facility or other senior debt, we are required by the terms of the indenture governing our 6.375% senior notes due 2026, the indenture governing our 6.000% senior notes due 2026, the indenture governing our 8.625% senior notes due 2025 and the indenture governing the notes offered hereby to make an offer to purchase such notes. It is possible that we will not have sufficient funds at such time to make the required repurchase of our outstanding notes, including the notes offered pursuant to this prospectus, or that restrictions in our Credit Facility, the indenture governing the notes and/or the indentures governing the 6.375% senior notes due 2026, the 6.000% senior notes due 2026 and the 8.625% senior notes due 2025 will not allow such repurchases. It is also possible that we will not be able to make any obligatory payment on the Credit Facility in such circumstances.

The indenture governing the exchange notes contains restrictions and limitations that could significantly affect our ability to operate our business, as well as significantly affect our liquidity, and adversely affect you, as holders of the exchange notes.

The indenture governing the exchange notes offered hereby contains a number of significant covenants that could adversely affect our ability to operate our business, as well as significantly affect our liquidity, and therefore could adversely affect our results of operations. The indenture governing the exchange notes offered hereby restricts our ability and the ability of our restricted subsidiaries to, among other things:

 

   

incur additional indebtedness or liens;

 

   

pay dividends or make distributions on our capital stock or repurchase our capital stock;

 

   

make certain investments;

 

   

have subsidiaries restrict their ability to pay dividends or make other distributions to us; and

 

   

sell certain assets or merge with or into other companies.

These covenants are subject to important exceptions and qualifications as described under “Description of the Exchange Notes.” For example, the asset sale covenant does not prohibit the sale or transfer of assets with a fair market value of $125 million or less per year and therefore we may dispose of assets with significant value without restriction.

Our ability to comply with these covenants may be affected by events beyond our control. The breach of any such covenants or obligations not otherwise waived or cured could result in a default under the indenture and could trigger acceleration of those obligations, which in turn could trigger cross defaults under other agreements

 

19


Table of Contents

governing our long-term indebtedness. Any default under the indenture governing the exchange notes could adversely affect our growth, our financial condition, our results of operations and our ability to make payments on our debt, and could force us to seek protection under the bankruptcy laws.

Holders of the exchange notes may not be able to determine when a change of control giving rise to their right to have the exchange notes repurchased has occurred following a sale of “substantially all” of our assets.

The definition of change of control in the indenture that will govern the exchange notes includes a phrase relating to the sale of “all or substantially all” of our assets. Although there is a limited body of case law interpreting the phrase “substantially all,” there is no precise established definition of the phrase under applicable law. Accordingly, in certain circumstances there may be a degree of uncertainty as to whether a particular transaction would involve a disposition of “substantially all” of our assets. As a result, it may be unclear as to whether a change of control has occurred and whether we are required to make an offer to repurchase the exchange notes.

Federal and state statutes allow courts, under specific circumstances, to void guarantees and require noteholders to return payments received from guarantors.

Under the federal bankruptcy law and comparable provisions of state fraudulent transfer laws, a guarantee could be voided, or claims in respect of a guarantee could be subordinated to all other debts of that guarantor, if the guarantor at the time it incurred the indebtedness evidenced by its guarantee:

 

   

received less than reasonably equivalent value or fair consideration for the incurrence of such guarantee and was insolvent or rendered insolvent by reason of such incurrence;

 

   

was engaged in a business or transaction for which the guarantor’s remaining assets constituted unreasonably small capital; or

 

   

intended to incur, or believed that it would incur, debts beyond its ability to pay such debts as they mature.

In addition, any payment by that guarantor pursuant to its guarantee could be voided and required to be returned to the guarantor or to a fund for the benefit of the creditors of the guarantor.

The measures of insolvency for purposes of these fraudulent transfer laws will vary depending upon the law applied in any proceeding to determine whether a fraudulent transfer has occurred. Generally, however, a guarantor would be considered insolvent if:

 

   

the sum of its debts, including contingent liabilities, was greater than the fair saleable value of all its assets;

 

   

the present fair saleable value of its assets was less than the amount that would be required to pay its probable liability on its existing debts, including contingent liabilities, as they become absolute and mature; or

 

   

it could not pay its debts as they become due.

We, meaning only Boyd Gaming Corporation, have no significant operations of our own and derive substantially all of our revenue from our subsidiaries. If a guarantee of the exchange notes by a subsidiary were avoided as a fraudulent transfer, holders of other indebtedness of, and trade creditors of, that subsidiary would generally be entitled to payment of their claims from the assets of the subsidiary before such assets could be made available for distribution to us to satisfy our own obligations, such as the exchange notes.

 

20


Table of Contents

You may have to dispose of the exchange notes if your ownership of the exchange notes is determined to be harmful to us.

The gaming authority of any jurisdiction in which we currently conduct or in the future may conduct or propose to conduct gaming may require that a holder of the exchange notes be registered, licensed, qualified or found suitable, or comply with any other requirement under applicable gaming laws. Under the indenture governing the exchange notes, we may in certain circumstances be able to redeem or require you to dispose of all or a portion of your exchange notes, and if required by the applicable gaming authority, we will be required to redeem or require you to dispose of, all or a portion of your exchange notes to the extent required by such gaming authority or deemed necessary or advisable by us.

The redemption price will be equal to the lesser of:

 

   

the lowest closing sale price of the exchange notes on any trading day during the 120-day period ending on the date upon which we shall have received notice from a gaming authority of your disqualification, or

 

   

the price that you or the beneficial owner paid for the exchange notes, unless a different amount is required by such gaming authority.

By accepting an exchange note, each holder or beneficial owner of an exchange note agrees that the exchange notes held by such holder or beneficial owner shall be subject to the aforementioned provisions. Holders of the exchange notes may not be able to reinvest the redemption proceeds in a comparable security at an interest rate as high as the interest rate of the notes being redeemed.

Many of the covenants contained in the indenture governing the exchange notes will be suspended if the exchange notes are rated investment grade by Standard & Poor’s or Moody’s and no default or event of default has occurred and is continuing.

Many of the covenants in the indenture governing the exchange notes will be suspended if the exchange notes are rated investment grade by Standard & Poor’s or Moody’s, provided at such time no default or event of default has occurred and is continuing. These covenants include restrictions on our ability to pay dividends, to incur debt and to enter into certain transactions. There can be no assurance that the exchange notes will ever be rated investment grade. However, suspension of these covenants would allow us to engage in certain transactions that would not have been permitted while these covenants were in force and these transactions will not result in an event of default in the event these covenants are subsequently reinstated. See “Description of the Exchange Notes—Certain Covenants—Changes in Covenants when Notes Rated Investment Grade.”

The market valuation of the exchange notes may be exposed to substantial volatility.

A real or perceived economic downturn or higher interest rates could cause a decline in the value of the exchange notes, and to high-yield notes generally, and thereby negatively impact the market for high-yield notes, and more specifically, the exchange notes. Because the exchange notes may be thinly traded, it may be more difficult to sell and accurately value the exchange notes. In addition, the entire market for high-yield notes can experience sudden and sharp price swings, which could be exacerbated by large or sustained sales by major investors in the exchange notes, a high-profile default by another issuer, or simply a change in the market’s psychology regarding high-yield exchange notes. Moreover, if one of the major rating corporations lowers its credit rating of the exchange notes, the price of the exchange notes will likely decline.

Risks Related to our Indebtedness

We have a significant amount of indebtedness.

We and our subsidiaries had approximately $5.0 billion of long-term debt (including debt of non-guarantor subsidiaries and without deducting unamortized discount and origination fees) as of May 31, 2020 (of which

 

21


Table of Contents

approximately $1.9 billion was outstanding under the Credit Facility) and which includes approximately $27.0 million of current maturities of long-term debt and excludes approximately $12.6 million in aggregate outstanding letters of credit. In addition, an aggregate amount of approximately $3.0 million was available for borrowing under the Revolving Credit Facility as of May 31, 2020. All obligations under our Credit Facility would be effectively senior to the notes offered hereby to the extent of the collateral securing such facility. In addition, we issued an additional $600.0 million of 8.625% senior notes due 2025 on May 21, 2020.

If we pursue, or continue to pursue, any expansion, development, investment or renovation projects requiring capital beyond our available borrowing capacity, we expect that our long-term debt will substantially increase in connection with related capital expenditures. This indebtedness could have important consequences, including:

 

   

difficulty in satisfying our obligations under our current indebtedness;

 

   

increasing our vulnerability to general adverse economic and industry conditions;

 

   

requiring us to dedicate a substantial portion of our cash flows from operations to payments on our indebtedness, which would reduce the availability of our cash flows to fund working capital, capital expenditures, expansion efforts and other general corporate purposes;

 

   

limiting our flexibility in planning for, or reacting to, changes in our business and the industry in which we operate;

 

   

placing us at a disadvantage compared to our competitors that have less debt; and

 

   

limiting, along with the financial and other restrictive covenants in our indebtedness, among other things, our ability to borrow additional funds.

Our debt instruments contain, and any future debt instruments likely will contain, a number of restrictive covenants that impose significant operating and financial restrictions on us, including restrictions on our ability to, among other things:

 

   

incur additional debt, including providing guarantees or credit support;

 

   

incur liens securing indebtedness or other obligations;

 

   

make certain investments;

 

   

dispose of assets;

 

   

make certain acquisitions;

 

   

pay dividends or make distributions and make other restricted payments;

 

   

enter into sale and leaseback transactions;

 

   

engage in any new businesses; and

 

   

enter into transactions with our stockholders and our affiliates.

The Credit Agreement governing the Credit Facility contains certain financial covenants, including, without limitation, various covenants: (i) requiring the maintenance of a minimum consolidated interest coverage ratio of 1.75 to 1.00; (ii) establishing a maximum permitted consolidated total leverage ratio; and (iii) establishing a maximum permitted secured leverage ratio. However, the Third Amendment amended the Credit Facility to provide that during the Covenant Relief Period, we will be required to maintain a minimum level of liquidity (calculated to include unrestricted cash and cash equivalents and unused commitments under the Revolving Credit Facility) of $250.0 million and will be subject to limitations on our ability to incur debts and liens, make investments and restricted payments and certain other transactions through the later of the end of the Covenant Relief Period and the date on which we achieve a total net leverage ratio of no greater than 6.00 to 1.00. See “Description of Other Indebtedness—Credit Facility.”

 

22


Table of Contents

Failure to comply with these covenants could result in an event of default, which, if not cured or waived, could have a significant adverse effect on our business, results of operations and financial condition.

See (i) Note 7, “Long-Term Debt,” included in the notes to our audited consolidated financial statements for the fiscal year ended December 31, 2019 provided in Part II, Item 8 of our Annual Report on Form 10-K, which is incorporated by reference into this prospectus, (ii) Note 5, “Long-Term Debt,” included in the notes to our unaudited consolidated financial statements provided in our Quarterly Report on Form 10-Q for the three months ended March 31, 2020, which is incorporated by reference into this prospectus and (iii) “Description of Other Indebtedness” for further disclosure regarding our outstanding debt.

To service our indebtedness, we will require a significant amount of cash. Our ability to generate cash depends on many factors beyond our control.

Our ability to make payments on and to refinance our indebtedness, including the notes, and to fund planned capital expenditures and expansion efforts will depend upon our ability to generate cash in the future. This, to a certain extent, is subject to general economic, financial, competitive, legislative, regulatory and other factors that are beyond our control.

It is unlikely that our business will generate sufficient cash flows from operations, or that future borrowings will be available to us under the Credit Facility in amounts sufficient to enable us to retire our indebtedness as such indebtedness matures and to fund our other liquidity needs. We believe that we will need to refinance all or a portion of our indebtedness, at or before maturity, and cannot provide assurances that we will be able to refinance any of our indebtedness, including amounts borrowed under the Credit Facility on commercially reasonable terms, or at all. We may have to adopt one or more alternatives, such as reducing or delaying planned expenses and capital expenditures, selling assets, restructuring debt, or obtaining additional equity or debt financing or joint venture partners. These financing strategies may not be affected on satisfactory terms, if at all. In addition, certain states’ laws contain restrictions on the ability of companies engaged in the gaming business to undertake certain financing transactions. Some restrictions may prevent us from obtaining necessary capital.

We and our subsidiaries may still be able to incur substantially more debt, which could further exacerbate the risks described above.

We and our subsidiaries may be able to incur substantial additional indebtedness in the future. The terms of the indentures governing our senior notes do not fully prohibit us or our subsidiaries from doing so. Borrowings under the Credit Facility are effectively senior to our senior notes and the guarantees of our subsidiary guarantors to the extent of the value of the collateral securing such borrowings. If new debt is added to our, or our subsidiaries’, current debt levels, the related risks that we or they now face could intensify.

We are required to pay a substantial amount of rent pursuant to our Master Lease with GLPI, which impacts free cash flow and could in the future limit our ability to invest in our operations or seek additional development or strategic opportunities.

We lease the real estate of Ameristar Kansas City, Ameristar St. Charles, Belterra Casino Resort and Belterra Park (each an “OpCo,” and collectively the “OpCos”) from Gaming and Leisure Properties, Inc. (“GLPI”), pursuant to two triple net REIT Master Leases (the “Master Leases”). Current annualized rent under the Master Leases is $103.7 million, including the rent expense payable under the Master Lease for Belterra Park. Prior to May 6, 2020, the landlord under the Master Lease for Belterra Park was our subsidiary Boyd (Ohio) PropCo LLC and as such rent expense was not reflected in our consolidated financial statements. An amount equal to such rent expense was, however, reflected as interest expense on a promissory note by Boyd (Ohio) PropCo LLC to a non-affiliated third party, Gold Merger Sub, LLC (“Gold Merger Sub”), related to the financing of our acquisition of Belterra Park. After the merger of Boyd (Ohio) PropCo LLC with and into Gold Merger Sub, Gold Merger Sub became the landlord on the Master Lease for Belterra Park, the rent expense thereunder is

 

23


Table of Contents

reflected in our consolidated financial statements and the existing promissory note has been extinguished. The Master Leases also include substantial additional obligations that may require future uses of free cash flow, including obligations to maintain and repair the properties, including minimum annual capital investment requirements, and provides that we have assumed the risk of loss with respect to any casualty or condemnation event, including the obligation to repair or rebuild the facility.

These obligations, which could significantly impact free cash flow, could in the future adversely impact our ability to invest in our operations or seek additional development or strategic opportunities. For example, our obligations under the Master Leases may:

 

   

limit our ability to prepay our long-term debt and to obtain additional indebtedness;

 

   

limit our ability to fund working capital, capital expenditures and other general corporate purposes; and

 

   

limit our ability to respond to changes in our business and the industry in which we operate, including pursuing new markets and additional lines of business, development opportunities, acquisitions and other strategic investments that we would otherwise pursue.

Any of the above listed factors could have a material adverse effect on our business, financial condition and results of operations.

The Master Leases include additional provisions that restrict our ability to freely operate and could have an adverse effect on our business and financial condition, including the following:

 

   

Escalations in Rent—We are obligated to pay base rent under the Master Leases, and base rent is composed of building base rent and land base rent. Every year of the applicable lease term, building base rent is subject to an annual escalation of up to 2% and in each case we may be required to pay the escalated building base rent regardless of our revenues, profit or general financial condition.

 

   

Variable Rent—We are obligated to pay percentage rent under the Master Leases, which is recalculated in each case every two years. Such percentage rent shall equal 4% of the change between (i) the average net revenues for the trailing two-year period and (ii) 50% of the trailing 12 months net revenues as of the month ending immediately prior to the execution of the Master Leases. We may be required to pay increases in percentage rent based on increases in net revenues without a corresponding increase in our profits.

 

   

Pooled Lease—One of the Master Leases is a pooled lease arrangement (the “Pooled Lease”), which prohibits us from divesting Ameristar Kansas City, Ameristar St. Charles, or Belterra Casino Resort without GLPI’s prior consent. Any divestiture of all three properties together also requires GLPI’s prior consent, except for limited circumstances where the purchaser meets various financial and gaming operations experience requirements. These limitations on transfer could adversely impact our ability to manage our business.

 

   

Master Lease Guaranties—The Pooled Lease is guaranteed by the certain subsidiaries of the tenant (the “Lease Guarantors”). A default under any of the Pooled Lease guaranties that is not cured within the applicable grace period will constitute an event of default under the Pooled Lease.

 

   

Effect of End of Term or Not Renewing the Master Leases—If we do not renew the Master Leases at the respective stipulated renewals or we do not enter into new master leases at the end of the respective term, we will be required to sell the business of tenant (or business of Belterra Park, as applicable). If we cannot agree upon acceptable terms of sale with a qualified successor tenant, GLPI will select the successor tenant to purchase our business through a competitive auction. If this occurs, we will be required to transfer the applicable business to the highest bidder at the auction, subject to regulatory approvals.

 

24


Table of Contents

If we are unable to finance our expansion, development, investment and renovation projects, as well as other capital expenditures, through cash flow, borrowings under the Credit Facility, access to the capital markets and additional financings, our expansion, development, investment and renovation efforts will be jeopardized.

To the extent we are unable to finance our current or future expansion, development, investment, acquisition and renovation projects, or our other capital expenditures, we will have to adopt one or more alternatives, such as reducing, delaying or abandoning planned expansion, development, investment, acquisition and renovation projects as well as other capital expenditures, selling assets, restructuring debt, obtaining additional equity financing or joint venture partners, or modifying the Credit Facility. These sources of funds may not be sufficient to finance our expansion, development, investment, acquisition and renovation projects, and other financing may not be available on acceptable terms, in a timely manner, or at all. In addition, our existing indebtedness contains certain restrictions on our ability to incur additional indebtedness.

The COVID-19 pandemic and public response or another significant crisis may greatly restrict the availability of capital and cause the cost of capital (if available) to be much higher than it has traditionally been. Financial markets have been volatile during the COVID-19 pandemic and we cannot predict the duration or severity of future volatility. To the extent we are unable to finance ongoing operating and capital expenses from cash flows and borrowings under our Credit Facility, any additional financing that is needed may not be available to us or, if available, may not be on terms favorable to us. As a result, if we are unable to obtain adequate financing in a timely manner, or at all, we may be forced to sell assets in order to raise capital for projects, limit the scope of, or defer spending, or cancel projects altogether. In the event that we are unable to access capital with favorable terms, additional equity and/or credit support may be necessary to obtain construction financing for the remaining cost of a project.

We are not able to predict the duration or severity of current or future financial market volatility, the resulting impact on the solvency or liquidity of our lenders, or the possibility of a recession or downturn. Prolonged slow growth or a downturn, or further worsening or broadening of adverse conditions in worldwide and domestic economies could affect our lenders. If a large percentage of our lenders were to file for bankruptcy or otherwise default on their obligations to us, we may not have the liquidity under the Credit Facility to fund our current projects. There is no certainty that our lenders will continue to remain solvent or fund their respective obligations under the Credit Facility. If we were otherwise required to renegotiate or replace the Credit Facility, there is no assurance that we would be able to secure terms that are as favorable to us, if at all.

Risks Related to our Business

The outbreak of the novel coronavirus (“COVID-19”) and the public response has had and will likely continue to have an adverse effect on our business, operations, financial condition and results.

As a result of the COVID-19 global pandemic and related measures to prevent its spread, all of our gaming facilities were closed in mid-March 2020 in response to orders from public officials and government regulations. As of July 1, 2020, 26 of our 29 casino properties have reopened. Our properties that have reopened are subject to various health and safety measures, including substantial limitations on occupancy. We cannot predict when the remainder of our properties will reopen, or whether some or all of our properties may be required to temporarily close in the future. Further, we cannot predict how long current health and safety protocols will be necessary.

Decisions by public officials in this regard will depend on many factors beyond our control and that remain uncertain in light of on-going developments related to the pandemic, including development of preventative or treatment protocols. The closure of our facilities and the ongoing impact of the COVID-19 pandemic is having a negative impact on all aspects of our business, operations, financial condition and results and such negative impacts will persist to the extent we are unable to safely re-open our facilities at normal capacity.

We cannot predict over any time period the extent to which the global pandemic and public response will negatively affect demand for our facilities once re-opened.

 

25


Table of Contents

The extent to which our customers are willing to return to our facilities is dependent upon, among other factors, the public perception of continuing health risks associated with public gatherings and the impact on the customer experience of necessary health and safety measures implemented at the direction of State and local governments and gaming regulators. For example, we have been required to reduce the offering of certain amenities (because such amenities must remain closed) and otherwise limit the availability of certain offerings, such as deactivating a substantial number of gaming devices to maintain social distancing and substantially limiting restaurant seating, as well as substantially limiting the number of customers we are permitted to admit at any time. Such measures necessarily impact business volume and may impact customer behavior and business demand, and the duration of such potential impact is unknown at this time. Our business, operations, financial condition and results would be materially, negatively affected to the extent demand for our casinos and customer preference and behavior is altered as a result of the COVID-19 pandemic and public response.

Our business, operations, financial condition and results have been, and will continue to be, negatively affected as a result of the temporary closure of our gaming facilities due to the COVID-19 pandemic. In addition, to the extent that the impact of the COVID-19 pandemic and public response on the economy negatively affects discretionary spending patterns following the reopening of our facilities, we may continue to be negatively affected. See “—Risks Related to Our Business—Our business is particularly sensitive to reductions in discretionary consumer spending as a result of downturns in the economy.” The COVID-19 pandemic has had and is expected to continue to have lingering impacts with respect to unemployment and discretionary spending. For example, as a result of the COVID-19 pandemic, we furloughed substantially all of our 25,000 employees, as have many other businesses in the gaming and hospitality industries. We have begun returning employees to work, as our properties have reopened. However, we, and many of our peer companies in the gaming industry, have recently delivered Worker Adjustment and Retraining Notification Act (WARN Act) notices to many of our remaining furloughed employees. We face a substantial risk that business volumes following the reopening of our casinos will not support returning all of our furloughed employees to work, and that we will be forced to lay off a substantial number of employees at many of our casino properties (thus triggering WARN act notification requirements). Such measures have significantly increased economic and demand uncertainty and may potentially cause regional, national or global recessions. Significant increases in unemployment (and the lingering impacts of temporary unemployment after certain furloughed workers return to work) is likely to have a negative impact on demand for gaming facilities, and these impacts could exist for an extensive period of time. Demand for gaming facilities may further be negatively impacted by the adverse changes in the perceived or actual economic climate and declines in income levels and loss of personal wealth.

Due to the adverse impacts of COVID-19 on our business, we anticipate funding our operations over the next 12 months with the cash we currently have available and any revenues to be generated after our properties re-open. We have estimated that our average monthly cash requirements (including operating expenses, capital expenditures, rent expense and required loan amortization, but excluding interest expense) for the remainder of 2020 (assuming our properties remained closed for the entire period) would be approximately $44 million per month. Our average monthly cash interest expense would be approximately $21 million. We expect to continue to incur cash expenses in excess of revenue until demand levels rise to a sufficient extent as we re-commence revenue generating operations. We cannot predict when our revenues will exceed our cash expenses, nor can we assure you that our estimates of monthly cash expenditures will be accurate. The consequences of the foregoing on our expectations of our future earnings has caused us to recognize impairments with respect to our intangible assets and in the future may cause us to recognize additional impairments or other negative accounting outcomes. See “—We may incur impairments to goodwill, indefinite-lived intangible assets, or long-lived assets.”

The foregoing may also negatively affect our workforce, suppliers, contractors and other partners. We cannot predict the extent to which the above factors will cause our costs to increase, supply chain disruptions, labor shortages, logistics constraints or business failures or inability to provide services or products for our partners.

 

26


Table of Contents

As a result of all of the foregoing, we may be required to raise additional capital in the future and our access to and terms of financing will depend on, among other things, economic conditions, conditions in the financial markets, the availability of sufficient amounts of financing, our prospects and our credit ratings. If our credit ratings were to be downgraded, or general market conditions were to ascribe higher risk to our rating levels, our industry, or us, our access to capital and the cost of any debt or equity financing will be further negatively impacted. In addition, the terms of future debt agreements could include more restrictive covenants, or require incremental collateral, which may further restrict our business operations or be unavailable due to our covenant restrictions then in effect. There is no guarantee that debt or equity financings will be available in the future to fund our obligations, or that they will be available on terms consistent with our expectations. Although we expect to attempt to utilize any tax or other benefits created pursuant to legislation responses to the COVID-19 pandemic, we cannot assure you that we will remain eligible for such benefits or that such benefits will not be reduced, eliminated or delayed.

The current and future impact of the COVID-19 pandemic and public response is expected to continue to impact our results, operations, outlooks, plans, goals, growth, reputation, cash flows and liquidity. To the extent the COVID-19 pandemic and public response adversely affects our business, operations, financial condition and operating results, it may also exacerbate many of the other risks described in the “Risk Factors” section of our Annual Report on Form 10-K for the year ended December 31, 2019 and our Quarterly Report on Form 10-Q for the three months ended March 31, 2020, including, but not limited to, those relating to our high level of indebtedness, our need to generate sufficient cash flows to service our indebtedness, and our ability to comply with the covenants contained in the agreements that govern our indebtedness.

Our business is particularly sensitive to reductions in discretionary consumer spending as a result of downturns in the economy.

Consumer demand for entertainment and other amenities at casino hotel properties, such as ours, are particularly sensitive to downturns in the economy and the corresponding impact on discretionary spending on leisure activities. Changes in discretionary consumer spending or consumer preferences brought about by factors such as perceived or actual general economic conditions, effects of declines in consumer confidence in the economy, including any future housing, employment and credit crisis, the impact of high energy and food costs, the increased cost of travel, the potential for bank failures, decreased disposable consumer income and wealth, fears of war and future acts of terrorism, or health-related epidemics, such as flu outbreaks and the COVID-19 pandemic could further reduce customer demand for the amenities that we offer, thus imposing practical limits on pricing and negatively impacting our results of operations and financial condition.

For example, beginning in 2007 we experienced one of the toughest economic periods in Las Vegas history. The housing crisis and economic slowdown in the United States resulted in a significant decline in the amount of tourism and spending in Las Vegas and other locations in which we own or invest in casino hotel properties. Our business continues to be impacted from changes in consumer spending habits due to the recession. Our customers spend less per visit and differently than prior to the recession, including focusing more on non-gaming amenities. We cannot say when, if ever, or to what extent, customer behavior in our various markets will fully-revert to pre-recession behavior trends. If customers spend less per visit or customers prefer non-gaming amenities of our competitors, and we are unable to increase total visitation, our business may be adversely affected. Since our business model relies on consumer expenditures on entertainment, luxury and other discretionary items, a slowing or stoppage of the economic recovery or a return to an economic downturn will further adversely affect our results of operations and financial condition. The COVID-19 pandemic and public response may lead to an economic slowdown, recession or depression and to the extent discretionary consumer spending is negatively affected, our results of operations and financial condition are also likely to be negatively affected. See “—The outbreak of the novel coronavirus (“COVID-19”) and the public response has had and will likely continue to have an adverse effect on our business, operations, financial condition and results.”

 

27


Table of Contents

Intense competition exists in the gaming industry, and we expect competition to continue to intensify.

The gaming industry is highly competitive for both customers and employees, including those at the management level. We compete with numerous casinos and hotel casinos of varying quality and size in market areas where our properties are located. We also compete with other non-gaming resorts and vacation destinations, and with various other casino and other entertainment businesses, including online gaming websites, and could compete with any new forms of gaming that may be legalized in the future. The casino entertainment business is characterized by competitors that vary considerably in their size, quality of facilities, number of operations, brand identities, marketing and growth strategies, financial strength and capabilities, level of amenities, management talent and geographic diversity. In most markets, we compete directly with other casino facilities operating in the immediate and surrounding market areas. In some markets, we face competition from nearby markets in addition to direct competition within our market areas.

With fewer other new markets opening for development, competition in existing markets has intensified in recent years. We and our competitors have invested in expanding existing facilities, developing new facilities, and acquiring established facilities in existing markets. This expansion of existing casino entertainment properties, the increase in the number of properties and the aggressive marketing strategies of many of our competitors have increased competition in many markets in which we compete, and this intense competition can be expected to continue. For example, in December 2014, a new property opened in Lake Charles, Louisiana, that increased competition with Delta Downs. At the end of December 2015, a new casino opened in D’Iberville, Mississippi that competes with IP. In Illinois, the legalization of video lottery terminals in recent years has added more than 33,000 new gaming devices across the state, including over 5,100 in the immediate market of the Par-A-Dice, increasing competition for that property. In January 2018, a new tribal casino in South Bend, Indiana opened, which competes with Blue Chip for gaming customers. Additionally, competition may intensify if our competitors commit additional resources to aggressive pricing and promotional activities in order to attract customers.

Also, our business may be adversely impacted by the additional gaming and room capacity in states where we operate or intend to operate. Several states are also considering enabling the development and operation of casinos or casino-like operations in their jurisdictions.

The possible future expansion of gaming in Wisconsin or the possible expansion of gaming in Cedar Rapids, Iowa, if approved, could impact the operating results of the Diamond Jo Dubuque. Further, Kansas Star could, in the future, face competition from the Wichita Greyhound Park, located approximately 30 miles away in Park City, Kansas. While gaming is not currently permitted in Sedgwick County, Kansas (the site of the Wichita Greyhound Park), the Kansas Expanded Lottery Act permits the installation of slot machines at race tracks under certain conditions. If the Kansas legislature authorized a new gaming referendum in Sedgwick County and such referendum was approved, and certain other regulatory conditions were satisfied, the Wichita Greyhound Park could be permitted to install slot machines.

We also compete with legalized gaming from casinos located on Native American tribal lands. Expansion of Native American gaming in areas located near our properties, or in areas in or near those from which we draw our customers, could have an adverse effect on our operating results. For example, increased competition from federally recognized Native American tribes near Blue Chip and Sam’s Town Shreveport has had a negative impact on our results. Native American gaming facilities typically have a significant operating advantage over our properties due to lower gaming fees or taxes, allowing those facilities to market more aggressively and to expand or update their facilities at an accelerated rate. Although we expanded our facility at Blue Chip in an effort to be more competitive in this market, competing Native American properties could continue to have an adverse impact on the operations of both Blue Chip and Sam’s Town Shreveport. Kansas Star may face additional competition in the Wichita, Kansas metropolitan area. The Wyandotte Nation of Oklahoma has filed an application with the U.S. Department of Interior to have certain land located in Park City, Kansas (in the Wichita metro area) taken into trust by the U.S. Government and to permit gaming. On June 3, 2020, the Bureau

 

28


Table of Contents

of Indian Affairs published notice in the Federal Register that the Park City land will be taken into trust on a mandatory basis. Upon such land being taken into trust, the Wyandotte Nation will be permitted to open a Class II gaming facility, and upon successful negotiation of a compact with the State of Kansas would be permitted to open a Class III gaming facility.

In addition, we also compete to some extent with other forms of gaming on both a local and national level, including state-sponsored lotteries, charitable gaming, video gaming terminals at bars, restaurants, taverns and truck stops, on-and off-track wagering, and other forms of entertainment, including motion pictures, sporting events and other recreational activities. It is possible that these secondary competitors could reduce the number of visitors to our facilities or the amount they are willing to wager, which could have a material adverse effect on our ability to generate revenue or maintain our profitability and cash flows.

If our competitors operate more successfully than we do, if they attract customers away from us as a result of aggressive pricing and promotion, if they are more successful than us in attracting and retaining employees, if their properties are enhanced or expanded, if they operate in jurisdictions that give them operating advantages due to differences or changes in gaming regulations or taxes, or if additional hotels and casinos are established in and around the locations in which we conduct business, we may lose market share or the ability to attract or retain employees. In particular, the expansion of casino gaming in or near any geographic area from which we attract or expect to attract a significant number of our customers could have a significant adverse effect on our business, financial condition and results of operations.

In addition, increased competition may require us to make substantial capital expenditures to maintain and enhance the competitive positions of our properties, including updating slot machines to reflect changing technology, refurbishing public service areas periodically, replacing obsolete equipment on an ongoing basis and making other expenditures to increase the attractiveness and add to the appeal of our facilities. Because we are highly leveraged, after satisfying our obligations under our outstanding indebtedness, there can be no assurance that we will have sufficient funds to undertake these expenditures or that we will be able to obtain sufficient financing to fund such expenditures. If we are unable to make such expenditures, our competitive position could be materially adversely affected.

We may incur impairments to goodwill, indefinite-lived intangible assets, or long-lived assets.

In accordance with the authoritative accounting guidance for goodwill and other intangible assets, we test our goodwill and indefinite-lived intangible assets for impairment annually or if a triggering event occurs. We perform our annual impairment testing for goodwill and indefinite-lived intangible assets as of October 1. No impairment charges were recorded as a result of the 2019, 2018 and 2017 tests.

Due to the adverse impacts of COVID-19 on our business, we anticipate funding our operations over the next 12 months with the cash we currently have available and the revenues to be generated after our properties re-open. We have estimated that our average monthly cash requirements (including operating expenses, capital expenditures, rent expense and required loan amortization, but excluding interest expense) for the remainder of 2020 (assuming our properties remained closed for the entire period) would be approximately $44 million per month. Our average monthly cash interest expense would be approximately $21 million. We expect to continue to incur cash expenses in excess of revenue until demand levels rise to a sufficient extent as we re-commence revenue generating operations. We cannot predict when our revenues will exceed our cash expenses, nor can we assure you that our estimates of monthly cash expenditures will be accurate. We assessed the recoverability of our assets as of the end of first quarter considering our current expectations of the timing of re-openings and the expected level of operations to be achieved post re-opening. Based on this review, we recognized pretax, non-cash impairment charges of $171.1 million in the first quarter of 2020. If our expectations regarding re-openings or our estimates of projected revenues and cash flows related to our assets are not achieved, we may be subject to additional impairment charges in the future, which could have a material adverse impact on our consolidated financial statements.

 

29


Table of Contents

We face risks associated with growth and acquisitions.

As part of our business strategy, we regularly evaluate opportunities for growth through development of gaming operations in existing or new markets, through acquiring other gaming entertainment facilities or through redeveloping our existing gaming facilities. In the future, we may also pursue expansion opportunities, including joint ventures, in jurisdictions where casino gaming is not currently permitted in order to be prepared to develop projects upon approval of casino gaming. The expansion of our operations, whether through acquisition, development or internal growth, could divert management’s attention and could also cause us to incur substantial costs, including legal, professional and consulting fees.

Although we only intend to engage in acquisitions that, if consummated, will be accretive to us and our shareholders, acquisitions require significant management attention and resources to integrate new properties, businesses and operations. We are continually working to integrate additional properties into Boyd Gaming’s operating structure in order to realize benefits from our strategic acquisitions. Potential difficulties we may encounter as part of the integration process include the following:

 

   

the inability to successfully incorporate assets in a manner that permits us to achieve the full revenue and other benefits anticipated to result from acquisitions;

 

   

complexities associated with managing combined business, including difficulty addressing possible differences in cultures and management philosophies and the challenge of integrating complex systems, technology, networks and other assets of each of the companies in a seamless manner that minimizes any adverse impact on customers, suppliers, employees and other constituencies; and

 

   

potential unknown liabilities and unforeseen increased expenses associated with acquisitions.

In addition, it is possible that integration processes could result in:

 

   

diversion of the attention of our management; and

 

   

the disruption of, or the loss of momentum in, each of our ongoing business or inconsistencies in standards, controls, procedures and policies, any of which could adversely affect our ability to maintain relationships with customers, suppliers, employees and other constituencies or our ability to achieve the anticipated benefits, or could reduce our earnings or otherwise adversely affect our business and financial results.

There can be no assurance that we will be able to identify, acquire, develop or profitably manage additional companies or operations or successfully integrate such companies or operations, including the properties associated with our recent acquisitions into our existing operations without substantial costs, delays or other problems. Additionally, there can be no assurance that we will receive gaming or other necessary licenses or approvals for new projects that we may pursue or that gaming will be approved in jurisdictions where it is not currently approved.

Ballot measures or other voter-approved initiatives to allow gaming in jurisdictions where gaming, or certain types of gaming (such as slots), was not previously permitted could be challenged, and, if such challenges are successful, these ballot measures or initiatives could be invalidated. Furthermore, there can be no assurance that there will not be similar or other challenges to legalized gaming in existing or current markets in which we may operate or have development plans, and successful challenges to legalized gaming could require us to abandon or substantially curtail our operations or development plans in those locations, which could have a material adverse effect on our financial condition and results of operations.

There can be no assurance that we will not face similar challenges and difficulties with respect to new development projects or expansion efforts that we may undertake, which could result in significant sunk costs that we may not be able to fully recoup or that otherwise have a material adverse effect on our financial condition and results of operations.

 

30


Table of Contents

Our expansion and development opportunities may face significant risks inherent in construction projects.

We regularly evaluate expansion, development, investment and renovation opportunities.

Any such development projects are subject to many other risks inherent in the expansion or renovation of an existing enterprise or construction of a new enterprise, including unanticipated design, construction, regulatory, environmental and operating problems and lack of demand for our projects. Our current and future projects could also experience:

 

   

changes to plans and specifications;

 

   

delays and significant cost increases;

 

   

shortages of materials;

 

   

shortages of skilled labor, labor disputes or work stoppages for employees, contractors or subcontractors;

 

   

disputes with and defaults by contractors and subcontractors;

 

   

health and safety incidents and site accidents;

 

   

engineering problems, including defective plans and specifications;

 

   

poor performance or nonperformance by any of our joint venture partners or other third parties on whom we place reliance;

 

   

changes in laws and regulations, or in the interpretation and enforcement of laws and regulations, applicable to gaming facilities, real estate development or construction projects;

 

   

unforeseen construction scheduling, engineering, environmental, permitting, construction or geological problems;

 

   

environmental issues, including the discovery of unknown environmental contamination;

 

   

weather interference, floods, fires or other casualty losses;

 

   

other unanticipated circumstances or cost increases; and

 

   

failure to obtain necessary licenses, permits, entitlements or other governmental approvals.

The occurrence of any of these development and construction risks could increase the total costs of our construction projects or delay or prevent the construction or opening or otherwise affect the design and features of our construction projects, which could materially adversely affect our plan of operations, financial condition and ability to satisfy our debt obligations.

In addition, actual costs and construction periods for any of our projects can differ significantly from initial expectations. Our initial project costs and construction periods are based upon budgets, conceptual design documents and construction schedule estimates prepared at inception of the project in consultation with architects and contractors. Many of these costs can increase over time as the project is built to completion. We can provide no assurance that any project will be completed on time, if at all, or within established budgets, or that any project will result in increased earnings to us. Significant delays, cost overruns, or failures of our projects to achieve market acceptance could have a material adverse effect on our business, financial condition and results of operations.

Although we design our projects to minimize disruption of our existing business operations, expansion and renovation projects require, from time to time, all or portions of affected existing operations to be closed or disrupted. Any significant disruption in operations of a property could have a significant adverse effect on our business, financial condition and results of operations.

 

31


Table of Contents

The failure to obtain necessary government approvals in a timely manner, or at all, can adversely impact our various expansion, development, investment and renovation projects.

Certain permits, licenses and approvals necessary for some of our current or anticipated projects have not yet been obtained. The scope of the approvals required for expansion, development, investment or renovation projects can be extensive and may include gaming approvals, state and local land-use permits and building and zoning permits. Unexpected changes or concessions required by local, state or federal regulatory authorities could involve significant additional costs and delay the scheduled openings of the facilities. We may not obtain the necessary permits, licenses and approvals within the anticipated time frames, or at all.

Failure to maintain the integrity of our information technology systems, protect our internal information, or comply with applicable privacy and data security regulations could adversely affect us.

We rely extensively on our computer systems to process customer transactions, manage customer data, manage employee data and communicate with third-party vendors and other third parties, and we may also access the internet to use our computer systems. Our operations require that we collect and store customer data, including credit card numbers and other personal information, for various business purposes, including marketing and promotional purposes. We also collect and store personal information about our employees. Breaches of our security measures or information technology systems or the accidental loss, inadvertent disclosure or unapproved dissemination of proprietary information or sensitive personal information or confidential data about us, or our customers, or our employees including the potential loss or disclosure of such information as a result of hacking or other cyber-attack, computer virus, fraudulent use by customers, employees or employees of third-party vendors, trickery or other forms of deception or unauthorized use, or due to system failure, could expose us, our customers, our employees or other individuals affected to a risk of loss or misuse of this information, result in litigation and potential liability for us, damage our casino or brand names and reputations or otherwise harm our business. We rely on proprietary and commercially available systems, software, tools and monitoring to provide security for processing, transmission and storage of customer information, such as payment card, employee information and other confidential or proprietary information. Our data security measures are reviewed and evaluated regularly, however they might not protect us against increasingly sophisticated and aggressive threats. The cost and operational consequences of implementing further data security measures could be significant.

Additionally, the collection of customer and employee personal information imposes various privacy compliance related obligations on our business and increases the risks associated with a breach or failure of the integrity of our information technology systems. The collection and use of personal data are governed by privacy laws and regulations enacted by the various states, the federal government of the United States, and various foreign jurisdictions. Privacy laws and regulations continue to evolve and on occasion may be inconsistent between jurisdictions. Various federal, state, and foreign legislative or regulatory bodies may enact or adopt new or additional laws and regulations concerning privacy, data retention, data transfer, and data protection. For example, California has enacted a new privacy law, known as the California Consumer Privacy Act of 2018 (the “CCPA”), which provides to California consumers certain new access, deletion and opt-out rights related to their personal information, imposes civil penalties for violations and affords, in certain cases, a private right of action for data breaches. Compliance with the CCPA may require us to incur significant costs and expenses.

Compliance with applicable privacy laws and regulations may increase our operating costs and/or adversely impact our ability to market our products, properties and services to our customers. In addition, non-compliance with applicable privacy laws and regulations by us (or in some circumstances non-compliance by third-party service providers engaged by us) may also result in damage of reputation, result in vulnerabilities that could be exploited to breach our systems and/or subject us to fines, payment of damages, lawsuits or restrictions on our use or transfer of personal information.

While we maintain cyber insurance coverage to protect against these risks to the Company, such insurance is unlikely to fully mitigate the impact of any information breach.

 

32


Table of Contents

Certain of our stockholders own large interests in our capital stock and may significantly influence our affairs.

William S. Boyd, our Executive Chairman of the Board of Directors, together with his immediate family, beneficially owned approximately 27% of the Company’s outstanding shares of common stock as of March 31, 2020. As such, the Boyd family has the ability to significantly influence our affairs, including the election of members of our Board of Directors and, except as otherwise provided by law, approving or disapproving other matters submitted to a vote of our stockholders, including a merger, consolidation, or sale of assets.

Risks Related to the Regulation of our Industry

We are subject to extensive governmental regulation, as well as federal, state and local laws affecting business in general, which may harm our business.

Our ownership, management and operation of gaming facilities are subject to extensive laws, regulations and ordinances which are administered by the Illinois Gaming Board, Indiana Gaming Commission, Iowa Racing and Gaming Commission, Kansas Lottery Commission, Kansas Racing and Gaming Commission, Louisiana State Gaming Control Board, Louisiana State Racing Commission, Mississippi Gaming Commission, Missouri Gaming Commission, Nevada Gaming Commission and Gaming Control Board, Ohio Lottery Commission and Ohio State Racing Commission, Pennsylvania Gaming Control Board and various other federal, state and local government entities and agencies. We are subject to regulations that apply specifically to the gaming industry and horse racetracks and casinos, in addition to regulations applicable to businesses generally. A more detailed description of the governmental gaming regulations to which we are subject is filed as Exhibit 99.1 to our Annual Report on Form 10-K for the year ended December 31, 2019, incorporated by reference in this prospectus. If additional gaming regulations are adopted in a jurisdiction in which we operate, such regulations could impose restrictions or costs that could have a significant adverse effect on us. From time to time, various proposals are introduced in the legislatures of some of the jurisdictions in which we have existing or planned operations that, if enacted, could adversely affect the tax, regulatory, operational or other aspects of the gaming industry and our company.

To date, we have obtained all governmental licenses, findings of suitability, registrations, permits and approvals necessary for the operation of our properties. However, we can give no assurance that any additional licenses, permits and approvals that may be required will be given or that existing ones will be renewed or will not be revoked. Renewal is subject to, among other things, continued satisfaction of suitability requirements. Any failure to renew or maintain our licenses or to receive new licenses when necessary would have a material adverse effect on us.

Gambling

Legislative or administrative changes in applicable legal requirements, including legislation to prohibit casino gaming, have been proposed in the past. For example, in 1996, the State of Louisiana adopted a statute in connection with which votes were held locally where gaming operations were conducted and which, had the continuation of gaming been rejected by the voters, might have resulted in the termination of operations at the end of their current license terms. During the 1996 local gaming referendums, Lafayette Parish voted to disallow gaming in the Parish, whereas St. Landry Parish, the site of our racino, voted in favor of gaming. All parishes where riverboat gaming operations are currently conducted voted to continue riverboat gaming, but there can be no guarantee that similar referenda might not produce unfavorable results in the future. Proposals to amend or supplement the Louisiana Riverboat Economic Development and Gaming Control Act and the Pari-Mutuel Act also are frequently introduced in the Louisiana State legislature. In the 2001 session, a representative from Orleans Parish introduced a proposal to repeal the authority of horse racetracks in Calcasieu Parish (the site of Delta Downs) and St. Landry Parish (the site of Evangeline Downs) to conduct slot machine gaming at such horse racetracks and to repeal the special taxing districts created for such purposes. If adopted, this proposal would have effectively prohibited us from operating the casino portion of our racino. In addition, the Louisiana legislature, from time to time, considers proposals to repeal the Pari-Mutuel Act.

 

33


Table of Contents

The legislation permitting gaming in Iowa authorizes the granting of licenses to “qualified sponsoring organizations.” Such “qualified sponsoring organizations” may operate the gambling structure itself, subject to satisfying necessary licensing requirements, or it may enter into an agreement with an operator to operate gambling on its behalf. An operator must be approved and licensed by the Iowa Racing and Gaming Commission. The Dubuque Racing Association (“DRA”), a not-for-profit corporation organized for the purpose of operating a pari-mutuel greyhound racing facility in Dubuque, Iowa, first received a riverboat gaming license in 1990 and, pursuant to the Amended DRA Operating Agreement, has served as the “qualified sponsoring organization” of the Diamond Jo Dubuque since March 18, 1993. The term of the Amended DRA Operating Agreement currently in place expires on December 31, 2030. The agreement is subject to review and approval by the state gaming commission. The Worth County Development Authority (“WCDA”), pursuant to the WCDA Operating Agreement, serves as the “qualified sponsoring organization” of Diamond Jo Worth. The term of the WCDA Operating Agreement expires on March 31, 2025, and is subject to automatic ten-year renewal periods. If the Amended DRA Operating Agreement or WCDA Operating Agreement were to terminate, or if the DRA or WCDA were to otherwise discontinue acting as our “qualified sponsoring organization” with respect to our operation of the Diamond Jo Dubuque or Diamond Jo Worth, respectively, and we were unable to obtain approval from the Iowa Racing and Gaming Commission to partner with an alternative “qualified sponsoring organization” as required by our gaming license, we would no longer be able to continue our Diamond Jo Dubuque or Diamond Jo Worth operations, which would materially and adversely affect our business, results of operations and cash flows.

Regulation of Smoking

Illinois and Ohio have adopted laws that significantly restrict, or otherwise ban, smoking at our property in this jurisdiction. The Illinois and Ohio laws that restrict smoking at casinos, and similar legislation in other jurisdictions in which we operate, could materially impact the results of operations of our properties in those jurisdictions. Indiana imposed a state wide smoking ban in specified businesses, buildings, public places and other articulated locations. Indiana’s statute specifically exempted riverboat casinos, and all other gaming facilities in Indiana, from the smoking ban; however, the statute also allowed local governments to enact more restrictive smoking bans than the state statute and also left in place any more restrictive local legislation that existed as of the effective date of the statute. To date, neither Michigan City nor LaPorte County, where Blue Chip is located, has enacted any ordinance or other law that would impose a smoking ban on Blue Chip. Additionally, neither the town of Florence nor Florence County, where the Belterra Resort is located, has enacted any ordinance or other law that would impose a smoking ban on the Belterra Resort.

Regulation of Directors, Officers, Key Employees and Partners

Our directors, officers, key employees, joint venture partners and certain shareholders must meet approval standards of certain state regulatory authorities. If state regulatory authorities were to find a person occupying any such position, a joint venture partner, or shareholder unsuitable, we would be required to sever our relationship with that person, or the joint venture partner or shareholder may be required to dispose of their interest. State regulatory agencies may conduct investigations into the conduct or associations of our directors, officers, key employees or joint venture partners to ensure compliance with applicable standards.

Certain public and private issuances of securities and other transactions that we are party to also require the approval of some state regulatory authorities.

Live Racing Regulations

Louisiana gaming regulations and our gaming licenses for the Evangeline Downs and Delta Downs require that we, among other things, conduct a minimum number of live racing days in a consecutive 20-week period each year of live horse race meetings at the horse racetrack. Live racing days typically vary in number from year to year and are based on a number of factors, many of which are beyond our control, including the number of

 

34


Table of Contents

suitable race horses and the occurrence of severe weather. If we fail to have the minimum number of racing days, our gaming licenses with respect to the racino may be canceled, and the casino will be required to cease operations. Any cessation of our operation would have a material adverse effect on our business, prospects, financial condition, results of operations and cash flows.

Ohio gaming regulations require Belterra Park to have a horse racing permit to conduct live horse racing in order to conduct video lottery terminal sales. Ohio gaming regulations require Belterra Park to conduct a minimum number of live racing days annually. If Belterra Park fails to meet the minimum number of racing days, our racing permit with respect to the racino may be revoked or not renewed, and therefore our video lottery terminal facility would be required to cease operations. Any cessation of our operation would have a material adverse effect on our business, prospects, financial condition, results of operations and cash flows.

Regulations Affecting Businesses in General

In addition to gaming regulations, we are also subject to various federal, state and local laws and regulations affecting businesses in general. These laws and regulations include, but are not limited to, restrictions and conditions concerning alcoholic beverages, environmental matters, smoking, employees, currency transactions, taxation, zoning and building codes, anti-money laundering laws and regulations and marketing and advertising. Such laws and regulations could change or could be interpreted differently in the future, or new laws and regulations could be enacted. For example, Nevada enacted legislation that eliminated, in most instances, and, for certain pre-existing development projects, reduced, property tax breaks and retroactively eliminated certain sales tax exemptions offered as incentives to companies developing projects that meet certain environmental “green” standards. As a result, we, along with other companies developing projects that meet such standards, have not been able to realize the full tax benefits that were originally anticipated.

We are subject to extensive taxation policies, which may harm our business.

The federal government has, from time to time, considered a federal tax on casino revenues and may consider such a tax in the future. If such an increase were to be enacted, it could adversely affect our business, financial conditions, results of operations and cash flow. Our ability to incur additional indebtedness in the future to finance casino development projects could be materially and adversely affected.

In addition, gaming companies are often subject to significant state and local taxes and fees, in addition to normal federal and state corporate income taxes, and such taxes and fees are subject to increase at any time and which increase may be retroactive to prior years.

If there is any material increase in state and local taxes and fees, our business, financial condition and results of operations could be adversely affected.

Risks Related to our Properties

We own real property and are subject to extensive environmental regulation, which creates uncertainty regarding future environmental expenditures and liabilities, and could affect our ability to develop, sell or rent our property or to borrow money where such property is required to be used as collateral.

We are subject to various federal, state and local environmental laws, ordinances and regulations, including those governing discharges to air and water, the generation, handling, management and disposal of petroleum products or hazardous substances or wastes, and the health and safety of our employees. Permits may be required for our operations and these permits are subject to renewal, modification and, in some cases, revocation. In addition, under environmental laws, ordinances or regulations, a current or previous owner or operator of property may be liable for the costs of investigation and removal or remediation of some kinds of hazardous substances or petroleum products on, under, or in its property, without regard to whether the owner or operator

 

35


Table of Contents

knew of, or caused, the presence of the contaminants, and regardless of whether the practices that resulted in the contamination were legal at the time they occurred. Additionally, as an owner or operator, we could also be held responsible to a governmental entity or third parties for property damage, personal injury and investigation and cleanup costs incurred by them in connection with any contamination. The liability under those laws has been interpreted to be joint and several unless the harm is divisible and there is a reasonable basis for allocation of the responsibility. The costs of investigation, remediation or removal of those substances may be substantial, and the presence of those substances, or the failure to remediate a property properly, may impair our ability to use our property.

The presence of, or failure to remediate properly, such substances may adversely affect the ability to sell or rent the property or to borrow funds using the property as collateral. Additionally, the owner of a site may be subject to claims by third parties based on damages and costs resulting from environmental contamination emanating from a site.

As part of our business in Worth County, Iowa, we operate a gas station, which includes a number of underground storage tanks containing petroleum products.

We have reviewed environmental assessments, in some cases including soil and groundwater testing, relating to our currently owned and leased properties in Dubuque, Iowa, and other properties we may lease from the City of Dubuque or other parties. As a result, we have become aware that there is contamination present on some of these properties apparently due to past industrial activities. Furthermore, the location of Kansas Star is the site of several non-operational oil wells, the remediation of which has been addressed in connection with the construction of the development project there. We have also reviewed environmental assessments and are not aware of any environmental liabilities related to any of our other properties.

Future developments regarding environmental matters could lead to material costs of environmental compliance for us and such costs could have a material adverse effect on our business and financial condition, operating results and cash flows.

Additionally, our horse racing operations are subject to oversight by the Environmental Protection Agency (“EPA”), including regulations governing concentrated animal feeding operations and the related processing of animal waste water. In 2015, Delta Downs commenced a remediation project, as a result of an EPA examination, to ensure its future compliance with the Clean Water Act. Our Belterra Park operation is subject to the oversight by the Ohio Department of Agriculture (“Agriculture”) regarding regulations governing concentrated animal feeding operations. However, the ongoing operations of our horse racing operations could result in future violations of EPA or Agriculture regulations and exposure to associated potential fines.

We own or lease facilities that are located in areas that experience extreme weather conditions.

Extreme weather conditions may interrupt our operations, damage our properties and reduce the number of customers who visit our facilities in the affected areas.

For example, certain of the properties we operate have been forced to close for extended periods due to floods and hurricanes, including Treasure Chest and Delta Downs, which have experienced closures for over 40 days on separate occasions in the past. In addition, Belterra Park was closed for over 10 days due to flooding in 2017.

Belterra Park, Blue Chip, Par-A-Dice, Sam’s Town Tunica, Sam’s Town Shreveport and Treasure Chest are each located in an area that has been identified by the director of the Federal Emergency Management Agency (“FEMA”) as a special flood hazard area, which, according to FEMA statistics, has a 1% chance of a flood equal to or exceeding the base flood elevation (a 100-year flood) in any given year. Furthermore, our properties in Illinois, Indiana, Iowa, Kansas, Missouri, Ohio and Pennsylvania are at risk of experiencing snowstorms, tornadoes and flooding.

 

36


Table of Contents

In addition to the risk of flooding and hurricanes, snowstorms and other adverse weather conditions may interrupt our operations, damage our properties and reduce the number of customers who visit our facilities in an affected area. For example, during the first quarter of 2019, much of the country was impacted by unusually severe winter weather, particularly in the Midwest. These storms made it very difficult for our customers to visit, and we believe such winter weather had a material and adverse impact on the results of our operations during such times. If there is a prolonged disruption at any of our properties due to natural disasters, terrorist attacks or other catastrophic events, our results of operations and financial condition could be materially adversely affected.

While we maintain insurance coverage that may cover certain of the costs and loss of revenue that we incur as a result of some extreme weather conditions, our coverage is subject to deductibles and limits on maximum benefits. There can be no assurance that we will be able to fully collect, if at all, on any claims resulting from extreme weather conditions. If any of our properties are damaged or if their operations are disrupted as a result of extreme weather in the future, or if extreme weather adversely impacts general economic or other conditions in the areas in which our properties are located or from which they draw their patrons, our business, financial condition and results of operations could be materially adversely affected.

Our insurance coverage may not be adequate to cover all possible losses that our properties could suffer, our insurance costs may increase, and we may not be able to obtain similar insurance coverage in the future.

Although we have “all risk” property insurance coverage for our operating properties, which covers damage caused by a casualty loss (such as fire, natural disasters, acts of war, or terrorism), each policy has certain exclusions. In addition, our property insurance coverage is in an amount that may be significantly less than the expected replacement cost of rebuilding the facilities if there was a total loss. Our level of insurance coverage also may not be adequate to cover all losses in the event of a major casualty. In addition, certain casualty events, such as labor strikes, nuclear events, acts of war, loss of income due to cancellation of room reservations or conventions due to fear of terrorism, government-imposed closure such as in response to the COVID-19 pandemic, deterioration or corrosion, insect or animal damage and pollution, may not be covered at all under our policies. Therefore, certain acts could expose us to substantial uninsured losses.

We also have “builder’s risk” insurance coverage for our development and expansion projects. Builder’s risk insurance provides coverage for projects during their construction for damage caused by a casualty loss. In general, our builder’s risk coverage is subject to the same exclusions, risks and deficiencies as those described above for our all-risk property coverage. Our level of builder’s risk insurance coverage may not be adequate to cover all losses in the event of a major casualty.

We maintain cyber insurance coverage that insures against certain expenses incurred by the Company in the event of any information breach, as well as insuring against certain costs and damages associated with losses by third parties. However, such insurance is unlikely to fully mitigate the impact of such an information breach.

Belterra Park, Blue Chip, Par-A-Dice, Sam’s Town Tunica, Sam’s Town Shreveport and Treasure Chest are each located in an area that has been identified by the director of the FEMA as a special flood hazard area. Our level of flood insurance coverage may not be adequate to cover all losses in the event of a major flood.

We renew our insurance policies (other than our builder’s risk insurance) on an annual basis. The cost of coverage may become so high that we may need to further reduce our policy limits or agree to certain exclusions from our coverage.

Our debt instruments and other material agreements require us to meet certain standards related to insurance coverage. Failure to satisfy these requirements could result in an event of default under these debt instruments or material agreements.

 

37


Table of Contents

We draw a significant percentage of our customers from certain geographic regions. Events adversely impacting the economy or these regions, including public health outbreaks, such as COVID-19, public incidents of violence, riots, demonstrations, man-made or natural disasters, military conflicts and any future security alerts and/or terrorist attacks, may adversely impact our business.

The California, Fremont and Main Street Station draw a substantial portion of their customers from the Hawaiian market, with such customers historically comprising more than half of the room nights sold at each property. Decreases in discretionary consumer spending, as well as an increase in fuel costs or transportation prices, a decrease in airplane seat availability, a deterioration of relations with tour and travel agents, or other disruptions in air and other travel, particularly as they affect travel between the Hawaiian market and our facilities, could adversely affect our business, financial condition and results of operations.

Our Las Vegas properties also draw a substantial number of customers from certain other specific geographic areas, including the Southern California, Arizona and Las Vegas local markets. Native American casinos in California and other parts of the United States have diverted some potential visitors away from Nevada, which has had and could continue to have a negative effect on Nevada gaming markets. In addition, due to our significant concentration of properties in Nevada, any man-made or natural disasters in or around Nevada, or the areas from which we draw customers to our Las Vegas properties, could have a significant adverse effect on our business, financial condition and results of operations. Each of our properties located outside of Nevada depends primarily on visitors from their respective surrounding regions and are subject to comparable risk.

The strength and profitability of our business depends on consumer demand for hotel casino resorts in general and for the type of amenities our properties offer. Changes in consumer preferences or discretionary consumer spending could harm our business. Terrorist activities in the United States and elsewhere, military conflicts in Iraq, Afghanistan and elsewhere, outbreaks of infectious disease and pandemics, including COVID-19, adverse weather conditions and natural disasters, among other things, have had negative impacts on travel and leisure expenditures. In addition, other factors affecting travel and discretionary consumer spending, including general economic conditions, disposable consumer income, fears of further economic decline and reduced consumer confidence in the economy, may negatively impact our business. We cannot predict the extent to which similar events and conditions may continue to affect us in the future. An extended period of reduced discretionary spending and/or disruptions or declines in tourism could significantly harm our operations.

Energy price increases may adversely affect our cost of operations and our revenues.

Our casino properties use significant amounts of electricity, natural gas and other forms of energy. In addition, our Hawaiian air charter operation uses a significant amount of jet fuel. While no shortages of energy or fuel have been experienced to date, substantial increases in energy and fuel prices, including jet fuel prices, in the United States have, and may continue to, negatively affect our results of operations. The extent of the impact is subject to the magnitude and duration of the energy and fuel price increases, of which the impact could be material. In addition, energy and gasoline price increases could result in a decline of disposable income of potential customers, an increase in the cost of travel and a corresponding decrease in visits and spending levels at our properties, which could have a significant adverse effect on our business, financial condition and results of operations.

Our facilities, including our riverboats and dockside facilities, are subject to risks relating to mechanical failure and regulatory compliance.

Generally, all of our facilities are subject to the risk that operations could be halted for a temporary or extended period of time, as the result of casualty, forces of nature, mechanical failure, or extended or extraordinary maintenance, among other causes. In addition, our gaming operations, including those conducted on riverboats or at dockside facilities could be damaged or halted due to extreme weather conditions.

We currently conduct our Treasure Chest, Par-A-Dice, Blue Chip, Sam’s Town Shreveport, Amelia Belle and Belterra Resort gaming operations on riverboats. Each of our riverboats must comply with the United States

 

38


Table of Contents

Coast Guard (“USCG”) requirements as to boat design, on-board facilities, equipment, personnel and safety. Each riverboat must hold a Certificate of Inspection for stabilization and flotation, and may also be subject to local zoning codes. The USCG requirements establish design standards, set limits on the operation of the vessels and require individual licensing of all personnel involved with the operation of the vessels. Loss of a vessel’s Certificate of Inspection would preclude its use as a casino.

USCG regulations require a hull inspection for all riverboats at five-year intervals. Under certain circumstances, alternative hull inspections may be approved. The USCG may require that such hull inspections be conducted at a dry-docking facility, and if so required, the cost of travel to and from such docking facility, as well as the time required for inspections of the affected riverboats, could be significant. To date, the USCG has allowed in-place underwater inspections of our riverboats twice every five years on alternate two- and three-year schedules. The USCG may not continue to allow these types of inspections in the future. The loss of a dockside casino or riverboat casino from service for any period of time could adversely affect our business, financial condition and results of operations.

Indiana and Louisiana have adopted alternate inspection standards for riverboats in those states. The standards require inspection by ABS Consulting (“ABSC”). ABSC inspection for our riverboats at Blue Chip, Treasure Chest and Sam’s Town Shreveport commenced during 2010. The Amelia Belle is also inspected by the ABSC. The Par-A-Dice riverboat will remain inspected by the USCG for the foreseeable future. ABSC imposes essentially the same design, personnel, safety, and hull inspection standards as the USCG. Therefore, the risks to our business associated with USCG inspection should not change by reason of inspection by ABSC. Failure of a vessel to meet the applicable USCG or ABSC standards would preclude its use as a casino.

USCG regulations also require us to prepare and follow certain security programs. In 2004, we implemented the American Gaming Association’s Alternative Security Program at our riverboat casinos and dockside facilities. The American Gaming Association’s Alternative Security Program is specifically designed to address maritime security requirements at riverboat casinos and their respective dockside facilities. Only portions of those regulations will apply to our riverboats inspected by ABSC. Changes to these regulations could adversely affect our business, financial condition and results of operations.

Some of our hotels and casinos are located on leased property. If we default on one or more leases, the applicable lessors could terminate the affected leases and we could lose possession of the affected hotel and/or casino.

We lease certain parcels of land on which Eastside Cannery, Suncoast, Belterra Resort, Belterra Park, Treasure Chest, Sam’s Town Shreveport, IP, Ameristar Kansas City and Ameristar St. Charles’ hotels and gaming facilities are located. In addition, we lease other parcels of land on which portions of the California and the Fremont are located. As a ground lessee, we have the right to use the leased land; however, we do not retain fee ownership in the underlying land. Accordingly, with respect to the leased land, we will have no interest in the land or improvements thereon at the expiration of the ground leases. Moreover, since we do not completely control the land underlying the property, a landowner could take certain actions to disrupt our rights in the land leased under the long-term leases. While such interruption is unlikely, such events are beyond our control. If the entity owning any leased land chose to disrupt our use either permanently or for a significant period of time, then the value of our assets could be impaired and our business and operations could be adversely affected. If we were to default on any one or more of these leases, the applicable lessors could terminate the affected leases and we could lose possession of the affected land and any improvements on the land, including the hotels and casinos. This would have a significant adverse effect on our business, financial condition and results of operations as we would then be unable to operate all or portions of the affected facilities.

Our ability to utilize our net operating loss carryforwards and certain other tax attributes may be limited.

As of March 31, 2020, we had net operating losses (“NOLs”) for federal and state income tax purposes. Under Section 382 of the Internal Revenue Code, and similar state laws, if a corporation undergoes an

 

39


Table of Contents

“ownership change” as defined in that section, the corporation’s ability to use its pre-change NOLs and other pre-change tax attributes to offset its post-change income may become subject to significant limitations. We may experience an ownership change in the future as a result of shifts in our stock ownership, which may result from the issuance of our common stock, the exercise of stock options and other equity compensation awards, as well as ordinary sales and purchases of our common stock, among other things. If an ownership change in our stock were to be triggered in the future, our subsequent ability to use any NOLs existing at that time could be significantly limited. Additionally, the U.S. government has recently enacted tax law changes impacting the NOL carryback and carryforward rules. While the changes in the laws have not limited our prospective utilization of our current NOLs, it is possible that future law changes could affect our ability to utilize NOLs prospectively.

 

40


Table of Contents

USE OF PROCEEDS

We are making the exchange offer to satisfy our obligations under the registration rights agreement. We will not receive any cash proceeds from the exchange of the exchange notes for the old notes pursuant to the exchange offer. In consideration of issuing the exchange notes in the exchange offer, we will receive an equal principal amount of old notes. We will cancel and retire all old notes surrendered in exchange for exchange notes. As a result, the issuance of the exchange notes will not result in any increase or decrease in our indebtedness.

 

41


Table of Contents

CAPITALIZATION

The following table sets forth our cash position and our consolidated capitalization:

 

   

as of March 31, 2020; and

 

   

as adjusted to reflect the issuance of the 8.625% Senior Notes due 2025 issued on May 21, 2020 and the satisfaction of the $57.7 million Belterra Park mortgage indebtedness on May 6, 2020.

The information presented in the table below should be read in conjunction with “Summary Consolidated Historical Financial Data” included elsewhere in this prospectus, as well as “Management’s Discussion and Analysis of Financial Condition and Results of Operations” and the consolidated historical financial statements and related notes thereto included in our Annual Report on Form 10-K for the year ended December 31, 2019 and our Quarterly Report on Form 10-Q for the three months ended March 31, 2020, each incorporated into this prospectus by reference.

 

     As of March 31, 2020  

(in millions)

   Actual      As Adjusted  

Cash and cash equivalents(a)

   $ 831.2      $ 1,419.2  
  

 

 

    

 

 

 

Long-term debt (at face amount):

     

Credit Facility

     

Revolving Credit Facility(b)

   $ 929.9      $ 929.9  

Term A Loan

     230.8        230.8  

Term B Loan

     771.9        771.9  

6.375% senior notes due 2026

     750.0        750.0  

6.000% senior notes due 2026

     700.0        700.0  

4.750% senior notes due 2027(c)

     1,000.0        1,000.0  

8.625% senior notes due 2025(a)

     —          600.0  

Other(d)

     58.2        0.5  
  

 

 

    

 

 

 

Total long-term debt(e)

     4,440.8        4,983.1  

Total stockholders’ equity

     1,111.8        1,111.8  
  

 

 

    

 

 

 

Total capitalization

   $ 5,552.6      $ 6,094.9  
  

 

 

    

 

 

 

 

(a)

Reflects the impact of the issuance of $600 million aggregate principal amount of our 8.625% Senior Notes due 2025, issued on May 21, 2020. The net proceeds of the offering were $588 million.

(b)

Approximately $929.9 million was outstanding under the Revolving Credit Facility as of March 31, 2020, including approximately $64.9 million in swing loans. As of March 31, 2020, we had approximately $3.0 million of borrowing capacity available under the Revolving Credit Facility. As described in further detail in “Description of Other Indebtedness,” the Revolving Credit Facility comprises a $945.5 million senior secured revolving credit facility, including a $100.0 million swing loan sublimit and a $100.0 million letter of credit sublimit. The $929.9 million outstanding at March 31, 2020 includes approximately $27.0 million of current maturities of such long-term debt and excludes approximately $12.6 million of outstanding letters of credit.

(c)

We will receive an equal principal amount of old notes in consideration of issuing the exchange notes in the exchange offer. We will cancel and retire all old notes surrendered in exchange for exchange notes. As a result, neither the issuance of the exchange notes nor the exchange of the old notes will result in any increase or decrease in our indebtedness.

(d)

Consists at March 31, 2020 of (i) $57.7 million in mortgage indebtedness in respect of our acquisition of Belterra Park and (2) finance leases with various maturity dates from 2020 to 2026. The Belterra Park mortgage indebtedness was satisfied on May 6, 2020. For further information, see Note 12 in our Form 10-Q for the three months ended March 31, 2020.

 

42


Table of Contents
(e)

Total long-term debt is stated without deducting unamortized discount and origination fees and includes indebtedness of non-guarantor subsidiaries of approximately $57.7 million as of March 31, 2020. Due to the satisfaction of the Belterra Park mortgage indebtedness, the indebtedness of non-guarantor subsidiaries was zero on an as adjusted basis.

 

43


Table of Contents

SELECTED FINANCIAL INFORMATION

The following table sets forth selected consolidated financial data as of and for the periods and dates indicated below. The selected consolidated financial data for each of the years ended December 31, 2019, 2018 and 2017 was derived from, and should be read together with, our audited consolidated financial statements and the accompanying notes included in our reports incorporated by reference in this prospectus.

The selected consolidated financial data as of March 31, 2020 and for the three months ended March 31, 2020 and 2019 set forth below are derived from, and should be read together with, our unaudited consolidated financial statements included in our periodic reports incorporated by reference in this prospectus. The selected consolidated financial data as of March 31, 2020 and for the three months ended March 31, 2020 and 2019 have been prepared on the same basis as our audited financial statements and, in our opinion, reflect all adjustments, consisting only of normal and recurring adjustments, necessary for a fair presentation of this data in all material respects. The selected consolidated financial data set out below are not necessarily indicative of our future results of operations or financial condition. The results for any interim period are not necessarily indicative of the results that may be expected for a full year.

You should read the information below along with all other financial information and analysis presented in this prospectus, including “Capitalization,” and with our “Management’s Discussion and Analysis of Financial Condition and Results of Operations” and unaudited consolidated financial statements and related notes included in our periodic reports incorporated by reference in this prospectus.

 

     Three Months Ended
March 31,
     Year Ended December 31,  

(In thousands, except per share data)

   2020(a)     2019      2019(b)      2018(c)      2017(d)  

Statement of Operations Data:

             

Total revenues

   $ 680,525     $ 827,288      $ 3,326,119      $ 2,626,730      $ 2,400,819  

Operating income (loss)

     (137,761     117,626        472,568        355,284        343,801  

Income (loss) from continuing operations before income taxes

     (188,998     56,287        202,126        155,032        171,113  

Income (loss) from continuing operations, net of tax

     (147,559     45,451        157,636        114,701        167,998  

Income from discontinued operations, net of tax

     —         —          —          347        21,392  

Net income (loss)

     (147,559     45,451        157,636        115,048        189,390  

Income (loss) from continuing operations per common share

             

Basic

   $ (1.30   $ 0.40      $ 1.39      $ 1.01      $ 1.46  

Diluted

   $ (1.30   $ 0.40      $ 1.38      $ 1.00      $ 1.45  

Dividends declared per common share

   $ —       $ 0.06      $ 0.27      $ 0.23      $ 0.15  

Balance Sheet Data:

             

Cash and cash equivalents

   $ 831,246        $ 249,977      $ 249,417      $ 203,104  

Total assets

     7,016,862          6,650,145        5,756,339        4,685,930  

Long-term debt, net of current maturities and unamortized debt issue costs(e)

     4,368,097          3,738,937        3,955,119        3,051,899  

Total stockholders’ equity

     1,111,770          1,265,242        1,145,741        1,097,227  

 

(a)

The three months ended March 31, 2020, includes $171.1 million of pretax, non-cash intangible asset impairment charges, which includes impairment charges of $112.0 million, $42.2 million and $16.9 million for goodwill, gaming licenses and trademarks, respectively.

(b)

2019 includes a full year of financial results from Lattner, Valley Forge Casino Resort, Ameristar Casino Hotel Kansas City, Ameristar Casino Resort Spa St. Charles, Belterra Casino Resort and Belterra Park. In addition, 2019 includes $34.9 million in pretax loss on early extinguishments of debt.

 

44


Table of Contents
(c)

2018 includes the financial results of the acquisitions for periods subsequent to their respective dates of acquisition, which include Lattner on June 1, 2018, Valley Forge on September 17, 2018 and Ameristar Casino Hotel Kansas City, Ameristar Casino Resort Spa St. Charles, Belterra Casino Resort and Belterra Park on October 15, 2018. As a result of the acquisitions and ongoing projects, we had project development, preopening and writedowns of $45.7 million.

(d)

Discontinued operations for 2017 include our after-tax share of the proceeds related to the final settlement of Borgata’s property tax disputes with Atlantic City. The Company has accounted for its 50% investment in Borgata as discontinued operations for all periods presented.

(e)

Total long-term debt as of March 31, 2020, includes indebtedness of non-guarantor subsidiaries of approximately $57.7 million and excludes $27.0 million of current maturities of long-term debt.

 

45


Table of Contents

DESCRIPTION OF OTHER INDEBTEDNESS

The following is a summary of our indebtedness that is outstanding. To the extent such summary contains descriptions of our specific debt instruments, such descriptions do not purport to be complete and are qualified in their entirety by reference to those and related documents, copies of which have been filed with the Commission and which we will provide you upon request.

Credit Facility

The Company is party to a Third Amended and Restated Credit Agreement, dated as of August 14, 2013 (as amended or modified by Amendment No. 1 and Joinder Agreement, dated as of September 15, 2016 (the “First Amendment”), Amendment No. 2 and Refinancing Amendment, dated as of March 29, 2017 (the “Refinancing Amendment”), Joinder Agreement, dated as of August 2, 2018, and Amendment No. 3, dated as of May 8, 2020 (the “Third Amendment”), the “Credit Agreement”), among the Company, certain financial institutions and Bank of America, N.A., as administrative agent. As of March 31, 2020, the Company had $230.8 million of Term A Loans (the “Term A Loans”) and $771.9 million of Term B Loans (the “Term B Loans”) outstanding under the Credit Agreement. Additionally, the Credit Agreement provides for a $945.5 million Revolving Credit Facility (the “Revolving Credit Facility” and, together with the Term A Loans and the Term B Loans, the “Credit Facility”).

The Term B Loans mature on September 15, 2023 (or earlier upon occurrence or non-occurrence of certain events). The Revolving Credit Facility and the Term A Loans mature on September 15, 2021 (or earlier upon occurrence or non-occurrence of certain events).

COVID-19 covenant relief

On May 8, 2020, the Company entered into the Third Amendment to our Credit Facility to address the effects of the casino closures that were implemented due to the COVID-19 pandemic.

The Third Amendment provides that during the period (the “Covenant Relief Period”) beginning on March 30, 2020 and ending on (i) the date on which the Company delivers to the administrative agent a covenant relief period termination notice, (ii) the date on which the administrative agent receives a compliance certificate with respect to the Company’s fiscal quarter ending June 30, 2021, and (iii) the date on which the Company fails to satisfy the conditions to covenant relief set forth in the Third Amendment, the financial covenants under the Credit Agreement will not be tested. Instead, during the Covenant Relief Period, the Company will be required to maintain a minimum level of liquidity (calculated to include unrestricted cash and cash equivalents and unused commitments under the Revolving Credit Facility) of $250.0 million and will be subject to limitations on its ability to incur debt and liens, make investments and restricted payments and certain other transactions through the later of the end of the Covenant Relief Period and the date on which the Company achieves a Total Leverage Ratio (as defined in the Credit Agreement) of no greater than 6.00 to 1.00 (the “Restriction Period”).

In addition, the Third Amendment, among other things, (i) amends the financial covenant levels that are applicable after the Covenant Relief Period and permits the Company to annualize Consolidated EBITDA (as defined in the Credit Agreement) for certain periods for purposes of the financial covenants, (ii) provides that, during the Covenant Relief Period, loans under the Revolving Credit Facility and the Term Loan A Facility shall bear interest at either (a) a base rate or (b) an adjusted LIBOR rate, in each case, plus an applicable margin, in the case of base rate loans, of 1.75%, and in the case of adjusted LIBOR rate loans, of 2.75%, (iii) provides for a 0.50% LIBOR floor and a 1.50% base rate floor, in each case, applicable to LIBOR rate loans and base rate loans under the Revolving Credit Facility and the Term Loan A Facility, (iv) provides that, for purposes of determining compliance with the conditions to credit extensions under the Revolving Credit Facility during the Covenant Relief Period, the definition of “Material Adverse Effect” shall not include effects, events, occurrences, facts, conditions or changes arising out of or resulting from or in connection with the COVID-19 pandemic and (v) makes certain other changes to the covenants and other provisions.

 

46


Table of Contents

Incremental facilities

The Credit Facility includes an accordion feature which permits an increase in the Revolving Credit Facility and the issuance and increase of senior secured term loans in an amount up to (i) $550.0 million, plus (ii) certain voluntary permanent reductions of the Revolving Credit Facility and certain voluntary prepayments of the senior secured term loans, plus (iii) certain reductions in the outstanding principal amounts under the term loans resulting from purchase by the Company of such term loans, plus (iv) any additional amount if, after giving effect thereto, the First Lien Leverage Ratio (as defined in the Credit Agreement) would not exceed 4.25 to 1.00 on a pro forma basis, less (v) any Incremental Equivalent Debt (as defined in the Credit Agreement), in each case, subject to the satisfaction of certain conditions.

During the Restriction Period, the Company’s ability to incur indebtedness under this accordion feature (or Incremental Equivalent Debt in lieu thereof under a separate instrument) will be limited to (i) $650,000,000 of senior secured, junior secured or unsecured indebtedness, plus (ii) $350,000,000 of junior secured or unsecured indebtedness, plus (iii) an additional amount of junior secured or unsecured indebtedness that, if counted as senior secured indebtedness, would not cause the First Lien Leverage Ratio to exceed 2.70 to 1.00.

Interest and fees

The interest rate on the outstanding balance from time to time of the Revolving Credit Facility and the Term A Loan is based upon, at the Company’s option, either: (i) the Eurodollar Rate, (ii) the LIBOR Daily Floating Rate or (iii) the base rate, in each case, plus an applicable margin. Such applicable margin is a percentage per annum determined in accordance with a specified pricing grid based on the Total Leverage Ratio and ranges from 1.75% to 2.75% (if using the Eurodollar Rate or the LIBOR Daily Floating Rate) and from 0.75% to 1.75% (if using the base rate). During the Covenant Relief Period, such applicable margins will be 2.75%, with a floor of 0.50% (if using the Eurodollar Rate or the LIBOR Daily Floating Rate) and 1.75%, with a floor of 1.50% (if using the base rate). A fee of a percentage per annum (which ranges from 0.25% to 0.50% determined in accordance with a specified pricing grid based on the Total Leverage Ratio) is payable on the unused portions of the Revolving Credit Facility. During the Covenant Relief Period, such fee will be 0.50%.

The interest rate on the outstanding balance of the Refinancing Term B Loans is based upon, at the Company’s option, either: (i) the Eurodollar Rate, (ii) the LIBOR Daily Floating Rate or (iii) the base rate, in each case, plus an applicable margin. Such applicable margin is a percentage per annum determined in accordance with the Company’s Secured Leverage Ratio (as defined in the Credit Agreement) and ranges from 2.25% to 2.50% (if using the Eurodollar Rate or the LIBOR Daily Floating Rate) and from 1.25% to 1.50% (if using the base rate).

The “base rate” under the Credit Agreement is the highest of (x) Bank of America’s publicly-announced prime rate, (y) the federal funds rate plus 0.50%, or (z) the Eurodollar Rate for a one-month period plus 1.00%, and is subject to the “floors” described above.

The blended interest rate for outstanding borrowings under for the Credit Facility was 2.8% at March 31, 2020 and 3.8% at December 31, 2019.

Optional and mandatory prepayments

Pursuant to the terms of the Credit Facility (i) the loans under the Term A Loan amortize in an annual amount of approximately 6.24% of the original principal amount thereof outstanding on the effective date of the First Amendment, commencing December 31, 2016, payable on a quarterly basis, (ii) the loans under the Refinancing Term B Loans amortize in an annual amount equal to 1.00% of the original principal amount thereof outstanding on the effective date of the Refinancing Amendment, commencing June 30, 2017, payable on a quarterly basis, and (iii) beginning with the fiscal year ending December 31, 2016, the Company is required to use a portion of its annual Excess Cash Flow, as defined in the Credit Agreement, to prepay term loans outstanding under the Credit Facility.

 

47


Table of Contents

Amounts outstanding under the Credit Agreement may be prepaid without premium or penalty, and the commitments may be terminated without penalty, subject to certain exceptions.

Subject to certain exceptions, the Company may be required to repay the amounts outstanding under the Credit Facility in connection with certain asset sales and issuances of certain additional indebtedness.

Guarantees and collateral

The Company’s obligations under the Credit Facility, subject to certain exceptions, are guaranteed by certain of the Company’s subsidiaries and are secured by the capital stock of certain subsidiaries. In addition, subject to certain exceptions, the Company and each of the guarantors have and will grant the administrative agent first priority liens and security interests on substantially all of their real and personal property (other than gaming licenses and subject to certain other exceptions) as additional security for the performance of the secured obligations under the Credit Facility.

Financial and other covenants

The Credit Facility contains certain covenants, including, without limitation, various covenants: (i) imposing limitations on the incurrence of indebtedness and liens; (ii) imposing limitations on transfers, sales and other dispositions; and (iii) imposing restrictions on investments, dividends and certain other payments, which in each of (i) through (iii) are subject to certain additional limitations during the Restriction Period.

Additionally, the Credit Facility contains certain financial covenants for the benefit of the Revolving Credit Facility and the Term A Loans only, including: (i) requiring the maintenance of a minimum Interest Coverage Ratio (as defined in the Credit Agreement) of 1.75 to 1.00; (ii) establishing a maximum permitted Total Leverage Ratio; and (iii) establishing a maximum permitted Secured Leverage Ratio. The maximum permitted Total Leverage Ratio is calculated as Consolidated Net Funded Indebtedness (as defined in the Credit Agreement) to twelve-month trailing Consolidated EBITDA; the maximum permitted Secured Leverage Ratio is calculated as Secured Net Indebtedness (as defined in the Credit Agreement) to twelve-month trailing Consolidated EBITDA and the minimum Interest Coverage Ratio is calculated as twelve-month trailing Consolidated EBITDA to consolidated interest expense and certain costs associated with derivative instruments.

The following table sets forth the maximum Total Leverage Ratio for the periods indicated:

 

For the trailing four quarters ending

   Maximum Total
Leverage Ratio
 

March 31, 2020 through December 31, 2020

     5.75 to 1.00  

March 31, 2021 and thereafter

     5.50 to 1.00  

The maximum permitted Secured Leverage Ratio applicable to each fiscal quarter after the Covenant Relief Period or if the Covenant Relief Period is terminated earlier is 3.50 to 1.00.

During the Covenant Relief Period, such financial covenants will not be tested if the Company complies with certain requirements and limitations throughout the entire Covenant Relief Period, including a requirement to maintain a minimum level of liquidity (calculated to include unrestricted cash and cash equivalents and unused commitments under the Revolving Credit Facility) of $250.0 million. If the Company fails to comply with such requirements and limitations, then the Covenant Relief Period will terminate automatically and such financial covenants described above will apply retroactively. If the Company elects to terminate the Covenant Relief Period prior to the end of the Company’s fiscal quarter ending June 30, 2021, such financial covenants for each subsequent fiscal quarter during the remaining term of the Credit Facility shall be reinstated at their prior required levels.

 

48


Table of Contents

If the Covenant Relief Period extends through the Company’s fiscal quarter ending June 30, 2021, then for the fiscal quarter ending June 30, 2021 and each subsequent fiscal quarter during the remaining term of the Credit Facility, (i) the minimum permitted Interest Coverage Ratio and maximum permitted Secured Leverage Ratio shall be reinstated at their prior required levels and (ii) the maximum permitted Total Leverage Ratio shall be 7.75 to 1.00.

6.375% Senior Notes due April 2026

On March 28, 2016, we issued $750 million aggregate principal amount of 6.375% senior notes due April 2026 (the “6.375% senior notes”). The 6.375% senior notes will mature on April 1, 2026 and are fully and unconditionally guaranteed, on a joint and several basis, by certain of our current and future domestic restricted subsidiaries, all of which are 100% owned by us.

The 6.375% senior notes contain certain restrictive covenants that, subject to exceptions and qualifications, among other things, limit our ability and the ability of our restricted subsidiaries (as defined in the base and supplemental indentures governing the 6.375% senior notes) to incur additional indebtedness or liens, pay dividends or make distributions or repurchase our capital stock, make certain investments, and sell or merge with other companies. In addition, upon the occurrence of a change of control (as defined in the base and supplemental indentures governing the 6.375% senior notes), we will be required, unless certain conditions are met, to offer to repurchase the 6.375% senior notes at a price equal to 101% of the principal amount of the 6.375% senior notes, plus accrued and unpaid interest and Additional Interest (as defined in the base and supplemental indentures governing the 6.375% senior notes), if any, to, but not including, the date of purchase. If we sell assets, we will be required under certain circumstances to offer to purchase the 6.375% senior notes.

At any time prior to April 1, 2021, we may redeem the 6.375% senior notes, in whole or in part, at a redemption price equal to 100% of the principal amount thereof, plus accrued and unpaid interest and Additional Interest (as defined in the base and supplemental indentures governing the 6.375% senior notes), if any, up to, but excluding, the applicable redemption date, plus a make whole premium. On or after April 1, 2021, we may redeem all or a portion of the 6.375% senior notes at redemption prices (expressed as percentages of the principal amount) ranging from 103.188% to 100% (commencing April 1, 2021 and thereafter), plus accrued and unpaid interest and Additional Interest (as defined in the base and supplemental indentures governing the 6.375% senior notes), if any.

6.000% Senior Notes due 2026

On June 25, 2018, we issued $700 million aggregate principal amount of 6.000% senior notes due August 2026 (the “6.000% senior notes”). The 6.000% senior notes will mature on August 15, 2026 and are fully and unconditionally guaranteed, on a joint and several basis, by certain of our current and future domestic restricted subsidiaries, all of which are 100% owned by us.

The 6.000% senior notes contain certain restrictive covenants that, subject to exceptions and qualifications, among other things, limit our ability and the ability of our restricted subsidiaries (as defined in the base and supplemental indentures governing the 6.000% senior notes) to incur additional indebtedness or liens, pay dividends or make distributions or repurchase our capital stock, make certain investments, and sell or merge with other companies. In addition, upon the occurrence of a change of control (as defined in the base and supplemental indentures governing the 6.000% senior notes), we will be required, unless certain conditions are met, to offer to repurchase the 6.000% senior notes at a price equal to 101% of the principal amount of the 6.000% senior notes, plus accrued and unpaid interest and Additional Interest (as defined in the base and supplemental indentures governing the 6.000% senior notes), if any, to, but not including, the date of purchase. If we sell assets, we will be required under certain circumstances to offer to purchase the 6.000% senior notes.

At any time prior to August 15, 2021, we may redeem up to 35% of the aggregate principal amount of the 6.000% senior notes at a redemption price equal to 106.000% of the principal amount thereof, plus accrued and

 

49


Table of Contents

unpaid interest and Additional Interest (as defined in the base and supplemental indentures governing the 6.000% senior notes), if any, up to, but excluding, the applicable redemption date, with the net cash proceeds that we raise in one or more equity offerings. At any time prior to August 15, 2021, we may redeem the 6.000% senior notes, in whole or in part, at a redemption price equal to 100% of the principal amount thereof, plus accrued and unpaid interest and Additional Interest (as defined in the base and supplemental indentures governing the 6.000% senior notes), if any, up to, but excluding, the applicable redemption date, plus a make whole premium. On or after August 15, 2021, we may redeem all or a portion of the 6.000% senior notes at redemption prices (expressed as percentages of the principal amount) ranging from 103.000% to 100% (commencing August 15, 2021 and thereafter), plus accrued and unpaid interest and Additional Interest (as defined in the base and supplemental indentures governing the 6.000% senior notes), if any.

Issuance of 8.625% Senior Notes due 2025

On May 21, 2020, we issued $600 million aggregate principal amount of 8.625% senior notes due 2025 (the “8.625% senior notes”). The 8.625% senior notes will mature on June 1, 2025 and are fully and unconditionally guaranteed by certain of the Company’s current and future domestic restricted subsidiaries, all of which are 100% owned by us.

The 8.625% senior notes contain certain restrictive covenants that, subject to exceptions and qualifications, among other things, limit our ability and the ability of our restricted subsidiaries (as defined in the indenture governing the 8.265% senior notes) to incur additional indebtedness or liens, pay dividends or make distributions or repurchase our capital stock, make certain investments, and sell or merge with other companies. In addition, upon the occurrence of a change of control (as defined in the base and supplemental indentures governing the 8.625% senior notes), we will be required, unless certain conditions are met, to offer to repurchase the 8.625% senior notes at a price equal to 101% of the principal amount of the 8.625% senior notes, plus accrued and unpaid interest and Additional Interest (as defined in the indenture governing the 8.625% senior notes), if any, to, but not including, the date of purchase. If we sell assets, we will be required under certain circumstances to offer to purchase the 8.625% senior notes.

At any time prior to June 1, 2022, we may redeem up to 35% of the aggregate principal amount of the 8.625% senior notes at a redemption price equal to 108.625% of the principal amount thereof, plus accrued and unpaid interest and Additional Interest (as defined in the indenture governing the 8.625% senior notes), if any, up to, but excluding, the applicable redemption date, with the net cash proceeds that we raise in one or more equity offerings. At any time prior to June 1, 2022, we may redeem the 8.625% senior notes, in whole or in part, at a redemption price equal to 100% of the principal amount thereof, plus accrued and unpaid interest and Additional Interest (as defined in the indentures governing the 8.625% senior notes), if any, up to, but excluding, the applicable redemption date, plus a make whole premium. On or after June 1, 2022, we may redeem all or a portion of the 8.625% senior notes at redemption prices (expressed as percentages of the principal amount) ranging from 104.313% to 100% (commencing June 1, 2022 and thereafter), plus accrued and unpaid interest and Additional Interest (as defined in the indenture governing the 8.625% senior notes), if any.

Debt financing costs

In conjunction with the issuance of each of our senior notes, we incurred debt financing costs that have been deferred and are being amortized over the term of the related senior notes using the effective interest method, as follows:

 

Debt issue

   Amount
(In millions)
 

6.375% Senior Notes

   $ 13.0  

6.000% Senior Notes

     11.3  

4.750% Senior Notes

     15.7  

8.625% Senior Notes

     12.0  

 

50


Table of Contents

Covenant Compliance

As of March 31, 2020, we believe that we were in compliance with the financial and other covenants contained in our debt instruments. On May 8, 2020, we entered into the Third Amendment to our Credit Facility, in order to provide additional flexibility under our financial covenants, as described above in “Other Indebtedness—COVID-19 covenant relief.”

The indentures governing our notes contain provisions that allow for the incurrence of additional indebtedness, if after giving effect to such incurrence, the fixed charge coverage ratio (as defined in the respective indentures, essentially a ratio of consolidated EBITDA to fixed charges, including interest expense and less interest income) for the relevant business’ trailing four quarter period on a pro forma basis would be at least 2.0 to 1.0. Should this provision prohibit the incurrence of additional debt, we may still borrow under certain baskets.

Scheduled Maturities of Long-term Debt

The scheduled maturities of long-term debt as of May 31, 2020 (without deducting unamortized discounts and origination fees), as discussed above (See “Capitalization”), are as follows:

 

(In millions)

For the period ending December 31,

   Total  

2020

   $ 13.5  

2021

     1,166.5  

2022

     12.7  

2023

     740.3  

2024

     —    

Thereafter

     3,050.0  
  

 

 

 

Total outstanding principal of long-term debt

   $ 4,983.0  
  

 

 

 

 

51


Table of Contents

THE EXCHANGE OFFER

The following summarizes the terms of the exchange offer and certain provisions of the registration rights agreement. The summary of the registration rights agreement does not purport to be complete and reference is made to the provisions of the registration rights agreement, which has been filed as an exhibit to the registration statement of which this prospectus is a part.

Purpose of the Exchange Offer

The old notes were issued and sold in a private offering to BofA Securities, Inc., Deutsche Bank Securities Inc., Fifth Third Securities, Inc., Wells Fargo Securities, LLC, J.P. Morgan Securities LLC, Capital One Securities, Inc., Credit Agricole Securities (USA) Inc., BNP Paribas Securities Corp., SunTrust Robinson Humphrey, Inc., U.S. Bancorp Investments, Inc., Citizens Capital Markets, Inc., UBS Securities LLC and KeyBanc Capital Markets Inc., as the initial purchasers, on December 3, 2019. The initial purchasers subsequently sold the old notes to “qualified institutional buyers,” as defined in Rule 144A under the Securities Act, in reliance on Rule 144A, and outside the United States pursuant to Regulation S under the Securities Act. As a condition to the sale of the old notes, we entered into a registration rights agreement with the initial purchasers on December 3, 2019.

Pursuant to the registration rights agreement, we agreed that we would, among other things:

 

   

cause to be filed an exchange offer registration statement with the SEC under the Securities Act concerning the exchange offer; and;

 

   

use commercially reasonable efforts to:

 

   

cause such registration statement to be declared effective by the SEC in accordance with the requirements of the registration rights agreement;

 

   

keep the registration statement effective until the exchange offer is consummated;

 

   

hold the exchange offer open for at least 20 business days after the date that notice of the exchange offer is mailed to holders of the old notes;

 

   

consummate the exchange offer no later than December 3, 2020; and

 

   

keep the registration statement effective for a period ending on the earlier of (i) 90 days after the registration statement is declared effective by the SEC and (ii) the date on which a broker-dealer is no longer required to deliver a prospectus in connection with market- making or other trading activities.

We are making the exchange offer to satisfy certain of our obligations under the registration rights agreement. Other than pursuant to the registration rights agreement, we are not required to file any registration statement to register any outstanding old notes. Holders of old notes who do not tender their old notes or whose old notes are tendered but not accepted in the exchange offer must rely on an exemption from the registration requirements under the securities laws, including the Securities Act, if they wish to sell their old notes. See “Risk Factors—Risk Related to this Exchange Offer—If you do not exchange your old notes, there will be restrictions on your ability to resell your old notes.”

Resale of Exchange Notes

We are making the exchange offer in reliance on the position of the staff of the SEC as set forth in several no action letters addressed to third parties in other transactions. However, we have not sought our own no action letter and we can provide no assurance that the staff would make a similar determination with respect to the exchange offer as it has in no action letters to third parties. Based on these interpretations by the staff, we believe

 

52


Table of Contents

that the exchange notes issued in the exchange offer in exchange for old notes may be offered for resale, resold and otherwise transferred by a holder other than any holder who is a broker-dealer, without further compliance with the registration and prospectus delivery requirements of the Securities Act; provided that holders:

 

   

are acquiring the exchange notes issued in the exchange offer in the ordinary course of their business;

 

   

are not engaged in, and do not intend to engage in, and have no arrangement or understanding with any person to participate in, a distribution of the exchange notes issued in the exchange offer; and

 

   

are not an “affiliate” of ours or any guarantor within the meaning of Rule 144 under the Securities Act.

If you are a broker-dealer, an “affiliate” of ours or any guarantor, or have an arrangement or understanding with any person to participate in, a distribution of the exchange notes issued in the exchange offer, you cannot rely on the position of the staff of the SEC contained in the no action letters mentioned above and must comply with the registration and prospectus delivery requirements of the Securities Act in connection with any resale transaction, unless an exemption from registration is otherwise available.

Each broker-dealer that receives exchange notes for its own account in exchange for old notes, which old notes the broker-dealer acquired as a result of market-making activities or other trading activities, may be deemed an “underwriter” within the meaning of the Securities Act and must, therefore, deliver a prospectus meeting the requirements of the Securities Act in connection with any resale of the exchange notes. Each such broker- dealer that receives exchange notes for its own account in exchange for old notes, where the broker-dealer acquired the old notes as a result of market- making activities or other trading activities, must acknowledge, as provided in the letter of transmittal, that it will deliver a prospectus in connection with any resale of such exchange notes. For more detailed information, see “Plan of Distribution.” We have agreed to make available, for a period ending on the earlier of (i) 90 days from the date on which the registration statement of which this prospectus is a part is declared effective by the SEC and (ii) the date on which a broker-dealer is no longer required to deliver a prospectus in connection with market-making or other trading activities, a prospectus meeting the requirements of the Securities Act to any broker-dealer and any other persons with similar prospectus delivery requirements for use in connection with any resale of exchange notes. A broker-dealer or any other person that delivers such a prospectus to purchasers in connection with such resales will be subject to certain of the civil liability provisions under the Securities Act and will be bound by the provisions of the registration rights agreement (including certain indemnification rights and obligations thereunder).

In addition, to comply with the securities laws of various jurisdictions, if applicable, the exchange notes may not be offered or sold unless they have been registered or qualified for sale in the jurisdiction or an exemption from registration or qualification is available and is complied with. We have agreed, pursuant to the registration rights agreement and subject to specified limitations therein, to register or qualify the exchange notes for offer or sale under the securities or blue sky laws of the jurisdictions as any holder of the exchange notes reasonably requests.

Terms of the Exchange

We are offering to exchange, subject to the conditions described in this prospectus and in the letter of transmittal accompanying this prospectus, up to $1.0 billion aggregate principal amount of our exchange notes for $1.0 billion aggregate principal amount of our old notes.

For each old note surrendered to us pursuant to this exchange offer, the holder who surrendered such old note will receive an exchange note having a principal amount equal to that of the surrendered old note. Boyd Gaming will issue exchange notes in denominations of $2,000 and minimum integral multiples of $1,000 in excess of $2,000. To be exchanged, an old note must be properly tendered and accepted. All outstanding old notes that are validly tendered and not validly withdrawn will be exchanged for respective exchange notes issued on or promptly after the expiration date of the exchange offer. Currently, there is $1.0 billion aggregate principal amount of old notes outstanding and no exchange notes outstanding.

 

53


Table of Contents

We will accept for exchange any and all old notes that are validly tendered prior to 11:59 p.m., New York City time, on the expiration date. Tenders of old notes may be withdrawn at any time prior to                 , New York City time, on the expiration date. The exchange offer is not conditioned upon any minimum principal amount of the old notes being tendered for exchange. However, the exchange offer is subject to the terms and provisions of the registration rights agreement. See “—Conditions to the Exchange Offer.”

The exchange notes will evidence the same indebtedness as the old notes and will be entitled to the benefits of the indenture. The form and terms of the exchange notes will be substantially identical to those of the respective old notes except that the exchange notes will have been registered under the Securities Act. Therefore, the exchange notes will not be subject to certain transfer restrictions, registration rights and certain terms with respect to Applicable Interest applicable to the old notes. See “Description of the Exchange Notes.”

Expiration Date; Extensions; Amendments

The exchange offer will expire at 11:59 p.m., New York City time, on                 , unless we, in our sole discretion, extend the exchange offer. The time and date, as it may be extended, is referred to herein as the “expiration date.”

In order to extend the exchange offer, we will notify the exchange agent of any extension by oral or written notice and will make a public announcement thereof, each prior to 9:00 a.m., New York City time, on the next business day after the previously scheduled expiration date of the exchange offer.

We expressly reserve the right at our sole discretion:

 

   

to delay accepting the old notes, provided that any such delay is done in a manner consistent with Rule 14e-1(c) of the Exchange Act;

 

   

to extend the exchange offer;

 

   

to terminate the exchange offer and not accept old notes not previously accepted if any of the conditions listed under “—Conditions to the Exchange Offer” are not satisfied or waived by us, by giving oral or written notice of such delay, extension or termination to the exchange agent; or

 

   

to amend the terms of the exchange offer in any manner.

Following the commencement of the exchange offer, we anticipate that we would only delay accepting old notes tendered in the exchange offer due to an extension of the expiration date.

We will follow any delay in acceptance, extension or termination as promptly as practicable by written notice to the exchange agent. If we amend the exchange offer in a manner we determine constitutes a material change, we will promptly disclose the amendment in a prospectus supplement that we will distribute to the registered holders of the old notes. We will also extend the exchange offer for a period of at least five business days, or any longer period of time, that we determine, in accordance with applicable law, depending upon the significance of the amendment, the manner of disclosure and the expiration date of the exchange offer. In the event of a material change in the exchange offer, including the waiver of a material condition to the exchange offer, we will extend the expiration date, if necessary, so that a period of at least five business days remains in the exchange offer following notice of the material change.

Conditions to the Exchange Offer

Notwithstanding any other term of the exchange offer, we will not be required to accept for exchange, or exchange the exchange notes for, any old notes, and may terminate the exchange offer as provided in this prospectus, if, at any time before the expiration of the exchange offer, in our sole judgment, the exchange offer violates applicable law, rules or regulations or an applicable interpretation of the staff of the SEC.

 

54


Table of Contents

If we determine in our sole discretion that any of these conditions are not satisfied, we may:

 

   

refuse to accept any old notes and return all tendered old notes to you;

 

   

extend the exchange offer and retain all old notes tendered before the exchange offer expires, subject, however, to your rights to withdraw the old notes;

 

   

waive the unsatisfied conditions (to the extent we are legally permitted to do so) with respect to the exchange offer and accept all properly tendered old notes that have not been withdrawn; or

 

   

amend the terms of the exchange offer in any manner.

If the waiver or amendment constitutes a material change to the exchange offer, we will promptly disclose the waiver or amendment by means of a prospectus supplement that we will distribute to the registered holders of the old notes, and will extend the exchange offer for a period of at least five business days, or any longer period of time, that we determine, in accordance with applicable law, depending on the significance of the waiver, the manner of disclosure to the registered holders of the old notes and the expiration date of the exchange offer. In the event of a material change in the exchange offer, including the waiver of a material condition to the exchange offer, we will extend the expiration date, if necessary, so that a period of at least five business days remains in the exchange offer following notice of the material change.

The exchange offer is not conditioned upon any minimal principal amount of old notes being tendered.

Accrued Interest

Interest on the exchange notes will accrue at a rate of 4.750% per annum and will be payable semi-annually in arrears on June 1 and December 1 of each year. The first interest payment date paid on December 1, 2020.

Interest on the exchange notes will accrue from the date of original issuance of the corresponding old notes or, if interest has already been paid on the corresponding old notes or the exchange notes, as the case may be, from the date it was most recently paid. Interest will be computed on the basis of a 360-day year comprised of twelve 30-day months. Interest on the old notes accepted for exchange will cease to accrue on the day prior to the issuance of the exchange notes.

Procedures for Tendering Old Notes

Our acceptance of old notes tendered by a holder, if not withdrawn prior to the expiration date, will constitute a binding agreement between the tendering holder and us upon the terms and subject to the conditions described in this prospectus and in the letter of transmittal accompanying this prospectus.

A holder of old notes may tender the old notes by:

 

   

properly completing and signing the letter of transmittal;

 

   

properly completing any required signature guarantees;

 

   

properly completing any other documents required by the letter of transmittal; and

 

   

delivering all of the above, together with the certificate or certificates representing the old notes being tendered, to the exchange agent at its address set forth under “—Exchange Agent” prior to the expiration date; or

 

   

complying with all the procedures for book-entry transfer described below; or

 

   

complying with the guaranteed delivery procedures described below.

THE METHOD OF DELIVERY OF OLD NOTES, LETTERS OF TRANSMITTAL AND ALL OTHER REQUIRED DOCUMENTS IS AT THE ELECTION AND RISK OF THE HOLDERS. IF THE

 

55


Table of Contents

DELIVERY IS BY MAIL, IT IS RECOMMENDED THAT REGISTERED MAIL PROPERLY INSURED, WITH RETURN RECEIPT REQUESTED, BE USED. IN ALL CASES, SUFFICIENT TIME SHOULD BE ALLOWED TO ENSURE TIMELY DELIVERY. HOLDERS SHOULD NOT SEND OLD NOTES OR LETTERS OF TRANSMITTAL TO US.

The signature on the letter of transmittal need not be guaranteed if:

 

   

tendered old notes are registered in the name of the signer of the letter of transmittal;

 

   

the exchange notes to be issued in exchange for the respective old notes are to be issued in the name of the holder; and

 

   

any untendered old notes are to be reissued in the name of the holder.

In any other case:

 

   

the certificates representing the tendered old notes must be properly endorsed for transfer by the registered holder or be accompanied by a properly completed bond power from the registered holder or appropriate powers of attorney, in form satisfactory to us;

 

   

the tendered old notes must be duly executed by the holder; and

 

   

signatures on the endorsement, bond power or powers of attorney must be guaranteed by a bank, broker, dealer, credit union, savings association, clearing agency or other institution, each an “eligible guarantor institution” that is a member of a recognized signature guarantee medallion program within the meaning of Rule 17Ad-15 under the Exchange Act.

If the exchange notes or old notes not exchanged are to be delivered to an address other than that of the registered holder appearing on the note registrar for the old notes, the signature in the letter of transmittal must be guaranteed by an eligible guarantor institution.

If the letter of transmittal or any old notes or powers of attorney are signed by trustees, executors, administrators, guardians, attorneys-in-fact, officers of corporations or others acting in a fiduciary or representative capacity, such persons should so indicate when signing, and, unless waived by us, such persons must submit proper evidence satisfactory to us of their authority to so act.

The exchange agent will make a request within at least two (2) business days after the date of receipt of this prospectus to establish accounts with respect to the old notes at The Depository Trust Company for the purpose of facilitating the exchange offer. We refer to The Depository Trust Company in this prospectus as “DTC” and the “book-entry transfer facility.” Subject to establishing the accounts, any financial institution that is a participant in the book-entry transfer facility’s system may make book-entry delivery of old notes by causing the book-entry transfer facility to transfer the old notes into the exchange agent’s account with respect to the old notes in accordance with the book-entry transfer facility’s procedures for the transfer. Although delivery of old notes may be effected through book-entry transfer into the exchange agent’s account at the book-entry transfer facility, an appropriate letter of transmittal with any required signature guarantee and all other required documents, or an agent’s message, must in each case be properly transmitted to and received or confirmed by the exchange agent at its address set forth below prior to the expiration date, or, if the guaranteed delivery procedures described below are complied with, within the time period provided under such procedures.

The exchange agent and DTC have confirmed that the exchange offer is eligible for DTC’s Automated Tender Offer Program, which we refer to as “ATOP.” Accordingly, DTC participants may, in lieu of physically completing and signing the letter of transmittal and delivering it to the exchange agent, electronically transmit their acceptance of the exchange offer by causing DTC to transfer old notes to the exchange agent in accordance with DTC’s ATOP procedures for transfer. DTC will then send an agent’s message.

 

56


Table of Contents

The term “agent’s message” means a message which:

 

   

is transmitted by DTC;

 

   

is received by the exchange agent and forms part of the book-entry transfer;

 

   

states that DTC has received an express acknowledgment from a participant in DTC that is tendering old notes which are the subject of the book-entry transfer;

 

   

states that the participant has received and agrees to be bound by all of the terms of the letter of transmittal; and

 

   

states that we may enforce the agreement against the participant.

If you beneficially own the old notes registered in the name of a broker, dealer, commercial bank, trust company or other nominee and wish to tender your beneficially owned old notes in the exchange offer, you should contact the registered holder promptly and instruct it to tender the old notes on your behalf. The beneficial owner may also obtain and include with the letter of transmittal the old notes properly endorsed for transfer by the registered holder or accompanied by a properly completed bond power from the registered holder, with signatures on the endorsement or bond power guaranteed by an eligible guarantor institution. If the beneficial owner wishes to tender directly, the beneficial owner must, prior to completing and executing the letter of transmittal and tendering the old notes, make appropriate arrangements to register ownership of the old notes in the beneficial owner’s name. Beneficial owners should be aware that the transfer of registered ownership may take considerable time.

By tendering, each registered holder of old notes will represent to us that, among other things:

 

   

the exchange notes to be acquired in connection with the exchange offer by the holder and each beneficial owner of the old notes are being acquired by the holder and each beneficial owner in the ordinary course of business of the holder and each beneficial owner;

 

   

the holder and each beneficial owner are not participating, do not intend to participate, and have no arrangement or understanding with any person to participate, in the distribution of the exchange notes;

 

   

the holder and each beneficial owner acknowledge and agree that any person participating in the exchange offer for the purpose of distributing the exchange notes must comply with the registration and prospectus delivery requirements of the Securities Act in connection with a secondary resale transaction of the exchange notes acquired by such person and cannot rely on the position of the staff of the SEC set forth in no action letters that are discussed herein under “—Resale of Exchange Notes”;

 

   

if the holder is a broker-dealer that acquired the old notes as a result of market-making or other trading activities, it will comply with the applicable provisions of the Securities Act and the applicable no action positions of the SEC and it will deliver a prospectus in connection with any resale of exchange notes acquired in the exchange offer;

 

   

the holder has full corporate (or similar) power and authority to transfer the old notes in exchange for the exchange notes;

 

   

the holder and each beneficial owner understand that a secondary resale transaction described above should either be exempt under the applicable securities laws or be covered by an effective registration statement containing the selling security holder information required by Item 507 or 508, as applicable, of Regulation S-K of the SEC;

 

   

neither the holder nor any beneficial owner is an “affiliate,” as defined under Rule 144 of the Securities Act, of ours; and

 

   

in connection with a book-entry transfer, each participant will confirm that it makes the representations and warranties contained in the letter of transmittal.

 

57


Table of Contents

All questions as to the validity, form, eligibility, including time of receipt, and acceptance of old notes tendered for exchange will be determined by us in our sole discretion, which determination will be final and binding. We reserve the absolute right to reject any and all tenders of any old notes not properly tendered or not to accept any old notes which acceptance might, in our judgment or the judgment of our counsel, be unlawful. We also reserve the absolute right to waive any defects or irregularities or conditions of the exchange offer as to any old notes either before or after the expiration date, including the right to waive the ineligibility of any holder who seeks to tender old notes in the exchange offer.

The interpretation of the terms and conditions of the exchange offer including the letter of transmittal and the instructions contained in the letter of transmittal by us will be final and binding on all parties. Unless waived, any defects or irregularities in connection with tenders of old notes for exchange must be cured within such reasonable period of time as we determine. Neither we, the exchange agent nor any other person has any duty to give notification of any defect or irregularity with respect to any tender of old notes for exchange, nor will any of us incur any liability for failure to give such notification.

Guaranteed Delivery Procedures

If you desire to tender your old notes, but:

 

   

your old notes are not immediately available;

 

   

you cannot deliver your old notes, the letter of transmittal or any other documents required by the letter of transmittal to the exchange agent prior to the expiration date; or

 

   

the procedures for book-entry transfer of your old notes cannot be completed prior to the expiration date;

then you may effect a tender according to the guaranteed delivery procedures set forth in the letter of transmittal.

Pursuant to such procedures:

 

   

your tender of old notes must be made by or through an eligible guarantor institution and you must properly complete and duly execute a notice of guaranteed delivery (as defined in the letter of transmittal);

 

   

prior to the expiration date, the exchange agent must have received from you and the eligible guarantor institution a properly completed and duly executed notice of guaranteed delivery (by facsimile transmission, mail or hand delivery) setting forth the name and address of the holder, the certificate number or numbers of the tendered old notes, and the principal amount of tendered old notes, stating that the tender is being made thereby and guaranteeing that, within three (3) business days after the date of delivery of the notice of guaranteed delivery, the tendered old notes, a duly executed letter of transmittal and any other required documents will be deposited by the eligible guarantor institution with the exchange agent; and

 

   

such properly completed and executed documents required by the letter of transmittal and the tendered old notes in proper form for transfer (or confirmation of a book-entry transfer of such old notes into the exchange agent’s account at DTC) must be received by the exchange agent within three (3) business days after the expiration date.

Any holder who wishes to tender their old notes pursuant to the guaranteed delivery procedures described above must ensure that the exchange agent receives the notice of guaranteed delivery relating to such old notes prior to 11:59 p.m., New York City time, on the expiration date.

Unless old notes being tendered by the above-described method are deposited with the exchange agent, a tender will be deemed to have been received as of the date when the tendering holder’s properly completed and

 

58


Table of Contents

duly signed letter of transmittal, or a properly transmitted agent’s message, accompanied by the old notes or a confirmation of book-entry transfer of the old notes into the exchange agent’s account at the book-entry transfer facility is received by the exchange agent.

Issuances of exchange notes in exchange for old notes tendered pursuant to a notice of guaranteed delivery will be made only against deposit of the letter of transmittal and any other required documents and the tendered old notes or a confirmation of book-entry and an agent’s message.

Withdrawal Rights

Tenders of old notes may be withdrawn at any time prior to the expiration date. For a withdrawal to be effective, a written notice of withdrawal sent by telegram, facsimile transmission, with receipt confirmed by telephone, or letter must be received by the exchange agent at the address set forth in this prospectus prior to the expiration date. Any notice of withdrawal must:

 

   

specify the name of the person having tendered the old notes to be withdrawn;

 

   

identify the old notes to be withdrawn, including the certificate number or numbers and principal amount of such old notes;

 

   

specify the principal amount of old notes to be withdrawn;

 

   

include a statement that the holder is withdrawing its election to have the old notes exchanged;

 

   

be signed by the holder in the same manner as the original signature on the letter of transmittal by which the old notes were tendered or as otherwise described above, including any required signature guarantees, or be accompanied by documents of transfer sufficient to have the trustee under the indenture register the transfer of the old notes into the name of the person withdrawing the tender; and

 

   

specify the name in which any such old notes are to be registered, if different from that of the person who tendered the old notes.

The exchange agent will return the properly withdrawn old notes promptly following receipt of the notice of withdrawal. If old notes have been tendered pursuant to the procedure for book-entry transfer, any notice of withdrawal must specify the name and number of the account at the book-entry transfer facility to be credited with the withdrawn old notes or otherwise comply with the book-entry transfer facility procedure. All questions as to the validity of notices of withdrawals, including time of receipt, will be determined by us in our sole discretion and our determination will be final and binding on all parties.

Any old notes so withdrawn will be deemed not to have been validly tendered for exchange for purposes of the exchange offer. Any old notes which have been tendered for exchange but which are not exchanged for any reason will be returned to the holder without cost to the holder. In the case of old notes tendered by book-entry transfer into the exchange agent’s account at the book-entry transfer facility pursuant to the book-entry transfer procedures described above, the old notes will be credited to an account with the book-entry transfer facility specified by the holder. In either case, the old notes will be returned as soon as practicable after withdrawal, rejection of tender or termination of the exchange offer. Properly withdrawn old notes may be re-tendered by following one of the procedures described under “—Procedures for Tendering Old Notes” above at any time prior to the expiration date.

Acceptance of Old Notes for Exchange and Delivery of Exchange Notes

Upon satisfaction or waiver of all the conditions to the exchange offer, we will accept any and all old notes that are properly tendered in the exchange offer prior to 11:59 p.m., New York City time, on the expiration date. The exchange notes issued pursuant to the exchange offer will be delivered promptly following the expiration date. For purposes of the exchange offer, we will be deemed to have accepted validly tendered old notes, when, as, and if we have given oral or written notice thereof to the exchange agent.

 

59


Table of Contents

In all cases, issuances of exchange notes for old notes that are accepted for exchange pursuant to the exchange offer will be made only after timely receipt by the exchange agent of such old notes, a properly completed and duly executed letter of transmittal and all other required documents (or of confirmation of a book-entry transfer of such old notes into the exchange agent’s account at DTC); provided, however, that we reserve the absolute right to waive any defects or irregularities in the tender or conditions of the exchange offer. If any tendered old notes are not accepted for any reason, such unaccepted old notes will be returned without expense to the tendering holder thereof as promptly as practicable after the expiration or termination of the exchange offer.

Exchange Agent

Wilmington Trust, National Association has been appointed as the exchange agent for the exchange offer. All executed letters of transmittal should be directed to the exchange agent at one of the addresses set forth below:

Delivery to: Wilmington Trust, National Association, as Exchange Agent

By overnight delivery, courier or hand or certified or registered mail:

Wilmington Trust, National Association

Rodney Square North

1100 North Market Street

Wilmington, DE 19890-1626

Attention: Workflow Management—5th Floor

By facsimile (for eligible institutions only):

(302) 636-4139

Attention: Workflow Management—5th Floor

For information or confirmation by telephone:

(302) 636-6470

You should direct questions and requests for assistance, requests for additional copies of this prospectus or of the letter of transmittal and requests for notices of guaranteed delivery to the exchange agent at the address and telephone number set forth in the letter of transmittal.

DELIVERY TO AN ADDRESS OTHER THAN AS SET FORTH IN THE LETTER OF TRANSMITTAL, OR TRANSMISSION OF INSTRUCTIONS VIA A FACSIMILE NUMBER OTHER THAN THE ONE SET FORTH IN THE LETTER OF TRANSMITTAL, WILL NOT CONSTITUTE A VALID DELIVERY.

Fees and Expenses

Pursuant to the registration rights agreement, we are required to pay all reasonable and customary expenses incident to the consummation of the exchange offer, including our compliance with the registration rights agreement, including without limitation:

 

   

all registration and filing fees and expenses;

 

   

all fees and expenses of compliance with federal securities and state blue sky or securities laws;

 

   

all expenses of printing (including printing certificates for the exchange notes to be issued in the exchange offer and printing of prospectuses), messenger and delivery services and telephone;

 

   

all fees and disbursements of our counsel;

 

60


Table of Contents
   

all application and filing fees in connection with listing the exchange notes on a national securities exchange or automated quotation system pursuant to the requirements of the registration rights agreement; and

 

   

all fees and disbursements of our independent certified public accountants (including the expenses of any special audit and comfort letters required by or incident to such performance).

Accounting Treatment

The exchange notes will be recorded at the same carrying value as the old notes, as reflected in our accounting records on the date of the exchange. Accordingly, we will not recognize a gain or loss for accounting purposes. The expenses of the exchange offer will be amortized over the term of the exchange notes.

Consequences of Failure to Exchange

Holders of old notes who do not exchange their old notes for exchange notes pursuant to the exchange offer will continue to be subject to the restrictions on transfer of the old notes as described in the legend on the old notes. Old notes not exchanged pursuant to the exchange offer will continue to remain outstanding in accordance with their terms. In general, the old notes may not be offered or sold unless registered under the Securities Act, except pursuant to an exemption from, or in a transaction not subject to, the Securities Act and applicable state securities laws. We do not currently anticipate that we will register the old notes under the Securities Act.

Participation in the exchange offer is voluntary, and holders of old notes should carefully consider whether to participate. Holders of old notes are urged to consult their financial and tax advisors in making their own decision on what action to take. As a result of the making of, and upon acceptance for exchange of all validly tendered old notes pursuant to the terms of, this exchange offer, we will have fulfilled a covenant contained in the registration rights agreement. Holders of old notes who do not tender their old notes in the exchange offer will continue to hold the old notes and will be entitled to all the rights and limitations applicable to the old notes under the indenture, except for any rights under the registration rights agreement that by their terms terminate or cease to have further effectiveness as a result of the making of this exchange offer. All untendered old notes will continue to be subject to the restrictions on transfer described in the indenture governing the old notes. To the extent that old notes are tendered and accepted in the exchange offer, the trading market for untendered old notes could be adversely affected.

Shelf Registration Statement

If, pursuant to the terms of the registration rights agreement:

(1)    the exchange offer is not permitted by applicable law or SEC policy;

(2)    for any other reason the exchange offer is not consummated within the time period as described above under “The Exchange Offer—Purpose of the Exchange Offer”; or

(3)    any holder of the old notes notifies us prior to the 10th business day following consummation of the exchange offer that:

(a)    such holder, alone or together with other holders who hold in the aggregate at least $1.0 million in principal amount of old notes, was prohibited by applicable law or SEC policy from participating in the exchange offer;

(b)    such holder may not resell the exchange notes to the public without delivery of a prospectus and the prospectus contained in the exchange offer registration statement may not be used for such resales by such holder; or

 

61


Table of Contents

(c)    such holder is a broker-dealer who holds old notes acquired directly from us or any of our affiliates, then, upon such holder’s request prior to the 10th business day following the consummation of the exchange offer,

then we shall, subject to our Suspension Rights discussed below, use commercially reasonable efforts to (i) cause to be filed a shelf registration statement covering resales of the old notes pursuant to Rule 415 under the Securities Act and (ii) cause such shelf registration statement to be declared effective by the SEC not later than December 3, 2020.

In addition, pursuant to the registration rights agreement, we are required, to use commercially reasonable efforts to keep the shelf registration statement effective for a period ranging from at least two years from the date of issuance of the old notes to less than one, depending on the circumstances, all as set forth in the registration rights agreement.

We will, in the event of the filing of such shelf registration statement, provide to each holder of old notes copies of the prospectus which is a part of the shelf registration statement, notify each such holder when the shelf registration statement has become effective and take certain other actions as are required to permit unrestricted resales of the old notes. A holder of old notes that sells its old notes pursuant to the shelf registration statement generally (1) will be required to be named as a selling security holder in the related prospectus and to deliver a prospectus to purchasers, (2) will be subject to certain of the civil liability provisions under the Securities Act in connection with such sales and (3) will be bound by the provisions of the registration rights agreement that are applicable to such a holder (including certain indemnification rights and obligations thereunder). In addition, each holder of old notes will be required to deliver information to be used in connection with the shelf registration statement and to provide comments on the shelf registration statement within the time periods set forth in the registration rights agreement to have their old notes included in the shelf registration statement and to benefit from the provisions regarding additional interest described below.

Suspension Rights

Notwithstanding any of the above, we may delay the filing or the effectiveness of the exchange offer registration statement or, if applicable, any shelf registration statement, and the related prospectus, or we may allow any such registration statements or the related prospectus, if then filed or effective, to cease to remain effective and usable, from time to time but in no event for more than 90 days in the aggregate in any six month period if (i) the board of directors of Boyd Gaming (or a committee thereof) determines in good faith that it is in the best interest of Boyd Gaming not to disclose the existence of or facts surrounding any proposed or pending material event involving Boyd Gaming or any of its affiliates, or (ii) the prospectus contained in the exchange offer registration statement or shelf registration statement, as the case may be, contains an untrue statement of a material fact or omits to state a material fact necessary in order to make the statements therein, in light of the circumstances under which they were made, not misleading, in each case, if Boyd Gaming determines reasonably and in good faith that compliance with the disclosure obligations of the applicable registration statement at such time would reasonably be expected to materially adversely affect Boyd Gaming or any of its affiliates, or a pending financing, acquisition, disposition, merger or other material corporate event involving Boyd Gaming or any of its affiliates (collectively, the “Suspension Rights”).

Upon receipt of notice from Boyd Gaming of the exercise of its Suspension Rights (a “Suspension Notice”), each holder of old notes agrees to discontinue disposition of the old notes pursuant to the applicable registration statement until the date on which it has received a supplemented or amended prospectus for use for such resale, or have been advised by Boyd Gaming in writing that the use of the prospectus may be resumed (such date, the “Recommencement Date”). If Boyd Gaming exercises its Suspension Rights, the time period during which we are required to keep effective the prospectus contained in the exchange offer registration statement for use by a broker-dealer or any shelf registration statement as described above shall be extended by the number of days

equal to the number of days in the period from and including the date of delivery of the Suspension Notice to the

 

62


Table of Contents

Recommencement Date (which extension shall be the holders’ sole remedy for the exercise by Boyd Gaming of its Suspension Rights).

Additional Interest

Subject to the Suspension Rights, if, pursuant to the terms of the registration rights agreement, one of the following occurs (each such event is referred to as a “Registration Default”):

 

   

any such shelf registration statement has not been declared effective by the SEC on or prior to the applicable date specified in the registration rights agreement as described above;

 

   

we fail to consummate the exchange offer on or before December 3, 2020; or

 

   

any registration statement required by the registration rights agreement is filed and declared effective but shall thereafter cease to be effective or fail to be usable for its intended purpose (without being succeeded immediately by a post-effective amendment to such registration statement that cures such failure that is itself declared effective) for a period in excess of 30 days;

then, additional interest shall accrue on the principal amount of the old notes at a rate of 0.25% per annum during the 90-day period immediately following the occurrence of any Registration Default (provided that the additional interest may not accrue under more than one Registration Default at any one time) and shall increase by 0.25% per annum at the end of each subsequent 90-day period during which such Registration Default continues, up to a maximum additional rate of 1.00% per annum thereafter, until such Registration Default is cured.

A Registration Default shall be deemed not to have occurred and be continuing with respect to any registration statement required by the registration rights agreement if such Registration Default has occurred solely as a result of the exercise of a Suspension Right by Boyd Gaming under the registration rights agreement.

 

63


Table of Contents

DESCRIPTION OF THE EXCHANGE NOTES

In this description, the term “Boyd Gaming” refers only to Boyd Gaming Corporation and not to any of its Subsidiaries or Affiliates, and “we,” “our” and “us” refer to Boyd Gaming.

Boyd Gaming will issue the 4.750% senior notes due December 1, 2027 (the “Exchange Notes”) under an indenture dated as of December 3, 2019 (the “Indenture”) among itself, the Guarantors and Wilmington Trust, National Association, as trustee (the “Trustee”). The terms of the Exchange Notes include those stated in the Indenture and those made part of the Indenture by reference to the Trust Indenture Act of 1939, as amended (the “Trust Indenture Act”).

The following description is a summary of the material provisions of the Indenture. It does not restate the Indenture in its entirety. We urge you to read the Indenture because it, and not this description, defines your rights as Holders of the Exchange Notes.

You can find the definitions of certain terms used in this description under “—Certain Definitions.” Certain defined terms used in this description but not defined in this “Description of the Notes” including under “—Certain Definitions,” have the meanings assigned to them in the Indenture. A copy of the Indenture is filed as an exhibit to the registration statement of which this prospectus is a part.

Except as otherwise indicated below, the following summary applies to both the exchange notes and the old notes. As used in this section of the prospectus, the term “Notes” means both the Exchange Notes and the 4.750% senior notes due 2027 issues on December 3, 2019 (the “Old Notes”), unless otherwise indicated.

The form and terms of the exchange notes will be identical in all material respects to the form and terms of the respective old notes, except that the exchange notes will be registered under the Securities Act, and therefore the exchange notes will not be subject to certain transfer restrictions, registration rights and certain provisions regarding additional interest applicable to the old notes prior to the consummation of the exchange offer. See “The Exchange Offer.”

The registered Holder of a Note will be treated as the owner of it for all purposes. Only registered Holders will have rights under the Indenture.

Brief Description of the Notes

The Notes are:

 

   

general unsecured obligations of Boyd Gaming;

 

   

pari passu in right of payment to all existing and future senior Indebtedness of Boyd Gaming, including its obligations under the Credit Facility and the Existing Indentures;

 

   

senior in right of payment to any future subordinated Indebtedness of Boyd Gaming;

 

   

effectively junior to existing and future secured Indebtedness of Boyd Gaming to the extent of the value of the collateral securing such Indebtedness, including obligations under our existing Credit Facility;

 

   

unconditionally guaranteed by the Guarantors;

 

   

structurally subordinated to all existing and future Indebtedness of Boyd Gaming’s Subsidiaries that are not Guarantors; and

 

   

subject to registration with the Commission pursuant to the Registration Rights Agreement.

See “Risk Factors—Risks Related to the Exchange Notes” and “—Risks Related to the Exchange Offer.”

 

64


Table of Contents

Brief Description of the Note Guarantees

The Exchange Notes will be guaranteed by certain of our existing and future Subsidiaries.

The guarantees of the Notes are:

 

   

general unsecured obligations of each Guarantor;

 

   

pari passu in right of payment to all existing and future senior Indebtedness of each Guarantor, including its obligations as a guarantor of the obligations under the Credit Facility;

 

   

senior in right of payment to all future subordinated Indebtedness of each Guarantor;

 

   

effectively subordinated to all existing and future secured Indebtedness of each Guarantor to the extent of the value of the assets securing such Indebtedness, including obligations under our existing Credit Facility;

 

   

structurally subordinated to all existing and future Indebtedness of Boyd Gaming’s Subsidiaries that are not Guarantors; and

 

   

subject to release in the circumstances specified in the Indenture.

The Note Guarantees are full and unconditional, joint and several obligations of the Guarantors. The obligations of each Guarantor under its Note Guarantee are subject to a net worth limitation to reduce the risk that a Note Guarantee would constitute a fraudulent conveyance under applicable law.

As of the date of the Indenture, certain of our Subsidiaries are “Unrestricted Subsidiaries.” Under the circumstances described below under the caption “—Certain Covenants—Designation of Restricted and Unrestricted Subsidiaries,” we are permitted to designate certain additional Subsidiaries as “Unrestricted Subsidiaries.” Our Unrestricted Subsidiaries will not be subject to any of the covenants in the Indenture and will not guarantee the Notes.

Not all of our “Restricted Subsidiaries” will guarantee the Notes. In the event of a bankruptcy, liquidation or reorganization of any of these non-guarantor Restricted Subsidiaries, these non-guarantor Restricted Subsidiaries will pay the holders of their debt and their trade creditors before they will be able to distribute any of their assets to us. For the year ended December 31, 2019, our wholly-owned non-guarantor subsidiaries accounted for approximately $86.1 million, or 2.6% of our total revenues and at December 31, 2019, accounted for approximately $311.7 million, or 4.7%, of our total assets, and approximately $111.7 million, or 2.1%, of our total liabilities (excluding intercompany liabilities).

Including debt associated with the Old Notes, we and our subsidiaries had approximately $5.0 billion of long-term debt (including debt of non-guarantor subsidiaries and without deducting unamortized discount and origination fees) as of May 31, 2020 (of which approximately $1.9 billion was outstanding under the Credit Agreement) and which amounts include approximately $27.0 million of current maturities of such long-term debt and exclude approximately $12.6 million in aggregate of outstanding letters of credit. In addition, approximately $3.0 million was available for borrowing under the Credit Agreement as of May 31, 2020. All amounts under the Credit Agreement would be effectively senior to the Exchange Notes offered hereby to the extent of the collateral securing the Credit Agreement.

Principal, maturity and interest

Boyd Gaming will exchange the Old Notes, which have an aggregate principal amount of $1.0 billion, for the Exchange Notes. Boyd Gaming may issue additional Notes under the Indenture from time to time after this exchange offer. Any issuance of additional Notes will be subject to all of the covenants in the Indenture, including the covenant described below under the caption “—Certain Covenants—Limitation on Indebtedness.”

 

65


Table of Contents

The Old Notes, the Exchange Notes and any additional Notes subsequently issued under the Indenture will be treated as a single class for all purposes under the Indenture, including, without limitation, waivers, amendments, redemptions and offers to purchase, provided that any additional Notes that are not fungible with the Exchange Notes offered hereunder for U.S. federal income tax purposes shall have a separate CUSIP, ISIN or other identifying number from such Notes. Boyd Gaming will issue Exchange Notes in denominations of $2,000 and minimum integral multiples of $1,000 in excess of $2,000. The Exchange Notes will mature on December 1, 2027.

Interest on the Exchange Notes will accrue at the rate of 4.750% per annum and will be payable semi-annually in arrears on June 1 and December 1, commencing on December 1, 2020. Boyd Gaming will make each interest payment to the Holders of record on the immediately preceding May 15 and November 15. Interest on overdue principal and interest and on Additional Interest, if any, will accrue at a rate that is 1% higher than the then applicable interest rate on the Notes. Additional Interest may accrue on the Notes in certain circumstances if we do not consummate the exchange offer or shelf registration, as applicable, as provided in the Registration Rights Agreement and if we fail to comply with certain reporting requirements.

Interest on the Notes will accrue from the date of original issuance or, if interest has already been paid, from the date it was most recently paid. Interest will be computed on the basis of a 360-day year comprised of twelve 30-day months.

Methods of Receiving Payments on the Notes

Boyd Gaming will make, or cause to be made, payments in respect of the Notes represented by the Global Notes by wire transfer of immediately available funds to the account specified by the Holder of the Global Notes. All other payments on Notes will be made at the office or agency of the paying agent and registrar unless Boyd Gaming elects to make payments by check mailed to the Holders at their address set forth in the register of Holders. Principal and interest shall be considered paid on the date due if on such date the Trustee or paying agent holds money sufficient to pay all principal and interest then due.

Paying Agent and Registrar for the Notes

The Trustee will initially act as paying agent and registrar. Boyd Gaming may change the paying agent or registrar without prior notice to the Holders of the Notes, and Boyd Gaming or any of its Subsidiaries may act as paying agent or registrar.

Transfer and Exchange

A Holder may transfer or exchange Notes in accordance with the Indenture. The registrar and the Trustee may require a Holder to furnish appropriate endorsements and transfer documents in connection with a transfer of Notes. Holders will be required to pay all taxes due on transfer. Boyd Gaming is not required to transfer or exchange any Note selected for redemption. Also, Boyd Gaming is not required to transfer or exchange any Note for a period of fifteen days before a selection of Notes to be redeemed.

Subsidiaries Providing Note Guarantees

The Notes are guaranteed by certain of our existing and future Subsidiaries. The Note Guarantees will be joint and several obligations of the Guarantors. The obligations of each Guarantor under its Note Guarantee will contain customary limitations to reduce the risk that a Note Guarantee would constitute a fraudulent conveyance under applicable law. See “Risk Factors—Risks Related to the Exchange Notes—Federal and state statutes allow courts, under specific circumstances, to void guarantees and require noteholders to return payments received from guarantors.”

 

66


Table of Contents

The Note Guarantee of a Guarantor will be automatically and unconditionally released and discharged:

 

  (1)

in connection with any sale or other disposition of all or substantially all of the assets of that Guarantor, by way of merger, consolidation or otherwise, to a Person that is not (either before or after giving effect to such transaction) Boyd Gaming or a Restricted Subsidiary of Boyd Gaming, if the sale or other disposition does not violate the “Asset Sale” provisions of the Indenture;

 

  (2)

in connection with any sale or other disposition of Capital Stock of that Guarantor to a Person that is not (either before or after giving effect to such transaction) Boyd Gaming or a Restricted Subsidiary of Boyd Gaming, if the sale or other disposition does not violate the “Asset Sale” provisions of the Indenture and the Guarantor ceases to be a Restricted Subsidiary of Boyd Gaming as a result of the sale or other disposition;

 

  (3)

if Boyd Gaming designates any Restricted Subsidiary that is a Guarantor to be an Unrestricted Subsidiary in accordance with the applicable provisions of the Indenture; or

 

  (4)

upon legal defeasance, covenant defeasance or satisfaction and discharge of the Indenture as provided below under the captions “—Legal Defeasance and Covenant Defeasance” and “—Satisfaction and Discharge”.

See “—Repurchase at the Option of Holders—Asset Sales.”

Optional Redemption

At any time prior to December 1, 2022, Boyd Gaming may on any one or more occasions redeem up to 35% of the aggregate principal amount of Notes issued under the Indenture at a redemption price of 104.750% of the principal amount thereof with the Net Cash Proceeds of one or more Equity Offerings, plus accrued and unpaid interest and Additional Interest, if any, to the redemption date; provided that:

 

  (1)

at least 65% of the aggregate principal amount of Notes issued under the Indenture remains outstanding immediately after the occurrence of such redemption (excluding Notes held by Boyd Gaming and its Subsidiaries); and

 

  (2)

the redemption occurs within 180 days of the date of the closing of such Equity Offering.

At any time prior to December 1, 2022, Boyd Gaming may also redeem all or a part of the Notes, upon not less than 10 nor more than 60 days’ prior notice sent to each Holder’s registered address, at a redemption price equal to 100% of the principal amount of Notes redeemed plus the Applicable Premium as of the date of redemption, and accrued and unpaid interest and Additional Interest, if any, to the date of redemption, subject to the rights of Holders of Notes on any relevant record date to receive interest due on the relevant interest payment date occurring on or prior to the redemption date.

Except pursuant to the two preceding paragraphs, the Notes will not be redeemable prior to December 1, 2022.

On or after December 1, 2022, Boyd Gaming may redeem all or part of the Notes upon not less than 10 nor more than 60 days’ notice, at the redemption prices (expressed as percentages of principal amount) set forth below plus accrued and unpaid interest and Additional Interest, if any, on the Notes redeemed, to the applicable redemption date (subject to the rights of Holders of Notes on any relevant record date to receive interest due on the relevant interest payment date occurring on or prior to the redemption date), if redeemed during the twelve-month period beginning on December 1 of the years indicated below:

 

Year

   Percentage  

2022

     102.375

2023

     101.188

2024 and thereafter

     100.000

Notices of redemption may be conditional.

 

67


Table of Contents

Mandatory Redemption

Boyd Gaming is not required to make mandatory redemption or sinking fund payments with respect to the Notes.

Mandatory Disposition or Redemption Pursuant to Gaming Laws

If a Holder or beneficial owner of a Note is required to be licensed, qualified or found suitable under applicable Gaming Laws and is not so licensed, qualified or found suitable within any time period specified by the applicable Gaming Authority, the Holder shall be obligated, at the request of Boyd Gaming, to dispose of such Holder’s Notes within a time period prescribed by Boyd Gaming or such other time period prescribed by such Gaming Authority (in which event Boyd Gaming’s obligation to pay any interest after the receipt of such notice shall be limited as provided in such Gaming Laws). Thereafter, Boyd Gaming shall have the right to redeem, on the date fixed by Boyd Gaming or prescribed by such Gaming Authority for the redemption of such Notes, such Holder’s Notes at a redemption price equal to the lesser of (1) the lowest closing sale price of the Notes on any trading day during the 120-day period ending on the date upon which Boyd Gaming shall have received notice from a Gaming Authority of such Holder’s disqualification or (2) the price at which such Holder or beneficial owner acquired the Notes, unless a different redemption price is required by such Gaming Authority, in which event such required price shall be the redemption price. Boyd Gaming is not required to pay or reimburse any Holder or beneficial owner of a Note for the costs of licensure, qualification or finding of suitability or investigation for such licensure, qualification or finding of suitability. Any Holder or beneficial owner of a Note required to be licensed, qualified or found suitable under applicable Gaming Laws must pay all investigative fees and costs of the Gaming Authorities in connection with such licensure, qualification, finding of suitability or application therefor.

Repurchase at the Option of Holders

Change of Control

If (i) a Change of Control (if, at the Change of Control Time, the Notes do not have Investment Grade Status) or (ii) a Change of Control Triggering Event (if, at the Change of Control Time, the Notes have Investment Grade Status) occurs, each Holder of Notes will have the right to require Boyd Gaming to repurchase all or any part (equal to $2,000 or a minimum integral multiple of $1,000 in excess of $2,000) of that Holder’s Notes pursuant to a Change of Control Offer on the terms set forth in the Indenture. In the Change of Control Offer, Boyd Gaming will offer a Change of Control Payment in cash equal to 101% of the aggregate principal amount of Notes repurchased plus accrued and unpaid interest and Additional Interest, if any, on the Notes repurchased, to the date of purchase.

Not later than 30 days following (i) any Change of Control or (ii) in the event the Notes have Investment Grade Status at the earlier of the public announcement of (x) a Change of Control or (y) (if applicable) our intention to effect a Change of Control, a Change of Control Triggering Event, Boyd Gaming will send a notice (which notice may be conditional) to each Holder (with a copy to the Trustee) stating, among other things:

 

  (1)

that a Change of Control or Change of Control Triggering Event, as the case may be, has occurred and a Change of Control Offer is being made pursuant to the covenant entitled “Repurchase at the Option of Holders—Change of Control” and that all Notes (or portions thereof) timely tendered will be accepted for payment;

 

  (2)

the purchase price and the Change of Control Payment Date, which date will be no earlier than 15 days and, subject to the following sentence, no later than 60 days from the date such notice is mailed, pursuant to the procedures required by the Indenture and described in such notice;

 

68


Table of Contents
  (3)

that any Note (or portion thereof) accepted for payment (and for which payment has been duly provided on the Change of Control Payment Date) pursuant to the Change of Control Offer shall cease to accrue interest after the Change of Control Payment Date;

 

  (4)

that any Notes (or portions thereof) not tendered will continue to accrue interest;

 

  (5)

a description of the transaction or transactions constituting the Change of Control or Change of Control Triggering Event, as the case may be; and

 

  (6)

the procedures that Holders must follow in order to tender their Notes (or portions thereof) for payment and the procedures that Holders must follow in order to withdraw an election to tender Notes (or portions thereof) for payment.

A Change of Control Offer may be made in advance of a Change of Control, and conditioned upon such Change of Control, if a definitive agreement is in place for the Change of Control at the time of the making of the Change of Control Offer. In addition, Boyd Gaming will not be required to make a Change of Control Offer upon a Change of Control if a third party makes the Change of Control Offer in the manner, at the time and otherwise in compliance with the requirements set forth in the Indenture applicable to a Change of Control made by Boyd Gaming and such third party purchases all Notes properly tendered and not withdrawn under such Change of Control Offer.

Boyd Gaming will comply with the requirements of Rule 14e-1 under the Exchange Act and any other securities laws and regulations thereunder to the extent those laws and regulations are applicable in connection with the repurchase of the Notes as a result of a Change of Control or Change of Control Triggering Event, as the case may be. To the extent that the provisions of any securities laws or regulations conflict with the Change of Control provisions of the Indenture, Boyd Gaming will comply with the applicable securities laws and regulations and will not be deemed to have breached its obligations under the Change of Control provisions of the Indenture by virtue of such conflict.

On the Change of Control Payment Date, Boyd Gaming will, to the extent lawful:

 

  (1)

accept for payment all Notes or portions of Notes properly tendered pursuant to the Change of Control Offer;

 

  (2)

deposit with the paying agent an amount equal to the Change of Control Payment in respect of all Notes or portions of Notes properly tendered; and

 

  (3)

deliver or cause to be delivered to the Trustee the Notes properly accepted together with an Officers’ Certificate stating the aggregate principal amount of Notes or portions of Notes being purchased by Boyd Gaming.

The paying agent will promptly send to each Holder of Notes properly tendered the Change of Control Payment for such Notes, and the Trustee will promptly authenticate and mail (or cause to be transferred by book entry) to each Holder a new Note equal in principal amount to any unpurchased portion of the Notes surrendered, if any; provided that each new Note will be in a minimum principal amount of $2,000 or integral multiples of $1,000 in excess of $2,000.

The provisions described above that require Boyd Gaming to make a Change of Control Offer following a Change of Control will be applicable whether or not any other provisions of the Indenture are applicable. Except as described above with respect to a Change of Control, the Indenture does not contain provisions that permit the Holders of the Notes to require that Boyd Gaming repurchase or redeem the Notes in the event of a takeover, recapitalization or similar transaction.

There can be no assurance that Boyd Gaming will be able to fund any repurchase of the Notes pursuant to a Change of Control Offer. Boyd Gaming’s future credit facilities or other agreements relating to Indebtedness

 

69


Table of Contents

of Boyd Gaming may contain prohibitions or restrictions on Boyd Gaming’s ability to effect such a repurchase. In the event a Change of Control Offer is mandated at a time when such prohibitions or restrictions are in effect, Boyd Gaming could seek the consent of its lenders to the purchase of Notes or could attempt to refinance the borrowings that contain such prohibition. If Boyd Gaming does not obtain such a consent or repay such borrowings, Boyd Gaming will be effectively prohibited from purchasing Notes. In such case, Boyd Gaming’s failure to purchase tendered Notes would constitute an Event of Default under the Indenture. See “Risk Factors— Risks Relating to this Offering—We may not have the funds necessary to finance the repurchase of the Notes required by the Indenture upon the occurrence of certain change of control events and asset sales.”

The definition of “Change of Control” includes a phrase relating to the sale, lease, conveyance or other transfer of “all or substantially all” of the Property of Boyd Gaming, determined on a consolidated basis. Although there is a limited body of case law interpreting the phrase “substantially all,” there is no precise established definition of the phrase under applicable law. Accordingly, the ability of a Holder of Notes to require Boyd Gaming to repurchase its Notes as a result of a sale, lease, conveyance or other transfer of less than all of the assets of Boyd Gaming, determined on a consolidated basis, to another Person or group may be uncertain.

Prior to the occurrence of a Change of Control, the provisions under the Indenture relating to Boyd Gaming’s obligation to make an offer to purchase the Notes as a result of a Change of Control may be waived or modified with the written consent of the holders of a majority in principal amount of the Notes.

If Holders of not less than 90% in aggregate principal amount of the outstanding Notes validly tender and do not withdraw such Notes in a Change of Control Offer and Boyd Gaming, or any third party making a Change of Control Offer in lieu of Boyd Gaming as described above, purchases all of the Notes validly tendered and not withdrawn by such Holders, Boyd Gaming or such third party will have the right, upon not less than 10 nor more than 60 days’ prior notice, given not more than 30 days following such purchase pursuant to the Change of Control Offer described above, to redeem all Notes that remain outstanding following such purchase at a price in cash equal to 101% of the principal amount thereof plus accrued and unpaid interest and Additional Interest, if any, to, but not including, the date of redemption (subject to the right of Holders of record of Notes on the relevant record date to receive interest due on the relevant interest payment date).

Asset Sales

Boyd Gaming shall not, and shall not permit any Restricted Subsidiary to, directly or indirectly, consummate any Asset Sale after the Issue Date, unless:

 

  (1)

Boyd Gaming or such Restricted Subsidiary, as the case may be, receives consideration at the time of such Asset Sale at least equal to the Fair Market Value of the Property subject to such Asset Sale; and

 

  (2)

at least 75% of the consideration received in the Asset Sale by Boyd Gaming or such Restricted Subsidiary consists of cash, cash equivalents or Temporary Cash Investments. For purposes of this clause (2), each of the following will be deemed to be cash:

 

  (i)

any stock or assets of the kind referred to in clause (1) or (3) of the definition of “Additional Assets;”

 

  (ii)

the assumption of Indebtedness of Boyd Gaming or a Restricted Subsidiary which is not subordinated to the Notes or any Note Guarantee shall be deemed to be Temporary Cash Investments if Boyd Gaming, such Restricted Subsidiary and all other Restricted Subsidiaries of Boyd Gaming, to the extent any of the foregoing are liable with respect to such Indebtedness, are expressly released from all liability for such Indebtedness by the holder thereof in connection with such Asset Sale;

 

  (iii)

any securities, notes or other obligations received by Boyd Gaming or such Restricted Subsidiary, as the case may be, from such transferee that are converted by Boyd Gaming or

 

70


Table of Contents
  such Restricted Subsidiary into cash, cash equivalents or Temporary Cash Investments within 180 days of the date of such Asset Sale shall be deemed to be Temporary Cash Investments; and

 

  (iv)

any Designated Non-Cash Consideration received by Boyd Gaming or such Restricted Subsidiary in such Asset Sale having an aggregate fair market value, taken together with all other Designated Non-Cash Consideration received pursuant to this clause (d) that is at the time outstanding, not to exceed an amount equal to the greater of (x) $285.0 million and (y) 5.0% of Boyd Gaming’s Consolidated Total Assets (determined as of the date of the definitive agreement with respect to such Asset Sale), with the fair market value of each item of Designated Non-Cash Consideration being measured as of the date of the definitive agreement with respect to such Asset Sale and without giving effect to subsequent changes in value.

The definition of “Asset Sale” excludes any single transaction or series of related transactions that involve assets having a Fair Market Value of $125.0 million or less and therefore Boyd Gaming and its Restricted Subsidiaries may dispose of assets with significant value without restrictions under this covenant.

Within 360 days after the receipt of the Net Proceeds of an Asset Sale, an amount equal to 100% of the Net Proceeds from such Asset Sale may be applied by Boyd Gaming or a Restricted Subsidiary to do one or both of the following:

 

  (1)

repay, redeem or repurchase senior Indebtedness of Boyd Gaming or any Guarantor, including Indebtedness under the Credit Facility or the Notes and, in the case of any such repayment under any revolving credit or other facility that permits future borrowings, effect a corresponding reduction in the availability or commitments; or

 

  (2)

reinvest in Additional Assets (including by means of an Investment in Additional Assets by a Restricted Subsidiary with Net Proceeds received by Boyd Gaming or another Restricted Subsidiary);

provided, however, that if Boyd Gaming or any Restricted Subsidiary contractually commits within such 360-day period to apply such Net Proceeds within 180 days of such contractual commitment in accordance with the above clause (1) and/or (2), and such Net Proceeds are subsequently applied as contemplated in such contractual commitment, then the requirement for application of Net Proceeds set forth in this paragraph shall be considered satisfied.

Any Net Proceeds from an Asset Sale that are not used in accordance with the preceding paragraph shall constitute “Excess Proceeds.” Within twenty (20) Business Days (or earlier at Boyd Gaming’s option) from the date on which the aggregate amount of Excess Proceeds exceeds $125.0 million, Boyd Gaming shall make an offer to purchase (the “Prepayment Offer”), from all Holders of the Notes, and, at the election of Boyd Gaming, the holders of any other outstanding Pari Passu Indebtedness containing comparable repurchase rights, an aggregate principal amount of Notes and, if applicable, such other Pari Passu Indebtedness equal to the Excess Proceeds, at a price in cash at least equal to 100% of the principal amount thereof, plus accrued and unpaid interest and Additional Interest, if any, in accordance with the procedures summarized herein and set forth in the Indenture. To the extent that any portion of the Excess Proceeds remains after compliance with the preceding sentence and provided that all Holders have been given the opportunity to tender their Notes for repurchase in accordance with the Indenture, Boyd Gaming or such Restricted Subsidiary may use such remaining amount for general corporate purposes or the repurchase of Indebtedness subordinated in right of payment to the Notes or the Note Guarantee if required to be repurchased pursuant to their respective terms and the amount of Excess Proceeds shall be reset to zero. Pending application of Net Proceeds pursuant to clauses (1) and (2) above, such Net Proceeds will be invested in Temporary Cash Investments or used to temporarily repay Pari Passu Indebtedness that is revolving Indebtedness.

 

71


Table of Contents

Not more than 20 Business Days after the amount of Excess Proceeds exceeds $125.0 million, Boyd Gaming shall send a prepayment offer notice to the Holders (with a copy to the Trustee). The prepayment offer notice will state, among other things:

 

  (1)

that Boyd Gaming is offering to purchase Notes pursuant to the provisions of the Indenture described herein;

 

  (2)

that any Note (or any portion thereof) accepted for payment (and for which payment has been duly provided on the purchase date) pursuant to the Prepayment Offer shall cease to accrue interest after the purchase date;

 

  (3)

the purchase price and purchase date, which shall be, subject to any contrary requirements of applicable law, no less than 15 days nor more than 60 days from the date the prepayment offer notice is mailed;

 

  (4)

the aggregate principal amount of Notes (or portions thereof) to be purchased;

 

  (5)

a description of any conditions to such Prepayment Offer; and

 

  (6)

a description of the procedure which Holders must follow in order to tender their Notes (or portions thereof) and the procedures that Holders must follow in order to withdraw an election to tender their Notes (or portions thereof) for payment.

Boyd Gaming may send such a prepayment offer notice at any time after it receives Net Proceeds from an Asset Sale in an amount in excess of $125.0 million.

The Credit Agreement and future credit agreements or other agreements relating to Indebtedness of Boyd Gaming may contain prohibitions or restrictions on Boyd Gaming’s ability to effect a Prepayment Offer. If Boyd Gaming is required to make a Prepayment Offer at a time when any such prohibitions or restrictions are in effect, Boyd Gaming could seek the consent of its lenders to the purchase of Notes or could attempt to refinance the borrowings that contain such prohibition. In such case, if Boyd Gaming does not obtain such a consent or repay such borrowings, Boyd Gaming will be effectively prohibited from purchasing Notes and Boyd Gaming’s failure to purchase tendered Notes would constitute an Event of Default under the Indenture.

Boyd Gaming will comply with the requirements of Rule 14e-1 under the Exchange Act, and any other securities laws and regulations thereunder to the extent such laws and regulations are applicable in connection with the purchase of Notes as a result of a Prepayment Offer. To the extent that the provisions of any securities laws or regulations conflict with the provisions relating to the Prepayment Offer, Boyd Gaming will comply with the applicable securities laws and regulations and will not be deemed to have breached its obligations under the Indenture by virtue of such conflict.

Selection and Notice

If less than all of the Notes are to be redeemed or purchased in an offer to purchase at any time, the Trustee will select Notes to be redeemed or purchased among the holders of the Notes, as applicable, that are subject to redemption or purchase, by lot unless otherwise required by law or applicable stock exchange requirements; provided that as long as DTC serves as the depository for a Global Note, any redemption shall comply with DTC’s procedural requirements with respect to such Note.

No Notes of $2,000 or less can be redeemed in part. Notices of redemption will be sent at least 10 but not more than 60 days before the redemption date to each Holder of Notes to be redeemed at its registered address, except that redemption notices may be sent more than 60 days prior to a redemption date if the notice is issued in connection with a defeasance of the Notes or a satisfaction and discharge of the Indenture. Notices of redemption may be conditional. If the redemption conditions specified in the redemption notice are not satisfied by the

 

72


Table of Contents

redemption date set forth therein, Boyd Gaming may, as specified in the redemption notice, extend the redemption period or withdraw the redemption notice or the redemption notice may be deemed to be null and void.

If any Note is to be redeemed in part only, the notice of redemption that relates to that Note will state the portion of the principal amount of that Note that is to be redeemed. A new Note in principal amount equal to the unredeemed portion of the original Note (so long as such amount is in a minimum denomination of $2,000 or integral multiples of $1,000 in excess of $2,000) will be issued in the name of the Holder of Notes upon cancellation of the original Note. Notes called for redemption become due on the date fixed for redemption. On and after the redemption date, unless Boyd Gaming defaults in making such redemption payment, interest ceases to accrue on Notes or portions of them called for redemption.

Certain Covenants

Changes in Covenants when Notes Rated Investment Grade

Set forth below are certain covenants contained in the Indenture. During any period of time that:

 

  (1)

the Notes have Investment Grade Status, and

 

  (2)

no Default or Event of Default has occurred and is continuing under the Indenture with respect to the Notes,

Boyd Gaming and its Restricted Subsidiaries will not be subject to the provisions of the Indenture with respect to the Notes described under “—Repurchase at the Option of Holders—Asset Sales,” “—Limitation on Indebtedness” and “—Limitation on Restricted Payments” (collectively, the “Suspended Covenants”); provided that with respect to those covenants that will remain in effect (the “Effective Covenants”), references in such Effective Covenants to clauses in the Suspended Covenants will be deemed to continue to exist for purposes of interpretation of the Effective Covenants.

In the event that Boyd Gaming and its Restricted Subsidiaries are not subject to the Suspended Covenants with respect to the Notes for any period of time as a result of the preceding sentence and, subsequently, at least one of the two designated Rating Agencies withdraws its rating or assigns the Notes a rating below the required Investment Grade Ratings, then Boyd Gaming and its Restricted Subsidiaries will thereafter again be subject to the Suspended Covenants for the benefit of the Notes. Calculations under the reinstated “—Limitation on Restricted Payments” covenant will be made as if such covenant had been in effect since the date of the Indenture except that no Default will be deemed to have occurred solely by reason of a Restricted Payment made while that covenant was suspended.

There can be no assurance that the Notes will ever achieve or maintain Investment Grade Status.

Limitation on Indebtedness

Boyd Gaming shall not, and shall not permit any Restricted Subsidiary to, Incur any Indebtedness; provided, however, that Boyd Gaming or any Guarantor may Incur Indebtedness if Boyd Gaming’s Consolidated Fixed Charge Coverage Ratio would have been at least 2.0 to 1.0, after giving effect to:

 

  (1)

the Incurrence of such Indebtedness as if such Indebtedness was Incurred at the beginning of the Reference Period and (if applicable) the application of the net proceeds thereof to repay or defease other Indebtedness as if the application of such proceeds occurred on the first day of the Reference Period;

 

  (2)

the Incurrence and retirement (including any Indebtedness that has been defeased) of any other Indebtedness since the first day of the Reference Period and prior to the date on which such calculation is to be made (the “Calculation Date”) as if such Indebtedness was Incurred, repaid, repurchased, redeemed, defeased or otherwise discharged on the first day of the Reference Period;

 

73


Table of Contents
  (3)

the execution or termination of any management agreement pursuant to which Boyd Gaming or any Restricted Subsidiary was or will be paid a management fee since the first day of the Reference Period including any execution or termination which will be effective on the Calculation Date, as if such execution or termination occurred on the first day of the Reference Period;

 

  (4)

the acquisition or disposition of any Property or any company or business by Boyd Gaming or any Restricted Subsidiary (including the execution, amendment, modification, termination or waiver of the Master Lease or any Additional Lease) since the first day of the Reference Period including any acquisition or disposition which will be consummated contemporaneously with the Calculation Date and as if such acquisition or disposition occurred on the first day of the Reference Period (including, without limitation, any net reduction of lease payments in connection with any acquisition of Property and any related income or expense); and

 

  (5)

any Project Opening since the first day of the Reference Period as if such Project Opening had occurred on the first day of the Reference Period,

(such adjustments as set forth in clauses (1)-(5), collectively, on a “Pro Forma Basis”). The preceding calculations will be performed by any Officer of Boyd Gaming in good faith.

Notwithstanding the foregoing limitation, Boyd Gaming or any Restricted Subsidiary, as specified below, may Incur the following Indebtedness:

 

  (1)

Indebtedness of Boyd Gaming represented by the Notes to be issued on the date of the Indenture and of the Guarantors under the Note Guarantees and the Exchange Notes and related Note Guarantees, if any, that may be issued pursuant to the Registration Rights Agreement;

 

  (2)

Indebtedness of Boyd Gaming or any Restricted Subsidiary outstanding on the Issue Date (other than Indebtedness under clauses (1) and (3));

 

  (3)

Indebtedness of Boyd Gaming or any Restricted Subsidiary under Credit Facilities in an aggregate amount outstanding at any time not to exceed the greater of (i) $3.5 billion, and (ii) 4.5 times Consolidated EBITDA during the Reference Period, calculated on a Pro Forma Basis;

 

  (4)

Indebtedness of Boyd Gaming or a Restricted Subsidiary owing to and held by a Restricted Subsidiary or Boyd Gaming; provided, however, that (A) if Boyd Gaming or any Guarantor is the obligor on such Indebtedness and the payee is not Boyd Gaming or a Guarantor, such Indebtedness must be unsecured and expressly subordinated to the prior payment in full in cash of all obligations then due with respect to the Notes, in the case of Boyd Gaming, or the Note Guarantees, in the case of a Guarantor; and (B) any subsequent issuance or transfer of any Capital Stock or other event that results in any such Restricted Subsidiary ceasing to be a Restricted Subsidiary or any subsequent transfer of any such Indebtedness except to Boyd Gaming or a Restricted Subsidiary shall be deemed in each case to constitute the Incurrence of such Indebtedness by the issuer thereof;

 

  (5)

Indebtedness of Boyd Gaming or a Restricted Subsidiary under Interest Rate Agreements; provided that the obligations under such agreements were entered into in connection with payment obligations on Indebtedness otherwise permitted by the terms of this covenant;

 

  (6)

Indebtedness of Boyd Gaming or a Restricted Subsidiary under Currency Exchange Protection Agreements; provided that such Currency Exchange Protection Agreements were entered into for the purpose of limiting exchange rate risks and not as speculative investments;

 

  (7)

Indebtedness of Boyd Gaming or any Restricted Subsidiary in connection with one or more letters of credit, bankers’ acceptances, worker’s compensation claims, surety bonds, appeal bonds,

  performance bonds or completion guarantees issued in the ordinary course of business or pursuant

 

74


Table of Contents
  to self-insurance and similar obligations and not in connection with the borrowing of money or the obtaining of advances or credit;

 

  (8)

Indebtedness of Boyd Gaming or any Restricted Subsidiary outstanding under Permitted FF&E Financings which are either:

 

  (i)

Non-Recourse Indebtedness of Boyd Gaming and its Restricted Subsidiaries; or

 

  (ii)

limited in amount (including all Permitted Refinancing Indebtedness Incurred to renew, refund, refinance, replace, defease or discharge any Indebtedness Incurred pursuant to this clause (8)(ii)) for each Gaming Facility owned or leased by Boyd Gaming or any of its Restricted Subsidiaries to the lesser of:

 

  (A)

the amount of FF&E used in such Gaming Facility and financed by such Permitted FF&E Financing; or

 

  (B)

$50.0 million;

 

  (9)

Indebtedness (including Capital Lease Obligations, mortgage financings, purchase money obligations or other Indebtedness) Incurred by Boyd Gaming or any of its Restricted Subsidiaries to finance (whether prior to or within 360 days after) capital expenditures or the acquisition, cost of design, lease, construction, installation, renovation, expansion, refurbishment, repair, replacement or improvement of property (real or personal) or equipment (whether through the direct purchase of assets or the Capital Stock of any Person owning such assets) in an aggregate amount not to exceed the greater of (i) $285.0 million and (ii) 5.0% of Boyd Gaming’s Consolidated Total Assets, calculated on a Pro Forma Basis;

 

  (10)

Indebtedness consisting of the financing of insurance premiums or take-or-pay obligations contained in supply arrangements;

 

  (11)

Indebtedness arising from agreements of Boyd Gaming or any Restricted Subsidiary providing for indemnification, adjustment of purchase price or similar obligations, in each case, incurred or assumed in connection with the acquisition or disposition of any business, assets or Person otherwise permitted by the Indenture;

 

  (12)

guarantees incurred in the ordinary course of business supporting obligations of suppliers, lessees and vendors;

 

  (13)

Acquired Debt and any other Indebtedness incurred to finance a merger, consolidation or other acquisition; provided that on a Pro Forma Basis, either (A) Boyd Gaming’s Consolidated Fixed Charge Coverage Ratio would be equal or greater than Boyd Gaming’s Consolidated Fixed Charge Coverage Ratio immediately prior to such merger, consolidation or other acquisition or (B) Boyd Gaming would have been able to Incur at least $1.00 of additional Indebtedness pursuant to the first paragraph of the covenant described under the caption “—Limitation on Indebtedness;”

 

  (14)

Indebtedness of Boyd Gaming to the extent the net proceeds thereof are promptly deposited to defease the Notes as described below under the heading “—Legal Defeasance and Covenant Defeasance;”

 

  (15)

Indebtedness (including under the Credit Facility) of Boyd Gaming or any Restricted Subsidiary not otherwise permitted to be Incurred pursuant to the provisions of the first paragraph of this covenant or this paragraph in an aggregate amount outstanding as of the date of any Incurrence of such Indebtedness not to exceed the greater of $430.0 million and 7.5% of Boyd Gaming’s Consolidated Total Assets, calculated on a Pro Forma Basis;

 

  (16)

Permitted Refinancing Indebtedness Incurred by Boyd Gaming or any Restricted Subsidiary in respect of Indebtedness of Boyd Gaming or any Restricted Subsidiary outstanding pursuant to the

 

75


Table of Contents
  provisions of the first paragraph of this covenant or clauses (1), (2), (13) and this clause (16) of this paragraph; provided, however, any such Permitted Refinancing Indebtedness may be Incurred up to 90 days prior to the repayment, repurchase or redemption of the Indebtedness being refinanced, redeemed or repaid with such Permitted Refinancing Indebtedness; provided, further, that prior to any repayment, repurchase or redemption of the Indebtedness being refinanced with such Permitted Refinancing Indebtedness, Boyd Gaming or the applicable Restricted Subsidiary may temporarily invest the proceeds of such Permitted Refinancing Indebtedness in cash, cash equivalents or Temporary Cash Investments or use the proceeds of such Permitted Refinancing Indebtedness to pay down Indebtedness under the revolving credit portion of the Credit Facility; and

 

  (17)

Indebtedness the net proceeds of which have been deposited in escrow to finance the repayment or redemption of such Indebtedness pursuant to customary escrow arrangements pending the release thereof.

For purposes of determining compliance with the “Limitation on Indebtedness” covenant, in the event that an item of proposed Indebtedness meets the criteria of more than one of the categories described in clauses (1) through (17) above, or is entitled to be Incurred pursuant to the first paragraph of this covenant, Boyd Gaming will be permitted to (a) classify such item of Indebtedness on the date of its Incurrence in any manner that complies with this covenant and (b) divide and classify an item of Indebtedness in more than one of the types of Indebtedness described in clauses (1) through (17) above or as Incurred pursuant to the first paragraph of this covenant. Boyd Gaming may reclassify such Indebtedness from time to time in its sole discretion and may classify any item of Indebtedness in part under one or more of the categories described in clauses (1) through (17) above and/or in part as Indebtedness entitled to be Incurred pursuant to the first paragraph of this section. Notwithstanding the foregoing, Indebtedness outstanding under the Credit Agreement on the Issue Date, after giving effect to the application of the proceeds from the issuance of the Old Notes that were applied on the Issue Date, initially will be deemed to have been Incurred on such date under clause (3) of the preceding paragraph, and may later be reclassified.

Accrual of interest, the accretion of principal amount, the payment of interest on any Indebtedness in the form of additional Indebtedness, fair value adjustments to the amount of Indebtedness and the payment of dividends in the form of additional Disqualified Stock or Preferred Stock, as applicable, in each case will not be deemed to be an Incurrence of Indebtedness for purposes of this covenant. In addition, a guarantee of Indebtedness of Boyd Gaming or of a Restricted Subsidiary will not constitute a separate Incurrence, or amount outstanding, of Indebtedness so long as the Indebtedness so guaranteed was Incurred in accordance with the terms of the Indenture. Boyd Gaming may rely on internal or publicly reported financial reports even though there may be subsequent adjustments (including review and audit adjustments) to such financial statements. For the avoidance of doubt, any Incurrence of Indebtedness which is based upon or made in reliance on a computation based on such internal or publicly reported financial statements, shall be deemed to continue to comply with the applicable covenant, notwithstanding any subsequent adjustments that may result in changes to such internal or publicly reported financial statements.

For purposes of computation described in the first paragraph of this section, with respect to Indebtedness that bears interest at a variable rate, such Indebtedness shall be deemed to bear interest at the applicable interest rate (or weighted average interest rate, if there are multiple applicable interest rates) on the date such Indebtedness is Incurred or repaid.

Limitation on Layered Indebtedness

Boyd Gaming will not Incur, and will not permit any Guarantor to Incur, any Indebtedness (including any Indebtedness described in clauses (1) through (17) of the second paragraph of the covenant described under the caption “—Limitation on Indebtedness”) that is contractually subordinated in right of payment to any other

 

76


Table of Contents

Indebtedness of Boyd Gaming or such Guarantor, as applicable, unless such Indebtedness is also contractually subordinated in right of payment to the Notes and the applicable Note Guarantee on substantially identical terms; provided, however, that no Indebtedness will be deemed to be contractually subordinated in right of payment to any other Indebtedness of Boyd Gaming or any Guarantor solely by virtue of being unsecured or by virtue of being secured on a junior priority basis.

Limitation on Restricted Payments

Boyd Gaming shall not make, and shall not permit any Restricted Subsidiary to make, any Restricted Payment if at the time of, and after giving effect to, such proposed Restricted Payment:

 

  (1)

a Default or an Event of Default shall have occurred and be continuing;

 

  (2)

Boyd Gaming could not Incur at least $1.00 of additional Indebtedness pursuant to the first paragraph of the covenant described above under the caption “—Limitation on Indebtedness” on a Pro Forma Basis giving effect to the Restricted Payment; or

 

  (3)

the aggregate amount of such Restricted Payment and all other Restricted Payments made from and after July 22, 1997 (excluding Restricted Payments made pursuant to any clause other than (1) and (13) of the following paragraph) (the amount of any Restricted Payment, if made other than in cash, to be based upon Fair Market Value) would exceed an amount equal, without duplication, to the sum of:

 

  (a)

50% of the Consolidated Net Income accrued during the period (treated as one accounting period) from April 1, 1997 to the end of the most recent fiscal quarter ended immediately prior to the date of such Restricted Payment (or, in the case such Consolidated Net Income shall be a deficit, minus 100% of such deficit);

 

  (b)

the aggregate proceeds received by Boyd Gaming from the issue or sale of its Capital Stock or from the issue or sale of the Capital Stock of a parent entity of Boyd Gaming subsequent to March 31, 1997 (other than an issuance or sale (i) to a Subsidiary of Boyd Gaming or an employee stock ownership plan or other trust established by Boyd Gaming or any of its Subsidiaries, (ii) pursuant to clauses (3) or (4) in the following paragraph or (iii) in connection with the acquisition of Coast Casinos, Inc.);

 

  (c)

the amount by which Indebtedness of Boyd Gaming or any Restricted Subsidiary is reduced on Boyd Gaming’s balance sheet upon the conversion or exchange (other than an issuance or sale to a Subsidiary of Boyd Gaming or an employee stock ownership plan or other trust established by Boyd Gaming or any of its Subsidiaries) subsequent to March 31, 1997, of any Indebtedness of Boyd Gaming or any Restricted Subsidiary convertible or exchangeable for Capital Stock (other than Disqualified Stock) of Boyd Gaming (less the amount of any cash or other property distributed by Boyd Gaming or any Restricted Subsidiary upon such conversion or exchange);

 

  (d)

the amount equal to the net reduction in Investments that were treated as Restricted Payments subsequent to March 31, 1997 resulting from:

 

  (1)

payments of dividends, repayments of loans or advances or other transfers of assets to Boyd Gaming or any Restricted Subsidiary or the satisfaction or reduction (other than by means of payments by Boyd Gaming or any Restricted Subsidiary) of obligations of other Persons which have been Guaranteed by Boyd Gaming or any Restricted Subsidiary; or

 

  (2)

the redesignation of Unrestricted Subsidiaries as Restricted Subsidiaries,

 

77


Table of Contents

in each case such net reduction in Investments being:

 

  (x)

valued as provided in the definition of “Investment;”

 

  (y)

an amount not to exceed the aggregate amount of Investments previously made by Boyd Gaming or any Restricted Subsidiary which were treated as a Restricted Payment when made; and

 

  (z)

included in this clause (d) only to the extent not included in Consolidated Net Income;

 

  (e)

payments of dividends, repayments of loans or advances or other transfers of assets to Boyd Gaming or any Restricted Subsidiary from the Borgata Joint Venture to the extent such dividends, repayments, advances or other transfers exceed $100.0 million, but only to the extent that any such payments are excluded from the computation of Consolidated Net Income and in an aggregate amount not in excess of the amount of Investments in the Borgata Joint Venture that were treated as Restricted Payments when made; and

 

  (f)

$50.0 million.

The provisions of the preceding paragraph shall not prohibit:

 

  (1)

the payment of any dividend within 60 days after the date of its declaration if such dividend could have been paid on the date of its declaration in compliance with the provisions of the Indenture;

 

  (2)

the redemption or repurchase of any Capital Stock or Indebtedness of Boyd Gaming:

 

  (a)

if the holder or beneficial owner of such Capital Stock or Indebtedness is required to qualify under the Gaming Laws and does not so qualify; or

 

  (b)

if necessary in the reasonable, good faith judgment of the Board of Directors, to prevent the loss, suspension, revocation, denial or secure the reinstatement of any Gaming License which if lost or not reinstated, as the case may be, would have a material adverse effect on the business of Boyd Gaming and its Subsidiaries, taken as a whole, or would restrict the ability of Boyd Gaming or any of its Subsidiaries to conduct business in any gaming jurisdiction;

 

  (3)

any purchase, redemption or other acquisition or retirement of Capital Stock of Boyd Gaming made by exchange for, or with proceeds of the sale of, Capital Stock (other than Disqualified Stock) of Boyd Gaming received not more than 90 days before or after such purchase, redemption or other acquisition or retirement of Capital Stock;

 

  (4)

any purchase, redemption or other acquisition or retirement of the Indebtedness of any Person made by exchange for, or with proceeds of the sale of, Capital Stock (other than Disqualified Stock) of Boyd Gaming received not more than 90 days before or after such purchase, redemption or other acquisition or retirement of Indebtedness;

 

  (5)

any purchase, redemption, defeasance or other acquisition or retirement for value of Indebtedness of Boyd Gaming or any Guarantor that is contractually subordinated to the Notes or to any Note Guarantee from the proceeds of Permitted Refinancing Indebtedness Incurred not more than 90 days before or after such repurchase, redemption, defeasance or other acquisition or retirement of such Indebtedness;

 

  (6)

cash payments in lieu of fractional shares issuable as dividends on Capital Stock of Boyd Gaming or any of its Restricted Subsidiaries;

 

  (7)

the redemption or repurchase of any (i) Indebtedness subordinated in right of payment to the Notes or any Note Guarantee, or (ii) Capital Stock of Boyd Gaming, in each case to the extent required by a final non-appealable order or judgment entered by a court or courts of competent jurisdiction;

 

78


Table of Contents
  (8)

the purchase, redemption or other acquisition or retirement of Indebtedness subordinated in right of payment to the Notes or any Note Guarantee (i) with any Excess Proceeds remaining after all Holders have been given the opportunity to tender their Notes for repurchase as provided under “—Repurchase at the Option of Holders—Asset Sales” if any such subordinated Indebtedness is required to be repurchased pursuant to its respective terms, (ii) pursuant to provisions requiring such purchase, redemption or other acquisition or retirement similar to those described under the caption “—Repurchase at the Option of Holders—Change of Control”; provided that, in respect of clauses (i) and (ii) all Notes tendered by Holders in connection with a Change of Control Offer or Prepayment Offer, as applicable, have been repurchased, redeemed or acquired for value; and (iii) other purchases, redemptions or other acquisition or retirement of Indebtedness subordinated in right of payment to the Notes or any Note Guarantee in an aggregate amount not to exceed $500.0 million in the aggregate;

 

  (9)

so long as no Default or Event of Default has occurred and is continuing, repurchases by Boyd Gaming of its common stock or options, warrants or other securities exercisable or convertible into such common stock (excluding any debt security that is convertible into, or exercisable for, common stock) held by employees, officers, consultants or directors of Boyd Gaming or any of its direct or indirect Subsidiaries upon death, disability or termination of employment or directorship of such employees, officers, consultants or directors not to exceed $10.0 million in the aggregate in any fiscal year, with unused amounts in any fiscal year permitted to be carried over for the next two succeeding fiscal years;

 

  (10)

the repurchase of Capital Stock deemed to occur upon the exercise, conversion or exchange of stock options, warrants or other rights to acquire Capital Stock or other convertible or exchangeable securities to the extent such Capital Stock represent all or a portion of the exercise price thereof;

 

  (11)

the repurchase of Capital Stock upon the vesting of restricted stock, restricted stock units or performance share units to the extent necessary to satisfy tax withholding obligations attributable to such vesting;

 

  (12)

Restricted Payments made on or after the Issue Date pursuant to this clause (12) not to exceed $400.0 million in the aggregate; and

 

  (13)

any Restricted Payment, so long as (i) immediately before and after giving effect to such Restricted Payment no Event of Default has occurred and is continuing and (ii) after giving effect to such Restricted Payment, the Consolidated Net Leverage Ratio of Boyd Gaming on a Pro Forma Basis does not exceed 4.00 to 1.00.

For purposes of determining compliance with this covenant, in the event that a Restricted Payment or Investment (or a portion thereof) meets the criteria of more than one of the categories described in clauses (1) through (13) above, or is permitted pursuant to the first paragraph of this covenant or pursuant to the definition of “Permitted Investment,” Boyd Gaming will be entitled to divide or classify (or later divide, classify or reclassify in whole or in part in its sole discretion) such Restricted Payment or Investment (or, in each case, portion thereof) in any manner that complies with this covenant.

If any Person in which an Investment is made, which Investment constituted a Restricted Payment when made, thereafter becomes a Restricted Subsidiary in accordance with the Indenture, all such Investments previously made in such Person shall be Permitted Investments under clause (1) of the definition thereof, and for the avoidance of doubt, all such Investments shall no longer be counted as Restricted Payments pursuant to this covenant to the extent such Investments would otherwise have been so counted.

 

79


Table of Contents

Limitation on Liens

Boyd Gaming shall not, and shall not permit any Guarantor to, directly or indirectly, Incur or suffer to exist, any Lien (other than Permitted Liens) upon any of its Property, whether owned at the Issue Date or thereafter acquired, or any interest therein or any income or profits therefrom, which secures Indebtedness that ranks pari passu with or is subordinated to the Notes unless:

 

  (1)

if such Lien secures Indebtedness that ranks pari passu in right of payment with the Notes or any Note Guarantee, the Notes or such Note Guarantee are secured on an equal and ratable basis with the obligations so secured; or

 

  (2)

if such Lien secures Indebtedness that is subordinate in right of payment to the Notes or any Note Guarantee, the Notes or such Note Guarantee are secured on a senior basis to the obligations so secured.

Any Lien created for the benefit of the Holders pursuant to the preceding paragraph shall be (and shall provide by its terms that such Lien shall be) automatically and unconditionally released and discharged upon the release and discharge of the Lien securing such Indebtedness that gave rise to the obligations to secure the Notes or such Note Guarantee under this covenant.

For purposes of determining compliance with this covenant, (i) a Lien securing an item of Indebtedness need not be permitted solely by reference to one category of Permitted Liens (or any portion thereof) described in the definition of “Permitted Liens” or pursuant to the first paragraph of this covenant but may be permitted in part under any combination thereof and (ii) in the event that a Lien securing an item of Indebtedness (or any portion thereof) meets the criteria of one or more of the categories of Permitted Liens (or any portion thereof) described in the definition of “Permitted Liens” or pursuant to the first paragraph of this covenant, Boyd Gaming may, in its sole discretion, classify or reclassify, or later divide, classify or reclassify (as if incurred or issued at such later time), such Lien securing such item of Indebtedness (or any portion thereof) in any manner that complies with this covenant and at the time of Incurrence, issuance, classification or reclassification will be entitled to only include the amount and type of such Lien or such item of Indebtedness secured by such Lien (or any portion thereof) in one of the categories of Permitted Liens (or any portion thereof) described in the definition of “Permitted Liens” or pursuant to the first paragraph of this covenant and, in such event, such Lien securing such item of Indebtedness (or any portion thereof) will be treated as being Incurred, issued or existing pursuant to only such clause or clauses (or any portion thereof) or pursuant to the first paragraph of this covenant without including such item (or portion thereof) when calculating the amount of Liens or Indebtedness that may be Incurred or issued pursuant to any other clause or paragraph (or portion thereof) at such time.

Limitation on Dividend and Other Payment Restrictions Affecting Restricted Subsidiaries

Boyd Gaming shall not, and shall not permit any Restricted Subsidiary to, directly or indirectly, create or otherwise cause or suffer to exist or become effective any encumbrance or restriction on the ability of any Restricted Subsidiary to:

 

  (1)

pay dividends or make any other distributions to Boyd Gaming or any other Restricted Subsidiary on its Capital Stock or with respect to any other interest or participation in, or measured by, its profits;

 

  (2)

pay any Indebtedness owed to Boyd Gaming or any other Restricted Subsidiary;

 

  (3)

make loans or advances to Boyd Gaming or any other Restricted Subsidiary; or

 

  (4)

transfer any of its Property to Boyd Gaming or any other Restricted Subsidiary.

 

80


Table of Contents

Notwithstanding the above, Boyd Gaming may, and may permit any Restricted Subsidiary to, directly or indirectly, create or otherwise suffer to exist or become effective such encumbrances or restrictions existing under or by reason of:

 

  (A)

agreements in effect on the Issue Date;

 

  (B)

applicable law, including rules, regulations or orders issued by any Gaming Authority;

 

  (C)

customary nonassignment provisions in contracts, leases or licenses entered into in the ordinary course of business;

 

  (D)

agreements in existence with respect to a Restricted Subsidiary at the time it is acquired or so designated; provided, however, that such agreements are not entered into in anticipation or contemplation of such designation;

 

  (E)

any agreement or other instrument of a Person whose property, assets or Capital Stock is acquired by Boyd Gaming or any Restricted Subsidiary which agreement or other instrument was in existence at the time of such acquisition (but not created in contemplation thereof); provided that such encumbrance or restriction is not, and will not be, applicable to any Person, or the properties or assets of any Person, other than such acquired Person and its Subsidiaries or such property or assets, including directly-related assets, such as accessions and proceeds so acquired or leased;

 

  (F)

provisions limiting the disposition or distribution of assets or Property in joint venture agreements, asset sale agreements, sale-leaseback agreements, stock sale agreements and other similar agreements; which limitation is applicable only to the assets that are the subject of such agreements;

 

  (G)

any restrictions or transfer of property with respect to the transfer of assets secured by a Lien permitted to be Incurred under the provisions of the covenant described above under the caption “—Limitation on Liens”;

 

  (H)

purchase money obligations for Property or equipment acquired for use in the business of Boyd Gaming or any of its Restricted Subsidiaries and Capital Lease Obligations that impose restrictions on the Property or equipment purchased or leased in the ordinary course of business;

 

  (I)

any instrument governing Indebtedness represented by industrial revenue or development bonds issued by a municipality and guaranteed by Boyd Gaming or any of its Restricted Subsidiaries;

 

  (J)

customary provisions contained in leases, licenses and other similar agreements entered into in the ordinary course of business;

 

  (K)

any restriction on cash or other deposits or net worth imposed by customers or lessors or required by insurance, surety or bonding companies, in each case under contracts entered into in the ordinary course of business;

 

  (L)

the Credit Facilities; provided that the restrictions contained in the agreements governing such Credit Facilities are no more restrictive, taken as a whole, in the good faith judgment of Boyd Gaming, than those contained in the Credit Agreement as of the Issue Date;

 

  (M)

encumbrances or restrictions with respect to or in connection with the Master Lease or any Additional Lease; or

 

  (N)

any encumbrances or restrictions of the type referred to in clauses (1), (2), (3) and (4) of the first paragraph of this covenant imposed by any amendments, modifications, restatements, renewals, increases, supplements, refundings, replacements or refinancings of the contracts, instruments or obligations referred to in clauses (A) through (M) of the second paragraph of this covenant; provided that such amendments, modifications, restatements, renewals, increases, supplements, refundings, replacements or refinancings are, in the good faith judgment of Boyd Gaming, no more restrictive with respect to such dividend and other payment restrictions than those contained

 

81


Table of Contents
  in the dividend or other payment restrictions prior to such amendment, modification, restatement, renewal, increase, supplement, refunding, replacement or refinancing.

For purposes of determining compliance with this covenant (i) the priority of any Preferred Stock in receiving dividends or liquidating distributions prior to dividends or liquidating distributions being paid on common stock shall not be deemed a restriction on the ability to pay dividends or make other distributions on Capital Stock and (ii) the subordination of loans or advances made to Boyd Gaming or a Restricted Subsidiary to other Indebtedness Incurred by Boyd Gaming or any such Restricted Subsidiary shall not be deemed a restriction on the ability to pay indebtedness owed or to make loans or advances.

Nothing contained in this covenant shall prevent Boyd Gaming or any Restricted Subsidiary from granting any Lien permitted by the covenant described above under the caption “—Limitation on Liens.”

Limitation on Transactions with Affiliates

Boyd Gaming shall not, and shall not permit any Restricted Subsidiary to, directly or indirectly, conduct any business or enter into or suffer to exist any transaction or series of transactions (including the purchase, sale, transfer, lease or exchange of any Property, the making of any Investment, the giving of any Guarantee or the rendering or receiving of any service) with, from or for the benefit of any Affiliate of Boyd Gaming involving aggregate consideration in excess of $25.0 million (an “Affiliate Transaction”) unless:

 

  (1)

the terms of such Affiliate Transaction are at least as favorable to Boyd Gaming or such Restricted Subsidiary, as the case may be, as those that could be obtained at the time of such Affiliate Transaction in a similar transaction in arm’s-length dealings with a Person who is not such an Affiliate; and

 

  (2)

with respect to each Affiliate Transaction involving aggregate payments to either party in excess of $50.0 million, such Affiliate Transaction was approved by a majority of the disinterested members of the Board of Directors and that such Affiliate Transaction complies with clause (1);

provided, however, that the foregoing limitation shall not apply for so long as Boyd Gaming’s common stock is listed for trading on the New York Stock Exchange or NYSE Amex Equities or is quoted on the National Association of Securities Dealers Automated Quotation System and designated as a “national market system security.”

Notwithstanding the foregoing limitations, Boyd Gaming or any of its Restricted Subsidiaries may enter into or suffer to exist the following:

 

  (1)

any transaction pursuant to any contract in existence on the Issue Date;

 

  (2)

any Restricted Payment permitted to be made pursuant to the covenant described above under the caption “—Limitation on Restricted Payments;”

 

  (3)

any transaction or series of transactions between Boyd Gaming and one or more of its Restricted Subsidiaries or between two or more of its Restricted Subsidiaries;

 

  (4)

the pledge of the Capital Stock of any Unrestricted Subsidiary or joint venture to secure the Indebtedness of any such Person;

 

  (5)

the payment of compensation (including amounts paid pursuant to employee benefit plans) for the personal services of, indemnity provided on behalf of, and reimbursement of expense to, officers, directors, employees or consultants of Boyd Gaming or any of its Restricted Subsidiaries;

 

  (6)

any Permitted Investment and any other Investment made by Boyd Gaming or any of its Restricted Subsidiaries other than an Investment in a holder of 10% or more of the Capital Stock

 

82


Table of Contents
  of Boyd Gaming or an Investment in an entity controlled by a holder of 10% or more of the Capital Stock of Boyd Gaming (other than indirect control by reason of such holder’s ownership of Capital Stock of Boyd Gaming); and

 

  (7)

transactions pursuant to agreements existing on the Issue Date and any modification thereto or any transaction contemplated thereby in any replacement agreement therefor so long as such modification or replacement is not more disadvantageous to Boyd Gaming or any of its Restricted Subsidiaries in any material respect than the respective agreement existing on the Issue Date.

Limitation on Status as an Investment Company

Boyd Gaming shall not, and shall not permit any of its Restricted Subsidiaries to, become an “investment company” (as that term is defined in the Investment Company Act of 1940, as amended), to the extent such status would subject Boyd Gaming or any such Subsidiary to regulation under the Investment Company Act, except for Subsidiaries established for the purpose of financing the operating businesses of Boyd Gaming and its Subsidiaries.

Merger, Consolidation and Sale of Assets

Boyd Gaming will not, directly or indirectly: (i) consolidate or merge with or into another Person or consummate a Division as the Dividing Person (whether or not Boyd Gaming is the surviving entity or Division Successor, as applicable), or (ii) sell, assign, transfer, lease or otherwise dispose of all or substantially all of the Property or assets of Boyd Gaming and its Restricted Subsidiaries taken as a whole, in one or more related transactions, to another Person, unless:

 

  (1)

(x) Boyd Gaming is the surviving entity in any merger or consolidation, or the Division Successor surviving any Division; or (y) the entity formed by or surviving any such consolidation or merger or the Division Successor surviving any Division (if Boyd Gaming is not the surviving entity or the Division Successor, as applicable) or the Person to which such sale, assignment, transfer, lease or conveyance is made (the “Successor”):

 

  (a)

shall be a Person (other than an individual) organized and existing under the laws of the United States of America or a State thereof or the District of Columbia and such Person expressly assumes, by supplemental indenture, executed and delivered to the Trustee by such Person, the due and punctual payment of the principal, premium, if any, interest and Additional Interest, if any, on all the Notes and the due and punctual performance and observance of all the covenants, conditions and obligations under the Notes, the Indenture and the Registration Rights Agreement to be performed by Boyd Gaming; provided, that if any Successor is not a corporation, there shall be a co-issuer that is a corporation; and

 

  (b)

the Successor shall have all Gaming Licenses required to operate all Gaming Facilities to be owned by such Successor;

 

  (2)

in the case of a sale, transfer, assignment, lease, conveyance or other disposition of all or substantially all of Boyd Gaming’s Property, such Property shall have been transferred as an entirety or virtually as an entirety to any Person;

 

  (3)

immediately after giving effect to such transaction or series of transactions on a Pro Forma Basis, no Default or Event of Default shall have occurred and be continuing; and

 

  (4)

immediately after giving effect to such transaction or series of transactions on a Pro Forma Basis (including, without limitation, any Indebtedness Incurred or anticipated to be Incurred in connection with such transaction or series of transactions), Boyd Gaming or the Successor, as the case may be, would be able to Incur at least $1.00 of additional Indebtedness pursuant to the first paragraph of the covenant described above under the caption “—Limitation on Indebtedness” or

 

83


Table of Contents
  the Consolidated Fixed Charge Coverage Ratio of Boyd Gaming or the Successor, as the case may be, would be no worse that the Consolidated Fixed Charge Coverage Ratio of Boyd Gaming without giving effect to such transaction or series of transactions.

A Guarantor may not sell or otherwise dispose of all or substantially all of its assets to, or consolidate with or merge with or into another Person or consummate a Division as the Dividing Person (whether or not such Guarantor is the surviving Person or Division Successor, as applicable), other than Boyd Gaming or another Guarantor, unless:

 

  (1)

immediately after giving effect to such transaction, no Default or Event of Default exists; and;

 

  (2)

either:

 

  (a)

the Person acquiring the property in any such sale, disposition or Division, or the Person or Division Successor, as applicable, formed by or surviving any such consolidation, merger or Division assumes all the obligations of that Guarantor under its Note Guarantee and the indenture pursuant to a supplemental indenture; or

 

  (b)

the Net Proceeds of such sale or other disposition are applied in accordance with the “Asset Sale” provisions of the Indenture.

The first paragraph of this covenant will not apply to any merger, sale, assignment, transfer, conveyance, lease or other disposition of assets between or among Boyd Gaming and its Restricted Subsidiaries. Clauses (2) and (3) of the first paragraph of this covenant will not apply to any merger or consolidation of Boyd Gaming with or into an Affiliate solely for the purpose of reincorporating Boyd Gaming in another jurisdiction.

Business Activities

Boyd Gaming will not, and will not permit any of its Restricted Subsidiaries to, engage in any business other than a Core Business, except to such extent as would not be material to Boyd Gaming and its Restricted Subsidiaries taken as a whole.

Additional Note Guarantees

If Boyd Gaming or any of its Restricted Subsidiaries acquires or creates a Significant Subsidiary, or any non-Guarantor Restricted Subsidiary becomes a Significant Subsidiary after the Issue Date, which in each case is a Domestic Subsidiary, and either (a) that Domestic Subsidiary incurs or Guarantees Indebtedness under the Credit Agreement or any of the Existing Indentures or (b) that Domestic Subsidiary after the Issue Date, Guarantees or otherwise becomes liable for any Indebtedness of Boyd Gaming or any Guarantor in a principal amount greater than $50.0 million, then such newly acquired or created Domestic Subsidiary shall become a Guarantor and execute a supplemental indenture upon the earlier of (1) the date that is 60 days following the date on which it was acquired or created or (2) the date on which such Domestic Subsidiary is required to become a guarantor under the Credit Agreement or an Existing Indenture, as applicable (or, in each case, such longer period as may be required to obtain any necessary approvals under applicable Gaming Laws or other regulatory requirements). Notwithstanding the foregoing, to the extent any such Domestic Subsidiary is subject to the terms of any instrument governing Acquired Debt, as in effect at the time of acquisition which instrument or restriction prohibits such Domestic Subsidiary from issuing a Guarantee, such Domestic Subsidiary shall not be required to execute such a supplemental indenture until it is permitted to issue such Guarantee pursuant to the terms of such Acquired Debt. Boyd Gaming shall use reasonable commercial efforts to obtain all approvals of any Gaming Authority necessary to permit any Domestic Subsidiary required to issue a Guarantee to become a Guarantor as promptly as practicable.

Any Guarantee granted as a result of this covenant shall be automatically and unconditionally released and discharged upon the release and discharge of the Guarantee or other Indebtedness that gave rise to the obligations to provide such Guarantee.

 

84


Table of Contents

Limited Condition Transactions

When calculating the availability under any basket or ratio under the Indenture, in each case in connection with a Limited Condition Transaction and other transactions in connection therewith (including any Incurrence of Indebtedness and the use of proceeds thereof), the date of determination of such basket or ratio and of any Default or Event of Default may, at the option of Boyd Gaming, be the date the definitive agreement(s) for such Limited Condition Transaction is entered into. Any such ratio or basket shall be calculated on a Pro Forma Basis, after giving effect to such Limited Condition Transaction and other transactions in connection therewith (including any Incurrence of Indebtedness and the use of proceeds thereof) as if they had been consummated at the beginning of the applicable period for purposes of determining the ability to consummate any such Limited Condition Transaction; provided that if Boyd Gaming elects to make such determination as of the date of such definitive agreement(s), then (i) Boyd Gaming shall be deemed to be in compliance with such ratios or baskets solely for purposes of determining whether the Limited Condition Transaction and other transactions in connection therewith (including any Incurrence of Indebtedness and the use of proceeds thereof), is permitted under the Indenture, and (y) such ratios or baskets shall not be tested at the time of consummation of such Limited Condition Transaction or related transactions; provided, further, that if Boyd Gaming elects to have such determinations occur at the time of entry into such definitive agreement(s), any such transactions (including any Incurrence of Indebtedness and the use of proceeds thereof) shall be deemed to have occurred on the date the definitive agreement(s) is entered into and shall be deemed outstanding thereafter for purposes of calculating any ratios or baskets under the Indenture after the date of such definitive agreement(s) and before the consummation of such Limited Condition Transaction, unless such definitive agreement(s) is terminated or such Limited Condition Transaction or Incurrence of Indebtedness or such other transaction to which pro forma effect is being given does not occur.

Designation of Restricted and Unrestricted Subsidiaries

The Board of Directors may designate any Restricted Subsidiary and any newly acquired or newly formed Subsidiary to be an Unrestricted Subsidiary; provided that:

 

  (1)

such designation would not cause a Default;

 

  (2)

such Subsidiary has no Indebtedness other than Qualified Non-Recourse Debt; provided that such Subsidiary may have Indebtedness other than Qualified Non-Recourse Debt subsequent to its designation to the extent permitted under the covenants described under the captions “—Limitation on Indebtedness” and “—Limitation on Restricted Payments”; and

 

  (3)

such Subsidiary does not own any Capital Stock or Indebtedness of or own or hold any Lien on any Property of Boyd Gaming or any other Subsidiary of Boyd Gaming that is not a Subsidiary of the Subsidiary to be so designated.

If a Restricted Subsidiary is designated as an Unrestricted Subsidiary, the aggregate Fair Market Value of all outstanding Investments owned by Boyd Gaming and its Restricted Subsidiaries in the Subsidiary designated as an Unrestricted Subsidiary will be deemed to be an Investment made as of the time of the designation and will reduce the amount available for Restricted Payments under the covenant described above under the caption “—Limitation on Restricted Payments” or under one or more clauses of the definition of “Permitted Investment,” as determined by Boyd Gaming. That designation will only be permitted if the Investment would be permitted at that time and if the Restricted Subsidiary otherwise meets the definition of an Unrestricted Subsidiary.

The Board of Directors may at any time designate, or redesignate, any Unrestricted Subsidiary to be a Restricted Subsidiary of Boyd Gaming; provided that such designation, or redesignation, will be deemed to be an Incurrence of Indebtedness by a Restricted Subsidiary of Boyd Gaming of any outstanding Indebtedness of such Unrestricted Subsidiary, and such designation, or redesignation, will only be permitted if it would not cause a Default.

 

85


Table of Contents

As of the date hereof , each of OED Acquisition, LLC, a Delaware limited liability company, Peninsula Gaming Corp., a Delaware corporation, and Boyd Interactive Gaming, Inc., a Nevada corporation; and each Subsidiary of each such Person is an Unrestricted Subsidiary.

Reports

Whether or not required by the Commission, so long as any Notes are outstanding, Boyd Gaming will furnish to the Trustee and the Holders of Notes, within 15 days after the time periods specified in the Commission’s rules and regulations:

 

  (1)

all quarterly and annual reports, including financial information that would be required to be contained in a filing with the Commission on Forms 10-Q and 10-K if Boyd Gaming were required to file such Forms, including a “Management’s Discussion and Analysis of Financial Condition and Results of Operations” and, with respect to the annual information only, a report on the annual financial statements by Boyd Gaming’s certified independent accountants; and

 

  (2)

all current reports that would be required to be filed with the Commission on Form 8-K if Boyd Gaming were required to file such reports.

Whether or not required by the Commission, Boyd Gaming will file a copy of all of the information and reports referred to in clauses (1) and (2) above with the Commission for public availability within the time periods specified in the Commission’s rules and regulations (unless the Commission will not accept such a filing) and will post the reports on its website within those time periods. If, at any time Boyd Gaming is no longer subject to the periodic reporting requirements of the Exchange Act for any reason, Boyd Gaming will nevertheless continue filing the reports specified in the preceding paragraphs of this covenant with the Commission within the time periods specified above unless the Commission will not accept such a filing. Boyd Gaming will not take any action for the purpose of causing the Commission not to accept any such filings. If, notwithstanding the foregoing, the Commission will not accept Boyd Gaming’s filings for any reason, Boyd Gaming will post the reports referred to in the preceding paragraphs on its website within the time periods that would apply if Boyd Gaming were required to file those reports with the Commission.

Notwithstanding the foregoing, Boyd Gaming will be deemed to have furnished such reports referred to above to the Trustee and the Holders of the Notes if (i) Boyd Gaming has filed (or, in the case of a Form 8-K, furnished) such reports with the Commission via the EDGAR filing system and such reports are publicly available, or (ii) the reports are posted and publicly available on the Boyd Gaming website. The Trustee shall have no responsibility to verify that such reports have been filed.

Any and all Defaults or Events of Default arising from failure to furnish in a timely manner any report required by this covenant shall be deemed cured (and Boyd Gaming shall be deemed in compliance with this covenant) upon filing or posting such report as contemplated by this covenant (but without regard to the date on which such report is so filed or posted).

Boyd Gaming shall furnish to noteholders, prospective investors, broker-dealers and securities analysts, upon their request, any information required to be delivered pursuant to Rule 144A(d)(4) under the Securities Act so long as the Notes are not freely transferable under the Securities Act.

Delivery of such reports, information and documents to the Trustee pursuant to this covenant is for informational purposes only, and the Trustee’s receipt thereof shall not constitute constructive notice of any information contained therein or determinable from information contained therein, including Boyd Gaming’s compliance with any of its covenants under the Indenture (as to which the Trustee is entitled to certificates).

 

86


Table of Contents

Events of Default and Remedies

Each of the following is an “Event of Default”:

 

  (1)

default with respect to payment of interest (including Additional Interest, if any) on any of the Notes when it becomes due and payable, and the continuance of such default for a period of 30 days;

 

  (2)

default with respect to payment of principal or premium, if any, on any of the Notes when due at maturity, upon acceleration, required purchase or otherwise;

 

  (3)

failure by Boyd Gaming to observe, perform or comply with the covenants and agreements in the covenant described above under the caption “—Certain Covenants—Merger, Consolidation and Sale of Assets;”

 

  (4)

failure by Boyd Gaming or any Guarantor to observe, perform or comply with any of the other covenants and agreements in the Indenture, the Notes or the Note Guarantees and such failure to observe, perform or comply continues for a period of 60 days after receipt by Boyd Gaming of a written notice from the Trustee or Holders of not less than 30% in aggregate principal amount of the Notes (including any additional Notes, if any) then outstanding;

 

  (5)

Indebtedness of Boyd Gaming or any of its Restricted Subsidiaries that is a Significant Subsidiary or any group of Restricted Subsidiaries that, taken together, would constitute a Significant Subsidiary (or the payment of which is guaranteed by Boyd Gaming or any such Restricted Subsidiary or group of Restricted Subsidiaries) is not paid when due or within any applicable grace period (a “Cross-Payment Default”) or is accelerated by the holders thereof and, in either case, the total amount of such unpaid or accelerated Indebtedness exceeds $100.0 million;

 

  (6)

failure by Boyd Gaming or any of its Restricted Subsidiaries that is a Significant Subsidiary or any group of Restricted Subsidiaries that, taken together, would constitute a Significant Subsidiary to pay final, non-appealable judgments by a court of competent jurisdiction in an uninsured aggregate amount in excess of $100.0 million and such judgment or order is not discharged, waived, stayed or satisfied for a period of 60 consecutive days after such judgment or judgments become final and non-appealable;

 

  (7)

certain events of bankruptcy, insolvency or reorganization described in the Indenture affecting Boyd Gaming or any Guarantor that is a Significant Subsidiary or any group of its Restricted Subsidiaries that, taken together, would constitute a Significant Subsidiary;

 

  (8)

except as permitted by the Indenture, any Note Guarantee is held in any judicial proceeding to be unenforceable or invalid or ceases for any reason to be in full force and effect, or any Guarantor, or any Person controlling such Guarantor, denies or disaffirms its obligations under its Note Guarantee, and such default continues for a period of 30 days; and

 

  (9)

any revocation, suspension or loss of any Gaming License which results in the cessation of business for a period of more than 90 consecutive days of the business of any Gaming Facility or Gaming Facilities owned, leased or operated directly by Boyd Gaming or any of its Restricted Subsidiaries, which, taken together, collectively contribute more than 10% of Boyd Gaming’s Consolidated EBITDA (other than any voluntary relinquishment of a Gaming License if such relinquishment is, in the reasonably good faith judgment of the Board of Directors, desirable in the conduct of the business of Boyd Gaming and its Restricted Subsidiaries, taken as a whole).

A Default under clauses (5), (6) or (9) above shall not constitute an Event of Default unless and until the Trustee or Holders of not less than 30% in aggregate principal amount of the Notes notify Boyd Gaming of the Default; provided that any Default under clause (5) above resulting from a Cross-Payment Default or acceleration with respect to Indebtedness will not be considered an Event of Default if such default or

 

87


Table of Contents

acceleration is cured or annulled, respectively, within 30 days of the receipt by Boyd Gaming of the abovementioned notice of Default from the Trustee or Holders of not less than 30% in aggregate principal amount of the Notes.

Boyd Gaming shall deliver to the Trustee, within 30 days after the occurrence thereof, written notice in the form of an Officers’ Certificate of any Event of Default, its status and what action Boyd Gaming and/or any Guarantor is taking or proposes to take with respect thereto.

The Indenture provides that the Trustee, within 90 days after the occurrence of any continuing Default or Event of Default that is known to the Trustee, will give notice to the Holders; provided, however, that, except in the case of a default in payment of principal of or interest on the Notes, the Trustee may withhold such notice as long as it in good faith determines that such withholding is in the interest of the Holders.

Subject to the last paragraph of “—Events of Default and Remedies,” the Indenture provides that if an Event of Default (other than an Event of Default resulting from certain events of bankruptcy, insolvency or reorganization described in clause (7) above, and, in respect to clause (4) above, subject to the last paragraph under the heading “—Events of Default and Remedies”) shall have occurred and be continuing, the Trustee or the Holders of not less than 30% in aggregate principal amount of the Notes then outstanding may accelerate the maturity of all the Notes by a notice in writing to Boyd Gaming (and to the Trustee, if given by the Holders) specifying the Event of Default and that it is a “notice of acceleration” and on the fifth Business Day after delivery of such notice, the principal amount, together with any accrued and unpaid interest and premium and Additional Interest, if any, on all of the Notes then outstanding will become immediately due and payable. In case an Event of Default resulting from certain events of bankruptcy, insolvency or reorganization described in clause (7) above shall occur, the Notes shall be due and payable immediately without any declaration or other act on the part of the Trustee or the Holders.

The Holders of a majority in aggregate principal amount of the Notes then outstanding shall have the right to direct the time, method and place of conducting any proceeding for any remedy available to the Trustee, subject to certain limitations specified in the Indenture.

The Holders of a majority in aggregate principal amount of the then outstanding Notes (including any additional Notes, if any) voting in a single class by written notice to the Trustee may, on behalf of the Holders of all of the Notes, rescind an acceleration or waive any existing Default or Event of Default and its consequences under the Indenture, if the rescission would not conflict with any judgment or decree, except a continuing Default or Event of Default in the payment of principal of, premium or Additional Interest, if any, or interest on the Notes.

No Holder will have any right to institute any proceeding with respect to the Indenture or for any remedy thereunder, unless:

 

  (1)

such Holder shall have previously given to the Trustee written notice of a continuing Event of Default;

 

  (2)

Holders of at least 30% in aggregate principal amount of the Notes then outstanding shall have made written request and offered indemnity reasonably satisfactory to the Trustee to institute such proceeding as a trustee; and

 

  (3)

the Trustee shall not have received from the Holders of a majority in aggregate principal amount of the Notes then outstanding a direction inconsistent with such request and the Trustee shall have failed to institute such proceeding within 60 days.

However, such limitations do not apply to a suit instituted by a Holder for enforcement of payment of the principal of and premium and Additional Interest, if any, or interest on such Holder’s Note on or after the respective due dates expressed in such Note (including in connection with an offer to purchase).

 

88


Table of Contents

Notwithstanding any other provision of the Indenture, the sole remedy for an Event of Default relating to the failure to comply with the reporting obligations described above under the heading “—Certain Covenants—Reports,” and for any failure to comply with the requirements of Section 314(a) of the Trust Indenture Act will for the 365 days after the occurrence of such an Event of Default consist exclusively of the right to receive Additional Interest on the principal amount of the Notes at a rate equal to 0.25% per annum. The Additional Interest will be payable in the same manner and subject to the same terms as other interest payable under the Indenture. The Additional Interest will accrue on all outstanding Notes from and including the date on which an Event of Default relating to a failure to comply with the reporting obligations described above under the heading “—Certain Covenants—Reports” or Section 314(a) of the Trust Indenture Act first occurs to but excluding the 365th day thereafter (or such earlier date on which the Event of Default relating to such reporting obligations is cured or waived). If the Event of Default resulting from such failure to comply with the reporting obligations is continuing on such 365th day, such Additional Interest will cease to accrue and the Notes will be subject to the other remedies provided under the heading “—Events of Default and Remedies.”

No Personal Liability of Directors, Officers, Employees and Stockholders

No director, officer, employee, incorporator or stockholder of Boyd Gaming or any Guarantor, as such, will have any liability for any obligations of Boyd Gaming or the Guarantors under the Notes, the Indenture, the Note Guarantees or for any claim based on, in respect of, or by reason of, such obligations or their creation. Each Holder of Notes by accepting a Note waives and releases all such liability. The waiver and release are part of the consideration for issuance of the Notes. The waiver may not be effective to waive liabilities under the federal securities laws.

Legal Defeasance and Covenant Defeasance

Boyd Gaming may, at its option and at any time, elect to have all of its obligations discharged with respect to the outstanding Notes and all obligations of the Guarantors discharged with respect to their Note Guarantees (“Legal Defeasance”) except for:

 

  (1)

the rights of Holders of outstanding Notes to receive payments in respect of the principal of, or interest, Additional Interest or premium, if any, on such Notes when such payments are due from the trust referred to below;

 

  (2)

Boyd Gaming’s obligations with respect to the Notes concerning issuing temporary Notes, mutilated, destroyed, lost or stolen Notes and the maintenance of an office or agency for payment and money for security payments held in trust;

 

  (3)

the rights, powers, trusts, duties and immunities of the Trustee, and Boyd Gaming’s and the Guarantors’ obligations in connection therewith; and

 

  (4)

the Legal Defeasance provisions of the Indenture.

In addition, Boyd Gaming may, at its option and at any time, elect to have the obligations of Boyd Gaming and the Guarantors released with respect to certain covenants that are described in the Indenture (“Covenant Defeasance”) and thereafter any omission to comply with those covenants will not constitute a Default or Event of Default with respect to the Notes. In the event Covenant Defeasance occurs, certain events (not including non-payment, bankruptcy, receivership, rehabilitation and insolvency events with respect to Boyd Gaming) described under “—Events of Default and Remedies” will no longer constitute an Event of Default with respect to the Notes.

In order to exercise either Legal Defeasance or Covenant Defeasance:

 

  (1)

Boyd Gaming must irrevocably deposit with the Trustee, in trust, for the benefit of the Holders of the Notes, cash in U.S. dollars, non-callable U.S. Government Obligations, or a combination of

 

89


Table of Contents
  cash in U.S. dollars and non-callable U.S. Government Obligations, in amounts as will be sufficient, in the opinion of a nationally recognized firm of independent public accountants, to pay the principal of, interest, Additional Interest and premium, if any, on the outstanding Notes on the stated maturity or on the applicable redemption date, as the case may be, and Boyd Gaming must specify whether the Notes are being defeased to maturity or to a particular redemption date;

 

  (2)

in the case of Legal Defeasance, Boyd Gaming has delivered to the Trustee an Opinion of Counsel confirming that:

 

  (a)

Boyd Gaming has received from, or there has been published by, the Internal Revenue Service a ruling; or

 

  (b)

since the date of the Indenture, there has been a change in the applicable federal income tax law, in either case to the effect that, and based thereon such Opinion of Counsel will confirm that, the beneficial owners of the outstanding Notes will not recognize income, gain or loss for federal income tax purposes as a result of such Legal Defeasance and will be subject to federal income tax on the same amounts, in the same manner and at the same times as would have been the case if such Legal Defeasance had not occurred;

 

  (3)

in the case of Covenant Defeasance, Boyd Gaming has delivered to the Trustee an Opinion of Counsel confirming that the beneficial owners of the outstanding Notes will not recognize income, gain or loss for federal income tax purposes as a result of such Covenant Defeasance and will be subject to federal income tax on the same amounts, in the same manner and at the same times as would have been the case if such Covenant Defeasance had not occurred;

 

  (4)

no Default or Event of Default has occurred and is continuing on the date of such deposit (other than a Default or Event of Default resulting from (a) the borrowing of funds to be applied to such deposit or (b) the repayment of other Indebtedness being repaid concurrently);

 

  (5)

such Legal Defeasance or Covenant Defeasance will not result in a breach or violation of, or constitute a default under any material agreement or instrument (other than the Indenture) to which Boyd Gaming or any of the Guarantors is a party or by which Boyd Gaming or any of the Guarantors is bound;

 

  (6)

Boyd Gaming must deliver to the Trustee an Officers’ Certificate stating that the deposit was not made by Boyd Gaming with the intent of preferring the Holders of Notes over the other creditors of Boyd Gaming with the intent of defeating, hindering, delaying or defrauding creditors of Boyd Gaming or others; and

 

  (7)

Boyd Gaming must deliver to the Trustee an Officers’ Certificate and an Opinion of Counsel, each stating that all conditions precedent relating to the Legal Defeasance or the Covenant Defeasance, as applicable, have been complied with.

Amendment, Supplement and Waiver

Except as provided in the next three succeeding paragraphs, the Indenture, the Notes or the Note Guarantees may be amended or supplemented with the consent of the Holders of at least a majority in principal amount of the Notes (including additional Notes, if any) then outstanding voting as a single class (including, without limitation, consents obtained in connection with a purchase of, or tender offer or exchange offer for, Notes), and any existing default or compliance with any provision of the Indenture, the Notes or the Note Guarantees, may be waived with the consent of the Holders of a majority in principal amount of the then outstanding Notes (including, without limitation, consents obtained in connection with a tender offer, exchange offer for, or purchase of, the Notes).

 

90


Table of Contents

Without the consent of each Holder of Notes affected, an amendment, supplement or waiver may not (with respect to any Notes held by a non-consenting Holder):

 

  (1)

reduce the principal amount of Notes whose Holders must consent to an amendment, supplement or waiver;

 

  (2)

reduce the rate of or extend the time for payment of interest on any Note;

 

  (3)

reduce the principal of or extend the stated maturity of any Note;

 

  (4)

reduce the premium payable upon the redemption of any Note, waive a redemption payment with respect to any Note or change the time at which a Note may be redeemed;

 

  (5)

impair the right of any Holder to receive payment of principal of, or interest, premium or Additional Interest, if any, on the Notes on or after the due dates therefor or to institute suit for the enforcement of any payment on or with respect to such Holder’s Notes, except (i) a rescission of acceleration of the Notes by the Holders of at least a majority in aggregate principal amount of the then outstanding Notes, (ii) a waiver of the payment default that resulted from such acceleration, and (iii) any waiver or modification of the obligation to make an offer to purchase as a result of a Change of Control prior to the occurrence of such Change of Control;

 

  (6)

make any Note payable in money other than that stated in the Notes;

 

  (7)

make any change in the provisions of the Indenture relating to waivers of past Defaults; or

 

  (8)

make any change in the preceding amendment and waiver provisions.

In addition, any amendment which releases any Guarantor from its obligations under any Note Guarantee (except as specified in the Guarantee release provisions contained in the Indenture prior to any such amendment) will require the consent of the Holders of at least 662/3% in aggregate principal amount of the Notes then outstanding. For the avoidance of doubt, no amendment or deletion of any of the covenants contained in the Indenture in accordance with the provisions set forth therein or action taken in compliance with such provisions as in effect at the time of such action shall be deemed to make any change in the provisions or the Indenture relating to the contractual right of any holder of the Notes to receive payments of principal of, or interest or premium or Additional Interest, if any, on the Notes.

Notwithstanding the preceding, without the consent of any Holder of Notes, Boyd Gaming, the Guarantors and the Trustee may amend or supplement the Indenture, the Notes or the Note Guarantees to, among other things:

 

  (1)

to cure any ambiguity, defect, mistake, omission or inconsistency;

 

  (2)

to provide for the assumption of Boyd Gaming’s or a Guarantor’s obligations to Holders of Notes and Note Guarantees, as applicable, in the case of a merger or consolidation or sale of all or substantially all of Boyd Gaming’s or such Guarantor’s assets, as applicable;

 

  (3)

to provide for uncertificated Notes in addition to or in place of certificated Notes (provided, that the uncertificated Notes are issued in registered form for purposes of Section 163(f) of the Internal Revenue Code of 1986, as amended);

 

  (4)

to add any Note Guarantees with respect to the Notes and to release such Note Guarantees when required or permitted by the terms of the Indenture;

 

  (5)

to secure the Notes;

 

  (6)

to add to the covenants of Boyd Gaming or any Guarantor for the benefit of the Holders of the Notes or the Note Guarantees or to surrender any right or power conferred upon Boyd Gaming or any Guarantors, including to comply with requirements of the Commission or any applicable securities depository in order to maintain the transferability of the Old Notes pursuant to Rule 144A or Regulation S;

 

91


Table of Contents
  (7)

to make any change that would provide any additional rights or benefits to the Holders of Notes or that does not adversely affect the legal rights under the Indenture of any such Holder of Notes in the good faith opinion of Boyd Gaming;

 

  (8)

to comply with the requirements of applicable Gaming Laws or to provide for requirements imposed by applicable Gaming Authorities;

 

  (9)

to comply with requirements of the Commission in order to effect or maintain the qualification of the indenture under the Trust Indenture Act;

 

  (10)

to conform the text of the Indenture, the Notes or the Note Guarantees to any provision of the description of notes contained in the original offering memorandum for the Old Notes, to the extent that such provision in the description of notes contained therein was intended to be a verbatim recitation of a provision of the Indenture or such Notes (as evidenced by an Officers’ Certificate of Boyd Gaming);

 

  (11)

to provide for the issuance of additional Notes in accordance with the limitations set forth in the Indenture on the Issue Date; and

 

  (12)

remove redemption provisions included in any additional Notes that are no longer in effect.

The consent of the Holders of the Notes is not necessary under the Indenture to approve the particular form of any proposed amendment. It is sufficient if such consent approves the substance of the proposed amendment.

After an amendment, supplement, or waiver of the Indenture becomes effective, Boyd Gaming is required to mail to the Holders of Notes affected thereby a notice briefly describing such amendment, supplement or waiver. However, the failure to give such notice to all Holders of Notes, or any defect therein, will not impair or affect the validity of any such amended or supplemented Indenture or waiver.

Satisfaction and Discharge

The Indenture will be discharged and will cease to be of further effect as to all Notes issued thereunder, when:

 

  (1)

either:

 

  (a)

all Notes that have been authenticated, except lost, stolen or destroyed Notes that have been replaced or paid and Notes for whose payment money has been deposited in trust and thereafter repaid to Boyd Gaming, have been delivered to the Trustee for cancellation; or

 

  (b)

all Notes that have not been delivered to the Trustee for cancellation have become due and payable by reason of the sending of a notice of redemption or otherwise or will become due and payable within one year and Boyd Gaming or any Guarantor has irrevocably deposited or caused to be deposited with the Trustee as trust funds in trust solely for the benefit of the Holders, cash in U.S. dollars, non-callable U.S. Government Obligations, or a combination of cash in U.S. dollars and non-callable U.S. Government Obligations, in amounts as will be sufficient without consideration of any reinvestment of interest, to pay and discharge the entire Indebtedness on the Notes not delivered to the Trustee for cancellation for principal, premium, if any, and accrued interest and Additional Interest, if any, to the date of maturity or redemption;

 

  (2)

other than with respect to a discharge when the Notes have become due and payable, no Default or Event of Default has occurred and is continuing on the date of the deposit or will occur as a result of the deposit (other than a Default or Event of Default resulting from (i) the borrowing of funds to be applied to such deposit or (ii) the repayment of other Indebtedness being repaid

 

92


Table of Contents
  concurrently) and the deposit will not result in a breach or violation of, or constitute a default under, any other instrument to which Boyd Gaming or any Guarantor is a party or by which Boyd Gaming or any Guarantor is bound;

 

  (3)

Boyd Gaming or any Guarantor has paid or caused to be paid all other sums payable by it under the Indenture; and

 

  (4)

Boyd Gaming has delivered irrevocable instructions to the Trustee under the Indenture to apply the deposited money toward the payment of the Notes at maturity or the redemption date, as the case may be.

In addition, Boyd Gaming must deliver an Officers’ Certificate and an Opinion of Counsel to the Trustee stating that all conditions precedent to satisfaction and discharge have been satisfied.

Upon compliance with the foregoing, the Trustee shall execute such instrument(s) as reasonably requested by Boyd Gaming acknowledging the satisfaction and discharge of all of Boyd Gaming’s and the Guarantors’ obligations under the Notes and the Indenture.

Concerning the Trustee

If the Trustee becomes a creditor of Boyd Gaming or any Guarantor, the Indenture limits its right to obtain payment of claims in certain cases, or to realize on certain property received in respect of any such claim as security or otherwise. The Trustee will be permitted to engage in other transactions; provided however, that if the Trustee acquires any conflicting interest (as defined in the Trust Indenture Act) the Trustee must eliminate such conflict within 90 days, apply to the Commission for permission to continue or resign.

The Holders of a majority in principal amount of the then outstanding Notes will have the right to direct the time, method and place of conducting any proceeding for exercising any remedy available to the Trustee, subject to certain exceptions. The Indenture provides that in case an Event of Default occurs and is continuing, the Trustee will be required, in the exercise of its power, to use the degree of care of a prudent man in the conduct of his own affairs. The Trustee will be under no obligation to exercise any of its rights or powers under the Indenture at the request of any Holder of Notes, unless such Holder has offered to the Trustee security and indemnity satisfactory to it against any loss, liability or expense.

Additional Information

Anyone who receives this prospectus may obtain a copy of the Indenture without charge by writing to Boyd Gaming Corporation, 3883 Howard Hughes Parkway, 9th Floor, Las Vegas, NV 89169, Attention: General Counsel.

Book-entry, Delivery and Form

The Exchange Notes will be initially issued in the form of one or more Notes in global form without interest coupons (the “Global Notes”) registered in the name of The Depository Trust Company (“DTC”) or its nominee, as follows:

Upon the issuance of a Global Note, DTC or its nominee will credit the accounts of Persons holding through it with the respective principal amounts of the Notes represented by such Global Note. Ownership of beneficial interests in a Global Note will be limited to Persons that have accounts with DTC (“Participants”) or Persons that may hold interests through Participants. The Notes will be issued in registered, global form in minimum denominations of $2,000 and integral multiples of $1,000 in excess thereof.

 

93


Table of Contents

Except as set forth below, the Global Notes may be transferred, in whole and not in part, only to another nominee of DTC or to a successor of DTC or its nominee. Beneficial interest in the Global Notes may not be exchanged for definitive Notes in registered certificated form (“Certificated Notes”) except in the limited circumstances described below. See “—Exchange of Global Notes for Certificated Notes.” Except in limited circumstances described below, owners of beneficial interests in the Global Notes will not be entitled to receive physical delivery of Notes in certificated form. In addition, transfers of beneficial interest in the Global Notes will be subject to the applicable rules and procedures of DTC and its direct and indirect participants (including, if applicable, those of Euroclear and Clearstream), which may change from time to time.

So long as the Holder of a Global Note is the registered owner of any Notes, the Holder of such Global Note will be considered the sole Holder under the Indenture of any Notes evidenced by the Global Notes. Beneficial owners of Notes evidenced by the Global Notes will not be considered the owners or Holders of the Notes under the Indenture for any purpose, including with respect to the giving of any directions, instructions or approvals to the Trustee thereunder. Neither Boyd Gaming nor the Trustee will have any responsibility or liability for any aspect of the records of DTC or for maintaining, supervising or reviewing any records of DTC relating to the Notes.

Depository Procedures

The following description of the operations and procedures of DTC, Euroclear and Clearstream are provided solely as a matter of convenience. These operations and procedures are solely within the control of the respective settlement systems and are subject to changes by them. Boyd Gaming takes no responsibility for these operations and procedures and urges investors to contact the system or their participants directly to discuss these matters.

However, Boyd Gaming will remain responsible for any actions DTC, Euroclear and Clearstream and their respective participants take in accordance with instructions provided by Boyd Gaming.

DTC has advised Boyd Gaming that DTC is a limited-purpose trust company created to hold securities for the Participants and to facilitate the clearance and settlement of transactions in those securities between Participants through electronic book-entry changes in accounts of its Participants. The Participants include securities brokers and dealers (including the underwriters), banks, trust companies, clearing corporations and certain other organizations. Access to DTC’s system is also available to other entities such as banks, brokers, dealers and trust companies that clear through or maintain a custodial relationship with a Participant, either directly or indirectly (collectively, the “Indirect Participants”). Persons who are not Participants may beneficially own securities held by or on behalf of DTC only through the Participants or the Indirect Participants. The ownership interests in, and transfers of ownership interests in, each security held by or on behalf of DTC are recorded on the records of the Participants and Indirect Participants.

DTC has also advised Boyd Gaming that, pursuant to procedures established by it:

 

  (1)

upon deposit of the Global Notes, DTC will credit the accounts of Participants designated by the initial purchasers with portions of the principal amount of the Global Notes; and

 

  (2)

ownership of these interests in the Global Notes will be shown on, and the transfer of ownership of these interests will be effected only through, records maintained by DTC (with respect to the Participants) or by the Participants and the Indirect Participants (with respect to other owners of beneficial interest in the Global Notes).

Investors who are Participants in DTC’s system may hold their interests therein directly through DTC. Investors who are not Participants may hold their interests therein indirectly through organizations (including Euroclear and Clearstream) which are Participants in such system. All interests in a Global Note, including those held through Euroclear or Clearstream, may be subject to the procedures and requirements of DTC. Those

 

94


Table of Contents

interests held through Euroclear or Clearstream may also be subject to the procedures and requirements of such systems. Prospective purchasers are advised that the laws of some states require that certain Persons take physical delivery in definitive form of securities that they own. Consequently, the ability to transfer beneficial interests in a Global Note to such Persons will be limited to that extent. Because DTC can act only on behalf of Participants, which in turn act on behalf of Indirect Participants, the ability of a Person having beneficial interests in a Global Note to pledge such interests to Persons that do not participate in the DTC system, or otherwise take actions in respect of such interests, may be affected by the lack of a physical certificate evidencing such interests.

Payments in respect of the principal of, and interest, Additional Interest and premium, if any, on, a Global Note registered in the name of DTC or its nominee will be payable to DTC in its capacity as the registered Holder under the Indenture. Under the terms of the Indenture, Boyd Gaming and the Trustee will treat the Persons in whose names the Notes, including the Global Notes, are registered as the owners of the Notes for the purpose of receiving payments and for all other purposes. Consequently, neither Boyd Gaming, the Trustee nor any agent of Boyd Gaming or the Trustee has or will have any responsibility or liability for:

 

  (1)

any aspect of DTC’s records or any Participant’s or Indirect Participant’s records relating to or payments made on account of beneficial ownership interest in the Global Notes or for maintaining, supervising or reviewing any of DTC’s records or any Participant’s or Indirect Participant’s records relating to the beneficial ownership interests in the Global Notes; or

 

  (2)

any other matter relating to the actions and practices of DTC or any of its Participants or Indirect Participants.

DTC has advised Boyd Gaming that its current practice, upon receipt of any payment in respect of securities such as the Notes (including principal and interest), is to credit the accounts of the relevant Participants with the payment on the payment date unless DTC has reason to believe it will not receive payment on such payment date. Each relevant Participant is credited with an amount proportionate to its beneficial ownership of an interest in the principal amount of the relevant security as shown on the records of DTC. Payments by the Participants and the Indirect Participants to the beneficial owners of Notes will be governed by standing instructions and customary practices and will be the responsibility of the Participants or the Indirect Participants and will not be the responsibility of DTC, the Trustee or Boyd Gaming. Neither Boyd Gaming nor the Trustee will be liable for any delay by DTC or any of its Participants in identifying the beneficial owners of the Notes, and Boyd Gaming and the Trustee may conclusively rely on and will be protected in relying on instructions from DTC or its nominee for all purposes.

Transfers between Participants in DTC will be effected in accordance with DTC’s procedures, and will be settled in same-day funds, and transfers between participants in Euroclear and Clearstream will be effected in accordance with their respective rules and operating procedures.

Cross-market transfers between the Participants in DTC, on the one hand, and Euroclear or Clearstream participants, on the other hand, will be effected through DTC in accordance with DTC’s rules on behalf of Euroclear or Clearstream, as the case may be, by its respective depositary; however, such cross-market transactions will require delivery of instructions to Euroclear or Clearstream, as the case may be, by the counterparty in such system in accordance with the rules and procedures and within the established deadlines (Brussels time) of such system. Euroclear or Clearstream, as the case may be, will, if the transaction meets its settlement requirements, deliver instructions to its respective depositary to take action to effect final settlement on its behalf by delivering or receiving interests in the relevant Global Note in DTC, and making or receiving payment in accordance with normal procedures for same-day funds settlement applicable to DTC. Euroclear participants and Clearstream participants may not deliver instructions directly to the depositories for Euroclear or Clearstream.

DTC has advised Boyd Gaming that it will take any action permitted to be taken by a Holder of Notes only at the direction of one or more Participants to whose account DTC has credited the interests in the Global

 

95


Table of Contents

Notes and only in respect of such portion of the aggregate principal amount of the Notes as to which such Participant or Participants has or have given such direction. However, if there is an Event of Default under the Notes, DTC, Euroclear and Clearstream each reserves the right to exchange the Global Notes for legended Notes in certificated form, and to distribute such Notes to its Participants.

Although DTC, Euroclear and Clearstream have agreed to the foregoing procedures to facilitate transfers of interests in the Global Notes among participants in DTC, Euroclear and Clearstream, they are under no obligation to perform or to continue to perform such procedures, and may discontinue such procedures at any time. Neither Boyd Gaming nor the Trustee nor any of their respective agents will have any responsibility for the performance by DTC, Euroclear or Clearstream or their respective participants or indirect participants of their respective obligations under the rules and procedures governing their operations.

Exchange of Global Notes for Certificated Notes

A Global Note is exchangeable for Certificated Notes if:

 

  (1)

Boyd Gaming delivers to the Trustee notice from DTC that (a) it is unwilling or unable to continue as depositary for the Global Notes or (b) it has ceased to be a clearing agency registered under the Exchange Act and, in either case, Boyd Gaming fails to appoint a successor depositary; or

 

  (2)

there has occurred and is continuing an Event of Default with respect to the Notes;

then, upon surrender by a Holder of its Global Note, Notes in such form will be issued to each Person that the Holder of the Global Note and DTC identify as being the beneficial owner of the related Notes. In addition, beneficial interests in Global Notes may be exchanged for Certificated Notes upon prior written notice given to the Trustee by or on behalf of DTC in accordance with the Indenture. In all cases, Certificated Notes delivered in exchange for any Global Note or beneficial interest in Global Notes will be registered in the names, and issued in any approved denominations, requested by or on behalf of the depositary (in accordance with its customary procedures).

Neither Boyd Gaming nor the Trustee will be liable for any delay by the Global Note Holder or DTC in identifying the beneficial owners of Notes and Boyd Gaming and the Trustee may conclusively rely on, and will be protected in relying on, instructions from the Holder of the Global Note or DTC for all purposes.

Exchange of Certificated Notes for Global Notes

Certificated Notes may not be exchanged for beneficial interests in any Global Note unless the transferor complies with the applicable provisions in the Indenture.

Same-day Settlement and Payment

Boyd Gaming will make, or cause to be made, payments in respect of the Notes represented by the Global Notes (including principal, premium, if any, interest and Additional Interest, if any) by wire transfer of immediately available funds to the accounts specified by the Holder of the Global Note. All other payments on the Notes will be made at the office or agency of the paying agent and registrar within the United States unless Boyd Gaming elects to make payments by check mailed to the Holders at their address set forth in the register of Holders. The Notes represented by the Global Notes are expected to be eligible to trade in DTC’s Same-Day Funds Settlement System, and any permitted secondary market trading activity in such Notes will, therefore, be required by DTC to be settled in immediately available funds.

Because of time zone differences, the securities account of a Euroclear or Clearstream participant purchasing an interest in a Global Note from a Participant in DTC will be credited, and any such crediting will be

 

96


Table of Contents

reported to the relevant Euroclear or Clearstream participant, during the securities settlement processing day (which must be a business day for Euroclear and Clearstream) immediately following the settlement date of DTC. DTC has advised Boyd Gaming that cash received in Euroclear or Clearstream as a result of sales of interests in a Global Note by or through a Euroclear or Clearstream participant to a Participant in DTC will be received with value on the settlement date of DTC but will be available in the relevant Euroclear or Clearstream cash account only as of the business day for Euroclear or Clearstream following DTC’s settlement date.

Governing Law

The Indenture provides that it and the Notes are governed by, and construed in accordance with, the laws of the State of New York.

Certain Definitions

Set forth below are certain defined terms used in the Indenture. Reference is made to the Indenture for a full disclosure of all such terms, as well as any other capitalized terms used herein for which no definition is provided.

“Acquired Debt” means, with respect to any specified Person, (1) Indebtedness of another Person and any of such other Person’s Subsidiaries existing at the time such other Person becomes a Subsidiary of the specified Person or at the time it merges or consolidates with the specified Person or any of the specified Person’s Subsidiaries or is assumed by the specified Person or any Subsidiary of the specified Person in connection with the acquisition of assets from such other Person and (2) Indebtedness secured by a Lien encumbering any asset acquired by the specified Person, in each case, to the extent that such Indebtedness is not Incurred by the specified Person or any Subsidiary of the specified Person or such other Person in connection with, or in anticipation or contemplation of, such other Person becoming a Subsidiary of the specified Person or such acquisition, merger or consolidation.

“Additional Assets” means:

 

  (1)

any Property (other than cash, cash equivalents or securities) to be owned (or, in the case of any Property subject to the Master Lease or an Additional Lease, leased) by Boyd Gaming or a Restricted Subsidiary and used in a Core Business or a Related Business;

 

  (2)

the costs of improving, restoring, replacing or developing any Property owned (or, in the case of any Property subject to the Master Lease or an Additional Lease, leased) by Boyd Gaming or a Restricted Subsidiary which is used or usable in a Core Business or a Related Business; or

 

  (3)

Investments in any other Person engaged primarily in a Core Business or a Related Business (including the acquisition from third parties of Capital Stock of such Person) as a result of which such other Person becomes a Restricted Subsidiary;

provided, that if the applicable Property is subject to the Master Lease or an Additional Lease, such improvement, restoration, replacement or development shall be done in accordance with such Master Lease or Additional Lease.

“Additional Interest” means all amounts, if any, payable (1) pursuant to the provisions relating to additional interest described above under the heading “—Events of Default and Remedies” as the sole remedy for an Event of Default relating to the failure to comply with the reporting obligations described above under the heading “—Certain Covenants—Reports” and for any failure to comply with the requirements of Section 314(a) of the Trust Indenture Act and/or (2) pursuant to the provisions relating to additional interest as described in this prospectus under the heading “The Exchange Offer—Additional Interest” and provided for in the Registration Rights Agreement.

 

97


Table of Contents

“Additional Lease” shall mean any lease entered into for the purpose of Boyd Gaming or any of its Restricted Subsidiaries to acquire the right to occupy and use real property, vessels or similar assets for, or in connection with a Core Business or a Related Business.

“Affiliate” means, with respect to any Person, a Person which directly or indirectly through one or more intermediaries controls, or is controlled by, or is under direct or indirect common control with, such Person.

The term “control” means the possession, directly or indirectly, of the power to direct or cause the direction of the management and policies of a Person, whether through the ownership of voting securities, by contract or otherwise; provided that beneficial ownership of 10% or more of the Voting Stock of a Person will be deemed to be control.

“Applicable Premium” means, with respect to any Note on any redemption date, the greater of:

 

  (1)

1.0% of the principal amount of the Note; or

 

  (2)

the excess of:

 

  (a)

the present value at such redemption date of (i) the redemption price of the Note at December 1, 2022 (such redemption price being set forth in the table appearing under the caption “—Optional Redemption”) plus (ii) all required interest payments due on the Note through December 1, 2022 (excluding accrued but unpaid interest to the redemption date), computed using a discount rate equal to the Treasury Rate as of such redemption date plus 50 basis points; over

 

  (b)

the principal amount of the Note, if greater.

Applicable Premium shall be determined by Boyd Gaming, and the Trustee shall have no obligation to confirm or verify such determination.

“Asset Sale” means the sale, conveyance, transfer, lease or other disposition, whether in a single transaction or a series of related transactions (including, without limitation, dispositions pursuant to Sale/Leaseback Transactions or pursuant to the merger of Boyd Gaming or any of its Restricted Subsidiaries with or into any person other than Boyd Gaming or one of its Restricted Subsidiaries), by Boyd Gaming or one of its Restricted Subsidiaries to any Person other than Boyd Gaming or one of its Restricted Subsidiaries of:

 

  (1)

any of the Capital Stock or other ownership interests of any Restricted Subsidiary of Boyd Gaming (other than directors’ qualifying shares or shares required by law to be held by a Person other than Boyd Gaming or a Restricted Subsidiary); or

 

  (2)

any other Property of Boyd Gaming or any Property of its Restricted Subsidiaries, in each case not in the ordinary course of business of Boyd Gaming or such Restricted Subsidiary.

Notwithstanding the foregoing, the following items will not be deemed to be Asset Sales:

 

  (A)

any single transaction or series of related transactions that involves assets having a Fair Market Value of $125.0 million or less;

 

  (B)

any issuance or other such disposition of Capital Stock or other ownership interests of any Restricted Subsidiary to Boyd Gaming or another Restricted Subsidiary;

 

  (C)

any such disposition of Property between or among Boyd Gaming and its Restricted Subsidiaries;

 

  (D)

the sale or other disposition of cash, cash equivalents or Temporary Cash Investments;

 

  (E)

any exchange of like Property pursuant to Section 1031 of the Internal Revenue Code of 1986, as amended, for use in a Core Business or a Related Business;

 

98


Table of Contents
  (F)

a Restricted Payment that is permitted by the covenant described above under the caption “—Certain Covenants—Limitation on Restricted Payments” or a Permitted Investment;

 

  (G)

the disposition of all or substantially all of the assets of Boyd Gaming in a manner permitted pursuant to the provisions described under “—Certain Covenants—Merger, Consolidation and Sale of Assets” or any disposition that constitutes a Change of Control;

 

  (H)

the sale or discount, in each case without recourse (direct or indirect), of accounts receivable arising in the ordinary course of business of Boyd Gaming or such Restricted Subsidiary, as the case may be, but only in connection with the compromise or collection thereof;

 

  (I)

sales or grants of licenses or sublicenses to use trademarks, know-how, patents and any other intellectual property or intellectual property rights to the extent not materially interfering with the business of Boyd Gaming and its Restricted Subsidiaries;

 

  (J)

dispositions that occur in the ordinary course of Boyd Gaming’s or a Restricted Subsidiary’s business in connection with Permitted Liens;

 

  (K)

any sale of inventory or other assets or any disposition of any obsolete, damaged or worn out property, equipment or assets (including the abandonment or other disposition of intellectual property that is, in the reasonable judgment of the Board of Directors, no longer economically practicable to maintain or useful in the conduct of the business of Boyd Gaming and its Restricted Subsidiaries);

 

  (L)

the disposition of receivables in connection with the compromise, settlement or collection thereof;

 

  (M)

foreclosures, condemnation or any similar action on assets or the granting of Liens permitted by the covenant described above under the caption “—Certain Covenants—Limitation on Liens;”

 

  (N)

any surrender or waiver of contractual rights or the settlement, release, recovery on or surrender of contract, tort or other claims of any kind that occur in the ordinary course of Boyd Gaming’s or any Restricted Subsidiary’s business; or

 

  (O)

sales of Unrestricted Subsidiaries, or issuances or sales of Capital Stock, Indebtedness, other securities or other Investments therein, or assets thereof.

In the event that a transaction (or a portion thereof) meets the criteria of more than one category of exceptions to the definition of an Asset Sale, Boyd Gaming, in its sole discretion, will be entitled to divide and classify or reclassify such transaction (or a portion thereof) between or among such categories.

“Attributable Indebtedness” means Indebtedness deemed to be Incurred in respect of a Sale/Leaseback Transaction and shall be, at the date of determination, the present value (discounted at the actual rate of interest implicit in such transaction, compounded annually), of the total obligations of the lessee for rental payments during the remaining term of the lease included in such Sale/Leaseback Transaction (including any period for which such lease has been extended); provided, however, that if such Sale/Leaseback Transaction results in a Capital Lease Obligation, the amount of Indebtedness represented thereby will be determined in accordance with the definition of “Capital Lease Obligations.”

“Board of Directors” means the Board of Directors of Boyd Gaming or any committee thereof duly authorized to act on behalf of such Board.

“Board Resolution” means a copy of a resolution certified by the Secretary or an Assistant Secretary of Boyd Gaming to have been duly adopted by the Board of Directors, to be in full force and effect on the date of such certification and delivered to the Trustee.

 

99


Table of Contents

“Borgata Joint Venture” means Marina District Development Holding Co., LLC and its successors and assigns.

“Boyd Family” means (a) William S. Boyd, (b) any direct descendant or spouse of such person, or any direct descendant of such spouse (including in each case and for the avoidance of doubt, any children, grandchildren, great grandchildren, etc.), (c) any trust or other estate in which each person who has a beneficial interest, directly or indirectly through one or more intermediaries, in Capital Stock of Boyd Gaming is one of the foregoing persons and (d) any majority (or more) owned Subsidiary or partner or member of any of the foregoing.

“Capital Lease Obligations” means Indebtedness represented by obligations under a lease that is required to be capitalized for financial reporting purposes in accordance with GAAP and the amount of such Indebtedness shall be the capitalized amount of such obligations determined in accordance with GAAP. For purposes of “—Certain Covenants—Limitation on Liens,” Capital Lease Obligations shall be deemed secured by a Lien on the Property being leased; provided, that the Master Lease and any Additional Leases will be accounted for as an operating lease and not as a Capital Lease Obligation.

“Capital Stock” means, with respect to any Person, any and all shares or other equivalents (however designated) of corporate stock, partnership interests or any other participation, right, warrants, options or other interest in the nature of an equity interest in such Person, but excluding any debt security convertible or exchangeable into such equity interest.

A “Change of Control” shall be deemed to occur if:

 

  (1)

any “person” or “group” (within the meaning of Sections 13(d)(3) and 14(d)(2) of the Exchange Act or any successor provision to either of the foregoing, including any group acting for the purpose of acquiring, holding or disposing of securities within the meaning of Rule 13d-5(b)(1) under the Exchange Act), other than the Permitted Holders and other than a Restricted Subsidiary, becomes the “beneficial owner” (as defined in Rule 13d-3 under the Exchange Act, except that a Person shall be deemed to have “beneficial ownership” of all shares that any such person has the right to acquire, whether such right is exercisable immediately or only after the passage of time) of 50% or more of the total voting power of all classes of the Voting Stock of Boyd Gaming and/or warrants or options to acquire such Voting Stock, calculated on a fully diluted basis; provided that for purposes of this clause (1), the members of the Boyd Family shall be deemed to beneficially own any Voting Stock of a corporation held by any other corporation (the “parent corporation”) so long as the members of the Boyd Family beneficially own (as so defined), directly or indirectly through one or more intermediaries, in the aggregate 50% or more of the total voting power of the Voting Stock of the parent corporation;

 

  (2)

the sale, lease, conveyance or other transfer of all or substantially all of the Property of Boyd Gaming (other than to any Restricted Subsidiary), determined on a consolidated basis, shall have occurred;

 

  (3)

the stockholders of Boyd Gaming shall have approved any plan of liquidation or dissolution of Boyd Gaming; or

 

  (4)

Boyd Gaming consolidates with or merges into another Person or any Person consolidates with or merges into Boyd Gaming in any such event pursuant to a transaction in which the outstanding Voting Stock of Boyd Gaming is reclassified into or exchanged for cash, securities or other property, other than any such transaction where:

 

  (a)

the outstanding Voting Stock of Boyd Gaming is reclassified into or exchanged for Voting Stock of the surviving corporation that is Capital Stock; and

 

100


Table of Contents
  (b)

the holders of the Voting Stock of Boyd Gaming immediately prior to such transaction own, directly or indirectly, not less than a majority of the Voting Stock of the surviving corporation immediately after such transaction in substantially the same proportion as before the transaction.

“Change of Control Time” means the earlier of the public announcement of (1) a Change of Control or (2) (if applicable) our intention to effect a Change of Control.

“Change of Control Triggering Event” means both a Change of Control and a Rating Decline; provided, however, that a Change of Control Triggering Event shall not be deemed to have occurred if (i) at the Change of Control Time the Notes have Investment Grade Status and (ii) Boyd Gaming effects defeasance of the Notes pursuant to the provisions of the Indenture prior to a Rating Decline.

“Commission” means the U.S. Securities and Exchange Commission.

“Consolidated EBITDA” means, for any period, without duplication, the sum of:

 

  (1)

Consolidated Net Income; plus

 

  (2)

to the extent Consolidated Net Income has been reduced thereby: (A) Consolidated Fixed Charges; (B) provisions for taxes based on income; (C) consolidated depreciation expense; (D) consolidated amortization expense; (E) all preopening expenses paid or accrued; and (F) other noncash items reducing Consolidated Net Income, and minus other noncash items increasing Consolidated Net Income; plus

 

  (3)

an estimate of the amount (determined in good faith by Boyd Gaming) of business interruption insurance expected to be collected with respect to such period, whether or not (A) any applicable insurance carrier has designated all or any portion of any expected recovery as attributable to business interruption coverage as opposed to other types of coverage, and (B) the affected operations are classified as discontinued operations or any such operations have been or are being disposed of, minus any business interruption insurance received or expected to be received and included in the calculation of Consolidated Net Income for such period; plus

 

  (4)

the amount of cost savings, operating expense reductions, other operating improvements and synergies projected by Boyd Gaming in good faith to be realized as a result of specified actions taken or with respect to which steps have been initiated (in the good faith determination of Boyd Gaming) during the preceding four fiscal quarters (or with respect to Specified Transactions, are reasonably expected to be initiated within eighteen (18) months of the closing date of the Specified Transaction), including in connection with any Specified Transaction (calculated on a Pro Forma Basis), net of the amount of actual benefits realized during such period from such actions; provided that (i) such actions are to be taken within eighteen (18) months after the consummation of such Specified Transaction, restructuring or implementation of an initiative that is expected to result in such cost savings, expense reductions, other operating improvements or synergies, (ii) no cost savings, operating expense reductions, other operating improvements and synergies shall be added pursuant to this clause (4) to the extent duplicative of any expenses or charges otherwise added to Consolidated EBITDA, whether through a pro forma adjustment or otherwise, for such period, and (iii) projected amounts (and not yet realized) may no longer be added in calculating Consolidated EBITDA pursuant to this clause (4) to the extent more than eighteen (18) months have elapsed after the specified action taken in order to realize such projected cost savings, operating expense reductions, other operating improvements and synergies; provided, that the aggregate amount of additions made to Consolidated EBITDA for any period pursuant to this clause (4) shall not (x) exceed 20.0% of Consolidated EBITDA for such period (after giving effect to this clause (4)) or (y) be duplicative of one another,

 

101


Table of Contents

all as determined on a consolidated basis for Boyd Gaming and its Restricted Subsidiaries in conformity with GAAP. For all purposes of the Indenture, Consolidated EBITDA will be calculated taking into account adjustments consistent with those described in the definition of “Pro Forma Basis” herein.

“Consolidated Fixed Charge Coverage Ratio” means the ratio of Consolidated EBITDA during the Reference Period to the aggregate amount of Consolidated Fixed Charges during the Reference Period; provided that (other than for purposes of clause (13) of the second paragraph in the covenant described under the caption “—Certain Covenants—Limitation on Indebtedness”) no effect shall be given to (i) any Indebtedness (and associated Consolidated Fixed Charges) Incurred pursuant to the provisions described under the second paragraph in the covenant described under the caption “—Certain Covenants—Limitation on Indebtedness”) on the Calculation Date and (ii) the Discharge of any Indebtedness (and associated Consolidated Fixed Charges) to the extent such Discharge results from the application of the proceeds of any Indebtedness Incurred pursuant to the provisions described under the second paragraph in the covenant described under the caption “—Certain Covenants—Limitation on Indebtedness” on the Calculation Date.

“Consolidated Fixed Charges” means, for any period, the total interest expense of Boyd Gaming and its Restricted Subsidiaries including:

 

  (1)

the interest component of Capital Lease Obligations, which shall be deemed to accrue at any interest rate reasonably determined by Boyd Gaming to be the rate of interest implicit in such Capital Lease Obligations,

 

  (2)

amortization of Indebtedness discount and commissions, discounts and other similar fees and charges owed with respect to Indebtedness,

 

  (3)

commissions, discounts and other fees and charges owed with respect to letters of credit and bankers’ acceptance financing,

 

  (4)

net costs pursuant to Interest Rate Agreements,

 

  (5)

dividends on all Preferred Stock of Restricted Subsidiaries held by Persons other than Boyd Gaming or a Restricted Subsidiary,

 

  (6)

interest attributable to the Indebtedness of any other Person for which Boyd Gaming or any Restricted Subsidiary is responsible or liable as obligor, guarantor or otherwise; plus

 

  (7)

the product of:

 

  (a)

dividends on all Preferred Stock of Restricted Subsidiaries held by Persons other than Boyd Gaming or a Restricted Subsidiary and any dividend or distribution, whether in cash, Property or securities, on Disqualified Stock of Boyd Gaming (other than dividends paid in Capital Stock that is not Disqualified Stock); times

 

  (b)

a fraction, the numerator of which is one and the denominator of which is one minus the then current combined federal, state and local statutory income tax rate of such Person, expressed as a decimal, in each case, on a consolidated basis and in accordance with GAAP,

minus interest income. In addition, Consolidated Fixed Charges shall not include (w) non-cash interest expense, (x) deferred financing costs amortized or written off, and premiums and prepayment penalties and other fees, premiums or reserves paid in connection with any refinancing or repayment of Indebtedness, any amendment, supplement, consent or waiver in connection with any Indebtedness, or any acquisition, disposition or financing; (y) any expensing of commitment and other financing fees or (z) write-offs relating to termination of Interest Rate Agreements. For the avoidance of doubt and consistent with GAAP, Consolidated Fixed Charges shall not include any capitalized interest or any interest portion of payments in connection with the Master Lease or any Additional Lease. Interest on any Indebtedness under a revolving credit facility computed on a Pro Forma basis shall be computed based on the amount outstanding under such facility on the Calculation Date.

 

102


Table of Contents

“Consolidated Net Income” means for any period, the net income (loss) of Boyd Gaming and its Subsidiaries determined in accordance with GAAP; provided, however, that the following items shall be excluded from the computation of Consolidated Net Income:

 

  (1)

any net income (loss) of any Person if such Person is not a Restricted Subsidiary, except that, subject to the limitations contained in (3) below:

 

  (a)

the net income (or, if applicable, Boyd Gaming’s equity in the net income) of any such Person for such period shall be included in such Consolidated Net Income up to the aggregate amount of cash actually distributed by such Person during such period to Boyd Gaming or a Restricted Subsidiary as a dividend or other distribution (subject, in the case of a dividend or other distribution to a Restricted Subsidiary, to the limitations contained in clause (2) below); and

 

  (b)

Boyd Gaming’s equity in a net loss of any such Person (other than an Unrestricted Subsidiary) for such period shall be included in determining such Consolidated Net Income;

 

  (2)

any net income (loss) of any Restricted Subsidiary if such Subsidiary is subject to restrictions, directly or indirectly, on the payment of dividends or the making of distributions by such Restricted Subsidiary, directly or indirectly, to Boyd Gaming or a Guarantor, except that:

 

  (a)

subject to the limitations contained in clause (3) below, Boyd Gaming’s equity in the net income of any such Restricted Subsidiary for such period shall be included in such Consolidated Net Income up to the aggregate amount of cash that could have been distributed by such Restricted Subsidiary during such period to Boyd Gaming or another Restricted Subsidiary as a dividend (subject, in the case of a dividend to another Restricted Subsidiary, to the limitation contained in this clause); and

 

  (b)

Boyd Gaming’s equity in a net loss of any such Restricted Subsidiary for such period shall be included in determining such Consolidated Net Income;

 

  (3)

any gain or loss realized upon the sale or other disposition of any Property of Boyd Gaming or its consolidated Subsidiaries (including pursuant to any Sale/Leaseback Transaction) which is not sold or otherwise disposed of in the ordinary course of business and any gain or loss realized upon the sale or other disposition of any Capital Stock of any Person;

 

  (4)

accruals and reserves that are established or adjusted, in each case within 12 months of the subject transaction, as a result of any acquisition, Investment, asset disposition, write down or write off (including the related tax benefit) in accordance with GAAP (including any adjustments of estimated payouts on earn-outs);

 

  (5)

items classified as nonrecurring;

 

  (6)

any non-cash charges related to fair value adjustments;

 

  (7)

expenses or charges relating to the amortization of intangibles;

 

  (8)

deferred financing costs amortized or written off, and premiums and prepayment penalties and any gain or loss realized in connection with any refinancing or repayment of Indebtedness, any amendment, supplement, consent or waiver in connection with any Indebtedness, or any acquisition, disposition or financing;

 

  (9)

any cost, charge, fee or expense (including, without limitation, all legal, accounting, advisory or other transaction-related fees, discounts, commissions, charges, prepayment penalties or premia, costs and expenses and any bonuses or success fee payments and charges incurred in respect of letters of credit or bankers’ acceptance financings) (or any amortization or write off of any of the foregoing), or any gain or loss realized in connection or associated with any issuance (or proposed issuance) of debt, or equity or any refinancing transaction or any acquisition, Investment or

 

103


Table of Contents
  disposition (or any such proposed issuance, transaction, acquisition, Investment or disposition) or any amendment, supplement, consent, waiver or other modification of any debt instrument or any acquisition, disposition or financing; and

 

  (10)

the cumulative effect of a change in accounting principles.

For purposes of calculating Consolidated Net Income, any non-recurring charges or expenses of such Person or of a company or business acquired by such Person (in each case, including but not limited to those relating to severance, relocation costs and one time compensation charges and any charges or expenses in connection with conforming accounting policies or reaudited, combining or restating financial information), in each case, incurred in connection with or as a result of the purchase or acquisition of such acquired company or business by such Person shall be added to the Consolidated Net Income of such Person, to the extent any such charges or expenses were deducted in computing such Consolidated Net Income of such Person.

“Consolidated Net Leverage Ratio” means, with respect to any Person, as of any date of determination, the ratio of (a) (i) Consolidated Total Indebtedness of such Person on a Pro Forma Basis; minus (ii) the amount of Unrestricted Cash of such Person at such time to (b) Consolidated EBITDA of such Person for the Reference Period on a Pro Forma Basis.

“Consolidated Total Assets” of any Person as of any date means the total assets of such Person and its Restricted Subsidiaries as of the most recent fiscal quarter end for which a consolidated balance sheet of such Person and its Restricted Subsidiaries is available, calculated on a consolidated basis in accordance with GAAP and with such pro forma adjustments as are consistent with the definition of “Pro Forma Basis” set forth in the first paragraph of the covenant described under the caption “—Certain Covenants—Limitation on Indebtedness.”

“Consolidated Total Indebtedness” means, as of any date of determination, for Boyd Gaming and its Restricted Subsidiaries on a consolidated basis (exclusive of any Indebtedness of Boyd Gaming’s Restricted Subsidiaries to Boyd Gaming or another Restricted Subsidiary or any Indebtedness of Boyd Gaming to any Restricted Subsidiary), the sum (without duplication) of (a) the outstanding principal amount of all Indebtedness for borrowed money minus the amount of any cash borrowed by Boyd Gaming and pledged or deposited by Boyd Gaming pursuant to the Credit Agreement, (b) the aggregate amount of all Capital Lease Obligations, (c) the aggregate amount of all Guarantees with respect to outstanding Indebtedness of the types specified in subsections (a) and (b) above of Persons other than Boyd Gaming or any Restricted Subsidiary, and (d) the aggregate amount of all liabilities under any non-appealable judgment rendered against Boyd Gaming or any Restricted Subsidiary. Notwithstanding the foregoing, Consolidated Total Indebtedness shall not include any Defeased Indebtedness. The amount of Consolidated Total Indebtedness shall be deemed to be zero with respect to (i) any letter of credit, unless and until a drawing is made with respect thereto, and (ii) any Guarantee, unless and until demand for payment is made with respect thereto.

“Core Business” means (1) gaming, sports betting, online sports betting, online gaming, card club, racing, sports, entertainment, leisure, amusement, lodging, restaurant, retail operations, service station operations, riverboat operations, real estate development and all other businesses and activities necessary for or reasonably related, ancillary, complementary or incident thereto or to any other business activities in which Boyd Gaming or its Restricted Subsidiaries are engaged on the Issue Date, including, without limitation, related acquisition, construction, development or operation of related truck stop, transportation, retail and other facilities designed to enhance any of the foregoing and online or internet gaming, (2) any of the types of preexisting businesses being operated on land acquired (whether by purchase, lease or otherwise) by Boyd Gaming or any Restricted Subsidiary, or similar types of businesses conducted by Boyd Gaming or such Restricted Subsidiary after such acquisition of land, and all other businesses and activities necessary for or reasonably related, ancillary, complementary or incident thereto; provided that such land was acquired by Boyd Gaming or such Restricted Subsidiary for the purpose, determined in good faith by Boyd Gaming, of ultimately conducting a business or

 

104


Table of Contents

activity described in clause (1) above at some time in the future, and (3) any business that is a natural outgrowth or reasonable extension, development or expansion of any such business or any business similar, reasonably related, incidental, complementary or ancillary to any of the foregoing.

“Credit Agreement” means the Third Amended and Restated Credit Agreement, dated as of August 14, 2013, among Boyd Gaming, the financial institutions named therein, Bank of America, National Association, as administrative agent and letter of credit issuer, and Wells Fargo Bank, N.A., as swing line lender, as amended, restated, supplemented, waived, replaced (whether or not upon termination, and whether with the original lenders or otherwise), restructured, repaid, refunded, refinanced or otherwise modified from time to time.

Credit Facility” means (1) the Credit Agreement, as amended, restated, supplemented, waived, replaced (whether or not upon termination, and whether with the original lenders or otherwise), restructured, repaid, refunded, refinanced or otherwise modified from time to time, including any agreement or indenture extending the maturity thereof, refinancing, replacing or otherwise restructuring all or any portion of the Indebtedness under such agreement or agreements or indenture or indentures or any successor or replacement agreement or agreements or indenture or indentures or increasing or decreasing the amount loaned or issued thereunder or altering the maturity thereof and (2) whether or not the Credit Agreement referred to in clause (1) remains outstanding, if designated by Boyd Gaming to be included in the definition of “Credit Facility,” one or more (A) debt facilities or commercial paper facilities, providing for revolving credit loans, term loans, receivables financing (including through the sale of receivables to lenders or to special purpose entities formed to borrow from lenders against such receivables) or letters of credit, (B) debt securities, indentures or other forms of debt financing (including convertible or exchangeable debt instruments or bank guarantees or bankers’ acceptances), or (C) instruments or agreements evidencing any other Indebtedness (including without limitation any Sale/Leaseback Transaction), in each case, with the same or different borrowers or issuers and, in each case, as amended, supplemented, modified, extended, restructured, renewed, refinanced, restated, replaced or refunded in whole or in part from time to time (any such credit facilities under this definition, the “Credit Facilities”).

“Currency Exchange Protection Agreement” means, in respect of a Person, any foreign exchange contract, currency swap agreement, currency option or other similar agreement or arrangement designed to protect such Person against fluctuations in currency exchange rates.

“Default” means any event which is, or after notice or passage of time or both would be, an Event of Default.

“Defeased Indebtedness” means Indebtedness (a) that has been defeased in accordance with the terms of the indenture or other agreement under which it was issued, (b) that has been called for redemption and for which funds sufficient to redeem such Indebtedness have been set aside in a separate account by Boyd Gaming or the applicable Restricted Subsidiary, (c) for which amounts are set aside in trust or are held by a representative of the holders of such Indebtedness or any third party escrow agent pending satisfaction or waiver of the conditions for the release of such funds, or (d) that has otherwise been defeased in the good faith determination of Boyd Gaming.

“Designated Non-Cash Consideration” means the fair market value of non-cash consideration received by Boyd Gaming or any of its Restricted Subsidiaries in connection with an Asset Sale that is so designated as Designated Non-Cash Consideration pursuant to an Officers’ Certificate of Boyd Gaming setting forth the basis of such valuation, less the amount of cash, cash equivalents or Temporary Cash Investments received in connection with a subsequent sale of or collection on such Designated Non-Cash Consideration.

“Development Services” means, with respect to any Qualified Facility, the provision (through retained professionals or otherwise) of development, design or construction services with respect to such Qualified Facility.

 

105


Table of Contents

“Disqualified Stock” of a Person means any Capital Stock of such Person:

 

  (1)

that by its terms (or by the terms of any security into which it is convertible or for which it is exchangeable) or otherwise

 

  (a)

matures or is mandatorily redeemable pursuant to a sinking fund obligation or otherwise;

 

  (b)

is or may become redeemable or repurchaseable at the option of the holder thereof, in whole or in part; or

 

  (c)

is convertible or exchangeable or exercisable for Indebtedness; and

 

  (2)

as to which the maturity, mandatory redemption, conversion or exchange or redemption at the option of the holder thereof occurs, or may occur,

in the case of each of clauses (1) and (2) on or prior to the first anniversary of the Stated Maturity of the Notes; provided, however, that such Capital Stock of Boyd Gaming or any of its Subsidiaries shall not constitute Disqualified Stock if it is redeemable prior to the first anniversary of the Stated Maturity of the Notes only if:

 

  (A)

the holder or a beneficial owner of such Capital Stock is required to qualify under the Gaming Laws and does not so qualify; or

 

  (B)

the Board of Directors determines in its reasonable, good faith judgment, as evidenced by a Board Resolution, that as a result of a holder or beneficial owner owning such Capital Stock, Boyd Gaming or any of its Subsidiaries has lost or may lose any Gaming License, which if lost or not reinstated, as the case may be, would have a material adverse effect on the business of Boyd Gaming and its Subsidiaries, taken as a whole, or would restrict the ability of Boyd Gaming or any of its Subsidiaries to conduct business in any gaming jurisdiction.

“Dividing Person” has the meaning assigned to it in the definition of “Division.”

“Division” means the division of the assets, liabilities and/or obligations of a Person (the “Dividing Person”) among two or more Persons (whether pursuant to a “plan of division” or similar arrangement), which may or may not include the Dividing Person and pursuant to which the Dividing Person may or may not survive.

“Division Successor” means any Person that, upon the consummation of a Division of a Dividing Person, holds all or any portion of the assets, liabilities and/or obligations previously held by such Dividing Person immediately prior to the consummation of such Division. A Dividing Person which retains any of its assets, liabilities and/or obligations after a Division shall be deemed a Division Successor upon the occurrence of such Division.

“Domestic Subsidiary” means any Restricted Subsidiary of Boyd Gaming that was formed under the laws of the United States of America or any state of the United States of America or the District of Columbia.

“Equity Offering” means a public or private sale of Capital Stock of Boyd Gaming (other than Disqualified Stock or sales to a Subsidiary of Boyd Gaming).

“Exchange Act” means the Securities Exchange Act of 1934, as amended.

“Existing Indentures” means collectively, (1) the Indenture dated as of May 21, 2015 among Boyd Gaming, the Guarantors party thereto and Wilmington Trust, National Association as trustee, (2) the Indenture dated as of March 28, 2016 among Boyd Gaming, the Guarantors party thereto and Wilmington Trust, National Association as trustee, related to the 6.375% senior notes due 2026, (4) the Indenture dated as of June 25, 2018 among Boyd Gaming, the Guarantors party thereto and Wilmington Trust, National Association as trustee, related to the 6.000% senior notes due 2026, and (5) the Indenture dated as of May 21, 2020 among Boyd

 

106


Table of Contents

Gaming, the Guarantors party thereto and Wilmington Trust, National Association as trustee, related to the 8.625% senior notes due 2025, each as in effect on the Issue Date and each as amended, modified or supplemented.

“Fair Market Value” means with respect to any Property, the price which could be negotiated in an arm’s-length free market transaction, between a willing seller and a willing buyer, neither of whom is under undue pressure or compulsion to complete the transaction. Fair Market Value will be determined, except as otherwise provided:

 

  (1)

if such Property has a Fair Market Value of $35.0 million or less, by any Officer of Boyd Gaming; or

 

  (2)

if such Property has a Fair Market Value in excess of $35.0 million, by a majority of the Board of Directors and evidenced by a Board Resolution, dated within 30 days of the relevant transaction (or the date of the written agreement with respect to such transaction).

“GAAP” means accounting principles generally accepted in the United States of America in effect from time to time; provided that if any contract that would have been accounted for as an operating lease as of June 25, 2018 based on GAAP as applied by Boyd Gaming as of such date but would no longer be deemed to be an operating lease based on GAAP as in effect on a later date, the resulting accounting impact, if any, of such contract no longer being deemed to be an operating lease shall be excluded for purposes of the Indenture; provided, further that at any date after the Issue Date, Boyd Gaming may make an irrevocable election to establish that “GAAP” shall mean, except as otherwise specified herein, GAAP as in effect on a date that is on or prior to the date of such election. Notwithstanding anything to the contrary herein, for all purposes of the Indenture except for the calculation of Consolidated Total Assets, (a) the Master Lease and any Additional Lease and any guarantees thereof shall not constitute Indebtedness or a capital lease, a financing lease or a Capital Lease Obligation (or terms of similar effect) regardless of how such Master Lease or Additional Lease may be treated under GAAP, (b) any payments in connection with such Master Lease or Additional Lease shall not constitute consolidated interest expense of Boyd Gaming and (c) Consolidated Net Income shall be calculated by deducting, without duplication of amounts otherwise deducted, rent, insurance, property taxes and other amounts and expenses actually paid in cash under the Master Lease or any Additional Lease in the applicable period, and no other deductions in calculating Consolidated Net Income shall occur as a result of imputed interest, amounts under the Master Lease or any Additional Lease not paid in cash during the relevant period or other non-cash amounts incurred in respect of the Master Lease or any Additional Lease; provided that any “true-up” of rent paid in cash pursuant to the Master Lease or any Additional Lease shall be accounted for in the fiscal quarter to which such payment relates as if such payment were originally made in such fiscal quarter.

“Gaming Approval” means any and all approvals, authorizations, permits, consents, rulings, orders or directives of any governmental authority (including, without limitation, any Gaming Authority) in favor of Boyd Gaming or any of its Restricted Subsidiaries (a) necessary to enable Boyd Gaming or any of its Restricted Subsidiaries to engage in, operate or manage a Core Business or a Related Business or otherwise continue to conduct, operate or manage such business substantially as is presently conducted, operated or managed or contemplated to be conducted, operated or managed following the Issue Date, (b) required by any Gaming Law or (c) necessary as is contemplated on the Issue Date, in connection with the offering of the Notes and other transactions contemplated hereby.

“Gaming Authority” means any of the Nevada Gaming Commission, the Nevada Gaming Control Board, the Louisiana Gaming Control Board, Louisiana State Racing Commission, the Mississippi Gaming Commission, the Illinois Gaming Board, the Indiana Gaming Commission, the Iowa Racing and Gaming Commission, the Kansas Racing and Gaming Commission, the Ohio Lottery Commission, the Ohio State Racing Commission, the Missouri Gaming Commission, the Pennsylvania Gaming Control Board and any other agency (including, without limitation, any agency established by a federally-recognized Indian tribe to regulate gaming on such tribe’s reservation), authority, board, bureau, commission, department, office or instrumentality of any

 

107


Table of Contents

nature whatsoever which has, or may at any time after the date of the Indenture have, jurisdiction over the gaming activities of Boyd Gaming or any of its Subsidiaries or any successor to such authority.

“Gaming Facility” means any gaming establishments, casinos, hotels, resorts, convention centers, meeting centers, spas, race tracks, off-track wagering sites, video lottery, historical horse racing, video gaming, theaters, parking facilities, recreational vehicle parks, timeshare operations, retail shops, restaurants, other buildings, land, golf courses and other recreation and entertainment facilities, marinas, vessels, barges, ships and related equipment and including any internet, computer maintenance, computer servers, interactive, online, virtual or social gaming-related assets, operations, technology or platforms, and other property and assets ancillary thereto or used in connection therewith or the equity interest of a Person the primary business of which is ownership and operation of any of the foregoing.

“Gaming Laws” means all applicable provisions of all: (a) constitutions, treaties, statutes or laws governing Gaming Facilities and rules, regulations, codes and ordinances of, and all administrative or judicial orders or decrees or other laws pursuant to which, any Gaming Authority possesses regulatory, licensing or permit authority over gambling, gaming, racing or Gaming Facility activities conducted, operated or managed by Boyd Gaming or any of its Restricted Subsidiaries within its jurisdiction; (b) Gaming Approvals; and (c) orders, decisions, determinations, judgments, awards and decrees of any Gaming Authority.

“Gaming Lease” means any lease entered into for the purpose of Boyd Gaming or any of its Restricted Subsidiaries to acquire the right to occupy and use real property, vessels or similar assets for, or in connection with, the construction, development or operation of casinos, casino resorts, “racinos,” racetracks, non-gaming resorts, hotels, distributed gaming applications, entertainment developments, restaurants, retail developments or taverns or other gaming or entertainment facilities or other facilities related to activities ancillary to or supportive of the business of Boyd Gaming and its Restricted Subsidiaries.

“Gaming License” means any and all licenses, franchises, approvals, authorizations, permits, consents, rulings, authorizations, orders or directives of any governmental authority (including, without limitation, any Gaming Authority) in favor of Boyd Gaming or any of its Restricted Subsidiaries (a) necessary to enable Boyd Gaming or any of its Restricted Subsidiaries to engage in, operate or manage a Core Business or a Related Business or otherwise continue to conduct, operate or manage such business substantially as is presently conducted, operated or managed or contemplated to be conducted, operated or managed following the Issue Date, (b) required by any Gaming Law or other Legal Requirements or (c) necessary as is contemplated on the Issue Date, in connection with the offering of the Notes and other transactions contemplated hereby.

“Guarantee” means any obligation, contingent or otherwise, of any Person directly or indirectly guaranteeing any Indebtedness of any other Person and any obligation, direct or indirect, contingent or otherwise, of such first Person:

 

  (1)

to purchase or pay (or advance or supply funds for the purchase or payment of) such Indebtedness of such other Person (whether arising by virtue of partnership arrangements, or by agreements to keep-well, to purchase assets, goods, securities or services, to take-or-pay or to maintain financial statement conditions or otherwise); or

 

  (2)

entered into for the purpose of assuring in any other manner the obligee of such Indebtedness or other obligation of the payment thereof or to protect such obligee against loss in respect thereof (in whole or in part);

provided, however, that the term “Guarantee” shall not include (i) endorsements for collection or deposit in the ordinary course of business; or (ii) any obligation in the nature of a completion guaranty which is limited solely to an obligation to complete the development, construction or opening of any new Gaming Facility entered into on behalf of any Person in which a Qualified Investment has been made by Boyd Gaming or any Restricted Subsidiary. The term “Guarantee” used as a verb has a corresponding meaning.

 

108


Table of Contents

“Guarantors” means any Subsidiary of Boyd Gaming that gives a Note Guarantee in accordance with the provisions of the Indenture, and their respective successors and assigns, in each case, until the Note Guarantee of such Person has been released in accordance with the provisions of the Indenture.

“Holder” means a Person in whose name a Note is registered.

“Incur” means, with respect to any Indebtedness or other obligation of any Person to create, issue, incur (by conversion, exchange or otherwise), extend, assume, Guarantee or become liable, in respect of such Indebtedness or other obligation or the recording, as required pursuant to GAAP or otherwise, of any such Indebtedness or obligation on the consolidated balance sheet of such Person including by merger or operation of law (and “Incurrence,” “Incurred,” “Incurrable” and “Incurring” shall have meanings correlative to the foregoing).

“Indebtedness” means (without duplication), with respect to any Person, any indebtedness, secured or unsecured, contingent or otherwise:

 

  (1)

which is for borrowed money (whether or not the recourse of the lender is to the whole of the Property of such Person or only to a portion thereof), or the principal amount of such indebtedness;

 

  (2)

evidenced by bonds, notes, debentures or similar instruments; or

 

  (3)

representing the balance deferred and unpaid of the purchase price of any property (excluding any balances that constitute customer advance payments and deposits, accounts payable or trade payables, and other accrued liabilities arising in the ordinary course of business),

if and to the extent any of the foregoing indebtedness would appear as a liability upon a balance sheet of such Person prepared in accordance with GAAP, and shall also include, to the extent not otherwise included:

 

  (a)

any Capital Lease Obligations (it being understood that the obligations of such Person under the Master Lease or any Additional Lease shall not constitute Indebtedness);

 

  (b)

Indebtedness of other Persons secured by a Lien to which the Property owned or held by such Person is subject, whether or not the obligation or obligations secured thereby shall have been assumed (the amount of such Indebtedness being deemed to be the lesser of the value of such Property or the amount of the Indebtedness so secured);

 

  (c)

Guarantees of Indebtedness of other Persons;

 

  (d)

any Disqualified Stock;

 

  (e)

any Attributable Indebtedness;

 

  (f)

all obligations of such Person in respect of letters of credit, bankers’ acceptances or other similar instruments or credit transactions issued for the account of such Person (including reimbursement obligations with respect thereto), other than obligations with respect to letters of credit securing obligations (other than obligations described in this definition) of such Person to the extent such letters of credit are not drawn upon or, if and to the extent drawn upon, such drawing is reimbursed no later than the third Business Day following receipt by such Person of a demand for reimbursement following payment on the letter of credit;

 

  (g)

in the case of Boyd Gaming, Preferred Stock of its Restricted Subsidiaries; and

 

  (h)

obligations pursuant to any Interest Rate Agreement or Currency Exchange Protection Agreement.

 

109


Table of Contents

Notwithstanding the foregoing, Indebtedness shall not include (i) any pay-in-kind interest or any interest, accrued interest or earn-out obligations or other contingent consideration until due and payable, (ii) obligations under (or in respect of) the Master Lease or any Additional Lease or (iii) any indebtedness of (x) Diamond Jo, LLC under that certain Minimum Assessment Agreement, dated as of October 1, 2007, by and among the City of Dubuque, Iowa, Diamond Jo, LLC and the City Assessor of the City of Dubuque, Iowa, or (y) Kansas Star Casino, LLC under that certain Developer’s Agreement, dated as of March 7, 2011, by and between Kansas Star Casino, LLC and the City of Mulvane, Kansas, in each case as amended, renewed, repurchased, extended, substituted, refinanced or replaced from time to time so long as the principal amount (or accreted value, if applicable) of such indebtedness does not exceed the principal amount (or accreted value, if applicable) of the indebtedness amended, renewed, repurchased, extended, substituted, refinanced or replaced (plus all accrued interest on the indebtedness and the amount of all fees and expenses, including premiums, incurred in connection therewith). For purposes of this definition, the maximum fixed repurchase price of any Disqualified Stock or Preferred Stock that does not have a fixed repurchase price shall be calculated in accordance with the terms of such Disqualified Stock or Preferred Stock as if such Disqualified Stock or Preferred Stock were repurchased on any date on which Indebtedness shall be required to be determined pursuant to the Indenture; provided, however, that if such Disqualified Stock or Preferred Stock is not then permitted to be repurchased, the repurchase price shall be the book value of such Disqualified Stock or Preferred Stock. The amount of Indebtedness of any Person at any date shall be the outstanding balance at such date of all unconditional obligations as described above and the maximum liability of any other obligations described in clauses (a) through (h) above in respect thereof at such date.

“Interest Rate Agreement” means, for any Person, any interest rate swap agreement, interest rate cap agreement, interest rate collar agreement or other similar agreement or arrangement.

“Investment” by any Person means any direct or indirect loan, advance or other extension of credit or capital contribution (by means of transfers of cash or other Property to others or payments for Property or services for the account or use of others), in connection with the performance of obligations under any completion guaranty or otherwise, to, or Incurrence of a Guarantee of any obligation of, or purchase or acquisition of Capital Stock, bonds, notes, debentures or other securities or evidence of Indebtedness issued by, any other Person, including the designation by the Board of Directors of a Person to be an Unrestricted Subsidiary. The amount of any Investment shall be the original cost of such Investment, plus the cost of all additions thereto, and minus the amount of any portion of such Investment repaid to the Person making such Investment in cash as a repayment of principal or a return of capital, as the case may be, but without any other adjustments for increases or decreases in value, write-ups, write-downs or write-offs with respect to such Investment. In determining the amount of any Investment in respect of any Property other than cash, such Property shall be valued at its Fair Market Value at the time of such Investment. Notwithstanding the foregoing, the purchase or acquisition of any securities, Indebtedness or Additional Assets of any other Person solely with Capital Stock (other than Disqualified Stock) shall not be deemed to be an Investment.

“Investment Grade Rating” means a rating equal to or higher than Baa3 (or the equivalent) by Moody’s (or any successor to the rating agency business thereof) and BBB– (or the equivalent) by S&P (or any successor to the rating agency business thereof).

“Investment Grade Status” means any time at which the ratings of the Notes by each of Moody’s (or any successor to the rating agency business thereof) and S&P (or any successor to the rating agency business thereof) are Investment Grade Ratings.

“Issue Date” means the date on which the Notes are initially issued.

“Legal Requirements” means all laws, statutes and ordinances and all rules, orders, rulings, regulations, directives, decrees, injunctions and requirements of all governmental authorities, that are now or may hereafter be in existence, and that may be applicable to Boyd Gaming or any Subsidiary or Affiliate thereof or the Trustee

 

110


Table of Contents

(including building codes, zoning and environmental laws, regulations and ordinances and Gaming Laws), as modified by any variances, special use permits, waivers, exceptions or other exemptions which may from time to time be applicable.

“Lien” means with respect to any Property of any Person, any mortgage or deed of trust, pledge, hypothecation, assignment, deposit arrangement, security interest, lien, charge, easement (other than any easement not materially impairing usefulness or marketability), encumbrance, preference, priority, or other security agreement or preferential arrangement of any kind or nature whatsoever on or with respect to such Property (including any Capital Lease Obligation, conditional sale or other title retention agreement having substantially the same economic effect as any of the foregoing). Any Sale/Leaseback Transaction shall be deemed to constitute a Lien on the Property which is the subject of such Sale/Leaseback Transaction securing the Attributable Indebtedness represented thereby. In no event shall an operating lease, the Master Lease, an Additional Lease or an agreement to sell be deemed to constitute a Lien.

“Limited Condition Transaction” means any acquisition or other Investment, including by way of purchase, merger, amalgamation or consolidation or similar transaction (including repayment of Indebtedness of the Person acquired (or that is secured by the assets acquired in such acquisition or investment) or unconditional repayment or redemption of, or offer to purchase, any Indebtedness, and, in each case, the Incurrence of Indebtedness in connection therewith), by Boyd Gaming or one or more of its Restricted Subsidiaries, with respect to which Boyd Gaming or any such Restricted Subsidiaries have entered into an agreement or is otherwise contractually committed to consummate and the consummation of which is not expressly conditioned upon the availability of, or on obtaining, third party financing.

“Master Lease” means that certain Master Lease, dated as of October 15, 2018, by and between Gold Merger Sub, LLC, a Delaware limited liability company, as landlord, and Boyd TCIV, LLC, a Nevada limited liability company, as tenant, as it may be amended, restated, replaced or otherwise modified from time to time.

“Moody’s” means Moody’s Investors Service, Inc.

“Net Cash Proceeds” with respect to any issuance or sale of Capital Stock, means the cash proceeds of such issuance or sale, net of attorneys’ fees, accountants’ fees, underwriters’ or placement agents’ fees, listing fees, discounts or commissions and brokerage, consultant and other fees and charges actually incurred in connection with such issuance or sale and net of taxes paid or payable as a result thereof.

“Net Proceeds” from any Asset Sale by any Person or its Restricted Subsidiaries means cash and cash equivalents received in respect of the Property sold, and net of:

 

  (1)

all reasonable out-of-pocket expenses of such Person or such Restricted Subsidiary incurred in connection with an Asset Sale, including, without limitation, all legal, title and recording tax expenses, commissions and fees and expenses incurred (but excluding any finder’s fee or broker’s fee payable to any Affiliate of such Person) and all Federal, state, provincial, foreign and local taxes arising in connection with such Asset Sale that are paid or required to be accrued as a liability under GAAP by such Person or its Restricted Subsidiaries;

 

  (2)

all payments made by such Person or its Restricted Subsidiaries on any Indebtedness which is secured by such Property in accordance with the terms of any Lien upon or with respect to such Property or which must, by the terms of such Lien, or in order to obtain a necessary consent to such Asset Sale or by applicable law, be repaid out of the proceeds from such Asset Sale;

 

  (3)

appropriate amounts to be provided by such Person or its Restricted Subsidiaries, as a reserve, in accordance with GAAP, against any liabilities associated with such Asset Sale and retained by such Person or its Restricted Subsidiaries including, without limitation, pension and other post-employment benefit liabilities, liabilities related to environmental matters and liabilities under any indemnification obligations associated with such Asset Sale; and

 

111


Table of Contents
  (4)

all contractually required distributions and other payments made to minority interest holders (but excluding distributions and payments to Affiliates of such Person) in Restricted Subsidiaries of such Person as a result of such Asset Sale;

provided, however, that, in the event that any consideration for an Asset Sale (which would otherwise constitute Net Proceeds) is required to be held in escrow pending determination of whether a purchase price adjustment will be made, such consideration (or any portion thereof) shall become Net Proceeds only at such time as it is released to such Person or its Restricted Subsidiaries from escrow; and provided, further, that any noncash consideration received in connection with an Asset Sale which is subsequently converted to cash shall be deemed to be Net Proceeds at and from the time of such conversion.

“Non-Recourse Indebtedness” means Indebtedness of a Person to the extent that under the terms thereof or pursuant to applicable law:

 

  (1)

no personal recourse shall be had against such Person for the payment of the principal of or interest or premium, if any, on such Indebtedness; and

 

  (2)

enforcement of obligations on such Indebtedness is limited only to recourse against interests in Property purchased or developed with the proceeds of the Incurrence of such Indebtedness and as to which neither Boyd Gaming nor any of its Restricted Subsidiaries provides any credit support or is liable.

“Note Guarantee” means the Guarantee by each Guarantor of Boyd Gaming’s obligations under the Indenture and the Notes, executed pursuant to the provisions of the Indenture.

“Officer” means the Chief Executive Officer, President, Treasurer, any Executive Vice President, Senior Vice President or any Vice President of Boyd Gaming.

“Officers’ Certificate” means a certificate signed by two Officers at least one of whom shall be the principal executive officer, principal accounting officer or principal financial officer of Boyd Gaming.

“Opinion of Counsel” means a written opinion from legal counsel who is reasonably acceptable to the Trustee. The counsel may be an employee of or counsel to Boyd Gaming, any Guarantor or the Trustee.

“Pari Passu Indebtedness” means:

 

  (1)

with respect to Boyd Gaming, any Indebtedness which ranks pari passu in right of payment with the Notes; and

 

  (2)

with respect to any Guarantor, any Indebtedness which ranks pari passu in right of payment with such Guarantor’s Note Guarantee.

The determination of whether any Indebtedness ranks pari passu in right of payment shall not take into account whether or not such Indebtedness is secured by any collateral.

“Permitted FF&E Financing” means Indebtedness of Boyd Gaming or any of its Restricted Subsidiaries that is Incurred to finance furniture, fixtures or equipment (“FF&E”) used directly in the operation of a Gaming Facility owned or leased by Boyd Gaming or its Restricted Subsidiaries and secured by a Lien on such FF&E in an amount not to exceed 100% of the cost of the FF&E so purchased or leased.

“Permitted Holders” means (a) the Boyd Family or (b) any Person with which one or more of the foregoing Persons set forth in clause (a) (such Persons described in clause (a), the “Group Investors”) form a “group” (within the meaning of Section 13(d)(3) or Section 14(d)(2) of the Exchange Act or any successor provision) so long as, in the case of this clause (b), the relevant Group Investors (taken as a whole) directly or indirectly beneficially own more than 50% of the relevant voting power of the issued and outstanding Voting Stock of Boyd Gaming owned by such group.

 

112


Table of Contents

“Permitted Investment” means an Investment by Boyd Gaming or any Restricted Subsidiary in:

 

  (1)

Boyd Gaming, a Restricted Subsidiary or a Person which will, upon the making of such Investment, become a Restricted Subsidiary; provided, however, that the primary business of such Restricted Subsidiary is a Core Business or a Related Business;

 

  (2)

another Person if as a result of such Investment such other Person is merged or consolidated with or into, or transfers or conveys all or substantially all its assets to, Boyd Gaming or a Restricted Subsidiary; provided, however, that such Person’s primary business is a Core Business or a Related Business;

 

  (3)

cash, cash equivalents or Temporary Cash Investments;

 

  (4)

receivables owing to Boyd Gaming or any Restricted Subsidiary, if created or acquired in the ordinary course of business and payable or dischargeable in accordance with customary trade terms, including without limitation credit extended to customers; provided, however, that such trade terms may include such concessionary trade terms as Boyd Gaming or any such Restricted Subsidiary deems reasonable under the circumstances;

 

  (5)

payroll, travel and similar advances to cover matters that are expected at the time of such advances ultimately to be treated as expenses for accounting purposes and that are made in the ordinary course of business;

 

  (6)

loans or advances to employees made in the ordinary course of business consistent with past practices of Boyd Gaming or such Restricted Subsidiary, as the case may be;

 

  (7)

stock, obligations or securities received in settlement of debts created in the ordinary course of business and owing to Boyd Gaming or any Restricted Subsidiary or in satisfaction of judgments;

 

  (8)

any Investment existing on, or made pursuant to binding commitments existing on, the Issue Date or an Investment consisting of any extension, modification or renewal of any Investment, existing on the Issue Date so long as such extension, modification or renewal does not increase the Investment as in effect at the Issue Date or is not materially adverse to the interests of the noteholders;

 

  (9)

securities received pursuant to clause (2) of the first paragraph under the covenant described above under the caption “—Repurchase at the Option of Holders—Asset Sales;”

 

  (10)

Investments consisting of the licensing or contribution of intellectual property pursuant to joint marketing arrangements with other Persons in the ordinary course of business;

 

  (11)

Investments consisting of or to finance purchases and acquisitions of inventory, supplies, materials, services or equipment or purchases of contract rights or licenses or leases of intellectual property in the ordinary course of business;

 

  (12)

Qualified Investments; provided that at the time such Qualified Investment is made and giving pro forma effect thereto (A) the Consolidated Fixed Charge Coverage Ratio of Boyd Gaming on the date of the Investment would have been greater than 2.5 to 1 and (B) no Default or Event of Default would exist; provided, however, that, if an Investment in any Person made pursuant to this clause (12) would, at any time after the date such Investment is made, cease to qualify as a Qualified Investment due to a failure to satisfy the requirements of clause (2) of the definition of “Qualified Investment,” then Boyd Gaming will be deemed to have made an Investment equal to the value of its Investment in such Person at such time (valued in each case as provided in the definition of “Investment”) and the value of such Investment at such time will, for the period such Investment does not so qualify, be included in the calculation of the aggregate amount of Restricted Payments referenced under clause (3) of the first paragraph of the covenant described under the caption “—Certain Covenants—Limitation on Restricted Payments;”

 

113


Table of Contents
  (13)

payments with respect to a Guarantee or other extension of credit that qualified as a Qualified Investment at the time the Guarantee was given or extension of credit was made, unless such Guarantee or extension of credit no longer qualifies as a Qualified Investment due to a failure to satisfy the requirements of clause (2) of the definition of “Qualified Investment;”

 

  (14)

any Guarantee of Indebtedness permitted by the covenant described above under the caption “—Certain Covenants—Limitation on Indebtedness;”

 

  (15)

Investments consisting of the licensing or contribution of intellectual property pursuant to joint marketing arrangements with other Persons in the ordinary course of business;

 

  (16)

any Investment required by a Gaming Authority or made in lieu of payment of a tax or in consideration of a reduction in tax;

 

  (17)

Investments of a Person existing at the time such Person is acquired, becomes a Restricted Subsidiary or is amalgamated, merged or consolidated with or into Boyd Gaming or any Restricted Subsidiary in accordance with “Certain Covenants—Merger, Consolidation and Sale of Assets” after the Issue Date to the extent that such Investments were not made in contemplation of or in connection with such acquisition, designation, redesignation, amalgamation, merger or consolidation and were in existence on the date of such acquisition, merger or consolidation;

 

  (18)

Investments in an aggregate principal amount not to exceed $23.1 million of Urban Renewal Tax Increment Revenue Bonds, Taxable Series 2007 of the City of Dubuque, Iowa issued as of October 16, 2007 pursuant to that certain Official Statement, dated October 1, 2007, as such bonds may be renewed, extended, substituted, refinanced or replaced, so long as the principal amount of the aggregate Investment does not exceed the amount of the aggregate Investment outstanding on the Issue Date (plus an amount equal to all accrued interest of such bonds and the amount of all fees and expenses, including premiums, incurred in connection with any renewal, extension, substitution, refinancing or replacement of such bonds);

 

  (19)

transfers by Boyd Gaming or a Restricted Subsidiary to an Unrestricted Subsidiary of operational agreements (including, without limitation, slot machine leases, technical assistance services agreements, trademark and trade names licenses, management services agreements and royalty agreements) or other agreements (or rights under agreements) entered into in the ordinary course of business between Boyd Gaming or a Restricted Subsidiary, on the one hand, and an Unrestricted Subsidiary, on the other hand;

 

  (20)

Investments in any Person having an aggregate Fair Market Value (measured on the date each such Investment was made and without giving effect to subsequent changes in value), when taken together with all other Investments made pursuant to this clause (20) that are at the time outstanding not to exceed the greater of $855.0 million and 15.0% of Consolidated Total Assets for such Reference Period; provided, however, that if an Investment made pursuant to this clause (20) is made in any Person that is not a Restricted Subsidiary as of the date of the making of such Investment and such Person becomes a Restricted Subsidiary after such date, such Investment shall thereafter be deemed to have been made pursuant to clause (1) above and shall cease to have been made pursuant to this clause (20) for so long as such Person continues to be a Restricted Subsidiary;

 

  (21)

Investments in any Unrestricted Subsidiary, joint venture or other Person engaged in a Core Business or a Related Business having an aggregate Fair Market Value (measured on the date each such Investment was made and without giving effect to subsequent changes in value), when taken together with all other Investments made pursuant to this clause (21) that are at the time outstanding not to exceed the greater of $570.0 million and 10.0% of Consolidated Total Assets for such Reference Period; provided, however, that if an Investment made pursuant to this clause (21) is made in any Person that is not a Restricted Subsidiary as of the date of the making of such Investment and such Person becomes a Restricted Subsidiary after such date, such Investment

 

114


Table of Contents
  shall thereafter be deemed to have been made pursuant to clause (1) above and shall cease to have been made pursuant to this clause (21) for so long as such Person continues to be a Restricted Subsidiary;

 

  (22)

any Investment, so long as after giving effect to such Investment, the Consolidated Net Leverage Ratio of Boyd Gaming on a Pro Forma Basis is not greater than 4.25 to 1.00; and

 

  (23)

Investments arising as a result of the occurrence of a Trigger Event or Reverse Trigger Event under any applicable Transfer Agreement.

“Permitted Liens” means:

 

  (1)

Liens securing Indebtedness and other obligations under a Credit Facility in an amount not to exceed the amount of Indebtedness permitted to be Incurred pursuant to clause (3) of the second paragraph of the covenant described under the caption “—Certain Covenants—Limitation on Indebtedness;”

 

  (2)

Liens to secure Indebtedness permitted by clause (8) of the second paragraph of the covenant described under the caption “—Certain Covenants—Limitation on Indebtedness” covering only the assets acquired with or financed by such Indebtedness;

 

  (3)

Liens in favor of Boyd Gaming or any Guarantor;

 

  (4)

Liens for taxes, assessments or governmental charges or levies on the Property of Boyd Gaming or any Restricted Subsidiary if the same shall not at the time be delinquent or thereafter can be paid without penalty, or are being contested in good faith and by appropriate proceedings;

 

  (5)

Liens imposed by law, such as carriers’, warehousemen’s and mechanics’ Liens and other similar Liens which secure payment of obligations arising in the ordinary course of business;

 

  (6)

Liens in favor of issuers of performance bonds and surety bonds obtained in the ordinary course of business;

 

  (7)

in respect of Boyd Gaming or any Restricted Subsidiary, other Liens incidental to the conduct of its business or the ownership of its Properties which were not created in connection with the Incurrence of Indebtedness or the obtaining of advances or credit and which do not in the aggregate materially detract from the value of its Properties or materially impair the use thereof in the operation of its business, including without limitation leases, subleases, licenses and sublicenses;

 

  (8)

Liens arising from Uniform Commercial Code financing statements regarding operating leases;

 

  (9)

pledges or deposits under workmen’s compensation laws, unemployment insurance laws or similar legislation, or good faith deposits in connection with bids, tenders, contracts (other than for the payment of Indebtedness) or leases to which Boyd Gaming or any Restricted Subsidiary is a party, or deposits to secure public or statutory obligations of Boyd Gaming or any Restricted Subsidiary, or deposits for the payment of rent, or deposits to secure liability to insurance carriers, in each case Incurred in the ordinary course of business;

 

  (10)

minor survey exceptions;

 

  (11)

utility easements, building or zoning restrictions and such other encumbrances or charges against real property as are of a nature generally existing with respect to properties of a similar character and do not materially detract from the value of such Property;

 

  (12)

Liens existing on the Issue Date (other than Liens securing Indebtedness under the Credit Agreement);

 

115


Table of Contents
  (13)

Liens securing obligations to a trustee pursuant to the compensation and indemnity provisions of any indenture and Liens created for the benefit of (or to secure) the Notes or the Note Guarantees;

 

  (14)

Liens on cash, cash equivalents, and other property arising in connection with the defeasance, discharge or redemption of Indebtedness;

 

  (15)

Liens (including extensions and renewals thereof) upon real or tangible personal property acquired by that Person after the date of the Indenture; provided that

 

  (a)

any such Lien is created solely for the purpose of securing Indebtedness representing, or Incurred to finance, refinance or refund, all costs (including the cost of construction, installation or improvement) of the item of Property subject thereto;

 

  (b)

the principal amount of the Indebtedness secured by that Lien does not exceed 100% of that cost;

 

  (c)

any such Lien does not extend to or cover any other Property other than that item of Property and any improvements on that item or is otherwise a Permitted Lien under clause (36) of this definition; and

 

  (d)

the Incurrence of that Indebtedness is permitted by the covenant described above under the caption “—Certain Covenants—Limitation on Indebtedness;”

 

  (16)

Liens on any property to secure all or part of the cost of improvements or construction thereon or Indebtedness incurred to provide funds for that purpose in a principal amount not exceeding the cost of those improvements or construction;

 

  (17)

Liens upon specific items of inventory or other goods and proceeds of that Person securing that Person’s obligations in respect of bankers’ acceptances issued or created for the account of that Person to facilitate the purchase, shipment or storage of that inventory or other goods;

 

  (18)

Liens securing reimbursement obligations with respect to commercial letters of credit issued for the account of that Person which encumber documents and other Property relating to those commercial letters of credit and the products and proceeds thereof;

 

  (19)

Liens securing obligations under Currency Exchange Protection Agreements that are not in violation of the Indenture; provided that with respect to such obligations relating to Indebtedness, such Lien extends only to the property securing such Indebtedness;

 

  (20)

Liens in favor of customs and revenue authorities arising as a matter of law to secure payment of customs duties in connection with the importation of goods by that Person;

 

  (21)

licenses, leases or subleases granted to others not interfering in any material adverse respect with the business of that Person or any of its Subsidiaries;

 

  (22)

Liens encumbering Property or assets of that Person under construction arising from progress or partial payments by a customer of that Person or one of its Subsidiaries relating to that Property or assets;

 

  (23)

Liens encumbering customary initial deposits and margin accounts, and other Liens incurred in the ordinary course of business and which are within the general parameters customary in the gaming industry;

 

  (24)

Liens encumbering deposits made to secure obligations arising from statutory or regulatory requirements of that Person or its Subsidiaries;

 

  (25)

Liens of a collection bank arising under Section 4-210 of the Uniform Commercial Code on items in the course of collection, in favor of a banking institution, financial institution, or securities intermediary arising as a matter of law encumbering deposits (including the right of setoff) and

 

116


Table of Contents
  which are within the general parameters customary in the banking industry or otherwise relate to depositary relations with such institution or intermediary, and securing customary cash management obligations not otherwise prohibited by the Indenture;

 

  (26)

Liens on cash collateral required to be deposited pursuant to the terms of the Credit Facility to secure the funding obligations of any defaulting lender, including cash collateral deposited with respect to any unreimbursed drawing under a letter of credit;

 

  (27)

any interest or title of a lessor in the Property subject to any Capitalized Lease Obligation or operating lease which, in each case, is permitted under the Indenture or purchase money Indebtedness which is permitted to be incurred under the Indenture pursuant to the covenant described under the caption “—Certain Covenants—Limitation on Indebtedness;”

 

  (28)

Liens arising out of conditional sale, title retention consignment or similar arrangements for the sale of goods entered into by that Person or any of its Subsidiaries in the ordinary course of business;

 

  (29)

Liens for judgments or orders not giving rise to an Event of Default and deposits to secure surety or appeal bonds;

 

  (30)

Liens on Property of a Person (or its Subsidiaries) existing at the time such Person is acquired, becomes a Restricted Subsidiary or is amalgamated, merged or consolidated with or into Boyd Gaming or any Restricted Subsidiary and amendments or modifications thereto and replacement or refinancings thereof; provided that such Liens were in existence prior to the contemplation of such acquisition, designation, redesignation, amalgamation, merger or consolidation, and were not created in connection therewith or in anticipation thereof, to the extent that such Liens do not extend to any additional Property or assets of Boyd Gaming or any Restricted Subsidiary;

 

  (31)

pledges or deposits made by such Person in connection with any letter of intent or purchase agreement;

 

  (32)

Liens deemed to exist in connection with Investments in repurchase agreements; provided that such Liens do not extend to any assets other than those that are the subject of such repurchase agreements;

 

  (33)

any encumbrance or restriction (including put and call arrangements) with respect to Capital Stock of any joint venture or similar arrangement pursuant to any joint venture or similar agreement;

 

  (34)

Liens securing Permitted Refinancing Indebtedness permitted to be Incurred under the Indenture; provided that such Liens extend only to the Property or assets of Boyd Gaming or any Restricted Subsidiary encumbered by the refinanced Indebtedness unless the Incurrence of such Liens is otherwise permitted under the Indenture;

 

  (35)

Liens on amounts deposited into escrow accounts for the benefit of the related holders of debt securities or other Indebtedness (or the underwriters or arrangers thereof) or on cash set aside at the time of the incurrence of any Indebtedness or government securities purchased with such cash, in either case to the extent such cash or government securities prefund the payment of interest on such Indebtedness and are held in escrow accounts or similar arrangement to be applied for such purpose;

 

  (36)

Liens not specified in the foregoing; provided that the aggregate Indebtedness secured by the Liens under this clause (36) does not exceed the greater of $430.0 and 7.5% of Boyd Gaming’s Consolidated Total Assets at any one time outstanding as of the date any such Lien is granted or otherwise becomes effective in reliance on this clause (36). For the avoidance of doubt, Liens Incurred in reliance on clause (36) may secure Indebtedness in an amount in addition to Indebtedness that is also secured by Liens Incurred in reliance on one or more other clauses of this definition;

 

  (37)

Liens created by a Transfer Agreement; and

 

117


Table of Contents
  (38)

(i) Liens pursuant to leases entered into for the purpose of, or with respect to, operating or managing gaming facilities and related assets (including, without limitation, the Master Lease and any Gaming Lease), which Liens are limited to the leased property under the applicable lease and granted to the landlord under such lease for the purpose of securing the obligations of the tenant under such lease to such landlord and (ii) Liens on cash and Cash Equivalents (and on the related escrow accounts or similar accounts, if any) required to be paid to the lessors (or lenders to such lessors) under such leases or maintained in an escrow account or similar account pending application of such proceeds in accordance with the applicable lease.

“Permitted Refinancing Indebtedness” means any renewals, repurchases, redemptions, extensions, substitutions, refinancings or replacements of any Indebtedness of Boyd Gaming or any of its Restricted Subsidiaries, including any successive extensions, renewals, substitutions, refinancings or replacements (and including refinancings by Boyd Gaming of Indebtedness of a Restricted Subsidiary):

 

  (1)

to the extent that the principal amount (or accreted value, if applicable) of such Permitted Refinancing Indebtedness does not exceed the principal amount (or accreted value, if applicable) of the Indebtedness renewed, repurchased, redeemed, extended, substituted, refinanced or replaced (plus all accrued interest on the Indebtedness and the amount of all fees and expenses, including premiums incurred in connection therewith);

 

  (2)

so long as the Weighted Average Life to Maturity and the Stated Maturity are not shortened; and

 

  (3)

so long as the new Indebtedness is not senior in right of payment to the Indebtedness that is being renewed, repurchased, redeemed, extended, substituted, refinanced or replaced;

provided, however, that Permitted Refinancing Indebtedness shall not include Indebtedness of Boyd Gaming or any Guarantor that refinances Indebtedness of a Subsidiary that is not a Guarantor.

“Person” means any individual, corporation, company (including limited liability company), partnership, joint venture, trust, unincorporated organization or government or any agency or political subdivision thereof.

“Preferred Stock” means any Capital Stock of a Person, however designated, which entitles the holder thereof to a preference with respect to dividends, distributions or liquidation proceeds of such Person over the holders of other Capital Stock issued by such Person.

“Project” means any new facility developed or being developed by Boyd Gaming or any of its Restricted Subsidiaries or any expansion, renovation or refurbishment of a facility owned by Boyd Gaming or any of its Restricted Subsidiaries which expansion, renovation or refurbishment cost or is reasonably expected to cost $75.0 million or more.

“Project Opening” means, with respect to (1) any Project which is a new facility, when all of the following have occurred: (A) a certificate of occupancy (which may be a temporary certificate of occupancy) has been issued in respect of such Project and, if such Project includes gaming facilities, then such certificate of occupancy need only relate to such gaming facilities and not the remainder of such Project; (B) such Project (or the gaming facility portion thereof in the case of a Project that includes gaming facilities and not the remainder of such Project) is in a condition (including installment of furnishings, fixtures and equipment) to receive customers in the ordinary course of business; (C) if such Project includes gaming facilities, such gaming facilities (but not necessarily the hotel facilities if a hotel is contemplated to accompany such Project’s gaming facilities) are legally open for business and to the general public and operating in accordance with applicable law; and (D) all Gaming Licenses, if applicable, with respect to such Project have been granted and not revoked or suspended, and (2) any Project which is an expansion, renovation or refurbishment, when clauses (B), (C) and (D) have occurred, to the extent applicable.

 

118


Table of Contents

“Property” means, with respect to any Person, any interest of such Person in any kind of property or asset, whether real, personal or mixed, or tangible or intangible, including, without limitation, Capital Stock in any other Person (but excluding Capital Stock or other securities issued by such first Person).

“Qualified Investment” means an Investment by Boyd Gaming or any of its Restricted Subsidiaries in any Person primarily engaged or preparing to engage in a Core Business or a Related Business; provided that:

 

  (1)

the primary purpose for which such Investment was made was to finance or otherwise facilitate the development, construction, expansion, operation, renovation or acquisition of a Gaming Facility (a “Qualified Facility”) that Boyd Gaming believes in good faith will operate in accordance with Gaming Laws;

 

  (2)

Boyd Gaming and any of its Restricted Subsidiaries at the time of the Investment (A) own in the aggregate at least 35.0% of the outstanding Voting Stock of such Person or (B) (i) control the day-to-day gaming operation of such Person pursuant to a written agreement and (ii) provide or have provided Development Services with respect to the applicable Qualified Facility; and

 

  (3)

none of the Permitted Holders or any Affiliate of such Persons, other than Boyd Gaming or any of its Subsidiaries, is a direct or indirect obligor, contingently or otherwise, of any Indebtedness of such Person or a direct or indirect holder of any Capital Stock of such Person, other than through their respective ownership interests in Boyd Gaming.

“Qualified Non-Recourse Debt” means Indebtedness:

 

  (1)

as to which neither Boyd Gaming nor any of its Restricted Subsidiaries (A) provides credit support of any kind (including any undertaking, agreement or instrument that would constitute Indebtedness), or (B) is directly or indirectly liable as a guarantor or otherwise; provided, however, that the provision by Boyd Gaming of a completion guaranty or the making of payments with respect thereto, in each case, to the extent permitted under the covenant described above under “—Certain Covenants—Limitation on Restricted Payments,” shall not prevent any Indebtedness from constituting Qualified Non-Recourse Debt;

 

  (2)

no default with respect to which (including any rights that the holders of the Indebtedness may have to take enforcement action against an Unrestricted Subsidiary) would permit upon notice, lapse of time or both any holder of any Indebtedness of Boyd Gaming or any of its Restricted Subsidiaries to declare a default on such other Indebtedness or cause the payment of the Indebtedness to be accelerated or payable prior to its stated maturity; and

 

  (3)

as to which the lenders have been notified in writing that they will not have any recourse to the stock or assets of Boyd Gaming or any of its Restricted Subsidiaries.

“Rating Agencies” means S&P and Moody’s or any successor to the respective rating agency businesses thereof.

“Rating Decline” shall have occurred if at any date within 90 calendar days after the date of public disclosure of the occurrence of a Change of Control (which period will be extended for so long as Boyd Gaming’s debt ratings are under publicly announced review for possible downgrading (or without an indication of the direction of a possible ratings change) by either Moody’s or S&P or their respective successors) the Notes no longer have Investment Grade Status.

“Reference Period” means the period of four consecutive fiscal quarters ending with the last full fiscal quarter immediately preceding the date of a proposed Incurrence, Restricted Payment or other transaction for which internal financial statements are available.

 

119


Table of Contents

“Registration Rights Agreement” means the Registration Rights Agreement, dated as of December 3, 2019, by and among Boyd Gaming and the other parties named on the signature pages thereof, as such agreement may be amended, modified or supplemented from time to time and, with respect to any Additional Notes, one or more registration rights agreements between Boyd Gaming and the other parties thereto, as such agreement(s) may be amended, modified or supplemented from time to time, relating to rights given by Boyd Gaming to the purchasers of Additional Notes to register such Additional Notes under the Securities Act.

“Regulation S” means Regulation S promulgated under the Securities Act.

“Related Business” means the business conducted (or proposed to be conducted) by Boyd Gaming and its Subsidiaries in connection with any Gaming Facility and any and all reasonably related businesses necessary for, in support, furtherance or anticipation of and/or ancillary to or in preparation for, such business including, without limitation, the development, expansion or operation of any Gaming Facility (including any land-based, dockside, riverboat or other type of casino), owned, or to be owned, leased or managed by Boyd Gaming or one of its Subsidiaries.

“Restricted Payment” means:

 

  (1)

any dividend or distribution (whether made in cash, Property or securities) declared or paid on or with respect to any shares of Capital Stock of Boyd Gaming or to Boyd Gaming’s stockholders with respect to any shares of Capital Stock of Boyd Gaming except for such dividends or distributions payable solely in Capital Stock of Boyd Gaming (other than Disqualified Stock of Boyd Gaming);

 

  (2)

a payment made by Boyd Gaming or any Restricted Subsidiary (other than to Boyd Gaming or a Restricted Subsidiary) to purchase, redeem, acquire or retire any Capital Stock of Boyd Gaming or Capital Stock of any Affiliate of Boyd Gaming or any warrants, rights or options, to directly or indirectly purchase or acquire any such Capital Stock or any securities exchangeable for or convertible into any such Capital Stock;

 

  (3)

a payment made by Boyd Gaming or any Restricted Subsidiary after the Issue Date to redeem, repurchase, defease or otherwise acquire or retire for value, prior to any scheduled maturity, scheduled sinking fund or mandatory redemption payment (other than the redemption, purchase, repurchase, defeasance or other acquisition of any Indebtedness subordinate in right of payment to the Notes or any Note Guarantee made in anticipation of satisfying a sinking fund obligation, principal installment or final maturity, in each case due within twelve months of the date of such payment), Indebtedness of Boyd Gaming or any Guarantor which is subordinate (whether pursuant to its terms or by operation of law) in right of payment to the Notes or any Note Guarantee;

 

  (4)

any Investment (other than a Permitted Investment) in any Person; or

 

  (5)

any “Restricted Payment” as defined in any of the Existing Indentures that was made after March 31, 1997 and prior to the Issue Date, including Investments in excess of $100.0 million in the Borgata Joint Venture.

“Restricted Subsidiary” means any Subsidiary of Boyd Gaming that:

 

  (1)

has not been designated by the Board of Directors as an Unrestricted Subsidiary; or

 

  (2)

was an Unrestricted Subsidiary but has been redesignated by the Board of Directors as a Restricted Subsidiary.

“Reverse Trigger Event” means the transfer or Capital Stock of any Restricted Subsidiary or any Gaming Facility from a trust or other similar arrangement to Boyd Gaming or any of its Restricted Subsidiaries from time to time.

 

120


Table of Contents

“Rule 144A” means Rule 144A promulgated under the Securities Act.

“Sale/Leaseback Transaction” means, with respect to any Person, any direct or indirect arrangement pursuant to which Property is sold or transferred by such Person or a Restricted Subsidiary of such Person and is thereafter leased back from the purchaser or transferee thereof by such Person or one of its Restricted Subsidiaries.

“Securities Act” means the Securities Act of 1933, as amended.

“Significant Subsidiary” means (a) any Subsidiary of Boyd Gaming (other than Boyd Atlantic City, Inc.) that guarantees or otherwise provides direct credit support for any Indebtedness of Boyd Gaming; or (b) any Subsidiary of Boyd Gaming that is a Domestic Subsidiary and a “Significant Subsidiary” as defined in the Credit Facility.

“S&P” means Standard & Poor’s Rating Services, a Standard & Poor’s Financial Services LLC business.

“Specified Transaction” means (a) any Incurrence or repayment of Indebtedness (other than for working capital purposes or under a revolving facility), (b) any Investment that results in a Person becoming a Restricted Subsidiary or an Unrestricted Subsidiary, (c) any acquisition, (d) any Asset Sale or designation of a Restricted Subsidiary that results in a Restricted Subsidiary ceasing to be a Restricted Subsidiary of Boyd Gaming or re-designation of an Unrestricted Subsidiary that results in an Unrestricted Subsidiary becoming a Restricted Subsidiary and (e) any acquisition or Investment constituting an acquisition of assets constituting a business unit, line of business or division of another Person.

“Stated Maturity” means, with respect to any security, the date specified in such security as the fixed date on which a payment of principal of such security is due and payable, including pursuant to any mandatory redemption provision (but excluding any provision providing for the repurchase of such security at the option of the holder thereof upon the happening of any contingency unless such contingency has occurred).

“Subsidiary” of any Person means any corporation, association, partnership, limited liability company or other business entity of which more than 50% of the total voting power of shares of Capital Stock or other interests (including partnership interests) entitled (without regard to the occurrence of any contingency) to vote in the election of directors, managers or trustees thereof is at the time owned or controlled, directly or indirectly, by:

 

  (1)

such Person;

 

  (2)

such Person and one or more Subsidiaries of such Person; or

 

  (3)

one or more Subsidiaries of such Person.

“Temporary Cash Investments” means any of the following:

 

  (1)

Investments in U.S. Government Obligations maturing within 90 days of the date of acquisition thereof;

 

  (2)

Investments in time deposit accounts, certificates of deposit and money market deposits maturing within 90 days of the date of acquisition thereof issued by a bank or trust company which is organized under the laws of the United States of America or any state thereof having capital, surplus and undivided profits aggregating in excess of $500,000,000 and whose long-term debt is rated “A-3” or higher, “A–” or higher or “A–” or higher according to Moody’s, S&P or Fitch Credit Rating Co. (or such similar equivalent rating by at least one “nationally recognized statistical rating organization” (as defined in Rule 436 under the Securities Act)), respectively;

 

121


Table of Contents
  (3)

repurchase obligations with a term of not more than seven days for underlying securities of the types described in clause (1) above entered into with a bank meeting the qualifications described in clause (2) above;

 

  (4)

Investments in commercial paper, maturing not more than 90 days after the date of acquisition, issued by a corporation (other than Boyd Gaming or an Affiliate of Boyd Gaming) organized and in existence under the laws of the United States of America with a rating at the time as of which any Investment therein is made of “P-1” (or higher) according to Moody’s, “A-1” (or higher) according to S&P or “A-1” (or higher) according to Fitch Credit Rating Co. (or such similar equivalent rating by at least one “nationally recognized statistical rating organization” (as defined in Rule 436 under the Securities Act)); and

 

  (5)

Investments in money market funds substantially all of whose assets comprise securities of the types described in clauses (1) through (4) above.

“Transfer Agreement” means any trust or similar arrangement required by any Gaming Authority from time to time with respect to the Capital Stock of any Restricted Subsidiary (or any Person that was a Restricted Subsidiary) or any Gaming Facility.

“Treasury Rate” means with respect to any redemption date, the weekly average for each Business Day during the most recent week that has ended at least two Business Days prior to the redemption date (or, if the redemption is in connection with a defeasance of the Notes or a satisfaction and discharge of the Indenture, at least two Business Days prior to the date of such defeasance or satisfaction and discharge) of the yield to maturity at the time of computation of United States Treasury securities with a constant maturity (as compiled and published in the Federal Reserve Statistical Release H.15 with respect to each applicable day during such week (or, if such Statistical Release is no longer published or such information is no longer available thereon, any publicly available source of similar market data selected by Boyd Gaming)) most nearly equal to the period from the redemption date to December 1, 2022; provided, however, that if the period from the redemption date to December 1, 2022 is not equal to the constant maturity of a United States Treasury security for which a yield is given, the Treasury Rate shall be obtained by linear interpolation (calculated to the nearest one-twelfth of a year) from the weekly average yields of United States Treasury securities for which such yields are given, except that if the period from the redemption date to December 1, 2022 is less than one year, the weekly average yield on actually traded United States Treasury securities adjusted to a constant maturity of one year shall be used.

“Triggering Event” means the transfer of shares of Capital Stock of any Restricted Subsidiary or any Gaming Facility into trusts or other similar arrangements required by any Gaming Authority from time to time.

“Unrestricted Cash” means, as of any date of determination, all cash and cash equivalents included in the consolidated balance sheets of such Person in accordance with GAAP as of such date that, in each case, are free and clear of all Liens, other than Permitted Liens, but excluding all cash and cash equivalents held in casino cages.

“Unrestricted Subsidiary” means (1) any Subsidiary of Boyd Gaming which at the time of determination shall be an Unrestricted Subsidiary (as designated by the Board of Directors) and (2) any Subsidiary of an Unrestricted Subsidiary. As of the date hereof, each of OED Acquisition, LLC, a Delaware limited liability company, Peninsula Gaming Corp., a Delaware corporation, and Boyd Interactive Gaming, Inc., a Nevada corporation, and each Subsidiary of each such Person is an Unrestricted Subsidiary.

“U.S. Government Obligations” means direct obligations (or certificates representing an ownership interest in such obligations) of the United States of America (including any agency or instrumentality thereof) for the payment of which the full faith and credit of the United States of America is pledged and which are not callable or redeemable at the issuer’s option.

 

122


Table of Contents

“Voting Stock” means securities of any class or classes of a Person, the holders of which are ordinarily, in the absence of contingencies, entitled to vote for corporate directors (or Persons performing equivalent functions).

“Weighted Average Life to Maturity” means, when applied to any Indebtedness at any date, the number of years obtained by dividing:

 

  (1)

the sum of the products obtained by multiplying (A) the amount of each then remaining installment, sinking fund, serial maturity or other required payment of principal, including payment at final maturity, in respect of the Indebtedness, by (B) the number of years (calculated to the nearest one-twelfth) that will elapse between such date and the making of such payment; by

 

  (2)

the then outstanding principal amount of such Indebtedness.

 

123


Table of Contents

MATERIAL U.S. FEDERAL INCOME TAX CONSIDERATIONS

The following is a summary of the material U.S. federal income tax consequences to a holder who exchanges old notes for exchange notes pursuant to the exchange offer. This summary is based on existing U.S. federal income tax law, which is subject to change, possibly with retroactive effect. This summary does not discuss all aspects of U.S. federal income taxation which may be important to particular investors in light of their individual investment circumstances, such as investors subject to special tax rules (e.g., financial institutions; insurance companies; broker-dealers; dealers in securities or currencies; real estate investment trusts; traders in securities who elect to use a mark-to-market method of accounting; tax-exempt organizations; entities treated as partnerships and their partners or members; persons who hold the old notes as part of a straddle, hedge, conversion, constructive sale, or other integrated security transaction; and persons who have a functional currency other than the U.S. dollar), all of whom may be subject to tax rules that differ significantly from those summarized below. In addition, this summary does not address any state, local, foreign or non-income tax considerations. Holders are urged to consult their tax advisors regarding the U.S. federal, state, local, foreign and non-income tax consequences of the ownership and disposition of the exchange notes.

An exchange of old notes for exchange notes pursuant to the exchange offer will not be a taxable event for U.S. federal income tax purposes. Consequently, a holder of old notes will not recognize gain or loss, for U.S. federal income tax purposes, as a result of exchanging old notes for exchange notes pursuant to the exchange offer. The holding period of the exchange notes will be the same as the holding period of the old notes and the tax basis in the exchange notes will be the same as the adjusted tax basis in the old notes as determined immediately before the exchange.

THIS SUMMARY IS FOR GENERAL INFORMATION ONLY AND IS NOT INTENDED TO CONSTITUTE A COMPLETE DESCRIPTION OF ALL TAX CONSEQUENCES RELATING TO THE EXCHANGE OF THE OLD NOTES FOR EXCHANGE NOTES IN THE EXCHANGE OFFER. YOU ARE ADVISED TO CONSULT YOUR OWN TAX ADVISOR WITH RESPECT TO THE PARTICULAR U.S. FEDERAL INCOME TAX CONSEQUENCES TO YOU OF EXCHANGING THE OLD NOTES FOR EXCHANGE NOTES IN THE EXCHANGE OFFER AS WELL AS ANY TAX CONSEQUENCES ARISING UNDER THE U.S. FEDERAL ESTATE, GIFT OR ALTERNATIVE MINIMUM TAX RULES OR UNDER THE LAWS OF ANY STATE, LOCAL, FOREIGN OR OTHER TAXING JURISDICTION.

 

124


Table of Contents

PLAN OF DISTRIBUTION

Each broker-dealer that receives exchange notes for its own account pursuant to the exchange offer must acknowledge that it will deliver a prospectus in connection with any resale of the exchange notes. Broker-dealers may use this prospectus, as it may be amended or supplemented from time to time, in connection with the resale of exchange notes received in exchange for old notes where the broker-dealer acquired the old notes as a result of market-making activities or other trading activities. We have agreed that, for a period ending on the earlier of (i) 90 days from the date on which the registration statement of which this prospectus is a part is declared effective and (ii) the date on which any broker-dealer is no longer required to deliver a prospectus in connection with market-making or other trading activities, we will make this prospectus, as amended or supplemented, available to any broker-dealer for use in connection with any such resale.

We will not receive any proceeds from any sale of exchange notes by broker-dealers or any other persons. Broker-dealers may sell exchange notes received by them for their own account pursuant to the exchange offer from time to time in one or more transactions:

 

   

in the over-the-counter market;

 

   

in negotiated transactions;

 

   

through the writing of options on the exchange notes; or

 

   

through a combination of the above methods of resale;

at market prices prevailing at the time of resale, at prices related to the prevailing market prices or negotiated prices. Broker-dealers may resell exchange notes directly to purchasers or to or through brokers or dealers who may receive compensation in the form of commissions or concessions from any broker-dealer and/or the purchasers of the exchange notes. Any broker-dealer that resells exchange notes that were received by it for its own account pursuant to the exchange offer and any broker or dealer that participates in a distribution of the exchange notes may be deemed to be “underwriters” within the meaning of the Securities Act and any profit on any resale of exchange notes and any commissions or concessions received by any such persons may be deemed to be underwriting compensation under the Securities Act. The letter of transmittal states that by acknowledging that it will deliver and by delivering a prospectus, a broker-dealer will not be deemed to admit that it is an “underwriter” within the meaning of the Securities Act.

We have agreed to pay certain expenses incident to the exchange offer. We also will provide indemnification against specified liabilities, including liabilities that may arise under the Securities Act, to holders of old notes in the exchange offer for exchange notes.

We have agreed to notify any broker-dealer that has requested or received copies of the prospectus in accordance with the terms of the registration rights agreement upon the happening of the following:

 

   

the registration statement for the exchange offer is filed or becomes effective;

 

   

receipt of any comments received by the SEC;

 

   

issuance of any stop order suspending the effectiveness of the registration statement;

 

   

receipt of any notice of the suspension of qualification of the exchange notes in any jurisdiction; or

 

   

any event which makes any statement in the prospectus untrue in any material respect.

We have also agreed, among other things, to furnish any such broker-dealer with a reasonable number of prospectus supplements which correct any material nonconformity with applicable requirements, use commercially reasonable efforts to obtain the withdrawal of any order suspending the effectiveness of the registration statement and use commercially reasonable efforts to register or qualify the exchange notes under applicable securities or blue sky laws.

 

125


Table of Contents

LEGAL MATTERS

The validity of the exchange notes and the related guarantees in connection with this offering will be passed upon for us by Latham & Watkins LLP, New York, New York.

EXPERTS

The consolidated financial statements as of December 31, 2019 and 2018, and for each of the three years in the period ended December 31, 2019, incorporated in this Prospectus by reference from the Company’s Annual Report on Form 10-K which report (1) expresses an unqualified opinion on the financial statements and includes an explanatory paragraph referring to Boyd Gaming Corporation and Subsidiaries’ adoption of FASB ASU 2016-01, Leases, effective January 1, 2019, using the modified retrospective approach, and (2) expresses an unqualified opinion on the effectiveness of Boyd Gaming Corporation and Subsidiaries’ internal control over financial reporting, have been audited by Deloitte & Touche LLP, an independent registered public accounting firm, as stated in their reports, which are incorporated herein by reference. Such financial statements have been so incorporated in reliance upon the reports of such firm given upon their authority as experts in accounting and auditing.

 

126


Table of Contents

 

 

No dealer, salesperson or any other person has been authorized to give any information or to make any representations other than those contained in this prospectus in connection with the exchange offer covered by this prospectus and, if given or made, such information or representations must not be relied upon as having been authorized by the company. Neither the delivery of this prospectus nor any sale made hereunder shall, under any circumstances, create any implication that there has been no change in the affairs of the company since the dates as of which information is given in this prospectus. This prospectus does not constitute an offer or solicitation by anyone in any jurisdiction in which such offer or solicitation is not authorized or in which the person making such offer, or solicitation is not qualified to do so or to any person to whom it is unlawful to make such offer or solicitation.

 

 

Until                 , 2020 (90 days after the expiration date of this exchange offer, or, if the expiration date is extended, such date that is 90 days after such extended expiration date), all dealers effecting transactions in the exchange notes, whether or not participating in this exchange offer, may be required to deliver a prospectus.

All tendered old notes, executed letters of transmittal and other related documents should be directed to the exchange agent. Questions and requests for assistance and requests for additional copies of this prospectus, the letter of transmittal and other related documents should be addressed to the exchange agent as follows:

Delivery to: Wilmington Trust, National Association, Exchange Agent

By overnight delivery, courier or hand or certified or registered mail:

Wilmington Trust, National Association

Rodney Square North 1100 North Market Street

Wilmington, DE 19890-1626

Attention: Workflow Management—5th Floor

By facsimile (for eligible institutions only):

(302) 636-4139

Attention: Workflow Management—5th Floor

For information or confirmation by telephone:

(302) 636-6470

(Originals of all documents submitted by facsimile should be sent promptly by hand, overnight courier, or registered or certified mail. Fax cover sheets should provide a call back phone number and request a call back, upon receipt).

 

LOGO

Boyd Gaming Corporation*

$1,000,000,000

Offer to Exchange

$1,000,000,000 of 4.750% Senior Notes due 2027, Which Have Been Registered Under the Securities Act, for any and all Outstanding 4.750% Senior Notes due 2027

 

 

Prospectus

 

 

Dated                , 2020.

 

 

 


Table of Contents

PART II

INFORMATION NOT REQUIRED IN PROSPECTUS

 

Item 20.

Indemnification of Directors and Officers

Under Sections 78.7502, 78.751 and 78.752 of the Nevada Revised Statutes, Boyd Gaming Corporation has broad powers to indemnify and insure its directors and officers against liabilities they may incur in their capacities as such.

Article IX of Boyd Gaming Corporation’s amended and restated articles of incorporation and Article 10 of Boyd Gaming Corporation’s amended and restated bylaws provide for indemnification of its directors, officers, employees and other agents to the maximum extent permitted by law. Boyd Gaming Corporation also has entered into indemnification agreements with its executive officers and directors and provides indemnity insurance pursuant to which directors and officers are indemnified or insured against liability or loss under certain circumstances which may include liability, or related loss under the Securities Act and the Exchange Act.

The law of the state of incorporation or formation, as applicable, and/or the provisions of the certificates of incorporation or formation, as applicable, the bylaws or the limited liability company agreements, as applicable, of all of the subsidiaries listed in the “Table of Additional Registrants” included in the Registration Statement, provide for the limitation of liability and/or indemnification of officers, directors, managers and persons performing similar functions, as applicable, of the subsidiaries similar to those described above.

 

Item 21.

Exhibits and Financial Statement Schedules

(a)    Exhibits

EXHIBIT INDEX

 

Number

  

Description of Exhibit

  

Method of Filing

2.1†    Equity Purchase Agreement entered into as of May  31, 2016, by and among MGM Resorts International, Boyd Atlantic City, Inc., and Boyd Gaming Corporation.    Incorporated by reference to Exhibit 2.1 of the Registrant’s Current Report on Form 8-K filed with the SEC on June 2, 2016.
2.2    First amendment to Equity Purchase Agreement entered into as of July  19, 2016, by and among MGM Resorts International, Boyd Atlantic City, Inc., and Boyd Gaming Corporation.    Incorporated by reference to Exhibit 2.2 of the Registrant’s Current Report on Form 8-K filed with the SEC on August 5, 2016.
2.3†    Membership Interest Purchase Agreement, made and entered into on December  17, 2017, by and among Boyd Gaming Corporation, Boyd TCIV, LLC, Penn National Gaming, Inc., and, solely following the execution and delivery of a joinder to the Purchase Agreement, Pinnacle Entertainment, Inc. and Pinnacle MLS, LLC.    Incorporated by reference to Exhibit 2.1 of the Registrant’s Current Report on Form 8-K filed with the SEC on December 20, 2017.
2.4†    Master Lease Commitment and Rent Allocation Agreement, made and entered into as of December  17, 2017, by and among Boyd Gaming Corporation, Boyd TCIV, LLC, Penn National Gaming, Inc., Gaming and Leisure Properties, Inc., and Gold Merger Sub, LLC.    Incorporated by reference to Exhibit 2.2 of the Registrant’s Current Report on Form 8-K filed with the SEC on December 20, 2017.

 

II-1


Table of Contents

Number

  

Description of Exhibit

  

Method of Filing

2.5†    Agreement and Plan of Merger, made and entered into on December  20, 2017, by and among Boyd Gaming Corporation, Boyd TCV, LP, a wholly owned subsidiary of Boyd, Valley Forge Convention.    Incorporated by reference to Exhibit 2.1 of the Registrant’s Current Report on Form 8-K filed with the SEC on December 22, 2017.
2.6†    Agreement and Plan of Merger, dated as of May  1, 2018, by and among Boyd Gaming Corporation, Boyd TCVI Acquisition, LLC, Lattner Entertainment Group Illinois, LLC and Lattner Capital, LLC, solely in its capacity as the Representative.   

Incorporated by reference to Exhibit 2.1 of the Registrant’s Current Report on Form 8-K filed with the SEC on May 3, 2018.

2.7†    First Amendment to Agreement and Plan of Merger, dated as of September  17, 2018, by and among Boyd Gaming Corporation, Boyd TCV, LP, Valley Forge Convention Center Partners, L.P. and VFCCP SR LLC.    Incorporated by reference to Exhibit 2.2 of the Registrant’s Current Report on Form 8-K filed September 20, 2018.
2.8†    Amendment No. 1 to Membership Interest Purchase Agreement, dated as of December  17, 2017, by and among Boyd Gaming Corporation, Boyd TCIV, LLC, Penn National Gaming, Inc., and solely following the execution of a joinder, Pinnacle Entertainment, Inc., and Pinnacle MLS, LLC.    Incorporated by reference to Exhibit 2.11 of the Registrant’s Annual Report on Form 10-K filed with the SEC on February 26, 2018.
2.9†    Amendment No. 2 to Membership Interest Purchase Agreement, dated October  15, 2018, by and among Boyd Gaming Corporation, Boyd TCIV, LLC, Penn National Gaming, Inc., and, solely following the execution and delivery of a joinder to the Purchase Agreement, Pinnacle Entertainment, Inc. and Pinnacle MLS, LLC.    Incorporated by reference to Exhibit 2.3 of the Registrant’s Current Report on Form 8-K filed October 18, 2018.
2.10†    Purchase Agreement, dated December  17, 2017, by and between Penn National Gaming, Inc., Gold Merger Sub, LLC, PNK (Ohio), LLC and Pinnacle Entertainment, Inc.    Incorporated by reference to Exhibit 2.4 of the Registrant’s Current Report on Form 8-K filed October 18, 2018.
2.11†    Novation and Amendment Agreement, dated October  15, 2018, by and among Penn National Gaming, Inc., Gold Merger Sub, LLC, Boyd (Ohio) PropCo, LLC, PNK (Ohio), LLC and Pinnacle Entertainment, Inc.    Incorporated by reference to Exhibit 2.5 of the Registrant’s Current Report on Form 8-K filed October 18, 2018.
2.12    Agreement and Plan of Merger entered into as of May  6, 2020, by and among Gold Merger Sub, LLC, Boyd (Ohio) PropCo, LLC and Boyd TCIV, LLC.    Incorporated by reference to Exhibit 2.1 of the Registrants Periodic Report on Form 10-Q filed with the SEC on May 11, 2020
3.1    Amended and Restated Articles of Incorporation of the Registrant.    Incorporated by reference to Exhibit 3.1 of the Registrant’s Current Report on Form 8-K, filed with the SEC on May 24, 2006.

 

II-2


Table of Contents

Number

  

Description of Exhibit

  

Method of Filing

3.2    Amended and Restated Bylaws of the Registrant, effective February 13, 2020.    Incorporated by reference to Exhibit 3.2 of the Registrant’s Annual Report on Form 10-K filed with the SEC on February 27, 2020.
4.1    Form of Indenture relating to senior debt securities.    Incorporated by reference to Exhibit 4.1 of the Registrant’s Automatic Shelf Registration Statement on Form S-3ASR dated May 1, 2015.
4.2    Form of Indenture relating to subordinated debt securities.    Incorporated by reference to Exhibit 4.2 of the Registrant’s Automatic Shelf Registration Statement on Form S-3ASR dated May 1, 2015.
4.3    Form of Indenture relating to senior debt securities between the Company, Guarantors party thereto and Wilmington Trust, National Association, as Trustee.    Incorporated by reference to Exhibit 4.1 of the Registrant’s Current Report on Form 8-K filed May 8, 2015.
4.4    First Supplemental Indenture, the Company’s 6.875% Senior Notes due 2023, dated May  21, 2015, by and among the Company, Guarantors party thereto and Wilmington Trust, National Association, as Trustee, to that certain Indenture dated May  21, 2015, by and among the Company, Guarantors party thereto and Wilmington Trust, National Association, as Trustee.    Incorporated by reference to Exhibit 4.2 of the Registrant’s Current Report on Form 8-K filed May 21, 2015.
4.5    Indenture governing the Company’s 6.375% Senior Notes due 2026, dated March  28, 2016, by and among the Company, Guarantors party thereto and Wilmington Trust, National Association, as Trustee.    Incorporated by reference to Exhibit 4.1 of the Registrant’s Current Report on Form 8-K filed with the SEC on March 29, 2016.
4.6    Form of 6.375% Senior Notes.    Incorporated by reference to Exhibit 4.2 of the Registrant’s Current Report on Form 8-K filed with the SEC on March 29, 2016.
4.7    Second Supplemental Indenture dated December  15, 2016 governing the Company’s 6.875% Senior Notes due 2023, by and among the Company, Guarantors party thereto and Wilmington Trust, National Association, as Trustee, to that certain Indenture dated May  21, 2015, by and among the Company, Guarantors party thereto and Wilmington Trust, National Association, as Trustee.    Incorporated by reference to Exhibit 4.1 of the Registrant’s Current Report on Form 8-K filed with the SEC on December 20, 2016.
4.8    First Supplemental Indenture dated December  15, 2016 governing the Company’s 6.375% senior notes due 2026, by and among the Company, the guarantors named therein and Wilmington Trust, National Association, as trustee.    Incorporated by reference to Exhibit 4.2 of the Registrant’s Current Report on Form 8-K filed with the SEC on December 20, 2016.

 

II-3


Table of Contents

Number

  

Description of Exhibit

  

Method of Filing

4.9    Third Supplemental Indenture dated March  7, 2017 governing the Company’s 6.875% senior notes due 2023, by and among the Company, the guarantors named therein and Wilmington Trust, National Association, as trustee.    Incorporated by reference to Exhibit 4.1 of the Registrant’s Current Report on Form 8-K filed with the SEC on March 10, 2017.
4.10    Second Supplemental Indenture dated March  7, 2017 governing the Company’s 6.375% senior notes due 2026, by and among the Company, the guarantors named therein and Wilmington Trust, National Association, as trustee.    Incorporated by reference to Exhibit 4.2 of the Registrant’s Current Report on Form 8-K filed with the SEC on March 10, 2017.
4.11    Indenture governing the Company’s 6.000% Senior Notes due 2026, dated June  25, 2018, by and among the Company, Guarantors party thereto and Wilmington Trust, National Association, as Trustee.    Incorporated by reference to Exhibit 4.1 of the Registrant’s Current Report on Form 8-K filed June 25, 2018.
4.12    Form of 6.000% Senior Notes due 2026, (included in Exhibit 4.11).    Incorporated by reference to Exhibit 4.2 of the Registrant’s Current Report on Form 8-K filed June 25, 2018.
4.13    Fourth Supplemental Indenture dated January  10, 2019 governing the Company’s 6.875% Senior Notes due 2023, by and among the Company, the guarantors named therein and Wilmington Trust, National Association, as trustee.    Incorporated by reference to Exhibit 4.16 of the Registrant’s Annual Report on Form 10-K for the year ended December 31, 2018 filed with the SEC on March 1, 2019.
4.14    Third Supplemental Indenture dated January  10, 2019 governing the Company’s 6.375% Senior Notes due 2026, by and among the Company, the guarantors named therein and Wilmington Trust, National Association, as trustee.    Incorporated by reference to Exhibit 4.17 of the Registrant’s Annual Report on Form 10-K for the year ended December 31, 2018 filed with the SEC on March 1, 2019.
4.15    First Supplemental Indenture dated January  10, 2019 governing the Company’s 6.000% Senior Notes due 2026, by and among the Company, the guarantors named therein and Wilmington Trust, National Association, as trustee.    Incorporated by reference to Exhibit 4.18 of the Registrant’s Annual Report on Form 10-K for the year ended December 31, 2018 filed with the SEC on March 1, 2019.
4.16    Indenture governing the Company’s 4.750% Senior Notes due 2027, dated December  3, 2019, by and among the Company, the guarantors named therein and Wilmington Trust, National Association, as trustee.    Incorporated by reference to Exhibit 4.1 of the Registrant’s Current Report on Form 8-K filed December 4, 2019.
4.17    Form of 4.750% Senior Note due 2027, (included in Exhibit 4.16).    Incorporated by reference to Exhibit 4.2 of the Registrant’s Current Report on Form 8-K filed December 4, 2019.
4.18    Registration Rights Agreement, dated December  3, 2019, by and among the Company, the guarantors named therein and BofA Securities, Inc., on behalf of itself and as representative of the several initial purchasers.    Incorporated by reference to Exhibit 4.3 of the Registrant’s Current Report on Form 8-K filed December 4, 2019.

 

II-4


Table of Contents

Number

  

Description of Exhibit

  

Method of Filing

4.19    Description of Registrant’s Securities    Incorporated by reference to Exhibit 4.19 of the Registrant’s Annual Report on Form 10-K filed with the SEC on February 27, 2020.
4.20    Indenture governing the Company’s 8.625% Senior Notes due 2025, dated May  21, 2020, by and among the Company, the guarantors named therein and Wilmington Trust, National Association, as trustee.    Incorporated by reference to Exhibit 4.1 of the Registrant’s Current Report on Form 8-K filed May 22, 2020.
4.21    Form of 8.625% Senior Note due 2025, (included in Exhibit 4.20)    Incorporated by reference to Exhibit 4.2 of the Registrant’s Current Report on Form 8-K filed May 22, 2020.
5.1    Opinion of Latham & Watkins LLP.    Filed electronically herewith.
10.1    Ninety-Nine Year Lease dated June 30, 1954, by and among Fremont Hotel, Inc., and Charles L. Ronnow and J.L. Ronnow, and Alice Elizabeth Ronnow.    Incorporated by reference to the Registration Statement on Form S- 1, File No. 33-51672, of California Hotel and Casino and California Hotel Finance Corporation, which was declared effective on November 18, 1992.
10.2    Lease Agreement dated October 31, 1963, by and between Fremont Hotel, Inc. and Cora Edit Garehime.    Incorporated by reference to the Registration Statement on Form S- 1, File No. 33-51672, of California Hotel and Casino and California Hotel Finance Corporation, which was declared effective on November 18, 1992.
10.3    Lease Agreement dated December 31, 1963, by and among Fremont Hotel, Inc., Bank of Nevada and Leon H. Rockwell, Jr.    Incorporated by reference to the Registration Statement on Form S- 1, File No. 33-51672, of California Hotel and Casino and California Hotel Finance Corporation, which was declared effective on November 18, 1992.
10.4    Lease Agreement dated June 7, 1971, by and among Anthony Antonacci, Margaret Fay Simon and Bank of Nevada, as Co-Trustees under Peter Albert Simon’s Last Will and Testament, and related Assignment of Lease dated February 25, 1985 to Sam-Will, Inc. and Fremont Hotel, Inc.    Incorporated by reference to the Registration Statement on Form S- 1, File No. 33-51672, of California Hotel and Casino and California Hotel Finance Corporation, which was declared effective on November 18, 1992.
10.5    Lease Agreement dated July 25, 1973, by and between CH&C and William Peccole, as Trustee of the Peter Peccole 1970 Trust.    Incorporated by reference to the Registrant’s Annual Report on Form 10-K for the year ended June 30, 1995.
10.6    Lease Agreement dated July 1, 1974, by and among Fremont Hotel, Inc. and Bank of Nevada, Leon H. Rockwell, Jr. and Margorie Rockwell Riley.    Incorporated by reference to the Registration Statement on Form S- 1, File No. 33-51672, of California Hotel and Casino and California Hotel Finance Corporation, which was declared effective on November 18, 1992.
10.7    Ninety-Nine Year Lease, dated December 1, 1978, by and between Matthew Paratore, and George W. Morgan and LaRue Morgan, and related Lease Assignment dated November 10, 1987, to Sam-Will, Inc., d.b.a. Fremont Hotel and Casino.    Incorporated by reference to the Registration Statement on Form S- 1, File No. 33-51672, of California Hotel and Casino and California Hotel Finance Corporation, which was declared effective on November 18, 1992.

 

II-5


Table of Contents

Number

  

Description of Exhibit

  

Method of Filing

10.8    Form of Indemnification Agreement.    Incorporated by reference to the Registrant’s Registration Statement on Form S-1, File No. 33-64006, which was declared effective on October 15, 1993.
10.9    401(k) Profit Sharing Plan and Trust.    Incorporated by reference to the Registration Statement on Form S- 1, File No. 33-51672, of California Hotel and Casino and California Hotel Finance Corporation, which was declared effective on November 18, 1992.
10.10*    2000 Executive Management Incentive Plan.    Incorporated by reference to Appendix A of the Registrant’s Definitive Proxy Statement filed with the SEC on April 21, 2000.
10.11*    Annual Incentive Plan.    Incorporated by reference to Exhibit 10.29 of the Registrant’s Annual Report on Form 10-K for the year ended December 31, 2002.
10.12*    Form of Stock Option Award Agreement pursuant to the 2002 Stock Incentive Plan.    Incorporated by reference to Exhibit 10.2 of the Registrant’s Quarterly Report on Form 10-Q for the quarter ended March 31, 2008.
10.13*    Form of Restricted Stock Unit Agreement and Notice of Award pursuant to the 2002 Stock Incentive Plan.    Incorporated by reference to Exhibit 10.1 of the Registrant’s Quarterly Report on Form 10-Q for the quarter ended March 31, 2008.
10.14*    The Boyd Gaming Corporation Amended and Restated Deferred Compensation Plan for the Board of Directors and Key Employees.    Incorporated by reference to Exhibit 10.39 of the Registrant’s Quarterly Report on Form 10-Q for the quarter ended September 30, 2004.
10.15*    Amendment Number 1 to the Amended and Restated Deferred Compensation Plan.    Incorporated by reference to Exhibit 10.40 of the Registrant’s Quarterly Report on Form 10-Q for the quarter ended September 30, 2004.
10.16*    Amendment Number 2 to the Amended and Restated Deferred Compensation Plan.    Incorporated by reference to Exhibit 10.41 of the Registrant’s Quarterly Report on Form 10-Q for the quarter ended September 30, 2004.
10.17*    Amendment Number 3 to the Amended and Restated Deferred Compensation Plan.    Incorporated by reference to Exhibit 10.42 of the Registrant’s Quarterly Report on Form 10-Q for the quarter ended September 30, 2004.
10.18*    Amendment Number 4 to the Amended and Restated Deferred Compensation Plan.    Incorporated by reference to Exhibit 10.43 of the Registrant’s Quarterly Report on Form 10-Q for the quarter ended September 30, 2004.
10.19*    Form of Stock Option Award Agreement Under the Registrant’s Directors’ Non-Qualified Stock Option Plan.    Incorporated by reference to Exhibit 10.48 of the Registrant’s Quarterly Report on Form 10-Q for the quarter ended March 31, 2005.
10.20*    Boyd Gaming Corporation’s 2002 Stock Incentive Plan (as amended and restated on May 15, 2008).    Incorporated by reference to Appendix A of the Registrant’s Definitive Proxy Statement filed with the SEC on April 2, 2008.
10.21*    Amendment Number 5 to the Amended and Restated Deferred Compensation Plan.    Incorporated by reference to Exhibit 10.35 of the Registrant’s Annual Report on Form 10-K for the year ended December 31, 2005.

 

II-6


Table of Contents

Number

  

Description of Exhibit

  

Method of Filing

10.22*    Amended and Restated 2000 Executive Management Incentive Plan.    Incorporated by reference to Exhibit 10.1 of the Registrant’s Current Report on Form 8-K, filed with the SEC on May 24, 2006.
10.23*    Amended and Restated 2002 Stock Incentive Plan.    Incorporated by reference to Exhibit 10.2 of the Registrant’s Current Report on Form 8-K, filed with the SEC on May 24, 2006.
10.24*    Form of Award Agreement for Restricted Stock Units under 2002 Stock Incentive Plan for Non-Employee Directors.    Incorporated by reference to Exhibit 10.3 of the Registrant’s Quarterly Report on Form 10-Q for the quarter ended June 30, 2006.
10.25*    Form of Award Agreement for Restricted Stock Units under the 2002 Stock Incentive Plans.    Incorporated by reference to Exhibit 10.3 of the Registrant’s Current Report on Form 8-K filed with the SEC on May 24, 2006.
10.26*    Form of Career Restricted Stock Unit Award Unit Agreement under the 2002 Stock Incentive Plan.    Incorporated by reference to Exhibit 10.1 of the Registrant’s Current Report on Form 8-K filed with the SEC on December 13, 2006.
10.27*    Form of Restricted Stock Unit Agreement and Notice of Award Pursuant to the 2002 Stock Incentive Plan.    Incorporated by reference to Exhibit 10.1 of the Registrant’s Quarterly Report on Form 10-Q for the quarter ended June 30, 2007.
10.28*    Change in Control Severance Plan for Tier I, II and III Executives.    Incorporated by reference to Exhibit 10.46 of the Registrant’s Annual Report on Form 10-K for the year ended December 31, 2006.
10.29    Form of Performance Share Unit Agreement and Notice of Award Pursuant to the 2002 Stock Incentive Plan.    Incorporated by reference to Exhibit 10.49 of the Registrant’s Annual Report on Form 10-K for the year ended December 31, 2011.
10.30    Offer to Purchase Real Estate, Acceptance and Lease, dated September  27, 2006, between Diamond Jo, LLC and Dubuque County Historical Society.    Incorporated by reference to Exhibit 10.1 of Peninsula Gaming, LLC’s Quarterly Report on Form 10-Q filed November 14, 2006.
10.31    Closing Agreement, dated September 27, 2006, between Diamond Jo, LLC and Dubuque County Historical Society.    Incorporated by reference to Exhibit 10.2 of Peninsula Gaming, LLC’s Quarterly Report on Form 10-Q filed November 14, 2006.
10.32    Real Estate Ground Lease, dated September 27, 2006, between Diamond Jo, LLC and Dubuque County Historical Society.    Incorporated by reference to Exhibit 10.3 of Peninsula Gaming, LLC’s Quarterly Report on Form 10-Q filed November 14, 2006.
10.33    Minimum Assessment Agreement, dated October  1, 2007, among Diamond Jo, LLC, the City of Dubuque, Iowa and the City Assessor of the City of Dubuque, Iowa.    Incorporated by reference to Exhibit 10.63 of Peninsula Gaming, LLC’s Annual Report on Form 10-K filed March 28, 2008.
10.34    Amended and Restated Port of Dubuque Public Parking Facility Development Agreement, dated October  1, 2007, between the City of Dubuque, Iowa and Diamond Jo, LLC.    Incorporated by reference to Exhibit 10.65 of Peninsula Gaming, LLC’s Annual Report on Form 10-K filed March 28, 2008.
10.35    Lottery Gaming Facility Management Contract, dated October 19, 2010.    Incorporated by reference to Exhibit 10.2 of Peninsula Gaming, LLC’s Current Report on Form 8-K filed February 4, 2011.

 

II-7


Table of Contents

Number

  

Description of Exhibit

  

Method of Filing

10.36    Third Amended and Restated Credit Agreement dated as of August  14, 2013 among the Company certain financial institutions, Bank of America, N.A., as administrative agent and letter of credit issuer, and Wells Fargo Bank, National Association, as swing line lender.    Incorporated by reference to Exhibit 10.1 of the Registrant’s Current Report on Form 8-K filed with the SEC on August 19, 2013.
10.38    Amendment No. 1 and Joinder Agreement, dated as of September  15, 2016, among the Company, certain financial institutions, Bank of America, N.A., as administrative agent and letter of credit issuer, and Wells Fargo Bank, National Association, as swing line lender.    Incorporated by reference to Appendix A of the Registrant’s Definitive Proxy Statement filed with the SEC on April 2, 2012.
10.39    Amendment No. 2 and Refinancing Amendment dated March  29, 2017, to the Third Amended and Restated Credit Agreement, dated as of August 14, 2013.    Incorporated by reference to Exhibit 10.1 of the Registrant’s Current Report on Form 8-K filed with the SEC on March 31, 2017.
10.40    Joinder Agreement, dated as of August  2, 2018, among the Company, certain financial institutions and Bank of America, N.A., as administrative agent.    Incorporated by reference to Exhibit 10.1 of the Registrant’s Current Report on Form 8-K filed August 6, 2018.
10.41*    2012 Stock Incentive Plan (As amended and restated effective May 17, 2012) (incorporated by reference to Appendix A of the Registrant’s Definitive Proxy Statement filed with the SEC on April 2, 2012).    Incorporated by reference to Appendix A of the Registrant’s Definitive Proxy Statement filed with the SEC on April 2, 2012.
10.42†    Real Estate Ground Lease, dated September 22, 2006, as Amended between NP Land LLC and Nevada Palace, LLC.    Incorporated by reference to Exhibit 10.40 of the Registrant’s Annual Report on Form 10-K filed with the SEC on February 21, 2017.
10.43    Master Lease, dated October 15, 2018, by and between Gold Merger Sub, LLC and Boyd TCIV, LLC.    Incorporated by reference to Exhibit 10.1 of the Registrant’s Current Report on Form 8-K filed October 18, 2018.
10.44    Amendment No. 3 dated as of May 8, 2020 among the Company and certain financial institutions and  Bank of America, N.A., as administrative agent and letter of credit issuer, and Wells Fargo Bank, National Association, as swing line lender.    Incorporated by reference to Exhibit 10.1 of the Registrants Periodic Report on Form 10-Q filed with the SEC on May 11, 2020.
21.1    Subsidiaries of the Registrant.    Incorporated by reference to Exhibit 21.1 of the Registrant’s Annual Report on Form 10-K filed with the SEC on February 27, 2020.
23.1    Consent of Deloitte & Touche LLP.    Filed electronically herewith.
23.2    Consent of Latham & Watkins LLP (included in Exhibit 5.1).    Filed electronically herewith.
24.1    Power of Attorney (included on applicable signature pages to this registration statement).    Filed electronically herewith.
25.1    Statement of Eligibility of Wilmington Trust, National Association, as trustee, on Form T-1.    Filed electronically herewith.

 

II-8


Table of Contents

Number

  

Description of Exhibit

  

Method of Filing

99.1    Form of Letter of Transmittal.    Filed electronically herewith.
99.2    Form of Notice of Guaranteed Delivery.    Filed electronically herewith.

 

*

Management contracts or compensatory plans or arrangements.

Exhibits and schedules have been omitted pursuant to Item 601(b)(2) of Regulation S-K. The Company hereby undertakes to furnish supplementary copies of any of the omitted schedules upon request by the SEC.

(b)    Financial Statement Schedules

Not applicable.

 

Item 22.

Undertakings

(a)    The undersigned registrant hereby undertakes:

(1)    To file, during any period in which offers or sales are being made, a post-effective amendment to this registration statement:

(i)    To include any prospectus required by section 10(a)(3) of the Securities Act of 1933;

(ii)    To reflect in the prospectus any facts or events arising after the effective date of the registration statement (or the most recent post- effective amendment thereof) which, individually or in the aggregate, represent a fundamental change in the information set forth in the registration statement. Notwithstanding the foregoing, any increase or decrease in volume of securities offered (if the total dollar value of securities offered would not exceed that which was registered) and any deviation from the low or high end of the estimated maximum offering range may be reflected in the form of prospectus filed with the SEC pursuant to Rule 424(b) if, in the aggregate, the changes in volume and price represent no more than a 20% change in the maximum aggregate offering price set forth in the “Calculation of Registration Fee” table in the effective registration statement.

(iii)    To include any material information with respect to the plan of distribution not previously disclosed in the registration statement or any material change to such information in the registration statement;

(2)    That, for the purpose of determining any liability under the Securities Act of 1933, each such post-effective amendment shall be deemed to be a new registration statement relating to the securities offered therein, and the offering of such securities at that time shall be deemed to be the initial bona fide offering thereof.

(3)    To remove from registration by means of a post-effective amendment any of the securities being registered which remain unsold at the termination of the offering.

(b)    The undersigned registrant hereby undertakes that, for purposes of determining any liability under the Securities Act of 1933, each filing of the registrant’s annual report pursuant to section 13(a) or section 15(d) of the Securities Exchange Act of 1934 (and, where applicable, each filing of an employee benefit plan’s annual report pursuant to section 15(d) of the Securities Exchange Act of 1934) that is incorporated by reference in the registration statement shall be deemed to be a new registration statement relating to the securities offered therein, and the offering of such securities at that time shall be deemed to be the initial bona fide offering thereof.

(c)    Insofar as indemnification for liabilities arising under the Securities Act of 1933 may be permitted to directors, officers and controlling persons of the registrant pursuant to the foregoing provisions, or otherwise, the registrant has been advised that in the opinion of the SEC such indemnification is against public policy as

 

II-9


Table of Contents

expressed in the Act and is, therefore, unenforceable. In the event that a claim for indemnification against such liabilities (other than the payment by the registrant of expenses incurred or paid by a director, officer or controlling person of the registrant in the successful defense of any action, suit or proceeding) is asserted by such director, officer or controlling person in connection with the securities being registered, the registrant will, unless in the opinion of its counsel the matter has been settled by controlling precedent, submit to a court of appropriate jurisdiction the question whether such indemnification by it is against public policy as expressed in the Act and will be governed by the final adjudication of such issue.

(d)    The undersigned registrant hereby undertakes that:

(1)    For purposes of determining any liability under the Securities Act of 1933, the information omitted from the form of prospectus filed as part of this registration statement in reliance upon Rule 430A and contained in a form of prospectus filed by the registrant pursuant to Rule 424(b)(1) or (4) or 497(h) under the Securities Act shall be deemed to be part of this registration statement as of the time it was declared effective.

(2)    For the purpose of determining any liability under the Securities Act of 1933, each post-effective amendment that contains a form of prospectus shall be deemed to be a new registration statement relating to the securities offered therein, and the offering of such securities at that time shall be deemed to be the initial bona fide offering thereof.

(e)    The undersigned registrant hereby undertakes to respond to requests for information that is incorporated by reference into the prospectus pursuant to Items 4, 10(b), 11, or 13 of this Form, within one business day of receipt of such request, and to send the incorporated documents by first class mail or other equally prompt means. This includes information contained in documents filed subsequent to the effective date of the registration statement through the date of responding to the request.

(f)    The undersigned registrant hereby undertakes to supply by means of a post-effective amendment all information concerning a transaction, and the company being acquired involved therein, that was not the subject of and included in the registration statement when it became effective.

 

II-10


Table of Contents

EXHIBIT INDEX

 

              

Incorporated by Reference

Exhibit
No.

  

Description

  

Filed
Herewith

  

Form

  

Exhibit

  

Date Filed

4.16    Indenture governing the Company’s 4.750% Senior Notes due 2027, dated December  3, 2019, by and among the Company, the guarantors named therein and Wilmington Trust, National Association, as trustee.       8-K    4.1    12/4/2020
4.17    Form of 4.75% Senior Notes (included in Exhibit 4.16).       8-K    4.1    12/4/2020
4.18    Registration Rights Agreement, dated December  3, 2019, by and among the Company, the guarantors named therein and BofA Securities, Inc., on behalf of itself and as representative of the several initial purchasers.       8-K    4.3    12/4/2020
5.1    Opinion of Latham & Watkins LLP.    X         
23.1    Consent of Deloitte & Touche LLP.    X         
23.2    Consent of Latham & Watkins LLP (included in Exhibit 5.1).    X         
24.1    Powers of Attorney (included on applicable signature pages to this registration statement).    X         
25.1    Statement of Eligibility of Wilmington Trust, National Association, as trustee, on Form T-1.    X         
99.1    Form of Letter of Transmittal.    X         
99.2    Form of Notice of Guaranteed Delivery.    X         

 

II-11


Table of Contents

SIGNATURES

Pursuant to the requirements of the Securities Act, the registrant has duly caused this Registration Statement to be signed on its behalf by the undersigned, thereunto duly authorized, in the City of Las Vegas, State of Nevada, on the 1st day of July, 2020.

 

BOYD GAMING CORPORATION
By:  

/s/ Josh Hirsberg

Name:   Josh Hirsberg
Title:   Executive Vice President, Chief Financial Officer and Treasurer

POWER OF ATTORNEY

Each person whose signature appears below constitutes and appoints Josh Hirsberg and Anthony D. McDuffie, and each of them, as true and lawful attorneys-in-fact and agents, each with the power of substitution, for him and in his name, place and stead, and in any and all capacities, to sign any amendment to this Registration Statement (including post-effective amendments) and to file the same, with all exhibits thereto and all other documents in connection therewith, with the Securities and Exchange Commission, granting to said attorneys-in-fact and agents, and each of them, full power and authority to do and perform each and every act and thing requisite and necessary to be done in connection therewith, as fully to all intents and purposes as he might or could do in person, hereby ratifying and confirming all that said attorneys-in-fact or any of them, or their or his substitute or substitutes, may lawfully do or cause to be done by virtue hereof.

Pursuant to the requirements of the Securities Act of 1933, this Registration Statement has been signed below by the following persons in the capacities and on the date indicated.

 

Signature

  

Title

 

Date

/s/ William S. Boyd

William S. Boyd

  

Executive Chairman of the Board of Directors

  July 1, 2020

/s/ Marianne Boyd Johnson

Marianne Boyd Johnson

   Vice Chairman of the Board of Directors, Executive Vice President and Director   July 1, 2020

/s/ Keith E. Smith

Keith E. Smith

   President, Chief Executive Officer and Director (Principal Executive Officer)   July 1, 2020

/s/ Josh Hirsberg

Josh Hirsberg

   Executive Vice President, Chief Financial Officer and Treasurer (Principal Financial Officer)   July 1, 2020

/s/ William R. Boyd

William R. Boyd

   Vice President and Director   July 1, 2020

/s/ John Bailey

John Bailey

  

Director

  July 1, 2020

 

II-12


Table of Contents

Signature

  

Title

 

Date

/s/ Robert L. Boughner

Robert L. Boughner

   Director   July 1, 2020

/s/ A. Randall Thoman

A. Randall Thoman

   Director   July 1, 2020

/s/ Christine J. Spadafor

Christine J. Spadafor

   Director   July 1, 2020

/s/ Peter M. Thomas

Peter M. Thomas

   Director   July 1, 2020

/s/ Paul Whetsell

Paul Whetsell

   Director   July 1, 2020

/s/ Veronica J. Wilson

Veronica J. Wilson

   Director   July 1, 2030

/s/ Anthony D. McDuffie

Anthony D. McDuffie

   Vice President and Chief Accounting Officer (Principal Accounting Officer)   July 1, 2020

 

II-13


Table of Contents

SIGNATURES

Pursuant to the requirements of the Securities Act, the registrant has duly caused this Registration Statement to be signed on its behalf by the undersigned, thereunto duly authorized, in the City of Las Vegas, State of Nevada, on the 1st day of July, 2020.

 

ALIANTE GAMING, LLC
By:  

/s/ Keith E. Smith

Name:   Keith E. Smith
Title:   President

POWER OF ATTORNEY

Each person whose signature appears below constitutes and appoints Josh Hirsberg and Anthony D. McDuffie, and each of them, as true and lawful attorneys-in-fact and agents, each with the power of substitution, for him and in his name, place and stead, and in any and all capacities, to sign any amendment to this Registration Statement (including post-effective amendments) and to file the same, with all exhibits thereto and all other documents in connection therewith, with the Securities and Exchange Commission, granting to said attorneys-in-fact and agents, and each of them, full power and authority to do and perform each and every act and thing requisite and necessary to be done in connection therewith, as fully to all intents and purposes as he might or could do in person, hereby ratifying and confirming all that said attorneys-in-fact or any of them, or their or his substitute or substitutes, may lawfully do or cause to be done by virtue hereof.

Pursuant to the requirements of the Securities Act of 1933, this Registration Statement has been signed below by the following persons in the capacities and on the date indicated.

 

Signature

  

Title

 

Date

/s/ William S. Boyd

William S. Boyd

  

Manager

  July 1, 2020

/s/ Marianne Boyd Johnson

Marianne Boyd Johnson

  

Senior Vice President and Manager

 

  July 1, 2020

/s/ Keith E. Smith

Keith E. Smith

  

President and Manager

(Principal Executive Officer)

  July 1, 2020

/s/ Josh Hirsberg

Josh Hirsberg

  

Treasurer

(Principal Financial Officer

and Principal Accounting Officer)

  July 1, 2020

 

II-14


Table of Contents

SIGNATURES

Pursuant to the requirements of the Securities Act, the registrant has duly caused this Registration Statement to be signed on its behalf by the undersigned, thereunto duly authorized, in the City of Las Vegas, State of Nevada, on the 1st day of July, 2020.

 

ALST CASINO HOLDCO, LLC
By:  

/s/ Keith E. Smith

Name:   Keith E. Smith
Title:   President

POWER OF ATTORNEY

Each person whose signature appears below constitutes and appoints Josh Hirsberg and Anthony D. McDuffie, and each of them, as true and lawful attorneys-in-fact and agents, each with the power of substitution, for him and in his name, place and stead, and in any and all capacities, to sign any amendment to this Registration Statement (including post-effective amendments) and to file the same, with all exhibits thereto and all other documents in connection therewith, with the Securities and Exchange Commission, granting to said attorneys-in-fact and agents, and each of them, full power and authority to do and perform each and every act and thing requisite and necessary to be done in connection therewith, as fully to all intents and purposes as he might or could do in person, hereby ratifying and confirming all that said attorneys-in-fact or any of them, or their or his substitute or substitutes, may lawfully do or cause to be done by virtue hereof.

Pursuant to the requirements of the Securities Act of 1933, this Registration Statement has been signed below by the following persons in the capacities and on the date indicated.

 

Signature

  

Title

 

Date

/s/ William S. Boyd

William S. Boyd

  

Manager

  July 1, 2020

/s/ Marianne Boyd Johnson

Marianne Boyd Johnson

  

Senior Vice President and Manager

  July 1, 2020

/s/ Keith E. Smith

Keith E. Smith

  

President and Manager

(Principal Executive Officer)

  July 1, 2020

/s/ Josh Hirsberg

Josh Hirsberg

  

Treasurer

(Principal Financial Officer

and Principal Accounting Officer)

  July 1, 2020

 

II-15


Table of Contents

SIGNATURES

Pursuant to the requirements of the Securities Act, the registrant has duly caused this Registration Statement to be signed on its behalf by the undersigned, thereunto duly authorized, in the City of Las Vegas, State of Nevada, on the 1st day of July, 2020.

 

CALIFORNIA HOTEL AND CASINO
By:  

/s/ Keith E. Smith

Name:   Keith E. Smith
Title:   President

POWER OF ATTORNEY

Each person whose signature appears below constitutes and appoints Josh Hirsberg and Anthony D. McDuffie, and each of them, as true and lawful attorneys-in-fact and agents, each with the power of substitution, for him and in his name, place and stead, and in any and all capacities, to sign any amendment to this Registration Statement (including post-effective amendments) and to file the same, with all exhibits thereto and all other documents in connection therewith, with the Securities and Exchange Commission, granting to said attorneys-in-fact and agents, and each of them, full power and authority to do and perform each and every act and thing requisite and necessary to be done in connection therewith, as fully to all intents and purposes as he might or could do in person, hereby ratifying and confirming all that said attorneys-in-fact or any of them, or their or his substitute or substitutes, may lawfully do or cause to be done by virtue hereof.

Pursuant to the requirements of the Securities Act of 1933, this Registration Statement has been signed below by the following persons in the capacities and on the date indicated.

 

Signature

  

Title

 

Date

/s/ William S. Boyd

William S. Boyd

  

Director

  July 1, 2020

/s/ Marianne Boyd Johnson

Marianne Boyd Johnson

  

Senior Vice President and Director

  July 1, 2020

/s/ Keith E. Smith

Keith E. Smith

  

President and Director

(Principal Executive Officer)

  July 1, 2020

/s/ Josh Hirsberg

Josh Hirsberg

  

Treasurer

(Principal Financial Officer and

Principal Accounting Officer)

  July 1, 2020

 

II-16


Table of Contents

SIGNATURES

Pursuant to the requirements of the Securities Act, the registrant has duly caused this Registration Statement to be signed on its behalf by the undersigned, thereunto duly authorized, in the City of Las Vegas, State of Nevada, on the 1st day of July, 2020.

 

SAM-WILL, INC.
By:  

/s/ Keith E. Smith

Name:   Keith E. Smith
Title:   President

POWER OF ATTORNEY

Each person whose signature appears below constitutes and appoints Josh Hirsberg and Anthony D. McDuffie, and each of them, as true and lawful attorneys-in-fact and agents, each with the power of substitution, for him and in his name, place and stead, and in any and all capacities, to sign any amendment to this Registration Statement (including post-effective amendments) and to file the same, with all exhibits thereto and all other documents in connection therewith, with the Securities and Exchange Commission, granting to said attorneys-in-fact and agents, and each of them, full power and authority to do and perform each and every act and thing requisite and necessary to be done in connection therewith, as fully to all intents and purposes as he might or could do in person, hereby ratifying and confirming all that said attorneys-in-fact or any of them, or their or his substitute or substitutes, may lawfully do or cause to be done by virtue hereof.

Pursuant to the requirements of the Securities Act of 1933, this Registration Statement has been signed below by the following persons in the capacities and on the date indicated.

 

Signature

  

Title

 

Date

/s/ William S. Boyd

William S. Boyd

  

Director

  July 1, 2020

/s/ Marianne Boyd Johnson

Marianne Boyd Johnson

  

Senior Vice President and Director

  July 1, 2020

/s/ Keith E. Smith

Keith E. Smith

  

President and Director

(Principal Executive Officer)

  July 1, 2020

/s/ Josh Hirsberg

Josh Hirsberg

  

Treasurer

(Principal Financial Officer and

Principal Accounting Officer)

  July 1, 2020

 

II-17


Table of Contents

SIGNATURES

Pursuant to the requirements of the Securities Act, the registrant has duly caused this Registration Statement to be signed on its behalf by the undersigned, thereunto duly authorized, in the City of Las Vegas, State of Nevada, on the 1st day of July, 2020.

 

M.S.W., INC.
By:  

/s/ Keith E. Smith

Name:   Keith E. Smith
Title:   President

POWER OF ATTORNEY

Each person whose signature appears below constitutes and appoints Josh Hirsberg and Anthony D. McDuffie, and each of them, as true and lawful attorneys-in-fact and agents, each with the power of substitution, for him and in his name, place and stead, and in any and all capacities, to sign any amendment to this Registration Statement (including post-effective amendments) and to file the same, with all exhibits thereto and all other documents in connection therewith, with the Securities and Exchange Commission, granting to said attorneys-in-fact and agents, and each of them, full power and authority to do and perform each and every act and thing requisite and necessary to be done in connection therewith, as fully to all intents and purposes as he might or could do in person, hereby ratifying and confirming all that said attorneys-in-fact or any of them, or their or his substitute or substitutes, may lawfully do or cause to be done by virtue hereof.

Pursuant to the requirements of the Securities Act of 1933, this Registration Statement has been signed below by the following persons in the capacities and on the date indicated.

 

Signature

  

Title

 

Date

/s/ William S. Boyd

William S. Boyd

  

Director

  July 1, 2020

/s/ Marianne Boyd Johnson

Marianne Boyd Johnson

  

Senior Vice President and Director

  July 1, 2020

/s/ Keith E. Smith

Keith E. Smith

  

President and Director

(Principal Executive Officer)

  July 1, 2020

/s/ Josh Hirsberg

Josh Hirsberg

  

Treasurer

(Principal Financial Officer and Principal Accounting Officer)

  July 1, 2020

 

II-18


Table of Contents

SIGNATURES

Pursuant to the requirements of the Securities Act, the registrant has duly caused this Registration Statement to be signed on its behalf by the undersigned, thereunto duly authorized, in the City of Las Vegas, State of Nevada, on the 1st day of July, 2020.

 

CALIFORNIA HOTEL FINANCE CORPORATION
By:  

/s/ Keith E. Smith

Name:   Keith E. Smith
Title:   President

POWER OF ATTORNEY

Each person whose signature appears below constitutes and appoints Josh Hirsberg and Anthony D. McDuffie, and each of them, as true and lawful attorneys-in-fact and agents, each with the power of substitution, for him and in his name, place and stead, and in any and all capacities, to sign any amendment to this Registration Statement (including post-effective amendments) and to file the same, with all exhibits thereto and all other documents in connection therewith, with the Securities and Exchange Commission, granting to said attorneys-in-fact and agents, and each of them, full power and authority to do and perform each and every act and thing requisite and necessary to be done in connection therewith, as fully to all intents and purposes as he might or could do in person, hereby ratifying and confirming all that said attorneys-in-fact or any of them, or their or his substitute or substitutes, may lawfully do or cause to be done by virtue hereof.

Pursuant to the requirements of the Securities Act of 1933, this Registration Statement has been signed below by the following persons in the capacities and on the date indicated.

 

Signature

  

Title

 

Date

/s/ William S. Boyd

William S. Boyd

  

Director

  July 1, 2020

/s/ Marianne Boyd Johnson

Marianne Boyd Johnson

  

Senior Vice President and Director

  July 1, 2020

/s/ Keith E. Smith

Keith E. Smith

  

President and Director

(Principal Executive Officer)

  July 1, 2020

/s/ Josh Hirsberg

Josh Hirsberg

  

Treasurer

(Principal Financial Officer and Principal Accounting Officer)

  July 1, 2020

 

II-19


Table of Contents

SIGNATURES

Pursuant to the requirements of the Securities Act, the registrant has duly caused this Registration Statement to be signed on its behalf by the undersigned, thereunto duly authorized, in the City of Las Vegas, State of Nevada, on the 1st day of July, 2020.

 

PAR-A-DICE GAMING CORPORATION
By:  

/s/ Keith E. Smith

Name:   Keith E. Smith
Title:   President

POWER OF ATTORNEY

Each person whose signature appears below constitutes and appoints Josh Hirsberg and Anthony D. McDuffie, and each of them, as true and lawful attorneys-in-fact and agents, each with the power of substitution, for him and in his name, place and stead, and in any and all capacities, to sign any amendment to this Registration Statement (including post-effective amendments) and to file the same, with all exhibits thereto and all other documents in connection therewith, with the Securities and Exchange Commission, granting to said attorneys-in-fact and agents, and each of them, full power and authority to do and perform each and every act and thing requisite and necessary to be done in connection therewith, as fully to all intents and purposes as he might or could do in person, hereby ratifying and confirming all that said attorneys-in-fact or any of them, or their or his substitute or substitutes, may lawfully do or cause to be done by virtue hereof.

Pursuant to the requirements of the Securities Act of 1933, this Registration Statement has been signed below by the following persons in the capacities and on the date indicated.

 

Signature

  

Title

 

Date

/s/ William S. Boyd

William S. Boyd

  

Director

  July 1, 2020

/s/ Marianne Boyd Johnson

Marianne Boyd Johnson

  

Senior Vice President and Director

  July 1, 2020

/s/ Keith E. Smith

Keith E. Smith

  

President and Director

(Principal Executive Officer)

  July 1, 2020

/s/ Josh Hirsberg

Josh Hirsberg

  

Treasurer

(Principal Financial Officer and Principal Accounting Officer)

  July 1, 2020

 

II-20


Table of Contents

SIGNATURES

Pursuant to the requirements of the Securities Act, the registrant has duly caused this Registration Statement to be signed on its behalf by the undersigned, thereunto duly authorized, in the City of Las Vegas, State of Nevada, on the 1st day of July, 2020.

 

BOYD TUNICA, INC.
By:  

/s/ Keith E. Smith

Name:   Keith E. Smith
Title:   President

POWER OF ATTORNEY

Each person whose signature appears below constitutes and appoints Josh Hirsberg and Anthony D. McDuffie, and each of them, as true and lawful attorneys-in-fact and agents, each with the power of substitution, for him and in his name, place and stead, and in any and all capacities, to sign any amendment to this Registration Statement (including post-effective amendments) and to file the same, with all exhibits thereto and all other documents in connection therewith, with the Securities and Exchange Commission, granting to said attorneys-in-fact and agents, and each of them, full power and authority to do and perform each and every act and thing requisite and necessary to be done in connection therewith, as fully to all intents and purposes as he might or could do in person, hereby ratifying and confirming all that said attorneys-in-fact or any of them, or their or his substitute or substitutes, may lawfully do or cause to be done by virtue hereof.

Pursuant to the requirements of the Securities Act of 1933, this Registration Statement has been signed below by the following persons in the capacities and on the date indicated.

 

Signature

  

Title

 

Date

/s/ William S. Boyd

William S. Boyd

   Director   July 1, 2020

/s/ Marianne Boyd Johnson

Marianne Boyd Johnson

   Senior Vice President and Director   July 1, 2020

/s/ Keith E. Smith

Keith E. Smith

  

President and Director

(Principal Executive Officer)

  July 1, 2020

/s/ Josh Hirsberg

Josh Hirsberg

  

Treasurer

(Principal Financial Officer and Principal Accounting Officer)

  July 1, 2020

 

II-21


Table of Contents

SIGNATURES

Pursuant to the requirements of the Securities Act, the registrant has duly caused this Registration Statement to be signed on its behalf by the undersigned, thereunto duly authorized, in the City of Las Vegas, State of Nevada, on the 1st day of July, 2020.

 

BLUE CHIP CASINO, LLC
By:  

/s/ Keith E. Smith

Name:   Keith E. Smith
Title:   President

POWER OF ATTORNEY

Each person whose signature appears below constitutes and appoints Josh Hirsberg and Anthony D. McDuffie, and each of them, as true and lawful attorneys-in-fact and agents, each with the power of substitution, for him and in his name, place and stead, and in any and all capacities, to sign any amendment to this Registration Statement (including post-effective amendments) and to file the same, with all exhibits thereto and all other documents in connection therewith, with the Securities and Exchange Commission, granting to said attorneys-in-fact and agents, and each of them, full power and authority to do and perform each and every act and thing requisite and necessary to be done in connection therewith, as fully to all intents and purposes as he might or could do in person, hereby ratifying and confirming all that said attorneys-in-fact or any of them, or their or his substitute or substitutes, may lawfully do or cause to be done by virtue hereof.

Pursuant to the requirements of the Securities Act of 1933, this Registration Statement has been signed below by the following persons in the capacities and on the date indicated.

 

Signature

  

Title

 

Date

/s/ William S. Boyd

William S. Boyd

   Director   July 1, 2020

/s/ Marianne Boyd Johnson

Marianne Boyd Johnson

   Senior Vice President and Director   July 1, 2020

/s/ Keith E. Smith

Keith E. Smith

  

President and Director

(Principal Executive Officer)

  July 1, 2020

/s/ Josh Hirsberg

Josh Hirsberg

  

Treasurer

(Principal Financial Officer and Principal Accounting Officer)

  July 1, 2020

 

II-22


Table of Contents

SIGNATURES

Pursuant to the requirements of the Securities Act, the registrant has duly caused this Registration Statement to be signed on its behalf by the undersigned, thereunto duly authorized, in the City of Las Vegas, State of Nevada, on the 1st day of July, 2020.

 

TREASURE CHEST CASINO, L.L.C.
By:  

/s/ Keith E. Smith

Name:   Keith E. Smith
Title:   President

POWER OF ATTORNEY

Each person whose signature appears below constitutes and appoints Josh Hirsberg and Anthony D. McDuffie, and each of them, as true and lawful attorneys-in-fact and agents, each with the power of substitution, for him and in his name, place and stead, and in any and all capacities, to sign any amendment to this Registration Statement (including post-effective amendments) and to file the same, with all exhibits thereto and all other documents in connection therewith, with the Securities and Exchange Commission, granting to said attorneys-in-fact and agents, and each of them, full power and authority to do and perform each and every act and thing requisite and necessary to be done in connection therewith, as fully to all intents and purposes as he might or could do in person, hereby ratifying and confirming all that said attorneys-in-fact or any of them, or their or his substitute or substitutes, may lawfully do or cause to be done by virtue hereof.

Pursuant to the requirements of the Securities Act of 1933, this Registration Statement has been signed below by the following persons in the capacities and on the date indicated.

 

Signature

  

Title

 

Date

/s/ William S. Boyd

William S. Boyd

   Manager   July 1, 2020

/s/ Marianne Boyd Johnson

Marianne Boyd Johnson

   Vice President and Manager   July 1, 2020

/s/ Keith E. Smith

Keith E. Smith

  

President, Chief Executive Officer

and Manager

(Principal Executive Officer)

  July 1, 2020

/s/ Josh Hirsberg

Josh Hirsberg

  

Treasurer

(Principal Financial Officer and Principal Accounting Officer)

  July 1, 2020

 

II-23


Table of Contents

SIGNATURES

Pursuant to the requirements of the Securities Act, the registrant has duly caused this Registration Statement to be signed on its behalf by the undersigned, thereunto duly authorized, in the City of Las Vegas, State of Nevada, on the 1st day of July, 2020.

 

BOYD LOUISIANA RACING, L.L.C.
By:  

/s/ Keith E. Smith

Name:   Keith E. Smith
Title:   President

POWER OF ATTORNEY

Each person whose signature appears below constitutes and appoints Josh Hirsberg and Anthony D. McDuffie, and each of them, as true and lawful attorneys-in-fact and agents, each with the power of substitution, for him and in his name, place and stead, and in any and all capacities, to sign any amendment to this Registration Statement (including post-effective amendments) and to file the same, with all exhibits thereto and all other documents in connection therewith, with the Securities and Exchange Commission, granting to said attorneys-in-fact and agents, and each of them, full power and authority to do and perform each and every act and thing requisite and necessary to be done in connection therewith, as fully to all intents and purposes as he might or could do in person, hereby ratifying and confirming all that said attorneys-in-fact or any of them, or their or his substitute or substitutes, may lawfully do or cause to be done by virtue hereof.

Pursuant to the requirements of the Securities Act of 1933, this Registration Statement has been signed below by the following persons in the capacities and on the date indicated.

 

Signature

  

Title

 

Date

/s/ William S. Boyd

William S. Boyd

   Manager   July 1, 2020

/s/ Marianne Boyd Johnson

Marianne Boyd Johnson

   Senior Vice President and Manager   July 1, 2020

/s/ Keith E. Smith

Keith E. Smith

  

President and Manager

(Principal Executive Officer)

  July 1, 2020

/s/ Josh Hirsberg

Josh Hirsberg

  

Treasurer

(Principal Financial Officer and Principal Accounting Officer)

  July 1, 2020

 

II-24


Table of Contents

SIGNATURES

Pursuant to the requirements of the Securities Act, the registrant has duly caused this Registration Statement to be signed on its behalf by the undersigned, thereunto duly authorized, in the City of Las Vegas, State of Nevada, on the 1st day of July, 2020.

 

BOYD RACING, L.L.C.
By:  

/s/ Keith E. Smith

Name:   Keith E. Smith
Title:   President

POWER OF ATTORNEY

Each person whose signature appears below constitutes and appoints Josh Hirsberg and Anthony D. McDuffie, and each of them, as true and lawful attorneys-in-fact and agents, each with the power of substitution, for him and in his name, place and stead, and in any and all capacities, to sign any amendment to this Registration Statement (including post-effective amendments) and to file the same, with all exhibits thereto and all other documents in connection therewith, with the Securities and Exchange Commission, granting to said attorneys-in-fact and agents, and each of them, full power and authority to do and perform each and every act and thing requisite and necessary to be done in connection therewith, as fully to all intents and purposes as he might or could do in person, hereby ratifying and confirming all that said attorneys-in-fact or any of them, or their or his substitute or substitutes, may lawfully do or cause to be done by virtue hereof.

Pursuant to the requirements of the Securities Act of 1933, this Registration Statement has been signed below by the following persons in the capacities and on the date indicated.

 

Signature

  

Title

 

Date

/s/ William S. Boyd

William S. Boyd

  

Manager

 

  July 1, 2020

/s/ Marianne Boyd Johnson

Marianne Boyd Johnson

  

Vice President and Manager

 

  July 1, 2020

/s/ Keith E. Smith

Keith E. Smith

  

President and Manager

(Principal Executive Officer)

  July 1, 2020

/s/ Josh Hirsberg

Josh Hirsberg

  

Treasurer

(Principal Financial Officer and Principal Accounting Officer)

  July 1, 2020

 

II-25


Table of Contents

SIGNATURES

Pursuant to the requirements of the Securities Act, the registrant has duly caused this Registration Statement to be signed on its behalf by the undersigned, thereunto duly authorized, in the City of Las Vegas, State of Nevada, on the 1st day of July, 2020.

 

RED RIVER ENTERTAINMENT OF SHREVEPORT, LLC
By:  

/s/ Keith E. Smith

Name:   Keith E. Smith
Title:   President

POWER OF ATTORNEY

Each person whose signature appears below constitutes and appoints Josh Hirsberg and Anthony D. McDuffie, and each of them, as true and lawful attorneys-in-fact and agents, each with the power of substitution, for him and in his name, place and stead, and in any and all capacities, to sign any amendment to this Registration Statement (including post-effective amendments) and to file the same, with all exhibits thereto and all other documents in connection therewith, with the Securities and Exchange Commission, granting to said attorneys-in-fact and agents, and each of them, full power and authority to do and perform each and every act and thing requisite and necessary to be done in connection therewith, as fully to all intents and purposes as he might or could do in person, hereby ratifying and confirming all that said attorneys-in-fact or any of them, or their or his substitute or substitutes, may lawfully do or cause to be done by virtue hereof.

Pursuant to the requirements of the Securities Act of 1933, this Registration Statement has been signed below by the following persons in the capacities and on the date indicated.

 

Signature

  

Title

 

Date

/s/ William S. Boyd

William S. Boyd

  

Manager

 

  July 1, 2020

/s/ Marianne Boyd Johnson

Marianne Boyd Johnson

  

Vice President and Manager

 

  July 1, 2020

/s/ Keith E. Smith

Keith E. Smith

  

President and Manager

(Principal Executive Officer)

  July 1, 2020

/s/ Josh Hirsberg

Josh Hirsberg

  

Treasurer

(Principal Financial Officer and Principal Accounting Officer)

  July 1, 2020

 

II-26


Table of Contents

SIGNATURES

Pursuant to the requirements of the Securities Act, the registrant has duly caused this Registration Statement to be signed on its behalf by the undersigned, thereunto duly authorized, in the City of Las Vegas, State of Nevada, on the 1st day of July, 2020.

 

COAST CASINOS, INC.
By:  

/s/ Keith E. Smith

Name:   Keith E. Smith
Title:   President

POWER OF ATTORNEY

Each person whose signature appears below constitutes and appoints Josh Hirsberg and Anthony D. McDuffie, and each of them, as true and lawful attorneys-in-fact and agents, each with the power of substitution, for him and in his name, place and stead, and in any and all capacities, to sign any amendment to this Registration Statement (including post-effective amendments) and to file the same, with all exhibits thereto and all other documents in connection therewith, with the Securities and Exchange Commission, granting to said attorneys-in-fact and agents, and each of them, full power and authority to do and perform each and every act and thing requisite and necessary to be done in connection therewith, as fully to all intents and purposes as he might or could do in person, hereby ratifying and confirming all that said attorneys-in-fact or any of them, or their or his substitute or substitutes, may lawfully do or cause to be done by virtue hereof.

Pursuant to the requirements of the Securities Act of 1933, this Registration Statement has been signed below by the following persons in the capacities and on the date indicated.

 

Signature

  

Title

 

Date

/s/ William S. Boyd

William S. Boyd

  

Director

 

  July 1, 2020

/s/ Marianne Boyd Johnson

Marianne Boyd Johnson

  

Senior Vice President and Director

 

  July 1, 2020

/s/ Keith E. Smith

Keith E. Smith

  

President and Director

(Principal Executive Officer)

  July 1, 2020

/s/ Josh Hirsberg

Josh Hirsberg

  

Treasurer

(Principal Financial Officer and Principal Accounting Officer)

  July 1, 2020

 

II-27


Table of Contents

SIGNATURES

Pursuant to the requirements of the Securities Act, the registrant has duly caused this Registration Statement to be signed on its behalf by the undersigned, thereunto duly authorized, in the City of Las Vegas, State of Nevada, on the 1st day of July, 2020.

 

COAST HOTELS AND CASINOS, INC.
By:  

/s/ Keith E. Smith

Name:   Keith E. Smith
Title:   President

POWER OF ATTORNEY

Each person whose signature appears below constitutes and appoints Josh Hirsberg and Anthony D. McDuffie, and each of them, as true and lawful attorneys-in-fact and agents, each with the power of substitution, for him and in his name, place and stead, and in any and all capacities, to sign any amendment to this Registration Statement (including post-effective amendments) and to file the same, with all exhibits thereto and all other documents in connection therewith, with the Securities and Exchange Commission, granting to said attorneys-in-fact and agents, and each of them, full power and authority to do and perform each and every act and thing requisite and necessary to be done in connection therewith, as fully to all intents and purposes as he might or could do in person, hereby ratifying and confirming all that said attorneys-in-fact or any of them, or their or his substitute or substitutes, may lawfully do or cause to be done by virtue hereof.

Pursuant to the requirements of the Securities Act of 1933, this Registration Statement has been signed below by the following persons in the capacities and on the date indicated.

 

Signature

  

Title

 

Date

/s/ William S. Boyd

William S. Boyd

  

Director

 

  July 1, 2020

/s/ Marianne Boyd Johnson

Marianne Boyd Johnson

  

Senior Vice President and Director

 

  July 1, 2020

/s/ Keith E. Smith

Keith E. Smith

  

President and Director

(Principal Executive Officer)

  July 1, 2020

/s/ Josh Hirsberg

Josh Hirsberg

  

Treasurer

(Principal Financial Officer and Principal Accounting Officer)

  July 1, 2020

 

II-28


Table of Contents

SIGNATURES

Pursuant to the requirements of the Securities Act, the registrant has duly caused this Registration Statement to be signed on its behalf by the undersigned, thereunto duly authorized, in the City of Las Vegas, State of Nevada, on the 1st day of July, 2020.

 

BOYD BILOXI, LLC
By:  

/s/ Keith E. Smith

Name:   Keith E. Smith
Title:   President

POWER OF ATTORNEY

Each person whose signature appears below constitutes and appoints Josh Hirsberg and Anthony D. McDuffie, and each of them, as true and lawful attorneys-in-fact and agents, each with the power of substitution, for him and in his name, place and stead, and in any and all capacities, to sign any amendment to this Registration Statement (including post-effective amendments) and to file the same, with all exhibits thereto and all other documents in connection therewith, with the Securities and Exchange Commission, granting to said attorneys-in-fact and agents, and each of them, full power and authority to do and perform each and every act and thing requisite and necessary to be done in connection therewith, as fully to all intents and purposes as he might or could do in person, hereby ratifying and confirming all that said attorneys-in-fact or any of them, or their or his substitute or substitutes, may lawfully do or cause to be done by virtue hereof.

Pursuant to the requirements of the Securities Act of 1933, this Registration Statement has been signed below by the following persons in the capacities and on the date indicated.

 

Signature

  

Title

 

Date

/s/ William S. Boyd

William S. Boyd

  

Manager

 

  July 1, 2020

/s/ Marianne Boyd Johnson

Marianne Boyd Johnson

  

Senior Vice President and Manager

 

  July 1, 2020

/s/ Keith E. Smith

Keith E. Smith

  

President and Manager

(Principal Executive Officer)

  July 1, 2020

/s/ Josh Hirsberg

Josh Hirsberg

  

Treasurer

(Principal Financial Officer and

Principal Accounting Officer)

  July 1, 2020

 

II-29


Table of Contents

SIGNATURES

Pursuant to the requirements of the Securities Act, the registrant has duly caused this Registration Statement to be signed on its behalf by the undersigned, thereunto duly authorized, in the City of Las Vegas, State of Nevada, on the 1st day of July, 2020.

 

BOYD ACQUISITION, LLC
By:  

/s/ Keith E. Smith

Name:   Keith E. Smith
Title:   President

POWER OF ATTORNEY

Each person whose signature appears below constitutes and appoints Josh Hirsberg and Anthony D. McDuffie, and each of them, as true and lawful attorneys-in-fact and agents, each with the power of substitution, for him and in his name, place and stead, and in any and all capacities, to sign any amendment to this Registration Statement (including post-effective amendments) and to file the same, with all exhibits thereto and all other documents in connection therewith, with the Securities and Exchange Commission, granting to said attorneys-in-fact and agents, and each of them, full power and authority to do and perform each and every act and thing requisite and necessary to be done in connection therewith, as fully to all intents and purposes as he might or could do in person, hereby ratifying and confirming all that said attorneys-in-fact or any of them, or their or his substitute or substitutes, may lawfully do or cause to be done by virtue hereof.

Pursuant to the requirements of the Securities Act of 1933, this Registration Statement has been signed below by the following persons in the capacities and on the date indicated.

 

Signature

  

Title

 

Date

/s/ William S. Boyd

William S. Boyd

  

Manager

 

  July 1, 2020

/s/ Marianne Boyd Johnson

Marianne Boyd Johnson

  

Senior Vice President and Manager

 

  July 1, 2020

/s/ Keith E. Smith

Keith E. Smith

  

President and Manager

(Principal Executive Officer)

  July 1, 2020

/s/ Josh Hirsberg

Josh Hirsberg

  

Treasurer

(Principal Financial Officer and

Principal Accounting Officer)

  July 1, 2020

 

II-30


Table of Contents

SIGNATURES

Pursuant to the requirements of the Securities Act, the registrant has duly caused this Registration Statement to be signed on its behalf by the undersigned, thereunto duly authorized, in the City of Las Vegas, State of Nevada, on the 1st day of July, 2020.

 

BOYD ACQUISITION I, LLC
By:  

/s/ Keith E. Smith

Name:   Keith E. Smith
Title:   President

POWER OF ATTORNEY

Each person whose signature appears below constitutes and appoints Josh Hirsberg and Anthony D. McDuffie, and each of them, as true and lawful attorneys-in-fact and agents, each with the power of substitution, for him and in his name, place and stead, and in any and all capacities, to sign any amendment to this Registration Statement (including post-effective amendments) and to file the same, with all exhibits thereto and all other documents in connection therewith, with the Securities and Exchange Commission, granting to said attorneys-in-fact and agents, and each of them, full power and authority to do and perform each and every act and thing requisite and necessary to be done in connection therewith, as fully to all intents and purposes as he might or could do in person, hereby ratifying and confirming all that said attorneys-in-fact or any of them, or their or his substitute or substitutes, may lawfully do or cause to be done by virtue hereof.

Pursuant to the requirements of the Securities Act of 1933, this Registration Statement has been signed below by the following persons in the capacities and on the date indicated.

 

Signature

  

Title

 

Date

/s/ William S. Boyd

William S. Boyd

  

Manager

 

  July 1, 2020

/s/ Marianne Boyd Johnson

Marianne Boyd Johnson

  

Senior Vice President and Manager

 

  July 1, 2020

/s/ Keith E. Smith

Keith E. Smith

  

President and Manager

(Principal Executive Officer)

  July 1, 2020

/s/ Josh Hirsberg

Josh Hirsberg

  

Treasurer

(Principal Financial Officer and

Principal Accounting Officer)

  July 1, 2020

 

II-31


Table of Contents

SIGNATURES

Pursuant to the requirements of the Securities Act, the registrant has duly caused this Registration Statement to be signed on its behalf by the undersigned, thereunto duly authorized, in the City of Las Vegas, State of Nevada, on the 1st day of July, 2020.

 

BOYD ACQUISITION II, LLC
By:  

/s/ Keith E. Smith

Name:   Keith E. Smith
Title:   President

POWER OF ATTORNEY

Each person whose signature appears below constitutes and appoints Josh Hirsberg and Anthony D. McDuffie, and each of them, as true and lawful attorneys-in-fact and agents, each with the power of substitution, for him and in his name, place and stead, and in any and all capacities, to sign any amendment to this Registration Statement (including post-effective amendments) and to file the same, with all exhibits thereto and all other documents in connection therewith, with the Securities and Exchange Commission, granting to said attorneys-in-fact and agents, and each of them, full power and authority to do and perform each and every act and thing requisite and necessary to be done in connection therewith, as fully to all intents and purposes as he might or could do in person, hereby ratifying and confirming all that said attorneys-in-fact or any of them, or their or his substitute or substitutes, may lawfully do or cause to be done by virtue hereof.

Pursuant to the requirements of the Securities Act of 1933, this Registration Statement has been signed below by the following persons in the capacities and on the date indicated.

 

Signature

  

Title

 

Date

/s/ William S. Boyd

William S. Boyd

  

Manager

 

  July 1, 2020

/s/ Marianne Boyd Johnson

Marianne Boyd Johnson

  

Senior Vice President and Manager

 

  July 1, 2020

/s/ Keith E. Smith

Keith E. Smith

  

President and Manager

(Principal Executive Officer)

  July 1, 2020

/s/ Josh Hirsberg

Josh Hirsberg

  

Treasurer

(Principal Financial Officer and

Principal Accounting Officer)

  July 1, 2020

 

II-32


Table of Contents

SIGNATURES

Pursuant to the requirements of the Securities Act, the registrant has duly caused this Registration Statement to be signed on its behalf by the undersigned, thereunto duly authorized, in the City of Las Vegas, State of Nevada, on the 1st day of July, 2020.

 

DIAMOND JO, LLC
By:  

/s/ Keith E. Smith

Name:   Keith E. Smith
Title:   Chief Executive Officer

POWER OF ATTORNEY

Each person whose signature appears below constitutes and appoints Josh Hirsberg and Anthony D. McDuffie, and each of them, as true and lawful attorneys-in-fact and agents, each with the power of substitution, for him and in his name, place and stead, and in any and all capacities, to sign any amendment to this Registration Statement (including post-effective amendments) and to file the same, with all exhibits thereto and all other documents in connection therewith, with the Securities and Exchange Commission, granting to said attorneys-in-fact and agents, and each of them, full power and authority to do and perform each and every act and thing requisite and necessary to be done in connection therewith, as fully to all intents and purposes as he might or could do in person, hereby ratifying and confirming all that said attorneys-in-fact or any of them, or their or his substitute or substitutes, may lawfully do or cause to be done by virtue hereof.

Pursuant to the requirements of the Securities Act of 1933, this Registration Statement has been signed below by the following persons in the capacities and on the date indicated.

 

Signature

  

Title

 

Date

/s/ William S. Boyd

William S. Boyd

  

President and Manager

 

  July 1, 2020

/s/ Marianne Boyd Johnson

Marianne Boyd Johnson

  

Executive Vice President and

Manager

  July 1, 2020

/s/ Keith E. Smith

Keith E. Smith

  

Chief Executive Officer and

Manager

(Principal Executive Officer)

  July 1, 2020

/s/ Josh Hirsberg

Josh Hirsberg

  

Chief Financial Officer, Senior

Vice President and Treasurer

(Principal Financial Officer and

Principal Accounting Officer)

  July 1, 2020

 

II-33


Table of Contents

SIGNATURES

Pursuant to the requirements of the Securities Act, the registrant has duly caused this Registration Statement to be signed on its behalf by the undersigned, thereunto duly authorized, in the City of Las Vegas, State of Nevada, on the 1st day of July, 2020.

 

DIAMOND JO WORTH, LLC
By:  

/s/ Keith E. Smith

Name:   Keith E. Smith
Title:   Chief Executive Officer

POWER OF ATTORNEY

Each person whose signature appears below constitutes and appoints Josh Hirsberg and Anthony D. McDuffie, and each of them, as true and lawful attorneys-in-fact and agents, each with the power of substitution, for him and in his name, place and stead, and in any and all capacities, to sign any amendment to this Registration Statement (including post-effective amendments) and to file the same, with all exhibits thereto and all other documents in connection therewith, with the Securities and Exchange Commission, granting to said attorneys-in-fact and agents, and each of them, full power and authority to do and perform each and every act and thing requisite and necessary to be done in connection therewith, as fully to all intents and purposes as he might or could do in person, hereby ratifying and confirming all that said attorneys-in-fact or any of them, or their or his substitute or substitutes, may lawfully do or cause to be done by virtue hereof.

Pursuant to the requirements of the Securities Act of 1933, this Registration Statement has been signed below by the following persons in the capacities and on the date indicated.

 

Signature

  

Title

 

Date

/s/ William S. Boyd

William S. Boyd

  

President and Manager

 

  July 1, 2020

/s/ Marianne Boyd Johnson

Marianne Boyd Johnson

  

Executive Vice President and

Manager

  July 1, 2020

/s/ Keith E. Smith

Keith E. Smith

  

Chief Executive Officer and

Manager

(Principal Executive Officer)

  July 1, 2020

/s/ Josh Hirsberg

Josh Hirsberg

  

Chief Financial Officer, Senior

Vice President and Treasurer

(Principal Financial Officer and

Principal Accounting Officer)

  July 1, 2020

 

II-34


Table of Contents

SIGNATURES

Pursuant to the requirements of the Securities Act, the registrant has duly caused this Registration Statement to be signed on its behalf by the undersigned, thereunto duly authorized, in the City of Las Vegas, State of Nevada, on the 1st day of July, 2020.

 

KANSAS STAR CASINO, LLC
By:  

/s/ Keith E. Smith

Name:   Keith E. Smith
Title:   Chief Executive Officer

POWER OF ATTORNEY

Each person whose signature appears below constitutes and appoints Josh Hirsberg and Anthony D. McDuffie, and each of them, as true and lawful attorneys-in-fact and agents, each with the power of substitution, for him and in his name, place and stead, and in any and all capacities, to sign any amendment to this Registration Statement (including post-effective amendments) and to file the same, with all exhibits thereto and all other documents in connection therewith, with the Securities and Exchange Commission, granting to said attorneys-in-fact and agents, and each of them, full power and authority to do and perform each and every act and thing requisite and necessary to be done in connection therewith, as fully to all intents and purposes as he might or could do in person, hereby ratifying and confirming all that said attorneys-in-fact or any of them, or their or his substitute or substitutes, may lawfully do or cause to be done by virtue hereof.

Pursuant to the requirements of the Securities Act of 1933, this Registration Statement has been signed below by the following persons in the capacities and on the date indicated.

 

Signature

  

Title

 

Date

/s/ William S. Boyd

William S. Boyd

  

President and Manager

 

  July 1, 2020

/s/ Marianne Boyd Johnson

Marianne Boyd Johnson

  

Executive Vice President and

Manager

  July 1, 2020

/s/ Keith E. Smith

Keith E. Smith

  

Chief Executive Officer and

Manager

(Principal Executive Officer)

  July 1, 2020

/s/ Josh Hirsberg

Josh Hirsberg

  

Chief Financial Officer, Senior

Vice President and Treasurer

(Principal Financial Officer and

Principal Accounting Officer)

  July 1, 2020

 

II-35


Table of Contents

SIGNATURES

Pursuant to the requirements of the Securities Act, the registrant has duly caused this Registration Statement to be signed on its behalf by the undersigned, thereunto duly authorized, in the City of Las Vegas, State of Nevada, on the 1st day of July, 2020.

 

PENINSULA GAMING, LLC
By:  

/s/ Keith E. Smith

Name:   Keith E. Smith
Title:   Chief Executive Officer

POWER OF ATTORNEY

Each person whose signature appears below constitutes and appoints Josh Hirsberg and Anthony D. McDuffie, and each of them, as true and lawful attorneys-in-fact and agents, each with the power of substitution, for him and in his name, place and stead, and in any and all capacities, to sign any amendment to this Registration Statement (including post-effective amendments) and to file the same, with all exhibits thereto and all other documents in connection therewith, with the Securities and Exchange Commission, granting to said attorneys-in-fact and agents, and each of them, full power and authority to do and perform each and every act and thing requisite and necessary to be done in connection therewith, as fully to all intents and purposes as he might or could do in person, hereby ratifying and confirming all that said attorneys-in-fact or any of them, or their or his substitute or substitutes, may lawfully do or cause to be done by virtue hereof.

Pursuant to the requirements of the Securities Act of 1933, this Registration Statement has been signed below by the following persons in the capacities and on the date indicated.

 

Signature

  

Title

 

Date

/s/ William S. Boyd

William S. Boyd

  

President and Manager

 

  July 1, 2020

/s/ Marianne Boyd Johnson

Marianne Boyd Johnson

  

Executive Vice President and

Manager

  July 1, 2020

/s/ Keith E. Smith

Keith E. Smith

  

Chief Executive Officer and

Manager

(Principal Executive Officer)

  July 1, 2020

/s/ Josh Hirsberg

Josh Hirsberg

  

Chief Financial Officer, Senior

Vice President and Treasurer

(Principal Financial Officer and

Principal Accounting Officer)

  July 1, 2020

 

II-36


Table of Contents

SIGNATURES

Pursuant to the requirements of the Securities Act, the registrant has duly caused this Registration Statement to be signed on its behalf by the undersigned, thereunto duly authorized, in the City of Las Vegas, State of Nevada, on the 1st day of July, 2020.

 

THE OLD EVANGELINE DOWNS, L.L.C.
By:  

/s/ Keith E. Smith

Name:   Keith E. Smith
Title:   Chief Executive Officer

POWER OF ATTORNEY

Each person whose signature appears below constitutes and appoints Josh Hirsberg and Anthony D. McDuffie, and each of them, as true and lawful attorneys-in-fact and agents, each with the power of substitution, for him and in his name, place and stead, and in any and all capacities, to sign any amendment to this Registration Statement (including post-effective amendments) and to file the same, with all exhibits thereto and all other documents in connection therewith, with the Securities and Exchange Commission, granting to said attorneys-in-fact and agents, and each of them, full power and authority to do and perform each and every act and thing requisite and necessary to be done in connection therewith, as fully to all intents and purposes as he might or could do in person, hereby ratifying and confirming all that said attorneys-in-fact or any of them, or their or his substitute or substitutes, may lawfully do or cause to be done by virtue hereof.

Pursuant to the requirements of the Securities Act of 1933, this Registration Statement has been signed below by the following persons in the capacities and on the date indicated.

 

Signature

  

Title

 

Date

/s/ William S. Boyd

William S. Boyd

  

President and Manager

 

  July 1, 2020

/s/ Marianne Boyd Johnson

Marianne Boyd Johnson

  

Executive Vice President and

Manager

  July 1, 2020

/s/ Keith E. Smith

Keith E. Smith

  

Chief Executive Officer and

Manager

(Principal Executive Officer)

  July 1, 2020

/s/ Josh Hirsberg

Josh Hirsberg

  

Chief Financial Officer, Senior

Vice President and Treasurer

(Principal Financial Officer and

Principal Accounting Officer)

  July 1, 2020

 

II-37


Table of Contents

SIGNATURES

Pursuant to the requirements of the Securities Act, the registrant has duly caused this Registration Statement to be signed on its behalf by the undersigned, thereunto duly authorized, in the City of Las Vegas, State of Nevada, on the 1st day of July, 2020.

 

BELLE OF ORLEANS, L.L.C.
By:  

/s/ Keith E. Smith

Name:   Keith E. Smith
Title:   Chief Executive Officer

POWER OF ATTORNEY

Each person whose signature appears below constitutes and appoints Josh Hirsberg and Anthony D. McDuffie, and each of them, as true and lawful attorneys-in-fact and agents, each with the power of substitution, for him and in his name, place and stead, and in any and all capacities, to sign any amendment to this Registration Statement (including post-effective amendments) and to file the same, with all exhibits thereto and all other documents in connection therewith, with the Securities and Exchange Commission, granting to said attorneys-in-fact and agents, and each of them, full power and authority to do and perform each and every act and thing requisite and necessary to be done in connection therewith, as fully to all intents and purposes as he might or could do in person, hereby ratifying and confirming all that said attorneys-in-fact or any of them, or their or his substitute or substitutes, may lawfully do or cause to be done by virtue hereof.

Pursuant to the requirements of the Securities Act of 1933, this Registration Statement has been signed below by the following persons in the capacities and on the date indicated.

 

Signature

  

Title

 

Date

/s/ William S. Boyd

William S. Boyd

   President and Manager   July 1, 2020

/s/ Marianne Boyd Johnson

Marianne Boyd Johnson

  

Executive Vice President and

Manager

  July 1, 2020

/s/ Keith E. Smith

Keith E. Smith

  

Chief Executive Officer and

Manager

(Principal Executive Officer)

  July 1, 2020

/s/ Josh Hirsberg

Josh Hirsberg

  

Chief Financial Officer, Senior

Vice President and Treasurer

(Principal Financial Officer and

Principal Accounting Officer)

  July 1, 2020

 

II-38


Table of Contents

SIGNATURES

Pursuant to the requirements of the Securities Act, the registrant has duly caused this Registration Statement to be signed on its behalf by the undersigned, thereunto duly authorized, in the City of Las Vegas, State of Nevada, on the 1st day of July, 2020.

 

NEVADA PALACE, LLC
By:  

/s/ Keith E. Smith

Name:   Keith E. Smith
Title:   President

POWER OF ATTORNEY

Each person whose signature appears below constitutes and appoints Josh Hirsberg and Anthony D. McDuffie, and each of them, as true and lawful attorneys-in-fact and agents, each with the power of substitution, for him and in his name, place and stead, and in any and all capacities, to sign any amendment to this Registration Statement (including post-effective amendments) and to file the same, with all exhibits thereto and all other documents in connection therewith, with the Securities and Exchange Commission, granting to said attorneys-in-fact and agents, and each of them, full power and authority to do and perform each and every act and thing requisite and necessary to be done in connection therewith, as fully to all intents and purposes as he might or could do in person, hereby ratifying and confirming all that said attorneys-in-fact or any of them, or their or his substitute or substitutes, may lawfully do or cause to be done by virtue hereof.

Pursuant to the requirements of the Securities Act of 1933, this Registration Statement has been signed below by the following persons in the capacities and on the date indicated.

 

Signature

  

Title

 

Date

/s/ William S. Boyd

William S. Boyd

   Manager   July 1, 2020

/s/ Marianne Boyd Johnson

Marianne Boyd Johnson

   Senior Vice President and Manager   July 1, 2020

/s/ Keith E. Smith

Keith E. Smith

  

President and Manager

(Principal Executive Officer)

  July 1, 2020

/s/ Josh Hirsberg

Josh Hirsberg

  

Treasurer

(Principal Financial Officer and

Principal Accounting Officer)

  July 1, 2020

 

II-39


Table of Contents

SIGNATURES

Pursuant to the requirements of the Securities Act, the registrant has duly caused this Registration Statement to be signed on its behalf by the undersigned, thereunto duly authorized, in the City of Las Vegas, State of Nevada, on the 1st day of July, 2020.

 

THE CANNERY HOTEL AND CASINO, LLC
By:  

/s/ Keith E. Smith

Name:   Keith E. Smith
Title:   President

POWER OF ATTORNEY

Each person whose signature appears below constitutes and appoints Josh Hirsberg and Anthony D. McDuffie, and each of them, as true and lawful attorneys-in-fact and agents, each with the power of substitution, for him and in his name, place and stead, and in any and all capacities, to sign any amendment to this Registration Statement (including post-effective amendments) and to file the same, with all exhibits thereto and all other documents in connection therewith, with the Securities and Exchange Commission, granting to said attorneys-in-fact and agents, and each of them, full power and authority to do and perform each and every act and thing requisite and necessary to be done in connection therewith, as fully to all intents and purposes as he might or could do in person, hereby ratifying and confirming all that said attorneys-in-fact or any of them, or their or his substitute or substitutes, may lawfully do or cause to be done by virtue hereof.

Pursuant to the requirements of the Securities Act of 1933, this Registration Statement has been signed below by the following persons in the capacities and on the date indicated.

 

Signature

  

Title

 

Date

/s/ William S. Boyd

William S. Boyd

   Manager   July 1, 2020

/s/ Marianne Boyd Johnson

Marianne Boyd Johnson

   Senior Vice President and Manager   July 1, 2020

/s/ Keith E. Smith

Keith E. Smith

  

President and Manager

(Principal Executive Officer)

  July 1, 2020

/s/ Josh Hirsberg

Josh Hirsberg

  

Treasurer

(Principal Financial Officer and

Principal Accounting Officer)

  July 1, 2020

 

II-40


Table of Contents

SIGNATURES

Pursuant to the requirements of the Securities Act, the registrant has duly caused this Registration Statement to be signed on its behalf by the undersigned, thereunto duly authorized, in the City of Las Vegas, State of Nevada, on the 1st day of July, 2020.

 

PNK (OHIO), LLC
By:  

/s/ Keith E. Smith

Name:   Keith E. Smith
Title:   President

POWER OF ATTORNEY

Each person whose signature appears below constitutes and appoints Josh Hirsberg and Anthony D. McDuffie, and each of them, as true and lawful attorneys-in-fact and agents, each with the power of substitution, for him and in his name, place and stead, and in any and all capacities, to sign any amendment to this Registration Statement (including post-effective amendments) and to file the same, with all exhibits thereto and all other documents in connection therewith, with the Securities and Exchange Commission, granting to said attorneys-in-fact and agents, and each of them, full power and authority to do and perform each and every act and thing requisite and necessary to be done in connection therewith, as fully to all intents and purposes as he might or could do in person, hereby ratifying and confirming all that said attorneys-in-fact or any of them, or their or his substitute or substitutes, may lawfully do or cause to be done by virtue hereof.

Pursuant to the requirements of the Securities Act of 1933, this Registration Statement has been signed below by the following persons in the capacities and on the date indicated.

 

Signature

  

Title

 

Date

/s/ William S. Boyd

William S. Boyd

   Executive Vice President   July 1, 2020

/s/ Marianne Boyd Johnson

Marianne Boyd Johnson

   Executive Vice President   July 1, 2020

/s/ Keith E. Smith

Keith E. Smith

  

President

(Principal Executive Officer)

  July 1, 2020

/s/ Josh Hirsberg

Josh Hirsberg

  

Treasurer

(Principal Financial Officer and

Principal Accounting Officer)

  July 1, 2020

 

II-41


Table of Contents

SIGNATURES

Pursuant to the requirements of the Securities Act, the registrant has duly caused this Registration Statement to be signed on its behalf by the undersigned, thereunto duly authorized, in the City of Las Vegas, State of Nevada, on the 1st day of July, 2020.

 

PNK (OHIO) II, LLC
By:  

/s/ Keith E. Smith

Name:   Keith E. Smith
Title:   President

POWER OF ATTORNEY

Each person whose signature appears below constitutes and appoints Josh Hirsberg and Anthony D. McDuffie, and each of them, as true and lawful attorneys-in-fact and agents, each with the power of substitution, for him and in his name, place and stead, and in any and all capacities, to sign any amendment to this Registration Statement (including post-effective amendments) and to file the same, with all exhibits thereto and all other documents in connection therewith, with the Securities and Exchange Commission, granting to said attorneys-in-fact and agents, and each of them, full power and authority to do and perform each and every act and thing requisite and necessary to be done in connection therewith, as fully to all intents and purposes as he might or could do in person, hereby ratifying and confirming all that said attorneys-in-fact or any of them, or their or his substitute or substitutes, may lawfully do or cause to be done by virtue hereof.

Pursuant to the requirements of the Securities Act of 1933, this Registration Statement has been signed below by the following persons in the capacities and on the date indicated.

 

Signature

  

Title

 

Date

/s/ William S. Boyd

William S. Boyd

  

Executive Vice President

 

  July 1, 2020

/s/ Marianne Boyd Johnson

Marianne Boyd Johnson

  

Executive Vice President

 

  July 1, 2020

/s/ Keith E. Smith

Keith E. Smith

  

President

(Principal Executive Officer)

  July 1, 2020

/s/ Josh Hirsberg

Josh Hirsberg

  

Treasurer

(Principal Financial Officer and

Principal Accounting Officer)

  July 1, 2020

 

II-42


Table of Contents

SIGNATURES

Pursuant to the requirements of the Securities Act, the registrant has duly caused this Registration Statement to be signed on its behalf by the undersigned, thereunto duly authorized, in the City of Las Vegas, State of Nevada, on the 1st day of July, 2020.

 

PNK (OHIO) III, LLC
By:  

/s/ Keith E. Smith

Name:   Keith E. Smith
Title:   President

POWER OF ATTORNEY

Each person whose signature appears below constitutes and appoints Josh Hirsberg and Anthony D. McDuffie, and each of them, as true and lawful attorneys-in-fact and agents, each with the power of substitution, for him and in his name, place and stead, and in any and all capacities, to sign any amendment to this Registration Statement (including post-effective amendments) and to file the same, with all exhibits thereto and all other documents in connection therewith, with the Securities and Exchange Commission, granting to said attorneys-in-fact and agents, and each of them, full power and authority to do and perform each and every act and thing requisite and necessary to be done in connection therewith, as fully to all intents and purposes as he might or could do in person, hereby ratifying and confirming all that said attorneys-in-fact or any of them, or their or his substitute or substitutes, may lawfully do or cause to be done by virtue hereof.

Pursuant to the requirements of the Securities Act of 1933, this Registration Statement has been signed below by the following persons in the capacities and on the date indicated.

 

Signature

  

Title

 

Date

/s/ William S. Boyd

William S. Boyd

  

Executive Vice President

 

  July 1, 2020

/s/ Marianne Boyd Johnson

Marianne Boyd Johnson

  

Executive Vice President

 

  July 1, 2020

/s/ Keith E. Smith

Keith E. Smith

  

President

(Principal Executive Officer)

  July 1, 2020

/s/ Josh Hirsberg

Josh Hirsberg

  

Treasurer

(Principal Financial Officer and

Principal Accounting Officer)

  July 1, 2020

 

II-43


Table of Contents

SIGNATURES

Pursuant to the requirements of the Securities Act, the registrant has duly caused this Registration Statement to be signed on its behalf by the undersigned, thereunto duly authorized, in the City of Las Vegas, State of Nevada, on the 1st day of July, 2020.

 

VALLEY FORGE CONVENTION CENTER PARTNERS, LLC
By:  

/s/ Keith E. Smith

Name:   Keith E. Smith
Title:   President

POWER OF ATTORNEY

Each person whose signature appears below constitutes and appoints Josh Hirsberg and Anthony D. McDuffie, and each of them, as true and lawful attorneys-in-fact and agents, each with the power of substitution, for him and in his name, place and stead, and in any and all capacities, to sign any amendment to this Registration Statement (including post-effective amendments) and to file the same, with all exhibits thereto and all other documents in connection therewith, with the Securities and Exchange Commission, granting to said attorneys-in-fact and agents, and each of them, full power and authority to do and perform each and every act and thing requisite and necessary to be done in connection therewith, as fully to all intents and purposes as he might or could do in person, hereby ratifying and confirming all that said attorneys-in-fact or any of them, or their or his substitute or substitutes, may lawfully do or cause to be done by virtue hereof.

Pursuant to the requirements of the Securities Act of 1933, this Registration Statement has been signed below by the following persons in the capacities and on the date indicated.

 

Signature

  

Title

 

Date

/s/ William S. Boyd

William S. Boyd

  

Executive Vice President

 

  July 1, 2020

/s/ Marianne Boyd Johnson

Marianne Boyd Johnson

  

Executive Vice President

 

  July 1, 2020

/s/ Keith E. Smith

Keith E. Smith

  

President

(Principal Executive Officer)

  July 1, 2020

/s/ Josh Hirsberg

Josh Hirsberg

  

Treasurer

(Principal Financial Officer and

Principal Accounting Officer)

  July 1, 2020

 

II-44


Table of Contents

SIGNATURES

Pursuant to the requirements of the Securities Act, the registrant has duly caused this Registration Statement to be signed on its behalf by the undersigned, thereunto duly authorized, in the City of Las Vegas, State of Nevada, on the 1st day of July, 2020.

 

VALLEY FORGE COLONIAL, LLC
By:  

/s/ Keith E. Smith

Name:   Keith E. Smith
Title:   President

POWER OF ATTORNEY

Each person whose signature appears below constitutes and appoints Josh Hirsberg and Anthony D. McDuffie, and each of them, as true and lawful attorneys-in-fact and agents, each with the power of substitution, for him and in his name, place and stead, and in any and all capacities, to sign any amendment to this Registration Statement (including post-effective amendments) and to file the same, with all exhibits thereto and all other documents in connection therewith, with the Securities and Exchange Commission, granting to said attorneys-in-fact and agents, and each of them, full power and authority to do and perform each and every act and thing requisite and necessary to be done in connection therewith, as fully to all intents and purposes as he might or could do in person, hereby ratifying and confirming all that said attorneys-in-fact or any of them, or their or his substitute or substitutes, may lawfully do or cause to be done by virtue hereof.

Pursuant to the requirements of the Securities Act of 1933, this Registration Statement has been signed below by the following persons in the capacities and on the date indicated.

 

Signature

  

Title

 

Date

/s/ William S. Boyd

William S. Boyd

  

Executive Vice President

 

  July 1, 2020

/s/ Marianne Boyd Johnson

Marianne Boyd Johnson

  

Executive Vice President

 

  July 1, 2020

/s/ Keith E. Smith

Keith E. Smith

  

President

(Principal Executive Officer)

  July 1, 2020

/s/ Josh Hirsberg

Josh Hirsberg

  

Treasurer

(Principal Financial Officer and

Principal Accounting Officer)

  July 1, 2020

 

II-45


Table of Contents

SIGNATURES

Pursuant to the requirements of the Securities Act, the registrant has duly caused this Registration Statement to be signed on its behalf by the undersigned, thereunto duly authorized, in the City of Las Vegas, State of Nevada, on the 1st day of July, 2020.

 

OGLE HAUS, LLC
By:  

/s/ Keith E. Smith

Name:   Keith E. Smith
Title:   President

POWER OF ATTORNEY

Each person whose signature appears below constitutes and appoints Josh Hirsberg and Anthony D. McDuffie, and each of them, as true and lawful attorneys-in-fact and agents, each with the power of substitution, for him and in his name, place and stead, and in any and all capacities, to sign any amendment to this Registration Statement (including post-effective amendments) and to file the same, with all exhibits thereto and all other documents in connection therewith, with the Securities and Exchange Commission, granting to said attorneys-in-fact and agents, and each of them, full power and authority to do and perform each and every act and thing requisite and necessary to be done in connection therewith, as fully to all intents and purposes as he might or could do in person, hereby ratifying and confirming all that said attorneys-in-fact or any of them, or their or his substitute or substitutes, may lawfully do or cause to be done by virtue hereof.

Pursuant to the requirements of the Securities Act of 1933, this Registration Statement has been signed below by the following persons in the capacities and on the date indicated.

 

Signature

  

Title

 

Date

/s/ William S. Boyd

William S. Boyd

  

Executive Vice President

 

  July 1, 2020

/s/ Marianne Boyd Johnson

Marianne Boyd Johnson

  

Executive Vice President

 

  July 1, 2020

/s/ Keith E. Smith

Keith E. Smith

  

President

(Principal Executive Officer)

  July 1, 2020

/s/ Josh Hirsberg

Josh Hirsberg

  

Treasurer

(Principal Financial Officer and

Principal Accounting Officer)

  July 1, 2020

 

II-46


Table of Contents

SIGNATURES

Pursuant to the requirements of the Securities Act, the registrant has duly caused this Registration Statement to be signed on its behalf by the undersigned, thereunto duly authorized, in the City of Las Vegas, State of Nevada, on the 1st day of July, 2020.

 

AMERISTAR CASINO KANSAS CITY, LLC
By:  

/s/ Keith E. Smith

Name:   Keith E. Smith
Title:   President

POWER OF ATTORNEY

Each person whose signature appears below constitutes and appoints Josh Hirsberg and Anthony D. McDuffie, and each of them, as true and lawful attorneys-in-fact and agents, each with the power of substitution, for him and in his name, place and stead, and in any and all capacities, to sign any amendment to this Registration Statement (including post-effective amendments) and to file the same, with all exhibits thereto and all other documents in connection therewith, with the Securities and Exchange Commission, granting to said attorneys-in-fact and agents, and each of them, full power and authority to do and perform each and every act and thing requisite and necessary to be done in connection therewith, as fully to all intents and purposes as he might or could do in person, hereby ratifying and confirming all that said attorneys-in-fact or any of them, or their or his substitute or substitutes, may lawfully do or cause to be done by virtue hereof.

Pursuant to the requirements of the Securities Act of 1933, this Registration Statement has been signed below by the following persons in the capacities and on the date indicated.

 

Signature

  

Title

 

Date

/s/ William S. Boyd

William S. Boyd

  

Executive Vice President

 

  July 1, 2020

/s/ Marianne Boyd Johnson

Marianne Boyd Johnson

  

Executive Vice President

 

  July 1, 2020

/s/ Keith E. Smith

Keith E. Smith

  

President

(Principal Executive Officer)

  July 1, 2020

/s/ Josh Hirsberg

Josh Hirsberg

  

Treasurer

(Principal Financial Officer and

Principal Accounting Officer)

  July 1, 2020

 

II-47


Table of Contents

SIGNATURES

Pursuant to the requirements of the Securities Act, the registrant has duly caused this Registration Statement to be signed on its behalf by the undersigned, thereunto duly authorized, in the City of Las Vegas, State of Nevada, on the 1st day of July, 2020.

 

AMERISTAR CASINO ST. CHARLES, LLC
By:  

/s/ Keith E. Smith

Name:   Keith E. Smith
Title:   President

POWER OF ATTORNEY

Each person whose signature appears below constitutes and appoints Josh Hirsberg and Anthony D. McDuffie, and each of them, as true and lawful attorneys-in-fact and agents, each with the power of substitution, for him and in his name, place and stead, and in any and all capacities, to sign any amendment to this Registration Statement (including post-effective amendments) and to file the same, with all exhibits thereto and all other documents in connection therewith, with the Securities and Exchange Commission, granting to said attorneys-in-fact and agents, and each of them, full power and authority to do and perform each and every act and thing requisite and necessary to be done in connection therewith, as fully to all intents and purposes as he might or could do in person, hereby ratifying and confirming all that said attorneys-in-fact or any of them, or their or his substitute or substitutes, may lawfully do or cause to be done by virtue hereof.

Pursuant to the requirements of the Securities Act of 1933, this Registration Statement has been signed below by the following persons in the capacities and on the date indicated.

 

Signature

  

Title

 

Date

/s/ William S. Boyd

William S. Boyd

  

Executive Vice President

 

  July 1, 2020

/s/ Marianne Boyd Johnson

Marianne Boyd Johnson

  

Executive Vice President

 

  July 1, 2020

/s/ Keith E. Smith

Keith E. Smith

  

President

(Principal Executive Officer)

  July 1, 2020

/s/ Josh Hirsberg

Josh Hirsberg

  

Treasurer

(Principal Financial Officer and

Principal Accounting Officer)

  July 1, 2020

 

II-48


Table of Contents

SIGNATURES

Pursuant to the requirements of the Securities Act, the registrant has duly caused this Registration Statement to be signed on its behalf by the undersigned, thereunto duly authorized, in the City of Las Vegas, State of Nevada, on the 1st day of July, 2020.

 

BOYD TCIV, LLC
By:  

/s/ Keith E. Smith

Name:   Keith E. Smith
Title:   President

POWER OF ATTORNEY

Each person whose signature appears below constitutes and appoints Josh Hirsberg and Anthony D. McDuffie, and each of them, as true and lawful attorneys-in-fact and agents, each with the power of substitution, for him and in his name, place and stead, and in any and all capacities, to sign any amendment to this Registration Statement (including post-effective amendments) and to file the same, with all exhibits thereto and all other documents in connection therewith, with the Securities and Exchange Commission, granting to said attorneys-in-fact and agents, and each of them, full power and authority to do and perform each and every act and thing requisite and necessary to be done in connection therewith, as fully to all intents and purposes as he might or could do in person, hereby ratifying and confirming all that said attorneys-in-fact or any of them, or their or his substitute or substitutes, may lawfully do or cause to be done by virtue hereof.

Pursuant to the requirements of the Securities Act of 1933, this Registration Statement has been signed below by the following persons in the capacities and on the date indicated.

 

Signature

  

Title

 

Date

/s/ Keith E. Smith

Keith E. Smith

  

President

(Principal Executive Officer)

  July 1, 2020

/s/ Josh Hirsberg

Josh Hirsberg

  

Treasurer

(Principal Financial Officer and

Principal Accounting Officer)

  July 1, 2020

 

II-49


Table of Contents

SIGNATURES

Pursuant to the requirements of the Securities Act, the registrant has duly caused this Registration Statement to be signed on its behalf by the undersigned, thereunto duly authorized, in the City of Las Vegas, State of Nevada, on the 1st day of July, 2020.

 

BELTERRA RESORT INDIANA, LLC
By:  

/s/ Keith E. Smith

Name:   Keith E. Smith
Title:   President

POWER OF ATTORNEY

Each person whose signature appears below constitutes and appoints Josh Hirsberg and Anthony D. McDuffie, and each of them, as true and lawful attorneys-in-fact and agents, each with the power of substitution, for him and in his name, place and stead, and in any and all capacities, to sign any amendment to this Registration Statement (including post-effective amendments) and to file the same, with all exhibits thereto and all other documents in connection therewith, with the Securities and Exchange Commission, granting to said attorneys-in-fact and agents, and each of them, full power and authority to do and perform each and every act and thing requisite and necessary to be done in connection therewith, as fully to all intents and purposes as he might or could do in person, hereby ratifying and confirming all that said attorneys-in-fact or any of them, or their or his substitute or substitutes, may lawfully do or cause to be done by virtue hereof.

Pursuant to the requirements of the Securities Act of 1933, this Registration Statement has been signed below by the following persons in the capacities and on the date indicated.

 

Signature

  

Title

 

Date

/s/ William S. Boyd

William S. Boyd

  

Executive Vice President

 

  July 1, 2020

/s/ Marianne Boyd Johnson

Marianne Boyd Johnson

  

Executive Vice President

 

  July 1, 2020

/s/ Keith E. Smith

Keith E. Smith

  

President

(Principal Executive Officer)

  July 1, 2020

/s/ Josh Hirsberg

Josh Hirsberg

  

Treasurer

(Principal Financial Officer and

Principal Accounting Officer)

  July 1, 2020

 

II-50