Please wait

Filed Pursuant to Rule 424(b)(5)
Registration No. 333-284770

 

PROSPECTUS SUPPLEMENT

(To Prospectus dated February 7, 2025)

$2,300,000,000 (equivalent)

 

 

LOGO

Teva Pharmaceutical Finance Netherlands II B.V.

€1,000,000,000 4.125% Senior Notes due 2031

Teva Pharmaceutical Finance Netherlands III B.V.

$500,000,000 6.000% Senior Notes due 2032

Teva Pharmaceutical Finance Netherlands IV B.V.

$700,000,000 5.750% Senior Notes due 2030

Payment of principal and interest unconditionally guaranteed by Teva Pharmaceutical Industries Limited

 

 

Teva Pharmaceutical Finance Netherlands II B.V. (“Teva Finance II”) is offering:

 

   

€1,000,000,000 of its 4.125% Senior Notes due 2031 (the “Euro notes”).

Teva Pharmaceutical Finance Netherlands III B.V. (“Teva Finance III”) is offering:

 

   

$500,000,000 of its 6.000% Senior Notes due 2032 (the “2032 USD notes”).

Teva Pharmaceutical Finance Netherlands IV B.V. (“Teva Finance IV”) is offering:

 

   

$700,000,000 of its 5.750% Senior Notes due 2030 (the “2030 USD notes” and, together with the 2032 USD notes, the “USD notes” and, together with the Euro notes, the “notes”).

The Euro notes will mature on June 1, 2031. The 2032 USD notes will mature on December 1, 2032 and the 2030 USD notes will mature on December 1, 2030. Interest on the Euro notes will be payable annually in arrears on June 1 of each year, beginning June 1, 2026. Interest on the USD notes will be payable semi-annually in arrears on June 1 and December 1 of each year, beginning December 1, 2025. Payment of all principal and interest payable on the notes is unconditionally guaranteed by Teva Pharmaceutical Industries Limited (“Teva”).

Teva Finance II, Teva Finance III and Teva Finance IV may redeem each series of the notes in whole or in part, at any time at a redemption price equal to the greater of the principal amount of the notes of the relevant series, and the applicable “make-whole” amount plus, in each case, accrued and unpaid interest thereon, if any, to, but not including, the redemption date; provided that if Teva Finance II, Teva Finance III or Teva Finance IV redeems the notes on or after the applicable Par Call Date (as defined herein for such series), the redemption price shall be equal to 100% of the principal amount of such series then outstanding to be redeemed plus accrued and unpaid interest thereon, if any, to, but not including, the redemption date. See “Description of the Euro Notes and the Guarantee—Optional Redemption by the Issuer” and “Description of the USD Notes and the Guarantee— Optional Redemption by the Issuer.” Each series of the notes may also be redeemed, in whole but not in part, at 100% of the aggregate principal amount of such notes, plus accrued and unpaid interest, if any, at any time at Teva Finance II’s, Teva Finance III’s or Teva Finance IV’s option, as applicable, or Teva’s option,


solely upon the imposition of certain withholding taxes. See “Description of the Euro Notes and the Guarantees—Tax Redemption” and “Description of the USD Notes and the Guarantees—Tax Redemption.”

The Euro notes will be unsecured senior obligations of Teva Finance II, which is an indirect subsidiary of Teva, and the guarantee will be an unsecured senior obligation of Teva. The 2032 USD notes will be unsecured senior obligations of Teva Finance III, which is an indirect subsidiary of Teva, and the guarantee will be an unsecured senior obligation of Teva. The 2030 USD notes will be unsecured senior obligations of Teva Finance IV, which is an indirect subsidiary of Teva, and the guarantee will be an unsecured senior obligation of Teva.

Investing in the notes involves risks. See “Risk Factors” beginning on page S-14 of this prospectus supplement and page 4 of the accompanying prospectus.

Neither the Securities and Exchange Commission nor any state securities commission has approved or disapproved of these securities or determined if this prospectus supplement or the accompanying prospectus is truthful or complete. Any representation to the contrary is a criminal offense.

 

     Per
Euro Note
    Total      Per 2032
USD Note
    Total      Per 2030
USD Note
    Total  

Offering price(1)

     99.349   993,490,000        99.256   $ 496,280,000        99.418   $ 695,926,000  

Underwriting discount

     0.550   5,500,000        0.550   $ 2,750,000        0.550   $ 3,850,000  

Proceeds to issuer (before expenses)

     98.799   987,990,000        98.706   $ 493,530,000        98.868   $ 692,076,000  
 
(1)

Plus accrued interest, if any, from May 28, 2025, if settlement occurs after such date.

Teva’s principal executive offices are located at 124 Dvora HaNevi’a Street, Tel Aviv, 6944020, Israel, and our telephone number is +972-3-914-8213.

The underwriters expect to deliver the USD notes to investors through the book-entry facilities of The Depository Trust Company (“DTC”) and its direct participants, including Euroclear Bank S.A./N.V. (“Euroclear”), as operator of the Euroclear System, and Clearstream Banking, société anonyme (“Clearstream”), and the Euro notes will be delivered to investors through the book-entry facilities of Euroclear and Clearstream, on or about May 28, 2025.

Active Joint Book-Running Managers

 

BNP PARIBAS   BofA Securities   HSBC   IMI-Intesa Sanpaolo   J.P. Morgan

Passive Joint Book-Running Managers

 

Citigroup   Goldman Sachs Bank Europe SE   Mizuho   MUFG   PNC Capital Markets LLC

The date of this prospectus supplement is May 20, 2025.


We have not, and the underwriters have not, authorized anyone to provide any information or to make any representations other than those contained or incorporated by reference in this prospectus supplement, the accompanying prospectus or in any free writing prospectuses we have prepared. We and the underwriters take no responsibility for, and can provide no assurance as to the reliability of, any other information that others may give you. This prospectus supplement and the accompanying prospectus is an offer to sell only the notes offered hereby, but only under circumstances and in jurisdictions where it is lawful to do so. The information contained in this prospectus supplement and the accompanying prospectus is current only as of the respective dates of such documents.

TABLE OF CONTENTS

Prospectus Supplement

 

     Page  

STABILIZATION

     S-vi  

CURRENCY AND EXCHANGE RATE INFORMATION

     S-vii  

SUMMARY

     S-1  

RISK FACTORS

     S-14  

FORWARD-LOOKING STATEMENTS

     S-19  

USE OF PROCEEDS

     S-21  

CAPITALIZATION

     S-23  

DESCRIPTION OF THE EURO NOTES AND THE GUARANTEES

     S-25  

DESCRIPTION OF THE USD NOTES AND THE GUARANTEES

     S-41  

UNITED STATES FEDERAL INCOME TAX CONSIDERATIONS

     S-58  

DUTCH TAX CONSIDERATIONS

     S-64  

ISRAELI TAX CONSIDERATIONS

     S-67  

UNDERWRITING

     S-69  

LISTING

     S-77  

CERTAIN INSOLVENCY LAW CONSIDERATIONS; LIMITATIONS ON VALIDITY AND ENFORCEABILITY OF THE NOTES AND THE INDENTURES

     S-78  

LEGAL MATTERS

     S-84  

EXPERTS

     S-84  

WHERE YOU CAN FIND MORE INFORMATION

     S-84  

INCORPORATION OF CERTAIN DOCUMENTS BY REFERENCE

     S-84  

Prospectus

 

ABOUT THIS PROSPECTUS

     1  

TEVA PHARMACEUTICAL INDUSTRIES LIMITED

     2  

FINANCE SUBSIDIARIES

     3  

RISK FACTORS

     4  

FORWARD-LOOKING STATEMENTS

     5  

USE OF PROCEEDS

     7  

DESCRIPTION OF ORDINARY SHARES

     8  

DESCRIPTION OF AMERICAN DEPOSITARY SHARES

     14  

DESCRIPTION OF DEBT SECURITIES AND GUARANTEES

     24  

DESCRIPTION OF PURCHASE CONTRACTS

     34  

DESCRIPTION OF UNITS

     35  

TAXATION

     36  

PLAN OF DISTRIBUTION

     37  

EXPERTS

     40  

LEGAL MATTERS

     40  

WHERE YOU CAN FIND MORE INFORMATION

     41  

ENFORCEMENT OF CIVIL LIABILITIES

     42  

 

S-i


Notice to European Economic Area Investors

Prohibition of Sales to EEA Retail Investors

This prospectus supplement and the accompanying prospectus have been prepared on the basis that all offers of the notes will be made pursuant to an exemption under Regulation (EU) 2017/1129 (as supplemented, amended or superseded, the “Prospectus Regulation”), as implemented in member states of the European Economic Area (the “EEA”), from the requirement to produce a prospectus which is compliant with the Prospectus Regulation for offers of the notes.

Accordingly, any person making or intending to make any offer of the notes within the EEA should only do so in circumstances in which no obligation arises for us or any of the underwriters to produce a prospectus for such offer that is compliant with the Prospectus Regulation. Neither we nor the underwriters have authorized, nor do we or they authorize, the making of any offer of notes through any financial intermediary, other than offers made by the underwriters, which constitute the final placement of the notes contemplated in this prospectus supplement and the accompanying prospectus.

The notes described in this prospectus supplement and the accompanying prospectus are not intended to be offered, sold or otherwise made available to and should not be offered, sold or otherwise made available to any retail investor in the EEA. For these purposes, a retail investor means a person who is one (or more) of: (i) a retail client as defined in point (11) of Article 4(1) of Directive 2014/65/EU (as amended, “MiFID II”); (ii) a customer within the meaning of Directive 2016/97/EU (as amended, the “Insurance Distribution Directive”), where that customer would not qualify as a professional client as defined in point (10) of Article 4(1) of MiFID II; or (iii) not a qualified investor as defined in Article 2 of the Prospectus Regulation. Consequently, no key information document required by Regulation (EU) No 1286/2014 (as amended, the “PRIIPs Regulation”) for offering or selling the notes or otherwise making them available to retail investors in the EEA has been prepared and therefore offering or selling the notes or otherwise making them available to any retail investor in the EEA may be unlawful under the PRIIPs Regulation.

MiFID II Product Governance / Professional Investors and ECPs-only Target Market

Solely for the purposes of each manufacturer’s product approval process, the target market assessment in respect of the notes has led to the conclusion that: (i) the target market for the notes is eligible counterparties (“ECPs”) and professional clients only, each as defined in MiFID II; and (ii) all channels for distribution of the notes to eligible counterparties and professional clients are appropriate. Any person subsequently offering, selling or recommending the notes (a “distributor”) should take into consideration the manufacturers’ target market assessment; however, a distributor subject to MiFID II is responsible for undertaking its own target market assessment in respect of the notes (by either adopting or refining the manufacturers’ target market assessment) and determining appropriate distribution channels.

Each person in a member state of the EEA who receives any communication in respect of, or who acquires any notes under, the offers to the public contemplated in this prospectus supplement and accompanying prospectus will be deemed to have represented, warranted and agreed to and with each underwriter and Teva Finance II that: (a) it is a qualified investor within the meaning of point (e) of Article 2 of the Prospectus Regulation and any relevant implementing measure in each member state of the EEA; (b) it is not a “retail investor” as defined above; and (c) in the case of any notes acquired by it as a financial intermediary, as that term is used in the Prospectus Regulation, (i) the notes acquired by it in the offer have not been acquired on behalf of, nor have they been acquired with a view to their offer or resale to, persons in any member state of the EEA other than qualified investors, as that term is defined in the Prospectus Regulation, or in circumstances in which the prior consent of the underwriters has been given to the offer or resale; or (ii) where notes have been acquired by it on behalf of persons in any member state of the EEA other than qualified investors, the offer of those notes to it is not treated under the Prospectus Regulation as having been made to such persons.

 

S-ii


Notice to UK Investors

Prohibition of Sales to UK Retail Investors

In relation to the United Kingdom (the “UK”), each underwriter has represented and agreed, severally and not jointly, that it has not offered, sold or otherwise made available and will not offer, sell or otherwise make available any notes to any retail investor in the UK. For these purposes, the expression “retail investor” means a person who is one (or more) of the following:

 

(i)

a retail client, as defined in point (8) of Article 2 of Regulation (EU) No 2017/565 as it forms part of domestic law in the UK by virtue of the European Union (Withdrawal) Act 2018 (“EUWA”); or

 

(ii)

a customer within the meaning of the provisions of the UK Financial Services and Markets Act 2000, as amended (the “FSMA”) and any rules or regulations made under the FSMA to implement the Insurance Distribution Directive, where that customer would not qualify as a professional client, as defined in point (8) of Article 2(1) of Regulation (EU) No 600/2014 as it forms part of domestic law in the UK by virtue of the EUWA; or

 

(iii)

not a qualified investor as defined in Article 2 of the Prospectus Regulation as it forms part of domestic law in the UK by virtue of the EUWA.

Consequently, no key information document required by the PRIIPS Regulation as it forms part of UK domestic law by virtue of the EUWA (the “UK PRIIPs Regulation”) for offering or selling the notes or otherwise making them available to retail investors in the UK has been prepared and therefore offering or selling the notes or otherwise making them available to any retail investor in the UK may be unlawful under the UK PRIIPs Regulation.

This prospectus supplement has been prepared on the basis that any offer of the notes in the UK will be made pursuant to an exemption under the Prospectus Regulation as it forms part of UK domestic law by virtue of the EUWA (the “UK Prospectus Regulation”) from the requirement to publish a prospectus for offers of the notes.

UK MiFIR Product Governance

Professional investors and eligible counterparties only target market: Solely for the purposes of the manufacturers’ product approval process, the target market assessment in respect of the debt securities has led to the conclusion that: (i) the target market for the debt securities is only eligible counterparties, as defined in the FCA Handbook Conduct of Business Sourcebook (“COBS”), and professional clients, as defined in Regulation (EU) No 600/2014 as it forms part of domestic law by virtue of the EUWA (“UK MiFIR”); and (ii) all channels for distribution of the debt securities to eligible counterparties and professional clients are appropriate. A distributor should take into consideration the manufacturers’ target market assessment; however, a distributor subject to the FCA Handbook Product Intervention and Product Governance Sourcebook (the “UK MiFIR Product Governance Rules”) is responsible for undertaking its own target market assessment in respect of the debt securities (by either adopting or refining the manufacturers’ target market assessment) and determining appropriate distribution channels.

This issue and distribution of this prospectus supplement and the accompanying prospectus is restricted by law. This offering memorandum is not being distributed by, nor has it been approved for the purposes of section 21 of the Financial Services and Markets Act 2000 by, a person authorized under the Financial Services and Markets Act 2000. This prospectus supplement and the accompanying prospectus are only being distributed to and are only directed at (i) persons who are outside the UK or (ii) investment professionals falling within Article 19(5) of the Financial Services and Markets Act 2000 (Financial Promotion) Order 2005, as amended (the “Order”), (iii) high net worth entities, and other persons to whom they may lawfully be communicated, falling within Article 49(2)(a) to (d) of the Order or (iv) persons to whom an invitation or inducement to engage in

 

S-iii


investment activity (within the meaning of section 21 of the Financial Services and Markets Act 2000) in connection with the issue or sale of any notes may otherwise lawfully be communicated or caused to be communicated (all such persons together being referred to as “relevant persons”). Accordingly, by accepting delivery of this prospectus supplement or the accompanying prospectus, the recipient warrants and acknowledges that it is such a relevant person. The notes are only available to, and any invitation, offer or agreement to subscribe, purchase or otherwise acquire the notes will be engaged in only with, relevant persons. Any person who is not a relevant person should not act or rely on this prospectus supplement or the accompanying prospectus. No part of this prospectus supplement or the accompanying prospectus should be published, reproduced, distributed or otherwise made available in whole or in part to any other person without our prior written consent. The notes are not being offered or sold to any person in the United Kingdom, except in circumstances which will not result in an offer of securities to the public in the United Kingdom within the meaning of Part VI of the Financial Services and Markets Act 2000.

 

S-iv


Notice to Dutch Investors

This prospectus supplement and the accompanying prospectus is directed only at qualified investors as defined in the Prospectus Regulation. The notes have not, may not and will not be offered, sold or delivered in the Netherlands, other than to qualified investors (as defined in the Prospectus Regulation). This prospectus supplement and the accompanying prospectus must not be acted on or relied on by persons who are not qualified investors. Any investment or investment activity to which this prospectus supplement and the accompanying prospectus relates is available only to qualified investors and will be engaged in only with qualified investors. Recipients of this prospectus supplement and the accompanying prospectus are not permitted to transmit it to any other person.

 

S-v


STABILIZATION

In connection with the issue of the notes, certain of the joint book-running managers (or persons acting on behalf of any of the joint book-running managers) may over-allot notes or effect transactions with a view to supporting the market price of the notes at a level higher than that which might otherwise prevail. However, there is no assurance that the joint book-running managers (or persons acting on behalf of a joint book-running manager) will undertake stabilization action. Such stabilizing, if commenced, may be discontinued at any time and, if begun, must be brought to an end after a limited period. Any stabilization action or overallotment must be conducted by the relevant joint book-running managers (or persons acting on behalf of any joint book-running manager) in accordance with all applicable laws and rules and in the case of the Euro notes may begin on or after the date on which adequate public disclosure of the terms of the offering of the notes is made and, if begun, may be ended at any time, but it must end no later than 30 days after the issue date, or no later than 60 days after the date of the allotment of the notes, whichever is earlier.

 

S-vi


CURRENCY AND EXCHANGE RATE INFORMATION

The following table sets forth, for the periods indicated, the average, high, low and end of period nominal noon exchange rates published by the Bloomberg’s London Composite figure. Such rates are set forth as U.S. dollars per €1.00. The exchange rates provided below are provided solely for convenience. We do not make any representation that euros could have been converted into U.S. dollars at the rates shown or at any other rate. You should note that the rates set forth below may differ from the actual rates used in our accounting processes and in the preparation of our consolidated financial statements, which are incorporated by reference herein.

 

     For the year ended
December 31,(1)
     For the three months
ended

March 31, 2025
 
     2022      2023      2024  

U.S. dollars (USD)

           

Period end rate

   $ 1.071      $ 1.104      $ 1.035      $ 1.082  

High rate

     1.146        1.124        1.119        1.095  

Average rate

     1.053        1.082        1.082        1.053  

Low rate

     0.959        1.047        1.035        1.024  
 
(1)

The average of the exchange rates for all days during the applicable year.

 

S-vii


SUMMARY

This summary highlights information contained elsewhere or incorporated by reference in this prospectus supplement and the accompanying prospectus. This is not intended to be a complete description of the matters covered in this prospectus supplement and the accompanying prospectus and is subject to, and qualified in its entirety by reference to, the more detailed information and financial statements (including the notes thereto) included or incorporated by reference in this prospectus supplement and the accompanying prospectus. Unless otherwise indicated, all references to the “Company,” “we,” “us,” “our” or “Teva” refer to Teva Pharmaceutical Industries Limited and its subsidiaries. All references to “Teva Finance II” refer to Teva Pharmaceutical Finance Netherlands II B.V., an indirect subsidiary of Teva, all references to “Teva Finance III” refer to Teva Pharmaceutical Finance Netherlands III B.V., an indirect subsidiary of Teva, and all references to “Teva Finance IV” refer to Teva Pharmaceutical Finance Netherlands IV B.V., an indirect subsidiary of Teva. Together, Teva Finance II, Teva Finance III and Teva Finance IV are referred to herein as the “Issuers.” All references to the “accompanying prospectus” are to the prospectus dated February 7, 2025.

Business Overview

We are a global pharmaceutical company, harnessing our generics expertise and stepping up innovation to continue the momentum behind the discovery, delivery and expanded development of modern medicine.

We operate worldwide, with headquarters in Israel and a significant presence in the United States, Europe and many other markets around the world. Today, our global network of capabilities enables our approximately 37,000 employees across 57 markets to push the boundaries of scientific innovation and deliver quality medicines to help improve health outcomes for millions of patients every day.

Teva was incorporated in Israel on February 13, 1944, and is the successor to a number of Israeli corporations, the oldest of which was established in 1901.

Our Business Segments

We operate our business through three segments: United States (previously referred to as the North America segment), Europe and International Markets. Each business segment manages our entire product portfolio in its region, including generics, which includes biosimilars and over-the-counter (“OTC”) products, as well as innovative medicines. This structure enables strong alignment and integration between operations, commercial regions, R&D and our global marketing and portfolio function, optimizing our product lifecycle across therapeutic areas.

In addition to these three segments, we have other activities, primarily the sale of active pharmaceutical ingredients (“API”) to third parties, certain contract manufacturing services and an out-licensing platform offering a portfolio of products to other pharmaceutical companies through our affiliate Medis.

The Issuers

Teva Finance II, Teva Finance III and Teva Finance IV are Dutch private limited liability companies that were formed on October 16, 2013, September 21, 2015 and April 22, 2016, respectively. Their address is Busweg 1, 2031 DA Haarlem, Netherlands, telephone number +31 (0)23-5147147.

 

S-1


Recent Developments

Tender Offer

Concurrently with this offering, we commenced a tender offer (collectively, the “Tender Offer”, and each tender offer, an “Offer”) to purchase, for cash, notes of the series listed below (collectively, the “Tender Offer Notes”), for a maximum combined aggregate purchase price (exclusive of accrued and unpaid interest) of up to $2,250,000,000 (equivalent) (the “Total Maximum Amount”) comprised of (i) up to $1,550,000,000 aggregate purchase price (the “Pool 1 Tender Cap”) in respect of Teva Pharmaceutical Finance Netherlands III B.V.’s 3.150% Senior Notes due 2026 (the “Pool 1 Notes”), (ii) up to $350,000,000 (equivalent) aggregate purchase price (the “Pool 2 Tender Cap”) in respect of Teva Pharmaceutical Finance Netherlands III B.V.’s 4.750% Sustainability-Linked Senior Notes due 2027 and Teva Pharmaceutical Finance Netherlands II B.V.’s 3.750% Sustainability-Linked Senior Notes due 2027 (collectively, the “Pool 2 Notes”), and (iii) up to $350,000,000 (equivalent) aggregate purchase price (the “Pool 3 Tender Cap”) in respect of Teva Pharmaceutical Finance Netherlands III B.V.’s 7.875% Sustainability-Linked Senior Notes due 2029, Teva Pharmaceutical Finance Netherlands II B.V.’s 7.375% Sustainability-Linked Senior Notes due 2029 and Teva Pharmaceutical Finance Netherland III B.V.’s 8.125% Sustainability-Linked Senior Notes due 2031 (collectively, the “Pool 3 Notes”), in each case in the priorities set forth below, in each case, exclusive of accrued and unpaid interest. The principal amounts outstanding of the Tender Offer Notes below are as of March 31, 2025.

 

                                        Dollars or Euros per $1,000 or €1,000, as
applicable, principal amount

Capped
Tender
Offers

  Title of
Notes
  Issuer   CUSIP / ISIN /
Common Code
  Principal
Amount
Outstanding
  Pool Tender
Caps (Purchase
Price (excluding
Accrued
Interest))(1)
  Acceptance
Priority
Level(2)
  Authorized
Denominations
(principal
amount)
  First Par
Call Date
  Reference
Security or
Interpolated
Mid-Swap
Rate
  Bloomberg
Reference
Page / Screen
  Fixed
Spread
(basis
points)(5)
  Tender Offer
Consideration(3)(4)
  Early
Tender
Premium
  Total
Consideration(3)(6)
Pool 1 Tender Offers   3.150%
Senior Notes
due 2026
  Teva
Pharmaceutical
Finance
Netherlands III
B.V.
  88167AAE1 /
US88167AAE10
(Registered)
  $3,377,644,000   $1,550,000,000   1   $2,000 and
integral
multiples of
$1,000 in excess
thereof
  N/A   N/A   N/A   N/A   $931.50   $50.00   $981.50
Pool 2 Tender Offers   4.750%
Sustainability-
Linked Senior
Notes due
2027
  Teva
Pharmaceutical
Finance
Netherlands III
B.V.
  88167AAP6 /
US88167AAP66
(Registered)
  $1,000,000,000   $350,000,000
(equivalent)
  2   $200,000 and
integral
multiples of
$1,000 in excess
thereof
  February 9,
2027
  N/A   N/A   N/A   $947.50   $50.00   $997.50
  3.750%
Sustainability-
Linked Senior
Notes due
2027
  Teva
Pharmaceutical
Finance
Netherlands II
B.V.
  XS2406607098 /
240660709
(Registered)
  €1,100,000,000   3   €100,000 and
integral
multiples of
€1,000 in excess
thereof
  February 9,
2027
  N/A   N/A   N/A   €963.50   €50.00   €1,013.50
Pool 3 Tender Offers   7.875%
Sustainability-
Linked Senior
Notes due
2029
  Teva
Pharmaceutical
Finance
Netherlands III
B.V.
  88167AAS0 /
US88167AAS06
(Registered)
  $600,000,000   $350,000,000
(equivalent)
  4   $200,000 and
integral
multiples of
$1,000 in excess
thereof
  June 15,
2029
  3.875% U.S.
Treasury due
April 30,
2030
  FIT1   +135   See Note(4)   $50.00   See Note(5)
  7.375%
Sustainability-
Linked Senior
Notes due
2029
  Teva
Pharmaceutical
Finance
Netherlands II
B.V.
  XS2592804434 /
259280443
(Registered)
  €800,000,000   5   €100,000 and
integral
multiples of
€1,000 in excess
thereof
  June 15,
2029
  2029 Euro
Notes
Interpolated
Mid-Swap
Rate
  IRSB
EU<GO>(7)
  +150   See Note(4)   €50.00   See Note(5)
  8.125%
Sustainability-
Linked Senior
Notes due
2031
  Teva
Pharmaceutical
Finance
Netherlands III
B.V.
  88167AAR2 /
US88167AAR23
(Registered)
  $500,000,000   6   $200,000 and
integral
multiples of
$1,000 in excess
thereof
  June 15,
2031
  3.875% U.S.
Treasury due
April 30,
2030
  FIT1   +155   See Note(4)   $50.00   See Note(5)

 

S-2


 
(1)

The Pool 1 Maximum Amount of $1,550,000,000 represents the maximum aggregate purchase price in respect of Pool 1 Notes that will be purchased in the Pool 1 Tender Offers. The Pool 2 Maximum Amount of $350,000,000 (equivalent) represents the maximum aggregate purchase price in respect of Pool 2 Notes that will be purchased in the Pool 2 Tender Offers. The Pool 3 Maximum Amount of $350,000,000 (equivalent) represents the maximum aggregate purchase price in respect of Pool 3 Notes that will be purchased in the Pool 3 Tender Offers. The Pool Tender Caps can be increased or decreased at Teva’s sole discretion, and in each case are exclusive of Accrued Interest.

(2)

Subject to the Total Maximum Amount, the Pool Tender Caps and proration, the principal amount of each series of Tender Offer Notes that is purchased in each of the Offers will be determined in accordance with the applicable acceptance priority level (in numerical priority order) specified in this column. Tender Offer Notes tendered at or prior to the Early Tender Time will also be accepted for purchase in priority to Tender Offer Notes tendered thereafter.

(3)

Excludes accrued and unpaid interest, which will also be paid.

(4)

The Tender Offer Consideration in respect of the Notes of each relevant series will equal the applicable Total Consideration minus the applicable Early Tender Premium.

(5)

The Total Consideration in respect of the Pool 3 Notes of each relevant series shall be calculated from the applicable Reference Yield and the applicable Fixed Spread and which, when calculated in such manner, already includes the applicable Early Tender Premium. The applicable Total Consideration will be calculated with reference to the First Par Call Date.

(6)

Such amount already includes the Early Tender Premium.

(7)

Pricing Source: BGN.

One or more of the underwriters or their respective affiliates may own Tender Offer Notes and be eligible to participate in the Tender Offer. As a result, one or more of the underwriters or their respective affiliates may receive a portion of the net proceeds from this offering (in excess of any underwriter discounts, if applicable). See “Underwriting—Conflicts of Interest.”

After deducting the underwriters’ discounts and estimated offering expenses, we expect to use the net proceeds of this offering, together with cash on hand, (i) to fund the Tender Offer for a maximum combined aggregate purchase price (exclusive of accrued and unpaid interest) of up to $2,250,000,000 (equivalent) (as it may be amended prior to expiration thereof), (ii) to pay fees and expenses in connection therewith and (iii) to the extent of any remaining proceeds, for the repayment of outstanding debt upon maturity, tender offer or earlier redemption. Net proceeds may be temporarily invested pending application for their stated purpose.

The Tender Offer is scheduled to expire at 5:00 p.m., Eastern Time, on June 17, 2025, with an expected early tender deadline of 5:00 p.m., Eastern Time, on June 2, 2025 and early settlement date of June 5, 2025. This prospectus supplement is not an offer to purchase or a solicitation of an offer to sell any of the Tender Offer Notes and the Tender Offer is not an offer to sell or a solicitation of an offer to purchase the notes offered thereby. The Tender Offer is being made solely pursuant to an offer to purchase related thereto. The Tender Offer is conditioned on, among other things, the consummation of this offering. This offering, however, is not conditioned on the consummation of the Tender Offer or the tender of any specific amount of the Tender Offer Notes.

Executive Order of the President of the United States

On May 12, 2025, the President of the United States issued an executive order that sought to lower the prices of drugs in the United States to align them with the prices paid for such drugs in other countries. Amongst other things, the executive order directs the Secretary of Health and Human Services, within 30 days of the executive order, to establish a “most favored nation” pricing mechanism through which the U.S. government will

 

S-3


request that pharmaceutical manufacturers provide prescription medications at price targets to be set based on the lowest price paid for such medications in a peer country. As it is unclear how the current United States Presidential administration will implement the executive order or what price targets will be established, there is uncertainty as to how our business may be impacted. We continue to monitor developments relating to the executive order.

United States Tariffs

The U.S. government recently announced tariffs on products imported from several jurisdictions in which we operate and source our raw materials from, and has made announcements regarding the potential imposition of tariffs on other jurisdictions. Certain of the announced tariffs have been delayed and we are currently assessing the potential impact on our supply chain and our global operations. However, the U.S. government may in the future pause, reimpose or increase tariffs, and countries subject to such tariffs have and in the future may impose reciprocal tariffs or other restrictive trade measures in response. Any of these actions could impact our costs and our global operations.

 

S-4


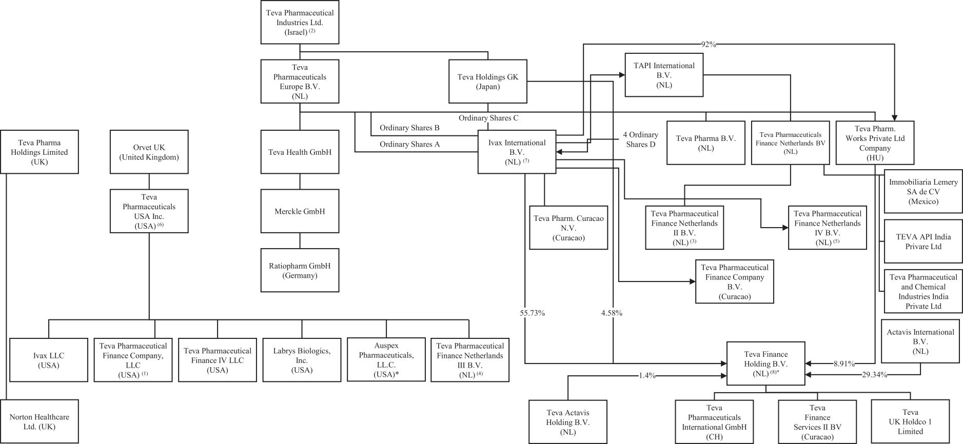
Organizational Structure

The following diagram illustrates our simplified corporate structure:

 

 

LOGO

 
*

Additional shareholders have interests of less than 1% in the aggregate.

(1)

Issuer of 0.250% Convertible Senior Debentures due 2026 and 6.150% Senior Notes due 2036.

(2)

Guarantor of the notes offered hereby, 7.375% Sustainability-Linked Senior Notes due 2029, 7.875% Sustainability-Linked Senior Notes due 2031, 7.875% Sustainability-Linked Senior Notes due 2029, 8.125% Sustainability-Linked Senior Notes due 2031, 0.250% Convertible Senior Debentures due 2026, 6.150% Senior Notes due 2036, 1.875% Senior Notes due 2027, 1.625% Senior Notes due 2028, 3.150% Senior Notes due 2026, 4.100% Senior Notes due 2046, 1.000% Notes due 2025, 6.750% Senior Notes due 2028, 3.750% Sustainability-Linked Senior Notes due 2027, 4.375% Sustainability-Linked Senior Notes due 2030, 4.750% Sustainability-Linked Senior Notes due 2027 and 5.125% Sustainability-Linked Senior Notes due 2029. Borrower under the Senior Unsecured Sustainability-Linked Revolving Credit Agreement, dated as of April 29, 2022, as amended on February 6, 2023 and May 3, 2024 (the “Sustainability-Linked Revolving Credit Agreement”).

(3)

Issuer of the Euro notes offered hereby, 7.375% Sustainability-Linked Senior Notes due 2029, 7.875% Sustainability-Linked Senior Notes due 2031, 1.875% Senior Notes due 2027, 1.625% Senior Notes due 2028, 3.750% Sustainability-Linked Senior Notes due 2027 and 4.375% Sustainability-Linked Senior Notes due 2030. Borrower under the Sustainability-Linked Revolving Credit Agreement.

(4)

Issuer of the 2032 USD notes offered hereby, 7.875% Sustainability-Linked Senior Notes due 2029, 8.125% Sustainability-Linked Senior Notes due 2031, 3.150% Senior Notes due 2026, 4.100% Senior Notes due 2046, 6.750% Senior Notes due 2028, 4.750% Sustainability-Linked Senior Notes due 2027 and 5.125% Sustainability-Linked Senior Notes due 2029. Borrower under the Sustainability-Linked Revolving Credit Agreement.

(5)

Issuer of the 2030 USD notes offered hereby and the 1.000% Senior Notes due 2025.

(6)

Borrower under the Sustainability-Linked Revolving Credit Agreement.

(7)

Additional shares owned by Teva Pharmaceutical Finance Netherlands B.V. and Teva Pharma B.V., each representing interests of less than 0.0001%.

(8)

Additional shares owned by Teva Pharmaceuticals Europe B.V., LBC International Corp and Teva Pharma SLU, each representing interests of approximately 0.01%.

 

S-5


The Offering

 

Issuers

Teva Pharmaceutical Finance Netherlands II B.V., Teva Pharmaceutical Finance Netherlands III B.V. and Teva Pharmaceutical Finance Netherlands IV B.V., which are indirect, wholly owned subsidiaries of Teva and have no assets or operations other than in connection with this offering and prior debt offerings.

 

Securities Offered

 
   

€1,000,000,000 aggregate principal amount of 4.125% Senior Notes due 2031;

 

   

$500,000,000 aggregate principal amount of 6.000% Senior Notes due 2032; and

 

   

$700,000,000 aggregate principal amount of 5.750% Senior Notes due 2030.

 

Guarantees

Teva will irrevocably and unconditionally guarantee (i) the punctual payment when due of the principal and interest, whether at maturity, upon redemption, by acceleration or otherwise (including any additional amounts in respect of taxes as described in “Description of the Euro Notes and the Guarantees—Additional Tax Amounts” and “Description of the USD Notes and the Guarantees—Additional Tax Amounts”) on the notes of each series and (ii) all other amounts due and payable under the indentures governing the notes.

 

Ranking

As indebtedness of Teva, the guarantees will rank:

 

   

senior to the rights of creditors under any debt expressly subordinated to the guarantees;

 

   

equally with other unsecured debt of Teva from time to time outstanding other than any that is subordinated to the guarantees

 

   

effectively junior to Teva’s secured indebtedness up to the value of the collateral securing that indebtedness; and

 

   

effectively junior to the indebtedness and other liabilities of Teva’s subsidiaries.

 

Maturity Dates

The Euro notes will mature on June 1, 2031.

 

  The 2032 USD notes will mature on December 1, 2032.

 

  The 2030 USD notes will mature on December 1, 2030.

 

Interest Payment Dates

In the case of the Euro notes, June 1 of each year, beginning June 1, 2026, and at maturity. In the case of the USD notes, June 1 and December 1 of each year, beginning December 1, 2025, and at maturity.

 

Interest Rates

4.125% per year in the case of the Euro notes;

 

  6.000% per year in the case of the 2032 USD notes; and

 

  5.750% per year in the case of the 2030 USD notes.

 

S-6


Optional Redemption of the Euro Notes

Teva Finance II may redeem the Euro notes, in whole or in part, at any time or from time to time, upon at least 10 days’, but not more than 60 days’, prior notice. This redemption notice and the redemption may, at Teva Finance II’s discretion, be subject to one or more conditions precedent. The Euro notes will be redeemable at a redemption price equal to the greater of (1) 100% of the principal amount of the Euro notes to be redeemed and (2) the sum of the present values of the Remaining Scheduled Payments (as defined in “Description of the Euro Notes and the Guarantees—Optional Redemption by the Issuer”) on the notes being redeemed discounted, on a semi-annual basis (assuming a 360-day year consisting of twelve 30-day months), at the applicable Reinvestment Rate (as defined in “Description of the Euro Notes and the Guarantees—Optional Redemption by the Issuer”), plus in each case accrued and unpaid interest thereon, if any, to, but not including, the redemption date.

 

  If we elect to redeem the Euro notes at any time on or after March 1, 2031 (three months prior to the maturity date of the Euro notes), we may redeem the Euro notes, in whole or in part, in each case upon at least 10 days’, but not more than 60 days’, prior notice at a redemption price equal to 100% of the principal amount of the Euro notes then outstanding to be redeemed plus accrued and unpaid interest thereon, if any, to, but not including, the redemption date. See “Description of the Euro Notes and the Guarantees—Optional Redemption.”

 

Optional Redemption of the USD Notes

Teva Finance III and Teva Finance IV, as applicable, may redeem the USD notes of any series for which they are the issuer, in whole or in part, at any time or from time to time, upon at least 10 days’, but not more than 60 days’, prior notice. This redemption notice and the redemption may, at Teva Finance III’s and Teva Finance IV’s discretion, be subject to one or more conditions precedent. The USD notes will be redeemable at a redemption price equal to the greater of (1) 100% of the principal amount of the USD notes to be redeemed and (2) the sum of the present values of the Remaining Scheduled Payments (as defined under “Description of the USD Notes and the Guarantees—Optional Redemption by the Issuer”) on the USD notes being redeemed discounted, on a semi-annual basis (assuming a 360-day year consisting of twelve 30-day months), at a rate equal to the sum of the Treasury Rate (as defined in “Description of the USD Notes and the Guarantees— Optional Redemption by the Issuer”) plus 50 basis points, in the case of the 2032 USD notes and 50 basis points, in the case of the 2030 USD notes, plus in each case accrued and unpaid interest thereon, if any, to, but not including, the redemption date.

 

 

If we elect to redeem the 2032 USD notes at any time on or after September 1, 2032 (three months prior to the maturity date of the

 

S-7


 

2032 USD notes) or the 2030 USD notes at any time on or after September 1, 2030 (three months prior to the maturity date of the 2030 USD notes), we may redeem the USD notes, in whole or in part, in each case upon at least 10 days’, but not more than 60 days’, prior notice at a redemption price equal to 100% of the principal amount of the USD notes then outstanding to be redeemed plus accrued and unpaid interest thereon, if any, to, but not including, the redemption date. See “Description of the USD Notes and the Guarantees—Optional Redemption.”

 

Tax Redemption

Teva Finance II, Teva Finance III or Teva Finance IV, as applicable, and Teva, may redeem all (but not part) of the notes at any time, upon at least 10 days’, but no more than 60 days’, prior notice, at a redemption price equal to 100% of the aggregate principal amount of such notes, plus accrued and unpaid interest, if any, to, but not including, the redemption date, if Teva Finance II, Teva Finance III or Teva Finance IV, as applicable, or Teva, would become obligated to pay certain additional amounts in respect of taxes as a result of certain changes in specified tax laws or certain other circumstances. See “Description of the Euro Notes and the Guarantees—Tax Redemption” and “Description of the USD Notes and the Guarantees—Tax Redemption.”

 

Use of Proceeds

Teva will receive gross proceeds of approximately $2,300,000,000 (equivalent) from this offering before deducting the underwriters’ discounts and estimated offering expenses payable by Teva. After deducting the underwriters’ discounts and estimated offering expenses, Teva intends to use the net proceeds of this offering, together with cash on hand, (i) to fund the Tender Offer for a maximum combined aggregate purchase price (exclusive of accrued and unpaid interest) of up to $2,250,000,000 (equivalent) (as it may be amended prior to expiration thereof), (ii) to pay fees and expenses in connection therewith and (iii) to the extent of any remaining proceeds, for the repayment of outstanding debt upon maturity, tender offer or earlier redemption. Net proceeds may be temporarily invested pending application for their stated purpose. See “Use of Proceeds.”

 

Form, Denomination and Registration

The Euro notes will be issued only in fully registered form without coupons and in minimum denominations of €100,000 principal amount and whole multiples of €1,000 in excess of €100,000. The USD notes will be issued only in fully registered form without coupons and in minimum denominations of $200,000 principal amount and whole multiples of $1,000 in excess of $200,000. The Euro notes will be evidenced by one or more global registered notes deposited with and registered in the name of a common depositary for Euroclear and Clearstream or a nominee thereof. Beneficial interests in the Euro notes will be shown on, and transfers thereof will be effected only through, records maintained in book-entry form by Euroclear and Clearstream and their participants. The USD notes will

 

S-8


 

be evidenced by one or more global registered notes deposited with the trustee of the notes, as custodian for DTC. Beneficial interests in the global registered USD notes will be shown on, and transfers will be effected through, records maintained by DTC and its direct and indirect participants.

 

Absence of a Public Market for the Notes

The notes are new securities for which no market currently exists. One or more of the underwriters have advised us that they intend to make markets in the notes as permitted by applicable laws and regulations. The underwriters are not obligated, however, to make markets in the notes, and they may discontinue this market making at any time in their sole discretion. We cannot assure you that any active or liquid market will develop in the notes.

 

Listing and Trading

Application has been made to Euronext Dublin for the Euro notes to be admitted to the Official List and trading on the Global Exchange Market which is the exchange regulated market of Euronext Dublin. The Global Exchange Market is not a regulated market for the purposes of MiFID II. You should note, however, that there is currently no trading market for the Euro notes, and we cannot assure you that an active or liquid market for the Euro notes will develop. The USD notes will not be listed on any securities exchange or included in any automated quotation system.

 

Trustee, Registrar, Transfer Agent and, with
respect to the USD Notes, Paying Agent

The Bank of New York Mellon.

 

Principal Paying Agent for the Euro Notes

The Bank of New York Mellon, London Branch.

 

Risk Factors

Before you invest in the notes, you should carefully consider the risks involved. Accordingly, you should carefully consider the information contained in or incorporated by reference into this prospectus supplement and the accompanying prospectus, including the discussions under “Risk Factors” beginning on page S-13.

 

S-9


Summary Historical Financial Data of Teva

The following summary operating data of Teva for each of the years in the three-year period ended December 31, 2024 and summary balance sheet data at December 31, 2024 and 2023 are derived from Teva’s audited consolidated financial statements and related notes incorporated by reference into this prospectus supplement, which have been prepared in accordance with accounting principles generally accepted in the United States, or U.S. GAAP. The following summary operating data of Teva for the three months ended March 31, 2025 and 2024 and the summary balance sheet data at March 31, 2025 are derived from Teva’s unaudited consolidated financial statements and related notes incorporated by reference into this prospectus supplement, and have been prepared on a basis consistent with Teva’s audited financial statements. In the opinion of management, the interim financial statements reflect all normal and recurring adjustments necessary for a fair statement of the financial position and results of operations of Teva. You should not rely on these interim results as being indicative of results Teva may expect for the full year or any other interim period.

The summary operating data of Teva for the last twelve months (“LTM”) ended March 31, 2025, has been derived by adding the audited summary operating data of Teva for the year ended December 31, 2024 and the unaudited summary operating data of Teva for the three months ended March 31, 2025, and then subtracting the unaudited summary operating data of Teva for the three months ended March 31, 2024.

The information set forth below is only a summary and is not necessarily indicative of the results of future operations of Teva, and you should read the summary selected historical financial data together with Teva’s audited and unaudited consolidated financial statements and related notes and “Management’s Discussion and Analysis of Financial Condition and Results of Operations” included in Teva’s Annual Report on Form 10-K for the year ended December 31, 2024 (the “Annual Report on Form 10-K”) and in Teva’s Quarterly Report on Form 10-Q for the quarter ended March 31, 2025 (the “Quarterly Report on Form 10-Q”). See the section entitled “Where You Can Find More Information” for information on where you can obtain copies of the Annual Report on Form 10-K and the Quarterly Report on Form 10-Q.

Operating Data

 

    For the Year Ended
December 31,
    For the Three
Months Ended
March 31,
    LTM
ended
March 31,
 
    2024     2023     2022*     2025     2024     2025  
    U.S. dollars in millions  

Net revenues

  $ 16,544     $ 15,846     $ 14,925     $ 3,891     $ 3,819     $ 16,616  

Cost of sales

    8,481       8,200       7,952       2,014       2,048       8,447  
 

 

 

   

 

 

   

 

 

   

 

 

   

 

 

   

 

 

 

Gross profit

    8,064       7,645       6,973       1,877       1,771       8,170  

Research and development expenses, net

    998       953       838       247       242       1,003  

Selling and marketing expenses

    2,541       2,336       2,265       622       608       2,555  

General and administrative expenses

    1,161       1,162       1,180       297       278       1,180  

Intangible assets impairments

    251       350       355       121       80       292  

Goodwill impairment

    1,280       700       2,045       —        —        1,280  

Other asset impairments, restructuring and other items

    1,388       718       512       (22     673       693  

Legal settlements and loss contingencies

    761       1,043       2,082       86       106       741  

Other loss (income)

    (14     (49     (107     5       1       (10
 

 

 

   

 

 

   

 

 

   

 

 

   

 

 

   

 

 

 

Operating income (loss)

    (303     433       (2,197     519       (218     434  

Financial expenses—net

    981       1,057       966       225       250       956  
 

 

 

   

 

 

   

 

 

   

 

 

   

 

 

   

 

 

 

 

S-10


    For the Year Ended
December 31,
    For the Three
Months Ended
March 31,
    LTM
ended
March 31,
 
    2024     2023     2022*     2025     2024     2025  
    U.S. dollars in millions  

Income (loss) before income taxes

    (1,284     (624     (3,163     294       (467     (523

Income taxes (benefit)

    676       (7     (643     74       (52     802  

Share in (profits) losses of associated companies—net

    (1     (2     (21      §       4       (5
 

 

 

   

 

 

   

 

 

   

 

 

   

 

 

   

 

 

 

Net income (loss)

    (1,959     (615     (2,499     220       (419     (1,320

Net income (loss) attributable to non-controlling interests

    (320     (56     (53     6       (280     (34
 

 

 

   

 

 

   

 

 

   

 

 

   

 

 

   

 

 

 

Net income (loss) attributable to Teva

    (1,639     (559     (2,446     214       (139     (1,286
 

 

 

   

 

 

   

 

 

   

 

 

   

 

 

   

 

 

 

 

*

The data presented for the year ended December 31, 2022 has been revised to reflect the previously disclosed revisions in the presentation of these items in our consolidated financial statements.

§

Represents an amount less than $0.5 million.

Balance Sheet Data

 

     As of December 31,      As of
March 31,
 
     2024      2023      2025  
     U.S. dollars in millions  

Cash and cash equivalents

   $ 3,300      $ 3,226      $ 1,697  

Identifiable intangible assets, net

     4,418        5,387        4,189  

Goodwill

     15,147        17,177        15,477  

Working capital(1)

     (2,837      (1,374      (2,360

Total assets

     39,326        43,479        38,415  
  

 

 

    

 

 

    

 

 

 

Short-term debt, including current maturities

     1,781        1,672        421  

Total long-term liabilities

     20,809        23,106        20,990  

Total liabilities

     33,606        35,353        32,146  
  

 

 

    

 

 

    

 

 

 

Total equity

     5,380        8,126        6,269  
  

 

 

    

 

 

    

 

 

 
 
(1)

Includes accounts receivables net of sales reserves and allowances, inventories, prepaid expenses and other current assets, accounts payables, employee-related obligations, accrued expenses and other current liabilities.

Other Financial Data

 

     For the Year Ended
December 31,
     For the Three
Months Ended
March 31,
     LTM
ended
March 31,
 
     2024      2023      2022      2025      2024      2025  
     U.S. dollars in millions  

Non-GAAP Operating Income(1)

   $ 4,329      $ 4,361      $ 4,139      $ 946      $ 892      $ 4,383  

Adjusted EBITDA(1)

     4,781        4,818        4,598        1,041        1,005        4,817  
 
(1)

We have presented Non-GAAP Operating Income, which is defined as operating income adjusted for goodwill impairment, impairment of long-lived assets and the other items discussed below and Adjusted EBITDA, which is defined as net income (loss) adjusted for financial expenses, income taxes, depreciation and amortization, legal settlements and loss contingencies, goodwill impairment, impairment of long lived assets, equity compensation and other non-GAAP items discussed below. The following are examples of

 

S-11


  how we utilize Non-GAAP measures: (i) our management and Board of Directors use Non-GAAP Operating Income and Adjusted EBITDA to evaluate our operational performance, to compare against work plans and budgets, and ultimately to evaluate the performance of management; (ii) our annual budgets are prepared on a non-GAAP basis; and (iii) senior management’s annual compensation is derived, in part, using these Non-GAAP measures. While qualitative factors and judgment also affect annual bonuses, the principal quantitative element in the determination of such bonuses is performance targets tied to the work plan, and thus is based on the Non-GAAP Operating Income and Adjusted EBITDA. Non-GAAP Operating Income and Adjusted EBITDA have no standardized meaning and accordingly have limitations in their usefulness to investors. We provide Non-GAAP Operating Income and Adjusted EBITDA because management believes that such data provide useful information to investors. However, investors are cautioned that, unlike financial measures prepared in accordance with U.S. GAAP, non-GAAP measures may not be comparable with the calculation of similar measures for other companies. Non-GAAP Operating Income and Adjusted EBITDA are presented solely to permit investors to more fully understand how management assesses our performance. The limitations of using Non-GAAP Operating Income and Adjusted EBITDA as performance measures are that they provide a view of our results of operations without including all events during a period and may not provide a comparable view of our performance to other companies in the pharmaceutical industry.

Below are reconciliations of Non-GAAP Operating Income and Adjusted EBITDA to operating income (loss) and net income (loss), respectively, their closest GAAP equivalents.

 

     For the Year
Ended December 31,
    For the Three
Months Ended
March 31,
    LTM
ended
March 31,
 
     2024     2023     2022     2025     2024     2025  
     U.S. dollars in millions  

GAAP operating income (loss)***

     (303     433       (2,197     519       (218     434  

GAAP operating margin

     (1.8 )%      2.7     (14.7 )%      13.3     (5.7 )%      2.61

Increase (decrease) for excluded items:

            

Amortization of purchased intangible assets

     588       616       732       145       152       581  

Legal settlements and loss contingencies

     761       1,043       2,082       83       106       738  

Goodwill impairment

     1,280       700       2,045       —        —        1,280  

Impairment of long-lived assets

     1,275       378       402       77       679       673  

Restructuring costs

     74       111       146       14       13       75  

Costs related to regulatory actions taken in facilities

     7       4       7       —        3       4  

Equity compensation

     123       121       124       34       28       129  

Contingent consideration***

     303       548       261       11       79       235  

Loss (gain) on sale of business

     (15     (3     (47     —        —        (15

Accelerated depreciation

     13       80       117       3       7       9  

Other non-GAAP items*

     222       330       465       60       44       238  

Non-GAAP operating income (loss)

     4,329       4,361       4,139       946       892       4,383  

Non-GAAP operating margin**

     26.2     27.5     27.7     24.3     23.4     26.38
 
*

Other non-GAAP items include other exceptional items that we believe are sufficiently large that their exclusion is important to facilitate an understanding of trends in our financial results, primarily related to the rationalization of our plants, certain inventory write-offs, material litigation fees and other unusual events.

**

Non-GAAP operating margin is Non-GAAP operating income as a percentage of revenues.

***

The data presented for the year ended December 31, 2022 has been revised to reflect the previously disclosed revisions in the presentation of these items in our consolidated financial statements.

 

S-12


    For the Year Ended
December 31,
    For the Three
Months Ended
March 31,
    LTM
ended
March 31,
 
    2024     2023     2022     2025     2024     2025  
    U.S. dollars in millions        

Net income (loss)(2)

  $ (1,959   $ (615   $ (2,499   $ 220     $ (419   $ (1,320

Increase (decrease) for excluded items:

           

Financial expenses

    981       1,057       966       225       250       956  

Income taxes

    676       (7     (643     74       (52     802  

Share in profits (losses) of associated companies- net

    (1     (2     (21      §       4       (5

Depreciation

    465       537       576       99       120       444  

Amortization

    588       616       732       145       152       581  

Legal settlements and loss contingencies

    761       1,043       2,082       83       106       738  

Goodwill impairment

    1,280       700       2,045       —        —        1,280  

Impairment of long lived assets

    1,275       378       402       77       679       673  

Restructuring costs

    74       111       146       14       13       75  

Costs related to regulatory actions taken in facilities

    7       4       7       —        3       4  

Equity compensation

    123       121       124       34       28       129  

Contingent consideration(2)

    303       548       261       11       79       235  

Loss (Gain) on sale of business

    (15     (3     (47     —        —        (15

Other non-GAAP items(1)

    223       330       467       59       42       240  
 

 

 

   

 

 

   

 

 

   

 

 

   

 

 

   

 

 

 

Adjusted EBITDA

  $ 4,781     $ 4,818     $ 4,598     $ 1,041     $ 1,005     $ 4,817  
 

 

 

   

 

 

   

 

 

   

 

 

   

 

 

   

 

 

 
 
(1)

Other non-GAAP items include other exceptional items that we believe are sufficiently large that their exclusion is important to facilitate an understanding of trends in our financial results, primarily related to the rationalization of our plants, certain inventory write-offs, material litigation fees and other unusual events.

(2)

The data presented for the year ended December 31, 2022 has been revised to reflect previously disclosed revisions in the presentation of these items in our consolidated financial statements.

§

Represents an amount of less than $0.5 million.

 

S-13


RISK FACTORS

Before you invest in the notes, you should carefully consider the risks involved. Accordingly, you should carefully consider the information contained in or incorporated by reference into this prospectus supplement and the accompanying prospectus, including the risk factors listed below, those described in the section entitled “Risk Factors” in Teva’s Annual Report on Form 10-K and the other information contained in this Prospectus Supplement and in the documents incorporated by reference herein, as may be updated from time to time by Teva’s subsequent reports and other filings under the Exchange Act that are incorporated by reference herein. See “Where You Can Find More Information.” and “Forward-Looking Statements.”

Risks Related to the Notes

There may not be liquid markets for the notes, and you may not be able to sell your notes at attractive prices or at all.

The notes are new issues of securities for which there are currently no trading markets. Although one or more of the underwriters have advised us that they currently intend to make markets in the notes, they are not obligated to do so and may discontinue their market-making activities at any time without notice. Although application has been made to Euronext Dublin for the Euro notes to be admitted to the Official List and to trading on the Global Exchange Market, an active market may not develop. We do not intend to apply for listing of the USD notes on any exchange or any automated quotation system. If active markets for the notes fails to develop or be sustained, the trading prices of the notes could fall, and even if active trading markets were to develop, the notes could trade at prices that may be lower than their respective initial offering prices. The trading prices of the notes will depend on many factors, including:

 

   

prevailing interest rates and interest rate volatility;

 

   

the markets for similar securities;

 

   

our financial condition, results of operations and prospects;

 

   

the publication of earnings estimates or other research reports and speculation in the press or investment community;

 

   

the anticipated results of acquisitions and divestitures;

 

   

changes in our industry and competition; and

 

   

general market and economic conditions.

As a result, we cannot assure you that you will be able to sell the notes at attractive prices or at all.

The Euro notes may not become, or remain, listed on Euronext Dublin.

Although Teva Finance II will, pursuant to the indenture governing the Euro notes, agree to make an application to have the Euro notes listed on Euronext Dublin and admitted to trading on the Global Exchange Market thereof within a reasonable period after the issue date and to maintain such listing as long as the Euro notes are outstanding, Teva Finance II cannot assure you that the Euro notes will become, or remain, listed. If Teva Finance II cannot maintain the listing on Euronext Dublin and the admission to trading on the Global Exchange Market thereof or it becomes unduly burdensome to make or maintain such listing, Teva Finance II may cease to make or maintain such listing on Euronext Dublin, provided that it will use reasonable best efforts to obtain and maintain the listing of the Euro notes on another securities exchange, although there can be no assurance that Teva Finance II will be able to do so. Although no assurance can be made as to the liquidity of the Euro notes as a result of listing on Euronext Dublin or another recognized listing exchange for comparable issuers in accordance with the indenture, failure to be approved for listing or the delisting of the Euro notes from Euronext Dublin or another listing exchange in accordance with the indenture may have a material adverse effect on a holder’s ability to resell Euro notes in the secondary market. We do not intend to apply for the Euro notes to be listed on any U.S. securities exchange or to arrange for quotation on any automated dealer quotation system.

 

S-14


A downgrade, suspension or withdrawal of the rating assigned by a rating agency to the notes, if any, could cause the liquidity or market values of the notes to decline significantly.

We cannot assure you what ratings will be assigned to the notes. In addition, we cannot assure you that any rating so assigned will remain for any given period of time or that the rating will not be lowered or withdrawn entirely by the rating agency if in that rating agency’s judgment future circumstances relating to the basis of the rating, such as adverse changes in our business, so warrant. A downgrade of Teva’s credit rating could negatively affect the liquidity or market values of the notes.

We may be unable to refinance our indebtedness.

We may need to refinance all or a portion of our indebtedness, including the notes, before maturity. We cannot assure you that we will be able to refinance any of our indebtedness on commercially reasonable terms or at all. We cannot assure you that we will be able to obtain sufficient funds to enable us to repay or refinance our debt obligations on commercially reasonable terms or at all.

We may incur additional indebtedness that may adversely affect our ability to meet our financial obligations under the notes.

The terms of the notes do not impose any limitation on the ability of Teva, the Issuers or any of Teva’s other subsidiaries to incur additional unsecured debt. We may incur additional unsecured indebtedness in the future, which could have important consequences to holders of notes, including that we could have insufficient cash to meet our financial obligations, including our obligations under the notes, and that our ability to obtain additional financing could be impaired.

Holders of the notes will vote jointly together with holders of the relevant Issuer’s other outstanding Securities under the applicable indenture with respect to amendments that affect all of such Securities.

We and the trustee may modify the applicable indenture and the rights of the holders of Securities (as defined in “Description of the Euro Notes and Guarantees” and “Description of the USD Notes and the Guarantees,” as applicable) outstanding under such indenture with the consent of the holders of a majority of the aggregate principal amount of Securities outstanding under that indenture affected by the modification. Accordingly, following consummation of the offering and application of the proceeds therefrom, €4,900 million of Securities will be outstanding under the indenture to which Teva Finance II is a party governing the Euro notes and $4,150 million of Securities will be outstanding under the indenture to which Teva Finance III is a party governing the 2032 USD notes, and holders of such Securities, including the holders of the Euro notes and the 2032 USD notes offered hereby, respectively, will vote together as a single class with respect to certain matters under the applicable indenture; provided that certain modifications to certain fundamental items may only be amended with the consent of each affected holder. Similarly, holders of any future Securities issued under the indenture to be executed by Teva Finance IV in connection with this offering governing the 2030 USD notes will vote together with the holders of the 2030 USD notes with respect to certain matters under such indenture; provided that certain modifications to certain fundamental items may only be amended with the consent of each affected holder.

Because Teva and the Issuers are foreign entities, you may have difficulties enforcing your rights under the guarantee and under the notes.

Teva is organized under the laws of Israel and certain of Teva’s directors and officers reside outside of the United States. As a result, service of process on them may be difficult or impossible to effect in the United States. Furthermore, a substantial portion of Teva’s assets are located outside of the United States. Therefore, any judgment obtained in the United States against us or any of our directors and officers may not be collectible within the United States.

 

S-15


Generally, a request for enforcement of a foreign judgment shall be submitted in accordance with the provisions of the Foreign Judgments Enforcement Law, 1958 (the “Foreign Judgments Enforcement Law”) in accordance with which, subject to various time limitations, an Israeli court may declare a judgment rendered by a foreign court in a civil matter, including judgments awarding monetary or other damages in non-civil matters, enforceable if it finds that:

 

1.

the judgment was rendered by a court which was, according to the foreign country’s law, competent to render it;

 

2.

the judgment is no longer appealable;

 

3.

the obligation in the judgment is enforceable according to the rules relating to the enforceability of judgments in Israel and the substance of the judgment is not contrary to public policy in Israel; and

 

4.

the judgment can be executed in the state in which it was given.

A foreign judgment will not be declared enforceable by Israeli courts in accordance the Foreign Judgments Enforcement Law if it was given in a state, the laws of which do not provide for the enforcement of judgments of Israeli courts (subject to exceptional cases), or if its enforcement is likely to prejudice the sovereignty or security of Israel. Pursuant to the Foreign Judgments Enforcement Law, an Israeli court also will not declare a foreign judgment enforceable if it is proven to the Israeli court that:

 

1.

the judgment was obtained by fraud;

 

2.

there was no due process;

 

3.

the judgment was given by a court not competent to render it according to the laws of private international law in Israel;

 

4.

the judgment conflicts with another judgment that was given in the same matter between the same parties and which is still valid; or

 

5.

at the time the action was brought to the foreign court a claim in the same matter and between the same parties was pending before a court or tribunal in Israel.

The Issuers are organized under the laws of The Netherlands, their managing and supervisory directors reside outside the United States, and all or a significant portion of the assets of such persons are, and substantially all of their assets are, located outside the United States. As a result, it may not be possible to effect service of process within the United States upon the Issuers or any such person or to enforce against the Issuers or any such person judgments obtained in United States courts predicated upon the civil liability provisions of the federal securities laws of the United States.

The United States and the Netherlands do not currently have a treaty providing for reciprocal recognition and enforcement of judgments in civil and commercial matters. Therefore, a final judgment for the payment of money rendered by any federal or state court in the United States based on civil liability, whether or not predicated solely upon the federal securities laws of the United States, would not be directly enforceable in the Netherlands.

If the party in whose favor such a final judgment is rendered brings a new suit in a competent court in the Netherlands, that party may submit to Dutch court the final judgment that has been rendered in the United States.

A Dutch court will generally grant the same judgment without re-litigation on the merits if:

 

(1)

the jurisdiction of the court that rendered the judgment has been based on a ground of jurisdiction that is generally acceptable according to international standards;

 

(2)

that judgment results from judicial proceedings that meet the requirements of proper and sufficiently safeguarded judicial procedure;

 

(3)

the recognition of that judgment does not conflict with Dutch public policy; and

 

S-16


(4)

that the judgment is not inconsistent with a judgment rendered by a Dutch court between the same parties, or with a previous judgment rendered by a foreign court between the same parties in a dispute concerning the same subject and relying on the same cause, provided that such previous judgment qualifies for recognition in the Netherlands.

Recognition by the competent Dutch court may however be prevented on the ground that the relevant judgment is not, not yet or no longer formally enforceable according to the law of origin.

Subject to the foregoing and provided that service of process occurs in accordance with applicable treaties, investors should be able to enforce in the Netherlands final judgments in civil and commercial matters obtained from U.S. federal or state courts. However, it is doubtful whether a Dutch court would accept jurisdiction and impose civil liability in an original action commenced in the Netherlands and predicated solely upon U.S. securities laws.

The guarantees will effectively be subordinated to some of our existing and future indebtedness.

Teva will irrevocably and unconditionally guarantee the punctual payment when due of the principal of and interest, if any, on the notes. As indebtedness of Teva, the guarantees will be Teva’s general, unsecured obligations and will rank equally in right of payment with all of Teva’s existing and future unsubordinated, unsecured indebtedness. The guarantees will be effectively subordinated to any existing and future secured indebtedness Teva may have up to the value of the collateral securing that indebtedness and structurally subordinated to any existing and future liabilities and other indebtedness of our subsidiaries with respect to the assets of those subsidiaries. These liabilities may include debt securities, credit facilities, trade payables, guarantees, lease obligations, letter of credit obligations and other indebtedness. See “Description of the USD Notes and the Guarantee—Description of the Guarantees” and “Description of the Euro Notes and the Guarantee—Description of the Guarantees.” The indentures governing the notes do not restrict us or our subsidiaries from incurring debt in the future, nor do the indentures limit the amount of indebtedness we can issue that is equal in right of payment. As of March 31, 2025, after giving effect to this offering, Teva had no secured indebtedness outstanding, and its subsidiaries, other than finance subsidiaries, had a de minimis amount of indebtedness outstanding.

Teva may be subject to restrictions on receiving dividends and other payments from its subsidiaries.

Teva’s income is derived in large part from its subsidiaries. Accordingly, Teva’s ability to pay its obligations under the guarantees depends in part on the earnings of its subsidiaries and the payment of those earnings to Teva, whether in the form of dividends, loans or advances. Such payment by Teva’s subsidiaries to Teva may be subject to restrictions. The indenture governing the notes do not restrict Teva, the Issuers or Teva’s other subsidiaries from entering into agreements that contain such restrictions.

An investment in the notes by a purchaser whose home currency is not U.S. dollars or euros, as applicable, entails significant risks.

An investment in the notes by a purchaser whose home currency is not U.S. dollars or euros, as applicable, entails significant risks. These risks include the possibility of significant changes in rates of exchange between the holder’s home currency and the U.S. dollar or euro, as applicable, and the possibility of the imposition or subsequent modification of foreign exchange controls. These risks generally depend on factors over which we have no control, such as economic, financial and political events and the supply of and demand for the relevant currencies. In the past, rates of exchange between the U.S. dollar or euro, as applicable, and certain currencies have been highly volatile, and each holder should be aware that volatility may occur in the future. Fluctuations in any particular exchange rate that have occurred in the past, however, are not necessarily indicative of fluctuations in the rate that may occur during the terms of the notes. Depreciation of the U.S. dollar or euro, as applicable, against the holder’s home currency would result in a decrease in the effective yield of the notes, below its coupon rate and, in certain circumstances, could result in a loss to the holder. Investment in the notes by a purchaser whose home currency is not U.S. dollars or euros, as applicable, may also have important tax consequences.

 

S-17


The procedures for book-entry interests to be implemented through Euroclear or Clearstream may not be adequate to ensure the timely exercise of your rights under the Euro notes.

Unless and until Euro notes in definitive registered form are issued in exchange for global notes, owners of book-entry interests will not be considered owners or holders of the Euro notes except in the limited circumstances provided in the indenture governing the Euro notes. The common depositary for Euroclear and Clearstream (or its nominee) will be the sole registered holder of the global Euro notes representing the Euro notes. After payment to the common depositary, we will have no responsibility or liability for the payment of interest, principal or other amounts to the owners of book-entry interests. Accordingly, if you own a book-entry interest, you must rely on the procedures of Euroclear or Clearstream, as applicable, and if you are not a participant in Euroclear or Clearstream, on the procedures of the participant through which you own your interest, to exercise any rights and obligations of a holder under the indenture governing the Euro notes.

Unlike the holders of the Euro notes themselves, owners of book-entry interests will not have the direct right to act upon our solicitations for consents, requests for waivers or other actions from holders of the Euro notes. Instead, if you own a book-entry interest, you will be permitted to act only to the extent you have received appropriate proxies to do so from Euroclear or Clearstream. The procedures implemented for the granting of such proxies may not be sufficient to enable you to vote on any request actions on a timely basis.

Similarly, upon the occurrence of an event of default under the indenture governing the Euro notes, if you own a book-entry interest, you will be restricted to acting through Euroclear or Clearstream. The procedures to be implemented through Euroclear or Clearstream may not be adequate to ensure the timely exercise of rights under the Euro notes.

The Euro notes and the USD notes have minimum specified denominations of €100,000 and $200,000, respectively.

The Euro notes have minimum denominations of €100,000 and multiples of €1,000 in excess thereof. The USD notes have minimum denominations of $200,000 and multiples of $1,000 in excess thereof. It is therefore possible that notes may be traded in amounts that would cause a holder of notes to hold a principal amount of less than €100,000 or $200,000, as applicable, following such trade. In such a case, a holder of notes who holds a principal amount of less than €100,000 or $200,000, as applicable, may not receive a definitive certificate in respect of such holding (should definitive certificates be printed) and would need to purchase a principal amount of notes such that its holding amounts to at least €100,000 or $200,000, as applicable.

In a lawsuit for payment on the Euro notes, an investor may bear currency exchange risk.

The Euro notes and the indenture governing the Euro notes will be governed by the laws of the State of New York. Under New York law, a New York state court rendering a judgment on the Euro notes would be required to render the judgment in euros. The judgment would be converted into U.S. dollars, however, at the exchange rate prevailing on the date of entry of the judgment. Consequently, in a lawsuit for payment on the Euro notes, investors would bear currency exchange risk until a New York state court judgment is entered. A U.S. federal court sitting in New York with diversity jurisdiction over a dispute arising in connection with the Euro notes would apply the foregoing New York law.

In courts outside of New York, investors may not be able to obtain a judgment in a currency other than U.S. dollars. For example, a judgment for money in an action based on the Euro notes in many other U.S. federal or state courts ordinarily would be enforced in the United States only in U.S. dollars. The date used to determine the rate of conversion of euros into U.S. dollars would depend upon various factors, including which court renders the judgment and when the judgment is rendered.

 

S-18


FORWARD-LOOKING STATEMENTS

The disclosure and analysis in this prospectus supplement, including statements that are predictive in nature, or that depend upon or refer to future events or conditions, contain or incorporate by reference some forward-looking statements within the meaning of Section 21E of the Exchange Act and Section 27A of the Securities Act, which are based on management’s current beliefs and expectations and are subject to substantial risks and uncertainties, both known and unknown, that could cause our future results, performance or achievements to differ significantly from that expressed or implied by such forward-looking statements. You can identify these forward-looking statements by the use of words such as “should,” “expect,” “anticipate,” “estimate,” “target,” “may,” “project,” “guidance,” “intend,” “plan,” “believe” and other words and terms of similar meaning and expression in connection with any discussion of future operating or financial performance. Important factors that could cause or contribute to such differences include risks relating to:

 

   

our ability to successfully compete in the marketplace, including: that we are substantially dependent on our generic products; concentration of our customer base and commercial alliances among our customers; competition faced by our generic medicines from other pharmaceutical companies and changes in regulatory policy that may result in additional costs and delays; delays in launches of new generic products; our ability to develop and commercialize additional pharmaceutical products; competition for our innovative medicines; our ability to achieve expected results from investments in our product pipeline; our ability to successfully execute our Pivot to Growth strategy, including to expand our innovative and biosimilar medicines pipeline and profitably commercialize the innovative medicines and biosimilar portfolio, whether organically or through business development, and to sustain and focus our portfolio of generic medicines, and to execute on our organizational transformation and to achieve expected cost savings; and the effectiveness of our patents and other measures to protect our intellectual property rights, including any potential challenges to our Orange Book patent listings in the U.S.;

 

   

our significant indebtedness, which may limit our ability to incur additional indebtedness, engage in additional transactions or make new investments; and our potential need to raise additional funds in the future, which may not be available on acceptable terms or at all;

 

   

our business and operations in general, including: the impact of global economic conditions and other macroeconomic developments and the governmental and societal responses thereto; the widespread outbreak of an illness or any other communicable disease, or any other public health crisis; effectiveness of our optimization efforts; significant disruptions of information technology systems, including cybersecurity attacks and breaches of our data security; interruptions in our supply chain or problems with internal or third party manufacturing; challenges associated with conducting business globally, including political or economic instability, major hostilities or terrorism, such as the ongoing conflict between Russia and Ukraine and the state of war declared in Israel; our ability to attract, hire, integrate and retain highly skilled personnel; our ability to successfully bid for suitable acquisition targets or licensing opportunities, or to consummate and integrate acquisitions; and our prospects and opportunities for growth if we sell assets or business units and close or divest plants and facilities, as well as our ability to successfully and cost-effectively consummate such sales and divestitures, including our planned divestiture of our API business;

 

   

compliance, regulatory and litigation matters, including: failure to comply with complex legal and regulatory environments; the effects of governmental and civil proceedings and litigation which we are, or in the future become, party to; the effects of reforms in healthcare regulation and reductions in pharmaceutical pricing, reimbursement and coverage; increased legal and regulatory action in connection with public concern over the abuse of opioid medications; our ability to timely make payments required under our nationwide opioids settlement agreement and provide our generic version of Narcan® (naloxone hydrochloride nasal spray) in the amounts and at the times required under the terms of such agreement; scrutiny from competition and pricing authorities around the world, including our ability to comply with and operate under our deferred prosecution agreement with the U.S.

 

S-19


 

Department of Justice; potential liability for intellectual property right infringement; product liability claims; failure to comply with complex Medicare, Medicaid and other governmental programs reporting and payment obligations; compliance with sanctions and trade control laws; environmental risks; and the impact of ESG issues;

 

   

the impact of the state of war declared in Israel and the military activity in the region, including the risk of disruptions to our operations and facilities, such as our manufacturing and R&D facilities, located in Israel, the impact of our employees who are military reservists being called to active military duty, and the impact of the war on the economic, social and political stability of Israel; and

 

   

other financial and economic risks, including: our exposure to currency fluctuations and restrictions as well as credit risks; potential impairments of our long-lived assets; the impact of geopolitical conflicts including the state of war declared in Israel and the conflict between Russia and Ukraine; potential significant increases in tax liabilities; the effect on our overall effective tax rate of the termination or expiration of governmental programs or tax benefits, or of a change in our business; our exposure to changes in international trade policies, including the imposition of tariffs in the jurisdictions in which we operate, and the effects of such developments on sales of our products and the pricing and availability of our raw materials; and the impact of any future failure to establish and maintain effective internal control over our financial reporting.

The forward-looking statements contained or incorporated by reference herein involve a number of known and unknown risks and uncertainties that could cause our future results, performance or achievements to differ significantly from the results, performance or achievements expressed or implied by such forward-looking statements. You should understand that many important factors, in addition to those discussed or incorporated by reference in this prospectus, could cause our results to differ materially from those expressed in the forward-looking statements. Potential factors that could affect our results, include, in addition to others not described in this prospectus supplement, those referenced under “Risk Factors.” These are factors that we think could cause our actual results to differ materially from our expected results.

Forward-looking statements speak only as of the date on which they are made, and we assume no obligation to update or revise any forward-looking statements or other information contained in this prospectus supplement, whether as a result of new information, future events or otherwise, except as may be required by law. You are advised, however, to consult any additional disclosures we make in our Annual Reports on Form 10-K, our subsequently filed Quarterly Reports on Form 10-Q and Current Reports on Form 8-K that are filed with the SEC. See “Risk Factors.” Other factors besides those listed here could also adversely affect us.

 

S-20


USE OF PROCEEDS

We expect that the gross proceeds to us from this offering will be approximately $2,300,000,000 (equivalent). After deducting the underwriters’ discounts and estimated offering expenses we expect to use the net proceeds of this offering, together with cash on hand, (i) to fund the Tender Offer for a maximum combined aggregate purchase price (exclusive of accrued and unpaid interest) of up to $2,250,000,000 (equivalent) (as it may be amended prior to expiration thereof), (ii) to pay fees and expenses in connection therewith and (iii) to the extent of any remaining proceeds, for the repayment of outstanding debt upon maturity, tender offer or earlier redemption. Net proceeds may be temporarily invested pending application for their stated purpose.

Pursuant to the Tender Offer we will offer to purchase, for cash, Tender Offer Notes, as listed below, for a maximum combined aggregate purchase price (exclusive of accrued and unpaid interest) of up to $2,250,000,000 (equivalent) comprised of (i) up to $1,550,000,000 aggregate purchase price in respect of the Pool 1 Notes, (ii) up to $350,000,000 (equivalent) aggregate purchase price in respect of the Pool 2 Notes, and (iii) up to $350,000,000 (equivalent) aggregate purchase price in respect of the Pool 3 Notes, in each case, exclusive of accrued and unpaid interest. Subject to the Total Maximum Amount and the Tender Caps (which may be increased or decreased by Teva at its sole discretion) specified for the notes listed below, the amount of a series of Tender Offer Notes that is purchased in the Tender Offer on any settlement date will be based on the Acceptance Priority Levels set out below. The principal amounts outstanding of the Tender Offer Notes below are as of March 31, 2025.

 

                                                        Dollars or Euros per $1,000 or €1,000, as
applicable, principal amount

Capped Tender
Offers

 

Title of
Notes

 

Issuer

 

CUSIP / ISIN /
Common Code

  Principal
Amount
Outstanding
    Pool Tender
Caps (Purchase
Price (excluding
Accrued
Interest))(1)
    Acceptance
Priority
Level(2)
   

Authorized
Denominations
(principal
amount)

 

First Par
Call Date

 

Reference
Security or
Interpolated
Mid-Swap
Rate

 

Bloomberg
Reference
Page / Screen

  Fixed
Spread
(basis
points)(5)
    Tender Offer
Consideration(3)(4)
  Early
Tender
Premium
  Total
Consideration(3)(6)
Pool 1 Tender Offers   3.150% Senior Notes due 2026   Teva Pharmaceutical Finance Netherlands III B.V.   88167AAE1 / US88167AAE10 (Registered)   $ 3,377,644,000       $1,550,000,000       1     $2,000 and integral multiples of $1,000 in excess thereof   N/A   N/A   N/A     N/A     $931.50   $50.00   $981.50
Pool 2 Tender Offers   4.750% Sustainability-Linked Senior Notes due 2027   Teva Pharmaceutical Finance Netherlands III B.V.   88167AAP6 / US88167AAP66 (Registered)   $ 1,000,000,000      

$350,000,000

(equivalent)

 

 

    2     $200,000 and integral multiples of $1,000 in excess thereof   February 9, 2027   N/A   N/A     N/A     $947.50   $50.00   $997.50
  3.750% Sustainability-Linked Senior Notes due 2027   Teva Pharmaceutical Finance Netherlands II B.V.   XS2406607098 / 240660709 (Registered)   1,100,000,000       3     €100,000 and integral multiples of €1,000 in excess thereof   February 9, 2027   N/A   N/A     N/A     €963.50   €50.00   €1,013.50
Pool 3 Tender Offers   7.875% Sustainability-Linked Senior Notes due 2029   Teva Pharmaceutical Finance Netherlands III B.V.   88167AAS0 / US88167AAS06 (Registered)   $ 600,000,000      

$350,000,000

(equivalent)

 

 

    4     $200,000 and integral multiples of $1,000 in excess thereof   June 15, 2029   3.875% U.S. Treasury due April 30, 2030   FIT1     +135     See Note(4)   $50.00   See Note(5)
  7.375% Sustainability-Linked Senior Notes due 2029   Teva Pharmaceutical Finance Netherlands II B.V.   XS2592804434 / 259280443 (Registered)   800,000,000       5     €100,000 and integral multiples of €1,000 in excess thereof   June 15, 2029   2029 Euro Notes Interpolated Mid-Swap Rate   IRSB EU<GO>(7)     +150     See Note(4)   €50.00   See Note(5)
  8.125% Sustainability-Linked Senior Notes due 2031   Teva Pharmaceutical Finance Netherlands III B.V.   88167AAR2 / US88167AAR23 (Registered)   $ 500,000,000         6     $200,000 and integral multiples of $1,000 in excess thereof   June 15, 2031   3.875% U.S. Treasury due April 30, 2030   FIT1     +155     See Note(4)   $50.00   See Note(5)

 

S-21


 
(1)

The Pool 1 Maximum Amount of $1,550,000,000 represents the maximum aggregate purchase price in respect of Pool 1 Notes that will be purchased in the Pool 1 Tender Offers. The Pool 2 Maximum Amount of $350,000,000 (equivalent) represents the maximum aggregate purchase price in respect of Pool 2 Notes that will be purchased in the Pool 2 Tender Offers. The Pool 3 Maximum Amount of $350,000,000 (equivalent) represents the maximum aggregate purchase price in respect of Pool 3 Notes that will be purchased in the Pool 3 Tender Offers. The Pool Tender Caps can be increased or decreased at Teva’s sole discretion, and in each case are exclusive of Accrued Interest.

(2)

Subject to the Total Maximum Amount, the Pool Tender Caps and proration, the principal amount of each series of Tender Offer Notes that is purchased in each of the Offers will be determined in accordance with the applicable acceptance priority level (in numerical priority order) specified in this column. Tender Offer Notes tendered at or prior to the Early Tender Time will also be accepted for purchase in priority to Tender Offer Notes tendered thereafter.

(3)

Excludes accrued and unpaid interest, which will also be paid.

(4)

The Tender Offer Consideration in respect of the Notes of each relevant series will equal the applicable Total Consideration minus the applicable Early Tender Premium.

(5)

The Total Consideration in respect of the Pool 3 Notes of each relevant series shall be calculated from the applicable Reference Yield and the applicable Fixed Spread and which, when calculated in such manner, already includes the applicable Early Tender Premium. The applicable Total Consideration will be calculated with reference to the First Par Call Date.

(6)

Such amount already includes the Early Tender Premium.

(7)

Pricing Source: BGN.

The Tender Offer will be made solely pursuant to an offer to purchase related thereto. The Tender Offer is conditioned on, among other things, the consummation of this offering. This offering, however, is not conditioned on the consummation of the Tender Offer, the tender of any specified amount of the Tender Offer Notes. For more information on the Tender Offer, see “Summary—Recent Developments—Tender Offer.”

One or more of the underwriters or their respective affiliates may own Tender Offer Notes and be eligible to participate in the Tender Offer. As a result, one or more of the underwriters or their respective affiliates may receive a portion of the net proceeds from this offering (in excess of any underwriters’ discount, if applicable). See “Underwriting—Conflicts of Interest.”

 

S-22


CAPITALIZATION

The following table sets forth Teva’s capitalization as of March 31, 2025:

 

   

on a historical basis; and

 

   

on an as adjusted basis to give effect to the issuance and sale of the notes offered hereby and the application of the net proceeds from this offering, including in connection with the Tender Offer, as further described below.

For illustrative purposes, this table has been prepared based on the assumption that (i) $2,250,000,000 (equivalent) aggregate principal amount of Tender Offer Notes are purchased in the Tender Offer for a combined aggregate principal amount (exclusive of accrued and unpaid interest) equal to the Total Maximum Amount, (ii) the purchase of Tender Offer Notes will be completed in accordance with the Acceptance Priority Levels and subject to the Tender Caps as further described in “Summary—Recent Developments—Tender Offer” (see footnote 3 below) and (iii) the pricing contained in the offer to purchase, dated as of the date of this prospectus supplement, applies to the Tender Offer and the purchase of any Tender Offer Notes in connection therewith. For more information on the Tender Offer, see “Summary—Recent Developments—Tender Offer.”

You should read this table together with our financial statements incorporated by reference in this prospectus supplement, as well as the information under “Risk Factors” and “Use of Proceeds.” Investors in the notes should not place undue reliance on the as adjusted information included in this prospectus supplement because this offering is not contingent upon any of the transactions reflected in the adjustments included in the following information.

 

    March 31, 2025*  
    Actual     As
Adjusted(2)
 
    U.S. Dollars in
Millions
 

Cash and cash equivalents

  $ 1,697     $ 1,695 (1) 

0.25% Convertible debentures due 2026

    23       23  

Current maturities of long-term liabilities

    398       398  

Total short-term debt

    421       421  

4.375% EUR Sustainability-linked Senior Notes due 2030

    1,626       1,626  

3.750% EUR Sustainability-linked Senior Notes due 2027(3)

    1,193       1,193  

1.625% EUR Senior Notes due 2028

    812       812  

1.875% EUR Senior Notes due 2027

    757       757  

3.150% USD Senior Notes due 2026(3)

    3,374       1,824  

4.100% USD Senior Notes due 2046

    1,986       1,986  

6.750% USD Senior Notes due 2028

    1,250       1,250  

4.750% USD Sustainability-linked Senior Notes due 2027(3)

    1,000       650  

5.125% USD Sustainability-linked Senior Notes due 2029

    1,000       1,000  

6.150% USD Senior Notes due 2036

    783       783  

1.000% CHF Senior Notes due 2025

    398       398  

7.375% EUR Sustainability-linked Senior Notes due 2029(3)

    866       866  

7.875% EUR Sustainability-linked Senior Notes due 2031

    542       542  

7.875% USD Sustainability-linked Senior Notes due 2029(3)

    600       250  

8.125% USD Sustainability-linked Senior Notes due 2031(3)

    500       500  

4.125% EUR Senior Notes due 2031 offered hereby(4)

    —        1,082  

6.000% USD Senior Notes due 2032 offered hereby(4)

    —        500  

5.750% USD Senior Notes due 2030 offered hereby(4)

    —        700  

Less current maturities

    (398     (398)  

Less debt issuance costs

    (59     (69)  

Total long-term debt(5)

    16,230       16,252  
 

 

 

   

 

 

 

Total equity(2)

    6,269       6,265  

Total capitalization

    22,499       22,517  
 

 

 

   

 

 

 

 

S-23


 
*

Certain amounts in the table may not add up due to rounding.

(1)

The “as adjusted” column reflects the use of cash and cash equivalents to consummate the Tender Offer and this offering and pay fees and expenses in connection therewith. The “as adjusted” column does not reflect the cash cost of accrued interest payable on Tender Offer Notes accepted for tender in the Tender Offer. Any additional cash from the proceeds of this offering will be used to fund the repayment of outstanding debt upon maturity or earlier redemption.

(2)

Includes the impact of changes related to the tender premium, the write-off of deferred financing fees related to the Tender Offer and any gain or loss on the extinguishment of debt.

(3)

Notes that are subject to the concurrent Tender Offer. Assumes that a principal amount of $1,550 million of 3.150% USD Senior Notes due 2026, $0 million of 3.750% EUR Sustainability-linked Senior Notes due 2027, $350 million of 4.750% USD Sustainability-linked Senior Notes due 2027, $350 million of 7.875% USD Sustainability-linked Senior Notes due 2029, $0 million of 7.375% EUR Sustainability-linked Senior Notes due 2029 and $0 million of 8.125% USD Sustainability-linked Senior Notes due 2031 are purchased in the Tender Offer.

(4)

Represents principal amount of each series of notes offered hereby. Does not include original issue discount, debt issuance costs, underwriting discounts and commissions or other offering expenses.

(5)

Total long-term debt consists of Teva’s outstanding senior notes, after deducting current maturities and debt issuance costs. Does not include other long-term liabilities including deferred income taxes, other taxes and long-term liabilities and operating lease liabilities.

 

S-24


DESCRIPTION OF THE EURO NOTES AND THE GUARANTEES

Teva Finance II will issue €1,000,000,000 aggregate principal amount of 4.125% Senior Notes due 2031 (for this section, the “Euro notes”) under a senior indenture dated as of March 14, 2018, by and among Teva Finance II, Teva, as guarantor, and The Bank of New York Mellon, as trustee (for this section, the “base indenture”), as supplemented by a fifth supplemental indenture, to be dated on or about May 28, 2025, by and among Teva Finance II, Teva, as guarantor, The Bank of New York Mellon, as trustee, and The Bank of New York Mellon, London Branch, as principal paying agent (for this section, the “fifth supplemental indenture”). The terms of the Euro notes include those provided in the indenture. Teva will irrevocably and unconditionally guarantee the punctual payment by Teva Finance II of the principal of and interest, if any, on the Euro notes and all other amounts due and payable under the indenture.

The following description is only a summary of the material provisions of the Euro notes and the related indenture and guarantee. We urge you to read these documents in their entirety because they, and not this description, define your rights as holders of the Euro notes. You may request copies of these documents at our address set forth in the section titled “Incorporation of Certain Documents by Reference.”

When we refer to Teva or the guarantor in this section, we refer only to Teva Pharmaceutical Industries Limited, an Israeli corporation. When we refer to Teva Finance II or the issuer in this section, we refer to Teva Pharmaceutical Finance Netherlands II B.V., an indirect, wholly-owned subsidiary of Teva organized as a Dutch private limited liability company.

For this section, we refer to the base indenture, as supplemented by the fifth supplemental indenture, as “the indenture”.

Brief Description of the Euro notes

The Euro notes will:

 

   

initially be limited to €1,000,000,000 aggregate principal amount of the Euro notes, subject to reopening of the Euro notes at the discretion of the issuer;

 

   

accrue interest at a rate of 4.125% per annum, payable annually in arrears on June 1 of each year, beginning on June 1, 2026;

 

   

constitute general unsecured obligations of the issuer;

 

   

be redeemable (in addition to being redeemable as set forth below under “—Tax Redemption”) at the option of Teva Finance II in whole or in part, at any time and from time to time, upon at least 10 days’, but not more than 60 days’, prior notice, at the redemption prices described under “—Optional Redemption by the Issuer”; and

 

   

mature on June 1, 2031, unless earlier redeemed by the issuer.

The indenture does not contain any financial covenants or restrictions on the amount of additional indebtedness that Teva, Teva Finance II or any of Teva’s other subsidiaries may incur except as described in “— Certain Covenants” below. The indenture does not protect you in the event of a highly leveraged transaction or change of control of Teva or Teva Finance II. The indenture does not contain a covenant regulating the offer and/or payment of a consent fee to holders. The Euro notes do not contain any sinking fund provisions. Following consummation of the offering and application of the proceeds therefrom, €4,900 million of Securities (as defined in the base indenture) will be outstanding under the indenture, and holders of such Securities, including the holders of the Euro notes, will vote together as a single class with respect to certain matters thereunder.

 

S-25


Teva Finance II may, without the consent of the holders, issue additional Euro notes under the indenture with the same terms (except for the issue date, issue price and, in some cases, the first payment of interest or interest accruing prior to the issue date of such additional Euro notes) and with the same ISIN number as the Euro notes offered hereby in an unlimited aggregate principal amount; provided that if the additional Euro notes are not fungible with the Euro notes offered hereby for United States federal income tax purposes, such additional Euro notes will have a separate ISIN number. Any additional debt securities having such similar terms, together with the Euro notes, could be considered part of the same series of Euro notes under the indenture; provided that, in the case of any Euro notes represented by global Euro notes, for so long as may be required by the Securities Act or the procedures of the common depositary, Euroclear or Clearstream (or a successor or clearing system), such additional Euro notes will be represented by one or more separate global Euro notes in accordance with the terms of the indenture and subject to applicable transfer or other restrictions. We may also from time to time repurchase Euro notes in open market purchases or negotiated transactions without giving prior notice to holders.

Application has been made to Euronext Dublin to list the Euro notes on the Official List of Euronext Dublin and to admit the Euro notes to trading on the Global Exchange Market thereof. The application to list the Euro notes on the Official List of Euronext Dublin and to admit the Euro notes to trading on the Global Exchange Market may not be approved and settlement is not conditioned on obtaining such listing.

Description of the Guarantees

Teva will irrevocably and unconditionally guarantee the punctual payment when due, whether at maturity, upon redemption, by acceleration or otherwise, of the principal of and interest (including any additional amounts in respect of taxes as provided herein), if any, on the Euro notes as well as all other amounts due and payable under the indenture. The respective guarantees will be enforceable by the trustee, the holders of the applicable Euro notes and their successors, transferees and assigns. Teva will also guarantee the USD notes issued in this offering.

Each guarantee will be an unsecured senior obligation of Teva. As indebtedness of Teva, after giving effect to the offerings contemplated hereby, each guarantee will rank:

 

   

senior to the rights of creditors under indebtedness expressly subordinated to the guarantee (at March 31, 2025, Teva had no subordinated indebtedness outstanding);

 

   

equally with other unsecured indebtedness of Teva from time to time outstanding other than any that is subordinated to the guarantee (at March 31, 2025 Teva had approximately $16,687 million of senior unsecured indebtedness outstanding);

 

   

effectively junior to Teva’s secured indebtedness up to the value of the collateral securing that indebtedness (at March 31, 2025, Teva had no secured indebtedness outstanding); and

 

   

effectively junior to the indebtedness and other liabilities of Teva’s subsidiaries (other than the issuer) (at March 31, 2025, Teva’s subsidiaries, other than finance subsidiaries, had a de minimis amount of indebtedness outstanding).

Payment of Interest and Principal

Interest on the Euro notes

The Euro notes will bear interest at the rate of 4.125% per year, payable annually in arrears on June 1 of each year, beginning June 1, 2026, to the holders of record at the close of business on the Business Day (as defined below) immediately preceding the related interest payment date. If an interest payment date for the Euro notes falls on a day that is not a Business Day, interest will be payable on the next succeeding Business Day with the same force and effect as if made on such interest payment date and no interest

 

S-26


shall accrue thereon on account of such delay. Interest on the Euro notes will be computed on the basis of a 360-day year comprised of twelve 30-day months, and will accrue from May 28, 2025, or from the most recent interest payment date to which interest has been paid to, but not including, the next interest payment date.

“Business Day” for this section means any day on which commercial banks and foreign exchange markets are open for business in New York and London; provided that, for purposes of payments on the Euro notes, a “Business Day” must be a day on which the Trans-European Automated Real-Time Gross Settlement Express Transfer System (TARGET) is operating.

Mechanics of Payment

Payments on the Euro notes represented by global Euro notes will be made through the principal paying agent. Payments on the Euro notes will be made in euros at the specified office or agency of the principal paying agent; provided that all such payments with respect to the Euro notes represented by one or more global Euro notes deposited with and registered in the name of the common depositary or its nominee for the accounts of Euroclear and Clearstream, will be by wire transfer of immediately available funds to the account specified in writing by the holder or holders thereof to the common depositary.

In addition, at our option, if physical Euro notes are issued, we may make payments by wire transfer to the account specified by the holder or holders thereof as notified to the principal paying agent in writing at least 15 days prior to such payment date.

Reference to payments of interest in this section, unless the context otherwise requires, refer to the payment of interest and additional amounts in respect to taxes.

Selection and Notice

If less than all of the Euro notes are to be redeemed at any time, the trustee or the registrar (as applicable) will select Euro notes for redemption on a pro rata basis (or based on a method that most nearly approximates a pro rata selection as the trustee or the registrar deems fair and appropriate), unless otherwise required by law or applicable stock exchange or depository requirements. Neither the trustee nor the registrar will be liable for any selections made by it in accordance with this paragraph.

For so long as the Euro notes are listed on Euronext Dublin and the rules of Euronext Dublin so require, the Issuer shall publish a notice of redemption in a daily newspaper with general circulation in Ireland (which is expected to be the Irish Times) and in addition to such publication, not less than 10 nor more than 60 days prior to the redemption date, mail such notice to holders of such Euro notes by electronic transmission, first-class mail, postage prepaid, at their respective addresses as they appear on the registration books of the registrar. Such notice of redemption may instead be published on the website of the Euronext Dublin.

If any note is to be redeemed in part only, the notice of redemption that relates to that note shall state the portion of the principal amount thereof to be redeemed, in which case a portion of the original note will be issued in the name of the holder thereof upon cancellation of the original note. In the case of a global note, an appropriate notation will be made on such note to decrease the principal amount thereof to an amount equal to the unredeemed portion thereof. Subject to the terms of the applicable redemption notice (including any conditions contained therein), Euro notes called for redemption become due on the date fixed for redemption. On and after the redemption date, interest ceases to accrue on the Euro notes or portions of them called for redemption, unless the redemption price is not paid on the redemption date.

Optional Redemption by the Issuer

The issuer may redeem the Euro notes, in whole or in part, at any time or from time to time, on at least 10 days’, but not more than 60 days’, prior notice delivered to the registered address of each holder of the Euro

 

S-27


notes to be redeemed, with a copy of such notice delivered to the trustee and the principal paying agent. The redemption prices will be equal to the greater of (1) 100% of the principal amount of the Euro notes to be redeemed or (2) the sum of the present values of the Remaining Scheduled Payments (as defined below) on the Euro notes being redeemed discounted, on a semi- annual basis (assuming a 360-day year consisting of twelve 30-day months), at the applicable Reinvestment Rate (as defined below), plus in each case accrued and unpaid interest thereon, if any (including additional interest, if any), to, but not including, the redemption date; provided that if the issuer redeems the Euro notes on or after the Par Call Date, the redemption price for such Euro notes will be equal to 100% of the aggregate principal amount of such Euro notes being redeemed, plus accrued and unpaid interest thereon, if any, to, but not including, the redemption date.

Notice of any redemption of any Euro notes in connection with a corporate transaction (including an equity offering, an incurrence of indebtedness or a change of control) may, at the issuer’s discretion, be given prior to the completion thereof and any such redemption or notice may, at the issuer’s discretion, be subject to one or more conditions precedent, including, but not limited to, completion of the related transaction. If such redemption or purchase is so subject to satisfaction of one or more conditions precedent, such notice shall describe each such condition, and such notice may be rescinded or the redemption date delayed in the event that any or all such conditions shall not have been satisfied by the redemption date. In addition, the issuer may provide in such notice that payment of the redemption price and performance of its obligations with respect to such redemption may be performed by another person.

“Independent Investment Banker” means a bank appointed by Teva Finance II which is a primary European government security dealer, and any of its successors, or a market maker in pricing corporate bond issues.

“Par Call Date” means March 1, 2031 (the date that is three months prior to the maturity date of the Euro notes).

“Reference Bund” means the 0.000% Federal Government Bond of Bundesrepublik Deutschland due August 15, 2031, with ISIN DE0001102564.

“Reference Dealers” means the Independent Investment Banker and each of the three other banks selected by Teva Finance II which are primary European government security dealers, and their respective successors, or market makers in pricing corporate bond issues.

“Reinvestment Rate” means 0.50%, plus the greater of (i) the average of the four quotations given by the Reference Dealers of the mid-market semi-annual yield to maturity of the Reference Bund at 11:00 a.m. (Central European time (“CET”)) on the fourth Business Day preceding such redemption date and if the Reference Bund is no longer outstanding, a Similar Security will be chosen by the Independent Investment Banker at 11:00 a.m. (CET) on the third Business Day in London preceding such redemption date, quoted in writing by the Independent Investment Banker to Teva Finance II and (ii) zero.

“Remaining Scheduled Payments” means, with respect to each note to be redeemed, the remaining scheduled payments of principal of and interest on such note as if redeemed on the applicable Par Call Date, determined at the interest rate to be applicable on such redemption date. If the applicable redemption date is not an interest payment date with respect to such note, the amount of the next succeeding scheduled interest payment on such note will be reduced by the amount of interest accrued on such note to such redemption date.

“Similar Security” means a reference bond or reference bonds issued by the German Federal Government having an actual or interpolated maturity comparable with the applicable Par Call Date of the Euro notes to be redeemed that would be utilized, at the time of selection and in accordance with customary financial practice, in pricing new issues of corporate debt securities of comparable maturity to the applicable Par Call Date of the Euro notes.

 

S-28


On and after the redemption date, interest will cease to accrue on the Euro notes or any portion of such Euro notes as is called for redemption (unless we default in the payment of the redemption price and accrued interest). On or prior to the redemption date, we will deposit with the principal paying agent money sufficient to pay the redemption price of and accrued interest on the Euro notes to be redeemed on such date.

The terms of the Euro notes do not prevent Teva, Teva Finance II or any of Teva’s other subsidiaries from purchasing Euro notes on the open market.

Certain Covenants

Limitations on Secured Debt. If Teva or any of its subsidiaries creates, incurs or assumes any lien on any of its property (including a subsidiary’s stock or debt) to secure other Debt, Teva will secure the Euro notes on the same basis for so long as such other Debt is so secured, unless, after giving effect to such lien, the aggregate amount of the secured Debt then outstanding (not including Debt secured by liens permitted below) plus the value of all sale and leaseback transactions described in paragraph (3) of “—Limitations on Sales and Leasebacks” below would not exceed the greater of (i) 10% of Teva’s Consolidated Net Worth and (ii) US$2,000,000,000 (or its equivalent in another currency or currencies). The restrictions do not apply to the following liens:

 

   

liens existing as of the date when Teva Finance II first issues the Euro notes pursuant to the indenture;

 

   

liens on property created, incurred or assumed prior to, at the time of or within one year after the date of acquisition, completion of construction or completion of improvement of such property to secure all or part of the cost of acquiring, constructing or improving all or any part of such property;

 

   

landlord’s, warehousemen’s, material men’s, carriers’, workmen’s, repairmen’s and other like liens arising in the ordinary course of business in respect of obligations which are not overdue or which are being contested in good faith in appropriate proceedings;

 

   

deposits or liens to secure the performance of bids, trade contracts, leases, statutory obligations, surety and appeal bonds, performance bonds and other obligations of a like nature, in each case in the ordinary course of business;

 

   

(i) liens existing on any property at the time the property was acquired by Teva or its subsidiaries and (ii) liens existing on any property of a corporation or other entity at the time it became or becomes a subsidiary of Teva; provided that, in the case of (i) and (ii), (x) the lien has not been created or assumed in contemplation of the acquisition of such property or that corporation or other entity becoming a subsidiary of Teva, as applicable; and (y) the lien does not extend to any other property other than the property being acquired;

 

   

liens securing debt owing by a subsidiary to Teva or to one or more of its subsidiaries;

 

   

purchase money liens upon or in any real property or equipment acquired by Teva or any of its subsidiaries in the ordinary course of business to secure the purchase price of such property or equipment, or liens existing on such property or equipment at the time of its acquisition (other than any such liens created in contemplation of such acquisition that were not incurred to finance the acquisition of such property), provided, however, that no such liens shall extend to or cover any properties of any character other than the real property or equipment being acquired;

 

   

liens securing capital lease obligations in respect of property acquired; provided that no such lien shall extend to or cover any assets other than the assets subject to such capitalized leases;

 

   

liens in favor of any governmental authority of any jurisdiction securing the obligation of Teva or any of its subsidiaries pursuant to any contract or payment owed to that entity pursuant to applicable laws, regulations or statutes;

 

   

liens over any receivable assets subject to a Qualified Securitization Transaction; provided that the aggregate fair market value of all receivable assets secured in accordance with this subclause shall not

 

S-29


 

exceed US$2,500,000,000 (or its equivalent in another currency or currencies) at any one time outstanding; and

 

   

any extension, renewal, substitution or replacement of the foregoing, provided that the principal amount is not increased (other than to pay fees and expenses, including premiums, related to such extension, renewal, substitution or replacement) and that such lien is not extended to other property (other than improvements thereon or replacements thereof).

“Affiliate” means, with respect to a specified person, another person that directly, or indirectly through one or more intermediaries, Controls or is Controlled by or is under common Control with the person specified.

“Consolidated Net Worth” means the stockholders’ equity of Teva and its consolidated subsidiaries, as shown on the audited consolidated balance sheet of the guarantor’s latest annual report to stockholders, prepared in accordance with accounting principles generally accepted in the United States.

“Control” means the possession, directly or indirectly, of the power to direct or cause the direction of the management or policies of a person, whether through the ability to exercise voting power, by contract or otherwise. “Controlling” and “Controlled” have meanings correlative thereto.

“Debt” means, with respect to any person any liability for borrowed money which, in accordance with GAAP, would be reflected on the balance sheet of such Person as a liability on the date as of which indebtedness is to be determined, other than accounts payable or any other indebtedness to trade creditors created or assumed by such person in the ordinary course of business in connection with the obtaining of materials or services.

“Qualified Securitization Transaction” means any transaction or series of transactions entered into by Teva or any of its subsidiaries pursuant to which Teva or such subsidiary sells, conveys or otherwise transfers to a Securitization Entity, or grants a security interest in for the benefit of a Securitization Entity, any Receivable Assets (whether now existing or arising or acquired in the future), or otherwise contributes to the capital of such Securitization Entity, in a transaction in which such Securitization Entity finances its acquisition of or interest in such Receivable Assets by selling or borrowing against such Receivable Assets; provided that such transaction is non-recourse to Teva and its subsidiaries (except for Standard Securitization Undertakings).

“Receivable Assets” means ordinary course of business accounts receivable of Teva or any of its subsidiaries, and any assets related thereto, including, without limitation, all collateral securing such accounts receivable, all contracts and contract rights and all guarantees or other obligations in respect of such accounts receivable, proceeds of such accounts receivable and other assets (including contract rights) which are customarily transferred or in respect of which security interests are customarily granted in connection with asset securitization transactions involving accounts receivable and/or receivables discount without recourse schemes.

“Securitization Entity” means a corporation or other entity (which may include a special purpose vehicle and/or a financial institution) to which Teva or any of its subsidiaries transfers Receivable Assets for purposes of a securitization financing, and with respect to which:

 

(1)

no portion of the Indebtedness or any other obligations (contingent or otherwise) of such entity (i) is guaranteed by Teva or any subsidiary of Teva (other than the Securitization Entity) (excluding guarantees of obligations (other than the principal of, and interest on, Indebtedness) pursuant to Standard Securitization Undertakings), (ii) is recourse to or obligates Teva or any subsidiary of Teva (other than the Securitization Entity) in any way other than pursuant to Standard Securitization Undertakings or (iii) subjects any asset of Teva or any subsidiary of Teva (other than the Securitization Entity), directly or indirectly, contingently or otherwise, to the satisfaction thereof, other than pursuant to Standard Securitization Undertakings and other than any interest in the Receivable Assets (whether in the form of an equity interest in such assets or subordinated indebtedness payable primarily from such financed assets) retained or acquired by Teva or any subsidiary of Teva,

 

S-30


(2)

neither Teva nor any subsidiary of Teva has any material contract, agreement, arrangement or understanding other than on terms no less favorable to Teva or such subsidiary than those that might be obtained at the time from a corporation or other entities that are not Affiliates of Teva, other than fees payable in the ordinary course of business in connection with servicing receivables of such entity, and

 

(3)

neither Teva nor any subsidiary of Teva has any obligation to maintain or preserve such entity’s financial condition or cause such entity to achieve certain levels of operating results (it being understood that (i) obligations of Teva or other subsidiaries to transfer Receivable Assets to the Securitization Entity, (ii) obligations of Teva or any other subsidiary to procure such transfers of Receivable Assets to the Securitization Entity, and (iii) Receivable Asset performance measures or credit enhancement measures shall not constitute an obligation to preserve the Securitization Entity’s financial condition or to cause it to achieve certain levels of operating results).

“Standard Securitization Undertakings” means representations, warranties, covenants and indemnities reasonably customary (as determined by Teva acting in good faith) in accounts receivable securitization transactions and/or receivables discount without recourse schemes in the applicable jurisdictions, including, to the extent applicable, in a manner consistent with the delivery of a “true sale”/“absolute transfer” opinion with respect to any transfer by Teva or any of its subsidiaries.

Limitations on Sales and Leasebacks. Teva will not, and will not permit any subsidiary to, enter into any sale and leaseback transaction covering any property after the date when Teva Finance II first issues the Euro notes pursuant to the indenture unless:

 

1.

the sale and leaseback transaction:

 

  A.

involves a lease for a period, including renewals, of not more than five years;

 

  B.

occurs within one year after the date of acquisition, completion of construction or completion of improvement of such property; or

 

  C.

is with Teva or one of its subsidiaries; or

 

2.

Teva or any subsidiary, within one year after the sale and leaseback transaction shall have occurred, applies or causes to be applied an amount equal to the value of the property so sold and leased back at the time of entering into such arrangement to the prepayment, repayment, redemption, reduction or retirement of any indebtedness of Teva or any subsidiary that is not subordinated to the Euro notes and that has a stated maturity of more than twelve months; or

 

3.

Teva or any subsidiary would be entitled pursuant to the exceptions under “—Limitations on Secured Debt” above to create, incur, issue or assume indebtedness secured by a lien in the property without equally and ratably securing the Euro notes.

Certain Other Covenants

The indenture will contain certain other covenants regarding, among other matters, corporate existence and reports to holders of Euro notes.

Additional Tax Amounts

Neither Teva Finance II, as the issuer, nor Teva, as the guarantor, will withhold or deduct from payments made with respect to the Euro notes on account of any present or future Taxes unless such withholding or deduction is required by law. The term “Taxing Jurisdiction” as used herein means with respect to the Euro notes, The Netherlands, Israel or any jurisdiction where a successor to Teva Finance II or Teva is incorporated or organized or considered to be a resident, if other than The Netherlands or Israel, respectively, or any jurisdiction through which payments will be made.

 

S-31


“Taxes” means, with respect to payments on the Euro notes, all taxes, withholdings, duties, assessments or governmental charges of whatever nature imposed or levied by or on behalf of any Taxing Jurisdiction or any political subdivision thereof or any authority or agency therein or thereof having power to tax.

In the event that Teva Finance II or Teva is required to withhold or deduct on account of any such Taxes from any payment made under or with respect to the Euro notes, Teva Finance II or Teva, as the case may be, will:

 

   

withhold or deduct such amounts;

 

   

pay such additional Tax amounts so that the net amount received by each holder or beneficial owner of the relevant Euro notes, including those additional Tax amounts, will equal the amount that such holder or beneficial owner would have received if such Taxes had not been required to be withheld or deducted; and

 

   

pay the full amount withheld or deducted to the relevant tax or other authority in accordance with applicable law, except that no such additional amounts will be payable in respect of any note:

 

1.

to the extent that such Taxes are imposed or levied by reason of such holder (or the beneficial owner) having some present or former connection with the Taxing Jurisdiction other than the mere holding (or beneficial ownership) of such note or receiving principal or interest payments on the Euro notes (including but not limited to citizenship, nationality, residence, domicile, or the existence of a business, permanent establishment, a dependent agent, a place of business or a place of management present or deemed present in the Taxing Jurisdiction);

 

2.

in respect of any Taxes that would not have been so withheld or deducted but for the failure by the holder or the beneficial owner of the Euro notes to make a declaration of non-residence, or any other claim or filing for exemption to which it is entitled or otherwise comply with any reasonable certification, identification, information, documentation or other reporting requirement concerning nationality, residence, identity or connection with the Taxing Jurisdiction if (a) compliance is required by applicable law, regulation, administrative practice or treaty as a precondition to exemption from all or part of the Taxes, (b) the holder (or beneficial owner) is able to comply with these requirements without undue hardship and (c) we have given the holders (or beneficial owners) at least 30 calendar days prior notice that they will be required to comply with such requirement;

 

3.

to the extent that such Taxes are imposed by reason of any estate, inheritance, gift, sales, transfer or personal property taxes imposed with respect to the Euro notes, except as otherwise provided in the indenture;

 

4.

to the extent that any such Taxes would not have been imposed but for the presentation of such Euro notes, where presentation is required, for payment on a date more than 30 days after the date on which such payment became due and payable or the date on which payment thereof is duly provided for, whichever is later, except to the extent that the holder would have been entitled to additional Tax amounts had the Euro notes been presented for payment on any date during such 30-day period;

 

5.

in respect of any Taxes imposed under Sections 1471-1474 of the Internal Revenue Code of 1986, as amended, any applicable U.S. Treasury Regulations promulgated thereunder, or any judicial or administrative interpretations of any of the foregoing (see “United States Federal Income Tax Considerations—Foreign Account Tax Compliance Act,” relating to the regime commonly known as FATCA); or

 

6.

any combination of items 1 through 5 above.

Teva Finance II, as the issuer, and Teva, as the guarantor, will pay any present or future stamp, court or documentary taxes or any other excise or property taxes, charges or similar levies that arise from the execution, delivery, enforcement or registration of the Euro notes or any other document or instrument in relation thereto.

 

S-32


Tax Redemption

The Euro notes may be redeemed as a whole, but not in part, at the option of Teva Finance II, Teva or any successor to Teva Finance II or Teva, as the case may be, at any time prior to maturity, upon the giving of not less than 10 days’ nor more than 60 days’ notice of tax redemption to the trustee and the holders of the Euro notes, if Teva Finance II or Teva determines that, as a result of:

 

   

any change in or amendment to the laws, or any regulations or rulings promulgated under the laws of the Taxing Jurisdiction or any political subdivision or taxing authority of or in the Taxing Jurisdiction affecting taxation, or

 

   

any change in official position regarding the application or interpretation of the laws, regulations or rulings referred to above,

which change or amendment becomes effective or, in the case of a change in official position, is announced on or after the issuance of Euro notes, Teva Finance II, Teva or any successor to Teva Finance II or Teva, as the case may be, is or will become obligated to pay additional tax amounts with respect to the Euro notes, as described above under “—Additional Tax Amounts,” provided that Teva Finance II or Teva (or any of their respective successors) determines that such obligation cannot be avoided by Teva Finance II or Teva (or any of their respective successors), as the case may be, taking reasonable measures available to it.

The redemption price will be equal to 100% of the principal amount of the Euro notes plus accrued and unpaid interest, if any, to, but not including, the date fixed for redemption. The date and the applicable redemption price will be specified in the notice of tax redemption, which notice will be given not earlier than 90 days prior to the earliest date on which Teva Finance II (or its successor) or, as the case may be, Teva (or its successor) would be obligated to pay such additional tax amounts if a payment in respect of the relevant Euro notes were actually due on such date. The Euro notes can be redeemed if, at the time such notice of redemption is given, such obligation to pay such additional tax amounts remains in effect.

Prior to giving the notice of a tax redemption, Teva Finance II, Teva or any successor to Teva Finance II or Teva, as the case may be, will deliver to the trustee:

 

   

a certificate signed by a duly authorized officer stating that Teva Finance II, Teva or any successor to Teva Finance II or Teva, as the case may be, is entitled to effect the redemption and setting forth a statement of facts showing that the conditions precedent to the right of Teva Finance II, Teva or any successor to Teva Finance II or Teva, as the case may be, to so redeem have occurred; and

 

   

an opinion of independent legal counsel of recognized standing to that effect based on the statement of facts.

See “Dutch Tax Considerations” for additional information on potential Dutch withholding taxes in respect of interest payments on the Euro notes.

Events of Default

Each of the following constitutes an event of default under the indenture with respect to the Euro notes:

 

  (i)

Teva Finance II’s failure to pay when due the principal and premium, if any, on the Euro notes issued under the indenture at maturity or upon redemption;

 

  (ii)

Teva Finance II’s failure to pay an installment of interest (including additional amounts, if any) on the Euro notes issued under the indenture for 30 days after the date when due;

 

  (iii)

Teva’s failure to perform its obligations under its guarantee under the indenture relating to the Euro notes;

 

S-33


  (iv)

except as permitted by the indenture, the related guarantee by Teva shall be held in any final, non-appealable judicial proceeding to be unenforceable or invalid or shall cease for any reason to be in full force and effect or Teva, or any person acting on behalf of Teva, shall deny or disaffirm its obligations under that guarantee;

 

  (v)

Teva’s or Teva Finance II’s failure to perform or observe any other term, covenant or agreement contained in the indenture or the relevant Euro notes issued under it for a period of 60 days after written notice of such failure, requiring Teva or Teva Finance II, as the case may be, to remedy the same, shall have been given to Teva or Teva Finance II, as the case may be, by the trustee or to Teva or Teva Finance II, as the case may be, and the trustee by the holders of at least 25% in aggregate principal amount of the Euro notes then outstanding (provided that such notice may not be given with respect to any action taken, and reported publicly or to holders of the Euro notes, more than two years prior to such notice; provided further that the trustee shall have no obligation to determine when or if any holders have been notified of any such action or to track when such two-year period starts or concludes);

 

  (vi)

Teva’s or Teva Finance II’s default under any Indebtedness (as defined below) for money borrowed by it, the aggregate outstanding principal amount of which is in an amount in excess of $250 million, for a period of 30 days after written notice to Teva Finance II by the trustee or to Teva Finance II and the trustee by holders of at least 25% in aggregate principal amount of the relevant Euro notes then outstanding, which default:

 

   

is caused by Teva or Teva Finance II’s, as the case may be, failure to pay when due principal or interest on such Indebtedness by the end of the applicable grace period, if any, unless such Indebtedness is discharged; or

 

   

results in the acceleration of such Indebtedness, unless such acceleration is waived, cured, rescinded or annulled; and

 

  (vii)

Teva or Teva Finance II’s bankruptcy, insolvency or reorganization (except as permitted hereunder, see “Consolidation, Merger or Assumption” below).

The indenture will provide that the trustee shall (other than in the case of (vii) above, which shall result in the Euro notes becoming immediately due and payable), within 90 days of the occurrence of a default under the indenture, give to the registered holders of the Euro notes notice of all defaults that have occurred and are continuing known to it, but the trustee shall be protected in withholding such notice if it, in good faith, determines that the withholding of such notice is in the best interest of such registered holders, except in the case of a default in the payment of the principal of or interest on, any of the Euro notes when due or in the payment of any redemption or repurchase obligation.

If an event of default under the indenture shall occur and be continuing, the trustee or the holders of at least 25% in aggregate principal amount of the Euro notes then outstanding may declare the principal amount of such Euro notes due and payable, together with accrued and unpaid interest, if any, and then the trustee may, at its discretion, proceed to protect and enforce the rights of the holders of Euro notes by appropriate judicial proceedings. Such declaration may be rescinded or annulled with the written consent of the holders of a majority in aggregate principal amount of Euro notes then outstanding. Any time period in the indenture or the Euro notes to cure any actual or alleged default or event of default may be extended or stayed by a court of competent jurisdiction.

The indenture will contain a provision entitling the trustee, subject to the duty of the trustee during default to act with the required standard of care, to be indemnified to its satisfaction by the holders of the Euro notes before proceeding to exercise any right or power under the indenture at the request of such holders. The indenture will provide that, subject to the conditions set forth therein, the holders of a majority in aggregate principal amount of the Euro notes then outstanding shall have the right to direct the time, method, and place of

 

S-34


conducting any proceeding for any remedy available to the trustee, or exercising any trust or power conferred on the trustee with respect to such Euro notes by the indenture. Teva Finance II will be required to furnish annually to the trustee a statement as to its compliance with all conditions and covenants under the indenture.

“Indebtedness” means, with respect to any person any liability for borrowed money which, in accordance with GAAP, would be reflected on the balance sheet of such Person as a liability on the date as of which Indebtedness is to be determined, other than accounts payable or any other indebtedness to trade creditors created or assumed by such person in the ordinary course of business in connection with the obtaining of materials or services.

Consolidation, Merger or Assumption

Teva Finance II may, without the consent of the holders of the Euro notes, consolidate with, merge into or transfer all or substantially all of its respective assets to any other corporation, limited liability company, partnership, joint venture, association, joint stock company or trust organized under the laws of The Netherlands, provided that:

 

   

the successor entity assumes all of the obligations of Teva Finance II under the indenture and the Euro notes; and

 

   

at the time of such transaction, no event of default, and no event which, after notice or lapse of time, would become an event of default, shall have happened and be continuing.

Under the terms of the indenture, Teva may, without the consent of the holders of Euro notes, consolidate with, merge into or transfer all or substantially all of its assets to any other corporation, provided that:

 

   

the successor corporation assumes all of the obligations of Teva under the indenture and the Euro notes; and

 

   

at the time of such transaction, no event of default, and no event which, after notice or lapse of time, would become an event of default, shall have happened and be continuing.

The indenture will provide that so long as any Euro notes are outstanding, all of Teva Finance II’s capital stock or membership interests, as applicable, will be owned directly or indirectly by Teva or its successor.

Modifications and Amendments

Changes Requiring Approval of Each Affected Holder

The indenture will provide that it cannot be modified or amended without the written consent or the affirmative vote of the holder of each note affected by such change to:

 

   

change the maturity of the principal of or any installment of interest on such note;

 

   

reduce the principal amount of or interest on such note;

 

   

change the currency of payment of that note or interest thereon;

 

   

impair the right to institute suit for the enforcement of any payment on or with respect to such note;

 

   

modify Teva’s obligation to own, directly or indirectly, all of Teva Finance II’s outstanding capital stock or membership interests, as applicable;

 

   

modify the redemption provisions of the indenture in a manner adverse to the holders of such Euro notes;

 

   

modify the applicable guarantee in a manner adverse to the holders of such Euro notes;

 

S-35


   

reduce the percentage in aggregate principal amount of outstanding Euro notes necessary to modify or amend the indenture or to waive any past default; or

 

   

reduce the percentage in aggregate principal amount of Euro notes outstanding required for the adoption of a resolution.

Changes Requiring Majority Approval

Except as described above, the indenture may be modified or amended with the written consent of the holders of at least a majority in aggregate principal amount of Securities affected at the time outstanding (voting as one class). Therefore, amendments to provisions contained in the base indenture will require the requisite vote of the Securities outstanding thereunder (including the Euro notes offered hereby), while amendments to provisions contained in the fifth supplemental indenture will require the requisite vote of the Euro notes offered hereby.

Changes Requiring No Approval

The indenture or the Euro notes may be modified or amended by Teva Finance II, Teva and the trustee, without the consent of the holder of any note, for the purposes of, among other things:

 

   

securing the Euro notes or confirming and evidencing the release of security when such security is not required under the indenture;

 

   

adding to Teva or Teva Finance II’s covenants for the benefit of the holders of the Euro notes;

 

   

surrendering any right or power conferred upon Teva or Teva Finance II;

 

   

providing for the assumption of Teva or Teva Finance II’s obligations to the holders of the Euro notes in the case of a merger, consolidation, conveyance, transfer or lease;

 

   

complying with the requirements of the SEC in order to effect or maintain the qualification of the indenture under the Trust Indenture Act of 1939, as amended;

 

   

curing any ambiguity, supplying any omission or correcting any defective provision contained in the indenture; provided that such modification or amendment does not, in the good faith opinion of Teva Finance II’s managing and supervisory directors, adversely affect the interests of the holders of Euro notes in any material respect; and provided, further, that any amendment made solely to conform the provisions of the indenture to the description of the Euro notes contained in this prospectus supplement will not be deemed to adversely affect the interests of the holders of the Euro notes;

 

   

evidencing the assumption by Teva (or any successor) of all obligations and release of the issuer; provided that no event of default under the indenture shall have occurred and be continuing;

 

   

evidencing the acceptance of appointment by a successor trustee;

 

   

adding guarantors or co-obligors to the Euro notes or releasing guarantors in accordance with the indenture; or

 

   

adding or modifying any other provisions which Teva Finance II or Teva, as the case may be, may deem necessary or desirable and which will not adversely affect the interests of the holders of Euro notes in any material respect.

Satisfaction and Discharge

Teva Finance II and Teva may satisfy and discharge their obligations under the indenture with respect to any Euro notes while the Euro notes remain outstanding if:

 

   

all outstanding Euro notes issued under the indenture have become due and payable at their scheduled maturity; or

 

   

all outstanding Euro notes issued under the indenture have been called for redemption,

 

S-36


and, in either case, Teva Finance II has deposited with the trustee an amount sufficient to pay and discharge all outstanding Euro notes issued under the indenture on the date of their scheduled maturity or the scheduled date of redemption, as the case may be.

Governing Law

The indenture and the Euro notes will be governed by, and construed in accordance with, the law of the State of New York.

Information Concerning the Trustee and Principal Paying Agent

The Bank of New York Mellon has been appointed by us as trustee, transfer agent and registrar with regard to the Euro notes. The Bank of New York Mellon, London Branch, has been appointed by us as the principal paying agent with respect to the Euro notes and will act as common depositary. The Bank of New York Mellon, The Bank of New York Mellon, London Branch or their affiliates may from time to time in the future provide banking and other services to us in the ordinary course of their business. The Bank of New York Mellon and The Bank of New York Mellon, London Branch shall be under no obligation to exercise any of the trusts or powers vested in them by the indenture at the request, order or direction of any of the holders of the Euro notes pursuant to the indenture, unless such holders shall have offered to the trustee and the principal paying agent security or indemnity satisfactory to them against the costs, expenses and liabilities which might be incurred therein or thereby.

Provisions Relating To The Euro notes While Represented By The Global Euro notes

General

The Euro notes issued on the closing date will be issued in the form of global Euro notes in fully registered form without coupons representing the aggregate principal amount of the outstanding Euro notes. Each global note will be deposited with and registered in the name of a common depositary for Euroclear and Clearstream or a nominee thereof.

Book-entry interests will be limited to persons that have accounts with Euroclear and/or Clearstream, or persons that hold interests through such participants. Euroclear and Clearstream will hold interests in the global Euro notes or depositary interest therein on behalf of their participants through customers’ securities accounts in their respective names on the books of their respective depositaries.

Except under the limited circumstances described below under “—Physical Euro notes,” owners of book-entry interests will not be entitled to receive physical delivery of the Euro notes. Instead, book-entry interests will be shown on, and transfers thereof will be effected only through, records maintained in book-entry form by Euroclear and Clearstream and their participants. As long as the Euro notes are held in global form, the common depositary for Euroclear and/or Clearstream (or its nominee) will be considered the sole holder of global Euro notes for all purposes under the indenture. As such, participants must rely on the procedures of Euroclear and Clearstream and indirect participants must rely on the procedures of the participants through which they own book-entry interests in order to exercise any rights of holders under the indenture. The laws of some jurisdictions may require that certain purchasers of securities take physical delivery of such securities in definitive form. The foregoing limitations may impair the ability to own, transfer or pledge book-entry interests. In addition, while the Euro notes are in global form, owners of interest in the global note will not have Euro notes registered in their names and will not be considered the registered owners or “holders” thereof under the indenture for any purpose.

Teva Finance II will not impose any fees or other charges in respect of the Euro notes; however, holders of the book-entry interests may incur fees normally payable in respect of the maintenance and operation of accounts in Euroclear and/or Clearstream.

 

S-37


Neither the trustee nor any of its agents will have any responsibility or be liable for any aspect of the records relating to the book-entry interests.

The information below concerning Euroclear and Clearstream has been derived from information obtained from Euroclear and Clearstream and other sources. None of Teva Finance II, Teva or the managers (or any person acting on their behalf) makes any representation or warranty regarding the accuracy or completeness thereof.

Physical Euro notes

Under the terms of the indenture, owners of book-entry interests will receive Euro notes in definitive form (the “physical Euro notes”) only in the following circumstances:

 

  (1)

Euroclear or Clearstream notifies Teva Finance II in writing that it is unwilling or unable to continue to act as depositary for the Euro notes, or Euroclear or Clearstream ceases to be a “clearing agency” registered under the Exchange Act and a successor depositary for the global note is not appointed by Teva Finance II within 90 days of such notice or cessation; or

 

  (2)

an Event of Default has occurred and is continuing and the registrar has received a request from Euroclear or Clearstream on behalf of the members of, or participants in, Euroclear or Clearstream for the issuance of physical Euro notes in exchange for the global note.

In such an event, Teva Finance II will issue physical Euro notes in fully registered form without coupons in the name or names and issued in any approved denominations, requested by or on behalf of Euroclear and/or Clearstream, as applicable (in accordance with their respectively customary procedures and based upon directions received from participants reflecting the beneficial ownership of book-entry interests), and such physical Euro notes will bear a restrictive legend with respect to certain transfer restrictions, unless that legend is not required by the indenture or applicable law.

Payments on Global Euro notes

Payments of any amounts (including principal, interest and additional amounts) on the global Euro notes will be made through the principal paying agent. Payments on the Euro notes will be made in euros at the specified office or agency of the principal paying agent; provided that all such payments with respect to Euro notes represented by one or more global Euro notes deposited with and registered in the name of the common depositary for Euroclear and Clearstream or its nominee will be by wire transfer of immediately available funds to the account specified in writing by the holder or holders thereof to the common depositary. The principal paying agent will, in turn, make such payments to the common depositary for Euroclear and Clearstream. Such payments will then be distributed to participants of Euroclear and Clearstream in accordance with the relevant system’s procedures.

In addition, at our option, if physical Euro notes are issued, we may make payments by wire transfer to the account specified by the holder or holders thereof as notified to the principal paying agent in writing at least 15 days prior to such payment date.

Under the terms of the indenture, each of Teva Finance II, Teva, the trustee and any agents of the foregoing (including the principal paying agent) will treat the registered holder of the global Euro notes (e.g., the common depositary or its nominee) as the absolute owner thereof for the purpose of receiving payments and for all other purposes. Consequently, none of Teva Finance II, Teva, the trustee or any of their respective agents has or will have any responsibility or liability for:

 

  (1)

any aspect of the records of Euroclear, Clearstream or any participant or indirect participant relating to or payments made on account of a book-entry interest, for any such payments made by Euroclear,

 

S-38


  Clearstream or any participant or indirect participants, or for maintaining, supervising or reviewing any of the records of Euroclear, Clearstream or any participant or indirect participant relating to or payments made on account of a book-entry interest; or

 

  (2)

Euroclear, Clearstream or any participant or indirect participant.

Payments by participants to owners of book-entry interests held through participants are the responsibility of such participants, as is now the case with securities held for the accounts of customers registered in “street name.”

Redemption of Global Note

In the event a global note, or any portion thereof, is redeemed, payment of all amounts in respect of the redemption will be made through the principal paying agent in the manner described above. Euroclear and/or Clearstream, as applicable, will distribute the amount received by them in respect of the global note so redeemed to the holders of the book-entry interests in such global note. Teva understands that under existing practices of Euroclear and Clearstream, if fewer than all of the Euro notes are to be redeemed at any time, Euroclear and Clearstream will credit their respective participants’ accounts on a proportionate basis (with adjustments to prevent fractions) or on such other basis as they deem fair and appropriate; provided, however, that no book-entry interest of less than €1,000 in principal amount may be redeemed in part.

Action by Owners of Book-Entry Interests

Euroclear and Clearstream have advised Teva that they will take any action permitted to be taken by a holder (including the presentation of Euro notes for exchange as described above) only at the direction of one or more participants to whose account the book-entry interests in any global note are credited and only in respect of such portion to the aggregate principal amount of Euro notes as to which such participant or participants has or have given such direction. Euroclear and Clearstream will not exercise any discretion in the granting of consents, waivers or the taking of any other action in respect of such global note. However, if there is an Event of Default under the Euro notes, each of Euroclear and Clearstream reserve the right to exchange the global Euro notes for physical Euro notes, and to distribute such physical Euro notes to its participants.

Global Clearance and Settlement under the Book-Entry System

Initial Settlement

Book-entry interests owned through Euroclear or Clearstream accounts will follow the settlement procedures applicable to conventional eurobonds in registered form. Book-entry interests will be credited to the securities custody accounts of Euroclear and Clearstream holders on the business day following the settlement date against payment for value on the settlement date.

Secondary Market Trading

The book-entry interests will trade through participants of Euroclear or Clearstream and will settle in same-day funds. Since the purchase determines the place of delivery, it is important to establish at the time of trading of any book-entry interests where both the purchaser’s and seller’s accounts are located to ensure that settlement can be made on the desired value date.

Information Concerning Euroclear and Clearstream

We understand the following with respect to Euroclear and Clearstream:

 

   

Euroclear and Clearstream hold securities for their respective participating organizations and facilitate the clearance and settlement of securities transactions between their respective participants through electronic book-entry changes in accounts of such participants;

 

S-39


   

Euroclear and Clearstream provide to their participants, among other things, services for safekeeping, administration, clearance and settlement of internationally traded securities and securities lending and borrowing;

 

   

Euroclear and Clearstream interface with domestic securities markets;

 

   

Euroclear and Clearstream participants are financial institutions such as managers, underwriters, securities brokers and dealers, banks, trust companies and certain other organizations; and

 

   

Indirect access to Euroclear or Clearstream is also available to others such as banks, brokers, dealers and trust companies that clear through or maintain a custodian relationship with a Euroclear or Clearstream participant, either directly or indirectly.

Custody Risks

Investors that acquire, hold and transfer interests in the Euro notes by book-entry through accounts with Euroclear and/or Clearstream or any other securities intermediary are subject to the laws and contractual provisions governing their relationship with their intermediary, as well as the laws and contractual provisions governing the relationship between such an intermediary and each other intermediary, if any, standing between themselves and the individual securities.

Procedures Subject to Change

Although Euroclear and Clearstream have agreed to these procedures in order to facilitate transfers of securities among Euroclear and Clearstream, they are under no obligation to perform or continue to perform these procedures and these procedures may be discontinued and may be changed at any time by either of them.

 

S-40


DESCRIPTION OF THE USD NOTES AND THE GUARANTEES

Teva Finance III will issue $500,000,000 aggregate principal amount of 6.000% Senior Notes due 2032 (for this section, the “2032 USD notes”) and Teva Finance IV will issue $700,000,000 aggregate principal amount of 5.750% Senior Notes due 2030 (for this section, the “2030 USD notes” and, together with the 2032 USD notes, the “USD notes”). The 2032 USD notes will be issued under a senior indenture dated as of March 14, 2018, by and among Teva Finance III, Teva, as guarantor, and The Bank of New York Mellon, as trustee (for this section, the “2032 USD notes base indenture”), as supplemented by a fifth supplemental indenture, to be dated on or about May 28, 2025, by and among Teva Finance III, Teva, as guarantor, and The Bank of New York Mellon, as trustee and paying agent (for this section, the “fifth supplemental indenture”). The 2030 USD notes will be issued under a senior indenture, to be dated on or about May 28, 2025, by and among Teva Finance IV, Teva, as guarantor, and The Bank of New York Mellon, as trustee (for this section, the “2030 USD notes base indenture” and together with the 2032 USD Notes base indenture, the “base indentures”), as supplemented by a supplemental indenture, to be dated on or about May 28, 2025, by and among Teva Finance IV, Teva, as guarantor, and The Bank of New York Mellon, as trustee and paying agent (for this section, the “first supplemental indenture”). The terms of the USD notes of each series include those provided in the indentures. Teva will irrevocably and unconditionally guarantee the punctual payment by Teva Finance III and Teva Finance IV, as applicable, of the principal of and interest, if any, on the USD notes of each series and all other amounts due and payable under the indentures.

The following description is only a summary of the material provisions of the USD notes of each series and the related indenture and guarantee. We urge you to read these documents in their entirety because they, and not this description, define your rights as holders of the USD notes. You may request copies of these documents at our address set forth in the section titled “Incorporation of Certain Documents by Reference.”

When we refer to Teva or the guarantor in this section, we refer only to Teva Pharmaceutical Industries Limited, an Israeli corporation. When we refer to Teva Finance III, Teva Finance IV or the issuer in this section, we refer to Teva Pharmaceutical Finance Netherlands III B.V. or Teva Pharmaceutical Finance Netherlands IV B.V., as applicable, each an indirect, wholly-owned subsidiary of Teva organized as a Dutch private limited liability company.

For this section, we refer to the 2032 USD notes base indenture, as supplemented by the fifth supplemental indenture, and the 2030 USD notes base indenture, as supplemented by the first supplemental indenture, collectively as “the indentures” and each, base indenture as supplemented by the applicable supplemental indenture thereto, an “indenture”; and we refer to the 2032 USD notes and the 2030 USD notes each as a series of USD notes and, collectively, as the “USD notes.”

Brief Description of the USD notes

The USD notes will:

 

   

initially be limited to:

 

   

$500,000,000 aggregate principal amount of the 2032 USD notes; and

 

   

$700,000,000 aggregate principal amount of the 2030 USD notes;

subject to reopening of the USD notes at the discretion of the issuer;

accrue interest at a rate of 6.000% per annum on the 2032 USD notes and 5.750% per annum on the 2030 USD notes, in each case payable semi-annually in arrears on June 1 and December 1 of each year, beginning on December 1, 2025;

 

   

constitute general unsecured obligations of the issuer;

 

S-41


   

be redeemable (in addition to being redeemable as set forth below under “—Tax Redemption”) at the option of Teva Finance III or Teva Finance IV, as applicable, in whole or in part, at any time and from time to time, upon at least 10 days’, but not more than 60 days’, prior notice, at the redemption prices described under “—Optional Redemption by the Issuer”; and

 

   

mature on December 1, 2032, in the case of the 2032 USD notes and on December 1, 2030, in the case of the 2030 USD notes, in each case unless earlier redeemed by the issuer.

The indentures do not contain any financial covenants or restrictions on the amount of additional indebtedness that Teva, Teva Finance III or Teva Finance IV, as applicable or any of Teva’s other subsidiaries may incur except as described in “—Certain Covenants” below. The indentures do not protect you in the event of a highly leveraged transaction or change of control of Teva, Teva Finance III or Teva Finance IV, as applicable. The indentures do not contain a covenant regulating the offer and/or payment of a consent fee to holders. The USD notes do not contain any sinking fund provisions.

Following consummation of the offering and application of the proceeds therefrom, $4,150 million of Securities (as defined in the base indentures) will be outstanding under the 2032 USD notes base indenture, and holders of such Securities, including the holders of the 2032 USD notes, will vote together as a single class with respect to certain matters thereunder.

Following consummation of the offering, additional Securities (as defined in the base indentures) may be issued from time to time under the 2030 USD notes base indenture. Holders of Securities outstanding under the 2030 USD notes base indenture, including the holders of the 2030 USD notes, will vote together as a single class with respect to certain matters thereunder.

Teva Finance III and Teva Finance IV may, without the consent of the holders, issue additional USD notes of any series under their respective indentures with the same terms (except for the issue date, issue price and, in some cases, the first payment of interest or interest accruing prior to the issue date of such additional USD notes) and with the same CUSIP number as the USD notes of such series offered hereby in an unlimited aggregate principal amount; provided that if the additional USD notes of a series are not fungible with the USD notes of such series for United States federal income tax purposes, such additional USD notes will have a separate CUSIP number. We may also from time to time repurchase USD notes in open market purchases or negotiated transactions without giving prior notice to holders.

You may present definitive registered USD notes for registration of transfer and exchange, without service charge, at our office or agency in New York City, which shall initially be the office or agency of the trustee in New York City. For information regarding registration of transfer and exchange of global registered USD notes, see “—Form, Denomination and Registration” below.

Description of the Guarantees

Teva will irrevocably and unconditionally guarantee the punctual payment when due, whether at maturity, upon redemption, by acceleration or otherwise, of the principal of and interest (including any additional amounts in respect of taxes as provided herein), if any, on the USD notes of each series as well as all other amounts due and payable under the indentures. The respective guarantees will be enforceable by the trustee, the holders of the applicable USD notes and their successors, transferees and assigns. Teva will also guarantee the Euro notes issued in this offering.

Each guarantee will be an unsecured senior obligation of Teva. As indebtedness of Teva, after giving effect to the offerings contemplated hereby, each guarantee will rank:

 

   

senior to the rights of creditors under indebtedness expressly subordinated to the guarantee (at March 31, 2025, Teva had no subordinated indebtedness outstanding);

 

S-42


   

equally with other unsecured indebtedness of Teva from time to time outstanding other than any that is subordinated to the guarantee (at March 31, 2025, Teva had approximately $16,687 million of senior unsecured indebtedness outstanding);

 

   

effectively junior to Teva’s secured indebtedness up to the value of the collateral securing that indebtedness (at March 31, 2025, Teva had no secured indebtedness outstanding); and

 

   

effectively junior to the indebtedness and other liabilities of Teva’s subsidiaries (other than the issuer) (at March 31, 2025, Teva’s subsidiaries, other than finance subsidiaries, had a de minimis amount of indebtedness outstanding).

Payment of Interest and Principal

Interest on the USD notes

The 2032 USD notes and the 2030 USD notes will bear interest at the rate of 6.000% per year and 5.750% per year, respectively, payable semi-annually in arrears on June 1 and December 1 of each year, beginning December 1, 2025, to the holders of record at the close of business on the preceding May 15 and November 15, respectively, whether or not a Business Day (as defined below). If an interest payment date for the USD notes falls on a day that is not a Business Day, interest will be payable on the next succeeding Business Day with the same force and effect as if made on such interest payment date and no interest shall accrue thereon on account of such delay. Interest on the USD notes will be computed on the basis of a 360-day year comprised of twelve 30-day months, and will accrue from May 28, 2025, or from the most recent interest payment date to which interest has been paid to, but not including, the next interest payment date.

“Business Day” for this section means a day other than (i) a Saturday or Sunday, (ii) a day on which banks in New York, New York are authorized or obligated by law or executive order to remain closed or (iii) a day on which the trustee’s corporate trust office is closed for business.

Mechanics of Payment

Except as provided below, Teva Finance III or Teva Finance IV, as applicable, will pay interest on:

 

   

the global registered USD notes to The Depository Trust Company (“DTC”) in immediately available funds;

 

   

any definitive registered USD notes having an aggregate principal amount of $5,000,000 or less by check mailed to the holders of these USD notes; and

 

   

any definitive registered USD notes having an aggregate principal amount of more than $5,000,000 by wire transfer in immediately available funds at the election of the holders of these USD notes.

At maturity, Teva Finance III or Teva Finance IV, as applicable, will pay interest on the definitive registered USD notes at our office or agency in New York City, which initially will be the office or agency of the trustee in New York City.

Teva Finance III or Teva Finance IV, as applicable, will pay principal and premium, if any, on:

 

   

the global registered USD notes to DTC in immediately available funds; and

 

   

any definitive registered USD notes at our office or agency in New York City, which initially will be the office or agency of the trustee in New York City.

Reference to payments of interest in this section, unless the context otherwise requires, refer to the payment of interest and additional amounts in respect to taxes.

 

S-43


Selection and Notice

If less than all of the USD notes of any series are to be redeemed at any time, the trustee or the registrar (as applicable) will select USD notes of such series for redemption on a pro rata basis (or based on a method that most nearly approximates a pro rata selection as the trustee or the registrar deems fair and appropriate), unless otherwise required by law or applicable stock exchange or depository requirements. Neither the trustee nor the registrar will be liable for any selections made by it in accordance with this paragraph.

The Issuer shall, not less than 10 nor more than 60 days prior to the redemption date, mail a notice of redemption to holders of such series by electronic transmission, first-class mail, postage prepaid, at their respective addresses as they appear on the registration books of the registrar.

If any note of any series is to be redeemed in part only, the notice of redemption that relates to that note of such series shall state the portion of the principal amount thereof to be redeemed, in which case a portion of the original note of such series will be issued in the name of the holder thereof upon cancellation of the original note of such series. In the case of a global note, an appropriate notation will be made on such note of such series to decrease the principal amount thereof to an amount equal to the unredeemed portion thereof. Subject to the terms of the applicable redemption notice (including any conditions contained therein), USD notes of any series called for redemption become due on the date fixed for redemption. On and after the redemption date, interest ceases to accrue on USD notes of any series or portions of them called for redemption, unless the redemption price is not paid on the redemption date.

Optional Redemption by the Issuer

The issuer may redeem the USD notes of any series, in whole or in part, at any time or from time to time, on at least 10 days’, but not more than 60 days’, prior notice delivered to the registered address of each holder of the USD notes to be redeemed, with a copy of such notice delivered to the trustee. The redemption prices will be equal to the greater of (1) 100% of the principal amount of the USD notes to be redeemed or (2) the sum of the present values of the Remaining Scheduled Payments (as defined below) on the USD notes being redeemed discounted, on a semi-annual basis (assuming a 360-day year consisting of twelve 30-day months), using a discount rate equal to the sum of the Treasury Rate (as defined below) plus 50 basis points, in the case of the 2032 USD notes, and 50 basis points, in the case of the 2030 USD notes, plus in each case accrued and unpaid interest thereon, if any, to, but not including, the redemption date; provided that if the issuer redeems the USD notes of any series on or after the applicable Par Call Date for such series, the redemption price for such USD notes will be equal to 100% of the aggregate principal amount of such USD notes being redeemed, plus accrued and unpaid interest thereon, if any, to, but not including, the redemption date.

Notice of any redemption of any series of USD notes in connection with a corporate transaction (including an equity offering, an incurrence of indebtedness or a change of control) may, at the issuer’s discretion, be given prior to the completion thereof and any such redemption or notice may, at the issuer’s discretion, be subject to one or more conditions precedent, including, but not limited to, completion of the related transaction. If such redemption or purchase is so subject to satisfaction of one or more conditions precedent, such notice shall describe each such condition, and such notice may be rescinded or the redemption date delayed in the event that any or all such conditions shall not have been satisfied by the redemption date. In addition, the issuer may provide in such notice that payment of the redemption price and performance of its obligations with respect to such redemption may be performed by another person.

“Comparable Treasury Issue” means the United States Treasury security selected by an Independent Investment Banker as having a maturity comparable to the remaining term to the Par Call Date of the applicable series of USD notes to be redeemed that would be utilized, at the time of selection and in accordance with customary financial practice, in pricing new issues of corporate debt securities of comparable maturity to the remaining term to the Par Call Date of such series of USD notes.

 

S-44


“Comparable Treasury Price” means, with respect to any redemption date, (1) the average of the Reference Treasury Dealer Quotations for such redemption date after excluding the highest and lowest of such Reference Treasury Dealer Quotations or (2) if the Independent Investment Banker obtains fewer than five such Reference Treasury Dealer Quotations, the average of all such quotations.

“Independent Investment Banker” means one of the Reference Treasury Dealers appointed by us.

“Par Call Date” means (i) with respect to the 2032 USD notes September 1, 2032 (the date that is three months prior to the maturity date of the 2032 USD notes) and (ii) with respect to the 2030 USD notes September 1, 2030 (the date that is three months prior to the maturity date of the 2030 USD notes).

“Reference Treasury Dealer” means (i) each of BNP Paribas Securities Corp., BofA Securities, Inc., HSBC Bank plc, Intesa Sanpaolo S.p.A. and J.P. Morgan SE and (ii) a Primary Treasury Dealer (as defined below) selected by BNP Paribas Securities Corp. and J.P. Morgan SE, or, in each case, their respective affiliates or successors, each of which is a primary U.S. Government securities dealer in the United States. If any of the foregoing shall cease to be a Primary Treasury Dealer or is unable or unwilling to provide such services, we will substitute another nationally recognized investment banking firm that is a Primary Treasury Dealer.

“Reference Treasury Dealer Quotations” means, with respect to each Reference Treasury Dealer and any redemption date, the average, as determined by the Independent Investment Banker, of the bid and asked prices for the Comparable Treasury Issue (expressed in each case as a percentage of its principal amount) quoted in writing to the Independent Investment Banker by such Reference Treasury Dealer at 3:30 p.m., New York City time, on the third Business Day preceding such redemption date.

“Remaining Scheduled Payments” means, with respect to each note to be redeemed, the remaining scheduled payments of principal of and interest on such note as if redeemed on the applicable Par Call Date, determined at the interest rate to be applicable on such redemption date. If the applicable redemption date is not an interest payment date with respect to such note, the amount of the next succeeding scheduled interest payment on such note will be reduced by the amount of interest accrued on such note to such redemption date.

“Treasury Rate” means, with respect to any redemption date, the rate per year equal to the semi-annual equivalent yield to maturity (computed as of the second Business Day immediately preceding such redemption date) of the Comparable Treasury Issue, assuming a price for the Comparable Treasury Issue (expressed as a percentage of its principal amount) equal to the Comparable Treasury Price for such redemption date.

On and after the redemption date, interest will cease to accrue on the USD notes or any portion of such USD notes as is called for redemption (unless we default in the payment of the redemption price and accrued interest). On or prior to the redemption date, we will deposit with a paying agent (or the trustee) money sufficient to pay the redemption price of and accrued interest on the USD notes to be redeemed on such date.

The terms of the USD notes do not prevent Teva, Teva Finance III or Teva Finance IV, as applicable, or any of Teva’s other subsidiaries from purchasing USD notes on the open market.

Certain Covenants

Limitations on Secured Debt. If Teva or any of its subsidiaries creates, incurs or assumes any lien on any of its property (including a subsidiary’s stock or debt) to secure other Debt, Teva will secure the USD notes on the same basis for so long as such other Debt is so secured, unless, after giving effect to such lien, the aggregate amount of the secured Debt then outstanding (not including Debt secured by liens permitted below) plus the value of all sale and leaseback transactions described in paragraph (3) of “—Limitations on Sales and Leasebacks” below would not exceed the greater of (i) 10% of Teva’s Consolidated Net Worth and

 

S-45


(ii) US$2,000,000,000 (or its equivalent in another currency or currencies). The restrictions do not apply to the following liens:

 

   

liens existing as of the date when Teva Finance III or Teva Finance IV, as applicable, first issues the USD notes pursuant to the applicable indenture;

 

   

liens on property created, incurred or assumed prior to, at the time of or within one year after the date of acquisition, completion of construction or completion of improvement of such property to secure all or part of the cost of acquiring, constructing or improving all or any part of such property;

 

   

landlord’s, warehousemen’s, material men’s, carriers’, workmen’s, repairmen’s and other like liens arising in the ordinary course of business in respect of obligations which are not overdue or which are being contested in good faith in appropriate proceedings;

 

   

deposits or liens to secure the performance of bids, trade contracts, leases, statutory obligations, surety and appeal bonds, performance bonds and other obligations of a like nature, in each case in the ordinary course of business;

 

   

(i) liens existing on any property at the time the property was acquired by Teva or its subsidiaries and (ii) liens existing on any property of a corporation or other entity at the time it became or becomes a subsidiary of Teva; provided that, in the case of (i) and (ii), (x) the lien has not been created or assumed in contemplation of the acquisition of such property or that corporation or other entity becoming a subsidiary of Teva, as applicable; and (y) the lien does not extend to any other property other than the property being acquired;

 

   

liens securing debt owing by a subsidiary to Teva or to one or more of its subsidiaries;

 

   

purchase money liens upon or in any real property or equipment acquired by Teva or any of its subsidiaries in the ordinary course of business to secure the purchase price of such property or equipment, or liens existing on such property or equipment at the time of its acquisition (other than any such liens created in contemplation of such acquisition that were not incurred to finance the acquisition of such property), provided, however, that no such liens shall extend to or cover any properties of any character other than the real property or equipment being acquired;

 

   

liens securing capital lease obligations in respect of property acquired; provided that no such lien shall extend to or cover any assets other than the assets subject to such capitalized leases;

 

   

liens in favor of any governmental authority of any jurisdiction securing the obligation of Teva or any of its subsidiaries pursuant to any contract or payment owed to that entity pursuant to applicable laws, regulations or statutes;

 

   

liens over any receivable assets subject to a Qualified Securitization Transaction; provided that the aggregate fair market value of all receivable assets secured in accordance with this subclause shall not exceed US$2,500,000,000 (or its equivalent in another currency or currencies) at any one time outstanding; and

 

   

any extension, renewal, substitution or replacement of the foregoing, provided that the principal amount is not increased (other than to pay fees and expenses, including premiums, related to such extension, renewal, substitution or replacement) and that such lien is not extended to other property (other than improvements thereon or replacements thereof).

“Affiliate” means, with respect to a specified person, another person that directly, or indirectly through one or more intermediaries, Controls or is Controlled by or is under common Control with the person specified.

“Consolidated Net Worth” means the stockholders’ equity of Teva and its consolidated subsidiaries, as shown on the audited consolidated balance sheet of the guarantor’s latest annual report to stockholders, prepared in accordance with accounting principles generally accepted in the United States.

 

S-46


“Control” means the possession, directly or indirectly, of the power to direct or cause the direction of the management or policies of a person, whether through the ability to exercise voting power, by contract or otherwise. “Controlling” and “Controlled” have meanings correlative thereto.

“Debt” means, with respect to any person any liability for borrowed money which, in accordance with GAAP, would be reflected on the balance sheet of such Person as a liability on the date as of which indebtedness is to be determined, other than accounts payable or any other indebtedness to trade creditors created or assumed by such person in the ordinary course of business in connection with the obtaining of materials or services.

“Qualified Securitization Transaction” means any transaction or series of transactions entered into by Teva or any of its subsidiaries pursuant to which Teva or such subsidiary sells, conveys or otherwise transfers to a Securitization Entity, or grants a security interest in for the benefit of a Securitization Entity, any Receivable Assets (whether now existing or arising or acquired in the future), or otherwise contributes to the capital of such Securitization Entity, in a transaction in which such Securitization Entity finances its acquisition of or interest in such Receivable Assets by selling or borrowing against such Receivable Assets; provided that such transaction is non-recourse to Teva and its subsidiaries (except for Standard Securitization Undertakings).

“Receivable Assets” means ordinary course of business accounts receivable of Teva or any of its subsidiaries, and any assets related thereto, including, without limitation, all collateral securing such accounts receivable, all contracts and contract rights and all guarantees or other obligations in respect of such accounts receivable, proceeds of such accounts receivable and other assets (including contract rights) which are customarily transferred or in respect of which security interests are customarily granted in connection with asset securitization transactions involving accounts receivable and/or receivables discount without recourse schemes.

“Securitization Entity” means a corporation or other entity (which may include a special purpose vehicle and/or a financial institution) to which Teva or any of its subsidiaries transfers Receivable Assets for purposes of a securitization financing, and with respect to which:

 

  (1)

no portion of the Indebtedness or any other obligations (contingent or otherwise) of such entity (i) is guaranteed by Teva or any subsidiary of Teva (other than the Securitization Entity) (excluding guarantees of obligations (other than the principal of, and interest on, Indebtedness) pursuant to Standard Securitization Undertakings), (ii) is recourse to or obligates Teva or any subsidiary of Teva (other than the Securitization Entity) in any way other than pursuant to Standard Securitization Undertakings or (iii) subjects any asset of Teva or any subsidiary of Teva (other than the Securitization Entity), directly or indirectly, contingently or otherwise, to the satisfaction thereof, other than pursuant to Standard Securitization Undertakings and other than any interest in the Receivable Assets (whether in the form of an equity interest in such assets or subordinated indebtedness payable primarily from such financed assets) retained or acquired by Teva or any subsidiary of Teva,

 

  (2)

neither Teva nor any subsidiary of Teva has any material contract, agreement, arrangement or understanding other than on terms no less favorable to Teva or such subsidiary than those that might be obtained at the time from a corporation or other entities that are not Affiliates of Teva, other than fees payable in the ordinary course of business in connection with servicing receivables of such entity, and

 

  (3)

neither Teva nor any subsidiary of Teva has any obligation to maintain or preserve such entity’s financial condition or cause such entity to achieve certain levels of operating results (it being understood that (i) obligations of Teva or other subsidiaries to transfer Receivable Assets to the Securitization Entity, (ii) obligations of Teva or any other subsidiary to procure such transfers of Receivable Assets to the Securitization Entity, and (iii) Receivable Asset performance measures or credit enhancement measures shall not constitute an obligation to preserve the Securitization Entity’s financial condition or to cause it to achieve certain levels of operating results).

“Standard Securitization Undertakings” means representations, warranties, covenants and indemnities reasonably customary (as determined by Teva acting in good faith) in accounts receivable securitization

 

S-47


transactions and/or receivables discount without recourse schemes in the applicable jurisdictions, including, to the extent applicable, in a manner consistent with the delivery of a “true sale”/“absolute transfer” opinion with respect to any transfer by Teva or any of its subsidiaries.

Limitations on Sales and Leasebacks. Teva will not, and will not permit any subsidiary to, enter into any sale and leaseback transaction covering any property after the date when Teva Finance III or Teva Finance IV, as applicable, first issues the USD notes pursuant to the applicable indenture unless:

 

1.

the sale and leaseback transaction:

 

  A.

involves a lease for a period, including renewals, of not more than five years;

 

  B.

occurs within one year after the date of acquisition, completion of construction or completion of improvement of such property; or

 

  C.

is with Teva or one of its subsidiaries; or

 

2.

Teva or any subsidiary, within one year after the sale and leaseback transaction shall have occurred, applies or causes to be applied an amount equal to the value of the property so sold and leased back at the time of entering into such arrangement to the prepayment, repayment, redemption, reduction or retirement of any indebtedness of Teva or any subsidiary that is not subordinated to the USD notes and that has a stated maturity of more than twelve months; or

 

3.

Teva or any subsidiary would be entitled pursuant to the exceptions under “—Limitations on Secured Debt” above to create, incur, issue or assume indebtedness secured by a lien in the property without equally and ratably securing the USD notes.

Certain Other Covenants

The indentures will contain certain other covenants regarding, among other matters, corporate existence and reports to holders of USD notes.

Additional Tax Amounts

Neither Teva Finance III or Teva Finance IV, as applicable, as the issuer, nor Teva, as the guarantor, will withhold or deduct from payments made with respect to the USD notes on account of any present or future Taxes unless such withholding or deduction is required by law. The term “Taxing Jurisdiction” as used herein means with respect to the USD notes, The Netherlands, Israel or any jurisdiction where a successor to Teva Finance III or Teva Finance IV, as applicable, or Teva is incorporated or organized or considered to be a resident, if other than The Netherlands or Israel, respectively, or any jurisdiction through which payments will be made.

“Taxes” means, with respect to payments on the USD notes, all taxes, withholdings, duties, assessments or governmental charges of whatever nature imposed or levied by or on behalf of any Taxing Jurisdiction or any political subdivision thereof or any authority or agency therein or thereof having power to tax.

In the event that Teva Finance III or Teva Finance IV, as applicable, or Teva is required to withhold or deduct on account of any such Taxes from any payment made under or with respect to the USD notes, Teva Finance III or Teva Finance IV, as applicable, or Teva, as the case may be, will:

 

   

withhold or deduct such amounts;

 

   

pay such additional Tax amounts so that the net amount received by each holder or beneficial owner of the relevant USD notes, including those additional Tax amounts, will equal the amount that such holder or beneficial owner would have received if such Taxes had not been required to be withheld or deducted; and

 

S-48


   

pay the full amount withheld or deducted to the relevant tax or other authority in accordance with applicable law, except that no such additional amounts will be payable in respect of any note:

 

1.

to the extent that such Taxes are imposed or levied by reason of such holder (or the beneficial owner) having some present or former connection with the Taxing Jurisdiction other than the mere holding (or beneficial ownership) of such note or receiving principal or interest payments on the USD notes (including but not limited to citizenship, nationality, residence, domicile, or the existence of a business, permanent establishment, a dependent agent, a place of business or a place of management present or deemed present in the Taxing Jurisdiction);

 

2.

in respect of any Taxes that would not have been so withheld or deducted but for the failure by the holder or the beneficial owner of the USD notes to make a declaration of non-residence, or any other claim or filing for exemption to which it is entitled or otherwise comply with any reasonable certification, identification, information, documentation or other reporting requirement concerning nationality, residence, identity or connection with the Taxing Jurisdiction if (a) compliance is required by applicable law, regulation, administrative practice or treaty as a precondition to exemption from all or part of the Taxes, (b) the holder (or beneficial owner) is able to comply with these requirements without undue hardship and (c) we have given the holders (or beneficial owners) at least 30 calendar days prior notice that they will be required to comply with such requirement;

 

3.

to the extent that such Taxes are imposed by reason of any estate, inheritance, gift, sales, transfer or personal property taxes imposed with respect to the USD notes, except as otherwise provided in the applicable indenture;

 

4.

to the extent that any such Taxes would not have been imposed but for the presentation of such USD notes, where presentation is required, for payment on a date more than 30 days after the date on which such payment became due and payable or the date on which payment thereof is duly provided for, whichever is later, except to the extent that the holder would have been entitled to additional Tax amounts had the USD notes been presented for payment on any date during such 30-day period;

 

5.

in respect of any Taxes imposed under Sections 1471-1474 of the Internal Revenue Code of 1986, as amended, any applicable U.S. Treasury Regulations promulgated thereunder, or any judicial or administrative interpretations of any of the foregoing (see “United States Federal Income Tax Considerations—Foreign Account Tax Compliance Act,” relating to the regime commonly known as FATCA); or

 

6.

any combination of items 1 through 5 above.

Teva Finance III or Teva Finance IV, as applicable, as the issuer, and Teva, as the guarantor, will pay any present or future stamp, court or documentary taxes or any other excise or property taxes, charges or similar levies that arise from the execution, delivery, enforcement or registration of the USD notes or any other document or instrument in relation thereto.

Tax Redemption

The USD notes of any series may be redeemed as a whole, but not in part, at the option of Teva Finance III or Teva Finance IV, as applicable, Teva or any successor to Teva Finance III or Teva Finance IV, as applicable, or Teva, as the case may be, at any time prior to maturity, upon the giving of not less than 10 days’ nor more than 60 days’ notice of tax redemption to the trustee and the holders of the applicable series of USD notes, if Teva Finance III or Teva Finance IV, as applicable, or Teva determines that, as a result of:

 

   

any change in or amendment to the laws, or any regulations or rulings promulgated under the laws of the Taxing Jurisdiction or any political subdivision or taxing authority of or in the Taxing Jurisdiction affecting taxation, or

 

   

any change in official position regarding the application or interpretation of the laws, regulations or rulings referred to above,

 

S-49


which change or amendment becomes effective or, in the case of a change in official position, is announced on or after the issuance of USD notes, Teva Finance III or Teva Finance IV, as applicable, Teva or any successor to Teva Finance III or Teva Finance IV, as applicable, or Teva, as the case may be, is or will become obligated to pay additional tax amounts with respect to the applicable series of the USD notes, as described above under “—Additional Tax Amounts,” provided that Teva Finance III or Teva Finance IV, as applicable, or Teva (or any of their respective successors) determines that such obligation cannot be avoided by Teva Finance III or Teva Finance IV, as applicable, or Teva (or any of their respective successors), as the case may be, taking reasonable measures available to it.

The redemption price will be equal to 100% of the principal amount of the applicable series of USD notes plus accrued and unpaid interest, if any, to, but not including, the date fixed for redemption. The date and the applicable redemption price will be specified in the notice of tax redemption, which notice will be given not earlier than 90 days prior to the earliest date on which Teva Finance III or Teva Finance IV, as applicable, (or its successor) or, as the case may be, Teva (or its successor) would be obligated to pay such additional tax amounts if a payment in respect of the relevant USD notes were actually due on such date. The USD notes can be redeemed if, at the time such notice of redemption is given, such obligation to pay such additional tax amounts remains in effect.

Prior to giving the notice of a tax redemption, Teva Finance III or Teva Finance IV, as applicable, Teva or any successor to Teva Finance III or Teva Finance IV, as applicable, or Teva, as the case may be, will deliver to the trustee:

 

   

a certificate signed by a duly authorized officer stating that Teva Finance III or Teva Finance IV, as applicable, Teva or any successor to Teva Finance III or Teva Finance IV, as applicable, or Teva, as the case may be, is entitled to effect the redemption and setting forth a statement of facts showing that the conditions precedent to the right of Teva Finance III or Teva Finance IV, as applicable, Teva or any successor to Teva Finance III or Teva Finance IV, as applicable, or Teva, as the case may be, to so redeem have occurred; and

 

   

an opinion of independent legal counsel of recognized standing to that effect based on the statement of facts.

See “Dutch Tax Considerations” for additional information on potential Dutch withholding taxes in respect of interest payments on the USD notes.

Events of Default

Each of the following constitutes an event of default under the applicable indenture with respect to each series of USD notes:

 

  (i)

Teva Finance III’s or Teva Finance IV’s, as applicable, failure to pay when due the principal and premium, if any, on such series of USD notes issued under the applicable indenture at maturity or upon redemption;

 

  (ii)

Teva Finance III’s or Teva Finance IV’s, as applicable, failure to pay an installment of interest (including additional amounts, if any) on such series of USD notes issued under the applicable indenture for 30 days after the date when due;

 

  (iii)

Teva’s failure to perform its obligations under its guarantee under the applicable indenture relating to such series of USD notes;

 

  (iv)

except as permitted by the applicable indenture, the related guarantee by Teva shall be held in any final, non-appealable judicial proceeding to be unenforceable or invalid or shall cease for any reason to be in full force and effect or Teva, or any person acting on behalf of Teva, shall deny or disaffirm its obligations under that guarantee;

 

S-50


  (v)

Teva’s or Teva Finance III’s or Teva Finance IV’s, as applicable, failure to perform or observe any other term, covenant or agreement contained in the applicable indenture or the relevant USD notes issued under it for a period of 60 days after written notice of such failure, requiring Teva or Teva Finance III or Teva Finance IV, as applicable, as the case may be, to remedy the same, shall have been given to Teva or Teva Finance III or Teva Finance IV, as applicable, as the case may be, by the trustee or to Teva or Teva Finance III or Teva Finance IV, as applicable, as the case may be, and the trustee by the holders of at least 25% in aggregate principal amount of such series of USD notes then outstanding (provided that such notice may not be given with respect to any action taken, and reported publicly or to holders of such series of USD notes, more than two years prior to such notice; provided further that the trustee shall have no obligation to determine when or if any holders have been notified of any such action or to track when such two-year period starts or concludes);

 

  (vi)

Teva’s or Teva Finance III’s or Teva Finance IV’s, as applicable, default under any Indebtedness (as defined below) for money borrowed by it, the aggregate outstanding principal amount of which is in an amount in excess of $250 million, for a period of 30 days after written notice to Teva Finance III or Teva Finance IV, as applicable, by the trustee or to Teva Finance III or Teva Finance IV, as applicable, and the trustee by holders of at least 25% in aggregate principal amount of the relevant USD notes then outstanding, which default:

 

   

is caused by Teva or Teva Finance III’s or Teva Finance IV’s, as applicable, as the case may be, failure to pay when due principal or interest on such Indebtedness by the end of the applicable grace period, if any, unless such Indebtedness is discharged; or

 

   

results in the acceleration of such Indebtedness, unless such acceleration is waived, cured, rescinded or annulled; and

 

  (vii)

Teva or Teva Finance III’s or Teva Finance IV’s, as applicable, bankruptcy, insolvency or reorganization (except as permitted hereunder, see “Consolidation, Merger or Assumption” below).

The indentures will provide that the trustee shall (other than in the case of (vii) above, which shall result in the USD notes of the applicable series becoming immediately due and payable), within 90 days of the occurrence of a default under the applicable indenture, give to the registered holders of the USD notes of such series notice of all defaults that have occurred and are continuing known to it, but the trustee shall be protected in withholding such notice if it, in good faith, determines that the withholding of such notice is in the best interest of such registered holders, except in the case of a default in the payment of the principal of or interest on, any of the USD notes when due or in the payment of any redemption or repurchase obligation.

If an event of default under an indenture shall occur and be continuing, the trustee or the holders of at least 25% in aggregate principal amount of the applicable USD notes of such series affected then outstanding may declare the principal amount of such series of USD notes due and payable, together with accrued and unpaid interest, if any, and then the trustee may, at its discretion, proceed to protect and enforce the rights of the holders of such series of USD notes by appropriate judicial proceedings. Such declaration may be rescinded or annulled with the written consent of the holders of a majority in aggregate principal amount of such series of USD notes then outstanding. Any time period in an indenture or the USD notes to cure any actual or alleged default or event of default may be extended or stayed by a court of competent jurisdiction.

The indentures will contain a provision entitling the trustee, subject to the duty of the trustee during default to act with the required standard of care, to be indemnified to its satisfaction by the holders of the relevant USD notes before proceeding to exercise any right or power under the applicable indenture at the request of such holders. The indentures will provide that, subject to the conditions set forth therein, the holders of a majority in aggregate principal amount of the USD notes of a series then outstanding shall have the right to direct the time, method, and place of conducting any proceeding for any remedy available to the trustee, or exercising any trust or power conferred on the trustee with respect to such series of USD notes by the applicable indenture.

 

S-51


Teva Finance III or Teva Finance IV, as applicable, will be required to furnish annually to the trustee a statement as to its compliance with all conditions and covenants under the applicable indenture.

“Indebtedness” means, with respect to any person any liability for borrowed money which, in accordance with GAAP, would be reflected on the balance sheet of such Person as a liability on the date as of which Indebtedness is to be determined, other than accounts payable or any other indebtedness to trade creditors created or assumed by such person in the ordinary course of business in connection with the obtaining of materials or services.

Consolidation, Merger or Assumption

Teva Finance III or Teva Finance IV, as applicable, may, without the consent of the holders of the relevant USD notes, consolidate with, merge into or transfer all or substantially all of its respective assets to any other corporation, limited liability company, partnership, joint venture, association, joint stock company or trust organized under the laws of The Netherlands, provided that:

 

   

the successor entity assumes all of the obligations of Teva Finance III or Teva Finance IV, as applicable, under the applicable indenture and the relevant USD notes; and

 

   

at the time of such transaction, no event of default, and no event which, after notice or lapse of time, would become an event of default, shall have happened and be continuing.

Under the terms of the indentures, Teva may, without the consent of the holders of the relevant USD notes, consolidate with, merge into or transfer all or substantially all of its assets to any other corporation, provided that:

 

   

the successor corporation assumes all of the obligations of Teva under the applicable indenture and the relevant USD notes; and

 

   

at the time of such transaction, no event of default, and no event which, after notice or lapse of time, would become an event of default, shall have happened and be continuing.

The indentures will provide that so long as any relevant USD notes are outstanding, all of Teva Finance III’s or Teva Finance IV’s, as applicable, capital stock or membership interests, as applicable, will be owned directly or indirectly by Teva or its successor.

Modifications and Amendments

Changes Requiring Approval of Each Affected Holder

Each indenture will provide that it cannot be modified or amended without the written consent or the affirmative vote of the holder of each note affected by such change to:

 

   

change the maturity of the principal of or any installment of interest on such note;

 

   

reduce the principal amount of or interest on such note;

 

   

change the currency of payment of that note or interest thereon;

 

   

impair the right to institute suit for the enforcement of any payment on or with respect to such note;

 

   

modify Teva Finance III’s or Teva Finance IV’s, as applicable, obligations to maintain an office or agency in New York City;

 

   

modify Teva’s obligation to own, directly or indirectly, all of Teva Finance III’s or Teva Finance IV’s, as applicable, outstanding capital stock or membership interests, as applicable;

 

   

modify the redemption provisions of such indenture in a manner adverse to the holders of such USD notes;

 

S-52


   

modify the applicable guarantee in a manner adverse to the holders of such USD notes;

 

   

reduce the percentage in aggregate principal amount of the applicable outstanding USD notes of such series necessary to modify or amend such indenture or to waive any past default; or

 

   

reduce the percentage in aggregate principal amount of USD notes of the applicable series outstanding required for the adoption of a resolution.

Changes Requiring Majority Approval

Except as described above, each indenture may be modified or amended with the written consent of the holders of at least a majority in aggregate principal amount of the applicable Securities affected at the time outstanding (voting as one class). Therefore, amendments to provisions contained in each base indenture will require the requisite vote of the applicable Securities outstanding thereunder (including the applicable tranche of USD notes offered hereby), while amendments to provisions contained in the fifth supplemental indenture and the first supplemental indenture, as applicable, will require the requisite vote of the applicable tranche of USD notes of such series offered hereby.

Changes Requiring No Approval

Each indenture or the USD notes related thereto may be modified or amended by Teva Finance III or Teva Finance IV, as applicable, Teva and the trustee, without the consent of the holder of any note, for the purposes of, among other things:

 

   

securing any series of USD notes or confirming and evidencing the release of security when such security is not required under such indenture;

 

   

adding to Teva or Teva Finance III’s or Teva Finance IV’s, as applicable, covenants for the benefit of the holders of the USD notes;

 

   

surrendering any right or power conferred upon Teva or Teva Finance III or Teva Finance IV, as applicable;

 

   

providing for the assumption of Teva or Teva Finance III’s or Teva Finance IV’s, as applicable, obligations to the holders of the USD notes of any series in the case of a merger, consolidation, conveyance, transfer or lease;

 

   

complying with the requirements of the SEC in order to effect or maintain the qualification of such indenture under the Trust Indenture Act of 1939, as amended;

 

   

curing any ambiguity, supplying any omission or correcting any defective provision contained in such indenture; provided that such modification or amendment does not, in the good faith opinion of Teva Finance III’s or Teva Finance IV’s, as applicable, managing and supervisory directors, adversely affect the interests of the holders of the relevant USD notes in any material respect; and provided, further, that any amendment made solely to conform the provisions of such indenture to the description of the USD notes contained in this prospectus supplement will not be deemed to adversely affect the interests of the holders of the USD notes;

 

   

evidencing the assumption by Teva (or any successor) of all obligations and release of the issuer; provided that no event of default under such indenture shall have occurred and be continuing;

 

   

evidencing the acceptance of appointment by a successor trustee;

 

   

adding guarantors or co-obligors to a series or releasing guarantors in accordance with such indenture; or

 

   

adding or modifying any other provisions which Teva Finance III or Teva Finance IV, as applicable, or Teva, as the case may be, may deem necessary or desirable and which will not adversely affect the interests of the holders of USD notes in any material respect.

 

S-53


Satisfaction and Discharge

Teva Finance III or Teva Finance IV, as applicable, and Teva may satisfy and discharge their obligations under the applicable indenture with respect to the relevant USD notes while such USD notes remain outstanding if:

 

   

all outstanding USD notes with respect to such series issued under the applicable indenture have become due and payable at their scheduled maturity; or

 

   

all outstanding USD notes issued under the applicable indenture with respect to such series have been called for redemption,

and, in either case, Teva Finance III or Teva Finance IV, as applicable, has deposited with the trustee an amount sufficient to pay and discharge all outstanding USD notes issued under the applicable indenture on the date of their scheduled maturity or the scheduled date of redemption, as the case may be.

Governing Law

The indentures and the USD notes will be governed by, and construed in accordance with, the law of the State of New York.

Information Concerning the Trustee and Paying Agent

The Bank of New York Mellon has been appointed by us as trustee, paying agent, transfer agent, registrar and custodian with regard to the USD notes of each series. The Bank of New York Mellon or its affiliates may from time to time in the future provide banking and other services to us in the ordinary course of their business. The Bank of New York Mellon shall be under no obligation to exercise any of the trusts or powers vested in it by the indentures at the request, order or direction of any of the holders of the relevant USD notes of a series pursuant to the applicable indenture, unless such holders shall have offered to the trustee security or indemnity satisfactory to it against the costs, expenses and liabilities which might be incurred therein or thereby.

Form, Denomination and Registration

Denomination and Registration. The USD notes of each series will be issued in fully registered form, without coupons, in denominations of $200,000 principal amount and whole multiples of $1,000 in excess of $200,000.

Global USD notes; Book-Entry Form. The USD notes will be represented by permanent global USD notes in definitive, fully registered form without interest coupons. The global registered USD notes will be deposited with the trustee as custodian for DTC and registered in the name of a nominee of DTC in New York, New York for the accounts of participants in DTC.

Except as set forth below, the global registered USD notes will be transferable, in whole or in part, only to another nominee of DTC or to a successor of DTC or its nominee.

DTC has advised us that it is:

 

   

a limited purpose trust company organized under the laws of the State of New York;

 

   

a member of the Federal Reserve System;

 

   

a “clearing corporation” within the meaning of the New York Uniform Commercial Code; and

 

   

a “clearing agency” registered pursuant to the provisions of Section 17A of the Securities Exchange Act of 1934, as amended (the “Exchange Act”).

 

S-54


DTC was created to hold securities of institutions that have accounts with DTC and to facilitate the clearance and settlement of securities transactions among its participants in securities through electronic book-entry changes in accounts of the participants, thereby eliminating the need for physical movement of securities certificates. DTC’s participants include:

 

   

securities brokers and dealers;

 

   

banks;

 

   

trust companies; and

 

   

clearing corporations.

Access to DTC’s book-entry system is also available to others such as banks, brokers, dealers and trust companies that clear through or maintain a custodial relationship with a participant whether directly or indirectly.

Upon the issuance of the global registered USD notes, DTC will credit, on its book-entry registration and transfer system, the respective principal amounts of the individual beneficial interests represented by the global registered USD notes to the accounts of participants. The accounts credited will be designated by the underwriters of the beneficial interests. Ownership of beneficial interests in the global registered USD notes is limited to participants or persons that may hold interests through participants. Ownership of beneficial interests in the global registered USD notes is shown on, and the transfer of those ownership interests will be effected only through, records maintained by DTC (with respect to participants’ interests) and the participants (with respect to the owners of beneficial interests in the global registered USD notes other than participants).

So long as DTC or its nominee is the registered holder and owner of the global registered USD notes, DTC or its nominee, as the case may be, will be considered the sole legal owner of the USD notes represented by the global registered USD notes for all purposes under the indentures and the USD notes. Except as set forth below, owners of beneficial interests in the global registered USD notes will not be entitled to receive definitive registered USD notes and will not be considered to be the owners or holders of any USD notes under the global registered USD notes. Teva Finance III or Teva Finance IV, as applicable, understands that under existing industry practice, in the event an owner of a beneficial interest in the global registered USD notes desires to take any action that DTC, as the holder of the global registered USD notes, is entitled to take, DTC would authorize the participants to take the action, and that participants would authorize beneficial owners owning through the participants to take the action or would otherwise act upon the instructions of beneficial owners owning through them. No beneficial owner of an interest in the global registered USD notes will be able to transfer the interest except in accordance with DTC’s applicable procedures, in addition to those provided for under the indentures and, if applicable, those of Euroclear and Clearstream.

Teva Finance III or Teva Finance IV, as applicable, will make payments of the principal and interest on the USD notes represented by the global registered USD notes registered in the name of and held by DTC or its nominee to DTC or its nominee, as the case may be, as the registered owner and holder of the global registered USD notes.

Teva Finance III or Teva Finance IV, as applicable, expects that DTC or its nominee, upon receipt of any payment of principal or interest in respect of the global registered USD notes, will credit participants’ accounts with payments in amounts proportionate to their respective beneficial interests in the principal amount of the global registered USD notes as shown on the records of DTC or its nominee. Teva Finance III or Teva Finance IV, as applicable, also expects that payments by participants and indirect participants to owners of beneficial interests in the global registered USD notes held through such participants will be governed by standing instructions and customary practices, as is now the case with securities held for accounts of customers registered in the names of nominees for these customers. The payments, however, will be the responsibility of the

 

S-55


participants and indirect participants, and none of Teva Finance III or Teva Finance IV, as applicable, Teva, the trustee or any paying agent will have any responsibility or liability for:

 

   

any aspect of the records relating to, or payments made on account of, beneficial ownership interests in the global registered USD notes;

 

   

maintaining, supervising or reviewing any records relating to the beneficial ownership interests;

 

   

any other aspect of the relationship between DTC and its participants; or

 

   

the relationship between the participants and indirect participants and the owners of beneficial interests in the global registered USD notes.

Unless and until they are exchanged in whole or in part for definitive registered USD notes, the global registered USD notes may not be transferred except as a whole by DTC to a nominee of DTC or by a nominee of DTC to DTC or another nominee of DTC.

Participants in DTC will effect transfers with other participants in the ordinary way in accordance with DTC rules and will settle transfers in same-day funds. Participants in Euroclear and Clearstream will effect transfers with other participants in the ordinary way in accordance with the rules and operating procedures of Euroclear and Clearstream, as applicable.

Cross-market transfers between DTC, on the one hand, and directly or indirectly through Euroclear or Clearstream participants, on the other, will be effected in DTC in accordance with DTC rules on behalf of Euroclear or Clearstream, as the case may be, by its respective depositary; however, these cross-market transactions will require delivery of instructions to Euroclear or Clearstream, as the case may be, by the counterparty in the system in accordance with its rules and procedures and within its established deadlines (Brussels time). Euroclear or Clearstream, as the case may be, will, if the transaction meets its settlement requirements, deliver instructions to its respective depositary to take action to effect final settlement on its behalf by delivering or receiving interests in the global registered USD notes in DTC, and making or receiving payment in accordance with normal procedures for same-day funds settlement applicable to DTC. Euroclear participants and Clearstream participants may not deliver instructions directly to the depositaries for Euroclear or Clearstream.

Because of time zone differences, the securities account of a Euroclear or Clearstream participant purchasing an interest in the global registered USD notes from a DTC participant will be credited during the securities settlement processing day immediately following the DTC settlement date, and the credit of any transactions interests in the global registered USD notes settled during the processing day will be reported to the relevant Euroclear or Clearstream participant on that day. Cash received in Euroclear or Clearstream as a result of sales of interests in the global registered USD notes by or through a Euroclear or Clearstream participant to a DTC participant will be received with value on the DTC settlement date, but will be available in the relevant Euroclear or Clearstream cash account only as of the Business Day following settlement in DTC.

Teva Finance III or Teva Finance IV, as applicable, expects that DTC will take any action permitted to be taken by a holder of USD notes only at the direction of one or more participants to whose accounts at DTC interests in the global registered USD notes are credited and only in respect of the portion of the aggregate principal amount of the USD notes as to which the participant or participants has or have given direction. However, if there is an event of default under a series of the USD notes, DTC will exchange the relevant global registered USD notes for definitive registered USD notes, which it will distribute to its participants.

Although Teva Finance III or Teva Finance IV, as applicable, expects that DTC, Euroclear and Clearstream will agree to the foregoing procedures in order to facilitate transfers of interests in the global registered USD notes among participants of DTC, Euroclear and Clearstream, DTC, Euroclear and Clearstream are under no obligation to perform or continue to perform these procedures, and these procedures may be discontinued at any

 

S-56


time. None of Teva Finance III or Teva Finance IV, as applicable, Teva, the trustee or any paying agent have any responsibility for the performance by DTC, Euroclear or Clearstream or their participants or indirect participants of their obligations under the rules and procedures governing their operations.

If DTC is at any time unwilling or unable to continue as a depositary for the global registered USD notes or ceases to be a clearing agency registered under the Exchange Act and Teva Finance III or Teva Finance IV, as applicable, does not appoint a successor depositary within 90 days, Teva Finance III or Teva Finance IV, as applicable, will issue definitive registered USD notes in exchange for the global registered USD notes.

Definitive USD notes. Definitive registered USD notes may be issued in exchange for USD notes represented by global registered USD notes only if Teva Finance III or Teva Finance IV, as applicable, does not appoint a successor depositary as set forth above under “—Global USD notes; Book-Entry Form” or in other limited circumstances set forth in the indentures.

 

S-57


UNITED STATES FEDERAL INCOME TAX CONSIDERATIONS

The following is a summary of the material U.S. federal income tax consequences of the purchase, ownership and disposition of the notes. This discussion only applies to notes that meet all of the following conditions:

 

   

they are purchased by those initial holders who purchase notes at the respective “issue price,” which will equal the first price to the public (not including bond houses, brokers or similar persons or organizations acting in the capacity of underwriters, placement agents or wholesalers) at which a substantial amount of the notes is sold for money; and

 

   

they are held as capital assets by U.S. Holders (as defined below).

 

   

This discussion assumes that the notes are not issued with original issue discount as that term is defined in the Internal Revenue Code of 1986, as amended (the “Code”) and the U.S. Treasury Regulations. This discussion does not describe all of the tax consequences that may be relevant to holders in light of their particular circumstances or to holders subject to special rules, such as:

 

   

certain financial institutions, including banks;

 

   

insurance companies;

 

   

dealers in securities or foreign currencies, traders in securities that elect to use the mark to market method of accounting for their securities, regulated investment companies, real estate investment trusts or tax exempt entities;

 

   

persons holding notes as part of a hedge or other integrated investment, constructive sale or conversion transaction or straddle;

 

   

U.S. Holders (as defined below) whose functional currency is not the U.S. dollar;

 

   

U.S. expatriates, former U.S. citizens or long-term residents of the United States, or entities covered by the anti-inversion rules under the Code;

 

   

persons who actually or constructively own more than 10% of our stock by vote or value;

 

   

persons subject to the base erosion and anti-abuse tax;

 

   

holders who are members of an “expanded group” or “modified expanded group” with the Issuers within the meaning of U.S. Treasury Regulations under Code Section 385;

 

   

tax-exempt and governmental organizations;

 

   

“controlled foreign corporations,” “passive foreign investment companies,” and corporations that accumulate earnings to avoid U.S. federal income tax;

 

   

persons required to recognize income for U.S. federal income tax purposes no later than when such income is taken into account in applicable financial statements;

 

   

S corporations, partnerships or other entities (or arrangements) classified or treated as partnerships for U.S. federal income tax purposes (and investors therein); and

 

   

persons subject to the alternative minimum tax.

If an entity treated as a partnership for U.S. federal income tax purposes holds our notes, the tax treatment of a partner will generally depend upon the status of the partner and the activities of the partnership. If you are a partnership or a partner in a partnership holding our notes, you should consult your tax advisors.

This summary is based on the Code, administrative pronouncements, judicial decisions and final, temporary and proposed U.S. Treasury Regulations, changes to any of which subsequent to the date of this prospectus summary may affect the tax consequences described herein. We have not, and will not seek, any rulings from the

 

S-58


U.S. Internal Revenue Service (the “IRS”) regarding the matters discussed below. This summary addresses only U.S. federal income tax consequences, and does not address the state, local or foreign tax laws or the Medicare tax on net investment income. Persons considering the purchase of notes are urged to consult their own tax advisors with regard to the application of the U.S. federal income tax laws to their particular situations as well as any tax consequences arising under the laws of any state, local or foreign taxing jurisdiction.

As used herein, the term “U.S. Holder” means a beneficial owner of a note that is for U.S. federal income tax purposes:

 

   

a citizen or resident of the United States;

 

   

a corporation, or other entity taxable as a corporation for U.S. federal income tax purposes, created or organized in or under the laws of the United States or of any political subdivision thereof;

 

   

an estate the income of which is subject to U.S. federal income taxation regardless of its source; or

 

   

a trust if it (i) is subject to the primary supervision of a court within the United States and one or more “United States persons” (as defined in the Code) have authority to control all substantial decisions of the trust or (ii) has a valid election in effect under applicable U.S. Treasury Regulations to be treated as a “United States person.”

If you are considering the purchase of notes, you should consult your own tax advisors concerning the particular U.S. federal income tax consequences to you of the purchase, ownership and disposition of the notes, as well as the consequences to you arising under the laws of any other taxing jurisdiction.

We may be required to make payments of additional amounts to holders of the notes under certain circumstances, including those described under “Description of the Euro Notes and the Guarantees—Optional Redemption by the Issuer,” “Description of the Euro Notes and the Guarantees—Additional Tax Amounts,” “Description of the USD Notes and the Guarantees—Optional Redemption by the Issuer,” “Description of the USD Notes and the Guarantees—Additional Tax Amounts,” and “Description of the USD Notes and the Guarantees—Optional Redemption by the Issuer.” Our obligation to pay such excess amounts may implicate the provisions of the U.S. Treasury Regulations relating to “contingent payment debt instruments.” Under these regulations, however, a contingency will not cause a debt instrument to be treated as a contingent payment debt instrument if, as of the issue date, such contingency is “remote” or is considered to be “incidental.” We intend to take the position that the possibility of any such additional amounts does not result in the notes being treated as “contingent payment debt instruments” under the applicable U.S. Treasury Regulations. Our position is binding on you unless you disclose your contrary position in the manner required by the applicable U.S. Treasury Regulations. It is possible that the IRS may take a different position, in which case you might, among other things, be required to accrue interest income at a higher rate than the stated interest rate and to treat as ordinary interest income any gain realized on a disposition of the notes. The remainder of this discussion assumes that the notes will not be considered contingent payment debt instruments. You should consult your own tax advisors regarding the possible application of the contingent payment debt instrument rules to the notes and the consequences thereof.

Payments of Interest

Subject to the foreign currency rules discussed below, the gross amount of interest on a note (which includes any foreign tax withheld) will generally be “qualified stated interest,” as that term is defined in the Code and the U.S. Treasury Regulations, and will generally be taxable to a U.S. Holder as ordinary interest income at the time it is paid or accrued in accordance with such U.S. Holder’s method of accounting for tax purposes. In addition to interest on the notes, a U.S. Holder will be required to include in income any additional amounts paid in respect of any foreign tax withheld.

If a U.S. Holder receives a payment of interest on a note denominated in euro and such U.S. Holder uses the cash method of accounting for U.S. federal income tax purposes, the U.S. Holder will be required to include in

 

S-59


income (as ordinary income) the U.S. dollar value of the interest (including additional amounts) received on the notes, determined by translating the euro received at the spot rate on the date such payment is received regardless of whether the payment is in fact converted into U.S. dollars. A U.S. Holder will not recognize exchange gain or loss with respect to the receipt of such payment, but may recognize exchange gain or loss attributable to the actual disposition of the euro so received.

If a U.S. Holder receives a payment of interest on a note denominated in euro and such U.S. Holder uses the accrual method of accounting for U.S. federal income tax purposes (or such U.S. Holder is otherwise required to accrue interest prior to receipt), the U.S. Holder may determine the amount of income recognized with respect to interest (including additional amounts) received on the notes in accordance with either of two methods. Under the first method, a U.S. Holder will be required to include in income for each taxable year the U.S. dollar value of the interest that has accrued during such year, determined by translating such interest at the average rate of exchange for the period or periods during which such interest accrued or, in the case of an accrual period that spans two taxable years of a U.S. Holder, the part of the period within the taxable year. Under the second method, a U.S. Holder may elect to translate interest income at the spot rate on:

 

   

the last day of the accrual period;

 

   

the last day of the portion of the accrual period within the applicable taxable year if the accrual period straddles such U.S. Holder’s taxable year; or

 

   

the date the stated interest payment is received if such date is within five business days of the end of the accrual period.

This election will apply to all debt obligations that a U.S. Holder holds from year to year and cannot be changed without the consent of the IRS. U.S. Holders should consult their own tax advisors as to the advisability of making the above election.

Whether or not such election is made, with respect to notes denominated in euro, upon receipt of an interest payment on a note (including, upon the sale of a note, the receipt of proceeds to the extent attributable to accrued but unpaid interest previously included in income), a U.S. Holder will recognize U.S. source ordinary income or loss in an amount equal to the difference, if any, between the U.S. dollar value of such payment (determined by translating the euro received at the spot rate on the date such payment is received) and the U.S. dollar value of the interest income such U.S. Holder previously included in income with respect to such payment. This exchange gain or loss will not be treated as an adjustment to interest income or expense.

Foreign Tax Credit

Interest income earned by a U.S. Holder will constitute foreign source income and be considered “passive category income” or, in the case of certain U.S. Holders, “general category income” for U.S. federal income tax purposes, which may be relevant to a U.S. Holder in calculating the holder’s foreign tax credit limitation. Any non-U.S. withholding tax paid with respect to the U.S. Holder at a rate applicable to such holder (including the withholding tax described under “Israeli Tax Considerations—Israeli Tax Liability on Interest Payable by Teva to Non-Israeli Residents”) may be eligible for foreign tax credits (or, at such holder’s election, a deduction in lieu of such credits) for U.S. federal income tax purposes, subject to applicable limitations. The limitation on foreign taxes eligible for credit is calculated separately with respect to specific classes of income. The rules governing foreign tax credits are complex and, therefore, U.S. Holders should consult their own tax advisors regarding the availability of foreign tax credits in their particular circumstances.

Sale, Exchange, Redemption, Retirement, or Other Taxable Disposition of the Notes

Upon the sale, exchange, redemption, retirement, or other taxable disposition of a note, a U.S. Holder will recognize taxable gain or loss equal to the difference between the amount realized on the sale, exchange, redemption, retirement, or other taxable disposition and the U.S. Holder’s adjusted tax basis in the note. A

 

S-60


U.S. Holder’s adjusted tax basis in a note generally will equal its initial cost of that note. For these purposes, the amount realized does not include any amount attributable to accrued interest. Amounts attributable to accrued interest are treated as interest as described under “—Payments of Interest” above. In the case of a Euro note, a U.S. Holder’s initial cost generally will be the U.S. dollar value of the euro paid for such note determined at the spot rate on the date of such purchase. If a U.S. Holder’s note is sold, exchanged, redeemed, retired or otherwise disposed of in a taxable transaction for euro, the amount realized generally will be the U.S. dollar value of the euro received based on the spot rate in effect on the date of sale, exchange, redemption, retirement or other taxable disposition. If a U.S. Holder is a cash method taxpayer and the notes are traded on an established securities market, euro paid or received will be translated into U.S. dollars at the spot rate on the settlement date of the purchase or sale. A U.S. Holder that is an accrual method taxpayer may elect the same treatment with respect to the purchase and sale of notes traded on an established securities market, provided that the election is applied consistently to all debt instruments from year to year. Such election cannot be changed without the consent of the IRS. If such U.S. Holder is an accrual method taxpayer and does not make this election, the U.S. dollar equivalent of the amount realized will be determined by translating that amount at the U.S. dollar spot rate for euro on the date of the sale, exchange, redemption, retirement or other taxable disposition, and the U.S. Holder generally will recognize foreign currency gain or loss (generally treated as ordinary income or loss) equal to the difference, if any, between the U.S. dollar equivalent of the amount realized based on the spot rates in effect on the date of disposition and the settlement date.

Subject to the foreign currency gain or loss rules discussed below, gain or loss realized by a U.S. Holder on the sale, exchange, redemption, retirement, or other taxable disposition of a note will generally be U.S. source capital gain or loss and will be long-term capital gain or loss if at the time of sale, exchange, redemption, retirement, or other taxable disposition the note has been held for more than one year. Certain non-corporate U.S. Holders are eligible for a reduced rate of tax on long-term capital gains. The deductibility of capital losses is subject to limitations.

A portion of a U.S. Holder’s gain or loss with respect to a Euro note may be treated as foreign currency gain or loss with respect to the principal amount of such Euro note. Foreign currency gain or loss will be treated as ordinary income or loss and generally will be U.S. source gain or loss. For these purposes, the principal amount of the Euro note is the purchase price for the Euro note calculated in euro on the date of purchase, and the amount of exchange gain or loss recognized is equal to the difference between (i) the U.S. dollar value of the principal amount determined on the date of the sale, exchange, redemption, retirement or other taxable disposition of the Euro note and (ii) the U.S. dollar value of the principal amount determined on the date the U.S. Holder purchased the Euro note. The amount of exchange gain or loss will be limited to the amount of overall gain or loss realized on the disposition of the Euro note.

Gain or loss recognized on the sale or other taxable disposition of a Euro note that is attributable to fluctuations in currency exchange rates with respect to the principal amount of such Euro note generally will be U.S. source ordinary income or loss and generally will not be treated as interest income or expense. Such gain or loss generally will equal the difference, if any, between the U.S. dollar value of the U.S. Holder’s euro purchase price for the note, translated at the spot rate of exchange on the date principal is received from the Issuers or the U.S. Holder disposes of the Euro note, and the U.S. dollar value of the U.S. Holder’s euro purchase price for the Euro note, translated at the spot rate of exchange on the date the U.S. Holder purchased such Euro note. In addition, upon sale or other taxable disposition of a Euro note, a U.S. Holder may recognize exchange gain or loss attributable to amounts received with respect to accrued and unpaid stated interest, which will be treated as discussed above under “—Payments of stated interest.” However, upon a sale or other taxable disposition of a Euro note, a U.S. Holder will recognize any exchange gain or loss (including with respect to accrued stated interest) only to the extent of total gain or loss realized by such U.S. Holder on such disposition.

Gain or loss a U.S. Holder recognizes on the sale or other taxable disposition of the notes in excess of exchange gain or loss attributable to such disposition generally will be U.S. source capital gain or loss. Such gain or loss generally will be long-term capital gain or loss if a U.S. Holder has held the notes for more than one year. For non-corporate U.S. Holders, long-term capital gains are generally eligible for reduced rates of taxation. The

 

S-61


deductibility of capital losses is subject to limitations. A U.S. Holder should consult its own tax advisor regarding

the deductibility of capital losses in its particular circumstances.

Reportable Transactions

U.S. Treasury Regulations meant to require the reporting of certain tax shelter transactions could be interpreted to cover transactions generally not regarded as tax shelters, including certain foreign currency transactions. Under the applicable U.S. Treasury Regulations, certain transactions are required to be reported to the IRS, including, in certain circumstances, a sale, exchange, redemption, retirement or other taxable disposition of a foreign currency note, or foreign currency received in respect of a foreign currency note, to the extent that such sale, exchange, redemption, retirement or other taxable disposition results in a tax loss in excess of a threshold amount. Holders considering the purchase of notes should consult with their own tax advisors to determine the tax return obligations, if any, with respect to an investment in the notes, including any requirement to file IRS Form 8886 (Reportable Transaction Disclosure Statement).

Backup Withholding and Information Reporting

Information returns may be filed with the IRS in connection with payments on the notes and the proceeds from a sale, exchange, redemption, retirement, or other taxable disposition of the notes. A U.S. Holder will be subject to U.S. backup withholding tax on these payments if the U.S. Holder fails to provide its taxpayer identification number to the paying agent and comply with certain certification procedures or does not otherwise establish an exemption from backup withholding. The amount of any backup withholding from a payment to a U.S. Holder will be allowed as a credit against the U.S. Holder’s U.S. federal income tax liability and may entitle the U.S. Holder to a refund, provided that the required information is furnished to the IRS.

Specified foreign financial assets

Certain U.S. Holders that own “specified foreign financial assets” with an aggregate value in excess of $50,000 are generally required to file an information statement along with their tax returns, currently on Form 8938, with respect to such assets. “Specified foreign financial assets” include any financial accounts held at a non-U.S. financial institution, as well as securities issued by a non-U.S. issuer (which may include notes issued in certificated form) that are not held in accounts maintained by financial institutions. Higher reporting thresholds apply to certain individuals living abroad and to certain married individuals. Regulations extend this reporting requirement to certain entities that are treated as formed or availed of to hold direct or indirect interests in specified foreign financial assets based on certain objective criteria. U.S. Holders who fail to report the required information could be subject to substantial penalties. In addition, the statute of limitations for assessment of tax would generally be extended. Prospective investors should consult their own tax advisors concerning the application of these rules to their investment in the notes, including the application of the rules to their particular circumstances.

Foreign Account Tax Compliance Act

Pursuant to Sections 1471 through 1474 of the Code (provisions commonly known as “FATCA”), a “foreign financial institution” may be required to withhold U.S. tax on certain “foreign passthru payments” made after December 31, 2018, to the extent such payments are treated as attributable to certain U.S. source payments.

Obligations issued on or prior to the date that is six months after the date on which applicable final U.S. Treasury Regulations defining “foreign passthru payments” are filed generally would be “grandfathered” unless such obligations are materially modified after such date. The IRS has proposed to extend the start of this obligation to withhold on “foreign passthru payments” to two years after applicable final U.S. Treasury Regulations defining “foreign passthru payments” are filed. As of the date of this prospectus supplement, applicable final U.S. Treasury Regulations have not yet been filed. Accordingly, if Teva, Teva Finance II, Teva Finance III or Teva Finance IV is treated as a foreign financial institution, FATCA would apply to

 

S-62


payments on the notes only if there is a significant modification of the notes for U.S. federal income tax purposes after the expiration of this grandfathering period. Non-U.S. governments have entered into, and others are expected to enter into, intergovernmental agreements with the United States to implement FATCA in a manner that alters the rules described herein. Under such intergovernmental agreements, the Issuers may be required to report certain information regarding investors to tax authorities in a non-U.S. jurisdiction, which information may be shared with tax authorities in the United States. U.S. Holders should consult their own tax advisors on how these rules may apply to their investment in the notes. In the event any withholding under FATCA is imposed with respect to any payments on the notes, there generally will be no additional amounts payable to compensate for the withheld amount.

 

S-63


DUTCH TAX CONSIDERATIONS

The following is a summary of certain material Dutch tax considerations relating to the purchase, ownership and disposition of the notes by holders of notes. It is not, however, a complete analysis of all the potential tax considerations that may be applicable to all potential investors. Each prospective holder of notes should consult a professional tax adviser with respect to the potential Dutch tax consequences of an investment in the notes. The following summary is based on Dutch tax law as applied and interpreted by Dutch courts and as published and in effect on the date of this prospectus supplement, without prejudice to any amendments introduced at a later date and implemented with or without retroactive effect. For the purposes of this section, “Dutch Taxes” shall mean taxes of whatever nature levied by or on behalf of The Netherlands or any of its subdivisions or taxing authorities. “The Netherlands” means the part of the Kingdom of The Netherlands located in Europe.

Scope

Regardless of whether or not a holder of notes is, or is treated as being, a resident of The Netherlands, this summary does not apply to a holder of notes:

 

  1)

that has a substantial interest (aanmerkelijk belang), or a fictitious substantial interest (fictief aanmerkelijk belang), in the Issuer, nor when, in the case of an individual, his partner (statutory defined term) or one of certain relatives of the holder of notes has a (fictitious) substantial interest. Generally, a holder of notes has a substantial interest if such holder, alone or, in the case of an individual, together with his partner, directly or indirectly:

 

  (a)

owns, or holds certain rights on, shares representing five percent or more of the total issued and outstanding capital of the Issuer, or of the total issued and outstanding capital of any class of shares of the Issuer;

 

  (b)

holds rights to directly or indirectly acquire shares, whether or not already issued, representing five percent or more of the total issued and outstanding capital of the Issuer, or of the total issued and outstanding capital of any class of shares of the Issuer; or

 

  (c)

owns, or holds certain rights on, profit participating certificates that relate to five percent or more of the annual profit of the Issuer or to five percent or more of the liquidation proceeds of the Issuer;

 

  2)

who is an individual and who may be taxed in box 1 for the purposes of Dutch income tax (inkomstenbelasting) as an entrepreneur (ondernemer) having an enterprise (onderneming) to which the notes are attributable, or who may otherwise be taxed in box 1 with respect to benefits derived from the notes;

 

  3)

to whom the notes and the income from the notes are attributed based on the separated private assets (afgezonderd particulier vermogen) provision of the Dutch Income Tax Act 2001 (Wet inkomstenbelasting 2001) and the Dutch Gift and Inheritance Act 1956 (Successiewet 1956);

 

  4)

which is a corporate entity and an exempt investment institution (vrijgestelde beleggingsinstelling) or investment institution (beleggingsinstelling) for Dutch corporate income tax purposes, a pension fund, or otherwise not a taxpayer or exempt for Dutch corporate income tax purposes;

 

  5)

which is an entity which is a resident of Aruba, Curaçao or Sint Maarten that has an enterprise which is carried on through a (deemed) permanent establishment or a permanent representative on Bonaire, Sint Eustatius or Saba, and the notes are attributable to such (deemed) permanent establishment or permanent representative;

 

  6)

that is an affiliated entity of the Issuer for the purposes of the Dutch Withholding Tax Act 2021 (Wet bronbelasting 2021), i.e. an entity that directly or indirectly, individually or jointly as part of a qualifying unit (kwalificerende eenheid), holds a controlling interest in the Issuer; or

 

S-64


  7)

which is not considered to be the beneficial owner (uiteindelijk gerechtigde) of the notes and/or the benefits derived from the notes.

Withholding tax

Any payments made under the notes will not be subject to withholding or deduction for, or on account of, any Dutch Taxes.

Income tax

Resident holders: A holder of notes who is an individual and a resident, or treated as being a resident of The Netherlands for the purposes of Dutch income tax, must record the notes as assets that are held in box 3 for Dutch income tax purposes. Taxable income derived from the notes is not based on the income or capital gains actually realized by the holder of notes but calculated based on a deemed return on the yield basis (rendementsgrondslag) at the beginning of each calendar year insofar the yield basis exceeds a threshold (heffingsvrij vermogen) of EUR 57,684 (2025 amount). The yield basis is equal to the fair market value of certain qualifying assets held by the holder of notes, less the fair market value of certain qualifying liabilities at the beginning of each calendar year. The notes will be included as investment assets at their fair market value in the yield basis of the holder of notes and may generate deemed return of up to 5.88 percent (preliminary 2025 rate) which is taxed at a flat rate of 36 percent (2025 rate).

On June 6, 2024, the Dutch Supreme Court ruled that, in certain cases, the current box 3 income tax regime is incompatible with Article 1 of the First Protocol to the European Convention on Human Rights (the “Convention”), read in conjunction with Article 14 of the Convention (the “Decision”). In short, this incompatibility arises where the deemed return calculated under the box 3 regime exceeds the actual return realized by the taxpayer in respect of the relevant investment assets, provided that the taxpayer is able to demonstrate this discrepancy in accordance with the criteria set out in the Decision. On March 13, 2025, a legislative proposal was submitted to the Dutch Parliament codifying how taxpayers may demonstrate a lower actual return on their relevant investment assets – including, for example, the notes – than the deemed return under Box 3 (the “Bill”).

Holders of notes are advised to monitor the legislative process of the Bill and consult their own tax adviser to assess the potential impact of the Decision and the Bill on their individual tax position and to ensure that Dutch income tax is levied in accordance with the applicable legislation as in effect at the relevant time.

Non-resident holders: a holder of notes who is an individual will not be subject to income tax in respect of benefits derived from the notes, unless such holder of notes is entitled to a share in the profits of an enterprise or a co-entitlement to the net worth of an enterprise, other than by way of the holding of securities, which is effectively managed in The Netherlands and to which enterprise the notes are attributable

Corporate income tax

(deemed) Resident holders: a holder of notes which is a corporate entity is subject to corporate income tax in respect of benefits derived from the notes at a rate of up to 25.8 percent (2025 rate).

Non-resident holders: a holder of notes which is a corporate entity will not be subject to corporate income tax, unless such holder has, other than by way of the holding of securities, an interest in an enterprise, which is effectively managed in The Netherlands and to which enterprise the notes are attributable, or has an enterprise which is carried on through a (deemed) permanent establishment or a permanent representative in the Netherlands and to which enterprise the notes are attributable. In such case the holder of notes will be taxed in respect of benefits derived from the notes a rate of up to 25.8 percent (2025 rate).

 

S-65


Gift tax or inheritance tax

No Dutch gift tax or inheritance tax is due in respect of any gift of the notes by, or inheritance of the notes on the death of, a holder of notes, except if:

 

  1)

at the time of the gift or death of the holder of notes, the holder of notes is resident, or deemed to be resident, in The Netherlands;

 

  2)

the holder of notes passes away within 180 days after the date of the gift of the notes and is not, or is not deemed to be, at the time of the gift, but is, or is deemed to be, at the time of his death, resident in The Netherlands; or

 

  3)

the gift of the notes is made under a condition precedent and the holder of notes is resident, or deemed to be resident, in The Netherlands at the time the condition is fulfilled.

For purposes of Dutch gift or inheritance tax, an individual who is of Dutch nationality will be deemed to be resident in The Netherlands if he has been a resident in The Netherlands at any time during the ten years preceding the date of the gift or his death. For purposes of Dutch gift tax, any individual, irrespective of his nationality, will be deemed to be resident in The Netherlands if he has been a resident in The Netherlands at any time during the 12 months preceding the date of the gift.

Other taxes

No other Dutch Taxes, including value added tax and taxes of a documentary nature, such as capital tax, stamp or registration tax or duty, are payable by or on behalf of a holder of notes by reason only of the issue, acquisition or transfer of the notes.

Residency

A holder of notes will not become resident, or a deemed resident, in The Netherlands for tax purposes by reason only of the Issuer’s performance, or the holder’s acquisition (by way of issue or transfer to it), holding and/or disposal of the notes.

 

S-66


ISRAELI TAX CONSIDERATIONS

The following is a summary of certain material Israeli tax considerations relating to the ownership of the notes by persons who are not residents of the State of Israel for Israeli tax purposes. It is not, however, a complete analysis of all the potential tax considerations that may be applicable to all potential investors.

The following discussion is for general information only. It is also applicable to beneficial owners of the notes. Investors considering the purchase of the notes should consult their own tax advisors with respect to the application of Israeli income tax laws to their particular situations as well as any tax consequences arising under any non-Israeli taxing jurisdiction or under any applicable tax treaty.

Israeli Tax Liability on Interest Payable by Teva to Non-Israeli Residents

An individual is subject to tax on interest at a reduced rate of up to 25%. The reduced rate is not available to an individual, if interest expenses are claimed as tax deductions with respect to the notes, if the individual is a “substantial shareholder,” (“substantial shareholder” for these purposes is a shareholder who holds directly or indirectly, including with others, at least 10% of any means of control in the company), if the individual is an employee, a service provider or a supplier of the company paying out the interest or there is a special relationship between the individual and the company paying out the interest (unless certain conditions are met), or if the interest is a business income of the individual. In such cases, the individual will be subject to tax on the interest at his marginal tax rate.

Individuals who are subject to tax in Israel are also subject to an additional tax at a rate of 3% on annual income exceeding a certain threshold (NIS 721,560 for the years 2025 to 2027, and from 2028 and thereafter, such amount will be linked to the annual change in the Israeli Consumer Price Index), including, but not limited to, income derived from interest. In addition, starting from 2025, an additional tax at a rate of 2% is imposed on taxable income which derived from “capital sources” (which includes income derived from interest) exceeding the same threshold. Meaning, starting from 2025, taxable income derives from capital sources (including interest) exceeding the aforementioned threshold is subject to additional tax at a total rate of 5%.

Corporate entities are subject to corporate tax on their interest income. The corporate tax rate is currently 23%.

Non-Israeli residents are required to file an income tax return in Israel if they have Israeli sourced interest income, unless the full amount of tax was withheld.

Withholding Taxes on Interest Payable by Teva to Non-Israeli Residents

An Israeli company paying interest on a note denominated in a foreign currency to an individual who is a non-Israeli resident is required to withhold tax at a rate of 25%, except for (i) interest paid to a “substantial shareholder” (as defined above), or (ii) interest paid to an employee, a service provider or a supplier of such Israeli company, who are subject to withholding tax according to the highest marginal tax rate applicable to individuals. Tax liability with respect to interest paid to non-Israeli residents by an Israeli company may be reduced under an applicable tax treaty. To benefit from such reduced rate under an applicable tax treaty, such non-Israeli residents should file an Israeli tax return based on such lower rate.

An Israeli company paying interest on a similar note to a corporate entity will be subject to withholding tax in accordance with the applicable corporate tax rate for the year in which the interest is paid, such rate is currently 23%.

The aforementioned might only apply if Teva as a guarantor pays interest on the notes.

We note that any payment in excess of the principal amount (whether upon maturity or early redemption) might be considered as interest for Israeli tax purposes.

 

S-67


Original Issue Discount. For Israeli income tax purposes, any principal amount reflecting original issue discount is generally treated in the same manner as interest.

To the extent notes are redeemed by Teva as described under “Description of the Euro Notes and the Guarantees—Tax Redemption” and “Description of the USD Notes and the Guarantees—Tax Redemption,” holders of notes will be required to present withholding tax exemption certificates issued by the Israeli Tax Authority to prevent withholding on account of Israeli taxes.

Teva, Teva Finance II, Teva Finance III and Teva Finance IV have agreed to pay certain additional amounts in connection with withholding taxes or deductions that may be imposed by Israeli or Dutch authorities. See “Description of the Euro Notes and the Guarantees—Additional Tax Amounts” and “Description of the USD Notes and the Guarantees—Additional Tax Amounts.”

 

S-68


UNDERWRITING

BNP PARIBAS, BofA Securities Europe SA, HSBC Continental Europe, Intesa Sanpaolo S.p.A. and J.P. Morgan SE are acting as the representatives of each of the underwriters named in the first table set out below in respect of the Euro notes, BNP Paribas Securities Corp., BofA Securities, Inc., HSBC Bank plc, Intesa Sanpaolo S.p.A. and J.P. Morgan SE are acting as the representatives of each of the underwriters named in the second table set out below in respect of the USD notes. Subject to the terms and conditions of an underwriting agreement (the “Underwriting Agreement”), by and among the Issuers, Teva and the underwriters set forth below (collectively, the “Underwriters” and each, an “Underwriter”), each Underwriter has severally agreed to purchase from us, and we have agreed to sell to such Underwriter, the principal amount of notes set forth opposite such Underwriter’s name in the tables below.

 

Underwriters

   Principal Amount
of the Euro
notes
 

BNP PARIBAS

   116,000,000  

BofA Securities Europe SA

   116,000,000  

HSBC Continental Europe

   116,000,000  

Intesa Sanpaolo S.p.A.

   116,000,000  

J.P. Morgan SE

   116,000,000  

Citigroup Global Markets Europe AG

   84,000,000  

Goldman Sachs Bank Europe SE

   84,000,000  

Mizuho Bank Europe N.V.

   84,000,000  

MUFG Securities (Europe) N.V.

   84,000,000  

PNC Capital Markets LLC

   84,000,000  
  

 

 

 

Total

   1,000,000,000  
  

 

 

 

 

Underwriters

   Principal Amount
of the 2032 USD
notes
     Principal Amount
of the 2030 USD
notes
 

BNP Paribas Securities Corp.

   $ 58,000,000      $ 81,200,000  

BofA Securities, Inc.

   $ 58,000,000      $ 81,200,000  

HSBC Bank plc

   $ 58,000,000      $ 81,200,000  

Intesa Sanpaolo S.p.A.

   $ 58,000,000      $ 81,200,000  

J.P. Morgan SE

   $ 58,000,000      $ 81,200,000  

Citigroup Global Markets Inc.

   $ 42,000,000      $ 58,800,000  

Goldman Sachs Bank Europe SE

   $ 42,000,000      $ 58,800,000  

Mizuho Securities USA LLC

   $ 42,000,000      $ 58,800,000  

MUFG Securities Americas Inc.

   $ 42,000,000      $ 58,800,000  

PNC Capital Markets LLC

   $ 42,000,000      $ 58,800,000  
  

 

 

    

 

 

 

Total

   $ 500,000,000      $ 700,000,000  
  

 

 

    

 

 

 

Subject to the terms and conditions set forth in the Underwriting Agreement, the Underwriters have agreed, severally and not jointly, to purchase all of the notes sold under the Underwriting Agreement if any notes are purchased. The Underwriters may offer and sell notes through certain of their affiliates.

If an Underwriter defaults, the Underwriting Agreement provides that the purchase commitments of the non-defaulting Underwriters may be increased, the commitments of the defaulting Underwriter may be assumed by other persons satisfactory to us or the Underwriting Agreement may be terminated.

 

S-69


The Underwriters are offering the notes, subject to prior sale, when, as and if issued to and accepted by them, subject to approval of legal matters by their counsel, including the validity of the notes, and other conditions contained in the Underwriting Agreement, such as the receipt by the Underwriters of officers’ certificates and legal opinions. The Underwriters reserve the right to withdraw, cancel or modify offers to the public and to reject orders in whole or in part.

Intesa Sanpaolo S.p.A. is not a U.S. registered broker-dealer, and will not effect any offers or sales of any notes in the United States unless it is through one or more U.S. registered broker-dealers as permitted by the regulations of the Financial Industry Regulatory Authority, Inc.

Commissions and Discounts

The representatives have advised us that the underwriters propose initially to offer the notes to the public at the public offering price set forth on the cover page of this prospectus supplement and to certain dealers at such price less a de minmis concession. After the initial offering, the public offering price, concession or any other term of the offering may be changed.

The expenses of the offering, not including the underwriting discount and not including original issue discount, are estimated at approximately $3,000,000 and are payable by us.

Price Stabilization and Short Positions

Certain of the Underwriters or parties acting on their behalf may engage in over-allotment and stabilizing transactions or purchases and passive market making for the purpose of pegging, fixing or maintaining the prices of the notes in accordance with Regulation M under the Exchange Act:

 

   

Over-allotment involves sales by the Underwriters of notes in excess of the number of notes the Underwriter is obligated to purchase, which creates a short position. Since the Underwriters in this offering do not have an option to purchase additional securities, their short position will be a naked short position. A naked short position can only be closed out by buying notes in the open market. A naked short position is more likely to be created if the Underwriters are concerned that there could be downward pressure on the prices of the notes in the open market after pricing that could adversely affect investors who purchase in this offering.

 

   

Stabilizing transactions permit bids to purchase the notes so long as the stabilizing bids do not exceed a specified maximum. These stabilizing transactions as well as other purchases made by the Underwriters for their own accounts may have the effect of raising or maintaining the market prices of the notes or preventing or retarding a decline in the market prices of the notes. As a result, the prices of the notes may be higher than the prices that might otherwise exist in the open market. These transactions, if commenced, may be discontinued at any time. The Underwriters also may impose a penalty bid. This occurs when a particular Underwriter repays to the Underwriters a portion of the Underwriters’ discount received by it because the representatives have repurchased notes sold by or for the account of such Underwriter in stabilizing or short covering transactions.

 

   

In the case of the Euro notes, if these activities are commenced, they must end no later than the earlier of 30 days after the date of issuance of the notes and 60 days after the date of the allotment of the notes. These transactions may be effected in the over-the-counter market or otherwise.

Neither we nor the Underwriters make any representations or predictions as to the direction or magnitude of any effect that the transactions described above may have on the prices of the notes. In addition, neither we nor the Underwriters make representations that the representatives will engage in these stabilizing transactions or that any transaction, once commenced, will not be discontinued without notice.

 

S-70


Lock-up Agreements

The Issuers and Teva have agreed with the Underwriters that, unless they receive prior written consent of BNP PARIBAS, BNP Paribas Securities Corp., BofA Securities Europe SA, BofA Securities, Inc., HSBC Continental Europe, HSBC Bank plc, Intesa Sanpaolo S.p.A. and J.P. Morgan SE, they may not, subject to certain customary exceptions, from the date of the Underwriting Agreement to the closing date of this offering, directly or indirectly, offer, sell, or contract to sell, or otherwise dispose of any debt securities (other than the notes offered hereby) issued or guaranteed by the Issuers or Teva.

Indemnification

We have agreed to indemnify the several Underwriters against liabilities relating to this offering, including liabilities under the Securities Act, and liabilities arising from breaches of certain representations and warranties contained in the Underwriting Agreement, and to contribute to payments that the Underwriters may be required to make for these liabilities.

Stamp Taxes

Purchasers of the notes offered by this prospectus supplement may be required to pay stamp taxes and other charges under the laws and practices of the country of purchase, in addition to the offering price listed on the cover page of this prospectus supplement. Accordingly, we urge you to consult a tax advisor with respect to whether you may be required to pay taxes or charges, as well as any other consequences that may arise under the laws of the country of purchase.

Canadian Legal Matters

The notes may be sold only to purchasers purchasing, or deemed to be purchasing, as principal that are accredited investors, as defined in National Instrument 45-106 Prospectus Exemptions or subsection 73.3(1) of the Securities Act (Ontario), and are permitted clients, as defined in National Instrument 31-103 Registration Requirements, Exemptions and Ongoing Registrant Obligations. Any resale of the notes must be made in accordance with an exemption from, or in a transaction not subject to, the prospectus requirements of applicable securities laws.

Securities legislation in certain provinces or territories of Canada may provide a purchaser with remedies for rescission or damages if this prospectus supplement (including any amendment thereto) contains a misrepresentation, provided that the remedies for rescission or damages are exercised by the purchaser within the time limit prescribed by the securities legislation of the purchaser’s province or territory. The purchaser should refer to any applicable provisions of the securities legislation of the purchaser’s province or territory for particulars of these rights or consult with a legal advisor.

Pursuant to section 3A.3 of National Instrument 33-105 Underwriting Conflicts (NI 33-105), the underwriters are not required to comply with the disclosure requirements of NI 33-105 regarding underwriter conflicts of interest in connection with this offering.

Israeli Legal Matters

This prospectus supplement does not constitute a prospectus under the Israeli Securities Law, 5728-1968 (the “Israeli Securities Law”) and has not been filed with, or approved by, the Israel Securities Authority and is not, and under no circumstances is to be construed as, an advertisement or a public offering of securities in Israel.

In Israel, this prospectus supplement may be distributed only to, and the notes may only be offered to,

 

  (a)

persons who qualify as one of the types of investors listed in the First Addendum to the Israeli Securities Law, subject to and in accordance with the requirements set forth in the First Addendum to the Israeli Securities Law, and

 

S-71


  (b)

who have confirmed in writing that they are acquiring the notes for their own account and not with a view to, or for resale in connection with any distribution thereof, except to the extent permitted under the First Addendum to the Israeli Securities Law, for resale to investors of the type listed therein.

European Economic Area Legal Matters

Solely for the purposes of the manufacturer’s product approval process, the target market assessment in respect of the notes has led to the conclusion that: (i) the target market for the notes is eligible counterparties and professional clients only, each as defined in MiFID II; and (ii) all channels for distribution of the notes to eligible counterparties and professional clients are appropriate. A distributor should take into consideration the manufacturer’s target market assessment; however, a distributor subject to MiFID II is responsible for undertaking its own target market assessment in respect of the notes (by either adopting or refining the manufacturer’s target market assessment) and determining appropriate distribution channels.

Each Underwriter has represented and agreed that it has not offered, sold or otherwise made available and will not offer, sell or otherwise make available any notes to any retail investor in the European Economic Area. For the purposes of this provision the expression “retail investor” means a person who is one (or more) of the following:

 

  (i)

a retail client as defined in point (11) of Article 4(1) of MiFID II; or

 

  (ii)

a customer within the meaning of Directive 2016/97/EU (as amended), where that customer would not qualify as a professional client as defined in point (10) of Article 4(1) of MiFID II; or

 

  (iii)

not a qualified investor as defined in Article 2 of the Prospectus Regulation.

Consequently, no key information document required by the PRIIPs Regulation for offering or selling the notes or otherwise making them available to retail investors in the EEA has been prepared and therefore offering or selling the notes or otherwise making them available to any retail investor in the EEA may be unlawful under the PRIIPs Regulation. This prospectus supplement has been prepared on the basis that any offer of notes in any Member State of the EEA will be made pursuant to an exemption under the Prospectus Regulation from the requirement to publish a prospectus for offers of the notes. This prospectus supplement is not a prospectus for the purposes of the Prospectus Regulation.

Dutch Legal Matters

This prospectus supplement is directed only at qualified investors as defined in the Prospectus Regulation. The notes have not, may not and will not be offered, sold or delivered in the Netherlands, other than to qualified investors (gekwalificeerde beleggers). This prospectus supplement must not be acted on or relied on by persons who are not qualified investors (as defined in the Prospectus Regulation). Any investment or investment activity to which this prospectus supplement relates is available only to qualified investors and will be engaged in only with qualified investors. Recipients of this prospectus supplement are not permitted to transmit it to any other person.

United Kingdom Legal Matters

This issue and distribution of this prospectus supplement is restricted by law. This offering memorandum is not being distributed by, nor has it been approved for the purposes of section 21 of the Financial Services and Markets Act 2000 by, a person authorized under the Financial Services and Markets Act 2000. In the United Kingdom, this prospectus supplement is being distributed only to, and is directed only at, and any offer subsequently made may only be directed at persons who are “qualified investors” (as defined in the Prospectus Regulation) (i) who have professional experience in matters relating to investments falling within Article 19 (5) of the Order and/or (ii) who are high net worth companies (or persons to whom it may otherwise be lawfully

 

S-72


communicated) falling within Article 49(2)(a) to (d) of the Order, or (iii) are persons to whom an invitation or inducement to engage in investment activity (within the meaning of Section 21 of the Financial Services and Markets Act 2000 in connection with the issue or sale of any notes may otherwise be lawfully communicated or caused to be communicated) (all such persons together being referred to as “relevant persons”). This prospectus supplement must not be acted on or relied on in the United Kingdom by persons who are not relevant persons. In the United Kingdom, any investment or investment activity to which this prospectus supplement relates is only available to, and will be engaged in with, relevant persons. Any person who is not a relevant person should not act or rely on this offering memorandum or any of its contents.

Solely for the purposes of each manufacturer’s product approval process, the target market assessment in respect of the notes has led to the conclusion that: (i) the target market for the notes is only ECPs, as defined in the COBS, and professional clients, as defined in UK MiFIR; and (ii) all channels for distribution of the notes to ECPs and professional clients are appropriate. A distributor should take into consideration the manufacturers’ target market assessment; however, a distributor subject to the UK MiFIR Product Governance Rules is responsible for undertaking its own target market assessment in respect of the notes (by either adopting or refining the manufacturers’ target market assessment) and determining appropriate distribution channels.

The notes are not intended to be offered, sold or otherwise made available to and should not be offered, sold or otherwise made available to any retail investor in the UK. For these purposes, a retail investor means a person who is one (or more) of: (i) a retail client, as defined in point (8) of Article 2 of Regulation (EU) No. 2017/565 as it forms part of domestic law by virtue of the EUWA; (ii) a customer within the meaning of the provisions of the FSMA and any rules or regulations made under the FSMA to implement Directive (EU) 2016/97; or (iii) not a qualified investor as defined in Article 2 of Regulation (EU) 2017/1129 as it forms part of domestic law by virtue of the EUWA, where that customer would not qualify as a professional client, as defined in point (8) of Article 2(1) of Regulation (EU) No. 600/2014 as it forms part of domestic law by virtue of the EUWA. Consequently, no key information document required by the PRIIPs Regulation as it forms part of domestic law by virtue of the EUWA for offering or selling the securities or otherwise making them available to retail investors in the UK has been or will be prepared and, therefore, offering or selling the securities or otherwise making them available to any retail investor in the UK may be unlawful under the PRIIPs Regulation.

Italy Legal Matters

The offering of the notes has not been registered with or cleared by the Italian Securities Exchange Commission (Commissione Nazionale per le Società e la Borsa, “CONSOB”) pursuant to Italian securities legislation and, therefore, no notes may be offered, sold or delivered, nor may copies of this prospectus supplement or of any other document relating to the notes be distributed in the Republic of Italy, except: (a) to qualified investors (investitori qualificati) as defined in Article 100 of Legislative Decree No. 58 of 24 February 1998, as amended (the “Financial Services Act”) and Article 34-ter, first paragraph, letter b) of CONSOB Regulation No. 11971 of 14 May 1999, as amended from time to time (“Regulation No. 11971”); or (b) in other circumstances which are exempted from the rules on public offerings pursuant to Article 100 of the Financial Services Act and Article 34-ter of Regulation No. 11971.

Any offer, sale or delivery of the notes or distribution of copies of this prospectus supplement or any other document relating to the notes in the Republic of Italy under (a) or (b) above may and will be effected in accordance with all Italian securities, tax, exchange control and other applicable laws and regulations, and, in particular, must be: (i) made by an investment firm, bank or financial intermediary permitted to conduct such activities in the Republic of Italy in accordance with the Financial Services Act, CONSOB Regulation No. 16190 of 29 October 2007 (as amended from time to time) and Legislative Decree No. 385 of 1 September 1993, as amended (the “Banking Act”); and (ii) in compliance with Article 129 of the Banking Act, as amended, and the implementing guidelines of the Bank of Italy, as amended from time to time, pursuant to which the Bank of Italy may request information on the issue or the offer of securities in the Republic of Italy; and (iii) in compliance with any other applicable laws and regulations or requirements imposed by CONSOB or any other Italian authority.

 

S-73


Any investor purchasing the notes is solely responsible for ensuring that any offer or resale of the notes it purchased in this offering occurs in compliance with applicable Italian laws and regulations.

Please note that in accordance with Article 100-bis of the Financial Services Act, where no exemption from the rules on public offerings applies under (a) and (b) above, the subsequent resale of the notes on the secondary market in Italy must be made in compliance with the public offer and the prospectus requirement rules provided under the Financial Services Act and Regulation No. 11971. Failure to comply with such rules may result in the subsequent re-sale of such notes being declared null and void and in the liability of the intermediary transferring the notes for any damages suffered by the investors.

Hong Kong Legal Matters

The contents of this prospectus supplement have not been reviewed by any regulatory authority in Hong Kong. The notes may not be offered or sold in Hong Kong by means of any document other than (i) in circumstances which do not constitute an offer to the public within the meaning of the Companies Ordinance (Cap.32, Laws of Hong Kong), or (ii) to “professional investors” within the meaning of the Securities and Futures Ordinance (Cap.571, Laws of Hong Kong) and any rules made thereunder, or (iii) in other circumstances which do not result in the document being a “prospectus” within the meaning of the Companies Ordinance (Cap.32, Laws of Hong Kong), and no advertisement, invitation or document relating to the notes may be issued or may be in the possession of any person for the purpose of issue (in each case whether in Hong Kong or elsewhere), which is directed at, or the contents of which are likely to be accessed or read by, the public in Hong Kong (except if permitted to do so under the laws of Hong Kong) other than with respect to notes which are or are intended to be disposed of only to persons outside Hong Kong or only to “professional investors” within the meaning of the Securities and Futures Ordinance (Cap. 571, Laws of Hong Kong) and any rules made thereunder.

Japan Legal Matters

The securities have not been and will not be registered under the Financial Instruments and Exchange Law of Japan (Act No. 25 of 1948, as amended, (the “Financial Instruments and Exchange Law”) and each Underwriter has agreed that it will not offer or sell any securities, directly or indirectly, in Japan or to, or for the benefit of, any resident of Japan (which term as used herein means any person resident in Japan, including any corporation or other entity organized under the laws of Japan), or to others for re-offering or resale, directly or indirectly, in Japan or to a resident of Japan, except pursuant to an exemption from the registration requirements of, and otherwise in compliance with, the Financial Instruments and Exchange Law and any other applicable laws, regulations and ministerial guidelines of Japan.

Singapore Legal Matters

This prospectus supplement has not been registered as a prospectus with the Monetary Authority of Singapore. Accordingly, this prospectus supplement and any other document or material in connection with the offer or sale, or invitation for subscription or purchase, of the notes may not be circulated or distributed, nor may the notes be offered or sold, or be made the subject of an invitation for subscription or purchase, whether directly or indirectly, to persons in Singapore other than (i) to an institutional investor (as defined in Section 4A of the Securities and Futures Act, 2001 of Singapore (as modified or amended from time to time (the “SFA”)) pursuant to Section 274 of SFA, or (ii) to an accredited investor (as defined in Section 4A of the SFA) pursuant to and in accordance with the conditions specified in Section 275 of the SFA.

Solely for the purposes of their obligations pursuant to sections 309B(1)(a) and 309B(1)(c) of the SFA, the Issuers have determined, and hereby notify all relevant persons (as defined in Section 309A of the SFA) that the notes are “prescribed capital markets products” (as defined in the Securities and Futures (Capital markets Products) Regulations 2018) and Excluded Investment Products (as defined in MAS Notice SFA 04-N12: Notice on the Sale of Investment Products and MAS Notice FAA-N16: Notice on Recommendations on Investment Products.

 

S-74


Each Underwriter has represented and agreed that it will comply with applicable laws and regulations in each jurisdiction in which it acquires, offers, sells or delivers the notes, or has in its possession or distributes any prospectus supplement relating to the notes.

Switzerland Legal Matters

The notes described herein may not be publicly offered, directly or indirectly, in Switzerland within the meaning of the Swiss Financial Services Act (“FinSA”) except in reliance on article 36 paragraph 1 subsection c FinSA (minimum investment size of CHF 100,000 per investor) and no application has been or will be made to admit the notes to trading on any trading venue (exchange or multilateral trading facility) in Switzerland. Neither this prospectus supplement nor any other offering or marketing material relating to the notes constitutes a prospectus or a similar communication as such terms are understood pursuant to articles 35 et seqq. and article 69 of the FinSA. Each Underwriter has represented and agreed that it has not offered, sold or advertised and will not offer, sell or advertise, directly or indirectly, notes in or into Switzerland, and that it has not distributed, or otherwise made available, and will not distribute or otherwise make available, this prospectus supplement or any other offering or marketing material relating to the notes publicly in Switzerland, except in reliance on the exemption of article 36 paragraph 1 subsection c FinSA (minimum investment size of CHF 100,000 per investor).

Taiwan Legal Matters

The notes may be made available for purchase outside Taiwan by investors residing in Taiwan (either directly or through properly licensed Taiwan intermediaries acting on behalf of such investors) but may not be offered or sold in Taiwan.

The notes are new issues of securities for which there are currently no trading markets. Although one or more of the underwriters may make markets in the notes, they are not obligated to do so and may discontinue their market-making activities at any time without notice.

Application has been made to Euronext Dublin for the Euro notes to be admitted to the Official List and trading on the Global Exchange Market which is the exchange regulated market of Euronext Dublin. The Global Exchange Market is not a regulated market for the purposes of MiFID II. You should note, however, that there is currently no trading market for the Euro notes, and we cannot assure you that an active or liquid market for the Euro notes will develop. The USD notes will not be listed on any securities exchange or included in any automated quotation system.

If active markets for the notes fails to develop or be sustained, the trading prices of the notes could fall, and even if active trading markets were to develop, the notes could trade at prices that may be lower than their respective initial offering prices. The trading prices of the notes will depend on many factors, including:

 

   

prevailing interest rates and interest rate volatility;

 

   

the markets for similar securities;

 

   

our financial condition, results of operations and prospects;

 

   

the publication of earnings estimates or other research reports and speculation in the press or investment community;

 

   

the anticipated results of acquisitions and divestitures;

 

   

changes in our industry and competition; and

 

   

general market and economic conditions.

 

S-75


As a result, we cannot assure you that you will be able to sell the notes at attractive prices or at all.

Conflicts of Interest

The Underwriters and their respective affiliates are full service financial institutions engaged in various activities, which may include securities trading, commercial and investment banking, financial advisory, investment management, investment research, principal investment, hedging, financing and brokerage activities. From time to time, the Underwriters and their respective affiliates have directly and indirectly provided investment and/or commercial banking services to us or our affiliates, and may do so in the future, for which they have received customary compensation and expense reimbursement, including, but not limited to, serving as financial advisors to us and assisting in obtaining financing and acting as lenders under our credit facilities.

Certain of the Underwriters or their affiliates are lenders, agents, arrangers and/or bookrunners under the Sustainability-Linked Revolving Credit Agreement and/or holders of our senior notes, including the Tender Offer Notes. To the extent we use the net proceeds of this offering to reduce indebtedness outstanding under our Sustainability-Linked Revolving Credit Agreement or our senior notes, including the Tender Offer Notes, such Underwriters or their affiliates may receive a portion of the net proceeds from this offering (in excess of any Underwriters’ discounts, if applicable). BNP PARIBAS, BofA Securities Europe SA, HSBC Continental Europe, Intesa Sanpaolo S.p.A. and J.P. Morgan SE, or their respective affiliates, are acting as the dealer managers for the Tender Offer. The Underwriters will receive a fee in a customary amount in connection with the Tender Offer pursuant to the Underwriting Agreement. For more information on the Tender Offer, see “Summary—Recent Developments—Tender Offer.” Additionally, certain of the Underwriters that have a lending relationship with us and their respective affiliates routinely hedge, and certain other of the Underwriters and their respective affiliates may hedge, their credit exposure to us consistent with their customary risk management policies. Typically, these Underwriters and their respective affiliates would hedge such exposure by entering into transactions which consist of either the purchase of credit default swaps or the creation of short positions in our securities or the securities of our affiliates, which may include the notes offered hereby. Any such credit default swaps or short positions could adversely affect future trading prices of the notes offered hereby. Additionally, certain of the Underwriters or their affiliates had previously been included as co-defendants in certain of the shareholder litigation to which we are subject.

In the ordinary course of their various business activities, the Underwriters and their respective affiliates may make or hold a broad array of investments, including serving as counterparties to certain derivative and hedging arrangements, and actively trade debt and equity securities (or related derivative securities) and financial instruments (including bank loans) for their own account and for the accounts of their customers, and such investment and securities activities may involve securities and/or instruments of Teva or the Issuers, including the Tender Offer Notes. The Underwriters and their respective affiliates may also make investment recommendations and/or publish or express independent research views in respect of such securities or instruments and may at any time hold, or recommend to clients that they acquire, long and/or short positions in such securities and instruments.

 

S-76


LISTING

Listing

Application has been made to Euronext Dublin for the Euro notes to be admitted to the Official List and trading on the Global Exchange Market which is the exchange regulated market of Euronext Dublin. The Global Exchange Market is not a regulated market for the purposes of MiFID II.

Arthur Cox Listing Services Limited is acting solely in its capacity as listing agent for us in connection with the Euro notes and is not itself seeking admission of the Euro notes to trading on the Global Exchange Market of Euronext Dublin.

There has been no material adverse change in our prospects since December 31, 2024, which is the date to which our most recent audited financial statements have been made publicly available. There has been no significant change in the financial or trading position of Teva, Teva Pharmaceutical Finance Netherlands II B.V., Teva Pharmaceutical Finance Netherlands III B.V., Teva Pharmaceutical Finance IV B.V. or Teva since March 31, 2025.

ISINs, Common Codes and CUSIPs

The Euro notes have been accepted for clearance through Euroclear and Clearstream. The ISIN of the Euro notes is XS3081797964. The common code of the Euro notes is 308179796. The address of Euroclear is 1 Boulevard du Roi Albert II, B-1210 Brussels, Belgium and the address of Clearstream is 42 Avenue JF Kennedy, L-1855 Luxembourg. The USD notes have been accepted for clearance through DTC. The ISIN of the 2032 USD notes is US88167AAT88 and the CUSIP of the 2032 USD notes is 88167AAT8. The ISIN of the 2030 USD notes is US881937AA41 and the CUSIP of the 2030 USD notes is 881937AA4. The address of DTC is 55 Water Street, 25th Floor, New York, New York 10041.

Available Information

For as long as the Euro notes are listed on the Official List of Euronext Dublin and admitted to trading on the Global Exchange Market hard copies of the following documents will be available for inspection from our registered office and the specified office of the trustee:

 

  (a)

Teva Pharmaceutical Finance Netherlands II B.V.’s, Teva Pharmaceutical Finance Netherlands III B.V.’s and Teva Pharmaceutical Finance IV B.V.’s constitutional documents;

 

  (b)

Teva’s most recently published consolidated audited annual financial statements, including for the years ended December 31, 2024 and 2023, together with the audit reports issued in connection therewith. We currently file with the SEC and make publicly available audited consolidated accounts on an annual basis;

 

  (c)

the senior indentures (including the guarantees); and

 

  (d)

any supplemental indentures.

 

S-77


CERTAIN INSOLVENCY LAW CONSIDERATIONS; LIMITATIONS ON VALIDITY AND ENFORCEABILITY OF THE NOTES AND THE INDENTURES

The following is a summary of certain insolvency and other legal considerations in the jurisdiction in which each Issuer is incorporated, and a summary of certain limitations on the validity and enforceability of the notes and the indentures. The description is only a summary and does not purport to be complete or to discuss all of the limitations or considerations that may affect the validity or enforceability of the notes and the applicable indenture. In addition, the laws of more than one jurisdiction could potentially apply in respect of certain matters and laws in multiple jurisdictions could result in disputes over which jurisdiction’s law should apply, which could adversely affect your rights and your ability to enforce your rights and collect payment in full under the notes and the applicable indenture. Prospective investors in the notes should consult their own legal advisors with respect to all such limitations and considerations.

European Union

Each Issuer is a company incorporated under the laws of a Member State or Member States of the European Union (in this section references to Member States relate to member states of the European Union excluding Denmark), and in this case under the laws of the Netherlands. The below guidance as to centre of main interests and any cross-border proceedings within the EU should be construed as a description of the current law as at the date of this prospectus supplement.

Pursuant to Regulation (EU) 2015/848 of the European Parliament and of the Council of 20 May 2015 on insolvency proceedings (recast), as amended (the “EU Insolvency Regulation”), which applies within all Member States, the courts of the Member State in which a company’s “centre of main interests” (“COMI”) (which according to Article 3(1) of the EU Insolvency Regulation is “the place where the debtor conducts the administration of its interests on a regular basis and which is ascertainable by third parties”) is situated shall have jurisdiction to commence main insolvency proceedings relating to such debtor. The determination of where a debtor has its COMI is a question of fact on which the courts of the different Member States may have differing and even conflicting views.

Although there is a rebuttable presumption under Article 3(1) of the EU Insolvency Regulation that a debtor has its COMI in the Member State in which it has its registered office in the absence of proof to the contrary (which presumption shall not apply if the registered office has been moved to another Member State within the three-month period prior to the request for the opening of insolvency proceedings), Article 3(1), second sentence, of the EU Insolvency Regulation states that the COMI “shall be the place where the debtor conducts the administration of its interests on a regular basis and which is ascertainable by third parties.” The courts have taken into consideration a number of factors in determining the COMI of a debtor, including, in particular, where board meetings are held, the location where the debtor conducts the majority of its business or has its head office and the location where the majority of the debtor’s creditors are established. Recital 30 of the EU Insolvency Regulation states that the presumption should be rebutted where the company’s central administration is located in a Member State other than that of its registered office, and where a comprehensive assessment of all the relevant factors establishes, in a manner that is ascertainable by third parties, that the company’s actual centre of management and supervision and of the management of its interests is located in that other Member State. A debtor’s COMI is not a static concept and may change from time to time but is determined for the purposes of deciding which courts have competent jurisdiction to commence insolvency proceedings at the time of the filing of the insolvency petition.

If the COMI of a debtor is and will remain located in the state in which it has its registered office, the main insolvency proceedings in respect of the debtor under the EU Insolvency Regulation would be commenced in such jurisdiction and accordingly a court in such jurisdiction would be entitled to commence the types of insolvency proceedings referred to in Annex A to the EU Insolvency Regulation. Insolvency proceedings

 

S-78


commenced in one Member State under the EU Insolvency Regulation are to be recognized in the other EU Member States, although territorial (secondary) insolvency proceedings may be commenced in another Member State.

If the COMI of a debtor is in a Member State, under Article 3(2) of the EU Insolvency Regulation, the courts of another Member State have jurisdiction to commence territorial (secondary) insolvency proceedings against that debtor only if such debtor has an “establishment” (within the meaning and as defined in Article 2(10) of the EU Insolvency Regulation) in the territory of such other Member State. An “establishment” is defined to mean “any place of operations where a debtor carries out or has carried out in the 3-month period prior to the request to open main insolvency proceedings a non-transitory economic activity with human means and assets.” Accordingly, the opening of territorial (secondary) insolvency proceedings in another EU Member State will also be possible if the debtor had an establishment in such EU Member State in the three-month period prior to the request for commencement of main insolvency proceedings.

The effects of those territorial proceedings are restricted to the assets of the debtor situated in the territory of such other Member State. Where main proceedings in the Member State in which the debtor has its COMI have not yet been commenced, territorial insolvency proceedings may only be commenced in another Member State where the debtor has an establishment where either (i) insolvency proceedings cannot be commenced in the Member State in which the debtor’s COMI is situated because of the conditions laid down by that Member State’s law; or (ii) the opening of territorial insolvency proceedings is requested by (i) a creditor whose claim arises from or is in connection with the operation of an establishment situated within the territory of the Member State where the opening of territorial proceedings is requested, or (ii) a public authority which, under the law of the Member State within the territory of which the establishment is situated, has the right to request the opening of insolvency proceedings. Irrespective of whether the insolvency proceedings are main or secondary insolvency proceedings, such proceedings will, subject to certain exceptions, be governed by the lex fori concursus, i.e., the local insolvency law of the court that has assumed jurisdiction over the insolvency proceedings of the debtor.

The courts of all Member States must recognize the judgment of the court commencing main proceedings, which will be given the same effect in the other Member States so long as no secondary proceedings have been commenced there. The insolvency administrator appointed by a court in a Member State which has jurisdiction to commence main proceedings (because the debtor’s COMI is there) may exercise the powers conferred on it by the laws of that Member State in another Member State (such as to remove assets of the debtor from that other Member State) subject to certain limitations, as long as no insolvency proceedings have been commenced in that other Member State or no preservation measures have been taken to the contrary further to a request to commence insolvency proceedings in that other Member State where the debtor has assets. The EU Insolvency Regulation has created a treatment for groups of companies experiencing difficulties by the commencement of group coordination proceedings and the appointment of an insolvency practitioner in order to facilitate the effective administration of the insolvency proceedings of the group’s members.

Effects of EU Directive 2019/1023 on Restructuring and Insolvency

On July 16, 2019, the Directive (EU) 2019/1023 of the European Parliament and the Council of June 20, 2019, on preventive restructuring frameworks, on discharge of debt and disqualifications, and on measures to increase the efficiency of procedures concerning restructuring, insolvency and discharge of debt, and amending Directive (EU) 2017/1132 (“EU Restructuring Directive”) entered into force. The Member States were required to pass national laws to implement the directive by July 17, 2021, at the latest.

The EU Restructuring Directive aims to harmonize the laws and procedures of Member States concerning preventive restructurings and insolvencies, to put in place key principles for all member states on effective preventive restructuring and second chance frameworks, and measures to make all types of insolvency procedures more efficient by reducing their length and associated costs and improving their quality. The key feature of the EU Restructuring Directive is the introduction of a preventive restructuring framework. The EU Restructuring Directive sets out minimum EU standards to be applied by the Member States (i.e., minimum

 

S-79


harmonization). Whereas certain features of the EU Restructuring Directive need to be transposed into national legislation, the EU Restructuring Directive left a large degree of discretion regarding the implementation of certain other features. In particular, when implementing the EU Restructuring Directive, Member States were required to ensure that, under their national laws, companies will have access to a pre-insolvency restructuring framework which permits a haircut of debt and other restructuring measures on the basis of a majority vote with a majority of not more than 75% of the amount of claims in each class and where applicable a majority by numbers (meaning, for instance, that an opposing creditor can be outvoted by the majority). The EU Restructuring Directive also provides for cross-class cramdown, i.e., even if the creditors of one class voting on the restructuring plan did not consent to the restructuring plan with the required majority, the restructuring plan might still be adopted and take effect for the dissenting creditors.

Further, the EU Restructuring Directive provides for a stay on enforcement, which needed to be transposed into national legislation.

The implementation of the EU Restructuring Directive into national legislation in some cases also includes priority ranking for new financing. Although the EU Restructuring Directive foresees a number of safeguards protecting creditors from abuse and although the EU Restructuring Directive has been implemented differently in individual Member States, the change to the domestic insolvency law of some Member States might have considerable repercussions for the position of creditors of a Member State legal entity. The description of the current Member State domestic insolvency regimes must, therefore, be read carefully.

The Netherlands

Where debtors have their COMI or an “establishment” in the Netherlands they may become subject to Dutch insolvency proceedings governed by Dutch insolvency laws. This is particularly relevant to the Issuers which are all incorporated under the laws of the Netherlands and have their statutory seat (statutaire zetel) in the Netherlands, and which are therefore presumed (subject to proof to the contrary and exceptions under the EU Insolvency Regulation) to have their COMI in the Netherlands. See further “—European Union” above.

Dutch insolvency laws differ significantly from insolvency proceedings in the U.S. and other jurisdictions, and may make it more difficult for you to recover the amount you would normally expect to recover in a liquidation or bankruptcy proceeding in the U.S. or another jurisdiction. There are circumstances under Dutch insolvency law in which the granting by an Issuer of security and guarantees can be challenged. The following is a brief description of certain aspects of the Dutch insolvency laws.

There are two insolvency regimes under Dutch law in relation to corporations. The first, a suspension of payments (surseance van betaling), is intended to facilitate the reorganization of a debtor’s debts and enable the debtor to continue as a going concern. The second, bankruptcy (faillissement), is primarily designed to liquidate the assets of a debtor and distribute the proceeds thereof to its creditors. In practice a suspension of payments often results in the bankruptcy of the debtor. Both insolvency regimes are set forth in the Dutch Bankruptcy Act (Faillissementswet). A general description of the principles of both insolvency regimes is set out below.

Only the debtor can make an application for a suspension of payments, and only if it foresees that it will be unable to continue to pay its debts as they fall due. Once the application has been filed, a court will immediately (dadelijk) grant a provisional suspension of payments and appoint one or more administrators (bewindvoerders). A meeting of creditors is required to decide on the definitive suspension of payments. If a draft composition (ontwerp akkoord) is filed simultaneously with the application for a moratorium of payments, the court can order that the composition will be processed before a decision about a definitive moratorium. If the composition is accepted and subsequently ratified by the court (gehomologeerd), the provisional moratorium ends. The definitive moratorium will generally be granted, unless a qualified minority (meaning, more than one-quarter of the amount of claims held by creditors represented at the creditors’ meeting or more than one-third of the number of creditors of the amount of claims held by creditors) of the unsecured, non-preferential, creditors declare

 

S-80


against it or if there is a valid fear that the debtor will try to prejudice the creditors during a suspension of payments or if there is no prospect that the debtor will be able to satisfy its creditors in the (near) future. That the debtor must be able to satisfy its creditors does not mean that they must be paid in full. It suffices that creditors can be satisfied to some extent (for example, by receiving a percentage of their claims within the framework of a composition). Other than in the case of the ordering by a competent court of a statutory stay of execution of up to two months (extendable by another period of up to two months) imposed by court order, a suspension of payments will only affect unsecured, non-preferential creditors. During such stay of execution, a secured creditor may not, without the court’s consent (i) claim the asset subject to the security right if it is under the control of (in de macht van) the debtor subject to a suspension of payments or (ii) seek recourse against the asset.

Under Dutch law, a debtor can be declared bankrupt when it has ceased to pay its debts. Bankruptcy can be requested by a creditor of the debtor or the holder of a security interest over a claim from such creditor, when there is at least one other creditor. At least one of the claims (of the creditor requesting bankruptcy or the other creditor) needs to be due and payable. Bankruptcy can also be declared in certain circumstances when a debtor is subject to a suspension of payments. The debtor can also request the application of bankruptcy proceedings itself, provided it has obtained prior approval of its general meeting to file an application for its own bankruptcy. The articles of association of the debtor can preclude the necessity of such general meeting approval. Furthermore, the Public Prosecution Service (het Openbaar Ministerie) can request the application of bankruptcy proceedings for reasons of public interest (openbaar belang). In Dutch bankruptcy proceedings, a debtor’s assets are generally liquidated and the proceeds distributed to the debtor’s creditors according to the relative priority of those creditors’ claims and, to the extent certain creditors’ claims have equal priority, in proportion to the amount of such claims.

Certain parties, such as secured creditors, can benefit from special rights. Secured creditors, such as pledgees and mortgagees, may enforce their rights separately from bankruptcy and do not have to contribute to the liquidation costs; however, enforcement of the security interest might be subject to the following: (i) a statutory stay of execution of up to two months (extendable by another period of up to two months) imposed by court order pursuant to Article 63a of the Dutch Bankruptcy Act (which may be a total period of eight months if the similar statutory stay of execution under Article 241a of the Dutch Bankruptcy Act (referred to above) is first applied during suspension of payments), which has the same effects as set forth above for stays of execution in suspensions of payment; (ii) a receiver in bankruptcy (curator) can force a secured party to foreclose its security interest within a reasonable time (as determined by the receiver in bankruptcy pursuant to Article 58(1) of the Dutch Bankruptcy Act), failing which the receiver in bankruptcy will be entitled to sell the relevant rights or assets and distribute the proceeds to the secured party after a deduction of liquidation costs; and (iii) excess proceeds of enforcement must be returned to the company’s receiver in bankruptcy and may not be offset against an unsecured claim of the company’s secured creditor.

A suspension of payment and bankruptcy proceedings against Dutch debtors would allow secured creditors (and in the case of suspension of payments also preferential creditors (including tax and social security authorities)) to satisfy their claims by proceeding against the assets (that secure their claims) as if there were no bankruptcy or suspension of payments. However, a statutory stay of execution as described above may be ordered by the competent court both in a suspension of payments and bankruptcy. Furthermore, certain preferred creditors have a preference by virtue of law. Unlike secured creditors, preferred creditors are not entitled to foreclose on assets of the bankrupt. They do have priority in the distribution of the proceeds of the bankrupt debtor’s assets. Restrictions on the enforcement of security interests may apply. For instance, higher ranking rights must be respected. These may include secured creditors and tax and social security authorities. A statutory stay of execution of security rights and other rights, as described above, may be imposed. Furthermore, a receiver in bankruptcy can force a secured creditor to enforce its security right within a reasonable period of time, failing which the receiver in bankruptcy will be entitled to sell the secured assets, if any, and the secured creditor will have a preferred claim in respect of the proceeds, meaning that the secured creditor will have to share in the bankruptcy costs, which may be significant. Excess proceeds of any enforcement must be returned to the bankrupt estate; they may not be set off against an unsecured claim of the secured creditor. Such set-off may be

 

S-81


allowed prior to the bankruptcy, although at that time it may be subject to clawback in the case of fraudulent conveyance or bad faith in obtaining the claim used for the set-off.

Any pending executions of judgments against the debtor will be suspended by operation of law when a suspension of payments is granted, and will terminate by operation of law when bankruptcy is declared. In addition, all attachments on the debtor’s assets will cease to have effect upon the suspension of payments having become definitive, a composition having been ratified by the court or the declaration of bankruptcy (as the case may be) subject to the ability of the court to set an earlier date for such termination. Litigation pending on the date of the bankruptcy order is automatically stayed. Both a suspension of payments and bankruptcy have retroactive effect from 00.00 hours of the day on which the suspension of payments or the bankruptcy of the relevant Dutch company is declared.

Both in a definitive suspension of payments and bankruptcy, a composition (akkoord) may be offered to creditors. A composition will be binding for all unsecured and non-preferential creditors if it is: (i) approved by a simple majority (gewone meerderheid) of the number of creditors represented at the creditors’ meeting, representing at least 50% of the amount of the claims that are acknowledged and conditionally admitted; and (ii) subsequently ratified (gehomologeerd) by the court. Consequently, Dutch insolvency law could preclude or inhibit the ability of the holders of the notes to effect a restructuring and could reduce the recovery of a holder of notes in a Dutch suspension of payments proceeding or bankruptcy. Interest accruing on and after the date on which a suspension of payments or bankruptcy is granted cannot be claimed in a composition.

All unsecured, pre-bankruptcy claims will have to be verified in the insolvency proceedings in order to be entitled to vote and, in a bankruptcy liquidation, entitled to distributions. If the bankruptcy has ended with a composition, a claim that has not been submitted for verification within the deadline set therefore can no longer be enforced. Any remaining funds will be distributed to the company’s shareholders. “Verification” under Dutch law means, in the case of a suspension of payments, that the treatment of a disputed claim for voting purposes is determined and, in the case of a bankruptcy, the unsecured, pre-bankruptcy claims are submitted to the receiver in bankruptcy for verification, and the receiver in bankruptcy then makes a determination as to the claim’s existence, ranking and value and whether and to what extent it should be admitted in the bankruptcy proceedings (for voting).

In case of bankruptcy, creditors who wish to dispute the receiver in bankruptcy’s verification of their claims will be referred to a claim validation proceeding (renvooiprocedure) in order to establish the amount and rank of the disputed claim, while in a suspension of payments the court will decide how a disputed claim will be treated for voting purposes. These procedures could cause holders of notes to recover less than the principal amount of their notes or less than they could recover in a U.S. liquidation proceeding. The claim validation (renvooi) proceedings could also cause payments to the holders of notes to be delayed. The claim of a creditor, other than a claim to the extent that it is secured by Dutch law security, may be limited depending on the date the claim becomes due and payable in accordance with its terms. Claims that fall due more than one year after the date of the bankruptcy, will be valued for distribution purposes for fair value as per the date one year after the bankruptcy was declared. Claims that become payable within one year after the bankruptcy was declared will be considered payable from the day the bankruptcy was declared. Interest on claims accruing after the bankruptcy order date cannot be admitted unless secured by a pledge or mortgage, in which case interest will be admitted pro memoria, such as in case of the notes. To the extent that interest is not covered by the proceeds of the security, the creditor may not derive any rights from the admission. No interest is payable in respect of unsecured claims as of the date of a bankruptcy.

The Dutch Scheme

With the entry into force of the Act on Court Confirmation of Extrajudicial Restructuring Plans (Wet homologatie onderhands akkoord) (“CERP”) on 1 January 2021, debtors now have the possibility to offer a composition outside bankruptcy or moratorium of payments proceedings. The CERP provides for a proceeding to restructure debts of companies in financial distress outside insolvency proceedings (the “Dutch Scheme”). The

 

S-82


CERP provides that a debtor or a court-appointed restructuring expert may offer creditors (including secured creditors) and shareholders a composition plan. Upon confirmation by the court, such plan is binding on the creditors and shareholders to which it has been offered and changes their rights. A composition plan under the CERP can also extend to claims against group companies of the debtor on the account of securities and guarantees for the debtor’s obligations, if inter alia (i) the relevant group companies are reasonably expected to be unable to continue to pay their debts as they fall due and (ii) the Dutch courts would have jurisdiction if the relevant group company would offer its creditors and shareholders a composition plan under the CERP. Jurisdiction of the Dutch courts under the CERP may extend to entities incorporated or residing outside the Netherlands on the basis that there is a connection with the jurisdiction of the Netherlands.

Under the CERP, voting on a composition plan is done in classes. Approval by a class requires a decision adopted with a majority of two-third of the claims of that class that have voted on the plan or, in the case of a class of shareholders, two-thirds of the shares of that class that have voted on the plan. The CERP provides for the possibility for a composition plan to be binding on a non-consenting class (cross-class cram down). Under the CERP, the court will confirm a composition plan if at least one class of creditors (other than a class of shareholders) that can be expected to receive a distribution in case of a bankruptcy of the debtor approves the plan, unless there is a ground for refusal. The court can, inter alia, refuse confirmation of a composition plan on the basis of (i) a request by an affected creditor of a consenting class if the value of the distribution that such creditor receives under the plan is lower than the distribution it can be expected to receive in case of a bankruptcy of the debtor or (ii) a request of an affected creditor of a non-consenting class, if the plan provides for a distribution of value that deviates from the statutory or contractual ranking and priority to the detriment of that class.

Under the CERP, the court may grant a stay on enforcement of a maximum of 4 months, with a possible extension of 4 months. During such period, inter alia, all enforcement action against the assets of (or in the possession of) the debtor is suspended, including action to enforce security over the assets of the debtor.

Accordingly, during such stay a pledgee of claims may not collect nor notify the debtors of such pledged claims of its rights of pledge.

Under the CERP, claims of creditors against the Issuers can be compromised as a result of a composition plan adopted and confirmed in accordance with the CERP. A composition plan under the CERP can extend to claims against entities that are not incorporated under Dutch law and/or are residing outside the Netherlands. Accordingly, the CERP can affect the rights of the trustee and/or the holders of the notes under the indentures and therefore the notes.

 

S-83


LEGAL MATTERS

Certain legal matters with respect to United States and New York law with respect to the validity of the notes offered by this prospectus supplement will be passed upon for the Issuers by Kirkland & Ellis LLP, New York, New York. Certain legal matters with respect to Israeli law with respect to the validity of the notes offered by this prospectus supplement will be passed upon for Teva by Agmon with Tulchinsky Law Firm, Israel. Certain legal matters with respect to Dutch law will be passed upon for the Issuers by Van Doorne N.V., Netherlands. Certain legal matters relating to this offering will be passed upon for the underwriters with respect to United States and New York law, by Baker & McKenzie LLP, London, United Kingdom, and, with respect to Israeli law, by Herzog, Fox & Neeman, Israel.

EXPERTS

The financial statements and management’s assessment of the effectiveness of internal control over financial reporting (which is included in the Report of Teva Management on Internal Control over Financial Reporting) incorporated in this prospectus supplement by reference to the Annual Report on Form 10-K for the year ended December 31, 2024 have been so incorporated in reliance on the report of Kesselman & Kesselman, Certified Public Accountants (Isr.), a member firm of PricewaterhouseCoopers International Limited, an independent registered public accounting firm, given on the authority of said firm as experts in auditing and accounting.

WHERE YOU CAN FIND MORE INFORMATION

Information that Teva files with or furnishes to the SEC after the date of this prospectus supplement and accompanying prospectus and through the closing date of this offering, and that is incorporated by reference herein, will automatically update and supersede the information in this prospectus supplement and accompanying prospectus. You should review the SEC filings and reports that we incorporate by reference to determine if any of the statements in this prospectus supplement and accompanying prospectus or in any documents previously incorporated by reference have been modified or superseded. We file annual and quarterly reports and other information with the SEC.

The SEC maintains an Internet website at http://www.sec.gov that contains reports, proxy, information statements and other material that are filed through the SEC’s Electronic Data Gathering, Analysis and Retrieval (“EDGAR”) system and filed electronically with the SEC. We began filing through the EDGAR system on October 31, 2002.

Our American Depositary Shares are quoted on the New York Stock Exchange under the symbol “TEVA.” You may inspect certain reports and other information concerning us at the offices of the Financial Industry Regulatory Authority, 1735 K Street, N.W., Washington, D.C. 20006.

Information about us is also available on our website at http://www.tevapharm.com. Such information on our website is not part of this prospectus supplement or the accompanying prospectus.

INCORPORATION OF CERTAIN DOCUMENTS BY REFERENCE

The rules of the SEC allow us to incorporate by reference information into this prospectus supplement and the accompanying prospectus. The information incorporated by reference is considered to be a part of this prospectus supplement and the accompanying prospectus, and information that we file later with the SEC will automatically update and supersede this information.

 

S-84


The following documents filed with the SEC are incorporated into this prospectus supplement and the accompanying prospectus by reference:

 

   

our Annual Report on Form 10-K for the year ended December 31, 2024, filed on February 5, 2025;

 

   

our Quarterly Report on Form 10-Q for the period ended March 31, 2025, filed on May 7, 2025; and

 

   

all documents (other than current reports furnished under Items 2.02 or Item 7.01 of Form 8-K and exhibits filed on such form that are related to such items) that are filed by us with the SEC pursuant to Sections 13(a), 13(c), 14 or 15(d) of the Exchange Act subsequent to the date hereof and until this offering is completed, which shall be deemed to be incorporated by reference in this prospectus supplement and the accompanying prospectus.

Any statement contained in a document incorporated or deemed to be incorporated by reference shall be deemed to be modified or superseded for purposes of this prospectus supplement and the accompanying prospectus to the extent that a statement contained in this prospectus supplement and the accompanying prospectus or in any other subsequently filed document which is incorporated or deemed to be incorporated by reference modifies or supersedes such statement. Any such statement so modified or superseded shall not be deemed, except as so modified or superseded, to constitute a part of this prospectus supplement and the accompanying prospectus.

You may also obtain copies of these documents free of charge by contacting us at our address or telephone number set forth below:

Teva Pharmaceutical Industries Limited

Investor Relations

124 Dvora HaNevi’a Street

Tel Aviv, 6944020, Israel

+972-3-914-8213

 

S-85


PROSPECTUS

TEVA PHARMACEUTICAL INDUSTRIES LIMITED

American Depositary Shares,

each representing one Ordinary Share,

Debt Securities,

Purchase Contracts and Units

TEVA PHARMACEUTICAL FINANCE IV, LLC

TEVA PHARMACEUTICAL FINANCE V, LLC

TEVA PHARMACEUTICAL FINANCE VI, LLC

TEVA PHARMACEUTICAL FINANCE NETHERLANDS II B.V.

TEVA PHARMACEUTICAL FINANCE NETHERLANDS III B.V.

TEVA PHARMACEUTICAL FINANCE NETHERLANDS IV B.V.

Debt Securities, fully and unconditionally guaranteed by

TEVA PHARMACEUTICAL INDUSTRIES LIMITED

 

 

Teva Pharmaceutical Industries Limited and its finance subsidiaries (“Teva,” the “Company,” “we,” “us” or “our”) may offer and sell from time to time:

 

   

American Depositary Shares (“ADSs”), each representing one ordinary share;

 

   

senior or subordinated debt securities;

 

   

purchase contracts; and

 

   

units.

This prospectus describes some of the general terms that may apply to the securities. Teva will provide the specific terms and public offering prices of these securities in supplements to this prospectus. Before investing, you should carefully read this prospectus and any related prospectus supplement, including any document incorporated or deemed incorporated by reference into this prospectus or any prospectus supplement. The prospectus supplements may also add, update or change information contained in this prospectus. Our registration of securities covered by this prospectus does not mean that we will offer or sell any securities.

We may sell these securities to or through one or more underwriters, dealers or agents, or directly to purchasers, on a continuous or delayed basis. The names of any underwriters, dealers or agents will be stated in a supplement to this prospectus.

Our ADSs are quoted on the New York Stock Exchange (the “NYSE”) under the symbol “TEVA.” On February 6, 2025, the last reported sale price for the ADSs on the NYSE was $17.29. If we decide to list any of these securities on a national securities exchange upon issuance, the applicable prospectus supplement to this prospectus will identify the exchange and the date when we expect trading to begin.

Our principal executive offices are located at 124 Dvora Hanevi’a Street, Tel Aviv, 6944020, Israel, and our telephone number is +972-3-914-8213 LOGO .

 

 

You should carefully read this prospectus and any accompanying prospectus supplement, together with the documents incorporated by reference herein and therein, and any free writing prospectus, before you make an investment decision.

 

 

Investing in our securities involves risks. You should consider the risk factors described in any accompanying prospectus supplement and the documents we incorporate by reference. See “Risk Factors” on page 4 of this prospectus.

Neither the Securities and Exchange Commission nor any state securities commission has approved or disapproved of these securities or passed upon the adequacy or accuracy of this prospectus. Any representation to the contrary is a criminal offense.

 

 

The date of this prospectus is February 7, 2025.


TABLE OF CONTENTS

 

ABOUT THIS PROSPECTUS

     1  

TEVA PHARMACEUTICAL INDUSTRIES LIMITED

     2  

FINANCE SUBSIDIARIES

     3  

RISK FACTORS

     4  

FORWARD-LOOKING STATEMENTS

     5  

USE OF PROCEEDS

     7  

DESCRIPTION OF ORDINARY SHARES

     8  

DESCRIPTION OF AMERICAN DEPOSITARY SHARES

     14  

DESCRIPTION OF DEBT SECURITIES AND GUARANTEES

     24  

DESCRIPTION OF PURCHASE CONTRACTS

     34  

DESCRIPTION OF UNITS

     35  

TAXATION

     36  

PLAN OF DISTRIBUTION

     37  

EXPERTS

     40  

LEGAL MATTERS

     40  

WHERE YOU CAN FIND MORE INFORMATION

     41  

ENFORCEMENT OF CIVIL LIABILITIES

     42  


ABOUT THIS PROSPECTUS

This prospectus is part of a shelf registration statement (the “Registration Statement”) that Teva and the other registrants filed with the United States Securities and Exchange Commission (the “SEC”) as a “well-known seasoned issuer” as defined in Rule 405 under the Securities Act of 1933, as amended (the “Securities Act”), utilizing a “shelf” registration process. Under this shelf process, any of the registrants may, from time to time, sell the securities described in this prospectus in one or more offerings.

This prospectus provides you with a general description of the securities which we may offer and the related guarantees, if any, of those securities. Each time we sell securities we will provide a prospectus supplement that will contain specific information about the terms of the offering. The prospectus supplement may also add, update or change information contained in this prospectus. You should read both this prospectus and any prospectus supplement together with additional information described below under the heading “Where You Can Find More Information” before purchasing any of our securities.

We have not authorized anyone to provide any information or to make any representation other than those contained or incorporated by reference in this prospectus. “Incorporated by reference” means that we can disclose important information to you by referring you to another document filed separately with the SEC. We have not authorized any other person to provide you with different information. We are not responsible for, and can provide no assurance as to the reliability of, any information that others may give to you. We are not making, and we will not make, an offer to sell securities in any jurisdiction where the offer or sale is not permitted. You should assume that the information appearing in this prospectus and any supplement to this prospectus is current only as of the dates on their respective covers. Our business, financial condition, results of operations and prospects may have changed since that date.

Unless the context otherwise requires, references in this prospectus and any supplement to this prospectus to “Teva,” “we,” “us” and “our” refer to Teva Pharmaceutical Industries Limited and its subsidiaries, collectively. References to “Teva Finance IV LLC” refer to Teva Pharmaceutical Finance IV, LLC. References to “Teva Finance V LLC” refer to Teva Pharmaceutical Finance V, LLC. References to “Teva Finance VI LLC” refer to Teva Pharmaceutical Finance VI, LLC. References to the “LLCs” refer to Teva Finance IV LLC, Teva Finance V LLC and Teva Finance VI LLC. References to “Teva Finance Netherlands II” refer to Teva Pharmaceutical Finance Netherlands II B.V. References to “Teva Finance Netherlands III” refer to Teva Pharmaceutical Finance Netherlands III B.V. References to “Teva Finance Netherlands IV” refer to Teva Pharmaceutical Finance Netherlands IV B.V. References to the “Netherlands BVs” refer to Teva Finance Netherlands II, Teva Finance Netherlands III and Teva Finance Netherlands IV. References to the “finance subsidiaries” refer to the LLCs, and the Netherlands BVs, collectively.

 

1


TEVA PHARMACEUTICAL INDUSTRIES LIMITED

Business Overview

We are a global pharmaceutical company, harnessing our generics expertise and stepping up innovation to continue the momentum behind the discovery, delivery and expanded development of modern medicine.

We operate worldwide, with headquarters in Israel and a significant presence in the United States, Europe and many other markets around the world. Today, our global network of capabilities enables our approximately 37,000 employees across 57 markets to push the boundaries of scientific innovation and deliver quality medicines to help improve health outcomes for millions of patients every day.

Teva was incorporated in Israel on February 13, 1944 and is the successor to a number of Israeli corporations, the oldest of which was established in 1901.

Our Business Segments

We operate our business through three segments: United States (previously referred to as the North America segment), Europe and International Markets. Each business segment manages our entire product portfolio in its region, including generics, which includes biosimilars and over-the-counter (“OTC”) products, as well as innovative medicines. This structure enables strong alignment and integration between operations, commercial regions, R&D and our global marketing and portfolio function, optimizing our product lifecycle across therapeutic areas.

In addition to these three segments, we have other activities, primarily the sale of active pharmaceutical ingredients (“API”) to third parties, certain contract manufacturing services and an out-licensing platform offering a portfolio of products to other pharmaceutical companies through our affiliate Medis.

 

2


FINANCE SUBSIDIARIES

Teva has organized various finance subsidiaries for the purpose of issuing debt securities. There are no separate financial statements of the finance subsidiaries in this prospectus because these entities are, or will be treated as, subsidiaries of Teva for financial reporting purposes. We do not believe the financial statements would be helpful to the holders of the securities of these entities because:

 

   

Teva is a reporting company under the Securities Exchange Act of 1934, as amended (the “Exchange Act”) and owns, directly or indirectly, all of the voting interests of these entities;

 

   

these entities do not have any independent operations and do not propose to engage in any activities other than issuing securities and investing the proceeds in Teva or its affiliates; and

 

   

these entities’ obligations under the securities will be fully and unconditionally guaranteed by Teva. These entities are exempt from the information reporting requirements of the Exchange Act.

Teva Finance IV LLC

Teva Finance IV LLC is a limited liability company that was formed on December 1, 2008 under the Delaware Limited Liability Company Act, as amended. Its address is 400 Interpace Parkway, Building A, Parsippany, NJ 07054, telephone number (800) 545-8800.

Teva Finance V LLC

Teva Finance V LLC is a limited liability company that was formed on December 1, 2011 under the Delaware Limited Liability Company Act, as amended. Its address is 400 Interpace Parkway, Building A, Parsippany, NJ 07054, telephone number (800) 545-8800.

Teva Finance VI LLC

Teva Finance VI LLC is a limited liability company that was formed on December 1, 2011 under the Delaware Limited Liability Company Act, as amended. Its address is 400 Interpace Parkway, Building A, Parsippany, NJ 07054, telephone number (800) 545-8800.

Teva Finance Netherlands II

Teva Finance Netherlands II is a Dutch private limited liability company that was formed on October 16, 2013. Its address is Busweg 1, 2031 DA Haarlem, Netherlands, telephone number +31 (0)20-2193000.

Teva Finance Netherlands III

Teva Finance Netherlands III is a Dutch private limited liability company that was formed on September 21, 2015. Its address is Busweg 1, 2031 DA Haarlem, Netherlands, telephone number +31 (0)20-2193000.

Teva Finance Netherlands IV

Teva Finance Netherlands IV is a Dutch private limited liability company that was formed on April 22, 2016. Its address is Busweg 1, 2031 DA Haarlem, Netherlands, telephone number +31 (0)20-2193000.

 

3


RISK FACTORS

Investing in our securities involves risk. Please see the risks incorporated by reference from our most recent Annual Report on Form 10-K, Quarterly Reports on Form 10-Q, the risk factors described under the caption “Risk Factors” in any applicable prospectus supplement and any risk factors set forth in our other filings with the SEC. See “Where You Can Find More Information—Incorporation by Reference.” Our business, financial condition, liquidity or results of operations could be materially adversely affected by any of these risks. Before making an investment decision, you should carefully consider these risks as well as other information we include or incorporate by reference in this prospectus and any accompanying prospectus supplement.

 

4


FORWARD-LOOKING STATEMENTS

The disclosure and analysis in this prospectus, including statements that are predictive in nature, or that depend upon or refer to future events or conditions, contain or incorporate by reference some forward-looking statements within the meaning of Section 21E of the Exchange Act and Section 27A of the Securities Act, which are based on management’s current beliefs and expectations and are subject to substantial risks and uncertainties, both known and unknown, that could cause our future results, performance or achievements to differ significantly from that expressed or implied by such forward-looking statements. You can identify these forward-looking statements by the use of words such as “should,” “expect,” “anticipate,” “estimate,” “target,” “may,” “project,” “guidance,” “intend,” “plan,” “believe” and other words and terms of similar meaning and expression in connection with any discussion of future operating or financial performance. Important factors that could cause or contribute to such differences include risks relating to:

 

   

our ability to successfully compete in the marketplace, including: that we are substantially dependent on our generic products; concentration of our customer base and commercial alliances among our customers; competition faced by our generic medicines from other pharmaceutical companies and changes in regulatory policy that may result in additional costs and delays; delays in launches of new generic products; our ability to develop and commercialize additional pharmaceutical products; competition for our innovative medicines; our ability to achieve expected results from investments in our product pipeline; our ability to develop and commercialize additional pharmaceutical products; our ability to successfully execute our Pivot to Growth strategy, including to expand our innovative and biosimilar medicines pipeline and profitably commercialize the innovative medicines and biosimilar portfolio, whether organically or through business development, and to sustain and focus our portfolio of generic medicines; and the effectiveness of our patents and other measures to protect our intellectual property rights, including any potential challenges to our Orange Book patent listings in the U.S.;

 

   

our significant indebtedness, which may limit our ability to incur additional indebtedness, engage in additional transactions or make new investments and our potential need to raise additional funds in the future, which may not be available on acceptable terms or at all;

 

   

our business and operations in general, including: the impact of global economic conditions and other macroeconomic developments and the governmental and societal responses thereto; the widespread outbreak of an illness or any other communicable disease, or any other public health crisis; effectiveness of our optimization efforts; significant disruptions of information technology systems, including cybersecurity attacks and breaches of our data security; interruptions in our supply chain or problems with internal or third party manufacturing; challenges associated with conducting business globally, including political or economic instability, major hostilities or terrorism, such as the ongoing conflict between Russia and Ukraine and the state of war declared in Israel; our ability to attract, hire, integrate and retain highly skilled personnel; our ability to successfully bid for suitable acquisition targets or licensing opportunities, or to consummate and integrate acquisitions; and our prospects and opportunities for growth if we sell assets or business units and close or divest plants and facilities, as well as our ability to successfully and cost-effectively consummate such sales and divestitures, including our planned divestiture of our API business;

 

   

compliance, regulatory and litigation matters, including: failure to comply with complex legal and regulatory environments; the effects of governmental and civil proceedings and litigation which we are, or in the future become, party to; the effects of reforms in healthcare regulation and reductions in pharmaceutical pricing, reimbursement and coverage; increased legal and regulatory action in connection with public concern over the abuse of opioid medications; our ability to timely make payments required under our nationwide opioids settlement agreement and provide our generic version of Narcan® (naloxone hydrochloride nasal spray) in the amounts and at the times required under the terms of such agreement; scrutiny from competition and pricing authorities around the world, including our ability to comply with and operate under our deferred prosecution agreement with the U.S. Department of Justice; potential liability for intellectual property right infringement; product liability

 

5


 

claims; failure to comply with complex Medicare, Medicaid and other governmental programs reporting and payment obligations; compliance with sanctions and trade control laws; environmental risks; and the impact of ESG issues;

 

   

the impact of the state of war declared in Israel and the military activity in the region, including the risk of disruptions to our operations and facilities, such as our manufacturing and R&D facilities, located in Israel, the impact of our employees who are military reservists being called to active military duty, and the impact of the war on the economic, social and political stability of Israel; and

 

   

other financial and economic risks, including: our exposure to currency fluctuations and restrictions as well as credit risks; potential impairments of our long-lived assets; the impact of geopolitical conflicts including the state of war declared in Israel and the conflict between Russia and Ukraine; potential significant increases in tax liabilities; the effect on our overall effective tax rate of the termination or expiration of governmental programs or tax benefits, or of a change in our business; and the impact of any future failure to establish and maintain effective internal control over our financial reporting.

The forward-looking statements contained or incorporated by reference herein involve a number of known and unknown risks and uncertainties that could cause our future results, performance or achievements to differ significantly from the results, performance or achievements expressed or implied by such forward-looking statements. You should understand that many important factors, in addition to those discussed or incorporated by reference in this prospectus, could cause our results to differ materially from those expressed in the forward-looking statements. Potential factors that could affect our results, include, in addition to others not described in this prospectus, those referenced under “Risk Factors.” These are factors that we think could cause our actual results to differ materially from our expected results.

Forward-looking statements speak only as of the date on which they are made, and we assume no obligation to update or revise any forward-looking statements or other information contained in this prospectus, whether as a result of new information, future events or otherwise, except as may be required by law. You are advised, however, to consult any additional disclosures we make in our Annual Reports on Form 10-K, our subsequently filed Quarterly Reports on Form 10-Q and Current Reports on Form 8-K that are filed with the SEC. See “Risk Factors.” Other factors besides those listed here could also adversely affect us.

 

6


USE OF PROCEEDS

Unless the applicable prospectus supplement states otherwise, the net proceeds from the sale of securities offered by Teva or the finance subsidiaries will be used for general corporate purposes, which may include additions to working capital, investments in or extensions of credit to our subsidiaries and the repayment of indebtedness.

 

7


DESCRIPTION OF ORDINARY SHARES

The following is a summary of the terms of Teva ordinary shares, including certain provisions contained in Teva’s memorandum of association, as amended (the “Memorandum”), Teva’s articles of association, as amended (the “Articles”), and applicable Israeli laws in effect on the date of the Registration Statement of which this prospectus forms a part. This summary is qualified by reference to the full text of the Memorandum and the Articles, which are incorporated by reference as exhibits hereto.

Description of Ordinary Shares

The par value of Teva’s ordinary shares is NIS 0.10 per share, and all issued and outstanding ordinary shares are fully paid and non-assessable. Holders of ordinary shares are entitled to participate equally in the receipt of dividends and other distributions and, in the event of liquidation, in all distributions after the discharge of liabilities to creditors. All ordinary shares represented by the ADSs will be issued in registered form only. The Israeli Companies Law, 5759-1999 (the “Companies Law”) and the Articles do not provide for preemptive rights to the holders of Teva’s shares. Each Teva ordinary share entitles the holder thereof to one vote.

Neither the Memorandum nor the Articles or the laws of the State of Israel restrict the ownership or voting of Teva’s ordinary shares or ADSs by non-residents or persons who are not citizens of Israel, except with respect to citizens or residents of countries that are in a state of war with Israel.

General Shareholder Meetings

Under the Companies Law and the Articles, Teva is required to hold an annual general meeting every calendar year, no later than 15 months after the previous annual general meeting. In addition, Teva is required to convene a special meeting of shareholders as required under applicable law, provided that a demand by a shareholder to convene a special shareholders meeting must set forth the matters to be considered at the meeting and otherwise comply with all other requirements of applicable law and the Articles.

If the Board of Directors receives a demand to convene a special meeting satisfying the above conditions, it must announce the scheduling of the meeting within 21 days after the demand was delivered, subject to the relevant requirements of the Companies Law and the regulations thereunder. If the Board of Directors fails to do so, the party who demanded to convene the special meeting may convene the meeting itself, subject to the provisions of the Companies Law.

The agenda of a general meeting is determined by the Board of Directors. The agenda must also include matters for which the convening of a special meeting was demanded, as well as any matter requested by each shareholder who is entitled pursuant to applicable law to submit a proposal for the agenda of a general meeting. Any such proposal request must be delivered, in person or by certified mail, to Teva’s registered office. Any such demands or requests must comply with the requirements of applicable law, applicable stock exchange rules and the Articles.

Notices

Pursuant to the Companies Law, the regulations thereunder and the Articles, Teva is generally required to announce the convening of general meetings at least 35 days in advance, but is not required to deliver personal notices of a general meeting or of any adjournment thereof to shareholders. Teva may reasonably determine the method of publicizing the convening of general meetings, including by publishing a notice on its website, in one or more daily newspapers in Israel or in one or more international wire services, by filing the proxy with the SEC, and any such publication will be deemed to have been duly given and delivered on the date of such publication. Shareholders as of the record date determined in respect of the general meeting are entitled to participate in and vote at the meeting. The Articles require that in-person shareholder meetings shall be convened

 

8


in Israel, unless Teva’s center of management has been transferred to another country in accordance with the Articles, provided however that shareholder meetings may be conducted in other formats (in lieu of or in addition to in person meetings), including a virtual format.

Voting and Quorum Requirements

The quorum required for a general meeting of shareholders is at least two shareholders present in person or by proxy or represented by an authorized representative, who jointly hold at least 25% of our paid-up share capital. If a meeting is adjourned for lack of a quorum, it will generally be adjourned to the same time and place on the same day of the following week unless the Board of Directors sets another date, time and place in a notice to all persons who are entitled to receive notice of general meetings. Should no legal quorum be present at such reconvened meeting a half hour following the time set for such meeting, the necessary quorum consists of any two shareholders present, in person or by proxy, who jointly hold at least 20% of Teva’s paid-up share capital.

A shareholder who intends to vote at a meeting must demonstrate ownership of shares in accordance with the Companies Law and the regulations promulgated thereunder.

Shareholder Resolutions

The Companies Law provides that resolutions on certain matters, such as amending a company’s articles of association, exercising the authority of the Board of Directors in certain circumstances, appointing auditors, approving certain transactions, increasing or decreasing the registered share capital and approving certain mergers, must be approved by the shareholders at a general meeting. A company may determine in its articles of association certain additional matters with respect to which decisions will be made by the shareholders at a general meeting.

Generally, under the Articles, shareholder resolutions are deemed adopted if approved by the holders of a simple majority of the voting rights represented at a general meeting in person or by proxy and voting, unless a different majority is required by law or the Articles. Pursuant to the Companies Law and the Articles, certain shareholder resolutions (for example, resolutions amending many of the provisions of the Articles) require the affirmative vote of at least 75% of the voting rights represented at a general meeting and voting in person or by proxy, and certain other amendments to the Articles require the affirmative vote of at least 85% of the voting rights represented in a general meeting voting in person or by proxy, unless the Board of Directors sets a lower percentage, by a supermajority of three-quarters of the voting directors.

Change of Control

Subject to certain exceptions, the Companies Law generally requires that a merger (which, for these purposes, is defined as involving two Israeli companies) be approved by both the Board of Directors and by the shareholders of each of the merging companies and, with respect to the target company, if its share capital is divided into more than one class, the approval of each class of shares is required (in accordance with the majority and legal quorum requirements set forth in the Companies Law and the Articles). However, a merger may not be approved if it is objected to by shareholders holding a majority of the voting rights participating and voting at the meeting (disregarding any abstentions), after excluding the shares held by the other party to the merger, by any person who holds 25% or more of the other party to the merger or by anyone on their behalf, including the relatives of or corporations controlled by these persons, unless an Israeli court determines otherwise at the request of shareholders holding at least 25% of the voting rights of the company.

In approving a merger, the Board of Directors of both merging companies must determine that there is no reasonable concern that, as a result of the merger, the surviving company will not be able to satisfy its obligations to its creditors. Similarly, upon the request of a creditor of either party to the proposed merger, an Israeli court may prevent or delay the merger if it concludes that there exists a reasonable concern that, as a result of the

 

9


merger, the surviving company will not be able to satisfy the obligations of the merging parties. A court may also issue other instructions for the protection of creditors’ rights in connection with a merger. Further, a merger may not be completed unless at least (i) 50 days have passed from the time that the requisite proposals for the approval of the merger were filed with the Israeli Registrar of Companies; and (ii) 30 days have passed since the merger was approved by the shareholders of each party to the merger.

Under the Companies Law, subject to certain exceptions, an acquisition of shares in a public company must be made by means of a tender offer if, as a result of the acquisition, the purchaser would hold (i) 25% or more of the voting rights of the company if there is no other holder of 25% or more of the company’s voting rights; or (ii) more than 45% of the voting rights of the company if there is no other holder of more than 45% of the company’s voting rights. This requirement does not apply to certain events set forth in the Companies Law, including a purchase of shares by an offeree in a “private placement” that receives specific shareholder approval. The Board of Directors must either give the shareholders its opinion as to the advisability of the tender offer or explain why it is unable to do so. The Board of Directors must also disclose any personal interest of any of its members in the proposed acquisition. The tender offer may be consummated only if (i) at least 5% of the company’s voting rights will be acquired; and (ii) the majority of the offerees who responded to the offer accepted the offer, excluding offerees who are controlling shareholders of the offeror, offerees who hold 25% or more of the voting rights in the company or who have a personal interest in accepting the tender offer, or anyone on their behalf or on behalf of the offeror including the relatives of or corporations controlled by these persons. Notwithstanding the above, a recent amendment to the regulations promulgated under the Israeli Companies Law provides certain relief to Israeli companies whose shares are listed outside of Israel on certain stock exchanges, including the NYSE (the “Amended Relief Regulations”). The Amended Relief Regulations provide certain dual-listed Israeli companies whose shares are traded on a stock exchange in Israel and outside of Israel an exemption from the above limitations, but only in circumstances where the law of the foreign country in which such company is traded restricts the acquisition of control by a certain percentage of the company or if the acquisition of control by a certain percentage of the company obligate the purchaser to provide a tender offer also to shareholders from the public. Therefore, currently this relief does not apply to companies traded on NYSE.

Under the Companies Law, a person may not acquire shares in a public company if, after the acquisition, he will hold more than 90% of the shares or more than 90% of any class of shares of that company, unless a tender offer is made to purchase all of the shares or all of the shares of the particular class, which we refer to as a full tender offer. The Companies Law also generally provides that as long as a shareholder in a public company holds more than 90% of the company’s shares or of a class of shares, that shareholder shall be precluded from purchasing any additional shares. In order that all of the shares that the purchaser offered to purchase be transferred to the purchaser by operation of law, one of the following must have occurred: (i) the shareholders who declined or who did not respond to the full tender offer hold less than 5% of the company’s outstanding share capital or of the relevant class of shares and the majority of offerees who do not have a personal interest in accepting the full tender offer accepted the offer, or (ii) the shareholders who declined or who did not respond to the full tender offer hold less than 2% of the company’s outstanding share capital or of the relevant class of shares.

If the conditions set forth above are not met, the purchaser may not acquire shares of the company from shareholders who accepted the full tender offer to the extent that following such acquisition, the purchaser would own more than 90% of the company’s issued and outstanding share capital or more than 90% of the particular class of shares with respect to which the full tender offer was made.

A shareholder that had his or her shares so transferred, whether he or she accepted the full tender offer or not, has the right, within six months from the date of acceptance of the full tender offer, to petition the court to determine that the full tender offer was for less than fair value and that the fair value should be paid as determined by the court. However, subject to certain conditions, the purchaser may provide in its offer that shareholders who accept the full tender offer will not be entitled to such rights.

 

10


Board of Directors

Our Board of Directors consists of three classes of directors plus the chief executive officer, who is not part of any class. One of the classes is elected each year by the shareholders at our annual meeting for a term of approximately three years. Elected directors cannot be removed from office by the shareholders until the expiration of their term of office, unless they violate their duties of care or loyalty.

In accordance with the Companies Law, we have elected to comply with SEC and NYSE requirements for independent directors on the Board and audit and compensation committees, in lieu of the Israeli requirements for statutory independent directors and audit committee and compensation committee composition. Following such election, we no longer designate any of our directors as statutory independent directors or designated independent directors under Israeli law.

The holders of our ordinary shares representing a majority of the voting power represented at a shareholders’ meeting and voting at the meeting have the power to elect all of the directors up for election.

In general, the Board of Directors formulates company policy and supervises the performance of the chief executive officer. Subject to the provisions of the Companies Law and the Articles, any Teva power that has not been conferred upon another body may be exercised by the Board of Directors.

Neither our Memorandum or Articles, nor Israeli law, mandate retirement of directors at a certain age, or share ownership for a director’s qualification.

Conflicts of Interest

Approval of Related Party Transactions

The Companies Law requires that an “office holder” (as defined in the Companies Law) of a company promptly disclose any personal interest that he or she may have and all related material information known to him or her, in connection with any existing or proposed transaction of the company.

Pursuant to the Companies Law, the Articles and Teva’s related party transactions policy, any transaction with an office holder or in which the office holder has a personal interest (other than with respect to such office holder’s Terms of Office and Employment) needs to be evaluated in order to determine whether such transaction is an “extraordinary transaction” (defined as a transaction not in the ordinary course of business, not on market terms or likely to have a material impact on the company’s profitability, assets or liabilities). The term “Terms of Office and Employment,” as defined in the Companies Law, includes compensation, equity-based awards, releases from liability, indemnification and insurance, severance and other benefits.

Pursuant to the Companies Law, the Articles and Teva related party transactions policy, in the event that the audit committee determines that a transaction is an extraordinary transaction, such transaction will require the approval of the audit committee and Board of Directors, and in some circumstances shareholder approval may also be required. If, however, it is determined that the transaction is not an extraordinary transaction, the transaction can be approved by the Board of Directors or by a committee of the Board of Directors authorized by the Board of Directors for such purposes, or according to company policy approved by the Board of Directors or such committee of the Board of Directors. The approval may be for a particular transaction or more generally for certain types of transactions. Such a transaction may only be approved if it is determined to be in the best interests of Teva.

A person with a personal interest in the matter generally may not be present at meetings of the Board of Directors or certain committees where the matter is being considered and, if a member of the Board of Directors or a committee, may generally not vote on the matter.

 

11


Transactions with Controlling Shareholders

Under Israeli law, extraordinary transactions with a controlling shareholder or in which the controlling shareholder has a personal interest and any engagement with a controlling shareholder or a controlling shareholder’s relative with respect to the provision of services to the company or with their Terms of Office and Employment as an office holder or their employment, if they are not office holders, generally require the approval of the audit committee (or with respect to Terms of Office and Employment, the compensation committee), the Board of Directors and the shareholders. If required, shareholder approval must include at least a majority of the shareholders who do not have a personal interest in the transaction and are present and voting at the meeting (abstentions are disregarded), or, alternatively, that the total shareholdings of the disinterested shareholders who vote against the transaction cannot represent more than two percent of the voting rights in the company. Transactions for a period of more than three years generally need to be brought for approval in accordance with the above procedures every three years.

A shareholder who holds 25% or more of the voting rights in a company is considered a controlling shareholder for these purposes if no other shareholder holds more than 50% of the voting rights. If two or more shareholders are interested parties in the same transaction, their shareholdings are combined for the purposes of calculating percentages.

Approval of Director and Executive Officer Compensation

As required by the Companies Law, we have adopted a compensation policy regarding the Terms of Office and Employment of our office holders (the “Compensation Policy”).

Pursuant to the Companies Law, arrangements between Teva and its office holders must generally be consistent with the Compensation Policy. However, under certain circumstances, we may approve an arrangement that is not consistent with the Compensation Policy, if such arrangement is approved by a special disinterested majority of our shareholders.

In addition, pursuant to the Companies Law, the Terms of Office and Employment of office holders generally require the approval of the compensation committee and the Board of Directors. The Terms of Office and Employment of directors (including those of a chief executive officer who is a director) further require the approval of the shareholders by a simple majority; with respect to a chief executive officer who is not a director, the approval of the shareholders by the special disinterested majority is also generally required. Pursuant to regulations promulgated under the Companies Law, shareholder approval is not required with respect to the remuneration granted to a director or a chief executive officer for the period following his or her appointment until the next general meeting of shareholders, provided such remuneration is approved by the compensation committee and the Board of Directors, is consistent with the Compensation Policy and is on similar or less favorable terms than those of such person’s predecessor. In addition, under certain circumstances, shareholder approval is not required with respect to the Terms of Office and Employment of a candidate to be engaged as Teva’s chief executive officer if the compensation committee determines that such engagement will be frustrated if shareholder approval is sought, provided that the terms are consistent with the Compensation Policy.

Under certain circumstances, if the Terms of Office and Employment of office holders who are not directors are not approved by the shareholders (where such approval is required), the compensation committee and the Board of Directors may nonetheless approve such terms. In addition, non-material amendments of the Terms of Office and Employment of office holders who are not directors may be approved by the compensation committee only, provided such amendments are consistent with the Compensation Policy, and non-material amendments of the Terms of Office and Employment of executive officers other than the chief executive officer may be approved by the chief executive officer only, provided also that such approval is permitted under the Compensation Policy.

 

12


Insurance, Exemption and Indemnification of Directors and Executive Officers

The Companies Law provides that a company may not exempt or indemnify a director or an executive officer, or enter into an insurance contract, which would provide coverage for any liability incurred as a result of any of the following: (i) a breach by the director and/or executive officer of his or her duty of loyalty unless, with respect to insurance coverage or indemnification, due to a breach of his or her duty of loyalty to the company committed in good faith and with reasonable grounds to believe that such act would not prejudice the interests of the company; (ii) a breach by the director and/or the executive officer of his or her duty of care to the company committed intentionally or recklessly (other than if solely done in negligence); (iii) any act or omission done with the intent of unlawfully realizing personal gain; or (iv) a fine, monetary sanction, forfeit or penalty imposed upon a director and/or executive officer. In addition, the Companies Law provides that directors and executive officers can be exempted in advance with respect to liability for damages caused as a result of a breach of their duty of care to the company (but not for such breaches committed intentionally or recklessly, as noted above, or in connection with a distribution (as defined in the Companies Law)).

Pursuant to indemnification and release agreements, we release our directors and executive officers from liability and indemnify them to the fullest extent permitted by law and the Articles. Under these agreements, our undertaking to indemnify each director and executive officer for certain payments and expenses as well as monetary liabilities imposed by a court judgment (including a settlement or an arbitrator’s award that was approved by a court), which indemnification of monetary liabilities (i) shall be limited to matters that are connected or otherwise related to certain events or circumstances set forth therein, and (ii) shall not exceed $200 million in the aggregate per director or executive officer. Under Israeli law, indemnification is subject to other limitations, including those described above. Subject to applicable law, we may also indemnify our directors and officers following specific events.

Our directors and executive officers are also covered by directors’ and officers’ liability insurance.

Dividends

Under the Companies Law, dividends may generally be distributed only out of profits, provided that there is no reasonable concern that the distribution will prevent us from satisfying our existing and anticipated obligations when they become due. In accordance with the Companies Law and the Articles, the decision to distribute dividends and the amount to be distributed is made by the Board of Directors.

Exchange Controls

Non-residents of Israel who purchase ADSs with U.S. dollars or other non-Israeli currency will be able to receive dividends, if any, and any amounts payable upon the dissolution, liquidation or winding up of the affairs of Teva, in U.S. dollars at the rate of exchange prevailing at the time of conversion. Dividends to non-Israeli residents are subject to withholding.

 

13


DESCRIPTION OF AMERICAN DEPOSITARY SHARES

This section summarizes certain information regarding the American Depositary Shares (“ADSs”) of Teva Pharmaceutical Industries Limited (the “Company”), each of which represents one ordinary share of the Company. The following description is only a summary and does not purport to be complete and is qualified by reference to the Memorandum, the Articles, and our Second Amended and Restated Deposit Agreement, by and among the Company, Citibank, N.A. (“Citibank”), as depositary, and the holders and beneficial owners of ADSs issued thereunder, dated as of December 4, 2018 (the “Deposit Agreement”), each of which is incorporated by reference as exhibits hereto.

American Depositary Shares and Receipts

General

ADSs represent ownership interests in securities that are on deposit with the depositary bank. ADSs may be represented by certificates that are commonly known as “American Depositary Receipts” or “ADRs.” The depositary bank typically appoints a custodian to safekeep the securities on deposit. Citibank, having its principal office at 388 Greenwich Street, New York, New York 10013, U.S.A., is acting as depositary bank for our ADSs and the custodians are Citibank Tel Aviv and Citibank.

The Company has appointed Citibank as depositary bank pursuant to the Deposit Agreement.

Each ADS represents the right to receive one ordinary share on deposit with the custodian. An ADS also represents the right to receive any other property received by the depositary bank or the custodian on behalf of the owner of the ADS but that has not been distributed to the owners of ADSs because of legal restrictions or practical considerations. The custodian, the depositary bank and their respective nominees will hold all deposited property for the benefit of the holders and beneficial owners of ADSs. The deposited property does not constitute the proprietary assets of the depositary bank, the custodian or their nominees. Beneficial ownership in the deposited property will under the terms of the Deposit Agreement be vested in the beneficial owners of the ADSs. The depositary bank, the custodian and their respective nominees will be the record holders of the deposited property represented by the ADSs for the benefit of the holders and beneficial owners of the corresponding ADSs. Owners of ADSs will be able to exercise beneficial ownership interests in the deposited property only through the registered holders of the ADSs, by the registered holders of the ADSs (on behalf of the applicable ADS owners) only through the depositary bank, and by the depositary bank (on behalf of the owners of the corresponding ADSs) directly, or indirectly through the custodian or their respective nominees, in each case upon the terms of the Deposit Agreement.

Owners of ADSs become a party to the Deposit Agreement and will be bound to its terms and to the terms of any ADR that represents ADSs. The Deposit Agreement and the ADR specify the rights and obligations of the Company, the depositary bank and the ADS owners. The Deposit Agreement and the ADRs are governed by New York law. However, the Company’s obligations to the holders of ordinary shares will continue to be governed by the laws of the State of Israel, which may be different from the laws of the United States.

Owners of ADSs may hold ADSs either by means of an ADR registered in their name, through a brokerage or safekeeping account, or through an account established by the depositary bank in their name reflecting the registration of uncertificated ADSs directly on the books of the depositary bank (commonly referred to as the “direct registration system” or “DRS”). The direct registration system reflects the uncertificated (book-entry) registration of ownership of ADSs by the depositary bank. Under the direct registration system, ownership of ADSs is evidenced by periodic statements issued by the depositary bank to the holders of the ADSs. The direct registration system includes automated transfers between the depositary bank and The Depository Trust Company, or DTC, the central book-entry clearing and settlement system for equity securities in the United States.

 

14


Dividends and Distributions

Holders of ADSs generally have the right to receive distributions made by the Company on the securities deposited with the custodian. Receipt of these distributions may be limited, however, by practical considerations and legal limitations. Holders of ADSs will receive such distributions under the terms of the Deposit Agreement in proportion to the number of ADSs held as of a specified record date, after deduction of the applicable fees, taxes and expenses.

Distributions of Cash

Whenever the Company makes a cash distribution for the securities on deposit with the custodian, the Company will deposit the funds with the depositary bank or the custodian on behalf of the depositary bank. Upon receipt of confirmation of the deposit of the requisite funds, the depositary bank will arrange for the funds to be converted into U.S. dollars and for the distribution of the U.S. dollars to the holders, subject to the laws and regulations of the State of Israel.

The conversion into U.S. dollars will take place only if practicable and if the U.S. dollars are transferable to the United States. The depositary bank will apply the same method for distributing the proceeds of the sale of any property (such as undistributed rights) held by the custodian in respect of securities on deposit.

The distribution of cash will be made net of the fees, expenses, taxes and governmental charges payable by holders under the terms of the Deposit Agreement. The depositary bank will hold any cash amounts it is unable to distribute in a non-interest bearing account for the benefit of the applicable holders and beneficial owners of ADSs until the distribution can be effected or the funds that the depositary bank holds must be escheated as unclaimed property in accordance with the laws of the relevant states of the United States.

Distributions of Shares

Whenever the Company makes a free distribution of shares for the securities on deposit with the custodian, the Company will deposit the applicable number of shares with the custodian. Upon receipt of confirmation of such deposit, the depositary bank will either distribute to holders new ADSs representing the ordinary shares deposited or modify the ADS-to-shares ratio, in which case each ADS held by holders will represent rights and interests in the additional ordinary shares or preference shares so deposited. Only whole new ADSs will be distributed. Fractional entitlements will be sold and the proceeds of such sale will be distributed as in the case of a cash distribution.

The distribution of new ADSs or the modification of the ADS-to-ordinary shares ratio upon a distribution of ordinary shares or preference shares will be made net of the fees, expenses, taxes and governmental charges payable by holders under the terms of the Deposit Agreement. In order to pay such taxes or governmental charges, the depositary bank may sell all or a portion of the new ordinary shares so distributed. No such distribution of new ADSs will be made if it would violate a law (i.e., the U.S. securities laws) or if it is not operationally practicable. If the depositary bank does not distribute new ADSs as described above, it may sell the shares received upon the terms described in the Deposit Agreement and will distribute the proceeds of the sale as in the case of a distribution of cash.

Elective Distributions of Cash or Shares

Whenever the Company intends to distribute a dividend payable at the election of shareholders either in cash or in additional shares, it will give prior notice thereof to the depositary bank and will indicate whether it wishes the elective distribution to be made available to holders. In such case, the Company will assist the depositary bank in determining whether such distribution is lawful and reasonably practicable.

 

15


The depositary bank will make the election available to holders only if it is reasonably practicable and if the Company has provided all of the documentation contemplated in the Deposit Agreement. In such case, the depositary bank will establish procedures, in consultation with the Company, to enable holders to elect to receive either cash or additional ADSs, in each case as described in the Deposit Agreement.

If the election is not made available to holders, holders will receive either cash or additional ADSs, depending on what a shareholder under Israeli law would receive upon failing to make an election, as more fully described in the Deposit Agreement.

Distribution of Rights

Whenever the Company intends to distribute rights to purchase additional ordinary shares, it will give prior notice to the depositary bank and will assist the depositary bank in determining whether it is lawful and reasonably practicable to distribute rights to purchase additional ADSs to holders.

The depositary bank will establish procedures, in consultation with the Company, to distribute rights to purchase additional ADSs to holders and to enable such holders to exercise such rights if it is lawful and reasonably practicable to make the rights available to holders of ADSs, and if the Company provides all of the documentation contemplated in the Deposit Agreement (such as opinions to address the lawfulness of the transaction). Holders may have to pay fees, expenses, taxes and other governmental charges to subscribe for the new ADSs upon the exercise of their rights. The depositary bank is not obligated to establish procedures to facilitate the distribution and exercise by holders of rights to purchase new ordinary shares other than in the form of ADSs.

The depositary bank will not distribute the rights to holders if:

 

   

the Company does not timely request that the rights be distributed to holders or the Company requests that the rights not be distributed to holders; or

 

   

the Company fails to deliver satisfactory documents to the depositary bank; or

 

   

it is not reasonably practicable to distribute the rights.

The depositary bank will sell the rights that are not exercised or not distributed if such sale is lawful and reasonably practicable. The proceeds of such sale will be distributed to holders as in the case of a cash distribution. If the depositary bank is unable to sell the rights, it will allow the rights to lapse.

Other Distributions

Whenever the Company intends to distribute property other than cash, ordinary shares or rights to purchase additional ordinary shares, it will notify the depositary bank in advance and will indicate whether it wishes that such distribution be made to holders of ADSs. If so, the Company will assist the depositary bank in determining whether such distribution to holders is lawful and reasonably practicable. If it is reasonably practicable to distribute such property to holders and if the Company provides all of the documentation contemplated in the Deposit Agreement, the depositary bank will distribute the property to the holders in a manner it, in consultation with the Company, deems practicable.

The distribution will be made net of fees, expenses, taxes and governmental charges payable by holders under the terms of the Deposit Agreement. In order to pay such taxes and governmental charges, the depositary bank may, in consultation with the Company, sell all or a portion of the property received.

The depositary bank will not distribute the property to holders and will sell the property if:

 

   

the Company does not request that the property be distributed to holders or if the Company asks that the property not be distributed to holders; or

 

16


   

the Company does not deliver satisfactory documents to the depositary bank; or

 

   

the depositary bank determines, in consultation with the Company, that all or a portion of the distribution to holders is not reasonably practicable.

The proceeds of such a sale will be distributed to holders as in the case of a cash distribution.

Redemption

Whenever the Company intends to redeem any of the securities on deposit with the custodian, it will notify the depositary bank in advance. If it is practicable and if the Company provides all of the documentation contemplated in the Deposit Agreement, the depositary bank will provide notice of the redemption to the holders.

The custodian will be instructed to surrender the shares being redeemed against payment of the applicable redemption price. The depositary bank will convert the redemption funds received into U.S. dollars upon the terms of the Deposit Agreement and will establish procedures to enable holders to receive the net proceeds from the redemption upon surrender of their ADSs to the depositary bank. Holders may have to pay fees, expenses, taxes and other governmental charges upon the redemption of their ADSs. If less than all ADSs are being redeemed, the ADSs to be retired will be selected by lot or on a pro rata basis, as the depositary bank may determine in consultation with the Company.

Changes Affecting Ordinary Shares and Preference Shares

The ordinary shares held on deposit for ADSs may change from time to time. For example, there may be a change in nominal or par value, a split-up, cancellation, consolidation or reclassification of such ordinary shares or a recapitalization, reorganization, merger, consolidation or sale of assets.

If any such change were to occur, the ADSs would, to the extent permitted by law, represent the right to receive the property received or exchanged in respect of the new ordinary shares held on deposit. The depositary bank may in such circumstances deliver new ADSs to holders, amend the Deposit Agreement, the applicable ADRs and the applicable registration statement(s) on Form F-6, call for the exchange of existing ADSs for new ADSs and take any other actions that are appropriate to reflect as to the ADSs the change affecting the ordinary shares. If the depositary bank may not lawfully distribute such property to holders, the depositary bank may sell such property and distribute the net proceeds to holders as in the case of a cash distribution.

Issuance of ADSs upon Deposit of Ordinary Shares

Upon receipt of notice from the custodian confirming (i) that a deposit of ordinary shares has been made pursuant to the requirements of the Deposit Agreement, (ii) that all required documentation has been received, and (iii) the person(s) to whom ADSs are deliverable and the number of ADSs to be delivered, the depositary bank will issue, subject to the terms of the Deposit Agreement, applicable law and payment of all applicable charges, taxes and other governmental fees, ADSs to the persons named in the custodian’s notice. The depositary bank will only issue ADSs in whole numbers.

When a holder makes a deposit of ordinary shares, such holder will be responsible for transferring good and valid title to the depositary bank. As such, holders will be deemed to represent and warrant that:

 

   

the ordinary shares are duly authorized, validly issued, fully paid, non-assessable and legally obtained;

 

   

all preemptive (and similar) rights, if any, with respect to such ordinary shares have been validly waived or exercised;

 

   

the person making the deposit is duly authorized to deposit the ordinary shares;

 

17


   

the ordinary shares presented for deposit are free and clear of any lien, encumbrance, security interest, charge, mortgage or adverse claim, and the ADSs issuable upon such deposit will not be “restricted securities” (as defined in the Deposit Agreement); and

 

   

the ordinary shares presented for deposit have not been stripped of any rights or entitlements.

If any of the representations or warranties are incorrect in any way, the Company and the depositary bank may, at holders’ cost and expense, take any and all actions necessary to correct the consequences of the misrepresentations.

Transfer, Combination and Split of ADRs

Holders are entitled to transfer, combine or split up their ADRs and the ADSs evidenced thereby. For transfers of ADRs, holders will have to surrender the ADRs to be transferred to the depositary bank and also:

 

   

ensure that the surrendered ADR is properly endorsed or otherwise in proper form for transfer;

 

   

provide such proof of identity and genuineness of signatures as the depositary bank deems appropriate;

 

   

provide any transfer stamps required by the State of New York or the United States; and

 

   

pay all applicable fees, charges, expenses, taxes and other government charges payable by ADR holders pursuant to the terms of the Deposit Agreement, upon the transfer of ADRs.

To have ADRs either combined or split up, holders must surrender the ADRs in question to the depositary bank with a request to have them combined or split up, and holders must pay all applicable fees, charges and expenses payable by ADR holders, pursuant to the terms of the Deposit Agreement, upon a combination or split up of ADRs.

Withdrawal of Ordinary Shares upon Cancellation of ADSs

Holders of ADSs are entitled to present their ADSs to the depositary bank for cancellation and then receive the corresponding number of underlying ordinary shares at the custodian’s offices. Holders’ ability to withdraw the ordinary shares may be limited by U.S. and Israeli legal considerations applicable at the time of withdrawal. In order to withdraw the ordinary shares represented by ADSs, holders will be required to pay to the depositary bank the fees for cancellation of ADSs and any charges and taxes payable upon the transfer of the ordinary shares being withdrawn. Holders assume the risk for delivery of all funds and securities upon withdrawal. Once canceled, the ADSs will not have any rights under the Deposit Agreement.

If holders hold ADSs registered in their name, the depositary bank may ask such holders to provide proof of identity and genuineness of any signature and such other documents as the depositary bank may deem appropriate before it will cancel the ADSs. The withdrawal of the ordinary shares represented by the ADSs may be delayed until the depositary bank receives satisfactory evidence of compliance with all applicable laws and regulations. The depositary bank will only accept ADSs for cancellation that represent a whole number of securities on deposit.

Holders have the right to withdraw the securities represented by ADSs at any time except for:

 

   

temporary delays that may arise because (i) the transfer books for the ordinary shares or ADSs are closed, or (ii) ordinary shares are immobilized on account of a shareholders’ meeting or a payment of dividends;

 

   

outstanding obligations to pay fees, taxes and similar charges; or

 

   

restrictions imposed because of laws or regulations applicable to ADSs or the withdrawal of securities on deposit.

 

18


The Deposit Agreement may not be modified to impair holders’ right to withdraw the securities represented by their ADSs, except to comply with mandatory provisions of law.

Reports and Communications

The Company will furnish to the depositary bank all notices of shareholders’ meetings, proxy soliciting material and other reports and communications that are made generally available to the holders of ordinary shares and English translations of the same (including a summary, in English, of any applicable provisions or proposed provisions of the Articles that may be relevant to such notices, reports and communications). The depositary bank will make such notices, reports and communications available for inspection by holders of ADSs at its principal office when furnished by the Company pursuant to the Deposit Agreement and, upon request by the Company, will mail such notices, reports and communications to holders at the Company’s expense.

Voting Rights

Holders of ADSs generally have the right under the Deposit Agreement to instruct the depositary bank to exercise the voting rights for the ordinary shares represented by their ADSs.

At the Company’s request, the depositary bank will distribute to holders any notice of shareholders’ meeting received from the Company together with information explaining how to instruct the depositary bank to exercise the voting rights of the securities represented by ADSs.

If the depositary bank timely receives voting instructions from a holder of ADSs, it will endeavor to vote the securities (in person or by proxy) represented by the holder’s ADSs in accordance with such voting instructions.

The ability of the depositary bank to carry out voting instructions may be limited by practical and legal limitations and the terms of the securities on deposit. The Company cannot assure that holders will receive voting materials in time to enable them to return voting instructions to the depositary bank in a timely manner. Securities for which no voting instructions have been received will not be voted.

Fees and Charges

Holders of ADSs will be required to pay the following service fees to the depositary bank:

 

Service

  

Fees

(1) Issuance of ADSs (e.g., an issuance upon a deposit of shares, upon a change in the ADS(s)-to-share(s) ratio, or for any other reason), excluding issuances as a result of distributions described in paragraph (4) below.    Up to U.S. $5.00 per 100 ADSs (or fraction thereof) issued.
(2) Cancellation of ADSs (e.g., a cancellation of ADSs for delivery of deposited shares, upon a change in the ADS(s)-to-share(s) ratio, or for any other reason).    Up to U.S. $5.00 per 100 ADSs (or fraction thereof) cancelled.
(3) Distribution of cash dividends or other cash distributions (e.g., upon a sale of rights and other entitlements).    Up to U.S. $5.00 per 100 ADSs (or fraction thereof) held.
(4) Distribution of ADSs pursuant to (i) stock dividends or other free stock distributions, or (ii) exercise of rights to purchase additional ADSs.    Up to U.S. $5.00 per 100 ADSs (or fraction thereof) held.
(5) Distribution of securities other than ADSs or rights to purchase additional ADSs (e.g., spin-off shares).    Up to U.S. $5.00 per 100 ADSs (or fraction thereof) held.
(6) ADS Services.    Up to U.S. $5.00 per 100 ADSs (or fraction thereof) held on the applicable record date(s) established by the depositary bank.

 

19


Holders of ADSs will also be responsible to pay certain fees and expenses incurred by the depositary bank and certain taxes and governmental charges such as:

 

  (1)

taxes and other governmental charges;

 

  (2)

fees related to the transfer and registration of ordinary shares charged by the registrar and transfer agent (i.e., upon deposit and withdrawal of ordinary shares);

 

  (3)

expenses for cable, telex and fax transmissions and for delivery of securities;

 

  (4)

expenses incurred for converting foreign currency into U.S. dollars;

 

  (5)

expenses incurred in connection with compliance with exchange control regulations and other regulatory requirements; and

 

  (6)

fees and expenses incurred in connection with the delivery or servicing of ordinary shares on deposit.

Depositary fees payable upon the issuance and cancellation of ADSs are typically paid to the depositary bank by the brokers (on behalf of their clients) receiving the newly issued ADSs from the depositary bank and by the brokers (on behalf of their clients) delivering the ADSs to the depositary bank for cancellation. The brokers in turn charge these fees to their clients. Depositary fees payable in connection with distributions of cash or securities to holders and the depositary services fee are charged by the depositary bank to the holders of record of ADSs as of the applicable ADS record date.

The Depositary fees payable for cash distributions are generally deducted from the cash being distributed. In the case of distributions other than cash (i.e., stock dividend, rights), the depositary bank charges the applicable fee to the ADS record date holders concurrent with the distribution. In the case of ADSs registered in the name of the investor (whether certificated or uncertificated in direct registration), the depositary bank sends invoices to the applicable record date ADS holders. In the case of ADSs held in brokerage and custodian accounts (via DTC), the depositary bank generally collects its fees through the systems provided by DTC (whose nominee is the registered holder of the ADSs held in DTC) from the brokers and custodians holding ADSs in their DTC accounts. The brokers and custodians who hold their clients’ ADSs in DTC accounts in turn charge their clients’ accounts the amount of the fees paid to the depositary banks.

In the event of refusal to pay the depositary fees, the depositary bank may, under the terms of the Deposit Agreement, refuse the requested service until payment is received or may set off the amount of the depositary fees from any distribution to be made to the holder.

The fees and charges holders may be required to pay may vary over time and may be changed by the Company and by the depositary bank. Holders will receive prior notice of such changes.

The depositary bank may reimburse the Company for certain expenses incurred by the Company in respect of the ADR program established pursuant to the Deposit Agreement, by making available a portion of the depositary fees charged in respect of the ADR program or otherwise, upon such terms and conditions as the Company and the depositary bank may agree from time to time.

Amendment and Termination

The Company may agree with the depositary bank to modify the Deposit Agreement at any time without holders’ consent. The Company undertakes to give holders 30 days’ prior notice of any modifications that would materially prejudice any of their substantial rights under the Deposit Agreement. Modifications to the Deposit Agreement shall be deemed not to materially prejudice holders’ substantial existing rights if such modifications are reasonably necessary for the ADSs to be registered under the Securities Act or to be eligible for book-entry settlement, in each case without imposing or increasing the fees and charges holders are required to pay. In addition, the Company may not be able to provide holders with prior notice of any modifications or supplements that are required to accommodate compliance with applicable provisions of law.

 

20


Holders will be bound by the modifications to the Deposit Agreement if they continue to hold ADSs after the modifications to the Deposit Agreement become effective. The Deposit Agreement cannot be amended to prevent holders from withdrawing the ordinary shares represented by their ADSs (except in order to comply with applicable by law).

The Company has the right to direct the depositary bank to terminate the Deposit Agreement. Similarly, the depositary bank may in certain circumstances on its own initiative terminate the Deposit Agreement. In either case, the depositary bank must give notice to holders at least 30 days before termination. Until termination, holders’ rights under the Deposit Agreement will be unaffected.

After termination, the depositary bank will continue to collect distributions received (but will not distribute any such property until holders request the cancellation of their ADSs) and may sell the securities held on deposit. After the sale, the depositary bank will hold the proceeds from such sale and any other funds then held for holders in a non-interest bearing account. At that point, the depositary bank will have no further obligations to holders other than to account for the funds then held for holders still outstanding (after deduction of applicable fees, taxes and expenses).

Book of Depositary

The depositary bank will maintain ADS holder records at its depositary office. Holders may inspect such records at such office during regular business hours but solely for the purpose of communicating with other holders in the interest of business matters relating to the ADSs and the Deposit Agreement.

The depositary bank will maintain in New York City (Borough of Manhattan) facilities to record and process the issuance, cancellation, combination, split-up and transfer of ADSs. These facilities may be closed from time to time, to the extent not prohibited by law.

Limitations on Obligations and Liabilities

The Deposit Agreement limits the obligations of the Company and the depositary bank to the holders of ADSs as follows:

 

   

the Company and the depositary bank are obligated only to take the actions specifically stated in the Deposit Agreement without negligence or bad faith;

 

   

both the Company and the depositary bank disclaim any liability for any failure to carry out voting instructions, for any manner in which a vote is cast or for the effect of any vote, provided they act in good faith and in accordance with the terms of the Deposit Agreement;

 

   

both the Company and the depositary bank disclaim any liability for any failure to accurately determine the lawfulness or practicality of any action, for the investment risks associated with investing in ordinary shares, for the validity or worth of the ordinary shares, for the value of ordinary shares or any distribution or interest thereon, for any tax consequences that result from the ownership of ADSs, for the credit-worthiness of any third party, for allowing any rights to lapse under the terms of the Deposit Agreement; for any action of or failure to act by, or any information provided or not provided by, DTC or any DTC participant;

 

   

the depositary bank disclaims any liability for the content of any information submitted to it by the Company for distribution to holders or for any inaccuracy of any translation thereof or for the failure or timeliness of any notice from the Company;

 

   

the Company and the depositary bank will not be obligated to perform any act that is inconsistent with the terms of the Deposit Agreement;

 

21


   

the Company and the depositary bank disclaim any liability if the Company or the custodian or the depositary bank are prevented or forbidden from or subject to any civil or criminal penalty or restraint on account of, or delayed in, doing or performing any act or thing required by the terms of the Deposit Agreement, by reason of any provision, present or future of any applicable law or regulation, or by reason of present or future provision of any provision of our Articles, or any provision of or governing the securities on deposit, or by reason of any act of God or war or other circumstances beyond the Company’s control;

 

   

the Company and the depositary bank disclaim any liability by reason of any exercise of, or failure to exercise, any discretion provided for in the Deposit Agreement or in the Articles or in any provisions of or governing the securities on deposit;

 

   

the Company and the depositary bank further disclaim any liability for any action or inaction in reliance on the advice or information received from legal counsel, accountants, any person presenting ordinary shares for deposit, any holder of ADSs or authorized representatives thereof, or any other person believed by the Company or the depositary bank in good faith to be competent to give such advice or information;

 

   

the Company and the depositary bank also disclaim liability for the inability of certain holders to benefit from any distribution, offering, right or other benefit that is made available to holders of ordinary shares but is not, under the terms of the Deposit Agreement, made available to such holders;

 

   

the Company and the depositary bank also disclaim liability for any action or inaction of any clearing or settlement system (and any participant thereof) for the deposited property or the ADSs;

 

   

the Company and the depositary bank may rely without any liability upon any written notice, request or other document believed to be genuine and to have been signed or presented by the proper parties; and

 

   

the Company and the depositary bank also disclaim liability for any consequential or punitive damages for any breach of the terms of the Deposit Agreement.

Taxes

Holders will be responsible for the taxes and other governmental charges payable on the ADSs and the securities represented by the ADSs. The Company, the depositary bank and the custodian may deduct from any distribution the taxes and governmental charges payable by holders and may sell any and all property on deposit to pay the taxes and governmental charges payable by holders. Holders will be liable for any deficiency if the sale proceeds do not cover the taxes that are due.

The depositary bank may refuse to issue ADSs, to deliver, transfer, split and combine ADRs or to release securities on deposit until all taxes and charges are paid by the applicable holder. The depositary bank and the custodian may take reasonable administrative actions to obtain tax refunds and reduced tax withholding for any distributions on behalf of holders. However, holders may be required to provide to the depositary bank and to the custodian proof of taxpayer status and residence and such other information as the Company, the depositary bank and the custodian may require to fulfill legal obligations. Holders are required to indemnify the Company, the depositary bank and the custodian for any claims with respect to taxes based on any tax benefit obtained for holders.

Foreign Currency Conversion

The depositary bank will arrange for the conversion of all foreign currency received into U.S. dollars if such conversion is practical, and it will distribute the U.S. dollars in accordance with the terms of the Deposit Agreement. Holders may have to pay fees and expenses incurred in converting foreign currency, such as fees and expenses incurred in complying with currency exchange controls and other governmental requirements.

 

22


If the conversion of foreign currency is not practical or lawful, or if any required approvals are denied or not obtainable at a reasonable cost or within a reasonable period, the depositary bank may take the following actions in its discretion:

 

   

convert the foreign currency to the extent practical and lawful and distribute the U.S. dollars to holders for whom the conversion and distribution is lawful and practical; or

 

   

distribute the foreign currency to holders for whom the distribution is lawful and practical; or

 

   

hold the foreign currency (without liability for interest) for the applicable holders.

 

23


DESCRIPTION OF DEBT SECURITIES AND GUARANTEES

We or any of the finance subsidiaries may elect to offer debt securities. The following description of debt securities sets forth the material terms and provisions of the debt securities to which any prospectus supplement may relate. Our senior debt securities would be issued under a senior indenture between Teva and a banking or financial institution, as trustee. Teva’s subordinated debt securities would be issued under a subordinated indenture between Teva and a banking or financial institution, as trustee.

The senior debt securities of each finance subsidiary would be issued under a senior indenture among that entity, Teva, as guarantor, and a banking or financial institution, as trustee. The subordinated debt securities of each finance subsidiary would be issued under a subordinated indenture among that entity, Teva, as guarantor, and a banking or financial institution, as trustee.

All of the indentures are sometimes referred to in this prospectus collectively as the “indentures” and each, individually, as an “indenture.” All senior indentures are sometimes referred to in this prospectus collectively as the “senior indentures” and each, individually, as a “senior indenture.” All subordinated indentures are sometimes referred to in this prospectus collectively as the “subordinated indentures” and each, individually, as a “subordinated indenture.” The particular terms of the debt securities offered by any prospectus supplement, and the extent to which the general provisions described below may apply to the offered debt securities, will be described in the applicable prospectus supplement. The indentures will be qualified under the Trust Indenture Act of 1939, as amended. The terms of the debt securities will include those stated in the indentures and those made part of the indentures by reference to the Trust Indenture Act.

Because the following summaries of the material terms and provisions of the indentures and the related debt securities are not complete, you should refer to the forms of the indentures and the debt securities for complete information on some of the terms and provisions of the indentures, including definitions of some of the terms used below, and the debt securities. The senior indentures and subordinated indentures are substantially identical to one another, except for specific provisions relating to subordination contained in the subordinated indentures.

General

The provisions of the indentures do not limit the aggregate principal amount of debt securities which may be issued thereunder. Unless otherwise provided in a prospectus supplement, the senior debt securities will be the issuer’s direct, unsecured and unsubordinated general obligations and will have the same rank in liquidation as all of the issuer’s other unsecured and unsubordinated debt. The subordinated debt securities will be unsecured obligations of the issuer, subordinated in right of payment to the prior payment in full of all senior indebtedness of the issuer with respect to such series, as described below under “Subordination of the Subordinated Debt Securities” and in the applicable prospectus supplement.

Payments

The issuer may issue debt securities from time to time in one or more series. The provisions of the indentures allow the issuer to “reopen” a previous issue of a series of debt securities and issue additional debt securities of that series, as well as debt securities of other series. The debt securities may be denominated and payable in U.S. dollars or foreign currencies. The issuer may also issue debt securities from time to time with the principal amount or interest payable on any relevant payment date to be determined by reference to one or more currency exchange rates, securities or baskets of securities, commodity prices or indices. Holders of these types of debt securities will receive payments of principal or interest that depend upon the value of the applicable currency, security or basket of securities, commodity or index on the relevant payment dates.

Debt securities may bear interest at a fixed rate, which may be zero, a floating rate, or a rate which varies during the lifetime of the debt security. Debt securities bearing no interest or interest at a rate that at the time of issuance is below the prevailing market rate may be sold at a discount below their stated principal amount.

 

24


Terms Specified in the Applicable Prospectus Supplement

The applicable prospectus supplement will contain, where applicable, the following terms of and other information relating to any offered debt securities:

 

   

the specific designation;

 

   

any limit on the aggregate principal amount of the debt securities, their purchase price and denomination;

 

   

the currency in which the debt securities are denominated and/or in which principal, premium, if any, and/or interest, if any, is payable;

 

   

the date of maturity;

 

   

the interest rate or rates or the method by which the calculation agent will determine the interest rate or rates, if any;

 

   

the interest payment dates, if any;

 

   

the place or places for payment of the principal of and any premium and/or interest on the debt securities;

 

   

any repayment, redemption, prepayment or sinking fund provisions, including any redemption notice provisions;

 

   

whether we will issue the debt securities in definitive form and under what terms and conditions;

 

   

the terms on which holders of the debt securities may convert or exchange these securities into or for ADSs or other of our securities or of an entity unaffiliated with us, any specific terms relating to the adjustment of the conversion or exchange feature and the period during which the holders may make the conversion or exchange;

 

   

information as to the methods for determining the amount of principal or interest payable on any date and/or the currencies, securities or baskets of securities, commodities or indices to which the amount payable on that date is linked;

 

   

any agents for the debt securities, including trustees, depositaries, authenticating or paying agents, transfer agents or registrars;

 

   

whether and under what circumstances the issuer will pay additional amounts on debt securities for any tax, assessment or governmental charge withheld or deducted and, if so, whether we will have the option to redeem those debt securities rather than pay the additional amounts;

 

   

any material Israeli, U.S. federal and, if applicable, Dutch income tax consequences, including, but not limited to:

 

   

tax considerations applicable to any discounted debt securities or to debt securities issued at par that are treated as having been issued at a discount for United States federal income tax purposes; and

 

   

tax considerations applicable to any debt securities denominated and payable in foreign currencies;

 

   

whether certain payments on the debt securities will be guaranteed under a financial insurance guaranty policy and the terms of that guaranty;

 

   

whether the debt securities will be secured;

 

   

any applicable selling restrictions;

 

   

whether the issued debt securities are a green bond, social bond, sustainability bond or sustainability-linked bond; and

 

25


   

any other specific terms of the debt securities, including any modifications to or additional events of default, covenants or modified or eliminated acceleration rights, and any terms required by or advisable under applicable laws or regulations, including laws and regulations relating attributes required for the debt securities to be afforded certain capital treatment for bank regulatory or other purposes.

Some of the debt securities may be issued as original issue discount securities. Original issue discount securities bear no interest or bear interest at below-market rates and may be sold at a discount below their stated principal amount. The applicable prospectus supplement will contain information relating to income tax, accounting, and other special considerations applicable to original issue discount securities.

Registration and Transfer of Debt Securities

Holders may present debt securities for exchange, and holders of registered debt securities may present these securities for transfer, in the manner, at the places and subject to the restrictions stated in the debt securities and described in the applicable prospectus supplement. The issuer will provide these services without charge except for any tax or other governmental charge payable in connection with these services and subject to any limitations or requirements provided in the applicable indenture or the supplemental indenture or issuer order under which that series of debt securities is issued. If any of the securities are held in global form, the procedures for transfer of interests in those securities will depend upon the procedures of the depositary for those global securities.

Events of Default

Each indenture provides holders of debt securities with remedies if the issuer and/or guarantor, as the case may be, fails to perform specific obligations, such as making payments on the debt securities, or if the issuer and/or guarantor, as the case may be, becomes bankrupt. Holders should review these provisions and understand which actions trigger an event of default and which actions do not. Each indenture permits the issuance of debt securities in one or more series, and, in many cases, whether an event of default has occurred is determined on a series-by-series basis.

An event of default is defined under the indentures, with respect to any series of debt securities issued under that indenture, as any one or more of the following events, subject to modification in a supplemental indenture, each of which we refer to in this prospectus as an event of default, having occurred and be continuing:

 

   

default is made in the payment of principal in respect of the securities;

 

   

default is made for more than 30 days in the payment of interest in respect of the securities;

 

   

the issuer and/or guarantor, as the case may be, fails to perform any of its other obligations under the securities and this failure has continued for a specified period following service of notice on the issuer and/or guarantor requiring the same to be remedied;

 

   

issuer’s and/or guarantor’s, as the case may be, bankruptcy, insolvency or reorganization under any applicable bankruptcy, insolvency or insolvency related reorganization law;

 

   

an order is made or an effective resolution is passed for the winding up or liquidation of the issuer and/or guarantor, as the case may be; or

 

   

any other event of default provided in the supplemental indenture or issuer order, if any, under which that series of debt securities is issued.

 

26


Acceleration of Debt Securities Upon an Event of Default

Each indenture provides that, unless otherwise set forth in a supplemental indenture:

 

   

if an event of default occurs due to the default in payment of principal of, or any premium or interest on, any series of debt securities issued under the indenture, or due to the default in the performance or breach of any other covenant or warranty of the issuer and/or guarantor, as the case may be, applicable to that series of debt securities but not applicable to all outstanding debt securities issued under that indenture occurs and is continuing, either the trustee or the holders of not less than 25% in aggregate principal amount of the outstanding debt securities of each affected series, voting as one class, by notice in writing to the issuer and guarantor, as the case may be, may declare the principal of and accrued interest on the debt securities of such affected series (but not any other debt securities issued under that indenture) to be due and payable immediately;

 

   

if an event of default occurs due to specified events of bankruptcy, insolvency or reorganization of the issuer and/or the guarantor, as the case may be, the principal of all debt securities and interest accrued on the debt securities to be due and payable immediately; and

 

   

if an event of default due to a default in the performance of any other of the covenants or agreements in the indenture applicable to all outstanding debt securities issued under the indenture occurs and is continuing, either the trustee or the holders of not less than 25% in aggregate principal amount of all outstanding debt securities issued under the indenture for which any applicable supplemental indenture does not prevent acceleration under the relevant circumstances, voting as one class, by notice in writing to the issuer and/or guarantor, as the case may be, may declare the principal of all debt securities and interest accrued on the debt securities to be due and payable immediately.

Annulment of Acceleration and Waiver of Defaults

In some circumstances, if any and all events of default under the indenture, other than the non-payment of the principal of the securities that has become due as a result of an acceleration, have been cured, waived or otherwise remedied, then the holders of a majority in aggregate principal amount of all series of outstanding debt securities affected, voting as one class, may annul past declarations of acceleration or waive past defaults of the debt securities.

Indemnification of Trustee for Actions Taken on Your Behalf

Each indenture provides that the trustee shall not be liable with respect to any action taken or omitted to be taken by it in good faith in accordance with the direction of the holders of debt securities issued under that indenture relating to the time, method and place of conducting any proceeding for any remedy available to the trustee, or exercising any trust or power conferred upon the trustee. In addition, each indenture contains a provision entitling the trustee, subject to the duty of the trustee to act with the required standard of care during a default, to be indemnified to its reasonable satisfaction by the holders of debt securities issued under the indenture before proceeding to exercise any right or power at the request of holders. Subject to these provisions and specified other limitations, the holders of a majority in aggregate principal amount of each series of outstanding debt securities of each affected series, voting as one class, may direct the time, method and place of conducting any proceeding for any remedy available to the trustee, or exercising any trust or power conferred on the trustee.

Limitation on Actions by You as an Individual Holder

Each indenture provides that no individual holder of debt securities may institute any action against us under that indenture, except actions for payment of overdue principal and interest, unless the following actions have occurred:

 

   

the holder must have previously given written notice to the trustee of the continuing default;

 

27


   

the holders of not less than 25% in aggregate principal amount of the outstanding debt securities of each affected series, treated as one class, must have:

 

   

requested the trustee to institute that action; and

 

   

offered the trustee reasonable indemnity;

 

   

the trustee must have not instituted that action within 60 days after receipt of the request referred to above; and

 

   

the holders of a majority in principal amount of the outstanding debt securities of each affected series, voting as one class, must not have given directions to the trustee inconsistent with those of the holders referred to above.

Each indenture contains a covenant that the issuer and guarantor, if applicable, will file annually with the trustee a certificate of no default or a certificate specifying any default that exists.

Discharge, Defeasance and Covenant Defeasance

The issuer has the ability to eliminate most or all of its obligations on any series of debt securities prior to maturity if it complies with the following provisions:

Discharge of Indenture. The issuer may discharge all of its obligations, other than as to transfers and exchanges, under the indenture after it has:

 

   

paid or caused to be paid the principal of and interest on all of the outstanding debt securities in accordance with their terms;

 

   

delivered to the applicable trustee for cancellation all of the outstanding debt securities; or

 

   

irrevocably deposited with the applicable trustee cash or, in the case of a series of debt securities payable only in U.S. dollars, U.S. government obligations in trust for the benefit of the holders of any series of debt securities issued under the indenture that have either become due and payable, or are by their terms due and payable, or are scheduled for redemption, within one year, in an amount certified to be sufficient to pay on each date that they become due and payable, the principal of and interest on, and any mandatory sinking fund payments for, those debt securities. However, the deposit of cash or U.S. government obligations for the benefit of holders of a series of debt securities that are due and payable, or are scheduled for redemption, within one year will discharge obligations under the applicable indenture relating only to that series of debt securities.

Defeasance of a Series of Securities at Any Time. The issuer may also discharge all of its obligations, other than as to transfers and exchanges, under any series of debt securities at any time, which we refer to as defeasance in this prospectus. The issuer may be released with respect to any outstanding series of debt securities from the obligations imposed by the covenants described above limiting consolidations, mergers, asset sales and leases, and elect not to comply with those sections without creating an event of default. Discharge under those procedures is called covenant defeasance.

Defeasance or covenant defeasance may be effected only if, among other things:

 

   

the issuer irrevocably deposits with the relevant trustee cash or, in the case of debt securities payable only in U.S. dollars, U.S. government obligations, as trust funds in an amount certified to be sufficient to pay on each date that they become due and payable, the principal of and interest on, and any mandatory sinking fund payments for, all outstanding debt securities of the series being defeased; and

 

   

the issuer delivers to the relevant trustee an opinion of counsel to the effect that:

 

   

the holders of the series of debt securities being defeased will not recognize income, gain or loss for United States federal income tax purposes as a result of the defeasance or covenant defeasance;

 

28


   

the defeasance or covenant defeasance will not otherwise alter those holders’ United States federal income tax treatment of principal and interest payments on the series of debt securities being defeased; and

 

   

in the case of a defeasance, this opinion must be based on a ruling of the Internal Revenue Service or a change in United States federal income tax law occurring after the date of this prospectus, since that result would not occur under current tax law.

Modification of the Indenture

Modification without Consent of Holders. The issuer and the relevant trustee may enter into supplemental indentures without the consent of the holders of debt securities issued under each indenture to:

 

   

secure any debt securities or to confirm and evidence the release of security when such release is permitted under such indenture;

 

   

evidence the assumption by a successor corporation of our obligations;

 

   

add covenants for the protection of the holders of debt securities;

 

   

delete or modify any Events of Default with respect to a new series being established;

 

   

add or change any provisions of such indenture regarding restrictions on the payment of principal or premium if such modification does not adversely affect holders of such debt securities in any material respect;

 

   

change or eliminate any provisions of such indenture if such change or elimination becomes effective when no securities affected are outstanding;

 

   

cure any ambiguity, omission, mistake, defect or error or correct any inconsistency; or to surrender any right or power of an issuer or guarantors; or to make such other provisions that shall not adversely affect the interests of the holders in any material respect;

 

   

establish the forms or terms of debt securities of any series or to authorize the issuance of additional securities of a series;

 

   

evidence the assumption by the guarantor of all obligations and release of issuer;

 

   

evidence the acceptance of appointment by a successor trustee;

 

   

supplement such indenture to permit defeasance;

 

   

add, change or eliminate provisions of such indenture to qualify under the Trust Indenture Act;

 

   

reduce the minimum denomination of any series;

 

   

prohibit the authentication and delivery of additional series;

 

   

add guarantors or co-obligors to a series or to release guarantors in accordance with such indenture;

 

   

make such provisions as necessary to exchange securities pursuant to a registration rights or similar agreement;

 

   

conform provisions of such indenture with respect to a series to the provisions of the applicable “Description of Notes”; or

 

   

make any other change that does not adversely affect in any material respect the interests of holders of such securities.

Modification with Consent of Holders. Each issuer and the trustee, with the consent of the holders of not less than a majority in aggregate principal amount of each affected series of outstanding debt securities, voting as one class, may add any provisions to, or change in any manner or eliminate any of the provisions of, the

 

29


indenture or modify in any manner the rights of the holders of those debt securities. However, the issuer and the trustee may not make any of the following changes to any outstanding debt security without the consent of each holder that would be affected by the change:

 

   

extend the final maturity of the security;

 

   

reduce the principal amount;

 

   

reduce the rate or extend the time of payment of interest;

 

   

reduce any amount payable on redemption;

 

   

change the currency in which the principal, including any amount of original issue discount, premium, or interest on the security is payable;

 

   

modify or amend the provisions for conversion of any currency into another currency;

 

   

reduce the amount of any original issue discount security payable upon acceleration or provable in bankruptcy;

 

   

alter the terms on which holders of the debt securities may convert or exchange debt securities for stock or other securities or for other property or the cash value of the property, other than in accordance with the antidilution provisions or other similar adjustment provisions included in the terms of the debt securities;

 

   

impair the right of any holder to institute suit for the enforcement of any payment on any debt security when due; or

 

   

reduce the percentage of debt securities the consent of whose holders is required for modification of the Indenture.

Form of Debt Security

Each debt security will be represented either by a certificate issued in definitive form to a particular investor or by one or more global securities representing the entire issuance of securities. Both certificated securities in definitive form and global securities may be issued in registered form, where the issuer’s obligation runs to the holder of the security named on the face of the security.

Definitive securities name you or your nominee as the owner of the security and in order to transfer or exchange these securities or to receive payments other than interest or other interim payments, you or your nominee must physically deliver the securities to the trustee, registrar, paying agent or other agent, as applicable.

Global securities name a depositary or its nominee as the owner of the debt securities represented by these global securities. The depositary maintains a computerized system that will reflect each investor’s beneficial ownership of the securities through an account maintained by the investor with its broker/dealer, bank, trust company or other representative, as we explain more fully below.

Global Securities

Registered Global Securities. The issuer may issue the debt securities in the form of one or more fully registered global securities that will be deposited with a depositary or its nominee identified in the applicable prospectus supplement and registered in the name of that depositary or nominee. In those cases, one or more registered global securities will be issued in a denomination or aggregate denominations equal to the portion of the aggregate principal or face amount of the securities to be represented by registered global securities. Unless and until it is exchanged in whole for securities in definitive registered form, a registered global security may not be transferred except as a whole by and among the depositary for the registered global security, the nominees of the depositary or any successors of the depositary or those nominees. If not described below, any specific terms of the depositary arrangement with respect to any securities to be represented by a registered global security will be described in the prospectus supplement relating to those securities. We anticipate that the following provisions will apply to all depositary arrangements:

 

30


Ownership of beneficial interests in a registered global security will be limited to persons, called participants, that have accounts with the depositary or persons that may hold interests through participants. Upon the issuance of a registered global security, the depositary will credit, on its book-entry registration and transfer system, the participants’ accounts with the respective principal or face amounts of the securities beneficially owned by the participants. Any dealers, underwriters or selling agents participating in the distribution of the securities will designate the accounts to be credited. Ownership of beneficial interests in a registered global security will be shown on, and the transfer of ownership interests will be effected only through, records maintained by the depositary, with respect to interests of participants, and on the records of participants, with respect to interests of persons holding through participants. The laws of some states may require that some purchasers of securities take physical delivery of these securities in definitive form. These laws may impair your ability to own, transfer or pledge beneficial interests in registered global securities. So long as the depositary, or its nominee, is the registered owner of a registered global security, that depositary or its nominee, as the case may be, will be considered the sole owner or holder of the securities represented by the registered global security for all purposes under the applicable indenture.

Except as described below, owners of beneficial interests in a registered global security will not be entitled to have the securities represented by the registered global security registered in their names, will not receive or be entitled to receive physical delivery of the securities in definitive form and will not be considered the owners or holders of the securities under the applicable indenture. Accordingly, each person owning a beneficial interest in a registered global security must rely on the procedures of the depositary for that registered global security and, if that person is not a participant, on the procedures of the participant through which the person owns its interest, to exercise any rights of a holder under the applicable indenture. We understand that under existing industry practices, if we request any action of holders or if an owner of a beneficial interest in a registered global security desires to give or take any action that a holder is entitled to give or take under the applicable indenture, the depositary for the registered global security would authorize the participants holding the relevant beneficial interests to give or take that action, and the participants would authorize beneficial owners owning through them to give or take that action or would otherwise act upon the instructions of beneficial owners holding through them.

Principal, premium, if any, and interest payments on debt securities represented by a registered global security registered in the name of a depositary or its nominee will be made to the depositary or its nominee, as the case may be, as the registered owner of the registered global security. None of the issuer, the guarantor, if applicable, the trustee or any other agent of the issuer, guarantor or agent of the trustee will have any responsibility or liability for any aspect of the records relating to payments made on account of beneficial ownership interests in the registered global security or for maintaining, supervising or reviewing any records relating to those beneficial ownership interests. We expect that the depositary for any of the securities represented by a registered global security, upon receipt of any payment of principal, premium, interest or other distribution of underlying securities or other property to holders on that registered global security, will immediately credit participants’ accounts in amounts proportionate to their respective beneficial interests in that registered global security as shown on the records of the depositary. We also expect that payments by participants to owners of beneficial interests in a registered global security held through participants will be governed by standing customer instructions and customary practices, as is now the case with the securities held for the accounts of customers registered in “street name,” and will be the responsibility of those participants.

If the depositary for any of these securities represented by a registered global security is at any time unwilling or unable to continue as depositary or ceases to be a clearing agency registered under the Exchange Act, and a successor depositary registered as a clearing agency under the Exchange Act is not appointed by the issuer within 90 days, the issuer will issue securities in definitive form in exchange for the registered global security that had been held by the depositary. In addition, the issuer may, at any time and in its sole discretion, decide not to have any of the securities represented by one or more registered global securities. If the issuer makes that decision, it will issue securities in definitive form in exchange for all of the registered global security or securities representing those securities. Any securities issued in definitive form in exchange for a registered

 

31


global security will be registered in the name or names that the depositary gives to the relevant trustee or other relevant agent of ours or theirs. It is expected that the depositary’s instructions will be based upon directions received by the depositary from participants with respect to ownership of beneficial interests in the registered global security that had been held by the depositary.

Guarantees

Teva will fully and unconditionally guarantee payment in full to the holders of the debt securities issued by the finance subsidiaries pursuant to this prospectus. The guarantee is set forth in, and forms part of, the finance subsidiary indenture under which the debt securities will be issued. If, for any reason, the issuer does not make any required payment in respect of its debt securities when due, the guarantor will cause the payment to be made to or to the order of the trustee. The guarantee will be on a senior basis when the guaranteed debt securities are issued under the senior indenture, and on a subordinated basis to the extent the guaranteed debt securities are issued under the subordinated indenture. The extent to which the guarantee is subordinated to other indebtedness of the guarantor will be substantially the same as the extent to which the subordinated debt issued by the issuer is subordinated to the other indebtedness of the issuer as described below under “—Subordination of the Subordinated Debt Securities.” The holder of the guaranteed security may sue the guarantor to enforce its rights under the guarantee without first suing any other person or entity.

Subordination of the Subordinated Debt Securities

Subordinated debt securities issued by an issuer will, to the extent set forth in the applicable subordinated indenture, be subordinate in right of payment to the prior payment in full of all senior indebtedness of the issuer, whether outstanding at the date of the subordinated indenture or incurred after that date. In the event of:

 

   

any insolvency or bankruptcy case or proceeding, or any receivership, liquidation, reorganization or other similar case or proceeding in connection therewith, relative to the issuer or to its creditors, as such, or to its assets; or

 

   

any voluntary or involuntary liquidation, dissolution or other winding up of the issuer, whether or not involving insolvency or bankruptcy; or

 

   

any assignment for the benefit of creditors or any other marshalling of assets and liabilities of the issuer, then the holders of senior indebtedness of the issuer will be entitled to receive payment in full of all amounts due or to become due on or in respect of all its senior indebtedness, or provision will be made for the payment in cash, before the holders of the subordinated debt securities of the issuer are entitled to receive or retain any payment on account of principal of, or any premium or interest on, or any additional amounts with respect to, the subordinated debt securities. The holders of senior indebtedness of the issuer will be entitled to receive, for application to the payment of the senior indebtedness, any payment or distribution of any kind or character, whether in cash, property or securities, including any payment or distribution which may be payable or deliverable by reason of the payment of any other indebtedness of the issuer being subordinated to the payment of its subordinated debt securities. This payment may be payable or deliverable in respect of its subordinated debt securities in any case, proceeding, dissolution, liquidation or other winding up event.

By reason of subordination, in the event of liquidation or insolvency of the issuer, holders of senior indebtedness of the issuer and holders of other obligations of the issuer that are not subordinated to its senior indebtedness may recover more ratably than the holders of subordinated debt securities of the issuer.

Subject to the payment in full of all senior indebtedness of the issuer, the rights of the holders of subordinated debt securities of the issuer will be subrogated to the rights of the holders of its senior indebtedness to receive payments or distributions of cash, property or securities of the issuer applicable to its senior indebtedness until the principal of, any premium and interest on, and any additional amounts with respect to, its subordinated debt securities have been paid in full.

 

32


No payment of principal, including redemption and sinking fund payments, of, or any premium or interest on, or any additional amounts with respect to the subordinated debt securities of the issuer, or payments to acquire these securities, other than pursuant to their conversion, may be made:

 

   

if any senior indebtedness of the issuer is not paid when due and any applicable grace period with respect to the default has ended and the default has not been cured or waived or ceased to exist; or

 

   

if the maturity of any senior indebtedness of the issuer has been accelerated because of a default.

The subordinated indentures do not limit or prohibit the issuer from incurring additional senior indebtedness, which may include indebtedness that is senior to its subordinated debt securities, but subordinate to the issuer’s other obligations.

The subordinated indentures provide that these subordination provisions, insofar as they relate to any particular issue of subordinated debt securities by the issuer, may be changed prior to the issuance. Any change would be described in the applicable prospectus supplement.

New York Law to Govern

The indentures and the debt securities will be governed by the laws of the State of New York.

 

33


DESCRIPTION OF PURCHASE CONTRACTS

Teva may issue purchase contracts for the purchase or sale of debt or equity securities issued by Teva, a basket of such securities, an index or indices of such securities or any combination of the above as specified in the applicable prospectus supplement.

Each purchase contract will entitle the holder thereof to purchase or sell, and obligate us to sell or purchase, on specified dates, such securities at a specified purchase price, which may be based on a formula, all as set forth in the applicable prospectus supplement. The applicable prospectus supplement will also specify the methods by which the holders may purchase or sell such securities and any acceleration, cancellation or termination provisions or other provisions relating to the settlement of a purchase contract and any security arrangements or requirements with respect thereto. Alternatively, if provided in the applicable prospectus supplement, purchase contracts may require holders to satisfy their obligations thereunder when the purchase contracts are issued. Any purchase contracts we issue will be physically settled by delivery of our ordinary shares or other securities to which they relate. Teva’s obligation to settle such pre-paid purchase contacts on the relevant settlement date may constitute indebtedness. Accordingly, pre-paid purchase contracts will be issued under either the senior indenture or the subordinated indenture.

 

34


DESCRIPTION OF UNITS

As specified in the applicable prospectus supplement, Teva may issue units consisting of one or more purchase contracts, debt securities, ordinary shares, ADSs or any combination of such securities. The applicable prospectus supplement will describe:

 

   

the terms of the units and of the purchase contracts, debt securities, ordinary shares and/or ADSs comprising the units, including whether and under what circumstances the securities comprising the units may be traded separately;

 

   

a description of the terms of any unit agreement governing the units; and

 

   

a description of the provisions for the payment, settlement, transfer or exchange of the units.

 

35


TAXATION

The material Israeli, U.S. federal and, if applicable, Dutch income tax consequences relating to the purchase, ownership and disposition of any of the securities offered by this prospectus will be set forth in the prospectus supplement offering those securities.

 

36


PLAN OF DISTRIBUTION

We may sell our securities in any one or more of the following ways from time to time:

 

   

to or through underwriters;

 

   

to or through dealers;

 

   

through agents; or

 

   

directly to purchasers, including our affiliates.

The prospectus supplement with respect to any offering of our securities will set forth the terms of the offering, including:

 

   

the name or names of any underwriters, dealers or agents;

 

   

the purchase price of the securities and the proceeds to us from the sale;

 

   

any underwriting discounts and commissions or agency fees and other items constituting underwriters’ or agents’ compensation; and

 

   

any delayed delivery arrangements.

The distribution of the securities may be effected from time to time in one or more transactions at a fixed price or prices, which may be changed, at market prices prevailing at the time of sale, at prices related to the prevailing market prices or at negotiated prices.

If securities are sold by means of an underwritten offering, we will execute an underwriting agreement with an underwriter or underwriters, and the names of the specific managing underwriter or underwriters, as well as any other underwriters, and the terms of the transaction, including commissions, discounts and any other compensation of the underwriters and dealers, if any, will be set forth in the prospectus supplement which will be used by the underwriters to sell the securities. If underwriters are utilized in the sale of the securities, the securities will be acquired by the underwriters for their own account and may be resold from time to time in one or more transactions, including negotiated transactions, at fixed public offering prices or at varying prices determined by the underwriters at the time of sale.

The securities to be sold by us may be offered to the public either through underwriting syndicates represented by managing underwriters or directly by the managing underwriters. If any underwriter or underwriters are utilized in the sale of the securities, unless otherwise indicated in the prospectus supplement, the underwriting agreement will provide that the obligations of the underwriters are subject to conditions precedent and that the underwriters with respect to a sale of securities will be obligated to purchase all of those securities if they purchase any of those securities.

We may grant to the underwriters options to purchase additional securities to cover over-allotments, if any, at the public offering price with additional underwriting discounts or commissions. If we grant any over-allotment option, the terms of any over-allotment option will be set forth in the prospectus supplement relating to those securities.

If a dealer is utilized in the sales of securities in respect of which this prospectus is delivered, we will sell those securities to the dealer as principal. The dealer may then resell those securities to the public at varying prices to be determined by the dealer at the time of resale. Any reselling dealer may be deemed to be an underwriter, as the term is defined in the Securities Act, of the securities so offered and sold. The name of the dealer and the terms of the transaction will be set forth in the related prospectus supplement.

 

37


Offers to purchase securities may be solicited by agents designated by us from time to time. Any agent involved in the offer or sale of the securities in respect of which this prospectus is delivered will be named, and any commissions payable by us to the agent will be set forth, in the applicable prospectus supplement. Unless otherwise indicated in the prospectus supplement, any agent will be acting on a reasonable best efforts basis for the period of its appointment. Any agent may be deemed to be an underwriter, as that term is defined in the Securities Act, of the securities so offered and sold.

Offers to purchase securities may be solicited directly by us and the sale of those securities may be made by us directly to institutional investors or others, who may be deemed to be underwriters within the meaning of the Securities Act with respect to any resale of those securities. The terms of any sales of this type will be described in the related prospectus supplement.

Underwriters, dealers, agents and remarketing firms may be entitled under relevant agreements entered into with us to indemnification by us against certain civil liabilities, including liabilities under the Securities Act, that may arise from any untrue statement or alleged untrue statement of a material fact or any omission or alleged omission to state a material fact in this prospectus, any supplement or amendment hereto, or in the Registration Statement of which this prospectus forms a part, or to contribution with respect to payments which the agents, underwriters or dealers may be required to make.

If so indicated in the prospectus supplement, we will authorize underwriters or other persons acting as our agents to solicit offers by institutions to purchase securities from us pursuant to contracts providing for payments and delivery on a future date. Institutions with which contracts of this type may be made include commercial and savings banks, insurance companies, pension funds, investment companies, educational and charitable institutions and others, but in all cases those institutions must be approved by us. The obligations of any purchaser under any contract of this type will be subject to the condition that the purchase of the securities shall not at the time of delivery be prohibited under the laws of the jurisdiction to which the purchaser is subject. The underwriters and other persons acting as our agents will not have any responsibility in respect of the validity or performance of those contracts.

One or more firms, referred to as “remarketing firms,” may also offer or sell the securities, if the prospectus supplement so indicates, in connection with a remarketing arrangement upon their purchase. Remarketing firms will act as principals for their own accounts or as agents for Teva or any of its subsidiaries. These remarketing firms will offer or sell the securities in accordance with a redemption or repayment pursuant to the terms of the securities. The prospectus supplement will identify any remarketing firm and the terms of its agreement, if any, with Teva or any of its subsidiaries and will describe the remarketing firm’s compensation. Remarketing firms may be deemed to be underwriters in connection with the securities they remarket. Remarketing firms may be entitled under agreements that may be entered into with Teva or any of its subsidiaries to indemnification by Teva or any of its subsidiaries against certain civil liabilities, including liabilities under the Securities Act, and may engage in transactions with or perform services for Teva or any of its subsidiaries in the ordinary course of business.

Disclosure in the prospectus supplement of our use of delayed delivery contracts will include the commission that underwriters and agents soliciting purchases of the securities under delayed contracts will be entitled to receive in addition to the date when we will demand payment and delivery of the securities under the delayed delivery contracts. These delayed delivery contracts will be subject only to the conditions that we describe in the prospectus supplement.

Any ADSs will be listed on the NYSE, but any other securities may or may not be listed on a national securities exchange. In connection with the offering of securities, persons participating in the offering, such as any underwriters, may purchase and sell securities in the open market. These transactions may include over-allotment and stabilizing transactions and purchases to cover syndicate short positions created in connection with

 

38


the offering. Stabilizing transactions consist of bids or purchases for the purpose of preventing or retarding a decline in the market price of the securities, and syndicate short positions involve the sale by underwriters of a greater number of securities than they are required to purchase from any issuer in the offering. Underwriters also may impose a penalty bid, whereby selling concessions allowed to syndicate members or other broker-dealers in respect of the securities sold in the offering for their account may be reclaimed by the syndicate if the securities are repurchased by the syndicate in stabilizing or covering transactions. These activities may stabilize, maintain or otherwise affect the market price of the securities, which may be higher than the price that might prevail in the open market, and these activities, if commenced, may be discontinued at any time.

 

39


EXPERTS

The financial statements and management’s assessment of the effectiveness of internal control over financial reporting (which is included in the Report of Teva Management on Internal Control over Financial Reporting) incorporated in this prospectus by reference to the Annual Report on Form 10-K for the year ended December 31, 2024 have been so incorporated in reliance on the report of Kesselman & Kesselman, Certified Public Accountants (Isr.), a member of PricewaterhouseCoopers International Limited, an independent registered public accounting firm, given on the authority of said firm as experts in auditing and accounting.

LEGAL MATTERS

Certain legal matters with respect to United States and New York law with respect to the validity of certain of the offered securities will be passed upon for the issuers by Kirkland & Ellis LLP, New York, New York. Certain legal matters with respect to Israeli law with respect to the validity of certain of the offered securities will be passed upon for the issuers by Agmon with Tulchinsky Law Firm, Israel. Certain legal matters with respect to Dutch law will be passed upon for the issuers by Van Doorne N.V., Netherlands. Any underwriters will be advised about other issues relating to any offering by their own counsel.

 

40


WHERE YOU CAN FIND MORE INFORMATION

Available Information

This prospectus is part of a Registration Statement that we filed with the SEC. The Registration Statement, including the attached exhibits, contains additional relevant information about us. The rules and regulations of the SEC allow us to omit some of the information included in the Registration Statement from this prospectus. In addition, we file annual and quarterly reports and other information with the SEC.

The SEC maintains an Internet website at http://www.sec.gov that contains reports, proxies, information statements and other material that are filed through the SEC’s Electronic Data Gathering, Analysis and Retrieval (EDGAR) system and filed electronically with the SEC. We began filing through the EDGAR system on October 31, 2002.

Information about us is also available on our website at http://www.tevapharm.com. Such information on our website is not part of this prospectus.

Incorporation by Reference

The rules of the SEC allow us to incorporate by reference information into this prospectus. The information incorporated by reference is considered to be a part of this prospectus, and information that we file later with the SEC will automatically update and supersede this information.

The following documents filed with the SEC are incorporated into this prospectus by reference:

 

  (1)

Our Annual Report on Form 10-K for the year ended December 31, 2024; and

 

  (2)

Those portions of our Definitive Proxy Statement on Schedule 14A filed with the SEC on April 16, 2024 that are incorporated by reference into our Annual Report on Form 10-K for the year ended December 31, 2023.

We also incorporate by reference into this prospectus all documents (other than current reports furnished under Items 2.02 or Item 7.01 of Form 8-K and exhibits filed on such form that are related to such items) that are filed by us with the SEC pursuant to Sections 13(a), 13(c), 14 or 15(d) of the Exchange Act after the date of this prospectus until we sell all of the securities covered by this prospectus or the sale of securities by us pursuant to this prospectus is terminated.

Any statement contained in a document incorporated or deemed to be incorporated by reference shall be deemed to be modified or superseded for purposes of this Registration Statement to the extent that a statement contained in this prospectus or in any other subsequently filed document which is incorporated or deemed to be incorporated by reference modifies or supersedes such statement. Any such statement so modified or superseded shall not be deemed, except as so modified or superseded, to constitute a part of this Registration Statement.

You may also obtain copies of these documents free of charge through our website at http://www.tevapharm.com or by contacting us at our address or telephone number set forth below. Other than the documents incorporated by reference herein as specified above, the documents and other information on our website are not incorporated by reference herein.

Teva Pharmaceutical Industries Limited

Investor Relations

124 Dvora Hanevi’a Street

Tel Aviv, 6944020, Israel

+972-3-914-8213  LOGO

 

41


ENFORCEMENT OF CIVIL LIABILITIES

Teva Pharmaceutical Industries Limited

Teva is organized under the laws of Israel and certain of Teva’s directors and officers reside outside of the United States. As a result, service of process on them may be difficult to effect in the United States. Furthermore, a substantial portion of Teva’s assets are located outside of the United States. Therefore, any judgment obtained in the United States against us or any of our directors and officers may not be collectible within the United States.

Subject to various time limitations, an Israeli court may declare a judgment rendered by a foreign court in a civil matter, including judgments awarding monetary or other damages in non civil matters, enforceable if it finds that:

 

  (1)

the judgment was rendered by a court which was, according to the foreign country’s law, competent to render it;

 

  (2)

the judgment is no longer appealable;

 

  (3)

the obligation in the judgment is enforceable according to the rules relating to the enforceability of judgments in Israel and the substance of the judgment is not contrary to public policy in Israel; and

 

  (4)

the judgment can be executed in the state in which it was given.

A foreign judgment will not be declared enforceable by Israeli courts if it was given in a state, the laws of which do not provide for the enforcement of judgments of Israeli courts (subject to exceptional cases) or if its enforcement is likely to prejudice the sovereignty or security of Israel. An Israeli court also will not declare a foreign judgment enforceable if it is proven to the Israeli court that:

 

  (1)

the judgment was obtained by fraud;

 

  (2)

there was no due process;

 

  (3)

the judgment was given by a court not competent to render it according to the laws of private international law in Israel;

 

  (4)

the judgment conflicts with another judgment that was given in the same matter between the same parties and which is still valid; or

 

  (5)

at the time the action was brought to the foreign court a claim in the same matter and between the same parties was pending before a court or tribunal in Israel.

Teva Finance Netherlands II, Teva Finance Netherlands III and Teva Finance Netherlands IV

Each of the Netherlands BVs is organized under the laws of the Netherlands, and its managing directors and supervisory directors reside outside the United States, and all or a significant portion of the assets of such person may be, and substantially all of the assets of each the Netherlands BVs are, located outside the United States. As a result, it may not be possible to effect service of process within the United States upon any of the Netherlands BVs or any such person or to enforce against any of the Netherlands BVs or any such person judgments obtained in United States courts predicated upon the civil liability provisions of the federal securities laws of the United States.

The United States and the Netherlands do not currently have a treaty providing for reciprocal recognition and enforcement of judgments in civil and commercial matters. Therefore, a final judgment for the payment of money rendered by any federal or state court in the United States based on civil liability, whether or not predicated solely upon the federal securities laws of the United States, would not be directly enforceable in the Netherlands.

 

42


If the party in whose favor such a final judgment is rendered brings a new suit in a competent court in the Netherlands, that party may submit to Dutch court the final judgment that has been rendered in the United States.

A Dutch court will generally grant the same judgment without re-litigation on the merits if:

 

  (1)

the jurisdiction of the court that rendered the judgment has been based on a ground of jurisdiction that is generally acceptable according to international standards;

 

  (2)

that judgment results from judicial proceedings that meet the requirements of proper and sufficiently safeguarded judicial procedure;

 

  (3)

the recognition of that judgment does not conflict with Dutch public policy; and

 

  (4)

that the judgment is not inconsistent with a judgment rendered by a Dutch court between the same parties, or with a previous judgment rendered by a foreign court between the same parties in a dispute concerning the same subject and relying on the same cause, provided that such previous judgment qualifies for recognition in the Netherlands.

Recognition by the competent Dutch court may however be prevented on the ground that the relevant judgment is not, not yet or no longer formally enforceable according to the law of origin.

Subject to the foregoing and provided that service of process occurs in accordance with applicable treaties, investors should be able to enforce in the Netherlands final judgments in civil and commercial matters obtained from U.S. federal or state courts. However, it is doubtful whether a Dutch court would accept jurisdiction and impose civil liability in an original action commenced in the Netherlands and predicated solely upon U.S. securities laws.

 

43


 
 

$2,300,000,000 (equivalent)

 

 

LOGO

Teva Pharmaceutical Finance Netherlands II B.V.

€1,000,000,000 4.125% Senior Notes due 2031

Teva Pharmaceutical Finance Netherlands III B.V.

$500,000,000 6.000% Senior Notes due 2032

Teva Pharmaceutical Finance Netherlands IV B.V.

$700,000,000 5.750% Senior Notes due 2030

 

 

 

PROSPECTUS SUPPLEMENT

May 20, 2025

 

 

Active Joint Book-Running Managers

BNP PARIBAS

BofA Securities

HSBC

IMI-Intesa Sanpaolo

J.P. Morgan

Passive Joint Book-Running Managers

Citigroup

Goldman Sachs Bank Europe SE

Mizuho

MUFG

PNC Capital Markets LLC