Please wait
Table of Contents

 

 

UNITED STATES

SECURITIES AND EXCHANGE COMMISSION

Washington, D.C. 20549

 

 

SCHEDULE 14A

Proxy Statement Pursuant to Section 14(a) of the

Securities Exchange Act of 1934

(Amendment No.  )

 

 

 

Filed by the Registrant

 

Filed by a party other than the Registrant

Check the appropriate box:

 

Preliminary Proxy Statement

 

CONFIDENTIAL, FOR USE OF THE COMMISSION ONLY (AS PERMITTED BY RULE 14A-6(e)(2))

 

Definitive Proxy Statement

 

Definitive Additional Materials

 

Soliciting Material under §240.14a-12

FLEX LTD.

(Name of Registrant as Specified in its Charter)

(Name of Person(s) Filing Proxy Statement, if other than the Registrant)

Payment of Filing Fee (Check all boxes that apply):

 

No fee required

 

Fee paid previously with preliminary materials

 

Fee computed on table in exhibit required by Item 25(b) per Exchange Act Rules 14a-6(i)(1) and 0-11

 

 

 


Table of Contents

 

LOGO

FLEX LTD.

(Incorporated in the Republic of Singapore)

(Company Registration Number 199002645H)

Letter to Shareholders

Your Vote is Very Important

Dear Shareholders of Flex Ltd.,

You are cordially invited to attend the extraordinary general meeting of shareholders of Flex Ltd. (“Flex”), to be held at 8:00 a.m., Pacific Time on November 20, 2023. The meeting is being held to vote on a proposal to approve the Capital Reduction and the Distribution (each as defined and described below), which are necessary to enable Flex to consummate the merger of Yuma, Inc., a wholly-owned subsidiary of Flex (“Yuma”) with and into Yuma Acquisition Corp. (“Merger Sub”), a wholly-owned subsidiary of Nextracker Inc. (“Nextracker”), with Yuma surviving the merger as a wholly-owned subsidiary of Nextracker (the “Merger”). The purpose of the Capital Reduction, the Distribution and the Merger (the “Transactions”) is to effectuate a distribution to all Flex shareholders of the remaining interests that Flex owns in Nextracker as described in the proxy statement/prospectus accompanying this letter. A notice of the extraordinary general meeting also accompanies this letter.

Flex intends to hold the extraordinary general meeting in person at 6201 America Center Drive, San Jose, California 95002, U.S.A. and will make its list of shareholders entitled to vote at the extraordinary general meeting available at its corporate headquarters during the 10-day period prior to the date of the extraordinary general meeting.

Prior to the initial public offering of Nextracker (the “Nextracker IPO”), the boards of directors of each of Flex (the “Flex Board”), Nextracker, Yuma and Merger Sub, approved the Agreement and Plan of Merger, dated as of February 7, 2023 (the “Merger Agreement”), by and among Nextracker, Flex, Yuma and Merger Sub, that provides for, among other things, the Merger, and the stockholders of each of Nextracker, Yuma and Merger Sub, approved the Merger Agreement and the Merger.

Pursuant to the Merger Agreement, Flex has proposed to effect the distribution of all shares of common stock, par value $0.001 per share, of Yuma (“Yuma Common Stock”), by way of a distribution in specie to Flex shareholders on a pro rata basis based on the number of ordinary shares in the capital of Flex (“Flex Ordinary Shares”) held by each such Flex shareholder (the “Distribution”) as of the record date of the Distribution (the “Distribution Record Date”). The Distribution will be effected by way of a court-approved capital reduction (the “Capital Reduction”) under the Companies Act 1967 of Singapore (the “Singapore Companies Act”).

Flex is holding an extraordinary general meeting of its shareholders to enable its shareholders to consider and vote on a proposal to approve the Capital Reduction and the Distribution (the “Capital Reduction and Distribution Proposal”). Under the Singapore Companies Act, the affirmative vote by at least three-fourths of the Flex Ordinary Shares voting at the extraordinary general meeting is required in order to approve the Capital Reduction and Distribution Proposal (the “Flex Shareholder Approval”). The parties cannot complete the Capital Reduction, the Distribution or the Merger unless the Flex Shareholder Approval has been obtained. Further,

 

i


Table of Contents

under Singapore law, following and in addition to the Flex Shareholder Approval, the Capital Reduction will be submitted to and must be approved by the High Court of Singapore (the “High Court Approval”). Flex currently expects to complete the Capital Reduction and the Distribution as promptly as reasonably practicable after receipt of the High Court Approval.

Pursuant to the terms of the Special Resolution to be passed at the extraordinary general meeting to approve the Capital Reduction and Distribution Proposal, the final amount of the issued share capital of Flex to be reduced pursuant to the Capital Reduction shall be determined with reference to (A) the valuation of Flex’s beneficial interests in Nextracker and Nextracker LLC (based on the books and records of Flex) as of a date as soon as reasonably practicable before the order of the High Court of Singapore is lodged with the Registrar (as defined in the Singapore Companies Act) pursuant to Section 78I of the Singapore Companies Act to effect the Capital Reduction; and (B) the United States dollar (“USD”) to Singapore dollar (“SGD”) exchange rate quoted on the website of the Monetary Authority of Singapore immediately before the order of the High Court of Singapore is lodged with the Registrar (as defined in the Singapore Companies Act) pursuant to Section 78I of the Singapore Companies Act to effect the Capital Reduction (the “Final Capital Reduction Amount”).

In the event that the Final Capital Reduction Amount differs from the value, as at the effective date of the Capital Reduction, of the shares of Yuma Common Stock to be distributed pursuant to the Capital Reduction (any such differential, the “Differential Amount”), the Differential Amount shall be booked by Flex as an appropriate adjustment to the equity value of Flex.

Flex and Nextracker expect to effect the Merger immediately following the Capital Reduction and the Distribution, on the terms and subject to the conditions set forth in the Merger Agreement. In the Merger, each share of Yuma Common Stock outstanding immediately prior to the Merger will automatically convert into the right to receive a number of shares of Class A common stock of Nextracker (the “Class A common stock”) based on the Exchange Ratio (as defined below) set forth in the Merger Agreement (with cash payments to holders of shares of Yuma Common Stock in lieu of any fractional shares of Class A common stock in accordance with the terms of the Merger Agreement) (as to each share of Yuma Common Stock, the “Per Share Merger Consideration” and, in the aggregate, the “Merger Consideration”). The “Exchange Ratio” is equal to the quotient of (i) 74,432,619, which is the number of shares of Class A common stock held by Yuma and Yuma Subsidiary, Inc., a wholly-owned subsidiary of Yuma (“Yuma Sub”) (assuming the exchange by Yuma and Yuma Sub of all the common units of Nextracker LLC, together with a corresponding number of shares of Class B common stock of Nextracker held by Yuma and Yuma Sub for shares of Class A common stock) divided by (ii) the number of issued and outstanding shares of Yuma Common Stock immediately prior to the effective time of the Merger. The Merger Consideration is estimated to be approximately $2.79 billion in value of Class A common stock (calculated based on the closing price of $37.42 on the Nasdaq Global Select Market (“Nasdaq”) of the Class A common stock as of October 24, 2023, and assuming the issuance of 74,432,619 shares of Class A common stock to Flex shareholders).

Immediately following the completion of the Transactions, (i) Flex shareholders as of the Distribution Record Date are expected to own, in the aggregate, approximately 54.52% of the outstanding shares of Class A common stock based on the number of Flex Ordinary Shares and shares of Class A common stock outstanding as of September 29, 2023, the most recent practicable date prior to the date of this proxy statement/prospectus, which would represent approximately 51.45% of Nextracker’s outstanding voting securities based on the shares of Class A common stock outstanding as of September 29, 2023, and (ii) neither Flex nor any of its subsidiaries will hold any of the outstanding capital stock of Nextracker or its subsidiaries.

These are very important transactions, and the extraordinary general meeting is being called to ask Flex shareholders to consider and vote to approve the Capital Reduction and Distribution Proposal in accordance with Flex’s Constitution and the Singapore Companies Act. Information about the extraordinary general meeting and

 

ii


Table of Contents

the specifics of the proposed transactions are contained in the proxy statement/prospectus accompanying this letter. We urge you to read the proxy statement/prospectus accompanying this letter carefully and in its entirety, which includes important information about the Merger Agreement, the Transactions, Flex, Nextracker and the extraordinary general meeting. Please pay particular attention to the section titled “Risk Factors” beginning on page 51 of the proxy statement/prospectus accompanying this letter.

The Transactions are conditioned upon, among other things, the Flex Shareholder Approval and the High Court Approval.

With the exception of William D. Watkins, who has recused himself from, and abstained from voting on, matters related to the Transactions as he serves on both the Flex and Nextracker Boards, the Flex Board has unanimously (i) determined that the Transactions are advisable and in the best interests of Flex and its shareholders, (ii) approved and declared advisable the Capital Reduction, the Distribution and, subject to receipt of the Flex Shareholder Approval and the High Court Approval, the completion by Flex and its subsidiaries of the Transactions and (iii) directed that the Capital Reduction and Distribution Proposal be submitted to Flex shareholders for approval and, upon the terms and subject to the conditions of the Merger Agreement, recommended that Flex shareholders vote in favor of the resolution relating to the Capital Reduction and Distribution Proposal.

 

Your vote on these matters is very important, regardless of the number of shares you own. Whether or not you plan to attend the extraordinary general meeting, please vote as soon as possible to make sure that your shares are represented at the extraordinary general meeting. If you do not appoint a proxy to vote or abstain from voting, assuming a quorum is present at the extraordinary general meeting, it will have no impact on the approval of the Capital Reduction and Distribution Proposal.

The Flex Board recommends that you vote “FOR” the Capital Reduction and Distribution Proposal.

We look forward to successfully completing these Transactions.

Regards,

 

 

LOGO

Revathi Advaithi

CEO

October 27, 2023

Neither the Securities and Exchange Commission nor any state securities commission has approved or disapproved of these Transactions or the Class A common stock to be issued in the Transactions or determined whether this proxy statement/prospectus is accurate or adequate. Any representation to the contrary is a criminal offense.

This letter and the accompanying notice of extraordinary general meeting and proxy statement/prospectus are dated October 27, 2023 and are expected first to be mailed to shareholders of Flex Ltd. on or about that date.

 

iii


Table of Contents

LOGO

FLEX LTD.

(Incorporated in the Republic of Singapore)

(Company Registration Number 199002645H)

 

 

November 20, 2023

8:00 a.m., Pacific time

 

Flex Ltd.

6201 America Center Drive

San Jose, CA 95002, U.S.A

 

     

Notice

of Extraordinary General Meeting

of Shareholders

To Be Held on November 20, 2023

 

To Flex Shareholders:

 

You are cordially invited to attend, and notice is hereby given of, the extraordinary general meeting of shareholders of Flex Ltd., which will be held at its offices located at 6201 America Center Drive, San Jose, California 95002, U.S.A., at 8:00 a.m., Pacific time, on November 20, 2023, for the purposes summarized below and described in more detail in the accompanying proxy statement/prospectus.

 

We urge you to read the entire proxy statement/prospectus carefully before voting. Unless the context requires otherwise, references in this notice and the proxy statement/prospectus to “Flex” and similar terms mean Flex Ltd. or, as the case may be, Flex Ltd. and its subsidiaries. Flex is incorporated in the Republic of Singapore under the Companies Act 1967 of Singapore, which is referred to as the “Singapore Companies Act.”

Vote via Internet

at www.proxyvote.com

   LOGO   

 

Vote by Mail
Sign and return your proxy card in the postage-paid envelope

  

 

LOGO

  

 

Vote in Person at the Meeting
on November 20, 2023 at
8:00 a.m., Pacific time

 

  

 

LOGO

  

Please refer to Flex’s proxy materials or the information forwarded by your bank or other holder of record to see which voting methods are available to you.

  

 

 

iv


Table of Contents

Proxy Voting Matters

You may revoke your proxies at any time before they are voted. Registered shareholders who are present at the meeting may revoke their proxies and vote in person or, if they prefer, may abstain from voting in person and allow their proxies to be voted.

Voting Matters at the Extraordinary General Meeting

Flex is asking shareholders to vote on one proposal at the meeting:

To approve the proposed court-approved capital reduction to be carried out by Flex pursuant to Section 78G of the Singapore Companies Act, in order to effect the distribution in specie of all of the shares of common stock, par value $0.001 per share, of Yuma, Inc. to Flex shareholders on a pro rata basis based on the number of Flex Ordinary Shares held by each Flex shareholder.

Resolution Proposed for Shareholder Approval as Special Business

To consider and, if thought fit, to pass with or without modifications, the following resolution which will be proposed as a Special Resolution:

“SPECIAL RESOLUTION: TO APPROVE THE CAPITAL REDUCTION AND DISTRIBUTION IN SPECIE

RESOLVED THAT:

 

(a)   Pursuant to Section 78G read with Section 78I of the Companies Act 1967 (“Singapore Companies Act”) and Article 49 of the Constitution of Flex Ltd. (“Flex”) and subject to and contingent upon the confirmation and approval of the High Court of the Republic of Singapore (the “High Court”):

 

  (i)   the issued share capital of Flex be reduced (the “Capital Reduction”) by an amount of up to USD600 million, with the exact amount in SGD (the “Final Capital Reduction Amount”) to be determined by any director of Flex (excluding William D. Watkins) or any person duly authorized by the directors of Flex (each, an “Authorized Officer”) with reference to (A) the valuation of Flex’s beneficial interests in Nextracker Inc. and Nextracker LLC (based on the books and records of Flex) as of a date as soon as reasonably practicable before the order of the High Court is lodged with the Registrar (as defined in the Singapore Companies Act) pursuant to Section 78I of the Singapore Companies Act to effect the Capital Reduction; and (B) the USD:SGD exchange rate quoted on the website of the Monetary Authority of Singapore immediately before the order of the High Court is lodged with the Registrar (as defined in the Singapore Companies Act) pursuant to Section 78I of the Singapore Companies Act to effect the Capital Reduction; and

 

  (ii)   the Capital Reduction be effected and satisfied:

 

  (A)   without the cancellation of any shares in the capital of Flex (“Shares”); and

 

  (B)   by returning the Final Capital Reduction Amount to the shareholders of Flex (“Flex Shareholders”) via a distribution in specie (the “Distribution”) of all the shares of common stock of Yuma, Inc. held by Flex immediately prior to the Capital Reduction (which have an aggregate value approximating the Final Capital Reduction Amount), free of encumbrances and together with all rights attaching thereto on and from the date the Distribution is effected, on a pro rata basis, based on the number of Shares held by each Flex Shareholder as of the “Distribution Record Date” (such date to be determined by any Authorized Officer) on and subject to the terms set out in the joint proxy statement/prospectus of Flex and Nextracker Inc. in connection with the Distribution;

 

(b)  

each of the directors of Flex (excluding William D. Watkins) and each Authorized Officer be and is hereby authorized and empowered to complete and to do all such acts and things (including approving, modifying

 

v


Table of Contents
 

and executing all such documents as may be required in connection with the Capital Reduction and the Distribution) as he/she may consider desirable, necessary or expedient to give full effect to this Special Resolution, the Capital Reduction and the Distribution; and

 

(c)   to the extent that any action in connection with the Capital Reduction or the Distribution has been performed or otherwise undertaken (whether partially or otherwise), such actions be and are hereby approved, ratified and confirmed.”

Notes

Eligibility to Vote at Extraordinary General Meeting

Receipt of Notice. The Flex Board has fixed the close of business on October 26, 2023 as the record date for determining those Flex shareholders who are entitled to receive copies of this notice and accompanying proxy statement/prospectus. However, all Flex shareholders of record whose names appear on the Branch Register of Members of Flex maintained in the United States of America on November 20, 2023, the date of the extraordinary general meeting, will be entitled to vote at the extraordinary general meeting.

Quorum

Representation in person or by proxy of at least 33-1/3% of all issued and outstanding Flex Ordinary Shares is required to constitute a quorum to transact business at a general meeting of Flex shareholders, including an extraordinary general meeting.

Proxies

A shareholder entitled to attend and vote at the extraordinary general meeting is entitled to appoint a proxy to attend and vote on the shareholder’s behalf. A proxy need not also be a shareholder. Even if you plan to attend the meeting, Flex encourages you to vote promptly. You may vote your shares through one of the methods described in the enclosed proxy statement/prospectus. A proxy card submitted by mail must be received by Vote Processing, c/o Broadridge, 51 Mercedes Way, Edgewood, NY 11717 not less than 48 hours before the time appointed for holding the extraordinary general meeting. Please review the instructions on the proxy card and the accompanying proxy materials regarding the submission of proxies via the Internet, which provide, among other things, for the transmission of voting instructions up until 11:59 p.m. Eastern time on the day before the meeting. You may revoke your proxy at any time before it is voted. Registered shareholders who are present at the meeting may revoke their proxies and vote in person or, if they prefer, may abstain from voting in person and allow their proxies to be voted.

Personal Data Privacy

By submitting an instrument appointing a proxy or representative to attend, speak and vote at the extraordinary general meeting and any adjournment thereof, a shareholder of Flex (i) consents to the collection, use and disclosure of the shareholder’s personal data by Flex (or its agents or service providers) so Flex (or its agents or service providers) can process, administer and analyze proxies and representatives appointed for the extraordinary general meeting (including any adjournment thereof) and prepare and compile the attendance lists, minutes and other documents relating to the extraordinary general meeting (including any adjournment thereof), and in order for Flex (or its agents or service providers) to comply with any applicable laws, listing rules, take-over rules, regulations or guidelines (collectively, the “Purposes”), (ii) warrants that where the shareholder discloses the personal data of the shareholder’s proxy or representative to Flex (or its agents or service providers), the shareholder has obtained the prior consent of such individual for the collection, use and disclosure by Flex (or its agents or service providers) of such personal data for the Purposes, and (iii) agrees that the shareholder will indemnify Flex in respect of any penalties, liabilities, claims, demands, losses and damages as a result of the shareholder’s breach of warranty.

 

vi


Table of Contents

By order of the Board of Directors of Flex,

 

 

LOGO

Tay Hong Chin Regina

Secretary of Flex Ltd.

Singapore

October 27, 2023

 

You should read the entire accompanying proxy statement/prospectus carefully before you return your proxy card or otherwise submit your proxy appointment through electronic communications in the manner set out in the accompanying proxy statement/prospectus.

Important Notice Regarding the Availability of Proxy Materials for the Extraordinary General Meeting of Shareholders to Be Held on November 20, 2023. This notice of the extraordinary general meeting and the accompanying proxy statement/prospectus are available on Flex’s website at https://investors.flex.com/financials/sec-filings/.

 

 

vii


Table of Contents

Prospectus

74,432,619 Shares

 

 

LOGO

Class A common stock

This proxy statement/prospectus is being furnished in connection with the distribution by Flex Ltd. (“Flex”) of all the shares of common stock, par value $0.001 per share (“Yuma Common Stock”), of Yuma, Inc. (“Yuma”) by way of a distribution in specie (the “Distribution”) to Flex shareholders on a pro rata basis based on the number of ordinary shares in the capital of Flex (“Flex Ordinary Shares”) held by each such Flex shareholder as of the record date of the Distribution (the “Distribution Record Date”). The Distribution will be effected by way of a court-approved capital reduction (the “Capital Reduction”) to be carried out by Flex pursuant to Section 78G of the Companies Act 1967 of Singapore (the “Singapore Companies Act”). The Flex shareholders will not provide any consideration in exchange for the receipt of such shares of Yuma Common Stock. The Distribution will be made to a third-party distribution agent in book-entry form for the benefit of the Flex shareholders. The Distribution Record Date has not yet been determined, and Flex will publicly announce the Distribution Record Date prior to the completion of the Distribution and the Merger. As a result of and immediately following the Distribution, Flex shareholders will, in the aggregate, directly own 100% of the shares of Yuma Common Stock.

Immediately following the Distribution, Flex and Nextracker Inc. (“Nextracker”) expect, on the terms and subject to the conditions set forth in the Merger Agreement (as defined below), to effect the merger of Yuma with and into Yuma Acquisition Corp., a wholly-owned subsidiary of Nextracker (“Merger Sub”), with Yuma surviving the merger as a wholly-owned subsidiary of Nextracker (the “Merger”). The Distribution and the Merger will be effected pursuant to the Agreement and Plan of Merger, dated as of February 7, 2023 (the “Merger Agreement”) by and among Flex, Yuma, Nextracker and Merger Sub. The Merger Agreement provides Flex with the option to effect both the Distribution and the Merger in its sole discretion, subject to the conditions to the consummation of the Merger set forth therein. At the effective time of the Merger, each share of Yuma Common Stock outstanding immediately prior to the Merger will automatically convert into the right to receive a number of shares of Class A common stock of Nextracker (“Class A common stock”) based on the Exchange Ratio (as defined below), with cash payments to holders of shares of Yuma Common Stock in lieu of any fractional shares of Class A common stock in accordance with the terms of the Merger Agreement (as to each share, the “Per Share Merger Consideration” and in the aggregate, the “Merger Consideration”). The “Exchange Ratio” is equal to the quotient of (i) 74,432,619, which is the number of shares of Class A common stock held by Yuma and Yuma Subsidiary, Inc., a wholly-owned subsidiary of Yuma (“Yuma Sub”) (assuming the exchange by Yuma and Yuma Sub of all the common units of Nextracker LLC (“LLC Common Units”), together with a corresponding number of shares of Class B common stock of Nextracker (“Class B common stock”), held by Yuma and Yuma Sub for shares of Class A common stock) divided by (ii) the number of issued and outstanding shares of Yuma Common Stock as of immediately prior to the effective time of the Merger. The Merger Consideration is estimated to be approximately $2.79 billion in value of Class A common stock (calculated based on the closing price of $37.42 on the Nasdaq Global Select Market (“Nasdaq”) of the Class A common stock as of October 24, 2023, and assuming the issuance of 74,432,619 shares of Class A common stock to Flex shareholders). The registration statement registers the shares of Class A common stock that will be issued to Flex shareholders in the Merger under the Securities Act of 1933, as amended (the “Securities Act”).

The Class A common stock is listed on the Nasdaq Global Select Market under the ticker symbol “NXT.”

Flex shareholders may not sell their shares of Yuma Common Stock prior to or on the date of the Merger.

We expect that the Distribution and the Merger will generally be tax-free to Flex shareholders for U.S. federal income tax purposes, except, in the case of the Merger, for any gain or loss recognized with respect to any cash received in lieu of a fractional share of Class A common stock.

Flex is seeking the approval of its shareholders for the Capital Reduction and the Distribution pursuant to a proxy statement filed by Flex as part of this proxy statement/prospectus. Under the Singapore Companies Act, the affirmative vote by at least three-fourths of the Flex Ordinary Shares voting at the extraordinary general meeting is required in order to approve the Capital Reduction and Distribution Proposal (the “Flex Shareholder Approval”). The Transactions will not take place without the Flex Shareholder Approval. Nextracker does not require, and is not seeking, the approval of Nextracker stockholders in connection with the Transactions. Nextracker is not asking you for a proxy and you are requested NOT to send Nextracker a proxy.

No action will be required of Flex shareholders to receive shares of Class A common stock in the Merger. Flex shareholders will not be required to pay for the shares of Yuma Common Stock they receive in the Distribution or the Class A common stock that they receive in the Merger.

In reviewing this proxy statement/prospectus, you should carefully consider the risk factors beginning on page 51.

Neither the Securities and Exchange Commission nor any state securities commission has approved or disapproved of these transactions or the Class A common stock to be issued in the Merger or determined whether this proxy statement/prospectus is accurate or adequate. Any representation to the contrary is a criminal offense.

This proxy statement/prospectus does not constitute an offer to sell or the solicitation of an offer to buy any securities.

This proxy statement/prospectus is dated October 27, 2023.


Table of Contents

Important note about this proxy statement/prospectus

This document, which forms a part of a registration statement on Form S-4 filed with the SEC by Nextracker, constitutes a proxy statement under Section 14(a) of the Securities Exchange Act of 1934, as amended (the “Exchange Act”), and the rules thereunder, and a notice of meeting with respect to the extraordinary general meeting of the shareholders of Flex to be held in accordance with Singapore laws and regulations to consider and vote on a proposal to approve the Capital Reduction and the Distribution (the “Capital Reduction and Distribution Proposal”) described herein with respect to the proposed Capital Reduction to be carried out by Flex pursuant to Section 78G of Singapore Companies Act, with the intention to effect the Distribution. The Distribution will be effected by way of a court-approved Capital Reduction under the Singapore Companies Act.

As described above, the registration statement registers the shares of Class A common stock that will be issued to Flex shareholders in the Merger and constitutes a prospectus of Nextracker under Section 5 of the Securities Act, with respect to the shares of Class A common stock to be issued to Flex shareholders in the Merger.

This proxy statement/prospectus includes important business and financial information about Nextracker from other documents that Nextracker has filed with the United States Securities and Exchange Commission (the “SEC”) and that are contained herein. Nextracker is subject to the informational requirements of the Exchange Act and accordingly files its annual reports on Form 10-K, quarterly reports on Form 10-Q, current reports on Form 8-K, proxy statements and other information with the SEC. As an electronic filer, Nextracker’s public filings are also maintained on the SEC’s Internet site that contains reports, proxy and information statements, and other information regarding issuers that file electronically with the SEC. The address of that website is https://www.sec.gov.

You may obtain any of the documents referred to above from the SEC, through the SEC’s website or from Nextracker, without charge, excluding any exhibits to them unless the exhibit is specifically listed as an exhibit to the registration statement of which this proxy statement/prospectus forms a part, by requesting them in writing or by telephone at the following address and telephone number:

Nextracker Inc.

6200 Paseo Padre Parkway

Fremont, California 94555

(510) 270-2500

General information about Nextracker, including its annual reports on Form 10-K, quarterly reports on Form 10-Q and current reports on Form 8-K, as well as any amendments and exhibits to those reports, are available free of charge through Nextracker’s website at https://investors.nextracker.com as soon as reasonably practicable after Nextracker files them with, or furnishes them to, the SEC. Information on Nextracker’s website is not incorporated into this proxy statement/prospectus and is not a part of this proxy statement/prospectus.

General information about Flex, including its annual reports on Form 10-K, quarterly reports on Form 10-Q and current reports on Form 8-K, as well as any amendments and exhibits to those reports, are available free of charge through Flex’s website at https://www.investors.flex.com as soon as reasonably practicable after Flex files them with, or furnishes them to, the SEC. Information on Flex’s website is not incorporated into this proxy statement/prospectus and is not a part of this proxy statement/prospectus.

References in this proxy statement/prospectus to “Nextracker,” “us,” “we” and “our” in the sections titled “Risk Factors,” “Unaudited Pro Forma Condensed Combined Financial Statements of Nextracker,” “Information about

Nextracker—Business of Nextracker,” “Information about Nextracker—Nextracker Management,” “Information about Nextracker—Compensation discussion and analysis of Nextracker,” “Management’s discussion and analysis of financial condition and results of operations of Nextracker,” “Description of capital

 

2


Table of Contents

stock of Nextracker,” and “Certain relationships and related party transactions,” refer to Nextracker, together with its consolidated subsidiaries including Nextracker LLC. References in this proxy statement/prospectus to “Flex” or “Parent” refer to Flex Ltd. and its consolidated subsidiaries, unless the context otherwise indicates.

Abbreviations and terms defined in the financial statements and accompanying notes included elsewhere in this proxy statement/prospectus shall have the defined meanings assigned to them therein.

No one has been authorized to provide you with information that is different from that contained in this proxy statement/prospectus. Neither Nextracker nor Flex takes any responsibility for, and can provide no assurance as to the reliability of, any other information that others may give you. This proxy statement/prospectus is dated October 27, 2023. You should not assume that the information contained in this proxy statement/prospectus is accurate as of any date other than that date.

 

3


Table of Contents

Advisory statements for persons in Singapore

Advisory Statement for the Distribution

Selling restrictions

This Advisory Statement applies to the proposed distribution by Flex of all the shares of Yuma Common Stock by way of a distribution in specie to Flex shareholders, as described in this proxy statement/prospectus. You acknowledge that this proxy statement/prospectus has not been registered as a prospectus with the Monetary Authority of Singapore under the Securities and Futures Act 2001 of Singapore, as amended or modified (“SFA”).

Accordingly, this proxy statement/prospectus and any other document or material in connection with the offer or sale, or invitation for subscription or purchase, of shares of Yuma Common Stock may not be circulated or distributed, nor may shares of Yuma Common Stock be offered or sold, or be made the subject of an invitation for subscription or purchase, whether directly or indirectly, to persons in Singapore other than pursuant to, and in accordance with, the conditions of an exemption under any provision of Subdivision (4) of Division 1 of Part 13 of the SFA, save for section 280 of the SFA. You further acknowledge that any transfer and/or disposal of shares of Yuma Common Stock by you (as may be allowed under this proxy statement/prospectus and subject to compliance with applicable laws) shall be subject to the condition that the foregoing restrictions shall be imposed on each and every transferee and purchaser, and subsequent transferee and purchaser, of the relevant shares of Yuma Common Stock.

Notification under Section 309B(1) of the SFA

The shares of Yuma Common Stock are prescribed capital markets products (as defined in the Securities and Futures (Capital Markets Products) Regulations 2018 of Singapore) and Excluded Investment Products (as defined in MAS Notice SFA 04-N12: Notice on the Sale of Investment Products and MAS Notice FAA-N16: Notice on Recommendations on Investment Products).

Advisory Statement for the Merger

Selling restrictions

This Advisory Statement applies to the automatic conversion of each share of Yuma Common Stock outstanding immediately prior to the effective time of the Merger into the right to receive a number of shares of Class A common stock, as described in this proxy statement/prospectus. You acknowledge that this proxy statement/prospectus has not been registered as a prospectus with the Monetary Authority of Singapore under the SFA.

Accordingly, this proxy statement/prospectus and any other document or material in connection with the offer or sale, or invitation for subscription or purchase, of shares of Class A common stock may not be circulated or distributed, nor may shares of Class A common stock be offered or sold, or be made the subject of an invitation for subscription or purchase, whether directly or indirectly, to persons in Singapore other than pursuant to, and in accordance with, the conditions of an exemption under any provision of Subdivision (4) of Division 1 of Part 13 of the SFA, save for section 280 of the SFA. You further acknowledge that any transfer and/or disposal of shares of Class A common stock by you (as may be allowed under this proxy statement/prospectus and subject to compliance with applicable laws) shall be subject to the condition that the foregoing restrictions shall be imposed on each and every transferee and purchaser, and subsequent transferee and purchaser, of the relevant shares of Class A common stock.

 

4


Table of Contents

Notification under Section 309B(1) of the SFA

The shares of Class A common stock are prescribed capital markets products (as defined in the Securities and Futures (Capital Markets Products) Regulations 2018 of Singapore) and Excluded Investment Products (as defined in MAS Notice SFA 04-N12: Notice on the Sale of Investment Products and MAS Notice FAA-N16: Notice on Recommendations on Investment Products).

 

5


Table of Contents
Table of Contents   

Helpful Information

     8  

Questions and Answers About the Transactions and the Extraordinary General Meeting

     11  

Summary

     25  

Parties to the Merger Agreement

     25  

The Transactions and the Merger Agreement

     27  

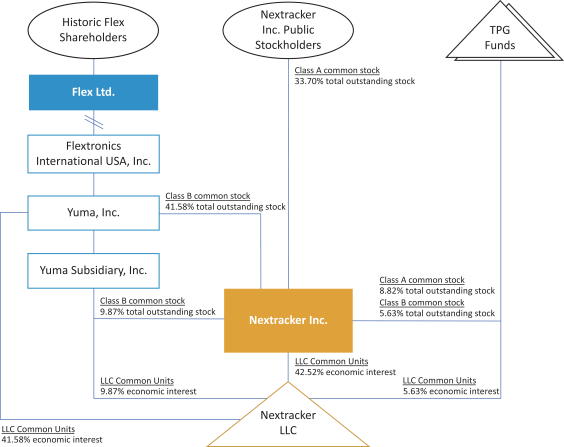
Visual Representation of the Transactions

     28  

Flex’s Reasons for the Transactions and the Recommendation of the Flex Board of Directors

     31  

Nextracker’s Reasons for the Transactions

     32  

Conditions to Completion of the Transactions

     32  

Regulatory Approvals

     32  

Termination

     33  

Certain Relationships and Related Party Transactions

     33  

Comparison of Rights of Nextracker Stockholders and Flex Shareholders

     33  

Accounting Treatment

     33  

Material U.S. Federal Income Tax Consequences of the Transactions

     34  

Security Ownership of Certain Beneficial Owners and Management

     34  

Interest of Certain Persons in Matters to be Acted Upon

     34  

Listing

     35  

Risk Factors

     35  

No Dissenter’s Rights

     37  

Recent Developments

     37  

Summary Historical Consolidated and Pro Forma Combined Financial Data of Nextracker

     38  

Summary Historical Combined and Consolidated Financial Data of Yuma

     47  

Historical Per Share Financial Data

     49  

Market Value of Class A Common Stock

     50  

Risk factors

     51  

Risks Related to Nextracker’s Business and its Industry

     51  

Risks Related to the IPO Transactions and our Relationship with Flex

     76  

Risks Related to our Indebtedness and Financing

     84  

Risks related to our Class A common stock

     86  

Risks Related to the Transactions

     91  

Risks Related to Nextracker after Completion of the Transactions

     94  

General Risk Factors

     97  

Cautionary Note Regarding Forward-Looking statements

     98  

The Extraordinary General Meeting of Shareholders

     100  

Unaudited Pro Forma Condensed Combined Financial Statements of Nextracker

     106  

Parties to the Merger Agreement

     116  

The Transactions

     119  

The Merger Agreement

     148  

Material U.S. Federal Income Tax Consequences of the Transactions

     157  

 

6


Table of Contents

Information About Nextracker

     165  

Business of Nextracker

     166  

Nextracker Management

     187  

Compensation Discussion and Analysis of Nextracker

     197  

Equity Compensation Plan Information

     225  

Management’s Discussion and Analysis of Financial Condition and Results of Operations of Nextracker

     226  

Information About Yuma

     251  

Business of Yuma

     252  

Management’s Discussion and Analysis of Financial Condition and Results of Operations of Yuma

     253  

Board of Directors and Executive Management of Nextracker Following the Completion of the Transactions

     263  

Security Ownership of Certain Beneficial Owners and Management

     264  

Certain Relationships and Related Party Transactions

     267  

Description of Capital Stock of Nextracker

     286  

Interest of Certain Persons in Matters to be Acted Upon

     293  

Proposal: Approval of the Capital Reduction and the Distribution

     294  

Legal Matters

     295  

Experts

     295  

Shareholder Proposals for the 2024 Annual General Meeting of Flex Ltd.

     296  

Where you can Find Additional Information

     297  

Index to Financial Statements

     F-1  

Annex A. Agreement and Plan of Merger

     A-1  

 

7


Table of Contents

Helpful Information

Certain abbreviations and terms used in the text and notes are defined below:

 

ABBREVIATION /TERM

  

DESCRIPTION

Agent

   Computershare Trust Company, N.A., appointed by Flex to act as exchange agent for the purpose of exchanging outstanding shares of Yuma Common Stock for shares of Class A common stock in the Merger

Capital Reduction

   A court-approved capital reduction to be carried out by Flex pursuant to Section 78G of the Singapore Companies Act in order to effect the Distribution
Capital Reduction and Distribution Proposal    A proposal to approve the Capital Reduction and the Distribution to be considered by Flex shareholders at Flex’s extraordinary general meeting

Class A common stock

   Class A common stock, par value $0.0001 per share, of Nextracker

Class B common stock

   Class B common stock, par value $0.0001 per share, of Nextracker

Closing

   Closing of the Merger, to take place pursuant to the Merger Agreement

Code

   The Internal Revenue Code of 1986, as amended

Distribution

   The distribution of all of the shares of Yuma Common Stock to be carried out by Flex by way of a distribution in specie to Flex shareholders as of the Distribution Record Date on a pro rata basis based on the number of Flex Ordinary Shares held by each such Flex shareholder as of the Distribution Record Date

Distribution Agent

   Computershare Trust Company, N.A., appointed by Flex to act as agent in connection with the Distribution

Distribution Record Date

   The record date of the Distribution, as determined by Flex on a date subsequent to the date of this proxy statement/prospectus

Distributions

   The Distribution, together with a series of internal distributions of the shares of Yuma Common Stock from FIUI to Flex through a chain of Flex’s wholly-owned subsidiaries

Effective Time

   The time when the certificate of merger has been duly filed with the Secretary of State of the State of Delaware or at such later time as may be agreed by the parties in writing and specified in the certificate of merger for the Merger

Exchange Act

   Securities Exchange Act of 1934, as amended

Exchange Ratio

   The quotient of (i) 74,432,619, which is the number of shares of Class A common stock held by Yuma and Yuma Sub (assuming exchange by Yuma and Yuma Sub of all the LLC Common Units, together with a corresponding number of shares of Class B common stock held by Yuma and Yuma Sub for shares of Class A common stock) divided by (ii) the number of issued and outstanding shares of Yuma Common Stock immediately prior to the effective time of the Merger

FIUI

   Flextronics International USA, Inc., a Delaware corporation and wholly-owned subsidiary of Flex

Flex

   Flex Ltd., a Singapore-incorporated public company limited by shares (company registration no. 199002645H)

Flex Ordinary Shares

   Ordinary shares in the capital of Flex

 

8


Table of Contents

ABBREVIATION /TERM

  

DESCRIPTION

Flex Shareholder Approval

   The affirmative vote by at least three-fourths of the Flex Ordinary Shares voting at the extraordinary general meeting of Flex in favor of the Capital Reduction and Distribution Proposal

Flex’s Constitution

   The Constitution of Flex, as adopted on August 24, 2016 and incorporating all amendments as at August 20, 2019

FO Transactions

   Certain transactions completed in connection with the Follow-on Offering

Follow-on Offering

   Nextracker’s follow-on offering of its Class A common stock completed on July 3, 2023

GAAP

   Accounting principles generally accepted in the United States of America

High Court Approval

   Approval of the High Court of Singapore of the Capital Reduction

IPO Transactions

   Certain organizational and other transactions completed by Nextracker and Nextracker LLC in connection with the Nextracker IPO

LLC Common Units

   Common units of Nextracker LLC

Meeting Record Date

   The close of business on October 26, 2023

Merger

   The merger of Yuma with and into Merger Sub, with Yuma surviving the merger as a wholly-owned subsidiary of Nextracker

Mergers

   The Merger and the Second-Step Merger

Merger Agreement

   Agreement and Plan of Merger, by and among Flex, Yuma, Nextracker and Merger Sub, dated as of February 7, 2023

Merger Consideration

   The Per Share Merger Consideration, in the aggregate

Merger Notice

   A written notice delivered by Flex, on behalf of FIUI, to exercise FIUI’s right to effect the Merger

Merger Sub

   Yuma Acquisition Corp., a Delaware corporation and wholly-owned subsidiary of Nextracker

Nextracker

   Nextracker Inc., a Delaware corporation, or, depending on the context, Nextracker Inc. and its consolidated subsidiaries, including Nextracker LLC

Nextracker IPO

   Nextracker’s initial public offering completed on February 13, 2023

Nextracker Merger Sub

   A wholly-owned limited liability company subsidiary of Nextracker to be formed in connection with the Second-Step Merger

Offering Transactions

   The IPO Transactions, the Follow-on Offering and the FO Transactions
Per Share Merger Consideration    Each share of Yuma Common Stock outstanding immediately prior to the Merger that will automatically convert into the right to receive a number of shares of Class A common stock based on the Exchange Ratio

Private Letter Request

   A request for rulings under Section 355 and related provisions of the Code with respect to the Distributions submitted by Flex to the IRS in connection with the Distributions and the Mergers

Second-Step Merger

   The merger of Yuma with and into Nextracker Merger Sub, with Nextracker Merger Sub surviving the merger as a wholly-owned subsidiary of Nextracker, to be undertaken shortly following the completion of the Merger

 

9


Table of Contents

ABBREVIATION /TERM

  

DESCRIPTION

Securities Act

   Securities Act of 1933, as amended

Separation Agreement

   Separation Agreement, by and among Flex and Nextracker, dated as of February 1, 2022

SFA

   Securities and Futures Act 2001 of Singapore, as amended or modified

Singapore Companies Act

   Companies Act 1967 of Singapore, as amended or modified

Tax Receivable Agreement

   Tax receivable agreement, by and among Nextracker LLC, Yuma, Yuma Sub, TPG Rise and the TPG Affiliates, dated as of February 13, 2023.

TPG Affiliates

   TPG Rise Climate Flash Cl BDH, L.P., TPG Rise Climate BDH, L.P. and The Rise Fund II BDH, L.P., each an affiliate of TPG Rise

TPG Rise

   TPG Rise Flash, L.P., a Delaware limited partnership and affiliate of the private equity firm TPG Inc.

Transactions

   The Capital Reduction, the Distribution and the Merger

Transfer Agent

   Computershare Trust Company, N.A., appointed by Flex as transfer agent

Yuma

   Yuma, Inc., a Delaware corporation and wholly-owned subsidiary of Flex

Yuma Common Stock

   The common stock, par value $0.001 per share, of Yuma Inc.

Yuma Sub

   Yuma Subsidiary, Inc., a Delaware corporation and wholly-owned subsidiary of Yuma

 

10


Table of Contents

Questions and Answers About the Transactions and the Extraordinary General Meeting

The following are some of the questions that you may have and answers to those questions. These questions and answers, as well as the following summary, are not meant to be a substitute for the information contained in this proxy statement/prospectus, and this information is qualified in its entirety by the more detailed descriptions and explanations contained elsewhere in this proxy statement/prospectus. You are urged to read this proxy statement/prospectus in its entirety prior to making any decision. Additional important information is contained in Annex A to this proxy statement/prospectus.

Q: Why am I receiving this document?

A: On February 7, 2023, prior to the Nextracker IPO, Nextracker, Flex, Yuma, and Merger Sub entered into the Merger Agreement pursuant to which Flex has elected to undertake the Transactions. Under the Singapore Companies Act, the Capital Reduction and Distribution Proposal must receive the Flex Shareholder Approval. Flex is holding an extraordinary general meeting of its shareholders in order to obtain the Flex Shareholder Approval. Further, under Singapore law, following and in addition to the Flex Shareholder Approval, the Capital Reduction will be submitted to the High Court of Singapore and must receive the High Court Approval. The parties cannot complete the Capital Reduction, the Distribution or the Merger unless the Flex Shareholder Approval and High Court Approval have been obtained.

This proxy statement/prospectus includes important information about the Transactions and the extraordinary general meeting of Flex shareholders. Flex shareholders should read this proxy statement/prospectus carefully and in its entirety. A copy of the Merger Agreement is attached as Annex A to this proxy statement/prospectus. The enclosed proxy materials allow Flex shareholders to submit a proxy to vote their shares without attending the extraordinary general meeting. The vote of Flex shareholders is very important and Flex encourages its shareholders to submit a proxy to vote their shares as soon as possible. Please follow the instructions set forth on the enclosed proxy card (or on the voting instruction form provided by the record holder if Flex Ordinary Shares are held in the name of a bank, broker or other nominee).

Q: What are the Transactions described in this document?

A: The Capital Reduction and the Distribution and the Merger are each summarized below:

The Capital Reduction and the Distribution

Flex currently holds 100% of the shares of Yuma Common Stock and has proposed to effect the Distribution of all of the shares of Yuma Common Stock to Flex’s shareholders as described in further detail below. Yuma holds, directly and indirectly through its wholly-owned subsidiary, Yuma Sub, shares of Class B common stock and LLC Common Units. Each share of Class B common stock, together with a corresponding number of LLC Common Units, is exchangeable at any time for one share of Class A common stock. Yuma directly or indirectly owns 51.45% of the total outstanding common stock of Nextracker and 51.45% of the LLC Common Units, which in the aggregate represents 51.45% of Nextracker’s voting securities as of September 29, 2023 (assuming the exchange by Yuma and Yuma Sub of all the LLC Common Units, together with a corresponding number of shares of Class B common stock held by Yuma and Yuma Sub for shares of Class A common stock). Flex has proposed to effect the distribution of all of the shares of Yuma Common Stock by way of a distribution in specie to Flex shareholders on a pro rata basis based on the number of Flex Ordinary Shares held by each such Flex shareholder as of the Distribution Record Date. The Distribution will be effected by way of the Capital Reduction under the Singapore Companies Act. As a result of and immediately following the Distribution, Flex

 

11


Table of Contents

shareholders will, in the aggregate, directly own 100% of the shares of Yuma Common Stock. The Flex shareholders will not provide any consideration in exchange for the receipt of such shares of Yuma Common Stock.

The Merger

Immediately following the Distribution, Flex and Nextracker expect, on the terms and subject to the conditions set forth in the Merger Agreement, to effect the Merger. In the Merger, each share of Yuma Common Stock outstanding immediately prior to the Merger will automatically convert into the right to receive a number of shares of Class A common stock based on the Exchange Ratio set forth in the Merger Agreement (with cash payments to holders of shares of Yuma Common Stock in lieu of any fractional shares of Class A common stock in accordance with the terms of the Merger Agreement). The Merger Consideration is estimated to be approximately $2.79 billion in value of Class A common stock (calculated based on the closing price of $37.42 on Nasdaq of the Class A common stock as of October 24, 2023, and assuming the issuance of 74,432,619 shares of Class A common stock to Flex shareholders).

The terms of the Transactions are set forth in the Merger Agreement and are otherwise in accordance with the Singapore Companies Act, which is described in this proxy statement/prospectus. A copy of the Merger Agreement is attached as Annex A to this proxy statement/prospectus.

Q: Has Flex set the Distribution Record Date?

A: No. Flex will publicly announce the Distribution Record Date when such date has been determined. The determination of the Distribution Record Date and the announcement thereof will be made prior to the completion of the Distribution and the Merger.

Q: What are the key steps of the Transactions?

A: Below is a summary of the sequence and key steps of the Transactions. A detailed description of the Transactions is set forth under the section titled “The Transactions” beginning on page 119.

 

  1.   Assuming receipt of the Flex Shareholder Approval and the High Court Approval, Flex will effect the Distribution, whereby it will distribute on a pro rata basis all of the shares of Yuma Common Stock to the holders of Flex Ordinary Shares as of the Distribution Record Date.

 

  2.   Immediately following the Distribution, each holder of Flex Ordinary Shares will hold one share of Yuma Common Stock for each Flex Ordinary Share held by such holder as of the Distribution Record Date.

 

  3.   On the same day as and immediately following the Distribution, Flex and Nextracker expect, on the terms and subject to the conditions set forth in the Merger Agreement, to effect the Merger.

 

  4.   Each share of Yuma Common Stock issued and outstanding as of immediately prior to the Closing will be automatically converted into the right to receive a number of shares of Class A common stock based on the Exchange Ratio (with cash payments to holders of shares of Yuma Common Stock in lieu of any fractional shares of Class A common stock in accordance with the terms of the Merger Agreement). The Merger will become effective as of the Effective Time.

Q: Are the Distribution and the Merger expected to occur on the same day?

A: Yes. The Merger is expected to occur immediately following the Distribution and on the same day.

 

12


Table of Contents

Q: What are the conditions to the completion of the Merger?

A: The Merger Agreement includes certain mutual conditions required to complete the Merger:

 

 

Flex having delivered the Merger Notice (which has not been rescinded by Flex);

 

 

this proxy statement/prospectus having been declared effective under the Securities Act;

 

 

there being no laws, rules, regulations, judgments, injunctions, stipulations, decrees, orders or awards restraining, enjoining or otherwise making the Merger illegal or otherwise prohibiting or preventing the completion of the Transactions; and

 

 

the Distribution having been completed (completion of which will require both the Flex Shareholder Approval and the High Court Approval having been obtained).

The Merger Agreement also includes certain conditions to Nextracker’s and Merger Sub’s obligations to complete the Merger, including, among others, that:

 

 

the representations and warranties of Flex and Yuma being true and correct, subject to certain Material Adverse Effect, or “MAE” qualifiers (including preventing, materially impairing or materially delaying the ability of a party to the Merger Agreement to perform its obligations under the Merger Agreement, or preventing, materially impairing or materially delaying the completion of the Transactions or the Tax Matters Agreement (as defined elsewhere in this proxy statement/prospectus)); and

 

 

Flex and Yuma having performed their obligations under the Merger Agreement in all material respects.

The Merger Agreement also includes certain conditions to Flex’s and Yuma’s obligations to complete the Merger, including, among others, that:

 

 

the representations and warranties of Nextracker and Merger Sub are true and correct, subject to certain Material Adverse Effect, or “MAE” qualifiers;

 

 

Nextracker and Merger Sub have performed their obligations under the Merger Agreement in all material respects;

 

 

Flex and Yuma have received a tax opinion from a nationally recognized tax advisor, dated as of    , 2023 (the “Closing Date”) to the effect that the Distributions will qualify as tax-free under Section 355 of the Code, and the Merger will qualify as a tax-free reorganization under Section 368(a) of the Code;

 

 

the Flex Shareholder Approval has been obtained; and

 

 

Nextracker has filed with Nasdaq a notification form for the listing of all shares of Class A common stock to be issued in the Merger, and Nasdaq has not objected to the listing of such shares of Class A common stock.

For a further discussion of the conditions to the completion of the Merger, see the section titled “The Merger Agreement—Conditions to Completion of the Merger” beginning on page 155.

Q: When will the Transactions be completed?

A: Assuming receipt of the Flex Shareholder Approval and the High Court Approval and the timely satisfaction of other necessary conditions to the Closing, as described in this proxy statement/prospectus, the parties expect the Transactions to be completed in Flex’s fourth quarter ending March 31, 2024.

For a discussion of the conditions to the completion of the Merger, see the section titled “The Merger Agreement—Conditions to Completion of the Merger” beginning on page 155.

 

13


Table of Contents

Q: Can the Transactions be terminated under the Merger Agreement?

A: The Merger Agreement provides that Flex and Nextracker may terminate the Merger Agreement by mutual written consent. In addition, Flex may terminate the Merger Agreement in its sole and absolute discretion (including whether before or after the effectiveness of the registration statement of which this proxy statement/prospectus forms a part of or receipt of the Flex Shareholder Approval).

In addition, Nextracker may terminate the Merger Agreement if (i) any laws, rules, regulations, judgments, injunctions, stipulations, decrees, orders or awards would restrain, enjoin or otherwise make the Merger illegal or otherwise prohibit or prevent the completion of the Transactions or (ii) for an incurable breach of the Merger Agreement by any of Flex or Yuma.

For further discussion of the circumstances under which the Merger Agreement may be terminated by the parties, see the section titled “The Merger Agreement—Termination” beginning on page 156.

Q: What regulatory approvals are required to complete the Transactions?

A: The completion of the Merger is contingent on the effectiveness of this proxy statement/prospectus, a filing by Nextracker with Nasdaq of a notification form for the listing of all of the shares of the Class A common stock to be issued as consideration in the Merger and no objection from Nasdaq to the listing of such shares of Class A common stock prior to the Closing. Further, under Singapore law, following and in addition to the Flex Shareholder Approval, the Capital Reduction and the Distribution will be submitted to and must be approved by the High Court of Singapore, and the Distribution will not be effected absent the High Court Approval. Flex currently expects to complete the Capital Reduction and the Distribution as promptly as reasonably practicable after receipt of the High Court Approval and the satisfaction (or, to the extent permitted by applicable law, waiver by the parties entitled to the benefit thereof) of the conditions to the Closing set forth in the Merger Agreement, other than the completion of the Distribution itself and those conditions to the Closing that by definition cannot be completed prior to the Closing Date.

Q: Did the Nextracker Board approve the Merger Agreement?

A: Yes. In accordance with applicable law, the requisite approval of the Board of Directors of Nextracker (the “Nextracker Board”) with respect to the Merger Agreement and the Transactions, including the Merger and the issuance of shares of Class A common stock in connection with the Merger, was obtained on January 24, 2023, prior to the Nextracker IPO, at a time when Nextracker was an indirect wholly-owned subsidiary of Flex.

Q: Why are Nextracker stockholders not being asked vote on the Merger or the issuance of shares of Class A common stock in connection with the Merger?

A: In accordance with applicable Delaware law, Nasdaq rules and the Merger Agreement, the requisite vote of the stockholders of Nextracker required to approve the adoption of the Merger Agreement, the Merger and the other Transactions (including the issuance of Class A common stock in connection with the Merger) was obtained prior to the Nextracker IPO at a time when Nextracker was an indirect wholly-owned subsidiary of Flex. Therefore, the vote of the stockholders of Nextracker is not required and is not being sought in connection with the consummation of the Merger and the other Transactions. Nextracker is not asking Nextracker stockholders for a proxy, and Nextracker stockholders are requested not to send Nextracker a proxy. The purpose of the registration statement of which this proxy statement/prospectus forms a part, is to register the shares of Class A common stock being issued in the Merger under the Securities Act and to provide Flex shareholders receiving Yuma Common Stock (and subsequently shares of Class A common stock) with material information regarding Nextracker and the Transactions.

 

14


Table of Contents

The approval of the Capital Reduction and the Distribution under Singapore law through the Flex Shareholder Approval is the only approval required of the holders of Flex Ordinary Shares for the consummation of the Transactions.

Q: Who is entitled to vote at the extraordinary general meeting?

A: Only holders of Flex Ordinary Shares as of the close of business on October 26, 2023, the Meeting Record Date, are entitled to receive notice of the extraordinary general meeting. However, all Flex shareholders of record whose names appear on the Branch Register of Members of Flex maintained in the United States of America on November 20, 2023, the date of the extraordinary general meeting, will be entitled to vote at the extraordinary general meeting. As of the close of business on the Meeting Record Date, there were 433,398,027 Flex Ordinary Shares issued and outstanding.

Q: What are Flex shareholders being asked to vote on?

A: Flex shareholders are being asked to approve the Capital Reduction and Distribution Proposal. See the section titled “Proposal—Approval of the Capital Reduction and Distribution” beginning on page 294. The approval of the Capital Reduction and the Distribution under Singapore law through the Flex Shareholder Approval is the only approval of the holders of Flex Ordinary Shares required for the consummation of the Transactions. Prior to the Nextracker IPO, the Nextracker Board and the boards of directors of each of Flex (the “Flex Board”), Yuma and Merger Sub, and Nextracker’s stockholders and the stockholders of each of Yuma and Merger Sub, approved the Merger Agreement and the other Transactions. As a result, no further right to approve or disapprove of the Transactions or the issuance of shares of Class A common stock to the holders of shares of Yuma Common Stock in connection with the Merger is required by Flex shareholders or the stockholders of Nextracker, Yuma or Merger Sub.

Q: Can Nextracker stockholders or Flex shareholders dissent and require appraisal of their shares?

A: No. There are no appraisal rights for either Nextracker stockholders or Flex shareholders in connection with the Transactions.

Q: How do Flex shareholders attend the extraordinary general meeting?

A: Flex shareholders can attend the extraordinary general meeting on November 20, 2023 at 8:00 a.m., Pacific Time. Flex intends to hold the extraordinary general meeting in person at its offices located at 6201 America Center Drive, San Jose, California 95002, U.S.A.

If your Flex Ordinary Shares are registered directly in your name on the Branch Register of Members of Flex maintained in the United States of America by the Transfer Agent, you are considered the shareholder of record, or registered shareholder, with respect to those shares. As the shareholder of record, you have the right to grant a proxy for your vote to either the chairman of the extraordinary general meeting or a third party, to vote at the meeting. If you choose to vote your shares in person at the extraordinary general meeting, please bring your enclosed proxy card and current, government-issued photo identification. If your Flex Ordinary Shares are held by a bank, broker or other nominee, you are considered the beneficial owner of shares held in “street name,” and your bank, broker or other nominee is considered the shareholder of record with respect to those shares. Your bank, broker or other nominee will provide you, as the beneficial owner, a package describing the procedure for voting your shares. You should follow the instructions provided by them to vote your shares. You are invited to attend the extraordinary general meeting; however, you may not vote these shares in person at the extraordinary general meeting unless you have procured from your bank, broker or other nominee that holds your shares, a grant of proxy

 

15


Table of Contents

in your favor, giving you the right to vote the shares in person at the extraordinary general meeting, and present an account statement or letter from your bank, broker or other nominee indicating that you are the beneficial holder of your Flex Ordinary Shares held through your bank, broker or other nominee.

Q: What will Flex shareholders receive in the Transactions?

A: First, subject to obtaining the Flex Shareholder Approval and the High Court Approval, Flex will effect the Distribution by distributing all of the shares of Yuma Common Stock pro rata to the holders of Flex Ordinary Shares as of the Distribution Record Date. Immediately following the Distribution, each such holder of Flex Ordinary Shares will hold one share of Yuma Common Stock for each Flex Ordinary Share held as of the Distribution Record Date. No transfers of the shares of Yuma Common Stock issued in the Distribution will be permitted pending the consummation of the Merger.

Immediately following the Distribution, on the terms and subject to the conditions set forth in the Merger Agreement, Flex and Nextracker expect to effect the Merger. Upon the completion of the Merger, on the terms and subject to the conditions set forth in the Merger Agreement, Yuma will become a wholly-owned subsidiary of Nextracker, and Nextracker will issue to the holders of record of Yuma Common Stock as of immediately prior to the Closing (i.e., the holders of Flex Ordinary Shares as of the Distribution Record Date) a number of shares of Class A common stock per share of Yuma Common Stock determined by the Exchange Ratio (with cash payments to holders of shares of Yuma Common Stock in lieu of any fractional shares of Class A common stock in accordance with the terms of the Merger Agreement).

Based on the Exchange Ratio and the number of Flex Ordinary Shares outstanding and the number of LLC Common Units and Class B common stock held directly or indirectly by Flex, each as of September 29, 2023, holders of record of Yuma Common Stock immediately prior to the Closing will receive approximately 0.17 shares of Class A common stock per share of Yuma Common Stock (with cash payments to holders of shares of Yuma Common Stock in lieu of any fractional shares of Class A common stock in accordance with the terms of the Merger Agreement). Immediately following the completion of the Transactions, assuming that the Merger had occurred on September 29, 2023, which is the most recent practicable date prior to the date of this proxy statement/prospectus, Flex shareholders as of the Distribution Record Date are expected to own, in the aggregate, approximately 54.52% of the outstanding shares of Class A common stock based on the number of Flex Ordinary Shares and shares of Class A common stock outstanding as of September 29, 2023, and the number of shares of Class A common stock expected to be issued in the Transactions which would represent approximately 51.45% of Nextracker’s outstanding voting securities based on the shares of Class A common stock outstanding as of September 29, 2023, and the number of shares of Class A common stock expected to be issued in the Transactions.

Q: What is the estimated total value of the consideration to be paid by Nextracker in the Merger as of the Effective Time?

A: Based on the Exchange Ratio, the number of Flex Ordinary Shares outstanding and the number of LLC Common Units and Class B common stock held directly or indirectly by Flex, each as of September 29, 2023, Nextracker is expected to issue approximately 74,432,619 shares of Class A common stock in the Merger (with cash payments to holders of shares of Yuma Common Stock in lieu of any fractional shares of Class A common stock in accordance with the terms of the Merger Agreement). Based upon the reported closing sale price of $37.42 per share for Class A common stock on the Nasdaq Global Select Market on October 24, 2023, the total value of the shares of Class A common stock to be issued by Nextracker in the Merger would be $2.79 billion. The actual value of the Class A common stock to be issued in the Merger will depend on the market price of shares of Class A common stock at the time of the Merger.

 

16


Table of Contents

Q: On what exchange does Class A common stock trade?

A: Shares of Class A common stock currently trade on the Nasdaq Global Select Market under the ticker symbol “NXT.”

Q: How will my ownership in Flex change as a result of the Transactions?

A: Flex shareholders’ ownership in Flex will not change as a result of the Transactions. However, in addition to owning Flex Ordinary Shares, immediately after the Effective Time, Flex shareholders will also own certain number of shares of Class A common stock based on the Exchange Ratio. Following the Effective Time, Flex shareholders will not own any shares of Yuma Common Stock as the Yuma Common Stock will be exchanged in the Merger for a number of shares of Class A common stock based on the Exchange Ratio (with cash payments to holders of shares of Yuma Common Stock in lieu of any fractional shares of Class A common stock in accordance with the terms of the Merger Agreement).

Immediately following the Effective Time, assuming that the Effective Time had occurred on September 29, 2023, which is the most recent practicable date prior to the date of this proxy statement/prospectus, Flex shareholders are expected to own approximately 54.52% of the outstanding shares of Class A common stock, based on the number of Flex Ordinary Shares and shares of Class A common stock outstanding as of September 29, 2023, and the number of shares of Class A common stock expected to be issued in the Transactions, which would represent approximately 51.45% of Nextracker’s outstanding voting securities, based on the shares of Class A common stock outstanding as of September 29, 2023, and the number of shares of Class A common stock expected to be issued in the Transactions, and Flex is expected to own none of the outstanding shares of Class A common stock or any other equity interests in Nextracker.

Q: How will shares of Class A common stock be distributed to Flex shareholders?

A: In the Merger, holders of shares of Yuma Common Stock will be entitled to receive shares of Class A common stock in book-entry form in exchange for the shares of Yuma Common Stock they receive in the Distribution. At or shortly following the Closing, Nextracker will instruct the Transfer Agent to make book-entry credits for the shares of Class A common stock for holders of shares of Yuma Common Stock as of immediately prior to the Effective Time. Flex shareholders of record as of the Distribution Record Date will receive additional information from the Transfer Agent shortly after the Closing. Beneficial holders who hold Flex Ordinary Shares in “street name” will receive information from their brokerage firms or other nominees.

Since shares of Class A common stock will be in uncertificated book-entry form, Flex shareholders will receive share ownership statements in place of physical share certificates. Shares of Class A common stock currently trade on the Nasdaq Global Select Market under the ticker symbol “NXT.”

Q: Who will control Nextracker after the completion of the Transactions?

A: It is not expected that any person or group will hold a majority interest in Nextracker immediately following the completion of the Transactions. Because Flex currently beneficially owns more than 50% of the voting power of all of the outstanding Class A common stock, Nextracker is currently a “controlled company” within the meaning of the rules of Nasdaq and, as a result, qualifies for and relies on exemptions from certain corporate governance requirements of Nasdaq. Following the completion of the Transactions, Nextracker will not be a “controlled company” and can no longer rely on such exemptions. For more information, see the section titled “Risk Factors—Risks Related to Nextracker after Completion of the Transactions” beginning on page 94.

 

17


Table of Contents

Q: What will the relationship be between Flex and Nextracker after the completion of the Transactions?

A: Since the Nextracker IPO, Nextracker has operated as a separate, publicly traded company. However, Nextracker has remained a “controlled company” within the meaning of the rules of Nasdaq due to Flex’s ownership of a controlling interest in Nextracker common stock, and, so long as Flex owns a controlling interest in Nextracker common stock, Flex is able to control any action requiring the general approval of Nextracker’s stockholders, including the election and removal of directors, any amendments to Nextracker’s certificate of incorporation and the approval of any merger or sale of all or substantially all of Nextracker’s assets. Following the completion of the Transactions, (i) Yuma will no longer be an indirect wholly-owned subsidiary of Flex and will be a direct wholly-owned subsidiary of Nextracker and (ii) Flex will no longer directly or indirectly hold any shares of Nextracker common stock or any securities convertible into or exchangeable for Nextracker common stock, and Nextracker will no longer be a “controlled company” within the meaning of the rules of Nasdaq.

Notwithstanding the foregoing, Flex and Nextracker entered into the Separation Agreement which sets forth certain agreements between Flex and Nextracker regarding principal actions to be taken in connection with the separation of Nextracker’s business from the retained Flex businesses. The Separation Agreement also sets forth other agreements that govern certain aspects of their relationship prior to and following the completion of the Merger.

 

 

Transfer of Assets and Liabilities—Pursuant to the Separation Agreement, prior to the Nextracker IPO, Flex transferred to Nextracker substantially all of the assets and liabilities comprising the legacy Nextracker business.

 

 

Insurance Matters—Nextracker will continue to be covered under Flex’s existing insurance policies until such time as Flex and its affiliates hold 50% or less of Nextracker and Nextracker’s subsidiaries’ outstanding capital stock (such as will occur following the Transactions), subject to certain exceptions. In connection with the Transactions, Nextracker will arrange for its own insurance policies and will no longer seek benefit from any of Flex’s or its affiliates’ insurance policies that may provide coverage for claims relating to Nextracker’s business prior to the date on which Nextracker obtains its own insurance coverage.

 

 

Transition Services Agreement—Nextracker and Nextracker LLC entered into a transition services agreement with FIUI, pursuant to which FIUI and its subsidiaries agreed to provide Nextracker and its subsidiaries with various services. Pursuant to an amendment to the transition services agreement effective February 1, 2023, the term for the services continues through November 2024.

 

 

Brazil operations—Nextracker, Nextracker LLC, Flex and an affiliate of Flex entered into an umbrella agreement (the “Umbrella Agreement”) that governs the terms, conditions and obligations of a strategic commercial relationship between Nextracker and Flex for the sale of Nextracker’s solar trackers in Brazil. The Umbrella Agreement is expected to remain in effect in accordance with its terms following the Transactions.

 

 

Employee Matters Agreement— Nextracker and Nextracker LLC entered into an employee matters agreement with Flex that governs Nextracker’s and Flex’s compensation and employee benefit obligations with respect to the employees and other service providers of each company, and generally allocates liabilities and responsibilities relating to employment matters and employee compensation and benefit plans and programs. Under the terms of the employee matters agreement, at the time of the completion of the Transactions, Nextracker will assume outstanding options, RSUs and PSUs granted to its employees pursuant to Flex’s 2017 Equity Incentive Plan (the “Flex 2017 Plan”) (or other applicable equity incentive plan of Flex), which will be converted into options, RSUs and PSUs to purchase or receive an adjusted number of shares of Class A common stock pursuant to the Second Amended and Restated 2022 Nextracker Inc. Equity Incentive Plan (“LTIP”) (or other applicable equity incentive plan of Nextracker). The term of the employee matters agreement is indefinite and may only be terminated or

 

18


Table of Contents
 

amended with the prior written consent of both Flex and Nextracker, and is expected to remain in effect in accordance with its terms following the Transactions.

 

 

Tax Matters Agreement—Immediately prior to the Distribution, Flex, Yuma and Nextracker will enter into a tax matters agreement (the “Tax Matters Agreement”) which will govern the rights, responsibilities and obligations of such parties with respect to taxes (including taxes arising in the ordinary course of business and taxes incurred as a result of the Distributions and the Mergers), tax attributes, tax returns, tax contests and certain other matters.

For more information, see the section titled “Certain relationships and related party transactions—Agreements with Flex” beginning on page 268.

Q: May Flex shareholders sell or trade Yuma Common Stock?

A: No, there is no market for shares of Yuma Common Stock and Flex shareholders may not sell or trade shares of Yuma Common Stock between the time of the Distribution and the completion of the Merger. Shares of Yuma Common Stock will be issued in book-entry form and are expected to be held by Flex shareholders for only a brief moment in time before they are exchanged for shares of Class A common stock upon the completion of the Merger, along with cash payments to holders of shares of Yuma Common Stock in lieu of any fractional shares of Class A common stock in accordance with the terms of the Merger Agreement.

Q: What is the accounting treatment for the transactions?

A: Nextracker and Yuma prepare their financial statements in accordance with GAAP. After the Merger, Yuma will survive as a wholly-owned subsidiary of Nextracker. As the Merger represents a business combination of entities under common control, the transaction will be accounted for in accordance with ASC 805-50, Business Combinations - Related Issues, and the assets and liabilities of Yuma will be recognized at their carrying value on the date of transfer. As Yuma’s principal asset is its investment in Nextracker, the primary accounting impact of the Merger for Nextracker will be an adjustment to the carrying value and classification of its noncontrolling interests and corresponding impact to permanent equity.

Q: What will happen to Yuma after the Effective Time?

A: Shortly following the completion of the Merger, Nextracker and Yuma have agreed to undertake the Second-Step Merger. The Second-Step Merger will occur following the Effective Time, when Yuma is a wholly-owned subsidiary of Nextracker. It is intended that Second-Step Merger, together with the Merger, will be treated as a single integrated transaction for U.S. federal income tax purposes. This treatment further supports the tax-free nature of the Transactions. As a result, Yuma stockholders and Flex shareholders will not receive any consideration in the Second-Step Merger and the Second-Step Merger is occurring wholly as between Nextracker and its wholly-owned subsidiaries.

Q: What are the U.S. federal income tax consequences to Flex shareholders of the Distributions and the Mergers?

A: It is intended that the Distributions will qualify as tax-free under Section 355 of the Code and the Mergers will qualify as a tax-free reorganization under Section 368(a) of the Code.

Flex has received a private letter ruling from the Internal Revenue Service (the “IRS”) regarding certain matters germane to the Distributions, qualifying as tax-free under Section 355 of the Code. In addition to the private letter ruling, Flex and Yuma expect to receive an opinion from Deloitte Tax LLP to the effect that the

 

19


Table of Contents

Distributions will qualify as tax-free under Section 355 of the Code and the Mergers will qualify as a tax-free reorganization under Section 368(a) of the Code. The private letter ruling relies, and the opinion will rely, on certain facts and assumptions, and certain representations and undertakings, provided by Nextracker and Flex regarding the past and future conduct of Nextracker’s and Flex’s respective businesses and other matters. The receipt by Flex and Yuma of the opinion from Deloitte Tax LLP is a condition to effecting the Transactions.

Assuming the Distributions qualify under Section 355 of the Code and the Mergers qualify under Section 368(a) of the Code, the U.S. Holders (as defined in the section titled “Material U.S. federal income tax consequences of the Transactions” beginning on page 157) of Flex Ordinary Shares generally will not recognize gain or loss for U.S. federal income tax purpose by reason of the Distributions or the Mergers, except, in the case of the Merger, for any gain or loss recognized with respect to any cash received in lieu of a fractional share of Class A common stock.

The tax consequences of the Distributions and the Mergers to any particular Flex shareholder will depend on such shareholder’s particular facts and circumstances. Accordingly, you are urged to consult your tax advisor to determine your tax consequences from the Distributions and the Mergers, including the effect of any state, local, estate or gift or non-U.S. tax laws and of changes in applicable tax laws.

For a detailed discussion of the material U.S. federal income tax consequences of the Distributions and the Mergers, see the section titled “Material U.S. federal income tax consequences of the Transactions” beginning on page 157.

Q: What were the factors that the Flex Board considered when making determinations about the Capital Reduction and the Distribution and when making their recommendations?

A: The Flex Board has determined to divest all of Flex’s remaining interest in Nextracker in the Transactions with the goal of enhancing Flex shareholder value and better positioning Flex to focus on its core businesses. The Transactions are intended to accomplish this divestiture in a tax-efficient manner. The Flex Board, with the assistance of Flex’s management and advisors, evaluated the Merger Agreement and the terms of the Transactions.

In the course of reaching its recommendation, the Flex Board considered a wide variety of factors relating to the Transactions. Among others, the Flex Board considered the Flex Board’s belief that the Transactions were a superior alternative to the other potential strategic alternatives available to Flex with respect to its interest in Nextracker, including Flex retaining its interest in Nextracker, in each case, considering the potential shareholder value that might result from such alternatives, as well as the feasibility of such alternatives and the risks and uncertainties associated with pursuing such alternatives. In particular, the Flex Board considered that the Transactions present less execution risk than a split-off or other means of divesting Flex’s interest in Nextracker, and allow Flex to avoid certain related incremental expenses.

The Flex Board also considered certain risks and potentially negative factors relating to the Transactions, including the risk that the Distributions might not qualify as tax-free under Section 355 of the Code or that the Mergers might not qualify as a tax-free reorganization under Section 368(a) of the Code, in which case Flex and its subsidiaries (collectively, the “Flex Group”) and Flex’s shareholders could be required to pay substantial U.S. federal income taxes and Flex’s shareholders will not be entitled to any indemnification under the Tax Matters Agreement.

The Flex Board concluded, however, that the uncertainties, risks and potentially negative factors relevant to the Transactions were outweighed by the potential benefits.

 

20


Table of Contents

For further discussion of the approval of the Flex Board, see the section titled “The Transactions—Flex’s Reasons for the Transactions and the Recommendations of the Flex Board” beginning on page 130.

Q: What is the recommendation of the Flex Board?

A: On October 23, 2023, with the exception of William D. Watkins, who has recused himself from, and abstained from voting on, matters related to the Transactions as he serves on both the Flex and Nextracker Boards, the Flex Board unanimously (i) determined that the Transactions are advisable and in the best interests of Flex and its shareholders, (ii) approved and declared advisable the Capital Reduction, the Distribution and, subject to receipt of the Flex Shareholder Approval and the High Court Approval, the completion by Flex and its subsidiaries of the Transactions and (iii) directed that the Capital Reduction and Distribution Proposal be submitted to the Flex shareholders for approval and, upon the terms and subject to the conditions of the Merger Agreement, recommended that Flex shareholders vote in favor of the resolution relating to the Capital Reduction and Distribution Proposal.

The Flex Board recommends that you vote “FOR” the Capital Reduction and Distribution Proposal.

Q: What happens if the Transactions are not completed?

A: If any conditions to the Merger are not fulfilled or waived, or the Merger Agreement is terminated prior to the completion of the Merger, Flex will not effect the Distribution or complete the Merger, and Nextracker will not issue any shares of Class A common stock to the holders of shares of Yuma Common Stock. Accordingly, Flex would retain its interest in Nextracker, and Nextracker will remain a “controlled company” within the meaning of the rules of Nasdaq.

For additional information regarding the circumstances under which the Merger Agreement may be terminated, see the section titled “The Merger Agreement—Termination” beginning on page 156.

Q: Are there any termination fees required to be paid if the Merger Agreement is terminated?

A: No. There is no termination fee payable under the Merger Agreement or in connection with the Transactions.

Q: Are there risks associated with the Transactions?

A: Yes. The material risks and uncertainties associated with the Transactions are discussed in the sections titled “Risk Factors” and “Cautionary Note Regarding Forward-Looking Statements” beginning on pages 51 and 98, respectively.

Q: What do I need to do now?

A: After carefully reading and considering the information contained in this proxy statement/prospectus, please respond by completing, signing and dating the enclosed proxy card (or the voting instruction form provided by the record holder if Flex Ordinary Shares are held in the name of a bank, broker or other nominee) and returning it in the enclosed postage-paid envelope, or by submitting your proxy through the Internet, as soon as possible so that your Flex Ordinary Shares may be represented and voted at the extraordinary general meeting. Shareholders of record can authorize someone other than the individual(s) named on the proxy card to attend the extraordinary general meeting and vote on their behalf by crossing out the individual(s) named on the proxy card and inserting the name, address and email address of the individual being authorized. Flex asks that you request registration of an authorized representative for the extraordinary general meeting by forwarding an image of your updated proxy card to Vote Processing, c/o Broadridge, 51 Mercedes Way, Edgewood, NY 11717.

 

21


Table of Contents

Beneficial owners of Flex Ordinary Shares can request that their bank, broker or other nominee (as the registered shareholder) authorize someone other than the individual(s) named on the legal proxy obtained from their banks, brokers, or other nominees to attend the extraordinary general meeting or vote on their behalf. Contact information for the authorized individual, including name, address and email address, should be provided to register the authorized representative. Requests for registration of an authorized representative for the extraordinary general meeting, along with the contact information specified above and an image of your legal proxy, should be directed to Vote Processing, c/o Broadridge, 51 Mercedes Way, Edgewood, NY 11717.

Q: How do I vote if my broker holds my shares in “street name”?

A: If you hold Flex Ordinary Shares registered in the name of a bank, broker or other nominee, that bank, broker or other nominee has enclosed or will provide a voting instruction card for use in directing your bank, broker or other nominee how to vote those Flex Ordinary Shares. Your bank, broker or other nominee will vote your Flex Ordinary Shares only if you provide instructions on how to vote. You should follow the directions provided by your bank, broker or other nominee regarding how to instruct your bank, broker or other nominee to vote your shares. Without instructions, your Flex Ordinary Shares will not be voted on the Capital Reduction and Distribution Proposal.

Q: What is a “broker non-vote”?

A: A “broker non-vote” results when banks, brokers, and other nominees return a valid proxy but do not vote on a particular proposal because (i) they do not have discretionary authority to vote on the matter because it is “non-routine” in nature, (ii) they have not received specific voting instructions from the beneficial owner of such shares, and (iii) at least one “routine” matter for which they do have discretionary authority to cast a vote appears on the same proxy. In such a case, the brokers would physically cross out the proposals on which they do not have voting discretion, and the crossed out proposals are the broker non-votes. If, as here, however, the only proposal at the extraordinary general meeting is non-routine, there will be no broker discretionary voting on any proposal. Thus, there will be no broker non-votes at the extraordinary general meeting.

Q: What if I do not appoint a proxy to vote or abstain from voting?

A: If you do not appoint a proxy to vote or abstain from voting, assuming a quorum is present at the extraordinary general meeting, it will have no impact on the approval of the Capital Reduction and Distribution Proposal. Under the Singapore Companies Act, the affirmative vote by at least three-fourths of the Flex Ordinary Shares voting at the extraordinary general meeting is required in order to approve the Capital Reduction and Distribution Proposal. Thus, if you do not vote or abstain from voting, your vote will not be counted towards the number of Flex Ordinary Shares present and voting.

Flex Ordinary Shares that are not represented in person or by proxy at the extraordinary general meeting will not count towards the establishment of a quorum, which is necessary to transact business at the extraordinary general meeting and vote on the Capital Reduction and Distribution Proposal. However, if your Flex Ordinary Shares are not voted at the extraordinary general meeting but are still represented in person or by proxy at the extraordinary general meeting (including as a result of your directing an “abstention” from voting on any matter to be brought before the extraordinary general meeting), they will count towards the establishment of a quorum. If a quorum of shareholders is not present in person or by proxy at the meeting, no vote will be taken on the Capital Reduction and Distribution Proposal. If you are a registered shareholder and you sign the enclosed proxy card but do not indicate how you want to vote, your Flex Ordinary Shares will be voted FOR the Capital Reduction and Distribution Proposal.

 

22


Table of Contents

Q: Can I change my vote after I have delivered my proxy?

A: Yes. If you have properly completed and submitted your proxy card or submitted a proxy to vote your Flex Ordinary Shares by Internet, if you are a record holder of Flex Ordinary Shares, you can revoke such proxy and change your vote by:

 

 

sending a signed notice of revocation to the company secretary of Flex that is received prior to the extraordinary general meeting stating that you revoke your proxy;

 

 

properly completing, signing and dating a new proxy card bearing a later date and properly submitting it so that it is received not less than 48 hours prior to the extraordinary general meeting;

 

 

submitting a new proxy by logging onto the Internet website specified on the proxy card and following the instructions on the proxy card, in the same manner a shareholder would submit its proxy electronically prior to the extraordinary general meeting; or

 

 

attending the extraordinary general meeting and voting in person.

Simply attending the extraordinary general meeting will not revoke a proxy. In the event of multiple proxies submitted by a shareholder, each proxy will supersede the previous proxy and the last proxy given will be deemed to be the final proxy of the shareholder unless such proxy is revoked prior to or at the extraordinary general meeting.

If you hold your Flex Ordinary Shares in “street name” through your bank, broker or other nominee, and have directed such person to vote your Flex Ordinary Shares and want to change your vote, you should instruct such person to change your vote by contacting such persons and following their instructions. If, in the alternative, you wish to vote in person at the extraordinary general meeting, you must obtain a proxy from the record holder of your Flex Ordinary Shares.

Q: What will happen if the extraordinary general meeting is adjourned?

A: Although it is not currently expected, the extraordinary general meeting may be adjourned, if necessary or appropriate, for the purpose of soliciting additional proxies if there are not sufficient votes at the time of the extraordinary general meeting to approve the Capital Reduction and Distribution Proposal. Assuming that a quorum is present at the time of the extraordinary general meeting, any adjournment of the extraordinary general meeting may be made at the meeting if approved by the affirmative vote of the holders of a majority of the votes present in person or by proxy at the meeting. Any adjournment of the extraordinary general meeting for the purpose of soliciting additional proxies will allow Flex Shareholders who have already sent in their proxies to revoke them at any time prior to their use at the extraordinary general meeting as adjourned.

The chairman of the extraordinary general meeting has the authority to adjourn the extraordinary general meeting for any other purpose, including the absence of a quorum. Where a quorum is not present within half an hour from the time appointed for the extraordinary general meeting, the meeting shall be adjourned without requiring the consent or approval of Flex shareholders.

Q: Whom should I call with other questions?

A: If you have questions about the Transactions, the extraordinary general meeting or if you need assistance in voting your shares, you should contact: D.F. King & Inc., 48 Wall Street, 22nd Floor, New York, NY 10005, flexltd@dfking.com. Stockholders may call toll free (800) 488-8075 and banks and brokers may call collect (212) 269-5550.

 

23


Table of Contents

Q: Where can I find more information regarding Flex and Nextracker?

A: You can find more information about Flex and Nextracker from the various sources described in this proxy statement/prospectus.

 

24


Table of Contents

Summary

The following summary contains certain information described in more detail elsewhere in this proxy statement/prospectus. It does not contain all of the details concerning the Transactions, including information that may be important to you. To better understand the Transactions, you should carefully review this entire document and the documents to which it refers.

Parties to the Merger Agreement (Page 116)

Nextracker Inc.

Nextracker Inc.

6200 Paseo Padre Parkway

Fremont, CA 94555

Telephone: (510) 270-2500

Nextracker Inc. is a leading provider of intelligent, integrated solar tracker and software solutions used in utility-scale and ground-mounted distributed generation solar projects around the world. Nextracker’s products enable solar panels in utility-scale power plants to follow the sun’s movement across the sky and optimize plant performance. Nextracker led the solar industry based on gigawatts shipped globally in 2015 and both globally and in the United States from 2016 to 2021.

Nextracker was incorporated in the State of Delaware on December 19, 2022 in connection with the Nextracker IPO. Prior to the Nextracker IPO, all of the business operations of Nextracker were conducted through Nextracker LLC which, together with its consolidated subsidiaries, comprised the legacy solar tracker business of Flex. The then members of Nextracker LLC consisted of direct and indirect subsidiaries of Flex as well as an affiliate of the private equity firm TPG (“TPG”). Upon the completion of a series of transactions in connection with and including the Nextracker IPO, Flex, through direct and indirect subsidiaries, and TPG held shares of Class B common stock equal to the number of LLC Common Units held respectively by each such subsidiary and TPG, and Nextracker became the managing member of Nextracker LLC, thereby operating and controlling all of the business affairs of Nextracker LLC.

Because Flex, through its direct and indirect subsidiaries, currently owns more than 50% of the voting power of all of the outstanding shares of Nextracker common stock, Nextracker is a “controlled company” within the meaning of the corporate governance rules of Nasdaq and relies on certain exemptions from Nasdaq’s corporate governance requirements. Following the completion of the Transactions, Flex will no longer directly or indirectly hold any shares of Nextracker common stock or any securities convertible into or exchangeable for shares of Nextracker common stock, and Nextracker will no longer be a “controlled company” within the meaning of the rules of Nasdaq.

Flex Ltd.

Flex Ltd.

2 Changi South Lane

Singapore 486123

Telephone: (65) 6876-9899

12455 Research Blvd.

Welcome Center

Austin, Texas 78759, U.S.A.

 

25


Table of Contents

Flex Ltd. is a Singapore-incorporated public company limited by shares (company registration no. 199002645H) and was incorporated in the Republic of Singapore in May 1990. Flex is the diversified manufacturing partner of choice that helps market-leading brands design, build and deliver innovative products that improve the world. Through the collective strength of a global workforce across approximately 30 countries with responsible, sustainable operations, Flex supports the entire product lifecycle with advanced manufacturing solutions and operates one of the most trusted global supply chains. Flex also provides additional value to customers through a broad array of services, including design and engineering, component services, rapid prototyping, fulfillment, and circular economy solutions. Flex supports a diverse set of industries including cloud, communications, enterprise, automotive, industrial, consumer devices, lifestyle, healthcare, and energy. As of June 30, 2023, Flex’s three operating and reportable segments were as follows:

 

 

Flex Agility Solutions, which is comprised of the following end markets:

 

   

Communications, Enterprise and Cloud, including data infrastructure, edge infrastructure and communications infrastructure;

 

   

Lifestyle, including appliances, consumer packaging, floorcare, micro mobility and audio; and

 

   

Consumer Devices, including mobile and high velocity consumer devices.

 

 

Flex Reliability Solutions, which is comprised of the following end markets:

 

   

Automotive, including next generation mobility, autonomous, connectivity, electrification, and smart technologies;

 

   

Health Solutions, including medical devices, medical equipment, and drug delivery; and

 

   

Industrial, including capital equipment, industrial devices, and renewables and grid edge.

 

 

Nextracker.

Flex (i) through Yuma and Yuma Sub, currently owns 74,432,619 shares of Class B common stock, representing approximately 51.47% of the total outstanding shares of Nextracker common stock and (ii) through Yuma and Yuma Sub, owns 74,432,619 LLC Common Units, representing approximately 51.47% of the economic interest in the business of Nextracker LLC based on the number of shares of Nextracker common stock outstanding as of June 30, 2023, after giving effect to the Follow-on Offering. Following the completion of the Merger, Flex will no longer directly or indirectly hold any of the issued and outstanding shares of Nextracker or any LLC Common Units of Nextracker LLC.

Yuma, Inc.

Yuma, Inc.

2 Changi South Lane

Singapore 486123

Telephone: (65) 6876-9899

12455 Research Blvd.

Welcome Center

Austin, Texas 78759, U.S.A.

Yuma, Inc. is a wholly-owned subsidiary of Flex, formed in the State of Delaware on January 28, 2022 for the purpose of holding Flex’s interests in Nextracker and Nextracker LLC (including through its ownership of Yuma Sub) and matters relating thereto, as well as effecting the Merger and the other Transactions.

 

26


Table of Contents

Yuma Acquisition Corp.

Yuma Acquisition Corp.

6200 Paseo Padre Parkway

Fremont, CA 94555

Telephone: (510) 270-2500

Yuma Acquisition Corp., also referred to in this proxy statement/prospectus as Merger Sub, is a wholly-owned subsidiary of Nextracker, incorporated in the State of Delaware on January 18, 2023, for the purpose of effecting the Merger and the other Transactions. At the Effective Time, Merger Sub will be merged with and into Yuma, with Yuma surviving the Merger as a wholly-owned subsidiary of Nextracker. Merger Sub has not conducted any activities other than those incidental to its formation and the matters contemplated by the Merger Agreement.

The Transactions and the Merger Agreement (Pages 119 and 148)

The terms and conditions of the Transactions as described below are contained in the Merger Agreement and are otherwise in accordance with the Singapore Companies Act. The Merger Agreement is attached to this proxy statement/prospectus as Annex A and is incorporated by reference herein in its entirety. You are encouraged to read the Merger Agreement carefully, as it is the primary legal document that governs the Transactions.

Pursuant to the Merger Agreement, after Flex, on behalf of FIUI, a wholly-owned subsidiary of Flex, delivers the Merger Notice (for as long as such Merger Notice remains in effect), Flex shall be entitled to establish the timing of the Distribution Record Date and the closing date for the Distribution at any time prior to the completion of the Merger and determine whether to effect the Distribution, in each case, in its sole and absolute discretion. Flex delivered the Merger Notice to Nextracker on October 25, 2023 and such Merger Notice has not been rescinded.

The Distribution will result in the holders of Flex Ordinary Shares holding all of the issued and outstanding shares of Yuma Common Stock, with each holder of Flex Ordinary Shares receiving one share of Yuma Common Stock for each Flex Ordinary Share held as of the Distribution Record Date.

FIUI currently directly holds all of the shares of Yuma Common Stock. Accordingly, prior to the Distribution, Flex will undertake, or cause to be undertaken, a series of internal distributions of the shares of Yuma Common Stock from FIUI to Flex through a chain of Flex’s wholly-owned subsidiaries such that Flex will directly hold all of the shares of Yuma Common Stock as of immediately prior to the Distribution. Specifically, all of the issued and outstanding shares of Yuma Common Stock will be distributed successively by FIUI to Flextronics International Holding LLC, then to Flextronics Corporation, then to Flex Holdings Luxembourg SARL, then to Flextronics Technologies Luxembourg SARL, and finally to Flex. For additional detail, see the section titled “The Transactions—Structure of the Transactions—The Capital Reduction and Distribution” beginning on page 119.

The Capital Reduction and the Distribution will be effected in compliance with Flex’s Constitution and Singapore law, which requires the High Court Approval following receipt of the Flex Shareholder Approval. The Capital Reduction and the Distribution will not be completed absent the High Court Approval. For additional detail, see the section titled “The Transactions—Structure of the Transactions—The Capital Reduction and Distribution” beginning on page 119.

Flex currently expects to complete the Capital Reduction and the Distribution as promptly as reasonably practicable after receipt of the High Court Approval and the satisfaction (or, to the extent permitted by applicable law, waiver by the parties entitled to the benefit thereof) of the conditions to the Closing set forth in the Merger Agreement, other than the completion of the Distribution itself and those conditions to the Closing that by definition cannot be completed prior to the Closing Date.

Subsequent to the completion of the Distribution, on the terms and subject to the conditions set forth in the Merger Agreement, the Merger Agreement provides for the completion of the Merger, whereby Yuma will merge with and into Merger Sub, with Yuma continuing as the surviving corporation in the Merger as a wholly-owned subsidiary of Nextracker. At the Effective Time, each Yuma stockholder will be entitled to receive a number of shares of Class A common stock in exchange for each share of Yuma Common Stock that such holder

 

27


Table of Contents

owns immediately prior to the Effective Time as determined by the Exchange Ratio (with cash payments to holders of shares of Yuma Common Stock in lieu of any fractional shares of Class A common stock in accordance with the terms of the Merger Agreement).

The Second-Step Merger (Page 120)

Shortly following the completion of the Merger, Nextracker and Yuma have agreed to undertake the Second-Step Merger, whereby Yuma would merge with and into Nextracker Merger Sub, with Nextracker Merger Sub surviving the Second-Step Merger as a wholly-owned subsidiary of Nextracker. The Second-Step Merger will occur following the Effective Time, when Yuma is a wholly-owned subsidiary of Nextracker. It is intended that the Second-Step Merger, together with the Merger, will be treated as a single integrated transaction for U.S. federal income tax purposes. This treatment further supports the tax-free nature of the Transactions. As a result, Yuma stockholders and Flex shareholders will not receive any consideration in the Second-Step Merger and the Second-Step Merger is occurring wholly as between Nextracker and its wholly-owned subsidiaries.

Visual Representation of the Transactions (Page 120)

Set forth below are diagrams that graphically illustrate, in simplified form, (1) the existing Nextracker and Flex corporate structure, (2) the Distribution, (3) the Merger, (4) the Nextracker and Flex corporate structure immediately following the completion of the Merger and (5) the Nextracker and Flex corporate structure immediately following the completion of the Second-Step Merger. For ease of presentation, Yuma Sub is not presented separately in diagrams (2) through (4). Percentages are based on shares of Class A common stock and LLC Common Units outstanding as of September 29, 2023.

Current Structure

 

 

LOGO

 

28


Table of Contents

The Distribution

 

 

LOGO

 

29


Table of Contents

The Merger

 

LOGO

 

(1)   Each share of Yuma Common Stock will be automatically converted into the right to receive a number of shares of Class A common stock based on the Exchange Ratio.

Structure Following the Merger

 

 

LOGO

 

30


Table of Contents

Structure Following the Second-Step Merger

 

 

LOGO

Flex’s Reasons for the Transactions and the Recommendation of the Flex Board (Page 130)

The Flex Board has determined to divest all of Flex’s remaining interest in Nextracker in the Transactions with the goal of enhancing Flex shareholder value and better positioning Flex to focus on its core businesses. The Transactions are intended to accomplish this divestiture in a tax-efficient manner. The Flex Board, with the assistance of Flex’s management and advisors, evaluated the Merger Agreement and the terms of the Transactions.

In the course of reaching its recommendation, the Flex Board considered a wide variety of factors relating to the Transactions. Among others, the Flex Board considered the Flex Board’s belief that the Transactions were a superior alternative to the other potential strategic alternatives available to Flex with respect to its interest in Nextracker, including Flex retaining its interest in Nextracker, in each case, considering the potential shareholder value that might result from such alternatives, as well as the feasibility of such alternatives and the risks and uncertainties associated with pursuing such alternatives. In particular, the Flex Board considered that the Transactions present less execution risk than a split-off or other means of divesting Flex’s interest in Nextracker, and allow Flex to avoid certain related incremental expenses.

The Flex Board also considered certain risks and potentially negative factors relating to the Transactions, including the risk that the Distributions might not qualify as tax-free under Section 355 of the Code or that the Mergers might not qualify as a tax-free reorganization under Section 368(a) of the Code, in which case the Flex Group and Flex’s shareholders could be required to pay substantial U.S. federal income taxes and Flex’s shareholders will not be entitled to any indemnification under the Tax Matters Agreement.

The Flex Board concluded, however, that the uncertainties, risks and potentially negative factors relevant to the Transactions were outweighed by the potential benefits.

For further discussion of the approval of the Flex Board, see the section titled “The Transactions—Flex’s Reasons for the Transactions and the Recommendations of the Flex Board” beginning on page 130.

The Flex Board recommends that you vote “FOR” the Capital Reduction and Distribution Proposal.

 

31


Table of Contents

Nextracker’s Reasons for the Transactions (Page 132)

The Nextracker Board unanimously approved the Merger Agreement, the Merger and the other Transactions, including the issuance of the shares of Class A common stock in connection therewith, prior to the Nextracker IPO. At such time, Nextracker was an indirect wholly-owned subsidiary of Flex.

For a further discussion of the approval of the Nextracker Board, see the section titled “The Transactions—Nextracker’s Reasons for the Transactions” beginning on page 132.

Conditions to Completion of the Transactions (Page 132)

The completion of the Transactions is subject to certain closing conditions, including: (i) the receipt of the Flex Shareholder Approval, (ii) the delivery by Flex of the Merger Notice (which has not been rescinded by Flex), (iii) the effectiveness of this proxy statement/prospectus under the Securities Act, (iv) the absence of any laws, rules, regulations, judgments, injunctions, stipulations, decrees, orders or awards restraining, enjoining or otherwise making any of the Transactions illegal or otherwise prohibiting or preventing the completion of the Transactions and (v) the completion of the Capital Reduction and the Distribution (completion of which will require both the Flex Shareholder Approval and the High Court Approval having been obtained). The obligation of each party to complete the Merger is also conditioned upon the accuracy of the representations and warranties of the other party as of the Closing Date (subject to customary Material Adverse Effect, or “MAE” qualifiers) and on each party having performed its obligations under the Merger Agreement in all material respects. Further, it is a condition to Flex’s and Yuma’s obligations to complete the Merger that (i) the Flex Shareholder Approval has been obtained and (ii) Nextracker has filed with Nasdaq a notification form for the listing of all of the shares of the Class A common stock to be issued as consideration in the Merger, and Nasdaq has not objected to the listing of such shares of Class A common stock. Flex’s and Yuma’s obligations to complete the Merger are further conditioned upon Flex’s receipt at or prior to the Closing of a certificate signed by Nextracker to the effect that the conditions set forth in the Merger Agreement have been satisfied and Flex’s and Yuma’s receipt of a tax opinion from a nationally recognized tax advisor, dated as of the Closing Date, to the effect that the Distributions will qualify as tax-free under Section 355 of the Code and the Merger will qualify as a tax-free reorganization under Section 368(a) of the Code, and Nextracker’s and Merger Sub’s obligations to close is conditioned upon Nextracker’s receipt at or prior to the Closing of a certificate signed by Flex to the effect that the conditions set forth in the Merger Agreement have been satisfied.

For further discussion, please see the section titled “The Transactions—Conditions to Completion of the Transactions” and “The Merger Agreement—Conditions to Completion of the Merger” beginning on pages 132 and 155, respectively.

Regulatory Approvals (Page 133)

In connection with the Merger, the parties intend to make all required filings with the SEC and Nasdaq, as well as any other filings that may be required in connection with the Transactions. The completion of the Merger is contingent on the effectiveness of this proxy statement/prospectus, Nextracker’s filing with Nasdaq of a notification form for the listing of all of the shares of the Class A common stock to be issued as consideration in the Merger, and Nasdaq not having objected to the listing of such shares of Class A common stock prior to the Closing.

Further, under Singapore law, following and in addition to the Flex Shareholder Approval, the Capital Reduction and the Distribution will be submitted to and must be approved by the High Court of Singapore. Flex currently expects to complete the Capital Reduction and the Distribution as promptly as reasonably practicable after receipt of the High Court Approval and the satisfaction (or, to the extent permitted by applicable law, waiver by the parties entitled to the benefit thereof) of the conditions to the Closing set forth in the Merger Agreement,

 

32


Table of Contents

other than the completion of the Distribution itself and those conditions to the Closing that by definition cannot be completed prior to the Closing Date. For additional detail, see the section titled “The Transactions” and “The Merger Agreement” beginning on pages 119 and 148, respectively.

The Merger is not reportable under the Hart-Scott-Rodino Antitrust Improvements Act of 1976, as amended (“HSR Act”), and therefore no filings with respect to the Merger are expected to be required with the United States Federal Trade Commission (the “FTC”) or the United States Department of Justice Antitrust Division (the “DOJ”).

Termination (Page 156)

Flex and Nextracker may terminate the Merger Agreement at any time prior to the Closing by mutual written consent of Flex and Nextracker. The Merger Agreement may also be terminated at any time prior to the Closing by Flex in its sole and absolute discretion (including whether before or after the effectiveness of the registration statement of which this proxy statement/prospectus forms a part of or receipt of the Flex Shareholder Approval). Further, Nextracker may terminate the Merger Agreement, subject to specified qualifications and exceptions, if (i) any governmental entity has enacted, issued, promulgated, enforced or entered any law, rule, regulation, judgment, injunction, stipulation, decree, order or award restraining, enjoining or otherwise making any of the Transactions illegal or otherwise prohibiting or preventing completion of the Transactions or (ii) there has been a breach of any representation, warranty, covenant or agreement made by either Flex or Yuma in the Merger Agreement, or any such representation and warranty shall have become untrue (subject to certain materiality qualifiers) after the date of the Merger Agreement.

For further discussion, see the section titled “The Merger Agreement—Termination” beginning on page 156.

Certain Relationships and Related Party Transactions (Page 267)

For details on certain material agreements that are currently in place between Nextracker and Flex, see the section titled “Certain relationships and related party transactions” beginning on page 267.

Comparison of Rights of Nextracker Stockholders and Flex Shareholders (Page 135)

On the terms and subject to the conditions set forth in the Merger Agreement, Flex shareholders will receive (based on their ownership of shares of Yuma Common Stock) shares of Class A common stock pursuant to the Merger. Flex is incorporated under the laws of Singapore, and Nextracker is incorporated under the laws of the state of Delaware. The rights of Flex shareholders with respect to such shares of Class A common stock received pursuant to the Merger will be governed by the certificate of incorporation of Nextracker (the “Nextracker certificate of incorporation”) and the bylaws of Nextracker (the “Nextracker bylaws”), rather than by the applicable laws of Singapore and Flex’s Constitution. As a result, Flex shareholders will have different rights with respect to their ownership of Class A common stock once they become Nextracker stockholders due to the differences in the organizational documents of Flex and Nextracker and applicable law.

For a description of the key differences, see the section titled “The Transactions—Comparison of Rights of Nextracker Stockholders and Flex Shareholders” beginning on page 135.

Given that the shares of Yuma Common Stock are expected to be held by Flex shareholders for only a brief moment in time before they are exchanged for shares of Class A common stock in the Merger, the rights of Yuma stockholders have been omitted from this discussion.

Accounting Treatment (Page 134)

Nextracker and Yuma prepare their financial statements in accordance with GAPP. After the Merger, Yuma will survive as a wholly-owned subsidiary of Nextracker. As the Merger represents a business combination of entries

 

33


Table of Contents

under common control, the transaction ill be accounted for in accordance with ASC 805-50, Business Combinations–Related Issues, and the assets and liabilities of Yuma will be recognized at their carrying value on the date of transfer. As Yuma’s principal asset is its investment in Nextracker, the primary accounting impact of the Merger for Nextracker will be an adjustment to the carrying value and classification of its noncontrolling interests and corresponding impact to permanent equity.

Material U.S. Federal Income Tax Consequences of the Transactions (Page 157)

It is intended that the Distributions will qualify as tax-free under Section 355 of the Code and the Mergers will qualify as a tax-free reorganization under Section 368(a) of the Code.

Flex has received a private letter ruling from the IRS regarding certain matters germane to the Distributions qualifying as tax-free under Section 355 of the Code. In addition to the private letter ruling, Flex and Yuma expect to receive an opinion from Deloitte Tax LLP to the effect that the Distributions will qualify as tax-free under Section 355 of the Code and the Mergers will qualify as a tax-free reorganization under Section 368(a) of the Code. The private letter ruling relies, and the opinion will rely, on certain facts and assumptions, and certain representations and undertakings, provided by Nextracker and Flex regarding the past and future conduct of our respective businesses and other matters. The receipt by Flex and Yuma of the opinion from Deloitte Tax LLP is a condition to effecting the Transactions.

Assuming the Distributions qualify under Section 355 of the Code and the Mergers qualify under Section 368(a) of the Code, the U.S. Holders (as defined in the section titled “Material U.S. federal income tax consequences of the Transactions” beginning on page 157) of Flex Ordinary Shares generally will not recognize gain or loss for U.S. federal income tax purpose by reason of the Distributions or the Mergers, except, in the case of the Merger, for any gain or loss recognized with respect to any cash received in lieu of a fractional share of Class A common stock. If the IRS were to successfully challenge the treatment of the Distributions or the Mergers described above, the tax consequences could differ, perhaps substantially, from those described herein.

The tax consequences of the Distributions and the Mergers to any particular Flex shareholder will depend on such shareholder’s particular facts and circumstances. Accordingly, you are urged to consult your tax advisor to determine your tax consequences from the Distributions and the Mergers, including the effect of any state, local, estate or gift or non-U.S. tax laws and of changes in applicable tax laws.

For a detailed discussion of the material U.S. federal income tax consequences of the Transactions, see the section titled “Material U.S. federal income tax consequences of the Transactions” beginning on page 157.

Security ownership of certain beneficial owners and management (Page 264)

As of the close of business on September 29, 2023, the most recent practicable date prior to the date of this proxy statement/prospectus, Flex’s directors, executive officers and their respective affiliates held Flex Ordinary Shares (including any restricted stock units that vest within 60 days of September 29, 2023 and Flex Ordinary Shares which could be acquired upon the exercise of vested options or options that vest within 60 days of September 29, 2023). This is expected to represent less than 1% of the voting power of the Flex Ordinary Shares expected to be outstanding and entitled to vote at the extraordinary general meeting. Flex currently expects that its directors and executive officers will vote their Flex Ordinary Shares in favor of the Capital Reduction and Distribution Proposal to be considered at the extraordinary general meeting, although none of them is obligated to do so.

Interest of Certain Persons in Matters to be Acted Upon (Page 293)

You should be aware that some of the directors and officers of Flex and directors of Nextracker have interests in the Transactions that may be in addition to or differ from those of Flex shareholders and Nextracker

 

34


Table of Contents

stockholders, including that William D. Watkins is the chairman of the Nextracker Board and is a member of the Flex Board and that Paul Lundstrom, Scott Offer, Christian Bauwens, Michael Hartung, Rebecca Sidelinger and Kyra Whitten are each officers of Flex, and each also serve as members of the Nextracker Board.

For a further discussion of these interests, see the section titled “Interest of Certain Persons in Matters to be Acted Upon” beginning on page 293.

Listing (Page 292)

Flex Ordinary Shares are listed on the Nasdaq Global Select Market under the ticker symbol “FLEX”. Shares of Class A common stock are listed on the Nasdaq Global Select Market under the ticker symbol “NXT”.

Risk Factors (Page 51)

Nextracker’s business and its ability to execute its strategy, including the Transactions, are subject to many risks and uncertainties. In evaluating the Transactions and the Capital Reduction and Distribution Proposal, you should carefully read this proxy statement/prospectus and give special consideration to the factors discussed in the section titled “Risk Factors” beginning on page 51. These Risk Factors include, but are not limited to, the following:

Risks Related to Nextracker’s business and its industry

 

 

The demand for solar energy and, in turn, Nextracker’s products are impacted by many factors outside of its control, and if such demand does not continue to grow or grows at a slower rate than anticipated, its business and prospects will suffer.

 

 

Competitive pressures within Nextracker’s industry may harm its business, revenues, results of operations, financial condition and prospects.

 

 

Nextracker faces competition from conventional and other renewable energy sources that may offer products and solutions that are less expensive or otherwise perceived to be more advantageous than solar energy solutions, which could materially and adversely affect the demand for and the average selling price of its products and services.

 

 

Nextracker’s results of operations may fluctuate from quarter to quarter, which could make its future performance difficult to predict and could cause its results of operations for a particular period to fall below expectations.

 

 

The reduction, elimination or expiration of government incentives for, or regulations mandating the use of, renewable energy and solar energy specifically could reduce demand for solar energy systems and harm Nextracker’s business.

 

 

Nextracker relies heavily on its suppliers, and its operations could be disrupted if Nextracker encounters problems with its suppliers or if there are disruptions in its supply chain.

 

 

Economic, political and market conditions can adversely affect Nextracker’s business, financial condition and results of operations.

 

 

Changes in the global trade environment, including the imposition of import tariffs, could adversely affect the amount or timing of Nextracker’s revenues, results of operations or cash flows.

 

 

35


Table of Contents
 

Actions addressing determinations of forced labor practices in China and legislation and policies adopted to address such practices may disrupt the global supply of solar panels and have an adverse material effect on Nextracker’s business, financial conditions and results of operations.

 

 

Nextracker could face risks related to widespread pandemic, which could have a material and adverse effect on its business, results of operations and financial condition.

 

 

A further increase in interest rates, or a reduction in the availability of tax equity or project debt financing, could make it difficult for project developers and owners to finance the cost of a solar energy system and could reduce the demand for Nextracker’s products.

 

 

A loss of one or more of Nextracker’s significant customers, their inability to perform under their contracts, or their default in payment, could harm its business and negatively impact its revenue, results of operations and cash flows.

 

 

Defects or performance problems in Nextracker’s products could result in loss of customers, reputational damage and decreased revenue, and Nextracker may face warranty, indemnity and product liability claims arising from defective products.

 

 

Nextracker may experience delays, disruptions or quality control problems in its product development operations.

 

 

Nextracker’s business is subject to the risks of severe weather events, natural disasters and other catastrophic events.

 

 

Nextracker’s continued expansion into new markets could subject us to additional business, financial, regulatory and competitive risks.

 

 

Electric utility industry policies and regulations may present technical, regulatory and economic barriers to the purchase and use of solar energy systems that could significantly reduce demand for Nextracker’s products or harm its ability to compete

 

 

A drop in the price of electricity sold may harm Nextracker’s business, financial condition and results of operations.

 

 

Technological advances in the solar components industry could render Nextracker’s systems uncompetitive or obsolete.

 

 

If Nextracker fails to, or incurs significant costs in order to, obtain, maintain, protect, defend or enforce its intellectual property, its business and results of operations could be materially harmed.

 

 

Nextracker, Yuma and Flex will be restricted under the Tax Matters Agreement from taking certain actions that could adversely affect the intended tax treatment of the Distributions or the Mergers, and such restrictions could significantly impair Nextracker’s and Flex’s ability to implement strategic initiatives that otherwise would be beneficial.

 

 

If the Distributions or the Mergers fail to qualify for the intended tax-free treatment, the Flex Group and Flex’s shareholders could incur significant tax liabilities.

 

 

Nextracker is required to pay others for certain tax benefits that Nextracker is deemed to realize under the Tax Receivable Agreement, or TRA. The amounts Nextracker may pay under the Tax Receivable Agreement could be significant.

 

36


Table of Contents
 

Nextracker’s indebtedness could adversely affect its financial flexibility and competitive position.

Risks Related to the Transactions

 

 

The completion of the Transactions is subject to numerous conditions which may not be satisfied or waived, and the Transactions may not occur.

Risks Related to Nextracker after the Completion of the Transactions

 

 

Nextracker may be unable to achieve some or all of the benefits that it expects to achieve through the Transactions.

No Dissenter’s Rights (Page 105)

Holders of Flex Ordinary Shares do not have appraisal rights or dissenters’ rights under applicable law or contractual appraisal rights under Flex’s Constitution or the Merger Agreement in connection with the Transactions. As holders of shares of Yuma Common Stock following the Distribution, Yuma stockholders will not have appraisal rights under applicable law or contractual appraisal rights under the certificate of incorporation of Yuma or the Merger Agreement in connection with the Transactions.

For a further discussion of these matters, see the section titled “The Extraordinary General Meeting of Shareholders—Information About the Meeting” beginning on page  102.

Recent Developments

On October 25, 2023, Nextracker announced its results of operations as of and for the six months ended September 29, 2023. A summary of these results is as follows:

During the six months ended September 29, 2023, Nextracker generated revenue of $1,052.9 million, compared with $870.4 million during the six months ended September 30, 2022. Gross profit was $262.9 million during the six months ended September 29, 2023, compared with $114.4 million during the six months ended September 30, 2022. Operating income was $168.0 million during the six months ended September 29, 2023, compared with $69.2 million during the six months ended September 30, 2022. Net income was $145.1 million during the six months ended September 29, 2023, compared with $51.2 million during the six months ended September 30, 2022.

Nextracker’s net cash provided by operating activities for the six months ended September 29, 2023 was $252.7, compared with $52.5 million during the six months ended September 30, 2022. As of September 29, 2023, Nextracker had cash and cash equivalents of $372.9 million and net working capital (defined as current assets minus current liabilities) of $566.6 million.

The financial results presented above have been prepared by and are the responsibility of management. Neither the Company’s independent auditors, nor any other independent accountants, have audited, reviewed, compiled, examined, or performed any procedures with respect to the three- and six-month periods ended September 29, 2023 financial information contained herein, nor have they expressed any opinion or any other form of assurance on such information, and assume no responsibility for, and disclaim any association with, the three- and six-month periods ended September 29, 2023 financial information.

 

37


Table of Contents

Summary Historical Consolidated and Pro Forma Combined Financial Data of Nextracker

The following summary historical financial data reflects the assets and results of operations and other operating data of the operations of Nextracker and its subsidiaries and should be read in conjunction with the section titled “Management’s discussion and analysis of financial condition and results of operations of Nextracker” and the consolidated financial statements and the related footnotes included elsewhere in this proxy statement/prospectus. The summary historical consolidated statement of operations and comprehensive income data for the three-month periods ended June 30, 2023 and July 1, 2022 and the years ended March 31, 2023, 2022 and 2021, and the consolidated balance sheet data as of June 30, 2023 and March 31, 2023 are derived from Nextracker’s unaudited condensed consolidated financial statements and its audited consolidated financial statements included elsewhere in this proxy statement/prospectus and from its unaudited pro forma condensed combined financial statements included in the section titled “Unaudited pro forma condensed combined financial statements of Nextracker” beginning on page 105.

Nextracker has historically operated as part of Flex and not as a separate, publicly traded company throughout the periods preceding the Nextracker IPO. Its financial statements for the periods preceding the Nextracker IPO and related transactions, were derived from Flex’s historical accounting records and are presented on a carve-out basis. All sales and costs as well as assets and liabilities directly associated with Nextracker’s business activity were included as a component of the consolidated financial statements. For the periods preceding the Nextracker IPO and related transactions, the consolidated financial statements also include allocations of certain general, administrative, sales and marketing expenses and cost of sales from Flex’s corporate office and allocations of related assets, liabilities, and Flex’s investment, as applicable. The allocations were determined on what Nextracker believed to be a reasonable basis; however, the amounts are not necessarily representative of the amounts that would have been reflected in the consolidated financial statements had Nextracker been an entity that operated separately from Flex during the full periods presented. Further, the historical consolidated financial statements may not be reflective of what Nextracker’s financial position, results of operations, or cash flows will be in the future as a public company. During the fourth quarter of fiscal year 2022, Nextracker entered into a transition services agreement with Flex, whereby Flex agreed to provide, or cause to be provided, certain services to Nextracker, which were previously included as part of the allocations from Flex. As consideration, Nextracker agreed to pay Flex the amount specified for each service as described in the transition service agreement. See the section titled “Certain relationships and related party transactions—Agreements with Flex” beginning on page 268. Related-party allocations, including the method for such allocations, are discussed further in Note 11 in the notes to the Nextracker consolidated financial statements included elsewhere in this proxy statement/prospectus.

The summary unaudited pro forma combined financial data presented below has been prepared to reflect the IPO Transactions and the Transactions. The summary unaudited pro forma combined financial data has been derived from our unaudited pro forma condensed combined financial statements included elsewhere in this proxy statement/prospectus. The unaudited pro forma condensed combined statement of operations and comprehensive income data presented reflects the financial results as if the IPO Transactions, the Follow-on Offering, and the Transactions occurred on April 1, 2022, which was the first day of fiscal year 2023. The unaudited pro forma condensed combined balance sheet as of June 30, 2023 gives effect to the Follow-on Offering and the Transactions as if they had occurred on June 30, 2023. The unaudited pro forma condensed combined financial statements consist of an unaudited pro forma condensed combined balance sheet as of June 30, 2023 and unaudited pro forma condensed combined statements of operations and comprehensive

 

38


Table of Contents

income for the three-month period ended June 30, 2023 and the year ended March 31, 2023. The assumptions used and pro forma adjustments derived from such assumptions are based on currently available information.

The unaudited pro forma condensed combined financial statements are not necessarily indicative of our results of operations or financial condition had the IPO Transactions, the Follow-on Offering, and the Transactions been completed and our current capital structure in effect on the dates assumed. Also, they may not reflect the results of operations or financial condition that would have resulted had we been operating as a separate, publicly traded company during the full period. In addition, they are not necessarily indicative of our future results of operations or financial position.

 

39


Table of Contents

This summary historical consolidated and pro forma combined financial and other data should be reviewed in combination with the sections titled “Unaudited pro forma condensed combined financial statements,” “Capitalization,” “Management’s discussion and analysis of financial condition and results of operations of Nextracker,” Nextracker’s consolidated financial statements and accompanying notes and Nextracker’s unaudited condensed consolidated financial statements and accompanying notes included elsewhere in this proxy statement/prospectus.

 

     
    Three-month periods ended     Fiscal Year ended March 31,  
    Nextracker Inc.
pro forma
June 30, 2023
    Historical     Nextracker Inc.
pro forma 2023
    Historical  
(In thousands, except share and per
share data)
  June 30,
2023
    July 1,
2022
    2023     2022     2021  

Statement of Operations and Comprehensive Income Data:

                      

Revenue

  $ 479,543     $ 479,543     $ 403,230     $ 1,888,604     $ 1,902,137     $ 1,457,592     $ 1,195,617  

Cost of sales

    365,799       365,799       353,367       1,604,067       1,615,164       1,310,561       963,636  
 

 

 

   

 

 

   

 

 

   

 

 

   

 

 

   

 

 

   

 

 

 

Gross profit

    113,744       113,744       49,863       284,537       286,973       147,031       231,981  

Selling, general and administrative expenses

    34,235       34,235       16,117       108,583       96,869       66,948       60,442  

Research and development

    5,629       5,629       3,977       21,619       21,619       14,176       13,008  
 

 

 

   

 

 

   

 

 

   

 

 

   

 

 

   

 

 

   

 

 

 

Operating income

    73,880       73,880       29,769       154,335       168,485       65,907       158,531  

Interest and other (income) expense, net

    1,134       1,134       (61     8,817       (598     799       502  
 

 

 

   

 

 

   

 

 

   

 

 

   

 

 

   

 

 

   

 

 

 

Income before income taxes

    72,746       72,746       29,830       145,518       169,083       65,108       158,029  

Provision for income taxes

    17,062       9,101       5,700       41,790       47,750       14,195       33,681  
 

 

 

   

 

 

   

 

 

   

 

 

   

 

 

   

 

 

   

 

 

 

Net income and comprehensive income

  $ 55,684     $ 63,645     $ 24,130     $ 103,728     $ 121,333     $ 50,913     $ 124,348  

Less: Net income attributable to Nextracker LLC prior to the reorganization transactions

    —        —        24,130       —        117,744       50,913       124,348  

Less: Net income attributable to redeemable non-controlling interests

    3,134       43,216       —        5,838       2,446       —        —   
 

 

 

   

 

 

   

 

 

   

 

 

   

 

 

   

 

 

   

 

 

 

Net income attributable to Nextracker Inc.

  $ 52,550     $ 20,429     $ —      $ 97,890     $ 1,143     $ —      $ —   
 

 

 

   

 

 

   

 

 

   

 

 

   

 

 

   

 

 

   

 

 

 

Earnings per share attributable to the stockholders of Nextracker Inc.

             

Basic

  $ 0.39 (1)    $ 0.44 (3)      N/A     $ 0.72 (2)    $ 0.02 (3)      N/A       N/A  

Diluted

  $ 0.38 (1)    $ 0.43 (3)      N/A     $ 0.71 (2)    $ 0.02 (3)      N/A       N/A  

Weighted average number of common shares outstanding

    136,476,040 (1)      46,411,859       N/A       135,950,246 (2)      45,886,065       N/A       N/A  

Weighted average number of common shares outstanding diluted

    146,868,852 (1)      146,868,852       N/A       145,851,637 (2)      145,851,637       N/A       N/A  

 

 

 

(1)  

For purposes of computing basic pro forma earnings per share for the Nextracker Inc. Pro Forma before the Transactions and Nextracker Inc. Pro forma columns, the respective net income attributable to Nextracker Inc. amounts were used, divided by the respective weighted average number of common shares outstanding. Basic weighted-average common shares outstanding is based on shares outstanding, which is

 

40


Table of Contents
 

the number of shares of our Class A common stock expected to be outstanding following the Follow-on Offering and the Transactions. The basic calculation for pro forma before the Transactions includes 46,411,859 historical weighted-average Class A shares plus the 15,631,562 shares issued in the Follow-on Offering and the basic calculation for pro forma includes the additional 74,432,619 Class A shares issued in the Transactions.

Diluted earnings per share reflects the potential dilution from stock-based compensation awards. The potential dilution from awards was computed using the treasury stock method based on the average fair market value of the Company’s common stock for the period. Additionally, the potential dilution impact of shares of Class B common stock convertible into shares of Class A common stock and the related income attributable to the noncontrolling interests was also considered in the calculation. The computation of pro forma before the Transactions earnings per share and weighted average shares outstanding of the Company’s common stock for the period is presented below:

 

   
     Three months ended June 30, 2023  
(in thousands, except share and per share data)    Pro Forma
before the
Transactions
Income
Numerator
     Weighted
Average Shares
Outstanding
Denominator
     Per Share
Amount
 

Basic EPS

        

Net income available to Nextracker Inc. common stockholders

   $ 27,308        62,043,421      $ 0.44  

Effect of Dilutive Impact

        

Common stock equivalents from Options awards

        896,988     

Common stock equivalents from RSUs

        885,710     

Common stock equivalents from PSUs

        469,773     

Income attributable to noncontrolling interests and common stock equivalent from Class B common stock

     36,337        82,572,960     

Diluted EPS

        
  

 

 

    

 

 

    

 

 

 

Net income available to Nextracker Inc. common stockholders

   $ 63,645        146,868,852      $ 0.43  
  

 

 

    

 

 

    

 

 

 

 

41


Table of Contents

The computation of pro forma earnings per share and weighted average shares outstanding of the Company’s common stock for the period is presented below:

 

   
     Three months ended June 30, 2023  
(in thousands, except share and per share data)    Pro Forma
Income
Numerator
     Weighted
Average Shares
Outstanding
Denominator
     Per Share
Amount
 

Basic EPS

        

Net income available to Nextracker Inc. common stockholders

   $ 52,550        136,476,040      $ 0.39  

Effect of Dilutive Impact

        

Common stock equivalents from Options awards

        896,988     

Common stock equivalents from RSUs

        885,710     

Common stock equivalents from PSUs

        469,773     

Income attributable to noncontrolling interests and common stock equivalent from Class B common stock

     3,134        8,140,341     

Diluted EPS

        
  

 

 

    

 

 

    

 

 

 

Net income available to Nextracker Inc. common stockholders

   $ 55,684        146,868,852      $ 0.38  
  

 

 

    

 

 

    

 

 

 

 

(2)   For purposes of computing basic pro forma earnings per share for the Nextracker Inc. Pro Forma before the Transactions and Nextracker Inc. Pro forma columns, the respective net income attributable to Nextracker Inc. amounts were used, divided by the respective weighted average number of common shares outstanding. Basic weighted-average common shares outstanding is based on shares outstanding, which is the number of shares of our Class A common stock expected to be outstanding following the IPO transactions, the Follow-on Offering and the Transactions. The basic calculation for pro forma before the Transactions includes 45,886,065 historical weighted-average Class A shares plus the 15,631,562 shares issued in the Follow-on Offering and the basic calculation for pro forma includes the additional 74,432,619 Class A shares issued as part of the Transactions.

Diluted earnings per share reflects the potential dilution from stock-based compensation awards. The potential dilution from awards was computed using the treasury stock method based on the average fair market value of the Company’s common stock for the period. Additionally, the potential dilution impact of shares of Class B common stock convertible into shares of Class A common stock and the related income attributable to this noncontrolling interest was also considered in the calculation. The computation of pro forma before the Transactions earnings per share and weighted average shares outstanding of the Company’s common stock for the period is presented below:

 

   
     Year Ended March 31, 2023  
(in thousands, except share and per share data)    Pro Forma before
the Transactions
Income
Numerator
     Weighted
Average Shares
Outstanding
Denominator
     Per Share
Amount
 

Basic EPS

        

Net income available to Nextracker Inc. common stockholders

   $ 44,914        61,517,627      $ 0.73  

Effect of Dilutive Impact

        

Common stock equivalents from Options awards

        377,316     

Common stock equivalents from RSUs

        1,291,346     

Common stock equivalents from PSUs

        92,388     

Income attributable to noncontrolling interests and common stock equivalent from Class B common stock

     59,765        82,572,960     

Diluted EPS

        
  

 

 

    

 

 

    

 

 

 

Net income available to Nextracker Inc. common stockholders

   $ 104,679        145,851,637      $ 0.72  
  

 

 

    

 

 

    

 

 

 

 

42


Table of Contents

The computation of pro forma earnings per share and weighted average shares outstanding of the Company’s common stock for the period is presented below:

 

   
     Year Ended March 31, 2023  
(in thousands, except share and per share data)    Pro Forma
Income
Numerator
     Weighted
Average Shares
Outstanding
Denominator
     Per Share
Amount
 

Basic EPS

        

Net income available to Nextracker Inc. common stockholders

   $ 97,890        135,950,246      $ 0.72  

Effect of Dilutive Impact

        

Common stock equivalents from Options awards

        377,316     

Common stock equivalents from RSUs

        1,291,346     

Common stock equivalents from PSUs

        92,388     

Income attributable to noncontrolling interests and common stock equivalent from Class B common stock

     5,838        8,140,341     

Diluted EPS

        
  

 

 

    

 

 

    

 

 

 

Net income available to Nextracker Inc. common stockholders

   $ 103,728        145,851,637      $ 0.71  
  

 

 

    

 

 

    

 

 

 

 

(3)   Basic and diluted earnings per share is applicable only for the period February 9, 2023 through March 31, 2023 and the three-month period ended June 30, 2023, which are the periods following the Nextracker IPO and the IPO Transactions. See Note 8 in the notes to Nextracker’s consolidated financial statements and Note 7 in the Notes to Nextracker’s unaudited condensed consolidated financial statements included elsewhere in this proxy statements/prospectus for the calculation of shares used in the computation of earnings per share and the basis for the computation of earnings per share.

 

     
     As of June 30, 2023     As of March 31,  
     Nextracker Inc.
pro forma
     Historical     Historical  
(In thousands)    June 30, 2023     2023  

Balance Sheet Data:

       

Working capital(1)

   $ 434,041      $ 440,668     $ 364,839  

Total assets

   $ 1,802,167      $ 1,656,872       1,419,680  

Long-term debt

     147,289        147,289       147,147  

Additional paid-in capital

     3,879,419        —        —   

Total stockholders’ equity (deficit)

     558,227        (3,352,375     (3,075,767

 

 

 

(1)   Working capital is defined as current assets, less current liabilities

 

     
     Three-month periods ended     Fiscal year ended March 31,  
(In thousands)    June 30, 2023     July 1, 2022     2023     2022     2021  

Consolidated Statements of Cash Flow Data:

          

Net cash provided by (used in) operating activities

   $ 225,767     $ 2,794     $ 107,669     $ (147,113   $ 94,273  

Net cash used in investing activities

     (694     (427     (3,159     (5,750     (2,963

Net cash provided by (used in) financing activities

     —        (309     (3,572     (8,656     96,329  

 

 

 

43


Table of Contents
     
     Three-month periods ended      Fiscal year ended March 31,  
(In thousands, except percentages)    June 30, 2023      July 1, 2022      2023      2022     2021  

Other Financial Information:

             

Non-GAAP gross profit(1)

   $ 115,733      $ 50,336      $ 300,017      $ 152,599     $ 242,016  

Non-GAAP operating income(1)

     82,403        31,315        203,127        90,363       177,850  

Non-GAAP net income(1)

     70,943        24,755        153,095        69,870       140,279  

Adjusted EBITDA

     83,672        32,040        208,977        92,279       179,164  

Net income (% of revenue)

     13.3%        6.0%        6.4%        3.5%       10.4%  

Adjusted EBITDA (% of revenue)(1)

     17.4%        7.9%        11.0%        6.3%       15.0%  

Adjusted free cash flow

     225,073        2,367      $ 104,510      $ (152,863   $ 91,810  

 

 

 

(1)   We present Non-GAAP gross profit, Non-GAAP operating income, Non-GAAP net income, Adjusted EBITDA, Adjusted EBITDA Margin and Adjusted free cash flow as supplemental measures of our performance. We define Non-GAAP gross profit as gross profit plus stock-based compensation expense and intangible amortization. We define Non-GAAP operating income as operating income plus stock-based compensation expense and intangible amortization. We define Non-GAAP net income as net income plus stock-based compensation expense, intangible amortization, and certain nonrecurring legal costs and other discrete events as applicable, net of their tax effects. We define Adjusted EBITDA as net income plus (i) interest, net, (ii) provision for income taxes, (iii) depreciation expense, (iv) intangible amortization, (v) stock-based compensation expense, and (vi) certain nonrecurring legal costs and other discrete events as applicable. We define Adjusted EBITDA Margin as the percentage derived from Adjusted EBITDA divided by revenue. We define Adjusted free cash flow as net cash provided by (used in) operating activities less cash used for purchases of property and equipment plus proceeds from the disposition of property and equipment. Non-GAAP gross profit, Non-GAAP operating income, Non-GAAP net income, Adjusted EBITDA, Adjusted EBITDA Margin and Adjusted free cash flow are intended as supplemental measures of performance that are neither required by, nor presented in accordance with, GAAP. We present these non-GAAP financial measures because we believe they assist investors and analysts in comparing our performance across reporting periods on a consistent basis by excluding items that we do not believe are indicative of our core operating performance. In addition, we may use all or any combination of Non-GAAP gross profit, Non-GAAP operating income, Non-GAAP net income, Adjusted EBITDA, Adjusted EBITDA Margin and Adjusted free cash flow as factors in evaluating management’s performance when determining incentive compensation and to evaluate the effectiveness of our business strategies.

Among other limitations, Non-GAAP gross profit, Non-GAAP operating income, Non-GAAP net income, Adjusted EBITDA, Adjusted EBITDA Margin and Adjusted free cash flow do not reflect our cash expenditures or future capital expenditures or contractual commitments (including under the Tax Receivable Agreement), do not reflect the impact of certain cash or non-cash charges resulting from matters we consider not to be indicative of our ongoing operations and do not reflect the associated income tax expense or benefit related to those charges. In addition, other companies in our industry may calculate Non-GAAP gross profit, Non-GAAP operating income, Non-GAAP net income, Adjusted EBITDA, Adjusted EBITDA Margin and Adjusted free cash flow differently from us, which further limits their usefulness as comparative measures.

Because of these limitations, Non-GAAP gross profit, Non-GAAP operating income, Non-GAAP net income, Adjusted EBITDA, Adjusted EBITDA Margin and Adjusted free cash flow should not be considered in isolation or as substitutes for performance measures calculated in accordance with GAAP. We compensate for these limitations by relying primarily on our GAAP results and using Non-GAAP financial measures on a supplemental basis. You should review the reconciliation to the most directly comparable GAAP measure of Non-GAAP gross profit, Non-GAAP operating income, Non-GAAP net income, Adjusted EBITDA, Adjusted

 

44


Table of Contents

EBITDA Margin and Adjusted free cash flow below and not rely on any single financial measure to evaluate our business. The following table provides a reconciliation of Non-GAAP gross profit to gross profit, Non-GAAP operating income to operating income, Non-GAAP net income to net income, Adjusted EBITDA to net income, and adjusted free cash flow to net cash provided by (used in) operating activities for each period presented. The Non-GAAP measures presented in the table are inclusive of redeemable non-controlling interests.

 

     
     Three-month periods ended     Fiscal year ended March 31,  
(In thousands, except percentages)    June 30, 2023      July 1, 2022     2023     2022      2021  

Reconciliation of GAAP to Non-GAAP Financial Measures:

            

GAAP gross profit

   $ 113,744      $ 49,863     $ 286,973     $ 147,031      $ 231,981  

Stock-based compensation expense

     1,926        410       12,794       1,526        1,953  

Intangible amortization

     63        63       250       4,042        8,082  
  

 

 

 

Non-GAAP gross profit

   $ 115,733      $ 50,336     $ 300,017     $ 152,599      $ 242,016  
  

 

 

 

GAAP operating income

   $ 73,880      $ 29,769     $ 168,485     $ 65,907      $ 158,531  

Stock-based compensation expense

     8,460        1,005       31,994       3,048        4,306  

Intangible amortization

     63        541       1,207       8,465        15,013  

Legal costs (1)

     —         —        1,528       12,943        —   

Other

     —         —        (87     —         —   
  

 

 

 

Non-GAAP operating income

   $ 82,403      $ 31,315     $ 203,127     $ 90,363      $ 177,850  
  

 

 

 

GAAP net income

   $ 63,645      $ 24,130     $ 121,333     $ 50,913      $ 124,348  

Stock-based compensation expense

     8,460        1,005       31,994       3,048        4,306  

Intangible amortization

     63        541       1,207       8,465        15,013  

Adjustment for taxes

     (1,225)        (921)       (2,880)       (5,499)        (3,388)  

Legal costs (1)

     —         —        1,528       12,943        —   

Other

     —         —        (87)       —         —   
  

 

 

 

Non-GAAP net income

   $ 70,943      $ 24,755     $ 153,095     $ 69,870      $ 140,279  
  

 

 

 

Net income

   $ 63,645      $ 24,130     $ 121,333     $ 50,913      $ 124,348  

Interest, net

     1,420        (64     1,833       34        20  

Provision for income taxes

     9,101        5,700       47,750       14,195        33,681  

Depreciation expense

     983        728       3,419       2,681        1,796  

Intangible amortization

     63        541       1,207       8,465        15,013  

Stock-based compensation expense

     8,460        1,005       31,994       3,048        4,306  

Legal costs (1)

     —         —        1,528       12,943        —   

Other

     —         —        (87)       —         —   
  

 

 

 

Adjusted EBITDA

   $ 83,672      $ 32,040     $ 208,977     $ 92,279      $ 179,164  
  

 

 

 

Net income (% of revenue)

     13.3%        6.0%       6.4%       3.5%        10.4%  

Adjusted EBITDA (% of revenue)

     17.4%        7.9%       11.0%       6.3%        15.0%  

Net cash provided by (used in) operating activities

   $ 225,767      $ 2,794     $ 107,669     $ (147,113)      $ 94,273  

Purchase of property and equipment

     (694)        (427)       (3,183)       (5,917)        (2,463)  

Proceeds from disposition of property and equipment

     —         —        24       167        —   
  

 

 

 

Adjusted free cash flow

   $ 225,073      $ 2,367     $ 104,510     $ (152,863)      $ 91,810  
  

 

 

 

 

45


Table of Contents
(1)   Represents additional charges incurred in relation to the litigation with Array Technologies, Inc (“ATI”), as further described in Note 12, in the notes to Nextracker’s consolidated financial statements included elsewhere in this proxy statement/prospectus. The net settlement and direct legal costs in the aggregate are excluded from Nextracker’s Non-GAAP income. Based on historical experience, we do not believe that the settlement and associated charges are normal, recurring operating expenses indicative of our core operating performance, nor were these charges taken into account as factors in evaluating management’s performance when determining incentive compensation or to evaluate the effectiveness of Nextracker’s business strategies.

 

46


Table of Contents

Summary Historical Combined and Consolidated Financial Data of Yuma

The following summary historical combined and consolidated financial data reflects the assets and results of operations and other operating data of the operations of Yuma and should be read in conjunction with the section titled “Management’s discussion and analysis of financial condition and results of operations of Yuma” and the combined and consolidated financial statements and the related footnotes thereto included elsewhere in this proxy statement/prospectus. The summary historical combined and consolidated statement of operations and comprehensive income data for the three-month period ended June 30, 2023 and combined and consolidated statement of operations and comprehensive income data for the three-month period ended July 1, 2022 and the years ended March 31, 2023 and 2022, and the combined and consolidated balance sheet data as of June 30, 2023 and March 31, 2023 are derived from Yuma’s unaudited condensed combined and consolidated financial statements and its audited combined and consolidated financial statements included elsewhere in this proxy statement/prospectus.

We have not presented historical per share or historical market price data for Yuma because Yuma is a wholly-owned subsidiary of Flex and thus shares of Yuma Common Stock do not trade separately from Flex Ordinary Shares. Following the completion of the Transactions, Yuma will no longer be an indirect wholly-owned subsidiary of Flex and will be a direct wholly-owned subsidiary of Nextracker, and the operating results of Yuma will be reflected in the consolidated financial statements of Nextracker on a prospective basis.

 

     
     Three month periods ended     Fiscal Year ended March 31,  
     Historical     Historical  
(In thousands)    June 30, 2023      July 1, 2022     2023     2022  

Statement of Operations and Comprehensive Income Data:

                  

Revenue

   $ 479,543      $ 403,230     $ 1,902,137     $ 1,457,592  

Cost of sales

     365,799        353,367       1,615,164       1,310,561  
  

 

 

 

Gross profit

     113,744        49,863       286,973       147,031  

Selling, general and administrative expenses

     34,235        16,117       96,869       66,948  

Research and development

     5,629        3,977       21,619       14,176  
  

 

 

 

Operating income

     73,880        29,769       168,485       65,907  

Interest and other (income) expense, net

     1,134        (61     (598     799  
  

 

 

 

Income before income taxes

     72,746        29,830       169,083       65,108  

Provision for income taxes

     17,062        8,572       48,701       56,641  
  

 

 

 

Net income and comprehensive income

     55,684        21,258       120,382       8,467  

Less: Net income attributable to noncontrolling interests

     21,938        —        197,726       —   

Less: Preferred dividend distribution prior to IPO and IPO Transactions

     —         6,250       43,140       4,168  
  

 

 

 

Net income (loss) attributable to Yuma Inc.

   $ 33,746      $ 15,008     ($ 120,484   $ 4,299  
  

 

 

 

 

47


Table of Contents
     
    

Unaudited historical

  

Historical

(In thousands)    June 30, 2023    March 31, 2023

Balance Sheet Data:

     

Working capital(1)

   $435,853    $363,918

Total assets

   1,644,794    1,409,857

Long-term debt

   147,289    147,147

Additional paid-in capital

   523,358    514,717

Total stockholders’ equity

   740,594    676,269

 

 

(1)   Working capital is defined as current assets, less current liabilities

 

     
     Three-month periods ended     Fiscal year ended March 31,  
(In thousands)    June 30, 2023     July 1, 2022     2023     2022  

Consolidated Statements of Cash Flow Data:

      

Net cash provided by (used in) operating activities

   $ 225,767     $ 2,794     $ 107,669     ($ 147,113

Net cash used in investing activities

     (694     (427     (3,159     (5,750

Net cash used in financing activities

     —        (309     (3,572     (8,656

 

 

 

48


Table of Contents

Historical Per Share Financial Data

The following table sets forth, for the three-month periods ended June 30, 2023 and July 1, 2022 and the years ended March 31, 2023, 2022 and 2021, respectively, selected per share information for Class A common stock on a historical basis. Except for the historical information as of and for the years ended March 31, 2023, 2022 and 2021, which are derived from Nextracker’s audited consolidated financial statements, the information in the table is unaudited. You should read the data with the historical consolidated financial statements and related notes of Nextracker found elsewhere in this proxy statement/prospectus.

Nextracker has not declared a dividend on account of Class A common stock during the periods presented in the following table. The historical per share data for Yuma Common Stock has not been presented, as Yuma is currently a wholly-owned subsidiary of Flex, and there is no established trading market in shares of Yuma Common Stock. Shares of Yuma Common Stock do not trade separately from Flex Ordinary Shares. Following the completion of the Transactions, the operating results of Yuma will be reflected in the consolidated financial statements of Nextracker on a prospective basis.

 

     
     Three-month periods ended      Fiscal year ended March 31,  
Nextracker Historical Data    June 30, 2023      July 1, 2022      2023(1)      2022      2021  
                                  

Basic earnings per share(1)(2)

   $ 0.44        N/A      $ 0.02        N/A        N/A  

Diluted earnings per share(3)

   $ 0.43        N/A      $ 0.02        N/A        N/A  

Book value per common share(4)

   $ 3.85         $ 3.36        

 

 

 

(1)   Basic and diluted earnings per share is applicable only for the period February 9, 2023 through March 31, 2023 and the three-month period ended June 30, 2023, which are the periods following the Nextracker IPO and the IPO Transactions. See Note 8 in the notes to Nextracker’s consolidated financial statements and Note 7 in the Notes to Nextracker’s unaudited condensed consolidated financial statements included elsewhere in this proxy statement/prospectus for the calculation of shares used in the computation of earnings per share and the basis for the computation of earnings per share.
(2)   Basic earnings per share excludes dilution and is computed by dividing net income available to common stockholders of Nextracker, since February 9, 2023, by the weighted-average number of shares of Class A common stock outstanding during the same period.
(3)   Diluted earnings per share reflects the potential dilution from stock-based compensation awards. The potential dilution from awards was computed using the treasury stock method based on the average fair market value of Nextracker common stock for the period. Additionally, the potential dilution impact of Class B common stock convertible into Class A was also considered in the calculation.
(4)   Historical book value per common share for Nextracker represents net assets (total assets less total liabilities) at period end divided by the number of shares of Class A common stock and Class B common stock outstanding as of period end.

 

49


Table of Contents

Market Value of Class A Common Stock

Shares of Class A common stock currently trade on the Nasdaq Global Select Market under the ticker symbol “NXT”. There were four holders of record of Class A common stock at the close of business on October 24, 2023. The table below sets forth the market value of the Class A common stock on October 24, 2023, the last trading day before October 25, 2023, which is the date of the public announcement of the delivery of the Merger Notice.

 

     
Market Value    Nextracker    Yuma

October 24, 2023

   $37.42    $–(1)

 

 

(1)   The historical market price data for Yuma Common Stock has not been presented, as Yuma is currently a wholly-owned subsidiary of Flex, and there is no established trading market in shares of Yuma Common Stock. Shares of Yuma Common Stock do not trade separately from Flex Ordinary Shares.

 

50


Table of Contents

Risk factors

References in this section to “Nextracker,” “our Company,” “the Company,” “us,” “we” and “our” refer to Nextracker, together with its consolidated subsidiaries including Nextracker LLC.

You should carefully consider the following risks, together with the other information contained in this proxy statement/prospectus and the exhibits hereto. Some of the risks described below relate principally to the business and the industry in which we operate, while others relate principally to the Transactions. The remaining risks relate principally to the securities markets generally and ownership of shares of our Class A common stock. For a discussion of additional uncertainties associated with forward-looking statements in this proxy statement/prospectus, see the section titled “Cautionary note regarding forward-looking statements” beginning on page 97.

Investing in our Class A common stock involves a high degree of risk. If any of the following risks occur, it could have a material adverse effect on our business, financial condition, results of operations or prospects. The risks described below are the material risks, although not the only risks, in relation to Nextracker and the Transactions. The risks described below are not the only risks that we currently face or will face after the completion of the Transactions. Additional risks and uncertainties not currently known or that are currently expected to be immaterial may also materially and adversely affect our business, financial condition or results of operations or the market price of Class A common stock following the completion of the Transactions.

In addition, past financial performance may not be a reliable indicator of future performance, and historical trends should not be used to anticipate results or trends in future periods.

Risks Related to our Business and our Industry

The demand for solar energy and, in turn, our products is impacted by many factors outside of our control, and if such demand does not continue to grow or grows at a slower rate than we anticipate, our business and prospects will suffer.

Our future success depends on continued demand for utility-scale solar energy. Solar energy is a rapidly evolving and competitive market that has experienced substantial changes in recent years, and we cannot be certain that EPCs, developers, owners and operators of solar projects will remain active in the market or that new potential customers will pursue solar energy as an energy source at levels sufficient to grow our business. The demand for solar energy, and in turn, our products, may be affected by many factors outside of our control, including:

 

 

availability, scale and scope of government subsidies, government incentives and financing sources to support the development and commercialization of solar energy solutions;

 

 

levels of investment by project developers and owners of solar energy products, which tend to decrease when economic growth slows;

 

 

the emergence, continuance or success of, or increased government support for, other alternative energy generation technologies and products;

 

 

local, state and federal permitting and other regulatory requirements related to environmental, land use and transmission issues, each of which can significantly impact the feasibility and timelines for solar projects;

 

 

technical and regulatory limitations regarding the interconnection of solar energy systems to the electrical grid;

 

 

the cost and availability of raw materials and components necessary to produce solar energy, such as steel, polysilicon and semiconductor chips; and

 

 

region national or global macroeconomic trends, which could affect the demand for new energy resources.

 

51


Table of Contents

If demand for solar energy fails to continue to grow, demand for our products will plateau or decrease, which would have an adverse impact on our ability to increase our revenue and grow our business. If we are not able to mitigate these risks and overcome these difficulties successfully, our business, financial condition and results of operations could be materially and adversely affected.

Competitive pressures within our industry may harm our business, results of operations, financial condition and prospects.

We face intense competition from a large number of solar tracker companies in nearly all of the markets in which we compete. The solar tracker industry is currently fragmented. This may result in price competition being greater than expected, which would affect our margins.

Some of our competitors are developing or are currently manufacturing products based on different solar power technologies that may ultimately have costs similar to or lower than our projected costs. In addition, some of our competitors have or may have in the future have lower costs of goods sold, lower operating costs, greater name and brand recognition in specific markets in which we compete or intend to sell our products, greater market shares, access to larger customer bases, greater resources and significantly greater economies of scale than we do. Additionally, new competitors may enter our market as a result of, among other factors, lower research and development costs. We may also face adverse effects from EPCs subjecting their subcontractors who compete for their business, such as us, to contractual clauses that carry higher contractual risk to us, such as “pay if paid” clauses that requires an EPC to pay us only when the EPC’s end customer pays the EPC, higher liquidated damages amounts, increased contractual liabilities above 100% of the contract value and more limited force majeure clauses, among others. Any of these factors could have a material adverse effect on our business, financial condition and results of operations.

We face competition from conventional and other renewable energy sources that may offer products and solutions that are less expensive or otherwise perceived to be more advantageous than solar energy solutions, which could materially and adversely affect the demand for and the average selling price of our products and services.

We face significant competition from providers of conventional and renewable energy alternatives such as coal, nuclear, natural gas and wind. We compete with conventional energy sources primarily based on price, predictability of price and energy availability, environmental considerations and the ease with which customers can use electricity generated by solar energy projects. If solar energy systems cannot offer a compelling value to customers based on these factors, then our business growth may be impaired.

Conventional energy sources generally have substantially greater financial, technical, operational and other resources than solar energy sources, and as a result may be able to devote more resources to research, development, promotion and product sales or respond more quickly to evolving industry standards and changes in market conditions than solar energy systems. Conventional and other renewable energy sources may be better suited than solar for certain locations or customer requirements and may also offer other value-added products or services that could help them compete with solar energy sources. In addition, the source of a majority of conventional energy electricity is non-renewable, which may in certain markets allow them to sell electricity more cheaply than electricity generated by solar generation facilities. Non-renewable generation is typically available for dispatch at any time, as it is not dependent on the availability of intermittent resources such as sunlight.

The cost-effectiveness, performance and reliability of solar energy products and services, compared to conventional and other renewable energy sources, could materially and adversely affect the demand for our products and services, which could have a material adverse effect on our business, financial condition and results of operations.

 

52


Table of Contents

Our results of operations may fluctuate from quarter to quarter, which could make our future performance difficult to predict and could cause our results of operations for a particular period to fall below expectations.

Our quarterly results of operations are difficult to predict and may fluctuate significantly in the future. Because we recognize revenue on projects as legal title to equipment is transferred from us to the customer, any delays in large projects from one quarter to another may cause our results of operations for a particular period to fall below expectations. We have experienced seasonal and quarterly fluctuations in the past as a result of fluctuations in our customers’ businesses, changes in local and global market trends, as well as seasonal weather-related disruptions. For example, our customers’ ability to install solar energy systems is affected by weather, such as during the winter months. Inclement weather may also affect our logistics and operations by causing delays in the shipping and delivery of our materials, components and products which may, in turn, cause delays in our customers’ solar projects.

Further, given that we operate in a rapidly growing industry, the true extent of these fluctuations may have been masked by our recent growth rates and consequently may not be readily apparent from our historical results of operations and may be difficult to predict. Our financial performance, sales, working capital requirements and cash flows may fluctuate, and our past quarterly results of operations may not be good indicators of future performance or prospects. Any substantial fluctuation in revenues could have an adverse effect on our financial condition, results of operations, cash flows and stock price for any given period. In addition, revenue, and other operating results in future fiscal quarters may fall short of the expectations of investors and financial analysts, which could have an adverse effect on the price of our common stock.

The reduction, elimination or expiration of government incentives for, or regulations mandating the use of, renewable energy and solar energy specifically could reduce demand for solar energy systems and harm our business.

Federal, state, local and foreign government bodies provide incentives to owners, end users, distributors and manufacturers of solar energy systems to promote solar electricity in the form of tax credits, rebates and other financial incentives. See the section titled “Business of Nextracker—Government incentives” beginning on page 179. The range and duration of these incentives varies widely by jurisdiction. Our customers typically use our systems for grid-connected applications wherein solar power is sold under a power purchase agreement or into an organized electric market. This segment of the solar industry has historically depended in large part on the availability and size of government incentives supporting the use of renewable energy. Consequently, the reduction, elimination or expiration of government incentives for grid-connected solar electricity may negatively affect the competitiveness of solar electricity relative to conventional and non-solar renewable sources of electricity, and could harm or halt the growth of the solar electricity industry and our business. These reductions, eliminations or expirations could occur without warning. Any changes to the existing framework of these incentives could cause fluctuations in our results of operations.

The Inflation Reduction Act of 2022 (the “IRA”) made significant changes to the incentives available to solar energy projects. As a result of changes made by the IRA, United States taxpayers will be entitled to a 30% investment tax credit (“ITC”) for certain qualifying projects placed in service after 2021 and increased further to 40% for projects placed in service after 2022 that satisfy certain “domestic content” requirements. For projects placed in service after 2022, these credit amounts are subject to an 80% reduction if the project (1) does not satisfy prevailing wage and apprenticeship requirements, (2) has a maximum net output that is greater than or equal to 1 megawatt of electrical (as measured in alternating current) or thermal energy and (3) begins construction on or after January 29, 2023 (the date that is 60 days after the IRS released guidance relating to the prevailing wage and apprenticeship requirements). In addition, certain other incremental credits are potentially available for projects or facilities located in “energy communities” or “low-income communities” or that are part of “low-income economic benefit projects” or “low-income residential building projects.”

 

53


Table of Contents

On May 12, 2023, the U.S. Treasury Department and the IRS released Notice 2023-38 providing guidance with respect to the IRA’s domestic content bonus credit. The Treasury Department and the IRS announced their intent to issue proposed regulations in the future that will apply to taxable years ending after May 12, 2023, and that in the interim, the guidance contained in Notice 2023-38 may be relied upon with respect to any qualified facility or energy project the construction of which begins before the date ending 90 days after such proposed regulations are published. Generally, to meet the domestic content requirements a qualified facility or energy project must satisfy certain U.S. domestic sourcing or production requirements for iron, steel and manufactured products. In addition, the United States taxpayer must satisfy certain certification and substantiation requirements.

As a result of changes made by the IRA, United States taxpayers will generally also be allowed to elect to receive a production tax credit (“PTC”) in lieu of the ITC for qualified solar facilities the construction of which begins before January 1, 2025, that are placed in service after 2021. The PTC is available for electricity produced and sold to unrelated persons in the ten years following a project’s placement in service and is equal to an inflation-adjusted amount (2.75 cents per kilowatt hour for calendar year 2022, assuming the prevailing wage and apprenticeship requirements described above are satisfied or deemed satisfied, reduced by 80% if those requirements are not satisfied) for every kilowatt-hour of electricity produced by a facility. The available credit amount is increased by 10% if the domestic content requirements described above are satisfied. Certain additional incremental PTCs are also available similar to the incremental ITCs described above.

In the case of projects placed in service after 2024, each of the ITC and PTC will be replaced by similar “technology neutral” tax credit incentives that mimic the ITC and PTC but also require that projects satisfy a “zero greenhouse gas emissions” standard (which solar does) in order to qualify for the credits. This new credit regime will continue to apply to projects that begin construction prior to the end of 2033 (and possibly later), at which point the credits will become subject to a phase-out schedule.

While these changes are intended to encourage investments in new solar projects, the impact these changes will have on our results of operations is unclear. In particular, the tax credit regime in place prior to the IRA’s enactment provided annual reductions in the applicable credit amount at the beginning of 2023 and 2024 and therefore encouraged customers to acquire our products prior to calendar year-end dates in order to qualify for a higher tax credit available for projects that commenced construction (within the meaning of IRS guidance) prior to those dates. As a result of the changes made by the IRA, while there may continue to be an incentive for taxpayers to commence construction on facilities before certain dates, the tax credits will not experience annual reductions similar to those that would have occurred at the end of 2022 and 2023 for at least ten years.

In addition, if we are unable to meet the domestic content requirements necessary for customers using our tracker products to qualify for the incremental domestic content bonus credit and our competitors are able to do so, we might experience a decline in sales for U.S. projects. While the Treasury Department’s recent Notice 2023-38 includes significant clarifications with respect to domestic content requirements, including their applicability to and treatment of photovoltaic trackers, additional further clarifying communications from the Treasury Department may be forthcoming. Moreover, the response from the solar industry, including any domestic content requirements our customers may impose on us to receive orders, as a result of the IRA and Notice 2023-38 remains uncertain. In addition, the timing and nature of the Treasury Department’s eventual proposed and final implementing regulations which are expected to supersede Notice 2023-38 remains uncertain. We may not have an adequate supply of tracker products satisfying the domestic content requirements set forth in the IRA, Notice 2023-38 and/or future implementing regulations to meet customer demand. In addition, compliance with these requirements may significantly increase our record-keeping, accounting and production costs. As a result of these risks, the domestic content requirements may have a material adverse impact on our U.S. sales, business and results of operations.

 

54


Table of Contents

Finally, if our customers are unable to satisfy their respective prevailing wage and apprenticeship requirements described above, the credits available to the taxpayer will be lower than the credits available under prior law. Satisfaction of these requirements is outside of our control. If a significant portion of our customers is unable to satisfy these requirements, demand for our tracker products may be adversely impacted by the reduced credits available, which could have a material adverse effect on our business, financial condition and results of operations.

Federal, state, local and foreign government bodies have implemented additional policies that are intended to promote or mandate renewable electricity generally or solar electricity in particular. For example, many U.S. states have adopted procurement requirements for renewable energy production and/or a renewable portfolio standard (“RPS”) that requires regulated utilities to procure a specified percentage of total electricity delivered to customers in the state from eligible renewable energy sources, including utility-scale solar power generation facilities, by a specified date. While the recent trend has been for jurisdictions with RPSs to maintain or expand them, there have been certain exceptions and there can be no assurances that RPSs or other policies supporting renewable energy will continue. Proposals to extend compliance deadlines, reduce renewable requirements or solar set-asides, or entirely repeal RPSs emerge from time to time in various jurisdictions. Reduction or elimination of RPSs, as well as changes to other renewable-energy and solar-energy policies, could reduce the potential growth of the solar energy industry and materially and adversely affect our business.

Moreover, policies of recent U.S. presidential administrations have created regulatory uncertainty in the renewable energy industry, including the solar energy industry, and have adversely affected and may continue to adversely affect our business. For example, in the span of less than six years, the United States joined, withdrew from, and then rejoined the 2015 Paris Agreement on climate change mitigation following changes in administration from former U.S. Presidents Obama and Trump to current U.S. President Biden. President Biden has not yet proposed a rule to regulate greenhouse gas emissions, and it is uncertain whether new regulations would promote solar energy development. In addition, the U.S. Supreme Court’s decision on June 30, 2022 in West Virginia v. EPA, holding that the U.S. Environmental Protection Agency (“EPA”) exceeded its authority in enacting a subsequently repealed rule that would have allowed electric utility generation facility owners to reduce emissions with “outside the fence measures” may limit EPA’s ability to address greenhouse gas emissions comprehensively without specific authorization from Congress.

The international markets in which we operate or may operate in the future may have or may put in place policies to promote renewable energy, including solar. These incentives and mechanisms vary from country to country. In seeking to achieve growth internationally, we may make investments that, to some extent, rely on governmental incentives and support in a new market.

There is no assurance that these governments will provide or continue to provide sufficient incentives and support to the solar industry and that the industry in any particular country will not suffer significant downturns in the future as the result of changes in public policies or government interest in renewable energy, any of which would adversely affect demand for our solar products.

Furthermore, corporate social responsibility efforts, such as net zero emission pledges, have fostered private sector investment in solar energy systems in recent years. To the extent that these corporate policies are redirected away from renewable energy in general or solar energy in particular, the demand for our solar products would be adversely affected.

Finally, the solar industry has in past years experienced periodic downturns due to, among other things, changes in subsidies and incentives, as well as other policies and regulations, which, as noted above, may affect the demand for our products. There is no assurance that the solar industry will not suffer significant downturns in the future, which would adversely affect demand for our solar products. Any of the foregoing could have a material adverse effect on our business, financial condition and results of operations.

 

55


Table of Contents

We rely heavily on our suppliers and our operations could be disrupted if we encounter problems with our suppliers or if there are disruptions in our supply chain.

We purchase our components through arrangements with various suppliers located across the globe. We depend on our suppliers to source materials and manufacture critical components for our products. Our reliance on these suppliers makes us vulnerable to possible capacity constraints and reduced control over component availability, delivery schedules and costs which could disrupt our ability to procure these components in a timely and cost-efficient manner. The suppliers rely on other suppliers to provide them with raw materials and sub-components that are critical to manufacturing the components of our tracker products. Any shortages of components or materials would affect our ability to timely deliver our products to our customers consistent with our contractual obligations, which may result in liquidated damages or contractual disputes with our customers, harm our reputation and lead to a decrease in demand for our products.

Our ability to deliver our products in a cost-efficient manner has been in recent years and could continue to be adversely impacted by other factors not within our control, including, but not limited to, shortages in available cargo capacity, changes by carriers and transportation companies in policies and practices such as scheduling, pricing, payment terms and frequency of service, increases in the cost of fuel, sanctions and labor availability and cost.

Further, our products are manufactured from steel and, as a result, our business is significantly affected by the price of steel. When steel prices are higher, the prices that we charge customers for our products may increase, which may decrease demand for our products. If we do not increase our prices due to an increase in the price of steel, we will experience lower profitability on our products. Conversely, if steel prices decline, customers may demand lower prices and our and our competitors’ responses to those demands could result in lower sale prices, lower volume, and consequently, negatively affect our profitability. A significant portion of our steel is derived directly or indirectly from steel mills located in China. At times, pricing and availability of steel can be volatile due to numerous factors beyond our control, including general domestic and international economic conditions, global capacity, import levels, fluctuations in the costs of raw materials necessary to produce steel, sales levels, competition, consolidation of steel producers, labor costs, transportation costs, import duties and tariffs and foreign currency exchange rates. This volatility can significantly affect the availability and cost of steel which may impact our profitability and could have a material adverse effect on our business, financial condition and results of operations.

In addition, as noted above, the recently enacted IRA provides incremental tax credits for U.S. solar projects satisfying domestic content requirements. While the impact of these requirements on us remains fluid and uncertain pending customer response and the release of future implementing regulations, if we are unable to provide our tracker products in a manner that satisfies applicable domestic content requirements and our competitors are able to do so, we might experience a decline in sales for U.S. projects. In addition, compliance with these requirements may increase our production costs. In light of the foregoing, our U.S. sales, profitability and results of operations in the United States may be adversely affected by the applicable domestic content requirements which must be satisfied in order for solar projects to be eligible for these incremental credits.

Other events that could also cause disruptions to our supply chain include:

 

 

the imposition of additional duties, tariffs and other charges or quotas on imports and exports, or other trade law provisions or regulations;

 

 

continued or renewed instability in the global supply of any of our key components, including a shortage of semiconductor chips, which has and could continue to impact the timely receipt of our self-powered controller;

 

56


Table of Contents
 

foreign currency fluctuations;

 

 

inflationary pressure and its impact on labor, commodities, fuel prices and other key tracker components and materials;

 

 

natural disasters, severe weather, political instability, war, terrorist attacks, social unrest and economic instability in the regions in which our suppliers are located, or through which our components and materials travel;

 

 

public health issues and epidemic diseases, such as the COVID-19 pandemic, and their effects (including measures taken by governmental authorities in response to their effects);

 

 

theft or other loss;

 

 

restrictions on the transfer of funds;

 

 

the financial instability or bankruptcy of suppliers; and

 

 

significant labor disputes, strikes, work stoppages or boycotts.

Any significant disruption to our ability to procure our components, and our suppliers’ ability to procure materials to manufacture components for our products could increase the cost or reduce or delay our ability to perform under our contracts and could adversely affect our business, financial condition, results of operations and profitability. Further, if any of our suppliers were unable or unwilling to manufacture the components that we require for our products in sufficient volumes and at high quality levels or renew existing terms under supply agreements, we would need to identify, qualify and select acceptable alternative suppliers. An alternative supplier may not be available to us when needed or may not be in a position to satisfy our quality or production requirements on commercially reasonable terms, including price. Any significant interruption in manufacturing by our suppliers would require us to reduce our supply of products to our customers or increase our shipping costs to make up for such delays, which in turn could reduce our revenues and margins, harm our relationships with our customers, damage our reputation with other stakeholders involved with solar projects and cause us to forego potential revenue opportunities, which could have a material adverse effect on our business, financial condition and results of operations.

Economic, political and market conditions can adversely affect our business, financial condition and results of operations.

Macroeconomic developments, such as the global or regional economic effects resulting from the current Russia-Ukraine conflict, continued inflation and related economic curtailment initiatives, evolving trade policies or the occurrence of similar events that lead to uncertainty or instability in economic, political or market conditions, could have a material adverse effect on our business, financial condition and results of operations. Local political issues and conflicts could have a material adverse effect on our results of operations and financial condition if they affect geographies in which we do business or obtain our components. A local conflict, such as the Ukraine-Russian War, could also have a significant adverse impact on regional or global macroeconomic conditions, give rise to regional instability or result in heightened economic tariffs, sanctions and import-export restrictions in a manner that adversely affects us, including to the extent that any such actions cause material business interruptions or restrict our ability to conduct business with certain suppliers. Additionally, such conflict or sanctions may significantly devalue various global currencies and have a negative impact on economies in geographies in which we do business. Any general weakening of, and related declining corporate confidence in, the global economy could cause current or potential customers to reduce or eliminate their budgets and spending, which could cause customers to delay, decrease or cancel projects with us, which could have a material adverse effect on our business, financial condition and results of operations.

 

57


Table of Contents

We are subject to governmental economic sanctions requirements and export controls that could impair our ability to compete in international markets or subject us to liability if we are not in compliance with applicable laws.

The export of our products and services from the U.S. is subject to U.S. export control laws and regulations, including the Export Administration Regulations, or EAR, and trade and economic sanctions maintained by the Office of Foreign Assets Control, or OFAC. As such, an export license may be required to export or reexport our products or services to certain countries and end-users for certain end-uses. If we were to fail to comply with such U.S. export controls laws and regulations, U.S. economic sanctions or other similar laws, we could be subject to both civil and criminal penalties, including substantial fines, possible incarceration for employees and managers for willful violations and the possible loss of our export or import privileges. Obtaining the necessary export license for a particular sale or transaction may not be possible and may be time-consuming and may result in the delay or loss of sales opportunities. Further, U.S. export control laws and economic sanctions in many cases prohibit the export of services to certain U.S. embargoed or sanctioned countries, governments and persons, as well as for prohibited end-uses. Even though we take precautions to ensure that we comply with all relevant export control laws and regulations, including restrictions from the international community, any failure to comply with such laws and regulations could have negative consequences for us, including reputational harm, government investigations and penalties.

Changes in the global trade environment, including the imposition of import tariffs, could adversely affect the amount or timing of our revenues, results of operations or cash flows.

Escalating trade tensions, particularly between the United States and China, have led to increased tariffs and trade restrictions, including tariffs applicable to certain materials and components for our products such as steel or for products used in solar energy projects more broadly, such as solar modules and solar cells. More specifically, in March 2018, the United States imposed a 25% tariff on steel imports and has imposed additional tariffs and quotas on steel imports pursuant to Section 232 of the Trade Expansion Act of 1962. We have used and continue to use overseas suppliers of steel and these tariffs could result in interruptions in the supply chain and impact our costs and our gross margins. Additionally, in January 2018, the United States adopted a safeguard tariff on imported solar modules and cells pursuant to Section 201 of the Trade Act of 1974. The tariff was initially set at 30%, with a gradual reduction over four years to 15%. On February 4, 2022, President Biden extended the safeguard tariff for an additional four years, starting at a rate of 14.75% and reducing that rate each year to 14% in 2026, and directed the United States Trade Representative to conclude agreements with Canada and Mexico on trade in solar products. On July 7, 2022, the United States and Canada entered into a non-binding memorandum of understanding in which the United States agreed to suspend application of the safeguard tariff to Canadian crystalline silicon photovoltaic cells imported as of February 1, 2022. While this tariff does not apply directly to the components we import, it may indirectly affect us by impacting the financial viability of solar energy projects, which could in turn reduce demand for our products. Furthermore, effective September 2018, the United States adopted a 10% tariff on an extensive list of products imported from China under Section 301 of the Trade Act of 1974, including inverters and power optimizers commonly used in solar projects. In June 2019, the U.S. Trade Representative increased the rate of such tariffs from 10% to 25%. While these tariffs are not directly applicable to our products, they could impact the solar energy projects in which our products are used, which could lead to decreased demand for our products.

On January 15, 2020, the United States and China entered into an initial trade deal that preserves the bulk of the tariffs placed in 2018 and maintains a threat of additional tariffs should China breach the terms of the deal. The Biden administration is expected to continue to modify its trade policies affecting materials and components for our products such as steel or for products used in solar energy projects more broadly, such as solar modules and solar cells. Consequently, trade policies implemented by the Biden administration could have an adverse effect on our business, financial condition and results of operations.

 

58


Table of Contents

On April 1, 2022, the U.S. Department of Commerce (“Commerce”) initiated anti-circumvention inquiries of the U.S. antidumping and countervailing duty orders on crystalline silicon PV (“CSPV”) solar cells and modules from China (“Solar 1 Orders”) covering merchandise from Vietnam, Malaysia, Thailand, and Cambodia pursuant to Section 781 of the Tariff Act of 1930. Commerce issued preliminary determinations in these inquiries on December 2, 2022, affirmatively finding that certain CSPV solar cells and modules produced in Vietnam, Malaysia, Thailand, and Cambodia using parts and components from China from certain producers/exporters, are circumventing the Solar 1 Orders and therefore should be subject to the antidumping and countervailing duty liabilities arising from those orders. Commerce instructed U.S. Customs and Border Protection to suspend liquidation and collect cash deposits for entries entered on or after April 1, 2022. Commerce is expected to issue final determinations in August 2023.

Duties arising from these affirmative determinations could result in cash deposit payments and eventual final duty payments that vary but may amount to over 250% of the entered value of the imported merchandise. However, on June 6, 2022, President Biden issued an emergency declaration under Section 318 of the Tariff Act of 1930 delaying the imposition of any cash deposit or duty payment obligations on merchandise subject to these inquiries until the earlier of (i) the expiration of the order on June 6, 2024, or (ii) the President terminates the emergency declaration. Merchandise from the four subject countries covered under the scope of these inquiries should therefore not be subject to any antidumping or countervailing duty liabilities under the Solar 1 Orders until the termination of the emergency declaration as long as the importer(s) and exporter(s) follow proper certification procedures that will be implemented by Commerce. The affirmative determinations could have an adverse effect on the global solar energy marketplace, and as such, an adverse effect on our business, financial condition, and results of operations. While we do not sell solar modules, the degree of our exposure is dependent on, among other things, the impact of Commerce’s final determinations on the projects that are also intended to use our products. Such impacts are largely out of our control and may include project delays or cancellations. The ultimate severity or duration of the expected solar panel supply chain disruption or its effects on our clients’ solar project development and construction activities, and associated consequences on our business, is uncertain. More broadly, legislation and regulations have been proposed that would make it easier for domestic companies to obtain affirmative determinations in antidumping and countervailing duties investigations. Such legislation and regulations, if enacted or promulgated, could result in future successful petitions and administrative decisions that limit imports from Asia and other regions.

Tariffs and the possibility of additional tariffs in the future have created uncertainty in the industry. If the price of solar systems increases, the use of solar systems could become less economically feasible and could reduce our gross margins or reduce the demand for solar systems, which in turn may decrease demand for our products. Additionally, existing or future tariffs may negatively affect key customers and suppliers, and other supply chain partners. Such outcomes could adversely affect the amount or timing of our revenues, results of operations or cash flows, and continuing uncertainty could cause sales volatility, price fluctuations or supply shortages or cause our customers to advance or delay their purchase of our products. It is difficult to predict what further trade-related actions governments may take, which may include additional or increased tariffs and trade restrictions, and we may be unable to quickly and effectively react to such actions. While we have taken actions with the intention of, among other things, mitigating the effect of steel tariffs on our business by reducing our reliance on sourcing material from China, we may not be able to do so on attractive terms.

Any of the foregoing risks could have a material adverse effect on our business, financial condition and results of operations.

 

59


Table of Contents

Actions addressing determinations of forced labor practices in China and legislation and policies adopted to address such practices may disrupt the global supply of solar panels and have an adverse material effect on our business, financial condition and results of operations.

Solar panel imports to the United States have also been, and may continue to be, impacted by the Uyghur Forced Labor Prevention Act (“UFLPA”) that was signed into law by President Biden on December 23, 2021. According to U.S. Customs and Border Protection, “it establishes a rebuttable presumption that the importation of any goods, wares, articles, and merchandise mined, produced, or manufactured wholly or in part in the Xinjiang Uyghur Autonomous Region of the People’s Republic of China, or produced by certain entities, is prohibited by Section 307 of the Tariff Act of 1930 and that such goods, wares, articles, and merchandise are not entitled to entry to the United States. The presumption applies unless the Commissioner of U.S. Customs and Border Protection determines that the importer of record has complied with specified conditions and, by clear and convincing evidence, that the goods, wares, articles, or merchandise were not produced using forced labor.” There continues to be uncertainty in the market around achieving full compliance with UFLPA, whether related to sufficient traceability of materials or other factors. This has created a significant compliance burden and constrained solar panel imports. We cannot currently predict what, if any, impact the UFLPA will have on the overall future supply of solar panels into the United States and the related timing and cost of our clients’ solar project, development and construction activities. While we do not import or sell solar panels, project delays caused by solar panel constraints may negatively impact our product delivery schedules and future sales, and therefore our business, financial condition, and results of operations.

Since 2016, U.S. Customs and Border Protection has issued a number of withhold release orders (“WROs”) directed at forced labor in China, including WROs directed specifically at activity in the Xinjiang Uyghur Autonomous Region. As a result of these orders, certain products, including solar panels manufactured with polysilicon from Xinjiang, are effectively barred from entering the United States. We cannot determine with certainty whether our suppliers may become subject to a WRO, which could subject us to legal, reputational, and other risks. If this were to occur, we might have to find alternative suppliers on short notice, resulting in construction delays and disruption and higher costs. Additionally, WROs have and could continue to impact the importation of solar panels. While we are not directly involved in the importation of solar panels, such WROs can negatively impact the global solar market and the timing and viability of solar projects to which we sell our products, which could have a material adverse effect on our business, financial condition and results of operations.

We could face risks related to widespread pandemic, which could have a material and adverse effect on our business, results of operations and financial condition.

Although the COVID-19 pandemic appears to have abated, its long-term effects on the global economy, including ongoing significant inflation, continue to affect our business. Furthermore, should there be a resurgence of the COVID-19 pandemic, or should another pandemic arise, this could further negatively affect our operations and financial results.

The impact on our business of a resurgence of the COVID-19 pandemic or the occurrence of another pandemic could in the future include:

 

 

disruptions to our suppliers’ manufacturing facilities;

 

 

disruptions to ports and other shipping infrastructure;

 

 

other disruptions to our supply chain generally;

 

 

disruptions caused by supplier, subcontractor and Nextracker labor availability, worker absenteeism and quarantines;

 

60


Table of Contents
 

shortages of medical equipment (such as medical test kits and personal protection equipment for employees);

 

 

other disruptions to our ground operations at project sites;

 

 

office, factory, warehouse and other location closures;

 

 

local, regional or global logistics issues causing significant delays in our deliveries to our customers; and other travel or health-related restrictions disrupting our ability to conduct our business or market our products. If our ground operations at project sites and our suppliers are so affected, our supply chain, product shipments and project construction will be delayed, which could have a material adverse effect on our business, financial condition and results of operations.

The global spread of a pandemic could create significant macroeconomic uncertainty, volatility and disruption, which may adversely affect our and our customers’ and suppliers’ liquidity and cost of capital. As a result, a pandemic could cause disruptions in our supply chain and customer demand, and could adversely affect the ability of our customers or other counterparties to perform, including in making timely payments or shipments to us, which could further adversely impact our business, financial condition and results of operations. Even after a pandemic has subsided, we may continue to experience adverse impacts to our business as a result of the pandemic’s continued global economic impact, including any economic recession or downturn, government spending cuts, tightening of credit markets or rises in unemployment, which could cause our customers and potential customers to postpone or reduce spending on our products and solutions.

The extent to which the COVID-19 pandemic will continue to impact our business, financial condition and results of operations in the future will be dependent on the potential resurgence of COVID-19 and its variants, future government actions in response to a renewed crisis and the overall impact of the COVID-19 pandemic on the global economy and capital markets, among many other factors.

A further increase in interest rates, or a reduction in the availability of tax equity or project debt financing, could make it difficult for project developers and owners to finance the cost of a solar energy system and could reduce the demand for our products.

Many solar project owners depend on financing to fund the initial capital expenditure required to construct a solar energy project. As a result, a further increase in interest rates, or a reduction in the supply of project debt or tax equity financing, could reduce the number of solar projects that receive financing or otherwise make it difficult for project owners to secure the financing necessary to construct a solar energy project on favorable terms, or at all, and thus lower demand for our products which could limit our growth or reduce our sales. In addition, we believe that a significant percentage of project owners construct solar energy projects as an investment, funding a significant portion of the initial capital expenditure with financing from third parties. A further increase in interest rates could lower an investor’s return on investment on a solar energy project, increase equity requirements or make alternative investments more attractive relative to solar energy projects, and, in each case, could cause these project owners to seek alternative investments.

A loss of one or more of our significant customers, their inability to perform under their contracts, or their default in payment, could harm our business and negatively impact our revenue, results of operations and cash flows.

For the year ended March 31, 2023, SOLV Energy, our largest customer, constituted 17.4% of our total revenues. The loss of any one of our significant customers, their inability to perform under their contracts, or their default in payment, could have a substantial effect on our revenues and profits. Further, our trade accounts receivable and unbilled receivable (“contract assets”) are from companies within the solar industry, and, as such, we are

 

61


Table of Contents

exposed to normal industry credit risks. As of March 31, 2023, our largest customer constituted 15.2% of our total trade accounts receivable and contract assets balances. Accordingly, loss of a significant customer or a significant reduction in pricing or order volume from a significant customer could substantially reduce our revenue and could have a material adverse effect on our business, financial condition and results of operations.

Defects or performance problems in our products could result in loss of customers, reputational damage and decreased revenue, and we may face warranty, indemnity and product liability claims arising from defective products.

Our products may contain undetected errors or defects, especially when first introduced or when new generations are released. Errors, defects or poor performance can arise due to design flaws, defects in raw materials or components or manufacturing difficulties, which can affect both the quality and the yield of the product. Any actual or perceived errors, defects or poor performance in our products could result in the replacement or recall of our products, shipment delays, rejection of our products, damage to our reputation, lost revenue, diversion of our engineering personnel from our product development efforts and increases in customer service and support costs, all of which could have a material adverse effect on our business, financial condition and results of operations.

Furthermore, defective components may give rise to warranty, indemnity or product liability claims against us that exceed any revenue or profit we receive from the affected products. Our limited warranties cover defects in materials and workmanship of our products under normal use and service conditions. As a result, we bear the risk of warranty claims long after we have sold products and recognized revenue. While we have accrued reserves for warranty claims, our estimated warranty costs for previously sold products may change to the extent the warranty claims profile of future products is not comparable with that of earlier generation products under warranty. Our warranty accruals are based on our assumptions and we do not have a long history of making such assumptions. As a result, these assumptions could prove to be materially different from the actual performance of our systems, causing us to incur substantial unanticipated expense to repair or replace defective products in the future or to compensate customers for defective products. Our failure to accurately predict future claims could result in unexpected volatility in, and have a material adverse effect on our business, financial condition and results of operations.

If one of our products were to cause injury to someone or cause property damage, including as a result of product malfunctions, defects or improper installation, then we could be exposed to product liability claims. We could incur significant costs and liabilities if we are sued and if damages are awarded against us. Further, any product liability claim we face could be expensive to defend and could divert management’s attention. The successful assertion of a product liability claim against us could result in potentially significant monetary damages, penalties or fines, subject us to adverse publicity, damage our reputation and competitive position and adversely affect sales of our products. In addition, product liability claims, injuries, defects or other problems experienced by other companies in the residential solar industry could lead to unfavorable market conditions for the industry as a whole and may have an adverse effect on our ability to attract new customers or retain old customers, thus harming our growth and financial performance.

We may experience delays, disruptions or quality control problems in our product development operations.

Our product development and testing processes are complex and require significant technological expertise. Such processes involve a number of precise steps from design to production. Any change in our processes could cause one or more production errors, requiring a temporary suspension or delay in our suppliers’ production lines until the errors can be researched, identified and properly addressed and rectified. This may occur particularly as we introduce new products, modify our engineering techniques and/or expand our capacity. The commercialization of any new products may also fail to achieve market adoption or may experience downward

 

62


Table of Contents

pricing pressure, which would have a material impact on our gross margins and results of operations. Further, the installation of our products involves various risks and complications which may increase as our products evolve and develop, and any such increase in risks and complications may have a negative effect on our gross margins. In addition, our failure to maintain appropriate quality assurance processes could result in increased product failures, loss of customers, increased warranty reserve, increased production and logistics costs and delays. Any of these developments could have a material adverse effect on our business, financial condition, and results of operations.

Our business is subject to the risks of severe weather events, natural disasters and other catastrophic events.

Our headquarters and testing facilities, which conduct functional and reliability testing for our components and products, are located in the Bay Area of Northern California and our solar projects are located in the U.S. and around the world. A severe weather event or other catastrophe impacting our headquarters or testing facilities could cause significant damage and disruption to our business operations. In addition, a severe weather event or other catastrophe could significantly impact our supply chain by causing delays in the shipping and delivery of our materials, components and products which may, in turn, cause delays in our customers’ solar projects. Our customers’ ability to install solar energy systems is also affected by weather, such as during the winter months.

Any damage and disruption in any locations in which we have offices or in which our customers have other suppliers or solar projects which are caused by severe weather events (such as extreme cold weather, hail, hurricanes, tornadoes and heavy snowfall), seismic activity, fires, floods and other natural disasters or catastrophic events could result in a delay or even a complete cessation of our worldwide or regional operations and could cause severe damage to our products and equipment used in our solar projects. Even if our tracker products are not damaged, severe weather, natural disasters and catastrophic events may cause damage to the solar panels that are mounted to our tracker products, which could result in decreased demand for our products, loss of customers and the withdrawal of coverage for solar panels and solar tracking systems by insurance companies. Any of these events would negatively impact our ability to deliver our products and services to our customers and could result in reduced demand for our products and services, and any damage to our products and equipment used for our solar projects could result in large warranty claims which could, individually or in the aggregate, exceed the amount of insurance available to us, all of which would have a material adverse effect on our business, financial condition and results of operations. These events may increase in frequency and severity due to the effects of climate change.

Our continued expansion into new markets could subject us to additional business, financial, regulatory and competitive risks.

Part of our strategy is to continue to grow our revenues from international markets, including entering new geographic markets to expand our current international presence. Our products and services to be offered in these regions may differ from our current products and services in several ways, such as the consumption and utilization of local raw materials, components and logistics, the re-engineering of select components to meet region-specific requirements and region-specific customer training, site commissioning, warranty remediation and other technical services. Any of these differences or required changes to our products and services to meet the requirements of local laws and regulations may increase the cost of our products, reduce demand and result in a decrease in our gross margins. We may also face competition from lower cost providers in any new markets we enter which could decrease the demand for our products or cause us to reduce the cost of our products in order to remain competitive.

Any new geographic market could have different characteristics from the markets in which we currently sell products, and our success in such markets will depend on our ability to adapt properly to these differences.

 

63


Table of Contents

These differences may include differing regulatory requirements, including local manufacturing content requirements, tax laws, trade laws, labor regulations, corporate formation laws and requirements, tariffs, export quotas, customs duties or other trade restrictions, limited or unfavorable intellectual property protection, international political or economic conditions, restrictions on the repatriation of earnings, longer sales cycles, warranty expectations, product return policies and cost, performance and compatibility requirements. In addition, expanding into new geographic markets will increase our exposure to presently existing risks, such as fluctuations in the value of foreign currencies and difficulties and increased expenses in complying with U.S. and foreign laws, regulations and trade standards, including the U.S. Foreign Corrupt Practices Act of 1977, as amended (the “FCPA”), as well as relevant anti-money laundering laws.

Failure to develop these new products successfully or to otherwise manage the risks and challenges associated with our continued expansion into new geographic markets could have a material adverse effect on our business, financial condition and results of operations.

Electric utility industry policies and regulations may present technical, regulatory and economic barriers to the purchase and use of solar energy systems that could significantly reduce demand for our products or harm our ability to compete.

Federal, state, local and foreign government policies and regulations concerning the broader electric utility industry, as well as internal policies and regulations promulgated by electric utilities and organized electric markets with respect to fees, practices and rate design, heavily influence the market for electricity generation products and services. These policies and regulations often affect electricity pricing and the interconnection of generation facilities and can be subject to frequent modifications by governments, regulatory bodies, utilities and market operators. For example, changes in fee structures, electricity pricing structures and system permitting, regional market rules, interconnection and operating requirements can deter purchases of renewable energy products, including solar energy systems, by reducing anticipated revenues or increasing costs or regulatory burdens for would-be system purchasers. The resulting reductions in demand for solar energy systems could harm our business, financial condition and results of operations.

A significant development in renewable-energy pricing policies in the United States occurred when the Federal Energy Regulatory Commission (“FERC”) issued a final rule amending regulations that implement the Public Utility Regulatory Policies Act (“PURPA”) on July 16, 2020, which FERC upheld on rehearing on November 19, 2020. Among other requirements, PURPA mandates that electric utilities buy the output of certain renewable generators, including qualifying solar energy facilities, below established capacity thresholds. PURPA also requires that such sales occur at a utility’s “avoided cost” rate. FERC’s PURPA reforms include modifications (1) to how regulators and electric utilities may establish avoided cost rates for new contracts, (2) that reduce from 20 MW to 5 MW the capacity threshold above which a renewable-energy qualifying facility is rebuttably presumed to have non-discriminatory market access, thereby removing the requirement for utilities to purchase its output, (3) that require regulators to establish criteria for determining when an electric utility incurs a legally enforceable obligation to purchase from a PURPA facility and (4) that reduce barriers for third parties to challenge PURPA eligibility. These new regulations took effect on February 16, 2021, but the net effect of these changes is uncertain, as they have only been effective for a short time, and some changes will not become fully effective until states and other jurisdictions implement the new authorities provided by FERC. In general, however, FERC’s PURPA reforms have the potential to reduce prices for the output from certain new renewable generation projects while also narrowing the scope of PURPA eligibility for new projects. These effects could reduce opportunities and demand for PURPA-eligible solar energy systems, which could have a material adverse effect on our business, financial condition and results of operations.

FERC is also taking steps to encourage the integration of new forms of generation into the electric grid and remove barriers to grid access, which could have positive impacts on the solar energy industry. Specifically, in

 

64


Table of Contents

June 2022, FERC initiated a Notice of Proposed Rulemaking on Improvements to Generator Interconnection Procedures and Agreements, which would require every public utility transmission provider to revise their standard small generator interconnection procedures and agreements contained in their open access transmission tariffs. The outcome of these proposals and their timing for implementation remain uncertain.

Changes in other federal, state and local current laws or regulations applicable to us or the imposition of new laws, regulations or policies in the jurisdictions in which we do business could have a material adverse effect on our business, financial condition and results of operations. Any changes to government, utility or electric market regulations or policies that favor non-solar generation or other market participants, remove or reduce renewable procurement standards and goals or that make construction or operation of new solar generation facilities more expensive or difficult, could reduce the competitiveness of solar energy systems and cause a significant reduction in demand for our products and services and adversely impact our growth. Moreover, there may be changes in regulations that impact access to supply chains related to cybersecurity threats to the electric grid that could have a disproportionate impact on solar energy system components. In addition, changes in export and import laws and implementing regulations may create delays in the introduction of new products in international markets, prevent our customers from deploying our products internationally or, in some cases, prevent the export or import of our products to certain countries altogether. Any such event could have a material adverse effect on our business, financial condition and results of operations.

Developments in alternative technologies may have a material adverse effect on demand for our offerings.

Significant developments in alternative technologies, such as advances in other forms of solar tracking systems, could have a material adverse effect on our business, financial condition and results of operations. Additionally, the success of our business depends on the compatibility of our solar trackers and software with the broader solar panel market, and any developments, advancements or changes in current or future solar panel design may cause our products to be obsolete if we do not keep pace with such changes. Any failure by us to adopt new or enhanced technologies or processes, or to react to changes in existing technologies, could result in product obsolescence, the loss of competitiveness of our products, decreased revenue and a loss of market share to competitors.

A drop in the price of electricity sold may harm our business, financial condition and results of operations.

Decreases in the price of electricity, whether in organized electric markets or with contract counterparties, may negatively impact the owners of the solar energy projects, make the purchase of solar energy systems less economically attractive and would likely lower sales of our products. The price of electricity could decrease as a result of many factors, including but not limited to:

 

 

construction of a significant number of new, lower-cost power generation plants;

 

 

relief of transmission constraints that enable distant, lower-cost generation to transmit energy less expensively or in greater quantities;

 

 

reductions in the price of natural gas or other fuels;

 

 

utility rate adjustment and customer class cost reallocation;

 

 

decreased electricity demand, including from energy conservation technologies, public initiatives to reduce electricity consumption or a reduction in economic activity due to a localized or macroeconomic downturn;

 

 

development of smart-grid technologies that lower the peak energy requirements;

 

 

development of new or lower-cost customer-sited energy storage technologies that have the ability to reduce a customer’s average cost of electricity by shifting load to off-peak times; and

 

 

development of new energy generation technologies that provide less expensive energy.

 

65


Table of Contents

Moreover, if the cost of electricity generated by solar energy installations incorporating our systems is high relative to the cost of electricity from other sources, it could have a material adverse effect on our business, financial condition and results of operations.

Technological advances in the solar components industry could render our systems uncompetitive or obsolete.

The solar industry is characterized by its rapid adoption and application of technological advances. Our competitors may develop technologies more advanced and cost-effective than ours. We will need to invest substantially in research and development to maintain our market position and effectively compete in the future.

Our failure to further refine or enhance our technologies could render our technologies uncompetitive or obsolete, which could reduce our market share and cause our revenues to decline.

In addition, we may invest in and implement newly developed, less-proven technologies in our project development or in maintaining or enhancing our existing projects. There is no guarantee that these new technologies will perform or generate customer demand as anticipated. The failure of our new technologies to perform as anticipated could have a material adverse effect on our business, financial condition and results of operations.

If we fail to, or incur significant costs in order to, obtain, maintain, protect, defend or enforce our intellectual property, our business and results of operations could be materially harmed.

Our success depends to a significant degree on our ability to protect our intellectual property. We rely on a combination of patent, trademark, copyright, trade secret and unfair competition laws, as well as confidentiality and license agreements and other contractual provisions, to establish and protect our intellectual property. Such means may afford only limited protection of our intellectual property and may not (i) prevent our competitors or manufacturing suppliers from duplicating our processes or technology; (ii) prevent our competitors or manufacturing suppliers from gaining access to our proprietary information and technology; or (iii) permit us to gain or maintain a competitive advantage.

We generally seek or apply for patent protection as and if we deem appropriate, based on then-current facts and circumstances. We have applied for patents in numerous countries across the world, including in the United States, Europe and China, and have received 81 patents in the United States and 118 foreign patents as of March 31, 2023. We cannot guarantee that any of our pending patent applications or other applications for intellectual property registrations will be issued or granted or that our existing and future intellectual property rights will be sufficiently broad to protect our proprietary technology. While a presumption of validity exists with respect to United States patents issued to us, there can be no assurance that any of our patents, patent applications or other intellectual property rights will not be, in whole or in part, opposed, contested, challenged, invalidated, circumvented, designed around or rendered unenforceable. If we fail to obtain issuance of patents or registration of other intellectual property, or our patent claims or other intellectual property rights are rendered invalid or unenforceable, or narrowed in scope, pursuant to, for example, judicial or administrative proceedings including re-examination, post-grant review, interference, opposition, or derivation proceedings, the coverage of patents and other intellectual property rights afforded our products could be impaired. Even if we are to obtain issuance of further patents or registration of other intellectual property, such intellectual property could be subject to attacks on ownership, validity, enforceability or other legal attacks. Any such impairment or other failure to obtain sufficient intellectual property protection could impede our ability to market our products, negatively affect our competitive position and harm our business and operating results, including forcing us to, among other things, rebrand or re-design our affected products. Moreover, our patents and patent applications may only cover particular aspects of our products, and competitors and other third parties may be able to circumvent or design around our patents. Competitors may develop and obtain

 

66


Table of Contents

patent protection for more effective technologies, designs or methods. There can be no assurance that third parties will not create new products or methods that achieve similar or better results without infringing upon patents we own. If these developments were to occur, it could have an adverse effect on our sales or market position.

In countries where we have not applied for patent protection or trademark or other intellectual property registration or where effective patent, trademark, trade secret, and other intellectual property laws and judicial systems may not be available to the same extent as in the United States, we may be at greater risk that our proprietary rights will be circumvented, misappropriated, infringed or otherwise violated. Filing, prosecuting, maintaining and defending our intellectual property rights in all countries throughout the world is prohibitively expensive, and we may choose to forego such activities in some jurisdictions. The lack of adequate legal protections of intellectual property or failure of legal remedies or related actions in jurisdictions outside of the United States could have a material adverse effect on our business, financial condition, results of operations and prospects.

We have initiated, and may in the future need to initiate, infringement claims or litigation in order to try to protect or enforce our intellectual property rights. Litigation, whether we are a plaintiff or a defendant, can be expensive and time-consuming and may divert the efforts of our management and other personnel, which could harm our business, whether or not such litigation results in a determination favorable to us. Litigation also puts our patents or other intellectual property at risk of being invalidated or interpreted narrowly and our patent applications or applications for other intellectual property registrations at risk of not issuing. Additionally, any enforcement of our patents or other intellectual property rights may provoke third parties to assert counterclaims against us. Any of the foregoing could have a material adverse effect on our business, financial condition and results of operations.

If we are unable to protect the confidentiality of our trade secrets, our business and competitive position would be harmed.

We rely heavily on nondisclosure agreements to protect the unpatented know-how, technology, and other proprietary information on which we rely to maintain our competitive position. However, trade secrets and know-how can be difficult to protect. We cannot guarantee that we have entered into such agreements with each party that has or may have had access to our proprietary information, know-how, technology and trade secrets, including third-party manufacturers, other suppliers, customers, other stakeholders involved in solar projects, or other business partners or prospective partners. Moreover, no assurance can be given that these agreements will be effective in controlling access to, distribution, use, misuse, misappropriation or disclosure of our proprietary information, know-how and trade secrets. These agreements may be breached, and we may not have adequate remedies for any such breach. Further, these agreements may not prevent our competitors from independently developing technologies that are substantially equivalent or superior to ours. Any of the foregoing could have a material adverse effect on our business, financial condition and results of operations.

We use “open source” software, and any failure to comply with the terms of one or more open source licenses could adversely affect our business, financial condition and results of operations.

Our products and services use certain software licensed by its authors or other third parties under so-called “open source” licenses. Some of these open source licenses may contain requirements that we make available source code for modifications or derivative works that we create based upon the open source software, and that we license such modifications or derivative works under the terms of a particular open source license or other license granting third parties rights with respect to such software. In certain circumstances, if we combine our proprietary software with certain open source software, we could be required to release the source code for such proprietary software. Additionally, to the extent that we do not comply with the terms of the open source

 

67


Table of Contents

licenses to which we are subject, or such terms are interpreted by a court in a manner different than our own interpretation of such terms, then we may be required to disclose certain of our proprietary software or take other actions that could adversely impact our business. Further, the use of open source software can lead to vulnerabilities that may make our software susceptible to attack, and open source licenses generally do not provide warranties or controls on the origin of the software. While we attempt to utilize open source software in a manner that helps alleviate these risks, our attempts may not be successful. Any of the foregoing could have a material adverse effect on our business, financial condition and results of operations.

Cybersecurity or other data incidents, including unauthorized disclosure of personal or sensitive data or theft of confidential information, could harm our business.

Cybersecurity attacks designed to gain access to personal, sensitive or confidential information data or disrupt operations are constantly evolving, and high profile cybersecurity breaches leading to unauthorized disclosure of confidential information, including trade secrets, as well as breaches of personal data, have occurred recently at a number of major U.S. companies, including in the energy, manufacturing and technology sectors. Our or our third- party vendors’ computer systems are potentially vulnerable to cyber incidents and attacks, including malicious intrusion, ransomware attacks, and other system disruptions cause by unauthorized third parties. Attempts by computer hackers or other unauthorized third parties to penetrate or otherwise gain access to our computer systems or the systems of third parties with which we do business may result in the misappropriation, corruption, unavailability, loss of data assets or business interruption. Hardware, software or applications we utilize may contain defects in design or manufacture or other problems that could unexpectedly compromise information security. In addition, our employees, contractors or third parties with which we do business or to which we outsource business operations may attempt to circumvent our security measures in order to misappropriate such information and data and may purposefully or inadvertently cause a breach or other compromise involving such information and data. We increasingly rely on commercially available systems, software, sensors, tools (including encryption technology) and monitoring to provide security and oversight for processing, transmission, storage and protection of confidential information and personal data. Despite advances in security hardware, software and encryption technologies, and our own information security program and safeguards, there is no guarantee that our defenses and cybersecurity program will be adequate to safeguard against all data security breaches, cybersecurity attacks, misappropriation of confidential information or misuses of personal data. Moreover, because techniques used to obtain unauthorized access or sabotage systems change frequently and generally are not identified until they are launched against a target, we and our suppliers may be unable to anticipate these techniques or to implement adequate preventative or mitigation measures. We may also experience security breaches and other incidents that may remain undetected for an extended period and therefore may have a greater impact on our products and the networks and systems used in our business.

We regularly defend against and respond to data security incidents. We expect to incur significant costs in our efforts to detect and prevent security breaches and other security-related incidents, and we may face increased costs in the event of an actual or perceived security breach or other security-related incident. Despite our precautions, our facilities and systems, and those of third parties with which we do business, may be vulnerable to security breaches, acts of vandalism and theft, malicious code, such as computer viruses, malware, and ransomware, misplaced or lost data, programming and/or human errors or other similar events, and there is no guarantee that inadvertent or unauthorized use or disclosure will not occur or that third parties will not gain unauthorized access to this type of confidential information and personal data. A security breach or cyber incident in our systems (or in the systems of third parties with which we do business) could result in the unauthorized release of personally identifiable information regarding employees or other individuals or other sensitive data, serious disruption of our operations, financial losses from containment and remedial actions, loss of business or potential liability, including possible punitive damages. As a result of cybersecurity incidents,

 

68


Table of Contents

we could be subject to demands, claims and litigation by private parties, and investigations, related actions and penalties by regulatory authorities, along with potential costs of notification to impacted individuals. Finally, any perceived or actual unauthorized access to, or use or disclosure of, such information could harm our reputation, substantially impair our ability to attract and retain customers and have an adverse impact on our business, financial condition and results of operations.

In addition, as the regulatory environment relating to retailers and other companies’ obligation to protect such sensitive data becomes increasingly rigorous, with new and constantly changing requirements applicable to our business, compliance with those requirements could result in additional costs, and a material failure on our part to comply could subject us to fines or other regulatory sanctions and potentially to lawsuits.

Any of the foregoing could have a material adverse effect on our business, financial condition and results of operations.

Failure to comply with current or future federal, state, local and foreign laws, regulations, rules and industry standards relating to privacy, data protection, cybersecurity and consumer protection could adversely affect our business, financial condition, results of operations and prospects.

Laws, regulations, rules and industry standards relating to privacy, data protection, cybersecurity and consumer protection are evolving and subject to potentially differing interpretations. These requirements may be interpreted and applied in a manner that is inconsistent from one jurisdiction to another or may conflict with other rules or our practices. As a result, our practices may not have complied or may not comply in the future with all such laws, regulations, rules, standards, requirements and obligations.

We are subject to a variety of laws, regulations, rules and industry standards in the U.S. and abroad that involve matters central to our business, including privacy and data protection. Many of these laws, regulations, rules and industry standards are still evolving and being tested in courts and could be interpreted or applied in ways that could harm our business, particularly in the new and rapidly evolving industry in which we operate. It is difficult to predict how existing laws, regulations, rules and industry standards, and new laws, regulations, rules and industry standards to which we may become subject, will be applied to our business, and it is possible that they may be interpreted and applied in a manner that is inconsistent with our current operating practices. Existing and proposed laws, regulations, rules and industry standards can be costly to comply with and can delay or impede the development of new products and services, significantly increase our operating costs, require significant time and attention of management and technical personnel and subject us to inquiries or investigations, claims or other remedies, including fines or demands that we modify or cease existing business practices.

In the United States, there are numerous federal, state and local privacy and data protection laws, regulations and rules governing the collection, sharing, retention, disclosure, security, transfer, storage and other processing of personal information. For example, at the federal level, Section 5 of the Federal Trade Commission Act prohibits unfair or deceptive practices in or affecting commerce, which extends to privacy and data protection practices. There is also discussion in Congress of a new federal privacy and data protection law to which we may become subject if it is enacted. At the state level, the California Consumer Privacy Act of 2018, as amended by the California Privacy Rights Act (collectively, the “CCPA”) requires companies that process information relating to California residents to implement additional data protection measures and to make new disclosures to consumers about their data collection, use and sharing practices, and allows consumers to opt out of certain data sharing with third parties. In addition, the CCPA provides for civil penalties and a private right of action for California residents in the event of certain data breaches. Similar laws have passed in a number of other states, complicating the compliance landscape, and additional privacy and data protection laws have been proposed in other states and at the federal level. If passed, such laws may have potentially conflicting requirements that would make compliance challenging. Moreover, laws in all 50 U.S. states require

 

69


Table of Contents

businesses to provide notice under certain circumstances to consumers whose personal information has been disclosed as a result of a data breach.

We also are, or may become, subject to applicable laws, regulations and rules relating to privacy, data protection, cybersecurity and consumer protection in the foreign jurisdictions in which we do business. For example, the European Economic Area (“EEA”), composed of the European Union (“EU”) member states and Iceland, Liechtenstein and Norway, and the United Kingdom (“UK”) have imposed greater legal and regulatory obligations under the EU General Data Protection Regulation (“EU GDPR”) and UK General Data Protection Regulation (“UK GDPR”), respectively, on companies regarding the collection, sharing, retention, disclosure, security, transfer, storage and other processing of personal data. While the EU GDPR and UK GDPR remain substantially similar for the time being, the UK government has announced that it would seek to chart its own path on privacy and data protection and reform its relevant laws, including in ways that may differ from the EU GDPR. While these developments increase uncertainty with regard to privacy and data protection regulation in the U.K., even in their current, substantially similar form, the EU GDPR and UK GDPR can expose businesses to divergent parallel regimes that may be subject to potentially different interpretations and enforcement actions for certain violations and related certainty. Administrative fines of up to the greater of 20 million (or £17.5 million under the UK GDPR) and 4% of our global turnover can be imposed for breaches of the EU GDPR and UK GDPR.

Legal developments in the EEA, including recent rulings from the Court of Justice of the European Union (“CJEU”) and from various EU member state data protection authorities, have created complexity and uncertainty regarding processing and transfers of personal data from the EEA to the United States and other so-called third countries outside the EEA, including in the context of website cookies. For example, in July 2020, the CJEU invalidated the EU-U.S. Privacy Shield Framework, and created additional considerations and complexities for the use of several other lawful transfer methods. While the European Commission announced in March 2022 that an agreement in principle had been reached between EU and U.S. authorities regarding a new transatlantic data privacy framework, no formal agreement has been finalized, and any such agreement, if formalized, is likely to face challenge at the CJEU. The EU has also proposed legislation that would regulate non-personal data and establish new cybersecurity standards, and other countries may similarly do so in the future. If we are otherwise unable to transfer data, including personal data, between and among countries and regions in which we operate, it could affect the manner in which we provide our services, the geographical location or segregation of our relevant systems and operations, and could adversely affect our financial results. While we have implemented new controls and procedures designed to comply with the requirements of the EU GDPR, UK GDPR and the privacy and data protection laws of other jurisdictions in which we operate, such controls and procedures may not be effective in ensuring compliance or preventing unauthorized transfers of personal data.

In addition, federal, state and foreign governmental authorities continue to evaluate the privacy implications inherent in the use of “cookies” and other methods of online tracking for behavioral advertising and other purposes. The EU has also proposed the draft ePrivacy Regulation, which will replace both the ePrivacy Directive and all the national laws implementing this Directive. The ePrivacy Regulation, as proposed, would impose strict opt-in marketing rules, change rules about cookies, web beacons and related technologies and significantly increase penalties for violations. It would also retain the additional consent conditions under the EU GDPR. The regulation of the use of cookies and other current online tracking and advertising practices or a loss in our ability to make effective use of services that employ such technologies could increase our costs of operations and limit our ability to acquire new customers on cost-effective terms and, consequently, materially and adversely affect our business, financial condition and results of operations.

Moreover, while we strive to publish and prominently display privacy policies that are accurate, comprehensive and compliant with local laws, regulations, rules and industry standards, we cannot ensure that our privacy

 

70


Table of Contents

policies and other statements regarding our practices will be sufficient to protect us from claims, proceedings, liability or adverse publicity relating to privacy and data protection. Although we endeavor to comply with our privacy policies, we may at times fail to do so or be alleged to have failed to do so. If our public statements about our use, collection, disclosure and other processing of personal information, whether made through our privacy policies, information provided on our website, press statements or otherwise, are alleged to be deceptive, unfair or misrepresentative of our actual practices, we may be subject to potential government or legal investigation or action, including by the Federal Trade Commission or applicable state attorneys general.

Existing privacy, data protection, cybersecurity and consumer protection laws, regulations, rules and industry standards, and any changes or new obligations, could impose significant limitations, require changes to our business, or restrict our use, storage or other processing of certain data, which may increase our compliance expenses and make our business more costly or less efficient to conduct. In addition, any such changes could compromise our ability to develop an adequate marketing strategy and pursue our growth strategy effectively.

Any failure, or perceived failure, by us to comply with our posted privacy policies or with any applicable privacy, data protection, cybersecurity or consumer protection-related laws, regulations, rules, industry self-regulatory principles, industry standards or codes of conduct, regulatory guidance, orders to which we may be subject or other legal obligations relating to privacy or data security could adversely affect our reputation, brand and business, and may result in claims, fines, penalties, investigations, proceedings or actions against us by governmental entities, customers, suppliers or others or other liabilities or may require us to change our operations and/or cease using certain data. Any such claims, proceedings, investigations or actions could harm our reputation, brand and business, force us to incur significant expenses in defense of such claims, proceedings, investigations or actions, distract our management, increase our costs of doing business, result in a loss of customers or suppliers and result in the imposition of monetary penalties. We may also be contractually required to indemnify and hold harmless third parties from the costs and consequences of non-compliance with any laws, regulations or other legal obligations relating to privacy, data protection, cybersecurity or consumer protection or any inadvertent or unauthorized use or disclosure of data that we store, handle or otherwise process as part of operating our business.

Additionally, any failure to comply with applicable laws, regulations, rules, standards or other obligations or any security breach or other similar incident involving the misappropriation, unavailability, corruption, or loss or other unauthorized processing, use or disclosure of sensitive or confidential consumer or other personal information, whether by us, one of our third-party service providers or vendors or another third party, could have adverse effects, including, but not limited to, investigation costs; material fines and penalties; compensatory, special, punitive and statutory damages; litigation; consent orders regarding our privacy, data protection, and cybersecurity practices; requirements that we provide notices, credit monitoring services and/or credit restoration services or other relevant services to impacted individuals; reputational damage; and injunctive relief. We cannot assure you that our vendors or other third-party service providers with access to our or our customers’ or employees’ personally identifiable and other sensitive or confidential information in relation to which we are responsible will not breach contractual obligations imposed by us, or that they will not experience data security breaches or other similar incidents, which could have a corresponding effect on our business, including putting us in breach of our privacy and data protection obligations and/or which could in turn adversely affect our business, results of operations and financial condition. We also cannot assure you that our contractual measures and our own privacy, data protection, and cybersecurity-related safeguards will protect us from the risks associated with the third-party use, storage, transmission and other processing of such information. Any of the foregoing could have a material adverse effect on our business, financial condition, results of operations and prospects.

 

71


Table of Contents

We invest significant time, resources and management attention to identifying and developing project leads that are subject to our sales and marketing focus and if we are unsuccessful in converting such project leads into binding purchase orders, our business, financial condition and results of operations could be materially adversely affected.

The commercial contracting and bidding process for solar project development is long and has multiple steps and uncertainties. We closely monitor the development of potential sales leads through this process. Project leads may fail to be converted into binding purchase orders at any stage of the bidding process because either (i) a competitors’ product is selected to fulfill some or all of the order due to price, functionality or other reasons or (ii) the project does not progress to the stage involving the purchase of tracker systems. If we fail to convert a significant number of project leads that are subject to our sales and marketing focus into binding purchase orders, our business or results of operations could be materially adversely affected.

Our growth depends in part on the success of our strategic relationships with third parties on whom we rely for new projects and who provide us with valuable customer feedback that helps guide our innovation.

In order to continue to win business, we must maintain and enhance our long-term strategic relationships with leading EPCs, developers, owners and operators of solar projects. These relationships enable us to serve as strategic advisors to each of these stakeholders in a solar project, increasing the probability that our product will be selected by these stakeholders in future projects. These stakeholders also provide us with valuable customer feedback that allows us to innovate on our products to meet the demands of our customers.

Any loss of these relationships could result in the potential loss of new projects, and the potential loss of innovation guidance, which could have a material adverse effect on our business, financial condition and results of operations.

We may need to defend ourselves against third-party claims that we are infringing, misappropriating or otherwise violating others’ intellectual property rights, which could divert management’s attention, cause us to incur significant costs, and prevent us from selling or using the technology to which such rights relate.

Our competitors and other third parties hold numerous patents related to technology used in our industry, and may hold or obtain patents, copyrights, trademarks or other intellectual property rights that could prevent, limit, or interfere with our ability to make, use, develop, sell or market our products and services, which could make it more difficult for us to operate our business. From time to time we may be subject to claims of infringement, misappropriation or other violation of patents or other intellectual property rights and related litigation. Regardless of their merit, responding to such claims can be time consuming, can divert management’s attention and resources, and may cause us to incur significant expenses in litigation or settlement, and we cannot be certain that we would be successful in defending against any such claims in litigation or other proceedings. If we do not successfully defend or settle an intellectual property claim, we could be liable for significant monetary damages and could be prohibited from continuing to use certain technology, business methods, content or brands, and from making, selling or incorporating certain components or intellectual property into the products and services we offer. As a result, we could be forced to redesign our products and services, and/or to establish and maintain alternative branding for our products and services. To avoid litigation or being prohibited from marketing or selling the relevant products or services, we could seek a license from the applicable third party, which could require us to pay significant royalties, licensing fees, or other payments, increasing our operating expenses. If a license is not available at all or not available on reasonable terms, we may be required to develop or license a non-violating alternative, either of which could be infeasible or require significant effort and expense. If we cannot license or develop a non-violating alternative, we would be forced to limit or stop sales of our offerings and may be unable to effectively compete. Moreover, there could be public announcements of the results of hearings, motions or other interim proceedings or developments and if securities analysts or investors perceive these results to be negative, it could have a substantial adverse effect on the price of our common stock. Any of these results could materially and

 

72


Table of Contents

adversely affect our business, financial condition and results of operations and prospects. Finally, any litigation or claims, whether or not valid, could result in substantial costs, negative publicity and diversion of resources and management attention, any of which could have a material adverse effect on our business, financial condition and results of operations.

We may be subject to claims that our employees, consultants or advisors have wrongfully used or disclosed alleged trade secrets of their current or former employers or claims asserting ownership of what we regard as our own intellectual property.

Many of our employees and consultants are currently or were previously employed at other companies in our field, including our competitors or potential competitors. Although we try to ensure that our employees and consultants do not use the proprietary information or know-how of others in their work for us, we may be subject to claims that we or these individuals have used or disclosed intellectual property, including trade secrets or other proprietary information, of any such individual’s current or former employer. Litigation may be necessary to defend against these claims. If we fail to successfully defend against any such claims, in addition to paying monetary damages, we may lose valuable intellectual property rights or personnel. Even if we are successful in defending against such claims, litigation would result in substantial costs and be a distraction to management.

In addition, while it is our policy to require our employees and contractors who may be involved in the conception or development of intellectual property to execute agreements assigning such intellectual property to us, we may be unsuccessful in executing such an agreement with each party who, in fact, conceives or develops intellectual property that we regard as our own. The assignment of intellectual property rights may not be self-executing, or the assignment agreements may be breached, and we may be forced to bring claims against third parties or defend claims that they may bring against us to determine the ownership of what we regard as our intellectual property. Any of the foregoing could have a material adverse effect on our business, financial condition, results of operations and prospects.

Inadequacy of our insurance coverage could have a material and adverse effect on our business, financial condition and results of operations.

We maintain third-party insurance coverage against various liability risks and risks of loss, including general liability, auto liability, property, cargo, errors and omissions, data security breach, crime and directors’ and officers’ liability. Potential liabilities or other loss associated with these risks or other events could exceed the coverage provided by such arrangements resulting in significant uninsured liabilities or other loss, which could have a material adverse effect on our business, financial condition and results of operations.

Failure by our manufacturers or our component or raw material suppliers to use ethical business practices and comply with applicable laws and regulations may adversely affect our business, financial condition and results of operations.

We do not control our manufacturers or suppliers or their business practices. Accordingly, we cannot guarantee that they follow ethical business practices such as fair wage practices and compliance with environmental, safety, labor and other laws. A lack of demonstrated compliance could lead us to seek alternative manufacturers or suppliers, which could increase our costs and result in delayed delivery of our products, product shortages or other disruptions of our operations. If our suppliers, manufacturers, or retail partners fail to comply with applicable laws, regulations, safety codes, employment practices, human rights standards, quality standards, environmental standards, production practices, or other obligations, norms, or ethical standards, our reputation and brand image could be harmed, and we could be exposed to litigation, investigations, enforcement actions, monetary liability and additional costs that could have a material adverse effect on our business, financial condition and results of operations.

 

73


Table of Contents

Compliance with government regulations regarding the use of “conflict minerals” may result in increased costs and risks to us.

As part of the Dodd–Frank Act, the SEC has promulgated disclosure requirements regarding the use of certain minerals mined from the Democratic Republic of Congo and adjoining countries, known as conflict minerals. These disclosure rules will take effect for us in May 2025. We may have to investigate and publicly disclose whether the products we sell contain conflict minerals and could incur significant costs related to implementing a process that will meet these requirements. Additionally, customers rely on us to provide critical data regarding the products they purchase and will likely request conflict mineral information. Our materials sourcing is broad-based and multi-tiered, and we may not be able to easily verify the origins of the minerals used in the products we sell. We have many suppliers and each may provide conflict mineral information in a different manner, if at all. Accordingly, because the supply chain is complex, our reputation may suffer if we are unable to sufficiently verify the origins of conflict minerals, if any, used in our products. Additionally, customers may demand that the products they purchase be free of conflict minerals. The implementation of this requirement could affect the sourcing and availability of products we purchase from our suppliers. This may reduce the number of suppliers that may be able to provide conflict free products and may affect our ability to obtain products in sufficient quantities to meet customer demand or at competitive prices.

We could be adversely affected by any violations of the FCPA and other foreign anti-bribery laws.

The FCPA generally prohibits companies and their intermediaries from making, promising, authorizing or offering improper payments or other things of value to foreign government officials for the purpose of obtaining or retaining business. The FCPA also requires that we keep accurate books and records and maintain internal controls and compliance procedures designed to prevent any such actions. Other countries in which we operate also have anti-bribery laws, some of which prohibit improper payments to government and non-government persons and entities. Our policies mandate compliance with these anti-bribery laws. However, we currently operate in and intend to further expand into many parts of the world that have experienced governmental corruption to some degree and, in certain circumstances, strict compliance with anti-bribery laws may conflict with local customs and practices. It is possible that our third-party manufacturers, other suppliers, employees, subcontractors, agents or partners may take actions in violation of our policies or applicable anti-bribery laws. Any such violation, even if unauthorized and prohibited by our policies, could subject us to investigations, settlements, criminal or civil penalties or other sanctions, or negative media coverage and cause harm to our reputation, which could have a material adverse effect on our business, financial condition and results of operations.

We may incur obligations, liabilities or costs under environmental, health and safety laws, which could have an adverse impact on our business, financial condition and results of operations.

Our suppliers’ operations involve the use, handling, generation, storage, discharge and disposal of hazardous substances, chemicals and wastes. As a result, our suppliers are required to comply with national, state and local laws and regulations regarding the protection of the environment and health and safety. We are also required to comply with general national, state, local and foreign health and safety laws and regulations in every location that we have operations, employees and workers. Adoption of more stringent laws and regulations in the future, including restriction or prohibition on the use of raw materials currently utilized by our suppliers to manufacture products, could cause our suppliers to incur additional costs, which could increase the cost we pay for their products. Moreover, new environmental laws requiring changes to our suppliers’ use of raw materials could adversely impact the quality or performance of products we currently purchase. In addition, violations of, or liabilities under, these laws and regulations by our suppliers could result in our being subject to adverse publicity, reputational damage, substantial fines, penalties, criminal proceedings, third-party property damage or personal injury claims, cleanup costs or other costs. Further, the facilities of our suppliers,

 

74


Table of Contents

including suppliers who manufacture our products, components and materials, are located on properties with a history of use involving hazardous materials, chemicals and wastes and may be contaminated. We may become liable under certain environmental laws and regulations for costs to investigate or remediate contamination at such properties and under common law for bodily injury or property damage claims arising from the alleged impact of such contamination. Liability under environmental laws and regulations for investigating and remediating contamination can be imposed on a joint and several basis and without regard to fault or the legality of the activities giving rise to the contamination conditions. In addition, future developments such as more aggressive enforcement policies from the Biden administration, relevant foreign authorities or the discovery of presently unknown environmental conditions may require expenditures that could have a material adverse effect on our business, financial condition and results of operations.

Failure to effectively utilize information technology systems or implement new technologies could disrupt our business or reduce our sales or profitability.

We rely extensively on various information technology systems, including data centers, hardware, software, sensors and applications to manage many aspects of our business, including to operate and provide our products and services, to process and record transactions, to enable effective communication systems, to track inventory flow, to manage logistics and to generate performance and financial reports. We are dependent on the integrity, security and consistent operations of these systems and related back-up systems. Our computer and information technology systems and the third-party systems we rely upon are also subject to damage or interruption from a number of causes, including power outages; computer and telecommunications failures; malicious code such as computer viruses, malware, and ransomware; phishing or distributed denial-of-service attacks; security breaches; cyber-attacks; catastrophic events such as fires, floods, earthquakes, tornadoes, hurricanes; acts of war or terrorism and design or usage errors by our employees or contractors.

Compromises, interruptions or shutdowns of our systems, including those managed by third parties, whether intentional or inadvertent, could lead to delays in our business operations and, if significant or extreme, affect our results of operations.

From time to time, our systems require modifications and updates, including by adding new hardware, software, sensors and applications; maintaining, updating or replacing legacy programs; and integrating new service providers, and adding enhanced or new functionality.

Although we actively endeavor to select systems and vendors and implementing procedures to enable us to maintain the integrity of our systems when we modify them, there are inherent risks associated with modifying or replacing systems, and with new or changed relationships, including accurately capturing and maintaining data, realizing the expected benefit of the change and managing the potential disruption of the operation of the systems as the changes are implemented. Potential issues associated with implementation of these technology initiatives could reduce the efficiency of our operations in the short term. In addition, any interruption in the operation of our websites or systems could cause us to suffer reputational harm or to lose sales if customers are unable to access our site or purchase merchandise from us during such interruption. The efficient operation and successful growth of our business depends upon our information technology systems. The failure of our information technology systems and the third-party systems we rely on to perform as designed, or our failure to implement and operate them effectively, could disrupt our business or subject us to liability and thereby have a material adverse effect on our business, financial condition and results of operations.

Fluctuations in foreign currency exchange rates could increase our operating costs and impact our business.

The majority of our sales and cash are denominated in U.S. dollars, however we do have certain contracts with third parties that are denominated in, or otherwise affected by, other currencies. Therefore, fluctuations in exchange rates, particularly between the U.S. dollar and the Brazilian real, Mexican peso, Australian dollar,

 

75


Table of Contents

Chilean peso and euro, may result in foreign exchange gains or losses for us. As a result, we are exposed to fluctuations in these currencies impacting our operating results.

Currency exchange rates fluctuate daily as a result of a number of factors, including changes in a country’s political and economic policies. The primary impact of currency exchange fluctuations is on cash, payables and expenses related to transactions in currencies denominated in other than the U.S. dollar. As part of our currency hedging strategy, we may use financial instruments such as forward exchange, swap contracts and options to hedge our foreign currency exposure in order to reduce the short-term impact of foreign currency rate fluctuations on our operating results. If our hedging activities are not successful or if we change or reduce these hedging activities in the future, we may experience unexpected fluctuations in our operating results as a result of changes in exchange rates.

Furthermore, volatility in foreign exchange rates affects our ability to plan our pricing strategy. To the extent that we are unable to pass along increased costs and other financial effects resulting from exchange rate fluctuations to our customers, our profitability may be adversely impacted. Additionally, a resurgence of the COVID-19 pandemic could contribute to foreign currency volatility. As a result, fluctuations in non-U.S. dollar currencies and the U.S. dollar could have a material adverse effect on our business, financial condition and results of operations.

Risks Related to the IPO Transactions and our Relationship with Flex

We have only operated as a separate, publicly traded company since the Nextracker IPO, and our historical financial information is not necessarily representative of the results that we would have achieved as a separate, publicly traded company and may not be a reliable indicator of our future results.

Our historical financial information included elsewhere in this proxy statement/prospectus is derived from the consolidated financial statements and accounting records of Flex until February 8, 2023 (the “IPO date”). Our audited financial statements included elsewhere in this proxy statement/prospectus reflect our operations as a separate, publicly traded company only since the IPO date, which is less than one fiscal year. In addition, under applicable accounting rules, we were required to reflect certain costs associated with being a public company in the post-Nextracker IPO period of 2023 as opposed to over the entire fiscal year. Accordingly, the historical financial information included elsewhere in this proxy statement/prospectus does not necessarily reflect the financial condition, results of operations or cash flows that we would have achieved as a separate, publicly traded company during the periods presented or those that we will achieve in the future primarily as a result of the factors described below:

 

 

Prior to the IPO Transactions, our business was operated by Flex as part of its broader corporate organization, rather than as a separate, publicly traded company. Flex or one of its affiliates performed various business functions for us such as legal, finance, treasury, accounting, auditing, tax, human resources, investor relations, corporate affairs, compliance support, logistics and bonding support, procurement and planning services, as well as the provision of leased facilities and business software and IT systems. For periods prior to our IPO, our historical financial results reflect allocations of corporate expenses from Flex or autonomous entity adjustments for such functions and may be different than the expenses we would have incurred had we operated as a separate publicly traded company for such periods. Our cost related to such functions may therefore increase relative to costs prior to the IPO date.

 

 

Historically, certain aspects of our business have been integrated with the other businesses of Flex and we have shared economies of scope and scale in costs, employees and vendor relationships. Although we have entered into transition agreements with Flex, these arrangements may not fully capture the benefits that we have enjoyed as a result of being integrated with Flex and may result in us paying higher charges than in the past for these services. This could have an adverse effect on our results of operations and financial condition

 

76


Table of Contents
 

relative to periods prior to the IPO. In addition, Flex entities are the direct contracting parties with respect to our business in Brazil and we receive the benefits of those arrangements from the relevant Flex entity. If we are unable to continue to operate our business in Brazil through Flex and its subsidiaries, we would need to establish alternative arrangements, and any such alternative arrangements, if available, may cause us to incur additional costs relating to that business.

 

 

Generally, our working capital requirements and capital for our general corporate purposes, including acquisitions and capital expenditures, have historically been satisfied as part of the corporate-wide cash management policies of Flex. In connection with the IPO Transactions, we incurred a substantial amount of indebtedness in the form of senior credit facilities comprised of (i) a term loan in an aggregate principal amount of $150.0 million, and (ii) the 2023 Credit Agreement (defined elsewhere in this proxy statement/prospectus). See Note 9 in the notes to Nextracker’s consolidated financial statements included elsewhere in this proxy statement/prospectus. In addition, we may need to obtain additional financing from banks, through public offerings or private placements of debt or equity securities, strategic relationships or other arrangements.

 

 

Our cost of capital for our businesses may be higher than Flex’s cost of capital prior to the IPO.

Other significant changes may occur in our cost structure, management, financing and business operations as a result of operating as a company separate from Flex. For additional information about the past financial performance of our businesses and the basis of presentation of the historical consolidated financial statements of our businesses, refer to Nextracker’s consolidated financial statements and accompanying notes included elsewhere in this proxy statement/prospectus.

As a separate, publicly traded company, we may not enjoy the same benefits that we did as a part of Flex.

After separating from Flex, we have become more susceptible to market fluctuations and other adverse events than we would have been if we were still a part of the current Flex organizational structure. As part of Flex, we were able to enjoy certain benefits from Flex’s creditworthiness, purchasing power and operating diversity, such as our business in Brazil that we operate indirectly through Flex or its subsidiaries. As a separate, publicly traded company, we generally do not have similar benefits provided by Flex. Additionally, as part of Flex, we were able to leverage the Flex historical market reputation and performance and brand identity to recruit and retain key personnel to run our business. As a separate, publicly traded company, we do not have the same historical market reputation and performance or brand identity as Flex and it may be more difficult for us to recruit or retain such key personnel.

Our customers, prospective customers, suppliers or other companies with whom we conduct business may conclude that our financial stability as a separate, publicly traded company is insufficient to satisfy their requirements for doing or continuing to do business with them.

We have operated as a wholly-owned subsidiary of Flex throughout the majority of our operating history. Some of our customers, prospective customers, suppliers or other companies with whom we conduct business may conclude that our financial stability as a separate, publicly- traded company is insufficient to satisfy their requirements for doing or continuing to do business with them, or may require us to provide additional credit support, such as letters of credit or other financial guarantees. Any failure of parties to be satisfied with our financial stability could have a material adverse effect on our business, financial condition and results of operations.

Flex and its directors and officers have limited liability to us and you for breach of fiduciary duty.

Our amended and restated certificate of incorporation provides that, subject to any contractual provision to the contrary, Flex and its directors and officers have no obligation to refrain from engaging in the same or similar

 

77


Table of Contents

business activities or lines of business as we do or doing business with any of our clients, customers or vendors. As such, neither Flex nor any officer or director of Flex is liable to us or to our stockholders for breach of any fiduciary duty by reason of any of these activities.

Flex may compete with us.

Flex is not restricted from competing with us. If Flex in the future decides to engage in the type of business we conduct, it may have a competitive advantage over us, which may cause our business, financial condition and results of operations to be materially adversely affected.

Potential indemnification liabilities to Flex pursuant to the separation agreement could materially and adversely affect our businesses, financial condition, results of operations and cash flows.

The separation agreement, among other things, provides for indemnification obligations (for uncapped amounts) designed to make us financially responsible for substantially all liabilities that may exist relating to our business activities, whether incurred prior to or after the separation. If we are required to indemnify Flex under the circumstances set forth in the separation agreement, we may be subject to substantial liabilities.

In connection with our separation from Flex, Flex has agreed to indemnify us for certain liabilities. However, there can be no assurance that the indemnity will be sufficient to insure us against the full amount of such liabilities, or that Flex’s ability to satisfy its indemnification obligation will not be impaired in the future.

Pursuant to the separation agreement and certain other agreements with Flex, Flex has agreed to indemnify us for certain liabilities. However, third parties could also seek to hold us responsible for any of the liabilities that Flex has agreed to retain, and there can be no assurance that the indemnity from Flex will be sufficient to protect us against the full amount of such liabilities, or that Flex will be able to fully satisfy its indemnification obligations. In addition, Flex’s insurance will not necessarily be available to us for liabilities associated with occurrences of indemnified liabilities prior to the separation, and in any event Flex’s insurers may deny coverage to us for liabilities associated with certain occurrences of indemnified liabilities prior to the separation. Moreover, even if we ultimately succeed in recovering from Flex or such insurance providers any amounts for which we are held liable, we may be temporarily required to bear these losses. Each of these risks could have a material adverse effect on our businesses, financial condition and results of operations.

Certain of our executive officers and directors may have actual or potential conflicts of interest because of their equity interest in Flex. Also, certain of Flex’s current officers also serve as our directors, which may create conflicts of interest or the appearance of conflicts of interest.

Because of their current or former positions with Flex, certain of our executive officers and directors own equity interests in Flex. Continuing ownership of Flex Ordinary Shares and equity awards could create, or appear to create, potential conflicts of interest if we and Flex face decisions that could have implications for both Flex and us. In addition, certain of Flex’s current directors and officers also serve as our directors, and this could create, or appear to create, potential conflicts of interest when we and Flex encounter opportunities or face decisions that could have implications for both companies.

We may not achieve some or all of the expected benefits of being a separate, publicly traded company.

We may not be able to achieve the full strategic and financial benefits expected to result from being a separate, publicly traded company, or such benefits may be delayed or not occur at all. Being a separate, publicly traded company is expected to provide the following benefits, among others:

 

 

Allows investors to separately value Flex and us based on their distinct investment identities. Our business fundamentally differs from Flex’s other businesses in several respects, as Flex’s primary focus is contract

 

78


Table of Contents
 

manufacturing for multiple industries in contrast to our focus on selling proprietary products for utility-scale solar power plants. Being a separate, publicly traded company enables investors to evaluate the merits, performance and future prospects of each company’s respective businesses and to invest in each company separately based on their distinct characteristics.

 

 

Allows us and Flex to more effectively pursue our and Flex’s distinct operating priorities and strategies and enables management of both companies to focus on unique opportunities for long-term growth and profitability. For example, while our management is able to focus exclusively on our businesses, the management of Flex will be able to grow its businesses. Our and Flex’s separate management teams are also able to focus on executing the companies’ differing strategic plans without diverting attention from the other businesses.

 

 

Permits each company to concentrate its financial resources solely on its own operations without having to compete with each other for investment capital, providing each company with greater flexibility to invest capital in its businesses in a time and manner appropriate for its distinct strategy and business needs.

 

 

Creates an independent equity structure that affords us direct access to the capital markets and facilitates our ability to capitalize on our unique growth opportunities.

We may not achieve these and other anticipated benefits for a variety of reasons, including, among others:

 

 

As previously part of Flex, our businesses benefited from Flex’s size and purchasing power in procuring certain goods and services. As a separate, publicly traded company, we may be unable to obtain these goods, services and technologies at prices or on terms as favorable as those Flex obtained prior to the separation. We may also incur costs for certain business functions previously performed by Flex that are higher than the amounts reflected in our historical financial statements, which could cause our profitability to decrease.

 

 

Certain costs and liabilities that were otherwise less significant to Flex as a whole are more significant for us and Flex as separate companies.

 

 

We have incurred costs in connection with the transition to being a separate, publicly traded company that include additional personnel costs, corporate governance costs (including director and officer insurance costs) and audit, consulting, legal and other professional services fees.

 

 

As a separate, publicly traded company, we may be more susceptible to market fluctuations and other adverse events than if we were still fully integrated with Flex.

 

 

Our businesses are less diversified than Flex’s combined businesses prior to the separation.

If we fail to achieve some or all of the benefits expected to result from being a publicly traded company, or if such benefits are delayed, our businesses, financial condition and results of operations could be materially and adversely affected.

We may have received better terms from unaffiliated third parties than the terms we will receive in our agreements with Flex.

The agreements we have entered into with Flex and certain of its subsidiaries in connection with the separation, including the separation agreement, transition services agreement, employee matters agreement, Merger Agreement, Tax Matters Agreement, the Tax Receivable Agreement, registration rights agreement and certain commercial agreements were prepared in the context of our separation from Flex while we were still a subsidiary of Flex.

Accordingly, during the period in which the terms of those agreements were prepared, we did not have a separate or independent board of directors or a management team that was separate from or independent of

 

79


Table of Contents

Flex. As a result, the terms of those agreements may not reflect terms that would have resulted from arm’s-length negotiations between unaffiliated third parties. Arm’s-length negotiations between Flex and an unaffiliated third party in another form of transaction, such as a buyer in a sale of a business transaction, may have resulted in more favorable terms to the unaffiliated third party.

We or Flex may fail to perform under various transaction agreements that have been executed as part of the IPO Transactions or we may fail to have necessary systems and services in place when certain of the transaction agreements expire.

The separation agreement and other agreements that were entered into in connection with the IPO Transactions determine the allocation of assets and liabilities between the companies following the separation for those respective areas and include related indemnifications related to liabilities and obligations. The transition services agreement we entered into with Flex provides for the performance of certain services by each company for the benefit of the other for a period of time after the separation. We have relied and will continue to rely on Flex to satisfy its performance and payment obligations under these agreements. If Flex is unable to satisfy its obligations under these agreements, including its indemnification obligations, we could incur operational difficulties or losses. If we do not have in place our own systems and services, or if we do not have agreements with other providers of these services once certain transaction agreements expire, we may not be able to operate our businesses effectively and our profitability may decline. We are in the process of creating our own, or engaging third parties to provide, systems and services to replace many of the systems and services that Flex currently provides to us.

However, we may not be successful in implementing these systems and services or in transitioning data from Flex’s systems to us.

In addition, this process is complex, time-consuming and costly. We are also establishing or expanding our own corporate and business functions to be separate from Flex. We expect to incur one-time costs to replicate, or outsource from other providers, these corporate functions to replace the corporate services that Flex historically provided us prior to the separation. Any failure or significant downtime in our own financial, administrative or other support systems or in the Flex financial, administrative or other support systems during the transitional period when Flex provides us with support could negatively impact our results of operations or prevent us from paying our suppliers and employees, executing business combinations and foreign currency transactions or performing administrative or other services on a timely basis, which could negatively affect our results of operations.

In particular, our day-to-day business operations rely on our information technology systems. A significant portion of the communications among our personnel, customers and suppliers take place on our information technology platforms. We expect the transfer of information technology systems from Flex to us to be complex, time-consuming and costly. There is also a risk of data loss in the process of transferring information technology. As a result of our reliance on information technology systems, the cost of such information technology integration and transfer and any such loss of key data could have an adverse effect on our business, financial condition and results of operations.

We may continue to be dependent on Flex for certain components for our products.

Our self-powered controller (“SPC”) and network control unit (“NCU”) used in our tracker products are predominately manufactured by Flex. We have an agreement with Flex for the manufacturing of these components, but we operate on a purchase order basis for pricing. The processes to manufacture these SPCs and NCUs are highly complex, specialized and proprietary. Although we have recently added two suppliers who

manufacture our SPCs, if Flex is unable or unwilling to manufacture controllers for us, or increases its pricing

 

80


Table of Contents

substantially, a substantial portion of our supply of these critical components would be interrupted or delayed and we may not be able to source substitute parts easily. We would incur increased expenses in establishing new relationships with alternative manufacturers at market prices. We may not be able to source alternative components on term acceptable to us or in a timely and cost-effective manner which may materially and adversely affect our business, financial condition, results of operation and profitability.

We are a holding company and our principal asset is our LLC Common Units in Nextracker LLC, and accordingly we are dependent upon distributions from Nextracker LLC to pay taxes and other expenses.

We are a holding company and our principal asset is our ownership of LLC Common Units in Nextracker LLC. We have no other independent means of generating revenue. Nextracker LLC is treated as a partnership for U.S. federal income tax purposes and, as such, is not subject to U.S. federal income tax. Instead, taxable income will be allocated to holders of its LLC Common Units, including us. As the managing member of Nextracker LLC, we intend to cause Nextracker LLC to make distributions to us in amounts sufficient to cover the taxes on our allocable share of the taxable income of Nextracker LLC, all applicable taxes payable by us, any payments we are obligated to make under the Tax Receivable Agreement and other costs or expenses. Distributions will generally be made on a pro rata basis among us and the other holders of its LLC Common Units. However, certain laws and regulations may result in restrictions on Nextracker LLC’s ability to make distributions to us or the ability of Nextracker LLC’s subsidiaries to make distributions to it.

To the extent that we need funds and Nextracker LLC or its subsidiaries are restricted from making such distributions, we may not be able to obtain such funds on terms acceptable to us or at all and as a result could suffer an adverse effect on our liquidity and financial condition.

Tax authorities could challenge our historical and future tax positions.

Our taxable income comes primarily from the allocation of taxable income from Nextracker LLC. We are subject to federal and state income taxes in the United States on the taxable income allocated to us from Nextracker LLC. In addition, while the majority of Nextracker LLC’s income comes from United States sources and will not be subject to LLC level income tax, Nextracker LLC has taxable income in some foreign subsidiaries that is subject to foreign tax at the level of Nextracker LLC. We may be entitled to foreign tax credits in the United States for our share of the foreign tax paid by Nextracker LLC. As Nextracker LLC operates in a number of countries and relies on intercompany transfer pricing, judgment is required in determining our provision for income taxes. In the ordinary course of Nextracker LLC’s business, there may be transactions or intercompany transfer prices where the ultimate tax determination is uncertain. Additionally, calculations of income taxes payable currently and on a deferred basis are based on our interpretations of applicable tax laws in the jurisdictions in which we and Nextracker LLC are required to file tax returns.

In certain circumstances, Nextracker LLC will be required to make distributions to us and the other holders of its LLC Common Units, and the distributions that Nextracker LLC will be required to make may be substantial and in excess of our tax liabilities and obligations under the Tax Receivable Agreement.

As noted above, Nextracker LLC is treated as a partnership for U.S. federal income tax purposes and, as such, is not subject to U.S. federal income tax. Instead, taxable income will be allocated to holders of its LLC Common Units, including us. We anticipate that, pursuant to the tax rules under the Code and the regulations thereunder, in many instances these allocations of taxable income will not be made on a pro rata basis.

Notwithstanding that, pursuant to Nextracker LLC Agreement, Nextracker LLC generally is required from time to time to make pro rata cash distributions, or tax distributions, to the holders of LLC Common Units to help each of the holders of Nextracker LLC Common Units to pay taxes on such holder’s allocable share of taxable

 

81


Table of Contents

income of Nextracker LLC. As a result of potential non pro rata allocations of net taxable income allocable to us and the other holders of its LLC Common Units, and the favorable tax benefits that we anticipate receiving from the Nextracker IPO, the Follow-on Offering and certain related transactions, we expect that these tax distributions will be in amounts that exceed our tax liabilities and obligations to make payments under the Tax Receivable Agreement. To the extent, as currently expected, we do not distribute such cash balances as dividends on our Class A common stock and instead, for example, hold such cash balances or lend them to Nextracker LLC, the existing owners of Nextracker LLC would benefit from any value attributable to such accumulated cash balances as a result of an exchange of their LLC Common Units and corresponding shares of Class B common stock under the Exchange Agreement (defined below).

We are required to pay others for certain tax benefits that we are deemed to realize under the Tax Receivable Agreement, and the amounts we may pay could be significant.

We expect that the Nextracker IPO, the Follow-on Offering and certain related transactions will produce tax benefits for us. We used all of the net proceeds from the Nextracker IPO to purchase LLC Common Units from Yuma and we used all of the net proceeds from the Follow-on Offering to purchase LLC Common Units from Yuma and TPG. Additionally, we may be required from time to time to acquire additional LLC Common Units together with a corresponding number of shares of our Class B common stock in exchange for our Class A common stock (or cash) pursuant to the Exchange Agreement. See Note 6 in the notes to Nextracker’s consolidated financial statements included elsewhere in this proxy statement/prospectus. We expect that basis adjustments resulting from these transactions, among other tax benefits, will reduce the amount of income tax we would otherwise be required to pay in the future.

We entered into a Tax Receivable Agreement with Nextracker LLC, Yuma, Yuma Sub, TPG and the TPG Affiliates in connection with the Nextracker IPO. The Tax Receivable Agreement provides for the payment by us to Yuma, Yuma Sub, TPG and the TPG Affiliates (or certain permitted transferees thereof) of 85% of the tax benefits, if any, that we are deemed to realize under certain circumstances as a result of (i) our allocable share of existing tax basis in tangible and intangible assets resulting from exchanges or acquisitions of Nextracker LLC Common Units, including as part of the IPO Transactions, the Follow-on Offering or under the Exchange Agreement, (ii) increases in tax basis resulting from exchanges or acquisitions of outstanding LLC Common Units and shares of Class B common stock (including as part of the IPO Transactions, the Follow-on Offering or under the Exchange Agreement), (iii) certain pre-existing tax attributes of certain blocker corporations affiliated with TPG that each merged with a separate direct, wholly-owned subsidiary of us, as part of the IPO Transactions, and (iv) certain other tax benefits related to our entering into the Tax Receivable Agreement, including tax benefits attributable to payments under the Tax Receivable Agreement. Assuming no material changes in the relevant tax law and that we earn sufficient taxable income to realize all tax benefits that are subject to the Tax Receivable Agreement, we expect that the tax savings we will be deemed to realize associated with the tax benefits described above would aggregate to approximately $530.8 million over 20 years from the date of this proxy statement/prospectus based on the public offering price of $40.16 per share of our Class A common stock, which was the last reported sale price of our Class A common stock on the Nasdaq Global Select Market on September 29, 2023, which is the most recent practicable date prior to the date of this proxy statement/prospectus, and assuming all future exchanges of LLC Common Units by the TPG Affiliates occurred September 29, 2023. Under such scenario we would be required to pay the owners of LLC Common Units approximately 85% of such amount, or $451.2 million, over the 20-year period from September 29, 2023, and the yearly payments over that time would range between approximately $37.9 million to $0.1 million per year. Such payments will reduce the cash provided to us by the tax savings described above. As a result, holders of Class A common stock will not be entitled to the economic benefit of the tax benefits subject to the Tax Receivable Agreement that would have been available if the Tax Receivable Agreement were not in effect (except to the extent of our continuing 15% interest in the tax benefits subject to the Tax Receivable

 

82


Table of Contents

Agreement). The actual amounts may materially differ from these hypothetical amounts, as potential future tax savings we will be deemed to realize, and Tax Receivable Agreement payments by us, will be calculated based in part on the market value of our Class A common stock at the time of purchase or exchange and the prevailing federal tax rates applicable to us over the life of the Tax Receivable Agreement (as well as the assumed combined state and local tax rate), and will generally be dependent on us generating sufficient future taxable income to realize the benefit. See Note 13 in the notes to Nextracker’s consolidated financial statements included elsewhere in this proxy statement/prospectus.

Prior to the Transactions, Yuma and Yuma Sub expect to assign their respective rights under the Tax Receivable Agreement to an affiliate of Flex. Our payments to others under the Tax Receivable Agreement are not conditioned upon their (or their permitted assignees) ownership of us. Accordingly, the Distributions and the Mergers will not eliminate our obligation under the Tax Receivable Agreement with respect to the rights that Yuma and Yuma Sub may assign to an affiliate of Flex, even though the assignee may not have an interest in us, Yuma will merge with our wholly-owned subsidiary as part of the Transactions and Yuma Sub will become our indirect wholly-owned subsidiary as part of the Transactions.

There may be a material negative effect on our liquidity if, as a result of timing discrepancies or otherwise, the payments under the Tax Receivable Agreement exceed the actual benefits we realize in respect of the tax attributes subject to the Tax Receivable Agreement or distributions to us by Nextracker LLC are not sufficient to permit us to make payments under the Tax Receivable Agreement after we have paid taxes. Furthermore, our obligations to make payments under the Tax Receivable Agreement could make us a less attractive target for an acquisition, particularly in the case of an acquirer that cannot use some or all of the tax benefits that are deemed realized under the Tax Receivable Agreement.

In certain cases, our payments under the Tax Receivable Agreement to others may be accelerated and/or significantly exceed the actual benefits we realize in respect of the tax attributes subject to the Tax Receivable Agreement.

The Tax Receivable Agreement provides that upon certain circumstances we will be required to make an immediate payment equal to the present value of the anticipated future tax benefits, including upon certain mergers, asset sales, other forms of business combinations or other changes of control (with certain exceptions, such as the Distributions and the Mergers), if we materially breach any of our material obligations under the Tax Receivable Agreement, or if, at any time, we elect an early termination of the Tax Receivable Agreement. The amount of any such payment would be based on certain assumptions, including that we (or our successor) would have sufficient taxable income to fully utilize the deductions arising from the increased tax deductions and tax basis and other benefits related to entering into the Tax Receivable Agreement. As a result, we could be required to make payments under the Tax Receivable Agreement that are greater than or less than the percentage specified in the Tax Receivable Agreement of the actual benefits that we realize in respect of the tax attributes that are subject to the Tax Receivable Agreement and the upfront payment may be made years in advance of the actual realization of such future benefits (if any). If we were to elect to terminate the Tax Receivable Agreement immediately after the Transactions, based on the public offering price of $40.16 per share of our Class A common stock, which was the last reported sale price of our Class A common stock on the Nasdaq Global Select Market on September 29, 2023, which is the most recent practicable date prior to the date of this proxy statement/prospectus, and a discount rate equal to SOFR plus 100 basis points, we estimate that we would be required to pay $271.8 million in the aggregate under the Tax Receivable Agreement. In these situations, our obligations under the Tax Receivable Agreement could have a substantial negative impact on our liquidity, as well as our attractiveness as a target for an acquisition. In addition, we may not be able to finance our obligations under the Tax Receivable Agreement.

 

83


Table of Contents

Payments under the Tax Receivable Agreement will generally be based on the tax reporting positions that we determine except with respect to the agreed tax treatment provided for in the Tax Receivable Agreement. The Tax Receivable Agreement and a related side letter (the “TRA Side Letter,”), which is treated as part of the Tax Receivable Agreement, provide that the parties will treat payments under the Tax Receivable Agreement and TRA Side Letter that are attributable to certain tax benefits from exchanges of LLC Common Units under the Exchange Agreement and from the purchase of LLC Common Units from Yuma and TPG (with the net proceeds of the Nextracker IPO and Follow-on Offering) as upward purchase price adjustments to the extent permitted by law and other than amounts treated as interest under the Code. We will not be reimbursed for any payments previously made under the Tax Receivable Agreement, even if the tax benefits underlying such payment are disallowed (although future amounts otherwise payable under the Tax Receivable Agreement may be reduced as a result thereof). In addition, the actual state or local tax savings we realize may be different than the amount of such tax savings we are deemed to realize under the Tax Receivable Agreement, which will be based on an assumed combined state and local tax rate applied to our reduction in taxable income as determined for U.S. federal income tax purposes as a result of the Tax Receivable Agreement. As a result, in certain circumstances, payments could be made under the Tax Receivable Agreement in excess of the benefits that we actually realize in respect of the tax attributes subject to the Tax Receivable Agreement.

Risks Related to our Indebtedness and Financing

Our indebtedness could adversely affect our financial flexibility, financial condition and our competitive position.

In connection with the IPO Transactions, we incurred substantial indebtedness under the 2023 Credit Agreement. The obligations of the borrower, Nextracker LLC, under the 2023 Credit Agreement and related loan documents are severally guaranteed by us and certain of Nextracker LLC’s existing and future direct and indirect wholly-owned domestic subsidiaries, subject to certain exceptions. Our level of indebtedness increases the risk that we may be unable to generate cash sufficient to pay amounts due in respect of our indebtedness. Our indebtedness could have other important consequences to you and significant effects on our business. For example, it could:

 

 

increase our vulnerability to adverse changes in general economic, industry and competitive conditions;

 

 

require us to dedicate a substantial portion of our cash flow from operations to make payments on our indebtedness, thereby reducing the availability of our cash flow to fund working capital, capital expenditures and other general corporate purposes;

 

 

limit our flexibility in planning for, or reacting to, changes in our business and the industry in which we operate;

 

 

restrict us from exploiting business opportunities;

 

 

make it more difficult to satisfy our financial obligations, including payments on our indebtedness;

 

 

place us at a disadvantage compared to our competitors that have less debt; and

 

 

limit our ability to borrow additional funds for working capital, capital expenditures, acquisitions, debt service requirements, execution of our business strategy or other general corporate purposes.

In addition, the 2023 Credit Agreement contains, and the agreements evidencing or governing any other future indebtedness may contain, restrictive covenants that limit or will limit our ability to engage in activities that may be in our long-term best interests. Our failure to comply with those covenants could result in an event of default which, if not cured or waived, could result in the acceleration of all of our indebtedness. In addition, a default by us under the 2023 Credit Agreement or an agreement governing any other future indebtedness may trigger cross-defaults under any other future agreements governing our indebtedness. Upon the occurrence of

 

84


Table of Contents

an event of default or cross-default under any of the present or future agreements governing our indebtedness, the lenders could elect to declare all amounts outstanding to be due and payable and exercise other remedies as set forth in the agreements. If any of our indebtedness were to be accelerated, there can be no assurance that our assets would be sufficient to repay this indebtedness in full, which could have a material adverse effect on our ability to continue to operate as a going concern.

The 2023 Credit Agreement contains, and the agreements evidencing or governing any other future indebtedness may contain, financial restrictions on us and our subsidiaries, including restrictions on our or our subsidiaries’ ability to, among other things:

 

 

place liens on our or our subsidiaries’ assets;

 

 

incur additional indebtedness;

 

 

change the nature of our business; and

 

 

change our or our subsidiaries’ fiscal year or organizational documents.

Our substantial indebtedness could adversely affect our financial condition.

Our indebtedness could limit our ability to obtain additional financing for working capital, capital expenditures, acquisitions, debt service requirements, stock repurchases or other purposes. It may also increase our vulnerability to adverse economic, market and industry conditions, limit our flexibility in planning for, or reacting to, changes in our business operations or to our industry overall, and place us at a disadvantage in relation to our competitors that have lower debt levels. Any or all of the foregoing events and/or factors could have a material adverse effect on our business, financial condition and results of operations.

We may raise additional capital, which could have a dilutive effect on the existing holders of our common stock and adversely affect the market price of our common stock.

We periodically evaluate opportunities to access capital markets, taking into account our financial condition, regulatory capital ratios, business strategies, anticipated asset growth and other relevant considerations. It is possible that future acquisitions, organic growth or changes in regulatory capital requirements could require us to increase the amount or change the composition of our current capital, including our common equity. For all of these reasons and others, and always subject to market conditions, we may issue additional shares of common stock or other capital securities in public or private transactions.

The issuance of additional common stock, debt, or securities convertible into or exchangeable for our common stock or that represent the right to receive common stock, or the exercise of such securities, could be substantially dilutive to holders of our common stock. Holders of our common stock have no preemptive or other rights that would entitle them to purchase their pro rata share of any offering of shares of any class or series and, therefore, such sales or offerings could result in dilution of the ownership interests of our stockholders.

Because we do not intend to pay any cash dividends on our common stock in the near term, capital appreciation, if any, of our common stock will be your sole source of potential gain for the foreseeable future.

We do not intend to pay cash dividends on our common stock in the near term. We currently intend to retain all available funds and any future earnings for use in the operation and expansion of our future businesses and do not anticipate paying any cash dividends in the foreseeable future. Should we decide in the future to pay cash dividends on our common stock, as a holding company, our ability to pay dividends and meet other obligations depends upon the receipt of dividends or other payments from our subsidiaries. In addition, the terms of the 2023 Credit Agreement restrict, and any future financing agreements may also restrict, our ability to pay

 

85


Table of Contents

dividends. As a result, capital appreciation, if any, of our common stock will be your sole source of potential gain for the foreseeable future.

Servicing our debt requires a significant amount of cash, and we may not have sufficient cash flow from our business to pay our substantial debt.

Nextracker LLC’s ability to make scheduled payments of the principal of, to pay interest on or to refinance our indebtedness, depends on our future performance, which is subject to economic, financial, competitive and other factors beyond our control. Our business may not continue to generate cash flow from operations in the future sufficient to service our debt and make necessary capital expenditures. If we are unable to generate such cash flow, we may be required to adopt one or more alternatives, such as selling assets, restructuring debt or obtaining additional equity capital on terms that may be onerous or highly dilutive. Our ability to refinance our indebtedness will depend on the capital markets and our financial condition at such time. We may not be able to engage in any of these activities or engage in these activities on desirable terms, which could result in a default on our debt obligations.

We may still incur substantially more debt or take other actions which would intensify the risks discussed above.

We and our subsidiaries may be able to incur substantial additional debt in the future, subject to the restrictions contained in our debt instruments, some of which may be secured debt. Our 2023 Credit Agreement restricts our ability to incur additional indebtedness, including secured indebtedness, but if the facility matures or is repaid, we may not be subject to such restrictions under the terms of any subsequent indebtedness.

Risks Related to our Class A common stock

There is no guarantee a public market for our Class A common stock and an active trading market will be sustained.

Our common stock has been trading on a national securities exchange for less than nine months. Prior to our IPO, there was no public market for our Class A common stock. An active trading market may not be sustained. The lack of an active trading market may impair the value of your shares and your ability to sell your shares at the time you wish to sell them. An inactive trading market may also impair our ability to both raise capital by selling shares of Class A common stock and acquire other complementary technologies or businesses by using our shares of Class A common stock as consideration.

An inactive trading market may also impair our ability to both raise capital by selling shares of Class A common stock and acquire other complementary technologies or businesses by using our shares of Class A common stock as consideration.

The price of our Class A common stock may continue to fluctuate substantially, and you could lose all or part of your investment.

The market price of our Class A common stock has since our IPO fluctuated substantially, is highly volatile and may continue to fluctuate substantially due to many factors, including those described in this “Risk Factors” section, many of which are beyond our control and may not be related to operating performance. These fluctuations could cause you to lose all or part of your investment in our Class A common stock. Factors that could cause fluctuations in trading price of our common stock include the following:

 

 

volume and customer mix for our products;

 

 

the introduction of new products by us or others in our industry;

 

 

disputes or other developments with respect to our or others’ intellectual property rights;

 

86


Table of Contents
 

product liability claims or other litigation;

 

 

quarterly variations in our results of operations or those of others in our industry;

 

 

media exposure of our products or of those of others in our industry;

 

 

changes in governmental regulations or in the status of our regulatory approvals or applications;

 

 

changes in earnings estimates or recommendations by securities analysts;

 

 

general market conditions and other factors, including factors unrelated to our operating performance or the operating performance of our competitors; and

 

 

changes in our capital structure or dividend policy, including as a result of the Transactions, future issuances of securities, sales of large blocks of Class A common stock by our stockholders, including Flex, TPG and our employees, or our incurrence of debt.

In recent years, the stock markets generally have experienced extreme price and volume fluctuations that have often been unrelated or disproportionate to the operating performance of those companies. Broad market and industry factors may significantly affect the market price of our Class A common stock, regardless of our actual operating performance.

In addition, in the past, class action litigation has often been instituted against companies whose securities have experienced periods of volatility in market price. Securities litigation brought against us following volatility in our stock price, regardless of the merit or ultimate results of such litigation, could result in substantial costs, which would harm our financial condition and operating results and divert management’s attention and resources from our business.

We cannot predict the effect our multi-class share structure may have on the market price of our Class A common stock.

We cannot predict whether our multi-class share structure will result in a lower or more volatile market price of our Class A common stock, adverse publicity or other adverse consequences. For example, certain index providers have announced restrictions on including companies with multi-class share structures in certain of their indices. In July 2017, FTSE Russell announced that it would require new constituents of its indices to have greater than 5% of a company’s voting rights in the hands of public stockholders. Under such policies, the multi-class structure of our common stock would make us ineligible for inclusion in certain indices and, as a result, mutual funds, exchange-traded funds, and other investment vehicles that attempt to track those indices would not invest in our Class A common stock. It is unclear what effect, if any, these policies will have on the valuations of publicly traded companies excluded from such indices, but it is possible that they may depress valuations, as compared to similar companies that are included. Given the sustained flow of investment funds into passive strategies that seek to track certain indices, exclusion from certain stock indices would likely preclude investment by many of these funds and could make our Class A common stock less attractive to other investors. In addition, several stockholder advisory firms and large institutional investors oppose the use of multi-class share structures. As a result, our multi-class share structure may cause stockholder advisory firms to publish negative commentary about our corporate governance practices or otherwise seek to cause us to change our capital structure, and may result in large institutional investors not purchasing shares of our Class A common stock. As a result of the foregoing factors, the market price and trading volume of our Class A common stock could be adversely affected.

 

87


Table of Contents

Securities analysts may not publish favorable research or reports about our business or may publish no information at all, which could cause our stock price or trading volume to decline.

The trading market for our Class A common stock may be influenced to some extent by the research and reports that industry or financial analysts publish about us and our business. We do not control these analysts. As a newly public company, we may be slow to attract research coverage and the analysts who publish information about our Class A common stock will have had relatively little experience with us, which could affect their ability to accurately forecast our results and could make it more likely that we fail to meet their estimates. If any of the analysts who cover us provide inaccurate or unfavorable research or issue an adverse opinion regarding our stock price, our stock price could decline. If one or more of these analysts cease coverage of us or fail to publish reports covering us regularly, we could lose visibility in the market, which in turn could cause our stock price or trading volume to decline.

If our estimates or judgments relating to our critical accounting policies are based on assumptions that change or prove to be incorrect, our operating results could fall below the expectations of securities analysts and investors, resulting in a decline in the market price of our Class A common stock.

The preparation of financial statements in conformity with GAAP requires management to make estimates and assumptions that affect the amounts reported in our consolidated financial statements and accompanying notes. We base our estimates on historical experience and on various other assumptions that we believe to be reasonable under the circumstances, the results of which form the basis for making judgments about the carrying values of assets, liabilities, equity, revenue and expenses that are not readily apparent from other sources. It is possible that interpretation, industry practice and guidance may evolve over time. If our assumptions change or if actual circumstances differ from our assumptions, our operating results may be adversely affected and could fall below the expectations of securities analysts and investors, resulting in a decline in the market price of our Class A common stock.

A significant portion of our total outstanding shares are restricted from immediate resale but may be sold into the market in the near future. Future sales or other distributions of shares of our Class A common stock could cause the market price of our Class A common stock to drop significantly, even if our business is doing well.

Sales of a substantial number of shares of our Class A common stock in the public market could occur at any time. These sales, or the perception in the market that the holders of a large number of shares intend to sell their shares, could result in a decrease in the market price of our Class A common stock. As of September 29, 2023, we have outstanding 144,669,435 shares of Class A and Class B common stock.

Subject to the restrictions described in the paragraph below, following the Transactions, Flex will no longer directly or indirectly hold any shares of our common stock, however future sales of shares of our Class A common stock in the public market by TPG will be subject to the volume and other restrictions of Rule 144 under the Securities Act, for so long as TPG is deemed to be our affiliate, unless the shares to be sold are registered with the SEC. Certain affiliates of TPG have rights, subject to some conditions, to require us to file registration statements covering its shares or to include its shares in registration statements that we may file for ourselves or other stockholders as described in the section titled “Certain relationships and related party transactions—Agreements with Flex—Registration rights agreement.” We are unable to predict whether or when TPG will sell or otherwise dispose of additional shares of our Class A or Class B common stock. The sale or other disposition by TPG of a substantial number of shares, or a perception that such sales or other dispositions could occur, could significantly reduce the market price of our Class A common stock.

In addition, all of the shares of Class A common stock to be issued in the Transactions will be registered with the SEC under this proxy statement/prospectus, and therefore will be immediately available for resale in the public market, subject to volume limitations applicable to affiliates (as that term is defined in Rule 144 of the

 

88


Table of Contents

Securities Act). The number of holders of shares of Class A common stock immediately after the Merger will be substantially larger than the current number of holders of shares of Class A common stock. See “—Risks Related to Nextracker after Completion of the Transactions—If holders of Flex Ordinary Shares who receive Class A common stock in the Transactions sell that stock immediately, it could cause a decline in the market price of Class A common stock.”

In connection with our IPO, we filed a registration statement on Form S-8 registering under the Securities Act the shares of our Class A common stock reserved for issuance under our Equity Incentive Plan. These shares can be freely sold in the public market, subject to volume limitations applicable to affiliates.

We expect to incur significant additional costs as a result of being a public company, which may adversely affect our business, financial condition and results of operations.

We have incurred and expect to continue to incur costs associated with corporate governance requirements that have become applicable to us as a public company, including rules and regulations of the SEC, under the Sarbanes-Oxley Act of 2002, the Dodd–Frank Wall Street Reform and Consumer Protection Act of 2010, and the Exchange Act, as well as the rules of Nasdaq. These rules and regulations are expected to significantly increase our accounting, legal and financial compliance costs and make some activities more time-consuming. We also expect these rules and regulations to make it more expensive for us to maintain directors’ and officers’ liability insurance. As a result, it may be more difficult for us to attract and retain qualified persons to serve on our Board or as executive officers. Accordingly, increases in costs incurred as a result of becoming a publicly traded company may adversely affect our business, financial condition and results of operations.

If we experience material weaknesses in the future or otherwise fail to maintain an effective system of internal controls in the future, we may not be able to accurately report our financial condition or results of operations, which may adversely affect investor confidence in us and, as a result, the value of our Class A common stock.

As a result of becoming a public company, we are required, under Section 404 of the Sarbanes–Oxley Act of 2002, to furnish a report by management on, among other things, the effectiveness of our internal control over financial reporting beginning with our Annual Report on Form 10-K for the year ending March 31, 2024. This assessment will need to include disclosure of any material weaknesses identified by our management in our internal control over financial reporting. A material weakness is a deficiency or combination of deficiencies in internal control over financial reporting, such that there is a reasonable possibility that a material misstatement of a company’s annual and interim financial statements will not be detected or prevented on a timely basis.

We are further enhancing internal controls, processes and related documentation necessary to perform the evaluation needed to comply with Section 404. We may not be able to complete our evaluation, testing and any required remediation in a timely fashion. During the evaluation and testing process, if we identify one or more material weaknesses in our internal control over financial reporting, we will be unable to assert that our internal controls are effective. The effectiveness of our controls and procedures may be limited by a variety of factors, including:

 

 

faulty human judgment and simple errors, omissions or mistakes;

 

 

fraudulent action of an individual or collusion of two or more people;

 

 

inappropriate management override of procedures; and

 

 

the possibility that any enhancements to controls and procedures may still not be adequate to assure timely and accurate financial control.

 

89


Table of Contents

Our auditors will be required to express an opinion on the effectiveness of our internal controls beginning with our Annual Report on Form 10-K for the year ending March 31, 2024. If we are unable to confirm that our internal control over financial reporting is effective, or if our independent registered public accounting firm is unable to express an opinion on the effectiveness of our internal controls, we could lose investor confidence in the accuracy and completeness of our financial reports, which could cause the price of our Class A common stock to decline.

Our disclosure controls and procedures may not prevent or detect all errors or acts of fraud.

We are subject to the periodic reporting requirements of the Exchange Act. We designed our disclosure controls and procedures to provide reasonable assurance that information we must disclose in reports we file or submit under the Exchange Act is accumulated and communicated to management, and recorded, processed, summarized and reported within the time periods specified in the rules and forms of the SEC. We believe that any disclosure controls and procedures, no matter how well conceived and operated, can provide only reasonable, not absolute, assurance that the objectives of the control system are met. These inherent limitations include the realities that judgments in decision-making can be faulty, and that breakdowns can occur because of a simple error or mistake. Additionally, controls can be circumvented by the individual acts of some persons, by collusion of two or more people or by an unauthorized override of the controls. Accordingly, because of the inherent limitations in our control system, misstatements due to error or fraud may occur and not be detected.

Provisions in our corporate charter documents and under Delaware law could make an acquisition of us more difficult and may prevent attempts by our stockholders to replace or remove our current management.

Provisions in our amended and restated certificate of incorporation and our amended and restated bylaws may discourage, delay or prevent a merger, acquisition or other change in control of us that stockholders may consider favorable, including transactions in which stockholders might otherwise receive a premium for their shares. These provisions could also limit the price that investors might be willing to pay in the future for shares of our Class A common stock, thereby depressing the market price of our Class A common stock. In addition, these provisions may frustrate or prevent any attempts by our stockholders to replace or remove our current management by making it more difficult for stockholders to replace members of our Board. Because our Board is responsible for appointing the members of our management team, these provisions could in turn affect any attempt by our stockholders to replace current members of our management team.

Moreover, because we are incorporated in Delaware, we are governed by the provisions of Section 203 of the DGCL, which prohibits a person who owns in excess of 15% of our outstanding voting stock from merging or combining with us for a period of three years after the date of the transaction in which the person acquired in excess of 15% of our outstanding voting stock, unless the merger or combination is approved in a prescribed manner.

Our amended and restated certificate of incorporation provides that the Court of Chancery of the State of Delaware is the sole and exclusive forum for substantially all disputes between us and our stockholders, which could limit our stockholders’ ability to obtain a favorable judicial forum for disputes with us or our directors, officers or employees.

Our amended and restated certificate of incorporation specifies that, unless we consent in writing to the selection of an alternative forum, the Court of Chancery of the State of Delaware (or, if the Court of Chancery does not have jurisdiction, another state court in Delaware or the federal district court for the District of Delaware) will be the sole and exclusive forum for most legal actions involving actions brought against us by stockholders. Notwithstanding the foregoing, the exclusive forum provision will not apply to any claim to enforce any liability or duty created by the Exchange Act or any other claim for which the U.S. federal courts

 

90


Table of Contents

have exclusive jurisdiction. Our amended and restated certificate of incorporation provides that the federal district courts of the United States of America will be the exclusive forum for resolving any complaint asserting a cause of action arising under the Securities Act. We believe this exclusive forum provision benefits us by providing increased consistency in the application of Delaware law by chancellors particularly experienced in resolving corporate disputes, efficient administration of cases on a more expedited schedule relative to other forums and protection against the burdens of multi-forum litigation. However, such provisions may have the effect of discouraging lawsuits against our directors and officers. The enforceability of similar choice of forum provisions in other companies’ certificates of incorporation has been challenged in legal proceedings, and it is possible that, in connection with any applicable action brought against us, a court could find the choice of forum provision contained in our amended and restated certificate of incorporation to be inapplicable or unenforceable in such action.

Claims for indemnification by our directors and officers may reduce our available funds to satisfy successful third-party claims against us and may reduce the amount of money available to us.

Our amended and restated certificate of incorporation provides that we will indemnify our directors and officers to the fullest extent permitted by Section 145 of the DGCL.

In addition, as permitted by the DGCL, our amended and restated certificate of incorporation and our indemnification agreements that we have entered into with our directors and officers provide that:

 

 

we will indemnify our directors and officers for serving us in those capacities or for serving other business enterprises at our request, to the fullest extent permitted by applicable law. Such law provides that a corporation may indemnify such person if such person acted in good faith and in a manner such person reasonably believed to be in or not opposed to our best interests and, with respect to any criminal proceeding, had no reasonable cause to believe such person’s conduct was unlawful;

 

 

we may, in our discretion, indemnify employees and agents in those circumstances where indemnification is permitted by applicable law;

 

 

we are required to advance expenses, as incurred, to our directors and officers in connection with defending a proceeding, except that such directors or officers shall undertake to repay such advances if it is ultimately determined that such person is not entitled to indemnification;

 

 

the rights conferred in our amended and restated certificate of incorporation are not exclusive, and we are authorized to enter into indemnification agreements with our directors, officers, employees and agents and to obtain insurance to indemnify such persons; and

 

 

we may not retroactively amend our amended and restated certificate of incorporation provisions to reduce our indemnification obligations to directors, officers, employees and agent.

Risks Related to the Transactions

The completion of the Transactions is subject to numerous conditions, which may not be satisfied or waived, and the Transactions may not occur.

The obligations of Flex and Nextracker to complete the Transactions are subject to a number of conditions, including, among other things, that: (i) Flex has delivered the Merger Notice to Nextracker and does not rescind such notice; (ii) Flex has received the Flex Shareholder Approval; (iii) the High Court of Singapore has approved the Capital Reduction and the Distribution; (iv) the registration statement, of which this proxy statement/prospectus is a part, has been declared effective by the SEC, no stop order suspending such effectiveness has been issued, and no proceedings for seeking a stop order is pending before the SEC; (v) no governmental entity has enacted, issued, promulgated, enforced or entered any law, rule, regulation, judgment, injunction,

 

91


Table of Contents

stipulation, decree, order or award restraining, enjoining or otherwise making any of the Transactions illegal or otherwise prohibiting or preventing completion of the Transactions; (vi) Flex and Yuma have received a tax opinion from a nationally recognized tax advisor, dated as of the Closing Date, to the effect that the Distributions will qualify as tax-free under Section 355 of the Code and the Merger will qualify as a tax-free reorganization under Section 368(a) of the Code; and (vii) the Capital Reduction and the Distribution have been completed. No assurance can be given that any of the foregoing conditions or the other conditions set forth in the Merger Agreement will be satisfied or waived. For more information regarding the conditions to the completion of the Transactions, see the section titled “The Transactions—Conditions to Completion of the Transactions” beginning on page 131 and “The Merger Agreement—Conditions to Completion of the Merger” beginning on page 154.

Nextracker and Flex may not be able to complete the Transactions on the terms described in this proxy statement/prospectus or on other acceptable terms or at all because of a number of factors, including, among other things: (i) the occurrence of any event, change or other circumstances that could give rise to the termination of the Merger Agreement, (ii) any other failure of Nextracker or Flex to satisfy the conditions described above or other conditions set forth in the Merger Agreement, and (iii) the effect of the announcement of the Transactions on the ability of Nextracker to retain and hire key personnel and maintain relationships with its customers, suppliers, operating results and business generally.

If the Distributions fail to qualify as tax-free under Sections 355 of the Code or otherwise or the Mergers fail to qualify as a tax-free reorganization under Section 368(a) of the Code, the Flex Group and Flex’s shareholders could incur significant tax liabilities.

Flex has received a private letter ruling from the IRS regarding certain matters germane to the Distributions qualifying as tax-free under Section 355 of the Code. In addition to the private letter ruling, Flex and Yuma expect to receive an opinion from Deloitte Tax LLP to the effect that the Distributions will qualify as tax-free under Section 355 of the Code and the Mergers will qualify as a tax-free reorganization under Section 368(a) of the Code. The receipt by Flex and Yuma of the opinion from Deloitte Tax LLP is a condition to effecting the Transactions.

Although the private letter ruling generally is binding on the IRS, it is based on certain facts and assumptions, and certain representations and undertakings, from us and Flex establishing that certain conditions that are necessary to obtain tax-free treatment under the Code have been satisfied. Furthermore, the IRS will not rule on whether a distribution satisfies every requirement for tax-free treatment, which requirements will instead be addressed by the expected Deloitte Tax LLP opinion. The opinion that Flex and Yuma expect to receive from Deloitte Tax LLP will conclude that all of the requirements necessary for the Distributions to qualify under Section 355 the Code will be satisfied and will be based on, among other things, the private letter ruling as to the matters addressed by the private letter ruling, certain facts and assumptions, and certain representations and undertakings, from us and Flex. If any of the facts, representations, assumptions or undertakings with respect to the private letter ruling or the opinion is not correct or has been violated, the private letter ruling could be revoked retroactively or modified by the IRS, and our ability to rely on the opinion could be jeopardized. The opinion will represent Deloitte Tax LLP’s judgment and will not be binding on the IRS or the courts, and the IRS or the courts may not agree with the conclusions reached in the opinion, so there can be no certainty that the IRS will not challenge the conclusions reflected in the opinion or that a court will not sustain such a challenge. In addition, the opinion will be based on current law, and cannot be relied on if current law changes with retroactive effect.

If one or more of the Distributions ultimately fails to qualify as tax-free under Section 355 of the Code, Flex or one or more of its subsidiaries would recognize gain in an amount equal to the excess of the fair market value of the Yuma Common Stock distributed on the date of the applicable taxable distribution over the tax basis in such shares of the party making the applicable distribution, which could result in significant tax liabilities for

 

92


Table of Contents

the Flex Group. Additionally, the Flex Group may be responsible for withholding taxes on the taxable distribution of Yuma Comma Stock, which could result in significant tax liabilities for the Flex Group apart from taxable gain described immediately above. In addition, if one or more of the Distributions fails to qualify for tax-free treatment under U.S. state or local or non-U.S. law, the Flex Group could incur other significant tax liabilities (including withholding taxes) under U.S. state or local or non-U.S. law. Finally, if the Distribution does not qualify as tax-free under Section 355 of the Code, each U.S. Holder would generally be treated as receiving a taxable distribution equal to the fair market value of the Yuma Common Stock received by the U.S. Holder in the Distribution.

If the Mergers ultimately fail to qualify as a tax-free reorganization under Section 368(a) of the Code, each U.S. Holder that receives Yuma Common Stock in the Distribution would generally be treated as having made a taxable disposition of their Yuma Common Stock to Nextracker and would recognize taxable gain or loss on their receipt of Class A common stock in the Mergers. For a more detailed discussion, see the section titled “Material U.S. federal income tax consequences of the Transactions.”

Even if the Distributions qualify as tax-free under Section 355 of the Code, the Distributions would nonetheless be taxable to the Flex Group (but not to U.S. Holders of Flex Ordinary Shares) under Section 355(e) of the Code if one or more persons acquire a 50% or greater interest (measured by vote or value) in the stock of Flex or Yuma (or a successor of either, including Nextracker after the Mergers), directly or indirectly, occurring as part of a plan or series of related transactions that includes the Distributions. For purposes of Section 355(e) of the Code, any acquisitions or issuances of Flex or Yuma stock (including Nextracker stock after the Mergers), directly or indirectly, within the period beginning two years before the first of the Distributions and ending two years after the last of the Distributions are generally presumed to be part of such a plan, although we or Flex may, depending on the facts and circumstances, be able to rebut that presumption. For purposes of this test, the Mergers will be treated as part of a plan that includes the Distributions, but it is expected that the Mergers, standing alone, will not cause the Distributions to be taxable to the Flex Group under Section 355(e) of the Code because holders of Yuma Common Stock immediately after the Distribution will own at least 50.1% of the stock of Nextracker following the Mergers. However, if the IRS were to determine that another acquisition or issuance of Flex or Yuma stock (including Nextracker stock after the Mergers) were part of a plan or series of related transactions that included the Distributions and that triggers the application of Section 355(e) of the Code, the Flex Group would recognize gain as described above. See the section titled “Material U.S. federal income tax consequences of the Transactions.” Under the Tax Matters Agreement, Yuma and Nextracker (and their successors), on the one hand, and Flex, on the other hand, may be obligated, in certain cases, to indemnify the other (but not Flex shareholders) for taxes and certain tax-related losses that arise from the failure of the Distributions or the Mergers to qualify for tax-free treatment under Section 355 or 368(a) of the Code, respectively. See “Certain relationships and related party transactions—Tax Matters Agreement.” Any such indemnification obligation likely would be substantial and likely would have a material adverse effect on the party obligated to make such payments.

The Distribution of shares of Yuma Common Stock to Flex shareholders and/or the subsequent issuance of shares of Class A common stock to such Flex shareholders in exchange for shares of Yuma Common Stock pursuant to the Merger may be prohibited under the securities laws or regulations or any other applicable laws of certain resident jurisdictions of Flex shareholders, and if any of the foregoing offer of securities is prohibited to those Flex shareholders (the “Affected Flex shareholders”), Flex may, but is not required to, seek an exemption or determine another form of return of capital in lieu of distributing such shares of Yuma Common Stock in connection with the Distribution or shares of Class A common stock in connection with the Merger. In the event Flex declines to make any modifications to accommodate the securities laws or regulations or any other applicable laws of such jurisdictions, the Affected Flex shareholders will not be entitled to the shares of Yuma Common Stock in connection with the Distribution, the shares of Class A common stock in connection with the Merger or the cash equivalent for such shares of Yuma Common Stock or shares of Class A common stock.

 

93


Table of Contents

As of the September 29, 2023, the most recent practicable date prior to the date of this proxy statement/prospectus, there were 437,913,956 Flex Ordinary Shares issued and outstanding held by 2,828 shareholders. Flex has generally not undertaken an analysis of whether the local securities laws or regulations or any other applicable laws of any resident jurisdiction of each Flex shareholder prohibits or restricts (either absolutely or subject to various securities laws requirements, whether legal or administrative, being complied with) the Distribution of shares of Yuma Common Stock or issuance of Class A common stock in connection with the Merger. There is no assurance that the receipt of shares of Yuma Common Stock by the Affected Flex shareholders in the Distribution and/or the subsequent receipt of shares of Class A common stock in the Merger, is permissible under the local securities laws or regulations or any other applicable laws of each resident jurisdiction of all Flex shareholders. Flex shareholders are required to inform themselves of and to observe any such prohibition or restriction at their own expense and without any liability to Flex.

Under the terms of the Distribution, there is no entitlement to receive cash in lieu of shares of Yuma Common Stock and consequently shares of Class A common stock in connection with the Merger, and under the terms of the Merger (other than to account for fractional shares of Class A common stock under the Exchange Ratio), there is no entitlement to receive cash in lieu of shares of Class A common stock. For such jurisdictions, Flex may choose to seek an exemption or determine another form of return of capital in lieu of distributing shares of Yuma Common Stock or shares of Class A common stock, but it is not required to do so. If Flex declines to make modifications to the terms of the Distribution or the terms of the Merger required by such jurisdictions, and if you are a resident in those jurisdictions or if you are otherwise prohibited by local laws or regulations and/or any other applicable laws from accepting the shares of Yuma Common Stock in connection with the Distribution or shares of Class A common stock in connection with the Merger, you will not receive such shares of Yuma Common Stock in connection with the Distribution or shares of Class A common stock in connection with the Merger and may lose value in your investment in Flex as a result. In such scenario, you shall not have any claim whatsoever against Flex, Yuma and/or Nextracker in connection therewith.

Risks Related to Nextracker after Completion of the Transactions

Nextracker may be unable to achieve some or all of the benefits that it expects to achieve through the Transactions.

Nextracker may be unable to achieve the full strategic and financial benefits expected to result from the Transactions, or such benefits may be delayed or may never occur at all. The Transactions are expected to provide the following benefits, among others:

 

 

the increase in Nextracker’s independence of ownership, eliminating Flex’s majority voting control of Class A common stock;

 

 

the enhanced independence of governance by Nextracker, permitting Nextracker to increase or accelerate growth and investment plans, make independent cash flow deployment decisions and consider other strategic alternatives such as mergers and acquisitions;

 

 

enhanced liquidity of Class A common stock in the public trading market by increasing the float of Class A common stock immediately after the Transactions are completed as compared to the number of beneficial owners of Class A common stock prior to the Transactions;

 

 

the removal of the perceived “overhang” with respect to the Class A common stock that currently exists as a result of Flex’s majority voting control of Class A common stock, including the fact that such overhang could be depressing the market price of the Class A common stock;

 

 

the simplification of Nextracker’s capital structure; and

 

94


Table of Contents
 

the Transactions will allow Flex to dispose of a substantial portion of its ownership in Nextracker and Nextracker LLC in an orderly manner that should be less disruptive to the public trading market for the shares of Class A common stock than open market sales.

 

Nextracker may not achieve these or other anticipated benefits for a variety of reasons, including, among others:

 

 

the Transactions will require meaningful amounts of time and effort which could divert management’s attention from the operation and growth of Nextracker’s business and other strategic endeavors;

 

 

the full strategic and financial benefits expected to result from the Transactions may not be realized fully or at all or may take longer to realize than expected;

 

 

Nextracker will be required to bear a number of non-recurring costs in connection with the transactions, including financial, legal and other advisory fees, financing fees, SEC filing fees and expenses, printing expenses and other related charges; and

 

 

after a certain period following the completion of the Transactions, Nextracker may no longer benefit from certain services provided by Flex to Nextracker under a transition services agreement, including certain legal, finance, internal audit, treasury, information technology, support, human resources, insurance and tax services, meaning Nextracker’s costs and expenses related to such support functions may increase following the completion of the Transactions.

In addition, following the completion of the Transactions, the anticipated operational, financial, strategic and other benefits of such Transactions to Nextracker and its stockholders may not be achieved. An inability to realize the full extent of the anticipated benefits of the Transactions, as well as any delays encountered in the process, could have an adverse effect on Nextracker’s business, financial condition, results of operations and cash flows, and also may negatively affect Nextracker’s ability to successfully execute Nextracker’s growth strategy.

Officers and directors of Nextracker have certain interests in the Merger that are different from, or in addition to, the interests of Nextracker stockholders. These interests may be perceived to have affected their decision to support or approve the Transactions.

Nextracker officers and directors have certain interests in the Merger that are different from, or in addition to, the interests of stockholders of Nextracker. See the section titled “Certain relationships and related party transactions” beginning on page 267.

If holders of Flex Ordinary Shares who receive Class A common stock in the Transactions sell that stock immediately, it could cause a decline in the market price of Class A common stock.

All of the shares of Class A common stock to be issued in the Transactions will be registered with the SEC under this proxy statement/prospectus, and therefore will be immediately available for resale in the public market, subject to volume limitations applicable to affiliates (as that term is defined in Rule 144 of the Securities Act). The number of holders of shares of Class A common stock immediately after the Merger will be substantially larger than the current number of holders of shares of Class A common stock.

As a result of future sales of such common stock, or the perception that these sales could occur, the market price of Class A common stock may decline and could decline significantly before or at the time the Transactions are completed, or immediately thereafter. If this occurs, or if other holders of shares of Class A common stock sell significant amounts of shares of Class A common stock immediately after the Transactions are completed, it is likely that these sales would cause a decline in the market price of Class A common stock.

 

95


Table of Contents

Under the Tax Matters Agreement, Nextracker, Yuma and Flex will be restricted from taking certain actions that could adversely affect the intended tax treatment of the Distributions or the Mergers, and such restrictions could significantly impair Nextracker’s and Flex’s ability to implement strategic initiatives that otherwise would be beneficial.

The Tax Matters Agreement will generally impose certain restrictions on Nextracker, Yuma and Flex that could adversely affect the intended tax treatment of the Distributions or the Mergers, subject to certain exceptions. As a result of these restrictions, Nextracker’s, Yuma’s and Flex’s ability to engage in certain transactions, such as the issuance or purchase of stock or certain business combinations, may be limited. See “Certain relationships and related party transactions—Tax Matters Agreement.”

If Nextracker, Yuma or Flex take any enumerated actions or omissions, or if certain events relating to Nextracker, Yuma or Flex occur that would cause the Distributions or the Mergers to become taxable, the party whose actions or omissions (or event relating to) generally will be required to bear the cost of any resulting tax liability under the Tax Matters Agreement. Any such indemnification obligation likely would be substantial and likely would have a material adverse effect on such party. These restrictions may reduce Nextracker’s, Yuma’s and Flex’s ability to engage in certain business transactions that otherwise might be advantageous to them, which could adversely affect Nextracker’s, Yuma’s and Flex’s respective business, result of operations, or financial conditions.

We are currently a “controlled company” within the meaning of the rules of Nasdaq and, as a result of the Transactions, if completed, will no longer be a “controlled company” and will not qualify for exemptions from certain corporate governance requirements.

As of June 30, 2023, Flex indirectly holds approximately 51.47% of the total outstanding shares of our common stock after giving effect to the Follow-on Offering which closed on July 3, 2023. As a result, we are a “controlled company” within the meaning of the corporate governance standards of Nasdaq. Under these rules, a listed company of which more than 50% of the total voting power is held by an individual, group or another company is a “controlled company” and may elect not to comply with certain corporate governance requirements, including:

 

 

the requirement that a majority of our Board consist of independent directors;

 

 

the requirement that our Nominating, Governance and Corporate Responsibility Committee (“NG&PRC”) be composed entirely of independent directors with a written charter addressing the committee’s purpose and responsibilities, or if no such committee exists, that our director nominees be selected or recommended by independent directors constituting a majority of the board’s independent directors in a vote in which only independent directors participate;

 

 

the requirement that our Compensation and People Committee (“CPC”) be composed entirely of independent directors with a written charter addressing the committee’s purpose and responsibilities; and

 

 

the requirement for an annual performance evaluation of our NG&PRC and CPC.

As a results of the Transactions, if completed, we will no longer qualify to be a “controlled company” within the meaning of the corporate governance standards of Nasdaq and would have certain transition periods in which to comply with such Nasdaq requirements.

At present, a majority of the directors on our board are not independent. In addition, our NG&PRC, CPC and Audit Committee do not consist entirely of independent directors. As required by the applicable requirements of Nasdaq, our Audit Committee will consist entirely of independent directors within one year of the completion of the Nextracker IPO. Accordingly, you do not have the same protections afforded to stockholders of companies

 

96


Table of Contents

that are subject to all of the corporate governance requirements of Nasdaq. If we cease to be a controlled company as a result of the Transactions, we would be required to have a board consisting of a majority of independent directors and our NG&PRC and CPC consisting entirely of independent directors within one year of such date.

General Risk Factors

If we fail to manage our future growth effectively, we may be unable to execute our business plan, maintain high levels of customer service or adequately address competitive challenges.

We have experienced significant growth in recent periods. We intend to continue to expand our business significantly within existing and new markets. This growth has placed, and any future growth may place, a significant strain on our management, operational and financial infrastructure. In particular, we will be required to expand, train and manage our growing employee base and scale and improve our IT infrastructure in tandem with that headcount growth. Our management will also be required to maintain and expand our relationships with customers, suppliers and other third parties and attract new customers and suppliers, as well as manage multiple geographic locations.

Our current and planned operations, personnel, IT and other systems and procedures might be inadequate to support our future growth and may require us to make additional unanticipated investment in our infrastructure. Our success and ability to further scale our business will depend, in part, on our ability to manage these changes in a cost-effective and efficient manner. If we cannot manage our growth effectively, we may be unable to take advantage of market opportunities, execute our business strategies or respond to competitive pressures. This could also result in declines in quality or customer satisfaction, increased costs, difficulties in introducing new offerings or other operational difficulties. Any failure to effectively manage growth could adversely impact our reputation and could have a material adverse effect on our business, financial condition and results of operations.

If we fail to retain our key personnel or if we fail to attract additional qualified personnel, we may not be able to achieve our anticipated level of growth and our business could suffer.

Our future success and ability to implement our business strategy depends, in part, on our ability to attract and retain key personnel, and on the continued contributions of members of our senior management team and key technical personnel, each of whom would be difficult to replace. All of our employees, including our senior management, are free to terminate their employment relationships with us at any time.

Competition for highly skilled individuals with technical expertise is extremely intense, and we face challenges identifying, hiring and retaining qualified personnel in many areas of our business. Integrating new employees into our team could prove disruptive to our operations, require substantial resources and management attention and ultimately prove unsuccessful. An inability to retain our senior management and other key personnel or to attract additional qualified personnel could limit or delay our strategic efforts, which could have a material adverse effect on our business, financial condition, results of operations and prospects.

 

97


Table of Contents

Cautionary Note Regarding Forward-Looking Statements

This proxy statement/prospectus contains certain statements relating to future events and each of Flex’s and Nextracker’s intentions, beliefs, expectations and predictions for the future, including statements concerning future business conditions and prospects, growth opportunities and estimates of growth, the outlook for each of Flex’s and Nextracker’s business, the expected benefits of the Transactions, and the expected timing of completion of the Transactions described in this proxy statement/prospectus based upon information currently available. Any such statements, other than statements of historical fact, are forward-looking statements. These forward-looking statements are sometimes identified from the use of forward-looking words such as “believe,” “should,” “could,” “potential,” “continue,” “expect,” “project,” “estimate,” “predict,” “anticipate,” “aim,” “intend,” “plan,” “forecast,” “target,” “is likely,” “will,” “can,” “may” or “would” or the negative of these terms or similar expressions. These forward-looking statements are based upon current assumptions and expectations of each of Flex’s and Nextracker’s management.

Such forward-looking statements are subject to risks and uncertainties that could cause each of Flex’s and Nextracker’s actual results, performance and achievements to differ materially from those expressed in, or implied by, these statements included in this proxy statement/prospectus. These forward-looking statements are subject to various risks and uncertainties, many of which are outside of Nextracker’s control. Important factors that could cause actual results and expectations to differ materially from those indicated by such forward-looking statements include, without limitation, the risks and uncertainties set forth under the section titled “Risk Factors” in this proxy statement/prospectus. These risks and uncertainties include risks relating to:

 

 

Flex’s ability to obtain the requisite Flex Shareholder Approval and High Court Approval, which are required for the completion of the Transactions;

 

 

other conditions to the completion of the Transactions not being satisfied;

 

 

a material adverse change, event or occurrence affecting Nextracker or Flex prior to the completion of the Transactions delaying the Transactions or causing Nextracker or Flex to abandon the Transactions;

 

 

the possibility that the Transactions may involve unexpected costs, liabilities or delays;

 

 

the possibility that there may be delays in completing the Transactions, or the Transactions may not be completed at all;

 

 

the possibility that the failure to complete the Transactions could adversely affect the market price of Class A common stock as well as Nextracker’s business, financial condition and results of operations;

 

 

the possibility that if completed, the Transactions may not be successful or achieve their anticipated benefits;

 

 

the businesses of each company being negatively impacted as a result of uncertainty surrounding the Transactions;

 

 

diversion of Nextracker management’s time and attention in connection with the Transactions;

 

 

disruptions from the Transactions harming relationships with customers, employees or suppliers;

 

 

dependence upon broad-based acceptance of Nextracker’s products and services after the Transactions;

 

 

the presence of competitors with greater financial resources than Nextracker and their strategic response to Nextracker’s products;

 

 

the possibility that conditions of the capital markets during the periods covered by the forward-looking statements may have an adverse effect on each company’s businesses, financial condition, results of operations and cash flows;

 

98


Table of Contents
 

uncertainties regarding future prices, industry capacity levels and demand for each company’s products, raw materials and energy costs and availability, changes in governmental regulations or the adoption of new laws or regulations that may make it more difficult or expensive to operate each company’s businesses or manufacture its products before or after the Transactions, each company’s ability to generate sufficient cash flow from its businesses before and after the Transactions, future economic conditions in the specific industries to which its respective products are sold and global economic conditions;

 

 

future compliance with debt covenants and access to capital;

 

 

Nextracker’s, Yuma’s and Flex’s inability to take certain actions because such actions could jeopardize the tax-free status of the proposed Distributions or the Mergers;

 

 

Nextracker’s, Yuma’s and Flex’s possible responsibility for U.S. federal tax liabilities related to the proposed Distributions or the Mergers;

 

 

other risks and uncertainties included under the section titled “Risk Factors” in this proxy statement/prospectus or listed from time to time in Flex and Nextracker’s public filings with the SEC.

In addition, other factors besides those listed here could adversely affect each of Flex’s and Nextracker’s business and results of operations. Other unknown or unpredictable factors could also have a material adverse effect on each of Flex’s and Nextracker’s actual future results, performance, or achievements. For a further discussion of these and other risks and uncertainties, see the section titled “Risk Factors” beginning on page 50. As a result of the foregoing, readers are cautioned not to place undue reliance on these forward-looking statements, which speak only as of the date of this proxy statement/prospectus. None of Flex and Nextracker undertakes, and each expressly disclaims, any duty to update any forward-looking statement whether as a result of new information, future events or changes in its respective expectations, except as required by law.

Because forward-looking statements are based on estimates and assumptions that are subject to significant business, economic and competitive uncertainties, many of which are beyond each of Flex’s and Nextracker’s control or are subject to change, actual results could be materially different and any or all of these forward-looking statements may turn out to be wrong. Forward-looking statements speak only as of the date made and can be affected by assumptions each of Flex and Nextracker might make or by known or unknown risks and uncertainties. Many factors mentioned in this proxy statement/prospectus and in Flex’s and Nextracker’s annual and quarterly reports will be important in determining future results. Consequently, none of Flex or Nextracker can assure you that expectations or forecasts expressed in such forward-looking statements will be achieved. Actual future results may vary materially.

 

99


Table of Contents

The Extraordinary General Meeting of Shareholders

Flex is furnishing this proxy statement/prospectus in connection with the solicitation by the Flex Board of proxies to be voted at the extraordinary general meeting of Flex shareholders, or at any adjournments thereof, for the purposes set forth herein.

Flex’s notice of the extraordinary general meeting and this proxy statement/prospectus to its shareholders are available on Flex’s website at https://investors.flex.com/financials/sec-filings/.

Date, Time and Place

The extraordinary general meeting of shareholders of Flex Ltd. will be held at its offices located at 6201 America Center Drive, San Jose, California 95002, U.S.A., at 8:00 a.m., Pacific time, on November 20, 2023, for the purposes summarized below and described in more detail in this proxy statement/prospectus.

Purpose of the Extraordinary General Meeting

At the extraordinary general meeting, Flex shareholders will be asked:

To approve the proposed court-approved capital reduction to be carried out by Flex pursuant to Section 78G of the Singapore Companies Act, in order to effect the distribution in specie of all of the shares of common stock, par value $0.001 per share, of Yuma, Inc. to Flex shareholders on a pro rata basis based on the number of Flex Ordinary Shares held by each Flex shareholder.

Flex management does not know of any matters to be presented at the extraordinary general meeting other than those set forth in this proxy statement/prospectus and in the notice accompanying this proxy statement/prospectus. If other matters should properly be put before the meeting, the proxy holders will vote on such matters in accordance with their best judgment.

When this proxy statement/prospectus refers to the “extraordinary general meeting,” it is also referring to any adjournment thereof, if necessary or appropriate.

Resolution Proposed for Shareholder Approval as Special Business

To consider and, if thought fit, to pass with or without modifications, the following resolution which will be proposed as a Special Resolution:

“SPECIAL RESOLUTION: TO APPROVE THE CAPITAL REDUCTION AND DISTRIBUTION IN SPECIE

RESOLVED THAT:

 

(a)   Pursuant to Section 78G read with Section 78I of the Companies Act 1967 (“Singapore Companies Act”) and Article 49 of the Constitution of Flex Ltd. (“Flex”) and subject to and contingent upon the confirmation and approval of the High Court of the Republic of Singapore (the “High Court”):

 

  (i)  

the issued share capital of Flex be reduced (the “Capital Reduction”) by an amount of up to USD600 million, with the exact amount in SGD (the “Final Capital Reduction Amount”) to be determined by any director of Flex (excluding William D. Watkins) or any person duly authorized by the directors of Flex (each, an “Authorized Officer”) with reference to (A) the valuation of Flex’s beneficial interests in Nextracker Inc. and Nextracker LLC (based on the books and records of Flex) as of

 

100


Table of Contents
 

a date as soon as reasonably practicable before the order of the High Court is lodged with the Registrar (as defined in the Singapore Companies Act) pursuant to Section 78I of the Singapore Companies Act to effect the Capital Reduction; and (B) the USD:SGD exchange rate quoted on the website of the Monetary Authority of Singapore immediately before the order of the High Court is lodged with the Registrar (as defined in the Singapore Companies Act) pursuant to Section 78I of the Singapore Companies Act to effect the Capital Reduction; and

 

  (ii)   the Capital Reduction be effected and satisfied:

 

  (A)   without the cancellation of any shares in the capital of Flex (“Shares”); and

 

  (B)   by returning the Final Capital Reduction Amount to the shareholders of Flex (“Flex Shareholders”) via a distribution in specie (the “Distribution”) of all the shares of common stock of Yuma, Inc. held by Flex immediately prior to the Capital Reduction (which have an aggregate value approximating the Final Capital Reduction Amount), free of encumbrances and together with all rights attaching thereto on and from the date the Distribution is effected, on a pro rata basis, based on the number of Shares held by each Flex Shareholder as of the “Distribution Record Date” (such date to be determined by any Authorized Officer) on and subject to the terms set out in the joint proxy statement/prospectus of Flex and Nextracker Inc. in connection with the Distribution;

 

(b)   each of the directors of Flex (excluding William D. Watkins) and each Authorized Officer be and is hereby authorized and empowered to complete and to do all such acts and things (including approving, modifying and executing all such documents as may be required in connection with the Capital Reduction and the Distribution) as he/she may consider desirable, necessary or expedient to give full effect to this Special Resolution, the Capital Reduction and the Distribution; and

 

(c)   to the extent that any action in connection with the Capital Reduction or the Distribution has been performed or otherwise undertaken (whether partially or otherwise), such actions be and are hereby approved, ratified and confirmed.”

How to Cast Your Vote

Each Flex Ordinary Share is entitled to one vote for the Capital Reduction and Distribution Proposal. Your vote is important, and Flex encourages you to vote using one of these following methods:

 

Vote in Person at

the Meeting

  

 

LOGO

   If you are a beneficial holder and hold your shares through a bank, broker or other nominee, you must request a “legal proxy” from the nominee in order to vote at the meeting. You will find instructions on how to request a “legal proxy” at www.proxyvote.com.
Vote via Internet   

 

LOGO

  

at www.proxyvote.com

Follow the instructions on your Notice. If you are a beneficial holder and hold your shares through a bank, broker or other nominee, your nominee may not permit you to vote online.

Vote by Mail   

 

LOGO

  

Sign and return your proxy card. If you do not have a proxy card, you can request one by contacting us at:

 

Flex Ltd.

6201 America Center Drive

San Jose, California 95002

(408) 577-4632

 

101


Table of Contents

Recommendation of the Flex Board

On October 23, 2023, with the exception of William D. Watkins, who has recused himself from, and abstained from voting on, matters related to the Transactions as he serves on both the Flex and Nextracker Boards, the Flex Board unanimously (i) determined that the Transactions are advisable and in the best interests of Flex and its shareholders, (ii) approved and declared advisable the Capital Reduction, the Distribution and, subject to receipt of the Flex Shareholder Approval and the High Court Approval, the completion by Flex and its subsidiaries of the Transactions and (iii) directed that the Capital Reduction and Distribution Proposal be submitted to Flex shareholders for approval and, upon the terms and subject to the conditions of the Merger Agreement, recommended that Flex shareholders vote in favor of the resolution relating to the Capital Reduction and Distribution Proposal.

 

LOGO

  

The Board recommends a vote “FOR the Capital Reduction and Distribution Proposal.

Information About the Meeting

Costs of Solicitation

The entire cost of soliciting proxies will be borne by Flex. Following the original mailing of the proxies and other soliciting materials, the directors, officers and employees of Flex may also solicit proxies by mail, telephone, e-mail, fax or in person. These individuals will not receive additional compensation for those activities, but they may be reimbursed for any reasonable out-of-pocket expenses. Following the original mailing of the proxies and other soliciting materials, Flex will request that brokers, custodians, nominees and other record holders of Flex Ordinary Shares forward copies of the proxies and other soliciting materials to persons for whom they hold Flex Ordinary Shares and request authority for the exercise of proxies. In these cases, Flex will reimburse such holders for their reasonable expenses if they ask that Flex does so. Flex has retained D.F. King & Co., Inc., an independent proxy solicitation firm, to assist in soliciting proxies at an estimated fee of $16,500, plus reimbursement of reasonable expenses.

Registered Office

The mailing address of Flex’s registered office is 2 Changi South Lane, Singapore 486123.

Voting Rights and Solicitation of Proxies

The close of business on October 26, 2023 is the Meeting Record Date for shareholders entitled to receive copies of the notice of the extraordinary general meeting. All of the Flex Ordinary Shares issued and outstanding on November 20, 2023, the date of the extraordinary general meeting, are entitled to be voted at the extraordinary general meeting. Shareholders entitled to vote at the extraordinary general meeting will, on a poll, have one vote for each Flex Ordinary Share they hold on each matter to be voted upon. As of September 29, 2023, there were 437,913,956 Flex Ordinary Shares issued and outstanding.

Proxies

Flex Ordinary Shares represented by proxies in the forms made available in connection with this proxy statement/prospectus that are properly executed and returned to Flex will be voted at the extraordinary general meeting, as applicable, in accordance with the executing shareholder’s instructions. If your Flex Ordinary Shares are held through a bank, a broker or other nominee, which is sometimes referred to as holding

 

102


Table of Contents

shares in “street name,” you have the right to instruct your bank, broker or other nominee on how to vote the shares in your account. Your bank, broker or other nominee will send you a voting instruction form to use for this purpose.

Quorum and Required Vote

Representation at the extraordinary general meeting of at least 33-1/3% of all of Flex’s issued and outstanding Flex Ordinary Shares is required to constitute a quorum to transact business at the extraordinary general meeting.

 

   

Consistent with Flex’s historical practice, the chair of the extraordinary general meeting will demand a poll in order to enable the Flex Ordinary Shares represented in person or by proxy to be counted for voting purposes.

 

   

The affirmative vote by at least three-fourths of the Flex Ordinary Shares voting at the extraordinary general meeting is required to approve the Capital Reduction and Distribution Proposal.

If Flex shareholders fail to approve the Capital Reduction and Distribution Proposal upon a vote at the extraordinary general meeting, the Transactions, including the Merger, will not be completed, as described in the section titled “The Transactions” beginning on page 118.

As of September 29, 2023, the most recent practicable date prior to the date of this proxy statement/prospectus: (i) Flex’s directors and executive officers held less than 1% of the voting power of the Flex Ordinary Shares expected to be outstanding and entitled to vote at the extraordinary general meeting; (ii) no affiliates of Flex’s directors and executive officers held shares entitled to vote at the extraordinary general meeting; (iii) Nextracker’s directors and executive officers held less than 1% of the voting power of the Flex Ordinary Shares expected to be outstanding and entitled to vote at the extraordinary general meeting and (iv) no affiliates of Nextracker’s directors and executive officers held shares entitled to vote at the extraordinary general meeting.

Nextracker stockholders are not required to vote on the Capital Reduction and Distribution Proposal at the extraordinary general meeting and Nextracker will not hold an extraordinary general meeting or a special meeting of stockholders in connection with the Transactions. Similarly, Yuma’s stockholders are not required to vote on the Capital Reduction and Distribution Proposal at the extraordinary general meeting, and Yuma will not hold an extraordinary general meeting or a special meeting of its stockholders in connection with the Transactions.

Abstentions and Broker Non-Votes; Revocability

Abstentions and “broker non-votes” are considered present and entitled to vote at the extraordinary general meeting for purposes of determining a quorum. A “broker non-vote” occurs when a bank, a broker or other nominee who holds shares for a beneficial owner does not vote on the Capital Reduction and Distribution Proposal because the bank, broker or other nominee has not received directions from the beneficial owner and does not have discretionary power to vote on the Capital Reduction and Distribution Proposal. If a bank, broker or other nominee indicates on the proxy card that it does not have discretionary authority to vote on the matter, those shares, along with any abstentions, will not be counted in the tabulation of the votes cast on the Capital Reduction and Distribution Proposal being presented to shareholders. It is very important that you instruct your bank, broker or other nominee how to vote on the Capital Reduction and Distribution Proposal. If you do not complete the voting instructions, your shares will not be considered in the vote to approve the Capital Reduction and Distribution Proposal.

 

103


Table of Contents

If you are a registered shareholder and you vote by proxy card without giving specific instructions, your shares represented by proxies will be voted at the extraordinary general meeting “FOR” the approval of the Capital Reduction and Distribution Proposal.

Any shareholder of record has the right to change his or her voting instructions to the proxy by revoking his or her proxy at any time prior to voting at the extraordinary general meeting by:

 

   

submitting a subsequently dated proxy not less than 48 hours before the time appointed for holding the extraordinary general meeting; or

   

by attending the meeting and voting in person.

If you are a beneficial holder who holds your Flex Ordinary Shares through a bank, a broker or other nominee and you wish to change or revoke your voting instructions, you will need to contact the bank, broker or other nominee who holds your shares and follow their instructions. If you are a beneficial holder and not the shareholder of record, you may not vote your shares in person at the extraordinary general meeting unless you obtain a legal proxy from the record holder giving you the right to vote the shares.

As noted above, Flex management does not know of any matters to be presented at the extraordinary general meeting other than those set forth herein and in the Notice accompanying this proxy statement/prospectus. If any other matters are properly presented for a vote at the extraordinary general meeting, the enclosed proxies confer discretionary authority to the individuals named as proxies to vote the shares represented by such proxy, as to those matters.

It is important that your shares be represented at the extraordinary general meeting, regardless of the number of shares you hold. Flex urges you to promptly execute and return the accompanying proxy card in the envelope that has been enclosed for your convenience, or to vote or give voting instructions in accordance with the proxy card or Notice.

Registered shareholders who are present at the extraordinary general meeting may revoke their proxies and vote in person or, if they prefer, may abstain from voting in person and allow their proxies to be voted.

Some banks, brokers, and other nominee record holders may be participating in the practice of “householding” proxy statements and annual reports for Flex’s beneficial shareholders. This means that only one copy of the Flex proxy materials may have been sent to multiple shareholders in your household, unless your bank, broker or other nominee received contrary instructions from one or more shareholders in your household. If you want to receive separate copies of Flex’s proxy materials or annual reports in the future, or if you are receiving multiple copies and would like to receive only one copy for your household, you should contact your bank, broker or other nominee record holder. Flex will promptly deliver a separate copy of either document to you if you request one by writing or calling Flex at the contact information listed below.

Flex Ltd.

12455 Research Blvd

Austin, Texas 78759, U.S.A

Telephone: (512) 425-4100

Adjournments

Although it is not currently expected, the extraordinary general meeting may be adjourned, if necessary or appropriate, for the purpose of soliciting additional proxies if there are not sufficient votes at the time of the extraordinary general meeting to approve the Capital Reduction and Distribution Proposal. Assuming that a quorum is present at the time appointed for the extraordinary general meeting, any adjournment of the

 

104


Table of Contents

extraordinary general meeting may be made at the extraordinary general meeting if approved by the affirmative vote of the holders of a majority of the votes present in person or by proxy at the extraordinary general meeting. Any adjournment of the extraordinary general meeting for the purpose of soliciting additional proxies will allow Flex shareholders who have already sent in their proxies to revoke them at any time prior to their use at the extraordinary general meeting as adjourned.

The adjournment of the extraordinary general meeting, if necessary or appropriate, relates only to an adjournment of the extraordinary general meeting occurring for purposes of soliciting additional proxies for the approval of the Capital Reduction and Distribution Proposal. The chairman of the extraordinary general meeting has the authority to adjourn the extraordinary general meeting for any other purpose, including the absence of a quorum with the consent or approval of Flex shareholders assuming that a quorum is present. Where a quorum is not present within half an hour from the time appointed for the extraordinary general meeting, the meeting shall be adjourned without the consent or approval of Flex shareholders. In any other case, the chairman of the extraordinary general meeting may, with the consent of the shareholders present at the extraordinary general meeting, adjourn such meeting.

No Dissenter’s Rights

Holders of Flex Ordinary Shares do not have appraisal rights or dissenters’ rights under applicable law or contractual appraisal rights under Flex’s Constitution or the Merger Agreement in connection with the Transactions. As holders of shares of Yuma Common Stock following the Distribution, Yuma stockholders will not have appraisal rights under applicable law or contractual appraisal rights under the certificate of incorporation of Yuma or the Merger Agreement in connection with the Transactions.

Questions and Additional Information

If Flex shareholders have more questions about the Transactions or how to submit their proxy, or if they need additional copies of this proxy statement/prospectus or the accompanying proxy card or voting instructions, please contact:

Flex Ltd.

12455 Research Blvd

Austin, Texas 78759, U.S.A

Telephone: (512) 425-4100

Web links throughout this proxy statement/prospectus are provided for convenience only, and the content on the referenced websites does not constitute part of, and is not incorporated into, this proxy statement/prospectus.

 

105


Table of Contents

Unaudited Pro Forma Condensed Combined Financial Statements of Nextracker

References in this section to “Nextracker,” “our Company,” “the Company,” “us,” “we” and “our” refer to Nextracker, together with its consolidated subsidiaries including Nextracker LLC.

The following unaudited pro forma condensed combined financial statements consist of the unaudited pro forma condensed combined statements of operations and comprehensive income for the three months ended June 30, 2023, and the fiscal year ended March 31, 2023, and the unaudited pro forma condensed combined balance sheet as of June 30, 2023, which were derived from the consolidated financial statements and unaudited condensed consolidated financials statements of Nextracker and the combined and consolidated financial statements and unaudited condensed combined and consolidated financial statements of Yuma included elsewhere in this proxy statement/prospectus. The unaudited pro forma condensed combined statements of operations and comprehensive income for the three months ended June 30, 2023, and the year ended March 31, 2023, gives effect to the IPO Transactions, the Follow-on Offering and the Transactions as if they had occurred on April 1, 2022, which was the first day of fiscal year 2023. There is no impact of the IPO Transactions for the three months ended June 30, 2023 as such transactions occurred prior to March 31, 2023 and have already been reflected in the historical statement of operations and comprehensive income for the three months ended June 30, 2023. The unaudited pro forma condensed combined balance sheet as of June 30, 2023, gives effect to the Follow-on Offering and the Transactions as if they had occurred on June 30, 2023 and the effects of the IPO Transactions, which occurred prior to June 30, 2023, have already been reflected in the historical balance sheet.

The unaudited pro forma condensed combined financial statements giving effect to the IPO Transactions, the Follow-on Offering and the Transactions have been prepared in accordance with Article 11 of the SEC’s Regulation S-X. In May 2020, the SEC adopted Release No. 33-10786 “Amendments to Financial Disclosures about Acquired and Disposed Businesses,” which became effective on January 1, 2021, and the unaudited pro forma condensed combined financial statements are presented in accordance therewith.

The unaudited pro forma condensed combined financial statements include certain adjustments that are necessary to present fairly our unaudited pro forma condensed combined statements of operations and comprehensive income and unaudited pro forma condensed combined balance sheet as of and for the periods indicated. The pro forma adjustments are based on currently available information and assumptions that management believes are, under the circumstances and given the information available at this time, reasonable and include changes necessary to reflect the Company’s financial condition and results of operations as if we were a stand-alone entity for the full periods presented. Actual adjustments may differ materially from the information presented herein.

Transaction accounting adjustments that reflect the effects of the Follow-on Offering as of and for the three months ended June 30, 2023 and the effects of the IPO Transactions and the Follow-on Offering for the year-ended March 31, 2023 include the following adjustments:

 

 

the impact of selling 15,631,562 shares of our Class A common stock $0.0001 par value in the Follow-on Offering at the price of $36.50 per share (or $35.31 per share after deducting the underwriting discount) and the use of the net proceeds to purchase an aggregate of 15,631,562 LLC Common Units from Yuma and TPG at a price per unit equal to $35.31 per share and the corresponding cancellation of 15,631,562 shares of our Class B common stock at $0.0001 par value;

 

 

the post-Follow-on Offering capital structure;

 

 

the increase to interest expense for the following:

 

106


Table of Contents
   

an annual interest rate of 6.82% on the $150.0 million in proceeds received under the 2023 Credit Agreement, inclusive of amortization of debt issuance costs, of $8.3 million for the fiscal year ended March 31, 2023. The interest rate is variable based on the Secured Overnight Finance Rate. A change in interest rate of 0.125% has a $0.2 million impact on net income; and

 

   

a commitment fee of 0.25% per annum on the undrawn portion of the $500.0 million revolving credit facility of $1.1 million for the fiscal year ended March 31, 2023.

Autonomous entity adjustments that reflect the incremental expense or other changes necessary to reflect the operations and financial position of Nextracker as an autonomous entity when Nextracker was previously part of Flex include the following adjustments:

 

 

Decrease in revenue pre-tax of $13.5 million for the year ended March 31, 2023, decrease in cost of sales pre-tax of $11.1 million for the year ended March 31, 2023 and increase of Selling, General and Administrative expenses of $11.7 million related to the formalization of our arrangement with Flex related to our operations in Brazil that at a minimum require us to setup and operate a new legal entity in Brazil. See the section titled “Certain relationships and related party transactions—Agreements with Flex—Umbrella agreement” for further information.

Transaction accounting adjustments that reflect the effects of the Transactions include the following adjustments:

 

 

the impact of the issuance of 100 shares of Yuma Common Stock to the public shareholders of Flex such that the public shareholders of Flex own Yuma.

 

 

the impact of our issuance of 74,432,619 shares of Class A common stock in exchange for Yuma Common Stock held by the public shareholders of Flex. At the same time, 74,432,619 shares of our Class B common stock will be retired.

 

 

the anticipated post Transactions capital structure.

The unaudited pro forma condensed combined financial statements are subject to the assumptions and adjustments described in the accompanying notes. As the Merger represents a business combination of entities under common control, the transaction will be accounted for in accordance with ASC 805-50, Business Combinations — Related Issues, and the carrying value of acquired Yuma assets and liabilities will not be adjusted through the application of acquisition accounting. Therefore, no such adjustments were made in the unaudited pro forma condensed combined financial statements.

Other than the adjustment to setup and operate a new legal entity in Brazil, no adjustments have been included in the unaudited pro forma condensed combined statements of operations and comprehensive income for additional annual operating costs. Expenses reported in our consolidated statements of operations and comprehensive income include allocations of certain general, administrative, sales and marketing expenses and cost of sales from Flex’s corporate office and allocations of related assets, liabilities, and Flex’s investment, as applicable.

We expect to incur certain nonrecurring internal costs to implement certain new systems. All such costs incurred prior to the IPO Transactions, Follow-on Offering and the Transactions were incurred entirely by Flex and we estimate such costs going forward will not have a material impact on our consolidated financial statements.

The unaudited pro forma condensed combined financial statements have been presented for informational purposes only. The pro forma information is not necessarily indicative of our results of operations or financial condition had the IPO Transactions, the Follow-on Offering and the Transactions been completed on the dates assumed and should not be relied upon as a representation of our future results of operations or financial position.

The following unaudited pro forma condensed combined balance sheet and unaudited pro forma condensed combined statements of operations and comprehensive income should be reviewed in combination with the consolidated financial statements and accompanying notes and the unaudited condensed consolidated financial statements and accompanying notes of Nextracker, the combined and consolidated financial statements and

 

107


Table of Contents

accompanying notes and unaudited condensed combined and consolidated financial statements and accompanying notes of Yuma and “Management’s discussion and analysis of financial condition and results of operations” included elsewhere in this proxy statement/prospectus.

 

   
   

As of June 30, 2023

 
(in thousands, except share and per share
information)
  Nextracker
Inc.
    Follow-on
Offering
Adjustments
           Nextracker,
Inc. Pro
Forma before
the
Transactions
    Yuma, Inc.     Eliminations            The
Transactions
Adjustments
           Nextracker
Inc. Pro
Forma
 

Unaudited pro forma condensed combined balance sheet

                   

ASSETS

                   

Current assets:

                   

Cash and cash equivalents

  $ 355,081     $ —        (1   $ 355,081     $ 355,081     $ (355,081     (3)     $ —        $ 355,081  

Accounts receivable

    222,750       —          222,750       222,750       (222,750     (3)       —          222,750  

Contract assets

    320,124       —          320,124       320,124       (320,124     (3)       —          320,124  

Inventories

    136,656       —          136,656       136,656       (136,656     (3)       —          136,656  

Other current assets

    82,195       —          82,195       81,274       (82,195     (3)       —          81,274  
 

 

 

   

 

 

     

 

 

   

 

 

   

 

 

     

 

 

     

 

 

 

Total current assets

    1,116,806       —          1,116,806       1,115,885       (1,116,806       —          1,115,885  

Property and equipment, net

    6,914       —          6,914       6,914       (6,914     (3)       —          6,914  

Goodwill

    265,153       —          265,153       265,153       (265,153     (3)       —          265,153  

Other intangible assets, net

    1,258       —          1,258       1,258       (1,258     (3)       —          1,258  

Deferred tax assets and other assets

    266,741       157,373       (2     424,114       255,584       (266,741     (3)       —          412,957  
 

 

 

   

 

 

     

 

 

   

 

 

   

 

 

     

 

 

     

 

 

 

Total assets

  $ 1,656,872     $ 157,373       $ 1,814,245     $ 1,644,794     $ (1,656,872     $ —        $ 1,802,167  
 

 

 

   

 

 

     

 

 

   

 

 

   

 

 

     

 

 

     

 

 

 

LIABILITIES AND EQUITY

                   

Current liabilities:

                   

Accounts payable

  $ 293,451     $ —        $ 293,451       293,451       (293,451     (3)       —          293,451  

Accrued expenses

    57,280       —          57,280       57,280       (57,280     (3)       —          57,280  

Deferred revenue

    251,040       —          251,040       251,040       (251,040     (3)       —          251,040  

Due to related parties

    22,049       —          22,049       22,049       (22,049     (3)       —          22,049  

Other current liabilities

    52,318       —          52,318       56,212       (52,318     (3)       1,812       (4     58,024  
 

 

 

   

 

 

     

 

 

   

 

 

   

 

 

     

 

 

     

 

 

 

Total current liabilities

    676,138       —          676,138       680,032       (676,138       1,812         681,844  

Long-term debt

    147,289       —          147,289       147,289       (147,289     (3)       —          147,289  

TRA liability and other liabilities

    276,298       138,509       (2     414,807       76,879       (400,956     (3)       324,077       (4     414,807  
 

 

 

   

 

 

     

 

 

   

 

 

   

 

 

     

 

 

     

 

 

 

Total liabilities

    1,099,725       138,509         1,238,234       904,200       (1,224,383       325,889         1,243,940  
 

 

 

   

 

 

     

 

 

   

 

 

   

 

 

     

 

 

     

 

 

 

Redeemable noncontrolling interest

    3,909,522       (622,292     (1     3,287,230       —        (3,287,230     (3)       —          —   

STOCKHOLDERS’ (DEFICIT) EQUITY

                   

Common Stock, $0.001 par value, 100 shares authorized, 100 shares issued and outstanding

    —        —          —        —        —          —          —   

Class A common stock, $0.0001 par value, 900,000,000 shares authorized, 46,422,308 shares actual, 62,053,870 shares pro forma before the Transactions, and 136,486,489 shares pro forma, issued and outstanding

    5       2       (1     7       —        —          7       (5     14  

Class B common stock, $0.0001 par value, 500,000,000 shares authorized, 98,204,522 shares actual, 82,572,960 shares pro forma before the Transactions and 8,140,341 shares pro forma, issued and outstanding

    10       (2     (1     8       —        (7     (3)       —        (5     1  

Retained earnings / (Accumulated deficit)

    (3,352,390     —          (3,352,390     (161,342     161,342       (3)       —          (3,352,390

Additional paid-in-capital

    —        641,156       (1 )(2)      641,156       523,358       3,040,801       (3)       (325,896     (4 )(5)      3,879,419  
 

 

 

   

 

 

     

 

 

   

 

 

   

 

 

     

 

 

     

 

 

 

Total Nextracker Inc. stockholders’ (deficit) equity:

    (3,352,375     641,156         (2,711,219     362,016       3,202,136         (325,889       527,044  
 

 

 

   

 

 

     

 

 

   

 

 

   

 

 

     

 

 

     

 

 

 

Noncontrolling interests

    —        —          —        378,578       (347,395       —          31,183  
 

 

 

   

 

 

     

 

 

   

 

 

   

 

 

     

 

 

     

 

 

 

Total stockholders’ (deficit) equity

    (3,352,375     641,156         (2,711,219     740,594       2,854,741         (325,889       558,227  
 

 

 

   

 

 

     

 

 

   

 

 

   

 

 

     

 

 

     

 

 

 

Total liabilities, redeemable interests, and stockholders’ (deficit) equity

  $ 1,656,872     $ 157,373       $ 1,814,245     $ 1,644,794     $ (1,656,872     $ —        $ 1,802,167  
 

 

 

   

 

 

     

 

 

   

 

 

   

 

 

     

 

 

     

 

 

 

 

 

 

108


Table of Contents
(1)   Adjustment represents the following transactions summarized as follows and are each more fully described below (paragraphs a-c) (amounts in tables in thousands, except share and per share data).

 

Net cash proceeds from the Follow-on Offering

  $ 552,009  (a) 

Payment for the purchase of LLC interests

    (552,009)  (b) 
 

 

 

 

Increase/(Decrease) in cash and cash equivalents

  $ —   
 

 

 

 

 

 

 

  (a)   Represents the receipt of approximately $552.0 million by us associated with the sale of 15,631,562 shares of our Class A common stock in the Follow-on Offering at the price of $36.50 per share (or $35.31 per share after deducting the underwriting discount).

The following table reconciles the gross proceeds from the Follow-on Offering to the net cash proceeds to Nextracker, exclusive of transaction (b) described below:

 

Public offering price

   $ 36.50  
  

 

 

 

Shares of Class A common stock issued in the Follow-on Offering

     15,631,562  

Gross proceeds

     570,552  

Underwriting discount

     (18,543
  

 

 

 

Net cash proceeds

   $ 552,009  
  

 

 

 

 

 

 

  (b)   Represents the payment for the purchase of 15,631,562 Nextracker LLC common units from Yuma and TPG at a purchase price per unit equal to $35.31 per share which is the public offering price per share related to the Follow-on Offering less the underwriting discount and the corresponding cancellation of 15,631,562 shares of our Class B common stock at $0.0001 par value:

 

  (c)   The adjustment below represents the adjustment to revalue the redeemable noncontrolling interests as a result of the cancellation of 15,631,562 shares of our Class B common stock in connection with the Follow-on Offering

 

Redeemable noncontrolling interests

   $ 3,909,522  

Class B shares outstanding following the Follow-on Offering

     82,572,960  

Price per share of our common stock as of June 30, 2023

     39.81  

Revalued noncontrolling interests

     3,287,230  
  

 

 

 

Decrease in redeemable noncontrolling interests and increase in additional paid-in capital

   $ (622,292
  

 

 

 

 

 

 

(2)   Adjustment reflect the effects of tax and the TRA on our condensed consolidated balance sheet as a result of Nextracker’s purchase of Nextracker LLC common units as described in (1) above. Pursuant to the TRA, Nextracker will be required to make cash payments to Yuma, Yuma Sub, and TPG equal to 85% of the savings, if any, in U.S. federal, state and local income taxes that Nextracker actually realizes, or in some circumstances is deemed to realize, as a result of certain future tax benefits to which Nextracker may become entitled. Nextracker expects to benefit from the remaining 15% of the tax benefits, if any, that it may actually realize. As a result of Nextracker’s purchase of Nextracker LLC common units from Yuma and TPG in the Follow-on Offering, on a cumulative basis, the net effect of accounting for income taxes and the TRA on our financial statements is a net increase in additional paid in capital of $18.9 million.

 

  The net deferred tax asset adjustment of $157.4 million, resulting from this Follow-on Offering, and the $138.5 million adjustment related to the TRA liability assumed (i) only exchanges associated with this Follow-on Offering, (ii) a share price equal to $35.31 which is the public offering price per share less the underwriting discount, (iii) an estimated statutory tax rate of 25.0%, (iv) we will have sufficient taxable income to fully utilize the tax benefits, (v) no material changes in tax law and (vi) future Tax Receivable Agreement payments.

 

(3)   The adjustment represents the elimination of the duplication of Nextracker’s condensed consolidated balance sheet from Yuma’s consolidated balance sheet to reflect Yuma stand-alone information. Prior to the Transactions, Yuma. fully consolidated Nextracker. Therefore, Yuma’s condensed consolidated balance sheet reflects Nextracker’s financial position and, as such, all duplicative components of Nextracker’s total assets and total liabilities are fully eliminated.

Adjustments related to stockholders’ equity (deficit) include (in thousands, except share and per share data):

 

  (a)   The adjustment represents the elimination of redeemable noncontrolling interest as Nextracker has no redeemable noncontrolling interest upon combination with Yuma.

 

  (b)   The adjustment to Class B common stock outstanding represents the elimination of 74,432,619 Class B common stock held by Yuma after the Follow-on Offering at $0.0001 par value.

 

  (c)   The adjustment to retained deficit represents the elimination of Yuma’s retained deficit.

 

109


Table of Contents
  (d)   The adjustment to noncontrolling interest represents the elimination required to present the noncontrolling interest of TPG’s ownership in the net assets of Nextracker LLC. The elimination is described below:

 

  i.   Noncontrolling interest is calculated as follows:

 

Net assets of Nextracker LLC as of June 30, 2023 pro forma before the Transactions

     554,011  

TPG noncontrolling interest in Nextracker LLC pro forma before the Transactions

     5.63%  
  

 

 

 

Noncontrolling interest

     31,183  

 

 

 

  ii.   The corresponding adjustment to establish the balance of noncontrolling interest is calculated as follows:

 

Pro forma noncontrolling interests

     31,183  

Less: Yuma noncontrolling interests

     378,578  
  

 

 

 

Noncontrolling interests elimination

     (347,395

 

 

 

  (e)   The following transactions, in addition to the entries described in items (a) to (d) above resulted in the decrease in additional paid-in capital.

 

  i.   The total net asset adjustment related to the elimination of assets and liabilities from the condensed consolidated Nextracker balance sheet, which included the elimination of the $124.7 million TRA liability from the Follow-on Offering that was due to Yuma and Yuma Sub.

The total elimination related to a decrease in Additional paid-in-capital is defined below.

 

Total asset elimination

     (1,656,872

Total liabilities elimination

     (1,224,383
  

 

 

 

Net asset elimination

     (432,489

Less: The eliminations described in (a) to (d) and in (e) (i) above

     3,473,290  
  

 

 

 

Additional paid-in-capital elimination

     3,040,801  
  

 

 

 

 

 

 

(4)   Prior to the Transactions, Yuma will transfer its rights to cash payments under the TRA to Flex. The adjustment reflects the transfer of those current and non-current rights to Flex and the Nextracker TRA liability of $325.9 million.

 

(5)   Adjustment reflects the exchange of Yuma shares for Class A common shares on our condensed consolidated balance sheet as a result of the Transactions. Pursuant to the Transactions, each Yuma Shareholder (i.e, the Flex shareholders) will receive, on a pro rata basis, in exchange for each Yuma share held by such Flex shareholder, newly issued Class A shares in an aggregate amount equal to Yuma’s current aggregate equity interest in Nextracker (assuming for such purposes that all Nextracker LLC common units and Class B shares held by Yuma and Yuma Sub had been exchanged for Class A shares immediately prior to the effective time of the Transactions). The adjustment reflects the acquisition of Yuma shares by us associated with the exchange of 74,432,619 shares of our Class A common stock $0.0001 par value. The transaction adjustments related to the Transactions are more fully described below.

 

110


Table of Contents
  (a)   To reflect Nextracker’s issuance of Class A shares to Yuma shareholders giving Nextracker ownership of Yuma and the Yuma shareholders direct ownership of Nextracker. Nextracker then retires Yuma’s class B shares outstanding. As the retirement of Class B common shares for the issuance of Class A common shares occurred at a 1:1 ratio, and the price per share is equal, there is no impact to additional paid-in-capital.

 

     
    Three months-ended June 30, 2023        
(in thousands, except for share and per
share information)
  Nextracker
Inc.
    Follow-on
Offering
Adjustments
           Nextracker,
Inc. Pro
Forma before
the
Transactions
           Yuma,
Inc.
    Eliminations            The
Transactions
Adjustments
    Nextracker
Inc. Pro
Forma
        

Unaudited pro forma condensed combined statement of operations and comprehensive income:

                     

Revenue

  $ 479,543     $ —        $ 479,543       $ 479,543     $ (479,543     (2   $ —      $ 479,543    

Cost of sales

    365,799       —          365,799         365,799       (365,799     (2     —        365,799    
 

 

 

 

Gross profit

    113,744       —          113,744         113,744       (113,744       —        113,744    

Selling, general and administrative expenses

    34,235       —          34,235         34,235       (34,235     (2     —        34,235    

Research and development

    5,629       —          5,629         5,629       (5,629     (2     —        5,629    
 

 

 

 

Operating income

    73,880       —          73,880         73,880       (73,880       —        73,880    

Interest and other (income) expense, net

    1,134       —          1,134         1,134       (1,134     (2     —        1,134    
 

 

 

 

Income before income taxes

    72,746       —          72,746         72,746       (72,746       —        72,746    
Provision for income taxes     9,101       —          9,101         17,062       (9,101     (2     —        17,062    
 

 

 

 

Net income and comprehensive income

    63,645       —          63,645         55,684       (63,645       —        55,684    

Less: Net income attributable to redeemable noncontrolling interests

    43,216       (6,879     (1     36,337               (36,337     (2     —        —     

Less: Net income attributable to noncontrolling interests

    —        —                  21,938       (18,804)       (2     —        3,134    
 

 

 

 

Net income attributable to Nextracker Inc.

  $ 20,429     $ (6,879     $ 27,308       $ 33,746     $ (8,504     $ —      $ 52,550    
 

 

 

 

Basic pro forma net income per share

  $ 0.44         $ 0.44       (3           $ 0.39       (3)  

Diluted pro forma net income per share

  $ 0.43         $ 0.43       (3           $ 0.38       (3)  

Weighted average number of common shares outstanding

    46,411,859           62,043,421       (3             136,476,040       (3)  

Weighted average number of common shares outstanding, diluted

    146,868,852           146,868,852       (3             146,868,852       (3)  

 

 

 

(1)   Prior to the Follow-on Offering, redeemable noncontrolling interest is 67.90% of the outstanding Nextracker LLC interests. Following the Follow-on Offering, redeemable noncontrolling interest is reduced to 57.09% of the outstanding Nextracker LLC interests. The adjustment is calculated as follows (in thousands):

 

Redeemable noncontrolling interest percentage after the Follow-on Offering

     57.09

Pro forma net income before the Transactions

   $ 63,645  
  

 

 

 

Revalued pro forma net income attributable to redeemable noncontrolling interests before the Transactions

     36,337  

Less: Historical net income attributable to redeemable noncontrolling interests

     43,216  
  

 

 

 

Adjustment

   $ (6,879

 

(2)   The adjustment represents the elimination of the duplication of Nextracker’s condensed consolidated statement of operations and comprehensive income. Prior to the Transactions, Yuma fully consolidated Nextracker. Therefore, Yuma’s condensed combined and consolidated statement of operations and comprehensive income reflects Nextracker’s financial results and, such as, all duplicative components of Nextracker’s net income and comprehensive income are fully eliminated.

 

 

111


Table of Contents
  Adjustments to net income attributable to redeemable noncontrolling interest represents the elimination of net income attributable to redeemable noncontrolling interests as Nextracker will no longer have redeemable noncontrolling interest when combined with Yuma. The adjustment to pro forma net income attributable to noncontrolling interests represents the decrease in Nextracker’s noncontrolling interest to 5.63%, representing TPG’s ownership of Nextracker LLC interests:

 

(3)   For purposes of computing basic pro forma earnings per share for the Nextracker Inc. Pro Forma before the Transactions and Nextracker Inc. Pro forma columns, the respective net income attributable to Nextracker Inc amount were used, divided by the respective weighted average number of common shares outstanding. Basic weighted-average common shares outstanding is based on shares outstanding, which is the number of shares of our Class A common stock expected to be outstanding following the Follow-on Offering and the Transactions. The basic calculation for pro forma before the Transactions includes 46,411,859 historical weighted-average Class A shares plus the 15,631,562 shares issued in the Follow-on Offering and the basic calculations for pro forma includes the additional 74,432,619 Class A shares issued in the Transactions.

 

  Diluted earnings per share reflects the potential dilution from stock-based compensation awards. The potential dilution from awards was computed using the treasury stock method based on the average fair market value of the Company’s common stock for the period. Additionally, the potential dilution impact of shares of Class B common stock convertible into shares of Class A common stock and the related income attributable to the noncontrolling interests was also considered in the calculation. The computation of pro forma before the Transactions earnings per share and weighted average shares outstanding of the Company’s common stock for the period is presented below:

 

   
     Three months ended June 30, 2023  
(in thousands, except share and per share data)    Pro Forma
before the
Transactions
Income
Numerator
     Weighted
Average
Shares
Outstanding
Denominator
     Per
Share
Amount
 

Basic EPS

        

Net income available to Nextracker Inc. common stockholders

   $ 27,308        62,043,421      $ 0.44  

Effect of Dilutive Impact

        

Common stock equivalents from Options awards

        896,988     

Common stock equivalents from RSUs

        885,710     

Common stock equivalents from PSUs

        469,773     

Income attributable to noncontrolling interests and common stock equivalent from Class B common stock

     36,337        82,572,960     

Diluted EPS

        
  

 

 

    

Net income available to Nextracker Inc. common stockholders

   $ 63,645        146,868,852      $ 0.43  

 

 

The computation of pro forma earnings per share and weighted average shares outstanding of the Company’s common stock for the period is presented below:

 

   
     Three months ended June 30, 2023  
(in thousands, except share and per share data)    Pro Forma
Income
Numerator
     Weighted
Average
Shares
Outstanding
Denominator
     Per
Share
Amount
 

Basic EPS

        

Net income available to Nextracker Inc. common stockholders

   $ 52,550        136,476,040      $ 0.39  

Effect of Dilutive Impact

        

Common stock equivalents from Options awards

        896,988     

Common stock equivalents from RSUs

        885,710     

Common stock equivalents from PSUs

        469,773     

Income attributable to noncontrolling interests and common stock equivalent from Class B common stock

     3,134        8,140,341     

Diluted EPS

        
  

 

 

    

Net income available to Nextracker Inc. common stockholders

   $ 55,684        146,868,852      $ 0.38  

 

 

 

112


Table of Contents
     
    Year Ended March 31, 2023        
(in thousands, except for share and
per share information)
  Nextracker
Inc.
    IPO
Transactions
and
Follow-on
Offering
Adjustments
           Nextracker,
Inc. Pro
Forma before
the
Transactions
           Yuma, Inc.     Eliminations            The
Transactions
Adjustments
    Nextracker
Inc. Pro
Forma
        

Unaudited pro forma condensed combined statement of operations and comprehensive income (loss):

                     

Revenue

  $ 1,902,137     $ (13,533     (1   $ 1,888,604       $ 1,902,137     $ (1,902,137     (5   $     $ 1,888,604    

Cost of sales

    1,615,164       (11,097     (1     1,604,067         1,615,164       (1,615,164     (5           1,604,067    
 

 

 

 

Gross profit

    286,973       (2,436       284,537         286,973       (286,973             284,537    

Selling, general and administrative expenses

    96,869       11,714       (1     108,583         96,869       (96,869     (5           108,583    

Research and development

    21,619               21,619         21,619       (21,619     (5           21,619    
 

 

 

 

Operating income

    168,485       (14,150       154,335         168,485       (168,485             154,335    

Interest and other (income) expense, net

    (598     9,415       (2     8,817         (598     598       (5           8,817    
 

 

 

 

Income before income taxes

    169,083       (23,565       145,518         169,083       (169,083             145,518    
Provision for income taxes     47,750       (6,911     (3     40,839         48,701       (47,750     (5           41,790    
 

 

 

 

Net income and comprehensive income

    121,333       (16,654       104,679         120,382       (121,333             103,728    

Less: Net income attributable to Nextracker LLC prior to the reorganization transactions

    117,744       (117,744     (4                                    

Less: Preferred dividend distributions prior to IPO

                          43,140       (43,140     (5              

Less: Net income attributable to redeemable noncontrolling interests

    2,446       57,319       (4     59,765               (59,765     (5              

Less: Net income attributable to noncontrolling interests

                          197,726       (191,888     (5           5,838    
 

 

 

 

Net income (loss) attributable to Nextracker

  $ 1,143     $ 43,771       $ 44,914       $ (120,484   $ 173,460       $     $ 97,890    
 

 

 

 

Basic pro forma net income per share

  $ 0.02         $ 0.73       (6           $ 0.72       (6)  

Diluted pro forma net income per share

  $ 0.02         $ 0.72       (6           $ 0.71       (6)  

Weighted average number of common shares outstanding

    45,886,065           61,517,627       (6             135,950,246       (6)  

Weighted average number of common shares outstanding, diluted

    145,851,637           145,851,637       (6             145,851,637       (6)  

 

 

 

(1)   Represents a decrease in revenue pre-tax of $13.5 million for the year-ended March 31, 2023 and a decrease in cost of sales pre-tax of $11.1 million for the year-ended March 31, 2023 and an increase of Selling, General and Administrative expenses of $11.7 million related to the formalization of our arrangement with Flex related to our operations in Brazil that at a minimum require us to setup and operate a new legal entity in Brazil. See the section titled “Certain relationships and related party transactions—Agreements with Flex— Umbrella agreement” for further information.

 

(2)   Reflects the increase to Nextracker’s interest expense for the following:

 

   

an assumed annual interest rate of 6.82% on the $150.0 million under the 2023 Credit Agreement, inclusive of amortization of debt issuance costs, of $8.3 million for the year- ended March 31, 2023. The interest rate is variable based on the Secured Overnight Finance Rate. A change in interest rate of 0.125% would have a $0.2 million impact on net income; and

 

   

an assumed commitment fee of 0.25% per annum on the undrawn portion of the $500.0 million revolving credit facility of $1.1 million for the year-ended March 31, 2023.

 

113


Table of Contents
(3)   Following the Nextracker IPO and Follow-on Offering, Nextracker will be subject to a statutory income tax rate of 25.0% for U.S. federal and state income tax on its proportionate ownership share of income allocated from Nextracker LLC. Nextracker will not be subject to U.S. federal and state income tax on the portion of domestic income from Nextracker LLC that is allocable to noncontrolling interests, thereby reducing Nextracker’s income tax expense. In addition, the Company is subject to an income tax rate of 34.0% in Brazil. This adjustment reflects the income tax impact for adjustments (1) and (2) above which totals pre-tax expenses of $14.2 million and $9.4 million, respectively, for the year-ended March 31, 2023. Adjustment (1) is taxed at the Brazil statutory rate and adjustment (2) is taxed at the U.S. statutory rate.

 

(4)   Net income attributable to Nextracker LLC prior to the reorganization transactions has been removed as, for the purposes of this pro forma, no net income is attributable to Nextracker LLC. Prior to the IPO Transactions and Follow-on Offering, redeemable noncontrolling interest is 67.90% of the outstanding Nextracker LLC interests. Following the IPO Transactions and Follow-on Offering, noncontrolling interest is 57.09% of the outstanding Nextracker LLC interests. The adjustment is calculated as follows (in thousands):

 

Redeemable noncontrolling interest percentage after the IPO Transactions and Follow-on Offering

     57.09%  

Pro forma net income before the Transactions

   $ 104,679  
  

 

 

 

Revalued pro forma net income attributable to redeemable noncontrolling interests before the Transactions

     59,765  

Less: Historical net income attributable to redeemable noncontrolling interests

     2,446  
  

 

 

 

Adjustment

   $ 57,319  

 

 

 

(5)   The adjustment represents the elimination of the duplication of Nextracker’s consolidated statement of operations and comprehensive income. Prior to the Transactions, Yuma fully consolidated Nextracker. Therefore, Yuma’s combined and consolidated statement of operations and comprehensive income reflects Nextracker’s financial results and, such, all duplicative components of Nextracker’s net income and comprehensive income are fully eliminated.

The adjustment to preferred dividends distributions prior to IPO represents the elimination of the account balance as the pro forma considers the Nextracker IPO to have occurred as of the earliest date of the pro forma condensed combined statement of operations and comprehensive income (loss). The adjustment to net income attributable to redeemable noncontrolling interest represents the elimination of net income attributable to redeemable noncontrolling interests as Nextracker will no longer have redeemable noncontrolling interest when combined with Yuma. The adjustment to pro forma net income attributable to noncontrolling interests represents Nextracker’s decease in noncontrolling interest to 5.63%

 

(6)   For purposes of computing basic pro forma earnings per share for the Nextracker Inc. Pro Forma before the Transactions and Nextracker Inc. Pro forma columns, the respective net income attributable to Nextracker Inc. amounts were used, divided by the respective weighted average number of common shares outstanding. Basic weighted-average common shares outstanding is based on shares outstanding, which is the number of shares of our Class A common stock expected to be outstanding following the IPO transactions, the Follow-on Offering and the Transactions. The basic calculation for pro forma before the Transactions includes 45,886,065 historical weighted-average Class A shares plus the 15,631,562 shares issued in the Follow-on Offering and the basic calculation for pro forma includes the additional 74,432,619 Class A shares issued as part of the Transactions.

Diluted earnings per share reflects the potential dilution from stock-based compensation awards. The potential dilution from awards was computed using the treasury stock method based on the average fair market value of the Company’s common stock for the period. Additionally, the potential dilution impact of shares of Class B common stock convertible into shares of Class A common stock and the related income attributable to this noncontrolling interest was also considered in the calculation. The computation of pro forma before the Transactions earnings per share and weighted average shares outstanding of the Company’s common stock for the period is presented below:

 

   
     Year Ended March 31, 2023  
(in thousands, except share and per share data)    Pro Forma
before the
Transactions
Income
Numerator
     Weighted
Average
Shares
Outstanding
Denominator
     Per
Share
Amount
 

Basic EPS

        

Net income available to Nextracker Inc. common stockholders

   $ 44,914        61,517,627      $ 0.73  

Effect of Dilutive Impact

        

Common stock equivalents from Options awards

        377,316     

Common stock equivalents from RSUs

        1,291,346     

Common stock equivalents from PSUs

        92,388     

Income attributable to noncontrolling interests and common stock equivalent from Class B common stock

     59,765        82,572,960     

Diluted EPS

        
  

 

 

    

Net income available to Nextracker Inc. common stockholders

   $ 104,679        145,851,637      $ 0.72  

 

 

 

114


Table of Contents

The computation of pro forma earnings per share and weighted average shares outstanding of the Company’s common stock for the period is presented below:

 

   
     Year Ended March 31, 2023  
(in thousands, except share and per share data)    Pro Forma
Income
Numerator
     Weighted
Average
Shares
Outstanding
Denominator
     Per
Share
Amount
 

Basic EPS

        

Net income available to Nextracker Inc. common stockholders

   $ 97,890        135,950,246      $ 0.72  

Effect of Dilutive Impact

        

Common stock equivalents from Options awards

        377,316     

Common stock equivalents from RSUs

        1,291,346     

Common stock equivalents from PSUs

        92,388     

Income attributable to noncontrolling interests and common stock equivalent from Class B common stock

     5,838        8,140,341     

Diluted EPS

        
  

 

 

    

Net income available to Nextracker Inc. common stockholders

   $ 103,728        145,851,637      $ 0.71  

 

 

 

115


Table of Contents

Parties to the Merger Agreement

Nextracker Inc.

Nextracker Inc.

6200 Paseo Padre Parkway

Fremont, CA 94555

Telephone: (510) 270-2500

Nextracker is a leading provider of intelligent, integrated solar tracker and software solutions used in utility-scale and ground-mounted distributed generation solar projects around the world. Nextracker’s products enable solar panels in utility-scale power plants to follow the sun’s movement across the sky and optimize plant performance. Nextracker led the solar industry based on GW shipped globally in 2015 and both globally and in the United States from 2016 to 2021.

Nextracker was incorporated in the State of Delaware on December 19, 2022 in connection with the Nextracker IPO. Prior to the Nextracker IPO, all of the business operations of Nextracker were conducted through Nextracker LLC which, together with its consolidated subsidiaries, comprised the legacy solar tracker business of Flex. The then members of Nextracker LLC consisted of direct and indirect subsidiaries of Flex as well as an affiliate of TPG. Upon the completion of a series of transactions in connection with and including the Nextracker IPO, Flex, through direct and indirect subsidiaries, and TPG held shares of Class B common stock equal to the number of LLC Common Units held respectively by each such subsidiary and TPG, and Nextracker became the managing member of Nextracker LLC, thereby operating and controlling all of the business affairs of Nextracker LLC.

Because Flex, through its direct and indirect subsidiaries, currently owns more than 50% of the voting power of all of the outstanding shares of Nextracker common stock, Nextracker is a “controlled company” within the meaning of the corporate governance rules of Nasdaq and relies on certain exemptions from Nasdaq’s corporate governance requirements. Following the completion of the Transactions, Flex will no longer directly or indirectly hold any shares of Nextracker common stock or any securities convertible into or exchangeable for Nextracker common stock, and Nextracker will no longer be a “controlled company” within the meaning of the rules of Nasdaq.

Flex Ltd.

Flex Ltd.

2 Changi South Lane

Singapore 486123

Telephone: (65) 6876-9899

12455 Research Blvd.

Welcome Center

Austin, Texas 78759, U.S.A.

Flex Ltd. is a Singapore-incorporated public company limited by shares (company registration no. 199002645H) and was incorporated in the Republic of Singapore in May 1990. Flex is the diversified manufacturing partner of choice that helps market-leading brands design, build and deliver innovative products that improve the world. Through the collective strength of a global workforce across approximately 30 countries with responsible,

sustainable operations, Flex supports the entire product lifecycle with advanced manufacturing solutions and operates one of the most trusted global supply chains. Flex also provides additional value to customers through

 

116


Table of Contents

a broad array of services, including design and engineering, component services, rapid prototyping, fulfillment, and circular economy solutions. Flex supports a diverse set of industries including cloud, communications, enterprise, automotive, industrial, consumer devices, lifestyle, healthcare, and energy. As of June 30, 2023, Flex’s three operating and reportable segments were as follows:

 

 

Flex Agility Solutions, which is comprised of the following end markets:

 

   

Communications, Enterprise and Cloud, including data infrastructure, edge infrastructure and communications infrastructure;

 

   

Lifestyle, including appliances, consumer packaging, floorcare, micro mobility and audio; and

 

   

Consumer Devices, including mobile and high velocity consumer devices.

 

 

Flex Reliability Solutions, which is comprised of the following end markets:

 

   

Automotive, including next generation mobility, autonomous, connectivity, electrification, and smart technologies;

 

   

Health Solutions, including medical devices, medical equipment, and drug delivery; and

 

   

Industrial, including capital equipment, industrial devices, and renewables and grid edge.

 

 

Nextracker.

Flex (i) through Yuma and Yuma Sub, currently owns 74,432,619 shares of Class B common stock, representing approximately 51.47% of the total outstanding shares of Nextracker common stock and (ii) through Yuma and Yuma Sub, owns 74,432,619 LLC Common Units, representing approximately 51.47% of the economic interest in the business of Nextracker LLC based on the number of shares of Nextracker common stock outstanding as of June 30, 2023, after giving effect to the Follow-on Offering. Following the completion of the Merger, Flex will no longer directly or indirectly hold any of the issued and outstanding shares of Nextracker or any LLC Common Units of Nextracker LLC.

Yuma, Inc.

2 Changi South Lane

Singapore 486123

Telephone: (65) 6876-9899

12455 Research Blvd.

Welcome Center

Austin, Texas 78759, U.S.A.

Yuma, Inc. is a wholly-owned subsidiary of Flex, formed in the State of Delaware on January 28, 2022 for the purpose of holding Flex’s interests in Nextracker and Nextracker LLC (including through its ownership of Yuma Sub) and matters relating thereto, as well as effecting the Merger and the other Transactions.

Yuma Acquisition Corp.

Yuma Acquisition Corp.

6200 Paseo Padre Parkway

Fremont, CA 94555

Telephone: (510) 270-2500

 

117


Table of Contents

Yuma Acquisition Corp. is a wholly-owned subsidiary of Nextracker, incorporated in the State of Delaware on January 18, 2023, for the purpose of effecting the Merger and the other Transactions. At the Effective Time, Merger Sub will be merged with and into Yuma, with Yuma surviving the Merger as a wholly-owned subsidiary of Nextracker. Merger Sub has not conducted any activities other than those incidental to its formation and the matters contemplated by the Merger Agreement.

 

118


Table of Contents

The Transactions

This section of the proxy statement/prospectus describes material aspects of the proposed Transactions. This summary may not contain all of the information that is important to you. This discussion of the Transactions is qualified in its entirety by reference to the Merger Agreement, which is attached as Annex A and incorporated by reference herein in its entirety, and the other documents we refer you to for a more complete understanding of the Transactions. You should read the entire Merger Agreement carefully as it is the primary legal document that governs the Transactions. In addition, important business and financial information about Nextracker is included in this proxy statement/prospectus.

Structure of the Transactions

Merger Notice

Pursuant to the Merger Agreement, after Flex, on behalf of FIUI, delivers the Merger Notice (for as long as such Merger Notice remains in effect), Flex shall be entitled to establish the timing of the Distribution Record Date and the closing date for the Distribution at any time prior to the completion of the Merger and determine whether to effect the Distribution, in each case, in its sole and absolute discretion. Flex delivered the Merger Notice to Nextracker on October 25, 2023 and such Merger Notice has not been rescinded.

For additional detail, see the section titled “The Merger Agreement” beginning on page 147.

The Capital Reduction and Distribution

Pursuant to the Merger Agreement, Flex plans to effect the Distribution by way of the Capital Reduction. The Distribution will result in the holders of Flex Ordinary Shares holding all of the issued and outstanding shares of Yuma Common Stock, with each holder of Flex Ordinary Shares receiving one share of Yuma Common Stock for each Flex Ordinary Share held as of the Distribution Record Date.

FIUI currently directly holds all of the shares of Yuma Common Stock. Accordingly, prior to the Distribution, Flex will undertake, or cause to be undertaken, a series of internal distributions of the shares of Yuma Common Stock from FIUI to Flex through a chain of Flex’s wholly-owned subsidiaries, such that Flex will directly hold all of the shares of Yuma Common Stock as of immediately prior to the Distribution. Specifically, all of the issued and outstanding shares of Yuma Common Stock will be distributed successively by FIUI to Flextronics International Holding LLC, then to Flextronics Corporation, then to Flex Holdings Luxembourg SARL, then to Flextronics Technologies Luxembourg SARL, and finally to Flex.

The Capital Reduction and the Distribution will be effected in compliance with Flex’s Constitution and Singapore law, which requires the High Court Approval following and in addition to the receipt of the Flex Shareholder Approval. The Capital Reduction and the Distribution will not be effected absent the High Court Approval.

Flex currently expects to complete the Capital Reduction and the Distribution as promptly as reasonably practicable after receipt of the High Court Approval and the satisfaction (or, to the extent permitted by applicable law, waiver by the parties entitled to the benefit thereof) of the conditions to the Closing set forth in the Merger Agreement, other than the completion of the Distribution itself and those conditions to the Closing that by definition cannot be completed prior to the Closing Date.

For additional detail, see the section titled “The Merger Agreement” beginning on page 147.

The Merger

Subsequent to the completion of the Distribution, on the terms and subject to the conditions set forth in the Merger Agreement, the Merger Agreement provides for the completion of the Merger, whereby Yuma will

 

119


Table of Contents

merge with and into Merger Sub, with Yuma continuing as the surviving corporation in the Merger as a wholly-owned subsidiary of Nextracker. At the Effective Time, each Yuma stockholder will be entitled to receive a number of shares of Class A common stock in exchange for each share of Yuma Common Stock that such holder owns immediately prior to the Effective Time as determined by the Exchange Ratio (with cash payments to holders of shares of Yuma Common Stock in lieu of any fractional shares of Class A common stock in accordance with the terms of the Merger Agreement).

For additional detail, see the section titled “The Merger Agreement” beginning on page 147.

The Second-Step Merger

Shortly following the completion of the Merger, Nextracker and Yuma have agreed to undertake the Second-Step Merger, whereby Yuma would merge with and into Nextracker Merger Sub, with Nextracker Merger Sub surviving the Second-Step Merger as a wholly-owned subsidiary of Nextracker. The Second-Step Merger will occur following the Effective Time, when Yuma is a wholly-owned subsidiary of Nextracker. It is intended that the Second-Step Merger, together with the Merger, will be treated as a single integrated transaction for U.S. federal income tax purposes. This treatment further supports the tax- free nature of the Transactions. As a result, Yuma stockholders and Flex shareholders will not receive any consideration in the Second-Step Merger and the Second-Step Merger is occurring wholly as between Nextracker and its wholly-owned subsidiaries.

Visual Representation of the Transactions

Set forth below are diagrams that graphically illustrate, in simplified form, (1) the existing Nextracker and Flex corporate structure, (2) the Distribution, (3) the Merger,(4) the Nextracker and Flex corporate structure immediately following the completion of the Merger and (5) the Nextracker and Flex corporate structure immediately following the completion of the Second-Step Merger. For ease of presentation, Yuma Sub is not presented separately in diagrams (2) through (4). Percentages are based on shares of Class A common stock and LLC Common Units outstanding as of September 29, 2023.

 

120


Table of Contents

Current Structure

 

 

LOGO

 

121


Table of Contents

The Distribution

 

 

LOGO

 

122


Table of Contents

The Merger

 

 

LOGO

 

(1)   Each share of Yuma Common Stock will be automatically converted into the right to receive a number of shares of Class A common stock based on the Exchange Ratio.

Structure Following the Merger

 

 

LOGO

 

123


Table of Contents

Structure Following the Second-Step Merger

 

 

LOGO

Merger Consideration to Yuma Stockholders

As a result of the Merger, each outstanding share of Yuma Common Stock will be cancelled and converted into the right to receive a number of shares of Class A common stock equal to the Per Share Merger Consideration, as calculated using the Exchange Ratio (with cash payments to holders of shares of Yuma Common Stock in lieu of any fractional shares of Class A common stock in accordance with the terms of the Merger Agreement).

Based on the Exchange Ratio, the number of Flex Ordinary Shares outstanding and the number of LLC Common Units and Class B common stock held directly or indirectly by Flex, each as of September 29, 2023, holders of record of Yuma Common Stock immediately prior to the Effective Time will receive approximately 0.17 shares of Class A common stock per share of Yuma Common Stock. Immediately following the completion of the Transactions, assuming that the Transactions had occurred on September 29, 2023, which is the most recent practicable date prior to the date of this proxy statement/prospectus, Flex shareholders as of the Distribution Record Date are expected to own, in the aggregate, approximately 54.52% of the outstanding shares of Class A common stock based on the number of Flex Ordinary shares and shares of Class A common stock outstanding as of September 29, 2023, and the number of shares of Class A common stock expected to be issued in the Transactions which would represent approximately 51.45% of Nextracker’s outstanding voting securities based on the shares of Class A common stock outstanding as of September 29, 2023, and the number of shares of Class A common stock expected to be issued in the Transactions.

No fractional shares of Class A common stock will be distributed or credited to book entry accounts in connection with the Merger. Any holder of shares of Yuma Common Stock otherwise entitled to receive a fractional share of Class A common stock will be entitled to receive a cash payment, without interest, as hereinafter provided. As soon as practicable after the Effective Time, Nextracker will direct the Agent (as defined below) to determine the number of whole and fractional shares of Class A common stock allocable to each holder of Yuma Common Stock as of immediately prior to the Effective Time, to aggregate all such fractional shares into whole shares, and to sell the whole shares obtained thereby in the open market at the then-prevailing prices on behalf of each such holder who otherwise would be entitled to receive fractional shares, and to cause to be distributed to each such holder, in lieu of any fractional share, such holder’s ratable share of the total proceeds of such sale, after deducting any taxes required to be withheld and applicable transfer taxes, and after deducting the costs and expenses of such sale and distribution, including brokers’ fees and commissions.

 

124


Table of Contents

Background of the Transactions

In September 2015, Flex acquired “NEXTracker”, the solar tracker business that would become Nextracker, for approximately $330.0 million. Following the acquisition, Flex invested capital to finance the development and growth of the solar tracker business, which was conducted through Nextracker LLC.

The Flex Board and Flex’s management team regularly review Flex’s performance, future growth prospects and overall strategic direction, as well as developments in the industries in which Flex operates, and consider potential opportunities to strengthen its businesses and enhance shareholder value. As part of this review, from time to time, the Flex Board discussed, including with Flex’s management team and financial, legal and accounting advisors, potential taxable and tax-free strategic alternatives for divesting all or part of Flex’s interest in Nextracker, including a potential underwritten public offering of the Nextracker business (an “initial public offering”).

On January 20, 2021, at a regularly scheduled meeting of the Flex Board, the Flex Board discussed the Nextracker business, including that the Nextracker business was a growing and profitable business, but not strategic to the Flex portfolio, and that the Nextracker business operated as a subsidiary with limited synergies and integration with Flex. As a result, the Flex Board determined to accelerate its exploration of strategic alternatives for Nextracker and pursue multiple potential alternatives in parallel to provide the Flex Board with maximum optionality to enhance shareholder value, including a full or partial separation of the Nextracker business through an initial public offering, a full or partial sale, a tax-free spin-off (such as the Distribution and Merger), a SPAC transaction or other strategic transaction. The Flex Board also determined to publicly announce its consideration of strategic alternatives with respect to the Nextracker business.

Further, the Flex Board ratified the formation of a transaction committee, effective December 17, 2020 (and which committee was reconstituted on September 27, 2023), to assist in the exploration of potential strategic transactions involving the Nextracker business (the “Transaction Committee”), with each of Michael D. Capellas, John D. Harris II, Charles K. Stevens, III, Patrick J. Ward, and Lawrence A. Zimmerman serving as a member of the Transaction Committee at various times throughout its existence. Among other matters, the Transaction Committee was authorized and empowered to review and evaluate potential strategic alternatives involving the Nextracker business, including the stand-alone plan for the Nextracker business, and to update and make recommendations to the Flex Board from time to time. The Transaction Committee met periodically to discuss and consider such matters and provided guidance to the Flex Board regarding the Nextracker business and potential strategic alternatives with respect to Flex’s interest in the Nextracker business, including at various meetings of the Flex Board noted below.

On January 28, 2021, Flex issued a press release announcing its financial results for the third quarter ended December 31, 2020, which included disclosure that Flex was actively pursuing strategic alternatives for the Nextracker business.

On March 5, 2021, at a regularly scheduled meeting of the Flex Board, the Flex Board determined to cause Nextracker to file with the SEC on a confidential basis a draft registration statement on Form S-1 for a potential initial public offering, such that Flex would be well positioned to undertake such an initial public offering based on market conditions if and when determined by the Flex Board.

On April 8, 2021, Flex filed with the SEC on a confidential basis a draft registration statement on Form S-1 for an initial public offering. From the time of such filing until December 20, 2022, Flex and its advisors engaged in various confidential discussions with the SEC regarding the draft registration statement on Form S-1 and related matters, and filed with the SEC on a confidential basis eight amendments thereto.

 

125


Table of Contents

On April 28, 2021, Flex publicly announced that Nextracker had confidentially filed with the SEC the draft registration statement on Form S-1 relating to an initial public offering and that any such initial public offering and its timing were subject to market and other conditions and the SEC’s ongoing review process.

On June 9, 2021, at a regularly scheduled meeting of the Flex Board, the Flex Board discussed the Nextracker business, including its three-year plan, and the status of the exploration of strategic alternatives with respect thereto, including that “testing the waters” meetings with respect to an initial public offering were delayed due to market conditions.

On August 4, 2021, at a regularly scheduled meeting of the Flex Board, the Flex Board discussed the Nextracker business and the status of Flex’s ongoing exploration of strategic alternatives with respect thereto, including, among other matters, key considerations in connection with various strategic alternatives, including an initial public offering, a full or partial sale, a tax-free spin-off (such as the Distribution and Merger), a SPAC transaction or other strategic transaction.

On September 29, 2021, at a regularly scheduled meeting of the Flex Board, the Flex board discussed the Nextracker business, related market conditions and the status of Flex’s ongoing exploration of strategic alternatives with respect thereto. At the meeting, the Flex Board also discussed interest expressed by TPG Rise Climate, the dedicated climate investing strategy of TPG’s global impact investing platform TPG Rise, in acquiring a potential majority or minority interest in the Nextracker business.

On December 7, 2021, at a regularly scheduled meeting of the Flex Board, the Flex Board continued to discuss the advantages and disadvantages of various strategic alternatives with respect to the Nextracker business, including an initial public offering and/or a partial sale to TPG, followed by an initial public offering, and developments with respect to the SEC’s ongoing review of the draft registration statement on Form S-1 for an initial public offering. The Flex Board also discussed the potential structure of Nextracker following such an initial public offering and the terms of a proposed investment by TPG.

On January 21, 2022, at a special telephonic meeting of the Flex Board, based on various considerations and available alternatives, the Flex Board determined to enter into an agreement with TPG, pursuant to which TPG would make a convertible preferred equity investment in Nextracker LLC (the “TPG Investment”). The net proceeds from the TPG Investment were used to help fund Nextracker’s long term growth plans and generate returns for Flex shareholders in accordance with Flex’s capital allocation policy. In connection with the TPG Investment, the Flex Board also approved Flex’s and Nextracker LLC’s entry into the Separation Agreement and other agreements to formally separate the operations of Flex and Nextracker, as well as provide a framework for Flex’s relationship with Nextracker and TPG, including following an initial public offering.

Among other matters, the Separation Agreement provided, whether prior to or following an initial public offering, Flex the option to undertake tax-free or other distributions or dispositions of Flex’s interest in the Nextracker business in its discretion. In addition, the Separation Agreement provided Flex with the express right, exercisable at any time following an initial public offering, to require Nextracker, following any dividend or distribution of the equity of Yuma to the holders of Flex shares (such as the Distribution), to, at Flex’s option, effect a merger of Yuma with a wholly-owned subsidiary of Nextracker (such as Merger Sub), with Yuma surviving as a wholly-owned subsidiary of Nextracker in a tax-free transaction under Section 368(a) of the Code (such as the Merger). Nextracker further agreed to, at Flex’s request, whether prior to or following an initial public offering, fully cooperate with Flex to submit an agreement and plan of merger to effect such merger (such as the Merger Agreement) for approval by the Nextracker Board and stockholders and the board of directors and stockholders of such subsidiary, to the extent required under Delaware law, and cause such agreement and plan of merger to be executed and delivered by Nextracker’s authorized officers and the authorized officers of such subsidiary, and take all other actions reasonably necessary to adopt and approve

 

126


Table of Contents

such agreement and plan of merger, to be operative when and if Flex so elected to effect such merger following an initial public offering.

On January 28, 2022, Flex formed Yuma and Yuma Sub to hold Flex’s interests in Nextracker LLC in contemplation of the TPG Investment.

On February 1, 2022, TPG acquired $500 million of convertible preferred equity in Nextracker LLC (the “Preferred Units”), which automatically converted into LLC Common Units in connection with a qualifying initial public offering. The TPG Investment implied an enterprise value of approximately $3.0 billion for Nextracker LLC. Immediately after issuance, the Preferred Units represented a 16.67% interest in Nextracker LLC, with TPG holding all of the outstanding Preferred Units and Flex holding all of the outstanding LLC Common Units. From and after the TPG Investment, Flex reported the Nextracker business as a separate operating segment.

Also on February 1, 2022, in connection with the TPG Investment, Flex and Nextracker LLC entered into the Separation Agreement and other agreements related to the separation of the Flex and Nextracker businesses. For a further description of the Separation Agreement and other agreements among Flex, Nextracker and TPG, see the section titled “Certain relationships and related party transactions” beginning on page 267.

On June 1, 2022 and September 23, 2022, at regularly scheduled meetings of the Flex Board, the Flex Board discussed the Nextracker business and an initial public offering, including comparable offerings and market conditions.

On December 9, 2022, at a regularly scheduled meeting of the Flex Board, the Flex Board discussed the Nextracker business and the improvement in market conditions for an initial public offering, including a potential timeline for an initial public offering in February or March 2023, depending on market conditions.

On December 19, 2022, Flex formed Nextracker as a Delaware corporation and an indirect wholly-owned subsidiary of Flex for the purpose of carrying on the business of Nextracker LLC following an initial public offering, should the Flex Board determine to undertake such an initial public offering, and thereafter, on December 21, 2022, Flex caused Nextracker to execute and deliver to Flex and Nextracker LLC a joinder to the Separation Agreement.

On January 11, 2023, at a special telephonic meeting of the Flex Board, the Flex Board further considered an initial public offering, along with other strategic alternatives with respect to the Nextracker business, and the options available to Flex to further or fully separate Nextracker from Flex after an initial public offering, including a follow-on offering, a tax-free spin-off (such as the Distribution and Merger) and a tax-free split-off. The Flex Board also confirmed that Flex was in a position to publicly file a draft registration statement on Form S-1 for an initial public offering (the “IPO Form S-1”) in January 2023, launch a roadshow with respect to the initial public offering in February 2023 and price the initial public offering around mid-February 2023. Following discussion, including with Flex’s financial and legal advisors, the Flex Board determined to proceed with the public filing of the IPO Form S-1.

On January 13, 2023, Flex caused Nextracker to publicly file with the SEC the IPO Form S-1 and issued a press release announcing the filing of the IPO Form S-1. The IPO Form S-1 included detailed information with respect to the Separation Agreement (including the executed form of Separation Agreement as an exhibit thereto), the Merger Agreement, the Distribution and the Merger and various related matters. From the time of such filing until the effectiveness of the IPO Form S-1 on February 8, 2023, Flex and its advisors engaged in various discussions with the SEC regarding the IPO Form S-1 and related matters, and filed with the SEC three amendments thereto.

On January 18, 2023, Flex caused Nextracker to form Merger Sub as a direct wholly-owned subsidiary of Nextracker.

 

127


Table of Contents

On January 24, 2023, at a special telephonic meeting of the Flex Board, the Flex Board determined, based on various considerations and available alternatives, pending effectiveness of the IPO Form S-1, to approve, among other matters, the Nextracker IPO. Further, in connection with its approval of the Nextracker IPO, the Flex Board approved various other related matters and agreements, including with respect to the capital structure of Nextracker and Nextracker LLC following the Nextracker IPO, the form of the Merger Agreement (and Flex’s execution and delivery of the Merger Agreement), and the Transactions, including the Distribution and the Merger.

Also on January 24, 2023, further to Flex’s approval of the Nextracker IPO and pursuant to the terms of the Separation Agreement, at a meeting of the Nextracker Board, the Nextracker Board approved the Nextracker IPO. In connection with its approval of the Nextracker IPO, the Nextracker Board also approved various other related matters and agreements, including the capital structure of Nextracker and Nextracker LLC following the Nextracker IPO, the form of the Merger Agreement (and Nextracker’s execution and delivery of the Merger Agreement), and the Transactions, including the Distribution, the Merger and the issuance of the shares of Class A common stock in the Merger.

On January 24, 2023, Flex caused Nextracker to publicly file with the SEC the proposed form of Merger Agreement as an exhibit to Amendment No. 1 to the IPO Form S-1.

On February 2, 2023, pursuant to the terms of the Separation Agreement and the approval of each of the Flex Board and Nextracker Board on January 24, 2023, the board of directors of each of Yuma and Merger Sub approved the execution and delivery of the Merger Agreement and the Transactions, including the Distribution and the Merger.

On February 7, 2023, each of Flex, Nextracker, Yuma and Merger Sub executed and delivered the Merger Agreement.

Also on February 7, 2023, promptly following the execution and delivery of the Merger Agreement, the stockholders of each of Nextracker, Yuma and Merger Sub adopted and approved the Merger Agreement, the Merger and the other Transactions (including, as applicable, the issuance of the shares of Class A common stock in the Merger).

On February 8, 2023, the IPO Form S-1 was declared effective by the SEC and Flex priced the Nextracker IPO at $24.00 per share, which implied an enterprise value for Nextracker of approximately $3.5 billion.

On February 9, 2023, shares of Class A common stock began trading on the Nasdaq Global Select Market under the ticker symbol “NXT”.

On February 13, 2023, Nextracker closed the Nextracker IPO. The Nextracker IPO ultimately consisted of an offering of 30,590,000 shares of Class A common stock (accounting for the underwriters exercising in full their option to purchase additional shares of Class A common stock). Immediately after the Nextracker IPO (accounting for the underwriters exercising in full their option to purchase additional shares of Class A common stock), the shares offered in the Nextracker IPO represented, in the aggregate, 21.06% of Nextracker’s total outstanding shares of common stock. Nextracker did not retain any of the net proceeds of the Nextracker IPO but used the net proceeds to purchase 30,590,000 LLC Common Units indirectly held by Flex. Immediately after the Nextracker IPO (accounting for the underwriters exercising in full their option to purchase additional shares of Class A common stock), Flex owned, indirectly through one or more subsidiaries, 90.46% of the outstanding shares of Class B common stock, representing 60.91% of Nextracker’s total outstanding shares of common stock as of January 31, 2023. Immediately after the Nextracker IPO (accounting for the underwriters exercising in full their option to purchase additional shares of Class A common stock), Nextracker owned 29.17% of the total economic interest in Nextracker LLC, with the remaining economic interest in Nextracker LLC owned by

 

128


Table of Contents

Flex and TPG, with Flex owning 64.07% of the total economic interest in Nextracker LLC and TPG owning 6.77% of the total economic interest in Nextracker LLC. After the Nextracker IPO, Nextracker was a “controlled company” within the meaning of the corporate governance rules of Nasdaq.

Also on February 13, 2023, Flex filed with the SEC the fully executed Merger Agreement as Exhibit 10.1 to a Form 8-K.

On March 21, 2023 and May 15, 2023, at regularly scheduled meetings of the Flex Board, the Flex Board discussed various options to effect tax-efficient transactions with respect to Flex’s remaining interest in the Nextracker business, including a follow-on offering, a tax-free spin-off (such as the Distribution and Merger) and a tax-free split-off.

On May 30, 2023, as part of Flex’s ongoing consideration of available options with respect to Flex’s remaining interest in the Nextracker business, Flex submitted the Private Letter Request to the IRS regarding certain matters germane to the Distributions qualifying as tax-free under Section 355 of the Code in the event that the Flex Board determined to proceed with the Distribution and Merger.

On June 14, 2023, at a regularly scheduled meeting of the Flex Board, the Flex Board discussed various options to effect tax-efficient transactions with respect to its remaining interest in the Nextracker business, including a follow-on offering, a tax-free spin-off (such as the Distribution and Merger) and a tax-free split-off. Based on various considerations and available alternatives, the Flex Board determined to approve a follow-on offering of certain shares of Class A common stock held by Flex and TPG and to further consider other available options with respect to Flex’s remaining interest in the Nextracker business, including the Distribution and the Merger.

On June 26, 2023, Nextracker publicly filed a registration statement on Form S-1 with the SEC with respect to the Follow-on Offering, which was also declared effective by the SEC on June 26, 2023.

On July 3, 2023, Nextracker closed the Follow-on Offering. The Follow-on Offering was priced at $36.50 per share, with net proceeds of approximately $552.01 million (accounting for the underwriters exercising in full their option to purchase additional shares of Class A common stock). The Follow-on Offering ultimately consisted of an offering of 18,150,000 shares of Class A common stock (accounting for the underwriters exercising in full their option to purchase additional shares of Class A common stock), with Nextracker offering 15,631,562 shares of Class A common stock and affiliates of TPG offering 2,518,438 shares of Class A common stock. Nextracker did not retain any of the net proceeds of the Follow-on Offering but used the net proceeds to purchase an aggregate of 15,631,562 Common Units from Flex and TPG. Immediately after the Follow-on Offering (accounting for the underwriters exercising in full their option to purchase additional shares of Class A common stock), Flex continued to own, indirectly through one or more subsidiaries, 90.14% of the outstanding shares of Class B common stock, representing 51.47% of Nextracker’s total outstanding shares of common stock as of June 30, 2023, after giving effect to the Follow-on Offering. Immediately after the Follow-on Offering (accounting for the underwriters exercising in full their option to purchase additional shares of Class A common stock), Nextracker owned 42.91% of the total economic interest in Nextracker LLC, with the remaining economic interest in Nextracker LLC owned by Flex and TPG, with Flex owning 51.47% of the total economic interest in Nextracker LLC and TPG owning 5.63% of the total economic interest in Nextracker LLC. After the Follow-on Offering, Nextracker remained a “controlled company” within the meaning of the corporate governance rules of Nasdaq.

On August 2, 2023, at a regularly scheduled meeting of the Flex Board, the Flex Board discussed various options to effect tax-efficient transactions with respect to its remaining interest in the Nextracker business, including the Distribution and the Merger. Based on various considerations and available alternatives, the Flex Board

determined to permit Flex’s management team and advisors to proceed with preparations to effect the Distribution and Merger, but that any determination to proceed with the Distribution and Merger would be subject to subsequent approval by the Flex Board.

 

129


Table of Contents

On August 29, 2023, Flex received from the IRS a ruling pursuant to the Private Letter Request confirming the tax-free treatment of certain matters germane to the Distributions qualifying as tax-free under Section 355 of the Code.

On October 23, 2023, at a special telephonic meeting of the Flex Board, based on various considerations and available alternatives, the Flex Board determined to effect the Distribution and Merger, and approved delivery by Flex of the Merger Notice to Nextracker.

On October 25, 2023, Flex delivered the Merger Notice to Nextracker.

Flex’s Reasons for the Transactions and the Recommendation of the Flex Board

The Flex Board recommends that you vote “FOR” the Capital Reduction and Distribution Proposal.

The Flex Board has determined to divest all of Flex’s remaining interest in Nextracker in the Transactions with the goal of enhancing Flex shareholder value and better positioning Flex to focus on its core businesses. The Transactions are intended to accomplish this divestiture in a tax-efficient manner. The Flex Board, with the assistance of management and Flex’s advisors, evaluated the Transactions. Neither Flex nor Nextracker can provide assurances that, following the completion of the Transactions, any of these benefits will be realized to the extent anticipated or at all.

In the course of reaching its recommendation, the Flex Board considered a wide variety of factors relating to the Transactions. Among others, the Flex Board considered the following:

 

 

The Flex Board’s belief that the Transactions were a superior alternative to the other potential strategic alternatives available to Flex with respect to its interest in Nextracker, including Flex retaining its interest in Nextracker, in each case, considering the potential shareholder value that might result from such alternatives, as well as the feasibility of such alternatives and the risks and uncertainties associated with pursuing such alternatives. In particular, that the Transactions present less execution risk than a split-off or other means of divesting Flex’s interest in Nextracker, and allow Flex to avoid certain incremental expenses relating to a split-off or such other means of divesting Flex’s interest in Nextracker. The Transactions will allow Flex to distribute its interest in Nextracker in an orderly manner expected to be less disruptive to the public trading market for the shares of Class A common stock than other comparable transactions, including open market sales.

 

 

Per the terms of the Merger Agreement, the completion of the Distribution, the Merger and the other Transactions remain in Flex’s sole and absolute discretion. As a result, the Flex Board has the option to abandon the Distribution, the Merger and the other Transactions based on market conditions or other developments at any time and pursue any other strategic alternative with respect to Flex’s interest in Nextracker that the Flex Board may determine is a superior alternative.

 

 

The Transactions are intended to be a tax-efficient way for Flex to divest its remaining interest in Nextracker. It is intended that the Distributions will qualify as tax-free under Section 355 of the Code and the Mergers will qualify as a tax-free reorganization under Section 368(a) of the Code. Flex has received a private letter ruling from the IRS regarding certain matters germane to the Distributions qualifying as tax-free under Section 355 of the Code. In addition to the private letter ruling, Flex and Yuma expect to receive an opinion from Deloitte Tax LLP to the effect that the Distributions will qualify as tax-free under Section 355 of the Code and the Mergers will qualify as a tax-free reorganization under Section 368(a) of the Code. Assuming the Distributions qualify under Section 355 of the Code and the Mergers qualify under Section 368(a) of the Code, the U.S. Holders (as defined in the section titled “Material U.S. federal income tax consequences of the Transactions” beginning on page 156) of Flex Ordinary Shares generally will not recognize gain or loss for

 

130


Table of Contents
 

U.S. federal income tax purpose by reason of the Distributions or the Mergers, except, in the case of the Merger, for any gain or loss recognized with respect to any cash received in lieu of a fractional share of Class A common stock.

 

 

The Transactions provide Flex shareholders with an opportunity to adjust their current indirect interest in Nextracker to a direct interest on a tax-free basis for U.S. federal income tax purposes (except with respect to cash received in lieu of a fractional share).

 

 

The Transactions will result in Nextracker being a fully independent company, which can pursue future business initiatives, including acquisitions and other capital investments, without the influence of a controlling stockholder. Further, the Transactions will result in Flex shareholders having continuing ownership in Nextracker, giving them ongoing equity participation in Nextracker, the ability to participate in the future earnings and growth of Nextracker, and the ability to benefit from any possible increase in the value of the Class A common stock following the Merger, including as a result of Nextracker being a fully independent company.

 

 

The Transactions will enhance the capital markets efficiency of Flex shares by eliminating a non-core operating segment which investors may not appropriately value when assessing Flex’s business operations, is not strategic to the Flex portfolio and which has limited synergies and integration with Flex.

 

 

The Transactions will allow Flex management the flexibility to focus more closely on the development and growth of its other businesses and operating segments.

 

 

Flex’s business, strategy, current and projected financial condition, current earnings and earnings prospects both prior to and following the Transactions.

 

 

As the Capital Reduction and the Distribution will be subject to and require the Flex Shareholder Approval in order to complete the Transactions, Flex shareholders will be able to evaluate the Transactions and determine whether the exchange of Yuma Common Stock for Class A common stock should be effected by the Distribution and the Merger or whether Flex should retain its interest in Nextracker.

 

 

The high likelihood that, on the terms and subject to the conditions set forth in the Merger Agreement, the Merger will be completed promptly following the completion of the Distribution.

 

 

The review by the Flex Board of the terms, conditions and structure of the Merger Agreement and the Transactions, the completion of the Transactions remains in the sole and absolute discretion of Flex.

In the course of reaching its recommendation, the Flex Board also considered certain risks and potentially negative factors relating to the Transactions, including:

 

 

The risk that the Distributions might not qualify as tax-free under Section 355 of the Code or that the Mergers might not qualify as a tax-free reorganization under Section 368(a) of the Code, in which case the Flex Group and Flex’s shareholders could be required to pay substantial U.S. federal income taxes and Flex’s shareholders will not be entitled to any indemnification under the Tax Matters Agreement.

 

 

The risk that the Flex Shareholder Approval for the Capital Reduction and Distribution Proposal will not be obtained.

 

 

The risk that High Court Approval for the Capital Reduction and the Distribution will not be obtained.

 

 

The fact that there can be no assurance that all of the conditions to the completion of the Merger, including the completion of the Distribution, will be satisfied, and thus the risk that the Merger and the other Transactions may not be completed.

 

131


Table of Contents
 

The substantial costs to be incurred in connection with the Transactions, including those incurred regardless of whether the Transactions are completed.

 

 

The potential disruption of the businesses of Flex, as its management and employees devote time and resources to completing the Transactions.

 

 

The risk of litigation, injunctions or other legal proceedings related to the Transactions.

 

 

The other risks of the type and nature described in the section titled “Risk Factors” and under the section titled “Cautionary Statement Regarding Forward-Looking Statements.”

The Flex Board concluded, however, that the uncertainties, risks and potentially negative factors relevant to the transactions were outweighed by the potential benefits.

This discussion of the information and factors considered by the Flex Board in reaching its conclusions and recommendation includes the principal factors considered by the Flex Board, but is not intended to be exhaustive and may not include all of the factors considered by the Flex Board. In view of the wide variety of factors considered in connection with its evaluation of the Transactions, the Flex Board did not find it useful and did not attempt to quantify, rank or assign any relative or specific weights to the various factors that it considered in reaching its determination to make its recommendation to holders of Flex Ordinary Shares. Rather, the Flex Board viewed its decisions as being based on the totality of the information presented to it and the factors it considered. In addition, individual members of the Flex Board may have given differing weights to different factors.

The factors, potential risks and uncertainties contained in this explanation of the Flex Board’s reasons and other information presented in this section contain information that is forward-looking in nature and, therefore, should be read in light of the factors discussed in “Cautionary Statement Regarding Forward-Looking Statements.”

Nextracker’s Reasons for the Transactions

On January 24, 2023, the Nextracker Board (1) determined that the Merger Agreement and the Merger are advisable and in the best interests of Nextracker and its stockholders and (2) unanimously approved the Merger Agreement and the transactions contemplated thereby, including the Merger and the issuance of shares of Class A common stock in connection therewith, on the terms and subject to the conditions set forth in the Merger Agreement (the “Nextracker Board Approval”).

Each of the Nextracker Board Approval, Nextracker’s entry into the Merger Agreement, and Yuma’s (as Nextracker’s sole stockholder) approval of the Merger Agreement, the Merger and the other Transactions (including the issuance of shares of Class A common stock in connection therewith) occurred prior to the Nextracker IPO. Accordingly, at such time, Nextracker was an indirect wholly-owned subsidiary of Flex.

For additional detail, see the section titled “Flex’s Reasons for the Transactions and the Recommendation of the Flex Board” beginning on page 129.

Conditions to Completion of the Transactions

Flex and Nextracker will not complete the Transactions unless each of the following conditions is satisfied or, where permitted by applicable law, waived:

 

 

at least three-fourths of the Flex Ordinary Shares voting at the extraordinary general meeting must affirmatively vote in favor of the Capital Reduction and Distribution Proposal;

 

132


Table of Contents
 

the High Court Approval for the Capital Reduction and the Distribution is obtained;

 

 

the registration statement, of which this proxy statement/prospectus is part, is declared effective by the SEC and no stop order suspending such effectiveness is issued and no proceedings for seeking a stop order is pending before the SEC;

 

 

no governmental entity has enacted, issued, promulgated, enforced or entered any law, rule, regulation, judgment, injunction, stipulation, decree, order or award restraining, enjoining or otherwise making the Merger illegal or otherwise prohibiting or preventing completion of the Transactions; and

 

 

the conditions to complete the Merger have been satisfied pursuant to the Merger Agreement.

For a description of the conditions precedent to the Merger, please see the section titled “The Merger Agreement—Conditions to Completion of the Merger” beginning on page 154.

Regulatory Approvals

In connection with the Merger, the parties intend to make all required filings with the SEC and Nasdaq, as well as any other filings that may be required in connection with the Transactions. The completion of the Merger is contingent on the effectiveness of this proxy statement/prospectus, Nextracker’s filing with Nasdaq of a notification form for the listing of all of the shares of the Class A common stock to be issued as consideration in the Merger, and Nasdaq not having objected to the listing of such shares of Class A common stock prior to the Closing.

Further, under Singapore law, following and in addition to the Flex Shareholder Approval, the Capital Reduction and the Distribution will be submitted to and must be approved by the High Court of Singapore. Flex currently expects to complete the Capital Reduction and the Distribution as promptly as reasonably practicable after receipt of the High Court Approval and the satisfaction (or, to the extent permitted by applicable law, waiver by the parties entitled to the benefit thereof) of the conditions to the Closing set forth in the Merger Agreement, other than the completion of the Distribution itself and those conditions to the Closing that by definition cannot be completed prior to the Closing Date. For additional detail, see the section titled “The Merger Agreement” beginning on page 147.

The Merger is not reportable under the HSR Act, and therefore no filings with respect to the Merger are required with the FTC or the DOJ.

Written Consent of Nextracker Stockholders

The approval of the Merger Agreement and the Transactions by Nextracker required the affirmative vote or consent of holders of at least a majority of the outstanding shares of Nextracker common stock. Pursuant to the terms of the Merger Agreement, Yuma, as the sole stockholder of Nextracker prior to the Nextracker IPO, approved the Merger Agreement and the Transactions by written consent on February 7, 2023. As a result, the approval of the Merger Agreement and the Transactions by Nextracker does not require any further affirmative vote or consent of Nextracker stockholders.

Written Consent of Yuma Stockholders

The approval of the Merger Agreement and the Transactions by Yuma required the affirmative vote or consent of holders of at least a majority of the outstanding Yuma Common Stock. Pursuant to the terms of the Merger Agreement, FIUI, as the sole stockholder of Yuma, approved the Merger Agreement and the Transactions by written consent on February 7, 2023. As a result, the approval of the Merger Agreement and the Transactions by Yuma does not require any further affirmative vote or consent of Yuma stockholders.

 

133


Table of Contents

Written Consent of Merger Sub Stockholders

The approval of the Merger Agreement and the Transactions by Merger Sub required the affirmative vote or consent of holders of at least a majority of the outstanding shares of Merger Sub common stock. Pursuant to the terms of the Merger Agreement, Nextracker, as the sole stockholder of Merger Sub, approved the Merger Agreement and the Transactions by written consent on February 7, 2023. As a result, the approval of the Merger Agreement and the Transactions by Merger Sub does not require any further affirmative vote or consent of Merger Sub stockholders.

Accounting Treatment of the Transactions

Nextracker and Yuma prepare their financial statements in accordance with GAAP. After the Merger, Yuma will survive as a wholly-owned subsidiary of Nextracker. As the Merger represents a business combination of entities under common control, the transaction will be accounted for in accordance with ASC 805-50, Business Combinations—Related Issues, and the assets and liabilities of Yuma will be recognized at their carrying value on the date of transfer. As Yuma’s principal asset is its investment in Nextracker, the primary accounting impact of the Merger for Nextracker will be an adjustment to the carrying value and classification of its noncontrolling interests and corresponding impact to permanent equity.

Tax Treatment of the Transactions

It is intended that the Distributions will qualify as tax-free under Section 355 of the Code and the Mergers will qualify as a tax-free reorganization under Section 368(a) of the Code.

Directors and Management of Yuma Following the Merger

At the Effective Time, the directors and officers of Merger Sub immediately prior to the Effective Time will become the directors and officers of Yuma, which will be a direct wholly-owned subsidiary of Nextracker.

Exchange of Shares of Yuma Common Stock for Class A Common Stock in the Merger

All shares of Yuma Common Stock distributed in the Distribution and all shares of Class A common stock issued in the Merger will be issued in book-entry form. Flex has appointed the Agent for the purpose of exchanging outstanding shares of Yuma Common Stock for shares of Class A common stock. Promptly after the Effective Time, accounts holding shares of Yuma Common Stock in book-entry form will be debited as of the Effective Time and promptly thereafter credited with the applicable number of shares of Class A common stock. No letters of transmittal will be delivered to holders of shares in book-entry form, and holders of book-entry shares of Yuma Common Stock will not need to take any action to receive their shares of Class A common stock in the Merger.

 

134


Table of Contents

Dividend Policy

Nextracker does not currently anticipate any payment of dividends for the foreseeable future. The declaration and payment of dividends will be at the discretion of the Nextracker Board and will be dependent upon its future earnings, financial condition and capital requirements.

Listing of Class A Common Stock; No Listing of Yuma Common Stock

Nextracker’s filing with Nasdaq of a notification form for the listing of all of the shares of the Class A common stock to be issued as consideration in the Merger and Nasdaq not having objected to the listing of such shares of Class A common stock prior to the Closing are conditions to the Closing. Flex will not register the shares of Yuma Common Stock distributed in the Distribution (or otherwise) for listing on any securities exchange.

Comparison of Rights of Nextracker Stockholders and Flex Shareholders

On the terms and subject to the conditions set forth in the Merger Agreement, Flex shareholders will receive (based on their ownership of shares of Yuma Common Stock) shares of Class A common stock pursuant to the Merger. Flex is incorporated under the laws of Singapore, and Nextracker is incorporated under the laws of the state of Delaware. The rights of Flex shareholders with respect to such shares of Class A common stock in the Merger will be governed by Nextracker’s certificate of incorporation and bylaws, rather than by the applicable laws of Singapore and Flex’s Constitution. As a result, Flex shareholders will have different rights with respect to their ownership of Class A common stock once they become Nextracker stockholders due to the differences in the organizational documents of Flex and Nextracker and applicable law.

Given that the shares of Yuma Common Stock are expected to be held by Flex shareholders for only a brief moment in time before they are exchanged for shares of Class A common stock in the Merger, the rights of Yuma stockholders have been omitted from the discussion below.

 

Nextracker Inc. (Delaware)    Flex Ltd. (Singapore)
Board of Directors
Nextracker’s certificate of incorporation and bylaws provide that, subject to certain exceptions, the total number of directors will be as determined from time to time exclusively by the Nextracker Board, provided that the number of directors will not be fewer than three nor more than 15. The Nextracker Board is divided into three classes designated as Class I, Class II and Class III.    Flex’s Constitution provides that the number of directors shall not be less than two nor, unless otherwise determined by Flex in a general meeting, more than 12.
Limitation on Personal Liability of Directors
Nextracker’s certificate of incorporation provides that, to the fullest extent permitted by the DGCL, a director or officer of Nextracker will not be personally liable to Nextracker or its stockholders for monetary damages for breach of fiduciary duty owed to Nextracker or its stockholders. It further provides that any repeal, amendment or modification of the relevant article of its certificate of incorporation, will, to the extent permitted by applicable law, be prospective only and will not adversely affect any limitation on the personal liability of any director or officer of Nextracker with   

Pursuant to the Singapore Companies Act, any provision (whether in the constitution, contract or otherwise) purporting to exempt or indemnify a director (to any extent) from or against any liability attaching in connection with any negligence, default, breach of duty or breach of trust in relation to Flex will be void except as permitted under the Singapore Companies Act.

 

Flex’s Constitution provides that, subject to the provisions of the Singapore Companies Act and

 

135


Table of Contents
respect to acts or omissions occurring prior to the time of such repeal, amendment or modification. If any provision of the DGCL is amended to authorize corporate action further eliminating or limiting the personal liability of directors and officers, then the liability of directors and officers will be eliminated or limited to the fullest extent permitted by the DGCL, as so amended.   

every other act for the time being in force concerning companies and affecting Flex, every director, auditor, secretary or other officer of Flex is entitled to be indemnified by Flex against all costs, charges, losses, expenses and liabilities incurred or to be incurred by such person in the execution and

discharge of such person’s duties (including, without limitation, where such person serves at the request of Flex as a director, officer, employee or agent of another corporation, partnership, joint venture or other enterprise) or in relation thereto.

 

In addition, Flex’s Constitution provides that no director, secretary or other officer of Flex will be liable for the acts, receipts, neglects or defaults of any other director or officer or for joining in any receipt or other act for conformity or for any loss or expense happening to Flex through the insufficiency or deficiency of title to any property acquired by order of the directors for or on behalf of Flex or for the insufficiency or deficiency of any security in or upon which any of the moneys of Flex shall be invested or for any loss or damage arising from the bankruptcy, insolvency or tortious act of any person with whom any moneys, securities or effects will be deposited or left or for any other loss, damage or misfortune whatever which shall happen in the execution of the duties of such person’s office or in relation thereto unless the same happens through such person’s own negligence, willful default, breach of duty or breach of trust.

Interested Shareholders
Nextracker’s certificate of incorporation provides that Nextracker may from time to time enter into and perform one or more agreements with Flex, as the controlling stockholder of Nextracker, pursuant to which Nextracker, on the one hand, and Flex, on the other hand, agree to engage in transactions of any kind or nature with each other and/or agree to compete, or to refrain from competing, or to limit or restrict their competition with each other, including to allocate opportunities between them or to refer opportunities to each other. Subject to certain exceptions, no such agreement, or the performance thereof by Nextracker or Flex will, to the fullest extent permitted by law, be considered contrary to any fiduciary duty that any director, officer or employee of Nextracker who is also a director, officer or employee of Flex may owe or be    There are no comparable provisions under Flex’s Constitution or under the Singapore Companies Act in respect of competing with, or referring corporate opportunities to, controlling shareholders that apply to public companies which are not listed on the Singapore Exchange Securities Trading Limited.

 

136


Table of Contents
alleged to owe to Nextracker or to any of Nextracker’s stockholders, or any legal duty or obligation Flex may be alleged to owe on any basis.   
Removal of Directors
Nextracker’s certificate of incorporation provides that subject to certain exceptions, directors may be removed only for cause by the affirmative vote of the holders of a majority of the voting power of the outstanding shares of Nextracker’s stock entitled to vote thereon.   

According to the Singapore Companies Act, directors of a public company may be removed before expiration of their term of office with or without cause by ordinary resolution (i.e., a resolution which is passed by a simple majority of those shareholders present and voting in person or by proxy). Special notice of the intention to move such a resolution has to be given to Flex not less than 28 days before the meeting at which it is moved. Flex shall then give notice of such resolution to its shareholders not less than 14 days before the meeting. Where any director removed in this manner was appointed to represent the interests of any particular class of shareholders or debenture holders, the resolution to remove such director will not take effect until such director’s successor has been appointed.

 

Flex’s Constitution provides that Flex may by ordinary resolution of which special notice has been given remove any director before the expiration of such director’s period of office, notwithstanding anything in Flex’s Constitution or in any agreement between Flex and such director but without prejudice to any claim such director may have for damages for breach of any such agreement.

Filling Vacancies on the Board of Directors
Nextracker’s certificate of incorporation provides that any vacancy resulting from death, resignation, removal or disqualification of a director or other cause, or any newly created directorship in the Nextracker Board will be filled only by an affirmative vote of a majority of the directors then in office, except that, for so long as Yuma, Yuma Sub, their respective permitted transferees and any successor by way of merger or consolidation owns, beneficially or of record, at least 10% of the combined voting power of the outstanding common stock of Nextracker, any vacancy resulting from the death, resignation, removal, disqualification or other cause in respect of any Flex director designee, including the failure of any Flex director designee to be elected, will be filled only by Flex.   

Flex’s Constitution provides that the directors shall have power at any time and from time to time to appoint any person to be a director either to fill a casual vacancy or as an additional director but so that the total number of directors will not at any time exceed the maximum number fixed by or in accordance with Flex’s Constitution.

 

In addition, Flex’s Constitution provides that the shareholders in a general meeting may appoint another person in place of a director so removed from office in accordance with the Singapore Companies Act and Flex’s Constitution, provided that the procedural requirements and deadlines set forth in the Singapore Companies Act and Flex’s Constitution have been satisfied.

 

137


Table of Contents
Amendment of Governing Documents

Nextracker’s certificate of incorporation provides that Nextracker may amend, alter, change or repeal its certificate of incorporation in the manner prescribed by the certificate of incorporation and the DGCL. Notwithstanding the foregoing, from and after such time as Flex ceases to own a majority of the total voting power of Nextracker’s outstanding voting stock (the “Trigger Event”), notwithstanding any other provisions of the certificate of incorporation or any provision of law which might otherwise permit a lesser vote or no vote, but in addition to greater or additional vote or consent required in the certificate of incorporation (including any vote of the holders of any particular class or classes or series of stock required by law or by this Certificate of Incorporation), the affirmative vote of the holders of at least 66 2/3% of the voting power of the outstanding shares of stock entitled to vote thereon, voting together as a single class, will be required to alter, amend or repeal certain sections and articles of the certificate of incorporation.

 

Additionally, the certificate of incorporation provides that Nextracker may adopt, amend and repeal the bylaws of Nextracker by approval of the majority of the entire Nextracker Board. The stockholders also have the power to adopt, amend or repeal the bylaws of Nextracker, provided, however, that, in addition to any vote of the holders of any class or series of stock of Nextracker required by law or by the certificate of incorporation, from and after the Trigger Event, the affirmative vote of the holders of at least 66 2/3% of the voting power of the outstanding shares of stock entitled to vote thereon, voting together as a single class, is required in order for the stockholders of Nextracker to alter, amend or repeal, in whole or in part, any provision of the bylaws or to adopt any provision inconsistent therewith.

   Flex’s Constitution may be altered by special resolution (i.e., a resolution passed by at least a three-fourths majority of the shares entitled to vote, present in person or by proxy at a meeting for which not less than 21 days’ written notice is given). The Flex Board has no right to amend Flex’s Constitution.
Meetings of Shareholders

Annual and Special Meetings

 

Nextracker’s bylaws provide that annual meetings of stockholders for the election of directors and the transaction of other business as may properly be brought before the meeting will be held on a date and at a time fixed by the Nextracker Board. Nextracker’s certificate of incorporation provides that special meetings of the stockholders may be called only by

  

Annual General Meetings

 

All companies are required to hold an annual general meeting once every calendar year. Annual general meetings must be held within six months after Flex’s financial year end.

 

138


Table of Contents

(i) the secretary of Nextracker at the direction of a majority of the directors then in office, at any time, or (ii) the chairperson of the board, at any time, or (iii) until the Trigger Event, the secretary of Nextracker at the written request of holders of a majority of the voting power of the then outstanding voting stock.

 

Quorum Requirements

 

Nextracker’s certificate of incorporation provides that, notwithstanding anything to the contrary set forth in the certificate of incorporation, Nextracker’s bylaws or applicable law, but in addition to any requirements set forth in the certificate of incorporation, the bylaws and applicable law, if Yuma, Yuma Sub, their respective permitted transferees and any successor by way of merger or consolidation owns, beneficially or of record, at least 10% of the combined voting power of the outstanding common stock of Nextracker and there is at least one member of the Nextracker Board who is a Flex designee, a quorum for the transaction of business at any meeting of the Nextracker Board will include at least one Flex designee unless each Flex designee provides notice in writing or by electronic transmission to Nextracker waiving his or her right to be included in the quorum at such meeting.

 

The Nextracker bylaws provide that except as otherwise provided by law or by Nextracker certificate of incorporation, the holders of a majority in voting power of the outstanding capital stock entitled to vote at the meeting, represented in person or by proxy, constitutes a quorum at a meeting of stockholders, except that when specified business is to be voted on by a class or series or classes or series of stock voting as a separate class, the holders of a majority in voting power of the shares of such class or series or classes or series will constitute a quorum of such class or series or classes or series with respect to the vote on such business.

  

 

Flex’s Constitution provides that Flex will hold an annual general meeting in accordance with the provisions of The Singapore Companies Act.

 

Extraordinary General Meetings

 

Any general meeting other than the annual general meeting is called an “extraordinary general meeting.”

 

The Singapore Companies Act provides that two or more members (shareholders) holding not less than 10% of the total number of issued shares (excluding treasury shares) may call an extraordinary general meeting.

 

The Singapore Companies Act provides that the directors of a company, despite anything in its constitution, must convene a general meeting if required to do so by requisition (i.e., written notice to directors requiring that a meeting be called) by shareholder(s) holding not less than 10% of the total number of paid-up shares carrying voting rights.

 

Flex’s Constitution provides that the directors may, whenever they think fit, convene an extraordinary general meeting and extraordinary general meetings will also be convened on such requisition or, in default, may be convened by such requisitionists, as provided under the Singapore Companies Act.

 

Quorum Requirements

 

Flex’s Constitution provides that a quorum at any general meeting consists of members holding in the aggregate not less than 33 1/3% of the total number of issued and fully paid shares in the capital of Flex for the time being, present in person or by proxy. In the event a quorum is not present, (a) the meeting (if not requisitioned by registered shareholders) may be adjourned for one week and (b) the meeting shall be dissolved if the meeting was requisitioned by registered shareholders.

Indemnification of Officers, Directors and Employees
Under Nextracker’s certificate of incorporation, each person who is, or is threatened to be, made a party to or is otherwise involved in any proceeding, whether civil, criminal, administrative or investigative (“Proceeding”), because he or she is or was, at any time during which Nextracker’s certificate of incorporation is in effect, a director or officer of Nextracker or is or was at any time serving at the request of Nextracker as a director, officer, trustee, employee or agent of another   

The Singapore Companies Act specifically provides that Flex is allowed to:

 

•  purchase and maintain for any officer, insurance against any liability attaching to such officer in respect of any negligence, default, breach of duty or breach of trust in relation to Flex;

 

•  indemnify any officer against liability incurred by such officer to a person other than Flex, except

 

139


Table of Contents

corporation or of a partnership, joint venture, trust or other enterprise, including service with respect to employee benefit plans maintained or sponsored by Nextracker (“Indemnitee”), will be indemnified and held harmless by Nextracker to the fullest extent permitted by the DGCL against all expense, liability and loss incurred or suffered by such person in connection therewith.

 

The right to indemnification includes the right to be paid by Nextracker the expenses incurred in defending any such Proceeding in advance of its final disposition within 20 days after the receipt by Nextracker of such a request. Any director or officer requesting such advances must undertake to repay all amounts advanced if the director or officer ultimately is determined by final judicial decision to not be entitled to be indemnified for such expenses.

  

when the indemnity is against (i) any liability of such officer to pay a fine in criminal proceedings or a sum payable to a regulatory authority by way of a penalty in respect of non-compliance with any requirement of a regulatory nature (however arising); or (ii) any liability incurred by such officer (1) in defending criminal proceedings in which such officer is convicted, (2) in defending civil proceedings brought by Flex or a related company of Flex in which judgment is given against such officer or (3) in connection with an application for relief under specified sections of the Singapore Companies Act in which the Singapore court refuses to grant relief to such officer;

 

•  indemnify any auditor against any liability incurred or to be incurred by such auditor in defending any proceedings (whether civil or criminal) in which judgment is given in such auditor’s favor or in which such auditor is acquitted; or

 

•  indemnify any auditor against any liability incurred by such auditor in connection with any application under specified sections of the Singapore Companies Act in which relief is granted to such auditor by a court.

 

In cases where, inter alia, an officer is sued by Flex, the Singapore Companies Act gives the Singapore court the power to relieve the officer either wholly or partly from the consequences of their negligence, default, breach of duty or breach of trust. In order for relief to be obtained, it must be shown that (i) the director acted reasonably; (ii) the director acted honestly; and (iii) it is fair, having regard to all the circumstances of the case including those connected with such director’s appointment, to excuse the director.

 

Flex’s Constitution provides that, subject to the provisions of the Singapore Companies Act and every other act for the time being in force concerning companies and affecting Flex, every director, auditor, secretary or other officer of Flex is entitled to be indemnified by Flex against all costs, charges, losses, expenses and liabilities incurred or to be incurred by such person in the execution and discharge of such person’s duties (including, without

 

140


Table of Contents
   limitation, where such person serves at the request of Flex as a director, officer, employee or agent of another corporation, partnership, joint venture or other enterprise) or in relation thereto.
Shareholder Approval of Business Combinations

Generally, under the DGCL, completion of a merger, consolidation, or the sale, lease or exchange of substantially all of a corporation’s assets or dissolution requires approval by the board of directors and by a majority (unless the certificate of incorporation requires a higher percentage) of outstanding stock of the corporation entitled to vote.

 

The DGCL also requires a special vote of stockholders in connection with a business combination with an “interested stockholder” as defined in section 203 of the Delaware General Corporation Law. See “—Interested Shareholders” above.

  

The Singapore Companies Act mandates that specified corporate actions require approval by the shareholders in a general meeting, notably:

 

•  notwithstanding anything in Flex’s Constitution, directors are not permitted to carry into effect any proposals for disposing of the whole or substantially the whole of Flex’s undertaking or property unless those proposals have been approved by shareholders in a general meeting;

 

•  subject to the constitution of each amalgamating company, an amalgamation proposal must be approved by the shareholders of each amalgamating company via special resolution at a general meeting; and

 

•  notwithstanding anything in Flex’s Constitution, the directors may not, without the prior approval of shareholders, issue shares, including shares being issued in connection with corporate actions.

Shareholder Action Without A Meeting
Nextracker’s certificate of incorporation provides that, subject to the rights of the holders of one or more series of preferred stock then outstanding to act by written consent as provided in any preferred stock certificate of designation, any action required or permitted to be taken by stockholders must be effected at a duly called annual or special meeting of stockholders. However, prior to the Trigger Event, any action required or permitted to be taken at any annual or special meeting of stockholders may be taken without a meeting, without prior notice and without a vote, if consent or consents in writing, setting forth the action so taken, is signed by or on behalf of the holders of outstanding stock having not less than the minimum number of votes that would be necessary to authorize or take such action at a meeting at which all shares entitled to vote thereon were present and voted and shall be delivered to Nextracker in accordance with the DGCL.   

There are no provisions under the Singapore Companies Act in respect of the passing of shareholders’ resolutions by written means that apply to public companies which are listed on a securities exchange.

 

Flex’s Constitution allows, subject to the provisions of the Singapore Companies Act, a resolution in writing signed unanimously by every registered shareholder entitled to vote or, being a corporation, by its duly authorised representative shall have the same effect and validity as an ordinary resolution of Flex passed at a general meeting duly convened, held and constituted.

 

141


Table of Contents
Shareholder Suits
Under the DGCL, a stockholder may bring a derivative action on behalf of the corporation to enforce the rights of the corporation. An individual also may commence a class action suit on behalf of himself or herself and other similarly situated stockholders where the requirements for maintaining a class action under the DGCL have been met. A person may institute and maintain such a suit only if such person was a stockholder at the time of the transaction which is the subject of the suit or his or her shares thereafter devolved upon him or her by operation of law. Additionally, under Delaware case law, the plaintiff generally must be a stockholder not only at the time of the transaction which is the subject of the suit, but also through the duration of the derivative suit. The DGCL also requires that the derivative plaintiff make a demand on the directors of the corporation to assert the corporate claim before the suit may be prosecuted by the derivative plaintiff, unless such demand would be futile.   

Derivative actions

 

The Singapore Companies Act has a provision which provides a mechanism enabling any registered shareholder to apply to the Singapore court for permission to bring a derivative action on behalf of Flex.

 

In addition to registered shareholders, the Singapore courts are given the discretion to allow such persons as they deem proper to apply (e.g., beneficial owners of shares or individual directors).

 

It should be noted that this provision of the Singapore Companies Act is primarily used by minority shareholders to bring an action in the name and on behalf of the company or intervene in an action to which the company is a party for the purpose of prosecuting, defending or discontinuing the action on behalf of the company.

 

Class actions

 

The concept of class action suits, which allows individual shareholders to bring an action seeking to represent the class or classes of shareholders, generally does not exist in Singapore. However, it is possible as a matter of procedure for a number of shareholders to lead an action and establish liability on behalf of themselves and other shareholders who join in or who are made parties to the action. Further, there are certain circumstances in which shareholders may file and prove their claims for compensation in the event that Flex has been convicted of a criminal offense or has a court order for the payment of a civil penalty made against it.

Distributions and Dividends; Repurchases and Redemptions
The DGCL permits a corporation to declare and pay dividends out of statutory surplus or, if there is no surplus, out of net profits for the fiscal year in which the dividend is declared and/or for the preceding fiscal year as long as the amount of capital of the corporation following the declaration and payment of the dividend is not less than the aggregate amount of the capital represented by the issued and outstanding stock of all classes having a preference upon the distribution of assets.   

The Singapore Companies Act provides that no dividends can be paid to shareholders except out of profits.

 

The Singapore Companies Act does not provide a definition on when profits are deemed to be available for the purpose of paying dividends and this is accordingly governed by case law.

 

Flex’s Constitution provides that no dividend can be paid otherwise than out of profits of Flex.

 

142


Table of Contents

 

Under the DGCL, any corporation may purchase or redeem its own shares, except that generally it may not purchase or redeem these shares if the capital of the corporation is impaired at the time or would become impaired as a result of the redemption. A corporation may, however, purchase or redeem out of capital shares that are entitled upon any distribution of its assets to a preference over another class or series of its shares if the shares are to be retired and the capital reduced.

  

 

Acquisition of a company’s own shares

 

The Singapore Companies Act generally prohibits a company from acquiring its own shares subject to certain exceptions. Any contract or transaction by which a company acquires or purports to acquire its own shares in contravention of the Singapore Companies Act is void. However, provided that it is expressly permitted to do so by its constitution and subject to the special conditions of each permitted acquisition contained in the Singapore Companies Act, a company may:

 

•  redeem redeemable preference shares (the redemption of these shares will not reduce the capital of the company). Preference shares may be redeemed out of capital if all the directors make a solvency statement in relation to such redemption in accordance with the Singapore Companies Act;

 

•  whether listed (on an approved exchange in Singapore or any securities exchange outside Singapore) or not, make an off-market purchase of its own shares in accordance with an equal access scheme authorized in advance at a general meeting;

 

•  whether listed on a securities exchange (in Singapore or outside Singapore) or not, make a selective off-market purchase of its own shares in accordance with an agreement authorized in advance at a general meeting by a special resolution where persons whose shares are to be acquired and their associated persons have abstained from voting; and

 

•  whether listed (on an approved exchange in Singapore or any securities exchange outside Singapore) or not, make a purchase of its own shares under a contingent purchase contract which has been authorized in advance at a general meeting by a special resolution.

 

A company may also purchase its own shares by an order of a Singapore court.

 

The total number of ordinary shares that may be acquired by a company in a relevant period may not exceed 20% of the total number of ordinary shares in that class as of the date of passing of the resolution (excluding treasury shares and any

 

143


Table of Contents
  

ordinary shares which are held by subsidiary(ies) under Sections 21(4B) or 21(6C) of the Singapore Companies Act) pursuant to the relevant share repurchase provisions under the Singapore Companies Act. Where, however, a company has reduced its share capital by a special resolution or a Singapore court made an order to such effect, the total number of ordinary shares in any class shall be taken to be the total number of ordinary shares in that class as altered by the special resolution or the order of the court. Payment must be made out of the company’s distributable profits or capital, provided that the company is solvent. Such payment may include any expenses (including brokerage or commission) incurred directly in the purchase or acquisition by the company of its ordinary shares.

 

Financial assistance for the acquisition of shares

 

A public company or a company whose holding company or ultimate holding company is a public company may not give financial assistance to any person whether directly or indirectly for the purpose of:

 

•  the acquisition or proposed acquisition of shares in the company or units of such shares; or

 

•  the acquisition or proposed acquisition of shares in its holding company or ultimate holding company, as the case may be, or units of such shares.

 

Financial assistance may take the form of a loan, the giving of a guarantee, the provision of security, the release of an obligation, the release of a debt or otherwise.

 

However, it should be noted that a company may provide financial assistance for the acquisition of its shares or shares in its holding company if it complies with the requirements (including, where applicable, approval by the board of directors or by the passing of a special resolution by its shareholders) set out in the Singapore Companies Act. Flex’s Constitution provides that subject to the provisions of the Singapore Companies Act, Flex may purchase or otherwise acquire its issued shares on such terms and in such manner as Flex may from time to time think fit. These shares may be held as treasury shares or cancelled as provided in the Singapore

 

144


Table of Contents
   Companies Act or dealt with in such manner as may be permitted under the Singapore Companies Act. On cancellation of the shares, the rights and privileges attached to those shares will expire.
Transactions with Officers or Directors

Nextracker’s certificate of incorporation provides that to the fullest extent permitted by law, no director, officer or employee of Nextracker will be deemed to have an indirect interest in any matter, transaction or corporate opportunity that may be received or exploited by, or allocated to, Flex, merely by virtue of being a director, officer or employee of Flex, unless such director, officer or employee’s role with Flex involves direct responsibility for such matter, in his or her role with Flex, such director, officer or employee exercises supervision over such matter, or the compensation of such director, officer or employee is materially affected by such matter. Such director, officer or employee’s compensation shall not be deemed to be materially affected by such matter if it is only affected by virtue of its effect on the value of Flex capital stock generally or on Flex’s results or performance on an enterprise-wide basis.

 

If it is deemed desirable by Flex or Nextracker or any other party that Nextracker take action with specific regard to a particular transaction, corporate opportunity or a type or series of transactions or corporate opportunities to ensure, out of an abundance of caution, that such transaction or transactions are not voidable, or that such an opportunity or opportunities are effectively disclaimed, Nextracker may employ any of the following procedures:

 

(a) the material facts of the transaction and the director’s, officer’s or employee’s interest are disclosed or known to the Nextracker Board or a duly appointed committee of the Nextracker Board and the Nextracker Board or such committee authorizes, approves, or ratifies the transaction by the affirmative vote or consent of a majority of the directors (or committee members) who have no direct or indirect interest in the transaction and, in any event, of at least two directors (or committee members); or

 

(b) the material facts of the transaction and the director’s interest are disclosed or known to the stockholders entitled to vote and they authorize, approve or ratify such transaction.

  

Under the Singapore Companies Act, directors and chief executive officers are not prohibited from dealing with Flex, but where they have an interest in a transaction with Flex, that interest must be disclosed to the board of directors. In particular, every director and chief executive officer who is in any way, whether directly or indirectly, interested in a transaction or proposed transaction with Flex must, as soon as practicable after the relevant facts have come to such director or officer’s knowledge, declare the nature of such director or officer’s interest at a board of directors’ meeting or send a written notice to Flex containing details on the nature, character and extent of his or her interest in the transaction or proposed transaction with Flex.

 

In addition, a director or chief executive officer who holds any office or possesses any property whereby, directly or indirectly, any duty or interest might be created in conflict with such director or officer’s duties or interests as director or, as the case may be, chief executive officer is required to declare the fact and the nature, character and extent of the conflict at a meeting of directors or send a written notice to Flex setting out the fact and the nature, character and extent of the conflict.

 

The Singapore Companies Act extends the scope of this statutory duty of a director or chief executive officer to disclose any interests by pronouncing that an interest of a member of the director’s or, as the case may be, the chief executive officer’s family (including spouse, son, adopted son, step-son, daughter, adopted daughter and step-daughter) will be treated as an interest of the director or, as the case may be, the chief executive officer.

 

There is however no requirement for disclosure where the interest of the director or, as the case may be, the chief executive officer consists only of being a member or creditor of a corporation which is interested in the transaction or proposed transaction with Flex if the interest may properly be regarded as immaterial. Where the transaction or proposed transaction relates to any loan to Flex, no disclosure need be made

 

145


Table of Contents

 

One or more matters, transactions or corporate opportunities approved pursuant to any of the foregoing procedures are not void or voidable and will not give rise to any equitable relief or damages or other sanctions against any director, officer, employee or stockholder (including Flex) of Nextracker on the ground that the matter, transaction or corporate opportunity should have first been offered to Nextracker.

  

where the director or chief executive officer has only guaranteed the repayment of such loan, unless the constitution provides otherwise.

 

Further, where the proposed transaction is to be made with or for the benefit of a related corporation (i.e. the holding company, subsidiary or subsidiary of a common holding company), no disclosure need be made of the fact that the director or chief executive officer is also a director or, as the case may be, chief executive officer of that corporation, unless the constitution provides otherwise.

 

Subject to specified exceptions, including a loan to a director for expenditure in defending criminal or civil proceedings, etc. or in connection with an investigation, or an action proposed to be taken by a regulatory authority in connection with any alleged negligence, default, breach of duty or breach of trust by such director in relation to the company , the Singapore Companies Act prohibits a company from: (i) making a loan or quasi-loan to its directors or to directors of a related corporation (each, a “relevant director”); (ii) giving a guarantee or security in connection with a loan or quasi-loan made to a relevant director by any other person; (iii) entering into a credit transaction as creditor for the benefit of a relevant director; (iv) giving a guarantee or security in connection with such credit transaction entered into by any person for the benefit of a relevant director; (v) taking part in an arrangement where another person enters into any of the transactions in (i) to (iv) above or (vi) below and such person obtains a benefit from the company or a related corporation; or (vi) arranging for the assignment to the company or assumption by the company of any rights, obligations or liabilities under a transaction in (i) to (v) above. Companies are also prohibited from entering into the transactions in (i) to (vi) above with or for the benefit of a relevant director’s spouse or children (whether adopted or naturally or step-children).

Dissenters’ Rights
Under the DGCL, a stockholder of a corporation participating in some types of major corporate transactions may, under varying circumstances, be entitled to appraisal rights pursuant to which the stockholder may receive cash in the amount of the fair market value of his or her shares in lieu of the consideration he or she would otherwise receive in the transaction.    There are no equivalent provisions under the Singapore Companies Act.

 

146


Table of Contents
Anti-Takeover Measures

Nextracker’s certificate of incorporation gives the board the right to issue new classes of preferred stock with voting, conversion, dividend distribution, and other rights to be determined by the board at the time of issuance, which could prevent a takeover attempt and thereby preclude shareholders from realizing a potential premium over the market value of their shares.

 

In addition, Delaware law does not prohibit a corporation from adopting a stockholder rights plan, or “poison pill,” which could prevent a takeover attempt and also preclude shareholders from realizing a potential premium over the market value of their shares.

  

The constitution of a Singapore company typically provides that the company may allot and issue new shares of a different class with preferential, deferred, qualified or other special rights as its board of directors may determine with the prior approval of the company’s shareholders in a general meeting.

 

Flex’s Constitution provides that no shares may be issued by the directors without the prior approval of Flex shareholders in a general meeting except that the directors may allot and issue shares or grant options over or otherwise dispose of the same to such persons on such terms and conditions and for such consideration (if any) and at such time as Flex shareholders may approve at a general meeting.

 

Singapore law does not generally prohibit a corporation from adopting “poison pill” arrangements which could prevent a takeover attempt and also preclude shareholders from realizing a potential premium over the market value of their shares.

 

However, under the Singapore Code on Take-overs and Mergers, if, in the course of an offer, or even before the date of the offer announcement, the board of the offeree company has reason to believe that a bona fide offer is imminent, the board must not, except pursuant to a contract entered into earlier, take any action, without the approval of shareholders at a general meeting, on the affairs of the offeree company that could effectively result in any bona fide offer being frustrated or the shareholders being denied an opportunity to decide on its merits.

No Dissenter’s Rights

Holders of Flex Ordinary Shares do not have appraisal rights or dissenters’ rights under applicable law or contractual appraisal rights under Flex’s Constitution or the Merger Agreement in connection with the Distribution or the Merger. As holders of shares of Yuma Common Stock following the Distribution, Flex shareholders will not have appraisal rights under applicable law or contractual appraisal rights under the certificate of incorporation of Yuma or the Merger Agreement in connection with the Merger.

 

147


Table of Contents

The Merger Agreement

The following summary describes the material provisions of the Merger Agreement, which was executed on February 7, 2023. The description of the Merger Agreement in this section and elsewhere in this proxy statement/prospectus is qualified in its entirety by reference to the complete text of the Merger Agreement. A copy of the Merger Agreement is attached as Annex A to this proxy statement/prospectus and is incorporated by reference herein in its entirety. The provisions of the Merger Agreement are extensive and not easily summarized. Accordingly, this summary may not and does not purport to contain all of the information about the Merger Agreement that is important to you. You are encouraged to read the Merger Agreement carefully in its entirety for a more complete understanding, because it is the legal document that governs the Transactions.

Explanatory note regarding the Merger Agreement

The Merger Agreement and this summary are included solely to provide you with information regarding the terms of the Merger Agreement. Factual disclosures about Nextracker, Flex, Yuma, Merger Sub or any of their respective subsidiaries or affiliates contained in this proxy statement/prospectus or in Nextracker’s or Flex’s public reports filed with the SEC may supplement, update or modify the factual disclosures about Nextracker and Flex, respectively, contained in the Merger Agreement. The representations, warranties and covenants made in the Merger Agreement by Nextracker and Flex were made solely for the purposes of the Merger Agreement and as of specific dates and were qualified and subject to important limitations agreed to by the parties in connection with negotiating the terms of the Merger Agreement. In particular, in your review of the representations and warranties contained in the Merger Agreement and described in this summary, it is important to bear in mind that the representations and warranties were negotiated with the principal purposes of establishing certain circumstances in which a party to the Merger Agreement may have the right not to complete the Merger if the representations and warranties of the other party prove to be untrue due to a change in circumstance or otherwise and allocating risk between the parties to the Merger Agreement, rather than establishing matters as facts. The representations and warranties may also be subject to a contractual standard of materiality different from those generally applicable to shareholders and reports and documents filed with the SEC. Moreover, information concerning the subject matter of the representations and warranties, which do not purport to be accurate as of the date of this proxy statement/prospectus, may have changed since the date of the Merger Agreement. Shareholders should not rely on the Merger Agreement representations, warranties, covenants or any descriptions thereof as characterizations of the actual state of facts of Nextracker, Flex, Yuma and Merger Sub or any of their respective subsidiaries or affiliates.

The Merger Notice and distribution

Pursuant to the Merger Agreement, Flex, on behalf of FIUI, may exercise FIUI’s right at any time following the Nextracker IPO to elect to effect the Merger by delivering the Merger Notice. 

The Merger Notice will specify a Closing Date for the Merger that is the later of (a) a business day that is no less than 30 days from the date of the Merger Notice, and (b) the third business day after the satisfaction or, if permissible, waiver of all of the conditions set forth in the Merger Agreement (other than conditions that by their nature are to be satisfied at the Closing, but subject to the satisfaction or, if permissible, waiver of those conditions at such time). At any time prior to the completion of the Merger, Flex, in its sole and absolute discretion, may rescind the Merger Notice by delivering a written notice of such election to Nextracker. In such event, the Merger Agreement will remain in full force and effect but the transactions contemplated by the Merger Agreement will promptly thereafter be abandoned until such time as Flex delivers a subsequent Merger Notice to Nextracker in accordance with the Merger Agreement.

 

148


Table of Contents

After delivery of the Merger Notice (for as long as such Merger Notice remains in effect), Flex will be entitled to establish the timing of the Distribution Record Date and a Closing Date for the Distribution at any time prior to the completion of the Merger and determine whether to effect the Distribution, in each case, in its sole and absolute discretion. On the terms and subject to the condition of the Merger Agreement, if Flex has exercised and not rescinded its right to effect the Merger, Flex will effect the Distribution prior to the completion of the Merger, whereby the holders of Flex Ordinary Shares as of the Distribution Record Date for the closing of the Distribution will receive one share of Yuma Common Stock for each Flex Ordinary Share held by each such holder.

After delivery of the Merger Notice (for as long as such Merger Notice remains in effect), (i) Flex will appoint the Transfer Agent for the Flex Ordinary Shares (or any other transfer agent selected by Flex in its sole and absolute discretion) to act as its Distribution Agent and enter into an agreement with the Distribution Agent with respect to the Distribution prior to the Distribution Record Date and (ii) Nextracker will, in reasonable consultation with Flex, enter into a customary agreement with the Distribution Agent as exchange agent for the issuance of the shares of Class A common stock to the holders of the Yuma Common Stock as consideration in the Merger and the other matters contemplated by the Merger Agreement prior to the Closing Date.

The Merger

The Merger Agreement provides that, upon the terms and subject to the conditions in the Merger Agreement, on the Closing Date, Merger Sub will merge with and into Yuma, with Yuma being the surviving entity in the Merger.

Closing and Effective Time of the Merger

Unless otherwise mutually agreed in writing by Nextracker, Flex, Yuma and Merger Sub, the Closing Date will take place on the later of (A) the date specified in the Merger Notice (for as long as such Merger Notice remains in effect) and (B) the third business day after the satisfaction or, if permissible, waiver of all of the conditions to the completion of the Merger (other than those conditions that by their nature are to be satisfied as of the Closing, but subject to the satisfaction or, if permissible, waiver of those conditions at such time), as described in the section titled “The Merger Agreement—Conditions to Completion of the Transactions” beginning on page 154.

The Merger will become effective at the time when the certificate of merger has been duly filed with the Secretary of State of the State of Delaware or at such later time as may be agreed by the parties in writing and specified in the certificate of merger.

Merger Consideration

At the Effective Time, as a result of the Merger, (i) all of the shares of Yuma Common Stock will cease to be outstanding, will automatically be cancelled and will cease to exist and (ii) Nextracker will issue new shares of Class A common stock to the holders of each share of Yuma Common Stock issued and outstanding immediately prior to the Effective Time, in an amount equal to the Per Share Merger Consideration on a per share of Yuma Common Stock basis.

At the Effective Time, as a result of the Merger, each share of common stock of Merger Sub issued and outstanding immediately prior to the Effective Time will be converted into one share of common stock of the surviving company, such that, following such conversion, Nextracker becomes the sole stockholder of Yuma.

No fractional shares of Class A common stock will be issued upon the conversion of shares of Yuma Common Stock. Any holder of shares of Yuma Common Stock otherwise entitled to receive a fractional share of Class A

 

149


Table of Contents

common stock will be entitled to receive a cash payment in lieu thereof, without interest as provided in the Merger Agreement. As soon as practicable after the Effective Time, Nextracker will direct the Agent to determine the number of whole and fractional shares of Class A common stock allocable to each holder of shares of Yuma Common Stock as of immediately prior to the Effective Time, to aggregate all such fractional shares into whole shares, and to sell the whole shares obtained thereby in the open market at the then-prevailing prices on behalf of each such holder of shares of Yuma Common Stock who otherwise would be entitled to receive fractional shares (with the Agent, in its sole and absolute discretion, determining when, how and through which broker-dealer and at what price to make such sales), and to cause to be distributed to each such holder of shares of Yuma Common Stock, in lieu of any fractional share, such holder’s or owner’s ratable share of the total proceeds of such sale, after deducting any taxes required to be withheld and applicable transfer taxes, and after deducting the costs and expenses of such sale and distribution, including brokers’ fees and commissions.

Tax consequences

The parties intend that, for U.S. federal income tax purposes, the Distributions will qualify as tax-free under Section 355 of the Code and the Merger will qualify as a tax-free reorganization under Section 368(a) of the Code. Each party will (and will cause its respective affiliates to) file all tax returns consistent with, and take no position inconsistent with (whether in audits, tax returns or otherwise), such treatment unless required to do so pursuant to a final “determination” (within the meaning of Section 1313(a) of the Code).

Exchange procedures and transfers

As of immediately prior to the Effective Time, Nextracker will deposit, or will cause to be deposited, with the Agent for the benefit of the holders of shares of Yuma Common Stock (i) prior to the Effective Time, evidence of non-certificated newly issued share of Class A common stock in book-entry form constituting at least the amount necessary for payment of the Aggregate Merger Consideration (as defined in the Merger Agreement) and (ii) as necessary from time to time after the Effective Time, if applicable, any cash and dividends or other distributions with respect to the shares of Class A common stock to be issued or to be paid pursuant to the Merger Agreement in consideration for the cancellation of shares of Yuma Common Stock that are outstanding immediately prior to the Effective Time, deliverable upon due surrender of the shares of Yuma Common Stock represented by book-entry to the Agent pursuant to the provisions of the Merger Agreement (such deposits collectively, the “Exchange Fund”). As promptly as practicable after the Effective Time, Nextracker will cause the Agent to distribute the Aggregate Merger Consideration and cash in the Exchange Fund to the holders of shares of Yuma Common Stock as of immediately prior to the Effective Time in accordance with the Merger Agreement.

From and after the closing of the Distribution, there will be no transfers on the stock transfer books of Yuma of the shares of Yuma Common Stock that were outstanding immediately following the closing of the Distribution. From and after the Effective Time, there will be no transfers on the stock transfer books of Yuma of the shares of Yuma Common Stock that were outstanding immediately prior to the Effective Time.

Termination of the Exchange Fund

Any portion of the Exchange Fund (including shares of Class A common stock) that remains unclaimed by the former stockholders of Yuma as of the date that is 12 months after the Effective Time will be delivered to Nextracker. Thereafter, any holder of shares of Yuma Common Stock will be entitled to look only to Nextracker for delivery of the Per Share Merger Consideration and payment of any cash, dividends and other distributions payable and/or issuable, as contemplated by the Merger Agreement, in each case, without interest. None of

 

150


Table of Contents

Yuma, Nextracker, Flex, the Agent or any other person will be liable to any former holder of shares of Yuma Common Stock for any amount properly delivered to a public official pursuant to applicable abandoned property, escheat or similar applicable laws. Any portion of the Exchange Fund which remains undistributed to the holders of shares of Yuma Common Stock immediately prior to the time at which the Exchange Fund would otherwise escheat to or become the property of any governmental entity, such amount will, to the extent permitted by applicable law, become the property of Nextracker free and clear of all claims or interest of any person previously entitled thereto.

Dividends and distributions with respect to unexchanged shares of Yuma Common Stock

If a dividend or other distribution is declared by Nextracker in respect of the shares of Class A common stock, the record date for which is at or after the Effective Time, that declaration will include dividends or other distributions in respect of all Per Share Merger Consideration issuable pursuant to the Merger Agreement. No dividends or other distributions in respect of the shares of Class A common stock will be paid to any holder of any book-entry share of Yuma Common Stock until such book-entry share of Yuma Common Stock is surrendered for exchange in accordance with the terms of the Merger Agreement. Subject to the effect of applicable laws, following surrender of any such book-entry share of Yuma Common Stock that has been converted into the right to receive the Per Share Merger Consideration, there will be issued or paid to the holder of the book-entry shares of Class A common stock issued in exchange therefor, without interest, (A) at the time of such surrender, the dividends or other distributions with a record date after the Effective Time payable with respect to such whole shares of Class A common stock and not paid and (B) at the appropriate payment date, the dividends or other distributions payable with respect to such whole shares of Class A common stock with a record date after the Effective Time but with a payment date subsequent to surrender of any such book-entry shares of Yuma Common Stock.

No appraisal rights

In accordance with Section 262 of the General Corporation Law of Delaware, no appraisal rights will be available to holders of shares of Yuma Common Stock in connection with the Merger.

Representations and warranties

The Merger Agreement contains representations and warranties made by Flex to Nextracker, Merger Sub and, after the Closing, Yuma (the “Nextracker Parties”) and by Nextracker to Flex and, prior to the Closing, Yuma (the “Flex Parties”). Certain of the representations and warranties in the Merger Agreement are subject to materiality or Material Adverse Effect qualifications (that is, they will not be deemed to be untrue or incorrect unless their failure to be so true or correct is material or would result in a Material Adverse Effect).

The Merger Agreement provides that a “Material Adverse Effect” means to prevent, materially impair or materially delay the ability of a party to the Merger Agreement to perform its obligations under the Merger Agreement or prevent, materially impair or materially delay the completion of the Transactions or the Tax Matters Agreement.

Flex representations and warranties

The representations and warranties made by Flex to the Nextracker Parties relate to, among other things:

 

 

organization, good standing and qualification;

 

 

authorization and execution of the Merger Agreement and the Tax Matters Agreement;

 

151


Table of Contents
 

enforceability of the Merger Agreement and the Tax Matters Agreement;

 

 

non-contravention of any Flex Party’s governing documents, applicable law and existing contracts;

 

 

consents, licenses, approvals, authorization and filings;

 

 

Yuma;

 

 

The inapplicability of takeover statutes;

 

 

The absence of broker’s or finder’s fee or any other commission or similar fee payable; and

 

 

the information supplied for inclusion or incorporation by reference in this proxy statement/prospectus.

Nextracker representations and warranties

The representations and warranties made by Nextracker to the Flex Parties relate to, among other things:

 

 

organization, good standing and qualification;

 

 

authorization and execution of the Merger Agreement and the Tax Matters Agreement;

 

 

enforceability of the Merger Agreement and the Tax Matters Agreement;

 

 

non-contravention of any Nextracker Party’s governing documents, applicable law and existing contracts;

 

 

consents, licenses, approvals, authorization and filings;

 

 

shares of Class A common stock;

 

 

Merger Sub;

 

 

the inapplicability of takeover statutes;

 

 

the absence of broker’s or finder’s fee or any other commission or similar fee payable; and

 

 

the information supplied for inclusion or incorporation by reference in this proxy statement/prospectus.

Conduct of Nextracker

Pursuant to the Merger Agreement, Nextracker has agreed not to (and to cause its subsidiaries (including Merger Sub) not to) take any action or fail to take any action that is intended to, or would reasonably be expected to, individually or in the aggregate, prevent, impair or delay the ability of any of the parties to complete the Merger and the other Transactions as promptly as reasonably practicable after delivery of the Merger Notice and in any event by the Closing Date specified in such Merger Notice (for as long as such Merger Notice remains in effect).

Consents and authorizations

Pursuant to the Merger Agreement, the Nextracker Parties and the Flex Parties have agreed to cooperate with each other and use (and cause their respective subsidiaries to use) their respective reasonable best efforts to take or cause to be taken all actions, and do or cause to be done all things, reasonably necessary, proper or advisable on its part under the Merger Agreement and applicable law to complete and make effective the Transactions as promptly as reasonably practicable after delivery of the Merger Notice and in any event by the Closing Date specified in such Merger Notice (for as long as such Merger Notice remains in effect), including

 

152


Table of Contents

preparing and filing as promptly as reasonably practicable thereafter all documentation to effect all necessary notices, reports and other filings and to obtain as promptly as reasonably practicable thereafter all consents, registrations, approvals and permits necessary or advisable to be obtained from any governmental entity or other third party with respect to the Transactions.

Status

From and after delivery of the Merger Notice (for as long as such Merger Notice remains in effect), subject to applicable law and as otherwise required by any governmental entity, Flex and Nextracker each will keep the other reasonably apprised of the status of matters relating to completion of the Transactions, including promptly furnishing the other with copies of notices or other communications received by Flex or Nextracker, as applicable, or any of its subsidiaries, from any governmental entity or other third party with respect to the Transactions.

Further assurances

Each party of the Merger Agreement has agreed to do and perform, or cause to be done and performed, all such further acts and things, and to execute and deliver all such other agreements, certificates, instruments and documents, as the other parties may reasonably request as necessary or advisable to carry out the intent and accomplish the purposes of the Merger Agreement and the Transactions.

Proxy statement; registration statement

Promptly after delivery of the Merger Notice (for as long as the Merger Notice remains in effect), Flex and Nextracker have agreed to prepare, and Flex has agreed to file with the SEC this proxy statement/prospectus, and Flex and Nextracker have agreed to prepare and Nextracker has agreed to file with the SEC a registration statement on Form S-4, which will include this proxy statement/prospectus.

Each of Flex and Nextracker has agreed to use reasonable best efforts to respond promptly to comments from the SEC and have this proxy statement/prospectus declared effective under the Securities Act as promptly as reasonably practicable after such filing and to maintain such effectiveness for as long as necessary to complete the Merger and the other Transactions, and Flex will promptly thereafter mail this proxy statement/prospectus to Flex shareholders. After delivery of the Merger Notice (for as long as such Merger Notice remains in effect), Nextracker has agreed to use its reasonable best efforts to satisfy, prior to the effective date of this proxy statement/prospectus, all necessary state securities applicable laws or “blue sky” notice requirements to complete the Transactions.

If at any time prior to the closing of the Distribution, Flex determines in its sole and absolute discretion that the shares of Yuma Common Stock to be issued in the Distribution are required by applicable law to be registered on a registration statement on Form 10, Flex will thereafter notify Nextracker of such determination and, following such notice, the covenants and representations of the parties therein applicable to this proxy statement/prospectus will apply to such registration statement on Form 10 mutatis mutandis.

Flex shareholder meeting

After delivery of the Merger Notice (for as long as such Merger Notice remains in effect), Flex has agreed to use its reasonable best efforts to, in accordance with applicable law and its governing documents, convene and hold (in person and/or virtually, in accordance with applicable law and its governing documents), following this proxy statement/prospectus having been declared effective by the SEC, a meeting of Flex shareholders to consider and vote upon the Capital Reduction and Distribution Proposal and to cause such vote to be taken.

 

153


Table of Contents

Yuma capital stock

Through the Effective Time, Flex and Yuma may take any actions necessary to provide that the number of issued and outstanding shares of Yuma Common Stock as of immediately prior to the Effective Time will equal the number of issued and outstanding Flex Ordinary Shares at the Distribution Record Date (other than any Flex Ordinary Shares held by Flex as treasury shares or any direct or indirect wholly-owned subsidiary of Flex as of such date and not held on behalf of third parties), or any other number of issued and outstanding shares of Yuma Common Stock as otherwise determined by Flex in its sole and absolute discretion to effect the Distribution.

Yuma assets and liabilities

Prior to the closing of the Distribution, Flex has agreed to (and to cause its subsidiaries to) take all actions necessary such that, as of the Effective Time, each of Yuma and its subsidiaries (including Yuma Sub) will have no assets, liabilities or obligations of any nature, other than those incident to its formation, directly or indirectly holding units of Nextracker LLC or shares of Class B common stock (and any matters relating or incident thereto), any liabilities allocated to Yuma and its subsidiaries pursuant to the Tax Matters Agreement and pursuant to the Merger Agreement.

Stock exchange listing

After delivery of the Merger Notice (for as long as such Merger Notice remains in effect), Nextracker will use its reasonable best efforts to cause the shares of Class A common stock to be issued to holders of shares of Yuma Common Stock as consideration in the Merger to be approved for listing on Nasdaq prior to the Closing Date.

Takeover statutes

If any takeover statute becomes or is deemed to be applicable to the parties, the Transactions, then the parties agree to take all actions required to render such takeover statute inapplicable to the foregoing.

Transactions litigation

Nextracker agrees to promptly advise Flex of any action commenced against Nextracker or any of its directors or officers, in their capacity as such, by any stockholder of Nextracker (on their own behalf or on behalf of Nextracker) relating to the Merger Agreement or the Transactions, and to keep Flex informed on a reasonably current basis regarding any such action. Nextracker will (a) provide Flex with the opportunity to participate, at Flex’s expense and subject to a customary joint defense agreement, in the defense and settlement of any such action, (b) provide Flex with the opportunity to consult with Nextracker regarding the defense of any such action, which advice Nextracker will consider in good faith, and (c) not settle any such action without the prior written consent of Flex.

Tax Matters Agreement

Flex, Yuma and Nextracker will enter into the Tax Matters Agreement effective as of immediately prior to the Distribution (if completed).

Fees and expenses

Except as otherwise expressly provided in the Merger Agreement or the Tax Matters Agreement or as otherwise agreed to in writing by the parties, Flex will bear all of the costs and expenses in connection with the preparation, negotiation and execution of the Merger Agreement and the Tax Matters Agreement and the completion of the Merger.

 

154


Table of Contents

Conditions to completion of the Merger

Under the Merger Agreement, the respective obligations of each party to complete the Merger are subject to the fulfillment, on or prior to the Closing Date, of each of the following conditions (any or all of which may be waived in whole or in part by all of the parties to the extent permitted by applicable law):

 

 

Flex will have delivered the Merger Notice and such Merger Notice will not have been rescinded by Flex;

 

 

the registration statement on Form S-4 will have become effective under the Securities Act and, if applicable, the registration statement on Form 10 will have become effective under the Exchange Act, no stop order suspending the effectiveness of the registration statement on Form S-4, and, if applicable, the registration statement on Form 10, will have been issued (and not rescinded), and no proceedings for that purpose will be pending before the SEC;

 

 

no governmental entity will have enacted, issued, promulgated, enforced or entered any law, rule, regulation, judgment, injunction, stipulation, decree, order or award (whether temporary, preliminary or permanent) which is then in effect and has the effect of restraining, enjoining or otherwise making the Merger illegal or otherwise prohibiting or preventing completion of the Transactions; and

 

 

the Distribution will have been completed.

The obligations of the Nextracker Parties to complete the Merger are subject to the fulfillment, on or prior to the Closing Date, of each of the following conditions (any or all of which may be waived by Nextracker on behalf of the Nextracker Parties in whole or in part to the extent permitted by applicable law):

 

 

each of the representations and warranties of the Flex Parties set forth in the Merger Agreement will be true and correct as of the Closing Date (except to the extent that any such representation or warranty expressly is made as of an earlier date, in which case such representation and warranty will be true and correct as of such specified date), except for any failures of such representations and warranties to be so true and correct as has not had and would not reasonably be expected to have, individually or in the aggregate, a Material Adverse Effect;

 

 

each of the Flex Parties will have performed in all material respects all obligations required to be performed by it under the Merger Agreement at or prior to the Closing Date; and

 

 

Nextracker will have received each of the closing deliverables set forth in the Merger Agreement required to be delivered to any of the Nextracker Parties.

The obligations of the Flex Parties to complete the Merger are subject to the fulfillment, on or prior to the Closing Date, of each of the following conditions (any or all of which may be waived by Flex on behalf of the Flex Parties in whole or in part to the extent permitted by applicable law):

 

 

each of the representations and warranties of the Nextracker Parties set forth in the Merger Agreement will be true and correct as of the Closing Date (except to the extent that any such representation or warranty expressly is made as of an earlier date, in which case such representation and warranty will be true and correct as of such specified date), except for any failures of such representations and warranties to be so true and correct as has not had and would not reasonably be expected to have, individually or in the aggregate, a Material Adverse Effect;

 

 

each of the Nextracker Parties will have performed in all material respects all obligations required to be performed by it under the Merger Agreement at or prior to the Closing Date;

 

 

the Flex Shareholder Approval will have been obtained;

 

155


Table of Contents
 

Nextracker will have filed with Nasdaq a notification form for the listing of all of the shares of the Class A common stock to be issued as consideration in the Merger, and Nasdaq will not have objected to the listing of such shares of Class A common stock; and

 

 

Flex will have received each of the closing deliverables set forth in the Merger Agreement required to be delivered to any of the Flex Parties.

Termination

The Merger Agreement may be terminated prior to the Closing by mutual written consent of Flex and Nextracker. In addition, Flex may terminate the Merger Agreement in its sole and absolute discretion (including before or after the effectiveness of this proxy statement/prospectus or receipt of the Flex Shareholder Approval).

In addition, subject to specified qualifications and exceptions, Nextracker may terminate the Merger Agreement if: (i) any governmental entity will have enacted, issued, promulgated, enforced or entered any law, rule, regulation, judgment, injunction, stipulation, decree, order or award (whether temporary, preliminary or permanent) which has become final and non-appealable and has the effect of restraining, enjoining or otherwise making the Merger illegal or otherwise prohibiting or preventing completion of the Transactions; or (ii) there has been a breach of any representation, warranty, covenant or agreement made by any of the Flex Parties in the Merger Agreement, or any such representation and warranty will have become untrue after the date of the Merger Agreement, such that the conditions to the Closing regarding representations and warranties of the Flex Parties or performance of obligations and agreements by the Flex Parties would not be satisfied and such breach or condition is not curable or, if curable, is not cured within the earlier of 30 days after written notice thereof is given by Nextracker to Flex.

Effect of termination

In the event the Merger Agreement is terminated as described above, each of the parties to the Merger Agreement will be relieved of their duties and obligations arising under the Merger Agreement after the date of termination and such termination will be without liability to the other parties to the Merger Agreement, and the Merger Agreement and the Tax Matters Agreement will be deemed null and void ab initio. Termination of the Merger Agreement will not relieve any of the parties of any liability for any willful and material breach of the Merger Agreement or the Tax Matters Agreement (to the extent entered into prior to the date of termination).

Waiver

Any consent required or permitted to be given by any party to each other party under the Merger Agreement will be in writing and signed by the party giving such consent and will be effective only against such party (and its affiliates).

Amendment

Any consent required or permitted to be given by any party to each other party under the Merger Agreement will be in writing and signed by the party giving such consent and will be effective only against such party (and its affiliates).

 

156


Table of Contents

Material U.S. federal income tax consequences of the transactions

The following discussion summarizes the material U.S. federal income tax consequences generally applicable to (i) Flex and the Flex shareholders as a result of the Distributions and the Mergers and (ii) the ownership and disposition of Class A common stock received in the Merger. This summary is based on the Code, the Treasury Regulations promulgated thereunder and judicial and administrative interpretations of those authorities, in each case as in effect and available as of the date of this prospectus, and all of which are subject to change at any time, possibly with retroactive effect. Any such change could affect the tax consequences described below. This summary assumes the Transactions will be consummated in accordance with the Separation Agreement and the Merger Agreement and as described in this prospectus. Except where noted under “Material U.S. federal income tax consequences of the ownership and disposition of Class A common stock,” this summary applies only to the Flex shareholders that are U.S. Holders who hold their Flex Ordinary Shares as a capital asset within the meaning of Section 1221 of the Code (generally held for investment).

For purposes of this discussion, a “U.S. Holder” is a beneficial owner of Flex Ordinary Shares that is, for U.S. federal income tax purposes:

 

 

an individual who is a citizen or a resident of the United States;

 

 

a corporation (or other entity or arrangement subject to tax as a corporation for U.S. federal income tax purposes) that is created or organized under the laws of the United States, any state thereof or the District of Columbia;

 

 

an estate, the income of which is subject to U.S. federal income taxation regardless of its source; or

 

 

a trust, if (i) a court within the United States is able to exercise primary jurisdiction over its administration and one or more United States persons have the authority to control all of its substantial decisions or (ii) it has a valid election in place under applicable Treasury Regulations to be treated as a U.S. person.

For purposes of this discussion, a “non-U.S. Holder” is a beneficial owner of Flex Ordinary Shares (other than an entity treated as a partnership for U.S. federal income tax purposes) that is not a U.S. Holder.

This summary is for general information only and is not tax advice. It does not discuss all tax considerations that may be relevant to persons subject to special treatment, such as:

 

 

dealers or traders in securities or currencies;

 

 

tax-exempt entities;

 

 

banks, financial institutions or insurance companies;

 

 

persons that acquired Flex Ordinary Shares pursuant to the exercise of employee stock options or otherwise as compensation;

 

 

persons that own, or are deemed to own, at least 10% or more, by voting power or value, of Flex equity;

 

 

persons owning Flex Ordinary Shares as part of a position in a straddle or as part of a hedging, conversion or other risk reduction transaction for U.S. federal income tax purposes;

 

 

certain former citizens or long-term residents of the United States;

 

 

controlled foreign corporations;

 

 

passive foreign corporations;

 

157


Table of Contents
 

U.S. expatriates;

 

 

persons that are subject to the alternative minimum tax; or

 

 

S corporations, partnerships or other passthrough entities or investors therein.

Moreover, this summary does not address any U.S. state or local or non-U.S. tax consequences, any tax consequences arising under the unearned income Medicare contribution tax pursuant to the Health Care and Education Reconciliation Act of 2010 or any aspect of U.S. federal non-income tax law, such as gift or estate tax laws.

If a partnership (or any other entity or arrangement treated as a partnership for U.S. federal income tax purposes) holds Flex Ordinary Shares, the tax treatment of a partner in that partnership will generally depend on the status of the partner and the activities of the partnership. Such a partner or partnership should consult its own tax advisor as to the tax consequences of the Distributions and the Mergers.

EACH FLEX SHAREHOLDER IS URGED TO CONSULT ITS TAX ADVISORS AS TO THE SPECIFIC TAX CONSEQUENCES OF THE DISTRIBUTIONS AND THE MERGERS, INCLUDING THE EFFECT OF ANY U.S. FEDERAL, STATE, OR, LOCAL OR NON-U.S. TAX LAWS AND CHANGES IN APPLICABLE TAX LAWS.

Material U.S. federal income tax consequences of the Distributions and the Mergers

Material U.S. federal income tax consequences of the Distributions to Flex and U.S. Holders of Flex ordinary shares

Flex has received a private letter ruling from the IRS regarding certain matters germane to the Distributions qualifying as tax-free under Section 355 of the Code.

In addition to the private letter ruling, Flex and Yuma expect to receive an opinion from Deloitte Tax LLP to the effect that the Distributions will qualify as tax-free under Section 355 of the Code. The receipt by Flex and Yuma of the opinion from Deloitte Tax LLP is a condition to effecting the Transactions.

Assuming the Distributions qualify under Section 355 of the Code, for U.S. federal income tax purposes:

 

 

subject to the discussion below regarding Section 355(e) of the Code, no gain or loss will be recognized by Flex or its subsidiaries as a result of the Distributions, except for taxable income or gain possibly arising as a result of any “intercompany transactions” required to be taken into account by the Flex Group under the Treasury Regulations related to consolidated U.S. federal income tax returns;

 

 

no gain or loss will be recognized by, or be includable in the income of, a U.S. Holder, solely as a result of the receipt of Yuma Common Stock in the Distribution;

 

 

the aggregate tax basis in the Flex Ordinary Shares and the Yuma Common Stock held by each U.S. Holder immediately after the Distribution will be the same as the aggregate tax basis in the Flex Ordinary Shares held by the U.S. Holder immediately before the Distribution, allocated between the Flex Ordinary Shares and the Yuma Common Stock in proportion to their relative fair market values on the date of the Distribution; and

 

 

the holding period of the Yuma Common Stock received by a U.S. Holder will include the holding period of its Flex Ordinary Shares.

 

158


Table of Contents

A U.S. Holder that has acquired different blocks of Flex Ordinary Shares at different times or at different prices should consult its tax advisors regarding the determination of its adjusted basis in, and its holding period of, Yuma Common Stock distributed in the Distribution with respect to such blocks of Flex Ordinary Shares.

Although the private letter ruling generally is binding on the IRS, it is based on certain facts and assumptions, and certain representations and undertakings, from Nextracker and Flex establishing that certain conditions that are necessary to obtain tax-free treatment under the Code have been satisfied. Furthermore, the IRS will not rule on whether a distribution satisfies every requirement for a tax-free spin-off, which requirements will instead be addressed by the expected Deloitte Tax LLP opinion. The opinion that Flex and Yuma expect to receive from Deloitte Tax LLP will conclude that all of the requirements necessary for the Distributions to qualify under Section 355 the Code will be satisfied and will be based on, among other things, the private letter ruling as to the matters addressed by the private letter ruling, certain facts and assumptions, and certain representations and undertakings, from Nextracker and Flex. If any of these facts, representations, assumptions or undertakings is not correct or has been violated, the private letter ruling could be revoked retroactively or modified by the IRS, and our ability to rely on the opinion could be jeopardized. The opinion will represent Deloitte Tax LLP’s judgment and will not be binding on the IRS or the courts, and the IRS or the courts may not agree with the conclusions reached in the opinion, so there can be no certainty that the IRS will not challenge the conclusions reflected in the opinion or that a court will not sustain such a challenge. In addition, the opinion will be based on current law, and cannot be relied on if current law changes with retroactive effect.

If, notwithstanding the conclusions included in the private letter ruling and the opinion, it is ultimately determined that one or more of the Distributions does not qualify as tax-free under Section 355 of the Code, Flex or one or more of its subsidiaries would recognize gain in an amount equal to the excess of the fair market value of the Yuma Common Stock distributed on the date of the applicable taxable distribution over the tax basis in such shares of the party making the applicable distribution, which could result in significant tax liabilities for the Flex Group. Additionally, the Flex Group may be responsible for withholding taxes on the taxable distribution of Yuma Common Stock, which could result in significate tax liabilities for the Flex Group apart from taxable gain described immediately above. In addition, if the Distribution does not quality as tax-free under Section 355 of the Code, each U.S. Holder who receives Yuma Common Stock in the Distribution would generally be treated as receiving a taxable distribution in an amount equal to the fair market value of the Yuma Common Stock that was distributed to the U.S. Holder. Specifically, the full value of the Yuma Common Stock distributed to a U.S. Holder generally would be treated as a taxable dividend to the extent of the U.S. Holder’s pro rata share of Flex’s current and accumulated earnings and profits, as determined under U.S. federal income tax principles. Any portion of value of the Yuma Common Stock that exceeds the U.S. Holder’s pro rata share of Flex’s current or accumulated earnings and profits generally will first be treated as a non-taxable return of capital to the extent of the U.S. Holder’s adjusted basis in the Flex Ordinary Shares, and finally the balance in excess of adjusted basis will be treated as gain from the disposition of Flex Ordinary Shares.

Even if the Distributions qualify as tax-free under Section 355 of the Code, they would nonetheless be taxable to the Flex Group (but not to U.S. Holders of Flex Ordinary Shares) under Section 355(e) of the Code if one or more persons acquire a 50% or greater interest (measured by vote or value) in the stock of Flex or Yuma (or a successor of either, including Nextracker after the Mergers), directly or indirectly, occurring as part of a plan or series of related transactions that includes the Distributions. For purposes of Section 355(e) of the Code, any acquisitions or issuances of Flex or Yuma stock (including Nextracker stock after the Mergers), directly or indirectly, within the period beginning two years before the first of the Distributions and ending two years after the last of the Distributions are generally presumed to be part of such a plan, although we or Flex may, depending on the facts and circumstances, be able to rebut that presumption. For purposes of this test, the Mergers will be treated as part of a plan that includes the Distributions, but it is expected that the Mergers,

 

159


Table of Contents

standing alone, will not cause the Distributions to be taxable to the Flex Group under Section 355(e) of the Code because holders of Yuma Common Stock immediately after the Distribution will own at least 50.1% of the stock of Nextracker following the Mergers. However, if the IRS were to determine that another acquisition or issuance of Flex or Yuma stock (including Nextracker stock after the Mergers) were part of a plan or series of related transactions that included the Distributions and that triggers the application of Section 355(e) of the Code, the Flex Group would recognize gain as described above.

Material U.S. federal income tax consequences of the Mergers to Yuma and U.S. Holders of Flex ordinary shares

Flex and Yuma expect to receive an opinion from Deloitte Tax LLP to the effect that the Mergers will qualify as a tax-free reorganization under Section 368(a) of the Code. The receipt by Flex and Yuma of the opinion from Deloitte Tax LLP is a condition to effecting the Transactions.

Following the receipt of Yuma Common Stock by a U.S. Holder of Flex Ordinary Shares in the Distribution, the Yuma Common Stock so received will be exchanged for Class A common stock of Nextracker pursuant to the Merger. Assuming the Mergers qualify under Section 368(a) of the Code, for U.S. federal income tax purposes:

 

 

Yuma will recognize no gain or loss in the Mergers;

 

 

a U.S. Holder of Yuma Common Stock will not recognize any gain or loss solely as a result of the exchange of Yuma Common Stock for Class A common stock as a result of the Merger, except for any gain or loss recognized with respect to cash received in lieu of a fractional share of Class A common stock;

 

 

a U.S. Holder’s aggregate tax basis in Class A common stock received in the Merger (including any fractional shares deemed received) will be the same as the aggregate tax basis in Yuma Common Stock surrendered in exchange for the Class A common stock;

 

 

a U.S. Holder’s holding period of Class A common stock received in the Merger will include the holding period of Yuma Common Stock surrendered in exchange for the Class A common stock;

 

 

a U.S. Holder who receives cash in lieu of a fractional share of Class A common stock in the Merger generally will be treated as having received a fractional share pursuant to the Merger and then as having sold such fractional share for cash and, accordingly, will recognize gain or loss equal to the difference between the amount of cash received in lieu of such fractional share and such U.S. Holder’s portion of aggregate adjusted tax basis in Yuma Common Stock surrendered which is allocable to such fractional share. Such gain or loss generally will be long-term capital gain or loss if the U.S. Holder’s holding period for its Yuma Common Stock, as described above, exceeds one year at the effective time of the Merger.

A U.S. Holder that has acquired different blocks of Flex Ordinary Shares at different times or at different prices should consult its tax advisors regarding the determination of its adjusted basis in, and its holding period of, Yuma Common Stock distributed in the Distribution with respect to such blocks of Flex Ordinary Shares, and the Class A common stock received in exchange therefor in the Merger.

The tax opinion will be based on certain facts and assumptions, and certain representations and undertakings, from Nextracker and Flex establishing that certain conditions that are necessary to obtain tax-free treatment under the Code have been satisfied. If any of these facts, representations, assumptions or undertakings is not correct or has been violated, the ability to rely on the opinion could be jeopardized. The opinion will represent Deloitte Tax LLP’s judgment and will not be binding on the IRS or the courts, and the IRS or the courts may not agree with the conclusions reached in the opinion, so there can be no certainty that the IRS will not challenge the conclusions reflected in the opinion or that a court will not sustain such a challenge. In addition, the opinion

 

160


Table of Contents

will be based on current law, and cannot be relied on if current law changes with retroactive effect. Nextracker and Flex have not requested and do not intend to request any ruling from the IRS as to the U.S. federal income tax consequences of the Mergers.

If the IRS were to successfully challenge the treatment of the Mergers described above, the tax consequences could differ, perhaps substantially, from those described herein.

Information reporting and backup withholding

Treasury Regulations generally require persons who own at least five percent of the total outstanding stock of Flex (by vote or value) and who receive Yuma Common Stock pursuant to the Distribution and persons who own at least one percent of the total outstanding stock of Yuma and who receive Class A common stock pursuant to the Merger to attach to their U.S. federal income tax return for the year in which the Distributions and the Mergers occur a detailed statement setting forth certain information relating to the tax-free nature of the Distributions and the Mergers, as the case may be. Holders should consult their tax advisors to determine whether they are required to provide the foregoing statement.

In addition, payments of cash to a U.S. Holder of Yuma Common Stock in lieu of a fractional share of Class A common stock in the Merger may be subject to information reporting, unless the U.S. Holder provides the withholding agent with proof of an applicable exemption. Payments that are subject to information reporting may also be subject to backup withholding (currently at a rate of 24%) unless such U.S. Holder provides the withholding agent with a correct taxpayer identification number and otherwise complies with the requirements of the backup withholding rules. Backup withholding does not constitute an additional tax and may be refunded or credited against a U.S. Holder’s U.S. federal income tax liability, provided the required information is timely supplied to the IRS.

Material U.S. federal income tax consequences of the ownership and disposition of Class A common stock

Material U.S. federal income tax consequences to U.S. Holders

The following are the material U.S. federal income tax consequences of the ownership and disposition of Class A common stock acquired in the Mergers by U.S. Holders.

Dividends. Nextracker does not anticipate paying any cash dividends to holders of Class A common stock in the foreseeable future. If Nextracker makes distributions of cash or other property (other than certain pro rata distributions of Nextracker stock or rights to acquire Nextracker stock) in respect of shares of Class A common stock, the gross amount of such distributions generally will be taxable to a U.S. Holder as dividend income to the extent of a U.S. Holder’s pro rata share of Nextracker’s current or accumulated earnings and profits, as determined under U.S. federal income tax principles. Such income will be included in a U.S. Holder’s gross income on the day actually or constructively received by such U.S. Holder. Subject to certain holding period and other requirements, such dividend income will generally be eligible for the dividends received deduction in the case of corporate U.S. Holders and will generally be treated as “qualified dividend income” eligible for reduced rates of taxation for noncorporate U.S. Holders (including individuals).

Any portion of a distribution that exceeds the U.S. Holder’s pro rata share of Nextracker’s current and accumulated earnings and profits generally will first be treated as a non-taxable return of capital to the extent of the U.S. Holder’s adjusted basis in the Class A common stock, and finally the balance in excess of adjusted basis will be treated as gain from the disposition of shares of Class A common stock. Any such capital gain will be long-term capital gain if such U.S. Holder’s holding period in the applicable stock is more than one year.

 

161


Table of Contents

Gain on Disposition of Class A Common Stock. A U.S. Holder generally will recognize taxable gain or loss on any sale, exchange or other disposition of Class A common stock in an amount equal to the difference between the amount realized for the common stock and the holder’s adjusted basis in such common stock. The character of such gain or loss will generally be capital gain or loss and will be long-term capital gain or loss if such U.S. Holder’s holding period in the applicable stock is more than one year. Long-term capital gains of non-corporate U.S. Holders (including individuals) derived with respect to capital assets held for more than one year are eligible for reduced rates of taxation. The deductibility of capital losses is subject to limitations.

Information Reporting and Backup Withholding. In general, information reporting will apply to distributions in respect of Class A common stock and the proceeds from the sale, exchange or other disposition of Class A common stock that are paid to a U.S. Holder within the United States (and in certain cases, outside the United States), unless the holder is an exempt recipient. A backup withholding tax may apply to such payments if the U.S. Holder fails to provide a taxpayer identification number (generally on an IRS Form W-9) or certification of exempt status or fails to report in full dividend and interest income. Backup withholding does not constitute an additional tax and may be refunded or credited against a U.S. Holder’s U.S. federal income tax liability, provided the required information is timely.

Material U.S. federal income tax consequences to Non-U.S. Holders

The following are the material U.S. federal income tax consequences of the ownership and disposition of Class A common stock acquired in the Merger by non-U.S. Holders.

Dividends. Nextracker does not anticipate paying any cash dividends to holders of Class A common stock in the foreseeable future. If Nextracker makes distributions of cash or other property (other than certain pro rata distributions of Nextracker stock or rights to acquire Nextracker stock) in respect of shares of Class A common stock, the gross amount of such distributions generally will be treated as a dividend for U.S. federal income tax purposes to the extent of non-U.S. Holder’s pro rata share of Nextracker’s current or accumulated earnings and profits, as determined under U.S. federal income tax principles. Any portion of a distribution that exceeds the non-U.S. Holder’s pro rata share of Nextracker’s current and accumulated earnings and profits generally will first be treated as a non-taxable return of capital to the extent of the non-U.S. Holder’s adjusted basis in the Class A common stock, and finally the balance in excess of adjusted basis will be treated as gain from the disposition of shares of Class A common stock (the tax treatment of which is discussed below under “Gain on Disposition of Class A Common Stock”).

Dividends paid to a non-U.S. Holder generally will be subject to withholding of U.S. federal income tax at a 30% rate or such lower rate as may be specified by an applicable income tax treaty. However, dividends that are effectively connected with the conduct of a trade or business by the non-U.S. Holder within the United States (and, if required by an applicable income tax treaty, are attributable to a U.S. permanent establishment) are not subject to the withholding tax, provided certain certification and disclosure requirements are satisfied. Instead, such dividends are subject to U.S. federal income tax on a net income basis in the same manner as if the non-U.S. Holder were a United States person as defined under the Code. Any such effectively connected dividends received by a foreign corporation may be subject to an additional “branch profits tax” at a 30% rate or such lower rate as may be specified by an applicable income tax treaty.

A non-U.S. Holder who wishes to claim the benefit of an applicable treaty rate and avoid backup withholding, as discussed below, for dividends will be required (i) to provide the applicable withholding agent with a properly executed IRS Form W-8BEN or Form W-8BEN-E (or other applicable or successor form) certifying under penalty of perjury that such holder is not a United States person as defined under the Code and is eligible for treaty benefits or (ii) if Class A common stock is held through certain foreign intermediaries, to satisfy the relevant certification requirements of applicable Treasury Regulations. Special certification and other requirements apply to certain non-U.S. Holders that are pass-through entities rather than corporations or individuals.

 

162


Table of Contents

A non-U.S. Holder eligible for a reduced rate of U.S. federal withholding tax pursuant to an income tax treaty may obtain a refund of any excess amounts withheld by timely filing an appropriate claim for refund with the IRS.

Gain on Disposition of Class A Common Stock. Subject to the discussion of backup withholding and FATCA below, any gain realized by a non-U.S. Holder on the sale or other disposition of Class A common stock generally will not be subject to U.S. federal income tax unless:

 

 

the gain is effectively connected with a trade or business of the non-U.S. Holder in the United States (and, if required by an applicable income tax treaty, is attributable to a U.S. permanent establishment of the non-U.S. Holder);

 

 

the non-U.S. Holder is an individual who is present in the United States for 183 days or more in the taxable year of that disposition, and certain other conditions are met; or

 

 

Nextracker is or has been a “United States real property holding corporation” for U.S. federal income tax purposes and certain other conditions are met.

A non-U.S. Holder described in the first bullet point immediately above will be subject to tax on the gain derived from the sale or other disposition in the same manner as if the non-U.S. Holder were a United States person as defined under the Code. In addition, if any non-U.S. Holder described in the first bullet point immediately above is a foreign corporation, the gain realized by such non-U.S. Holder may be subject to an additional “branch profits tax” at a 30% rate or such lower rate as may be specified by an applicable income tax treaty. An individual non-U.S. Holder described in the second bullet point immediately above will be subject to a 30% (or such lower rate as may be specified by an applicable income tax treaty) tax on the gain derived from the sale or other disposition, which gain may be offset by U.S. source capital losses (even though the individual is not considered a resident of the United States), provided the non-U.S. Holder has timely filed U.S. federal income tax returns with respect to such losses.

With respect to the third bullet point above, generally, a corporation is a “United States real property holding corporation” if the fair market value of its U.S. real property interests equals or exceeds 50% of the sum of the fair market value of its worldwide real property interests and its other assets used or held for use in a trade or business (all as determined for U.S. federal income tax purposes). Nextracker believes that it is not, and does not anticipate becoming, a “United states real property holding corporation.” If Nextracker is or becomes a “United States real property holding corporation at any time during the shorter of the five-year period preceding the date of disposition or the holder’s holding period,” however, so long as Nexrtracker’s Class A common stock is regularly traded on an established securities market during the calendar year in which the sale or other disposition occurs, only a non-U.S. Holder who holds or held more than 5% of Class A common stock during the time period specified above will be subject to U.S. federal income tax on the sale or other disposition of Class A common stock.

Information Reporting and Backup Withholding. Distributions paid to a non-U.S. Holder and the amount of any tax withheld with respect to such distributions generally will be reported to the IRS. Copies of the information returns reporting such distributions and any withholding may also be made available to the tax authorities in the country in which the non-U.S. Holder resides under the provisions of an applicable income tax treaty.

A non-U.S. Holder will not be subject to backup withholding on dividends received if such non-U.S. Holder certifies under penalty of perjury that it is a non-U.S. Holder (and the payor does not have actual knowledge or reason to know that such holder is a United States person as defined under the Code), or such holder otherwise establishes an exemption.

 

163


Table of Contents

Information reporting and, depending on the circumstances, backup withholding will apply to the proceeds of a sale or other disposition of Class A common stock made within the United States or conducted through certain U.S.-related financial intermediaries, unless the beneficial owner certifies under penalty of perjury that it is a non-U.S. Holder (and the payor does not have actual knowledge or reason to know that the beneficial owner is a United States person as defined under the Code), or such owner otherwise establishes an exemption.

Backup withholding is not an additional tax and any amounts withheld under the backup withholding rules will be allowed as a refund or a credit against a non-U.S. Holder’s U.S. federal income tax liability provided the required information is timely furnished to the IRS.

Additional Withholding Requirements Under FATCA. Pursuant to sections 1471 through 1474 of the Code, commonly known as the Foreign Account Tax Compliance Act (“FATCA”), a 30% withholding tax may be imposed on certain payments to you or to certain foreign financial institutions, investment funds and other non-U.S. persons receiving payments on your behalf if you or such persons are subject to, and fail to comply with, certain information reporting requirements. Such payments will include U.S.-source dividends or (subject to the proposed Treasury Regulations, discussed below) gross proceeds from the sale or other disposition of stock that can produce U.S.-source dividends.

Payments of dividends that you receive in respect of shares of Class A common stock could be affected by this withholding if you are subject to FATCA information reporting requirements and fail to comply with them or if you hold shares of Class A common stock through a non-U.S. person (e.g., a foreign bank or broker) that fails to comply with these requirements (even if payments to you would not otherwise have been subject to FATCA withholding). Proposed Treasury Regulations, which may be relied upon until final regulations are issued, eliminate withholding on payments of gross proceeds. An intergovernmental agreement between the United States and your country of residence (or the country of residence of the non-U.S. person receiving payments on your behalf) may modify the requirements described above. You should consult your own tax advisors regarding the relevant U.S. law and other official guidance on FATCA withholding.

If a dividend payment is both subject to withholding under FATCA and subject to the withholding tax discussed above under “Dividends,” the withholding under FATCA may be credited against, and therefore reduce, such other withholding tax. You should consult your own tax advisors regarding that application of FATCA and whether they may be relevant to your ownership and disposition of Class A common stock.

THE FOREGOING IS A SUMMARY OF THE MATERIAL U.S. FEDERAL INCOME TAX CONSEQUENCES OF THE DISTRIBUTIONS AND THE MERGERS TO CERTAIN U.S. HOLDERS AND THE OWNERSHIP AND DISPOSITION OF CLASS A COMMON STOCK TO CERTAIN U.S. AND NON-U.S. HOLDERS UNDER CURRENT LAW AND IS FOR GENERAL INFORMATION ONLY. THE FOREGOING DOES NOT PURPORT TO ADDRESS ALL U.S. FEDERAL INCOME TAX CONSEQUENCES OR TAX CONSEQUENCES THAT MAY ARISE UNDER THE TAX LAWS OF ANY APPLICABLE U.S. FEDERAL, STATE OR LOCAL JURISDICTION OR NON-U.S. JURISDICTION, OR THAT MAY APPLY TO PARTICULAR CATEGORIES OF STOCKHOLDERS. EACH FLEX SHAREHOLDER IS ENCOURAGED TO CONSULT ITS OWN TAX ADVISOR AS TO THE PARTICULAR TAX CONSEQUENCES OF THE DISTRIBUTIONS, THE MERGERS AND THE OWNERSHIP AND DISPOSITION OF CLASS A COMMON STOCK, INCLUDING THE APPLICATION OF U.S. FEDERAL, STATE AND LOCAL AND NON-U.S. TAX LAWS, AND THE EFFECT OF POSSIBLE CHANGES IN TAX LAWS THAT MAY AFFECT THE TAX CONSEQUENCES DESCRIBED ABOVE.

 

164


Table of Contents

Information about Nextracker

References in this section to “Nextracker,” “our Company,” “the Company,” “us,” “we” and “our” refer to Nextracker, together with its consolidated subsidiaries including Nextracker LLC.

Nextracker Inc.

Nextracker Inc.

6200 Paseo Padre Parkway

Fremont, CA 94555

Telephone: (510) 270-2500

Nextracker Inc. is a holding company incorporated in the State of Delaware on December 19, 2022 in connection with the Nextracker IPO. Nextracker is the managing member of Nextracker LLC which, together with its consolidated subsidiaries, comprised the legacy solar tracker business of Flex prior to the Nextracker IPO, and thereby operates and controls all of the business affairs of Nextracker LLC.

Because Flex, through its direct and indirect subsidiaries, currently owns more than 50% of the voting power of all of the outstanding Class A common stock, Nextracker is a “controlled company” within the meaning of the corporate governance rules of Nasdaq. At the completion of the Transactions, Nextracker will no longer be a “controlled company.”

 

165


Table of Contents

Business of Nextracker

Our mission

Our mission is to be the world’s leading energy solutions company enabling the most intelligent, reliable and productive solar power.

Overview

We are a leading provider of intelligent, integrated solar tracker and software solutions used in utility-scale and ground-mounted distributed generation solar projects around the world. Our products enable solar panels in utility-scale power plants to follow the sun’s movement across the sky and optimize plant performance. We led the solar industry based on gigawatts (“GW”) shipped globally in 2015 and both globally and in the United States from 2016 to 2021.20

Over the past several years, the cost of solar energy has declined significantly, and today utility-scale solar is one of the lowest cost sources of wholesale energy production, driving demand for solar energy globally. In addition, demand for renewable energy continues to increase as countries, industries and firms move to reduce their carbon footprint and pursue more aggressive decarbonization targets. Electrification, including the proliferation of electric vehicles and the replacement of natural gas with electricity in buildings and residences, is expected to drive increased demand for energy production, including solar energy. We believe that both the attractive cost of solar generation and increasing demand for renewable energy will drive continued growth in the utility-scale solar market. Approximately 63% of installations in the United States are larger than 5 MW and most correspond to the utility-scale segment.21

The solar tracker market plays a key part in driving the global energy transition by increasing energy production and improving the levelized cost of energy (“LCOE”). The majority of utility-scale projects installed today in mature markets such as the United States, Latin America and Australia use solar trackers and adoption of solar tracker technology is growing in developing solar markets such as the Middle East and Africa. According to Wood Mackenzie, the global solar tracking market is estimated to be a $71 billion cumulative opportunity from 2020 to 2030, representing approximately 682 GW of solar capacity installed over that time period.22

By optimizing and increasing energy production and reducing costs, our tracker products and software solutions offer significant return on investment (“ROI”) for utility-scale solar projects. Utility-scale solar projects that use single axis solar trackers generate up to 25% more energy than projects that use fixed-tilt systems that do not track the sun. To achieve these benefits, the industry initially focused on linked-row tracker architecture that moves rows of solar panels together as one unit to follow the sun. We have developed the next generation of solar trackers that enable rows to move independently, providing further benefits to customers. Our intelligent independent row tracking system incorporates proprietary technology that we believe produces more energy, lowers operating costs, is easier to deploy and has greater reliability compared to linked row, other independent tracker products and fixed-tilt systems. Our tightly-integrated software solutions use advanced algorithms and artificial intelligence technologies to further optimize the performance and capabilities of our tracker products.

We have shipped more than 75 GW of our solar tracker systems as of March 31, 2023 to projects on six continents for use in utility-scale and ground-mounted distributed generation solar applications worth more

 

20    Wood Mackenzie, June 2022. 2022 data is not yet available.
21    Wood Mackenzie, March 2023 (Global solar PV market outlook update Q1 2023).
22    Wood Mackenzie, December 2022 (The Global solar PV tracker landscape 2022). Global total addressable market excludes China.

 

166


Table of Contents

than $68 billion (based on global utility-scale system pricing).23 Our customers include EPCs, as well as solar project developers and owners. We are a qualified, preferred provider to some of the largest solar EPC firms and solar project developers and owners in the world.

We have firm orders, comprised of executed contracts, purchase orders and volume commitment agreements, for projects that total approximately $2.6 billion in the aggregate as of March 31, 2023. These firm orders do not include our pipeline for projects that are currently in various pre-execution stages of negotiations. We had firm orders totaling approximately $1.3 billion and $1.1 billion as of March 31, 2022 and 2021, respectively.

We were founded in 2013 by our Chief Executive Officer, Dan Shugar, and were acquired by Flex in 2015. Flex provides design, manufacturing and supply chain services through a network of over 100 locations in approximately 30 countries across five continents. Flex’s strong financial backing has helped us accelerate our penetration of our end markets and run an optimized supply chain.

Our growth and success are evidenced by our operating and financial results in the fiscal years 2023, 2022 and 2021:

 

 

We generated revenue of $1.9 billion, $1.5 billion and $1.2 billion for fiscal years 2023, 2022 and 2021, respectively.

 

 

We generated gross profit of $287.0 million, $147.0 million and $232.0 million for fiscal years 2023, 2022 and 2021, respectively. Non-GAAP gross profit was $300.0 million, $152.6 million and $242.0 million for fiscal years 2023, 2022 and 2021, respectively.

 

 

We generated operating income of $168.5 million, $65.9 million and $158.5 million for fiscal years 2023, 2022 and 2021, respectively. Non-GAAP operating income was $203.1 million, $90.4 million and $177.9 million for fiscal years 2023, 2022 and 2021, respectively.

 

 

We generated net income of $121.3 million, $50.9 million and $124.3 million in fiscal years 2023, 2022 and 2021, respectively.

 

 

Non-GAAP net income was $153.1 million, $69.9 million and $140.3 million for fiscal years 2023, 2022 and 2021, respectively.

 

 

Adjusted EBITDA was $209.0 million, $92.3 million and $179.2 million for fiscal years 2023, 2022 and 2021, respectively.

 

 

Net income as a percentage of revenue was 6.4%, 3.5% and 10.4% for fiscal years 2023, 2022 and 2021, respectively.

 

 

Adjusted EBITDA as a percentage of revenue was 11.0%, 6.3% and 15.0% for fiscal years 2023, 2022 and 2021, respectively.

Non-GAAP gross profit, Non-GAAP operating income, Non-GAAP net income, Adjusted EBITDA and Adjusted EBITDA Margin are non-GAAP financial measures. For definitions of Non-GAAP gross profit, Non-GAAP operating income, Non-GAAP net income, Adjusted EBITDA and Adjusted EBITDA Margin and reconciliations to the most directly comparable GAAP measures, see the section titled “Summary historical consolidated and pro forma combined financial data of Nextracker” beginning on page 37.

 

23    Wood Mackenzie, June 2023 (Global solar PV system price: country breakdowns and forecasts). The $68 billion value represents the estimated aggregate capital expenditures made on solar applications in order to build the projects; solar trackers generally represent approximately 12% of those capital expenditures. Such value is not necessarily indicative of the current market value of the projects as financial assets, which could depend on each project’s future projected cash flows.

 

167


Table of Contents

Industry trends

Growing demand for solar energy production is driven by the increasing cost competitiveness of solar energy and global trends including decarbonization and electrification.

Globally, many countries, industries and firms have been aggressively pursuing decarbonization standards that pledge to increase the percentage of electricity production from renewable energy sources while decreasing use of fossil fuel and nuclear generation. This pursuit, coupled with increasing demands for electrification to help achieve greenhouse gas emissions reductions, has created a significant demand for clean energy production. Electrification refers to electricity replacing other sources for energy consumption, such as the transition to electric vehicles and electric heating.

Solar is the fastest growing segment of the renewable energy sector and has become one of the most cost-effective forms of wholesale energy generation. According to Lazard, from 2009 to 2021, the cost of solar generation fell by 90%.24 Utility-scale solar currently has one of the lowest levelized cost of energy, or LCOE, on an unsubsidized basis. LCOE is a measure of the average net present cost of electricity generation for a power plant over its lifetime. The LCOE is calculated as the discounted costs over the lifetime of an electricity generating plant divided by a discounted sum of the actual energy amounts delivered. Solar’s LCOE cost improvement has resulted from technology advances and increased economies of scale. Today, solar electricity is competitive with both natural gas and wind and costs significantly less than some conventional generation technologies such as coal and nuclear.

 

 

LOGO

Utilities are expanding solar generation both to replace pre-existing capacity from conventional plants as they are retired and to build new capacity as overall electricity demand grows. As more coal generation plants were retired than constructed, global coal capacity began to fall for the first time ever in 2020 and continued to fall in 2021 and the first half of 2022.25 The U.S. Energy Information Administration (“EIA”) expected retirement of

 

24    Lazard, 2023. Note: Unless otherwise indicated, the analysis assumes 60% debt at 8% interest rate and 40% equity at 12% cost.
25    Electric Power Monthly, May 2022.

 

168


Table of Contents

coal-fired generators to increase again in 2022—12.6 GW of coal capacity was scheduled to retire in 2022, or 6% of the coal-fired generating capacity that was operating at the end of 2021.26 The International Energy Agency expects solar power to account for more than 70% of renewable electricity net capacity additions worldwide from 2023 to 2027.27

Solar leads renewable energy net capacity additions (global)

IEA Renewable electricity net capacity additions by technology, main and accelerated cases, 2017-2023

 

 

LOGO

In the United States, capacity is projected to grow with nearly 190 GW of new solar installations across all market segments from 2023 to 2027, more than double the increase over the prior five-year period from 2018 to 2022.28 International markets are expected to grow in both more developed solar markets such as Latin America, Australia and Europe, as well as in emerging markets such as the Middle East, Africa and Southeast Asia. Approximately 63% of installations in the United States are larger than 5 MW and most correspond to the utility-scale segment.29 

In the 1980s, many utility scale plants in the early growth of the industry used fixed-tilt mounting systems to secure PV panels. Fixed-tilt systems hold PV panels in a non-moving, fixed orientation, typically arranged in south-facing rows tilted at an appropriate elevation angle based on summer or winter energy optimization.

Fixed-tilt structures remained the predominant mounting system for ground-based projects until the commercialization of tracking systems in the early 1990s.

Today’s utility-scale solar plants have evolved from fixed-tilt systems to generally rely on solar tracking technologies that increase electricity generation and improve economics for plant owners by enabling solar panels to rotate and follow the sun’s movement across the sky. Single axis solar trackers can increase energy yield of solar projects and generate up to 25% more energy than projects that use fixed-tilt, or stationary, panel mounting systems that do not track the sun.30 The additional cumulative revenue from energy production that

 

26    U.S. Energy Information Administration, January 2022.
27    International Energy Agency, 2022.
28    Wood Mackenzie, March 2023 (Global solar PV market outlook update Q1 2023).
29    Wood Mackenzie, March 2023 (Global solar PV market outlook update Q1 2023).
30    Joule, 2020.

 

169


Table of Contents

trackers provide typically exceeds the incremental cost of using a tracking system, improving the LCOE and providing significant ROI for solar projects. Given these advantages, in mature solar markets such as the United States, Latin America and Australia, the majority of utility- scale solar generation projects use solar trackers while penetration in the emerging markets of the Middle East and Africa was projected to reach 50% as of the end of 2022.31 We expect global adoption of solar trackers to continue to increase worldwide.

In utility-scale solar systems, panels are mounted to systems that are supported by structural piers that are anchored into the ground. The purpose of these systems is to brace and orient the panels at the proper geometry to optimize sunlight on their surface. These systems must also be designed to withstand various site-specific conditions including weather and seismic forces. There are two types of systems used for utility-scale solar systems, fixed-tilt or tracking. Fixed-tilt structures hold panels in a stationary position and tracking systems rotate the panels to track the sun as it moves throughout the day.

There are several types of tracking solutions with differing geometry and operational characteristics. The majority of the market uses single axis horizontal trackers such as our solar tracker products. We believe single axis horizontal trackers offer the best optimization of performance, cost and reliability for utility-scale solar plants. Other tracking designs, such as dual axis trackers, are typically more expensive and primarily used for niche applications.

While solar trackers have existed for over 30 years, there are many limitations to competing tracker solutions that reduce ROI for utility-scale solar plants.

 

 

Legacy architectures. Certain tracker technologies in the market today rely on a legacy, linked-row architecture. These systems use mechanical linkages and a single large motor to simultaneously move multiple interconnected, or “linked,” rows of trackers, introducing significant single points of failure. Linked-row architectures were designed over 30 years ago primarily due to the high cost of electric motors and control systems at the time. These designs do not leverage the substantial cost reductions in motors and control systems today, and have limitations in optimizing performance, reliability and operations.

 

 

Lack of software and sensor capabilities. Legacy architectures were not designed to tightly couple the solar tracker with advanced software and sensors to further increase energy production levels, optimize performance for variable site and severe weather conditions, and efficiently manage a power plant’s operating costs.

 

 

Vulnerable to damage from severe weather conditions. Solar power plants can be damaged by severe weather conditions, including flooding, hail and extreme wind events. Other tracker architectures have exhibited significant vulnerabilities to such conditions.

 

 

Difficult to deploy. Other solar tracker architectures may incur substantial installation costs and significant time to deploy and operationalize due to factors such as greater structural complexity. Since many project sites have varying topographies, legacy architectures can create additional deployment complexities, such as significant site grading costs and longer installation and commissioning processes.

 

 

Difficult to operate. Legacy linked-row architectures create challenges with management of the solar array. Physically-linking tracker rows together significantly inhibits or eliminates the ability to control each row independently to increase overall power production. In addition to introducing significant single points of failure, linkages also create a physical barrier that limits vehicle access for maintenance activities, such as panel cleaning and vegetation management, thus increasing operating costs and reducing power production.

 

31    Joule, 2020; Wood Mackenzie, December 2022.

 

170


Table of Contents
 

Lack of future upgradability. Most trackers are designed with a fixed set of features and capabilities at the time of their installation. As a result, future software and mechanical upgrades are unavailable or cost prohibitive, in large part due to limited control systems and connectivity capabilities in existing solutions.

We believe that our solution addresses these limitations and provides tremendous benefits to our customers and end users.

Our solution

We provide intelligent, integrated solar tracker and software solutions that use an innovative design approach to enable new capabilities and to expand the viability of trackers across a broader range of topographical and climate conditions.

 

 

LOGO

Tracking solutions portfolio

NX Horizon is our flagship solar tracking solution. NX Horizon’s smart solar tracker system delivers what we believe to be an attractive LCOE and has been deployed more than any other tracker as of December 31, 2021. Based on our internal analysis, experience and customer feedback, we believe we generally have an LCOE advantage compared to legacy linked row trackers. NX Horizon’s system mounts a single line of panels along a tracker row. NX Horizon’s reliable self-powered motor and control system, balanced mechanical design and independent-row architecture provide project design flexibility while lowering operations and maintenance costs. With its self-aligning module rails and vibration-proof fasteners, NX Horizon can be easily and rapidly installed. The self-powered, decentralized architecture allows each row to be commissioned in advance of site power and is designed to withstand high winds and other adverse weather conditions. NX Horizon combines several key features that improve performance, reliability and operability compared to competing designs.

NX Gemini is our two-in-portrait (“2P”) format tracker which holds two rows of solar panels along the central support beam. Ideally suited for sites with challenging soils, high winds and irregular boundaries, NX Gemini features a distributed drive system for robust stability in extreme weather, eliminating the need for dampers and minimizing energy required to stow panels in a safe position during inclement weather.

 

171


Table of Contents

In March 2022, we launched NX Horizon-XTR, our terrain-following tracker designed to expand the addressable market for trackers on sites with sloped, uneven and challenging terrain. NX Horizon-XTR conforms to the natural terrain of the site, reducing or eliminating cut-and-fill earthworks and reducing foundation lengths.

These benefits help accelerate construction schedules and make trackers more economically and environmentally viable on difficult sites.

 

 

Independent rows. Over the last decade, the substantial decrease in the cost of electric motors and control systems helped accelerate the adoption of independent row tracking systems over linked-row architectures. In addition to the ability to rotate each row individually, independent rows provide many benefits such as increased redundancy and therefore lower risk of single points of component failure, site layout flexibility including reduced grading requirements, ease of installation, and ease of maintenance and operations, including unrestricted vehicle access.

 

 

Mechanically-balanced rows. Our patented mechanically-balancing rows have several benefits, including greater range of motion, less energy required to rotate the panels than competing products and reduced component wear and tear. Mechanical balancing also enables greater elevation of solar panels above a central support beam (torque tube), significantly improving energy production in bifacial applications by allowing more reflected light to reach the back side of the panel. Bifacial panels capture sunlight on both their front and back sides and are increasingly adopted in utility-scale projects.

 

 

Self-powered. Our tracker design includes the placement of a small solar panel on each row that powers the trackers, eliminating the need for more expensive AC power. In addition, our self-powered controller also enables advanced software capabilities by collecting and distributing real-time sensor data.

 

 

Terrain following capability. Unlike typical designs that constrain tracker rows to a plane, Nextracker’s NX Horizon-XTR tracker variant conforms to a site’s natural terrain undulations. This design eliminates or reduces the cost and impact of cut-and-fill earthworks, reduces foundation material, eases permitting and accelerates project construction schedules. NX Horizon-XTR’s ability to significantly reduce earthwork allows many otherwise infeasible sites to become economically viable for solar trackers. Less earthwork lowers upfront costs and improves scheduling while mitigating environmental impacts to topsoil, native vegetation, and natural drainage features.

 

 

Embedded sensors and connectivity. Our embedded sensors and wireless mesh network with real-time connectivity enable visibility and system monitoring of critical components, and remote maintenance, upgrades, and future software enhancements if separately purchased by the customer.

 

 

Operations and maintenance efficiency. Our highly engineered fasteners replace standard nuts and bolts. Our fasteners increase long-term reliability and eliminate the need for periodic inspection and maintenance required by systems held together with nuts and bolts.

 

 

Sealed, elevated drive system. All our trackers have sealed gears, motors and controllers, which are typically elevated three or more feet above the ground, protecting the system against dust, flooding and ground accumulations of snow and ice.

Software solutions portfolio

We offer a number of software solutions to optimize the performance and capabilities of our tracking solutions. Our software is licensed on a separate basis and integrated with our tracker products, leveraging the embedded sensors, communication and control capabilities in these solutions. When we develop new software features, we can provide these capabilities to both our customers’ existing installed fleet as well as new projects. Through

 

172


Table of Contents

software innovation, we have been able to improve energy yields and operability over time, providing differentiated benefits to our customers.

As of March 31, 2023, TrueCapture has been installed on approximately 199 projects. TrueCapture is an intelligent, self-adjusting tracker control system that uses machine learning to increase typical solar power plant energy yield between 1-2.2% for the majority of projects. While linked row tracking systems angle all rows in an identical direction facing the sun, TrueCapture boosts solar power plant production by continuously optimizing the position of each individual tracker row in response to site features such as varying topography and changing weather conditions.

TrueCapture utilizes a suite of advanced software techniques to predict and optimize the energy yield of our systems on an ongoing basis throughout the life of the system. Sophisticated digital twin modeling techniques generate a digital model of the site and array and tracker geometry. This is combined with weather forecast data and processed through a high-fidelity simulation engine to predict how much additional energy can be captured via TrueCapture row-to-row shade avoidance and diffuse light tracking.

Row-to-row shade avoidance

 

 

LOGO

TrueCapture automatically adjusts tracker positions on a row-by-row basis to reduce shading from adjacent tracker rows caused by uneven terrain and construction variances. Such adjacent-row shading frequently occurs in the early morning or late afternoon when the sun is low in the horizon. Incremental late afternoon energy production is particularly valuable in that it helps tracking systems better match utility-load profiles as electricity demand typically rises during these hours. Optimized row-to-row shade avoidance is only possible with independent-row architectures with dedicated control electronics on each row. TrueCapture row-to-row shade avoidance operation integrates data from on-site sensors and other data sources into our machine learning algorithms and then leverages the independent row tracker and controls architecture to create customized tracking algorithms for each row to optimize energy yield. This method calculates shading on each row of the array for every hour of the year, contrasting with other approaches that ‘de-tune’ the entire array based on a one-time shading measurement, resulting in only partial energy recovery.

Diffuse light tracking

 

 

LOGO

TrueCapture diffuse light tracking technology increases energy yield in overcast, cloudy or hazy conditions. In such diffuse, indirect lighting conditions, energy production is optimized by enabling solar panels to capture a wider “view-angle” of the sky rather than pointing directly at the sun. TrueCapture automatically moves specific rows into a flat, horizontal position if doing so optimizes energy production in diffuse light conditions. Standard tracking algorithms fail to adjust for this, resulting in lost energy. On-site irradiance sensor data is integrated

 

173


Table of Contents

with other weather data and processed via our machine learning algorithms to determine and dispatch optimal tracking angles to each tracker row on a continual basis.

TrueCapture’s row-to-row shade avoidance and diffuse light tracking modes operate concurrently to produce complementary yield gains.

NX NavigatorTM, which is typically bundled for no additional fee with TrueCapture, enables solar power plant owners and operators to monitor, control and protect their solar projects. An intuitive dashboard helps plant managers to precisely visualize real-time operational data at the site, subfield and individual tracker level. In addition, NX Navigator’s risk mitigation features include Hurricane/Typhoon Stow and Hail Stow modes, both of which quickly command solar panels to rotate to safe positions in response to inclement weather that might otherwise cause significant damage to solar panels. Hail Stow increases the survivability of solar panels to over 99% in lab testing. Snow Shed is an additional control feature that enables solar panels to generate more energy during snowstorms by periodically rotating panels to shed excess snow buildup and quickly resume normal tracking.

 

 

LOGO

Benefits of our solution

We approach tracking with a holistic and forward-thinking view toward increasing solar power plant energy production levels and decreasing operating and maintenance costs. Our trackers provide high levels of

 

174


Table of Contents

performance and operability and improve over time through our separately licensed software solutions. We see trackers as not only a physical mounting and rotating platform for solar panels, but also as a nexus of intelligent control and optimization for the entire solar plant. Our innovative approach provides the following significant competitive advantages:

 

 

Next-generation architecture. Our self-balancing, independent-row architecture provides many performance and cost advantages, including improved reliability, easier access for maintenance vehicles, a wide rotational range and the ability to optimize the tracker angle on a row-by-row basis for increased energy production. Unlike some linked-row designs, our key drive components are located well above ground to reduce risk from flooding and ground accumulations of snow and ice.

 

 

Advanced software and sensor capabilities. We optimize performance and operability through hardware and software integration, validated by rigorous testing and field-based measurement and verification. Our software solutions interface with our network of data-mining sensors dispersed throughout the solar plant and enable operators to optimize performance for various shading and lighting conditions and efficiently manage the solar plant at scale.

 

 

Ease of deployment. Our solutions are designed to enhance system configuration and planning for customers, reduce costs associated with grading, earthworks, anchoring, deployment and other installation, and reduce time to deploy and operationalize. Our trackers are self-powered, reducing ongoing system reliance on more costly AC power and allowing newly-constructed plants to begin generating solar power sooner than tracking solutions that require external power to operate.

 

 

Future upgradability. We take an innovative approach to ‘future proofing’ the optimization of our trackers over time, enabling the release of improved features and capabilities to both legacy and new solar projects via future software enhancements to our separately sold software solutions.

 

 

Severe weather protection. Our systems combine multiple approaches to reduce risk of damage while maintaining as much energy production as feasible in severe weather conditions. Our trackers use wind stowing methods and dampening based on research on dynamic wind force mitigation, increasing protection against high winds while seeking to minimize energy production impacts. Our software also provides rapid stowing modes to reduce risk of damage from hail and a feature that automatically puts the panels into stow position shortly after a loss of utility power.

 

 

Superior production for bifacial solar panels. Our tracker platforms are designed to optimize production from bifacial solar panels. Bifacial panels capture sunlight on both their front and back sides and are increasingly adopted in utility-scale projects. Our architecture is designed to mitigate obstructions that can block reflected light from reaching the back side of the panels.

Our key strengths

 

 

Global leader in the solar tracking industry. We are the global leader in the solar tracking industry based on GW shipped and have been for seven consecutive years from 2015 to 2021. As of March 31, 2023, we have cumulatively shipped more than 75 GW of solar tracker systems since our inception in 2013, which we believe to be the most in our industry’s 30 year history. We have over 200 active customers across more than 30 countries, including all of the top 10 EPCs in the United States. We expect these markets to increasingly shift to solar tracking and away from fixed-tilt systems over time, providing additional tailwinds for the solar tracking industry.

 

 

Culture and track record of innovation. We have an exceptional culture focused on driving thought leadership and innovation within our industry over many years. We pioneered what we believe to be today’s

 

175


Table of Contents
 

leading generation of tracker solutions, including many “industry first” innovations, such as self-powering and self-grounding capabilities, and associated software offerings. Our innovation capabilities have driven improvements in our products over time, as seen through the leading energy capture performance of our trackers. Our software offerings continue to optimize our trackers, driving energy yield, cost reductions and increased resilience in variable environments where our customers operate.

 

 

Proven solutions with a long track record of performance and reliability. We have an established track record of delivering what we believe to be the highest performing trackers for solar energy projects in markets around the world, which is especially critical for a product with an expected 35+ year lifetime. We consistently receive positive customer feedback regarding the quality and reliability of our products, including proven enhancements in energy yield and operating costs.

 

 

Strategic, value-driven relationships throughout the customer value chain. We have developed long-term, entrenched strategic relationships throughout the value chain with leading developers, EPCs, owners and operators of solar projects. These relationships differentiate our go-to-market engine, enabling us to serve as strategic advisors to each of these stakeholders in a solar project. These relationships also provide valuable customer feedback that helps guide our ongoing innovation.

 

 

Differentiated, robust intellectual property portfolio. We have a large portfolio of intellectual property protecting both our hardware and software products. We have 81 issued U.S. patents, 113 granted non-U.S. patents and 210 U.S. and non-U.S. patent applications pending, including provisional patent applications pending in the U.S. and pending Patent Cooperation Treaty (“PCT”) applications across our product portfolio as of March 31, 2023. We have 47 issued U.S. patents and 37 U.S. and PCT patent applications pending on our core tracking mechanical structures such as our balanced system and tracker frames, and 24 issued U.S. patents and 17 U.S. and PCT patent applications pending on our yield-improving technologies, including adaptive control methods utilized through TrueCapture as of March 31, 2023.

 

 

Visionary, founder-led management team. Our founders and management team pioneered tracking technology and are the driving force behind our vision, mission and innovation. Key members of our management team have an average of 20 years of experience in the solar industry. Our highly-talented leadership team enables us to develop innovative products, build long-term partnerships across the solar value chain and foster our mission-driven culture.

Our growth strategies

We intend to drive the growth of our business primarily through the following strategies:

 

 

Maintain clear leadership position in sophisticated and growing U.S. market. We are the U.S. leader in the solar tracking industry based on GW shipped. The U.S. solar market for installations larger than 5 MW, most of which correspond to the utility-scale segment, is projected to grow at a 12% compound annual growth rate over the next 9 years.32

 

 

Expand in rapidly growing and maturing international markets. We have a strong presence in the Australia, Latin America, the Middle East and Africa markets, which have demonstrated significant growth over the past five years.33 We believe there is an opportunity both to grow with existing customers and acquire new customers as these markets mature and increasingly prioritize technological capabilities and energy yield. Several emerging markets, such as the Middle East, Africa and Southeast Asia, are early in the adoption curve of solar tracking solutions. We expect these markets to increasingly shift to solar tracking and away from fixed-tilt systems over time, providing additional tailwinds for the solar tracking industry.

 

32    Wood Mackenzie, March 2023.
33    Wood Mackenzie, December 2022.

 

176


Table of Contents
 

Leverage our cutting-edge technological expertise to expand the existing addressable market. With solar projects increasingly built in geographies with challenging weather or topography, the need for technology innovation is critical to further growth. NX Horizon-XTR illustrates our efforts to enable our customers to achieve competitive economics in these site conditions, thereby expanding our total addressable market (“TAM”).

 

 

Expand our product offerings and capitalize on our large installed base. Our flagship software offering, TrueCapture, increases typical solar power plant energy yield between 1-2.2% for the majority of projects. In addition, based on our internal analysis, we believe our flagship software offering creates some gains outside of this range, depending on site topography, construction variances, project design, and weather conditions. In addition to making us more competitive with new customers and projects, we can cross-sell this and other software offerings to our pre-existing customer base which built solar plants prior to our software coming to market. We have shipped more than 75 GW of tracker systems as of March 31, 2023, of which approximately 29% utilize TrueCapture technology. Legacy systems which have not incorporated TrueCapture represents another embedded growth opportunity.

 

 

Pursue selective and accretive acquisitions to complement our existing platform. We will continue to evaluate opportunities to make acquisitions that expand our portfolio and provide more value for customers. Our management team has experience successfully integrating acquisitions, including the machine learning software company BrightBox Technologies and the intellectual property assets of Optimum Tracker.

Our market opportunity

Trackers are the fastest-growing utility-scale mounting system across the world, with the percentage of ground-mounted solar installations (in GW) utilizing trackers growing from 23% in 2015 to a projected 49% in 2022 globally (and was over 80% in 2022 in mature markets such as the United States and Australia), according to Wood Mackenzie.34 In addition, the most recent tracker-specific forecasts from Wood Mackenzie estimated a $4.6 billion market for trackers in 2022, the third consecutive year in which the annual market value of trackers would exceed that of fixed-tilt systems for the ground-mounted market.35 We believe that the global demand for trackers is growing faster than the overall demand for mounting systems because solar energy projects that use trackers generate significantly more ROI than projects that do not. According to Wood Mackenzie, the global tracker market is expected to be a $71 billion cumulative opportunity from 2020 to 2030, representing approximately 682 GW of solar installed over that time period.36

Customers

Our large and diversified customer base consists of over 200 active customers across more than 30 countries as of March 31, 2023. Customers and owners of our products include many of the largest and most successful companies in the industry. Our EPC customers often build multiple projects at a time for their customers and purchasing decisions are typically made on a per-project basis. A small number of customers deploy our products for ground-mounted distributed generation projects such as powering the customers’ buildings or facilities. For the fiscal year 2023, we derived 68% of our revenue from projects in the United States and 32% from projects in international markets.

In fiscal year 2023, we began our Volume Commitment Agreement (“VCA”) program, which consists of signed contracts with developers, plant owners, and EPCs comprising multiple projects typically deployed over

 

34    Wood Mackenzie, December 2022. Global total addressable market excludes China.
35    Ibid.
36    Ibid.

 

177


Table of Contents

multiple years. By the end of fiscal year 2023, our backlog included over $1.8 billion of project-specific purchase orders and over $670 million of VCAs comprising multiple specific projects. We define backlog as executed contracts or purchase orders with deposit, build of materials and ship dates, as well as executed VCAs with customer deposits for multiple projects.

We believe our VCA program, which we began in fiscal year 2023, provides even greater visibility into our future revenue and growth. In general, legacy backlog contracts take three to five quarters to cycle into revenue while we expect our VCA agreements to cycle into revenue from three to eight quarters.

Sales and marketing

Our sales and marketing strategy is focused on building long-term relationships with key parties involved in developing, building, owning and maintaining utility-scale solar projects. We educate those parties on the benefits of our solutions, including increased energy yield performance, superior constructability, reliability, ease of maintenance, and advanced software and sensor capabilities compared to competing products. We leverage a variety of techniques to build awareness of and communicate our value propositions, including comprehensive digital marketing campaigns, independent studies, white papers, training programs, thought leadership seminars and participation in industry conferences and events. We sell systems both on an individual project basis and through long-term master supply agreements.

Our collaborative, full-project-lifecycle approach to selling involves working closely with developers, independent engineers, EPCs and their subcontractors, project operators and owners, and operations and maintenance providers. We work collaboratively with customers and stakeholders as a strategic partner through all stages of the project lifecycle to ensure success, including collaborating on site design/layout, wind studies, geotechnical analysis and value engineering. Once the sale is completed, our project management teams continue engaging with the customer through installation and commissioning phases to ensure smooth delivery and project execution. Our asset management team then provides ongoing technical and general customer support for the life of the project, offering system monitoring, training programs, spare parts management and other maintenance services. This approach creates a broad array of touchpoints with the customer organization, strengthening loyalty in the relationship that drives repeat business and entry into new markets with the customer. For the fiscal year ended March 31, 2023, 80% of our revenue was generated from existing customers.

We have regional sales leaders based in each market that are supported by local project engineering teams and other specialists to help customers evaluate our solutions and optimize system designs in the context of local market characteristics. Due to the critical role of trackers in utility-scale power plants, tracker procurement is based on a complex set of buying criteria with input often coming from multiple stakeholders. As a result, we frequently engage with multiple parties in the sales process including the direct purchaser, such as a developer or EPC, and other stakeholders, such as the long-term plant owner. We believe our comprehensive go-to-market approach throughout the project lifecycle creates stickiness and loyalty in all stakeholder relationships, which can be carried forward as customers expand into new markets.

Our globally diversified operational footprint places sales, engineering and key product and project support functions in close proximity to major tracker markets around the world. This enables us to ensure customer success throughout the project lifecycle, from sales and project design engineering leveraging local expertise to optimize system designs for regional requirements, through deployment and commercial operation. We are well-positioned to provide timely commercial and technical support with personnel in the local time zone and within short travel distances to customer and project sites.

In the United States, we maintain dedicated sales staff principally in California and Tennessee, providing coverage across an expansive geographic market. Our international sales representatives are located in Spain

 

178


Table of Contents

(Madrid and Seville), Australia (Manly), Mexico (Mexico City), India (Hyderabad), United Arab Emirates (Dubai), Brazil (São Paulo) and Singapore. Sales employees in Madrid, Manly, Mexico City, Hyderabad and São Paulo are supplemented by regional project engineering and project management staff with significant local expertise.

These regional teams leverage deep understanding of local jurisdictions, regulations, language and culture, and location-specific installation considerations of each project to foster customer success. Several international offices complement our U.S. headquarters with supply chain, operations and R&D support. Our Hyderabad, India office has approximately 202 employees across sales, engineering, project management and corporate support functions as of March 31, 2023. This office serves not only as a regional hub to support deployments in South Asia and the emerging Middle East and Africa markets, but also as an independent R&D center that conducts parallel technology development alongside our U.S. headquarters, accelerating time to market for new features and products.

Research and development

We commit significant resources to our research and development efforts in order to maintain and extend our differentiated technology and innovation leadership and to enhance value for our customers. We believe that since our inception, we have developed and commercialized the most advanced solar tracking hardware and associated software systems adopted by the global utility-scale solar industry. Our engineering team embraces customer feedback as part of its design processes, with numerous product enhancements resulting from direct customer engagement and collaboration.

We operate state of the art product testing facilities to conduct functional and reliability testing for both individual components and complete system architectures. Approximately 7,800 square feet of laboratory space is dedicated to rapid prototyping and mechanical, electrical and environmental analysis of our products. Our “Center of Solar Excellence” is located adjacent to our Fremont, California headquarters. This six-acre outdoor facility serves as a collaborative technology showcase and research facility, enabling our engineering teams and technology partners to develop, test and commercialize proprietary technologies in a real-world power plant setting. This facility is co-located with our core engineering personnel and allows us to accelerate time-to-market for new products.

We also sponsor an internal program, NX Accelerator, to incubate new product concepts with a dedicated team focused on next generation technologies. This team explores a variety of ideas for potential adoption by our core business. NX Accelerator has considered concepts such as plant-level software and control solutions, modular power plant and microgrid platforms, and intelligent integration of power plant components and systems.

We believe we lead the industry in R&D related to severe weather protection and have pioneered work in dynamic wind force analysis in collaboration with leading engineering firms. Our groundbreaking wind-tunnel studies led to the characterization of phenomena such as vortex shedding and influenced tracker wind-protection strategies throughout the industry. Similarly, to understand hail damage risk, we worked with third-party labs to develop optimized protection strategies which ultimately informed our NX Navigator tool. We have a team with significant experience in the solar tracking industry from a number of engineering fields, including electrical, civil and mechanical. As of March 31, 2023, we employed 163 engineers, including our software development team which consisted of 18 employees.

Our research and development efforts extend beyond the tracker and include initiatives related to the integration of other power plant components to reduce costs and improve performance, availability and dispatchability. The team has successfully extended our core technologies to offer superior integration with energy storage systems as they become prevalent.

 

179


Table of Contents

Intellectual property

The success of our business depends, in part, on our ability to maintain and protect our proprietary technologies, information, processes and know-how. As of March 31, 2023, we had 81 issued U.S. patents, 118 granted non-U.S. patents and 209 U.S. and non-U.S. patent applications pending, including provisional patent applications pending in the U.S. and pending PCT applications across our product portfolio. Our U.S. issued patents are scheduled to expire between 2028 and 2041. Our patents cover the broad range of our solutions including mounting, assemblies, software, methods and solar tracker-related technologies.

In addition to patent protections, we rely on trade secret laws in the U.S. and similar laws in other countries to safeguard our interests with respect to proprietary know-how that is not patentable and processes for which patents are difficult to enforce.

We also use confidentiality agreements and other contractual arrangements to protect our intellectual property. Our policy is for our employees to enter into confidentiality and proprietary information agreements to address intellectual property protection issues and to assign to us all of the inventions, designs and technologies they develop during the course of employment with us. We also require our customers and business partners to enter into confidentiality agreements before we disclose any sensitive aspects of our technology or business plans. We may not have entered into such agreements with all applicable personnel, customers and partners, and, in the case of proprietary information agreements, such agreements may require additional documentation to assign of any proprietary information to us. Moreover, such individuals or entities could breach the terms of such agreements.

Government incentives

Federal, state, local and foreign government bodies provide incentives to owners, end users, distributors and manufacturers of solar energy systems to promote solar electricity in the form of tax credits, rebates and other financial incentives. The range and duration of these incentives varies widely by geographic market. The market for grid-connected applications, where solar power is sold into organized electric markets or under power purchase agreements, often depends in large part on the availability and size of these government subsidies and economic incentives.

United States federal incentives

Historically, the most significant incentive program to our business has been the ITC for solar energy projects. The ITC allows a taxpayer to offset its federal income tax liability by a percentage of its eligible cost basis in a solar energy system put to commercial use. Prior to enactment of the IRA, the value of the tax credit varied depending on the year in which construction was deemed to begin under rules set forth in various guidance issued by the IRS. Under this regime, solar projects on which construction began by the end of 2022 qualified for a tax credit equal to 26% of the project’s eligible cost basis. The credit reduced to 22% for projects on which construction began in 2023. The credit further reduced to a permanent 10% level for projects on which construction began in 2024 or later. Solar projects on which construction began before 2024, but were not placed in service until 2026 or later, were also limited to the 10% credit.

The IRA made significant changes to the incentives available to solar energy projects. As a result of changes made by the IRA, United States taxpayers will be entitled to a 30% ITC for certain qualifying projects placed in service after 2021 and increased further to 40% for projects placed in service after 2022 that satisfy certain “domestic content” requirements. For projects placed in service after 2022, these credit amounts are subject to an 80% reduction if the project (1) does not satisfy prevailing wage and apprenticeship requirements, (2) has a

 

180


Table of Contents

maximum net output that is greater than or equal to one megawatt of electrical (as measured in alternating current) or thermal energy and (3) begins construction on or after January 29, 2023 (the date that is 60 days after the IRS released guidance relating to the prevailing wage and apprenticeship requirements). In addition, certain other incremental credits are potentially available for facilities located in “energy communities” or “low income communities” or that are part of “low-income benefit projects” or “low-income residential building projects.”

On May 12, 2023, the U.S. Treasury Department and the IRS released Notice 2023-38 providing guidance with respect to the IRA’s domestic content bonus credit. The Treasury Department and the IRS announced their intent to issue proposed regulations in the future that will apply to taxable years ending after May 12, 2023, and that in the interim, the guidance contained in Notice 2023-38 may be relied upon with respect to any qualified facility or energy project the construction of which begins before the date ending 90 days after such proposed regulations are published. Generally, to meet the domestic content requirements a qualified facility or energy project must satisfy certain U.S. domestic sourcing or production requirements for iron, steel and manufactured products. In addition, the United States taxpayer must satisfy certain certification and substantiation requirements.

United States taxpayers will generally also be allowed to elect to receive a PTC in lieu of the ITC for qualified solar facilities the construction of which begins before January 1, 2025 that are placed in service after 2021. The PTC is available for electricity produced and sold to unrelated persons in the ten years following a project’s placement in service and is equal to an inflation-adjusted amount (2.75 cents per kilowatt hour for calendar year 2022, assuming the prevailing wage and apprenticeship requirements described above are satisfied or deemed satisfied, reduced by 80% if those requirements are not satisfied) for every kilowatt-hour of electricity produced by a facility. The available credit amount is increased by 10% if the domestic content requirements described above are satisfied. Certain additional incremental PTCs are also available similar to the incremental ITCs described above. In the case of projects placed in service after 2024, each of the ITC and PTC will be replaced by similar “technology neutral” tax credit incentives that mimic the ITC and PTC but also require that projects satisfy a “zero greenhouse gas emissions” standard (which solar does) in order to qualify for the credits. This new credit regime will continue to apply to projects that begin construction prior to the end of 2033 (and possibly later), at which point the credits will become subject to a phase-out schedule.

In addition, the IRA added Section 45X to the Code, which generally provides tax credits to manufacturers of eligible solar energy components. In addition to solar cells, panels, inverters, battery components and other solar energy components, such tax credits are available for U.S. manufacturing of certain tracker components—specifically, torque tubes and structural fasteners. The Section 45X tax credits are available through the end of calendar year 2032 for manufacturers of eligible components that are produced in the United States and sold to an unrelated party after 2022. The amount of the Section 45X credit varies depending on the eligible component. In the case of torque tubes and structural fasteners, the credit amount is equal to 87 cents per kilogram and $2.28 per kilogram, respectively, through the end of 2029.

The credit amount will be reduced by 25% of these amounts in each of calendar years 2030, 2031 and 2032. We expect our eligible U.S. manufacturing suppliers to avail themselves of the Section 45X tax credits and we will seek to apportion some of these economic benefits into our cost of acquiring torque tubes and fasteners.

The federal government also currently permits accelerated depreciation by the owner, and in some cases “bonus” depreciation (e.g., 100% in the case of property placed in service during 2022; 80% in the case of property placed in service during 2023), for certain equipment it purchases, including solar energy systems.

 

181


Table of Contents

State and local incentives

Many U.S. states have adopted procurement requirements for renewable energy production and/or a renewable portfolio standard that requires regulated utilities to procure a specified percentage of total electricity delivered to customers in the state from eligible renewable energy sources, including utility-scale solar power generation facilities, by a specified date.

Some states also offer incentives for distributed generation solar projects, such as a corporate investment or PTC for renewable energy facilities. Additionally, many states and local jurisdictions have established property tax incentives for renewable energy facilities that include exemptions, exclusions, abatements and credits.

International incentives

The international markets in which we operate or may operate in the future may have in place policies to promote renewable energy, including solar. These mechanisms vary from country to country. In seeking to achieve growth internationally, we may make investments that, to some extent, rely on governmental incentives in international jurisdictions.

Manufacturing

We utilize a ‘capex-light’ manufacturing model, in which most components, including steel parts, are produced by outside qualified vendors through contract manufacturing arrangements. As of March 31, 2023, total global manufacturing capacity was approximately 850 MW per week, supporting approximately 40 GW of annual shipments. By outsourcing most of our product manufacturing, we achieved this global capacity with close to no capital investment. Our parent company Flex manufactures our self-powered controller and network control unit components.

As of March 31, 2023, we had more than 65 qualified suppliers located in 19 countries across five continents. This supply chain diversity reflects unique strategies for each of our key global customer markets, optimizing landed costs and lowering risk.

For the U.S. market, in 2019 following the introduction of tariffs by the U.S. government on imports of Chinese steel and certain solar equipment, we shifted our supply chain to U.S. and other non-China vendors where possible, supplementing capacity with neighboring countries and countries with favorable commercial relationships with the U.S. In some other countries, we developed locally sourced components in order to meet regulatory or customer requirements.

In 2021 and 2022, we further expanded our U.S. supply chain vendor relationships in response to ongoing global logistics and shipping challenges and in anticipation of possible U.S. federal legislation incentivizing domestic manufacturing. The IRA implemented such incentives by, among other things, providing manufacturing tax credits for producing and selling certain tracker components (torque tubes and structural fasteners) in the U.S., and providing an enhanced ITC for solar projects that meet domestic content requirements. See the section titled “Business of Nextracker—Government incentives—United States federal incentives.”

Our U.S. supply chain approach has been to secure raw material supply commitments with steel mills located in various regions of the U.S. The steel coils produced by such mills are transferred directly to manufacturing suppliers, also known as fabricators, with whom we have established contract manufacturing agreements to produce finished tracker parts such as our primary component torque tubes. We currently have contracts to provide us with a total annual capacity of more than 25 GW of manufacturing for our primary components.

 

182


Table of Contents

Approximately 10 U.S. fabricators currently manufacture various tracker components. We have prioritized geographic location as a key criterion for U.S. fabricator selection, resulting in a regionally distributed network of manufacturing facilities that are often co-located with or near U.S. mills where steel is melted, processed and coated domestically. This minimizes material handling costs between production steps while reducing transportation costs and delivery times to regional customer project sites.

We believe that, as a result of our investment in developing local content solutions, we are well positioned to respond rapidly and efficiently to changing tariffs and other trade policies, and government incentives and requirements. Diversifying our manufacturing suppliers, and increasing the amount of steel and steel components we source from the U.S., has also mitigated factory-level and country-level sourcing risks due to supply chain disruptions beyond our control, such as historic volatility in logistics and shipping costs in recent years and COVID-19 related shutdowns.

Monitoring and control of our global supply chain is accomplished through our internal enterprise resource planning (“ERP”) system. Additionally, we have invested in solutions to further enhance real-time tracking through business systems and business intelligence tools providing visibility into all supply chain key performance indicators and enabling rapid response in case of any deviations. Along with these systems, we also have a dedicated team focused on environmental, trade compliance and other external risks, supporting a pro-active approach to planning for potential risks and developing strategies to mitigate them. We utilize a rigorous internal demand forecasting process to ensure sound decisions around capacity development and supplier diversification over the appropriate time horizons. Our regular suppliers have entered into a “Global Business Agreement” with us, providing contractual parameters to right-size their inventory of finished and semi-finished goods and facilitating on-time deliveries to us.

To reduce material movement and inventory, we prioritize drop-shipping all components manufactured by our vendors directly to customer sites. This allows us to minimize warehousing of finished goods inventories, which are used mainly for contingency purposes and warranty replacements. We lease approximately 11,000 square feet of warehouse space across three facilities in California and Tennessee.

Competition

Our solutions are specialized products that are specific to the solar industry. The expertise required to design trackers and customers’ reluctance to purchase products from new entrants with a limited history has resulted in a bifurcation of providers based on their track record with major customers. Our principal competitors are Array Technologies (including its recently acquired business STi Norland), GameChange Solar, PV Hardware, FTC Solar, Arctech Solar and Soltec. We also compete with smaller market participants in various geographies. From time to time, we compete indirectly with manufacturers of fixed-tilt systems in certain emerging markets.

We believe the principal factors that drive competition between vendors in the market include:

 

 

established track record of product performance;

 

 

system energy yield;

 

 

software capabilities;

 

 

product features;

 

 

total cost of ownership and return on investment;

 

 

reliability;

 

 

customer support;

 

183


Table of Contents
 

product warranty terms;

 

 

services;

 

 

supply chain and logistics capabilities; and

 

 

financial strength and stability.

Human capital

As of March 31, 2023, we had approximately 606 full-time employees. Our employees (giving effect to the transfer of employees to us from Flex during fiscal year 2023) span eight offices globally, including 94 employees in research and development. We frequently hire sales, engineering, operational and corporate support staff in countries outside the U.S. in order to better and more efficiently support our regional customers’ solar projects and supply chain activities. As of March 31, 2023, and after giving effect to the transfer of the Flex employees to us, approximately 49% of our employees are based in the U.S., approximately 33% of our employees are based in India and the remainder of our employees are based in other international offices. To a lesser extent, we also use contract workers retained through third-party agencies.

Development and engagement

Ongoing engagement and professional growth for employees is critical to our success, and we help foster this growth through educational opportunities, dynamic work assignments and leadership development. We provide instructor-led classes, online learning and on-the-job training, covering topics including managerial and leadership development, diversity, equity and inclusion as well as other job-related training and courses. In addition, we provide tuition reimbursement for job-related courses, seminars and other professional development opportunities. Our employees manage their career progression through annual performance appraisals. Managers are empowered to facilitate this growth through regular check-ins and feedback sessions with their direct reports.

We encourage our employees to engage with leadership and provide feedback on how we are doing and how we can better meet their needs. In addition to engagement activities such as town halls and all-hands meetings, we survey employees periodically to evaluate the employee experience.

Diversity, equity and inclusion

We strive to instill a culture of embracing global perspectives, difference of thought and inclusiveness. Our strength comes from the dedication, talent, experience and perspective of every employee in our operation. In order to foster an inclusive working environment around the world, we provide our employees with communications, discussion opportunities, as well as training and resources to enhance their awareness of diversity, equity and inclusion issues.

Wellness, health and safety

Providing a safe environment for our employees to thrive is one of our core values. We promote a “zero-injury” culture through health and safety management systems that implement a data-driven and risk-based approach in monitoring and reporting performance regularly.

We build awareness and share specific information about safety with employees around the world through a number of pathways. Safety First posters in our global locations emphasize specific actions to minimize injuries and illnesses. Our management sets the tone for our safety culture and reminds everyone of their shared responsibility to keep everyone safe.

 

184


Table of Contents

The key to preventing injuries and illnesses is minimizing the risk within operations, which requires effective risk assessment and incident reporting and analysis processes. We have developed a common process providing consistent identification, evaluation and control of existing and potential workplace hazards. Our standardized incident analysis process enables us to determine root causes of injuries, implement effective corrective actions and prevent recurrence, and provides improved data analytics and lessons learned.

Fair wages and benefits

Our total rewards packages are informed by company results, employee performance, as well as grade-level, job function and location. Compensation ranges are evaluated periodically to ensure our salary offerings are competitive with our industry peers.

We respect the right of our employees to have freedom of association. This includes the right to form or join trade unions or other worker organizations. According to the labor law in the country, all of our employees in Spain and all employees working on behalf of Nextracker through Flex in Brazil, which together represent less than 13% of our workforce as of March 31, 2023, are covered by a local collective bargaining agreement.

Our relationship with Flex

Nextracker, a Delaware corporation, was formed on December 19, 2022 and is the issuer of the Class A common stock described in this proxy statement/prospectus. Prior to the Nextracker IPO and the related transactions, all of our business operations were conducted through Nextracker LLC (formerly known as NEXTracker Inc.) and its affiliates, and the owner of Nextracker LLC was Flextronics International USA, Inc., a wholly-owned subsidiary of Flex.

As a result of the transactions related to the Nextracker IPO, Nextracker is (a) a holding company, with its principal asset consisting of LLC Common Units in Nextracker LLC and (b) the managing member of Nextracker LLC and operates and controls all of the business and affairs of Nextracker LLC and its subsidiaries. The remaining economic interest in Nextracker LLC is owned by Flex, through its indirect ownership of LLC Common Units, and TPG, through its direct ownership of LLC Common Units.

After the completion of the Transactions, Flex will no longer own any shares of our capital stock, and we will no longer be, a “controlled company” within the meaning of the rules of Nasdaq and, as a result, no longer qualify for exemptions from certain corporate governance requirements that we relied upon prior to the Transactions. See the sections titled “Risk factors—Risks related to the Transactions,” “Nextracker’s management—Controlled company exemption” and “Certain relationships and related party transactions.”

Facilities

Our corporate headquarters are located in Fremont, California, USA and consist of approximately 44,000 square feet of leased office, laboratory and warehouse space which is used to accommodate office staff, research and development projects, machine shop work, tools repair, shipping and receiving. The adjacent Center for Solar Excellence, comprised of approximately 6 acres of leased land, is used for field testing, research and development, training and marketing purposes.

In addition, we lease an aggregate of approximately 34,000 square feet of office space and approximately 11,000 square feet of warehouse and tool storage space in the U.S. We also maintain leased office space in Australia, Chile, China, India, Mexico, Spain and the United Arab Emirates, some of which is provided to us by Flex under the transition services agreement.

 

185


Table of Contents

We believe our facilities are in adequate condition and meet our current needs. We have the ability to add new facilities and expand our existing facilities as we continue to add employees and expand into new geographic markets.

Legal proceedings

In the ordinary course of conducting our business, we have in the past and may in the future become involved in various legal actions and other claims. We may also become involved in other judicial, regulatory and arbitration proceedings concerning matters arising in connection with the conduct of our businesses. Some of these matters may involve claims of substantial amounts. In addition, from time to time, third parties may assert intellectual property infringement claims against us in the form of letters and other forms of communication. These legal proceedings may be subject to many uncertainties and there can be no assurance of the outcome of any individual proceedings. We do not believe that these matters, and we are not a party to any other legal proceedings that we believe, if determined adversely to us, would have a material adverse effect on our business, financial condition or results of operations. For more information, see Note 12 in the notes to Nextracker’s consolidated financial statements included elsewhere in this proxy statement/prospectus.

Environmental laws and regulations

We are subject to a variety of environmental, health and safety (“EHS”) laws and regulations in the jurisdictions in which we operate and in which our products are distributed. We do not believe the costs of compliance with these laws and regulations will be material to the business or our operations. We use, handle, generate, store, discharge and dispose of hazardous materials, chemicals and wastes at some of our facilities in connection with our maintenance, research and product development, and testing activities. Any failure by us to control the use of, to remediate the presence of or to restrict adequately the discharge of such materials, chemicals or wastes, or to comply with EHS legal requirements applicable to product content, labeling, distribution or disposal, could subject us to potentially significant liabilities, clean-up costs, monetary damages and fines or suspensions in our business operations. In addition, some of our facilities could be located on properties with a history of use involving hazardous materials, chemicals and wastes and may be contaminated. Although we have not incurred, and do not currently anticipate, any material liabilities in connection with such contamination, we may be required to make expenditures for environmental remediation in the future.

 

186


Table of Contents

Nextracker management

Our executive officers and board of directors

The following table sets forth certain information concerning our executive officers and directors as of July 31, 2023.

 

     
Name    Age      Position(s) held
Daniel Shugar      60      Chief Executive Officer and Director
David Bennett      53      Chief Financial Officer
Howard Wenger      63      President
Bruce Ledesma      55      President, Strategy & Administration
Nicholas (Marco) Miller      54      Chief Operating Officer
Léah Schlesinger      59      General Counsel, Chief Ethics and Compliance Officer and Secretary
Christian Bauwens      56      Director
Charles Boynton      55      Director
Jonathan Coslet      58      Director
Michael Hartung      56      Director
Paul Lundstrom      48      Director
Steven Mandel      35      Director
Scott Offer      58      Director
Willy Shih      72      Director
Rebecca Sidelinger      58      Director
Brandi Thomas      47      Director
William D. Watkins      70      Chairperson of the Board
Kyra Whitten      53      Director

 

The following are brief biographies describing the backgrounds of our executive officers and directors:

Executive officers

Daniel Shugar founded Nextracker and has served as its Chief Executive Officer since July 2013. Mr. Shugar began his career in the solar industry in 1988 and has held senior leadership positions in multiple solar companies. Prior to Nextracker, he served as Chief Executive Officer of Solaria Corporation, a solar panel manufacturing company, from January 2010 to June 2013. Mr. Shugar was the President of Systems, a division of SunPower Corporation, a global solar panel manufacturer and construction company, from January 2007 to March 2009. From 1996 to 2007, he served as President of PowerLight Corporation, a commercial and utility-scale solar system integrator. From 1986 to 1995, Mr. Shugar held various positions in the solar businesses of New World Power, Inc., Advance Photovoltaic Systems and the Pacific Gas & Electric Company. Mr. Shugar holds a Bachelor of Science degree in Electrical and Electronics Engineering from Rensselaer Polytechnic Institute and a Master of Business Administration from Golden Gate University.

Mr. Shugar was selected to serve on our board due to his role as Chief Executive Officer and his extensive management experience in the solar energy industry.

David P. Bennett has served as Chief Financial Officer of Nextracker since June 2021. Prior to that, Mr. Bennett served as Principal Accounting Officer of Flex, our majority shareholder, since July 2013 and has held positions of increasing responsibility since joining Flex in 2005, including Senior Vice President, Finance from 2014 to 2021, Vice President, Finance from 2009 to 2014 and Corporate Controller from 2011 to 2013. Prior to joining Flex, he was a Senior Manager at Deloitte and Touche LLP from 1992 to 2005. Mr. Bennett is a certified public

 

187


Table of Contents

accountant (inactive) in the State of Colorado and earned a Bachelor of Arts degree in Business and Administration with an emphasis in Accounting and Finance from the University of Colorado, Boulder, Leeds School of Business.

Howard Wenger has served as President of Nextracker since February 2022. Mr. Wenger began his solar career in 1984 and has held multiple leadership and board positions. Mr. Wenger served as President of Solaria Corporation, a solar panel manufacturing company, from May 2020 to October 2021, and as Board Director from September 2019 to November 2022. From 2007 to 2017, he held various executive officer roles at SunPower Corporation, a global solar panel and technology manufacturer and solar system provider, including President, Global Business Units, and for eight years serving as President and Chief Executive Officer of SunPower Corporation Systems, a wholly-owned subsidiary. From 2003 to 2007, Mr. Wenger served as Executive Vice President and Board Director of PowerLight Corporation, a commercial and utility scale solar system integrator. From 1984 to 2003, Mr. Wenger held various solar management, engineering and research positions at several companies, including AstroPower, Inc., Pacific Energy Group, PG&E and Intersol Power Corporation. Mr. Wenger holds a Bachelor of Arts degree in Environmental Studies from the University of California, Santa Barbara, and a Master of Science degree in Civil Engineering from the University of Colorado, Boulder.

Bruce Ledesma has served as our President, Strategy and Administration since May 2023 and previously as our President, Strategy, Software and Administration since March 2022. Mr. Ledesma served as President of Nextracker from May 2019 to February 2022. Mr. Ledesma previously served as Executive Vice President, Corporate Development of Solar Mosaic, Inc., a fintech company financing residential solar and home improvement projects, from May 2016 to May 2019, and as its Chief Operating Officer from July 2014 to May 2016. Mr. Ledesma was the co-founder of Roble Capital, LLC, a private investment fund, and served as its Chief Operating Officer from June 2013 to July 2014. He served as General Counsel and Corporate Secretary of SunPower Corporation, a global solar panel and technology manufacturer and solar system provider, from January 2007 to March 2012. From 2005 to 2007, Mr. Ledesma served as General Counsel of PowerLight Corporation, a commercial and utility scale solar system integrator. From 1998 to 2004, Mr. Ledesma held various legal and executive positions with Barra, Inc., a software financial risk management company. From 1993 to 1998, Mr. Ledesma practiced as a corporate attorney for Latham & Watkins LLP. He holds a Bachelor of Arts degree in Economics from Stanford University and Juris Doctor degree from Harvard Law School.

Nicholas (Marco) Miller is a co-founder of Nextracker and has served as its Chief Operating Officer since March 2021, its Senior Vice President, Global Operations from August 2017 to March 2021, and its Vice President of Operations from December 2013 to August 2017. From August 2011 to December 2013, he was the Senior Director of Customer Care at Solaria Corporation, a solar panel manufacturing company. He held senior management roles at SunPower Corporation, a global solar panel and technology manufacturer and solar system provider, in Geneva, Switzerland from 2007 to 2011, where he managed all utility solar construction projects in the Europe, Middle East and Africa regions. Prior to that, Mr. Miller worked at PowerLight Corporation, a commercial and utility scale solar system integrator, from 2001 to 2006, where he held various project management roles in solar construction. Mr. Miller holds a Bachelor of Arts degree in English from McGill University.

Léah Schlesinger has served as our General Counsel, Chief Ethics and Compliance Officer and Secretary since February 2023. Ms. Schlesinger served as General Counsel of Nextracker since April 2019 and as Vice President, Corporate Legal of Flex, our majority shareholder, from March 2015 to April 2022. Ms. Schlesinger has spent two decades advising global corporations and mid-size companies, with an emphasis on mergers and acquisitions, corporate governance and antitrust. Prior to joining Flex, Ms. Schlesinger was a Partner at Grant Law, a boutique law firm advising investors and entrepreneurs, from 2010 to 2012. From 2007 to 2009, Ms. Schlesinger was Counsel at Borden Ladner Gervais LLP in Toronto, in the Securities and Capital Markets

 

188


Table of Contents

group. From 1992 to 2001, Ms. Schlesinger practiced at Skadden, Arps, Slate, Meagher & Flom LLP, where she focused primarily on mergers and acquisitions. Prior to her legal career, Ms. Schlesinger was an Economist in the Macroeconomics group of Data Resources, Inc., an econometrics firm, from 1986 to 1989. Ms. Schlesinger holds a Bachelor of Arts degree in Economics from the University of Chicago and a Juris Doctor degree from the University of Chicago Law School.

Non-employee directors

Christian Bauwens has served as Senior Vice President and Treasurer, Head of GBS Finance of Flex, our majority shareholder, since May 2012. Prior to joining Flex, Mr. Bauwens served as the Executive Vice President and Chief Financial Officer of Estrella International Energy Services, a service company providing solutions and technology to the oil, gas, mining and energy sector in Latin America, from August 2010 to August 2012. Earlier in his career, Mr. Bauwens served in positions of increasing responsibility at various companies, including Treasury Manager for Asia Pacific, Director Capital Market Risk Management for Europe, Director of Overseas Finance and Capital Planning, Treasurer for GM do Brazil, the largest subsidiary of General Motors, a multinational automotive manufacturing company, in South America; Chief Financial Officer for General Motors Argentina including responsibilities for Chile, Uruguay, Peru, Paraguay and Bolivia; and Treasurer for Nissan Motor North America and Nissan Motor Acceptance Corp. Mr. Bauwens received his Bachelor in Economics, a Degree in Political Science & International Relations and a Master of Arts in Economics and Finance, each from the Universite Catholique de Louvain, Belgium.

Mr. Bauwens was selected to serve on our board based on his extensive background in finance and extensive experience in the financial services industry.

Charles Boynton currently serves as the Chief Financial Officer of Logitech, a digital product company founded in Lausanne, Switzerland. Prior to joining Logitech, Mr. Boynton served as the Executive Vice President and Chief Financial Officer of Plantronics Inc. also known as Poly, Inc., a global business and consumer audio and video communications company (acquired by HP Inc. in October 2022). Mr. Boynton previously served as Executive Vice President and Chief Financial Officer of SunPower Corporation, a global vertically integrated solar company, from March 2012 to May 2018, continuing as an Executive Vice President until July 2018, and as Vice President of Corporate Finance and Corporate Development from June 2010 to March 2012. Mr. Boynton served as the Chief Executive Officer and Chairman of the Board of 8point3 Energy Partners, an owner / operator of solar energy generation projects, from March 2015 to June 2018 (acquired by Capital Dynamics in July 2018). Mr. Boynton served as the Chief Financial Officer of ServiceSource International, Inc., a global outsourced, customer success and growth solutions company, from April 2008 to May 2010. From March 2004 to April 2008, Mr. Boynton served as the Chief Financial Officer at Intelliden, a software company (acquired by IBM in January 2010). Prior to that, Mr. Boynton held key financial positions at Commerce One, Inc., Kraft Foods, Inc. and Grant Thornton, LLP. Mr. Boynton was a certified public accountant, State of Illinois, and a Member FEI, Silicon Valley Chapter. Mr. Boynton received his Bachelor of Science in Accounting from Indiana University’s Kelley School of Business and his Master of Business Administration from Northwestern University’s Kellogg School of Management.

Mr. Boynton was selected to serve on our board based on his extensive background in financial reporting and accounting and his experience in the solar energy industry.

Jonathan Coslet currently serves as the Vice Chairman of TPG Global LLC (“TPG Global”), a global alternative asset firm, and has been with TPG Global since 1993. He previously served as TPG Global’s Chief Investment Officer from 2008 to 2020. During his tenure with TPG Global, Mr. Coslet also served on the boards of directors of several public and private companies, including IQVIA Holdings Inc., a pharmaceutical consulting and contract research organization, from 2003 to 2020, Life Time Group Holdings, Inc., a health, fitness and

 

189


Table of Contents

recreational sports company, since 2015, Cushman & Wakefield plc, a leading global real estate services firm, since 2018, and TPG Inc. since 2021. Mr. Coslet also serves on the board of directors of Stanford Lucile Packard Children’s Hospital, where he is Chairman, and the Stanford Institute for Economic Policy Research Advisory Board. He has also served on the Board of Trustees of the Menlo School, the Stanford Medicine Board of Fellows, the Harvard Business School Board of Dean’s Advisors and the Federal Reserve Bank of San Francisco’s Economic Advisory Council. Mr. Coslet received his Bachelor of Science degree in Economics and Finance from the Wharton School of the University of Pennsylvania where he was Valedictorian, and his Master of Business Administration from Harvard Business School, where he was a Baker Scholar.

Mr. Coslet was selected to serve on our board based on his background in finance and extensive experience in advising and growing companies.

Michael Hartung has served as President, Agility Solutions of Flex, our majority shareholder, since April 2020. Prior to holding this position, Mr. Hartung served as Senior Vice President of Lifestyle at Flex since July 2013 and Vice President of Flex’s Capital Equipment market segment from October 2007 to July 2013. Before joining Flex in 2007, Mr. Hartung held positions of increasing responsibility at Solectron Corporation, an electronics manufacturing company for original equipment manufacturers, including his role as Vice President of the Computing & Storage business unit where he was directly responsible for sales, marketing and account management functions. He holds a Bachelor of Arts in Economics from the University of California, Los Angeles.

Mr. Hartung was selected to serve on our board based on his extensive management experience and significant expertise in equipment manufacturing.

Paul Lundstrom has served as Chief Financial Officer of Flex, our majority shareholder, since September 2020. Previously, Mr. Lundstrom was Vice President and Chief Financial Officer of Aerojet Rocketdyne Holdings, Inc., a rocket, missile and energetics propulsion manufacturer, a position he had held since November 2016. Between 1997 and 2016, Mr. Lundstrom worked at United Technologies Corporation (now Raytheon Technologies Corporation), where he held several senior roles including Vice President of Investor Relations; Vice President and Chief Financial Officer, Building & Industrial Systems—North Asia; Vice President and Chief Financial Officer, Climate, Control & Security—Asia; and Vice President and Chief Financial Officer, Carrier Building Systems and Services. He holds a Bachelor of Science in Finance from Truman State University and a Master of Business Administration from Columbia University. He is a registered Certified Public Accountant in the State of Illinois.

Mr. Lundstrom was selected to serve on our board due to his extensive management experience and significant financial expertise, including in financial reporting, public accounting, capital markets and investor relations.

Steven Mandel is a Business Unit Partner with TPG Rise Climate, the dedicated climate investing strategy of TPG where he has worked since 2019. He previously worked as a Director at Denham Capital from 2011 to May 2019, focusing on principal investments across the clean energy sector, and in the Power & Renewables investment banking division at Citigroup from 2009 to 2011. Mr. Mandel currently serves on the board of directors of Matrix Renewables, Intersect Power, Climavision, Palmetto Solar and the non-profit Chordoma Foundation. Mr. Mandel holds a Bachelor of Science in Business and Economics with Honors from Lehigh University, a Master of Science in Finance from London Business School and holds Chartered Financial Analyst designation.

Mr. Mandel was selected to serve on our board based on his extensive management experience and background in the power, renewables and clean energy sectors.

Scott Offer has served as Executive Vice President and General Counsel of Flex, our majority shareholder, since September 2016. Previously, Mr. Offer served as Senior Vice President and General Counsel at Lenovo Group Limited from January 2016 until August 2016 and as Chief Counsel for the Lenovo Mobile Business Group from

 

190


Table of Contents

2014 to 2016. Prior to that, he served as Senior Vice President and General Counsel, Motorola Mobility, Inc., a Google company, from August 2012 to October 2014 and Senior Vice President and General Counsel, Motorola Mobility, Inc. from July 2010 to July 2012. Prior to that, he worked for the law firm of Boodle Hatfield. He received his law degree from the London School of Economics and Political Science and is qualified as a lawyer in both the United Kingdom and the United States.

Mr. Offer was selected to serve on our board based due to his extensive management experience and substantial background in advising global companies on a wide variety of legal and regulatory matters.

Willy Shih has served as the Robert and Jane Cizik Professor of Management Practice in Business Administration at Harvard Business School since 2007, where he teaches in MBA and Executive Education Programs. Prior to that, Mr. Shih spent 28 years in various senior management and consultancy positions with IBM, Digital Equipment, Silicon Graphics, Eastman Kodak Company and Thomson SA working in product development and manufacturing. Mr. Shih previously served on the Board of Directors of Flex, our majority shareholder, from 2008 to 2022. He presently serves as a member of the Advisory Committee on Supply Chain Competitiveness to the U.S. Secretary of Commerce, and on the Industrial Advisory Committee for the U.S. Secretary of Commerce. Mr. Shih holds Bachelor of Science degrees in Chemistry and Life Sciences from the Massachusetts Institute of Technology, and a Doctor of Philosophy degree from the University of California at Berkeley. He is a Life Member of the Institute of Electrical and Electronics Engineers.

Mr. Shih was selected to serve on our board due to his extensive experience in product development and manufacturing.

Rebecca Sidelinger has served as President, Reliability Solutions of Flex, our majority shareholder, since February 2022. Previously, Ms. Sidelinger served in various roles at Honeywell Aerospace (“Honeywell”), a division of Honeywell International Inc., a diversified manufacturing and technology company, including as President, Mechanical Systems & Components Strategic Business Unit from October 2019 until 2022; Vice President/General Manager, Safety Systems from 2017 to 2019; and other senior roles since joining Honeywell in 2011. Prior to her time at Honeywell, Ms. Sidelinger spent 25 years in leadership positions with GE Transportation Systems and GE Motors. During her time with GE Motors, she ran locomotive modernization, passenger locomotive, marine propulsion and drill motor businesses. Ms. Sidelinger holds a Bachelor of Science Degree in Electrical Engineering from Gannon University and a Master of Business Administration from Penn State University.

Ms. Sidelinger was selected to serve on our board due to her extensive experience in the manufacturing and technology sector.

Brandi Thomas currently serves as Vice President, Chief Audit Executive and Chief Diversity Officer of General Electric Company, a multinational company operating in aviation, power and renewable energy. Prior to joining General Electric Company, Ms. Thomas served as Vice President, Corporate Audit for Delta Air Lines, Inc., one of the leading airlines in the U.S. for domestic and international travel, from April 2017 to December 2020. Ms. Thomas holds a Bachelor of Science Degree in Finance from Case Western Reserve University.

Ms. Thomas was selected to serve on our board due to her extensive experience in finance, corporate audit, enterprise risk management and strategic growth.

William D. Watkins served as Chairman of the Board of Imergy Power Systems, Inc. (“Imergy”), a leading innovator in cost-effective energy storage products, from January 2015 to August 2016 and as Chief Executive Officer from September 2013 to August 2016. Prior to his time at Imergy, Mr. Watkins was the Chairman of the Board of Bridgelux, Inc. from February 2013 to December 2013 and Chief Executive Officer from January 2010 to February 2013. Mr. Watkins also served as the Chief Executive Officer of Seagate Technology Holdings PLC from 2004 to January 2009, as President and Chief Operating Officer from 2000 to 2004 and held various other

 

191


Table of Contents

positions from 1996 to 2000. During his time with Seagate, Mr. Watkins was responsible for Seagate’s hard disc drive operations, including recording heads, media and other components, and related R&D and product development organizations. Mr. Watkins currently serves on the boards of directors of Flex, our majority shareholder, since 2009, and Avaya Holdings Corp. since 2017, on which he is also Chair of the board of directors. He previously served on the board of directors of Maxim Integrated Products, Inc., from 2008 to 2021. Mr. Watkins holds a Bachelor of Science degree in Political Science from the University of Texas.

Mr. Watkins was selected to serve on our board due to his extensive management experience across a number of industries on a global scale, including the energy storage industry, as well as his current and past board experience as a director of various public companies.

Kyra Whitten currently serves as Senior Vice President, Corporate Marketing, Communications and Sustainability at Flex, our majority shareholder, since January 2023. Ms. Whitten previously served as Vice President, Corporate Marketing, Communications and Sustainability of Flex from June 2019 to January 2023. Before joining Flex, Ms. Whitten served as Vice President, Corporate Communications at Lumileds from 2018 to 2019. Prior to that, she held various positions in corporate communications and corporate affairs at Lam Research Corporation, a supplier of wafer-fabrication equipment and related services, Xilinx, Inc., a semiconductor company that primarily supplies programmable logic devices, and Applied Materials, Inc., a supplier of equipment, services and software for the manufacture of semiconductor chips. Ms. Whitten received a B.S. in International Business from San Jose State University.

Ms. Whitten was selected to serve on our board due to her extensive experience leading marketing, communications and corporate affairs organizations for B2B technology brands.

Board of directors

Our Board consists of 13 individuals including one serving as chairperson. Our Board has determined each of Charles Boynton, Jonathan Coslet, Steven Mandel, Willy Shih and Brandi Thomas are “independent” under the standards of Nasdaq, except that Messrs. Coslet and Mandel are not considered independent for purposes of audit committee independence under Rule 10A-3 of the Exchange Act.

Our amended and restated certificate of incorporation provides that our Board is divided into three classes of directors, with the classes to be as nearly equal in number as possible, and with the directors serving three-year terms. For further information, see the section titled “Description of capital stock of Nextracker—Anti-takeover effects of various provisions of Delaware law and our certificate of incorporation and bylaws.” Our Board is divided among the three classes as follows:

 

 

Our class I directors are Paul Lundstrom, Scott Offer, Dan Shugar and William D. Watkins and their term will expire at the 2026 annual meeting of stockholders.

 

 

Our class II directors are Michael Hartung, Steven Mandel, Willy Shih, Rebecca Sidelinger and Kyra Whitten and their term will expire at the 2024 annual meeting of stockholders.

 

 

Our class III directors are Christian Bauwens, Charles Boynton, Jonathan Coslet and Brandi Thomas and their term will expire at the 2025 annual meeting of stockholders.

We entered into the separation agreement with Flex, which gives our controlling stockholder the right to nominate a majority of our directors and a majority of the members of our board committees as long as our controlling stockholder beneficially owns 50% or more of the total voting power of our outstanding common stock and specifies how our controlling stockholder’s nomination rights shall decrease as our controlling stockholder’s beneficial ownership of our common stock also decreases. In accordance with the separation

 

192


Table of Contents

agreement, Christian Bauwens, Michael Hartung, Kyra Whitten, Paul Lundstrom, Scott Offer, Rebecca Sidelinger and William D. Watkins were designated for nomination by Flex to the Board and nominated by the Nominating, Governance and Public Responsibility Committee and the Board. See the section titled “Certain relationships and related party transactions—Agreements with Flex—The Separation Agreement—Board and committee representation.” If the Transactions are completed, Flex will no longer have any right to nominate members of the Board pursuant to the separation agreement.

Committees of our board of directors

Our Board has established audit, compensation and people and nominating, governance and public responsibility committees. The composition, duties and responsibilities of these committees are set forth below. Our Board may from time to time establish certain other committees to facilitate the management of Nextracker.

Audit committee

Our Board has established an audit committee which is responsible for, among other matters: (1) appointing, compensating, retaining, evaluating, terminating and overseeing our independent registered public accounting firm; (2) discussing with our independent registered public accounting firm its independence from us; (3) reviewing with our independent registered public accounting firm the matters required to be reviewed by applicable auditing requirements; (4) approving all audit and permissible non-audit and tax services to be performed by our independent registered public accounting firm; (5) overseeing the financial reporting process and discussing with management and our independent registered public accounting firm the interim and annual financial statements that we file with the SEC; (6) reviewing and monitoring our internal controls, disclosure controls and procedures and compliance with legal and regulatory requirements; and (7) establishing procedures for the confidential anonymous submission of concerns regarding questionable accounting, internal controls, auditing and federal securities law matters.

Our audit committee consists of Charles Boynton, Paul Lundstrom and Brandi Thomas, with Charles Boynton serving as chairperson. Rule 10A-3 of the Exchange Act and Nasdaq rules require us to have one independent audit committee member at the time of the listing of our Class A common stock on Nasdaq, a majority of independent audit committee members within 90 days of the date of listing and all independent audit committee members within one year of the date of listing. We intend to comply with the independence requirements within the time periods specified. Our Board has determined that each of Charles Boynton, Paul Lundstrom and Brandi Thomas is an “audit committee financial expert” as defined by applicable SEC rules and has the requisite financial sophistication as defined under the applicable rules and regulations. Our Board has adopted a written charter for the audit committee, which is available on our website.

Compensation and people committee

In connection with the completion of the Nextracker IPO, our Board established a compensation and people committee which is responsible for, among other matters: (1) reviewing officer and executive compensation goals, policies, plans and programs; (2) reviewing and approving or recommending to our Board or the independent directors, as applicable, the compensation of our directors, Chief Executive Officer and other executive officers; (3) reviewing and approving employment agreements and other similar arrangements between us and our officers and other key executives; (4) appointing and overseeing any compensation consultants; and (5) reviewing Nextracker’s succession plans for the Chief Executive Officer and other officers of Nextracker.

 

193


Table of Contents

Our compensation and people committee (the “C&P Committee”) consists of Willy Shih, Scott Offer, Rebecca Sidelinger, Michael Hartung and Jonathan Coslet, with Willy Shih serving as chairperson. The composition of our compensation and people committee meets the requirements for independence under current rules and regulations of the SEC and Nasdaq, including Nasdaq’s controlled company exemption, discussed below. In connection with the completion of the Nextracker IPO, our Board adopted a written charter for the compensation and people committee, which is available on our website.

Nominating, governance and public responsibility committee

Our Board has established a nominating, governance and public responsibility committee that is responsible for, among other matters: (1) identifying individuals qualified to become members of our Board, consistent with criteria approved by our Board; (2) assessing the composition and performance of our Board and the committees of our Board and each individual director; and (3) developing and recommending to our Board a set of corporate governance guidelines and principles.

Our nominating, governance and public responsibility committee consists of William D. Watkins, Charles Boynton, Willy Shih, Scott Offer and Rebecca Sidelinger, with William D. Watkins serving as chairperson. The composition of our nominating, governance and public responsibility committee meets the requirements for independence under current rules and regulations of the SEC and Nasdaq, including Nasdaq’s controlled company exemption, discussed below. Our Board has adopted a written charter for the nominating, governance and public responsibility committee, which is available on our website.

Controlled company exemption

Flex controls and, upon the completion of the Transactions, will no longer control a majority of the outstanding shares of our common stock. As a result, we will no longer be a “controlled company” under Nasdaq corporate governance standards. As a controlled company, we could elect not to comply with certain corporate governance requirements, including:

 

 

the requirement that a majority of our Board consist of independent directors;

 

 

the requirement that our nominating, governance and public responsibility committee be composed entirely of independent directors with a written charter addressing the committee’s purpose and responsibilities or if no such committee exists, that our director nominees be selected or recommended by independent directors constituting a majority of the board’s independent directors in a vote in which only independent directors participate;

 

 

the requirement that our compensation committee be composed entirely of independent directors with a written charter addressing the committee’s purpose and responsibilities; and

 

 

the requirement for an annual performance evaluation of our nominating, governance and public responsibility committee and compensation and people committees.

After the completion of the Transactions, we will no longer be able to take advantage of these exemptions.

Stock ownership guidelines

On August 24, 2023, the Board adopted stock ownership guidelines applicable to our current officers (as defined under Section 16 of the Exchange Act), including our named executive officers, and to our non-employee directors, as follows:

 

 

CEO—5x annual base salary;

 

194


Table of Contents
 

Other Executive Officers (including named executive officers)—2.5x annual base salary; and

 

 

Non-Employee Directors—5x annual cash retainer.

Our officers and non-employee directors are expected to satisfy the applicable guidelines within five years of the later of (i) the effective date of the guidelines, and (ii) the date of such individual’s appointment to a position with the Company that is subject to such guidelines, and to hold at least the applicable minimum value in shares of common stock for so long as they are an officer or non-employee director, as applicable. For purposes of these ownership guidelines, stock ownership includes shares held outright and unvested restricted stock units, and excludes unexercised options (whether vested or unvested) or unvested performance stock units

Director compensation for fiscal year 2023

Director compensation program

Directors who are neither our employees nor employees of Flex, and who are not employees or partners of TPG (together, the “Compensated Directors”), are eligible to receive compensation for their service on our Board consisting of annual cash retainers. The non-employee directors who are employees of Flex, or employees or partners of TPG (together, the “Ineligible Directors”), do not receive compensation for their service as directors. The Compensated Directors will receive the following annual retainers for their service on our Board. The retainers are paid in four equal quarterly installments and prorated for any partial year of service on our Board:

 

   
Position    Retainer ($)  

Chairperson

   $ 50,000  

Board Member

   $ 65,000  

Audit Committee:

  

Chairperson

   $ 25,000  

Committee Member

   $ 12,500  

Compensation and People Committee:

  

Chairperson

   $ 25,000  

Committee Member

   $ 12,500  

Nominating, Governance and Public Responsibility Committee:

  

Chairperson

   $ 10,000  

Committee Member

   $ 5,000  

 

 

Our Compensated Directors receive (at the discretion of our Board) an annual grant of restricted stock units with an aggregate grant date value of $150,000 (with an additional grant of restricted stock units having an aggregate grant date value of $50,000 made to the chairperson of our Board), subject to the terms of the LTIP and the award agreement pursuant to which such award is granted. These restricted stock units are granted on the business day immediately following each annual meeting of our stockholders. These restricted stock units vest on the one-year anniversary of the date of grant (or, if earlier, on the business day immediately preceding the next annual meeting of our stockholders), subject to continued service.

The grants described above are prorated for Compensated Directors with respect to their service that commences prior to the expected date of an annual meeting of our stockholders.

Our directors are reimbursed for reasonable out of pocket costs and expenses incurred in attending all meetings of our Board or any committee thereof, as well as for any fees incurred in attending continuing education courses up to $10,000 per director in any fiscal year. Our directors are entitled to the protection

 

195


Table of Contents

provided by the indemnification provisions in our amended and restated certificate of incorporation. We have also entered into customary indemnification agreements with each of our directors. Our Board may revise the compensation arrangements for our directors from time to time.

In connection with their services during fiscal year 2023 and/or during the period following the Nextracker IPO date and ending immediately prior to our first annual meeting of stockholders, as applicable, each of Charles Boynton, Willy Shih, William D. Watkins and Brandi Thomas have received awards of restricted stock units. The number of such restricted stock units granted for each of Messrs. Boynton, Shih and Watkins and Ms. Thomas total 3,571, 6,859, 4,761 and 1,621, respectively. The 3,571 restricted stock units granted to Mr. Boynton, 3,571 of the 6,859 restricted stock units granted to Mr. Shih, the 4,761 restricted stock units granted to Mr. Watkins and the 1,621 restricted stock units granted to Ms. Thomas each will vest on the business day immediately preceding our Annual Meeting of Shareholders, to be held virtually on September 20, 2023. Of the 6,859 restricted stock units granted to Mr. Shih, 3,288 restricted stock units vested on April 1, 2023. The number of restricted stock units granted to Ms. Thomas were prorated based on April 24, 2023, her date of appointment.

Director Summary Compensation in Fiscal Year 2023

The following table sets forth the fiscal year 2023 compensation for our Compensated Directors.

 

Name(1)    Fees Earned or
Paid in Cash
($)(2)
     Stock
Awards
($)(3)
     All Other
Compensation
($)
    

Total

($)

 

Charles Boynton

   $ 26,875      $ 72,848             $ 99,723  

Willy Shih

   $ 26,875      $ 139,924             $ 166,799  

William (Bill) Watkins

   $ 32,500      $ 97,124             $ 129,624  

 

 

 

(1)   During fiscal year 2023, Leslie Biddle served as a member of Nextracker LLC’s board of directors and resigned from the board, prior to the Nextracker IPO. In consideration for her service, Ms. Biddle was awarded 8,036 restricted stock units on January 27, 2023 (after taking into account our subsequent 1-for-2.1 reverse unit split).
(2)   This column represents the amount of cash compensation earned in fiscal year 2023 for service on our Board and committee service.
(3)   This column represents the grant date fair value of restricted stock unit awards granted in fiscal year 2023 in accordance with FASB ASC Topic 718. The grant date fair value of restricted stock unit awards reflects the grant date fair value as determined as of January 24, 2023, the grant date of such awards, in accordance with FASB ASC Topic 718. For additional information regarding the assumptions made in calculating the amounts reflected in this column in respect of the restricted stock unit awards, see Note 7 in the notes to Nextracker’s consolidated financial statements included in elsewhere this proxy statement/prospectus. As of March 31, 2023, the number of unvested restricted stock units held by each of Messrs. Boynton, Shih and Watkins was 3,571, 6,859 and 4,761, respectively.

Code of business conduct and ethics

Our Board has adopted a code of ethics that applies to all of our employees, officers and directors, including our Chief Executive Officer, Chief Financial Officer and other executive and senior financial officers. The full text of our Code of Business Conduct and Ethics is available in the Governance section of the Investors section of our website. Information on or accessible through our website is not incorporated by reference in this proxy statement/prospectus. We intend to disclose future amendments to our Code of Business Conduct and Ethics, or any waivers of such code, on our website or in public filings.

 

196


Table of Contents

Compensation Discussion and Analysis of Nextracker

This Compensation discussion and analysis (“CD&A”) describes our executive compensation philosophy, process and objectives and the elements of our fiscal year 2023 compensation program for our named executive officers (“NEOs”) and gives the context for understanding and evaluating the compensation information contained in the tables and related disclosures that follow. Our NEOs for fiscal year 2023 are as follows:

 

   
Name    Position
Daniel Shugar    Chief Executive Officer
David Bennett    Chief Financial Officer
Howard Wenger    President
Bruce Ledesma    President - Strategy & Administration(1)

Nicholas (Marco) Miller

   Chief Operating Officer

 

 

(1)   Reflects Mr. Ledesma’s current title. During fiscal year 2023 Mr. Ledesma served as our President–Strategy, Software & Administration.

We operated as part of Flex until the completion of the Nextracker IPO on February 9, 2023. Compensation for our NEOs prior to fiscal year 2023 was determined by Flex. However, in early fiscal year 2023, and as further discussed below, our then-existing board of directors and compensation committee, comprised of Willy C. Shih (chairperson), Scott Offer and Jonathan Coslet, began implementing certain compensation elements (e.g., our long-term equity incentive program), in addition to our historic short-term incentive plan, which are separate and apart from the Flex compensation program. In connection with the Nextracker IPO, our Board established our C&P Committee. Following the completion of the Nextracker IPO, additional elements of our compensation program have been implemented, including our post-Nextracker IPO base salary program and our 401(k) plan by our Board and the C&P Committee, which are responsible for establishing and overseeing all of our compensation programs.

This CD&A primarily addresses the material elements of our fiscal year 2023 compensation programs and policies, including our overall compensation philosophy, and program objectives. We have entered into various agreements to provide a framework for our relationship with Flex after the Transactions, including an employee matters agreement. This agreement governs our and Flex’s compensation and employee benefit obligations with respect to the employees and other service providers of each company. For a summary of the employee matters agreement and such allocation of benefit obligations, see the section titled “Certain relationships and related party transactions—Agreements with Flex—Employee Matters Agreement.”

Our philosophy on compensation

Overview

Our compensation philosophy as it relates to our fiscal year 2023 compensation programs and policies focuses on incentivizing achievement of a balanced set of performance objectives with respect to Nextracker through the implementation of the following objectives:

Pay should be meaningfully aligned to performance. Nextracker’s compensation program is designed to tie actual pay for executives to performance against rigorous short-term and long-term performance objectives of Nextracker. This pay-for-performance compensation philosophy aims to create shareholder value, where above-target performance should be rewarded when achieved, and below-target performance should lead to reduced compensation, including zero payouts when performance thresholds are not met.

 

197


Table of Contents

The key vehicles that are used to ensure that compensation realized by executives is aligned with results generated for our shareholders are the short-term incentive and the long-term incentive programs. We also believe that a significant portion of performance-based compensation should be deliverable in the form of equity awards. Prior to fiscal year 2023, these equity awards were provided through Flex’s restricted share unit award (“Flex RSU”) program, which applies to most executives, and its performance share unit award (“Flex PSU”) program, which applies to a limited group of executives (no Flex PSUs were granted to our NEOs after fiscal year 2021). As a result of the implementation of our long-term equity incentive program, during fiscal year 2023 our NEOs no longer received any additional long-term equity awards under Flex’s long-term incentive compensation program and our NEOs began receiving awards under our long-term equity incentive program.

Attract, retain and motivate superior talent. Our compensation program is intended to be competitive in order to attract, retain and motivate a high-caliber and responsible leadership team. A key objective of the compensation program is to provide competitive pay opportunities based on the achievement of performance objectives, while balancing the need to avoid excessive or inappropriate risk-taking, and maintaining an appropriate cost structure.

Peer group analysis. Peer group data is used as a guide for compensation decisions, but this data does not form the sole basis for its compensation program.

We actively manage our compensation philosophy as described below.

 

   
Element    Overview
Base salaries and target cash compensation   

•   Pay is regularly benchmarked against a set of industry peers.

 

•   Base salaries and target cash compensation are competitively positioned for executives to manage fixed costs.

Substantial emphasis on at-risk compensation   

•   Programs are designed to link actual pay to the achievement of pre-determined performance goals that create shareholder value.

 

•  100% of at-risk compensation is based on achievement of incentive outcomes against pre-determined performance metrics.

Focus on long-term performance   

•   While measurement of short-term results maintains day-to-day focus, the above compensation philosophy also is built on the premise that shareholder value is built over the long term.

 

 

*   For fiscal year 2023, approximately 59% of the target total direct compensation for our NEOs was in the form of long-term incentives.

 

198


Table of Contents

Nextracker compensation benchmarks and Peer Group

The C&P Committee, in its discretion, develops, determines and adjusts compensation benchmarks and the peer group with respect to Nextracker (the “Peer Group”). Based, in part, on the advice of FW Cook, the compensation consultant for the C&P Committee, the following companies were originally designated as the Peer Group with respect to our compensation program for fiscal year 2023:

 

 

Advanced Energy    First Solar    MKS Instruments
Arcosa    Generac    Shoals
Array    Gibraltar Industries    SolarEdge
Cree    Itron    SunPower
EnerSys    Littlefuse    Sunrun

 

 

*   Notwithstanding the companies comprising the foregoing Nextracker Peer Group, in implementing the TSR (as defined below) component of our performance-based long-term equity incentive awards (described below), we utilized as peer companies the companies that comprise the MAC Global Solar Energy Stock Index (https://macsolarindex.com/stocks-in-the-index).

The Committee and management involvement

The C&P Committee periodically reviews our compensation programs and peer group in order to ensure they are appropriately aligned with best practices in the executive compensation area and are furthering Nextracker’s business strategy. While the responsibilities of the C&P Committee primarily relate to the compensation of Nextracker’s CEO and Nextracker’s other NEOs, the C&P Committee also oversees, at a high level, the decisions and recommendations of Nextracker’s CEO and management concerning the compensation of other Nextracker executives.

Competitive positioning

The C&P Committee considers the compensation provided by our peers in order to provide insight into market competitive pay programs, levels and practices. In addition, the C&P Committee also reviews standardized surveys of large technology and manufacturing firms to evaluate the competitiveness of Nextracker’s compensation programs in the context of general compensation practices.

Compensation-setting process and fiscal year 2023 executive compensation

Overview

As further described below, for fiscal year 2023, Nextracker’s executive compensation program was primarily comprised of base salary, short-term incentive compensation under our incentive bonus plan (as described below), our long-term incentive compensation under the LTIP (as defined below) and deferred compensation under Flex’s 2010 Deferred Plan (as defined below).

 

199


Table of Contents

Base salary

The following table sets forth the base salaries of our NEOs with respect to fiscal year 2023.

 

     
Name and title   

Base salary as of

April 1, 2022(1)

    

Base salary as of

March 31, 2023(2)

 

Daniel Shugar

Chief Executive Officer

   $ 415,000      $ 863,000  

David Bennett

Chief Financial Officer

   $ 432,000      $ 470,000  

Howard Wenger

President

   $ 385,000      $ 505,000  

Bruce Ledesma

President – Strategy & Administration

   $ 385,000      $ 505,000  

Nicholas (Marco) Miller

Chief Operating Officer

   $ 309,575      $ 395,000  

 

 

 

(1)   This column describes the annualized rate of base salary that was payable to our NEOs at the beginning of fiscal year 2023, which does not take into account a voluntary 10% reduction in base pay for our NEOs (other than Mr. Wenger) during the first quarter of FY’23 to align executive salaries with certain inflationary and logistic cost pressures affecting the business at such time (the “Voluntary Salary Reduction”).

 

(2)   This column describes the annualized rate of base salary that was payable to our NEOs with respect to the portion of fiscal year 2023 during periods following completion of the Nextracker IPO on February 9, 2023.

Base salary levels are intended to reflect competitive market data, individual performance, and promotions or changes in responsibilities.

Short-term incentive bonuses

For fiscal year 2023, short-term incentive bonuses for our NEOs were earned pursuant to the Nextracker short-term incentive bonus plan based on achievement of financial and operating performance objectives, as well as individual performance objectives, when applicable.

The performance objectives for our NEOs under the Nextracker short-term incentive bonus plan for fiscal year 2023 were as follows (weighted by percentage):

 

 

Nextracker-specific revenue (40%);

 

Nextracker-specific adjusted operating profit (40%);

 

Nextracker-specific adjusted free cash flow (20%); and

 

Executive team milestones (adjusts bonus payout by 0%—100%).

The following table summarizes the key features of our fiscal year 2023 short-term incentive bonus plan.

 

     
Feature    Component    Objectives
Performance targets   

•   Based on key financial, strategic and operating metrics for Nextracker on a quarterly basis during the fiscal year

  

•   Aligns executive incentives with performance

 

•  Rewards achievement of short-term objectives

Performance measures   

•   Financial metrics relating to revenue, operating profit and

  

•   Emphasizes pay-for-performance by linking individual compensation to

 

200


Table of Contents
     
Feature    Component    Objectives
  

free cash flow with respect to Nextracker

 

•   Executive team milestones relating to company strategic and operating goals such as product improvements, customer satisfaction, strategic sales initiatives, employee-related initiatives, U.S. manufacturing, operational efficiency and execution initiatives, and new business and forecasting processes and improvements

  

performance on metrics that help drive shareholder value

 

•  Promotes accountability by tying payout to achievement of minimum performance threshold

Bonus payments   

•   Based on achievement of financial, strategic and operating performance metrics

 

•  Target bonus opportunities set at percentage of base salary (without adjustment for the Voluntary Salary Reduction), based on the executive’s level of responsibility depending on the executive

 

•  Bonuses that could be earned ranged from 0% of target to a maximum of 200% of target

 

•  No payout awarded for any measure where threshold performance was not achieved

  

•   Reflects the emphasis on pay-for-performance by linking individual compensation to performance

 

•  Encourages accountability by conditioning bonus payments on the achievement of at least the minimum performance threshold

 

As noted above, our annual short-term incentive plan included an executive team milestone component for fiscal year 2023 that affects the overall funding of the plan. Under this component, NEO individual performance is measured based on a variety of quantitative and qualitative measures designed to measure progress, and drives achievement of various confidential strategic and operating objectives. This individual measure was scored on a scale of 0-100% and the resulting percentage was then multiplied against the aggregate eligible bonus amounts derived from achievement of the applicable revenue, operating profit and adjusted free cash flow performance metrics. The individual performance metrics were the same for each NEO in fiscal year 2023.

Incentive payouts for NEOs under the Nextracker short-term incentive bonus plan

Performance targets for fiscal year 2023 were determined based on approved financial and strategic plans. With respect to our NEOs, performance targets were based on Nextracker financial measures and quarterly company milestone objectives. For each financial metric, no payout would be made if an applicable threshold

 

201


Table of Contents

performance level was not achieved. Maximum payout levels for such metrics were tied to “stretch” levels of performance. As noted above, payouts are also increased or decreased upon achievement or non-achievement, respectively, of certain preestablished strategic and operating objectives during fiscal year 2023. Taking into account these increases and decreases, the combined actual weighted payout (as a percentage of target performance) is set forth in the following chart with respect to the applicable revenue, adjusted operating profit and adjusted free cash flow performance metrics:

 

 
Fiscal Year 2023 short-term incentive bonus plan  
(in millions, except percentages)          

Threshold

Performance
Level

    

Target

Performance
Level

    

Maximum

Performance
Level

     Actual
Performance
Achievement
    

Weighted

Performance
Achievement

 
     Weight                                    

Revenue

     40   $ 1,350      $ 1,500      $ 1,650      $ 1,902        80

Adjusted Operating Profit

     40   $ 143      $ 179      $ 215      $ 203        66.8

Adjusted Free Cash Flow

     20   $ 87      $ 145      $ 203      $ 105        13.0

 

 

Total weighted performance achievement with respect to such financial metrics resulted in gross achievement of 159.8% relative to target performance. This total weighted performance achievement was adjusted downward based on the 86.3% attainment of the executive team milestone component within our short-term incentive program, resulting in final achievement of 137.9% relative to target performance.

We used adjusted non-GAAP performance measures with respect to the above operating profit and free cash flow performance objectives (i.e., as adjusted operating profit and adjusted free cash flow) for purposes of our incentive bonus plan in fiscal year 2023. See the section titled “Non-GAAP measures” within Management’s Discussion and Analysis of Financial Condition and Results of Operations of Nextracker for definitions of Non-GAAP operating income (with respect to the adjusted operating profit performance metric) and adjusted free cash flow (with respect to the adjusted free cash flow performance metric) and a reconciliation of these Non-GAAP measures to the most comparable GAAP financial measure.

For purposes of calculating performance under our bonus plan in fiscal year 2023, we may exclude from the calculation of performance extraordinary items or events that would have had an unanticipated impact, corporate transactions (including acquisitions or dispositions) and other unusual or nonrecurring items (i.e., as and when applicable, although no such items or events were applied for fiscal year 2023).

Target and final short-term incentive awards for fiscal year 2023

For fiscal year 2023, aggregate short-term incentive payouts for our NEOs, after adjustment for individual performance, were as follows:

 

         
Name   Fiscal year 2023 short-
term incentive bonus
target (potential bonus
as a percentage of base
salary)(1)
    Fiscal year 2023 short-
term incentive bonus
target (potential bonus
expressed as a dollar
amount)
    Fiscal year 2023
short-term
incentive actual
bonus ($)
    Fiscal year 2023
actual short-term
incentive bonus as a
percentage of full
year target bonus
 

Daniel Shugar

    50%     $ 235,500     $ 324,772       137.9%  

David Bennett

    50%     $ 218,375     $ 301,000       137.9%  

Howard Wenger

    50%     $ 200,000     $ 275,815       137.9%  

Bruce Ledesma

    50%     $ 200,000     $ 275,815       137.9%  

Nicholas (Marco) Miller

    45%     $ 144,113     $ 198,686       137.9%  

 

 

 

(1)   FY’23 target bonus amounts are based on wages paid during the fiscal year, excluding the reduction in wages due to the Voluntary Salary Reduction.

 

202


Table of Contents

With the exception of Mr. Miller, bonus payments were made in a single installment after the close of fiscal year 2023. For Mr. Miller and with respect to the first three quarters of fiscal year 2023, quarterly bonus payments were paid to him based on a determination that the above performance metrics had been achieved at least at the target level for the relevant quarter, and were reasonably expected to be achieved at least at the target level for fiscal year 2023. At the close of fiscal year 2023, a true-up payment was made to Mr. Miller to account for the above-target achievement of such performance metrics for fiscal year 2023.

Long-term incentive compensation

Prior to the implementation of our long-term equity incentive program in April 2022 (i.e., early fiscal year 2023), long-term incentives with respect to our NEOs were provided through Flex’s RSU program and Flex’s PSU program. As a result of the implementation of our long-term equity incentive program, our NEOs did not receive any long-term equity awards under Flex’s long-term incentive compensation program during fiscal year 2023. However, outstanding Flex RSUs and Flex PSUs awarded to our NEOs prior to fiscal year 2023 under Flex’s long-term incentive compensation program remain in effect with respect to our NEOs.

In April 2022, we adopted our initial long-term equity incentive plan, and in connection with the Nextracker IPO, we amended such plan as the Second Amended and Restated 2022 Nextracker Inc. Equity Incentive Plan. Under the LTIP, Nextracker is authorized to provide equity-based compensation in the form of: (i) stock options, including incentive stock options entitling the option holder to favorable tax treatment under Section 422 of the Code; (ii) restricted stock units; (iii) stock appreciation rights; (iv) stock awards and performance stock units; and (v) other stock-based awards that are not inconsistent with the LTIP.

In fiscal year 2023 our NEOs received restricted stock units, performance stock units and option awards under the LTIP, as an incentive to maximize our long-term performance and drive value creation for our equityholders. These long-term incentives are designed to align the interests of the NEOs with those of our equityholders and to give each NEO a significant incentive to manage Nextracker from the perspective of an owner with a direct stake in the business. Long-term equity awards are also intended to promote retention, as unvested awards are forfeited if an executive voluntarily leaves Nextracker. These awards were originally based in units relating to Nextracker LLC, and in connection with the Nextracker IPO, the awards became share-based awards relating to Class A common stock.

Restricted stock unit awards

Restricted stock unit awards granted to our NEOs in fiscal year 2023 vest in three installments on the first three anniversaries of the vesting commencement date of April 1, 2022 (specifically, 30%, 30% and 40%), generally subject to the NEO’s continuous service until such vesting date. Payouts are made in shares, so the value of a restricted stock unit award increases or decreases based on share price performance from the grant date, further aligning the interests of the executive with long-term equityholder value creation. Before a restricted stock unit award vests, the holder has no ownership rights in the shares and is not entitled to dividends or dividend equivalents.

Performance stock unit awards

Performance stock unit awards generally provide for vesting upon the attainment of the applicable performance criteria, generally subject to the NEO’s continuous service until the applicable vesting date. The performance stock units granted in fiscal year 2023 provide for three distinct measurement periods over a three-year performance period with (i) 30% of the total target performance stock units relating to the first measurement period (April 1, 2022 – March 31, 2023), (ii) 30% of the total target performance stock units

 

203


Table of Contents

relating to the second measurement period (April 1, 2023 – March 31, 2024), and (iii) 40% of the total target performance stock units relating to the third measurement period (April 1, 2024 – March 31, 2025). Performance stock units remain subject to a service-based vesting requirement through the completion of the entire performance period, and vest on the third anniversary of the grant date. Subject to satisfying such service-based vesting requirement, the number of performance stock units that vest with respect to the three-year performance period is based on the extent to which the relevant performance criteria is attained with respect to each of the three fiscal year measurement periods. Payouts are made in shares. Before a performance stock unit award vests, the holder has no ownership rights in the shares and is not entitled to dividends or dividend equivalents. Performance stock units granted in fiscal year 2023 vest between 0% and 200% of target.

With respect to the first measurement period (i.e., fiscal year 2023), 100% of the performance criteria were based on the financial metrics and targets of our annual short-term incentive cash bonus program. The executive team milestone component was excluded from such criteria. As a result, performance achievement of 159.8% applied with respect to the first measurement period relative to target performance.

With respect to each of the second and third measurement periods (i.e., fiscal year 2024 and fiscal year 2025), (i) 50% of the performance criteria are based on the financial metrics of our annual short-term incentive cash bonus program and (ii) 50% of the performance criteria relate to the percentile rank of our total shareholder return (“TSR”) relative to the companies that generally comprise the MAC Global Solar Energy Stock Index (https://macsolarindex.com/stocks-in-the-index) as of April 1st of the year of the applicable measurement period.

Option awards

Option awards also provide for vesting upon the attainment of the applicable performance criteria thereunder, generally subject to the NEO’s continuous service until the applicable vesting date. These awards are subject to a four-year performance period. The performance criteria relate to our compound annual growth rate (“CAGR”) with respect to the equity valuation of Nextracker. Subject to the service requirement and acceleration in certain circumstances, the options will vest between 0% and 100% based on Nextracker’s equity valuation achieving certain compounded annual growth rates in excess of an initial valuation of $3 billion over the four-year period beginning April 1, 2022 and ending March 31, 2026, with the ending valuation based on the average of Nextracker’s closing stock prices on the previous twenty (20) trading days prior to March 31, 2026. Upon exercise of an option award, payouts will be made in shares. Before an option award vests and is exercised, the holder has no ownership rights in the underlying shares and is not entitled to dividends or dividend equivalents.

Fiscal year 2023 LTIP awards

The following table summarizes the long-term equity awards granted under the LTIP to our NEOs in fiscal year 2023:

 

       
Name    Service-based
RSUs (# shares)
     Performance-based
PSUs (# shares)
     Options
(# shares)
 

Daniel Shugar

     132,976        132,976        398,571  

David Bennett

     38,690        38,690        119,048  

Howard Wenger

     82,143        82,143        247,619  

Bruce Ledesma

     82,143        82,143        247,619  

Nicholas Miller

     44,048        44,048        132,381  

 

 

 

204


Table of Contents

Performance stock units – fiscal year 2023 (first measurement period performance attainment)

Based on the attainment of the applicable financial metrics associated with our short-term incentive cash bonus program described above, the following performance stock units have been earned with respect to the first measurement period (April 1, 2022 – March 31, 2023) and are eligible to vest at the end of three-year performance period in 2025, subject to satisfaction of the service requirement described above:

 

     
Name   

Target number of PSUs

for the first measurement
period (# shares)

    

Number of earned PSUs

for the first measurement
period (# shares)

 

Daniel Shugar

     39,893        63,750  

David Bennett

     11,607        18,548  

Howard Wenger

     24,643        39,380  

Bruce Ledesma

     24,643        39,380  

Nicholas Miller

     13,214        21,117  

 

 

Deferred compensation awards

During fiscal year 2023, certain of our NEOs participated in Flex’s 2010 Deferred Compensation Plan (the “2010 Deferred Plan”), under which such NEOs were permitted to make deferrals of base salary and bonus amounts under the 2010 Deferred Plan’s voluntary contribution component. Only Mr. Bennett elected to make such deferrals during fiscal year 2023 under the 2010 Deferred Plan’s voluntary component. In addition to voluntary deferrals, Flex made annual employer contributions to Messrs. Shugar, Bennett, Wenger and Ledesma under the 2010 Deferred Plan, the key terms of which are summarized below.

 

   
Deferred plan
design element
   Description
Employer Contribution Component (ECC) – Annual   

•  Target amount is 30% of Mr. Bennett’s base salary and 20% of Messrs. Shugar’s, Wenger’s and Ledesma’s base salaries

 

•  Maximum amount is 37.5% of Mr. Bennett’s base salary and 25% of Messrs. Shugar’s, Wenger’s and Ledesma’s base salaries, if the performance-based portion is funded at maximum

ECC – Funding Basis   

•   50% of the targeted funding is based on the Flex corporate funding level of the short-term incentive bonus plan

 

•  50% of the targeted funding is fixed and not tied to performance

ECC – Vesting Schedule   

•   Flex’s contributions, together with earnings on those contributions, will vest in full after four years, subject to the participant’s continued employment

Investment of Balances   

•   Deferred balances in a participant’s account are deemed to be invested in hypothetical investments (which mirror the investment options in Flex’s tax-qualified 401(k) plan) designated by the participant

 

•  The appreciation, if any, in the account balances is due solely to the performance of these hypothetical investments

Distribution Options   

•   Vested balances may be distributed upon termination of employment either through a lump sum payment or in installments over a period of up to ten years, as elected by the participant

 

•  Participants also may elect in-service distributions through a lump sum payment or in installments over a period of up to ten years

 

 

205


Table of Contents

The deferred account balances are unfunded and unsecured obligations of Flex, receive no preferential standing, and are subject to the same risks as any of Flex’s other general obligations. An additional employer discretionary matching contribution may be provided in connection with voluntary deferrals to reflect limitations on the matching contributions under Flex’s 401(k) plan.

The above NEOs ceased to actively participate in the 2010 Deferred Plan at the end of calendar year 2022, although their accounts under the 2010 Deferred Plan continue to remain eligible to vest. In fiscal year 2024, we expect to implement an inactive deferred compensation program, under which we will honor the accruals under the 2010 Deferred Plan, and the above NEOs will permanently cease to participate in the 2010 Deferred Plan.

Deferred compensation for fiscal year 2023

During fiscal year 2023, Mr. Bennett received a deferred cash award with a value of approximately 29.8% of his pre-Nextracker IPO base salary. Mr. Wenger received a deferred cash award with a value of approximately 27.9% of his pre-Nextracker IPO base salary and Messrs. Shugar and Ledesma each received deferred cash awards with a value of approximately 19.9% of their respective pre-Nextracker IPO base salaries. In addition, under the 2010 Deferred Plan, participants may defer up to 70% of their base salary and bonus, net of certain statutory and benefit deductions. Participants are 100% vested in their own voluntary deferrals at all times.

For additional information about our NEOs’ contributions to their respective deferral accounts, employer contributions to our NEOs’ deferral accounts, earnings on our NEOs’ deferral accounts, withdrawals from our NEOs’ deferral accounts, and deferral account balances as of the end of fiscal year 2023, see the section titled “Executive compensation tables—Nonqualified deferred compensation in fiscal year 2023.”

Executive perquisites

Perquisites represent a small part of the overall compensation program for our NEOs. In fiscal year 2023, Flex paid the premiums on executive long-term disability insurance for Messrs. Shugar, Bennett, Wenger and Ledesma. These benefits are quantified under the “All Other Compensation” column in the Summary Compensation Table.

401(k) plan

Under Flex’s 401(k) plan, all of our employees participating in the plan during the applicable portion of fiscal year 2023 were eligible to receive matching contributions. In addition to regular matching contributions, Flex also offered annual discretionary matching contributions based on certain performance and other economic factors as determined at the end of the fiscal year. No such discretionary matching contributions were made for fiscal year 2023. In March 2023, and prior to the close of fiscal year 2023, Nextracker’s separate 401(k) plan was established at which time our employees (subject to our 401(k) plan’s eligibility requirements) began participating in our 401(k) plan and ceased further participation in Flex’s 401(k) plan. Our 401(k) plan is designed to have substantially the same features as Flex’s 401(k) plan, including regular matching contributions and discretionary matching contributions.

Other benefits

During fiscal year 2023, executives were eligible to participate in Flex’s welfare benefits program, including medical, dental, vision, group life, basic disability, and accidental death and dismemberment insurance benefits, in each case on the same basis as other Flex employees, subject to applicable law. In fiscal year 2024,

 

206


Table of Contents

we expect to establish a Nextracker welfare benefits program for our employees, at which time our employees, including our NEOs, will begin participating in such program (subject to such program’s eligibility requirements) and cease further participation in Flex’s welfare benefits program.

Termination and change of control arrangements

During fiscal year 2023, our NEOs were entitled to certain severance benefits, including certain cash-based severance benefits under Flex’s severance program and change of control benefits. These benefits are described and quantified under the section titled “Executive compensation tables—Potential payments upon termination or change of control.”

Our NEOs do not have employment agreements with us, nor does Nextracker currently have any severance plan or program in place for our NEOs. Instead, Flex’s non-executive severance program (the “Standard Severance Program”) covered our NEOs during fiscal year 2023, with the exception of Mr. Bennett who was covered under the Flex Ltd. Executive Severance Plan (the “Executive Severance Program”). In fiscal year 2024, we expect to establish a cash-based severance benefits program for our employees, including our NEOs.

Under the Standard Severance Program, in the event of a participant’s involuntary termination of employment due to reductions in force, such as plant closures, mass layoffs and job elimination, the participant could receive the following benefits, subject to the participant entering into a severance and release agreement in a form provided by Flex or applicable Flex business unit entity (“Severance Agreement”).

 

   
Standard severance program
termination benefit
   Description
Salary and Benefits Continuation   

•  Lump-sum severance payment determined pursuant to a formula based on a participant’s base pay and years of service as a regular status employee under the Standard Severance Program, resulting in a severance payment not to exceed an amount equal to either six or twelve months, depending on the NEO

Bonus Treatment   

•  Discretionary payment of the most-recently earned quarterly bonus if the participant worked for the entirety of the applicable fiscal quarter

 

As noted above, Mr. Bennett was covered under the Executive Severance Program during fiscal year 2023. Under the Executive Severance Program, in the event of an involuntary termination of employment of the participant without “cause” or voluntary termination by the participant for “good reason” (as each such term is defined in the Executive Severance Program), the participant would receive the following benefits, subject to the participant entering into and complying with a transition and release agreement in a form provided by Flex (“Transition Agreement”):

 

   

Executive severance program

termination benefit

   Description
Salary and Benefits Continuation   

•  Salary and benefits coverage continuation for duration of transition period provided in the Transition Agreement

Bonus Treatment   

•  Pro-rated portion of annual bonus, based on actual performance through the end of the performance period

Equity Vesting   

•  Time-vested and performance-based Flex RSUs, Flex PSUs and ECC awards under the 2010 Deferred Plan continue vesting during the transition period

 

•  Following the transition period, accelerated vesting of Flex RSUs ECC awards under the 2010 Deferred Plan that would have vested during the one-year period following the transition period

 

207


Table of Contents
   

Executive severance program

termination benefit

   Description
  

 

•  Continued vesting is subject to the participant’s release of claims and compliance with post-termination covenants under the Transition Agreement

 

•  All other unvested awards are forfeited

 

The following additional termination benefits are applicable to our NEOs in the event of a change of control of Flex:

 

   
Termination benefit    Description
2010 Deferred Plan—Deferred Compensation Vesting   

•  Accelerated vesting of ECC awards under the 2010 Deferred Plan

 

•  Acceleration applies if employment is involuntarily terminated without cause or voluntarily terminated by the participant for good reason within two years of the change of control (i.e., “double trigger” accelerated vesting)

Flex 2017 Plan—Equity Vesting   

•  Accelerated vesting of all unvested awards under the Flex 2017 Plan, if such awards are not assumed or replaced by the acquiror on an economically equivalent basis

 

•  The Flex C&P Committee also has the ability under the Flex 2017 Plan to provide that certain awards may automatically accelerate if employment is involuntarily terminated without cause within a designated time period (not to exceed eighteen months) following a change of control

 

The following additional termination benefits are applicable to our NEOs in the event of a change of control of Nextracker:

 

   
Termination benefit    Description
LTIP—Equity Vesting   

•  Accelerated vesting of all unvested awards under our LTIP, if such awards are not assumed or replaced by the acquiror on an economically equivalent basis

 

Compensation recoupment policy

In August 2023, Nextracker adopted the Nextracker Inc. Financial Restatement Compensation Recoupment Policy (the “Recoupment Policy”), which provides for the recoupment of certain incentive-based compensation provided to the Company’s current and former “officers” (as defined under Section 16 of the Securities Exchange Act of 1934) in the event of certain restatements of the Company’s financial statements, in accordance with the requirements of the Dodd-Frank Act and the related Nasdaq Listing Rules.

Hedging and pledging policy

Our Board has adopted an insider trading policy, under which our NEOs are prohibited from hedging our stock and using our stock as collateral for margin accounts or pledging such shares as collateral for loans.

Executive Compensation Tables

The following tables contain information regarding the compensation we provided to our NEOs for fiscal years 2023 and 2022. A detailed description of the plans and programs under which these NEOs received the following compensation can be found in the section titled “Compensation discussion and analysis of Nextracker” of this proxy statement/prospectus. Additional information about these plans and programs is included in the additional tables and discussions that follow the Summary Compensation Table.

 

208


Table of Contents

Summary compensation table

 

                   
Name and
Principal Position
  Fiscal
Year
    Salary
($)(1)
    Bonus
($)(2)
    Share
Awards
($)(3)
    Option
Awards
($)(3)
    Non-Equity
Incentive Plan
Compensation
($)(4)
    Change in
Pension Value
and
Nonqualified
Deferred
Compensation
Earnings ($)(5)
    All Other
Compensation
($)(6)
    Total ($)  

Daniel Shugar; Chief Executive Officer

    2023       460,625       —        5,773,029       2,512,800       324,772       7,582       100,048       9,178,856  
    2022       415,000       —        549,985       —        110,992       47       117,105       1,193,129  

David Bennett; Chief Financial Officer

    2023       425,950       —        1,679,690       750,541       301,000       —        146,092       3,303,273  
    2022       429,000       —        425,000       —        299,195       45,897       170,986       1,370,078  

Howard Wenger; President

    2023       400,000       —        3,566,162       1,561,120       275,815       2,399       109,820       5,915,316  
    2022       58,333       —        —        —        19,602       —        42       77,977  

Bruce Ledesma; President -Strategy & Administration

    2023       390,375       —        3,566,162       1,561,120       275,815       —        92,355       5,885,827  
    2022       385,000       —        449,984       —        102,969       6,199       108,933       1,053,085  

Nicholas (Marco) Miller; Chief Operation Officer

    2023       312,514       —        1,912,303       834,599       198,686       —        8,889       3,266,991  
    2022       308,431       3,540       144,997       —        77,817       —        8,328       543,113  

 

 

 

(1)   Includes amounts contributed by the executive to the 2010 Deferred Plan and relevant 401(k) plan accounts.

 

(2)   Nextracker previously reported in this column the portion of the deferred compensation account for Mr. Bennett that vested during fiscal year 2022. We have updated our reporting to exclude such amounts and, in accordance with SEC disclosure rules, will report the amounts credited to the NEOs’ deferred compensation accounts for the applicable year, whether vested or unvested, as All Other Compensation. As a result of such change, the fiscal year 2022 “Bonus” amount has been updated to exclude $141,000 for Mr. Bennett, which reflected the portion of the deferred compensation account that vested during the year. This column shows a discretionary bonus payout with respect to Mr. Miller for fiscal year 2022.

 

(3)   Share awards consist of restricted stock unit, performance stock unit and option awards granted under the LTIP during fiscal year 2023. Share awards also consist of Flex RSUs granted during fiscal year 2022 with respect to Flex Ordinary Shares under the Flex 2017 Plan. The amounts in this column do not reflect compensation actually received by our NEOs, nor do they reflect the actual value that will be realized by our NEOs. Instead, the amounts reflect the grant date fair value as determined by a nationally recognized third-party valuation firm in accordance with FASB ASC Topic 718 in the case of restricted stock unit, performance stock unit and option awards granted under the LTIP. The fair value of such performance stock units is estimated on the date of grant using a Monte Carlo simulation model. With respect to option awards under the LTIP, notwithstanding such third-party valuation, pursuant to the terms of Nextracker LLC Agreement, Nextracker used an assumed equity value of $21.00 per unit for purposes of each option exercise price. Such value was based on the per unit price TPG paid for the preferred units of Nextracker LLC (the “LLC Preferred Units”) acquired prior to the Nextracker IPO, after giving effect to a reverse split effective January 30, 2023. The grant date value of the performance stock units granted to the NEOs in fiscal year 2023 assuming the maximum level of performance conditions will be achieved is $6,120,638 for Mr. Shugar, $1,780,829 for Mr. Bennett, $3,780,890 for Mr. Wenger, $3,780,890 for Mr. Ledesma and $2,027,448 for Mr. Miller. For additional information regarding the assumptions made in calculating the amounts reflected in this column in respect of the restricted stock unit, performance stock unit and option awards, see Note 7 in the notes to Nextracker’s consolidated financial statements included elsewhere in this proxy statement/prospectus. Similarly, the amounts in this column reflect the grant date fair value for Flex RSUs granted under the Flex 2017 Plan in fiscal year 2022 and are calculated in accordance with FASB ASC Topic 718. For additional information regarding the assumptions made in calculating the amounts reflected in this column in respect of Flex RSUs granted under the Flex 2017 Plan, see Note 5 in the notes to Flex’s audited consolidated financial statements, “Share-based compensation,” included in its Annual Report on Form 10-K with respect to the fiscal year ended March 31, 2023.

 

(4)   The amounts in this column represent incentive cash bonuses earned by our NEOs for the relevant year. For additional information, see the section titled “Compensation discussion and analysis of Nextracker—Compensation setting process and fiscal year 2023 executive compensation—Short-term incentive bonuses.”

 

(5)  

The amounts in this column represent the above-market earnings on the 2010 Deferred Plan accounts for certain of our NEOs. None of our NEOs participated in any defined benefit or actuarial pension plans in any period presented. In our Form S-1 registration statement on February 8, 2023 relating to the Nextracker IPO, Nextracker reported above-market earnings in the “Change in Pension Value and Nonqualified Deferred Compensation Earnings” column on the portion of the deferred compensation accounts that were vested during the year rather than reporting such earnings on the entire vested and unvested deferred compensation accounts. In accordance with SEC disclosure rules, the “Change in Pension Value and Nonqualified Deferred Compensation Earnings” column for fiscal year 2022 has been updated as follows to reflect the above-market earnings with respect to the deferred compensation accounts during fiscal year 2022, regardless of whether such amounts were vested

 

209


Table of Contents
 

or unvested. For fiscal year 2022, the amounts reported are $47 for Mr. Shugar, $45,897 for Mr. Bennett and $6,199 for Mr. Ledesma. See the Nonqualified Deferred Compensation in Fiscal Year 2023 table for additional information.

 

(6)   The following table provides a breakdown of compensation included in the “All Other Compensation” column for fiscal year 2023:

 

       
Name   

401(k) Match
Expenses/
Social Security

($)(1)

     Medical /
Enhanced
Long-
Term
Disability
($)(2)
     Total ($)  

Daniel Shugar

     97,692        2,356        100,048  

David Bennett

     144,451        1,641        146,092  

Howard Wenger

     107,372        2,448        109,820  

Bruce Ledesma

     90,034        2,321        92,355  

Nicholas (Marco) Miller

     8,889        —         8,889  

 

 

 

(1)   The amounts in this column represent Flex’s and Nextracker’s regular employer matching contributions to the relevant 401(k) plan accounts for our NEOs and employer contributions (i.e., deferred cash awards) to the applicable NEO deferral accounts under the 2010 Deferred Plan.

 

 

401(k) contributions for Messrs. Shugar, Bennett, Ledesma and Miller were $15,132, $15,538, $13,442 and $8,889, respectively (Mr. Wenger did not participate in the relevant 401(k) programs in fiscal year 2023).

 

 

Deferred compensation plan awards for Messrs. Shugar, Bennett, Wenger and Ledesma were $82,560, $128,913, $107,372 and $76,592, respectively.

 

 

As noted above, in our Form S-1 registration statement on February 8, 2023 relating to the Nextracker IPO, Nextracker reported in the “Bonus” column the portion of the deferred compensation accounts that vested during the year rather than reporting in the Summary Compensation Table the portion that was credited to the deferral account for the year. In accordance with SEC disclosure rules, the “All Other Compensation” column for fiscal year 2022 has been updated as follows to reflect the amounts credited to the deferred compensation accounts during fiscal year 2022, regardless of whether such amounts were vested or unvested. For fiscal year 2022, the amounts credited were $103,750 for Mr. Shugar, $157,500 for Mr. Bennett and $96,250 for Mr. Ledesma.

 

(2)   The amounts in this column represent Flex’s contribution to the executive long-term disability program, for the benefit of Messrs. Shugar, Bennett, Wenger and Ledesma, which executive program provides additional benefits beyond the basic employee long-term disability program.

 

210


Table of Contents

Grants of plan-based awards in fiscal year 2023

The following table presents information about restricted stock unit, performance stock unit and option awards granted to our NEOs under the LTIP (these awards were originally based in units relating to Nextracker LLC, and in connection with the Nextracker IPO, the awards became share-based awards relating to Class A common stock). There were no grants of awards under the Flex 2017 Plan to our NEOs during fiscal year 2023.

 

               
Name   Grant Date     Estimated Future Payouts
Under Non-Equity Incentive
Plan Awards(1)
    Estimated Future Payouts
Under Equity Incentive
Plan Awards(2)
    All Other
Share
Awards:
Number
of Shares
of Stock
or Units
(#)(3)
    All other
option
awards:
Number of
securities
underlying
options
(#)(4)
    Exercise
or base
price of
option
awards
($/Sh)(4)
   

Grant Date
Fair Value

of Shares
and Option
Awards
($)(5)

 
          Threshold
($)
    Target
($)
    Maximum
($)
    Threshold
(#)
    Target
(#)
    Maximum
(#)
                         

Daniel Shugar

    4/6/2022       —        —        —        49,201       132,976       265,952       —        —        —        3,060,319  
    4/6/2022       —        —        —        —        —        —        132,976       —        —        2,712,710  
    4/6/2022       —        —        —        —        —        —        —        398,571       21.00       2,512,800  
    4/6/2022       70,650       235,500       471,000       —        —        —        —        —        —        —   
 

 

 

 

David Bennett

    4/6/2022       —        —        —        14,315       38,690       77,380       —        —        —        890,414  
    4/6/2022       —        —        —        —        —        —        38,690       —        —        789,276  
    4/6/2022       —        —        —        —        —        —        —        119,048       21.00       750,541  
    4/6/2022       65,513       218,375       436,750       —        —        —        —        —        —        —   
 

 

 

 

Howard Wenger

    4/6/2022       —        —        —        30,393       82,143       164,286       —        —        —        1,890,445  
    4/6/2022       —        —        —        —        —        —        82,143       —        —        1,675,717  
    4/6/2022       —        —        —        —        —        —        —        247,619       21.00       1,561,120  
    4/6/2022       60,000       200,000       400,000       —        —        —        —        —        —        —   
 

 

 

 

Bruce Ledesma

    4/6/2022       —        —        —        30,393       82,143       164,286       —        —        —        1,890,445  
    4/6/2022       —        —        —        —        —        —        82,143       —        —        1,675,717  
    4/6/2022       —        —        —        —        —        —        —        247,619       21.00       1,561,120  
    4/6/2022       60,000       200,000       400,000       —        —        —        —        —        —        —   
 

 

 

 
Nicholas (Marco) Miller     4/6/2022       —        —        —        16,298       44,048       88,096       —        —        —        1,013,724  
    4/6/2022       —        —        —        —        —        —        44,048       —        —        898,579  
    4/6/2022       —        —        —        —        —        —        —        132,381       21.00       834,599  
    4/6/2022       42,234       144,113       288,226       —        —        —        —        —        —        —   

 

 

 

(1)   These amounts show the range of possible payouts under the cash incentive programs for fiscal year 2023. The maximum payment represents 200% of the target payment. The threshold payment represents 30% of target payout levels. For the short-term incentive bonus plan, the amounts actually earned for fiscal year 2023 are reported as Non-Equity Incentive Plan Compensation in the Summary Compensation Table. For additional information, see the section titled “Compensation discussion and analysis of Nextracker—Compensation setting process and fiscal year 2023 executive compensation—Short-term incentive bonuses.”

 

(2)   These amounts show the range of estimated future vesting of the performance stock unit awards granted in fiscal year 2023 under the LTIP. These awards cliff vest after a three-year performance period, provided that the NEO continues to remain employed on the vesting date. Vesting is based on performance that is measured over three distinct measurement periods with respect to three separate tranches of performance stock units under the awards (the first measurement period relates to fiscal year 2023, the second measurement period relates to fiscal year 2024, and the third measurement period relates to fiscal year 2025). The measurement period for fiscal year 2023 was subject to performance criteria that was based on the financial metrics of our annual short-term incentive program (i.e., excluding the executive milestones component). With respect to the measurement period that relates to fiscal year 2024 and the measurement period that relates to fiscal year 2025, (i) 50% of the performance criteria will be modeled on our short-term incentive program, and (ii) 50% of the performance criteria will relate to our TSR relative to the companies that generally comprise the MAC Global Solar Energy Stock Index (https://macsolarindex.com/stocks-in-the-index) as of April 1st of the year of the applicable measurement period (the “TSR Component”). The maximum payout for each NEO represents 200% of the target payout. The threshold payout for each NEO for the performance criteria that relates to our short-term incentive program is generally based on the threshold payout levels under such program. The threshold payout for each NEO for the performance criteria that relates to the TSR Component is 50% of the TSR Component’s target payout. For additional information, see the section titled “Compensation discussion and analysis of Nextracker—Compensation setting process and fiscal year 2023 executive compensation—Long-term incentive compensation.”

 

(3)   This column shows the number of service-based restricted stock unit awards granted in fiscal year 2023 under the LTIP. For each NEO, the restricted stock units vest in three annual installments at the rate of 30%, 30% and 40%, respectively, per year, provided that the NEO continues to remain employed on the vesting dates. For additional information, see the section titled “Compensation discussion and analysis of Nextracker—Compensation setting process and fiscal year 2023 executive compensation—Long-term incentive compensation.”

 

211


Table of Contents
(4)   This column shows the number of option shares granted pursuant to option awards in fiscal year 2023 under the LTIP. These awards cliff vest after a four-year performance period, provided that the NEO continues to remain employed on the vesting date. Vesting is based on the extent to which our CAGR equals or exceeds certain specified percentages at the end of the performance period relative to our equity valuation of $3 billion as of the beginning of the performance period. For additional information, see the section titled “Compensation discussion and analysis of Nextracker—Compensation setting process and fiscal year 2023 executive compensation—Compensation setting process and fiscal year 2023 executive compensation—Long-term incentive compensation.”

 

(5)   This column shows the grant date fair value of restricted stock unit awards, performance stock units and stock option awards under the LTIP under FASB ASC Topic 718 granted to our NEOs in fiscal year 2023. The grant date fair value is the amount that will be expensed in Nextracker’s financial statements over the awards’ vesting schedule. For restricted stock units, the grant date fair value reflects the determination by a nationally recognized third-party valuation firm in accordance with FASB ASC Topic 718 as of the grant date. For additional information regarding the assumptions made in calculating the amounts reflected in this column in respect of the restricted stock unit, performance stock unit and option awards, see Note 7 in the notes to Nextracker’s consolidated financial statements included elsewhere in this proxy statement/prospectus.

Outstanding equity awards at 2023 fiscal year-end

The following tables separately present information regarding the outstanding equity awards held by our NEOs under the LTIP and the Flex 2017 Plan as of March 31, 2023. The table relating to Nextracker shows information that specifically relates to the outstanding restricted stock unit, performance stock unit and option awards held by our NEOs under the LTIP. The table relating to Flex shows information that specifically relates to the outstanding awards of Flex RSUs, Flex PSUs and Flex options held by our NEOs under the LTIP. The market value of the share awards is based on the closing price of Class A common stock or Flex Ordinary Shares, as applicable, as of March 31, 2023, which was $36.26 or $23.01, respectively. For additional information on our equity incentive programs, see the section titled “Compensation discussion and analysis of Nextracker—Compensation setting process and fiscal year 2023 executive compensation—Long-term incentive compensation.”

 

212


Table of Contents

Nextracker – LTIP:

With respect to performance stock unit awards described below (and referred to as PSUs below), the number of unearned shares and the market values shown assume all performance criteria are met at target based on performance through March 31, 2023.

 

     
     Option Awards     Share Awards  
Name    Number of
securities
underlying
unexercised
options (#)
exercisable
    Number of
securities
underlying
unexercised
options (#)
unexercisable
    Equity
incentive
plan
awards:
number of
securities
underlying
unexercised
unearned
options (#)
    Option
exercise
price
($)
  Option
expiration
date
    Number
of
Shares
or Units
of Stock
That
Have
Not
Vested
(#)
    Market
Value of
Shares or
Units of
Stock That
Have Not
Vested ($)
    Equity
Incentive
Plan
Awards:
Number
of
Unearned
Shares,
Units or
Other
Rights
That
Have Not
Vested
(#)
    Equity
Incentive
Plan
Awards:
Market or
Payout
Value of
Unearned
Shares,
Units or
Other
Rights
That Have
Not Vested
($)
 

Daniel Shugar

     —        —        398,571 (1)    21     3/15/2027       —        —        —        —   
     —        —        —      —      —        132,976 (2)      4,821,710       —        —   
     —        —        —      —      —        63,750 (3)      2,311,575       —        —   
     —        —        —      —      —        —        —        93,083 (4)      3,375,190  
  

 

 

 

David Bennett

     —        —        119,048 (1)    21     3/15/2027       —        —        —        —   
     —        —        —      —      —        38,690 (2)      1,402,899       —        —   
     —        —        —      —      —        18,548 (3)      672,565       —        —   
     —        —        —      —      —        —        —        27,083 (4)      982,030  
  

 

 

 

Howard Wenger

     —        —        247,619 (1)    21     3/15/2027       —        —        —        —   
     —        —        —      —      —        82,143 (2)      2,978,505       —        —   
     —        —        —      —      —        39,380 (3)      1,427,926       —        —   
     —        —        —      —      —        —        —        57,500 (4)      2,084,950  
  

 

 

 

Bruce Ledesma

     —        —        247,619 (1)    21     3/15/2027       —        —        —        —   
     —        —        —      —      —        82,143 (2)      2,978,469       —        —   
     —        —        —      —      —        39,380 (3)      1,427,926       —        —   
     —        —        —      —      —        —        —        57,500 (4)      2,084,950  
  

 

 

 
Nicholas (Marco) Miller      —        —        132,381 (1)    21     3/15/2027       —        —        —        —   
     —        —        —      —      —        44,048 (2)      1,597,180       —        —   
     —        —        —      —      —        21,117 (3)      765,702       —        —   
     —        —        —      —      —        —        —        30,833 (4)      1,118,005  

 

 

 

(1)   Represents stock options that vest between 0% and 100% based on our equity valuation achieving certain compounded annual growth rates in excess of an initial valuation of $3 billion over the four year period beginning April 1, 2022 and ending March 31, 2026, with the ending valuation based on the average of our closing prices on the previous twenty (20) trading days prior to March 31, 2026, subject to the applicable NEO’s continued service through March 31, 2026.

 

(2)   Represents service-based restricted stock units (“RSUs”). The RSUs vest 30% on April 1, 2023, 30% on April 1, 2024, and the remainder on April 1, 2025, subject to the NEO’s continued service through the relevant vesting date.

 

(3)   Represents RSUs which have been earned with respect to outstanding performance stock units (“PSUs”), which were earned upon the certification by our Board of the level of achievement of the performance metrics applicable to the PSUs for the performance period from April 1, 2022 to March 31, 2023. These earned PSUs were earned at a level of 159.8% of target. For additional information regarding the vesting of the PSUs, see the section titled Compensation discussion and analysis of Nextracker—Compensation setting process and fiscal year 2023 executive compensation—Long-term incentive compensation.” The earned PSUs will service-vest on March 31, 2025, subject generally to the NEO’s continued employment through such date.

 

(4)   Represents the target PSUs that remain outstanding and subject to performance criteria. A portion of the target PSUs will vest based on the achievement of performance criteria for the measurement period beginning on April 1, 2023 and ending on March 31, 2024, and the remaining PSUs will vest based on the achievement of performance criteria for the measurement period beginning on April 1, 2024 and ending on March 31, 2025. For additional information regarding the vesting of the PSUs, see the section titled Compensation discussion and analysis of Nextracker—Compensation setting process and fiscal year 2023 executive compensation—Long-term incentive compensation.”

 

213


Table of Contents

Flex – Flex 2017 Plan:

With respect to the Flex PSUs described below, the number of unearned shares and the market values shown assume all performance criteria are met at maximum based on performance through March 31, 2023.

 

   
     Share Awards  
Name    Number of Shares
or Units of Stock
That Have Not
Vested (#)
     Market Value of
Shares or Units of
Stock That Have
Not Vested ($)
     Equity Incentive Plan
Awards: Number of
Unearned Shares, Units
or Other Rights That
Have Not Vested (#)(1)
     Equity Incentive Plan
Awards: Market or
Payout Value of
Unearned Shares, Units
or Other Rights That
Have Not Vested ($)(2)
 

Daniel Shugar

     8,673 (3)       199,566        —         —   
     —         —         17,345 (8)       399,101  
     20,518 (3)       472,119        —         —   
     32,491 (4)       747,616        —         —   
  

 

 

 

David Bennett

     5,534 (5)       127,337        —         —   
     —         —         13,045 (8)       300,158  
     6,523 (5)       150,094        —         —   
     15,551 (5)       357,829        —         —   
     24,436 (4)       562,271        —         —   
  

 

 

 

Bruce Ledesma

     9,788 (6)       225,222        —         —   
     —         —         14,191 (8)       326,527  
     7,096 (6)       163,279        —         —   
     16,788 (6)       386,292        —         —   
     26,583 (4)       611,667        —         —   
  

 

 

 

Nicholas (Marco) Miller

     2,766 (7)       63,646        —         —   
     3,469 (7)       79,822        —         —   
     5,410 (7)       124,484        —         —   

 

 

 

(1)   This column includes Flex PSUs granted in fiscal year 2021 under the Flex 2017 Plan which vesting is based on Flex’s TSR relative to the return of the S&P 500 Index.

 

(2)   The projected payouts for Flex PSUs for the 2020-2023 performance cycle are reported at maximum.

 

(3)   8,673 shares vest on June 19, 2023; and 10,259 shares vest on each of June 30, 2023 and June 30, 2024.

 

(4)   Actual payout for Year 1 and Year 2 rTSR Flex PSUs to vest on June 3, 2023.

 

(5)   5,534 shares vest on June 11, 2023; 6,523 shares vest on June 3, 2023; and 7,775 and 7,776 shares vest on each of June 9, 2023 and June 9, 2024, respectively.

 

(6)   9,788 shares vest on May 31, 2023; 7,096 shares vest on June 19, 2023; and 8,394 shares vest on each of June 30, 2023 and June 30, 2024.

 

(7)   2,766 shares vest on June 14, 2023; 3,469 shares vest on June 19, 2023; and 2,705 shares vest on each of June 30, 2023 and June 30, 2024.

 

(8)   Remaining TSR Flex PSUs vest on June 3, 2023 assuming a maximum payout.

Shares vested in fiscal year 2023

The following tables present information regarding, as applicable, (i) exercises of stock option awards, including the number of shares acquired upon exercise and the value realized and the number of shares the outstanding equity awards held by our NEOs under the LTIP and the Flex 2017 Plan as of March 31, 2023, and (ii) the number of shares acquired upon the vesting of share-based awards and the value realized, in each case before payment of any applicable withholding tax and broker commissions under the LTIP and the Flex 2017 Plan as of March 31, 2023. The table relating to Nextracker shows information that specifically relates to the outstanding service-based restricted stock unit, performance-based stock unit and option awards held by our NEOs under the LTIP. The table relating to Flex shows information that specifically relates to the outstanding awards of Flex RSUs, Flex PSUs and Flex options held by our NEOs under the LTIP. In fiscal year 2023, no Nextracker awards vested or were exercised.

 

214


Table of Contents

Nextracker – LTIP:

The following table, as a general matter, would present information for each of our NEOs regarding the number of shares acquired upon the vesting of share awards under the LTIP for the relevant fiscal year and the value realized, in each case before payment of any applicable withholding tax and broker commissions. None of the awards issued to our NEOs under the LTIP vested during fiscal year 2023.

 

     
     Option Awards      Share Awards  
Name    Number of Shares
Acquired on
Exercise
    

Value Realized

on Exercise

     Number of Shares
Acquired on Vesting
    

Value Realized

on Vesting

 

Daniel Shugar

     —         —         —         —   
  

 

 

    

 

 

    

 

 

    

 

 

 

Howard Wenger

     —         —         —         —   
  

 

 

    

 

 

    

 

 

    

 

 

 

David Bennett

     —         —         —         —   
  

 

 

    

 

 

    

 

 

    

 

 

 

Bruce Ledesma

     —         —         —         —   

 

 

Flex – Flex 2017 Plan:

The following table presents information for each of our NEOs regarding the number of shares acquired upon the vesting of share awards in the form of Flex RSUs and Flex PSUs during fiscal year 2023 and the value realized, in each case before payment of any applicable withholding tax and broker commissions. There were no option exercises by our NEOs in 2022 and the NEOs do not hold any unexercised options with respect to Flex Ordinary Shares.

 

   
     Share Awards  
Name   

Number

of Shares
Acquired

on

Vesting
(#)

    

Value

Realized

on

Vesting

($)(1)

 

Daniel Shugar

     25,686        387,458  
  

 

 

 

David Bennett

     67,842        1,072,026  
  

 

 

 

Bruce Ledesma

     25,276        394,596  
  

 

 

 

Nicholas (Marco) Miller

     8,938        133,957  

 

 

 

(1)   The amounts in this column reflect the aggregate dollar amount realized upon the vesting of Flex RSUs and Flex PSUs, determined by multiplying the number of Flex Ordinary Shares underlying such awards by the market value of the underlying shares on the vesting date.

Pension benefits in fiscal year 2023

Our NEOs do not receive any compensation in the form of pension benefits.

Nonqualified deferred compensation in fiscal year 2023

During fiscal year 2023, certain of our NEOs participated in the 2010 Deferred Plan. Flex’s deferred compensation program is intended to promote retention by providing a long-term savings opportunity on a tax-efficient basis. Under the 2010 Deferred Plan, participating officers may defer up to 70% of their base salary and bonus, net of certain statutory and benefit deductions. Flex may make a discretionary matching contribution for these deferrals to reflect limitations on the matching contribution under Flex’s 401(k) plan. Under this plan, Flex may also make annual employer contributions, in amounts up to 37.5% of Mr. Bennett’s base salary and 25% of Messrs. Shugar’s, Wenger’s and Ledesma’s base salaries, which will cliff vest after four

 

215


Table of Contents

years. For these annual contributions, 50% of the funding is paid as a percentage of base salary and the remaining 50% is performance-based, up to a maximum of 150%. This aligns to the distribution of performance and time-based elements in Flex’s long-term compensation programs. Amounts credited to the deferral accounts are deemed to be invested in hypothetical investments selected by a participant or an investment manager on behalf of each participant. Participants in the 2010 Deferred Plan may receive their vested deferred compensation balances upon termination of employment at such time as is specified in their deferral agreements, which may include a lump sum payment or installment payments made over a period of years. Participants also may elect in-service distributions through a lump sum payment or in installments over a period of up to ten years.

In connection with Flex’s deferred compensation program, Flex has entered into trust agreements providing for irrevocable trusts into which Flex deposits cash or other assets, equal to the aggregate amount required to be credited to the participants’ deferral accounts, less any applicable taxes to be withheld. The deferred account balances of the participants in the deferred compensation program are unfunded and unsecured obligations of Flex, receive no preferential standing, and are subject to the same risks as any of our other general obligations.

For a discussion of the contributions granted to each of our NEOs and their vesting terms, including vesting upon the executive’s termination or a change of control of Flex, see the sections of this proxy statement/prospectus titled “Compensation discussion and analysis of Nextracker—Compensation setting process and fiscal year 2023 executive compensation—Deferred compensation awards” andExecutive compensation tables—Potential payments upon termination or change of control.

The following table presents information for fiscal year 2023 regarding, as applicable: (i) contributions to our NEOs’ deferred compensation plan accounts that are made by the executive; (ii) contributions to our NEOs’ deferred compensation plan accounts that are made by Flex; (iii) aggregate earnings (or losses) on our NEOs’ deferred compensation plan accounts; (iv) aggregate withdrawals and distributions from our NEOs’ deferred compensation plan accounts; and (v) our NEOs’ deferred compensation plan account balances as of the end of the fiscal year.

Nonqualified deferred compensation table

 

Name    Executive
contributions
in
last fiscal
year
($)(1)
     Employer
contributions
in
last fiscal
year
($)(2)
    Aggregate
earnings
(losses)
in last
fiscal
year
($)(3)
    Aggregate
withdrawals/
distributions
($)
     Aggregate
balance at fiscal
year end
($)(4)
 

Daniel Shugar

            82,560       7,582              312,368  
  

 

 

 

David Bennett

     29,919        128,913       (78,783     118,686        1,387,311  
  

 

 

 

Howard Wenger

            107,372 (5)      2,399              109,771  
  

 

 

 

Bruce Ledesma

            76,592       (17,786            337,708  
  

 

 

 

Nicholas (Marco) Miller

                                

 

 

 

(1)   Reflects the salary payments deferred by our NEOs during the fiscal year. These amounts are included in the Summary Compensation Table under the “Salary” column, as applicable.

 

(2)   These amounts represent Flex’s employer contributions under the 2010 Deferred Plan. These amounts cliff vest after four years. None of these amounts have vested under this plan as of March 31, 2023. For additional information on these amounts and their vesting terms, including vesting upon the executive’s termination or change of control of Flex, see the sections titledCompensation discussion and analysis of Nextracker—Compensation setting process and fiscal year 2023 executive compensation—Deferred compensation awardsandExecutive compensation tables—Potential payments upon termination or change of control.

 

216


Table of Contents
(3)   Reflects earnings (or losses) for each NEO on both the vested and unvested portions of the executive’s deferred compensation account(s). The above-market portion of the earnings on the vested portion of the executive’s deferred compensation account(s) is included under the “Change in Pension Value and Nonqualified Deferred Compensation Earnings” column in the Summary Compensation Table.

 

(4)   The amounts in this column include the following unvested balances related to the respective 2010 Deferred Plan account of the NEOs: Daniel Shugar—$312,368; David Bennett—$511,508; Howard Wenger—$109,771; and Bruce Ledesma—$337,708.

 

(5)   Amount includes Howard Wenger’s employer contribution of $96,250 that was funded in July 2022 and previously reported in our Form S-1 registration statement on February 8, 2023 relating to the Nextracker IPO.

Potential payments upon termination or change of control

As described in the section titled Compensation discussion and analysis of Nextracker of this proxy statement/prospectus, our NEOs do not have employment agreements with us, nor do we currently have any severance plan or program in place for our NEOs. With respect to fiscal year 2023, our NEOs were eligible for certain termination and change of control benefits under the Standard Severance Program, the Executive Severance Program, the LTIP, the 2010 Deferred Plan and under the Flex 2017 Plan, as applicable. The following descriptions separately present information regarding termination and change in control benefits under the relevant programs of Flex and Nextracker.

Nextracker Programs

Acceleration of vesting of equity awards—LTIP. The number of unvested equity awards under the LTIP held by each NEO as of March 31, 2023 is listed above in the Outstanding Equity Awards at 2023 Fiscal Year-End table. The LTIP provides certain benefits to plan participants in the event of the termination of such participant’s employment or a change of control of Nextracker. The terms of these benefits are described below.

 

 

Treatment of certain awards upon retirement. Subject to any waiver by the C&P Committee, all unvested awards granted under the LTIP will be forfeited if the NEO’s employment ceases due to retirement.

 

 

Treatment of certain awards upon death or disability.

Pursuant to the award agreement relating to performance stock units granted under the LTIP, if an NEO ceases to provide services to Nextracker due to death or disability, then certain portions of the awards will vest or remain eligible to vest depending on whether the relevant one-year measurement period within the three-year performance period under such awards has commenced. If such measurement period has commenced and is completed at time of the termination of service due to death or disability, then the performance stock units attributable to such measurement period will vest on the date of such termination (contingent on the prior attainment of the applicable performance criteria). If the measurement period has commenced, but is not completed at the time of the termination of service due to death or disability, then the performance stock units attributable to such measurement period will vest, if at all, on a pro-rata basis at the close of such measurement period (contingent on the future attainment of the applicable performance criteria).

Pursuant to the award agreement relating to option awards under the LTIP, if an NEO ceases to provide services to Nextracker and its affiliates due to death or disability, then a pro-rata amount of the then-unvested options will remain eligible to vest (contingent on the future attainment of the applicable performance criteria) and, if applicable, be exercisable until the expiration date for the options on March 15, 2027.

 

 

Accelerated vesting upon a change of control.

Pursuant to the award agreement relating to option awards under the LTIP, in the event of a change of control (as defined in the option award), any then-unvested options will (i) be fully vested (contingent on the attainment of the applicable performance criteria relating, in the case of a change

 

217


Table of Contents

of control, to the implied equity value of Nextracker) and, if applicable, (ii) be exercisable until the expiration date for the options on March 15, 2027.

In addition, the LTIP includes change in control protections, in the event of a change of control (as defined in the LTIP) in which the relevant awards are not converted, assumed, or replaced by a successor or survivor corporation, or a parent or subsidiary thereof, and in such event, such awards will automatically vest and become fully exercisable and all forfeiture restrictions on such awards will lapse immediately prior to the change of control and, following the consummation of such a change of control, all such awards will terminate and cease to be outstanding.

The completion of the Merger and the Transactions contemplated in connection therewith are not expected to constitute a change in control of Nextracker.

The following table and accompanying notes show the estimated payments and benefits that would have been provided to each NEO under Nextracker’s compensation and benefit plans in the event of a change of control or upon a qualifying termination of employment (i.e., involuntary termination without cause, retirement, death or disability), including the accelerated vesting of performance stock unit and option awards under the LTIP (the “Nextracker Change of Control Separation Benefits”). It is assumed for purposes of the following table that the LTIP is not assumed by the successor company in connection with the change of control. Additionally, calculations for the applicable tables further assume that the triggering event took place on March 31, 2023, the

 

218


Table of Contents

last business day of Nextracker’s 2023 fiscal year, and are based on the closing price per share of Class A common stock on such date, which was $36.26.

 

           
Name    Change in control
and assumption of
awards ($)
     Change in
control and no
assumption of
award
($)
     Involuntary termination
without cause or
voluntary termination for
good reason
($)
     Retirement
($)
     Death or
disability ($)(1)
 

Daniel Shugar

              

Vesting of Stock Options

     6,082,193        6,082,193                      1,520,548  

Vesting of RSUs

            4,821,710                      1,446,513  

Vesting of PSUs

            4,821,710                      2,311,575  
  

 

 

 

Total

     6,082,193        15,725,613                      5,278,636  

 

 

David Bennett

              

Vesting of Stock Options

     1,816,672        1,816,672                      454,168  

Vesting of RSUs

            1,402,899                      420,870  

Vesting of PSUs

            1,402,899                      672,565  
  

 

 

 

Total

     1,816,672        4,622,471                      1,547,603  

 

 

Howard Wenger

              

Vesting of Stock Options

     3,778,666        3,778,666                      944,666  

Vesting of RSUs

            2,978,505                      893,552  

Vesting of PSUs

            2,978,505                      1,427,926  
  

 

 

 

Total

     3,778,666        9,735,676                      3,266,144  

 

 

Bruce Ledesma

              

Vesting of Stock Options

     3,778,666        3,778,666                      944,666  

Vesting of RSUs

            2,978,505                      893,552  

Vesting of PSUs

            2,978,505                      1,427,926  
  

 

 

 

Total

     3,778,666        9,735,676                      3,266,144  

 

 

Nicholas (Marco) Miller

              

Vesting of Stock Options

     2,020,134        2,020,134                      505,034  

Vesting of RSUs

            1,597,180                      479,154  

Vesting of PSUs

            1,597,180                      765,702  
  

 

 

 

Total

     2,020,134        5,214,495                      1,749,890  

 

 

 

(1)   Pro-rata vesting to apply based on the period of service, relative to the applicable measurement period.

Flex Programs

Acceleration of vesting of deferred compensation—2010 Deferred Plan. If the employment of any participant in the 2010 Deferred Plan is involuntarily terminated without cause or is terminated by the executive with good reason within two years following a change of control (as defined in the 2010 Deferred Plan), the entire unvested portion of the deferred compensation account of such participant will vest. In addition, continued vesting of the deferred compensation account that is attributable to 2020 incentive accruals will apply in the event of a participant’s qualifying retirement (with “retirement” meaning a voluntary termination of service after the participant has attained the age 55 and completed at least 5 years of service as an employee with respect to Flex and its affiliates, with such years of age and service totaling, at least 65).

 

219


Table of Contents

Acceleration of vesting of equity awards—Flex 2017 Plan. The number of unvested equity awards under the Flex 2017 Plan held by each NEO as of March 31, 2023 is listed above in the Outstanding Equity Awards at 2023 Fiscal Year-End table. The Flex 2017 Plan provides certain benefits to plan participants in the event of the termination of such participant’s employment or a change of control of Flex. The terms of these benefits are described below.

 

 

Treatment of certain awards upon retirement. In general and subject to any waiver by the Flex C&P Committee, all unvested Flex RSU awards held by an NEO will be forfeited if the NEO’s employment ceases for any reason. However, certain award agreements granted under the Flex 2017 Plan provide for continued vesting on the vesting dates specified in such award agreements in the event that an NEO’s employment ceases due to a qualifying retirement. Such continued vesting has applied traditionally with respect to Flex PSUs granted prior to fiscal year 2021 (on a pro-rata basis and contingent on attainment of the applicable performance criteria) with “retirement” meaning a voluntary termination of service after the NEO has attained the age 60 and completed at least 10 years of service as an employee with respect to Flex and its affiliates. Beginning in fiscal year 2021, Flex RSU and Flex PSU awards granted receive continued vesting upon retirement, with “retirement” meaning a voluntary termination of service after the NEO has attained the age 55 and completed at least 5 years of service as an employee with respect to Flex and its affiliates, with such years of age and service totaling, at least 65. At the current time, Mr. Shugar is the only NEO that satisfies the retirement criteria.

 

 

Treatment of certain awards upon death or disability. Certain award agreements for Flex RSUs and Flex PSUs granted under the Flex 2017 Plan starting in June 2020 provide that if an NEO ceases to provide services to Flex due to death or disability, then the awards thereunder will accelerate after the qualifying termination. In such circumstances, (i) Flex RSUs will immediately vest and (ii) Flex PSUs will immediately vest as follows: completed cycles will vest based on actual performance and unfinished cycles will vest at target.

 

 

Double-trigger vesting upon a change of control. The Flex 2017 Plan includes “double trigger” features, meaning that unvested Flex RSU awards vest immediately only if (i) there is a change of control of Flex and (ii)(x) such awards are not converted, assumed or replaced by the successor or survivor corporation or (y) if provided by the Flex C&P Committee, the service of the award recipient is involuntarily terminated within a designated period following the effective date of such change of control, as described below.

Under the terms of the Flex 2017 Plan, unless otherwise provided in the applicable award agreement or other agreement between Flex and an NEO, in the event of a change of control of Flex (as defined in the Flex 2017 Plan) in which the NEO’s awards are not converted, assumed, or replaced by a successor or survivor corporation, or a parent or subsidiary thereof, then all forfeiture restrictions on such awards will lapse immediately prior to the change of control and, following the completion of such a change of control, all such awards will terminate and cease to be outstanding.

Where awards under the Flex 2017 Plan are assumed or continued after a change of control, the Flex C&P Committee may provide that one or more awards will automatically accelerate upon an involuntary termination of service within a designated period (not to exceed eighteen (18) months) following the effective date of such change of control. If the Flex C&P Committee so determines, immediately upon an involuntary termination of service following a change of control all forfeiture restrictions on such award will lapse.

Flex Severance Program. On August 20, 2015, Flex adopted the Severance Plan for Job Grade 34 and Severance Plan for Job Grades 32-33 (collectively, referred to above as the “Standard Severance Program”), and on January 17, 2019 the Flex C&P Committee adopted the Flex Ltd. Executive Severance Plan (referred to above as

 

220


Table of Contents

the “Executive Severance Program”). During fiscal year 2023, our NEOs participated in these programs (collectively the “Flex Severance Program”), with the severance benefits as outlined in the following table:

 

       
Severance plan    Participants    Severance benefit provided    Severance trigger
Severance Plan for Job Grade 34    Daniel Shugar, Bruce Ledesma and Howard Wenger   

•  16 weeks base pay, plus 3 weeks of base pay for each full year of service, with the total benefit capped at 12 months

 

•  Bonus for completed performance periods, if termination occurs between end of performance period and payment date

  

•  Involuntary termination related to a reduction in force, job elimination or facility closure

Severance Plan for Job Grades 31-33    Nicholas (Marco) Miller   

•  12 weeks base pay, plus 2 weeks of base pay for each full year of service, with the total benefit capped at 6 months

 

•  Bonus for completed performance periods, if termination occurs between end of performance period and payment date

  
Flex Ltd. Executive Severance Plan    David Bennett   

•  Described below

  

•  Described below

 

Under the Standard Severance Program, the NEO will receive the benefits described above, subject to the NEO entering into and complying with a Severance Agreement in a form provided by Flex.

Under the Executive Severance Program, in the event of an involuntary termination of employment without “cause” or a voluntary termination for “good reason” (each such term as defined in the Executive Severance Program), the participant will receive the following benefits, subject to the participant entering into and complying with a Transition Agreement in a form provided by Flex:

 

 

continuation of base salary and benefits coverage during the transition period provided in the Transition Agreement and pro rata payment of annual bonus;

 

 

continued vesting of Flex RSUs, Flex PSUs and the ECC awards under the 2010 Deferred Plan during the transition period; and

 

 

following the transition period, accelerated vesting of Flex RSUs and ECC awards under the 2010 Deferred Plan that would have vested during the one-year period following the transition period.

During the transition period, the participant will be required to discharge his or her transition duties and comply with other terms and conditions to be set forth in the Transition Agreement, including customary

 

221


Table of Contents

non-competition, non-solicitation, non-disclosure, non-disparagement and cooperation provisions. Any violation of such obligations may result in cessation of benefits and clawback rights for Flex.

There are no tax gross-ups in any of the severance plans.

The completion of the Merger and the Transactions contemplated in connection therewith are not expected to constitute a change in control of Flex.

Potential payments upon termination or change of control as of March 31, 2023

The following table and accompanying notes show the estimated payments and benefits that would have been provided to each NEO under Flex’s compensation and benefit plans in the event of a change of control or upon a qualifying termination of employment (i.e., involuntary termination without cause, retirement, death or disability), including the accelerated vesting of Flex RSUs and Flex PSUs under the Flex 2017 Plan (the “Flex Change of Control Separation Benefits”). However, the following table does not include potential payouts of vested benefits under the 2010 Deferred Plan. It is assumed for purposes of the following table that the Flex 2017 Plan is not assumed by the successor company in connection with the change of control. Additionally, calculations for the applicable tables further assume that the triggering event took place on March 31, 2023, the last business day of Nextracker’s and Flex’s 2023 fiscal year, and are based on the closing price per share of Flex Ordinary Shares on such date, which was $23.01.

 

           
Name   Change in control
with termination
($)
    Change in
control and no
assumption of
award
($)(1)
    Involuntary termination
without cause or
voluntary termination for
good reason
($)(2)
    Retirement
($)(3)
    Death or
disability(4)
 

Daniel Shugar

         

Base Pay Severance(5)

    863,000             863,000              

Benefits Continuation(5)

                             

Bonus Severance(6)

    324,772             324,772       324,772       324,772  

Vesting of Deferred Compensation(7)

    229,811             122,493       252,499       252,499  

Vesting of Service-based RSUs(8)

    671,685       671,685             671,685       671,685  

Vesting of Performance-based RSUs(8) (9)

    598,651       598,651                    

Pro Rata Vesting of PSUs

                      563,124 (9)      890,986  
 

 

 

 

Total

    2,687,919       1,270,336       1,310,265       1,812,080       2,139,942  

 

 

David Bennett

         

Base Pay Severance(5)

    470,000             470,000              

Benefits Continuation(5)

    21,026             21,026              

Bonus Severance(6)

    301,000             301,000             301,000  

Vesting of Deferred Compensation(7)

    378,646             233,806       384,583       384,563  

Vesting of Service-based RSUs(8)

    635,260       635,260       635,260             635,260  

Vesting of Performance-based RSUs(8)

    450,237       450,237       450,237              

Pro Rata Vesting of PSUs

                            670,714  
 

 

 

 

Total

    2,256,169       1,085,497       2,111,329       384,513       1,991,537  

 

 

 

222


Table of Contents
           
Name   Change in control
with termination
($)
    Change in
control and no
assumption of
award
($)(1)
    Involuntary termination
without cause or
voluntary termination for
good reason
($)(2)
    Retirement
($)(3)
     Death or
disability(4)
 

Howard Wenger

          

Base Pay Severance(5)

    184,519             184,519               

Benefits Continuation(5)

                              

Bonus Severance(6)

    275,815             275,815              275,815  

Vesting of Deferred Compensation(7)

                110,660       110,660        110,660  

Vesting of Service-based RSUs(8)

                              

Vesting of Performance-based RSUs(8) (9)

                              

Pro Rata Vesting of PSUs

                              
 

 

 

 

Total

    460,334             570,994       110,660        386,475  

 

 

Bruce Ledesma

          

Base Pay Severance(5)

    242,788             242,788               

Benefits Continuation(5)

                              

Bonus Severance(6)

    275,815             275,815              275,815  

Vesting of Deferred Compensation(7)

    265,281             174,262       225,816        225,816  

Vesting of Service-based RSUs(8)

    774,793       774,793                    774,793  

Vesting of Performance-based RSUs(8) (9)

    489,791       489,791                     

Pro Rata Vesting of PSUs

                             728,133  
 

 

 

 

Total

    2,048,468       1,264,584       692,865       225,816        2,004,557  

 

 

Nicholas (Marco) Miller

          

Base Pay Severance(3)

    197,500             197,500               

Benefits Continuation(5)

                              

Bonus Severance(3)

    198,686             198,686              198,686  

Vesting of Deferred Compensation(7)

                              

Vesting of Service-based RSUs(4)

          267,952                    267,952  

Vesting of Performance-based RSUs(8) (9)

                              

Pro Rata Vesting of PSUs

                              
 

 

 

 

Total

    396,186       267,952       396,186              466,638  

 

 

 

(1)   The amounts shown represent the estimated value of the accelerated vesting of Flex RSUs and Flex PSUs (at target) following a change of control under the terms of the Flex 2017 Plan, which assumes that such awards are not assumed or replaced by the successor corporation or its parent. If such awards are assumed or replaced in a change of control transaction, the vesting of such awards will not accelerate; provided, that the Flex C&P Committee may determine that awards under the Flex 2017 Plan may be accelerated if the executive is involuntarily terminated within a certain period (not to exceed 18 months) following a change of control. All amounts shown in this column represent the intrinsic value of the awards based on the closing price of Flex Ordinary Shares on March 31, 2023, the assumed date of the triggering event.

 

(2)   The amounts shown represent the estimated value of amounts payable under the Flex Severance Program subject to the participant entering into and complying with a Severance Agreement or Transition Agreement, as applicable.

 

223


Table of Contents
(3)   For termination of service due to retirement, (i) Flex RSUs granted starting in June 2020 will continue to vest; (ii) the Flex PSUs will not terminate; and (iii) a pro-rata number of vested shares shall be issued to the executive upon the vesting of the award pursuant to achieving the performance criteria at the end of the original performance period. The amounts reported assume vesting at 100% of target shares. In addition, Flex RSU awards granted in fiscal year 2022 will remain eligible for continued vesting in the event of a termination of service due to retirement.

 

(4)   For termination of service due to death or disability, (i) Flex RSUs granted starting in June 2020 will immediately vest in full, and (ii) PSUs granted starting in June 2020 will immediately vest as follows: completed cycles will vest based on actual performance and unfinished cycles will vest at target. The amounts disclosed above are target amounts as the cycles have not yet been completed.

 

(5)   Reference different severance calculations in the “Flex Severance Program” description above.

 

(6)   Represents payment of a pro-rated portion of the participant’s annual bonus.

 

(7)   The amount shown represents the applicable portion of the unvested balance of the executive’s deferred compensation account in the event the executive is terminated: (i) without cause or for good reason within 24 months following a change in control (as defined in the 2010 Deferred Plan), in which case all employer contributions made at least 13 months prior to the termination date will vest, (ii) without cause or for good reason if such termination does not occur in connection with a change in control, in which case normal vesting occurs during a one-year transition period and accelerated vesting applies with respect to a one-year period that follows the transition period, (iii) by reason of retirement, in which case all employer contributions made during or after July 2020 remain eligible to continue vesting, and (iv) by reason of death or disability, in which case all employer contributions made during or after July 2020 are subject to accelerated vesting. No executive’s deferred compensation account will vest upon a change in control.

 

(8)   Includes Flex RSUs and Flex PSUs that vest between April 1, 2023 to March 31, 2025.

 

(9)   The amounts shown represent rTSR Flex PSU performance at target through March 31, 2023.

 

224


Table of Contents

Equity Compensation Plan Information

The following table presents certain information with respect to our equity compensation plans as of March 31, 2023, as required by Item 201(d) of Regulation S-K under the Exchange Act.

 

       
Plan Category    Number of
Securities to
Be Issued
Upon
Exercise of
Outstanding
Options,
Warrants
and Rights
   

Weighted-

Average

Exercise

Price of

Outstanding

Options,

Warrants

and

Rights

    

Number of

Securities

Remaining

Available for

Future

Issuance

Under

Equity

Compensation

Plans

(Excluding

Securities

Reflected in

Column (a))

 
     (a)     (b)      (c)  

Equity Compensation Plans Approved By Shareholders

     5,977,835 (1)    $ 21.00        6,897,138  

Equity Compensation Plans Not Approved By Shareholders

                   

Total

     5,977,835     $ 21.00        6,897,138  

 

 

 

(1)   Included in this amount is the maximum number of Class A shares that may be issued under awards under the LTIP outstanding as of March 31, 2023, assuming the maximum level of attainment of any applicable performance goals. As of March 31, 2023, the weighted average remaining contractual term of outstanding options was 3.96 years.

 

225


Table of Contents

Management’s Discussion and Analysis of Financial Condition and Results of Operations of Nextracker

This Management’s Discussion and Analysis of Financial Condition and Results of Operations of Nextracker is designed to provide a reader of our consolidated financial statements with a narrative from the perspective of Nextracker’s management. You should read the following discussion in conjunction with the notes to the consolidated financial statements and the section titled “Business of Nextracker” included elsewhere in this proxy statement/prospectus. In addition to historical financial information, the following discussion and analysis contains forward-looking statements within the meaning of Section 27A of the Securities Act and Section 21E of the Exchange Act, as amended. Such statements are based upon current expectations that involve risks, uncertainties and assumptions. Any statements contained herein that are not statements of historical fact may be deemed to be forward-looking statements. For example, the words “believes,” “anticipates,” “plans,” “expects,” “intends” and similar expressions are intended to identify forward-looking statements. Our actual results and timing of selected events may differ materially from those results anticipated and discussed in the forward-looking statements as a result of many factors. Factors that might cause such a discrepancy include, but are not limited to, those discussed under the sections titled “Cautionary note regarding forward-looking statements,” “Management’s discussion and analysis of financial condition and results of operations of Nextracker—Liquidity and capital resources” and “Risk factors” in this proxy statement/prospectus. All forward-looking statements in this document are based on information available to us as of the date of this proxy statement/prospectus and we assume no obligation to update any such forward-looking statements.

Overview

We are a leading provider of intelligent, integrated solar tracker and software solutions used in utility-scale and ground-mounted distributed generation solar projects around the world. Our products enable solar panels, also known as modules, in utility-scale power plants to follow the sun’s movement across the sky and optimize plant performance. We have led the solar industry based on GW shipped globally from 2015 to 2022 and in the U.S. from 2016 to 2022. We delivered 18 GW, 15 GW and 12 GW to our customers in fiscal years 2023, 2022 and 2021, respectively.

We were founded in 2013 by our Chief Executive Officer, Dan Shugar, and were acquired by Flex Ltd. in 2015. Flex provides design, manufacturing and supply chain services through a network of over 100 locations in approximately 30 countries across five continents. Flex’s expertise in global supply chains and procurement and its strong financial backing has helped us accelerate our penetration of our end markets and run a more optimized supply chain, and we intend to continue leveraging these learnings from Flex now that we are a publicly traded company. Over time, we have developed new and innovative hardware and software products and services to scale our capabilities. In 2016, Flex acquired BrightBox Technologies on our behalf to further our machine learning capabilities.

 

226


Table of Contents

LOGO

We have shipped approximately 80 GW of solar tracker systems as of June 30, 2023 to projects on six continents. Our customers include engineering, procurement and construction firms (“EPCs”), as well as solar project developers and owners. Developers originate projects, select and acquire sites, obtain permits, select contractors, negotiate power offtake agreements, and oversee the building of projects. EPCs design and optimize the system, procure components, build and commission the plant, and operate the plant for a limited time until transfer to a long- term owner. Owners, which are often independent power producers, own and operate the plant, typically as part of a portfolio of similar assets. Owners generate cash flows through the sale of electricity to utilities, wholesale markets, or end users.

For the majority of our projects, our direct customer is the EPC. We also engage with project owners and developers and enter into master supply agreements that cover multiple projects. We are a qualified, preferred provider to some of the largest solar EPCs, project owners, and developers in the world. We had revenues of $0.5 billion for the three-month period ended June 30, 2023 and $1.9 billion in fiscal year 2023.

The following tables set forth geographic information of revenue based on the locations to which the products are shipped:

 

     
     Three-month periods ended      Fiscal year ended March 31,  
(In thousands)    June 30, 2023      July 1, 2022      2023      2022      2021  

Revenue

     (Unaudited)                    

U.S.

   $ 270,338        56%      $ 269,390        67%      $ 1,298,596        68%      $ 904,946        62%      $ 900,927        75%  

Rest of the World

     209,205        44%        133,840        33%        603,541        32%        552,646        38%        294,690        25%  
  

 

 

 

Total

   $ 479,543         $ 403,230         $ 1,902,137         $ 1,457,592         $ 1,195,617     

 

 

 

227


Table of Contents

The following table sets forth the revenue from customers that individually accounted for greater than 10% of our revenue during the periods included below:

 

     
     Three-month periods ended      Fiscal year ended March 31,  
(In millions)    June 30, 2023      July 1, 2022      2023      2022      2021  

Customer A*

   $ 25.6      $ 42.1      $ 331.0      $ 196.2      $ 230.3  

 

 

 

*   SOLV Energy

Initial Public Offering

On February 8, 2023, Nextracker’s registration statement on Form S-1 relating to the Nextracker IPO was declared effective by the SEC and the shares of our Class A common stock began trading on the Nasdaq Global Select Market on February 9, 2023. At the closing of the Nextracker IPO on February 13, 2023, Nextracker issued and sold 30,590,000 shares of its Class A common stock (including 3,990,000 shares issued to the underwriters upon the exercise in full of their option to purchase additional shares) at a public offering price of $24.00 per share. Nextracker received net proceeds of $693.8 million, after deducting $40.4 million in underwriting discounts. We used all of the net proceeds from the offering to purchase 30,590,000 LLC Common Units from Yuma at a price per share of $22.68, or $24.00 less the underwriting discount. Upon closing of the Nextracker IPO, approximately $8.3 million of offering costs were paid by Flex. See further discussion of the transactions related to the Nextracker IPO in Note 6 in the notes to Nextracker’s consolidated financial statements included elsewhere in this proxy statement/prospectus.

The 2023 Follow-on Offering

On July 3, 2023, Nextracker completed the Follow-on Offering and issued and sold 15,631,562 shares of its Class A common stock (including 1,650,000 shares issued to the underwriters upon the exercise in full of their option to purchase additional shares) at a public offering price of $36.50 per share. Nextracker received net proceeds of $551.0 million, after deducting underwriting discounts. We used all of the net proceeds from the Follow-on Offering to purchase 14,025,000 LLC Common Units from Yuma and 1,606,562 LLC Common Units from TPG Rise, at a price per share of $35.31, or $36.50 less the underwriting discount. Simultaneously, 14,025,000 and 1,606,562 shares of Class B common stock were surrendered by Flex and TPG, respectively, and cancelled. Upon closing of the Follow-on Offering, approximately $1.8 million of offering costs were paid by Flex. See further discussion of the Follow-on Offering in Note 12 in the notes to Nextracker’s unaudited condensed consolidated financial statements included elsewhere in this proxy statement/prospectus.

Our business model

We generate revenue from the sale of solar trackers, such as NX Horizon and NX Gemini, and from licensing our TrueCapture software product. Our most significant source of revenue is the sale of solar tracking products. Our customers include EPCs, as well as solar project developers and owners. We usually enter into a different contract with our customers for each individual solar project. Contracts typically stipulate total price, technical solution, specifications of the system sold, delivery and activation schedule, warranty terms and related services provided. The delivery period for a specific contract can range from days to several months depending on the size of the project. Our contract prices range from a few hundred thousand dollars for the smallest projects to over one hundred million dollars for the largest.

Demand for our products is largely driven by installations of utility-scale solar projects around the world. The volume of solar projects installations is dependent on a variety of factors, including, but not limited to, the cost of solar plants in comparison to other forms of power generation, prevailing electricity prices, conventional

 

228


Table of Contents

power generation plant retirement, global renewable energy targets, government regulations, and public incentives promoting solar energy. Our revenue is subject to variability as these factors change over time, and as a result may cause variability in our quarterly shipments. Increases in competitive tracker pricing pressure can also affect our revenue by lowering the average selling price (“ASP”) of our products.

We operate in nearly all significant tracker markets around the world. We have dedicated sales staff in the United States, Mexico, Spain, Australia, Brazil, India and the United Arab Emirates to support our sales activities in those geographies. Our local presence is complemented with the following go-to-market strategies:

 

 

Our sales and marketing strategy is focused on building long-term relationships with key stakeholders involved in developing, building, owning, and maintaining utility-scale solar projects. We educate those stakeholders on the benefits of our solutions, including increased energy yield performance, superior constructability, reliability, ease of maintenance, and advanced software and sensor capabilities compared to competing products.

 

 

In the United States and more mature international markets, our sales team maintains active relationships with key stakeholders and customers such as developers and builders of utility-scale solar systems. We leverage these relationships and knowledge of the available project pipeline, inbound requests for proposals (“RFPs”) from potential customers, and competitive dynamics. Frequently we are either awarded the project outright or become ‘short-listed’ among a group of eligible bidders. In each case we create a detailed proposal that leverages our project engineering expertise to offer a compelling project and/or project portfolio-specific value proposition.

 

 

In less mature international markets, we leverage a variety of broad and account-based marketing techniques to acquire customers. These include conducting thought leadership seminars and developer forums, installation training programs, and participation in industry conferences, events, and trade associations.

 

 

We set pricing for our products based on the long-term value derived from energy yield performance and total cost of ownership. For our core tracker products, we offer differing pricing to address multiple market segments based on site characteristics and weather protection requirements, among other factors.

Basis of presentation

We have historically operated as part of Flex and not as a separate, publicly traded company throughout the period preceding the Nextracker IPO. Our condensed consolidated financial statements for the periods preceding the Nextracker IPO and the related transactions were derived from Flex’s historical accounting records and are presented on a carve-out basis. All sales and costs as well as assets and liabilities directly associated with our business activity were included as a component of the consolidated financial statements. For the period preceding the Nextracker IPO, the condensed consolidated financial statements also include allocations of certain general, administrative, sales and marketing expenses and cost of sales from Flex’s corporate office and allocations of related assets, liabilities and Flex’s investment, as applicable. The allocations were determined on what we believed to be a reasonable basis; however, the amounts are not necessarily representative of the amounts that would have been reflected in the consolidated financial statements had we been an entity that operated separately from Flex during the full periods presented. Further, the historical condensed consolidated financial statements that include results prior to the Nextracker IPO may not be reflective of what our financial position, results of operations, or cash flows will be in the future as a public company. During the fourth quarter of fiscal year 2022, we entered into a transition services agreement with Flex, whereby Flex agreed to provide, or cause to be provided, certain services to us, which were previously included as part of the allocations from Flex. As consideration, we agreed to pay Flex the amount specified for

 

229


Table of Contents

each service as described in the transition services agreement. See the section titled “Certain relationships and related party transactions—Agreements with Flex.” Related-party allocations, including the method for such allocations, are discussed further in Note 11 in the notes to Nextracker’s consolidated financial statements included elsewhere in this proxy statement/prospectus.

For the period prior to the Nextracker IPO, our historical condensed consolidated financial statements in this proxy statement/prospectus include expense allocations for certain support functions that were provided on a centralized basis within Flex, such as corporate costs, shared services and other selling, general and administrative costs that benefit Nextracker, among others. Since the Nextracker IPO, we have incurred and will continue to incur additional costs as a public company. Under the transition services agreement, Flex has agreed to continue to provide us with some of the services related to these functions on a transitional basis in exchange for agreed-upon fees, and we have incurred and will continue to incur other costs to replace the services and resources that will not be provided by Flex. Our total costs related to such support functions may differ from the costs that were historically allocated to us from Flex. These additional costs are primarily for the following:

 

 

additional personnel costs, including salaries, benefits and potential bonuses and/or stock-based compensation awards for staff, including staff additions to replace support provided by Flex that is not covered by the transition services agreement; and

 

 

corporate governance costs, including director and officer insurance costs, board of director compensation and expenses, audit and other professional services fees, annual report and proxy statement costs, SEC filing fees, transfer agent fees, consulting and legal fees and Nasdaq fees, bank fees or other costs related to existing or future financing arrangements.

Certain factors could impact the nature and amount of these separate public company costs, including the finalization of our staffing and infrastructure needs. We expect to incur additional separate public company costs in excess of the costs that have been historically allocated to us.

While we were fully integrated as a part of Flex prior to the Nextracker IPO, we were dependent upon Flex for all of our working capital and financing requirements as Flex used a centralized approach to cash management and financing of its operations. Our financial transactions during the period preceding the Nextracker IPO were accounted for through our “net parent investment” account and none of Flex’s debt at the corporate level was assigned to us in the financial statements. Historically, as we generated cash flows from operations, cash was swept by Flex into global cash accounts managed at the parent level. Since the Nextracker IPO, Nextracker has participated in Flex’s cash pooling management programs, but we plan to discontinue doing so during our fiscal year 2024. We have also historically utilized Flex for financial support in the form of parent guarantees and letters of financial support to execute certain arrangements with our customers.

Key business and operational metrics

In addition to information related to our financial performance, we use certain operating metrics to evaluate our business. These metrics, together with our financial statements, are used by our management to measure our performance, identify trends impacting our business and formulate projections. The primary operating metric we use to evaluate our sales performance and to track market acceptance of our products from year to year is GW delivered generally and the change in GW delivered from period to period specifically. GW delivered is the only operational metric that directly relates to our revenues. GW delivered is a commonly used operational metric by analysts and competitors in our industry and can provide additional information to investors related to the relative size of our operations as well as a basis to measure our market share. GW is calculated specifically for each project and represents the nameplate, or maximum, power output capacity of

 

230


Table of Contents

the project under optimized conditions once the project is fully operational. GW delivered for a project is calculated as the total nameplate capacity of the project multiplied by the cost of materials delivered to the project as a percentage of the total materials cost of the project.

 

       
     Fiscal year ended
March 31,
     2023 to
2022
Percent
change
     2022 to
2021
Percent
change
 
      2023      2022      2021  

GW delivered

     18.0        15.0        12.0        20%        25%  

 

 

Critical accounting policies and significant management estimates

The preparation of financial statements in conformity with GAAP requires us to make estimates and assumptions that affect the reported amounts of assets and liabilities, the disclosure of contingent assets and liabilities at the date of the financial statements, and the reported amounts of revenues and expenses during the reporting period. Actual results could differ materially from those estimates. Estimates are used in accounting for, among other things: impairment of goodwill, impairment of long-lived assets, allowance for doubtful accounts, reserve for excess or obsolete inventories, valuation of deferred tax assets, warranty reserves, contingencies, operation related accruals and fair values of awards granted under stock-based compensation plans. We periodically review estimates and assumptions, and the effects of our revisions are reflected in the period they occur. We believe that these estimates and assumptions provide a reasonable basis for the fair presentation of the consolidated financial statements.

We believe the following critical accounting policies affect our more significant judgments and estimates used in the preparation of our consolidated financial statements. For further discussion of our significant accounting policies, refer to Note 2 in the notes to Nextracker’s consolidated financial statements included elsewhere in this proxy statement/prospectus.

Variable interest entities (“VIE”) and consolidation

Subsequent to the Nextracker IPO, Nextracker’s sole material asset is its membership interest in Nextracker LLC. In accordance with the Nextracker LLC Operating Agreement, Nextracker was named the managing member of Nextracker LLC. As a result, Nextracker has all management powers over the business and affairs of Nextracker LLC and to conduct, direct and exercise full control over the activities of Nextracker LLC. Shares of Class A common stock issued in the Nextracker IPO do not hold a majority of the voting power of Nextracker but hold 100% of the economic interest in Nextracker, which results in Nextracker LLC being considered a VIE. Due to Nextracker’s power to control the activities most directly affecting the results of Nextracker LLC, Nextracker is considered the primary beneficiary of the VIE. Accordingly, beginning with the Nextracker IPO, Nextracker consolidates the financial results of Nextracker LLC and its subsidiaries.

Revenue recognition

We account for revenue in accordance with Accounting Standards Codification (“ASC”) Topic 606, Revenue from Contracts with Customers (“ASC 606”) for all periods presented.

In applying ASC 606, we recognize revenue from the sale of solar tracker systems, parts, extended warranties on solar tracker systems components and software license along with associated maintenance and support. In determining the appropriate amount of revenue to recognize, we apply the following steps: (i) identify the contracts with the customers; (ii) identify performance obligations in the contracts; (iii) determine the transaction price; (iv) allocate the transaction price to the performance obligations per the contracts; and

 

231


Table of Contents

(v) recognize revenue when (or as) we satisfy a performance obligation. In assessing the recognition of revenue, we evaluate whether two or more contracts should be combined and accounted for as one contract and if the combined or single contract should be accounted for as multiple performance obligations. Further, we assess whether control of the product or services promised under the contract is transferred to the customer at a point in time or over time. For further details on our revenue recognition refer to Note 2 in the notes to Nextracker’s consolidated financial statements included elsewhere in this proxy statement/prospectus.

Product warranty

We offer an assurance type warranty for our products against defects in design, materials and workmanship for a period ranging from five to ten years, depending on the component. For these assurance type warranties, a provision for estimated future costs related to warranty expense is recorded when they are probable and reasonably estimable, which is typically when products are delivered. The estimated warranty liability is based on our warranty model which relies on historical warranty claim information and assumptions based on the nature, frequency and average cost of claims for each product line by project. When little or no experience exists, the estimate is based on comparable product lines and/or estimated potential failure rates. These estimates are based on data from our specific projects. Estimates related to the outstanding warranty liability are re-evaluated on an ongoing basis using best-available information and revisions are made as necessary.

In fiscal year 2023, we identified a potential design issue related to one of our non-core tracker products that requires rework and maintenance under our existing warranty programs. As a result, warranty expense increased by approximately $9 million, which includes estimated costs for replacement parts and repair. Changes to our expected failure rates related to our core products have not materially impacted our warranty obligation in fiscal year 2023.

The decrease in warranty expense observed in fiscal year 2022 was due to a change in estimate as a result of updated information obtained regarding warranty claims and lower observed failure rates of components as compared to previous reporting periods. Our first-generation components (primarily controllers and dampers) had higher initial failure rates during prior years. Since that time, we have observed a decrease in failure rates in first and subsequent generation components which has resulted in fewer warranty returns, and accordingly, less warranty expense. Due to the improved failure rates noted above, our estimated warranty obligation decreased during fiscal year 2022.

Redeemable preferred units

On February 1, 2022, Nextracker LLC issued LLC Preferred Units representing a 16.67% interest in Nextracker LLC, to Flex in exchange for the cancellation of a portion of Nextracker LLC’s previously issued and outstanding common units. Flex sold all of Nextracker LLC Preferred Units to TPG on the same day. The holder of Nextracker LLC Preferred Units was entitled to cumulative paid-in-kind or cash dividends and has the option to redeem Nextracker LLC Preferred Units or convert Nextracker LLC Preferred Units upon certain conditions. Because the redemption or conversion conditions were outside of the control of Nextracker, we classified Nextracker LLC Preferred Units as temporary equity on the balance sheets. In connection with the Nextracker IPO, Nextracker LLC Preferred Units held by TPG were automatically converted into LLC Common Units which are exchangeable, together with a corresponding number of shares of Class B common stock, for shares of Class A common stock (or cash). For further details on the redeemable preferred units refer to Note 6 in the notes to Nextracker’s consolidated financial statements included elsewhere in this proxy statement/prospectus.

 

232


Table of Contents

Redeemable non-controlling interests

After the Nextracker IPO, the balance of the redeemable non-controlling interests is reported at the greater of the initial carrying amount adjusted for the redeemable non-controlling interest’s share of earnings or losses and other comprehensive income or loss, or its estimated maximum redemption amount. The resulting changes in the estimated maximum redemption amount (increases or decreases) are recorded with corresponding adjustments against retained earnings or, in the absence of retained earnings, additional paid-in-capital. These interests are presented on the consolidated balance sheets as temporary equity under the caption “Redeemable non-controlling interests.”

Income taxes

We operate in numerous states and countries and must allocate our income, expenses and earnings under the various laws and regulations of each of these taxing jurisdictions. Accordingly, our provision for income taxes represents our total estimate of the liability for income taxes that we have incurred in doing business each year in all our locations. Annually, we file tax returns that represent our filing positions with each jurisdiction and settle our tax return liabilities. Each jurisdiction has the right to audit those tax returns and may take different positions with respect to income and expense allocations and taxable earnings determinations. Because the determination of our annual income tax provision is subject to judgments and estimates, actual results may vary from those recorded in our financial statements. We recognize additions to and reductions in income tax expense during a reporting period that pertains to prior period provisions as our estimated liabilities are revised and our actual tax returns and tax audits are completed.

Our management is required to exercise judgment in developing our provision for income taxes, including the determination of deferred tax assets and liabilities and any valuation allowance that might be required against deferred tax assets. For further details on our income taxes, refer to Note 13 in the notes to Nextracker’s consolidated financial statements included elsewhere.

Tax Receivable Agreement

We have recorded a liability of $230.3 million as of June 30, 2023 and March 31, 2023, representing 85% of the estimated future tax benefits subject to the Tax Receivable Agreement. In U.S. federal, state and local income tax or franchise tax that we realize or are deemed to realize (determined by using certain assumptions) as a result of favorable tax attributes, will be available to us as a result of certain transactions contemplated in connection with the Nextracker IPO, exchanges of Class A common stock or cash and payments made under the Tax Receivable Agreement. The actual amount and timing of any payments under these agreements will vary depending upon a number of factors, including, among others, the timing of redemptions or exchanges by members of Nextracker LLC, the price of our Class A common stock at the time of the redemptions or exchanges, the extent to which such redemptions or exchanges are taxable, the amount and timing of the taxable income we generate in the future and the tax rate then applicable, and the portion of our payments under the tax receivable agreements constituting imputed interest. Estimating future taxable income is inherently uncertain and requires judgment. In projecting future taxable income, we consider our historical results as well as assumptions related to future forecasts for our various businesses by location. The impact of any changes in the total projected obligations recorded under the tax receivable agreements as a result of actual changes in the geographic mix of our earnings, changes in tax legislation and tax rates or other factors that may impact our actual tax savings realized will be reflected in income before taxes in the period in which the change occurs. See the section titled “Certain relationships and related party transactions—Agreements with Flex—Tax receivable agreement.”

 

233


Table of Contents

Key components of our results of operations

The following discussion describes certain line items in our consolidated statements of operations and comprehensive income.

Revenue

We derive our revenue from the sale of solar trackers and software products to our customers. Our revenue growth is dependent on (i) our ability to maintain and expand our market share, (ii) total market growth and (iii) our ability to develop and introduce new products driving performance enhancements and cost efficiencies throughout the solar power plant.

Cost of sales and gross profit

Cost of sales consists primarily of purchased components, shipping and other logistics costs, applicable tariffs, standard product warranty costs, amortization of certain acquired intangible assets, stock-based compensation and direct labor. Direct labor costs represent expenses of personnel directly related to project execution such as supply chain, logistics, quality, tooling, operations and customer satisfaction. Amortization of intangibles consists of developed technology and certain acquired patents over its expected period of use and is also included under cost of sales.

Steel prices, cost of transportation, and labor costs in countries where our suppliers perform manufacturing activities affect our cost of sales. Our ability to lower our cost of sales depends on implementation and design improvements to our products as well as on driving more cost-effective manufacturing processes with our suppliers. We generally do not directly purchase raw materials such as steel or electronic components and do not hedge against changes in their price. Most of our cost of sales are directly affected by sales volume. Personnel costs related to our supply chain, logistics, quality, tooling and operations are not directly impacted by our sales volume.

Operating expenses

Selling, general and administrative expenses

Selling, general and administrative expenses consist primarily of personnel-related costs associated with our administrative and support functions. These costs include, among other things, personnel costs, stock-based compensation, facilities charges including depreciation associated with administrative functions, professional services, travel expenses and allowance for bad debt. Professional services include audit, legal, tax and other consulting services. We have expanded our sales organization and expect to continue growing our sales headcount to support our planned growth. We have incurred and expect to continue to incur on an ongoing basis certain new costs related to the requirements of being a separate publicly-traded company, including insurance, accounting, tax, legal and other professional services costs, which could be material. Amortization of intangibles consists of customer relationships and trade names over their expected period of use and is also included under selling, general and administrative expenses.

Research and development

Research and development expenses consist primarily of personnel-related costs associated with our engineering employees as well as third-party consulting. Research and development activities include improvements to our existing products, development of new tracker products and software products. We expense substantially all research and development expenses as incurred. We expect that the dollar amount of research and development expenses will increase in amount over time.

 

234


Table of Contents

Non-operating expenses

Income tax expense

We expect our taxable income to primarily be from the allocation of taxable income from Nextracker LLC. The provision for income taxes primarily represents Nextracker LLC’s U.S. federal, state, and local income taxes as well as foreign income taxes payable by its subsidiaries. Nextracker LLC owns 100% of all foreign subsidiaries for which Nextracker LLC has marked them as disregarded entities for U.S. income tax purposes. We expect to receive a tax benefit for foreign tax credits in the United States for our distributive shares of the foreign tax paid.

Results of operations

Three-month periods ended June 30, 2023 and July 1, 2022

The financial information and the discussion below should be read in conjunction with Nextracker’s unaudited condensed consolidated financial statements and notes thereto included elsewhere in this proxy statement/prospectus.

 

     
     Three-month periods ended     % Change  
(In thousands, except percentages)    June 30, 2023      July 1, 2022         
     (Unaudited)        

Condensed Consolidated Statements of Operations and Comprehensive Income Data:

    

Revenue

   $ 479,543      $ 403,230       19%  

Cost of sales

     365,799        353,367       4  
  

 

 

 

Gross profit

     113,744        49,863       128  

Selling, general and administrative expenses

     34,235        16,117       112  

Research and development

     5,629        3,977       42  
  

 

 

 

Operating income

     73,880        29,769       148  

Interest and other (income) expense, net

     1,134        (61     (1959
  

 

 

 

Income before income taxes

     72,746        29,830       144  

Provision for income taxes

     9,101        5,700       60  
  

 

 

    

 

 

   

 

 

 

Net income and comprehensive income

   $ 63,645      $ 24,130       164%  
  

 

 

 

 

235


Table of Contents

Fiscal years ended 2023, 2022 and 2021

The financial information and the discussion below should be read in conjunction with Nextracker’s consolidated financial statements and notes thereto included elsewhere in this proxy statement/prospectus.

 

       
     Fiscal year ended March 31,               
(In thousands, except percentages)    2023     2022      2021      2023 to 2022
% Change
    2022 to 2021
% change
 

Consolidated Statements of Operations and Comprehensive Income Data:

            

Revenue

   $ 1,902,137     $ 1,457,592      $ 1,195,617        30%       22%  

Cost of sales

     1,615,164       1,310,561        963,636        23       36  
  

 

 

 

Gross profit

     286,973       147,031        231,981        95       (37)  

Selling, general and administrative expenses

     96,869       66,948        60,442        45       11  

Research and development

     21,619       14,176        13,008        53       9  
  

 

 

 

Operating income

     168,485       65,907        158,531        156       (58)  

Interest and other (income) expense, net

     (598     799        502        (175     59  
  

 

 

 

Income before income taxes

     169,083       65,108        158,029        160       (59)  

Provision for income taxes

     47,750       14,195        33,681        236       (58
  

 

 

 

Net income and comprehensive income

   $ 121,333     $ 50,913      $ 124,348        138%       (59)%  
  

 

 

 

Non-GAAP measures

We present Non-GAAP gross profit, Non-GAAP operating income, Non-GAAP net income, Adjusted EBITDA, Adjusted EBITDA Margin and Adjusted free cash flow as supplemental measures of our performance and, with respect to Adjusted free cash flow, as a supplemental measure of our liquidity. We define Non-GAAP gross profit as gross profit plus stock-based compensation expense and intangible amortization. We define Non-GAAP operating income as operating income plus stock-based compensation expense and intangible amortization. We define Non-GAAP net income as net income (loss) plus stock-based compensation expense, intangible amortization, and certain nonrecurring legal costs and other discrete events as applicable, net of their tax effects. We define Adjusted EBITDA as net income (loss) plus (i) interest, net, (ii) provision for income taxes, (iii) depreciation expense, (iv) intangible amortization, (v) stock-based compensation expense, and (vi) certain nonrecurring legal costs and other discrete events as applicable. We define Adjusted EBITDA Margin as the percentage derived from Adjusted EBITDA divided by revenue. We define Adjusted free cash flow as net cash provided by (used in) operating activities less cash used for purchases of property and equipment plus proceeds from the disposition of property and equipment.

Non-GAAP gross profit, Non-GAAP operating income, Non-GAAP net income, Adjusted EBITDA, Adjusted EBITDA Margin and Adjusted free cash flow are neither required by, nor presented in accordance with, GAAP. We present these non-GAAP financial measures because we believe they assist investors and analysts in comparing our performance across reporting periods on a consistent basis by excluding items that we do not believe are indicative of our core operating performance. In addition, we may use all or any combination of Non-GAAP gross profit, Non-GAAP operating income, Non-GAAP net income, Adjusted EBITDA, Adjusted EBITDA Margin and Adjusted free cash flow as factors in evaluating management’s performance when determining incentive compensation and to evaluate the effectiveness of our business strategies.

 

236


Table of Contents

Among other limitations, Non-GAAP gross profit, Non-GAAP operating income, Non-GAAP net income, Adjusted EBITDA, Adjusted EBITDA Margin and Adjusted free cash flow do not reflect our cash expenditures or future capital expenditures or contractual commitments (including under the Tax Receivable Agreement), do not reflect the impact of certain cash or non-cash charges resulting from matters we consider not to be indicative of our ongoing operations and do not reflect the associated income tax expense or benefit related to those charges. In addition, other companies in our industry may calculate Non-GAAP gross profit, Non-GAAP operating income, Non-GAAP net income, Adjusted EBITDA, Adjusted EBITDA Margin and Adjusted free cash flow differently from us, which further limits their usefulness as comparative measures.

Because of these limitations, Non-GAAP gross profit, Non-GAAP operating income, Non-GAAP net income, Adjusted EBITDA, Adjusted EBITDA Margin and Adjusted free cash flow should not be considered in isolation or as substitutes for performance measures calculated in accordance with GAAP. We compensate for these limitations by relying primarily on our GAAP results and using non-GAAP financial measures on a supplemental basis. You should review the reconciliation to the most directly comparable GAAP measure of Non-GAAP gross profit, Non-GAAP operating income, Non-GAAP net income, Adjusted EBITDA, Adjusted EBITDA Margin and Adjusted free cash flow below and not rely on any single financial measure to evaluate our business.

 

     
     Three-month periods ended      Fiscal year ended March 31,  
(In thousands, except percentages)    June 30, 2023      July 1, 2022      2023      2022     2021  
     (Unaudited)                      

Other Financial Information:

          

Non-GAAP gross profit

   $ 115,733      $ 50,336      $ 300,017      $ 152,599     $ 242,016  

Non-GAAP operating income

     82,403        31,315        203,127        90,363       177,850  

Non-GAAP net income

     70,943        24,755        153,095        69,870       140,279  

Adjusted EBITDA

     83,672        32,040        208,977        92,279       179,164  

Net income (% of revenue)

     13.3%        6.0%        6.4%        3.5%       10.4%  

Adjusted EBITDA (% of revenue)

     17.4%        7.9%        11.0%        6.3%       15.0%  

Adjusted free cash flow

     225,073        2,367      $ 104,510      $ (152,863   $ 91,810  

 

 

The following table provides a reconciliation of Non-GAAP gross profit to gross profit, Non-GAAP operating income to operating income, Non-GAAP net income to net income, Adjusted EBITDA to net income and Adjusted free cash flow to net cash provided by (used in) operating activities for each period presented. The Non-GAAP measures presented in the table are inclusive of redeemable non-controlling interests.

 

237


Table of Contents
     
     Three-month periods ended     Fiscal year ended March 31,  
(In thousands, except percentages)    June 30, 2023     July 1, 2022     2023     2022     2021  
     (Unaudited)                    

Reconciliation of GAAP to Non-GAAP Financial Measures:

        

GAAP gross profit

   $ 113,744     $ 49,863     $ 286,973     $ 147,031     $ 231,981  

Stock-based compensation expense

     1,926       410       12,794       1,526       1,953  

Intangible amortization

     63       63       250       4,042       8,082  
  

 

 

 

Non-GAAP gross profit

   $ 115,733     $ 50,336     $ 300,017     $ 152,599     $ 242,016  
  

 

 

 

GAAP operating income

   $ 73,880     $ 29,769     $ 168,485     $ 65,907     $ 158,531  

Stock-based compensation expense

     8,460       1,005       31,994       3,048       4,306  

Intangible amortization

     63       541       1,207       8,465       15,013  

Legal costs (1)

                 1,528       12,943        

Other

                 (87            
  

 

 

 

Non-GAAP operating income

   $ 82,403     $ 31,315     $ 203,127     $ 90,363     $ 177,850  
  

 

 

 

GAAP net income

   $ 63,645     $ 24,130     $ 121,333     $ 50,913     $ 124,348  

Stock-based compensation expense

     8,460       1,005       31,994       3,048       4,306  

Intangible amortization

     63       541       1,207       8,465       15,013  

Adjustment for taxes

     (1,225     (921     (2,880     (5,499     (3,388

Legal costs (1)

                 1,528       12,943        

Other

                 (87            
  

 

 

 

Non-GAAP net income

   $ 70,943     $ 24,755     $ 153,095     $ 69,870     $ 140,279  
  

 

 

 

Net income

   $ 63,645     $ 24,130     $ 121,333     $ 50,913     $ 124,348  

Interest, net

     1,420       (64     1,833       34       20  

Provision for income taxes

     9,101       5,700       47,750       14,195       33,681  

Depreciation expense

     983       728       3,419       2,681       1,796  

Intangible amortization

     63       541       1,207       8,465       15,013  

Stock-based compensation expense

     8,460       1,005       31,994       3,048       4,306  

Legal costs (1)

                 1,528       12,943        

Other

                 (87            
  

 

 

 

Adjusted EBITDA

   $ 83,672     $ 32,040     $ 208,977     $ 92,279     $ 179,164  
  

 

 

 

Net income (% of revenue)

     13.3%       6.0%       6.4%       3.5%       10.4%  

Adjusted EBITDA (% of revenue)

     17.4%       7.9%       11.0%       6.3%       15.0%  

Net cash provided by (used in) operating activities

   $ 225,767     $ 2,794     $ 107,669     $ (147,113   $ 94,273  

Purchase of property and equipment

     (694     (427     (3,183     (5,917     (2,463

Proceeds from disposition of property and equipment

                 24       167        
  

 

 

 

Adjusted free cash flow

   $ 225,073     $ 2,367     $ 104,510     $ (152,863   $ 91,810  
  

 

 

 

 

(1)   Represents additional charges incurred in relation to the litigation with ATI, as further described in Note 12, in the notes to Nextracker’s consolidated financial statements included elsewhere in this proxy statement/prospectus. The estimated net settlement and direct legal costs in the aggregate are excluded from Nextracker’s Non-GAAP income. Based on historical experience, we do not believe that the settlement and associated charges are normal, recurring operating expenses indicative of our core operating performance, nor were these charges taken into account as factors in evaluating management’s performance when determining incentive compensation or to evaluate the effectiveness of Nextracker’s business strategies.

 

238


Table of Contents

Comparison of the three-month periods ended June 30, 2023 and July 1, 2022

Revenue

Revenue increased by $76.3 million, or 19%, for the three-month period ended June 30, 2023 compared to the three-month period ended July 1, 2022. The increase was mainly driven by a 30% increase in gigawatts delivered offset by slightly lower sales price due to the decline in logistics costs. Revenue remained somewhat flat in the U.S. while increasing $75.4 million or 56% in the Rest of the World for the three-month period ended June 30, 2023 compared to the three-month period ended July 1, 2022. The growth from the Rest of the World was driven primarily from larger projects in Brazil, our largest market, and increased sales in Europe, Australia and Canada.

Cost of sales and gross profit

Cost of sales increased by $12.4 million, or 4%, for the three-month period ended June 30, 2023 compared to the three-month period ended July 1, 2022 primarily due to the increase in sales noted above, offset by a substantial decrease in freight and logistics costs as compared to the three-month period ended July 1, 2022. Freight and logistics costs as a percentage of cost of sales decreased by over 1000 basis points for the three-month period ended June 30, 2023 compared to the three-month period ended July 1, 2022.

Gross profit increased by $63.9 million, or 128%, for the three-month period ended June 30, 2023 compared to the three-month period ended July 1, 2022 primarily resulting from the increase in sales noted above coupled with lower freight and logistics costs.

Selling, general and administrative expenses

Selling, general and administrative expenses was approximately $34.2 million, or 7.1% of revenue during the three-month period ended June 30, 2023, increasing $18.1 million from approximately $16.1 million, or 4.0% of revenue during the three-month period ended July 1, 2022. The increase was primarily the result an increase in stock-based compensation expense incurred in conjunction with our LTIP, incremental costs related to our continued expansion of our sales organization in line with the growth in the global market, and due to the growth of our supporting functions as a public company.

Research and development

Research and development expenses increased $1.7 million, or 42%, to $5.6 million for the three-month period ended June 30, 2023 from approximately $4.0 million in the three-month period ended July 1, 2022 as a result of our commitment to product innovation and development including software enhancements.

Provision for income tax

Most of our revenue and profits are generated in the United States with a statutory income tax rate of approximately 21% in the three-month periods ended June 30, 2023 and July 1, 2022. For the three-month periods ended June 30, 2023 and July 1, 2022, we recorded total income tax expense of $9.1 million and $5.7 million, respectively, which reflected consolidated effective income tax rates of 12.5% and 19.1%, respectively. The decrease in our effective tax rate is mostly due to certain non-controlling interest in Nextracker LLC that is not taxable to Nextracker and its subsidiaries. From time to time, we are subject to income and non-income based tax audits in the jurisdictions in which we operate. The calculation of tax liabilities involves dealing with uncertainties in the application of complex tax rules and regulations in a number of jurisdictions. Due to such complexity of these uncertainties, the ultimate resolution may result in a payment or refund that is materially different from our estimates.

 

239


Table of Contents

On August 16, 2022, the IRA was enacted into law, which includes a new corporate minimum tax, a stock repurchase excise tax, numerous green energy credits, other tax provisions, and significantly increased enforcement resources. Detailed regulations on some aspects of the IRA are still outstanding and we are evaluating the effects the IRA will have on our consolidated financial statements.

Comparison of the fiscal years ended March 31, 2023, 2022 and 2021

Revenue

Revenue increased by $444.5 million, or 30%, for our fiscal year 2023 compared to fiscal year 2022. Approximately $290 million of the increase was the result of a 20% increase in gigawatts delivered as we delivered approximately 18 GW during fiscal year 2023, compared to 15 GW during fiscal year 2022. The remaining increase was a result of an approximate 9% increase in our average selling price directly associated with higher freight and logistics costs included in our selling price compared to the prior year period. Revenue increased approximately $393.7 million, or 43%, in the U.S. and $50.9 million or 9% in the Rest of the World during fiscal year 2023 compared to prior year. The growth from the Rest of the World was driven primarily from larger projects in Brazil, our largest market, therein.

Revenue increased by $262.0 million, or 22%, for our fiscal year 2022 compared to fiscal year 2021, as a result of a 25% or 3 GW increase in GW delivered to our customers from approximately 12 GW to 15 GW. The increase in GW shipped was mostly attributable to sales outside the United States. Revenue attributable to shipments outside the United States was approximately $552.6 million or 38% during fiscal year 2022, an increase of approximately 88% from $294.7 million or 25% during fiscal year 2021.

Cost of sales and gross profit

Cost of sales increased by $304.6 million, or 23%, during fiscal year 2023 compared to fiscal year 2022 primarily due to the increase in sales noted above, coupled with stock-based compensation expense incurred in conjunction with our LTIP, and partially offset by a decrease in freight and logistics costs.

Freight and logistics costs as a percentage of cost of sales decreased by approximately 150 basis points during fiscal year 2023 compared to the prior year, due in part to easing of container shortages and logistics challenges that we experienced in fiscal year 2022.

Cost of sales increased by $346.9 million, or 36%, for fiscal year 2022 compared to fiscal year 2021 driven by the increase in sales noted above and an increase of approximately $152.0 million, or 106% in freight costs due to container shortages and other logistics challenges resulting primarily from the COVID-19 pandemic. As a direct result of the increased freight costs, total anticipated costs of certain projects exceeded the expected revenue, requiring the recognition of additional contract losses based on the estimate of future costs also included in cost of sales for fiscal year 2022. As of March 31, 2022, we had a $5.2 million reserve related to such loss contracts and anticipate the completion of the majority of these contracts within nine to twelve months. The significant assumptions used to determine contract losses include the current estimate of future costs, including the most recent rates for freight and steel costs. We expect elevated freight and steel costs for the near future related to projects in progress, which is already contemplated in determining our current loss reserve. We do not expect any remaining performance obligations to be similarly impacted due to freight and steel costs. However, as these projects continue through the construction and commissioning phases, it is reasonably possible that other unforeseen circumstances could occur and result in the recognition of additional losses on these projects; however, a range of such amounts cannot currently be estimated.

Gross profit increased by $139.9 million, or 95%, during fiscal year 2023 compared to fiscal year 2022, primarily resulting from increased pricing that enabled recovery of the significant increase in freight costs noted above.

 

240


Table of Contents

Gross margin increased by approximately 5% from 10.1% for fiscal year 2022 to 15.1% for fiscal year 2023. Tracker ASP increased approximately 9% globally while our tracker cost per watt increased approximately 2%, mostly due to freight costs, resulting in a significant impact to gross margin.

Gross profit decreased by $85.0 million, or 37%, for fiscal year 2022 compared to fiscal year 2021, primarily resulting from the significant increase in freight costs noted above. Gross margin decreased by approximately 9.3% from 19.4% for the fiscal year 2021 to 10.1% for fiscal year 2022. Tracker ASP declined approximately 2.2% globally while our tracker cost per watt increased approximately 12.5%, mostly due to freight costs, resulting in a significant impact to gross margin.

Selling, general and administrative expenses

Selling, general and administrative expenses increased $29.9 million, or 45%, to $96.9 million for fiscal year 2023, from approximately $66.9 million in fiscal year 2022 while remaining somewhat flat at approximately 5% as a percentage of revenue in both periods. The increase in selling, general and administrative expenses was primarily the result of our continued expansion of our sales organization in line with the growth in the global market, increase in stock-based compensation expense incurred in conjunction with our LTIP, and due to the growth of our supporting functions as we internalize public company readiness activities.

Selling, general and administrative expenses increased $6.5 million, or 11%, for the fiscal year 2022 compared to the fiscal year 2021 while remaining somewhat flat at approximately 5% as a percentage of revenue in both periods. The increase in selling, general and administrative expenses was primarily the result of a $12.9 million charge incurred in relation to our litigation with ATI, as further described in Note 12 in the notes to Nextracker’s consolidated financial statements included elsewhere in this proxy statement/prospectus, offset with a $3.6 million decrease in bad debt reserve charge recognized during fiscal year 2022 compared to the prior year, coupled with a $2.5 million decrease in amortization of intangible assets during the same period due to certain intangibles now being fully amortized.

Research and development

Research and development expenses increased $7.4 million, or 53%, to $21.6 million for fiscal year 2023 from approximately $14.2 million during fiscal year 2022 as a result of continuous product innovation and development including software enhancements.

Research and development expenses increased to $14.2 million in fiscal year 2022 from approximately $13.0 million in the fiscal year 2021 as a result of continued development of our terrain following Horizon XTR product, our next generation tracker (NX Horizon) and continued innovation costs including software enhancements.

Provision for income tax

We accrue and pay the appropriate amount of income taxes according to the laws and regulations of each jurisdiction in which we operate. Most of our revenue and profits are generated in the United States with a statutory income tax rate of 21% in fiscal years 2023, 2022, and 2021. For fiscal years 2023, 2022, and 2021, we recorded total income tax expense of $47.8 million, $14.2 million and $33.7 million respectively, which reflected consolidated effective income tax rates of 28.2%, 21.8% and 21.3% respectively. The increase in tax expense from fiscal year 2022 to 2023 was driven by the increase in income before income taxes for the corresponding period as well as our effective tax rate increasing 6.4% mostly due to the impact of our Brazilian business carve out. The decrease in tax expense from fiscal year 2021 to 2022 is in line with the decrease in income before income taxes for the corresponding period. From time to time, we are subject to income and non-income based

 

241


Table of Contents

tax audits in the jurisdictions in which we operate. The calculation of tax liabilities involves dealing with uncertainties in the application of complex tax rules and regulations in a number of jurisdictions. Due to such complexity of these uncertainties, the ultimate resolution may result in a payment or refund that is materially different from our estimates.

Quarterly results of operations

Nextracker’s second fiscal quarter ends on October 1, 2023, and the fourth fiscal quarter and fiscal year ends on March 31 of each year. The second fiscal quarters of 2023, 2022 and 2021 ended on September, 30, 2022, October 1, 2021 and September 25, 2020, respectively, and the third fiscal quarters of 2023, 2022 and 2021 ended on December 31, 2022, December 31, 2021 and December 31, 2020, respectively.

The following table contains unaudited quarterly financial data for three-month period ended June 30, 2023 and for fiscal years 2023, 2022 and 2021.

 

                           

(In thousands)

(Unaudited)

  June 30,
2023
    March 31,
2023
    December 31,
2022
    September 30,
2022
    July 1,
2022
    March 31,
2022
    December 31,
2021
    October 1,
2021
    July 2,
2021
    March 31,
2021
    December 31,
2020
    September 25,
2020
    June 26,
2020
 

Revenue

  $ 479,543     $ 518,395     $ 513,370     $ 467,142     $ 403,230     $ 439,813     $ 337,607     $ 338,699     $ 341,473     $ 318,146     $ 291,510     $ 289,755     $ 296,206  

Cost of sales

    365,799       428,083       431,111       402,603       353,367       400,861       303,843       301,983       303,874       256,259       234,453       228,409       244,515  
 

 

 

 

Gross profit

    113,744       90,312       82,259       64,539       49,863       38,952       33,764       36,716       37,599       61,887       57,057       61,346       51,691  

Selling, general and administrative expenses

    34,235       41,394       18,613       20,745       16,117       27,799       13,009       13,245       12,895       15,893       12,655       16,468       15,426  

Research and development

    5,629       8,336       4,984       4,322       3,977       3,576       3,649       3,392       3,559       3,777       3,456       3,346       2,429  
 

 

 

 

Operating income

    73,880       40,582       58,662       39,472       29,769       7,577       17,106       20,079       21,145       42,217       40,946       41,532       33,836  

Interest and other (income) expenses, net

    1,134       520       (2,366     1,309       (61     428       91       201       79       25       189       226       62  
 

 

 

 

Income before income taxes

    72,746       40,062       61,028       38,163       29,830       7,149       17,015       19,878       21,066       42,192       40,757       41,306       33,774  

Provision for income taxes

    9,101       12,532       18,442       11,076       5,700       1,355       4,469       3,974       4,397       8,992       8,687       8,804       7,198  
 

 

 

 

Net income and comprehensive income

  $ 63,645     $ 27,530     $ 42,586     $ 27,087     $ 24,130     $ 5,794     $ 12,546     $ 15,904     $ 16,669     $ 33,200     $ 32,070     $ 32,502     $ 26,576  
 

 

 

 

Non-GAAP measures

We present Adjusted EBITDA and Adjusted EBITDA Margin as supplemental measures of our performance. We define Adjusted EBITDA as net income plus (i) interest, net, (ii) provision for income taxes, (iii) depreciation expense, (iv) intangible amortization, (v) stock-based compensation expense, and (vi) certain nonrecurring legal costs and other discrete events as applicable. Future adjustments to net income related to the Tax Receivable Agreement may be added back to or subtracted from net income to calculate Adjusted EBITDA. We define Adjusted EBITDA Margin as the percentage derived from Adjusted EBITDA divided by revenue.

Adjusted EBITDA and Adjusted EBITDA Margin are intended as supplemental measures of performance that are neither required by, nor presented in accordance with, GAAP. We present these non-GAAP financial measures because we believe they assist investors and analysts in comparing our performance across reporting periods on a consistent basis by excluding items that we do not believe are indicative of our core operating performance. In addition, we may use each or a combination of Adjusted EBITDA and Adjusted EBITDA Margin as factors in evaluating management’s performance when determining incentive compensation and to evaluate the effectiveness of our business strategies.

 

242


Table of Contents

Among other limitations, Adjusted EBITDA and Adjusted EBITDA Margin do not reflect our cash expenditures or future capital expenditures or contractual commitments (including under the Tax Receivable Agreement), do not reflect the impact of certain cash or non-cash charges resulting from matters we consider not to be indicative of our ongoing operations and do not reflect the associated income tax expense or benefit related to those charges. In addition, other companies in our industry may calculate Adjusted EBITDA and Adjusted EBITDA Margin differently from us, which further limits their usefulness as comparative measures.

Because of these limitations, Adjusted EBITDA and Adjusted EBITDA Margin should not be considered in isolation or as substitutes for performance measures calculated in accordance with GAAP. We compensate for these limitations by relying primarily on our GAAP results and using non-GAAP financial measures on a supplemental basis. You should review the reconciliation to the most directly comparable GAAP measure of Adjusted EBITDA and Adjusted EBITDA Margin below and not rely on any single financial measure to evaluate our business.

The following table provides a reconciliation of Adjusted EBITDA to net income for each period presented.

 

                           

(In thousands)

(Unaudited)

  June 30,
2023
    March 31,
2023
    December 31,
2022
    September 30,
2022
    July 1,
2022
    March 31,
2022
    December 31,
2021
    October 1,
2021
    July 2,
2021
    March 31,
2021
    December 31,
2020
    September 25,
2020
    June 26,
2020
 

Net income

  $ 63,645     $ 27,530     $ 42,586     $ 27,087     $ 24,130     $ 5,794     $ 12,546     $ 15,904     $ 16,669     $ 33,200     $ 32,070     $ 32,502     $ 26,576  
 

 

 

 

Interest, net

    1,420       2,213       (215     (101     (64           0       25       9       18       (7     (8     17  

Provision for (benefit from) income taxes

    9,101       12,532       18,442       11,076       5,700       1,355       4,469       3,974       4,397       8,992       8,687       8,804       7,198  

Depreciation expense

    983       969       887       835       728       716       634       638       693       455       453       450       438  

Intangible amortization

    63       62       63       541       541       541       541       3,649       3,734       3,734       3,838       3,721       3,720  

Stock-based compensation expense

    8,460       29,204       940       845       1,005       826       842       839       541       1,091       1,200       1,154       861  

Legal costs(1)

                      1,528             12,943                                            

Other

                      (87                                                      
 

 

 

 

Adjusted EBITDA

  $ 83,672     $ 72,510     $ 62,703     $ 41,724     $ 32,040     $ 22,175     $ 19,032     $ 25,029     $ 26,043     $ 47,490     $ 46,241     $ 46,623     $ 38,810  
 

 

 

 

Net Income (% of revenue)

    13.3%       5.3%       8.3%       5.8%       6.0%       1.3%       3.7%       4.7%       4.9%       10.4%       11.0%       11.2%       9.0%  

Adjusted EBITDA (% of Revenue)

    17.4%       14.0%       12.2%       8.9%       7.9%       5.0%       5.6%       7.4%       7.6%       14.9%       15.9%       16.1%       13.1%  

 

 

 

(1)   Represents additional charges incurred in relation to the litigation with ATI, as further described in Note 12, in the notes to Nextracker’s consolidated financial statements included elsewhere in this proxy statement/prospectus. The estimated net settlement and direct legal costs in the aggregate are excluded from Nextracker’s Non-GAAP income. Based on historical experience, we do not believe that the settlement and associated charges are normal, recurring operating expenses indicative of our core operating performance, nor were these charges taken into account as factors in evaluating management’s performance when determining incentive compensation or to evaluate the effectiveness of Nextracker’s business strategies.

Liquidity and capital resources

We have historically financed our operations primarily with cash provided by operations and net parent contributions. Our principal uses of cash have been to fund our operations, invest in research and development and return capital to our parent. Prior to the Nextracker IPO, cash was managed pursuant to a centralized cash management program administered by Flex, that included intra-quarter cash transfers to/from the parent pooling accounts and the balances being settled or scheduled for settlement, as of period ends. Since the Nextracker IPO, Nextracker has participated in the Flex cash pooling management programs, but we plan to

 

243


Table of Contents

discontinue doing so during our fiscal year 2024. On February 13, 2023, we entered into a senior credit facility that included a $150.0 million term loan. See the section titled “Credit Facilities” below. We used the proceeds of the term loan, together with cash on hand, to make the distribution of $175.0 million to Flex (through Yuma and Yuma Sub) and TPG on February 13, 2023, immediately prior to the closing of the Nextracker IPO. In the absence of the cash pooling program, we expect our credit facilities to provide adequate liquidity for our business.

Credit Facilities

In connection with the Nextracker IPO, Nextracker and Nextracker LLC, as the borrower, entered into a senior credit facility with a syndicate of banks (the “2023 Credit Agreement”) comprised of (i) a term loan in the aggregate principal amount of $150.0 million (the “Term Loan”), and (ii) a revolving credit facility in an aggregate principal amount of $500.0 million (the “RCF”). The RCF is available to fund working capital, capital expenditures and other general corporate purposes.

The RCF is available in U.S. dollars, euros and such currencies as mutually agreed on a revolving basis during the five-year period through February 11, 2028. A portion of the RCF not to exceed $300.0 million is available for the issuance of letters of credit. A portion of the RCF not to exceed $50.0 million is available for swing line loans. Subject to the satisfaction of certain conditions, Nextracker LLC will be permitted to incur incremental term loan facilities or increase the RCF commitment in an aggregate principal amount equal to $100.0 million plus an additional amount such that the secured net leverage ratio or total net leverage ratio, as applicable, is equal to or less than a specified threshold after giving pro forma effect to such incurrence.

The obligations of Nextracker LLC under the 2023 Credit Agreement and related loan documents are jointly and severally guaranteed by Nextracker, certain other holding companies (collectively, the “Guarantors”) and, subject to certain exclusions, certain of Nextracker LLC’s existing and future direct and indirect wholly-owned domestic subsidiaries.

As of the closing of the 2023 Credit Agreement, all obligations of Nextracker LLC and the guarantors are secured by certain equity pledges by Nextracker LLC and the Guarantors. However, if Nextracker LLC’s total net leverage ratio exceeds a specified threshold, the collateral will include substantially all the assets of Nextracker LLC and the Guarantors and, if Nextracker LLC meets certain investment grade conditions, such lien will be released.

The Term Loan requires quarterly principal payments beginning on June 30, 2024, in an amount equal to 0.625% of the original aggregate principal amount of the Term Loan. From June 30, 2025, the quarterly principal payment will increase to 1.25% of the original aggregate principal amount of the Term Loan. The remaining balance of the Term Loan and the outstanding balance of any RCF loans will be repayable on February 11, 2028. Borrowings under the 2023 Credit Agreement are prepayable and commitments subject to being reduced in each case at Nextracker LLC’s option without premium or penalty. The 2023 Credit Agreement contains certain mandatory prepayment provisions in the event that Nextracker LLC or its restricted subsidiaries incur certain types of indebtedness or, subject to certain reinvestment rights, receive net cash proceeds from certain asset sales or other dispositions of property.

Borrowings in U.S. dollars under the 2023 Credit Agreement bear interest at a rate based on either (a) a term secured overnight financing rate (“SOFR”)- based formula (including a credit spread adjustment of 10 basis points) plus a margin of 162.5 basis points to 200 basis points, depending on Nextracker LLC’s total net leverage ratio, or (b) a base rate formula plus a margin of 62.5 basis points to 100 basis points, depending on Nextracker LLC’s total net leverage ratio. Borrowings under the RCF in euros bear interest based on the adjusted EURIBOR rate plus a margin of 162.5 basis points to 200 basis points, depending on Nextracker LLC’s total net leverage

 

244


Table of Contents

ratio. Nextracker LLC is required to pay a quarterly commitment fee on the undrawn portion of the RCF commitments of 20 basis points to 35 basis points, depending on Nextracker LLC’s total net leverage ratio. The interest rate for the Term Loan was 6.82% (SOFR rate of 4.97% plus a margin of 1.85%) as of June 30, 2023.

The 2023 Credit Agreement contains certain affirmative and negative covenants that, among other things and subject to certain exceptions, limit the ability of Nextracker LLC and its restricted subsidiaries to incur additional indebtedness or liens, to dispose of assets, change their fiscal year or lines of business, pay dividends and other restricted payments, make investments and other acquisitions, make optional payments of subordinated and junior lien debt, enter into transactions with affiliates and enter into restrictive agreements. In addition, the 2023 Credit Agreement requires Nextracker LLC to maintain a consolidated total net leverage ratio below a certain threshold. As of June 30, 2023, we were in compliance with all applicable covenants under the 2023 Credit Agreement, the Term Loan and the RCF.

Tax Receivable Agreement

In connection with the Nextracker IPO, on February 13, 2023, Nextracker also entered into a Tax Receivable Agreement that provided for the payment by us to Yuma, Yuma Sub, TPG, and the TPG Affiliates (or certain permitted transferees thereof) of 85% of the tax benefits, if any, that we are deemed to realize under certain circumstances. There may be a material negative effect on our liquidity if, as a result of timing discrepancies or otherwise, the payments under the Tax Receivable Agreement exceed the actual benefits we realize in respect of the tax attributes subject to the Tax Receivable Agreement or distributions to us by Nextracker LLC are not sufficient to permit us to make payments under the Tax Receivable Agreement after we have paid taxes. See the section titled “Certain relationships and related party transactions—Agreements with Flex—Tax Receivable Agreement” and Note 13 in the notes to Nextracker’s consolidated financial statements included elsewhere in this proxy statement/prospectus.

We believe that our cash provided by operations and other existing and committed sources of liquidity, including our revolving credit facility, will provide adequate liquidity for ongoing operations, planned capital expenditures and other investments, potential debt service requirements and payments under the Tax Receivable Agreement for at least the next 12 months.

Cash Flows Analysis

 

     
     Three-month periods ended     Fiscal year ended March 31,  
(In thousands)    June 30, 2023     July 1, 2022     2023     2022     2021  
     (Unaudited)                    

Net cash provided by (used in) operating activities

   $ 225,767     $ 2,794     $ 107,669     $ (147,113   $ 94,273  

Net cash used in investing activities

     (694     (427     (3,159     (5,750     (2,963

Net cash provided by (used in) financing activities

           (309     (3,572     (8,656     96,329  

 

 

Three-month period ended June 30, 2023

Net cash provided by operating activities was $225.8 million during the three-month period ended June 30, 2023. Total cash provided during the period was driven by net income of $63.6 million adjusted for non-cash charges of approximately $1.0 million related to depreciation and amortization. Cash from net income was increased by the overall decrease in our net operating assets and liabilities, primarily our net working capital accounts, resulting in an inflow of approximately $161.1 million. Accounts receivable and contract assets in

 

245


Table of Contents

aggregate decreased approximately $26.4 million during three-month period ended June 30, 2023, resulting from shorter billing and collection periods and lower sequential revenue. Accounts payable increased approximately $82.1 million partially associated with timing and increase in our payment cycles. Deferred revenue increased approximately $74.3 million driven primarily by increased deposits on higher bookings during the quarter. Offsetting the cash inflows were increases in other assets of $47.8 million due to advance payments to suppliers to secure product with longer lead times and drive growth of our U.S. manufacturing footprint.

Net cash used in investing activities was $0.7 million and directly attributable to the purchase of property and equipment.

Three-month period ended July 1, 2022

Net cash provided by operating activities was $2.8 million during the three-month period ended July 1, 2022. Total cash provided during the period was driven by net income of $24.1 million adjusted for non-cash charges of approximately $1.3 million related to depreciation and amortization. Cash from net income was reduced by the increase in our net operating assets and liabilities, primarily our net working capital and other net account, resulting in outflow of approximately $22.6 million. Accounts receivable and contract assets in aggregate increased approximately $56.4 million during three-month period ended July 1, 2022, resulting from longer billing periods. Inventory increased by $28.7 million and other assets increased by $26.6 million primarily due to advance payments to suppliers to secure product with longer lead times, continued logistics constraints and increased operations. Offsetting the cash outflows were increases in deferred revenue of approximately $56.6 million, primarily resulting from upfront funding of new contracts, and increases in account payable of approximately $28.6 million directly associated with the increased inventory level.

Net cash used in investing activities was approximately $0.4 million and directly attributable to the purchase of property and equipment.

Net cash used in financing activities was $0.3 million resulting from net cash transfers to Flex primarily pursuant to the centralized cash management function performed by Flex.

Fiscal year 2023

Net cash provided by operating activities was $107.7 million during fiscal year 2023. Total cash provided during the period was driven by net income of $121.3 million adjusted for non-cash charges of approximately $65.6 million primarily related to stock-based compensation expense, deferred income taxes associated with the Tax Receivable Agreement that we entered into in connection with the Nextracker IPO (for additional details refer to Note 13 in the notes to Nextracker’s consolidated financial statements included elsewhere in this proxy statement/prospectus); coupled with depreciation and amortization. Cash from net income was decreased by the overall increase in our net operating assets and liabilities, primarily our net working capital accounts, resulting in an outflow of approximately $79.2 million. Accounts receivable and contract assets in aggregate increased approximately $167.3 million during fiscal year 2023, resulting from increased sales, longer billing and collection periods. Other assets increased by $19.0 million primarily due to advance payments to suppliers to secure product with longer lead times and expansion of supplier capacity in the United States, continued logistics constraints and increased operations. Accounts payable decreased approximately $37.0 million, which was directly associated with the offsetting decrease in inventory of approximately $25.1 million. The decline in inventory and accounts payable are directly attributable to our continued expansion of U.S. manufacturing that has reduced our in-transit time for our inventory. Offsetting the cash outflows were increases in deferred revenue of approximately $120.5 million, primarily resulting from increased operations, upfront funding of new contracts, and increases in other liabilities of approximately $21.8 million.

 

246


Table of Contents

Net cash used in investing activities was approximately $3.2 million and directly attributable to the purchase of property and equipment.

Net cash used in financing activities was $3.6 million primarily resulting from net inflows of $150.0 million from our credit facilities, coupled with net cash transfers from Flex of $24.2 million primarily pursuant to the centralized cash management function performed by Flex. Offsetting these inflows was a distribution of $175.0 million that we made to Flex (through Yuma and Yuma Sub and TPG, as further described in Note 6 in the notes to Nextracker’s consolidated financial statements included elsewhere in this proxy statement/prospectus). We did not retain the proceeds of the Nextracker IPO, which were distributed to the pre-Nextracker IPO owners in exchange for LLC Common Units.

Fiscal year 2022

Net cash used in operating activities was $147.1 million during fiscal year 2022 driven by an increase in net working capital of approximately $207.1 million. Cash used for inventory, accounts receivable and contract assets was approximately $278.8 million in fiscal year 2022 as we continued to fund increased operations and were unfavorably impacted by the timing of cash collections coupled with delays in projects as a result of logistics constraints. This was partially offset by increased accounts payable of approximately $35.8 million, a decrease in other current and noncurrent assets primarily due to lower levels of advance payments made to suppliers for future procurement of inventory and an increase of deferred revenue of approximately $15.2 million resulting from upfront funding on new contracts. Further offsetting cash used for net working capital was net income of approximately $50.9 million adjusted for noncash charges of approximately $11.1 million related to depreciation and amortization.

Net cash used in investing activities was approximately $5.8 million and directly attributable to the purchase of property and equipment.

Net cash used in financing activities was $8.7 million resulting from net cash transfers to Flex primarily pursuant to the centralized cash management function performed by Flex.

Fiscal year 2021

Net cash provided by operating activities was $94.3 million during fiscal year 2021. Total cash provided during the period resulted primarily from net income of approximately $124.3 million adjusted for noncash charges of approximately $22.2 million primarily related to depreciation, amortization and stock compensation. Cash used for inventory, accounts receivable and contract assets of approximately $71.1 million in fiscal year 2021 was offset by increased accounts payable of approximately $55.6 million, all primarily resulting from expanded operations. Additionally, approximately $17.2 million in cash was used for other current and noncurrent assets during fiscal year 2021 primarily due to increased advance payments made to suppliers for procurement of inventory.

Net cash used in investing activities was approximately $3.0 million and directly attributable to the purchase of property and equipment and intangible assets.

Net cash provided in financing activities was $96.3 million resulting from a net cash transfer from Flex of approximately $427.7 million primarily due to the termination of the U.S. cash pooling arrangement between Flex and us in March 2021, offset by a dividend distribution to Flex of approximately $331.4 million.

Cash management and financing

Prior to the Nextracker IPO we were historically participating in a centralized cash management program administered by Flex; disbursements were independently managed by us. The cash balance reflected in the

 

247


Table of Contents

consolidated balance sheets as of June 30, 2023 and March 31, 2023 consists of the cash managed and controlled by us that is not part of the Flex centralized cash management pool. Nextracker has participated in the Flex cash pooling management programs intra-quarter during our fiscal year 2023; this was discontinued as of April 1, 2023. In the absence of the cash pooling program, we expect our credit facilities and our cash position to provide adequate liquidity for our business. We have a total liquidity of $855 million as of June 30, 2023, of which $500 million is related to unutilized amounts under our RCF and $355 million is related to our cash and cash equivalents balance as of June 30, 2023.

“Due to related parties” are balances resulting from transactions between us and Flex subsidiaries that have historically been cash settled and are treated as operating activities in the consolidated statement of cash flows. Flex intercompany balances resulting from pre-Nextracker IPO transactions between us and Flex that have not been historically cash settled are reflected within net parent investment on the consolidated balance sheets as these were deemed to be internal financing transactions and accordingly were treated as financing activities in the consolidated statement of cash flows.

Contractual obligations and commitments

As discussed in the “Credit Facilities” section above, we borrowed $150.0 million under the term loan in February 2023.

For detail of our debt obligation refer to Note 9 in the notes to Nextracker’s consolidated financial statements included elsewhere in this proxy statement/prospectus.

Additionally, we were historically part of Flex’s broader capital structure up until the Nextracker IPO. During these prior periods, Nextracker did not have any outstanding bank borrowings or long-term debt. We have historically maintained a low level of net working capital requirements and funded those requirements through cash from operations as we do not require a significant amount of investment to fund growth. Nextracker currently does not participate in off-balance sheet financial arrangements. We have purchase obligations that arise in the normal course of business primarily consisting of binding purchase orders for inventory related items.

We also have leased certain facilities under operating lease commitments as further described in Note 3 in the notes to Nextracker’s consolidated financial statements included elsewhere in this proxy statement/prospectus.

We also have outstanding firm purchase orders with certain suppliers for the purchase of inventory. Most of the purchase obligations are generally short-term in nature. As of March 31, 2023, our purchase obligations were approximately $8.8 million. Our purchase obligations can fluctuate significantly from period to period and can materially impact our future operating asset and liability balances, and our future working capital requirements. We intend to use our existing cash balances, together with anticipated cash flows from operations to fund our existing and future contractual obligations.

There were no material changes in our contractual obligations and commitments as of June 30, 2023.

Off-balance sheet arrangements

We did not have any off-balance sheet arrangements as of June 30, 2023 and March 31, 2023.

Recently adopted accounting pronouncements

Refer to Note 2 in the notes to Nextracker’s consolidated financial statements and Note 2 in the notes to Nextracker’s unaudited condensed consolidated financial statements included elsewhere in this proxy statement/prospectus for recently adopted accounting pronouncements.

 

248


Table of Contents

Quantitative and qualitative disclosures about market risk

We are exposed to market risk in the ordinary course of our business. Market risk represents the risk of loss that may impact our financial position due to adverse changes in financial market prices and rates. Our market risk exposure is primarily a result of fluctuations in commodity prices, such as steel and customer concentrations. We do not hold or issue financial instruments for trading purposes and had $147.3 million outstanding under our term loan, net of issuance costs as of June 30, 2023.

There were no material changes in our exposure to market risks for changes in interest and foreign currency exchange rates for the three-month period ended June 30, 2023 as compared to the fiscal year ended March 31, 2023, except with respect to potential interest rate changes to our senior credit facilities, for which the impact was immaterial for the three-month period ended June 30, 2023 and the fiscal year ended March 31, 2023.

Concentration of major customers

Our customer base consists primarily of EPCs, as well as solar project owners and developers. We do not require collateral on our trade receivables. The loss of any one of our top five customers could have a materially adverse effect on the revenue and profits of Nextracker.

The following table sets forth the revenue from our customers that exceeded 10% of our total revenue and the total revenue from our five largest customers by percentage of our total revenue during the periods included below:

 

     
     Three-month periods ended      Fiscal year ended March 31,  
      June 30, 2023      July 1, 2022      2023      2022      2021  
     (Unaudited)                       

Customer A*

     5.3%        10.5%        17.4%        13.5%        19.3%  

Top five largest customers

     35.0%        38.6%        40.5%        37.6%        45.7%  

 

 

 

*   SOLV Energy

Our trade accounts receivables and contract assets are from companies within the solar industry and, as such, we are exposed to normal industry credit risks. We periodically evaluate our reserves for potential credit losses and establish reserves for such losses.

The following table sets forth the total accounts receivable, net of allowance for doubtful accounts and contract assets, from our largest customers that exceeded 10% of such total, and the total accounts receivable, net of allowance and contract assets, from our top five customers by percentage during the periods included below:

 

     
     As of      As of March 31,  
      June 30, 2023      July 1, 2022      2023      2022      2021  
     (Unaudited)                       

Customer A*

     13.8%        15.2%        15.2%        10.3%        11.1%  

Customer D

                          13.0%         

Customer F

     8.2%        14.0%        14.0%                

Top five largest customers

     37.5%        43.5%        43.5%        45.5%        43.7%  

 

 

 

*   SOLV Energy

Commodity price risk

We are subject to risk from fluctuating market prices of certain commodity raw materials, such as steel, that are used in our products. Prices of these raw materials may be affected by supply restrictions or other market

 

249


Table of Contents

factors from time to time, and we do not enter into hedging arrangements to mitigate commodity risk. Significant price changes for these raw materials could reduce our operating margins if we are unable to recover such increases from our customers, and could harm our business, financial condition and results of operations.

In addition, we are subject to risk from fluctuating logistics costs. As a result of disruptions caused by COVID-19, consumer and commercial demand for shipped goods has increased across multiple industries, which in turn has reduced the availability and capacity of shipping containers and available ships worldwide. These disruptions have caused, and may in the future cause, increased logistics costs and shipment delays affecting the timing of our project deliveries, the timing of our recognition of revenue and our profitability.

Foreign currency exchange risk

We transact business in various foreign countries and are, therefore, subject to risk of foreign currency exchange rate fluctuations. We have established a foreign currency risk management policy to manage this risk. We intend to manage our foreign currency exposure by evaluating and using non-financial techniques, such as currency of invoice, leading and lagging payments and receivables management.

Based on our overall currency rate exposures as of June 30, 2023 and March 31, 2023, including the derivative financial instruments intended to hedge the nonfunctional currency-denominated monetary assets, liabilities and cash flows, and other factors, a 10% appreciation or depreciation of the U.S. dollar from its cross-functional rates would not be expected, in the aggregate, to have a material effect on our financial position, results of operations and cash flows in the near-term.

 

250


Table of Contents

Information about Yuma

Yuma, Inc.

2 Changi South Lane

Singapore 486123

Telephone: (65) 6876-9899

12455 Research Blvd.

Welcome Center

Austin, Texas 78759, U.S.A.

Yuma is a wholly-owned subsidiary of Flex, formed in the State of Delaware on January 28, 2022 for the purpose of effecting the Transactions. Following the approval of the Capital Reduction and the Distribution by Flex shareholders, and prior to the completion of the Transactions, the Distribution will be effected by way of a court-approved capital reduction under the Singapore Companies Act. Immediately following the Distribution, Yuma and Merger Sub will, on the terms and subject to the conditions set forth in the Merger Agreement, complete the Merger. In the Merger, each share of Yuma Common Stock outstanding immediately prior to the Merger will be cancelled and automatically convert into the right to receive the Merger Consideration.

 

251


Table of Contents

Business of Yuma

Overview

Yuma, Inc. is a wholly-owned subsidiary of Flex, formed in the State of Delaware on January 28, 2022 for the purpose of holding Flex’s interests in Nextracker and Nextracker LLC (including through its ownership of Yuma Sub) and matters relating thereto, as well as effecting the Merger and the other Transactions.

In connection with the Nextracker IPO, Nextracker issued 104,761,905 and 14,285,714 shares of its Class B common stock to Yuma and Yuma Sub, respectively, in exchange for cash consideration, which number of shares were equal to the number of LLC Common Units held directly or indirectly by Yuma and Yuma Sub, respectively. All of Nextracker’s net proceeds from the Nextracker IPO of $693.8 million were used as consideration for Yuma’s transfer to Nextracker of 30,590,000 LLC Common Units at a price per unit equal to $22.68 and an equal number of shares of Class B common stock held by Yuma were canceled.

In connection with the Follow-on Offering, Yuma transferred 14,025,000 LLC Common Units to Nextracker in exchange for $495.3 million of the net proceeds received by Nextracker pursuant to its sale of 14,025,000 Class A common stock in the Follow-on Offering at a price per share equal to $36.50. As a result, 14,025,000 shares of Class B common stock held by Yuma were canceled.

As of September 29, 2023, Yuma directly and indirectly holds 51.45% of the total outstanding common stock of Nextracker and 51.45% of the LLC Common Units of the LLC, which in the aggregate represents 51.45% of Nextracker’s voting securities (assuming the exchange by Yuma and Yuma Sub of all of the equity interests in Nextracker and its subsidiaries held by Yuma and Yuma Sub for shares of Class A common stock).

 

252


Table of Contents

Management’s Discussion and Analysis of Financial Condition and Results of Operations of Yuma

This Management’s Discussion and Analysis of Financial Condition and Results of Operations is designed to provide a reader of Yuma’s financial statements with a narrative from the perspective of Company’s management. You should read the following discussion in conjunction with the “Summary historical financial data of Yuma,” Yuma’s combined and consolidated financial statements and accompanying notes and the section entitled “Business” included in this prospectus. In addition to historical financial information, the following discussion and analysis contains forward-looking statements that involve risks, uncertainties and assumptions. Yuma’s actual results and timing of selected events may differ materially from those anticipated in these forward-looking statements as a result of many factors, including those discussed under the sections entitled “Special note regarding forward-looking statements” and “Risk factors.”

Overview

See section entitled “Management’s discussion and analysis of financial condition and results of operations of Nextracker—Overview”.

Reorganization

Yuma and Yuma Sub were created on January 28, 2022. Prior to February 1, 2022, Flex owned 100% of the equity interests of Nextracker LLC and its consolidated subsidiaries. On February 1, 2022, Yuma, Yuma Sub, TPG, and Flex entered into a transaction where Yuma gained a controlling financial interest in Nextracker LLC through a common control transaction with Flex just prior to an investment from TPG. TPG gained a noncontrolling interest in Nextracker LLC through its purchase of Yuma’s equity interests in Nextracker LLC (“TPG transaction”). Refer to note 6 of Yuma’s combined and consolidated financial statements included elsewhere in this proxy statement/prospectus.

Yuma’s business model

See section entitled “Management’s discussion and analysis of financial condition and results of operations of Nextracker—Our business model”.

Yuma’s basis of presentation

Since its creation on January 28, 2022, Yuma has operated as part of Flex and additionally, Nextracker, has operated as part of Flex and not as a separate, publicly traded company throughout the period preceding the Nextracker IPO. Yuma’s combined and consolidated financial statements for the period preceding the Nextracker IPO and IPO Transactions were derived from Flex’s historical accounting records of its legacy solar tracker business (including the LLC and its subsidiaries, as well as other divisions of Flex) and are presented on a carve-out basis. All sales and costs as well as assets and liabilities directly associated with Yuma’s business activity were included as a component of the combined and consolidated financial statements. For the period preceding the Nextracker IPO, the combined and consolidated financial statements also include allocations of certain general, administrative, sales and marketing expenses and cost of sales from Flex’s corporate office and allocations of related assets and liabilities, as applicable. The allocations were determined on what Yuma believed to be a reasonable basis; however, the amounts are not necessarily representative of the amounts that would have been reflected in the combined and consolidated financial statements had Yuma, and Nextracker as a consolidated entity of Yuma, been an entity that operated separately from Flex during the full periods presented. Further, the historical combined and consolidated financial statements

 

253


Table of Contents

that include results prior to the Nextracker IPO may not be reflective of what Yuma’s financial position, results of operations, or cash flows will be in the future as Nextracker continues operations as a public company. During the fourth quarter of fiscal year 2022, Nextracker entered into a Transition Service Agreement (“TSA”) with Flex, whereby Flex agreed to provide, or cause to be provided, certain services to Nextracker, which were previously included as part of the allocations from Flex. As consideration, Nextracker agreed to pay Flex the amount specified for each service as described in the TSA. Related-party allocations, including the method for such allocations, are discussed further in notes 2 and 10 in the notes to Yuma’s combined and consolidated financial statements included elsewhere in this proxy statement/prospectus.

For the period prior to the Nextracker IPO, Yuma’s historical combined and consolidated financial statements in this proxy statement/prospectus include expense allocations for certain support functions that were provided on a centralized basis within Flex, such as corporate costs, shared services and other selling, general and administrative costs that benefit the Company among others. Since the Nextracker IPO, we have incurred and will continue to incur additional costs as Nextracker continues to operate as a public company. Under the TSA, Flex has agreed to continue to provide Yuma with some of the services related to these functions on a transitional basis in exchange for agreed-upon fees, and Yuma has incurred and will continue to incur other costs to replace the services and resources that will not be provided by Flex. Yuma’s total costs related to such support functions may differ from the costs that were historically allocated to it from Flex. These additional costs are primarily for the following:

 

   

additional personnel costs, including salaries, benefits and potential bonuses and/or stock-based compensation awards for staff, including staff additions to replace support provided by Flex that is not covered by the transition services agreement; and

 

   

corporate governance costs, including director and officer insurance costs, board of director compensation and expenses, audit and other professional services fees, annual report and proxy statement costs, SEC filing fees, transfer agent fees, consulting and legal fees and Nasdaq fees, bank fees or other costs related to existing or future financing arrangements.

Certain factors could impact the nature and amount of these separate public company costs of our subsidiary, Netracker, including the finalization of Nextracker’s staffing and infrastructure needs. Yuma expects to incur additional separate public company costs in excess of the costs that have been historically allocated to it.

Yuma was fully integrated as a part of Flex prior to the Nextracker IPO and remains dependent upon Flex for all of its working capital and financing requirements as Flex used a centralized approach to cash management and financing of its operations. Yuma’s financial transactions during the period preceding the Nextracker IPO were accounted for through the “net parent investment” account and none of Flex’s debt at the corporate level was assigned to Yuma in the financial statements. Historically, as Yuma generated cash flows from operations, cash was swept by Flex into global cash accounts managed at the parent level. Since the Nextracker IPO, Yuma has participated in Flex’s cash pooling and management programs, but we plan to discontinue doing so during Yuma’s fiscal year 2024. We have also historically utilized Flex for financial support in the form of parent guarantees and letters of financial support to execute certain arrangements with its customers.

Yuma’s key business and operational metrics

See section entitled “Management’s discussion and analysis of financial condition and results of operations of Nextracker—Key business and operational metrics”.

 

254


Table of Contents

Yuma’s critical accounting policies and significant management estimates

The preparation of financial statements in conformity with GAAP requires Yuma to make estimates and assumptions that affect the reported amounts of assets and liabilities, the disclosure of contingent assets and liabilities at the date of the financial statements, and the reported amounts of revenues and expenses during the reporting period. Actual results could differ materially from those estimates. Estimates are used in accounting for, among other things: impairment of goodwill, impairment of long-lived assets, allowance for doubtful accounts, reserve for excess or obsolete inventories, valuation of deferred tax assets, warranty reserves, contingencies, operation related accruals, and fair values of awards granted under stock-based compensation plans. Yuma periodically reviews estimates and assumptions, and the effects of Yuma’s revisions are reflected in the period they occur. Yuma believes that these estimates and assumptions provide a reasonable basis for the fair presentation of the combined and consolidated financial statements.

Yuma believes the critical accounting policies, as described in the section entitled “Management’s discussion and analysis of financial condition and results of operations of Nextracker—Critical accounting policies and significant management estimates” and below reflect its more significant judgments and estimates used in the preparation of Yuma’s combined and consolidated financial statements. For further discussion of Yuma’s significant accounting policies, refer to note 2 in the notes to Yuma’s combined and consolidated financial statements included elsewhere in this proxy statement/prospectus.

Noncontrolling interests

After the Nextracker IPO, the balance of the noncontrolling interests is reported at the initial carrying amount adjusted for the noncontrolling interest’s share of earnings or losses and other comprehensive income or loss. These interests are presented on Yuma’s combined and consolidated balance sheets as permanent equity under the caption “Noncontrolling interests.” Prior to the Nextracker IPO, the balance of the redeemable noncontrolling interests is reported at the greater of the initial carrying amount adjusted for the redeemable noncontrolling interests’ share of earnings or losses and other comprehensive income or loss, or its estimated maximum redemption amount.

Key components of Yuma’s results of operations

See the section entitled “Management’s discussion and analysis of financial condition and results of operations of Nextracker—Key components of our results of operations”.

 

255


Table of Contents

Results of Yuma’s operations for the three-month periods ended June 30, 2023 and July 1, 2022

The financial information and the discussions below should be read in conjunction with Yuma’s unaudited condensed combined and consolidated financial statements and notes thereto, included elsewhere in this proxy statement/prospectus.

 

     
     Three-month periods ended         
(In thousands, except percentages)    June 30, 2023      July 1, 2022      % change  
     (Unaudited)         

Condensed Statement of Operations and Comprehensive Income Data:

     

Revenue

   $ 479,543      $ 403,230        19%  

Cost of sales

     365,799        353,367        4  
  

 

 

 

Gross profit

     113,744        49,863        128  

Selling, general and administrative expenses

     34,235        16,117        112  

Research and development

     5,629        3,977        42  
  

 

 

 

Operating income

     73,880        29,769        148  

Interest and other (income) expense, net

     1,134        (61)        (1,959)  
  

 

 

 

Income before income taxes

     72,746        29,830        144  

Provision for income taxes

     17,062        8,572        99  
  

 

 

 

Net income and comprehensive income

   $ 55,684      $ 21,258        162%  
  

 

 

 

Results of operations for the fiscal years ended 2023 and 2022

The financial information and the discussion below should be read in conjunction with Yuma’s combined and consolidated financial statements and notes thereto, included in this elsewhere in this proxy statement/prospectus.

 

     
     Fiscal year ended March 31,      2023 vs 2022  
(In thousands, except percentages)    2023      2022      % Change  

Statement of Operations and Comprehensive Income Data:

        

Revenue

   $ 1,902,137      $ 1,457,592        30%  

Cost of sales

     1,615,164        1,310,561        23  
  

 

 

 

Gross profit

     286,973        147,031        95  

Selling, general and administrative expenses

     96,869        66,948        45  

Research and development

     21,619        14,176        53  
  

 

 

 

Operating income

     168,485        65,907        156  

Interest and other, net

     (598)        799        (175)  
  

 

 

 

Income before income taxes

     169,083        65,108        160  

Provision for income taxes

     48,701        56,641        (14)  
  

 

 

 

Net income and comprehensive income

   $ 120,382      $ 8,467        1,322%  
  

 

 

 

The data below, and discussion that follows, represents Yuma’s results from operations.

 

256


Table of Contents

Comparison of the three-month periods ended June 30, 2023 and July 1, 2022

Revenue

Revenue increased by $76.3 million, or 19%, for the three-month period ended June 30, 2023 compared to the three-month period ended July 1, 2022. The increase was mainly driven by the 30% increase in gigawatts delivered offset by slightly lower sales price due to the decline in logistics costs. Revenue remained somewhat flat in the U.S. while increasing $75.4 or 56% in the Rest of the World for the three-month period ended June 30, 2023 compared to the three-month period ended July 1, 2022. The growth from the Rest of the World was driven primarily from larger projects in Brazil, Yuma’s largest market, and increased sales in Europe, Australia and Canada.

Cost of sales and gross profit

Cost of sales increased by $12.4 million, or 4%, for the three-month period ended June 30, 2023 compared to the three-month period ended July 1, 2022 primarily due to the increase in sales noted above, offset by a substantial decrease in freight and logistics costs as compared to the three-month period ended July 1, 2022. Freight and logistics costs as a percentage of cost of sales decreased by over 1000 basis points for the three-month period ended June 30, 2023 compared to the three-month period ended July 1, 2022.

Gross profit increased by $63.9 million, or 128%, for the three-month period ended June 30, 2023 compared to the three-month period ended July 1, 2022 primarily resulting from the increase in sales noted above coupled with lower freight and logistics costs.

Selling, general and administrative expenses

Selling, general and administrative expenses was approximately $34.2 million, or 7.1% of revenue during the three-month period ended June 30, 2023, increasing $18.1 million from approximately $16.1 million, or 4.0% of revenue during the three-month period ended July 1, 2022. The increase was primarily the result an increase in stock-based compensation expense incurred in conjunction with Yuma’s 2022 equity incentive plan, incremental costs related to Yuma’s continued expansion of its sales organization in line with the growth in the global market, and due to the growth of Yuma’s supporting functions as it internalizes public company readiness activities

Research and development

Research and development expenses increased $1.7 million, or 42%, to $5.6 million for the three-month period ended June 30, 2023 from approximately $4.0 million in the three-month period ended July 1, 2022 as a result of Yuma’s commitment to product innovation and development including software enhancements.

Provision for income tax

Most of Yuma’s revenue and profits are generated in the United States with a statutory income tax rate of approximately 21% in the three-month periods ended June 30, 2023 and July 1, 2022. For the three-month periods ended June 30, 2023 and July 1, 2022, Yuma recorded total income tax expense of $17.1 million and $8.6 million, respectively, which reflected consolidated effective income tax rates of 23.5% and 28.7%, respectively. The decrease in Yuma’s effective tax rate is mostly due to certain noncontrolling interests in Nextracker LLC that is not taxable to Nextracker and its subsidiaries. From time to time, Yuma is subject to income and non-income based tax audits in the jurisdictions in which it operates. The calculation of tax liabilities involves dealing with uncertainties in the application of complex tax rules and regulations in a number of jurisdictions. Due to such complexity of these uncertainties, the ultimate resolution may result in a payment or refund that is materially different from Yuma’s estimates.

 

257


Table of Contents

On August 16, 2022, the IRA was enacted into law, which includes a new corporate minimum tax, a stock repurchase excise tax, numerous green energy credits, other tax provisions, and significantly increased enforcement resources. Detailed regulations on some aspects of the IRA are still outstanding and Yuma is evaluating the effects the IRA will have on Yuma’s condensed combined and consolidated financial statements.

Comparison of the fiscal years ended March 31, 2023 and 2022

Revenue

Revenue increased by $444.5 million, or 30%, for Yuma’s fiscal year 2023 compared to fiscal year 2022. Approximately $290 million of the increase was the result of a 20% increase in GW delivered as Yuma delivered approximately 18 GW during fiscal year 2023, compared to 15 GW during fiscal year 2022. The remaining increase was a result of an approximate 9% increase in Yuma’s average selling price directly associated with higher freight and logistics costs included in Yuma’s selling price compared to the prior year period. Revenue increased approximately $393.7 million, or 43%, in the U.S. and $50.9 million or 9% in the Rest of the World during fiscal year 2023 compared to prior year. The growth from the Rest of the World was driven primarily from larger projects in Brazil, Yuma’s largest market therein.

Cost of sales and gross profit

Cost of sales increased by $304.6 million, or 23%, during fiscal year 2023 compared to fiscal year 2022 primarily due to the increase in sales noted above, coupled with stock-based compensation expense incurred in conjunction with the 2022 equity incentive plan, and partially offset by a decrease in freight and logistics costs. Freight and logistics costs as a percentage of cost of sales decreased by approximately 150 basis points during fiscal year 2023 compared to the prior year, due in part to easing of container shortages and logistics challenges that Yuma experienced in fiscal year 2022.

Gross profit increased by $139.9 million, or 95%, during fiscal year 2023 compared to fiscal year 2022, primarily resulting from increased pricing that enabled recovery of the significant increase in freight costs noted above. Gross margin increased by approximately 5% from 10.1% for fiscal year 2022 to 15.1% for fiscal year 2023. Tracker ASP increased approximately 9% globally while Yuma’s tracker cost per watt increased approximately 2%, mostly due to freight costs, resulting in a significant impact to gross margin.

Selling, general and administrative expenses

Selling, general and administrative expenses increased $29.9 million, or 45%, to $96.9 million for fiscal year 2023, from approximately $66.9 million in fiscal year 2022 while remaining somewhat flat at approximately 5% as a percentage of revenue in both periods. The increase in selling, general and administrative expenses was primarily the result of Yuma’s continued expansion of its sales organization in line with the growth in the global market, increase in stock-based compensation expense incurred in conjunction with the 2022 equity incentive plan, and due to the growth of Yuma’s supporting functions as it internalizes public company readiness activities.

Research and development

Research and development expenses increased $7.4 million, or 53%, to $21.6 million for fiscal year 2023 from approximately $14.2 million during fiscal year 2022 as a result of continuous product innovation and development including software enhancements.

 

258


Table of Contents

Provision for income tax

Yuma accrues and pays the appropriate amount of income taxes according to the laws and regulations of each jurisdiction in which it operates. Most of Yuma’s revenue and profits are generated in the United States with a statutory income tax rate of 21% in fiscal years 2023 and 2022. For fiscal years 2023 and 2022, Yuma recorded total income tax expense of $48.7 million and $56.6 million respectively, which reflected consolidated effective income tax rates of 28.8% and 87.0% respectively. The decrease in tax expense from fiscal year 2022 to 2023 is driven by tax expense in 2022 on the conversion of Nextracker to an LLC being only partially offset by an increase in pre-tax income in 2023. From time to time, Yuma is subject to income and non-income based tax audits in the jurisdictions in which it operates. The calculation of tax liabilities involves dealing with uncertainties in the application of complex tax rules and regulations in a number of jurisdictions. Due to such complexity of these uncertainties, the ultimate resolution may result in a payment or refund that is materially different from Yuma’s estimates.

Liquidity and capital resources

Yuma has historically financed its operations primarily with cash provided by operations and net parent contributions. Yuma’s principal uses of cash have been to fund its operations, invest in research and development and return capital to its parent. Prior to the Nextracker IPO, cash was managed pursuant to a centralized cash management program administered by Flex, that includes intra-quarter cash transfers to/from the parent pooling accounts and the balances being settled or scheduled for settlement, as of period ends. Since the Nextracker IPO, Yuma has participated in the Flex cash pooling management programs, but Yuma plans to discontinue doing so during fiscal year 2024. On February 13, 2023, Nextracker entered into a senior credit facility that included a $150.0 million term loan. See the section titled “Management’s discussion and analysis of financial condition and results of operations of Nextracker—Liquidity and capital resources—Credit Facilities”. The proceeds of the term loan, together with cash on hand, were used to make a distribution of $153.3 million to Flex and $21.7 million to TPG Rise on February 13, 2023, immediately prior to the closing of the Nextracker IPO. In the absence of the cash pooling program, Yuma expects its credit facilities to provide adequate liquidity for its business.

Tax Receivable Agreement

In connection with the Nextracker IPO, on February 13, 2023, Yuma entered into a Tax Receivable Agreement that provided for the payment by Nextracker to Yuma, Yuma Sub, TPG and TPG Affiliates of 85% of the tax benefits, if any, that Yuma is deemed to realize under certain circumstances. There may be a material negative effect on the liquidity of Yuma’s consolidated financial statement group, if, as a result of timing discrepancies or otherwise, the payments to TPG or TPG Affiliates under the Tax Receivable Agreement exceed the actual benefits Yuma realized in respect of the tax attributes subject to the Tax Receivable Agreement or distributions received by Nextracker from Nextracker LLC are not sufficient to permit Yuma to make payments to TPG or TPG Affiliates once taxes have been paid.

Yuma believes that its cash provided by operations and other existing and committed sources of liquidity, including Yuma’s revolving credit facility, will provide adequate liquidity for ongoing operations, planned capital expenditures and other investments, potential debt service requirements and payments under the Tax Receivable Agreement for at least the next 12 months.

 

259


Table of Contents

Cash Flows Analysis

 

     
     Three-month periods ended      Fiscal year ended
March 31,
 
(In thousands)    June 30, 2023      July 1, 2022      2023      2022  
     (Unaudited)                

Net cash provided by (used in) operating activities

   $ 225,767      $ 2,794      $ 107,669      $ (147,113)  

Net cash used in investing activities

     (694)        (427)        (3,159)        (5,750)  

Net cash used in financing activities

   $      $ (309)      $ (3,572)      $ (8,656)  

 

 

Three-month period ended June 30, 2023

Net cash provided by operating activities was $225.8 million during the three-month period ended June 30, 2023. Total cash provided during the period was driven by net income of $55.7 million adjusted for non-cash charges of approximately $1.0 million related to depreciation and amortization. Cash from net income was increased by the overall decrease in Yuma’s net operating assets and liabilities, primarily Yuma’s net working capital accounts, resulting in an inflow of approximately $169.0 million. Accounts receivable and contract assets in aggregate decreased approximately $26.4 million during three-month period ended June 30, 2023, resulting from shorter billing and collection periods and lower sequential revenue. Accounts payable increased approximately $82.1 million partially associated with timing and increase in Yuma’s payment cycles. Deferred revenue increased approximately $74.3 million driven primarily by increased deposits on higher bookings during the quarter. Offsetting the cash inflows were increases in other assets of $47.8 million due to advance payments to suppliers to secure product with longer lead times and drive growth of Yuma’s U.S. manufacturing footprint.

Net cash used in investing activities was $0.7 million and directly attributable to the purchase of property and equipment.

Three-month period ended July 1, 2022

Net cash provided by operating activities was $2.8 million during the three-month period ended July 1, 2022. Total cash provided during the period was driven by net income of $21.3 million adjusted for non-cash charges of approximately $1.3 million related to depreciation and amortization. Cash from net income was reduced by the increase in Yuma’s net operating assets and liabilities, primarily Yuma’s net working capital and other net account, resulting in outflow of approximately $19.7 million. Accounts receivable and contract assets in aggregate increased approximately $56.4 million during three-month period ended July 1, 2022, resulting from longer billing periods. Inventory increased by $28.7 million and other assets increased by $26.6 million primarily due to advance payments to suppliers to secure product with longer lead times, continued logistics constraints and increased operations. Offsetting the cash outflows were increases in deferred revenue of approximately $56.6 million, primarily resulting from upfront funding of new contracts, and increases in account payable of approximately $28.6 million directly associated with the increased inventory level.

Net cash used in investing activities was approximately $0.4 million and directly attributable to the purchase of property and equipment.

Net cash used in financing activities was $0.3 million resulting from net cash transfers to Flex primarily pursuant to the centralized cash management function performed by Flex.

Fiscal year 2023

Net cash provided by operating activities was $107.7 million during fiscal year 2023. Total cash provided during the period was driven by net income of $120.4 million adjusted for non-cash charges of approximately

 

260


Table of Contents

$66.6 million primarily related to stock-based compensation expense, deferred income taxes associated with the Tax Receivable Agreement that Yuma entered into in connection with the Nextracker IPO (for additional details refer to note 12 in the notes to Yuma’s combined and consolidated financial statements included elsewhere in this proxy statement/prospectus); coupled with depreciation and amortization. Operating cash flow was decreased by the overall increase in Yuma’s net operating assets and liabilities, primarily Yuma’s net working capital accounts, resulting in an outflow of approximately $79.2 million. Accounts receivable and contract assets in aggregate increased approximately $167.3 million during fiscal year 2023, resulting from increased sales, longer billing and collection periods. Other assets increased by $19.0 million primarily due to advance payments to suppliers to secure product with longer lead times and expansion of supplier capacity in the United States, continued logistics constraints and increased operations. Accounts payable decreased approximately $37.0 million, which was directly associated with the offsetting decrease in inventory of approximately $25.1 million. The decline in inventory and accounts payable are directly attributable to Yuma’s continued expansion of U.S. manufacturing which has reduced Yuma’s in-transit time for its inventory. Offsetting the cash outflows were increases in deferred revenue of approximately $120.5 million, primarily resulting from increased operations, upfront funding of new contracts, and increases in other liabilities of approximately $21.8 million.

Net cash used in investing activities included approximately $3.2 million directly attributable to the purchase of property and equipment.

Net cash used in financing activities was $3.6 million primarily resulting from net inflows of $150.0 million from Yuma’s credit facilities and IPO proceeds of $693.8 million and net cash transfers from Flex of $24.2 million primarily pursuant to the centralized cash management function performed by Flex. This was offset by distributions of $847.0 million to Flex and $21.7 million to TPG (as further described in note 6 in the notes to Yuma’s combined and consolidated financial statements included elsewhere in this proxy statement/prospectus). Yuma did not retain the proceeds of the Nextracker IPO that were received by Flex.

Fiscal year 2022

Net cash used in operating activities was $147.1 million during fiscal year 2022 driven by an increase in net working capital of approximately $207.1 million. Cash used for inventory, accounts receivable and contract assets was approximately $278.8 million in fiscal year 2022 as Yuma continued to fund increased operations and were unfavorably impacted by the timing of cash collections, coupled with delays in projects as a result of logistics constraints. This was partially offset by increased accounts payable of approximately $35.8 million, a decrease in other current and noncurrent assets primarily due to lower levels of advance payments made to suppliers for future procurement of inventory and an increase of deferred revenue of approximately $15.2 million resulting from upfront funding on new contracts. Further offsetting cash used for net working capital was net income of approximately $8.5 million adjusted for noncash charges of approximately $51.5 million related to depreciation and amortization and deferred taxation.

Net cash used in investing activities was approximately $5.8 million, primarily attributable to the purchase of property and equipment.

Net cash used in financing activities was $8.7 million resulting from net cash transfers to Flex primarily pursuant to the centralized cash management function performed by Flex. Proceeds of $487.5 million received from the TPG transaction were distributed to Flex.

Cash management and financing

Prior to the Nextracker IPO, Yuma was historically participating in a centralized cash management program administered by Flex; disbursements were independently managed by Yuma. The cash balance reflected in the

 

261


Table of Contents

consolidated balance sheets as June 30, 2023 and of March 31, 2023 consists of the cash managed and controlled by Yuma that is not part of the Flex centralized cash management pool. Yuma participated in the Flex cash pooling management programs intra-quarter during its fiscal year 2023; but we plan to discontinue doing so during Yuma’s fiscal year 2024. In the absence of the cash pooling program, Yuma expects its credit facilities and its cash position to provide adequate liquidity for its business. Yuma has a total liquidity of $855 million as of June 30, 2023, of which $500 million is related to unutilized amounts under the RCF and $355 million is related to the cash and cash equivalents balance as of June 30, 2023.

“Due to related parties” are, in part, balances resulting from transactions between Yuma, Flex, and Flex subsidiaries that have historically been cash settled and are treated as operating activities in Yuma’s combined and consolidated statement of cash flows. Flex intercompany balances resulting from pre-IPO transactions between Yuma and Flex that have not been historically cash settled are reflected within net parent investment on the consolidated balance sheets as these were deemed to be internal financing transactions and accordingly were treated as financing activities in the combined and consolidated statement of cash flows.

Contractual obligations and commitments

See the section titled “Management’s discussion and analysis of financial condition and results of operations of Nextracker—Liquidity and capital resources—Contractual obligations and commitments”.

Off-balance sheet arrangements

Yuma did not have any off-balance sheet arrangements as of June 30, 2023 and March 31, 2023.

Recently adopted accounting pronouncements

Refer to note 2 in the notes to Yuma’s combined and consolidated statements and note 2 in the notes to Yuma’s condensed combined and consolidated financial statements included elsewhere in this proxy statement/prospectus for recently adopted accounting pronouncements.

Quantitative and qualitative disclosures about market risk

See the section titled “Management’s discussion and analysis of financial condition and results of operations of Nextracker—Quantitative and qualitative disclosures about market risk”.

Concentration of major customers

See the section titled “Management’s discussion and analysis of financial condition and results of operations of Nextracker—Quantitative and qualitative disclosures about market risks—Concentration of major customers”.

Commodity price risk

See the section titled “Management’s discussion and analysis of financial condition and results of operations of Nextracker—Quantitative and qualitative disclosures about market risks—Commodity price risk”.

Foreign currency exchange risk

See the section titled “Management’s discussion and analysis of financial condition and results of operations of Nextracker—Quantitative and qualitative disclosures about market risks—Foreign currency exchange risk”.

 

262


Table of Contents

Board of directors and executive management of Nextracker following the completion of the transactions

The Yuma Board of Directors following the Merger will be comprised of the board of directors of Merger Sub immediately prior to the Transactions, which as of the date of this proxy statement/prospectus, consists of David P. Bennett and Ignacio Redondo.

The officers of Merger Sub immediately prior to the Effective Time will be the officers of Yuma following the Merger.

Following the Merger, Yuma will be an indirect, wholly-owned subsidiary of Nextracker.

See the section titled “Certain relationships and related party transactions” beginning on page 267.

 

263


Table of Contents

Security ownership of certain beneficial owners and management

Nextracker Security Ownership of Certain Beneficial Owners and Management

The following table sets forth certain information known to Nextracker regarding the beneficial ownership of Class A common stock and Class B common stock as of September 29, 2023 by:

 

 

each person or group who is known by Nextracker to beneficially own 5% or more of Nextracker’s outstanding shares of Class A common stock or Class B common stock (including any securities convertible or exchangeable within 60 days into Class A common stock or Class B common stock, as applicable);

 

 

each of Nextracker’s current NEOs and directors individually; and

 

 

all of Nextracker’s current executive officers and directors as a group.

Nextracker has determined beneficial ownership in accordance with the rules of the SEC. Under such rules, beneficial ownership includes any shares over which the person or entity has sole or shared voting power or investment power as well as any shares that the person or entity has the right to acquire within 60 days of September 29, 2023, through the exercise or vesting of any option, warrant or other right. In computing the percentage beneficial ownership of a person, Class A common stock not outstanding and subject to options, warrants or other rights held by that person that are currently exercisable or vesting or exercisable or vesting within 60 days of September 29, 2023 are deemed outstanding for purposes of calculating the percentage ownership of that person, but are not deemed outstanding for computing the percentage ownership of any other person. Except as indicated by the footnotes below, we believe, based on the information furnished to us, that each person or entity named in the table below has sole voting and investment power with respect to all shares of Class A common stock or Class B common stock that he, she or it beneficially owns, subject to applicable community property laws.

 

       
Name and address of beneficial owner   Class A common stock beneficially
owned (on a fully exchanged and
converted basis)(1)
    Class B common stock beneficially
owned(1)
    Combined
common
stock

owned after
the
Transactions
 
  Before the Transactions     After the Transactions     Before the Transactions     After the Transactions  
     Number       %        Number        %        Number       %         Number       %  

Five Percent Holders

                 

Flex Ltd.(2)

    74,432,619       51.47%       —        —%       74,432,619       90.14%       —        —%       —%  

TPG Funds(3)

    20,901,093       14.45%       20,901,093       14.45%       8,140,341       9.86%       8,140,341       100%       14.45%  

Directors and Named Executive Officers

                 

Daniel Shugar

    39,892       *%       39,892       *%       —        —%       —        —%       *%  

Howard Wenger

    12,132       *%       12,132       *%       —        —%       —        —%       *%  

Bruce Ledesma

    12,135       *%       12,135       *%       —        —%       —        —%       *%  

David Bennett

    5,562       *%       5,562       *%       —        —%       —        —%       *%  

Nicholas (Marco) Miller

    8,355       *%       8,355       *%       —        —%       —        —%       *%  

Christian Bauwens

    —        —%       —        —%       —        —%       —        —%       —%  

Charles Boynton

    3,571       *%       3,571       *%       —        —%       —        —%       *%  

Jonathan Coslet

    —        —%       —        —%       —        —%       —        —%       —%  

Michael Hartung

    —        —%       —        —%       —        —%       —        —%       —%  

Paul Lundstrom

    —        —%       —        —%       —        —%       —        —%       —%  

Steven Mandel

    —        —%       —        —%       —        —%       —        —%       —%  

Scott Offer

    —        —%       —        —%       —        —%       —        —%       —%  

Willy Shih

    6,859       *%       6,859       *%       —        —%       —        —%       *%  

Rebecca Sidelinger

    —        —%       —        —%       —        —%       —        —%       —%  

Brandi Thomas

    1,621       *%       1,621       *%       —        —%       —        —%       *%  

William D. Watkins

    3,571       *%       3,571       *%       —        —%       —        —%       *%  

Kyra Whitten

    —        —%       —        —%       —        —%       —        —%       —%  

All directors and executive officers as a group (18 persons)

    141,226       *%       141,226       *%       —        —%       —        —%       *%  

 

 

 

*   Indicates beneficial ownership of less than 1% of the outstanding shares of Class A common stock.

 

264


Table of Contents
(1)   Class B common stock does not have any of the economic rights (including rights to dividends and distributions upon liquidation) associated with our Class A common stock. Each LLC Common Unit (as defined below) and share of Class B common stock is exchangeable into a share of Class A common stock.
(2)   Consists of (i) 60,146,905 LLC Common Units (as defined below) (and an equivalent number of shares of Class B common stock) held by Yuma and (ii) 14,285,714 LLC Common Units (as defined below) (and an equivalent number of shares of Class B common stock) held by Yuma Sub. The sole shareholder of Yuma Sub is Yuma. The sole shareholder of Yuma is Flextronics International USA, Inc., a subsidiary of Flex Ltd. The address of Flex Ltd. is 2 Changi South Lane, Singapore 486123.
(3)   Consists of (i) 8,140,341 LLC Common Units (as defined below) (and an equivalent number of shares of Class B common stock) directly held by TPG Rise, (ii) 1,062,653 shares of Class A common stock directly held by TPG Rise Climate Flash CI BDH, L.P., (iii) 10,298,857 shares of Class A common stock directly held by TPG Rise Climate BDH, L.P. and (iv) 1,399,242 shares of Class A common stock directly held by The Rise Fund II BDH, L.P. The general partner of each of TPG Rise, TPG Rise Climate Flash CI BDH, L.P. and TPG Rise Climate BDH, L.P. is TPG Rise Climate DE AIV SPV GP, LLC, a Delaware limited liability company, whose sole member is TPG Rise Climate DE AIV GenPar, L.P., a Delaware limited partnership, whose general partner is TPG Rise Climate DE AIV GenPar Advisors, LLC, a Delaware limited liability company, whose sole member is TPG Operating Group II, L.P., a Delaware limited partnership. The general partner of The Rise Fund II BDH, L.P. is The Rise Fund II DE AIV SPV GP, LLC, a Delaware limited liability company, whose sole member is The Rise Fund II DE AIV GenPar, L.P., a Delaware limited partnership, whose general partner is The Rise Fund II DE AIV GenPar Advisors, LLC, a Delaware limited liability company, whose sole member is TPG Operating Group II, L.P. The general partner of TPG Operating Group II, L.P. is TPG Holdings II-A, LLC, a Delaware limited liability company, whose sole member is TPG GPCo, LLC, a Delaware limited liability company, whose managing member is TPG Inc., a Delaware corporation, whose shares of Class B common stock (which represent a majority of the combined voting power of the common stock) are held by TPG Group Holdings (SBS), L.P., a Delaware limited partnership, whose general partner is TPG Group Holdings (SBS) Advisors, LLC, a Delaware limited liability company, whose managing member is TPG GP A, LLC, a Delaware limited liability company, which is owned by entities owned by David Bonderman, James G. Coulter and Jon Winkelried. Messrs. Bonderman, Coulter and Winkelried may therefore be deemed to beneficially own the securities directly held by the TPG Funds. Messrs. Bonderman, Coulter and Winkelried disclaim beneficial ownership of the securities directly held by the TPG Funds except to the extent of their pecuniary interest therein. The address of each of TPG GP A, LLC and Messrs. Bonderman, Coulter and Winkelried is 301 Commerce Street, Suite 3300, Fort Worth, Texas 76102.

Flex Security Ownership of Certain Beneficial Owners and Management

The following table sets forth information as of September 29, 2023 except as otherwise indicated, regarding the beneficial ownership of Flex Ordinary Shares by:

 

 

each shareholder known to Flex to be the beneficial owner of more than 5% of Flex’s outstanding Flex Ordinary Shares;

 

 

each of Flex’s named executive officers;

 

 

each of Flex’s directors; and

 

 

all executive officers and directors of Flex as a group.

Unless otherwise indicated, the address of each of the individuals named below is c/o Flex Ltd., 2 Changi South Lane, Singapore 486123.

Information in this table as to Flex’s directors, named executive officers and all directors and executive officers as a group is based upon information supplied by these individuals and Forms 3, 4, and 5 filed with the SEC. Information in this table as to Flex’s greater than 5% shareholders is based solely upon the Schedules 13G filed by these shareholders with the SEC. Where information regarding shareholders is based on Schedules 13G, the number of shares owned is as of the date for which information was provided in such schedules.

Beneficial ownership is determined in accordance with the rules of the SEC that deem shares to be beneficially owned by any person who has or shares voting or investment power with respect to such shares. Flex Ordinary Shares subject to options that are currently exercisable or are exercisable within 60 days of September 29, 2023 and Flex Ordinary Shares subject to restricted share unit awards that vest within 60 days of September 29, 2023 are deemed to be outstanding and to be beneficially owned by the person holding such awards for the purpose of computing the percentage ownership of such person, but are not treated as outstanding for the purpose of computing the percentage ownership of any other person. Unless otherwise indicated below, the persons and entities named in the table have sole voting and sole investment power with respect to all the shares beneficially owned, subject to community property laws where applicable.

 

265


Table of Contents

For each individual and group included in the table below, percentage ownership is calculated by dividing the number of shares beneficially owned by such person or group by the sum of the 437,913,956 Flex Ordinary Shares outstanding on September 29, 2023 plus the number of Flex Ordinary Shares that such person or group had the right to acquire on or within 60 days after September 29, 2023.

 

   
     Shares Beneficially Owned  
Name and Address of Beneficial Owner    Number of Shares      Percent  

5% Shareholders:

     

PRIMECAP Management Company(1)

177 E. Colorado Blvd., 11th Floor, Pasadena, CA 91105

     51,875,426        11.70%  

Wellington Management Group LLP(2)

280 Congress Street, Boston, Massachusetts 02210

     31,484,108        7.10%  

Janus Henderson Group plc(3)

201 Bishopsgate, EC2m 3AE, United Kingdom

     26,869,680        6.06%  

FMR LLC(4)

245 Summer Street, Boston, MA 02210

     22,659,612        5.11%  

Named Executive Officers and Directors:

     

Revathi Advaithi(5)

     1,103,471        *  

Michael P. Hartung(5)

     87,662        *  

Paul R. Lundstrom(5)

     315,811        *  

Scott Offer(5) (6)

     387,094        *  

Hooi Tan(5)

     64,221        *  

Michael D. Capellas(5)

     283,507        *  

John D. Harris II(5)

     33,188        *  

Michael E. Hurlston(5)

     50,464        *  

Erin L. McSweeney(5)

     29,309        *  

Charles K. Stevens, III(5)

     52,380        *  

Maryrose T. Sylvester(5)

     10,021        *  

Lay Koon Tan(5)

     234,210        *  

Patrick J. Ward (5)(7)

     16,778        *  

William D. Watkins(5)(8)

     101,421        *  

All executive officers and directors as a group (16 persons)

     2,797,160        0.64%  

 

 

 

*   Less than 1%.
(1)   Based on information supplied by PRIMECAP Management Company in an amended Schedule 13G filed with the SEC on February 9, 2023. PRIMECAP Management Company has sole voting power over 48,683,973 shares and sole dispositive power over 51,875,426 shares.
(2)   Based on information supplied by Wellington Management Group LLP in an amended Schedule 13G filed with the SEC on February 6, 2023. Wellington Management Group LLP has shared voting power over 23,071,241 shares and shared dispositive power over 31,484,108 shares.
(3)   Based on information supplied by Janus Henderson Group plc in a Schedule 13G filed with the SEC on February 13, 2023. Janus Henderson Group plc has shared voting power over 26,869,680 of these shares and shared dispositive power over 26,869,680 shares.
(4)   Based on information supplied by FMR LLC in a Schedule 13G/A filed with the SEC on September 12, 2022. FMR LLC has sole power to dispose or to direct the disposition of 22,659,612 of these shares.
(5)   Includes zero shares issuable upon settlement of restricted share unit awards that vest within 60 days of September 29, 2023.
(6)   Includes 262,164 shares held indirectly by a family trust, in which Mr. Offer is a trustee.
(7)   Includes 6,907 shares held indirectly by revocable trusts, in which Mr. Ward is a trustee.
(8)   Includes 101,421 shares held indirectly by a family trust, in which Mr. Watkins is a trustee.

 

266


Table of Contents

Certain relationships and related party transactions

References in this section to “Nextracker,” “our Company,” “the Company,” “us,” “we” and “our” refer to Nextracker, together with its consolidated subsidiaries including Nextracker LLC.

The following are transactions and series of similar transactions during Nextracker’s last three fiscal years or currently proposed, to which Nextracker was a party or will be a party, in which:

 

 

the amounts involved exceed $120,000; and

 

 

any of Nextracker’s directors, executive officers or beneficial holders of more than 5% of any class of our capital stock had or will have a direct or indirect material interest.

Other than as described below, there have not been, nor are there any currently proposed, transactions or series of similar transactions meeting these criteria to which Nextracker has been or will be a party other than compensation arrangements, which are described where required under the section titled “Compensation discussion and analysis of Nextracker.” The following discussion reflects Nextracker’s relationships and related party transactions; some of these transactions were entered into prior to adoption of Nextracker’s related party transaction policy, and as such, were not subject to the approval and review procedures set forth in the current policy but were nonetheless subject to the approval and review procedures in effect at the applicable times.

The following includes summaries of certain provisions of our related party agreements, which are qualified in their entirety by reference to all of the provisions of such agreements. Because these descriptions are only summaries of the applicable agreements, they do not necessarily contain all of the information that you may find useful. We therefore encourage you to review the agreements in their entirety.

Initial Public Offering

On February 8, 2023, our registration statement on Form S-1 relating to the Nextracker IPO was declared effective by the SEC and the shares of our Class A common stock began trading on the Nasdaq Global Select Market on February 9, 2023.

The IPO Transactions

Nextracker and Nextracker LLC completed the IPO Transactions in connection with the Nextracker IPO:

 

 

Immediately prior to the closing of the Nextracker IPO, Nextracker issued 128,794,522 shares of its Class B common stock to Yuma, Yuma Sub, and TPG (not inclusive of those held by affiliated blocker corporations), in exchange for cash consideration, which number of shares was equal to the number of common units of Nextracker LLC Common Units held directly or indirectly by Yuma, Yuma Sub and TPG immediately following the IPO Transactions and before giving effect to the Nextracker IPO.

 

 

Immediately prior to the closing of the Nextracker IPO, Nextracker LLC made a cash distribution in an aggregate amount of $175.0 million (the “IPO Cash Distribution”). With respect to such IPO Cash Distribution, $21.7 million was distributed to TPG and $153.3 million to Yuma and Yuma Sub in accordance with their pro rata LLC Common Units and Series A Preferred Units of Nextracker LLC (the “LLC Preferred Units”). The IPO Cash Distribution was financed, in part, with net proceeds from the $150.0 million term loan under a credit agreement entered into by Nextracker LLC which is guaranteed by Nextracker, and various lenders thereto, together with cash on hand.

 

 

Nextracker used all of the net proceeds from the Nextracker IPO ($693.8 million) as consideration for Yuma’s transfer to Nextracker of 30,590,000 LLC Common Units at a price per unit equal to $22.68, and, as a result, did not retain any of the net proceeds from the Nextracker IPO.

 

267


Table of Contents
 

In connection with Yuma’s transfer to Nextracker of 30,590,000 LLC Common Units, a corresponding number of shares of Class B common stock held by Yuma was canceled.

 

 

In connection with the Nextracker IPO, Nextracker LLC Preferred Units held by TPG were automatically converted into 25,026,093 LLC Common Units which are exchangeable, together with a corresponding number of shares of Class B common stock, for shares of Class A common stock (or cash). Notwithstanding the foregoing, as permitted under and in accordance with the limited liability company agreement of Nextracker LLC in effect prior to the Nextracker IPO (the “Prior LLC Agreement”), on February 8, 2023, TPG exercised its right to have certain blocker corporations affiliated with TPG each merge with a separate direct, wholly-owned subsidiary of Nextracker, with the blocker corporations surviving each such merger, in a transaction intended to qualify as a tax-free transaction. In connection with such blocker corporations’ mergers, the investors in each such blocker corporation received a number of shares of Class A common stock with a value based on Nextracker LLC Preferred Units held by such blocker corporation for a total of 15,279,190 shares of Class A common stock.

 

 

In connection with the Nextracker IPO, Nextracker repurchased all 100 shares of common stock previously issued to Yuma for an immaterial amount.

The 2023 Follow-on Offering

In June 2023, we entered into a common unit purchase agreement with Flex and TPG who each elected to sell a portion of their LLC Common Units to us. Pursuant to that agreement, we conducted an underwritten public offering and used the proceeds of our issuance and sale of 15,631,562 shares of our Class A common stock to purchase 15,631,562 common units of Nextracker LLC from Flex and TPG. We purchased the units at a price per unit equal to $35.31, which was the public offering price of the Class A common stock, less the underwriting discount. TPG also participated directly in the underwritten public offering and sold 2,518,438 shares of our Class A common stock at a price per share of $35.31, which was the public offering price of the Class A common stock, less the underwriting discount. Simultaneously, 14,025,000 and 1,606,562 shares of Class B common stock were surrendered by Flex and TPG, respectively, and cancelled. As a result of this transaction, Flex’s and TPG’s ownership of our outstanding common stock decreased from 61.17% to 51.47% and 17.30% to 14.45%, respectively, based on shares outstanding as of June 30, 2023, after giving effect to the Follow-on Offering.

Agreements with Flex

In connection with the Nextracker IPO, we entered into the Merger Agreement and a Separation Agreement with Flex. We also entered into various other agreements to effect the separation and provide a framework for our relationship with Flex after the separation, including a transition services agreement, an employee matters agreement and a registration rights agreement. These agreements provide for the allocation between us and Flex of Flex’s employees, liabilities and obligations attributable to periods prior to, at and after our separation from Flex and govern certain relationships between us and Flex.

The Separation Agreement

We and Nextracker LLC entered into the Separation Agreement with Flex on February 1, 2022, which was amended and restated on February 8, 2023. The Separation Agreement sets forth our agreements with Flex regarding the principal actions to be taken in connection with the separation of our business from the retained Flex businesses. It also sets forth other agreements that govern certain aspects of our relationship with Flex following the Nextracker IPO and the Transactions.

 

268


Table of Contents

Transfer of assets and assumption of liabilities

The Separation Agreement identifies assets transferred, liabilities assumed and contracts assigned to each of Flex and us as part of the internal reorganization transaction that was completed in connection with the Nextracker IPO, and describes when and how these transfers, assumptions and assignments were to occur, though many of the transfers, assumptions and assignments had already occurred prior to the parties’ entering into the Separation Agreement. The Separation Agreement provided for those transfers of assets and assumptions of liabilities that are necessary in connection with the separation so that we and Flex retain the assets necessary to operate our respective businesses and retained or assumed the liabilities allocated in accordance with the separation. The Separation Agreement also provided for the settlement or extinguishment of certain liabilities and other obligations between us and Flex. In particular, the Separation Agreement provided that, subject to the terms and conditions contained in the Separation Agreement:

 

 

“Nextracker Assets” (as defined in the Separation Agreement), including, but not limited to, the equity interests of our subsidiaries, assets reflected on our pro forma balance sheet disclosed in connection with the Nextracker IPO and assets primarily relating to our business (or in the case of intellectual property, (i) primarily relating to or used in our business or (ii) created by our employees and not primarily relating to Flex’s business) were retained by or transferred to us or one of our subsidiaries, except as set forth in the Separation Agreement or one of the other agreements described below;

 

 

“Nextracker Liabilities” (as defined in the Separation Agreement), including, but not limited to, the following were retained by or transferred to us or one of our subsidiaries;

 

   

all liabilities including taxes (whether accrued, contingent or otherwise, and subject to certain exceptions) to the extent related to, arising out of or resulting from our business;

 

   

any and all “Nextracker Environmental Liabilities” (as defined in the Separation Agreement);

 

   

as further described in and subject to the employee matters agreement and transition services agreement, any and all liabilities to the extent relating to, or arising out of or resulting from the employment of any employees of Flex or its subsidiaries who were providing services to us or our subsidiaries pending the transfer of employment of such employees to us or our subsidiaries;

 

   

liabilities (whether accrued, contingent or otherwise) relating to, arising out of, or resulting from, any infringement, misappropriation or other violation of any intellectual property of any other person related to the conduct of our business;

 

   

any product liability claims or other claims of third parties to the extent relating to, arising out of or resulting from any product developed, designed, manufactured, marketed, distributed, leased or sold by our business;

 

   

liabilities relating to, arising out of, or resulting from any indebtedness of any subsidiary of ours or any indebtedness secured exclusively by any of our assets;

 

   

liabilities (whether accrued, contingent or otherwise) relating to, arising out of or resulting from any form, registration statement, schedule or similar disclosure document filed or furnished with the SEC, to the extent the liability arising therefrom related to matters related to our business;

 

   

all other liabilities (whether accrued, contingent or otherwise) relating to, arising out of or resulting from disclosure documents filed or furnished with the SEC that are related to the separation; and

 

   

all assets and liabilities (whether accrued, contingent or otherwise) of Flex were retained by or transferred to Flex or one of its subsidiaries (other than us or one of our subsidiaries), except as set

 

269


Table of Contents
 

forth in the Separation Agreement or one of the other agreements described below and except for other limited exceptions that resulted in us retaining or assuming certain other specified liabilities.

Except as expressly set forth in the Separation Agreement or any ancillary agreement, all assets were transferred on an “as is,” “where is” basis and the respective transferees bear the economic and legal risks that any conveyance would prove to be insufficient to vest in the transferee good title, free and clear of any security interest, that any necessary consents or governmental approvals were not obtained and that any requirements of laws or judgments were not complied with. In general, neither we nor Flex made any representations or warranties regarding any assets or liabilities transferred or assumed, any consents or approvals that may have been required in connection with such transfers or assumptions, or any other matters.

Certain of the liabilities and obligations assumed by one party or for which one party has an indemnification obligation under the Separation Agreement and the other agreements relating to the separation may continue to be the legal or contractual liabilities or obligations of another party. Each such party that continues to be subject to such legal or contractual liability or obligation is to rely on the applicable party that assumed the liability or obligation or the applicable party that undertook an indemnification obligation with respect to the liability or obligation, as applicable, under the Separation Agreement, to satisfy the performance and payment obligations or indemnification obligations with respect to such legal or contractual liability or obligation.

Cash distribution

As detailed above under the subheading “The IPO Transactions,” the net proceeds from the Nextracker IPO were paid to Yuma as consideration for Yuma’s transfer to us of 30,590,000 LLC Common Units.

Further assurances; separation of guarantees

We and Flex agreed to reasonably cooperate and use commercially reasonable efforts to remove us and our subsidiaries as a guarantor of liabilities (including letters of credit, outstanding guarantees and similar credit support) retained by Flex and its subsidiaries and to remove Flex and its subsidiaries as a guarantor of liabilities (including letters of credit, outstanding guarantees and similar credit support) assumed by us. From and after the time as Flex or its subsidiaries no longer beneficially own 50% or more of our and our subsidiaries’ capital stock and we are no longer consolidated into Flex’s financial statements (such as will occur following the Transactions), if any guarantee or credit support instrument provided by Flex or its subsidiaries remains outstanding as of that time, then we shall provide Flex or its subsidiaries adequate collateral in form and substance reasonably satisfactory to Flex and in such amounts, the effect of which is to fully offset any liability under GAAP of Flex or any of its subsidiaries with respect to such guaranty or credit support instrument that remains outstanding as of that time.

Shared contracts

Certain shared contracts were assigned or amended to facilitate the separation of our business from Flex. If such contracts were not able to be assigned or amended, the parties were required to take reasonable actions to cause the appropriate party to receive the benefit of the contract for a specified period of time after the separation.

Release of claims and indemnification

Except as otherwise provided in the Separation Agreement or any ancillary agreement, each party released and forever discharged the other party and its subsidiaries and affiliates from all liabilities existing or arising from

 

270


Table of Contents

any acts or events occurring or failing to occur or alleged to have occurred or to have failed to occur or any conditions existing or alleged to have existed on or before the separation. The releases do not extend to obligations or liabilities under any agreements between the parties that remain in effect following the separation pursuant to the Separation Agreement or any ancillary agreement. These releases are subject to certain exceptions set forth in the Separation Agreement.

The Separation Agreement provides for cross-indemnities that, except as otherwise provided in the Separation Agreement, are principally designed to place financial responsibility for the obligations and liabilities allocated to us under the Separation Agreement with us and financial responsibility for the obligations and liabilities allocated to Flex under the Separation Agreement with Flex. Specifically, each party will indemnify, defend and hold harmless the other party, its affiliates and subsidiaries and each of its officers, directors, employees and agents for any losses arising out of or due to:

 

 

the liabilities or alleged liabilities the indemnifying party assumed or retained pursuant to the Separation Agreement;

 

 

the assets the indemnifying party assumed or retained pursuant to the Separation Agreement;

 

 

the operation of the indemnifying party’s business; and

 

 

any breach by the indemnifying party of any provision of the Separation Agreement or any other agreement unless such other agreement expressly provides for separate indemnification therein.

Each party’s aforementioned indemnification obligations are uncapped; provided that the amount of each party’s indemnification obligations will be subject to reduction by any insurance proceeds (net of premium increases) received by the party being indemnified. The Separation Agreement also specifies procedures with respect to claims subject to indemnification and related matters.

Legal matters

Except as otherwise set forth in the Separation Agreement or any ancillary agreement (or as otherwise described above), each party to the Separation Agreement assumed the liability for, and control of, all pending, threatened and future legal matters related to its own business or its assumed or retained liabilities and will indemnify the other party for any liability arising out of or resulting from such legal matters.

Insurance matters

We will continue to be covered under Flex’s existing insurance policies until such time as Flex and its affiliates hold 50% or less of our and our subsidiaries’ outstanding capital stock (such as will occur following the Transactions), subject to certain exceptions. In connection with the Transactions, we will arrange for our own insurance policies and will no longer seek benefit from any of Flex’s or its affiliates’ insurance policies that may provide coverage for claims relating to our business prior to the date on which we obtain our own insurance coverage. The Separation Agreement contains procedures for the administration of insured claims and allocates the right to claim coverage and control over the prosecution and defense of claims between us and Flex.

Subsequent distribution or dispositions

Distribution or Other Dispositions

The Separation Agreement provides that Flex may, in its sole discretion, determine: (i) whether to proceed with all or part of a tax-free or other distribution or disposition of its retained beneficial interest in Nextracker LLC

 

271


Table of Contents

(as applicable, a “Distribution or Other Disposition”), whether directly or through a distribution or disposition of the stock of Yuma, which directly or indirectly holds Flex’s beneficial interest in Nextracker LLC; and (ii) all terms of the Distribution or Other Disposition, as applicable, including the form, structure and terms of any transaction(s) and/or offering(s) to effect the Distribution or Other Disposition and the timing of and conditions to the completion of the Distribution or Other Disposition. In addition, the Separation Agreement provides that in the event that Flex determines to proceed with any Distribution or Other Disposition, Flex may at any time and from time to time until the completion of such Distribution or Other Disposition abandon, modify or change any or all of the terms of such Distribution or Other Disposition, including by accelerating or delaying the timing of the completion of all or part of such Distribution or Other Disposition. The Separation Agreement also provides that upon Flex’s request, we and Nextracker LLC will cooperate with Flex in all respects to accomplish the Distribution or Other Disposition and will, at Flex’s direction, promptly take any and all actions necessary or desirable to effect the Distribution or Other Disposition, including the registration under the Securities Act of the offering of our Class A common stock on an appropriate registration form or forms to be designated by Flex and the filing of any necessary documents pursuant to the Exchange Act. The Distribution described in this proxy statement/prospectus is a Distribution or Other Disposition contemplated by the Separation Agreement.

Merger agreement

In addition to our obligations with respect to any Distribution or Other Disposition, the Separation Agreement provides Flex with the right, exercisable at any time, to require us, following any dividend or distribution of the equity of Yuma to the holders of Flex Ordinary Shares (such as the Distribution), to, at Flex’s option, effect a merger (such as the Merger) of Yuma with a wholly-owned subsidiary of ours, with Yuma surviving as a wholly-owned subsidiary of ours in a tax-free transaction under Section 368(a) of the Code.

As a result, prior to the Nextracker IPO, we, Flex, Yuma and Merger Sub, entered into the Merger Agreement. See page 148 for a summary of the material provisions of the Merger Agreement and Annex A to this proxy statement/prospectus for a copy of the Merger Agreement, both of which are each incorporated by reference herein in its entirety.

Tax Matters Agreement

If Flex undertakes the Transactions, the Merger Agreement provides that we will enter into a tax matters agreement with Flex and Yuma as of immediately prior to the Distribution, substantially in the form attached as Exhibit C to the Merger Agreement, which will govern the rights, responsibilities and obligations of Flex, Yuma and us with respect to taxes (including taxes arising in the ordinary course of business and taxes incurred as a result of the Distributions and the Mergers), tax attributes, tax returns, tax contests and certain other matters.

Under the Tax Matters Agreement, Yuma will be liable for any taxes that are reportable on returns that include only Yuma and/or its subsidiaries (but not Flex or any of its subsidiaries) for all tax periods whether before or after the Distribution. Yuma will also be liable for any taxes that are attributable to the Nextracker business, as reasonably determined by Flex, that are reportable on returns that include Yuma and/or its subsidiaries, on the one hand, and Flex and/or its subsidiaries, on the other hand, for any taxable period (or portion thereof) beginning after the date of the Distribution. Notwithstanding the foregoing, Yuma and Flex will each be liable for 50% of certain transfer taxes attributable to the Distributions and the Mergers. Yuma and Flex will each be entitled to any tax refund in respect of taxes for which it is liable under the Tax Matters Agreement.

The Tax Matters Agreement provides that Yuma will be responsible for preparing and filing all tax returns that include only Yuma and/or its subsidiaries (but not Flex or any of its subsidiaries) for all tax periods whether

 

272


Table of Contents

before or after the completion of the Distribution. Flex will be responsible for preparing and filing (i) all tax returns that include only Flex and/or its subsidiaries (but not Yuma or any of its subsidiaries), and (ii) all tax returns that include Yuma and/or its subsidiaries, on the one hand, and Flex and/or its subsidiaries, on the other hand, in each case, for all tax periods whether before or after the completion of the Distribution. The Tax Matters Agreement confers certain other rights and obligations upon Yuma and Flex with respect to tax returns, such as (i) the right to review a tax return prepared by one party that would reasonably be expected to materially adversely affect the tax position of the other party and (ii) the obligation to cooperate with one another with respect to the preparation and filing of tax returns.

In the event that either Yuma or Flex receives a written communication with respect to a pending or threatened tax contest (such as a dispute with the IRS or another tax authority) for which the other party may be liable pursuant to the Tax Matters Agreement, the party in receipt of such communication must notify the other party of such tax contest. If the tax contest relates to a tax return that includes only Yuma and/or its subsidiaries (but not Flex or any of its subsidiaries), then Yuma will have sole control over such tax contest. If the tax contest relates to a tax return that includes Yuma and/or its subsidiaries, on the one hand, and Flex and/or its subsidiaries, on the other hand, then Flex will have sole control over such tax contest.

The Tax Matters Agreement generally provides for indemnification obligations between Yuma and Nextracker, on the one hand, and Flex, on the other hand. Yuma (on behalf of itself or Nextracker, as applicable) generally must indemnify Flex for, among other things, specified taxes and related amounts that arise from the failure of the Distributions or the Mergers to qualify for tax-free treatment under Sections 355 or 368(a) of the Code, respectively, to the extent that the failure to so qualify is attributable to (i) a breach of the relevant representations and covenants made by Yuma or Nextracker (or their respective subsidiaries) in the Tax Matters Agreement or (ii) actions or failures to act by Yuma or Nextracker (or their respective subsidiaries) that result in the Distributions or the Mergers failing to qualify for tax-free treatment under Sections 355 or 368(a) of the Code, respectively. Because Yuma will merge with a wholly-owned subsidiary of Nextracker pursuant to the Merger, the obligations of Yuma will become direct or indirect obligations of Nextracker and this may adversely affect Nextracker’s business, result of operations, financial condition and prospects. Under certain circumstances, Flex must indemnify Yuma and Nextracker for, among other things, specified taxes and related amounts that arise from the failure of the Distributions or the Mergers to qualify for tax-free treatment under Sections 355 or 368(a) of the Code, respectively, in certain circumstances, including if the failure to so qualify is attributable to (i) a breach of the relevant representations and covenants made by Flex (or its subsidiaries) in the Tax Matters Agreement or (ii) actions or failures to act by Flex (or its subsidiaries) that result in the Distributions or the Mergers failing to qualify for tax-free treatment under Sections 355 or 368(a) of the Code, respectively.

Flex and Yuma will also agree to make a protective election under Section 336(e) of the Code with respect to the Distributions and take necessary actions to effect such election, unless such election results in a material adverse tax consequence to Flex or its subsidiaries (compared to the consequences that would have resulted if no such election was made), in which case the election would only be made as directed by Flex in its sole discretion. If an election under Section 336(e) is made, the Distributions or the Mergers fail to qualify for tax-free treatment, and the resulting taxes are considered liabilities of Flex, then Flex will be entitled to periodic payments from Yuma equal to 85% of the tax savings arising from the step-up in tax basis resulting from the election. As noted above, because Yuma will merge with a wholly-owned subsidiary of Nextracker pursuant to the Merger, the obligations of Yuma will become direct or indirect obligations of Nextracker. The parties to the Tax Matters Agreement will be required to negotiate in good faith the terms of a tax receivable agreement that are substantially similar to the Tax Receivable Agreement (as described above) to govern the calculation and making of such payments, provided that any such tax savings resulting from the election under Section 336(e) of the Code will be treated as the last items claimed for the taxable year.

 

273


Table of Contents

To preserve the tax-free treatment of the Distributions and the Mergers, Flex, Yuma and Nextracker (and their respective subsidiaries) will be barred under the Tax Matters Agreement from taking any action, or failing to take any action, during all relevant time periods where such action or failure to act adversely affects the tax-free status of the Distributions or the Mergers. In addition, for the two-year period following the Distribution, the Tax Matters Agreement will prohibit Yuma and Nextracker from taking certain actions, including: (i) entering into any transaction pursuant to which Yuma or Nextracker stock would be acquired (with certain exceptions), (ii) merging, consolidating or liquidating either Yuma or Nextracker, other than through the Mergers, (iii) selling or transferring assets above certain thresholds, (iv) redeeming or repurchasing stock, (v) altering the voting rights of Yuma or Nextracker stock, (vi) taking any action that would in the aggregate be reasonably likely to, when combined with any other direct or indirect changes in ownership (including the Mergers and the Distributions), cause Yuma or Nextracker to undergo a 50% or greater change in its stock ownership or would reasonably be expected to result in the Distributions or the Mergers failing to qualify for tax-free treatment under Sections 355 or 368(a) of the Code, respectively, or (vii) facilitating or otherwise participating in any acquisition of Nextracker stock that would result in a shareholder owning directly or indirectly 5% or more of outstanding Nextracker stock (by voting power or value). However, such action (or the failure to take such action) will be permitted if Flex, Yuma or Nextracker, as the case may be, obtains a private letter ruling from the IRS or an unqualified opinion of a nationally recognized tax advisor that such action (or the failure to take such action) will not cause a failure of the tax-free treatment of the Distributions or the Mergers under Sections 355 or 368(a), respectively, in a form and substance that is reasonably satisfactory to Flex, or Flex consents in writing to waive the requirement for such a private letter ruling or opinion (which may be withheld in Flex’s sole discretion). These restrictions may limit Flex’s and Nextracker’s ability to pursue certain strategic transactions or other transactions that Flex or Nextracker, respectively, believes to be in the best interests of its stockholders or that might increase the value of its business.

General

Flex has no obligation (pursuant to the Merger Agreement or otherwise) to pursue or complete any further distribution or disposition of its retained beneficial interest in Nextracker LLC, including by means of the Distribution or the Merger or another Distribution or Other Disposition, by any specified date or at all. If pursued, any such distribution or disposition would be subject to various conditions, including receipt of any necessary regulatory or other approvals and the existence of satisfactory market conditions (such as those conditions specified in this proxy statement/prospectus with respect to the Distribution) and, if pursued, the Merger would be subject to the conditions set forth in the Merger Agreement. The conditions to any such distribution or disposition, including by means of the Distribution or another Distribution or Other Disposition or the Merger, may not be satisfied. Flex may decide not to complete any distribution or disposition, including by means of the Distribution or the Merger, even if the conditions thereto are satisfied, or Flex may decide to waive one or more of these conditions and complete the Transactions, even if all of the conditions thereto are not satisfied.

Board and committee representation

Flex has the right, but not the obligation, to nominate (a) a majority of our directors, and to designate the chairperson of our Board as long as Flex beneficially owns 50% or more of the combined voting power of our outstanding common stock, (b) 40% of our directors, as long as Flex beneficially owns 40% or more, but less than 50% of the combined voting power of our outstanding common stock, (c) 40% of our directors, as long as Flex beneficially owns 30% or more, but less than 40% of the combined voting power of our outstanding common stock, (d) 30% of our directors, as long as Flex beneficially owns 20% or more, but less than 30% of the combined voting power of our outstanding common stock, and (e) 20% of our directors, as long as Flex beneficially owns 10% or more, but less than 20% of the combined voting power of our outstanding common stock.

 

274


Table of Contents

For so long as Flex beneficially owns more than 50% of the combined voting power of our outstanding common stock, Flex’s designees will comprise a majority of each committee (so long as the Flex designees comply with the applicable director independence requirements under applicable law, after taking into account all “controlled company” exemptions under Nasdaq rules). In addition, for so long as Flex beneficially owns less than a majority but at least 5% of the total voting power of our outstanding common stock, Flex is entitled to include at least one of its designees on each committee of the Board.

Flex will have the right, for so long as Flex beneficially owns 5% or more of our outstanding common stock and none of Flex’s designees are serving on our Board, to inspect and review our books and records and to discuss the affairs, finances and condition of Nextracker with the officers of Nextracker. In addition, Flex will be granted access to our auditors, directors and officers and quarterly financial reports. Finally, Flex will have the right to receive copies of all materials provided to our Board and its committees, access to our officers and directors for consultation with respect to the business and affairs of Nextracker, subject to certain exceptions, information with respect to certain corporate actions and the right to consult in advance with us with respect to such actions, and access to budgets and periodic information packages relating to our operations and cash flows.

If the Transactions are completed, Flex will no longer have any right to nominate members to the Nextracker Board or contractual information or inspection rights pursuant to the Separation Agreement.

Financial reporting covenants

We have agreed to comply with certain covenants relating to our financial reporting for so long as Flex is required to consolidate our results of operations and financial position or to account for its investment in us under the equity method of accounting. These covenants include, among others, covenants regarding:

 

 

delivery or supply of monthly, quarterly and annual financial information and annual budgets and financial projections to Flex;

 

 

conformity with Flex’s financial presentation and accounting policies;

 

 

disclosure of information about our financial controls to Flex;

 

 

provision to Flex of access to our auditors and certain books and records related to internal accounting controls or operations;

 

 

cooperation with Flex to the extent requested by Flex in the preparation of Flex’s public filings and press releases; and

 

 

provision to Flex of advance copies of our regular annual or quarterly earnings release or any financial guidance for a current or future period and substantially final drafts of our press releases and other public statements concerning any matters that could be reasonably likely to have a material financial impact on our or our subsidiaries’ earnings, results of operations, financial condition or prospects.

If the Transactions are completed, the foregoing covenants will no longer be applicable.

Additional covenants

We have agreed that for so long as Flex beneficially owns a majority of the total voting power of our then outstanding shares with respect to the election of directors, we will not take the following actions (among others) without Flex’s prior written consent:

 

 

take any action that would restrict Flex’s ability to transfer its shares of our common stock or limit the rights of Flex as a shareholder of ours in a manner not applicable to our shareholders generally;

 

275


Table of Contents
 

issue any of our shares or equity in our subsidiaries (but may issue up to 12,857,143 shares of our Class A common stock in connection with equity awards granted pursuant to our compensation plans); provided that no issuance of our shares may result in Flex beneficially owning less than a majority of our outstanding shares of common stock (on a fully diluted basis) with respect to the election of directors;

 

 

pay or declare any dividend or other distribution on any of our shares of common stock or equity in our subsidiaries;

 

 

merge or consolidate with or into any other entity, or transfer all or substantially all of our subsidiaries’ assets, taken as a whole, to another entity, or undertake any transaction that would constitute a “change of control” as defined in our or our subsidiaries’ debt agreements;

 

 

enter into any negotiations, agreements or arrangements (other than a Distribution or Other Disposition or exchanges pursuant to the Exchange Agreement) that could reasonably be expected to result in Yuma owning directly or indirectly less than 51% of Nextracker LLC Common Units;

 

 

acquire or dispose of (i) any properties or assets outside the ordinary course of business or (ii) any equity interests in a single or a series of related transactions;

 

 

acquire or dispose of any properties or assets in the ordinary course of business consistent with past practices aggregating to $15 million or more during a calendar year;

 

 

hire or terminate any executive officer of Nextracker or designate any new executive officer of Nextracker;

 

 

amend our amended and restated certificate of incorporation and bylaws, or our subsidiaries’ organizational documents, in a manner that adversely affects Flex or any subsidiary of Flex;

 

 

change the size of our Board; and

 

 

to the extent that Flex is a party to any contracts that provide that certain actions or inactions of Flex affiliates may result in Flex being in breach of such contracts, we may not take any actions that reasonably could result in Flex being in breach of such contracts.

In addition, prior to the date on which Flex ceases to beneficially own a majority of the total voting power of our then outstanding shares with respect to the election of directors, we are required to consistently implement and maintain Flex’s business practices and standards in accordance with Flex’s policies and procedures (but may apply materiality thresholds lower than those contained in Flex’s policies and procedures), and we are required to take certain actions to comply with anti-corruption law (including to maintain a compliance and ethics program reasonably equivalent to Flex’s compliance and ethics program).

Pursuant to the Separation Agreement, for so long as Flex owns at least 20% of our then outstanding shares of common stock, Flex may transfer all or any portion of its rights relating to the financial reporting and additional covenants and certain other rights under the Separation Agreement described above so long as the transferee would hold at least 10% of our then outstanding shares of common stock.

If the Transactions are completed, the foregoing covenants will no longer be applicable.

No restriction on competition

None of the provisions of the Separation Agreement includes any non-competition or other similar restrictive arrangements with respect to the range of business activities which may be conducted by either party.

 

276


Table of Contents

No hire and no solicitation

Subject to customary exceptions, neither we nor Flex will, without the consent of the other party, recruit or solicit an employee of the other party or its subsidiaries for a period of 12 months following the Nextracker IPO.

Corporate opportunities

For so long as Flex beneficially owns at least 10% of the total voting power of our outstanding shares with respect to the election of directors or has any directors, officers or employees who serve on our Board, our Board will renounce any interest or expectancy of ours in any corporate opportunities that are presented to Flex or any of its directors, officers or employees in accordance with Section 122(17) of the DGCL. If the Transactions are completed, this provision will no longer be applicable.

Dispute resolution

If a dispute arises between us and Flex under the Separation Agreement, we and Flex will negotiate to resolve any disputes for a reasonable period of time.

Term/termination

The term of the Separation Agreement is indefinite and it may only be terminated or amended with the prior written consent of both Flex and us.

Separation costs

Except as expressly set forth in the Separation Agreement or in any ancillary agreement, all costs and expenses incurred by us or our subsidiaries or Flex or any subsidiary of Flex, that Flex determines, in its reasonable discretion, were incurred in connection with, or as required by, the preparation, execution, delivery and implementation of the Separation Agreement, any ancillary agreement, the Nextracker IPO or the consummation of the internal reorganization transaction described herein were borne and paid by us.

Treatment of intercompany loans and advances

All loans and advances between Flex or any subsidiary of Flex (other than us and our subsidiaries), on the one hand, and us or any of our subsidiaries, on the other hand, have been terminated other than certain loans and advances that were scheduled to the Separation Agreement to remain outstanding following the separation.

Other matters governed by the Separation Agreement

Other matters governed by the Separation Agreement include confidentiality and access to and provision of records.

Transition services agreement

We and Nextracker LLC entered into a transition services agreement with FIUI on February 1, 2022, pursuant to which FIUI and its subsidiaries will provide us and our subsidiaries with various services. The charges for transition services are generally calculated to allow the providing company to fully recover all out-of-pocket costs and expenses it actually incurs in connection with providing the service, plus, in some cases, the allocated indirect costs of providing the service.

 

277


Table of Contents

The transition services agreement terminates on the expiration of the term of the last service provided under it, unless earlier terminated by either party under certain circumstances, including in the event of an uncured material breach by the other party. Pursuant to an amendment to the transition services agreement effective February 1, 2023, the term for the services continues through January 2024. We can generally terminate any individual service prior to the scheduled expiration date, subject to a minimum notice period of 30 days.

Employee matters agreement

We and Nextracker LLC entered into an employee matters agreement with Flex that governs our and Flex’s compensation and employee benefit obligations with respect to the employees and other service providers of each company, and generally allocates liabilities and responsibilities relating to employment matters and employee compensation and benefit plans and programs.

Outstanding Flex awards and plans

The employee matters agreement provides for the treatment of outstanding Flex equity awards held by our employees upon completion of the Transactions. Under the terms of the employee matters agreement, at the time of the completion of the Transactions, we will assume outstanding options, RSUs and PSUs granted to our employees pursuant to the Flex 2017 Plan (or other applicable equity incentive plan of Flex), which will be converted into options, RSUs and PSUs to purchase or receive an adjusted number of shares of our Class A common stock pursuant to the LTIP (or other applicable equity incentive plan of Nextracker).

Pursuant to such terms, the converted PSUs will remain subject to time-based vesting conditions, but all pre-existing performance-based vesting conditions will be determined immediately prior to the Transactions and be based on the performance-based vesting conditions that applied to such PSUs at such time. The employee matters agreement also sets forth (i) the general periods during which our employees may continue to participate in benefit plans sponsored or maintained by Flex, and (ii) the related timing for when our employees will commence participation in our respective benefit plans.

General matters

The employee matters agreement also sets forth the general principles relating to employee matters, including with respect to the assignment and transfer of employees, the assumption and retention of liabilities and related assets, workers’ compensation, payroll taxes, regulatory filings, leaves of absence, the provision of comparable benefits, employee service credit, the sharing of employee information, and the duplication or acceleration of benefits.

Term and termination

The term of the employee matters agreement is indefinite and may only be terminated or amended with the prior written consent of both Flex and us.

Registration rights agreement

We entered into a registration rights agreement with Yuma, Yuma Sub and TPG (together with their permitted transferees, the “selling stockholders”) pursuant to which we granted the selling stockholders certain registration rights with respect to any of our Class A common stock owned by them (including upon exchange of LLC Common Units and shares of Class B common stock held by them).

 

278


Table of Contents

Demand and shelf registration

The selling stockholders are able to request registration under the Securities Act of all or any portion of our shares covered by the agreement, and we will be obligated to register such shares as requested by the selling stockholders, subject to limitations on minimum offering size and certain other limited exceptions. We are not required to honor any of these demand registrations if we have effected a registration within the preceding 75 days. The selling stockholders will be able to designate the terms of each offering effected pursuant to a demand registration, which may take any form, including a shelf registration.

Additionally, the selling stockholders are entitled to shelf registration rights whereby, once we are eligible to file a registration statement on Form S-3, the selling stockholders may request that we file a shelf registration statement and have such shelf registration statement declared effective to register the sale of all or a portion of such selling stockholder’s registrable securities.

Piggy-back registration

If we at any time intend to file on our behalf or on behalf of any of our other security holders a registration statement in connection with a public offering of any of our securities on a form and in a manner that would permit the registration for offer and sale of our Class A common stock, the selling stockholders will have the right to include their shares of our Class A common stock in that offering subject to certain exceptions, including underwriter cutback provisions.

Registration expenses and procedures

We will be generally responsible for all expenses in connection with the performance of our obligations under the registration rights provisions in the registration rights agreement. The selling stockholders are responsible for any applicable underwriting discounts, commissions or fees, and any stock transfer taxes and fees and expenses of any persons retained by them. The registration rights are subject to customary restrictions and, if a registration is underwritten, any limitations on the number of shares to be included in the underwritten offering as reasonably advised by the managing underwriter.

Indemnification

Generally, the agreement contains indemnification and contribution provisions by us for the benefit of selling stockholders and their affiliates and, in limited situations, by each selling stockholder for the benefit of us and our controlled affiliates with respect to the information provided by such selling stockholder included in any registration statement, prospectus or related document.

Transfer

If a selling stockholder transfers shares covered by the agreement, it will be able to transfer the benefits of the registration rights agreement to such transferees, provided that each transferee agrees to be bound by the terms of the registration rights agreement.

Term

The registration rights will remain in effect with respect to any shares covered by the agreement held or beneficially owned by selling stockholders and their permitted transferees until:

 

 

such shares have been sold pursuant to an effective registration statement under the Securities Act;

 

279


Table of Contents
 

such shares have been sold pursuant to Rule 144 or Rule 145 under the Securities Act;

 

 

such selling stockholder and its affiliates hold or beneficially own less than 1% of the then issued and outstanding shares of Class A common stock and such shares may be sold pursuant to Rule 144 under the Securities Act without being subject to the manner of sale and volume limitations in such rule;

 

 

such shares cease to be outstanding; or

 

 

such shares have been otherwise transferred, do not bear a legend restricting transfer and may be publicly resold without registration under the Securities Act and without being subject to any volume limitations or manner of sale restrictions under Rule 144.

If the Transactions are completed, Yuma, Yuma Sub and their respective permitted transferees will no longer have any registration rights under the agreement.

Tax Receivable Agreement

On February 13, 2023, we entered theTax Receivable Agreement which provides for the payment by us to Yuma, Yuma Sub, TPG and the TPG Affiliates (or certain permitted transferees thereof) of 85% of the tax benefits, if any, that we are deemed to realize under certain circumstances as a result of (i) our allocable share of existing tax basis in tangible and intangible assets resulting from exchanges or acquisitions of Nextracker LLC Common Units (including as part of the IPO Transactions, the Follow-on Offering or under the Exchange Agreement), (ii) increases in tax basis resulting from exchanges or acquisitions of outstanding LLC Common Units and shares of Class B common stock (including as part of the IPO Transitions, the Follow-on Offering or under the Exchange Agreement), (iii) certain pre-existing tax attributes of certain blocker corporations affiliated with TPG that each merged with a separate direct, wholly-owned subsidiary of us, as part of the IPO Transaction, and (iv) certain other tax benefits related to our entering into the Tax Receivable Agreement, including tax benefits attributable to payments under the Tax Receivable Agreement.

Tax Receivable Agreement Side Letter

We entered into a side letter to the Tax Receivable Agreement (the “TRA Side Letter”) with Nextracker LLC, Yuma, Yuma Sub, TPG, and the TPG Affiliates (or certain assignees thereof). The TRA Side Letter provides for the payment by us to Yuma of certain amounts otherwise owed by us under the Tax Receivable Agreement that are (i) attributable to TPG’s purchase of LLC Preferred Units on February 1, 2022 or (ii) attributable to tax benefits that we are deemed to realize as a result of the payments made under the TRA Side Letter. We are obligated to provide schedules and other related information to support the calculation of amounts paid under the TRA Side Letter. The TRA Side Letter is treated as part of the Tax Receivable Agreement and any payment made under the TRA Side Letter will not result in duplicative payments made by us under the Tax Receivable Agreement, so it will not increase our obligation under the Tax Receivable Agreement.

Nextracker LLC Agreement

We, Yuma, Yuma Sub and TPG entered into the Prior LLC Agreement which was amended and restated in connection with the Nextracker IPO (the “LLC Agreement”).

Appointment as managing member

Under Nextracker LLC Agreement, we became a member and the manager of Nextracker LLC upon completion of the Nextracker IPO. As the manager, we control all of the day-to-day business affairs and decision-making of

 

280


Table of Contents

Nextracker LLC. As such, we, through our officers and directors, are responsible for all operational and administrative decisions of Nextracker LLC and daily management of Nextracker LLC’s business. Pursuant to the terms of Nextracker LLC Agreement, we cannot be removed or replaced as the sole manager of Nextracker LLC.

Compensation, fees and expenses

We are not entitled to compensation for our services as the manager of Nextracker LLC. We are entitled to reimbursement by Nextracker LLC for any reasonable, documented out-of-pocket expenses we incur on behalf of Nextracker LLC.

Distributions

Nextracker LLC Agreement requires that tax distributions be made by Nextracker LLC to its members on a pro rata basis, except to the extent such distributions would render Nextracker LLC insolvent or are otherwise prohibited by law or any of our future debt agreements. Tax distributions will be made on a quarterly basis, to each member of Nextracker LLC on a pro rata basis including us, based on an “assumed tax rate,” as that term is defined in Nextracker LLC Agreement, which will generally be equal to the highest marginal combined U.S. federal, state and local income tax rate applicable to a corporation doing business or an individual resident in New York, New York or San Francisco, California (whichever is greater). Nextracker LLC Agreement also allows for cash distributions to be made by Nextracker LLC (at such times as we may determine) to its members on a pro rata basis out of “available cash,” as that term is defined in the agreement. We expect Nextracker LLC may make distributions out of available cash periodically.

Transfer restrictions

Nextracker LLC Agreement generally does not permit transfers of LLC Common Units by members, except for transfers to permitted transferees and other limited exceptions. Nextracker LLC Agreement may impose additional restrictions on transfers that would cause Nextracker LLC to be treated as a “publicly traded partnership” for U.S. federal income tax purposes. In the event of a permitted transfer under Nextracker LLC Agreement, such member will be required to simultaneously transfer shares of Class B common stock to such transferee equal to the number of LLC Common Units that were transferred to such transferee in such permitted transfer. Nextracker LLC Agreement provides that, in the event that a tender offer, share exchange offer, issuer bid, take-over bid, recapitalization or similar transaction with respect to our Class A common stock, each of which we refer to as a “Pubco Offer,” is approved by our Board or otherwise effected or to be effected with the consent or approval of our Board, each holder of LLC Common Units (other than us) shall be permitted to participate in such Pubco Offer by delivering a participation notice, which shall be effective immediately prior to, and contingent upon, the consummation of such Pubco Offer. If a Pubco Offer is proposed by Nextracker, then Nextracker is required to use its reasonable best efforts to enable and permit the holders of such LLC Common Units (other than us) to participate in such Pubco Offer to the same extent as or on an economically equivalent basis with the holders of shares of Class A common stock, provided that in no event shall any holder of LLC Common Units be entitled to receive aggregate consideration for each LLC Common Unit that is greater than the consideration payable in respect of each share of Class A common stock pursuant to the Pubco Offer.

Except for certain exceptions, any transferee of LLC Common Units must assume, by operation of law or executing a joinder to Nextracker LLC Agreement, all of the obligations of a transferring member with respect to the transferred units, and such transferee shall be bound by any limitations and obligations under Nextracker LLC Agreement even if the transferee is not admitted as a member of Nextracker LLC. Any direct transferee shall not have any rights as a member of Nextracker LLC unless and until such transferee is admitted as a member pursuant to Nextracker LLC Agreement.

 

281


Table of Contents

Ratio of Shares of Class A Common Stock and Class B Common Stock to LLC Common Units

Except as otherwise determined by us, Nextracker LLC Agreement requires that we and Nextracker LLC at all times maintain a one-to-one ratio between (a) the number of shares of Class A common stock outstanding and the number of LLC Common Units owned by us and (b) the number of shares of Class B common stock owned by affiliates of Flex and TPG and their permitted transferees and the number of LLC Common Units owned by affiliates of Flex and TPG and their permitted transferees. This ratio requirement disregards (x) shares of our Class A common stock under unvested awards issued by us, (y) treasury stock, and (z) preferred stock or other debt or equity securities (including warrants, options or rights) issued by us that are convertible into or exercisable or exchangeable for shares of Class A common stock or Class B common stock, except to the extent we have contributed the net proceeds from such other securities, including any exercise or purchase price payable upon conversion, exercise or exchange thereof, to the equity capital of Nextracker LLC. Except as otherwise determined by us, if we issue, transfer or deliver from treasury stock or repurchase shares of Class A common stock in a transaction not contemplated by Nextracker LLC Agreement, we as manager of Nextracker LLC have the authority to take all actions such that, after giving effect to all such issuances, transfers, deliveries or repurchases, the number of outstanding LLC Common Units we own equals, on a one-for-one basis, the number of outstanding shares of Class A common stock. Except as otherwise determined by us, if we issue, transfer or deliver from treasury stock or repurchase or redeem any of our preferred stock in a transaction not contemplated by Nextracker LLC Agreement, we as manager have the authority to take all actions such that, after giving effect to all such issuances, transfers, deliveries repurchases or redemptions, we hold (in the case of any issuance, transfer or delivery) or cease to hold (in the case of any repurchase or redemption) equity interests in Nextracker LLC which (in our good faith determination) are in the aggregate substantially equivalent to our preferred stock so issued, transferred, delivered, repurchased or redeemed. Except as otherwise determined by us, Nextracker LLC will be prohibited from undertaking any subdivision (by any split of LLC Common Units, distribution of LLC Common Units, reclassification, recapitalization or similar event) or combination (by reverse split of LLC Common Units, reclassification, recapitalization or similar event) of Nextracker LLC Common Units, Class A common stock or Class B common stock that is not accompanied by an identical subdivision or combination of (1) our Class A common stock to maintain at all times a one-to-one ratio between the number of LLC Common Units owned by us and the number of outstanding shares of our Class A common stock and (2) our Class B common stock to maintain at all times a one-to-one ratio between the number of LLC Common Units owned by affiliates of Flex and TPG and their permitted transferees and the number of outstanding shares of our Class B common stock, as applicable, in each case, subject to exceptions.

Issuance of LLC Common Units upon exercise of options or issuance of other equity compensation

Upon the exercise of options issued by us (as opposed to options issued by Nextracker LLC), or the issuance of other types of equity compensation by us (such as the issuance of restricted or non-restricted stock, payment of bonuses in stock or settlement of stock appreciation rights in stock), we will have the right to acquire from Nextracker LLC a number of LLC Common Units equal to the number of our shares of Class A common stock being issued in connection with the exercise of such options or issuance of other types of equity compensation. When we issue shares of Class A common stock in settlement of stock options granted to persons that are not officers or employees of Nextracker LLC or its subsidiaries, we will make, or be deemed to make, a capital contribution in Nextracker LLC equal to the aggregate value of such shares of Class A common stock and Nextracker LLC will issue to us a number of LLC Common Units equal to the number of shares we issued. When we issue shares of Class A common stock in settlement of stock options granted to persons that are officers or employees of Nextracker LLC or its subsidiaries, then we will be deemed to have sold directly to the person exercising such award a portion of the value of each share of Class A common stock equal to the exercise price per share, and we will be deemed to have sold directly to Nextracker LLC (or the applicable subsidiary of Nextracker LLC) the difference between the exercise price and market price per share for each such share of

 

282


Table of Contents

Class A common stock. In cases where we grant other types of equity compensation to employees of Nextracker LLC or its subsidiaries, on each applicable vesting date we will be deemed to have sold to Nextracker LLC (or such subsidiary) the number of vested shares at a price equal to the market price per share, Nextracker LLC (or such subsidiary) will deliver the shares to the applicable person, and we will be deemed to have made a capital contribution in Nextracker LLC equal to the purchase price for such shares in exchange for an equal number of LLC Common Units.

Dissolution

Nextracker LLC Agreement provides that the consent of Nextracker as the managing member of Nextracker LLC and members holding at least a majority of Nextracker LLC Common Units then outstanding and entitled to vote is required to voluntarily dissolve Nextracker LLC. In addition to a voluntary dissolution, Nextracker LLC will be dissolved upon the entry of a decree of judicial dissolution or other circumstances in accordance with Delaware law. Upon a dissolution event, the proceeds of a liquidation will be distributed in the following order: (1) first, to pay debts and liabilities owed to creditors of Nextracker LLC (other than members), including all expenses incurred in connection with the liquidation and (2) second, to the members pro rata in accordance with their respective percentage ownership interests in Nextracker LLC (as determined based on the number of LLC Common Units held by a member relative to the aggregate number of all outstanding LLC Common Units).

Confidentiality

Each of the members has agreed to maintain the confidentiality of Nextracker LLC’s confidential information. This obligation excludes information independently developed, information that is part of public knowledge or otherwise obtained prior to disclosure under Nextracker LLC Agreement.

Indemnification

Nextracker LLC Agreement provides for indemnification of the manager, members and officers of Nextracker LLC.

Amendments

In addition to certain other requirements and exceptions, our consent, as manager, and the affirmative vote or consent of members holding at least a majority of Nextracker LLC Common Units then outstanding and entitled to vote will generally be required to amend, supplement or modify Nextracker LLC Agreement.

If the Transactions are completed, Flex will no longer hold any LLC Common Units and will have no material ongoing rights or obligations under the Nextracker LLC Agreement.

Exchange agreement

We, Nextracker LLC, Yuma, Yuma Sub and TPG entered into the Exchange Agreement substantially concurrently with the consummation of the Nextracker IPO under which Yuma, Yuma Sub and TPG (or certain permitted transferees thereof) have the right, subject to the terms of the Exchange Agreement, to require Nextracker LLC to exchange LLC Common Units (together with a corresponding number of shares of Class B common stock) for newly issued shares of our Class A common stock on a one-for-one basis, or, in the alternative, we may elect to exchange such LLC Common Units (together with a corresponding number of shares of Class B common stock) for cash equal to the product of (i) the number of LLC Common Units (together with a corresponding number of shares of Class B common stock) being exchanged, (ii) the then-applicable exchange rate under the Exchange

 

283


Table of Contents

Agreement (which was initially one and is subject to adjustment) and (iii) the Class A common stock value (based on the market price of our Class A common stock), subject to customary conversion rate adjustments for stock splits, reverse splits, stock dividends, reclassifications and other similar transactions. However, in the event of an exchange request by an exchanging holder, Nextracker may at its option effect a direct exchange of shares of Class A common stock for LLC Common Units and shares of Class B common stock in lieu of such exchange or make a cash payment to such exchanging holder, in each case pursuant to the same economic terms applicable to an exchange between the exchanging holder and Nextracker LLC.

The Exchange Agreement also provides that as a general matter Yuma, Yuma Sub and TPG (or any such permitted transferee thereof) do not have the right to exchange LLC Common Units if we determine that such exchange would be prohibited by law or regulation or would violate other agreements with us to which such owner may be subject, including Nextracker LLC Agreement. We may also prevent an exchange or add or modify exchange procedures if we or Nextracker LLC, in consultation with our respective tax advisor, reasonably determine that absent such action it is likely that Nextracker LLC would be treated as a “publicly traded partnership” for U.S. federal income tax purposes provided that we and Nextracker LLC shall first consult in good faith with the party exchanging LLC Common Units in order to attempt to ameliorate the cause of such risk. We or Nextracker LLC, however, are not permitted to prevent an exchange or add or modify exchange procedures if the party exchanging LLC Common Units obtains an opinion, in form and substance reasonably satisfactory to us and Nextracker LLC, from a nationally recognized tax advisor that absent such action Nextracker LLC should not be treated as a “publicly traded partnership” for U.S. federal income tax purposes. As a holder exchanges LLC Common Units and Class B common stock for shares of Class A common stock, the number of LLC Common Units held by Nextracker will correspondingly increase as Nextracker LLC issues new LLC Common Units to Nextracker simultaneously with Nextracker’s delivery of Class A common stock to the exchanging holder.

If the Transactions are completed, Flex will no longer hold any Class B common stock or LLC Common Units and will have no material ongoing rights or obligations under the Exchange Agreement.

General business agreement

We and an affiliate of Flex (the “Flex affiliate”) are parties to a general business agreement (the “General Business Agreement”) which governs the terms and conditions for the Flex affiliate’s services to us in procuring components, parts, raw materials and subassemblies, and manufacturing, assembling, and testing products pursuant to mutually agreed upon written specifications between us and the Flex affiliate. The General Business Agreement formalized our historical business practices related to the purchases of certain components and services from Flex affiliates as disclosed in our consolidated balance sheets included in our financial statements which can be found elsewhere in this proxy statement/prospectus. The General Business Agreement is renewable automatically for successive one-year periods, unless a party provides written notice to the other party that such party does not intend to renew the agreement at least 180 days prior to the end of any term. In consideration of the performance of such services, we expect to compensate the Flex affiliate approximately $60.0 to $70.0 million per year for fiscal years 2024 and 2025. This amount may increase in the event we request additional services under the General Business Agreement.

Umbrella agreement

We, Nextracker LLC, Flex and an affiliate of Flex entered into an umbrella agreement (the “Umbrella Agreement”) that governs the terms, conditions and obligations of a strategic commercial relationship between us and Flex for the sale of our solar trackers in Brazil. The Umbrella Agreement is renewable automatically for successive one-year periods, unless a party provides written notice to the other parties that such party does not

 

284


Table of Contents

intend to renew within at least 90 days prior to the end of any term. We invoiced the Flex affiliate approximately $35.3 million for its sales agent activity services performed on our behalf in Brazil for the period from the Nextracker IPO to the end of fiscal year 2023.

Executive officer and director compensation arrangements

See the section titled “Compensation Discussion and Analysis of Nextracker” for information regarding compensation arrangements with our executive officers and directors, which include, among other things, employment, termination of employment and change in control arrangements, stock awards, stock options and certain other benefits.

Director and executive officer indemnification

Our amended and restated certificate of incorporation provides for indemnification for directors and certain officers to the fullest extent permitted by law. We previously entered into indemnification agreements with each director and executive officer and certain other officers. Such agreements provide, among other things, our officers and directors with contractual rights to indemnification, expense advancement and reimbursement, to the fullest extent permitted by law, including to the extent they serve at our request as directors, officers, employees or other agents at another corporation or enterprise, as the case may be, to the fullest extent permitted by law.

Policies and procedures for related party transactions

Our Board has adopted a written related person transaction policy that sets forth the following policies and procedures for the review and approval or ratification of related person transactions. A “related person transaction” is a transaction, arrangement or relationship in which we or any of our subsidiaries was, is or will be a participant, the amount of which involved exceeds $120,000, and in which any related person had, has or will have a direct or indirect material interest. A “related person” means:

 

 

any person who is or was since the beginning of the last fiscal year for which Nextracker has filed an Annual Report on Form 10-K and proxy statement an executive officer or director of Nextracker or a nominee for director of Nextracker;

 

 

a beneficial owner of 5% or more of any class of voting securities of Nextracker; or

 

 

any immediate family member of any of the foregoing persons, which means any child, stepchild, parent, stepparent, spouse, sibling, mother-in-law, father-in-law, son-in-law, daughter-in-law, brother-in-law, sister-in-law or any person (other than a tenant or employee) sharing the household of such director, executive officer or beneficial owner of more than 5% of our voting stock.

We have policies and procedures designed to minimize potential conflicts of interest arising from any dealings we may have with our affiliates and to provide appropriate procedures for the disclosure of any actual or potential conflicts of interest that may exist from time to time. Specifically, pursuant to our Audit Committee charter, our Audit Committee has the responsibility to review related person transactions.

 

285


Table of Contents

Description of capital stock of Nextracker

References in this section to “Nextracker,” “our Company,” “the Company,” “us,” “we” and “our” refer to Nextracker, together with its consolidated subsidiaries including Nextracker LLC.

The following is a description of the material terms of, and is qualified in its entirety by, Nextracker’s amended and restated certificate of incorporation and amended and restated bylaws, as well as all applicable provisions of the DGCL. Because this is only a summary, it may not contain all the information that is important to you.

General

Our certificate of incorporation authorizes 1,400,000,000 shares of common stock which will be a single class of common stock subdivided into two series comprised of 900,000,000 shares designated as Class A common stock, par value $0.0001 per share, and 500,000,000 shares designated as Class B common stock, par value $0.0001 per share. Our certificate of incorporation also authorizes 50,000,000 shares of undesignated preferred stock, par value $0.0001 per share, the rights, preferences and privileges of which may be designated from time to time by our Board.

As of September 29, 2023, there were outstanding 62,096,475 shares of Class A common stock, 82,572,960 shares of Class B common stock and no shares of preferred stock outstanding.

Class A common stock

Holders of our Class A common stock are entitled to the rights set forth below.

Voting rights

Each holder of our Class A common stock is entitled to one vote for each share on all matters to be voted upon by stockholders. At each meeting of the stockholders, a majority of our shares issued and outstanding and entitled to vote at the meeting, present in person or represented by proxy, will constitute a quorum.

Directors will be elected by a plurality of the votes entitled to be cast. Our stockholders do not have cumulative voting rights. Except as otherwise provided in our amended and restated certificate of incorporation or as required by law, any question brought before any meeting of stockholders, other than the election of directors, will be decided by the affirmative vote of the holders of a majority of the total number of votes of our shares represented at the meeting and entitled to vote on such question, voting as a single class.

Dividends

Subject to any preferential rights of any outstanding preferred stock, holders of our Class A common stock are entitled to receive ratably the dividends, if any, as may be declared from time to time by the Board out of funds legally available for that purpose. If there is a liquidation, dissolution or winding up of us, holders of our Class A common stock would be entitled to ratable distribution of our assets remaining after the payment in full of liabilities and any preferential rights of any then-outstanding preferred stock. For additional information, see the sections titled “The Transactions—Dividend policy” and “Management’s discussion and analysis of financial condition and results of operations of Nextracker.”

No preemptive or similar rights

Holders of our Class A common stock will have no preemptive or conversion rights or other subscription rights, and there are no redemption or sinking fund provisions applicable to the Class A common stock.

 

286


Table of Contents

Ratio of shares of Class A common stock to LLC Common Units

Our amended and restated certificate of incorporation and Nextracker LLC Agreement requires that we and Nextracker LLC at all times maintain a one-to- one ratio between the number of shares of Class A common stock outstanding and the number of LLC Common Units owned by us, except as otherwise determined by us.

Class B common stock

Holders of our Class B common stock are entitled to the rights set forth below. As of September 29, 2023, before giving effect to the Transactions, Yuma owned 72.84%, Yuma Sub owned 17.30% and TPG owned 9.86%, respectively, of the outstanding shares of our Class B common stock. Only Yuma, Yuma Sub, TPG and each of their permitted transferees of Class B common stock will be permitted to hold shares of our Class B common stock.

Voting rights

Each holder of our Class B common stock is entitled to one vote for each share on all matters to be voted upon by stockholders. At each meeting of the stockholders, a majority of our shares issued and outstanding and entitled to vote at the meeting, present in person or represented by proxy, will constitute a quorum.

Directors will be elected by a plurality of the votes entitled to be cast. Our stockholders do not have cumulative voting rights. Except as otherwise provided in our amended and restated certificate of incorporation or as required by law, any question brought before any meeting of stockholders, other than the election of directors, will be decided by the affirmative vote of the holders of a majority of the total number of votes of our shares represented at the meeting and entitled to vote on such question, voting as a single class.

We entered into the separation agreement with Flex, which gives our controlling stockholder the right to nominate a majority of our directors as long as our controlling stockholder beneficially owns 50% or more of the total voting power of our outstanding common stock and specifies how our controlling stockholder’s nominations rights shall decrease as our controlling stockholder’s beneficial ownership of our common stock also decreases. See the section titled “Certain relationships and related party transactions—Agreements with Flex—The Separation Agreement—Board and committee representation.” As of September 29, 2023, before giving effect to the Transactions, Flex owned approximately 51.47% of the voting power of our total voting power of our outstanding common stock.

Dividends

The holders of outstanding shares of Class B common stock do not have any right to receive dividends or any distribution upon our liquidation, dissolution or winding-up.

No preemptive or similar rights

Holders of our Class B common stock will have no preemptive or conversion rights or other subscription rights, and there are no redemption or sinking fund provisions applicable to the Class B common stock.

Ratio of shares of Class B common stock to LLC Common Units

Our amended and restated certificate of incorporation and Nextracker LLC Agreement requires that we and Nextracker LLC at all times maintain a one-to-one ratio between the number of shares of Class B common stock owned by Yuma, Yuma Sub, TPG and each of their permitted transferees and the number of LLC Common Units owned by Yuma, Yuma Sub, TPG and each of their permitted transferees, except as otherwise determined by us.

Combined voting of Class A common stock and Class B common stock

Except as otherwise required by applicable law, holders of shares of our Class A common stock and Class B common stock will vote together as a single class on all matters requiring approval by our common

 

287


Table of Contents

stockholders. For the avoidance of doubt, our Class A common stock and Class B common stock are separate series within the single class of common stock. Subject to the rights of the holders of any series of preferred stock then outstanding, the number of authorized shares of common stock, Class A common stock, Class B common stock and preferred stock may be increased or decreased (but not below the number of shares thereof then outstanding) by the affirmative vote of the holders of a majority in voting power of our stock entitled to vote thereon irrespective of the provisions of Section 242(b)(2) of the DGCL or any successor provision thereof, and no vote of the holders of any of the Class A common stock, Class B common stock, common stock or preferred stock voting separately as a class or series shall be required therefor.

Upon the completion of the Transactions, assuming that the Transactions had occurred on September 29, 2023, which is the most recent practicable date prior to the date of this proxy statement/prospectus, holders of shares of our Class A common stock will hold approximately 94.37% of the total outstanding shares of our common stock and holders of shares of our Class B common stock will hold approximately 5.63% of the total outstanding shares of our common stock based on the number of Class A common stock and Class B common stock outstanding as of September 29, 2023, and the number of shares of Class A common stock expected to be issued in the Transactions.

Preferred stock

Under the terms of our amended and restated certificate of incorporation, the Board is authorized, subject to limitations prescribed by the DGCL and by our amended and restated certificate of incorporation, to issue up to 50,000,000 shares of preferred stock in one or more series without further action by the holders of our common stock. The Board has the discretion, subject to limitations prescribed by the DGCL and by our amended and restated certificate of incorporation, to determine the rights, preferences, privileges and restrictions, including voting rights, dividend rights, conversion rights, redemption privileges and liquidation preferences, of each series of preferred stock. The rights, preferences and privileges of the holders of our common stock are subject to, and may be adversely affected by, the rights of the holders of shares of any series of preferred stock that we may designate and issue in the future.

Anti-takeover effects of various provisions of Delaware law and our certificate of incorporation and bylaws

Provisions of the DGCL and our amended and restated certificate of incorporation and bylaws could make it more difficult to acquire us by means of a tender offer, a proxy contest or otherwise, or to remove incumbent officers and directors. These provisions, summarized below, are expected to discourage certain types of coercive takeover practices and takeover bids that the Board may consider inadequate and to encourage persons seeking to acquire control of us to first negotiate with Board. We believe that the benefits of increased protection of its ability to negotiate with the proponent of an unfriendly or unsolicited proposal to acquire or restructure it outweigh the disadvantages of discouraging takeover or acquisition proposals because, among other things, negotiation of these proposals could result in an improvement of their terms.

Delaware anti-takeover statute.We are subject to Section 203 of the DGCL, an anti-takeover statute. In general, Section 203 of the DGCL prohibits a publicly held Delaware corporation from engaging in a “business combination” with an “interested stockholder” for a period of three years following the time the person became an interested stockholder, unless (i) prior to such time, the board of directors of such corporation approved either the business combination or the transaction that resulted in the stockholder becoming an interested stockholder; (ii) upon consummation of the transaction that resulted in the stockholder becoming an interested stockholder, the interested stockholder owned at least 85% of the voting stock of such corporation at the time the transaction commenced (excluding for purposes of determining the voting stock outstanding (but not the outstanding voting stock owned by the interested stockholder) the voting stock owned by directors who are also

 

288


Table of Contents

officers or held in employee benefit plans in which the employees do not have a confidential right to tender or vote stock held by the plan); or (iii) on or subsequent to such time the business combination is approved by the board of directors of such corporation and authorized at a meeting of stockholders by the affirmative vote of at least two-thirds of the outstanding voting stock of such corporation not owned by the interested stockholder. Generally, a “business combination” includes a merger, asset or stock sale, or other transaction resulting in a financial benefit to the interested stockholder. Generally, an “interested stockholder” is a person who, together with affiliates and associates, owns (or within three years prior to the determination of interested stockholder status did own) 15% or more of a corporation’s voting stock. The existence of this provision would be expected to have an anti-takeover effect with respect to transactions not approved in advance by the Board, including discouraging attempts that might result in a premium over the market price for the shares of our Class A common stock held by our stockholders.

A Delaware corporation may “opt out” of Section 203 with an express provision in its original certificate of incorporation or an express provision in its certificate of incorporation or by-laws resulting from amendments approved by holders of at least a majority of the corporation’s outstanding voting shares. We will not elect to “opt out” of Section 203. However, Flex and its affiliates have been approved by our Board as an interested stockholder (as defined in Section 203 of the DGCL) and therefore are not subject to Section 203. For so long as Flex beneficially owns a majority of the total voting power of our outstanding shares, and therefore has the ability to designate a majority of the Board, directors designated by Flex to serve on the Board would have the ability to pre-approve other parties, including potential transferees of Flex’s shares of our common stock, so that Section 203 would not apply to such other parties.

Classified board.Our amended and restated certificate of incorporation provides that our Board is divided into three classes. The directors designated as Class I directors have terms expiring at the first annual meeting of stockholders, which will be held on September 20, 2023. The directors designated as Class II directors have terms expiring at the following year’s annual meeting of stockholders, which we expect will be held in 2024, and the directors designated as Class III directors will have terms expiring at the following year’s annual meeting of stockholders, which we expect will be held in 2025. Commencing with the first annual meeting of stockholders following the Nextracker IPO, directors for each class will be elected at the annual meeting of stockholders held in the year in which the term for that class expires and thereafter will serve for a term of three years. Under the classified board provisions, it would take at least two elections of directors for any individual or group to gain control of the Board. Accordingly, these provisions could discourage a third party from initiating a proxy contest, making a tender offer or otherwise attempting to gain control of us.

Removal of directors.Our amended and restated certificate of incorporation provides that our stockholders may remove our directors only for cause, by an affirmative vote of holders of at least the majority of our voting stock then outstanding.

Amendments to certificate of  incorporation.Our amended and restated certificate of incorporation provides that, from and after such time as Flex ceases to beneficially own a majority of the total voting power of our outstanding shares entitled to vote thereon (such as will be the case if the Transactions are completed) (the “Trigger Event”), the affirmative vote of the holders of at least two-thirds of the total voting power of our outstanding shares entitled to vote thereon, voting as a single class, is required to amend certain provisions relating to the number, term, classification, removal and filling of vacancies with respect to the Board, the calling of special meetings of stockholders, certain relationships and transactions with Flex, stockholder action by written consent, forum selection, the ability to amend the bylaws, the elimination of liability of directors to the extent permitted by Delaware law, director and officer indemnification and any provision relating to the amendment of any of these provisions.

Amendments to bylaws.Our amended and restated certificate of incorporation and bylaws provide that, from and after such time as Flex ceases to beneficially own a majority of the total voting power of our outstanding

 

289


Table of Contents

shares entitled to vote thereon, our amended and restated bylaws may only be amended by the Board or by the affirmative vote of holders of at least two-thirds of the total voting power of our outstanding shares entitled to vote thereon, voting as a single class. Our amended and restated bylaws also provides for advance notice to be given for nominations for elections of directors and stockholder action by written consent.

Size of board and  vacancies.Our amended and restated certificate of incorporation provides that the Board will consist of not less than three (3) nor greater than fifteen (15) directors, the exact number of which will be fixed exclusively by the Board. Any vacancies created in the Board resulting from any increase in the authorized number of directors or the death, resignation, retirement, disqualification, removal from office or other cause will be filled by an affirmative vote of a majority of the directors then in office, even if less than a quorum is present, or by a sole remaining director. Any director appointed to fill a vacancy on the Board will hold office until the earlier of the expiration of the term of office of the director whom he or she has replaced, a successor is duly elected and qualified or the earlier of such director’s death, resignation, retirement, removal or disqualification.

Special stockholder meetings.Our amended and restated certificate of incorporation provides that special meetings of stockholders may be called only by (a) the secretary at the direction of a majority of the directors then in office, at any time, (b) the chairperson of our Board, at any time, or (c) until the Trigger Event, the secretary at the written request of the holders of a majority of the voting power of the then outstanding voting stock, and special meetings may not be called by any other person. Stockholders may not call special stockholder meetings from and after the occurrence of the Trigger Event.

Stockholder action by written  consent.Our amended and restated certificate of incorporation provides that, until the Trigger Event, with respect to any action required or permitted to be taken at any annual meeting or special meeting of stockholders our stockholders may act by written consent.

Requirements for advance notification of stockholder nominations and proposals.Our amended and restated bylaws establish advance notice procedures with respect to stockholder proposals and nomination of candidates for election as directors as well as minimum qualification requirements for stockholders making the proposals or nominations. Additionally, our amended and restated bylaws require that candidates for election as director disclose their qualifications and make certain representations.

No cumulative voting.The DGCL provides that stockholders are denied the right to cumulate votes in the election of directors unless the company’s certificate of incorporation provides otherwise. Our amended and restated certificate of incorporation does not provide for cumulative voting.

Undesignated preferred stock.The authority that the Board possesses to issue preferred stock could potentially be used to discourage attempts by third parties to obtain control of us through a merger, tender offer, proxy contest or otherwise by making such attempts more difficult or more costly. The Board may be able to issue preferred stock with voting rights or conversion rights that, if exercised, could adversely affect the voting power of the holders of common stock.

Choice of forum.Our amended and restated certificate of incorporation provides that unless we consent in writing to the selection of an alternative forum the Court of Chancery of the State of Delaware (or, if the Court of Chancery does not have jurisdiction, another state court in Delaware or the federal district court for the District of Delaware) will be the sole and exclusive forum for: (i) any derivative action or proceeding brought on our behalf; (ii) any action asserting a breach of fiduciary duty owed by any director, officer or other employee to us or our stockholders; (iii) any action asserting a claim against us or any director or officer or other employee arising pursuant to the DGCL, our amended and restated certificate of incorporation or amended and restated bylaws; or (iv) any action asserting a claim against us or any director or officer or other employee that is governed by the internal affairs doctrine. Notwithstanding the foregoing, the exclusive forum provision does

 

290


Table of Contents

not apply to any claim to enforce any liability or duty created by the Exchange Act or any other claim for which the U.S. federal courts have exclusive jurisdiction. Our amended and restated certificate of incorporation further provides that the federal district courts of the United States of America will be the exclusive forum for resolving any complaint asserting a cause of action arising under the Securities Act, including all causes of action asserted against any defendant named in such complaint. For the avoidance of doubt, this provision is intended to benefit and may be enforced by us, our officers and directors, the underwriters to any offering giving rise to such complaint, and any other professional entity whose profession gives authority to a statement made by that person or entity and who has prepared or certified any part of the documents underlying the offering. See the section titled “Risk factors—Our amended and restated certificate of incorporation provides that the Court of Chancery of the State of Delaware will be the exclusive forum for substantially all disputes between us and our stockholders, which could limit our stockholders’ ability to obtain a favorable judicial forum for disputes with us or our directors, officers or employees.”

Conflicts of interest; corporate opportunities

In order to address potential conflicts of interest between us and Flex, our amended and restated certificate of incorporation contains certain provisions regulating and defining the conduct of our affairs to the extent that they may involve Flex and its directors, officers and/or employees and our rights, powers, duties and liabilities and those of our directors, officers, employees and stockholders in connection with our relationship with Flex. In general, these provisions recognize that we and Flex may engage in the same or similar business activities and lines of business or have an interest in the same areas of corporate opportunities and that we and Flex will continue to have contractual and business relations with each other, including directors, officers and/or employees of Flex serving as our directors, officers and/or employees.

Our amended and restated certificate of incorporation provides that Flex has no duty to communicate information regarding a corporate opportunity to us or to refrain from engaging in the same or similar lines of business or doing business with any of our clients, customers or vendors. Moreover, our amended and restated certificate of incorporation provides that for so long as Flex owns at least 10% of the total voting power of our outstanding shares with respect to the election of directors or otherwise has one or more directors, officers or employees serving as our director, officer or employee, in the event that any of our directors, officers or employees who is also a director, officer or employee of Flex acquires knowledge of a potential transaction or matter that may be a corporate opportunity for us and Flex, such director, officer or employee shall to the fullest extent permitted by law have fully satisfied and fulfilled his or her fiduciary duty, if any, with respect to such corporate opportunity, and we, to the fullest extent permitted by law, renounce any interest or expectancy in such business opportunity, and waive any claim that such business opportunity constituted a corporate opportunity that should have been presented to us or any of our affiliates, if he or she acts in a manner consistent with the following policy: such corporate opportunity offered to any person who is our director, officer or employee and who is also a director, officer or employee of Flex shall belong to us only if such opportunity is expressly offered to such person solely in his or her capacity as our director or officer and otherwise shall belong to Flex.

Our amended and restated certificate of incorporation also provides for special approval procedures that may be utilized if it is deemed desirable by Flex, us, our affiliates or any other party, that we take action with specific regard to transactions or opportunities presenting potential conflicts of interest, out of an abundance of caution, to ensure that such transactions are not voidable, or that such an opportunity or opportunities are effectively disclaimed. Specifically, we may employ any of the following special procedures:

 

 

The material facts of the transaction and the director’s, officer’s or employee’s interest are disclosed or known to the Board or duly appointed committee of the Board and the Board or such committee authorizes, approves or

 

291


Table of Contents
 

ratifies the transaction by the affirmative vote or consent of a majority of the directors (or committee members) who have no direct or indirect interest in the transaction and, in any event, of at least two directors (or committee members); or

 

 

The material facts of the transaction and the director’s interest are disclosed or known to the stockholders entitled to vote and they authorize, approve or ratify such transaction.

Any person purchasing or otherwise acquiring any interest in any shares of our common stock will be deemed to have consented to these provisions of the amended and restated certificate of incorporation.

Limitations on liability, indemnification of officers and directors and insurance

The DGCL authorizes corporations to limit or eliminate the personal liability of directors to corporations and their stockholders for monetary damages for breaches of directors’ fiduciary duties as directors, and our amended and restated certificate of incorporation will include such an exculpation provision. Our amended and restated certificate of incorporation includes provisions that indemnify, to the fullest extent allowable under the DGCL, the personal liability of directors or officers for monetary damages for actions taken as our director or officer, or for serving at our request as a director or officer or another position at another corporation or enterprise, as the case may be. Our amended and restated certificate of incorporation and bylaws also provides that we must indemnify and advance reasonable expenses to its directors and, subject to certain exceptions, officers, subject to its receipt of an undertaking from the indemnified party as may be required under the DGCL. Our amended and restated certificate of incorporation expressly authorizes us to carry directors’ and officers’ insurance to protect us, our directors, officers and certain employees for some liabilities.

We have also entered into indemnification agreements with each of our directors and our executive officers. These agreements provide that we will indemnify each of our directors and such officers to the fullest extent permitted by law and our amended and restated certificate of incorporation.

The limitation of liability and indemnification provisions in our amended and restated certificate of incorporation and indemnification agreements may discourage stockholders from bringing a lawsuit against directors for breach of their fiduciary duty. These provisions may also have the effect of reducing the likelihood of derivative litigation against our directors and officers, even though such an action, if successful, might otherwise benefit us and our stockholders. However, these provisions will not limit or eliminate our rights, or those of any stockholder, to seek non-monetary relief such as injunction or rescission in the event of a breach of a director’s duty of care. The provisions will not alter the liability of directors under the federal securities laws. In addition, your investment may be adversely affected to the extent that, in a class action or direct suit, we pay the costs of settlement and damage awards against directors and officers pursuant to these indemnification provisions.

Authorized but unissued shares

Our authorized but unissued shares of common stock and preferred stock will be available for future issuance without stockholder approval. We may use additional shares for a variety of purposes, including future public offerings to raise additional capital, to fund acquisitions and as employee compensation. As noted above, the existence of authorized but unissued shares of common stock and preferred stock could also render more difficult or discourage an attempt to obtain control of us by means of a proxy contest, tender offer, merger or otherwise.

Transfer agent and registrar

The transfer agent and registrar for our Class A common stock is Computershare Trust Company, N.A.

Listing

Our Class A common stock is listed on the Nasdaq Global Select Market under the ticker symbol “NXT.”

 

292


Table of Contents

Interest of certain persons in matters to be acted upon

Certain directors and executive officers of Nextracker and Flex may have interests in the Transactions that may be different from, or in addition to, the interests of Nextracker stockholders and Flex shareholders generally. The Nextracker Board and the Flex Board were aware of and considered these interests, among other matters, in deciding to approve the terms of the Transactions.

Directors and officers of Flex who own Flex Ordinary Shares and who are directors on the Nextracker Board will participate in the Distribution and the Merger on the same terms as other Flex shareholders.

William D. Watkins is the chairman of the Nextracker Board and is a member of the Flex Board. Mr. Watkins has served as a member of the Nextracker Board since 2023 and has served on the Flex Board since 2009. As of September 29, 2023, Mr. Watkins beneficially owned less than 1% of the outstanding shares of Class A common stock and also beneficially owned less than 1% of Flex Ordinary Shares.

Paul Lundstrom, Scott Offer, Christian Bauwens, Michael Hartung, Rebecca Sidelinger and Kyra Whitten are each members of the Nextracker Board and officers of Flex.

Mr. Lundstrom has served as a member of the Nextracker Board since 2023 and has served as Chief Financial Officer of Flex since September 2020. As of September 29, 2023, Mr. Lundstrom beneficially owned less than 1% of the outstanding shares of Class A common stock and also beneficially owned less than 1% of Flex Ordinary Shares.

Mr. Offer has served as a member of the Nextracker Board since 2023 and has served as Executive Vice President and General Counsel of Flex since September 2016. As of September 29, 2023, Mr. Offer beneficially owned less than 1% of the outstanding shares of Class A common stock and also beneficially owned less than 1% of Flex Ordinary Shares.

Mr. Bauwens has served as a member of the Nextracker Board since 2023 and has served as Senior Vice President and Treasurer, Head of GBS Finance of Flex since May 2012. As of September 29, 2023, Mr. Bauwens beneficially owned less than 1% of the outstanding shares of Class A common stock and also beneficially owned less than 1% of Flex Ordinary Shares.

Mr. Hartung has served as a member of the Nextracker Board since 2023 and has served as President, Agility Solutions of Flex since April 2020. Prior to holding this position, Mr. Hartung served as Senior Vice President of Lifestyle at Flex since July 2013 and Vice President of Flex’s Capital Equipment market segment from October 2007 to July 2013. As of September 29, 2023, Mr. Hartung beneficially owned less than 1% of the outstanding shares of Class A common stock and also beneficially owned less than 1% of Flex Ordinary Shares.

Ms. Sidelinger has served as a member of the Nextracker Board since 2023 and has served as President, Reliability Solutions of Flex since February 2022. As of September 29, 2023, Ms. Sidelinger beneficially owned less than 1% of the outstanding shares of Class A common stock and also beneficially owned less than 1% of Flex Ordinary Shares.

Ms. Whitten has served as a member of the Nextracker Board since 2023 and has served as Senior Vice President, Corporate Marketing, Communications and Sustainability at Flex since January 2023. Ms. Whitten previously served as Vice President, Corporate Marketing, Communications and Sustainability of Flex from June 2019 to January 2023. As of September 29, 2023, Ms. Whitten beneficially owned less than 1% of the outstanding shares of Class A common stock and also beneficially owned less than 1% of Flex Ordinary Shares.

For a discussion of directors and officers owning both Nextracker and Flex voting securities, see the section titled “Security ownership of certain beneficial owners and management” beginning on page 264.

 

293


Table of Contents

Proposal: Approval of the Capital Reduction and the Distribution

The Distribution by way of the Capital Reduction must be made in accordance with, and in a manner prescribed by, the Singapore Companies Act, Flex’s Constitution and such other laws and regulations as may apply from time to time.

The Singapore Companies Act and Flex’s Constitution require that Flex obtain shareholder approval of such distribution in specie. Accordingly, the Flex Board has directed that the Capital Reduction and Distribution Proposal be submitted to Flex shareholders for approval and recommended that Flex shareholders approve the Capital Reduction and Distribution Proposal.

If approved by Flex shareholders, the Distribution will be effected by way of a court-approved capital reduction under the Singapore Companies Act. For additional information regarding the Transactions, see the section titled “The Transactions” beginning on page 119.

If the Capital Reduction and Distribution Proposal fails to receive the affirmative vote of at least three-fourths of the Flex Ordinary Shares voting at the extraordinary general meeting, the Capital Reduction and the Distribution will not be effected and the Transactions, including the Merger, will not be completed. Abstentions, if any, will have no effect.

 

LOGO

 

The Board recommends a vote “FOR the Capital Reduction and Distribution Proposal.

 

294


Table of Contents

Legal matters

The validity of the shares of Class A common stock to be issued in the Merger will be passed upon for Nextracker by Sidley Austin LLP.

Experts

Nextracker Inc.

The financial statements of Nextracker Inc. as of March 31, 2023 and 2022, and for each of the three years in the period ended March 31, 2023, included in this proxy statement/prospectus, have been audited by Deloitte & Touche LLP, an independent registered public accounting firm, as stated in their report. Such financial statements are included in reliance upon the report of such firm given their authority as experts in accounting and auditing.

Yuma, Inc.

The financial statements of Yuma, Inc. as of March 31, 2023 and 2022, and for each of the two years in the period ended March 31, 2023, included in this proxy statement/prospectus, have been audited by Deloitte & Touche LLP, an independent auditor, as stated in their report. Such financial statements are included in reliance upon the report of such firm given their authority as experts in accounting and auditing.

 

295


Table of Contents

Shareholder Proposals for the 2024 Annual General Meeting of Flex Ltd.

Flex must receive shareholder proposals submitted under SEC Rule 14a-8 and intended for inclusion in the proxy statement for Flex’s 2024 annual general meeting of shareholders no later than February 21, 2024. Any such shareholder proposals should be mailed to 12455 Research Blvd, Austin, Texas 78759, U.S.A., Attention: EVP, General Counsel. Any such shareholder proposals that are submitted on a timely basis may be included in Flex’s proxy statement for the 2024 annual general meeting so long as they satisfy conditions set forth in applicable rules and regulations promulgated by the SEC.

Shareholders intending to include a proposal on the agenda for Flex’s 2024 annual general meeting of shareholders must comply with the requirements of the Singapore Companies Act, as described in the following paragraph, Flex’s Constitution (under which the deadline for proposing director nominees will be 45 days (exclusive of the date on which the notice is given) prior to the first anniversary of the mailing date of Flex’s proxy statement for the 2023 annual general meeting), and applicable rules and regulations promulgated by the SEC.

Under Section 183 of the Singapore Companies Act, registered shareholders representing (i) at least 5% of the total voting rights of all registered shareholders having at the date of the requisition the right to vote at the meeting to which the requisition relates, or (ii) not fewer than 100 registered shareholders holding shares in Flex on which there has been paid up an average sum of at least S$500 per shareholder may, at their expense (unless Flex resolves otherwise), requisition that we include and give notice of their proposal for Flex’s 2024 annual general meeting. Any such requisition must satisfy the requirements of Section 183 of the Singapore Companies Act and Flex’s Constitution, must be signed by all the parties making the requisition, and must be deposited at Flex’s registered office in Singapore, 2 Changi South Lane, Singapore 486123, at least six weeks before Flex’s 2024 annual general meeting in the case of a requisition requiring notice of a resolution, or at least one week before Flex’s 2024 annual general meeting in the case of any other requisition.

In addition to satisfying the foregoing requirements, to comply with the universal proxy rules, shareholders who intend to solicit proxies in support of director nominees other than Flex’s nominees must provide notice that sets forth the information required by Rule 14a-19 under the Exchange Act no later than June 3, 2024.

 

296


Table of Contents

Where you can find additional information

Nextracker has filed with the SEC a registration statement on Form S-4 under the Securities Act with respect to the shares of Class A common stock offered by this proxy statement/prospectus. This proxy statement/prospectus, which constitutes a part of the registration statement, does not contain all of the information set forth in the registration statement, some items of which are contained in exhibits to the registration statement as permitted by the rules and regulations of the SEC. For further information with respect to Nextracker and the Class A common stock, we refer you to the registration statement, including the exhibits filed as a part of the registration statement. Statements contained in this proxy statement/prospectus concerning the contents of any contract or document referenced are not necessarily complete. If a contract or document has been filed as an exhibit to the registration statement, please see the copy of the contract or document that has been filed. Each statement in this proxy statement/prospectus relating to a contract or document filed as an exhibit is qualified in all respects by the filed exhibit.

The SEC maintains a website that contains reports, proxy statements and other information about issuers, like Nextracker and Flex, that file electronically with the SEC. The address of that website is www.sec.gov. Nextracker and Flex, respectively, file periodic reports, proxy statements and other information with the SEC. These periodic reports, proxy statements and other information are available at the website of the SEC referred to above. Information about Nextracker, including its SEC filings, is also available on Nextracker’s website address at www.nextracker.com and information about Flex, including its SEC filings, is available on Flex’s website at www.investors.flex.com. You may access these materials free of charge as soon as reasonably practicable after they are electronically filed with, or furnished to, the SEC. The information contained on or linked to or from the websites of each of Nextracker and Flex is not incorporated by reference into this proxy statement/prospectus and should not be considered part of this proxy statement/prospectus.

 

297


Table of Contents

Index to Financial Statements

Nextracker Inc.

Audited Consolidated Financial Statements of Nextracker Inc.:

 

Report of Independent Registered Public Accounting Firm

     F-2  

Consolidated balance sheets as of March 31, 2023 and 2022

     F-6  

Consolidated statements of operations and comprehensive income for the years ended March 31, 2023, 2022 and 2021

     F-7  

Consolidated statements of redeemable interest and stockholders’ deficit /parent company equity (deficit) for the years ended March 31, 2023, 2022 and 2021

     F-8  

Consolidated statements of cash flows for the years ended March  31, 2023, 2022 and 2021

     F-9  

Notes to consolidated financial statements

     F-10  

Unaudited Condensed Consolidated Financial Statements of Nextracker Inc.:

 

Unaudited condensed consolidated balance sheets as of June  30, 2023 and March 31, 2023

     F-42  

Unaudited condensed consolidated statements of operations and comprehensive income for the three-month periods ended June 30, 2023 and July 1, 2022

     F-43  

Unaudited condensed consolidated statements of redeemable interest and stockholders’ deficit /parent company equity (deficit) for the three-month periods ended June 30, 2023 and July 1, 2022

     F-44  

Unaudited condensed consolidated statements of cash flows for the three-month periods ended June 30, 2023 and July 1, 2022

     F-45  

Notes to unaudited condensed consolidated financial statements

     F-46  

Yuma, Inc.

Audited Combined and Consolidated Financial Statements of Yuma, Inc.:

 

Independent Auditor’s Report

     F-59  

Combined and consolidated balance sheets as of March 31, 2023 and 2022

     F-61  

Combined and consolidated statements of operations and comprehensive income for the years ended March 31, 2023 and 2022

     F-62  

Combined and consolidated statements of redeemable interest and stockholders’ equity /parent company equity for the years ended March 31, 2023 and 2022

     F-63  

Combined and consolidated statements of cash flows for the years ended March  31, 2023 and 2022

     F-64  

Notes to combined and consolidated financial statements

     F-65  

Unaudited Condensed Combined and Consolidated Financial Statements of Yuma, Inc.:

 

Unaudited condensed consolidated balance sheets as of June  30, 2023 and March 31, 2023

     F-97  

Unaudited condensed combined and consolidated statements of operations and comprehensive income for the three-month periods ended June 30, 2023 and July 1, 2022

     F-98  

Unaudited condensed combined and consolidated statements of redeemable interest and stockholders’ equity /parent company equity for the three-month periods ended June 30, 2023 and July 1, 2022

     F-99  

Unaudited condensed combined and consolidated statements of cash flows for the three-month periods ended June 30, 2023 and July 1, 2022

     F-100  

Notes to unaudited condensed combined and consolidated statements

     F-101  

 

F-1


Table of Contents

REPORT OF INDEPENDENT REGISTERED PUBLIC ACCOUNTING FIRM

To the stockholders and the Board of Directors of Nextracker Inc.

Opinion on the Financial Statements

We have audited the accompanying consolidated balance sheets of Nextracker Inc. and subsidiaries (the “Company”) as of March 31, 2023 and 2022, the related consolidated statements of operations and comprehensive income, redeemable interest and stockholders’ deficit/parent company equity (deficit), and cash flows, for each of the three years in the period ended March 31, 2023, and the related notes (collectively referred to as the “financial statements”). In our opinion, the financial statements present fairly, in all material respects, the financial position of the Company as of March 31, 2023 and 2022, and the results of its operations and its cash flows for each of the three years in the period ended March 31, 2023, in conformity with accounting principles generally accepted in the United States of America.

Basis for Opinion

These financial statements are the responsibility of the Company’s management. Our responsibility is to express an opinion on the Company’s financial statements based on our audits. We are a public accounting firm registered with the Public Company Accounting Oversight Board (United States) (PCAOB) and are required to be independent with respect to the Company in accordance with the U.S. federal securities laws and the applicable rules and regulations of the Securities and Exchange Commission and the PCAOB.

We conducted our audits in accordance with the standards of the PCAOB. Those standards require that we plan and perform the audit to obtain reasonable assurance about whether the financial statements are free of material misstatement, whether due to error or fraud. The Company is not required to have, nor were we engaged to perform, an audit of its internal control over financial reporting. As part of our audits, we are required to obtain an understanding of internal control over financial reporting but not for the purpose of expressing an opinion on the effectiveness of the Company’s internal control over financial reporting. Accordingly, we express no such opinion.

Our audits included performing procedures to assess the risks of material misstatement of the financial statements, whether due to error or fraud, and performing procedures that respond to those risks. Such procedures included examining, on a test basis, evidence regarding the amounts and disclosures in the financial statements. Our audits also included evaluating the accounting principles used and significant estimates made by management, as well as evaluating the overall presentation of the financial statements. We believe that our audits provide a reasonable basis for our opinion.

Critical Audit Matters

The critical audit matters communicated below are matters arising from the current-period audit of the financial statements that were communicated or required to be communicated to the audit committee and that (1) relate to accounts or disclosures that are material to the financial statements and (2) involved our especially challenging, subjective, or complex judgments. The communication of critical audit matters does not alter in any way our opinion on the financial statements, taken as a whole, and we are not, by communicating the critical audit matters below, providing separate opinions on the critical audit matters or on the accounts or disclosures to which they relate.

 

F-2


Table of Contents

Contract Estimates, Revenue Recognition — Refer to Note 2 to the financial statements.

Critical Audit Matter Description

As described in Note 2 to the combined financial statements, the Company recognizes solar tracker system project revenues over time, based on costs incurred to date on the project as a percentage of total expected costs to be incurred. Accounting for contracts for which revenue is recognized over time requires management to estimate the total expected costs to be incurred. As part of these estimates, management must make various assumptions regarding labor productivity and availability, the complexity of the work to be performed, and the cost and availability of materials including variable freight costs. These estimates are subject to considerable judgment and could be impacted by changes in expected costs for materials, freight and labor.

Auditing management’s estimates of total expected costs to be incurred was challenging due to significant judgments made by management with respect to materials, freight and labor as future results may vary significantly from past estimates due to changes in facts and circumstances as the project progresses to completion. This led to significant auditor judgment and effort in performing procedures to evaluate management’s estimates of the total expected costs to be incurred in order to complete projects.

How the Critical Audit Matter Was Addressed in the Audit

Our audit procedures related to management’s estimates of total expected costs to be incurred included the following, among others:

 

 

We tested the effectiveness of management’s control for determining the estimates of total expected costs to be incurred.

 

 

We evaluated the reasonableness of significant assumptions involved and management’s ability to estimate total expected costs to be incurred for a sample of projects by:

 

   

Testing the underlying data utilized in management’s estimates by agreeing to source data or by developing an independent expectation.

 

   

Performing retrospective reviews by comparing actual performance to estimated performance to evaluate the thoroughness and precision of management’s estimation process.

 

   

Testing the mathematical accuracy of management’s cumulative revenue adjustments recorded during the year.

Product Warranty Liability — Refer to Note 2 to the financial statements

Critical Audit Matter Description

The Company offers an assurance type warranty for its products against defects in design, materials and workmanship for a period ranging from five to ten years, depending on the component. The estimated warranty liability is based on historical information on the nature, frequency and average cost of claims, including the number of units expected to fail over time (i.e., potential failure rate), for each product line by project. When little or no experience exists, the estimate is based on comparable product lines and/or estimated potential failure rates.

As a result of the limited operating history of certain products relative to the warranty term and the subjectivity of estimating the potential failure rates of warranty claims, performing audit procedures to evaluate whether the expected failure rates were appropriately determined as of March 31, 2023, required a high degree of auditor judgment and an increased extent of effort.

 

F-3


Table of Contents

How the Critical Audit Matter Was Addressed in the Audit

Our audit procedures related to the potential failure rate used to determine the product warranty liability included the following, among others:

 

 

We tested the effectiveness of management’s controls over the review of the warranty liability calculation, including those over the determination of potential failure rates.

 

 

We evaluated the methods and assumptions used by management to estimate the potential failure rates used as part of the calculation of the product warranty liability by:

 

   

Testing the underlying data that served as the input for the potential failure rate analysis, which included historical claims and historical product sales, and comparable product data in cases of new products where little or no experience exists, in order to evaluate whether management’s assumptions are reasonable.

 

   

Analyzing actual warranty claims received during the current year to identify potential bias in the determination of the failure rate estimates used in the warranty liability recorded.

 

   

Performing inquiries of operational and executive management regarding knowledge of known product warranty claims or product issues and evaluated whether they were appropriately considered in the determination of the warranty liability.

 

   

Developing an independent expectation of the warranty liability and comparing it to management’s estimate to evaluate the reasonableness of the estimate.

Nextracker Initial Public Offering and Redeemable Noncontrolling Interest — Refer to Notes 1, 2, 6 and 13 to the financial statements

Critical Audit Matter Description

In February 2023, the Company completed an initial public offering (IPO) utilizing a structure that allows the Company and certain investors to continue to realize tax benefits associated with the entity following the IPO (commonly known as an “Up-C structure”). Several related transactions were contemporaneously executed with the Company, including: 1) the sale of LLC interests in Nextracker LLC to the Company; 2) an amended and restated Nextracker LLC Operating Agreement, which among other matters, named the Company as the managing member of Nextracker LLC; and 3) a tax receivable agreement between the Company and certain investors. These aforementioned transactions and agreements are collectively referred to as the “Transactions.” As a result of the Transactions, the Company has 1) determined that Nextracker LLC is a variable interest entity and the Company is the primary beneficiary of Nextracker LLC, and therefore consolidates Nextracker LLC, 2) will measure and classify its redeemable non-controlling interest held in Nextracker LLC within temporary equity, and 3) will recognize a deferred tax asset on its investment in Nextracker LLC as a result of the Transactions, with offsetting entries to liabilities under the TRA and additional paid-in capital. We identified the Company’s conclusions related to the Transactions as a critical audit matter because of the complex judgments involved in applying the appropriate accounting guidance in the recording of such transactions. This required a high degree of auditor judgment and an increased extent of effort, including the need to involve professionals having expertise in consolidation accounting, when performing audit procedures to evaluate management’s judgments and conclusions.

 

F-4


Table of Contents

How the Critical Audit Matter Was Addressed in the Audit

Our audit procedures related to the Company’s conclusions related to the Transactions included the following, among others:

 

 

We tested the effectiveness of controls the Company has in place relating to applying the appropriate technical accounting guidance in recording the financial statement impacts of the Transactions.

 

 

We read the executed agreements and other supporting documents relevant to the Transactions and evaluated key terms.

 

 

With the assistance of professionals having expertise in consolidation and tax accounting, we evaluated management’s conclusions regarding the accounting for the Transactions through consideration of possible alternatives under accounting principles generally accepted in the United States of America.

 

 

We evaluated the Company’s financial statement disclosures related to the impacts of the Transactions for compliance with disclosure requirements in accounting principles generally accepted in the United States of America.

/s/ DELOITTE & TOUCHE LLP

San Jose, California

June 8, 2023

We have served as the Company’s auditor since 2021.

 

F-5


Table of Contents

NEXTRACKER INC.

Consolidated balance sheets

 

   
     Fiscal year ended March 31,  
(In thousands, except unit, per unit, share and per share amounts)    2023     2022  

ASSETS

    

Current assets:

    

Cash and cash equivalents

   $ 130,008     $ 29,070  

Accounts receivable, net of allowance of $1,768 and $3,574, respectively

     271,159       168,303  

Contract assets

     297,960       292,407  

Inventories

     138,057       172,208  

Other current assets

     35,081       52,074  
  

 

 

 

Total current assets

     872,265       714,062  

Property and equipment, net

     7,255       7,423  

Goodwill

     265,153       265,153  

Other intangible assets, net

     1,321       2,528  

Deferred tax assets and other assets

     273,686       28,123  
  

 

 

 

Total assets

   $ 1,419,680     $ 1,017,289  
  

 

 

 

LIABILITIES, REDEEMABLE INTERESTS AND STOCKHOLDERS’ DEFICIT / PARENT COMPANY DEFICIT

    

Current liabilities:

    

Accounts payable

   $ 211,355     $ 266,596  

Accrued expenses

     59,770       26,176  

Deferred revenue

     176,473       77,866  

Due to related parties

     12,239       39,314  

Other current liabilities

     47,589       63,419  
  

 

 

 

Total current liabilities

     507,426       473,371  

Long-term debt

     147,147        

TRA liability and other liabilities

     280,246       42,785  
  

 

 

 

Total liabilities

     934,819       516,156  
  

 

 

 

Commitments and contingencies (Note 12)

    

Redeemable preferred units, $0.001 par value, 0 and 238,096 units issued and outstanding, respectively

           504,168  

Redeemable non-controlling interest

     3,560,628        

Stockholders’ deficit / parent company deficit:

    

Class A common stock, $0.0001 par value, 900,000,000 shares authorized, 45,886,065 shares and no shares issued and outstanding, respectively

     5        

Class B common stock, $0.0001 par value, 500,000,000 shares authorized, 98,204,522 shares and no shares issued and outstanding, respectively

     10        

Accumulated net parent investment

           (3,035

Accumulated deficit

     (3,075,782      
  

 

 

 

Total parent company deficit

           (3,035

Total stockholders’ deficit

     (3,075,767      
  

 

 

 

Total liabilities, redeemable interests, and stockholders’ deficit / parent company deficit

   $ 1,419,680     $ 1,017,289  
  

 

 

 

The accompanying notes are an integral part of these consolidated financial statements.

 

F-6


Table of Contents

NEXTRACKER INC.

Consolidated statements of operations and comprehensive income

 

   
     Fiscal year ended March 31,  
(In thousands, except share and per share amounts)    2023     2022      2021  

Revenue

   $ 1,902,137     $ 1,457,592      $ 1,195,617  

Cost of sales

     1,615,164       1,310,561        963,636  
  

 

 

 

Gross profit

     286,973       147,031        231,981  

Selling, general and administrative expenses

     96,869       66,948        60,442  

Research and development

     21,619       14,176        13,008  
  

 

 

 

Operating income

     168,485       65,907        158,531  

Interest and other (income) expense, net

     (598     799        502  
  

 

 

 

Income before income taxes

     169,083       65,108        158,029  

Provision for income taxes

     47,750       14,195        33,681  
  

 

 

 

Net income and comprehensive income

     121,333       50,913        124,348  

Less: Net income attributable to Nextracker LLC prior to the reorganization transactions

     117,744       50,913        124,348  

Less: Net income attributable to redeemable non-controlling interests

     2,446               
  

 

 

 

Net income attributable to Nextracker Inc.

   $ 1,143     $      $  
  

 

 

 

Earnings per share attributable to the stockholders of Nextracker Inc.(1)

       

Basic

   $ 0.02       N/A        N/A  

Diluted

   $ 0.02       N/A        N/A  

Weighted-average shares used in computing per share amounts:

       

Basic

     45,886,065       N/A        N/A  

Diluted

     145,851,637       N/A        N/A  

 

 

 

(1)   Basic and diluted income per share is applicable only for the period February 9, 2023 through March 31, 2023, which is the period following the initial public offering (“IPO”) and the related Transactions. See Note 8 for the calculation of shares used in the computation of earnings per share and the basis for the computation of earnings per share.

The accompanying notes are an integral part of these consolidated financial statements.

 

F-7


Table of Contents

NEXTRACKER INC.

Consolidated statements of redeemable interest and stockholders’ deficit / parent company equity (deficit)

 

                 
                      Class A common stock     Class B common stock                    
(in thousands, except share amounts)   Redeemable
preferred
units
    Redeemable
non-controlling
interests
    Accumulated
net parent
investment
    Shares
outstanding
    Amounts     Shares
outstanding
    Amounts     Additional
paid-in-capital
    Accumulated
deficit
    Total
stockholders’
deficit
 

BALANCE AT MARCH 31, 2020

  $     $     $ 231,064           $           $     $     $     $  

Stock-based compensation expense

                4,306                                            

Net income

                124,348                                            

Net transfers from Parent

                427,725                                            

Dividend distribution to Parent

                (331,396                                          
 

 

 

   

 

 

 

BALANCE AT MARCH 31, 2021

  $     $     $ 456,047           $           $     $     $     $  
 

 

 

   

 

 

 

Stock-based compensation expense

                3,048                                            

Net income

                50,913                                            

Issuance of Series A redeemable preferred units as dividend to parent and cancellation of common shares

    500,000             (500,000                                          

Paid-in-kind dividend for Series A redeemable preferred units

    4,168             (4,168                                          

Net transfers to Parent

                (8,875                                          
 

 

 

   

 

 

 

BALANCE AT MARCH 31, 2022

  $ 504,168     $     $ (3,035         $           $     $     $     $  
 

 

 

   

 

 

 

Net income prior to reorganization transactions

                117,744                                            

Stock-based compensation expense prior to reorganization

                3,143                                            

Paid-in-kind dividend for Series A redeemable preferred units

    21,427             (21,427                                          

Net transfer to Parent

                (31,544                                          

Distribution to Yuma, Yuma Sub and TPG

                (175,000                                          

Effect of reorganization transactions

    (525,595     265,564       110,119       15,279,190       2                   149,915             149,917  

Issuance of Class A common stock sold in IPO

                      30,590,000       3                   693,778             693,781  

Issuance of Class B common stock to Yuma, Yuma Sub and TPG

                                  128,794,522       10       66             76  

Use of IPO proceeds as consideration for Yuma’s transfer of LLC common unit

                                  (30,590,000           (693,781           (693,781

Establishment of tax receivable agreement

                                              36,864             36,864  

Net income subsequent to reorganization transactions

          2,446                                           1,143       1,143  

Stock-based compensation expense subsequent to reorganization

                                              28,851             28,851  

Issuance of Class A common stock

                      16,875                                      

Redemption value adjustment

          3,292,618                                     (215,693     (3,076,925     (3,292,618
 

 

 

   

 

 

 

BALANCE AT MARCH 31, 2023

  $     $ 3,560,628     $       45,886,065     $ 5       98,204,522     $ 10     $     $ (3,075,782   $ (3,075,767

 

 

The accompanying notes are an integral part of these consolidated financial statements.

 

F-8


Table of Contents

NEXTRACKER INC.

Consolidated statements of cash flows

 

   
     Fiscal year ended March 31,  
(in thousands)    2023     2022     2021  

Cash flows from operating activities:

      

Net income

   $ 121,333     $ 50,913     $ 124,348  

Adjustments to reconcile net income to net cash provided by operating activities:

      

Depreciation and amortization

     4,626       11,146       16,809  

Provision for doubtful accounts

     1,243       (1,429     2,440  

Non-cash other expense

     1,752       1,613       1,461  

Stock-based compensation

     31,994       3,048       4,306  

Deferred income taxes

     25,990       (5,337     (2,850

Changes in operating assets and liabilities:

      

Accounts receivable

     (160,265     (45,458     (6,131

Contract assets

     (7,084     (145,613     (41,703

Inventories

     25,062       (87,736     (23,287

Other current and noncurrent assets

     (18,984     (18,003     (17,177

Accounts payable

     (37,026     35,818       55,557  

Other current and noncurrent liabilities

     21,838       28,173       (6,303

Deferred revenue (current and noncurrent)

     120,472       15,243       (555

Due to related parties

     (23,282     10,509       (12,642
  

 

 

 

Net cash provided by (used in) operating activities

     107,669       (147,113     94,273  
  

 

 

 

Cash flows from investing activities:

      

Purchases of property and equipment

     (3,183     (5,917     (2,463

Proceeds from the disposition of property and equipment

     24       167        

Purchase of intangible assets

                 (500
  

 

 

 

Net cash used in investing activities

     (3,159     (5,750     (2,963
  

 

 

 

Cash flows from financing activities:

      

Proceeds from bank borrowings and long term debt

     170,000              

Repayments of bank borrowings

     (20,000            

Net proceeds from issuance of Class A shares

     693,781              

Net proceeds from issuance of Class B shares

     76              

Purchase of LLC common units from Yuma, Inc.

     (693,781            

Pre-IPO distributions to non-controlling interest holders

     (175,000            

Net transfers (to) from Parent

     24,205       (8,656     427,725  

Other financing activities

     (2,853            

Dividend distribution to Parent

                 (331,396
  

 

 

 

Net cash provided by (used in) financing activities

     (3,572     (8,656     96,329  
  

 

 

 

Net increase (decrease) in cash and cash equivalents

     100,938       (161,519     187,639  

Cash and cash equivalents beginning of period

     29,070       190,589       2,950  
  

 

 

 

Cash and cash equivalents end of period

   $ 130,008     $ 29,070     $ 190,589  
  

 

 

 

The accompanying notes are an integral part of these consolidated financial statements.

 

F-9


Table of Contents

NEXTRACKER

Notes to the consolidated financial statements

1. Description of business and organization of Nextracker Inc.

Nextracker Inc. and its subsidiaries (“Nextracker”, “we”, the “Company”) is a leading provider of intelligent, integrated solar tracker and software solutions used in utility-scale and distributed generation solar projects around the world. Nextracker’s products enable solar panels in utility-scale power plants to follow the sun’s movement across the sky and optimize plant performance. Nextracker has operations in the United States, Mexico, Spain and other countries in Europe, India, Australia, the Middle East, Africa and Brazil.

Prior to the completion of the Transactions, as described in Note 6, and the Initial Public Offering as described below, we operated as part of Flex Ltd. (“Flex” or “Parent”) and not as a standalone entity. On December 19, 2022, Nextracker Inc. was formed as a Delaware corporation which is a 100%-owned subsidiary of Yuma, Inc., a Delaware corporation and indirect wholly-owned subsidiary of Flex Ltd. Nextracker Inc. was formed for the purpose of completing the initial public offering of its Class A common stock (the “IPO”) and other related Transactions, in order to carry on the business of Nextracker LLC.

The consolidated financial statements for the period prior to the Transactions have been derived from the consolidated financial statements and accounting records of Flex. See Note 2 for basis of presentation details.

The Initial Public Offering

On February 8, 2023, the Company’s registration statement on Form S-1 relating to its IPO was declared effective by the Securities and Exchange Commission (“SEC”) and the shares of its Class A common stock began trading on the Nasdaq Global Select Market on February 9, 2023. The IPO closed on February 13, 2023, pursuant to which the Company issued and sold 30,590,000 shares of its Class A common stock at a public offering price of $24.00 per share, giving effect to the exercise in full of the underwriter’s option to purchase additional shares. The Company received net proceeds of $693.8 million, after deducting $40.4 million in underwriting discounts. Upon closing of the IPO, approximately $8.3 million of offering costs were paid by Flex and the Company netted the previously capitalized offering costs ($7.9 million as of December 31, 2022) against the net parent investment. See further discussion of the Transactions related to the IPO in Note 6.

2. Summary of accounting policies

Variable interest entities (“VIE”) and consolidation

Subsequent to the IPO, the Company’s sole material asset is its member’s interest in Nextracker LLC. In accordance with the Nextracker LLC Operating Agreement, the Company was named the managing member of Nextracker LLC. As a result, the Company has all management powers over the business and affairs of Nextracker LLC and to conduct, direct and exercise full control over the activities of Nextracker LLC. Class A common stock issued in the IPO do not hold majority voting rights but hold 100% of the economic interest in the Company, which results in Nextracker LLC being considered a VIE. Due to the Company’s power to control the activities most directly affecting the results of Nextracker LLC, the Company is considered the primary beneficiary of the VIE. Accordingly, beginning with the IPO, the Company consolidates the financial results of Nextracker LLC and its subsidiaries.

 

F-10


Table of Contents

NEXTRACKER

Notes to the consolidated financial statements (Continued)

 

Basis of presentation

Throughout the period preceding the Transactions (as described in Note 6), Nextracker did not operate as a separate entity and stand-alone separate historical financial statements for Nextracker were not prepared. The financial statements for the period preceding the Transactions were derived from Flex’s historical accounting records and were presented on a carve-out basis.

The accompanying consolidated financial statements, which reflect any changes that have occurred in Nextracker’s financing and operations as a result of the IPO, have been prepared in accordance with accounting principles generally accepted in the United States of America (“GAAP”) and pursuant to the rules and regulations of the SEC for reporting financial information.

Further, the results stated herein may not be indicative of what Nextracker’s financial position, results of operations and cash flows might be now that Nextracker operates as a separate, stand-alone company since the IPO.

For the period preceding the IPO and Transactions, the consolidated financial statements include all revenues, expenses, assets and liabilities directly attributable to Nextracker. Where it was possible to specifically attribute such expenses to activities of Nextracker, these amounts were charged or credited directly to Nextracker without allocation or apportionment. The consolidated statements of operations and comprehensive income, for the period preceding the IPO and Transactions, also include allocations of certain costs from Flex incurred on Nextracker’s behalf. Such corporate-level costs were allocated to Nextracker using methods based on proportionate formulas such as revenue and headcount, among others. Such corporate-level costs included costs pertaining to accounting and finance, legal, human resources, information technology, insurance, tax services, and other costs. Such costs may not have represented the amounts that would have been incurred had Nextracker operated autonomously or independently from Flex during the period preceding the IPO. Management considered the expense allocation methodology and results to be reasonable for all periods presented. However, these costs may not be indicative of what Nextracker may incur in the future. During the fourth quarter of fiscal year 2022, Nextracker entered into a Transition Service Agreement (“TSA”) with Flex, whereby Flex agreed to provide or cause to be provided certain services to Nextracker which were previously included as part of the allocations from Flex. As consideration, Nextracker agreed to pay Flex the amount specified for each service as described in the TSA.

All intracompany transactions and accounts within Nextracker have been eliminated. All significant transactions between Nextracker and Flex that were not cash settled as of the IPO date have been included in the consolidated balance sheets within accumulated net parent investment, for the period preceding the IPO, and reflected in the consolidated statements of cash flows as a financing activity, during the same period, as these are deemed to be internal financing transactions.

In connection with the Parent’s acquisition of Nextracker and BrightBox in 2015 and 2016, respectively, Flex applied pushdown accounting to separate financial statements of acquired entities in accordance with ASC 805. The application of pushdown accounting impacted goodwill and intangible assets (see Note 4).

Cash and bank borrowings included in the consolidated balance sheets reflects cash that is controlled by Nextracker. Flex’s debt was not allocated to Nextracker for any of the periods presented because these debts were not specifically identifiable to Nextracker. See Note 9 for description of bank borrowings and long-term debts that are specific to Nextracker.

 

F-11


Table of Contents

NEXTRACKER

Notes to the consolidated financial statements (Continued)

 

The balance of the redeemable non-controlling interests is reported at the greater of the initial carrying amount adjusted for the redeemable non-controlling interest’s share of earnings or losses and other comprehensive income or loss, or its estimated maximum redemption amount. The resulting changes in the estimated maximum redemption amount (increases or decreases) are recorded with corresponding adjustments against retained earnings or, in the absence of retained earnings, additional paid-in-capital. These interests are presented on the consolidated balance sheets as temporary equity under the caption “Redeemable non-controlling interests.”

Flex historically maintains stock-based compensation plans at a corporate level. Starting in fiscal year 2023 Nextracker is granting equity compensation awards to its employees under the First Amended and Restated 2022 Nextracker LLC Equity Incentive Plan (the “2022 Nextracker Plan”). Nextracker employees participate in those plans and a portion of the cost of those plans is included in Nextracker’s consolidated financial statements. See Note 7 for a further description of the accounting for stock-based compensation.

Reverse unit split of the LLC

In January 2023 the Board of Managers and the members of the LLC approved a 1-for-2.1 reverse unit split of the units authorized and outstanding, which was effected on January 30, 2023. All unit and per unit data shown in the accompanying consolidated financial statements and related notes has been retroactively revised to give effect to this reverse unit split for all periods presented. Units underlying authorized and outstanding equity-based awards were proportionately decreased and the respective per unit value and exercise prices, if applicable, were proportionately increased in accordance with the terms of the agreements governing such securities.

Foreign currency translation

The reporting currency of the Company is the United States dollar (“USD”). The functional currency of the Company and its subsidiaries is primarily the USD. Transaction gains and losses that arise from exchange rate fluctuations on transactions denominated in a currency other than the functional currency are included in interest and other, net in the accompanying consolidated statements of operations and comprehensive income when realized and were not material for the fiscal years ended March 31, 2023, 2022 and 2021.

Use of estimates

The preparation of financial statements in conformity with GAAP requires management to make estimates and assumptions that affect the reported amounts of assets and liabilities, the disclosure of contingent assets and liabilities at the date of the financial statements, and the reported amounts of revenues and expenses during the reporting period. Actual results could differ materially from those estimates. Estimates are used in accounting for, among other things, impairment of goodwill, impairment of long-lived assets, allowance for doubtful accounts, reserve for excess or obsolete inventories, valuation of deferred tax assets, warranty reserves, contingencies, operation accruals, and fair values of stock options and restricted share unit awards granted under stock-based compensation plans. Due to the long-term economic effects of the COVID-19 pandemic and geopolitical conflicts (including the Russian invasion of Ukraine), there has been and will continue to be uncertainty and disruption in the global economy and financial markets. The Company has made estimates and assumptions taking into consideration certain possible impacts due to the COVID-19 pandemic and the Russian invasion of Ukraine. These estimates may change, as new events occur, and additional

 

F-12


Table of Contents

NEXTRACKER

Notes to the consolidated financial statements (Continued)

 

information is obtained. Actual results may differ from previously estimated amounts, and such differences maybe material to the consolidated financial statements. Estimates and assumptions are reviewed periodically, and the effects of revisions are reflected in the period they occur. Management believes that these estimates and assumptions provide a reasonable basis for the fair presentation of the consolidated financial statements.

Revenue recognition

The Company accounts for revenue in accordance with Accounting Standards Codification (“ASC”) Topic 606, Revenue From Contracts With Customers (“ASC 606”) for all periods presented. In applying ASC 606, the Company recognizes revenue from the sale of solar tracker systems, parts, extended warranties on solar tracker systems components and software licenses along with associated maintenance and support. In determining the appropriate amount of revenue to recognize, the Company applies the following steps: (i) identify the contracts with the customers; (ii) identify performance obligations in the contracts; (iii) determine the transaction price; (iv) allocate the transaction price to the performance obligations per the contracts; and (v) recognize revenue when (or as) Nextracker satisfies a performance obligation. In assessing the recognition of revenue, the Company evaluates whether two or more contracts should be combined and accounted for as one contract and if the combined or single contract should be accounted for as multiple performance obligations. Further, the Company assesses whether control of the product or services promised under the contract is transferred to the customer at a point in time or over time.

The Company’s contracts for specific solar tracker system projects with customers are predominantly accounted for as one performance obligation because the customer is purchasing an integrated service, which includes Nextracker’s overall management of the solar tracker system project and oversight through the installation process to ensure a functioning system is commissioned at the customer’s location. The Company’s performance creates and enhances an asset that the customer controls as the Company performs under the contract, which is principally as tracker system components are delivered to the designated project site. Although the Company sources the component parts from third party manufacturers, it obtains control and receives title of such parts before transferring them to the customer because Nextracker is primarily responsible for fulfillment to its customer. The Company’s engineering services and professional services are interdependent with the component parts whereby the parts form an input into a combined output for which it is the principal, and Nextracker could redirect the parts before they are transferred to the customer if needed. The customer owns the work-in-process over the course of the project and Nextracker’s performance enhances a customer-controlled asset, resulting in the recognition of the performance obligation over time. The measure of progress is estimated using an input method based on costs incurred to date on the project as a percentage of total expected costs to be incurred. The costs of materials and hardware components are recognized as incurred, which is typically upon delivery to the customer site or upon transfer of control while in transit. As such, the cost-based input measure is considered the best measure of progress in depicting the Company’s performance in completing a tracker system.

Contracts with customers that result in multiple performance obligations include contracts for the sale of components, solar tracker system project contracts with an extended warranty, and contracts for the sale of software solutions.

For contracts related to sale of components, Nextracker’s obligation to the customer is to deliver components that are used by the customer to create a tracker system and does not include engineering or other professional services or the obligation to provide such services in the future. Each component is a distinct

 

F-13


Table of Contents

NEXTRACKER

Notes to the consolidated financial statements (Continued)

 

performance obligation, and often the components are delivered in batches at different points in time. Nextracker estimates the standalone selling price (“SSP”) of each performance obligation based on a cost plus margin approach. Revenue allocated to a component is recognized at the point in time that control of the component transfers to the customer.

At times, a customer will purchase a service-type warranty with a tracker system project. Nextracker uses a cost plus margin methodology to determine the SSP for both the tracker system project and the extended warranty. The revenue allocated to each performance obligation is recognized over time based on the period over which control transfers. The Company recognizes revenue allocated to the extended warranty on a straight-line basis over the contractual service period, which is generally 10 to 15 years. This period starts once the standard workmanship warranty expires, which is generally 5 to 10 years from the date control of the underlying tracker system components is transferred to the customer. To date, revenues recognized related to extended warranty were not material.

Nextracker generates revenues from sales of software licenses of its TrueCapture and NX Navigator offerings, which are often sold separately from the tracker system. Software licenses are generally sold with maintenance services, which include ongoing security updates, upgrades, bug fixes and support. The software license and the maintenance services are separate performance obligations. Nextracker estimates the SSP of the software license using an adjusted market approach and estimates the SSP of the maintenance service using a cost plus margin approach. Revenue allocated to the software license is recognized at a point in time upon transfer of control of the software license, and revenue allocated to the maintenance service is generally recognized over time on a straight-line basis during the maintenance term. Revenues related to sales of software licenses were not material and were approximately 1%, 2% and 1% of total revenue for the fiscal years ended March 31, 2023, 2022 and 2021, respectively.

Contract estimates

Accounting for contracts for which revenue is recognized over time requires Nextracker to estimate the expected margin that will be earned on the project. These estimates include assumptions on labor productivity and availability, the complexity of the work to be performed, and the cost and availability of materials including variable freight costs. Nextracker reviews and updates its contract-related estimates each reporting period and recognizes changes in estimates on contracts under the cumulative catch-up method. Under this method, the impact of the adjustment on profit recorded to date is recognized in the period the adjustment is identified. Revenue and profit in future periods of contract performance is recognized using the adjusted estimate. If at any time the estimate of contract profitability indicates an anticipated loss on the contract, Nextracker recognizes the total loss in the period it is identified.

Contract balances

The timing of revenue recognition, billings and cash collections results in contract assets and contract liabilities (deferred revenue) on the consolidated balance sheets. Nextracker’s contract amounts are billed as work progresses in accordance with agreed-upon contractual terms, which generally coincide with the shipment of one or more phases of the project. When billing occurs subsequent to revenue recognition, a contract asset results. Contract assets of $298.0 million and $292.4 million as of March 31, 2023 and March 31, 2022, respectively, are presented in the consolidated balance sheets, of which $116.3 million and $86.5 million, respectively, will be invoiced at the end of the projects as they represent funds withheld until the products are

 

F-14


Table of Contents

NEXTRACKER

Notes to the consolidated financial statements (Continued)

 

installed by a third party, arranged by the customer, and the project is declared operational. The remaining unbilled receivables will be invoiced throughout the project based on a set billing schedule such as milestones reached or completed rows delivered.

During the fiscal years ended March 31, 2023 and 2022, Nextracker converted $74.9 million and $71.7 million deferred revenue to revenue, respectively, which represented 70% and 78%, respectively, of the beginning period balance of deferred revenue.

Remaining performance obligations

As of March 31, 2023, Nextracker had $212.3 million of the transaction price allocated to the remaining performance obligations. The Company expects to recognize revenue on approximately 83% of these performance obligations in the next 12 months. The remaining long-term unperformed obligation primarily relates to extended warranty and deposits collected in advance on certain tracker projects.

Practical expedients and exemptions

Nextracker has elected to adopt certain practical expedients and exemptions as allowed under ASC 606, such as (i) recording sales commissions as incurred because the amortization period is less than one year, (ii) not adjusting for the effects of significant financing components when the contract term is less than one year, (iii) excluding collected sales tax amounts from the calculation of revenue and (iv) accounting for the costs of shipping and handling activities that are incurred after the customer obtains control of the product as fulfillment costs rather than a separate service provided to the customer for which consideration would need to be allocated.

Fair value

The fair values of Nextracker’s cash, accounts receivable, and accounts payable approximate their carrying values due to their short maturities.

Concentration of credit risk

Financial instruments which potentially subject the Company to concentrations of credit risk are primarily accounts receivable, derivative instruments, and cash and cash equivalents.

Customer credit risk

Nextracker has an established customer credit policy, through which it manages customer credit exposures through credit evaluations, credit limit setting, monitoring and enforcement of credit limits for new and existing customers. Nextracker performs ongoing credit evaluations of its customers’ financial condition and makes provisions for doubtful accounts based on the outcome of those credit evaluations. Nextracker evaluates the collectability of its accounts receivable based on specific customer circumstances, current economic trends, historical experience with collections and the age of past due receivables. To the extent Nextracker identifies exposures as a result of credit or customer evaluations, Nextracker also reviews other customer related exposures, including but not limited to contract assets, inventory and related contractual obligations.

 

F-15


Table of Contents

NEXTRACKER

Notes to the consolidated financial statements (Continued)

 

The following table summarizes the activity in Nextracker’s allowance for doubtful accounts during fiscal years 2023, 2022, and 2021:

 

         
(In thousands)   

Balance at

beginning

of year

    

Charges/

(recoveries)

to costs and

expenses

    

Deductions/

Write-Offs

    

Balance at end

of year

 

Allowance for doubtful accounts:

           

Year ended March 31, 2021(1)

   $ 1,214      $ 2,440      $ (59)      $ 3,595  

Year ended March 31, 2022

   $ 3,595      $ (21)      $      $ 3,574  

Year ended March 31, 2023

   $ 3,574      $ (1,054)      $ (752)      $ 1,768  

 

 

 

(1)   Charges incurred during fiscal year 2021 are primarily for costs and expenses related to various distressed customers.

One customer accounted for greater than 10% of revenue in fiscal years 2023, 2022, and 2021, with revenue of approximately $331.0 million, $196.2 million, and $230.3 million, respectively, and greater than 10% of the total balance of accounts receivable, net of allowance for doubtful accounts and contract assets as of March 31, 2023 and 2022, with balances of approximately 15% and 10%, respectively. Additionally, one customer accounted for greater than 10% of the total balance of accounts receivable, net of allowance for doubtful accounts and contract assets as of March 31, 2023 with balances of approximately 14%.

Accounts receivable, net of allowance

Nextracker’s accounts receivable are due primarily from solar contractors across the United States and internationally. Credit is extended in the normal course of business based on evaluation of a customer’s financial condition and, generally, collateral is not required. Trade receivables consist of uncollateralized customer obligations due under normal trade terms requiring payment within 30 to 90 days of the invoice date. Management regularly reviews outstanding accounts receivable and provides for estimated losses through an allowance for doubtful accounts. In evaluating the level of the allowance for doubtful accounts, Nextracker makes judgments regarding the customers’ ability to make required payments, economic events and other factors. As the financial conditions of Nextracker’s customers change, circumstances develop or additional information becomes available, adjustments to the allowance for doubtful accounts may be required. When deemed uncollectible, the receivable is charged against the allowance.

Product warranty

Nextracker offers an assurance type warranty for its products against defects in design, materials and workmanship for a period ranging from five to ten years, depending on the component. For these assurance type warranties, a provision for estimated future costs related to warranty expense is recorded when they are probable and reasonably estimable, which is typically when products are delivered. The estimated warranty liability is based on our warranty model which relies on historical warranty claim information and assumptions based on the nature, frequency and average cost of claims for each product line by project. When little or no experience exists, the estimate is based on comparable product lines and/or estimated potential failure rates. These estimates are based on data from Nextracker specific projects. Estimates related to the outstanding warranty liability are re-evaluated on an ongoing basis using best-available information and revisions are made as necessary.

 

F-16


Table of Contents

NEXTRACKER

Notes to the consolidated financial statements (Continued)

 

The following table summarizes the activity related to the estimated accrued warranty reserve for the fiscal years ended March 31, 2023 and 2022:

 

   
     As of March 31,  
(In thousands)    2023      2022  

Beginning balance

   $ 10,485      $ 17,085  

Provision (release) for warranties issued(1)

     13,099        (5,159)  

Payments

     (993)        (1,441)  
  

 

 

 

Ending balance

   $ 22,591      $ 10,485  

 

 

 

(1)   During fiscal year ended March 31, 2023, the Company identified a specific design issue with a non-core product, and recorded an additional $8.7 million charge to cost of sales on its consolidated statement of operations and comprehensive income, related to future remediation costs, which may include replacement parts and services.

Inventories

Inventories are stated at the lower of cost (on a first-in, first-out basis) or net realizable value. Nextracker’s inventory primarily consists of finished goods to be used and to be sold to customers, including components procured to complete the tracker system projects.

Property and equipment, net

Property and equipment are stated at cost, less accumulated depreciation and amortization. Depreciation and amortization are recognized on a straight-line basis over the estimated useful lives of the related assets, with the exception of building leasehold improvements, which are depreciated over the term of the lease, if shorter. Repairs and maintenance costs are expensed as incurred. Property and equipment is comprised of the following:

 

     
     Depreciable life
(In years)
     As of March 31,  
(In thousands)    2023      2022  

Machinery and equipment

     3-8      $ 9,062      $ 8,535  

Leasehold improvements

     Up to 5        4,302        4,148  

Furniture, fixtures, computer equipment and software

     3-7        10,080        6,111  

Construction-in-progress

            1,111        2,511  
     

 

 

 
        24,555        21,305  

Accumulated depreciation

        (17,300)        (13,882)  
     

 

 

 

Property and equipment, net

      $ 7,255      $ 7,423  

 

 

Total depreciation expense associated with property and equipment was approximately $3.4 million, $2.7 million, and $1.8 million in fiscal years 2023, 2022, and 2021, respectively.

Nextracker reviews property and equipment for impairment at least annually and whenever events or changes in circumstances indicate that the carrying amount of an asset may not be recoverable. Recoverability of property and equipment is determined by comparing the carrying amount to the lowest level of identifiable projected undiscounted cash flows the property and equipment are expected to generate. An impairment loss is recognized when the carrying amount of property and equipment exceeds the fair value. Management determined there was no impairment for the fiscal years ended March 31, 2023, 2022 and 2021.

 

F-17


Table of Contents

NEXTRACKER

Notes to the consolidated financial statements (Continued)

 

Deferred income taxes

For purposes of these consolidated financial statements, prior to the IPO, Nextracker taxes are calculated on a stand-alone basis as if Nextracker completed separate tax returns apart from its Parent (“Separate-return Method”). Following the IPO, Nextracker Inc. will file a separate tax return. The income taxes as presented herein for the pre-IPO period, allocate current and deferred income taxes of Flex to Nextracker, in a manner that Nextracker believes as systematic, rational, and consistent with the asset and liability method prescribed by ASC 740. Accordingly, as stated in paragraph 30 of ASC 740, total amounts allocated to Nextracker may not be indicative of Nextracker’s condition had Nextracker been a separate stand-alone entity during the pre-IPO periods presented.

Deferred tax assets and liabilities are recognized for the future tax consequences attributable to differences between the financial statement carrying amounts of existing assets and liabilities and their respective tax basis and operating loss carryforwards. Deferred tax assets and liabilities are measured using enacted tax rates expected to apply to taxable income in the years in which those temporary differences are expected to be recovered or settled. The effect on deferred tax assets and liabilities of a change in tax rates is recognized in operations in the period that includes the enactment date. Valuation allowances are established when management determines that it is most likely than not that some portion, or all, of the deferred tax asset will not be realized. The financial effect of changes in tax laws or rates is accounted for in the period of enactment. Prior to the IPO, for domestic entities, the settlement of tax obligations is assumed in the period incurred and included in net parent investment, whereas the settlement of certain historical foreign tax obligations is reflected in tax payables or receivables given that certain foreign entities have filed separately. Other foreign entities have not historically filed separately and therefore the settlement of their tax obligations is included in net parent investment. Any incremental foreign tax expense calculated on a stand-alone basis is recorded in net parent investment. Subsequent to the IPO, Nextracker Inc. is filing as a separate entity and income tax will be reported to payables and receivables for both domestic and foreign jurisdictions.

Income taxes

We operate in numerous states and countries and must allocate our income, expenses, and earnings under the various laws and regulations of each of these taxing jurisdictions. Accordingly, our provision for income taxes represents our total estimate of the liability for income taxes that we have incurred in doing business each year in all our locations. Annually, we file tax returns that represent our filing positions with each jurisdiction and settle our tax return liabilities. Each jurisdiction has the right to audit those tax returns and may take different positions with respect to income and expense allocations and taxable earnings determinations. Because the determination of our annual income tax provision is subject to judgments and estimates, actual results may vary from those recorded in our financial statements. We recognize additions to and reductions in income tax expense during a reporting period that pertains to prior period provisions as our estimated liabilities are revised and our actual tax returns and tax audits are completed.

Our management is required to exercise judgment in developing our provision for income taxes, including the determination of deferred tax assets and liabilities and any valuation allowance that might be required against deferred tax assets. For further details on our income taxes, refer to Note 13 to the consolidated financial statements included elsewhere in this prospectus.

 

F-18


Table of Contents

NEXTRACKER

Notes to the consolidated financial statements (Continued)

 

Tax receivable agreement

The Company has recorded a liability of $230.3 million as of March 31, 2023, which is included in other liability on the consolidated balance sheets, representing 85% of the estimated future tax benefits subject to the Tax Receivable Agreement (“TRA”). In U.S. federal, state and local income tax or franchise tax that we realize or are deemed to realize (determined by using certain assumptions) as a result of favorable tax attributes, will be available to us as a result of certain transactions contemplated in connection with our IPO, exchanges of Class A common stock or cash and payments made under the TRA. The actual amount and timing of any payments under these agreements, will vary depending upon a number of factors, including, among others, the timing of redemptions or exchanges by members of Nextracker LLC, the price of our Class A common stock at the time of the redemptions or exchanges, the extent to which such redemptions or exchanges are taxable, the amount and timing of the taxable income we generate in the future and the tax rate then applicable, and the portion of our payments under the tax receivable agreements constituting imputed interest. Estimating future taxable income is inherently uncertain and requires judgment. In projecting future taxable income, we consider our historical results as well as assumptions related to future forecasts for our various businesses by location. The impact of any changes in the total projected obligations recorded under the tax receivable agreements as a result of actual changes in the geographic mix of our earnings, changes in tax legislation and tax rates or other factors that may impact our actual tax savings realized will be reflected in income before taxes in the period in which the change occurs.

Goodwill and other intangibles assets

In accordance with accounting standards related to business combinations, goodwill is not amortized; however, certain finite-lived identifiable intangible assets, primarily customer relationships and acquired technology, are amortized over their estimated useful lives. Nextracker reviews identified intangible assets and goodwill for impairment whenever events or changes in circumstances indicate that the related carrying amounts may not be recoverable. Nextracker also tests goodwill at least annually for impairment. Refer to Note 5 for additional information about goodwill and other intangible assets.

Other current assets

Other current assets include short-term deposits and advances of $29.3 million and $9.3 million as of March 31, 2023 and 2022, respectively, primarily related to advance payments to certain vendors for procurement of inventory. Additionally, other current assets include $22.3 million as of March 31, 2022, for an estimated insurance recovery related to a certain litigation settlement as further described in Note 12.

Deferred tax assets and other assets

Includes the deferred tax assets of $257.1 million as of March 31, 2023, primarily related to the Company’s investment in Nextracker LLC as further described in Note 13.

Accrued expenses

Accrued expenses include accruals primarily for freight and tariffs of $44.6 million and $20.7 million as of March 31, 2023 and 2022, respectively. In addition, it includes $15.2 million and $5.5 million accrued payroll as of March 31, 2023 and 2022, respectively.

 

F-19


Table of Contents

NEXTRACKER

Notes to the consolidated financial statements (Continued)

 

TRA liability and other liabilities

TRA liability and other liabilities primarily include the liability of $230.3 million as of March 31, 2023, related to the expected amount to be paid to Yuma, Yuma sub, TPG and the TPG affiliates as further described in Note 13. Additionally, the balance includes the long-term portion of standard product warranty liabilities of $11.8 million and $8.8 million, respectively, and the long-term portion of deferred revenue of $35.8 million and $29.6 million as of March 31, 2023 and 2022, respectively.

Redeemable preferred units

On February 1, 2022, the LLC issued redeemable preferred units designated as “Series A Preferred Units,” representing a 16.67% interest in the LLC, to Flex in exchange for the cancellation of a portion of the LLC’s previously issued and outstanding common units. Flex sold all of LLC’s Series A Preferred Units to TPG Rise Flash, L.P. (“TPG Rise”), an affiliate of the private equity firm TPG (“TPG”) on the same day. The holder of the Series A Preferred Units was entitled to cumulative paid-in-kind or cash dividends and had the option to redeem the Series A Preferred Units or convert the Series A Preferred Units upon certain conditions. Because the redemption or conversion conditions were outside of the control of the Company, the Company classified the Series A Preferred Units as temporary equity on the balance sheets. Refer to Note 6 for further discussion.

Redeemable non-controlling interests

Post IPO, the balance of the redeemable non-controlling interests is reported at the greater of the initial carrying amount adjusted for the redeemable non-controlling interest’s share of earnings or losses and other comprehensive income or loss, or its estimated maximum redemption amount. The resulting changes in the estimated maximum redemption amount (increases or decreases) are recorded with corresponding adjustments against retained earnings or, in the absence of retained earnings, additional paid-in-capital. These interests are presented on the consolidated balance sheets as temporary equity under the caption “Redeemable non-controlling interests.”

The following table present a reconciliation of the change in redeemable non-controlling interests for the period presented:

 

   
(in thousands)    Fiscal year ended
March 31, 2023
 

Balance at beginning of period

   $  

Establishment of non-controlling interests

     265,564  

Net income attributable to redeemable non-controlling interests

     2,446  

Redemption value adjustment

     3,292,618  
  

 

 

 

Balance at end of period

   $ 3,560,628  
  

 

 

 

Stock-based compensation

Stock-based compensation is accounted for in accordance with ASC Topic 718-10, “Compensation-Stock Compensation.” The Company records stock-based compensation costs related to its incentive awards. Stock-based compensation cost is measured at the grant date based on the fair value of the award. Compensation cost for time-based awards is recognized ratably over the applicable vesting period. Compensation cost for

 

F-20


Table of Contents

NEXTRACKER

Notes to the consolidated financial statements (Continued)

 

performance-based awards with a performance condition is reassessed each period and recognized based upon the probability that the performance conditions will be achieved. The performance-based awards with a performance condition are expensed when the achievement of performance conditions are probable. The total expense recognized over the vesting period will only be for those awards that ultimately vest and forfeitures are recorded when they occur. Refer to Note 7 for further discussion.

Leases

Nextracker is a lessee with several non-cancellable operating leases, primarily for warehouses, buildings, and other assets such as vehicles and equipment. Nextracker determines if an arrangement is a lease at contract inception. A contract is a lease or contains a lease when (i) there is an identified asset, and (ii) the customer has the right to control the use of the identified asset. Nextracker recognizes a right-of-use (“ROU”) asset and a lease liability at the lease commencement date for Nextracker’s operating leases. For operating leases, the lease liability is initially measured at the present value of the unpaid lease payments at the lease commencement date. Nextracker has elected the short-term lease recognition and measurement exemption for all classes of assets, which allows Nextracker to not recognize ROU assets and lease liabilities for leases with a lease term of 12 months or less and with no purchase option Nextracker is reasonably certain of exercising. Nextracker has also elected the practical expedient to account for the lease and non-lease components as a single lease component, for all classes of underlying assets. Therefore, the lease payments used to measure the lease liability include all of the fixed considerations in the contract. Lease payments included in the measurement of the lease liability comprise the following: fixed payments (including in-substance fixed payments) and variable payments that depend on an index or rate (initially measured using the index or rate at the lease commencement date). As Nextracker cannot determine the interest rate implicit in the lease for its leases, Nextracker uses an estimated incremental borrowing rate as of the commencement date in determining the present value of lease payments. The estimated incremental borrowing rate is the rate of interest the Company would have to pay on a collateralized basis to borrow an amount equal to the lease payments under similar terms. The lease term for all of Nextracker’s leases includes the non-cancellable period of the lease plus any additional periods covered by either an option to extend (or not to terminate) the lease that Nextracker is reasonably certain to exercise, or an option to extend (or not to terminate) the lease controlled by the lessor.

As of March 31, 2023 and 2022, current operating lease liabilities were $1.9 million and $1.8 million, respectively, which are included in other current liabilities on the consolidated balance sheets and long-term lease liabilities were $1.5 million and $2.7 million, respectively, which are included in other liabilities on the consolidated balance sheets. ROU assets are included in other assets on the consolidated balance sheets. Refer to Note 3 for additional information about Leases.

Recently issued accounting pronouncement

In December 2022, the FASB issued ASU 2022-06 “Reference Rate Reform (Topic 848): Deferral of the Sunset Date of Topic 848,” which defers the sunset date of ASC 848 from December 31, 2022 to December 31, 2024. ASC 848 provides relief for companies preparing for the discontinuation of interest rates, such as LIBOR. Entities that apply ASC 848 can continue to do so until December 31, 2024. The Company adopted the guidance during the third quarter of fiscal year 2023 with an immaterial impact on its consolidated financial statements.

 

F-21


Table of Contents

NEXTRACKER

Notes to the consolidated financial statements (Continued)

 

3. Leases

Nextracker has several commitments under operating leases for warehouses, buildings, and equipment. Leases have initial lease terms ranging from one year to five years.

The components of lease cost recognized under ASC 842 were as follow (in thousands):

 

   
      Fiscal year ended
March 31,
 
      2023      2022      2021  

Operating lease cost

   $ 1,922      $ 1,769      $ 1,624  

 

 

Amounts reported in the consolidated balance sheet as of March 31, 2023 and 2022 were as follows (in thousands, except weighted average lease term and discount rate):

 

   
      As of March 31,  
      2023      2022  

Operating Leases:

     

Operating lease right of use assets

   $ 3,337      $ 4,359  

Operating lease liabilities

   $ 3,394      $ 4,508  

Weighted-average remaining lease term (In years)

     2.6        2.8  

Weighted-average discount rate

     4.7%        3.1%  

 

 

Other information related to leases was as follow (in thousands):

 

   
      Fiscal year ended
March 31,
 
      2023      2022      2021  

Cash paid for amounts included in the measurement of lease liabilities:

        

Operating cash flows from operating leases

   $ 1,928      $ 1,818      $ 1,610  

 

 

Future lease payments under non-cancellable leases as of March 31, 2023 are as follows:

 

   
(in thousands)    Operating Leases  

Fiscal year ended March 31,

  

2024

   $ 1,997  

2025

     626  

2026

     493  

2027

     423  

2028

     106  
  

 

 

 

Total undiscounted lease payments

     3,645  

Less: imputed interest

     251  
  

 

 

 

Total lease liabilities

   $ 3,394  

 

 

 

F-22


Table of Contents

NEXTRACKER

Notes to the consolidated financial statements (Continued)

 

4. Revenue

Based on Topic 606 provisions, the Company disaggregates its revenue from contracts with customers by those sales recorded over time and sales recorded at a point in time. The following table presents Nextracker’s revenue disaggregated based on timing of transfer—point in time and over time for the fiscal years ended March 31, 2023, 2022 and 2021:

 

   
     Fiscal year ended March 31,  
(In thousands)    2023      2022      2021  

Timing of Transfer

        

Point in time

   $ 50,516      $ 127,924      $ 66,397  

Over time

     1,851,621        1,329,668        1,129,220  
  

 

 

 

Total revenue

   $ 1,902,137      $ 1,457,592      $ 1,195,617  
  

 

 

 

5. Goodwill and intangible assets

Goodwill

Goodwill relates to the 2015 acquisition of Nextracker and the 2016 acquisition of BrightBox by Flex on behalf of Nextracker. As of March 31, 2023 and March 31, 2022, goodwill totaled $265.2 million, respectively and is not deductible for tax purposes.

Other intangible assets

Nextracker amortizes identifiable intangible assets consisting of developed technology, customer relationships, and trade names because these assets have finite lives. Nextracker’s intangible assets are amortized on a straight-line basis over the estimated useful lives. The basis of amortization approximates the pattern in which the assets are utilized over their estimated useful lives. No residual value is estimated for any intangible assets. The fair value of Nextracker’s intangible assets is determined based on management’s estimates of cash flows and recoverability.

Intangible assets are reviewed for impairment whenever events or changes in circumstances indicate that the carrying amount of an intangible asset may not be recoverable. An impairment loss is recognized when the carrying amount of an intangible asset exceeds its fair value. Nextracker reviewed the carrying value of its intangible assets as of March 31, 2023 and 2022, and concluded that such amounts continued to be recoverable.

The components of identifiable intangible assets are as follows:

 

       
    Weighted-
average
remaining
useful life
(in years)
    As of March 31, 2023     As of March 31, 2022  
(In thousands)  

Gross

carrying

amount

   

Accumulated

amortization

   

Net

carrying

amount

   

Gross

carrying

amount

   

Accumulated

amortization

   

Net

carrying

amount

 

Intangible assets:

             

Trade name and other intangibles

    5     $ 2,500     $ (1,179   $ 1,321     $ 15,900     $ (13,372   $ 2,528  
   

 

 

 

Total

    $ 2,500     $ (1,179   $ 1,321     $ 15,900     $ (13,372   $ 2,528  

 

 

 

F-23


Table of Contents

NEXTRACKER

Notes to the consolidated financial statements (Continued)

 

The gross carrying amount of intangible assets are removed when fully amortized. Total intangible asset amortization expense recognized in operations during the fiscal years ended March 31, 2023, 2022 and 2021 are as follows:

 

   
     Fiscal year ended March 31,  
(In thousands)    2023      2022      2021  

Cost of sales

   $ 250      $ 4,043      $ 8,082  

Selling general and administrative expense

     957        4,422        6,931  
  

 

 

 

Total amortization expense

   $ 1,207      $ 8,465      $ 15,013  

 

 

Estimated future annual amortization expense for the above amortizable intangible assets are as follows:

 

   
(in thousands)    Amount  

Fiscal year ending March 31,

  

2024

   $ 250  

2025

     250  

2026

     250  

2027

     250  

2028

     250  

Thereafter

     71  
  

 

 

 

Total amortization expense

   $ 1,321  

 

 

6. Shareholders’ deficit and redeemable preferred units

The Transactions

Nextracker Inc. and the Company completed the following reorganization and other transactions in connection with the IPO (collectively, referred to as the “Transactions”):

 

 

Immediately prior to the completion of the IPO, Nextracker Inc. issued 128,794,522 shares of its Class B common stock to Yuma, Yuma Subsidiary, Inc., a Delaware corporation and wholly-owned subsidiary of Yuma (“Yuma Sub”), and TPG Rise in exchange for cash consideration, which number of shares was equal to the number of common units of the LLC held directly or indirectly by Yuma, Yuma Sub and TPG Rise (not inclusive of those held by affiliated blocker corporations – see below) immediately following the Transactions and before giving effect to the IPO.

 

 

Immediately prior to the completion of the IPO and as permitted under and in accordance with the limited liability company agreement of the LLC in effect prior to the IPO (the “Prior LLC Agreement”), TPG Rise exercised its right to have certain blocker corporations affiliated with TPG Rise each merge with a separate direct, wholly-owned subsidiary of Nextracker Inc., with the blocker corporations surviving each such merger, in a transaction intended to qualify as a tax-free transaction. In connection with such blocker corporations’ mergers, the investors in each such blocker corporation received a number of shares of Nextracker Inc.’s Class A common stock with a value based on the Series A Preferred Units held by such blocker corporation for a total of 15,279,190 shares of Nextracker Inc.’s Class A common stock. For additional detail refer to the below section “Redeemable preferred units.”

 

F-24


Table of Contents

NEXTRACKER

Notes to the consolidated financial statements (Continued)

 

 

Immediately prior to the closing of the IPO, the LLC made a distribution in an aggregate amount of $175.0 million (the “Distribution”). With respect to such Distribution, $21.7 million was distributed to TPG Rise and $153.3 million to Yuma and Yuma Sub in accordance with their pro rata LLC units. The Distribution was financed, in part, with net proceeds from the $150.0 million term loan under the 2023 Credit Agreement, as further discussed in Note 9.

 

 

Nextracker Inc. used all the net proceeds from the IPO ($693.8 million) as consideration for Yuma’s transfer to Nextracker Inc. of 30,590,000 LLC common units at a price per unit equal to $22.68.

 

 

In connection with Yuma’s transfer to Nextracker Inc. of 30,590,000 LLC common units, a corresponding number of shares of Nextracker Inc.’s Class B common stock held by Yuma were canceled.

 

 

In connection with the IPO, Nextracker Inc.’s repurchased all 100 shares of common stock previously issued to Yuma for an immaterial amount.

On February 8, 2023, the Company amended and restated its certificate of incorporation to, among other things, authorize 900,000,000 shares of $0.0001 par value Class A common stock, 500,000,000 shares of $0.0001 par value Class B common stock, and 50,000,000 shares of par value $0.0001 preferred stock.

On February 13, 2023, the members of the LLC entered into the Third Amended and Restated Limited Liability Company Agreement of the LLC to, among other things, effect the Transactions described above and to appoint Nextracker Inc. as the managing member of the LLC. Nextracker Inc. beneficially owns 45,886,065 LLC common Units after the completion of the IPO and the Transactions and as of March 31, 2023.

Exchange Agreement

Nextracker Inc., the LLC, Yuma, Yuma Sub and TPG entered into an exchange agreement (the “Exchange Agreement”) under which Yuma, Yuma Sub and TPG (or certain permitted transferees thereof) have the right, subject to the terms of the Exchange Agreement, to require the LLC to exchange LLC common units (together with a corresponding number of shares of Class B common stock) for newly-issued shares of Class A common stock of Nextracker Inc. on a basis, or, in the alternative, Nextracker Inc. may elect to exchange such LLC common units (together with a corresponding number of shares of Nextracker Inc. Class B common stock) for cash equal to the product of (i) the number of LLC common units (together with a corresponding number of shares of Class B common stock) being exchanged, (ii) the then-applicable exchange rate under the Exchange Agreement (which will initially be one and is subject to adjustment) and (iii) the Class A common stock value (based on the market price of our Class A common stock), subject to customary conversion rate adjustments for stock splits, stock dividends, reclassifications and other similar transactions; provided further, that in the event of an exchange request by an exchanging holder, Nextracker Inc. may at its option effect a direct exchange of shares of Class A common stock for LLC common units and shares of Class B common stock in lieu of such exchange or make a cash payment to such exchanging holder, in each case pursuant to the same economic terms applicable to an exchange between the exchanging holder and the LLC. As the LLC interests are redeemable upon the occurrence of an event not solely within the control of the Company, such interests are presented in temporary equity on the consolidated balance sheets.

 

F-25


Table of Contents

NEXTRACKER

Notes to the consolidated financial statements (Continued)

 

Redeemable preferred units

On February 1, 2022, the LLC issued redeemable preferred units designated as “Series A Preferred Units,” representing a 16.67% interest in the LLC, to Flex in exchange for the cancellation of a portion of the LLC’s previously issued and outstanding common units. Flex sold all of LLC’s Series A Preferred Units to TPG Rise on the same day. The holder of the Series A Preferred Units was entitled to cumulative paid-in-kind or cash dividends and had the option to redeem the Series A Preferred Units or convert the Series A Preferred Units upon certain conditions. Because the redemption or conversion conditions were outside of the control of the Company, the Company classified the Series A Preferred Units as temporary equity on the consolidated balance sheets.

The Series A Preferred Units had a dividend rate of 5% per annum, payable semi-annually, up to 100% of which (less an amount necessary to the holder of the Series A Preferred Units’ tax obligations) may be payable in kind during the first two years following the issuance date, and 50% of which may be payable in kind thereafter. For the fiscal year ended March 31, 2023 and 2022, Nextracker recorded a $21.4 million and a $4.0 million dividend to be paid in kind, respectively. The Series A Preferred Units had rights to vote together with the common units of the LLC as a single class in all matters that were subject to a vote by common unitholders.

At TPG Rise’s election, Flex was required to repurchase all of the outstanding Series A Preferred Units at their liquidation preference, which included all contributed but unreturned capital plus accrued but unpaid dividends, at the earlier of certain change in control events and February 1, 2028. Additionally, if Nextracker had not completed a Qualified Public Offering prior to February 1, 2027, then TPG Rise had the option to cause Flex to repurchase all of the outstanding Series A Preferred Units at their fair market value.

In connection with any voluntary or involuntary liquidation, dissolution, or winding up of Nextracker, each outstanding Series A Preferred Unit was entitled to receive cash equal to the liquidation preference prior to distributions made to any other units.

In April 2022, the Board approved the amendment and restatement of the Amended and Restated Limited Liability Company Agreement (“A&R LLC Agreement”) dated as of February 1, 2022. Such amendment provided for, among other things, an increase in the total number of Series A Preferred Units issued with a proportionate reduction in the Series A issue price, such that the ownership percentage of TPG remained unchanged at 16.67%. As a result of the amendment, the number of series A redeemable preferred units issued and outstanding was increased to 23,809,524.

In connection with the IPO, the Series A Preferred Units held by TPG Rise were automatically converted into 25,026,093 of LLC common Units which are exchangeable, together with a corresponding number of shares of Nextracker Inc.’s Class B common stock, for shares of Nextracker Inc.’s Class A common stock (or cash). Notwithstanding the foregoing, as permitted under and in accordance with the limited liability company agreement of the LLC in effect prior to the IPO (the “Prior LLC Agreement”), on February 8, 2023, TPG Rise exercised its right to have certain blocker corporations affiliated with TPG Rise each merge with a separate direct, wholly-owned subsidiary of Nextracker Inc., with the blocker corporations surviving each such merger, in a transaction intended to qualify as a tax-free transaction. In connection with such blocker corporation mergers, the investors in each such blocker corporation received a number of shares of Nextracker Inc.’s Class A common stock with a value based on the Series A Preferred Units held by such blocker corporation for a total of 15,279,190 shares of Nextracker Inc.’s of Class A common stock.

 

F-26


Table of Contents

NEXTRACKER

Notes to the consolidated financial statements (Continued)

 

7. Stock-based compensation

The Company adopted the First Amended and Restated 2022 Nextracker LLC Equity Incentive Plan in April 2022 (the “LLC Plan”), which provides for the issuance of options, unit appreciation rights, performance units, performance incentive units, restricted incentive units and other unit-based awards to employees, directors, and consultants of the Company. Additionally, in connection with the IPO in February 2023, the Company approved the Second Amended and Restated 2022 Nextracker Inc. Equity Incentive Plan (the “NI Plan,” and collectively with the LLC Plan, the “2022 Plan”) to reflect, among other things, that the underlying equity interests with respect to awards issued under the LLC Plan shall, in lieu of common units of Nextracker LLC, relate to Class A common stock of Nextracker for periods from and after the closing of the IPO.

The 2022 Plan is administered by the Board or such other committee appointed by the Board. Awards granted under the 2022 Plan expire no more than 10 years from the grant date. The 2022 Plan authorized the grant of 12.9 million equity-based awards. As of March 31, 2023, the Company had approximately 7.4 million equity-based awards available for grant under the 2022 Plan.

During fiscal year 2023, the Company granted the following three types of equity-based compensation awards to its employees under the 2022 Plan:

 

 

Restricted incentive unit awards (“RSU”), whereby vesting is generally contingent upon time-based vesting with continued service over a three-year period from the grant date (with a portion of the awards vesting at the end of each year within such period), and the occurrence of an IPO or a sale of the Company.

 

 

Options awards, whereby vesting is generally contingent upon (i) time-based vesting with continued service through March 31, 2026, (ii) the occurrence of an IPO or a sale of the Company, and (iii) upon the growth of the equity valuation of the Company in the four-year period from April 1, 2022 through March 31, 2026 (the “Options Performance Period”), which could result in a range of 0-100% of such Options awards ultimately vesting; and

 

 

Performance based vesting awards (“PSUs”) whereby vesting is generally contingent upon (i) time-based vesting with continued service through April 6, 2025, (ii) the occurrence of an IPO or a sale of the Company, and (iii) the achievement of certain metrics specific to Nextracker measured for each of the three fiscal years from fiscal year 2023 to fiscal year 2025 (the “PSU Performance Period”), which could result in a range of 0-200% of such PSUs ultimately vesting. The performance-based metrics for the second and third tranches of the PSUs (512,663 PSUs) were not yet determined as of March 31, 2023, and therefore only the first tranche of PSUs (219,713 PSUs) has met the criteria for a grant date under ASC 718 as of March 31, 2023.

On the date any performance-based vesting requirement is satisfied, the award holder will become vested in the number of awards that have satisfied the time-based vesting requirement, if any.

In addition to the 2022 Plan, certain executives, officers and employees of the Company also participate in the Flex 2017 equity incentive plan (the “Flex 2017 Plan”), and as such, stock-based compensation expense for the period presented also include expense recognized under the Flex 2017 Plan.

 

F-27


Table of Contents

NEXTRACKER

Notes to the consolidated financial statements (Continued)

 

Stock-based compensation expense

The following table summarizes the Company’s stock-based compensation expense under the 2022 Plan and the Flex 2017 Plan:

 

   
     Fiscal year ended March 31,  
(In thousands)    2023      2022      2021  

Cost of sales

   $ 12,794      $ 1,526      $ 1,953  

Selling, general and administrative expenses

     19,200        1,522        2,353  
  

 

 

 

Total stock-based compensation expense

   $ 31,994      $ 3,048      $ 4,306  

 

 

Stock-based compensation expense includes an allocation of Flex’s corporate and shared functional employee expense of immaterial amounts for the fiscal years 2023, 2022 and 2021. These charges were recorded within selling, general and administrative expenses.

Cumulative expense upon IPO and modification of awards

In connection with the IPO and the approval of the NI Plan, all awards previously issued under the LLC Plan were determined to be modified. The modification of the awards granted under the LLC Plan, pre-IPO, were concluded to qualify as a Type I probable-to-probable modification (in accordance with ASC 718-20-55), which resulted in an increase in the total fair value of such awards of $12.3 million, with the Company recording an immaterial amount of incremental stock-based compensation expense related to such modification during the fiscal year ended March 31, 2023.

Considering that the vesting of the awards granted under the 2022 Plan was contingent on an IPO, which occurred on February 9, 2023, the Company recognized $23.3 million of cumulative stock-based compensation expense for all awards outstanding under the 2022 Plan as of that date.

As of March 31, 2023, the total unrecognized compensation expense for unvested awards under the 2022 Plan and the related remaining weighted average period for expensing is summarized as follow:

 

     
     

Unrecognized
compensation
expense

(in thousands)

    

Weighted-
average
remaining
period

(in years)

 

Options

   $ 9,861        3.04  

RSU

     23,455        2.14  

PSU(1)

     12,983        2.11  
  

 

 

 

Total unrecognized compensation expense

   $ 46,299     

 

 

 

(1)   includes an estimated $11.8 million of expense related to 512,663 PSUs that do not meet the criteria for a grant date under ASC 718 as of March 31, 2023.

Determining fair value—RSU awards

Valuation and Amortization Method—The valuation of RSUs granted under the 2022 Plan, during fiscal year 2023 (prior to the IPO) was determined in accordance with the guidance provided by the American Institute of

 

F-28


Table of Contents

NEXTRACKER

Notes to the consolidated financial statements (Continued)

 

Certified Public Accountants Practice Aid, “Valuation of Privately-Held-Company Equity Securities Issued as Compensation.” Application of these approaches involves the use of estimates, judgment and assumptions that are highly complex and subjective, such as those regarding our expected future revenue and EBITDA, discount rates, market multiples, the selection of comparable companies and the probability of possible future events. Changes in any or all of these estimates and assumptions or the relationships between those assumptions impact our valuations as of each valuation date and may have a material impact on the valuation of our common stock.

Determining fair value—Options and PSU awards

Valuation and Amortization Method—The Company estimated the fair value of options awards and PSU awards granted under the 2022 Plan using Monte-Carlo simulation models which is a probabilistic approach for calculating the fair value of the awards.

Expected volatility—Volatility used in a Monte Carlo simulation is derived from the historical volatility of Nextracker’s Peer Group. The service period of options and RSU awards granted in fiscal year 2023 is four year and three years, respectively.

Risk-Free Rate assumptions—The Company bases the risk-free interest rate used in the Monte Carlo simulation based on the continuously compounded risk-free rate in the Monte Carlo simulations to calculate the drift rate of the Company and peer group stock prices. The risk-free rate of return was calculated using the U.S. Treasury daily yield curve.

The fair value of the Company’s awards granted under the 2022 Plan was estimated based on the following assumptions:

 

   
      Fiscal year ended
March 31, 2023
 

Expected volatility

     65% - 70%  

Expected dividends

     —%  

Risk-free interest rate

     2.5% - 2.7%  

 

 

Awards activity

The following table summarizes the RSU awards activity for the fiscal year ended March 31, 2023:

 

     
     Number of
RSUs
    Weighted
average
fair
value per
share
 

Unvested RSU awards outstanding, beginning of fiscal year

         $  

Granted

     2,172,234       20.12  

Vested

            

Forfeited(1)

     (169,815     16.78  
  

 

 

 

Unvested RSU awards outstanding, end of fiscal year

     2,002,419     $ 20.40  

 

 

 

(1)   awards forfeited due to employee terminations.

 

F-29


Table of Contents

NEXTRACKER

Notes to the consolidated financial statements (Continued)

 

The weighted average grant date fair value of RSU awards granted during the fiscal year ended March 31, 2023 was estimated to be $17.03 per award and the weighted average modification date fair value was $20.40 per award as of February 9, 2023.

The following table summarizes the PSU awards activity for the fiscal year ended March 31, 2023:

 

   
     Fiscal year ended
March 31,
 
      Number
of PSUs
     Weighted
average
fair
value per
share
 

Unvested PSU awards outstanding, beginning of fiscal year

          $  

Granted(2)

     219,713        23.01  

Vested

             

Forfeited(1)

             
  

 

 

 

Unvested PSU awards outstanding, end of fiscal year

     219,713      $ 23.01  

 

 

 

(1)   awards forfeited due to employee terminations.

 

(2)   excludes 512,663 PSUs that do not meet the criteria for a grant date under ASC 718 as of March 31, 2023.

The weighted average grant date fair value of the PSU awards granted during the fiscal year ended March 31, 2023 was estimated to be $19.35 per award calculated using a Monte Carlo simulation and weighted average modification date fair value was $23.01 per award as of February 9, 2023. Additional information for the PSUs awarded during the fiscal year ended March 31, 2023 is further detailed in the table below and the PSU Performance Period end date for these awards is March 31, 2025.

 

       
                  Range of shares that
may be issued(1)
 
Year of grant    Targeted number
of awards as of
March 31, 2023
     Weighted
average fair
value per share
    Minimum      Maximum  

Awards with grant date and measurement date

     219,713      $ 23.01              439,426  

Awards without a grant date and measurement date

     512,663      $ 23.01 (2)             1,025,326  

 

 

 

(1)   Payouts can range from 0% to 200% of the applicable Tranche targets based on the achievement levels of the Company’s Total Shareholder Return (“TSR”), as determined in the Restricted Incentive Unit Award Agreement under the 2022 Plan for performance-based vesting awards.

 

(2)   Represents the weighted average fair value per share of awards that had a grant date and measurement date as of March 31, 2023 as these PSUs do not have a grant date or measurement date as of March 31, 2023.

No RSU awards and PSUs awards vested during the fiscal year ended March 31, 2023.

 

F-30


Table of Contents

NEXTRACKER

Notes to the consolidated financial statements (Continued)

 

The following table summarizes the Options awards activity for the fiscal year ended March 31, 2023:

 

     
      Number of
Options
    Weighted
average
exercise
price
 

Options awards outstanding, beginning of fiscal year

            

Granted

     2,806,905     $ 21.0  

Exercised

            

Forfeited(1)

     (114,286     21.0  
  

 

 

   

Options awards outstanding, end of fiscal year

     2,692,619     $ 21.0  
  

 

 

   

Options awards exercisable as of March 31, 2023

            

Options awards vested and expected to vest as of March 31, 2023

     2,692,619     $ 21.0  

 

 

 

(1)   awards forfeited due to employee terminations.

The weighted average grant date fair value of Options awards granted during the fiscal year ended March 31, 2023 was estimated to be $5.17 per award calculated using a Monte Carlo simulation and the weighted average modification date fair value was $6.30 per award as of February 9, 2023. The weighted average remaining contractual life of Options awards outstanding and Options awards vested and expected to vest as of March 31, 2023 is 3.96 years and the aggregate intrinsic value of Options awards outstanding and Options awards vested and expected to vest as of March 31, 2023 is $41.1 million. No Options awards vested during the fiscal year ended March 31, 2023.

Vesting information for these shares is further detailed in the table below.

 

         
                   Range of shares that
may be issued(1)
        
Year of grant    Targeted number
of awards as of
March 31, 2023
     Weighted
average
fair
value per
share
     Minimum      Maximum      Options
Performance
Period end date
 

Fiscal 2023

     2,692,619      $ 6.30               2,692,619        March 31, 2026  

 

 

The Flex 2017 equity incentive plan (the “Flex 2017 Plan”)

All options under the Flex 2017 Plan have been fully expensed and none were outstanding and exercisable as of March 31, 2023.

The executives, officers and employees of Flex, including Nextracker, were granted RSU awards under the Flex 2017 Plan. RSU awards are rights to acquire a specified number of ordinary Flex shares for no cash consideration in exchange for continued service with Flex. RSU awards generally vest in installments over a two to four-year period and unvested RSU awards are forfeited upon termination of employment. Vesting for certain RSU awards is contingent upon service and market conditions, or service and performance conditions.

 

F-31


Table of Contents

NEXTRACKER

Notes to the consolidated financial statements (Continued)

 

As of March 31, 2023, the total unrecognized compensation cost related to unvested RSU awards held by Nextracker employees was approximately $2.0 million under the Flex 2017 Plan. These costs will be amortized generally on a straight-line basis over a weighted-average period of approximately one year.

There were no options and no RSU awards granted under the Flex 2017 Plan during fiscal year 2023.

An immaterial amount of unvested RSU awards are outstanding under the Flex 2017 Plan as of March 31, 2023, some of which represent the target amount of grants made to certain key employees whereby vesting is contingent on meeting certain market conditions.

8. Earnings per share

Basic earnings per share excludes dilution and is computed by dividing net income available to common stockholders of the Company, since February 9, 2023, by the weighted-average number of shares of Class A common stock outstanding during the same period.

Diluted earnings per share reflects the potential dilution from stock-based compensation awards. The potential dilution from awards was computed using the treasury stock method based on the average fair market value of the Company’s common stock for the period. Additionally, the potential dilution impact of Class B common stock convertible into Class A was also considered in the calculation.

The computation of earnings per share and weighted average shares outstanding of the Company’s common stock for the period is presented below:

 

   
     February 9, 2023 - March 31, 2023  
(in thousands except share and per share amounts)    Income
Numerator
     Weighted
average
shares
outstanding
Denominator
     Per
Share
Amount
 

BASIC EPS

        

Net income available to Nextracker Inc. common stockholders

   $ 1,143        45,886,065      $ 0.02  
  

 

 

 

Effect of Dilutive impact

        

Common stock equivalents from Options awards

        377,316     

Common stock equivalents from RSUs

        1,291,346     

Common stock equivalents from PSUs

        92,388     

Income attributable to non-controlling interests and common stock equivalent from Class B common stock

   $ 2,446        98,204,522     
  

 

 

    

DILUTED EPS

        

Net income available to Nextracker Inc. common stockholders

   $ 3,589        145,851,637      $ 0.02  

 

 

9. Bank borrowings and long-term debt

On February 13, 2023, the Company and the LLC, as the borrower, entered into a senior credit facility with a syndicate of banks (the “2023 Credit Agreement”) comprised of (i) a term loan in the aggregate principal

 

F-32


Table of Contents

NEXTRACKER

Notes to the consolidated financial statements (Continued)

 

amount of $150.0 million (the “Term Loan”), and (ii) a revolving credit facility in an aggregate principal amount of $500.0 million (the “RCF”). The LLC borrowed the Term Loan, and used the proceeds to finance, in part, the Distribution of $175.0 million to Flex (through Yuma and Yuma Subsidiary, Inc.,) and TPG Rise, as further described in Note 6.

As of March 31, 2023, the Company had $147.1 million outstanding under the term loan, net of issuance costs, which is included in long-term debt on the consolidated balance sheets.

The RCF is available in U.S. dollars, euros and such currencies as mutually agreed on a revolving basis during the five-year period through February 11, 2028 and is available to fund working capital and other general corporate purposes. A portion of the RCF not to exceed $300.0 million is available for the issuance of letters of credit. A portion of the RCF not to exceed $50.0 million is available for swing line loans. Subject to the satisfaction of certain conditions, the LLC will be permitted to incur incremental term loan facilities or increase the RCF commitment in an aggregate principal amount equal to $100.0 million plus an additional amount such that the secured net leverage ratio or total net leverage ratio, as applicable, is equal to or less than a specified threshold after giving pro forma effect to such incurrence.

The obligations of the LLC under the 2023 Credit Agreement and related loan documents are jointly and severally guaranteed by the Company, certain other holding companies (collectively, the “Guarantors”) and, subject to certain exclusions, certain of the LLC’s existing and future direct and indirect wholly-owned domestic subsidiaries.

As of the closing of the 2023 Credit Agreement, all obligations of the LLC and the guarantors are secured by certain equity pledges by the LLC and the Guarantors. However, if the LLC’s total net leverage ratio exceeds a specified threshold, the collateral will include substantially all of the assets of the LLC and the Guarantors and, if the LLC meets certain investment grade conditions, such lien will be released.

The Term Loan requires quarterly principal payments beginning on June 30, 2024 in an amount equal to 0.625% of the original aggregate principal amount of the Term Loan. From June 30, 2025, the quarterly principal payment will increase to 1.25% of the original aggregate principal amount of the Term Loan. The remaining balance of the Term Loan and the outstanding balance of any RCF loans will be repayable on February 11, 2028. Borrowings under the 2023 Credit Agreement are prepayable and commitments subject to being reduced in each case at the LLC’s option without premium or penalty. The 2023 Credit Agreement contains certain mandatory prepayment provisions in the event that the LLC or its restricted subsidiaries incur certain types of indebtedness or, subject to certain reinvestment rights, receive net cash proceeds from certain asset sales or other dispositions of property.

Borrowings in U.S. dollars under the 2023 Credit Agreement bear interest at a rate based on either (a) a term secured overnight financing rate (“SOFR”)-based formula (including a credit spread adjustment of 10 basis points) plus a margin of 162.5 basis points to 200 basis points, depending on the LLC’s total net leverage ratio, or (b) a base rate formula plus a margin of 62.5 basis point to 100 basis points, depending on the LLC’s total net leverage ratio. Borrowings under the RCF in euros will bear interest based on the adjusted EURIBOR rate plus a margin of 162.5 basis points to 200 basis points, depending on the LLC’s total net leverage ratio. The LLC will also be required to pay a quarterly commitment fee on the undrawn portion of the RCF commitments of 20 basis points to 35 basis points, depending on the LLC’s total net leverage ratio. The interest rate for the Term Loan is 6.82% (SOFR rate of 4.97% plus a margin of 1.85%) as of March 31, 2023.

 

F-33


Table of Contents

NEXTRACKER

Notes to the consolidated financial statements (Continued)

 

The 2023 Credit Agreement contains certain affirmative and negative covenants that, among other things and subject to certain exceptions, limit the ability of the LLC and its restricted subsidiaries to incur additional indebtedness or liens, to dispose of assets, change their fiscal year or lines of business, pay dividends and other restricted payments, make investments and other acquisitions, make optional payments of subordinated and junior lien debt, enter into transactions with affiliates and enter into restrictive agreements. In addition, the 2023 Credit Agreement requires the LLC to maintain a maximum consolidated total net leverage ratio.

The term loan which is categorized as Level 2 on the fair value hierarchy, bears interest at the applicable SOFR rate as of disbursement date, plus a spread based on certain financial metrics for the last twelve-month period and therefore the carrying amount approximate the fair value as of March 31, 2023. The effective interest rate for the Company’s long-term debt was 6.90% for fiscal year ended March 31, 2023.

Scheduled repayments of the Company’s bank borrowings and long-term debt are as follows:

 

   
(In thousands)    Amount  

Fiscal year ended March 31,

  

2024

   $  

2025

     3,750  

2026

     7,500  

2027

     7,500  

2028

     131,250  
  

 

 

 

Total

   $ 150,000  

 

 

10. Supplemental cash flow disclosures

The following table represents supplemental cash flow disclosures of non-cash investing and financing activities:

 

   
     Fiscal year ended March 31,  
(In thousands)    2023     2022      2021  

Non-cash investing activity:

       

Unpaid purchases of property and equipment

   $ 206     $ 138      $ 820  

Non-cash financing activity:

       

Capitalized offering costs

   $ (5,331   $ 5,331      $ 1,696  

Legal settlement paid by Parent(1)

   $ 20,428     $      $  

Paid-in-kind dividend for Series A redeemable preferred units

   $ 21,427     $      $  

Settlement of assets and liabilities with Parent

   $ 52,529     $      $  

 

 

 

(1)   amount presented in fiscal year 2023 is net of insurance recovery of $22.3 million as further described in Note 12.

11. Relationship with parent and related parties

Prior to the IPO, Nextracker was managed and operated in the normal course of business by Flex. Accordingly, certain shared costs were allocated to Nextracker and reflected as expenses in these consolidated financial statements. Nextracker’s management and the management of Flex considered the expenses included and the

 

F-34


Table of Contents

NEXTRACKER

Notes to the consolidated financial statements (Continued)

 

allocation methodologies used to be reasonable and appropriate reflections of the historical Flex expenses attributable to Nextracker for purposes of the stand-alone financial statements up until the IPO. However, the expenses reflected in these consolidated financial statements may not be indicative of the expenses that would have been incurred by Nextracker during the periods presented if Nextracker historically operated as a separate, stand-alone entity during such period, which expenses would have depended on a number of factors, including the chosen organizational structure, what functions were outsourced or performed by employees and strategic decisions made in areas such as information technology and infrastructure. In addition, the expenses reflected in the consolidated financial statements may not be indicative of expenses that Nextracker will incur in the future.

Allocation of corporate expenses

The consolidated financial statements for the period prior to the IPO, include expense allocations for certain functions provided by Flex, including, but not limited to, general corporate expenses related to finance, legal, information technology, human resources, and stock-based compensation. These expenses were allocated to Nextracker based on direct usage when identifiable, with the remainder allocated on the basis of revenue, headcount or other measure.

During the fiscal years ended March 31, 2023, 2022 and 2021, Nextracker was allocated, $5.2 million, $13.0 million and $13.3 million, respectively, of general corporate expenses incurred by Flex. Of these expenses $3.4 million, $9.9 million and $10.0 million, respectively, are included within selling, general and administrative expenses and $1.8 million, $3.1 million and $3.3 million, respectively, are included in cost of sales in the consolidated statements of operations and comprehensive income.

Risk management

Flex carries insurance for property, casualty, product liability matters, auto liability, and workers’ compensation and maintain excess policies to provide additional limits. Prior to the IPO, Nextracker paid a premium to Flex in exchange for the coverage provided. In fiscal years 2023 and 2022, the policies with significant premiums included the Marine Cargo/Goods in Transit and the multiple Errors and Omissions policies all through various insurance providers. Expenses related to coverage provided through Flex were not significant and are reflected in the consolidated statements of operations and comprehensive income for all periods presented.

Cash management and financing

Prior to the IPO, Nextracker participated in Flex’s centralized cash management programs. Disbursements were independently managed by Nextracker.

All significant transactions between Nextracker and Flex that have not been historically cash settled have been reflected in the consolidated statement of cash flows, for the period prior to the IPO, as net transfers to parent as these are deemed to be internal financing transactions. All intra-company accounts, profits and transactions

 

F-35


Table of Contents

NEXTRACKER

Notes to the consolidated financial statements (Continued)

 

have been eliminated. The following is a summary of material transactions reflected in the accumulated net parent investment during the fiscal years ended March 31, 2023, 2022 and 2021

 

   
     Fiscal year ended March 31,  
(In thousands)    2023(3)     2022     2021  

Corporate allocations (excluding stock-based compensation expense)

   $ 1,483     $ 9,999     $ 8,998  

Transfer of operations to Nextracker(1)

     (39,025     (2,934     5,299  

Net cash pooling activities(2)

     (35,240     (35,490     377,360  

Income taxes

     41,238       19,550       36,068  
  

 

 

 

Net transfers (to) from Parent

   $ (31,544   $ (8,875   $ 427,725  

 

 

 

(1)   Primarily represents certain international operations where related income and/or losses are included in Nextracker’s consolidated statements of operations. Cash was also collected by the international operations on behalf of Nextracker, for which Nextracker and Flex do not intend to settle in the future. For the fiscal year 2023, the balance includes the legal settlement paid by Flex as further disclosed in Note 12.

 

(2)   Primarily represents financing activities for cash pooling and capital transfers.

 

(3)   Represents transactions reflected in accumulated net parent investment through February 8, 2023.

The cash balance reflected in the consolidated balance sheets consist of the cash managed and controlled by Nextracker. Prior to the IPO when Nextracker was a controlled entity of Flex, Nextracker’s U.S. operations continued to participate in the Flex cash pooling management programs intra-quarter; all outstanding positions were settled or scheduled for settlement as of each quarter end. Cash pooling activities during the period prior to the IPO were reflected under net transfers from Parent in the consolidated statements of redeemable interest and stockholders’ deficit / parent company equity (deficit) and the consolidated statements of cash flows. Subsequent to the IPO, Nextracker has the optionality to participate in the Flex cash pooling management programs.

Due to related parties relates to balances resulting from transactions between Nextracker and Flex subsidiaries that have historically been cash settled. Nextracker purchased certain components and services from other Flex affiliates of $67.1 million, $47.7 million and $60.3 million for the fiscal years ended March 31, 2023, 2022 and 2021, respectively.

During the period prior to the IPO, Flex also administered on behalf of Nextracker payments to certain freight providers as well as payrolls to certain employees based in the U.S. Nextracker’s average due to related parties balance was $37.5 million, $36.5 million and $24.4 million for the fiscal years ended March 31, 2023, 2022 and 2021, respectively. All related cash flow activities are under net cash used in operating activities in the consolidated statements of cash flows.

The Distribution

Immediately prior to the closing of the IPO, the LLC made the Distribution of $175.0 million. With respect to such Distribution, $21.7 million was distributed to TPG Rise and $153.3 million to Yuma and Yuma Sub in accordance with their pro rata LLC units. The Distribution was financed, in part, with net proceeds from the $150.0 million term loan under the 2023 Credit Agreement, as further discussed in Note 9.

Umbrella agreement

In February 2023, Nextracker Brasil Ltda., an indirect, wholly-owned subsidiary of Nextracker Inc., and Flextronics International Technologia Ltda., an affiliate of Flex, entered into an umbrella agreement (the

 

F-36


Table of Contents

NEXTRACKER

Notes to the consolidated financial statements (Continued)

 

“Umbrella Agreement”) that governs the terms, conditions and obligations of a strategic commercial relationship between Nextracker Inc. and Flex for the sale of the Company’s solar trackers in Brazil. The Umbrella Agreement is renewable automatically for successive one-year periods, unless a party provides written notice to the other parties that such party does not intend to renew within at least ninety days prior to the end of any term.

12. Commitments and contingencies

Litigation and other legal matters

In connection with the matters described below, Nextracker has accrued for a loss contingency to the extent it believes that losses are probable and estimable. The amounts accrued are not material. Although it is reasonably possible that actual losses could be in excess of Nextracker’s accrual. Any such excess loss could have a material adverse effect on Nextracker’s results of operations or cash flows for a particular period or on Nextracker’s financial condition.

On July 15, 2022, the Company settled a case that was brought in January 2017 by Array Technologies, Inc. (“ATI”), in which ATI had alleged that Nextracker and Flex caused a former ATI employee to breach his non-compete agreement with ATI by joining Nextracker and made claims of, among other things, fraud, constructive fraud, trade secret misappropriation, breach of contract and related claims. All claims are fully released as part of a $42.8 million settlement reached in July 2022. The full settlement amount was paid by Flex on August 4, 2022, and is subject to partial coverage under the Flex insurance policy. The estimated insurance recovery of $22.3 million, which was included in other current assets in the consolidated balance sheets as of March 31, 2022, has been netted with net parent investment prior to the IPO and the Transactions.

13. Income taxes

The domestic and foreign components of income before income taxes were comprised of the following:

 

   
     Fiscal year ended March 31,  
(In thousands)    2023      2022      2021  

Domestic

   $ 117,115      $ 45,259      $ 161,323  

Foreign

     51,968        19,849        (3,294)  
  

 

 

 

Total

   $ 169,083      $ 65,108      $ 158,029  

 

 

 

F-37


Table of Contents

NEXTRACKER

Notes to the consolidated financial statements (Continued)

 

The provision for (benefit from) income taxes consisted of the following:

 

   
     Fiscal year ended March 31,  
(In thousands)    2023      2022      2021  

Current:

        

Domestic

   $ 35,244      $ 13,558      $ 34,013  

Foreign

     18,238        5,974        2  
  

 

 

 

Total

     53,482        19,532        34,015  
  

 

 

 

Deferred:

        

Domestic

     (8,660)        (6,173)        54  

Foreign

     2,928        836        (388)  
  

 

 

 

Total

     (5,732)        (5,337)        (334)  
  

 

 

 

Provision for income taxes

   $ 47,750      $ 14,195      $ 33,681  

 

 

The domestic statutory income tax rate was 21% in fiscal years 2023, 2022, and 2021. The reconciliation of the income tax expense (benefit) expected based on domestic statutory income tax rates to the expense (benefit) for income taxes included in the consolidated statements of operations is as follows:

 

   
     Fiscal year ended March 31,  
(In thousands)    2023      2022      2021  

Income taxes based on domestic statutory rates

   $ 35,508      $ 13,673      $ 33,186  

Effect of tax rate differential

     7,487        2,638        342  

FDII Deduction

     (3,235)        (1,583)        (2,951)  

Foreign disregarded entities

     11,020                

Foreign tax deduction

     (3,659)                

Amount allocated to Non-controlling interest

     (1,671)                

Stock-based compensation

            (424)        (4)  

State

     4,535        880        2,689  

Guaranteed payment on Series A Preferred Units

     (4,500)        (875)         

Other

     2,265        (114)        419  
  

 

 

 

Provision for income taxes

   $ 47,750      $ 14,195      $ 33,681  

 

 

 

F-38


Table of Contents

NEXTRACKER

Notes to the consolidated financial statements (Continued)

 

The components of deferred income taxes are as follows (in thousands):

 

   
     As of March 31,  
      2023      2022  

Deferred tax liabilities:

     

Fixed assets

   $ (54)      $ (67)  

Intangible assets

            (437)  

Others

     (2,688)        (663)  
  

 

 

 

Total deferred tax liabilities

     (2,742)        (1,167)  
  

 

 

 

Deferred tax assets:

     

Fixed assets

            47  

Stock-based compensation

     2,222        342  

Deferred revenue

            3,967  

Warranty reserve

            2,461  

Accrued professional fees

            2,378  

Provision for doubtful accounts

            449  

Net operating loss and other carryforwards

     5,467        5,553  

Investment in Nextracker LLC

     249,377         

Others

     1,598        1,367  
  

 

 

 

Total deferred tax assets

     258,664        16,564  

Valuation allowances

     (1,528)         
  

 

 

 

Total deferred tax assets, net of valuation allowances

     257,136        16,564  
  

 

 

 

Net deferred tax asset

   $ 254,394      $ 15,397  
  

 

 

 

The net deferred tax asset is classified as follows:

     

Long-term asset

   $ 254,767      $ 15,828  

Long-term liability

     (373)        (431)  
  

 

 

 

Total

   $ 254,394      $ 15,397  

 

 

The Company has recorded deferred tax assets of approximately $4.3 million related to tax losses and other carryforwards. These tax losses and other carryforwards will expire at various dates as follows:

 

 
Expiration dates of deferred tax assets related to operating losses and other carryforwards  
(In thousands)        

2024 - 2029

   $  

2030 - 2035

     437  

2036 - Post

      

Indefinite

     3,844  
  

 

 

 

Total

   $ 4,281  

 

 

Management assesses the available positive and negative evidence to estimate whether sufficient future taxable income will be generated to permit use of the existing deferred tax assets. A significant piece of

 

F-39


Table of Contents

NEXTRACKER

Notes to the consolidated financial statements (Continued)

 

objective negative evidence evaluated was the cumulative loss incurred over the three-year period ended March 31, 2023. Such objective evidence limits the ability to consider other subjective evidence, such as our projections for future growth.

On the basis of this evaluation, as of March 31, 2023, a valuation allowance account of $1.5 million has been recorded to recognize only the portion of the deferred tax asset that is most likely than not to be realized. The amount of the deferred tax asset considered realizable, however, could be adjusted if estimates of future taxable income during the carryforward period are reduced or increased or if objective negative evidence in the form of cumulative losses is no longer present and additional weight is given to subjective evidence such as our projections for growth.

As of March 31, 2023, the Company has provided for earnings in foreign subsidiaries that are not considered to be indefinitely reinvested and therefore subject to withholding taxes on $4.9 million of undistributed foreign earnings, recording a deferred tax liability of approximately $0.5 million thereon.

A reconciliation of the beginning and ending amount of unrecognized tax benefits is as follows:

 

   
     Fiscal year ended
March 31,
 
(In thousands)    2023      2022      2021  

Balance, beginning of fiscal year

   $ 440      $ 465      $ 410  

Impact from foreign exchange rates fluctuation

     (6)        (25)        55  
  

 

 

 

Balance, end of fiscal year

   $ 434      $ 440      $ 465  

 

 

Nextracker and its subsidiaries file federal, state, and local income tax returns in multiple jurisdictions around the world. With few exceptions, Nextracker is no longer subject to income tax examinations by tax authorities for years before 2018.

The Company recognizes interest and penalties accrued related to unrecognized tax benefits within the Company’s tax expense. During each of the fiscal years ended March 31, 2023, 2022 and 2021, the Company accrued interest and penalties of approximately $0.1 million. The Company had approximately $0.5 million and $0.4 million accrued for the payment of interest and penalty as of March 31, 2023 and 2022, respectively.

Tax Receivable Agreement

On February 13, 2023, Nextracker Inc. entered into a tax receivable agreement (the “Tax Receivable Agreement”or “TRA”) with the LLC, Yuma, Yuma Sub, TPG Rise and the following affiliates of TPG Rise: TPG Rise Climate Flash Cl BDH, L.P., TPG Rise Climate BDH, L.P. and The Rise Fund II BDH, L.P. (collectively, the “TPG Affiliates”). The Tax Receivable Agreement provides for the payment by Nextracker Inc.to Yuma, Yuma Sub, TPG and the TPG Affiliates (or certain permitted transferees thereof) of 85% of the tax benefits, if any, that Nextracker Inc. is deemed to realize under certain circumstances as a result of (i) its allocable share of existing tax basis in tangible and intangible assets resulting from exchanges or acquisitions of outstanding Series A Preferred Units or common units of the LLC (collectively, the “LLC Units”), including as part of the Transactions or under the Exchange Agreement, (ii) increases in tax basis resulting from exchanges or acquisitions of LLC Units and shares of Nextracker Inc.’s Class B common stock (including as part of the Transactions or under the Exchange Agreement), (iii) certain pre-existing tax attributes of certain blocker corporations affiliated with TPG

 

F-40


Table of Contents

NEXTRACKER

Notes to the consolidated financial statements (Continued)

 

Rise that each merged with a separate direct, wholly-owned subsidiary of Nextracker Inc., as part of the Transactions, and (iv) certain other tax benefits related to Nextracker Inc. entering into the Tax Receivable Agreement, including tax benefits attributable to payments under the Tax Receivable Agreement.

As of March 31, 2023, a liability of $230.3 million was recorded for the expected amount to be paid to Yuma, Yuma sub, TPG and the TPG affiliates, which is included in TRA liability and other liability on the consolidated balance sheets. Separately, a deferred tax asset of $249.4 million has been booked reflecting Nextracker’s outside basis difference in Nextracker LLC, which is included in deferred tax assets and other assets on the consolidated balance sheets. The difference between the liability and the deferred tax asset was recorded to additional paid-in-capital on the consolidated balance sheets.

14. Segment reporting

Operating segments are defined as components of an enterprise for which separate financial information is available that is evaluated regularly by the Chief Operating Decision Maker (“CODM”), or a decision-making group, in deciding how to allocate resources and in assessing performance. Resource allocation decisions and Nextracker’s performance are assessed by its Chief Executive Officer, identified as the CODM.

For all periods presented, Nextracker has one operating and reportable segment. The following table sets forth geographic information of revenue based on the locations to which the products are shipped:

 

   
     Fiscal year ended March 31,  
(In thousands)    2023      2022      2021  

Revenue:

                 

U.S.

   $ 1,298,596        68%      $ 904,946        62%      $ 900,927        75%  

Rest of the World

     603,541        32%        552,646        38%        294,690        25%  
  

 

 

 

Total

   $ 1,902,137         $ 1,457,592         $ 1,195,617     

 

 

The United States is the principal country of domicile.

The following table summarizes the countries that accounted for more than 10% of revenue in fiscal years 2023, 2022, and 2021. Revenue is attributable to the countries to which the products are shipped.

 

   
     Fiscal year ended March 31,  
(In thousands)    2023      2022      2021  

Revenue:

                 

U.S.

   $ 1,298,596        68%      $ 904,946        62%      $ 900,927        75%  

Brazil

     295,846        16%        188,368        13%        14,440        1%  

 

 

No other country accounted for more than 10% of revenue for the fiscal years presented in the table above.

As of March 31, 2023 and 2022, property and equipment, net in the United States was $7.2 million and $7.3 million, respectively, which each accounted for 99% of property and equipment, net. No other countries accounted for more than 10% of property and equipment, net as of March 31, 2023 and 2022.

 

F-41


Table of Contents

NEXTRACKER INC.

Unaudited condensed consolidated balance sheets

 

     
(In thousands, except share and per share amounts)    As of June 30, 2023     As of March 31, 2023  

ASSETS

    

Current assets:

    

Cash and cash equivalents

   $ 355,081     $ 130,008  

Accounts receivable, net of allowance of $1,621 and $1,768, respectively

     222,750       271,159  

Contract assets

     320,124       297,960  

Inventories

     136,656       138,057  

Other current assets

     82,195       35,081  
  

 

 

 

Total current assets

     1,116,806       872,265  

Property and equipment, net

     6,914       7,255  

Goodwill

     265,153       265,153  

Other intangible assets, net

     1,258       1,321  

Deferred tax assets and other assets

     266,741       273,686  
  

 

 

 

Total assets

   $ 1,656,872     $ 1,419,680  
  

 

 

 

LIABILITIES, REDEEMABLE INTERESTS AND STOCKHOLDERS’ DEFICIT

    

Current liabilities:

    

Accounts payable

   $ 293,451     $ 211,355  

Accrued expenses

     57,280       59,770  

Deferred revenue

     251,040       176,473  

Due to related parties

     22,049       12,239  

Other current liabilities

     52,318       47,589  
  

 

 

 

Total current liabilities

     676,138       507,426  

Long-term debt

     147,289       147,147  

TRA liability and other liabilities

     276,298       280,246  
  

 

 

 

Total liabilities

     1,099,725       934,819  
  

 

 

 

Commitments and contingencies (Note 9)

    

Redeemable non-controlling interest

     3,909,522       3,560,628  

Stockholders’ deficit:

    

Class A common stock, $0.0001 par value, 900,000,000 shares authorized, 46,422,308 shares and 45,886,065 shares issued and outstanding, respectively

     5       5  

Class B common stock, $0.0001 par value, 500,000,000 shares authorized, 98,204,522 shares issued and outstanding

     10       10  

Accumulated deficit

     (3,352,390     (3,075,782

Additional paid-in-capital

            
  

 

 

 

Total stockholders’ deficit

     (3,352,375     (3,075,767
  

 

 

 

Total liabilities, redeemable interests, and stockholders’ deficit

   $ 1,656,872     $ 1,419,680  
  

 

 

 

The accompanying notes are an integral part of these condensed consolidated financial statements.

 

F-42


Table of Contents

NEXTRACKER INC.

Unaudited condensed consolidated statements of operations and comprehensive income

 

   
     Three-Month Periods Ended  
(In thousands, except share and per share amounts)    June 30, 2023      July 1, 2022  

Revenue

   $ 479,543      $ 403,230  

Cost of sales

     365,799      $ 353,367  
  

 

 

 

Gross profit

     113,744        49,863  

Selling, general and administrative expenses

     34,235        16,117  

Research and development

     5,629        3,977  
  

 

 

 

Operating income

     73,880        29,769  

Interest and other (income) expense, net

     1,134        (61
  

 

 

 

Income before income taxes

     72,746        29,830  

Provision for income taxes

     9,101        5,700  
  

 

 

    

 

 

 

Net income and comprehensive income

     63,645        24,130  

Less: Net income attributable to Nextracker LLC prior to the reorganization transactions

            24,130  

Less: Net income attributable to redeemable non-controlling interests

     43,216         
  

 

 

 

Net income attributable to Nextracker Inc.

   $ 20,429      $  
  

 

 

 

Earnings per share attributable to the stockholders of Nextracker Inc.(1)

     

Basic

   $ 0.44        N/A  

Diluted

   $ 0.43        N/A  

Weighted-average shares used in computing per share amounts:

     

Basic

     46,411,859        N/A  

Diluted

     146,868,852        N/A  

 

 

 

(1)   Basic and diluted earnings per share is applicable only for the period following the initial public offering (“IPO”) and the related Transactions. See Note 5 for a description of the Transactions.

The accompanying notes are an integral part of these condensed consolidated financial statements.

 

F-43


Table of Contents

NEXTRACKER INC.

Unaudited condensed consolidated statements of redeemable interest and stockholders’ deficit / parent company equity (deficit)

(In thousands, except share and per share amounts)

 

                 
                      Class A common stock     Class B common stock                    
Three Months Ended June 30, 2023   Redeemable
preferred
units
    Redeemable
non-controlling
interests
    Accumulated
net parent
investment
    Shares
outstanding
    Amounts     Shares
outstanding
    Amounts     Additional
paid-in-capital
    Accumulated
deficit
    Total
stockholders’
deficit
 

BALANCE AT MARCH 31, 2023

  $     $ 3,560,628     $       45,886,065     $ 5       98,204,522     $ 10     $     $ (3,075,782   $ (3,075,767

Net income

          43,216                                           20,429       20,429  

Stock-based compensation expense and other

                                              8,641             8,641  

Vesting of Nextracker Inc. RSU awards

                      536,243                                      

Redemption value adjustment

          305,678                                     (8,641     (297,037     (305,678
 

 

 

   

 

 

 

BALANCE AT JUNE 30, 2023

  $     $ 3,909,522     $       46,422,308     $ 5       98,204,522     $ 10     $     $ (3,352,390   $ (3,352,375

 

 

 

                 
                      Class A common stock     Class B common stock                    
Three Months Ended July 1, 2022   Redeemable
preferred
units
    Redeemable
non-controlling
interests
    Accumulated
net parent
investment
(deficit)
    Shares
outstanding
    Amounts     Shares
outstanding
    Amounts     Additional
paid-in-capital
    Accumulated
deficit
    Total
stockholders’
deficit
 

BALANCE AT MARCH 31, 2022

  $ 504,168     $     $ (3,035         $           $     $     $     $  

Net income prior to reorganization transactions

                24,130                                            

Stock-based compensation expense prior to reorganization

                1,005                                            

Paid-in-kind dividend for Series A redeemable preferred units

    6,250             (6,250                                          

Net transfer to Parent

                851                                            
 

 

 

   

 

 

 

BALANCE AT July 1, 2022

  $ 510,418     $     $ 16,701           $           $     $     $     $  

 

 

The accompanying notes are an integral part of these condensed consolidated financial statements.

 

F-44


Table of Contents

NEXTRACKER INC.

Unaudited condensed consolidated statements of cash flows

 

   
     Three-Month Periods Ended  
(In thousands)    June 30, 2023     July 1, 2022  

Cash flows from operating activities:

    

Net income

   $ 63,645     $ 24,130  

Depreciation and amortization

     1,046       1,269  

Changes in working capital and other, net

     161,076       (22,605
  

 

 

 

Net cash provided by operating activities

     225,767       2,794  
  

 

 

 

Cash flows from investing activities:

    

Purchases of property and equipment

     (694     (427
  

 

 

 

Net cash used in investing activities

     (694     (427
  

 

 

 

Cash flows from financing activities:

    

Net transfers (to) from Parent

           (309
  

 

 

 

Net cash used in financing activities

           (309
  

 

 

 

Effect of exchange rate on cash and cash equivalents

            
  

 

 

 

Net increase in cash

     225,073       2,058  

Cash and cash equivalents beginning of period

     130,008       29,070  
  

 

 

 

Cash and cash equivalents end of period

   $ 355,081     $ 31,128  
  

 

 

 

Non-cash investing activity:

    

Unpaid purchases of property and equipment

   $ 155     $ 116  

Non-cash financing activity:

    

Capitalized offering costs

   $     $ 297  

The accompanying notes are an integral part of these condensed consolidated financial statements.

 

F-45


Table of Contents

NEXTRACKER INC.

Notes to the unaudited condensed consolidated financial statements

1. Organization of Nextracker

Nextracker Inc. and its subsidiaries (“Nextracker”, “we”, the “Company”) is a leading provider of intelligent, integrated solar tracker and software solutions used in utility-scale and distributed generation solar projects around the world. Nextracker’s products enable solar panels in utility-scale power plants to follow the sun’s movement across the sky and optimize plant performance. Nextracker has operations in the United States, Mexico, Spain and other countries in Europe, India, Australia, the Middle East, Africa and Brazil.

Prior to the completion of the Transactions, as described in Note 5 and the Initial Public Offering as described below, we operated as part of Flex Ltd. (“Flex” or “Parent”) and not as a standalone entity. On December 19, 2022, Nextracker Inc. was formed as a Delaware corporation which is a 100%-owned subsidiary of Yuma, Inc., a Delaware corporation and indirect wholly-owned subsidiary of Flex Ltd. Nextracker Inc. was formed for the purpose of completing the initial public offering of its Class A common stock (the “IPO”) and other related Transactions, in order to carry on the business of Nextracker LLC.

The Initial Public Offering

On February 8, 2023, the Company’s registration statement on Form S-1 relating to its IPO was declared effective by the Securities and Exchange Commission (“SEC”) and the shares of its Class A common stock began trading on the Nasdaq Global Select Market on February 9, 2023. The IPO closed on February 13, 2023, pursuant to which the Company issued and sold 30,590,000 shares of its Class A common stock at a public offering price of $24.00 per share, giving effect to the exercise in full of the underwriters’ option to purchase additional shares. The Company received net proceeds of $693.8 million, after deducting $40.4 million in underwriting discounts. The Company used all of the net proceeds from the IPO to purchase its member’s interest in Nextracker LLC from Flex and holds a member’s interest of approximately 32% of Nextracker LLC as of June 30, 2023. On July 3, 2023 the Company completed a follow-on offering of Class A common stock. See further discussion in Note 12.

2. Summary of accounting policies

Variable interest entities (“VIE”) and consolidation

Subsequent to the IPO, the Company’s sole material asset is its member’s interest in Nextracker LLC. In accordance with the Nextracker LLC Operating Agreement, the Company was named the managing member of Nextracker LLC. As a result, the Company has all management powers over the business and affairs of Nextracker LLC and to conduct, direct and exercise full control over the activities of Nextracker LLC. Class A common stock issued in the IPO does not hold majority voting rights but hold 100% of the economic interest in the Company, which results in Nextracker LLC being considered a VIE. Due to the Company’s power to control the activities most directly affecting the results of Nextracker LLC, the Company is considered the primary beneficiary of the VIE. Accordingly, beginning with the IPO, the Company consolidates the financial results of Nextracker LLC and its subsidiaries. Member’s interest in Nextracker LLC held by Yuma, Inc. (“Yuma”), Yuma Subsidiary, Inc., a Delaware corporation and wholly-owned subsidiary of Yuma (“Yuma Sub”), TPG Rise Flash, L.P. (“TPG”) and the TPG affiliates are presented on the condensed consolidated balance sheets as temporary equity under the caption “Redeemable non-controlling interests.”

 

F-46


Table of Contents

NEXTRACKER INC.

Notes to the unaudited condensed consolidated financial statements (Continued)

 

Basis of presentation

The accompanying condensed consolidated financial statements have been prepared in accordance with accounting principles generally accepted in the United States of America (“U.S. GAAP”) and pursuant to the rules and regulations of the SEC for reporting interim financial information. Accordingly, they do not include all of the information and footnotes required by U.S. GAAP for complete financial statements, and should be read in conjunction with the Company’s audited consolidated financial statements as of and for the fiscal year ended March 31, 2023, contained in the Company’s Annual Report on Form 10-K (the “Form 10-K”). In the opinion of management, all adjustments (consisting only of normal recurring adjustments) considered necessary to present the Company’s financial statements fairly have been included. Operating results for the three-month period ended June 30, 2023 are not necessarily indicative of the results that may be expected for the fiscal year ending March 31, 2024 or any future period. All intracompany transactions and accounts within Nextracker have been eliminated.

Prior to the Transactions (as described in Note 5), Nextracker did not operate as a separate entity and stand-alone separate historical financial statements for Nextracker were not prepared. Accordingly, the unaudited condensed consolidated financial statements for the three-month period ended July 1, 2022 were derived from Flex’s historical accounting records and were presented on a carve-out basis and include allocations of certain costs from Flex incurred on Nextracker’s behalf. Such costs may not have represented the amounts that would have been incurred had Nextracker operated autonomously or independently from Flex during the period preceding the IPO.

The condensed consolidated balance sheet as of March 31, 2023 was derived from the Company’s audited consolidated financial statements included in the Form 10-K.

The first quarters for fiscal years 2024 and 2023 ended on June 30, 2023 (91 days), and July 1, 2022 (92 days), respectively.

Use of estimates

The preparation of financial statements in conformity with GAAP requires management to make estimates and assumptions that affect the reported amounts of assets and liabilities, the disclosure of contingent assets and liabilities at the date of the financial statements, and the reported amounts of revenues and expenses during the reporting period. Actual results could differ materially from those estimates. Estimates are used in accounting for, among other things, impairment of goodwill, impairment of long-lived assets, allowance for doubtful accounts, reserve for excess or obsolete inventories, valuation of deferred tax assets, warranty reserves, contingencies, operation accruals, and fair values of awards granted under stock-based compensation plans. Due to the long-term economic effect of the COVID-19 pandemic and geopolitical conflicts (including the Russian invasion of Ukraine), there has been and will continue to be uncertainty and disruption in the global economy and financial markets. The Company has made estimates and assumptions taking into consideration certain possible impacts due to the COVID-19 pandemic and the Russian invasion of Ukraine. These estimates may change, as new events occur, and additional information is obtained. Actual results may differ from previously estimated amounts, and such differences may be material to the condensed consolidated financial statements. Estimates and assumptions are reviewed periodically, and the effects of revisions are reflected in

 

F-47


Table of Contents

NEXTRACKER INC.

Notes to the unaudited condensed consolidated financial statements (Continued)

 

the period they occur. Management believes that these estimates and assumptions provide a reasonable basis for the fair presentation of the condensed consolidated financial statements.

Product warranty

Nextracker offers an assurance type warranty for its products against defects in design, materials and workmanship for a period ranging from five to ten years, depending on the component. For these assurance type warranties, a provision for estimated future costs related to warranty expense is recorded when they are probable and reasonably estimable, which is typically when products are delivered. The estimated warranty liability is based on our warranty model which relies on historical warranty claim information and assumptions based on the nature, frequency and average cost of claims for each product line by project. When little or no experience exists, the estimate is based on comparable product lines and/or estimated potential failure rates. These estimates are based on data from Nextracker specific projects. Estimates related to the outstanding warranty liability are re-evaluated on an ongoing basis using best-available information and revisions are made as necessary.

The following table summarizes the activity related to the estimated accrued warranty reserve for the three-month periods ended June 30, 2023 and July 1, 2022:

 

   
     Three-month periods ended  
(In thousands)    June 30, 2023     July 1, 2022  

Beginning balance

   $ 22,591     $ 10,485  

Provision (release) for warranties issued

     (1,582     127  

Payments

     (278     (225
  

 

 

 

Ending balance

   $ 20,731     $ 10,387  

 

 

Inventories

Inventories are stated at the lower of cost (on a first-in, first-out basis) or net realizable value. Nextracker’s inventory primarily consists of finished goods to be used and to be sold to customers, including components procured to complete the tracker system projects.

Other current assets

Other current assets include short-term deposits and advances of $74.9 million and $29.3 million as of June 30, 2023 and March 31, 2023, respectively, primarily related to advance payments to certain vendors for procurement of inventory.

Accrued expenses

Accrued expenses include accruals primarily for freight and tariffs of $42.6 million and $44.6 million as of June 30, 2023 and March 31, 2023, respectively. In addition, it includes $14.7 million and $15.2 million of accrued payroll as of June 30, 2023 and March 31, 2023, respectively.

 

F-48


Table of Contents

NEXTRACKER INC.

Notes to the unaudited condensed consolidated financial statements (Continued)

 

TRA liability and other liabilities

Tax Receivable Agreement (“TRA”) liability and other liabilities primarily include the liability of $230.3 million as of June 30, 2023 and March 31, 2023, related to the expected amount to be paid to Yuma, Yuma Sub, TPG and the TPG affiliates pursuant to the TRA. Additionally, the balance includes the long-term portion of standard product warranty liabilities of $10.4 million and $11.8 million, respectively, and the long-term portion of deferred revenue of $35.6 million and $35.8 million as of June 30, 2023 and March 31, 2023, respectively.

Redeemable non-controlling interests

The balance of the redeemable non-controlling interests is reported at the greater of the initial carrying amount adjusted for the redeemable non-controlling interest’s share of earnings or losses and other comprehensive income or loss, or its estimated maximum redemption amount. The resulting changes in the estimated maximum redemption amount (increases or decreases) are recorded with corresponding adjustments against retained earnings or, in the absence of retained earnings, additional paid-in-capital. These interests are presented on the condensed consolidated balance sheets as temporary equity under the caption “Redeemable non-controlling interests.”

The following table present a reconciliation of the change in redeemable non-controlling interests for the period presented:

 

   
      Three-month period ended
June 30, 2023
 
     (in thousands)  

Balance at beginning of period

   $ 3,560,628

Net income attributable to redeemable non-controlling interests

     43,216

Redemption value adjustment

     305,678
  

 

 

 

Balance at end of period

   $ 3,909,522
  

 

 

 

The maximum redemption amount was higher than the carrying amount adjusted for the redeemable non-controlling interest’s share of earnings as of June 30, 2023 as a result of the increase in the Company’s share price as of June 30, 2023 as compared to March 31, 2023.

3. Revenue

Based on ASC 606 provisions, the Company disaggregates its revenue from contracts with customers by those sales recorded over time and sales recorded at a point in time. The following table presents Nextracker’s revenue disaggregated based on timing of transfer-point in time and over time for the three-month periods ended June 30, 2023 and July 1, 2022:

 

   
     Three-month periods ended  
(In thousands)    June 30, 2023      July 1, 2022  

Timing of Transfer

     

Point in time

   $ 5,641      $ 23,251  

Over time

     473,902        379,979  
  

 

 

 

Total revenue

   $ 479,543      $ 403,230  

 

 

 

F-49


Table of Contents

NEXTRACKER INC.

Notes to the unaudited condensed consolidated financial statements (Continued)

 

Contract balances

The timing of revenue recognition, billings and cash collections results in contract assets and contract liabilities (deferred revenue) on the condensed consolidated balance sheets. Nextracker’s contract amounts are billed as work progresses in accordance with agreed-upon contractual terms, which generally coincide with the shipment of one or more phases of the project. When billing occurs subsequent to revenue recognition, a contract asset results. Contract assets of $320.1 million and $298.0 million as of June 30, 2023 and March 31, 2023, respectively, are presented in the condensed consolidated balance sheets, of which $122.7 million and $116.3 million, respectively, will be invoiced at the end of the projects as they represent funds withheld until the products are installed by a third party, arranged by the customer, and the project is declared operational. The remaining unbilled receivables will be invoiced throughout the project based on a set billing schedule such as milestones reached or completed tracker rows delivered. Contract assets increased $22.1 million from March 31, 2023 to June 30, 2023 due to fluctuations in the timing and volume of billings for the Company’s revenue recognized over time.

During the three-month periods ended June 30, 2023 and July 1, 2022, Nextracker converted $71.4 million and $56.3 million of deferred revenue to revenue, respectively, which represented 34% and 52%, respectively, of the beginning period balance of deferred revenue.

Remaining performance obligations

As of June 30, 2023, Nextracker had $286.6 million of the transaction price allocated to the remaining performance obligations. The Company expects to recognize revenue on approximately 88% of these performance obligations in the next 12 months. The remaining long-term unperformed obligations primarily relate to extended warranty and deposits collected in advance on certain tracker projects.

4. Goodwill and intangible assets

Goodwill

Goodwill relates to the 2015 acquisition of Nextracker LLC and the 2016 acquisition of BrightBox by Flex on behalf of Nextracker LLC. As of June 30, 2023 and March 31, 2023, goodwill totaled $265.2 million, respectively and is not deductible for tax purposes.

Other intangible assets

The components of identifiable intangible assets are as follows:

 

     
     As of June 30, 2023      As of March 31, 2023  
(In thousands)    Gross
carrying
amount
     Accumulated
amortization
    Net
carrying
amount
     Gross
carrying
amount
     Accumulated
amortization
    Net
carrying
amount
 

Intangible assets:

               

Trade name and other intangibles

   $ 2,500      $ (1,242   $ 1,258      $ 2,500      $ (1,179   $ 1,321  
  

 

 

 

Total

   $ 2,500      $ (1,242   $ 1,258      $ 2,500      $ (1,179   $ 1,321  

 

 

Total intangible asset amortization expense recognized in operations was immaterial for the periods presented.

 

F-50


Table of Contents

NEXTRACKER INC.

Notes to the unaudited condensed consolidated financial statements (Continued)

 

5. The Transactions

The Company and Nextracker LLC completed the following reorganization and other transactions in connection with the IPO (collectively, referred to as the “Transactions”):

 

 

Immediately prior to the completion of the IPO, Nextracker Inc. issued 128,794,522 shares of its Class B common stock to Yuma, Yuma Sub, and TPG Rise in exchange for cash consideration, which number of shares was equal to the number of common units of Nextracker LLC held directly or indirectly by Yuma, Yuma Sub and TPG Rise (not inclusive of those held by affiliated blocker corporations—see below) immediately following the Transactions and before giving effect to the IPO.

 

 

Immediately prior to the completion of the IPO and as permitted under and in accordance with the limited liability company agreement of Nextracker LLC in effect prior to the IPO (the “Prior LLC Agreement”), TPG Rise exercised its right to have certain blocker corporations affiliated with TPG Rise each merge with a separate direct, wholly-owned subsidiary of Nextracker Inc., with the blocker corporations surviving each such merger, in a transaction intended to qualify as a tax-free transaction. In connection with such blocker corporations’ mergers, the investors in each such blocker corporation received a number of shares of Nextracker Inc.’s Class A common stock with a value based on the Series A Preferred Units held by such blocker corporation for a total of 15,279,190 shares of Nextracker Inc.’s Class A common stock.

 

 

Immediately prior to the closing of the IPO, Nextracker LLC made a distribution in an aggregate amount of $175.0 million (the “Distribution”). With respect to such Distribution, $21.7 million was distributed to TPG Rise and $153.3 million to Yuma and Yuma Sub in accordance with their pro rata units of Nextracker LLC. The Distribution was financed, in part, with net proceeds from the $150.0 million term loan under the 2023 Credit Agreement.

 

 

Nextracker Inc. used all the net proceeds from the IPO ($693.8 million) as consideration for Yuma’s transfer to Nextracker Inc. of 30,590,000 Nextracker LLC common units at a price per unit equal to $22.68.

 

 

In connection with Yuma’s transfer to Nextracker Inc. of 30,590,000 Nextracker LLC common units, a corresponding number of shares of Nextracker Inc.’s Class B common stock held by Yuma were canceled.

 

 

In connection with the IPO, Nextracker Inc. repurchased all 100 shares of common stock previously issued to Yuma for an immaterial amount.

On February 8, 2023, the Company amended and restated its certificate of incorporation to, among other things, authorize 900,000,000 shares of $0.0001 par value Class A common stock, 500,000,000 shares of $0.0001 par value Class B common stock, and 50,000,000 shares of par value $0.0001 preferred stock.

On February 13, 2023, the members of Nextracker LLC entered into the Third Amended and Restated Limited Liability Company Agreement of Nextracker LLC to, among other things, effect the Transactions described above and to appoint Nextracker Inc. as the managing member of Nextracker LLC. Nextracker Inc. beneficially owns 45,886,065 Nextracker LLC common units after the completion of the IPO and the Transactions and as of June 30, 2023.

 

F-51


Table of Contents

NEXTRACKER INC.

Notes to the unaudited condensed consolidated financial statements (Continued)

 

Exchange Agreement

The Company, Nextracker LLC, the LLC, Yuma, Yuma Sub and TPG entered into an exchange agreement (the “Exchange Agreement”) under which Yuma, Yuma Sub and TPG (or certain permitted transferees thereof) have the right, subject to the terms of the Exchange Agreement, to require Nextracker LLC to exchange Nextracker LLC common units (together with a corresponding number of shares of Class B common stock) for newly-issued shares of Class A common stock of Nextracker Inc. on a one-to-one basis, or, in the alternative, Nextracker Inc. may elect to exchange such Nextracker LLC common units (together with a corresponding number of shares of Nextracker Inc. Class B common stock) for cash equal to the product of (i) the number of Nextracker LLC common units (together with a corresponding number of shares of Class B common stock) being exchanged, (ii) the then-applicable exchange rate under the Exchange Agreement (which will initially be one and is subject to adjustment) and (iii) the Class A common stock value (based on the market price of our Class A common stock), subject to customary conversion rate adjustments for stock splits, stock dividends, reclassifications and other similar transactions; provided further, that in the event of an exchange request by an exchanging holder, Nextracker Inc. may at its option effect a direct exchange of shares of Class A common stock for Nextracker LLC common units and shares of Class B common stock in lieu of such exchange or make a cash payment to such exchanging holder, in each case pursuant to the same economic terms applicable to an exchange between the exchanging holder and Nextracker LLC. As Nextracker LLC interests are redeemable upon the occurrence of an event not solely within the control of the Company, such interests are presented in temporary equity on the condensed consolidated balance sheets.

6. Stock-based compensation

The Company adopted the First Amended and Restated 2022 Nextracker LLC Equity Incentive Plan in April 2022 (the “LLC Plan”), which provides for the issuance of options, unit appreciation rights, performance units, performance incentive units, restricted incentive units and other unit-based awards to employees, directors, and consultants of the Company. Additionally, in connection with the IPO in February 2023, the Company approved the Second Amended and Restated 2022 Nextracker Inc. Equity Incentive Plan (the “NI Plan,” and collectively with the LLC Plan, the “2022 Plan”) to reflect, among other things, that the underlying equity interests with respect to awards issued under the LLC Plan shall, in lieu of common units of Nextracker LLC, relate to Class A common stock of Nextracker for periods from and after the closing of the IPO.

In addition to the 2022 Plan, certain executives, officers and employees of the Company also participate in the Flex 2017 equity incentive plan (the “Flex 2017 Plan”), and as such, stock-based compensation expense for the period presented also include expense recognized under the Flex 2017 Plan.

The following table summarizes the Company’s stock-based compensation expense under the 2022 Plan and the Flex 2017 Plan:

 

   
     Three-month periods ended  
(In thousands)    June 30, 2023      July 1, 2022  

Cost of sales

   $ 1,926      $ 410  

Selling, general and administrative expenses

     6,715        595  
  

 

 

 

Total stock-based compensation expense

   $ 8,641      $ 1,005  

 

 

 

F-52


Table of Contents

NEXTRACKER INC.

Notes to the unaudited condensed consolidated financial statements (Continued)

 

Stock-based compensation expense includes an allocation of Flex’s corporate and shared functional employee expense of immaterial amounts for the three-month periods ended June 30, 2023 and July 1, 2022. These charges were recorded within selling, general and administrative expenses.

The 2022 Nextracker equity incentive plan

During the three-month period ended June 30, 2023, the Company granted 0.5 million time-based unvested restricted share units (“RSU”) awards to certain of its employees under the 2022 Plan. The vesting for these unvested RSU awards is contingent upon time-based vesting with continued service over a three-year period from the grant date, with a portion of the awards vesting at the end of each year. The weighted average fair value per share of the RSUs granted during the period was estimated to be $39.70 per award.

In addition, the Company also granted 0.4 million performance based vesting (“PSU”) awards whereby vesting is generally contingent upon (i) time-based vesting with continued service through March 31, 2026, and (ii) the achievement of certain metrics specific to the Company, which could result in a range of 0 -300% of such PSUs ultimately vesting. The weighted average fair value per share of the PSUs granted during the period was estimated to be $40.47 per award, which corresponds to the Company’s closing price per share as of the grant date of the awards.

Further, the Company granted 0.5 million options awards that will cliff-vest on the third anniversary of the grant date, subject generally to continuous service through such vesting date. The exercise price for the shares underlying such Options is equal to $40.47 per award, which corresponds to the Company’s closing price per share as of the grant date of the awards. As a result of these new awards being granted close to the end of the first fiscal quarter, the Company is in the process of finalizing its estimate of the grant date fair value of the new options granted during the three-month period ended June 30, 2023.

Additionally, during the three-month period ended June 30, 2023, an immaterial number of awards were forfeited due to employee terminations.

The total unrecognized compensation expense related to unvested awards under the 2022 Nextracker Plan as of June 30, 2023 was approximately $61.0 million, which is expected to be recognized over a weighted-average period of approximately 2.53 years.

The Flex 2017 equity incentive plan (the “2017 Plan”)

All options have been fully expensed and none were outstanding and exercisable as of June 30, 2023.

The executives, officers and employees of Flex, including Nextracker, were granted restricted share unit (“RSU”) awards under the 2017 Plan. RSU awards are rights to acquire a specified number of ordinary Flex shares for no cash consideration in exchange for continued service with Flex. RSU awards generally vest in installments over a two to four-year period and unvested RSU awards are forfeited upon termination of employment. Vesting for certain RSU awards is contingent upon service and market conditions, or service and performance conditions.

As of June 30, 2023, the total unrecognized compensation cost related to unvested RSU awards held by Nextracker employees was approximately $1.4 million under the 2017 Plan. These costs will be amortized generally on a straight-line basis over a weighted-average period of approximately one year.

 

F-53


Table of Contents

NEXTRACKER INC.

Notes to the unaudited condensed consolidated financial statements (Continued)

 

There were no options and no RSU awards granted under the 2017 Plan during the three-month period ended June 30, 2023.

An immaterial amount of unvested RSU awards are outstanding under the Flex 2017 Plan as of June 30, 2023, some of which represent the target amount of grants made to certain key employees whereby vesting is contingent on meeting certain market conditions.

7. Earnings per share

Basic earnings per share excludes dilution and is computed by dividing net income available to common stockholders of the Company for the three-month period ended June 30, 2023 by the weighted-average number of shares of Class A common stock outstanding during the same period.

Diluted earnings per share reflects the potential dilution from stock-based compensation awards. The potential dilution from awards was computed using the treasury stock method based on the average fair market value of the Company’s Class A common stock for the period. Additionally, the potential dilutive impact of Class B common stock convertible into Class A was also considered in the calculation.

The computation of earnings per share and weighted average shares outstanding of the Company’s common stock for the period is presented below:

 

   
     Three-month period ended June 30, 2023  
(in thousands except share and per share amounts)    Income
Numerator
     Weighted average
shares outstanding
Denominator
     Per
Share
Amount
 

Basic EPS

        

Net income available to Nextracker Inc. common stockholders

   $ 20,429      46,411,859    $ 0.44
  

 

 

 

Effect of Dilutive impact

        

Common stock equivalents from options awards (1)

        896,988   

Common stock equivalents from RSUs (2)

        885,710   

Common stock equivalents from PSUs (3)

        469,773   

Income attributable to non-controlling interests and common stock equivalent from Class B common stock

   $ 43,216      98,204,522   
  

 

 

    

Diluted EPS

        

Net income and comprehensive income

   $ 63,645      146,868,852    $ 0.43

 

 

 

(1)   During the three-month period ended June 30, 2023, approximately 0.5 million options awards, were excluded from the computation of diluted earnings per share due to their anti-dilutive impact on the weighted-average ordinary share equivalents.

 

(2)   During the three-month period ended June 30, 2023, approximately 0.4 million RSU awards, were excluded from the computation of diluted earnings per share due to their anti-dilutive impact on the weighted-average ordinary share equivalents.

 

(3)   During the three-month period ended June 30, 2023, approximately 0.1 million PSU awards, were excluded from the computation of diluted earnings per share due to their anti-dilutive impact on the weighted-average ordinary share equivalents.

 

F-54


Table of Contents

NEXTRACKER INC.

Notes to the unaudited condensed consolidated financial statements (Continued)

 

8. Relationship with parent and related parties

Prior to the IPO, Nextracker was managed and operated in the normal course of business by Flex. Accordingly, certain shared costs were allocated to Nextracker and reflected as expenses in these condensed consolidated financial statements. Nextracker’s management and the management of Flex consider the expenses included and the allocation methodologies used to be reasonable and appropriate reflections of the historical Flex expenses attributable to Nextracker for purposes of the stand-alone financial statements up until the IPO. However, the expenses reflected in these condensed consolidated financial statements may not be indicative of the expenses that would have been incurred by Nextracker during the periods presented if Nextracker historically operated as a separate, stand-alone entity during such period, which expenses would have depended on a number of factors, including the chosen organizational structure, what functions were outsourced or performed by employees and strategic decisions made in areas such as information technology and infrastructure. In addition, the expenses reflected in the condensed consolidated financial statements for the period prior to the IPO may not be indicative of expenses that Nextracker will incur in the future.

Allocation of corporate expenses

The condensed consolidated financial statements for the period prior to the IPO, include expense allocations for certain functions provided by Flex, including, but not limited to, general corporate expenses related to finance, legal, information technology, human resources, and stock-based compensation. These expenses have been allocated to Nextracker on the basis of direct usage when identifiable, with the remainder allocated on the basis of revenue, headcount or other measure.

During the three-month period ended July 1, 2022, Nextracker was allocated $2.4 million of general corporate expenses incurred by Flex. Of these expenses $1.6 million was included within selling, general and administrative expenses and $0.8 million was included in cost of sales in the condensed consolidated statements of operations and comprehensive income. An immaterial amount of general corporate expenses incurred by Flex was allocated to Nextracker during the three-month period ended June 30, 2023.

Risk management

Flex carries insurance for property, casualty, product liability matters, auto liability, and workers’ compensation and maintain excess policies to provide additional limits. Prior to the IPO, Nextracker paid a premium to Flex in exchange for the coverage provided. In fiscal year 2023, the policies with significant premiums included the Marine Cargo/Goods in Transit and the multiple Errors and Omissions policies all through various insurance providers. Expenses related to coverage provided by Flex were reflected in the condensed consolidated statements of operations and comprehensive income and were immaterial for the three-month periods ended June 30, 2023, and July 1, 2022, respectively.

Cash management and financing

Prior to the IPO, Nextracker participated in Flex’ centralized cash management programs. Disbursements were independently managed by Nextracker.

 

F-55


Table of Contents

NEXTRACKER INC.

Notes to the unaudited condensed consolidated financial statements (Continued)

 

All significant transactions between Nextracker and Flex that were not historically cash settled were reflected in the condensed consolidated statement of cash flows, for the period prior to the IPO, as net transfers to parent as these were deemed to be internal financing transactions. All intra-company accounts, profits and transactions have been eliminated. The following is a summary of material transactions reflected in the accumulated net parent investment during the three-month period ended July 1, 2022:

 

   
     Three-month periods ended  
(In thousands)    July 1, 2022  

Corporate allocations (excluding stock-based compensation expense)

   $ 1,360  

Transfer of operations to Nextracker (1)

     3,229  

Net cash pooling activities (2)

     (8,908

Income taxes

     5,170  
  

 

 

 

Net transfers from Parent

   $ 851  

 

 

 

(1)   Primarily represents certain international operations where related income and/or losses are included in Nextracker’s condensed consolidated statements of operations. Cash was also collected by the international operations on behalf of Nextracker, for which Nextracker and Flex do not intend to settle in the future.

 

(2)   Primarily represents financing activities for cash pooling and capital transfers.

The cash balance reflected in the condensed consolidated balance sheets consist of the cash managed and controlled by Nextracker. Prior to the IPO when Nextracker was a controlled entity of Flex, Nextracker’s U.S. operations participated in the Flex cash pooling management programs intra-quarter; all outstanding positions were settled or scheduled for settlement as of each quarter end. Cash pooling activities during the period prior to the IPO were reflected under net transfers from Parent in the condensed consolidated statements of redeemable interest and stockholders’ deficit /parent company equity (deficit), and the condensed consolidated statements of cash flows. Subsequent to the IPO, Nextracker has the option to participate in the Flex cash pooling management programs.

Due to related parties relates to balances resulting from transactions between Nextracker and Flex subsidiaries that have historically been cash settled. Nextracker purchased certain components and services from other Flex affiliates of $29.6 million and $15.0 million for the three-month periods ended June 30, 2023, and July 1, 2022 respectively.

Flex also administers on behalf of Nextracker payments to certain freight providers as well as payrolls to certain employees based in the U.S. Nextracker’s average due to related parties balance was $7.4 million and $31.4 million for the three-month periods ended June 30, 2023, and July 1, 2022, respectively. All related cash flow activities were classified within net cash provided by operating activities in the condensed consolidated statement of cash flows.

9. Commitments and contingencies

Litigation and other legal matters

Nextracker has accrued for loss contingencies to the extent it believes that losses are probable and estimable. The amounts accrued are not material, but it is reasonably possible that actual losses could be in excess of Nextracker’s accrual. Any such excess loss could have a material adverse effect on Nextracker’s results of

 

F-56


Table of Contents

NEXTRACKER INC.

Notes to the unaudited condensed consolidated financial statements (Continued)

 

operations or cash flows for a particular period or on Nextracker’s financial condition. There were no additional accrual for loss contingencies during the three-month period ended June 30, 2023.

10. Income taxes

The Company follows the guidance under ASC 740-270, “Interim Reporting”, which requires a company to calculate the income tax associated with ordinary income using an estimated annual effective tax rate (“AETR”). At the end of each interim period, the Company applies the AETR to year-to-date (YTD) ordinary income (or loss) to arrive at the YTD income tax expense. The Company recorded the tax effect of discrete items in the quarter in which the discrete events occur.

The following table presents income tax expense recorded by the Company along with the respective consolidated effective tax rates for each period presented. For the three-month period ended June 30, 2023, the difference between the effective tax rate and the U.S. statutory corporate tax rate of 21% is primarily attributable to certain non-controlling interest in Nextracker LLC which is not taxable to Nextracker Inc. and its subsidiaries, partially offset by U.S. state and local income taxes and the jurisdictional mix of income between the U.S. and other operating jurisdictions. For the three-month period ended July 1, 2022 the effective tax rate differs from the U.S. statutory corporate tax rate of 21% primarily due to a tax benefit related to foreign derived intangible income, partially offset by U.S. state and local income taxes and the jurisdictional mix of income between the U.S. and other operating jurisdictions.

 

   
     Three-month periods ended  
(In thousands)    June 30, 2023      July 1, 2022  

Income tax

     9,101        5,700  

Effective tax rates

     12.5%        19.0%  

 

 

11. Segment reporting

Operating segments are defined as components of an enterprise for which separate financial information is available that is evaluated regularly by the Chief Operating Decision Maker (“CODM”), or a decision-making group, in deciding how to allocate resources and in assessing performance. Resource allocation decisions and Nextracker’s performance are assessed by its Chief Executive Officer, identified as the CODM.

For all periods presented, Nextracker has one operating and reportable segment. The following table sets forth geographic information of revenue based on the locations to which the products are shipped:

 

   
     Three-month periods ended  
(In thousands)    June 30, 2023      July 1, 2022  

Revenue:

     

U.S.

   $ 270,338      $ 269,390  

Rest of the World

     209,205        133,840  
  

 

 

 

Total

   $ 479,543      $ 403,230  

 

 

The United States is the principal country of domicile.

 

F-57


Table of Contents

NEXTRACKER INC.

Notes to the unaudited condensed consolidated financial statements (Continued)

 

12. Subsequent events

The 2023 follow-on offering

On July 3, 2023, Nextracker Inc. completed a follow-on offering to its IPO, which was completed on February 13, 2023, and issued 15,631,562 shares of Class A common stock and received net proceeds of $551.0 million. The entire net proceeds were used by Nextracker to acquire 14,025,000 Nextracker LLC common units from Yuma, and 1,606,562 Nextracker LLC common units from TPG Rise. Simultaneously, 14,025,000 and 1,606,562 shares of Class B shares were surrendered by Flex and TPG, respectively, and cancelled.

As a result of this follow-on offering (referred to as the “Follow-on”), as of the closing date on July 3, 2023:

 

 

The Company received net proceeds of $551.0 million (after underwriting discounts). Upon closing of the Follow-on, approximately $1.8 million of offering costs were paid by Flex.

 

 

Immediately following the completion of the Follow-on, Flex (through Yuma and Yuma Sub), owned 74,432,619 shares of Class B common stock, representing approximately 51.47% of the total outstanding shares of the Company’s outstanding common stock.

 

 

Additionally, TPG owned 8,140,341 shares of Class B common stock representing approximately 5.63% of the total outstanding shares of the Company’s outstanding common stock.

 

 

Nextracker Inc. beneficially owned 62,053,870 LLC units, representing approximately 42.91% of the total units of Nextracker LLC.

On October 25, 2023, Flex announced its plan to effect a spin-off of all of its remaining interests in Nextracker to Flex shareholders on a pro rata basis pursuant to the Agreement and Plan of Merger, dated as of February 7, 2023 (the “Merger Agreement”). The spin-off is subject to a number of conditions as set forth in the Merger Agreement, including the approval of Flex shareholders in accordance with Singapore law, and there is no assurance that any such conditions will be satisfied or waived. The spin-off is currently expected to be completed in Flex’s fourth quarter ending March 31, 2024.

 

F-58


Table of Contents

INDEPENDENT AUDITOR’S REPORT

INDEPENDENT AUDITOR’S REPORT

To the Board of Directors of Yuma, Inc.

Opinion

We have audited the combined and consolidated financial statements of Yuma, Inc. (the “Company”), which comprise the combined and consolidated balance sheets as of March 31, 2023 and 2022, and the related combined and consolidated statements of operations and comprehensive income, redeemable interest and shareholders’ equity / parent company equity, and cash flows for the years then ended, and the related notes to the combined and consolidated financial statements (collectively referred to as the “financial statements”).

In our opinion, the accompanying financial statements present fairly, in all material respects, the financial position of the Company as of March 31, 2023 and 2022, and the results of its operations and its cash flows for the years then ended in accordance with accounting principles generally accepted in the United States of America.

Basis for Opinion

We conducted our audits in accordance with auditing standards generally accepted in the United States of America (GAAS). Our responsibilities under those standards are further described in the Auditor’s Responsibilities for the Audit of the Financial Statements section of our report. We are required to be independent of the Company and to meet our other ethical responsibilities, in accordance with the relevant ethical requirements relating to our audits. We believe that the audit evidence we have obtained is sufficient and appropriate to provide a basis for our audit opinion.

Responsibilities of Management for the Financial Statements

Management is responsible for the preparation and fair presentation of the financial statements in accordance with accounting principles generally accepted in the United States of America, and for the design, implementation, and maintenance of internal control relevant to the preparation and fair presentation of financial statements that are free from material misstatement, whether due to fraud or error.

In preparing the financial statements, management is required to evaluate whether there are conditions or events, considered in the aggregate, that raise substantial doubt about the Company’s ability to continue as a going concern for one year after the date that the financial statements are issued.

Auditor’s Responsibilities for the Audit of the Financial Statements

Our objectives are to obtain reasonable assurance about whether the financial statements as a whole are free from material misstatement, whether due to fraud or error, and to issue an auditor’s report that includes our opinion. Reasonable assurance is a high level of assurance but is not absolute assurance and therefore is not a guarantee that an audit conducted in accordance with GAAS will always detect a material misstatement when it exists. The risk of not detecting a material misstatement resulting from fraud is higher than for one resulting from error, as fraud may involve collusion, forgery, intentional omissions, misrepresentations, or the override of internal control. Misstatements are considered material if there is a substantial likelihood that, individually or in the aggregate, they would influence the judgment made by a reasonable user based on the financial statements.

 

F-59


Table of Contents

In performing an audit in accordance with GAAS, we:

 

 

Exercise professional judgment and maintain professional skepticism throughout the audit.

 

 

Identify and assess the risks of material misstatement of the financial statements, whether due to fraud or error, and design and perform audit procedures responsive to those risks. Such procedures include examining, on a test basis, evidence regarding the amounts and disclosures in the financial statements.

 

 

Obtain an understanding of internal control relevant to the audit in order to design audit procedures that are appropriate in the circumstances, but not for the purpose of expressing an opinion on the effectiveness of the Company’s internal control. Accordingly, no such opinion is expressed.

 

 

Evaluate the appropriateness of accounting policies used and the reasonableness of significant accounting estimates made by management, as well as evaluate the overall presentation of the financial statements.

 

 

Conclude whether, in our judgment, there are conditions or events, considered in the aggregate, that raise substantial doubt about the Company’s ability to continue as a going concern for a reasonable period of time.

We are required to communicate with those charged with governance regarding, among other matters, the planned scope and timing of the audit, significant audit findings, and certain internal control-related matters that we identified during the audit.

/s/ DELOITTE & TOUCHE LLP

San Jose, California

September 8, 2023

 

F-60


Table of Contents

YUMA, INC.

Combined and Consolidated balance sheets

 

   
     As of March 31,  
(In thousands, except share and per share amounts)    2023     2022  

ASSETS

    

Current assets:

    

Cash and cash equivalents

   $ 130,008     $ 29,070  

Accounts receivable, net of allowance of $1,768 and $3,574, respectively

     271,159       168,303  

Contract assets

     297,960       292,407  

Inventories

     138,057       172,208  

Other current assets

     34,160       52,074  
  

 

 

 

Total current assets

     871,344       714,062  

Property and equipment, net

     7,255       7,423  

Goodwill

     265,153       265,153  

Other intangible assets, net

     1,321       2,528  

Deferred tax assets and other assets

     264,784       17,727  
  

 

 

 

Total assets

   $ 1,409,857     $ 1,006,893  
  

 

 

 

LIABILITIES, REDEEMABLE INTERESTS AND STOCKHOLDERS’ EQUITY / PARENT COMPANY INVESTMENT

    

Current liabilities:

    

Accounts payable

   $ 211,355     $ 266,596  

Accrued expenses

     59,770       26,176  

Deferred revenue

     176,473       77,866  

Due to related parties

     12,239       39,314  

Other current liabilities

     47,589       63,419  
  

 

 

 

Total current liabilities

     507,426       473,371  

Long-term debt

     147,147        

TRA liability and other liabilities

     79,015       74,835  
  

 

 

 

Total liabilities

     733,588       548,206  
  

 

 

   

 

 

 

Redeemable noncontrolling interests

           77,763  

Stockholders’ equity / parent company investment:

    

Common Stock, $0.001 par value, 100 shares authorized, 100 shares issued and outstanding

            

Accumulated net parent investment

           380,924  

Accumulated deficit

     (195,088      

Additional paid-in-capital

     514,717        
  

 

 

 

Total Yuma, Inc. stockholders’ equity

     319,629       380,924  

Noncontrolling interests

     356,640        
  

 

 

   

 

 

 

Total stockholders’ equity

     676,269       380,924  
  

 

 

 

Total liabilities, redeemable interests, and stockholders’ equity / parent company investment

   $ 1,409,857     $ 1,006,893  
  

 

 

 

The accompanying notes are an integral part of these combined and consolidated financial statements.

 

F-61


Table of Contents

YUMA, INC.

Combined and consolidated statements of operations and comprehensive income

 

   
     Fiscal year ended March 31,  
(In thousands)    2023     2022  

Revenue

   $ 1,902,137     $ 1,457,592  

Cost of sales

     1,615,164       1,310,561  
  

 

 

 

Gross profit

     286,973       147,031  

Selling, general and administrative expenses

     96,869       66,948  

Research and development

     21,619       14,176  
  

 

 

 

Operating income

     168,485       65,907  

Interest and other (income) expense, net

     (598     799  
  

 

 

 

Income before income taxes

     169,083       65,108  

Provision for income taxes

     48,701       56,641  
  

 

 

 

Net income and comprehensive income

     120,382       8,467  

Less: Preferred dividend distribution prior to IPO and IPO Transactions

     43,140       4,168  

Less: Net income attributable to noncontrolling interests

     197,726        
  

 

 

 

Net income (loss) attributable to Yuma, Inc.

   $ (120,484   $ 4,299  
  

 

 

 

The accompanying notes are an integral part of these combined and consolidated financial statements.

 

F-62


Table of Contents

YUMA, INC.

Combined and consolidated statements of redeemable interest and stockholders’ equity / parent company equity

 

               
                Common stock                          
(In thousands, except share amounts)   Redeemable
noncontrolling
interests
    Accumulated
net parent
investment
    Shares
outstanding
    Amounts     Additional
paid-in-capital
    Accumulated
deficit
    Total Yuma,
Inc.
stockholders’
equity
    Noncontrolling
interests
    Total
stockholders’
equity
 

BALANCE AT MARCH 31, 2021

  $     $ 456,047           $     $     $     $     $     $  

Stock-based compensation expense

          3,048                                            

Net income

          8,467                                            

Preferred dividend distribution

    4,168       (4,168                                          

Sale of subsidiary’s redeemable preferred units, net of transaction costs

    73,595       413,905                                            

Issuance of common stock

                100                                      

Distribution to Parent

          (487,500                                          

Net transfers to Parent

          (8,875                                          
 

 

 

   

 

 

 

BALANCE AT MARCH 31, 2022

  $ 77,763     $ 380,924       100     $     $     $     $     $     $  
 

 

 

   

 

 

 

Net income prior to the IPO and IPO Transactions

          117,744                                            

Preferred dividend distribution prior to the IPO and IPO Transactions

    43,140       (43,140                                          

Stock-based compensation expense prior to the IPO and IPO Transactions

          3,143                                            

Net transfer to Parent

          (31,544                                          

Pre-IPO distribution to Parent and TPG

    (21,713     (153,287                                          

Effect of the IPO Transactions

    (99,190     (273,840                 214,116             214,116       158,914       373,030  

Issuance of Nextracker Inc Class A common stock sold in IPO

                            693,781             693,781             693,781  

Distribution to parent

                            (693,781           (693,781           (693,781

Issuance of Nextracker Inc Class B common stock to TPG

                            8             8             8  

Tax effect of IPO and establishment of tax receivable agreement

                            76,981             76,981             76,981  

Equity contribution by Parent

                            194,761             194,761             194,761  

Net income (loss) subsequent to the IPO and IPO Transactions

                                  (195,088     (195,088     197,726       2,638  

Stock-based compensation expense subsequent to the IPO and IPO Transactions

                            28,851             28,851             28,851  
 

 

 

   

 

 

 

BALANCE AT MARCH 31, 2023

  $     $       100     $     $ 514,717     $ (195,088   $ 319,629     $ 356,640     $ 676,269  

 

 

The accompanying notes are an integral part of these combined and consolidated financial statements.

 

F-63


Table of Contents

YUMA, INC.

Combined and consolidated statements of cash flows

 

   
     Fiscal year ended
March 31,
 
(In thousands)    2023     2022  

Cash flows from operating activities:

    

Net income

   $ 120,382     $ 8,467  

Adjustments to reconcile net income to net cash provided by operating activities:

    

Depreciation and amortization

     4,626       11,146  

Provision for doubtful accounts

     1,243       (1,429

Non-cash other expense

     1,752       1,613  

Stock-based compensation

     31,994       3,048  

Deferred income taxes

     26,941       37,109  

Changes in operating assets and liabilities:

    

Accounts receivable

     (160,265     (45,458

Contract assets

     (7,084     (145,613

Inventories

     25,062       (87,736

Other current and noncurrent assets

     (18,984     (18,003

Accounts payable

     (37,026     35,818  

Other current and noncurrent liabilities

     21,838       28,173  

Deferred revenue (current and noncurrent)

     120,472       15,243  

Due to related parties

     (23,282     10,509  
  

 

 

 

Net cash provided by (used in) operating activities

     107,669       (147,113
  

 

 

 

Cash flows from investing activities:

    

Purchases of property and equipment

     (3,183     (5,917

Proceeds from the disposition of property and equipment

     24       167  
  

 

 

 

Net cash used in investing activities

     (3,159     (5,750
  

 

 

 

Cash flows from financing activities:

    

Proceeds from bank borrowings and long-term debt

     170,000        

Repayments of bank borrowings

     (20,000      

Net proceeds from Nextracker LLC issuance of redeemable preferred units

           487,500  

Net proceeds from Nextracker Inc issuance of Class A shares

     693,781        

Net proceeds from Nextracker Inc issuance of Class B shares

     8        

Pre-IPO distributions to TPG

     (21,713      

Net transfers (to) from Parent

     24,205       (8,656

Other financing activities

     (2,853      

Distributions to Parent

     (847,000     (487,500
  

 

 

 

Net cash used in financing activities

     (3,572     (8,656
  

 

 

 

Net increase (decrease) in cash and cash equivalents

     100,938       (161,519

Cash and cash equivalents beginning of period

     29,070       190,589  
  

 

 

 

Cash and cash equivalents end of period

   $ 130,008     $ 29,070  
  

 

 

 

The accompanying notes are an integral part of these combined and consolidated financial statements.

 

F-64


Table of Contents

YUMA, INC.

Notes to the combined and consolidated financial statements

1. Description of business and organization of Yuma, Inc.

Yuma, Inc. and its subsidiaries (as used in this section, “Yuma”, “we”, the “Company”) is a leading provider of intelligent, integrated solar tracker and software solutions used in utility-scale and distributed generation solar projects around the world. Yuma’s products enable solar panels in utility-scale power plants to follow the sun’s movement across the sky and optimize plant performance. Yuma has operations in the United States, Mexico, Spain and other countries in Europe, India, Australia, the Middle East, Africa and Brazil.

Throughout the periods preceding and following the IPO, IPO Transactions, and TPG Transaction as described herein and in note 6, Yuma has been consolidated by Flex Ltd. (“Flex” or “Parent”). Yuma and Yuma Subsidiary Inc., a wholly-owned subsidiary of Yuma (“Yuma Sub”), were created on January 28, 2022. Prior to February 1, 2022, Flex owned 100% of the equity interests of Nextracker LLC (“the LLC”) and its consolidated subsidiaries. On February 1, 2022, Yuma, Yuma Sub, TPG Rise Flash, L.P. (“TPG Rise”), an affiliate of the private equity firm TPG (“TPG”), and Flex entered into a transaction where Yuma, gained a controlling financial interest in the LLC through a common control transaction with Flex just prior to an investment from TPG (“TPG Transaction”). TPG gained a noncontrolling interest in the LLC through its purchase of Yuma’s equity interests in the LLC.

The accompanying financial statements and footnotes are presented on a combined basis from April 1, 2022 to February 8, 2023 as this was prior to the IPO which immediately followed a common control reorganization of the solar tracker business of Flex under the LLC and are presented on a consolidated basis through March 31, 2023. For the year ended March 31, 2022, the accompanying financial statements and notes are presented on a combined basis. For the period prior to the creation of Yuma on January 28, 2022, the results presented are those of Flex’s legacy solar tracker business (including the LLC and its subsidiaries, as well as other divisions of Flex). The principles of consolidation were applied to the financial statements upon effectiveness of the IPO as described in note 6.

Prior to the completion of the TPG Transaction and IPO Transactions, as described in note 6, and the IPO as described below, Nextracker, Inc. (“Nextracker”) operated as part of Flex and not as a standalone entity. On December 19, 2022, Nextracker was formed as a Delaware corporation which is a 100%-owned subsidiary of Yuma. Nextracker was formed for the purpose of completing the initial public offering of its Class A common stock (the “IPO”) and other related IPO Transactions, in order to carry on the business of Nextracker and the LLC.

The Initial Public Offering

On February 8, 2023, Nextracker’s registration statement on Form S-1 relating to its IPO was declared effective by the Securities and Exchange Commission (“SEC”) and the shares of Nextracker Class A common stock began trading on the Nasdaq Global Select Market on February 9, 2023. The IPO closed on February 13, 2023, pursuant to which Nextracker issued and sold 30,590,000 shares of its Class A common stock at a public offering price of $24.00 per share, giving effect to the exercise in full of the underwriter’s option to purchase additional shares. The Company, through Nextracker, received net proceeds of $693.8 million, after deducting $40.4 million in underwriting discounts. Upon closing of the IPO, approximately $8.3 million of offering costs were paid by Flex and the Company netted the previously capitalized offering costs against the accumulated net parent investment. See further discussion of the IPO Transactions in note 6.

 

F-65


Table of Contents

YUMA, INC.

Notes to the combined and consolidated financial statements (Continued)

 

2. Summary of accounting policies.

Basis of presentation

Yuma fully consolidates Nextracker and is therefore impacted by the transactions (e.g., the IPO and IPO Transactions) which directly affect Nextracker. Accordingly, these transactions and their impacts are discussed below to provide more guidance on the basis of presentation of Yuma.

Throughout the period preceding the IPO Transactions (as described in note 6), Nextracker did not operate as a separate entity and stand-alone separate historical financial statements for Nextracker were not prepared. Nextracker’s financial statements for the period preceding the IPO Transactions were derived from Flex’s historical accounting records of its legacy solar business (including the LLC and its subsidiaries, as well as other divisions of Flex) and were presented on a carve-out basis.

The accompanying combined and consolidated financial statements, which reflect any changes that have occurred in Yuma’s financing and operations as a result of Nextracker’s IPO, have been prepared in accordance with accounting principles generally accepted in the United States of America (“GAAP”) and pursuant to the rules and regulations of the SEC for reporting financial information.

Further, the results stated herein may not be indicative of what Yuma’s financial position, results of operations and cash flows might be now that Yuma’s subsidiary, Nextracker, operates as a separate, stand-alone company subsequent to the IPO.

For the period preceding the IPO and IPO Transactions, the combined and consolidated financial statements include all revenues, expenses, assets and liabilities directly attributable to Yuma. Where it was possible to specifically attribute such expenses to activities of Yuma, these amounts were charged or credited directly to Yuma without allocation or apportionment. The combined and consolidated statements of operations and comprehensive income, for the period preceding the IPO and IPO Transactions, also include allocations of certain costs from Flex incurred on Yuma’s behalf. Such corporate-level costs were allocated to Yuma using methods based on proportionate formulas such as revenue and headcount, among others. Such corporate-level costs included costs pertaining to accounting and finance, legal, human resources, information technology, insurance, tax services, and other costs. Such costs may not have represented the amounts that would have been incurred had Yuma operated autonomously or independently from Flex during the period preceding the IPO. Management considers the expense allocation methodology and results to be reasonable for all periods presented. However, these costs may not be indicative of what Yuma may incur in the future. During the fourth quarter of fiscal year 2022, Nextracker entered into a Transition Service Agreement (“TSA”) with Flex, whereby Flex agreed to provide or cause to be provided certain services to Yuma which were previously included as part of the allocations from Flex. As consideration, Yuma agreed to pay Flex the amount specified for each service as described in the TSA.

All intracompany transactions and accounts within Yuma have been eliminated. All significant transactions between Yuma and Flex that were not cash settled as of the IPO date have been included in the consolidated balance sheets within accumulated net parent investment, for the period preceding the IPO, and reflected in the combined and consolidated statements of cash flows as a financing or investing activity.

 

F-66


Table of Contents

YUMA, INC.

Notes to the combined and consolidated financial statements (Continued)

 

In connection with the Parent’s acquisition of the LLC and BrightBox in 2015 and 2016, respectively, Flex applied pushdown accounting to separate financial statements of acquired entities in accordance with ASC Topic 805, Business Combinations. The application of pushdown accounting impacted goodwill and intangible assets (see note 5).

Cash and bank borrowings included in the consolidated balance sheets reflects cash that is controlled by Yuma. Flex’s debt was not allocated to Yuma for any of the periods presented because these debts were not specifically identifiable to Yuma. See note 8 for description of bank borrowings and long-term debts that are specific to Yuma.

Flex historically maintains stock-based compensation plans at a corporate level. Starting in fiscal year 2023 Yuma is granting equity compensation awards to its employees under the First Amended and Restated 2022 Nextracker LLC Equity Incentive Plan (the “2022 Nextracker Plan”). Yuma employees participate in those plans and a portion of the cost of those plans is included in Yuma’s combined and consolidated financial statements. See note 7 for a further description of the accounting for stock-based compensation.

Variable interest entities (“VIE”) and consolidation

Yuma controls Nextracker through its holding of Class B common stock that do not participate in the earnings of Nextracker. As such, the shareholders of the equity at risk in Nextracker (the Class A common stock shareholders) do not have the power to direct the key activities of Nextracker and consequently Nextracker is a variable interest entity (“VIE”). Yuma has the ability to control Nextracker’s activities through its control of 61.4% of the voting rights of Nextracker as of the IPO. Yuma also has the ability to receive significant benefits from the VIE (through its ability to convert its investments in Nextracker and Nextracker LLC into Class A common stock of Nextracker or cash) and as such Yuma has been determined to be the primary beneficiary of the VIE. As such, Yuma continues to consolidate Nextracker and the interests in Nextracker held by third parties are presented as a noncontrolling interest. As the managing member of the LLC, Nextracker Inc. has the power to direct the key activities of the LLC. and therefore consolidates the LLC. Evaluation of the VIE model and identification of the primary beneficiary requires significant judgements to be made regarding which entities can control the activities of a VIE, who can receive benefits or absorb losses from the VIE and the significance of those benefits and losses to the VIE.

Foreign currency translation

The reporting currency of the Company is the United States dollar (“USD”). The functional currency of the Company and its subsidiaries is primarily the USD. Transaction gains and losses that arise from exchange rate fluctuations on transactions denominated in a currency other than the functional currency are included in interest and other, net in the accompanying combined and consolidated statements of operations and comprehensive income when realized and were not material for the fiscal years ended March 31, 2023, and 2022.

Use of estimates

The preparation of financial statements in conformity with GAAP requires management to make estimates and assumptions that affect the reported amounts of assets and liabilities, the disclosure of contingent assets and liabilities at the date of the financial statements, and the reported amounts of revenues and expenses during

 

F-67


Table of Contents

YUMA, INC.

Notes to the combined and consolidated financial statements (Continued)

 

the reporting period. Actual results could differ materially from those estimates. Estimates are used in accounting for, among other things, impairment of goodwill, impairment of long-lived assets, allowance for doubtful accounts, reserve for excess or obsolete inventories, valuation of deferred tax assets, warranty reserves, contingencies, operation accruals, and fair values of awards granted under stock-based compensation plans. Due to the long-term economic effects of the COVID-19 pandemic and geopolitical conflicts (including the Russian invasion of Ukraine), there has been and will continue to be uncertainty and disruption in the global economy and financial markets. The Company has made estimates and assumptions taking into consideration certain possible impacts due to the COVID-19 pandemic and the Russian invasion of Ukraine. These estimates may change, as new events occur, and additional information is obtained. Actual results may differ from previously estimated amounts, and such differences may be material to the combined and consolidated financial statements. Estimates and assumptions are reviewed periodically, and the effects of revisions are reflected in the period they occur. Management believes that these estimates and assumptions provide a reasonable basis for the fair presentation of the combined and consolidated financial statements.

Revenue recognition

The Company accounts for revenue in accordance with ASC 606 for all periods presented. In applying ASC 606, the Company recognizes revenue from the sale of solar tracker systems, parts, extended warranties on solar tracker systems components and software licenses along with associated maintenance and support. In determining the appropriate amount of revenue to recognize, the Company applies the following steps: (i) identify the contracts with the customers; (ii) identify performance obligations in the contracts; (iii) determine the transaction price; (iv) allocate the transaction price to the performance obligations per the contracts; and (v) recognize revenue when (or as) Yuma satisfies a performance obligation. In assessing the recognition of revenue, the Company evaluates whether two or more contracts should be combined and accounted for as one contract and whether a contract should be accounted for as multiple performance obligations. Further, the Company assesses whether control of the product or services promised under the contract is transferred to the customer at a point in time or over time.

The Company’s contracts for specific solar tracker system projects with customers are predominantly accounted for as a single performance obligation because the customer is purchasing an integrated service, which includes Yuma’s overall management of the solar tracker system project and oversight through the installation process to ensure a functioning system is commissioned at the customer’s location. The Company’s performance creates and enhances an asset that the customer controls as the Company performs under the contract, which is principally as tracker system components are delivered to the designated project site. Although the Company sources the component parts from third party manufacturers, it obtains control and receives title of such parts before transferring them to the customer because Yuma is primarily responsible for fulfillment to its customer. The Company’s engineering services and professional services are interdependent with the component parts whereby the parts form an input into a combined output for which it is the principal, and Yuma could redirect the parts before they are transferred to the customer if needed. The customer owns the work-in-process over the course of the project and Yuma’s performance enhances a customer-controlled asset, resulting in the recognition of the performance obligation over time. The measure of progress is estimated using an input method based on costs incurred to date on the project as a percentage of total expected costs to be incurred. The costs of materials and hardware components are recognized as incurred,

 

F-68


Table of Contents

YUMA, INC.

Notes to the combined and consolidated financial statements (Continued)

 

which is typically upon delivery to the customer site or upon transfer of control while in transit. As such, the cost-based input measure is considered the best measure of progress in depicting the Company’s performance in completing a tracker system.

Contracts with customers that result in multiple performance obligations include contracts for the sale of components, solar tracker system project contracts with an extended warranty, and contracts for the sale of software solutions.

For contracts related to sale of components, The Company’s obligation to the customer is to deliver components that are used by the customer to create a tracker system and does not include engineering or other professional services or the obligation to provide such services in the future. Each component is a distinct performance obligation, and often the components are delivered in batches at different points in time. The Company estimates the standalone selling price (“SSP”) of each performance obligation based on a cost plus margin approach. Revenue allocated to a component is recognized at the point in time that control of the component transfers to the customer.

At times, a customer will purchase a service-type warranty with a tracker system project. The Company uses a cost plus margin approach to determine the SSP for both the tracker system project and the extended warranty. The revenue allocated to each performance obligation is recognized over time based on the period over which control transfers. The Company recognizes revenue allocated to the extended warranty on a straight-line basis over the contractual service period, which is generally 10 to 15 years. This period starts once the standard workmanship warranty expires, which is generally 5 to 10 years from the date control of the underlying tracker system components is transferred to the customer. To date, revenues recognized related to extended warranty were not material.

The Company generates revenues from sales of software licenses of its TrueCapture and NX Navigator offerings, which are often sold separately from the tracker system. Software licenses are generally sold with maintenance services, which include ongoing security updates, when-and-if-available upgrades, bug fixes and support. The software license and the maintenance services are separate performance obligations. The Company estimates the SSP of the software license using an adjusted market approach and estimates the SSP of the maintenance service using a cost plus margin approach. Revenue allocated to the software license is recognized at a point in time upon transfer of control of the software license, and revenue allocated to the maintenance service is generally recognized over time on a straight-line basis during the maintenance term. Revenues related to sales of software licenses were not material and were approximately 1% and 2% of total revenue for the fiscal years ended March 31, 2023 and 2022, respectively.

Contract estimates

Accounting for contracts for which revenue is recognized over time requires the Company to estimate the expected margin that will be earned on the project. These estimates include assumptions on labor productivity and availability, the complexity of the work to be performed, and the cost and availability of materials including variable freight costs. The Company reviews and updates its contract-related estimates each reporting period and recognizes changes in estimates on contracts under the cumulative catch-up method. Under this method, the impact of the adjustment on profit recorded to date is recognized in the period the adjustment is identified. Revenue and profit in future periods of contract performance is recognized using the adjusted estimate. If at

 

F-69


Table of Contents

YUMA, INC.

Notes to the combined and consolidated financial statements (Continued)

 

any time the estimate of contract profitability indicates an anticipated loss on the contract, Yuma recognizes the total loss in the period it is identified.

Contract balances

The timing of revenue recognition, billings and cash collections results in contract assets and contract liabilities (deferred revenue) on the consolidated balance sheets. The Company’s contract amounts are billed as work progresses in accordance with agreed-upon contractual terms, which generally coincide with the shipment of one or more phases of the project. When billing occurs subsequent to revenue recognition, a contract asset results. Contract assets of $298.0 million and $292.4 million as of March 31, 2023 and March 31, 2022, respectively, are presented in the consolidated balance sheets, of which $116.3 million and $86.5 million, respectively, will be invoiced at the end of the projects as they represent funds withheld until the products are installed by a third party, arranged by the customer, and the project is declared operational. The remaining unbilled receivables will be invoiced throughout the project based on a set billing schedule such as milestones reached or completed rows delivered.

During the fiscal years ended March 31, 2023 and 2022, Yuma converted $74.9 million and $71.7 million deferred revenue to revenue, respectively, which represented 70% and 78%, respectively, of the beginning period balance of deferred revenue.

Remaining performance obligations

As of March 31, 2023, the Company had $212.3 million of the transaction price allocated to performance obligations remaining to be satisfied. The Company expects to recognize revenue on approximately 83% of these performance obligations in the next 12 months. The remaining long-term unperformed obligation primarily relates to extended warranty and deposits collected in advance on certain tracker projects.

Practical expedients and exemptions

The Company has elected to adopt certain practical expedients and exemptions as allowed under ASC 606, such as (i) recording sales commissions as incurred because the amortization period is less than one year, (ii) not adjusting for the effects of significant financing components when the contract term is less than one year, (iii) excluding collected sales tax amounts from the calculation of revenue and (iv) accounting for the costs of shipping and handling activities that are incurred after the customer obtains control of the product as fulfillment costs rather than a separate service provided to the customer for which consideration would need to be allocated.

Fair value

The fair values of Yuma’s cash, accounts receivable, and accounts payable approximate their carrying values due to their short maturities.

Concentration of credit risk

Financial instruments which potentially subject the Company to concentrations of credit risk are primarily accounts receivable, derivative instruments, and cash and cash equivalents.

 

F-70


Table of Contents

YUMA, INC.

Notes to the combined and consolidated financial statements (Continued)

 

Customer credit risk

The Company has an established customer credit policy, through which it manages customer credit exposures through credit evaluations, credit limit setting, monitoring and enforcement of credit limits for new and existing customers. The Company performs ongoing credit evaluations of its customers’ financial condition and makes provisions for doubtful accounts based on the outcome of those credit evaluations. The Company evaluates the collectability of its accounts receivable based on specific customer circumstances, current economic trends, historical experience with collections and the age of past due receivables. To the extent Yuma identifies exposures as a result of credit or customer evaluations, The Company also reviews other customer related exposures, including but not limited to contract assets, inventory and related contractual obligations.

The following table summarizes the activity in Yuma’s allowance for doubtful accounts during fiscal years 2023 and 2022:

 

         
(In thousands)   

Balance at

beginning

of year

     Charges/
(recoveries)
to costs and
expenses
   

Deductions/

Write-Offs

    Balance at end
of year
 

Allowance for doubtful accounts:

         

Year ended March 31, 2022

   $ 3,595      $ (21   $     $ 3,574  

Year ended March 31, 2023

   $ 3,574      $ (1,054   $ (752   $ 1,768  

 

 

One customer accounted for greater than 10% of revenue in fiscal years 2023 and 2022 with revenue of approximately $331.0 million and $196.2 million, respectively, and greater than 10% of the total balance of accounts receivable, net of allowance for doubtful accounts and contract assets as of March 31, 2023 and 2022, with balances of approximately 15% and 10%, respectively. Additionally, one customer accounted for greater than 10% of the total balance of accounts receivable, net of allowance for doubtful accounts and contract assets as of March 31, 2023 with a balance of approximately 14%.

Accounts receivable, net of allowance

Yuma’s accounts receivable are due primarily from solar contractors across the United States and internationally. Credit is extended in the normal course of business based on evaluation of a customer’s financial condition and, generally, collateral is not required. Trade receivables consist of uncollateralized customer obligations due under normal trade terms requiring payment within 30 to 90 days of the invoice date. Management regularly reviews outstanding accounts receivable and provides for estimated losses through an allowance for doubtful accounts. In evaluating the level of the allowance for doubtful accounts, Yuma makes judgments regarding the customers’ ability to make required payments, economic events and other factors. As the financial conditions of Yuma’s customers change, circumstances develop or additional information becomes available, adjustments to the allowance for doubtful accounts may be required. When deemed uncollectible, the receivable is charged against the allowance.

Product warranty

Yuma offers an assurance type warranty for its products against defects in design, materials and workmanship for a period ranging from five to ten years, depending on the component. For these assurance type warranties,

 

F-71


Table of Contents

YUMA, INC.

Notes to the combined and consolidated financial statements (Continued)

 

a provision for estimated future costs related to warranty expense is recorded when they are probable and reasonably estimable, which is typically when products are delivered. The estimated warranty liability is based on our warranty model which relies on historical warranty claim information and assumptions based on the nature, frequency and average cost of claims for each product line by project. When little or no experience exists, the estimate is based on comparable product lines and/or estimated potential failure rates. These estimates are based specifically on data from Yuma’s historical experience with similar projects. Estimates related to the outstanding warranty liability are re-evaluated on an ongoing basis using best-available information and revisions are made as necessary.

The following table summarizes the activity related to the estimated accrued warranty reserve for the fiscal years ended March 31, 2023 and 2022:

 

   
     As of March 31,  
(In thousands)    2023      2022  

Beginning balance

   $ 10,485      $ 17,085  

Provision (release) for warranties issued(1)

     13,099        (5,159)  

Payments

     (993)        (1,441)  
  

 

 

 

Ending balance

   $ 22,591      $ 10,485  

 

 

 

(1)   During fiscal year ended March 31, 2023, the Company identified a specific design issue with a non-core product, and recorded an additional $8.7 million charge to cost of sales on its combined and consolidated statement of operations and comprehensive income, related to future remediation costs, which may include replacement parts and services.

Inventories

Inventories are stated at the lower of cost (on a first-in, first-out basis) or net realizable value. Yuma’s inventory primarily consists of finished goods to be used and to be sold to customers, including components procured to complete the tracker system projects.

Property and equipment, net

Property and equipment are stated at cost, less accumulated depreciation and amortization. Depreciation and amortization are recognized on a straight-line basis over the estimated useful lives of the related assets, with the exception of building leasehold improvements, which are depreciated over the term of the lease, if shorter. Repairs and maintenance costs are expensed as incurred. Property and equipment is comprised of the following:

 

     
     Depreciable life
(In years)
     As of March 31,  
(In thousands)    2023      2022  

Machinery and equipment

     3-8      $ 9,062      $ 8,535  

Leasehold improvements

     Up to 5        4,302        4,148  

Furniture, fixtures, computer equipment and software

     3-7        10,080        6,111  

Construction-in-progress

            1,111        2,511  
     

 

 

 
        24,555        21,305  

Accumulated depreciation

        (17,300)        (13,882)  
     

 

 

 

Property and equipment, net

      $ 7,255      $ 7,423  

 

 

 

F-72


Table of Contents

YUMA, INC.

Notes to the combined and consolidated financial statements (Continued)

 

Total depreciation expense associated with property and equipment was approximately $3.4 million and $2.7 million in fiscal years 2023 and 2022, respectively.

Yuma reviews property and equipment for impairment at least annually and whenever events or changes in circumstances indicate that the carrying amount of an asset may not be recoverable. Recoverability of property and equipment is determined by comparing the carrying amount to the lowest level of identifiable projected undiscounted cash flows the property and equipment are expected to generate. An impairment loss is recognized when the carrying amount of property and equipment exceeds the fair value. Management determined there was no impairment for the fiscal years ended March 31, 2023 and 2022.

Deferred income taxes

For purposes of these combined and consolidated financial statements, prior to the IPO, Yuma taxes are calculated on a stand-alone basis as if Yuma completed separate tax returns apart from Parent (“Separate-return Method”) that included all operations of Flex’s legacy solar tracker business (including the LLC and its subsidiaries, as well as other divisions of Flex) for the periods presented herein. The income taxes as presented herein for the pre-IPO period, allocate current and deferred income taxes of Flex to Yuma, in a manner that Yuma believes as systematic, rational, and consistent with the asset and liability method prescribed by ASC Topic 740, “Income Taxes” (“ASC 740”). Accordingly, as stated in paragraph 30 of ASC 740, total amounts allocated to Yuma may not be indicative of Yuma’s condition had Nextracker been a separate stand-alone entity during the pre-IPO periods presented.

Deferred tax assets and liabilities are recognized for the future tax consequences attributable to differences between the financial statement carrying amounts of existing assets and liabilities and their respective tax basis and operating loss carryforwards. Deferred tax assets and liabilities are measured using enacted tax rates expected to apply to taxable income in the years in which those temporary differences are expected to be recovered or settled. The effect on deferred tax assets and liabilities of a change in tax rates is recognized in operations in the period that includes the enactment date. Valuation allowances are established when management determines that it is most likely than not that some portion, or all, of the deferred tax asset will not be realized. The financial effect of changes in tax laws or rates is accounted for in the period of enactment. Prior to the IPO, for domestic entities, the settlement of tax obligations is assumed in the period incurred and included in accumulated net parent investment, whereas the settlement of certain historical foreign tax obligations is reflected in tax payables or receivables given that certain foreign entities have filed separately. Other foreign entities have not historically filed separately and therefore the settlement of their tax obligations is included in accumulated net parent investment. Any incremental foreign tax expense calculated on a stand-alone basis is recorded in accumulated net parent investment. Subsequent to the IPO, Yuma is filing as a separate entity and income tax will be reported to payables and receivables for both domestic and foreign jurisdictions.

Income taxes

We operate in numerous states and countries and must allocate our income, expenses, and earnings under the various laws and regulations of each of these taxing jurisdictions. Accordingly, our provision for income taxes represents our total estimate of the liability for income taxes that we have incurred in doing business each year in all our locations. Annually, we file tax returns that represent our filing positions with each jurisdiction and

 

F-73


Table of Contents

YUMA, INC.

Notes to the combined and consolidated financial statements (Continued)

 

settle our tax return liabilities. Each jurisdiction has the right to audit those tax returns and may take different positions with respect to income and expense allocations and taxable earnings determinations. Because the determination of our annual income tax provision is subject to judgments and estimates, actual results may vary from those recorded in our financial statements. We recognize additions to and reductions in income tax expense during a reporting period that pertains to prior period provisions as our estimated liabilities are revised and our actual tax returns and tax audits are completed.

Our management is required to exercise judgment in developing our provision for income taxes, including the determination of deferred tax assets and liabilities and any valuation allowance that might be required against deferred tax assets. For further details on our income taxes, refer to note 12.

Tax receivable agreement (“TRA”)

The Company has recorded a liability of $29.1 million as of March 31, 2023, which is included in other liability on the consolidated balance sheets, representing TPG’s pro rata portion of 85% of the estimated future tax benefits subject to the TRA. In U.S. federal, state and local income tax or franchise tax that we realize or are deemed to realize (determined by using certain assumptions) as a result of favorable tax attributes, will be available to us as a result of certain transactions contemplated in connection with the IPO, exchanges of Nextracker Class A common stock or cash and payments made under the TRA. The actual amount and timing of any payments under these agreements, will vary depending upon a number of factors, including, among others, the timing of redemptions or exchanges by members of the LLC, the price of Nextracker Class A common stock at the time of the redemptions or exchanges, the extent to which such redemptions or exchanges are taxable, the amount and timing of the taxable income we generate in the future and the tax rate then applicable, and the portion of our payments under the TRA constituting imputed interest. Estimating future taxable income is inherently uncertain and requires judgment. In projecting future taxable income, we consider our historical results as well as assumptions related to future forecasts for our various businesses by location. The impact of any changes in the total projected obligations recorded under the TRA as a result of actual changes in the geographic mix of our earnings, changes in tax legislation and tax rates or other factors that may impact our actual tax savings realized will be reflected in income before taxes in the period in which the change occurs.

Goodwill and other intangibles assets

In accordance with accounting standards related to business combinations, goodwill is not amortized; however, certain finite-lived identifiable intangible assets, primarily customer relationships and acquired technology, are amortized over their estimated useful lives. Yuma reviews identified intangible assets and goodwill for impairment whenever events or changes in circumstances indicate that the related carrying amounts may not be recoverable. Yuma also tests goodwill at least annually for impairment. Refer to note 5 for additional information about goodwill and other intangible assets.

Other current assets

Other current assets include short-term deposits and advances of $29.3 million and $9.3 million as of March 31, 2023 and 2022, respectively, primarily related to advance payments to certain vendors for procurement of inventory. Additionally, other current assets include $22.3 million as of March 31, 2022, for an estimated insurance recovery related to a certain litigation settlement as further described in note 11.

 

F-74


Table of Contents

YUMA, INC.

Notes to the combined and consolidated financial statements (Continued)

 

Deferred tax assets and other assets

Includes the deferred tax assets of $245.9 million as of March 31, 2023, primarily related to the Company’s investment in the LLC as further described in note 12.

Accrued expenses

Accrued expenses include accruals primarily for freight and tariffs of $44.6 million and $20.7 million as of March 31, 2023 and 2022, respectively. In addition, it includes $15.2 million and $5.5 million accrued payroll as of March 31, 2023 and 2022, respectively.

TRA liability and other liabilities

TRA liability and other liabilities include the liability of $29.1 million as of March 31, 2023, related to the expected amount to be paid to TPG as further described in note 12. Additionally, the balance includes the long-term portion of standard product warranty liabilities of $11.8 million and $8.8 million, respectively, and the long-term portion of deferred revenue of $35.8 million and $29.6 million as of March 31, 2023 and 2022, respectively. As of March 31, 2023 and 2022, the balance also includes a deferred tax liability of $0.4 million and $32.5 million, respectively. See note 12 for additional details.

Noncontrolling interests

Subsequent to the IPO, the balance of the noncontrolling interests is reported at the initial carrying amount adjusted for the noncontrolling interest’s share of earnings or losses and other comprehensive income or loss. These interests are presented on the consolidated balance sheets as permanent equity under the caption “Noncontrolling interests.” Prior to the IPO, the carrying value of the redeemable non-controlling interest was not accreted or adjusted to redemption value as it was not probable that the Series A Units in the LLC would become redeemable. At election, the Company was required to repurchase all of the outstanding Series A Preferred Units at their liquidation preference, which included all contributed but unreturned capital plus accrued but unpaid dividends, at the earlier of certain change in control events and February 2, 2028. Additionally, if Nextracker has not completed a Qualified Public Offering prior to February 2, 2027, then TPG Rise could have caused the Company to repurchase all of the outstanding Series A Preferred Units at their fair market value. The Company determined that a Qualified Public Offering was likely and that the change in control was not probable as of March 31, 2022 and as such, it was not probable that the noncontrolling interest would become redeemable as of March 31, 2022. See Note 6 for further details.

 

F-75


Table of Contents

YUMA, INC.

Notes to the combined and consolidated financial statements (Continued)

 

The following table present a reconciliation of the change in redeemable noncontrolling and noncontrolling interests for the period presented:

 

     
(in thousands)    Noncontrolling
interests
     Redeemable
noncontrolling
interests
 

Balance as at March 31, 2021

   $      $  

Sale of subsidiary’s redeemable preferred units, net of transaction costs

            73,595  

Preferred dividend distribution

            4,168  
  

 

 

 

Balance as at March 31, 2022

   $      $ 77,763  
  

 

 

 

Distribution to redeemable noncontrolling interests

            (21,713

Establishment of/adjustment to noncontrolling interests on IPO

     158,914        (99,190

Net income attributable to noncontrolling interests

     197,726        43,140  
  

 

 

 

Balance as at March 31, 2023

   $ 356,640      $  
  

 

 

 

Stock-based compensation

Stock-based compensation is accounted for in accordance with ASC Topic 718-10, “Compensation—Stock Compensation.” The Company records stock-based compensation costs related to incentive awards held by its employees. Stock-based compensation cost is measured at the grant date based on the fair value of the award. Compensation cost for time-based awards is recognized ratably over the applicable vesting period. Compensation cost for performance-based awards with a performance condition is reassessed each period and recognized based upon the probability that the performance conditions will be achieved. The performance-based awards with a performance condition are expensed when the achievement of performance conditions are probable. The total expense recognized over the vesting period will only be for those awards that ultimately vest and forfeitures are recorded when they occur. Refer to note 7 for further discussion.

Leases

Yuma is a lessee with several non-cancellable operating leases, primarily for warehouses, buildings, and other assets such as vehicles and equipment. Yuma determines if an arrangement is a lease at contract inception. A contract is a lease or contains a lease when (i) there is an identified asset, and (ii) the customer has the right to control the use of the identified asset. Yuma recognizes a right-of-use (“ROU”) asset and a lease liability at the lease commencement date for Yuma’s operating leases. For operating leases, the lease liability is initially measured at the present value of the unpaid lease payments at the lease commencement date. Yuma has elected the short-term lease recognition and measurement exemption for all classes of assets, which allows Yuma to not recognize ROU assets and lease liabilities for leases with a lease term of 12 months or less and with no purchase option Yuma is reasonably certain of exercising. Yuma has also elected the practical expedient to account for the lease and non-lease components in its contracts as a single lease component, for all classes of underlying assets. Therefore, the lease payments used to measure the lease liability include all of the fixed considerations in the contract. Lease payments included in the measurement of the lease liability comprise the following: fixed payments (including in-substance fixed payments) and variable payments that depend on an index or rate (initially measured using the index or rate at the lease commencement date). As Yuma cannot

 

F-76


Table of Contents

YUMA, INC.

Notes to the combined and consolidated financial statements (Continued)

 

determine the interest rate implicit in the lease for its leases, Yuma uses an estimated incremental borrowing rate as of the commencement date in determining the present value of lease payments. The estimated incremental borrowing rate is the rate of interest the Company would have to pay on a collateralized basis to borrow an amount equal to the lease payments under similar terms. The lease term for all of Yuma’s leases includes the non-cancellable period of the lease plus any additional periods covered by either an option to extend (or not to terminate) the lease that Yuma is reasonably certain to exercise, or an option to extend (or not to terminate) the lease controlled by the lessor.

As of March 31, 2023 and 2022, current operating lease liabilities were $1.9 million and $1.8 million, respectively, which are included in other current liabilities on the consolidated balance sheets and long-term lease liabilities were $1.5 million and $2.7 million, respectively, which are included in other liabilities on the consolidated balance sheets. ROU assets are included in other assets on the consolidated balance sheets. Refer to note 3 for additional information about Leases.

Recently issued accounting pronouncement

In December 2022, the FASB issued ASU 2022-06 “Reference Rate Reform (Topic 848): Deferral of the Sunset Date of Topic 848,” which defers the sunset date of ASC Topic 848, Reference Rate Reform (“ASC 848”) from December 31, 2022 to December 31, 2024. ASC 848 provides relief for companies preparing for the discontinuation of interest rates, such as LIBOR. Entities that apply ASC 848 can continue to do so until December 31, 2024. The Company adopted the guidance during the third quarter of fiscal year 2023 with an immaterial impact on its combined and consolidated financial statements.

3. Leases.

Yuma has several commitments under operating leases for warehouses, buildings, and equipment. Leases have initial lease terms ranging from one year to five years.

The components of lease cost recognized under ASC Topic 842, Leases were as follow (in thousands):

 

   
      Fiscal year ended
March 31,
 
      2023      2022  

Operating lease cost

   $ 1,922      $ 1,769  

 

 

Amounts reported in the consolidated balance sheet as of March 31, 2023 and 2022 were as follows (in thousands, except weighted average lease term and discount rate):

 

   
      As of March 31,  
      2023      2022  

Operating Leases:

     

Operating lease right of use assets

   $ 3,337      $ 4,359  

Operating lease liabilities

   $ 3,394      $ 4,508  
  

 

 

 

Weighted-average remaining lease term (In years)

     2.6        2.8  

Weighted-average discount rate

     4.7%        3.1%  

 

 

 

F-77


Table of Contents

YUMA, INC.

Notes to the combined and consolidated financial statements (Continued)

 

Other information related to leases was as follow (in thousands):

 

   
      Fiscal year ended
March 31,
 
      2023      2022  

Cash paid for amounts included in the measurement of lease liabilities:

     

Operating cash flows from operating leases

   $ 1,928      $ 1,818  

 

 

Future lease payments under non-cancellable leases as of March 31, 2023 are as follows:

 

   
(in thousands)    Operating Leases  

Fiscal year ended March 31,

  

2024

   $ 1,997  

2025

     626  

2026

     493  

2027

     423  

2028

     106  
  

 

 

 

Total undiscounted lease payments

     3,645  

Less: imputed interest

     251  
  

 

 

 

Total lease liabilities

   $ 3,394  

 

 

4. Revenue.

Based on ASC 606 provisions, the Company disaggregates its revenue from contracts with customers by those sales recorded over time and sales recorded at a point in time. The following table presents Yuma’s revenue disaggregated based on timing of transfer—point in time and over time for the fiscal years ended March 31, 2023 and 2022:

 

   
     Fiscal year ended March 31,  
(In thousands)    2023      2022  

Timing of Transfer

     

Point in time

   $ 50,516      $ 127,924  

Over time

     1,851,621        1,329,668  
  

 

 

 

Total revenue

   $ 1,902,137      $ 1,457,592  
  

 

 

 

5. Goodwill and intangible assets.

Goodwill

Goodwill relates to the 2015 acquisition of the LLC and the 2016 acquisition of BrightBox by Flex on behalf of the LLC. As of March 31, 2023 and March 31, 2022, goodwill totaled $265.2 million, respectively and is not deductible for tax purposes.

 

F-78


Table of Contents

YUMA, INC.

Notes to the combined and consolidated financial statements (Continued)

 

Other intangible assets

Yuma amortizes identifiable intangible assets consisting of developed technology, customer relationships, and trade names because these assets have finite lives. Yuma’s intangible assets are amortized on a straight-line basis over the estimated useful lives. The basis of amortization approximates the pattern in which the assets are utilized over their estimated useful lives. No residual value is estimated for any intangible assets. The fair value of Yuma’s intangible assets is determined based on management’s estimates of cash flows and recoverability.

Intangible assets are reviewed for impairment whenever events or changes in circumstances indicate that the carrying amount of an intangible asset may not be recoverable. An impairment loss is recognized when the carrying amount of an intangible asset exceeds its fair value. Yuma reviewed the carrying value of its intangible assets as of March 31, 2023 and 2022, and concluded that such amounts continued to be recoverable.

The components of identifiable intangible assets are as follows:

 

       
    Weighted-
average
remaining
useful life
(in years)
    As of March 31, 2023     As of March 31, 2022  
(In thousands)  

Gross

carrying

amount

   

Accumulated

amortization

   

Net

carrying

amount

   

Gross

carrying

amount

   

Accumulated

amortization

   

Net

carrying

amount

 

Intangible assets:

             

Trade name and other intangibles

    5     $ 2,500     $ (1,179   $ 1,321     $ 15,900     $ (13,372   $ 2,528  
   

 

 

 

Total

    $ 2,500     $ (1,179   $ 1,321     $ 15,900     $ (13,372   $ 2,528  

 

 

The gross carrying amount of intangible assets are removed when fully amortized. Total intangible asset amortization expense recognized in operations during the fiscal years ended March 31, 2023 and 2022 are as follows:

 

   
     Fiscal year ended
March 31,
 
(In thousands)    2023      2022  

Cost of sales

   $ 250      $ 4,043  

Selling general and administrative expense

     957        4,422  
  

 

 

 

Total amortization expense

   $ 1,207      $ 8,465  

 

 

 

F-79


Table of Contents

YUMA, INC.

Notes to the combined and consolidated financial statements (Continued)

 

Estimated future annual amortization expense for the above amortizable intangible assets are as follows:

 

   
(in thousands)    Amount  

Fiscal year ending March 31,

  

2024

   $ 250  

2025

     250  

2026

     250  

2027

     250  

2028

     250  

Thereafter

     71  
  

 

 

 

Total amortization expense

   $ 1,321  

 

 

6. Stockholders’ equity.

The IPO Transactions

Nextracker and the Company completed the following reorganization and other transactions in connection with the IPO (collectively, referred to as the “IPO Transactions”):

 

 

Immediately prior to the completion of the IPO, Nextracker issued 128,794,522 shares of its Class B common stock to Yuma, Yuma Sub, and TPG Rise in exchange for cash consideration, which number of shares was equal to the number of common units of the LLC held directly or indirectly by Yuma, Yuma Sub and TPG Rise (not inclusive of those held by affiliated blocker corporations – see below) immediately following the IPO Transactions and before giving effect to the IPO. The effects of the issuance of shares between Yuma and Nextracker have been eliminated in these financial statements.

 

 

Immediately prior to the completion of the IPO and as permitted under and in accordance with the limited liability company agreement of the LLC in effect prior to the IPO (the “Prior LLC Agreement”), TPG Rise exercised its right to have certain blocker corporations affiliated with TPG Rise each merge with a separate direct, wholly-owned subsidiary of Nextracker, with the blocker corporations surviving each such merger, in a transaction intended to qualify as a tax-free transaction. In connection with such blocker corporations’ mergers, the investors in each such blocker corporation received a number of shares of Nextracker’s Class A common stock with a value based on the redeemable preferred units (“Series A Preferred Units”) held by such blocker corporation for a total of 15,279,190 shares of Nextracker Class A common stock. For additional detail refer to the below section “Redeemable preferred units.”

 

 

Immediately prior to the closing of the IPO, the LLC made a distribution in an aggregate amount of $175.0 million (the “Distribution”). With respect to such Distribution, $21.7 million was distributed to TPG Rise and $153.3 million to Flex. The Distribution was financed, in part, with net proceeds from the $150.0 million term loan under the 2023 Credit Agreement, as further discussed in note 8. The effects of the distribution made to Yuma by the LLC have been eliminated in these financial statements.

On February 13, 2023, the members of the LLC entered into the Third Amended and Restated Limited Liability Company Agreement of Nextracker LLC to, among other things, effect the IPO Transactions described above and

 

F-80


Table of Contents

YUMA, INC.

Notes to the combined and consolidated financial statements (Continued)

 

to appoint Nextracker as the managing member of the LLC. Yuma beneficially owns 134,343,684 common units of the LLC after the completion of the IPO and the IPO Transactions and as of March 31, 2023.

Exchange Agreement

Nextracker, the LLC, and TPG entered into an exchange agreement (the “Exchange Agreement”) under which TPG (or certain permitted transferees thereof) have the right, subject to the terms of the Exchange Agreement, to require the LLC to exchange common units of the LLC (together with a corresponding number of shares of Nextracker Class B common stock) for newly-issued shares of Nextracker Class A common stock on a one-to-one basis, or, in the alternative, Nextracker may elect to exchange such common units of the LLC (together with a corresponding number of shares of Nextracker Class B common stock) for cash equal to the product of (i) the number of common units of the LLC (together with a corresponding number of shares of Nextracker Class B common stock) being exchanged, (ii) the then-applicable exchange rate under the Exchange Agreement (which will initially be one and is subject to adjustment) and (iii) the Nextracker Class A common stock value (based on the market price of Nextracker Class A common stock), subject to customary conversion rate adjustments for stock splits, stock dividends, reclassifications and other similar transactions; provided further, that in the event of an exchange request by an exchanging holder, Nextracker may at its option effect a direct exchange of shares of Nextracker Class A common stock for the LLC’s common units and shares of Nextracker Class B common stock in lieu of such exchange or make a cash payment to such exchanging holder, in each case pursuant to the same economic terms applicable to an exchange between the exchanging holder and the LLC.

Redeemable preferred units (The TPG Transaction)

On February 1, 2022, the LLC issued redeemable preferred units designated as “Series A Preferred Units,” representing a 16.67% interest in the LLC, to Yuma in exchange for the cancellation of a portion of the LLC’s previously issued and outstanding common units. Yuma sold all of the LLC’s Series A Preferred Units to TPG Rise on the same day. The holder of the Series A Preferred Units was entitled to cumulative paid-in-kind or cash dividends and had the option to redeem the Series A Preferred Units or convert the Series A Preferred Units upon certain conditions. Because the redemption or conversion conditions were outside of the control of the Company, the Company classified the Series A Preferred Units as temporary equity on the consolidated balance sheets.

The Series A Preferred Units had a dividend rate of 5% per annum, payable semi-annually, up to 100% of which (less an amount necessary to the holder of the Series A Preferred Units’ tax obligations) may be payable in kind during the first two years following the issuance date, and 50% of which was payable in kind thereafter. For the fiscal years ended March 31, 2023 and 2022, Yuma recorded a $21.4 million and a $4.2 million dividend to be paid in kind, respectively. The Series A Preferred Units had rights to vote together with the common units of the LLC as a single class in all matters that were subject to a vote by common unit holders.

In connection with the IPO, the Series A Preferred Units held by TPG Rise were automatically converted into 25,026,093 of the LLC’s common units which are exchangeable, together with a corresponding number of shares of Nextracker Class B common stock, for shares of Nextracker’s Class A common stock (or cash). Notwithstanding the foregoing, as permitted under and in accordance with the limited liability company

 

F-81


Table of Contents

YUMA, INC.

Notes to the combined and consolidated financial statements (Continued)

 

agreement of the LLC in effect prior to the IPO (the “Prior LLC Agreement”), on February 8, 2023, TPG Rise exercised its right to have certain blocker corporations affiliated with TPG Rise each merge with a separate direct, wholly-owned subsidiary of Nextracker, with the blocker corporations surviving each such merger, in a transaction intended to qualify as a tax-free transaction. In connection with such blocker corporation mergers, the investors in each such blocker corporation received a number of shares of Nextracker’s Class A common stock with a value based on the Series A Preferred Units held by such blocker corporation for a total of 15,279,190 shares of Nextracker Class A common stock.

7. Stock-based compensation.

The Company adopted the First Amended and Restated 2022 Nextracker LLC Equity Incentive Plan in April 2022 (the “LLC Plan”), which provides for the issuance of options, unit appreciation rights, performance units, performance incentive units, restricted incentive units and other unit-based awards to employees, directors, and consultants of the Company. Additionally, in connection with the IPO in February 2023, the Company approved the Second Amended and Restated 2022 Nextracker Inc. Equity Incentive Plan (the “NI Plan,” and collectively with the LLC Plan, the “2022 Plan”) to reflect, among other things, that the underlying equity interests with respect to awards issued under the LLC Plan shall, in lieu of common units of the LLC, relate to Class A common stock of Nextracker for periods from and after the closing of the IPO.

The 2022 Plan is administered by the Board or such other committee appointed by the Board. Awards granted under the 2022 Plan expire no more than 10 years from the grant date. The 2022 Plan authorized the grant of 12.9 million equity-based awards. As of March 31, 2023, the Company had approximately 7.4 million equity-based awards available for grant under the 2022 Plan.

During fiscal year 2023, the Company granted the following three types of equity-based compensation awards to its employees under the 2022 Plan:

 

 

Restricted incentive unit awards (“RSU”), whereby vesting is generally contingent upon time-based vesting with continued service over a three-year period from the grant date (with a portion of the awards vesting at the end of each year within such period), and the occurrence of an IPO or a sale of Nextracker.

 

 

Options awards, whereby vesting is generally contingent upon (i) time-based vesting with continued service through March 31, 2026, (ii) the occurrence of an IPO or a sale of Nextracker, and (iii) upon the growth of the equity valuation of Nextracker in the four-year period from April 1, 2022 through March 31, 2026 (the “Options Performance Period”), which could result in a range of 0-100% of such Options awards ultimately vesting; and

 

 

Performance based vesting awards (“PSUs”) whereby vesting is generally contingent upon (i) time-based vesting with continued service through April 6, 2025, (ii) the occurrence of an IPO or a sale of Nextracker, and (iii) the achievement of certain metrics specific to Nextracker measured for each of the three fiscal years from fiscal year 2023 to fiscal year 2025 (the “PSU Performance Period”), which could result in a range of 0-200% of such PSUs ultimately vesting. The performance-based metrics for the second and third tranches of the PSUs (512,663 PSUs) were not yet determined as of March 31, 2023, and therefore only the first tranche of PSUs (219,713 PSUs) has met the criteria for a grant date under ASC 718 as of March 31, 2023.

 

F-82


Table of Contents

YUMA, INC.

Notes to the combined and consolidated financial statements (Continued)

 

On the date any performance-based vesting requirement is satisfied, the award holder will become vested in the number of awards that have satisfied the time-based vesting requirement, if any.

In addition to the 2022 Plan, certain executives, officers and employees of the Company also participate in the Flex 2017 equity incentive plan (the “Flex 2017 Plan”), and as such, stock-based compensation expense for the period presented also include expense recognized under the Flex 2017 Plan.

Stock-based compensation expense

The following table summarizes the Company’s stock-based compensation expense under the 2022 Plan and the Flex 2017 Plan:

 

   
     Fiscal year ended
March 31,
 
(In thousands)    2023      2022  

Cost of sales

   $ 12,794      $ 1,526  

Selling, general and administrative expenses

     19,200        1,522  
  

 

 

 

Total stock-based compensation expense

   $ 31,994      $ 3,048  

 

 

Stock-based compensation expense includes an allocation of Flex’s corporate and shared functional employee expense of immaterial amounts for the fiscal years 2023 and 2022. These charges were recorded within selling, general and administrative expenses.

Cumulative expense upon IPO and modification of awards

In connection with the IPO and the approval of the NI Plan, all awards previously issued under the LLC Plan were determined to be modified. The modification of the awards granted under the LLC Plan, pre-IPO, were concluded to qualify as a Type I probable-to-probable modification (in accordance with ASC 718-20-55), which resulted in an increase in the total fair value of such awards of $12.3 million, with the Company recording an immaterial amount of incremental stock-based compensation expense related to such modification during the fiscal year ended March 31, 2023.

Considering that the vesting of the awards granted under the 2022 Plan was contingent on an IPO, which occurred on February 9, 2023, the Company recognized $23.3 million of cumulative stock-based compensation expense for all awards outstanding under the 2022 Plan as of that date.

 

F-83


Table of Contents

YUMA, INC.

Notes to the combined and consolidated financial statements (Continued)

 

As of March 31, 2023, the total unrecognized compensation expense for unvested awards under the 2022 Plan and the related remaining weighted average period for expensing is summarized as follow:

 

     
     

Unrecognized
compensation
expense

(in thousands)

    

Weighted-
average
remaining
period

(in years)

 

Options

   $ 9,861        3.04  

RSU

     23,455        2.14  

PSU(1)

     12,983        2.11  
  

 

 

 

Total unrecognized compensation expense

   $ 46,299     

 

 

 

(1)   includes an estimated $11.8 million of expense related to 512,663 PSUs that do not meet the criteria for a grant date under ASC 718 as of March 31, 2023.

Determining fair value—RSU awards

Valuation and Amortization Method - The valuation of RSUs granted under the 2022 Plan, during fiscal year 2023 (prior to the IPO) was determined in accordance with the guidance provided by the American Institute of Certified Public Accountants Practice Aid, “Valuation of Privately-Held-Company Equity Securities Issued as Compensation.” Application of these approaches involves the use of estimates, judgment and assumptions that are highly complex and subjective, such as those regarding our expected future revenue and EBITDA, discount rates, market multiples, the selection of comparable companies and the probability of possible future events. Changes in any or all of these estimates and assumptions or the relationships between those assumptions impact our valuations as of each valuation date and may have a material impact on the valuation of our common stock.

Determining fair value—Options and PSU awards

Valuation and Amortization Method—The Company estimated the fair value of options awards and PSU awards granted under the 2022 Plan using Monte-Carlo simulation models which is a probabilistic approach for calculating the fair value of the awards.

Expected volatility—Volatility used in a Monte Carlo simulation is derived from the historical volatility of Nextracker’s Peer Group. The service period of options and RSU awards granted in fiscal year 2023 is four years and three years, respectively.

Risk-Free Rate assumptions—The Company bases the risk-free interest rate used in the Monte Carlo simulation based on the continuously compounded risk-free rate in the Monte Carlo simulations to calculate the drift rate of the Company and peer group stock prices. The risk-free rate of return was calculated using the U.S. Treasury daily yield curve.

 

F-84


Table of Contents

YUMA, INC.

Notes to the combined and consolidated financial statements (Continued)

 

The fair value of the Company’s awards granted under the 2022 Plan was estimated based on the following assumptions:

 

   
      Fiscal year ended
March 31, 2023
 

Expected volatility

     65% - 70%  

Expected dividends

     —%  

Risk-free interest rate

     2.5% - 2.7%  

 

 

Awards activity

The following table summarizes the RSU awards activity for the fiscal year ended March 31, 2023:

 

     
     Number of
RSUs
    Weighted
average
fair
value per
share
 

Unvested RSU awards outstanding, beginning of fiscal year

         $  

Granted

     2,172,234       20.12  

Vested

            

Forfeited(1)

     (169,815     16.78  
  

 

 

 

Unvested RSU awards outstanding, end of fiscal year

     2,002,419     $ 20.40  

 

 

 

(1)   awards forfeited due to employee terminations.

The weighted average grant date fair value of RSU awards granted during the fiscal year ended March 31, 2023 was estimated to be $17.03 per award and the weighted average modification date fair value was $20.40 per award as of February 9, 2023.

The following table summarizes the PSU awards activity for the fiscal year ended March 31, 2023:

 

   
     Fiscal year ended
March 31, 2023
 
      Number
of PSUs
     Weighted
average
fair
value per
share
 

Unvested PSU awards outstanding, beginning of fiscal year

          $  

Granted(2)

     219,713        23.01  

Vested

             

Forfeited(1)

             
  

 

 

 

Unvested PSU awards outstanding, end of fiscal year

     219,713      $ 23.01  

 

 

 

(1)   awards forfeited due to employee terminations.

 

(2)   excludes 512,663 PSUs that do not meet the criteria for a grant date under ASC 718 as of March 31, 2023.

 

F-85


Table of Contents

YUMA, INC.

Notes to the combined and consolidated financial statements (Continued)

 

The weighted average grant date fair value of the PSU awards granted during the fiscal year ended March 31, 2023 was estimated to be $19.35 per award calculated using a Monte Carlo simulation and weighted average modification date fair value was $23.01 per award as of February 9, 2023. Additional information for the PSUs awarded during the fiscal year ended March 31, 2023 is further detailed in the table below and the PSU Performance Period end date for these awards is March 31, 2025.

 

       
                  Range of shares that
may be issued (1)
 
Year of grant    Targeted number
of awards as of
March 31, 2023
     Weighted
average fair
value per share
    Minimum      Maximum  

Awards with grant date and measurement date

     219,713      $ 23.01              439,426  

Awards without a grant date and measurement date

     512,663      $ 23.01 (2)             1,025,326  

 

 

 

(1)   Payouts can range from 0% to 200% of the applicable Tranche targets based on the achievement levels of the company’s Total Shareholder Return (“TSR”), as determined in the Restricted Incentive Unit Award Agreement under the 2022 Plan for performance-based vesting awards

 

(2)   Represents the weighted average fair value per share of awards that had a grant date and measurement date as of March 31, 2023 as these PSUs do not have a grant date or measurement date as of March 31, 2023.

No RSU awards and PSUs awards vested during the fiscal year ended March 31, 2023.

The following table summarizes the Options awards activity for the fiscal year ended March 31, 2023:

 

     
      Number of
Options
    Weighted
average
exercise
price
 

Options awards outstanding, beginning of fiscal year

            

Granted

     2,806,905     $ 21.0  

Exercised

            

Forfeited(1)

     (114,286     21.0  
  

 

 

   

Options awards outstanding, end of fiscal year

     2,692,619     $ 21.0  
  

 

 

   

Options awards exercisable as of March 31, 2023

            

Options awards vested and expected to vest as of March 31, 2023

     2,692,619     $ 21.0  

 

 

 

(1)   Awards forfeited due to employee terminations.

The weighted average grant date fair value of Options awards granted during the fiscal year ended March 31, 2023 was estimated to be $5.17 per award calculated using a Monte Carlo simulation and the weighted average modification date fair value was $6.30 per award as of February 9, 2023. The weighted average remaining contractual life of Options awards outstanding and Options awards vested and expected to vest as of March 31, 2023 is 3.96 years and the aggregate intrinsic value of Options awards outstanding and Options awards vested and expected to vest as of March 31, 2023 is $41.1 million. No Options awards vested during the fiscal year ended March 31, 2023.

Vesting information for these shares is further detailed in the table below.

 

F-86


Table of Contents

YUMA, INC.

Notes to the combined and consolidated financial statements (Continued)

 

         
                   Range of shares that
may be issued
        
Year of grant    Targeted number
of awards as of
March 31, 2023
     Weighted
average
fair
value per
share
     Minimum      Maximum      Options
Performance
Period end date
 

Fiscal 2023

     2,692,619      $ 6.30               2,692,619        March 31, 2026  

 

 

The Flex 2017 equity incentive plan (the “Flex 2017 Plan”)

All options under the Flex 2017 Plan have been fully expensed and none were outstanding and exercisable as of March 31, 2023.

The executives, officers and employees of Flex, including Nextracker, were granted RSU awards under the Flex 2017 Plan. RSU awards are rights to acquire a specified number of ordinary Flex shares for no cash consideration in exchange for continued service with Flex. RSU awards generally vest in installments over a two to four-year period and unvested RSU awards are forfeited upon termination of employment. Vesting for certain RSU awards is contingent upon service and market conditions, or service and performance conditions.

As of March 31, 2023, the total unrecognized compensation cost related to unvested RSU awards held by Nextracker employees was approximately $2.0 million under the Flex 2017 Plan. These costs will be amortized generally on a straight-line basis over a weighted-average period of approximately one year.

There were no options and no RSU awards granted under the Flex 2017 Plan during fiscal year 2023.

An immaterial amount of unvested RSU awards are outstanding under the Flex 2017 Plan as of March 31, 2023, some of which represent the target amount of grants made to certain key employees whereby vesting is contingent on meeting certain market conditions.

8. Bank borrowings and long-term debt.

On February 13, 2023, Nextracker, and the LLC, as borrower, entered into a senior credit facility with a syndicate of banks (the “2023 Credit Agreement”) comprised of (i) a term loan in the aggregate principal amount of $150.0 million (the “Term Loan”), and (ii) a revolving credit facility in an aggregate principal amount of $500.0 million (the “RCF”). The Company used the proceeds to finance, in part, the Distribution, as further described in note 6.

As of March 31, 2023, the Company had $147.1 million outstanding under the term loan, net of issuance costs, which is included in long-term debt on the consolidated balance sheets.

The RCF is available in U.S. dollars, euros and such currencies as mutually agreed on a revolving basis during the five-year period through February 11, 2028 and is available to fund working capital and other general corporate purposes. A portion of the RCF not to exceed $300.0 million is available for the issuance of letters of credit. A portion of the RCF not to exceed $50.0 million is available for swing line loans. Subject to the satisfaction of certain conditions, the Company will be permitted to incur incremental term loan facilities or

 

F-87


Table of Contents

YUMA, INC.

Notes to the combined and consolidated financial statements (Continued)

 

increase the RCF commitment in an aggregate principal amount equal to $100.0 million plus an additional amount such that the secured net leverage ratio or total net leverage ratio, as applicable, is equal to or less than a specified threshold after giving pro forma effect to such incurrence.

The LLC’s obligations under the 2023 Credit Agreement and related loan documents are jointly and severally guaranteed by Nextracker and certain other holding companies (collectively, the “Guarantors”) and, subject to certain exclusions, certain of the LLC’s existing and future direct and indirect wholly-owned domestic subsidiaries.

As of the closing of the 2023 Credit Agreement, all obligations of the LLC and the guarantors are secured by certain equity pledges by the LLC and the Guarantors. However, if the LLC’s total net leverage ratio exceeds a specified threshold, the collateral will include substantially all of the assets of the LLC and the Guarantors and, if the LLC meets certain investment grade conditions, such lien will be released.

The Term Loan requires quarterly principal payments beginning on June 30, 2024 in an amount equal to 0.625% of the original aggregate principal amount of the Term Loan. From June 30, 2025, the quarterly principal payment will increase to 1.25% of the original aggregate principal amount of the Term Loan. The remaining balance of the Term Loan and the outstanding balance of any RCF loans will be repayable on February 11, 2028. Borrowings under the 2023 Credit Agreement are prepayable and commitments subject to being reduced in each case at the LLC’s option without premium or penalty. The 2023 Credit Agreement contains certain mandatory prepayment provisions in the event that the LLC or its restricted subsidiaries incur certain types of indebtedness or, subject to certain reinvestment rights, receive net cash proceeds from certain asset sales or other dispositions of property.

Borrowings in U.S. dollars under the 2023 Credit Agreement bear interest at a rate based on either (a) a term secured overnight financing rate (“SOFR”)-based formula (including a credit spread adjustment of 10 basis points) plus a margin of 162.5 basis points to 200 basis points, depending on the LLC’s total net leverage ratio, or (b) a base rate formula plus a margin of 62.5 basis point to 100 basis points, depending on the LLC’s total net leverage ratio. Borrowings under the RCF in euros will bear interest based on the adjusted EURIBOR rate plus a margin of 162.5 basis points to 200 basis points, depending on the LLC’s total net leverage ratio. The LLC will also be required to pay a quarterly commitment fee on the undrawn portion of the RCF commitments of 20 basis points to 35 basis points, depending on the LLC’s total net leverage ratio. The interest rate for the Term Loan is 6.82% (SOFR rate of 4.97% plus a margin of 1.85%) as of March 31, 2023.

The 2023 Credit Agreement contains certain affirmative and negative covenants that, among other things and subject to certain exceptions, limit the ability of the LLC and its restricted subsidiaries to incur additional indebtedness or liens, to dispose of assets, change their fiscal year or lines of business, pay dividends and other restricted payments, make investments and other acquisitions, make optional payments of subordinated and junior lien debt, enter into transactions with affiliates and enter into restrictive agreements. In addition, the 2023 Credit Agreement requires the LLC to maintain a maximum consolidated total net leverage ratio.

The Term Loan which is categorized as Level 2 on the fair value hierarchy, bears interest at the applicable SOFR rate as of disbursement date, plus a spread based on certain financial metrics for the last twelve-month period and therefore the carrying amount approximate the fair value as of March 31, 2023. The effective interest rate for the Company’s long-term debt was 6.90% for fiscal year ended March 31, 2023.

 

F-88


Table of Contents

YUMA, INC.

Notes to the combined and consolidated financial statements (Continued)

 

Scheduled repayments of the Company’s bank borrowings and long-term debt are as follows:

 

   
(In thousands)    Amount  

Fiscal year ended March 31,

  

2024

   $  

2025

     3,750  

2026

     7,500  

2027

     7,500  

2028

     131,250  
  

 

 

 

Total

   $ 150,000  

 

 

9. Supplemental cash flow disclosures.

The following table represents supplemental cash flow disclosures of non-cash investing and financing activities:

 

   
     Fiscal year ended
March 31,
 
(In thousands)    2023     2022  

Non-cash investing activity:

    

Unpaid purchases of property and equipment

   $ 206     $ 138  

Non-cash financing activity:

            

Capitalized offering costs

     (5,331     5,331  

Legal settlement paid by Parent(1)

     20,428        

Equity contribution by Parent

     194,761        

Paid-in-kind dividend for Series A redeemable preferred units

     21,427       4,168  

Settlement of assets and liabilities with Parent

     52,529        

 

 

 

(1)   amount presented in fiscal year 2023 is net of insurance recovery of $22.3 million as further described in note 11.

10. Relationship with parent and related parties.

Flex is the parent of Yuma and there are therefore transactions between these two entities that create a related party relationship within these stand-alone financial statements. Certain shared costs were allocated to Yuma and reflected in these consolidated financial statements.

Allocation of corporate expenses

The combined and consolidated financial statements for the period prior to the IPO, include expense allocations for certain functions provided by Flex, including, but not limited to, general corporate expenses related to finance, legal, information technology, human resources, and stock-based compensation. These expenses were allocated to Yuma based on direct usage when identifiable, with the remainder allocated on the basis of revenue, headcount or other measure.

 

F-89


Table of Contents

YUMA, INC.

Notes to the combined and consolidated financial statements (Continued)

 

During the fiscal years ended March 31, 2023 and 2022, Yuma was allocated, $5.2 million and $13.0 million, respectively, of general corporate expenses incurred by Flex. Of these expenses $3.4 million and $9.9 million, respectively, are included within selling, general and administrative expenses and $1.8 million and $3.1 million, respectively, are included in cost of sales in the combined and consolidated statements of operations and comprehensive income.

Risk management

Flex carries insurance for property, casualty, product liability matters, auto liability, and workers’ compensation and maintain excess policies to provide additional limits. Prior to the IPO, Yuma paid a premium to Flex in exchange for the coverage provided. In fiscal years 2023 and 2022, the policies with significant premiums included the Marine Cargo/Goods in Transit and the multiple Errors and Omissions policies all through various insurance providers. Expenses related to coverage provided through Flex were not significant and are reflected in the combined and consolidated statements of operations and comprehensive income for all periods presented.

Cash management and financing

Prior to, and subsequent the IPO, Yuma participated in Flex’s centralized cash management programs. Disbursements were independently managed by Yuma.

All significant transactions between Yuma and Flex that have not been historically cash settled have been reflected in the combined and consolidated statements of cash flows, for the period prior to the IPO, as net transfers to parent as these are deemed to be internal financing transactions. All intra-company accounts, profits and transactions have been eliminated. The following is a summary of material transactions reflected in the accumulated net parent investment during the fiscal years ended March 31, 2023 and 2022:

 

   
     Fiscal year ended
March 31,
 
(In thousands)    2023(3)     2022  

Corporate allocations (excluding stock-based compensation expense)

   $ 1,483     $ 9,999  

Transfer of operations to Nextracker(1)

     (39,025     (2,934

Net cash pooling activities(2)

     (35,240     (35,490

Income taxes

     41,238       19,550  
  

 

 

 

Net transfers to Parent

   $ (31,544   $ (8,875

 

 

 

(1)   Primarily represents certain international operations where related income and/or losses are included in Yuma’s combined and consolidated statements of operations and comprehensive income. Cash was also collected by the international operations on behalf of Yuma, for which Yuma and Flex do not intend to settle in the future. For the fiscal year 2023, the balance includes the legal settlement paid by Flex as further disclosed in note 11.

 

(2)   Primarily represents financing activities for cash pooling and capital transfers.

 

(3)   Represents transactions reflected in accumulated net parent investment through February 8, 2023.

The cash balance reflected in the consolidated balance sheets consist of the cash managed and controlled by Yuma. Prior to the IPO when Nextracker, via Yuma, was a controlled entity of Flex, Nextracker and Yuma’s U.S. operations continued to participate in the Flex cash pooling management programs intra-quarter; all

 

F-90


Table of Contents

YUMA, INC.

Notes to the combined and consolidated financial statements (Continued)

 

outstanding positions were settled or scheduled for settlement as of each quarter end. Cash pooling activities during the period prior to the IPO were reflected under net transfers from Parent in the combined and consolidated statements of redeemable interest and stockholders’ equity / parent company equity and the combined and consolidated statements of cash flows. Subsequent to the IPO, Yuma has the optionality to participate in the Flex cash pooling management programs.

Due to related parties relates to balances resulting from transactions between Yuma and Flex subsidiaries that have historically been cash settled. Yuma purchased certain components and services from other Flex affiliates of $67.1 million and $47.7 million for the fiscal years ended March 31, 2023 and 2022, respectively.

During the period prior to the IPO, Flex also administered, on behalf of Yuma, payments to certain freight providers as well as payrolls to certain employees based in the U.S. Yuma’s average due to related parties balance was $37.5 million and $36.5 million for the fiscal years ended March 31, 2023 and 2022 respectively. All related cash flow activities are under net cash used in operating activities in the combined and consolidated statements of cash flows.

The Distribution

Immediately prior to the closing of the IPO, the Company made the Distribution of $21.7 million to TPG Rise and a distribution of $153.3 million to Flex. The Distribution was financed, in part, with net proceeds from the $150.0 million term loan under the 2023 Credit Agreement, as further discussed in note 8.

In addition, Yuma distributed to Flex the $487.5 million TPG Transaction proceeds in 2022 and the $693.8 million IPO proceeds in 2023.

Umbrella agreement

In February 2023, Nextracker Brasil Ltda., an indirect, wholly-owned subsidiary of the Company, and Flextronics International Technologia Ltda., an affiliate of Flex entered into an umbrella agreement (the “Umbrella Agreement”) that governs the terms, conditions and obligations of a strategic commercial relationship between the Company and Flex for the sale of the Company’s solar trackers in Brazil. The Umbrella Agreement is renewable automatically for successive one-year periods, unless a party provides written notice to the other parties that such party does not intend to renew within at least ninety days prior to the end of any term.

11. Commitments and contingencies.

Litigation and other legal matters

In connection with the matters described below, Yuma has accrued for a loss contingency to the extent it believes that losses are probable and estimable. The amounts accrued are not material. Although it is reasonably possible that actual losses could be in excess of Yuma’s accrual. Any such excess loss could have a material adverse effect on Yuma’s results of operations or cash flows for a particular period or on Yuma’s financial condition.

 

F-91


Table of Contents

YUMA, INC.

Notes to the combined and consolidated financial statements (Continued)

 

On July 15, 2022, the Company settled a case that was brought in January 2017 by Array Technologies, Inc. (“ATI”), in which ATI had alleged that Nextracker and Flex caused a former ATI employee to breach his non-compete agreement with ATI by joining Nextracker and made claims of, among other things, fraud, constructive fraud, trade secret misappropriation, breach of contract and related claims. All claims are fully released as part of a $42.8 million settlement reached in July 2022. The full settlement amount was paid by Flex on August 4, 2022, and is subject to partial coverage under the Flex insurance policy. The estimated insurance recovery of $22.3 million, which was included in other current assets in the consolidated balance sheets as of March 31, 2022, has been netted with net parent investment prior to the IPO and IPO Transactions.

12. Income taxes.

The domestic and foreign components of income before income taxes were comprised of the following:

 

   
     Fiscal year ended
March 31,
 
(In thousands)    2023      2022  

Domestic

   $ 117,115      $ 45,259  

Foreign

     51,968        19,849  
  

 

 

 

Total

   $ 169,083      $ 65,108  

 

 

The provision for (benefit from) income taxes consisted of the following:

 

   
     Fiscal year ended
March 31,
 
(In thousands)    2023      2022  

Current:

     

Domestic

   $ 238,231      $ 13,558  

Foreign

     17,859        5,974  
  

 

 

 

Total

   $ 256,090      $ 19,532  
  

 

 

 

Deferred:

     

Domestic

     (210,317)        36,273  

Foreign

     2,928        836  
  

 

 

 

Total

   $ (207,389)      $ 37,109  
  

 

 

 

Provision for income taxes

   $ 48,701      $ 56,641  

 

 

 

F-92


Table of Contents

YUMA, INC.

Notes to the combined and consolidated financial statements (Continued)

 

The domestic statutory income tax rate was 21% in fiscal years 2023 and 2022. The reconciliation of the income tax expense (benefit) expected based on domestic statutory income tax rates to the expense (benefit) for income taxes included in the combined and consolidated statements of operations and comprehensive income is as follows:

 

   
     Fiscal year ended
March 31,
 
(In thousands)    2023      2022  

Income taxes based on domestic statutory rates

   $ 35,589      $ 13,673  

Effect of tax rate differential

     8,027        2,337  

FDII Deduction

     (4,197)        (1,583)  

Tax impacts related to the conversion of the LLC

            42,446  

Foreign disregarded entities

     11,020         

Restructuring of Nextracker LLC interest(1)

     (194,761)         

Gain on sale of Nextracker LLC units(2)

     194,761         

Foreign tax deduction

     (3,659)         

Stock-based compensation

            (424)  

State

     3,914        880  

Guaranteed payment on Series A Preferred Units

     (4,500)        (875)  

Other

     2,507        187  
  

 

 

 

Provision for income taxes

   $ 48,701      $ 56,641  

 

 

 

(1)   Income tax benefit related to the recording of a deferred tax asset associated with the Company’s sale of Nextracker LLC units to Nextracker Inc. in connection with the Nextracker Inc. IPO was fully attributable to noncontrolling interest holders

 

(2)   Tax liability associated with the gain on sale of Nextracker LLC units was assumed by the Parent and therefore recorded by the Company as an equity contribution

 

F-93


Table of Contents

YUMA, INC.

Notes to the combined and consolidated financial statements (Continued)

 

The components of deferred income taxes are as follows (in thousands):

 

   
     As of March 31,  
      2023     2022  

Deferred tax liabilities:

    

Fixed assets

   $ (54   $  

Change in investment in Nextracker LLC

           (32,050

Others

     (458     (661
  

 

 

 

Total deferred tax liabilities

     (512     (32,711
  

 

 

 

Deferred tax assets:

    

Fixed assets

           47  

Stock-based compensation

     6,509        

Provision for doubtful accounts

     257        

Net operating loss and other carryforwards

     5,428       5,252  

Investment in Nextracker LLC

     233,997        

Others

     1,340       362  
  

 

 

 

Total deferred tax assets

     247,531       5,661  

Valuation allowances

     (1,528      
  

 

 

 

Total deferred tax assets, net of valuation allowances

     246,003       5,661  
  

 

 

 

Net deferred tax asset (liability)

   $ 245,491     $ (27,050
  

 

 

 

The net deferred tax asset is classified as follows:

    

Long-term asset

     245,864       5,431  

Long-term liability

     (373     (32,481
  

 

 

 

Total

   $ 245,491     $ (27,050

 

 

The Company has recorded deferred tax assets of approximately $5.4 million related to tax losses and other carryforwards. These tax losses and other carryforwards will expire at various dates as follows:

 

 
Expiration dates of deferred tax assets related to operating losses and other carryforwards  
(In thousands)        

2024 - 2029

   $  

2030 - 2035

     437  

2036 - Post

      

Indefinite

     4,991  
  

 

 

 

Total

   $ 5,428  

 

 

Management assesses the available positive and negative evidence to estimate whether sufficient future taxable income will be generated to permit use of the existing deferred tax assets. A significant piece of objective negative evidence evaluated was the cumulative loss incurred over the three-year period ended

 

F-94


Table of Contents

YUMA, INC.

Notes to the combined and consolidated financial statements (Continued)

 

March 31, 2023. Such objective evidence limits the ability to consider other subjective evidence, such as our projections for future growth.

On the basis of this evaluation, as of March 31, 2023, a valuation allowance account of $1.5 million has been recorded to recognize only the portion of the deferred tax asset that is most likely than not to be realized. The amount of the deferred tax asset considered realizable, however, could be adjusted if estimates of future taxable income during the carryforward period are reduced or increased or if objective negative evidence in the form of cumulative losses is no longer present and additional weight is given to subjective evidence such as our projections for growth.

As of March 31, 2023, the Company has provided for earnings in foreign subsidiaries that are not considered to be indefinitely reinvested and therefore subject to withholding taxes on $4.9 million of undistributed foreign earnings, recording a deferred tax liability of approximately $0.5 million thereon.

A reconciliation of the beginning and ending amount of unrecognized tax benefits is as follows:

 

   
     Fiscal year ended
March 31,
 
(In thousands)    2023      2022  

Balance, beginning of fiscal year

   $ 440      $ 465  

Impact from foreign exchange rates fluctuation

     (6)        (25)  
  

 

 

 

Balance, end of fiscal year

   $ 434      $ 440  

 

 

The Company recognizes interest and penalties accrued related to unrecognized tax benefits within the Company’s tax expense. During the fiscal years ended March 31, 2023 and 2022, the Company accrued interest and penalties of approximately $0.1 million, respectively. The Company had approximately $0.5 million and $0.4 million accrued for the payment of interest and penalty as of March 31, 2023 and 2022, respectively.

Tax Receivable Agreement

On February 13, 2023, the Company entered into a TRA with TPG Rise and the following affiliates of TPG Rise: TPG Rise Climate Flash Cl BDH, L.P., TPG Rise Climate BDH, L.P. and The Rise Fund II BDH, L.P. (collectively, the “TPG Affiliates”). The TRA provides for the payment by Yuma to TPG (or certain permitted transferees thereof) of their pro-rata portion of 85% of the tax benefits, if any, that Yuma is deemed to realize under certain circumstances as a result of (i) Nextracker’s allocable share of existing tax basis in tangible and intangible assets resulting from exchanges or acquisitions of outstanding Series A Preferred Units or common units of the LLC (collectively, the “LLC Units”), including as part of the IPO Transactions or under the Exchange Agreement, (ii) increases in tax basis resulting from exchanges or acquisitions of LLC Units and shares of Nextracker Class B common stock (including as part of the IPO Transactions or under the Exchange Agreement), and, and (iii) certain other tax benefits related to the Company entering into the TRA, including tax benefits attributable to payments under the TRA.

As of March 31, 2023, a liability of $29.1 million was recorded for the expected amount to be paid to TPG which is included in TRA liability and other liabilities on the consolidated balance sheets. Separately, a deferred tax

 

F-95


Table of Contents

YUMA, INC.

Notes to the combined and consolidated financial statements (Continued)

 

asset of $249.4 million has been booked reflecting Yuma’s outside basis difference in the LLC, which is included in deferred tax assets and other assets on the consolidated balance sheets. The difference between the liability and the deferred tax asset was recorded to additional paid-in-capital on the consolidated balance sheets.

13. Subsequent events.

The Company has evaluated subsequent events through September 8, 2023, which is the date the financial statements were issued.

The 2023 follow-on offering

On July 3, 2023, Nextracker completed a follow-on offering to its IPO, which was completed on February 13, 2023, and issued 15,631,562 shares of Nextracker Class A common stock and received net proceeds of $552.0 million. The entire net proceeds were used by Nextracker to acquire 14,025,000 common units of the LLC from Yuma, and 1,606,562 common units of the LLC from TPG Rise. The effects of the acquisition of common units from Yuma will be eliminated in Yuma’s financial statements. Simultaneously, 14,025,000 and 1,606,562 shares of Nextracker’s Class B shares were surrendered by Yuma and TPG, respectively, and cancelled.

As a result of this follow-on offering (referred to as the “Follow-on”), as of the closing date on July 3, 2023:

 

 

The Company received net proceeds of $552.0 million (after underwriting discounts). Costs associated with the offering were paid by Flex.

 

 

Immediately following the completion of the Follow-on, TPG owned 8,140,341 shares of Nextracker Class B common stock and 8,140,341 common units of the LLC representing approximately 5.63% of Nextracker’s total outstanding shares and of the total outstanding LLC units. An additional 12,760,752 and 49,293,118 shares of Nextracker Class A common stock are held by TPG and other third-party stockholders, respectively. This represents 8.82% and 34.08%, respectively, of Nextracker’s total outstanding shares. After the Follow-on, noncontrolling interests hold a combined 48.53% of Nextracker’s total outstanding shares and 5.63% of the total outstanding LLC units.

 

F-96


Table of Contents

YUMA, INC.

Unaudited condensed consolidated balance sheets

 

     
(In thousands, except share and per share amounts)    As of June 30, 2023     As of March 31, 2023  

ASSETS

    

Current assets:

    

Cash and cash equivalents

   $ 355,081     $ 130,008  

Accounts receivable, net of allowance of $1,621 and $1,768, respectively

     222,750       271,159  

Contract assets

     320,124       297,960  

Inventories

     136,656       138,057  

Other current assets

     81,274       34,160  
  

 

 

 

Total current assets

     1,115,885       871,344  

Property and equipment, net

     6,914       7,255  

Goodwill

     265,153       265,153  

Other intangible assets, net

     1,258       1,321  

Deferred tax assets and other assets

     255,584       264,784  
  

 

 

 

Total assets

   $ 1,644,794     $ 1,409,857  
  

 

 

 

LIABILITIES AND STOCKHOLDERS’ EQUITY

    

Current liabilities:

    

Accounts payable

   $ 293,451     $ 211,355  

Accrued expenses

     57,280       59,770  

Deferred revenue

     251,040       176,473  

Due to related parties

     22,049       12,239  

Other current liabilities

     56,212       47,589  
  

 

 

 

Total current liabilities

     680,032       507,426  

Long-term debt

     147,289       147,147  

TRA liability and other liabilities

     76,879       79,015  
  

 

 

 

Total liabilities

     904,200       733,588  
  

 

 

 

Stockholders’ equity:

    

Common Stock, $0.001 par value, 100 shares authorized, 100 shares issued and outstanding

            

Accumulated deficit

     (161,342     (195,088

Additional paid-in-capital

     523,358       514,717  
  

 

 

 

Total Yuma, Inc. stockholders’ equity:

     362,016       319,629  

Noncontrolling interests

     378,578       356,640  
  

 

 

   

 

 

 

Total stockholders’ equity

     740,594       676,269  
  

 

 

 

Total liabilities and stockholders’ equity

   $ 1,644,794     $ 1,409,857  
  

 

 

 

The accompanying notes are an integral part of these condensed combined and consolidated financial statements.

 

F-97


Table of Contents

YUMA, INC.

Unaudited condensed combined and consolidated statements of operations and comprehensive income

 

   
     Three-Month Periods Ended  
(In thousands)    June 30, 2023      July 1, 2022  

Revenue

   $ 479,543      $ 403,230  

Cost of sales

     365,799        353,367  
  

 

 

 

Gross profit

     113,744        49,863  

Selling, general and administrative expenses

     34,235        16,117  

Research and development

     5,629        3,977  
  

 

 

 

Operating income

     73,880        29,769  

Interest and other (income) expense, net

     1,134        (61
  

 

 

 

Income before income taxes

     72,746        29,830  

Provision for income taxes

     17,062        8,572  
  

 

 

 

Net income and comprehensive income

     55,684        21,258  
  

 

 

 

Less: Net income attributable to redeemable noncontrolling interest prior to the IPO and IPO Transactions

            6,250  

Less: Net income attributable to noncontrolling interests

     21,938         
  

 

 

 

Net income attributable to Yuma, Inc.

   $ 33,746      $ 15,008  
  

 

 

 

The accompanying notes are an integral part of these condensed combined and consolidated financial statements.

 

F-98


Table of Contents

YUMA, INC.

Unaudited condensed combined and consolidated statements of redeemable interests and stockholders’ equity / parent company equity

(In thousands, except share amounts)

 

                 
                  Common Stock                                    
Three Months Ended June 30, 2023    Redeemable
noncontrolling
interests
    Accumulated
net parent
investment
     Shares
outstanding
     Amounts      Additional
paid-in-capital
     Accumulated
deficit
    Total Yuma,
Inc.
stockholders’
equity
     Noncontrolling
interests
     Total
stockholders’
equity
 

BALANCE AT MARCH 31, 2023

   $     $        100      $      $ 514,717      $ (195,088   $ 319,629      $ 356,640      $ 676,269  
  

 

 

   

 

 

 

Net income

                                     33,746       33,746        21,938        55,684  

Stock-based compensation expense and other

                                8,641              8,641               8,641  
  

 

 

   

 

 

 

BALANCE AT JUNE 30, 2023

   $     $        100      $      $ 523,358      $ (161,342   $ 362,016      $ 378,578      $ 740,594  
  

 

 

   

 

 

 
 
                  Common Stock                                    
Three Months Ended July 1, 2022    Redeemable
noncontrolling
interests
    Accumulated
net parent
investment
     Shares
outstanding
     Amounts      Additional
paid-in-capital
     Accumulated
deficit
    Total Yuma,
Inc.
stockholders’
equity
     Noncontrolling
interests
     Total
stockholders’
equity
 

BALANCE AT MARCH 31, 2022

   $ 77,763     $ 380,924        100      $      $      $     $      $      $  
  

 

 

   

 

 

 

Net income prior to the IPO and IPO Transactions

     6,250       15,008                                                  

Stock-based compensation expense prior to the IPO and IPO Transactions

           1,005                                                  

Net transfer to Parent

           3,723                                                  
  

 

 

   

 

 

 

BALANCE AT JULY 1, 2022

   $ 84,013     $ 400,660        100      $      $      $     $      $      $  

 

 

The accompanying notes are an integral part of these condensed combined and consolidated financial statements.

 

F-99


Table of Contents

YUMA, INC.

Unaudited condensed combined and consolidated statements of cash flows

 

   
     Three-Month Periods Ended  
(In thousands)    June 30, 2023     July 1, 2022  

Cash flows from operating activities:

    

Net income

   $ 55,684     $ 21,258  

Depreciation and amortization

     1,046       1,269  

Changes in working capital and other, net

     169,037       (19,733
  

 

 

 

Net cash provided by operating activities

     225,767       2,794  
  

 

 

 

Cash flows from investing activities:

    

Purchases of property and equipment

     (694     (427
  

 

 

 

Net cash used in investing activities

     (694     (427
  

 

 

 

Cash flows from financing activities:

    

Net transfers to Parent

           (309
  

 

 

 

Net cash used in financing activities

           (309
  

 

 

 

Net increase in cash

     225,073       2,058  

Cash and cash equivalents beginning of period

     130,008       29,070  
  

 

 

 

Cash and cash equivalents end of period

   $ 355,081     $ 31,128  
  

 

 

 

Non-cash investing activity:

    

Unpaid purchases of property and equipment

   $ 155     $ 116  

Non-cash financing activity:

    

Capitalized offering costs

   $     $ 297  

The accompanying notes are an integral part of these condensed combined and consolidated financial statements.

 

F-100


Table of Contents

YUMA, INC.

Notes to the unaudited condensed consolidated and combined financial statements

1. Organization of Yuma

Yuma, Inc. and its subsidiaries, including Nextracker Inc. (“Yuma”, “we”, the “Company”), is a leading provider of intelligent, integrated solar tracker and software solutions used in utility-scale and distributed generation solar projects around the world. Yuma’s products, sold by Nextracker Inc, enable solar panels in utility-scale power plants to follow the sun’s movement across the sky and optimize plant performance. Yuma has operations in the United States, Mexico, Spain and other countries in Europe, India, Australia, the Middle East, Africa and Brazil.

Throughout the periods preceding and following the IPO, IPO Transactions, and TPG Transaction as described herein and in note 5, Yuma has been consolidated by Flex Ltd. (“Flex” or “Parent”). Yuma and Yuma Subsidiary, Inc. (“Yuma Sub”), a wholly consolidated subsidiary of Yuma, were created on January 28, 2022. Prior to February 1, 2022, Flex owned 100% of the equity interests of Nextracker LLC (“the LLC”) and its consolidated subsidiaries. On February 1, 2022, Yuma, Yuma Sub, TPG Rise Flash, L.P. (“TPG Rise”), an affiliate of the private equity firm TPG (“TPG”), and Flex entered into a transaction where Yuma, gained a controlling financial interest in the LLC through a common control transaction with Flex just prior to an investment from TPG (“TPG Transaction”). TPG gained a noncontrolling interest in the LLC through its purchase of Yuma’s equity interests in the LLC.

The financial statements are presented on a condensed consolidated basis as of and for the three-month period ended June 30, 2023. As of and for the three-month period ended July 1, 2022, the financial statements are presented on a condensed combined basis as this was prior to the IPO which immediately followed a common control reorganization of the solar tracker business of Flex under the LLC. The principles of consolidation were applied to the financial statements upon the effectiveness of the IPO as described in note 5.

Prior to the completion of the TPG transaction as described above, the IPO as described below, and the IPO Transactions, as described in note 5, Nextracker, Inc. (“Nextracker”) operated as part of Flex and not as a standalone entity. On December 19, 2022, Nextracker was formed as a Delaware corporation and a 100%-owned subsidiary of Yuma. Nextracker was formed for the purpose of completing the initial public offering of its Class A common stock (the “IPO”) and other related IPO Transactions, in order to carry on the business of Nextracker and the LLC.

The Initial Public Offering

On February 8, 2023, Nextracker’s registration statement on Form S-1 relating to its IPO was declared effective by the Securities and Exchange Commission (“SEC”) and the shares of Nextracker Class A common stock began trading on the Nasdaq Global Select Market on February 9, 2023. The IPO closed on February 13, 2023, pursuant to which Nextracker issued and sold 30,590,000 shares of its Class A common stock at a public offering price of $24.00 per share, giving effect to the exercise in full of the underwriter’s option to purchase additional shares. The Company received net proceeds of $693.8 million, after deducting $40.4 million in underwriting discounts. Upon closing of the IPO, approximately $8.3 million of offering costs were paid by Flex and the Company netted the previously capitalized offering costs against the accumulated net parent investment. See further discussion in note 5.

 

F-101


Table of Contents

YUMA, INC.

Notes to the unaudited condensed consolidated and combined financial statements (Continued)

 

2. Summary of accounting policies

Variable interest entities (“VIE”) and consolidation

Yuma controls Nextracker through its holding of Class B common stock that do not participate in the earnings of Nextracker. As such, the shareholders of the equity at risk in Nextracker (the Class A common stock shareholders) do not have the power to direct the key activities of Nextracker and consequently Nextracker is a variable interest entity (“VIE”). Yuma has the ability to control Nextracker’s activities through its control of 61.4% of the voting rights of Nextracker as of the IPO. Yuma also has the ability to receive significant benefits from the VIE (through its ability to convert its investments in Nextracker and Nextracker LLC into Class A common stock of Nextracker or cash) and as such Yuma has been determined to be the primary beneficiary of the VIE. As such, Yuma continues to consolidate Nextracker and the interests in Nextracker held by third parties are presented as a noncontrolling interest. As the managing member of the LLC, Nextracker Inc. has the power to direct the key activities of the LLC. and therefore consolidates the LLC. Evaluation of the VIE model and identification of the primary beneficiary requires significant judgements to be made regarding which entities can control the activities of a VIE, who can receive benefits or absorb losses from the VIE and the significance of those benefits and losses to the VIE.

Basis of presentation

The accompanying condensed combined and consolidated financial statements have been prepared in accordance with accounting principles generally accepted in the United States of America (“GAAP”) and pursuant to the rules and regulations of the SEC for reporting financial information. Accordingly, they do not include all of the information and footnotes required by U.S. GAAP for complete financial statements, and should be read in conjunction with the Company’s audited consolidated financial statements as of and for the fiscal year ended March 31, 2023. In the opinion of management, all adjustments (consisting only of normal recurring adjustments) considered necessary to present the Company’s financial statements fairly have been included. Operating results for the three-month period ended June 30, 2023 are not necessarily indicative of the results that may be expected for the fiscal year ending March 31, 2024. All intracompany transactions and accounts within Yuma have been eliminated.

Throughout the period preceding the IPO Transactions (as described in note 5), Nextracker did not operate as a separate entity and stand-alone separate historical financial statements for Nextracker were not prepared. Accordingly, the unaudited condensed combined financial statements for the three-month period ended July 1, 2022 were derived from Flex’s historical accounting records of its legacy solar tracker business (including the LLC and its subsidiaries, as well as other divisions of Flex) and were presented on a carve-out basis and include allocations of certain costs from Flex incurred on Yuma’s behalf. Such costs may not have represented the amounts that would have been incurred had Yuma, and Nextracker as a consolidated entity of Yuma, operated autonomously or independently from Flex during the period preceding the IPO.

The condensed consolidated balance sheet as of March 31, 2023 was derived from the Company’s audited combined and consolidated financial statements.

The first quarters for fiscal years 2024 and 2023 ended on June 30, 2023 (91 days), and July 1, 2022 (92 days), respectively.

 

F-102


Table of Contents

YUMA, INC.

Notes to the unaudited condensed consolidated and combined financial statements (Continued)

 

Use of estimates

The preparation of financial statements in conformity with GAAP requires management to make estimates and assumptions that affect the reported amounts of assets and liabilities, the disclosure of contingent assets and liabilities at the date of the financial statements, and the reported amounts of revenues and expenses during the reporting period. Actual results could differ materially from those estimates. Estimates are used in accounting for, among other things, impairment of goodwill, impairment of long-lived assets, allowance for doubtful accounts, reserve for excess or obsolete inventories, valuation of deferred tax assets, warranty reserves, contingencies, operation accruals, and fair values of awards granted under stock-based compensation plans. Due to the long-term economic effect of the COVID-19 pandemic and geopolitical conflicts (including the Russian invasion of Ukraine), there has been and will continue to be uncertainty and disruption in the global economy and financial markets. The Company has made estimates and assumptions taking into consideration certain possible impacts due to the COVID-19 pandemic and the Russian invasion of Ukraine. These estimates may change, as new events occur, and additional information is obtained. Actual results may differ from previously estimated amounts, and such differences maybe material to the condensed combined and consolidated financial statements. Estimates and assumptions are reviewed periodically, and the effects of revisions are reflected in the period they occur. Management believes that these estimates and assumptions provide a reasonable basis for the fair presentation of the condensed combined and consolidated financial statements.

Product warranty

Yuma offers an assurance type warranty for its products against defects in design, materials and workmanship for a period ranging from five to ten years, depending on the component. For these assurance type warranties, a provision for estimated future costs related to warranty expense is recorded when they are probable and reasonably estimable, which is typically when products are delivered. The estimated warranty liability is based on our warranty model which relies on historical warranty claim information and assumptions based on the nature, frequency and average cost of claims for each product line by project. When little or no experience exists, the estimate is based on comparable product lines and/or estimated potential failure rates. These estimates are based specifically on data from Yuma’s historical experience with similar projects. Estimates related to the outstanding warranty liability are re-evaluated on an ongoing basis using best-available information and revisions are made as necessary.

The following table summarizes the activity related to the estimated accrued warranty reserve for the three-month periods ended June 30, 2023 and July 1, 2022:

 

   
     Three-month periods ended  
(In thousands)    June 30, 2023     July 1, 2022  

Beginning balance

   $ 22,591     $ 10,485  

Provision (release) for warranties issued

     (1,582     127  

Payments

     (278     (225
  

 

 

 

Ending balance

   $ 20,731     $ 10,387  

 

 

 

F-103


Table of Contents

YUMA, INC.

Notes to the unaudited condensed consolidated and combined financial statements (Continued)

 

Inventories

Inventories are stated at the lower of cost (on a first-in, first-out basis) or net realizable value. Yuma’s inventory primarily consists of finished goods to be used and to be sold to customers, including components procured to complete the tracker system projects.

Other current assets

Other current assets include short-term deposits and advances of $74.9 million and $29.3 million as of June 30, 2023 and March 31, 2023, respectively, primarily related to advance payments to certain vendors for procurement of inventory.

Accrued expenses

Accrued expenses include accruals primarily for freight and tariffs of $42.6 million and $44.6 million as of June 30, 2023 and March 31, 2023, respectively. In addition, it includes $14.7 million and $15.2 million accrued payroll as of June 30, 2023 and March 31, 2023, respectively.

TRA liability and other liabilities

Tax Receivable Agreement (“TRA”) liability and other liabilities primarily include the liability of $28.8 million and $29.1 million as of June 30, 2023 and March 31, 2023, respectively, related to the expected amount to be paid to TPG and its affiliates. Additionally, the balance includes the long-term portion of standard product warranty liabilities of $10.4 million and $11.8 million, respectively, and the long-term portion of deferred revenue of $35.6 million and $35.8 million as of June 30, 2023 and March 31, 2023, respectively.

Noncontrolling interests

The balance of the noncontrolling interests is reported at the initial carrying amount adjusted for the noncontrolling interests’ share of earnings or losses and other comprehensive income or loss. These interests are presented on the condensed consolidated and consolidated balance sheets as permanent equity under the caption “Noncontrolling interests.” Prior to the IPO, carrying value of the redeemable non-controlling interest was not accreted or adjusted to redemption value as it was not probable that the Series A Units in the LLC would become redeemable. At election, the Company was required to repurchase all of the outstanding Series A Preferred Units at their liquidation preference, which included all contributed but unreturned capital plus accrued but unpaid dividends, at the earlier of certain change in control events and February 2, 2028. Additionally, if Nextracker has not completed a Qualified Public Offering prior to February 2, 2027, then TPG Rise could have caused the Company to repurchase all of the outstanding Series A Preferred Units at their fair market value. The Company determined that a Qualified Public Offering was likely and that the change in control was not probable as of July 1, 2022 and as such, it was not probable that the noncontrolling interest would become redeemable as of July 1, 2022.

 

F-104


Table of Contents

YUMA, INC.

Notes to the unaudited condensed consolidated and combined financial statements (Continued)

 

The following table present a reconciliation of the change in noncontrolling interests for the period presented:

 

     
     Three-month
period ended
June 30, 2023
     Three-month
period ended
July 1, 2022
 
(in thousands)    Noncontrolling
interests
     Redeemable
noncontrolling
interests
 

Balance at beginning of period

   $ 356,640      $ 77,763  

Net income attributable to noncontrolling interests

     21,938        6,250  
  

 

 

 

Balance at end of period

   $ 378,578      $ 84,013  
  

 

 

 

3. Revenue

Based on ASC 606 provisions, the Company disaggregates its revenue from contracts with customers by those sales recorded over time and sales recorded at a point in time. The following table presents Yuma’s revenue disaggregated based on timing of transfer—point in time and over time for the three-month periods ended June 30, 2023 and July 1, 2022:

 

   
     Three-month periods ended  
(In thousands)    June 30, 2023      July 1, 2022  

Timing of Transfer

     

Point in time

   $ 5,641      $ 23,251  

Over time

     473,902        379,979  
  

 

 

 

Total revenue

   $ 479,543      $ 403,230  
  

 

 

 

Contract balances

The timing of revenue recognition, billings and cash collections results in contract assets and contract liabilities (deferred revenue) on the condensed consolidated balance sheets. Yuma’s contract amounts are billed as work progresses in accordance with agreed-upon contractual terms, which generally coincide with the shipment of one or more phases of the project. When billing occurs subsequent to revenue recognition, a contract asset results. Contract assets of $320.1 million and $298.0 million as of June 30, 2023 and March 31, 2023, respectively, are presented in the condensed consolidated balance sheets, of which $122.7 million and $116.3 million, respectively, will be invoiced at the end of the projects as they represent funds withheld until the products are installed by a third party, arranged by the customer, and the project is declared operational. The remaining unbilled receivables will be invoiced throughout the project based on a set billing schedule such as milestones reached or completed rows delivered. Contract assets increased $22.1 million from March 31, 2023 to June 30, 2023 due to fluctuations in the timing and volume of billings for the Company’s revenue recognized over time.

During the three-month periods ended June 30, 2023 and July 1, 2022, Yuma converted $71.4 million and $56.3 million of deferred revenue to revenue, respectively, which represented 34% and 52%, respectively, of the beginning period balance of deferred revenue.

 

F-105


Table of Contents

YUMA, INC.

Notes to the unaudited condensed consolidated and combined financial statements (Continued)

 

Remaining performance obligations

As of June 30, 2023, Yuma had $286.6 million of the transaction price allocated to the remaining performance obligations. The Company expects to recognize revenue on approximately 88% of these performance obligations in the next 12 months. The remaining long-term unperformed obligation primarily relates to extended warranty and deposits collected in advance on certain tracker projects.

4. Goodwill and intangible assets

Goodwill

Goodwill relates to the 2015 acquisition of the LLC and the 2016 acquisition of BrightBox by Flex on behalf of the LLC. As of June 30, 2023 and March 31, 2023, goodwill totaled $265.2 million, respectively and is not deductible for tax purposes.

Other intangible assets

The components of identifiable intangible assets are as follows:

 

     
     As of June 30, 2023      As of March 31, 2023  
(In thousands)    Gross
carrying
amount
     Accumulated
amortization
    Net
carrying
amount
     Gross
carrying
amount
     Accumulated
amortization
    Net
carrying
amount
 

Intangible assets:

               

Trade name and other intangibles

   $ 2,500      $ (1,242   $ 1,258      $ 2,500      $ (1,179   $ 1,321  
  

 

 

 

Total

   $ 2,500      $ (1,242   $ 1,258      $ 2,500      $ (1,179   $ 1,321  

 

 

Total intangible asset amortization expense recognized in operations was immaterial for the periods presented.

5. The IPO Transactions

Nextracker and the Company completed the following reorganization and other transactions in connection with the IPO (collectively, referred to as the “IPO Transactions”):

 

 

Immediately prior to the completion of the IPO, Nextracker issued 128,794,522 shares of its Class B common stock to Yuma, Yuma Sub, and TPG Rise in exchange for cash consideration, which number of shares was equal to the number of common units of the LLC held directly or indirectly by Yuma, Yuma Sub and TPG Rise (not inclusive of those held by affiliated blocker corporations – see below) immediately following the IPO Transactions and before giving effect to the IPO. The effects of the issuance of shares between Yuma and Nextracker have been eliminated in these financial statements.

 

 

Immediately prior to the completion of the IPO and as permitted under and in accordance with the limited liability company agreement of the LLC in effect prior to the IPO (the “Prior LLC Agreement”), TPG Rise exercised its right to have certain blocker corporations affiliated with TPG Rise each merge with a separate direct, wholly-owned subsidiary of Nextracker, with the blocker corporations surviving each such merger, in a transaction intended to qualify as a tax-free transaction. In connection with such blocker corporations’

 

F-106


Table of Contents

YUMA, INC.

Notes to the unaudited condensed consolidated and combined financial statements (Continued)

 

 

mergers, the investors in each such blocker corporation received a number of shares of Nextracker’s Class A common stock with a value based on the Series A Preferred Units held by such blocker corporation for a total of 15,279,190 shares of Nextracker’s Class A common stock.

 

 

Immediately prior to the closing of the IPO, the LLC made a distribution in an aggregate amount of $175.0 million (the “Distribution”). With respect to such Distribution, $21.7 million was distributed to TPG Rise and $103.3 million to Yuma and Yuma Sub in accordance with their pro rata units of the LLC. The additional $50.0 million was distributed to Flex. The Distribution was financed, in part, with net proceeds from the $150.0 million term loan under the 2023 Credit Agreement. The effects of the distribution made to Yuma by the LLC have been eliminated in these financial statements.

On February 13, 2023, the members of the LLC entered into the Third Amended and Restated Limited Liability Company Agreement of the LLC to, among other things, effect the IPO Transactions described above and to appoint Nextracker as the managing member of the LLC. Yuma beneficially owns 134,879,927 common units of the LLC after the completion of the IPO and the IPO Transactions and as of June 30, 2023.

Exchange Agreement

Nextracker, the LLC and TPG entered into an exchange agreement (the “Exchange Agreement”) under which TPG (or certain permitted transferees thereof) have the right, subject to the terms of the Exchange Agreement, to require the LLC to exchange common units of the LLC (together with a corresponding number of shares of Nextracker Class B common stock) for newly-issued shares of Nextracker Class A common stock on a one-to-one basis, or, in the alternative, Nextracker may elect to exchange such common units of the LLC (together with a corresponding number of shares of Nextracker Class B common stock) for cash equal to the product of (i) the number common units of the LLC (together with a corresponding number of shares of Class B common stock) being exchanged, (ii) the then-applicable exchange rate under the Exchange Agreement (which will initially be one and is subject to adjustment) and (iii) the Nextracker Class A common stock value (based on the market price of Nextracker Class A common stock), subject to customary conversion rate adjustments for stock splits, stock dividends, reclassifications and other similar transactions; provided further, that in the event of an exchange request by an exchanging holder, Nextracker may at its option effect a direct exchange of shares of Class A common stock for the LLC’s common units and shares of Nextracker Class B common stock in lieu of such exchange or make a cash payment to such exchanging holder, in each case pursuant to the same economic terms applicable to an exchange between the exchanging holder and the LLC.

6. Stock-based compensation

The Company adopted the First Amended and Restated 2022 Nextracker LLC Equity Incentive Plan in April 2022 (the “LLC Plan”), which provides for the issuance of options, unit appreciation rights, performance units, performance incentive units, restricted incentive units and other unit-based awards to employees, directors, and consultants of the Company. Additionally, in connection with the IPO in February 2023, the Company approved the Second Amended and Restated 2022 Nextracker Inc. Equity Incentive Plan (the “NI Plan,” and collectively with the LLC Plan, the “2022 Plan”) to reflect, among other things, that the underlying equity interests with respect to awards issued under the LLC Plan shall, in lieu of common units of the LLC, relate to Class A common stock of Nextracker for periods from and after the closing of the IPO.

 

F-107


Table of Contents

YUMA, INC.

Notes to the unaudited condensed consolidated and combined financial statements (Continued)

 

In addition to the 2022 Plan, certain executives, officers and employees of the Company also participate in the Flex 2017 equity incentive plan (the “Flex 2017 Plan”), and as such, stock-based compensation expense for the period presented also include expense recognized under the Flex 2017 Plan.

The following table summarizes the Company’s stock-based compensation expense under the 2022 Plan and the Flex 2017 Plan:

 

   
     Three-month periods ended  
(In thousands)    June 30, 2023      July 1, 2022  

Cost of sales

   $ 1,926      $ 410  

Selling, general and administrative expenses

     6,715        595  
  

 

 

 

Total stock-based compensation expense

   $ 8,641      $ 1,005  

 

 

Stock-based compensation expense includes an allocation of Flex’s corporate and shared functional employee expense of immaterial amounts for the three-month periods ended June 30, 2023 and July 1, 2022. These charges were recorded within selling, general and administrative expenses.

The 2022 Nextracker equity incentive plan

During the three-month period ended June 30, 2023, Nextracker granted 0.5 million unvested restricted share units (“RSU”) awards to certain of its employees under the 2022 Plan. The vesting for these unvested RSU awards is contingent upon time-based vesting with continued service over a three-year period form the grant date, with a portion of the awards vesting at the end of each year. The weighted average fair value per share of the RSU granted during the period was estimated to be $39.70 per award.

In addition, Nextracker also granted 0.4 million performance based vesting awards (“PSU”) whereby vesting is generally contingent upon (i) time-based vesting with continued service through March 31, 2026, and (ii) the achievement of certain metrics specific to Yuma, which could result in a range of 0-300% of such PSUs ultimately vesting. The weighted average fair value per share of the PSUs granted during the period was estimated to be $40.47 per award, which corresponds to Nextracker’s closing price per share as of the grant date of the awards.

Further, Nextracker granted 0.5 million options awards that will cliff-vest on the third anniversary of the grant date, subject to continuous service through such vesting date. The exercise price for the shares underlying such options is equal to $40.47 per award, which corresponds to Nextracker’s closing price per share as of the grant date of the awards. As a result of these new awards being granted close to the end of the first fiscal quarter, Nextracker is in the process of determining the grant date fair value of the new options granted during the three-month period ended June 30, 2023.

Additionally, during the three-month period ended June 30, 2023, an immaterial number of awards were forfeited due to employee terminations.

The total unrecognized compensation expense related to unvested awards under the 2022 Plan as of June 30, 2023 was approximately $61.0 million, which is expected to be recognized over a weighted-average period of approximately 2.53 years.

 

F-108


Table of Contents

YUMA, INC.

Notes to the unaudited condensed consolidated and combined financial statements (Continued)

 

The Flex 2017 equity incentive plan

All options have been fully expensed and none were outstanding and exercisable as of June 30, 2023.

The executives, officers and employees of Flex, including Nextracker, were granted restricted share unit (“RSU”) awards under the Flex 2017 Plan. RSU awards are rights to acquire a specified number of ordinary Flex shares for no cash consideration in exchange for continued service with Flex. RSU awards generally vest in installments over a two to four-year period and unvested RSU awards are forfeited upon termination of employment. Vesting for certain RSU awards is contingent upon service and market conditions, or service and performance conditions.

As of June 30, 2023, the total unrecognized compensation cost related to unvested RSU awards held by Nextracker employees was approximately $1.4 million under the Flex 2017 Plan. These costs will be amortized generally on a straight-line basis over a weighted-average period of approximately one year.

There were no options and no RSU awards granted under the Flex 2017 Plan during the three-month period ended June 30, 2023.

An immaterial amount of unvested RSU awards are outstanding under the Flex 2017 Plan as of June 30, 2023, some of which represent the target amount of grants made to certain key employees whereby vesting is contingent on meeting certain market conditions.

7. Relationship with parent and related parties

Flex is the parent of Yuma and there are therefore transactions between these two entities that create a related party relationship within these stand-alone financial statements. Certain shared costs were allocated to Yuma and reflected in these consolidated financial statements

Allocation of corporate expenses

The condensed combined and consolidated financial statements for the period prior to the IPO, include expense allocations for certain functions provided by Flex, including, but not limited to, general corporate expenses related to finance, legal, information technology, human resources, and stock-based compensation. These expenses have been allocated to Yuma on the basis of direct usage when identifiable, with the remainder allocated on the basis of revenue, headcount or other measure.

During the three-month period ended July 1, 2022, Yuma was allocated $2.4 million of general corporate expenses incurred by Flex. Of these expenses $1.6 million was included within selling, general and administrative expenses and $0.8 million was included in cost of sales in the condensed combined and consolidated statements of operations and comprehensive income. An immaterial amount of general corporate expenses incurred by Flex was allocated to Yuma during the three-month period ended June 30, 2023. The expenses reflected in these condensed combined and consolidated financial statements may not be indicative of the expenses that would have been incurred by Yuma during the periods presented if Yuma historically operated as a separate, stand-alone entity during such period, which expenses would have depended on a number of factors, including the chosen organizational structure, what functions were outsourced or performed by employees and strategic decisions made in areas such as information technology and infrastructure. In

 

F-109


Table of Contents

YUMA, INC.

Notes to the unaudited condensed consolidated and combined financial statements (Continued)

 

addition, the expenses reflected in the condensed combined and consolidated financial statements for the period prior to the IPO may not be indicative of expenses that Yuma will incur in the future.

Risk management

Flex carries insurance for property, casualty, product liability matters, auto liability, and workers’ compensation and maintain excess policies to provide additional limits. Prior to the IPO, Yuma paid a premium to Flex in exchange for the coverage provided. In fiscal year 2023, the policies with significant premiums included the Marine Cargo/Goods in Transit and the multiple Errors and Omissions policies all through various insurance providers. Expenses related to coverage provided by Flex were reflected in the condensed combined and consolidated statements of operations and comprehensive income and were immaterial for the three-month periods ended June 30, 2023, and July 1, 2022, respectively.

Cash management and financing

Prior to and subsequent the IPO, Yuma participated in Flex’ centralized cash management programs. Disbursements were independently managed by Yuma.

All significant transactions between Yuma and Flex that were not historically cash settled were reflected in the condensed combined and consolidated statements of cash flows, for the period prior to the IPO, as net transfers to parent as these were deemed to be internal financing transactions. All intra-company accounts, profits and transactions have been eliminated. The following is a summary of material transactions reflected in the accumulated net parent investment during the three-month period ended July 1, 2022:

 

   
     Three-month
periods ended
 
(In thousands)    July 1, 2022  

Corporate allocations (excluding stock-based compensation expense)

   $ 1,360  

Transfer of operations to Nextracker(1)

     3,229  

Net cash pooling activities(2)

     (8,908

Income taxes

     8,042  
  

 

 

 

Net transfers (to) from Parent

   $ 3,723  

 

 

 

(1)   Primarily represents certain international operations where related income and/or losses are included in the condensed combined and consolidated statements of operations and comprehensive income. Cash was also collected by the international operations on behalf of Nextracker, for which Nextracker and Flex do not intend to settle in the future.

 

(2)   Primarily represents financing activities for cash pooling and capital transfers.

The cash balance reflected in the condensed consolidated balance sheets consist of the cash managed and controlled by Yuma. Prior to the IPO when Nextracker, via Yuma, was a controlled entity of Flex, Nextracker and Yuma’s U.S. operations participated in the Flex cash pooling management programs intra-quarter; all outstanding positions were settled or scheduled for settlement as of each quarter end. Cash pooling activities during the period prior to the IPO were reflected under net transfers from Parent in the condensed combined and consolidated statements of redeemable interest and stockholders’ equity / parent company equity and the condensed combined and consolidated statements of cash flows. Subsequent to the IPO, Yuma has the optionality to participate in the Flex cash pooling management programs.

 

F-110


Table of Contents

YUMA, INC.

Notes to the unaudited condensed consolidated and combined financial statements (Continued)

 

Due to related parties relates to balances resulting from transactions between Yuma and Flex subsidiaries that have historically been cash settled. Yuma purchased certain components and services from other Flex affiliates of $29.6 million and $15.0 million for the three-month periods ended June 30, 2023, and July 1, 2022 respectively.

Flex also administers, on behalf of Yuma, payments to certain freight providers as well as payrolls to certain employees based in the U.S. Yuma’s average due to related parties balance was $7.4 million and $31.4 million for the three-month periods ended June 30, 2023, and July 1, 2022, respectively. All related cash flow activities were classified within net cash provided by operating activities in the condensed combined and consolidated statements of cash flows.

8. Commitments and contingencies

Litigation and other legal matters

Yuma has accrued for loss contingencies to the extent it believes that losses are probable and estimable. The amounts accrued are not material, but it is reasonably possible that actual losses could be in excess of Yuma’s accrual. Any such excess loss could have a material adverse effect on Yuma’s results of operations or cash flows for a particular period or on Yuma’s financial condition. There were no additional material accruals for loss contingencies during the three-month period ended June 30, 2023.

9. Income taxes

The Company follows the guidance under ASC 740-270, “Interim Reporting”, which requires a company to calculate the income tax associated with ordinary income using an estimated annual effective tax rate (“AETR”). At the end of each interim period, the Company applies the AETR to year-to-date (YTD) ordinary income (or loss) to arrive at the YTD income tax expense. The Company recorded the tax effect of discrete items in the quarter in which the discrete events occur.

The following table presents income tax expense recorded by the Company along with the respective consolidated effective tax rates for each period presented. For the three-month period ended June 30, 2023, the difference between the effective tax rate and the U.S. statutory corporate tax rate of 21% is primarily attributable to certain non-controlling interest in the LLC which is not taxable to Yuma, partially offset by U.S. state and local income taxes and the jurisdictional mix of income between the U.S. and other operating jurisdictions. For the three-month period ended July 1, 2022 the effective tax rate differs from the U.S. statutory corporate tax rate of 21% primarily due to a tax benefit related to foreign derived intangible income, partially offset by U.S. state and local income taxes and the jurisdictional mix of income between the U.S. and other operating jurisdictions.

 

   
     Three-month periods ended  
(In thousands)    June 30, 2023      July 1, 2022  

Income tax

     17,062        8,572  

Effective tax rates

     23.5%        28.7%  

 

 

 

F-111


Table of Contents

YUMA, INC.

Notes to the unaudited condensed consolidated and combined financial statements (Continued)

 

10. Subsequent events

The Company has evaluated subsequent events through October 25, 2023, which is the date the financial statements were issued.

The 2023 follow-on offering

On July 3, 2023, Nextracker completed a follow-on offering to its IPO, which was completed on February 13, 2023, and issued 15,631,562 shares of Nextracker Class A common stock and received net proceeds of $552.0 million. The entire net proceeds were used by Nextracker to acquire 14,025,000 common units of the LLC from Yuma, and 1,606,562 common units of the LLC from TPG Rise. The effects of the acquisition of common units from Yuma will be eliminated in Yuma’s financial statements. Simultaneously, 14,025,000 and 1,606,562 shares of Nextracker Class B shares were surrendered by Flex and TPG, respectively, and cancelled.

As a result of this follow-on offering (referred to as the “Follow-on”) which closed on July 3, 2023:

 

 

The Company received net proceeds of $552.0 million (after underwriting discounts). Costs associated with the offering were paid by Flex.

 

 

Immediately following the completion of the Follow-on, TPG owned 8,140,341 shares of Nextracker Class B common stock and 8,140,341 common units of the LLC representing approximately 5.63% of Nextracker’s outstanding shares and of the total outstanding LLC units. An additional 12,760,752 and 49,293,118 shares of Nextracker Class A common stock are held by TPG and other third-party stockholders, respectively. This represents 8.82% and 34.08%, respectively, of Nextracker’s total outstanding shares. After the Follow-on, noncontrolling interests hold a combined 48.53% of Nextracker’s total outstanding shares and 5.63% of the total outstanding LLC units.

On October 25, 2023, Flex announced its plan to effect a spin-off of all of its remaining interests in Nextracker to Flex shareholders on a pro rata basis pursuant to the Agreement and Plan of Merger, dated as of February 7, 2023 (the “Merger Agreement”). The spin-off is subject to a number of conditions as set forth in the Merger Agreement, including the approval of Flex shareholders in accordance with Singapore law, and there is no assurance that any such conditions will be satisfied or waived. The spin-off is currently expected to be completed in Flex’s fourth quarter ending March 31, 2024.

 

F-112


Table of Contents

Annex A – Merger Agreement

AGREEMENT AND PLAN OF MERGER

by and among

FLEX LTD.,

YUMA, INC.,

NEXTRACKER INC.

AND

YUMA ACQUISITION CORP.

Dated as of February 7, 2023


Table of Contents

TABLE OF CONTENTS

 

          Page  

ARTICLE I ELECTION NOTICE; PRE-CLOSING DISTRIBUTION OF NEWCO SHARES

     A-2  

1.1

   Merger Notice      A-2  

1.2

   Distribution of Newco Shares to Flex Shareholders      A-3  

ARTICLE II THE MERGER

     A-3  

2.1

   Closing Date      A-3  

2.2

   The Closing      A-3  

2.3

   Effective Time      A-4  

2.4

   Closing Deliverables      A-4  

2.5

   Tax Consequences      A-4  

ARTICLE III CERTIFICATE OF INCORPORATION AND BYLAWS OF THE SURVIVING CORPORATION; DIRECTORS AND OFFICERS OF THE SURVIVING CORPORATION

     A-5  

3.1

   Certificate of Incorporation      A-5  

3.2

   Bylaws      A-5  

3.3

   Directors      A-5  

3.4

   Officers      A-5  

ARTICLE IV EFFECT OF THE MERGER ON CAPITAL STOCK

     A-5  

4.1

   Effect on Capital Stock of Newco      A-5  

4.2

   Payment to Holders of Newco Shares      A-6  

4.3

   Appraisal Rights      A-7  

4.4

   Adjustments      A-7  

4.5

   Withholding Rights      A-8  

ARTICLE V REPRESENTATIONS AND WARRANTIES

     A-8  

5.1

   Representations and Warranties of the Flex Parties      A-8  

5.2

   Representations and Warranties of the Nextracker Parties      A-10  

ARTICLE VI COVENANTS

     A-13  

6.1

   Newco Stockholder Consent      A-13  

6.2

   Nextracker Stockholder Consent      A-13  

6.3

   Merger Sub Stockholder Consent      A-13  

6.4

   Conduct of Nextracker      A-13  

6.5

   Consents and Authorizations      A-13  

6.6

   Status      A-13  

6.7

   Further Assurances      A-13  

6.8

   Proxy Statement; Registration Statement      A-14  

6.9

   Flex Shareholders Meeting      A-15  

6.10

   Newco Capital Stock      A-15  

6.11

   Newco Assets and Liabilities      A-15  

6.12

   Stock Exchange Listing      A-15  

6.13

   Takeover Statutes      A-15  

6.14

   Transaction Litigation      A-15  

6.15

   Tax Matters Agreement      A-16  

ARTICLE VII CONDITIONS TO CLOSING

     A-16  

7.1

   Mutual Conditions to Closing      A-16  

 

A-i


Table of Contents
          Page  

7.2

   Conditions Precedent to Obligations of the Nextracker Parties      A-16  

7.3

   Conditions Precedent to Obligations of the Flex Parties      A-17  

7.4

   Frustration of Closing Conditions      A-17  

ARTICLE VIII TERMINATION

     A-17  

8.1

   Termination of Agreement      A-17  

8.2

   Procedure Upon Termination      A-18  

8.3

   Effect of Termination      A-18  

ARTICLE IX MISCELLANEOUS

     A-18  

9.1

   Entire Agreement; Construction      A-18  

9.2

   Transaction Documents      A-18  

9.3

   Counterparts      A-18  

9.4

   Survival      A-18  

9.5

   Expenses      A-18  

9.6

   Notices      A-19  

9.7

   Waiver      A-19  

9.8

   Assignment      A-19  

9.9

   Successors and Assigns      A-19  

9.10

   Amendment      A-20  

9.11

   Subsidiaries      A-20  

9.12

   Third-Party Beneficiaries      A-20  

9.13

   Title and Headings      A-20  

9.14

   Governing Law; Submission to Jurisdiction      A-20  

9.15

   Dispute Negotiation      A-20  

9.16

   Specific Performance      A-21  

9.17

   Severability      A-21  

9.18

   Public Announcement      A-21  

9.19

   Interpretation      A-21  

9.20

   No Waiver      A-21  

9.21

   Advisors      A-22  

9.22

   No Recourse      A-22  

ARTICLE X DEFINITIONS

     A-23  

10.1

   Certain Definitions      A-23  

10.2

   Terms Defined Elsewhere      A-25  

10.3

   References; Interpretation      A-26  

Exhibits

 

Exhibit A – Form of Certificate of Merger

Exhibit B – Form of Certificate of Incorporation of the Surviving Corporation

Exhibit C – Form of Tax Matters Agreement

 

A-ii


Table of Contents

AGREEMENT AND PLAN OF MERGER

This AGREEMENT AND PLAN OF MERGER (this “Agreement”), dated as of February 7, 2023, is entered into by and among Flex Ltd., a public company limited by shares incorporated in Singapore and having company registration no. 19002645H (“Flex”), Yuma, Inc., a Delaware corporation (“Newco”), Nextracker Inc., a Delaware corporation (“Nextracker”), and Yuma Acquisition Corp., a Delaware corporation (“Merger Sub”) (all such parties, collectively, the “Parties” and each, a “Party”).

RECITALS

WHEREAS, as of the date hereof: (i) Flex, directly or indirectly through its wholly owned Subsidiaries, is the sole stockholder of Flextronics International USA, Inc., a Delaware corporation (“FIUI”); (ii) FIUI is the sole stockholder of Newco; (iii) Newco is the sole stockholder of Nextracker; (iv) Newco, TPG Rise Flash, L.P., a Delaware limited partnership (“TPG”), and Yuma Subsidiary, Inc., a Delaware corporation and a direct wholly owned Subsidiary of Newco (“Newco Sub”), directly or indirectly hold all of the units of Nextracker LLC, a Delaware limited liability company (“Nextracker OpCo” and all such units, the “Nextracker OpCo Units”); and (v) Nextracker is the sole stockholder of Merger Sub;

WHEREAS, Flex, FIUI, and Nextracker OpCo are parties to that certain Separation Agreement, dated as of February 1, 2022 (the “Separation Agreement”);

WHEREAS, Flex currently expects to cause Nextracker to make an offer and sale to the public of shares of Class A common stock, par value $0.0001 per share, of Nextracker (all such shares, the “Nextracker Class A Shares”), pursuant to a registration statement on Form S-1, as more fully described in the Separation Agreement (the “IPO”);

WHEREAS, in connection with the IPO, if effected, as of the closing date of the IPO, the equity interests in Nextracker held by Flex and its Subsidiaries (including Newco and Newco Sub) would be recapitalized as shares of Class B common stock, par value $0.0001 per share, of Nextracker (all such shares, the “Nextracker Class B Shares”);

WHEREAS, among other things, the Separation Agreement provides, on the terms and subject to the conditions of the Separation Agreement, (i) FIUI with the right (the “Merger Election Right”), exercisable at any time following the IPO, to elect to effect the merger of Merger Sub with and into Newco, with Newco surviving as a direct wholly owned Subsidiary of Nextracker (the “Merger”), and (ii) that Nextracker and Merger Sub shall take all actions reasonably necessary to adopt and approve this Agreement;

WHEREAS, on the terms and subject to the conditions of this Agreement, if the Merger Election Right is exercised and not rescinded, Flex shall effect the Distribution (as defined herein) prior to the consummation of the Merger, whereby the holders of fully-paid up ordinary shares, no par value per share, of Flex whose names appear on the Branch Register of Members maintained in the United States of America (all such shares, the “Flex Ordinary Shares”), on the Distribution Record Date (as defined herein) would receive one share of common stock, par value $0.001 per share, of Newco (all such shares, the “Newco Shares”), for each Flex Ordinary Share held by each such holder;

WHEREAS, on the terms and subject to the conditions of this Agreement, if the Merger is consummated, each holder of Newco Shares, as of immediately prior to the consummation of the Merger, would have the right to receive, immediately following the consummation of the Merger, a number of newly issued Nextracker Class A Shares as determined by the Exchange Ratio (as defined herein), for each Newco Share held by such holder;

 

A-1


Table of Contents

WHEREAS, the board of directors of Newco (the “Newco Board”) has, among other matters, approved and declared advisable this Agreement and the Merger, and resolved to recommend that FIUI, in its capacity as the sole stockholder of Newco, approve the Merger and adopt this Agreement;

WHEREAS, the board of directors of Nextracker (the “Nextracker Board”) has, among other matters, approved and declared advisable this Agreement and the transactions contemplated by this Agreement (the “Transactions”), including the issuance of newly issued Nextracker Class A Shares to the holders of Newco Shares as consideration in the Merger (the “Issuance”), and resolved to recommend that Newco, in its capacity as the sole stockholder of Nextracker, approve this Agreement and the Transactions, including the Issuance;

WHEREAS, the board of directors of Merger Sub (the “Merger Sub Board”) has, among other matters, approved and declared advisable this Agreement and the Merger, and resolved to recommend that Nextracker, in its capacity as the sole stockholder of Merger Sub, approve the Merger and adopt this Agreement;

WHEREAS, immediately following the execution of this Agreement, each of (i) FIUI, in its capacity as the sole stockholder of Newco, (ii) Newco, in its capacity as the sole stockholder of Nextracker, and (iii) Nextracker, in its capacity as the sole stockholder of Merger Sub, shall execute and deliver, as applicable, the Newco Stockholder Consent, the Nextracker Stockholder Consent and the Merger Sub Stockholder Consent (each as defined herein);

WHEREAS, the Parties acknowledge and agree that a significant interval of time may elapse between the IPO and the consummation of the Merger;

WHEREAS, the Parties intend that, for U.S. federal income tax purposes: (i) the Distribution shall qualify as tax-free under Section 355 of the United States Internal Revenue Code (the “Code”); (ii) this Agreement shall constitute a “plan of reorganization” within the meaning of Section 368 of the Code and Treasury regulations promulgated thereunder (“Treasury Regulations”); and (iii) the Merger shall qualify as a “reorganization” within the meaning of Section 368(a) of the Code; and

WHEREAS, the Parties desire to make certain representations, warranties, covenants and agreements in connection with this Agreement, the other Transaction Documents and the transactions contemplated hereby and thereby.

NOW, THEREFORE, in consideration of the representations, warranties, covenants and agreements contained herein and in the other Transaction Documents and other good and valuable consideration, the receipt and sufficiency of which are hereby acknowledged, the Parties hereby agree as follows:

ARTICLE I

ELECTION NOTICE; PRE-CLOSING DISTRIBUTION OF NEWCO SHARES

1.1 Merger Notice. Pursuant to Section 3.8 of the Separation Agreement, FIUI may exercise the Merger Election Right at any time following the IPO. Accordingly, the Parties hereby agree that Flex, on behalf of FIUI, may exercise the Merger Election Right by delivering a written notice of such election to Nextracker at any time following the IPO (the “Merger Notice”). The Merger Notice shall specify a date for the Closing that is the later of (a) a Business Day that is no less than 30 days from the date of the Merger Notice, and (b) the third Business Day after the satisfaction or, if permissible, waiver of all of the conditions set forth in Article VII (other than conditions that by their nature are to be satisfied at the Closing, but subject to the satisfaction or, if permissible, waiver of those conditions at such time). The date for the Closing specified in the Merger Notice is referred to herein as the “Merger Notice Closing Date”. Notwithstanding anything to the contrary in this Agreement, at any time prior to the consummation of the Merger, Flex, in its sole and absolute discretion, may rescind the Merger Notice by delivering a written notice of such election to Nextracker. In such event, this

 

A-2


Table of Contents

Agreement shall remain in full force and effect but the Transactions shall promptly thereafter be abandoned until such time as Flex delivers a subsequent Merger Notice to Nextracker in accordance with this Section 1.1 (which subsequent Merger Notice shall otherwise be treated as the “Merger Notice” for all purposes hereunder). For the avoidance of doubt, any such rescinding of the Merger Notice by Flex shall not terminate this Agreement and shall be independent of the termination provisions set forth in Article VIII.

1.2 Distribution of Newco Shares to Flex Shareholders.

 

(a)   The Distribution. For purposes of this Agreement, the “Distribution” means, if effected by Flex in its sole and absolute discretion, (i) the distribution, including by means of a series of distributions, to the holders of the Flex Ordinary Shares whose names appear on the Branch Register of Members maintained in the United States of America (other than Excluded Shares) on the Distribution Record Date (or at the direction of such holder, to the designated bank, brokerage firm or other nominee on such holder’s behalf) electronically, by direct registration of such Newco Shares in book entry form (each, a “Book Entry Newco Share”), one Newco Share for each Flex Ordinary Share held by each such holder at the Distribution Record Date, or (ii) any other distribution or series of distributions of Newco Shares to the holders of Flex Ordinary Shares whose names appear on the Branch Register of Members maintained in the United States of America as determined by Flex in its sole and absolute discretion. After delivery of the Merger Notice (for as long as such Merger Notice remains in effect), Flex shall be entitled to establish the timing of the Distribution Record Date and the Distribution Closing Date at any time prior to the consummation of the Merger and determine whether to effect the Distribution, in each case, in its sole and absolute discretion.

 

(b)   Appointment of Agent. After delivery of the Merger Notice (for as long as such Merger Notice remains in effect), (i) Flex shall appoint the then-current transfer agent for the Flex Ordinary Shares (or any other transfer agent selected by Flex in its sole and absolute discretion) to act as agent in connection with the Distribution (the “Agent”) and enter into an agreement with the Agent with respect to the Distribution prior to the Distribution Record Date and (ii) Nextracker shall, in reasonable consultation with Flex, enter into a customary agreement with the Agent as exchange agent for the Issuance and the other matters contemplated by Article IV prior to the Closing Date.

 

(c)   Tax Consequences. The Parties intend that, for U.S. federal income tax purposes, the Distribution shall qualify as tax-free under Section 355 of the Code. Each Party shall, and shall cause its respective Affiliates to, file all tax returns consistent with, and take no position inconsistent with (whether in audits, tax returns or otherwise), such treatment unless required to do so pursuant to a final “determination” (within the meaning of Section 1313(a) of the Code).

ARTICLE II

THE MERGER

2.1 Closing Date. The closing of the Merger (the “Closing”) shall take place at 9:00 a.m., New York, New York time, by electronic exchange of documents by the Parties, on the date that is (i) the later of (A) the date for the Closing specified in the Merger Notice (for as long as such Merger Notice remains in effect) and (B) the third Business Day after the satisfaction or, if permissible, waiver of all of the conditions set forth in Article VII (other than conditions that by their nature are to be satisfied at the Closing, but subject to the satisfaction or, if permissible, waiver of those conditions at such time) or (ii) on such other date as the Parties may agree in writing. The date on which the Closing actually occurs is referred to herein as the “Closing Date.”

2.2 The Closing. On the terms and subject to the conditions of this Agreement and in accordance with the Delaware General Corporation Law (the “DGCL”), and in reliance on the representations, warranties and

 

A-3


Table of Contents

covenants made or given in this Agreement and the other Transaction Documents, the Parties hereby agree that, at the Closing, Merger Sub shall be merged with and into Newco and the separate corporate existence of Merger Sub shall thereupon cease, and Newco shall be the surviving corporation in the Merger under the DGCL (sometimes hereinafter referred to as the “Surviving Corporation”). Upon consummation of the Merger, the Surviving Corporation shall be a wholly owned Subsidiary of Nextracker.

2.3 Effective Time. Concurrently with the Closing, Flex and Nextracker will cause a certificate of merger, in the form attached hereto as Exhibit A (the “Certificate of Merger”), to be executed in accordance with the relevant provisions of the DGCL and duly filed with the Secretary of State of the State of Delaware (the date and time of the filing of the Certificate of Merger with the Secretary of State of the State of Delaware, or such later time as is specified in the Certificate of Merger and agreed to by the Parties in writing prior to the filing thereof, being the “Effective Time”) and shall make all other filings or recordings required under the DGCL, if any, to effect the Merger. From and after the Effective Time, the effect of the Merger shall be as provided in this Agreement, the Certificate of Merger, and the applicable provisions of the DGCL. Without limiting the generality of the foregoing, the Surviving Corporation shall possess all of the rights, powers, privileges and franchises and be subject to all of the obligations, liabilities, restrictions and disabilities of Newco and Merger Sub, all as provided under the DGCL and the Governing Documents of the Surviving Corporation.

2.4 Closing Deliverables. At or prior to the Closing, the following deliveries shall be made in the following manner:

 

(a)   Flex shall have delivered, on behalf of the Flex Parties, to Nextracker a certificate executed by Flex as to the satisfaction of the conditions set forth in Sections 7.2(a) and 7.2(b);

 

(b)   Nextracker shall have delivered, on behalf of the Nextracker Parties, to Flex a certificate executed by Nextracker as to the satisfaction of the conditions set forth in Sections 7.3(a) and 7.3(b);

 

(c)   Flex shall have delivered, or caused to be delivered, to Nextracker resignation letters from (i) all members of the board of directors of Newco and (ii) the officers of Newco, in each case, effective as of the Closing (other than any such members or officers identified by Nextracker in writing to Flex prior to the Closing); and

 

(d)   Flex and Newco shall have received a tax opinion from a nationally recognized tax advisor, dated as of the Closing Date, to the effect that the Distribution will qualify as tax-free under Section 355 of the Code and the Merger will qualify as a tax-free reorganization under Section 368(a) of the Code.

 

(e)   Nextracker shall have received a certificate from Newco, prepared in a manner consistent and in accordance with the requirements of Treasury Regulations Sections 1.897-2(g), (h) and 1.1445-2(c)(3), certifying that no interest in Newco is, or has been during the relevant period specified in Section 897(c)(1)(A)(ii) of the Code, a “U.S. real property interest” within the meaning of Section 897(c) of the Code, and a form of notice to the Internal Revenue Service prepared in accordance with the provisions of Treasury Regulations Section 1.897-2(h)(2).

2.5 Tax Consequences. The Parties intend that, for U.S. federal income tax purposes, (a) the Merger shall qualify as a “reorganization” within the meaning of Section 368(a) of the Code and (b) this Agreement, including any amendments thereto, be, and hereby is, adopted as, a “plan of reorganization” involving the Merger for purposes of Section 354, Section 361 and Section 368 of the Code. Each Party shall, and shall cause its respective Affiliates to, file all tax returns consistent with, and take no position inconsistent with (whether in audits, tax returns or otherwise), such treatment unless required to do so pursuant to a final “determination” (within the meaning of Section 1313(a) of the Code).

 

A-4


Table of Contents

ARTICLE III

CERTIFICATE OF INCORPORATION AND BYLAWS OF THE SURVIVING CORPORATION; DIRECTORS AND OFFICERS OF THE SURVIVING CORPORATION

3.1 Certificate of Incorporation. At the Effective Time, the certificate of incorporation of Newco as in effect immediately prior to the Effective Time shall be amended and restated as of the Effective Time to be in the form attached hereto as Exhibit B and as so amended and restated shall be the certificate of incorporation of the Surviving Corporation (the “Charter”), until thereafter duly amended as provided therein or in accordance with the DGCL.

3.2 Bylaws. At the Effective Time, the bylaws of Newco shall be amended and restated in their entirety to read the same as the bylaws of Merger Sub immediately prior to the Effective Time, and as so amended and restated shall be the bylaws of the Surviving Corporation (the “Bylaws”), until thereafter duly amended as provided therein or in accordance with the Charter and the DGCL.

3.3 Directors. The directors of Merger Sub immediately prior to the Effective Time shall, from and after the Effective Time, be the directors of the Surviving Corporation until their successors have been duly elected or appointed and qualified or until their earlier death, resignation or removal in accordance with the Charter and the Bylaws.

3.4 Officers. The officers of Merger Sub immediately prior to the Effective Time shall, from and after the Effective Time, be the officers of the Surviving Corporation until their successors have been duly elected or appointed and qualified or until their earlier death, resignation or removal in accordance with the Charter and the Bylaws.

ARTICLE IV

EFFECT OF THE MERGER ON CAPITAL STOCK

4.1 Effect on Capital Stock of Newco. At the Effective Time, by virtue of the Merger and without any action on the part of any holder of any capital stock of Newco or Merger Sub or any other Person:

 

(a)   Treatment of Newco Shares. (i) All of the Newco Shares shall cease to be outstanding, shall automatically be cancelled and shall cease to exist and (ii) Nextracker shall issue new Nextracker Class A Shares to the holders of each Newco Share issued and outstanding immediately prior to the Effective Time, in an amount, on a per Newco Share basis, equal to the quotient of (i) the number of Nextracker Class A Shares held by Newco and its Subsidiaries (including Newco Sub) as of immediately prior to the Effective Time (and assuming for such purposes that all Nextracker OpCo Units and Nextracker Class B Shares held by Newco and its Subsidiaries (including Newco Sub) have been exchanged for Nextracker Class A Shares as of immediately prior to the Effective Time pursuant to and in accordance with the Exchange Agreement) divided by (ii) the number of issued and outstanding Newco Shares as of immediately prior to the Effective Time (such ratio, the “Exchange Ratio,” such consideration, the “Per Share Merger Consideration” and, the aggregate consideration to be issued pursuant to this Section 4.1(a), the “Aggregate Merger Consideration”). For the avoidance of doubt, following the Effective Time, each Newco Share shall not represent economic ownership in the Surviving Corporation and shall instead thereafter represent only the right to receive the Per Share Merger Consideration and the right, if any, to receive cash in lieu of fractional shares pursuant to Section 4.2(d) or any dividends or other distributions pursuant to Section 4.2(b).

 

A-5


Table of Contents
(b)   Treatment of Merger Sub Shares. At the Effective Time, each share of common stock, par value $0.001 per share, of Merger Sub (all such shares, the “Merger Sub Shares”), issued and outstanding immediately prior to the Effective Time shall be converted into one share of common stock, par value $0.001 per share, of the Surviving Corporation.

4.2 Payment to Holders of Newco Shares.

 

(a)   Agent; Distribution Procedures. Nextracker shall deposit, or shall cause to be deposited, with the Agent for the benefit of the holders of Newco Shares as of immediately prior to the Effective Time (the “Newco Record Holders”) (i) prior to the Effective Time, evidence of non-certificated newly issued Nextracker Class A Shares in book entry form (“Book Entry Nextracker Class A Shares”), constituting at least the amounts necessary for payment of the Aggregate Merger Consideration, and (ii) as necessary from time to time after the Effective Time, if applicable, any cash and dividends or other distributions with respect to the Nextracker Class A Shares to be issued or to be paid pursuant to Section 4.2(b) and Section 4.2(d), in consideration for the cancellation of Newco Shares that are outstanding immediately prior to the Effective Time, deliverable upon due surrender of the Book Entry Newco Shares to the Agent pursuant to the provisions of this Article IV (such cash and evidence of Book Entry Nextracker Class A Shares, together with the amount of any dividends or other distributions payable pursuant to this Article IV with respect thereto, being hereinafter referred to as the “Exchange Fund”). The Agent shall also act as the agent for Newco’s stockholders for the purpose of receiving and holding their Book Entry Newco Shares and shall obtain no rights or interests in the Newco Shares represented thereby. As promptly as practicable after the Effective Time, Nextracker shall cause the Agent to distribute the Aggregate Merger Consideration and cash in the Exchange Fund to the Newco Record Holders in accordance with this Article IV.

 

(b)   Distributions with Respect to Unexchanged Newco Shares. All Nextracker Class A Shares to be issued by Nextracker in connection with the Merger shall be deemed issued and outstanding as of the Effective Time and whenever a dividend or other distribution has been declared by Nextracker in respect of Nextracker Class A Shares, the record date for which is at or after the Effective Time, that declaration shall include dividends or other distributions in respect of all Per Share Merger Consideration issuable pursuant to this Agreement. No dividends or other distributions in respect of the Nextracker Class A Shares shall be paid to any holder of any Newco Share until such Book Entry Newco Share is surrendered for exchange in accordance with this Article IV. Subject to the effect of applicable Law, following surrender of any such Book Entry Newco Share that has been converted into the right to receive the Per Share Merger Consideration, there shall be issued or paid to the holder of the Book Entry Nextracker Class A Shares issued in exchange therefor, without interest, (i) at the time of such surrender, the dividends or other distributions with a record date after the Effective Time theretofore payable with respect to such whole Nextracker Class A Shares and not paid and (ii) at the appropriate payment date, the dividends or other distributions payable with respect to such whole Nextracker Class A Shares with a record date after the Effective Time but with a payment date subsequent to surrender of any such Book Entry Newco Share.

 

(c)   Transfers. From and after the Distribution Closing, there shall be no transfers on the stock transfer books of Newco of the Newco Shares that were outstanding immediately following the Distribution Closing. From and after the Effective Time, there shall be no transfers on the stock transfer books of Newco of the Newco Shares that were outstanding immediately prior to the Effective Time.

 

(d)  

Fractional Shares. No fractional Nextracker Class A Shares will be distributed or credited to book entry accounts in connection with the Merger, and any such fractional share to which a Newco Record Holder would otherwise be entitled shall not entitle such Newco Record Holder to dividends, voting rights or any other rights as a stockholder of Nextracker in respect of such fractional share. In lieu of any such fractional shares, each Newco Record Holder who, but for the provisions of this Section 4.2(d), would be entitled to

 

A-6


Table of Contents
 

receive a fractional share of a Nextracker Class A Share in connection with the Merger, shall be paid cash, without any interest thereon, as hereinafter provided. As soon as practicable after the Effective Time, Nextracker shall direct the Agent to determine the number of whole and fractional Nextracker Class A Shares allocable to each Newco Record Holder, to aggregate all such fractional shares into whole shares, and to sell the whole shares obtained thereby in the open market at the then-prevailing prices on behalf of each Newco Record Holder who otherwise would be entitled to receive fractional shares (with the Agent, in its sole and absolute discretion, determining when, how and through which broker-dealer and at what price to make such sales), and to cause to be distributed to each such Newco Record Holder, in lieu of any fractional share, such Newco Record Holder’s or owner’s ratable share of the total proceeds of such sale, after deducting any Taxes required to be withheld and applicable transfer Taxes, and after deducting the costs and expenses of such sale and distribution, including brokers’ fees and commissions. None of the Parties or the Agent will be required to guarantee any minimum sale price for the fractional Nextracker Class A Shares sold in accordance with this Section 4.2(d). None of the Parties or the Agent will be required to pay any interest on the proceeds from the sale of fractional shares. Neither the Agent nor the broker-dealers through which the aggregated fractional shares are sold shall be Affiliates of the Parties. Solely for purposes of computing fractional shares pursuant to this Section 4.2(d), the beneficial owner of Nextracker Class A Shares held of record in the name of a nominee in any nominee account shall be treated as the Newco Record Holder with respect to such shares.

 

(e)   Termination of Exchange Fund. Any portion of the Exchange Fund (including Nextracker Class A Shares) that remains unclaimed by the stockholders of Newco for 12 months after the Effective Time shall be delivered to Nextracker. Any holder of Newco Shares who has not theretofore complied with this Article IV shall thereafter look only to Nextracker for delivery of any Per Share Merger Consideration (and to the extent applicable, cash in lieu of fractional shares pursuant to Section 4.2(d) or any dividends or other distributions pursuant to Section 4.2(b)), payable or issuable pursuant to Section 4.1 and Section 4.2 upon due surrender of their Book Entry Newco Shares, in each case, without interest. Notwithstanding the foregoing, none of the Surviving Corporation, Nextracker, Flex, the Agent or any other Person shall be liable to any former holder of Newco Shares for any amount properly delivered to a public official pursuant to applicable abandoned property, escheat or similar applicable Laws. Any portion of the Exchange Fund which remains undistributed to the holders of Newco Shares immediately prior to the time at which the Exchange Fund would otherwise escheat to, or become property of, any Governmental Entity, shall, to the extent permitted by applicable Law, become the property of Nextracker, free and clear of all claims or interest of any Person previously entitled thereto.

4.3 Appraisal Rights. In accordance with Section 262 of the DGCL, no appraisal rights shall be available to holders of Newco Shares in connection with the Merger.

4.4 Adjustments. Notwithstanding anything to the contrary in this Agreement, if, between the date hereof and the Effective Time, the issued and outstanding Newco Shares or securities convertible or exchangeable into or exercisable for Newco Shares or the issued and outstanding Nextracker Class A Shares or securities convertible or exchangeable into or exercisable for Nextracker Class A Shares, shall have been changed into a different number of shares or a different class by reason of any reclassification, stock split (including a reverse stock split), stock dividend or distribution, extraordinary cash dividend, recapitalization, reorganization, combination, merger, issuer tender or exchange offer, or other similar transaction (other than, in the case of Newco Shares, in connection with or to effect the Distribution), then the Per Share Merger Consideration and the Aggregate Merger Consideration shall be equitably adjusted, without duplication, to proportionally reflect such change and as so adjusted shall, from and after the date of such event, be the Per Share Merger Consideration and the Aggregate Merger Consideration, respectively.

 

A-7


Table of Contents

4.5 Withholding Rights. Flex, Newco, Nextracker, Merger Sub and their respective Affiliates and agents (including the Agent), shall be entitled to deduct and withhold from any amounts otherwise required to be paid pursuant to this Agreement such amounts as may be required to be deducted and withheld under the Code or any provision of state, local or foreign tax law, and shall properly remit, or cause to be remitted, such amounts to the relevant Governmental Entity. Any deducted or withheld amounts that are properly remitted to the relevant Governmental Entity shall be treated for all purposes of this Agreement as having been paid to the Persons otherwise entitled thereto.

ARTICLE V

REPRESENTATIONS AND WARRANTIES

5.1 Representations and Warranties of the Flex Parties. Flex represents and warrants to the Nextracker Parties that:

 

(a)   Organization; Good Standing; Qualification. Flex is a company duly incorporated and validly existing under the laws of Singapore and Newco is duly organized, validly existing and in good standing under the laws of the State of Delaware. Each Flex Party (i) has the requisite power and authority to own, lease and operate its properties and to carry on its business as now being conducted and (ii) is duly qualified or licensed to do business in each jurisdiction in which the nature of its business or the ownership or leasing of its properties makes such qualification or licensing necessary, except where the failure to be so qualified or licensed would not reasonably be expected to (x) prevent, materially impair or materially delay the ability of such Party to perform its obligations under this Agreement or the other Transaction Documents or prevent, materially impair or materially delay the consummation of the transactions contemplated hereby and thereby (a “Material Adverse Effect”) or (y) solely with respect to Newco, result in a material liability to the Surviving Corporation.

 

(b)   Authorization of Transaction Documents.

 

  (i)   Each Flex Party has all requisite corporate power and authority, subject only to obtaining the approval of the Distribution (and any other Transaction or this Agreement as required by applicable Law or Flex’s Governing Documents) by the holders of the Flex Ordinary Shares at a meeting of Flex’s shareholders called and held for such purpose (the “Flex Shareholder Approval”) and the Newco Stockholder Consent, as applicable, and has taken all corporate action necessary in order to execute, deliver and perform its obligations under this Agreement and each Transaction Document to which it, or they, is, are, or shall be, a party, and to consummate the transactions contemplated hereby and thereby (other than with respect to the Distribution (if consummated), which Flex shall have taken all necessary corporate action to consummate as of the Distribution Closing).

 

  (ii)   The Newco Board has (1) determined that this Agreement and the Merger are fair to and in the best interests of Newco and its stockholders, (2) approved and declared advisable this Agreement and the Merger, on the terms and subject to the conditions of this Agreement, (3) resolved to recommend that FIUI, as the sole stockholder of Newco, approve the Merger and adopt this Agreement, and (4) approved and declared advisable the other Transaction Documents to which Newco is a party. Other than the Newco Stockholder Consent, no vote or consent of the holders of any class or series of capital stock of Newco is necessary to approve this Agreement, the other Transaction Documents, and the transactions contemplated hereby and thereby.

 

(c)   Execution of Transaction Documents. This Agreement has been duly executed and delivered by each Flex Party, and each other Transaction Document to which each Flex Party is a party, when delivered by it in accordance herewith, shall have been duly executed and delivered by such Flex Party.

 

A-8


Table of Contents
(d)   Enforceability of Transaction Documents. Assuming that this Agreement and each of the Transaction Documents to which any Flex Party is a party is the valid and binding obligation of each Nextracker Party or other counterparty thereto, this Agreement constitutes and each other Transaction Document shall constitute, the valid, legal and binding obligation of each Flex Party that is party to each such agreement, enforceable against each such Flex Party in accordance with its terms, subject to bankruptcy, insolvency, fraudulent transfer, reorganization, moratorium and similar laws of general applicability relating to or affecting creditors’ rights and to general equity principles (the “Remedies Exception”).

 

(e)   Non-Contravention. The execution and delivery by any Flex Party of each of the Transaction Documents to which it is a party and the consummation of the transactions contemplated hereby and thereby will not, subject to obtaining the Flex Shareholder Approval and the Newco Stockholder Consent, as applicable: (i) conflict with any requirement of its Governing Documents; (ii) assuming compliance with the matters referred to in Section 5.1(f), result in a violation or breach of any applicable Law by which it is bound or to which any of its properties is subject; or (iii) with or without notice, lapse of time or both, result in a breach or violation of, a termination (or right of termination) or default under, the creation or acceleration of any obligations under or the creation of a Lien on any of the assets of such Flex Party or any of its Subsidiaries pursuant to any Contract binding upon such Flex Party or any of its Subsidiaries or result in any change in the rights or obligations of any party under any Contract binding upon such Flex Party or any of its Subsidiaries, except, in the case of clauses (ii) and (iii), as would not reasonably be expected (x) to have, individually or in the aggregate, a Material Adverse Effect or (y) solely with respect to Newco, to result, individually or in the aggregate, in a material liability to the Surviving Corporation.

 

(f)   Consents. No consent, license, approval or authorization of, filing with, notice to or other act by or in respect of, any Governmental Entity or other third party is required by or of any Flex Party or any Subsidiary of any Flex Party in connection with the execution, delivery, performance, validity or enforceability of any Transaction Document to which any such Flex Party is a party or the consummation of the transactions contemplated hereby and thereby, except (i) any such consent, license, approval, authorization, filing, notice or act that has been obtained, made or taken, (ii) the filing of the Certificate of Merger with the Delaware Secretary of State, (iii) compliance with any applicable requirements of the Exchange Act, the Securities Act, and any other applicable state or federal securities applicable Laws, (iv) compliance with the rules and regulations of the Nasdaq Stock Market (the “NASDAQ”), (v) the filing with the SEC and mailing of the Proxy/Prospectus (or such other filings as may be necessary under federal securities applicable Laws, including, if applicable, the filing with the SEC and effectiveness of the Form 10 Registration Statement), and (vi) where the failure to obtain such consent, license, approval or authorization or make such filing or take such act would not reasonably be expected (x) to have, individually or in the aggregate, a Material Adverse Effect or (y) solely with respect to Newco, to result, individually or in the aggregate, in a material liability to the Surviving Corporation.

 

(g)  

Newco. As of the date hereof, the authorized capital stock of Newco consists of 100 Newco Shares, all of which are duly authorized and are validly issued, fully paid and nonassessable and not subject to preemptive rights, and, as of the Closing Date, the authorized capital stock of Newco shall consist of a number of Newco Shares as determined by Flex in its sole and absolute discretion to effect the Distribution (which will be when issued duly authorized and validly issued, fully paid and nonassessable and not subject to preemptive rights). As of the date hereof, all Newco Shares are owned by FIUI, and prior to the Distribution Closing will be, owned by FIUI (or a Subsidiary thereof), free and clear of any Lien, and there are and as of the Closing there will be no other equity interests authorized, issued or outstanding in Newco. There are and as of the Closing there will be no preemptive or other outstanding rights, options, warrants, conversion rights, stock appreciation rights, redemption rights, repurchase rights, agreements, arrangements, calls, commitments or rights of any kind that obligate Newco to issue or sell any shares of

 

A-9


Table of Contents
 

capital stock or other securities of Newco or any securities or obligations convertible or exchangeable into or exercisable for, or giving any Person a right to subscribe for or acquire, any securities of Newco, and no securities or obligations evidencing such rights are or as of the Closing will be authorized, issued or outstanding. Newco does not have and as of the Closing will not have outstanding any bonds, debentures, notes or other obligations the holders of which have the right to vote (or convertible into or exercisable for securities having the right to vote) with the stockholders of Newco on any matter. As of the Effective Time, each of Newco and its Subsidiaries (including Newco Sub) will have no, assets, liabilities or obligations of any nature other than those incident to its formation, directly or indirectly holding Nextracker OpCo Units or Nextracker Class B Shares (and any matters relating or incident thereto), including directly or indirectly holding any interest in any Subsidiary thereof holding Nextracker OpCo Units or Nextracker Class B Shares (and any matters relating or incident thereto), any liabilities allocated to Newco and its Subsidiaries pursuant to the Tax Matters Agreement and pursuant to this Agreement and the Transactions.

 

(h)   Takeover Statutes. No “fair price”, “moratorium”, “control share acquisition”, “business combination” or other similar anti-takeover statute or regulation that purports to limit or restrict business combinations (each, a “Takeover Statute”) or any anti-takeover provision in Flex’s or Newco’s Governing Documents applies to this Agreement or the Transactions.

 

(i)   No Brokers. No agent, broker, investment banker, or other Person is or will be entitled to any broker’s or finder’s fee or any other commission or similar fee payable by Flex or any of its Subsidiaries directly or indirectly in connection with the Transactions.

 

(j)   Information Supplied. None of the information supplied or to be supplied by or on behalf of the Flex Parties for inclusion or incorporation by reference in the S-4 Registration Statement will, at the time the S-4 Registration Statement is filed with the SEC and at the time it becomes effective under the Securities Act, contain any untrue statement of a material fact or omit to state any material fact required to be stated therein or necessary in order to make the statements therein, in light of the circumstances under which they are made, not misleading. No representation or warranty is made by the Flex Parties with respect to information or statements made or incorporated by reference in the Proxy/Prospectus or the S-4 Registration Statement or based on information regarding Nextracker or its Affiliates supplied by or on behalf of Nextracker for inclusion or incorporation by reference therein.

5.2 Representations and Warranties of the Nextracker Parties. Nextracker represents and warrants to the Flex Parties that:

 

(a)   Organization; Good Standing; Qualification. Each Nextracker Party is duly organized, validly existing and in good standing under the laws of the State of Delaware. Each Nextracker Party (i) has the requisite power and authority to own, lease and operate its properties and to carry on its business as now being conducted and (ii) is duly qualified or licensed to do business in each jurisdiction in which the nature of its business or the ownership or leasing of its properties makes such qualification or licensing necessary, except where the failure to be so qualified or licensed would not reasonably be expected (x) to have, individually or in the aggregate, a Material Adverse Effect or (y) solely with respect to Merger Sub, to result, individually or in the aggregate, in a material liability to the Surviving Corporation.

 

(b)   Authorization of Transaction Documents.

 

  (i)   Each Nextracker Party has all requisite corporate power and authority, subject only to obtaining the Nextracker Stockholder Consent and the Merger Sub Stockholder Consent, as applicable, and has taken all corporate action necessary in order to execute, deliver and perform its obligations under this Agreement and each Transaction Document to which it, or they, is, are, or shall be, a party, and to consummate the transactions contemplated hereby and thereby.

 

A-10


Table of Contents
  (ii)   The Nextracker Board has (1) determined that this Agreement and the Transactions are in the best interests of Nextracker and its stockholders, (2) approved and declared advisable this Agreement, the Issuance and the other Transactions, on the terms and subject to the conditions of this Agreement, (3) resolved to recommend that Newco, as the sole stockholder of Nextracker, approve this Agreement and the Transactions, including the Issuance, and (4) approved and declared advisable the other Transaction Documents to which Nextracker is a party. Other than the Nextracker Stockholder Consent, no vote or consent of the holders of any class or series of capital stock of Nextracker is necessary to approve this Agreement, the other Transaction Documents, and the transactions contemplated hereby and thereby.

 

  (iii)   The Merger Sub Board has (1) determined that this Agreement and the Merger are fair to and in the best interests of Merger Sub and its stockholders, (2) approved and declared advisable this Agreement and the Merger, on the terms and subject to the conditions of this Agreement, (3) resolved to recommend that Nextracker, as the sole stockholder of Merger Sub, approve the Merger and adopt this Agreement, and (4) approved and declared advisable the other Transaction Documents to which Merger Sub is a party. Other than the Merger Sub Stockholder Consent, no vote or consent of the holders of any class or series of capital stock of Merger Sub is necessary to approve this Agreement, the other Transaction Documents, and the transactions contemplated hereby and thereby.

 

(c)   Execution of Transaction Documents. This Agreement has been duly executed and delivered by each Nextracker Party, and each other Transaction Document to which Nextracker Party is a party, when delivered by it in accordance herewith, shall have been duly executed and delivered by such Nextracker Party.

 

(d)   Enforceability of Transaction Documents. Assuming that this Agreement and each of the Transaction Documents to which any Nextracker Party is a party is the valid and binding obligation of each Flex Party or other counterparty thereto, this Agreement constitutes and each other Transaction Document shall constitute, the valid, legal and binding obligation of each Nextracker Party that is party to each such agreement, enforceable against each such Nextracker Party in accordance with its terms, subject to the Remedies Exception.

 

(e)   Non-Contravention. The execution and delivery by any Nextracker Party of each of the Transaction Documents to which it is a party and the consummation of the transactions contemplated hereby and thereby will not, subject to obtaining the Nextracker Stockholder Consent and the Merger Sub Stockholder Consent, as applicable: (i) conflict with any requirement of its Governing Documents; (ii) assuming compliance with the matters referred to in Section 5.2(f), result in a violation or breach of any applicable Law by which it is bound or to which any of its properties is subject; or (iii) with or without notice, lapse of time or both, result in a breach or violation of, a termination (or right of termination) or default under, the creation or acceleration of any obligations under or the creation of a Lien on any of the assets of such Nextracker Party or any of its Subsidiaries pursuant to any Contract binding upon such Nextracker Party or any of its Subsidiaries or result in any change in the rights or obligations of any party under any Contract binding upon such Nextracker Party or any of its Subsidiaries, except, in the case of clauses (ii) and (iii), as would not reasonably be expected (x) to have, individually or in the aggregate, a Material Adverse Effect or (y) solely with respect to Merger Sub, to result, individually or in the aggregate, in a material liability to the Surviving Corporation.

 

(f)  

Consents. No consent, license, approval or authorization of, filing with, notice to or other act by or in respect of, any Governmental Entity or other third party is required by or of any Nextracker Party or any Subsidiary of any Nextracker Party in connection with the execution, delivery, performance, validity or enforceability of any Transaction Document to which any such Nextracker Party is a party or the

 

A-11


Table of Contents
 

consummation of the transactions contemplated hereby and thereby, except (i) any such consent, license, approval, authorization, filing, notice or act that has been obtained, made or taken, (ii) the filing of the Certificate of Merger with the Delaware Secretary of State, (iii) compliance with any applicable requirements of the Exchange Act, the Securities Act, and any other applicable state or federal securities applicable Laws, (iv) compliance with the rules and regulations of the NASDAQ (including with respect to the listing of Nextracker Class A Shares to be issued pursuant to the Issuance), (v) the filing with the SEC and effectiveness of the S-4 Registration Statement (or such other filings as may be necessary under federal securities applicable Laws), and (vi) where the failure to obtain such consent, license, approval or authorization or make such filing or take such act would not reasonably be expected (x) to have, individually or in the aggregate, a Material Adverse Effect or (y) solely with respect to Merger Sub, to result, individually or in the aggregate, in a material liability to the Surviving Corporation.

 

(g)   Nextracker Class A Shares. All of the Nextracker Class A Shares are, and will be when issued in accordance with this Agreement, duly authorized and validly issued, fully paid and nonassessable and not subject to preemptive rights. Each Nextracker Class A Share issued pursuant to this Agreement will be issued free and clear of any Lien and in compliance with all applicable Law and the Governing Documents of Nextracker and without contravention of any other Person’s rights therein or with respect thereto.

 

(h)   Merger Sub. The authorized capital stock of Merger Sub consists of 100 Merger Sub Shares, all of which are duly authorized and are validly issued, fully paid and nonassessable and not subject to preemptive rights. All of the Merger Sub Shares are, and at the Effective Time will be, owned directly by Nextracker, free and clear of any Lien, and there are and as of the Closing there will be no other equity interests authorized, issued or outstanding in Merger Sub. There are and as of the Closing there will be no preemptive or other outstanding rights, options, warrants, conversion rights, stock appreciation rights, redemption rights, repurchase rights, agreements, arrangements, calls, commitments or rights of any kind that obligate Merger Sub to issue or sell any shares of capital stock or other securities of Merger Sub or any securities or obligations convertible or exchangeable into or exercisable for, or giving any Person a right to subscribe for or acquire, any securities of Merger Sub, and no securities or obligations evidencing such rights are or as of the Closing will be authorized, issued or outstanding. Merger Sub does not have and as of the Closing will not have outstanding any bonds, debentures, notes or other obligations the holders of which have the right to vote (or convertible into or exercisable for securities having the right to vote) with the stockholders of Merger Sub on any matter. Merger Sub has not conducted any business prior to the date of this Agreement and has no, and prior to the Effective Time will have no, assets, liabilities or obligations of any nature other than those incident to its formation and pursuant to this Agreement and the Transactions.

 

(i)   Takeover Statutes. No Takeover Statute or any anti-takeover provision in Nextracker’s or Merger Sub’s Governing Documents applies to this Agreement or the Transactions.

 

(j)   No Brokers. No agent, broker, investment banker, or other Person is or will be entitled to any broker’s or finder’s fee or any other commission or similar fee payable by Nextracker or any of its Subsidiaries directly or indirectly in connection with the Transactions.

 

(k)  

Information Supplied. None of the information supplied or to be supplied by or on behalf of the Nextracker Parties for inclusion or incorporation by reference in the Proxy/Prospectus will, at the date the Proxy/Prospectus is mailed to the shareholders of Flex or at the time of the Flex Shareholders Meeting, contain any untrue statement of a material fact or omit to state any material fact required to be stated therein or necessary in order to make the statements therein, in light of the circumstances under which they are made, not misleading. No representation or warranty is made by the Nextracker Parties with respect to information or statements made or incorporated by reference in the Proxy/Prospectus or the S-4

 

A-12


Table of Contents
 

Registration Statement or based on information regarding Flex or its Affiliates supplied by or on behalf of Flex for inclusion or incorporation by reference therein.

ARTICLE VI

COVENANTS

6.1 Newco Stockholder Consent. Immediately after the execution of this Agreement, FIUI shall execute and deliver, in accordance with applicable Law and its Governing Documents, in its capacity as the sole stockholder of Newco, a written consent approving the Merger and adopting this Agreement (the “Newco Stockholder Consent”). The Newco Stockholder Consent shall not be modified or rescinded.

6.2 Nextracker Stockholder Consent. Immediately after the execution of this Agreement, Newco shall execute and deliver, in accordance with applicable Law and its Governing Documents, in its capacity as the sole stockholder of Nextracker, a written consent approving this Agreement and the Transactions, including the Issuance (the “Nextracker Stockholder Consent”). The Nextracker Stockholder Consent shall not be modified or rescinded.

6.3 Merger Sub Stockholder Consent. Immediately after the execution of this Agreement, Nextracker shall execute and deliver, in accordance with applicable Law and its Governing Documents, in its capacity as the sole stockholder of Merger Sub, a written consent approving the Merger and adopting this Agreement (the “Merger Sub Stockholder Consent”). The Merger Sub Stockholder Consent shall not be modified or rescinded.

6.4 Conduct of Nextracker. Nextracker shall not, and shall cause its Subsidiaries (including Merger Sub) not to, take any action or fail to take any action that is intended to, or would reasonably be expected to, individually or in the aggregate, prevent, impair or delay the ability of any of the Parties to consummate the Merger and the other Transactions as promptly as reasonably practicable after delivery of the Merger Notice and in any event by the Merger Notice Closing Date specified therein (for as long as such Merger Notice remains in effect).

6.5 Consents and Authorizations. On the terms and subject to the conditions of this Agreement, the Nextracker Parties and the Flex Parties shall cooperate with each other and use (and shall cause their respective Subsidiaries to use) their respective reasonable best efforts to take or cause to be taken all actions, and do or cause to be done all things, reasonably necessary, proper or advisable on its part under this Agreement and applicable Law to consummate and make effective the Transactions as promptly as reasonably practicable after delivery of the Merger Notice and in any event by the Merger Notice Closing Date specified therein (for as long as such Merger Notice remains in effect), including preparing and filing as promptly as reasonably practicable thereafter all documentation to effect all necessary notices, reports and other filings and to obtain as promptly as reasonably practicable thereafter all Consents, registrations, approvals and permits necessary or advisable to be obtained from any Governmental Entity or other third party with respect to the Transactions.

6.6 Status. From and after delivery of the Merger Notice (for as long as such Merger Notice remains in effect), subject to applicable Law and as otherwise required by any Governmental Entity, Flex and Nextracker each shall keep the other reasonably apprised of the status of matters relating to completion of the Transactions, including promptly furnishing the other with copies of notices or other communications received by Flex or Nextracker, as applicable, or any of its Subsidiaries, from any Governmental Entity or other third party with respect to the Transactions.

6.7 Further Assurances. Each Party shall do and perform, or cause to be done and performed, all such further acts and things, and shall execute and deliver all such other agreements, certificates, instruments and documents, as the other Parties may reasonably request as necessary or advisable to carry out the intent and accomplish the purposes of this Agreement and the Transactions.

 

A-13


Table of Contents

6.8 Proxy Statement; Registration Statement.

 

(a)   Promptly after delivery of the Merger Notice (for as long as such Merger Notice remains in effect), Flex and Nextracker shall prepare, and Flex shall file with the SEC, a proxy statement with respect to the Flex Shareholders Meeting (which proxy statement may be combined, in Flex’s sole and absolute discretion, with the proxy statement for any annual general meeting of Flex) and a prospectus that Nextracker will use to offer the Nextracker Class A Shares to be issued in the Issuance (such proxy statement and prospectus, together with all amendments and supplements thereto, the “Proxy/Prospectus”), and Flex and Nextracker shall prepare, and Nextracker shall file with the SEC, a registration statement on Form S-4 pursuant to which the offer and sale of Nextracker Class A Shares to be issued in the Issuance will be registered pursuant to the Securities Act and which will include the Proxy/Prospectus as a part thereof (such registration statement, together with all amendments and supplements thereto, the “S-4 Registration Statement”). After delivery of the Merger Notice (for as long as such Merger Notice remains in effect), Flex and Nextracker each shall use its reasonable best efforts to respond promptly to comments from the SEC and have the S-4 Registration Statement declared effective under the Securities Act as promptly as reasonably practicable after such filing, to maintain such effectiveness for as long as necessary to consummate the Merger and the other Transactions, and Flex shall promptly thereafter mail the Proxy/Prospectus to the shareholders of Flex. After delivery of the Merger Notice (for as long as such Merger Notice remains in effect), Nextracker shall also use its reasonable best efforts to satisfy, prior to the effective date of the S-4 Registration Statement, all necessary state securities applicable Laws or “blue sky” notice requirements to consummate the Transactions.

 

(b)   After delivery of the Merger Notice (for as long as such Merger Notice remains in effect), each of Flex and Nextracker shall promptly notify the other of the receipt of all comments from the SEC and of any request by the SEC for any amendment or supplement to the Proxy/Prospectus or S-4 Registration Statement or for additional information and shall promptly provide to the other copies of all correspondence between it or any of its Representatives and the SEC with respect to the Proxy/Prospectus or S-4 Registration Statement. During such period of time, (i) Nextracker shall advise Flex, promptly after receipt of notice thereof, of the time of effectiveness of the S-4 Registration Statement and the issuance of any stop order relating thereto or the suspension of the qualification of Nextracker Class A Shares for offering or sale in any jurisdiction, and each of Flex and Nextracker shall use its reasonable best efforts to have any such stop order or suspension lifted, reversed or otherwise terminated, (ii) Flex shall advise Nextracker, promptly after receipt of notice thereof, of the time of clearance of the Proxy/Prospectus and any order relating thereto, and each of Flex and Nextracker shall use its reasonable best efforts to have any such order lifted, reversed or otherwise terminated, and (iii) Flex will cause the Proxy/Prospectus, and Nextracker will cause the S-4 Registration Statement, to comply as to form in all material respects with the applicable provisions of the Securities Act.

 

(c)  

After delivery of the Merger Notice (for as long as such Merger Notice remains in effect), each of Flex and Nextracker will provide their respective legal counsel with a reasonable opportunity to review and comment on drafts of the Proxy/Prospectus, the S-4 Registration Statement and other documents related to the Flex Shareholders Meeting, the Merger, the Issuance, the Distribution and the other Transactions prior to filing such documents with the applicable Governmental Entity and mailing the applicable documents to Flex’s shareholders. Each Party will include in the Proxy/Prospectus, the S-4 Registration Statement and such other documents related to the Flex Shareholders Meeting, the Merger, the Issuance, the Distribution and the other Transactions comments reasonably and promptly proposed by the other Party or its legal counsel and each agrees that all information relating to Flex and its Subsidiaries included in the Proxy/Prospectus and the S-4 Registration Statement shall be in form and content satisfactory to Flex, acting reasonably, and all information relating to Nextracker and its Subsidiaries included in the

 

A-14


Table of Contents
 

Proxy/Prospectus and the S-4 Registration Statement shall be in form and content satisfactory to Nextracker, acting reasonably.

 

(d)   If at any time prior to the Distribution Closing, Flex determines in its sole and absolute discretion that the Newco Shares to be issued in the Distribution are required by applicable Law to be registered on a registration statement on Form 10 (such registration statement, together with all amendments and supplements thereto, the “Form 10 Registration Statement”), Flex shall thereafter notify Nextracker of such determination and, following such notice, the covenants and representations of the Parties herein applicable to the Proxy/Prospectus shall apply to such Form 10 Registration Statement mutatis mutandis; provided, that Flex may, following such notice, determine in its sole and absolute discretion that a Form 10 Registration Statement is not so required and upon notice to Nextracker the obligations herein with respect thereto shall be of no further force and effect (unless otherwise subsequently determined by Flex in its sole and absolute discretion upon notice to Nextracker).

 

(e)   Flex shall bear all of the costs and expenses in connection with the Proxy/Prospectus and the actions contemplated hereby with respect hereto and Nextracker shall bear all of the costs and expenses in connection with the S-4 Registration Statement and the actions contemplated hereby with respect hereto.

6.9 Flex Shareholders Meeting. After delivery of the Merger Notice (for as long as such Merger Notice remains in effect), Flex shall use its reasonable best efforts to, in accordance with applicable Law and its Governing Documents, convene and hold (in person and/or virtually, in accordance with applicable Law and its Governing Documents), following the clearance of the Proxy/Prospectus and the S-4 Registration Statement having been declared effective by the SEC, a meeting of the shareholders of Flex (which meeting may, in Flex’s sole and absolute discretion, be an annual general meeting of Flex) to consider and vote upon the Distribution (the “Flex Shareholders Meeting”) and to cause such vote to be taken; provided that Flex may adjourn or postpone the Flex Shareholders Meeting to any date or, as the case may be, may adjourn the Flex Shareholders Meeting sine die, in each case, as determined by Flex in its sole and absolute discretion.

6.10 Newco Capital Stock. Through the Effective Time, Flex and Newco may take any actions necessary to provide that the number of issued and outstanding Newco Shares as of immediately prior to the Effective Time shall equal the number of issued and outstanding Flex Ordinary Shares (other than the Excluded Shares) at the Distribution Record Date, or any other number of issued and outstanding Newco Shares as otherwise determined by Flex in its sole and absolute discretion to effect the Distribution.

6.11 Newco Assets and Liabilities. Prior to the Distribution Closing, Flex shall, or shall cause its Subsidiaries to, take all actions necessary such that, as of the Effective Time, each of Newco and its Subsidiaries (including Newco Sub) will have no, assets, liabilities or obligations of any nature, other than those incident to its formation, directly or indirectly holding Nextracker OpCo Units or Nextracker Class B Shares (and any matters relating or incident thereto), any liabilities allocated to Newco and its Subsidiaries pursuant to the Tax Matters Agreement and pursuant to this Agreement.

6.12 Stock Exchange Listing. After delivery of the Merger Notice (for as long as such Merger Notice remains in effect), Nextracker shall use its reasonable best efforts to cause the Nextracker Class A Shares to be issued in the Issuance to be approved for listing on the NASDAQ prior to the Closing Date.

6.13 Takeover Statutes. If any Takeover Statute becomes or is deemed to be applicable to the Parties, the Merger or any of the other Transactions, then the Parties shall take all actions required to render such Takeover Statute inapplicable to the foregoing.

 

6.14 Transaction Litigation. Nextracker shall promptly advise Flex of any Action commenced against Nextracker or any of its directors or officers, in their capacity as such, by any stockholder of Nextracker (on their own

 

A-15


Table of Contents

behalf or on behalf of Nextracker) relating to this Agreement or the Transactions, and shall keep Flex informed on a reasonably current basis regarding any such Action. Nextracker shall (a) provide Flex with the opportunity to participate, at Flex’s expense and subject to a customary joint defense agreement, in the defense and settlement of any such Action, (b) provide Flex with the opportunity to consult with Nextracker regarding the defense of any such Action, which advice Nextracker shall consider in good faith, and (c) not settle any such Action without the prior written consent of Flex.

6.15 Tax Matters Agreement. Flex, Newco and Nextracker shall enter into the Tax Matters Agreement effective as of immediately prior to the Distribution (if consummated). Notwithstanding anything to the contrary in this Agreement, all Tax matters, including the preservation of Tax records and access to Tax information, and any liability for Taxes shall be handled exclusively in accordance with the provisions of the Tax Matters Agreement.

ARTICLE VII

CONDITIONS TO CLOSING

7.1 Mutual Conditions to Closing. The respective obligations of each Party to consummate the Merger are subject to the fulfillment, on or prior to the Closing Date, of each of the following conditions (any or all of which may be waived in whole or in part by all of the Parties to the extent permitted by applicable Law):

 

(a)   Merger Notice. Flex shall have delivered the Merger Notice and such Merger Notice shall not have been rescinded by Flex.

 

(b)   Registration Statements. The S-4 Registration Statement shall have become effective under the Securities Act and, if applicable, the Form 10 Registration Statement shall have become effective under the Exchange Act. No stop order suspending the effectiveness of the S-4 Registration Statement, and, if applicable, the Form 10 Registration Statement, shall have been issued (and not rescinded), and no proceedings for that purpose shall be pending before the SEC.

 

(c)   No Order. No Governmental Entity shall have enacted, issued, promulgated, enforced or entered any law, rule, regulation, judgment, injunction, stipulation, decree, order or award (whether temporary, preliminary or permanent) which is then in effect and has the effect of restraining, enjoining or otherwise making the Merger illegal or otherwise prohibiting or preventing consummation of the Merger or the other Transactions.

 

(d)   Distribution. The Distribution shall have been completed.

7.2 Conditions Precedent to Obligations of the Nextracker Parties. The obligations of the Nextracker Parties to consummate the Merger are further subject to the fulfillment, on or prior to the Closing Date, of each of the following conditions (any or all of which may be waived by Nextracker on behalf of the Nextracker Parties in whole or in part to the extent permitted by applicable Law):

 

(a)   Representations and Warranties. Each of the representations and warranties of the Flex Parties set forth in Article V shall be true and correct as of the Closing Date (except to the extent that any such representation or warranty expressly is made as of an earlier date, in which case such representation and warranty shall be true and correct as of such specified date), except for any failures of such representations and warranties to be so true and correct as has not had and would not reasonably be expected to have, individually or in the aggregate, a Material Adverse Effect.

 

(b)   Agreements and Covenants. Each of the Flex Parties shall have performed in all material respects all obligations required to be performed by it under this Agreement at or prior to the Closing Date.

 

A-16


Table of Contents
(c)   Closing Deliveries. Nextracker shall have received each of the deliveries set forth in Section 2.4 required to be delivered to any of the Nextracker Parties.

7.3 Conditions Precedent to Obligations of the Flex Parties. The obligations of the Flex Parties to consummate the Merger are further subject to the fulfillment, prior to or on the Closing Date, of each of the following conditions (any or all of which may be waived by Flex on behalf of the Flex Parties in whole or in part to the extent permitted by applicable Law):

 

(a)   Representations and Warranties. Each of the representations and warranties of the Nextracker Parties set forth in Article V shall be true and correct as of the Closing Date (except to the extent that any such representation or warranty expressly is made as of an earlier date, in which case such representation and warranty shall be true and correct as of such specified date), except for any failures of such representations and warranties to be so true and correct as has not had and would not reasonably be expected to have, individually or in the aggregate, a Material Adverse Effect.

 

(b)   Agreements and Covenants. Each of the Nextracker Parties shall have performed in all material respects all obligations required to be performed by it under this Agreement at or prior to the Closing Date.

 

(c)   Flex Shareholder Approval. The Flex Shareholder Approval shall have been obtained.

 

(d)   Exchange Listing. Nextracker shall have filed with the NASDAQ a notification form for the listing of all Nextracker Class A Shares to be issued in the Issuance, and the NASDAQ shall not have objected to the listing of such Nextracker Class A Shares.

 

(e)   Closing Deliveries. Flex shall have received each of the deliveries set forth in Section 2.4 required to be delivered to any of the Flex Parties.

7.4 Frustration of Closing Conditions. No Party may rely on the failure of any condition set forth in this Article VII to be satisfied to excuse such Party’s obligation to effect the Closing if such failure was caused by such Party’s breach of a covenant, agreement, representation or warranty of this Agreement by such Party.

ARTICLE VIII

TERMINATION

8.1 Termination of Agreement. This Agreement may be terminated and the Merger and the other Transactions may be abandoned at any time prior to the Closing as follows:

 

(a)   by Flex in its sole and absolute discretion (including, for the avoidance of doubt, whether before or after the effectiveness of the S-4 Registration Statement or receipt of the Flex Shareholder Approval);

 

(b)   by mutual written consent of Flex and Nextracker;

 

(c)   by Nextracker if any Governmental Entity shall have enacted, issued, promulgated, enforced or entered any law, rule, regulation, judgment, injunction, stipulation, decree, order or award (whether temporary, preliminary or permanent) which has become final and non-appealable and has the effect of restraining, enjoining or otherwise making the Merger illegal or otherwise prohibiting or preventing consummation of the Merger or the other Transactions; provided, that the right to terminate this Agreement pursuant to this Section 8.1(c) shall not be available to Nextracker if it has breached in any material respect its obligations under this Agreement in any manner that shall have proximately caused or resulted in the failure of a condition to the consummation of the Merger or the other Transactions; or

 

A-17


Table of Contents
(d)   by Nextracker if there has been a breach of any representation, warranty, covenant or agreement made by any of the Flex Parties in this Agreement, or any such representation and warranty shall have become untrue after the date hereof, such that Section 7.2(a) or Section 7.2(b) would not be satisfied and such breach or condition is not curable or, if curable, is not cured within the earlier of 30 days after written notice thereof is given by Nextracker to Flex.

8.2 Procedure Upon Termination. In the event of termination by Flex or Nextracker, or both, pursuant to Section 8.1, written notice thereof shall forthwith be given to the other Party, and this Agreement shall terminate, and the Merger and the other Transactions shall be abandoned, without further action by Flex or Nextracker.

8.3 Effect of Termination.

 

(a)   In the event that this Agreement is validly terminated in accordance with Sections 8.1 and 8.2, then each of the Parties shall be relieved of their duties and obligations arising under this Agreement after the date of such termination and such termination shall be without liability to the other Parties, and each Transaction Document shall be deemed null and void ab initio; provided, that the obligations of the Parties set forth in this Section 8.3 and Article IX shall survive any such termination and shall be enforceable hereunder.

 

(b)   Nothing in this Section 8.3 shall relieve any of the Parties of any liability for any willful and material breach of this Agreement or any Transaction Document (to the extent entered into prior to the date of termination) prior to the date of termination. The damages recoverable by the non-breaching Party shall include all attorneys’ fees reasonably incurred by such Party in connection with the Transactions.

ARTICLE IX

MISCELLANEOUS

9.1 Entire Agreement; Construction. This Agreement, including the Exhibits, and the Transaction Documents, along with the Separation Agreement, shall constitute the entire agreement between the Parties with respect to the subject matter hereof and shall supersede all previous negotiations, commitments, course of dealings and writings with respect to such subject matter. In the event and to the extent that there shall be a conflict between (a) the provisions of this Agreement and the provisions of any other Transaction Document, such Transaction Document shall control, and (b) the provisions of this Agreement and the provisions of the Separation Agreement, the Separation Agreement shall control.

9.2 Transaction Documents. Except as expressly set forth herein, this Agreement is not intended to address, and should not be interpreted to address, the matters specifically and expressly covered by the Transaction Documents and the Separation Agreement.

9.3 Counterparts. This Agreement may be executed in more than one counterpart, all of which shall be considered one and the same agreement, and shall become effective when one or more such counterparts have been signed by each of the Parties and delivered to each of the Parties.

9.4 Survival. This Article IX and those covenants and agreements contained herein that by their terms expressly apply in whole or in part after the Closing shall survive the consummation of the Merger. All other representations, warranties, covenants and agreements in this Agreement shall not survive the consummation of the Merger.

9.5 Expenses. Except as otherwise expressly provided in this Agreement or in another Transaction Document, or as otherwise agreed to in writing by the Parties, Flex shall bear all of the costs and expenses in connection with the preparation, negotiation and execution of this Agreement and the other Transaction Documents and the consummation of the Merger.

 

A-18


Table of Contents

9.6 Notices. All notices, requests, consents, claims, demands, waivers and other communications hereunder shall be in writing and shall be deemed to have been given: (a) when delivered by hand (with written confirmation of receipt); (b) when received by the addressee if sent by a nationally recognized overnight courier (receipt requested); (c) on the date sent by e-mail if sent during normal business hours of the recipient, and on the next Business Day if sent after normal business hours of the recipient; or (d) on the third day after the date mailed, by certified or registered mail, return receipt requested, postage prepaid. Such communications must be sent to the respective Parties at the following addresses (or at such other address for a party as shall be specified in a notice given in accordance with this Section 9.6):

If to Flex or, prior to the Closing, to Newco:

Flex Ltd.

6201 America Center Dr

San Jose, CA 95002

Attention: General Counsel

E-mail: general.counsel@flex.com

With copy to: richard.riecker@flex.com

with a copy (which shall not constitute notice) to:

Sidley Austin LLP

1001 Page Mill Road, Building

Palo Alto, California 94304

Attention: Sharon R. Flanagan

 Samir A. Gandhi

E-mail: sflanagan@sidley.com

 sgandhi@sidley.com

If to Nextracker or Merger Sub, or, following the Closing, to Newco:

Nextracker Inc.

6200 Paseo Padre Parkway

Fremont, California 94555

Attention: General Counsel

E-mail: lschlesinger@nextracker.com

with a copy (which shall not constitute notice) to:

Sidley Austin LLP

1001 Page Mill Road, Building

Palo Alto, California 94304

Attention: Sharon R. Flanagan

 Samir A. Gandhi

E-mail:   sflanagan@sidley.com

  sgandhi@sidley.com

9.7 Waiver. Any consent required or permitted to be given by any Party to each other Party under this Agreement shall be in writing and signed by the Party giving such consent and shall be effective only against such Party (and its Affiliates).

9.8 Assignment. This Agreement shall not be assignable, in whole or in part, directly or indirectly, by any Party without the prior written consent of the other Parties, and any attempt to assign any rights or obligations arising under this Agreement without such consent shall be void.

9.9 Successors and Assigns. The provisions of this Agreement and the obligations and rights hereunder shall be binding upon, inure to the benefit of and be enforceable by (and against) the Parties and their respective successors and permitted assigns.

 

A-19


Table of Contents

9.10 Amendment. This Agreement may not be modified or amended except by an agreement in writing signed by Flex and Nextracker.

9.11 Subsidiaries. Each of the Parties shall cause to be performed, and hereby guarantees the performance of, all actions, agreements and obligations set forth herein to be performed by any Subsidiary of such Party or by any entity that becomes a Subsidiary of such Party at and after the Effective Time, to the extent such Subsidiary remains a Subsidiary of the applicable Party.

9.12 Third-Party Beneficiaries. Except as specifically provided in this Agreement or in any Transaction Document, this Agreement is solely for the benefit of the Parties and should not be deemed to confer upon third parties any remedy, claim, liability, reimbursement, claim of Action or other right in excess of those existing without reference to this Agreement.

9.13 Title and Headings. Titles and headings to sections herein are inserted for the convenience of reference only and are not intended to be a part of or to affect the meaning or interpretation of this Agreement.

9.14 Governing Law; Submission to Jurisdiction.

 

(a)   This Agreement, and all rights and remedies in connection herewith, shall be governed by and construed in accordance with the laws of the State of Delaware, excluding any conflict-of-laws rule or principle (whether under the laws of Delaware or any other jurisdiction) that might refer the governance or the construction of this Agreement to the law of another jurisdiction. If any provision of this Agreement or its application to any Person or circumstance is held invalid or unenforceable to any extent, the remainder of this Agreement and the application of such provision to other Persons or circumstances will not be affected thereby, and such provision will be enforced to the greatest extent permitted by applicable Law.

 

(b)   THE PARTIES HERETO VOLUNTARILY AND IRREVOCABLY SUBMIT TO THE JURISDICTION OF ANY U.S. DISTRICT COURT OR DELAWARE STATE CHANCERY COURT LOCATED, IN EACH CASE, IN WILMINGTON, DELAWARE, OVER ANY DISPUTE BETWEEN OR AMONG THE PARTIES HERETO ARISING OUT OF THIS AGREEMENT. EACH PARTY HERETO IRREVOCABLY AGREES THAT ALL SUCH CLAIMS IN RESPECT OF SUCH DISPUTE SHALL BE HEARD AND DETERMINED IN SUCH COURTS. THE PARTIES HERETO HEREBY IRREVOCABLY WAIVE, TO THE FULLEST EXTENT PERMITTED BY LAW, ANY OBJECTION WHICH THEY MAY NOW OR HEREAFTER HAVE TO THE VENUE OF ANY SUCH DISPUTE ARISING OUT OF THIS AGREEMENT BROUGHT IN SUCH COURT OR ANY DEFENSE OF INCONVENIENT FORUM FOR THE MAINTENANCE OF SUCH DISPUTE. EACH PARTY HERETO AGREES THAT A JUDGMENT IN ANY SUCH DISPUTE MAY BE ENFORCED IN OTHER JURISDICTIONS BY SUIT ON THE JUDGMENT OR IN ANY OTHER MANNER PROVIDED BY LAW. A COPY OF ANY SERVICE OF PROCESS SERVED UPON THE PARTIES SHALL BE MAILED BY REGISTERED MAIL TO THE RESPECTIVE PARTY EXCEPT THAT, UNLESS OTHERWISE PROVIDED BY LAW, ANY FAILURE TO MAIL SUCH COPY SHALL NOT AFFECT THE VALIDITY OF SERVICE OF PROCESS. IF ANY AGENT APPOINTED BY A PARTY REFUSES TO ACCEPT SERVICE, EACH PARTY AGREES THAT SERVICE UPON THE APPROPRIATE PARTY BY REGISTERED MAIL SHALL, TO THE FULLEST EXTENT PERMITTED BY LAW, CONSTITUTE SUFFICIENT SERVICE. NOTHING HEREIN SHALL AFFECT THE RIGHT OF A PARTY TO SERVE PROCESS IN ANY OTHER MANNER PERMITTED BY LAW. EACH PARTY HERETO HEREBY IRREVOCABLY WAIVES ALL RIGHT TO TRIAL BY JURY IN ANY ACTION, PROCEEDING OR COUNTERCLAIM ARISING OUT OF OR RELATING TO THIS AGREEMENT. EACH OF THE PARTIES HERETO HEREBY VOLUNTARILY AND IRREVOCABLY WAIVES TRIAL BY JURY IN ANY DISPUTE (AS DEFINED BELOW) OR OTHER PROCEEDING RELATED THERETO BROUGHT IN CONNECTION WITH THIS AGREEMENT.

9.15 Dispute Negotiation. In the event of a controversy, dispute or Action arising out of, in connection with, or in relation to the interpretation, performance, nonperformance, validity or breach of this Agreement or any other Transaction Document or otherwise arising out of, or in any way related to, this Agreement or any other

 

A-20


Table of Contents

Transaction Document or the transactions contemplated hereby and thereby, including any Action based on contract, tort, statute or constitution (collectively, “Disputes”), the general counsels of Flex and Nextracker (or such other individuals designated by the respective general counsels) and/or the executive officers designated by Flex and Nextracker shall negotiate for a reasonable period of time to settle such Dispute; provided, that such reasonable period shall not, unless otherwise agreed by the Parties in writing, exceed 30 days from the time of receipt by a Party of written notice of such Dispute (“Dispute Notice”) and settlement of such Dispute pursuant to this Section 9.15 shall be confidential, and no written or oral statements or offers made by the Parties during such settlement negotiations shall be admissible for any purpose in any subsequent proceedings; provided further, the Parties shall not assert the defenses of statute of limitations and laches arising during the period beginning after the date of receipt of the Dispute Notice, and any contractual time period or deadline under this Agreement or any other Transaction Document to which such Dispute relates occurring after the Dispute Notice is received shall not be deemed to have passed until such Dispute has been resolved. Unless otherwise agreed to in writing, the Parties shall, and shall cause the respective Affiliates to, continue to honor all commitments under this Agreement and each other Transaction Document to the extent required by such agreements during the course of dispute resolution pursuant to the provisions of this Section 9.15 unless such commitments are the specific subject of the Dispute at issue.

9.16 Specific Performance. In the event of any actual or threatened default in, or breach of, any of the terms, conditions and provisions of this Agreement or any other Transaction Document, the Parties agree that the Party or Parties to this Agreement or such Transaction Document who are or are to be thereby aggrieved shall, subject and pursuant to the terms of Section 9.15 (including for the avoidance of doubt, after compliance with all notice and negotiation provisions therein), have the right to specific performance and injunctive or other equitable relief of its or their rights under this Agreement or such Transaction Document, in addition to any and all other rights and remedies at law or in equity, and all such rights and remedies shall be cumulative. The Parties agree that the remedies at law for any breach or threatened breach of this Agreement or any other Transaction Document, including monetary damages, are inadequate compensation for any monetary loss, that any defense in any action for specific performance that a remedy at law would be adequate is hereby waived, and that any requirements for the securing or posting of any bond with such remedy are hereby waived.

9.17 Severability. In the event any one or more of the provisions contained in this Agreement should be held invalid, illegal or unenforceable in any respect, the validity, legality and enforceability of the remaining provisions contained herein and therein shall not in any way be affected or impaired thereby. The Parties shall endeavor in good-faith negotiations to replace the invalid, illegal or unenforceable provisions with valid provisions, the economic effect of which comes as close as possible to that of the invalid, illegal or unenforceable provisions.

9.18 Public Announcement. Flex and Nextracker shall consult with each other before issuing, and give each other the opportunity to review and comment upon, that portion of any press release or other public statements that relates to the Transactions, and shall not issue any such press release or make any such public statement prior to such consultation, except (a) as may be required by applicable Law, court process or by obligations pursuant to any listing agreement with any national securities exchange; (b) for disclosures contained in any public statement made by Flex prior to the date hereof; or (c) as may pertain to disputes between one Party or its Affiliates, on the one hand, and the other Party or its Affiliates, on the other.

9.19 Interpretation. The Parties have participated jointly in the negotiation and drafting of this Agreement. This Agreement shall be construed without regard to any presumption or rule requiring construction or interpretation against the Party drafting or causing any instrument to be drafted.

9.20 No Waiver. No failure to exercise and no delay in exercising, on the part of any Party, any right, remedy, power or privilege hereunder or under the other Transaction Documents shall operate as a waiver hereof or

 

A-21


Table of Contents

thereof; nor shall any single or partial exercise of any right, remedy, power or privilege hereunder or thereunder preclude any other or further exercise thereof or the exercise of any other right, remedy, power or privilege.

9.21 Advisors. It is acknowledged and agreed by each of the Parties that Flex, on behalf of itself and its Affiliates, has retained each of Sidley Austin LLP, Allen & Gledhill LLP and Richards, Layton & Finger, P.A. to act as counsel in connection with this Agreement, the other Transaction Documents and the transactions contemplated hereby and thereby and that such Persons have not acted as counsel for any of Nextracker or its Affiliates in connection with this Agreement, the other Transaction Documents and the transactions contemplated hereby and thereby and that none of Nextracker or its Affiliates has the status of a client of such Persons listed for conflict of interest or any other purposes as a result thereof. Nextracker hereby agrees, on behalf of itself and its Affiliates that, in the event that a dispute arises in connection with this Agreement, the other Transaction Documents and the transactions contemplated hereby and thereby between the Parties or any of their respective Affiliates, each of the foregoing Persons may represent Flex and its Affiliates in such dispute even though the interests of Flex and its Affiliates may be directly adverse to those of Nextracker and its Affiliates. Nextracker further agrees, on behalf of itself and is Affiliates that, with respect to this Agreement, the other Transaction Documents and the transactions contemplated hereby and thereby, the attorney-client privilege and the expectation of client confidence belongs to Flex or the applicable Affiliate of Flex and may be controlled by Flex or such Affiliate and shall not pass to or be claimed by Nextracker or any of its Affiliates. Without limiting the foregoing, Nextracker acknowledges and agrees that each of Sidley Austin LLP, Allen & Gledhill LLP and Richards, Layton & Finger, P.A. is representing Flex, and not Nextracker in connection with the Transactions.

9.22 No Recourse. Notwithstanding anything to the contrary, except to the extent otherwise expressly set forth herein or in the case of fraud, and in all cases upon the terms and subject to the conditions of, and limitations herein, this Agreement or any other Transaction Document may only be enforced against, and any claim or cause of action of any kind based upon, arising out of, or related to this Agreement, or the negotiation, execution or performance of this Agreement or any other Transaction Document, may only be brought against the entities that are expressly named as parties hereto or thereto and then only with respect to the specific obligations set forth herein or therein with respect to such party. Without limiting the foregoing sentence and notwithstanding anything that may be expressed or implied in this Agreement or in any other Transaction Document, except in the case of fraud, each party hereto or thereto, by its acceptance of the benefits of this Agreement or other Transaction Document, covenants, agrees and acknowledges that no Persons other than the parties named herein or therein shall have any obligation hereunder and that it has no rights of recovery hereunder against, and no recourse hereunder or in respect of any oral representations made or alleged to be made in connection herewith shall be had against, any former, current or future director, officer, agent, Affiliate, manager, assignee, incorporator, controlling Person, fiduciary, representative or employee of any party (or any of their successors or permitted assignees), against any former, current, or future general or limited partner, manager, stockholder or member of any party (or any of their successors or permitted assignees) or any Affiliate thereof or against any former, current or future director, officer, agent, employee, Affiliate, manager, assignee, incorporator, controlling Person, fiduciary, representative, general or limited partner, stockholder, manager, member or lenders, of any of the foregoing, but in each case not including the Parties (each, a “Nonparty Affiliate”), whether by or through attempted piercing of the corporate veil, by or through a claim (whether in tort, contract or otherwise) by or on behalf of such party against the Nonparty Affiliates, by the enforcement of any assessment or by any Action, or by virtue of any applicable Law, or otherwise; it being expressly agreed and acknowledged that no personal liability whatsoever shall attach to, be imposed on, or otherwise be incurred by any Nonparty Affiliate, as such, for any obligations of the applicable party under this Agreement, the Transaction Documents or the Transactions, under any documents or instruments delivered contemporaneously herewith, in respect of any oral representations made or alleged to

 

A-22


Table of Contents

be made in connection herewith or therewith, or for any claim (whether in tort, contract or otherwise) based on, in respect of, or by reason of, such obligations or their creation. The Parties acknowledge and agree that the Nonparty Affiliates are intended third-party beneficiaries of this Section  9.22.

ARTICLE X

DEFINITIONS

10.1 Certain Definitions. For purposes of this Agreement, the following terms shall have the meanings specified in this Section 10.1:

Action” means any demand, action, claim, suit, countersuit, arbitration, inquiry, subpoena, case, litigation, proceeding or investigation (whether civil, criminal, administrative or investigative) by or before any court or grand jury, any Governmental Entity or any arbitration or mediation tribunal.

Affiliate” means, when used with respect to a specified Person and at a point in, or with respect to a period of, time, a Person that directly or indirectly, through one or more intermediaries, controls, is controlled by, or is under common control with, such specified Person at such point in or during such period of time. For the purposes of this definition, “control”, when used with respect to any specified Person shall mean the possession, directly or indirectly, of the power to direct or cause the direction of the management and policies of such Person, whether through the ownership of voting securities or other interests, by Contract or otherwise. It is expressly agreed that solely for purposes of the Transaction Documents, none of Nextracker or any Subsidiary of Nextracker will be considered an Affiliate of Flex or any Subsidiary of Flex, and none of Flex or any Subsidiary of Flex will be considered an Affiliate of Nextracker or any Subsidiary of Nextracker.

Business Day” means any day other than Saturday or Sunday and any other day on which commercial banking institutions located in New York, New York are required, or authorized by Law, to remain closed.

Consents” means any consents, waivers, notices, reports or other filings to be obtained from or made, including with respect to any Contract, or any registrations, licenses, permits, authorizations to be obtained from, or approvals from, or notification requirements to, any third parties, including any third party to a Contract and any Governmental Entity.

Contract” means any agreement, contract, subcontract, obligation, binding understanding, note, indenture, instrument, option, lease, promise, arrangement, release, warranty, license, sublicense, insurance policy, benefit plan, purchase order or legally binding commitment, or undertaking of any nature (whether written or oral and whether express or implied).

Distribution Closing” means the closing of the Distribution.

Distribution Closing Date” means the date of the Distribution Closing.

Distribution Record Date” means the record date for the Distribution Closing.

Exchange Act” means the United States Securities Exchange Act of 1934, together with the rules and regulations promulgated thereunder.

Exchange Agreement” means the Exchange Agreement to be entered into among Nextracker, Nextracker OpCo, TPG (or an Affiliate thereof), Newco and Newco Sub in connection with the IPO, if effected, as in effect as of immediately prior to the Effective Time.

Excluded Shares” means any Flex Ordinary Shares held by Flex as treasury shares or any direct or indirect wholly owned Subsidiary of Flex on the Distribution Record Date and not held on behalf of third parties.

 

A-23


Table of Contents

Flex Parties” means Flex, and, prior to the Closing, Newco.

Governing Documents” means, with respect to any entity, such entity’s articles or certificate of incorporation, constitution, bylaws, memorandum and articles of association, limited liability company agreement or partnership agreement, as applicable, and any other organizational documents of such entity.

Governmental Entity” means any nation or government, any state, municipality or other political subdivision thereof and any entity, body, agency, commission, department, board, bureau or court, whether domestic, foreign, multinational, or supranational exercising executive, legislative, judicial, regulatory, self-regulatory or administrative functions of or pertaining to government and any executive official thereof.

Law” means applicable U.S. or non-U.S. federal, national, supranational, state, provincial, local or similar statute, law, ordinance, regulation, rule, code, income tax treaty, order, requirement or rule of law (including common law) or other binding directives promulgated, issued, entered into or taken by any Governmental Entity.

Lien” means any and all pledges, liens, charges, mortgages, encumbrances, adverse claims and interests, or security interests of any kind or nature whatsoever (including any restriction on the right to vote or transfer the same), except for such transfer restrictions of general applicability as may be provided under the Securities Act, the “blue sky” applicable Laws of the various States of the United States or similar applicable Law of other applicable jurisdictions or under this Agreement.

Nextracker Parties” means Nextracker, Merger Sub and, after the Closing, Newco.

Person” means any natural person, firm, individual, corporation, business trust, joint venture, association, bank, land trust, trust company, company, limited liability company, partnership, or other organization or entity, whether incorporated or unincorporated, or any Governmental Entity.

SEC” means the United States Securities and Exchange Commission, or any successor agency of the federal government.

Securities Act” means the Securities Act of 1933, together with the rules and regulations promulgated thereunder.

Subsidiary” means with respect to any Person (i) a corporation, 50% or more of the voting or capital stock of which is, as of the time in question, directly or indirectly owned by such Person; and (ii) any other Person in which such Person, directly or indirectly, owns 50% or more of the equity or economic interest thereof or has the power to elect or direct the election of 50% or more of the members of the governing body of such entity. It is expressly agreed that solely for purposes of the Transaction Documents, none of Nextracker or any Subsidiary of Nextracker will be considered a Subsidiary of Flex or any Subsidiary of Flex.

Tax” or “Taxes” shall have the meaning ascribed to it in the Separation Agreement.

Tax Matters Agreement” means the Tax Matters Agreement substantially in the form attached hereto as Exhibit C.

Transaction Documents” means this Agreement and the Tax Matters Agreement.

 

A-24


Table of Contents

10.2 Terms Defined Elsewhere. For purposes of this Agreement, the following terms have meanings set forth in the sections indicated:

 

Term

  

Section

Agent

   Section 1.2(b)

Aggregate Merger Consideration

   Section 4.1(a)

Agreement

   Preamble

Book Entry Newco Share

   Section 1.2(a)

Book Entry Nextracker Class A Shares

   Section 4.2(a)

Bylaws

   Section 3.2

Certificate of Merger

   Section 2.3

Charter

   Section 3.1

Closing

   Section 2.1

Closing Date

   Section 2.1

Code

DGCL

  

Recitals

Section 2.2

Dispute

   Section 9.15

Dispute Notice

   Section 9.15

Distribution

   Section 1.2(a)

Effective Time

   Section 2.3

Exchange Fund

   Section 4.2(a)

Exchange Ratio

   Section 4.1(a)

FIUI

   Recitals

Flex

   Preamble

Flex Ordinary Shares

   Recitals

Flex Shareholder Approval

   Section 5.1(b)(i)

Flex Shareholders Meeting

   Section 6.9

Form 10 Registration Statement

   Section 6.8(d)

IPO

   Recitals

Issuance

   Recitals

Material Adverse Effect

   Section 5.1(a)

Merger

   Recitals

Merger Election Right

   Recitals

Merger Notice

   Section 1.1

Merger Notice Closing Date

Merger Sub

  

Section 1.1

Preamble

Merger Sub Board

   Recitals

Merger Sub Shares

   Section 4.1(c)

Merger Sub Stockholder Consent

   Section 6.3

NASDAQ

   Section 5.1(f)

Newco

   Preamble

Newco Board

   Recitals

Newco Record Holders

Newco Shares

  

Section 4.2(a)

Recitals

Newco Stockholder Consent

   Section 6.1

Newco Sub

   Recitals

Nextracker

   Preamble

Nextracker Board

   Recitals

 

A-25


Table of Contents

Term

  

Section

Nextracker Class A Shares

   Recitals

Nextracker Class B Shares

   Recitals

Nextracker OpCo

   Recitals

Nextracker OpCo Units

   Recitals

Nextracker Stockholder Consent

   Section 6.2

Nonparty Affiliates

Party, Parties

  

Section 9.22

Preamble

Per Share Merger Consideration

   Section 4.1(a)

Proxy/Prospectus

   Section 6.8(a)

Remedies Exception

   Section 5.1(d)

S-4 Registration Statement

   Section 6.8(a)

Separation Agreement

   Recitals

Surviving Corporation

   Section 2.2

Takeover Statute

   Section 5.1(h)

TPG

   Recitals

Transactions

   Recitals

Treasury Regulations

   Recitals

10.3 References; Interpretation. References in this Agreement to any gender include references to all genders, and references to the singular include references to the plural and vice versa. Unless the context otherwise requires, the words “include”, “includes” and “including” when used in this Agreement shall be deemed to be followed by the phrase “without limitation”. Unless the context otherwise requires, references in this Agreement to Articles, Sections, and Exhibits shall be deemed references to Articles and Sections of, and Exhibits to, this Agreement. Unless the context otherwise requires, the words “hereof”, “hereby” and “herein” and words of similar meaning when used in this Agreement refer to this Agreement in its entirety and not to any particular Article, Section or provision of this Agreement. The words “written request” when used in this Agreement shall include email. Reference in this Agreement to any time shall be to New York City, New York time unless otherwise expressly provided herein. Unless the context requires otherwise, references in this Agreement to “Flex” shall also be deemed to refer to the applicable Subsidiary of Flex, references to “Nextracker” shall also be deemed to refer to the applicable Subsidiary of Nextracker and, in connection therewith, any references to actions or omissions to be taken, or refrained from being taken, as the case may be, by Flex or Nextracker shall be deemed to require Flex or Nextracker, as the case may be, to cause the applicable Subsidiary of Flex or Nextracker, respectively, to take, or refrain from taking, any such action. References to any statute shall be deemed to refer to such statute as amended from time to time and to any rules or regulations promulgated thereunder. Unless otherwise expressly provided herein, whenever a Party’s consent is required under this Agreement, such consent may be withheld, delayed or conditioned by such Party in its sole and absolute discretion, and whenever any action hereunder is at a Party’s discretion, such action shall be at such Party’s sole and absolute discretion.

[Signature page follows]

 

A-26


Table of Contents

IN WITNESS WHEREOF, the Parties have caused this Agreement to be duly executed as of the date first written above.

 

FLEX LTD.

By:

 

/s/ B. Vijayandran A/L S Balasingam

 

Name: B. Vijayandran A/L S Balasingam

 

Title: Authorized Signatory

YUMA, INC.

By:

 

/s/ Jason Spicer

 

Name: Jason Spicer

 

Title: President

NEXTRACKER INC.

By:

 

/s/ David P. Bennett

 

Name: David P. Bennett

 

Title: Chief Financial Officer

YUMA ACQUISITION CORP.

By:

 

/s/ David P. Bennett

 

Name: David P. Bennett

 

Title: President

[Signature Page to Agreement and Plan of Merger]

EXHIBIT A

Form of Certificate of Merger

EXHIBIT B

Form of Certificate of Incorporation of the Surviving Corporation

EXHIBIT C

Form of Tax Matters Agreement