Please wait
METHANEX CORPORATION
ANNUAL INFORMATION FORM
www.methanex.com
March 11, 2022
| | | | | |
| TABLE OF CONTENTS | Page |
| |
| |
| |
| |
| |
| |
| |
| |
| |
| |
| |
| |
| |
| |
| |
| |
| |
| |
| |
| |
| |
| |
| |
| |
| |
| |
| |
| |
| |
| |
| |
| |
| |
| |
| |
| |
| |
| |
| |
| |
| |
| |
| |
| |
| |
| |
| |
| |
| |
| |
| |
| |
| |
| |
| |
APPENDIX "A" | |
| |
REFERENCE INFORMATION
In this Annual Information Form ("AIF"), a reference to the "Company" refers to Methanex Corporation and a reference to "Methanex," "we," "us," "our" and similar words refers to the Company and its subsidiaries or any one of them as the context requires, as well as their respective interests in joint ventures and partnerships.
We use the United States dollar as our reporting currency. Accordingly, unless otherwise indicated, all dollar amounts in this AIF are stated in United States dollars.
In this AIF, unless the context otherwise indicates, all references to "methanol" are to chemical-grade methanol. Methanol’s chemical formula is CH3OH and it is also known as methyl alcohol.
In this AIF, we incorporate by reference our 2021 Management’s Discussion and Analysis ("2021 MD&A"), which contains information required to be included in this AIF. The 2021 MD&A is publicly accessible and is filed on the Canadian Securities Administrators’ SEDAR website at www.sedar.com and on the U.S. Securities and Exchange Commission’s EDGAR website at www.sec.gov.
The approximate conversion of measurement used in this AIF is as follows:
1 tonne of methanol = 332.6 US gallons of methanol
Some of the historical price data and supply and demand statistics for methanol and certain other industry data contained in this AIF are derived by the Company from industry consultants or from recognized industry reports regularly published by independent consulting and data compilation organizations in the methanol industry, including IHS Markit, Tecnon OrbiChem Ltd., Argus, ICIS, S&P Global Platts and Methanol Market Services Asia. Industry consultants and industry publications generally state that the information provided has been obtained from sources believed to be reliable. We have not independently verified any of the data from third-party sources nor have we ascertained the underlying economic assumptions relied upon in these reports.
Responsible Care® is a registered trademark of the Chemistry Industry Association of Canada and is used under license by us.
CAUTION REGARDING FORWARD-LOOKING STATEMENTS
This document contains forward-looking statements with respect to us and our industry. These statements relate to future events or our future performance. All statements other than statements of historical fact are forward-looking statements. Statements that include the words "believes," "expects," "may," "will," "should," "potential," "estimates," "anticipates," "aim," "goal," "targets," "plan," "predict" or other comparable terminology and similar statements of a future or forward-looking nature identify forward-looking statements.
More particularly and without limitation, any statements regarding the following are forward-looking statements:
•expected demand for methanol and its derivatives,
•expected new methanol supply or restart of idled capacity and timing for startup of the same,
•expected shutdowns (either temporary or permanent) or restarts of existing methanol supply (including our own facilities), including, without limitation, the timing and length of planned maintenance outages,
•expected methanol and energy prices,
•expected levels of methanol purchases from traders or other third parties,
•expected levels, timing and availability of economically priced natural gas supply to each of our plants,
•capital committed by third parties towards future natural gas exploration and development in the vicinity of our plants,
•our expected capital expenditures and anticipated timing and rate of return on such capital expenditures,
•anticipated operating rates of our plants,
•expected operating costs, including natural gas feedstock costs and logistics costs,
•expected tax rates or resolutions to tax disputes,
•expected cash flows, cash balances, earnings capability, debt levels and share price,
•availability of committed credit facilities and other financing,
•our ability to meet covenants associated with our long-term debt obligations, including, without limitation, the Egypt limited recourse debt facilities that have conditions associated with the payment of cash or other distributions,
•our shareholder distribution strategy and anticipated distributions to shareholders,
•commercial viability and timing of, or our ability to execute future projects, plant restarts, capacity expansions, plant relocations, or other business initiatives or opportunities, including our Geismar 3 project,
•our financial strength and ability to meet future financial commitments,
•expected global or regional economic activity (including industrial production levels) and GDP growth,
•expected outcomes of litigation or other disputes, claims and assessments,
•expected actions of governments, governmental agencies, gas suppliers, courts, tribunals or other third parties, and
•the potential future impact of the COVID-19 pandemic.
We believe that we have a reasonable basis for making such forward-looking statements. The forward-looking statements in this document are based on our experience, our perception of trends, current conditions and expected future developments as well as other factors. Certain material factors or assumptions were applied in drawing the conclusions or making the forecasts or projections that are included in these forward-looking statements, including, without limitation, future expectations and assumptions concerning the following:
•the supply of, demand for and price of methanol, methanol derivatives, natural gas, coal, oil and oil derivatives,
•our ability to procure natural gas feedstock on commercially acceptable terms,
•operating rates of our facilities,
•receipt or issuance of third-party consents or approvals or governmental approvals related to rights to purchase natural gas,
•the establishment of new fuel standards,
•operating costs, including natural gas feedstock and logistics costs, capital costs, tax rates, cash flows, foreign exchange rates and interest rates,
•the availability of committed credit facilities and other financing,
•the expected timing and capital cost of our Geismar 3 project,
•global and regional economic activity (including industrial production levels) and GDP growth,
•absence of a material negative impact from major natural disasters,
•absence of a material negative impact from changes in laws or regulations,
•absence of a material negative impact from political instability in the countries in which we operate, and
•enforcement of contractual arrangements and ability to perform contractual obligations by customers, natural gas and other suppliers and other third parties.
However, forward-looking statements, by their nature, involve risks and uncertainties that could cause actual results to differ materially from those contemplated by the forward-looking statements. The risks and uncertainties primarily include those attendant with producing and marketing methanol and successfully carrying out major capital expenditure projects in various jurisdictions, including, without limitation:
•conditions in the methanol and other industries, including fluctuations in the supply, demand and price for methanol and its derivatives, including demand for methanol for energy uses,
•the price of natural gas, coal, oil and oil derivatives,
•our ability to obtain natural gas feedstock on commercially acceptable terms to underpin current operations and future production growth opportunities,
•the ability to carry out corporate initiatives and strategies,
•actions of competitors, suppliers and financial institutions,
•conditions within the natural gas delivery systems that may prevent delivery of our natural gas supply requirements,
•our ability to meet timeline and budget targets for the Geismar 3 project, including the impact of any cost pressures arising from labour costs,
•competing demand for natural gas, especially with respect to any domestic needs for gas and electricity,
•actions of governments and governmental authorities, including, without limitation, the implementation of policies or other measures that could impact the supply of or demand for methanol or its derivatives,
•changes in laws or regulations,
•import or export restrictions, anti-dumping measures, increases in duties, taxes and government royalties and other actions by governments that may adversely affect our operations or existing contractual arrangements,
•worldwide economic conditions,
•the impacts of the COVID-19 pandemic, and
•other risks described in our 2021 MD&A.
Having in mind these and other factors, investors and other readers are cautioned not to place undue reliance on forward-looking statements. They are not a substitute for the exercise of one’s own due diligence and judgment. The outcomes implied by forward-looking statements may not occur and we do not undertake to update forward-looking statements except as required by applicable securities laws.
THE COMPANY
Methanex Corporation was incorporated under the laws of Alberta on March 11, 1968, and was continued under the Canada Business Corporations Act on March 5, 1992. Its registered and head office is located at 1800 Waterfront Centre, 200 Burrard Street, Vancouver, British Columbia, V6C 3M1 (telephone: 604-661-2600).
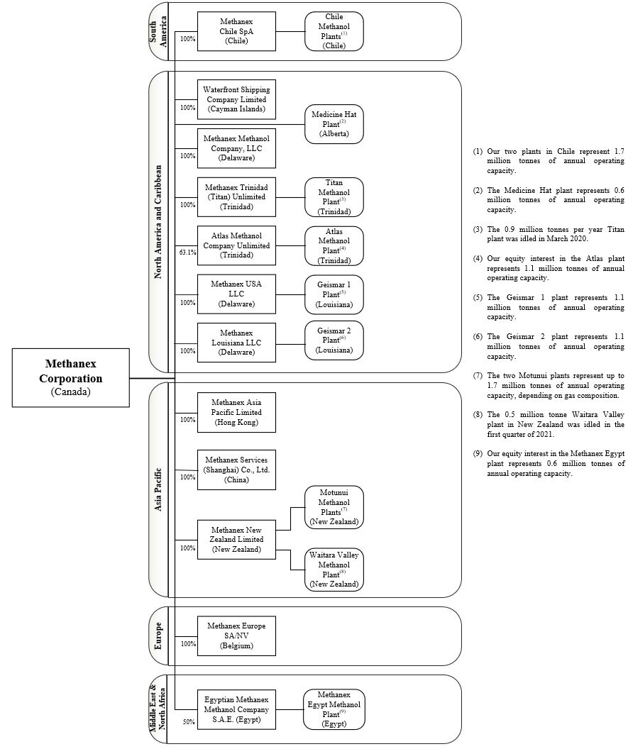
The following chart includes the Company’s principal operating subsidiaries as of December 31, 2021, and, for each subsidiary, its place of organization and the Company’s percentage of voting interests beneficially owned or over which the Company exercises control or direction. The chart also shows our principal production facilities and their locations.
BUSINESS OF THE COMPANY
Methanol is a clear liquid commodity chemical that is predominantly produced from natural gas and is also produced from coal, particularly in China. Traditional chemical demand, which represents just over 50% of global methanol demand, is used to produce traditional chemical derivatives, including formaldehyde, acetic acid and a variety of other chemicals that form the basis of a wide variety of industrial and consumer products. Demand for energy-related applications, which represents just under 50% of global methanol demand, includes several applications including methanol-to-olefins ("MTO"), methyl tertiary-butyl ether ("MTBE"), fuel applications (including vehicle fuel, marine fuel and other thermal applications), di-methyl ether ("DME") and biodiesel.
We are the world’s largest producer and supplier of methanol to the major international markets in Asia Pacific, North America, Europe and South America. Our total annual operating capacity, including Methanex's interests in jointly owned plants, is currently 9.3 million tonnes and is located in New Zealand, the United States, Trinidad, Chile, Egypt, and Canada. In addition to the methanol produced at our sites, we purchase methanol produced by others under methanol offtake contracts and on the spot market. This gives us flexibility in managing our supply chain while continuing to meet customer needs and support our marketing efforts. We have marketing rights for 100% of the production from the jointly-owned plants in Trinidad and Egypt, which provides us with an additional 1.3 million tonnes per year of methanol offtake supply when the plants are operating at full capacity.
Refer to the Production section on page 14 for more information regarding production at our plants.
DEVELOPMENT OF THE BUSINESS AND CORPORATE STRATEGY
Three-Year History
2019
On March 11, 2019, the Company announced that its Board of Directors approved a normal course issuer bid which commenced on March 18, 2019, pursuant to which the Company may purchase up to 3,863,298 common shares, representing approximately 5% of the issued and outstanding shares as of March 8, 2019.
On April 12, 2019, the Company announced that it reached a cooperation agreement with M&G Investments ("M&G") pursuant to which the Company agreed to recommend Paul Dobson for election to its 11 member board of directors at the April 25, 2019, annual general meeting of shareholders. To accommodate the addition of Mr. Dobson, the Board accepted the offer of Howard Balloch to not stand or be nominated for re-election. The Company also agreed with M&G to select an additional director after the annual general meeting from a list to be submitted by M&G.
On July 19, 2019, the Company announced that its Board of Directors reached a unanimous final investment decision to construct a 1.8 million tonne methanol plant in Geismar, Louisiana, adjacent to its existing Geismar 1 and Geismar 2 facilities. The Company also announced that it had arranged committed financing for the Geismar 3 project with a new five-year $800 million construction facility as well as the renewal of its existing $300 million revolving credit facility pursuant to an amended and restated credit agreement. Both facilities had been arranged with a syndicate of banks and will expire in July 2024.
On September 9, 2019, the Company issued $700 million in aggregate principal amount of 5.250% senior notes due December 15, 2029. The notes were issued at a price of 99.969% of the aggregate principal amount, with an effective yield to maturity of 5.255%.
On October 8, 2019, the Company announced that it restructured its existing commercial arrangements with Empresa Nacional del Petróleo (“ENAP”) for natural gas supply to underpin approximately 25% of Methanex’s 1.7 million tonnes of annual capacity in Chile for a six-year period from 2020 through 2025. This longer-term gas supply arrangement provides greater certainty for future gas volumes for the Company's Chile operations.
2020
On March 16, 2020, in order to strengthen the Company's balance sheet while maintaining financial flexibility, given the uncertainty in the global economy and challenging commodity price environment, the Company announced that it was idling its Titan plant in Trinidad effective immediately and would be idling its Chile IV plant effective April 1, 2020, both for indefinite periods.
On April 1, 2020, as a result of the COVID-19 pandemic and its economic impact, the Company placed its Geismar 3 project on temporary “care and maintenance” for up to 18 months, thereby deferring approximately $500 million of previously
announced capital spending. The Company also announced that it was reducing near-term capital spending by approximately $25 million by deferring planned maintenance activities.
On April 29, 2020, the Company announced that it was taking additional measures to enable greater financial flexibility and preserve liquidity in response to the uncertain market conditions caused by the COVID-19 pandemic and low oil price environment. These steps included negotiating covenant flexibility for its existing credit facilities with its banking partners and reducing its quarterly cash dividend to $0.0375 per share.
On June 3, 2020, the Company announced that it had amended its $300 million committed revolving credit facility and $800 million non-revolving construction facility to provide it with financial covenant relief and greater flexibility on the timeline to complete the Company's Geismar 3 project. The relief would be effective upon the Company’s election and would provide flexibility in the calculation of the minimum EBITDA to interest coverage ratio through June 30, 2021, and an increase of the maximum debt to capitalization ratio through June 30, 2023.
On September 17, 2020, the Company announced that it was issuing $700 million of senior unsecured notes bearing a coupon of 5.125%, due October 15, 2027, the proceeds of which would be used to repay or redeem $250 million of unsecured notes bearing a coupon of 5.25% due March 1, 2022, and for maintenance capital expenditures, working capital or other general corporate purposes.
2021
On January 7, 2021, as a result of not being successful in reaching an agreement for an economic longer-term natural gas agreement, the Company announced that it expected its Titan methanol facility in Trinidad to remain idled indefinitely. In order to reduce costs while continuing efforts to secure longer-term gas supply, the Company restructured its Trinidad operations to support a one-plant operation and reduced its Trinidad workforce by approximately 60 positions.
On July 15, 2021, the Company and Mitsui O.S.K. Lines (“MOL”) announced that they had reached agreement on Key Commercial Terms for a strategic partnership involving the Company’s Waterfront Shipping subsidiary, with MOL acquiring a 40 percent minority interest for $145 million.
On July 16, 2021, the Company announced that it was restarting construction on its advantaged Geismar 3 project in October 2021, with commercial operations targeted for the end of 2023 or early 2024. The decision was made as a result of positive methanol industry fundamentals and the completion of certain deleveraging initiatives. Credit facility amendments were also made to further strengthen the Company's balance sheet and enhance its financial flexibility, including repaying the $173 million drawn on the Company’s Geismar 3 construction facility, reducing the facility to $600 million and extending its maturity to 2025. The maturity of the Company’s undrawn $300 million revolving credit facility was also extended to 2026 pursuant to an amended and restated credit agreement. On this date the Company also announced a reset of the quarterly dividend to $0.125 per share from $0.0375 per share.
On September 16, 2021, the Company announced that its Board of Directors approved a normal course issuer bid to commence on September 24, 2021, pursuant to which the Company may purchase up to 3,810,464 common shares, representing 5% of the public float at the time of the announcement.
On October 27, 2021, the Company announced that it had concluded definitive agreements for the Company and MOL to establish a strategic partnership involving the Company’s Waterfront Shipping subsidiary, with MOL acquiring a 40 percent minority interest for $145 million, subject to regulatory approval.
Our Strategy
Our primary objective is to create value through our leadership in the global production, marketing and delivery of methanol to customers. To achieve this objective we have a simple, clearly defined strategy: global leadership, low cost and operational excellence. We also pride ourselves in being a leader in Responsible Care (an operating ethic and set of principles for sustainability developed by the Chemistry Industry Association of Canada and recognized by the United Nations) to manage issues related to employee health and safety, environmental protection, community involvement, social responsibility, sustainability, security and emergency preparedness. Our brand differentiator "The Power of Agility®" defines our culture of flexibility, responsiveness and creativity that allows us to capitalize on opportunities quickly as they arise, and swiftly respond to customer needs.
Global Leadership
Global leadership is a key element of our strategy. We are focused on creating value through our position as the major producer and supplier in the global methanol industry, improving our ability to cost-effectively deliver methanol to customers and supporting both traditional and energy-related global methanol demand growth.
We are the leading producer and supplier of methanol to the major international markets in Asia Pacific, North America, Europe and South America. Our 2021 sales volume of 11.2 million tonnes of methanol represented approximately 13% of global methanol demand. This scale allows us the flexibility to meet customer needs across international markets. Our leadership position has also enabled us to play an important role in the methanol industry, which includes publishing Methanex reference prices that are used in each major market as the basis of pricing for our customer contracts.
The geographically diverse locations of our production sites allow us to deliver methanol cost-effectively to customers in all major global markets. We operate the world's largest methanol ocean tanker fleet. Having recently entered into a strategic partnership with Mitsui O.S.K. Lines, Ltd. ("MOL"), we will benefit from MOL's broad shipping experience to further strengthen our already excellent shipping operations and capabilities. We continue to invest in global distribution and supply infrastructure, which includes a fleet of ocean-going vessels and terminal capacity in all major international markets, enabling us to enhance value to customers by providing reliable and secure supply.
A key component of our global leadership strategy is the scale of our asset position, which includes 9.3 million tonnes of operating capacity.
Another key component of our global leadership strategy is our ability to supplement methanol production with methanol purchased from third parties to give us flexibility in our supply chain to meet customer commitments. We purchase methanol through a combination of methanol offtake contracts and spot purchases. We manage the cost of purchased methanol by taking advantage of our global supply chain infrastructure, which allows us to purchase methanol in the most cost-effective region while still maintaining overall security of supply.
The Asia Pacific region continues to lead global methanol demand growth and we have invested in and enhanced our presence in this important region. We have storage capacity in China, South Korea, Japan and Singapore that allows us to cost-effectively manage supply to customers and we have offices in Shanghai, Beijing, Hong Kong, Tokyo, and Seoul to enhance customer service and industry positioning in the region. This enables us to participate in and improve our knowledge of the rapidly evolving and growing methanol markets in China and other Asian countries. Our expanding presence in Asia Pacific has also helped us identify several opportunities to support the development of applications for methanol in the energy-related sector and applications aimed to promote the use of clean-burning fuels.
Low Cost
A low cost structure is an important competitive advantage in a commodity industry and is a key element of our strategy. Our approach to major business decisions is guided by a drive to improve our cost structure and create value for shareholders. The most significant components of total costs are natural gas for feedstock and distribution costs associated with delivering methanol to customers.
We manage our natural gas costs in two ways: through gas contracts linked to methanol price and through fixed price contracts. Our production facilities outside North America are largely underpinned by natural gas purchase agreements where the natural gas price is linked to methanol prices. This pricing relationship enables these facilities to be competitive throughout the methanol price cycle. In North America, we have fixed price contracts and hedges in place for our Geismar and Medicine Hat facilities with a higher proportion of our gas requirements at fixed prices in the near term, declining in percentage over time. In the near term, approximately 65% of our North American gas requirements are contracted at fixed prices. We purchase our remaining North American gas requirements through the spot market.
Our production facilities are well located to supply global methanol markets. Nonetheless, the cost to distribute methanol from production locations to customers is a significant component of total operating costs. These include costs for ocean shipping, in-market storage facilities and in-market distribution. We focus on identifying initiatives to reduce these costs, including optimizing the use of our shipping fleet, third-party backhaul arrangements and taking advantage of prevailing conditions in the shipping market by varying the type and term of ocean vessel contracts. We also look for opportunities to leverage our global asset position by entering into geographic product exchanges with other methanol producers to reduce distribution and transportation costs.
Operational Excellence
We maintain a focus on operational excellence in all aspects of our business. This includes excellence in manufacturing and supply chain processes, marketing and sales, Responsible Care and financial management.
To differentiate ourselves from competitors, we strive to be the best operator and the preferred supplier to customers. We believe that reliability of supply is critical to the success of our customers’ businesses and our goal is to deliver methanol reliably and cost-effectively. Our commitment to Responsible Care drives our commitment to adhere to the highest principles of health, safety, environmental stewardship, and social responsibility. We believe this commitment helps us achieve an excellent overall environmental and safety record and aligns our community involvement and social investments with our core values.
Product stewardship is a vital component of a Responsible Care culture and guides our actions through the complete life cycle of our product. We aim for the highest safety standards to minimize risk to employees, customers and suppliers as well as to the environment and the communities in which we do business. We promote the proper use and safe handling of methanol at all times through a variety of internal and external health, safety and environmental initiatives, and we work with industry colleagues to improve safety standards. We readily share technical and safety expertise with key stakeholders, including customers, end-users, suppliers, logistics providers and industry associations for methanol and methanol applications through active participation in local and international industry associations, seminars and conferences and online education initiatives.
In 2021, our strategy of operational excellence in financial management enabled the restart of our Geismar 3 project to be funded from our cash balance, while continuing to return cash to shareholders through initiating a new share repurchase program and resetting the dividend. As at December 31, 2021, we had strong liquidity with $932 million in cash and $900 million of undrawn back-up liquidity through our revolving and construction credit facilities, and no significant debt maturities until 2024. We actively manage our liquidity and capital structure in light of changes to economic conditions, the underlying risks inherent in our operations and the capital requirements of our business.
Environment, Social & Governance ("ESG")
We are embedding sustainability considerations, particularly our role in the transition to a low carbon economy, into our long-term strategy.
In 2020, we conducted an internal materiality assessment to update and prioritize the sustainability topics that are most relevant to our business and stakeholders. In a sustainability context, material topics are ESG topics that can significantly impact our business success and are of interest to our key stakeholders. These material topics remain unchanged in 2021 and our top six topics are greenhouse gas ("GHG") emissions, transition to a low-carbon economy, employee and contractor safety, process safety, diversity and inclusion, and the societal benefits of methanol.
Our strategy continues to be based on our fundamental commitment to managing our risks, capitalizing on opportunities and conducting our operations in an environmentally and socially responsible manner, including our commitment to Responsible Care. In 2021, we formalized accountability for sustainability by adding direct ESG-related responsibility within our executive team and established internal leadership teams with the responsibility to (i) evaluate emissions reduction opportunities, technologies and strategies in our manufacturing operations to reduce our GHG emissions and (ii) assess potential market-related impacts of a transition to a low-carbon economy and opportunities for low-carbon and green methanol.
We believe that having a diverse team and an inclusive workplace creates a better culture, better decision making and a better company. In 2021, we established a Global Diversity & Inclusion Council made up of senior leaders from around the globe to lead the development of our Diversity & Inclusion Purpose, Vision, Guiding Principles, and Strategic Priorities.
In June 2021, we issued our 2020 Sustainability Report, our first report aligned with the Sustainability Accounting Standards Board ("SASB"). To share our progress on our material ESG topics our 2021 Sustainability Report will be available in April 2022, at https://www.methanex.com/sustainability.
METHANOL INDUSTRY INFORMATION
Demand Factors
Based on the diversity of end products in which methanol is used, demand for methanol is driven by a number of factors, including: strength of global and regional economies, industrial production levels, energy prices, pricing of end products, downstream capacity additions and government regulations and policies.
In 2021, global methanol demand continued to recover from impacts related to the COVID-19 pandemic. We estimate that global methanol demand grew by 5% in 2021 to approximately 86 million tonnes.
Traditional chemical demand increased by approximately 9% year-over-year due to a strong recovery in manufacturing activity. Demand into energy-related applications increased by approximately 2% year-over-year, although strong demand for other energy-related applications was offset by a decline in MTO applications. MTO production was lower due to planned maintenance activities and the impact from China's government-mandated industrial operating rate restrictions.
Traditional Chemical Derivative Demand
Traditional chemical demand, which represents over 50% of global methanol demand, is used to produce traditional chemical derivatives, including formaldehyde, acetic acid and a variety of other chemicals that form the basis of a wide variety of industrial and consumer products. We believe that traditional chemical demand is influenced by the strength of global and regional economies and industrial production levels. The use of methanol derivatives such as formaldehyde and acetic acid in the building industry means that building and construction cycles and the level of wood products production, housing starts and consumer spending are important factors in determining demand for such derivatives. Demand is also affected by automobile production, durable goods production, industrial investment and environmental and health trends, as well as new product development. Historically, chemical derivative demand for methanol has been relatively insensitive to changes in methanol prices. We believe this demand inelasticity is because there are limited, if any, cost-effective substitutes for methanol-based chemical derivative products and because methanol costs in most cases account for only a small portion of the value of many of the end products.
Formaldehyde Demand
In 2021, methanol demand to produce formaldehyde represented approximately 27% of global methanol demand. The largest use for formaldehyde is as a component of urea-formaldehyde and phenol-formaldehyde resins, which are used as wood adhesives for plywood, particleboard, oriented strand board, medium-density fibreboard and other reconstituted or engineered wood products. There is also demand for formaldehyde as a raw material for engineering plastics and in the manufacture of a variety of other products, including elastomers, paints, building products, foams, polyurethane and automotive products.
Acetic Acid Demand
In 2021, methanol used to produce acetic acid represented approximately 10% of global methanol demand. Acetic acid is a chemical intermediate used principally in the production of vinyl acetate monomer, acetic anhydride, purified terephthalic acid and acetate solvents, which are used in a wide variety of products, including adhesives, paper, paints, plastics, resins, solvents, pharmaceuticals and textiles.
Other Chemical Derivative Demand
In 2021, the remaining chemical derivative demand for methanol represented approximately 16% of global methanol and is used in the manufacture of methylamines, methyl methacrylate and a diverse range of other chemical products that are ultimately used to make products such as adhesives, coatings, plastics, film, textiles, paints, solvents, paint removers, polyester resins and fibres, explosives, herbicides, pesticides, poultry feed additives and a variety of health and pharmaceutical products. Other end uses include silicone products, aerosol products, de-icing fluid, windshield washer fluid for automobiles and antifreeze for pipeline dehydration.
Energy Demand
Demand for energy-related applications, which represents just under 50% of global methanol demand, includes a number of applications including methanol-to-olefins ("MTO"), methyl tertiary-butyl ether ("MTBE"), fuel applications (including vehicle fuel, marine fuel and a fuel for industrial boilers and kilns), di-methyl ether and biodiesel. We believe that demand for energy-related applications will be influenced by energy prices, pricing of end products and government regulations and policies. Growing interest in cleaner-burning fuels and regulatory changes are playing an increasing role in encouraging new applications for methanol due to its emissions benefits as a fuel. The future operating rates and methanol consumption of MTO producers will depend on a number of factors, including pricing for their various final products, the degree of downstream integration of these units with other products, the impact of olefin industry feedstock costs, including naphtha, on relative competitiveness and plant maintenance schedules.
Methanol-to-Olefins (MTO) Demand
Light olefins (ethylene and propylene) are the basic building blocks used to make many everyday products that have wide application in packaging, textiles, plastic parts and containers, and automotive components. Olefins can be produced from various feedstocks, including naphtha, liquefied petroleum gas, ethane and methanol. In China, olefins have historically been produced using naphtha, a product derived from oil. The first merchant MTO plant in China started up in 2012, and in 2021, over 14 million tonnes of methanol, or 17% of global demand, in the merchant market was consumed by MTO plants in China (excluding demand from upstream-integrated coal-to-olefins plants). We estimate the current MTO capacity for merchant methanol to be about 17 million tonnes per annum excluding the integrated coal-to-methanol (CTO) facilities.
MTBE Demand
MTBE is used primarily as an oxygenate blended in gasoline to contribute octane and reduce the amount of harmful exhaust emissions from motor vehicles. MTBE is an efficient and cost-competitive gasoline component and, as such, is increasingly used in developing countries targeting gasoline pool extension and clean air benefits at a cost lower than that of alternatives. Asia represents the majority of global MTBE demand, with China being a significant market. China is now the world’s largest automotive market with growing gasoline demand and has publicly stated its desire to reduce exhaust emissions. In the US, MTBE production continues to increase for export markets (Latin America and Europe mainly) as idled assets have restarted and a new project is under construction. By the end of 2021, approximately 10 million tonnes of methanol, or 11% of global demand, was consumed for the production of MTBE. We believe that global demand for MTBE will experience growth over the coming years.
Methanol Demand for Fuel Applications
Methanol can be used as a marine fuel, vehicle fuel and as a fuel for industrial boilers, kilns and for cooking stoves.
There is growing interest in methanol as a marine fuel given its environmental benefits, wide availability, cost competitiveness and ease of use. Approximately 60% of our long-term shipping fleet, or 19 vessels in total, will have the capability to run on methanol by 2023. In 2021, several announcements were made by shipping companies, including Maersk, the world's leading containership company, for orders of dual-fueled vessels that can run on methanol. We estimate in the next three to four years there will be over 60 dual-fueled vessels on the water, including our 19. The annual demand from these dual-fueled vessels we estimate will be approximately one million tonnes per year assuming they run on methanol 100% of the time.
Methanol is also being used as a vehicle fuel in China. Methanol can be blended with gasoline in low quantities and used in existing vehicles and can be used in high-proportion blends such as M85 in flex-fuel vehicles or M100 in dedicated methanol-fueled vehicles. We are pleased to see significant interest in high-level methanol fuel blends for M100 taxis and trucks (able to run on 100% methanol fuel) in China. There are approximately 25,000 taxis and 1,000 heavy-duty trucks in China, representing approximately 600,000 tonnes of methanol demand, running on M100 fuel. Several other countries are in the assessment or near-commercial stage for using methanol as a vehicle fuel.
In China, stricter air quality emissions regulations in several provinces are leading to a phase-out of coal-fueled industrial boilers, industrial kilns, and cooking stoves in favour of cleaner fuels, creating a growing market for methanol as an alternative fuel. We estimate that this growing demand segment already represents approximately five million tonnes of methanol demand. We continue to support various pilot projects and the development of operational and safety standards to support the commercialization of methanol as a thermal fuel for industrial boilers, kilns and cooking stoves.
In 2021, global methanol demand for use in fuel applications was estimated at over nine million tonnes, or 10%.
DME Demand
DME is a clean-burning fuel that can be stored and transported like LPG. DME, which is typically produced from methanol, can be blended up to approximately 20% with LPG and used for household cooking and heating. DME can also be used as a clean-burning substitute for diesel fuel in transportation, although, this application has not yet entered widespread commercialization. In 2021, global methanol demand for use in DME was estimated at over four million tonnes, or 5% of global demand. In addition to DME production in China, DME is being produced and projects promoting the use of DME are under development in other countries including Australia, Canada, Indonesia, Japan, Korea, the United States, Trinidad and parts of Europe.
Supply Factors
Methanol industry supply is impacted by the cost of production, methanol industry operating rates and new methanol industry capacity additions.
Methanol is predominantly produced from natural gas and is also produced from coal, particularly in China. The cost of production is influenced by the availability and cost of raw materials, including coal and natural gas, as well as freight costs, capital costs and government policies. An increase in economically competitive methanol supply, all else equal, can displace supply from higher cost producers and have a negative impact on methanol price.
The industry has historically operated below stated capacity on a consistent basis, even in periods of high methanol prices, due primarily to shutdowns for planned and unplanned repairs and maintenance as well as feedstock shortages and/or uneconomical feedstock costs and other production inputs. Methanol industry supply can increase through improving operating rates of existing methanol plants.
Methanol industry capacity can increase through the construction of new methanol plants, by restarting idle methanol plants, by carrying out expansions of existing plants or by debottlenecking existing plants to increase their operating capacity. There is typically a span of four to six years to plan and construct a new world-scale methanol plant.
Typical of most commodity chemicals, periods of high methanol prices encourage high-cost producers to operate at maximum rates and also encourage the construction of new plants and expansion projects, leading to the possibility of oversupply in the market. However, historically, many of the announced capacity additions have not been constructed for a variety of reasons. There are significant barriers to entry in this industry. The construction of world-scale methanol facilities requires significant capital over a long lead time, a location with access to significant natural gas or coal feedstock with appropriate pricing, and an ability to cost-effectively and reliably deliver methanol to customers.
Approximately two million tonnes of new annualized capacity, including existing capacity expansions, outside of China was introduced in 2021, including Koch Methanol in Louisiana (1.7 million tonnes) and Shchekinoazot Phase III in Russia (0.45 million tonnes). In China, we estimate that approximately six million tonnes of new production capacity was added in 2021, including backward integration of two MTO plants and other downstream products. The methanol industry ran at lower operating rates in 2021 due to various planned and unplanned outages coupled with feedstock availability and cost issues which made it difficult for supply to recover to pre-COVID levels .
Over the next few years, we expect the majority of large-scale capacity additions outside of China to be in North America and Iran. In North America, we are building a 1.8 million tonne plant, the Geismar 3 project, which will be our third plant in Louisiana, with commercial operations targeted for the end of 2023 or early 2024. There are other large-scale projects under discussion in North America; however, we believe that none are close to a final investment decision. In Iran, we continue to monitor projects at various construction stages, including the Sabalan plant, which is the only project nearing completion. In China, we anticipate some continued capacity additions over the near-to-medium term and the closure of some small-scale, inefficient and older plants. We expect that new capacity built in China will be consumed in that country.
Methanol Prices
The methanol business is a highly competitive commodity industry and future methanol prices will ultimately depend on the strength of global demand and methanol industry supply but can also be impacted by other factors such as global trade disputes and government sanctions. Methanol demand and industry supply are driven by a number of factors as described above. Methanol prices have historically been, and are expected to continue to be, characterized by cyclicality. We are not able to predict future methanol prices, which are driven by a number of factors that are beyond our control.
We publish regional non-discounted reference prices for each major methanol market and these posted prices are reviewed and revised monthly or quarterly based on industry fundamentals and market conditions. Most of our customer contracts use published Methanex reference prices as a basis for pricing, and we offer discounts to customers based on various factors.
PRODUCTION
Production Process
The methanol manufacturing process used in our facilities typically involves heating natural gas, mixing it with steam and passing it over a nickel catalyst where the mixture is converted into carbon monoxide, carbon dioxide and hydrogen. This reformed gas (also known as synthesis gas or syngas) is then cooled, compressed and passed over a copper-zinc catalyst to produce crude methanol. Crude methanol consists of approximately 80% methanol and 20% water by weight. To produce chemical-grade methanol, crude methanol is distilled to remove water, higher alcohols and other impurities.
Operating Data and Other Information
We endeavour to operate our production facilities around the world in an optimal manner to lower our overall delivered cost of methanol.
Scheduled shutdowns of plants are necessary to change catalysts or perform maintenance activities that cannot otherwise be completed with the plant operating (a process commonly known as a turnaround). These shutdowns typically take between 30 and 45 days. Catalysts generally need to be changed every three to six years depending on technology, although there is flexibility to extend catalyst life if conditions warrant. Careful planning and scheduling is required to ensure that maintenance and repairs can be carried out during turnarounds. In addition, both scheduled and unscheduled shutdowns may occur between turnarounds. We prepare a long-term turnaround schedule that is updated annually for all of our production facilities.
The following table details the annual operating capacity and actual production at our facilities in 2021 and 2020:
| | | | | | | | | | | |
| Annual Operating Capacity(1) | 2021 Production | 2020 Production |
| (000 tonnes/year) | (000 tonnes) | (000 tonnes) |
New Zealand (2) | 2,200 | | 1,348 | | 1,672 | |
USA (Geismar) (3) | 2,200 | | 1,989 | | 2,040 | |
Trinidad (Methanex interest) (4) | 1,960 | | 1,161 | | 998 | |
| Chile | 1,700 | | 807 | | 836 | |
| Egypt (50% interest) | 630 | | 581 | | 578 | |
| Canada (Medicine Hat) | 640 | | 628 | | 490 | |
| 9,330 | | 6,514 | | 6,614 | |
(1)Annual operating capacity reflects, among other things, average expected plant outages, turnarounds, average age of the facility's catalyst, and access to CO2 from external suppliers for certain facilities. The operating capacity of our production facilities may be higher or lower than original nameplate capacity as, over time, these figures have been adjusted to reflect ongoing operating efficiencies at these facilities and expected feedstock composition. Actual production for a facility in any given year may be higher or lower than operating capacity due to a number of factors, including natural gas composition or the age of the facility's catalyst.
(2)The operating capacity of New Zealand is made up of the two Motunui facilities and the Waitara Valley facility. The New Zealand facilities are capable of producing up to 2.4 million tonnes annually, depending on natural gas composition and availability. Annual operating capacity is currently 2.2 million tonnes based on the the natural gas composition expected for the foreseeable future. The Waitara Valley plant is currently idled indefinitely due to natural gas availability. (refer to the Natural Gas Supply – New Zealand section below).
(3)For the comparative 2020 period presented, our operating capacity in Geismar was 2.0 million tonnes. In the fourth quarter of 2020, we completed the debottlenecking project at our Geismar 1 facility and in the second quarter of 2021, we completed the debottlenecking project at our Geismar 2 facility. As a result, we have increased our operating capacity for 2021 by 0.2 million tonnes to 2.2 million tonnes.
(4)The operating capacity of Trinidad is made up of the Titan (100% interest) and Atlas (63.1% interest) facilities. The Titan plant remains idled indefinitely since the expiry of its gas contract with the National Gas Company of Trinidad and Tobago Limited ("NGC"). We continue to engage with the NGC to negotiate terms for a new gas contract for Titan. (refer to the Natural Gas Supply – Trinidad section below).
Refer to the Production Summary section of our 2021 MD&A for more information.
MARKETING
We sell methanol on a worldwide basis to every major market through an extensive marketing and distribution system with marketing offices in North America (Dallas and Vancouver), Europe (Brussels), Asia Pacific (Hong Kong, Shanghai, Tokyo, Seoul and Beijing), South America (Santiago) and the Middle East (Dubai). Most of our customers are large global or regional petrochemical manufacturers or distributors.
We believe our ability to sell methanol from geographically dispersed production sites enhances our ability to serve major chemical and petrochemical producers as customers for whom reliability of supply and quality of service are important.
In addition to selling methanol that we produce at our own facilities, we also sell methanol that we purchase from other suppliers through methanol purchase agreements and on the spot market. This provides us with flexibility in our supply chain and allows us to reliably meet customer commitments.
DISTRIBUTION AND LOGISTICS
All of our methanol production facilities except Medicine Hat are located adjacent to deepwater ports. Methanol is pumped from our coastal plants by pipeline to these ports for shipping. We currently own or manage a fleet of approximately 30 ocean-going vessels to ship this methanol. We lease or own in-region storage and terminal facilities in North America, Europe, South America and Asia Pacific. We also use barge, rail, pipelines and, to a lesser extent, truck transport in our delivery system.
To retain optimal flexibility in managing our shipping fleet, we have entered into short-term and long-term time charter agreements covering vessels with a range of capacities. We also ship methanol under contracts of affreightment and through spot arrangements. We use larger vessels as key elements in our supply chain to move product from our production facilities to storage facilities located in major ports and for direct delivery to some customers. We also use smaller vessels capable of entering into restricted ports to deliver directly to other customers.
The cost to distribute methanol to customers represents a significant component of our operating costs. These include costs for ocean shipping, storage and distribution. We are focused on identifying initiatives to reduce these costs and we seek to maximize the use of our shipping fleet to reduce costs. We take advantage of prevailing conditions in the shipping market by varying the type and length of term of ocean vessel charter contracts. We are continuously investigating opportunities to further improve the efficiency and cost-effectiveness of distributing methanol from our production facilities to customers. We also look for opportunities to leverage our global asset position by entering into product exchanges with other methanol producers to reduce distribution costs.
Our Trinidad plants are ideally located to supply customers in all global markets. Our plants in New Zealand primarily supply customers in the Asia Pacific region, but can also supply European, North American and South American markets when required. Our production site in Chile can supply all global regions due to its geographic location. Our Egypt plant primarily services the domestic Egypt market and our European markets but can also supply Asia. Our Medicine Hat plant serves our customer base in North America and the Geismar plants can serve customers across North America, Europe and Asia.
NATURAL GAS SUPPLY
General
Natural gas is the principal feedstock for producing methanol and it accounts for a significant portion of our operating costs. Accordingly, our results from operations depend in large part on the availability and security of supply and the price of natural gas. If, for any reason, we are unable to obtain sufficient natural gas for any of our plants on commercially acceptable terms or we experience interruptions in the supply of contracted natural gas, we could be forced to curtail production or close such plants, which could have an adverse effect on our results of operations and financial condition.
New Zealand
We have three plants in New Zealand with a total operating capacity of 2.2 million tonnes of methanol per year. Two plants are located at Motunui and can produce 1.7 million tonnes per year and the third is located at nearby Waitara Valley and can produce 0.5 million tonnes. The Waitara Valley Plant was idled indefinitely in the first quarter of 2021 due to a lack of available gas supply.
We have entered into several agreements with various natural gas suppliers with terms that range in length up to 2029. All gas supply agreements in New Zealand are take-or-pay agreements and include U.S. dollar base and variable price components where the variable price component is adjusted by a formula linked to methanol prices above a certain level. We believe this pricing relationship enables these facilities to be competitive at all points in the methanol price cycle. Certain contracts require the supplier to deliver a minimum amount of natural gas with additional volume dependent on the success of exploring and developing the related natural gas field.
We continue to pursue opportunities to contract additional natural gas to supply our plants in New Zealand, including gas to underpin the restart of the currently idled Waitara Valley plant.
United States
We have two plants in Geismar, Louisiana, with an annual operating capacity of 2.2 million tonnes. With the completion of two debottlenecking projects (Geismar 1 in 2020 and Geismar 2 in 2021), the annual operating capacity for the Geismar facilities has increased by 10%. The Geismar 3 project, with an expected annual production capacity of 1.8 million tonnes, is currently under construction, with commercial operations targeted for late 2023 or early 2024.
We have several fixed price hedges and fixed price physical supply agreements to manage natural gas price risk for our Geismar facilities. We currently have hedges and fixed price supply agreements for approximately 70% of all natural gas requirements on average for the Geismar facilities for 2022 to 2023 and a declining percentage at fixed prices continuing to 2032. The balance of our gas requirements are purchased at spot prices.
Trinidad
Natural gas for our Atlas methanol production facility in Trinidad, with our share of total production capacity being 1.1 million tonnes per year, is supplied under a take-or-pay contract with the National Gas Company of Trinidad and Tobago Limited ("NGC"), which purchases the natural gas from upstream gas producers. The contract for Atlas has a U.S. dollar base and variable price components, where the variable portion is adjusted by a formula linked to methanol prices above a certain level and expires in 2024.
The long-term gas contract for Titan with the NGC expired at the end of 2019 and we entered into a series of short-term gas contracts with NGC for the period starting January 1, 2020, before the plant was idled indefinitely from March 16, 2020.
Chile
Natural gas for our two plants in Chile is supplied by various producers in Chile and Argentina. A portion of the contracted gas is subject to deliver-or-pay and take-or-pay provisions. Our current gas agreements and export permits provide for sufficient gas to allow for a two-plant operation in Chile during the southern hemisphere summer months and up to a maximum of 75% of a two-plant operation on an annual basis, or annual production of up to 1.3 million tonnes.
In 2021, the Chile I plant operated throughout the year. In October 2021, we restarted our Chile IV plant after idling the plant in April 2020 in response to the global pandemic.
Our primary Chilean natural gas supplier is Empresa Nacional del Petróleo ("ENAP"). ENAP has made significant investments over the past several years in the development of natural gas from unconventional reservoirs, which has resulted in increased gas deliveries from ENAP to our facilities. The agreements for natural gas supply with ENAP underpin approximately 25% of the 1.7 million tonnes of annual operating capacity for 2022 through 2025.
In 2021, we received natural gas from Argentina from three different natural gas suppliers pursuant to firm supply agreements. These agreements commenced in October 2021 and will expire at the end of April 2022. We also received Argentine natural gas in 2021 from a fourth supplier, YPF S.A. We have a gas supply agreement with YPF S.A. that expires at the end of 2025.
The price paid for natural gas for our Chilean facilities from our Chilean and Argentine suppliers is a U.S. dollar base price plus a variable price component that is adjusted by a formula linked to methanol prices above a certain level.
Egypt
We have a 25-year, take-or-pay natural gas supply agreement expiring in 2036 for the 1.3 million tonne per year methanol plant in Egypt in which we have a 50% equity interest. The price paid for gas is based on a U.S. dollar base price plus a variable price component that is adjusted by a formula linked to methanol prices above a certain level. Under the contract, the gas supplier is obligated to supply, and we are obliged to take or pay for, a specified annual quantity of natural gas. In addition, the natural gas supply agreement has a mechanism whereby we are partially compensated when gas delivery shortfalls in excess of a certain threshold occur. Natural gas is supplied to this facility from the same gas delivery grid infrastructure that supplies other industrial users in Egypt, as well as the general Egyptian population.
Canada
We have entered into fixed price contracts to supply 80-90% of our natural gas requirements for our Medicine Hat facility through 2031. The balance of our gas requirements is purchased under contracts at spot prices.
FOREIGN OPERATIONS
We have substantial operations and investments outside of North America, and as such we are affected by foreign political developments and federal, provincial, state and other local laws and regulations. We are subject to risks inherent in foreign operations, including loss of revenue, property and equipment as a result of expropriation; import or export restrictions; anti-dumping measures; nationalization, war, civil unrest, insurrection, acts of terrorism and other political risks; increases in duties, taxes and governmental royalties; renegotiation of contracts with governmental entities; as well as changes in laws or policies or other actions by governments that may adversely affect our operations. We are also subject to potential trade risks associated with geopolitical disputes between countries in which we operate.
We derive a substantial portion of our revenue from production and sales by subsidiaries outside of Canada, and the payment of dividends or the making of other cash payments or advances by these subsidiaries to us may be subject to restrictions or exchange controls on the transfer of funds in or out of the respective countries or result in the imposition of taxes on such payments or advances. We have organized our foreign operations in part based on certain assumptions about various tax laws (including capital gains and withholding taxes), foreign currency exchange and capital repatriation laws and other relevant laws of a variety of foreign jurisdictions. While we believe that such assumptions are reasonable, we cannot provide assurance that foreign taxation or other authorities will reach the same conclusion. Further, if such foreign jurisdictions were to change or modify such laws, we could suffer adverse tax and financial consequences.
Our wholly owned subsidiary, Methanex Chile SpA ("Methanex Chile"), owns two methanol plants on our Chilean production site. Chilean foreign investment regulations provide certain benefits and guarantees to companies that enter into a foreign investment contract ("DL 600 Contract") with Chile. Methanex Chile has entered into DL 600 Contracts, substantially identical in all matters material for Methanex Chile, for both plants. Under the DL 600 Contracts, Methanex Chile is authorized to remit from Chile, in United States dollars or any other freely convertible currency, all or part of its profits and its equity. The DL 600 Contracts provide that they cannot be amended or terminated except by written agreement.
RESPONSIBLE CARE & SUSTAINABILITY
As a member of the Chemistry Industry Association of Canada ("CIAC"), the American Chemistry Council ("ACC"), Asociación Gremial de Industriales Quimicos de Chile, Responsible Care New Zealand, European Chemical Industry Council, China Association of International Chemical Manufacturers, Japan Chemical Industry Association and Gulf Petrochemicals and Chemicals Association, we are committed to the Responsible Care® Ethic and Principles for Sustainability.
Responsible Care, a sustainability initiative recognized by the United Nations, is the umbrella under which we manage our business in relation to health, safety, the environment, community involvement, social responsibility, sustainability, security and emergency preparedness at each of our facilities and locations.
Accordingly, we have established policies, systems and procedures to promote and encourage the responsible development, manufacture, transportation, storage, handling, distribution and use of methanol and ultimate disposal of hazardous waste and residual chemical products so as to do no harm to human health and well-being, the environment and the communities in which we operate while striving to improve the environment and people’s lives.
Methanex’s Responsible Care and Social Responsibility (RC and SR) related policies and programs are based on CIAC’s RC Ethic and Principles for Sustainability and the CIAC RC Codes of Practice. Some of the countries where we operate have different standards than those applied in North America. Our policy is to adopt the more stringent of either Responsible Care practices or local regulatory or association requirements at each of our facilities.
Sound corporate governance is the foundation of our long-term success and the sustainability of our operations. Our corporate governance policies ensure that we have strong management and clear direction for all of Methanex’s business affairs. The application of Responsible Care begins with our Board of Directors, which has appointed a Responsible Care Committee, and extends throughout our organization.
The Board’s Responsible Care Committee provides oversight of the RC and SR program performance and related matters at the policy level. The RC committee considers RC ethics, sustainability, safety (personal and process), environment, crisis management and communications, physical security, product stewardship and social responsibility. The senior management team has overall responsibility for establishing Methanex’s RC and SR policies and programs, and ensuring that they align with the Board’s requirements and the Company’s business strategy. These global programs are directed and managed by the Vice President, Responsible Care and Operational Excellence and the Vice President, Corporate Sustainability, who lead Methanex’s global Responsible Care and global Communications functions, respectively.
Methanex evaluates the performance of its RC and SR management system through internal and third-party external audit and assessment programs. The internal program includes ongoing in-region self-audits as well as global audits conducted by Methanex subject matter experts. Third-party verification of the performance of Methanex’s RC/SR program occurs through the CIAC RC verification process or the ACC RC 14001 certification process. The most recent CIAC RC re-verification was successfully completed in 2018 with re-verification planned for 2022.
Our overarching RC Ethic & Principles for Sustainability Purpose and Values statement sets out the Company’s commitment to RC and sustainability. We also have an established Health, Safety, Security, Environment, Quality Policy that includes the requirement that we operate our facilities in a manner that protects the safety and health of all employees, contractors, customers and the general public. It requires that we have systems in place to monitor and comply with all local safety, health and environmental regulations as well as internal standards, periodically audit performance and compliance, measure performance against key performance indicators, report incidents with the potential to cause harm to people or the environment and demonstrate continual improvement.
We have also adopted a number of risk assessment tools that are formally applied as part of our normal business processes to identify and mitigate current and future environmental and process safety-related risks. When incidents do occur, we have a formal incident investigation process to allow for effective mitigation as well as application of lessons learned throughout our organization.
As a natural extension of our RC ethic, we align our employee engagement and communications, community involvement and social investment strategies with our core values and corporate strategy. In alignment with our Stakeholder Relations Policy, the Company is committed to being accountable and responsive to our stakeholders. We proactively respond to any community concerns about the manufacture, storage, handling, transportation and disposal of our products and promptly provide information concerning any potential health or environmental hazard to the appropriate authorities, employees and all stakeholders. Furthermore, the Company is committed to positively contributing to and having an open, honest and proactive relationship with the communities where we have a significant presence; to having effective processes to identify and respond to community concerns; and to informing the community of risks associated with our operations.
The Company strives to maintain the highest standards of product care as methanol moves through the supply chain with customers, logistics providers, emergency responders, industry associations, regulators and other stakeholders in the sharing of methanol safe handling knowledge and setting of high standards for safety and environmental protection.
We believe that Responsible Care helps us achieve safe and reliable operations, which in turn results in strong financial performance, effective and innovative minimization of environmental impacts and improved quality of life.
ENVIRONMENTAL MATTERS
The countries in which we operate and international and jurisdictional waters in which our vessels operate have laws, regulations, treaties and conventions in force to which we are subject, governing the environment and the management of natural resources as well as the handling, storage, transportation and disposal of hazardous or waste materials. We are also subject to laws and regulations governing emissions and the import, export, use, discharge, storage, disposal and transportation of toxic substances. The products we use and produce are subject to regulation under various health, safety and environmental laws. Non-compliance with these laws and regulations may give rise to compliance orders, fines, injunctions, civil liability and criminal sanctions.
Laws and regulations with respect to protecting the environment have become more stringent over time and may, in certain circumstances, impose absolute liability rendering a person liable for environmental damage without regard to negligence or fault on the part of such person. Such laws and regulations may also expose us to liability for the conduct of, or conditions caused by others or for our own acts even if we complied with applicable laws at the time such acts were performed. To date, environmental laws and regulations have not had a significant adverse effect on our capital expenditures, earnings or competitive position. However, operating petrochemical manufacturing plants and distributing methanol exposes us to risks in connection with compliance with such laws and we cannot provide assurance that we will not incur significant costs or liabilities in the future.
Carbon and GHG Legislation
Carbon dioxide ("CO2") is a byproduct of the development and extraction of hydrocarbons, including natural gas used as a feedstock in methanol production. Carbon dioxide is also a by-product of the methanol production process. The amount of CO2 generated by the methanol production process depends on the production technology, plant age, feedstock, operating rate of the plant and any export of the by-product hydrogen. Carbon dioxide emissions are also generated when fuel is consumed during the global transport of methanol. The GHG Protocol Corporate Standard classifies a company’s GHG emissions into three ‘scopes’. Scope 1 emissions are direct emissions from owned or controlled sources. Scope 2 emissions are indirect emissions from the generation of purchased energy. Scope 3 emissions are all indirect emissions (not included in Scope 2) that occur in the value chain, including both upstream and downstream emissions.
We monitor and manage our CO2 emissions intensity for Scope 1 and Scope 2 emissions, defined as the quantity of CO2 released per unit of production or transported tonne, relating to both methanol production and our Methanex owned marine operations. Plant efficiency, and thus CO2 emissions, is highly dependent on the design of the methanol plant, plant reliability and availability of natural gas among other factors, and accordingly CO2 emissions may vary from year to year depending on the mix of production assets and vessels in operation.
Under the Paris Agreement within the United Nations Framework Convention on Climate Change, many of the countries we operate in have agreed to put forth substantial efforts and commitments to reduce GHG emissions, and/or impose carbon taxes. We are currently subject to GHG regulations in New Zealand, Canada and Chile, while our production in the United States, Trinidad and Egypt is currently not subject to such regulations. These regulations result in additional costs to produce methanol. Many of our competitors produce methanol in countries with no imposed GHG regulations or carbon taxes and as such, further increases in regulations or carbon taxes in the countries in which we operate may negatively impact our competitive position within the methanol industry.
There are ongoing reviews and potential changes to government GHG regulations in New Zealand, Canada, Chile and the United States.
In New Zealand, an Emissions Trading Scheme imposes a carbon price on producers of fossil fuels, including natural gas, which is passed on to Methanex, increasing the cost of gas that Methanex purchases in New Zealand. However, as a trade-exposed company, Methanex is entitled to a free allocation of emissions units to partially offset those increased costs. The amount of free allocation emission units that Methanex is entitled to is expected to gradually decrease over time.
In Canada, the Alberta government implemented the Technology Innovation and Emissions Reduction ("TIER") program in 2020, which provides up to 90% free emission allocations. To the extent Methanex does not have free emission allocations, we must purchase offset credits for an additional cost, or purchase credits under the TIER program at a cost of CAD $40/tonne of CO2 for 2021 and CAD $50/tonne of CO2 for 2022. The federal government confirmed their intention to gradually increase carbon pricing in Canada to CAD $170 per tonne by 2030. The cost to purchase credits is expected to increase and the percentage of free emission allocation is expected to decrease both of which are expected to increase costs to Methanex.
Since 2017, Chile has imposed a carbon tax on certain CO2 emissions. More recent legislation will have the effect of increasing carbon taxes in Chile starting in 2023.
The United States has re-entered the Paris Agreement and has announced plans to implement its objectives with respect to GHG emissions reduction. We cannot predict the impact of future US government regulations and initiatives, related to climate change, which could have an adverse impact on our results of operations and financial condition.
We cannot provide assurance that GHG legislation changes, new legislation, or changes in carbon prices and initiatives related to climate change in these jurisdictions, or others, will not have an adverse impact on our results of operations and financial condition.
INSURANCE
The majority of our revenues are derived from the sale of methanol produced at our plants. Our business is subject to the normal hazards of methanol production operations that could result in damage to our plants. Under certain conditions, prolonged shutdowns of plants due to unforeseen equipment breakdowns, interruptions in the supply of natural gas or oxygen, power failures, loss of port facilities or any other event, including any event of force majeure, could adversely affect our revenues and operating income. We maintain operational insurance, including business interruption and construction insurance, subject to certain deductibles, that we consider to be adequate under the circumstances. However, there can be no assurance that we will not incur losses beyond the limits or outside the coverage of such insurance. From time to time, various types of insurance for companies in the chemical and petrochemical industries have not been available on commercially acceptable terms or, in some cases, have been unavailable. There can be no assurance that in the future we will be able to maintain existing coverage, or that premiums will not increase substantially.
COMPETITION
Methanex is the largest producer and supplier of methanol, with approximately 13% of the global market demand in 2021, and is the only global supplier with a significant presence in all major markets in Asia, Europe, North America and South America. Methanex has established itself as a clear methanol industry leader. Similar to other global commodities, the methanol industry is highly competitive. A supplier’s ability to withstand price competition and volatile market conditions will depend on a number of factors, with the most important being its position on the industry cost curve. This in turn depends on the relative cost and availability of natural gas or coal feedstock, and the efficiency of production facilities and distribution systems. Our methanol assets are competitively positioned on the industry cost curve. Furthermore, more than half of our natural gas supply is underpinned by medium to long-term contracts that feature a fixed base price of gas and a variable component that is linked to the price of methanol. This contractual structure allows Methanex to reduce its cost structure in periods of low methanol pricing, mitigating its exposure to fluctuations in methanol price. Some of our competitors are not dependent on a single product for revenues, and some have greater financial resources. However, given our ability to service our customers globally, the reliability and cost-effectiveness of our distribution system and the enhanced service we provide customers, we believe we are well positioned to compete in each of the major international methanol markets.
EMPLOYEES
As at December 31, 2021, we had 1,300 employees.
RISK FACTORS
The risks relating to our business are described under the heading Risk Factors and Risk Management in our 2021 MD&A, and are incorporated in this document by reference. Any of those risks, as well as risks and uncertainties currently not known to us, could adversely affect our business, financial condition, results of operations or the market price of our securities.
DIVIDENDS
Dividends are payable to the holders of common shares of the Company ("Common Shares") if, as and when declared by our Board of Directors and in such amounts as the Board of Directors may, from time to time, determine. The Company’s current dividend policy is designed to return cash to shareholders while allowing the Company to retain financial flexibility appropriate for the historically cyclical nature of the methanol industry. The following table sets forth the amount of quarterly cash dividends paid by the Company on its Common Shares in 2019, 2020 and 2021:
| | | | | | | | |
| Record Date | Payment Date | Dividend per Share |
December 17, 2021 | December 31, 2021 | $0.125 |
September 16, 2021 | September 30, 2021 | $0.125 |
June 16, 2021 | June 30, 2021 | $0.0375 |
March 17, 2021 | March 31, 2021 | $0.0375 |
December 17, 2020 | December 31, 2020 | $0.0375 |
September 16, 2020 | September 30, 2020 | $0.0375 |
June 16, 2020 | June 30, 2020 | $0.0375 |
March 17, 2020 | March 31, 2020 | $0.36 |
December 17, 2019 | December 31, 2019 | $0.36 |
September 16, 2019 | September 30, 2019 | $0.36 |
June 16, 2019 | June 30, 2019 | $0.36 |
March 17, 2019 | March 31, 2019 | $0.33 |
CAPITAL STRUCTURE
We are authorized to issue an unlimited number of Common Shares without nominal or par value and 25,000,000 preferred shares without nominal or par value ("Preferred Shares").
Holders of Common Shares are entitled to receive notice of and attend all annual and special meetings of shareholders and to one vote in respect of each Common Share held; receive dividends if, as and when declared by our Board of Directors; and participate in any distribution of the assets of the Company in the event of liquidation, dissolution or winding up.
Preferred Shares may be issued in one or more series and the Board of Directors may fix the designation, rights, restrictions, conditions and limitations attached to the Preferred Shares of each such series. Currently, there are no Preferred Shares outstanding.
Our bylaws provide that at any meeting of our shareholders a quorum shall be two persons present in person, or represented by proxy, holding Common Shares representing not less than 25% of the votes entitled to be cast at the meeting. NASDAQ Global Select Market listing standards require a quorum for shareholder meetings to be not less than 33-1/3% of a company’s outstanding voting shares. As a foreign private issuer and because our quorum requirements are consistent with practices in Canada, we are exempt from the quorum requirement under the NASDAQ Global Select Market rules.
RATINGS
The following information relating to the Company's credit ratings is provided as it relates to the Company's financing costs, liquidity and operations. Credit ratings affect the Company's cost and ability to obtain short-term and long-term financing and to engage in certain business activities on a cost-effective basis. A reduction in the current rating on the Company by a rating agency, or a negative change in the Company's ratings outlook, could adversely affect the Company's future cost of financing and its access to sources of liquidity and capital. In addition, changes in credit ratings may affect the Company's ability to, and the associated costs of (i) entering into ordinary course derivative or hedging transactions, and (ii) entering into and maintaining ordinary course contracts with customers and suppliers on acceptable terms.
The following table sets forth the ratings assigned to the Company by S&P Global Ratings ("S&P"), Moody’s Investors Service, Inc. ("Moody’s") and Fitch Ratings, Inc. ("Fitch").
| | | | | | | | | | | |
| S&P(1) | Moody’s(2) | Fitch(3) |
| Issuer Credit Rating | BB | n/a(2) | BB |
| Unsecured Notes | BB | Ba1 | BB |
| Ratings Outlook | Positive | Stable | Positive |
(1) S&P long-term debt ratings are on a rating scale that ranges from AAA to D, which represents the range from highest to lowest quality. According to the S&P rating system, issuers and debt securities rated BB are less vulnerable in the near term than other lower-rated obligors', however, they face major ongoing uncertainties and exposure to adverse business, financial or economic conditions, which could lead to the obligor's inadequate capacity to meet its financial commitments and debt securities. The ratings from AA to CCC may be modified by the addition of a plus (+) or minus (-) sign to show relative standing within the major rating categories.
(2) Moody's rates the Company's debt securities and does not provide an Issuer Credit Rating. Moody’s long-term debt ratings are on a rating scale that ranges from Aaa to C, which represents the range from highest to lowest quality. According to the Moody’s rating system, debt securities rated Ba are judged to be speculative and are subject to substantial credit risk. Moody’s applies numerical modifiers 1, 2 and 3 in each generic rating classification from Aa through Caa in its corporate bond rating system. The modifier 1 indicates that the issue ranks in the higher end of its generic rating category, the modifier 2 indicates a mid-range ranking and the modifier 3 indicates that the issue ranks in the lower end of its generic rating category.
(3) Fitch long-term debt ratings are on a rating scale that ranges from AAA to D, which represents the range from highest to lowest quality. According to the Fitch rating system, issuers and debt securities rated BB indicate an elevated vulnerability to default risk, particularly in the event of adverse changes in business or economic conditions over time; however, business or financial flexibility exists that supports the servicing of financial commitments. The ratings from AA to CCC may be modified by the addition of a plus (+) or minus (-) sign to show relative standing within the major rating categories.
The rating agencies regularly evaluate the Company, and their ratings of the Company are based on a number of factors, including the Company’s financial strength and factors not entirely within the Company’s control, including conditions affecting the methanol industry generally and the wider state of the economy.
The foregoing ratings should not be construed as a recommendation to buy, sell or hold any securities, as such ratings do not comment as to market price or suitability for a particular investor. There is no assurance that any rating will remain in effect for any given period of time or that any rating will not be revised or withdrawn entirely by a rating agency in the future if, in its judgment, circumstances so warrant. If any such rating is so revised or withdrawn, we are under no obligation to update this AIF.
During the last two years, the Company has paid each of the rating agencies its customary fees in connection with the provision of the above ratings.
MARKET FOR SECURITIES
Our Common Shares are listed on the Toronto Stock Exchange in Canada (trading symbol: MX) and on the NASDAQ Global Select Market in the U.S. (trading symbol: MEOH). The following table sets out the market price ranges and trading volumes of our Common Shares on the Toronto Stock Exchange as well as on other Canadian and US equity marketplaces, including exchanges and alternative trading systems, for each month of our most recently completed financial year (January 1, 2021, through December 31, 2021).
| | | | | | | | | | | | | | | | | | | | |
2021 Trading Volumes(1) |
| Trading Symbol: MX | Trading Symbol: MEOH | Total Volume |
| The Toronto Stock Exchange | Other Canadian Trading | NASDAQ Global Select Market and Other US Trading |
| Month | High (CDN$) | Low (CDN$) | Volume | Volume | Volume |
| January | 62.49 | 40.66 | 7,065,113 | 4,716,603 | 9,916,140 | 21,697,856 |
| February | 52.46 | 42.36 | 6,123,912 | 4,273,449 | 8,419,987 | 18,817,348 |
| March | 56.07 | 42.95 | 5,586,118 | 3,647,641 | 7,347,275 | 16,581,034 |
| April | 51.17 | 43.65 | 4,949,216 | 3,018,428 | 6,269,305 | 14,236,949 |
| May | 49.50 | 42.37 | 5,290,102 | 3,576,773 | 5,629,618 | 14,496,493 |
| June | 46.86 | 39.77 | 5,494,955 | 3,472,636 | 5,078,935 | 14,046,526 |
| July | 44.36 | 38.61 | 4,460,099 | 2,871,796 | 4,734,919 | 12,066,814 |
| August | 47.02 | 37.85 | 4,830,814 | 2,586,453 | 5,352,263 | 12,769,530 |
| September | 61.80 | 45.43 | 6,594,914 | 4,473,262 | 8,324,354 | 19,392,530 |
| October | 65.22 | 52.35 | 4,679,667 | 3,510,633 | 10,138,792 | 18,329,092 |
| November | 60.36 | 50.90 | 3,495,574 | 2,246,724 | 6,965,967 | 12,708,265 |
| December | 54.87 | 48.56 | 3,303,571 | 2,283,631 | 7,230,423 | 12,817,625 |
(1) Source: Bloomberg
NORMAL COURSE ISSUER BID
On September 16, 2021, the Company announced a normal course issuer bid (the "2021 Bid") authorizing the Company to purchase up to 3,810,464 Common Shares, representing 5% of the outstanding shares as of September 16, 2021. The 2021 Bid commenced on September 24, 2021, with purchases being made on the open market through the facilities of the NASDAQ Global Select Market and alternative trading in the United States. To December 31, 2021, we repurchased 1,453,193 Common Shares under the 2021 Bid for US $63 million. The 2021 Bid expires on September 23, 2022.
DIRECTORS AND EXECUTIVE OFFICERS
As at December 31, 2021, the directors and executive officers of the Company owned, controlled or directed, directly or indirectly, 445,728 Common Shares, representing approximately 0.6% of the outstanding Common Shares as at December 31, 2021.
The following tables set forth the names and places of residence of the current directors and executive officers of the Company, the offices held by them in the Company, their current principal occupations, their principal occupations during the last five years and, in the case of the directors, the month and year in which they became directors:
| | | | | | | | | | | |
Name and Municipality of Residence | Office | Principal Occupations and Positions During the Last Five Years | Director Since(16) |
ARNELL, DOUGLAS West Vancouver British Columbia Canada | Director and Chair of the Board | Chief Executive Officer of Cedar LNG LLC(6) since June 2021 and President and Chief Executive Officer of Helm Energy Advisors Inc.(7) since March 2015. | October 2016 |
BERTRAM, JAMES(1)(3) Calgary, Alberta Canada | Director | Corporate Director. | October 2018 |
COOK, PHILLIP(2)(3)(5) Austin, Texas USA | Director | Corporate Director. | May 2006 |
DOBSON, PAUL(1)(4) Vancouver, British Columbia Canada | Director | Senior Vice President and Chief Financial Officer of Ballard Power Systems(8) since March 2021. Prior thereto Acting President and Chief Executive Officer of Hydro One Limited(9) from July 2018 to May 2019; prior thereto Chief Financial Officer of Hydro One Limited from May 2018; prior thereto Chief Financial Officer of Direct Energy Ltd.(10) from January 2016 to February 2018. | April 2019 |
FLOREN, JOHN Eastham, Massachusetts USA | Director, President and Chief Executive Officer | President and Chief Executive Officer of the Company since 2013. | January 2013 |
HOWE, MAUREEN(1)(2) Vancouver, British Columbia Canada | Director | Corporate Director. | June 2018 |
KOSTELNIK, ROBERT(3)(4) Fulshear, Texas USA | Director | Corporate Director. Principal of GlenRock Recovery Partners, LLC(11) since February 2012. | September 2008 |
O'DONOGHUE, LESLIE(1)(4) Calgary, Alberta Canada | Director | Corporate Director. Executive Vice President and Adviser to the Chief Executive Officer of Nutrien Ltd.(12) from June 2019 to December 2019; prior thereto Executive Vice President, Chief Strategy and Business Development Officer of Nutrien Ltd. from January 2018 to June 2019; prior thereto Executive Vice President, Corporate Development and Strategy and Chief Risk Officer of Agrium Inc. (Nutrien's predecessor company) from 2012 to 2017. | April 2020 |
RODGERS, KEVIN(2)(3) London UK | Director | Corporate Director. | July 2019 |
WALKER, MARGARET(3)(4) Austin, Texas USA | Director | Corporate Director. Owner of MLRW Group, LLC(13) since 2011. | April 2015 |
WARMBOLD, BENITA(1)(2) Toronto, Ontario Canada | Director | Corporate Director. Senior Managing Director and Chief Financial Officer of the Canada Pension Plan Investment Board(14) from 2013 to 2017. | February 2016 |
YANG, XIAOPING(2)(4) Henderson, Nevada USA | Director | Corporate Director. President and Chair of BP China(15) from November 2016 to September 2020. | January 2022 |
(1)Member of the Audit, Finance and Risk Committee.
(2)Member of the Corporate Governance Committee.
(3)Member of the Human Resources Committee.
(4)Member of the Responsible Care Committee.
(5)Mr. Cook is not standing for re-election at the 2022 Annual General Meeting.
(6)Cedar LNG LLC is developing an LNG export terminal in Northeastern British Columbia.
(7)Helm Energy Advisors, Inc. is a private company which provides advisory services to the global energy sector.
(8)Ballard Power Systems is a global provider of innovative clean energy and fuel cell solutions.
(9)Hydro One Limited is a major transmission and distribution provider in Ontario, Canada.
(10)Direct Energy Ltd. is a North American retailer of energy and energy services.
(11)GlenRock Recovery Partners, LLC is a company that facilitates the sale of non-fungible hydrocarbons in the United States.
(12)Nutrien Ltd. is a Canadian fertilizer company, and is the world's largest provider of crop inputs, services and solutions.
(13)MLRW Group Inc. is a consulting firm focusing on working with companies to improve capital investment outcomes and to improve overall safety performance.
(14)Canada Pension Plan Investment Board is a professional investment management organization responsible for investing funds on behalf of the Canada Pension Plan.
(15)BP is a multinational oil and gas company.
(16)The directors of the Company are elected each year at the Annual General Meeting of the Company and hold office until the close of the next Annual General Meeting or until their successors are elected or appointed.
| | | | | | | | |
Name and Municipality of Residence | Office | Principal Occupations and Positions During the Last Five Years |
BOYD, BRADLEY W. West Vancouver, British Columbia Canada | Senior Vice President, Corporate Resources | Senior Vice President, Corporate Resources of the Company since January 2018; prior thereto Vice President, Human Resources of the Company since May 2016. |
CAMERON, IAN P. Vancouver, British Columbia Canada | Senior Vice President, Finance and Chief Financial Officer | Senior Vice President, Finance and Chief Financial Officer of the Company since 2003. |
HENDERSON, KEVIN L. Medicine Hat, Alberta Canada | Senior Vice President, Manufacturing | Senior Vice President, Manufacturing of the Company since May 2016. |
JAMES, VANESSA L. North Vancouver, British Columbia Canada | Senior Vice President, Corporate Development and Sustainability | Senior Vice President, Corporate Development and Sustainability since October 2021; prior thereto Senior Vice President, Global Marketing and Logistics of the Company since January 2013. |
SUMNER, RICHARD W. North Vancouver, British Columbia Canada | Senior Vice President, Global Marketing and Logistics | Senior Vice President, Global Marketing and Logistics since October 2021; prior thereto Regional President, Marketing and Logistics, Asia Pacific since February 2019; prior thereto Vice President, Marketing and Logistics, North America since March 2015. |
INTEREST OF MANAGEMENT AND OTHERS IN MATERIAL TRANSACTIONS
Since the start of our most recently completed financial year, and for the three most recently completed financial years, no director or executive officer of the Company, and no person or company that beneficially owns, controls or directs, directly or indirectly, more than 10% of the Company’s voting securities, or any associate or affiliate of such persons, has had any material interest in any transaction involving the Company.
EXPERTS
KPMG LLP are the auditors of the Company and have confirmed that they are independent with respect to the Company within the meaning of the relevant rules and related interpretations prescribed by the relevant professional bodies in Canada and any applicable legislation or regulation and that they are independent accountants with respect to the Company under all relevant US professional and regulatory standards.
LEGAL PROCEEDINGS
The Board of Inland Revenue of Trinidad and Tobago has audited and issued assessments against our 63.1% owned joint venture, Atlas, in respect of the 2005 to 2015 financial years. All subsequent tax years remain open to assessment. The assessments relate to the pricing arrangements of certain long-term fixed-price sales contracts with affiliates that commenced in 2005 and continued with affiliates through 2014 and with an unrelated third party through 2019. The long-term fixed-price sales contracts with affiliates were established as part of the formation of Atlas and management believes these were reflective of market considerations at that time.
During the periods under assessment and continuing through 2014, approximately 50% of Atlas-produced methanol was sold under these fixed-price contracts. From late 2014 through 2019 fixed-prices sales to an unrelated third party represented approximately 10% of Atlas-produced methanol. Atlas had partial relief from corporation income tax until late July 2014.
The Company believes it is impractical to disclose a reasonable estimate of the potential contingent liability due to the wide range of assumptions and interpretations implicit in the assessments.
The Company has lodged objections to the assessments. No deposits have been required to lodge objections. Although there can be no assurance that these tax assessments will not have a material adverse impact, based on the merits of the case and advice from legal counsel, we believe our position should be sustained, that Atlas has filed its tax returns and paid applicable taxes in compliance with Trinidadian tax law, and as such has not accrued for any amounts relating to these assessments. Contingencies inherently involve the exercise of significant judgment, and as such the outcomes of these assessments and the financial impact to the Company could be material.
We anticipate the resolution of this matter through the court systems to be lengthy and, at this time, cannot predict a date as to when we expect this matter to be ultimately resolved.
AUDIT COMMITTEE INFORMATION
The Audit Committee Charter
The Audit, Finance and Risk Committee (the "Audit Committee") is appointed by the Board to assist the Board in fulfilling its oversight responsibility relating to: the integrity of the Company’s financial statements; the financial reporting process; the systems of accounting and financial controls; the professional qualifications and independence of the Company's external auditors; the performance of the internal and external auditors; risk management processes; financing plans; and compliance by the Company with ethics policies and legal and regulatory requirements.
The Audit Committee’s mandate sets out its responsibilities and duties. A copy of the Committee’s mandate is attached here as Appendix "A".
Composition of the Audit Committee
The Audit Committee is comprised of five directors: Benita Warmbold (Chair), James Bertram, Paul Dobson, Maureen Howe and Leslie O'Donoghue. Each Audit Committee member is independent and financially literate. Ms. Warmbold is currently designated as the "audit committee financial expert". The U.S. Securities and Exchange Commission has indicated that the designation of a director as an audit committee financial expert does not make such director an "expert" for any other purpose, impose any duties, obligations or liability on such director that are greater than those imposed on members of the Audit Committee and Board who do not carry this designation or affect the duties, obligations or liability of any other member of the Audit Committee.
Relevant Education and Experience
The following is a brief summary of the education and experience of each member of the Audit Committee that is relevant to the performance of his or her responsibilities as a member of the Audit Committee, including any education or experience that has provided the member with an understanding of the accounting principles we use to prepare our annual and interim financial statements.
Ms. Benita Warmbold
Ms. Warmbold is a corporate director and former Senior Managing Director and Chief Financial Officer of the Canada Pension Plan Investment Board ("CPPIB"). CPPIB is a professional investment management organization responsible for investing funds on behalf of the Canada Pension Plan. Over her nine years at CPPIB, Ms. Warmbold was responsible for finance, risk, tax, internal audit, legal, technology, data and investment operations. Prior to joining CPPIB, Ms. Warmbold held leadership positions with Northwater Capital Management Inc., Canada Development Investment Corporation and KPMG LLP.
Ms. Warmbold holds a bachelor of commerce (honours) degree from Queen’s University, is a chartered professional accountant and a Fellow of the Institute of Chartered Accountants of Ontario and has been granted the ICD.D designation by the Institute of Corporate Directors.
Ms. Warmbold serves on the board of SNC-Lavalin Group Inc. and is Chair of their Audit Committee. She is also a director of the Bank of Nova Scotia and serves on their Audit and Conduct Review Committee and is their designated financial expert. She is also Chair of the Canadian Public Accountability Board.
Ms. Warmbold has served on the Audit Committee since February 2016 and has been Chair of the Committee since April 2018.
Mr. James Bertram
Mr. Bertram is a corporate director. From its inception in 1998 until his retirement in December 2014, he was Chief Executive Officer of Keyera Corporation, a publicly traded midstream oil and gas operator.
Mr. Bertram holds a bachelor of commerce from the University of Calgary and has been granted the ICD.D designation by the Institute of Corporate Directors.
Mr. Bertram has served on the board of Keyera since 2003, and was appointed Chair of the Board in 2016. Mr. Bertram attends all Keyera Audit Committee meetings in his current capacity as Chair of the Board and also did so during his tenure as Chief Executive Officer.
Mr. Bertram also serves on the board of Emera Inc.
Mr. Bertram has served on the Audit Committee since October 2020.
Mr. Paul Dobson
Mr. Dobson has been Senior Vice President, Chief Financial Officer of Ballard Power Systems since March 2021. Ballard is a global provider of innovative clean energy and fuel cell solutions. From July 2018 to May 2019 Mr. Dobson was Acting President and Chief Executive Officer of Hydro One Limited, a major transmission and distribution provider in Ontario, Canada, and prior to that was Chief Financial Officer of Hydro One Limited from March 2018. Mr. Dobson also served as Chief Financial Officer for Direct Energy Ltd. in Houston, Texas, and held senior leadership positions in finance across the Centrica Group, the parent company of Direct Energy.
Mr. Dobson holds a bachelor of arts in management accounting (honours) from the University of Waterloo as well as an MBA from the University of Western Ontario. He is a chartered professional account and a certified management accountant.
Mr. Dobson has served on the Audit Committee since April 2019.
Ms. Maureen Howe
Ms. Howe is a corporate director. From 1996 to 2008 she was Managing Director of RBC Capital Markets specializing in the area of energy infrastructure, which included power generation, transmission and distribution, oil and gas transmission and distribution, gas processing and alternative energy. Prior to joining RBC Capital Markets, Ms. Howe held finance positions in the utility industry, investment banking and portfolio management.
Ms. Howe is a director of Pembina Pipeline Corporation and chairs their Audit Committee. She also serves as a director of Freehold Royalties Ltd., and serves on their Audit Committee. Ms. Howe is also the Chairperson of the University of British Columbia Phillips, Hager & North Centre for Financial Research.
Ms. Howe holds a bachelor of commerce (honours) from the University of Manitoba and a Ph.D. in Finance from the University of British Columbia.
Ms. Howe has served on the Audit Committee since June 2018.
Ms. Leslie O'Donoghue
Ms. O'Donoghue is a corporate director. She was Executive Vice President and Advisor to the Chief Executive Officer of Nutrien Ltd ("Nutrien") from June 2019 until her retirement in December 2019. Nutrien is a Canadian fertilizer company and is the wold's largest provider of crop inputs, services and solutions. Ms. O'Donoghue was the Executive Vice President, Chief Strategy and Business Development Officer of Nutrien from January 2018 to June 2019, and prior to this she was Executive Vice President, Corporate Development and Strategy and Chief Risk Officer of Agrium Inc. (Nutrien's predecessor company) from 2012 to 2017.
Through Ms. O’Donoghue’s experience at Nutrien and from serving on other Audit Committees, she has gained an understanding of accounting and financial reporting, including internal controls and procedures for financial reporting.
Ms. O'Donoghue holds a Bachelor of Arts (Economics) degree from the University of Calgary and a LLB, from Queen's University.
Ms. O'Donoghue is a director of Pembina Pipeline Corporation and serves on their Audit Committee. She also serves as a director of a private company, Richardson International Limited.
Ms. O'Donoghue has served on the Audit Committee since April 2021.
Pre-Approval Policies and Procedures
The Audit Committee annually reviews and approves the terms and scope of the external auditors’ engagement. The Audit Committee oversees the Audit and Non-Audit Pre-Approval Policy, which sets forth the procedures and the conditions by which permissible non-audit services proposed to be performed by KPMG LLP are pre-approved in order to mitigate the risk of non-audit services impacting the auditor’s independence. The Audit Committee has delegated to the Chair of the Audit Committee pre-approval authority for any services not previously approved by the Audit Committee. All such services approved by the Chair of the Audit Committee are subsequently reviewed by the Audit Committee.
All non-audit service engagements, regardless of the cost estimate, must be coordinated and approved by the Chief Financial Officer of the Company to further ensure that adherence to this policy is monitored.
Audit and Non-Audit Fees Billed by the Independent Auditors
KPMG LLP’s global fees relating to the years ended December 31, 2021 and December 31, 2020 are as follows:
| | | | | | | | |
| US$000s | 2021 | 2020 |
| Audit Fees | 2,055 | | 2,077 | |
| Audit-Related Fees | 67 | | 58 | |
| Tax Fees | 14 | | 242 | |
| All Other Fees | — | | — | |
| Total | 2,136 | | 2,377 | |
Each fee category is described below.
Audit Fees
Audit fees for professional services rendered by the external auditors for the audit of the Company’s consolidated financial statements; statutory audits of the financial statements of the Company’s subsidiaries; quarterly reviews of the Company’s financial statements; consultations as to the accounting or disclosure treatment of transactions reflected in the financial statements; and services associated with registration statements, prospectuses, periodic reports and other documents filed with securities regulators.
Audit fees for professional services rendered by the external auditors for the audit of the Company’s consolidated financial statements were in respect of an "integrated audit" performed by KPMG LLP globally. The integrated audit encompasses an opinion on the fairness of presentation of the Company’s financial statements as well as an opinion on the effectiveness of the Company’s internal controls over financial reporting.
Audit-Related Fees
Audit-related fees for professional services rendered by the auditors for financial audits of employee benefit plans; procedures and audit or attest services not required by statute or regulation; and consultations related to the accounting or disclosure treatment of other transactions.
Tax Fees
Tax fees for professional services rendered for tax compliance, including the review of tax returns; assistance in completing routine tax schedules and calculations; review of transfer pricing and indirect tax items.
Other Fees
There were no other fees in 2021 and 2020.
TRANSFER AGENT AND REGISTRAR
Our principal transfer agent for our Common Shares is TSX Trust Company at its offices in Vancouver, British Columbia. Our co-transfer agent in the United States for our Common Shares is American Stock Transfer & Trust Company, LLC at its offices in New Jersey.
MATERIAL CONTRACTS
Other than those contracts entered into during the normal course of business, the only material contract that was entered into within the fiscal year ended December 31, 2021, or before such year and after January 1, 2002, that is still in effect, and which is required to be filed with Canadian securities regulatory authorities pursuant to applicable securities laws, is the amended and restated credit agreement (2021) dated for reference June 16, 2021, between the Company, as borrower, Royal Bank of Canada, as agent bank, and the financial institutions party thereto, as lenders, the "Credit Agreement." The Credit Agreement is described above in "Three-Year History –2021".
CONTROLS AND PROCEDURES
Our disclosure controls and procedures are described under the heading Controls and Procedures in our 2021 MD&A and are incorporated in this AIF by reference.
CODE OF ETHICS
We have a written code of ethics that applies to our directors, officers and employees, including our principal executive officer, principal financial officer and principal accounting officer. A copy of our code, entitled "Code of Business Conduct" can be found on our website at www.methanex.com or upon request from the Corporate Secretary at the address below under the heading Additional Information.
ADDITIONAL INFORMATION
Additional information relating to the Company, including directors’ and officers’ remuneration and indebtedness, principal holders of the Company’s securities and securities authorized for issuance under equity compensation plans, is contained in our Information Circular dated March 10, 2022, relating to our Annual General Meeting that will be held on April 28, 2022.
Additional financial information about the Company is provided in the Company’s financial statements for the year ended December 31, 2021, and in our 2021 MD&A.
Copies of the documents referred to above are available on the Canadian Securities Administrators’ SEDAR website at www.sedar.com and may also be obtained upon request from:
Methanex Corporation
Kevin Price
General Counsel and Corporate Secretary
1800 Waterfront Centre
200 Burrard Street
Vancouver, British Columbia V6C 3M1
Telephone: 604 661 2600
Facsimile: 604 661 2602
Additional information relating to the Company may be found on the Canadian Securities Administrators’ SEDAR website at www.sedar.com, on the United States Securities and Exchange Commission’s EDGAR website at www.sec.gov and on our website at www.methanex.com.
APPENDIX "A"
METHANEX CORPORATION
AUDIT, FINANCE AND RISK COMMITTEE MANDATE
A committee of the directors to be known as the “Audit, Finance and Risk Committee” (hereinafter referred to as the “Committee”) is hereby established.
A.PURPOSE
The Committee is appointed by the Board of Directors (the “Board”) to assist the Board in fulfilling its oversight responsibility relating to: the integrity of the Corporation’s financial statements; the financial reporting process; the systems of accounting and financial controls; the professional qualifications and independence of the Corporation’s external auditor; the performance of the external and internal auditors; risk management processes; financing plans; and compliance by the Corporation with ethics policies and legal and regulatory requirements.
The Committee’s role is one of oversight. It is the responsibility of the Corporation’s management to plan audits and to prepare consolidated financial statements in accordance with applicable generally accepted accounting principles (“GAAP”), and it is the responsibility of the Corporation’s external auditor to audit these financial statements. Therefore, each member of the Committee, in exercising their business judgment, shall be entitled to rely on the integrity of those persons and organizations within and outside the Corporation from whom they receive information and on the accuracy of the financial and other information provided to the Committee by such persons or organizations. The Committee does not provide any expert or other special assurances as to the Corporation’s financial statements or any expert or professional certification as to the work of the Corporation’s external auditor.
B. STRUCTURE
1. The Committee shall be composed of a minimum of three directors.
2. The members of the Committee shall be appointed or reappointed at the organizational meeting of the Board concurrent with each Annual General Meeting of the shareholders of the Corporation. Each member of the Committee shall continue to be a Committee member until a successor is appointed, unless they resign or are removed by the Board or cease to be a director of the Corporation. Where a vacancy occurs at any time in the membership of the Committee, it may be filled by the Board and shall be filled by the Board if the membership of the Committee is less than three directors as a result of the vacancy.
3. Each member of the Committee shall meet the independence and financial literacy requirements of the Corporation’s Corporate Governance Principles and the applicable rules and regulations of the stock exchanges on which the Corporation is listed, the U.S. Securities and Exchange Commission (the “SEC”) and the Canadian Securities Administrators (collectively, the “Applicable Rules”), and at least one member of the Committee shall qualify as an “audit committee financial expert” in accordance with the rules of the SEC.
4. The Board shall appoint a Chair from among the Committee members and the Chair shall set the agendas for Committee meetings. If the Chair of the Committee is not present at any meeting of the Committee, the Chair of the meeting shall be chosen by the Committee from among the members present. The Chair presiding at any meeting of the Committee has a deciding vote in the case of deadlock. The Committee shall also appoint a Secretary who need not be a director.
C. MEETINGS
1.The Committee shall meet at least quarterly. The time and place of Committee meetings and the procedure at such meetings shall be determined from time to time by Committee members, provided that:
a.a quorum for meetings shall be a majority of the members of the Committee, present in person or by tele- or video-conference that permits all persons participating in the meeting to communicate with each other;
b.notice of the time and place of every meeting shall be given in writing, by electronic transmission or otherwise, to each member of the Committee and the external auditor of the Corporation at least 24 hours prior to the time fixed for such meeting, provided, however, that a member may in any manner waive notice of a meeting, and attendance of a member at the meeting is a waiver of notice of the meeting, except where a member attends a meeting for the express purpose of objecting to the transaction of any business on the grounds that the meeting is not lawfully called;
c.the Committee shall, at least annually, meet with the Chief Financial Officer without other members of management present;
d.each regular meeting of the Committee shall conclude with a session without any members of management present;
e.the external auditor shall be entitled to attend each meeting at the Corporation’s expense;
f.a meeting of the Committee may be called by the Secretary of the Committee on the direction of the Chair or any other member of the Committee, the Chief Executive Officer of the Corporation or the external auditor; and
g.notwithstanding the provisions of this paragraph, the Committee has the right to request any officer or employee of the Corporation or the Corporation’s outside counsel or external auditor to be present or not present at any part of the Committee meeting.
2. The Committee shall report to the Board following each meeting with respect to its activities and such recommendations as the Committee deems appropriate. The report may take the form of an oral report by the Chair or any other member of the Committee designated by the Committee to make such report.
3. The Committee shall maintain minutes or other records of its meetings and activities.
D. RESPONSIBILITIES AND DUTIES
The following functions shall be the common recurring responsibilities of the Committee. The Committee may carry out additional functions as may be appropriate in light of changing business, legislative and other conditions. The Committee shall also carry out any other responsibilities delegated to it by the Board from time to time.
The Committee, in carrying out its duties and discharging its oversight role, shall have the sole authority to retain independent legal, accounting or other experts as it determines necessary, including the authority to set and pay the fees payable to such experts at the Corporation’s expense. The Board shall be kept apprised of both the selection of the experts and the experts’ findings through the Committee’s regular reports to the Board.
Financial Statements and Disclosure
1. Review and discuss with management and the external auditor, and recommend to the Board for approval prior to public disclosure, the Corporation’s Annual Report, Annual Information Form, audited Consolidated Financial Statements and related Management’s Discussion and Analysis, Management Information Circular and any reports on adequacy of internal controls.
2. Review and discuss with management, and recommend to the Board for approval prior to public disclosure, prospectuses and other offering documents.
3. Review and discuss with management and the external auditor, and approve prior to public disclosure, the Corporation’s interim reports, including the unaudited Condensed Consolidated Interim Financial Statements and related Management’s Discussion and Analysis.
4. Review and discuss with management and the external auditor, and approve prior to public disclosure, press releases on quarterly and year-end financial results and any other disclosure documents not identified above that are required to be filed with regulators and contain significant financial information respecting the Corporation.
5. Review and discuss with management and the external auditor significant accounting policies and critical accounting estimates that would have a significant effect on the Corporation’s financial statements, and any changes to such policies. This review shall include a discussion with management and the external auditor concerning:
a.any areas of management judgment and estimates that may have a significant effect on the financial statements;
b.the appropriateness, acceptability and quality of the Corporation’s accounting policies; and
c.any material written communication between the external auditor and management.
6. Discuss with management the use of ‘‘pro forma’’ or ‘‘non-GAAP information’’ in the Corporation’s disclosure documents.
7. Discuss with management and the external auditor the effect of regulatory and accounting initiatives as well as the use of off-balance sheet arrangements on the Corporation’s financial statements.
8. Discuss with the Corporation’s General Counsel (and with external legal counsel if necessary) and other members of management, as applicable, any litigation, claim or other contingency (including tax assessments) that could have a material effect on the financial position or operating results of the Corporation, and the manner in which these matters have been disclosed in the financial statements.
Financing Plans
1. Review and discuss with management the financing plans and objectives of the Corporation.
Risk Management and Internal Controls
1. Review and discuss with management at least annually:
a.the Corporation’s risk management framework, including the Corporation’s processes and controls to identify, monitor, evaluate and manage enterprise-wide risks and the Corporation's policies and practices relating to enterprise risk management. The Committee shall recommend to the Board for approval any changes considered advisable to such policies and practices;
b.the Corporation’s financial and taxation risks, shipping risk and IT-related risks (including cybersecurity and data privacy) and steps management has taken to monitor, evaluate and manage such risks; and
c.the insurance coverage maintained by the Corporation.
2. Review such other risk management matters from time to time as the Committee may consider appropriate or the Board may specifically direct.
3. Review, at least quarterly, the results of management’s evaluation of the adequacy and effectiveness of internal controls within the Corporation in connection with the certifications signed by the CEO and CFO. Management’s evaluation shall include a review of:
a.policies and procedures to ensure completeness and accuracy of information disclosed in the quarterly and annual reports, prevent earnings management and detect material financial statement misstatements due to fraud and error; and
b.internal control recommendations of the external auditor and arising from the results of the internal audit procedures, including any special steps taken to address material control deficiencies and any fraud, whether or not material, that involves management or other employees who have a significant role in the Corporation’s internal controls.
External Auditors
1. Review the selection, evaluation, reappointment or, where appropriate, replacement of the external auditor and recommend to the Board the nomination and remuneration of the external auditor to be appointed by the Corporation’s shareholders.
2. Resolve any disagreements between management and the external auditor regarding financial reporting.
3. Receive reports directly from, and communicate directly with, the external auditor.
4. Review a formal written statement obtained at least annually from the external auditor describing:
a.the external auditor’s internal quality control procedures;
b.any material issues raised by the most recent internal quality control review, peer review of the external auditor or any investigation by governmental or professional authorities within the preceding five years respecting one or more independent audits of the Corporation carried out by the external auditor;
c.any steps taken to deal with any such issues; and
d.all relationships between the external auditor and the Corporation.
As part of such review, the Committee shall discuss with the external auditor whether the external auditor’s quality controls are adequate and whether any of the disclosed relationships or non-audit services may impact the objectivity and independence of the external auditor based on the independence requirements of the Applicable Rules. The Committee shall also conduct a comprehensive review of the external auditor at least every five years.
5. Review the external audit plan and enquire as to the extent the planned audit scope can be relied upon to detect weaknesses in internal control or fraud or other illegal acts. Any significant recommendations made by the external auditor for strengthening internal controls shall be reviewed.
6. Monitor the rotation of senior audit personnel who have primary responsibility for the audit work, as required by law.
7. Review and approve, in advance, the scope and related fees for all auditing services and non-audit services permitted by regulation that are to be provided by the external auditor in accordance with the Corporation’s Audit and Non-Audit Services Pre-Approval Standard, which is to be annually reviewed and approved by the Committee.
8. Review the establishment of policies relating to the Corporation’s hiring of present and former employees of the external auditor, if such individuals have participated in the audit of the Corporation, as required by law.
9. Prior to filing the Corporation’s Condensed Consolidated Interim Financial Statements and the Consolidated Financial Statements, receive a report from the external auditor on the results of their review or audit.
10. Meet with (a) the external auditor without management present and discuss any issues related to performance of the audit work, any restrictions and any significant disagreement with management and (b) separately with management to discuss the same matters as those discussed with the external auditor.
Internal Audit
1. Review the scope of responsibilities of the Corporation’s Internal Audit function, including its reporting relationships, activities, organizational structure and resources and whether there are any unjustified or inappropriate restrictions or limitations on the functioning of Internal Audit.
2. Discuss the appointment and performance of the head of the Corporation’s Internal Audit function.
3. Review and approve the annual Internal Audit Plan and objectives.
4. Review the responses and actions taken by management to address any control weaknesses or deficiencies identified in internal audit reports issued to management.
5. Meet, without management present, with the Corporation’s Internal Auditor and/or representatives of any external firm that executed the annual Internal Audit Plan. The Committee shall also meet, without management and the external auditor present, with the Corporation’s Internal Auditor to discuss any matters that the Committee or the Internal Auditor believes should be discussed privately.
Ethics and Compliance
1. Review annually the Corporation’s compliance with the Code of Business Conduct and make recommendations to the Board regarding any requests by directors or officers for waivers of the Code of Business Conduct.
2. Review the processes and procedures established by the Corporation for the receipt, retention and treatment of complaints regarding accounting, internal accounting controls or auditing matters or non-compliance with the Code of Business Conduct, including procedures for the confidential, anonymous submission of such complaints from employees.
3. Discuss with management and the external auditor any correspondence with regulators or governmental agencies and any published reports that raise material issues regarding the Corporation’s compliance policies or that could have a material effect on the Corporation’s financial statements.
4. Review annually the Corporation’s Corporate Disclosure Policy and recommend to the Board for approval any changes thereto.
5. Review and approve all related party transactions between the Corporation (or any of its subsidiaries) and its officers or directors (or any affiliates of such officers or directors), other than those disclosed in the Corporation’s financial statements.
E. ANNUAL PERFORMANCE EVALUATION
1. The Committee shall review and evaluate, at least annually, the performance of the Committee and its members, including the compliance of the Committee with its mandate.
2. The Committee shall annually review and assess the adequacy of its mandate and recommend to the Board for approval any improvements to the mandate that the Committee considers necessary or desirable.