Please wait
Annual Information Form
February 21, 2023
2022 Annual Information Form
Table of Contents
| | | | | |
Nomenclature | |
Cautionary Statement on Forward-Looking Information | |
| Cautionary Note to U.S. Investors Concerning Estimates of Measured, Indicated and Inferred Mineral Resources | |
Glossary of Technical Terms | |
Corporate Structure | |
Name, Address and Incorporation | |
Intercorporate Relationships | |
General Development of the Business | |
Three-Year History | |
| 2020 | |
| 2021 | |
| 2022 | |
| Recent Developments | |
Description of the Business | |
General | |
Product Summary | |
Copper | |
Zinc | |
Steelmaking Coal | |
Individual Operations | |
Copper | |
Zinc | |
Steelmaking Coal | |
Exploration | |
Corporate | |
Mineral Reserves and Resources | |
Health, Safety, Community and Environmental Protection | |
Health and Safety | |
Reclamation and Closure | |
Carbon Pricing and Decarbonization | |
Water Regulation | |
Social and Environmental Policies | |
Human Resources | |
Technology and Innovation | |
Foreign Operations | |
Competitive Conditions | |
Risk Factors | |
Dividends | |
Description of Capital Structure | |
General Description of Capital Structure | |
Share Capital | |
Credit Facilities | |
2022 Annual Information Form
| | | | | |
Public Indebtedness | |
Ratings | |
Market for Securities | |
Trading Price and Volume | |
Directors and Officers | |
Directors | |
Officers | |
Audit Committee Information | |
Ownership by Directors and Officers | |
| Interest of Management and Others in Material Transactions | |
Legal Proceedings and Regulatory Actions | |
Transfer Agents and Registrars | |
Material Contracts | |
Interests of Experts | |
Disclosure Pursuant to the Requirements of the New York Stock Exchange | |
Additional Information | |
Schedule A – Audit Committee Charter | |
Schedule B – List of Technical Reports | B - 1 |
2022 Annual Information Form
Nomenclature
In this Annual Information Form, unless the context otherwise dictates, “we” or “Teck” refers to Teck Resources Limited and its subsidiaries. All dollar amounts expressed throughout this Annual Information Form are in Canadian dollars unless otherwise noted.
Cautionary Statement on Forward-Looking Information
This Annual Information Form contains certain forward-looking information and forward-looking statements as defined in applicable securities laws (collectively referred to as forward-looking statements). These statements relate to future events or our future performance. All statements other than statements of historical fact are forward-looking statements. The use of any of the words “anticipate”, “plan”, “continue”, “estimate”, “expect”, “may”, “will”, “project”, “predict”, “potential”, “should”, “believe” and similar expressions is intended to identify forward-looking statements. These statements involve known and unknown risks, uncertainties and other factors that may cause actual results or events to differ materially from those anticipated in such forward-looking statements. These statements speak only as of the date of this Annual Information Form.
These forward-looking statements include, but are not limited to, statements concerning:
■forecast production;
■forecast operating costs, unit costs, capital costs and other costs;
■sales forecasts;
■our strategies, objectives and goals;
■future prices and price volatility for copper, zinc, steelmaking coal and other products and commodities that we produce and sell, as well as oil, natural gas, petroleum products and other products required for the operation of our mines;
■the demand for and supply of copper, zinc, steelmaking coal and other products and commodities that we produce and sell;
■expected mine lives of our operations and the possibility of extending mine lives through the development of new areas or otherwise;
■expected submission and receipt of regulatory approvals and the expected timing thereof, including our expectations regarding the requested modification to Antamina’s current Environmental Impact Assessment certificate and regarding regulatory approvals for our copper growth projects;
■expectations regarding our ability to maintain and renew existing licences and leases for our properties;
■expectations regarding the closing of our previously announced transaction relating to our San Nicolás project;
■statements relating to the proposed separation of Teck into two independent companies, including expected future attributes of Teck Metals and EVR following the Separation; the anticipated benefits of, and rationale for, the Separation; plans, strategies and initiatives for each of Teck Metals and EVR following the Separation; terms and conditions of the Separation, including the expected distribution of EVR shares and cash, available consideration election for shareholders, and the Transition Capital Structure expected to be retained by Teck; the timing for completion of the Separation; the transactions with each of NSC and POSCO, including the
| | | | | | | | |
| Teck Resources Limited | | Page 1 |
| | |
2022 Annual Information Form
terms and conditions thereof; the anticipated timing for the Meeting; and statements regarding the satisfaction of closing conditions and timing of closing for the Separation;
■statements relating to the proposed Dual Class Amendment, including the anticipated benefits thereof; the timing for completion of the Dual Class Amendment; and the anticipated timing for the Meeting;
■expected receipt or completion of prefeasibility studies, feasibility studies and other studies and the expected timing thereof;
■expectations regarding the timing and costs of construction and production of, and planned activities in relation to, our development and expansion projects, including, among others, our copper and zinc growth projects;
■expectations regarding the QB2 project, including expectations regarding commissioning, production, ramp-up, capital costs, future cash flows, payback period and management of concentrate sales prior to the completion of associated port facilities;
■our estimated exposure under take-or-pay contracts;
■production capacity, planned production levels and future production of our operations and other development projects, including further Quebrada Blanca expansions or extensions;
■our expectations regarding the Fording River Extension Project, including our expectations that it will extend mining at Fording for decades;
■the costs, steps and potential impact of water quality management measures at our steelmaking coal operations, including but not limited to statements under “Description of the Business — Individual Operations — Steelmaking Coal — Elk Valley Water Quality Management” including expectations related to treatment capacity, timing of construction and completion of our various proposed active water treatment and saturated rock fill facilities, water treatment and management capital costs, the regulatory process relating to active water treatment, our long-term costs of water management, and our expectation that we will stabilize and reduce the selenium trend in the Elk Valley;
■availability of transportation for our products from our operations to our customers;
■expected benefits of our logistics arrangements with Neptune, Westshore and Ridley Terminals, including providing flexibility and improved reliability;
■our expectations regarding planned maintenance at our Trail Operations;
■our estimates of the quantity and quality of our mineral and coal reserves and resources;
■availability and cost of our credit facilities;
■financial assurance requirements related to our projects and related agreements;
■our planned capital expenditures and capital spending and timing for completion of our capital projects;
■our estimates of reclamation and other costs related to environmental protection;
■proposed or expected changes in regulatory frameworks and their anticipated impact on our business;
■our tax position and the tax rates applicable to us, including statements related to the tax stability agreement in place at Quebrada Blanca;
| | | | | | | | |
| Teck Resources Limited | | Page 2 |
| | |
2022 Annual Information Form
■our future capital and mine production costs, including the costs and potential impact of complying with existing and proposed environmental laws and regulations in the operation and closure of various operations;
■our financial and operating objectives;
■our exploration, environmental, community, health and safety initiatives and procedures;
■our long- and short-term sustainability goals and strategies, including our goal to achieve net-zero Scope 2 greenhouse gas emissions by 2025, our ambition to achieve net-zero Scope 3 emissions by 2050 and our goal to become a nature positive company by 2030;
■expectations regarding carbon legislation and climate change regulations, including our expectation that we will receive a portion of our carbon tax payments back under the CleanBC program;
■our expectations regarding the amount of Class B subordinate voting shares that might be purchased under the normal course issuer bid and the mechanics thereof;
■the timing for hearings and other relevant dates in respect of any legal proceedings;
■risks facing our operations, projects and business;
■our dividend policy and capital allocation framework; and
■general business and economic conditions.
Inherent in forward-looking statements are risks and uncertainties beyond our ability to predict or control which may cause actual results to differ materially from those expressed or implied by the forward-looking statements contained in this Annual Information Form, including: risks that may affect our operating or capital plans; risks generally encountered in the permitting and development of mineral properties such as unusual or unexpected geological formations; risks associated with volatility in financial and commodities markets and global uncertainty; risks associated with fluctuations in the market prices of our principal commodities, which are cyclical and subject to substantial price fluctuations; risks relating to delays associated with permit appeals or other regulatory processes, ground control problems, adverse weather conditions, process upsets, equipment malfunctions or technology failures; risks related to inflation; risks relating to our development and expansion projects; risks associated with climate change, environmental compliance, changes in environmental legislation and regulation or changes to our reclamation obligations; risks associated with unanticipated metallurgical difficulties; risks associated with any damage to our reputation; risks associated with the Canadian Corruption of Foreign Public Officials Act and similar foreign bribery laws; risks associated with labour disturbances and availability of skilled labour; risks associated with changes to the tax and royalty regimes in which we operate; risks created through competition for mining properties; risks associated with lack of access to markets; risks associated with mineral reserve and resource estimates; risks posed by fluctuations in exchange rates and interest rates, as well as general economic conditions; risks associated with access to capital; risks associated with changes to our credit ratings; risks associated with our material financing arrangements and our covenants thereunder; risks associated with our dependence on third parties for the provision of transportation, port and other critical services; risks associated with the need to procure goods and services for our business, projects and operations, including risks relating to availability, prices, quality and timely delivery of goods and services; risks associated with non-performance by contractual counterparties; risks associated with potential disputes with partners and co-owners of our projects or operations; risks associated with Indigenous Peoples’ claims and other title risks; social and political risks associated with operations in foreign countries; risks associated with the preparation of our financial statements; risks related to trade barriers or import restrictions; risks of changes in tax laws or their
| | | | | | | | |
| Teck Resources Limited | | Page 3 |
| | |
2022 Annual Information Form
interpretation; risks associated with information technology, including cybersecurity risks and risks associated with the failure of such information technology; risks associated with our ability to obtain or maintain insurance and risks associated with tax reassessments and legal proceedings. See “Risk Factors” for a discussion of additional risks we face. The amount and timing of actual capital expenditures is dependent upon, among other matters, being able to secure permits, equipment, supplies, materials and labour on a timely basis and at expected costs to enable the related capital project to be completed as anticipated. Certain of our operations and projects are operated through joint arrangements where we may not have control over all decisions, which may cause outcomes to differ from current expectations. QB2 costs, commissioning, ramp-up and production expectations are dependent on, among other matters, our continued ability to successfully manage through the impacts of COVID-19. Further risks associated with our Elk Valley Water Quality Plan are discussed under the heading “Description of the Business — Individual Operations — Steelmaking Coal — Elk Valley Water Quality Management”. Declaration and payment of dividends and capital allocation are generally the discretion of the Board, and our dividend policy and capital allocation framework will be reviewed regularly and may change. Dividends and share repurchases can be impacted by share price volatility, changes to commodity prices, availability of funds to purchase shares, alternative uses for funds, compliance with regulatory requirements and other risk factors detailed in this Annual Information Form. Risks related to our San Nicolás transaction include customary risks relating to closing of the transactions, including the receipt of regulatory approvals and the satisfaction of other closing conditions. Risks related to our San Nicolás and NewRange Copper Nickel joint ventures include risks related to the operation of a project as a joint venture, including those set out in this Annual Information Form. Risks related to the proposed Separation include the possibility that the Separation or the transactions with Nippon Steel Corporation or POSCO will not be completed on the terms and conditions, or on the timing, currently contemplated, and that the Separation may not be completed at all, due to a failure to obtain or satisfy, in a timely manner or otherwise, required shareholder and court approvals or other conditions necessary to complete the Separation, or for other reasons; the possibility of adverse reactions or changes in business relationships resulting from the announcement or completion of the Separation; the risk that market or other conditions are no longer favourable to completing the Separation; risks relating to business disruption during the pendency of or following the Separation and diversion of management time; risks relating to tax, legal and regulatory matters; credit, market, currency, operational, commodity, liquidity and funding risks generally and relating specifically to the Separation, including changes in economic conditions, interest rates or tax rates; and other risks inherent to our business and/or factors beyond our control which could have a material adverse effect on us or our ability to consummate the Separation or the transactions with Nippon Steel Corporation or POSCO. Risks related to the proposed Dual Class Amendment include the possibility that the Dual Class Amendment not be completed on the terms and conditions, or on the timing, currently contemplated; that the Dual Class Amendment may not be completed at all, due to a failure to obtain or satisfy, in a timely manner or otherwise, required shareholder or regulatory approvals or other conditions necessary to complete the Dual Class Amendment, or for other reasons; and other risks inherent to our business and/or factors beyond our control which could have a material adverse effect on us or our ability to consummate the Dual Class Amendment.
Forward-looking statements in this Annual Information Form are based on a number of assumptions that may prove to be incorrect, including, but not limited to, assumptions regarding:
■general business and economic conditions;
■interest rates;
■inflation;
■commodity and power prices;
| | | | | | | | |
| Teck Resources Limited | | Page 4 |
| | |
2022 Annual Information Form
■acts of foreign or domestic governments and the outcome of legal proceedings;
■the supply and demand for, deliveries of, and the level and volatility of prices of copper, zinc and steelmaking coal and our other metals and minerals;
■the receipt of permits and other regulatory and governmental approvals for our development projects and other operations, including mine extensions, and the timing thereof;
■our ability to secure adequate transportation, including rail and port service, for our products;
■results from studies on our expansion and development projects;
■our costs of production, and our production and productivity levels, as well as those of our competitors;
■continuing availability of water and power resources for our operations;
■credit market conditions and conditions in financial markets generally;
■the availability of funding to refinance our borrowings as they become due or to finance our development projects on reasonable terms;
■availability of letters of credit and other forms of financial assurance acceptable to regulators for reclamation and other bonding requirements;
■our ability to procure equipment and operating supplies and services in sufficient quantities on a timely basis and on commercially reasonable terms;
■the availability of qualified employees and contractors for our operations, including our new developments and our ability to attract and retain skilled employees;
■the satisfactory negotiation of collective agreements with unionized employees;
■the impact of changes in Canadian-U.S. dollar exchange rates, Canadian dollar-Chilean Peso exchange rates and other foreign exchange rates on our costs and results;
■engineering and construction timetables and capital costs for our development and expansion projects;
■the benefits of technology for our operations and development projects;
■costs of closure, reclamation and environmental compliance costs generally, of our operations;
■market competition;
■the accuracy of our mineral and steelmaking coal reserve and resource estimates (including with respect to size, grade and recoverability) and the geological, operational and price assumptions on which these are based;
■tax benefits and tax rates;
■the outcome of our steelmaking coal price and volume negotiations with customers;
■the outcome of our copper, zinc and lead concentrate price, volume and treatment and refining charge negotiations with customers;
■the impacts of the COVID-19 pandemic on our operations and projects and on global markets;
■the impact of climate change and climate change initiatives on markets and operations and projects;
■the impact of geopolitical events on our operations and projects and on global markets;
| | | | | | | | |
| Teck Resources Limited | | Page 5 |
| | |
2022 Annual Information Form
■outcome of legal and regulatory proceedings and other disputes in which we are involved;
■the future supply of low-cost power to the Trail smelting and refining complex;
■our ability to obtain, comply with and renew permits, licences and leases in a timely manner; and
■our ongoing relations with our employees and with our business and joint venture partners.
In addition, assumptions regarding the Elk Valley Water Quality Plan include assumptions that additional treatment will be effective at scale, and that the technology and facilities operate as expected, as well as additional assumptions discussed under the heading “Description of the Business — Individual Operations — Steelmaking Coal — Elk Valley Water Quality Management”. Assumptions regarding QB2 include current project assumptions and assumptions contained in the final feasibility study, as well as there being no further unexpected material and negative impact to the various contractors, suppliers and subcontractors for the QB2 project relating to COVID-19 or otherwise that would impair their ability to provide goods and services as anticipated. Our QB2 existing capital guidance of between US$7.4 and US$7.75 billion is based on a go forward CLP/USD exchange rate range of 900 to 975. Expectations regarding our operations are based on numerous assumptions regarding the operations. Assumptions regarding the costs and benefits of our development and expansion projects include assumptions that the relevant project is constructed, commissioned and operated in accordance with current expectations. Statements regarding the availability of our credit facilities and project financing facility are based on assumptions that we will be able to satisfy the conditions for borrowing at the time of a borrowing request and that the credit facilities are not otherwise terminated or accelerated due to an event of default. Statements concerning future production costs or volumes are based on numerous assumptions of management regarding operating matters, including assumptions: that demand for products develops as anticipated; that customers and other counterparties perform their contractual obligations; that operating and capital plans will not be disrupted by issues such as mechanical failure, unavailability of parts or supplies, labour disturbances, COVID-19, interruption in transportation or utilities, or adverse weather conditions; and that there are no material unanticipated variations in the cost of energy or supplies. Statements regarding anticipated steelmaking coal sales volumes and average steelmaking coal prices depend on timely arrival of vessels, performance of our steelmaking coal-loading facilities, and performance by customers of their contractual obligations, as well as the level of spot pricing sales. Our sustainability goals and strategies are based on a number of additional assumptions, including assumptions regarding: the availability and effectiveness of technologies needed to achieve our sustainability goals and priorities; the availability of clean energy sources and zero-emissions alternatives for transportation on reasonable terms; our ability to implement new source control or mine design strategies on commercially reasonable terms without impacting production objectives; our ability to successfully implement our technology and innovation strategy; and the performance of new technologies in accordance with our expectations. In addition to the above, statements regarding the Separation are based on assumptions that the Separation will be completed on the terms and conditions, and within the timeframes, currently contemplated; that we will obtain or satisfy, in a timely manner, all required shareholder and regulatory approvals and other conditions necessary to complete the Separation; that market and other conditions are favourable to completing the Separation; and regarding economic conditions, interest rates and tax rates. In addition to the above, statements regarding the Dual Class Amendment are based on assumptions that the Dual Class Amendment will be completed on the terms and conditions, and within the timeframes, currently contemplated; and that we will obtain or satisfy, in a timely manner, all required shareholder and regulatory approvals and other conditions necessary to complete the Dual Class Amendment.
We caution you that the foregoing list of important factors and assumptions is not exhaustive. Other events or circumstances could cause our actual results to differ materially from those estimated or
| | | | | | | | |
| Teck Resources Limited | | Page 6 |
| | |
2022 Annual Information Form
projected and expressed in, or implied by, our forward-looking statements. You should also carefully consider the matters discussed under “Risk Factors” in this Annual Information Form and in the “Cautionary Statement on Forward-Looking Statements” section of our Management’s Discussion and Analysis for the year ended December 31, 2022, and subsequent filings, which can be found under our profile on SEDAR (www.sedar.com) and on EDGAR (www.sec.gov). Except as required by law, we undertake no obligation to update publicly or otherwise revise any forward-looking statements or the foregoing list of factors, whether as a result of new information or future events or otherwise.
Scientific and technical information in this Annual Information Form regarding our coal properties was reviewed and approved by Jo-Anna Singleton, P.Geo. and Cameron Feltin, P.Eng., each an employee of Teck Coal Limited and each a Qualified Person under National Instrument 43-101. Scientific and technical information in this Annual Information Form regarding Antamina was reviewed and approved by Fernando Angeles, P.Eng,. Lucio Canchis, who is an SME Registered Member, Carlos Aguirre, FAusIMM and Hernando Valdivia, FAusIMM and who are all employees of Compañía Minera Antamina S.A. and Qualified Persons for the purposes of National Instrument 43-101 in respect of Antamina. Scientific and technical information in this Annual Information Form regarding our other base metal properties was reviewed and approved by Rodrigo Alves Marinho, P.Geo., an employee of Teck and a Qualified Person under National Instrument 43-101.
Cautionary Note to U.S. Investors Concerning Estimates of Measured, Indicated and Inferred Mineral Resources
This Annual Information Form has been prepared in accordance with the requirements of the securities laws in effect in Canada, which differ from the requirements of U.S. securities laws.
In this Annual Information Form we use the term “mineral resources” and its subcategories “measured”, “indicated” and “inferred” mineral resources. Readers are advised that such terms are required by, and used in accordance with, Canadian regulations and may not be comparable to those terms as disclosed by U.S. mining companies in accordance with U.S. Securities laws. Investors are cautioned not to assume that any part or all of the mineral resources in these categories will ever be converted into reserves. “Inferred mineral resources” have a great amount of uncertainty as to their existence, and great uncertainty as to their economic and legal feasibility. Under Canadian rules, issuers must not make any disclosure of results of an economic evaluation that includes inferred mineral resources, except in very limited cases. Investors are cautioned not to assume that part or all of an inferred mineral resource exists, or is, or will be, economically or legally mineable.
Glossary of Technical Terms
cathode: an electrode in an electrolytic cell where electrons enter that represents the final product of an electrolytic metal refining process.
clean coal: coal that has been processed to separate impurities and is in a form suitable for sale.
coking coal: coal possessing physical and chemical characteristics that facilitate the conversion into coke, which is used in the steelmaking process. Coking coal may also be referred to as metallurgical coal.
concentrate: a product containing valuable minerals from which most of the waste rock in the ore has been eliminated in a mill or concentrator.
dump leach: a process that involves dissolving and recovering minerals from typically lower-grade uncrushed ore from a mine dump.
| | | | | | | | |
| Teck Resources Limited | | Page 7 |
| | |
2022 Annual Information Form
flotation: a method of mineral separation in which a variety of reagents facilitate the attachment of certain minerals onto the surface of a froth while other minerals sink, thus effecting the separation of valuable minerals from non-valuable minerals.
grade: the classification of an ore according to its content of economically valuable material, expressed as grams per tonne for precious metals and as a percentage for most other metals.
hard coking coal: a type of coking coal used primarily for making high-strength coke for use in integrated steel mills.
hypogene: primary sulphide ore located beneath shallow zones of ore affected by weathering processes.
LME: London Metals Exchange.
mill: a plant in which ore is ground to reduce particle size, physically liberating valuable from non-valuable minerals.
ore: naturally occurring material from which minerals of economic value can be extracted at a reasonable profit.
orebody: a contiguous, well-defined mass of material of sufficient ore content to make extraction economically feasible.
pulverized coal injection (PCI) coal: coal that is pulverized and injected into a blast furnace. Those grades of coal used in the PCI process are generally non-coking. PCI grade coal is used primarily as a heat source in the steel making process in partial replacement for high-quality coking coals, which are typically more expensive.
semi-autogenous grinding (SAG): a method of grinding rock in which particle size reduction is achieved through the tumbling action of a rotating grinding mill that primarily utilizes the contact of rock-on-rock supplemented with steel grinding balls to break down particles.
smelter: a plant in which concentrates are processed into an upgraded product by application of heat.
steelmaking coal: the various grades of coal that are used in the steelmaking process, including both coals to produce coke and coals that are pulverized for injection into the blast furnace as a fuel.
sulphide: a mineral compound containing sulphur but no oxygen.
supergene: near-surface ore that has been subject to secondary enrichment by weathering.
SX-EW: an abbreviation for solvent extraction-electrowinning, a hydrometallurgical process to produce cathode copper from leached copper ores.
tailings: solids that remain after saleable minerals have been removed from the ore during processing.
thermal coal: coal that is used primarily for its heating value. Thermal coals tend not to have the carbonization properties possessed by coking coals. Most thermal coal is used to produce electricity in thermal power plants.
treatment and refining charges: the charge a mine pays to a smelter as a fee for conversion of concentrates into refined metal.
| | | | | | | | |
| Teck Resources Limited | | Page 8 |
| | |
2022 Annual Information Form
Corporate Structure
Name, Address and Incorporation
Teck Resources Limited was continued under the Canada Business Corporations Act in 1978. It is the continuing company resulting from the merger in 1963 of the interests of The Teck-Hughes Gold Mines Ltd., Lamaque Gold Mines Limited and Canadian Devonian Petroleum Ltd., companies incorporated in 1913, 1937 and 1951, respectively. Over the years, several other reorganizations have been undertaken. These include our merger with Brameda Resources Limited and The Yukon Consolidated Gold Corporation in 1979, the merger with Highmont Mining Corporation and Iso Mines Limited in 1979, the consolidation with Afton Mines Ltd. in 1981, the merger with Copperfields Mining Corporation in 1983, and the acquisition of 100% of Cominco Ltd. in 2001. On July 23, 2001, Cominco Ltd. changed its name to Teck Cominco Metals Ltd. and on September 12, 2001, we changed our name to Teck Cominco Limited. On January 1, 2008, we amalgamated with our wholly owned subsidiary, Aur Resources Inc., by way of vertical short-form amalgamation under the name Teck Cominco Limited. On April 23, 2009, we changed our name to Teck Resources Limited from Teck Cominco Limited. On June 1, 2009, Teck Cominco Metals Ltd. changed its name to Teck Metals Ltd.
Since 1978, the Articles of Teck have been amended on several occasions to provide for various series of preferred shares and for other corporate purposes. On January 19, 1988, our Articles were amended to provide for the subdivision of our Class A common shares and Class B subordinate voting shares on a two-for-one basis. On September 12, 2001, the Articles were amended to effect the name change to Teck Cominco Limited and to convert each outstanding Class A common share into one new Class A common share and 0.2 Class B subordinate voting shares and to enact “coattail” provisions for the benefit of the Class B subordinate voting shares. Effective May 7, 2007, our Articles were amended to subdivide our Class A common shares and Class B subordinate voting shares on a two-for-one basis. See “Description of Capital Structure” below for a description of the attributes of the Class A common shares and Class B subordinate voting shares. On April 23, 2009, our Articles were amended to effect the name change to Teck Resources Limited as described above.
The registered and principal offices of Teck are located at Suite 3300, 550 Burrard Street, Vancouver, British Columbia, V6C 0B3.
| | | | | | | | |
| Teck Resources Limited | | Page 9 |
| | |
2022 Annual Information Form
Intercorporate Relationships
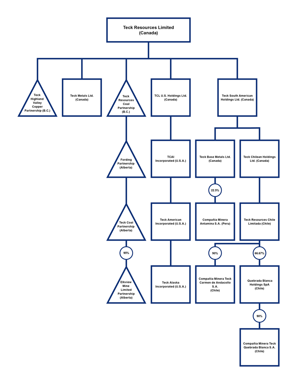
Our financial statements consolidate the accounts of all of our subsidiaries. Our material subsidiaries as at December 31, 2022, are listed below. Unless otherwise indicated, all subsidiaries listed below are wholly owned by Teck. Indentation indicates that the majority of the voting securities of the relevant subsidiary are held by the subsidiary listed above.
| | | | | |
| Company Name | Jurisdiction of Organization or Formation |
| Teck South American Holdings Ltd. | Canada |
| Teck Chilean Holdings Ltd. | Canada |
| Teck Resources Chile Limitada | Chile |
Quebrada Blanca Holdings SpA(1) | Chile |
Compañía Minera Teck Quebrada Blanca S.A.(2) | Chile |
Compañía Minera Teck Carmen de Andacollo S.A.(3) | Chile |
| Teck Base Metals Ltd. | Canada |
| Teck Metals Ltd. | Canada |
| Teck Resources Coal Partnership | British Columbia |
| Fording Partnership | Alberta |
| Teck Coal Partnership | Alberta |
Elkview Mine Limited Partnership(4) | Alberta |
| Teck Highland Valley Copper Partnership | British Columbia |
| TCL U.S. Holdings Ltd. | Canada |
| TCAI Incorporated | Washington, U.S.A. |
| Teck American Incorporated | Washington, U.S.A. |
| Teck Alaska Incorporated | Alaska, U.S.A. |
(1) 66.67% held, directly or indirectly, by Teck.
(2) 60% held, directly or indirectly, by Teck.
(3) 90% held, directly or indirectly, by Teck.
(4) 95% held, directly or indirectly, by Teck.
In addition to the above, we own, a 22.5% indirect share interest in Compañía Minera Antamina S.A. As of December 31, 2022, we owned a 21.3% limited partnership interest in Fort Hills Energy Limited Partnership. This interest was sold to Suncor Energy Inc. and TotalEnergies EP Canada Ltd. on February 2, 2023.
| | | | | | | | |
| Teck Resources Limited | | Page 10 |
| | |
2022 Annual Information Form
The following chart sets out the relationships among our material subsidiaries as at December 31, 2022. Certain aspects of the ownership structure have been simplified. All material subsidiaries are wholly owned unless otherwise specified.
| | | | | | | | |
| Teck Resources Limited | | Page 11 |
| | |
2022 Annual Information Form
General Development of the Business
Three-Year History
2020
In 2020, average prices for copper and zinc were each 3% higher than in 2019, while prices for steelmaking coal and blended bitumen were 31% and 38%, respectively, lower than in 2019. Annual average prices in 2020 for copper, zinc, steelmaking coal and bitumen were US$2.80 per pound, US$1.03 per pound, US$113 per tonne and US$27.99 per barrel, respectively, compared with US$2.72 per pound, US$1.16 per pound, US$164 per tonne and US$45.20 per barrel, respectively, in 2019.
The COVID-19 pandemic significantly impacted our operations and product markets in 2020. However, despite the challenges presented by the pandemic, we advanced several significant projects and transactions to strengthen our business through the year.
Two of our major projects, Quebrada Blanca Phase 2 (QB2) and the Neptune Bulk Terminals upgrade project, were impacted by the pandemic but continued to progress. Construction at QB2 was suspended in March due to the COVID-19 pandemic, but resumed in the third quarter, and the project achieved our target of 40% overall completion at the end of 2020. The surge in COVID-19 infections that started in Q4 impacted both cost and schedule for the Neptune Bulk Terminals upgrade project; however, the project was completed and handed over for final commissioning and site-wide ramp-up in the second quarter of 2021. Under our energy business unit, in February we announced that we were withdrawing the Frontier oil sands project from the regulatory review process.
At our operations, the expansion of the Elkview Operations processing facility was completed in the second quarter. This enabled us to replace higher-cost production from our Cardinal River Operations, which ceased production in 2020, with lower-cost production from our Elkview Operations. Construction at our Fording River Active Water Treatment Facility project was impacted by COVID-related issues, but continued during the year. All of our mines recovered from COVID-19 production disruptions in the second quarter, although labour-intensive activities such as maintenance, mine operations, and projects continued to be impacted by COVID-19 safety protocols.
In June and July we undertook a series of transactions that reduced near-term debt maturities and further strengthened our liquidity by adding a US$1 billion revolving credit facility maturing in 2022. In June, we issued US$550 million principal amount of 3.900% notes due 2030 in a private placement, and used a portion of the proceeds to repay outstanding debt under our revolving credit facility and retire US$281 million principal amount of outstanding notes expiring in 2021, 2022 and 2023 through a combination of tender offer, private repurchase and redemption. In November, we completed an exchange offer for the privately placed 3.900% notes due 2030. We paid our regular base quarterly dividend of $0.05 per share each quarter, which totaled approximately $106 million for the year. In October, we announced a new normal course issuer bid, which allowed us to purchase up to 40 million Class B subordinate voting shares through to November 2021.
Our cash and cash equivalents as at December 31, 2020 were $450 million against total debt of $6.9 billion.
2021
In 2021, average prices for copper, zinc, steelmaking coal and blended bitumen were 51%, 32%, 85% and 108% higher, respectively, than in 2020. Annual average prices in 2021 for copper, zinc, steelmaking coal and blended bitumen were US$4.23 per pound, US$1.36 per pound, US$209 per tonne and
| | | | | | | | |
| Teck Resources Limited | | Page 12 |
| | |
2022 Annual Information Form
US$58.14 per barrel, respectively, compared with US$2.80 per pound, US$1.03 per pound, US$113 per tonne and US$27.99 per barrel, respectively, in 2020.
COVID-19 continued to impact our operations and product markets throughout 2021; in addition, wildfires, severe flooding and extreme cold events in British Columbia significantly impacted our operations and transportation networks in British Columbia during the second half of the year. Despite these challenges, we commissioned our Elkview Saturated Rock Fill expansion, which doubled the water treatment facility's capacity to 20 million litres of water per day, and our Fording River Operations South Active Water Treatment Facility. We also completed construction of the Neptune port upgrades, with first coal through the new inbound system achieved in April 2021 followed by a ramp-up phase during the second half of the year, and continued to advance our QB2 project, which reached 77% overall project progress by the end of 2021.
In January we announced a Joint Management Agreement with the Ktunaxa Nation providing for the management and conservation of more than 7,000 hectares of land in ʔamakʔis Ktunaxa, which is in the region of Teck's steelmaking coal operations in southeast British Columbia.
In March we resolved previously disclosed charges under the Fisheries Act relating to 2012 discharges of selenium and calcite from our Fording River and Greenhills steelmaking coal operations by pleading guilty to two offences under s. 36(3) of the Fisheries Act and agreeing, for each offence, to pay a fine of $2 million and make a contribution to the Environmental Damages Fund of $28 million, for a total of $60 million. We continue to work with Environment and Climate Change Canada and provincial regulators on additional measures to improve water quality and prevent calcite deposition.
We also reached multi-year collective agreements with unions at our Antamina, Quebrada Blanca, Fording River and Elkview Operations during the year.
In October, we announced a new US$4.0 billion sustainability-linked revolving credit facility under which the interest rate paid by Teck will increase or decrease based on Teck's performance in reducing carbon emissions, improving health and safety, and strengthening gender diversity in the workforce. We paid our regular base quarterly dividend of $0.05 per share each quarter, which totaled approximately $106 million for the year. In October, we announced the receipt of regulatory approval for a new normal course issuer bid, which allows us to purchase up to 40 million Class B subordinate voting shares through to November 2022.
Our cash and cash equivalents as at December 31, 2021 were $1.4 billion against total debt, including lease liabilities, of $8.1 billion.
2022
In 2022, average prices for copper were 6% lower than in 2021, while average prices for zinc and steelmaking coal were 16%, and 70% higher, respectively, than in 2021. Annual average prices in 2022 for copper, zinc and steelmaking coal were US$3.99 per pound, US$1.58 per pound and US$355 per tonne, respectively, compared with US$4.23 per pound, US$1.36 per pound and US$209 per tonne, respectively, in 2021.
Our Quebrada Blanca Phase 2 project continued to advance construction, pre-operational testing and commissioning through 2022. We are now in commissioning on Line 1 and have begun processing ore through the mills.
In September, there was a structural failure of the plant feed conveyor belt at our Elkview Operation, which interrupted production at Elkview and had a material impact on our steelmaking coal production and sales volumes in the latter half of 2022. In the fourth quarter of 2022 production at our Highland
| | | | | | | | |
| Teck Resources Limited | | Page 13 |
| | |
2022 Annual Information Form
Valley Copper Operations was negatively impacted by a localized geotechnical instability, which led to a temporary closure of the Valley pit and reduction in plant feed grade. Operations in the pit resumed in mid-December; updates to the pit design are in progress. Also in the fourth quarter of 2022, Trail completed a major planned maintenance turnaround, which was extended primarily due to cold weather in December, which resulted in lower production across products for the latter half of the year.
In 2022, we reached multi-year collective agreements with our unions at our Carmen de Andacollo, Highland Valley Copper and Trail Operations, extending them until 2025, 2026, and 2027, respectively. Our High-Potential Incident Frequency for the full year of 2022 was the lowest ever, at a rate of 0.10, down 23% compared to 2021.
In 2022, we expanded our existing climate action strategy to include a new short-term goal to achieve net-zero Scope 2 greenhouse gas emissions by 2025 and a new ambition to achieve net-zero Scope 3 emissions by 2050. We also set a new goal to become a nature positive company by 2030, including through conserving or rehabilitating at least three hectares for every one hectare affected by our mining activities. In March, our Highland Valley Copper Operations was awarded the Copper Mark, a third party verified voluntary assurance framework to promote responsible production practices and demonstrate commitment to the United Nations Sustainable Development Goals. In June, we announced a carbon capture utilization and storage pilot project at our Trail Operations which is expected to begin in the second half of 2023. We also entered into an agreement with AES Corporation to supply energy generated from 100% renewable sources to our Quebrada Blanca Operations.
In 2022, we continued to focus on development of our copper and zinc projects, including by:
–announcing the launch of our zinc growth initiative focused on surfacing value from our zinc development assets in the Americas and Australia;
–reaching an agreement with PolyMet Mining Corp. to form a 50:50 joint venture to advance development of PolyMet Mining Inc.'s NorthMet project and our Mesaba mineral deposit; and
–reaching an agreement whereby Agnico Eagle Mines Limited agreed to subscribe for a 50% interest in Minas de San Nicolás, S.A.P.I. de C.V., which holds our San Nicolás copper-zinc development project in México. The subscription proceeds will be used to fund the first US$580 million of post-closing project costs, with subsequent funding to be contributed according to each partner's ownership percentage.
We also agreed to sell our 21.3% interest in Fort Hills Energy Limited Partnership (FHELP) and certain associated downstream assets to Suncor Energy Inc. for gross proceeds of approximately $1 billion and agreed to to sell our Quintette steelmaking coal mine in North-eastern British Columbia to a subsidiary of Conuma Resources Limited for $120 million in staged cash payments over 36 months and an ongoing 25% net profits interest royalty, first payable after Conuma Resources Limited recovers its investment in Quintette. TotalEnergies EP Canada Ltd. exercised its right of first refusal relating to FHELP in January 2023 and those transactions closed on February 2, 2023. The Quintette transaction closed on February 16, 2023.
In June, we repurchased $650 million aggregate principal amount of outstanding debt securities and through the balance of the year we purchased an additional $93 million on the open market.
In September, our President and Chief Executive Officer Don Lindsay retired and our Board appointed Jonathan Price, our former Executive Vice-President and Chief Financial Officer, to succeed him as Chief Executive Officer and Harry "Red" Conger, IV, our former Executive Vice-President and Chief Operating Officer, as President and Chief Operating Officer. This transition was the culmination of a multi-year succession process. Mr. Lindsay had served as Teck's President and Chief Executive Officer since 2005.
| | | | | | | | |
| Teck Resources Limited | | Page 14 |
| | |
2022 Annual Information Form
In February 2022, our Board approved a new dividend policy, increasing our annual base dividend from $0.20 per share to $0.50 per share. In 2022, we declared and paid an aggregate $0.50 per share base dividend and a supplemental dividend of $0.50 per share, for an aggregate of $1.00 dividend per share. In October, we announced the receipt of regulatory approval for a new normal course issuer bid, which allows us to purchase up to 40 million Class B subordinate voting shares through to November 2023. During our previous normal course issuer bid, which commenced on November 2, 2021 and ended on November 1, 2022, we purchased 30,703,473 Class B Shares at an average price of $45.3623.
Our cash and cash equivalents as at December 31, 2022 were $1.883 billion against total debt, including lease liabilities, of $7.738 billion.
RECENT DEVELOPMENTS
On February 21, 2023, Teck announced the reorganization of its business (the Separation) to separate Teck into two independent, publicly-listed companies: Teck Metals Corp. (Teck Metals) and Elk Valley Resources Ltd. (EVR). The Separation will create two world-class resource companies and provide investors with choice for allocating investment between two businesses with different commodity fundamentals and value propositions. Teck Metals will be growth-oriented, with premier, low-cost base metals production, a top-tier copper development portfolio and a disciplined capital returns policy. EVR will be a high-margin Canadian steelmaking coal producer, focused on long-term cash generation and providing cash returns to shareholders, with significant equity value accretion potential. Both companies will remain committed to strong environmental and social performance.
The Separation is structured as a spin-off of Teck’s steelmaking coal business by way of a distribution of EVR common shares to Teck shareholders. Teck Metals will retain a substantial interest in steelmaking coal cash flows through a transition period in the form of an 87.5% interest in a gross revenue royalty (the Royalty) and preferred shares of EVR (collectively, the Transition Capital Structure). Under the Transition Capital Structure, Teck Metals will receive quarterly payments consisting of Royalty payments and preferred share redemption amounts that will, in aggregate, equal 90% of EVR's free cash flow.
Teck shareholders of record as of the applicable distribution record date will receive common shares of EVR in proportion to their current Teck shareholdings at an exchange ratio of 0.1 common share of EVR for each Teck share (or approximately 51.9 million total EVR common shares) and approximately $0.39 cash per share for an aggregate of $200 million in cash. Shareholders will be able to elect to maximize the amount of cash or common shares of EVR they receive, subject to proration, through a Dutch auction election process. Details of the election will be set out in the management proxy circular to be provided to Teck shareholders.
As part of the Separation, Teck will change its name to “Teck Metals Corp.” and continue to be listed on the Toronto Stock Exchange (TSX) and New York Stock Exchange (NYSE). EVR has applied to have its common shares listed on the TSX.
In consideration for the transfer of the steelmaking coal assets to EVR, EVR will grant the Royalty and issue preferred shares and common shares to Teck Metals. The Royalty is a gross revenue royalty that will be paid quarterly from EVR’s steelmaking coal revenue, subject to free cash flow and minimum cash balance limitations designed to support the financial resiliency of EVR. The Royalty will be payable until the later of (a) an aggregate amount of $7.0 billion in royalty payments having been made, or (b) December 31, 2028. The preferred shares will have an aggregate $4.4 billion redemption amount and a 6.5% cumulative dividend. In any quarter, Royalty payments and preferred share redemption amounts will in aggregate equal 90% of EVR free cash flow. If not redeemed earlier, the preferred shares will mature 20 years from their date of issue. These arrangements are designed to provide EVR with
| | | | | | | | |
| Teck Resources Limited | | Page 15 |
| | |
2022 Annual Information Form
flexibility to operate its business, provide cash returns to shareholders, and fund its environmental and social commitments in a broad range of steelmaking coal price environments.
Teck has also reached agreement with its steelmaking coal joint venture partners and major customers, Nippon Steel Corporation (NSC) and POSCO, to exchange their minority interests in the Elkview and Greenhills operations for interests in EVR. As a result, EVR will own 100% of its steelmaking coal operations. NSC’s exchange of its Elkview interest and its $1.025 billion cash investment will give it a 10% interest in EVR common shares and the Transition Capital Structure. POSCO will receive a 2.5% interest in EVR common shares and the Transition Capital Structure.
The exchanges of the current interests of NSC and POSCO for interests in EVR are conditional on the completion of the Separation and other customary conditions. The additional investment by NSC is conditional on completion of the Separation, but the Separation is not conditional on completion of the additional investment by NSC.
The Separation is expected to be implemented through a plan of arrangement under the Canada Business Corporations Act, and is subject to the approval of at least 66 2/3% of the votes cast by all the holders of Class A common shares and Class B subordinate voting shares of Teck, each voting separately by class. In addition to Teck shareholder and court approvals, the Separation is subject to customary conditions. Listing of the EVR common shares is subject to the approval of the TSX in accordance with its original listing requirements. The TSX has not conditionally approved the listing application and there is no assurance that the TSX will approve the listing application.
In connection with the Separation, on February 21, 2023, Teck also announced a proposed six-year sunset for the multiple voting rights attached to the Class A common shares of Teck (the Dual Class Amendment). If approved, on the effective date of the Dual Class Amendment, each Teck Class A common share will be exchanged for one new Class A common share and 0.67 of a Class B subordinate voting share. The terms of the new Class A common shares will be identical to the current terms of Class A common shares, but will provide that, on the sixth anniversary of the effective date of the Dual Class Amendment, all new Class A common shares will automatically be exchanged for Class B subordinate voting shares, which will be renamed “common shares”.
The Dual Class Amendment is to be implemented through a plan of arrangement under the Canada Business Corporations Act. Subject to the receipt of exemptive relief from the Canadian Securities Administrators, the Dual Class Amendment will be subject to the approval of at least 66 2/3% of the votes cast at the meeting by the holders of Class A common shares and Class B subordinate voting shares of Teck, each voting separately as a class, and to the approval of at least a majority of the votes cast by holders of Class B subordinate voting shares of Teck, excluding the votes attached to Class B subordinate voting shares beneficially owned or controlled by Teck’s majority Class A common shareholders, Temagami Mining Company Limited, SMM Resources Incorporated and Dr. Keevil. Teck has applied for exemptive relief from the Ontario Securities Commission from a requirement that would otherwise apply to have the Dual Class Amendment also approved by at least a majority of the votes cast by holders of Class A common shares, excluding the votes attached to Class A common shares beneficially owned or controlled by Temagami Mining Company Limited, SMM Resources Incorporated and Dr. Keevil. In addition to Teck shareholder and court approvals, the Dual Class Amendment is subject to customary conditions, including approval of the TSX.
Teck will seek shareholder approval for each of the Separation and the Dual Class Amendment at its annual and special meeting of shareholders, expected to be held on April 26, 2023. Further information regarding the Separation and the Dual Class Amendment will be included in the management proxy circular to be mailed to Teck shareholders for the shareholder meeting, which will be available on SEDAR
| | | | | | | | |
| Teck Resources Limited | | Page 16 |
| | |
2022 Annual Information Form
at www.sedar.com and on EDGAR at www.sec.gov. Shareholders are encouraged to read the management proxy circular and other relevant materials when they become available.
The implementation of the Dual Class Amendment is not conditional on the implementation of the Separation, and the Separation is not conditional on implementation of the Dual Class Amendment. If both are approved, the Dual Class Amendment will be implemented before the implementation of the Separation. Teck expects that the Dual Class Amendment and the Separation will each be completed in the second quarter of 2023.
| | | | | | | | |
| Teck Resources Limited | | Page 17 |
| | |
2022 Annual Information Form
Description of the Business
General
Teck’s business is exploring for, acquiring, developing, producing and selling natural resources. Our activities are organized into business units focused on copper, zinc and steelmaking coal. These are supported by Teck’s corporate offices, which manage corporate growth initiatives and provide marketing, administrative, technical, financial and other services. We have interests in the following operations:
| | | | | | | | |
| Type of Operation | Jurisdiction |
| Highland Valley | Copper/Molybdenum Mine | British Columbia, Canada |
| Antamina | Copper/Zinc Mine | Ancash, Peru |
| Quebrada Blanca | Copper/Molybdenum Mine | Region I, Chile |
| Carmen de Andacollo | Copper/Gold Mine | Region IV, Chile |
| Trail Operations | Zinc/Lead Refinery | British Columbia, Canada |
| Red Dog | Zinc/Lead Mine | Alaska, U.S.A. |
| Elkview | Steelmaking Coal Mine | British Columbia, Canada |
| Fording River | Steelmaking Coal Mine | British Columbia, Canada |
| Greenhills | Steelmaking Coal Mine | British Columbia, Canada |
| Line Creek | Steelmaking Coal Mine | British Columbia, Canada |
Our principal products are copper, zinc and steelmaking coal. In addition, we produce lead, silver, molybdenum, and various specialty and other metals, chemicals and fertilizers. We also actively explore for copper, zinc, nickel and gold. The following table sets out our revenue by product for each of our last two financial years:
| | | | | | | | | | | | | | |
| 2022 $(Billions) | % | 2021 $(Billions) | % |
Copper(1) | 2.925 | 17 | 3.066 | 24 |
Zinc(2) | 2.835 | 16 | 2.152 | 17 |
| Steelmaking Coal | 10.409 | 60 | 6.251 | 49 |
Other(3) | 1.147 | 7 | 1.297 | 10 |
Total(4) | 17.316 | 100 | 12.766 | 100 |
(1)Copper revenues include sales of copper contained in concentrates and cathode copper.
(2)Zinc revenues include sales of refined zinc and zinc concentrate.
(3)Other revenues include sales of silver, lead, gold, molybdenum, various specialty metals, chemicals and fertilizer.
(4)Does not include revenues from discontinued operations.
On February 21, 2023, Teck announced the Separation, which, if effected, will separate Teck into two independent, publicly-listed companies: Teck Metals Corp. and Elk Valley Resources Ltd. See “General Development of the Business – Three-Year History – Recent Developments” and “Risk Factors”.
| | | | | | | | |
| Teck Resources Limited | | Page 18 |
| | |
2022 Annual Information Form
Product Summary
COPPER
We produce both copper concentrates and copper cathode. Our principal market for copper concentrates is Asia, with a lesser amount sold in Europe. Copper concentrates produced at our Highland Valley Copper Operations are distributed to customers in Asia by rail to a port in Vancouver, British Columbia, and from there by ship. Copper concentrates produced at Antamina are transported by a slurry pipeline to a port at Huarmey, Peru, and from there go by ship to customers in Asia and Europe. Copper concentrates produced at Carmen de Andacollo are trucked to the port of Coquimbo, Chile, and from there are transported by ship to customers in Asia, Europe and South America. Copper concentrates are sold primarily under long-term contracts, with treatment and refining charges negotiated on an annual basis. The balance is sold in the spot market at prices based on prevailing market quotations. Copper cathode from our Quebrada Blanca and Carmen de Andacollo mines is trucked from the mines to a port from where it is shipped and sold primarily under spot contracts to customers in Asia and Europe.
The copper business is cyclical. Copper concentrate treatment charges rise and fall depending upon the supply of copper concentrates in the market and the demand for custom copper concentrates by the copper smelting and refining industry. Prices for copper cathode also rise and fall as a result of changes in demand for, and supply of, refined copper metal and availability of raw materials such as copper concentrate, blister and scrap. Copper consumption is primarily tied to its electrical conductivity properties, accounting for over 60% of global demand. Demand for copper in a variety of forms, shapes and alloys is split globally, with about one-quarter each going to electrical networks, construction industries and consumer goods, with the remainder split between auto and transportation sectors and industrial machinery. Copper’s electrical conductivity properties make it a key component in building the technologies and infrastructure needed to reduce global carbon emissions, through its use in solar panels, wind turbines, energy storage and electric cars. Copper will also play an important role in improving the efficiency of electric motors and the transmission and distribution of power to assist in accelerating the global reduction of carbon emissions. We compete with other producers of copper concentrates and cathodes, as well as copper sourced through scrap sources.
In 2022, global copper mine production increased by 2.6% according to Wood Mackenzie, a commodity research consultancy, with total production estimated at 22.0 million tonnes.
Chinese imports of copper concentrates increased 9% in 2022 to reach over 6.1 million tonnes of contained copper. Scrap and unrefined copper imports into China, including blister and anode, were up 13% year over year in 2022 and cathode imports increased by 8.4% to 3.4 million tonnes in 2022. Despite reports of weak copper demand in China, net contained copper unit imports were up 9.1% from 2021 levels to 12.6 million tonnes, while reported cathode stocks in China fell 0.1 million tonnes.
Wood Mackenzie estimates that global refined copper production grew 0.5% in 2022, below the 0.8% increase in global copper cathode demand, and is projecting that refined production will increase 3.0% in 2023, reaching 25.7 million tonnes, with demand increasing only 2.1% to 25.5 million tonnes. The projected surplus in 2023 is 0.2 million tonnes. Mine disruptions in 2022 were at record levels and production challenges are expected to continue into 2023. Demand continues to increase as governments and corporations expand decarbonization efforts, requiring additional copper units for renewable energy generation and distribution. Consumer demand is forecast to come under pressure in 2023 in Europe and North America, while stimulus spending and consumer demand is now forecast to improve in China following a relaxation of COVID-19 lockdowns in the country.
All of our revenues from sales of copper concentrates and copper cathode were derived from sales to third parties.
| | | | | | | | |
| Teck Resources Limited | | Page 19 |
| | |
2022 Annual Information Form
ZINC
We produce refined zinc through our metallurgical operations at Trail and zinc concentrates through our mining operations. Our principal markets for refined zinc are North America and Asia. Refined zinc produced at our metallurgical operations at Trail, British Columbia, is distributed to customers in North America by rail and/or truck and to customers in Asia by ship.
We produce zinc concentrates at our Red Dog mine in the United States and the Antamina mine in Peru, in which we indirectly own 22.5%. The majority of concentrate sales are pursuant to long-term contracts at market prices, subject to annually negotiated treatment charges. The balance is sold on the spot market at prices based on prevailing market quotations. Our principal markets for zinc concentrates are Asia, Australia, Europe and North America. Zinc concentrates from our Red Dog mine in Alaska are moved via truck from the mine to our port where they are stored until the summer shipping season and then loaded onto ships for distribution to customers in our principal markets. Zinc concentrates produced at Antamina are transported by a slurry pipeline to a port at Huarmey, Peru, and from there go by ship to customers in Asia, Australia and Europe.
In 2022, the majority of the zinc concentrate produced at Red Dog was shipped to customers in Asia, Australia and Europe, with the balance being shipped to our metallurgical facilities at Trail, British Columbia. Red Dog's lead concentrate production is also shipped to Trail and to customers in Asia, Australia and Europe. The shipping season at Red Dog is restricted to approximately 100 days per year, between early July and the end of October, because of sea ice conditions. Red Dog’s sales are seasonal, with the majority of sales occurring in the last five months of each year.
The zinc business is cyclical. Treatment and refining charges rise and fall depending upon the supply of zinc concentrates in the market and the demand for custom zinc concentrates by the zinc smelting and refining industry. Galvanizing steel makes up close to 60% of global zinc demand, with almost half of zinc demand going into construction and about 20% each going into the transportation sector and infrastructure. Zinc’s galvanizing properties provide protection to steel to reduce corrosion, which extends the service life of steel components and infrastructure, thus reducing the need for replacement. Zinc prices and premiums are highly dependent on demand for steel products. Zinc is also an essential element for human health and can be used in fertilizers as a sustainable approach to increasing crop yields. We compete with other producers of both zinc concentrates and refined zinc metal globally.
In 2022, global zinc mine production continued to be impacted by COVID restrictions and labour shortages, increasing by only 0.2% according to Wood Mackenzie, with total production reaching 12.9 million tonnes.
Wood Mackenzie estimates the global zinc metal market remained in deficit in 2022, recording a shortfall of 0.5 million tonnes of available material, with global refined zinc demand falling 1.4% in 2022 over 2021, to 13.8 million tonnes. Wood Mackenzie estimates that global refined zinc production fell 4.0% in 2022, to 13.3 million tonnes as European zinc smelters were forced to cut production due to higher energy costs.
All of our 2022 revenues from sales of refined zinc and zinc concentrates (other than zinc concentrates produced at Red Dog that are sold to Trail) were derived from sales to third parties. We strive to differentiate our refined metal products by producing the alloys, sizes and shapes best suited to customer requirements.
Trail’s supply of zinc and lead concentrates, other than those sourced from Red Dog, is provided primarily through long-term contracts with mine producers in North America, South America and Australia.
| | | | | | | | |
| Teck Resources Limited | | Page 20 |
| | |
2022 Annual Information Form
STEELMAKING COAL
Teck is the second-largest seaborne exporter of steelmaking coal in the world. Our hard coking coal, a type of steelmaking coal, is used for making coke by integrated steel mills in Asia, Europe and the Americas. Approximately 75% of the coal we produce is high-quality hard coking coal, although the percentages can vary from period to period. We also produce lesser-quality semi-hard coking coal, semi-soft coking coal and PCI coal products.
Steelmaking coal is processed at our mine sites and primarily shipped westbound from our mines by rail to terminals on the coast of British Columbia and from there by vessel to overseas customers. In 2022, close to 5% of our processed coal was shipped eastbound directly by rail, or by rail and by ship via Thunder Bay, to customers in North America.
Globally, we compete in the steelmaking coal market primarily with producers based in Australia and the United States. For sales to China, we also compete with Mongolian, Russian and Chinese domestic coal producers. Steelmaking coal pricing is generally established in U.S. dollars and our competitive position in the steelmaking coal market continues to be determined by the quality of our various coal products, our reputation as a reliable supplier, and our production and transportation costs compared to other producers throughout the world.
The high-quality seaborne steelmaking coal markets are cyclical, being driven by a combination of demand, production and export capacity. Strong steel market fundamentals support demand and pricing for high-quality seaborne steelmaking coal. Conversely, in difficult steel markets, steelmakers can use a higher proportion of lower-cost semi-soft and PCI coal products in their production process, which can result in reduced pricing premiums for higher-quality hard coking coals. Rising steel prices and healthy margins in the first half of the year enabled steel mills to increase worldwide hot metal production and demand for seaborne steelmaking coal remained high.
Global crude steel production fell 4.3% according to the World Steel Association year over year in 2022. Chinese crude steel production was down 2.1% year over year in 2022, with India the only region posting crude steel production gains, up 5.5% in 2022.
Coal shipments from Australia to China remained restricted through 2022 while soaring energy prices provided support to thermal coal prices. China appears to be starting to lift restrictions on Australian coal imports. This is expected to change trade flows as Chinese steel mills will likely restart utilizing Australian coals in their blends. We expect that crude steel demand outside of China will continue to grow at above-trend rates particularly in Asia, and that planned increases in steelmaking coal production, and changes in trade flows in 2023 will be absorbed into the global seaborne market.
Logistics continued to play a key role in the seaborne market in 2022 as COVID-19 protocols restricted the shipments of coal across land borders between Mongolia and China for part of the year and sanctions on Russian coal impacted supply. The availability of seaborne steelmaking coal was also impacted by weather disruptions in Australia and Canada.
Quarterly contract-priced sales represent approximately 40% of our sales, with the balance of our sales priced at levels reflecting market conditions when sales are concluded.
Substantially all of our revenues from sales of coal products were derived from sales to third-party end users, most of which are steelmakers.
| | | | | | | | |
| Teck Resources Limited | | Page 21 |
| | |
2022 Annual Information Form
Individual Operations
COPPER
Copper Operations
Highland Valley Copper Mine, Canada (Copper)
We hold a 100% interest in the Highland Valley Copper mine located near Kamloops, British Columbia through our wholly owned subsidiary Teck Highland Valley Copper Partnership.
Highland Valley’s primary product is copper concentrate; it also produces a molybdenum concentrate. The property comprising the Highland Valley Copper mine covers a surface area of approximately 50,000 hectares and is held pursuant to various mineral leases, mineral claims and Crown grants. Mineral claims are renewed annually or as required based on the amount of exploration-related expenses applied on a given claim, which can extend the claim renewal requirements by several years at a time. Mineral leases are typically held for 20- or 30-year terms and are renewed accordingly. In the past, renewals of these licences and leases have generally been granted, although there can be no assurance that this will continue in the future. Crown grants are held indefinitely and are subject to annual taxes.
The Highland Valley Copper mine is located adjacent to Highway 97C connecting Merritt, Logan Lake and Ashcroft, British Columbia. Access to the mine is from a 1-kilometre access road from Highway 97C. The mine is approximately 50 kilometres southwest of Kamloops, and approximately 200 kilometres northeast of Vancouver. The mine operates throughout the year. Power is supplied by BC Hydro through a 138-kilovolt line that terminates at the Nicola substation east of Merritt. Mine personnel live in nearby areas, primarily Logan Lake, Kamloops, Ashcroft, Cache Creek and Merritt.
The mine is an open pit operation. The processing plant, which uses autogenous and semi-autogenous grinding and flotation to produce metal in concentrate from the ore, has the capacity to process up to 160,000 tonnes of ore per day, depending on ore hardness. Autonomous haulage trucks are successfully operating in the Lornex pit, with 28 autonomous haulage trucks now fully operational.
Water from mill operations is collected and contained in a tailings impoundment area. Mill process water is reclaimed from the tailings pond. The operation is subject to water and air permits issued by the Province of British Columbia and is in material compliance with those permits. The operation holds all of the permits that are material to its current operations.
Concentrates from the operation are transported first by truck to Ashcroft and then by rail to a port in Vancouver for export overseas, with the majority being sold under long-term sales contracts to smelters in Asia. The price of copper concentrate under these long-term sales agreements is based on LME prices during quotation periods determined with reference to the time of delivery, with treatment and refining charges negotiated annually. The balance is sold on the spot market. Molybdenum concentrates are sold under long-term and spot contracts in line with prevailing market terms.
Ore is currently mined from the Valley, Lornex and Highmont pits. The pits are located in the Guichon batholith, which hosts all of the orebodies located in the area. The host rocks of the Valley deposit are mainly porphyritic quartz monzonites and granodiorites of the Bethsaida phase of the batholith. These rocks are medium-to-coarse-grained with large phenocrysts of quartz and biotite. The rocks of the deposit were subjected to hydrothermal alteration, extensive quartz veining, quartz-sericite veining, and silicification. Bornite, chalcopyrite and molybdenum were introduced with the quartz and
| | | | | | | | |
| Teck Resources Limited | | Page 22 |
| | |
2022 Annual Information Form
quartz-sericite veins and typically fill angular openings in them. Accessory minerals consist of hornblende, magnetite, hematite, sphene, apatite and zircon. Pre-mineral porphyry and aplite dykes intrude the host rocks of the deposit.
The Lornex orebody occurs in Skeena quartz diorite host rock, intruded by younger pre-mineral quartz porphyry and aplite dykes. The Skeena quartz diorite is an intermediate phase of the Guichon batholith and is generally a medium-to-coarse grained equigranular rock distinguished by interstitial quartz and moderate ferromagnesian minerals. The sulphide ore is primarily fracture fillings of chalcopyrite, bornite and molybdenite with minor pyrite, magnetite, sphalerite and galena.
The Highmont deposit is entirely hosted within the Skeena granodiorite and the Gnawed Mountain Composite Dyke (GMCD) that has traditionally been described as a multiphase intrusion. The Bethsaida phase of the batholith occurs 750 metres southwest of the deposit, with historical logged intercepts of Bethsaida within the deposit interpreted to be phases of the GMCD. The lithology of dykes in Highmont is less constrained than the Valley-Lornex deposit. Copper mineralization occurs dominantly as chalcopyrite or bornite within quartz and white mica veins and to a lesser degree as breccia infill. The generalized sulphide distribution indicates a roughly concentric distribution of bornite-chalcopyrite and pyrite centered in the east of the deposit and extending northwest along the contacts of the GMCD.
Additional drilling and engineering studies continue to be advanced to define resources near the existing Valley, Lornex and Highmont pits to assess the potential economic viability of extending the Highland Valley Copper mine life to at least 2040. The current mine life extends to 2028.
In 2022, nine drillholes totaling 1,633 metres were completed in the Valley pit to further refine geoscience and resource models by providing additional infill data and supplemental geochemistry to more accurately inform geometallurgical models. This data was targeted to support the 2023 to 2025 pit production phases. Four geotech holes were also drilled in the Valley pit to support the structural model. In 2022, nine holes totaling 2,107 metres were drilled in the Lornex Pit and five holes totaling 787 metres were drilled in the Highmont Pit.
Diamond drill core is split in halves using core saws and sampled in two-metre intervals (HQ/PQ diameter core). One half is sent to an independent, off-site laboratory for analysis and the other is retained for future reference. Field duplicates and external umpire checks of approximately 5% of pulp samples are elements of the Highland Valley quality assurance/quality control program procedures.
Highland Valley Copper’s 2022 copper production was 119,100 tonnes, compared to 130,800 tonnes in 2021. The decrease in 2022 production was primarily a result of lower copper grades and a decrease in mill throughput largely due to processing harder ores, as expected in the mine plan. Molybdenum production was 1.0 million pounds in 2022, compared to 1.1 million pounds in 2021, primarily due to lower grades, as expected in the mine plan.
Copper production in 2023 is anticipated to be between 110,000 and 118,000 tonnes, with a relatively even distribution throughout the year. Copper production from 2024 to 2026 is expected to be between 120,000 and 165,000 tonnes per year. Molybdenum production in 2023 is expected to be between 0.8 and 1.2 million pounds, with production expected to be between 2.0 and 6.0 million pounds per year from 2024 to 2026.
The Highland Valley Copper mine is subject to the B.C. Mineral Tax, which is a two-tier tax with a minimum rate of 2% and a maximum rate of 13%. A minimum tax of 2% applies to operating cash flows, as defined by the regulations. A maximum tax rate of 13% applies to cash flows after taking available deductions for capital expenditures and other permitted deductions.
| | | | | | | | |
| Teck Resources Limited | | Page 23 |
| | |
2022 Annual Information Form
2023 projected capital costs for Highland Valley Copper are approximately $170 million. The major components of the projected capital costs are:
| | | | | |
| Component | Approximate projected cost ($/million) |
| Sustaining | 50 |
Growth(1) | 0 |
| Capitalized stripping | 120 |
| Total | 170 |
(1) Capital costs associated with HVC 2040 are reported as part of the Copper Growth division.
2023 projected aggregate cash operating costs for Highland Valley Copper are approximately $680 million. The major components of the projected cash operating costs are:
| | | | | |
| Component | Approximate projected cost ($/million) |
| Labour (including contractors) | 290 |
| Supplies | 250 |
| Energy | 140 |
| Other (including general & administrative, inventory changes) | 120 |
| Less amounts associated with projected capitalized stripping | (120) |
| Total | 680 |
The cash operating costs presented above do not include transportation or royalties.
Antamina Mine, Peru (Copper, Zinc)
We indirectly own 22.5% of the Antamina copper/zinc mine in Peru, with the balance held indirectly by BHP Billiton plc (33.75%), Glencore plc (33.75%) and Mitsubishi Corporation (10%). The participants’ interests are represented by shares of Compañía Minera Antamina S.A. (CMA), the Peruvian company that owns and operates the project. Our interest is subject to a net profits royalty of 1.667% on CMA’s free cash flow.
The Antamina property consists of numerous mining concessions covering an area of approximately 105,000 hectares and an area of approximately 15,716 hectares of surface rights. These concessions can be held indefinitely, contingent upon the payment of annual license fees and the provision of minimum annual investment or production from each mining concession. CMA also owns a port facility located at Huarmey and an electrical substation located at Huallanca. In addition, CMA holds title to all easements and rights-of-way for the 302-kilometre concentrate pipeline from the mine to the port in Huarmey.
The deposit is located at an average elevation of 4,200 metres, 385 kilometres by road and 270 kilometres by air north of Lima, Peru. Antamina lies on the eastern side of the Western Cordillera in the upper part of the Rio Marañon basin. Mine personnel live in a camp facility while at work, and commute from both local communities and larger population centres, including Lima.
| | | | | | | | |
| Teck Resources Limited | | Page 24 |
| | |
2022 Annual Information Form
The mine is an open pit, truck-and-shovel operation. The ore is crushed within the pit and conveyed through a 2.7-kilometre tunnel to a coarse ore stockpile at the mill. It is then processed utilizing two SAG mills, followed by ball mill grinding and flotation to produce separate copper, zinc, molybdenum and lead/bismuth concentrates. The mill has the capacity to process approximately 145,000 tonnes per day, depending on ore hardness. A 302-kilometre-long slurry concentrate pipeline, approximately 22 centimetres in diameter with a single pump station at the mine site, transports copper and zinc concentrates to the port where they are dewatered and stored prior to loading onto vessels for shipment to smelters and refineries worldwide.
The mine is accessible via an access road maintained by CMA. Power for the mine is taken from the Peru national energy grid through an electrical substation constructed at Huallanca. Fresh water requirements are sourced from a dam-created reservoir upstream from the tailings impoundment facility. The tailings impoundment facility is located next to the mill. Water reclaimed from the tailings impoundment is used as process water in the mill operation. The operation is subject to water and air permits issued by the Government of Peru and is in material compliance with those permits. The operation holds all of the permits that are material to its current operations.
The Antamina polymetallic deposit is skarn-hosted. It is unusual in its persistent mineralization and predictable zonation, and has a southwest-northeast strike length of more than 2,500 metres and a width of up to 1,000 metres. The skarn is well-zoned symmetrically on either side of the central intrusion with the zoning used as the basis for four major subdivisions: a brown garnet skarn, a green garnet skarn, a wollastonite/diopside/green garnet skarn and a marbleized limestone with veins or mantos of wollastonite. Other types of skarn, including the massive sulphides, massive magnetite, and chlorite skarn, represent the remainder of the skarn and are randomly distributed throughout the deposit. The variability of ore types can result in significant changes in the relative proportions of copper and zinc produced in any given year.
In 2022, the drilling program consisted of 44 directional drillholes totaling 17,563 metres and 18 traditional drillholes totaling 8,129 metres. The total program consisted of approximately 25,692 metres completed within the Antamina pit. For diamond core, three-metre samples on average of half core (HQ or NQ) are collected and prepared for assay at an external laboratory. The remaining half of the core is retained for future reference. The assay program includes approximately 20% of quality-control samples, comprising reference materials, duplicates and blanks, as well as samples for external control at a secondary laboratory. The reference materials consist of matrix-matched material from Antamina, homogenized and certified in accordance with industry practice.
On a 100% basis, Antamina’s copper production in 2022 was 454,800 tonnes, compared to 445,300 tonnes in 2021. Zinc production was 433,000 tonnes in 2022, a decrease from 462,200 tonnes in 2021. Differences in copper and zinc production from 2021 were the result of variations in ore feed and specifically a lower portion of copper-zinc ores in 2022. In 2022, molybdenum production was 6.9 million pounds as compared to 4.9 million pounds in 2021.
Our 22.5% share of 2023 production at Antamina is expected to be in the range of 90,000 to 97,000 tonnes of copper, 95,000 to 105,000 tonnes of zinc and 2.2 to 2.6 million pounds of molybdenum. Our share of annual copper production is expected to be between 90,000 and 100,000 tonnes from 2024 to 2026. Our share of annual zinc production is expected to average between 55,000 and 95,000 tonnes per year during 2024 to 2026, with annual production fluctuating due to feed grades and the amount of copper-zinc ore available to process. Our share of annual molybdenum production is expected to be between 2.0 and 4.0 million pounds between 2024 and 2026.
CMA has entered into long-term off-take agreements with affiliates of the Antamina shareholders on market terms for copper, zinc and molybdenum concentrates. Under a long-term streaming
| | | | | | | | |
| Teck Resources Limited | | Page 25 |
| | |
2022 Annual Information Form
agreement with FN Holdings ULC (FNH), a subsidiary of Franco-Nevada Corporation, Teck has agreed to deliver silver to FNH equivalent to 22.5% of the payable silver sold by CMA. FNH made a payment of US$610 million on closing of the arrangement in 2015 and pays 5% of the spot price at the time of delivery for each ounce of silver delivered under the agreement. After 86 million ounces of silver have been delivered under the agreement, the stream will be reduced by one-third. A total of 24.9 million ounces of silver have been delivered under the agreement from the effective date in 2015 to December 31, 2022. The streaming agreement restricts distributions from Teck Base Metals Ltd., our subsidiary that holds our 22.5% interest in CMA, to the extent of unpaid amounts under the agreement if there is an event of default under the streaming agreement or an insolvency of Teck. CMA, which owns and operates Antamina, is not a party to the agreement and operations are not affected by it.
In Peru, the mining tax regime includes the Special Mining Tax and the Modified Mining Royalty, which apply to CMA’s operating margin based on a progressive sliding scale ranging from 3% to 20.4%. CMA is also subject to Peruvian income tax.
Based on currently permitted tailings storage capacity, the mine life is expected to continue until 2028. CMA is conducting engineering studies for additional tailings storage options and alternative mine plans that could result in significant mine life extensions. Any mine life extension will require a modification of Antamina’s current Environmental Impact Assessment certificate. In 2022, CMA submitted a MEIA (Modification of Environmental Impact Assessment) to Peruvian regulators to extend its mine life from 2028 to 2036. The regulatory review process is progressing as scheduled, with approval anticipated in the second half of 2023.
Our 22.5% share of 2023 projected capital costs for Antamina is approximately US$240 million. The major components of the projected capital costs are:
| | | | | |
| Component | Approximate projected cost (US$/million) |
| Sustaining | 120 |
| Growth | 20 |
| Capitalized stripping | 100 |
| Total | 240 |
Our 22.5% share of 2023 projected cash operating costs for Antamina is approximately US$250 million. The major components of the projected cash operating costs are:
| | | | | |
| Component | Approximate projected cost (US$/million) |
| Labour (including contractors) | 130 |
| Supplies | 120 |
| Energy | 80 |
| Other (including general & administrative, inventory changes) | 20 |
| Less amounts associated with projected capitalized stripping | (100) |
| Total | 250 |
The cash operating costs presented above do not include transportation or royalties.
| | | | | | | | |
| Teck Resources Limited | | Page 26 |
| | |
2022 Annual Information Form
Quebrada Blanca Mine, Chile (Copper-Molybdenum)
The Quebrada Blanca mine is owned by a Chilean private company, Compañía Minera Teck Quebrada Blanca S.A. (CMTQB). Teck holds an indirect 60% interest in CMTQB (66.67% of the Series A shares); SMM/SC collectively hold an indirect 30% interest in CMTQB (33.33% of the Series A shares) and Empresa Nacional de Minería (ENAMI), a Chilean government entity, holds a 10% carried interest (100% of the Series B shares), which does not require ENAMI to fund capital spending.
CMTQB owns the exploitation and/or exploration rights in the immediate area of the Quebrada Blanca deposit pursuant to various mining concessions and other rights. There are currently approximately 138,141 hectares of mining rights incorporating exploitation and exploration mining concessions held in the name of CMTQB. The exploitation mining concessions have no expiry date. In addition, CMTQB holds surface rights covering the mine site and other areas aggregating approximately 34,800 hectares as well as certain other exploration rights in the surrounding area and certain water rights.
The Quebrada Blanca property is located in the Tarapacá Region of northern Chile approximately 240 kilometres southeast of the port city of Iquique and 1,500 kilometres north of the city of Santiago, the capital of Chile. The Quebrada Blanca property is located approximately 4,400 metres above sea level. The local topography is represented by rounded hills disrupted by steep gulches. Vegetation cover consists of sparse tufts of grass and small shrubs. Access to the mine site is via road from Iquique. Mine personnel are based in a camp facility, and the majority commute from large population centres, including Iquique and Santiago.
Previously mined for its supergene mineralization, the Quebrada Blanca copper-molybdenum sulphide deposit is characterized by a series of Eocene-Oligocene aged intrusions, hydrothermal breccias and vein-related mineralization over an area of approximately 5 kilometres by 3 kilometres and controlled primarily by northeast-oriented structures. Alteration associated with the emplacement of the porphyritic and related intrusions includes chalcopyrite- and bornite-related veins, disseminations, and cement fill associated with potassic alteration. A large, vertically zoned hydrothermal breccia developed in association with the potassic event. This breccia has biotite, biotite-magnetite, chalcopyrite and locally bornite preserved at depth, whilst at shallower levels it transitions to a tourmaline-rich breccia with pyrite and chalcopyrite. A series of quartz-molybdenite veins are commonly associated with the biotite-magnetite breccia on the east side of the deposit. A subsequent chalcopyrite and molybdenite event cuts across the system and is characterized by grey-green sericite and quartz veins. This type of transitional alteration is best preserved in the western part of the deposit. A late quartz-sericite-pyrite assemblage cuts the copper-bearing stages, and is strongly controlled by northwest-oriented structures. This phyllic event also occurs along northeast-oriented structures, which were a key control in the location of the supergene mineralization at surface.
The Quebrada Blanca orebody occurs within a 5-kilometre by 2-kilometre quartz monzonite intrusive stock. Supergene enrichment processes have dissolved and redeposited primary (hypogene) chalcopyrite as a blanket of supergene copper sulphides, the most important being chalcocite and covellite, with lesser copper oxides/silicates such as chrysocolla in the oxide zone. Irregular transition zones, with locally faulted contacts, separate the higher- and lower-grade supergene/dump leach ores from the leached cap and hypogene zones.
Taxes payable in Chile that affect the operation include the Chilean Specific Mining Tax, which applies to operating margin based on a progressive sliding scale from 5% to 14%. CMTQB is also
| | | | | | | | |
| Teck Resources Limited | | Page 27 |
| | |
2022 Annual Information Form
subject to federal income tax in Chile. CMTQB benefits from a tax stability agreement that protects against changes in mining taxes, but not income taxes, until 2037.
Quebrada Blanca is an open pit mine. Existing operations leach copper ores and produce copper cathode from leachate solution using solvent extraction and electrowinning. Quebrada Blanca produced 9,600 tonnes of copper cathode in 2022, compared to 11,500 tonnes in 2021, with the decrease due to the continued decline of cathode production, as the operation had ceased mining in 2018. 2023 will be the last year copper cathode is produced at Quebrada Blanca as future production will be concentrate from the Quebrada Blanca Phase 2 (QB2) project.
QB2 will be a large-scale concentrate-producing operation. Mining operations will continue to use open pit methods and conventional truck-and-shovel operations. The production fleet will be a combination of the existing traditional trucks and autonomous trucks, eventually transitioning to a fully autonomous fleet as the traditional trucks reach the end of their useful life. From an operational standpoint, QB2 represents a continuation of the historic supergene mining activities; however, there are significant differences between the two mining operations, such as the significant increase in the ultimate pit depth, the change in mineralization type from enriched supergene to hypogene, and the planned increase to the mining extraction rate.
QB2 continued to advance construction, pre-operational testing and commissioning through 2022. We are now in commissioning on Line 1 and have begun processing ore through the mills. The final construction completion and commissioning will support ramp-up to full capacity which is expected before the end of 2023. The project includes a 143,000-tonne-per-day concentrator and related facilities, which is connected to a new port and desalination plant by approximately 165-kilometre concentrate and desalinated water pipelines. An additional access road, known as the A-97 bypass, has been constructed from the A-97B highway to the mine. A new overhead high-voltage electric power transmission line has also been constructed. The primary crushing facility contains a single primary crusher with a double-sided dump pocket for dumping ore from the mine haulage trucks. The coarse ore conveyor facility consists of an overland conveyor to transport the crushed ore from the primary crusher to the coarse ore stockpile. When in production the coarse ore stockpile will have a live capacity of 80,000 tonnes, and an overall 270,000 tonne capacity. The concentrator facility contains two semi-autogenous grinding mills, four ball mills, cyclone feed pumps and cyclone clusters.
Construction of associated port facilities is ongoing with the shiploader expected to be in service in the fourth quarter of 2023. Any timing gap between available concentrate and shiploading will be managed through a combination of deliveries to alternate ports and domestic sales.
Development of the project is financed through a US$2.5 billion limited recourse project financing facility. The project finance arrangements include customary restrictions on the payment of dividends and other distributions from CMTQB until project completion has been achieved; such distributions are also subject to compliance with certain other conditions.
Construction capital cost guidance for QB2 is US$7.4 to US$7.75 billion. This cost increased over the last year as a result of inflationary pressures, ongoing COVID-19 factors and increases related to weather and subsurface conditions.
CMTQB has signed a number of power purchase agreements for power supply for QB2. There are three primary power purchase agreements for QB2. Each of these agreements imposes a take-or-pay obligation on CMTQB, under which CMTQB is required to pay for the contracted power regardless of whether it is required in the operations. Supply from the first contract commenced in
| | | | | | | | |
| Teck Resources Limited | | Page 28 |
| | |
2022 Annual Information Form
2016, while other supply dates commenced in 2018. CMTQB’s obligations under the power purchase agreements are guaranteed by Teck until QB2 enters production.
The aggregate fixed commitment of the current three primary power supply agreements is approximately US$7.9 million per month, determined as of December 31, 2022. CMTQB has long-term arrangements with AES Gener S.A., to enable CMTQB to transition to renewable energy for all of the power required for the operation of QB2 by the end of 2025.
In 2022, 22 diamond drillholes totaling 14,724 metres were completed at Quebrada Blanca. This is part of an ongoing orebody drilling delineation program targeted to be completed in 2023. Current drilling results confirm the extension of the Quebrada Blanca primary mineralization to the north-east and at depth. All diamond core is logged and sampled at two-meter intervals using half core (PQ, HQ, NQ size depending on sample depth), samples are collected and prepared for assaying at a third party chemical laboratory. The remaining second half core is securely stored and preserved for future reference. Quebrada Blanca rigorously adheres to existing quality control and quality assurance protocols consistent with those recommended by Teck. The certified reference samples are prepared by Oreas using material from the Quebrada Blanca orebody, homogenized and certified in accordance with industry practice. Sample pulps are assayed using agua regia, inductively coupled mass spectrometry (ICP), for ore grade, copper sequential leach and fire assay fusion – ICP is used in gold assaying. The quality assurance quality control program results showed that there is no bias, nor contamination and the samples have sufficient accuracy and precision for use in resources and reserves reporting.
In 2023, Quebrada Blanca is expected to produce between 150,000 and 180,000 tonnes of copper, including copper cathode production, and 1.5 to 3.0 million pounds of molybdenum. We expect copper in concentrate production to be between 285,000 and 315,000 tonnes per year for 2024 to 2026 with molybdenum production between 10.0 and 14.0 million pounds per year.
The economics for QB2 are tested annually. An updated analysis based off 2022 year-end proven and probable reserves estimates the average annual free cash flow of the QB2 project will be US$1.0 billion per year for the first five years. Assuming a discount rate of 8.0% and long-term copper price of US$3.15 per pound of copper, the estimated go-forward net present value of the project as of December 31, 2022 is US$7.8 billion. Payback on the total capital investment is expected to be achieved in year seven of production and, as most of the capital for the project has already been spent, the internal rate of return for the project is no longer a relevant metric.
Carmen de Andacollo Mine, Chile (Copper)
The Carmen de Andacollo property is owned by a Chilean private company, Compañía Minera Teck Carmen de Andacollo (CDA). We own 100% of the Series A shares of CDA while ENAMI owns 100% of the Series B shares of CDA. Our Series A shares of CDA equate to 90% of CDA’s total share equity and ENAMI’s Series B shares comprise the remaining 10% of total share equity. ENAMI’s interest is a carried interest and, as a result, ENAMI is not required to contribute further funding to CDA.
CDA owns the exploitation and/or exploration rights over an area of approximately 30,000 hectares in the area of the Carmen de Andacollo supergene and hypogene deposits pursuant to various mining concessions and other rights. In addition, CDA owns the surface rights covering the mine site and other areas aggregating approximately 2,700 hectares as well as certain water rights. Since 1996, CDA has been conducting mining operations on the supergene deposit on the Carmen de Andacollo property that overlies the hypogene deposit, and since 2010 has been processing hypogene ore through a concentrator on the site.
| | | | | | | | |
| Teck Resources Limited | | Page 29 |
| | |
2022 Annual Information Form
The Carmen de Andacollo property is located in the Coquimbo Region in central Chile. The site is adjacent to the town of Carmen de Andacollo, approximately 55 kilometres southeast of the city of La Serena and 350 kilometres north of Santiago. Access to the Carmen de Andacollo mine is by paved roads from La Serena. The mine is located near the southern limit of the Atacama Desert at an elevation of approximately 1,000 metres. The climate around Carmen de Andacollo is transitional between the desert climate of northern Chile and the Mediterranean climate of the Santiago area. The majority of mine personnel live in the town of Andacollo, immediately adjacent to the mine, or in the nearby cities of Coquimbo and La Serena. In August 2020, CDA entered into a long-term power purchase agreement to provide 100% renewable power for Carmen de Andacollo Operations.
The Carmen de Andacollo orebody is a porphyry copper deposit consisting of disseminated and fracture-controlled copper mineralization contained within a gently dipping sequence of andesitic to trachytic volcanic rocks and sub-volcanic intrusions. The mineralization is spatially related to a feldspar porphyry intrusion and a series of deeply rooted fault structures. A primary copper-gold sulphide hypogene deposit containing principally disseminated and quartz vein-hosted chalcopyrite mineralization lies beneath the supergene deposit. The hypogene deposit was subjected to surface weathering processes, resulting in the formation of a barren leached zone 10 to 60 metres thick. The original copper sulphides leached from this zone were redeposited below the barren leached zone as a copper-rich zone comprised of copper silicates (chrysocolla) and supergene copper sulphides (chalcocite with lesser covellite).
The Carmen de Andacollo mine is an open pit mine. Copper concentrate is produced by processing hypogene ore through semi-autogenous grinding and a flotation plant with the capacity to process up to 55,000 tonnes of ore per day, depending on ore hardness. Some supergene ore is also mined, which is transported to heap leach pads. Copper-bearing solutions are processed in an SX-EW plant to produce grade A copper cathode.
The copper cathode produced at Carmen de Andacollo is sold under annual and spot contracts. The price of copper cathodes is based on LME prices plus a premium based on market conditions. Copper concentrates produced by the operation are sold under long-term contracts to smelters in Asia and Europe, using the LME price as the basis for copper pricing, and with treatment and refining charges negotiated on an annual basis.
Over the course of 2022, 23 infill diamond drill holes were completed at Carmen de Andacollo for a total of 3,343 metres of diamond core. Two other holes were drilled, with a total of 700 metres, for geotechnical in-pit purposes. The resource block model update process is underway and is expected to be completed in early 2023, incorporating this new data set.
Diamond drill core is split in halves and sampled in 2.5-metre intervals. One half is sent to the external lab for analysis and the other is retained for future reference. For the infill drilling campaign, one in five samples was submitted for hardness proxy testing; subsequently, these samples were returned to the mechanical preparation process. For the metallurgical drillholes, one in five samples was submitted for metallurgical testing. Coarse blank, field duplicated (prior to shipment to the laboratory), crushing duplicated, fine coarse blank, pulp duplicated and standards were used as part of the quality assurance/quality control program.
Carmen de Andacollo produced 38,600 tonnes of copper in concentrate in 2022, compared to 43,500 tonnes in 2021, primarily due to lower tonnage through the mill related to harder materials, restricted access to the pit bottom due to heavy winter rains, and lower recovery related to feeding from stockpiles. Copper cathode production was 900 tonnes in 2022, compared with 1,300 tonnes in 2021. Gold production of 25,900 ounces in 2022 was below 2021 production of 35,800 ounces, due to lower gold head grade and ore recovery, with 100% of the gold produced for the account of RGLD
| | | | | | | | |
| Teck Resources Limited | | Page 30 |
| | |
2022 Annual Information Form
Gold AG, a wholly owned subsidiary of Royal Gold, Inc. In effect, 100% of gold production from the mine has been sold to Royal Gold, Inc., who pays a cash price of 15% of the monthly average gold price at the time of each delivery, in addition to an upfront acquisition price previously paid.
Carmen de Andacollo’s production in 2023 is expected to be in the range of 40,000 to 50,000 tonnes of copper. Annual copper in concentrate production is expected to be between 50,000 and 60,000 tonnes for 2024 to 2026.
The current life of mine for Carmen de Andacollo is expected to continue until 2036, although additional permits or amendments will be required.
Taxes payable in Chile that affect the operation include the Chilean Specific Mining Tax, which applies to operating margin based on a progressive sliding scale from 5% to 14%. CDA is also subject to federal income tax in Chile.
Copper Growth Projects
As part of Teck’s Copper Growth strategy, Teck and our partners continue to advance social, environmental, technical and permitting studies to advance eight substantial base metal assets - Highland Valley Copper 2040, Zafranal, San Nicolás, Quebrada Blanca Mill Expansion, NewRange Copper Nickel LLC, Galore Creek, Schaft Creek and NuevaUnión. All copper growth assets are located in the Americas in jurisdictions where Teck has experience conducting advanced exploration activities, project work and permitting activities, developing strong community and stakeholder relationships, and, except for México, operating mines.
Highland Valley Copper, British Columbia (Copper-Molybdenum)
Our Highland Valley Copper 2040 project (HVC 2040) looks to extend the life of the Highland Valley Copper operations to at least 2040, through an extension of the existing site infrastructure. Work continues on a feasibility study, detailed social baseline studies, community discussions and related environmental permitting work. Completion of the feasibility study is expected in the fourth quarter of 2023 and a concurrent environmental assessment application is in progress under the Environmental Assessment Act (British Columbia), with submission planned in the second half of 2023.
Zafranal, Peru (Copper-Gold)
The Zafranal property, located in southern Peru, 85 kilometres northwest of Arequipa within the Provinces of Castilla and Caylloma, is a mid-sized copper-gold porphyry deposit discovered by Teck in 2004. The asset is held by Compañía Minera Zafranal S.A.C. (CMZ), in which Teck holds an 80% interest, with Mitsubishi Materials Corporation holding the remaining 20%.
In January 2022, we received confirmation of Socio-Economic Impact Assessment (SEIA) admissibility from the Peruvian Regulatory Authority and subsequently completed a comprehensive virtual public participation session in the first quarter of 2022 and responded to SEIA observations through the balance of 2022. We expect to complete the SEIA review process and potentially receive the permit in the first half of 2023, after which we will update the feasibility study and prepare for the start of detailed engineering.
We continue to maintain an active engagement with key stakeholders, including investing in the local communities.
| | | | | | | | |
| Teck Resources Limited | | Page 31 |
| | |
2022 Annual Information Form
San Nicolás, México (Copper-Zinc)
The San Nicolás property, located in Zacatecas, México, is a copper-zinc massive sulphide deposit with minor gold and silver content. The property is held by Minas de San Nicolás, S.A.P.I. de C.V. which is a wholly owned subsidiary of Teck. In September 2022, Agnico Eagle Mines Limited (Agnico Eagle) agreed to subscribe for a 50% interest in Minas de San Nicolás, S.A.P.I. de C.V. for US$580 million. The transaction is expected to close in the second quarter of 2023. As a result of the transaction, Teck and Agnico Eagle will become 50/50 joint venture partners at San Nicolás.
In 2022 we initiated a feasibility study which is expected to be completed in early 2024. We also continue to advance detailed social, community and environmental studies to inform a MIA-R (Mexican Environmental Impact Assessment) which we are targeting for submission in 2023.
Despite varying COVID-19 restrictions in México in 2022, the San Nicolás community team was able to advance a wide range of virtual and socially distanced engagements resulting in agreements with several communities in the project area. Meetings with communities and key stakeholders in 2022 focused on establishing strong working relationships and trust between the project and the communities in the project area as well as an increased appreciation of the project itself, including potential impacts and planned mitigations.
NewRange Copper Nickel LLC, United States (Copper-Nickel-Platinum Group Metals)
In July 2022, Teck and PolyMet Mining Corp. (PolyMet) agreed to form a 50/50 joint venture to advance PolyMet's NorthMet project and Teck's Mesaba mineral deposit. The transaction closed on February 15, 2023. The joint venture is called NewRange Copper Nickel LLC (NewRange) and consists of the NorthMet project and the Mesaba mineral deposit, formerly held by PolyMet and Teck, respectively.
The NorthMet and Mesaba properties, located in northeastern Minnesota 100 kilometres north of Duluth, are part of a potentially significant copper, nickel and platinum-palladium-cobalt mining district in the United States. Known ore deposits in the district, including NorthMet and Mesaba, consist of metallurgically complex disseminated copper-nickel sulphides that require a range of mineral processing steps to make saleable concentrate or metal products while meeting state and federal requirements to protect the environment. Mineral rights over the Mesaba deposit are held 100% by NewRange through lease agreements with private interests and the state of Minnesota. Mineral rights over the NorthMet deposit are held by NewRange.
Work in 2022 on the Mesaba deposit focused on environmental management and monitoring of existing facilities, continuing environmental baseline work, and advancing necessary flora, fauna and environmental ecosystem mapping in support of current and planned permitting activities. In addition, the Mesaba project team directly supported research into the potential for mine rock and processing tailings from the Mesaba deposit to preferentially promote carbon mineralization, or the permanent capture of atmospheric CO2, with promising initial results. Technical studies on resource modeling, geometallurgy, mineral processing, mining and siting studies were completed in support of preliminary stage project engineering and design work for the Mesaba deposit.
Quebrada Blanca Mill Expansion, Chile (Copper-Molybdenum)
We are advancing a feasibility study for the Quebrada Blanca Mill Expansion (QBME) project which will entail an increase in concentrator throughput of approximately 50%, with the addition of one identical, semi-autogenous grinding line. This configuration is expected to make use of excess capacity in the supporting infrastructure, reducing capital costs and minimizing the project footprint. A permit application was submitted to the Chilean regulator in early 2023, and the feasibility study is expected to be completed later this year.
| | | | | | | | |
| Teck Resources Limited | | Page 32 |
| | |
2022 Annual Information Form
Galore Creek, Canada (Copper-Gold-Silver)
The Galore Creek property, located in Tahltan territory in northwestern British Columbia approximately 150 kilometres northwest of the port of Stewart, B.C. and 370 kilometres northwest of Smithers, B.C., is a significant copper-gold-silver porphyry deposit. The project is owned by the Galore Creek Partnership, a 50:50 partnership between Teck and Newmont Corporation, and is managed by Galore Creek Mining Corporation (GCMC), a wholly owned subsidiary of the Galore Creek Partnership.
Throughout 2022, GCMC conducted fieldwork to satisfy baseline environmental requirements, including augmenting geohazard and climate-related information. Field programs collected valuable information from a wide range of field surveys, including soil, sediment, and rock sampling; water flow tests and sampling; drilling and drill sampling; flora and fauna studies; ecosystem and biodiversity mapping; geohazard mapping and assessments; archaeological studies; bio- and aquatic surveys; and other topical studies.
A prefeasibility study is expected to be completed in the second half of 2023 and we expect to commence a feasibility study in the second half of 2023. We continue to work closely with the Tahltan Central Government to incorporate Tahltan knowledge and experience into the project design.
Schaft Creek, Canada (Copper-Molybdenum-Gold-Silver)
The Schaft Creek property, located in Tahltan territory in northwestern British Columbia, approximately 61 kilometres south of Telegraph Creek and 37 kilometres northeast of the Galore Creek property, is a joint venture between Teck and Copper Fox Metals Inc., with Teck holding a 75% interest and acting as the operator.
In 2022, we invested in progressing environmental and social baseline field studies and focused on design and engineering data collection fieldwork, including infill resource drilling and geometallurgical drilling and related test work. In 2023, we plan to gather additional resource, geometallurgical, and geotechnical information from across the site to inform updated mine planning work, facilitate siting studies and inform additional capital and operating cost estimates, each in support of advancing the asset into prefeasibility studies.
NuevaUnión, Chile (Copper-Molybdenum-Silver-Gold)
NuevaUnión is a 50:50 partnership between Teck and Newmont Corporation, consisting of the copper-gold La Fortuna deposit and the copper-molybdenum-silver Relincho deposit which are located approximately 40 kilometres apart in the Huasco Province in the Atacama region of Chile.
Work in 2022 advanced select technical and strategic work which will continue in 2023 with a focus on establishing a cost effective path forward. Community engagement and investment activities will continue in 2023.
| | | | | | | | |
| Teck Resources Limited | | Page 33 |
| | |
2022 Annual Information Form
ZINC
Mining Operations
Red Dog Mine, United States (Zinc, Lead)
The Red Dog zinc-lead mine, concentrator and shipping facility in the Northwest Arctic Borough, approximately 144 kilometres north of Kotzebue, Alaska, commenced production in 1989 and began shipping concentrates in 1990. The Red Dog mine is operated by Teck Alaska Incorporated (Teck Alaska) on lands owned by, and leased from, the NANA Regional Corporation (NANA), a Regional Alaska Native corporation. The Red Dog mine covers approximately 1,000 hectares.
Red Dog mine is located on a ridge between the middle and south forks of Red Dog Creek, in the DeLong Mountains of the Western Brooks Range. The topography is moderately sloping, with elevations ranging from 260 metres to 1,200 metres above sea level. Vegetation is classified as woody tundra. The mine is accessible from a paved airstrip, 5 kilometres from the Red Dog mine, which allows jet access from Anchorage and Kotzebue. Mine personnel are generally drawn from surrounding communities as well as from other locations within the State and in North America. Power for the mine is produced on-site by diesel generators with a maximum capacity of 30 megawatts, sufficient for present and expected future power requirements. Potable water is sourced from Bons Creek.
Red Dog is comprised of a number of sedimentary hosted exhalative lead-zinc sulphide deposits hosted in Mississippian-age to Pennsylvanian-age sedimentary rocks. The orebodies are lens shaped and occur within structurally controlled (thrust faults) plates, are relatively flat-lying and are hosted by marine clastic rocks (shales, siltstones, turbidites) and lesser chert and carbonate rocks. Barite rock is common in and above the sulphide units. Silicification is the dominant alteration type.
The sulphide mineralization consists of semi-massive to massive sphalerite, pyrite, marcasite and galena. Common textures within the sulphide zone include massive, fragmental, veined and, rarely, sedimentary layering.
Ore is currently mined from the Aqqaluk and Qanaiyaq pits. All future ore production is also expected to be mined from these pits. The mining method employed is conventional open pit drill-and-blast and truck-and-shovel technology. The mineral processing facilities employ conventional grinding and sulphide flotation methods to produce zinc and lead concentrates.
Tailings storage and waste disposal areas have adequate design capacity to sustain the current life of mine plan. All contaminated water from the mine area and waste dumps is collected and contained in a tailings impoundment and seasonally discharged through a water treatment plant. Mill process water is reclaimed from the tailings pond.
In 2022, the drilling program consisted of seven sonic drillholes totaling 178 meters. The program was conducted within the Qanaiyaq pit for infill and immediately adjacent to the Qanaiyaq pit for expansion and condemnation. During Sonic drilling the core barrel is extracted from the ground and a bag is placed over the core barrel once at surface and collects the sample as it comes out of the barrel, 10 foot barrels were used, and two bags are generally used to capture the material. Three to five foot samples are collected and prepared for assay at an external laboratory. The assay program includes approximately 20% of quality-control samples, comprising reference materials, duplicates and blanks, as well as samples for external control at a secondary laboratory. The reference materials consist of matrix-matched material from Red Dog, homogenized and certified in accordance with industry practice.
| | | | | | | | |
| Teck Resources Limited | | Page 34 |
| | |
2022 Annual Information Form
Since 2007, we have paid NANA a percentage of the net proceeds of production from the mine under a development and operating agreement, starting at 25% and increasing by successive increments of 5% at five-year intervals to a maximum of 50%. The most recent increase occurred in October 2022, bringing the royalty to 40%, with the next adjustment to 45% anticipated to occur in October 2027. The NANA royalty expense in 2022 was US$353 million, compared with US$255 million in 2021. NANA has advised us that it ultimately shares approximately 60% of the royalty, net of allowable costs, with other Regional Alaska Native corporations pursuant to section 7(i) of the Alaska Native Claims Settlement Act. The development and operating agreement also provides for employment and contracting preferences and additional lease rental payments. In addition to the royalties payable to NANA, Red Dog is subject to federal and state income taxes and the Alaska Mining License tax, which applies at 7% of taxable income.
Teck Alaska and the Northwest Arctic Borough agreed to a 10-year payment in lieu of taxes agreement (PILT) effective January 1, 2016. Under the agreement, PILT payments to the Northwest Arctic Borough are calculated based on the net book value of the mine lands, buildings and equipment in accordance with U.S. Generally Accepted Accounting Principles, and are generally between US$14 million and US$26 million per year. In addition, Teck Alaska remits annual payments to a separate fund aimed at social investment in villages in the region. These payments, based on mine profitability, are between US$4 million and US$8 million per year.
The mine is in material compliance with all of its permits and related regulatory instruments, and has obtained all of the permits that are material to its current operations.
In 2022, the majority of the zinc concentrate produced at Red Dog was shipped to customers in Asia, Australia and Europe, with the balance being shipped to our metallurgical facilities at Trail, British Columbia. The lead concentrate production is also shipped to Trail and to customers in Asia. The majority of concentrate sales are pursuant to long-term contracts at market prices, subject to annually negotiated treatment charges. The balance is sold on the spot market at prices based on prevailing market quotations. The shipping season at Red Dog is restricted to approximately 100 days per year because of sea ice conditions and Red Dog’s sales are seasonal, with the majority of sales in the last five months of each year. Concentrate is stockpiled at the port facility and is typically shipped between July and October.
In 2022, zinc production at Red Dog increased to 553,100 tonnes, compared to 503,400 tonnes produced in 2021, primarily due to higher ore grade, as expected in the mine plan, and slightly better recovery. Lead production in 2022 of 79,500 tonnes was lower than 2021 production of 97,400 tonnes primarily as a result of lower grade ore, as expected in the mine plan.
Red Dog’s production of contained metal in 2023 is anticipated to be in the range of 550,000 to 580,000 tonnes of zinc and 110,000 to 125,000 tonnes of lead. From 2024 to 2026, zinc production is expected to be in the range of 500,000 to 550,000 tonnes of contained zinc per year, while lead production is expected to be between 85,000 and 95,000 tonnes of contained lead per year.
The current mine life, based on existing developed deposits, is expected to extend through to 2031.
| | | | | | | | |
| Teck Resources Limited | | Page 35 |
| | |
2022 Annual Information Form
2023 projected capital costs for Red Dog are approximately US$130 million. The major components of the projected capital costs are:
| | | | | |
| Component | Approximate projected cost (US$/million) |
| Sustaining | 90 |
| Growth | 0 |
| Capitalized stripping | 40 |
| Total | 130 |
2023 projected cash operating costs for Red Dog are approximately US$440 million. The major components of the projected cash operating costs are:
| | | | | |
| Component | Approximate projected cost (US$/million) |
| Labour | 180 |
| Supplies | 150 |
| Energy | 60 |
| Other (including general & administrative, inventory changes) | 90 |
| Less amounts associated with projected capitalized stripping | (40) |
| Total | 440 |
The cash operating costs presented above do not include transportation or royalties.
Zinc Growth Projects
In 2022 we launched a new initiative focused on surfacing value from our high-quality portfolio of zinc projects. Similar to our approach on copper growth, we will methodically advance our zinc growth assets with prudent investments to improve our understanding of each assets’ potential and define development options and paths to value for each of the assets.
Aktigiruq-Annaaraq Exploration Project (AAEP), Alaska, USA (Zinc-Lead)
Teck’s principal zinc growth project is located in the Red Dog District in Alaska, where we have several high-quality opportunities located between 10 and 20 kilometers from our existing Red Dog operation. Our primary focus is on Aktigiruq, a significant mineralized system, where scoping-level studies will continue in 2023 and 2024 on an underground mine leveraging the existing mill and supporting facilities at Red Dog operations.
Other Zinc Growth Projects
Within the Zinc Growth portfolio, there are two primary opportunities, namely Teena and Cirque. We have a 100% interest in the Teena project which is a significant high-grade zinc-lead deposit located 8 kilometres west of Glencore's McArthur River Mine in the Northern Territory of Australia. We are advancing early-stage conceptual studies to assess the standalone development opportunity represented by this project.
| | | | | | | | |
| Teck Resources Limited | | Page 36 |
| | |
2022 Annual Information Form
We also hold a 50% interest in the Cirque deposit, which is located in central British Columbia in a long-established mineral district with recently improved road and rail infrastructure. Our 2023 work is focused on permitting and program definition with the potential for drilling to start later in 2023.
Refining and Smelting
Trail Operations
Teck Metals owns and operates the integrated smelting and refining complex at Trail, British Columbia. The complex’s major products are refined zinc, lead and silver. It also produces a variety of precious and specialty metals, chemicals and fertilizer products.
The zinc refinery consists of six major metallurgical plants, one fertilizer plant and two specialty metal plants. Depending on the mix of feeds, the facility has an annual capacity of approximately 300,000 to 315,000 tonnes of refined zinc. Zinc concentrates are initially treated in either roasters or pressure leach plants, where sulphur is separated from the metal-bearing solids. The zinc is put into solution where it is first purified to remove other metal impurities and then electroplated onto cathodes in an electrolytic refining plant. The zinc cathodes are melted and then the zinc is cast into various shapes, grades and alloys to meet customer requirements. Other valuable metals, including indium and germanium, are also recovered as co-products in the zinc plant. The lead smelting operation consists of two major metallurgical plants and one specialty metal plant. Lead concentrates, recycled lead acid batteries, residues from the zinc circuits and various other lead- and silver-bearing materials are treated in the KIVCET flash furnace to produce lead bullion. The bullion is electro-refined in the refinery to produce high-purity lead. The valuable silver and gold are also recovered in this circuit after further processing. Shutdown of the KIVCET furnace for regular maintenance is scheduled to occur approximately every four years, with the latest shut-down occurring in 2022.
2022 production at Trail was lower than in 2021 due to the planned major maintenance turnaround shutdown of the KIVCET furnace, which took large sections of the plant offline from September through December of 2022. Major maintenance activities to extend asset life included replacement of the KIVCET furnace hearth and replacement of the dome on the zinc roaster.
Refined zinc production in 2022 was 248,900 tonnes, as compared to 279,000 tonnes in 2021. Refined lead production in 2022 was 56,400 tonnes, compared with 81,400 tonnes in 2021. Refined silver production was 9.7 million ounces in 2022, as compared to 11.7 million ounces in 2021.
In 2023, we expect Trail Operations to produce between 270,000 and 290,000 tonnes of refined zinc. Refined zinc production from 2024 to 2026 is expected to be between 280,000 and 310,000 tonnes per year. Refined lead and silver production at Trail is expected to be similar to prior years (except 2022 due to the maintenance shutdown), but will fluctuate as a result of concentrate feed source optimization.
Our recycling process treated 19,000 tonnes of material during the year and we plan to treat approximately 28,000 tonnes of material in 2023. Our focus remains on treating lead acid batteries and cathode ray tube glass plus small quantities of zinc alkaline batteries and other post-consumer waste.
Metallurgical effluent, together with site rainfall drainage water, is collected in ponds and treated through an effluent treatment plant before discharge into the Columbia River. The smelter operates under a variety of permits, including effluent and air emission permits issued by the British Columbia Ministry of Environment and Climate Change Strategy. The operation is in material compliance with all of its environmental permits and has obtained all of the permits that are material to its operations.
| | | | | | | | |
| Teck Resources Limited | | Page 37 |
| | |
2022 Annual Information Form
In 2018, we sold our two-thirds interest in the Waneta Dam to BC Hydro. In connection with the sale, we entered into a 20-year arrangement with BC Hydro, with an option to extend for an additional 10 years, to produce power for our Trail Operations. Our arrangement with BC Hydro retains our prior obligation to provide for the firm delivery of energy and capacity from Waneta to BC Hydro until 2036. If Teck Metals fails to deliver power as provided for in the agreement, it could be liable to pay liquidated damages to BC Hydro based on the market rate for power at the time of the shortfall. The costs of the liquidated damages could be significant if the shortfall continues and is not covered by our insurance policies.
We also own the related 15-kilometre transmission and distribution system from Waneta to the United States, which BC Hydro has agreed to purchase on a deferred schedule.
STEELMAKING COAL
Our steelmaking coal mineral holdings consist of a mix of Crown granted fee simple coal rights, which are subject to annual mineral land taxes, and Crown issued coal leases and licences, which are subject to leasing and licensing fees. Coal licences are renewed annually on their anniversary date; coal leases are typically originally issued for a 30-year term and can be subsequently renewed in 15-year increments. In the past, renewals of these licences and leases have generally been granted, although there can be no assurance that this will continue in the future.
All of Teck’s operating steelmaking coal mines are in British Columbia and are subject to the B.C. Mineral Tax, which is a two-tier tax with a minimum rate of 2% and a maximum rate of 13%. A minimum tax of 2% applies to operating cash flows, as defined by the regulations. A maximum tax rate of 13% applies to cash flows after taking available deductions for capital expenditures and other permitted deductions.
All of Teck’s coal mines are conventional open pit truck and shovel operations and are designed to operate on a continuous basis, 24 hours per day, 365 days per year. Operating schedules can be varied depending on market conditions and are subject to shutdowns for planned maintenance activities. Capacity may be restricted for a variety of reasons and actual production will depend on sales volumes. All of the mines are accessed by two-lane all-weather roads that connect to public highways. All of the mines operate under permits granted by provincial and/or federal regulatory authorities. Each of our steelmaking coal mines will require additional permits as they progress through their long-term mine plans. The issuance of certain permits for mine life extensions may depend on a number of factors, including our ability to meet the water quality targets set out in the Elk Valley Water Quality Plan, as discussed below. All permits necessary for the current operations of the mines are in hand and in good standing. Annual infill drilling programs are conducted to confirm and update the geological models used to develop the yearly mine plans.
Following mining, the coal is washed in coal preparation plants using a variety of conventional techniques. Coal is dried using a combination of mechanical dewatering and gas-fired dryers. Processed coal is conveyed to clean coal silos or other storage facilities for intermediate storage and load-out to railcars.
In 2022, our share of steelmaking coal from our operations was 21.5 million tonnes of coal, which was 3.1 million tonnes lower than 2021, primarily due to plant availability challenges throughout the year, particularly a two-month plant outage at Elkview to repair a structural failure of the raw coal conveyor. We expect 2023 coal production to be in the range of 24 to 26 million tonnes. Labour constraints are expected to continue to negatively impact equipment operating hours despite improved workforce attraction and retention as a result of initiatives implemented in 2022. We updated 2024 to 2026 steelmaking coal guidance to 24 to 26 million tonnes per year to reflect uncertainties related to ongoing labour impacts and the increasing frequency of adverse weather events.
| | | | | | | | |
| Teck Resources Limited | | Page 38 |
| | |
2022 Annual Information Form
Elk Valley Water Quality Management
We continue to implement the water quality management measures required by the Elk Valley Water Quality Plan (the Plan). The Plan establishes short-, medium- and long-term water quality targets for selenium, nitrate, sulphate and cadmium to protect the environment and human health.
The majority of our 2022 capital spending for water projects was associated with building additional Saturated Rock Fill (SRF) treatment capacity across the Elk Valley. Capital spending in 2022 on water projects was $184 million. Our existing SRFs and Active Water Treatment Facilities (AWTFs) are operating as designed and, with the recent construction of the Fording River North SRF, there is currently 77.5 million litres per day of constructed water treatment capacity which we expect to be operating as designed by the end of 2023. This is a fourfold increase in our treatment capacity from 2020.
With this additional capacity, we expect to achieve one of the primary objectives of the Plan: stabilizing and reducing the selenium trend in the Elk Valley.
In 2023, sustaining capital investment in water treatment facilities, water management (source control, calcite management and tributary management) and the incremental measures required under the October 2020 Direction issued by Environment and Climate Change Canada (the Direction) is expected to be approximately $220 million. Key projects include the North Line Creek Phase 1 and the Fording River North 1 Phase 3 SRFs.
Unchanged from our previously issued guidance, we plan to invest between $450 and $550 million of capital in 2023 and 2024 on water management and water treatment, including the capital attributable to incremental measures required under the Direction. This also includes the advancement of the Fording River North 2 Phase 1 SRF, which will increase treatment capacity in the north Elk Valley earlier than previously planned. The continued investment in water treatment during this time frame will further increase our constructed water treatment capacity to 120 million litres per day by the end of 2026.
Operating costs associated with water treatment were approximately $1.50 per tonne in 2022 and are projected to increase gradually over the long term to approximately $3 to $5 per tonne as additional water treatment becomes operational. Long-term capital costs for construction of additional treatment facilities are expected to average approximately $2 per tonne annually.
Final costs of implementing the Plan and other water quality initiatives will depend in part on the technologies applied, on regulatory developments and on the results of ongoing environmental monitoring and modelling. The timing of expenditures will depend on resolution of technical issues, permitting timelines and other factors. Certain cost estimates to date are based on limited engineering. Implementation of the Plan also requires additional operating permits. We expect that, in order to maintain water quality, some form of water treatment will continue for an indefinite period after mining operations end. The Plan contemplates ongoing monitoring to ensure that the water quality targets set out in the Plan are protective of the environment and human health, and provides for adjustments if warranted by monitoring results. Proposed amendments to the Plan are under discussion with provincial regulators and Indigenous communities. The state of Montana's water quality standard for the Koocanusa Reservoir downstream of our mining operations has been set aside on procedural grounds. We continue to engage with U.S. regulators to work towards the establishment of appropriate science-based standards for the reservoir. Ongoing monitoring, as well as our continued research into treatment technologies, could reveal unexpected environmental impacts, technical issues or advances associated with potential treatment technologies. This could substantially increase or decrease both capital and operating costs associated with water quality management, or could materially affect our ability to permit mine life extensions in new mining areas.
| | | | | | | | |
| Teck Resources Limited | | Page 39 |
| | |
2022 Annual Information Form
Fish population monitoring between 2017 and 2019 revealed unanticipated declines in Westslope Cutthroat Trout (WCT) populations in certain tributaries in the Elk River watershed. Analysis has found the primary causes to be a combination of natural conditions and impacts from mining development on habitat and water quality. The details vary from tributary to tributary.
Monitoring is ongoing and 2020 and 2021 WCT survey results indicate successful recruitment and increasing abundance in the WCT population in the relevant tributaries. 2022 results are not yet available.
Teck is supporting recovery of the WCT populations and is working with government regulators and the Ktunaxa Nation Council to develop and implement a comprehensive recovery strategy, which includes habitat restoration and measures to reduce water use during low flow periods. Teck is also re-evaluating mine plans and mitigation options which include water management and treatment considerations.
Coal Transportation
Most of the coal produced at our steelmaking coal mines in southeast British Columbia is shipped to west coast ports in British Columbia.
Westbound rail service from the mines located in southeast British Columbia is currently provided by Canadian Pacific Railway Company (CPR). CPR transports a portion of these westbound shipments to Kamloops, B.C., and interchanges the trains with Canadian National Railway Company (CN Rail) for further transportation to the west coast. The remaining westbound shipments are transported by CPR from the mines to the terminals in Vancouver. Our previous agreement for westbound shipments with CPR expired in 2021. Current westbound shipments with CPR are under a tariff that expires in April 2023. Rail rates have not been materially impacted by the introduction of this tariff. Negotiations with CPR for a new westbound contract to replace the tariff are underway.
We have a long-term agreement until December 2026 with CN Rail for shipping steelmaking coal from our four B.C. operations via Kamloops to Neptune Bulk Terminals (Neptune) and other west coast ports, including Trigon Terminals (formerly Ridley Terminals Inc.), located in Prince Rupert.
Teck exports its seaborne coal primarily through three west coast terminals: Neptune, Westshore Terminals (Westshore) and Trigon Terminals (Trigon). We have a 46% ownership interest in Neptune which provides shiploading services on a cost-of-service basis at North Vancouver, British Columbia. Neptune became our primary terminal in 2021 and handles the majority of our export volumes. Coal capacity at Neptune is exclusive to Teck. Neptune is well positioned to deliver strong throughput in 2023 and beyond, with significantly increased terminal-loading capacity to meet our delivery commitments to our customers while further lowering our port costs.
In 2021, we entered into an agreement with Westshore for the shipment of between 5 and 7 million tonnes of steelmaking coal per year at fixed loading charges, for a total of 33 million tonnes over a period of approximately five years. We also have a long-term agreement with Trigon for the shipment of up to 6 million tonnes of steelmaking coal per year through to December 2027.
Through our capacity at Neptune and our complementary commercial agreements with Westshore and Trigon, our annual port capacity exceeds production and provides flexibility and improved reliability in the event of weather and corridor disruptions or terminal outages.
Close to 5% of the coal produced at the mines in the Elk Valley is transported by rail and ship via Thunder Bay Terminals in Thunder Bay, Ontario, to customers in the Great Lakes region of Canada and by direct rail to the United States. CPR transports the United States shipments from the Elk Valley to Coutts, Alberta, and then interchanges the trains with the BNSF for further transport to the United States. Rail shipments destined for Thunder Bay and the United States are transported under rail agreements.
| | | | | | | | |
| Teck Resources Limited | | Page 40 |
| | |
2022 Annual Information Form
Coal Operations
In the mines in the Elk Valley Region of British Columbia, coal is contained within the sedimentary Mist Mountain Formation of the lower Cretaceous Kootenay Group. The Mist Mountain sediments were involved in the mountain-building movements of the late Cretaceous to early Tertiary Laramide orogeny and are approximately 500 metres thick, with the depth of burial ranging from zero to 1,500 metres. The major structural features are north-south trending synclines with near horizontal to steep westerly dipping thrust faults and a few high-angle normal faults. This faulting has allowed for the Mist Mountain sequence to be repeated throughout the Elk Valley.
The following sections cover details for each of our operating steelmaking coal mines. For these operating mines, the remaining reserve life is based upon current reserves, annual production capacity and mine plans. As mine plans and capacities change, these reserve lives will also change. Because each mine covers a substantial lease area, the development required for accessing the reserves can be substantial, and can involve a range of expenditures in terms of pit access and development and infrastructure to support development. The reserve life estimates also assume that the required permits for life extensions will be obtained in a timely fashion to maintain production continuity.
Fording River Mine, B.C., Canada
The Fording River mine is located 29 kilometres northeast of the community of Elkford, in southeastern British Columbia. The mine site consists of approximately 19,800 hectares of coal lands, including four operating surface coal pits along with several areas planned for surface mine development held under multiple contiguous coal leases and licences. The leases and licences relating to Fording River are held by Teck Coal. Teck Coal also controls the surface and subsurface rights to the properties that are in operation and those that are planned for development.
Coal mined at Fording River is primarily steelmaking coal, although lesser quantities of lower-grade hard coking coal are also produced. The current annual production capacities of the mine and preparation plant are approximately 9.0 million and 9.5 million tonnes of clean coal, respectively.
Fording River’s reserve areas include Eagle, Swift, Turnbull and Castle. Approximately 80 to 90% of the current production is derived from the Swift area, with the remaining production coming from the Eagle area. Proven and probable reserves at Fording River are projected to support mining for a further 42 years. The Fording River Extension Project (FRX), adjacent and south of existing operations, is expected to provide a new source of mineable steelmaking coal. FRX proposes to utilize existing infrastructure and equipment and is intended to extend mining at Fording River for decades, allowing for continued social and economic contributions to the local and regional economies. In August 2020, FRX was designated into the federal assessment process under the Impact Assessment Act, and a favourable outcome from the environmental assessment process is required for the project to proceed. A draft decision issued by the Province of British Columbia in December 2022 contemplates continued discussions with Indigenous communities and the development of a revised project description.
In 2022, 64 reverse circulation drillholes, totaling 14.0 kilometres, were drilled in the Lake, Swift and Eagle active pit areas and 6 reverse circulation holes, totaling 2.3 kilometres, as well as 9 geotechnical diamond drillholes, totaling 2.0 kilometres, were drilled in the FRX mine development area. Downhole geophysical logs of all drillholes were utilized to identify coal seam intercepts and validate sample intervals. Coal samples are obtained on 0.5 metre intervals from all reverse circulation drillholes. Intervals are then composited by seam to produce representative seam samples for further analysis and simulated washability. Retrieval of coal samples from diamond drill core is completed occasionally, depending on the drillhole location. In addition, ten large diameter (9-
| | | | | | | | |
| Teck Resources Limited | | Page 41 |
| | |
2022 Annual Information Form
inch) core holes, totaling 1.0 kilometers, were drilled in the FRX mine development area and another two holes, totaling 536 metres, were drilled in the Swift area to collect bulk samples of coal seams for pilot scale washing and carbonization.
To improve operational efficiency, raw coal from Greenhills may be processed at the Fording River plant.
2023 projected capital costs for Fording River are approximately $570 million. The major components of the projected capital costs are:
| | | | | |
| Component | Approximate projected cost ($/million) |
| Sustaining | 140 |
| Growth | 10 |
| Capitalized stripping | 420 |
| Total | 570 |
The capital costs presented above do not include water quality capital costs which are described above in "Individual Operations - Steelmaking Coal - Elk Valley Water Quality Management".
2023 projected cash operating costs for Fording River are approximately $720 million. The major components of the projected cash operating costs are:
| | | | | |
| Component | Approximate projected cost ($/million) |
| Labour | 330 |
| Supplies | 340 |
| Energy | 250 |
| Other (including general & administrative, inventory changes) | 220 |
| Less amounts associated with projected capitalized stripping | (420) |
| Total | 720 |
The cash operating costs presented above do not include transportation or royalties.
Elkview Mine, B.C., Canada
Teck has a 95% partnership interest in the Elkview Mine Limited Partnership. The remaining 5% is indirectly held equally by Nippon Steel Corporation, a Japanese steel producer, and POSCO, a Korean steel producer, each of which hold a 2.5% interest. The Elkview mine is an open pit coal mine located approximately 3 kilometres east of Sparwood in southeastern British Columbia. The mine site consists of approximately 12,400 hectares of coal lands. The leases and licences relating to Elkview are held by Elkview Mine Limited Partnership. Elkview Mine Limited Partnership also controls the surface and subsurface rights to the properties that are in operation and those that are planned for development.
| | | | | | | | |
| Teck Resources Limited | | Page 42 |
| | |
2022 Annual Information Form
The coal produced is a high-quality mid-volatile hard coking coal. Lesser quantities of lower-grade hard coking coal are also produced. The current annual production capacity of the mine and preparation plant (on a 100% basis) is approximately 9.0 million tonnes of clean coal.
In 2022, 42 reverse circulation drillholes, totaling 14.0 kilometres, were drilled in the Baldy, Adit Ridge and Natal pit areas. In addition, seven geotechnical diamond drillholes, totaling 1.9 kilometres, were drilled at Natal and Baldy pit areas. Downhole geophysical logs of all drillholes were utilized to identify coal seam intercepts and validate sample intervals. Coal samples are obtained on 0.5 metre intervals from all reverse circulation drillholes. Intervals are then composited by seam to produce representative seam samples for further analysis and simulated washability. Retrieval of coal samples from diamond drill core is completed occasionally, depending on the drillhole location and recovery of the coal from the core. In addition, eight large diameter (9-inch) core holes, totaling 1.7 kilometers, were drilled to collect bulk samples of coal seams for pilot scale washing and carbonization in the Natal area.
Proven and probable reserves at Elkview are projected to support mining for a further 39 years.
2023 projected capital costs for Elkview are approximately $415 million. The major components of the projected capital costs are:
| | | | | |
| Component | Approximate projected cost ($/million) |
| Sustaining | 240 |
| Growth | 5 |
| Capitalized stripping | 170 |
| Total | 415 |
The capital costs presented above do not include water quality capital costs which are described above in "Individual Operations - Steelmaking Coal - Elk Valley Water Quality Management".
2023 projected cash operating costs for Elkview are approximately $730 million. The major components of the projected cash operating costs are:
| | | | | |
| Component | Approximate projected cost ($/million) |
| Labour | 280 |
| Supplies | 250 |
| Energy | 150 |
| Other (including general & administrative, inventory changes) | 210 |
| Less amounts associated with projected capitalized stripping | (160) |
| Total | 730 |
The cash operating costs presented above do not include transportation or royalties.
| | | | | | | | |
| Teck Resources Limited | | Page 43 |
| | |
2022 Annual Information Form
Greenhills Mine, B.C., Canada
Greenhills is operated under a joint venture agreement between, among others Teck Coal and POSCO Canada Limited (POSCAN). Pursuant to the joint venture agreement, Teck Coal has an 80% interest in the joint venture while POSCAN has a 20% interest. Teck Coal and POSCAN own the mine equipment and preparation plant in proportion to their respective joint venture interests. Under the joint venture agreement, Teck Coal is the manager and operator of Greenhills and takes 80% of all coal produced at Greenhills. POSCAN takes the remaining 20% and pays a quarterly royalty based on the price achieved for Greenhills coal sales.
Teck Coal and POSCAN bear all costs and expenses incurred in operating Greenhills in proportion to their respective joint venture interests. POSCAN, pursuant to a property rights grant, has a right to 20% of all coal mined from certain defined lands at Greenhills until the end of the operational phase of the joint venture; POSCAN pays Teck a royalty for access to other coal reserves owned by Teck that are processed by Greenhills equipment and facilities. The joint venture agreement provides for a review of the terms of the agreement in 2022 and, in the event the parties disagree on the continuation of the terms of the agreement, the operational phase will come to an end.
The Greenhills mine is located 8 kilometres northeast of the community of Elkford, in southeastern British Columbia. The mine site consists of approximately 12,600 hectares of coal lands. The leases and licences relating to Greenhills are held by Teck Coal Partnership. Teck Coal Partnership also controls the surface and subsurface rights to the properties that are in operation and those that are planned for development. Coal mined at Greenhills is primarily steelmaking coal, although lesser quantities of lower-grade hard coking coal are also produced. The current annual production capacities of the mine and preparation plant (on a 100% basis) are 5.9 million and 5.4 million tonnes of clean coal, respectively. To improve operational efficiency, raw coal from Greenhills may be processed at the Fording River plant.
Current production is derived primarily from the Cougar pit area. Proven and probable reserves at Greenhills are projected to support mining for a further 37 years, or less depending on the extent of Greenhills’ raw coal processed at Fording River.
In 2022, 67 reverse circulation drillholes, totaling 14.9 kilometres, including nine geotechnical diamond drillholes, totaling 1.9 kilometers, were drilled in the Phase 4 and 7 active pit areas. Downhole geophysical logs of all drillholes were utilized to identify coal seam intercepts and validate sample intervals. Coal samples are obtained on 0.5 metre intervals from all reverse circulation drillholes. Intervals are then composited by seam to produce representative seam samples for further analysis and simulated washability. Retrieval of coal samples from diamond drill core is completed occasionally, depending on the drillhole location and recovery of the coal from the core. In addition, four large diameter (9-inch) core holes, totaling 485 metres, were drilled to collect bulk samples of coal seams for pilot scale washing and carbonization in the Phase 7 area.
| | | | | | | | |
| Teck Resources Limited | | Page 44 |
| | |
2022 Annual Information Form
Our 80% share of 2023 projected capital costs for Greenhills is approximately $145 million. The major components of our share of projected capital costs are:
| | | | | |
| Component | Approximate projected cost ($/million) |
| Sustaining | 70 |
| Growth | 5 |
| Capitalized stripping | 70 |
| Total | 145 |
The capital costs presented above do not include water quality capital costs, which are described above in "Individual Operations - Steelmaking Coal - Elk Valley Water Quality Management".
Our 80% share of 2023 projected cash operating costs for Greenhills is approximately $410 million. The major components of our share of projected cash operating costs are:
| | | | | |
| Component | Approximate projected cost ($/million) |
| Labour | 150 |
| Supplies | 130 |
| Energy | 100 |
| Other (including general & administrative, inventory changes) | 100 |
| Less amounts associated with projected capitalized stripping | (70) |
| Total | 410 |
The cash operating costs presented above do not include transportation or royalties.
Line Creek Mine, B.C., Canada
The Line Creek mine is located approximately 25 kilometres north of Sparwood in southeastern British Columbia. Line Creek supplies steelmaking and PCI coal to a variety of international and domestic customers. The Line Creek property consists of approximately 8,200 hectares of coal lands.
The current annual production capacity of the mine and preparation plant is approximately 4.0 million tonnes of clean coal. Proven and probable reserves at Line Creek are projected to support mining for a further 11 years.
Cardinal River Mine, Alberta, Canada
Our Cardinal River mine in Alberta has been closed since 2020 and remains on care and maintenance.
Coal Mountain Mine, B.C., Canada
Our Coal Mountain mine in southeastern British Columbia has been closed since 2019 and remains on care and maintenance.
| | | | | | | | |
| Teck Resources Limited | | Page 45 |
| | |
2022 Annual Information Form
Quintette Coal Project, B.C., Canada
Our Quintette mine in northeastern British Columbia has been closed since 2000 and remains on care and maintenance. In December we entered into an agreement with Conuma Resources Limited to sell the Quintette mine for $120 million in staged cash payments over the 36 months following closing and an ongoing 25% net profits interest royalty, first payable after Conuma Resources Limited recovers its investment in Quintette. This transaction closed on February 16, 2023.
Exploration
In 2022, we incurred exploration expenditures of $90 million, including $5 million in support of mine site and development and engineering projects. Approximately 54% of the project expenditures were dedicated to exploration for copper, 23% for zinc and 15% for gold, with less than 8% dedicated to other commodities, including coal. Of the total exploration expenditures, approximately 31% was spent in South America, 54% in North America, 9% in Australia and 6% in Europe. In 2023, planned exploration expenditures are expected to be approximately $96 million, including $3 million in support of mine site and development and engineering projects.
Exploration & geoscience play three critical roles at Teck: discovery of new orebodies through early-stage exploration and acquisition; pursuit, evaluation and acquisition of development opportunities; and delivery of geoscience solutions and services to create value at our existing mines and development projects. Exploration is carried out through sole funding and joint ventures with major and junior exploration companies. Exploration is focused on areas in proximity to our existing operations or projects in regions that we consider have high potential for discovery.
Work continues on resource expansion at Quebrada Blanca, where we commenced a large-scale drill program in 2022 to continue to investigate and confirm the extensions of the orebody, which remains open in multiple directions.
Early-stage copper exploration in 2022 focused primarily on advancing projects targeting porphyry-style mineralization in Canada, Chile, Peru and the United States. In 2023, we plan to drill a number of early-stage copper projects in Chile, Peru and the United States.
Zinc exploration in 2022 was concentrated on early-stage programs in Australia, Canada, Ireland and Turkey and on an advanced-stage project in the Red Dog district in Alaska. In Alaska, Australia and Canada, the targets are large sediment-hosted deposits; in Ireland, we are targeting large carbonate-hosted deposits. In 2023, we plan to drill test early-stage targets on our properties in Australia, Ireland and Turkey and to continue drilling advanced-stage projects in the Red Dog mine district in Alaska.
In 2022, we initiated early-stage exploration for nickel, with an initial focus on Canada and the United States. A key element of this program is the complete digitalization of Teck’s historical exploration records – this digitization program will use advanced machine learning tools to drive and inform our evaluation of high-quality nickel prospects, plus copper and zinc prospects, globally.
We have ongoing exploration for gold, both on 100% Teck-owned properties and through partnerships. Our current exploration efforts and drill testing for gold are focused in Peru and Turkey.
In 2022, we also drilled 68 kilometres across four steelmaking coal operations in the Elk Valley to support our existing operations and extension projects.
Teck’s exploration strategy is underpinned by an agile commercial mindset whereby we manage and refresh a portfolio of commercial opportunities, such as retained project royalties and equity in junior exploration companies, to create value for Teck. In 2022, investments were made in exploration
| | | | | | | | |
| Teck Resources Limited | | Page 46 |
| | |
2022 Annual Information Form
companies with copper portfolios in Canada, Kazakhstan and Peru and zinc portfolios in Canada and the United States.
Corporate
For financial reporting purposes, we report on a corporate segment that includes all of our activities in commodities other than copper, steelmaking coal and zinc, our corporate development and growth initiatives, and groups that provide administrative, technical, financial and other support to all of our business units.
| | | | | | | | |
| Teck Resources Limited | | Page 47 |
| | |
2022 Annual Information Form
Mineral Reserves and Resources
See “Notes to Mineral Reserves and Resources Tables” below, after the Mineral Resources tables. | | | | | | | | | | | | | | | | | | | | | | | | | | |
MINERAL RESERVES (Metals) as at 31 December 2022(1) |
| | Proven | Probable | Total | Teck Interest (%) | Recoverable Metal (000 t)(2) |
| Tonnes (000's) | Grade (%) | Tonnes (000's) | Grade (%) | Tonnes (000's) | Grade (%) |
| Copper | | | | | | | | |
| Highland Valley Copper | 178,500 | 0.32 | 128,900 | 0.27 | 307,400 | 0.30 | 100.0 | 790 |
| Antamina | | | | | | | | |
| Copper only ore OP | 114,700 | 0.90 | 73,700 | 0.98 | 188,400 | 0.93 | 22.5 | 370 |
| Copper-zinc ore OP | 40,700 | 0.90 | 53,000 | 0.99 | 93,800 | 0.95 | 22.5 | 170 |
| Total | 155,400 | 0.90 | 126,800 | 0.99 | 282,200 | 0.94 | 22.5 | 540 |
| Quebrada Blanca | 1,083,800 | 0.52 | 349,200 | 0.48 | 1,433,000 | 0.51 | 60.0 | 4,010 |
| Andacollo | 106,100 | 0.32 | 161,100 | 0.31 | 267,200 | 0.31 | 90.0 | 640 |
NuevaUnión | | | | | | | | |
| Relincho | 576,400 | 0.34 | 977,400 | 0.36 | 1,553,800 | 0.35 | 50.0 | 2,390 |
| La Fortuna | 386,800 | 0.58 | 295,400 | 0.42 | 682,200 | 0.51 | 50.0 | 1,520 |
| Total | 963,200 | 0.43 | 1,272,800 | 0.37 | 2,236,000 | 0.40 | 50.0 | 3,910 |
| Zafranal | 408,800 | 0.39 | 32,000 | 0.21 | 440,700 | 0.38 | 80.0 | 1,150 |
San Nicolás | 47,700 | 1.26 | 57,500 | 1.01 | 105,200 | 1.12 | 100.0 | 930 |
| Molybdenum | | | | | | | | |
| Highland Valley Copper | 178,500 | 0.006 | 128,900 | 0.011 | 307,400 | 0.008 | 100 | 10 |
| Antamina | | | | | | | | |
| Copper only ore OP | 114,700 | 0.036 | 73,700 | 0.034 | 188,400 | 0.035 | 22.5 | 10 |
| Quebrada Blanca | 1,083,800 | 0.019 | 349,200 | 0.023 | 1,433,000 | 0.020 | 60 | 130 |
NuevaUnión | | | | | | | | |
| Relincho | 576,400 | 0.014 | 977,400 | 0.017 | 1,553,800 | 0.016 | 50 | 60 |
| Zinc | | | | | | | | |
| Antamina | | | | | | | | |
| Copper-zinc ore OP | 40,700 | 1.9 | 53,000 | 1.9 | 93,800 | 1.9 | 22.5 | 340 |
| Red Dog | | | | | | | | |
| Red Dog Mine | | | 38,500 | 12.4 | 38,500 | 12.4 | 100.0 | 4,030 |
San Nicolás | 47,700 | 1.6 | 57,500 | 1.4 | 105,200 | 1.5 | 100.0 | 1,260 |
| Lead | | | | | | | | |
| Red Dog | | | | | | | | |
| Red Dog Mine | | | 38,500 | 3.6 | 38,500 | 3.6 | 100.0 | 670 |
| | | | | | | | |
| Teck Resources Limited | | Page 48 |
| | |
2022 Annual Information Form
| | | | | | | | | | | | | | | | | | | | | | | | | | |
MINERAL RESERVES (Metals) as at 31 December 2022(1) |
| | Proven | Probable | Total | Teck Interest(%) | Recoverable Metal (000 oz)(2) |
| Tonnes (000's) | Grade (g/t)(3) | Tonnes (000's) | Grade (g/t)(3) | Tonnes (000's) | Grade (g/t)(3) |
| Gold |
Andacollo(4) | 106,100 | 0.10 | 161,100 | 0.10 | 267,200 | 0.10 | 90 | 520 |
NuevaUnión | |
| La Fortuna | 386,800 | 0.55 | 295,400 | 0.36 | 682,200 | 0.47 | 50 | 3,380 |
| Zafranal | 408,800 | 0.07 | 32,000 | 0.05 | 440,700 | 0.07 | 80 | 440 |
San Nicolás | 47,700 | 0.41 | 57,500 | 0.39 | 105,200 | 0.40 | 100 | 240 |
| Silver |
| Antamina | | | | | | | | |
Copper only ore OP(5) | 114,700 | 7.0 | 73,700 | 8.4 | 188,400 | 7.5 | 22.5 | 8,490 |
Copper-zinc ore OP(5) | 40,700 | 13.2 | 53,000 | 15.0 | 93,800 | 14.2 | 22.5 | 8,220 |
| Total | 155,400 | 8.6 | 126,800 | 11.2 | 282,200 | 9.8 | 22.5 | 16,710 |
| Quebrada Blanca | 1,083,800 | 1.4 | 349,200 | 1.2 | 1,433,000 | 1.3 | 60 | 25,630 |
NuevaUnión | | | | | | | | |
| Relincho | 576,400 | 1.6 | 977,400 | 1.5 | 1,553,800 | 1.5 | 50 | 24,990 |
| La Fortuna | 386,800 | 0.9 | 295,400 | 0.7 | 682,200 | 0.8 | 50 | 6,200 |
| Total | 963,200 | 1.3 | 1,272,800 | 1.3 | 2,236,000 | 1.3 | 50 | 31,190 |
| Red Dog | | | | | | | | |
| Red Dog Mine |
|
| 38,500 | 66.2 | 38,500 | 66.2 | 100 | 50,320 |
San Nicolás | 47,700 | 23.9 | 57,500 | 20.9 | 105,200 | 22.3 | 100 | 29,100 |
| | | | | | | | | | | | | | | | | | | | | | | | | | |
MINERAL RESERVES (Coal) as at 31 December 2022(1) |
| | Proven | Probable | Total | Teck Interest (%) | Clean Coal (000 t) |
| Tonnes (000's) | Tonnes (000's) | Tonnes (000's) |
Metallurgical Coal(6) |
| Fording River | 102,700 | 250,500 | 353,200 | 100 | 353,200 |
| Elkview | 15,300 | 243,200 | 258,500 | 95 | 245,600 |
Greenhills(9) | 23,600 | 181,100 | 204,700 | 80 | 163,800 |
| Line Creek | 4,400 | 35,300 | 39,700 | 100 | 39,700 |
PCI Coal(6) |
| Line Creek | 1,300 | 2,900 | 4,200 | 100 | 4,200 |
| | | | | | | | |
| Teck Resources Limited | | Page 49 |
| | |
2022 Annual Information Form
| | | | | | | | | | | | | | | | | | | | | | | |
MINERAL RESOURCES (Metals) as at 31 December 2022(1) |
| | Measured | Indicated | Inferred | Teck Interest (%) |
| Tonnes (000's) | Grade (%) | Tonnes (000's) | Grade (%) | Tonnes (000's) | Grade (%) |
| Copper |
| Highland Valley Copper | 573,700 | 0.30 | 572,500 | 0.25 | 115,800 | 0.22 | 100 |
| Antamina | |
| Copper only ore OP | 87,900 | 0.71 | 320,600 | 0.79 | 603,500 | 0.85 | 22.5 |
| Copper-zinc ore OP | 37,800 | 0.74 | 160,100 | 0.99 | 224,500 | 1.08 | 22.5 |
| Copper only ore UG | | | | | 251,200 | 1.28 | 22.5 |
| Copper-zinc ore UG | | | | | 165,600 | 1.14 | 22.5 |
| Total | 125,800 | 0.72 | 480,600 | 0.86 | 1,244,800 | 1.02 | 22.5 |
| Quebrada Blanca | 911,000 | 0.37 | 2,820,200 | 0.36 | 3,000,500 | 0.34 | 60 |
| Andacollo | 47,200 | 0.27 | 397,600 | 0.25 | 82,800 | 0.24 | 90 |
NuevaUnión | |
| Relincho | 319,000 | 0.19 | 463,000 | 0.26 | 724,700 | 0.36 | 50 |
| La Fortuna | 9,600 | 0.42 | 236,700 | 0.51 | 479,700 | 0.43 | 50 |
| Total | 328,600 | 0.19 | 699,700 | 0.34 | 1,204,300 | 0.39 | 50 |
| Galore Creek | 425,700 | 0.44 | 771,200 | 0.47 | 237,800 | 0.26 | 50 |
| Schaft Creek | 166,000 | 0.32 | 1,127,200 | 0.25 | 316,700 | 0.19 | 75 |
| Mesaba | 236,100 | 0.50 | 1,344,500 | 0.43 | 1,366,300 | 0.38 | 100 |
| Zafranal | 5,100 | 0.19 | 2,300 | 0.21 | 62,800 | 0.24 | 80 |
San Nicolás | 500 | 1.35 | 6,100 | 1.17 | 4,900 | 0.94 | 100 |
| Molybdenum |
| Highland Valley Copper | 573,700 | 0.009 | 572,500 | 0.010 | 115,800 | 0.010 | 100 |
| Antamina | |
| Copper only ore OP | 87,900 | 0.018 | 320,600 | 0.024 | 603,500 | 0.024 | 22.5 |
| Copper only ore UG |
|
|
|
| 251,200 | 0.018 | 22.5 |
| Total | 87,900 | 0.018 | 320,600 | 0.024 | 854,600 | 0.022 | 22.5 |
| Quebrada Blanca | 911,000 | 0.013 | 2,820,200 | 0.017 | 3,000,500 | 0.014 | 60 |
NuevaUnión | |
| Relincho | 319,000 | 0.006 | 463,000 | 0.009 | 724,700 | 0.012 | 50 |
| Schaft Creek | 166,000 | 0.021 | 1,127,200 | 0.016 | 316,700 | 0.019 | 75 |
| Zinc |
| Antamina | |
| Copper-zinc ore OP | 37,800 | 1.5 | 160,100 | 1.7 | 224,500 | 1.5 | 22.5 |
| Copper-zinc ore UG |
|
|
|
| 165,600 | 1.4 | 22.5 |
| Total | 37,800 | 1.5 | 160,100 | 1.7 | 390,100 | 1.5 | 22.5 |
| Red Dog | |
| Red Dog Mine |
|
| 5,400 | 8.1 | 8,700 | 12.8 | 100 |
| Red Dog District |
|
|
|
| 19,400 | 14.4 | 100 |
San Nicolás | 500 | 0.4 | 6,100 | 0.7 | 4,900 | 0.6 | 100 |
| Lead | | | | | | | |
| Red Dog | | | | | | | |
| Red Dog Mine | | | 5,400 | 7.2 | 8,700 | 4.6 | 100 |
| Red Dog District | | | | | 19,400 | 4.2 | 100 |
| Nickel | | | | | | | |
| Mesaba | 236,100 | 0.11 | 1,344,500 | 0.10 | 1,366,300 | 0.09 | 100 |
| Cobalt | | | | | | | |
| Mesaba | 236,100 | 0.006 | 1,344,500 | 0.009 | 1,366,300 | 0.007 | 100 |
| | | | | | | | |
| Teck Resources Limited | | Page 50 |
| | |
2022 Annual Information Form
| | | | | | | | | | | | | | | | | | | | | | | |
MINERAL RESOURCES (Metals) as at 31 December 2022(1) |
| | Measured | Indicated | Inferred | Teck Interest (%) |
| Tonnes (000's) | Grade (g/t)(3) | Tonnes (000's) | Grade (g/t)(3) | Tonnes (000's) | Grade (g/t)(3) |
| Gold | | | | | | | |
Andacollo(4) | 47,200 | 0.11 | 397,600 | 0.09 | 82,800 | 0.08 | 90 |
NuevaUnión | | | | | | | |
| La Fortuna | 9,600 | 0.47 | 236,700 | 0.59 | 479,700 | 0.40 | 50 |
| Galore Creek | 425,700 | 0.29 | 771,200 | 0.22 | 237,800 | 0.19 | 50 |
| Schaft Creek | 166,000 | 0.20 | 1,127,200 | 0.15 | 316,700 | 0.14 | 75 |
| Mesaba | 236,100 | 0.03 | 1,344,500 | 0.03 | 1,366,300 | 0.03 | 100 |
Zafranal(7) | 5,100 | 0.04 | 2,300 | 0.05 | 62,800 | 0.10 | 80 |
San Nicolás | 500 | 0.08 | 6,100 | 0.20 | 4,900 | 0.13 | 100 |
| Silver | | | | | | | |
| Antamina | | | | | | | |
Copper only ore OP(5) | 87,900 | 7.7 | 320,600 | 8.8 | 603,500 | 8.2 | 22.5 |
Copper-zinc ore OP(5) | 37,800 | 20.8 | 160,100 | 18.5 | 224,500 | 16.3 | 22.5 |
Copper only ore UG(5) |
|
|
|
| 251,200 | 12.1 | 22.5 |
Copper-zinc ore UG(5) |
|
|
|
| 165,600 | 16.1 | 22.5 |
| Total | 125,800 | 11.6 | 480,600 | 12.0 | 1,244,800 | 11.5 | 22.5 |
| Quebrada Blanca | 911,000 | 1.0 | 2,820,200 | 1.1 | 3,000,500 | 1.1 | 60 |
NuevaUnión | | | | | | | |
| Relincho | 319,000 | 1.0 | 463,000 | 1.2 | 724,700 | 1.3 | 50 |
| La Fortuna | 9,600 | 0.9 | 236,700 | 1.1 | 479,700 | 1.0 | 50 |
| Total | 328,600 | 1.0 | 699,700 | 1.2 | 1,204,300 | 1.2 | 50 |
| Red Dog | | | | | | | |
| Red Dog Mine |
|
| 5,400 | 131.7 | 8,700 | 90.0 | 100 |
| Red Dog District |
|
|
|
| 19,400 | 73.4 | 100 |
| Galore Creek | 425,700 | 4.1 | 771,200 | 4.8 | 237,800 | 2.6 | 50 |
| Schaft Creek | 166,000 | 1.5 | 1,127,200 | 1.2 | 316,700 | 1.1 | 75 |
| Mesaba | 236,100 | 1.0 | 1,344,500 | 1.3 | 1,366,300 | 1.2 | 100 |
San Nicolás | 500 | 6.4 | 6,100 | 11.9 | 4,900 | 9.3 | 100 |
| Platinum | | | | | | | |
| Mesaba | 236,100 | 0.04 | 1,344,500 | 0.04 | 1,366,300 | 0.05 | 100 |
| Palladium | | | | | | | |
| Mesaba | 236,100 | 0.11 | 1,344,500 | 0.11 | 1,366,300 | 0.17 | 100 |
| | | | | | | | | | | | | | | | | | | | | | | |
MINERAL RESOURCES (Coal) as at 31 December 2022(1) |
| | Measured | Indicated | Inferred | Teck Interest (%) |
| Tonnes (000's) | Tonnes (000's) | Tonnes (000's) |
Metallurgical Coal(8) |
| Fording River | 567,100 | 948,100 | 496,700 | 100 |
| Elkview | 273,300 | 155,700 | 249,800 | 95 |
Greenhills(9) | 163,300 | 217,700 | 162,000 | 80 |
| Line Creek | 351,700 | 411,600 | 414,000 | 100 |
| Cardinal River | 32,200 | 2,300 | 400 | 100 |
| Mt Duke | 23,500 | 94,100 | 105,100 | 92.68 |
| Elco | 13,700 | 105,700 | 123,700 | 75 |
| CMO Phase II (Marten Wheeler) | 75,200 | 48,900 | 4,500 | 100 |
PCI Coal(8) |
| Cardinal River | 1,600 | 300 | | 100 |
| Coal Mountain | 40,400 | 13,800 | 300 | 100 |
| | | | | | | | |
| Teck Resources Limited | | Page 51 |
| | |
2022 Annual Information Form
Notes to Mineral Reserves and Resources Tables
| | | | | | | | | | | | | | | | | | | | | | | | | | |
| (1) | Mineral reserves and resources are mine and property totals and are not limited to our proportionate interests. |
| (2) | Recoverable Metal refers to the amount of metal contained in concentrate. |
| (3) | g/t = grams per tonne. |
| (4) | In 2015, an interest in future gold production from the Andacollo mine was sold. Compañía Minera Teck Carmen de Andacollo has agreed to sell and deliver to the purchaser an amount of gold equal to 100% of the payable gold produced from the Carmen de Andacollo mine until 900,000 ounces have been delivered, and 50% thereafter. Reserves and resources are stated without accounting for this production interest. |
| (5) | In 2015, Teck entered into an agreement with a purchaser to deliver silver equivalent to 22.5% of the payable silver sold by Compañía Minera Antamina S.A. until 86 million ounces of silver have been delivered, after which the amount of silver to be delivered will be reduced by one-third. Reserves and resources are stated without accounting for this production interest. |
| (6) | Coal reserves are reported as tonnes of clean coal. |
| (7) | At Zafranal, gold in oxide material is considered to be non-recoverable. |
| (8) | Coal resources are reported as tonnes of raw coal. |
| (9) | Under the terms of the Greenhills joint venture agreement, during the operational phase of the joint venture POSCAN is entitled to 20% of the coal produced from the Greenhills project. The Teck Interest (%) reflects Teck’s ownership interest in the joint venture, although Teck holds a 100% interest in the in situ coal. |
DEFINITIONS FOR MINERAL RESERVES AND MINERAL RESOURCES
Mineral Reserves and Mineral Resources: “Proven” and “probable” mineral reserves and “measured”, “indicated” and “inferred” mineral resources are estimated in accordance with the definitions of these terms adopted by the Canadian Institute of Mining, Metallurgy and Petroleum in November, 2010 updated in May 2014 and incorporated in National Instrument 43-101, Standards of Disclosure for Mineral Projects (NI 43-101), by Canadian securities regulatory authorities.
Mineral resources are reported separately from, and do not include, that portion of the mineral resources classified as mineral reserves.
Metallurgical coal: means the various grades of coal that are used to produce coke, which is used in the steel making process.
PCI coal: means coal that is pulverized and injected into a blast furnace. Those grades of coal used in the PCI process are generally non-coking. PCI grade coal is used primarily as a heat source in the steel making process in partial replacement for high-quality coking coals, which are typically more expensive.
The Canadian Institute of Mining, Metallurgy and Petroleum definitions for mineral resources and mineral reserves are as follows:
A “mineral resource” is a concentration or occurrence of solid material of economic interest in or on the Earth’s crust in such form, grade or quality and quantity that there are reasonable prospects for eventual economic extraction. The location, quantity, grade or quality, continuity and other geological characteristics of a mineral resource are known, estimated or interpreted from specific geological evidence and knowledge, including sampling.
An “inferred mineral resource” is that part of a mineral resource for which quantity and grade or quality are estimated on the basis of limited geological evidence and sampling. Geological evidence is sufficient to imply but not verify geological and grade or quality continuity. An inferred mineral resource has a lower level of confidence than that applying to an indicated mineral resource and must not be converted to a mineral reserve. It is reasonably expected that the majority of inferred mineral resources could be upgraded to indicated mineral resources with continued exploration. An inferred mineral resource is based on limited information and sampling gathered through appropriate sampling techniques from locations such as outcrops, trenches, pits, workings and drillholes. Inferred mineral resources must not be included in the economic analysis, production schedules, or estimated mine life in publicly disclosed prefeasibility
| | | | | | | | |
| Teck Resources Limited | | Page 52 |
| | |
2022 Annual Information Form
or feasibility studies, or in the life of mine plans and cash flow models of developed mines. Inferred mineral resources can only be used in economic studies as provided under NI 43-101.
An “indicated mineral resource” is that part of a mineral resource for which quantity, grade or quality, densities, shape and physical characteristics are estimated with sufficient confidence to allow the application of modifying factors in sufficient detail to support mine planning and evaluation of the economic viability of the deposit. Geological evidence is derived from adequately detailed and reliable exploration, sampling and testing and is sufficient to assume geological and grade or quality continuity between points of observation. An indicated mineral resource has a lower level of confidence than that applying to a measured mineral resource and may only be converted to a probable mineral reserve. Mineralization may be classified as an indicated mineral resource by the qualified person when the nature, quality, quantity and distribution of data are such as to allow confident interpretation of the geological framework and to reasonably assume the continuity of mineralization. An indicated mineral resource estimate is of sufficient quality to support a prefeasibility study, which can serve as the basis for major development decisions.
A “measured mineral resource” is that part of a mineral resource for which quantity, grade or quality, densities, shape and physical characteristics are estimated with confidence sufficient to allow the application of modifying factors to support detailed mine planning and final evaluation of the economic viability of the deposit. Geological evidence is derived from detailed and reliable exploration, sampling and testing and is sufficient to confirm geological and grade or quality continuity between points of observation. A measured mineral resource has a higher level of confidence than that applying to either an indicated mineral resource or an inferred mineral resource. It may be converted to a proven mineral reserve or to a probable mineral reserve. Mineralization or other natural material of economic interest may be classified as a measured mineral resource when the nature, quality, quantity and distribution of data are such that the tonnage and grade or quality of the mineralization can be estimated to within close limits and that variation from the estimate would not significantly affect potential economic viability of the deposit. This category requires a high level of confidence in, and understanding of, the geology and controls of the mineral deposit.
A “mineral reserve” is the economically mineable part of a measured and/or indicated mineral resource. It includes diluting materials and allowances for losses, which may occur when the material is mined or extracted and is defined by studies at prefeasibility or feasibility level as appropriate that include application of modifying factors. These studies demonstrate that, at the time of reporting, extraction could reasonably be justified.
A “probable mineral reserve” is the economically mineable part of an indicated, and in some circumstances, a measured mineral resource. The confidence in the modifying factors applying to a probable mineral reserve is lower than that applying to a proven mineral reserve.
A “proven mineral reserve” is the economically mineable part of a measured mineral resource. A proven mineral reserve implies a high degree of confidence in the modifying factors.
METHODOLOGIES AND ASSUMPTIONS
Mineral reserve and mineral resource estimates are based on various assumptions relating to operating matters, including with respect to production costs, mining and processing recoveries, mining dilution, cut-off values or grades, as well as assumptions relating to long-term commodity prices and, in some cases, exchange rates. Cost estimates are based on feasibility study estimates or operating history.
Methodologies used in reserve and resource estimates vary from property to property depending on the style of mineralization, geology and other factors. Geostatistical methods, appropriate to the style of mineralization, have been used in the estimation of reserves at Teck’s material base metal properties.
| | | | | | | | |
| Teck Resources Limited | | Page 53 |
| | |
2022 Annual Information Form
Assumed metal prices vary from property to property for a number of reasons. Teck has interests in a number of joint ventures for which assumed metal prices are a joint venture decision. In certain cases, assumed metal prices are historical assumptions made at the time of the relevant reserve and resource estimates. For operations with short remaining lives, assumed metal prices may reflect shorter-term commodity price forecasts.
COMMENTS ON INDIVIDUAL OPERATIONS
Highland Valley Copper
Reserve and resource estimates were prepared assuming long-term metal prices of US$3.15/lb copper, US$9.90/lb molybdenum, US$20.00/oz silver and US$1,500/oz gold and an exchange rate of CAD$1.25 per US$1.00. Reserves and resources were calculated using a net smelter return of US$5.33 per tonne, which is equivalent to a copper equivalent cut-off grade of 0.11% with a molybdenum factor of 1.7.
There was an overall decrease of 30.9 million tonnes of proven and probable mineral reserves at Highland Valley Copper from 338.3 million tonnes to 307.4 million tonnes mostly as result of normal mining activity; losses due to higher assumed operating costs were offset by gains from higher assumed commodity prices. Resources decreased by 12%, mainly due to higher assumed operating unit costs. The resource estimate at Highland Valley Copper Operations is extremely sensitive to changes in economic assumptions.
Antamina
Open pit reserve estimates were prepared assuming long-term metal prices of US$3.30/lb copper, US$1.10/lb zinc, US$9.30/lb molybdenum and US$20.70/oz silver. Open pit and underground resource estimates were prepared assuming long-term metal prices of US$3.30/lb copper, US$1.20/lb zinc, US$13.10/lb molybdenum and US$24.50/oz silver.
Cut-off grades at Antamina are based on the net value before taxes that the relevant material is expected to generate per hour of concentrator operation at assumed prices and vary by year in an effort to maximize the net present value of the pit.
Mineral reserves are tailings capacity constrained and the decrease of 53 million tonnes compared to 2021 is primarily due to depletion from planned mining operations. Mineral resources reported in 2022 are virtually unchanged since 2021.
Quebrada Blanca
The Quebrada Blanca reserve and resource estimates were prepared assuming a long-term copper price of US$3.15/lb and a long-term molybdenum price of US$9.90/lb.
The hypogene mineral reserves remain at 1.4 billion tonnes and are limited by the current tailings storage capacity. The resource model was updated in June 2021 to include additional drilling, mostly historical reverse circulation holes that support better definition of the contact between the supergene and hypogene zones. Higher assumed metal prices and changes in metallurgical recovery assumptions were responsible for a small net increase of less than 1% in mineral resources.
| | | | | | | | |
| Teck Resources Limited | | Page 54 |
| | |
2022 Annual Information Form
Carmen de Andacollo
Carmen de Andacollo Operations continued to operate the heap leach copper operation but supergene reserves were fully depleted by the end of 2022. The 2022 resource and reserve hypogene statements are supported by a model updated in January 2022 with additional 23 holes drilled during 2021 and a mine plan that considers a production schedule up to 2036.
Reserve estimates assume long-term metal prices of US$3.15/lb copper and US$1,500/oz gold. Mineral reserves show a small overall reduction of 14.4 million tonnes from 2021 due to depletion from normal mining activities. Hypogene resource estimates increased by 13% in comparison to 2021, mostly due to continuing improved economic assumptions related to operational costs and higher assumed copper prices.
Galore Creek
Teck has a 50% interest in Galore Creek. The 2022 resource model was updated with the inclusion of new technical and economic assumptions and 41,354 metres of drilling. The resources have been constrained by an optimized pit shell that is used to confirm the reasonable prospect for eventual economic extraction requirements for reporting mineral resources and commodity prices of US$3.15/lb copper, US$1,600/oz gold and US$20.00/oz silver. A net smelter return (net of processing costs) with a greater than $0/tonne cut-off was applied to report mineral resources within the resultant pit shell.
The 10% increase in mineral resources reported in 2022 as compared to 2021 is mostly due to higher assumed commodity prices.
Schaft Creek
2022 reported resources remain unchanged from 2021. Open pit mineral resources are reported at a net smelter return cut-off of US$4.31/tonne and constrained by a conceptual open pit shape.
Mesaba
Resources reported at end of year 2022 are based on updated technical and economic assumptions and the associated newly optimized pit shell using a cut-off of 0.2% copper. The net smelter return value, used for the resource pit optimization, is calculated based on the following prices: copper (US$3.15/lb), nickel (U$6.90/lb), silver (US$18.00/oz), cobalt (US$21.00/lb), gold (US$1,400/oz), platinum (US$1,200/oz) and palladium (US$1,300/oz).
2022 reported resources show a small reduction of 3%, compared to 2021, mainly attributable to the shape of the newly optimized resource pit shell.
Zafranal
2022 reported reserves and resources are unchanged from 2021.
Resource and reserves estimates at Zafranal were prepared and reported in a feasibility study using price assumptions of US$3.00/lb copper and US$1,200/oz gold. The total contained metal used in the reserves table is based on variable metallurgical recoveries of up to 89.5% for copper and up to 56% for gold. Open pit mineral reserves are reported using a variable net smelter return cut-off of US$6.10 to $6.35/tonne averaging US$6.11/tonne.
| | | | | | | | |
| Teck Resources Limited | | Page 55 |
| | |
2022 Annual Information Form
San Nicolás
2022 reported reserves and resources are unchanged from 2021.
The estimates assume net smelter return cut-offs for low zinc/copper ores and high zinc/copper ores, respectively, of US$9.71/tonne and US$13.15/tonne net smelter return based on an estimate of the marginal cost of production for the relevant ore. Net smelter return calculations include metal price assumptions as US$3.00/lb copper, US$1.10/lb zinc, US$1,300/oz gold and US$20/oz silver and scaled costs from previous studies.
NuevaUnión
Teck has a 50% interest in NuevaUnión. Reserves and resources for NuevaUnión are contained within two deposits, Relincho and La Fortuna. Reserves at the deposits consider a bulk open-pit mining operation developed in three production phases that will alternate mining operations between the two deposits. 2022 reported resources and reserves are unchanged from 2021.
Relincho mineral reserves and mineral resources are reported using an average net smelter return cut-off of US$11.00/tonne and US$6.72/tonne, respectively, and assuming metal prices of US$ 3.00/lb copper and US$10.00/lb molybdenum and US$18.00/oz silver.
La Fortuna mineral reserves and open pit mineral resources are reported using an average net smelter return cut-off of US$10.55/tonne and US$9.12/tonne, respectively, and assuming metal prices of US$3.00/lb copper and US$1,200/oz gold. Mineral resources outside of the mineral reserve pit are defined using a conceptual underground mining envelope. This approach assumes the same recoveries, metal prices, processing and general & administration costs as used for the open pits but with mining costs and dilution assumptions that are more appropriate to bulk underground mining. The resource model was updated in 2020 to include nine holes targeting the deep portion of La Fortuna, improved geological boundaries and updated grade estimation.
Red Dog
The mineral reserves and resources for Red Dog are divided into two reporting groups based on the spatial proximity and the land ownership associated with the deposits in and around Red Dog. Teck names these groups as “Mine” and “District”.
Mining is currently active in two of the “Mine” group open pits: Aqqaluk and Qanaiyaq. The resource models have not been updated but technical and economic input assumptions were updated in the preparation of the life of mine plan that supports reserves. The “Mine” area also contains the undeveloped Paalaaq deposit, which is currently only defined to a resource level of confidence.
All reserves and resources were estimated using the following assumed metal prices: US$1.10/lb for zinc, US$0.90/lb for lead and US$20.00/oz for silver. Reserves for the "Mine" group show a decrease of 4 million tonnes from mine depletion and resources have decreased by 23% from conversion to reserves.
The “District” group consists entirely of Inferred resources from the Anarraaq deposit, which lies approximately 11 km northwest of the current Red Dog Operations. Inferred resources for this deposit are unchanged from 2017, at 19.4 million tonnes.
| | | | | | | | |
| Teck Resources Limited | | Page 56 |
| | |
2022 Annual Information Form
Fording River
The reserve economics assume a long-term selling price at the Port of Vancouver of US$145/tonne for metallurgical coal at an exchange rate of CAD$1.25 per US$1.00. Reserves increased by 3.5% to 353.2 million tonnes, primarily due to the transfer of some Greenhills reserves back to Fording River. Resources decreased by 4.6% mainly due to a reduction in the break-even strip ratio.
Elkview
Teck has a 95% interest in the Elkview mine. The reserve economics assume a long-term selling price at the Port of Vancouver of US$145/tonne for metallurgical coal at an exchange rate of CAD$1.25 per US$1.00. Reserves decreased by 3.8% to 258.5 million tonnes, primarily due to production and model parameters. Despite a reduction in the break-even strip ratio, resources increased by 1.5% due to drilling and geology interpretation
Greenhills
Teck is an 80% partner in the Greenhills Joint Venture. The reserve economics assume a long-term selling price at the Port of Vancouver of US$145/tonne for metallurgical coal at an exchange rate of CAD$1.25 per US$1.00. Reserves decreased by 12.6% to 204.7 million tonnes, primarily due the transfer of some Greenhills reserves back to Fording River. Resources decreased by 2.1% mainly due to a reduction in the break-even strip ratio.
Line Creek
The reserve economics assume a long-term selling price at the Port of Vancouver of US$145/tonne for metallurgical coal and US$100/tonne for PCI coal at an exchange rate of CAD$1.25 per US$1.00. Reserves decreased by 7.1% to 43.9 million tonnes, primarily due to production. Resources decreased by only 0.06%; this decrease was offset by a reduction in the break-even strip ratio along with favorable changes to geology interpretation.
RISKS AND UNCERTAINTIES
Mineral reserves and mineral resources are estimates of the size and grade of the deposits based on the assumptions and parameters currently available. These assumptions and parameters are subject to a number of risks and uncertainties, including, but not limited to, future changes in metals prices and/or production costs; differences in size, grade, continuity, geometry or location of mineralization from that predicted by geological modelling; recovery rates being less than those expected; and changes in project parameters due to changes in production plans. Except as expressly described elsewhere in this Annual Information Form, there are no known environmental, permitting, legal, title, taxation, socio-political, marketing or other issues that are currently expected to materially affect the mineral reserves or resources. Certain operations will require further permits over the course of their operating lives to continue operating. Where management expects such permits to be issued in the ordinary course, material that may only be mined after such permits are issued is included in proven and probable reserves. Specific current permitting issues are described in the narrative concerning the relevant operation under the headings “Description of the Business” and “Health, Safety, Community and Environmental Protection” and “Risk Factors — We face risks associated with the issuance and renewal of permits.”
| | | | | | | | |
| Teck Resources Limited | | Page 57 |
| | |
2022 Annual Information Form
QUALIFIED PERSONS
Estimates of mineral reserves and resources for our base metal properties have been prepared under the general supervision of Rodrigo Marinho, P.Geo., who is an employee of Teck Resources Limited and the Qualified Person for the purposes of NI 43-101 for our base metal properties (other than Antamina). Mineral reserve and resource estimates for Antamina have been prepared under the supervision of Fernando Angeles, P.Eng,. Lucio Canchis, who is an SME Registered Member, Carlos Aguirre, FAusIMM and Hernando Valdivia, FAusIMM and who are all employees of Compañía Minera Antamina S.A. Messrs. Canchis, Angeles, Aguirre and Valdivia are the Qualified Persons for the purposes of NI 43-101 in respect of Antamina. Reserve and resource estimates for coal properties were prepared under the general supervision of Jo-Anna Singleton, P.Geo. and Cameron Feltin, P.Eng., employees of Teck Coal Limited, who are the Qualified Persons for coal properties for the purposes of NI 43–101.
Health, Safety, Community and Environmental Protection
Our current and future operations, including development activities and commercial production, on our properties or areas in which we have an interest, are subject to laws and regulations in Canada, the U.S., Chile and elsewhere governing occupational health and safety, protection and remediation of the environment, site reclamation, management of toxic substances, permit approvals and similar matters. Compliance with these laws and regulations can affect the planning, design, operation, closure and remediating of our mines, refineries and other facilities.
Whether in Canada, the U.S., Chile or elsewhere, we work to apply technically proven and economically feasible measures to protect the environment, communities and worker health and safety throughout the mining life cycle of exploration, construction, mining, processing and closure. Although we believe that, except as may be described elsewhere in this Annual Information Form, our operations and facilities are currently in substantial compliance in all material respects with all existing laws, regulations and permits, there can be no assurance that additional significant costs will not be incurred to comply with current or future regulations or that liabilities associated with non-compliance will not be incurred.
We are an active participant in public regulatory review, revision and development processes with government agencies and non-governmental organizations and, as such, typically have insight regarding emerging regulatory developments and trends. We apply this insight when we estimate risks and liabilities associated with current and future regulatory matters including in the areas of health and safety, community engagement, the environment and other permitting. We conduct regular environmental and health and safety audits and we regularly consult with and seek consent from communities, including Indigenous People. The overall objective of our audits is to assess key environmental, community and health and safety risks and their associated controls and to assess regulatory compliance. Environmental, health and safety and community-related obligations embedded in regulations are constantly evolving and it can be a significant challenge to meet changing standards.
HEALTH AND SAFETY
Safety is a core value at Teck. Safety performance and workplace occupational health and hygiene are key priorities for us. Safety statistics are collected from each business unit and operation monthly. Targets for health and safety key performance indicators are set each year and are one factor used in determining management compensation. Safety incidents are thoroughly investigated and findings reports are shared across our business, and occasionally across the industry, to assist in the prevention of similar incidents. We continue to implement our occupational health and hygiene strategy to prevent occupational disease and our High-Potential Risk Control strategy and hazard identification training program to prevent serious injuries and fatalities. Our Courageous Safety Leadership program also helps us build a positive culture of
| | | | | | | | |
| Teck Resources Limited | | Page 58 |
| | |
2022 Annual Information Form
safety across Teck. At this time, we do not anticipate significant liability associated with long-term occupational health issues.
RECLAMATION AND CLOSURE
In order to obtain mining permits and approvals from regulatory authorities, mine operators must typically submit a reclamation plan for restoring, upon prolonged suspension or completion of mining operations, the mined property to a productive use and to meet many other permitted conditions. Typically, we submit the necessary permit applications several years before we plan to begin activities. Some of the permits we require are becoming increasingly difficult and expensive to obtain, and the application and review processes are taking longer to complete, are increasingly complex in terms of required background information and can be subject to challenge. For a further discussion of risks associated with the issuance and renewal of permits, see “Risk Factors — We face risks associated with the issuance and renewal of permits”.
Financial assurance of various forms, including letters of credit and surety bonds, are posted with various governmental authorities as security to cover estimated reclamation obligations. Our provisions for future reclamation and site restoration are estimated based on known requirements. Many of our sites undergo extensive progressive reclamation during operations to proactively address mined-out areas and lessen the works required upon mine closure. In addition, certain closed mines are under continuous care and maintenance as well as ongoing closure activities.
The reclamation programs are guided by land capability assessments, which integrate several factors in the reclamation approach, including biological diversity, establishment of sustainable vegetation, diversity of physical landforms and requirements for end land use and reclamation. All of our mining operations have closure plans in place that are developed to the level of detail appropriate to the stage of life of the operation. All of the plans and cost estimates undergo regular updates and revisions as they are refined and implemented. These reviews and updates typically include input and oversight from regulatory agencies and other stakeholders.
Our decommissioning and restoration provision, as at December 31, 2022, is $2.8 billion, of which $1.1 billion is attributable to our operating coal operations, $589 million is attributable to our operating copper operations, $474 million is attributable to our operating zinc operations and $681 million is attributable to closed properties. Of that amount, we expect to spend approximately $258 million in 2023. As at December 31, 2022, we had letters of credit and other bonding in place in the aggregate amount of approximately $3.5 billion, primarily to secure our reclamation obligations. Bonding requirements may increase in the future as a result of regular updates to plans and cost estimates, scheduled changes in our permits and changes to regulatory regimes.
See the disclosure regarding environmental matters under the respective descriptions of our material operations for further details of environmental matters impacting those operations.
CARBON PRICING AND DECARBONIZATION
As part of ongoing global efforts to address climate change, regulations to control greenhouse gas emissions continue to be developed and enhanced in many jurisdictions. Regulatory uncertainty and resulting uncertainty regarding the costs of technology required to comply with current or anticipated regulations make it difficult to predict the ultimate costs of compliance. Societal focus on reducing carbon emissions, minimizing climate change and implementing climate change adaptation measures continues to increase.
The Government of Canada continues to advance climate action initiatives, such as the Canadian Net-Zero Emissions Accountability Act which formalizes Canada’s target to achieve net-zero greenhouse gas
| | | | | | | | |
| Teck Resources Limited | | Page 59 |
| | |
2022 Annual Information Form
emissions by 2050 and its “A Healthy Environment and a Healthy Economy” climate plan to advance actions to achieve Canada’s climate goals, which includes a proposal to increase the federal price of carbon to $170 per tonne of carbon dioxide-equivalent (CO2e) by 2030. The Government of Canada also formally submitted Canada’s enhanced Nationally Determined Contribution to the United Nations, committing Canada to cut its greenhouse gas emissions by 40%-45% below 2005 levels by 2030.
Climate change regulations continue to evolve in most jurisdictions in which we operate, and we expect that regional, national or international regulations that seek to reduce greenhouse gas emissions will continue to be established or modified to increase their impact. The cost of progressively reducing our Scope 1 and Scope 2 emissions in accordance with our publicly stated carbon reduction targets through carbon reduction activities or by acquiring the equivalent amount of future credits (to the extent permitted by regulation), is a function of several evolving factors, including technology development, the regulatory environment for subsidies and incentives, and the markets for carbon credits and offsets.
Teck’s Scope 1 and 2 greenhouse gas emissions attributable to our operations for 2022 are estimated to be approximately 2.8 million tonnes of CO2e. The most material indirect Scope 3 emissions associated with our activities relate to the use of our steelmaking coal by our customers. Based on our 2022 sales volumes, emissions from the use of our steelmaking coal would have been approximately 65 million tonnes of CO2e.
For 2022, our B.C. based operations incurred $88.4 million in British Columbia provincial carbon tax. As a result of the CleanBC Program for Industry, we received back $18.8 million of the $81.7 million we paid under the British Columbia provincial carbon tax in 2021, and we expect to receive a similar portion of our 2022 carbon tax payments back in 2023.
We may in the future face similar taxation for our activities in other jurisdictions. Similarly, customers of some of our products may also be subject to new carbon costs or taxation in the future in the jurisdictions where the products are ultimately used.
We are taking action to reduce greenhouse gas emissions by improving our energy efficiency and implementing low-carbon technologies at our operations. In 2020, we announced our target to achieve net zero Scope 1 and 2 greenhouse gas emissions across our operations by 2050. In 2022, we expanded our existing climate action strategy to include a new short-term goal to achieve net-zero Scope 2 greenhouse gas emissions by 2025 and a new ambition to achieve net-zero Scope 3 greenhouse gas emissions by 2050. We have also focused on growing our business to rebalance our portfolio towards copper, which is an essential metal for low-carbon technology and infrastructure, while continuing to produce the high-quality steelmaking coal required for the low-carbon transition.
We have established a set of actions that progress our decarbonization goals and ambitions. Our objective is to deliver significant and cost-competitive emissions reductions. We routinely evaluate existing and emerging abatement opportunities as the pace of low-carbon technology maturation continues to accelerate, and as options that were not feasible a few years ago appear on the horizon.
WATER REGULATION
In addition to climate change, issues surrounding water regulation remain of particular importance. We continue to monitor regulatory initiatives and participate in consultation opportunities with governments. For example, we are participating in the Canadian federal government consultation focused on developing a Coal Mining Effluent Regulation. The ultimate form of this regulation may have a material effect on compliance costs, mine plans, and our capital and operating costs at affected mines. See "Risk Factors — Changes in environmental, health and safety laws may have a material adverse effect on our operations and projects" for further information. We are continuing to work to implement a plan for the
| | | | | | | | |
| Teck Resources Limited | | Page 60 |
| | |
2022 Annual Information Form
management of selenium and other constituents at all of our operating steelmaking coal mines in the Elk Valley. Our costs of implementing this plan and other measures that may be required to address water quality issues are uncertain and will depend on the results of ongoing environmental monitoring, other technical developments and future actions by regulators. See “Description of the Business — Individual Operations — Steelmaking Coal” and “Risk Factors — We face risks associated with the issuance and renewal of permits” for further information.
SOCIAL AND ENVIRONMENTAL POLICIES
We have adopted and implemented a management system that provides governance over social and environmental issues at our operations. Our operating practices are governed by the principles set out in our Code of Ethics and our Code of Sustainable Conduct.
Our Code of Ethics reflects our commitment to upholding high moral and ethical principles. Our Code of Sustainable Conduct reflects Teck’s commitment to sustainability and our efforts to make a positive contribution to the environment and to the communities where we operate. This Code sets out how we work to achieve support for our activities through responsible social, economic and environmental performance.
In addition to the Code of Ethics and the Code of Sustainable Conduct, we have adopted a Health and Safety Policy, a Water Policy, a Human Rights Policy, an Inclusion and Diversity Policy, an Indigenous Peoples Policy, a Tax Policy and a Policy setting out our expectations for suppliers and contractors. We have taken steps to implement the Code of Sustainable Conduct and related policies through the implementation of our Health, Safety, Environment and Community Management Standards, which provide direction to all operations and provide criteria against which performance may be measured. Safety and sustainability (including environment and community) performance are metrics used in our bonus plan and, from 2022, in our performance-linked equity unit plans.
We set objectives in these areas for improvement on an annual basis, and these are used to determine specific objectives for corporate and operational groups within our organization. Overall responsibility for achievement of objectives rests with senior personnel. For example, our corporate Health, Safety, Environment and Community Risk Management Committee and our Materials Stewardship Committee, which are comprised of members of senior management, provide oversight in these areas and report to the Safety and Sustainability Committee of the Board, which in turn reports to the Board of Directors.
We measure and report our performance on an ongoing and comprehensive basis. Internal monthly, quarterly and annual reporting tracks performance indicators, including compliance with permits, environmental monitoring, health and safety performance, materials inputs and outputs, community concerns expressed, engagement with Indigenous groups and actions taken in response, and reclamation and remediation activities.
In 2020, we approved new short- and long-term goals for sustainability within eight strategic themes: health and safety, climate change, circular economy, employees, water, tailings management, communities and Indigenous Peoples, and biodiversity and reclamation. Our long-term sustainability goals include: achieving carbon neutrality across all our operations and activities by 2050; eliminating fatalities, serious injuries and occupational disease; working towards disposing zero industrial waste by 2040; being a leader in responsibly providing the metals and minerals needed for the transition to a circular economy; fostering a workplace where everyone is included, valued and equipped for today and the future; transitioning to seawater or low-quality water sources for all operations in water-scarce regions by 2040; implementing innovative water management and water treatment solutions to protect water quality downstream of all our operations; continuing to manage our tailings across their life cycle in a safe and environmentally responsible way; collaborating with communities and Indigenous Peoples to
| | | | | | | | |
| Teck Resources Limited | | Page 61 |
| | |
2022 Annual Information Form
generate economic benefits, advance reconciliation efforts and improve community well-being; and working towards securing a net-positive impact on biodiversity.
In 2022, we expanded our existing climate action strategy to include a new short-term goal to achieve net-zero Scope 2 greenhouse gas emissions by 2025 and a new ambition to achieve net-zero Scope 3 emissions by 2050. To advance our climate action strategy, we reached agreements with SAAM Towage to deploy two electric tugboats at Neptune Bulk Terminals in Vancouver, with AES Corporation to supply energy generated from 100% renewable sources to our Quebrada Blanca Operations and with Caterpillar to work towards deploying 30 Caterpillar zero-emissions large haul trucks at Teck mining operations beginning in 2027 and to pilot a fully electric on-highway transport truck to haul copper concentrate from our Highland Valley Copper Operations, marking the first use of a battery-electric truck to haul copper concentrate worldwide.
In June 2022, we announced our goal to become a nature positive company by 2030, meaning that our conservation, protection and restoration of land and biodiversity by that date will exceed the disturbance caused by our mining activities since 2020. In doing so, we will conserve or rehabilitate at least three hectares for every one hectare affected by our mining activities, taking action immediately in three focus areas: (i) nature positive decision making guided by Western science and Indigenous learning, including assessing the biodiversity impacts of our actions and avoiding or minimizing negative impacts where possible as part of our planning; (ii) rehabilitation excellence to accelerate our pace of rehabilitation to ensure it is in progress for all eligible land impacted by mining at our operations by 2030; and (iii) conservation, protection and restoration through partnerships. Our nature positive initiatives to date include: (i) the purchase and ongoing management of the nearly 8,000-hectare Next Creek Watershed in the West Kootenays of British Columbia through the Nature Conservancy of Canada; (ii) the donation of approximately 162 hectares of Teck-owned land in the Wycliffe Wildlife Corridor near Kimberley, British Columbia to the Nature Conservancy of Canada; (iii) the protection of 5,800 hectares of a unique and high-value wetland ecosystem near Teck’s Quebrada Blanca Operations in Chile, in partnership with the Ollagüe Quechua community; (iv) the creation of a $10 million Indigenous Stewardship Fund that will support Indigenous communities and partners in the development of Indigenous-focused environmental stewardship initiatives as well as engagement, education, capacity-building and participation in support of conservation objectives in regions where Teck operates; and (v) a $12 million donation to the Nature Conservancy of Canada to support future high priority conservation projects in British Columbia.
| | | | | | | | |
| Teck Resources Limited | | Page 62 |
| | |
2022 Annual Information Form
Human Resources
As at December 31, 2022, there were approximately 12,100 employees classified as “regular” employees working at the various operations and projects we manage, as well as our corporate offices. Of those employees, approximately 4,700 were employed by our Coal operations, 3,800 by our Copper operations, 2,000 by our Zinc operations and a total of approximately 1,600 by our Exploration, Energy, projects and corporate groups. These figures exclude employees classified as casual, fixed-term or inactive.
Collective bargaining agreements covering unionized employees at our principal operations (including Antamina) are as follows:
| | | | | |
| Expiry Date of Collective Agreement |
| Antamina | July 31, 2024 |
| Carmen de Andacollo | September 30, 2025 (Operators’ Union) and December 31, 2025 (Supervisors’ Union) |
| Elkview | October 31, 2026 |
| Fording River | April 30, 2027 |
| Highland Valley Copper | September 30, 2026 |
| Line Creek | May 31, 2024 |
| Quebrada Blanca | January 31, 2025 (Union Admin); November 30, 2025 (Union 1); and March 31, 2025 (Union 2); |
| Trail | May 31, 2027 |
In 2022, we reached multi-year collective agreements with our unions at our Carmen de Andacollo, Highland Valley Copper and Trail operations extending them until 2025, 2026, and 2027, respectively.
Technology and Innovation
Teck undertakes and participates in a number of research, innovation and technology programs designed to improve exploration, mining and processing for new projects and operations, environmental performance in operations, and technologies to assist the sale of products, and ultimately enhance overall competitiveness and reduce costs. In 2022, we announced the successful results from our innovation-driven business transformation program, RACE21. Our digital transformation continues with the team focused on our longer-term digital transformation with a continued emphasis on increased efficiencies and value creation.
We also have technology and research groups at our Technical Services Trail facility, our Technical Services Richmond facility and our Product Technology Centre in Mississauga, Ontario. The primary focus of these facilities is to create value through the development, testing and implementation of technologies related to our principal products as well as extractive technologies related to existing operations or development projects. The programs are aligned with business units and are integrated with operations and other business activities.
Our research and innovation expense for 2022 was $157 million.
| | | | | | | | |
| Teck Resources Limited | | Page 63 |
| | |
2022 Annual Information Form
Foreign Operations
The Red Dog mine located in Alaska, the Antamina mine located in Peru, and the Quebrada Blanca and Carmen de Andacollo mines located in Chile are our significant operating assets located outside of Canada. We hold a 22.5% interest in Antamina through our equity interest in CMA, the operating company for the mine. We hold a 100% interest in the Red Dog mine, subject to the royalty in favour of NANA as described under the heading “Description of the Business - Individual Operations - Zinc - Red Dog Mine, United States (Zinc, Lead)” above. We own 90% of the Chilean operating company that owns Carmen de Andacollo and we hold a 60% indirect interest in CMTQB, which holds our QB2 project. Foreign operations accounted for approximately 24% of our 2022 consolidated revenue and represented approximately 47% of our total assets as at December 31, 2022.
We also have interests in various exploration and development projects in various foreign countries, with significant activities in Australia, Chile, Ireland, México, Peru, Turkey and the United States. We currently have foreign exploration offices in all of those countries, except México and the United States. See “Risk Factors — We operate in foreign jurisdictions and face added risks and uncertainties due to different economic, cultural and political environments” for further information on the risks associated with these foreign properties.
Competitive Conditions
Our business is to sell base metals, steelmaking coal, metal concentrates and specialty metals at prices determined by world markets over which we have no influence or control. These markets are cyclical. Our competitive position is determined by our costs and product quality compared to those of other producers throughout the world, and by our ability to maintain our financial capacity through commodity price cycles and currency fluctuations. Costs are governed principally by the location, grade and nature of orebodies and mineral deposits; costs of equipment, labour, fuel, power and other inputs; costs of transport and other infrastructure; the location of our Trail metal refining facility and its cost of power; and by operating and management skill.
Over the long term, our competitive position will be determined by our ability to locate, acquire and develop economic orebodies and replace current production, as well as by our ability to hire and retain skilled employees. In this regard, we also compete with other mining companies for employees, mineral properties, joint venture agreements and the acquisition of investments in other mining companies. See “Description of the Business — Product Summary”, “Risk Factors — We face competition in product markets and from other natural resource companies” and “Risk Factors — We may not be able to hire enough skilled employees to support our operations”.
| | | | | | | | |
| Teck Resources Limited | | Page 64 |
| | |
2022 Annual Information Form
Risk Factors
You should carefully consider the risks and uncertainties described below as well as in other sections of this Annual Information Form. These risks and uncertainties are not the only ones facing us. Additional risks and uncertainties not presently known to us or that we currently consider immaterial may also impair our business operations. If any of these events actually occur, our business, prospects, financial condition, cash flows and operating results could be materially harmed.
We face risks relating to the Separation.
On February 21, 2023, we announced the Separation pursuant to which Teck will spin out its steelmaking coal business and create two separate companies: Teck Metals and EVR. The Separation creates additional risks and uncertainties for us, including, but not limited to those set out below, any of which may materially adversely impact our operations, business and financial condition. See "General Development of the Business - Three Year History - Recent Developments" for more details.
The Separation is complex and is subject to regulatory approvals and certain conditions including various shareholder, court and stock exchange approvals. In addition, future financial conditions, superior alternatives or other factors may arise that make it inadvisable to proceed with part or all of the Separation. Any or all of the elements of the Separation may not occur as currently expected, within the time frames that are currently contemplated, or at all.
There can be no assurance that the Separation will receive necessary shareholder or other approvals, or that it will proceed. Teck continues to seek and obtain certain necessary consents and approvals in order to implement and complete the Separation as currently structured. We believe that such consents and approvals will be obtained; however, if certain approvals and consents are not received, we may decide to proceed nonetheless, or we may either delay or amend the implementation of all or part of the Separation, in order to allow sufficient time to complete such matters. Failure to receive certain approvals and consents may result in termination of the Separation or could cause the Separation to occur on terms or conditions that are different or less favourable than expected. The information herein relating to the Separation may change as the transaction progresses and any such change may be material.
The aggregate trading price of our shares and EVR shares may be lower following the Separation than the trading price of our shares prior to the Separation as a result of the separation of Teck’s business or other factors and the price of our shares and EVR shares may fluctuate for a period of time following the Separation due to factors related to the transaction. If, for any reason, the Separation is not completed or its completion is materially delayed, the market price of our shares may be materially adversely affected.
Executing the Separation will require significant resources, time and attention from our senior management and employees, which could cause distractions and divert attention and resources away from other projects and the day-to-day operation of our business. We may also experience increased difficulties in attracting, retaining, and motivating management and employees during the pendency of the Separation and following its completion. The Separation, whether or not completed, may also have an adverse impact on our relationships with our customers, suppliers and other business counterparties.
We have incurred, and will be responsible for, significant costs relating to the Separation including, among others, legal, financial advisors, accounting and administrative expenses even if the Separation is not completed.
| | | | | | | | |
| Teck Resources Limited | | Page 65 |
| | |
2022 Annual Information Form
Teck or EVR may not realize the benefits that we anticipate from the Separation for a number of reasons, including, but not limited to, if any of the matters identified as risks in this section were to occur. If either Teck or EVR do not realize the anticipated benefits from the Separation for any reason, or if the Separation is not completed, it may have a significant adverse effect on our operations, business and financial condition.
We face risks in the mining and metals business.
The business of exploring for natural resources and the development and production of mining operations are inherently risky. Many projects are unsuccessful and there are no assurances that current or future exploration or development programs will be successful. During development and after the commencement of mining operations, our projects and operations are subject to significant risks and hazards, some beyond our control, including, but not limited to: environmental hazards; industrial accidents; unexpected increases in capital or operating costs; unusual or unexpected geological formations; unanticipated metallurgical difficulties; ground control problems; restrictions on water availability; seismic activity; weather events; security incidents; failure of technology; labour-force disruptions; supply problems and delays; natural disasters, such as flooding; and regulatory changes, including, but not limited to, changes to fiscal regimes in the jurisdictions in which we operate.
Our mining and exploration operations require reliable infrastructure such as roads, rail, ports, pipelines, power sources and transmission facilities, and water supplies. As orebodies become more remote, and as the availability of fresh water becomes more restricted in certain areas, the complexity and cost of infrastructure for mining projects are increasing. Availability and cost of infrastructure affects the production and sales from operations, as well as our capital and operating costs.
The Trail metallurgical operations, our processing facilities and our coal preparation plants are also subject to risks and hazards, including process upsets and equipment malfunctions. Equipment and supplies may from time to time be unavailable at all or on a timely basis.
Our operating mines and certain closed sites have large tailings facilities, which could fail as a result of seismic activity or for other reasons.
The occurrence of any of the foregoing could result in, among other things, damage to or destruction of mineral properties or production or logistics facilities, personal injuries or death, environmental damage, delays or interruption of production, failure to achieve production targets, increases in operating costs, monetary losses, legal liability and/or adverse governmental action, any of which may have a significant adverse effect our operations, business and financial condition.
The COVID-19 pandemic, the Russian war in Ukraine, inflation and other factors continue to impact global markets and cause general economic uncertainty, the impact of which may have a significant adverse effect on our operations, business and financial condition.
The impacts of the COVID-19 pandemic, and governmental response thereto, on global commerce have and continue to be extensive and far-reaching. There has been significant stock market volatility, volatility in commodity and foreign exchange markets, restrictions on the conduct of business in many jurisdictions and the global movement of people has been restricted from time to time. Although many of these impacts appear to be lessening in most jurisdictions, there continues to be significant ongoing uncertainty surrounding COVID-19 and the extent and duration of the impacts that it, or governmental responses to it, may have on demand and prices for the commodities we
| | | | | | | | |
| Teck Resources Limited | | Page 66 |
| | |
2022 Annual Information Form
produce, on our suppliers, on our employees and on global financial markets which may have a material adverse effect on our operations, business and financial condition.
These concerns, together with concerns over general global economic conditions, fluctuations in interest and foreign exchange rates, stock market volatility, geopolitical issues, Russia's war in Ukraine and inflation have contributed to increased economic uncertainty and diminished expectations for the global economy. This global economic uncertainty may have a material adverse effect on our operations, business and financial condition.
Concerns over global economic conditions may also have the effect of heightening many of the other risks described herein, including, but not limited to: risks relating to fluctuations in the market price of our products; development of our projects; volatility in commodity and financial markets; market access restrictions or tariffs; fluctuations in the price and availability of consumed commodities; labour unrest and disturbances; availability of skilled employees; disruptions of information technology systems; changes in law or policies in relation to taxes; fees and royalties; and transportation and other services from third parties.
Fluctuations in the market price of steelmaking coal, base metals and specialty metals may significantly adversely affect the results of our operations.
The results of our operations are significantly affected by the market prices of steelmaking coal, base metals and specialty metals, which are cyclical and subject to substantial price fluctuations. Our earnings are particularly sensitive to changes in the market price of steelmaking coal, copper and zinc. Market prices can be affected by numerous factors beyond our control, including: new sources of production of our products; levels of supply and demand for our products and for a broad range of other industrial products; substitution of new or different products in critical applications for our existing products; government action to address climate change or societal pressures towards low-carbon technologies to replace carbon-intensive ones; expectations with respect to the rate of inflation, the relative strength of the Canadian dollar and of certain other currencies; interest rates; speculative activities; transportation restrictions; global or regional political or economic crises; government policy changes, including taxes and tariffs; trade disputes or the potential for trade disputes; the impact of the COVID-19 pandemic and sales of commodities by holders in response to such factors.
The Chinese market is a significant source of global demand for commodities, including steelmaking coal, zinc and copper. A sustained slowdown in China’s growth or demand, or a significant slowdown in other markets, in either case, that is not offset by reduced supply or increased demand from other regions could have an adverse effect on the price and/or demand for our products. COVID-19 and/or efforts to contain it may have a significant effect on Chinese commodity prices and demand and potentially broader impacts on the global economy.
A prolonged period of low and/or volatile commodity prices, particularly of one or more of our principal products, could have a significant adverse effect on our operations, business and financial condition. If prices should decline below our cash costs of production and remain at such levels for any sustained period, we could determine that it is not economically feasible to continue commercial production at any or all of our operations. We may also curtail or suspend some or all of our exploration activities, with the result that our depleted reserves are not replaced.
A substantial reduction or sustained decrease in hard coking coal prices would have a material adverse effect on our business. Our general policy has been not to hedge changes in prices of our mineral products. From time to time, however, we have in the past and may in the future undertake hedging programs in specific circumstances, with an intention to reduce the risk of declines in a
| | | | | | | | |
| Teck Resources Limited | | Page 67 |
| | |
2022 Annual Information Form
commodity’s market price while optimizing upside participation, to protect against currency fluctuations, or to maintain adequate cash flows and profitability to contribute to the long-term viability of our business. There are, however, risks associated with hedging programs including, among other things: the risk of opportunity losses or actual financial losses in the event of an increase in the world price of the commodity; an increase in interest rates; the possibility that rising operating costs will make delivery into hedged positions uneconomic; counterparty risks; and the impact of production interruption events.
We face risks associated with the issuance and renewal of permits.
Numerous permits or approvals are required for mining operations. We have significant permitting activities currently underway for new projects and for the extension or expansion of existing operations. In addition, many existing permits require periodic renewals. Examples of current significant permitting efforts include efforts related to mine life extensions, particularly the Fording River Extension Project, the Highland Valley Copper 2040 project and the extension of mine life at Antamina, and efforts related to the development of our Aktigirup Anarraaq exploration project adjacent to our Red Dog operation and our Zafranal and San Nicolás projects. When we apply for these permits and approvals, we are often required to prepare and present data to various government authorities pertaining to the potential effects or impacts that any proposed project may have on the environment and on communities. The authorization, permitting and implementation requirements imposed by any of these authorities may be costly and time-consuming, and may delay commencement or continuation of mining operations. There can be no certainty that these approvals or permits will be granted in a timely manner, or at all. Regulations also provide that a mining permit or modification can be delayed, refused or revoked. In certain jurisdictions, some parties, including Indigenous Peoples, have extensive rights to appeal the issuance of permits or to otherwise intervene or participate in the regulatory process. Permits may be stayed or withdrawn during the pendency of appeals. See “Risk Factors — Changes in environmental, health and safety laws may have a material adverse effect on our operations and projects" for a discussion of the changes to the Canadian federal environmental assessment and regulatory process.
Past or ongoing violations of mining or environmental laws could provide a basis to revoke existing permits or to deny the issuance of additional permits. In addition, evolving reclamation requirements or environmental concerns may threaten our ability to renew existing permits or obtain new permits in connection with future development, expansions and operations.
Delays associated with permitting may cause us to incur material additional costs in connection with the development of new projects or the expansion of existing operations, including penalties or other costs in relation to long-lead equipment orders and other commitments associated with projects or operations. Failure to obtain certain permits may result in damage to our reputation, cessation of development of a project or the inability to proceed with the expansion or extension of existing operations, increased costs of development or production, and litigation or regulatory action, any of which may have a material adverse effect on our operations, business and financial position.
Ongoing operation of our steelmaking coal mines in the Elk Valley, British Columbia, continually requires new permits or amendments to existing permits from applicable government agencies. We received approval in 2014 of a plan to manage water quality for the Elk Valley watershed as a whole. The Elk Valley Water Quality Plan is intended to provide a regulatory framework for permitting current and future projects and for managing the cumulative effects of new projects. The plan contemplates ongoing monitoring of the receiving environment, and adjustment of water quality targets if unacceptable environmental impacts are identified. There can be no assurance that the water quality targets set out in our Elk Valley Water Quality Plan will prove to be suitably protective of
| | | | | | | | |
| Teck Resources Limited | | Page 68 |
| | |
2022 Annual Information Form
the environment, that our planned mitigation efforts will be sufficient to meet those targets or that ongoing monitoring will not disclose unanticipated environmental effects of our operations that will require additional mitigation. We are currently not in compliance with certain water quality parameters set out in the Elk Valley Water Quality Plan.
Fish surveys have revealed unanticipated declines in fish populations and lower-than-expected recruitment in certain mine-affected waters. Subsequent investigations have found that, while some of the causes appear to be natural, mining development may have exacerbated some stressors. While there is evidence certain fish populations are recovering, research into these impacts is ongoing. Depending on the outcome of these investigations, the regulatory response, if any, and the nature of any required mitigation measures, we may face delays in permitting or restrictions on our mining activities in the Elk Valley. See “Individual Operations – Steelmaking Coal – Elk Valley Water Quality Management Plan” for more details.
Notwithstanding the approval of the Elk Valley Water Quality plan in 2014, the Fisheries Act and its current associated regulations do not contain a specific authorization mechanism that applies to the non-point source discharges from our coal mines and we continue to struggle to comply with the current requirements. In 2021, we pled guilty to two offences under the Fisheries Act in connection with discharges of selenium and calcite from coal mines in the Elk Valley and agreed to pay a fine of $2 million and make a contribution to the Environmental Damages Fund of $28 million for each such offence for a total of $60 million. We have also received administrative penalties issued by the Ministry of Environment and Climate Change Strategy related to water management in the Elk Valley. These regulatory issues may create additional difficulties in obtaining permits for our Elk Valley operations. First Nations in Canada have increasing influence in both federal and provincial environmental assessment and permitting processes, and may have perspectives regarding economic development and the environment that are at odds with those of federal and provincial authorities.
Any failure by us to comply with applicable requirements may result in enforcement action, including, but not limited to: potential prosecutions; fines or penalties; regulatory orders or directions; consequential delays in permitting new mining areas in the Elk Valley; or on restrictions being placed on our mining activities in the Elk Valley, any of which would limit our ability to maintain or increase steelmaking coal production in accordance with our long-term plans or to realize the projected mine life of our operations. Any fines or penalties imposed, the costs of any actions required by any regulatory orders or directions, and any potential shortfall in production due to delay, may be material and may have a material adverse effect on our operations, business and financial position.
We face risks related to inflation.
Global markets have recently experienced high rates of inflation. Inflationary pressures have increased, and are likely to continue to increase, our operating and capital costs and the costs of our planned exploration and development activities and could have a material adverse effect on our operations, development projects, business and financial position. If inputs are unavailable at reasonable costs this may delay planned development activities. In addition, governmental responses to inflation, such as any increase in interest rates, may have a significant negative impact on the economy generally, which could have a material adverse effect on our operations, business and financial position. In the current environment, assumptions about future commodity prices, exchange rates, interest rates, costs of inputs and customer credit performance are subject to greater variability than normal, which could, in the future, significantly affect the valuation of our
| | | | | | | | |
| Teck Resources Limited | | Page 69 |
| | |
2022 Annual Information Form
assets, both financial and non-financial, and may have a material adverse effect on our operations, business and financial condition.
We face risks associated with our development projects.
We are involved in a number of development projects. Our major project is our Quebrada Blanca Phase 2 project which is nearing first production. Development and exploitation of the hypogene resource at Quebrada Blanca Phase 2 requires considerable capital expenditures and various environmental and other permits and governmental authorizations. Other projects in our development portfolio include NuevaUnión, Galore Creek, San Nicolás, Mesaba, Schaft Creek and Zafranal. We also have a number of potential brownfield opportunities which are being studied at Quebrada Blanca, Antamina, Highland Valley and Red Dog. Our ability to maintain or increase our annual production of our principal products is dependent, to a significant extent, on our ability to bring new mines into production and expand existing mines.
Development projects typically require a number of years and significant expenditures before production is possible. Especially in the current environment of high inflation, estimates of such expenditures or of future operating costs may differ materially from actual capital or operating costs. Such projects could experience unexpected problems or delays during development, production or mine start-up.
Construction and development of these projects are subject to numerous risks, including, without limitation, risks relating to:
■significant cost overruns due to, among other things, inflation, delays, changes to inputs or changes to engineering;
■delays in construction, and technical and other problems, including adverse geotechnical conditions and other obstacles to construction;
■our ability to obtain regulatory approvals or permits, on a timely basis or at all;
■our ability to comply with any conditions imposed by regulatory approvals or permits, maintain such approvals and permits, or obtain any required amendments to existing regulatory approvals or permits;
■accuracy of reserve and resource estimates;
■accuracy of engineering and changes in scope;
■adverse regulatory developments, including the imposition of new regulations;
■significant fluctuation in prevailing prices for copper and other metals, oil, other petroleum products and natural gas, which may affect the profitability of the projects;
■community action or other disruptive activities by stakeholders;
■adequacy and availability of a skilled workforce;
■difficulties in acquiring and maintaining land and mineral titles;
■difficulties in procuring or a failure to procure required supplies and resources to construct and operate a mine;
■the fact that we do not own 100% of many of our projects and certain decisions will require the agreement of one or more of our partners (See “Risk Factors — “We face risks associated with our joint venture operations and projects”);
| | | | | | | | |
| Teck Resources Limited | | Page 70 |
| | |
2022 Annual Information Form
■availability, supply and cost of water and power;
■weather or severe climate impacts;
■litigation;
■our dependence on third parties for services and utilities;
■development of required infrastructure;
■a failure to develop or manage a project in accordance with our planning expectations or to properly manage the transition to an operating mine;
■the ability of our partners to finance their respective shares of project expenditures;
■the reliance on contractors and other third parties for management, engineering, construction and other services, and the risk that they may not perform as anticipated and that unanticipated disputes may arise between them and us;
■our ability to finance our share of project costs or obtain financing for these projects on commercially reasonable terms, or at all;
■changes in regulatory regimes in the jurisdictions in which our projects are located; and
■the effects of the COVID-19 pandemic or other potential pandemics, including regulatory measures intended to address the pandemic or operating restrictions imposed to protect workers, supply chain impacts and other factors.
The economic feasibility analysis with respect to each project is based upon, among other things, the interpretation of geological data obtained from drillholes and other sampling techniques, feasibility studies, pricing assumptions for inputs and products produced, the configuration of the orebody, expected recovery rates, anticipated climate conditions, and estimates of labour, productivity, royalty and tax rates. Actual operating results may differ materially from those anticipated.
Regulatory efforts to control or reduce greenhouse gas emissions or societal pressures in relation to climate change could materially negatively affect our business.
Our businesses include several operations that emit large quantities of greenhouse gases, or that produce products that emit large quantities of greenhouse gases when consumed by end users. This is particularly the case with our steelmaking coal operations. Carbon dioxide and other greenhouse gases are the subject of increasing public concern and regulatory scrutiny. See “Health, Safety, Community and Environmental Protection — Carbon Pricing and Decarbonization”.
Climate change may result in increased regulations for our operations or those of our customers and/or restrict the development of our projects, which may increase costs and/or limit production. Changes in carbon regulation or taxation may decrease demand for our products, particularly steelmaking coal.
Our operations depend significantly on hydrocarbon energy sources to conduct daily operations, and there are typically no economic substitutes for these forms of energy. While carbon tax legislation has been adopted in several jurisdictions where we operate, and while we expect that carbon taxes will increase over time, it is not possible to reasonably estimate the nature, extent, timing, cost or other impacts of any future taxes or other programs that may be enacted.
Most of our steelmaking coal products are sold outside of Canada, and sales are not expected to be significantly affected by the greenhouse gas emissions targets that Canada committed to under the Paris Agreement or the resulting provincial and federal carbon tax legislation; however related
| | | | | | | | |
| Teck Resources Limited | | Page 71 |
| | |
2022 Annual Information Form
government action may restrict development of new steelmaking coal projects and increase production and transportation costs. The adoption of emission limitations or other regulatory efforts to control or reduce greenhouse gas emissions by other countries could materially negatively affect the demand for steelmaking coal.
As a result of public concern regarding climate change, natural resource companies like Teck face increasing public scrutiny of our activities and our impacts. Societal pressures in relation to climate change may adversely affect our social licence to operate and may impair our ability to obtain required permits, increase regulatory action or result in litigation against us, and negatively affect our reputation and our relationships with stakeholders. Concerns around climate change may also affect the market price of our shares, as institutional investors and others may divest interests in carbon-intensive industries due to societal pressures, and may also affect our ability to borrow money or obtain insurance for our carbon-intensive assets on reasonable terms. See “Risk Factors — Damage to our reputation may result in decreased investor confidence, challenges in maintaining positive community relations and increased risks in obtaining permits or financing for our development properties and expansions to our existing operations.”
Climate change may have an adverse effect on demand for our products or on our operations.
As the world transitions to a lower-carbon economy, there is increasing focus on low-carbon technologies to replace carbon-intensive ones. This is increasing the pressure on steel producers to develop less carbon-intensive production processes that do not rely on high-quality hard coking coal. Government action to address climate change and societal pressures towards a lower-carbon economy may reduce the demand for our products. Concerns regarding climate change may lead to technological development of alternatives to certain of our products, such as steelmaking coal. Climate change and policy responses to climate change may have similar impacts on our customers, reducing demand for our products.
A decrease in demand for our products, particularly of one or more of our principal products, could have a significant adverse effect on our operations, business and financial condition.
Climate change may, among other things, cause or result in increases in extreme weather events, sea level increases, changes in precipitation, changes in fresh water levels, melting permafrost in the Arctic, and resource shortages. Extreme weather events have the potential to disrupt operations at our mines and to impact our transportation infrastructure. In recent years, we have experienced significant disruptions to our operations and our logistics chains in British Columbia caused by wildfires, extreme flooding and extreme cold. Extreme weather events may also affect the length of our shipping season at our Red Dog mine. The frequency and severity of extreme weather events across our operations has been increasing, and these events will likely continue to impact our operations and our logistics and supply chains, which may require additional spending to mitigate weather-related impacts and potential constraints on production in the future. Any increase in the frequency or severity of extreme weather events could have a material impact on our ability to produce and deliver our products and a material impact on the cost of operations, which may result in a material adverse effect on our business and financial position.
Our Red Dog mine is located in the Arctic and could be materially impacted by melting permafrost. In recent years the mine has been impacted by changes in water quality in the receiving environment caused by melting permafrost, which has limited the discharge of mine-affected water and has required us to incur additional water treatment costs. Melting permafrost continues to impact background water quality in the area. While our mining and refining operations are located well above sea level, an increase in sea level could affect our ocean transportation and shipping facilities.
| | | | | | | | |
| Teck Resources Limited | | Page 72 |
| | |
2022 Annual Information Form
Climate change may also result in shortages in certain consumables and other products required to sustain our operations, and any such shortage could impact our production capacity.
Although we make efforts to anticipate potential costs to mitigate the physical risks of climate change, and work with governments to influence regulatory requirements regarding climate change, there can be no assurance that these efforts will be effective or that climate change or associated governmental action will not have an adverse impact on our operations and therefore our profitability.
Failure to comply with environmental, health and safety laws may have a material adverse effect on our operations, our projects and our business.
Environmental, health and safety legislation affects nearly all aspects of our operations, including mine development, worker health and safety, waste disposal, emissions controls, and protection of endangered and protected species. Compliance with environmental, health and safety legislation can require significant expenditures and can restrict the manner in which mining and other operations can be conducted.
Failure to comply with environmental, health or safety legislation may result in the imposition of significant fines and/or penalties; the temporary or permanent suspension of operations or other regulatory sanctions including cleanup costs arising out of contaminated properties; damages; damage to reputation; the loss of existing permits or inability to obtain future permits; and civil suits or criminal charges. Exposure to these liabilities arises not only from our existing operations, but also from operations that have been closed or sold to third parties. Some of our historical operations have generated significant environmental contamination and other issues in the context of current regulation. We could also be held liable for worker or public exposure to hazardous substances. There can be no assurance that we will at all times be in compliance with all environmental, health and safety regulations or that steps to achieve compliance would not materially adversely affect our operations, business and financial condition.
The Fisheries Act and its current associated regulations do not contain a specific authorization mechanism that applies to the non-point source discharges from our coal mines and we have been prosecuted and subject to fines and penalties for non-compliance. Given this uncertainty, we face challenges with compliance and may be subject to prosecution and/or fines or penalties in the future. In addition, we could be subject to regulatory orders or directions requiring mitigation measures be taken, the costs of which may be material. Such fines, penalties or regulatory orders or directions could have a material adverse effect on our operations, business and financial condition. See “Individual Operations – Steelmaking Coal – Elk Valley Water Quality Management” for a description of our water quality management measures and associated costs.
Changes in environmental, health and safety laws may have a material adverse effect on our operations and projects.
In February 2018, the Government of Canada proposed new regulations under the Fisheries Act relating to coal mining effluent, which have subsequently been revised. While these regulations are still in development, they could impose significant costs and operating limitations on our steelmaking coal operations. In the absence of these new regulations, the Fisheries Act does not contain any mechanisms to authorize non-point source discharges from our coal mines. There can be no assurance that the new regulations will remedy this situation.
In 2019, the Canadian Impact Assessment Act came into force with significant changes to the federal government’s current environmental assessment and regulatory processes for resource development projects. While the new legislation does not affect Teck’s projects that are already in regulatory approval processes, it will apply to new projects that meet certain criteria. For example,
| | | | | | | | |
| Teck Resources Limited | | Page 73 |
| | |
2022 Annual Information Form
the federal government announced in 2020 that our Fording River Extension Project (formerly named Castle Project) required a federal review under the new Impact Assessment Act. Similarly, in 2018, the British Columbia government reformed the province’s environmental assessment process for resource projects, introducing significant new changes into the environmental assessment process for industrial and resource projects in British Columbia, including new rules surrounding project notifications, early engagement and increased public participation, along with new timelines dictating when certain steps must be taken throughout the environmental assessment process. These changes and any other new legislation may affect our ability to obtain or renew permits for our operations and projects in an efficient and cost-effective manner or at all.
In addition, in 2019 the Government of British Columbia passed the Declaration of the Rights of Indigenous Peoples Act, to implement the United Nations Declaration on the Rights of Indigenous Peoples (UNDRIP) in British Columbia. The legislation commits to a systematic review of the province’s laws with respect to UNDRIP while also encouraging new agreements with Indigenous nations that are intended to address outstanding governance questions around the nature of Indigenous rights and title interests in B.C. In 2021, the Canadian federal government enacted comparable legislation. We are seeing federal and provincial government agencies increasingly defer to First Nations concerns in the course of the permitting process which is adding cost and uncertainty to our permitting efforts.
In 2021, the Canadian Net-Zero Emissions Accountability Act came into force, setting out the government's long-term objective of achieving net-zero emissions by 2050. The Act defers the specific measures and strategies to meet this target to regular emissions reductions plans, the first of which was released in March 2022. These measures may have a material adverse impact on our existing operations or our ability to obtain permits for new projects or expanded operations.
Environmental, health and safety laws and regulations are evolving in all jurisdictions where we have activities. We are not able to determine the specific impact that future changes in laws and regulations may have on our operations and activities, and our resulting financial position; however, we anticipate that capital expenditures and operating expenses will increase in the future as a result of the implementation of new and increasingly stringent environmental, health and safety regulations. For example, emissions standards for carbon dioxide and sulphur dioxide are becoming increasingly stringent, as are laws relating to the use and production of regulated chemical substances and the consumption of water by industrial activities. Further changes in environmental, health and safety laws; new information on existing environmental, health and safety conditions or other events, including legal proceedings based upon such conditions; or an inability to obtain necessary permits, could require increased financial reserves or compliance expenditures, or otherwise have a material adverse effect on us. Changes in environmental, health and safety legislation could also have a material adverse effect on product demand, product quality, and methods of production and distribution. In the event that any of our products were demonstrated to have negative health effects, we could be exposed to workers’ compensation and product liability claims, which could have a material adverse effect on our business.
Product alternatives may reduce demand for our products.
Most of our products are primarily used in specific applications, such as the use of copper in electrical wiring and electronic applications, the use of refined zinc to galvanize steel and the use of steelmaking coal in steel production. Alternative technologies are continually being investigated and developed with a view to reducing production costs or for other reasons, such as minimizing environmental or social impact. If competitive technologies emerge that use other materials in place of our products, demand and price for our commodities might fall.
| | | | | | | | |
| Teck Resources Limited | | Page 74 |
| | |
2022 Annual Information Form
For example, the large majority of our coal production is high-quality hard coking coal, which commands a significant price premium over other forms of coal because of its value in use in blast furnaces for steel production. High-quality hard coking coal is globally scarce, and has specific physical and chemical properties that are necessary for efficient blast furnace operation. Steel producers are continually investigating alternative steel production technologies with a view to reducing production costs. Many of those alternative technologies are designed to use lower-quality coals or other sources of carbon instead of higher-cost high-quality hard coking coal, and increasingly efforts are focused on development of technologies to eliminate or dramatically reduce carbon emissions from the steelmaking process. While conventional blast furnace technology has been the most economic large-scale steel production technology for decades, and while emergent technologies typically take many years to commercialize, there can be no assurance that, over the longer term, competitive technologies not reliant on hard coking coal could emerge, which could reduce demand and price premiums for hard coking coal.
Damage to our reputation may result in decreased investor confidence, challenges in maintaining positive community relations, and increased risks in obtaining permits or financing for our development properties and expansions of our existing operations.
Damage to our reputation can occur from our actual or perceived actions or inactions and a variety of events and circumstances, many of which are out of our control. The growing use of social media to generate, publish and discuss community news and issues and to connect with others has made it significantly easier for individuals and groups to share their opinions of us and our activities, whether accurate or not. We do not directly control how we are perceived by others. Loss of reputation could result in, among other things, a decrease in the price of our shares, decreased investor confidence, challenges in maintaining positive relationships with the communities in which we operate and other important stakeholders, and increased risks in obtaining permits or financing for our development properties or expansions to our existing operations, any of which could have a material adverse effect on our operations, development projects, business and financial position.
In recent years, an increasing number of investors, financial institutions and insurance providers have adopted positions, or been encouraged to adopt positions, to restrict investment in, lending to or insurance of, projects or companies associated with carbon-intensive activities, such as fossil fuels or coal production. Large institutional investors are also adopting investment policies that take environmental, social and governance or “ESG” criteria, such as the carbon footprint of assets under management, into consideration when making investment decisions.
We face risks associated with our reclamation obligations.
We are required to reclaim properties as mining progresses and after mining is completed and specific requirements vary among jurisdictions. We are required by various governments in the jurisdictions in which we operate to provide financial assurances to cover any reclamation obligations we may have at our mine sites. The amount of these financial assurances is significant and is subject to change from time to time by the governments in the jurisdictions in which we operate, and may exceed our estimates for such costs. The amount and nature of our financial assurance obligations depend on a number of factors, including our financial condition and reclamation cost estimates.
Reclamation cost estimates can escalate because of new regulatory requirements, changes in site conditions or conditions in the receiving environment, or changes in analytical methods or scientific understanding of the impacts of various constituents in the environment. Since 2016, the B.C. government has been carrying out a review of its financial assurance requirements for reclamation obligations. In April 2022, the B.C. government released an interim reclamation security policy. The
| | | | | | | | |
| Teck Resources Limited | | Page 75 |
| | |
2022 Annual Information Form
interim policy and future changes are expected to result in an increase to our financial assurance requirements, for both our ongoing operations and our projects in B.C.
Changes to the form or amount of our financial assurance obligations in respect of reclamation obligations could significantly increase our costs, making the maintenance and development of existing or new mines less economically feasible. Increases in financial assurance requirements could severely impact our credit capacity and our ability to raise capital for other projects or acquisitions. We may be unable to obtain letters of credit or surety bonds to satisfy these requirements, in which case we may be required to deposit cash as financial assurance. If we are unable to satisfy these requirements, we may face loss of permits, fines and other material and negative consequences.
Although we currently make provisions for our reclamation obligations, there can be no assurance that these provisions will be accurate in the future. Any underestimated or unanticipated reclamation costs could materially affect our business, operations and financial condition. Failure to provide regulatory authorities with the required financial assurances could potentially result in the closure of one or more of our operations, which could result in a material adverse effect on our operations and therefore our profitability.
Failure to secure water rights or restrictions or loss of existing water rights could have negative effects on our operations and financial condition.
Water rights are an area of significant and increasing focus for our foreign operations, and community relations are significantly impacted by access and sourcing of water. Our mining operations require significant quantities of water for mining, ore processing and related support facilities. Certain of our operations and projects are located in areas where water is scarce and competition among users for access to water is significant. If water supplies become scarce or are negatively affected by environmental events or factors such as drought, water supplies to our operations might be reduced in order to maintain supply to the local communities in which we operate or for ecological purposes, whether or not we have legal rights to draw water. Laws and regulations may be introduced in certain jurisdictions that could limit our access to water resources. Newer projects may rely on desalination for water supply as has been included in the design of the QB2 project. Desalination facilities are capital-intensive, subject to process upsets, operational and labour issues, and environmental compliance requirements.
Any reduction or interruption in the availability of water may preclude development of otherwise potentially economic mineral deposits or may negatively affect costs, production and/or sales from our affected operations.
We are subject to legal proceedings, the outcome of which may affect our business.
The nature of our business subjects us to numerous regulatory investigations, claims, lawsuits and other proceedings in the ordinary course of our business. The results of these legal proceedings cannot be predicted with certainty and the costs of these legal proceedings can be significant. Additionally, although largely unsuccessful to date, natural resource issuers are facing a significant increase in climate change related litigation. There can be no assurances that these matters will not have a material adverse effect on our reputation, our support by various stakeholders, our ability to secure permits, the market price of our shares, or on our operations, business or financial condition generally. See “Legal Proceedings and Regulatory Actions” below.
| | | | | | | | |
| Teck Resources Limited | | Page 76 |
| | |
2022 Annual Information Form
We face risks associated with our joint venture operations and projects.
A number of our projects and operations are developed and operated through joint venture or shared ownership arrangements with third parties. These joint arrangements include, among others, Quebrada Blanca, Antamina, NuevaUnión, Zafranal, Galore Creek, Schaft Creek, Elkview, Greenhills, NewRange Copper Nickel LLC and, following closing of the previously announced transaction with Agnico Eagle Mines Limited, San Nicolás. We face risks from the fact that at certain of our operations, like Antamina, we are a minority partner and certain major decisions may be made without our consent, meaning we may not have control over a number of factors, including, timing and amount of capital and operating expenditures, operation and production decisions, risk management and other operational practices.
We also face risks from the fact that at certain other projects in which we hold a 50% interest, like NuevaUnión, Galore Creek, NewRange Copper Nickel LLC and, following closing of the previously announced transaction with Agnico Eagle Mines Limited, San Nicolás, many decisions require the consent of our partner, and, even at projects or operations where we hold a majority interest, such as Quebrada Blanca, Zafranal, Schaft Creek, Elkview and Greenhills, major decisions affecting the project or operation may require agreement with our partners. Dispute resolution provisions with respect to major decisions in the relevant agreements may result in major decisions being made without our consent, or may trigger other remedies.
The success and timing of these operations and projects depend on a number of factors that may be outside our control, including the financial resources of our partners and the objectives and interests of our partners. While joint venture partners may generally reach consensus regarding the direction and operation of the operation or project, there are no assurances that this will always be the case or that future demands and expectations will continue to align. Failure of joint venture partners to agree on matters requiring consensus may lead to development or operational delays, failure to obtain necessary permits or approvals in an efficient manner or at all, remedies under dispute resolution mechanisms, or the inability to progress with production at the relevant operation or development of the relevant project in accordance with expectations or at all, which could materially affect the operation or development of such projects or operations and our business and financial condition.
Volatility in commodity markets and financial markets may adversely affect our ability to operate and our financial condition, and may cause the market price of our shares to fluctuate significantly.
Recent global financial conditions and commodity markets have been volatile. From time to time, access to financing has been negatively affected by many factors, including the financial distress of banks and other credit market participants and global market uncertainty. This volatility has from time to time affected and may in the future affect our ability to obtain equity or debt financing on acceptable terms, and may make it more difficult to plan our operations and to operate effectively. If volatility or market disruption affects our access to financing on reasonable terms, our operations and financial condition could be adversely affected.
Furthermore, the market price of our shares may fluctuate significantly in response to a number of factors, including, without limitation, variations in our operating results; changes in market conditions; announcements by us of strategic developments, acquisitions and other material events; speculation about us in the press or investment community; changes in market valuation of similar companies; developments in the mining business generally; activism; widespread adoption of investment policies that seek to reduce investment in companies involved in certain carbon-intensive activities, such as coal; regulatory changes; and changes in political environments and changes in global financial markets generally. Any of these events could result in a material decline in the price of our shares.
| | | | | | | | |
| Teck Resources Limited | | Page 77 |
| | |
2022 Annual Information Form
Many of these and other events and factors that impact the market price of our shares are beyond our control.
We operate in foreign jurisdictions and face added risks and uncertainties due to different economic, cultural and political environments.
Our business operates in a number of foreign countries where there are added risks and uncertainties due to the different economic, cultural and political environments. Some of these risks include nationalization and expropriation; social unrest and political instability; uncertainties in perfecting mineral titles; delays or inability to obtain permits; trade barriers and exchange controls; limitations on repatriation of funds; and material changes in taxation. Further, developing country status or an unfavourable political climate may make it difficult for us to obtain financing for projects in some countries.
A substantial portion of our base metals business is in Chile, which has been subject to significant social unrest over the past four years and is undergoing a constitutional reform process. Uncertainty surrounding whether the Chilean government will implement changes in taxation, policy or regulation may contribute to economic uncertainty in Chile. While our QB2 project has the benefit of a mining tax stability agreement that protects us against changes in mining, but not income, taxes, social conditions or political developments in Chile may result in tax increases, additional costs or other disruptions to our business, and the impact may be material. Peru has also recently experienced political unrest which may impact our Antamina operations and Zafranal project development.
In addition, global economic uncertainty and any decrease to resource prices may adversely affect Chile’s economy and those of other emerging markets in which we operate or are developing projects, including Chile, México and Peru. Such events could materially and adversely affect our business, financial position and operations.
Our dual class share structure may limit our access to capital and affect our ability to enter into certain transactions.
Teck’s share structure currently consists of Class A common shares, which carry 100 votes per share, and Class B subordinate voting shares, which carry one vote per share. There is consequently a large disparity between the voting and equity economic ownership interests of holders of Class A common shares. The Class A common shares are listed on the Toronto Stock Exchange, and over 25% of them are held by shareholders other than Temagami Mining Company Limited and related parties. See "Ownership by Directors and Officers" for further information on Temagami. Holders of our Class A common shares will have significant influence over a number of matters requiring shareholder approval, including the election of directors. This may affect the composition of the Board.
In addition, certain investors have limited appetite to invest in companies with dual-class share structures that feature differential voting rights, which could adversely affect the market price of our shares. There is a risk that our dual-class share structure may result in our exclusion from certain stock indices, or may limit our ability to list our Class B subordinate voting shares on certain stock exchanges. Potential strategic transaction counterparties may not be willing to accept Class B subordinate voting shares as consideration in acquisition transactions, which could limit our ability to acquire significant assets or otherwise engage in beneficial strategic transactions. Certain strategic transactions may require the approval of Class A common shareholders and Class B subordinate voting shareholders, in some cases voting separately as a class. There is a risk that the interests of the two classes of shareholders are not aligned in respect of any specific transaction or other corporate matter.
| | | | | | | | |
| Teck Resources Limited | | Page 78 |
| | |
2022 Annual Information Form
Completion of the Dual Class Amendment may be delayed or may not occur at all
On February 21, 2023, we announced the Dual Class Amendment. Pursuant to the Dual Class Amendment, each Teck Class A common share will be exchanged for one new Class A common share and 0.67 of a Class B subordinate voting share, such that the multiple voting rights of the Class A common shares will be eliminated on the sixth anniversary of implementation. The completion of the Dual Class Amendment is subject to certain conditions precedent, some of which are outside of Teck’s control, including various shareholder, court and stock exchange approvals. We may be unable to satisfy these conditions in a timely manner or at all. In addition, Teck has the right to terminate the arrangement agreement for the Dual Class Amendment and the Class A shareholders who have entered into voting support agreements in connection with the Dual Class Amendment have the right to terminate those agreements in certain circumstances. Accordingly, there is no certainty, nor can Teck provide any assurance, that the Dual Class Amendment will be completed.
If the Dual Class Amendment is completed, there will be dilution to the holders of Class B subordinate voting shares.
If the Dual Class Amendment is implemented, it is expected that approximately 5,202,887 additional Class B subordinate voting shares will be issued to holders of Class A common shares, representing approximately 1.0% of the Class B subordinate voting shares as of the date of this Annual Information Form.
The consummation of the Dual Class Amendment will eventually eliminate Teck’s dual class share structure. As a result, voting power would be spread out amongst a wider shareholder base with no significant shareholders and the inherent protection from an unsolicited take-over bid afforded by a dual-class share structure will no longer exist. Accordingly, Teck may become more vulnerable to a take-over bid or a tender offer.
We have indebtedness to service and repay.
As of December 31, 2022, we and our consolidated subsidiaries had total debt of $7.738 billion. We must generate sufficient amounts of cash to service and repay our debt, and our ability to generate cash will be affected by general economic, financial, competitive, legislative, regulatory and other factors that are beyond our control.
Our material financing agreements contain financial and other covenants that may impose restrictions on our business and, if breached by us, may require us to redeem, repay, repurchase or refinance our existing debt obligations prior to their scheduled maturity.
We are party to a number of financing agreements, including our credit facilities and the indentures governing our various public indebtedness, that contain financial and other covenants, including restrictive covenants. If we breach covenants contained in our financing agreements, we may be required to redeem, repay, repurchase or refinance our existing debt obligations prior to their scheduled maturity, and our ability to do so may be restricted or limited by the prevailing conditions in the capital markets, interest rates, available liquidity and other factors. If we are unable to refinance any of our debt obligations in such circumstances at all or on reasonable terms, our ability to make capital expenditures and our financial condition and cash flows could be adversely impacted. In addition, our ability to borrow under our credit facilities is subject to our compliance with certain covenants, and the making of certain representations and warranties at the time of a borrowing request. See “Description of Capital Structure - General Description of Capital Structure - Credit Facilities” and “Description of Capital Structure - General Description of Capital Structure - Public
| | | | | | | | |
| Teck Resources Limited | | Page 79 |
| | |
2022 Annual Information Form
Indebtedness” for further information regarding, and a further discussion of the covenants in, our financing arrangements.
In addition, from time to time, new accounting rules, pronouncements and interpretations are enacted or promulgated that may require us, depending on the nature of those new accounting rules, pronouncements and interpretations, to reclassify or restate certain elements of our financing agreements and other debt instruments, which may in turn cause us to be in breach of the financial or other covenants contained in our financing agreements and other debt instruments.
Future funding requirements may affect our business and we may not have access to credit in the future.
Future investments, including development projects, acquisitions and other investments, may require significant capital expenditures. Our operating cash flow may not be sufficient to meet all of these expenditures depending on the timing and costs of development. As a result, new sources of capital may be needed to fund acquisitions or these investments. Additional sources of capital may not be available when required or on acceptable terms and, as a result, we may be unable to grow our business, finance our projects, take advantage of business opportunities, fund our ongoing business activities, respond to competitive pressure, retire or service outstanding debt, or refinance maturing debt.
We have significant financial support in the form of outstanding letters of credit issued by banks, which reduces the amount of other credit, including loans, that issuing banks may be willing to extend to us by way of debt financing. We also have a significant amount of surety bonds issued by insurance companies. These letters of credit and surety bonds are required for a number of purposes, mainly as security for reclamation obligations. If we are no longer rated investment grade, we may be required to deliver a significant amount of letters of credit to support our parent guarantees of the take-or-pay commitments in respect of our Quebrada Blanca Phase 2 power arrangements.
The surety bonds and the credit facilities that support our letters of credit do not currently require us to deliver cash collateral or other security, although we may elect to do so from time to time to reduce borrowing costs. If letters of credit, surety bonds or other acceptable financial assurance are not available to us on an unsecured basis, we may be required to deliver cash collateral to a financial institution that will issue the financial assurance, which would reduce our cash available for use in our business.
In addition, certain of our letters of credit are issued under uncommitted standby facilities. Our standby letter of credit facilities may be terminated at the election of the bank counterparty upon at least 90 days’ notice. In the event that a standby letter of credit facility is terminated, we would be required to deliver cash collateral to the bank counterparty if we were unable to terminate the letter of credit issued by the bank. Providers of our surety bonds also have the right to require the delivery of cash collateral upon 60 days’ notice.
Investor or general societal pressures may limit the appetite of certain institutions to lend to companies in carbon-intensive industries, or industries with a track record of social and environmental controversy, despite our efforts to adhere to leading industry practices regarding social and environmental matters. This trend appears to be accelerating. Certain financial institutions have announced that they will no longer provide funding to companies involved in oil sands or other projects, due to environmental concerns, and more financial institutions may do so in the future.
Our credit ratings have been subject to change over the years. There can be no assurance that the credit ratings currently assigned to Teck’s debt securities will not be lowered. A downgrade by any
| | | | | | | | |
| Teck Resources Limited | | Page 80 |
| | |
2022 Annual Information Form
rating agency could adversely affect the value of our outstanding debt securities, the value of our existing debt and our ability to obtain new financing on favourable terms, if at all, and may increase our borrowing costs and require us to provide additional financial support in respect of certain obligations relating to our operations, which in turn could have a material adverse effect on our operations, business and financial position.
We may be adversely affected by interest rate changes.
Global economies are currently experiencing high levels of inflation. In response to inflation, governments have and may continue to raise interest rates. Our exposure to changes in interest rates results from investing and borrowing activities undertaken to manage our liquidity and capital requirements. We have incurred indebtedness that bears interest at fixed and floating rates, and we may from time to time enter into interest rate swap agreements to effectively convert some fixed rate exposure to floating rate exposure. There can be no assurance that interest rates will not continue to increase, perhaps materially, and if they do they may have a material adverse effect on our operations, business and financial position. In addition, our use of interest rate swaps exposes us to the risk of default by the counterparties to those arrangements. Any default by a counterparty could have a material adverse effect on our operations, business and financial position
We may be adversely affected by currency fluctuations.
Our operating results and cash flow are affected by changes in currency exchange rates relative to the currencies of other countries. Exchange rate movements can have a significant impact on results, as a significant portion of our operating costs are incurred in Canadian and other currencies, most revenues are earned in U.S. dollars, and a significant portion of the operating and remaining capital costs for our QB2 project are incurred in Chilean pesos. To reduce the exposure to currency fluctuations, we enter into foreign exchange contracts from time to time, but these hedges do not eliminate the potential that those fluctuations may have an adverse effect on us. In addition, foreign exchange contracts expose us to the risk of default by the counterparties to those contracts, which could have a material adverse effect on our business. In addition, our operating costs are influenced by the strength of the currencies of those countries where our operations are located, such as Chile, Peru and the United States.
Our general policy has been not to hedge currency exchange rates. From time to time, however, we have in the past and may in the future undertake currency hedging activities in specific circumstances. There can be no assurance that we will enter into these currency hedging activities or that these currency hedging activities will not cause us to experience less favourable economic outcomes than we would have experienced if we did not engage in such activities.
We face competition in product markets and from other natural resource companies.
The mining industry in general is intensely competitive and even if commercial quantities of mineral resources are developed, a profitable market may not exist for the sale of the minerals. We must sell base metals, metal concentrates, by-product metals and concentrate and steelmaking coal at prices determined by world markets over which we have no influence or control. Our competitive position is determined by our costs in comparison to those of other producers in the world. If our costs increase for any reason, including, due to our locations, climate change impacts, inflation, COVID-19 impacts, grade and nature of orebodies, foreign exchange rates, government policy changes, permitting costs or our operating and management skills, our profitability may be affected. We have to compete with larger companies that have greater assets and financial and human resources than us, and that may be able to sustain larger losses than us.
| | | | | | | | |
| Teck Resources Limited | | Page 81 |
| | |
2022 Annual Information Form
We also compete with other natural resource companies to hire and retain skilled employees, and obtain specialized equipment, components and supplies to develop our projects or operate our mines. Competition in these areas could result in significant delays or increased costs to us in the development of our projects or the operation of our mines.
In addition, we face strong competition for exploration and producing properties. Competition in this area could impede our ability to acquire suitable exploration or producing properties on reasonable terms or at all in order to offset the depletion of our current reserves.
Fluctuations in the price and availability of consumed commodities affect our costs of production.
Prices and availability of commodities consumed or used in connection with exploration, development, mining, smelting, refining and blending, such as natural gas, diesel, oil and electricity, as well as reagents such as copper sulphate, fluctuate and these fluctuations affect the costs of production at our various operations. Our smelting and refining operations at Trail require concentrates, some of which are produced at our Red Dog mine and some of which we purchase from third parties. The availability of those concentrates and the treatment charges we can negotiate fluctuate depending on market conditions. Costs of these inputs continue to increase due to inflation and other pressures. Any increase or fluctuations in such prices may have a material adverse impact on our operating costs or on the timing and costs of various projects. Our general policy is not to hedge our exposure to changes in prices of the commodities we use in our business.
Our operations depend on information technology systems, which may be disrupted or may not operate as desired.
We rely on information technology systems and networks in our operations. This reliance is increasing as we continue to incorporate more advanced technology in our operations, including autonomous haulage and automated process controls. Our information technology systems are subject to disruption, damage or failure from a variety of sources, including, without limitation, security breaches, cybersecurity attacks, computer viruses, malicious software, natural disasters or defects in software, human error or hardware systems. Our system and procedures for protecting against such attacks and mitigating such risks may prove to be insufficient in the future and such disruption, damage or failure could result in, among other things, production downtime, operational delays, theft of information or funds, destruction or corruption of data, damage to reputation, environmental or physical damage to our operations or surrounding areas, or legal or regulatory consequences, any of which could have a material adverse effect on our financial condition, operations, production, sales and business. We could also be adversely affected in a similar manner by system or network disruptions if new or upgraded information technology systems are defective, not installed properly or not properly integrated into our operations.
Our systems may be targeted for cyberattack or other information technology security events.
As technologies evolve and cybersecurity attacks become more sophisticated, we may incur significant costs to upgrade or enhance our security measures to mitigate potential harm. Our exposure to these risks is increasing as we take steps to further integrate information technology in our operations through the adoption of technologies through our RACE program. We continue to invest in increasing our cybersecurity capability in line with our other technology investments and changes in the risk landscape. Despite this investment, our security systems and procedures may be inadequate and we may be impacted by a cyber event resulting in, among other things, production downtime, destruction or corruption of data, reputational damage, physical damage to our
| | | | | | | | |
| Teck Resources Limited | | Page 82 |
| | |
2022 Annual Information Form
operations, theft of information or funds, environmental impact, or legal and regulatory consequences.
In addition to risks we face from cybersecurity incidents directed against our systems, we also face risks from cybersecurity incidents impacting third-parties, including but not limited to contractors, consultants and suppliers directly or indirectly involved in our business and operations. We are vulnerable to damage and interruptions from incidents involving these third-parties, and are exposed to consequences that could have a material adverse effect on our financial condition, operations, production, sales and business.
We may face market access restrictions or tariffs.
Access to our markets may be subject to ongoing interruptions or trade barriers due to policies and tariffs of individual countries, and the actions of certain interest groups to restrict the import of certain commodities. Our products may also be subject to tariffs that do not apply to producers based in other countries. In 2018, the Chinese government imposed tariffs on our zinc and lead concentrates produced in the U.S. While these tariffs do not currently materially affect our business or our access to Chinese markets, there is no assurance that they will not do so in the future or that those tariffs will not increase in the future. The Chinese government has also from time to time placed restrictions on imports of steelmaking coal. Restrictions imposed by the Chinese government on the import of Australian coal in late 2020 had a major impact on global steelmaking coal markets and, although China appears to be starting to lift these restrictions and while we do not currently expect increased coal trade between China and Australia to have a material impact on steelmaking coal prices, there may in fact be significant further impacts as and when those restrictions are lifted. Under the Free Trade Agreement between Australia and India, Australian coal imports into India are tariff exempt since December 2022 while Canadian coal imports are still subject to a tariff.
Other than the foregoing, there are currently no significant trade barriers existing or impending of which we are aware that do, or could, materially affect our access to certain markets; however, there can be no assurance that our access to these markets will not be restricted in the future, or that tariffs or similar measures will not impair the competitiveness of our products.
We may not be able to hire enough skilled employees to support our operations.
We compete with other mining companies to attract and retain key executives and skilled and experienced employees. The mining industry is labour-intensive and our success depends to a significant extent on our ability to attract, hire, train and retain qualified employees, including our ability to attract employees with needed skills in the geographic areas in which we operate. We face competition for limited candidates in many trades and professions, and may see current employees leave to pursue other opportunities. We could experience increases in our recruiting and training costs, and decreases in our operating efficiency, productivity and profit margins if we are not able to attract, hire and retain a sufficient number of skilled employees to support our operations. The impact of COVID-19 could also result in labour or employee shortages if employees fall ill or are required to self-isolate.
Our reserve and resource estimates may prove to be incorrect.
Disclosed reserve and mine life estimates should not be interpreted as assurances of mine life or of the profitability of current or future operations. We estimate and report our mineral reserves and resources in accordance with the requirements of the applicable Canadian securities regulatory authorities and industry practice.
| | | | | | | | |
| Teck Resources Limited | | Page 83 |
| | |
2022 Annual Information Form
We disclose both mineral reserves and mineral resources. Mineral resources are concentrations or occurrences of minerals that are judged to have reasonable prospects for economic extraction, but for which the economics of extraction cannot be assessed, whether because of insufficiency of geological information or lack of feasibility analysis, or for which economic extraction cannot be justified at the time of reporting. Consequently, mineral resources are of a higher risk and are less likely to be accurately estimated or recovered than mineral reserves.
In general, our mineral and coal reserves and resources are estimated by persons who are, or were at the time of their report, employees of the respective operating company for each of our operations. These individuals are not “independent” for purposes of applicable securities legislation. Generally, we do not use outside sources to verify mineral reserves or resources; however, we may do so at the initial feasibility stage and through periodic external audits.
The reserve and resource figures included in this disclosure document are estimates based on the interpretation of limited sampling and subjective judgments regarding the grade, continuity and existence of mineralization, as well as the application of economic assumptions, including assumptions as to operating costs, production costs, mining and processing recoveries, cut-off grades, long-term commodity prices and, in some cases, exchange rates, inflation rates, capital costs, and applicable taxes and royalties. As a result, changes in estimates or inaccuracy of estimates may affect our reserves and resources. The sampling, interpretations or assumptions underlying any reserve or resource estimate may be incorrect, and the impact on reserves or resources may be material.
Should the mineralization and/or configuration of a deposit ultimately turn out to be significantly different from that implied by our estimates, or should regulatory standards or enforcement change, then the proposed mining plan may have to be altered in a way that could affect the tonnage and grade of the reserves mined and rates of production and, consequently, could adversely affect the profitability of the mining operations. In addition, short-term operating factors relating to the reserves, such as the need for orderly development of orebodies or the processing of new or different ores, may cause reserve and resource estimates to be modified or operations to be unprofitable in any particular fiscal period.
There can be no assurance that our projects or operations will be, or will continue to be, economically viable, that the indicated amount of minerals will be recovered, or that they can be recovered profitably at the prices assumed for purposes of estimating reserves.
The depletion of our mineral reserves may not be offset by future discoveries or acquisitions of mineral reserves.
We must continually replace mineral reserves depleted by production to maintain production levels over the long term. This is done by expanding known mineral reserves or by locating or acquiring new mineral deposits.
There is, however, a risk that depletion of reserves will not be offset by future discoveries or acquisitions of mineral reserves. Exploration for minerals is highly speculative and involves many risks. Few properties that are explored are ultimately developed into producing mines. The reasons why a mineral property may be non-productive often cannot be anticipated in advance. Further, significant costs are incurred to establish mineral and to construct mining and processing facilities. Development projects have no operating history upon which to base estimates of future cash flow and are subject to the successful completion of feasibility studies, obtaining necessary government permits, obtaining title or other land rights, and availability of financing, among other things. In addition, assuming discovery of an economic orebody, depending on the type of mining operation
| | | | | | | | |
| Teck Resources Limited | | Page 84 |
| | |
2022 Annual Information Form
involved, many years may elapse from the initial phases of drilling until commercial operations are commenced. Accordingly, there can be no assurances that our current work programs will result in any new commercial mining operations or yield new reserves to replace and/or expand current reserves in a timely manner.
Title defects or claims may affect our existing operations as well as our development projects and future acquisitions.
Title to our properties may be challenged or impugned. Our mining properties may be subject to prior unregistered agreements, transfers or subject to challenge by governments or private parties. Claims and title may be affected by, among other things, undetected defects. A determination of defective title or a challenge to title rights could impact our existing operations as well as exploration and development projects and future acquisitions, which may have a material adverse effect on our operations, business and financial position.
Indigenous Peoples’ claims and rights to consultation and accommodation may affect our existing operations worldwide, as well as development projects and future acquisitions.
Governments in many jurisdictions must consult and enter into consensus seeking with Indigenous Peoples with respect to grants of mineral rights and the issuance or amendment of project authorizations. These requirements are subject to change from time to time. As examples, the Government of British Columbia and the Canadian federal government have introduced legislation to implement the United Nations Declaration on the Rights of Indigenous Peoples, which legislation requires further legislative changes to ensure that other acts are consistent with the Declaration. See “Risk Factors - Changes in environmental, health and safety laws may have a material adverse effect on our operations and projects” for more information. Teck aims to achieve free, prior and informed consent from Indigenous Peoples and understands that in order to respect their rights, this may require accommodations, including undertakings regarding financial compensation, employment and other matters in impact and benefit agreements. This may affect our ability to acquire within a reasonable time frame effective mineral titles or environmental permits in these jurisdictions, including in some parts of Canada in which Aboriginal title is claimed or recognized, and may affect the timetable and costs of development of mineral properties in these jurisdictions. The recognition of Indigenous Peoples' rights and the potential liability of private parties in respect of the infringement of those rights is evolving in Canada and other jurisdictions. Unforeseen Indigenous Peoples’ claims or grievances could affect existing operations as well as development projects and future acquisitions, as well as give risk to liability for alleged historical infringements. These legal requirements and the risk of Indigenous Peoples’ opposition may increase our operating costs and affect our ability to expand or transfer existing operations or to develop new projects.
We are subject to changes in law or policy in relation to taxes, fees and royalties.
We are subject to taxes (including income taxes, mineral taxes and carbon taxes), various fees and royalties imposed by various levels of government across the jurisdictions in which we operate. The laws imposing these taxes, fees and royalties and the manner in which they are administered may in the future be changed or interpreted in a manner that materially and adversely affects our business, financial position and results of operations.
| | | | | | | | |
| Teck Resources Limited | | Page 85 |
| | |
2022 Annual Information Form
Our business is subject to the Canadian Corruption of Foreign Public Officials Act, the U.S. Foreign Corrupt Practices Act and similar anti-bribery laws in other jurisdictions, a breach or violation of which could lead to civil and criminal fines and penalties, loss of licences or permits, and reputational harm.
We operate in certain jurisdictions that have experienced governmental and private sector corruption to some degree, and, in certain circumstances, strict compliance with anti-bribery laws may conflict with certain local customs and practices. For example, the Canadian Corruption of Foreign Public Officials Act, the U.S. Foreign Corrupt Practices Act, and anti-corruption and anti-bribery laws in other jurisdictions generally prohibit companies and their intermediaries from making improper payments for the purpose of obtaining or retaining business or other commercial advantage. In recent years, there has been a general increase in both the frequency of enforcement and the severity of penalties under such laws, resulting in greater scrutiny of and punishment of companies convicted of violating anti-corruption and anti-bribery laws. Furthermore, a company may be found liable for violations not only by its employees, but also by its contractors and third-party agents.
Our Code of Ethics, our Anti-Bribery and Corruption Policy and other corporate policies mandate compliance with these anti-corruption and anti-bribery laws, and we have implemented training programs, internal monitoring and controls, and reviews and audits to ensure compliance with such laws. However, there can be no assurance that our internal control policies and procedures will always protect us from recklessness, fraudulent behaviour, dishonesty or other inappropriate acts committed by our affiliates, employees, contractors or agents. Violations of these laws, or allegations of such violations, could lead to civil and criminal convictions, fines and penalties, litigation, loss of operating licences or permits, or withdrawal of mining tenements, termination of contracts and prohibitions from entering into certain contracts and may damage our reputation, which could have a material adverse effect on our business, financial position and results of operations, or cause the market value of our shares to decline. We may face disruption in our permitting, exploration or other activities resulting from our refusal to make “facilitation payments” in certain jurisdictions where such payments are otherwise prevalent.
We are highly dependent on third parties for the provision of transportation services and are subject to government action regarding production.
Due to the geographical location of many of our mining properties and operations, we are highly dependent on third parties for the provision of transportation services, including rail and port services. We negotiate prices for the provision of these services in circumstances where we may not have viable alternatives to using specific providers, or have access to regulated rate setting mechanisms. Contractual disputes; demurrage charges; rail and port capacity issues; availability of vessels and railcars; extreme weather events; or other factors can have a material adverse effect on our ability to transport materials according to schedules and contractual commitments, and result in lower-than-anticipated sales volumes and revenue. In recent years we have experienced a loss of revenue and an increase in the cost of coal product due, in part, to logistics issues with our transportation service providers and extreme weather events.
A number of our concentrate products include varying amounts of minor elements that are subject to increasing environment regulation, which may expose us to higher smelter treatment charges, penalties or limit our ability to sell certain products.
Our customer smelters are subject to increasingly stringent environmental regulation, in particular with respect to minor elements such as arsenic, mercury, cadmium and thallium, which could adversely affect their ability to treat copper, zinc and lead concentrates from certain of our operations. We rely on customer smelters to process our concentrates into metals for sale. We are
| | | | | | | | |
| Teck Resources Limited | | Page 86 |
| | |
2022 Annual Information Form
already restricted in our ability to sell certain products in certain jurisdictions for regulatory reasons. We may be required to pay higher smelter treatment charges or specific penalties relating to minor elements present in our concentrates, we may incur additional costs to blend certain products, or we may not be able to sell certain products at all in certain jurisdictions, depending on the regulatory environment.
The profitability of our Trail Operations depends in part on our ability to sell various products that may face more stringent environmental regulation.
In addition to zinc and lead, Trail Operations produces various minor metals and other compounds, which are sold into specialized markets. Changes in market demand for these products, or changes in export regulations or other regulatory restrictions, may limit our ability to sell these products. If we are unable to sell certain products at a profit, we may incur significant storage and disposal costs, or costs to change our production facilities or processes.
Our arrangements relating to our relationship with BC Hydro regarding the Waneta hydroelectric plant may require us to incur substantial costs.
In connection with the sale of our interest in the Waneta hydroelectric plant in 2018, we entered into a 20-year arrangement with BC Hydro, with the ability to renew for an additional 10 years, to use a portion of the energy derived from the Waneta hydroelectric plant for our Trail Operations. Under our arrangement with BC Hydro, Teck Metals is required to provide firm delivery of a portion of the energy from the Waneta hydroelectric plant to BC Hydro until 2036. If Teck Metals does not deliver power as required, it could be required to purchase replacement power in the open market or to pay liquidated damages to BC Hydro based on the market rate for power at the time of the shortfall. These costs are generally not covered by our insurance policies and we could incur substantial costs, especially if the shortfall is protracted.
In addition, BC Hydro has contracted to make power available to Teck Metals at favourable rates in amounts sufficient to meet the current and anticipated future requirements of our Trail Operations. If our entitlement to power from the Waneta hydroelectric plant (taking into account our arrangements with BC Hydro) is not sufficient to supply the requirements of our Trail Operations, we may be required to reduce production at our Trail Operations, or purchase power in the open market, in order to address any shortfall. Following expiry of this arrangement, we may be required to purchase power in the open market to power our Trail Operations, which may require us to incur substantial additional costs to operate our Trail Operations.
Our Red Dog Operations are subject to a limited annual shipping window, which increases the consequences of restrictions on our ability to ship concentrate from the operation.
Like our other mines, our Red Dog mine operates year-round on a 24-hour-per-day basis. Due to sea ice and weather conditions, the annual production of the mine must be stored at the port site and shipped within an approximate 100-day window when sea ice and weather conditions permit. Two purpose-designed shallow draft barges transport the concentrates to deep-water moorings. The barges cannot operate in severe swell conditions.
Unusual ice or weather conditions, or damage to the barges or ship loading equipment could restrict our ability to ship all of the stored concentrate. Failure to ship the concentrate during the shipping season could have a material adverse effect on our sales, as well as on our Trail Operations, and could materially restrict mine production subsequent to the shipping season.
| | | | | | | | |
| Teck Resources Limited | | Page 87 |
| | |
2022 Annual Information Form
We could be subject to labour unrest or other labour disturbances as a result of the failure of negotiations in respect of our collective agreements.
Approximately 6,200 of our approximately 12,100 regular employees (as of December 31, 2022) are employed under collective bargaining agreements. We could be subject to labour unrest or other labour disturbances as a result of delays in or the failure of negotiations in respect of our collective agreements, which could, while ongoing, have a material adverse effect on our business. See “Description of the Business — Human Resources” for a description of our regular employee category and the expiry dates of the collective bargaining agreements covering unionized employees at our material projects.
Although we believe our financial statements are prepared with reasonable safeguards to ensure reliability, we cannot provide absolute assurance.
We prepare our financial reports in accordance with accounting policies and methods prescribed by International Financial Reporting Standards as issued by the International Accounting Standards Board. In the preparation of financial reports, management may need to rely upon assumptions, make estimates or use their best judgment in determining the financial condition of Teck. Significant accounting policies are described in more detail in the notes to our annual consolidated financial statements for the year ended December 31, 2022. In order to have a reasonable level of assurance that financial transactions are properly authorized, assets are safeguarded against unauthorized or improper use, and transactions are properly recorded and reported, we have implemented and continue to analyze our internal control systems for financial reporting. Although we believe our financial reporting and financial statements are prepared with reasonable safeguards to ensure reliability, we cannot provide absolute assurance in that regard.
Our insurance may not provide adequate coverage.
We maintain large self-insured retentions and insure against most risks up to reasonably high limits through captive insurance companies. Our property, business interruption and liability insurance may not provide sufficient coverage for losses related to certain hazards, and large losses within our captive insurers could have an effect on our consolidated financial position. We may elect not to maintain insurance for certain risks due to the high premiums associated with insuring those risks and for various other reasons. In other cases, insurance against certain risks, including certain liabilities for environmental pollution, may not be available to us or to other companies within the industry. Insurance availability at any time is driven by a number of factors, and availability will be further pressured by the announced intentions of certain providers to restrict underwriting of certain industries, assets or projects, such as oil sands. In addition, our insurance coverage may not continue to be available at economically feasible premiums, or at all. Any such event could have a material adverse effect on our business, operations or financial position.
Our pension and other post-retirement liabilities and the assets available to fund them could change materially.
We have substantial assets in defined benefit pension plans, which arise through employer contributions and returns on investments made by the plans. The returns on investments are subject to fluctuations, depending upon market conditions, and we are responsible for funding any shortfall of pension assets compared to our pension obligations under these plans.
We also have certain obligations to current and former employees with respect to post-retirement benefits. The cost of providing these benefits can fluctuate and the fluctuations can be material.
| | | | | | | | |
| Teck Resources Limited | | Page 88 |
| | |
2022 Annual Information Form
Our liabilities under defined benefit pension plans and in respect of other post-retirement benefits are estimated based on actuarial and other assumptions. These assumptions may prove to be incorrect and may change over time, and the effect of these changes can be material.
Dividends
Our Class A common shares and Class B subordinate voting shares rank equally as to the payment of dividends. Total dividends per share declared and paid in the past three years were:
| | | | | | | | | | | |
| Year ended December 31 | 2022 | 2021 | 2020 |
| Dividends paid per share | $1.00 | $0.20 | $0.20 |
Our dividend policy contemplates the payment of an annual base dividend of $0.50 per share, paid quarterly, and annual consideration of a supplemental dividend. Each year, the Board reviews the free cash flow generated by the business, the outlook for business conditions and priorities regarding capital allocation in accordance with our capital allocation framework, and determines whether a supplemental dividend should be paid. If declared, supplemental dividends may be highly variable from year to year, given the volatility of commodity prices and the potential need to conserve cash for certain project capital expenditures or other corporate policies. In accordance with the policy, in 2022 we declared and paid an aggregate $0.50 per share base dividend and a supplemental dividend of $0.50 per share.
On February 18, 2023, the Board declared an eligible dividend of $0.625 per share, to be paid on March 31, 2023, to shareholders of record at the close of business on March 15, 2023, consisting of the $0.125 per share quarterly base dividend and a supplemental dividend of $0.50 per share.
The payment of dividends is at the discretion of the Board, who will review the dividend policy regularly in the context of our capital allocation framework.
All dividends paid on our Class A common shares and Class B subordinate voting shares after 2005 are eligible dividends for purposes of the federal and provincial enhanced dividend tax credit that may be claimed by Canadian resident individuals.
We may not pay dividends on the Class A common shares and Class B subordinate voting shares unless all dividends on any preferred shares outstanding have been paid to date. We do not currently have any preferred shares outstanding.
Description of Capital Structure
General Description of Capital Structure
SHARE CAPITAL
Teck is authorized to issue an unlimited number of Class A common shares and Class B subordinate voting shares and an unlimited number of preference shares, issuable in series.
Class A common shares carry the right to 100 votes per share. Class B subordinate voting shares carry the right to one vote per share. Each Class A common share is convertible, at the option of the holder, into one Class B subordinate voting share. In all other respects, including dividend rights and the distribution of property upon dissolution or winding-up of Teck, the Class A common shares and Class B subordinate voting shares rank equally.
| | | | | | | | |
| Teck Resources Limited | | Page 89 |
| | |
2022 Annual Information Form
The attributes of the Class B subordinate voting shares contain so called “coattail” provisions, which provide that, in the event that an offer (an Exclusionary Offer) to purchase Class A common shares, which is required to be made to all or substantially all holders thereof, is not made concurrently with an offer to purchase Class B subordinate voting shares on identical terms, then each Class B subordinate voting share will be convertible into one Class A common share at the option of the holder during a certain period, provided that any Class A common shares received upon such conversion are deposited to the Exclusionary Offer. Any Class B subordinate voting shares converted into Class A common shares pursuant to such conversion right will automatically convert back to Class B subordinate voting shares in the event that any such shares are withdrawn from the Exclusionary Offer or are not otherwise ultimately taken up and paid for under the Exclusionary Offer.
The Class B subordinate voting shares will not be convertible in the event that holders of a majority of the Class A common shares (excluding those shares held by the offeror making the Exclusionary Offer) certify to Teck that they will not, among other things, tender their Class A common shares to the Exclusionary Offer.
If an offer to purchase Class A common shares does not, under applicable securities legislation or the requirements of any stock exchange having jurisdiction, constitute a “takeover bid” or is otherwise exempt from any requirement that such offer be made to all or substantially all holders of Class A common shares, the coattail provisions will not apply.
The above is a summary only as of the date of this Annual Information Form. Reference should be made to the articles of Teck, a copy of which may be obtained on SEDAR at www.sedar.com or by writing to the Corporate Secretary.
Securities subject to contractual restriction on transfer
On July 15, 2009, Teck issued 101.3 million Class B subordinate voting shares to Fullbloom Investment Corporation (Fullbloom), a wholly owned subsidiary of China Investment Corporation (CIC). Each of Fullbloom and CIC have agreed that neither of them will, without the prior written consent of Teck, knowingly dispose or agree to dispose (directly or indirectly) of all or a significant portion of their Class B subordinate voting shares to any person that at the time of the disposition is (i) either itself, or through its affiliates, a direct participant in the mining, metals or minerals industries with respect to a substantial portion of the business of itself and its affiliates taken together, (ii) a material customer of Teck, or (iii) a person who, based on Fullbloom and CIC’s actual knowledge without inquiry, is not dealing at arm’s-length with any of the persons referred to in (i) or (ii) in connection with securities of Teck, in each case anywhere in the world. These transfer restrictions are subject to certain exceptions.
In September 2017, Fullbloom sold 42 million of its Class B subordinate voting shares and over the course of 2022 they sold an additional 7 million Class B subordinate voting shares. As a result, 52.3 million shares remain subject to the restrictions described above, representing 10.3% of Teck’s outstanding Class B subordinate voting shares as at February 21, 2023.
| | | | | | | | |
| Teck Resources Limited | | Page 90 |
| | |
2022 Annual Information Form
CREDIT FACILITIES
We maintain various committed and uncommitted credit facilities for liquidity and for the issuance of letters of credit. As at December 31, 2022, we or our subsidiaries were party to various credit agreements establishing the following credit facilities (collectively, the credit facilities):
■A US$4 billion revolving credit facility provided by a syndicate of lenders, which matures on October 15, 2026. As at December 31, 2022 the facility was undrawn.
■A $200 million uncommitted standby letter of credit facility with Bank of Montreal. As at December 31, 2022, $183 million of letters of credit under the facility were outstanding.
■A $150 million uncommitted credit facility with Royal Bank of Canada. As at December 31, 2022, $126 million of letters of credit under the facility were outstanding.
■A $200 million uncommitted standby letter of credit facility with Canadian Imperial Bank of Commerce. As at December 31, 2022, $145 million of letters of credit under the facility were outstanding.
■A $150 million uncommitted standby letter of credit facility with the Toronto-Dominion Bank. As at December 31, 2022, $148 million of letters of credit under the facility were outstanding.
■A $145 million uncommitted standby letter of credit facility with BNP Paribas. As at December 31, 2022, $145 million of letters of credit under the facility were outstanding.
■A $125 million uncommitted standby letter of credit facility with United Overseas Bank. As at December 31, 2022, $115 million of letters of credit under the facility were outstanding.
■A $150 million uncommitted standby letter of credit facility with National Bank of Canada. As at December 31, 2022, $145 million of letters of credit under the facility were outstanding.
■A $75 million uncommitted standby letter of credit facility with Sumitomo Mitsui Banking Corporation. As at December 31, 2022, $67 million of letters of credit under the facility were outstanding.
■A $50 million uncommitted standby letter of credit facility with MUFG Bank Ltd. As at December 31, 2022, $50 million of letters of credit under the facility were outstanding.
■A $50 million uncommitted standby letter of credit facility with MIZUHO Bank Ltd. As at December 31, 2022, $50 million of letters of credit under the facility were outstanding.
■A $110 million uncommitted standby letter of credit facility with Credit Agricole. As at December 31, 2022, $94 million of letters of credit under the facility were outstanding.
■A $100 million uncommitted standby letter of credit facility with China Construction Bank. As at December 31, 2022, $80 million of letters of credit under the facility were outstanding.
■A US$100 million uncommitted standby letter of credit facility with Standard Chartered Bank. As at December 31, 2022, US$48 million of letters of credit under the facility were outstanding.
■A US$450 million Performance Security Guarantee Issuance and Indemnity Agreement with Export Development Canada (EDC), regarding our Red Dog mine. As at December 31, 2022, US$419 million of letters of credit, issued by third-party banks but secured by EDC under this arrangement, were outstanding.
| | | | | | | | |
| Teck Resources Limited | | Page 91 |
| | |
2022 Annual Information Form
■A $150 million Performance Security Guarantee Issuance and Indemnity Agreement with EDC, regarding our coal operations. As at December 31, 2022, $144 million of letters of credit, issued by third-party banks but secured by EDC under this arrangement, were outstanding.
■A credit facility with Goldman Sachs Mortgage Company for up to US$100 million of letters of credit. As at December 31, 2022, US$30 million of letters of credit under the facility were outstanding.
In addition to the letters of credit outstanding under the facilities listed above, we also had, as at December 31, 2022, $512 million of various other letters of credit and $849 million of surety bonds outstanding. The letters of credit are issued by financial institutions on an as-negotiated basis mainly to support our reclamation obligations. While a variety of banks issue these letters of credit, approximately $111 million were issued on a stand-alone basis by Scotiabank Chile and approximately $193 million were issued on a stand-alone basis by the Bank of Nova Scotia. The surety bonds are provided by insurance companies and support our reclamation obligations.
Our uncommitted standby letter of credit facilities may be terminated at the election of the bank counterparty upon at least 90 days’ notice, and we would be required to deliver cash collateral to the bank counterparty if we were unable to replace any outstanding letters of credit prior to termination. From time to time, at our election, we may reduce the fees paid to banks issuing letters of credit by making short-term cash deposits with those banks. The deposits earn a competitive rate of interest and are generally refundable on demand. At December 31, 2022, we had US$526 million on deposit with those banks. Our surety bonds provide the insurance issuer with the right, on between 30 and 60 days’ notice, to require Teck to obtain the return of a surety bond or to deliver cash collateral if we are unable to return the bond.
In addition to the above, Compañía Minera Teck Quebrada Blanca, S.A. (CMTQB) is a party to a US$2.5 billion limited recourse project financing facility in respect of the QB2 project. As at December 31, 2022, US$2.5 billion was outstanding under this facility. Project finance loans issued under this facility are secured against the assets of CMTQB and are guaranteed pre-completion on a several basis by Teck, Sumitomo Metal Mining Co., Ltd. and Sumitomo Corporation pro rata to their respective interests in the Series A shares of CMTQB. Borrowing by CMTQB under the project finance arrangements is subject to a number of conditions, including there being no event of default under the arrangements.
The owner of the Antamina project, CMA, is party to credit facilities. We hold a 22.5% interest in CMA. As at December 31, 2022, our proportionate share of CMA’s borrowings under its credit facilities was US$225 million. The Antamina facilities are non-recourse to us and the other Antamina project sponsors.
Our US$4.0 billion revolving credit facility is a sustainability linked facility, which involves pricing adjustments that are aligned with our sustainability performance and strategy. Our sustainability performance over the term of the facility is measured by greenhouse gas intensity, percentage of women in Teck’s workforce and safety. Our revolving credit facility contains restrictive and financial covenants, including:
■a requirement to maintain a net debt to total capitalization (net debt over debt-plus-equity) ratio of not more than 0.60:1.0;
■a restriction on certain of our subsidiaries incurring indebtedness of more than an aggregate of US$675 million unless the relevant subsidiary guarantees the credit facility;
■a provision requiring prepayment in the event of a change of control at Teck; and
■a prohibition on agreements that might restrict certain subsidiaries from issuing dividends or other distributions to, or making or repayment of loans to, Teck.
| | | | | | | | |
| Teck Resources Limited | | Page 92 |
| | |
2022 Annual Information Form
Borrowing under our primary committed credit facility is subject to our compliance with the covenants in the relevant agreement and our ability to make certain representations and warranties at the time of the borrowing request.
Our reclamation obligations are included in the “Provisions and other liabilities” line item on our balance sheet. Associated letters of credit and surety bonds would not become a liability unless the letter of credit or surety bond is drawn by the beneficiary, which drawing would be triggered if we did not perform our obligations under the relevant contract or permit. In the event of a drawing, we would be required to reimburse the issuing bank or surety bond provider for the amount drawn on the letter of credit or surety bond, respectively.
There are no restrictions on borrowing, or additional covenants, triggered under our credit facilities as a result of ratings downgrades, although the pricing under certain of our credit facilities varies with our credit rating. Teck’s indebtedness outstanding under each of the credit facilities ranks pari passu in right of payment with the indebtedness under each of the other credit facilities and with all of Teck’s other indebtedness for borrowed money, except that which is secured by liens permitted by the credit facilities and indentures.
PUBLIC INDEBTEDNESS
As of December 31, 2022, our public indebtedness consisted of seven series of outstanding notes.
We have issued notes under an indenture dated September 12, 2002, an indenture dated August 17, 2010 (as supplemented from time to time in connection with an offering of notes) and an indenture dated June 20, 2020. The Bank of New York Mellon acts as trustee under each indenture. All of our notes are issued under the 2010 indenture, except for our 6.125% notes due October 1, 2035, which were issued under the 2002 indenture, and our 3.900% notes due 2030, which were issued under the 2020 indenture.
The details of the outstanding principal amount, coupon and maturity date of each of our outstanding series of notes as of December 31, 2022 follows:
■US$108 million of 3.750% notes due 2023;
■US$503 million of 3.900% notes due 2030;
■US$336 million of 6.125% notes due 2035;
■US$481 million of 6.000% notes due 2040;
■US$396 million of 6.250% notes due 2041;
■US$395 million of 5.200% notes due 2042; and
■US$367 million of 5.400% notes due 2043.
On February 1, 2023, we redeemed our 3.75% notes at maturity.
The 2020 indenture and indentures supplementing the 2010 indenture include a covenant requiring us to offer to purchase the notes in the event of a change in control (as defined in the related supplemental indentures), and all of the bond indentures include restrictive covenants regarding liens on certain assets of Teck and certain restricted subsidiaries (as defined in the indentures). The indentures also provide for customary events of default, which include non-payment of principal or interest, failure to comply with covenants, the bankruptcy or insolvency of Teck or a material subsidiary, final judgments against Teck or a material subsidiary in excess of US$100 million, failure to pay other indebtedness in excess of US$100 million, or an acceleration of other indebtedness in excess of US$100 million.
The above is a summary of the terms of our public notes and is qualified in its entirety by reference to the indentures under which the notes were issued. A copy of the indentures can be found under Teck’s profile on SEDAR at www.sedar.com.
| | | | | | | | |
| Teck Resources Limited | | Page 93 |
| | |
2022 Annual Information Form
RATINGS
The following table sets forth the current ratings that we have received from rating agencies in respect of our outstanding securities. The cost of funds under our credit facilities depend in part on our credit ratings from time to time, and our obligation to deliver letters of credit to support certain obligations also depends on our credit ratings. In addition, credit ratings affect our ability to obtain other short-term and long-term financing and the cost of such financing. The drawn and undrawn costs under some of our credit facilities are based upon our credit ratings, and could increase, or decrease, if Teck’s credit ratings are downgraded, or upgraded, respectively.
Credit ratings are not recommendations to purchase, hold or sell securities and do not address the market price or suitability of a specific security for a particular investor. Credit ratings may not reflect the potential impact of all risks on the value of securities and may be revised or withdrawn at any time by the credit rating organization. In addition, real or anticipated changes in the ratings assigned to a security will generally affect the market value of that security. We cannot guarantee that a rating will remain in effect for any given period of time or that a rating will not be revised or withdrawn entirely by a rating agency in the future.
Our current credit ratings are as follows:
| | | | | | | | | | | | | | |
| Moody’s | Standard & Poor’s | Fitch | DBRS |
Senior unsecured notes(1) | Baa3 | BBB- | BBB- | BBB |
(1) All of our outstanding notes are senior unsecured notes.
A description of the rating categories of each of the rating agencies is set out below.
MOODY’S INVESTOR SERVICE (MOODY’S)
Moody’s long-term credit ratings are on a rating scale that ranges from Aaa to C, which represents the range from highest to lowest quality of securities rated. Moody’s “Baa3” rating assigned to our senior unsecured notes is the fourth-highest major rating of 10 major rating categories. Under Moody’s definitions, an obligation rated “Baa3” is subject to moderate credit risk and is considered medium-grade and as such, may possess certain speculative characteristics. Moody’s appends numerical modifiers from 1 to 3 to its long-term debt ratings, which indicates where the obligation ranks within its ranking category, with 1 being the highest.
STANDARD & POOR’S (S&P)
S&P’s long-term issue credit ratings are on a rating scale that ranges from AAA to D, which represents the range from highest to lowest quality of securities rated. S&P’s “BBB-” rating assigned to our senior unsecured notes is the fourth-highest major rating of 10 major rating categories. Under S&P’s definitions, an obligation rated “BBB-” exhibits adequate protection parameters. However, adverse economic conditions or changing circumstances are more likely to weaken the obligor's capacity to meet its financial commitments on the obligation. S&P uses “+” or “-” designations to indicate the relative standing of securities within a particular rating category.
| | | | | | | | |
| Teck Resources Limited | | Page 94 |
| | |
2022 Annual Information Form
FITCH RATINGS (FITCH)
Fitch’s long-term credit ratings are on a scale ranging from AAA to D, representing the range from highest to lowest quality of securities rated. Fitch’s “BBB-” rating assigned to our senior unsecured notes is the fourth-highest of nine major rating categories. Under Fitch’s definitions, an obligation rated “BBB-” is in the category of good credit quality. The rating indicates that expectations of default risk are currently low and the capacity for payment of financial commitments is considered adequate, but adverse business or economic conditions are more likely to impair this capacity. Fitch may append the modifier “+” or “-” to a rating to denote the relative status of a security within a major rating category.
MORNINGSTAR DOMINION BOND RATING SERVICE (DBRS)
DBRS’s long-term credit ratings are on a rating scale that ranges from AAA to D, which represents the range from highest to lowest quality of securities rated. DBRS’s “BBB” rating assigned to our senior unsecured notes is the fourth-highest major rating of the eight major rating categories. Under DBRS’ definitions, an obligation rated “BBB” is of adequate credit quality with the capacity for payment of financial obligations considered acceptable; however, may be vulnerable to future events. A reference to “high” or “low” reflects the relative strength within the rating category.
PAYMENTS TO AGENCIES
We have made payments in respect of certain services provided to us by each of Moody’s, S&P and Fitch during the last two years.
| | | | | | | | |
| Teck Resources Limited | | Page 95 |
| | |
2022 Annual Information Form
Market for Securities
Trading Price and Volume
Our Class A common shares are listed on the Toronto Stock Exchange under the ticker symbol TECK.A. Our Class B subordinate voting shares are listed on the Toronto Stock Exchange under the ticker symbol TECK.B and on the New York Stock Exchange under the symbol TECK. The following tables set out the monthly price ranges and volumes traded on The Toronto Stock Exchange during 2022 for the Class A common shares and Class B subordinate voting shares.
| | | | | | | | | | | | | | | | | | | | | | | |
| Teck Resources A | | Teck Resources B |
| Date | High ($) | Low ($) | Volume | | High ($) | Low ($) | Volume |
| January | $44.93 | $37.75 | 81,843 | | $44.15 | $36.82 | 36,127,319 |
| February | $49.99 | $41.50 | 46,961 | | $47.07 | $39.97 | 34,953,204 |
| March | $56.95 | $47.74 | 97,641 | | $54.03 | $45.61 | 59,931,421 |
| April | $62.75 | $49.88 | 94,058 | | $56.67 | $43.62 | 49,033,358 |
| May | $59.87 | $49.75 | 91,179 | | $56.15 | $45.52 | 40,734,449 |
| June | $58.74 | $39.00 | 197,143 | | $57.50 | $37.97 | 48,922,705 |
| July | $40.99 | $33.31 | 81,592 | | $39.93 | $32.68 | 42,115,870 |
| August | $49.99 | $37.40 | 41,994 | | $48.67 | $35.42 | 42,191,462 |
| September | $47.00 | $38.50 | 36,781 | | $46.09 | $38.85 | 32,869,474 |
| October | $49.00 | $42.80 | 32,080 | | $48.79 | $41.43 | 28,332,593 |
| November | $50.00 | $43.06 | 28,884 | | $49.95 | $41.08 | 32,655,340 |
| December | $53.94 | $49.26 | 22,547 | | $53.12 | $49.02 | 28,556,763 |
Source: TSX
| | | | | | | | |
| Teck Resources Limited | | Page 96 |
| | |
2022 Annual Information Form
Directors and Officers
Directors
As at February 21, 2023, the Directors of Teck are as follows:
| | | | | | | | |
| Name, City, Province/State and Country of Residence | Principal Occupations within Previous Five Years | Director Since |
Mayank M. Ashar(1)(5) Calgary, Alberta, Canada | Corporate Director; previously, principal of Bison Refining LLC and CanOilX LLC and an advisor for Reliance Industries Limited. Director of Enbridge Inc. | November 2007 |
Quan Chong Beijing, China | Chair of the China Society for World Trade Organization Studies; previously, Deputy China International Trade Representative (Vice-Ministerial level) from 2010 to 2018. | April 2016 |
Harry M. Conger, IV Santa Fe, New Mexico, United States | President and Chief Operating Officer of Teck since September 2022; previously, Executive Vice President and Chief Operating Officer since September 2020; previously, President and Chief Operating Officer, Americas with Freeport McMoRan, Inc. | September 2022 |
Edward C. Dowling(2)(3)(5) Mattapoisett, Massachusetts, United States | Corporate Director; Chairman, Copper Mountain Mining Company and a director of Compass Minerals International Inc. | September 2012 |
Norman B. Keevil, III Victoria, British Columbia, Canada | Vice Chair of Teck, CEO of Valence Water Inc. (formerly Boydel Wastewater Technologies Inc.) and a Director of Lupaka Gold Corp. | April 1997 |
Tracey L. McVicar(1)(2)(6) Vancouver, British Columbia, Canada | Partner of CAI Capital Partners since 2003. | November 2014 |
Sheila A. Murray Toronto, Ontario, Canada | Chair of the Board since February 2020. Corporate Director; previously, President, Executive Vice-President and General Counsel and Secretary of CI Financial Corp. Director of BCE Inc. and a Trustee of Granite REIT. | April 2018 |
Una M. Power (1)(2) Vancouver, British Columbia, Canada | Corporate Director; previously, Chief Financial Officer of Nexen Energy ULC from 2009 to 2016. Director of Bank of Nova Scotia and TC Energy Corporation. | April 2017 |
Jonathan H. Price Vancouver, British Columbia, Canada | Chief Executive Officer of Teck since September 2022; previously, Executive Vice President and Chief Financial Officer of Teck since October 2020; previously Chief Transformation Officer at BHP. | July 2022 |
Yoshihiro Sagawa(4) Tokyo, Japan | General Manager, Exploration & Business Development Departments, Sumitomo Metal Mining Co., Ltd. | May 2022 |
Paul G. Schiodtz(1)(4) Santiago, Chile | Chairman of the Asociación Chilena de Seguridad since 2017. | February 2022 |
Timothy R. Snider (3)(4)(5) Tucson, Arizona, United States | Chairman of Cupric Canyon Capital LP/GP since 2010. | April 2015 |
Sarah A. Strunk(3)(4) California, United States | Chair and Director of Fennemore Craig P.C. since 2000. Director of Arizona Sonoran Copper Company. | February 2022 |
Masaru Tani(4) Vancouver, British Columbia, Canada | President and Director, Sumitomo Metal Mining Canada Ltd. since 2021; previously, Executive Officer and General Manager, Administration Department, Mineral Reserves Division, at Sumitomo Metal Mining Co. Ltd. from 2016 to 2021. | December 2021 |
(1)Member of the Audit Committee
(2)Member of the Compensation & Talent Committee
| | | | | | | | |
| Teck Resources Limited | | Page 97 |
| | |
2022 Annual Information Form
(3)Member of the Corporate Governance & Nominating Committee
(4)Member of the Safety & Sustainability Committee
(5)Member of the Technical Committee
(6)Ms. McVicar was a director of G.L.M. Industries LP (GLM), a portfolio company of CAI Capital Management Co. In July 2015, at the time Ms. McVicar was a director of GLM, a court order granted by the Court of Queen’s Bench of Alberta placed GLM into receivership and appointed a receiver of GLM. Ms. McVicar was a director of Tervita Corporation until December 2016. In December 2016, Tervita completed a recapitalization by way of a court-approved plan of arrangement reducing Terivita’s total debt.
In addition to the above committees, directors may participate in subcommittees of the Board from time to time formed on an ad hoc basis to review certain matters in further detail. Each of the Directors is elected to hold office until our next annual meeting or until a successor is duly elected or appointed. Our next annual meeting is scheduled to be held on April 26, 2023.
Officers
As at February 21, 2023, the officers of Teck are as follows:
| | | | | |
| Name, City, Province/State and Country of Residence | Office Held with Teck and Principal Occupations within Previous Five Years |
Sheila A. Murray Toronto, Ontario, Canada | Chair of the Board since February 2020; Corporate Director; previously, President, Executive Vice-President and General Counsel and Secretary of CI Financial Corp. Director of BCE Inc. and a Trustee of Granite REIT. |
Norman B. Keevil, III Victoria, British Columbia, Canada | Vice Chair of Teck and CEO of Valence Water Inc. (formerly Boydel Wastewater Technologies Inc.), Director of Lupaka Gold Corp. |
Jonathan H. Price Vancouver, British Columbia, Canada | Chief Executive Officer of Teck since September 2022; previously, Executive Vice President and Chief Financial Officer of Teck since October 2020; previously, Chief Transformation Officer at BHP. |
Harry M. Conger, IV Santa Fe, New Mexico, United States | President and Chief Operating Officer of Teck since September 2022; previously, Executive Vice President and Chief Operating Officer since September 2020; previously, President and Chief Operating Officer, Americas with Freeport McMoRan, Inc. |
Shehzad Bharmal West Vancouver, British Columbia, Canada | Senior Vice President, Base Metals, since December 2021; previously, Senior Vice President, Base Metals, North America and Peru, Vice President, North American Operations, Base Metals, Vice President, Planning & Development, Base Metals, and Vice President, Strategy & Development, Copper. |
Greg J. Brouwer North Vancouver, British Columbia, Canada | Senior Vice President, Technology and Innovation since December 2022; previously, Vice President, Transformation, and General Manager, Technology and Innovation. |
Alex N. Christopher Vancouver, British Columbia, Canada | Senior Vice President, Projects and Technical Services, since January 2022; previously, Senior Vice President, Exploration, Projects and Technical Services. |
Réal Foley Calgary, Alberta, Canada | Senior Vice President, Marketing and Logistics, since January 2020; previously, Vice President, Marketing, Coal and Base Metals, and Vice President, Coal Marketing. |
C. Jeffrey Hanman Vancouver, British Columbia, Canada | Senior Vice President, Sustainability and External Affairs, since July 2022; previously, Vice President, Sustainable Development, Coal and Vice President, Corporate Affairs. |
Nicholas P.M. Hooper Toronto, Ontario, Canada | Senior Vice President, Corporate Development & Exploration, since January 2022; previously, Senior Vice President, Corporate Development, since September 2020; previously, Managing Director, Rothschild & Co. |
Ralph J. Lutes London, United Kingdom | Senior Vice President Asia and Europe, since December 2021; previously, Vice President, Asia. |
| | | | | | | | |
| Teck Resources Limited | | Page 98 |
| | |
2022 Annual Information Form
| | | | | |
| Name, City, Province/State and Country of Residence | Office Held with Teck and Principal Occupations within Previous Five Years |
Kieron McFadyen Calgary, Alberta, Canada | Senior Vice President, Energy, since March 2018; previously, Executive Vice President and President, Upstream Oil and Gas, Cenovus Energy Inc. |
Tyler S. Mitchelson, Hawthorne, Queensland, Australia | Senior Vice President, Copper Growth, since July 2022; previously, Chief Executive Officer, Anglo American Metallurgical Coal, and Group Head, Business Planning, Anglo American. |
H. Fraser Phillips Vancouver, British Columbia, Canada | Senior Vice President, Investor Relations and Strategic Analysis, since March 2017. |
Crystal J. Prystai North Vancouver, British Columbia, Canada | Senior Vice President and Chief Financial Officer since November 2022; previously, Vice President and Corporate Controller since December 2018. |
Charlene A. Ripley Vancouver, British Columbia, Canada | Senior Vice President and General Counsel since January 2023; previously, Executive Vice President and General Counsel, SNC-Lavalin Group Inc. and Executive Vice President and General Counsel Goldcorp. Inc. |
Peter C. Rozee West Vancouver, British Columbia, Canada | Senior Vice President, Commercial and Legal Affairs, since April 2010. |
Robin B. Sheremeta Fernie, British Columbia, Canada | Senior Vice President, Coal, since May 2016. |
Marcia M. Smith Vancouver, British Columbia, Canada | Senior Vice President and Advisor to the President and CEO since July 2022; previously, Senior Vice President, Sustainability and External Affairs. |
Dean C. Winsor West Vancouver, British Columbia, Canada | Senior Vice President and Chief Human Resources Officer since November 2018; previously, Vice President, Human Resources. |
Ian K. Anderson Calgary, Alberta, Canada | Vice President, Logistics, since October 2019; previously, General Manager, Fording River Operations and General Manager, Line Creek Operations. |
Douglas B. Brown Vancouver, British Columbia, Canada | Vice President, Corporate Affairs, since September 2020; previously, Director, Public Affairs. |
Anne J. Chalmers Vancouver, British Columbia, Canada | Vice President, Risk and Security, and Chair, Materials Stewardship Committee, since September 2009 |
Amparo Cornejo Santiago, Chile | Vice President, South America, since November 2022; previously, Vice President, Corporate Affairs and Sustainability, South America, Vice President, Chile Sustainability and Corporate Affairs, and Director, Social Responsibility and Corporate Affairs. |
Larry M. Davey Tobiano, British Columbia, Canada | Vice President, Maintenance, since December 2020; previously, Vice President, Planning & Development, Coal. |
Sepanta Dorri Toronto, Ontario, Canada | Vice President, Decarbonization, since January 2022; previously, Vice President, Corporate Development, since December 2018; previously, Vice President, Corporate and Stakeholder Development, Teranga Gold Corporation. |
Justine B. Fisher Vancouver, British Columbia, Canada | Vice President and Treasurer since June 2020; previously, Vice President, Goldman Sachs Group Inc. |
Sarah A. Hughes North Vancouver, British Columbia, Canada | Vice President, Assurance and Advisory, since September 2021; previously, Vice President, Audit and Improvement, since April 2021; previously, Vice President, Risk & Assurance, Trevali Mining Corporation and Director, Finance Improvement & Control, Goldcorp Inc. |
K. Scott Jeffery Vancouver, British Columbia, Canada | Vice President, Tax; previously, Partner at KPMG LLP |
| | | | | | | | |
| Teck Resources Limited | | Page 99 |
| | |
2022 Annual Information Form
| | | | | |
| Name, City, Province/State and Country of Residence | Office Held with Teck and Principal Occupations within Previous Five Years |
Amber C. Johnston-Billings Vancouver, British Columbia, Canada
| Vice President, Communities, Government Affairs and HSEC Systems, since October 2020; previously, Chief Sustainability Officer, Trevali Mining Corporation, Director, Sustainability Strategy and Climate Change, KPMG Australia, and Head of Sustainability and Reporting, South32 Limited. |
M. Colin Joudrie North Vancouver, British Columbia, Canada | Vice President, Business Development, since July 2012.
|
Scott E. Maloney Vancouver, British Columbia, Canada | Vice President, Environment, since September 2017. |
Stuart R. McCracken, Vancouver, British Columbia, Canada | Vice President, Exploration and Geoscience, since April 2020; previously, Regional Head of Discovery Africa, Europe and Australasia, Anglo American plc. |
Brianne L. Metzger-Doran Vancouver, British Columbia, Canada | Vice President, Health and Safety, since June 2021; previously, Vice President, Safety and Reliability, Enbridge Inc. and Director, Programs, Enbridge Inc. |
Karla L. Mills Anmore, British Columbia, Canada | Vice President, Project Development, since November 2018; previously, Director, Project Development and Engineering. |
Amanda R. Robinson Vancouver, British Columbia, Canada | Corporate Secretary since February 2018; previously, Partner at Fasken Martineau DuMoulin LLP |
Donald J. Sander Fernie, British Columbia, Canada | Vice President, Planning and Innovation, Coal, since December 2020; previously, General Manager, Elkview Operations. |
Jason S. Sangha North Vancouver, British Columbia, Canada | Vice President, Planning and Strategy, Base Metals since November 2022; previously, General Manager, Base Metals Strategy & Development. |
André D. Stark Toronto, Ontario, Canada | Vice President, Marketing, since January 2020; previously Head of Marketing, Coal, and Director, Marketing, Coal. |
Nikola Uzelac North Vancouver, British Columbia, Canada | Vice President, Legal, since December 2020; previously, Senior Counsel and Corporate Counsel. |
Justin M. Webb North Vancouver, British Columbia, Canada | Vice President and Chief Information Officer since November 2022; previously, Head of Teck Digital Systems and Program Director, Renew Business Systems. |
Audit Committee Information
MANDATE OF AUDIT COMMITTEE
The full text of our Audit Committee’s mandate is included as Schedule A to this Annual Information Form.
COMPOSITION OF THE AUDIT COMMITTEE
Our Audit Committee consists of three members. All of the members of the Committee are independent and financially literate. The names, relevant education and experience of each Audit Committee member are outlined below:
Una M. Power (Chair)
Ms. Power is a graduate of Memorial University B.Comm (Honours), and also holds CPA, CA and CFA designations. Ms. Power is the former Chief Financial Officer of Nexen Energy ULC, and held various other executive positions covering financial reporting, financial management, investor relations, business development, strategic planning and investment at Nexen. She is also a director of the Bank of Nova Scotia and TC Energy Corporation.
| | | | | | | | |
| Teck Resources Limited | | Page 100 |
| | |
2022 Annual Information Form
Tracey L. McVicar
Ms. McVicar is a graduate of the Sauder School of Business (B.Comm, Finance). She has over 20 years of experience in finance and investment banking. She is a Chartered Financial Analyst (CFA Institute) and Institute Certified Director (Institute of Corporate Directors). She served as the audit committee chair of BC Hydro Corporation from 2009 to 2014, and served as Teck’s audit committee chair from 2015 to 2020.
Mayank M. Ashar
Mr. Ashar is a graduate of the University of Toronto, holding multiple degrees, including a Master of Engineering and a Master of Business Administration. Mr. Ashar has extensive experience in the international oil and gas industry through various senior executive roles, including as Managing Director and Chief Executive Officer at Cairn India Limited from October 2014 to June 2016, as President and Chief Executive Officer of Irving Oil Limited from 2008 to 2013, and in various executive roles at Suncor Energy Inc., from 1991 to 2008.
Paul G. Schiodtz
Mr. Schiodtz is a graduate of the University of Santiago (Mechanical Engineering) and the Massachusetts Institute of Technology with M.Sc. degrees in Management and in Operations Research. He is currently the Chairman of the Board of the Asociacion Chilena de Seguridad since 2017 and a Council Member of the Sociedad de Fomento Fabril. Mr. Schiodtz served on the Board of Codelco until May 2021 and is the former Chairman of the Canada-Chile Chamber of Commerce and the Chilean Chemical Industry Association. His last executive position was Senior Vice President, Latin America of Methanex Corporation after a 27-year career in natural resource based industries.
PRE-APPROVAL POLICIES AND PROCEDURES
The Audit Committee has adopted policies and procedures with respect to the pre-approval of audit and permitted non-audit services to be provided by PricewaterhouseCoopers LLP. All non-audit services are pre-approved by the Committee prior to commencement. In addition, the Committee has prohibited the use of the external auditors for the following non-audit services:
■bookkeeping or other services related to the accounting records or financial statements;
■financial information systems design and implementation;
■appraisal or valuation services, fairness opinions or contribution-in-kind reports;
■actuarial services;
■internal audit outsourcing services;
■management functions or human resources functions;
■broker or dealer, investment advisor, or investment banking services;
■legal services;
■expert services unrelated to the audit; and
■all other non-audit services unless there is a strong financial or other reason for external auditors to provide those services.
| | | | | | | | |
| Teck Resources Limited | | Page 101 |
| | |
2022 Annual Information Form
AUDITOR'S FEES
For the years ended December 31, 2022 and 2021, we paid the external auditors $7.3 million and $6.9 million, respectively, as detailed below:
| | | | | | | | |
| Year Ended 2022 ($000) | Year Ended 2021 ($000) |
Audit Services(1) | 5,413 | 4,992 |
Audit-Related Services(2) | 1,045 | 1,106 |
Tax Fees(3) | 255 | 350 |
All Other Fees(4) | 626 | 479 |
Notes:
(1)Includes services that are provided by Teck’s external auditors in connection with the audit of the financial statements and internal controls over financial reporting.
(2)Includes assurance and related services that are related to the performance of the audit, pension plan and special purpose audits.
(3)Fees are for corporate and international expatriate tax services.
(4)Amounts relate to a number of projects, including greenhouse gas verification and sustainability assurance, as well as subscriptions to online accounting guidance and publications.
Ownership by Directors and Officers
As at February 21, 2023, the Directors and executive officers as a group beneficially own or exercise control or direction, directly or indirectly, over the following shares issued by Teck:
| | | | | | | | |
| Shares beneficially owned or over which control or direction is exercised | As a % of the total outstanding of the class |
| Class A common shares | - | - |
| Class B subordinate voting shares | 277,730 | 0.05% |
In addition, Keevil Holding Corporation owns 51.16% of the outstanding shares of Temagami Mining Company Limited (Temagami) that, as at February 21, 2023, beneficially owned or exercised direction or control, directly or indirectly, over 4,300,000 Class A common shares, representing 55.4% of the Class A common shares outstanding and 525,000 Class B subordinate voting shares, representing 0.1% of the Class B subordinate voting shares outstanding. Norman Keevil, III is a director of Keevil Holding Corporation and 98% of the votes attached to the outstanding shares of Keevil Holding Corporation are held by a trust for the benefit of certain members of the Keevil family. The other 48.84% of the outstanding Temagami shares are owned by Sumitomo Metal Mining Co., Ltd. (SMM). Two of our directors, Masaru Tani and Yoshihiro Sagawa, are directors or officers of certain entities that are affiliated with SMM. Messrs. Keevil, III, Tani and Sagawa are also directors of Temagami.
| | | | | | | | |
| Teck Resources Limited | | Page 102 |
| | |
2022 Annual Information Form
Interest of Management and Others in Material Transactions
On February 21, 2023, Teck announced the Separation, pursuant to which Teck would separate into two independent, publicly-listed companies: Teck Metals Corp. and Elk Valley Resources Ltd. In connection with the Separation, certain of the executive officers of Teck are expected to become employees or directors of Elk Valley Resources Ltd. and the long term incentive plan awards held by Teck’s officers and directors are expected to be adjusted. See "General Development of the Business - Three Year History - Recent Developments" for more details.
Legal Proceedings and Regulatory Actions
Upper Columbia River Basin (Lake Roosevelt)
Prior to our acquisition in 2000 of a majority interest in Cominco Ltd. (now Teck Metals Ltd.), the Trail smelter discharged smelter slag into the Columbia River. These discharges commenced prior to Teck Metals’ acquisition of the Trail smelter in 1906 and continued until 1996. Slag was discharged pursuant to permits issued in British Columbia subsequent to the enactment of relevant environmental legislation in 1967.
Slag is a glass-like compound consisting primarily of silica, calcium and iron that also contains small amounts of base metals including zinc, lead, copper and cadmium. It is sufficiently inert that it is not characterized as a hazardous waste under applicable Canadian or U.S. regulations and is sold to the cement industry.
While slag has been deposited into the river, further study is required to assess what effect the presence of metals in the river has had and whether it poses an unacceptable risk to human health or the environment.
A large number of studies regarding slag deposition and its effects have been conducted by various governmental agencies on both sides of the border. The historical studies of which we are aware have not identified unacceptable risks resulting from the presence of slag in the river. In June 2006, Teck Metals and its affiliate, Teck American Incorporated (TAI), entered into a Settlement Agreement with the U.S. Environmental Protection Agency (the EPA) and the United States under which TAI is paying for and conducting a remedial investigation and feasibility study (RI/FS) of contamination in the Upper Columbia River under the oversight of the EPA.
The RI/FS is being prepared by independent consultants approved by the EPA and retained by TAI. TAI is paying the EPA’s oversight costs and providing funding for the participation of other governmental parties: the Department of Interior, the state of Washington, and two native tribes, the Confederated Tribes of the Colville Nation (the Colville Tribe) and the Spokane Tribe. Teck Metals has guaranteed TAI’s performance of the Settlement Agreement. TAI has also placed US$20 million in escrow as financial assurance for its obligations under the Settlement Agreement. We have accrued our estimate of the costs of the RI/FS.
Two citizens of Washington State and members of the Colville Tribe commenced an enforcement proceeding under the Comprehensive Environmental Response, Compensation and Liability Act (CERCLA) to enforce an EPA administrative order against Teck and to seek fines and penalties against Teck Metals for non-compliance. Subsequently, an amended complaint was filed in District Court adding the Colville Tribe as a plaintiff and seeking natural resource damages and costs. Teck Metals sought to have the claims dismissed on the basis that the court lacked jurisdiction because the CERCLA statute, in Teck Metals’ view, was not intended to govern the discharges of a facility in another country. That case proceeded through the U.S. Federal District Court and the Federal Court of Appeals for the 9th Circuit.
| | | | | | | | |
| Teck Resources Limited | | Page 103 |
| | |
2022 Annual Information Form
The 9th Circuit found that CERCLA could be applied to Teck Metals’ disposal practices in British Columbia because they may have resulted in a release of toxic materials from a facility in Washington State.
The litigation continues. In September 2012, Teck Metals entered into an agreement with the plaintiffs, agreeing that certain facts were established for purposes of the litigation. The agreement stipulates that some portion of the slag discharged from our Trail Operations into the Columbia River between 1896 and 1995, and some portion of the effluent discharged from Trail Operations, has been transported to and is present in the Upper Columbia River in the United States, and that some hazardous substances from the slag and effluent have been released into the environment within the United States. In December 2012, the District Court found in favour of the plaintiffs in phase one of the case, issuing a declaratory judgment that Teck Metals is liable under CERCLA for response costs, the amount of which will be determined in a subsequent phase of the case.
In October 2013, the Colville Tribe filed an omnibus motion with the District Court seeking an order stating that it is permitted to seek recovery from Teck Metals for environmental response costs and, in a subsequent proceeding, natural resource damages and assessment costs arising from the alleged deposition of hazardous substances in the United States from aerial emissions from Teck Metals’ Trail Operations. Prior allegations by the Tribes related solely to solid and liquid materials discharged to the Columbia River. The motion does not state the amount of response costs allegedly attributable to aerial emissions, nor did it attempt to define the extent of natural resource damages, if any, attributable to past smelter operations. In December 2013, the District Court ruled in favour of plaintiffs. The plaintiffs subsequently filed amended pleadings in relation to air emissions. The Court dismissed a motion to strike the air claims on the basis that CERCLA does not apply to air emissions in the manner proposed by the plaintiffs, and a subsequent Teck Metals motion seeking reconsideration of the dismissal. Teck Metals sought leave to appeal both of these decisions in the Ninth Circuit on an interlocutory basis, and in July 2016 the Ninth Circuit unanimously ruled in favour of Teck Metals on its appeal of the District Court decision. Plaintiffs sought an en banc review of the decision in the Ninth Circuit, which was denied in October 2016. As a result, alleged damages associated with air emissions are no longer part of the case. In early 2022, the state of Washington sought leave to add back to the case air-related claims under the State law equivalent of CERCLA. In January 2023, the District Court dismissed the state of Washington's leave application. The state of Washington has filed a further motion challenging parts of this decision and seeking clarification of other parts.
A hearing with respect to past response costs took place in December 2015. In August 2016, the trial court judge ruled in favour of the plaintiffs. Teck Metals appealed that decision, along with certain other findings in the first phase of this case, in the Ninth Circuit Court of Appeals, which upheld the trial court ruling in September 2018. Teck Metals applied for rehearing of the Ninth Circuit ruling, which application was denied. Teck Metals sought leave to appeal certain findings in the U.S. Supreme Court, which was denied.
A hearing with respect to claims for natural resource damages and assessment costs is expected to occur in 2024.
Natural resource damages are assessed for injury to, destruction of, or loss of natural resources including the reasonable cost of a damage assessment. Teck Metals estimates that the compensable value of such damage will not be material.
TAI intends to fulfill its obligations under the Settlement Agreement reached with the United States and the EPA in June 2006 and to complete the RI/FS mentioned above. The Settlement Agreement is not affected by the litigation.
| | | | | | | | |
| Teck Resources Limited | | Page 104 |
| | |
2022 Annual Information Form
There can be no assurance that we will ultimately be successful in our defence of the litigation or that we or our affiliates will not be faced with further liability in relation to this matter. Until the studies contemplated by the Settlement Agreement and additional damage assessments are completed, it is not possible to estimate the extent and cost, if any, of any additional remediation or restoration that may be required or to assess our potential liability for damages. The studies may conclude, on the basis of risk, cost, technical feasibility or other grounds, that no remediation other than some residential soil removal should be undertaken. If other remediation is required and damage to resources found, the cost of that remediation may be material.
Transfer Agents and Registrars
TSX Trust Company is the transfer agent and registrar for the Class A common and Class B subordinate voting shares and maintains registers in Vancouver, British Columbia and Toronto, Ontario.
Material Contracts
The following are the only contracts entered into by Teck that are material, still in effect and not entered into in the ordinary course of business:
■Waneta Transmission Agreement, dated as of July 26, 2018, between Teck Metals Ltd. and British Columbia Hydro and Power Authority (See “Description of the Business –— Individual Operations –— Zinc –— Refining and Smelting –— Trail Operations” for more details)
■Indenture, dated as of June 30, 2020, between Teck and The Bank of New York Mellon (See “Description of Capital Structure –— General Description of Capital Structure –— Public Indebtedness” for more details)
■Indenture, dated as of August 17, 2010, between Teck and The Bank of New York Mellon, as trustee, and the first, second, third, fourth and fifth supplemental indentures thereto (See “Description of Capital Structure –— General Description of Capital Structure –— Public Indebtedness” for more details)
■Indenture, dated as of September 12, 2002, between Teck and The Bank of New York Mellon, as trustee (See “Description of Capital Structure –— General Description of Capital Structure –— Public Indebtedness” for more details)
■Arrangement Agreement, dated as of February 21, 2023 between Teck Resources Limited and Elk Valley Resources Ltd. (See "General Development of the Business - Three Year History - Recent Developments" for more details)
Interests of Experts
PricewaterhouseCoopers LLP, Chartered Professional Accountants, are Teck’s independent auditors and have issued an independent auditor's report dated February 18, 2023 with respect to Teck’s consolidated financial statements as at and for the years ended December 31, 2022 and December 31, 2021 and the effectiveness of Teck’s internal control over financial reporting as at December 31, 2022. PricewaterhouseCoopers LLP report that they are independent with respect to Teck within the meaning of the Chartered Professional Accountants of British Columbia Code of Professional Conduct and the rules of the Public Company Accounting Oversight Board.
Rodrigo Marinho, P.Geo., Jo-Anna Singleton, P.Geo., Cameron Feltin, P.Eng., Fernando Angeles P.Eng., Lucio Canchis, SME Registered Member, Carlos Aguirre, FAusIMM and Hernando Valdivia, FAusIMM have acted as Qualified Persons in connection with the estimates of mineral reserves and resources
| | | | | | | | |
| Teck Resources Limited | | Page 105 |
| | |
2022 Annual Information Form
presented in this Annual Information Form. Mr. Marinho is an employee of Teck. Ms. Singleton and Mr. Feltin are employees of Teck Coal Limited, which is directly and indirectly wholly owned by Teck. Messrs. Angeles, Canchis, Aquirre and Valdivia are employees of Compañía Minera Antamina S.A., in which Teck holds a 22.5% share interest.
Messrs. Marinho, Feltin, Angeles, Canchis, Aguirre and Valdivia and Ms. Singleton each respectively, hold beneficially, directly or indirectly, less than 1% of any class of Teck’s securities.
Disclosure Pursuant to the Requirements of the New York Stock Exchange
The Board and management are committed to leadership in corporate governance. As a Canadian reporting issuer with securities listed on the Toronto Stock Exchange, we have in place a system of corporate governance practices that meets or exceeds all applicable Canadian requirements.
Notwithstanding that Teck is a “foreign private issuer” for purposes of its New York Stock Exchange (NYSE) listing and, as such, the NYSE director independence requirements that are applicable to U.S. domestic issuers do not apply to Teck, the Board has established a policy that at least a majority of its directors must satisfy the director independence requirements under Section 303A.02 of the NYSE corporate governance rules. The Board annually reviews and makes such determination as to the independence of each director for both Canadian and NYSE purposes.
The NYSE requires that, as a foreign private issuer that is not required to comply with all of the NYSE’s corporate governance rules applicable to U.S. domestic issuers, Teck disclose any significant ways in which its corporate governance practices differ from those followed by NYSE listed U.S. domestic issuers. Aside from the exception listed below, the differences between our practices and the NYSE rules are not material and are more of a matter of form than substance.
Additional Information
Additional information relating to Teck may be found under our profile on SEDAR at www.sedar.com.
Additional information, including directors’ and officers’ remuneration and indebtedness, principal holders of Teck’s securities, securities authorized for issuance under equity compensation plans, options to purchase securities and interests of insiders in material transactions, is contained in the Management Proxy Circular to be issued for our Annual Meeting of Shareholders to be held on April 26, 2023. Additional financial information is also provided in our comparative financial statements and in the Management’s Discussion and Analysis for the year ended December 31, 2022. Copies of these documents are available upon request from our Corporate Secretary.
Unless otherwise stated, information contained herein is as at December 31, 2022.
| | | | | | | | |
| Teck Resources Limited | | Page 106 |
| | |
Schedule A – Audit Committee Charter
TECK RESOURCES LIMITED
AUDIT COMMITTEE CHARTER
A.GENERAL
1.Purpose
The Audit Committee (the “Committee”) is established by the Board of Directors (the “Board”) of Teck Resources Limited (“Teck”) to:
(i) provide an open avenue of communication between Teck’s management, external auditors and advisors, internal auditors, and the Board;
(ii) assist the Board in its oversight of the:
(a)integrity, adequacy and timeliness of Teck’s financial reporting and disclosure practices;
(b)processes for identifying Teck’s principal financial risks and reviewing Teck’s internal control systems to ensure that they are adequate to ensure fair, complete and accurate financial reporting;
(c)compliance with legal and regulatory requirements related to financial reporting;
(d)accounting principles, policies and procedures used by management in determining significant estimates;
(e)antifraud programs and controls, including management’s identification of fraud risks and implementation of antifraud measures;
(f)mechanisms for employees to report concerns about accounting policies and financial reporting;
(g)engagement, independence and performance of Teck’s external and internal auditors and any other advisors; and
(h)internal audit mandate, internal audit plans, audits and assessments of Internal Control over Financial Reporting related to the Sarbanes-Oxley Act of 2002 (“SOX”), and results of internal audits and SOX compliance audits performed by the internal auditors;
(iv) assist the Board in fulfilling its responsibilities to oversee and monitor the management and governance of Teck’s various pension plans (“Pension Matters”); and
(v) perform any other activities consistent with this Charter, Teck’s by-laws and applicable laws as the Committee or Board deems necessary or appropriate.
2.Responsibilities
The Committee’s role is one of oversight and it is to act in an advisory capacity to the Board.
Management is responsible for preparing Teck’s financial statements and other financial information, for the fair presentation of the information set forth in the financial statements in accordance with Canadian generally accepted accounting principles (“GAAP”, which for Teck is International Financial Reporting Standards), for establishing, documenting, maintaining and reviewing systems of internal control and for maintaining the appropriate accounting and financial reporting principles and policies designed to assure compliance with accounting standards and all applicable laws and regulations. The external financial auditors’ responsibility is to audit Teck’s financial statements and provide an opinion, based on their audit conducted in accordance with Canadian generally accepted auditing standards, that the financial statements present fairly, in all material respects, Teck’s financial position, results of operations and cash flows in accordance with GAAP.
| | | | | | | | |
| Teck Resources Limited | | A-1 |
| | |
In accordance with the SOX Section 404, the external auditors are also responsible for providing an opinion on the effectiveness of Teck’s internal controls over financial reporting.
The Committee is responsible for recommending to the Board for recommendation to Teck’s shareholders the appointment of the external auditor and for approving the external auditor’s remuneration. The external auditor shall report directly to the Committee, as the external auditor is accountable to the Board as representatives of Teck’s shareholders. The Committee is responsible for the evaluation and oversight of the work of the external auditor and the resolution of any disagreements between management and the external auditor regarding financial reporting and SOX assessment. It is not the duty or responsibility of the Committee or any of its members to plan or conduct any type of audit or accounting review or procedure.
With respect to Pension Matters, management is responsible for the day-to-day administrative and sponsorship responsibilities with respect to pension matters. The Committee is responsible for overseeing the activities of the Executive Pension Committee and the senior management personnel responsible for pension-related matters.
B.AUTHORITY AND RESPONSIBILITIES WITH RESPECT TO FINANCIAL REPORTING AND RELATED MATTERS
In performing its oversight responsibilities, the Committee shall:
1.Review the appointments of Teck’s chief financial officer (“CFO”) and any other key financial executives involved in the financial reporting process.
2.Review with management, the external auditor, and the chief audit executive the adequacy and effectiveness of Teck’s systems of internal control, the status of management’s implementation of internal audit recommendations and the remediation status of any reported control deficiencies. Particular emphasis will be placed on those deficiencies evaluated as either a significant deficiency or a material weakness, which have been identified as a result of audits and/or during annual controls compliance testing as required under SOX legislation.
3.Review Teck’s process for the CEO and CFO certifications required by applicable securities regulations with respect to Teck’s financial statements, disclosure and internal controls, including any significant changes or deficiencies in such controls.
4.Review with management and the external auditor the annual audited financial statements and management’s discussion and analysis and recommend their approval by the full Board prior to their release and/or filing with the applicable regulatory agencies.
5.Review with management and the external auditor the unaudited quarterly financial statements, associated management’s discussion and analysis and interim earnings news releases and approve them on behalf of the Board, prior to their release and/or filing with the applicable regulatory agencies.
6.As appropriate, review other news releases and reporting documents that include material non-public financial information prior to their public disclosure by filing or distribution of these documents as may be referred to the Committee by management’s Disclosure Committee based on the level of materiality of the information or concerns previously expressed by the Committee related to the subject matter of the information. Such review includes financial matters required to be reported under applicable legal or regulatory requirements, but does not necessarily include news releases that contain financial information incidental to the announcement of acquisitions, financings or other transactions. Where practicable, the Committee will be given at least two business days to review and provide comments on such news releases and reporting documents and management will provide notice to Committee members as soon as possible that their review will be required.
| | | | | | | | |
| Teck Resources Limited | | A-2 |
| | |
7.Ensure that adequate procedures are in place for the review of Teck’s public disclosure of financial information extracted or derived from Teck’s financial statements, other than the disclosure documents referred to above, and periodically assess the adequacy of these procedures.
8.Review Teck’s financial reporting and accounting standards and principles and significant changes in such standards or principles or in their application, including key accounting decisions affecting the financial statements, alternatives thereto and the rationale for decisions made.
9.Review the quality and appropriateness, not just the acceptability, of the accounting policies and the clarity of financial information and disclosure practices adopted by Teck, including consideration of the external auditor’s judgments about the quality and appropriateness of Teck’s accounting policies. This review shall include discussions with the external auditor without the presence of management.
10.Review with management, the external auditor, and the internal auditors significant related party transactions and potential conflicts of interest.
11.Review with management Teck’s tax policy and material developments in Teck’s tax affairs.
12.Review with management Teck’s privacy and cyber security risk exposure and the policies, procedures, and mitigation plans in place to protect the security and integrity of Teck’s information systems and data, including crisis management and business continuity plans.
13.To assist the Board with its recommendations to shareholders, recommend (a) the external auditor to be nominated to examine Teck’s accounts and financial statements and prepare and issue an auditor’s report on them or perform other audit, review or attest services for Teck, and (b) the compensation of the external auditor.
14.Approve all audit engagement terms and fees.
15.Review with management and the external auditor and approve the annual external audit plan and results of and any problems or difficulties encountered during any external audits and management’s responses thereto.
16.Receive the reports of the external auditor on completion of the quarterly reviews and the annual audit.
17.Monitor the independence of the external auditors by reviewing all relationships between Teck’s external auditor and all audit, non-audit and assurance work performed for Teck by the external auditor on at least a quarterly basis. The Committee will receive an annual written confirmation of independence from the external auditor.
18.Pre-approve all audit, non-audit and assurance services provided by the independent auditor prior to the commencement of any such engagement. The Committee may delegate the responsibility for approving non-audit services to the Chair or another member of the Committee appointed by the Chair where the fee does not exceed $50,000. The Committee will review a summary of all audit, non-audit and assurance work performed for Teck at least twice per year.
19.Review and approve hiring policies regarding partners, employees or former partners and employees of the present or former external auditor of Teck, including:
(a)the appointment of any employee or former employee of the present and former external auditor to a senior financial management position with Teck; and
(b)management’s reports of the profiles of all individuals hired during the past year who were employed by the present and former external auditor at any time during the two years prior to being hired by Teck.
| | | | | | | | |
| Teck Resources Limited | | A-3 |
| | |
20.Review and evaluate the qualifications and performance of the external auditor annually. In conducting its review and evaluation, the Committee should:
(a)obtain and review any report by the external auditor describing any material issues raised by the most recent internal quality control review, or peer review, of the firm, or by any inquiry or investigation with respect to the firm by professional or regulatory authorities, and any steps taken to deal with any such issues;
(b)review and evaluate the performance of the lead audit partners and the engagement team as a whole; and
(c)take into account the opinions of management, the internal auditors (or other personnel involved with the annual audit and quarterly reviews) and committee members.
21.Review and approve the internal audit function’s:
(a)mandate, authority and organizational reporting lines;
(b)annual and longer term internal audit plans, budgets and staffing;
(c)performance; and
(d)the appointment, reassignment, or replacement of the chief audit executive.
This review will include discussions with chief audit executive without the presence of management or the external auditor.
22.Review Teck’s procedures and establish procedures for the Committee for the:
(a)receipt, retention and resolution of complaints regarding accounting, internal accounting controls, financial disclosure or auditing matters; and
(b)confidential, anonymous submission by employees regarding questionable accounting, auditing or financial reporting and disclosure matters or violations of Teck’s Code of Ethics or associated policies.
23.Review material treasury matters, including liquidity management, the adequacy of Teck’s bank lines of credit, guidelines for the investment of cash and other short term investments.
24.Review with senior financial management, the external auditor, the chief audit executive, and such others as the Committee deems appropriate, the results of operational reviews, audits, SOX controls compliance audits, risk-based reviews, and any problems or difficulties encountered during the audits.
C.AUTHORITY AND RESPONSIBILITIES WITH RESPECT TO PENSION MATTERS
In assisting the Board in fulfilling its responsibilities with respect to the management and governance of Teck’s pension plans, the Committee shall:
1.With respect to Teck’s role as plan sponsor:
(a)review and oversee the implementation of the design of Teck’s pension plans, the coverage afforded by the plans and changes to the plans;
(b)review the funding policies for Teck’s defined benefit plans and where appropriate, recommend the Board’s approval of these policies;
(c)review the level of Teck’s contributions to its defined contribution plans and any proposed changes thereto and where appropriate recommend approval of such changes to the Board; and
| | | | | | | | |
| Teck Resources Limited | | A-4 |
| | |
(d)review proposals for the wind-up or partial wind-up of any of Teck’s pension plans, having regard to any collective bargaining and regulatory requirements and making appropriate recommendations in respect thereof to the Board.
2.With respect to Teck’s role as plan administrator:
(a)oversee and monitor the authority delegated to management’s Executive Pension Committee to administer each of the pension plans in accordance with relevant pension legislation, the terms of the plans and all other requirements of law;
(b)review compliance with minimum funding requirements (if any) prescribed by applicable pension legislation and the policies and procedures in place in respect thereof, including requisitioning and reviewing actuarial reports;
(c)review and monitor the investment of pension fund assets (in the case of a defined benefit plan), including the policies and procedures in place in respect thereof;
(d)review and monitor the sufficiency and appropriateness of the investment choices available to plan members of the defined contribution plans and the communication and educational materials provided to plan members; and
(e)review and monitor the performance of the investment managers chosen by management for Teck’s pension plans, including the process established for the selection, retention or replacement of any investment manager or advisors.
D.COMMITTEE COMPOSITION
1.Member Qualifications
The Committee shall consist of at least three directors. All members of the Committee shall be independent directors and shall be sufficiently financially literate to enable them to discharge their responsibilities in accordance with any applicable corporate, securities, or other legislation or any applicable rule, regulation, instrument, policy, guideline, or interpretation under such legislation and the requirements of the stock exchanges on which Teck’s securities trade, including National Instrument 52-110. Financial literacy means the ability to read and understand a balance sheet, income statement, cash flow statement and associated notes, which represent a breadth and level of complexity of accounting issues that are generally comparable to the breadth and complexity of the issues that can reasonably be expected to be raised by Teck’s consolidated financial statements.
At least one member of the Committee shall have accounting or related financial management expertise that allows that member to read and understand financial statements and the related notes attached thereto in accordance with GAAP and shall otherwise qualify as an audit committee financial expert as required by SOX Section 407.
2.Member Appointment and Removal
The members of the Committee shall be appointed annually at the time of each annual meeting of shareholders and shall hold office until the next annual meeting or until they cease to be directors of Teck.
3.Quorum
A quorum for the Committee shall be a majority of the members.
E.PROCEDURES AND OTHER MATTERS
1.Structure and Operations
The Board shall appoint a Chair of the Committee who, in consultation with the Committee members, shall determine the schedule and frequency of Committee meetings, provided that
| | | | | | | | |
| Teck Resources Limited | | A-5 |
| | |
the Committee shall meet at least five times per year. The Committee may invite any person to attend meetings to assist in the discussion of the matters under consideration by the Committee. Decisions at meetings of the Committee will be made by simple majority vote and the Chair shall not have a casting vote. The Committee may also take action evidenced by a written consent resolution signed by all members of the Committee, which resolution may be signed in counterparts.
2.In-Camera Meetings
In performing its oversight responsibilities, the Committee shall meet separately with the CFO, other senior financial management requested by the Committee, the external auditor, and the chief audit executive at least four times per year, or more frequently as required, to discuss matters that the Committee or these individuals or groups believe should be discussed privately with the Committee.
3.Litigation and Ethics Matters
On a quarterly basis, Teck’s general counsel and the chief audit executive shall report any litigation, claim or other contingency that could have a significant effect on Teck’s financial results or disclosure and any real or suspected incidents of fraud, theft or violations of Teck’s Code of Ethics or associated policies that have been reported to management or to the internal audit department. The Committee shall review any such reports or similar reports submitted by other employees or members of management and if deemed necessary, report such matters related to auditing, accounting and financial reporting and/or disclosure to the full Board.
4.Management Committee Minutes
Copies of the minutes of meetings of management’s Disclosure Committee and Executive Pension Committee shall be provided to the Committee upon their request.
5.Investigations and Advisors
The Committee shall conduct or authorize investigations into any matter that the Committee believes is within the scope of its responsibilities. The Committee has the authority to (a) retain independent counsel, accountants, auditors or other advisors to assist it in the conduct of any investigation or otherwise to assist it in the discharge of its duties, at the expense of Teck, (b) set and pay the compensation of and engagement terms for any such advisors retained by it, and (c) communicate directly with the internal and external auditors and advisors.
6.Manner of Reporting to the Board
The Committee shall fix its own procedures, keep records of its proceedings, and report to the Board when the Committee may deem appropriate (but not later than the next meeting of the Board). The Board shall be promptly advised of any decisions taken by the Committee, and minutes of any Committee meeting will be provided to the Board.
7.Review of the Charter
The Committee shall annually assess the adequacy of this Charter and recommend any changes to the Board for approval, taking into account any applicable legislative and regulatory requirements and best practice guidelines.
8.Annual Review and Assessment
The Committee’s performance, including its compliance with this Charter, shall be evaluated annually in accordance with a process approved by the Board and the results of that evaluation shall be reported to the Committee and to the Board.
9.Committee Reports
| | | | | | | | |
| Teck Resources Limited | | A-6 |
| | |
(a)Advise the Board, either orally or in writing, of any:
i. accounting, disclosure or finance related matters that the Committee believes have or could have a material effect on the financial condition or affairs of Teck;
ii. pension-related matters that the Committee believes have or could have a material effect on the financial condition or affairs of Teck and/or any of its pension plans; and
iii. make appropriate recommendations to the Board in respect of any matters requiring Board approval.
a.The Chair of the Committee shall prepare or cause to be prepared an audit committee report to be included in Teck’s annual management proxy circular, which report shall be approved by the Committee.
| | | | | | | | |
| Teck Resources Limited | | A-7 |
| | |
Schedule B – List of Technical Reports
As required by Form 51-102F2 under National Instrument 51-102, the following table sets out the title, date and author(s) of the current National Instrument 43-101 technical report for each of Teck’s material properties. Notwithstanding the authorship of the reports noted below, the scientific and technical information included in this Annual Information Form regarding Teck’s mining properties is approved by, and prepared under the supervision of, Rodrigo Marinho, P.Geo., who is an employee of Teck Resources Limited, except for (a) the Antamina property, for which the reserve and resource estimates included in this Annual Information Form is approved by, and prepared under the supervision of Fernando Angeles, P.Eng,. Lucio Canchis, who is an SME Registered Member, Carlos Aguirre, FAusIMM and Hernando Valdivia, FAusIMM, all of whom are employees of Compañía Minera Antamina S.A., and (b) the Fording River, Elkview and Greenhills properties, for which the scientific and technical information included in this Annual Information Form is approved by, and prepared under the supervision of Jo-Anna Singleton, P.Geo., and Cameron Feltin, P.Eng., who are employees of Teck Coal Limited. Other than Mr. Marinho, the authors of the reports below have not prepared or approved the disclosure in this Annual Information Form, and the inclusion of their names below is not intended to imply that they have prepared or approved any such disclosure.
| | | | | |
| Property | Title, Date and Author of Report |
| Highland Valley Copper | NI 43-101 Technical Report Teck Highland Valley Copper; March 6, 2013; Ronald Graden |
| Antamina | Technical Report, Mineral Reserves and Resources, Antamina Deposit, Peru; January 31, 2011; Luis Lozada and Jhon Espinoza |
| Fording River | NI 43-101 Technical Report on Fording River Coal Operation; December 31, 2022; Peter Leriche, Paul Michaud, Jacqueline Pye |
| Elkview | NI 43-101 Technical Report on Elkview Coal Operation; December 31, 2022; Esaias (Bert) Schalekamp, Adam Bondi, Arran McAllister, Fiona Francis |
| Greenhills | NI 43-101 Technical Report on Greenhills Coal Operation; December 31, 2022; Alison Seward, Courtney Seeger, Tyler Nahirniak, Pierre Royer, Blaine Beranek |
| Red Dog | NI 43-101 Technical Report, Red Dog Mine, Alaska, USA; February 21, 2017; Thomas Krolak, Kevin Palmer, Brigitte Lacouture and Norman Paley |
| Quebrada Blanca | NI 43-101 Technical Report on Quebrada Blanca Phase 2, Región de Tarapacá, Chile; February 25, 2019; Rodrigo Marinho, Paul Kolisnyk, Bryan Rairdan and Eldwin Huls |
| | | | | | | | |
| Teck Resources Limited | | B-1 |
| | |