As filed with the Securities and Exchange Commission on July 10, 2017
Registration No. 333-
UNITED STATES
SECURITIES AND EXCHANGE COMMISSION
Washington, D.C. 20549
FORM S-4
REGISTRATION STATEMENT
UNDER
THE SECURITIES ACT OF 1933
FERRELLGAS PARTNERS, L.P.
FERRELLGAS PARTNERS FINANCE CORP.
(Exact name of registrants as specified in their charters)
|
Delaware |
|
5900 |
|
43-1698480 |
|
Delaware |
|
5900 |
|
43-1742520 |
|
(State or other jurisdictions of |
|
(Primary Standard Industrial |
|
(I.R.S. Employer |
7500 College Boulevard, Suite 1000, Overland Park, Kansas 66210
(913) 661-1500
(Address, including zip code, and telephone number, including area code, of the registrants’ principal executive offices)
Alan C. Heitmann
Executive Vice President; Chief Financial Officer; Treasurer
Ferrellgas, Inc.
7500 College Boulevard, Suite 1000, Overland Park, Kansas 66210
(913) 661-1500
(Name, address, including zip code, and telephone number, including area code, of the registrants’ agent for service)
Copies to:
Charles H. Still, Jr.
Bracewell LLP
711 Louisiana Street, Suite 2300
Houston, Texas 77002
Telephone: (713) 221-3309
Approximate date of commencement of proposed sale of the securities to the public:
As soon as practicable following the effectiveness of this registration statement.
If the securities being registered on this Form are being offered in connection with the formation of a holding company and there is compliance with General Instruction G, check the following box. o
If this Form is filed to register additional securities for an offering pursuant to Rule 462(b) under the Securities Act, check the following box and list the Securities Act registration statement number of the earlier effective registration statement for the same offering. o
If this Form is a post-effective amendment filed pursuant to Rule 462(d) under the Securities Act, check the following box and list the Securities Act registration statement number of the earlier effective registration statement for the same offering. o
Indicate by check mark whether the registrants are a large accelerated filer, an accelerated filer, a non-accelerated filer, or a smaller reporting company. See the definitions of “large accelerated filer,” “accelerated filer” and “smaller reporting company” in Rule 12b-2 of the Exchange Act.
Ferrellgas Partners, L.P.
|
Large accelerated filer x |
Accelerated filer o |
Non-accelerated filer o |
Smaller reporting company o |
Ferrellgas Partners Finance Corp.
|
Large accelerated filer o |
Accelerated filer o |
Non-accelerated filer x |
Smaller reporting company o |
If an emerging growth company, indicate by check mark if the registrant has elected not to use the extended transition period for complying with any new or revised financial accounting standards provided pursuant to Section 7(a)(2)(B) of the Securities Act. o
CALCULATION OF REGISTRATION FEE
|
|
|
|
|
|
|
|
|
|
|
|
Title of each class of securities |
|
Amount to be |
|
Proposed maximum |
|
Proposed maximum aggregate |
|
Amount of |
|
|
85/8% Senior Notes due 2020 |
|
$175,000,000 |
|
100% |
|
$175,000,000 |
|
$20,282.50 |
|
(1) Calculated pursuant to Rule 457(f) under the Securities Act of 1933, as amended.
THE REGISTRANTS HEREBY AMEND THIS REGISTRATION STATEMENT ON SUCH DATE OR DATES AS MAY BE NECESSARY TO DELAY ITS EFFECTIVE DATE UNTIL THE REGISTRANTS SHALL FILE A FURTHER AMENDMENT WHICH SPECIFICALLY STATES THAT THIS REGISTRATION STATEMENT SHALL THEREAFTER BECOME EFFECTIVE IN ACCORDANCE WITH SECTION 8(a) OF THE SECURITIES ACT OF 1933, AS AMENDED, OR UNTIL THIS REGISTRATION STATEMENT SHALL BECOME EFFECTIVE ON SUCH DATE AS THE SECURITIES AND EXCHANGE COMMISSION, ACTING PURSUANT TO SUCH SECTION 8(a), MAY DETERMINE.
The information in this prospectus is not complete and may be changed. We may not sell these securities until the registration statement filed with the Securities and Exchange Commission is effective. This prospectus is not an offer to sell these securities and it is not soliciting an offer to buy these securities in any jurisdiction where the offer or sale is not permitted.
SUBJECT TO COMPLETION, DATED JULY 10, 2017
PRELIMINARY PROSPECTUS
![]()
Ferrellgas Partners, L.P.
Ferrellgas Partners Finance Corp.
OFFER TO EXCHANGE
$175,000,000 of 85/8% Senior Notes due 2020
that have been registered under the Securities Act of 1933
for
$175,000,000 of outstanding 85/8% Senior Notes due 2020
that have not been registered under the Securities Act of 1933
THE EXCHANGE OFFER WILL EXPIRE AT 5:00 PM, NEW YORK
CITY TIME, ON , 2017, UNLESS WE EXTEND THE OFFER
· We are offering, on the terms and conditions set forth in this prospectus and the accompanying letter of transmittal, to exchange $175,000,000 aggregate principal amount of our registered 85/8% Senior Notes due 2020, which we refer to as the exchange notes, for all $175,000,000 outstanding aggregate principal amount of our unregistered 85/8% Senior Notes due 2020 originally issued on January 30, 2017, which we refer to as the unregistered notes.
· We will accept for exchange all outstanding unregistered notes that are validly tendered and not validly withdrawn prior to the expiration of the exchange offer.
· You may withdraw tenders of unregistered notes at any time prior to the expiration of the exchange offer.
· The terms of the exchange notes will be identical in all material respects to those of the outstanding unregistered notes, except that the transfer restrictions, registration rights or provisions for additional interest applicable to the unregistered notes do not apply to the exchange notes.
· The exchange of unregistered notes for exchange notes pursuant to the exchange offer will not be a taxable exchange for U.S. federal income tax purposes. Because the unregistered notes were issued with original issue discount (“OID”) for U.S. federal income tax purposes, the exchange notes will be treated as having been issued with OID.
· We will not receive any cash proceeds from the exchange offer.
· There is no established trading market for the exchange notes. We do not intend to apply for listing of the exchange notes on any securities exchange or quotation of the exchange notes on any quotation system.
Each broker-dealer that receives exchange notes for its own account pursuant to the exchange offer must acknowledge that it will deliver a prospectus meeting the requirements of the Securities Act of 1933, as amended (the “Securities Act”), in connection with any resale of such exchange notes. The letter of transmittal states that by so acknowledging and by delivering a prospectus, a broker-dealer will not be deemed to admit that it is an “underwriter” within the meaning of the Securities Act. This prospectus, as it may be amended or supplemented from time to time, may be used by a broker-dealer in connection with resales of exchange notes received in exchange for unregistered notes where such unregistered notes were acquired by such broker-dealer as a result of market-making or other trading activities. Please note that this prospectus may not meet the requirements of the SEC for a resale prospectus for all purposes and may require additional information. See “The Exchange Offer—Resales of Exchanges Notes.” We have agreed that, for a period ending on the earlier of 180 days after the date of this prospectus and the date on which a broker-dealer is no longer required to deliver a prospectus, we will make this prospectus available to any broker-dealer for use in connection with any such resale. See “Plan of Distribution.”
See “Risk Factors” beginning on page 20 of this prospectus for a discussion of risks you should consider before determining whether to tender your unregistered notes in the exchange offer.
Neither the SEC nor any state securities commission has approved or disapproved of these securities or determined if this prospectus is truthful or complete. Any representation to the contrary is a criminal offense.
The date of this prospectus is , 2017.
|
ii | |
|
iii | |
|
1 | |
|
20 | |
|
28 | |
|
29 | |
|
38 | |
|
41 | |
|
67 | |
|
70 | |
|
77 | |
|
79 | |
|
79 | |
|
79 | |
|
79 |
YOU SHOULD CAREFULLY READ THIS PROSPECTUS AND THE DOCUMENTS WE HAVE INCORPORATED BY REFERENCE AS DESCRIBED UNDER THE SECTION ENTITLED “INCORPORATION OF DOCUMENTS BY REFERENCE.” WE ARE NOT MAKING AN OFFER OF THESE SECURITIES IN ANY JURISDICTION WHERE SUCH OFFER OR SALE IS NOT PERMITTED.
You should rely only on the information contained in this prospectus and the documents we have incorporated by reference. We have not authorized anyone to provide you with different information. You should not assume that the information provided by this prospectus or the documents we have incorporated by reference is accurate as of any date other than the date of the respective document.
THIS PROSPECTUS INCORPORATES IMPORTANT BUSINESS AND FINANCIAL INFORMATION ABOUT US THAT HAS NOT BEEN INCLUDED IN OR DELIVERED WITH THIS PROSPECTUS. WE WILL PROVIDE WITHOUT CHARGE TO EACH PERSON TO WHOM THIS PROSPECTUS IS DELIVERED, UPON WRITTEN OR ORAL REQUEST, A COPY OF ANY SUCH INFORMATION. REQUESTS FOR SUCH COPIES SHOULD BE DIRECTED TO: FERRELLGAS, INC., INVESTOR RELATIONS, 7500 COLLEGE BOULEVARD, SUITE 1000, OVERLAND PARK, KANSAS 66210; TELEPHONE NUMBER: 913-661-1500. TO OBTAIN TIMELY DELIVERY, YOU MUST REQUEST THIS INFORMATION NO LATER THAN FIVE BUSINESS DAYS BEFORE THE EXPIRATION DATE OF THE EXCHANGE OFFER.
This prospectus and the documents we have incorporated by reference in this prospectus include forward-looking statements. These forward-looking statements are identified as any statement that does not relate strictly to historical or current facts. These statements often use words such as “anticipate,” “believe,” “intend,” “plan,” “projection,” “forecast,” “strategy,” “position,” “continue,” “estimate,” “expect,” “may,” “will,” or the negative of those terms or other variations of them or comparable terminology. These statements often discuss plans, strategies, events or developments that we expect or anticipate will or may occur in the future and are based upon the beliefs and assumptions of our management and on the information currently available to them. In particular, statements, express or implied, concerning our future operating results or our ability to generate sales, income or cash flow are forward-looking statements.
Forward-looking statements are not guarantees of performance. You should not put undue reliance on any forward-looking statement. All forward-looking statements are subject to risks, uncertainties and assumptions that could cause our actual results to differ materially from those expressed in or implied by these forward-looking statements. Many of the factors that will affect our future results are beyond our ability to control or predict.
Some of our forward-looking statements include the following:
· that we will continue to have sufficient funds to meet our obligations, including any obligations under the unregistered notes and the exchange notes;
· that we will continue to meet all of the quarterly financial tests required by the agreements governing our indebtedness;
· that we will continue to have sufficient access to capital markets at yields acceptable to us to support our expected growth expenditures and refinancing of debt maturities;
· that we intend to or will be successful in reducing our debt and cash deficiencies;
· that our future maintenance capital expenditures and working capital needs will be provided by a combination of cash generated from future operations, existing cash balances, borrowings under our secured credit facility or our accounts receivable securitization facility; and
· the discussion of future effects of certain factors as described under “Summary—Recent Developments—Factors Affecting the Nine Months Ended April 30, 2017.”
For a more detailed description of these particular forward-looking statements and for other factors that may affect any forward-looking statements, see “Management’s Discussion and Analysis of Financial Condition and Results of Operations” in our Annual Report on Form 10-K for the fiscal year ended July 31, 2016 and our Quarterly Reports on Form 10-Q for the quarterly periods ended October 31, 2016, January 31, 2017 and April 30, 2017, which are incorporated by reference in this prospectus. See “Incorporation of Documents by Reference.”
When considering any forward-looking statement, you should also keep in mind the risk factors described under the section entitled “Risk Factors” in this prospectus, our Annual Report on Form 10-K for the fiscal year ended July 31, 2016 and our Quarterly Reports on Form 10-Q for the quarterly periods ended October 31, 2016, January 31, 2017 and April 30, 2017. Any of these risks could cause our actual results to differ materially from those expressed in or implied by forward-looking statements and could impair our business, financial condition or results of operation. Any such impairment may affect our ability to make distributions or pay interest on the principal of any of our debt securities, including the unregistered notes and the exchange notes. In addition, the trading price, if any, of our securities could decline as a result of any such impairment.
Except for our ongoing obligations to disclose material information as required by federal securities laws, we undertake no obligation to update any forward-looking statements or risk factors after the date of this prospectus.
This summary may not contain all of the information that may be important to you. You should read this summary together with this entire prospectus and the information we have incorporated by reference to understand fully the terms of the exchange notes being offered hereunder, as well as the tax and other considerations that are important to you in making your investment decision. You should pay special attention to the risk factors described under “Risk Factors” in this prospectus, our Annual Report on Form 10-K for the fiscal year ended July 31, 2016 and our Quarterly Reports on Form 10-Q for the quarterly periods ended October 31, 2016, January 31, 2017 and April 30, 2017 to determine whether an investment in the exchange notes is appropriate for you. See “Where You Can Find More Information” in this prospectus.
For purposes of this prospectus, unless otherwise noted or the context otherwise requires:
· “we,” “us,” “our,” “ours” and “our company” refer to Ferrellgas Partners, L.P. together with its consolidated subsidiaries, including Ferrellgas Partners Finance Corp. and Ferrellgas, L.P., its operating partnership;
· “Ferrellgas Partners” refers to Ferrellgas Partners, L.P.;
· “operating partnership” refers to Ferrellgas, L.P., together with its consolidated subsidiaries; and
· “general partner” refers to Ferrellgas, Inc., as general partner of Ferrellgas Partners and the operating partnership.
Our Company
Ferrellgas Partners is a Delaware limited partnership primarily engaged in the retail distribution of propane and related equipment sales and midstream operations, including crude oil logistics. We serve propane customers in all 50 states, the District of Columbia and Puerto Rico and provide midstream services to major energy companies in the United States.
Our Business
Propane Operations and Related Equipment Sales
We are a leading distributor of propane and related equipment and supplies to customers in the United States as measured by the volume of our retail sales in fiscal 2016 and a leading national provider of propane by portable tank exchange.
We serve residential, industrial/commercial, portable tank exchange, agricultural, wholesale and other customers in all 50 states, the District of Columbia and Puerto Rico. Our operations primarily include the distribution and sale of propane and related equipment and supplies with concentrations in the Midwest, Southeast, Southwest and Northwest regions of the United States. Sales from propane distribution are generated principally from transporting propane purchased from third parties to propane distribution locations and then to tanks on customers’ premises or to portable propane tanks delivered to nationwide and local retailers. Sales from portable tank exchanges, nationally branded under the name Blue Rhino, are generated through a network of independent and partnership-owned distribution outlets. Our market areas for our residential and agricultural customers are generally rural while our market areas for our industrial/commercial and portable tank exchange customers are generally urban.
In the residential and industrial/commercial markets, propane is primarily used for space heating, water heating, cooking and other propane fueled appliances. In the portable tank exchange market, propane is used primarily for outdoor cooking using gas grills. In the agricultural market, propane is primarily used for crop drying, space heating, irrigation and weed control. In addition, propane is used for a variety of industrial applications, including as an engine fuel burned in the internal combustion engines of vehicles and forklifts and as a heating or energy source in manufacturing and drying processes.
A substantial majority of our gross margin from propane and other gas liquids sales is derived from the distribution and sale of propane and related risk management activities. Our gross margin from the retail distribution of propane is primarily based on the cents-per-gallon difference between the sales price we charge our customers and our costs to purchase and deliver propane to our propane distribution locations.
The distribution of propane to residential customers generally involves large numbers of small volume deliveries. Our retail deliveries of propane are typically transported from our retail propane distribution locations to our customers by our fleet of bulk delivery trucks, which are generally fitted with tanks ranging in size from 2,600 to 3,500 gallons. Propane storage tanks located on our customers’ premises are then filled from these bulk delivery trucks. We also deliver propane to our industrial/ commercial and portable tank exchange customers using our fleet of portable tank and portable tank exchange delivery trucks, truck tractors and portable tank exchange delivery trailers.
Our residential customers and portable tank exchange customers typically provide us a greater cents-per-gallon margin than our industrial/commercial, agricultural, wholesale and other customers. We track “Propane sales volumes,” “Revenues—Propane and other gas liquids sales” and “Gross Margin— Propane and other gas liquids sales” by customer; however, we are not able to specifically allocate operating and other costs by customer in a manner that would determine their specific profitability with a high degree of accuracy. The wholesale propane price per gallon is subject to various market conditions, including inflation, and may fluctuate based on changes in demand, supply and other energy commodity prices, primarily crude oil and natural gas, as propane prices tend to correlate with the fluctuations of these underlying commodities.
As of July 31, 2016, approximately 51% of our residential customers rent their tanks from us. Our rental terms and the fire safety regulations in some states require rented bulk tanks to be filled only by the propane supplier owning the tank. The cost and inconvenience of switching bulk tanks helps minimize a customer’s tendency to switch suppliers of propane on the basis of minor variations in price, helping us minimize customer loss.
In addition, we lease tanks to some of our independent distributors involved with our delivery of propane for portable tank exchanges. Our owned and independent distributors provide portable tank exchange customers with a national delivery presence that is generally not available from most of our competitors.
In our past three fiscal years, our total annual propane sales volumes in gallons were:
|
Fiscal year ended |
|
Propane Sales |
|
|
July 31, 2016 |
|
779 |
|
|
July 31, 2015 |
|
879 |
|
|
July 31, 2014 |
|
947 |
|
We utilize marketing programs targeting both new and existing customers by emphasizing:
· our efficiency in delivering propane to customers;
· our employee training and safety programs;
· our enhanced customer service, facilitated by our technology platform and our 24 hours a day, seven days a week emergency retail customer call support capabilities; and
· our national distributor network for our commercial and portable tank exchange customers.
Some of our propane distribution locations also conduct the retail sale of propane appliances and related parts and fittings, as well as other retail propane related services and consumer products. We also sell gas grills, grilling tools and accessories, patio heaters, fireplace and garden accessories, mosquito traps and other outdoor products through Blue Rhino Global Sourcing, Inc.
Our other activities in our propane and related equipment and supplies sales segment include the following:
· the sale of refined fuels, and
· common carrier services.
Effect of Weather and Seasonality
Weather conditions have a significant impact on demand for propane for heating purposes during the months of November through March (the “winter heating season”). Accordingly, the volume of propane used by our customers
for this purpose is directly affected by the severity of the winter weather in the regions we serve and can vary substantially from year to year. In any given region, sustained warmer-than-normal temperatures in the winter heating season will tend to result in reduced propane usage, while sustained colder-than-normal temperatures in the winter heating season will tend to result in greater usage. Although there is a strong correlation between weather and customer usage, general economic conditions in the United States and the wholesale price of propane can also significantly impact this correlation. Additionally, there is a natural time lag between the onset of cold weather and increased sales to customers. If the United States were to experience a cooling trend we could expect nationwide demand for propane to increase which could lead to greater sales, income and liquidity availability. Conversely, if the United States were to experience a warming trend, we could expect nationwide demand for propane to decrease which could lead to a reduction in our sales, income and liquidity availability.
The market for propane is seasonal because of increased demand during the winter heating season primarily for the purpose of providing heating in residential and commercial buildings. Consequently, sales and operating profits are concentrated in our second and third fiscal quarters, which are during the winter heating season. However, our propane by portable tank exchange business experiences higher volumes in the spring and summer, which include the majority of the grilling season. These volumes add to our operating profits during our first and fourth fiscal quarters due to those counter-seasonal business activities. These sales also provide us the ability to better utilize our seasonal resources at our propane distribution locations. Other factors affecting our results of operations include competitive conditions, volatility in energy commodity prices, demand for propane, timing of acquisitions and general economic conditions in the United States.
We use information on temperatures to understand how our results of operations are affected by temperatures that are warmer or colder than normal. We use the definition of “normal” temperatures based on information published by the National Oceanic and Atmospheric Administration. Based on this information we calculate a ratio of actual heating degree days to normal heating degree days. Heating degree days are a general indicator of weather impacting propane usage.
We believe that our broad geographic distribution helps us reduce exposure to regional weather and economic patterns. During times of colder-than-normal winter weather, we have been able to take advantage of our large, efficient distribution network to avoid supply disruptions, thereby providing us a competitive advantage in the markets we serve.
Risk Management Activities—Commodity Price Risk
We employ risk management activities that attempt to mitigate price risks related to the purchase, storage, transport and sale of propane generally in the contract and spot markets from major domestic energy companies on a short-term basis. We attempt to mitigate these price risks through the use of financial derivative instruments and forward propane purchase and sales contracts. We enter into propane sales commitments with a portion of our customers that provide for a contracted price agreement for a specified period of time. These commitments can expose us to product price risk if not immediately hedged with an offsetting propane purchase commitment.
Our risk management strategy involves taking positions in the forward or financial markets that are equal and opposite to our positions in the physical products market in order to minimize the risk of financial loss from an adverse price change. This risk management strategy is successful when our gains or losses in the physical product markets are offset by our losses or gains in the forward or financial markets. Our propane related financial derivatives are designated as cash flow hedges.
Our risk management activities may include the use of financial derivative instruments including, but not limited to, swaps, options, and futures to seek protection from adverse price movements and to minimize potential losses. We enter into these financial derivative instruments directly with third parties in the over-the-counter market and with brokers who are clearing members with the New York Mercantile Exchange. We also enter into forward propane purchase and sales contracts with counterparties. These forward contracts qualify for the normal purchase normal sales exception within GAAP and are therefore not recorded on our financial statements until settled.
Through our supply procurement activities, we purchase propane primarily from energy companies. Supplies of propane from these sources have traditionally been readily available, although no assurance can be given that they will be readily available in the future. We may purchase and store inventories of propane to avoid delivery interruptions during the periods of increased demand and to take advantage of favorable commodity prices. As a result of our ability to buy large volumes of propane and utilize our national distribution system, we believe we are in a position to achieve product cost savings and avoid shortages during periods of tight supply to an extent not generally available to other propane distributors. During fiscal 2016, seven suppliers accounted for approximately
73% of our total propane purchases. Because there are numerous alternative suppliers available, we do not believe it is reasonably possible that this supplier concentration could cause a near-term severe impact on our ability to procure propane, though propane prices could be affected; however, if supplies were interrupted or difficulties in obtaining alternative transportation were to arise, the cost of procuring replacement supplies may materially increase. These transactions are accounted for at cost in ‘‘Cost of product sold—propane and other gas liquids sales’’ in our consolidated statement of earnings.
A portion of our propane inventory is purchased under supply contracts that typically have a one-year term and a price that fluctuates based on spot market prices. In order to limit overall price risk, we will enter into fixed price over-the-counter propane forward and/or swap contracts that generally have terms of less than 36 months. We may also use options to hedge a portion of our forecasted purchases, which generally do not exceed 36 months in the future.
We also incur risks related to the price and availability of propane during periods of much colder-than-normal weather, temporary supply shortages concentrated in certain geographic regions and commodity price distortions between geographic regions. We attempt to mitigate these risks through our transportation activities by utilizing our transport truck and railroad tank car fleet to distribute propane between supply or storage locations and propane distribution locations. The propane we sell to our customers is generally transported from gas processing plants and refineries, pipeline terminals and storage facilities to propane distribution locations or storage facilities by our leased railroad tank cars, our owned or leased highway transport trucks, common carrier, or owner-operated transport trucks.
Risk Management Activities—Transportation Fuel Price Risk
We employ risk management activities that attempt to mitigate price risks related to the purchase of gasoline and diesel fuel for use in the transport of propane from supply or storage locations and from retail fueling stations. We attempt to mitigate these price risks through the use of financial derivative instruments.
Our risk management strategy involves taking positions in the financial markets that are not more than the forecasted purchases of fuel for our internal use in both the supply and retail propane delivery fleet in order to minimize the risk of decreased earnings from an adverse price change. This risk management strategy locks in our purchase price and is successful when our gains or losses in the physical product markets are offset by our losses or gains in the financial markets. Our transport fuel financial derivatives are not designated as cash flow hedges.
Midstream Operations
Our midstream operations include crude oil logistics, which we operate under the Bridger Logistics tradename (“Bridger”) and water solutions operations (“Bridger Environmental”). Bridger primarily provides domestic crude oil transportation and logistics services with an integrated portfolio of midstream assets connecting crude oil production in prolific basins in the U.S. to downstream markets. Bridger’s truck, pipeline terminal, pipeline, rail and maritime assets form a comprehensive, fee-for-service business model, and substantially all of its cash flow is generated from fee-based commercial agreements.
Bridger’s fee-based business model generates income by providing crude oil transportation and logistics services on behalf of producers and end-users of crude oil with end markets across North America including a presence in all major domestic crude oil basins. The first link in Bridger’s integrated value chain is its truck transportation operations. Bridger charges producers and first purchasers of crude oil fees per barrel to transport crude from the wellhead to takeaway outlets, which provide connectivity to end markets and generate additional fee-for-service income. Bridger also owns or controls a number of assets connecting trucked crude volumes to downstream takeaway infrastructure, including pipeline injection terminals, crude storage, rail loading and unloading facilities, new build railcars, maritime assets and pipelines.
Bridger also engages in the marketing of physical crude oil in the major production basins of the United States. Bridger purchases this crude oil from producers and transports it using a mix of its truck transportation and rail assets as well as terminal and pipeline contracts to the sale point with its customers.
Bridger’s customers include crude oil producers, refiners and marketers. Generally, Bridger seeks to enter into long-term contracts to provide logistics services; however, contracts for the transportation of crude oil by truck tend to be terminable on 30 days’ notice.
Bridger Environmental generates revenues from treatment and disposal of salt water generated from crude oil production operations at its salt water disposal wells and from the sale of recovered crude oil from the skimming oil process.
Risk Management Activities—Crude Oil Price Risk
Our risk management activities attempt to mitigate price risks related to our crude oil line fill and inventory. We may use financial and commodity based derivative contracts to manage the risks produced by changes in the price of crude oil or to capture market opportunities.
Our risk management strategy involves taking positions in the financial markets that are equal and opposite to the forecasted crude oil line fill and inventory volume in order to minimize the risk of inventory price change. This risk management strategy locks in our sales price and is successful when our gains or losses on line fill or inventory are offset by our losses or gains in the financial markets. Our crude oil financial derivatives are not designated as cash flow hedges.
Business Strategy
Propane Operations and Related Equipment Sales
Our business strategy for our propane and related equipment sales business is to:
· Expand our operations through internal growth, as accretive opportunities become available;
· Capitalize on our national presence and economies of scale; and
· Maximize operating efficiencies through utilization of our technology platform.
Expand our operations through internal growth, as accretive opportunities become available
Our goal is to improve the operations and profitability of our propane and related equipment sales segment by integrating best practices and leveraging our established national organization and technology platforms to help reduce costs and enhance customer service. We believe that our enhanced operational synergies, improved customer service and ability to better track the financial performance of operations provide us a distinct competitive advantage and better analysis as we consider future opportunities.
We believe that we are positioned to successfully compete for growth opportunities within and outside of our existing operating regions. Our efforts will focus on adding density to our existing customer base, providing propane and complementary services to national accounts and providing other product offerings to existing customer relationships. This continued expansion will give us new growth opportunities by leveraging the capabilities of our operating platforms.
Capitalize on our national presence and economies of scale
We believe our national presence of 855 propane distribution locations in the United States as of July 31, 2016 gives us advantages over our smaller competitors. These advantages include economies of scale in areas such as:
· product procurement;
· transportation;
· fleet purchases;
· propane customer administration; and
· general administration.
We believe that our national presence allows us to be one of the few propane distributors that can competitively serve industrial/commercial and portable tank exchange customers on a nationwide basis, including the ability to serve such propane customers through leading home-improvement centers, mass merchants and hardware, grocery and convenience stores. In addition, we believe that our national presence provides us opportunities to make
acquisitions of other propane distribution companies whose operations overlap with ours, providing economies of scale and significant cost savings in these markets.
We also believe that investments in technology similar to ours require both a large scale and a national presence, in order to generate sustainable operational savings to produce a sufficient return on investment. For these reasons, we believe our national presence and economies of scale provide us with an on-going competitive advantage.
Maximize operating efficiencies through utilization of our technology platform
We believe our significant investments in technology give us a competitive advantage to operate more efficiently and effectively at a lower cost compared to most of our competitors. We do not believe that many of our competitors will be able to justify similar investments in the near term. Our technology advantage has resulted from significant investments made in our retail propane distribution operating platform together with our state-of-the-art tank exchange operating platform.
Our technology platform allows us to efficiently route and schedule our customer deliveries, customer administration and operational workflow for the retail sale and delivery of bulk propane. Our service centers are staffed to provide oversight and management to multiple distribution locations, referred to as service units. We operate a retail distribution network, including portable tank exchange operations, using a structure of 56 service centers and 855 service units as of July 31, 2016. The service unit locations utilize hand-held computers and cellular or satellite technology to communicate with management personnel who are typically located at the associated service center. We believe this structure and our technology platform allow us to more efficiently route and schedule customer deliveries and significantly reduce the need for daily on-site management.
The efficiencies gained from operating our technology platform allow us to consolidate our management teams at fewer locations, quickly adjust the sales prices to our customers and manage our personnel and vehicle costs more effectively to meet customer demand.
Our customer support capabilities allow us to accept emergency customer calls 24 hours a day, seven days a week. These combined capabilities provide us cost savings while improving customer service by reducing customer inconvenience associated with multiple, unnecessary deliveries.
Midstream Operations
Our current business strategy for our midstream operations is to maximize profitability utilizing existing assets. The continued, sustained decline in the price of crude oil has had a negative impact on domestic crude oil production, and as a result, has had a trending negative impact on the volumes of crude oil that we transport. We are evaluating all phases of our business in light of these challenges with the goal of operating more efficiently.
We are evaluating alternatives to maximize profitability relative to rail car assets previously committed to a recently terminated transportation and logistics agreement and Bridger’s largest customer and our trucking fleet which is currently operating under capacity. We believe this business strategy supports our overall current company strategy of reducing debt and improving our leverage ratio. See “—Recent Developments.”
Recent Developments
Termination of Bridger Agreement with Jamex
In connection with the closing of our acquisition of Bridger in June 2015, Bridger entered into a ten-year transportation and logistics agreement (the “Jamex TLA”) with Jamex Marketing, LLC (“Jamex”) pursuant to which Jamex would be responsible for certain payments to Bridger and also for sourcing crude oil volumes for Bridger’s largest customer.
As a result of concerns regarding the collectability of amounts owed to Bridger from Jamex under the Jamex TLA and certain other matters between Bridger and Jamex, Bridger, on September 1, 2016, Jamex, Ferrellgas Partners and certain other affiliated parties entered into a group of agreements that terminated the Jamex TLA, facilitated Ferrellgas Partners purchasing certain Ferrellgas Partners common units from Jamex, and established payment terms for certain amounts owed by Jamex to Bridger under the Jamex TLA. Consequently, we do not anticipate any material contribution to revenue or EBITDA from Jamex or Bridger’s former largest customer in the future.
On September 1, 2016, we entered into a Termination, Settlement and Release Agreement (the “Jamex Termination Agreement”) with Jamex, certain of Jamex’s affiliates, and James Ballengee (the owner of Jamex) pursuant to which:
(1) Jamex agreed to execute and deliver a secured promissory note in favor of Bridger in original principal amount of $49.5 million (the “Jamex Secured Promissory Note”) in satisfaction of all obligations owed to Bridger under the Jamex TLA;
(2) Mr. Ballengee and Bacchus Capital Trading, LLC, an entity controlled by Mr. Ballengee (“Bacchus”), executed and delivered a joint guarantee of the Jamex Secured Promissory Note obligations up to a maximum aggregate amount of $20.0 million;
(3) The operating partnership agreed to provide Jamex with a $5.0 million revolving secured working capital facility evidenced by a revolving promissory note (the “Jamex Revolving Promissory Note” and, together with the Jamex Secured Promissory Note, the “Jamex Notes”);
(4) The other Jamex entities agreed to execute and deliver a security agreement and a full guarantee of the obligations under the Jamex Notes;
(5) We paid approximately $16.9 million to Jamex and in return received 0.9 million of Ferrellgas Partners’ common units, which were cancelled upon receipt, and approximately 23,000 barrels of crude oil;
(6) The parties agreed to terminate the Jamex TLA and certain other commercial agreements and arrangements between them, and release any claims between or among them that may exist (other than those arising under the Jamex Termination Agreement or the other agreements entered into in connection with the Jamex Termination Agreement); and
(7) We waived the remaining lockup provision applicable to Jamex under the Registration Rights Agreement dated June 24, 2015 to which Jamex is party.
The Jamex Secured Promissory Note originally had an annual interest rate of 7%, which decreased to 2.8% as a result of Ferrellgas Partners’ reducing its quarterly distribution rate to $0.10, and contemplates quarterly amortizing principal payments, together with payments of accrued interest. The first quarterly interest payment of approximately $0.9 million was received in December 2016 and the first quarterly principal payment of approximately $2.5 million was received in March 2017. The maturity date of the Jamex Secured Promissory Note is December 17, 2021, and Jamex may prepay the Secured Promissory Note in whole or in part at any time.
The Jamex Revolving Promissory Note, which provides Jamex with access to working capital liquidity to meet their unrelated and ongoing crude oil marketing and other business needs, has an annual interest rate of 0% (which rate would be increased in case of a default), and contains certain conditions precedent to the operating partnership’s obligation to make any advances thereunder. Each borrowing under the Jamex Revolving Promissory Note must be repaid within 10 days, and the ultimate maturity date of the Jamex Revolving Promissory Note is the earlier of September 1, 2021 and the date on which all obligations under the Jamex Secured Promissory Note are repaid.
The Jamex Secured Promissory Note is guaranteed, pursuant to a Guaranty Agreement, jointly by James Ballengee and Bacchus (up to a maximum aggregate amount of $20.0 million), and each Note is fully guaranteed, pursuant to respective Guaranty Agreements, by the other Jamex entities. The obligations of Jamex and the other Jamex entities under the Notes are secured, pursuant to a Security Agreement, by a lien on certain of those entities’ assets, actively traded marketable securities and cash, which are held in a controlled account that can be seized by us in the event of default. The sum of the amounts available under the controlled account and the $20.0 million guarantee approximate the $45.0 million note receivable as of April 30, 2017.
During the year ended July 31, 2016, approximately 60% and 80% of Bridger’s gross margin and EBITDA, respectively, was generated from its largest customer and Jamex, that customer’s supplier, under take-or-pay arrangements. Bridger’s largest customer during the fiscal year ended July 31, 2016 owned a refinery in Trainer, Pennsylvania. Bridger was party to an agreement with this customer under which Bridger provided logistics services to transport crude oil from the Bakken region in North Dakota to the Trainer refinery. That agreement had a minimum volume commitment and payment obligation from the refinery for logistics services associated with the delivery of 65 MBbls/d. However, if the quantity of crude oil delivered to the refinery dropped below 35 MBbls/d, the minimum volume commitment and payment obligation from the refinery would be suspended and Jamex would become responsible for payments to Bridger under the pay provisions of the Jamex TLA. During February 2016,
Jamex ceased sourcing barrels for delivery to the refinery and since that time Bridger had been billing Jamex directly in accordance with the pay provisions of the Jamex TLA. During July 2016, we determined Jamex would not resume sourcing barrels for delivery to the refinery or be likely to continue to make payments under the pay provisions of the Jamex TLA. As a result, we negotiated a settlement with Jamex, and the Jamex TLA was terminated on September 1, 2016. While the agreement with the refinery owner was not terminated as a result of the execution and delivery of the Jamex Termination Agreement, Bridger has been unable to negotiate a revised transportation and logistics agreement with that customer; accordingly it is unlikely that Bridger will continue to make any deliveries under the existing agreement. Consequently, we do not anticipate any material contribution to revenue or EBITDA from Jamex or Bridger’s former largest customer in the future. Additionally, the continued, sustained decline in crude oil prices and resulting decrease in crude oil production in the regions in which we operate continued to significantly impact our trucking and rail operations during the nine months ended April 30, 2017, a trend we anticipate will continue in the remainder of fiscal 2017 and beyond.
Financial Covenants
The indenture governing the outstanding notes of Ferrellgas Partners and the agreements governing the operating partnership’s indebtedness contain various covenants that limit our ability and the ability of specified subsidiaries to, among other things, incur additional indebtedness and make distribution payments to our common unitholders. Our general partner believes that the most restrictive of these covenants are the consolidated leverage ratio and the consolidated interest coverage ratio, as defined in our secured credit facility and our accounts receivable securitization facility.
Before a restricted payment (as defined in the secured credit facility and the operating partnership indentures) can be made by the operating partnership, the operating partnership must be in compliance with the covenants under the secured credit facility and accounts receivable securitization facility and in compliance with the covenants under the operating partnership’s indentures. If the operating partnership is unable to make restricted payments, Ferrellgas Partners will not have the ability to make interest payments on its notes, including the exchange notes. If Ferrellgas Partners does not make interest payments on its notes, that would constitute an event of default which would permit the acceleration of the notes. The accelerated notes would become immediately due and payable, which would in turn trigger cross acceleration of other debt. If the payment of our debt is accelerated, we may be unable to borrow sufficient funds to refinance our debt.
A breach of the financial covenants under the secured credit facility and the accounts receivable securitization facility will also result in an event of default under those facilities resulting in the operating partnership’s inability to obtain funds under those facilities and give the lenders and receivables purchasers the right to accelerate the operating partnership’s obligations under those facilities and to exercise remedies to collect the outstanding amounts under those facilities.
Our consolidated leverage ratio is defined as the ratio of total debt of the operating partnership to trailing four quarters EBITDA of the operating partnership (both as adjusted for certain, specified items), as detailed in our secured credit facility and our accounts receivable securitization facility. Our interest coverage ratio is defined as the ratio of trailing four quarter EBITDA of the operating partnership (adjusted for certain, defined items) to interest expense (adjusted for certain defined items) for such period, as detailed in our secured credit facility and our accounts receivable securitization facility. See “Description of Other Indebtedness.”
During fiscal 2016 our secured credit facility and our accounts receivable securitization facility required the operating partnership to maintain a consolidated leverage ratio of no more than 5.5x as of each fiscal quarter end. Our consolidated leverage ratio was 5.48x as of July 31, 2016, which would have permitted approximately $8.1 million of additional borrowing capacity or approximately $1.5 million less EBITDA as of the fiscal year end. The narrow margin in this covenant was due primarily to several factors including higher debt caused by: (1) a $44.8 million unpaid accounts receivable balance due from Jamex at July 31, 2016; (2) the $45.9 million purchase of 2.4 million common units from Jamex in November 2015; (3) a $16.9 million purchase of 0.9 million of Ferrellgas Partners’ common units from Jamex on September 1, 2016; (4) Bridger growth capital expenditures of approximately $52.4 million; and (5) lower EBITDA caused by: (a) the warm weather in fiscal 2016 which was 19% warmer than normal and 16% warmer than fiscal 2015, which led to reduced demand for propane; and (b) the decline in our water solutions business. As a result of these factors, and the Jamex settlement discussed above, on September 27, 2016, we entered into a fifth amendment to our secured credit facility and a fourth amendment to our accounts receivable securitization facility to modify our maximum consolidated leverage ratio covenant to require a maximum leverage ratio of 5.95x as of January 31, 2017 and April 30, 2017.
During the quarter ended January 31, 2017, our results of operations were negatively impacted by sustained temperatures that were 14% warmer than normal throughout our operating areas. In order to avoid a violation of both the fifth amendment to our secured credit facility and the fourth amendment to our accounts receivable credit facility, Ferrellgas Partners sold $175.0 million aggregate principal amount of the unregistered notes at 96% of par. Net proceeds from the offering of approximately $165.9 million were contributed to the operating partnership, which used the net proceeds to repay borrowings under our secured credit facility.
As a result of the factors discussed above and the continued significantly warmer than normal temperatures during the quarter ended April 30, 2017, which were 19.5% warmer than normal throughout our operating area, on April 28, 2017, we entered into a sixth amendment to our secured credit facility and a fifth amendment to our accounts receivable facility to modify our maximum consolidated leverage ratio covenant and our consolidated interest coverage ratio covenant. The amendment to our secured credit facility also (1) reduces the amounts available to be borrowed from $700 million to $575 million, (2) increases the pricing of loans when our leverage ratio is greater than or equal to 6.00x from LIBOR plus 3.50% to LIBOR plus 3.75% and when our leverage ratio is greater than or equal to 7.00x from LIBOR plus 3.50% to LIBOR plus 4.00%, (3) limits the amount of distributions (other than distributions to Ferrellgas Partners for payments of interest payable on its unsecured notes) that the operating partnership may make to Ferrellgas Partners to $10 million per quarter (Ferrellgas Partners’ current distribution rate is $9.8 million per quarter) until the leverage ratio is less than 5.50x, (4) reduces the amount of investments we can make when our leverage ratio is greater than 5.50x from $200 million to $50 million, and (5) requires us to reduce our secured credit facility with 50% of the net cash proceeds received from any equity sale.
On April 28, 2017, the maximum consolidated leverage covenant was modified as follows:
|
Date |
|
Maximum leverage ratio |
|
Maximum leverage ratio |
|
|
April 30, 2017 |
|
5.95 |
|
7.75 |
|
|
July 31, 2017 |
|
6.05 |
|
7.75 |
|
|
October 31, 2017 |
|
5.95 |
|
7.75 |
|
|
January 31, 2018 |
|
5.95 |
|
7.75 |
|
|
April 30, 2018 |
|
5.50 |
|
7.75 |
|
|
July 31, 2018 & thereafter |
|
5.50 |
|
5.50 |
|
Our consolidated leverage ratio was 6.45x as of April 30, 2017; the margin allows for approximately $340.2 million of additional borrowing capacity or approximately $43.9 million less EBITDA. This covenant also restricts the operating partnership’s ability to make payments to us for purposes of funding quarterly common unit distributions.
|
|
|
Minimum consolidated interest |
|
Minimum consolidated interest |
|
|
Date |
|
(prior to sixth amendment) |
|
(after sixth amendment) |
|
|
April 30, 2017 |
|
2.50 |
|
1.75 |
|
|
July 31, 2017 |
|
2.50 |
|
1.75 |
|
|
October 31, 2017 |
|
2.50 |
|
1.75 |
|
|
January 31, 2018 |
|
2.50 |
|
1.75 |
|
|
April 30, 2018 |
|
2.50 |
|
1.75 |
|
|
July 31, 2018 & thereafter |
|
2.50 |
|
2.50 |
|
Our consolidated interest coverage ratio was 2.29x as of April 30, 2017; the margin allows for approximately $35.2 million of additional interest expense or approximately $61.5 million less EBITDA.
Given the lack of headroom on these covenants, we continue to execute on a strategy to reduce our debt and interest expense. This strategy may include issuance of equity, amending existing debt agreements, asset sales or a
further reduction in our annual distribution, which was reduced during the quarter ended October 31, 2016 from an annualized rate of $2.05 to $0.40 per common unit. We believe any debt and interest expense reduction strategies would remain in effect until our consolidated leverage ratio reaches 4.5x or a level that we deem appropriate for our business.
If we are unsuccessful with our strategy to reduce debt and interest expense, we may be unsuccessful in renegotiating our secured credit facility, which matures in October 2018. If we were to be unsuccessful in renegotiating our secured credit facility and unable to secure alternative liquidity sources, we may not have the liquidity to fund our operations after that maturity date.
Failure to renew or replace liquidity available under the secured credit facility could have a material effect on our operating capacity and cash flows and could further restrict our ability to incur debt, pay interest on our outstanding notes or to make cash distributions to unitholders, which could result in an event of default that would permit the acceleration of all of our indebtedness. The accelerated debt would become immediately due and payable, which would in turn trigger cross-acceleration under other debt. If the payment of our debt is accelerated, our assets may be insufficient to repay such debt in full and we may be unable to borrow sufficient funds to refinance debt.
Factors Affecting the Nine Months Ended April 30, 2017
Propane operations and related equipment sales
Weather conditions have a significant impact on demand for propane for heating purposes primarily during the months of November through March (the “winter heating season”). Accordingly, the volume of propane used by our customers for this purpose is directly affected by the severity of the winter weather in the regions we serve and can vary substantially from year to year. In any given region, sustained warmer-than-normal temperatures will tend to result in reduced propane usage, while sustained colder-than-normal temperatures will tend to result in greater usage. Weather in the more highly concentrated geographic areas we serve for the nine months ended April 30, 2017 was approximately 18% warmer than normal, and 1% colder than the corresponding period of fiscal 2016, which was determined to have been one of the warmest winters on record.
Midstream operations
Prior to the three months ended April 30, 2017, the results of our water solutions business were included in Corporate and other. As a result of a change in the way management is evaluating results and allocating resources, results of the water solutions business are now included in the Midstream operations segment for all periods presented. Bridger Logistics primarily generates income by providing crude oil transportation and logistics services on behalf of producers and end-users of crude oil.
As discussed above, we terminated our relationship with Jamex on September 1, 2016 and did not receive any material contribution to revenue or EBITDA from Jamex or Bridger’s former largest customer for the quarters ended January 31, 2017 and April 30, 2017, and we do not anticipate a material contribution to revenue or EBITDA from Jamex or Bridger’s former largest customer in the future. Additionally, the continued, sustained decline in crude oil prices and resulting decrease in crude oil production in the regions in which we operate continued to significantly impact our trucking and rail operations during the first nine months of fiscal 2017, a trend we anticipate will continue in the fourth quarter of fiscal 2017 and beyond. As a result, we expect to experience a decline in future cash flows from operations from our Midstream Operations segment overall, as well as from individual asset groups within the segment.
Our Offices
The address of our principal offices is 7500 College Boulevard, Suite 1000, Overland Park, Kansas 66210, and our telephone number at those offices is (913) 661-1500. We maintain a website at www.ferrellgas.com where our Annual Reports on Form 10-K, Quarterly Reports on Form 10-Q, Current Reports on Form 8-K and all amendments to those reports are available without charge, as soon as reasonably practicable following the time they are filed with or furnished to the SEC. Except to the extent expressly incorporated by reference herein, information on or accessible through our website is not incorporated into or part of this prospectus.
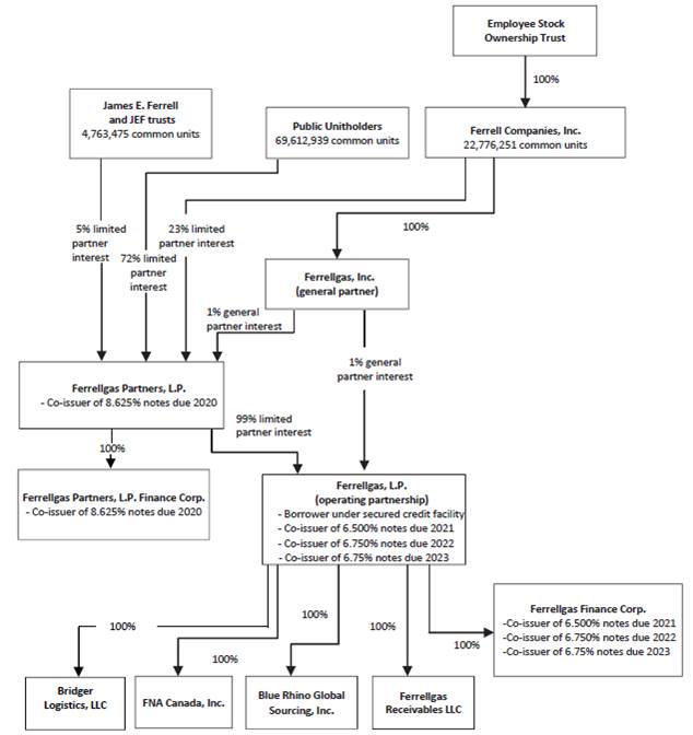
Our Structure
Ferrellgas Partners is a Delaware limited partnership that was formed in 1994 in connection with our initial public offering. Ferrellgas Partners is a holding entity that conducts no operations and has two direct subsidiaries, Ferrellgas Partners Finance Corp. and the operating partnership. Ferrellgas Partners is the sole limited partner of the operating partnership, with a 99% limited partner interest. The operating partnership accounts for substantially all of our consolidated assets, sales and operating earnings.
Ferrellgas Partners Finance Corp., co-issuer of the notes offered hereby, is a Delaware corporation and wholly owned subsidiary of Ferrellgas Partners. Ferrellgas Partners Finance Corp. has nominal assets, does not, and will not in the future, conduct any operations or have any employees and was formed for the purpose of being a co-issuer of certain of our indebtedness, including the unregistered notes and the exchange notes. You should not expect Ferrellgas Partners Finance Corp. to have the ability to service obligations on the unregistered notes and the exchange notes.
Ferrellgas, Inc., the general partner of Ferrellgas Partners and the operating partnership, performs all of the management functions for us. The general partner does not receive any management fee in connection with its management of us and does not receive any remuneration for its services as the general partner other than reimbursement for all direct and indirect expenses it incurs in connection with our operations. James E. Ferrell is the Chairman of the Board of Directors and Interim Chief Executive Officer and President of the general partner.
The following chart depicts our abbreviated structure as of July 7, 2017.

Summary of the Exchange Offer
On January 30, 2017, we issued $175,000,000 aggregate principal amount of the unregistered notes in a private placement. The unregistered notes were sold to the initial purchasers who in turn resold the unregistered notes to persons believed to be qualified institutional buyers in reliance on the exemption from registration provided by Rule 144A under the Securities Act. On the date the unregistered notes were issued, we and the initial purchasers of the unregistered notes entered into a registration rights agreement in which we agreed to offer to exchange notes registered under the Securities Act but otherwise having substantially identical terms to the unregistered notes for the unregistered notes. This exchange offer is intended to satisfy that obligation. After the exchange offer is completed, you generally will no longer be entitled to any registration rights with respect to your unregistered notes. For additional information on the terms of the exchange offer, see “The Exchange Offer.”
|
Unregistered Notes |
$175,000,000 aggregate principal amount of 85/8% Senior Notes due 2020, issued on January 30, 2017. |
|
|
|
|
Exchange Notes |
$175,000,000 aggregate principal amount of 85/8% Senior Notes due 2020. The terms of the exchange notes are substantially identical to the terms of the unregistered notes, except that the transfer restrictions, registration rights and provisions for additional interest applicable to the unregistered notes do not apply to the exchange notes. |
|
|
|
|
Exchange Offer |
We are offering to exchange $175,000,000 aggregate principal amount of our 85/8% Senior Notes due 2020 registered under the Securities Act for all $175,000,000 outstanding aggregate principal amount of our unregistered 85/8% Senior Notes due 2020. As of the date of this prospectus, $175,000,000 aggregate principal amount of our unregistered 85/8% Senior Notes due 2020 are outstanding. |
|
|
|
|
|
Outstanding unregistered notes may be tendered only in minimum denominations of $2,000 and integral multiples of $1,000 in excess of $2,000. The exchange notes will evidence the same debt as the unregistered notes and will be issued under and entitled to the benefits of the same indenture that governs the unregistered notes. Holders of the unregistered notes do not have any appraisal or dissenter rights in connection with the exchange offer. |
|
|
|
|
Expiration Date |
The exchange offer will expire at 5:00 p.m., New York City time, on , 2017, unless we decide to extend it. |
|
|
|
|
Conditions to the Exchange Offer |
We will not be required to accept for exchange any unregistered notes and we may amend or terminate the exchange offer if any of the following conditions or events occurs:
· the exchange offer violates applicable law or any applicable interpretation of the staff of the SEC;
· any action or proceeding shall have been instituted or threatened which might materially impair our ability to proceed with the exchange offer, or a material adverse development in any existing action or proceeding with respect to us;
· any holder of unregistered notes has not made to us the representations described under “The Exchange Offer—Procedures for Tendering” and “Plan of Distribution;” or |
|
|
· all governmental approvals that we deem necessary for the consummation of the exchange offer have not been obtained. |
|
|
|
|
|
We reserve the right to waive any conditions of the exchange offer. |
|
|
|
|
Resale of Exchange Notes |
Based on interpretations of the staff of the SEC, as set forth in no-action letters issued to third parties that are not related to us, we believe that the exchange notes you receive in the exchange offer may be offered for resale, resold or otherwise transferred by you without compliance with the registration and prospectus delivery provisions of the Securities Act so long as:
· you are not our “affiliate”;
· the exchange notes are being acquired in the ordinary course of business;
· you are not participating, do not intend to participate, and have no arrangement or understanding with any person to participate in the distribution of the exchange notes issued to you in the exchange offer; and
· if you are a broker-dealer, you will receive exchange notes for your own account in exchange for unregistered notes that were acquired as a result of market-making activities or other trading activities and that you will deliver a prospectus meeting the requirements of the Securities Act in connection with any resale of such exchange notes. |
|
|
|
|
|
The SEC has not considered this exchange offer in the context of a no-action letter, and we cannot assure you that the SEC would make similar determinations with respect to this exchange offer. If any of these conditions are not satisfied, or if our belief is not accurate, and you transfer any exchange notes issued to you in the exchange offer without delivering a resale prospectus meeting the requirements of the Securities Act or without an exemption from registration of your exchange notes under the Securities Act, you may incur liability under the Securities Act. We will not assume, nor will we indemnify you against, any such liability. See “Plan of Distribution.” |
|
|
|
|
|
See “The Exchange Offer—Resale of Exchange Notes” for more information regarding resales of the exchange notes. |
|
|
|
|
Procedures for Tendering Unregistered |
If you wish to participate in the exchange offer, you must complete, sign and date the accompanying letter of transmittal, and any other documents required by the letter of transmittal, according to the instructions contained in this prospectus and the letter of transmittal. You must then mail or otherwise deliver the letter of transmittal, together with your unregistered notes and any other documents required by the letter of transmittal, to the exchange agent at the address set forth on the cover of the letter of transmittal. |
|
|
|
|
|
If you hold unregistered notes through The Depository Trust Company (“DTC”) and wish to participate in the exchange |
|
|
offer, you must comply with the Automated Tender Offer Program (“ATOP”) procedures of DTC. |
|
|
|
|
Special Procedures for Beneficial |
If you are a beneficial owner of unregistered notes that are held through a broker, dealer, commercial bank, trust company or other nominee and you wish to tender such unregistered notes, you should contact such person promptly and instruct them to tender your unregistered notes on your behalf. |
|
|
|
|
Guaranteed Delivery Procedures for Unregistered Notes |
If you wish to tender your unregistered notes and you cannot deliver your unregistered notes, the letter of transmittal or any other documents required by the letter of transmittal or you cannot comply with DTC’s ATOP procedures prior to the expiration of the exchange offer, you must tender your unregistered notes according to the guaranteed delivery procedures set forth under “The Exchange Offer—Guaranteed Delivery Procedures.” |
|
|
|
|
Withdrawal Rights; Non-acceptance |
You may withdraw any unregistered notes tendered in the exchange offer at any time prior to 5:00 p.m., New York City time, on , 2017. If we decide for any reason not to accept any unregistered notes tendered for exchange, any unaccepted unregistered notes will be returned to the registered holder or credited to the tendering holder’s account at DTC, as applicable, without expense to the holder. For further information regarding the withdrawal of tendered unregistered notes, see “The Exchange Offer—Withdrawal of Tenders.” |
|
|
|
|
Consequences of Failure to Exchange |
If you are eligible to participate in this exchange offer and you do not tender your unregistered notes as described in this prospectus, you will not have any further registration rights. In that case, your unregistered notes will continue to be subject to restrictions on transfer. As a result of the restrictions on transfer and the availability of exchange notes, the unregistered notes are likely to be much less liquid than before the exchange offer. |
|
|
|
|
Certain U.S. Federal Income Tax Considerations |
The exchange of unregistered notes for exchange notes pursuant to the exchange offer will not be a taxable exchange for U.S. federal income tax purposes. |
|
|
|
|
Use of Proceeds |
We will not receive any proceeds from the issuance of exchange notes pursuant to the exchange offer. |
|
|
|
|
Exchange Agent for the Unregistered |
U.S. Bank National Association will serve as the exchange agent for the exchange offer. |
Summary Description of the Exchange Notes
The following is a summary of the exchange notes and is subject to a number of important exceptions and qualifications. For additional information on the terms of the exchange notes, see “Description of the Exchange Notes.”
|
|
|
|
The Issuers |
Ferrellgas Partners, L.P. and Ferrellgas Partners Finance Corp. |
|
|
|
|
Securities |
$175,000,000 aggregate principal amount of 85/8% Senior Notes due 2020.
Ferrellgas Partners and Ferrellgas Partners Finance Corp. issued $280,000,000 aggregate principal amount of their 85/8% Senior Notes due 2020 in April 2010 and subsequently redeemed $98,000,000 in principal amount of those notes, leaving $182,000,000 outstanding (referred to herein as the “original notes”). On January 30, 2017, Ferrellgas Partners and Ferrellgas Partners Finance Corp. issued $175,000,000 aggregate principal amount of their 85/8% Senior Notes due 2020 (referred to herein as the “unregistered notes”), resulting in $357,000,000 in aggregate principal amount of 85/8% Senior Notes due 2020 outstanding.
The exchange notes will have substantially the same terms as the original notes, will be treated as a single class with the original notes and vote as one class with the original notes. However, because the unregistered notes were issued with original issue discount (“OID”) for U.S. federal income tax purposes, the exchange notes (for which the unregistered notes will be exchanged) also will be deemed to have been issued with OID, and therefore (i) the exchange notes also will be treated as a separate issuance from the original notes for such purposes and (ii) you generally will be required to include in your ordinary income for U.S. federal income tax purposes OID as it accrues regardless of your method of accounting for U.S. federal income tax purposes. See “Risk Factors—Risks Relating to the Exchange Notes—The exchange notes will be deemed to have been issued with ‘original issue discount (‘OID’)” and “Certain U.S. Federal Income Tax Considerations.”
Accordingly, the exchange notes will have a different CUSIP number from that of the original notes and will not be fungible with the original notes at any time, which may cause the exchange notes to trade at prices that are different from those of the original notes. See “Risk Factors—Risks Relating to the Exchange Notes—The exchange notes will not be fungible with the original notes bearing substantially the same terms.” |
|
|
|
|
Maturity |
June 15, 2020. |
|
|
|
|
Interest |
85/8% per annum, payable semi-annually in cash in arrears on June 15 and December 15 to holders of record of notes as of the preceding June 1 and December 1, respectively. The exchange notes will accrue interest from the last interest payment date on which interest was paid on the unregistered notes surrendered in exchange for the exchange notes (i.e., June 15, 2017). |
|
Ranking |
The exchange notes will be our senior unsecured obligations. Accordingly, the exchange notes will rank:
· equally with all of our existing and future senior unsecured indebtedness, including the original notes, any unregistered notes not exchanged pursuant to the exchange offer and trade payables;
· senior to any of our future indebtedness that expressly provides it is subordinated to the exchange notes;
· effectively junior to all of our future secured indebtedness, to the extent of the value of the assets securing such debt; and
· structurally subordinated to all existing and future indebtedness and other obligations of any of our subsidiaries, including any borrowings under the operating partnership’s secured credit facility and the operating partnership’s outstanding senior notes. |
|
|
|
|
|
As of April 30, 2017, the exchange notes would rank structurally junior to approximately $1.7 billion of our operating partnership’s long-term indebtedness and certain other liabilities. See “Capitalization” and “Description of Other Indebtedness.” |
|
|
|
|
Optional Redemption |
We may redeem the exchange notes at any time, in whole or in part, in cash at the redemption prices set forth in this prospectus, plus accrued and unpaid interest to the date of redemption. See “Description of the Exchange Notes—Optional Redemption.” |
|
|
|
|
Change of Control |
If we experience a specified change of control, each holder of exchange notes will have the right to require us to repurchase all or part of that holder’s exchange notes. The repurchase price will equal 101% of the aggregate principal amount of the exchange notes repurchased, plus accrued and unpaid interest to the date of repurchase. See “Description of the Exchange Notes—Offers to Purchase; Repurchase at the Option of the Noteholders—Change of Control Offer.” |
|
|
|
|
Asset Sales |
Under specified circumstances, we may be required to make an offer to repurchase a portion of the exchange notes in the event of specified asset sales by us or our subsidiaries. See “Description of the Exchange Notes— Offers to Purchase; Repurchase at the Option of the Noteholders—Asset Sales.” |
|
|
|
|
Certain Covenants |
The indenture governing the exchange notes includes certain covenants that limit our ability and the ability of our restricted subsidiaries to, among other things:
· incur additional indebtedness;
· make distributions to our unitholders;
· purchase or redeem our outstanding equity interests or subordinated debt;
· make specified investments; |
|
|
· create or incur liens;
· sell assets;
· engage in specified transactions with affiliates;
· make specified payments, loans, guarantees and transfers of assets or interests in assets; and
· effect a merger or consolidation with or into other companies or a sale of all or substantially all of our properties or assets. |
|
|
|
|
|
These covenants are subject to a number of important qualifications and exceptions. See “Description of the Exchange Notes.” |
|
|
|
|
Trading |
There is no established trading market for the exchange notes. We do not intend to apply for listing of the exchange notes on any securities exchange or quotation of the exchange notes on any quotation system. |
|
|
|
|
Trustee, Registrar and Exchange Agent |
U.S. Bank National Association. |
|
|
|
|
Risk Factors |
See “Risk Factors” beginning on page 20 of this prospectus for a discussion of risks you should consider before determining whether to tender your unregistered notes in the exchange offer. |
Summary Historical Financial and Operating Data
The following table presents summary historical consolidated financial and operating data for Ferrellgas Partners. Our summary historical financial data were derived from our historical consolidated financial statements and the related notes included in our Annual Report on Form 10-K for the fiscal year ended July 31, 2016 and our Quarterly Report on Form 10-Q for the quarterly period ended April 30, 2017 incorporated by reference in this prospectus. The summary historical financial data do not purport to project our results of operations or financial position for any future period or as of any future date and are not necessarily indicative of financial results to be achieved in future periods. You should read the summary historical financial data together with “Management’s Discussion and Analysis of Financial Condition and Results of Operations” and our historical consolidated financial statements and related notes included in our Annual Report on Form 10-K for the fiscal year ended July 31, 2016 and our Quarterly Report on Form 10-Q for the quarterly period ended April 30, 2017 incorporated by reference in this prospectus. See “Incorporation of Documents by Reference” and “Where You Can Find More Information.”
Our historical consolidated financial statements as of and for the fiscal years ended July 31, 2014, 2015 and 2016 have been audited. Our historical consolidated financial statements as of and for the nine months ended April 30, 2016 and 2017 and the twelve months ended April 30, 2017 are unaudited. Ferrellgas Partners believes that all material adjustments that consist only of normal recurring adjustments necessary for the fair presentation of its interim results have been included. Results of operations for any interim period are not necessarily indicative of the results of operations for our entire fiscal year due to the seasonal nature of our business.
|
|
|
Ferrellgas Partners, L.P. |
| ||||||||||||||||
|
|
|
|
|
|
|
|
|
Nine Months Ended |
|
Twelve |
| ||||||||
|
|
|
Year Ended July 31, |
|
April 30, |
|
April 30, |
| ||||||||||||
|
(in thousands, other than ratios) |
|
2014 |
|
2015 |
|
2016 |
|
2016 |
|
2017 |
|
2017 |
| ||||||
|
Income statement data: |
|
|
|
|
|
|
|
|
|
|
|
|
| ||||||
|
Total revenues |
|
$ |
2,405,860 |
|
$ |
2,024,390 |
|
$ |
2,039,367 |
|
$ |
1,629,856 |
|
$ |
1,496,901 |
|
$ |
1,906,412 |
|
|
Interest expense |
|
86,502 |
|
100,396 |
|
137,937 |
|
102,889 |
|
112,107 |
|
147,155 |
| ||||||
|
Asset impairments |
|
— |
|
— |
|
658,118 |
|
29,316 |
|
— |
|
628,802 |
| ||||||
|
Net earnings (loss) attributable to Ferrellgas Partners, L.P. |
|
33,211 |
|
29,620 |
|
(665,415 |
) |
(3,981 |
) |
1,561 |
|
(659,873 |
) | ||||||
|
Balance sheet data (at end of period): |
|
|
|
|
|
|
|
|
|
|
|
|
| ||||||
|
Working capital (deficit) (1) |
|
$ |
9,891 |
|
$ |
(44,371 |
) |
$ |
(77,062 |
) |
(2,962 |
) |
$ |
(26,153 |
) |
$ |
(26,153 |
) | |
|
Total assets |
|
1,553,564 |
|
2,437,729 |
|
1,683,306 |
|
2,372,849 |
|
1,679,269 |
|
1,679,269 |
| ||||||
|
Long-term debt |
|
1,273,508 |
|
1,778,065 |
|
1,941,335 |
|
1,960,331 |
|
1,984,218 |
|
1,984,218 |
| ||||||
|
Partners’ capital (deficit) |
|
(111,646 |
) |
207,709 |
|
(651,780 |
) |
53,643 |
|
(703,486 |
) |
(703,486 |
) | ||||||
|
Operating data (unaudited): |
|
|
|
|
|
|
|
|
|
|
|
|
| ||||||
|
Propane sales volumes (gallons) |
|
946,570 |
|
878,846 |
|
778,892 |
|
635,138 |
|
643,127 |
|
786,881 |
| ||||||
|
Crude oil hauled (barrels) |
|
— |
|
10,447 |
|
79,411 |
|
64,824 |
|
36,549 |
|
51,136 |
| ||||||
|
Crude oil sold (barrels) |
|
— |
|
702 |
|
6,860 |
|
4,969 |
|
5,228 |
|
7,119 |
| ||||||
|
Capital expenditures: |
|
|
|
|
|
|
|
|
|
|
|
|
| ||||||
|
Maintenance |
|
$ |
18,138 |
|
$ |
19,449 |
|
$ |
16,877 |
|
$ |
13,728 |
|
$ |
10,679 |
|
$ |
14,067 |
|
|
Growth |
|
32,843 |
|
50,388 |
|
96,058 |
|
91,329 |
|
21,246 |
|
30,476 |
| ||||||
|
Acquisition |
|
169,430 |
|
901,612 |
|
28,245 |
|
|
|
|
|
|
| ||||||
|
Total |
|
$ |
220,411 |
|
$ |
971,449 |
|
$ |
141,180 |
|
$ |
105,057 |
|
$ |
31,925 |
|
$ |
44,543 |
|
|
Supplemental data (unaudited): |
|
|
|
|
|
|
|
|
|
|
|
|
| ||||||
|
EBITDA (2) |
|
$ |
206,431 |
|
$ |
228,280 |
|
$ |
(377,011 |
) |
$ |
213,052 |
|
$ |
191,020 |
|
$ |
(399,033 |
) |
|
Adjusted EBITDA (2) |
|
$ |
288,148 |
|
$ |
300,184 |
|
$ |
344,730 |
|
$ |
295,214 |
|
$ |
210,839 |
|
$ |
260,355 |
|
|
Ratio of Adjusted EBITDA to Interest expense |
|
3.33 |
|
2.99 |
|
2.50 |
|
2.87 |
|
1.88 |
|
1.76 |
| ||||||
|
Ratio of long-term debt to Adjusted EBITDA |
|
4.42 |
|
5.92 |
|
5.63 |
|
6.64 |
|
9.41 |
|
7.62 |
| ||||||
(1) Working capital is current assets less current liabilities.
(2) EBITDA and Adjusted EBITDA are non-GAAP measures. We calculate EBITDA as net earnings (loss) before income tax expense (benefit), interest expense and depreciation and amortization expense. We calculate Adjusted EBITDA as net earnings (loss) before income tax expense (benefit), interest expense, depreciation and amortization expense, asset impairments, loss on extinguishment of debt, non-cash employee stock ownership plan compensation charge, non-cash stock and unit-based compensation charge, loss on asset sales and disposal, other (income) expense, net, severance charges, change in fair value of contingent consideration, litigation accrual and related legal fees associated with a class action lawsuit, acquisition and transition expenses, unrealized (non-cash) loss on changes in fair market value of derivatives not designated as hedging instruments and net earnings (loss) attributable to non-controlling interest. We believe the presentation of these measures is relevant and useful because it allows investors to view our performance in a manner similar to the method we use, adjusted for items we believe are unusual or non-recurring, and makes it easier to compare our results with
other companies that have different financing and capital structures. In addition, we believe these measures are consistent with the manner in which our lenders and investors measure our overall performance and liquidity, including our ability to service our long-term debt and other fixed obligations and to fund our capital expenditures and working capital requirements. Our method of calculating EBITDA and Adjusted EBITDA may not be consistent with similarly titled measures used by other companies, and these measures should be viewed in conjunction with measurements that are computed in accordance with GAAP. A reconciliation of EBITDA and Adjusted EBITDA to net earnings (loss) is set forth in the following table.
|
|
|
Ferrellgas Partners, L.P. |
| ||||||||||||||||
|
|
|
|
|
|
|
|
|
Nine Months Ended |
|
Twelve |
| ||||||||
|
|
|
Year Ended July 31, |
|
April 30, |
|
April 30, |
| ||||||||||||
|
(in thousands) |
|
2014 |
|
2015 |
|
2016 |
|
2016 |
|
2017 |
|
2017 |
| ||||||
|
Reconciliation of Net Earnings (Loss) to EBITDA and Adjusted EBITDA: |
|
|
|
|
|
|
|
|
|
|
|
|
| ||||||
|
Net earnings (loss) attributable to Ferrellgas Partners, L.P |
|
$ |
33,211 |
|
$ |
29,620 |
|
$ |
(665,415 |
) |
$ |
(3,981 |
) |
$ |
1,561 |
|
$ |
(659,873 |
) |
|
Income tax expense (benefit) |
|
2,516 |
|
(315 |
) |
(36 |
) |
1,446 |
|
(194 |
) |
(1,676 |
) | ||||||
|
Interest expense |
|
86,502 |
|
100,396 |
|
137,937 |
|
102,889 |
|
112,107 |
|
147,155 |
| ||||||
|
Depreciation and amortization expense |
|
84,202 |
|
98,579 |
|
150,513 |
|
112,698 |
|
77,546 |
|
115,361 |
| ||||||
|
EBITDA |
|
206,431 |
|
228,280 |
|
(377,001 |
) |
213,052 |
|
191,020 |
|
(399,033 |
) | ||||||
|
Asset impairments |
|
— |
|
— |
|
658,118 |
|
29,316 |
|
— |
|
628,802 |
| ||||||
|
Loss on extinguishment of debt |
|
21,202 |
|
— |
|
— |
|
— |
|
— |
|
|
| ||||||
|
Non-cash employee stock ownership plan compensation charge |
|
21,789 |
|
24,713 |
|
27,595 |
|
18,375 |
|
11,396 |
|
20,616 |
| ||||||
|
Non-cash stock and unit-based compensation charge |
|
24,508 |
|
25,982 |
|
9,324 |
|
6,757 |
|
3,298 |
|
5,865 |
| ||||||
|
Loss on asset sales and disposals |
|
6,486 |
|
7,099 |
|
30,835 |
|
23,220 |
|
8,861 |
|
16,476 |
| ||||||
|
Other (income) expense, net |
|
479 |
|
350 |
|
(110 |
) |
89 |
|
(1,433 |
) |
(1,632 |
) | ||||||
|
Severance charges |
|
— |
|
— |
|
1,453 |
|
1,325 |
|
1,959 |
|
2,087 |
| ||||||
|
Change in fair value of contingent consideration |
|
5,000 |
|
(6,300 |
) |
(100 |
) |
(100 |
) |
— |
|
— |
| ||||||
|
Litigation accrual and related legal fees associated with a class action lawsuit |
|
1,749 |
|
806 |
|
— |
|
— |
|
— |
|
— |
| ||||||
|
Acquisitions and transaction expenses |
|
— |
|
16,373 |
|
99 |
|
99 |
|
— |
|
— |
| ||||||
|
Unrealized (non-cash) loss on changes in fair value of derivatives not designated as hedging instruments |
|
— |
|
2,412 |
|
1,137 |
|
2,993 |
|
(4,449 |
) |
(6,305 |
) | ||||||
|
Net earnings (loss) attributable to noncontrolling interest |
|
504 |
|
469 |
|
(6,620 |
) |
88 |
|
187 |
|
(6,521 |
) | ||||||
|
Adjusted EBITDA |
|
$ |
288,148 |
|
$ |
300,184 |
|
$ |
344,730 |
|
$ |
295,214 |
|
$ |
210,839 |
|
$ |
260,355 |
|
Ratio of Earnings to Fixed Charges
The following table sets forth our historical, consolidated ratio of earnings to fixed charges for the periods indicated:
|
|
|
|
|
Nine Months |
| ||||||||
|
|
|
Fiscal Year Ended July 31, |
|
April 30, |
| ||||||||
|
|
|
2012 |
|
2013 |
|
2014 |
|
2015 |
|
2016 |
|
2017 |
|
|
Ratio of earnings to fixed charges |
|
0.9 |
|
1.6 |
|
1.3 |
|
1.3 |
|
** |
|
1.0 |
|
For purposes of the ratios of earnings to fixed charges, “earnings” is the sum of pre-tax income from continuing operations and fixed charges less capitalized interest, and “fixed charges” is the sum of interest expensed or capitalized, amortized capitalized expenses related to indebtedness and an estimate of the interest within lease expense.
** For the year ended July 31, 2016, earnings were insufficient to cover fixed charges by approximately $383.9 million.
You should carefully consider the risk factors set forth below as well as other information contained in and incorporated by reference in this prospectus before determining whether to tender your unregistered notes in the exchange offer. The risks described below are not the only risks facing us. In addition to the risk factors listed below, please see the risk factors included under the heading “Risk Factors” in our Annual Report on Form 10-K for the fiscal year ended July 31, 2016 and our Quarterly Reports on Form 10-Q for the quarterly periods ended October 31, 2016, January 31, 2017 and April 30, 2017, which are incorporated by reference in this prospectus, for a discussion of particular factors you should consider before determining whether to tender your unregistered notes in the exchange offer. See “Where You Can Find More Information.”
Risks Relating to the Exchange Offer and the Exchange Notes
We cannot assure you that an active trading market for the exchange notes will exist if you desire to sell the exchange notes.
There is no existing public market for the exchange notes. We do not intend to apply for listing of the exchange notes on a securities exchange or quotation system. The liquidity of any trading market in the exchange notes, and the market prices quoted for the exchange notes, may be adversely affected by changes in the overall market for these types of securities, and by changes in our financial performance or prospects or in the prospects for companies in our industry generally. As a result, we cannot assure you that you will be able to sell the exchange notes or that, if you can sell your exchange notes, you will be able to sell them at an acceptable price. If a market for the exchange notes were to develop, the exchange notes could trade at prices that may be higher or lower than the principal amount. Additionally, there is a risk that the liquidity of, and the trading market for, the exchange notes will be limited if few exchange notes are issued in connection with the exchange offer. If only a limited number of exchange notes are outstanding after the completion of the exchange offer, it may be more difficult for a market to develop in the exchange notes and any market that does develop may be less liquid than would be the case if more exchange notes were outstanding. The liquidity of the trading market for the exchange notes, if any, and the market price quoted for the exchange notes may be adversely affected by changes in interest rates for comparable securities, and by changes in our financial performance or prospects, as well as by declines in the prices of securities, or the financial performance or prospects of similar companies. See also “—The exchange notes will not be fungible with the original notes bearing the same terms.”
If you do not tender your unregistered notes, you will continue to hold unregistered notes and your ability to sell your unregistered notes may be adversely affected.
We will issue exchange notes only in exchange for unregistered notes that you timely and properly tender. Therefore, you should allow sufficient time to ensure timely delivery of the unregistered notes, and you should carefully follow the instructions on how to tender your unregistered notes. Neither we nor the exchange agent is required to tell you of any defects or irregularities with respect to your tender of unregistered notes. See “The Exchange Offer—Procedures for Tendering.”
If you do not exchange your unregistered notes for exchange notes in the exchange offer, you will continue to be subject to the restrictions on transfer of your unregistered notes described in the legend on the global note certificates for your unregistered notes. In general, you may offer or sell the unregistered notes only if they are registered under the Securities Act and applicable state securities laws or are offered and sold under an exemption from the registration requirements of the Securities Act and applicable state securities laws. We do not plan to register any sale of the unregistered notes under the Securities Act. As a result of the restrictions on transfer and the availability of the exchange notes, the unregistered notes are likely to be much less liquid than before the exchange offer. See “The Exchange Offer—Consequences of Failure to Exchange.”
If the Internal Revenue Service (“IRS”) were to treat us as a corporation for tax purposes, or changes in federal or state laws or changes in our business were to cause us to become subject to entity level taxation for federal or state tax purposes, then our cash available for payment on the exchange notes would be substantially reduced.
We believe that, under current law, we have been and currently are classified as a partnership for U.S. federal income tax purposes. Nonetheless, the IRS may adopt positions that differ from those expressed herein or from the positions we take. It may be necessary to resort to administrative or court proceedings in an effort to sustain some or all of the positions we take, and some or all of these positions ultimately may not be sustained.
One of the requirements for classification as a partnership is that at least 90% of our gross income for each taxable year has been and will be “qualifying income” within the meaning of Section 7704 of the Internal Revenue Code. Whether we will continue to be classified as a partnership depends in part on our ability to meet the qualifying income test in the future. Additionally, a change in current law or a change in our business could cause us to be treated as a corporation for U.S. federal income tax purposes or otherwise subject us to entity-level U.S. federal income taxation. If we were treated as a corporation for U.S. federal income tax purposes, we would pay U.S. federal income tax on our taxable income at the corporate tax rate, which currently is a maximum of 35%, and we likely would pay state taxes as well. Because a tax would be imposed upon us as a corporation, the cash available for payment on the exchange notes would be substantially reduced. Therefore, treatment of us as a corporation would result in a material reduction in our anticipated cash flows and could cause a reduction in the value of the exchange notes.
In addition, several states are evaluating ways to subject partnerships to entity-level taxation through the imposition of state income, franchise and other forms of taxation. Imposition of such tax on us would reduce the cash available for payment on the exchange notes.
The exchange notes will be deemed to have been issued with “original issue discount” (“OID”).
Because the unregistered notes were issued with OID for U.S. federal income tax purposes, the exchange notes will be deemed to have been issued with OID. Accordingly, holders will be required to include OID in income over the term of the note on a constant yield basis in advance of receiving any payments with respect to this income. This means that holders may have a tax liability without receiving cash (other than from interest payments) to satisfy such obligations. See “Certain U.S. Federal Income Tax Considerations.” Holders are urged to consult their own tax advisors regarding the acquisition, ownership and disposition of an exchange note issued with OID. See also “—The exchange notes will not be fungible with the original notes bearing the same terms.”
Our substantial debt and other financial obligations could impair our financial condition and our ability to fulfill our obligations.
We have substantial indebtedness and other financial obligations. As of April 30, 2017:
· we had total indebtedness of approximately $2.1 billion;
· we had total potential availability under our secured credit facility of approximately $237.9 million as of April 30, 2017; and
· we had aggregate future minimum rental commitments under non-cancelable operating leases of approximately $153.1 million; provided, however, if we elect to purchase the underlying assets at the end of the lease terms, such aggregate buyout would be $26.3 million.
As of April 30, 2017, we had long and short-term payment obligations with maturity dates ranging from fiscal 2017 to 2023 that bear interest at rates ranging from 6.5% to 11.8%. Borrowings under our secured credit facility classified as “Long-term debt” of $175.2 million currently bear an interest rate of 5.5%. As of April 30, 2017, the long-term obligations do not contain any sinking fund provisions but do require the following aggregate principal payments, without premium, during the following fiscal years:
· $0.8 million-2017;
· $2.5 million-2018;
· $177.2 million-2019;
· $358.2 million-2020;
· $501.0 million-2021; and
· $975.4 million-thereafter.
Our secured credit facility provides $575.0 million in revolving credit for loans and has a $200.0 million sublimit for letters of credit. The obligations under this credit facility are secured by substantially all assets of the operating partnership, the general partner and certain subsidiaries of the operating partnership but specifically
excluding (a) assets that are subject to the operating partnership’s accounts receivable securitization facility, (b) the general partner’s equity interest in Ferrellgas Partners and (c) equity interest in certain unrestricted subsidiaries. Such obligations are also guaranteed by the general partner and certain subsidiaries of the operating partnership. The secured credit facility will mature in October 2018.
All of the indebtedness and other obligations described above are obligations of the operating partnership except for $175.0 million aggregate principal amount of the unregistered notes and $182.0 million aggregate principal amount of the original notes.
Subject to the restrictions governing the operating partnership’s indebtedness and other financial obligations and the indenture governing the exchange notes, we may incur significant additional indebtedness and other financial obligations, which may be secured and/or structurally senior to the exchange notes.
Our substantial indebtedness and other financial obligations could have important consequences for you. For example, it could:
· make it more difficult for us to satisfy our obligations with respect to our indebtedness, including the exchange notes;
· impair our ability to obtain additional financing in the future for working capital, capital expenditures, acquisitions, general corporate purposes or other purposes;
· result in higher interest expense in the event of increases in interest rates since some of our debt is, and will continue to be, at variable rates of interest;
· impair our operating capacity and cash flows if we fail to comply with financial and restrictive covenants in our debt agreements and an event of default occurs as a result of that failure that is not cured or waived;
· require us to dedicate a substantial portion of our cash flow to payments on our indebtedness and other financial obligations, thereby reducing the availability of our cash flow to fund distributions, working capital, capital expenditures and other general partnership requirements;
· limit our flexibility in planning for, or reacting to, changes in our business and the industry in which we operate; and
· place us at a competitive disadvantage compared to our competitors that have proportionately less debt.
Despite our and our subsidiaries’ current level of indebtedness, we may still be able to incur substantially more indebtedness. This could further exacerbate the risks associated with our substantial indebtedness.
We and our subsidiaries may be able to incur substantial additional indebtedness in the future. The terms of the indenture governing the exchange notes will not prohibit us or our subsidiaries from doing so if we meet applicable coverage tests. If we incur any additional indebtedness that ranks equally with the exchange notes, the holders of that indebtedness will be entitled to share ratably with the holders of the exchange notes and our existing senior unsecured indebtedness and other obligations in any proceeds distributed in connection with any insolvency, liquidation, reorganization, dissolution or other winding-up of us. This may have the effect of reducing the amount of proceeds paid to you. If we add new indebtedness to our current debt levels, the related risks that we and our subsidiaries now face could intensify.
The exchange notes will be structurally subordinated to all indebtedness and other liabilities of the operating partnership and its subsidiaries.
None of our subsidiaries (including the operating partnership and its subsidiaries) will guarantee the exchange notes, other than Ferrellgas Partners Finance Corp., which is a co-issuer of the exchange notes. Therefore, the exchange notes will be structurally subordinated to all existing and future claims of creditors of the operating partnership and its subsidiaries, including:
· the lenders under the operating partnership’s indebtedness, including borrowings under the operating partnership’s secured credit facility and the operating partnership’s outstanding senior notes;
· the claims of lessors under the operating partnership’s operating leases;
· the claims of the lenders and their affiliates under the operating partnership’s accounts receivable securitization facility;
· other indebtedness, including any subordinated debt, issued by the operating partnership in the future; and
· all other possible future creditors of the operating partnership and its subsidiaries.
This subordination is due to these creditors’ priority as to the assets of the operating partnership and its subsidiaries over Ferrellgas Partners’ claims as an equity holder in the operating partnership and, thereby, indirectly, the claims of holders of Ferrellgas Partners’ indebtedness, including the exchange notes. As a result, upon any distribution to these creditors in a bankruptcy, liquidation or reorganization or similar proceeding relating to Ferrellgas Partners or its property, the operating partnership’s creditors will be entitled to be paid in full before any payment may be made with respect to Ferrellgas Partners’ indebtedness, including the exchange notes. Thereafter, the holders of Ferrellgas Partners’ indebtedness, including the exchange notes, will participate with its trade creditors and all other holders of its indebtedness in the assets remaining, if any. In any of these cases, Ferrellgas Partners may have insufficient funds to pay all of its creditors, and holders of the exchange notes may therefore receive less, ratably, than creditors of the operating partnership and its subsidiaries. As of April 30, 2017, the operating partnership had approximately $1.7 billion of outstanding long-term indebtedness and certain other liabilities to which the exchange notes will rank structurally junior.
We are a holding company and have no material operations or assets. Accordingly, we are dependent on distributions from our operating partnership to service our debt obligations. These distributions are not guaranteed and may be restricted.
We are a holding company for our subsidiaries, including our operating partnership. We have no material operations and only limited assets. Ferrellgas Partners Finance Corp., the co-issuer of the exchange notes, is our wholly-owned finance subsidiary that conducts no business and has nominal assets. Accordingly, we are dependent on cash distributions from our operating partnership and its subsidiaries to service our debt obligations. Our operating partnership is required to distribute all of its available cash each fiscal quarter, less the amount of cash reserves that our general partner determines is necessary or appropriate in its reasonable discretion to provide for the proper conduct of our business, to provide funds for distributions over the next four fiscal quarters or to comply with applicable law or with any of our debt or other agreements. This discretion may limit the amount of available cash the operating partnership may distribute to us each fiscal quarter. Noteholders will not receive payments required by the exchange notes unless our operating partnership is able to make distributions to us after it first satisfies its obligations under the terms of its own borrowing arrangements and reserves any necessary amounts to meet its own financial obligations.
In addition, the various agreements governing our operating partnership’s indebtedness and other financing transactions permit quarterly distributions only so long as each distribution does not exceed a specified amount, the operating partnership meets a specified financial ratio and no default exists or would result from such distribution. Those agreements include the indentures governing the operating partnership’s outstanding senior notes, its secured credit facility and an accounts receivable securitization facility. Each of these agreements contains various negative and affirmative covenants applicable to the operating partnership, and some of these agreements require the operating partnership to maintain specified financial ratios. If the operating partnership violates any of these covenants or requirements, a default may result and distributions would be limited. See “—Restrictive covenants in the agreements governing our indebtedness and other financial obligations may reduce our operational flexibility.”
Ferrellgas Partners and the operating partnership are required to distribute all of their available cash to their equity holders, and Ferrellgas Partners and the operating partnership are not required to accumulate cash for the purpose of meeting their future obligations to holders of their debt securities, which may limit the cash available to service those debt securities, including the exchange notes.
Subject to the limitations on restricted payments contained in the indenture that governs the exchange notes, the instruments governing the outstanding indebtedness of the operating partnership and any applicable indenture that will govern any debt securities Ferrellgas Partners or the operating partnership may issue in the future, the partnership agreements of both Ferrellgas Partners and the operating partnership require us to distribute all of our available cash each fiscal quarter to our limited partners and our general partner and do not require us to accumulate cash for the purpose of meeting obligations to holders of any debt securities of Ferrellgas Partners or the operating partnership. Available cash is generally all of our cash receipts, less cash disbursements and adjustments for net changes in reserves. As a result of these distribution requirements, we do not expect either Ferrellgas Partners or the
operating partnership to accumulate significant amounts of cash. Depending on the timing and amount of our cash distributions and because we are not required to accumulate cash for the purpose of meeting obligations to holders of any debt securities of Ferrellgas Partners or the operating partnership, such distributions could significantly reduce the cash available to us in subsequent periods to make payments on the exchange notes.
Ferrellgas Partners or the operating partnership may be unable to refinance its indebtedness or pay that indebtedness if it becomes due earlier than scheduled.
If Ferrellgas Partners or the operating partnership is unable to meet its debt service obligations or other financial obligations, it could be forced to:
· restructure or refinance its indebtedness;
· enter into other necessary financial transactions;
· seek additional equity capital; or
· sell its assets.
It may then be unable to obtain such financing or capital or sell its assets on satisfactory terms, if at all. Further, given its recent financial performance, it may be more difficult to refinance its indebtedness as it becomes due. Its failure to make payments, whether after acceleration of the due date of that indebtedness or otherwise, or its failure to refinance the indebtedness would impair its operating capacity and cash flows. See “—We may have difficulty maintaining compliance with the financial covenants, which include a maximum leverage ratio, in our secured credit facility and accounts receivable securitization facility. If weather continues to remain unseasonably warm or our debt reduction initiatives are unsuccessful, we may be forced to seek an additional waiver or amendment to the secured credit facility and accounts receivable securitization facility. If we were unsuccessful in obtaining these waivers or amendments, it could result in a default and potentially an acceleration of our existing indebtedness.”
Restrictive covenants in the agreements governing our indebtedness and other financial obligations may reduce our operating flexibility.
The indenture governing the exchange notes and the agreements governing the operating partnership’s indebtedness and other financial obligations contain, and any indenture that will govern debt securities issued by Ferrellgas Partners or the operating partnership in the future may contain, various covenants that limit our ability and the ability of specified subsidiaries of ours to, among other things:
· incur additional indebtedness;
· make distributions to our unitholders;
· purchase or redeem our outstanding equity interests or subordinated debt;
· make specified investments;
· create or incur liens;
· sell assets;
· engage in specified transactions with affiliates;
· restrict the ability of our subsidiaries to make specified payments, loans, guarantees and transfers of assets or interests in assets;
· engage in sale-leaseback transactions;
· effect a merger or consolidation with or into other companies or a sale of all or substantially all of our properties or assets; and
· engage in other lines of business.
These restrictions could limit the ability of Ferrellgas Partners, the operating partnership and our other subsidiaries:
· to obtain future financings;
· to make needed capital expenditures;
· to withstand a future downturn in our business or the economy in general; or
· to conduct operations or otherwise take advantage of business opportunities that may arise.
Some of the agreements governing our indebtedness and other financial obligations also require the maintenance of specified financial ratios and the satisfaction of other financial conditions. Our ability to meet those financial ratios and conditions can be affected by unexpected downturns in business operations beyond our control, such as significantly warmer than normal weather, a volatile energy commodity cost environment or an economic downturn. Accordingly, we may be unable to meet these ratios and conditions. This failure could impair our operating capacity and cash flows and could restrict our ability to incur debt or to make cash distributions, even if sufficient funds were available.
Our breach of any of these covenants or the operating partnership’s failure to meet any of these ratios or conditions could result in a default under the terms of the relevant indebtedness, which could cause such indebtedness or other financial obligations, and by reason of cross-default provisions, any of Ferrellgas Partners’ or the operating partnership’s other outstanding notes or future debt securities, to become immediately due and payable. If we were unable to repay those amounts, the lenders could initiate a bankruptcy proceeding or liquidation proceeding or proceed against the collateral, if any. If the lenders of the operating partnership’s indebtedness or other financial obligations accelerate the repayment of borrowings or other amounts owed, we may not have sufficient assets to repay our indebtedness or other financial obligations, including the exchange notes.
We may have difficulty maintaining compliance with the financial covenants, which include a maximum leverage ratio, in our secured credit facility and accounts receivable securitization facility. If weather continues to remain unseasonably warm or our debt reduction initiatives are unsuccessful, we may be forced to seek an additional waiver or amendment to the secured credit facility and accounts receivables securitization facility. If we were unsuccessful in obtaining these waivers or amendments, it could result in a default and potentially an acceleration of our existing indebtedness.
Our secured credit facility and accounts receivable securitization facility contain financial covenants, including a maximum leverage ratio. Our ability to comply with the maximum leverage ratio will be affected by events and circumstances beyond our control, including unseasonably warm weather that reduces demand for propane and sustained low commodity prices, and our ability to execute on our debt reduction initiatives.
If we are unable to comply with any of the financial covenants, including the maximum leverage ratio, we will be required to negotiate a waiver or amendment to the covenant. There can be no assurance that we will be able to obtain a waiver or amendment of covenant breaches if needed.
Our inability to comply with any of the covenants under our secured credit facility and accounts receivable securitization facility, in the absence of a waiver or amendment, will result in a default under both facilities. A default under the facilities, if not cured or waived, could result in an event of default that would permit the acceleration of all of our indebtedness under the facilities. The accelerated debt would become immediately due and payable, which would in turn trigger cross acceleration under our other debt, including the exchange notes. If the payment of our debt is accelerated, our assets may be insufficient to repay such debt in full and we may be unable to borrow sufficient funds to refinance our debt.
Additionally, when our leverage ratio exceeds specified levels, borrowings under our secured credit facility bear interest at a higher rate, and the operating partnership’s ability to make distributions to Ferrellgas Partners and to make investments is subject to additional restrictions. See “Description of Other Indebtedness—Operating Partnership’s Secured Credit Facility.”
We may have difficulty renewing or replacing our secured credit facility when it matures in October 2018.
Our secured credit facility matures in October 2018. If we are unsuccessful with our strategy to reduce debt and interest expense, we may be unsuccessful in renegotiating our secured credit facility. If we are unsuccessful in
renegotiating our secured credit facility and are unable to secure alternative liquidity sources, we may not have the liquidity to fund our operations.
Failure to renew or replace liquidity available under our secured credit facility could have a material effect on our operating capacity and cash flows and could further restrict our ability to incur debt or pay interest on our notes, including the exchange notes, which could result in an event of default that would permit the acceleration of all of our indebtedness. The accelerated debt would become immediately due and payable, which would in turn trigger cross-acceleration under other debt. If the payment of our debt is accelerated, our assets may be insufficient to repay such debt in full and we may be unable to borrow sufficient funds to refinance debt.
Your right to receive payments on the exchange notes is effectively subordinated to all future secured indebtedness of Ferrellgas Partners, to the extent of the value of the assets securing such debt.
Holders of any future secured indebtedness will have claims that are prior to your claims as holders of the exchange notes to the extent of the value of the assets securing that other indebtedness. In the event of any distribution or payment of our assets in any foreclosure, dissolution, winding-up, liquidation, reorganization, or other bankruptcy proceeding, holders of any secured indebtedness will have prior claim to those of our assets that constitute their collateral. Holders of exchange notes will participate ratably with all holders of our unsecured indebtedness that is deemed to be of the same class as such notes, and potentially with all of our other general creditors, based upon the respective amounts owed to each holder or creditor, in our remaining assets. In any of the foregoing events, we cannot assure you that there will be sufficient assets to pay amounts due on the exchange notes. As a result, holders of exchange notes may receive less, ratably, than holders of any secured indebtedness.
The exchange notes will be non-recourse to the operating partnership, which will limit your remedies as a holder of exchange notes.
Our obligations under the exchange notes will be non-recourse to the operating partnership. Therefore, if we should fail to pay the interest or principal on the exchange notes or breach any of our other obligations under the exchange notes and the indenture governing the exchange notes, you will not be able to obtain any such payments or obtain any other remedy from the operating partnership or its subsidiaries. The operating partnership and its subsidiaries will not be liable for any of our obligations under the exchange notes or the indenture.
We may be unable to repurchase exchange notes upon a change of control; it may be difficult to determine if a change of control has occurred.
Upon the occurrence of a “change of control,” as defined in the indenture governing the exchange notes, we or a third party will be required to make a change of control offer to repurchase the exchange notes, the original notes and any unregistered notes that remain outstanding after the exchange offer at 101% of the principal amount thereof plus accrued and unpaid interest, if any, to the date of repurchase. We may not have the financial resources to purchase the exchange notes and such other notes in that circumstance, particularly if a change of control event triggers a similar repurchase requirement for, or results in the acceleration of, other indebtedness. Some of the agreements governing the operating partnership’s indebtedness currently provide that specified change of control events will result in the acceleration of the indebtedness under those agreements. Future debt agreements of Ferrellgas Partners or the operating partnership may also contain similar provisions. The obligation to repay any accelerated indebtedness of the operating partnership will be structurally senior to our obligations to repurchase the exchange notes upon a change of control. In addition, future debt agreements of Ferrellgas Partners or the operating partnership may contain other restrictions on our ability to repurchase the exchange notes upon a change of control. These restrictions could prevent us from satisfying our obligations to purchase the exchange notes unless we are able to refinance or obtain waivers under any indebtedness of Ferrellgas Partners or of the operating partnership containing these restrictions. Our failure to make or consummate a change of control repurchase offer or pay the change of control purchase price when due would give the trustee and the holders of the exchange notes, any unregistered notes and the original notes particular rights as described in the “Description of the Exchange Notes” section.
In addition, one of the events that constitute a change of control is a sale of all or substantially all of our assets. The meaning of “substantially all” varies according to the facts and circumstances of the subject transaction and has no clearly established meaning under New York law, which is the law that governs the indenture for the exchange notes. This ambiguity as to when a sale of substantially all of our assets has occurred may make it difficult for holders of the exchange notes to determine whether we have properly identified, or failed to identify, a change of control.
The exchange notes will not be fungible with the original notes bearing the same terms.
Although the exchange notes will have substantially the same terms as the original notes, the exchange notes will be deemed to have been issued with OID for U.S. federal income tax purposes, which means that a holder will be required to include in their ordinary income for U.S. federal income tax purposes OID as it accrues regardless of such holder’s regular method of accounting for U.S. federal income tax purposes. See “—The exchange notes will be deemed to have been issued with ‘original issue discount’ (‘OID’).” In addition, the exchange notes will have a separate CUSIP number from that of the original notes, and therefore will not be fungible with the original notes at any time, which may adversely affect the liquidity of the exchange notes and cause the exchange notes to trade at prices that are different from the original notes.
The following table sets forth our consolidated cash and cash equivalents and capitalization as of April 30, 2017 on a historical basis, without giving effect to the exchange offer.
This table should be read in conjunction with, and is qualified in its entirety by reference to, our historical financial statements, including the accompanying notes, which are incorporated by reference in this prospectus.
|
|
|
As of |
| |
|
|
|
(in thousands) |
| |
|
Cash and cash equivalents |
|
$ |
9,506 |
|
|
Debt: |
|
|
| |
|
Ferrellgas Partners: |
|
|
| |
|
85/8% Senior Notes due 2020 (original notes) |
|
$ |
182,000 |
|
|
85/8% Senior Notes due 2020 (unregistered notes)(1) |
|
175,000 |
| |
|
Other (2) |
|
(11,384 |
) | |
|
Total Ferrellgas Partners Debt |
|
345,616 |
| |
|
Operating Partnership: |
|
|
| |
|
Secured Credit Facility (3) |
|
213,600 |
| |
|
6.50% Senior Notes due 2021 |
|
500,000 |
| |
|
6.75% Senior Notes due 2022 (4) |
|
475,000 |
| |
|
6.75% Senior Notes due 2023 |
|
500,000 |
| |
|
Other (5) |
|
(9,031 |
) | |
|
Total Operating Partnership Debt |
|
1,679,569 |
| |
|
Total Debt |
|
2,025,185 |
| |
|
Total Partners’ Deficit |
|
(703,486 |
) | |
|
Total Capitalization |
|
$ |
1,321,699 |
|
(1) Reflects the principal amount of the outstanding unregistered notes without discount.
(2) Consists of debt issuance costs and discounts.
(3) At April 30, 2017, $213.6 million in borrowings and $123.5 million in letters of credit were outstanding under the operating partnership’s secured credit facility, including $38.4 million in borrowings classified as short-term debt because it was used to fund working capital needs that management intended to pay down within the 12-month period following April 30, 2017. The operating partnership has total commitments of $575.0 million under its secured credit facility, with available but unused commitments of $237.9 million as of April 30, 2017. As of July 5, 2017, $250.6 million in borrowings and $138.6 million in letters of credit were outstanding under the operating partnership’s secured credit facility, and the operating partnership had availability under our secured credit facility of approximately $185.8 million.
(4) Principal amount, excluding unamortized premium.
(5) Consists of seller-financed notes, discounts and premiums of debt issuances, debt issuance costs and fair value adjustments related to interest rate swaps, and does not include $91.0 million of notes payable in connection with our accounts receivable securitization facility.
Purpose and Effect of Exchange Offer; Registration Rights
On January 30, 2017, we issued $175,000,000 aggregate principal amount of the unregistered notes in a private placement. The unregistered notes were sold to the initial purchasers who in turn resold the unregistered notes to persons believed to be qualified institutional buyers in reliance on the exemption from registration provided by Rule 144A under the Securities Act.
In connection with the sale of the unregistered notes, we entered into a registration rights agreement with the initial purchasers of the unregistered notes, pursuant to which we agreed to file and to use our reasonable best efforts to cause to be declared effective by the SEC a registration statement with respect to the exchange of the exchange notes for the unregistered notes. We are making the exchange offer to fulfill our contractual obligations under that agreement. A copy of the registration rights agreement has been filed as an exhibit to the registration statement of which this prospectus is a part. See “Where You Can Find More Information.”
For each unregistered note tendered to us pursuant to the exchange offer, we will issue to the holder of such note an exchange note having a principal amount equal to that of the unregistered note. Interest on each exchange note will accrue from the last interest payment date on which interest was paid on the unregistered note surrendered in exchange thereof.
Based on existing SEC interpretations, we believe the exchange notes will be freely transferable by holders after the exchange offer without further registration under the Securities Act if the holder of the exchange note (i) is not our affiliate, (ii) is acquiring the exchange note in the ordinary course of its business, (iii) is not participating in and does not intend to participate in a distribution of the exchange notes and (iv) has no arrangement or understanding with any person to participate in the distribution of exchange notes, as such terms are interpreted by the SEC; provided, however, that broker dealers receiving exchange notes in the exchange offer for their own account will have a prospectus delivery requirement with respect to resales of such exchange notes. The SEC has taken the position that such broker dealers may fulfill their prospectus delivery requirements with respect to exchange notes (other than a resale of an unsold allotment from the original sale of the unregistered notes) with the prospectus contained in the exchange offer registration statement. Please note that this prospectus may not meet the requirements of the SEC for a resale prospectus for all purposes and may require additional information for resales not meeting these requirements.
A holder of unregistered notes who wishes to exchange such notes for exchange notes in the exchange offer will be required to represent that (i) it is not our affiliate, (ii) any exchange notes to be received by it will be acquired in the ordinary course of its business, (iii) it is not participating in and does not intend to participate in a distribution of the exchange notes and (iv) it has no arrangement or understanding with any person to participate in the distribution (within the meaning of the Securities Act) of the exchange notes.
The exchange offer is not being made to, nor will we accept tenders for exchange from, holders of unregistered notes in any jurisdiction in which the exchange offer or the acceptance of the exchange offer would not be in compliance with the securities laws or blue sky laws of such jurisdiction.
If you are eligible to participate in this exchange offer and you do not tender your unregistered notes as described in this prospectus, you will not have any further registration rights. In that case, your unregistered notes will continue to be subject to restrictions on transfer under the Securities Act.
Terms of the Exchange Offer
Upon the terms and subject to the conditions set forth in this prospectus and in the accompanying letter of transmittal, we will accept for exchange in the exchange offer all unregistered notes that are validly tendered and not validly withdrawn prior to 5:00 p.m., New York City time, on the expiration date. Outstanding unregistered notes may be tendered only in minimum denominations of $2,000 and integral multiples of $1,000 in excess of $2,000. As of the date of this prospectus, $175,000,000 aggregate principal amount of the unregistered notes are outstanding.
The exchange offer is not conditioned upon any minimum aggregate principal amount of unregistered notes being tendered for exchange.
The terms of the exchange notes to be issued are identical in all material respects to the unregistered notes, except that the exchange notes will have been registered under the Securities Act and, therefore, any certificates for
the exchange notes will not bear legends restricting their transfer, and the exchange notes will not have any registration rights or right to additional interest. The exchange notes will be issued under and be entitled to the benefits of the Indenture dated as of April 13, 2010, as supplemented, among us and U.S. Bank National Association, as trustee.
In connection with the issuance of the unregistered notes, we arranged for the unregistered notes to be issued and transferable in book-entry form through the facilities of DTC, acting as a depositary. The exchange notes will also be issuable and transferable in book-entry form through DTC.
There will be no fixed record date for determining the eligible holders of the unregistered notes that are entitled to participate in the exchange offer. We will be deemed to have accepted for exchange validly tendered unregistered notes when and if we have given oral, promptly confirmed in writing, or written notice of acceptance to the exchange agent. The exchange agent will act as agent for the tendering holders of unregistered notes for the purpose of receiving exchange notes from us and delivering them to such holders.
Holders of unregistered notes who tender in the exchange offer will not be required to pay brokerage commissions or fees or, subject to the instructions in the letter of transmittal, transfer taxes with respect to the exchange of unregistered notes for exchange notes pursuant to the exchange offer. We will pay all charges and expenses, other than applicable taxes, in connection with the exchange offer. It is important that you read the section “—Fees and Expenses” below for more details regarding fees and expenses incurred in the exchange offer.
We intend to conduct the exchange offer in accordance with the provisions of the registration rights agreement we entered into with the initial purchasers of the unregistered notes, the applicable requirements of the Securities Act and the Securities Exchange Act of 1934, as amended (the “Exchange Act”), and the rules and regulations of the SEC. If we successfully complete this exchange offer, any unregistered notes that are not tendered or that we do not accept in the exchange offer will remain outstanding and will continue to be subject to restrictions on transfer. The unregistered notes will continue to accrue interest, but, in general, the holders of unregistered notes after the exchange offer will not have further rights under the registration rights agreement, and we will not have any further obligation to register the unregistered notes under the Securities Act. In that case, holders wishing to transfer unregistered notes would have to rely on exemptions from the registration requirements of the Securities Act.
Conditions of the Exchange Offer
You must tender your unregistered notes in accordance with the requirements of this prospectus and the letter of transmittal to participate in the exchange offer. Notwithstanding any other provision of the exchange offer, or any extension of the exchange offer, we will not be required to accept for exchange any unregistered notes, and may amend or terminate the exchange offer if:
· the exchange offer violates applicable law or any applicable interpretation of the staff of the SEC;
· any action or proceeding shall have been instituted or threatened that might materially impair our ability to proceed with the exchange offer, or a material adverse development in any existing action or proceeding with respect to us;
· any holder of unregistered notes has not made to us the representations described under “—Procedures for Tendering” and “Plan of Distribution;” or
· all governmental approvals that we deem necessary for the consummation of the exchange offer have not been obtained.
These conditions are for our sole benefit and we may assert them regardless of the circumstances that may give rise to them or waive them in whole or in part at any or at various times prior to the expiration of the exchange offer in our sole discretion. If we fail at any time to exercise any of the foregoing rights, this failure will not constitute a waiver of such right. Each such right will be deemed an ongoing right that it may assert at any time or at various time prior to the expiration of the exchange offer.
Expiration Date; Extensions; Amendment; Termination
The exchange offer will expire at 5:00 p.m., New York City time, on , 2017, unless, in our sole discretion, we decide to extend it. In the case of any extension, we will notify the exchange agent orally, promptly confirmed in writing, or in writing of any extension. We will also notify the registered holders of unregistered notes
of the extension by means of a press release or other public announcement no later than 9:00 a.m., New York City time, on the business day after the previously scheduled expiration date. During any such extensions, all unregistered notes previously tendered will remain subject to the exchange offer, and we may accept them for exchange.
If any of the conditions or events described above under “—Conditions of the Exchange Offer” occur, we reserve the right, in our sole discretion by giving written notice of such delay, extension or termination to the exchange agent before 9:00 a.m. New York City time on the first business day following the previously scheduled expiration date,
· to delay accepting for exchange any unregistered notes,
· to extend the exchange offer, or
· to terminate the exchange offer.
Subject to the terms of the registration rights agreement, we also reserve the right to amend the terms of the exchange offer in any manner.
Any such delay in acceptance, extension, termination or amendment will be followed promptly by notice thereof via a press release or other public announcement to holders of the unregistered notes. If we amend the exchange offer in a manner that we determine to constitute a material change, we will promptly disclose such amendment by means of a prospectus supplement that will be distributed to holders of the unregistered notes. Depending upon the significance of the amendment and the manner of disclosure to holders, we may extend the exchange offer. If an amendment constitutes a material change to the exchange offer, including the waiver of a material condition, we will extend the exchange offer, if necessary, to remain open for at least five business days after the date of the amendment. In the event of any increase or decrease in the consideration we are offering for the unregistered notes or in the percentage of unregistered notes being sought by us, we will extend the exchange offer to remain open for at least ten business days after the date we provide notice of such increase or decrease to the registered holders of unregistered notes.
Interest on the Exchange Notes
The exchange notes will accrue interest from the last interest payment date on which interest was paid on the unregistered notes surrendered in exchange therefor (i.e., June 15, 2017). Interest will be paid on the exchange notes semi-annually on June 15 and December 15 of each year to holders of record of the exchange notes as of the preceding June 1 and December 1, respectively, with the next interest payment date being December 15, 2017.
Resale of Exchange Notes
Based upon existing interpretations of the staff of the SEC set forth in several no-action letters issued to third parties unrelated to us, we believe that the exchange notes issued pursuant to the exchange offer in exchange for the unregistered notes may be offered for resale, resold and otherwise transferred by their holders, without complying with the registration and prospectus delivery provisions of the Securities Act, provided that:
· you are not our “affiliate,” as defined in Rule 405 under the Securities Act;
· any exchange notes to be received by you will be acquired in the ordinary course of your business;
· you are not participating in, do not intend to participate in or have any arrangement or understanding with any person to participate in the distribution of the exchange notes;
· if you are a broker-dealer, you will receive exchange notes for your own account in exchange for unregistered notes that were acquired as a result of market-making activities or other trading activities and that you will deliver a prospectus in connection with any resale of such exchange notes; and
· you are not acting on behalf of any person or entity that could not truthfully make these representations.
If you wish to participate in the exchange offer, you will be required to make these representations to us in the letter of transmittal.
If you are a broker-dealer that receives exchange notes in exchange for unregistered notes held for your own account, as a result of market-making or other trading activities, you must acknowledge by way of the letter of transmittal that you will deliver a prospectus in connection with any resale of the exchange notes. The letter of transmittal states that by so acknowledging and by delivering a prospectus, you will not be deemed to admit that you are an “underwriter” within the meaning of the Securities Act. This prospectus, as it may be amended or supplemented from time to time, may be used by any broker-dealers in connection with resales of exchange notes received in exchange for unregistered notes. We have agreed that, for a period ending on the earlier of 180 days after the date of this prospectus and the date on which a broker-dealer is no longer required to deliver a prospectus, we will make this prospectus and any amendment or supplement to this prospectus available to any such broker-dealer for use in connection with any resale. Please note that this prospectus may not meet the requirements of the SEC for a resale prospectus for all purposes and may require additional information for resales not meeting these requirements.
Any holder that is an affiliate of ours or that does not acquire exchange notes in the ordinary course of business or that tenders unregistered notes in the exchange offer for the purpose of participating in a distribution:
· may not rely on the applicable interpretation of the SEC staff’s position contained in Exxon Capital Holdings Corp., SEC No-Action Letter (April 13, 1988), Morgan, Stanley & Co., Inc., SEC No-Action Letter (June 5, 1991) and Shearman & Sterling, SEC No-Action Letter (July 2, 1993); and
· must comply with the registration and prospectus delivery requirements of the Securities Act in connection with a secondary resale transaction.
Procedures for Tendering
The term “holder” with respect to the exchange offer means any person in whose name unregistered notes are registered on our agent’s books or any other person who has obtained a properly completed bond power from the registered holder, or any person whose unregistered notes are held of record by DTC who desires to deliver such unregistered notes by book-entry transfer at DTC. Except in limited circumstances, only a DTC participant listed on a DTC securities position listing with respect to the unregistered notes may tender its unregistered notes in the exchange offer.
To tender unregistered notes in the exchange offer, you must comply with one of the following prior to the expiration of the exchange offer:
· complete, sign and date the letter of transmittal and any other documents required by the letter of transmittal, have the signature(s) on the letter of transmittal guaranteed if required by the letter of transmittal, and mail or otherwise deliver the letter of transmittal and any other documents required by the letter of transmittal to the exchange agent at the address set forth below under “—Exchange Agent”; or
· complete the DTC’s ATOP procedures as described below.
In addition, either:
· the exchange agent must receive any corresponding certificate or certificates representing unregistered notes prior to the expiration date, if any;
· the exchange agent must receive a confirmation of book-entry transfer of unregistered notes into the exchange agent’s DTC account and a properly transmitted agent’s message as described below prior to the expiration date; or
· you must comply with the guaranteed delivery procedures described below.
The tender by a holder of unregistered notes will constitute an agreement between such holder and us in accordance with the terms and subject to the conditions set forth in this prospectus and in the letter of transmittal. If less than all the unregistered notes held by a holder of unregistered notes are tendered, a tendering holder should fill in the amount of unregistered notes being tendered in the specified box on the letter of transmittal. The entire amount of unregistered notes delivered to the exchange agent will be deemed to have been tendered unless otherwise indicated.
The method of delivery of unregistered notes, the letter of transmittal and all other required documents or transmission of an agent’s message to the exchange agent is at the election and risk of the holder. Instead of delivery by mail, we recommend that holders use an overnight or hand delivery service. In all cases, you should allow sufficient time to assure timely delivery to the exchange agent prior to the expiration of the exchange offer. You should not send letters of transmittal or unregistered notes to us. Delivery of documents to DTC will not constitute delivery to the exchange agent.
If you are a beneficial owner of unregistered notes that are registered in the name of a broker, dealer, commercial bank, trust company or other nominee and you wish to tender your unregistered notes, you should contact the registered holder promptly and instruct the registered holder to tender on your behalf. If you wish to tender on your own behalf, you must, prior to completing and executing the letter of transmittal and delivering your unregistered notes, either:
· make appropriate arrangements to register ownership of the unregistered notes in your name; or
· obtain a properly completed bond power from the registered holder.
The transfer of record ownership may take considerable time and may not be completed prior to the expiration date.
Signatures on a letter of transmittal or a notice of withdrawal as described in “—Withdrawal of Tenders” below, as the case may be, must be guaranteed by a member firm of a registered national securities exchange or of the Financial Industry Regulatory Authority, a commercial bank or trust company having an office or correspondent in the United States or an “eligible guarantor institution” within the meaning of Rule 17Ad-15 under the Exchange Act, unless the unregistered notes tendered pursuant thereto are tendered:
· by a registered holder of the unregistered notes who has not completed the box entitled “Special Registration Instructions” or “Special Delivery Instructions” on the letter of transmittal; or
· for the account of an “eligible guarantor institution.”
If the letter of transmittal is signed by a person other than the registered holder of any unregistered notes listed therein, the unregistered notes must be endorsed or accompanied by appropriate bond powers which authorize the person to tender the unregistered notes on behalf of the registered holder, in either case signed as the name of the registered holder or holders appears on the unregistered notes. If the letter of transmittal or any unregistered notes or bond powers are signed by trustees, executors, administrators, guardians, attorneys-in-fact, officers of corporations or others acting in a fiduciary or representative capacity, such persons should so indicate when signing and, unless waived by us, evidence satisfactory to us of their authority to so act must be submitted with the letter of transmittal.
The exchange agent and DTC have confirmed that any financial institution that is a participant in DTC’s system may use DTC’s ATOP to tender unregistered notes. DTC participants may, instead of physically completing and signing the letter of transmittal and delivering it to the exchange agent, electronically transmit their acceptance of the exchange offer by causing DTC to transfer the unregistered notes to the exchange agent. DTC will then send an agent’s message to the exchange agent.
An “agent’s message” is a message, transmitted by DTC and received by the exchange agent and forming a part of the book-entry confirmation, stating that (i) DTC has received instructions from the participant to tender the unregistered notes that are the subject of the book-entry confirmation, (ii) the participant has received and agrees to be bound by the letter of transmittal, or, in the case of an agent’s message relating to guaranteed delivery, that such participant has received and agrees to be bound by the notice of guaranteed delivery and (iii) we may enforce such agreement against the participant.
We will determine in our sole discretion all the questions as to the validity, form, eligibility (including time of receipt), acceptance and withdrawal of the tendered unregistered notes. Our determinations will be final and binding. We reserve the absolute right to reject any and all unregistered notes not validly tendered or any unregistered notes our acceptance of which would, in the opinion of our counsel, be unlawful. We also reserve the absolute right to waive any defects or irregularities of tender as to particular unregistered notes. Our interpretation of the terms and conditions of the exchange offer, including the instructions in the letter of transmittal, will be final and binding on all parties. Unless waived, any defects or irregularities in connection with tenders of unregistered notes must be cured within such time as we will determine. Neither we, the exchange agent nor any other person shall be under any duty to give notification of defects or irregularities with respect to tenders of unregistered notes nor shall any of
them incur any liability for failure to give such notification. Tenders of unregistered notes will not be deemed to have been made until such defects or irregularities have been cured or waived. Any unregistered notes received by the exchange agent that are not properly tendered and as to which the defects or irregularities have not been cured or waived will be returned without cost by the exchange agent to the tendering holder of such unregistered notes unless otherwise provided in the letter of transmittal, promptly following the expiration or termination of the exchange offer.
In addition, we reserve the right in our sole discretion:
· to purchase or make offers for any unregistered notes that remain outstanding subsequent to the expiration date; and
· to the extent permitted by applicable law, purchase unregistered notes in the open market, in privately negotiated transactions or otherwise.
The terms of any such purchases or offers may differ from the terms of the exchange offer.
Acceptance and Delivery
Upon satisfaction or waiver of all of the conditions to the exchange offer, we will accept, promptly after the expiration of the exchange offer, all unregistered notes that have been validly tendered and not validly withdrawn. We will issue the exchange notes promptly after the expiration of the exchange offer and the acceptance of the unregistered notes. We will be deemed to have accepted for exchange validly tendered unregistered notes when and if we have given oral, promptly confirmed in writing, or written notice of acceptance to the exchange agent.
In all cases, we will issue exchange notes for unregistered notes that we have accepted for exchange only after the exchange agent receives, prior to 5:00 p.m., New York City time, on the expiration date:
· a properly completed, signed and dated letter of transmittal and any other documents required by the letter of transmittal or a properly transmitted agent’s message; and
· certificates for the original unregistered notes or a confirmation of book-entry transfer of such unregistered notes into the exchange agent’s account at DTC.
Book-Entry Delivery Procedures
Promptly after the date of this prospectus, the exchange agent will establish an account for the unregistered notes at DTC for purposes of facilitating the exchange offer. Any financial institution that is a participant in DTC’s system may make book-entry delivery of the unregistered notes by causing DTC to transfer those unregistered notes into the exchange agent’s account at DTC in accordance with DTC’s procedures for such transfer. To be timely, book-entry delivery of outstanding notes requires receipt of a confirmation of a book-entry transfer prior to the expiration of the exchange offer. In addition, although delivery of outstanding notes may be effected through book-entry transfer into the exchange agent’s account at DTC, the letter of transmittal, together with any required signature guarantees and any other required documents, or an agent’s message in connection with a book-entry transfer, must, in any case, be delivered or transmitted to and received by the exchange agent prior to the expiration of the exchange offer to receive exchange notes for tendered unregistered notes, or the guaranteed delivery procedure described below must be complied with. Tender will not be deemed made until such documents are received by the exchange agent. Delivery of documents to DTC does not constitute delivery to the exchange agent.
Guaranteed Delivery Procedures
Holders who wish to tender their unregistered notes and:
· who cannot deliver their unregistered notes, the letter of transmittal, or any other required documents to the exchange agent prior to the expiration of the exchange offer; or
· who cannot comply with DTC’s ATOP procedures before the expiration of the exchange offer,
may tender their unregistered notes if:
· the tender is made through an eligible institution;
· before the expiration of the exchange offer, the exchange agent receives from the eligible institution either a properly completed and duly executed notice of guaranteed delivery in the form accompanying this prospectus, by facsimile transmission, mail or hand delivery, or a properly transmitted agent’s message in lieu of notice of guaranteed delivery:
· setting forth the name and address of the holder and the registered number(s), the certificate number or numbers of the unregistered notes tendered and the principal amount of unregistered notes tendered;
· stating that the tender offer is being made by guaranteed delivery;
· guaranteeing that, within three business days after expiration of the exchange offer, the letter of transmittal, or facsimile of the letter of transmittal, together with the unregistered notes tendered or a book-entry confirmation, and any other documents required by the letter of transmittal will be deposited by the eligible institution with the exchange agent; and
· the exchange agent receives the properly completed and executed letter of transmittal as well as all tendered unregistered notes in proper form for transfer or a book-entry confirmation of the transfer of the unregistered notes into the exchange agent’s DTC account, and all other documents required by the letter of transmittal, within three business days after expiration of the exchange offer.
Upon request to the exchange agent, a notice of guaranteed delivery will be sent to holders who wish to tender their unregistered notes according to the guaranteed delivery procedures set forth above.
Withdrawal of tenders
Except as otherwise provided herein, tenders of unregistered notes may be withdrawn at any time prior to 5:00 p.m., New York City time, on , 2017, the expiration date of the exchange offer, unless we decide to extend the exchange offer in our sole discretion.
For a withdrawal to be effective:
· the exchange agent must receive a written notice, which may be by facsimile transmission or letter, of withdrawal at the address set forth below under “—Exchange Agent”; or
· holders must comply with the appropriate ATOP procedures.
Any notice of withdrawal must:
· specify the name of the person who tendered the unregistered notes to be withdrawn;
· identify the unregistered notes to be withdrawn, including the certificate number or numbers and principal amount of the unregistered notes to be withdrawn;
· be signed by the person who tendered the unregistered notes in the same manner as the original signature on the letter of transmittal, including any required signature guarantees; and
· specify the name in which the unregistered notes are to be re-registered, if different from that of the withdrawing holder.
If certificates for unregistered notes have been delivered or otherwise identified to the exchange agent, then, prior to the release of such certificates, you must also submit:
· the serial numbers of the particular certificates to be withdrawn; and
· a signed notice of withdrawal with signatures guaranteed by an eligible institution unless you are an eligible guarantor institution.
If unregistered notes were tendered pursuant to the DTC’s book-entry procedures, any notice of withdrawal must:
· specify the name and number of the account at DTC from which the unregistered notes were tendered;
· specify the name and number of the account at DTC to be credited with the withdrawn unregistered notes; and
· otherwise comply with the ATOP procedures.
We will determine all questions as to the validity, form and eligibility (including time of receipt) for such withdrawal notices, and our determination shall be final and binding on all parties.
Any unregistered notes so withdrawn will be deemed not to have been validly tendered for purposes of the exchange offer, and no exchange notes will be issued with respect thereto unless the unregistered notes so withdrawn are validly re-tendered. Any unregistered notes that have been tendered but that are not accepted for exchange will be returned to the holder without cost to such holder promptly after withdrawal. Properly withdrawn unregistered notes may be re-tendered by following the procedures described above under “—Procedures for Tendering” at any time prior to the expiration of the exchange offer.
Consequences of Failure to Exchange
If you do not tender your unregistered notes to be exchanged in this exchange offer, they will remain “restricted securities” within the meaning of Rule 144(a)(3) of the Securities Act. Accordingly, they may be resold only if:
· registered pursuant to the Securities Act;
· an exemption from registration is available; or
· neither registration nor an exemption is required by law; and
they shall continue to bear a legend restricting transfer in the absence of registration or an exemption therefrom.
As a result of the restrictions on transfer and the availability of the exchange notes, the unregistered notes are likely to be much less liquid than before the exchange offer. Following the consummation of the exchange offer, in general, holders of unregistered notes will have no further registration rights under the registration rights agreement.
Exchange Agent
U.S. Bank National Association has been appointed as the exchange agent for the exchange of the unregistered notes. Questions and requests for assistance relating to the exchange of the unregistered notes should be directed to the exchange agent addressed as follows:
U.S. Bank National Association
Corporate Trust Services
111 Fillmore Avenue
St. Paul, Minnesota 55107
Telephone number: (800) 934-6802
Facsimile number (for Eligible Institutions only): (651) 466-7367
Fees and Expenses
We will bear the expenses of soliciting tenders pursuant to the exchange offer. The principal solicitation for tenders pursuant to the exchange offer is being made by electronic transmission.
Additional solicitations may be made by our officers and regular employees and our affiliates in person, by telecopy, mail or telephone.
We will not make any payments to brokers, dealers or other persons soliciting acceptances of the exchange offer. We, however, will pay the exchange agent reasonable and customary fees for its services and will reimburse the exchange agent for its related reasonable out-of-pocket expenses and accounting and legal fees. We may also pay brokerage houses and other custodians, nominees and fiduciaries the reasonable out-of-pocket expenses incurred by them in forwarding copies of this prospectus, letters of transmittal and related documents to the beneficial owners of the unregistered notes and in handling or forwarding tenders for exchange.
We will pay all transfer taxes, if any, applicable to the exchange of unregistered notes pursuant to the exchange offer. The tendering holder, however, will be required to pay any transfer taxes whether imposed on the registered holder or any other person, if:
· exchange notes or unregistered notes for principal amounts not tendered or accepted for exchange are to be registered in the name of any person other than the registered holder of unregistered notes tendered;
· tendered unregistered notes are registered in the name of any person other than the person signing the letter of transmittal; or
· a transfer tax is imposed for any reason other than the exchange of unregistered notes under the exchange offer.
If satisfactory evidence of payment of such taxes or exemption therefrom is not submitted with the letter of transmittal, the amount of such transfer taxes will be billed directly to such tendering holder.
Accounting Treatment
We will record the exchange notes in our accounting records at the same carrying value as the unregistered notes, which is the aggregate principal amount, net of unamortized discount, as reflected in our accounting records on the date of the exchange, as the terms of the exchange notes are substantially identical to the terms of the unregistered notes. Accordingly, we will not recognize any gain or loss for accounting purposes upon the consummation of the exchange offer. We will capitalize the expenses relating to the exchange offer.
Other
Participating in the exchange offer is voluntary, and you should carefully consider whether to accept. You are urged to consult your financial and tax advisors in making your own decision on what action to take.
We may in the future seek to acquire untendered unregistered notes in open market or privately negotiated transactions, through subsequent exchange offers or otherwise. We have no present plans to acquire any unregistered notes that are not tendered in the exchange offer.
DESCRIPTION OF OTHER INDEBTEDNESS
Operating Partnership’s Secured Credit Facility
Our operating partnership has a $575 million secured credit facility, with a $200 million letter of credit sub-facility. The secured credit facility matures in October 2018. The obligations under this credit facility are secured by substantially all assets of the operating partnership, the general partner and certain subsidiaries of the operating partnership but specifically excluding (a) assets that are subject to the operating partnership’s accounts receivable securitization facility, (b) the general partner’s equity interest in Ferrellgas Partners and (c) equity interests in certain unrestricted subsidiaries. The obligations under the secured credit facility are guaranteed by our general partner and all of our subsidiaries, other than certain special purpose subsidiaries formed for use in connection with accounts receivables securitizations and certain immaterial subsidiaries. Borrowings under our secured credit facility will be structurally senior to the exchange notes.
As of April 30, 2017, we had total borrowings outstanding under our secured credit facility of $213.6 million, of which $175.2 million was classified as long-term debt. Additionally, the operating partnership had $237.9 million of available borrowing capacity under the secured credit facility as of April 30, 2017.
Borrowings outstanding at April 30, 2017 under the secured credit facility had a weighted average interest rate of 5.5%. All borrowings under the secured credit facility bear interest, at our option, at a rate equal to either:
· for Base Rate Loans or Swing Line Loans, the Base Rate, which is defined as the higher of i) the federal funds rate plus 0.50%, ii) Bank of America’s prime rate; or iii) the Eurodollar Rate plus 1.00%; plus a margin varying from 0.75% to 3.00%, depending on our leverage ratio; or
· for Eurodollar Rate Loans, the Eurodollar Rate, which is defined as the LIBOR Rate plus a margin varying from 1.75% to 4.00%, depending on our leverage ratio.
As of April 30, 2017, the federal funds rate and Bank of America’s prime rate were 0.89% and 4.00%, respectively. As of April 30, 2017, the one-month and three-month Eurodollar Rates were 1.00% and 1.17%, respectively.
In addition, an annual commitment fee is payable at a per annum rate ranging from 0.35% to 0.50% times the actual daily amount by which the secured credit facility exceeds the sum of (i) the outstanding amount of revolving credit loans and (ii) the outstanding amount of letter of credit obligations.
Letters of credit outstanding at April 30, 2017 totaled $123.5 million and were used primarily to secure insurance arrangements and to a lesser extent, product purchases. At April 30, 2017, we had available letter of credit remaining capacity of $76.5 million.
All standby letter of credit commitments under our secured credit facility bear a per annum rate varying from 1.75% to 4.00%, depending on our leverage ratio (as of April 30, 2017, the rate was 3.5%), times the daily maximum amount available to be drawn under such letter of credit. Letter of credit fees are computed on a quarterly basis in arrears.
The secured credit facility contains various affirmative and negative covenants and default provisions, as well as requirements with respect to the maintenance of specified financial ratios and limitations on the making of loans and investments.
In particular, our secured credit facility requires the operating partnership to maintain:
· a ratio of Consolidated Funded Senior Secured Indebtedness at a quarter end to Consolidated EBITDA of the operating partnership and its restricted subsidiaries on a consolidated basis for the four quarters then ended of 2.75 to 1.00 or less;
· a ratio of Consolidated EBITDA to Consolidated Interest Charges, in each case, of the operating partnership and its restricted subsidiaries on a consolidated basis for the four quarters then ended to be no less than 1.75 to 1.00 for the quarters ending on or before April 30, 2018 and no less than 2.50 to 1.00 for the quarters ending after April 30, 2018; and
· a ratio of Consolidated Funded Indebtedness at a quarter end to Consolidated EBITDA for the four quarters then ended, in each case, of the operating partnership and its restricted subsidiaries on a consolidated basis of 7.75 to 1.00 or less for the quarters ending on or before April 30, 2018 and 5.50 to 1.00 or less for the quarters ending after April 30, 2018.
Existing Senior Notes
The operating partnership has a total of $1.475 billion aggregate principal amount of senior notes outstanding, consisting of $500 million aggregate principal amount of its 6.50% Senior Notes due 2021, $475 million aggregate principal amount of its 6.75% Senior Notes due 2022 and $500 million aggregate principal amount of its 6.75% senior notes due 2023. The operating partnership’s senior notes are unsecured and are guaranteed by the subsidiaries of the operating partnership that guarantee the operating partnership’s obligations under its secured credit facility. The operating partnership’s senior notes will be structurally senior to the exchange notes offered hereby.
Ferrellgas Partners has $357 million aggregate principal amount of 85/8% Senior Notes due 2020 outstanding, consisting of $182 million aggregate principal amount of the original notes and $175 million aggregate principal amount of the unregistered notes. The original notes and the unregistered notes have substantially the same terms as the exchange notes, except as described herein with respect to the unregistered notes. See “Description of the Exchange Notes—Brief Description of the Notes.”
The agreements governing our notes contain various negative and affirmative covenants that limit our ability to, among other things:
· incur additional indebtedness;
· engage in transactions with affiliates;
· create liens on our assets;
· sell assets;
· make restricted payments;
· enter into business combinations and transactions involving the sale of all or substantially all of our assets; and
· engage in other lines of business.
In the event of a default under our notes, the holders of each series of our notes may accelerate the maturity thereof and cause all outstanding amounts thereunder to become immediately due and payable.
We are permitted to make quarterly cash distributions to our partners so long as each distribution does not exceed a specified amount, we meet a specified financial ratio and no default exists or would result from such distribution.
Other Financial Obligations
The operating partnership utilizes an accounts receivable securitization facility for the purpose of providing additional short-term working capital funding, especially during the winter heating months. This facility was entered into during January 2012 and matures on the earlier of the secured credit facility maturity date or July 29, 2019. As part of this facility, we transfer an interest in a pool of our trade accounts receivable to Ferrellgas Receivables, LLC, our wholly-owned, unconsolidated, qualifying special purpose subsidiary, which in turn sells this interest to Wells Fargo Bank, N.A., Fifth Third Bank and SunTrust Bank.
We do not provide any guarantee or similar support with respect to the collectability of these accounts receivables. We remit daily to Ferrellgas Receivables, LLC funds collected on its pool of trade accounts receivables. The level of funding available under the facility is currently limited to $225 million during the months of January and February, $175 million during the months of March, April, November and December and $145 million for all other months, depending on available undivided interests in our accounts receivable from certain customers. As of April 30, 2017, $143.3 million of trade accounts receivable had been sold to Ferrellgas Receivables, LLC, .and we had received cash proceeds of $91.0 million related to such sale of our trade accounts receivable, with no
remaining capacity to receive additional proceeds. As of April 30, 2017, the weighted average cost for the sale was 3.0%.
Additionally, we maintain various non-cancelable operating leases with respect to property, computers, light and medium duty trucks, tractors and trailers. The following table summarizes our future minimum rental payments as of April 30, 2017. This summary also presents the buyout amounts necessary to purchase the underlying assets at the end of the lease terms, should we elect to do so.
|
|
|
Future minimum rental and buyout amounts by fiscal year |
|
|
| ||||||||||||||
|
(in thousands) |
|
2017 |
|
2018 |
|
2019 |
|
2020 |
|
2021 |
|
Thereafter |
| ||||||
|
Operating lease obligations |
|
$ |
14,581 |
|
$ |
41,663 |
|
$ |
31,369 |
|
$ |
23,869 |
|
$ |
18,083 |
|
$ |
23,581 |
|
|
Operating lease buyouts |
|
$ |
1,528 |
|
$ |
3,444 |
|
$ |
4,352 |
|
$ |
2,892 |
|
$ |
3,302 |
|
$ |
10,743 |
|
DESCRIPTION OF THE EXCHANGE NOTES
Ferrellgas Partners, L.P. and Ferrellgas Partners Finance Corp., as co-issuers, issued the original notes and the unregistered notes and will issue the exchange notes under an Indenture dated as of April 13, 2010 among themselves and U.S. Bank National Association, as trustee, as supplemented by the First Supplemental Indenture thereto dated as of April 13, 2010 and the Second Supplemental Indenture thereto dated as of January 30, 2017 (collectively, the “indenture”). The terms of the exchange notes to be issued in the exchange offer are identical in all material respects to those of the unregistered notes, except that the exchange notes will have been registered under the Securities Act, the certificates for the exchange notes will not bear legends restricting their transfer and the exchange notes will not have registration rights or any rights to additional interest, as the exchange offer satisfies our obligations under the registration rights agreement with respect to the unregistered notes. The terms of the exchange notes include those stated in the indenture and those made part of the indenture by reference to the Trust Indenture Act of 1939.
The following description is a summary of the material provisions of the indenture. It does not restate the indenture in its entirety. We urge you to read the indenture because it, and not this description, defines your rights as noteholders. A copy of the indenture has been filed as an exhibit to the registration statement of which this prospectus is a part. See “Where You Can Find More Information.” The registered holder of an exchange note will be treated as the owner of it for all purposes. Only registered holders of notes will have rights under the indenture.
Some of the terms used in this description are defined in the section entitled “—Certain Definitions.” For purposes of this description:
· the “partnership” refers to Ferrellgas Partners, L.P.;
· the words “we,” “us,” “our” and “ourselves” refer to Ferrellgas Partners, L.P. and Ferrellgas Partners Finance Corp., the co-issuers of the notes;
· the “operating partnership” refers to Ferrellgas, L.P.;
· the “general partner” refers to Ferrellgas, Inc.; and
· The “notes” refers to, collectively, the exchange notes to be issued in the exchange offer described in this prospectus, any unregistered notes that remain outstanding after the exchange offer and the original notes.
Brief Description of the Notes
The exchange notes will be our general unsecured joint and several obligations and will:
· rank equally with all of our existing and future senior unsecured indebtedness, including the original notes, any unregistered notes that are not exchange pursuant to the exchange offer and trade payables;
· rank senior to any of our future indebtedness that expressly provides it is subordinated to the notes;
· be effectively junior to all of our future secured indebtedness, to the extent of the value of the assets securing such debt; and
· be structurally subordinated to all existing and future indebtedness and other obligations of any of our subsidiaries, including any borrowings under the operating partnership’s secured credit facility and the operating partnership’s outstanding senior notes.
The partnership is a holding company for its subsidiaries and has no material operations or assets other than its interests in its consolidated subsidiaries, including the operating partnership. Accordingly, the partnership is dependent upon the distribution of the earnings of its consolidated subsidiaries, including the operating partnership, to service its debt obligations, including the notes.
Because the notes will be structurally subordinated to the indebtedness of the operating partnership and its subsidiaries, noteholders generally will have no recourse to the operating partnership or any of its subsidiaries or their assets for amounts due under the notes. Noteholders may, however, have indirect recourse to the extent the partnership has rights as a holder of equity interests in the operating partnership and its subsidiaries. In addition, the noteholders will not have any right to require the operating partnership to make distributions to the partnership.
Furthermore, noteholders generally will have no recourse to our assets which are provided as security to other indebtedness other than such rights that any other unsecured creditor may have to such assets during a bankruptcy or other insolvency proceeding. See “Risk Factors.”
We issued $280,000,000 aggregate principal amount of our 85/8% Senior Notes due 2020 in April 2010 and subsequently redeemed $98,000,000 in principal amount of those notes, leaving $182,000,000 aggregate principal amount of the 85/8% Senior Notes due 2020 outstanding prior to the issuance of the unregistered notes (referred to herein as the “original notes”). We issued an additional $175,000,000 aggregate principal amount of our 85/8% Senior Notes due 2020 on January 30, 2017 (referred to herein as the “unregistered notes”), all of which remain outstanding, resulting in $357,000,000 aggregate principal amount of 85/8% Senior Notes due 2020 currently outstanding.
The exchange notes have substantially the same terms as the original notes and the unregistered notes, except, with respect to the unregistered notes, as described in this prospectus. The exchange notes will be treated as a single series with, and will vote as one class with, the original notes and any unregistered notes that are not exchange pursuant to the exchange offer. However, because the unregistered notes were issued with original issue discount (“OID”) for U.S. federal income tax purposes, the exchange notes will be deemed to have been issued with OID and therefore will have a different CUSIP number from that of the original notes and will not be fungible with the original notes, which may cause the exchange notes to trade at prices that are different from those of the original notes. See “Risk Factors—Risks Relating to the Exchange Offer and the Exchange Notes—The exchange notes will not be fungible with the original notes bearing substantially the same terms.”
Principal, Maturity and Interest
The exchange notes:
· will be issued in registered form, without coupons, and in denominations of $2,000, or in integral multiples of $1,000 in excess thereof;
· will accrue interest at the annual rate of 85/8% from and including the last interest payment date on which interest was paid on the unregistered notes (i.e., June 15, 2017), which interest will be computed on the basis of a 360-day year comprised of twelve 30-day months;
· will pay interest semi-annually in arrears on June 15 and December 15 to holders of record on the immediately preceding June 1 and December 1, commencing December 15, 2017; and
· will mature on June 15, 2020.
We do not intend to list the exchange notes on any securities exchange or to seek approval for quotations of the notes through any automated quotation system.
We may issue additional notes from time to time after the exchange offer as part of the same series of notes or in one or more additional series. Any offering of additional notes is subject to the covenant described below in the section entitled “—Certain Covenants—Limitation on Additional Indebtedness.” The notes and any additional notes later issued under the indenture as part of the same series will be treated as a single class for all purposes under the indenture, including waivers, amendments, redemptions and offers to purchase.
We will pay principal and interest on the notes at our office or agency, which we maintain in New York City. At our option, we may make payments of interest by check mailed to the noteholders at their respective addresses as set forth in the register of notes. All payments with respect to global notes, however, will be made by wire transfer of immediately available funds to the accounts specified by the holders of the global notes. Until otherwise designated by us, our office or agency in New York will be the office of the trustee maintained for payment purposes.
Optional Redemption
We have the right to redeem the notes, in whole or in part, upon not less than 30 nor more than 60 days’ notice, at the redemption prices (expressed in percentages of principal amount) listed in the table below, plus accrued and unpaid interest on the notes to the applicable redemption date, if redeemed during the twelve months beginning on June 15 of the years indicated in the table below:
|
Year |
|
Percentage |
|
|
2017 |
|
101.438 |
% |
|
2018 and thereafter |
|
100.000 |
% |
Mandatory Redemption; Open Market Purchases
We are not required to make any mandatory redemption or sinking fund payments with respect to the notes. We may at any time and from time to time purchase notes in the open market or otherwise.
Offers to Purchase; Repurchase at the Option of the Noteholders
We may be required to offer to purchase the notes if there is a change in control of, or specified asset sales by, the partnership.
Change of Control Offer
The indenture defines the term “change of control.” Upon the occurrence of a change of control, each noteholder will have the right to require us to repurchase all or any part (equal to $2,000 or an integral multiple of $1,000 in excess thereof) of that holder’s notes pursuant to a change of control offer on the terms set forth in the indenture. In a change of control offer, we will offer a change of control payment in cash equal to 101% of the aggregate principal amount of the notes or portion of notes validly tendered for payment, plus accrued and unpaid interest to the date of purchase. Generally, a change of control would occur when:
(1) there is a sale, lease, conveyance or other disposition of all or substantially all of the assets of the partnership or the operating partnership to any entity other than to a Related Party; in this regard, the meaning of “all or substantially all” varies according to the facts and circumstances of the subject transaction and has no clearly established meaning under New York law, which is the law that governs the indenture; therefore, in some transactions it may be unclear whether a change of control has occurred;
(2) there is a liquidation or dissolution of the partnership or our general partner or a successor to the general partner; or
(3) there is any transaction or series of transactions that results in a Person other than a Related Party beneficially owning in the aggregate, directly or indirectly, more than 35% of the voting stock of our general partner or a successor to the general partner and such percentage is more than the percentage of voting stock that is owned by the Related Party or a successor to the Related Party.
Within 30 days following any change of control, we will mail a notice to each noteholder stating that, among other things, a change of control offer is being made, that all notes tendered will be accepted for payment and that any note not tendered will continue to accrue interest. We will identify the amount of the change of control payment and the change of control payment date for the notes. The notice will also include directions for noteholders who elect to have their notes purchased in the change of control offer.
Noteholders will be entitled to withdraw any election to have their notes purchased if the paying agent receives timely and proper notice of such withdrawal. The notice from the partnership to noteholders will describe the requirements for the notice from the noteholders to the paying agent.
We will comply with the requirements of Rule 14e-l under the Exchange Act and any other relevant securities laws applicable to the repurchase of notes in connection with a change of control.
On the change of control payment date, we will, to the extent lawful, accept for payment notes or portions of notes tendered in accordance with the change of control offer; deposit an amount equal to the change of control payment for the notes with the paying agent in respect of all notes or portions of notes properly tendered; and deliver or cause to be delivered to the trustee the notes so accepted together with an officers’ certificate stating the aggregate amount of the notes or portions of notes tendered to us.
The paying agent will promptly mail the change of control payment to each noteholder. The trustee will promptly authenticate and mail to each noteholder a new note equal in principal amount to any unpurchased portion of the notes surrendered. However, each new note will be in a principal amount of $2,000 or an integral multiple of $1,000 in excess thereof. We will publicly announce the results of the change of control offer on or as soon as practicable after the change of control payment date.
We will not be required to make a change of control offer upon a change of control if a third party makes the change of control offer in the manner, at the times and otherwise in compliance with the requirements set forth in the indenture applicable to a change of control offer made by us and purchases all notes properly tendered and not withdrawn under the change of control offer.
The triggering of the purchase right will not constitute an event of default under the indenture. In addition, we may be unable to pay the change of control payment because (1) the agreements governing the operating partnership’s Existing Notes and the Credit Agreement limit the operating partnership’s ability to make distributions to the partnership and (2) we may not have sufficient immediate financial resources to pay cash to the holders of notes upon a repurchase. The failure of the partnership to repurchase the notes upon a change of control offer would constitute an immediate Event of Default under the indenture. See “Risk Factors—We may be unable to repurchase notes upon a change of control; it may be difficult to determine if a change of control has occurred.”
Asset Sales
The indenture defines the term “Asset Sale” and provides that the partnership and, in specified circumstances, its subsidiaries that are Restricted Subsidiaries, meaning they are not “Unrestricted Subsidiaries,” must comply with restrictions applicable to an Asset Sale. Briefly, an Unrestricted Subsidiary has no Indebtedness or any other obligation that, directly or indirectly, is guaranteed by or obligates in any way the partnership.
The partnership and its Restricted Subsidiaries may complete an Asset Sale if the partnership or its Restricted Subsidiary, as the case may be, receives consideration at the time of the Asset Sale at least equal to the fair market value, as determined in good faith by an authorized financial officer of our general partner, of the assets sold or otherwise disposed of, and, if such Asset Sale involves assets with a fair market value in excess of $10 million, then at least 75% of the consideration received by the partnership or the Restricted Subsidiary is in the form of cash. For purposes of determining the amount of cash received in an Asset Sale, the following will be deemed to be cash:
(1) the amount of any liabilities on the partnership’s or any Restricted Subsidiary’s balance sheet that are assumed by the transferee of the assets; and
(2) the amount of any notes or other obligations received by the partnership or the Restricted Subsidiary from the transferee that is converted within 180 days by the partnership or the Restricted Subsidiary into cash, to the extent of the cash received.
Furthermore, the 75% limitation will not apply to any Asset Sale in which the cash portion of the consideration received is equal to or greater than the after-tax proceeds would have been had the Asset Sale complied with the 75% limitation.
If the partnership or any of its Restricted Subsidiaries receives Net Proceeds exceeding $20 million from one or more Asset Sales in any fiscal year, then within 410 days after the date the aggregate amount of Net Proceeds exceeds $20 million, the partnership or any of its Restricted Subsidiaries must apply the amount of such Net Proceeds either (1) to reduce Indebtedness of the partnership or any of its Restricted Subsidiaries, with a permanent reduction of availability in the case of revolving Indebtedness, or (2) to make an investment in assets or capital expenditures useful to the partnership’s or any of its Subsidiaries’ business as in effect on April 13, 2010 or businesses related or ancillary thereto. Any Net Proceeds that are not applied or invested in either of these ways will be considered “Excess Proceeds.”
Pending the final application of any Net Proceeds, the partnership or any Restricted Subsidiary may temporarily reduce borrowings under the Credit Facilities, or otherwise invest the Net Proceeds in any manner that is not prohibited by the indenture.
When the aggregate amount of Excess Proceeds exceeds $20 million, we will make an offer to all noteholders, and holders of other Indebtedness outstanding that is pari passu with the notes containing provisions similar to those set forth in the indenture with respect to offers to purchase or redeem with the proceeds of asset sales, to purchase for cash that number of notes that may be purchased out of the Excess Proceeds at a purchase price equal to 100% of the principal amount of the note plus accrued and unpaid interest to the date of purchase. We will follow the procedures set forth in the indenture and we will comply with the requirements of Rule 14e-l under the Exchange Act and any other applicable securities laws.
To the extent that the aggregate amount of notes tendered in response to our purchase offer is less than the Excess Proceeds, the partnership or any Restricted Subsidiary may use such deficiency for general business
purposes. If the aggregate principal amount of notes and such other pari passu Indebtedness tendered into such Asset Sale Offer exceeds the amount of Excess Proceeds, the trustee shall select the notes and such other pari passu Indebtedness to be purchased on a pro rata basis in proportion to the aggregate principal amount of the notes and such other pari passu Indebtedness tendered in accordance with the procedures for selection and notice of redemption set forth below. Upon completion of the offer to the noteholders, the amount of Excess Proceeds will be reset at zero.
Selection and Notice of Redemption
If less than all the notes are to be redeemed at any time, the trustee will select the notes to be redeemed among the holders of notes pro rata, by lot or in accordance with a method which the trustee considers to be fair and appropriate (in accordance with the procedures of DTC). The trustee must choose in a manner that complies with any legal and stock exchange requirements. Notices of redemption shall be mailed by first class mail at least 10 but not more than 60 days before the redemption date to each holder of notes to be redeemed at its registered address. If any note is to be redeemed in part only, the notice of redemption that relates to that note shall state the portion of the principal amount thereof to be redeemed. A new note in principal amount equal to the unredeemed portion of the note will be issued in the name of the holder of that note upon surrender and cancellation of the original note. On and after the redemption date, interest ceases to accrue on notes or portions of notes called for redemption.
Certain Covenants
The indenture requires us to comply with a number of covenants, including those summarized below.
Limitation on Additional Indebtedness
The partnership and its Restricted Subsidiaries may incur more debt only under specified circumstances. The partnership will not, and will not permit any of its Restricted Subsidiaries to, directly or indirectly, create, incur, issue, assume, guarantee or in any manner become directly or indirectly liable, contingently or otherwise, for the payment, in each case, to “incur,” any Indebtedness, unless at the time of the incurrence and after giving pro forma effect to the receipt and application of the proceeds of the Indebtedness, the Consolidated Fixed Charge Coverage Ratio of the partnership would be greater than 2.00 to 1.00.
In addition to any Indebtedness that may be incurred as set forth above, the partnership and its Restricted Subsidiaries may incur “Permitted Indebtedness.” The term Permitted Indebtedness is defined in the indenture and includes:
(1) Indebtedness outstanding as of April 13, 2010;
(2) Indebtedness of the partnership or a Restricted Subsidiary incurred for the making of expenditures for the improvement or repair, to the extent the improvements or repairs may be capitalized in accordance with GAAP, or additions, including by way of acquisitions of businesses and related assets, to the property and assets of the partnership and its Restricted Subsidiaries, including, without limitation, the acquisition of assets subject to operating leases, Indebtedness incurred under the Credit Facilities, or incurred by assumption in connection with additions, including additions by way of acquisitions or capital contributions of businesses and related assets, to the property and assets of the partnership and its Restricted Subsidiaries; provided, that the aggregate principal amount of this Indebtedness outstanding at any time may not exceed $75 million;
(3) Indebtedness of the partnership or a Restricted Subsidiary (a) incurred for any purpose permitted under the Credit Facilities or (b) owing in respect of any Accounts Receivable Securitization, operating lease, or other off-balance sheet obligation existing on April 13, 2010 that arises because, after April 13, 2010, such off-balance sheet obligations are refinanced with Indebtedness, provided, that the aggregate principal amount of this Indebtedness outstanding under this clause at any time may not exceed an amount equal to the sum of (x) $500 million plus (y) the amount, if any, by which the Borrowing Base as of the date of calculation exceeds the amount of the Borrowing Base as of December 31, 2003;
(4) Indebtedness of the partnership owed to our general partner or an affiliate of our general partner that is unsecured and that is subordinated in right of payment to the notes; provided, that the aggregate principal amount of this Indebtedness outstanding at any time under this clause may not exceed $50 million and this Indebtedness has a final maturity date later than the final maturity date of the notes;
(5) Indebtedness (a) owed by the partnership or any Restricted Subsidiary to the operating partnership or any Restricted Subsidiary or (b) owed by the operating partnership or any Restricted Subsidiary to the partnership or to any other Restricted Subsidiary;
(6) Permitted Refinancing Indebtedness (including, for the avoidance of doubt, Indebtedness incurred as permitted under the Consolidated Fixed Charge Coverage Ratio set forth in the second sentence of this section entitled “— Limitation on Additional Indebtedness”);
(7) the incurrence by the partnership or a Restricted Subsidiary of Indebtedness owing directly to its insurance carriers, without duplication, in connection with the partnership’s, its Subsidiaries’ or its Affiliates’ self-insurance programs or other similar forms of retained insurable risks for their respective businesses, consisting of reinsurance agreements and indemnification agreements, and guarantees of the foregoing, secured by letters of credit; provided, that any Consolidated Fixed Charges associated with the Indebtedness evidenced by the reinsurance agreements, indemnification agreements, guarantees and letters of credit will be included, without duplication, in any determination of the Consolidated Fixed Charge Coverage Ratio test set forth in the second sentence of this section entitled “— Limitation on Additional Indebtedness;”
(8) Indebtedness of the partnership and its Restricted Subsidiaries in respect of Capital Leases, meaning, generally, any lease of any property which would be required to be classified and accounted for as a capital lease on a balance sheet of the lessor; provided, that the aggregate amount of this Indebtedness outstanding at any time may not exceed $30 million;
(9) Indebtedness of the partnership and its Restricted Subsidiaries represented by letters of credit supporting (a) obligations under workmen’s compensation laws, (b) obligations to suppliers of propane or energy commodity derivative providers in the ordinary course of business consistent with past practices, not to exceed $15 million at any one time outstanding, and (c) the repayment of Indebtedness permitted to be incurred under the indenture;
(10) surety bonds and appeal bonds required in the ordinary course of business or in connection with the enforcement of rights or claims of the partnership or any of its Subsidiaries or in connection with judgments that do not result in a “Default” or “Event of Default” (which terms are defined in the section entitled “— Events of Default and Remedies”);
(11) Indebtedness of the partnership or its Restricted Subsidiaries incurred in connection with acquisitions of retail propane businesses in favor of the sellers of such businesses in an aggregate principal amount not to exceed $20 million in any fiscal year and not to exceed $70 million at any one time outstanding; provided, that the principal amount of such Indebtedness incurred in connection with any such acquisition shall not exceed the fair market value of the assets so acquired and, to the extent issued by the partnership, such Indebtedness is expressly subordinated to the notes;
(12) unsecured Indebtedness of the partnership or its Restricted Subsidiaries which is not otherwise a Permitted Indebtedness in an aggregate outstanding amount not to exceed the greater of (a) $50 million and (b) 5% of Consolidated Net Tangible Assets; and
(13) the notes initially issued on April 13, 2010 in the aggregate principal amount of $280 million.
For purposes of determining compliance with this covenant, in the event that an item of Indebtedness meets the criteria of more than one of the categories of Permitted Indebtedness or is entitled to be incurred in compliance with the Consolidated Fixed Charge Coverage Ratio in the first paragraph of this section, the partnership may, in its sole discretion, classify (or later reclassify) in whole or in part such items of Indebtedness in any manner that complies with this covenant, and such item of Indebtedness or a portion thereof may be classified (or later reclassified) in whole or in part as having been incurred under more than one of the applicable clauses of Permitted Indebtedness or in compliance with the Consolidated Fixed Charge Coverage Ratio in the first paragraph of this section.
Limitation on Restricted Payments
The partnership will not, and will not permit any of its Restricted Subsidiaries to, directly or indirectly, make a Restricted Payment, that is, to:
(1) declare or pay any dividend or any other distribution or payment on or with respect to Capital Stock of the partnership or any of its Restricted Subsidiaries or any payment made to the direct or indirect holders, in their
capacities as such, of Capital Stock of the partnership or any of its Restricted Subsidiaries other than (a) dividends or distributions payable solely in Capital Stock of the partnership (excluding Redeemable Capital Stock), or in options, warrants or other rights to purchase Capital Stock of the partnership (excluding Redeemable Capital Stock); (b) dividends or other distributions to the extent declared or paid to the partnership or any Restricted Subsidiary of the partnership; or (c) dividends or other distributions by any Restricted Subsidiary of the partnership to all holders of Capital Stock of that Restricted Subsidiary on a pro rata basis, including, in the case of the operating partnership, to its general partner;
(2) purchase, redeem, defease or otherwise acquire or retire for value any Capital Stock of the partnership or any of its Restricted Subsidiaries, other than any Capital Stock owned by the partnership or a Restricted Subsidiary of the partnership;
(3) make any principal payment on, or purchase, defease, repurchase, redeem or otherwise acquire or retire for value, prior to any scheduled maturity, scheduled repayment, scheduled sinking fund payment or other stated maturity, any subordinated Indebtedness, other than any such Indebtedness owned by the partnership or a Restricted Subsidiary of the partnership; or
(4) make any investment, other than a Permitted Investment, in any entity, unless, at the time of and after giving effect to the proposed Restricted Payment, no Default or Event of Default shall have occurred and be continuing, and the Restricted Payment, together with the aggregate of all other Restricted Payments made by the partnership and its Restricted Subsidiaries during the fiscal quarter during which the Restricted Payment is made, will not exceed:
(A) if the Consolidated Fixed Charge Coverage Ratio of the partnership is greater than 1.75 to 1.00, an amount equal to Available Cash for the immediately preceding fiscal quarter; or
(B) if the Consolidated Fixed Charge Coverage Ratio of the partnership is equal to or less than 1.75 to 1.00, an amount equal to the sum of $50 million, less the aggregate amount of all Restricted Payments made by the partnership and its Restricted Subsidiaries in accordance with this clause during the period ending on the last day of the fiscal quarter of the partnership immediately preceding the date of the Restricted Payment and beginning on the first day of the sixteenth full fiscal quarter immediately preceding the date of the Restricted Payment plus the aggregate net cash proceeds of capital contributions to the partnership from any Person other than a Restricted Subsidiary of the partnership, or issuance and sale of shares of Capital Stock, other than Redeemable Capital Stock, of the partnership to any entity other than to a Restricted Subsidiary of the partnership, in any case made during the period ending on the last day of the fiscal quarter of the partnership immediately preceding the date of the Restricted Payment and beginning on the first day of the sixteenth full fiscal quarter immediately preceding the date of the Restricted Payment.
The Restricted Payment may be made in assets other than cash, in which case the amount will be the fair market value, as determined in good faith by an authorized financial officer of the general partner on the date of the Restricted Payment of the assets proposed to be transferred.
The above provisions will not prohibit:
(1) the payment of any dividend or distribution within 60 days after the date of its declaration if, at the date of declaration, the payment would be permitted as summarized above;
(2) the redemption, repurchase or other acquisition or retirement of any shares of any class of Capital Stock of the partnership or any Restricted Subsidiary of the partnership in exchange for, or out of the net cash proceeds of, a substantially concurrent capital contribution to the partnership from any entity other than a Restricted Subsidiary of the partnership; or issuance and sale of other Capital Stock, other than Redeemable Capital Stock, of the partnership to any entity other than to a Restricted Subsidiary of the partnership; provided, however, that the amount of any net cash proceeds that are utilized for any redemption, repurchase or other acquisition or retirement will be excluded from the calculation of Available Cash; or
(3) any redemption, repurchase or other acquisition or retirement of subordinated Indebtedness in exchange for, or out of the net cash proceeds of, a substantially concurrent capital contribution to the partnership from any entity other than a Restricted Subsidiary of the partnership; or issuance and sale of Indebtedness of the partnership issued to any entity other than a Restricted Subsidiary or the partnership, so long as the Indebtedness is Permitted Refinancing Indebtedness; provided, however, that the amount of any net cash
proceeds that are utilized for any redemption, repurchase or other acquisition or retirement will be excluded from the calculation of Available Cash.
In computing the amount of Restricted Payments previously made for purposes of the Restricted Payments test above, Restricted Payments made under the first point above will be included and Restricted Payments made under the second and third points above shall not be so included.
Limitation on Liens
The partnership will not, and will not permit any of its Restricted Subsidiaries to, incur any liens or other encumbrance, unless the lien is a Permitted Lien or the notes are directly secured equally and ratably with the obligation or liability secured by such lien.
Limitation on Transactions with Affiliates
The partnership will not, and will not permit any of its Restricted Subsidiaries to, directly or indirectly, enter into or suffer to exist any transaction or series of related transactions, including the sale, transfer, disposition, purchase, exchange or lease of assets, property or services, other than as provided for in our partnership agreement or in the operating partnership’s partnership agreement and the other agreements entered into between the partnership or the operating partnership and any of their affiliates, with, or for the benefit of any affiliates of the partnership unless:
(1) the transaction or series of related transactions are between the partnership and its Restricted Subsidiaries or between two Restricted Subsidiaries; or
(2) the transaction or series of related transactions are on terms that are no less favorable to the partnership or the Restricted Subsidiary, as the case may be, than those which would have been obtained in a comparable transaction at such time from an entity that is not an affiliate of the partnership or Restricted Subsidiary, and, with respect to transaction(s) involving aggregate payments or value equal to or greater than $20 million, the partnership shall have delivered an officers’ certificate to the trustee certifying that the transaction(s) is on terms that are no less favorable to the partnership or the Restricted Subsidiary than those which would have been obtained from an entity that is not an affiliate of the partnership or Restricted Subsidiary and has been approved by a majority of the board of directors of our general partner, including a majority of the disinterested directors.
However, the covenant limiting transactions with affiliates will not restrict the partnership, any Restricted Subsidiary or the general partner from entering into: any employment agreement, stock option agreement, restricted stock agreement, employee stock ownership plan related agreements, or similar agreement and arrangements, in the ordinary course of business; transactions permitted by the provisions described in the section entitled “— Restricted Payments;” and the definition of “Permitted Investments,” transactions in the ordinary course of business in connection with reinsuring the self-insurance programs or other similar forms of retained insurable risks of the retail propane business operated by the partnership, its Subsidiaries and affiliates; any Accounts Receivable Securitization; any affiliate trading transactions done in the ordinary course of business; and any transaction that is a Flow-Through Acquisition.
Limitation on Dividends and Other Payment Restrictions Affecting the Subsidiaries
The partnership will not, and will not permit any of its Restricted Subsidiaries to, create or otherwise cause or suffer to exist or become effective any encumbrance or restriction on the ability of any Restricted Subsidiary to:
(1) pay dividends, in cash or otherwise, or make any other distributions on or with respect to its Capital Stock or any other interest or participation in, or measured by, its profits;
(2) pay any Indebtedness owed to the partnership or any other Restricted Subsidiary;
(3) make loans or advances to, or any investment in, the partnership or any other Restricted Subsidiary;
(4) transfer any of its properties or assets to the partnership or any other Restricted Subsidiary; or
(5) guarantee any Indebtedness of the partnership or any other Restricted Subsidiary.
Collectively, these restrictions are called the “Payment Restrictions.” However, some encumbrances or restrictions are permissible, including those existing under or by reason of:
(1) applicable law;
(2) any agreement in effect at or entered into on April 13, 2010 or any agreement relating to any Indebtedness permitted to be incurred under the indenture, or with respect to any Credit Facility (including agreements or instruments evidencing Indebtedness incurred after April 13, 2010); provided, however, that the encumbrances and restrictions contained in the agreements governing such permitted Indebtedness are not materially more restrictive with respect to the payment restrictions than those set forth in the agreements governing the operating partnership’s Credit Facilities or existing Indebtedness as in effect on April 13, 2010;
(3) customary non-assignment provisions of any contract or any lease governing a leasehold interest of the partnership or any Restricted Subsidiary;
(4) specific purchase money obligations or Capital Leases for property subject to such obligations;
(5) any agreement of an entity (or any it its Restricted Subsidiaries) acquired by the partnership or any Restricted Subsidiary, in existence at the time of the acquisition but not created in contemplation of the acquisition, which encumbrance or restriction is not applicable to any third party other than the entity; or
(6) provisions contained in instruments relating to Indebtedness which prohibit the transfer of all or substantially all of the assets of the obligor of the Indebtedness unless the transferee shall assume the obligations of the obligor under the agreement or instrument.
Merger, Consolidation or Sale of Assets
The indenture provides that the partnership may not consolidate or merge with or into, or sell, assign, transfer, lease, convey or otherwise dispose of all or substantially all of its properties or assets in one or more related transactions to, another entity unless:
(1) the partnership is the surviving entity or the entity formed by or surviving the transaction, if other than the partnership, or the entity to which the sale was made is a corporation or partnership organized or existing under the laws of the United States, any state thereof or the District of Columbia;
(2) the entity formed by or surviving the transaction, if other than the partnership, or the entity to which the sale was made assumes all the obligations of the partnership in accordance with a supplemental indenture in a form reasonably satisfactory to the trustee, under the notes and the indenture;
(3) immediately after the transaction no Default or Event of Default exists; and
(4) at the time of the transaction and after giving pro forma effect to it as if the transaction had occurred at the beginning of the applicable four-quarter period, either (a) the partnership or such other entity or survivor is permitted to incur at least $1.00 of additional Indebtedness in accordance with the Consolidated Fixed Charge Coverage Ratio as described in the section entitled “— Limitation on Additional Indebtedness,” or (b) the Consolidated Fixed Charge Coverage Ratio of the partnership or such other entity or survivor is equal to or greater than the Consolidated Fixed Charge Coverage Ratio of the partnership immediately before such transaction.
The indenture also provides that Ferrellgas Partners Finance Corp. may not consolidate or merge with or into, whether or not it is the surviving entity, or sell, assign, transfer, lease, convey or otherwise dispose of all or substantially all of its properties or assets in one or more related transactions to, another entity except under conditions similar to those described in the paragraph above.
Reports to Noteholders
Whether or not required by the rules and regulations of the Securities and Exchange Commission (“SEC”), so long as any notes are outstanding, we will furnish to the noteholders all quarterly and annual financial information that would be required to be contained in a filing with the SEC on Forms 10-Q and 10-K if we were required to file those Forms, including a “Management’s Discussion and Analysis of Financial Condition and Results of Operations.” In addition, we will furnish to such noteholders all reports that would be required to be filed with the SEC on Form 8-K if we were required to file the reports. Finally, whether or not required by the rules and
regulations of the SEC, we will file a copy of all the information described in the preceding sentences with the SEC unless the SEC will not accept the filing. We will also make the information available to investors who request it in writing. Currently, we are required to and do file quarterly and annual reports on Forms 10-Q and 10-K. Furthermore, we will promptly furnish to the noteholders notices of (a) any Payment Default under any instrument evidencing Indebtedness for borrowed money, and (b) any acceleration of such Indebtedness prior to its express maturity.
Events of Default and Remedies
The indenture describes in detail the occurrences that would constitute an “Event of Default.” Such occurrences include the following:
(1) default in the payment of the principal of or premium, if any, on any note when the same becomes due and payable, upon stated maturity, acceleration, optional redemption, required purchase, scheduled principal payment or otherwise;
(2) default in the payment of an installment of interest on any of the notes, when the same becomes due and payable, which default continues for a period of 30 days;
(3) failure to perform or observe any other term, covenant or agreement contained in the notes or the indenture, other than a default specified in either of the two clauses above, and the default continues for a period of 45 days after written notice of the default requiring us to remedy the same shall have been given to the partnership by the trustee or to us and the trustee by holders of 25% in aggregate principal amount of the applicable notes then outstanding;
(4) default or defaults under one or more agreements, instruments, mortgages, bonds, debentures or other evidences of Indebtedness under which the partnership or any Restricted Subsidiary of the partnership then has outstanding Indebtedness in excess of $25 million, if the default:
(A) is caused by a failure to pay principal of or premium, if any, or interest on to such Indebtedness within the applicable grace period, if any, provided with respect to such Indebtedness; or
(B) results in the acceleration of such Indebtedness prior to its stated maturity;
(5) a final judgment or judgments, which is or are non-appealable and non-reviewable or which has or have not been stayed pending appeal or review or as to which all rights to appeal or review have expired or been exhausted, shall be rendered against the partnership, any Restricted Subsidiary, or the general partner provided such judgment or judgments requires or require the payment of money in excess of $25 million, in the aggregate and is not covered by insurance or discharged or stayed pending appeal or review within 60 days after entry of such judgment; in the event of a stay, the judgment shall not be discharged within 30 days after the stay expires; or
(6) specified events of bankruptcy, insolvency or reorganization with respect to us or any of our significant subsidiaries, as that term is defined in Rule 1.02(v) of Regulation S-X under the Securities Act, has occurred.
If any Event of Default occurs and is continuing, the trustee or the holders of at least 25% of principal amount of the applicable series of notes then outstanding may declare all the notes of that series to be due and payable immediately.
Notwithstanding the foregoing, in the case of an Event of Default arising from specified events of bankruptcy or insolvency, with respect to the partnership or Ferrellgas Partners Finance Corp. or any significant subsidiary, all outstanding notes will become due and payable immediately without further action or notice. Noteholders may not enforce the indenture or the notes except as provided in the indenture. Subject to limitations, holders of a majority in principal amount of a series of then-outstanding notes may direct the trustee of that series of notes in its exercise of any trust or power. The trustee may withhold from noteholders notice of any continuing Default or Event of Default, except a Default or Event of Default relating to the payment of principal or interest, if the trustee determines in good faith that withholding notice is in their interest. If any Event of Default occurs because we or those acting on our behalf willfully intended to avoid payment of the premium that we would have to pay if we then elected to redeem the notes under the optional redemption provisions of the indenture governing the notes, then an equivalent premium shall also become and be immediately due and payable to the extent permitted by law upon the acceleration of the notes. The holders of a majority in aggregate principal amount of a series of notes issued under the indenture and
then outstanding, by notice to the trustee for those notes, may waive any existing Default or Event of Default for all noteholders of that series and its consequences under the indenture, except a continuing Default or Event of Default in the payment of any principal of, premium, if any, or interest on the notes.
We are required to deliver to the trustee annually a statement regarding compliance with the indenture. In addition, upon becoming aware of any Default or Event of Default, we are required to deliver to the trustee a statement specifying the Default or Event of Default.
No Personal Liability of Limited Partners, Directors, Officers, Employees and Unitholders
No limited partner of the partnership or director, officer, employee, incorporator or stockholder of our general partner or Ferrellgas Partners Finance Corp., as such, shall have any liability for any of our obligations under the notes or the indenture or any claim based on, in respect of, or by reason of, these obligations. Each noteholder, by accepting a note, waives and releases all such liability. The waiver and release are part of the consideration for issuance of the notes. The waiver may not be effective to waive liabilities under the federal securities laws and it is the view of the SEC that such a waiver is against public policy.
Non-Recourse
Our obligations under the indenture are recourse to our general partner and non-recourse to the operating partnership and their respective affiliates, other than ourselves, and are payable only out of our cash flow and assets. The trustee has, and each holder of a note, by accepting a note, is deemed to have, agreed in the indenture that the operating partnership and its affiliates (other than ourselves) will not be liable for any of our obligations under the indenture or the notes.
Legal Defeasance and Covenant Defeasance
We may, at the option of the board of directors of our general partner, on our behalf, and the board of directors of Ferrellgas Partners Finance Corp. and at any time, elect to have all of our obligations discharged with respect to outstanding notes. This is known as “legal defeasance.” However, under legal defeasance we cannot discharge:
(1) the rights of holders of outstanding notes to receive payments with respect to any principal, premium, and interest on the notes when the payments are due;
(2) our obligations with respect to the notes concerning issuing temporary notes, registration of notes or mutilated, destroyed, lost or stolen notes;
(3) our obligation to maintain an office or agency for payment and money for security payments held in trust;
(4) the rights, powers, trusts, duties and immunities of the trustee, and our obligations in connection therewith; and
(5) the legal defeasance and covenant defeasance provisions of the indenture.
In addition, we may, at our option and at any time, elect to have our obligations released with respect to specified covenants that are described in the indenture. This is called “covenant defeasance.” After our obligations have been released in this manner, any failure to comply with these obligations will not constitute a Default or Event of Default with respect to the notes. In the event covenant defeasance occurs, specific events, not including non-payment, bankruptcy, receivership, reorganization and insolvency, described in the section entitled “— Events of Default and Remedies,” will no longer constitute an Event of Default with respect to the notes.
In order to exercise either legal defeasance or covenant defeasance, we must irrevocably deposit with the trustee, in trust, for the benefit of the noteholders, cash in U.S. dollars, non-callable U.S. government securities, or a combination thereof, in amounts sufficient, in the opinion of a nationally recognized firm of independent public accountants, to pay the principal, any premium and interest on the outstanding notes on the stated maturity date or on the applicable redemption date.
In addition, we will be required to deliver to the trustee an opinion of counsel stating that after the 91st day following the deposit the trust funds will not be subject to the effect of any applicable bankruptcy, insolvency, reorganization or similar laws affecting creditors’ rights generally, and that all conditions precedent provided for or relating to legal defeasance or covenant defeasance have been complied with, and confirming other matters. Furthermore, in the case of a legal defeasance, the opinion must confirm that we have received from, or there shall
have been published by, the IRS a ruling, or since April 13, 2010, there shall have been a change in the applicable federal income tax law, in either case, to the effect that, and based thereon, the holders of the outstanding notes will not recognize income, gain or loss for federal income tax purposes as a result of the legal defeasance and will be subject to federal income tax on the same amounts, in the same manner and at the same times as would have been the case if the legal defeasance had not occurred. In the case of covenant defeasance, the opinion must confirm that the holders of the outstanding notes will not recognize income, gain or loss for federal income tax purposes as a result of the covenant defeasance and will be subject to federal income tax on the same amounts, in the same manner and at the same times as would have been the case if the covenant defeasance had not occurred.
Finally, to exercise either legal defeasance or covenant defeasance, we must have delivered to the trustee an officers’ certificate stating that we did not make the deposit with the intent of preferring the holders of notes over our other creditors or with the intent of defeating, hindering, delaying or defrauding our other creditors.
We may not exercise either legal defeasance or covenant defeasance if an Event of Default has occurred and is continuing on the date of the deposit or insofar as Events of Default from bankruptcy or insolvency events are concerned, at any time in the period ending on the 91st day after the date of deposit. In addition, we may not exercise either legal defeasance or covenant defeasance if such legal defeasance or covenant defeasance will result in a breach, violation or constitute a default under any material agreement or instrument, other than the indenture, to which we or any of our Restricted Subsidiaries is a party or by which we or any of our Restricted Subsidiaries is bound.
Amendment, Supplement and Waiver
In general, the indenture and the notes may be amended or supplemented, and any existing default or compliance with any provision of the indenture or the notes may be waived, with the consent of the holders of at least a majority in principal amount of the notes then outstanding. This includes consents obtained in connection with a tender offer or exchange offer for notes. However, without the consent of each noteholder affected, an amendment or waiver may not, with respect to any notes held by a non-consenting noteholder:
(1) reduce the principal amount of notes whose holders must consent to an amendment, supplement or waiver;
(2) reduce the principal of or change the fixed maturity of any note or alter the provisions with respect to the redemption of the notes, other than provisions relating to our obligation to repurchase the notes upon specific asset sales or a change of control;
(3) reduce the rate of or change the time for payment of interest on any note;
(4) waive a Default in the payment of principal or interest on the notes;
(5) make any note payable in money other than that stated in the notes;
(6) make any change in the provisions of the indenture relating to waivers of past Defaults or the rights of holders of notes to receive payments of principal, premium, if any, or interest on the notes; or
(7) make any change in the foregoing amendment and waiver provisions.
Notwithstanding the foregoing, without the consent of any noteholder, we and the trustee may amend or supplement the indenture or the notes to:
(1) cure any ambiguity, defect or inconsistency;
(2) provide for uncertificated notes in addition to or in place of certificated notes;
(3) provide for the assumption of our obligations to noteholders in the case of a merger or consolidation;
(4) make any change that could provide any additional rights or benefits to the noteholders that does not adversely affect the legal rights under the indenture of any such holder;
(5) comply with requirements of the SEC in order to effect or maintain the qualification of the indenture under the Trust Indenture Act; or
(6) to provide security for or add guarantees with respect to the notes.
The Trustee
Should the trustee, U.S. Bank National Association, become our creditor, the indenture contains specific limitations on the trustee’s rights to obtain payment of claims or to realize on specific property received in respect of any claim as security or otherwise. The trustee will be permitted to engage in other transactions; however, if it acquires any conflicting interest it must eliminate the conflict within 90 days, apply to the SEC for permission to continue or resign.
The holders of a majority in principal amount of the then outstanding notes will have the right to direct the time, method and place of conducting any proceeding for exercising any remedy available to the trustee, subject to specific exceptions. The indenture provides that in case an uncured Event of Default occurs, the trustee will be required, in the exercise of its power, to use the degree of care of a prudent man in the conduct of his own affairs. Subject to these provisions, the trustee will be under no obligation to exercise any of its rights or powers under the indenture at the request of any noteholder, unless the noteholder offers to the trustee security and indemnity satisfactory to the trustee against any loss, liability or expense.
Governing Law
The indenture provides that it, the notes will be governed by, and construed in accordance with, the laws of the State of New York.
Certain Definitions
Set forth below are defined terms used in the indenture and in the description of notes set forth above. These defined terms frequently refer to other defined terms and include details that explain the terms of the indenture with greater precision than the summary section above does. We have not, however, included in this glossary all of the defined terms that are included in the indenture. We urge you to read the indenture and the form of note because they, not this description, define the rights of the noteholders and include all the details about the notes.
“Accounts Receivable Securitization” means a financing arrangement involving the transfer or sale of accounts receivable of the partnership and its Restricted Subsidiaries in the ordinary course of business through one or more SPEs, the terms of which arrangement do not impose (a) any recourse or repurchase obligations upon the partnership and its Restricted Subsidiaries or any Affiliate of the partnership and its Restricted Subsidiaries (other than any such SPE) except to the extent of the breach of a representation or warranty by the partnership and its Restricted Subsidiaries in connection therewith or (b) any negative pledge or lien on any accounts receivable not actually transferred to any such SPE in connection with such arrangement.
“Asset Acquisition” means the following (in all cases, including assets acquired through a Flow-Through Acquisition):
(1) an Investment by the partnership or any Restricted Subsidiary of the partnership in any other Person pursuant to which the Person shall become a Restricted Subsidiary of the partnership, or shall be merged with or into the partnership or any Restricted Subsidiary of the partnership;
(2) the acquisition by the partnership or any Restricted Subsidiary of the partnership of the assets of any Person, other than a Restricted Subsidiary of the partnership, which constitute all or substantially all of the assets of such Person; or
(3) the acquisition by the partnership or any Restricted Subsidiary of the partnership of any division or line of business of any Person, other than a Restricted Subsidiary of the partnership.
“Asset Sale” means either of the following, whether in a single transaction or a series of related transactions:
(1) the sale, lease, conveyance or other disposition of any assets other than (a) sales, leases or transfers of assets in the ordinary course of business (including but not limited to the sales of inventory in the ordinary course of business), and (b) sales of accounts receivable under any Accounts Receivable Securitization; or
(2) the issuance or sale of Capital Stock of any direct Subsidiary.
Notwithstanding the preceding, none of the following items will be deemed to be an Asset Sale:
(1) any sale, lease or transfer of assets or Capital Stock by the partnership or any of its Restricted Subsidiaries to us, the operating partnership or a Restricted Subsidiary;
(2) any sale or transfer of assets or Capital Stock by the partnership or any of its Restricted Subsidiaries to any entity in exchange for other assets used in a related business and/or cash (provided, that such cash portion is at least 75% of the difference between the value of the assets being transferred and the value of the assets being received) and having a fair market value, as determined in good faith by an authorized financial officer of our general partner, reasonably equivalent to the fair market value of the assets so transferred;
(3) any sale, lease or transfer of assets in accordance with Permitted Investments;
(4) the sale, lease, conveyance or other disposition of all or substantially all of the assets of the partnership; provided, that the sale, lease, conveyance or other disposition of all or substantially all of the assets of the partnership will be governed by the provisions described under the section entitled “— Offers to Purchase; Repurchase at the Option of the Noteholders — Change of Control Offer” and/or the provisions described under the section entitled “— Merger, Consolidation or Sale of Assets” and not the Asset Sale covenant;
(5) the transfer or disposition of assets that are permitted Restricted Payments;
(6) any sale, lease or transfer of assets pursuant to a sale and leaseback transaction, provided that the fair market value of all assets so sold, leased or transferred shall not exceed $25 million from and after April 13, 2010;
(7) sales or transfers of assets not otherwise covered which does not generate proceeds in excess of $2.5 million; and
(8) sales or transfers of accounts receivable under an Accounts Receivable Securitization.
“Available Cash” as to any quarter means:
(1) the sum of:
(a) all cash receipts of the partnership during such quarter from all sources (including, without limitation, distributions of cash received from the operating partnership, cash proceeds from Interim Capital Transactions, but excluding cash proceeds from Termination Capital Transactions, and borrowings made under the Credit Facilities); and
(b) any reduction with respect to such quarter in a cash reserve previously established pursuant to clause (2)(b) below (either by reversal or utilization) from the level of such reserve at the end of the prior quarter;
(2) less the sum of:
(a) all cash disbursements of the partnership during such quarter, including, without limitation, disbursements for operating expenses, taxes, if any, debt service (including, without limitation, the payment of principal, premium and interest), redemption of Capital Stock of the partnership, capital expenditures, contributions, if any, to the operating partnership and cash distributions to partners of the partnership (but only to the extent that such cash distributions to partners exceed Available Cash for the immediately preceding quarter); and
(b) any cash reserves established with respect to such quarter, and any increase with respect to such quarter in a cash reserve previously established pursuant to this clause (2)(b) from the level of such reserve at the end of the prior quarter, in such amounts as the general partner determines in its reasonable discretion to be necessary or appropriate (i) to provide for the proper conduct of the business of the partnership or the operating partnership (including, without limitation, reserves for future capital expenditures), (ii) to provide funds for distributions with respect to Capital Stock of the partnership in respect of any one or more of the next four quarters or (iii) because the distribution of such amounts would be prohibited by applicable law or by any loan agreement, security agreement, mortgage, debt instrument or other agreement or obligation to which the partnership or the operating partnership is a party or by which any of them is bound or its assets are subject;
(3) plus the lesser of (a) an amount as calculated in accordance with clauses (1) and (2) above for the partnership or its Restricted Subsidiaries for the first 45 days of the quarter during which such Restricted Payment is
made (rather than the quarter for which clauses (1) and (2) were calculated) and (b) an amount of working capital Indebtedness that the partnership or its Restricted Subsidiaries could have incurred on or before the 45th day after the last day of the quarter used to calculate clauses (1) and (2) above;
provided, however, that Available Cash attributable to any Restricted Subsidiary of the partnership will be excluded to the extent dividends or distributions of Available Cash by the Restricted Subsidiary are not at the date of determination permitted by the terms of its charter or any agreement, instrument, judgment, decree, order, statute, rule or other regulation.
Notwithstanding the foregoing, (x) disbursements (including, without limitation, contributions to the operating partnership or disbursements on behalf of the operating partnership) made or reserves established, increased or reduced after the end of any quarter but on or before the date on which any Restricted Payment requiring a determination of Available Cash for such quarter is made shall be deemed to have been made, established, increased or reduced, for purposes of determining Available Cash, with respect to such quarter if the general partner so determines, and (y) “Available Cash” shall not include any cash receipts or reductions in reserves or take into account any disbursements made or reserves established in each case after the date of liquidation of the partnership. Taxes paid by the partnership on behalf of, or amounts withheld with respect to, all or less than all of the partners shall not be considered cash disbursements of the partnership that reduce Available Cash, but the payment or withholding thereof shall be deemed to be a distribution of Available Cash to the partners. Alternatively, in the discretion of the general partner, such taxes (if pertaining to all partners) may be considered to be cash disbursements of the partnership which reduce Available Cash, but the payment or withholding thereof shall not be deemed to be a distribution of Available Cash to such partners.
“Borrowing Base” means, as of any date, an amount equal to:
(1) 80% of the face amount of all accounts receivable owned by the partnership and its Subsidiaries as of the end of the most recent month preceding such date that were not more than 90 days past due; plus
(2) 70% of the value of all inventory owned by the partnership and its Subsidiaries as of the end of the most recent month preceding such date,
in each case, as calculated on a consolidated basis and in accordance with GAAP.
“Capital Stock” means of any Person any capital stock, partnership interest, membership interest, or equity interest of any kind.
“Consolidated Cash Flow Available for Fixed Charges” means, with respect to the partnership and its Restricted Subsidiaries, for any period, the sum of, without duplication, the amounts for the period, taken as single accounting, of:
(1) Consolidated Net Income;
(2) Consolidated Non-cash Charges;
(3) Consolidated Interest Expense; and
(4) Consolidated Income Tax Expense.
“Consolidated Fixed Charge Coverage Ratio” means, with respect to the partnership and its Restricted Subsidiaries, the ratio of (y) the aggregate amount of Consolidated Cash Flow Available for Fixed Charges of the Person for the four full fiscal quarters immediately preceding the date of the transaction (the “Transaction Date”) giving rise to the need to calculate the Consolidated Fixed Charge Coverage Ratio (the “Four Quarter Period”), to (z) the aggregate amount of Consolidated Fixed Charges of the Person for the Four Quarter Period. In addition to and without limitation of the foregoing, for purposes of this definition, “Consolidated Cash Flow Available for Fixed Charges” and “Consolidated Fixed Charges” shall be calculated after giving effect on a pro forma basis for the period of the calculation to, without duplication:
(1) the incurrence or repayment of any Indebtedness, excluding the incurrence of revolving credit borrowings and repayments of revolving credit borrowings (other than the incurrence and repayment of any revolving credit borrowings the proceeds of which are used for Asset Acquisitions or Growth Related Capital Expenditures of the partnership or any of its Restricted Subsidiaries and, in the case of any incurrence or
revolving credit borrowings, the application of the net proceeds thereof) during the period commencing on the first day of the Four Quarter Period to and including the Transaction Date (the “Reference Period”), including, without limitation, the incurrence of the Indebtedness giving rise to the need to make the calculation (and the application of the net proceeds thereof), as if the incurrence (and application) occurred on the first day of the Reference Period; and
(2) any Asset Sales or Asset Acquisitions (including, without limitation, any Asset Acquisition giving rise to the need to make the calculation as a result of the partnership or one of its Restricted Subsidiaries, including any Person who becomes a Restricted Subsidiary as a result of the Asset Acquisition, incurring, assuming or otherwise being liable for Acquired Indebtedness) occurring during the Reference Period, as if the Asset Sale or Asset Acquisition occurred on the first day of the Reference Period; provided, however, that:
(a) Consolidated Fixed Charges will be reduced by amounts attributable to businesses or assets that are so disposed of only to the extent that the obligations giving rise to such Consolidated Fixed Charges would no longer be obligations contributing to the Consolidated Fixed Charges subsequent to the date of determination of the Consolidated Fixed Charge Coverage Ratio;
(b) Consolidated Cash Flow Available for Fixed Charges generated by an acquired business or asset shall be determined by the actual gross profit, which is equal to revenues minus cost of goods sold, of the acquired business or asset during the immediately available preceding four full fiscal quarters occurring in the Reference Period, minus the pro forma expenses that would have been incurred by the partnership and its Restricted Subsidiaries in the operation of the acquired business or asset during the period computed on the basis of personnel expenses for employees retained or to be retained by the partnership and its Restricted Subsidiaries in the operation of the acquired business or asset and non-personnel costs and expenses incurred by or to be incurred by the partnership and its Restricted Subsidiaries based upon the operation of the partnership’s business, all as determined in good faith by an authorized financial officer of our general partner; and
(c) Consolidated Cash Flow Available for Fixed Charges shall not include the impact of any non-recurring cash charges incurred in connection with a restructuring, reorganization or other similar transaction, as determined in good faith by an authorized financial officer of our general partner.
Furthermore, subject to the following paragraph, in calculating “Consolidated Fixed Charges” for purposes of determining the “Consolidated Fixed Charge Coverage Ratio”:
(1) interest on outstanding Indebtedness, other than Indebtedness referred to in the point below, determined on a fluctuating basis as of the last day of the Four Quarter Period and which will continue to be so determined thereafter shall be deemed to have accrued at a fixed rate per annum equal to the rate of interest on such Indebtedness in effect on that date;
(2) only actual interest payments associated with Indebtedness incurred in accordance with clause (4) of the definition of Permitted Indebtedness and all Permitted Refinancing Indebtedness in respect thereof, during the Four Quarter Period shall be included in the calculation; and
(3) if interest on any Indebtedness actually incurred on the date may optionally be determined at an interest rate based upon a factor of a prime or similar rate, a Eurocurrency interbank offered rate, or other rates, then the interest rate in effect on the last day of the Four Quarter Period will be deemed to have been in effect during the period.
“Consolidated Fixed Charges” means, with respect to the partnership and its Restricted Subsidiaries for any period, the sum of, without duplication:
(1) the amounts for such period of Consolidated Interest Expense; and
(2) the product of:
(a) the aggregate amount of dividends and other distributions paid or accrued during the period in respect of Preferred Stock and Redeemable Capital Stock of the partnership and its Restricted Subsidiaries on a consolidated basis; and
(b) a fraction, the numerator of which is one and the denominator of which is one less the then applicable current combined federal, state and local statutory tax rate, expressed as a percentage.
“Consolidated Income Tax Expense” means, with respect to the partnership and its Restricted Subsidiaries for any period, the provision for federal, state, local and foreign income taxes of the partnership and its Restricted Subsidiaries for the period as determined on a consolidated basis in accordance with GAAP.
“Consolidated Interest Expense” means, with respect to the partnership and its Restricted Subsidiaries, for any period, without duplication, the sum of:
(1) the interest expense of the partnership and its Restricted Subsidiaries for the period as determined on a consolidated basis in accordance with GAAP, including, without limitation:
(2) any amortization of debt discount;
(3) the net cost under Interest Rate Agreements;
(4) the interest portion of any deferred payment obligation;
(5) all commissions, discounts and other fees and charges owed with respect to letters of credit and bankers’ acceptance financing;
(6) all accrued interest for all instruments evidencing Indebtedness; and
(7) the interest component of Capital Leases paid or accrued or scheduled to be paid or accrued by the partnership and its Restricted Subsidiaries during the period as determined on a consolidated basis in accordance with GAAP.
“Consolidated Net Income” means the net income of the partnership and its Restricted Subsidiaries, as determined on a consolidated basis in accordance with GAAP and as adjusted to exclude:
(1) net after-tax extraordinary gains or losses;
(2) net after-tax gains or losses attributable to Asset Sales or sales of receivables under any Accounts Receivable Securitization;
(3) the net income or loss of any Person which is not a Restricted Subsidiary and which is accounted for by the equity method of accounting; provided, that Consolidated Net Income shall include the amount of dividends or distributions actually paid to the partnership or any Restricted Subsidiary;
(4) the net income or loss prior to the date of acquisition of any Person combined with the partnership or any Restricted Subsidiary in a pooling of interest;
(5) the net income of any Restricted Subsidiary to the extent that dividends or distributions of that net income are not at the date of determination permitted by the terms of its charter or any judgment, decree, order, statute, rule or other regulation; and
(6) the cumulative effect of any changes in accounting principles.
“Consolidated Net Tangible Assets” means as of any date of determination, the Total Assets of the partnership and the Restricted Subsidiaries as would be shown on a consolidated balance sheet of the partnership and the Restricted Subsidiaries prepared in accordance with GAAP as of that date less applicable reserves reflected in such balance sheet, after deducting the following amounts: (a) all current liabilities reflected in such balance sheet, and (b) all goodwill, trademarks, patents, unamortized debt discounts and expenses and other like intangibles reflected in such balance sheet.
“Consolidated Non-Cash Charges” means, with respect to the partnership and its Restricted Subsidiaries for any period, the aggregate (1) depreciation, (2) amortization, (3) non-cash employee compensation expenses of the partnership or its Restricted Subsidiaries for such period, and (4) any non-cash charges resulting from writedowns of non-current assets, in each case which reduces the Consolidated Net Income of the partnership and its Restricted Subsidiaries for the period, as determined on a consolidated basis in accordance with GAAP.
“Credit Agreement” means the Fifth Amended and Restated Credit Agreement, dated as of April 22, 2005, among the operating partnership, the general partner, Bank of America, N.A., as agent, and the other financial institutions party thereto as heretofore amended (as amended, the “Existing Credit Agreement”), as the Existing Credit Agreement may be amended, restated, modified, renewed, refunded, replaced or refinanced from time to time.
“Credit Facilities” means, one or more debt facilities (including, without limitation, the facilities evidenced by the Credit Agreement) or commercial paper facilities, or indentures, in each case with banks or other institutional lenders providing for revolving credit loans, term loans, receivables financing (including through the sale of receivables to such lenders or to special purpose entities formed to borrow from such lenders against such receivables) or letters of credit, in each case, as amended, restated, modified, renewed, refunded, replaced or refinanced in whole or in part from time to time.
“Default” means any event that is, or after notice or passage of time or both would be, an Event of Default.
“Designation Amount” means, with respect to the designation of a Restricted Subsidiary or a newly acquired or formed Subsidiary as an Unrestricted Subsidiary, an amount equal to the sum of:
(1) the net book value of all assets of the Subsidiary at the time of the designation in the case of a Restricted Subsidiary; and
(2) the cost of acquisition or formation in the case of a newly acquired or formed Subsidiary.
“Equity Offering” means a public offering or private placement of partnership interests (other than interests that are mandatorily redeemable) of:
(1) any entity that directly or indirectly owns equity interests in the partnership, to the extent the net proceeds are contributed to the partnership;
(2) any Subsidiary of the partnership to the extent the net proceeds are distributed, paid, lent or otherwise transferred to the partnership that results in the net proceeds to the partnership of at least $20 million; or
(3) the partnership.
A private placement of partnership interests will not be deemed an Equity Offering unless net proceeds of at least $20 million are received.
“Existing Notes” means the operating partnership’s (1) $450,000,000 principal amount of 6.75% Senior Notes due 2014 and (2) $300,000,000 principal amount of 9.125% Senior Notes due 2017.
“Flow-Through Acquisition” means an acquisition by the general partner or its parent from a Person that is not an Affiliate of the general partner, its parent or the partnership, of property (real or personal), assets or equipment (whether through the direct purchase of assets or the Capital Stock of the Person owning such assets) in a permitted line of business, which is promptly sold, transferred or contributed by the general partner or its parent to the partnership or one of its Subsidiaries.
“GAAP” means generally accepted accounting principles set forth in the opinions and pronouncements of the Accounting Principles Board of the American Institute of Certified Public Accountants and statements and pronouncements of the Financial Accounting Standards Board or in such other statements by such other entity as have been approved by a significant segment of the accounting profession, in each case, which are in effect on April 13, 2010.
“Growth Related Capital Expenditures” means, with respect to any Person, all capital expenditures by such Person made to improve or enhance the existing capital assets or to increase the customer base of such Person or to acquire or construct new capital assets (but excluding capital expenditures made to maintain, up to the level thereof that existed at the time of such expenditure, the operating capacity of the capital assets of such Person as such assets existed at the time of such expenditure).
“Indebtedness” means, as applied to any Person, without duplication:
(1) (a) any indebtedness for borrowed money and (b) all obligations evidenced by any (i) bond, note, debenture or other similar instrument or (ii) letter of credit, or reimbursement agreements in respect thereof, but only
for any drawings that are not reimbursed within five Business Days after the date of such drawings, which in each case the Person has, directly or indirectly, created, incurred or assumed;
(2) any indebtedness for borrowed money and all obligations evidenced by any bond, note, debenture or other similar instrument secured by any lien in respect of property owned by the Person, whether or not the Person has assumed or become liable for the payment of the indebtedness; provided, that the amount of the indebtedness, if the Person has not assumed the same or become liable therefor, shall in no event be deemed to be greater than the fair market value from time to time, as determined in good faith by the Person of the property subject to the lien;
(3) any indebtedness, whether or not for borrowed money (excluding trade payables and accrued expenses arising in the ordinary course of business) with respect to which the Person has become directly or indirectly liable and which represents the deferred purchase price, or a portion thereof, or has been incurred to finance the purchase price, or a portion thereof, of any property or business acquired by, or service performed on behalf of, the Person, whether by purchase, consolidation, merger or otherwise;
(4) the principal component of any obligations under Capital Leases to the extent the obligations would, in accordance with GAAP, appear on the balance sheet of the Person;
(5) any indebtedness of any other Person of the character referred to in the foregoing clauses (1)-(4) of this definition with respect to which the Person whose indebtedness is being determined has become liable by way of a guarantee; and
(6) all Redeemable Capital Stock of the Person valued at the greater of its voluntary or involuntary maximum fixed repurchase price plus accrued dividends.
For purposes hereof, the “maximum fixed repurchase price” of any Redeemable Capital Stock which does not have a fixed repurchase price shall be calculated in accordance with the terms of the Redeemable Capital Stock as if it were purchased on any date on which Indebtedness shall be required to be determined pursuant to the indenture and if the price is based upon, or measured by, the fair market value of the Redeemable Capital Stock, the fair market value shall be determined in good faith by the board of directors of the issuer of the Redeemable Capital Stock. For purposes hereof, the term “Indebtedness” shall not include (x) accrual of interest, the accretion of accreted value and the payment of interest or any other similar incurrence by the partnership or its Restricted Subsidiaries related to Indebtedness otherwise permitted in the indenture, (y) indebtedness under any hedging arrangement which provides for the right or obligation to purchase, sell or deliver any currency, commodity or security at a future date for a specified price entered into to protect such Person from fluctuations in prices or rates, including currencies, interest rates, commodity prices, and securities prices, including without limitation indebtedness under any interest rate or commodity price swap agreement, interest rate cap agreement, interest rate collar agreement or any forward sales arrangements, calls, options, swaps, or other similar transactions or any combination thereof, including, or (z) any Accounts Receivable Securitization.
“Interim Capital Transactions” means (1) borrowings, refinancings or refundings of Indebtedness and sales of debt securities (other than for working capital purposes and other than for items purchased on open account in the ordinary course of business) by the partnership or the operating partnership, (2) sales of Capital Stock of the partnership by the partnership or the operating partnership and (3) sales or other voluntary or involuntary dispositions of any assets of the partnership or the operating partnership (other than (x) sales or other dispositions of inventory in the ordinary course of business, (y) sales or other dispositions of other current assets including, without limitation, receivables and accounts and (z) sales or other dispositions of assets as a part of normal retirements or replacements), in each case prior to the commencement of the dissolution and liquidation of the partnership.
“Investment” means as applied to any Person:
(1) any direct or indirect purchase or other acquisition by the Person of stock or other securities of any other Person; or
(2) any direct or indirect loan, advance or capital contribution by the Person to any other Person and any other item which would be classified as an “investment” on a balance sheet of the Person prepared in accordance with GAAP, including without limitation any direct or indirect contribution by the Person of property or assets to a joint venture, partnership or other business entity in which the Person retains an interest, it being understood that a direct or indirect purchase or other acquisition by the Person of assets of any other Person, other than stock or other securities, shall not constitute an “Investment” for purposes of the indenture.
The amount classified as Investments made during any period shall be the aggregate cost to the partnership and its Restricted Subsidiaries of all the Investments made during the period, determined in accordance with GAAP, but without regard to unrealized increases or decreases in value, or write-ups, write-downs or write-offs, of the Investments and without regard to the existence of any undistributed earnings or accrued interest with respect thereto accrued after the respective dates on which the Investments were made, less any net return of capital realized during the period upon the sale, repayment or other liquidation of the Investments, determined in accordance with GAAP, but without regard to any amounts received during the period as earnings (in the form of dividends not constituting a return of capital, interest or otherwise) on the Investments or as loans from any Person in whom the Investments have been made.
“Net Amount of Unrestricted Investment” means, without duplication, the sum of:
(1) the aggregate amount of all Investments made after April 13, 2010 pursuant to clause (3) of the definition of Permitted Investment, computed as provided in the last sentence of the definition of Investment; and
(2) the aggregate of all Designation Amounts in connection with the designation of unrestricted subsidiaries, less all Designation Amounts in respect of unrestricted subsidiaries which have been designated as Restricted Subsidiaries and otherwise reduced in a manner consistent with the provisions of the last sentence of the definition of Investment.
“Net Proceeds” means, with respect to any asset sale or sale of Capital Stock, the proceeds therefrom in the form of cash or cash equivalents including payments in respect of deferred payment obligations when received in the form of cash or cash equivalents, except to the extent that the deferred payment obligations are financed or sold with recourse to the partnership or any of its Restricted Subsidiaries, net of:
(1) brokerage commissions and other fees and expenses related to the Asset Sale, including, without limitation, fees and expenses of legal counsel and accountants and fees, expenses, discounts or commissions of underwriters, placement agents and investment bankers;
(2) provisions for all taxes payable as a result of the Asset Sale;
(3) amounts required to be paid to any Person, other than the partnership or any Restricted Subsidiary of the partnership, owning a beneficial interest in the assets subject to the Asset Sale;
(4) appropriate amounts to be provided by the partnership or any Restricted Subsidiary of the partnership, as the case may be, as a reserve required in accordance with GAAP against any liabilities associated with the Asset Sale and retained by the partnership or any Restricted Subsidiary of the partnership, as the case may be, after the Asset Sale, including, without limitation, pension and other post-employment benefit liabilities, liabilities related to environmental matters and liabilities under any indemnification obligations associated with the Asset Sale; and
(5) amounts applied to the repayment of Indebtedness in connection with the asset or assets acquired in the Asset Sale, including any transaction costs and expenses associated therewith and any make-whole or other premium owed in connection with such repayment.
“Permitted Investments” means any of the following:
(1) Investments made or owned by the partnership or any Restricted Subsidiary in:
(a) marketable obligations issued or unconditionally guaranteed by the United States, or issued by any agency thereof and backed by the full faith and credit of the United States, in each case maturing one year or less from the date of acquisition thereof;
(b) marketable direct obligations issued by any state of the United States or any political subdivision of any such state or any public instrumentality thereof maturing within one year from the date of acquisition thereof and having as at such date the highest rating obtainable from either Standard & Poor’s Ratings Group (“S&P”) and its successors or Moody’s Investors Service, Inc. (“Moody’s”) and its successors;
(c) commercial paper maturing no more than 270 days from the date of creation thereof and having as at the date of acquisition thereof one of the two highest ratings obtainable from either S&P or Moody’s;
(d) certificates of deposit maturing one year or less from the date of acquisition thereof issued by commercial banks incorporated under the laws of the United States or any state thereof or the District of Columbia or Canada;
(e) the commercial paper or other short term unsecured debt obligations of which are as at such date rated either “A-2” or better (or comparably if the rating system is changed) by S&P or “Prime-2” or better (or comparably if the rating system is changed) by Moody’s;
(f) the long-term debt obligations of which are, as at such date, rated either “A” or better (or comparably if the rating system is changed) by either S&P or Moody’s (“Permitted Banks”);
(g) Eurodollar time deposits having a maturity of less than 270 days from the date of acquisition thereof purchased directly from any Permitted Bank;
(h) bankers’ acceptances eligible for rediscount under requirements of the Board of Governors of the Federal Reserve System and accepted by Permitted Banks; and
(i) obligations of the type described in clauses (a) through (e) above purchased from a securities dealer designated as a “primary dealer” by the Federal Reserve Bank of New York or from a Permitted Bank as counterparty to a written repurchase agreement obligating such counterparty to repurchase such obligations not later than 14 days after the purchase thereof and which provides that the obligations which are the subject thereof are held for the benefit of the partnership or a Restricted Subsidiary by a custodian which is a Permitted Bank and which is not a counterparty to the repurchase agreement in question;
(2) the acquisition by the partnership or any Restricted Subsidiary of Capital Stock or other ownership interests, whether in a single transaction or in a series of related transactions, of a Person located in the United States, Mexico or Canada and engaged in substantially the same business as the partnership such that, upon the completion of such transaction or series of transactions, the Person becomes a Restricted Subsidiary;
(3) any Investment by the partnership or any Restricted Subsidiary in a Person, if as a result of such Investment:
(a) such Person becomes a Restricted Subsidiary; or
(b) such Person is merged, consolidated or amalgamated with or into, or transfers or conveys substantially all of its properties or assets to, or is liquidated into, the partnership or a Restricted Subsidiary;
(4) the making or ownership by the partnership or any Restricted Subsidiary of Investments (in addition to any other Permitted Investments) in any Person incorporated or otherwise formed pursuant to the laws of the United States, Mexico or Canada or any state thereof which is engaged in the United States, Mexico or Canada; provided, that the aggregate amount of all such Investments made by the partnership and its Restricted Subsidiaries following April 13, 2010 and outstanding pursuant to this third clause shall not at any date of determination exceed 7.5% of Total Assets;
(5) the making or ownership by the partnership or any Restricted Subsidiary of Investments:
(a) arising out of loans and advances to employees incurred in the ordinary course of business;
(b) arising out of extensions of trade credit or advances to third parties in the ordinary course of business; or
(c) acquired by reason of the exercise of customary creditors’ rights upon default or pursuant to the bankruptcy, insolvency or reorganization of a debtor;
(6) the creation or incurrence of liability by the partnership or any Restricted Subsidiary, with respect to any guarantee constituting an obligation, warranty or indemnity, not guaranteeing Indebtedness of any Person, which is undertaken or made in the ordinary course of business;
(7) the creation or incurrence of liability by the partnership or any Restricted Subsidiary with respect to any hedging agreements or arrangements;
(8) the making by any Restricted Subsidiary of Investments in the partnership or another Restricted Subsidiary and the making by the partnership of Investments in any Restricted Subsidiary;
(9) the making or ownership by the partnership or any Restricted Subsidiary of Investments in the operating partnership;
(10) the present value, determined on the basis of the implicit interest rate, of all basic rental obligations under all synthetic leases of the partnership or any Restricted Subsidiary; and
(11) the creation or incurrence of liability by the partnership or any Restricted Subsidiary or the making or ownership by the partnership or any Restricted Subsidiary of Investments in any Person with respect to any Accounts Receivable Securitization.
“Permitted Liens” means any of the following:
(1) liens for taxes, assessments or other governmental charges, the payment of which is not yet due or the payment of which is being contested in good faith by appropriate proceedings promptly initiated and diligently conducted and as to which reserves or other appropriate provision, if any, as shall be required by GAAP, shall have been made therefor and be adequate in the good faith judgment of the obligor;
(2) liens of carriers, vendors, warehousemen, mechanics, materialmen, repairmen and other like liens incurred in the ordinary course of business for sums not overdue for a period of more than 30 days or the payment of which is being contested in good faith by appropriate proceedings promptly initiated and diligently conducted and as to which reserves or other appropriate provisions, if any, as shall be required by GAAP, shall have been made therefor and be adequate in the good faith judgment of the obligor, in each case:
(a) not incurred or made in connection with the borrowing of money, the obtaining of advances or credit or the payment of the deferred purchase price of property; or
(b) incurred in the ordinary course of business securing the unpaid purchase price of property or services constituting current accounts payable;
(3) liens, other than any lien imposed by the Employee Retirement Income Security Act of 1974, as may be amended from time to time, incurred or deposits made in the ordinary course of business:
(a) in connection with workers’ compensation, unemployment insurance and other types of social security; or
(b) to secure or to obtain letters of credit that secure the performance of tenders, statutory obligations, surety and appeal bonds, bids, leases, performance bonds, purchase, construction or sales contracts and other similar obligations, in each case not incurred or made in connection with the borrowing of money;
(4) other deposits made to secure liability to insurance carriers under insurance or self-insurance arrangements;
(5) liens securing reimbursement obligations under letters of credit, provided in each case that such liens cover only the title documents and related goods and any proceeds thereof covered by the related letter of credit;
(6) any attachment or judgment lien, unless the judgment it secures shall not, within 60 days after the entry thereof, have been discharged or execution thereof stayed pending appeal or review, or shall not have been discharged within 60 days after expiration of any such stay;
(7) leases or subleases granted to others, easements, rights-of-way, restrictions and other similar charges or encumbrances, which, in each case either are granted, entered into or created in the ordinary course of the business of the partnership or any Restricted Subsidiary or do not materially impair the value or intended use of the property covered thereby;
(8) liens on property or assets of any Restricted Subsidiary securing Indebtedness of the Restricted Subsidiary owing to the partnership or a Restricted Subsidiary;
(9) liens on assets of the partnership or any Restricted Subsidiary existing on April 13, 2010;
(10) liens on personal property leased under leases entered into by the partnership or its Restricted Subsidiaries which are accounted for as operating leases in accordance with GAAP;
(11) liens securing Indebtedness arising under an Accounts Receivable Securitization (including the filing of any related financing statements naming the partnership or any Restricted Subsidiary as the debtor thereunder in connection with the sale of accounts receivable by the partnership, the operating partnership or any Restricted Subsidiary to an SPE in connection with any such permitted Accounts Receivable Securitization);
(12) liens securing Indebtedness incurred in accordance with:
(a) clauses (3) and (6) of the definition of Permitted Indebtedness; and
(b) Indebtedness otherwise permitted to be incurred under the “Limitation on Additional Indebtedness” covenant to the extent incurred:
(i) to finance the making of expenditures for the improvement or repair (to the extent the improvements and repairs may be capitalized on the books of the partnership and the Restricted Subsidiaries in accordance with GAAP) of, or additions including additions by way of acquisitions of businesses and related assets to, the assets and property of the partnership and its Restricted Subsidiaries; or
(ii) by assumption in connection with additions including additions by way of acquisition or capital contributions of businesses and related assets to the property and assets of the partnership and its Restricted Subsidiaries; provided, that, in the case of Indebtedness incurred in accordance with clauses (i) and (ii) above, the principal amount of the Indebtedness does not exceed the lesser of the cost to the partnership and its Restricted Subsidiaries of the additional property or assets and the fair market value of the additional property or assets at the time of the acquisition thereof, as determined in good faith by an authorized financial officer of the general partner;
(13) liens existing on any property of any Person at the time it becomes a Subsidiary of the partnership, or existing at the time of acquisition upon any property acquired by the partnership or any Subsidiary through purchase, merger or consolidation or otherwise, whether or not assumed by the partnership or the Subsidiary, or created to secure Indebtedness incurred to pay all or any part of the purchase price (a “Purchase Money Lien”) of property including, without limitation, Capital Stock and other securities acquired by the partnership or a Restricted Subsidiary; provided, that:
(a) the lien shall be confined solely to the item or items of property and, if required by the terms of the instrument originally creating the lien, other property which is an improvement to or is acquired for use specifically in connection with the acquired property;
(b) in the case of a Purchase Money Lien, the principal amount of the Indebtedness secured by the Purchase Money Lien shall at no time exceed an amount equal to the lesser of:
(i) the cost to the partnership and the Restricted Subsidiaries of the property; and
(ii) the fair market value of the property at the time of the acquisition thereof as determined in good faith by an authorized financial officer of the general partner;
(c) the Purchase Money Lien shall be created not later than 360 days after the acquisition of the property; and
(d) the lien, other than a Purchase Money Lien, shall not have been created or assumed in contemplation of the Person’s becoming a Subsidiary of the partnership or the acquisition of property by the partnership or any Subsidiary;
(14) easements, exceptions or reservations in any property of the partnership or any Restricted Subsidiary granted or reserved for the purpose of pipelines, roads, the removal of oil, gas, coal or other minerals, and other like purposes, or for the joint or common use of real property, facilities and equipment, which are incidental to, and do not materially interfere with, the ordinary conduct of the business of the partnership or any Restricted Subsidiary;
(15) liens arising from or constituting permitted encumbrances under the agreements and instruments securing the obligations under the operating partnership’s Existing Notes and the Credit Agreement;
(16) liens securing any Indebtedness of the operating partnership;
(17) Liens of landlords or mortgages of landlords on fixtures and movable property located on premises leased by the partnership or any of its Subsidiaries in the ordinary course of business;
(18) Liens such as banker’s liens, rights of set-off or similar rights and remedies and burdening only deposit accounts or other funds maintained with a depository institution in the ordinary course of business; and
(19) any lien renewing or extending any lien permitted by clauses (9) through (13) and (15) and (16) above; provided, that, the principal amount of the Indebtedness secured by any such lien shall not exceed the principal amount of the Indebtedness outstanding immediately prior to the renewal or extension of the lien, and no assets encumbered by the lien other than the assets encumbered immediately prior to the renewal or extension shall be encumbered thereby.
“Permitted Refinancing Indebtedness” means Indebtedness incurred by the partnership or any Restricted Subsidiary to substantially and concurrently (excluding any notice period on redemptions) repay, refund, renew, replace, extend or refinance, in whole or in part, any Permitted Indebtedness of the partnership or any Restricted Subsidiary or any other Indebtedness incurred by the partnership or any Restricted Subsidiary pursuant to the “Limitation on Additional Indebtedness” covenant, to the extent:
(1) the principal amount of the Permitted Refinancing Indebtedness does not exceed the principal or accreted amount plus the amount of accrued and unpaid interest of the Indebtedness so repaid, refunded, renewed, replaced, extended or refinanced (plus the amount of all expenses and premiums incurred in connection therewith);
(2) with respect to the repayment, refunding, renewal, replacement, extension or refinancing of our Indebtedness, the Permitted Refinancing Indebtedness ranks no more favorably in right of payment with respect to the notes than the Indebtedness so repaid, refunded, renewed, replaced, extended or refinanced; and
(3) with respect to the repayment, refunding, renewal, replacement, extension or refinancing of our Indebtedness, the Permitted Refinancing Indebtedness has a Weighted Average Life to Stated Maturity and stated maturity equal to, or greater than, and has no fixed mandatory redemption or sinking fund requirement in an amount greater than or at a time prior to the amounts set forth in, the Indebtedness so repaid, refunded, renewed, replaced, extended or refinanced;
provided, however, that Permitted Refinancing Indebtedness shall not include Indebtedness incurred by a Restricted Subsidiary to repay, refund, renew, replace, extend or refinance Indebtedness of the partnership.
“Person” means any individual, corporation, partnership, joint venture, association, joint-stock company, trust, unincorporated organization, limited liability company or government or other entity.
“Preferred Stock” as applied to the Capital Stock of any Person, means Capital Stock of any class or classes (however designated), which is preferred as to the payment of distributions, dividends, or upon any voluntary or involuntary liquidation or dissolution of such Person, over shares or units of Capital Stock of any other class of such Person; provided, that any limited partnership interest of the partnership will not be considered Preferred Stock.
“Principal” means James E. Ferrell.
“Redeemable Capital Stock” means any shares of any class or series of Capital Stock, that, either by the terms thereof, by the terms of any security into which it is convertible or exchangeable or by contract or otherwise, is or upon the happening of an event or passage of time would be, required to be redeemed prior to the stated maturity of the principal of the notes or is redeemable at the option of the holder thereof at any time prior to the stated maturity of the principal of the notes, or is convertible into or exchangeable for debt securities at any time prior to the stated maturity of the principal of the notes.
“Related Party” means any of the following:
(1) any immediate family member or lineal descendant of the Principal;
(2) any trust, corporation, partnership or other entity, the beneficiaries, stockholders, partners, owners or Persons beneficially holding an 80% or more controlling interest of which consist of any one or more Principals and/or such other Persons referred to in the immediately preceding clause (1);
(3) the Ferrell Companies, Inc. Employee Stock Ownership Trust (“FCI ESOT”);
(4) any participant in the FCI ESOT whose account has been allocated shares of Ferrell Companies, Inc.;
(5) Ferrell Companies, Inc.; or
(6) any Subsidiary of Ferrell Companies, Inc.
“Restricted Subsidiary” means a Subsidiary of the partnership, which, as of the date of determination, is not an Unrestricted Subsidiary of the partnership.
“SPE” means any special purpose Unrestricted Subsidiary established in connection with any Accounts Receivable Securitization.
“Subsidiary” means, with respect to any specified Person:
(1) any corporation, association or other business entity of which more than 50% of the total voting power of shares of Capital Stock entitled (without regard to the occurrence of any contingency) to vote in the election of directors, managers or trustees of the corporation, association or other business entity is at the time owned or controlled, directly or indirectly, by that Person or one or more of the other Subsidiaries of that Person (or a combination thereof); and
(2) any partnership (a) the sole general partner or the managing general partner of which is such Person or a Subsidiary of such Person or (b) the only general partners of which are that Person or one or more Subsidiaries of that Person (or any combination thereof).
“Termination Capital Transactions” means any sale, transfer or other disposition of property of the partnership or the operating partnership occurring upon or incident to the liquidation and winding up of the partnership and the operating partnership.
“Total Assets” means, as of any date of determination, the consolidated total assets of the partnership and the Restricted Subsidiaries as would be shown on a consolidated balance sheet of the partnership and the Restricted Subsidiaries prepared in accordance with GAAP as of that date.
“Unrestricted Subsidiary” means (v) Ferrellgas Receivables, LLC, (w) Uni-Asia, Ltd., (x) Ferrellgas Real Estate, Inc., (y) Blue Rhino Canada, Inc., and (z) any other Person (other than operating partnership or Ferrellgas Partners Finance Corp.) that is designated as such by the general partner; provided, that no portion of the Indebtedness of such Person:
(1) is guaranteed by the partnership or any Restricted Subsidiary;
(2) is recourse to or obligates the partnership or any Restricted Subsidiary in any way; or
(3) subjects any property or assets of the partnership or any Restricted Subsidiary, directly or indirectly, contingently or otherwise, to the satisfaction thereof.
Notwithstanding the foregoing, the partnership or a Restricted Subsidiary may guarantee or agree to provide funds for the payment or maintenance of, or otherwise become liable with respect to Indebtedness of an Unrestricted Subsidiary, but only to the extent that the partnership or a Restricted Subsidiary would be permitted to:
(1) make an Investment in the Unrestricted Subsidiary pursuant to the third clause of the definition of Permitted Investments; and
(2) incur the Indebtedness represented by the guarantee or agreement pursuant to the first paragraph of the section entitled “— Limitation on Additional Indebtedness.” The board of directors may designate an Unrestricted Subsidiary to be a Restricted Subsidiary; provided, that immediately after giving effect to the designation there exists no Event of Default or event which after notice or lapse or time or both would become an Event of Default, and if the Unrestricted Subsidiary has, as of the date of the designation, outstanding Indebtedness other than Permitted Indebtedness, the partnership could incur at least $1.00 of Indebtedness other than Permitted Indebtedness.
Notwithstanding the foregoing, no Subsidiary may be designated an Unrestricted Subsidiary if the Subsidiary, directly or indirectly, holds Capital Stock of a Restricted Subsidiary.
“Weighted Average Life to Stated Maturity” means, when applied to any Indebtedness at any date, the number of years obtained by dividing:
(1) The sum of the products obtained by multiplying:
(a) the amount of each then remaining installment, sinking fund, serial maturity or other required payments of principal, including payment at final maturity, in respect thereof, by
(b) the number of years, calculated to the nearest one-twelfth, that will elapse between the date and the making of the payment, by
(2) The then outstanding principal amount of the Indebtedness;
provided, however, that with respect to any revolving Indebtedness, the foregoing calculation of Weighted Average Life to Stated Maturity shall be determined based upon the total available commitments and the required reductions of commitments in lieu of the outstanding principal amount and the required payments of principal, respectively.
The exchange notes will be represented by one or more notes in registered, global form without interest coupons (the “Global Notes”). The Global Notes will be deposited upon issuance with the trustee as custodian for The Depository Trust Company (“DTC”), in New York, New York, and registered in the name of DTC or its nominee, in each case, for credit to an account of a direct or indirect participant in DTC as described below.
Except as set forth below, the Global Notes may be transferred, in whole and not in part, only to another nominee of DTC or to a successor of DTC or its nominee. Beneficial interests in the Global Notes may not be exchanged for definitive notes in registered certificated form (“Certificated Notes”) except in the limited circumstances described below. See “—Exchange of Global Notes for Certificated Notes.” Except in the limited circumstances described below, owners of beneficial interests in the Global Notes will not be entitled to receive physical delivery of notes in certificated form.
Transfers of beneficial interests in the Global Notes will be subject to the applicable rules and procedures of DTC and its direct or indirect participants (including, if applicable, those of Euroclear and Clearstream), which may change from time to time.
Depository Procedures
The following description of the operations and procedures of DTC, Euroclear and Clearstream are provided solely as a matter of convenience. These operations and procedures are solely within the control of the respective settlement systems and are subject to changes by them. We take no responsibility for these operations and procedures and urge investors to contact the system or their participants directly to discuss these matters.
DTC has advised us that DTC is a limited-purpose trust company created to hold securities for its participating organizations (collectively, the “Participants”) and to facilitate the clearance and settlement of transactions in those securities between the Participants through electronic book-entry changes in accounts of its Participants. The Participants include securities brokers and dealers (including the initial purchasers), banks, trust companies, clearing corporations and certain other organizations. Access to DTC’s system is also available to other entities such as banks, brokers, dealers and trust companies that clear through or maintain a custodial relationship with a Participant, either directly or indirectly (collectively, the “Indirect Participants”). Persons who are not Participants may beneficially own securities held by or on behalf of DTC only through the Participants or the Indirect Participants. The ownership interests in, and transfers of ownership interests in, each security held by or on behalf of DTC are recorded on the records of the Participants and Indirect Participants.
DTC has also advised us that, pursuant to procedures established by it:
(1) upon deposit of the Global Notes, DTC will credit the accounts of the Participants with portions of the principal amount of the Global Notes; and
(2) ownership of these interests in the Global Notes will be shown on, and the transfer of ownership of these interests will be effected only through, records maintained by DTC (with respect to the Participants) or by the Participants and the Indirect Participants (with respect to other owners of beneficial interest in the Global Notes).
Investors in the Global Notes who are Participants may hold their interests therein directly through DTC. Investors in the Global Notes who are not Participants may hold their interests therein indirectly through organizations (including Euroclear and Clearstream) which are Participants. Euroclear and Clearstream will hold interests in the Global Notes on behalf of their participants through customers’ securities accounts in their respective names on the books of their respective depositories, which are Euroclear Bank S.A./N.V., as operator of Euroclear, and Citibank, N.A., as operator of Clearstream. All interests in a Global Note, including those held through Euroclear or Clearstream, may be subject to the procedures and requirements of DTC. Those interests held through Euroclear or Clearstream may also be subject to the procedures and requirements of such systems. The laws of some jurisdictions require that particular persons take physical delivery in definitive form of securities that they own. Consequently, the ability to transfer beneficial interests in a Global Note to such persons will be limited to that extent. Because DTC can act only on behalf of the Participants, which in turn act on behalf of the Indirect Participants, the ability of a person having beneficial interests in a Global Note to pledge such interests to persons that do not participate in the DTC system, or otherwise take actions in respect of such interests, may be affected by the lack of a physical certificate evidencing such interests.
Except as described below, owners of interests in the Global Notes will not have exchange notes registered in their names, will not receive physical delivery of exchange notes in certificated form and will not be considered the registered owners or “holders” thereof under the indenture for any purpose.
Payments in respect of the principal of, and interest and premium, if any, and additional interest, if any, on, a Global Note registered in the name of DTC or its nominee will be payable to DTC in its capacity as the registered holder under the indenture. Under the terms of the indenture, we and the trustee will treat the persons in whose names the exchange notes, including the Global Notes, are registered as the owners of the exchange notes for the purpose of receiving payments and for all other purposes. Consequently, neither us, the trustee nor any agent of ours or the trustee has or will have any responsibility or liability for:
(1) any aspect of DTC’s records or any Participant’s or Indirect Participant’s records relating to or payments made on account of beneficial ownership interest in the Global Notes or for maintaining, supervising or reviewing any of DTC’s records or any Participant’s or Indirect Participant’s records relating to the beneficial ownership interests in the Global Notes; or
(2) any other matter relating to the actions and practices of DTC or any of its Participants or Indirect Participants.
DTC has advised us that its current practice, upon receipt of any payment in respect of securities such as the exchange notes (including principal and interest), is to credit the accounts of the relevant Participants with the payment on the payment date unless DTC has reason to believe that it will not receive payment on such payment date. Each relevant Participant is credited with an amount proportionate to its beneficial ownership of an interest in the principal amount of the relevant security as shown on the records of DTC. Payments by the Participants and the Indirect Participants to the beneficial owners of exchange notes will be governed by standing instructions and customary practices and will be the responsibility of the Participants or the Indirect Participants and will not be our responsibility or the responsibility of DTC or the trustee. Neither we nor the trustee will be liable for any delay by DTC or any of the Participants or the Indirect Participants in identifying the beneficial owners of the exchange notes, and we and the trustee may conclusively rely on and will be protected in relying on instructions from DTC or its nominee for all purposes.
Transfers between the Participants will be effected in accordance with DTC’s procedures, and will be settled in same-day funds, and transfers between participants in Euroclear and Clearstream will be effected in accordance with their respective rules and operating procedures.
Cross-market transfers between the Participants, on the one hand, and Euroclear or Clearstream participants, on the other hand, will be effected through DTC in accordance with DTC’s rules on behalf of Euroclear or Clearstream, as the case may be, by their respective depositaries; however, such cross-market transactions will require delivery of instructions to Euroclear or Clearstream, as the case may be, by the counterparty in such system in accordance with the rules and procedures and within the established deadlines (Brussels time) of such system. Euroclear or Clearstream, as the case may be, will, if the transaction meets its settlement requirements, deliver instructions to its respective depositary to take action to effect final settlement on its behalf by delivering or receiving interests in the relevant Global Note in DTC, and making or receiving payment in accordance with normal procedures for same-day funds settlement applicable to DTC. Euroclear participants and Clearstream participants may not deliver instructions directly to the depositories for Euroclear or Clearstream.
DTC has advised us that it will take any action permitted to be taken by a holder of exchange notes only at the direction of one or more Participants to whose account DTC has credited the interests in the Global Notes and only in respect of such portion of the aggregate principal amount of the exchange notes as to which such Participant or Participants has or have given such direction. However, if there is an Event of Default under the exchange notes, DTC reserves the right to exchange the Global Notes for legended notes in certificated form, and to distribute such notes to its Participants.
Although DTC, Euroclear and Clearstream have agreed to the foregoing procedures to facilitate transfers of interests in the Global Notes among participants in DTC, Euroclear and Clearstream, they are under no obligation to perform or to continue to perform such procedures, and may discontinue such procedures at any time. None of us, the trustee and any of our or their respective agents will have any responsibility for the performance by DTC, Euroclear or Clearstream or their respective participants or indirect participants of their respective obligations under the rules and procedures governing their operations.
Exchange of Global Notes for Certificated Notes
A Global Note is exchangeable for Certificated Notes if:
(1) DTC (a) notifies us that it is unwilling or unable to continue as depositary for the Global Notes or (b) has ceased to be a clearing agency registered under the Exchange Act and, in either case, we fail to appoint a successor depositary;
(2) we, at our option, notify the trustee in writing that we elect to cause the issuance of the Certificated Notes; or
(3) there has occurred and is continuing a Default or an Event of Default with respect to the exchange notes and DTC notifies the trustee of its decision to exchange the Global Notes for Certificated Notes.
In addition, beneficial interests in a Global Note may be exchanged for Certificated Notes upon prior written notice given to the trustee by or on behalf of DTC in accordance with the indenture. In all cases, Certificated Notes delivered in exchange for any Global Note or beneficial interests in Global Notes will be registered in the names, and issued in any approved denominations, requested by or on behalf of the depositary (in accordance with its customary procedures).
Exchange of Certificated Notes for Global Notes
Certificated Notes may not be exchanged for beneficial interests in any Global Note.
Same Day Settlement and Payment
We will make payments in respect of the exchange notes represented by the Global Notes (including principal, premium, if any, interest and additional interest, if any) by wire transfer of immediately available funds to the accounts specified by DTC or its nominee. We will make all payments of principal, interest and premium, if any, and additional interest, if any, with respect to Certificated Notes by wire transfer of immediately available funds to the accounts specified by the holders of the Certificated Notes or, if no such account is specified, by mailing a check to each such holder’s registered address. The exchange notes represented by the Global Notes are expected to trade in DTC’s Same-Day Funds Settlement System, and any permitted secondary market trading activity in such notes will, therefore, be required by DTC to be settled in immediately available funds. We expect that secondary trading in any Certificated Notes will also be settled in immediately available funds.
Because of time zone differences, the securities account of a Euroclear or Clearstream participant purchasing an interest in a Global Note from a Participant will be credited, and any such crediting will be reported to the relevant Euroclear or Clearstream participant, during the securities settlement processing day (which must be a business day for Euroclear and Clearstream) immediately following the settlement date of DTC. DTC has advised us that cash received in Euroclear or Clearstream as a result of sales of interests in a Global Note by or through a Euroclear or Clearstream participant to a Participant will be received with value on the settlement date of DTC but will be available in the relevant Euroclear or Clearstream cash account only as of the business day for Euroclear or Clearstream following DTC’s settlement date.
CERTAIN U.S. FEDERAL INCOME TAX CONSIDERATIONS
The following discussion summarizes certain U.S. federal income tax considerations relevant to the exchange of unregistered notes for exchange notes pursuant to the exchange offer. This discussion is based upon the provisions of the Internal Revenue Code of 1986, as amended (the “Code”), applicable Treasury Regulations promulgated thereunder, judicial authority and administrative interpretations, all as of the date of this prospectus and all of which are subject to change, possibly with retroactive effect, or are subject to different interpretations. We cannot assure you that the Internal Revenue Service (“IRS”) will not challenge one or more of the tax consequences described in this discussion, and we have not obtained, nor do we intend to obtain, a ruling from the IRS or an opinion of counsel with respect to the U.S. federal tax considerations described herein.
In this discussion, we do not purport to address all tax considerations that may be important to a particular holder in light of the holder’s circumstances, or to certain categories of investors that may be subject to special rules. This summary of U.S. federal tax consequences is limited to U.S. holders and non-U.S. holders (each as defined below) who exchange unregistered notes for exchange notes pursuant to the exchange offer and certain such consequences of the ownership and disposition of exchange notes, and who hold the unregistered notes and will hold the exchange notes as ‘‘capital assets,’’ as defined in the Code (generally, property held for investment). This discussion does not purport to deal with persons in special tax situations, such as financial institutions, insurance companies, regulated investment companies, controlled foreign corporations, passive foreign investment companies, real estate investment trusts, traders in securities that have elected the mark-to-market method of accounting for the securities, brokers, dealers in securities or currencies, persons holding securities as a “hedge,” or as a position in a “straddle,” or “conversion” transaction, persons that hedge the interest rate on the notes or persons whose functional currency is not the U.S. dollar. This summary does not address the effect of any applicable state, local or foreign tax laws or any U.S. federal tax laws (such as gift tax laws or the unearned income Medicare contribution tax) other than U.S. federal income tax laws.
If an entity treated as a partnership for U.S. federal income tax purposes is a beneficial owner of exchange notes, the tax treatment of a partner of the partnership generally will depend upon the status of the partner, the activities of the partnership and certain determinations made at the partner level. If a holder is a partner of a partnership that acquires exchange notes, such holder is urged to consult his, hers or its own tax advisor about the U.S. federal income tax consequences of acquiring, holding and disposing of the exchange notes.
This discussion is for general information only and does not consider all aspects of U.S. federal taxation that may be relevant to the acquisition, ownership and disposition of the exchange notes by a holder in light of the holder’s particular circumstances. We urge each investor to consult its own tax advisor regarding the particular U.S. federal, state, local and foreign tax consequences of the exchange offer and of acquiring, holding, and disposing of the exchange notes, including the consequences of the acquisition, ownership and disposition of notes issued with OID and the consequences of any proposed change in applicable laws.
U.S. Holder
A “U.S. holder” is a beneficial owner of the notes that is for U.S. federal income tax purposes:
· an individual who is a citizen or resident of the United States;
· a corporation organized under the laws of the United States, any state thereof or the District of Columbia;
· an estate the income of which is subject to U.S. federal income taxation regardless of its source; or
· a trust, if a court within the United States is able to exercise primary supervision over the administration of the trust and one or more U.S. persons (within the meaning of the Code) have the authority to control all substantial decisions of the trust, or the trust has a valid election in effect under applicable Treasury Regulations to be treated as a U.S. person.
Exchange Offer
The exchange of unregistered notes for exchange notes pursuant to the exchange offer will not be a taxable event to a U.S. holder for U.S. federal income tax purposes. Accordingly, a U.S. holder will not recognize gain or loss upon receipt of an exchange note in exchange for an unregistered note pursuant to the exchange offer, and the U.S. holder’s basis and holding period in the exchange note will be the same as its basis and holding period in the surrendered unregistered note immediately before the exchange.
Stated Interest on the Notes
Absent an election to the contrary (see “—Original Issue Discount” below), a U.S. holder generally will be required to include in gross income as ordinary income the stated interest on an exchange note at the time that the interest accrues or is received, in accordance with such holder’s regular method of accounting for U.S. federal income tax purposes.
Pre-Issuance Accrued Stated Interest
A portion of the price certain U.S. holders paid for an unregistered note will be allocable to unpaid stated interest that accrued prior to the date the unregistered note is purchased, or “pre-issuance stated interest,” and an exchange note received in exchange for an unregistered note should have the same amount of pre-issuance accrued interest as the unregistered note. Holders of the unregistered notes separately paid an amount allocable to interest that accrued prior to the date the unregistered notes were purchased (the “pre-issuance accrued stated interest”). Pursuant to certain Treasury regulations, we intend to treat a portion of the first interest payment equal to the pre-issuance accrued stated interest as a return of the pre-issuance accrued stated interest rather than an amount payable on the exchange notes received pursuant to the exchange offer. Holders should consult their own tax advisors concerning the tax treatment of any pre-issuance accrued stated interest on the exchange notes.
Original Issue Discount
Because the unregistered notes were issued with original issue discount (“OID”), the exchange notes will be treated as having been issued with OID for U.S. federal income tax purposes. The following is a summary of the OID rules and their application to the exchange notes.
A U.S. holder of a note that is treated as issued with OID must include in taxable income for any particular taxable year the OID that accrues on the note for each day during the taxable year on which the U.S. holder holds the note, in addition to stated interest, regardless of whether the U.S. holder reports on the cash or accrual basis of accounting for U.S. federal income tax purposes. Thus, a U.S. holder of an exchange note may be required to include OID in income in advance of the receipt of the cash to which such OID is attributable. The U.S. holder’s tax basis in the exchange notes will be increased by the amount of OID includible in the U.S. holder’s gross income as it accrues.
In general, because the exchange notes will be treated as issued with OID for U.S. federal income tax purposes, a U.S. holder must include in gross income as ordinary income OID calculated on a constant-yield accrual method in advance of the receipt of the related cash payments. The amount of OID includible in income by a U.S. holder of exchange notes is the sum of the ‘‘daily portions’’ of OID with respect to such exchange notes for each day during the taxable year or portion of the taxable year in which such U.S. holders hold such exchange notes. This amount is referred to as “Accrued OID.” The daily portion is determined by allocating to each day in any accrual period a pro rata portion of the OID allocable to that accrual period. The amount of OID allocable to any accrual period is equal to:
· the product of the adjusted issue price of the exchange notes at the beginning of such accrual period and the yield to maturity of the exchange notes (determined on the basis of compounding at the close of each accrual period and properly adjusted for the length of the accrual period) less
· the qualified stated interest allocable to such accrual period.
“Qualified stated interest” means, generally, stated interest that is unconditionally payable at least annually at a single fixed rate.
OID allocable to the final accrual period is the difference between the amount payable at maturity of the exchange notes and the “adjusted issue price” of the notes at the beginning of the final accrual period. Special rules will apply for calculating OID for an initial short accrual period. The ‘‘adjusted issue price’’ of a note at the beginning of any accrual period is equal to its issue price, increased by the Accrued OID for each prior accrual period and reduced by any payments made on such exchange note on or before the first day of the accrual period.
A U.S. holder generally may irrevocably elect to treat all interest on an exchange note (including the amounts that have accrued on an unregistered note that will be exchanged for an exchange note pursuant to the exchange offer) as OID and calculate the amount includible in income using a constant yield method. U.S. holders should consult their own tax advisors regarding this election.
We will furnish annually to the IRS and to holders (other than with respect to certain exempt holders, including, in particular, corporations) information with respect to the OID accruing while exchange notes were held by the holders.
Acquisition Premium and OID
If a U.S. holder purchased an unregistered note (which will be exchanged for an exchange note pursuant to the exchange offer) for an amount that is less than or equal to the sum of all amounts (other than qualified stated interest) payable on the unregistered note after the purchase date but is greater than the adjusted issue price of such unregistered note, the excess is acquisition premium. Any such acquisition premium should carry over to the exchange note received for such unregistered note. If such U.S. holder does not elect to include all interest income on the exchange notes in gross income under the constant yield method (see “—Original Issue Discount”), the U.S. holder’s accruals of OID will be reduced by a fraction equal to (i) the excess of the U.S. holder’s adjusted basis in the note immediately after the purchase (generally, the holder’s cost of acquiring the unregistered note) over the adjusted issue price of the note, divided by (ii) the excess of the sum of all amounts payable (other than qualified stated interest) on the note after the purchase date over the adjusted issue price of the note.
The rules regarding OID (including the acquisition premium offset rules) are complex and the rules described above may not apply in all cases. Accordingly, U.S. holders should consult their own tax advisors regarding the application of such rules to the notes and their specific circumstances.
Market Discount
If a U.S. holder purchased an unregistered note (which will be exchanged for an exchange note pursuant to the exchange offer) for an amount that is less than its “revised issue price,” the amount of the difference should be treated as market discount for U.S. federal income tax purposes with respect to the exchange note that such holder receives pursuant to the exchange offer. For this purpose, the “revised issue price” of an unregistered note generally equals the issue price of the unregistered note, increased by the amount of any OID previously accrued on the unregistered note (without regard to the amortization of any acquisition premium) and decreased by the amount of any payments previously made on the unregistered note (other than payments of qualified stated interest). The rules described below do not apply to U.S. holders that purchased an unregistered note with de minimis market discount. The amount of any market discount will generally be treated as de minimis and therefore disregarded if it is less than 1/4 of 1% of the revised issue price of the initial note, multiplied by the number of complete years to maturity.
Under the market discount rules, a U.S. holder is required to treat any principal payment on, or any gain on the sale, exchange, redemption or other disposition of a note as ordinary income to the extent of any accrued market discount that has not previously been included in income. If a U.S. holder disposes of a note in an otherwise nontaxable transaction (other than certain specified nonrecognition transactions), the U.S. holder will be required to include any accrued market discount as ordinary income as if such holder had sold the exchange note at its then fair market value. In addition, such U.S. holder may be required to defer, until the maturity of the exchange note or its earlier disposition in a taxable transaction, the deduction of a portion
of the interest expense on any indebtedness incurred or continued to purchase or carry the unregistered note and the exchange note received in exchange therefor.
Market discount accrues ratably during the period from the date on which a U.S. holder acquired the unregistered note through the maturity date of the exchange note (for which the unregistered note was exchanged), unless a U.S. holder makes an irrevocable election to accrue market discount under a constant yield method. A U.S. holder may elect to include market discount in income currently as it accrues (either ratably or under the constant yield method), in which case the rule described above regarding deferral of interest deductions will not apply. If a U.S. holder makes an election to include market discount in income currently, such holder’s adjusted basis in an exchange note will be increased by any market discount included in income. An election to include market discount currently will apply to all market discount obligations acquired during or after the first taxable year in which the election is made, and the election may not be revoked without the consent of the IRS. If a U.S. holder makes the election described above in “—Original Issue Discount” for a market discount note, such holder would be treated as having made an election to include market discount in income currently under a constant yield method, as discussed in this paragraph.
Bond Premium
If a U.S. holder purchased an unregistered note (which will be exchanged for an exchange note pursuant to the exchange offer) for an amount in excess of its principal amount, the excess will be treated as bond premium. Any bond premium applicable to an unregistered note should carry over to the exchange note received in exchange therefor. In general, a U.S. holder may elect to amortize bond premium over the remaining term of the exchange note on a constant yield method. In such case, such U.S. holder will reduce the amount required to be included in income each year with respect to interest on such holder’s note by the amount of amortizable bond premium allocable to that year. The election, once made, is irrevocable without the consent of the IRS and applies to all taxable bonds held during the taxable year for which the election is made or subsequently acquired. If U.S. holders do not make this election, they will be required to include in gross income the full amount of interest on the exchange note in accordance with their regular method of tax accounting, and may receive a tax benefit (in the form of capital loss or reduced capital gain) from the premium only in computing gain or loss upon the sale or disposition or payment of the principal amount of the note.
U.S. holders should consult their own tax advisors concerning the computation and amortization of any bond premium on the notes.
Disposition of the Notes
U.S. holders generally will recognize taxable gain or loss on the sale, redemption, exchange, retirement or other taxable disposition of an exchange note equal to the difference, if any, between such U.S. holder’s adjusted tax basis in the exchange note and the proceeds received, excluding any proceeds attributable to accrued and unpaid interest, which will be treated in the manner described above (under “Stated Interest on the Notes”) and any proceeds attributable to any pre-issuance accrued stated interest. A U.S. holder’s adjusted tax basis in an exchange note generally is the price paid for the corresponding unregistered note surrendered pursuant to the exchange offer (other than any cost attributable to pre-issuance accrued stated interest as of the date the unregistered note was acquired), increased by the amount of OID and market discount previously included in income and decreased by payments received by the U.S. holder, other than payments of stated interest and any amortized bond premium. The proceeds a U.S. holder receives will include the amount of any cash and the fair market value of any other property received for the exchange note. Any such gain or loss generally will be capital gain or loss and will be long-term capital gain or loss if at the time of such disposition the U.S. holder’s holding period for the exchange note was more than one year. Long-term capital gains of individuals, estates and trusts are generally taxed at preferential rates. The deductibility of capital losses is subject to limitation.
Information Reporting and Backup Withholding
Information reporting will generally apply to payments of interest on, or the proceeds of the sale or other disposition (including a retirement or redemption) of, exchange notes held by a U.S. holder, unless such U.S. holder is an exempt recipient such as a corporation. Backup withholding generally will apply to the foregoing
payments unless the U.S. holder provides the applicable withholding agent with its taxpayer identification number, certified under penalties of perjury, as well as certain other information or otherwise establishes an exemption from backup withholding. Backup withholding is not an additional tax. Any amount withheld under the backup withholding rules is allowable as a credit against a U.S. holder’s U.S. federal income tax liability (if any) and a refund may be obtained if the amounts withheld exceed such holder’s actual U.S. federal income tax liability if, in each case, the U.S. holder timely provides the required information or appropriate claim form to the IRS.
Non-U.S. Holder
A “non-U.S. holder” is a beneficial owner of exchange notes that is, for U.S. federal income tax purposes, an individual, corporation, estate or trust that is not a “U.S. holder.”
Exchange Offer
The exchange of unregistered notes for exchange notes pursuant to the exchange offer will not be a taxable event to a non-U.S. holder for U.S. federal income tax purposes.
Interest on the Notes
Subject to the discussion of backup withholding and FATCA withholding below, payments to non-U.S. holders of stated interest and OID on the exchange notes generally will not be subject to U.S. federal income and withholding tax if the stated interest and OID is not effectively connected with the non-U.S. holder’s conduct of a U.S. trade or business and such non-U.S. holder:
· does not, actually or constructively, own 10% or more of the capital or profits interests in us;
· is not a ‘‘controlled foreign corporation’’ that is related to us (as provided in the Code);
· is not a bank whose receipt of interest on the notes is pursuant to a loan agreement entered into in the ordinary course of business; and
· properly certifies as to its foreign status, as described in the following paragraph.
A non-U.S. holder generally can meet this certification requirement by providing a properly executed IRS Form W-8BEN or IRS Form W-8BEN-E (or successor form) or appropriate substitute form to the applicable withholding agent certifying under penalties of perjury that it is not a U.S. person within the meaning of the Code. If a non-U.S. holder holds the exchange notes through a financial institution or other agent acting on its behalf, such holder may be required to provide appropriate certifications to the agent. Such agent then generally will be required to provide appropriate certifications to the applicable withholding agent, either directly or through other intermediaries. Special rules apply to foreign estates and trusts, and in certain circumstances certifications as to foreign status of trust owners or beneficiaries may have to be provided to the applicable withholding agent. In addition, special rules apply to qualified intermediaries that enter into withholding agreements with the IRS.
If a non-U.S. holder cannot satisfy the requirements described above, payments of interest made to such holder will be subject to a U.S. federal withholding tax at a 30% rate, unless (i) the non-U.S. holder provides the applicable withholding agent with a properly executed IRS Form W-8BEN or IRS Form W-8BEN-E (or successor or substitute form) claiming an exemption from (or a reduction of) withholding under an applicable tax treaty or (ii) the payments of stated interest and OID are effectively connected with its conduct of a trade or business in the United States and such non-U.S. holder meets the certification requirements described below.
Disposition of Exchange Notes
Subject to the discussion of backup withholding and FATCA withholding below, a non-U.S. holder generally will not be subject to U.S. federal income or withholding tax on any gain (excluding any amount attributable to accrued and unpaid interest and OID, which generally will be treated as interest and may be subject to the rules discussed above in —“Interest on the Notes”) realized on the sale, redemption, exchange, retirement or other taxable disposition of an exchange note unless:
· the gain is effectively connected with the conduct by a non-U.S. holder of a U.S. trade or business (and if a tax treaty applies, is attributable to its permanent establishment in the United States); or
· the non-U.S. holder is an individual who has been present in the United States for 183 days or more in the taxable year of disposition and certain other requirements are met.
If a non-U.S. holder’s gain is described in the first bullet point above, such holder generally will be subject to tax in the manner described under “—Interest or Gain Effectively Connected with a U.S. Trade or Business.” If a non-U.S. holder is described in the second bullet point above, such holder will be subject to a flat 30% (or lower applicable income tax treaty rate) U.S. federal income tax on the gain derived from such disposition, which may be offset by certain U.S. source capital losses.
Interest or Gain Effectively Connected With a U.S. Trade or Business
If any stated interest or OID on the exchange notes or gain from the sale, redemption, exchange, retirement or other taxable disposition of the exchange notes is effectively connected with a U.S. trade or business conducted by a non-U.S. holder (and, generally, if a tax treaty applies, is attributable to your permanent establishment in the United States), then the stated interest, OID or gain generally will be subject to U.S. federal income tax at regular, graduated income tax rates in the same manner as if the non-U.S. holder were a United States person as defined under the Code. If any stated interest or OID on the notes or gain from the sale, redemption, exchange, retirement or other taxable disposition of the notes is effectively connected with a U.S. trade or business conducted by a non-U.S. holder (whether or not a tax treaty applies), such interest, OID or gain will not be subject to U.S. federal withholding tax if certain certification requirements are satisfied. A non-U.S. holder generally can meet the certification requirements by providing a properly executed IRS Form W-8ECI (or successor or substitute form) to the applicable withholding agent. In addition, a non-U.S. holder that is a foreign corporation may be subject to a branch profits tax equal to 30% of its effectively connected earnings and profits for the taxable year (including interest on the notes, if so effectively connected), as adjusted for certain items, unless a lower rate applies under an applicable United States income tax treaty.
Information Reporting and Backup Withholding
Payments to a non-U.S. holder of stated interest and OID on a note, and amounts withheld from such payments, if any, generally will be required to be reported to the IRS and to such holder. U.S. backup withholding tax generally will not apply to payments of stated interest or OID on an exchange note to a non-U.S. holder if the statement described in ‘‘—Interest on the Notes’’ is duly provided by such holder or such holder otherwise establishes an exemption.
Payment of the proceeds of a disposition of an exchange note effected by the U.S. office of a U.S. or foreign broker will be subject to information reporting requirements and backup withholding unless a non-U.S. holder properly certifies under penalties of perjury as to such holder’s foreign status and certain other conditions are met or such holder otherwise establishes an exemption. Information reporting requirements and backup withholding generally will not apply to any payment of the proceeds of the disposition of a note effected outside the United States by a foreign office of a broker. However, unless such a broker has documentary evidence in its records that a holder is not a non-U.S. holder and certain other conditions are met, or the non-U.S. holder otherwise establishes an exemption, information reporting will apply to a payment of the proceeds of the disposition of a note effected outside the United States by such a broker if it has certain relationships with the United States.
Backup withholding is not an additional tax. Any amount withheld under the backup withholding rules may be credited against a non-U.S. holder’s U.S. federal income tax liability and any excess may be refundable if the proper information is timely provided to the IRS.
FATCA Withholding
Sections 1471 through 1474 of the Code and the Treasury Regulations and administrative guidance issued thereunder (referred to as ‘‘FATCA’’) generally impose a 30% U.S. federal withholding tax on payments of interest on the notes and on the gross proceeds from the sale or other disposition of the notes (if such sale or other disposition occurs after December 31, 2018), if paid to a ‘‘foreign financial institution’’ or a ‘‘non-financial foreign entity’’ (each as defined in the Code) (including, in some cases, when such foreign financial institution or non-financial foreign entity is acting as an intermediary), unless: (i) in the case of a foreign
financial institution, such institution enters into an agreement with the U.S. government to withhold on certain payments, and to collect and provide to the U.S. tax authorities substantial information regarding U.S. account holders of such institution (which includes certain equity and debt holders of such institution, as well as certain account holders that are foreign entities with U.S. owners) and meets certain other specified requirements; (ii) in the case of a non-financial foreign entity, such entity certifies that it does not have any ‘‘substantial United States owners’’ (as defined in the Code) or provides the withholding agent with a certification identifying its direct and indirect substantial United States owners (generally by providing an IRS Form W-8BEN-E) and meets certain other specified requirements; or (iii) the foreign financial institution or non-financial foreign entity otherwise qualifies for an exemption from these rules and provides appropriate documentation (such as an IRS Form W-8BEN-E). Foreign financial institutions and non-financial foreign entities located in jurisdictions that have an intergovernmental agreement with the United States may be subject to different rules. Under certain circumstances, a beneficial owner of notes might be eligible for refunds or credits of such taxes.
Holders are encouraged to consult with their own tax advisors regarding the possible implications of FATCA on their investment in the exchange notes.
Based on interpretations by the staff of the SEC in no-action letters issued to third parties, we believe that you may transfer exchange notes issued pursuant to the exchange offer in exchange for the unregistered notes if:
· you are not our “affiliate” within the meaning of Rule 405 under the Securities Act;
· you acquire the exchange notes in the ordinary course of your business;
· you are not participating in, and do not intend to participate in, a distribution of such exchange notes; and
· you have no arrangement or understanding with any person to participate in the distribution of exchange notes.
You may not participate in the exchange offer if you are:
· an “affiliate” within the meaning of Rule 405 under the Securities Act of us;
· a holder that does not acquire exchange notes in the ordinary course of business; or
· a holder that tenders unregistered notes in the exchange offer for the purpose of participating in a distribution.
Each broker-dealer that holds unregistered notes for its own account as a result of market-making activities or other trading activities may exchange such unregistered notes pursuant to the exchange offer; however, such broker-dealer may be deemed to be an “underwriter” within the meaning of the Securities Act and must, therefore, deliver a prospectus meeting the requirements of the Securities Act in connection with any resales of the exchange notes received by such broker-dealer in the exchange offer, which prospectus delivery requirement may be satisfied by the delivery of this prospectus. To date, the staff of the SEC has taken the position that broker-dealers may fulfill their prospectus delivery requirements with respect to transactions involving an exchange of securities such as this exchange offer, other than a resale of an unsold allotment from the original sale of the unregistered notes, with this prospectus. We have agreed that, for a period ending on the earlier of 180 days after the date of this prospectus and the date on which a broker-dealer is no longer required to deliver a prospectus, we will make this prospectus, as amended or supplemented, available to any broker-dealer for use in connection with any such resale. Please note that this prospectus may not meet the requirements of the SEC for a resale prospectus for all purposes and may require additional information for resales not meeting these requirements.
Any broker-dealer or holder using the exchange offer to participate in a distribution of the securities to be acquired in the exchange offer (1) could not, under SEC staff policy, rely on the position of the SEC staff enunciated in Morgan Stanley and Co., Inc. (available June 5, 1991) and Exxon Capital Holdings Corporation (available May 13, 1988), as interpreted in the SEC staff’s letter to Shearman & Sterling dated July 2, 1993, and similar no-action letters, and (2) must comply with the registration and prospectus delivery requirements of the Securities Act in connection with a secondary resale transaction and that such a secondary resale transaction should be covered by an effective registration statement containing the selling security holder information required by Item 507 or 508, as applicable, of Regulation S-K.
We will not receive any proceeds from any sale of exchange notes by broker-dealers. Exchange notes received by broker-dealers for their own account pursuant to the exchange offer may be sold from time to time in one or more transactions in the over-the-counter market, in negotiated transactions, through the writing of options on the exchange notes or a combination of such methods of resale, at market prices prevailing at the time of resale, at prices related to such prevailing market prices or negotiated prices. Any such resale may be made directly to purchasers or to or through brokers or dealers who may receive compensation in the form of commissions or concessions from any such broker-dealer or the purchasers of any such exchange notes. Any broker-dealer that resells exchange notes that were received by it for its own account pursuant to the exchange offer and any broker or dealer that participates in a distribution of such exchange notes may be deemed to be an “underwriter” within the meaning of the Securities Act and any profit on any such resale of exchange notes and any commission or concessions received by any such persons may be deemed to be underwriting compensation under the Securities Act. The letter of transmittal states that, by acknowledging that it will deliver and by delivering a prospectus, a broker-dealer will not be deemed to admit that it is an “underwriter” within the meaning of the Securities Act.
We have agreed to pay all expenses incident to the exchange offer (including the expenses of one counsel for the holders of the unregistered notes) other than commissions or concessions of any brokers or dealers and will indemnify the holders of the unregistered notes (including any broker-dealers) against particular liabilities, including liabilities under the Securities Act.
Following completion of the exchange offer, we may, in our sole discretion, commence one or more additional exchange offers to holders of unregistered notes who did not exchange their unregistered notes for exchange notes in the exchange offer on terms which may differ from those contained in the prospectus and the enclosed letter of transmittal. This prospectus, as it may be amended or supplemented from time to time, may be used by us in connection with any additional exchange offers. These additional exchange offers may take place from time to time until all outstanding unregistered notes have been exchanged for exchange notes, subject to the terms and conditions in the prospectus and letter of transmittal distributed by us in connection with these additional exchange offers.
The validity of the exchange notes will be passed upon for us by Bracewell LLP, Houston, Texas.
The audited consolidated financial statements, schedules, and management’s assessment of the effectiveness of internal control over financial reporting of Ferrellgas Partners, L.P. incorporated by reference in this prospectus and elsewhere in the registration statement have been so incorporated by reference in reliance upon the reports of Grant Thornton LLP, independent registered public accountants, upon the authority of said firm as experts in accounting and auditing.
The audited financial statements of Ferrellgas Partners Finance Corp. incorporated by reference in this prospectus and elsewhere in the registration statement have been so incorporated by reference in reliance upon the reports of Grant Thornton LLP, independent registered public accountants, upon the authority of said firm as experts in accounting and auditing.
WHERE YOU CAN FIND MORE INFORMATION
We file annual, quarterly and other reports and other information with the SEC. You may read and download our filings over the Internet from several commercial document retrieval services, as well as at the SEC’s website at www.sec.gov. You may also read and copy our SEC filings at the SEC’s public reference room located at 100 F Street N.E., Washington, D.C. 20549. Please call the SEC at 1-800-SEC-0330 for further information concerning the public reference room and any applicable copy charges.
Because Ferrellgas Partners’ common units are traded on the New York Stock Exchange, we also provide our SEC filings and particular other information to the New York Stock Exchange. You may obtain copies of these filings and this other information at the offices of the New York Stock Exchange located at 11 Wall Street, New York, New York 10005.
In addition, our SEC filings are available on our website at www.ferrellgas.com at no cost as soon as reasonably practicable after our electronic filing or furnishing thereof with the SEC. Please note that any internet addresses provided in this prospectus are for informational purposes only and are not intended to be hyperlinks. Accordingly, no information found and/or provided at such internet addresses is intended or deemed to be incorporated by reference herein.
INCORPORATION OF DOCUMENTS BY REFERENCE
We filed with the SEC a registration statement on Form S-4 with respect to the securities offered by this prospectus. This prospectus is a part of that registration statement. As allowed by the SEC, this prospectus does not contain all of the information you can find in the registration statement or the exhibits to the registration statement. Instead, the SEC allows us to incorporate by reference information into this prospectus. Incorporation by reference means that we can disclose particular important information to you without actually including such information in this prospectus by simply referring you to another document that we filed separately with the SEC.
We are “incorporating by reference” in this prospectus information we file with the SEC, which means that we are disclosing important information to you by referring you to those documents. Our combined filings with the SEC present separate filings by Ferrellgas Partners, L.P., Ferrellgas Partners Finance Corp., Ferrellgas, L.P. and Ferrellgas Finance Corp. Information contained therein relating to an individual registrant is filed by that registrant on its own behalf and each registrant makes no representation as to information relating to other registrants. The information we incorporate by reference is an important part of this prospectus and should be carefully read in conjunction with this prospectus and any prospectus supplement. Information that we file with the SEC after the date of this prospectus will automatically update and may supersede some of the information in this prospectus as well as information we previously filed with the SEC (except those portions of the filings that relate to Ferrellgas Partners, L.P. or Ferrellgas Partners Finance Corp. as separate registrants) and that was incorporated by reference into this prospectus.
The following documents are incorporated by reference into this prospectus:
· the Annual Report on Form 10-K of Ferrellgas Partners, L.P. and Ferrellgas Partners Finance Corp. for the fiscal year ended July 31, 2016, as filed with the SEC on September 28, 2016;
· the Quarterly Reports on Form 10-Q of Ferrellgas Partners, L.P. and Ferrellgas Partners Finance Corp. for the quarterly periods ended October 31, 2016, January 31, 2017 and April 30, 2017, as filed with the SEC on December 9, 2016, March 9, 2017 and June 9, 2017, respectively; and
· the Current Reports on Form 8-K of Ferrellgas Partners, L.P. and Ferrellgas Partners Finance Corp. filed with the SEC on September 2, 2016, October 24, 2016, December 1, 2016, January 19, 2017, January 23, 2017, January 30, 2017 and May 2, 2017.
Any future filings that we make with the SEC under Sections 13(a), 13(c), 14 or 15(d) of the Exchange Act after the date of this prospectus and prior to the consummation or termination of the exchange offer shall be deemed to be incorporated by reference into this prospectus from the date such documents are filed. In addition, all filings that we make with the SEC pursuant to the Exchange Act after the date of the initial registration statement of which this prospectus forms a part and prior to effectiveness of the registration statement shall be deemed to be incorporated by reference into this prospectus.
If information in any of these incorporated documents conflicts with information in this prospectus or any prospectus supplement you should rely on the most recent information. If information in an incorporated document conflicts with information in another incorporated document, you should rely on the information in the most recent incorporated document.
You may request from us a copy of any document we incorporate by reference at no cost, excluding all exhibits to such incorporated documents unless we have specifically incorporated by reference such exhibits either in this prospectus or in the incorporated document, by making such a request in writing or by telephone to the following address:
Ferrellgas, Inc.
7500 College Boulevard, Suite 1000
Overland Park, Kansas 66210
Attention: Investor Relations
(913) 661-1500
PART II
INFORMATION NOT REQUIRED IN PROSPECTUS
Item 20. Indemnification of Directors and Officers
Ferrellgas Partners, L.P.
Ferrellgas Partners, L.P. does not have any employees, officers or directors. It is managed and operated by the employees, officers and directors of its general partner, Ferrellgas, Inc.
Ferrellgas Partners, L.P. is a Delaware limited partnership. Section 17-108 of the Delaware Revised Uniform Limited Partnership Act provides that, subject to such standards and restrictions, if any, as are set forth in its limited partnership agreement, a Delaware limited partnership may, and shall have the power to, indemnify and hold harmless any partner or other person (an “Indemnitee”) from and against all claims and demands whatsoever. The partnership agreement of Ferrellgas Partners, L.P. provides that Ferrellgas Partners, L.P., subject to any limitations expressly provided in its partnership agreement, shall indemnify and hold harmless particular persons from and against any and all losses, claims, damages, liabilities, joint or several, expenses (including, without limitation, legal fees and expenses), judgments, fines, penalties, interest, settlements and other amounts arising from any and all claims, demands, actions, suits or proceedings, whether civil, criminal, administrative or investigative, in which any Indemnitee may be involved, or is threatened to be involved, as a party or otherwise, by reason of their status as:
· the general partner, a former general partner, or any of their affiliates;
· an officer, director, employee, partner, agent or trustee of the partnership, the general partner, any former general partner, or any of their affiliates; or
· a person or entity serving at the request of the partnership in another entity in a similar capacity.
This indemnification is available only if the Indemnitee acted in good faith, in a manner in which the Indemnitee believed to be in, or not opposed to, the best interests of the partnership and, with respect to any criminal proceeding, had no reasonable cause to believe its conduct was unlawful. The termination of any action, suit or proceeding by judgment, order, settlement, conviction or upon a plea of nolo contendere, or its equivalent, shall not create a presumption that the Indemnitee acted in a manner contrary to that specified in the immediately preceding sentence. Any indemnification shall be made only out of the assets of the partnership; our general partner shall not be personally liable for any indemnification and shall have no obligation to contribute or loan any monies or property to the partnership to enable it to effectuate such indemnification. In no event may an Indemnitee subject the limited partners of the partnership to personal liability by reason of being entitled to indemnification.
To the fullest extent permitted by law, expenses (including, without limitation, legal fees and expenses) incurred by an Indemnitee in defending any claim, demand, action, suit or proceeding shall, from time to time, be advanced by the partnership prior to the final disposition of such claim, demand, action, suit or proceeding upon receipt by the partnership of an undertaking by or on behalf of the Indemnitee to repay such amount if it shall be determined that the Indemnitee is not entitled to indemnification.
The indemnification provided by the partnership agreement of Ferrellgas Partners, L.P. shall be in addition to any other rights to which an Indemnitee may be entitled under any agreement, pursuant to any vote of the holders of outstanding partnership units, as a matter of law or otherwise, both as to actions in the Indemnitee’s capacity as:
· the general partner, a former general partner, or any of their affiliates;
· an officer, director, employee, partner, agent or trustee of the partnership, the general partner, any former general partner, or any of their affiliates; or
· a person or entity serving at the request of the partnership in another entity in a similar capacity,
and as to actions in any other capacity, and shall continue as to an Indemnitee who has ceased to serve in such capacity and shall inure to the benefit of the heirs, successors, assigns and administrators of the Indemnitee.
We have, to the extent commercially reasonable, purchased and currently maintain (or reimburse our general partner or its affiliates for the cost of) insurance, on behalf of our general partner and such other persons or entities
as our general partner has determined, including particular other Indemnitees, against any liability that may be asserted against or expenses that may be incurred by such person or entity in connection with the partnership’s activities, regardless of whether the partnership would have the power to indemnify such person or entity against such liability under the provisions of the partnership agreement.
The partnership shall be deemed to have requested an Indemnitee to serve as fiduciary of an employee benefit plan whenever the performance by it of its duties to the partnership also imposes duties on, otherwise involves services by, it to the plan or participants or beneficiaries of the plan. Excise taxes assessed on an Indemnitee with respect to an employee benefit plan pursuant to the applicable law shall constitute “fines” subject to indemnification. Action taken or omitted by the Indemnitee with respect to an employee benefit plan in the performance of its duties for a purpose reasonably believed by it to be in the interest of the participants and beneficiaries of the plan shall be deemed to be for a purpose which is in, or not opposed to, the best interests of the partnership.
An Indemnitee shall not be denied indemnification by the partnership, in whole or in part, because the Indemnitee had an interest in the transaction with respect to which the indemnification applies, if the transaction was otherwise permitted by the terms of the partnership agreement. Notwithstanding anything to the contrary set forth in the partnership agreement, no Indemnitee shall be liable for monetary damages to the partnership, the limited partners, their assignees or any other persons or entities who have acquired partnership interests in the partnership, for losses sustained or liabilities incurred as a result of any act or omission if such Indemnitee acted in good faith. Also, our general partner shall not be responsible for any misconduct or negligence on the part of any agent appointed by our general partner in good faith.
Ferrellgas Partners, L.P. and Ferrellgas, L.P. have also entered into indemnification agreements with all of the directors and officers of Ferrellgas, Inc. For a description of that agreement, see Ferrellgas, Inc.’s obligations below, which are the same for Ferrellgas Partners, L.P. and Ferrellgas, L.P.
Ferrellgas, Inc.
Ferrellgas, Inc. is a Delaware corporation. Section 145 of the Delaware General Corporation Law empowers a Delaware corporation to indemnify any person who was or is a party or is threatened to be made a party to any threatened, pending or completed action, suit or proceeding (other than an action by or in the right of the corporation) by reason of the fact that such person is or was a director, officer, employee or agent of the corporation, or is or was serving at the request of the corporation as a director, officer or agent of another corporation or other enterprise, against expenses (including attorneys’ fees), judgments, fines and amounts paid in settlement actually and reasonably incurred by him in connection with such action, suit or proceeding if he acted in good faith and in a manner he reasonably believed to be in or not opposed to the best interests of the corporation, and, with respect to any criminal action or proceeding, had no reasonable cause to believe his conduct was unlawful. Similar indemnity is authorized for such persons against expenses (including attorneys’ fees) actually and reasonably incurred in connection with the defense or settlement of any such threatened, pending or completed action or suit by or in the right of the corporation to procure a judgment in its favor if such person acted in good faith and in a manner he reasonably believed to be in or not opposed to the best interests of the corporation, and provided further that (unless a court of competent jurisdiction otherwise provides) such person shall not have been adjudged liable to the corporation. Any such indemnification may be made only as authorized in each specific case upon a determination by the stockholders or disinterested directors or by independent legal counsel in a written opinion that indemnification is proper because the indemnitee has met the applicable standard of conduct.
Section 145 further authorizes a corporation to purchase and maintain insurance on behalf of any person who is or was a director, officer, employee or agent of the corporation, or is or was serving at the request of the corporation as a director, officer, employee or agent of another corporation or enterprise, against any liability asserted against him and incurred by him in any such capacity, or arising out of his status as such, whether or not the corporation would otherwise have the power to indemnify him under Section 145.
The certificate of incorporation, as amended, and bylaws of Ferrellgas, Inc. provide for indemnification rights and benefits for its officers and directors from and against any and all losses, claims, damages, liabilities (joint or several), expenses (including, without limitation, legal fees and expenses), judgments, fines, penalties, interest, settlements and other amounts arising from any and all claims, demands, actions, suits or proceedings, whether civil, criminal, administrative or investigative, in which any officer or director of Ferrellgas, Inc. may be involved, or is threatened to be involved, as a party or otherwise; provided, however, the officers or directors must have acted in good faith, in a manner in which such person or entity believed to be in, or not opposed to, the best interests of Ferrellgas, Inc. and, with respect to any criminal proceeding, had no reasonable cause to believe its conduct was unlawful. Ferrellgas, Inc. is also obligated to advance expenses to its officers and directors relating to indemnified
claims and Ferrellgas, Inc. has, to the extent commercially reasonable, purchased and currently maintains insurance on behalf of its officers and directors.
Furthermore, the directors of Ferrellgas, Inc. are not personally liable to Ferrellgas, Inc. or its stockholders for monetary damages for breach of fiduciary duty as a director, except for liability:
· for any breach of the director’s duty of loyalty to Ferrellgas, Inc. or its stockholders,
· for acts or omissions not in good faith or which involve intentional misconduct or a knowing violation of law;
· for unlawful payments of dividends or unlawful stock purchases or redemptions under Section 174 of the General Corporation Law of the State of Delaware; or
· for any transaction from which the director derived an improper personal benefit.
Ferrellgas, Inc. has also entered into indemnification agreements with some of its directors and officers. Pursuant to these indemnification agreements, Ferrellgas, Inc. has contractually agreed to indemnify these officers and directors generally in accordance with the indemnification terms and provisions set forth above. Some of these indemnification agreements also provide that Ferrellgas, Inc. shall indemnify such director or officer when they were or are a party or are threatened to be made a party to any threatened, pending or completed action or suit by or in the right of Ferrellgas, Inc. to procure a judgment in its favor by reason of the fact that such director or officer is or was a director or officer of Ferrellgas, Inc., or is or was serving at the request of Ferrellgas, Inc. as a director, officer, employee or agent of another corporation, partnership, joint venture, trust or other enterprise against expenses (including attorneys’ fees) actually and reasonably incurred by such director or officer in connection with the defense or settlement of such action or suit if such director or officer acted in good faith and in a manner that such director or officer reasonably believed to be in or not opposed to the best interests of Ferrellgas, Inc. and except that no indemnification pursuant to the indemnification agreements shall be made in respect of any claim, issue or matter as to which such director or officer shall have been adjudged to be liable to Ferrellgas, Inc. unless and only to the extent that the Court of Chancery or the court in which such action or suit was brought shall determine upon application that, despite the adjudication of liability but in view of all the circumstances of the case, such directors or officers are fairly and reasonably entitled to indemnity for such expenses which the Court of Chancery or such other court shall deem proper.
Generally, any indemnification under these indemnification agreements (unless ordered by a court) shall be made by Ferrellgas, Inc. only as authorized in each specific case upon a determination, in accordance with the procedures set forth in the applicable indemnification agreement, that indemnification of such director or officer is proper in the circumstances because such director or officer has met the applicable standard of conduct set forth in their particular indemnification agreement. Such determination shall be made:
· by independent legal counsel in a written opinion;
· by a majority vote of the members of the board of directors of Ferrellgas, Inc. who are not parties to such action, suit or proceeding, even if less than a quorum;
· by a committee comprised of members of the board of directors of Ferrellgas, Inc. who are not parties to such action, suit or proceeding, such committee to be designated by a majority vote of the members of the board of directors of Ferrellgas, Inc. who are not parties to such action, suit or proceeding, even if less than a quorum; or
· by the stockholders of Ferrellgas, Inc.
Also, if such director or officer institutes any legal action to enforce such director’s or officer’s rights under their indemnification agreement, or to recover damages for breach of their indemnification agreement, such director or officer, if such director or officer prevails in whole or in part, shall be entitled to recover from Ferrellgas, Inc. all fees and expenses (including attorneys’ fees) incurred by such director or officer in connection therewith.
Ferrellgas Partners Finance Corp.
Ferrellgas Partners Finance Corp. is a Delaware corporation. Section 145 of the Delaware General Corporation Law empowers a Delaware corporation to indemnify any person who was or is a party or is threatened to be made a
party to any threatened, pending or completed action, suit or proceeding (other than an action by or in the right of the corporation) by reason of the fact that such person is or was a director, officer, employee or agent of the corporation, or is or was serving at the request of the corporation as a director, officer or agent of another corporation or other enterprise, against expenses (including attorneys’ fees), judgments, fines and amounts paid in settlement actually and reasonably incurred by him in connection with such action, suit or proceeding if he acted in good faith and in a manner he reasonably believed to be in or not opposed to the best interests of the corporation, and, with respect to any criminal action or proceeding, had no reasonable cause to believe his conduct was unlawful. Similar indemnity is authorized for such persons against expenses (including attorneys’ fees) actually and reasonably incurred in connection with the defense or settlement of any such threatened, pending or completed action or suit by or in the right of the corporation to procure a judgment in its favor if such person acted in good faith and in a manner he reasonably believed to be in or not opposed to the best interests of the corporation, and provided further that (unless a court of competent jurisdiction otherwise provides) such person shall not have been adjudged liable to the corporation. Any such indemnification may be made only as authorized in each specific case upon a determination by the stockholders or disinterested directors or by independent legal counsel in a written opinion that indemnification is proper because the indemnitee has met the applicable standard of conduct.
Section 145 further authorizes a corporation to purchase and maintain insurance on behalf of any person who is or was a director, officer, employee or agent of the corporation, or is or was serving at the request of the corporation as a director, officer, employee or agent of another corporation or enterprise, against any liability asserted against him and incurred by him in any such capacity, or arising out of his status as such, whether or not the corporation would otherwise have the power to indemnify him under Section 145.
The certificate of incorporation and bylaws of Ferrellgas Partners Finance Corp. provide that Ferrellgas Partners Finance Corp. shall indemnify and hold harmless its officers and directors, to the fullest extent permitted by current applicable law or as such law may hereafter be amended (but, in the case of any such amendment, only to the extent that the amendment permits Ferrellgas Finance Corp. to provide broader indemnification rights), against any and all expenses, liabilities and losses (including attorney’s fees, judgments, fines, ERISA excise taxes or penalties and amounts paid or to be paid in settlement) arising from any action, suit or proceeding, whether civil, criminal, administrative or investigative, in which any officer or director of Ferrellgas Partners Finance Corp. may be involved, or is threatened to be involved, as a party or otherwise, by reason of the fact that such officer or director is or was a director or officer of Ferrellgas Partners Finance Corp. or serving at the request of Ferrellgas Partners Finance Corp. as a director, officer, employee or agent of another corporation, or of a partnership, joint venture, trust or other enterprise, including service with respect to employee benefit plans. Ferrellgas Partners Finance Corp. is also obligated to advance expenses to its officers and directors relating to indemnified claims and Ferrellgas Partners Finance Corp. has, to the extent commercially reasonable, purchased and currently maintains insurance on behalf of its officers and directors.
Furthermore, the directors of Ferrellgas Partners Finance Corp. are not personally liable to Ferrellgas Partners Finance Corp. or its stockholders for monetary damages for any breach of a fiduciary duty as a director, except for liability:
· for any breach of the director’s duty of loyalty to Ferrellgas Partners Finance Corp. or its stockholders;
· for acts or omissions not in good faith or which involve intentional misconduct or a knowing violation of law;
· for unlawful payments of dividends or unlawful stock purchases or redemptions under Section 174 of the General Corporation Law of the State of Delaware; or
· for any transaction from which the director derived an improper personal benefit.
Item 21. Exhibits
Reference is made to the Exhibit Index following the signature pages hereof, which Exhibit Index is hereby incorporated into this Item.
Item 22. Undertakings
Each of the undersigned registrants hereby undertakes:
(1) to file, during any period in which offers or sales are being made, a post-effective amendment to this registration statement:
(i) to include any prospectus required by Section 10(a)(3) of the Securities Act;
(ii) to reflect in the prospectus any facts or events arising after the effective date of the registration statement (or the most recent post-effective amendment thereof) which, individually or in the aggregate, represent a fundamental change in the information set forth in the registration statement. Notwithstanding the foregoing, any increase or decrease in volume of securities offered (if the total dollar value of securities offered would not exceed that which was registered) and any deviation from the low or high end of the estimated maximum offering range may be reflected in the form of prospectus filed with the SEC pursuant to Rule 424(b) if, in the aggregate, the changes in volume and price represent no more than 20 percent change in the maximum aggregate offering price set forth in the “Calculation of Registration Fee” table in the effective registration statement; and
(iii) to include any material information with respect to the plan of distribution not previously disclosed in the registration statement or any material change to such information in the registration statement.
(2) That, for the purpose of determining any liability under the Securities Act of 1933, each such post-effective amendment shall be deemed to be a new registration statement relating to the securities offered therein, and the offering of such securities at that time shall be deemed to be the initial bona fide offering thereof.
(3) To remove from registration by means of a post-effective amendment any of the securities being registered which remain unsold at the termination of the offering.
(4) That, for the purpose of determining liability under the Securities Act of 1933 to any purchaser, each prospectus filed pursuant to Rule 424(b) as part of a registration statement relating to an offering, other than registration statements relying on Rule 430B or other than prospectuses filed in reliance on Rule 430A, shall be deemed to be part of and included in the registration statement as of the date it is first used after effectiveness. Provided, however, that no statement made in a registration statement or prospectus that is part of the registration statement or made in a document incorporated or deemed incorporated by reference into the registration statement or prospectus that is part of the registration statement will, as to a purchaser with a time of contract of sale prior to such first use, supersede or modify any statement that was made in the registration statement or prospectus that was part of the registration statement or made in any such document immediately prior to such date of first use.
(5) That, for the purpose of determining liability of the registrants under the Securities Act of 1933 to any purchaser in the initial distribution of the securities: each of the undersigned registrants undertake that in a primary offering of securities of the undersigned registrants pursuant to this registration statement, regardless of the underwriting method used to sell the securities to the purchaser, if the securities are offered or sold to such purchaser by means of any of the following communications, the undersigned registrants will be a seller to the purchaser and will be considered to offer or sell such securities to such purchaser:
(i) Any preliminary prospectus or prospectus of the undersigned registrants relating to the offering required to be filed pursuant to Rule 424;
(ii) Any free writing prospectus relating to the offering prepared by or on behalf of the undersigned registrants or used or referred to by the undersigned registrants;
(iii) The portion of any other free writing prospectus relating to the offering containing material information about the undersigned registrants or its securities provided by or on behalf of the undersigned registrants; and
(iv) Any other communication that is an offer in the offering made by the undersigned registrants to the purchaser.
(6) That, for purposes of determining any liability under the Securities Act of 1933, each filing of each registrants’ annual report pursuant to Section 13(a) or Section 15(d) of the Securities Exchange Act of 1934 (and, where applicable, each filing of an employee benefit plan’s annual report pursuant to Section 15(d) of the Securities Exchange Act of 1934) that is incorporated by reference in the registration statement shall be
deemed to be a new registration statement relating to the securities offered therein, and the offering of such securities at that time shall be deemed to be the initial bona fide offering thereof.
(7) Insofar as indemnification for liabilities arising under the Securities Act of 1933 may be permitted to directors, officers and controlling persons of the registrants pursuant to the foregoing provisions, or otherwise, the registrants have been advised that in the opinion of the Securities and Exchange Commission such indemnification is against public policy as expressed in the Act and is, therefore, unenforceable. In the event that a claim for indemnification against such liabilities (other than the payment by the registrants of expenses incurred or paid by a director, officer or controlling person of the registrants in the successful defense of any action, suit or proceeding) is asserted by such director, officer or controlling person in connection with the securities being registered, the registrants will, unless in the opinion of its counsel the matter has been settled by controlling precedent, submit to a court of appropriate jurisdiction the question whether such indemnification by it is against public policy as expressed in the Act and will be governed by the final adjudication of such issue.
Each undersigned registrant hereby undertakes to respond to requests for information that is incorporated by reference into the prospectus pursuant to Item 4, 10(b), 11 or 13 of this form, within one business day of receipt of such request, and to send the incorporated documents by first class mail or other equally prompt means. This includes information contained in documents filed subsequent to the effective date of the registration statement through the date of responding to the request.
Each undersigned registrant hereby undertakes to supply by means of a post-effective amendment all information concerning a transaction, and the company being acquired involved therein, that was not the subject of and included in the registration statement when it became effective.
SIGNATURES
Pursuant to the requirements of the Securities Act, the registrant has duly caused this registration statement to be signed on its behalf by the undersigned, thereunto duly authorized in the City of Overland Park, State of Kansas, on July 10, 2017.
|
|
FERRELLGAS PARTNERS, L.P. | |
|
|
| |
|
|
By: |
Ferrellgas, Inc., its general partner |
|
|
| |
|
|
By: |
/s/ ALAN C. HEITMANN |
|
|
|
Alan C. Heitmann |
|
|
|
Executive Vice President; Chief Financial Officer; Treasurer |
POWER OF ATTORNEY
Each person whose signature appears below hereby constitutes and appoints Alan C. Heitmann and Trent Hampton, and each of them, any of whom may act without the joinder of the other, as their true and lawful attorneys-in-fact and agents, with full power of substitution and resubstitution, for him or her and in his or her name, place and stead, in any and all capacities, to sign any and all amendments (including, without limitation, any supplements or post-effective amendments) to this Registration Statement and to file the same, with all exhibits thereto, and all other documents in connection therewith, with the Securities and Exchange Commission, granting unto said attorneys-in-fact and agents full power and authority to do and perform each and every act and thing requisite and necessary to be done, as fully to all intents and purposes as he or she might or would do in person, hereby ratifying and confirming all that said attorneys-in-fact and agents or any of them of their or his or her substitute and substitutes, may lawfully do or cause to be done by virtue hereof.
Pursuant to the requirements of the Securities Act of 1933, this registration statement has been signed by the following persons in the capacities and on the dates indicated.
|
Signature and Name |
|
Title |
|
Date |
|
|
|
|
|
|
|
/s/ JAMES E. FERRELL |
|
Interim Chief Executive Officer and |
|
July 10, 2017 |
|
James E. Ferrell |
|
President of Ferrellgas, Inc. (principal executive officer); Chairman of the Board of Directors of Ferrellgas, Inc. |
|
|
|
|
|
|
|
|
|
/s/ PAMELA A. BREUCKMANN |
|
Director of Ferrellgas, Inc. |
|
July 10, 2017 |
|
Pamela A. Breuckmann |
|
|
|
|
|
|
|
|
|
|
|
/s/ STEPHEN M. CLIFFORD |
|
Director of Ferrellgas, Inc. |
|
July 10, 2017 |
|
Stephen M. Clifford |
|
|
|
|
|
|
|
|
|
|
|
/s/ A. ANDREW LEVISON |
|
Director of Ferrellgas, Inc. |
|
July 10, 2017 |
|
A. Andrew Levison |
|
|
|
|
|
|
|
|
|
|
|
/s/ JOHN R. LOWDEN |
|
Director of Ferrellgas, Inc. |
|
July 10, 2017 |
|
John R. Lowden |
|
|
|
|
|
|
|
|
|
|
|
/s/ MICHAEL F. MORRISSEY |
|
Director of Ferrellgas, Inc. |
|
July 10, 2017 |
|
Michael F. Morrissey |
|
|
|
|
|
|
|
|
|
|
|
/s/ DAVID L. STARLING |
|
Director of Ferrellgas, Inc. |
|
July 10, 2017 |
|
David L. Starling |
|
|
|
|
|
|
|
|
|
|
|
/s/ ALAN C. HEITMANN |
|
Executive Vice President; Chief Financial |
|
July 10, 2017 |
|
Alan C. Heitmann |
|
Officer; Treasurer of Ferrellgas, Inc. (principal financial and accounting officer) |
|
|
SIGNATURES
Pursuant to the requirements of the Securities Act, the registrant has duly caused this registration statement to be signed on its behalf by the undersigned, thereunto duly authorized in the City of Overland Park, State of Kansas, on July 10, 2017.
|
|
FERRELLGAS PARTNERS FINANCE CORP. | |
|
|
| |
|
|
By: |
/s/ ALAN C. HEITMANN |
|
|
|
Alan C. Heitmann |
|
|
|
Chief Financial Officer |
POWER OF ATTORNEY
Each person whose signature appears below hereby constitutes and appoints Alan C. Heitmann and Trent Hampton, and each of them, any of whom may act without the joinder of the other, as their true and lawful attorneys-in-fact and agents, with full power of substitution and resubstitution, for him or her and in his or her name, place and stead, in any and all capacities, to sign any and all amendments (including, without limitation, any supplements or post-effective amendments) to this Registration Statement and to file the same, with all exhibits thereto, and all other documents in connection therewith, with the Securities and Exchange Commission, granting unto said attorneys-in-fact and agents full power and authority to do and perform each and every act and thing requisite and necessary to be done, as fully to all intents and purposes as he or she might or would do in person, hereby ratifying and confirming all that said attorneys-in-fact and agents or any of them of their or his or her substitute and substitutes, may lawfully do or cause to be done by virtue hereof.
Pursuant to the requirements of the Securities Act of 1933, this registration statement has been signed by the following persons in the capacities and on the dates indicated.
|
Signature |
|
Title |
|
Date |
|
|
|
|
|
|
|
/s/ JAMES E. FERRELL |
|
Interim Chief Executive Officer and |
|
July 10, 2017 |
|
James E. Ferrell |
|
President (principal executive officer) |
|
|
|
|
|
|
|
|
|
/s/ ALAN C. HEITMANN |
|
Chief Financial Officer (principal financial |
|
July 10, 2017 |
|
Alan C. Heitmann |
|
and accounting officer); and sole Director |
|
|
EXHIBIT INDEX
|
Exhibit |
|
Description |
|
4.1 |
|
Indenture dated as of April 13, 2010, among Ferrellgas Partners, L.P., Ferrellgas Partners Finance Corp. and U.S. Bank National Association, as trustee. Incorporated by reference to Exhibit 4.1 to our Current Report on Form 8-K filed April 13, 2010. |
|
4.2 |
|
First Supplemental Indenture dated as of April 13, 2010, with form of Note attached, by and among Ferrellgas Partners, L.P., Ferrellgas Partners Finance Corp. and U.S. Bank National Association, as trustee. Incorporated by reference to Exhibit 4.2 to our Current Report on Form 8-K filed April 13, 2010. |
|
4.3 |
|
Second Supplemental Indenture dated January 30, 2017, by and among Ferrellgas Partners, L.P., Ferrellgas Partners Finance Corp. and U.S. Bank National Association, as trustee. Incorporated by reference to Exhibit 4.3 to our Current Report on Form 8-K filed January 30, 2017. |
|
4.4 |
|
Registration Rights Agreement dated January 30, 2017, by and among Ferrellgas Partners, L.P., Ferrellgas Partners Finance Corp. and Merrill Lynch, Pierce, Fenner & Smith Incorporated, as representative of the several initial purchasers. Incorporated by reference to Exhibit 4.4 to our Current Report on Form 8-K filed January 30, 2017. |
|
*5.1 |
|
Opinion of Bracewell LLP as to the legality of the securities registered hereby. |
|
*12.1 |
|
Computation of Ratio of Earnings to Fixed Charges |
|
*23.1 |
|
Consent of Grant Thornton LLP. |
|
*23.4 |
|
Consent of Bracewell LLP (included in Exhibit 5.1). |
|
*24.1 |
|
Powers of Attorney (included on the signature pages hereof). |
|
*25.1 |
|
Statement of Eligibility and Qualification of the Trustee, U.S. Bank National Association on Form T-1. |
|
*99.1 |
|
Form of Letter of Transmittal. |
|
*99.2 |
|
Form of Notice of Guaranteed Delivery. |
|
*99.3 |
|
Form of Letter to Clients. |
|
*99.4 |
|
Form of Letter to DTC Participants. |
* Filed herewith