Please wait
Table of Contents
falseFY0000932695In 2020, COVID-19 related rent rebate received from lessors of RMB 0.2 million has been offset against the depreciation of right-of-use assets.The fair values of the Group’s debt financial assets at fair value through OCI were measured using the discounted cash flows model. The model incorporates market observable input including the interest rate of similar instruments. 0000932695 2022-01-01 2022-12-31 0000932695 2021-01-01 2021-12-31 0000932695 2020-01-01 2020-12-31 0000932695 2023-02-28 0000932695 2021-12-31 0000932695 2022-12-31 0000932695 2014-07-29 2014-07-29 0000932695 2020-12-31 0000932695 2019-01-01 2019-12-31 0000932695 2022-11-01 0000932695 2019-12-31 0000932695 cyd:GuangxiYuchaiMachineryCompanyLimitedMember 2020-01-01 2020-12-31 0000932695 cyd:YAndCEngineCoLtdMember 2020-01-01 2020-12-31 0000932695 cyd:MtuYuchaiPowerCompanyLimitedMember 2020-01-01 2020-12-31 0000932695 cyd:GuangxiPuremYuchaiAutomotiveTechnologyCo.LtdMember 2020-01-01 2020-12-31 0000932695 cyd:OtherJointVenturesMember 2020-01-01 2020-12-31 0000932695 cyd:Top5CustomersMember 2020-01-01 2020-12-31 0000932695 cyd:SellingGeneralAndAdministrativeExpensesMember 2020-01-01 2020-12-31 0000932695 cyd:HongLeongAsiaLimitedMember ifrs-full:SubsidiariesMember 2020-01-01 2020-12-31 0000932695 cyd:GuangxiYuchaiMachineryGroupCompanyLimitedMember 2020-01-01 2020-12-31 0000932695 cyd:AssociatesAndJointVenturesMember 2020-01-01 2020-12-31 0000932695 ifrs-full:OperatingSegmentsMember cyd:YuchaiSegmentMember 2020-01-01 2020-12-31 0000932695 ifrs-full:OperatingSegmentsMember cyd:HIGlobalEnterprisesLimitedSegmentMember 2020-01-01 2020-12-31 0000932695 ifrs-full:JointVenturesMember 2020-01-01 2020-12-31 0000932695 ifrs-full:OperatingSegmentsMember cyd:CorporateSegmentMember 2020-01-01 2020-12-31 0000932695 cyd:HIGlobalEnterprisesLimitedSegmentMember 2020-01-01 2020-12-31 0000932695 cyd:YuchaiSegmentMember 2020-01-01 2020-12-31 0000932695 ifrs-full:GoodsOrServicesTransferredOverTimeMember 2020-01-01 2020-12-31 0000932695 cyd:HIGlobalEnterprisesLimitedSegmentMember ifrs-full:GoodsOrServicesTransferredOverTimeMember 2020-01-01 2020-12-31 0000932695 ifrs-full:GoodsOrServicesTransferredOverTimeMember cyd:YuchaiSegmentMember 2020-01-01 2020-12-31 0000932695 ifrs-full:GoodsOrServicesTransferredAtPointInTimeMember 2020-01-01 2020-12-31 0000932695 cyd:YuchaiSegmentMember ifrs-full:GoodsOrServicesTransferredAtPointInTimeMember 2020-01-01 2020-12-31 0000932695 cyd:OtherCountriesMember 2020-01-01 2020-12-31 0000932695 cyd:OtherCountriesMember cyd:HIGlobalEnterprisesLimitedSegmentMember 2020-01-01 2020-12-31 0000932695 cyd:YuchaiSegmentMember cyd:OtherCountriesMember 2020-01-01 2020-12-31 0000932695 country:CN 2020-01-01 2020-12-31 0000932695 country:CN cyd:YuchaiSegmentMember 2020-01-01 2020-12-31 0000932695 cyd:RevenueFromHospitalityOperationsMember 2020-01-01 2020-12-31 0000932695 cyd:RevenueFromHospitalityOperationsMember cyd:HIGlobalEnterprisesLimitedSegmentMember 2020-01-01 2020-12-31 0000932695 cyd:RevenueFromHospitalityOperationsMember cyd:YuchaiSegmentMember 2020-01-01 2020-12-31 0000932695 cyd:OtherProductsAndServicesMember 2020-01-01 2020-12-31 0000932695 cyd:OtherProductsAndServicesMember cyd:YuchaiSegmentMember 2020-01-01 2020-12-31 0000932695 cyd:LightDutyEnginesMember 2020-01-01 2020-12-31 0000932695 cyd:LightDutyEnginesMember cyd:YuchaiSegmentMember 2020-01-01 2020-12-31 0000932695 cyd:MediumDutyEnginesMember 2020-01-01 2020-12-31 0000932695 cyd:YuchaiSegmentMember cyd:MediumDutyEnginesMember 2020-01-01 2020-12-31 0000932695 cyd:HeavyDutyEnginesMember 2020-01-01 2020-12-31 0000932695 cyd:HeavyDutyEnginesMember cyd:YuchaiSegmentMember 2020-01-01 2020-12-31 0000932695 cyd:HongLeongAsiaLimitedMember 2020-01-01 2020-12-31 0000932695 cyd:PuremCompanyLimitedMember 2020-01-01 2020-12-31 0000932695 ifrs-full:JointVenturesMember 2020-01-01 2020-12-31 0000932695 ifrs-full:RetainedEarningsMember 2020-01-01 2020-12-31 0000932695 ifrs-full:EquityAttributableToOwnersOfParentMember 2020-01-01 2020-12-31 0000932695 ifrs-full:NoncontrollingInterestsMember 2020-01-01 2020-12-31 0000932695 ifrs-full:ReserveOfExchangeDifferencesOnTranslationMember 2020-01-01 2020-12-31 0000932695 cyd:FairValueReserveMember 2020-01-01 2020-12-31 0000932695 ifrs-full:EliminationOfIntersegmentAmountsMember 2020-01-01 2020-12-31 0000932695 cyd:OtherJointVenturesMember ifrs-full:JointVenturesMember 2020-01-01 2020-12-31 0000932695 cyd:SignificantJointVenturesMember ifrs-full:JointVenturesMember 2020-01-01 2020-12-31 0000932695 cyd:SignificantJointVenturesMember cyd:PuremCompanyLimitedMember 2020-01-01 2020-12-31 0000932695 cyd:SignificantJointVenturesMember cyd:MtuYuchaiPowerCompanyLimitedMember 2020-01-01 2020-12-31 0000932695 cyd:SignificantJointVenturesMember cyd:YAndCEngineCoLtdMember 2020-01-01 2020-12-31 0000932695 ifrs-full:StatutoryReserveMember 2020-01-01 2020-12-31 0000932695 cyd:CovidNinenteenMember 2020-01-01 2020-12-31 0000932695 cyd:AcceleratedDepreciationMember 2020-01-01 2020-12-31 0000932695 cyd:InterestReceivableMember 2020-01-01 2020-12-31 0000932695 cyd:WritedownOfInventoriesMember 2020-01-01 2020-12-31 0000932695 cyd:EffectOfChangeInResidualValueAnImpairmentOfPropertyPlantAndEquipmentMember 2020-01-01 2020-12-31 0000932695 cyd:WithholdingTaxOnDividendIncomeMember 2020-01-01 2020-12-31 0000932695 cyd:AccrualsMember 2020-01-01 2020-12-31 0000932695 ifrs-full:AllowanceForCreditLossesMember 2020-01-01 2020-12-31 0000932695 ifrs-full:OtherTemporaryDifferencesMember 2020-01-01 2020-12-31 0000932695 cyd:DeferredIncomeMember 2020-01-01 2020-12-31 0000932695 ifrs-full:UnusedTaxLossesMember 2020-01-01 2020-12-31 0000932695 cyd:GuangxiYuchaiMachineryMonopolyDevelopmentCompanyLimitedMember 2021-01-01 2021-12-31 0000932695 cyd:GuangxiYuchaiMachineryCompanyLimitedMember 2021-01-01 2021-12-31 0000932695 cyd:YAndCEngineCoLtdMember 2021-01-01 2021-12-31 0000932695 cyd:MtuYuchaiPowerCompanyLimitedMember 2021-01-01 2021-12-31 0000932695 cyd:GuangxiPuremYuchaiAutomotiveTechnologyCo.LtdMember 2021-01-01 2021-12-31 0000932695 cyd:OtherJointVenturesMember 2021-01-01 2021-12-31 0000932695 cyd:Top5CustomersMember 2021-01-01 2021-12-31 0000932695 ifrs-full:SubsidiariesMember cyd:HongLeongAsiaLimitedMember 2021-01-01 2021-12-31 0000932695 ifrs-full:WarrantyProvisionMember 2021-01-01 2021-12-31 0000932695 ifrs-full:OnerousContractsProvisionMember 2021-01-01 2021-12-31 0000932695 cyd:StatutoryGeneralReserveMember 2021-01-01 2021-12-31 0000932695 cyd:MarketComparableCompaniesAndCostMethodMember 2021-01-01 2021-12-31 0000932695 ifrs-full:AccumulatedDepreciationAmortisationAndImpairmentMember 2021-01-01 2021-12-31 0000932695 cyd:SellingGeneralAndAdministrativeExpensesMember 2021-01-01 2021-12-31 0000932695 cyd:GuangxiYuchaiMarineAndGensetPowerCo.LtdMember 2021-01-01 2021-12-31 0000932695 cyd:GuangxiYuchaiFoundryCompanyLimitedMember 2021-01-01 2021-12-31 0000932695 cyd:YuchaiXinLanNewEnergyPowerTechnologyCo.LtdMember 2021-01-01 2021-12-31 0000932695 cyd:HLGlobalEnterprisesLimitedMember 2021-01-01 2021-12-31 0000932695 ifrs-full:ConstructionInProgressMember ifrs-full:GrossCarryingAmountMember 2021-01-01 2021-12-31 0000932695 cyd:LeaseholdBuildingsAndImprovementsMember ifrs-full:GrossCarryingAmountMember 2021-01-01 2021-12-31 0000932695 ifrs-full:GrossCarryingAmountMember 2021-01-01 2021-12-31 0000932695 ifrs-full:MotorVehiclesMember ifrs-full:GrossCarryingAmountMember 2021-01-01 2021-12-31 0000932695 ifrs-full:OfficeEquipmentMember ifrs-full:GrossCarryingAmountMember 2021-01-01 2021-12-31 0000932695 cyd:PlantAndMachineryMember ifrs-full:GrossCarryingAmountMember 2021-01-01 2021-12-31 0000932695 cyd:PRCWithholdingTaxOnDividendIncomeMember 2021-01-01 2021-12-31 0000932695 cyd:FinalDividendMember 2021-01-01 2021-12-31 0000932695 ifrs-full:SubsidiariesMember cyd:HlTechnologySystemsPrivateLimitedMember 2021-01-01 2021-12-31 0000932695 ifrs-full:SubsidiariesMember cyd:WellSummitInvestmentsLimitedMember 2021-01-01 2021-12-31 0000932695 country:CN 2021-01-01 2021-12-31 0000932695 cyd:CapitalReservesMember 2021-01-01 2021-12-31 0000932695 cyd:LeaseholdBuildingsAndImprovementsMember ifrs-full:AccumulatedDepreciationAmortisationAndImpairmentMember 2021-01-01 2021-12-31 0000932695 cyd:PlantAndMachineryMember ifrs-full:AccumulatedDepreciationAmortisationAndImpairmentMember 2021-01-01 2021-12-31 0000932695 ifrs-full:OfficeEquipmentMember ifrs-full:AccumulatedDepreciationAmortisationAndImpairmentMember 2021-01-01 2021-12-31 0000932695 ifrs-full:MotorVehiclesMember ifrs-full:AccumulatedDepreciationAmortisationAndImpairmentMember 2021-01-01 2021-12-31 0000932695 cyd:YulinCityGovernmentMember 2021-01-01 2021-12-31 0000932695 country:CN cyd:Top5CustomersMember 2021-01-01 2021-12-31 0000932695 cyd:GuangxiYuchaiMachineryGroupCompanyLimitedMember 2021-01-01 2021-12-31 0000932695 cyd:AssociatesAndJointVenturesMember 2021-01-01 2021-12-31 0000932695 cyd:HIGlobalEnterprisesLimitedSegmentMember ifrs-full:OperatingSegmentsMember 2021-01-01 2021-12-31 0000932695 cyd:YuchaiSegmentMember ifrs-full:OperatingSegmentsMember 2021-01-01 2021-12-31 0000932695 ifrs-full:BottomOfRangeMember 2021-01-01 2021-12-31 0000932695 ifrs-full:TopOfRangeMember 2021-01-01 2021-12-31 0000932695 cyd:LeaseLiabilitiesCurrentMember 2021-01-01 2021-12-31 0000932695 ifrs-full:LongtermBorrowingsMember 2021-01-01 2021-12-31 0000932695 ifrs-full:ShorttermBorrowingsMember 2021-01-01 2021-12-31 0000932695 cyd:LeaseLiabilitiesNoncurrentMember 2021-01-01 2021-12-31 0000932695 cyd:HLGlobalEnterprisesLimitedMember 2021-01-01 2021-12-31 0000932695 cyd:CurrentBorrowingsMember currency:CNY 2021-01-01 2021-12-31 0000932695 currency:CNY cyd:NoncurrentBorrowingsMember 2021-01-01 2021-12-31 0000932695 ifrs-full:JointVenturesMember 2021-01-01 2021-12-31 0000932695 cyd:CorporateSegmentMember ifrs-full:OperatingSegmentsMember 2021-01-01 2021-12-31 0000932695 cyd:FreeholdLandMember ifrs-full:AccumulatedDepreciationAmortisationAndImpairmentMember 2021-01-01 2021-12-31 0000932695 cyd:FreeholdLandMember ifrs-full:GrossCarryingAmountMember 2021-01-01 2021-12-31 0000932695 ifrs-full:EliminationOfIntersegmentAmountsMember 2021-01-01 2021-12-31 0000932695 cyd:PuremCompanyLimitedMember 2021-01-01 2021-12-31 0000932695 cyd:HIGlobalEnterprisesLimitedSegmentMember 2021-01-01 2021-12-31 0000932695 cyd:YuchaiSegmentMember 2021-01-01 2021-12-31 0000932695 ifrs-full:GoodsOrServicesTransferredOverTimeMember 2021-01-01 2021-12-31 0000932695 ifrs-full:GoodsOrServicesTransferredOverTimeMember cyd:HIGlobalEnterprisesLimitedSegmentMember 2021-01-01 2021-12-31 0000932695 ifrs-full:GoodsOrServicesTransferredOverTimeMember cyd:YuchaiSegmentMember 2021-01-01 2021-12-31 0000932695 ifrs-full:GoodsOrServicesTransferredAtPointInTimeMember 2021-01-01 2021-12-31 0000932695 ifrs-full:GoodsOrServicesTransferredAtPointInTimeMember cyd:HIGlobalEnterprisesLimitedSegmentMember 2021-01-01 2021-12-31 0000932695 ifrs-full:GoodsOrServicesTransferredAtPointInTimeMember cyd:YuchaiSegmentMember 2021-01-01 2021-12-31 0000932695 cyd:OtherCountriesMember 2021-01-01 2021-12-31 0000932695 cyd:OtherCountriesMember cyd:HIGlobalEnterprisesLimitedSegmentMember 2021-01-01 2021-12-31 0000932695 cyd:OtherCountriesMember cyd:YuchaiSegmentMember 2021-01-01 2021-12-31 0000932695 country:CN cyd:YuchaiSegmentMember 2021-01-01 2021-12-31 0000932695 cyd:RevenueFromHospitalityOperationsMember 2021-01-01 2021-12-31 0000932695 cyd:RevenueFromHospitalityOperationsMember cyd:HIGlobalEnterprisesLimitedSegmentMember 2021-01-01 2021-12-31 0000932695 cyd:YuchaiSegmentMember cyd:RevenueFromHospitalityOperationsMember 2021-01-01 2021-12-31 0000932695 cyd:OtherProductsAndServicesMember 2021-01-01 2021-12-31 0000932695 cyd:OtherProductsAndServicesMember cyd:HIGlobalEnterprisesLimitedSegmentMember 2021-01-01 2021-12-31 0000932695 cyd:OtherProductsAndServicesMember cyd:YuchaiSegmentMember 2021-01-01 2021-12-31 0000932695 cyd:LightDutyEnginesMember 2021-01-01 2021-12-31 0000932695 cyd:LightDutyEnginesMember cyd:YuchaiSegmentMember 2021-01-01 2021-12-31 0000932695 cyd:MediumDutyEnginesMember 2021-01-01 2021-12-31 0000932695 cyd:MediumDutyEnginesMember cyd:YuchaiSegmentMember 2021-01-01 2021-12-31 0000932695 cyd:HeavyDutyEnginesMember 2021-01-01 2021-12-31 0000932695 cyd:HeavyDutyEnginesMember cyd:YuchaiSegmentMember 2021-01-01 2021-12-31 0000932695 cyd:HongLeongAsiaLimitedMember 2021-01-01 2021-12-31 0000932695 ifrs-full:JointVenturesMember 2021-01-01 2021-12-31 0000932695 ifrs-full:RetainedEarningsMember 2021-01-01 2021-12-31 0000932695 ifrs-full:EquityAttributableToOwnersOfParentMember 2021-01-01 2021-12-31 0000932695 ifrs-full:NoncontrollingInterestsMember 2021-01-01 2021-12-31 0000932695 ifrs-full:ReserveOfExchangeDifferencesOnTranslationMember 2021-01-01 2021-12-31 0000932695 cyd:FairValueReserveMember 2021-01-01 2021-12-31 0000932695 cyd:OtherJointVenturesMember ifrs-full:JointVenturesMember 2021-01-01 2021-12-31 0000932695 cyd:SignificantJointVenturesMember ifrs-full:JointVenturesMember 2021-01-01 2021-12-31 0000932695 cyd:PuremCompanyLimitedMember cyd:SignificantJointVenturesMember 2021-01-01 2021-12-31 0000932695 cyd:MtuYuchaiPowerCompanyLimitedMember cyd:SignificantJointVenturesMember 2021-01-01 2021-12-31 0000932695 cyd:SignificantJointVenturesMember cyd:YAndCEngineCoLtdMember 2021-01-01 2021-12-31 0000932695 ifrs-full:StatutoryReserveMember 2021-01-01 2021-12-31 0000932695 ifrs-full:MotorVehiclesMember 2021-01-01 2021-12-31 0000932695 ifrs-full:OfficeEquipmentMember 2021-01-01 2021-12-31 0000932695 cyd:LeaseholdLandMember 2021-01-01 2021-12-31 0000932695 cyd:OfficeFurnitureFittingsAndEquipmentMember 2021-01-01 2021-12-31 0000932695 ifrs-full:FinancialEffectOfChangesInAccountingPolicyMember 2021-01-01 2021-12-31 0000932695 ifrs-full:IntangibleAssetsUnderDevelopmentMember ifrs-full:GrossCarryingAmountMember 2021-01-01 2021-12-31 0000932695 ifrs-full:GrossCarryingAmountMember cyd:TechnologyKnowHowMember 2021-01-01 2021-12-31 0000932695 ifrs-full:AccumulatedDepreciationAmortisationAndImpairmentMember cyd:TechnologyKnowHowMember 2021-01-01 2021-12-31 0000932695 cyd:AcceleratedDepreciationMember 2021-01-01 2021-12-31 0000932695 cyd:InterestReceivableMember 2021-01-01 2021-12-31 0000932695 cyd:WritedownOfInventoriesMember 2021-01-01 2021-12-31 0000932695 cyd:EffectOfChangeInResidualValueAnImpairmentOfPropertyPlantAndEquipmentMember 2021-01-01 2021-12-31 0000932695 cyd:WithholdingTaxOnDividendIncomeMember 2021-01-01 2021-12-31 0000932695 cyd:AccrualsMember 2021-01-01 2021-12-31 0000932695 ifrs-full:AllowanceForCreditLossesMember 2021-01-01 2021-12-31 0000932695 ifrs-full:OtherTemporaryDifferencesMember 2021-01-01 2021-12-31 0000932695 cyd:DeferredIncomeMember 2021-01-01 2021-12-31 0000932695 ifrs-full:UnusedTaxLossesMember 2021-01-01 2021-12-31 0000932695 cyd:TechnologyKnowHowMember 2021-01-01 2021-12-31 0000932695 cyd:TradeAndOtherReceivablesAndTradeAndOtherPayablesMember 2021-01-01 2021-12-31 0000932695 cyd:NetCurrentAssetsAndNetAssetsMember 2021-01-01 2021-12-31 0000932695 cyd:OtherOperatingExpensesMember 2021-01-01 2021-12-31 0000932695 cyd:GuangxiYuchaiMachineryMonopolyDevelopmentCompanyLimitedMember 2022-01-01 2022-12-31 0000932695 cyd:ForeignSharesOfYuchaiMember 2022-01-01 2022-12-31 0000932695 cyd:HLGlobalEnterprisesLimitedMember 2022-01-01 2022-12-31 0000932695 cyd:GuangxiYuchaiMachineryCompanyLimitedMember 2022-01-01 2022-12-31 0000932695 cyd:GuangxiYuchaiMarineAndGensetPowerCo.LtdMember 2022-01-01 2022-12-31 0000932695 cyd:YuchaiXinLanNewEnergyPowerTechnologyCo.LtdMember 2022-01-01 2022-12-31 0000932695 cyd:GuangxiYuchaiFoundryCompanyLimitedMember 2022-01-01 2022-12-31 0000932695 cyd:YAndCEngineCoLtdMember 2022-01-01 2022-12-31 0000932695 cyd:MtuYuchaiPowerCompanyLimitedMember 2022-01-01 2022-12-31 0000932695 cyd:GuangxiPuremYuchaiAutomotiveTechnologyCo.LtdMember 2022-01-01 2022-12-31 0000932695 cyd:OtherJointVenturesMember 2022-01-01 2022-12-31 0000932695 ifrs-full:BottomOfRangeMember 2022-01-01 2022-12-31 0000932695 ifrs-full:TopOfRangeMember 2022-01-01 2022-12-31 0000932695 cyd:Top5CustomersMember 2022-01-01 2022-12-31 0000932695 ifrs-full:SubsidiariesMember cyd:HongLeongAsiaLimitedMember 2022-01-01 2022-12-31 0000932695 ifrs-full:WarrantyProvisionMember 2022-01-01 2022-12-31 0000932695 ifrs-full:OnerousContractsProvisionMember 2022-01-01 2022-12-31 0000932695 ifrs-full:TopOfRangeMember cyd:ThreeYearsAfterDateOfGrantMember 2022-01-01 2022-12-31 0000932695 ifrs-full:TopOfRangeMember cyd:TwoYearsAfterDateOfGrantMember 2022-01-01 2022-12-31 0000932695 ifrs-full:TopOfRangeMember cyd:OneYearAfterDateOfGrantMember 2022-01-01 2022-12-31 0000932695 cyd:StatutoryGeneralReserveMember 2022-01-01 2022-12-31 0000932695 cyd:MarketComparableCompaniesAndCostMethodMember 2022-01-01 2022-12-31 0000932695 ifrs-full:AccumulatedDepreciationAmortisationAndImpairmentMember 2022-01-01 2022-12-31 0000932695 cyd:SellingGeneralAndAdministrativeExpensesMember 2022-01-01 2022-12-31 0000932695 cyd:LeaseholdBuildingsAndImprovementsMember ifrs-full:GrossCarryingAmountMember 2022-01-01 2022-12-31 0000932695 ifrs-full:ConstructionInProgressMember ifrs-full:GrossCarryingAmountMember 2022-01-01 2022-12-31 0000932695 cyd:PlantAndMachineryMember ifrs-full:GrossCarryingAmountMember 2022-01-01 2022-12-31 0000932695 ifrs-full:GrossCarryingAmountMember ifrs-full:OfficeEquipmentMember 2022-01-01 2022-12-31 0000932695 ifrs-full:MotorVehiclesMember ifrs-full:GrossCarryingAmountMember 2022-01-01 2022-12-31 0000932695 ifrs-full:GrossCarryingAmountMember 2022-01-01 2022-12-31 0000932695 cyd:PRCWithholdingTaxOnDividendIncomeMember 2022-01-01 2022-12-31 0000932695 cyd:CreditFacilityWithMUFGSingaporeBranchMember 2022-01-01 2022-12-31 0000932695 cyd:FinalDividendMember 2022-01-01 2022-12-31 0000932695 cyd:LeaseholdBuildingsAndImprovementsMember 2022-01-01 2022-12-31 0000932695 ifrs-full:SubsidiariesMember cyd:HlTechnologySystemsPrivateLimitedMember 2022-01-01 2022-12-31 0000932695 ifrs-full:SubsidiariesMember cyd:WellSummitInvestmentsLimitedMember 2022-01-01 2022-12-31 0000932695 country:CN 2022-01-01 2022-12-31 0000932695 cyd:GuangxiYuchaiMachineryGroupCompanyLimitedMember 2022-01-01 2022-12-31 0000932695 cyd:CapitalReservesMember 2022-01-01 2022-12-31 0000932695 cyd:LeaseholdBuildingsAndImprovementsMember ifrs-full:AccumulatedDepreciationAmortisationAndImpairmentMember 2022-01-01 2022-12-31 0000932695 cyd:PlantAndMachineryMember ifrs-full:AccumulatedDepreciationAmortisationAndImpairmentMember 2022-01-01 2022-12-31 0000932695 ifrs-full:OfficeEquipmentMember ifrs-full:AccumulatedDepreciationAmortisationAndImpairmentMember 2022-01-01 2022-12-31 0000932695 ifrs-full:MotorVehiclesMember ifrs-full:AccumulatedDepreciationAmortisationAndImpairmentMember 2022-01-01 2022-12-31 0000932695 ifrs-full:EquityPriceRiskMember 2022-01-01 2022-12-31 0000932695 ifrs-full:CurrencyRiskMember 2022-01-01 2022-12-31 0000932695 ifrs-full:BottomOfRangeMember cyd:RoadApplicationsEnginesMember 2022-01-01 2022-12-31 0000932695 ifrs-full:TopOfRangeMember cyd:RoadApplicationsEnginesMember 2022-01-01 2022-12-31 0000932695 ifrs-full:BottomOfRangeMember cyd:OtherApplicationsEnginesMember 2022-01-01 2022-12-31 0000932695 ifrs-full:TopOfRangeMember cyd:OtherApplicationsEnginesMember 2022-01-01 2022-12-31 0000932695 country:CN ifrs-full:BottomOfRangeMember 2022-01-01 2022-12-31 0000932695 country:CN ifrs-full:TopOfRangeMember 2022-01-01 2022-12-31 0000932695 country:MY 2022-01-01 2022-12-31 0000932695 ifrs-full:TopOfRangeMember cyd:CreditFacilityWithDbsBankLtdMember 2022-01-01 2022-12-31 0000932695 ifrs-full:TopOfRangeMember cyd:CreditFacilityWithMUFGSingaporeBranchMember 2022-01-01 2022-12-31 0000932695 cyd:CreditFacilityWithSumitomoBranchMember ifrs-full:BottomOfRangeMember 2022-01-01 2022-12-31 0000932695 cyd:YulinCityGovernmentMember 2022-01-01 2022-12-31 0000932695 country:CN cyd:Top5CustomersMember 2022-01-01 2022-12-31 0000932695 cyd:AssociatesAndJointVenturesMember 2022-01-01 2022-12-31 0000932695 cyd:GuangxiYuchaiMachineryGroupCompanyLimitedMember 2022-01-01 2022-12-31 0000932695 cyd:CreditFacilityWithDbsBankLtdMember 2022-01-01 2022-12-31 0000932695 cyd:HIGlobalEnterprisesLimitedSegmentMember ifrs-full:OperatingSegmentsMember 2022-01-01 2022-12-31 0000932695 cyd:YuchaiSegmentMember ifrs-full:OperatingSegmentsMember 2022-01-01 2022-12-31 0000932695 ifrs-full:BottomOfRangeMember ifrs-full:OrdinarySharesMember 2022-01-01 2022-12-31 0000932695 cyd:LeaseLiabilitiesCurrentMember 2022-01-01 2022-12-31 0000932695 ifrs-full:LongtermBorrowingsMember 2022-01-01 2022-12-31 0000932695 ifrs-full:ShorttermBorrowingsMember 2022-01-01 2022-12-31 0000932695 cyd:LeaseLiabilitiesNoncurrentMember 2022-01-01 2022-12-31 0000932695 cyd:OtherFinancialLiabilityMember 2022-01-01 2022-12-31 0000932695 cyd:HLGlobalEnterprisesLimitedMember 2022-01-01 2022-12-31 0000932695 ifrs-full:AccumulatedDepreciationAmortisationAndImpairmentMember ifrs-full:ConstructionInProgressMember 2022-01-01 2022-12-31 0000932695 currency:CNY cyd:NoncurrentBorrowingsMember 2022-01-01 2022-12-31 0000932695 cyd:CurrentBorrowingsMember currency:CNY 2022-01-01 2022-12-31 0000932695 ifrs-full:JointVenturesMember 2022-01-01 2022-12-31 0000932695 cyd:CorporateSegmentMember ifrs-full:OperatingSegmentsMember 2022-01-01 2022-12-31 0000932695 cyd:FreeholdLandMember ifrs-full:AccumulatedDepreciationAmortisationAndImpairmentMember 2022-01-01 2022-12-31 0000932695 cyd:FreeholdLandMember ifrs-full:GrossCarryingAmountMember 2022-01-01 2022-12-31 0000932695 cyd:PuremCompanyLimitedMember 2022-01-01 2022-12-31 0000932695 cyd:OtherProductsAndServicesMember 2022-01-01 2022-12-31 0000932695 cyd:OtherProductsAndServicesMember cyd:HIGlobalEnterprisesLimitedSegmentMember 2022-01-01 2022-12-31 0000932695 cyd:OtherProductsAndServicesMember cyd:YuchaiSegmentMember 2022-01-01 2022-12-31 0000932695 cyd:LightDutyEnginesMember 2022-01-01 2022-12-31 0000932695 cyd:HIGlobalEnterprisesLimitedSegmentMember cyd:LightDutyEnginesMember 2022-01-01 2022-12-31 0000932695 cyd:LightDutyEnginesMember cyd:YuchaiSegmentMember 2022-01-01 2022-12-31 0000932695 cyd:MediumDutyEnginesMember 2022-01-01 2022-12-31 0000932695 cyd:HIGlobalEnterprisesLimitedSegmentMember cyd:MediumDutyEnginesMember 2022-01-01 2022-12-31 0000932695 cyd:MediumDutyEnginesMember cyd:YuchaiSegmentMember 2022-01-01 2022-12-31 0000932695 cyd:HeavyDutyEnginesMember 2022-01-01 2022-12-31 0000932695 cyd:HIGlobalEnterprisesLimitedSegmentMember cyd:HeavyDutyEnginesMember 2022-01-01 2022-12-31 0000932695 cyd:YuchaiSegmentMember cyd:HeavyDutyEnginesMember 2022-01-01 2022-12-31 0000932695 cyd:HIGlobalEnterprisesLimitedSegmentMember 2022-01-01 2022-12-31 0000932695 cyd:YuchaiSegmentMember 2022-01-01 2022-12-31 0000932695 ifrs-full:GoodsOrServicesTransferredOverTimeMember 2022-01-01 2022-12-31 0000932695 ifrs-full:GoodsOrServicesTransferredOverTimeMember cyd:HIGlobalEnterprisesLimitedSegmentMember 2022-01-01 2022-12-31 0000932695 ifrs-full:GoodsOrServicesTransferredOverTimeMember cyd:YuchaiSegmentMember 2022-01-01 2022-12-31 0000932695 ifrs-full:GoodsOrServicesTransferredAtPointInTimeMember 2022-01-01 2022-12-31 0000932695 ifrs-full:GoodsOrServicesTransferredAtPointInTimeMember cyd:HIGlobalEnterprisesLimitedSegmentMember 2022-01-01 2022-12-31 0000932695 ifrs-full:GoodsOrServicesTransferredAtPointInTimeMember cyd:YuchaiSegmentMember 2022-01-01 2022-12-31 0000932695 cyd:OtherCountriesMember 2022-01-01 2022-12-31 0000932695 cyd:OtherCountriesMember cyd:HIGlobalEnterprisesLimitedSegmentMember 2022-01-01 2022-12-31 0000932695 cyd:OtherCountriesMember cyd:YuchaiSegmentMember 2022-01-01 2022-12-31 0000932695 country:CN cyd:YuchaiSegmentMember 2022-01-01 2022-12-31 0000932695 cyd:RevenueFromHospitalityOperationsMember 2022-01-01 2022-12-31 0000932695 cyd:HIGlobalEnterprisesLimitedSegmentMember cyd:RevenueFromHospitalityOperationsMember 2022-01-01 2022-12-31 0000932695 cyd:RevenueFromHospitalityOperationsMember cyd:YuchaiSegmentMember 2022-01-01 2022-12-31 0000932695 cyd:HongLeongAsiaLimitedMember 2022-01-01 2022-12-31 0000932695 ifrs-full:JointVenturesMember 2022-01-01 2022-12-31 0000932695 ifrs-full:RetainedEarningsMember 2022-01-01 2022-12-31 0000932695 ifrs-full:EquityAttributableToOwnersOfParentMember 2022-01-01 2022-12-31 0000932695 ifrs-full:NoncontrollingInterestsMember 2022-01-01 2022-12-31 0000932695 ifrs-full:ReserveOfExchangeDifferencesOnTranslationMember 2022-01-01 2022-12-31 0000932695 cyd:FairValueReserveMember 2022-01-01 2022-12-31 0000932695 ifrs-full:EliminationOfIntersegmentAmountsMember 2022-01-01 2022-12-31 0000932695 cyd:OtherJointVenturesMember ifrs-full:JointVenturesMember 2022-01-01 2022-12-31 0000932695 ifrs-full:JointVenturesMember cyd:SignificantJointVenturesMember 2022-01-01 2022-12-31 0000932695 cyd:PuremCompanyLimitedMember cyd:SignificantJointVenturesMember 2022-01-01 2022-12-31 0000932695 cyd:SignificantJointVenturesMember cyd:MtuYuchaiPowerCompanyLimitedMember 2022-01-01 2022-12-31 0000932695 cyd:SignificantJointVenturesMember cyd:YAndCEngineCoLtdMember 2022-01-01 2022-12-31 0000932695 cyd:PremiumPaidForDiscountOnAcquisitionOfNoncontrollingInterestsMember 2022-01-01 2022-12-31 0000932695 ifrs-full:StatutoryReserveMember 2022-01-01 2022-12-31 0000932695 ifrs-full:MotorVehiclesMember 2022-01-01 2022-12-31 0000932695 cyd:OfficeFurnitureFittingsAndEquipmentMember 2022-01-01 2022-12-31 0000932695 ifrs-full:OfficeEquipmentMember 2022-01-01 2022-12-31 0000932695 cyd:LeaseholdLandMember 2022-01-01 2022-12-31 0000932695 ifrs-full:FinancialEffectOfChangesInAccountingPolicyMember 2022-01-01 2022-12-31 0000932695 ifrs-full:BrandNamesMember ifrs-full:GrossCarryingAmountMember 2022-01-01 2022-12-31 0000932695 ifrs-full:GrossCarryingAmountMember ifrs-full:IntangibleAssetsUnderDevelopmentMember 2022-01-01 2022-12-31 0000932695 ifrs-full:GrossCarryingAmountMember cyd:TechnologyKnowHowMember 2022-01-01 2022-12-31 0000932695 ifrs-full:GoodwillMember ifrs-full:GrossCarryingAmountMember 2022-01-01 2022-12-31 0000932695 ifrs-full:AccumulatedDepreciationAmortisationAndImpairmentMember cyd:TechnologyKnowHowMember 2022-01-01 2022-12-31 0000932695 ifrs-full:IntangibleAssetsUnderDevelopmentMember ifrs-full:AccumulatedDepreciationAmortisationAndImpairmentMember 2022-01-01 2022-12-31 0000932695 ifrs-full:BrandNamesMember ifrs-full:AccumulatedDepreciationAmortisationAndImpairmentMember 2022-01-01 2022-12-31 0000932695 cyd:GuangxiYuchaiMachineryCompanyLimitedMember 2022-01-01 2022-12-31 0000932695 ifrs-full:BottomOfRangeMember cyd:LeaseLiabilitiesNoncurrentMember 2022-01-01 2022-12-31 0000932695 ifrs-full:TopOfRangeMember cyd:LeaseLiabilitiesNoncurrentMember 2022-01-01 2022-12-31 0000932695 cyd:TrademarksMember 2022-01-01 2022-12-31 0000932695 cyd:TechnologyKnowHowMember 2022-01-01 2022-12-31 0000932695 ifrs-full:IntangibleAssetsUnderDevelopmentMember 2022-01-01 2022-12-31 0000932695 cyd:FreeholdBuildingsMember 2022-01-01 2022-12-31 0000932695 cyd:PlantMachineryAndEquipmentMember ifrs-full:BottomOfRangeMember 2022-01-01 2022-12-31 0000932695 ifrs-full:TopOfRangeMember cyd:PlantMachineryAndEquipmentMember 2022-01-01 2022-12-31 0000932695 ifrs-full:BottomOfRangeMember ifrs-full:OfficeEquipmentMember 2022-01-01 2022-12-31 0000932695 ifrs-full:TopOfRangeMember ifrs-full:OfficeEquipmentMember 2022-01-01 2022-12-31 0000932695 ifrs-full:MotorVehiclesMember ifrs-full:BottomOfRangeMember 2022-01-01 2022-12-31 0000932695 ifrs-full:TopOfRangeMember ifrs-full:MotorVehiclesMember 2022-01-01 2022-12-31 0000932695 dei:BusinessContactMember 2022-01-01 2022-12-31 0000932695 cyd:LeaseholdLandMember ifrs-full:BottomOfRangeMember 2022-01-01 2022-12-31 0000932695 ifrs-full:TopOfRangeMember cyd:LeaseholdLandMember 2022-01-01 2022-12-31 0000932695 cyd:BuildingAndOfficeSpaceMember ifrs-full:BottomOfRangeMember 2022-01-01 2022-12-31 0000932695 ifrs-full:TopOfRangeMember cyd:BuildingAndOfficeSpaceMember 2022-01-01 2022-12-31 0000932695 cyd:AcceleratedDepreciationMember 2022-01-01 2022-12-31 0000932695 cyd:InterestReceivableMember 2022-01-01 2022-12-31 0000932695 cyd:WritedownOfInventoriesMember 2022-01-01 2022-12-31 0000932695 cyd:EffectOfChangeInResidualValueAnImpairmentOfPropertyPlantAndEquipmentMember 2022-01-01 2022-12-31 0000932695 cyd:WithholdingTaxOnDividendIncomeMember 2022-01-01 2022-12-31 0000932695 cyd:AccrualsMember 2022-01-01 2022-12-31 0000932695 ifrs-full:AllowanceForCreditLossesMember 2022-01-01 2022-12-31 0000932695 ifrs-full:OtherTemporaryDifferencesMember 2022-01-01 2022-12-31 0000932695 cyd:DeferredIncomeMember 2022-01-01 2022-12-31 0000932695 ifrs-full:UnusedTaxLossesMember 2022-01-01 2022-12-31 0000932695 ifrs-full:CapitalReserveMember 2022-01-01 2022-12-31 0000932695 cyd:OtherOperatingExpensesMember 2022-01-01 2022-12-31 0000932695 cyd:GuangxiYuchaiMachineryCompanyLimitedMember 2021-12-31 0000932695 ifrs-full:CapitalisedDevelopmentExpenditureMember 2021-12-31 0000932695 ifrs-full:OrdinarySharesMember 2021-12-31 0000932695 cyd:HongLeongAsiaLimitedMember ifrs-full:SubsidiariesMember 2021-12-31 0000932695 ifrs-full:TopOfRangeMember 2021-12-31 0000932695 ifrs-full:BottomOfRangeMember 2021-12-31 0000932695 cyd:YAndCEngineCoLtdMember 2021-12-31 0000932695 cyd:MtuYuchaiPowerCompanyLimitedMember 2021-12-31 0000932695 cyd:GuangxiPuremYuchaiAutomotiveTechnologyCo.LtdMember 2021-12-31 0000932695 cyd:OtherJointVenturesMember 2021-12-31 0000932695 cyd:GuangxiYuchaiMachineryCompanyLimitedMember 2021-12-31 0000932695 ifrs-full:EquityPriceRiskMember 2021-12-31 0000932695 cyd:PuremCompanyLimitedMember 2021-12-31 0000932695 ifrs-full:JointVenturesMember 2021-12-31 0000932695 cyd:SecuredBankFacilitiesMember 2021-12-31 0000932695 ifrs-full:OtherRelatedPartiesMember 2021-12-31 0000932695 ifrs-full:JointVenturesWhereEntityIsVenturerMember 2021-12-31 0000932695 cyd:UnfulfilledServiceTypeMaintenanceServicesMember 2021-12-31 0000932695 cyd:AdvanceFromCustomerMember 2021-12-31 0000932695 ifrs-full:NotLaterThanOneYearMember 2021-12-31 0000932695 ifrs-full:LaterThanOneYearAndNotLaterThanFiveYearsMember 2021-12-31 0000932695 ifrs-full:AssociatesMember 2021-12-31 0000932695 cyd:GuangxiYuchaiMachineryMonopolyDevelopmentCompanyLimitedMember 2021-12-31 0000932695 cyd:OtherCountriesMember 2021-12-31 0000932695 country:CN 2021-12-31 0000932695 cyd:Top5CustomersMember country:CN 2021-12-31 0000932695 cyd:OutstandingBillsReceivablesDiscountedWithBanksMember cyd:YAndCEngineCoLtdMember 2021-12-31 0000932695 cyd:OutstandingBillsReceivablesEndorsedToSuppliersMember cyd:YAndCEngineCoLtdMember 2021-12-31 0000932695 ifrs-full:ReserveOfGainsAndLossesOnFinancialAssetsMeasuredAtFairValueThroughOtherComprehensiveIncomeMember 2021-12-31 0000932695 cyd:PremiumPaidForAcquisitionOfNoncontrollingInterestsMember 2021-12-31 0000932695 ifrs-full:ReserveOfSharebasedPaymentsMember 2021-12-31 0000932695 ifrs-full:ReserveOfExchangeDifferencesOnTranslationMember 2021-12-31 0000932695 ifrs-full:NotLaterThanOneYearMember ifrs-full:LiquidityRiskMember 2021-12-31 0000932695 ifrs-full:LiquidityRiskMember 2021-12-31 0000932695 ifrs-full:CurrencyRiskMember currency:USD 2021-12-31 0000932695 ifrs-full:CurrencyRiskMember currency:EUR 2021-12-31 0000932695 ifrs-full:CurrencyRiskMember currency:SGD 2021-12-31 0000932695 cyd:QuotedEquitySharesMember cyd:ThakralCorporationLtdMember cyd:QuotedEquitySecuritiesMember 2021-12-31 0000932695 cyd:QuotedEquitySharesMember cyd:ThakralCorporationLtdMember cyd:QuotedEquitySecuritiesMember ifrs-full:Level1OfFairValueHierarchyMember 2021-12-31 0000932695 cyd:BillReceivablesMember 2021-12-31 0000932695 cyd:BillReceivablesMember ifrs-full:Level2OfFairValueHierarchyMember 2021-12-31 0000932695 cyd:DongfengCompaniesMember 2021-12-31 0000932695 ifrs-full:LaterThanTwoYearsAndNotLaterThanFiveYearsMember ifrs-full:LiquidityRiskMember 2021-12-31 0000932695 cyd:CurrentBorrowingsMember currency:CNY ifrs-full:BottomOfRangeMember 2021-12-31 0000932695 cyd:CurrentBorrowingsMember currency:CNY ifrs-full:TopOfRangeMember 2021-12-31 0000932695 currency:CNY cyd:NoncurrentBorrowingsMember 2021-12-31 0000932695 cyd:OtherCurrenciesMember ifrs-full:CurrencyRiskMember 2021-12-31 0000932695 cyd:PastDueGreaterThanThreeSixtyFiveDaysMember ifrs-full:TradeReceivablesMember 2021-12-31 0000932695 cyd:PastDueOneEightyOneToThreeSixtyFiveDaysMember ifrs-full:TradeReceivablesMember 2021-12-31 0000932695 cyd:PastDueNinetyOneToOneEightyDaysMember ifrs-full:TradeReceivablesMember 2021-12-31 0000932695 cyd:PastDueZeroToNinetyDaysMember ifrs-full:TradeReceivablesMember 2021-12-31 0000932695 ifrs-full:TradeReceivablesMember 2021-12-31 0000932695 cyd:QuotedEquitySecuritiesMember 2021-12-31 0000932695 cyd:PastDueGreaterThanThreeSixtyFiveDaysMember ifrs-full:TradeReceivablesMember ifrs-full:GrossCarryingAmountMember 2021-12-31 0000932695 cyd:PastDueOneEightyOneToThreeSixtyFiveDaysMember ifrs-full:TradeReceivablesMember ifrs-full:GrossCarryingAmountMember 2021-12-31 0000932695 cyd:PastDueNinetyOneToOneEightyDaysMember ifrs-full:TradeReceivablesMember ifrs-full:GrossCarryingAmountMember 2021-12-31 0000932695 ifrs-full:GrossCarryingAmountMember ifrs-full:TradeReceivablesMember cyd:PastDueZeroToNinetyDaysMember 2021-12-31 0000932695 ifrs-full:CurrentMember ifrs-full:TradeReceivablesMember ifrs-full:GrossCarryingAmountMember 2021-12-31 0000932695 ifrs-full:GrossCarryingAmountMember ifrs-full:TradeReceivablesMember 2021-12-31 0000932695 cyd:CashAndBankBalancesMember 2021-12-31 0000932695 cyd:TradeAndBillsReceivablesMember 2021-12-31 0000932695 cyd:OtherReceivablesMember 2021-12-31 0000932695 cyd:CurrentBorrowingsMember currency:CNY 2021-12-31 0000932695 cyd:TradeAndOtherPayableMember 2021-12-31 0000932695 ifrs-full:LeaseLiabilitiesMember 2021-12-31 0000932695 cyd:LoansAndBorrowingsMember 2021-12-31 0000932695 cyd:AcceleratedDepreciationMember 2021-12-31 0000932695 cyd:InterestReceivableMember 2021-12-31 0000932695 cyd:WithholdingTaxOnDividendIncomeMember 2021-12-31 0000932695 cyd:SignificantJointVenturesMember cyd:YAndCEngineCoLtdMember 2021-12-31 0000932695 cyd:MtuYuchaiPowerCompanyLimitedMember cyd:SignificantJointVenturesMember 2021-12-31 0000932695 cyd:PuremCompanyLimitedMember cyd:SignificantJointVenturesMember 2021-12-31 0000932695 cyd:SignificantJointVenturesMember ifrs-full:JointVenturesMember 2021-12-31 0000932695 ifrs-full:JointVenturesMember cyd:OtherJointVenturesMember 2021-12-31 0000932695 cyd:EffectOfChangeInResidualValueAnImpairmentOfPropertyPlantAndEquipmentMember 2021-12-31 0000932695 cyd:WritedownOfInventoriesMember 2021-12-31 0000932695 cyd:DeferredIncomeMember 2021-12-31 0000932695 ifrs-full:OtherTemporaryDifferencesMember 2021-12-31 0000932695 ifrs-full:AllowanceForCreditLossesMember 2021-12-31 0000932695 cyd:AccrualsMember 2021-12-31 0000932695 ifrs-full:EliminationOfIntersegmentAmountsMember 2021-12-31 0000932695 ifrs-full:OperatingSegmentsMember cyd:CorporateSegmentMember 2021-12-31 0000932695 ifrs-full:OperatingSegmentsMember cyd:HIGlobalEnterprisesLimitedSegmentMember 2021-12-31 0000932695 ifrs-full:OperatingSegmentsMember cyd:YuchaiSegmentMember 2021-12-31 0000932695 ifrs-full:NotLaterThanOneYearMember cyd:RelatedPartyMember 2021-12-31 0000932695 ifrs-full:NotLaterThanOneYearMember ifrs-full:JointVenturesWhereEntityIsVenturerMember 2021-12-31 0000932695 ifrs-full:NotLaterThanOneYearMember ifrs-full:OtherRelatedPartiesMember 2021-12-31 0000932695 ifrs-full:LaterThanOneYearAndNotLaterThanFiveYearsMember ifrs-full:JointVenturesWhereEntityIsVenturerMember 2021-12-31 0000932695 ifrs-full:LaterThanOneYearAndNotLaterThanFiveYearsMember cyd:RelatedPartyMember 2021-12-31 0000932695 ifrs-full:LaterThanFiveYearsMember ifrs-full:JointVenturesWhereEntityIsVenturerMember 2021-12-31 0000932695 ifrs-full:LaterThanOneYearAndNotLaterThanFiveYearsMember ifrs-full:OtherRelatedPartiesMember 2021-12-31 0000932695 ifrs-full:LaterThanFiveYearsMember ifrs-full:OtherRelatedPartiesMember 2021-12-31 0000932695 cyd:LeaseLiabilitiesCurrentMember 2021-12-31 0000932695 cyd:LeaseLiabilitiesNoncurrentMember 2021-12-31 0000932695 ifrs-full:LaterThanOneYearMember 2021-12-31 0000932695 ifrs-full:UnusedTaxLossesMember 2021-12-31 0000932695 cyd:GuangxiYuchaiMachineryCompanyLimitedMember 2022-12-31 0000932695 cyd:TechnologyKnowHowMember 2022-12-31 0000932695 cyd:TechnologyKnowHowMember ifrs-full:AccumulatedImpairmentMember 2022-12-31 0000932695 ifrs-full:CapitalisedDevelopmentExpenditureMember 2022-12-31 0000932695 ifrs-full:TopOfRangeMember cyd:CreditFacilityWithMUFGSingaporeBranchMember 2022-12-31 0000932695 ifrs-full:TopOfRangeMember cyd:CreditFacilityWithSumitomoBranchMember 2022-12-31 0000932695 ifrs-full:TopOfRangeMember cyd:CreditFacilityWithDbsBankLtdMember 2022-12-31 0000932695 ifrs-full:OrdinarySharesMember 2022-12-31 0000932695 cyd:HongLeongAsiaLimitedMember ifrs-full:SubsidiariesMember 2022-12-31 0000932695 ifrs-full:TopOfRangeMember 2022-12-31 0000932695 ifrs-full:BottomOfRangeMember 2022-12-31 0000932695 cyd:YAndCEngineCoLtdMember 2022-12-31 0000932695 cyd:MtuYuchaiPowerCompanyLimitedMember 2022-12-31 0000932695 cyd:GuangxiPuremYuchaiAutomotiveTechnologyCo.LtdMember 2022-12-31 0000932695 cyd:OtherJointVenturesMember 2022-12-31 0000932695 cyd:GuangxiYuchaiMachineryCompanyLimitedMember 2022-12-31 0000932695 ifrs-full:EquityPriceRiskMember 2022-12-31 0000932695 cyd:PuremCompanyLimitedMember 2022-12-31 0000932695 ifrs-full:JointVenturesMember 2022-12-31 0000932695 cyd:SecuredBankFacilitiesMember 2022-12-31 0000932695 ifrs-full:OtherRelatedPartiesMember 2022-12-31 0000932695 ifrs-full:JointVenturesWhereEntityIsVenturerMember 2022-12-31 0000932695 cyd:UnfulfilledServiceTypeMaintenanceServicesMember 2022-12-31 0000932695 cyd:AdvanceFromCustomerMember 2022-12-31 0000932695 ifrs-full:NotLaterThanOneYearMember 2022-12-31 0000932695 ifrs-full:LaterThanOneYearAndNotLaterThanFiveYearsMember 2022-12-31 0000932695 ifrs-full:LaterThanFiveYearsMember 2022-12-31 0000932695 ifrs-full:AssociatesMember 2022-12-31 0000932695 ifrs-full:BottomOfRangeMember cyd:CreditFacilityWithDbsBankLtdMember 2022-12-31 0000932695 ifrs-full:BottomOfRangeMember cyd:CreditFacilityWithSumitomoBranchMember 2022-12-31 0000932695 cyd:ForeignSharesOfYuchaiMember 2022-12-31 0000932695 cyd:OtherCountriesMember 2022-12-31 0000932695 country:CN 2022-12-31 0000932695 country:CN cyd:Top5CustomersMember 2022-12-31 0000932695 cyd:OutstandingBillsReceivablesDiscountedWithBanksMember cyd:YAndCEngineCoLtdMember 2022-12-31 0000932695 cyd:OutstandingBillsReceivablesEndorsedToSuppliersMember cyd:YAndCEngineCoLtdMember 2022-12-31 0000932695 ifrs-full:ReserveOfGainsAndLossesOnFinancialAssetsMeasuredAtFairValueThroughOtherComprehensiveIncomeMember 2022-12-31 0000932695 cyd:PremiumPaidForAcquisitionOfNoncontrollingInterestsMember 2022-12-31 0000932695 ifrs-full:ReserveOfSharebasedPaymentsMember 2022-12-31 0000932695 ifrs-full:ReserveOfExchangeDifferencesOnTranslationMember 2022-12-31 0000932695 ifrs-full:NotLaterThanOneYearMember ifrs-full:LiquidityRiskMember 2022-12-31 0000932695 ifrs-full:LiquidityRiskMember 2022-12-31 0000932695 ifrs-full:CurrencyRiskMember currency:USD 2022-12-31 0000932695 ifrs-full:CurrencyRiskMember currency:EUR 2022-12-31 0000932695 ifrs-full:CurrencyRiskMember currency:SGD 2022-12-31 0000932695 cyd:BillReceivablesMember 2022-12-31 0000932695 ifrs-full:Level2OfFairValueHierarchyMember cyd:BillReceivablesMember 2022-12-31 0000932695 cyd:CreditFacilityWithDbsBankLtdMember 2022-12-31 0000932695 cyd:DongfengCompaniesMember 2022-12-31 0000932695 ifrs-full:LaterThanTwoYearsAndNotLaterThanFiveYearsMember ifrs-full:LiquidityRiskMember 2022-12-31 0000932695 cyd:NoncurrentBorrowingsMember currency:CNY 2022-12-31 0000932695 cyd:CurrentBorrowingsMember currency:CNY ifrs-full:BottomOfRangeMember 2022-12-31 0000932695 ifrs-full:TopOfRangeMember currency:CNY cyd:CurrentBorrowingsMember 2022-12-31 0000932695 cyd:OtherCurrenciesMember ifrs-full:CurrencyRiskMember 2022-12-31 0000932695 cyd:PastDueGreaterThanThreeSixtyFiveDaysMember ifrs-full:TradeReceivablesMember 2022-12-31 0000932695 cyd:PastDueOneEightyOneToThreeSixtyFiveDaysMember ifrs-full:TradeReceivablesMember 2022-12-31 0000932695 cyd:PastDueNinetyOneToOneEightyDaysMember ifrs-full:TradeReceivablesMember 2022-12-31 0000932695 cyd:PastDueZeroToNinetyDaysMember ifrs-full:TradeReceivablesMember 2022-12-31 0000932695 ifrs-full:TradeReceivablesMember 2022-12-31 0000932695 cyd:PastDueGreaterThanThreeSixtyFiveDaysMember ifrs-full:TradeReceivablesMember ifrs-full:GrossCarryingAmountMember 2022-12-31 0000932695 cyd:PastDueOneEightyOneToThreeSixtyFiveDaysMember ifrs-full:TradeReceivablesMember ifrs-full:GrossCarryingAmountMember 2022-12-31 0000932695 cyd:PastDueNinetyOneToOneEightyDaysMember ifrs-full:TradeReceivablesMember ifrs-full:GrossCarryingAmountMember 2022-12-31 0000932695 cyd:PastDueZeroToNinetyDaysMember ifrs-full:TradeReceivablesMember ifrs-full:GrossCarryingAmountMember 2022-12-31 0000932695 ifrs-full:CurrentMember ifrs-full:TradeReceivablesMember ifrs-full:GrossCarryingAmountMember 2022-12-31 0000932695 ifrs-full:GrossCarryingAmountMember ifrs-full:TradeReceivablesMember 2022-12-31 0000932695 cyd:TradeAndBillsReceivablesMember 2022-12-31 0000932695 cyd:CashAndBankBalancesMember 2022-12-31 0000932695 cyd:OtherReceivablesMember 2022-12-31 0000932695 currency:CNY cyd:CurrentBorrowingsMember 2022-12-31 0000932695 cyd:LoansAndBorrowingsMember 2022-12-31 0000932695 cyd:TradeAndOtherPayableMember 2022-12-31 0000932695 ifrs-full:LeaseLiabilitiesMember 2022-12-31 0000932695 cyd:OtherFinancialLiabilityMember 2022-12-31 0000932695 cyd:AcceleratedDepreciationMember 2022-12-31 0000932695 cyd:InterestReceivableMember 2022-12-31 0000932695 cyd:WithholdingTaxOnDividendIncomeMember 2022-12-31 0000932695 ifrs-full:LiquidityRiskMember ifrs-full:LaterThanFiveYearsMember 2022-12-31 0000932695 cyd:SignificantJointVenturesMember cyd:YAndCEngineCoLtdMember 2022-12-31 0000932695 cyd:SignificantJointVenturesMember cyd:MtuYuchaiPowerCompanyLimitedMember 2022-12-31 0000932695 cyd:PuremCompanyLimitedMember cyd:SignificantJointVenturesMember 2022-12-31 0000932695 ifrs-full:JointVenturesMember cyd:SignificantJointVenturesMember 2022-12-31 0000932695 ifrs-full:JointVenturesMember cyd:OtherJointVenturesMember 2022-12-31 0000932695 cyd:EffectOfChangeInResidualValueAnImpairmentOfPropertyPlantAndEquipmentMember 2022-12-31 0000932695 cyd:WritedownOfInventoriesMember 2022-12-31 0000932695 cyd:DeferredIncomeMember 2022-12-31 0000932695 ifrs-full:OtherTemporaryDifferencesMember 2022-12-31 0000932695 ifrs-full:AllowanceForCreditLossesMember 2022-12-31 0000932695 cyd:AccrualsMember 2022-12-31 0000932695 ifrs-full:EliminationOfIntersegmentAmountsMember 2022-12-31 0000932695 ifrs-full:OperatingSegmentsMember cyd:CorporateSegmentMember 2022-12-31 0000932695 ifrs-full:OperatingSegmentsMember cyd:HIGlobalEnterprisesLimitedSegmentMember 2022-12-31 0000932695 ifrs-full:OperatingSegmentsMember cyd:YuchaiSegmentMember 2022-12-31 0000932695 ifrs-full:NotLaterThanOneYearMember cyd:RelatedPartyMember 2022-12-31 0000932695 ifrs-full:OtherRelatedPartiesMember ifrs-full:NotLaterThanOneYearMember 2022-12-31 0000932695 ifrs-full:NotLaterThanOneYearMember ifrs-full:JointVenturesWhereEntityIsVenturerMember 2022-12-31 0000932695 ifrs-full:LaterThanOneYearAndNotLaterThanFiveYearsMember ifrs-full:JointVenturesWhereEntityIsVenturerMember 2022-12-31 0000932695 cyd:RelatedPartyMember ifrs-full:LaterThanOneYearAndNotLaterThanFiveYearsMember 2022-12-31 0000932695 ifrs-full:LaterThanOneYearAndNotLaterThanFiveYearsMember ifrs-full:OtherRelatedPartiesMember 2022-12-31 0000932695 ifrs-full:LaterThanFiveYearsMember ifrs-full:JointVenturesWhereEntityIsVenturerMember 2022-12-31 0000932695 ifrs-full:LaterThanFiveYearsMember ifrs-full:OtherRelatedPartiesMember 2022-12-31 0000932695 ifrs-full:BottomOfRangeMember cyd:LeaseLiabilitiesCurrentMember 2022-12-31 0000932695 ifrs-full:TopOfRangeMember cyd:LeaseLiabilitiesCurrentMember 2022-12-31 0000932695 ifrs-full:BottomOfRangeMember cyd:LeaseLiabilitiesNoncurrentMember 2022-12-31 0000932695 ifrs-full:TopOfRangeMember cyd:LeaseLiabilitiesNoncurrentMember 2022-12-31 0000932695 cyd:LeaseLiabilitiesCurrentMember 2022-12-31 0000932695 cyd:LeaseLiabilitiesNoncurrentMember 2022-12-31 0000932695 ifrs-full:LaterThanOneYearMember 2022-12-31 0000932695 ifrs-full:UnusedTaxLossesMember 2022-12-31 0000932695 cyd:HLGlobalEnterprisesLimitedMember 2011-12-01 2011-12-31 0000932695 cyd:HLGlobalEnterprisesLimitedMember 2012-01-13 2012-01-13 0000932695 cyd:HLGlobalEnterprisesLimitedMember 2012-01-13 0000932695 cyd:HLGlobalEnterprisesLimitedMember 2012-01-16 2012-01-16 0000932695 cyd:HLGlobalEnterprisesLimitedMember 2012-01-16 0000932695 cyd:HLGlobalEnterprisesLimitedMember 2012-04-04 2012-04-04 0000932695 cyd:HLGlobalEnterprisesLimitedMember 2013-12-01 2013-12-31 0000932695 cyd:HLGlobalEnterprisesLimitedMember 2014-12-31 2014-12-31 0000932695 cyd:HLGlobalEnterprisesLimitedMember 2014-12-31 0000932695 cyd:HLGlobalEnterprisesLimitedMember 2015-01-01 2015-12-31 0000932695 cyd:HLGlobalEnterprisesLimitedMember 2015-12-31 0000932695 cyd:GuangxiYuchaiMachineryCompanyLimitedMember 2020-12-31 0000932695 ifrs-full:EliminationOfIntersegmentAmountsMember 2020-12-31 0000932695 ifrs-full:OperatingSegmentsMember cyd:CorporateSegmentMember 2020-12-31 0000932695 ifrs-full:OperatingSegmentsMember cyd:HIGlobalEnterprisesLimitedSegmentMember 2020-12-31 0000932695 ifrs-full:OperatingSegmentsMember cyd:YuchaiSegmentMember 2020-12-31 0000932695 cyd:YuchaiXinLanMember 2022-11-30 2022-11-30 0000932695 cyd:YuchaiXinLanMember 2022-11-30 0000932695 cyd:YuchaisSubsidiaryCompanyMember 2022-11-30 0000932695 ifrs-full:TopOfRangeMember 2014-07-29 2014-07-29 0000932695 ifrs-full:BottomOfRangeMember 2014-07-29 2014-07-29 0000932695 ifrs-full:TopOfRangeMember 2014-07-29 0000932695 ifrs-full:BottomOfRangeMember 2014-07-29 0000932695 cyd:HongLeongAsiaLimitedMember cyd:CreditFacilityWithDbsBankLtdMember 2019-01-01 2019-01-01 0000932695 cyd:CreditFacilityWithDbsBankLtdMember 2021-06-25 0000932695 cyd:CreditFacilityWithMUFGSingaporeBranchMember 2020-06-10 0000932695 cyd:CreditFacilityWithSumitomoBranchMember 2020-06-24 0000932695 cyd:MajorCapitalContributionTransactionsMember cyd:YuchaiXinLanMember 2023-02-28 0000932695 cyd:CreditFacilityWithSumitomoBranchMember currency:USD 2022-04-12 2022-04-12 0000932695 cyd:CreditFacilityWithSumitomoBranchMember currency:SGD 2022-04-12 2022-04-12 0000932695 cyd:YuchaisSubsidiaryCompanyMember 2022-11-01 2022-11-30 0000932695 cyd:YuchaiXinLanMember 2022-11-01 2022-11-30 0000932695 cyd:CydyuchaiXinLanMember 2022-11-01 2022-11-30 0000932695 cyd:GuangxiGuangtouIncubationInvestmentFundandGIITInvestmentDevelopmentCompanyMember cyd:MajorCapitalContributionTransactionsMember 2023-02-01 2023-02-28 0000932695 cyd:ChangesInOwnershipInterestsInSubsidiariesMember ifrs-full:TopOfRangeMember 2023-02-01 2023-02-28 0000932695 cyd:ChangesInOwnershipInterestsInSubsidiariesMember ifrs-full:BottomOfRangeMember 2023-02-01 2023-02-28 0000932695 cyd:YuchaiXinLanJiangsuHydrogenEnergyTechnologyCoLtdMember cyd:ChangesInOwnershipInterestsInSubsidiariesMember ifrs-full:TopOfRangeMember 2023-03-01 2023-03-31 0000932695 cyd:YuchaiXinLanJiangsuHydrogenEnergyTechnologyCoLtdMember cyd:ChangesInOwnershipInterestsInSubsidiariesMember ifrs-full:BottomOfRangeMember 2023-03-01 2023-03-31 0000932695 cyd:GuangxiXingYunCloudTechnologyCoLtdMember cyd:MajorInvestmentsInSubsidiariesMember 2023-03-31 0000932695 ifrs-full:EquityAttributableToOwnersOfParentMember 2019-12-31 0000932695 cyd:PremiumPaidForDiscountOnAcquisitionOfNoncontrollingInterestsMember 2019-12-31 0000932695 cyd:FairValueReserveMember 2019-12-31 0000932695 ifrs-full:CapitalReserveMember 2019-12-31 0000932695 ifrs-full:StatutoryReserveMember 2019-12-31 0000932695 ifrs-full:IssuedCapitalMember 2019-12-31 0000932695 ifrs-full:ReserveOfSharebasedPaymentsMember 2019-12-31 0000932695 ifrs-full:ReserveOfExchangeDifferencesOnTranslationMember 2019-12-31 0000932695 ifrs-full:RetainedEarningsMember 2019-12-31 0000932695 ifrs-full:NoncontrollingInterestsMember 2019-12-31 0000932695 ifrs-full:IssuedCapitalMember 2020-12-31 0000932695 ifrs-full:StatutoryReserveMember 2020-12-31 0000932695 ifrs-full:CapitalReserveMember 2020-12-31 0000932695 ifrs-full:RetainedEarningsMember 2020-12-31 0000932695 ifrs-full:ReserveOfExchangeDifferencesOnTranslationMember 2020-12-31 0000932695 ifrs-full:ReserveOfSharebasedPaymentsMember 2020-12-31 0000932695 cyd:FairValueReserveMember 2020-12-31 0000932695 cyd:PremiumPaidForDiscountOnAcquisitionOfNoncontrollingInterestsMember 2020-12-31 0000932695 ifrs-full:EquityAttributableToOwnersOfParentMember 2020-12-31 0000932695 ifrs-full:NoncontrollingInterestsMember 2020-12-31 0000932695 ifrs-full:GrossCarryingAmountMember cyd:FreeholdLandMember 2020-12-31 0000932695 cyd:LeaseholdBuildingsAndImprovementsMember ifrs-full:GrossCarryingAmountMember 2020-12-31 0000932695 ifrs-full:ConstructionInProgressMember ifrs-full:GrossCarryingAmountMember 2020-12-31 0000932695 cyd:PlantAndMachineryMember ifrs-full:GrossCarryingAmountMember 2020-12-31 0000932695 ifrs-full:OfficeEquipmentMember ifrs-full:GrossCarryingAmountMember 2020-12-31 0000932695 ifrs-full:MotorVehiclesMember ifrs-full:GrossCarryingAmountMember 2020-12-31 0000932695 ifrs-full:GrossCarryingAmountMember 2020-12-31 0000932695 ifrs-full:AccumulatedDepreciationAmortisationAndImpairmentMember 2020-12-31 0000932695 ifrs-full:MotorVehiclesMember ifrs-full:AccumulatedDepreciationAmortisationAndImpairmentMember 2020-12-31 0000932695 ifrs-full:OfficeEquipmentMember ifrs-full:AccumulatedDepreciationAmortisationAndImpairmentMember 2020-12-31 0000932695 cyd:PlantAndMachineryMember ifrs-full:AccumulatedDepreciationAmortisationAndImpairmentMember 2020-12-31 0000932695 cyd:LeaseholdBuildingsAndImprovementsMember ifrs-full:AccumulatedDepreciationAmortisationAndImpairmentMember 2020-12-31 0000932695 ifrs-full:AccumulatedDepreciationAmortisationAndImpairmentMember cyd:FreeholdLandMember 2020-12-31 0000932695 cyd:CapitalReservesMember 2020-12-31 0000932695 cyd:StatutoryGeneralReserveMember 2020-12-31 0000932695 ifrs-full:WarrantyProvisionMember 2020-12-31 0000932695 ifrs-full:OnerousContractsProvisionMember 2020-12-31 0000932695 cyd:PRCWithholdingTaxOnDividendIncomeMember 2020-12-31 0000932695 ifrs-full:AtFairValueMember 2021-12-31 0000932695 ifrs-full:AccumulatedDepreciationAmortisationAndImpairmentMember 2021-12-31 0000932695 ifrs-full:GrossCarryingAmountMember 2021-12-31 0000932695 cyd:PRCWithholdingTaxOnDividendIncomeMember 2021-12-31 0000932695 ifrs-full:LongtermBorrowingsMember 2020-12-31 0000932695 ifrs-full:ShorttermBorrowingsMember 2020-12-31 0000932695 cyd:LeaseLiabilitiesCurrentMember 2020-12-31 0000932695 cyd:LeaseLiabilitiesNoncurrentMember 2020-12-31 0000932695 cyd:LeaseholdLandMember 2020-12-31 0000932695 ifrs-full:OfficeEquipmentMember 2020-12-31 0000932695 cyd:OfficeFurnitureFittingsAndEquipmentMember 2020-12-31 0000932695 ifrs-full:MotorVehiclesMember 2020-12-31 0000932695 ifrs-full:FinancialEffectOfChangesInAccountingPolicyMember 2020-12-31 0000932695 ifrs-full:FinancialEffectOfChangesInAccountingPolicyMember 2021-12-31 0000932695 ifrs-full:AccumulatedDepreciationAmortisationAndImpairmentMember ifrs-full:GoodwillMember 2020-12-31 0000932695 ifrs-full:AccumulatedDepreciationAmortisationAndImpairmentMember cyd:TechnologyKnowHowMember 2020-12-31 0000932695 ifrs-full:GrossCarryingAmountMember ifrs-full:GoodwillMember 2020-12-31 0000932695 cyd:TechnologyKnowHowMember ifrs-full:GrossCarryingAmountMember 2020-12-31 0000932695 ifrs-full:GrossCarryingAmountMember ifrs-full:IntangibleAssetsUnderDevelopmentMember 2020-12-31 0000932695 ifrs-full:GrossCarryingAmountMember ifrs-full:BrandNamesMember 2020-12-31 0000932695 ifrs-full:IssuedCapitalMember 2021-12-31 0000932695 ifrs-full:StatutoryReserveMember 2021-12-31 0000932695 ifrs-full:CapitalReserveMember 2021-12-31 0000932695 ifrs-full:RetainedEarningsMember 2021-12-31 0000932695 cyd:FairValueReserveMember 2021-12-31 0000932695 cyd:PremiumPaidForDiscountOnAcquisitionOfNoncontrollingInterestsMember 2021-12-31 0000932695 ifrs-full:EquityAttributableToOwnersOfParentMember 2021-12-31 0000932695 ifrs-full:NoncontrollingInterestsMember 2021-12-31 0000932695 cyd:FreeholdLandMember 2021-12-31 0000932695 cyd:LeaseholdBuildingsAndImprovementsMember 2021-12-31 0000932695 cyd:PlantAndMachineryMember 2021-12-31 0000932695 ifrs-full:OfficeEquipmentMember 2021-12-31 0000932695 ifrs-full:MotorVehiclesMember 2021-12-31 0000932695 ifrs-full:ConstructionInProgressMember 2021-12-31 0000932695 ifrs-full:MotorVehiclesMember ifrs-full:AccumulatedDepreciationAmortisationAndImpairmentMember 2021-12-31 0000932695 ifrs-full:OfficeEquipmentMember ifrs-full:AccumulatedDepreciationAmortisationAndImpairmentMember 2021-12-31 0000932695 cyd:FreeholdLandMember ifrs-full:AccumulatedDepreciationAmortisationAndImpairmentMember 2021-12-31 0000932695 cyd:LeaseholdBuildingsAndImprovementsMember ifrs-full:AccumulatedDepreciationAmortisationAndImpairmentMember 2021-12-31 0000932695 cyd:PlantAndMachineryMember ifrs-full:AccumulatedDepreciationAmortisationAndImpairmentMember 2021-12-31 0000932695 ifrs-full:MotorVehiclesMember ifrs-full:GrossCarryingAmountMember 2021-12-31 0000932695 ifrs-full:GrossCarryingAmountMember ifrs-full:OfficeEquipmentMember 2021-12-31 0000932695 cyd:PlantAndMachineryMember ifrs-full:GrossCarryingAmountMember 2021-12-31 0000932695 ifrs-full:ConstructionInProgressMember ifrs-full:GrossCarryingAmountMember 2021-12-31 0000932695 cyd:LeaseholdBuildingsAndImprovementsMember ifrs-full:GrossCarryingAmountMember 2021-12-31 0000932695 cyd:FreeholdLandMember ifrs-full:GrossCarryingAmountMember 2021-12-31 0000932695 ifrs-full:LongtermBorrowingsMember 2021-12-31 0000932695 ifrs-full:ShorttermBorrowingsMember 2021-12-31 0000932695 ifrs-full:WarrantyProvisionMember 2021-12-31 0000932695 ifrs-full:OnerousContractsProvisionMember 2021-12-31 0000932695 ifrs-full:AccumulatedDepreciationAmortisationAndImpairmentMember cyd:TechnologyKnowHowMember 2021-12-31 0000932695 ifrs-full:IntangibleAssetsUnderDevelopmentMember 2021-12-31 0000932695 cyd:TechnologyKnowHowMember 2021-12-31 0000932695 ifrs-full:GoodwillMember 2021-12-31 0000932695 ifrs-full:AccumulatedDepreciationAmortisationAndImpairmentMember ifrs-full:GoodwillMember 2021-12-31 0000932695 ifrs-full:GrossCarryingAmountMember ifrs-full:BrandNamesMember 2021-12-31 0000932695 ifrs-full:GrossCarryingAmountMember cyd:TechnologyKnowHowMember 2021-12-31 0000932695 ifrs-full:GrossCarryingAmountMember ifrs-full:IntangibleAssetsUnderDevelopmentMember 2021-12-31 0000932695 ifrs-full:GrossCarryingAmountMember ifrs-full:GoodwillMember 2021-12-31 0000932695 ifrs-full:BrandNamesMember 2021-12-31 0000932695 cyd:OfficeFurnitureFittingsAndEquipmentMember 2021-12-31 0000932695 cyd:LeaseholdLandMember 2021-12-31 0000932695 cyd:CapitalReservesMember 2021-12-31 0000932695 cyd:GeneralSurplusReserveMember 2021-12-31 0000932695 cyd:StatutoryGeneralReserveMember 2021-12-31 0000932695 ifrs-full:AtFairValueMember 2022-12-31 0000932695 ifrs-full:AccumulatedDepreciationAmortisationAndImpairmentMember 2022-12-31 0000932695 ifrs-full:GrossCarryingAmountMember 2022-12-31 0000932695 cyd:PRCWithholdingTaxOnDividendIncomeMember 2022-12-31 0000932695 ifrs-full:FinancialEffectOfChangesInAccountingPolicyMember 2022-12-31 0000932695 ifrs-full:StatutoryReserveMember 2022-12-31 0000932695 ifrs-full:CapitalReserveMember 2022-12-31 0000932695 ifrs-full:RetainedEarningsMember 2022-12-31 0000932695 cyd:FairValueReserveMember 2022-12-31 0000932695 ifrs-full:IssuedCapitalMember 2022-12-31 0000932695 cyd:PremiumPaidForDiscountOnAcquisitionOfNoncontrollingInterestsMember 2022-12-31 0000932695 ifrs-full:EquityAttributableToOwnersOfParentMember 2022-12-31 0000932695 ifrs-full:NoncontrollingInterestsMember 2022-12-31 0000932695 cyd:PlantAndMachineryMember 2022-12-31 0000932695 ifrs-full:ConstructionInProgressMember 2022-12-31 0000932695 cyd:LeaseholdBuildingsAndImprovementsMember 2022-12-31 0000932695 cyd:FreeholdLandMember 2022-12-31 0000932695 ifrs-full:MotorVehiclesMember ifrs-full:AccumulatedDepreciationAmortisationAndImpairmentMember 2022-12-31 0000932695 ifrs-full:OfficeEquipmentMember ifrs-full:AccumulatedDepreciationAmortisationAndImpairmentMember 2022-12-31 0000932695 cyd:PlantAndMachineryMember ifrs-full:AccumulatedDepreciationAmortisationAndImpairmentMember 2022-12-31 0000932695 ifrs-full:ConstructionInProgressMember ifrs-full:AccumulatedDepreciationAmortisationAndImpairmentMember 2022-12-31 0000932695 cyd:LeaseholdBuildingsAndImprovementsMember ifrs-full:AccumulatedDepreciationAmortisationAndImpairmentMember 2022-12-31 0000932695 cyd:FreeholdLandMember ifrs-full:AccumulatedDepreciationAmortisationAndImpairmentMember 2022-12-31 0000932695 ifrs-full:MotorVehiclesMember 2022-12-31 0000932695 ifrs-full:OfficeEquipmentMember 2022-12-31 0000932695 ifrs-full:GrossCarryingAmountMember ifrs-full:MotorVehiclesMember 2022-12-31 0000932695 ifrs-full:OfficeEquipmentMember ifrs-full:GrossCarryingAmountMember 2022-12-31 0000932695 cyd:PlantAndMachineryMember ifrs-full:GrossCarryingAmountMember 2022-12-31 0000932695 ifrs-full:ConstructionInProgressMember ifrs-full:GrossCarryingAmountMember 2022-12-31 0000932695 cyd:LeaseholdBuildingsAndImprovementsMember ifrs-full:GrossCarryingAmountMember 2022-12-31 0000932695 cyd:FreeholdLandMember ifrs-full:GrossCarryingAmountMember 2022-12-31 0000932695 ifrs-full:ShorttermBorrowingsMember 2022-12-31 0000932695 ifrs-full:LongtermBorrowingsMember 2022-12-31 0000932695 cyd:OtherFinancialLiabilityMember 2022-12-31 0000932695 ifrs-full:WarrantyProvisionMember 2022-12-31 0000932695 ifrs-full:OnerousContractsProvisionMember 2022-12-31 0000932695 ifrs-full:AccumulatedDepreciationAmortisationAndImpairmentMember ifrs-full:GoodwillMember 2022-12-31 0000932695 ifrs-full:BrandNamesMember ifrs-full:GrossCarryingAmountMember 2022-12-31 0000932695 ifrs-full:IntangibleAssetsUnderDevelopmentMember ifrs-full:GrossCarryingAmountMember 2022-12-31 0000932695 ifrs-full:GoodwillMember ifrs-full:GrossCarryingAmountMember 2022-12-31 0000932695 ifrs-full:GrossCarryingAmountMember cyd:TechnologyKnowHowMember 2022-12-31 0000932695 ifrs-full:BrandNamesMember 2022-12-31 0000932695 ifrs-full:IntangibleAssetsUnderDevelopmentMember 2022-12-31 0000932695 cyd:TechnologyKnowHowMember 2022-12-31 0000932695 ifrs-full:GoodwillMember 2022-12-31 0000932695 ifrs-full:AccumulatedDepreciationAmortisationAndImpairmentMember cyd:TechnologyKnowHowMember 2022-12-31 0000932695 ifrs-full:AccumulatedDepreciationAmortisationAndImpairmentMember ifrs-full:IntangibleAssetsUnderDevelopmentMember 2022-12-31 0000932695 ifrs-full:AccumulatedDepreciationAmortisationAndImpairmentMember ifrs-full:BrandNamesMember 2022-12-31 0000932695 cyd:OfficeFurnitureFittingsAndEquipmentMember 2022-12-31 0000932695 cyd:LeaseholdLandMember 2022-12-31 0000932695 cyd:CapitalReservesMember 2022-12-31 0000932695 cyd:GeneralSurplusReserveMember 2022-12-31 0000932695 cyd:StatutoryGeneralReserveMember 2022-12-31 iso4217:CNY iso4217:USD xbrli:pure xbrli:shares iso4217:SGD utr:Day utr:Year utr:Month iso4217:USD xbrli:shares iso4217:CNY xbrli:shares cyd:Subsidiaries cyd:Segments cyd:Associate cyd:Customer cyd:JointVenture utr:km cyd:Hours

 
 
UNITED STATES
SECURITIES AND EXCHANGE COMMISSION
Washington, DC 20549
 
 
FORM
20-F
 
 
 
REGISTRATION STATEMENT PURSUANT TO SECTION 12(b) OR 12(g) OF THE SECURITIES EXCHANGE ACT OF 1934
OR
 
ANNUAL REPORT PURSUANT TO SECTION 13 OR 15(d) OF THE SECURITIES EXCHANGE ACT OF 1934
For the fiscal year ended
December 31
, 2022
OR
 
TRANSITION REPORT PURSUANT TO SECTION 13 OR 15(d) OF THE SECURITIES EXCHANGE ACT OF 1934
OR
 
SHELL COMPANY REPORT PURSUANT TO SECTION 13 OR 15(d) OF THE SECURITIES EXCHANGE ACT OF 1934
Date of event requiring this shell company report
For the transition period from              to
Commission file number
1-13522
 
 
China Yuchai International Limited
(Exact Name of Registrant as Specified in Its Charter)
 
Not Applicable
 
Bermuda
(Translation of Registrant’s Name
Into English)
 
(Jurisdiction of Incorporation or
Organization)
16 Raffles Quay
#39-01A
Hong Leong Building
Singapore 048581
(Address of Principal Executive Offices)
Loo Choon Sen
Chief Financial Officer
16 Raffles Quay
#39-01A
Hong Leong Building
Singapore 048581
Tel: +65 6220 8411
Fax: +65 6221 1172
(Name, Telephone,
E-mail
and/or Facsimile number and Address of Company Contact Person)
Securities registered or to be registered pursuant to Section 12(b) of the Act:
 
Title of Each Class
 
Trading
Symbol(s)
 
Name of Each Exchange on Which Registered
Common Stock, par value US$0.10 per Share   CYD   The New York Stock Exchange

Securities registered or to be registered pursuant to Section 12(g) of the Act:
None
(Title of Class)
Securities for which there is a reporting obligation pursuant to Section 15(d) of the Act
None
(Title of Class)
 
 
Indicate the number of outstanding shares of each of the issuer’s classes of capital or common stock as of the close of the period covered by the annual report.
As of December 31, 2022, 40,858,290 shares of common stock, par value US$0.10 per share, and one special share, par value US$0.10, were issued and outstanding.
Indicate by check mark if the registrant is a well-known seasoned issuer, as defined in Rule 405 of the Securities Act.  Yes ☐  No
If this report is an annual or transition report, indicate by check mark if the registrant is not required to file reports pursuant to Section 13 or 15(d) of the Securities Exchange Act of 1934.  Yes ☐  No ☒
Indicate by check mark whether the registrant: (1) has filed all reports required to be filed by Section 13 or 15(d) of the Securities Exchange Act of 1934 during the preceding 12 months (or for such shorter period that the registrant was required to file such reports), and (2) has been subject to such filing requirements for the past 90 days.  Yes ☒  No ☐
Indicate by check mark whether the registrant has submitted electronically every Interactive Data File required to be submitted pursuant to Rule 405 of Regulation
S-T
(§232.405 of this chapter) during the preceding 12 months (or for such shorter period that the registrant was required to submit such files).  Yes ☒  No ☐
Indicate by check mark whether the registrant is a large accelerated filer, an accelerated filer, a
non-accelerated
filer, or an emerging growth company. See definition of “large accelerated filer,” “accelerated filer,” and “emerging growth company” in Rule
12b-2
of the Exchange Act.
 
Large accelerated filer      Accelerated filer  
Non-accelerated
filer
     Emerging growth company  
If an emerging growth company that prepares its financial statements in accordance with U.S. GAAP, indicate by check mark if the registrant has elected not to use the extended transition period for complying with any new or revised financial accounting standards† provided pursuant to Section 13(a) of the Exchange Act. ☐
† The term “new or revised financial accounting standard” refers to any update issued by the Financial Accounting Standards Board to its Accounting Standards Codification after April 5, 2012.
Indicate by check mark whether the registrant has filed a report on and attestation to its management’s assessment of the effectiveness of its internal control over financial reporting under Section 404(b) of the Sarbanes-Oxley Act (15 U.S.C. 7262(b)) by the registered public accounting firm that prepared or issued its audit report.
If securities are registered pursuant to Section 12(b) of the Act, indicate by check mark whether the financial statements of the registrant included in the filing reflect the correction of an error to previously issued financial statements. ☐
Indicate by check mark whether any of those error corrections are restatements that required a recovery analysis of incentive-based compensation received by any of the registrant’s executive officers during the relevant recovery period pursuant to §240.10D-1(b). ☐
Indicate by check mark which basis of accounting the registrant has used to prepare the financial statements included in this filing:
 
U.S. GAAP ☐
  
International Financial Reporting Standards as issued
by the International Accounting Standards Board ☒
   Other ☐
If “Other” has been checked in response to the previous question, indicate by check mark which financial statement item the registrant has elected to follow.  Item 17  ☐ Item  18   ☐
If this is an annual report, indicate by check mark whether the registrant is a shell company (as defined in Rule
12b-2
of the Exchange Act).  Yes ☐  No 
(APPLICABLE ONLY TO ISSUERS INVOLVED IN BANKRUPTCY PROCEEDINGS DURING THE PAST FIVE YEARS)
Indicate by check mark whether the registrant has filed all documents and reports required to be filed by Sections 12, 13 or 15(d) of the Securities Exchange Act of 1934 subsequent to the distribution of securities under a plan confirmed by a court.  Yes ☐  No ☐
 
 
 


Table of Contents

TABLE OF CONTENTS

CHINA YUCHAI INTERNATIONAL LIMITED

 

     Page  

Certain Definitions and Supplemental Information

     2  

Cautionary Statements with Respect to Forward-Looking Statements

     2  

Summary of Risk Factors

     3  

Part I

  

Item 1. Identity of Directors, Senior Management and Advisers

     4  

Item 2. Offer Statistics and Expected Timetable

     4  

Item 3. Key Information

     4  

Item 4. Information on the Company

     26  

Item 4A. Unresolved Staff Comments

     41  

Item 5. Operating and Financial Review and Prospects

     41  

Item 6. Directors, Senior Management and Employees

     50  

Item 7. Major Shareholders and Related Party Transactions

     59  

Item 8. Financial Information

     62  

Item 9. The Offer and Listing

     62  

Item 10. Additional Information

     62  

Item 11. Quantitative and Qualitative Disclosures About Market Risk

     76  

Item 12. Description of Securities Other Than Equity Securities

     77  

Part II

  

Item 13. Defaults, Dividend Arrearages and Delinquencies

     78  

Item 14. Material Modifications to the Rights of Security Holders and Use of Proceeds

     78  

Item 15. Controls and Procedures

     78  

Item 16A. Audit Committee Financial Expert

     79  

Item 16B. Code of Ethics

     79  

Item 16C. Principal Accountants Fees and Services

     79  

Item 16D. Exemptions from the Listing Standards for Audit Committees

     80  

Item 16E. Purchases of Equity Securities by the Issuer and Affiliated Purchasers

     80  

Item 16F. Change in Registrant’s Certifying Accountant

     80  

Item 16G. Corporate Governance

     80  

Item 16H. Mine Safety Disclosure

     80  

Item 16I. Disclosure Regarding Foreign Jurisdictions that Prevent Inspections

     80  

Part III

  

Item 17. Financial Statements

     80  

Item 18. Financial Statements

     80  

Item 19. Exhibits

     81  

Signatures

     83  

Consolidated Financial Statements

     F-1  

 

1


Table of Contents

Certain Definitions and Supplemental Information

All references to “China” and “PRC” in this Annual Report are references to the People’s Republic of China. Unless otherwise specified, all references in this Annual Report to “US dollar” or “US$” are to the United States dollar; all references to “Renminbi” or “RMB” are to Renminbi, the legal tender currency of China; all references to “S$” are to the Singapore dollar, the legal tender currency of Singapore. Unless otherwise specified, translation of amounts for the convenience of the reader has been made in this Annual Report (i) from Renminbi to US dollar at the rate of RMB 6.9519 = US$1.00, the rate quoted by the People’s Bank of China, or the PBOC, on February 28, 2023, and (ii) from Singapore dollar to US dollar at the rate of S$1.3469 = US$1.00, the noon buying rate in New York for cable transfers payable in foreign currencies as certified for customs purposes by the Federal Reserve Bank of New York on February 28, 2023. No representation is made that the Renminbi amounts or Singapore dollar amounts amounts could have been, or could be, converted into US dollar at rates specified herein or any other rate.

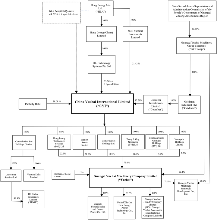
As used in this Annual Report, unless the context otherwise requires, the terms “the Company”, “the Group”, “CYI”, “we”, “us”, “our” and “our company” refer to China Yuchai International Limited and its subsidiaries. All references herein to “Yuchai” are to Guangxi Yuchai Machinery Company Limited and its subsidiaries and, prior to its incorporation in July 1992, to the machinery business of its predecessor, Guangxi Yulin Diesel Engine Factory, or Yulin Diesel. In the restructuring of Yulin Diesel in July 1992, its other businesses were transferred to Guangxi Yuchai Machinery Group Company, which became a shareholder of Yuchai. All references herein to “the GY Group” are to Guangxi Yuchai Machinery Group Company (formerly known as Guangxi Yuchai Machinery Holdings Company, and also Guangxi Yuchai Machinery Group Company Limited) and its subsidiaries. In May 1993, in order to finance further expansion, Yuchai sold shares to the Company. All references herein to “Foreign Shares” are to the shares sold by Yuchai to non-Chinese legal and natural persons (currently only CYI). All references to “HLGE” are to HL Global Enterprises Limited (formerly known as HLG Enterprise Limited); and all references to the “HLGE group” are to HLGE and its subsidiaries. All references to “TCL” are to Thakral Corporation Ltd; and all references to the “TCL group” are to TCL and its subsidiaries.

As of December 31, 2022, 40,858,290 shares of our common stock, par value US$0.10 per share, or Common Stock, and one special share, par value US$0.10, of our Common Stock were issued and outstanding. The weighted average shares of common stock outstanding during the year was 40,858,290. Unless otherwise indicated herein, all percentage share amounts with respect to the Company are based on the weighted average number of shares of 40,858,290 for 2022. As of February 28, 2023, 40,858,290 shares of our Common Stock, and one special share, par value US$0.10 were issued and outstanding.

In China, Euro emission standards are equivalent to National emission standards and references to National emission standards are equivalent to references to Euro emission standards. All references to Tier-3 and Tier-4 emission standards are to emission standards adopted by the Ministry of Ecology and Environment of the People’s Republic of China, or the “MEE”, applicable to diesel engines used in off-road machinery.

All references to “CAAM” are to the China Association of Automobile Manufacturers. Unless stated otherwise, all data related to the commercial vehicle market in China in this Annual Report is attributed to CAAM.

Our consolidated financial statements are reported in Renminbi and prepared in conformity with International Financial Reporting Standards as issued by the International Accounting Standards Board (“IFRS”). Totals presented in this Annual Report may not correctly total due to rounding of numbers. References to a particular fiscal year are to the period ended December 31 of such year.

The financial and operational data included in this Annual Report reflect Yuchai’s current classification system for light-, medium- and heavy-duty engines. Under this classification system, light-duty engines have engine capacity of 3.8 liters or less; medium-duty engines have engine capacity of between 3.8 liters and 7.0 liters; and heavy-duty engines have engine capacity of more than 7.0 liters.

Cautionary Statements with Respect to Forward-Looking Statements

This Annual Report may contain forward-looking statements that reflect our current expectations, beliefs, assumption and views of future events which we believe may affect our financial condition, results of operations, business and prospects. The forward-looking statements are made under the “safe-harbor” provisions of the U.S. Private Securities Litigation Reform Act of 1995. All statements other than statements of historical fact are statements that may be deemed forward-looking statements.

The words such as “believe” “expect”, “anticipate”, “project”, “target”, “optimistic”, “confident that”, “continue to”, “predict”, “intend”, “aim”, “will” or similar expressions in this Annual Report are intended to identify forward-looking statements. We wish to caution readers that the forward-looking statements contained in this Annual Report, which include all statements that, at the time made, address future results of operations, are based upon our interpretation of factors affecting our business and operations. These forward-looking statements include statements relating to:

 

 

our goal and strategies;

 

2


Table of Contents

 

our future business development, financial conditions, and results of operations;

 

 

the expected growth of the diesel and natural gas engine industry as well as the electric and new energy vehicles (“NEV”) industry including hybrid, pure electric vehicles, fuel cell electric vehicles and other alternative energy-powered vehicles;

 

 

our expectations regarding demand for and market acceptance of our products and services;

 

 

our expectations regarding our relationships with customers, suppliers, third-party service providers, strategic partners, and other stakeholders;

 

 

competition in our industry and from the growing NEV market;

 

 

relevant government policies and regulations relating to our industry;

 

 

general political, economic and social conditions globally and in China; and

 

 

assumptions underlying or related to any of the foregoing.

Known or unknown risks, uncertainties and other factors, including those discussed in “Item 3. Key Information — B. Risk Factors”, may cause our actual results, performance or achievements to be materially different from those expressed in, or implied by, the forward-looking statements contained in this Annual Report. Accordingly, we can give no assurances that any of the events anticipated by these forward-looking statements will transpire or occur or, if any of the foregoing factors or other risks and uncertainties described elsewhere in this Annual Report were to occur, what impact they will have on these forward-looking statements, including the results of our operations or financial condition. In view of these uncertainties, you are cautioned not to place undue reliance on these forward-looking statements. We expressly disclaim any obligation to publicly revise any forward-looking statements contained in this Annual Report to reflect the occurrence of events after the date of this Annual Report.

Summary of Risk Factors

Our business is subject to a number of risks and uncertainties, including those described in Item 3.B. of this Annual Report. If any of those risks are realized, our business, financial condition and results of operations could be materially and adversely affected. Set forth below is a summary list of the key risks to our business:

Risks Related to Our Business and Industry

 

 

The diesel engine business in China is dependent in large part on the performance of the Chinese and the global economy. Adverse economic developments in China or in the global economy could have a material adverse effect on our financial condition, results of operations, business or prospects.

 

 

The diesel engine business in China is dependent in large part on relevant government policies. As a result, our financial condition, results of operations, business and prospects could be adversely affected by changes in government policies in China.

 

 

We have previously identified material weaknesses in our internal control over financial reporting and cannot assure you that material weaknesses will not be identified in the future. Our failure to implement and maintain effective internal control over financial reporting could result in material misstatements in our financial statements which could require us to restate financial statements in the future, or cause us not to be able to provide timely financial information, which may cause investors to lose confidence in our reported financial information and have a negative effect on our stock price.

 

 

We depend on and expect to continue to depend on our largest customers for a significant percentage of our sales.

 

 

We are dependent on our suppliers, some of whom are our single source suppliers for the components they supply.

 

 

Competition in China from other diesel engine manufacturers may adversely affect our financial condition, results of operations, business or prospects.

 

 

China’s vehicle industry is experiencing changes under initiatives and preferential policies in China to develop energy saving and new energy vehicles. It may lead to decrease in demand for our engines affecting our market share and profitability.

 

3


Table of Contents

 

If we are not able to continually improve our existing engine products and develop new engine products or successfully enter into other markets, we may become less competitive, and our financial condition, results of operations, business and prospects will be adversely affected.

 

 

We are or may be subject to risks associated with strategic alliances, including joint ventures.

 

 

Our financial condition, results of operations, business or prospects may be adversely affected to the extent we are unable to continue our sales growth.

 

 

We are subject to risks associated with being subject to US trade controls laws and regulations.

Risks related to Corporate Structure

 

 

Our financial condition, results of operations, business and prospects may be adversely affected if we are unable to implement the Reorganization Agreement and the Cooperation Agreement.

 

 

Our controlling shareholder’s interests may differ from those of our other shareholders.

 

 

We may experience a change of control as a result of sale or disposal of shares of our Common Stock by our controlling shareholders.

 

 

We have in the past experienced and may in the future experience disagreements and difficulties with the shareholders in Yuchai.

General Risk Factors

 

 

International trade policy dynamics may adversely affect our business.

 

 

Changes in political or social conditions, government policies or regulations in China could have a material and adverse effect on our business and results of operations.

 

 

Changes in tax laws or tax rulings could negatively impact our income tax provision and net income.

 

 

Questions on the interpretation and enforcement of PRC laws and regulations could limit the legal protections available to you and us.

 

 

We may not freely convert Renminbi into foreign currency, which could limit our ability to obtain sufficient foreign currency to satisfy our foreign currency requirements or to pay dividends to shareholders.

 

 

Securities offerings that we may conduct in the future may be subject to the approval, filing or other administration requirements of the China Securities Regulatory Commission, or the CSRC, or other PRC governmental authorities, and we cannot assure you that we will be able to obtain such approval or complete such filing.

 

 

United States regulators may be limited in their ability to conduct investigations or inspections of our operations in China.

PART I

ITEM 1. IDENTITY OF DIRECTORS, SENIOR MANAGEMENT AND ADVISERS

Not Applicable.

ITEM 2. OFFER STATISTICS AND EXPECTED TIMETABLE

Not Applicable.

ITEM 3. KEY INFORMATION

 

A.

Selected Financial Data

The selected consolidated statement of financial position data as of December 31, 2020, 2021 and 2022, and the selected consolidated statement of profit or loss data and the selected consolidated statement of cash flows data set forth below for the years ended December 31, 2020, 2021 and 2022 are derived from our audited consolidated financial statements included in this Annual Report. Our consolidated financial statements as of and for the years ended December 31, 2020, 2021, and 2022 have been prepared in conformity with IFRS.

 

4


Table of Contents

The selected financial information as of and for the years ended December 31, 2020, 2021 and 2022 set forth below should be read in conjunction with, and is qualified in its entirety by reference to “Item 5. Operating and Financial Review and Prospects” and our audited consolidated financial statements and the notes thereto.

We currently own, through six of our wholly-owned subsidiaries, 76.4% of the outstanding shares of Yuchai. Our ownership interest in Yuchai is our main business asset. As a result, our financial condition and results of operations depend primarily upon Yuchai’s financial condition and results of operations, and the continued implementation of the Reorganization Agreement, as amended by the Cooperation Agreement. We also have a 48.9% interest in the outstanding ordinary shares of HLGE.

 

     For Year ended December 31,  
     2020     2021     2022     2022  
             RMB                     RMB                     RMB                     US$ (1)          
     (in thousands, except per share data)  

Selected Consolidated Statement of Profit or Loss Data:

        

Revenue

     20,581,170       21,265,930       16,030,636       2,305,936  

Gross profit

     3,189,571       2,952,113       2,630,650       378,407  

Research and development expenses

     (626,478     (848,812     (836,438     (120,318

Other operating income, net

     378,947       316,189       336,756       48,441  

Operating profit

     1,182,004       663,533       519,291       74,697  

Share of loss of associates and joint ventures, net of tax

     (58,970     (95,895     (29,093     (4,185

Profit before tax

     971,864       451,710       394,726       56,779  

Income tax expense

     (192,538     (43,816     (59,065     (8,496

Profit for the year

     779,326       407,894       335,661       48,283  

Attributable to:

        

Equity holders of the Company

     548,903       272,673       218,581       31,442  

Non-controlling interests

     230,423       135,221       117,080       16,841  

Basic and diluted earnings per share attributable to equity holders of the Company (RMB/US$ per share)

     13.43       6.67       5.35       0.77  

Profit for the year per share (RMB/US$ per share)

     19.07       9.98       8.22       1.18  

Weighted average number of shares

     40,858       40,858       40,858       40,858  

 

5


Table of Contents
     For Year ended December 31,  
     2020      2021      2022      2022  
             RMB                      RMB                      RMB                      US$ (1)          
     (in thousands, except per share data)  

Selected Consolidated Statement of Financial Position Data:

           

Working capital (2)

     6,209,190        5,348,224        5,873,135        844,825  

Property, plant and equipment

     4,258,760        4,197,909        3,995,744        574,770  

Trade and other receivables

     8,459,088        7,342,719        7,311,347        1,051,705  

Total assets

     26,290,958        24,905,309        24,137,556        3,472,080  

Trade and other payables (3)

     10,302,531        9,632,463        8,328,774        1,198,057  

Short-term and long-term loans and borrowings

     2,230,000        2,203,000        2,341,432        336,805  

Non-controlling interests

     2,818,086        2,756,192        2,826,118        406,525  

Issued capital

     2,081,138        2,081,138        2,081,138        299,362  

Equity attributable to equity holders of the Company

     9,014,624        8,859,152        9,008,946        1,295,896  

 

     For Year ended December 31,  
     2020     2021     2022     2022  
             RMB                     RMB                     RMB                     US$ (1)          
     (in thousands)  

Selected Consolidated Statement of Cash Flows Data:

        

Net cash provided by operating activities

     1,415,368       504,556       (119,419     (17,179

Net cash used in investing activities

     (785,753     (738,848     (133,048     (19,138

Net cash used in financing activities

     (461,832     (838,563     (140,365     (20,190

Net increase/(decrease) in cash and cash equivalents

     167,783       (1,072,855     (392,832     (56,507

Cash and cash equivalents at January 1

     5,753,268       5,877,647       4,788,219       688,764  

Effect of exchange rate changes on balances in foreign currencies

     (43,404     (16,573     56,102       8,070  

Cash and cash equivalents at December 31

     5,877,647       4,788,219       4,451,489       640,327  

 

(1) 

The Company’s functional currency is US dollar and its reporting currency is Renminbi. The functional currency of Yuchai is Renminbi. Translation of amounts from Renminbi to US dollar is solely for the convenience of the reader. Translation of amounts from Renminbi to US dollar has been made at the rate of RMB 6.9519 = US$1.00, the rate quoted by the PBOC at the close of business on February 28, 2023. No representation is made that the Renminbi amounts could have been, or could be, converted into US dollar at that rate or at any other rate prevailing on February 28, 2023 or any other date. The rate quoted by the PBOC at the close of business on December 31, 2022 was RMB 6.9646 = US$1.00.

(2) 

Current assets less current liabilities.

(3) 

Inclusive of non-current other payables.

Dividends

Our principal source of cash flow has historically been our share of the dividends, if any, paid to us by Yuchai, as described under “Item 5. Operating and Financial Review and Prospects — C. Liquidity and Capital Resources.”

In May 1993, in order to finance further expansion, Yuchai sold shares to the Company and became a Sino-foreign joint stock company.

Laws and regulations applicable to a Sino-foreign joint stock company in China require that before Yuchai distributes profits, it must (i) recover losses in previous years; (ii) satisfy all tax liabilities; and (iii) make contributions to the statutory reserve fund in an amount equal to 10% of net income for the year determined in accordance with generally accepted accounting principles in the PRC, or PRC GAAP. However, the allocation of statutory reserve fund will not be further required once the accumulated amount of such fund reaches 50% of the registered capital of Yuchai. Any determination by Yuchai to declare a dividend will be at the discretion of Yuchai’s shareholders and will be dependent upon Yuchai’s financial condition, results of operations, regulatory factors and other relevant factors. Yuchai’s Articles of Association provide that dividends shall be paid at least once a year out of after-tax profits (if any). To the extent Yuchai has foreign currency available, dividends declared by shareholders at a shareholders’ meeting to be paid to holders of Foreign Shares (currently only the Company) will be payable in foreign currency, and such shareholders will have priority thereto. If the foreign currency available is insufficient to pay such dividends, such dividends may be payable partly in Renminbi and partly in foreign currency. Dividends allocated to holders of Foreign Shares may be remitted in accordance with the relevant Chinese laws and regulations. In the event that the dividends are distributed in Renminbi, such dividends may be converted into foreign currency and remitted in accordance with the relevant laws, regulations and policies in China.

 

6


Table of Contents

Any determination by the Company to declare a dividend will be at the discretion of our Board of Directors and will be dependent upon our financial condition, results of operations and other relevant factors. The following table sets forth a five-year summary of dividends we have paid to our shareholders as well as dividends paid to us by Yuchai:

 

Fiscal Year

   Dividend paid by
the Company to
its shareholders
for the fiscal year/
in the fiscal year
(per share)
  Dividend paid by
Yuchai to
the Company (1)
for the fiscal year /
in the fiscal year
(in thousands)

2018

  

US$2.21(2)

 

RMB 307,207(3)

2019

  

US$0.85(4)

 

RMB 307,207(5)

2020

  

US$0.85(6)

 

RMB 614,414(7)

2021

  

US$1.70(8)

 

RMB 151,796(9)

2022

  

US$0.40(10)

 

RMB 115,654(11)

 

(1) 

Dividends paid by Yuchai are declared in Renminbi and paid to us in a mix of US dollar and Renminbi based on the exchange rates at local designated foreign exchange banks on the respective payment dates.

(2) 

On June 19, 2018, we declared a dividend of US$0.73 per ordinary share and a special dividend of US$1.48 per ordinary share amounting to a total of US$90.3 million for fiscal year 2017. This dividend was paid to our shareholders on July 10, 2018.

(3) 

The dividend declared by Yuchai for fiscal year 2018 was paid to us on June 11, 2019 and June 12, 2019. For the dividend paid for the fiscal year 2018, RMB 307.2 million was paid in Renminbi.

(4)

On June 24, 2019, we declared a dividend of US$0.85 per ordinary share amounting to a total of US$34.7 million for fiscal year 2018. The dividend was paid in cash to our shareholders on July 19, 2019.

(5)

The dividend declared by Yuchai for fiscal year 2019 was paid to us on June 12, 2020 and June 15, 2020. For the dividend paid for the fiscal year 2019, RMB 307.2 million was paid in Renminbi.

(6)

On April 3, 2020, we declared a dividend of US$0.85 per ordinary share amounting to a total of US$34.7 million for fiscal year 2019. The dividend was paid in cash to our shareholders on July 31, 2020.

(7)

The dividend declared by Yuchai for fiscal year 2020 was paid to us between June 1, 2021 and June 4, 2021. For the dividend paid for the fiscal year 2020, the total amount paid to us was in Renminbi.

(8)

On June 10, 2021, we announced a dividend of US$1.70 per ordinary share amounting to a total of US$69.5 million for fiscal year 2020. The dividend was paid in cash to our shareholders on July 8, 2021.

(9)

The dividend declared by Yuchai for fiscal year 2021 was paid and received by us in July 2022. For the dividend paid for the fiscal year 2021, the total amount paid to us was in Renminbi.

(10)

On June 23, 2022, we announced a dividend of US$0.40 per ordinary share amounting to a total of US$16.3 million for fiscal year 2021. The dividend was paid in cash to our shareholders on July 15, 2022.

(11)

The dividend declared by Yuchai for fiscal year 2022 has been approved for payment by Yuchai’s Board of Directors on March 14, 2023. It will be paid to us within one month after Yuchai’s audited financial statements for fiscal year 2022 are approved by Yuchai’s shareholders.

 

7


Table of Contents

B.

Risk Factors

Risks Related to Our Business and Industry

The diesel engine business in China is dependent in large part on the performance of the Chinese and the global economy. Adverse economic developments in China or in the global economy could have a material adverse effect on our financial condition, results of operations, business or prospects.

Our operations and performance depend significantly on economic conditions in China and globally. During periods of economic expansion, the demand for trucks, construction machinery and other applications of diesel engines generally increases. Conversely, uncertainty about current global economic conditions or adverse changes in the economy could lead to a significant decline in the diesel engine industry which is generally adversely affected by a decline in demand.

Political and social unrest and instability in the geopolitical environment, such as past unrest in Southeast Asia and the Middle East, the Russia-Ukraine conflict or geopolitical tensions in the Asia Pacific region, threaten to disrupt economic recovery and growth in Asia.

In addition, the performance of the Chinese economy affects, to a significant degree, our financial condition, results of operations, business and prospects. Uncertainty and adverse changes in the Chinese economy could also increase costs associated with developing our products, increase the cost and decrease the availability of potential sources of financing, and increase our exposure to material losses from our investments, any of which could have a material adverse impact on our financial condition and operating results.

The diesel engine business in China is dependent in large part on relevant government policies. As a result, our financial condition, results of operations, business and prospects could be adversely affected by changes in government policies in China.

Our business is dependent on the state of the commercial vehicle market in China. According to CAAM, the sales of commercial vehicles have experienced fluctuations over the years primarily as a result of government incentives and subsidies introduced from time to time as well as the replacement cycle of commercial vehicles. In recent years, the diesel engine market was affected by factors such as China’s anti-overloading policy, diminishing use of the trans-cities highway transportation system in favor of rail transport, restrictions on combustion engine-driven heavy-duty vehicles entering the inner city area in most of the tier 1 cities in China, the implementation of National VI emission standards for on-road vehicles and Tier-4 emission standards for off-road machinery. Incentives introduced in China to encourage purchases of NEVs in past years have driven growth in the sale of NEVs and adversely affected the sales of combustion engines in China, including our commercial vehicle engine sales. The Chinese government’s subsidies on NEV were phased out at the end of 2022, and it may adversely affect the overall growth rate of new energy commercial vehicle sales in 2023 compared to previous years.

In recent years, the government policies in China have encouraged energy conservation and carbon reduction. Following China’s announcement in September 2020 that China intends to hit peak carbon emissions by 2030 and carbon neutrality by 2060, we have seen the development of policies relating to this topic across different sectors issued by ministerial or other levels of the government in China. According to China’s 14th Five Year Plan covering 2021 to 2025 adopted in March 2021, China seeks to reduce energy consumption (in terms of GDP per unit of energy) by 13.5% and carbon emissions by 18% by 2025, and also commits the government in broad terms to formulate an action plan for peaking carbon dioxide emissions before 2030 and to anchor efforts to achieve carbon neutrality by 2060. China also seeks to boost the share of non-fossil sources in its energy mix to around 20% by 2025. In October 2021, China released the working guidance for carbon dioxide peaking and carbon neutrality implementation and its action plan for carbon dioxide peaking before 2030. Such policy changes may de-emphasize the use of diesel engines and encourage increased use of cleaner energy alternatives, and any such changes will adversely affect our financial condition, results of operations, business or prospects. The government incentive schemes have, directly or indirectly, contributed to our overall engine sales in the past. However, since government incentive schemes may be changed from time to time, there can be no assurance that sales of our engines will continue to grow at the same compound annual growth rate as in the past or at all.

We have previously identified material weaknesses in our internal control over financial reporting and cannot assure you that material weaknesses will not be identified in the future. Our failure to implement and maintain effective internal control over financial reporting could result in material misstatements in our financial statements which could require us to restate financial statements in the future, or cause us not to be able to provide timely financial information, which may cause investors to lose confidence in our reported financial information and have a negative effect on our stock price.

We reported material weaknesses in our internal control over financial reporting as of December 31, 2005 to 2011, and our management concluded that our disclosure controls and procedures and our internal control over financial reporting were not effective for that period. However, since the year ended December 31, 2012, we have not identified any material weaknesses in our internal control over financial reporting. Our management concluded that our disclosure controls and procedures and our internal control over financial reporting were effective for the financial years ended December 31, 2012 to 2022. See “Item 15. Controls and Procedures.” Our independent registered public accounting firm has expressed an unqualified opinion on the effectiveness of our internal control over financial reporting for the financial years ended December 31, 2012 to 2022.

 

8


Table of Contents

We cannot assure you that material weaknesses or significant deficiencies in our internal control over financial reporting will not be identified in the future. Any failure to maintain or improve existing controls or implement new controls could result in material weaknesses or significant deficiencies and cause us to fail to meet our periodic reporting obligations, which in turn could cause our shares to be delisted or suspended from trading on the New York Stock Exchange (“NYSE”). In addition, any such failure could result in material misstatements in our financial statements and require us to restate our financial statements and adversely affect the results of annual management evaluations regarding the effectiveness of our internal control over financial reporting. Any of the foregoing could cause investors to lose confidence in our reported financial information, leading to a decline in our share price.

We depend on and expect to continue to depend on our largest customers for a significant percentage of our sales.

In 2022, our sales to our top five customers accounted for 36.9% of our total revenue. Our top customer is one of the leading automobile manufacturer groups in China. This group includes one of the largest automobile companies in China and other affiliated or controlled diesel truck manufacturers. In 2022, sales to our top customer as a group accounted for 15.3% of our total revenue, including 6.2% to one entity within the group. Although we consider our relationship with our top customers to be good, the loss of one or more of our top customers, whether singly or combined together, would have a material adverse effect on our financial condition, results of operations, business or prospects.

As we are dependent on the purchases made by our top customers from us, we have exposure to their liquidity arising from the high level of accounts receivable from them. We cannot assure you that our top customers will be able to repay all the money they owe to us. In addition, our top customers may not be able to continue purchasing the same volume of products from us, which would reduce our overall sales volume.

Our top customer also competes with us in the diesel engine market in China. Although we believe that the companies within our top customer’s group generally make independent purchasing decisions based on end-user preferences, we cannot assure you that truck manufacturers affiliated with our top customer will not preferentially purchase diesel engines manufactured by companies within our top customer’s group over those manufactured by us.

We are dependent on our suppliers, some of whom are our single source suppliers for the components they supply.

Each of our engine models use parts that we purchase from external suppliers, and some of our suppliers represent the single source for the relevant components. Our reliance on single-source suppliers presents risks related to, among other things, disruptions in the supplier’s business, which may in turn lead to shortages or delivery delays for our component parts, and component failures. For example, the global shortage of semiconductor chips in 2021 led to delivery delays and the unavailability of components that negatively impacted our production schedules and volumes. We generally do not enter into long-term agreement with our single-source suppliers. We may not choose to or be able to enter into arrangements with alternative suppliers for these components in order to manage or mitigate these risks. There can be no assurance that we would be able to successfully retain alternative suppliers or supplies on a timely basis, on acceptable terms or at all. Changes in business conditions, force majeure, governmental changes and other factors beyond our control or which we do not presently anticipate, could also affect our suppliers’ ability to deliver components to us on a timely basis or at all. Any of the foregoing could materially and adversely affect our business, results of operations, financial condition and prospects.

Competition in China from other diesel engine manufacturers may adversely affect our financial condition, results of operations, business or prospects.

The diesel engine industry in China is highly competitive. We expect competition to intensify as a result of:

 

 

improvement in competitors’ products;

 

 

increased production capacity of competitors;

 

 

increased utilization of idle capacity by competitors;

 

 

price competition;

 

 

increased emphasis on new-energy vehicles; and

 

 

consolidations in the diesel engine industry.

 

9


Table of Contents

We believe that there has been excess capacity in the diesel engine industry in the past, from time to time resulting from fluctuations in market demand. For example, market demand fluctuated between 2010 and 2017 as a result of, among other things, stimulus measures in China to counter the effects of the 2008 global financial crisis, investment in capacity expansion by our competitors, the phasing out of incentives in China for car purchases, the introduction of policies to restrict automotive growth in Beijing and other major cities, pre-buying of commercial vehicles prior to the implementation of new emission standards in China and incentives to encourage purchases of electric-powered vehicles. Any excess capacity or decrease in demand in the diesel engine industry in the future could lead to a decrease in prices in the diesel engine market and as we and our competitors compete through lower prices, this could adversely impact our revenues, margins and overall profitability. Furthermore, if restrictions and tariffs on the import of motor vehicles and motor vehicle parts into China are reduced, competition could increase significantly. An increase in competition as a result of these various factors operating singly or together may adversely affect our financial condition, results of operations, business or prospects as a result of lower gross margins, higher fixed costs or decreasing market share.

Our long-term business prospects will depend largely upon our ability to develop and introduce new or improved products in response to market demands at competitive prices. Our competitors in the diesel engine markets may be able to introduce new or improved engine models that are more favorably received by customers. Competition in the end-user markets may also lead to technological improvements and advances that render our current products obsolete at an earlier than expected date, in which case we may have to depreciate or impair our production equipment more rapidly than planned. Failure to introduce or delays in the introduction of new or improved products at competitive prices could have a material adverse effect on our financial condition, results of operations, business or prospects.

In addition, any consolidations or alliances in our industry may result in more competition for us from the resulting larger companies. Concentration within our industry, or other potential moves by our competitors, could improve their competitive position and market share and may exert further pricing pressure on us. Any consolidation or alliances in our industry involving our key suppliers or customers may adversely affect our existing relationships and arrangements with them. The loss of one or more of our key suppliers or customers due to consolidation in our industry or otherwise could have a material adverse effect on our business, financial condition and results of operations.

China’s vehicle industry is experiencing changes under initiatives and preferential policies in China to develop energy saving and new energy vehicles. It may lead to decrease in demand for our engines affecting our market share and profitability.

China has promoted the development of energy saving and new energy vehicles, or NEVs, for its vehicle industry through policy actions. NEVs are defined as vehicles powered by alternative sources of energy instead of fossil fuel-powered engines, such as the diesel and natural gas engines that we produce. NEVs include hybrid, pure electric vehicles, fuel cell electric vehicles and other alternative energy-powered vehicles.

These policies in China have set specific industrialization goals for NEVs and plug-in hybrid vehicles, in terms of annual and cumulative production and sales. In addition, a series of supporting subsidies and preferential policies have been implemented to support the NEVs industry in a holistic manner. To shift commercial vehicle market from being “policy-driven” to “market-driven”, China completely phased out purchase subsidies for electric vehicles, or EVs, at the end of 2022. Despite the phase out of subsidies, certain incentives remain. For example, EV buyers are entitled to a 10% purchase tax exemption until the end of 2023. These subsidies and favorable government policies have resulted in increased sales of NEVs, including EVs in China. According to the CAAM, among 26.9 million vehicles were sold in 2022, and 6.9 million units were EVs. Sales of EV almost doubled, surging by 93.6% year over year, driven by the low-cost electricity and favorable government policies in China, with increases in sales volume in both passenger and commercial vehicle engine markets.

China will continue to support the consumption of NEVs, according to a government work report delivered in March 2022. If the market for electric-powered vehicles continues to develop or develops more quickly than we expect, the additional competition resulting from the growing NEV development could reduce demand for our diesel engines, which could adversely affect our business, financial condition, results of operations and prospects. For information on Yuchai’s new energy products, see “Item 4. Information on the Company – B. Business Overview – Products and Product Development – New Energy Products.”

If we are not able to continually improve our existing engine products and develop new engine products or successfully enter into other markets, we may become less competitive, and our financial condition, results of operations, business and prospects will be adversely affected.

As the diesel engine industry in China is highly competitive and continues to develop, we will have to continually improve our existing engine products, develop new engine products and enter into new markets in order to remain competitive. As a result, our long-term business prospects will largely depend upon our ability to develop and introduce new or improved products at competitive prices and enter into new markets. Future products may utilize different technologies and may require knowledge of markets that we do not currently possess. Moreover, our competitors may be able to introduce new or improved engine models that are more favorably received by customers than our products or enter into new markets with an early-entrant advantage. Any failure by us to introduce, or any delays in the introduction of, new or improved products at competitive prices or entering into new markets could have a material adverse effect on our financial condition, results of operations, business or prospects.

 

10


Table of Contents

The technological requirements to comply with National VI standards have required us to deploy significant resources on improving major engine components, systems and after treatment systems which has led to increased costs. The high cost of rare metal supply has resulted in a more expensive exhaust after treatment system. If such cost increase cannot not be entirely transferred to our customers, the original equipment manufacturers, it could adversely affect our margins and profitability.

Yuchai has committed substantial resources to continually improve the technology of its products and maintain the competitiveness of its products. Yuchai has a portfolio of diesel engines and natural gas engines. It also develops new energy powertrain systems, alternative fuels and environmentally friendly hybrid engines with improved fuel efficiency. There can be no assurance, however, that our activities to improve our existing engine products, develop new products and enter new markets will be successful or that our new or improved products, including the National VI and Tier-4 compliant engines that we have developed and expect to develop in the future, will be attractive or acceptable to customers. Our research and development efforts may not be successful and our new products may not address the needs of our current and prospective customers or achieve market acceptance. Moreover, competitors may be in the process of developing technology that could be developed more quickly or eventually become more profitable than our products. If our investments in research and development do not yield new technologies and products that we can successfully market and sell, our business, financial condition and results of operations may be adversely affected.

The development of a sustainable market for natural gas engines and new energy power systems in China may be affected by many factors, some of which are beyond our control, including:

 

 

the emergence of newer, more competitive technologies and products;

 

 

the prices and availability of oil and natural gas and other alternative energy in the future;

 

 

the successful development of natural gas refueling infrastructure for natural gas engines;

 

 

the successful development of new energy powertrain and control systems;

 

 

the structure and implementation of government policies, including the availability of government incentives;

 

 

consumer perceptions of the safety of natural gas engines; and

 

 

consumer reluctance to adopt new products.

Rapidly changing markets, technology, emerging industry standards and frequent introduction of new products characterize our business. The introduction of new products embodying new technologies, including new manufacturing processes, and the emergence of new industry standards may render our planned product offerings obsolete, less competitive or less marketable. The process of developing our planned products is complex and requires significant continuing costs, development efforts and third party commitments. The Company’s failure to develop new technologies and products and the obsolescence of existing technologies could adversely affect our business, financial condition and operating results. The Company’s success will depend, in part, on its ability to continue to enhance its existing technologies, develop new technology that addresses the increasing sophistication and varied needs of the market, and respond to technological advances and emerging industry standards and practices on a timely and cost-effective basis.

We are or may be subject to risks associated with strategic alliances, including joint ventures.

We have entered into strategic alliances, including joint ventures, in the past with various third parties to further our business purpose, and we may do so in the future from time to time. These alliances could subject us to a number of risks, including risk associated with sharing propriety information, non-performance by the third parties, among others. We have entered into the following strategic alliances:

 

 

Y&C Engine Co., Ltd. (“Y&C”) is a 45% joint venture of Yuchai established in August 2009 as a joint venture with Jirui United Heavy Industry Co., Ltd., which in turn is a joint venture of China International Marine Containers Group Ltd, Chery Automobile Co., Ltd. and Shenzhen City Jiusi Investment Management Co., Ltd. Y&C is focused on producing heavy-duty vehicle engines. In 2022, Y&C sold approximately 13,000 units, or approximately 46% less than 2021, due to weak demand in the China truck market as a result of the COVID-19 pandemic.

 

 

MTU Yuchai Power Company Limited (“MTU Yuchai”) is a 50-50 joint venture of Yuchai and MTU Friedrichshafen GmbH (“MTU”), a subsidiary of Rolls-Royce Power Systems, established in January 2017 for the production of MTU diesel engines in China. MTU Yuchai operates out of Yuchai’s primary manufacturing facilities in Yulin to produce MTU Series 4000 diesel engines primarily for the Chinese off-road market, in particular for power generation and oil and gas applications. In 2022, MTU Yuchai engine production was 376 units, and engine sales reached 450 units in 2022.

 

11


Table of Contents

 

Guangxi Purem Yuchai Automotive Technology Co., Ltd. (“Purem Yuchai”, formerly known as Eberspaecher Yuchai Exhaust Technology Co., Ltd.) is a 49% joint venture of Yuchai established in December 2018 with Purem International GmbH (formerly known as Eberspaecher Exhaust Technology International GmbH) to produce and market new exhaust emission control systems for trucks, buses, farming equipment and industrial machinery. In 2022, Purem Yuchai produced approximately 27,000 after-treatment units, or approximately 57% less than 2021, due to the adverse COVID-19 pandemic impact on both truck and bus markets in China.

 

 

Yuchai Xin-Lan New Energy Power Technology Co., Ltd. (“Yuchai Xin-Lan”) is formerly a wholly-owned subsidiary of Yuchai and since February 2023 has been an 87.7% owned subsidiary of Yuchai following investments from Nanning Industrial Investment New Energy Automobile Investment Company and another two unrelated investors between November 2022 and February 2023. Yuchai Xin-Lan conducts research and develop activities to create new production capacity for new energy technologies, including fuel cell systems, range extenders, hybrid power and electric drive systems. In 2022, Yuchai Xin-Lan produced over 6,000 units of new energy powered systems, including the full electric, hybrid and power extender systems, for both truck and bus as well as off-road machinery application.

 

 

Yuchai Xingshunda New Energy Technology Co., Ltd. (“Yuchai Xingshunda”) is a 65% owned joint venture of Yuchai established in February 2022 with Beijing Xing Shun Da Bus Co., Ltd. for the development, manufacturing and sale of fuel cell powertrain systems as well as core fuel cell power system components for the Beijing, Tianjin and Hebei markets. Yuchai Xingshunda has established its production and testing facilities at Daxing, Beijing and is expected to launch its fuel cell power system for public buses in 2023.

 

 

Suzhou Yuxing Automobile Technology Co., Ltd. is a 30% owned joint venture of Yuchai established in May 2022 with certain engine services companies as its joint venture partners, to provide vehicle performance monitoring, vehicle and engine maintenance and repairs solutions. The joint venture is intended to initially serve vehicles with Yuchai engines, and in the future could expand its service to other diesel engines brands based on capacity and demand.

There can be no assurance that our joint ventures will be successful or profitable. We have recognized impairment losses in the past related to our investments in the joint ventures and may do so again in the future. We review our investments in these joint ventures on an ongoing basis and may take such action as is deemed strategically appropriate including but not limited to divestment and shareholding changes.

Our financial condition, results of operations, business or prospects may be adversely affected to the extent we are unable to continue our sales growth.

In 2020, engine sales were 430,320 units, a 14.4% increase compared with 2019. In 2021, engines sales were 456,791 units, a 6.2% increase compared to 2020. In 2022, engines sales were 321,256 units, a 29.7% decrease compared to 2021. We cannot assure you that we will be able to maintain or increase engine sales in the future. For example, we may not be able to maintain or increase our engine sales or revenue commensurate with our increased levels of production capacity. Moreover, our future growth is dependent in large part on factors beyond our control, such as the continued growth and stability of the global and Chinese economies. See “Item 3. Key Information — B. Risk Factors — The diesel engine business in China is dependent in large part on the performance of the Chinese and the global economy. Adverse economic developments in China or in the global economy could have a material adverse effect on our financial condition, results of operations, business or prospects.” In addition, we cannot assure you that we will be able to properly manage any future growth, including:

 

 

obtaining the necessary supplies, including the availability of raw materials;

 

 

hiring and training skilled production workers and management personnel;

 

 

manufacturing and delivering products for increased orders in a timely manner;

 

 

maintaining quality standards and prices;

 

 

controlling production costs; and

 

 

obtaining adequate funding on commercially reasonable terms for future growth.

Furthermore, we have acquired in the past, and may acquire in the future, equity interests in engine parts suppliers and logistics and marketing companies. If we are unable to effectively manage or assimilate these acquisitions, our financial condition, results of operations, business or prospects could be adversely affected.

 

12


Table of Contents

Our business could be affected by increases in costs, disruption of supply or shortage of raw materials.

We may experience increases in the cost of or a sustained interruption in the supply or shortage of commodities, raw materials and other inputs used by us and our suppliers in our and their businesses and products, such as steel and semiconductor chips, which could adversely affect our future profitability or our ability to timely execute our business plan. The prices for these materials fluctuate and the available supply of these materials may be unstable, depending on market conditions, fluctuations in global demand, including as a result of increased production from our competitors and geopolitical risk and other economic and political factors. In particular, a global semiconductor chip supply shortage has had, and may continue to have, wide-ranging effects across multiple industries, particularly the automotive industry. The shortage of component supply during the COVID-19 pandemic resulted in the postponement of deliveries and order cancellations by customers in 2020 and 2021, which adversely impacted our engine sales volume and revenues in those years. Any such increase, supply interruption or shortage could materially and negatively impact our business, prospects, financial condition and operating results.

We could be exposed to the impact of interest rates and foreign currency movements with respect to our future borrowings and business.

We may use borrowings from time to time to supplement our working capital requirements and to fund our continued business expansion plans. A portion of our borrowings may be structured on a floating rate basis and denominated in US dollar, Singapore dollar or Renminbi. The U.S. Federal Reserve currently maintains the federal benchmark interest rate at a range of 4.5% to 4.75%, and we cannot predict future interest rate policy decisions that the Federal Reserve may take. An increase in the federal benchmark rate could result in an increase in market interest rates. An increase in interest rates could make it more difficult to obtain the financing necessary to meet these working capital and financing requirements on favorable terms. Any fluctuations in interest rates, or fluctuations in exchange rates between the Renminbi or Singapore dollar and US dollar, may increase our funding costs or the availability of funding. This could affect our financial condition, results of operations, business or prospects.

Our financial condition, results of operations, business or prospects could also be adversely affected by a devaluation of the Renminbi. The value of the Renminbi is subject to changes in monetary policy in China and to international economic and political developments. Since we may not be able to hedge effectively against Renminbi or Singapore dollar fluctuations, future movements in the exchange rate of the Renminbi, the Singapore dollar and other currencies could have an adverse effect on our business, financial condition and results of operations.

If inflation continues to increase in China or elsewhere or if prices of energy, raw materials or components increase, we may not be able to pass the resulting increased costs on to our customers and this may adversely affect our profitability or cause us to suffer operating losses.

According to the National Bureau of Statistics, the annual inflation rate in China for 2020, 2021 and 2022 was 2.5%, 0.9% and 2.0%, respectively. An increase in inflation could cause our costs for parts and components, labor costs, raw materials and other operating costs to increase, which would adversely affect our financial condition and results of operations. The spikes of global annual inflation may also result in the upward fluctuations of material commodity prices which could adversely affect our gross margin.

We are subject to increasingly stringent policies and regulations related to the environment, climate change, and employee health and safety.

Our operations and products are subject to national and local environmental protection laws and regulations and health and safety laws, including those in China governing the emission to noise, air, release to soil and discharge to water, treatment and disposal of non-hazardous and hazardous waste materials, employee health and safety, climate change and environmental protection. The Chinese regulations currently impose environmental taxes for the discharge of waste substances, require the payment of fines for pollution and provide for the closure of any facility that fails to comply with orders requiring us to cease or improve upon certain activities causing environmental damage. These laws and regulations may impose numerous obligations that are applicable to our operations, including acquisition of relevant permits or other approvals and imposition of significant liabilities for pollution or accidents arising from our operations.

Regulations in China have been steadily tightening the limits on permissible emission from on-road and off-road transportation, for instance, the mandatory implementation of National VI emission standards and Tier-4 emission standards. Yuchai has increased and may continue to increase its research and development expenditures in order to meet the increasingly stringent emission standards, and there can be no assurance that Yuchai will be able to comply with applicable emission standards or that the introduction of these and other environmental regulations will not result in a material adverse effect on our business, financial condition and results of operations. Similarly, environmental regulations, including electric vehicle energy consumption standards and vehicle emission standards, could become significantly stricter in other markets where our engines or vehicles with our engines are sold.

 

13


Table of Contents

There is increasing scrutiny and changing expectations from regulators, investors, lenders and other market participants with respect to environmental, social and governance (“ESG”) policies. Disclosure rules proposed by the SEC in March 2022 along with other anticipated ESG reporting rules may create additional compliance requirements for us. We may receive pressure from investors, lenders and other market participants, who are focused on climate change, to prioritize sustainable energy practices, reduce our carbon footprint and promote sustainability. If we fail to comply with present or future environmental laws and regulations or are perceived to have not responded appropriately to the growing concern for ESG issues, our reputational, business and financial condition could be materially and adversely affected.

New National VI and Tier-4 emission standards for diesel engines manufactured in China may adversely affect our results of operations and financial condition.

The manufacture of our engines is regulated by the MEE and other authorities in China. National VI and Tier-4 emission standards have adopted the latest internal combustion engine manufacturing technologies in China that Yuchai had to develop and build up anew. These new emission standards impose a series of emission tests, not only in the manufacturing processes but also ongoing emission tests on the road after engine installation by a remote emission monitoring system or other monitoring systems.

In addition to regulatory requirements, many of our engines involve technically complex manufacturing processes and require a supply of highly specialized engine component parts. For some products and component parts, we may also rely on a single source of supply. The combination of these factors means that supply is never guaranteed. Like some of our competitors, we may face manufacturing issues from time to time. If we or our third party suppliers fail to comply fully with regulations, there could be a product recall or other shutdown or disruption of our production activities. There can be no assurance that we will not experience supply interruptions for our products in the future. The implementation of National VI and Tier-4 emission standards may also reduce the supply or increase the price of components for our National V and/or Tier-3 compliant engines which are for the export markets.

The failure or malfunctioning of the exhaust after treatment system will also trigger the engine monitoring system to shut down or reduce engine loading to idling speed, of which may cause disruption of transportation or service of the vehicles and imposes damages due to such service disruption. Yuchai’s performance may be affected if any unexpected failure from exhaust after treatment facilities.

We are subject to risks associated with being subject to US trade controls laws and regulations.

In October 2022, Yuchai was placed on the Unverified List (“UVL”), which is a supplement to the Export Administration Regulations (“EAR”) promulgated by the Bureau of Industry and Security (the “BIS”) in the Department of Commerce (the “U.S. Department of Commerce”). Entities are added to the UVL where the BIS is unable to verify the legitimacy and reliability relating to the end use or end users of items subject to the EAR because an end-use check, such as a pre-license check or a post-shipment verification cannot be completed satisfactorily for reasons outside the U.S. Government’s control. The U.S. Department of Commerce removed Yuchai from the UVL in December 2022. We cannot guarantee that we or Yuchai or any of our other subsidiaries will not be included to UVL or the BIS’ Entity List or Denied Persons List in the future. If we or any of our subsidiaries are placed on one of BIS’ lists in the future, we could face reputational harm, supply disruptions, restrictions or difficulties in dealing with business partners or obtaining banking facilities, or additional compliance requirements or costs, which could have significantly adverse impact on our business and results of operations.

 

14


Table of Contents

Outbreaks of communicable diseases may materially and adversely affect our business, financial condition and results of operations.

We face risks related to health epidemics or outbreaks of communicable diseases. In general, our business had in the past and in the future could be adversely affected by the outbreak of other communicable diseases, such as severe acute respiratory syndrome (SARS), the H1N1 and H5N1 influenza viruses, Ebola or Zika fever. Such communicable diseases could result in a widespread health crisis that could adversely affect general commercial activity and the economies and financial markets of many countries, as well as our business, financial condition or results of operations.

Beginning in late 2019 and early 2020, the COVID-19 pandemic resulted in temporary closure of many manufacturing facilities and factories across China and the world, and our industry and many others experienced increased supply lead time, supply disruption and limited transport and shipment options from and to affected regions. Although the number of COVID-19 cases has been declining and viral variants of higher severity have not emerged, the COVID-19 pandemic may not be contained in the near future or at all, which could lead to lingering effects on the economy and our business, and an outbreak of COVID-19 or other communicable diseases could occur again. Outbreaks such as the COVID-19 pandemic have led to, and in the future could lead to our factory closures, workforce shortages, supply chain disruptions, transportation disruptions or similar consequences. The duration of such business disruptions and their resulting financial and operational impacts cannot be predicted or reasonably estimated.

Our insurance coverage may not be adequate to cover risks related to our production and other operations.

The amount of our insurance coverage for our buildings and equipment is at cost which could be less than replacement value. The amount of our insurance coverage for our inventory is at book value which could be less than replacement value. In accordance with what we believe is customary practice among industrial equipment manufacturers in China, we insure for our properties, equipment and inventories. The amount of our insurance coverage of our facilities and inventory is in line with Chinese market practice but may expose us to risks in the event of a major accident where our insurance recovery may be inadequate. We also carry public liability insurance to cover claims in respect of bodily injury and property damage to any third party arising from accidents on our property or relating to our operations. We do not carry business interruption insurance as such coverage is not customary in China. From time to time, we will review the adequacy of our insurance coverage. Nevertheless, losses incurred or payments required to be made by us which are not fully insured could have a material adverse effect on our financial condition.

Increases in labor costs and enforcement of stricter labor laws and regulations in China may adversely affect our business and our profitability.

The average wage level in China, where most of our employees are located, has increased in recent years, and China-based manufacturing operations no longer have the cost competitive advantages that they had in the past. We expect that our labor costs, including wages and employee benefits, will continue to increase in the future in absolute terms and relative to the costs of operating in other countries and regions where labor costs are lower. Unless we are able to pass on these increased labor costs to those who pay for our services, our profitability and results of operations may be materially and adversely affected.

In addition, we have been subject to stricter regulatory requirements in terms of entering into labor contracts with our employees, limitation with respect to utilization of labor dispatching, labor protection and labor condition and paying various statutory employee benefits, including pensions, housing fund, medical insurance, work-related injury insurance, unemployment insurance and maternity insurance to designated government agencies for the benefit of our employees. Pursuant to the PRC Labor Contract Law and its implementation rules, employers are subject to stricter requirements in terms of signing labor contracts, minimum wages, paying remuneration, determining the term of employee’s probation and unilaterally terminating labor contracts. In the event that we decide to terminate some of our employees or otherwise change our employment or labor practices, the PRC Labor Contract Law and its implementation rules may limit our ability to effect those changes in a desirable or cost-effective manner, which could adversely affect our business and results of operations.

We are dependent on information technology and our systems and infrastructure face certain risks, including cybersecurity risks and data leakage risks.

We are dependent on information technology systems and infrastructure. We cannot be certain that advances in criminal capabilities (including cyber-attacks or cyber intrusions over the internet, malware, computer viruses and the like), discovery of new vulnerabilities or attempts to exploit existing vulnerabilities in our or third-party systems, other data thefts, physical system or network break-ins or inappropriate access, or other developments will not compromise or breach the technology protecting our systems or the systems and networks of third parties that access and store sensitive information about us or our customers or suppliers. Cyber threats, such as phishing and trojans, could intrude into our or a third party’s network to steal data or to seek sensitive information about us or our customers or suppliers. Any intrusion into our or such third party’s network (to the extent attributed to us or perceived to be attributed to us) that results in any breach of security could cause damage to our reputation and adversely impact our business and financial results. A significant failure in security measures could have a material adverse effect on our business, reputation, results of operations and financial condition. Although we seek to implement measures to protect sensitive and confidential client data, there can be no assurance that we would be able to prevent breaches of security.

 

15


Table of Contents

Our business depends substantially on the continuing efforts of our key employees and qualified personnel.

We are highly dependent on our executive officers and senior management, as well as our research and development and sales and marketing personnel. Recruiting and retaining qualified personnel is critical to our success. The loss of the services of our executive officers or other key employees could impede our ability to successfully implement our business strategy. Furthermore, replacing executive officers and key employees may be difficult and may take an extended period of time because of the limited number of individuals in our industry with the breadth of skills and experience required to successfully develop and commercialize products and services. Competition to hire from this limited pool is intense, and we may be unable to hire, train, retain or motivate these key personnel. The failure to attract, integrate, train, motivate and retain these personnel could adversely affect our business, financial condition or results of operations.

The market price for our Common Stock may be volatile.

There continues to be volatility in the market price for our Common Stock. See “Item 9. The Offer and Listing.” The market price could fluctuate substantially in the future in response to a number of factors, including:

 

 

our operating results whether audited or unaudited;

 

 

the public’s reaction to our press releases and announcements and our filings with the SEC;

 

 

changes in financial estimates or recommendations by stock market analysts regarding us, our competitors or other companies that investors may deem comparable;

 

 

operating and stock price performance of our competitors or other companies that investors may deem comparable;

 

 

political, economic, and social conditions in China;

 

 

any negative perceptions about corporate governance or accounting practices at listed companies with significant operations in China;

 

 

changes in general economic conditions, arising from a slowdown in the global economy in 2020 and beyond, escalation or continuation of trade tensions between the United States and China, heightened policy uncertainty especially regarding trade, financial market disruptions amid global financing conditions, and heightened geopolitical tensions globally, the economic effects from the withdrawal of the United Kingdom from the European Union, instability in the geopolitical environment as a result of the Russia-Ukraine conflict and increasing tensions in the Asia Pacific and communicable diseases such as SARS and COVID-19. See “Item 3. Key Information — B. Risk Factors — The diesel engine business in China is dependent in large part on the performance of the Chinese and the global economy. Adverse economic developments in China or in the global economy could have a material adverse effect on our financial condition, results of operations, business or prospects;”

 

 

China’s initiatives to develop energy saving and new energy vehicles, including hybrid, pure electric vehicles, fuel cell electric vehicles and other alternative energy-powered vehicles in China, which may lead to a decrease in demand for our diesel engines that affects our market share and profitability;

 

 

future sales of our Common Stock in the public market, or the perception that such sales could occur; or

 

 

the announcement by us or our competitors of a significant acquisition.

Any of the above factors either individually or together may result in market fluctuations which may materially adversely affect our stock price.

As an exempted company incorporated under Bermuda law, our operations may be subject to economic substance requirements.

On December 5, 2017, following an assessment of the tax policies of various countries by the Code of Conduct Group for Business Taxation of the European Union (the “COCG”), the Council of the EU approved and published Council conclusions containing a list of non-cooperative jurisdictions for tax purposes (the “Conclusions”). Although not considered so-called “non-cooperative jurisdictions”, certain countries, including Bermuda, were listed as having “tax regimes that facilitate offshore structures which attract profits without real economic activity.” In connection with the Conclusions, and to avoid being placed on the list of “non-cooperative jurisdictions”, the government of Bermuda, among others, committed to addressing COCG proposals relating to economic substance for entities doing business in or through their respective jurisdictions and to pass legislation to implement any appropriate changes by the end of 2018.

 

16


Table of Contents

The Economic Substance Act 2018 and the Economic Substance Regulations 2018 of Bermuda (the “Economic Substance Act” and the “Economic Substance Regulations”, respectively) became operative on December 31, 2018. The Economic Substance Act applies to every registered entity in Bermuda that engages in a relevant activity and requires that every such entity shall maintain a substantial economic presence in Bermuda. Relevant activities for the purposes of the Economic Substance Act include, among other things, conducting business as a holding entity, which may include a pure equity holding entity. The Economic Substance Regulations provide that minimum economic substance requirements shall apply in relation to an entity if the entity is a pure equity holding entity, which is an entity which as its primary function acquires and holds shares or an equitable interest in other entities, performs no commercial activity and which (a) holds the majority of the voting rights in another entity; (b) is a shareholder, member or partner in another entity and has the right to appoint or remove a majority of the board of directors, managers or equivalent of that other entity; or (c) is a shareholder, member or partner in another entity and controls alone, under an agreement with others, a majority of the voting rights in that other entity. The minimum economic substance requirements include (a) compliance with applicable corporate governance requirements set forth in the Bermuda Companies Act 1981 including keeping records of account, books and papers and financial statements; and (b) submission of an annual economic substance declaration form. However, the economic substance requirements do not apply to an entity which is a tax resident of a jurisdiction outside of Bermuda, provided that the jurisdiction is not in the EU list of non-cooperative jurisdictions for tax purposes. If we fail to comply with our obligations under the Bermuda Economic Substance Act or any similar law applicable to us in any other jurisdictions, we could be subject to financial penalties and spontaneous disclosure of information to foreign tax officials in related jurisdictions and may be struck from the register of companies in Bermuda or such other jurisdiction. Any of these actions could have a material adverse effect on our business, financial condition and results of operations.

In 2020, our Board or Directors, having considered the Bermuda economic substance legislation as well as the Company’s presence and substance in Singapore through our Singapore Branch office, approved a proposal for the Company to establish its tax residency in Singapore. A submission was made to the Inland Revenue Authority of Singapore or “IRAS” regarding the Company’s Singapore tax residency and the IRAS responded with a written confirmation that the Company is a tax resident in Singapore for Singapore income tax purposes for the calendar year 2020. The Singapore tax residency status is to be determined on a yearly basis. Going forward, we will be considered a Singapore tax resident company for a particular Year of Assessment if the control and management of our business is exercised in Singapore for the preceding calendar year. If the Company is not a tax resident of a jurisdiction outside of Bermuda (other than a jurisdiction which is on the EU list of non-cooperative jurisdictions for tax purposes), we may be subject to Bermuda’s Economic Substance Act, Economic Substance Regulations and/or any new economic substance regulations adopted in Bermuda. We may be subject to penalties if the Company or any of its subsidiaries fail to comply with the applicable economic substance laws.

We may be classified as a passive foreign investment company, which could result in adverse United States federal income tax consequences to U.S. Holders.

A non-United States corporation is considered a passive foreign investment company, or PFIC, for United States federal income tax purposes for any taxable year if either (1) at least 75% of its gross income is passive income or (2) at least 50% of the total value of its assets (based on an average of the quarterly values of the assets during a taxable year) is attributable to assets that produce or are held for the production of passive income. For this purpose, the total value of our assets generally will be determined by reference to the market price of our shares. We believe that our shares should not be treated as stock of a PFIC for United States federal income tax purposes for the taxable year that ended on December 31, 2022. However, there is no guarantee that the United States Internal Revenue Service will not take a contrary position or that our shares will not be treated as stock of a PFIC for any future taxable year. Our PFIC status will be affected by, among other things, the market value of our shares and the assets and operations of our company and subsidiaries. If we were to be treated as a PFIC for any taxable year during which a U.S. Holder (defined below) holds our shares, certain adverse United States federal income tax consequences could apply to the U.S. Holder. See “Item 10. Additional Information — C. Taxation — United States Federal Income Taxation — PFIC Rules.”

If a United States person is treated as owning at least 10% of our shares, such holder may be subject to adverse U.S. federal income tax consequences.

If a United States person is treated as owning (directly, indirectly or constructively) at least 10% of the value or voting power of our Common Stock, such person may be treated as a “United States shareholder” with respect to each “controlled foreign corporation” (“CFC”) in our group (if any). If our group includes one or more U.S. subsidiaries, under recently-enacted rules, certain of our non-U.S. subsidiaries could be treated as CFCs regardless of whether we are or are not treated as a CFC. A United States shareholder of a CFC may be required to annually report and include in its U.S. taxable income its pro rata share of “Subpart F income”, “global intangible low-taxed income” and investments in U.S. property by CFCs, whether or not we make any distributions. An individual that is a United States shareholder with respect to a CFC generally would not be allowed certain tax deductions or foreign tax credits that would be allowed to a United States shareholder that is a U.S. corporation. A failure to comply with these reporting obligations may subject you to significant monetary penalties and may prevent the statute of limitations with respect to your U.S. federal income tax return for the year for which reporting was due from starting. We cannot provide any assurances that we will assist investors in determining whether any of our non-U.S. subsidiaries are treated as a CFC or whether such investor is treated as a United States shareholder with respect to any of such CFCs or furnish to any United States shareholders information that may be necessary to comply with the aforementioned reporting and tax paying obligations. The United States Internal Revenue Service provided limited guidance on situations in which investors may rely on publicly available alternative information to comply with their reporting and tax paying obligations with respect to foreign-controlled CFCs. A United States investor should consult its own advisors regarding the potential application of these rules to its investment in the Common Stock.

 

17


Table of Contents

We may be unable to obtain sufficient financing to fund our capital requirements which could limit our growth potential.

We believe that our cash from operations, together with any necessary borrowings, will provide sufficient financial resources to meet our projected capital and other expenditure requirements. If we have underestimated our capital requirements or overestimated our future cash flows, additional financing may be required. Financing may not be available to us on acceptable terms or at all. Our ability to obtain external financing is subject to various uncertainties, including the results of our operations, financial condition and cash flow, economic, political and other conditions in China, China’s policies relating to foreign currency borrowings and the condition of the Chinese and international capital markets. In July 2021, the PBOC cut the reserve requirement ratio for all financial institutions by 50 basis points, and in November 2022, the PBOC further cut the reserve requirement ratio for all financial institutions (excluding the financial institutions having implemented the rate of 5% of reserve requirement ratio) by 25 basis points. In August 2022, the one-year loan prime rate was reduced from 3.70% to 3.65%, and the five-year loan prime rate was lowered from 4.45% to 4.30%, and both rates were unchanged as of February 28, 2023. The PBOC pleaded that stability would be a greater focus and “prudent monetary policies should be flexible and appropriate, and liquidity should be maintained at a reasonable and ample level.” Changes in interest rates and market liquidity conditions could have an adverse impact on our earnings and cash flows. A shortage of liquidity in the banking system or any other factor that results in our inability to access capital may adversely affect our business, financial condition, results of operations and prospects.

The HLGE group’s hotel ownership and management business may be adversely affected by risks inherent in the hotel industry.

The HLGE group operates Copthorne Hotel Cameron Highlands (“CHCH”), a hotel in Cameron Highlands, Malaysia. As of February 28, 2023, we had a 48.9% shareholding interest in HLGE, a company listed on the Main Board of the Singapore Exchange Securities Trading Limited (the “Singapore Exchange”). See “Item 5. Operating and Financial Review and Prospects — A. Overview— Business Expansion and Diversification Plan” for further information on our investment in HLGE.

The HLGE group’s financial performance is dependent on the performance of the hotel it operates. The HLGE group’s hotel ownership and management business are exposed to risks which are inherent in and/or common to the hotel industry and which may adversely affect the HLGE group’s financial performance, including the following:

 

 

fluctuations in occupancy rates as a result of the COVID-19 pandemic and future outbreaks of communicable diseases (see “Item 3. Key Information — B. Risk Factors — Outbreaks of communicable diseases may materially and adversely affect our business, financial condition and results of operations.”);

 

 

changes to the international, regional and local economic climate and market conditions (including but not limited to changes to regional and local populations, changes in travel patterns and preferences, and oversupply of or reduced demand for hotel rooms that may result in reduced occupancy levels and performance for the hotels it operates);

 

 

changes to the political, economic, legal or social environments of the countries in which the HLGE group operates (including developments with respect to inflation or deflation, interest rates, currency fluctuations, governmental policies, real estate laws and regulations, taxation, fuel costs, expropriation, including the impact of the current global financial crisis);

 

 

increased threat of terrorism, terrorist events, airline strikes, hostilities between countries, effects of climate change or increased risk of natural disasters or viral epidemics that may affect travel patterns and reduce the number of travelers and tourists;

 

 

changes in laws and governmental regulations (including those relating to the operation of hotels, preparation and sale of food and beverages, occupational health and safety working conditions and laws and regulations governing its relationship with employees);

 

 

competition from other international, regional and independent hotel companies, some of which may have greater name recognition and financial resources than the HLGE group (including competition in relation to hotel room rates, convenience, services or amenities offered);

 

 

losses arising out of damage to CHCH, where such losses may not be covered by the insurance policies maintained by the HLGE group;

 

 

increases in operating costs due to inflation, labor costs (including the impact of unionization), workers’ compensation and health-care related costs, utility costs, insurance and unanticipated costs such as acts of nature and their consequences;

 

 

fluctuations in foreign currencies arising from the HLGE group’s various currency exposures;

 

 

dependence on leisure travel and tourism; and

 

 

adverse effects of a downturn in the hospitality industry, including the impact due to the COVID-19 pandemic.

The above factors may materially affect the performance of CHCH and the profitability and financial condition of the HLGE group. There can be no assurance that we will not suffer any losses arising from our investment in HLGE.

 

18


Table of Contents

Risks related to Corporate Structure

Our financial condition, results of operations, business and prospects may be adversely affected if we are unable to implement the Reorganization Agreement and the Cooperation Agreement.

We own 76.4% of the outstanding shares of Yuchai, and one of our primary sources of cash flow continues to be our share of the dividends, if any, paid by Yuchai and investment earnings thereon. As a result of the agreement reached with Yuchai and its related parties pursuant to the July 2003 Agreement, we discontinued legal and arbitration proceedings initiated by us in May 2003 relating to difficulties with respect to our investment in Yuchai. In furtherance of the terms of the July 2003 Agreement, we, Yuchai and Coomber Investments Limited, or Coomber, entered into the Reorganization Agreement in April 2005, as amended in December 2005 and November 2006, and agreed on a restructuring plan intended to be beneficial to our shareholders. In June 2007, we, along with Yuchai, Coomber and the GY Group, entered into the Cooperation Agreement. The Cooperation Agreement amends certain terms of the Reorganization Agreement and, as so amended, incorporates the terms of the Reorganization Agreement. Pursuant to the amendments to the Reorganization Agreement, the Company has agreed that the restructuring and spin-off of Yuchai will not be effected, and, recognizing the understandings that have been reached between the Company and the GY Group to jointly undertake efforts to expand the business of Yuchai, the Company will not seek to recover the anti-dilution fee of US$20 million that was due from Yuchai. For more information on these agreements see “Item 4. Information on the Company — A. History and Development of the Company.” No assurance can be given as to when the business expansion requirements relating to Yuchai as contemplated by the Reorganization Agreement and the Cooperation Agreement will be fully implemented, or that implementation of the Reorganization Agreement and the Cooperation Agreement will effectively resolve all of the difficulties faced by us with respect to our investment in Yuchai.

In addition, the Reorganization Agreement contemplates the continued implementation of our business expansion and diversification plan adopted in February 2005. One of the goals of this business expansion and diversification plan is to reduce our financial dependence on Yuchai. Subsequently, we acquired strategic stakes in HLGE and TCL (which we have since substantially divested). See “Item 5. Operating and Financial Review and Prospects — A. Overview — Business Expansion and Diversification Plan.” Nonetheless, no assurance can be given that we will be able to successfully expand and diversify our business. We may also not be able to continue to identify suitable acquisition opportunities, secure funding to consummate such acquisitions or successfully integrate such acquired businesses within our operations. Any failure to implement the terms of the Reorganization Agreement and Cooperation Agreement, including our continued expansion and diversification, could have a material adverse effect on our financial condition, results of operations, business or prospects. Additionally, although the Cooperation Agreement amends certain provisions of the Reorganization Agreement and also acknowledges the understandings that have been reached between us and the GY Group to jointly undertake efforts to expand and diversify the business of Yuchai, no assurance can be given that we will be able to successfully implement those efforts or as to when the transactions contemplated therein will be consummated.

Our controlling shareholder’s interests may differ from those of our other shareholders.

As of February 28, 2023, our controlling shareholder, Hong Leong Asia Ltd., or Hong Leong Asia, indirectly owns 18,270,965 or approximately 44.72%, of the outstanding shares of our Common Stock, as well as a special share that entitles it to elect a majority of our directors. Hong Leong Asia controls us through its wholly-owned subsidiary, Hong Leong (China) Limited, or Hong Leong China, and through HL Technology Systems Pte Ltd, or HL Technology, a wholly-owned subsidiary of Hong Leong China. HL Technology owns approximately 23.30% of the outstanding shares of our Common Stock and has, since August 2002, been the registered holder of the special share. Hong Leong Asia also owns, through another wholly-owned subsidiary, Well Summit Investments Limited, approximately 21.42% of the outstanding shares of our Common Stock as of February 28, 2023. Hong Leong Asia is a member of the Hong Leong Investment Holdings Pte. Ltd., or Hong Leong Investment group of companies. Prior to August 2002, we were controlled by Diesel Machinery (BVI) Limited, or Diesel Machinery, which, until its dissolution, was a holding company controlled by Hong Leong China and was the prior owner of the special share. Through HL Technology’s stock ownership and the rights accorded to the Special Share under our Bye-Laws and various agreements among shareholders, Hong Leong Asia is able to effectively approve and effect most corporate transactions. See “Item 7. Major Shareholders and Related Party Transactions — B. Related Party Transactions — Shareholders Agreement.” In addition, our shareholders do not have cumulative voting rights. There can be no assurance that Hong Leong Asia’s actions will be in the best interests of our other shareholders. See also “Item 7. Major Shareholders and Related Party Transactions — A. Major Shareholders.”

 

19


Table of Contents

We may experience a change of control as a result of sale or disposal of shares of our Common Stock by our controlling shareholders.

As described above, HL Technology, a subsidiary of Hong Leong Asia, owns 9,520,251 shares of our Common Stock, as well as the special share. If HL Technology reduces its shareholding to less than 7,290,000 shares of our Common Stock, our Bye-Laws provide that the special share held by HL Technology will cease to carry any rights, and Hong Leong Asia may as a result cease to have control over us. See “Item 7. Major Shareholders and Related Party Transactions — A. Major Shareholders — The Special Share.” If HL Technology sells or disposes of all of the shares of our Common Stock, we cannot determine what control arrangements will arise as a result of such sale or disposal (including changes in our management arising therefrom), or assess what effect those control arrangements may have, if any, on our financial condition, results of operations, business, prospects or share price.

In addition, certain of our financing arrangements have covenants requiring Hong Leong Asia to retain ownership of the special share and that we remain a principal subsidiary (as defined in such arrangements) of Hong Leong Asia. A breach of that covenant may require us to pay all outstanding amounts under those financing arrangements. There can be no assurance that we will be able to pay such amounts or obtain alternate financing.

We have in the past experienced and may in the future experience disagreements and difficulties with the shareholders in Yuchai.

Although we own 76.4% of the outstanding shares of Yuchai, and believe we have proper legal ownership of our investment and a controlling financial interest in Yuchai, in the event there is a dispute with Yuchai’s shareholders regarding our investment in Yuchai, we may have to rely on law for remedies. We have in the past experienced problems from time to time in obtaining assistance and cooperation of Yuchai’s shareholders in the daily management and operation of Yuchai. We have in the past also experienced problems from time to time in obtaining the assistance and cooperation of the GY Group in dealing with various matters, including the implementation of corporate governance procedures, the payment of dividends, the holding of Yuchai board meetings and the resolution of employee-related matters. Examples of these problems are described elsewhere in this Annual Report. The July 2003 Agreement, the Reorganization Agreement and the Cooperation Agreement are intended to resolve certain issues relating to our share ownership in Yuchai and the continued corporate governance and other difficulties which we have had with respect to Yuchai. As part of the terms of the Reorganization Agreement, Yuchai agreed that it would seek the requisite shareholder approval prior to entering into any material transactions (including any agreements or arrangements with parties related to Yuchai or any of its shareholders) and that it would comply with its governance requirements. Yuchai also acknowledged and affirmed the Company’s continued rights as majority shareholder to direct the management and policies of Yuchai through Yuchai’s Board of Directors. Yuchai’s Articles of Association have been amended and such amended Articles of Association as approved by the Guangxi Department of Commerce on December 2, 2009, entitle the Company to elect nine of Yuchai’s thirteen directors, thereby reaffirming the Company’s right to effect all major decisions relating to Yuchai. While Yuchai has affirmed the Company’s continued rights as Yuchai’s majority shareholder and authority to direct the management and policies of Yuchai, no assurance can be given that disagreements and difficulties with Yuchai’s management and/or Yuchai’s Chinese shareholders will not recur, including implementation of the Reorganization Agreement and the Cooperation Agreement, corporate governance matters or related party transactions. Such disagreements and difficulties could ultimately have a material adverse impact on our consolidated financial position, results of operations and cash flows.

General Risk Factors

International trade policy dynamics may adversely affect our business.

Our operations expose us to the risk that increased trade protectionism will adversely affect our business. In the United States, there is significant uncertainty about the future relationship between the United States and other exporting countries, including with respect to trade policies, treaties, government regulations and tariffs. Any increased trade barriers or restrictions on trade, especially trade with China, could depress economic activities and restrict our access to suppliers or customers and have a material adverse effect on our business, financial condition and results of operations.

Political tensions between the U.S. and China have escalated due to, among other things, trade disputes, the COVID-19 outbreak, sanctions imposed by the U.S. Department of Treasury on certain officials of the Hong Kong Special Administrative Region and the central government of the PRC, U.S. export restrictions regarding China, restrictions on U.S. investments in designated “Communist Chinese Military Companies,” and the executive orders issued by former U.S. President Donald J. Trump that seek to prohibit certain transactions certain companies, as well as the Rules on Counteracting Unjustified Extra-territorial Application of Foreign Legislation and Other Measures promulgated by China’s Ministry of Commerce, or the MOFCOM, on January 9, 2021, which will apply to situations where the extra-territorial application of foreign legislation and other measures, in violation of international law and the basic principles of international relations, unjustifiably prohibits or restricts the citizens, legal persons or other organizations of China from engaging in normal economic, trade and related activities with a third State (or region) or its citizens, legal persons or other organizations. Rising political tensions could reduce levels of trades, investments, technological exchanges and other economic activities between the two major economies, which would have a material adverse effect on global economic conditions and the stability of global financial markets. Any of these factors could have a material adverse effect on our business, financial condition, results of operations and prospects. Furthermore, there have been recent media reports on deliberations within the U.S. government regarding potentially limiting or restricting companies with operations in the PRC from accessing U.S. capital markets. If any such deliberations were to materialize, the resulting legislation may have a material and adverse impact on the stock performance of issuers with operations in the PRC listing in the U.S. It is unclear if this proposed legislation would be enacted.

 

20


Table of Contents

Any political or trade controversies, or political events or crises, between the United States and China or proxies thereof, whether or not directly related to our business, could reduce the price of our ordinary shares since we are a U.S. listed company with significant operations in China.

Changes in political or social conditions, government policies or regulations in China could have a material and adverse effect on our business and results of operations.

Substantially all of our assets are located in China, and substantially all of our revenue is derived from our operations in China. Accordingly, our results of operations, financial condition and prospects are influenced by economic, political and legal developments in China. The PRC government exercises significant control over China’s economy through strategically allocating resources, setting monetary policy and providing preferential treatment to particular industries or companies. While the PRC economy has experienced significant growth over the past decades, that growth has been uneven across different regions and between economic sectors and may not continue. Any adverse changes in economic conditions, policies, laws or regulations in China could have a material adverse effect on the overall economic growth of China. Such developments could adversely affect our business and operating results, leading to reduction in demand for our products and adversely affect our competitive position.

Changes in tax laws or tax rulings could negatively impact our income tax provision and net income.

Changes in tax laws or tax rulings, or changes in interpretations of existing tax laws, could affect our income tax provision and net income or require us to change the manner in which we operate our business. There is also a high level of uncertainty in today’s tax environment stemming from both global initiatives put forth by the Organisation for Economic Co-operation and Development (the “OECD”) and unilateral measures being implemented by various countries due to a historic lack of consensus on these global initiatives. As an example, the OECD has put forth two proposals—Pillar One and Pillar Two—that revise the existing profit allocation and nexus rules (profit allocation based on location of sales versus physical presence) and ensure a minimal level of taxation, respectively. In October 2021, more than 130 countries reached an agreement on the Two Pillar solution which imposes a minimum tax rate of 15%, among other provisions. The agreement reached by 137 of the 140 members of the OECD’s Inclusive Framework calls for law enactment by OECD and G20 members in 2022 to take effect in 2023 and 2024. On December 20, 2021, the OECD published model rules to implement the Pillar Two rules and released commentary to the Pillar Two model rules in March 2022. The model rules and commentary allow the OECD’s Inclusive Framework members to begin implementing the Pillar Two rules in accordance with the agreement reached in October 2021. These changes, when enacted by various countries in which we do business, may increase our taxes in these countries. Bermuda is one of the jurisdictions that has agreed in principle to enforce the global minimum tax rate. As the Two Pillar solution is subject to implementation by each member country, the timing and ultimate impact of any such changes on our tax obligations is uncertain. We are currently unable to predict whether these or other changes will occur and, if so, the ultimate impact on our business. To the extent that such changes have a negative impact on us, our suppliers or our consumers, including as a result of related uncertainty, these changes may materially and adversely impact our business, financial condition, results of operations and cash flow.

Questions on the interpretation and enforcement of PRC laws and regulations could limit the legal protections available to you and us.

The PRC legal system is a civil law system based on written statutes. Unlike the common law system, prior court decisions may be cited for reference but have limited precedential value. From time to time, we may have to resort to administrative and court proceedings to enforce our legal rights. However, since PRC administrative and court authorities have significant discretion in interpreting and implementing statutory and contractual terms, it may be difficult to evaluate the outcome of administrative and court proceedings. In addition, the PRC legal system is based in part on government policies and internal rules, some of which are not published on a timely basis, and which may have retroactive effect. As a result, there can also be no assurance that we would promptly become aware of a violation of a policy or rule, if such decision is not published publicly or promptly notified to us. In addition, any failure by us to respond to changes in the regulatory environment in China could materially and adversely affect our business and impede our ability to continue our operations.

Our investment in Yuchai or elsewhere in China, is subject to PRC regulations. The PRC Foreign Investment Law, or the FIL, adopted on March 15, 2019 is the legal foundation governing us, a foreign investment enterprise, or the FIE. The FIL grants national treatment to foreign-invested entities, except for those foreign-invested entities that operate in industries specified as either “restricted” or “prohibited” from foreign investment in a “negative list”. The FIL provides that foreign-invested entities operating in “restricted” or “prohibited” industries will require market entry clearance and other approvals from relevant government authorities. There are uncertainties in the interpretation and implementation of the FIL and relevant regulations, which may impact our current corporate governance practice and increase our compliance costs. For instance, we may be required to adjust the organizational form and corporate governance for certain of our PRC foreign-invested subsidiaries as required by any further implementing rules of the FIL. In addition, the FIL imposes information reporting requirements on foreign investors and foreign invested enterprises.

 

21


Table of Contents

On December 19, 2020, with the approval of the State Council, the National Development and Reform Commission, or the NDRC, and the MOFCOM issued the Measures for the Security Review of Foreign Investments, or the 2021 Security Review Measures, which took effect on January 18, 2021, with an intent to regulate foreign investments which raise “national defense and security” or “national security” concerns. Under the 2021 Security Review Measures, investments in military, national defense-related areas or in locations in proximity to military facilities, or investments that would result in acquiring the actual control of assets in certain key sectors, such as critical agricultural products, energy and resources, equipment manufacturing, infrastructure, transport, cultural products and services, information technology, Internet products and services, financial services and technology sectors, are required to obtain approval from designated governmental authorities in advance; and if a foreign investment will or may affect national security, the relevant party shall report to the standing working office organized by the NDRC and the MOFCOM for the decision of whether to conduct security review. In the future, if we grow our business by acquiring complementary businesses that are within the scope of the 2021 Security Review Measures, complying with the requirements of the above-mentioned regulations and other relevant rules to complete such transactions could be time consuming, and any required approval processes, including obtaining approval from the applicable authorities may delay or inhibit our ability to complete such transactions. It is unclear whether our business operates in an industry that raises “national defense and security” or “national security” concerns. If future interpretations or guidance issued by the NDRC and/or MOFCOM determine that our business is in an industry subject to the security review, our business operations and activities in China may be adversely affected.

We may not freely convert Renminbi into foreign currency, which could limit our ability to obtain sufficient foreign currency to satisfy our foreign currency requirements or to pay dividends to shareholders.

Substantially all of our revenues and operating expenses are generated by our Chinese operating subsidiary, Yuchai, and are denominated in Renminbi, while a portion of our indebtedness is, or in the future may be, denominated in US dollar and other foreign currencies. The Renminbi is currently freely convertible under the “current account,” which include dividend distributions, interest payments, trade and service-related foreign exchange transactions, but not under the “capital account” which include, among other things, foreign direct investment, overseas borrowings by Chinese entities and proceeds of overseas public offering by Chinese entities. Some of the conversions between Renminbi and foreign currency under the capital account are subject to the prior approval of the State Administration for Foreign Exchange, or SAFE.

Yuchai, as a foreign invested enterprise, may purchase foreign currency without the approval of SAFE for settlement of “current account transactions”, including payment of dividends, by providing commercial documents evidencing these transactions. Our Chinese operating subsidiary may also retain foreign exchange in its current account to satisfy foreign currency liabilities or to pay dividends. However, the relevant government authorities may limit or eliminate our Chinese operating subsidiary’s ability to purchase and retain foreign currencies in the future. Our Chinese operating subsidiary, therefore, may not be able to obtain sufficient foreign currency to satisfy its foreign currency requirements to pay dividends to us for our use in making any future dividend payments or to satisfy other foreign currency payment requirements.

Foreign currency transactions under the capital account and foreign debt account continue to be subject to limitations and require registrations with and reviews from the designated foreign exchange banks and SAFE. The PRC government may at its discretion further restrict access in the future to foreign currencies for current account transactions. This could adversely affect our Chinese operating subsidiary’s ability to obtain foreign currency through debt or equity financing, including by means of loans or capital contributions from us. We cannot predict the effect of future changes in Renminbi and foreign currency regulations on our business, financial condition and results of operations.

Securities offerings that we may conduct in the future may be subject to the approval, filing or other administration requirements of the China Securities Regulatory Commission, or the CSRC, or other PRC governmental authorities, and we cannot assure you that we will be able to obtain such approval or complete such filing.

In July 2021, the General Office of the Central Committee of the Communist Party of China and the General Office of the State Council jointly issued the Opinions on Strictly Cracking Down on Illegal Securities Activities. The Opinions on Strictly Cracking Down on Illegal Securities Activities, among other things, call for strengthening the administration and supervision of stocks with a China nexus and clarifying the responsibilities of domestic industry competent authorities and regulatory authorities. There is uncertainty regarding the interpretation and implementation of the Opinions on Strictly Cracking Down on Illegal Securities Activities.

 

22


Table of Contents

In February 2023, the CSRC promulgated the Trial Administrative Measures of Overseas Securities Offering and Listing by Domestic Companies, or the Trial Measures for Overseas Listing, and five related guidelines, or the Guidelines for Overseas Listing, which became effective on March 31, 2023. Under the Trial Measures for Overseas Listing, PRC domestic companies that seek to offer and list securities in overseas markets, either in direct or indirect means, are required to fulfill certain filing procedures with and report certain information to, the CSRC. The Trial Measures for Overseas Listing provide that if an issuer meets both of the following criteria, the overseas offering and listing of securities conducted by such issuer shall be determined as an indirect overseas offering and listing by a PRC domestic enterprise and therefore subject to the filing and reporting requirements as required thereunder: (i) any of the operating revenue, total profits, total assets, or net assets of the PRC domestic enterprise(s) of the issuer in the most recent fiscal year accounts for more than 50% of the corresponding item in the issuer’s audited consolidated financial statements for the same period; and (ii) the main parts of the issuer’s operation activities are conducted in mainland China, or the principal operation premises are located in mainland China, or the majority of senior management personnel in charge of its business operation and management are PRC citizens or have habitual residences located in mainland China. The Trial Measures for Overseas Listing further stipulate that the determination as to whether a PRC domestic company is indirectly offering and listing securities in an overseas market shall be made on a substance-over-form basis. According to one of the Guidelines for Overseas Listing, where an issuer does not fall within the scope of the Trial Measures for Overseas Listing, but the risk factors disclosed in the submitted listing application documents to the relevant overseas market regulations are mainly related to mainland China, the principle of substance-over-form should be followed, and a determination may be made that the issuer falls within the scope which is subject to the filing requirements under the Trial Measures for Overseas Listing. The CSRC has clarified that PRC domestic companies that have already been listed overseas on or before the effective date of the Trial Measures for Overseas Listing (i.e., March 31, 2023) can be deemed to be existing issuers, or the Existing Issuers. Existing Issuers are not required to complete the filling procedures required by the Trial Measures for Overseas Listing in connection with their past overseas offerings and listings, and instead would be required to file with the CSRC in connection with any future overseas financing activities that they conduct.

In February 2023, the CSRC and certain other PRC regulatory authorities also promulgated the Provisions on Strengthening Confidentiality and Archives Administration of Overseas Securities Offering and Listing by Domestic Companies, or the Confidentiality and Archives Administrative Provisions, which came into effect on March 31, 2023. Pursuant to the Confidentiality and Archives Administrative Provisions, a PRC domestic enterprise that seeks overseas offering and listing, whether directly or indirectly through an overseas listed entity, must strictly abide by applicable PRC laws and regulations, including by enhancing legal awareness in relation to keeping state secrets and strengthening its archives administration, instituting a sound confidentiality and archives administration system, and taking necessary measures to fulfill confidentiality and archives administration obligations. Where a PRC domestic company, either directly or through its overseas listed entity, publicly discloses or provides to relevant individuals or entities including securities companies, securities service providers and overseas regulators, any documents and materials that contain state secrets or working secrets of government agencies, it must first obtain approval from competent authorities according to law, and make certain filings with the secrecy administrative department at the same level. In the event that such documents and materials, if leaked, would be detrimental to national security or public interest, the PRC domestic company must strictly complete the relevant procedures as stipulated by applicable national regulations. Where a PRC domestic company, after completing the relevant procedures, provides to securities companies, securities service providers or other entities with any documents and materials that contain state secrets or working secrets of government agencies, or any other documents and materials that would be detrimental to national security or public interest if leaked, a non-disclosure agreement must be signed between the provider and receiver of such information according to the relevant PRC laws and regulations, which must specify, among others, the obligations and liabilities on confidentiality held by such securities companies and securities service providers. Specifically, when a PRC domestic company provides accounting archives or copies of accounting archives to any entities including securities companies, securities service providers or overseas regulators and individuals, it must complete the due procedures in compliance with applicable national regulations.

There are substantial uncertainties as to the implementation and interpretation of the Trial Measures for Overseas Listing and the Confidentiality and Archives Administrative Provisions, and how they will affect our listing status and any securities offerings that we may choose to conduct in the future, and it is still uncertain how PRC governmental authorities will regulate overseas listings in general going forward of companies that have significant operations in the PRC. As a significant portion of our operations are currently based in the PRC, it is likely that future securities offerings or potential other listing that we may choose to conduct will be subject to the foregoing rules and requirements. If we (i) do not receive or maintain any required approvals or record-filing, (ii) inadvertently conclude that approvals or record-filing are not required, or (iii) if the CSRC or other regulatory agencies later promulgate new rules or explanations requiring us to obtain their approvals, filings, registrations or other kinds of authorizations for any of our future offerings or future capital raisings, we may be unable to conduct such future securities offerings on schedule, in a timely manner or at all in a timely manner, or at all. Any failure and/or negative publicity regarding such approval and/or filing requirements may cause the value of our securities to significantly decline or be worthless. Moreover, there is no assurance that any new rules or regulations promulgated in the future will not impose additional requirements on companies with operations in the PRC.

United States regulators may be limited in their ability to conduct investigations or inspections of our operations in China.

U.S. public companies that have or had a substantial portion of their operations in China, have been the subject of intense scrutiny, criticism and negative publicity by investors, financial commentators and regulatory agencies, such as the SEC. As we have substantial operations within China, the increased regulatory scrutiny focus on U.S.-listed companies with operations in China could add uncertainties to our business operations, share price and reputation.

 

23


Table of Contents

On December 18, 2020, the Holding Foreign Companies Accountable Act, or the HFCAA, was signed into law. The HFCAA includes requirements for the SEC to identify issuers whose audit work is performed by auditors that the Public Company Accounting Oversight Board, or PCAOB is unable to inspect or investigate completely because of a restriction imposed by a non-U.S. authority in the auditor’s local jurisdiction. Additionally, in July 2020, the U.S. President’s Working Group on Financial Markets issued recommendations for actions that can be taken by the executive branch, the SEC, the PCAOB or other federal agencies and department with respect to Chinese companies listed on U.S. stock exchanges and their audit firms, in an effort to protect investors in the United States. In response, on November 23, 2020, the SEC issued guidance highlighting certain risks (and their implications to U.S. investors) associated with investments in China-based issuers and summarizing enhanced disclosures the SEC recommends China-based issuers make regarding such risks. On September 22, 2021, the PCAOB adopted a final rule implementing the HFCAA, which provide a framework for the PCAOB to use when determining whether the PCAOB is unable to inspect or investigate completely registered public accounting firms located in a foreign jurisdiction because of a position taken by one or more authorities in that jurisdiction. On December 2, 2021, the SEC adopted a final rule relating to the implementation of certain disclosure and documentation requirements of the HFCAA. On December 23, 2022, the Accelerating Holding Foreign Companies Accountable Act, or the AHFCAA, was enacted. Under the HFCAA, our securities may be prohibited from trading on the NYSE if our auditor is located in a foreign jurisdiction and the PCAOB determines that it is unable to inspect or investigate it completely for three consecutive years because of a position taken by an authority in the foreign jurisdiction, which could ultimately result in our shares being delisted. The AHFCAA amended the HFCAA by requesting the SEC to prohibit an issuer’s securities from trading on any U.S. stock exchange if its auditor is not subject to PCAOB inspections for two consecutive years instead of three.

Our independent registered public accounting firm that issues the audit reports included in our annual reports filed with the SEC, as an auditor of companies whose shares are publicly traded in the United States, is registered with the PCAOB. As a PCAOB registered firm, our auditor is required by the laws of the United States to undergo regular inspections by the PCAOB to assess its compliance with relevant U.S. laws and professional standards. On December 16, 2021, the PCAOB issued a Determination Report which found that the PCAOB is unable to inspect or investigate completely registered public accounting firms headquartered in: (1) mainland China of the People’s Republic of China, because of a position taken by one or more authorities in mainland China; and (2) Hong Kong, a Special Administrative Region and dependency of the PRC, because of a position taken by one or more authorities in Hong Kong. This list does not include our auditor.

On August 26, 2022, the CSRC, the Ministry of Finance of the PRC, and the PCAOB signed a Statement of Protocol, or the Protocol, governing inspections and investigations of audit firms based in China and Hong Kong. The Protocol gives the PCAOB independent discretion to select any issuer audits for inspection or investigation and the ability to transfer information to the SEC. On December 15, 2022, the PCAOB announced that it was able to secure full access to inspect and investigate PCAOB-registered public accounting firms headquartered in mainland China and Hong Kong in 2022, and the PCAOB Board vacated its previous determinations that the PCAOB was unable to fully inspect or investigate registered public accounting firms headquartered in mainland China and Hong Kong. Whether the PCAOB will continue to be able to satisfactorily conduct inspections of PCAOB-registered public accounting firms headquartered in mainland China and Hong Kong is subject to uncertainty and depends on a number of factors, all of which are out of our control. The PCAOB is continuing to request full access to inspect and investigate PCAOB-registered public accounting firms headquartered in mainland China and Hong Kong.

There can be no assurance that we or our auditor will be able to comply with requirements imposed by U.S. regulators in the future. The market prices of our shares could be adversely affected as a result of possible negative impacts of the HFCAA and other similar rules and regulations.

It remains unclear what further actions the SEC, the PCAOB or NYSE may take to address these issues and what impact those actions may have on companies that have significant operations in the PRC and have securities listed on a U.S. stock exchange, like us. Legislative and regulatory actions and proceedings and new rules resulting from these efforts to increase U.S. regulatory access to audit information could create uncertainty for investors, and the market price of our shares could be adversely affected.

If additional remedial measures are imposed on the Chinese affiliates of certain global accounting firms, including the “big four” accounting firms pursuant to administrative proceedings brought by the SEC against them, we could be unable to timely file future financial statements in compliance with the requirements of the Securities Exchange Act of 1934, as amended.

Starting in 2011 the Chinese affiliates of certain global accounting firms, including our independent registered public accounting firm, were affected by a conflict between U.S. and Chinese laws. Specifically, for certain U.S.-listed companies operating and audited in mainland China, the SEC and the PCAOB sought to obtain from the Chinese firms access to their audit work papers and related documents. The firms were, however, advised and directed that under China law they could not respond directly to the U.S. regulators on those requests, and that requests by foreign regulators for access to such papers in China had to be channeled through the CSRC.

 

24


Table of Contents

In late 2012, this impasse led the SEC to commence administrative proceedings under Rule 102(e) of its Rules of Practice and also under the Sarbanes-Oxley Act against the Chinese accounting firms (including our independent registered public accounting firm). A first instance trial of the proceedings in July 2013 in the SEC’s internal administrative court resulted in an adverse judgment against the firms. The administrative law judge proposed penalties on the firms, including a temporary suspension of their right to practice before the SEC, although that proposed penalty was subject to the pending review of the SEC Commissioner. On February 6, 2015, prior to the SEC Commissioner’s scheduled review, the firms reached a settlement with the SEC. Under the settlement, the SEC agreed that its future requests for the production of documents would normally be made to the CSRC. The firms would receive matching requests under Section 106 of the Sarbanes-Oxley Act, and are required to abide by a detailed set of procedures with respect to such requests, which in substance required them to facilitate production via the CSRC. If they fail to meet the specified criteria, the SEC retains the authority to impose a variety of additional remedial measures on the firms depending on the nature of the failure. Remedies for any future non-compliance could include, as appropriate, an automatic six-month bar on a single firm’s performance of certain audit work, commencement of a new proceeding against the firm, or in extreme cases, the resumption of the current proceeding against all four “big four” accounting firms.

Under the terms of the settlement, the underlying proceeding against the four PRC-based accounting firms was deemed dismissed with prejudice at the end of four years starting from the settlement date, which was on February 6, 2019.

Despite the final ending of the proceedings, the presumption is that all parties will continue to apply the same procedures i.e. the SEC will continue to make its requests for the production of documents to the CSRC, and the CSRC will normally process those requests applying the sanitization procedure. We cannot predict whether, in cases where the CSRC does not authorize production of requested documents to the SEC, the SEC will further challenge the four PRC-based accounting firms’ compliance with U.S. laws.

In addition, it remains uncertain whether the SEC will further challenge the four PRC-based accounting firms’ compliance with U.S. laws in connection with U.S. regulatory requests for audit work papers or if the results of such a challenge would result in the SEC imposing penalties such as suspensions.

 

25


Table of Contents

ITEM 4. INFORMATION ON THE COMPANY

 

A.

History and Development

The Company

China Yuchai International Limited is a Bermuda holding company established on April 29, 1993 to own a controlling interest in Yuchai. We currently own, through six of our wholly-owned subsidiaries, 76.4% of the outstanding shares of Yuchai. We operate as an exempted company limited by shares under The Companies Act 1981 of Bermuda. Our registered office is located at 2 Clarendon House, Church Street, Hamilton HM11, Bermuda. On March 7, 2008, we registered a branch office of the Company in Singapore, located at 16 Raffles Quay #26-00, Hong Leong Building, Singapore 048581. Our principal operating office is located at 16 Raffles Quay #39-01A, Hong Leong Building, Singapore 048581. Our telephone number is (+65) 6220-8411. Our transfer agent and registrar in the United States is Computershare Inc., located at 480 Washington Blvd., 26th Floor Jersey City, NJ 07310.

Until August 2002, we were controlled by Diesel Machinery, a company that was 53.0% owned by Hong Leong Asia, through its wholly-owned subsidiary, Hong Leong China. Hong Leong China owns HL Technology which held shares in us through Diesel Machinery. Diesel Machinery was also 47.0% owned by China Everbright Holdings Company Limited, or China Everbright Holdings, through its wholly-owned subsidiary, Coomber. Hong Leong Asia, a company listed on the Singapore Exchange, is part of the Hong Leong Investment group, which was founded in 1941 by the Kwek family of Singapore and remains one of the largest privately-controlled business groups in Southeast Asia. In 2002, China Everbright Holdings and Coomber gave notice to Diesel Machinery and the other shareholders of Diesel Machinery to effect a liquidation of Diesel Machinery. As a result of the liquidation, Hong Leong Asia acquired the special share through HL Technology which entitles Hong Leong Asia to elect a majority of our directors and also to veto any resolution of our shareholders. China Everbright Holdings sold its shareholding in Coomber, which held shares of our Common Stock, in October 2002 to Goldman Industrial Limited, or Goldman, and China Everbright Holdings is no longer a shareholder of our company. Goldman was a subsidiary of Zhong Lin Development Company Limited, or Zhong Lin, an investment vehicle of the city government of Yulin in Guangxi, China until September 29, 2006 when Zhong Lin sold its shareholding in Goldman to the GY Group.

We provide certain management, financial planning, internal audit services, internal control testing, IFRS training, business enhancement consulting and other services to Yuchai and we continue to have a team working full-time at Yuchai’s principal manufacturing facilities in Yulin city. In addition, the President, Chief Financial Officer and a manager proficient in Section 404 of Sarbanes-Oxley Act of 2002, or SOX, travel frequently, usually monthly for as much as up to two weeks at a time, to Yuchai to actively participate in Yuchai’s operations and decision-making process. Although the travel frequency was reduced during the COVID-19 pandemic due to cross-broader restrictions implemented to prevent the virus spread, we have gradually resumed travel to Yuchai as the travel restrictions were lifted in China.

Our main operating asset has historically been, and continues to be, our ownership interest in Yuchai, and our primary source of cash flow has historically been our share of the dividends, if any, paid by Yuchai and investment income thereon. However, on February 7, 2005, the Board of Directors of the Company announced its approval of the implementation of a business expansion and diversification plan by the Company. Following such announcement, we have looked for new business opportunities to seek to reduce our financial dependence on Yuchai:

 

 

In March 2005, we acquired a 15.0% interest in the capital of TCL through Venture Delta Limited (“Venture Delta” or “VDL”). We have since divested the majority of our interest in TCL and as of December 31, 2022, we have fully disposed of our shareholding interest in TCL.

 

 

In February 2006, we acquired debt and equity securities in HLGE through two wholly-owned subsidiaries. Our shareholding in HLGE has changed through various transactions and as of December 31, 2022, through our wholly-owned subsidiary, Grace Star Services Limited (“Grace Star”), we had a 48.9% shareholding interest in HLGE, which has remained unchanged as of February 28, 2023. The HLGE group is engaged in hospitality and property development activities conducted mainly in Malaysia. For more details on our investments in HLGE, see “Item 5. Operating and Financial Review and Prospects — A. Overview — Business Expansion and Diversification Plan.”

Since January 1, 2022, there have been no public takeovers by third parties in respect of our shares, and we have not made any public takeovers in respect of other companies’ shares.

 

26


Table of Contents

Yuchai

Yuchai was founded in 1951. Prior to 1984, Yuchai was a small producer of low-power diesel engines for agricultural machinery. In 1984, Yuchai introduced the earliest model of its YC6J diesel engine for medium-duty trucks. In July 1992, in order to raise funds for further expansion, Yuchai was restructured into a joint stock company. As a result of this restructuring, Yuchai was incorporated as a joint stock company in July 1992 and succeeded the machinery business of Yulin Diesel. All of Yulin Diesel’s businesses, other than its machinery business, as well as certain social service related operations, assets, liabilities and employees (for example, cafeterias, cleaning and security services, a hotel and a department store), were transferred to the GY Group. The GY Group also became the majority shareholder of Yuchai through its ownership stake of approximately 104 million shares of Yuchai, or GY Group Shares. In connection with its incorporation, Yuchai also issued seven million shares to various Chinese institutional investors, or Legal Person Shares.

In May 1993, in order to finance further expansion, Yuchai sold shares to the Company. Our initial shareholders, consisting of HL Technology, Sun Yuan Overseas (BVI) Ltd., or Sun Yuan BVI, the Cathay Investment Fund, Limited, or Cathay, GS Capital Partners L.P., and Coomber, then a wholly-owned subsidiary of China Everbright Holdings and, thus, controlled by China Everbright International Limited, or China Everbright International, made their initial investments in Yuchai in May 1993, when their respective wholly-owned subsidiaries purchased for cash in the aggregate 200 million newly-issued shares of Yuchai (51.3% of the then-outstanding shares of Yuchai). These shareholders exchanged with the Company their shareholdings in their wholly-owned subsidiaries, six companies which held Foreign Shares of Yuchai, for 20 million shares of our Common Stock (after giving effect to a 10-for-1 stock split in July 1994, or the Stock Split). In connection therewith, Yuchai became a Sino-foreign joint stock company and became subject to the laws and regulations relating to joint stock limited liability companies and Sino-foreign joint venture companies in China. Foreign Shares may be held by and transferred to non-Chinese legal and natural persons, subject to the approval of the Ministry of Commerce, the successor entity to the Ministry of Foreign Trade and Economic Cooperation of China, or MOFTEC. Foreign Shares are entitled to the same economic rights as GY Group Shares and Legal Person Shares. GY Group Shares are shares purchased with state assets by government departments or organizations authorized to represent state investment. Legal Person Shares are shares purchased by Chinese legal persons or institutions or social groups with legal person status and with assets authorized by the state for use in business.

In November 1994, we purchased from an affiliate of China Everbright Holdings 78,015,500 Foreign Shares of Yuchai in exchange for the issuance of 7,801,550 shares of our Common Stock (after giving effect to the Stock Split), or the China Everbright Holdings Purchase. The 78,015,500 Foreign Shares of Yuchai held by Earnest Assets Limited, a subsidiary of China Everbright Holdings and China Everbright International before its sale to us had been originally issued as Legal Person Shares and GY Group Shares and were converted to Foreign Shares, pursuant to approvals granted by MOFTEC. As a result, the Company became the owner of each of these six companies: Hong Leong Technology Systems (BVI) Ltd., Tsang & Ong Nominees (BVI) Ltd., Cathay Diesel Holdings Ltd., Goldman Sachs Guangxi Holdings (BVI) Ltd., Youngstar Holdings Limited and Earnest Assets Limited.

In December 1994, we sold 7,538,450 shares of Common Stock in our initial public offering and used substantially all of the proceeds to finance our six wholly-owned subsidiaries’ purchase of 83,404,650 additional Foreign Shares in Yuchai.

In connection with our purchase, through our six wholly-owned subsidiaries, of additional Yuchai Shares with proceeds of our initial public offering, Yuchai offered additional shares pro rata to its other existing shareholders (30 shares for each 100 shares owned) in accordance with such shareholders’ pre-emptive rights, and each of our subsidiaries was able to acquire these additional Foreign Shares in Yuchai. Such pro rata offering (including the offering to the Company) is referred to herein as the “Yuchai Offering.” Certain Legal Person shareholders subscribed for additional shares in the Yuchai Offering. The GY Group informed Yuchai at the time that it would not subscribe for any of its portion of Yuchai Shares (31,345,094 shares) in the Yuchai Offering. In order to obtain MOFTEC’s approval of the Yuchai Offering, the GY Group was given the right by Yuchai’s Board of Directors to subscribe for approximately 31 million shares of Yuchai at a price of RMB 6.29 per share at any time prior to December 1998. This was because provisional regulations of the State Administration Bureau of State Property, or SABSP, and the State Committee of Economic System Reform, or SCESR, published in November 1994, imposed on any holder of state-owned shares certain obligations to protect its interest in any share offering. Under such regulations, the GY Group could have been required to subscribe for Yuchai Shares in the Yuchai Offering. Yuchai’s shareholders subsequently agreed to extend the duration of such subscription right to March 31, 2002 (the exercise of which would have reduced our ownership of Yuchai from 76.4% to 71.7%). The GY Group informed the shareholders of Yuchai that it had determined not to subscribe for additional Yuchai Shares and this determination was noted by the Yuchai’s Board of Directors on November 1, 2002. However, given the November 1994 provisional regulations of the SABSP and the SCESR, the SABSP, the SCESR and/or the Ministry of Commerce may take action against the GY Group, and there can be no assurance that any such action would not, directly or indirectly, have a material adverse effect on Yuchai or the Company.

 

27


Table of Contents

Reorganization Agreement

On April 7, 2005, we entered into the Reorganization Agreement with Yuchai and Coomber, which is intended to be in furtherance of the implementation of the restructuring contemplated in the agreement dated July 19, 2003 between the Company and Yuchai with respect to the Company’s investment in Yuchai (the “July 2003 Agreement”), as amended and incorporated into the Cooperation Agreement on June 30, 2007. The terms of the Reorganization Agreement have also been acknowledged and agreed to by the GY Group. The Reorganization Agreement provides for the implementation of corporate governance guidelines approved by the directors and shareholders of Yuchai in November 2002 and outlines steps for the adoption of corporate governance practices at Yuchai conforming to international custom and practice. Pursuant to the Reorganization Agreement, Yuchai also acknowledged and affirmed our continued rights as majority shareholder to direct the management and policies of Yuchai through Yuchai’s Board of Directors.

Subsequent to the execution of the Reorganization Agreement, a number of steps have been taken by the parties thereto towards its implementation. For example, Yuchai’s directors and shareholders have confirmed that the amendments to Yuchai’s Articles of Association and corporate governance guidelines required to be adopted by Yuchai pursuant to the Reorganization Agreement have been ratified and implemented, and that steps are being taken to have such amendments and guidelines approved by the relevant Chinese authorities. The amended Articles of Association was approved by the Guangxi Department of Commerce on December 2, 2009.

Cooperation Agreement

The Reorganization Agreement was scheduled to terminate on June 30, 2007. On June 30, 2007, we entered into the Cooperation Agreement with Yuchai, Coomber and the GY Group. The Cooperation Agreement amends certain terms of the Reorganization Agreement, as amended, among CYI, Yuchai and Coomber, and as so amended, incorporates the terms of the Reorganization Agreement.

Pursuant to the amendments to the Reorganization Agreement, the Company agreed that the restructuring and spin-off of Yuchai would not be effected, and, recognizing the understandings that have been reached between the Company and the GY Group to jointly undertake efforts to expand the business of Yuchai, the Company would not seek to recover the anti-dilution fee of US$20 million from Yuchai.

The Cooperation Agreement provides that the parties will explore new business opportunities and ventures for the growth and expansion of Yuchai’s existing businesses. Although the parties to the Cooperation Agreement expect to work towards its implementation as expeditiously as possible, no assurance can be given as to when the transactions contemplated therein will be consummated.

Various amendments to Yuchai’s Articles of Association had been ratified and adopted by Yuchai in 2007 and were approved by the Guangxi Department of Commerce on December 2, 2009.

 

B.

Business Overview

Emission Standards

Since the introduction of China National I in the early 2000s, Chinese regulators have been steadily tightening the limits on permissible emissions of on-road diesel vehicles and off-road machinery. In an effort to combat increasing air pollution, China’s vehicle industry transitioned to the National IV and National V emission standards in just a five-years from 2013 to 2018. The latest emission standard, known as National VI, was implemented in July 2021. Yuchai produces diesel engines and natural gas engines compliant with the National V and National VI emission standards. It also develops alternative fuels and environmentally friendly hybrid engines with improved fuel efficiency. Towards the end of 2021, Yuchai had a portfolio of engines that was National VIb emission standards compliant, even though such emission standards are not scheduled for implementation until July 2023.

For off-road machinery, the Tier-3 emission standards were implemented nationwide on December 1, 2016. The updated Tier-4 standards has been enforced from December 2022 for all diesel off-road equipment with engine sizes smaller than 560kW. Yuchai is able to produce diesel engines compliant with Tier-4 emission standards for use in off-road machinery.

Products and Product Development — Yuchai

Yuchai engages in the manufacture, assembly and sale of a wide variety of light-, medium- and heavy-duty engines for trucks, buses, passenger vehicles, construction equipment, and marine and agriculture applications in China. Yuchai also produces engines for diesel power generators. The engines produced by Yuchai range from diesel to natural gas and hybrid engines. Through its regional sales offices and authorized customer service centers, Yuchai distributes its engines directly to auto original equipment manufacturers (“OEMs”), agents and retailers and provides maintenance and retrofitting services throughout China.

 

28


Table of Contents

Yuchai is devoted to improving its competitiveness across all engine platforms, including its light-, medium- and heavy-duty engines, in compliance with applicable emission standards. Yuchai has established a portfolio of on-road engines that meet the National VIa emission standards implemented in China on July 1, 2021 and the existing on-road engines are ready to be upgraded to meet the National VIb emission standards which will be implemented on July 1, 2023. Yuchai also offers a full range of off-road engines that meet the Tier-4 emission standards that came into effect in December 2022.

In order to meet the growing demand of clean-energy engines, Yuchai is also expanding its production and research and development capabilities in natural gas engines, fuel cells, hybrid power system, pure electric system, engine range extenders and electric drive axle. In September 2021, Yuchai entered into an agreement with the Government of Nanning Municipality to invest on the research, development and construction of new production capacity for new energy technologies including fuel cell systems, range extenders, hybrid power and electric drive system. In October 2021, Yuchai announced a new smart powertrain system, IE-Power, the China’s first heavy-duty tractor CVT hybrid powertrain. In December 2021, Yuchai announced its first operating hydrogen engine for China’s commercial vehicle market, the YCK05 hydrogen-powered engine. In 2022, Yuchai introduced its next-generation hydrogen engine for heavy on-road vehicle applications, YCK16H, a heavy-duty hydrogen combustion engine that has a displacement volume of 15.9 litre with a design output of 560hp.

Existing Engine Products

Yuchai offers a full portfolio of on- and off-road engine products in compliance with National VI and Tier-4 emission standards, respectively. Yuchai’s National V and Tier-3 compliant engines have been phased out from the China market with the full implementation of the new emission standards. Yuchai retains certain National V and Tier-3 products for the export market.

Yuchai manufactures diesel and natural gas engines for trucks, buses and passenger vehicles, marine and industrial applications and generator sets. The following table sets forth Yuchai’s list of engines by application:

 

    

Series

Truck

  

YCY24, YCY30, YCS04, YCS04N, YCS06, YCK05, YCK08, YCK08N, YCK09, YCK11, YCK11N, YCK13, YCK13N, YCA07N, YCK15N

Bus

  

YCY24, YCY30, YCS04, YCS06, YCK05, YCK08, YCK08N, YCK09, YCK11, YCS04N

Construction

  

YCF24, YCF30, YCF36, YCA05, YCA07, YCA08, YCK09, YCK11, YCK13, YCK16, YCTD20, YCF30, YCF36

Agriculture

  

YCF30, YCF36, YCA05, YCA07, YCA08, YCK09, YCK11, YCK13, YCK16, YCTD20, YCF30, YCF36

Marine

  

YC4FA, YC6T, YC6TD, YC6C, YC6CL, YC6CD, YC8CL, YC12VC

Generator-Drive

  

YC4R, YC4FA, YC6A, YC6LN, YC6T, YC6C, YC6CL, YC12VC, YC12VTD, YC16VTD, YC16VC, YC6KN

Yuchai’s existing engine products include light-, medium- and heavy-duty engines as set forth in the following table. According to Yuchai’s new classification system implemented since 2018, engines are classified as light-duty engines in capacity of 3.8 liters and less, medium-duty engines in capacity of between 3.8 liters and 7.0 liters, and heavy-duty engines in capacity of 7.0 liters and above.

 

    

Series

Light-Duty

  

YC4FA, YCY24, YCY30, YCF30, YCF36

Medium-Duty

  

YC6A, YCK05, YCS06, YCS04, YCS04N, YCA05, YCA07, YCA08, YCK08N

Heavy-Duty

  

YC6LN, YC6K12, YC6KN, YC6K13N, YC6T, YC6C, YC6CN, YC6CL, YC8CL, YC12VTD, YC12VC, YC16VC, YC6CD, YC6TD, YCK08, YCK09, YCK11, YCK11N, YCK13, YCK13N, YCK15N, YCK16, YCTD20

 

 

(a)

4-Cylinder Diesel Engines

Trial production of the 4-cylinder diesel engines commenced in late 1999 and today, they represent a stable of reliable and high- performance engines. Our line of 4-cylinder diesel engines consists of the following models:

 

 

The YCY24 engine compliant with National VI emission standards is for use in passenger vehicles, light-duty buses and pick-up trucks. It has a displacement volume of 2.36 liter and a maximum power output of 150 PS with a maximum torque of 380 N-m.

 

 

The YCY30 engine compliant with National VI emission standards is for use in light-duty buses and trucks. It has a displacement volume of 2.97 liter and a power range of 150-180 PS with a maximum torque of 460 N-m.

 

 

The YCS04 engine compliant with National VI emission standards is for use in light to medium-duty buses and trucks. It has a displacement volume of 4.16 liter and a maximum power output of 180 PS with a maximum torque of 650 N-m.

 

29


Table of Contents

 

The YCA05-T40 engine compliant with China off-road Tier-4 emission standards is for use in industrial and agricultural off-road applications. It has a displacement volume of 4.8 liter and a maximum power output of 220 PS with a maximum torque of 720 N-m.

 

 

The YCF30-T48 engine compliant with China off-road Tier-4 emission standards is for use in industrial and agricultural off-road applications. It has a displacement volume of 3.0 liter and a maximum power output of 120 PS with a maximum torque of 430 N-m.

 

 

The YCF36-T48 engine compliant with off-road Tier-4 emission standards is for use in industrial and agricultural off-road applications. It has a displacement volume of 3.6 liter and a maximum power output of 125 PS with a maximum torque of 480 N-m.

 

 

The YCF36-T40 engine compliant with off-road Tier-4 emission standards is for use in industrial and agricultural off-road applications. It has a displacement volume of 3.6 liter and a maximum power output of 150 PS with a maximum torque of 500 N-m.

 

 

(b)

6-Cylinder Diesel Engines

Our line of 6-cylinder diesel engines consists of the following models:

 

 

The YCS06 engine compliant with National VI emission standards is for use in medium-duty trucks, coaches and buses. It has a displacement volume of 6.23 liter and a maximum power output of 260 PS with a maximum torque of 1000 N-m.

 

 

The YCK05 engine compliant with National VI emission standards is for use in medium-duty trucks, coaches and buses. It has a displacement volume of 5.1 liter and a maximum power output of 230 PS with a maximum torque of 870 N-m.

 

 

The YCK08 engine compliant with National VI emission standards is for use in medium-duty and special purpose trucks, highway coaches and buses. It has a displacement volume of 7.7 liter and a maximum power output of 350 PS with a maximum torque of 1400 N-m.

 

 

The YCK09 engine compliant with National VI emission standards is for use in medium to heavy-duty trucks, highway coaches and buses. It has a displacement volume of 9.41 liter and a maximum power output of 380 PS with a maximum torque of 1800 N-m.

 

 

The YCK11 engine compliant with National VI emission standards is for use in heavy-duty trucks and trailers, highway coaches and buses over 10 m in height. It has a displacement volume of 10.84 liter and a maximum power output of 460 PS with a maximum torque of 2200 N-m.

 

 

The YC6K12 engine compliant with National VI emission standard is for use in heavy-duty trucks and trailers. It has a displacement volume of 12.15 liter and a maximum power of 520 PS and a maximum torque of 2200 N-m.

 

 

The YCK13 engine compliant with National VI emission standards is for use in heavy-duty trucks and trailers, and highway coaches. It has a displacement volume of 12.94 liter and a maximum power output of 560 PS with a maximum torque of 2500 N-m.

 

 

The YCA07-T40 engine compliant with China off-road Tier-4 emission standards is for use in industrial and agricultural off-road applications. It has a displacement volume of 6.9 liter and a maximum power output of 260 PS with a maximum torque of 1050 N-m.

 

 

The YCA08-T40 engine compliant with China off-road Tier-4 emission standards is for use in industrial and agricultural off-road applications. It has a displacement volume of 7.5 liter and a maximum power output of 320 PS with a maximum torque of 1200 N-m.

 

 

The YCK09-T40 engine compliant with China off-road Tier-4 emission standards is for use in industrial and agricultural off-road applications. It has a displacement volume of 9.4 liter and a maximum power output of 400 PS with a maximum torque of 1900 N-m.

 

 

The YCK11-T40 engine compliant with China off-road Tier-4 emission standards is for use in industrial and agricultural off-road applications. It has a displacement volume of 10.8 liter and a maximum power output of 480 PS with a maximum torque of 2200 N-m.

 

 

The YCK13-T40 engine compliant with China off-road Tier-4 emission standards is for use in industrial and agricultural off-road applications. It has a displacement volume of 12.9 liter and a maximum power output of 580 PS with a maximum torque of 2600 N-m.

 

30


Table of Contents

 

The YCK16-T40 engine compliant with China off-road Tier-4 emission standards is for use in industrial and agricultural off-road applications. It has a displacement volume of 15.9 liter and a maximum power output of 775 PS with a maximum torque of 3200 N-m.

 

 

The YCTD20-T40 engine compliant with China off-road Tier-4 emission standards is for use in industrial and agricultural off-road applications. It has a displacement volume of 19.6 liter and a maximum power output of 952 PS with a maximum torque of 3800 N-m.

 

 

(c)

High Horsepower Marine Diesel Engines and Power Generator

In May 2011, Yuchai commenced construction of a plant at Yuchai’s primary manufacturing facilities in Yulin City, Guangxi Zhuang Autonomous Region, to increase the annual production capacity of marine diesel engines and power generators to meet increasing demand. The following are our marine diesel and power generator models.

 

 

YC6T is a 6-cylinder engine rated at 360 to 600 PS and is suitable for construction applications. It is used in marine propulsion, power generators, construction and mine trucks. The YC6T engine rated at 404 to 440 kW at 1500 rpm is for power generation, while those rated at 290 to 396 kW at 1500 to 1800 rpm are for marine applications and those rated at 350 to 540 PS at 1350 rpm are for marine propulsion.

 

 

YC6C is a 40 liter, 6-cylinder engine rated at 700 to 1000 PS. It was launched in early 2011 and is used in marine propulsion, power generators, construction and mine trucks. The YC6C engine rated 680 to 850 kW at 1500 rpm is for power generation and those rated 560 to 680 kW at 1500 rpm are for marine propulsion.

 

 

YC6CL is an upgraded version of the YC6C engine with longer piston stroke for better power output and performance. It is a 54 liter engine rated at 800 to 1200 PS.

 

 

YC12VTD is derived from the YC6TD engines where the V-engine enables the engine to have a compact configuration. The engine is 12-cylinder, 39 liter rated at 900 to 1345 kW at 1500 rpm, mainly for application in the power generator, marine and industrial markets. The YC12VTD was launched in 2018.

 

 

YC16VTD is derived from the YC6TD engine where the V-engine enables the engine to have a compact configuration. The engine is 16-cylinder, 52 liter rated at 1520 to 1680 kW at 1500 rpm, mainly for application in the power generator, marine and industrial markets. The YC16VTD was launched in 2018.

 

 

YC12VC is derived from the YC6C engines where the V-engine enables the engine to extend its power output at similar engine platform. The engine is 12-cylinder, 80 liter rated at 1120 to 1800 kW at 1500 rpm. The main application is in the power generator, marine and industrial markets. The YC12VC was commercially launched in 2015.

 

 

YC16VC is derived from the YC6C engines where the V-engine enables the engine to extend its power output at similar engine platform. The engine is 16-cylinder, 108 liter rated at 1960 to 2400 kW at 1500 rpm. The main application is in the power generator, marine and industrial markets. The YC16VC was commercially launched in late 2016.

 

 

YC8CL is an extended version of YC6CL engine, with 8-cylinder in line configuration. YC8CL is an 8-cylinder, 72.8 liter engine rated at 692 to 1176 kW at 750 to 1000 rpm. The main application is in marine propulsion for river trade and costal general cargo vessels. The YC8CL was officially launched in mid-2017.

 

 

(d)

Other Products and Services

Natural Gas Engines

Yuchai has a facility at its primary manufacturing facility in Yulin City, Guangxi Zhuang Autonomous Region, to develop and produce a portfolio of natural gas powered engines to complement its existing suite of diesel engines. The main uses of Yuchai’s natural gas engines are in large buses, medium- to heavy-duty trucks, industrial and power generators and the marine sector.

Yuchai natural gas engines are designed to work with both CNG and LNG fuel systems, and they are generally constructed using similar major components as Yuchai’s diesel engines. Yuchai currently offers natural gas engines in the following models: YCS04N, YCA07N, YC6JN, YC6GN, YC6LN, YC6MKN, YCK08N, YCK11N, YCK13N and YCK15N ranging from 120 to 560 hp. Among these engines, YCS04N, YCA07N, YCK08N, YCK11N, YCK13N and YCK15N are natural gas engines compliant with National VI emission standards.

 

31


Table of Contents

Diesel Power Generators

Yuchai has a history of more than 40 years for producing the diesel generator set, with wide application in the civil and marine sectors. Yuchai produces diesel power generators which are primarily used in the baseload and standby power generation application. The diesel power generators offer a rated power of 24 to 160 kW. Yuchai’s diesel power generators use diesel engines from YC4FA up to YC6T as their power source. The generator set includes an intelligent digital controlling system, remote control, generators group control, remote monitoring, automatic parallel operation, and automated protection against breakdowns.

Diesel Engine Parts

Yuchai supplies diesel engine parts to its nationwide chain of customer service stations in China. Although sales of diesel engine parts do not constitute a major percentage of Yuchai’s revenue, the availability of such parts to its customers and to end-users through its nationwide chain of customer service stations is an important part of Yuchai’s customer service program. Yuchai is continually improving its spare parts distribution channel services to maintain its competitive position.

Remanufacturing Services

Yuchai provides remanufacturing services for and relating to Yuchai’s diesel engines and components through its wholly-owned subsidiary, Yuchai Remanufacturing Services (Suzhou) Co., Ltd. (“YRC”). YRC’s factory is located in the Suzhou Industrial Park in Suzhou, Jiangsu Province.

New Energy Products

Yuchai has commenced the development program for new energy products, which included the new generation hybrid engine, full electric power and NEV power systems including fuel cell systems.

 

 

(a)

Plug in hybrid engine

The second-generation hybrid engine model, YCHPT II, was designed to address the growing customer demand for advanced hybrid engines. The engine adopts plug-in systems to charge the vehicles’ batteries, and it features an upgraded gearbox with an interchangeable 5-speed automatic and manual system.

The YCHPS hybrid engine compliant with National VI emission standards is the latest design incorporating the Yuchai gas engine with an ISG generator. The system can be operated in buses with hybrid or full electric operating systems with an external plug-in system. The system is designed for use in seven- to ten- meter coaches and buses.

 

 

(b)

Range Extender

Range extender power system combines a traditional diesel engine and an electric power system. Yuchai has launched the range extender power system for both truck and bus applications.

Range extender power system is available in the following power ratings and electric power output, including YCY24 engine+65 kW, YCS04 engine+100 kW, YCK05+150 kW, YCA08+200 kW and YCK11+300 kW.

 

 

(c)

ISG power generation powertrain (“YC IE-Power”)

A highly integrated motor-generator design that incorporates both motion and generation functions. The YC IE-Power directly couples the hybrid and power extender engine drive end for both vehicle motion and battery charging, depending on the vehicle’s operation and control.

 

 

(d)

e-CVT power-split hybrid powertrain (“YC e-CVT”)

A compact design for both truck and bus applications that integrates the vehicle transmission and motor-generator in a single module. The design can achieve improved fuel savings compared to traditional power systems.

 

 

(e)

Integrated electric drive axel powertrain (“YC e-Axel”)

A compact design integrating driving motor on wheel axle together with motor and vehicle control modules. The YC e-Axel can eliminate transmission loss that is common in traditional designs and save storage space in the chassis.

 

32


Table of Contents
 

(f)

Fuel cell system (“YC FCS”)

It is a high efficiency fuel cell system for truck and bus applications. The YC FCS fuel cell system with 90 kW design output has been installed on selected OEMs’ medium-duty coaches for running and performance testing. We are also developing a YC FCS fuel cell system with 120kW design output for both truck and bus applications, with a targeted commercial launch later in 2023. We also commenced in-house development of fuel stack technology that we target to begin introducing into YC FCS systems in 2024.

Sales

In 2022, according to CAAM, engine sales for commercial vehicles (excluding gasoline-powered and electric-powered vehicles) in China were approximately 2.0 million units, a decrease of 41.4% compared to 2021. Yuchai’s commercial vehicle engine sales in 2022 were 125,996 units, a decrease of 47.8% compared to 241,325 units in 2021. Yuchai’s total engine sales in 2022 were 321,256 units, a decrease of 29.7% compared to 456,791 units in 2021.

Light-duty engine sales in 2022 were 94,340 units, or 29.4% of total unit sales, compared to 27.8% in 2021, where light-duty engine sales were 127,202 units. Medium-duty engine sales were 162,018 units, or 50.4% of total unit sales, compared to 2021 where sales were 229,109 units or 50.2% of total unit sales. Heavy-duty engine sales were 58,336 units, or 18.2% of total sales units, compared to 2021 where sales were 99,680 units, or 21.8% of total unit sales.

In 2022, Yuchai sold approximately 5,352 natural gas engine units compared with approximately 7,934 units sold in 2021. The following table sets forth a breakdown of Yuchai’s sales by major product category for fiscal years 2020, 2021 and 2022:

 

     2020      2021      2022  
     Revenue      % of
Revenue
    Unit
Sold
     Revenue      % of
Revenue
    Unit
Sold
     Revenue      % of
Revenue
    Unit
Sold
 
     RMB’000                   RMB’000                   RMB’000               

Light-duty engines (1)

     2,356,168        11.5     115,389        2,429,745        11.4     127,202        1,910,923        11.9     94,340  

Medium-duty engines (2)

     6,626,629        32.2     222,657        7,065,283        33.2     229,109        5,066,622        31.7     162,018  

Heavy-duty engines (2)

     6,725,312        32.7     91,474        7,410,771        34.9     99,680        5,061,991        31.7     58,336  

Other products and services(3)

     4,849,551        23.6     800        4,348,335        20.5     800        3,958,230        24.7     6,562  
  

 

 

    

 

 

   

 

 

    

 

 

    

 

 

   

 

 

    

 

 

    

 

 

   

 

 

 
     20,557,660        100.0     430,320        21,254,134        100.0     456,791        15,997,766        100.0     321,256  
  

 

 

    

 

 

   

 

 

    

 

 

    

 

 

   

 

 

    

 

 

    

 

 

   

 

 

 

Notes:

 

(1) 

Includes passenger car engines.

(2) 

Includes natural gas engines.

(3) 

Includes power generator sets, NEV products and others.

Production

Yuchai’s primary manufacturing facilities are located in Yulin City in the Guangxi Zhuang Autonomous Region. The principal production land area currently occupies approximately 1.8 million square meters, including an existing production factory for all light-, medium- and heavy-duty engine models, a natural gas production facility, a high horse power marine diesel engine and power generator plant, a foundry and various testing and supporting facilities. For the years ended December 31, 2021 and 2022, the total production capacity of Yuchai (excluding Yuchai Xin-Lan) was approximately 633,000 units each year based on a 2.0 shift five-day week at 80% utilization rate. To comply with the National VI emission regulations implementation schedule, Yuchai has committed the investment on production equipment, either building the new lines or modifying the existing facilities tailored for National VI engines assembly. Yuchai has identified marine and power generator sets for its own production lines under Guangxi Yuchai Marine and Genset Power Co., Ltd. after the marine and power generator business and its assets were carved out from the Yuchai main operating entity. In addition, the new energy production capacity under Yuchai Xin-Lan is approximately 20,000 units.

 

33


Table of Contents

In 2022, we produced 296,767 units of engines. The following table sets forth the breakdown of Yuchai’s production at the Yulin facility by major product category for the years ended December 31, 2020, 2021 and 2022:

 

     2020     2021     2022  
     Units      % of
Units
    Units      % of
Units
    Units      % of
Units
 

Light-duty engines (1)

     118,430        28.1     128,000        28.3     90,315        30.5

Medium-duty engines (2)

     220,465        52.4     236,598        52.2     149,917        50.5

Heavy-duty engines (2)

     81,547        19.4     87,676        19.4     49,618        16.7

Other products and services(3)

     193        0.1     636        0.1     6,917        2.3
  

 

 

    

 

 

   

 

 

    

 

 

   

 

 

    

 

 

 
     420,635        100.0     452,910        100.0     296,767        100.0
  

 

 

    

 

 

   

 

 

    

 

 

   

 

 

    

 

 

 

Notes:

 

(1) 

Includes passenger car engines.

(2) 

Includes natural gas engines.

(3) 

Includes power generator sets, NEV products and others

Procurement

Yuchai manufactures engine blocks, cylinder heads, crankshaft, camshaft and certain other key parts. Third party suppliers provide the remaining engine parts. The production process involves the complete assembly and testing of the finished products. Yuchai’s procurement policy requires the same product to be sourced from at least two distinct sources. The same practice applies to all other externally procured engine parts. Yuchai is continually seeking to improve its procurement strategy by seeking new suppliers with competitive prices and quality.

Yuchai has progressively reduced its reliance on imported parts and components in recent years, in part due to an increasing number of international suppliers having local manufacturing and logistics capabilities in China. For instance, Yuchai’s fuel combustion equipment and its electronic control systems are purchased from the local factory of an international supplier operating in China.

Engine Block

Yuchai cast and molded more than 265,000 units of engine blocks in 2022, representing a large portion of its engine blocks used in production.

Raw Materials

Yuchai purchases raw materials, principally scrap steel and cast iron, from domestic suppliers. An increase in the prices of these raw materials would generally increase our costs of production. We have experienced volatility in the prices of raw materials in the past. See also “Item 3. Key Information — B. Risk Factors — If inflation continues to increase in China or elsewhere or if prices of energy, raw materials or components increase, we may not be able to pass the resulting increased costs on to our customers and this may adversely affect our profitability or cause us to suffer operating losses.”

Quality Assurance, Control and Safety

All raw materials, external supplied parts and components are checked for conformity with the required quality and specifications. Each stage of the production process is monitored by a quality control procedure and the final product undergoes standard conformity and specification testing using an automated testing laboratory. To promote the safety of its workers, Yuchai has established a safety department to supervise the proper use of equipment to prevent fire and explosions and promote safe practices and procedures in the workplace.

Manufacturing Capacity Expansion

Yuchai believes that the current production capacity of all engine lines will meet the expected demand. Yuchai is continuously assessing the market demand and devising production strategies to secure and meet new market opportunities.

 

34


Table of Contents

Research and Development

Yuchai has committed substantial resources to continually improve the technology of its products and maintain the competitiveness of its products. Yuchai’s internal development effort focuses primarily on designing new products, improving manufacturing processes and adapting foreign technology to the Chinese market. Yuchai has committed to continually improve the technology of its products by acquiring advanced technology from Chinese research institutes, international engine design consulting firms, as well as international diesel engine and engine parts manufacturers.

In 2020, Yuchai’s research and development efforts were mainly related to National VI emission standards compliant engine testing and calibration, to support domestic commercial vehicle OEMs on the launch of new emission regulation-compliant vehicles. Yuchai’s development of Tier-4 emission compliant engines is on-going and it is starting to deliver the prototype engines to selected off-road machinery OEMs. In addition, Yuchai launched two range extender power systems of 65 kW and 100 kW rating for new energy vehicles.

In 2021, Yuchai’s research and development efforts were mainly related to National VI emission standards compliant engine testing and application verification, to support domestic commercial vehicle OEMs to resolve application issues from commercial launching. Yuchai’s development of Tier-4 emission compliant engines is on-going. Most of Yuchai’s Tier-4 products had passed the certificate testing and prototype engines had been installed on OEM machinery for test running. Yuchai also launched its new energy project, the IE-Power system for heavy-duty agricultural market, and delivered the prototype 90kW full cell system to an OEM customer.

In 2022, Yuchai’s research and development efforts were focused on the upgrading of its National VI emission standard compliant engines in terms of engine performance and reduction of noise, vibration, and harshness (NVH). These initiatives are intended to build on the strong consumer confidence that Yuchai’s National VI compliant engines have gained since their release in 2021 while addressing competitive pressures in the industry. As the Tier-4 emission standards for the off-road market was implemented in December 2022, Yuchai developed a 300kW range extender power system for mining dumptrucks and a e-CVT hybrid system for city logistic trucks with refrigerated compartments. See “Item 4. Information on the Company — B. Business Overview — Products and Product Development — Yuchai — New Energy Products” for more details. Yuchai also launched its new hydrogen engine YCK16H, a heavy-duty hydrogen combustion engine with a displacement volume of 15.9 litre and design output of 560hp. This is Yuchai’s second hydrogen combustion engine, following the launch of the YCK05H hydrogen engine in 2021.

As a result of its research and development efforts, Yuchai has a large patents portfolio with nearly 3,000 patents registered in China as of December 31, 2022. The types of patents that Yuchai has registered are invention patents, utility model patents and design patents. The term of patent protection is 10 or 20 years from the filing date depending on the type of patent registered.

Future Products

Yuchai believes that its long-term business prospects will largely depend upon its ability to develop and introduce new or improved products with higher quality and competitive pricing. Future products may utilize different technologies and may require knowledge of markets that Yuchai does not currently possess.

Yuchai intends to continue to work with international design consulting firms and international manufacturers for technological assistance in improving and developing its combustion engine products and new energy systems, and expects such cooperation to continue. The introduction of new engine products and new energy system will also require significant capital expenditures, such as purchases of international manufacturing equipment and technologies. See “Item 3. Key Information — B. Risk Factors — Competition in China from other diesel engine manufacturers may adversely affect our financial condition, results of operations, business or prospects.”

Sales, Marketing and Services

Sales and Marketing

Yuchai distributes the majority of its engines directly to auto plants and agents from its primary manufacturing facilities in Yulin City. In addition, Yuchai operates a number of regional offices in major geographic regions in China. Yuchai provides a comprehensive range of services to its customers, including dispatching engineers to provide on-site assistance to major customers in the resolution of technical problems. Yuchai has 663 sales and marketing employees, the significant majority of whom are located in China.

Yuchai promotes its products primarily through exhibitions, internet and social media, participation in national and international events, and advertisements in industry journals and newspapers. In October 2019, Yuchai participated in the 70th Anniversary celebration of the founding of modern China with Yuchai engines propelling vehicles in the National Day parade in Beijing. In October 2021, Yuchai introduced a new smart powertrain system, IE-Power, for heavy-duty agricultural equipment at the 2021 China International Agricultural Machinery Exhibition in Shandong, China.

 

35


Table of Contents

Yuchai has been sponsoring periodical programs for its customer service stations with information brochures and customer suggestion cards for the improvement of Yuchai’s service. These customer service stations form Yuchai’s service and maintenance network. In relation to those engines which are under warranty cover, these customer service stations perform the routine maintenance checks and repairs on end-users’ diesel engines free of charge to the customers, and the corresponding costs are borne by Yuchai. When the warranty expires, these customer service stations can continue to serve Yuchai clients at their own choice and costs.

Yuchai believes that its promotional efforts are unique for an automotive component company in China and lead to greater brand name recognition among end-users. Yuchai further believes that it leads its competitors in providing high quality after-sales services through its 3,335 authorized customer service stations in China. The customer service stations are independently owned and are able to provide emergency services to end-users within a 40-km radius in the central, eastern and southern parts of China.

Yuchai has continued to focus its sales efforts on retailers and end-users of diesel engines. Yuchai seeks to encourage end-users of gasoline engine trucks to replace their gasoline engines with Yuchai diesel engines by advertising the advantages of diesel engines. With the advent of a natural gas refueling network across the nation, customers have the additional option of using Yuchai’s natural gas engines.

In 2022, our sales to our top five customers accounted for 36.9% of our total revenue. Our top customer is a leading automobile manufacturer group in China. This group includes one of the largest automobile companies in China and other affiliated or controlled diesel truck manufacturers. In 2022, sales to our top customer as a group accounted for 15.3% of our total revenue. See “Item 4. Information on the Company — B. Business Overview — Competition.”

As part of Yuchai’s credit procedures to control and manage its trade receivables, Yuchai may hold shipments for delivery if customers’ credit positions are not satisfactory or if customers have not made payments for earlier deliveries. There can be no assurance that such credit-controlling measures will successfully control Yuchai’s trade receivables balance, or that they will not adversely affect the future purchasing decisions of Yuchai’s customers. As of December 31, 2022, Yuchai had net trade and bills receivables of RMB 6,792.6 million (US$977.1 million), representing 39.7% of our consolidated current assets.

Export Sales

Most of Yuchai’s products that are exported outside of China are sold indirectly through third party distributors who purchase them from Yuchai and resell them on to end-users in subsequent and separate transactions. Yuchai exports a very small percentage of its products directly outside China, as the following table indicates:

 

     2020      2021      2022  
     Revenue      % of
Revenue
    Unit
Sales
     Revenue      % of
Revenue
    Unit
Sales
     Revenue      % of
Revenue
    Unit
Sales
 
     RMB ’000                   RMB ’000                   RMB ’000               

Total Domestic Sales

     20,502,173        99.7     428,371        21,206,280        99.8     454,917        15,886,210        99.3     319,335  

Total Direct Export Sales

     55,487        0.3     1,949        47,854        0.2     1,874        111,556        0.7     1,921  
  

 

 

    

 

 

   

 

 

    

 

 

    

 

 

   

 

 

    

 

 

    

 

 

   

 

 

 
     20,557,660        100.0     430,320        21,254,134        100.0     456,791        15,997,766        100.0     321,256  
  

 

 

    

 

 

   

 

 

    

 

 

    

 

 

   

 

 

    

 

 

    

 

 

   

 

 

 

Customer Service

Yuchai believes that customer service is an important part of maintaining its market competitiveness. In addition to various services provided initially at its sales offices, Yuchai has a nationwide network of authorized service stations in China that provide repair and maintenance services, spare parts, retrofitting services and training to Yuchai’s customers. To ensure a consistently high level of service, Yuchai trains the technicians at regional training centers or selected service stations. In addition, Yuchai also owns and operates repair training centers. The costs of any warranty-related services or repairs are borne by Yuchai, and all non-warranty activities are charged to customers. Yuchai’s customer service program emphasizes a fast turnaround time on repair requests. As part of this policy, Yuchai supplies authorized service stations with spare parts for repairs and require these service stations to provide on-site assistance at the customer’s place of business generally within 3 to 12 hours, depending on the customer’s location.

Yuchai provides certain warranties for both general repairs and maintenance service. Provisions for general repairs are determined and provided at fiscal year-end based upon historical warranty cost per unit of engines sold, adjusted for specific conditions that may arise and the number of engines under warranty at each fiscal year end.

 

36


Table of Contents

Yuchai established a new joint venture, Suzhou Yuxing Automobile Technology Co., Ltd., in May 2022 as a 30% owned joint venture of Yuchai’s subsidiary, Guangxi Yuchai Machinery Monopoly Development Co., Ltd. with certain engine services companies as its joint venture partners, to provide vehicle performance monitoring, vehicle and engine maintenance and repairs solutions. The joint venture is intended to initially serve vehicles with Yuchai engines, and in the future could expand its service to other diesel engines brands based on capacity and demand.

Trademarks

The GY Group owns and maintains the Chinese trademark registrations of its principal trademarks. Yuchai has entered into trademark license agreements with the GY Group according to which Yuchai has the right to use these trademarks. Yuchai believes that the Yuchai logo is well recognized as a quality brand in China.

Competition

The diesel engine industry in China is highly competitive. Yuchai believes it faces intense competition in the engine manufacturing industry across all of its engine platforms. The diesel engine market is fragmented and very price sensitive. Yuchai believes, based on internal studies, that competition is based primarily on performance, quality compliance with emission standards, price and after-sales service, and secondarily on noise, size and weight. Yuchai believes that its engines have a strong reputation among truck manufacturers and consumers for leading performance and reliability. In addition, Yuchai believes that its after-sales service to end-users of Yuchai engines, conducted through a nationwide network of authorized service stations and repair training centers in China, gives Yuchai a competitive advantage over other diesel engine producers.

Our top customer is a leading automobile manufacturer group in China and a major competitor of Yuchai. In 2022, our sales to our top five customers accounted for 36.9% of our total revenue. Some of Yuchai’s competitors have formed joint ventures with, or have technology assistance arrangements with, international diesel engine manufacturers or engine design consulting firms, and use foreign technology that is more advanced than Yuchai’s technology. Yuchai expects competition to intensify as a result of, among other things, improvements in competitors’ products, increased production capacity of competitors, increased utilization of unused capacity by competitors and price competition. Yuchai believes production capacity in the diesel engine industry has increased over the years which has further intensified competition. See “Item 3. Key Information — B. Risk Factors — Competition in China from other diesel engine manufacturers may adversely affect our financial condition, results of operations, business or prospects.”

The ongoing development of full electric vehicles for both the bus and truck markets in China will continue to present a source of competition for Yuchai’s engines because of the replacement of public transit buses, which had been a major bus engine market for Yuchai in the past, with electric vehicle buses in most cities of China.

The introduction of full electric power systems for light- and medium-duty trucks has reduced demand for and sales of diesel engine trucks, especially in the logistics service truck market, as diesel trucks are restricted from entering the city centre in most of the tier 1 and tier 2 cities in China. In addition, a similar full electric power system has been launched for heavy-duty trucks in 2021 for short haul transportation.

The HLGE group

As of February 28, 2023, we had a 48.9% interest in the outstanding ordinary shares of HLGE. See “Item 5. Operating and Financial Review and Prospects — A. Overview — Business Expansion and Diversification Plan.” HLGE is listed on the Main Board of the Singapore Exchange. HLGE’s share price on the Singapore Exchange closed at S$0.25 on February 28, 2023. The core businesses of the HLGE group are that of hospitality operations and property development.

In October 2017, HLGE completed the disposal of its 60% equity interest in Copthorne Hotel Qingdao Co., Ltd. to Qingdao Haiyi Jun Zhuo Culture Travel Property Investment Co., Ltd. In November 2017, HLGE completed the disposal of its remaining hotel properties in China through the sale of all its shares in LKN Investment International Pte. Ltd. to an affiliate of Jingrui Holdings Limited. A portion of the proceeds from these disposals were used by the HLGE group to fully repay its debt obligations to us in the amount of S$68 million under a loan agreement. The original loan amount of S$93 million was granted to HLGE by a wholly-owned subsidiary of our company to refinance the outstanding zero coupon unsecured non-convertible bonds previously issued by HLGE, which matured on July 3, 2009. The loan amount was reduced to S$68 million through past repayments by HLGE.

The HLGE group wholly owns a Copthorne hotel in Cameron Highlands (Malaysia). Copthorne Hotel Cameron Highlands comprises 269 guest rooms and suites. It is the only hotel situated at the highest accessible point of Cameron Highlands, Malaysia. Located next to the hotel, is a Tudor-styled resort, where 66 units have been leased by the hotel from the owners of the resort for use by its guests. The resort comprises self-contained low-rise and high-rise apartment suites and each suite is equipped with a living room, a kitchenette and a balcony. To maintain its competitiveness, HLGE carries out renovation programs at CHCH from time to time as required.

 

37


Table of Contents

The HLGE group recorded pre-tax losses for five consecutive fiscal years from 2009 to 2013 and in fiscal year 2015. For fiscal year 2014, the HLGE group recorded a profit mainly due to the acquisition by its wholly-owned subsidiary of the remaining 55% equity interest in Augustland Hotel Sdn Bhd, which owned CHCH. For fiscal year 2016, the HLGE group recorded pre-tax profit. For fiscal year 2017, the HLGE group recorded a profit mainly due to its disposals of (i) the HLGE group’s 60% equity interest in Copthorne Hotel Qingdao Co., Ltd. to Qingdao Haiyi Jun Zhuo Culture Travel Property Investment Co Ltd; and (ii) the HLGE group’s entire interests in LKN Investment International Pte. Ltd. to an affiliate of Jingrui Holdings Limited. Previously, HLGE’s average daily market capitalization has fallen below the minimum threshold of S$40 million resulting in it being placed on the Watch-list of the Singapore Stock Exchange (“Watch-list”) on June 4, 2014, for failing to comply with the minimum criteria for continued listing. These factors in the past made it difficult for the HLGE group to obtaining financing from financial institutions. In March 2018, HLGE converted all of its existing issued and outstanding non-redeemable convertible cumulative preference shares into new ordinary shares of HLGE. On April 4, 2018, the Singapore Stock Exchange determined that HLGE met the Singapore Exchange’s Listing Manual criteria for exit from the Watch-list and removed HLGE from the Watch-list.

The HLGE group may require additional funds for its core businesses and to invest in future growth opportunities. There is no assurance that the HLGE group would be able to generate sufficient internal funds to finance its growth plans or identify and complete any potential merger and acquisition opportunities to grow its earnings base. Accordingly, the HLGE group may, depending on the cash flow requirements and financial condition, need to raise additional funds by issuing equity or a combination of equity and debt or by entering into strategic relationships or through other arrangements. Any additional equity financing by HLGE may dilute our equity interests in HLGE. Any debt financing may contain restrictive covenants with respect to dividends, future capital raising and other financial and operational matters. Failure to obtain sufficient funds to finance its growth plans may adversely affect the HLGE group’s business, financial performance and financial position.

For more information on risks relating to our investment in HLGE, see “Item 3. Key Information — B. Risk Factors — The HLGE group’s hotel ownership and management business may be adversely affected by risks inherent in the hotel industry.”

 

38


Table of Contents

C.

Organizational Structure

The following chart illustrates the organizational structure of the Company and Yuchai as of February 28, 2023 and is based on information generally known to the Company or otherwise disclosed in filings made with the SEC and the Singapore Exchange (see also “Item 7. Major Shareholders and Related Party Transactions — A. Major Shareholders”). This chart depicts the Company’s significant subsidiaries only. See Exhibit 8.1 for more information on the particulars of the Company’s subsidiaries.

 

 

LOGO

 

39


Table of Contents

D.

Regulatory and Related Matters

Governance, Operation and Dissolution of Yuchai

Governance, operation and dissolution of Yuchai are governed by the FIL (as defined below), the Company Law of the People’s Republic of China which was initially promulgated on December 29, 1993 and other related laws and regulations, as well as by Yuchai’s Articles of Association. A revision draft of the Company Law of the People’s Republic of China was published on December 24, 2021 for public comments but has not yet become effective. Yuchai is subject to the relevant PRC labor laws and regulations with respect to labor management, which is overseen by the Ministry of Human Resources and Social Security. In accordance with these laws and regulations, management may hire and discharge employees and make other determinations with respect to wages, welfare, insurances and employee discipline. Chinese laws and regulations applicable to a Sino-foreign joint stock company require that, before Yuchai distributes profits, it must: (i) satisfy all tax liabilities; (ii) recover losses in previous years; and (iii) make contributions to statutory reserve fund in an amount equal to at least 10% of net income for the year determined in accordance with generally accepted accounting principles in China, or PRC GAAP. However, the allocation of statutory reserve fund will not be further required once the accumulated amount of such fund reaches 50% of the registered capital of Yuchai.

On March 15, 2019, a new foreign investment law was adopted (“FIL”). Upon its effectiveness on January 1, 2020, the existing Sino-Foreign Equity Joint Venture Law, the Wholly Foreign Owned Enterprise Law and the Sino-Foreign Cooperative Joint Venture Law, together with their implementation rules and ancillary regulations, have been repealed and the FIL has become the legal foundation regulating FIEs. The FIL grants national treatment to foreign-invested entities, except for those foreign-invested entities that operate in industries specified as either “restricted” or “prohibited” from foreign investment in a “negative list”. Yuchai is governed by the FIL and related implementing rules. See also “Item 3. Key Information — B. Risk Factors — Questions on the interpretation and enforcement of PRC laws and regulations could limit the legal protections available to you and us.”

Pursuant to Chinese law and Yuchai’s Articles of Association, Yuchai may be dissolved upon the occurrence of certain events, including force majeure, severe losses, lack of supply of necessary materials or other events that render Yuchai unable to continue its operations. Upon dissolution, Yuchai will form a liquidation committee. Final dissolution is subject to government review and approval.

During 2003, we believe affiliates of the GY Group caused various Chinese government agencies to raise allegations of irregularities regarding the status of our ownership of and rights of control over Yuchai, which we believe was intended to try to limit our rights to exercise control over Yuchai. We further believe that such allegations were based on an inaccurate understanding of the structure of our ownership of Yuchai. We also believe that Yuchai’s ownership structure was validly approved by the relevant Chinese authorities, and that the shares of Yuchai held by our six wholly-owned subsidiaries are legally and validly held under Chinese law. We obtained legal opinions from two Chinese law firms confirming these matters (see the reports on Form 6-K filed by the Company with the SEC on April 1, 2005). We also took steps to communicate to the relevant Chinese government agencies the reasons for our position with respect to these matters. We implemented the July 2003 Agreement, the Reorganization Agreement, as amended, and the Cooperation Agreement to resolve the issues raised by the various Chinese governmental agencies relating to our share ownership in Yuchai and the continued corporate governance and other difficulties which we have had from time to time with respect to Yuchai. Based upon the above-mentioned legal opinions, we believe that in the event of a future dispute with the Chinese stakeholders at Yuchai, we expect to pursue as appropriate legal remedies in appropriate jurisdictions to seek to enforce our legal rights as the majority shareholder with a controlling financial interest in Yuchai to protect our investment for our benefit and the benefit of our shareholders. See also “Item 3. Key Information — B. Risk Factors.”

 

E.

Property, Plant and Equipment

Yuchai’s headquarters and primary manufacturing facilities are located in Yulin City in the Guangxi Zhuang Autonomous Region. Yuchai has the right to use approximately two million square meters of land, which is currently used primarily for the production of diesel engines, natural gas engines and employee housing. The principal production land area for the manufacture of diesel and natural gas engines currently occupies approximately 1.8 million square meters, including the existing production factories for all light-duty, medium-duty and heavy-duty engine models, a natural gas testing facility, a high horse power marine diesel engine and power generation engine plant, phases one, two and three of a foundry and various testing and supporting facilities. In addition, Yuchai leases a number of regional sales offices in China. For the year ended December 31, 2020, Yuchai’s total production capacity was approximately 626,000 units, and for both years ended December 31, 2021 and 2022, the total production capacity of Yuchai (excluding Yuchai Xin-Lan) was approximately 633,000 units each year, based on a 2.0 shift five-day week at 80% utilization rate. Yuchai performs periodic maintenance and upgrading of production facilities. Yuchai also commits a significant portion of its annual capital expenditure for maintenance and upgrading to meet safety and production requirements. Yuchai is potentially exposed to varying environmental or natural disaster risks and could experience business interruptions, damage to its facilities and loss of life, all of which could have a material adverse effect on Yuchai’s business, financial condition and results of operations. See “Item 4. Information on the Company — B. Business Overview — Products and Product Development — Yuchai — Production.”

 

40


Table of Contents

F.

Environmental Matters

Yuchai expects that environmental standards and their enforcement in China will, as in many other countries, become more stringent over time, especially as technical advances make achievement of higher standards feasible. On January 18, 2016, the Ministry of Industry and Information Technology, or MIIT and the Ministry of Environmental Protection required that all light-duty petrol vehicles, light-duty diesel buses, and heavy-duty diesel vehicles (for the purposes of public transportation, environmental sanitation and postal services) must comply with National V emission standards from January 1, 2017. All heavy- and light-duty diesel vehicles nationwide were required to comply with National V emission standards from July 1, 2017 and January 1, 2018, respectively. In June 2018, the MEE announced that all diesel powered heavy-duty vehicles must comply with the National VI emission standards in different phases: (a) natural gas engines driven heavy-duty vehicles are required to comply with the National VIa emission standards from July 1, 2019, and the National VIb emission standards from January 1, 2021; (b) diesel engine driven municipal vehicles are required to comply with the National VIa emission standards from July 1, 2020, and all diesel driven heavy-duty vehicles are to comply with the National VIa emission standards from July 1, 2021; and (c) all diesel driven heavy-duty vehicles are required to comply with the National VIb emission standards from July 1, 2023. In December 2020, MEE announced the approval of Tier-4 emission standard and any off-road machinery (below 560 kW) that does not comply with the Tier-4 emission standard is prohibited for production, import and selling in China from December 2022.

We are subject to Chinese national and local environmental protection regulations, which currently impose fees for the discharge of waste substances, require the payment of fines for pollution, and provide for the closure of any facility that fails to comply with orders requiring us to cease or improve upon certain activities causing environmental damage. Due to the nature of our business, we produce certain amounts of waste water, gas and solid waste materials during the course of our production. Yuchai has set up a sewage disposal system that meets national environmental discharge standards to process polluted water generated during production. In accordance with applicable regulations, sewage processing data and results of sewage treatment will be uploaded in real time to an online platform operated by the Ecology and Environment Department of the Guangxi Zhuang Autonomous Region. Polluted water will only be discharged upon confirmation that it meets the national standards. Yuchai delivers solid waste products to qualified third-party waste disposal sites to dispose and makes payments in respect thereof. For those recyclable waste such as foundry sand, third-party disposal sites with qualification would be engaged for recycling treatment to reduce waste of resources. In addition, Yuchai has also built treatment and filter systems for dust, fumes, panting and noise, respectively, to reduce the pollution resulting from Yuchai’s production. We believe our environmental protection facilities and systems are adequate for us to comply with the existing national, provincial and local environmental protection regulations. However, Chinese national, provincial or local authorities may impose additional or more stringent regulations which would require additional expenditure on environmental matters or changes in our processes or systems. See “Item 3. Key Information — B. Risk Factors — Risk Related to our Business and Industry — We are subject to increasingly stringent policies and regulations related to the environment, climate change, and employee health and safety.”

ITEM 4A. UNRESOLVED STAFF COMMENTS

As of the date of filing of this Annual Report, we have no unresolved comments from the SEC.

ITEM 5. OPERATING AND FINANCIAL REVIEW AND PROSPECTS

The following discussion of our financial condition and results of operations should be read in conjunction with the consolidated financial statements and the related notes included elsewhere in this Annual Report. This discussion contains forward-looking statements that involve risks and uncertainties. Our actual results may differ significantly from those projected in the forward-looking statements. Factors that might cause future results to differ significantly from those projected in the forward-looking statements include, but are not limited to, those discussed below and elsewhere in this Annual Report. Our consolidated financial statements and the financial information discussed below have been prepared in accordance with IFRS.

During the fiscal years ended December 31, 2020, 2021 and 2022, our main business has been our 76.4% ownership interest in Yuchai. As a result, our financial condition and results of operations have depended primarily upon Yuchai’s financial condition and results of operations.

 

41


Table of Contents

A.

Overview

The Chinese economy continued to face challenges in 2022 as GDP growth slumped to 3.0% compared with 8.4% growth in 2021. Industrial production growth was a modest 3.6% with real estate investment 10.0% lower than 2022 and stagnant retail sales at 0.2% lower than 2022. According to data reported by the CAAM, the total industry unit sales of commercial vehicles (excluding gasoline-powered and electric-powered vehicles) declined by 41.4% year-over-year to 2.0 million units in 2022. A number of factors contributed to lower commercial vehicle sales in 2022, including new waves of COVID-19 cases leading to regional lockdowns, restrictions on travel and supply chains disruptions, a decline in infrastructure and construction activities, a shortage of critical semiconductor chips and lower real estate market activity due to reduced financial liquidity and policy uncertainties. The combination of ongoing COVID-19 restrictions and the struggling real estate market adversely impacted consumer confidence in 2022.

In this challenging Chinese commercial vehicle environment in 2022, our main subsidiary, Yuchai, reported a unit sales reduction of 29.7% year-over-year to a total of 321,256 units. Our combined truck and bus engine unit sales declined by 47.8% year-over-year in 2022. Off-road engine unit sales declined by 9.8% year-over-year, which was driven by a 30.8% sales reduction in marine and power generation units as power generators sales were very strong in 2021 due to power shortages within China. Agricultural unit engine sales declined by 0.9% year-over-year in 2022. New energy product sales climbed to 6,327 units in 2022 compared with 501 units in 2021.

In response to the market landscape, Yuchai lowered production costs, which together with our cost cutting initiatives led to a reduction of selling, general and administrative expenses by 8.2% in 2022. Total R&D expenditures including capitalized costs were reduced to RMB 1.0 billion (US$ 146.4 million) in 2022 from RMB 1.2 billion in 2021, however, we intend to continue to increase our initiatives towards the development of New Energy Vehicle (“NEV”) technologies to accelerate our product development in the future.

Yuchai has successfully developed and introduced a portfolio of engines compliant with the mandated stricter National VIa emission standards and the even stricter National VIb emission standards which are scheduled for implementation in July 2023. In addition, Yuchai has developed a complete range of Tier-4 compliant off-road products, which were launched prior to the Tier-4 emission standards being enforced on December 1, 2022.

With the establishment of Yuchai Xin-Lan in 2021, Yuchai entered into a new stage of NEV development in 2022. After introducing its first hydrogen engine for commercial vehicles in 2021, Yuchai introduced a new heavy-duty hydrogen engine, the YCK16H engine, in 2022. Yuchai Xin-Lan’s new 3.5-ton electric drive axle has been successfully integrated for the first time into EV light-duty buses, which represents a new market for future growth. More than 600 units of Yuchai range extenders were ordered for the Macau auto market and Yuchai hybrid engines have been installed in the 10-meter gas-electric hybrid buses produced by the largest bus producer in China, Yutong Group, in use in the public transportation of the City of Nanning.

Better financial results at our associates and joint ventures helped profitability in 2022. While a loss of RMB 29.1 million (US$ 4.2 million) was recorded for these operations, that represented an almost 70% improvement over a loss of RMB 95.9 million in 2021. Our share of higher profits at our MTU Yuchai operations and lower losses at Y&C were the primary contributors to the improvement. MTU Yuchai reached a milestone of producing its 1,000th unit of its flagship MTU Series 4000 high-horsepower diesel engines in March 2022.

Our gross profit margin increased to 15.9% in the first half of 2022 and to 17.0% in the second half of 2022. While gross profit declined by 10.9% year-over-year in 2022, our gross margin increased to 16.4% compared with 13.9% in 2021 and 15.5% in 2020. Our profit attributable to equity holders of the Company was RMB 218.6 million (US$ 31.4 million) for 2022, lower than RMB 272.7 million for 2021 and RMB 548.9 million for 2020.

Uncertainties related to the magnitude, duration and persistent effects of the COVID-19 pandemic may continue to adversely affect our business. The Chinese automotive industry continues to be highly competitive in light of increased demand for, and regulatory policies in support of, alternative fuel vehicles. Our ability to successfully compete in our industry will be fundamental to our future success in our existing and new markets. See “Item 3. Key Information – B. Risk Factors – Risks Related to Our Business and Industry” for further details.

COVID-19 Pandemic: Response and Impact

Since December 2019, an outbreak of a novel strain of coronavirus (COVID-19) spread rapidly in China and globally. To contain the spread of COVID-19, the Chinese government took a number of actions, which included quarantining individuals infected with or suspected of having contracted COVID-19, restrictions on accessing public transport and places, cancelling public activities, controlling domestic travel and imposing lockdowns, among others. The COVID-19 resulted in temporary closure of many manufacturing facilities and factories across China. To the extent we have production or manufacturing activities based in these locations, or our suppliers are located in these locations, we are susceptible to factors adversely affecting one or more of these locations as a result of COVID-19. Since December 2022, China has relaxed its stringent measures to constrain COVID-19. Although most of the restrictions related to COVID-19 have been eased, uncertainty continues to exist regarding such measures and potential future measures.

 

42


Table of Contents

Yuchai took preventative measures in accordance with government guidance, such as increased sanitization and disinfecting in the workplace and production workshop, social distancing, wearing of masks and temperature taking before entering the workplace, remote working and meetings. Yuchai also took various cost and cash flow mitigation measures to counter the negative impact of COVID-19, such as reducing or eliminating discretionary spending in certain areas such as marketing, non-essential training or capital expenditures and streamlining of staffing. The Chinese government has announced a range of relief policy measures to support companies in China amid the COVID-19 pandemic. These include deferred tax payments, reducing rent, waiving administrative fees, subsidizing research and development costs, social insurance subsidies, and lowering lending rates. These measures have partially offset the adverse impact of the COVID-19 pandemic on Yuchai’s operations.

As a result of the COVID-19, normal economic life throughout China was sharply curtailed and there were disruptions to normal operation of business in various areas, including the manufacturing and sales of vehicles in China. Yuchai’s operations and those of its suppliers are predominantly based in China and therefore have been adversely affected. The shortage of component supply during the COVID-19 pandemic has resulted in postponement of delivery or customer order cancellation, which has a negative impact on our engine sales and operation profit. Logistic constrains and labor inefficiencies have limited our ability to deliver orders and meet customer demand especially during occasional lockdowns. Although situations have been improved as China has loosened the COVID restrictions, we cannot foresee the development of the virus which may result in uncertainty as to our business and results of operations.

China’s economic growth had experienced COVID-related ups and downs in the past three years, demonstrated by the GDP which slumped from 5.95% in 2019 to 2.24% in 2020, then bounced back to 8.4% in 2021 and plunged to 3.0% in 2022. Fluctuations were also witnessed in the market demand in our industry. As China’s management of COVID-19 saw a dramatic transformation toward the end of 2022, China’s economy is expected to rebound in 2023. However, the COVID-19 pandemic is still ongoing and its dynamic nature makes it difficult to forecast the pandemic’s effects on the results of our operations in subsequent years. See also “Item 3. Key Information — B. Risk Factors — Risks Related to Our Business and Industry – Outbreaks of communicable diseases may materially and adversely affect our business, financial condition and results of operations.”

Business Expansion and Diversification Plan

Following the implementation of our business expansion and diversification plan as approved by our Board of Directors in 2005, we looked for new business opportunities to reduce our financial dependence on Yuchai and invested in the following companies:

Thakral Corporation Ltd

The first step in implementing this plan occurred in March 2005 when through VDL, we acquired a 15.0% equity interest in TCL. As of December 2009, our equity interest in TCL was 34.4%. The TCL group invests directly or with co-investors in real estate and other investment opportunities which include property-backed financial instruments. Since fiscal year 2010, we have gradually reduced our equity interest in TCL. As of December 31, 2022, we have fully disposed of our shareholding interest in TCL.

HL Global Enterprises Limited

The second step in the implementation of our business expansion and diversification plan occurred in February 2006 when we acquired a 29.1% equity interest in HLGE and certain convertible preference and debt securities through two wholly-owned subsidiaries for an aggregate consideration of approximately S$132.0 million.

On January 13, 2012, our wholly-owned subsidiary, Grace Star Services Limited (“Grace Star”) transferred 24,189,170 Series B redeemable convertible preference shares in the capital of HLGE (the “Trust Preference Shares”) to Amicorp Trustees (Singapore) Limited (the “Trustee”) pursuant to a trust deed entered into between HLGE and the Trustee (the “Trust”). On January 16, 2012, the Trust Preference Shares were mandatorily converted into 24,189,170 new ordinary shares in the capital of HLGE (the “Trust Shares”) resulting in our shareholding interest in HLGE decreasing from 49.4% to 48.1%. On April 4, 2012, as a result of the conversion of all the outstanding Series A redeemable convertible preference shares held by our wholly-owned subsidiaries, VDL and Grace Star, into new ordinary shares in the capital of HLGE, our shareholding interest in HLGE increased from 48.1% to 48.9%.

The Trust Shares are accounted for as treasury shares by HLGE as they are issued by HLGE and held by the Trust, which is considered as part of HLGE. As a result, based on the total outstanding ordinary shares of HLGE net of the Trust Shares, our shareholding interest in HLGE is stated as 50.2% for accounting purposes in the Company’s consolidated financial statements for the year ended December 31, 2022. However, these Trust Shares are not regarded as treasury shares under the Singapore Companies Act, Chapter 50, and the Trustee has the power, inter alia, to vote or abstain from voting in respect of the Trust Shares at any general meeting of HLGE in its absolute discretion and to waive its right to receive dividends in respect of the Trust Shares as it deems fit. Accordingly, based on the total outstanding ordinary shares of HLGE including the Trust Shares, our shareholding interest in HLGE is 48.9% as of December 31, 2022 and February 28, 2023. We consolidate the results of HLGE as a subsidiary of our company. See Note 1.3 to the accompanying consolidated financial statements in Item 18.

 

43


Table of Contents

B.

Results of Operations

The following table sets forth our consolidated statement of operations as a percentage of our revenue for the last three fiscal years ended December 31, 2020, 2021 and 2022:

 

     Percentage of Revenue
Year Ended December 31,
 
     2020     2021     2022  

Revenue

     100.0     100.0     100.0

Cost of sales

     -84.5     -86.1     -83.6

Gross profit

     15.5     13.9     16.4

Other operating income, net

     1.8     1.5     2.1

Research and development expenses

     -3.0     -4.0     -5.2

Selling, distribution and administrative expenses

     -8.6     -8.3     -10.1

Operating profit

     5.7     3.1     3.2

Finance costs

     -0.7     -0.5     -0.6

Share of results of associates and joint ventures, net of tax

     -0.3     -0.5     -0.1

Profit before tax

     4.7     2.1     2.5

Income tax expense

     -0.9     -0.2     -0.4

Profit for the year

     3.8     1.9     2.1

Attributable to:

      

Equity holders of the Company

     2.7     1.3     1.4

Non-controlling interests

     1.1     0.6     0.7

2022 compared to 2021

Revenue for 2022 was RMB 16,030.6 million (US$2,305.9 million) compared with RMB 21,265.9 million in 2021, a decrease of 24.6%. The total number of diesel engines sold by Yuchai in 2022 was 321,256 units compared with 456,791 units in 2021, representing a decrease of 135,535 units, or 29.7%, primarily due to weakness in the truck and bus markets, and the markets of marine and power generation engines. According to CAAM, sales of commercial vehicles (excluding gasoline-powered and electric-powered vehicles) decreased by 41.4% in 2022, as sales of trucks declined by 42.9% while sales of buses decreased by 27.1%. The impact of COVID-19 restrictions and related supply chain disruptions affected conditions in China and foreign markets.

Cost of sales was comprised of direct material costs, direct labor costs, and direct and indirect production overheads such as wages, depreciation and amortization. Material costs represented approximately 74.8% of revenue in 2022 compared to 77.4% in 2021.

Gross profit was RMB 2,630.7 million (US$378.4 million) in 2022, a decrease of 10.9% from RMB 2,952.1 million in 2021. The gross profit margin was 16.4% in 2022 compared with 13.9% in 2021. The increase in gross margin was mainly attributable to a change in revenue mix with off-road revenue as a greater proportion of the total revenue, and lower sales rebates.

Other operating income, net was RMB 336.8 million (US$48.4 million) in 2022, an increase of 6.5% from RMB 316.2 million in 2021. The increase was mainly due to higher government grants.

R&D expenses decreased by 1.5% to RMB 836.4 million (US$120.3 million) compared with RMB 848.8 million in 2021. We continued our initiatives to improve engine performances and the qualities of our engines compliant with China’s National VI and Tier-4 emission standards, and to develop new energy products. In 2022, total R&D expenditures including capitalized costs were RMB 1,017.6 million (US$146.4 million) compared with RMB 1,162.4 million in 2021, representing 6.4% of the revenue compared with 5.5% in 2021.

SG&A expenses were RMB 1,611.7 million (US$231.8 million) in 2022 compared with RMB 1,756.0 million in 2021, a decrease of 8.2%. These expenses represented 10.1% of revenue compared with 8.3% in 2021. The decrease was mainly due to lower freight, personnel and warranty expenses.

As a result, operating profit decreased by 21.7% to RMB 519.3 million (US$74.7 million) in 2022 from RMB 663.5 million in 2021. Operating margin was 3.2% in 2022 compared with 3.1% in 2021.

Finance costs decreased by 17.6% to RMB 95.5 million (US$13.7 million) in 2022 from RMB 115.9 million in 2021.

 

44


Table of Contents

The share of financial results of associates and joint ventures was a loss of RMB 29.1 million (US$4.2 million) in 2022 compared with a loss of RMB 95.9 million in 2021. The decreased loss was primarily attributable to the higher profit at the MTU Yuchai and the share of lower losses at Y&C.

Profit before tax was RMB 394.7 million (US$56.8 million) in 2022 compared with RMB 451.7 million in 2021.

Income tax expense in 2022 was RMB 59.1 million (US$8.5 million) compared with RMB 43.8 million in 2021.

As a result of the foregoing factors, profit for the year was RMB 335.7 million (US$48.3 million) in 2022 compared with RMB 407.9 million in 2021, representing a decrease of 17.7%.

Net profit attributable to our shareholders decreased by 19.8% to RMB 218.6 million (US$31.4 million) compared with RMB 272.7 million in 2021.

2021 compared to 2020

Revenue for 2021 was RMB 21,265.9 million compared with RMB 20,581.2 million in 2020, an increase of 3.3%. The total number of diesel engines sold by Yuchai in 2021 was 456,791 units compared with 430,320 units in 2020, representing an increase of 26,471 units, or 6.2%, primarily due to higher engine sales in the bus engine markets, passenger vehicles engine sales, and off-road application, particularly agriculture engines, and engines used for marine and power generation application, which more than offset the unit sales decline for truck engines. According to CAAM, sales of commercial vehicles (excluding gasoline-powered and electric-powered vehicles) decreased by 6.9% compared to 2020, as unit sales of trucks declined by 8.7% while unit sales of buses rose by 13.7%.

Cost of sales was comprised of direct material costs, direct labor costs, and direct and indirect production overheads such as wages, depreciation and amortization. Material costs represented approximately 77.4% of revenue in 2021 compared to 75.3% in 2020.

Gross profit was RMB 2,952.1 million in 2021, a decrease of 7.4% from RMB 3,189.6 million in 2020. The gross profit margin was 13.9% in 2021 compared with 15.5% in 2020. The lower gross margin in 2021 was primarily attributable to a change in revenue mix, transition to National VI compliant engines and higher material costs but was partially mitigated by cost reductions during the year.

Other operating income, net was RMB 316.2 million in 2021, a decrease of 16.6% from RMB 378.9 million in 2020. The decrease was mainly due to lower government grants and reduced bank interest income compared with 2020.

R&D expenses increased by 35.5% to RMB 848.8 million compared with RMB 626.5 million in 2020, primarily due to lower capitalization of the R&D expenses. We continued our initiatives to improve engine performances and qualities of engines compliant with China’s National VI and Tier-4 emission standards, and to develop products for new energy vehicles. In 2021, total R&D expenditures including capitalized costs were RMB 1,162.4 million, representing 5.5% of revenue in 2021, compared with RMB 1,157.3 million, representing 5.6% of revenue in 2020.

SG&A expenses were RMB 1,756.0 million in 2021 compared with RMB 1,760.0 million in 2020, a slight decrease of 0.2%. These expenses represented 8.3% of revenue compared with 8.6% in 2020.

As a result, operating profit decreased by 43.9% to RMB 663.5 million in 2021 from RMB 1,182.0 million in 2020. Operating margin was 3.1% in 2021 compared with 5.7% in 2020.

Finance costs decreased by 23.3% to RMB 115.9 million in 2021 from RMB 151.2 million in 2020. Lower finance costs mainly resulted from reduced term loan interest and less bills discounting compared to 2020.

The share of financial results of associates and joint ventures was a loss of RMB 95.9 million in 2021 as compared with a loss of RMB 59.0 million in 2020. The increased loss was primarily due to higher engine development expenses and warranty costs in a joint venture company.

Profit before tax was RMB 451.7 million in 2021 compared with RMB 971.9 million in 2020.

Income tax expense in 2021 was RMB 43.8 million compared with RMB 192.5 million in 2020, the decrease primarily due to lower income and higher tax credits on R&D-related costs. Our effective tax rates were 9.7% and 19.8% for 2021 and 2020, respectively.

 

45


Table of Contents

As a result of the foregoing factors, profit for the year was RMB 407.9 million in 2021 compared with RMB 779.3 million in 2020, representing a decrease of 47.7%.

Net profit attributable to our shareholders decreased by 50.3% to RMB 272.7 million compared with RMB 548.9 million in 2020.

Inflation

The general annual inflation rate in China increased to 2.0% in 2022 from 0.9% in 2021, according to the National Bureau of Statistics. The results of our operations may be affected by inflation, particularly rising prices for parts and components, labor costs, raw materials and other operating costs. See “Item 3. Key Information — B. Risk Factors — If inflation continues to increase in China or elsewhere or if prices of energy, raw materials or components increase, we may not be able to pass the resulting increased costs on to our customers and this may adversely affect our profitability or cause us to suffer operating losses.”

Seasonality

In view of COVID curbs induced in China in 2022, the seasonal trend was no longer the same as before. In the past, Yuchai’s results of operations in the first and second quarters of calendar years were typically marginally higher than in the third and fourth quarters of the corresponding year. Such seasonal trend may return to normalcy in 2023 but remains subject to uncertainties in economic or market conditions that may affect this pattern as it has occurred in the past. As a result, cash generated from operations may also be subject to some seasonal variation.

 

C.

Liquidity and Capital Resources

Our primary sources of cash are funds from operations generated by Yuchai, as well as debt financing obtained by us. Our revenues are substantially generated by Yuchai and its subsidiaries, our Chinese operating companies, and are denominated in Renminbi. The Renminbi is currently freely convertible under the “current account” which includes dividends, trade and service related foreign exchange transactions; however, it is not currently freely convertible under the “capital account” which includes, among other things, foreign direct investment and overseas borrowings by Chinese entities. Some of the conversions between Renminbi and foreign currency under the capital account are subject to the prior approval of SAFE. As a result, there is no material restriction on the ability of the Chinese subsidiaries to transfer funds to Yuchai. However, certain funds transfers from Yuchai to us may be subject to the approval of SAFE. The General Affairs Department of SAFE promulgated circulars in August 2008 and July 2011, pursuant to which, Renminbi converted from capital contribution in foreign currency to a domestic enterprise in China can only be used for the activities that are within the approved business scope of such enterprise and cannot be used for China domestic equity investment, acquisition, giving entrusted loans or repayment of intercompany loans, with limited exceptions. On March 30, 2015, SAFE issued a notice to take effect from June 1, 2015 loosening the explicit prohibition against the use of Renminbi converted from capital contribution in foreign currency for domestic equity investment as set out in its circulars of August 2008 and July 2011. On June 9, 2016, SAFE issued a notice which became effective on the same day further allowing the use of Renminbi converted from capital contribution in foreign currency to be used for providing loans to affiliated enterprises of foreign invested enterprises. See “Item 3. Key Information — B. Risk Factors — We may not freely convert Renminbi into foreign currency, which could limit our ability to obtain sufficient foreign currency to satisfy our foreign currency requirements or to pay dividends to shareholders.”

Our primary cash requirements are for working capital, capital expenditures to complete the expansion of production capacity and new product developments, dividend payments and other operational requirements. We believe that our sources of liquidity are sufficient for our operational and working capital requirements over the next twelve months from the date of this Annual Report. However, under the current market conditions there can be no assurance that our business activity will be maintained at the expected level to generate the anticipated cash flows from operating activities. If the current market conditions deteriorate, we may experience a decrease in demand for our products, resulting in our cash flows from operating activities being lower than anticipated. If our cash flows from operations are lower than anticipated, we may need to obtain additional financing which may not be available on favorable terms, or at all. Other factors which may affect our ability to generate funds from operations include increased competition, fluctuations in customer demand for our products, our ability to collect and control our level of accounts receivable, the status of our investment in Yuchai under Chinese law and the implementation of the Reorganization Agreement and the Cooperation Agreement. See “Item 4. Information on the Company — A. History and Development of the Company — Reorganization Agreement.”

Our cash and bank balances are held in Renminbi, Singapore dollar, US dollar and Euro in accounts managed by third party financial institutions. While we monitor the cash balances in our operating accounts and adjust the cash balances as appropriate, these cash balances could be impacted if the underlying financial institutions fail or could be subjected to other adverse conditions in the financial markets. As of the date of this filing, we have experienced no loss or lack of access to cash in our operating accounts.

 

46


Table of Contents

As of December 31, 2022, we had approximately RMB 4,850.7 million (US$697.8 million) in cash and bank balances on a consolidated basis. We believe that if we are considered on a stand-alone basis without our investment in Yuchai, we would find it difficult to raise new capital (either debt or equity) on our own.

As of December 31, 2022, we had outstanding bank borrowings of RMB 2,341.4 million (US$336.8 million), all of which were incurred by Yuchai.

We expect that cash generated from operations should provide us with sufficient financial flexibility to satisfy future bank obligations, capital expenditures and projected working capital requirements. However, at certain times, cash generated from operations is subject to seasonal fluctuations. As our business continues to grow, we will also require additional funds for increased working capital requirements and to fund our continued business expansion plans. We expect to fund our working capital requirements primarily from funds from operations generated by Yuchai and, to the extent that is insufficient, from bank borrowings, discounting of bills receivable, issuance of short-term financing bonds (“STFBs”), medium-term notes (“MTNs”), ultra short-term bonds (“USTB”), follow-on equity offerings, accounts receivable factoring or other financing activities by Yuchai.

Yuchai has established banking relationships with a number of domestic Chinese banks, each of which will review Yuchai’s loan applications on a case-by-case basis. In addition, CYI also has obtained credit facilities from certain banks in Singapore.

The securities issued by Yuchai since 2013 are as follows:

 

 

On May 28, 2013, upon the receipt of approval from its Board of Directors, shareholders and China’s National Association of Financial Market Institutional Investors, or NAFMII to issue MTNs amounting to RMB 1.6 billion with a term of three years, Yuchai issued the first tranche of the MTNs amounting to RMB 1 billion. The MTNs bore a fixed annual interest rate of 4.69% and upon maturity on May 30, 2016, were fully repaid. All the proceeds from the issuance of the MTNs were used by Yuchai as working capital.

 

 

On April 8, 2015, upon the receipt of approval from its Board of Directors, shareholders and NAFMII to issue USTBs amounting to RMB 2 billion with a term not exceeding 270 days, Yuchai issued the first tranche of the USTB amounting to RMB 400 million. The first tranche of the USTBs bore a fixed annual interest rate of 4.9% and upon maturity on May 9, 2015, were fully repaid. All the proceeds from the issuance of the USTBs were used by Yuchai as working capital and repayment of loans. On September 16, 2015, Yuchai issued the second tranche of the USTB amounting to RMB 400 million. The second tranche of the USTBs bore a fixed annual interest rate of 3.9% and upon maturity on June 13, 2016, were fully repaid. All the proceeds from the issuance of the USTBs were used by Yuchai for the repayment of loans. NAFMII’s approval to issue USTB of RMB 2 billion ceased to be valid after two years commencing from February 28, 2015.

In addition, CYI has other credit facilities granted by banks in Singapore as follows:

 

 

On June 24, 2020, we entered into an agreement with Sumitomo Mitsui Banking Corporation, Singapore Branch for the renewal of a US$30.0 million facility. The new unsecured multi-currency revolving credit facility has an uncommitted aggregate value of US$30.0 million and it has no expiry date. The maximum tenor of each drawdown under the facility is six months. The facility may be used to finance our general working capital requirements. The terms of the facility require, among other things, that Hong Leong Asia retained ownership of the special share and that we remain a subsidiary (as defined in the facility agreement) of Hong Leong Asia. The terms of the facility also include certain financial covenants with respect to our consolidated tangible net worth (as defined in the agreement) as of June 30 and December 31 of each year not being less than US$200 million and the ratio of our consolidated total net debt (as defined in the agreement) to consolidated tangible net worth as of June 30 and December 31 of each year not exceeding 2.0 times, as well as negative pledge provisions and customary drawdown requirements.

 

 

On June 10, 2020, we entered an agreement with MUFG Bank Ltd, Singapore Branch to refinance a S$30.0 million uncommitted and unsecured multi-currency revolving credit facility. The facility has a three-year duration. The terms and conditions of this facility remain similar to the facility agreement dated March 30, 2017. The facility may be used to finance our general working capital requirements. Among other things, the terms of the facility require that Hong Leong Asia retains ownership of the special share and that we remain a subsidiary of Hong Leong Asia. The terms of the facility also include certain financial covenants with respect to our tangible net worth (as defined in the agreement) not being less than US$120 million at all times and the ratio of our total net debt (as defined in the agreement) to tangible net worth not exceeding 2.0 times at all times, as well as negative pledge provisions and customary drawdown requirements.

 

 

On June 25, 2021, we entered into a revolving credit facility agreement with DBS Bank Ltd. of Singapore with an uncommitted aggregate value of S$30.0 million. Among other things, the terms of the facility require that (i) Hong Leong Asia retains ownership of the special share, at all times owns directly or indirectly at least 35% ownership of CYI and that CYI remains a consolidated subsidiary of Hong Leong Asia, (ii) CYI at all times owns directly or indirectly at least 76.4% ownership in Yuchai and (iii) HLGE remains listed on the Main Board of Singapore Exchange. The terms of the facility also include certain financial covenants with respect to our consolidated tangible net worth (as defined in the agreement) not being less than US$400 million, and the ratio of our consolidated total debt (as defined in the agreement) to consolidated tangible net worth not exceeding 1.0 time. This facility may be used to finance our general working capital requirements.

 

47


Table of Contents

As of December 31, 2022, CYI’s (including Yuchai) unutilized facilities amounted to RMB 518.0 million (US$74.5 million).

We believe that should there be a need for further loans from banks, we can borrow additional amounts through our established banking relationships with a number of domestic Chinese or Singapore banks. We can also obtain financing by issuing bonds, issuing bills payable, discounting bills receivable, factoring accounts receivable or through other financing activities. However, such activities are subject to market conditions and there is no assurance that such additional activities would be successful.

The following table summarizes the key elements of our cash flows for the last three years:

 

     For Year ended December 31,  
     2020      2021      2022      2022  
     RMB      RMB      RMB      US$  
     (in thousands)  

Net cash from/(used in) operating activities

     1,415,368        504,556        (119,419      (17,179

Net cash used in investing activities

     (785,753      (738,848      (133,048      (19,138

Net cash used in financing activities

     (461,832      (838,563      (140,365      (20,190
  

 

 

    

 

 

    

 

 

    

 

 

 

Net increase/(decrease) in cash and cash equivalents

     167,783        (1,072,855      (392,832      (56,507

Cash and cash equivalents at January 1

     5,753,268        5,877,647        4,788,219        688,764  

Effect of exchange rate changes on balances in foreign currencies

     (43,404      (16,573      56,102        8,070  
  

 

 

    

 

 

    

 

 

    

 

 

 

Cash and cash equivalents at December 31

     5,877,647        4,788,219        4,451,489        640,327  
  

 

 

    

 

 

    

 

 

    

 

 

 

In 2022, net cash used in operating activities was RMB 119.4 million (US$17.2 million). The outflow was mainly derived from profit before tax after adjustment of non-cash items of RMB 892.6 million (US$128.4 million), offset by a net outflow from working capital primarily attributed to decrease in trade and other payables and increase in trade and other receivables, partially offset by lower inventories compared to 2021. In 2022, the Group settled its income tax liability by a cash payment of RMB 21.0 million (US$3.0 million). In 2021, net cash from operating activities was RMB 504.6 million. The inflow was mainly derived from profit before tax after adjustment of non-cash items of RMB 925.8 million, partially offset by a net outflow from working capital that was primarily attributed to lower trade payables and contract liabilities, higher inventories compared to 2020 and lower trade and other receivables. In 2021, the Group settled its income tax liability by a cash payment of RMB 170.7 million. In 2020, net cash from operating activities was RMB 1,415.4 million. The inflow was mainly derived from profit before tax after adjustment of non-cash items of RMB 1,335.2 million and a net inflow from working capital primarily attributed to increase in trade payables and contract liabilities, and partially offset by higher inventories compared to 2019 and cash payment for income tax of RMB 234.9 million.

In 2022, net cash used in investing activities was RMB 133.0 million (US$19.1 million). The outflow was mainly due to the purchase of property, plant and equipment of RMB 431.0 million (US$62.0 million) and spending on technology development of RMB 166.3 million (US$23.9 million), partially offset by proceeds from government grants of RMB 193.2 million (US$27.8 million), interest received of RMB 131.3 million (US$18.9 million) and withdrawal of fixed deposits with banks, net, of RMB 123.6 million (US$17.8 million). In 2021, net cash used in investing activities was RMB 738.8 million. The outflow was mainly due to the purchase of property, plant and equipment of RMB 572.0 million and spending on technology development of RMB 287.5 million, partially offset by interest received of RMB 125.0 million and proceeds from government grants of RMB 51.9 million. In 2020, net cash used in investing activities was RMB 785.8 million. The outflow was mainly due to the purchase of property, plant and equipment of RMB 584.7 million and spending on technology development of RMB 500.1 million, partially offset by proceeds from government grants of RMB 123.2 million and interest received of RMB 171.6 million.

In 2022, net cash used in financing activities was RMB 140.4 million (US$20.2 million). The outflow was mainly due to payment of dividend of RMB 212.0 million (US$30.5 million) and payment for finance costs of RMB 95.7 million (US$13.8 million), partially offset by proceeds from borrowings, net, of RMB 138.4 million (US$19.9 million). In 2021, net cash used in financing activities was RMB 838.6 million. The outflow was mainly due to payment of dividend of RMB 672.6 million, payment for finance costs of RMB 115.8 million and payment of the principal portion of lease liabilities of RMB 23.1 million. In 2020, net cash used in financing activities was RMB 461.8 million. The outflow was mainly due to payment of dividend of RMB 451.4 million, payment for finance costs of RMB 148.8 million and payment of the principal portion of lease liabilities of RMB 35.4 million, partially offset by net borrowings of RMB 173.7 million.

 

48


Table of Contents

In relation to cash management, it is our practice to consider various financing options so as to minimize financing costs. The cash generated from operations is used for working capital, capital expenditures, dividend payments and other operational requirements.

Our working capital as of December 31, 2022 was RMB 5,873.1 million (US$844.8 million) compared with RMB 5,348.2 million as of December 31, 2021.

As of December 31, 2022, we had loans and borrowings totaling RMB 2,341.4 million (US$336.8 million).

As part of our business strategy, we seek opportunities to invest in China domestic manufacturers of diesel engine and new energy parts and components, as well as in other related automotive businesses, including truck manufacturers, and insurance, warranty servicing and credit support for our customers. We may make such investments and acquisitions with funds provided by operations, future debt or equity financing or a combination thereof.

The following table sets forth information on payments related to our material contractual obligations for the periods indicated as of December 31, 2022:

 

     Payments Due by Period  

Contractual Obligations

   Total      Less
than
1 Year
     1-5
Years
     More
than
5 Years
 
     RMB      RMB      RMB      RMB  
     (in millions)  

Short-term debt (1)

     2,368.2        2,158.8        209.4        —    

Lease liabilities (1)

     60.2        33.1        26.9        0.2  

Capital expenditures (2)

     532.5        218.8        297.6        16.1  
  

 

 

    

 

 

    

 

 

    

 

 

 

Total

     2,960.9        2,410.7        533.9        16.3  
  

 

 

    

 

 

    

 

 

    

 

 

 

 

(1) 

Includes contractual interest payments.

(2) 

The timing of the payment will depend on the actual progress of work.

Capital Expenditures

Our capital expenditures were RMB 1,055.0 million, RMB 766.4 million and RMB 519.6 million (US$74.7 million) in 2020, 2021 and 2022, respectively. In 2020, 2021 and 2022, these expenditures were used primarily for expanding and upgrading Yuchai’s production capacity in Yulin City, Guangxi, and for technology development for new engines. We funded these capital expenditures primarily from funds from operations generated by Yuchai and, to the extent that was insufficient, from bank loans and other financing activities by Yuchai.

Capital expenditures for expanding and upgrading of existing production facilities are used to comply with the forthcoming new engine emission standards, improve production flow, improve safety measures, improve testing capability, improve environment control, increase warehousing capacity and other routine upgrading and replacement. Capital expenditures for building new facilities are part of Yuchai’s ongoing efforts to develop new products and improve the quality of existing products.

As our business continues to grow, we will also require additional funds for capital expenditures. As of December 31, 2022, we had committed capital expenditures for upgrading existing facilities and building new facilities in the amount of RMB 532.5 million (US$76.6 million). We expect to continue funding our capital expenditures primarily from funds from operations generated by Yuchai and, to the extent that is insufficient, from bank loans and other financing activities by Yuchai. Yuchai’s ability to obtain financing is limited by regulations in China. Also, certain additional capital we contribute to Yuchai would require, among other things, the approval of the Ministry of Commerce which has broad discretion with respect to such approval.

Off-Balance Sheet Arrangements

As of December 31, 2021 and 2022, outstanding bills receivable discounted with banks for which Yuchai had retained a recourse obligation amounted to RMB 293.0 million and RMB 942.8 million (US$135.6 million), respectively. These bills receivables were received from customers in settlement for their purchases. Yuchai discounted these bills receivables to fund its operations, as and when required.

 

49


Table of Contents

As of December 31, 2021 and 2022, outstanding bills receivable endorsed to suppliers for which Yuchai had retained a recourse obligation amounted to RMB 2,583.1 million and RMB 1,071.8 million (US$154.2 million), respectively. The bills receivables received from customers can be endorsed to suppliers as a form of settlement of Yuchai’s purchase for production materials.

Research and Development, Patents and Licenses

See “Item 4. Information on the Company — B. Business Overview — Research and Development.”

ITEM 6. DIRECTORS, SENIOR MANAGEMENT AND EMPLOYEES

 

A.

Directors and Executive Officers of the Company

Our Bye-Laws require that our Board of Directors shall consist of eleven members so long as the special share is outstanding. As of March 1, 2023, there were ten members elected to and serving on our Board of Directors. Pursuant to the rights afforded to the holder of the special share, Hong Leong Asia had designated Messrs. Gan Khai Choon, Kwek Leng Peck, Stephen Ho Kiam Kong, Hoh Weng Ming and Wong Hong Wai as its nominees. Messrs. Li Hanyang and Wu Qiwei are nominees of Coomber Investments Limited. Our directors are appointed or elected, except in the case of casual vacancy, at the annual general meeting or at any special general meeting of shareholders and hold office until the next annual general meeting of shareholders or until their successors are appointed or their office is otherwise vacated.

Our directors and executive officers are identified below.

 

Name

  

Position

   Year First Elected or
Appointed Director
or Officer

HOH Weng Ming (1)(4)

  

President and Director

   2011

GAN Khai Choon (1)(4)

  

Director

   1995

KWEK Leng Peck (1)(2)

  

Director

   1994

STEPHEN HO Kiam Kong

  

Director

   2020

WONG Hong Wai

  

Independent Director*

   2023

LI Hanyang (1)

  

Director

   2021

WU Qiwei (1)

  

Director

   2012

NEO Poh Kiat (1)(2)(3)

  

Independent Director

   2005

HO Raymond Chi-Keung (2)(3)

  

Independent Director

   2004

XIE Tao (1)(3)

  

Independent Director

   2019

LOO Choon Sen(1)

  

Chief Financial Officer

   2021

Conyers Corporate Services (Bermuda) Limited

  

Secretary

   2015

 

*

Mr Wong Hong Wai was appointed as a Director of the Company with the effect from March 1, 2023 and was subsequently re-designated as an Independent Director with effect from April 21, 2023.

(1) 

Also a Director of Yuchai.

(2)

Member of the Compensation Committee.

(3) 

Member of the Audit Committee.

(4) 

Also a Director of HLGE.

Mr. Hoh Weng Ming is the President and a Director of the Company as well as a Director of Yuchai and HLGE. Mr. Hoh has more than 35 years of working experience with extensive regional experience in Singapore, Malaysia, New Zealand, Hong Kong and China. He was previously the Financial Controller of the Company from 2002 to 2003, the Chief Financial Officer of the Company from May 2008 to November 2011 and the Chief Financial Officer of Hong Leong Asia from 2011 to 2013. Prior to that, he had worked in various roles with companies including Johnson Electric Industrial Manufactory Limited as well as Henan Xinfei Electric Co., Ltd. Mr. Hoh has a Bachelor of Commerce Degree majoring in Accountancy from the University of Canterbury, Christchurch, New Zealand and an MBA degree from Massey University, New Zealand. He is a Chartered Accountant in New Zealand and a Fellow Member of the Hong Kong Institute of Certified Public Accountants.

Dato’ Gan Khai Choon is a Director of the Company, Yuchai, Grace Star, and Venture Delta, as well as the Non-Executive Chairman of HLGE. He is also the Managing Director of Hong Leong International (Hong Kong) Limited and an Executive Director of Hong Leong Hotel Development Limited. Dato’ Gan has extensive experience in the banking, real estate investment and development sectors and has been involved in a number of international projects for the Hong Leong Group of companies, which include the management and development of the Grand Hyatt Taipei and the Beijing Riviera. He holds a Bachelor of Arts Degree (Honors) in Economics from the University of Malaya. Dato’ Gan is related to Mr. Kwek Leng Peck.

 

50


Table of Contents

Mr. Kwek Leng Peck is a Director of the Company and Yuchai. He is also the Executive Chairman of Hong Leong Asia and an Executive Director of Hong Leong Investment Holdings Pte. Ltd. and Hong Leong Corporation Holdings Pte. Ltd. He also sits on the boards of HL Technology, Hong Leong China, Well Summit Investments Limited and Hong Leong Finance Limited, as well as other affiliated companies. Mr. Kwek has extensive experience in trading, manufacturing, property investment and development, hotel operations, corporate finance and management. Mr. Kwek is related to Dato’ Gan Khai Choon.

Mr. Stephen Ho Kiam Kong is a Director of the Company, Grace Star, and Venture Delta. He is also the Chief Executive Officer and a Director of Hong Leong Asia. He also sits on the boards of HL Technology, Hong Leong China and Well Summit, as well as other affiliated companies. Mr. Ho has extensive experience in finance, treasury and risk management from his executive positions previously held at Wilmar International Limited and a Dutch multinational corporate, Royal Philips. Prior to his financial management role, Mr. Ho worked for major international financial institutions in Singapore, Hong Kong and New York in the areas of corporate banking, global markets trading, marketing and sales. Mr. Ho holds a Bachelor of Commerce and Administration Degree from Victoria University of Wellington, New Zealand and had completed the Advanced Management Program at the Harvard Business School, Boston, US.

Mr. Wong Hong Wai was appointed as a Director of the Company with effect from March 1, 2023 and was subsequently re-designated as an Independent Director with effect from April 21, 2023. He is presently an Innovation Advisor with Innovation Partner for Impact, a subsidiary of Enterprise Singapore, and an Associate Faculty Member with the Singapore Institute of Technology. Mr. Wong was with General Motors for 29 years and has extensive experiences in areas such as M&A, new business development, strategic alliance management, sales/marketing, strategic risk management, business strategy, product portfolio planning, global procurement, and business process re-engineering. Mr. Wong is a member of the Singapore Institute of Directors and a Fellow of the Singapore Institute of Arbitrators. He holds a Bachelor of Engineering (Production and Industrial Engineering) degree from the Ulm University of Applied Sciences in Germany and a Master of Business Administration from the National University of Singapore. He has also completed an Executive Program at the Stephen M. Ross School of Business at the University of Michigan, U.S.A. Our Board of Directors has determined that Mr. Wong is independent under the rules of the NYSE.

Mr. Li Hanyang was appointed as Director of the Company on May 12, 2021. He was also Chairman of Yuchai’s Board and Chairman of the GY Group (a 17.20% shareholder of the Company). Mr. Li started his career with Yuchai as a production preparation section chief in 1993 and was gradually promoted to deputy general manager of Yuchai in 2000. He was transferred to GY Group in 2002 and since then he has served in various managerial position including chief engineer, director, chairman and party secretary of GY Group and its subsidiaries. Mr. Li holds a Bachelor’s degree in mechanical design and manufacturing from Tsinghua University and an MBA from the School of Management, Huazhong University of Science and Technology.

Dr. Wu Qiwei was elected as Director of the Company on July 23, 2021 after serving as Alternate Director of the Company to Mr. Yan Ping since 2012. Dr. Wu is also the President and a director of Yuchai. He previously served as one of the Deputy General Managers of Yuchai and was in charge of sales and marketing. He holds a Bachelor of Engineering Degree from Hunan University, an MBA degree from the Huazhong University of Science and Technology and a Doctorate in Marine Engineering from Wuhan University of Technology.

Mr. Neo Poh Kiat is an Independent Director of the Company and Yuchai. Between August 1976 and January 2005, he held various senior managerial positions with companies in the DBS Bank group and United Overseas Bank Ltd. Mr. Neo is currently also a director of Cambodia Post Bank Plc, Fullerton Credit group companies in China and CapitaLand China Trust Management Limited and Valuemax Group Limited. He holds a Bachelor of Commerce Degree (Honors) from Nanyang University, Singapore. Our Board of Directors has determined that Mr. Neo is independent within the meaning of the NYSE’s corporate governance standards, on the basis that the Company has no material relationship with him.

Mr. Ho Raymond Chi-Keung was previously a Director of the Company from June 2004 to September 2006 and was re-appointed as an Independent Director on April 30, 2013. Mr. Ho is a practicing arbitrator. From 2008 to 2011, he was the Secretary General of the Law Society of Hong Kong and prior to joining the Law Society secretariat in 2006, he had practiced law as a solicitor for 23 years with extensive experience in transactional and contentious matters. Mr. Ho holds Bachelor of Laws and Master of Social Sciences degrees from the University of Hong Kong as well as a Master of Laws degree from the University of London. He is a Fellow of the U.K. Chartered Institute of Arbitrators and a Member of Silicon Valley Arbitration and Mediation Center. Mr. Ho is currently listed on the Panel of Arbitrators of Hong Kong International Arbitration Centre. He was admitted as a Solicitor in Hong Kong and England & Wales; and was a Barrister and Solicitor in the Australian Capital Territory and the Province of British Columbia, Canada; and is currently a non-practicing member of the Law Societies in these jurisdictions. Mr. Ho is also a director of Cheer Moon Development Limited and Power Rich Investment Limited. Our Board of Directors has determined that Mr. Ho is independent within the meaning of the NYSE’s corporate governance standards, on the basis that the Company has no material relationship with him.

 

51


Table of Contents

Mr. Xie Tao is an Independent Director of the Company and Yuchai. He is also an Independent Director of Zhengjiang Wanfeng Auto Wheel Co., Ltd and Gongniu Group Co., Ltd, a listed company in China, as well as a Non-independent Non-executive Director of Shanghai Vico Precision Mold & Plastics Co., Ltd. Mr. Xie has more than 30 years of experience in corporate management and financial advisory, including mergers and acquisitions, corporate finance and transaction services. He has spent the major part of his career with PricewaterhouseCoopers (PwC) for nearly 23 years as a lead partner of the Advisory practice in PwC China and as the Senior Partner of Corporate Finance serving on the Executive Board of the China, Singapore and Hong Kong member firms of PwC. Between 2012 and 2014, he was a partner at Ernst & Young, then Deloitte, as a leader of transaction services and corporate finance business. Mr. Xie holds a Bachelor’s degree in Physics from Beijing University in China and was a member of the UK Chartered Association of Certified Accountants. Our Board of Directors has determined that Mr. Xie is independent within the meaning of the NYSE’s corporate governance standards, on the basis that the Company has no material relationship with him.

Mr. Loo Choon Sen was appointed as the Chief Financial Officer of the Company on June 3, 2021 and a Director of Yuchai effective November 30, 2021. Mr. Loo has over 23 years of experience as a leader in financial operations. Since he joined Cameron International Corporation in 2001, he had held various positions within the group including the positions as Director of Finance for Canada and Director of Financial Services for Asia Pacific Middle East. In 2016, Schlumberger Limited acquired Cameron International Corporation and since then he was the Director of Finance for Schlumberger Limited’s Cameron Product Lines for Asia Pacific Middle East. His last job was with TechnipFMC covering the Asia Pacific region for Surface International. Mr. Loo started his career as an auditor and he was the Financial Controller for a subsidiary of a listed Company in KLSE based out of Papua New Guinea in his early career. Mr. Loo holds a Bachelor of Commerce degree in Finance and Accounting from Curtin University of Technology, Australia and is a CPA in Australia.

Conyers Corporate Services (Bermuda) Limited, previously known as Codan Services Limited was appointed as the Secretary of the Company on January 28, 2015.

Audit Committee

The Audit Committee is comprised of three independent non-executive directors, namely Messrs. Xie Tao (Chairman), Neo Poh Kiat and Ho Raymond Chi-Keung. The Audit Committee oversees the performance of our internal audit function and our independent registered public accountants. It also reviews our quarterly financial statements and effectiveness of our financial reporting process and material internal controls including financial, operational and compliance controls. The Board has designated Mr. Xie Tao as our Audit Committee Financial Expert.

Compensation Committee

The members of the Compensation Committee are Messrs. Kwek Leng Peck (Chairman), Neo Poh Kiat and Ho Raymond Chi-Keung. The Compensation Committee reviews our general compensation structure as well as reviews, recommends or approves executive appointments and remuneration, subject to ratification by our Board of Directors and supervises the administration of our employee benefit plans, including our Equity Incentive Plan (as defined herein).

Directors and Executive Officers of Yuchai

According to Yuchai’s Articles of Association, the Board of Directors of Yuchai shall consist of 13 members. Currently, there are 12 members elected to and serving on Yuchai’s Board of Directors. Yuchai’s Articles of Association entitle us (as the indirect holder of the Foreign Shares), through our six wholly-owned subsidiaries, to designate nine Directors and entitle the Chinese shareholders to designate four Directors. These nomination rights were acknowledged and confirmed by Yuchai as part of the terms of the Reorganization Agreement. Pursuant to the terms of the Reorganization Agreement, Yuchai’s Board of Directors has been reconstituted with the Company entitled to elect nine of Yuchai’s 13 directors, again reaffirming the Company’s right to effect all major decisions relating to Yuchai. Pursuant to and subject to the conditions in the Shareholders Agreement described under “Item 7. Major Shareholders and Related Party Transactions — B. Related Party Transactions,” and by virtue of the special share, Hong Leong Asia is entitled to designate five of the nine Yuchai Directors designated by us. Pursuant to the Shareholders Agreement and our Bye-Laws, the Yuchai Directors designated by us will vote as a block in accordance with the vote of the majority of such Directors. As part of the terms of the Reorganization Agreement, Yuchai affirmed our continued rights, as Yuchai’s majority shareholder, to direct the management and policies of Yuchai through Yuchai’s Board of Directors.

 

52


Table of Contents

The directors and executive officers of Yuchai as of February 28, 2023 are identified below.

 

Name

  

Position in Yuchai

   Year First Elected or
Appointed Director
or Officer

LI Hanyang (1)

  

Chairman of the Board of Directors

   2021

HOH Weng Ming (1)

  

Deputy Chairman of the Board of Directors

   2008

WU Qiwei (1)

  

Director and President

   2011

GAN Khai Choon (1)

  

Director

   2007

KWEK Leng Peck (1)

  

Director

   2005

NEO Poh Kiat (1)

  

Independent Director

   2008

XIE Tao (1)

  

Independent Director

   2019

LOO Choon Sen

  

Director

   2021

LAI Tak Chuen Kelvin (2)

  

Director and Chief Business Controller seconded to Yuchai

   2011

YAO Huaxiong

  

Director and Vice President

   2021/2018

GU Tangsheng

  

Director

   2005

LU Yuming

  

Director

   2014

TAY Hui Boon Kelly (2)

  

Financial Controller seconded to Yuchai

   2008

QIN Xiaohong

  

Chief Accountant

   2015/2022

WANG Limin

  

Vice President

   2015

TAN Guirong

  

Vice President

   2015

NING Xingyong

  

Vice President

   2015

CHEN Hai

  

Vice President

   2021

ZHONG Yuwei

  

Vice President

   2021

LIANG Heping

  

Vice President

   2021

CAI Xiaohong

  

Vice President

   2017

 

(1)

Also a Director of the Company.

(2)

Secondee of the Company, whose salaries and expenses are paid by the Company.

For information about Messrs. Li Hanyang, Hoh Weng Ming, Wu Qiwei, Gan Khai Choon, Kwek Leng Peck, Neo Poh Kiat, Xie Tao, and Loo Choon Sen, see “Item 6. Directors, Senior Management and Employees — A. Directors and Executive Officers of the Company.”

Mr. Lai Tak Chuen Kelvin was appointed Vice President of Operations of the Company on June 7, 2010. He was appointed Chief Business Controller and a Director of Yuchai on March 11, 2011 and June 28, 2013, respectively. Mr. Lai holds a Bachelor of Business Administration in Management from the Hong Kong Metropolitan University (formerly known as “Open University of Hong Kong”) and a Postgraduate Certificate in Engineering Business Management from the University of Warwick, U.K. He worked for ten years as a marine engineer in a shipping company before moving on to Rolls-Royce International Ltd where he held various positions, over a period of 14 years, in their power generation and industrial power business covering the Greater China Region including Taiwan. He has also worked for Cummins Hong Kong Ltd as General Manager in their diesel engine distribution and aftermarket business covering Southern China and Hong Kong.

Mr. Yao Huaxiong was appointed Director of Yuchai in 2021. He served as a Vice President of Yuchai beginning in June 2018 and he was the Head of Technology of Yuchai from December 2016 to November 2018. Mr. Yao holds a Bachelor’s degree in Engineering from Jilin University in China.

Dr. Gu Tangsheng is a Director of Yuchai. He previously served as the Vice Chairman and General Manager of GY Group until stepping down in 2021 and as a Director of GY Group until January 2023. Dr. Gu holds a PhD in Physics from Zhongshan University.

Mr. Lu Yuming is a Director of Yuchai. He stepped down from the Chief Accountant of Yuchai on February 24, 2022 and has served as the Deputy Chief Accountant of Yuchai since then. Mr. Lu holds a Bachelor’s degree in Financial Management (Capital Evaluation) from Zhejiang University and has worked in Yuchai’s finance department since 2001.

Ms. Tay Hui Boon Kelly is the Financial Controller of the Company seconded to Yuchai. She has been assigned by us to assist Yuchai in its financial accounting, reporting and compliance with local and statutory requirements, and the implementation of financial policies, procedures, financial budgeting and review of investments. Ms. Tay holds a Bachelor degree in Accounting and Financial and Information Management from the University of Sheffield, United Kingdom. She has over fifteen years of experience in management costing and accounting and gained substantial experience from working in various parts of China.

 

53


Table of Contents

Ms. Qin Xiaohong is the Chief Accountant of Yuchai. She joined Yuchai in 1990, had held the positions of Chief Accountant from 2007 to 2013, the Chief Economist from 2013 to 2015, and Vice President from 2015 to 2022. She was re-appointed as Chief Accountant of Yuchai in February 2022. Ms Qin holds a Master’s degree in Business Administration from Guangxi University.

Dr. Wang Limin has been serving as a Vice President of Yuchai since 2015. He holds a Bachelor’s degree in Vehicle Engineering from Hubei Automotive Industrial College and a PhD in Advanced Manufacturing from Tianjin University.

Mr. Tan Guirong has been serving as Vice President from 2015. He holds a Master’s degree in Business Administration from Huazhong University of Science and Technology.

Mr. Ning Xingyong has been serving as Vice President from 2015. He holds a Bachelor’s degree in Foundry Engineering from Guangxi University.

Mr. Chen Hai was appointed a Vice President of Yuchai in January 2021 after serving as Senior Quality Controller. He holds a Bachelor’s degree from Wuhan University of Technology and a Master’s degree from Hunan University.

Mr. Zhong Yuwei was appointed a Vice President of Yuchai in May 2021 after serving as a Deputy General Manager since January 2012. He holds a Bachelor’s degree in Internal Combustion Engineering from Tsinghua University.

Mr. Liang Heping was appointed a Vice President of Yuchai in May 2021. He has been serving as General Manager in Y&C since January 2010. Mr. Liang holds a Bachelor’s degree in Thermal Power Machinery from Tongji University and a Master’s degree in Business Administration from Tsinghua University.

Mr. Cai Xiaohong was appointed a Vice President of Yuchai in December 2017 after serving as Senior Quality Controller from October 2016. He holds a Diploma in Engineering Machinery in Guangxi Hydropower College.

Pursuant to Yuchai’s Articles of Association, which were amended on August 16, 2007 and approved by the Guangxi Department of Commerce on December 2, 2009, Yuchai’s shareholders have authority, by way of a meeting, over all matters of importance relating to Yuchai, including (i) making decisions in relation to the business plan; (ii) the review and approval of reports submitted by the Board of Directors of Yuchai; (iii) the approval of Yuchai’s plans for distribution of profits and recovery of losses; (iv) the approval of Yuchai’s annual capital, operating budget and year-end financial statements of final accounts, balance sheet, profit and loss statements and other accounting statements; (v) making decisions of the issuance of new shares or other securities, the expansion of the scope of any subscription of shares, the approval of the transfer procedures for Yuchai’s share certificates, and the public offering and listing of Yuchai shares within and outside China; (vi) the nomination, election, dismissal and compensation of members of the Board of Directors; (vii) significant sales or purchases of assets, or any division, merger, acquisition, termination, liquidation or other major corporate action of Yuchai; (viii) making amendments to Yuchai’s Articles of Association; (ix) the election and replacement of supervisors nominated by and represented by the shareholders in Yuchai’s Board of Supervisors; (x) making decisions of compensation of Yuchai’s Board of Supervisors; (xi) motions presented by shareholders holding 3% or more of the outstanding shares of Yuchai; (xi) the review and approval of reports submitted by Yuchai’s Board of Supervisors; (xiii) to increase or decrease the registered capital of Yuchai; (xiv) approval of all relevant matters submitted by the Board concerning the provision of guarantees by Yuchai; (xv) approval of all relevant matters submitted by the Board concerning the proposed loans or borrowings to Yuchai, and proposed loans to be provided by Yuchai; and (xvi) other matters required to be resolved by the shareholders’ meeting. Yuchai’s shareholders are entitled to preemptive rights to subscribe pro rata in accordance with their ownership percentage for any new Yuchai shares or other equity interests offered by Yuchai at a price and on terms at least equivalent to those offered to new subscribers.

Yuchai’s Board of Directors reports directly to the shareholders of Yuchai and is the principal executive authority responsible for major decisions relating to Yuchai, mainly including (i) the execution of resolutions adopted by the shareholders; (ii) making decisions on Yuchai’s business plans and investment programs; (iii) the preparation of Yuchai’s annual financial budget, final accounts, dividend distribution plan, and plan of recovery of loss; (iv) the preparation and submission to the shareholders’ meeting for approval of the plans to increase or decrease Yuchai’s registered capital, plans for issuances of Yuchai securities and plans for merger, division, change of corporate form or dissolution; (v) to fill vacancies on the Board provided the selected replacement is nominated by and represents the same shareholders as his or her predecessor; (vi) adoption of various corporate policies and rules; (vii) decision of internal management organization; (viii) the appointment of senior executive officers as recommended by the Yuchai’s Nominations Sub-committee of Board and their dismissals as well as the appointment of senior advisers to the Board; (ix) the establishment of a financial committee; (x) approval of sales, purchases, transfers and leases of material assets with a value in excess of US$3 million but less than US$6 million and which are not contemplated in Yuchai’s approved budgets; (xi) approval of guarantees provided by Yuchai with a value in excess of US$3 million but less than US$6 million; (xii) review of all relevant matters relating to proposed loans or borrowings to Yuchai, and proposed loans to be provided by Yuchai which will be further submitted to Yuchai’s shareholders for approval by way of a meeting; (xiii) to prepare and submit to the shareholders’ meeting for adoption of the amendments of the Articles of Association; (xiv) to recommend the shareholders’ meeting for approval of the appointment or dismissal of the accounting firms for Yuchai’s audit matters; and (xv) any other matters that may be determined by the Board of Directors in accordance with Yuchai’s Articles of Association.

 

54


Table of Contents

In order to further strengthen our level of corporate governance, we have continued to seek to cause Yuchai to adopt comprehensive corporate governance guidelines to put procedures in place to improve the management and governance of Yuchai. The 2007 version of corporate governance guidelines of Yuchai were approved and adopted by Yuchai’s Board of Directors and shareholders’ meeting on July 27, 2007 and August 16, 2007, respectively. The corporate governance guidelines and practices adopted by Yuchai continue to be fine-tuned on an ongoing basis such that Yuchai follows international best practices and which are in line with the Company Law in the PRC. Various board committees (inter alia, an Audit Sub-Committee, a Remunerations Sub-Committee, a Nominations Sub-Committee and a Financial Sub-Committee) have been established and are currently functioning in accordance with their charters. The Financial Sub-Committee is responsible for reviewing the necessity and feasibility of new projects and making recommendations to Yuchai’s Board of Directors. Yuchai and the Company are audited by the same firm of independent auditors.

The Board of Directors of Yuchai shall consist of 13 directors appointed for three-year terms pursuant to Yuchai’s current Articles of Association. A total of nine directors shall be elected from nominees of holders of Foreign Shares (including at least two independent directors) and a total of four directors shall be elected from nominees of holders of GY Group Shares and Legal Person Shares. Actions generally may be taken by a majority vote of all directors of Yuchai’s Board, apart from the following major matters which shall be passed by a two-thirds vote of all directors of Yuchai’s Board, i.e., (i) the plans to increase or decrease Yuchai’s registered capital, plans for issuances of bonds; (ii) plans for merger, division, change of corporate form or dissolution; (iii) the amendments of the Articles of Association; (iv) the election of Chairman of Yuchai’s Board. Attendance of at least seven directors (four representing holders of Foreign Shares and three representing holders of GY Group Shares or Legal Person Shares) constitutes a quorum for the Board meeting.

We are entitled under Yuchai’s Articles of Association to elect nine of Yuchai’s 13 directors, thereby entitling us to effect all major decisions relating to Yuchai. As part of the terms of the Reorganization Agreement and the Cooperation Agreement, Yuchai affirmed our continued rights, as Yuchai’s majority shareholder, to direct the management and policies of Yuchai through Yuchai’s Board of Directors. A two-thirds vote of the outstanding shares at a shareholders’ meeting at which a quorum is present is required for major corporate actions, including (i) the issuance of new shares or other securities, the expansion of the scope of any subscription of shares, the transfer procedures for Yuchai’s share certificates, and the public offering and listing of Yuchai shares within and outside China; (ii) significant sales or purchases of assets, or any division, merger, acquisition, termination, liquidation or other major corporate action of Yuchai; (iii) amendment to Yuchai’s Articles of Association; (iv) to increase or decrease the registered capital of Yuchai. Attendance of shareholders representing at least two-thirds of the outstanding Yuchai shares constitutes a quorum for shareholder meetings considering such major corporate actions.

However, although our nominees constitute a majority of the Board of Directors of Yuchai, there have, on various occasions in the past, been periods of time when no board meetings have been held, despite Yuchai’s Articles of Association at the time requiring the Board of Directors to meet at least once every six months as well as upon repeated requests by us. Prior to the execution of the Reorganization Agreement, Yuchai’s Articles of Association provided that a quorum for a board meeting was at least five Directors, three representing holders of Foreign Shares and two representing holders of GY Group Shares or Legal Person Shares. However, subsequent to the execution of the Reorganization Agreement, these quorum requirements have been amended in Yuchai’s new Articles of Association as approved by the Guangxi Department of Commerce on December 2, 2009. Under the new Articles of Association, a quorum for a board meeting shall be at least seven directors, four representing holders of Foreign Shares and three representing holders of GY Group Shares or Legal Person Shares. If the quorum cannot be met for two consecutive times, then any seven directors present shall constitute the quorum for the third meeting. In addition, under Yuchai’s new Articles of Association, board meetings are to be convened at least three times a year.

Yuchai’s management consists of a Chairman, a President and several Vice Presidents, other senior officers designated by its Board of Directors and senior managers and officers designated by us. Yuchai’s management handles daily operations and implements the corporate policies under the direction and guidance of its Board of Directors.

As a general matter, we require access to certain financial books and records of Yuchai so as to be able to monitor our investment in Yuchai and to prepare our consolidated financial statements. In early 2004, Yuchai temporarily denied us such access. In response, we initiated dialogue with representatives of Yuchai and shortly thereafter agreed with Yuchai to resume allowing us access to the financial books and records of Yuchai. Moreover, we require the cooperation of Yuchai and its Chinese shareholders and have from time to time experienced certain problems in obtaining such cooperation. In response to such problems, we entered into dialogue with representatives of Yuchai and its Chinese shareholders and thereafter executed the Reorganization Agreement, which we believe addresses these problems. As part of the terms of the Reorganization Agreement, Yuchai agreed that it would seek the requisite shareholder approval prior to entering into any material transactions (including any agreements or arrangements with parties related to Yuchai or any of its shareholders) and that it would comply with its governance requirements. However, no assurances can be given regarding implementation of the terms of the Reorganization Agreement.

 

55


Table of Contents

We provide certain management, financial planning, internal audit services, internal control testing, IFRS training, business enhancement consulting and other services to Yuchai and we have a team working full-time at Yuchai’s principal manufacturing facilities in Yulin city. In addition, the President, Chief Financial Officer and a manager proficient in Section 404 of Sarbanes-Oxley Act of 2002, or SOX, usually travel monthly, for as much as up to two weeks at a time, to Yuchai to actively participate in Yuchai’s operations and decision-making process. See also “Item 3. Key Information — B. Risk Factors — Our financial condition, results of operations, business and prospects may be adversely affected if we are unable to implement the Reorganization Agreement and the Cooperation Agreement.”

 

B.

Compensation

Service Fees

Pursuant to the Amended and Restated Shareholders Agreement of the Company dated November 9, 1994, Hong Leong Asia is entitled to receive no less than US$500,000 from either Yuchai or the Company for management services as long as Hong Leong Asia remains the controlling shareholder, and provided that the services include those of the President and Chief Financial Officer. With effect from January 2008, further to agreements entered into between the Company and Yuchai, Yuchai pays the Company, instead of Hong Leong Asia, consultancy and management services fee of US$1,000,000 per annum. Hong Leong Asia has agreed to waive its right to be paid any fees as set out in the Amended and Restated Shareholders Agreement of November 9, 1994. In 2011, this arrangement was restructured into a separate management services agreement and consulting services agreement, with the total quantum of annual fee remaining the same at US$1,000,000. See “Item 7. Major Shareholders and Related Party Transactions — B. Related Party Transactions — Shareholder Agreement.”

The Company and Yuchai entered into a supplemental agreement in 2020 and 2021, respectively, pursuant to which Yuchai paid an additional management fee of RMB 3 million to the Company respectively for the fiscal year 2020 and 2021 in respect of additional management services provided by the Company and higher human resource costs related to those services. In March 2023, the Company and Yuchai entered into a new supplemental agreement in respect of an additional management fee of RMB 3 million for the fiscal year 2022.

Remuneration and Pensions

The total fees paid to the Directors (other than Directors appointed to an executive office) for performing their services as Directors must not exceed US$250,000 each year or such lesser amount as our Board of Directors may determine. The Directors may decide such sum to be divided among them, except that any Director holding office for part of a year shall unless otherwise agreed be entitled to any proportionate part of the remuneration. Our shareholders may by ordinary resolution increase the amount of the fees payable to the Directors. Our shareholders approved the increase in the limit of the Directors’ fee from US$25,000 to US$569,013 for the fiscal year 2019 at our annual general meeting held on July 17, 2020 and from US$250,000 to US$556,229 for the fiscal year 2020 at our annual general meeting held on July 23, 2021. At our annual general meeting held on July 22, 2022, our shareholders approved the increase in the limit of the Directors’ fee from US$250,000 to US$538,493 for the fiscal year 2021. For fiscal year 2022, and subject to shareholders’ approval at the annual general meeting, we will pay an annual director fee of US$50,000 to each Director (pro-rated accordingly if a director resigns, retires or assumes the position during the year) other than the President of the Company, and an annual service fee of US$60,000 and US$40,000 to the Chairman and each of the members of the Audit Committee, respectively.

Our Board of Directors may grant special remuneration to any Director who, being called upon, shall render any special or extra services to or at the request of the Company. Such special remuneration may be paid to such Director in addition to or in substitution for his ordinary remuneration as a Director and may be payable by way of a lump sum, participation in profits or as otherwise determined by our Board of Directors. For the year of 2022, our Board of Directors approved a special remuneration of US$50,000 to be paid to one of our Directors.

Save for legally mandated contributions on behalf of our employees, our Board of Directors does not provide pensions or other benefits to any Director, officer or former Director or officer, or any of their family members or dependents.

Share Ownership

The directors and executive officers of the Company and Yuchai do not currently own any shares of Common Stock but certain executive officers have been awarded share options under our Equity Incentive Plan.

 

56


Table of Contents

China Yuchai International Limited 2014 Equity Incentive Plan

The China Yuchai International Limited 2014 Equity Incentive Plan (the “Equity Incentive Plan”) was approved and adopted by the Company on May 10, 2014, and became effective upon approval by the Company’s shareholders on July 4, 2014. The purpose of the Equity Incentive Plan is to provide an incentive to attract, retain and motivate eligible employees of the Company by offering them an opportunity to participate in the Group’s future performance through the grant of Awards (as defined in the Equity Incentive Plan, including options, restricted stock and stock payments).

The following paragraphs describe the principal terms of the Equity Incentive Plan.

Plan Administration

The Compensation Committee has full power and authority, in its sole discretion, to administer, implement and carry out the Equity Incentive Plan, including, without limitation, (i) selecting grantees from the individuals eligible to receive Awards, the time when Awards will be granted, the number of Awards and the number of shares of common stock covered by each Award; (ii) determining the terms and conditions of each award grant; (iii) approving the forms of agreement for use under the Equity Incentive Plan; (iv) establishing, adopting, or revising any rules and regulations to administer the Equity Incentive Plan; and (v) taking any and all other action as it deems necessary or advisable for the operation or administration of the Equity Incentive Plan and the Awards thereunder.

Shares Reserved for the Equity Incentive Plan

Subject to certain adjustments set forth in the Equity Incentive Plan, the total number of our shares available for grant and issuance pursuant to the Equity Incentive Plan from time to time will be 1,800,000 shares of common stock. If any shares subject to an Award are forfeited, canceled or expire or such Award is settled for cash (in whole or in part) for any reason, such shares will, to the extent of such forfeiture, cancellation, expiration or cash settlement, again become available for grant and issuance in connection with future Awards under the Equity Incentive Plan. Under the terms of the Equity Incentive Plan, the maximum number of shares of common stock that may be subject to one or more awards to any one person during any calendar year is 300,000.

Eligibility

Subject to the conditions set forth in the Equity Incentive Plan, any person, including officers and directors, employed by the Company or any of its subsidiaries who are in positions of substantial responsibility and whose contributions are important to the successful conduct of the Group’s business are eligible to be granted Awards.

Options

The grant of share options is to be at an exercise price not less than 100% of the fair market value of the common stock subject to the option on the date the option is granted and the par value of the Common Stock. The options may vest based on performance or other criteria and, at any time after the grant of an option, the Compensation Committee may, in its sole discretion, accelerate the vesting of such option. Repricing of share options are prohibited without the approval of shareholders. The grant of restricted stock and stock payments must be at a purchase price to be established by the Compensation Committee but in any event, no less than US$1.00 per award. The term of share options may not exceed ten years from the date of grant. The number of share options that the Company has granted to its executive officers and Yuchai’s employees is set out in the following table and as of December 31, 2022, there were 270,000 options outstanding under the Equity Incentive Plan. No further options have since been granted under the Equity Incentive Plan. The options vest in three equal installments over a three-year term and as of December 31, 2022 and February 28, 2023, all options granted have vested in the grantees.

 

Name

   Options
Outstanding
     Exercise Price
(US$/Share)
     Grant Date      Expiration Date  

HOH Weng Ming

     150,000      $ 21.11        July 29, 2014        July 28, 2024  

WU Qiwei

     80,000      $ 21.11        July 29, 2014        July 28, 2024  

LAI Tak Chuen Kelvin

     20,000      $ 21.11        July 29, 2014        July 28, 2024  

TAY Hui Boon Kelly

     20,000      $ 21.11        July 29, 2014        July 28, 2024  
  

 

 

          
     270,000           
  

 

 

          

 

57


Table of Contents

Restricted Stock

The Compensation Committee is authorized to grant shares subject to various restrictions, including restrictions concerning voting rights and transferability, and such restrictions may lapse separately or in combination at such times and pursuant to such circumstances or based on such criteria as selected by the Compensation Committee. Subject to the conditions set forth in the Equity Incentive Plan, upon issuance of restricted stock, the holder shall have, unless otherwise provided by the Compensation Committee, all the rights of a shareholder with respect to said shares, subject to the restrictions in each individual award agreement, including the right to receive all dividends and other distributions paid or made with respect to the shares; provided, however, that, in the sole discretion of the Compensation Committee, any extraordinary or special dividends or distributions with respect to the shares shall be subject to the restrictions set forth in the Equity Incentive Plan.

Stock Payments

The Compensation Committee is authorized to make stock payments, which may, but are not required to, be made in lieu of base salary, bonus, fees or other cash compensation otherwise payable. The terms and conditions (including, without limitation, the number or value of shares) of any stock payment shall be determined by the Compensation Committee and may be based on the holder’s duration of employment or service with Company, the Company’s performance, individual performance or other criteria selected by the Compensation Committee, at one time or from time to time, periodically or otherwise. Unless otherwise provided by the Compensation Committee, a holder of a stock payment shall have no rights as a shareholder with respect to such stock payment until such time as the shares underlying the Award have been issued.

Non-transferability

Awards granted under our Share Incentive Plan are generally not transferable during the lifetime of the award holder.

Amendment, Suspension and Termination of the Equity Incentive Plan

The Compensation Committee or the Board of Directors of the Company may, at any time terminate, and from time to time may amend or modify the Equity Incentive Plan; provided, however, that no amendment or modification may become effective without approval of the amendment or modification by the shareholders of the Company if (a) shareholder approval is required to enable the Equity Incentive Plan to satisfy any applicable statutory or regulatory requirements or (b) the Company, on the advice of counsel, determines that shareholder approval otherwise is necessary or desirable. No amendment, modification or termination of the Equity Incentive Plan shall in any manner adversely affect any Awards theretofore granted under the Equity Incentive Plan without the consent of the holders or the permitted transferee(s) of such Awards, subject always to applicable laws. No Awards may be granted or awarded during any period of suspension or after termination of the Equity Incentive Plan.

Duration of the Plan

The Equity Incentive Plan shall terminate on May 8, 2024 unless earlier terminated. Awards outstanding at the time of the Equity Incentive Plan’s termination may continue to be exercised in accordance with their terms and shall continue to be governed by and interpreted consistent with the terms of the Equity Incentive Plan.

Benefits

The aggregate amount of compensation paid to all directors and executive officers of the Company and Yuchai during 2022 was approximately RMB 52.0 million (US$7.5 million).

There are no benefits to be provided to the directors of the Company or Yuchai upon their termination of employment. For more details, see also “Item 6. Directors, Senior Management and Employees — B. Compensation — Remuneration and Pensions.”

Employees

As of December 31, 2020, 2021 and 2022, Yuchai employed 8,927, 8,927 and 8,579 people, respectively, the significant majority of whom are located in China.

Yuchai provides its employees with a fixed base salary and a bonus that is determined by the employees’ performance and productivity and participates in defined contribution retirement plans as legally mandated under applicable Chinese laws. See Note 7.4 to the accompanying consolidated financial statements in Item 18 for more details. Yuchai also provides its employees meal subsidies and medical insurance, and certain employees receive further subsidies for housing. For fiscal year 2022, the total annual salary and bonus paid and payable to Yuchai’s employees was RMB 923.6 million (US$132.9 million). Yuchai, on an annual basis, enters into a collective labor agreement with the union which represents all of its employees. Yuchai has not experienced any material work stoppages and considers employee relations to be good.

 

58


Table of Contents

ITEM 7. MAJOR SHAREHOLDERS AND RELATED PARTY TRANSACTIONS

 

A.

Major Shareholders

The following table sets forth certain information regarding beneficial ownership of our shares of Common Stock as of February 28, 2023 by all persons who are known to us to own 5% or more of the outstanding shares of Common Stock.

Beneficial ownership is determined in accordance with rules of the SEC, which generally attribute beneficial ownership of securities to persons who possess sole or shared voting power or investment power with respect to those securities and includes equity shares issuable pursuant to the exercise of stock options or warrants that are immediately exercisable or exercisable within 60 days. These shares are deemed to be outstanding and to be beneficially owned by the person holding those options or warrants for the purpose of computing the percentage ownership of that person, but are not treated as outstanding for the purpose of computing the percentage ownership of any other person. Unless otherwise indicated, all information with respect to the beneficial ownership of any principal shareholder has been furnished by such shareholder and, unless otherwise indicated, we believe that persons named in the table have sole voting and sole investment power with respect to all the equity shares shown as beneficially owned. The share numbers and percentages listed below are based on 40,858,290 shares of Common Stock outstanding as of February 28, 2023.

 

Identity of Person or Group

   Number      Percentage  

Hong Leong Asia Ltd (1)

     18,270,965        44.72

Coomber Investments Limited (2)

     7,028,151        17.20

Shah Capital Management (3)

     4,095,793        10.02

 

(1) 

Hong Leong Asia is currently the beneficial owner of and exercises control over the special share and the 18,270,965 shares of Common Stock or approximately 44.72% of the total number of shares of Common Stock held by its wholly-owned subsidiaries, HL Technology and Well Summit Investments Limited. See also “Item 7. Major Shareholders and Related Party Transactions — B. Related Party Transactions — Shareholders Agreement.” Other than as described under “Item 3. Key Information — B. Risk Factors — We may experience a change of control as a result of sale or disposal of shares of our Common Stock by our controlling shareholders” and “Item 7. Major Shareholders and Related Party Transactions — A. Major Shareholders — The Special Share,” we are not aware of any arrangement which may, at a subsequent date, result in a change of control of the Company.

(2) 

Information based on the Schedule 13D filed with the SEC on February 13, 2020 by Coomber, Goldman Industrial Ltd., GY Group, State-owned Assets Supervision and Administration Commission of the People’s Government of Guangxi Zhuang Autonomous Region, Guangxi Beibu Gulf Industry Investment Fund Limited Partnership, Guangxi Industrial Development Co., Ltd. and the State-owned Assets Supervision and Administration Commission of the People’s Government of Yulin City, according to which each of the foregoing entities may be deemed to share voting and dispositive power with respect to the 7,028,151 shares of Common Stock held directly by Coomber.

(3) 

Information based on a report on Form 13F filed by Shah Capital Management with the SEC on January 13, 2023 for the fourth quarter ended December 31, 2022.

As of February 28, 2023, there were 25,937,303 shares of Common Stock, or 63.48% of the total number of shares of Common Stock, held of record by 11 holders with registered addresses in the United States.

Except as described below under “The Special Share”, each of our shareholders is entitled to one vote on all matters that require a vote of shareholders, and none of our shareholders has any contractual or other special voting rights.

The Special Share

The special share entitles the holder thereof to elect a majority of our Directors. In addition, no shareholders’ resolution may be passed without the affirmative vote of the special share, including any resolution to amend the Memorandum of Association or our Bye-Laws. The special share is not transferable except to Hong Leong Asia, Hong Leong China or any of its affiliates. In 1994, we issued the special share to Diesel Machinery, a holding company of the Company then controlled by Hong Leong China. During 2002, following the decision of the shareholders of Diesel Machinery to dissolve Diesel Machinery, Diesel Machinery redeemed all of the redeemable stock issued by it to its shareholders. According to the Diesel Machinery shareholders, Diesel Machinery transferred all of the shares of our Common Stock held by it to its shareholders, which included Hong Leong China and its wholly-owned subsidiaries.

Because Coomber, a wholly-owned subsidiary of China Everbright Holdings, was the shareholder of Diesel Machinery which gave notice of the dissolution of Diesel Machinery, the special share was transferred by Diesel Machinery to HL Technology, an affiliate of Hong Leong Asia, pursuant to the terms of the Diesel Machinery Shareholders Agreement described below.

 

59


Table of Contents

Our Bye-Laws provide that the special share shall cease to carry any rights in the event that, if Hong Leong Asia and its affiliates own the special share, Hong Leong Asia and its affiliates cease to own, directly or indirectly, at least 7,290,000 shares of Common Stock (or such equivalent number upon a consolidation or subdivision of the shares of Common Stock), or if China Everbright Holdings and its affiliates own the special share, China Everbright Holdings and its affiliates cease to own, directly or indirectly, at least 6,570,000 shares of Common Stock (or such equivalent number upon a consolidation or subdivision of the shares of Common Stock). The Bye-Laws also provide for circumstances in which Diesel Machinery holds the special share. However, Diesel Machinery was dissolved in 2003. HL Technology, an affiliate of Hong Leong Asia, holds the special share in addition to 9,520,251 shares of Common Stock, which is greater than the number stipulated in the provisions of our Bye-Laws set forth above.

 

B.

Related Party Transactions

Shareholders Agreement

Hong Leong China, China Everbright Holdings, Cathay Investment Fund Limited, or Cathay, GS Capital Partners L.P., or GSCP, 14 shareholders who initially invested in us through Sun Yuan BVI, or the Sun Yuan Shareholders, and the Company in 1994 entered into an amended and restated Shareholders Agreement, or the Shareholders Agreement, which provides for certain matters relating to the management of our company and Yuchai and the ownership of our Common Stock. The Shareholders Agreement provides that our Board of Directors will consist of eleven directors, the controlling shareholder (as described below) will be entitled to designate six directors, the major shareholder (as described below) will be entitled to designate two directors, and each of Cathay and GSCP will be entitled to designate one director and the chief executive officer of Yuchai will initially be the other director. The Shareholders Agreement also provides that the controlling shareholder will be entitled to designate five of the nine Yuchai directors that we are entitled to designate, the major shareholder will be entitled to designate two such directors and each of Cathay and GSCP will be entitled to designate one such director. Under the Shareholders Agreement, the nine Yuchai directors designated by us will vote as a block in accordance with the vote of the majority of such nine directors. The Shareholders Agreement provides that the controlling shareholder will be the person holding the special share, provided that at all times the controlling shareholder will be either Hong Leong Asia or China Everbright Holdings, and the other will be the major shareholder. Since our initial public offering in 1994, Hong Leong Asia has been the controlling shareholder and China Everbright Holdings has been the major shareholder. However, in October 2002, China Everbright Holdings sold all of its shares in Coomber to Goldman in October 2002 and is no longer our major shareholder. The Shareholder Agreement provides that if any shareholder (other than the controlling shareholder) ceases to own at least 4% of our Common Stock, such shareholder will no longer be entitled to designate any directors. Accordingly, China Everbright Holdings no longer has director designation rights. The Shareholders Agreement also provides that, so long as Hong Leong Asia is the controlling shareholder, Yuchai or we will pay Hong Leong Asia an annual management fee of not less than US$500,000 for management services provided by Hong Leong Asia, including the services of our president and chief financial officer. With effect from January 2008, further to agreements entered into between the Company and Yuchai, Yuchai has paid to the Company, instead of Hong Leong Asia, consultancy and management services fee of US$1,000,000 per annum. Hong Leong Asia has agreed to waive its right to be paid any fees as set out in the Shareholders Agreement. The Shareholders Agreement will terminate upon the occurrence of an event resulting in the special share ceasing to carry any rights.

In addition to the Shareholders Agreement, Hong Leong Asia, China Everbright Holdings and Diesel Machinery had entered into a Subscription and Shareholders Agreement on November 9, 1994, as amended on January 21, 2002 and May 17, 2002, or the Diesel Machinery Shareholders Agreement, which provided for certain matters relating to the management of Diesel Machinery, the Company, Yuchai and the ownership of Diesel Machinery stock. The Diesel Machinery Shareholders Agreement provided that Hong Leong Asia would control Diesel Machinery, provided, however, that if Hong Leong Asia and its affiliates ceased to own directly or through Diesel Machinery at least 7,290,000 shares of Common Stock when China Everbright Holdings and its affiliates own directly or through Diesel Machinery at least 6,570,000 shares of Common Stock, China Everbright Holdings would control Diesel Machinery. The Diesel Machinery Shareholders Agreement provided that all rights of the special share held by Diesel Machinery would be exercised as directed by the shareholder that controls Diesel Machinery. With the dissolution of Diesel Machinery and the sale by China Everbright Holdings of all of its shares in Coomber to Goldman in October 2002, the Diesel Machinery Shareholders Agreement no longer directly affects us.

 

60


Table of Contents

Registration Rights Agreement

Pursuant to a registration rights agreement, or the Registration Rights Agreement, we have granted two “demand” registration rights to each of Hong Leong China, China Everbright Holdings, Cathay, GSCP and the Sun Yuan Shareholders, or collectively the Selling Stockholders, requiring us, subject to certain conditions, to use our best efforts to prepare and file a registration statement on behalf of such shareholders under the Securities Act, and to use our best efforts to qualify the shares for offer and sale under any applicable the U.S. state securities laws. Expenses incurred in connection with one demand registration for each such shareholder will be borne by us, and we and Yuchai will be required to indemnify the underwriters in connection with any demand registration. The Registration Rights Agreement also grants each such shareholder certain “piggyback” registration rights entitling each shareholder to sell Common Stock in any registered offerings of our equity securities, for our account or on behalf of our security holders. China Everbright Holdings, Cathay, GSCP and the Sun Yuan Shareholders are no longer our shareholders. In March 2004, HL Technology and Coomber each registered shares for offer and sale from time to time on a shelf registration statement on Form F-3 which we filed on their behalf pursuant to a registration rights agreement. The shelf registration statement was rendered ineffective as we were not eligible to use the Form F-3 as a result of the delay in our filing of our previous periodic reports required under the Exchange Act. However, we are now compliant with our reporting obligations as required under the Securities Exchange Act of 1934 and are eligible to use the Form F-3. We have not received any instructions from either HL Technology or Coomber pursuant to the registration rights agreement, to take any further action in relation to the shelf registration statement.

Reorganization Agreement and Cooperation Agreement

On April 7, 2005, we entered into the Reorganization Agreement with Yuchai and Coomber, which is intended to be in furtherance of the terms of the July 2003 Agreement. On November 30, 2006, certain provisions of the Reorganization Agreement were amended, including extending the implementation deadline to June 30, 2007.

The Reorganization Agreement was scheduled to terminate on June 30, 2007. On June 30, 2007, we entered into the Cooperation Agreement with Yuchai, Coomber and the GY Group, which is intended to be in furtherance of certain terms of the Reorganization Agreement, as amended. The Cooperation Agreement amends certain terms of the Reorganization Agreement, as amended, among CYI, Yuchai and Coomber, and as so amended, incorporates certain terms of the Reorganization Agreement. See “Item 4. Information on the Company — A. History and Development of the Company — Cooperation Agreement.”

Other Transactions

We provide certain management, financial planning, internal audit services, internal control testing, IFRS training, business enhancement consulting and other services to Yuchai and we have a team working full-time at Yuchai’s principal manufacturing facilities in Yulin city. In addition, the President, Chief Financial Officer and a manager proficient in Section 404 of Sarbanes-Oxley Act of 2002, or SOX, usually travel monthly, for as much as up to two weeks, at a time to Yuchai to actively participate in Yuchai’s operations and decision-making process. Pursuant to a management services agreement and a consulting services agreement, we charge a total of US$1.0 million per annum to Yuchai for these services. In consideration of the increase of management services as well as higher human resource costs incurred to provide services to Yuchai, the Company entered into supplemental agreements with Yuchai on a yearly basis since 2019, for an additional management fee of RMB 3 million per annum paid by Yuchai to the Company. The Company and Yuchai have executed the supplemental agreement in March 2023 in respect of an additional management fee for the year 2022.

During fiscal year 2022, certain affiliates of Hong Leong Asia charged us RMB 9.0 million (US$1.3 million) for certain general and administrative expenses such as insurance premium, corporate secretarial services, office rental, professional and consultancy fees and miscellaneous office expenses.

During fiscal year 2022, Yuchai entered into agreements with the GY Group (including its subsidiaries and affiliates) and with Yuchai’s associates and joint ventures for, among other things, sales of engines and parts to the GY Group, purchase of parts, supplies and engines from the GY Group, and other business relating to, among other things, hospitality, lease of assets, property management services, and delivery, storage, distribution and handling services. For further details on our business transactions with related parties, please see Note 29 to our consolidated financial statements in Item 18.

During fiscal year 2019, Yuchai entered into a trademark license agreement with the GY Group on April 25, 2019 (“Trademark License Agreement”) under which the GY Group granted Yuchai an exclusive and perpetual license to use the thirty trademarks listed therein for a one-time, ten-year usage fee of RMB 169.8 million. The Trademark License Agreement further permits Yuchai to continue using the licensed trademarks free-of-charge after the expiry of the ten-year period.

 

61


Table of Contents

ITEM 8. FINANCIAL INFORMATION

 

A.

Consolidated Statements and Other Financial Information

See “Item 18. Financial Statements.”

Legal Proceedings

Other than as set forth below, neither we nor any of our consolidated subsidiaries is currently involved in any material legal or arbitration proceedings that we believe may have, or have had in the recent past, significant effects on our financial position or profitability.

Proceedings with Yuchai

We have previously encountered difficulties in obtaining the cooperation of the GY Group and Mr. Wang Jianming in the daily management and operation of Yuchai. The GY Group is a minority shareholder of Yuchai and is majority-owned by the Guangxi Zhuang Autonomous Region. Until December 3, 2005, Mr. Wang was the Chairman, legal representative and Chief Executive Officer of Yuchai, as well as the Vice-Chairman and legal representative of the GY Group.

In response to earlier difficulties with respect to corporate governance measures and certain dividends declared by Yuchai, we initiated legal and arbitration proceedings in New York, London and Singapore against Yuchai, Mr. Wang and other related parties in May 2003. We subsequently discontinued these proceedings as a result of the execution of the July 2003 Agreement. Among other things, the July 2003 Agreement led to the resolution at that time of previous disagreements with respect to the payment of dividends by Yuchai to us and the re-appointment of Mr. Wang Jianming as Chief Executive Officer and Chairman of the Board of Directors of Yuchai in September 2003. We and Yuchai also agreed to work together to implement corporate governance procedures and to promote plans to enhance shareholder value. However, from time to time, we have continued to face difficulties in obtaining the cooperation of the Chinese shareholders of Yuchai in the daily management and operation of Yuchai and to fully exercise our controlling interest in Yuchai. Following the execution of the July 2003 Agreement, disagreements among the parties recurred. For example, representatives of the Chinese shareholders of Yuchai alleged that resolutions passed by our six wholly-owned subsidiaries at Yuchai’s shareholders’ meeting in December 2004 were invalid, allegations with which we disagreed.

In April 2005, we, Yuchai and Coomber agreed on steps relating to the adoption of corporate governance practices at Yuchai and a broad framework for the restructuring of our ownership of Yuchai, and entered into the Reorganization Agreement. The Reorganization Agreement is intended to be in furtherance of the July 2003 Agreement. In December 2005 and November 2006, the parties amended certain provisions of the Reorganization Agreement, including extending the implementation deadline to June 30, 2007. In June 2007, we, Yuchai, Coomber and the GY Group entered into the Cooperation Agreement which amends certain terms of the Reorganization Agreement. Pursuant to the amendments to the Reorganization Agreement, the Company has agreed that the restructuring and spin-off of Yuchai will not be effected, and, recognizing the understandings that have been reached between the Company and the GY Group to jointly undertake efforts to expand the business of Yuchai, the Company will not seek to recover the anti-dilution fee of US$20 million from Yuchai. Although the parties to the Cooperation Agreement are expected to work towards its implementation as expeditiously as possible, no assurance can be given as to when the transactions contemplated therein will be fully consummated, or that implementation of the Cooperation Agreement will effectively resolve all of the difficulties faced by us with respect to its investment in Yuchai.

Dividends

See “Item 3. Key Information — B. Dividends.”

ITEM 9. THE OFFER AND LISTING

Since December 16, 1994, the Common Stock has been listed and traded on the NYSE under the symbol “CYD.” The Common Stock is not listed on any other exchanges within or outside the United States.

ITEM 10. ADDITIONAL INFORMATION

Our Company’s objects are to perform all the functions of a holding company and to coordinate the policy and administration of any subsidiary company. See paragraphs 6 and 7 of our Company’s Memorandum of Association for further information on the objects and powers of our company. Please see Exhibit 1.1 to this Annual Report.

 

62


Table of Contents

A.

Memorandum of Association and Bye-Laws

Corporate Governance

We are an exempted company incorporated in Bermuda and are subject to the laws of that jurisdiction. The legal framework in Bermuda which applies to exempted companies is flexible and allows an exempted company to comply with the corporate governance regime of the relevant jurisdiction in which the company operates or applicable listing standards. Under Bermuda law, members of a board of directors owe a fiduciary duty to the company to act in good faith in their dealings with or on behalf of the company and to exercise their powers and fulfill the duties of their office honestly. In addition, the Bermuda company legislation imposes a duty on directors and officers of an exempted company to act honestly and in good faith with a view to the best interests of the company and requires them to exercise the care, diligence and skill that a reasonably prudent person would exercise in comparable circumstances. Bermuda legislation also imposes certain specific duties and obligations on companies and directors, both directly and indirectly, including duties and obligations with respect to matters such as (a) loans to directors and related persons; and (b) limits on indemnities for directors and officers. Bermuda law does not impose specific obligations in respect of corporate governance, such as those prescribed by NYSE listing standards, requiring a company to (i) appoint independent directors to their boards; (ii) hold regular meetings of non-management directors; (iii) establish audit, nominating and governance or compensation committees; (iv) have shareholders approve equity compensation plans; (v) adopt corporate governance guidelines; or (vi) adopt a code of business conduct and ethics.

We are also subject to the NYSE listing standards, although, because we are a foreign private issuer, those standards are considerably different from those applied to U.S. companies. Under the NYSE rules, we need only (i) establish an independent audit committee that has specified responsibilities as described in the following table; (ii) provide prompt certification by our chief executive officer of any material non-compliance with any corporate governance rules; (iii) provide periodic written affirmations to the NYSE with respect to our corporate governance practices; and (iv) provide a brief description of significant differences between our corporate governance practices and those followed by U.S. companies. The following table compares the Company’s principal corporate governance practices, which are in compliance with Bermuda law, to those required of U.S. companies.

 

Standard for U.S. Domestic Listed Companies

      

China Yuchai International Limited’s Practice

Director Independence

    

 

A majority of the board must consist of independent directors.

    

 

Four of our ten directors, Messrs. Xie Tao, Neo Poh Kiat, Ho Raymond Chi-Keung and Wong Hong Wai are independent within the meaning of the NYSE standards.

Independence is defined by various criteria including the absence of a material relationship between director and the listed company. Directors who are employees, are immediate family of the chief executive officer or receive over US$120,000 per year in direct compensation from the listed company are not independent. Directors who are employees of or otherwise affiliated through immediate family with the listed company’s independent auditor are also not independent.

      

 

The non-management directors of each company must meet at regularly scheduled executive sessions without management.

    

 

As a foreign private issuer, our non-management directors are not required to meet periodically without management directors.

 

63


Table of Contents

Standard for U.S. Domestic Listed Companies

      

China Yuchai International Limited’s Practice

Audit Committee

      

 

Listed companies must have an audit committee that satisfies the requirements of Rule 10A-3 under the Exchange Act. The rule requires that the audit committee (i) be comprised entirely of independent directors; (ii) be directly responsible for the appointment, compensation, retention and oversight of the independent auditor; (iii) adopt procedures for the receipt and treatment of complaints with respect to accounting, internal accounting controls or auditing matters; (iv) be authorized to engage independent counsel and other advisors it deems necessary in performing its duties; and (v) be given sufficient funding by the company to compensate the independent auditors and other advisors as well as for the payment of ordinary administrative expenses incurred by the committee.

    

 

Our Audit Committee meets the requirements of Rule 10A-3 under the Exchange Act.

 

The audit committee must consist of at least three members, and each member meets the independence requirements of both the NYSE rules and Rule 10A-3 under the Exchange Act.

    

 

Our Audit Committee currently consists of three members, all of whom meet the independence requirements of both the NYSE rules and Rule 10A-3 under the Exchange Act.

 

The audit committee must have a written charter that addresses the committee’s purpose and responsibilities.

    

 

Our Audit Committee has a charter outlining the committee’s purpose and responsibilities, which are similar in scope to those required of U.S. companies.

At a minimum, the committee’s purpose must be to assist the board in the oversight of the integrity of the company’s financial statements, the company’s compliance with legal and regulatory requirements, the independent auditor’s qualifications and independence and the performance of the company’s internal audit function and independent auditors. The audit committee is also required to review the independent auditing firm’s annual report describing the firm’s internal quality control procedures, any material issues raised by the most recent internal quality control review or peer review of the firm, or by any recent governmental inquiry or investigation, and any steps taken to address such issues.

    

 

Our Audit Committee’s charter outlines the committee’s purpose and responsibilities which are similar in scope to those required of U.S. companies.

The audit committee is also required to assess the auditor’s independence by reviewing all relationships between the company and its auditor. It must establish the company’s hiring guidelines for employees and former employees of the independent auditor. The committee must also discuss the company’s annual audited financial statements and quarterly financial statements with management and the independent auditors, the company’s earnings press releases, as well as financial information and earnings guidance provided to analysts and rating agencies, and policies with respect to risk assessment and risk management. It must also meet separately, periodically, with management, the internal auditors and the independent auditors.

    

 

Our Audit Committee assesses the auditor’s independence on an ongoing basis by reviewing all relationships between the Company and its auditor. It has established the Company’s hiring guidelines for employees and former employees of the independent auditor. The committee also discusses with management and the independent auditors the Company’s annual audited financial statements and quarterly financial statements, the Company’s earnings press releases, as well as financial information and earning guidance provided to analysts and rating agencies, and policies with respect to risk assessment and risk management. It also meets separately, periodically, with management, the internal auditors and the independent auditors.

 

64


Table of Contents

Standard for U.S. Domestic Listed Companies

      

China Yuchai International Limited’s Practice

 

Each listed company must disclose whether its board of directors has identified an Audit Committee Financial Expert, and if not the reasons why the board has not done so.

    

 

The Board of Directors has identified Mr. Xie Tao as our Audit Committee Financial Expert.

 

Each listed company must have an internal audit function.

    

 

We are a holding company and the majority of business is done at our main subsidiary, Yuchai. Yuchai maintains an independent internal audit function headed by a secondee appointed by the Company. The Head of Internal Audit reports to the Chairman of the Audit Committees of the Company and Yuchai who reports to the Boards. The Board of Yuchai approves the audit plan, reviews significant audit issues and monitors corrective actions taken by management.

Compensation Committee

      

 

Listed companies must have a compensation committee composed entirely of independent board members as defined by the NYSE listing standards.

    

 

Our compensation committee currently has three members, two of whom are independent within the meaning of the NYSE standards.

 

The committee must have a written charter that addresses its purpose and responsibilities.

      

 

These responsibilities include (i) reviewing and approving corporate goals and objectives relevant to CEO compensation; (ii) evaluating CEO performance and compensation in light of such goals and objectives for the CEO; (iii) based on such evaluation, reviewing and approving CEO compensation levels; (iv) recommending to the board non-CEO compensation, incentive compensation plans and equity-based plans; and (v) producing a report on executive compensation as required by the SEC to be included in the company’s annual proxy statement or annual report. The committee must also conduct an annual performance self-evaluation.

    

 

Our compensation committee reviews among other things the Company’s general compensation structure, and reviews, recommends or approves executive appointments, compensation and benefits of directors and executive officers, subject to ratification by the Board of Directors, and supervises the administration of our employee benefit plans, if any.

Nominating/Corporate Governance Committee

      

 

Listed companies must have a nominating/corporate governance committee composed entirely of independent board members.

    

 

We do not have a nominating/corporate governance committee. However, certain responsibilities of this committee are undertaken by our Compensation Committee, such as the review and approval of executive appointments and all other functions are performed by the Board of Directors.

 

The committee must have a written charter that addresses its purpose and responsibilities, which include (i) identifying qualified individuals to become board members; (ii) selecting, or recommending that the board select, the director nominees for the next annual meeting of shareholders; (iii) developing and recommending to the board a set of corporate governance principles applicable to the company; (iv) overseeing the evaluation of the board and management; and (v) conducting an annual performance evaluation of the committee.

      

 

65


Table of Contents

Standard for U.S. Domestic Listed Companies

      

China Yuchai International Limited’s Practice

Equity-Compensation Plans

      

 

Shareholders must be given the opportunity to vote on all equity—compensation plans and material revisions thereto, with limited exceptions.

    

 

Our Equity Incentive Plan was approved by our shareholders in 2014.

Corporate Governance Guidelines

      

 

Listed companies must adopt and disclose corporate governance guidelines.

    

 

We have formally adopted various corporate governance guidelines, including Code of Business Conduct and Ethics (described below); Audit Committee Charter; Whistle-blowing Policy; Insider Trading Policy; and Disclosure Controls and Procedures.

Code of Business Conduct and Ethics

      

 

All listed companies, U.S. and foreign, must adopt and disclose a code of business conduct and ethics for directors, officers and employees, and promptly disclose any amendment to or waivers of the code for directors or executive officers.

    

 

We adopted a Code of Business Conduct and Ethics Policy in May 2004, which was revised on December 9, 2008. A copy of the Code is posted on our internet website at http://www.cyilimited.com. We intend to promptly disclose any amendment to or waivers of the Code for directors or executive officers.

Directors

Director Interests and Voting

A Director of the Company cannot vote or be counted in the quorum with regard to any contract or arrangement or any other proposal in which he has any interest or in respect of which he has any duty which conflicts with his duty to the Company. The restriction from voting and being counted in the quorum does not apply if the only interest the Director has is included in the following list:

 

(a)

a resolution regarding granting any security or indemnity for any money lent or obligation incurred by such Director at the request, or for the benefit, of the Company or any of our subsidiaries (or a company of which we are a beneficially wholly-owned subsidiary);

 

(b)

a resolution regarding granting any security or indemnity to any third party for a debt or obligation which is owed by the Company or any of our subsidiaries (or a company of which we are a beneficially wholly-owned subsidiary) to the third party, for which such Director has assumed responsibility in whole or in part under a guarantee or indemnity;

 

(c)

a resolution about an offer of shares, debentures or other securities of the Company or any of its subsidiaries (or a company of which we are a beneficially wholly-owned subsidiary) for subscription or purchase in which such Director is to be a participant in the underwriting or sub-underwriting of the offer;

 

(d)

a resolution about any proposal involving any other company in which such Director is interested, whether directly or indirectly and whether as an officer or shareholder or otherwise, provided that such Director is not the holder of, or directly or indirectly beneficially interested in, 5% or more of (i) any class of the equity share capital of such company or in any third company through which such Director’s interest is derived or (ii) the voting rights in that company;

 

(e)

any contract, arrangement or proposal for the benefit of our employees under which such Director benefits in a similar manner as the employees and does not receive any privileges or advantages not provided to the employees; or

 

(f)

any proposal in which such Director is interested in the same manner as other holders of our shares or our debentures or our other securities or any of our subsidiaries by virtue only of such Director’s interest in our shares or our debentures or our other securities or any of our subsidiaries.

If our Board of Directors is considering proposals about appointing two or more Directors to offices or employments with the Company or any company in which we are interested, each such Director (if not disqualified from voting under proviso to item (d) above) can vote and be included in the quorum for each resolution, except the one concerning such Director.

 

66


Table of Contents

Borrowing Powers

Our Board of Directors may exercise all the powers of the Company to borrow money and to mortgage or charge its undertaking, property and uncalled capital or any part thereof and to issue debentures and other securities.

Qualification of Directors

No Director is required to hold any shares of the Company.

Rights of Holders of shares of Common Stock

The holders of shares of Common Stock shall:

 

 

be entitled, on a show of hands, to one vote and, on a poll, to one vote per share;

 

 

be entitled to such dividends as the Board of Directors of the Company may from time to time declare;

 

 

in the event of a winding-up or dissolution of the Company, whether voluntary or involuntary or for the purpose of the reorganization or otherwise or upon any distribution of capital, be entitled to a return of the amount paid up on the Common Stock and thereafter to the surplus assets of the Company; and

 

 

generally, be entitled to enjoy all the rights attaching to shares.

All unclaimed dividends or distributions out of contributed surplus account may be invested or otherwise made use of by the Board of Directors of the Company for the benefit of the Company until claimed and the payment of any such dividend or distribution into a separate account or the investment of such dividend shall not constitute the Company a trustee in respect thereof. No dividend or distribution shall bear interest against the Company. Any dividend or distribution which has remained unclaimed for a period of 12 years from the due date for payment thereof shall at the expiration of that period be forfeited and shall belong to the Company absolutely.

Rights of Holder of the Special Share

The holder of the special share shall be entitled to the following rights:

 

 

to elect six Directors of the Company and to remove Directors so appointed; and

 

 

no shareholder resolution, whether ordinary or special resolution, may be passed without the affirmative vote of the holder of the special share.

The holder of the Special Share shall not be entitled to any other rights or to any dividends and in the event of a winding up or dissolution of the Company, the holder of the special share shall be entitled only to a return of the amount paid up on the special share.

The special share is not transferable except to Hong Leong Asia and its affiliates or to China Everbright Holdings and its affiliates. The special share shall cease to carry any rights in the event that, if Hong Leong Asia and its affiliates own the special share, Hong Leong Asia and its affiliates cease to own, directly or indirectly, at least 7,290,000 shares of Common Stock (or such equivalent number upon a consolidation or subdivision of shares of Common Stock), or if China Everbright Holdings and its affiliates own the special share, China Everbright Holdings and its affiliates cease to own, directly or indirectly, at least 6,570,000 shares of Common Stock (or such equivalent number upon a consolidation or subdivision of shares of Common Stock). For more details, see “Item 7. Major Shareholders and Related Party Transactions — A. Major Shareholders — The Special Share.”

Modification of Shareholders’ Rights

The rights attached to any class of shares (unless otherwise provided by the terms of issue of the shares of that class) may be varied, modified or abrogated with the consent in writing of the holders of not less than three-fourths of the issued shares of that class or with the sanction of an ordinary resolution passed at a separate general meeting of the holders of the shares of the class. The rights conferred upon the holders of the shares of any class issued with preferred or other rights shall not, unless otherwise expressly provided by the terms of issue of the shares of that class, be deemed to be varied by the creation or issue of further shares ranking pari passu therewith.

 

67


Table of Contents

Annual General and Special General Meetings

We must hold an annual general meeting each year. Our Directors decide where and when it will be held. Not more than fifteen months may elapse between the date of one annual general meeting and the next. At least 14 clear days’ written notice must be given for every annual general meeting and for every special general meeting. The notice for any annual general meeting must state the date, place and time at which the meeting is to be held, and the business to be conducted at the meeting, including, if applicable, any election of Directors. The notice for any special general meeting must state the time, place and the general nature of the business to be considered at the meeting and shall state that a shareholder entitled to attend and vote is entitled to appoint one or more proxies to attend and vote instead of him. In the case of a meeting convened for passing a special resolution, the notice shall specify the intention to propose the resolution as a special resolution.

Shareholders holding not less than one-tenth in value of the paid up share capital of the Company and having the right to attend and vote at general meetings of the Company shall have the right, by written request to the Chairman or President (as applicable), Deputy Chairman or Vice President (as applicable) or Secretary of the Company, to require that a special general meeting be convened by the Directors for the transaction of any business specified in the request. Such meeting shall be held within two months after the request has been made. If within 21 days of such deposit of the request, the Board fails to convene the meeting, such shareholders may convene the meeting themselves in accordance with Section 74(3) of the Companies Act of 1981 of Bermuda.

Limitations on Rights to Own Securities

There are no limitations under Bermuda law or our Memorandum of Association and Bye-Laws on the rights of non-Bermuda owners of shares of the Company to hold or vote their shares.

We are exempt from the laws of Bermuda which restrict the percentage of share capital that may be held by non-Bermudians, but as an exempted company we may not participate in certain business transactions, including (i) the acquisition or holding of land in Bermuda (except that required for its business held by way of lease or tenancy for a term not exceeding 50 years or, with the consent of the Minister of Finance of Bermuda, land by way of lease or tenancy for a term not exceeding 21 years in order to provide accommodation or recreational facilities for its employees); (ii) the taking of mortgages on land in Bermuda to secure an amount in excess of 50,000 Bermuda dollars without the prior consent of the Minister of Finance of Bermuda; (iii) the acquisition of any bonds or debentures secured by any land in Bermuda other than those issued by the Government of Bermuda or a public authority; or (iv) the carrying on of business of any kind or type whatsoever in Bermuda either alone or in partnership or otherwise except, inter alia, carrying on business with persons outside Bermuda, in furtherance of the business of the Company carried on outside Bermuda or under a license granted by the Minister of Finance of Bermuda.

In accordance with our Bye-Laws, share certificates are only issued to members of the Company (i.e., persons registered in the register of members as holders of shares in the Company). We are not bound to investigate or incur any responsibility in respect of the proper administration or execution of any trust to which any of our shares are subject. We will take no notice of any trust applicable to any of its shares whether or not it had notice of such trust.

 

B.

Exchange Controls

Bermuda Exchange Controls

We have been designated as a non-resident for exchange control purposes by the Bermuda Monetary Authority. We have received the permission of the Bermuda Monetary Authority under the Exchange Control Act of 1972 and regulations thereunder for the transfer of shares of common stock to and between persons regarded as resident outside Bermuda for exchange control purposes and the issue of shares within the existing authorized capital of the Company to such persons for so long as such shares are listed on the NYSE. The Bermuda Monetary Authority has also granted to all Bermuda companies with voting shares listed on an appointed stock exchange (as defined in the Companies Act 1981 of Bermuda), a general permission for the issue and subsequent transfer of any securities of such companies from and to a non-resident of Bermuda. The NYSE is an appointed stock exchange under the Companies Act 1981 of Bermuda. Issues and transfers of shares involving any person regarded as resident in Bermuda for exchange control purposes require specific prior approval under the Exchange Control Act of 1972.

Because we have been designated as a non-resident for Bermuda exchange control purposes, there are no restrictions on our ability to transfer funds in and out of Bermuda or to pay dividends to United States residents who are holders of the shares of common stock, other than in respect of local Bermuda currency.

China Exchange Controls

Effective from January 1, 1994, a unitary exchange rate system for the conversion between Renminbi and the foreign currencies was introduced in China, and accordingly, the China Foreign Exchange Trading System, or CFETS, inter-bank foreign exchange market was established. Under the unitary foreign exchange system, PBOC sets daily exchange rates, or the PBOC Rates, for conversion of Renminbi into US dollar and other currencies based on the CFETS interbank market rates, and the Bank of China and other authorized banks may engage in foreign exchange transactions at rates that vary within a prescribed range above or below PBOC Rates.

 

68


Table of Contents

Yuchai, as an FIE, is permitted to retain its foreign currency earnings and maintain foreign currency accounts at designated foreign exchange banks. However, there can be no assurance that the current authorizations for FIEs to retain their foreign exchange to satisfy foreign exchange liabilities in the future will not be limited or eliminated or that Yuchai will be able to obtain sufficient foreign exchange to satisfy their foreign exchange requirements. Foreign exchange transactions under the capital account and the foreign debt account continue to be subject to limitations and require registrations with the reviews from the designated foreign exchange banks and SAFE, which could affect the ability of Yuchai to obtain foreign exchange through debt or equity financing, including by means of loans or capital contributions from the Company.

In the event of shortages of foreign currencies, Yuchai may be unable to convert sufficient Renminbi into foreign currency to meet its foreign currency obligations or to pay dividends in foreign currency. Yuchai requires foreign currency to purchase a substantial portion of the manufacturing equipment required for the planned expansion of its manufacturing facilities and to meet foreign currency-denominated debt payment obligations. Yuchai will also require foreign currency for payment of its imported engine components.

The value of the Renminbi is subject to changes in Chinese government policies and to international economic and political developments. In recent years, there have been periods of volatility of the exchange rate between Reminbi and the US dollar. By comparing the currency exchange rate of the US dollar against Reminbi, which was 6.3757 as of December 31, 2021 and 6.9519 as of February 28, 2023, respectively, the Renminbi depreciated about 8.8% against the US dollar with the average exchange rate of 6.7404. It is difficult to predict how market forces or government policy may impact the exchange rate between the Renminbi and the US dollar in the future.

On February 13, 2015, SAFE issued the Notice on Further Simplifying and Improving the Foreign Exchange Administration Policies on Direct Investments (“Notice 13”), which shall become effective on June 1, 2015. According to Notice 13, the banks are designated to directly review and deal with the foreign exchange registration for foreign direct investment in China Mainland and outbound direct investment. SAFE shall supervise the registration activities indirectly through banks. Certain operating procedures for direct investments are also simplified.

On March 30, 2015, SAFE issued the Notice on Reforming the Administrative Approach Regarding the Settlement of the Foreign Exchange Capitals of Foreign-invested Enterprises (“Notice 19”), which took effect on June 1, 2015. According to the Notice 19, an ordinary FIE such as Yuchai, may make the equity investment by transferring the Renminbi converted from capital contribution in foreign currency (“Converted Renminbi”) to the Account for Foreign Exchange Settlement Pending Payment opened by the invested enterprise.

On June 9, 2016, SAFE issued the Notice of the State Administration of Foreign Exchange on Reforming and Standardizing the Administrative Provisions on Capital Account Foreign Exchange Settlement (“Notice 16”), which became effective on the same day. Pursuant to Notice 16, domestic institutions (FIEs included) may voluntarily settle 100% (the percentage is subject to adjustment by SAFE) of their foreign exchange earnings under capital account (including capitals contribution in foreign currency and foreign debts, etc.) to the Account for Foreign Exchange Settlement Pending Payment based on actual needs under the permitted business scope. Meanwhile, Notice 16 further loosens up the restrictions imposed on the use of Converted Renminbi. According to Notice 16, the Converted Renminbi can be used for providing loans to affiliated enterprises of FIEs.

On January 12, 2017, the PBOC issued the Notice of People’s Bank of China on Matters Concerning Macro-Prudential Management on All-round Cross-border Financing (“Notice 9”), which took effect on the same day, and, according to Notice 9, the domestic entities (other than FIEs) can borrow foreign debts without the pre-approval of SAFE as well as the quota for foreign debts of domestic entities shall be calculated by reference to the annul net asset, outstanding foreign debts, and the other factors.

 

69


Table of Contents

On January 26, 2017, SAFE promulgated the Notice of State Administration of Foreign Exchange on Improving the Inspection of Authenticity and Compliance to Further Promote Foreign Exchange Control (“Notice 3”), which became effective on the same day. The principle of Notice 3 is to encourage capital inflow. Under Notice 3, the debtor may directly or indirectly repatriate the funds under guarantee for use domestically by way of domestic borrowing or equity investment, or by other means. Meanwhile, Notice 3 emphasizes on the policy of profit remittance of FIEs. To process outbound remittance of profits in an amount equivalent to or above USD 50,000 for an FIE, the bank shall examine several documents to assure the authenticity of the profit distribution. An FIE shall use the profit to first make up the losses suffered in the previous years prior to remitting the profits overseas.

On October 23, 2019, the SAFE promulgated the Notice of the State Administration of Foreign Exchange on Further Facilitating Cross-border Trade and Investment, which canceled the restriction on the domestic equity investment by non-investment foreign-funded enterprises with their capital funds. Subject to the requirements as set forth in the Foreign Investment Negative List and the authenticity and compliance with the regulations of domestic investment projects, as well as other requirements regulating foreign investment, non-investment foreign-funded enterprises now are allowed to lawfully make domestic equity investments by using their capital.

On April 10, 2020, the SAFE promulgated the Notice by the State Administration of Foreign Exchange of Optimizing Foreign Exchange Administration to Support Foreign Business Development, which further clarified that eligible enterprises are allowed to use revenues under their capital accounts, such as capital funds and foreign debts, for payment in China without providing banks with materials to certify the authenticity of the transaction-by-transaction basis in advance, provided that such funds shall be used in compliance with the laws and regulations regarding the use for revenues under the capital accounts.

 

C.

Taxation

Bermuda Taxation

There is no Bermuda income, corporation or profits tax, withholding tax, capital gains tax, capital transfer tax, estate duty or inheritance tax payable by shareholders of the Company other than by shareholders ordinarily resident in Bermuda. Neither the Company nor its shareholders (other than shareholders ordinarily resident in Bermuda) are subject to stamp or other similar duty on the issue, transfer or redemption of Common Stock. The Company has received from the Minister of Finance of Bermuda under the Exempted Undertakings Tax Protection Act 1966, as amended, an assurance that, in the event that Bermuda enacts any legislation imposing any tax computed on profits or income, or computed on any capital asset, gain or appreciation, or any tax in the nature of estate duty or inheritance tax, the imposition of such tax shall not be applicable to the Company or to any of its operations, shares, debentures or other obligations of the Company, until March 31, 2035. This assurance does not, however, prevent the imposition of any such tax or duty on such persons as are ordinarily resident in Bermuda and holding such shares, debentures or obligations of the Company or on land in Bermuda leased or let to the Company. As an exempted company, the Company is required to pay a registration fee in Bermuda based upon its authorized share capital and the premium on the issue of its shares, at rates calculated on a sliding scale not exceeding US$32,676 per annum.

Singapore Taxation

Dividends or Other Distributions with Respect to Ordinary Shares

Under the one-tier corporate tax system which currently applies to all Singapore tax resident companies, tax on corporate profits is final, and dividends paid by a Singapore tax resident company are not subject to withholding tax and will be tax exempt in the hands of a shareholder, whether or not the shareholder is a company or an individual and whether or not the shareholder is a Singapore tax resident.

Capital Gains upon Disposition of Ordinary Shares

Under current Singapore tax laws, there is no tax on capital gains. There are no specific laws or regulations which deal with the characterization of whether a gain is income or capital in nature. Gains arising from the disposal of our ordinary shares may be construed to be of an income nature and subject to Singapore income tax, if they arise from activities which the Inland Revenue Authority of Singapore regards as the carrying on of a trade or business in Singapore. However, under Singapore tax laws, any gains derived by a divesting company from its disposal of ordinary shares in an investee company between June 1, 2012 and December 31, 2027 are generally not taxable if immediately prior to the date of the relevant disposal, the investing company has held at least 20% of the ordinary shares in the investee company for a continuous period of at least 24 months (“safe harbor rule”).

 

70


Table of Contents

Goods and Services Tax

The issue or transfer of ownership of our ordinary shares should be exempt from Singapore Goods and Services Tax, or GST. Hence, the holders would not incur any GST on the subscription or subsequent transfer of the shares.

People’s Republic of China Taxation

The following discussion summarizes the taxes applicable to the Company’s investment in Yuchai and applicable to Yuchai under the Chinese law.

Taxation of Dividends from Yuchai

In 2007, the PRC National People’s Congress adopted a new tax law, China Unified Enterprise Income Tax Law (the “CIT Law”), which became effective on January 1, 2008 and was amended by the Standing Committee of the National People’s Congress on December 29, 2018. The State Council adopted the related implementation rules on December 6, 2007 which was amended on April 23, 2019. In accordance with the CIT Law and its implementation rules, dividends derived from the revenues accumulated from January 1, 2008 and are paid by PRC companies to non-resident enterprises are generally subject to a PRC withholding tax levied at a rate of 10% unless exempted or reduced pursuant to an applicable double-taxation treaty or other exemptions. Dividends paid by PRC companies to resident enterprises, including enterprises established under the laws of non-PRC jurisdictions but whose “de facto management body” is located in the PRC, are not subject to any PRC withholding tax, unless the dividends are derived from the publicly traded shares which have not been held continuously by the resident enterprises for twelve months.

On February 20, 2009, the State Administration of Taxation promulgated the Notice on Relevant Issues of Implementing Dividend Clauses under Tax Treaties, or the Notice. According to the Notice, the transaction or arrangement, the major purpose for which is to obtain preferential tax treatment, shall not justify the application of preferential treatment stipulated in dividend clauses under tax treaties. Should the tax payer improperly enjoy the treatment under tax treaties as a result of such transaction or arrangement, the tax authorities in charge shall have the right to adjust. We have recognized a provision for withholding tax payable for profits accumulated after December 31, 2007 for the earnings that we do not plan to indefinitely reinvest in the PRC enterprises.

Taxation of Disposition of Yuchai Shares

In the event the Company, through its subsidiaries, transfers any of its current holding of the Yuchai Shares, the amount received in excess of its original capital contribution would be subject to Chinese withholding tax at a rate of 10%.

In the event that Yuchai is liquidated, the portion of the balance of its net assets or remaining property, after deducting undistributed profits, various funds and liquidation expenses, that exceeds Yuchai’s paid-in capital would be subject to withholding tax at a rate of 10%.

On February 3, 2015, the Chinese State Administration of Taxation issued the Circular on Several Issues Concerning the Enterprise Income Tax on Indirect Property Transfer by Non-Resident Enterprises (“Circular 7”), which became effective on the same date.

On October 17, 2017, the Chinese State Administration of Taxation issued the Announcement of the State Administration of Taxation on Issues Concerning the Withholding of Non-resident Enterprise Income Tax at Source (the “Announcement 37”), certain provision was repealed and Subsection 2 of Section 8 of Circular 7 was repealed.

Pursuant to the Announcement 37 and the Circular 7, the parties involved in the indirect transfer of Chinese taxable properties and the Chinese resident enterprises whose equity is transferred indirectly may report the equity transfer matters to the competent tax authority and shall provide certain documents and materials including but not limited to, equity transfer contract or agreement, enterprise’s equity structure prior to and after the equity transfer, the financial and accounting statements in the previous two years of the enterprises abroad and their subordinate enterprises who directly or indirectly hold Chinese taxable properties. The competent tax authority may also require the parties involved in and planning for the indirect transfer of Chinese taxable properties and the Chinese resident enterprises whose equity is transferred indirectly to provide the aforementioned materials and other relevant materials. Where a non-resident enterprise indirectly transfers properties such as equity in Chinese resident enterprises without any justifiable business purposes with the aim of avoiding to pay enterprise income tax, such indirect transfer shall be reclassified as a direct transfer of equity in Chinese resident enterprise.

 

71


Table of Contents

Income Tax

In 2007, the National People’s Congress approved and promulgated the CIT Law, which became effective from January 1, 2008 and was further amended on December 29, 2018. Under the CIT Law, foreign invested enterprises and domestic companies are subject to a uniform corporate tax rate of 25% but Yuchai may continue to enjoy the reduced corporate tax rate of 15% if it qualifies under the Western Development Tax Incentive Scheme or the High Technology Incentive Scheme.

 

 

The Western Development Incentive Scheme was first introduced in 2001 to encourage investment in the Western region of China. Companies operating in the Western region who fulfill certain criteria and upon approval enjoy a reduced corporate tax rate of 15%. This scheme was first applicable from 2001 to 2010. In 2011, the scheme was extended to 2020, and further extended to December 2030 with effective from January 1, 2021. In August 2014, the catalogue of qualifying industries for the Western Development Incentive Scheme was published and the catalogue for 2020 became effective on March 1, 2021. As an auto parts and accessories manufacturing is one of the qualifying industries, Yuchai filed its corporate tax returns under this scheme from 2008 to 2014, and two of its subsidiaries filed and will file their corporate tax return under this scheme for 2021 and 2022.

 

 

The High Technology Incentive was introduced in 2008. Companies that are high technology companies who must fulfill certain criteria and upon approval enjoy a reduced corporate tax rate of 15%. The reduced corporate tax rate took effect from January 1, 2008. Yuchai has applied to tax authorities to qualify under this scheme every 3 years since 2011 and was certified as a high technology company with effect from 2011 to 2022. Yuchai filed its corporate tax returns under the High Technology Incentive Scheme from 2015 to 2021 and will file its corporate tax return under this scheme for 2022 in mid-2023. Its application for the high-technology company qualification renewal is scheduled for submission by Yuchai in mid-2023.

The China tax bureau periodically conduct tax examinations. Any adverse findings in tax examinations or change in the tax legislation in China could have adverse impact on our consolidated financial conditions or results of operations. Furthermore, pursuant to the CIT Law, if an enterprise incorporated outside the PRC has its “de facto management organization” located within the PRC in accordance with the CIT, such enterprise may be recognized as a PRC tax resident enterprise and thus may be subject to enterprise income tax at the rate of 25% on their worldwide income. The Implementation Rules specify that a “de facto management organization” means an organization that exercises material and full management and control over matters including the enterprise’s production and operations, personnel, finance and property. Although the Implementation Rules provide a definition of “de facto management organization”, such definition has not been tested and there remains uncertainty as to when a non-PRC enterprise’s “de facto management organization” is considered to be located in the PRC. If we or any of our subsidiaries registered outside China are treated as “China tax resident enterprise” under the CIT Law, our income tax expenses may increase and our profitability could be impacted.

Withholding Tax

On October 17, 2017, the Chinese State Administration of Taxation issued the Announcement 37 (as defined above), which became effective on December 1, 2017 and was further amended on June 15, 2018 pursuant to the Announcement of the State Administration of Taxation on Amending Certain Taxation Regulatory Documents.

In accordance with the CIT Law and the Announcement 37, if a non-resident enterprise obtains the income originating from the PRC, or the taxable income, including equity investment income such as dividend and bonus, interest, rental and royalty income, income from property transfer and other income, the payable enterprise income tax on the taxable income shall be withheld at the source by the enterprise or individual who is directly obligated to make relevant payment to the non-resident enterprise under relevant laws or contracts, or the withholding agent.

The withholding agent shall declare and pay the withheld tax to the competent tax authority in the place where such withholding agent is located within 7 days from the date of occurrence of the withholding obligation. Where the income obtained by the withholding agent and required to be withheld at source is in the form of dividends, extra dividends or any other equity investment gains, the date of occurrence of the obligation for withholding relevant payable tax is the date of actual payment of the dividends, extra dividends or other equity investment gains. Where the non-resident enterprise receives in installments the income subject to withholding of tax at the source from the same transfer of property, the amount received thereby in installments can be deemed as the recovered cost of the property invested previously and the withholding tax shall be calculated and paid after the recovery of the cost in full.

The withholding agent shall complete the Form of Report on Withholding of Enterprise Income Tax of the People’s Republic of China in declaration and payment of the tax required to be withheld. The withholding agent may submit relevant declaration materials before declaration and payment of the tax required to be withheld and such materials shall not be submitted repetitively in declaration.

 

72


Table of Contents

In the event that a non-resident enterprise fails to file and pay the withheld tax in the manner or within the timeframe required, it will be ordered by the tax authority to pay the withhold tax within a limited period of time.

Value-Added Tax

In addition to Chinese income tax, Yuchai is subject to valued added tax, or the VAT. With effect from November 19, 2017, the amended Value-Added Tax Provisional Regulations require all tax payers engaging in sales of goods, provision of processing services, repairs and replacement services, sales of services, intangible assets or real property, or importation of goods within the territory of the PRC to pay VAT.

On March 28, 2018, the Standing Committee Meeting of State Council confirmed a comprehensive set of measures to continue VAT reform in China. Pursuant to those measures, the VAT rate for manufacturing industry and other industries was reduced from 17% to 16%, and the VAT rate for transportation, construction, basic telecommunications service industries and agricultural goods was reduced from 11% to 10%. The Ministry of Finance and the State Administration of Taxation then promulgated the Notice on Adjusting Value-Added Tax Rate on April 4, 2018. The reform policy of the State Council has been restated and specified that all the sectors subject to 17% and 11% VAT rates would be entitled to the newly reduced rates of 16% and 10%, respectively, from May 1, 2018.

On March 20, 2019, the Ministry of Finance, the State Administration of Taxation and the General Administration of Customs promulgated the Announcement on Policies regarding Deepening the Reform of Value-Added Taxation, which came into force on April 1, 2019, in which the authorities restated that all the sectors subject to 16% and 10% VAT rates is entitled to the newly reduced rates of 13% and 9%, respectively.

There were no further changes to the value-added tax rates in 2021 and 2022 applicable to Yuchai.

United States Federal Income Taxation

This section describes material United States federal income tax consequences of owning and disposing of Common Stock. It applies to a US Holder (as defined below) that holds the Common Stock as a capital asset for tax purposes. This section does not apply to a US Holder that is a member of a special class of holders subject to special rules, including:

 

 

a financial institution,

 

 

a dealer in securities,

 

 

a trader in securities that elects to use a mark-to-market method of accounting for its securities holdings,

 

 

a real estate investment trust,

 

 

a regulated investment company,

 

 

U.S. expatriates,

 

 

persons who acquired Common Stock pursuant to the exercise of any employee share option or otherwise as compensation,

 

 

a tax-exempt organization,

 

 

an insurance company,

 

 

a person liable for any alternative minimum tax,

 

 

a person that actually or constructively owns 10% or more of the stock of the Company (by vote or value),

 

 

a person that owns Common Stock through a partnership or other pass-through entity or arrangement,

 

 

a person that holds Common Stock as part of a straddle or a hedging or conversion transaction,

 

 

a person whose functional currency is not the US dollar, or

 

 

a person subject to special tax accounting rules as a result of any item of gross income with respect to the Common Stock being taken into account in an applicable financial statement.

This section is based on the Internal Revenue Code of 1986, as amended (the “Code”), its legislative history, existing and proposed regulations, published rulings and court decisions, all as currently in effect. These laws are subject to change, possibly on a retroactive basis. There is currently no comprehensive income tax treaty between the United States and Bermuda.

 

73


Table of Contents

This section does not describe any tax consequences arising out of the tax laws of any state, local or non-U.S. jurisdiction, any estate or gift tax consequences or the Medicare tax on certain “net investment income.” If an entity or arrangement that is treated as a partnership for United States federal income tax purposes holds the Common Stock, the treatment of a partner in the partnership will generally depend on the status of the partner and the activities of the partnership. Partners in such partnerships should consult with their tax advisors.

For purposes of this discussion, a US Holder is a beneficial owner of Common Stock that is:

 

 

an individual who is a citizen or resident of the United States,

 

 

a US domestic corporation (or other entity taxable as a US domestic corporation for United States federal income tax purposes),

 

 

an estate the income of which is subject to United States federal income tax regardless of its source, or

 

 

a trust, if a United States court can exercise primary supervision over the trust’s administration and one or more United States persons are authorized to control all substantial decisions of the trust, or if a valid election is in place to treat the trust as a United States person.

US Holders should consult their tax advisor regarding the United States federal, state and local and other tax consequences of owning and disposing of shares in their particular circumstances.

Taxation of Dividends

Under the United States federal income tax laws, and subject to the passive foreign investment company (“PFIC”) rules discussed below, US Holders will include in gross income the gross amount of any dividend paid by the Company out of its current or accumulated earnings and profits (as determined for United States federal income tax purposes). The amount of dividends will include any cash distributions and the fair market value of certain stock distributions and distributions of other property. In this regard, if the distribution is at the election of any stockholder, payable either in cash or in shares, the receipt of shares by the US Holders would generally be treated as a taxable distribution in an amount equal to the fair market value of such shares as of the date of the distribution. The dividend is ordinary income that the US Holder must include in income when the dividend is actually or constructively received. The dividend will not be eligible for the dividends-received deduction generally allowed to United States corporations in respect of dividends received from other United States corporations. Distributions in excess of current and accumulated earnings and profits, as determined for United States federal income tax purposes, will be treated as a non-taxable return of capital to the extent of the US Holder’s basis in the shares and thereafter as capital gain. We currently do not, and we do not intend to, calculate our earnings and profits under United States federal income tax principles. Therefore, a US Holder should expect that a distribution will generally be reported as a dividend even if that distribution would otherwise be treated as a non-taxable return of capital or as capital gain under the rules described above.

With respect to non-corporate taxpayers, dividends may be taxed at the lower applicable capital gains rate provided that (1) the Common Stock is readily tradable on an established securities market in the United States, (2) the Company is not a PFIC (as discussed below) for either the Company’s taxable year in which the dividend was paid or the preceding taxable year, and (3) certain holding period requirements are met. Common Stock generally is considered for purposes of clause (1) above to be readily tradable on an established securities market if it is listed on the NYSE. US Holders should consult their tax advisors regarding the availability of the lower rate for dividends paid with respect to the Company’s Common Stock.

For foreign tax credit limitation purposes, the dividend will generally constitute foreign source income and will generally be “passive category income.”

Sale or Other Disposition of Common Stock

Subject to the PFIC rules discussed below, upon the sale or other disposition of shares, a US Holder will recognize capital gain or loss for United States federal income tax purposes equal to the difference between the US Holder’s amount realized and the US Holder’s tax basis in such shares. If a US Holder receives consideration for shares paid in a currency other than the US dollar, the US Holder’s amount realized will be the US dollar value of the payment received. In general, the US dollar value of such a payment will be determined on the date of sale or disposition. On the settlement date, a US Holder may recognize US source foreign currency gain or loss (taxable as ordinary income or loss) equal to the difference (if any) between the US dollar value of the amount received based on the exchange rates in effect on the date of sale or other disposition and the settlement date. However, if the shares are treated as traded on an established securities market and the US Holder is a cash basis taxpayer or an accrual basis taxpayer who has made a special election, the US dollar value of the amount realized in a foreign currency is determined by translating the amount received at the spot rate of exchange on the settlement date of the sale, and no exchange gain or loss would be recognized at that time. Capital gain of a non-corporate US Holder is generally taxed at a reduced rate where the property is held more than one year. The gain or loss will generally be income or loss from sources within the United States for foreign tax credit limitation purposes.

 

74


Table of Contents

PFIC Rules

The Company believes that its shares should not be treated as stock of a PFIC for United States federal income tax purposes for the taxable year that ended on December 31, 2022. However, the application of the PFIC rules is subject to uncertainty in several respects, and we cannot assure you that the United States Internal Revenue Service will not take a contrary position. In addition, PFIC status is a factual determination which cannot be made until the close of the taxable year. Accordingly, there is no guarantee that the Company will not be a PFIC for any future taxable year. Furthermore, because the total value of the Company’s assets for purposes of the asset test generally will be calculated using the market price of the Company’s shares, our PFIC status will depend in large part on the market price of the Company’s shares. Accordingly, fluctuations in the market price of the Company’s shares could render the Company a PFIC for any year. A non-U.S. corporation is considered a PFIC for any taxable year if either:

 

 

at least 75% of its gross income is passive income, or

 

 

at least 50% of the value of its assets (based on an average of the quarterly values of the assets during a taxable year) is attributable to assets that produce or are held for the production of passive income (the “asset test”).

In the PFIC determination, the Company will be treated as owning its proportionate share of the assets and earning its proportionate share of the income of any other corporation in which it owns, directly or indirectly, 25% or more (by value) of the stock.

If the Company were to be treated as a PFIC for any year during the US Holder’s holding period, unless a US Holder elects to be taxed annually on a mark-to-market basis with respect to the shares (which election may be made only if the Company’s shares are “marketable stock” within the meaning of Section 1296 of the Code), a US Holder will be subject to special tax rules with respect to any “excess distribution” received and any gain realized from a sale or other disposition (including a pledge) of that holder’s shares. Distributions a US Holder receives in a taxable year that are greater than 125% of the average annual distributions received during the shorter of the three preceding taxable years or the holder’s holding period for the shares will be treated as excess distributions. Under these special tax rules:

 

 

the excess distribution or gain will be allocated ratably over the US Holder’s holding period for the shares;

 

 

the amount allocated to the current taxable year, and any taxable year prior to the first taxable year in which the Company is treated as a PFIC, will be treated as ordinary income; and

 

 

the amount allocated to each other year will be subject to tax at the highest tax rate in effect for that year and the interest charge generally applicable to underpayments of tax will be imposed on the resulting tax attributable to each such year.

The tax liability for amounts allocated to years prior to the year of disposition or “excess distribution” cannot be offset by any net operating losses for such years, and gains (but not losses) realized on the sale of the shares cannot be treated as capital, even if the shares are held as capital assets. If the Company were to be treated as a PFIC for any year during which a US Holder holds the shares, the Company generally would continue to be treated as a PFIC with respect to that US Holder for all succeeding years during which it owns the shares. If the Company were to cease to be treated as a PFIC, however, a US Holder may avoid some of the adverse effects of the PFIC regime by making a deemed sale election with respect to the shares.

If a US Holder holds shares in any year in which the Company is a PFIC, that holder will be required to file an annual information report with the United States Internal Revenue Service.

Information Reporting and Backup Withholding

Dividend payments with respect to our shares and proceeds from the sale, exchange or redemption of our shares may be subject to information reporting to the United States Internal Revenue Service and possible United States backup withholding. Backup withholding will not apply, however, to a US Holder that furnishes a correct taxpayer identification number and makes any other required certification or that is otherwise exempt from backup withholding. US Holders that are required to establish their exempt status generally must provide such certification on United States Internal Revenue Service Form W-9. US Holders should consult their tax advisors regarding the application of the U.S. information reporting and backup withholding rules.

Backup withholding is not an additional tax. Amounts withheld as backup withholding may be credited against your United States federal income tax liability, and you may obtain a refund of any excess amounts withheld under the backup withholding rules by filing the appropriate claim for refund with the United States Internal Revenue Service and furnishing any required information in a timely manner.

 

75


Table of Contents

Additional Reporting Requirements

Certain US Holders who are individuals are required to report information relating to an interest in our shares, subject to certain exceptions. Under certain circumstances, an entity may be treated as an individual for purposes of these rules. US Holders should consult their tax advisors regarding the effect, if any, of this United States federal income tax legislation on their ownership and disposition of our shares.

 

D.

Documents on Display

The SEC maintains a website at www.sec.gov/ that contains reports, proxy and information statements and other information regarding registrants that make electronic filings with the SEC using its EDGAR system. As a foreign private issuer, we are required to use the EDGAR system. We have done so in the past and will continue to do so in order to make our reports available through the SEC’s website. In addition, we upload our reports on our website at www.cyilimited.com.

ITEM 11. QUANTITATIVE AND QUALITATIVE DISCLOSURES ABOUT MARKET RISK

We are subject to market rate risks due to fluctuations in interest rates. The majority of Yuchai’s debt is variable rate short-term, medium-term and long-term Renminbi denominated borrowings obtained by Yuchai. The interest rates of such borrowings are generally established in accordance with directives announced from time to time by the PBOC, which are in turn affected by various factors such as the general economic conditions in China and the monetary policies of the Chinese government. The investment market sentiments may also have an impact over our securities investment in HLGE. We also have various credit facilities from banks in Singapore to finance our working capital requirements. As of December 31, 2022, we had outstanding consolidated loans of RMB 2,341.4 million (US$336.8 million).

The Company is exposed to the following market risk factors:

Market risk

Market risk is the risk that the fair value or future cash flows of a financial instrument will fluctuate because of changes in market prices. Market prices comprise three types of risk: interest rate risk, currency risk and other price risk, such as equity price risk. Financial instruments affected by market risk include loans and borrowings, deposits, quoted equity securities and derivative financial instrument.

Interest rate risk

The primary source of the Company’s interest rate risk relates to interest-bearing bank deposits and loans and borrowings from banks and financial institutions. The interest-bearing loans and borrowings of the Company are disclosed in Note 26. As certain interest rates are based on interbank offer rates, the Company is exposed to cash flow interest rate risk. This risk is not hedged. Interest-bearing bank deposits are short to medium-term in nature but given the significant cash and bank balances held by the Company, any variation in the interest rates may have a material impact on the results of the Company.

The Company manages its interest rate risk by having a mixture of fixed and variable rates for its deposits and borrowings.

Interest rate sensitivity

The sensitivity analyses below have been determined based on the exposure to interest rates for bank deposits and interest-bearing financial liabilities at December 31, 2022 and the stipulated change taking place at the beginning of the year and held constant throughout the reporting period in the case of instruments that have floating rates. A 50 basis points increase or decrease is used and represents management’s assessment of the possible change in interest rates.

If interest rate had been 50 (2021: 50) basis points higher or lower and all other variables were held constant, the profit before tax for the year ended December 31, 2022 of the Company would increase/decrease by RMB 12.2 million (US$1.8 million) (2021: profit increase/decrease by RMB 15.4 million).

Foreign currency risk

The Company is exposed to foreign currency risk on sales, purchases and financial liabilities that are denominated in currencies other than the respective functional currencies of entities within the Company. The currencies giving rise to this risk in fiscal years 2021 and 2022 are primarily Singapore dollar, Euro and the United States dollar.

 

76


Table of Contents

Foreign currency translation exposure is managed by incurring debt in the operating currency so that where possible operating cash flows can be primarily used to repay obligations in the local currency. This also has the effect of minimizing the exchange differences recorded against income, as the exchange differences on the net investment are recorded directly against equity. We use derivative financial instruments, such as forward currency contracts, to hedge our foreign currency risks.

The Company’s exposures to foreign currency are as follows:

 

2021

   Singapore
Dollar
    Euro     United
States
Dollar
    Others  
     RMB     RMB     RMB     RMB  
     (in thousands)  

Quoted equity securities

     606       —         —         —    

Trade and other receivables

     676       8,806       297       —    

Cash and bank balances

     164,544       2,535       4,345       14,342  

Financial liabilities

     (1,428     —         —         —    

Trade and other payables

     (4,551     (8,997     (3,651     (510
  

 

 

   

 

 

   

 

 

   

 

 

 
     159,847       2,344       991       13,832  
  

 

 

   

 

 

   

 

 

   

 

 

 

US$

     25,283       371       157       2,188  
  

 

 

   

 

 

   

 

 

   

 

 

 

 

2022

   Singapore
Dollar
    Euro     United
States
Dollar
    Others  
     RMB     RMB     RMB     RMB  
     (in thousands)  

Trade and other receivables

     1,504       7,328       4,484       218  

Cash and bank balances

     166,517       1,282       26,521       15,340  

Financial liabilities

     (202     —         —         —    

Trade and other payables

     (5,064     (11,586     (7,258     (2,579
  

 

 

   

 

 

   

 

 

   

 

 

 
     162,755       (2,976     23,747       12,979  
  

 

 

   

 

 

   

 

 

   

 

 

 

US$

     23,412       (428     3,416       1,867  
  

 

 

   

 

 

   

 

 

   

 

 

 

A 10% strengthening of the following major currencies against the functional currency of each of the Company’s entities at the reporting date would increase/(decrease) profit before tax by the amounts shown below. This analysis assumes that all other variables, in particular interest rates, remain constant.

 

     2021      2022      2022  
     RMB      RMB      US$  
     (in thousands)  

Singapore dollar

     15,985        16,276        2,341  

Euro

     234        (298      (43

United States dollar

     99        2,375        342  

ITEM 12. DESCRIPTION OF SECURITIES OTHER THAN EQUITY SECURITIES

Not Applicable.

 

77


Table of Contents

PART II

ITEM 13. DEFAULTS, DIVIDEND ARREARAGES AND DELINQUENCIES

No matters to report.

ITEM 14. MATERIAL MODIFICATIONS TO THE RIGHTS OF SECURITY HOLDERS AND USE OF PROCEEDS

Not Applicable.

ITEM 15. CONTROLS AND PROCEDURES

 

A.

Disclosure Controls and Procedures

We maintain disclosure controls and procedures that are designed to ensure that information required to be disclosed in our SEC reports is recorded, processed, summarized and reported within the time periods specified in the SEC’s rules and forms, and that such information is accumulated and communicated to our management, including our President, who is our principal executive officer, and Chief Financial Officer, as appropriate, to allow timely decisions regarding required disclosures. In designing and evaluating the disclosure controls and procedures, management recognized that any controls and procedures, no matter how well designed and operated, can provide only a reasonable level of assurance of achieving the desired control objectives, and, in reaching a reasonable level of assurance, management necessarily was required to apply its judgment in evaluating the cost-benefit relationship of possible controls and procedures.

As required by Rule 13a-15(b) under the Exchange Act, we have carried out an evaluation, under the supervision and with the participation of our management, including our President and Chief Financial Officer, of the effectiveness of the design and operation of our disclosure controls and procedures as of the end of the period covered by this Annual Report. Based on such evaluation, our management has concluded that, as of the end of the period covered by this Annual Report, our disclosure controls and procedures were effective.

 

B.

Management’s Annual Report on Internal Control over Financial Reporting

Our management is responsible for establishing and maintaining adequate internal control over financial reporting as defined in Rule 13a-15(f) under the Exchange Act. Internal control over financial reporting refers to a process designed by, or under the supervision of, our President and Chief Financial Officer and effected by our Board of Directors, management and other personnel, to provide reasonable assurance regarding the reliability of financial reporting and the preparation of financial statements for external purposes in conformity with IFRS. Internal control over financial reporting includes those policies and procedures that:

 

 

pertain to the maintenance of records that, in reasonable detail, accurately and fairly reflect the transactions and dispositions of our assets;

 

 

provide reasonable assurance that transactions are recorded as necessary to permit preparation of financial statements in accordance with IFRS;

 

 

provide reasonable assurance that receipts and expenditures are being made only in accordance with our management’s and/or our Board of Directors’ authorization; and

 

 

provide reasonable assurance regarding prevention or timely detection of unauthorized acquisition, use, or disposition of our assets that could have a material effect on our consolidated financial statements.

Internal control over financial reporting cannot provide absolute assurance of achieving financial reporting objectives because of its inherent limitations. Internal control over financial reporting is a process that involves human diligence and compliance and is subject to lapses in judgment and breakdowns resulting from human failures. Internal control over financial reporting also can be circumvented by collusion or improper overrides. Because of such limitations, there is a risk that material misstatements may not be prevented or detected on a timely basis by internal control over financial reporting. However, these inherent limitations are known features of the financial reporting process, and it is possible to design into the process safeguards to reduce, though not eliminate this risk.

Management evaluated the effectiveness of our internal control over financial reporting as of December 31, 2022 using the criteria in “Internal Control — Integrated Framework” issued by the Committee of Sponsoring Organizations of the Treadway Commission (2013 framework) (“COSO”). As a result of management’s evaluation, management concluded that our internal control over financial reporting was effective as of December 31, 2022.

 

78


Table of Contents

C.

Attestation Report of the Registered Public Accounting Firm

The effectiveness of the Company’s internal control over financial reporting as of December 31, 2022 has been audited by Ernst & Young LLP, an independent registered public accounting firm, as stated in their report of this Annual Report on Form 20-F.

 

D.

Changes in Internal Control over Financial Reporting

There was no change in the Company’s internal control over financial reporting that occurred during the period covered by this Annual Report that has materially affected, or is reasonably likely to materially affect, the Company’s internal control over financial reporting.

ITEM 16A. AUDIT COMMITTEE FINANCIAL EXPERT

The Company’s Board of Directors has determined that Mr. Xie Tao is an “audit committee financial expert” as defined by current SEC rules.

ITEM 16B. CODE OF ETHICS

The Company adopted a Code of Business Conduct and Ethics Policy in May 2004, which was revised on December 9, 2008, that is applicable to all its directors, senior management and employees. The Code of Business Conduct and Ethics Policy contain general guidelines for conducting the business of the Company. A copy of the Code of Business Conduct and Ethics Policy is posted on our internet website at http://www.cyilimited.com.

ITEM 16C. PRINCIPAL ACCOUNTANT FEES AND SERVICES

The following table sets forth the total remuneration that was billed to the Company (excluding HLGE) by its independent registered public accounting firm, for each of our previous two fiscal years:

 

     2021     2022  
     RMB     RMB  
     (in thousands)  

Audit fees

     8,174 (1)       7,849 (2)  

Audit-related fees

     323       336  

Tax fees

     123       124  

All other fees

     —         101  

Total

     8,620       8,410  

 

(1)

Represents the audit fees billed to the Company (excluding HLGE) by its independent registered public accounting firm during fiscal year 2021. The remaining audit fees for fiscal year 2021 of RMB 4.8 million were billed in 2022.

(2) 

Represents the audit fees billed to the Company (excluding HLGE) by its independent registered public accounting firm during fiscal year 2022. The remaining audit fees of RMB 6.4 million had not been billed as of February 28, 2023.

Audit Fees

Audit fees consist of professional services relating to the annual audits of consolidated financial statements.

Audit-Related Fees

Audit-related fees primarily consist of professional services relating to the quarterly reviews.

Tax Fees

Tax fees primarily consist of professional services in relation to transfer pricing (Local file and Master file, excluding Country-by-Country Reporting).

All Other Fees

All other fees primarily consist of professional service in relation to IFRS training activities and other advisory services.

 

79


Table of Contents

Pre-Approval Policies and Procedures

The Company’s Audit Committee pre-approves each engagement of Ernst & Young LLP for audit-related services and certain other services (including tax services) not prohibited under the Sarbanes-Oxley Act of 2002, performed and to be performed for the Company. All audit, audit-related, tax, and other fees described above were approved by the Audit Committee.

ITEM 16D. EXEMPTIONS FROM THE LISTING STANDARDS FOR AUDIT COMMITTEES

Not Applicable.

ITEM 16E. PURCHASES OF EQUITY SECURITIES BY THE ISSUER AND AFFILIATED PURCHASERS

Not Applicable.

ITEM 16F. CHANGE IN REGISTRANT’S CERTIFYING ACCOUNTANT

Not Applicable.

ITEM 16G. CORPORATE GOVERNANCE

As our Common Stock is listed on the NYSE, we are subject to the NYSE listing standards. The NYSE listing standards applicable to us, as a foreign private issuer, are considerably different from those applicable to U.S. companies. Under the NYSE rules, we need only (i) establish an independent audit committee; (ii) provide prompt certification by our chief executive officer of any material non-compliance with any corporate governance rules of the NYSE; (iii) provide periodic (annual and interim) written affirmations to the NYSE with respect to our corporate governance practices; and (iv) provide a brief description of significant differences between our corporate governance practices and those followed by U.S. companies. Our Audit Committee is comprised of three independent non-executive directors, namely Messrs. Xie Tao (Chairman), Neo Poh Kiat and Ho Raymond Chi-Keung. Each of Messrs. Xie Tao, Neo Poh Kiat and Ho Raymond Chi-Keung satisfies the “independence” requirements of Rule 10A-3 of the Exchange Act. A brief description of significant differences between our corporate governance practices, which are in compliance with Bermuda law, and those followed by U.S. companies can be found in “Item 10. Additional Information — A. Memorandum of Association and Bye-Laws — Corporate Governance.”

ITEM 16H. MINE SAFETY DISCLOSURE

Not Applicable.

ITEM 16I. DISCLOSURE REGARDING FOREIGN JURISDICTIONS THAT PREVENT INSPECTIONS

Not Applicable.

PART III

ITEM 17. FINANCIAL STATEMENTS

The Company has elected to provide the financial statements and related information specified in Item 18 in lieu of Item 17.

ITEM 18. FINANCIAL STATEMENTS

Index to Financial Statements

China Yuchai International Limited

 

Report of Independent Registered Public Accounting Firm

     F-1  

Consolidated Statement of Profit or Loss for years ended December 31, 2020, 2021, and 2022

     F-4  

Consolidated Statement of Comprehensive Income for years ended December 31, 2020, 2021, and 2022

     F-5  

Consolidated Statement of Financial Position as of December 31, 2021, and 2022

     F-6  

Consolidated Statement of Changes in Equity for years ended December 31, 2020, 2021, and 2022

     F-8  

Consolidated Statement of Cash Flows for years ended December 31, 2020, 2021, and 2022

     F-11  

Notes to the Consolidated Financial Statements for years ended December 31, 2020, 2021, and 2022

     F-14  

 

80


Table of Contents

ITEM 19. EXHIBITS

Exhibits to this Annual Report:

 

    1.1

  

Memorandum of Association of China Yuchai International Limited or the Registrant (incorporated herein by reference to Amendment No. 1 to the Registration Statement on Form F-1, filed by the Registrant on December 8, 1994 (File No. 33-86162), or the Form F-1).(P)

    1.2

  

Bye-laws of the Registrant (incorporated herein by reference to the Form F-1).(P)

    2.1

  

Description of Securities Registered under Section 12 of the Securities Exchange Act of 1934. (See “Item 10. Additional Information — A. Memorandum of Association and Bye-Laws”)

    3.1

  

Subscription and Shareholders Agreement of Diesel Machinery (BVI) Limited, dated November 9, 1994, among Diesel Machinery (BVI) Limited, Hong Leong Asia Ltd., or Hong Leong Asia, and China Everbright Holdings Company Limited, or China Everbright Holdings (incorporated herein by reference to Amendment No. 2 to the Registration Statement on Form F-1, filed by the Registrant on December 14, 1994 (File No. 33-86162).(P)

    3.2

  

Supplemental Subscription and Shareholders Agreement, dated January 21, 2002, between China Everbright Holdings and Hong Leong Asia (incorporated herein by reference to the Annual Report on Form 20-F for fiscal year ended December 31, 2001, filed by the Registrant on June 25, 2002 (File No. 001-013522), or Form 20-F FY2001).(P)

    3.3

  

Second Supplemental Subscription and Shareholders Agreement, dated May 17, 2002, between China Everbright Holdings and Hong Leong Asia (incorporated herein by reference to the Form 20-F FY2001).(P)

    4.1

  

Contract for the Subscription of Foreign Common shares in Guangxi Yuchai Machinery Company Limited, or Yuchai, and Conversion from a Joint Stock Limited Company into a Sino-Foreign Joint Stock Limited Company, dated April 1, 1993, among Yuchai, Guangxi Yuchai Machinery Holdings Company, Hong Leong Technology Systems (BVI) Ltd., Cathay Clemente Diesel Holdings Limited, Goldman Sachs Guangxi Holdings (BVI) Ltd., Tsang & Ong Nominees (BVI) Ltd. and Youngstar Holdings Limited with amendments, dated May 27, 1994 and October 10, 1994 (incorporated herein by reference to the Form F-1).(P)

    4.2

  

Subscription and Transfer Agreement (with Shareholders’ Agreement), dated April 1993, among Cathay Clemente (Holdings) Limited, GS Capital Partners L.P., Sun Yuan Overseas Pte Ltd., HL Technology Systems Pte Ltd and Coomber Investments Limited (incorporated herein by reference to the Registration Statement on Form F-1, filed by the Registrant on November 9, 1994 (File No. 33-86162)).(P)

    4.3

  

Amended and Restated Shareholders’ Agreement, dated as of November 9, 1994 among The Cathay Investment Fund, Limited, GS Capital Partners L.P., HL Technology Systems Pte Ltd, Hong Leong Asia Ltd., Coomber Investments Limited, China Everbright Holdings Company Limited, Diesel Machinery (BVI) Limited, owners of shares formerly held by Sun Yuan Overseas (BVI) Ltd. and the Registrant (incorporated herein by reference to the Form F-1).(P)

    4.4

  

Form of Amended and Restated Registration Right Agreement, dated as of November 9, 1994, among The Cathay Investment Fund, Limited, GS Capital Partners L.P., HL Technology Systems Pte Ltd, Coomber Investments Limited, owners of shares formerly held by Sun Yuan Overseas (BVI) Ltd. and the Registrant (incorporated herein by reference to Amendment No. 3 to the Registration Statement on Form F-1, filed by the Registrant on December 15, 1994 (File No. 33-86162)).(P)

    4.5

  

Form of Subscription Agreement between the Registrant and its wholly-owned subsidiaries named therein and Yuchai (incorporated herein by reference to Amendment No. 2 to the Registration Statement on Form F-1, filed by the Registrant on December 14, 1994 (File no. 33-86162)).(P)

    4.6

  

Share Purchase and Subscription Agreement, dated as of November 9, 1994, between the Registrant, China Everbright Holdings Company Limited and Coomber Investments Limited (incorporated herein by reference to the Form F-1).(P)

    4.7

  

Form of indemnification agreement entered into by the Registrant with its officers and directors. (Filed herewith)

    4.8

  

Agreement between the Registrant and Yuchai, dated July 19, 2003 (incorporated herein by reference to the Form 20-F FY2003).

    4.9

  

Reorganization Agreement between the Company, Coomber and Yuchai, dated April 7, 2005 (incorporated herein by reference to the Current Report on Form 6-K filed by the Registrant on April 7, 2005 (File No. 001-13522)).

 

81


Table of Contents

    4.10

  

Reorganization Agreement Amendment (No. 1) between the Registrant, Coomber and Yuchai, dated December 2, 2005 (incorporated herein by reference to the Current Report on Form 6-K filed by the Registrant on December 6, 2005 (File No. 001-13522)).

    4.11

  

Reorganization Agreement Amendment (No. 2) between the Registrant, Coomber and Yuchai, dated November 30, 2006 (incorporated herein by reference to the Current Report on Form 6-K filed by the Registrant on November 30, 2006 (File No. 001-13522)).

    4.12

  

Cooperation Agreement among the Registrant, Yuchai, Coomber and Guangxi Yuchai Machinery Group Company Limited, dated June 30, 2007 (incorporated herein by reference to the Current Report on Form 6-K filed by the Registrant on July 5, 2007 (File No. 001-13522)).

    8.1

  

Subsidiaries of the Registrant. (Filed herewith)

  10.1

  

China Yuchai International Limited Equity Incentive Plan (incorporated herein by reference to Exhibit 99.1 to the Company’s Registration Statement on Form S-8 filed by the Registrant on July 8, 2014 (File No. 333-197287)).

  12.1

  

Certification of the Chief Executive Officer pursuant to Rule 13a-14(a) of the Securities Exchange Act of 1934 and 15 U.S.C. Section 7241, as adopted pursuant to Section 302 of the Sarbanes-Oxley Act of 2002. (Filed herewith)

  12.2

  

Certification of the Chief Financial Officer pursuant to Rule 13a-14(a) of the Securities Exchange Act of 1934 and 15 U.S.C. Section 7241, as adopted pursuant to Section 302 of the Sarbanes-Oxley Act of 2002. (Filed herewith)

  13.1

  

Certification of the Chief Executive Officer pursuant to Rule 13a-14(b) of the Securities Exchange Act of 1934 and 15 U.S.C. Section 1350, as adopted pursuant to Section 906 of the Sarbanes-Oxley Act of 2002. (Filed herewith)

  13.2

  

Certification of the Chief Financial Officer pursuant to Rule 13a-14(b) of the Securities Exchange Act of 1934 and 15 U.S.C. Section 1350, as adopted pursuant to Section 906 of the Sarbanes-Oxley Act of 2002. (Filed herewith)

  15.1

  

Consent of Independent Registered Public Accounting Firm. (Filed herewith)

101.INS

  

XBRL Instance Document (Filed herewith)

101.SCH

  

XBRL Taxonomy Extension Schema Document (Filed herewith)

101.CAL

  

XBRL Taxonomy Extension Calculation Linkbase Document (Filed herewith)

101.DEF

  

XBRL Taxonomy Extension Definition Linkbase Document (Filed herewith)

101.LAB

  

XBRL Taxonomy Extension Label Linkbase Document (Filed herewith)

101.PRE

  

XBRL Taxonomy Extension Presentation Linkbase Document (Filed herewith)

104

  

Cover Page Interactive Data File (embedded within the Inline XBRL document) (Filed herewith)

 

(P)

Previously filed on paper form

The Company has not included as exhibits certain instruments with respect to its long-term debt, the total amount of debt authorized under each of which does not exceed 10% of its total consolidated assets. The Company agrees to furnish a copy of any such instrument to the SEC upon request.

 

82


Table of Contents

SIGNATURES

The registrant hereby certifies that it meets all of the requirements for filing on Form 20-F and that it has duly caused and authorized the undersigned to sign this Annual Report on its behalf.

 

CHINA YUCHAI INTERNATIONAL LIMITED

By:

 

/s/ Hoh Weng Ming

 

Name: Hoh Weng Ming

 

Title: President and Director

Date: April 26, 2023

 

83


Table of Contents
seven years
China Yuchai International Limited
Consolidated Financial Statements
December 31, 2022
Index
 
    
Page
 
    
F-1
 
    
F-4
 
    
F-5
 
    
F-6
 
    
F-8
 
    
F-11
 
    
F-14
 

Table of Contents
China Yuchai International Limited
Report of Independent Registered Public Accounting Firm
To the Shareholders and the Board of Directors of China Yuchai International Limited
Opinion on the Financial Statements
We have audited the accompanying consolidated statements of financial position of China Yuchai International Limited (the “Company”) as of December 31, 2022 and 2021, the related consolidated statements of profit or loss, comprehensive income, changes in equity and cash flows for each of the three years in the period ended December 31, 2022, and the related notes (collectively referred to as the “consolidated financial statements”). In our opinion, the consolidated financial statements present fairly, in all material respects, the financial position of the Company as of December 31, 2022 and 2021, and the results of its operations and its cash flows for each of the three years in the period ended December 31, 2022, in conformity with International Financial Reporting Standards (“IFRS”) as issued by International Accounting Standards Board.
We also have audited, in accordance with the standards of the Public Company Accounting Oversight Board (United States) (“PCAOB”), the Company’s internal control over financial reporting as of December 31, 2022, based on criteria established in Internal Control-Integrated Framework issued by the Committee of Sponsoring Organizations of the Treadway Commission (2013 framework) and our report dated April 26, 2023 expressed an unqualified opinion thereon.
Basis for Opinion
These financial statements are the responsibility of the Company’s management. Our responsibility is to express an opinion on the Company’s financial statements based on our audits. We are a public accounting firm registered with the PCAOB and are required to be independent with respect to the Company in accordance with the U.S. federal securities laws and the applicable rules and regulations of the Securities and Exchange Commission and the PCAOB.
We conducted our audits in accordance with the standards of the PCAOB. Those standards require that we plan and perform the audit to obtain reasonable assurance about whether the financial statements are free of material misstatement, whether due to error or fraud. Our audits included performing procedures to assess the risks of material misstatement of the financial statements, whether due to error or fraud, and performing procedures that respond to those risks. Such procedures included examining, on a test basis, evidence regarding the amounts and disclosures in the financial statements. Our audits also included evaluating the accounting principles used and significant estimates made by management, as well as evaluating the overall presentation of the financial statements. We believe that our audits provide a reasonable basis for our opinion.
Critical Audit Matter
The critical audit matter communicated below is a matter arising from the current period audit of the financial statements that was communicated or required to be communicated to the audit committee and that: (1) relates to accounts or disclosures that are material to the financial statements and (2) involved our especially challenging, subjective, or complex judgments. The communication of the critical audit matter does not alter in any way our opinion on the consolidated financial statements, taken as a whole, and we are not, by communicating the critical audit matter below, providing a separate opinion on the critical audit matter or on the accounts or disclosures to which it relates.
 
F-1

Table of Contents
China Yuchai International Limited
Report of Independent Registered Public Accounting Firm
To the Shareholders and the Board of Directors of China Yuchai International Limited
Critical Audit Matter (cont’d)
 
Capitalization of development costs
 
Description of the Matter
  
Prior to the financial year ended December 31, 2020, the Group has commenced the process to research and develop new engine models to comply with the new engine emission standards as promulgated by the People’s Republic of China (the “Development Projects”). The efforts to develop such new engines continued during the financial year ended December 31, 2022. The Group has determined that the Development Projects met the capitalization criteria as stated in Note 2.3 (l) to the consolidated financial statements and has capitalized RMB 1,052.2 million (US$ 151.4 million) of development costs as of December 31, 2022, as disclosed in Note 12 to the consolidated financial statements.
 
Auditing management’s recognition of capitalized development costs was complex because the capitalization of development costs requires the application of management judgment to determine, amongst others, what continues to constitute development activities and when a Development Project should cease further capitalization of development costs. Management judgment is also required to ascertain the nature of expenses that qualify for capitalization.
   
How We Addressed the Matter in Our Audit
  
We obtained an understanding, evaluated the design and tested controls over the authorization, approval and recording of expenses and controls over monitoring of the status of the
on-going
Development Projects.
 
Our audit procedures included, among others, evaluating management’s judgment related to the determination of the research and development phases, and the determination of which development costs can be capitalized by conducting inquiries of the engineers in the Research and Development (“R&D”) department to understand the progress of the Development Projects. In addition, for a sample of Development Projects, we evaluated the status of each project, and the costs capitalized by comparing the supporting documents to the Company’s capitalization criteria. We evaluated management’s assessment that the Development Projects continued to be
in-progress
by inspecting the testers’ feedback and responses from the R&D department on a sample basis.
/s/ Ernst & Young LLP
We have served as the Company’s auditor since 2009
Singapore
April 26, 2023
 
F-2

Table of Contents
China Yuchai International Limited
Report of Independent Registered Public Accounting Firm
To the Shareholders and the Board of Directors of China Yuchai International Limited
 
Opinion on Internal Control over Financial Reporting
We have audited China Yuchai International Limited’s internal control over financial reporting as of December 31, 2022, based on criteria established in Internal Control—Integrated Framework issued by the Committee of Sponsoring Organizations of the Treadway Commission (2013 framework) (the “COSO criteria”). In our opinion, China Yuchai International Limited (the “Company”) maintained, in all material respects, effective internal control over financial reporting as of December 31, 2022, based on the COSO criteria.
We also have audited, in accordance with the standards of the Public Company Accounting Oversight Board (United States) (“PCAOB”), the consolidated statements of financial position of the Company as of December 31, 2022 and 2021, the related consolidated statements of profit or loss, comprehensive income, changes in equity and cash flows for each of the three years in the period ended December 31, 2022, and the related notes and our report dated April 26, 2023 expressed an unqualified opinion thereon.
Basis for Opinion
The Company’s management is responsible for maintaining effective internal control over financial reporting and for its assessment of the effectiveness of internal control over financial reporting included in the accompanying Management’s Annual Report on Internal Control over Financial Reporting. Our responsibility is to express an opinion on the Company’s internal control over financial reporting based on our audit. We are a public accounting firm registered with the PCAOB and are required to be independent with respect to the Company in accordance with the U.S. federal securities laws and the applicable rules and regulations of the Securities and Exchange Commission and the PCAOB.
We conducted our audit in accordance with the standards of the PCAOB. Those standards require that we plan and perform the audit to obtain reasonable assurance about whether effective internal control over financial reporting was maintained in all material respects.
Our audit included obtaining an understanding of internal control over financial reporting, assessing the risk that a material weakness exists, testing and evaluating the design and operating effectiveness of internal control based on the assessed risk, and performing such other procedures as we considered necessary in the circumstances. We believe that our audit provides a reasonable basis for our opinion.
Definition and Limitations of Internal Control Over Financial Reporting
A company’s internal control over financial reporting is a process designed to provide reasonable assurance regarding the reliability of financial reporting and the preparation of financial statements for external purposes in accordance with generally accepted accounting principles. A company’s internal control over financial reporting includes those policies and procedures that (1) pertain to the maintenance of records that, in reasonable detail, accurately and fairly reflect the transactions and dispositions of the assets of the company; (2) provide reasonable assurance that transactions are recorded as necessary to permit preparation of financial statements in accordance with generally accepted accounting principles, and that receipts and expenditures of the company are being made only in accordance with authorizations of management and directors of the company; and (3) provide reasonable assurance regarding prevention or timely detection of unauthorized acquisition, use, or disposition of the company’s assets that could have a material effect on the financial statements.
Because of its inherent limitations, internal control over financial reporting may not prevent or detect misstatements. Also, projections of any evaluation of effectiveness to future periods are subject to the risk that controls may become inadequate because of changes in conditions, or that the degree of compliance with the policies or procedures may deteriorate.
/s/ Ernst & Young LLP
Singapore
April 26, 2023
 
F-3

Table of Contents
China Yuchai International Limited
Consolidated Statement of Profit or Loss
 
   
Note
 
31.12.2020
   
31.12.2021
   
31.12.2022
   
31.12.2022
 
       
RMB’000
   
RMB’000
   
RMB’000
   
US$’000
 
Revenue
  6     20,581,170       21,265,930       16,030,636       2,305,936  
Cost of sales
        (17,391,599     (18,313,817     (13,399,986)       (1,927,529
       
 
 
   
 
 
   
 
 
   
 
 
 
Gross profit
        3,189,571       2,952,113       2,630,650       378,407  
Other operating income
  7.2(a)     400,269       326,171       334,349       48,095  
Other operating expenses
  7.2(b)     (21,322     (9,982     2,407       346  
Research and development expenses
        (626,478     (848,812     (836,438)       (120,318
Selling, general and administrative expenses
        (1,760,036     (1,755,957     (1,611,677)       (231,833
       
 
 
   
 
 
   
 
 
   
 
 
 
Operating profit
        1,182,004       663,533       519,291       74,697  
Finance costs
  7.3     (151,170     (115,928     (95,472)       (13,733
Share of profit/(loss) of associates, net of tax
        452       90       (1,547)       (223
Share of
 
loss of joint ventures, net of tax
  5     (59,422     (95,985     (27,546)       (3,962
       
 
 
   
 
 
   
 
 
   
 
 
 
Profit before tax
        971,864       451,710       394,726       56,779  
Income tax expense
  8     (192,538     (43,816     (59,065)       (8,496
       
 
 
   
 
 
   
 
 
   
 
 
 
           
Profit for the year
        779,326       407,894       335,661       48,283  
       
 
 
   
 
 
   
 
 
   
 
 
 
           
Attributable to:
                                   
Equity holders of the Company
        548,903       272,673       218,581       31,442  
Non-controlling
interests
        230,423       135,221       117,080       16,841  
       
 
 
   
 
 
   
 
 
   
 
 
 
          779,326       407,894       335,661       48,283  
       
 
 
   
 
 
   
 
 
   
 
 
 
           
Earnings per share (dollar per share)
                                   
- Basic
  9     13.43       6.67       5.35       0.77  
- Diluted
  9     13.43       6.67       5.35       0.77  
       
 
 
   
 
 
   
 
 
   
 
 
 
The accompanying accounting policies and explanatory notes form an integral part of the financial statements.
 
F-4

Table of Contents
China Yuchai International Limited
Consolidated Statement of Comprehensive Income
 
                                 
   
31.12.2020
   
31.12.2021
   
31.12.2022
   
31.12.2022
 
   
RMB’000
   
RMB’000
   
RMB’000
   
US$’000
 
Profit for the year
    779,326       407,894       335,661       48,283  
         
Other comprehensive income
                               
Items that may be reclassified to profit or loss in subsequent periods, net of tax:
                               
Foreign currency translation
    (63,864     (36,685     88,708       12,760  
Net fair value change on debt instruments at fair value through other comprehensive income
    (2,752     63,890       409       59  
   
 
 
   
 
 
   
 
 
   
 
 
 
Net other comprehensive income that may be reclassified to profit or loss in subsequent periods, representing other comprehensive income for the year, net of tax
    (66,616     27,205       89,117       12,819  
   
 
 
   
 
 
   
 
 
   
 
 
 
Total comprehensive income for the year, net of tax
    712,710       435,099       424,778       61,102  
   
 
 
   
 
 
   
 
 
   
 
 
 
         
Attributable to:
                               
Equity holders of the Company
    492,966       293,240       292,369       42,056  
Non-controlling
interests
    219,744       141,859       132,409       19,046  
   
 
 
   
 
 
   
 
 
   
 
 
 
      712,710       435,099       424,778       61,102  
   
 
 
   
 
 
   
 
 
   
 
 
 
The accompanying accounting policies and explanatory notes form an integral part of the financial statements.
 
F-5

Table of Contents
China Yuchai International Limited
Consolidated Statement of Financial Position
 
                             
   
Note
 
31.12.2021
   
31.12.2022
   
31.12.2022
 
       
RMB’000
   
RMB’000
   
US$’000
 
ASSETS
                           
         
Non-current
assets
                           
Property, plant and equipment
  10     4,197,909       3,995,744       574,770  
Investment property
  11     5,086       4,756       684  
Intangible assets
  12     1,758,582       1,874,824       269,685  
Investment in associates
        2,467       259       37  
Investment in joint ventures
  5     151,095       154,703       22,253  
Deferred tax assets
  8     398,174       450,882       64,857  
Long-term bank deposits
  16     110,000       20,000       2,877  
Right-of-use
assets
  17     344,814       342,141       49,216  
Capitalized contract cost
  6.2     147,499       197,692       28,437  
       
 
 
   
 
 
   
 
 
 
          7,115,626       7,041,001       1,012,816  
       
 
 
   
 
 
   
 
 
 
         
Current assets
                           
Inventories
  13     5,208,636       4,937,755       710,274  
Trade and other receivables
  15     7,342,719       7,311,347       1,051,705  
Other current assets
  14     16,773       16,710       2,404  
Cash and cash equivalents
  16     4,788,219       4,451,489       640,327  
Short-term bank deposits
  16     357,335       351,567       50,571  
Restricted cash
  16     76,001       27,687       3,983  
       
 
 
   
 
 
   
 
 
 
          17,789,683       17,096,555       2,459,264  
       
 
 
   
 
 
   
 
 
 
         
Total assets
        24,905,309       24,137,556       3,472,080  
       
 
 
   
 
 
   
 
 
 
The accompanying accounting policies and explanatory notes form an integral part of the financial statements.
 
F-6

Table of Contents
China Yuchai International Limited
Consolidated Statement of Financial Position
 
   
Note
 
31.12.2021
   
31.12.2022
   
31.12.2022
 
       
RMB’000
   
RMB’000
   
US$’000
 
EQUITY AND LIABILITIES
                           
         
Equity
                           
Issued capital
  18     2,081,138       2,081,138       299,362  
Statutory reserves
  20     309,237       335,735       48,294  
Capital reserves
  20     30,704       (4,196     (604
Retained earnings
        6,578,865       6,661,264       958,193  
Other components of equity
  20     (140,792     (64,995     (9,349
       
 
 
   
 
 
   
 
 
 
Equity attributable to equity holders of the Company
        8,859,152       9,008,946       1,295,896  
Non-controlling
interests
        2,756,192       2,826,118       406,525  
       
 
 
   
 
 
   
 
 
 
Total equity
        11,615,344       11,835,064       1,702,421  
       
 
 
   
 
 
   
 
 
 
         
Non-current
liabilities
                           
Loans and borrowings
  26     100,000       200,000       28,769  
Lease liabilities
  25     13,406       28,208       4,058  
Contract liabilities
  24     69,173       77,339       11,125  
Deferred tax liabilities
  8     65,544       61,825       8,893  
Deferred grants
  27     411,658       476,384       68,526  
Other
 financial
liability
  28              45,950       6,610  
Other payables
  22     188,725       189,366       27,239  
       
 
 
   
 
 
   
 
 
 
          848,506       1,079,072       155,220  
       
 
 
   
 
 
   
 
 
 
         
Current liabilities
                           
Trade and other payables
  22     9,443,738       8,139,408       1,170,818  
Loans and borrowings
  26     2,103,000       2,141,432       308,036  
Lease liabilities
  25     27,125       31,433       4,521  
Contract liabilities
  24     573,259       617,737       88,859  
Provision for taxation
        41,309       73,296       10,543  
Provision
  23     253,028       220,114       31,662  
       
 
 
   
 
 
   
 
 
 
          12,441,459       11,223,420       1,614,439  
       
 
 
   
 
 
   
 
 
 
         
Total liabilities
        13,289,965       12,302,492       1,769,659  
       
 
 
   
 
 
   
 
 
 
         
Total equity and liabilities
        24,905,309       24,137,556       3,472,080  
       
 
 
   
 
 
   
 
 
 
The accompanying accounting policies and explanatory notes form an integral part of the financial statements.
 
F-7

Table of Contents
China Yuchai International Limited
Consolidated Statement of Changes in Equity
 
   
Attributable to the equity holders of the Company
             
   
Issued
capital
   
Statutory
reserves
   
Capital
reserves
   
Retained
earnings
   
Foreign
currency
translation
reserve
   
Performance
shares
reserve
   
Fair value
reserve
   
Premium
paid for
acquisition
of non-
controlling
interests
   
Total
   
Non-
controlling
interests
   
Total
equity
 
   
RMB’000
   
RMB’000
   
RMB’000
   
RMB’000
   
RMB’000
   
RMB’000
   
RMB’000
   
RMB’000
   
RMB’000
   
RMB’000
   
RMB’000
 
At January 1, 2020
    2,081,138       304,307       30,704       6,456,802       (36,091     19,758       (77,617     (11,472     8,767,529       2,805,856       11,573,385  
                       
Profit for the year
    —         —         —         548,903       —         —         —         —         548,903       230,423       779,326  
Other comprehensive income for the year, net of tax
    —         —         —         —         (53,834     —         (2,103     —         (55,937     (10,679     (66,616
   
 
 
   
 
 
   
 
 
   
 
 
   
 
 
   
 
 
   
 
 
   
 
 
   
 
 
   
 
 
   
 
 
 
                       
Total comprehensive income for the year
    —         —         —         548,903       (53,834     —         (2,103     —         492,966       219,744       712,710  
                       
Contributions by and distributions to owners
                                                                                       
Dividends declared and paid
(US$0.85 per share)
    —         —         —         (245,871     —         —         —         —         (245,871     —         (245,871
                       
Transaction with
non-controlling
interests
                                                                                       
Dividends declared to
non-controlling
interests
    —         —         —         —         —         —         —         —         —         (207,514     (207,514
                       
Other
                                                                                       
Transfer to statutory reserves
    —         2,858       —         (2,858     —         —         —         —         —         —         —    
   
 
 
   
 
 
   
 
 
   
 
 
   
 
 
   
 
 
   
 
 
   
 
 
   
 
 
   
 
 
   
 
 
 
At December 31, 2020
    2,081,138       307,165       30,704       6,756,976       (89,925     19,758       (79,720     (11,472     9,014,624       2,818,086       11,832,710  
   
 
 
   
 
 
   
 
 
   
 
 
   
 
 
   
 
 
   
 
 
   
 
 
   
 
 
   
 
 
   
 
 
 
The accompanying accounting policies and explanatory notes form an integral part of the financial statements.
 
F-8

Table of Contents
China Yuchai International Limited
Consolidated Statement of Changes in Equity
 
   
Attributable to the equity holders of the Company
             
   
Issued
capital
   
Statutory
reserves
   
Capital
reserves
   
Retained
earnings
   
Foreign
currency
translation
reserve
   
Performance
shares
reserve
   
Fair value
reserve
   
Premium
paid for
acquisition
of non-
controlling
interests
   
Total
   
Non-
controlling
interests
   
Total
equity
 
   
RMB’000
   
RMB’000
   
RMB’000
   
RMB’000
   
RMB’000
   
RMB’000
   
RMB’000
   
RMB’000
   
RMB’000
   
RMB’000
   
RMB’000
 
At January 1, 2021
    2,081,138       307,165       30,704       6,756,976       (89,925     19,758       (79,720     (11,472     9,014,624       2,818,086       11,832,710  
                       
Profit for the year
    —         —         —         272,673       —         —         —         —         272,673       135,221       407,894  
Other comprehensive income for the year, net of tax
    —         —         —         —         (28,251     —         48,818       —         20,567       6,638       27,205  
   
 
 
   
 
 
   
 
 
   
 
 
   
 
 
   
 
 
   
 
 
   
 
 
   
 
 
   
 
 
   
 
 
 
                       
Total comprehensive income for the year
    —         —         —         272,673       (28,251     —         48,818       —         293,240       141,859       435,099  
                       
Contributions by and distributions to owners
                                                                                       
Dividends declared and paid
(US$1.70 per share) (Note 19)
    —         —         —         (448,712     —         —         —         —         (448,712     —         (448,712
                       
Transaction with
non-controlling
interests
                                                                                       
Dividends declared to
non-controlling
interests
    —         —         —         —         —         —         —         —         —         (203,753     (203,753
                       
Other
                                                                                       
Transfer to statutory reserves
    —         2,072       —         (2,072     —         —         —         —         —         —         —    
   
 
 
   
 
 
   
 
 
   
 
 
   
 
 
   
 
 
   
 
 
   
 
 
   
 
 
   
 
 
   
 
 
 
At December 31, 2021
    2,081,138       309,237       30,704       6,578,865       (118,176     19,758       (30,902     (11,472     8,859,152       2,756,192       11,615,344  
   
 
 
   
 
 
   
 
 
   
 
 
   
 
 
   
 
 
   
 
 
   
 
 
   
 
 
   
 
 
   
 
 
 
The accompanying accounting policies and explanatory notes form an integral part of the financial statements.
 
F-9

Table of Contents
China Yuchai International Limited
Consolidated Statement of Changes in Equity
 
   
Attributable to the equity holders of the Company
             
   
Issued
capital
   
Statutory
reserves
   
Capital
reserves
   
Retained
earnings
   
Foreign
currency
translation
reserve
   
Performance
shares
reserve
   
Fair value
reserve
   
Premium
paid for
acquisition
of non-
controlling
interests
   
Total
   
Non-
controlling
interests
   
Total
equity
 
   
RMB’000
   
RMB’000
   
RMB’000
   
RMB’000
   
RMB’000
   
RMB’000
   
RMB’000
   
RMB’000
   
RMB’000
   
RMB’000
   
RMB’000
 
At January 1, 2022
    2,081,138       309,237       30,704       6,578,865       (118,176     19,758       (30,902     (11,472     8,859,152       2,756,192       11,615,344  
                       
Profit for the year
    —         —         —         218,581       —         —         —         —         218,581       117,080       335,661  
Other comprehensive income for the year, net of tax
    —         —         —         —         73,477       —         311       —         73,788       15,329       89,117  
   
 
 
   
 
 
   
 
 
   
 
 
   
 
 
   
 
 
   
 
 
   
 
 
   
 
 
   
 
 
   
 
 
 
                       
Total comprehensive income for the year
    —         —         —         218,581       73,477       —         311       —         292,369       132,409       424,778  
                       
Contributions by and distributions to owners
                                                                                       
Contribution by
non-controlling
interests
    —         —         —         —         —         —         —         —         —         53,500       53,500  
Dividends declared and paid
(US$0.40 per share) (Note 19)
    —         —         —         (109,684     —         —         —         —         (109,684     —         (109,684
                       
Transaction with
non-controlling
interests
                                                                                       
Dividends declared to
non-controlling
interests
    —         —         —         —         —         —         —         —         —         (103,199     (103,199
Change in ownership interests in subsidiaries
                                                                                       
Dilution of interest in subsidiary
    —         —         —         —         —         —         —         2,009       2,009       (2,009     —    
                       
Other
                                                                                       
                       
Transfer to statutory reserves
    —         26,498       —         (26,498     —         —         —         —         —         —         —    
Issuance of put option to
non-controlling
interests of subsidiary
    —         —         (34,900     —         —         —         —         —         (34,900     (10,775     (45,675
   
 
 
   
 
 
   
 
 
   
 
 
   
 
 
   
 
 
   
 
 
   
 
 
   
 
 
   
 
 
   
 
 
 
At December 31, 2022
    2,081,138       335,735       (4,196     6,661,264       (44,699     19,758       (30,591     (9,463     9,008,946       2,826,118       11,835,064  
   
 
 
   
 
 
   
 
 
   
 
 
   
 
 
   
 
 
   
 
 
   
 
 
   
 
 
   
 
 
   
 
 
 
US$’000
    299,362       48,294       (604     958,193       (6,430     2,842       (4,400     (1,361     1,295,896       406,525       1,702,421  
   
 
 
   
 
 
   
 
 
   
 
 
   
 
 
   
 
 
   
 
 
   
 
 
   
 
 
   
 
 
   
 
 
 
The accompanying accounting policies and explanatory notes form an integral part of the financial statements.
 
F-10

Table of Contents
China Yuchai International Limited
Consolidated Statement of Cash Flows
 
   
31.12.2020
   
31.12.2021
   
31.12.2022
   
31.12.2022
 
   
RMB’000
   
RMB’000
   
RMB’000
   
US$’000
 
Operating activities
                               
         
Profit before tax
    971,864       451,710       394,726       56,779  
Adjustments:
                               
Amortization of intangible asset
    1,012       38,957       64,939       9,341  
Bad debt written off/(recovered)
    40       (5                  
Depreciation of:
                               
- investment property
    376       355       348       50  
- property, plant and equipment
    450,092       492,826       516,276       74,264  
-
right-of-use
assets
    43,127       41,458       43,129       6,204  
Dividend income from quoted equity securities
    (166     (168     (13     (2
Exchange (gain)/loss
    (1,827     3,271       (273     (39
Fair value gain on foreign exchange forward contract
    (999                           
Fair value loss/(gain) on quoted equity securities
    1,196       (138                  
Finance costs
    151,170       115,928       95,472       13,733  
(Gain)/loss on disposal of:
                               
- associate 
(i)
                      (1,329     (191
- property, plant and equipment
    4,183       (1,224     (6,535     (940
- quoted equity securities
    (874     (5,416     (2,291     (330
-
right-of-use
assets
    (2,574     (14,714     (3,929     (565
Government grants
    (209,793     (152,932     (176,264     (25,355
Interest income
    (166,970     (132,083     (131,879     (18,970
Impairment losses on:
                               
- investment in joint venture
                      990       142  
- property, plant and equipment
    3,920       7,227       17,278       2,485  
(Reversal of impairment losses)/impairment losses on trade receivables
    (13,849     (7,987     41       6  
Impairment losses /(reversal of impairment losses) on
non-trade
receivables
    638       (538     (500     (72
Impairment losses/(reversal of write-down) of inventories, net
    27,978       (9,010     54,885       7,895  
Inventories written off
             10,085                    
Property, plant and equipment written off
    7,417       1,134       3,295       474  
Provision/(reversal) for onerous contract, net
    11,323       (8,810     (4,829     (694
Share of loss of associates and joint ventures, net of tax
    58,970       95,895       29,093       4,185  
Write-back of trade and other payables
    (1,052                           
   
 
 
   
 
 
   
 
 
   
 
 
 
Profit before tax after adjustments
    1,335,202       925,821       892,630       128,400  
   
 
 
   
 
 
   
 
 
   
 
 
 
The accompanying accounting policies and explanatory notes form an integral part of the financial statements.
 
F-11

Table of Contents
China Yuchai International Limited
Consolidated Statement of Cash Flows
 
    
31.12.2020
   
31.12.2021
   
31.12.2022
   
31.12.2022
 
    
RMB’000
   
RMB’000
   
RMB’000
   
US$’000
 
Changes in working capital
                                
(Increase)/decrease in inventories
     (1,687,639     (740,835     185,879       26,738  
(Increase)/decrease in trade and other receivables and capitalized contract cost
     (238,571     1,300,470       (7,411     (1,066
Increase/(decrease) in trade and other payables and contract liabilities
     2,241,327       (809,978     (1,169,482     (168,225
Increase in development properties
     (75     (202     (25     (4
    
 
 
   
 
 
   
 
 
   
 
 
 
         
Cash flows from/(used in) operating activities
     1,650,244       675,276       (98,409     (14,157
Income taxes paid
     (234,876     (170,720     (21,010     (3,022
    
 
 
   
 
 
   
 
 
   
 
 
 
         
Net cash flows from/(used in) operating activities
     1,415,368       504,556       (119,419     (17,179
    
 
 
   
 
 
   
 
 
   
 
 
 
         
Investing activities
                                
Additional investment in a joint venture
              (17,640     (1,950     (280
Development costs
     (500,147     (287,480     (166,283     (23,919
Dividend received from:
                                
- quoted equity securities
     166       135       47       7  
Interest received
     171,556       125,004       131,331       18,891  
Proceeds from disposal of:
                                
- associate 
(i)
                       1,000       144  
- property, plant and equipment
     2,385       405       9,232       1,328  
- quoted equity securities
     1,354       6,485       641       92  
-
right-of-use
assets
     5,772       34,123       7,185       1,034  
Proceeds from government grants
     123,178       51,862       193,156       27,785  
Purchase of property, plant and equipment
     (584,676     (572,047     (430,966     (61,993
(Placement)/withdrawal of fixed deposits with banks, net
     (5,341     (79,695     123,559       17,773  
    
 
 
   
 
 
   
 
 
   
 
 
 
         
Net cash flows used in investing activities
     (785,753     (738,848     (133,048     (19,138
    
 
 
   
 
 
   
 
 
   
 
 
 
The accompanying accounting policies and explanatory notes form an integral part of the financial statements.
 
F-12

Table of Contents
China Yuchai International Limited
Consolidated Statement of Cash Flows
 
   
31.12.2020
   
31.12.2021
   
31.12.2022
   
31.12.2022
 
   
RMB’000
   
RMB’000
   
RMB’000
   
US$’000
 
Financing activities
                               
Dividends paid to:
                               
- equity holders of the Company
    (245,871     (448,712     (109,684     (15,778
-
non-controlling
interests
    (205,525     (223,917     (102,299     (14,715
Interest paid and discounting on bills
    (148,793     (115,813     (95,717     (13,768
Contribution by non-controlling interests
                      53,500       7,696  
Payment of principal portion of lease liabilities
    (35,363     (23,121     (24,597     (3,538
Proceeds from borrowings
    2,230,000       1,938,920       2,048,432       294,658  
Repayment of borrowings
    (2,056,280     (1,965,920     (1,910,000     (274,745
   
 
 
   
 
 
   
 
 
   
 
 
 
Net cash flows used in financing activities
    (461,832     (838,563     (140,365     (20,190
   
 
 
   
 
 
   
 
 
   
 
 
 
         
Net increase/(decrease) in cash and cash equivalents
    167,783       (1,072,855     (392,832     (56,507
Cash and cash equivalents at January 1
    5,753,268       5,877,647       4,788,219       688,764  
Effect of exchange rate changes on balances in foreign currencies
    (43,404     (16,573     56,102       8,070  
   
 
 
   
 
 
   
 
 
   
 
 
 
Cash and cash equivalents at December 31
    5,877,647       4,788,219       4,451,489       640,327  
   
 
 
   
 
 
   
 
 
   
 
 
 
Note:
 
(i)
 
In November 2022, Yuchai’s subsidiary company, Guangxi Yuchai Mould Equipment Company Limited, disposed its entire shareholding in its associate company, Guangxi Yuchai Quan Xing Machinery Co., Ltd., to a third party for a cash consideration of RMB 2.0 million (US$ 0.3 million) and a gain on disposal of RMB 1.3 million (US$ 0.2
 million) was recognized in the consolidated statement of profit or loss under “Other income”. Partial proceeds of RMB
1.0 million (US$ 0.1
 million) was received in November 2022 and the remaining balance was received in January 2023 upon completion of the disposal. 
The accompanying accounting policies and explanatory notes form an integral part of the financial statements.
 
F-13

Table of Contents
China Yuchai International Limited
Notes to the Consolidated Financial Statements
 
1.
Corporate information
 
1.1
Incorporation
The consolidated financial statements of China Yuchai International Limited (the “Company”) and its subsidiaries (collectively, the “Group”) for the year ended December 31, 2022 were authorized for issue in accordance with a resolution of the directors on April 26, 2023.
China Yuchai International Limited is a limited company incorporated under the laws of Bermuda on April 29, 1993 whose shares are publicly traded. The registered office of the Company is located at 2 Clarendon House, Church Street, Hamilton HM11, Bermuda. On March 7, 2008, the Company registered a branch office in Singapore, located at 16 Raffles Quay
#26-00,
Hong Leong Building, Singapore 048581. The principal operating office is located at 16 Raffles Quay
#39-01A,
Hong Leong Building, Singapore 048581.
 
1.2
Investment in Guangxi Yuchai Machinery Company Limited
The Company was established to acquire a controlling financial interest in Guangxi Yuchai Machinery Company Limited (“Yuchai”), a Sino-foreign joint stock company which manufactures and distributes engines for on-road and off-road applications in the People’s Republic of China (the “PRC”).
The Company owns, through
six
wholly-owned subsidiaries, 361,420,150 shares or 76.41% of the issued share capital of Yuchai. Guangxi Yuchai Machinery Group Company Limited (“GY Group”), a state-owned enterprise, owns 22.09% of the issued share capital of Yuchai.
As of December 31, 2022, Yuchai has 10
 
(2021: 11) direct and
32
 
(2021: 33) indirectly owned subsidiaries and
five
 
joint ventures (2021: four joint ventures and one associate). Guangxi Yuchai Machinery Monopoly Development Co., Ltd. (“YMMC”), Guangxi Yuchai Marine and Genset Power Co., Ltd (“MPG”), Yuchai Xin-Lan New Energy Power Technology Co., Ltd (“Yuchai Xin-Lan”), and Guangxi Yuchai Foundry Co., Ltd (formerly known as Guangxi Yuchai Accessories Manufacturing Co., Ltd) are the most significant subsidiaries of Yuchai. YMMC has
27
 
(2021: 29) wholly-owned subsidiaries (collectively “YMMC Group”) located at various provinces in the PRC. The principal business of YMMC Group are trading and distribution of components of diesel engines and automobiles. MPG has taken over the operations of Yuchai’s marine and power generation unit since December 2021. The principal business of Yuchai Xin-Lan is to research, develop and construct new production capacity for Yuchai’s new energy technologies including fuel cell systems, range extenders, hybrid power, electric drive system, etc. The principal business activities of Guangxi Yuchai Foundry Co., Ltd is to cast, manufacture and distribute engine components.
The detailed information of Yuchai’s significant subsidiaries and joint ventures are disclosed in Notes 4 and 5.
As used in this Consolidated Financial Statements, the term “Yuchai” refer to Guangxi Yuchai Machinery Company Limited and its subsidiaries.
 
1.3
Investment in HL Global Enterprises Limited
In February 2006, the Group acquired debt and equity securities interest in HL Global Enterprises Limited (“HLGE”) through the Group’s wholly-owned subsidiaries, Grace Star Limited (“Grace Star”) and Venture Lewis Limited (“Venture Lewis’). HLGE is a public company listed on the Main Board of the Singapore Exchange Securities Trading Limited (“Singapore Exchange”) and primarily engaged in investment holding, and through its group companies, invests in rental property, hospitality and property developments in Asia.
The Group’s shareholding has changed through various transactions, the Group’s equity interest in HLGE was 49.4% as of December 31, 2011.
On January 13, 2012, Grace Star transferred 24,189,170 Series B redeemable convertible preference shares (“RCPS”), representing 100% of remaining unconverted Series B RCPS, in the capital of HLGE (the “Trust Preference Shares”) to the Trustee pursuant to a trust deed entered into between HLGE and the Trustee. On January 16, 2012, the Trust Preference Shares were mandatorily converted into 24,189,170 new ordinary shares in the capital of HLGE (the “Trust Shares”) resulting in the Group’s shareholding interest in HLGE decreased from 49.4% to 48.1%. On April 4, 2012, as a result of the conversion of all the outstanding Series A redeemable convertible preference shares held by Venture Delta Limited and Grace Star, into new ordinary shares in the capital of HLGE, the Group’s shareholding interest in HLGE increased from 48.1% to 48.9%. The Trust Shares are accounted for as treasury shares by HLGE, issued by HLGE and held by the Trust, which is considered as part of HLGE. As a result, the Group’s shareholding interest in HLGE is stated as 50.1%, based on the total outstanding ordinary shares of HLGE, net of the ordinary shares held by the Trustee under the Trust.
 
F-14

China Yuchai International Limited
Notes to the Consolidated Financial Statements
 
1.
Corporate information (cont’d)
 
1.3
Investment in HL Global Enterprises Limited (cont’d)
 
As of December 31, 2013, the Group’s interest in HLGE remained at 50.1%, based on the total outstanding ordinary shares of HLGE, net of the ordinary shares held by the Trustee under the Trust.
In 2014, the Group purchased in the open market an aggregate of 465,000 ordinary shares in the capital of HLGE. As of December 31, 2014, the Group’s interest in HLGE increased from 50.1% to 50.2%, net of the ordinary shares held by the Trustee under the Trust.
In 2015, HLGE undertook a share consolidation exercise to consolidate every 10 ordinary shares in the capital of HLGE into one ordinary share. Upon completion of the share consolidation exercise, the Group held 47,107,707 ordinary shares of HLGE. As of December 31, 2015, the Group’s interest in HLGE was 50.2%, net of the ordinary shares held by the Trustee under the Trust.
As of December 31, 2021 and 2022, the Group’s shareholding interest in HLGE remains at 50.2%, net of the ordinary shares held by the Trustee under the Trust.
The Group considers HLGE as a subsidiary as it has power to exercise effective control and direct the activities of HLGE that most significantly affect its economic performance and has the exposure or rights to receive benefits from HLGE from its involvement.
 
2.
Basis of preparation and accounting policies
 
2.1
Basis of preparation
The consolidated financial statements of the Group have been prepared in accordance with International Financial Reporting Standards (“IFRS”) as issued by the International Accounting Standards Board (“IASB”).
The consolidated financial statements have been prepared on a historical cost basis except as disclosed in the accounting policies below.
The consolidated financial statements are presented in Renminbi (“RMB”) and all values are rounded to the nearest thousand (“RMB’000”), except when otherwise indicated.
Translation of amounts from Renminbi to the United States Dollar (“US Dollar”) is solely for the convenience of the reader. Translation of amounts from Renminbi to US Dollar has been made at the rate of RMB 6.9519 = US$ 1.00, the rate quoted by the People’s Bank of China at the close of business on February 28, 2023 and all values are rounded to the nearest thousand (“US$’000”), except when otherwise indicated.
The consolidated financial statements provide comparative information in respect of the previous period.
 
2.2
Basis of consolidation
The consolidated financial statements comprise the financial statements of the Company and its subsidiaries as of December 31, 2022. Control is achieved when the Group is exposed, or has rights, to variable returns from its involvement with the investee and has the ability to affect those returns through its power over the investee. Specifically, the Group controls an investee if and only if the Group has:
 
   
Power over the investee (i.e. existing rights that give it the current ability to direct the relevant activities of the investee)
 
   
Exposure, or rights, to variable returns from its involvement with the investee
 
   
The ability to use its power over the investee to affect its returns
Generally, there is a presumption that a majority of voting rights results in control. To support this presumption and when the Group has less than a majority of the voting or similar rights of an investee, the Group considers all relevant facts and circumstances in assessing whether it has power over an investee, including:
 
   
The contractual arrangement with the other vote holders of the investee
 
   
Rights arising from other contractual arrangements
 
   
The Group’s voting rights and potential voting rights
The Group
re-assesses
whether or not it controls an investee if facts and circumstances indicate that there are changes to one or more of the three elements of control. Consolidation of a subsidiary begins when the Group obtains control over the subsidiary and ceases when the Group loses control of the subsidiary. Assets, liabilities, income and expenses of a subsidiary acquired or disposed of during the year are included in the consolidated financial statements from the date the Group gains control until the date the Group ceases to control the subsidiary.
 
F-15

China Yuchai International Limited
Notes to the Consolidated Financial Statements
 
2.
Basis of preparation and accounting policies (cont’d)
 
2.2
Basis of consolidation (cont’d)
 
Profit or loss and each component of other comprehensive income (“OCI”) are attributed to the equity holders of the Company of the Group and to the
non-controlling
interests, even if this results in the
non-controlling
interests having a deficit balance. When necessary, adjustments are made to the financial statements of subsidiaries to bring their accounting policies into line with the Group’s accounting policies. All intra-group assets and liabilities, equity, income, expenses and cash flows relating to transactions between members of the Group are eliminated in full on consolidation.
A change in the ownership interest of a subsidiary, without a loss of control, is accounted for as an equity transaction.
If the Group loses control over a subsidiary, it derecognizes the related assets (including goodwill), liabilities,
non-controlling
interest and other components of equity, while any resultant gain or loss is recognized in profit or loss. Any investment retained is recognized at fair value.
 
2.3
Summary of significant accounting policies
 
 
(a)
Business combinations and goodwill
Business combinations are accounted for using the acquisition method. The cost of an acquisition is measured as the aggregate of the consideration transferred, which is measured at acquisition date fair value and the amount of any
non-controlling
interests in the acquiree. For each business combination, the Group elects whether to measure the
non-controlling
interests in the acquiree at fair value or at the proportionate share of the acquiree’s identifiable net assets. Acquisition-related costs are expensed as incurred and included in administrative expenses.
The Group determines that it has acquired a business when the acquired set of activities and assets include an input and a substantive process that together significantly contribute to the ability to create outputs. The acquired process is considered substantive if it is critical to the ability to continue producing outputs, and the inputs acquired include an organized workforce with the necessary skills, knowledge, or experience to perform that process or it significantly contributes to the ability to continue producing outputs and is considered unique or scarce or cannot be replaced without significant cost, effort, or delay in the ability to continue producing outputs.
When the Group acquires a business, it assesses the financial assets and liabilities assumed for appropriate classification and designation in accordance with the contractual terms, economic circumstances and pertinent conditions as of the acquisition date. This includes the separation of embedded derivatives in host contracts by the acquiree.
Any contingent consideration to be transferred by the acquirer will be recognized at fair value at the acquisition date. Contingent consideration classified as equity is not
re-measured
and its subsequent settlement is accounted for within equity. Contingent consideration classified as an asset or liability that is a financial instrument and within the scope of IFRS 9
Financial Instruments
, is measured at fair value with the changes in fair value recognized in the statement of profit or loss in accordance with IFRS 9.
Goodwill is initially measured at cost (being the excess of the aggregate of the consideration transferred and the amount recognized for
non-controlling
interests and any previous interest held over the net identifiable assets acquired and liabilities assumed). If the fair value of the net assets acquired is in excess of the aggregate consideration transferred, the Group
re-assesses
whether it has correctly identified all of the assets acquired and all of the liabilities assumed and reviews the procedures used to measure the amounts to be recognized at the acquisition date. If the reassessment still results in an excess of the fair value of net assets acquired over the aggregate consideration transferred, then the gain is recognized in profit or loss.
After initial recognition, goodwill is measured at cost less any accumulated impairment losses. For the purpose of impairment testing, goodwill acquired in a business combination is, from the acquisition date, allocated to each of the Group’s cash-generating units that are expected to benefit from the combination, irrespective of whether other assets or liabilities of the acquiree are assigned to those units.
Where goodwill has been allocated to a cash-generating unit (“CGU”) and part of the operation within that unit is disposed of, the goodwill associated with the disposed operation is included in the carrying amount of the operation when determining the gain or loss on disposal. Goodwill disposed in these circumstances is measured based on the relative values of the disposed operation and the portion of the cash-generating unit retained.
Where the Group had granted put option to third party investors (non-controlling interests) for their investments in subsidiaries, the Group recognized a financial liability based on the present value of the amount payable upon exercise of the put. A corresponding amount to equity attributable to the parent (capital reserves) will be recognized.
 
F-16

China Yuchai International Limited
Notes to the Consolidated Financial Statements
 
2.
Basis of preparation and accounting policies (cont’d)
 
2.3
Summary of significant accounting policies (cont’d)
 
 
(b)
Investments in associates and joint ventures
An associate is an entity over which the Group has significant influence. Significant influence is the power to participate in the financial and operating policy decisions of the investee, but is not control or joint control over those policies.
A joint venture is a type of joint arrangement whereby the parties that have joint control of the arrangement have rights to the net assets of the joint venture. Joint control is the contractually agreed sharing of control of an arrangement, which exists only when decisions about the relevant activities require unanimous consent of the parties sharing control.
The considerations made in determining significant influence or joint control are similar to those necessary to determine control over subsidiaries. The Group’s investments in its associates and joint ventures are accounted for using the equity method.
Under the equity method, the investment in an associate or a joint venture is initially recognized at cost. The carrying amount of the investment is adjusted to recognize changes in the Group’s share of net assets of the associate or joint venture since the acquisition date. Goodwill relating to the associate or joint venture is included in the carrying amount of the investment and is not tested for impairment separately.
The statement of profit or loss reflects the Group’s share of the results of operations of the associate or joint venture. Any change in OCI of those investees is presented as part of the Group’s OCI. In addition, when there has been a change recognized directly in the equity of the associate or joint venture, the Group recognizes its share of any changes, when applicable, in the statement of changes in equity. Unrealized gains and losses resulting from transactions between the Group and the associate or joint venture are eliminated to the extent of the interest in the associate or joint venture.
The aggregate of the Group’s share of profit or loss of an associate and a joint venture is shown on the face of the statement of profit or loss outside operating profit and represents profit or loss after tax and
non-controlling
interests in the subsidiaries of the associate or joint venture.
The financial statements of the associate or joint venture are prepared for the same reporting period as the Group. When necessary, adjustments are made to bring the accounting policies in line with those of the Group.
After application of the equity method, the Group determines whether it is necessary to recognize an impairment loss on its investment in its associate or joint venture. At each reporting date, the Group determines whether there is objective evidence that the investment in the associate or joint venture is impaired. If there is such evidence, the Group calculates the amount of impairment as the difference between the recoverable amount of the associate or joint venture and its carrying value, then recognizes the loss within “Share of profit/(loss) of associates and joint ventures, net of tax” in the statement of profit or loss.
Upon loss of significant influence over the associate or joint control over the joint venture, the Group measures and recognizes any retained investment at its fair value. Any difference between the carrying amount of the associate or joint venture upon loss of significant influence or joint control and the fair value of the retained investment and proceeds from disposal is recognized in profit or loss.
 
F-17

China Yuchai International Limited
Notes to the Consolidated Financial Statements
 
2.
Basis of preparation and accounting policies (cont’d)
 
2.3
Summary of significant accounting policies (cont’d)
 
 
(c)
Current versus
non-current
classification
The Group presents assets and liabilities in the statement of financial position based on
current/non-current
classification. An asset is current when it is:
 
 
 
Expected to be realized or intended to be sold or consumed in normal operating cycle;
 
 
 
Held primarily for the purpose of trading;
 
 
 
Expected to be realized within twelve months after the reporting period; or
 
 
 
Cash or cash equivalent unless restricted from being exchanged or used to settle a liability for at least twelve months after the reporting period.
All other assets are classified as
non-current.
A liability is current when:
 
 
 
It is expected to be settled in normal operating cycle;
 
 
 
It is held primarily for the purpose of trading;
 
 
 
It is due to be settled within twelve months after the reporting period; or
 
 
 
There is no unconditional right to defer the settlement of the liability for at least twelve months after the reporting period.
The terms of the liability that could, at the option of the counterparty, result in its settlement by the issue of equity instruments do not affect its classification.
The Group classifies all other liabilities as
non-current.
Deferred tax assets and liabilities are classified as
non-current
assets and liabilities.
 
 
(d)
Fair value measurement
The Group measures financial instruments, such as quoted equity securities and bills receivable and a foreign exchange forward contract, at fair value at each balance sheet date.
Fair value is the price that would be received to sell an asset or paid to transfer a liability in an orderly transaction between market participants at the measurement date. The fair value measurement is based on the presumption that the transaction to sell the asset or transfer the liability takes place either:
 
 
 
In the principal market for the asset or liability, or
 
 
 
In the absence of a principal market, in the most advantageous market for the asset or liability
The principal or the most advantageous market must be accessible by the Group.
The fair value of an asset or a liability is measured using the assumptions that market participants would use when pricing the asset or liability, assuming that market participants act in their economic best interest.
A fair value measurement of a
non-financial
asset takes into account a market participant’s ability to generate economic benefits by using the asset in its highest and best use or by selling it to another market participant that would use the asset in its highest and best use.
The Group uses valuation techniques that are appropriate in the circumstances and for which sufficient data are available to measure fair value, maximizing the use of relevant observable inputs and minimizing the use of unobservable inputs.
All assets and liabilities for which fair value is measured or disclosed in the financial statements are categorized within the fair value hierarchy, described as follows, based on the lowest level input that is significant to the fair value measurement as a whole:
 
 
 
Level 1 – Quoted (unadjusted) market prices in active markets for identical assets or liabilities
 
 
 
Level 2 – Valuation techniques for which the lowest level input that is significant to the fair value measurement is directly or indirectly observable
 
 
 
Level 3 – Valuation techniques for which the lowest level input that is significant to the fair value measurement is unobservable
 
 
F-18

China Yuchai International Limited
Notes to the Consolidated Financial Statements
 
2.
Basis of preparation and accounting policies (cont’d)
 
2.3
Summary of significant accounting policies (cont’d)
 
 
(d)
Fair value measurement (cont’d)
 
For assets and liabilities that are recognized in the financial statements at fair value on a recurring basis, the Group determines whether transfers have occurred between levels in the hierarchy by
re-assessing
categorization (based on the lowest level input that is significant to the fair value measurement as a whole) at the end of each reporting period.
For the purpose of fair value disclosures, the Group has determined classes of assets and liabilities on the basis of the nature, characteristics and risks of the asset or liability and the level of the fair value hierarchy as explained above.
Fair value related disclosures for financial instruments that are measured at fair value are summarized in the following notes:
 
      Quoted equity securities    Note 34
       
      Bills receivable    Note 34
       
      Foreign exchange forward contract    Note 34
 
 
(e)
Foreign currency translation
The Company’s functional currency is US Dollar. The Group’s consolidated financial statements are presented in Renminbi, which is also the functional currency of Yuchai, the largest operating segment of the Group.
Each entity in the Group determines its own functional currency, and items included in the financial statements of each entity are measured using that functional currency.
Transactions and balances
Transactions in foreign currencies are initially recorded by the Group’s entities at their respective functional currency spot rates at the date the transaction first qualifies for recognition.
Monetary assets and liabilities denominated in foreign currencies are translated at the functional currency spot rate of exchange at the reporting date.
Differences arising on settlement or translation of monetary items are recognized in profit or loss with the exception of monetary items that are designated as part of the hedge of the Group’s net investment of a foreign operation. These are recognized in OCI until the net investment is disposed of, at which time, the cumulative amount is reclassified to profit or loss. Tax charges and credits attributable to exchange differences on those monetary items are also recorded in OCI.
Non-monetary
items that are measured in terms of historical cost in a foreign currency are translated using the exchange rates at the dates of the initial transactions.
Non-monetary
items measured at fair value in a foreign currency are translated using the exchange rates at the date when the fair value is determined. The gain or loss arising on translation of
non-monetary
items measured at fair value is treated in line with the recognition of gain or loss on change in fair value of the item (i.e., translation differences on items whose fair value gain or loss is recognized in OCI or profit or loss are also recognized in OCI or profit or loss, respectively).
In determining the spot exchange rate to use on initial recognition of the related asset, expense or income (or part of it) on the
de-recognition
of a
non-monetary
asset or
non-monetary
liabilities relating to advance consideration, the date of the transaction is the date on which the Group initially recognizes the
non-monetary
asset or
non-monetary
liability arising from advance consideration. If there are multiple payments or receipts in advance, the Group determines the transaction date for each payment or receipt of advance consideration.
 
F-19

China Yuchai International Limited
Notes to the Consolidated Financial Statements
 
2.
Basis of preparation and accounting policies (cont’d)
 
2.3
Summary of significant accounting policies (cont’d)
 
 
(e)
Foreign currency translation (cont’d)
 
Group companies
On consolidation, the assets and liabilities of foreign operations are translated into RMB at the rate of exchange prevailing at the reporting date and their statements of profit or loss are translated at average exchange rates during the reporting period. The exchange differences arising on translation for consolidation are recognized in OCI. On disposal of a foreign operation, the component of OCI relating to that particular foreign operation is reclassified to profit or loss.
Any goodwill arising on the acquisition of a foreign operation and any fair value adjustments to the carrying amounts of assets and liabilities arising on the acquisition are treated as assets and liabilities of the foreign operation and translated at the spot rate of exchange at the reporting date.
 
 
(f)
Revenue from Contracts with Customers
Revenue from contracts with customers is recognized when control of the goods or services are transferred to the customer at an amount that reflects the consideration to which the Group expects to be entitled in exchange for those goods or services. The Group has generally concluded that it is the principal in its revenue arrangements because it typically controls the goods or services before transferring them to the customer.
The disclosures of significant accounting judgements, estimates and assumptions relating to revenue from contracts with customers are provided in Note 3.
Sale of engines
Revenue from sale of engines is recognized at the point in time when control of the engine is transferred to the customer, generally on delivery of the engines, or, in some cases, when the engines are installed by the customers.
The Group considers whether there are other promises in the contract that are separate performance obligations to which a portion of the transaction price needs to be allocated (e.g. warranties). In determining the transaction price for the sale of engines, the Group considers the effects of variable consideration and the existence of significant financing components.
(i) Variable consideration
If the consideration in a contract includes a variable amount, the Group estimates the amount of consideration to which it will be entitled in exchange for transferring the goods to the customer. The variable consideration is estimated at contract inception. Some contracts for the sale of engines provide customers with sales rebates based on the sales volume. The sales rebates give rise to variable consideration.
Sales rebates
The Group enters into contractual arrangements to provide certain customers with sales rebates when the quantity of products purchased during the period exceeds a threshold specified in the contract. Based on contractual arrangement with the customers, the sales rebates are netted against “Trade receivables”. If the receivables had been settled by the customers, amounts in excess of “Trade receivables” will be recognized as refund liabilities in “Trade and other payables”.
Sales Returns
The Group does not extend its sales returns policy to all customers. However the Group allows for certain returns, only on a
case-by-case
basis. The Group uses the expected value method to estimate the provision for such returns based on the historical return rates and account for it as a reduction in revenue and form part of refund liability that is recognized in “Trade and other payables” (Note 22). A corresponding right of return assets is recognized in “Trade and other receivables” (Note 15).
 
F-20

China Yuchai International Limited
Notes to the Consolidated Financial Statements
 
2.
Basis of preparation and accounting policies (cont’d)
 
2.3
Summary of significant accounting policies (cont’d)
 
 
(f)
Revenue from Contracts with Customers (cont’d)
Sale of engines (cont’d)
 
(ii) Significant financing component
The Group receives advance payments from customers for the sale of engines. The Group applies the practical expedient for short-term advances received from customers. That is, the promised amount of consideration is not adjusted for the effects of a significant financing component if the period between the transfer of the promised good or service and the payment is one year or less.
Warranty obligations
The Group typically provides warranties for general repairs of defects as part of the sale of engines. These assurance-type warranties are accounted for as warranty provisions. Refer to the accounting policy on warranty provisions in Section (s)
 Provisions
.
Certain contracts provide a customer with maintenance service, i.e. a distinct service to the customer in addition to the assurance that the product complies with agreed upon specification. These service-type warranties are bundled together with the sale of engines. Contracts for bundled sale of engines and a service-type warranty comprise two performance obligations because the promises to transfer the engines and to provide the service-type warranty are capable of being distinct. Using a combination of expected cost-plus margin and residual approaches, the transaction price is allocated to the service-type warranty and engines with the former performance obligation recognizing a corresponding contract liability. Revenue for service-type warranties is recognized at the point in time when the service-type warranty is provided.
Sale of completed development properties
Revenue is recognized when control of the property has been transferred to the customer, either over time or at a point in time, depending on the contractual terms and the practices in the legal jurisdictions.
For development properties whereby the Group is restricted contractually from directing the properties for another use as they are being developed and has an enforceable right to payment for performance completed to date, revenue is recognized over time, based on the construction and other costs incurred
to-date
as a proportion of the estimated total construction and other costs to be incurred.
For development properties whereby the Group does not have an enforceable right to payment for performance completed to date, revenue is recognized when the customer obtains control of the asset.
Rendering of services
Revenue from rendering services relates to project management contracts, and hotel room and restaurant operations. Revenue is recognized over the period in which the services are rendered, by reference to completion of the specific transaction assessed on the basis of the actual service provided as a proportion of the total services to be performed.
Contract balances
Trade receivables
A receivable is recognized if an amount of consideration that is unconditional is due from the customer (i.e. only the passage of time is required before payment of the consideration is due). Refer to accounting policies of financial assets in Section (m)
 Financial instruments – Initial recognition and subsequent measurement
.
Contract liabilities
A contract liability is recognized if a payment is received or a payment is due (whichever is earlier) from a customer before the Group transfers the related goods or services. Contract liabilities are recognized as revenue when the Group performs under the contract (i.e., transfers control of the related goods or services to the customer).
 
F-21

China Yuchai International Limited
Notes to the Consolidated Financial Statements
 
2.
Basis of preparation and accounting policies (cont’d)
 
2.3
Summary of significant accounting policies (cont’d)
 
 
(f)
Revenue from Contracts with Customers (cont’d)
 
Right of return assets
A
right-of-return
asset is recognized for the right to recover the goods expected to be returned by customers. The asset is measured at the former carrying amount of the inventory, less any expected costs to recover the goods and any potential decreases in value. The Group updates the measurement of the asset for any revisions to the expected level of returns and any additional decreases in the value of the returned products.
Refund liabilities
A refund liability is recognized for the obligation to refund some or all of the consideration received (or receivable) from a customer. The Group’s refund liabilities arise from customers’ right of return and sales rebates. Based on contractual arrangement with the customers, sales rebates are netted against “Trade receivables”. If the receivables had been settled by the customers, amounts in excess of “Trade receivables” will be recognized as refund liabilities.
Refund liabilities arising from contractual sales returns is measured at the amount the Group ultimately expects it will have to return to the customer. The Group updates its estimates of refund liabilities arising from sales returns at the end of each reporting period.
Costs to fulfil a contract
Costs to fulfil a contract are capitalized if the costs relate directly to the contract, generate or enhance resources used in satisfying the contract and are expected to be recovered. Other contract costs are expensed as incurred.
Capitalized contract costs are subsequently recognized in profit or loss as the Group recognizes the related revenue. An impairment loss is recognized in profit or loss to the extent that the carrying amount of the capitalized contract costs exceeds the remaining amount of consideration that the Group expects to receive in exchange for the goods or services to which the contract costs relates less the costs that relate directly to providing the goods and that have not been recognized as expenses.
 
 
(g)
Government grants
Government grants are recognized where there is reasonable assurance that the grant will be received and all attached conditions will be complied with. When the grant relates to an expense item, it is recognized as income on a systematic basis over the periods that the related costs, for which it is intended to compensate, are expensed. When the grant relates to an asset, it is recognized as income in equal amounts over the expected useful life of the related asset.
 
 
(h)
Taxes
Current income tax
Current income tax assets and liabilities are measured at the amount expected to be recovered from or paid to the taxation authorities. The tax rates and tax laws used to compute the amount are those that are enacted or substantively enacted at the reporting date in the countries where the Group operates and generates taxable income.
Current income tax relating to items recognized directly in equity is recognized in equity and not in the statement of profit or loss. Management periodically evaluates positions taken in the tax returns with respect to situations in which applicable tax regulations are subject to interpretation and establishes provisions where appropriate.
Deferred tax
Deferred tax is provided using the liability method on temporary differences between the tax bases of assets and liabilities and their carrying amounts for financial reporting purposes at the reporting date.
Deferred tax liabilities are recognized for all taxable temporary differences, except:
 
 
 
When the deferred tax liability arises from the initial recognition of goodwill or an asset or liability in a transaction that is not a business combination and, at the time of the transaction, affects neither the accounting profit nor taxable profit or loss
 
 
 
In respect of taxable temporary differences associated with investments in subsidiaries, associates and interests in joint ventures, when the timing of the reversal of the temporary differences can be controlled and it is probable that the temporary differences will not reverse in the foreseeable future
 
F-22

China Yuchai International Limited
Notes to the Consolidated Financial Statements
 
2.
Basis of preparation and accounting policies (cont’d)
 
2.3
Summary of significant accounting policies (cont’d)
 
 
(h)
Taxes (cont’d)
Deferred tax (cont’d)
 
Deferred tax assets are recognized for all deductible temporary differences, the carry forward of unused tax credits and any unused tax losses. Deferred tax assets are recognized to the extent that it is probable that taxable profit will be available against which the deductible temporary differences and the carry forward of unused tax credits and unused tax losses can be utilized, except:
 
 
 
When the deferred tax asset relating to the deductible temporary difference arises from the initial recognition of an asset or liability in a transaction that is not a business combination and, at the time of the transaction, affects neither the accounting profit nor taxable profit or loss
 
 
 
In respect of deductible temporary differences associated with investments in subsidiaries, associates and interests in joint ventures, deferred tax assets are recognized only to the extent that it is probable that the temporary differences will reverse in the foreseeable future and taxable profit will be available against which the temporary differences can be utilized
The carrying amount of deferred tax assets is reviewed at each reporting date and reduced to the extent that it is no longer probable that sufficient taxable profit will be available to allow all or part of the deferred tax asset to be utilized. Unrecognized deferred tax assets are
re-assessed
at each reporting date and are recognized to the extent that it has become probable that future taxable profits will allow the deferred tax asset to be recovered.
Deferred tax assets and liabilities are measured at the tax rates that are expected to apply in the year when the asset is realized or the liability is settled, based on tax rates (and tax laws) that have been enacted or substantively enacted at the reporting date.
Deferred tax relating to items recognized outside profit or loss is recognized outside profit or loss. Deferred tax items are recognized in correlation to the underlying transaction either in OCI or directly in equity.
Tax benefits acquired as part of a business combination, but not satisfying the criteria for separate recognition at that date, are recognized subsequently if new information about facts and circumstances change. The adjustment is either treated as a reduction to goodwill (as long as it does not exceed goodwill) if it was incurred during the measurement period or recognized in profit or loss.
The Group offsets deferred tax assets and deferred tax liabilities if and only if it has a legally enforceable right to set off current tax assets and current tax liabilities and the deferred tax assets and deferred tax liabilities relate to income taxes levied by the same taxation authority on either the same taxable entity or different taxable entities which intend either to settle current tax liabilities and assets on a net basis, or to realize the assets and settle the liabilities simultaneously, in each future period in which significant amounts of deferred tax liabilities or assets are expected to be settled or recovered.
Sales tax
Expenses and assets are recognized net of the amount of sales tax, except:
 
 
 
When the sales tax incurred on a purchase of assets or services is not recoverable from the taxation authority, in which case, the sales tax is recognized as part of the cost of acquisition of the asset or as part of the expense item, as applicable
 
 
 
When receivables and payables are stated with the amount of sales tax included
The net amount of sales tax recoverable from, or payable to, the taxation authority is included as part of receivables or payables in the statement of financial position.
 
 
(i)
Cash dividend and
non-cash
distribution to equity holders of the Company
The Company recognizes a liability to make cash or
non-cash
distributions to equity holders of the Company when the distribution is authorized and the distribution is no longer at the discretion of the Company. A distribution is authorized when it is approved by the shareholders. A corresponding amount is recognized directly in equity.
Non-cash
distributions are measured at the fair value of the assets to be distributed with fair value measurement recognized directly in equity.
Upon distribution of
non-cash
asset, any difference between the carrying amount of the liabilities and the carrying amount of the assets distributed is recognized in the statement of profit or loss.
 
F-23

China Yuchai International Limited
Notes to the Consolidated Financial Statements
 
2.
Basis of preparation and accounting policies (cont’d)
 
2.3
Summary of significant accounting policies (cont’d)
 
 
(j)
Property, plant and equipment
Construction in progress is stated at cost, net of accumulated impairment losses, if any. Property, plant and equipment are stated at cost, net of accumulated depreciation and accumulated impairment losses, if any. Such cost includes the cost of replacing part of the property, plant and equipment and borrowing costs for long-term construction projects if the recognition criteria are met. When significant parts of property, plant and equipment are required to be replaced at intervals, the Group depreciates them separately based on their specific useful lives. Likewise, when a major inspection is performed, its cost is recognized in the carrying amount of the plant and equipment as a replacement if the recognition criteria are satisfied. All other repair and maintenance costs are recognized in profit or loss as incurred.
Freehold land has an unlimited useful life and therefore is not depreciated. Asset under construction included in property, plant and equipment are not depreciated as these assets are not yet ready for intended use. Depreciation is calculated on a straight-line basis over the estimated useful life of the assets as follows:
 
Freehold buildings
  :    50 years
Leasehold buildings and improvements
  :    50 years or period of lease, whichever is shorter
Plant, machinery and equipment
  :    2 to 20 years
Office furniture, fittings and equipment
  :    2 to 20 years
Motor and transport vehicles
  :    4 to 11 years
An item of property, plant and equipment and any significant part initially recognized is derecognized upon disposal or when no future economic benefits are expected from its use or disposal. Any gain or loss arising on
de-recognition
of the asset (calculated as the difference between the net disposal proceeds and the carrying amount of the asset) is included in the statement of profit or loss when the asset is derecognized.
The residual values, useful lives and methods of depreciation of property, plant and equipment are reviewed at each financial year end and adjusted prospectively, if appropriate.
The Group capitalizes interest with respect to major assets under installation or construction based on the weighted average cost of the Group’s general borrowings and actual interest incurred for specific borrowings. Repairs and maintenance of a routine nature are expensed while those that extend the life of assets are capitalized.
Construction in progress represents factories under construction and machinery and equipment pending installation. All direct costs relating to the acquisition or construction of buildings and machinery and equipment, including interest charges on borrowings, are capitalized as construction in progress.
 
 
(k)
Investment properties
Investment properties are properties owned by the Group that are held to lease to third parties and earn rentals rather than for use in the production or supply of goods or services, or for administrative purposes, or in the ordinary course of business. Investment properties comprise completed investment properties and properties that are being constructed or developed for future use as investment properties.
Investment properties are initially recognized at cost, including transaction costs. Subsequent to initial recognition, investment properties are carried at cost less accumulated depreciation and impairment losses. Depreciation is recognized in profit or loss on a straight-line basis over the estimated useful lives of the investment properties. The estimated useful life is 30 years. Depreciation methods, useful lives and residual values of investment properties are reassessed at each reporting date.
Investment properties are derecognized either when they have been disposed of (i.e., at the date recipient obtains control) or when they are permanently withdrawn from use and no future economic benefit is expected from its disposal. The difference between the net disposal proceeds and the carrying amount of the asset is recognized in profit or loss in the period of
de-recognition.
In determining the amount of consideration from the
de-recognition
of investment property the Group considers the effects of variable consideration, existence of a significant financing component,
non-cash
consideration, and consideration payable to the buyer (if any).
Transfers are made to (or from) investment property only when there is a change in use. Under cost model, the transfer does not change the carrying amount of the property transferred.
 
F-24

China Yuchai International Limited
Notes to the Consolidated Financial Statements
 
2.
Basis of preparation and accounting policies (cont’d)
 
2.3
Summary of significant accounting policies (cont’d)
 
 
(l)
Intangible assets
Intangible assets acquired separately are measured on initial recognition at cost. The cost of intangible assets acquired in a business combination is their fair value at the date of acquisition. Following initial recognition, intangible assets are carried at cost less any accumulated amortization and accumulated impairment losses. Internally generated intangibles, excluding capitalized development costs, are not capitalized and the related expenditure is reflected in profit or loss in the period in which the expenditure is incurred.
The useful lives of intangible assets are assessed as either finite or indefinite.
Intangible assets with finite lives are amortized over the useful economic life and assessed for impairment whenever there is an indication that the intangible asset may be impaired. The amortization period and the amortization method for an intangible asset with a finite useful life are reviewed at least at the end of each reporting period. Changes in the expected useful life or the expected pattern of consumption of future economic benefits embodied in the asset are considered to modify the amortization period or method, as appropriate, and are treated as changes in accounting estimates. The amortization expense on intangible assets with finite lives is recognized in the statement of profit or loss in the expense category that is consistent with the function of the intangible assets.
Intangible assets with indefinite useful lives are not amortized, but are tested for impairment annually, either individually or at the cash-generating unit level. The assessment of indefinite life is reviewed annually to determine whether the indefinite life continues to be supportable. If not, the change in useful life from indefinite to finite is made on a prospective basis.
An intangible asset is derecognized upon disposal (i.e., at the date the recipient obtains control) or when no future economic benefits are expected from its use or disposal. Any gain or loss arising upon
de-recognition
of the asset (calculated as the difference between the net disposal proceeds and the carrying amount of the asset) is included in the statement of profit or loss.
Research and development costs
Research costs are expensed as incurred.
Development expenditures on an individual project are recognized as an intangible asset when the Group can demonstrate:
 
 
 
The technical feasibility of completing the intangible asset so that the asset will be available for use or sale
 
 
 
Its intention to complete and its ability to use or sell the asset
 
 
 
How the asset will generate future economic benefits
 
 
 
The availability of resources to complete the asset
 
 
 
The ability to measure reliably the expenditure during development
Following initial recognition of the development expenditure as an asset, the asset is carried at cost less any accumulated amortization and accumulated impairment losses. Amortization of the asset begins when development is complete and the asset is available for use. Development costs are amortized over the period of expected future benefit. During the period of development, the asset is tested for impairment annually.
Goodwill
Accounting policy for goodwill is separately discussed in Note 2.3(a).
 
F-25

China Yuchai International Limited
Notes to the Consolidated Financial Statements
 
2.
Basis of preparation and accounting policies (cont’d)
 
2.3
Summary of significant accounting policies (cont’d)
 
 
(l)
Intangible assets (cont’d)
 
A summary of the policies applied to the Group’s intangible assets is as follows:
 
    
Trademarks
  
Technology
know-how
  
Development costs
Useful lives    Indefinite    8 years    *
Amortization method used    No amortization    Amortized on a straight-line basis over the period of the technology know-how    *
Internally generated or acquired    Acquired    Internally generated    Internally generated
 
  *
Development costs relate to
on-going
development projects that have not been completed and are not available for use.
 
 
(m)
Financial instruments – Initial recognition and subsequent measurement
A financial instrument is any contract that gives rise to a financial asset of one entity and a financial liability or equity instrument of another entity.
Financial assets
Initial recognition and measurement
Financial assets are classified, at initial recognition, as subsequently measured at amortized cost, fair value through other comprehensive income (“OCI”), and fair value through profit or loss.
The classification of financial assets at initial recognition depends on the financial asset’s contractual cash flow characteristics and the Group’s business model for managing them. With the exception of trade receivables that do not contain a significant financing component or which the Group has applied the practical expedient, the Group initially measures a financial asset at its fair value plus, in the case of a financial asset not at fair value through profit or loss, transaction costs. Trade receivables that do not contain a significant financing component or which the Group has applied the practical expedient are measured at the transaction price as disclosed in Section (f)
 Revenue from Contracts with Customers
.
In order for a financial asset to be classified and measured at amortized cost or fair value through OCI, it needs to give rise to cash flows that are “solely payments of principal and interest (“SPPI”)” on the principal amount outstanding. This assessment is referred to as the SPPI test and is performed at an instrument level. Financial assets with cash flows that are not SPPI are classified and measured at fair value through profit or loss, irrespective of the business model.
The Group’s business model for managing financial assets refers to how it manages its financial assets in order to generate cash flows. The business model determines whether cash flows will result from collecting contractual cash flows, selling the financial assets, or both. Financial assets classified and measured at amortized cost are held within a business model with the objective to hold financial assets in order to collect contractual cash flows while financial assets classified and measured at fair value through OCI are held within a business model with the objective of both holding to collect contractual cash flows and selling.
Purchases or sales of financial assets that require delivery of assets within a time frame established by regulation or convention in the market place (regular way trades) are recognized on the trade date, i.e., the date that the Group commits to purchase or sell the asset.
 
F-26

China Yuchai International Limited
Notes to the Consolidated Financial Statements
 
2.
Basis of preparation and accounting policies (cont’d)
 
2.3
Summary of significant accounting policies (cont’d)
 
 
(m)
Financial instruments – Initial recognition and subsequent measurement (cont’d)
Financial assets (cont’d)
 
Subsequent measurement
For purposes of subsequent measurement, financial assets are classified in four categories:
 
   
Financial assets at amortized cost (debt instruments)
 
   
Financial assets at fair value through OCI with recycling of cumulative gains and losses (debt instruments)
 
   
Financial assets designated at fair value through OCI with no recycling of cumulative gains and losses upon
de-recognition
(equity instruments)
 
   
Financial assets at fair value through profit or loss
Financial assets at amortized cost (debt instruments)
Financial assets at amortized cost are subsequently measured using the effective interest (“EIR”) method and are subject to impairment. Gains and losses are recognized in profit or loss when the asset is derecognized, modified or impaired.
The Group’s financial assets at amortized cost includes trade and other receivables, and certain bills receivables that are held to maturity.
Financial assets at fair value through OCI (debt instruments)
For debt instruments at fair value through OCI, interest income, foreign exchange revaluation and impairment losses or reversals are recognized in the statement of profit or loss and computed in the same manner as for financial assets measured at amortized cost. The remaining fair value changes are recognized in OCI. Upon
de-recognition,
the cumulative fair value change recognized in OCI is recycled to profit or loss.
The Group’s debt instruments at fair value through OCI includes certain bills receivable that are not held to maturity.
Financial assets designated at fair value through OCI (equity instruments)
Upon initial recognition, the Group can elect to classify irrevocably its equity investments as equity instruments designated at fair value through OCI when they meet the definition of equity under IAS 32
Financial Instruments: Presentation
and are not held for trading. The classification is determined on an
instrument-by-instrument
basis.
Gains and losses on these financial assets are never recycled to profit or loss. Dividends are recognized as other income in the statement of profit or loss when the right of payment has been established, except when the Group benefits from such proceeds as a recovery of part of the cost of the financial asset, in which case, such gains are recorded in OCI. Equity instruments designated at fair value through OCI are not subject to impairment assessment.
The Group does not have equity instruments measured under this category.
 
F-27

China Yuchai International Limited
Notes to the Consolidated Financial Statements
 
2.
Basis of preparation and accounting policies (cont’d)
 
2.3
Summary of significant accounting policies (cont’d)
 
 
(m)
Financial instruments – Initial recognition and subsequent measurement (cont’d)
Financial assets (cont’d)
Subsequent measurement (cont’d)
 
Financial assets at fair value through profit or loss
Financial assets at fair value through profit or loss are carried in the statement of financial position at fair value with net changes in fair value recognized in statement of profit or loss.
This category includes derivative instruments and listed equity investments which the Group had not irrevocably elected to classify at fair value through OCI. Dividends on listed equity investments are also recognized as other income in the statement of profit or loss when the right of payment has been established.
A derivative embedded in a hybrid contract, with a financial liability or
non-financial
host, is separated from the host and accounted for as a separate derivative if: the economic characteristics and risks are not closely related to the host; a separate instrument with the same terms as the embedded derivative would meet the definition of a derivative; and the hybrid contract is not measured at fair value through profit or loss. Embedded derivatives are measured at fair value with changes in fair value recognized in profit or loss. Reassessment only occurs if there is either a change in the terms of the contract that significantly modifies the cash flows that would otherwise be required or a reclassification of a financial asset out of the fair value through profit or loss category.
Derecognition
A financial asset (or, where applicable, a part of a financial asset or part of a group of similar financial assets) is primarily derecognized (i.e., removed from the Group’s consolidated statement of financial position) when:
 
   
The rights to receive cash flows from the asset has expired; or
 
   
The Group has transferred its rights to receive cash flows from the asset or has assumed an obligation to pay the received cash flows in full without material delay to a third party under a “pass-through” arrangement; and either (a) the Group has transferred substantially all the risks and rewards of the asset, or (b) the Group has neither transferred nor retained substantially all the risks and rewards of the asset, but has transferred control of the asset
When the Group has transferred its rights to receive cash flows from an asset or has entered into a pass-through arrangement, it evaluates if, and to what extent, it has retained the risks and rewards of ownership. When it has neither transferred nor retained substantially all of the risks and rewards of the asset, nor transferred control of the asset, the Group continues to recognize the transferred asset to the extent of its continuing involvement. In that case, the Group also recognizes an associated liability. The transferred asset and the associated liability are measured on a basis that reflects the rights and obligations that the Group has retained.
Continuing involvement that takes the form a guarantee over the transferred asset is measured at the lower of the original carrying amount of the asset and the maximum amount of consideration that the Group could be required to repay.
 
F-28

China Yuchai International Limited
Notes to the Consolidated Financial Statements
 
2.
Basis of preparation and accounting policies (cont’d)
 
2.3
Summary of significant accounting policies (cont’d)
 
 
(m)
Financial instruments – Initial recognition and subsequent measurement (cont’d)
Financial assets (cont’d)
 
Impairment
Further disclosures relating to impairment of financial assets are also provided in the following notes:
 
 
 
Debt instruments at fair value through OCI represented by bills receivable (Note 15)
 
 
 
Trade receivables (Note 15)
The Group recognizes an allowance for expected credit losses (“ECLs”) for all debt instruments not held at fair value through profit or loss and financial guarantee contracts. ECLs are based on the difference between the contractual cash flows due in accordance with the contract and the cash flows that the Group expects to receive, discounted at an approximation of the original effective interest rate. The expected cash flows will include cash flows from the sale of collateral held or other credit enhancements that are integral to the contractual terms.
ECLs are recognized in two stages. For credit exposure for which there has not been a significant increase in credit risk since initial recognition, ECLs are provided for credit losses that result from default events that are possible within the next 12 months (a
“12-month
ECL”). For those credit exposures for which there has been a significant increase in credit risk since initial recognition, a loss allowance is recognized for credit losses expected over the remaining life of the exposure irrespective of timing of the default (a “lifetime ECL”).
For trade receivable, the Group applies a simplified approach in calculating ECLs. Therefore, the Group does not track changes in credit risk, but instead recognizes a loss allowance based on lifetime ECLs at each reporting date. The Group has established a provision matrix that is based on its historical credit loss experience adjusted for forward-looking factors specific to the debtors and the economic environment.
For debt instruments at fair value through OCI, the Group applies the low credit risk simplifications. At every reporting date, the Group evaluate whether the debt instrument is considered to have low credit risk using all reasonable and supportable information that is available without undue cost or effort. In making the evaluation, the Group reassesses the external credit rating of the debt instrument. In addition, the Group considers that there has been a significant increase in credit risk when contractual payments are more than 30 days past due.
The Group’s debt instruments at fair value through OCI comprise solely of bills receivable. It is the Group’s policy to measure ECLs on such instruments on a
12-month
basis. However, when there has been a significant increase in credit risk since origination, the allowance will be based on the lifetime ECL.
The Group considers a financial asset in default when contractual payments are more than 360 days from the invoice date. However, in certain cases the Group may also consider a financial asset to be in default when internal or external information indicates that the Group is unlikely to receive the outstanding contractual amounts in full before taking into account any credit enhancements held by the Group. A financial asset is written off when there is no reasonable expectation of recovering contractual cash flow.
Financial liabilities
Initial recognition and measurement
Financial liabilities are classified, at initial recognition, as financial liabilities at fair value through profit or loss, loans and borrowings, payables, or as derivatives designated as hedging instruments in an effective hedge, as appropriate.
All financial liabilities are recognized initially at fair value and, in the case of loans and borrowings and payables, net of directly attributable transaction costs.
The Group’s financial liabilities include trade and other payables, loans and borrowings, lease liabilities, other liabilities and derivative financial instruments.
 
F-29

China Yuchai International Limited
Notes to the Consolidated Financial Statements
 
2.
Basis of preparation and accounting policies (cont’d)
 
2.3
Summary of significant accounting policies (cont’d)
 
 
(m)
Financial instruments – Initial recognition and subsequent measurement (cont’d)
Financial liabilities (cont’d)
 
Subsequent measurement
For purposes of subsequent measurement, financial liabilities are classified in two categories:
 
   
Financial liabilities at fair value through profit or loss
 
   
Financial liabilities at amortized cost
Financial liabilities at fair value through profit or loss
Financial liabilities at fair value through profit or loss include financial liabilities held for trading and financial liabilities designated upon initial recognition as at fair value through profit or loss.
Financial liabilities are classified as held for trading if they are incurred for the purpose of repurchasing in the near term. This category also includes derivative financial instruments entered into by the Group that are not designated as hedging instruments in hedge relationships as defined by IFRS 9. Separated embedded derivatives are also classified as held for trading unless they are designated as effective hedging instruments.
Gains or losses on liabilities held for trading are recognized in the statement of profit or loss.
Financial liabilities designated upon initial recognition at fair value through profit or loss are designated at the initial date of recognition, and only if the criteria in IFRS 9 are satisfied. The Group has not designated any financial liability as at fair value through profit or loss.
Financial liabilities at amortized cost
This is the category most relevant to the Group. After initial recognition, financial liabilities that are not carried at fair value through profit or loss are subsequently measured at amortized cost using the EIR method. Gains and losses are recognized in profit or loss when the liabilities are derecognized as well as through the EIR amortization process.
Amortized cost is calculated by taking into account any discount or premium on acquisition and fees or costs that are an integral part of the EIR. The EIR amortization is included as finance costs in the statement of profit or loss.
This category generally applies to loans and borrowings, lease liabilities, other liabilities and payables. For more information, refer to Note 22, 25, 26 and 28.
De-recognition
A financial liability is derecognized when the obligation under the liability is discharged or cancelled or expires. When an existing financial liability is replaced by another from the same lender on substantially different terms, or the terms of an existing liability are substantially modified, such an exchange or modification is treated as the
de-recognition
of the original liability and the recognition of a new liability. The difference in the respective carrying amounts is recognized in the statement of profit or loss.
Offsetting of financial instruments
Financial assets and financial liabilities are offset and the net amount is reported in the consolidated statement of financial position if there is a currently enforceable legal right to offset the recognized amounts and there is an intention to settle on a net basis, to realize the assets and settle the liabilities simultaneously.
 
F-30

China Yuchai International Limited
Notes to the Consolidated Financial Statements
 
2.
Basis of preparation and accounting policies (cont’d)
 
2.3
Summary of significant accounting policies (cont’d)
 
 
(n)
Inventories
Inventories are valued at the lower of cost and net realizable value.
Costs incurred in bringing each product to its present location and condition are accounted for as follows:
 
   
Raw materials: purchase cost on a weighted average basis
 
   
Finished goods and work in progress: cost of direct materials and labor and a proportion of manufacturing overheads based on the normal operating capacity, but excluding borrowing costs
Net realizable value is the estimated selling price in the ordinary course of business, less estimated costs of completion and the estimated costs necessary to make the sale.
 
 
(o)
Impairment of
non-financial
assets
Further disclosures relating to impairment of
non-financial
assets are also provided in the following notes:
 
   
Disclosures for significant assumptions (Note 3)
 
   
Investment in joint ventures (Note 5)
 
   
Property, plant and equipment (Note 10)
 
   
Investment property (Note 11)
 
   
Intangible assets (Note 12)
 
   
Right-of-use
assets (Note 17)
The Group assesses, at each reporting date, whether there is an indication that an asset may be impaired. If any indication exists, or when annual impairment testing for an asset is required, the Group estimates the asset’s recoverable amount. An asset’s recoverable amount is the higher of an asset’s or CGU’s fair value less costs of disposal and its value in use. The recoverable amount is determined for an individual asset, unless the asset does not generate cash inflows that are largely independent of those from other assets or groups of assets. When the carrying amount of an asset or CGU exceeds its recoverable amount, the asset is considered impaired and is written down to its recoverable amount.
In assessing value in use, the estimated future cash flows are discounted to their present value using a
pre-tax
discount rate that reflects current market assessments of the time value of money and the risks specific to the asset. In determining fair value less costs of disposal, recent market transactions are taken into account. If no such transactions can be identified, an appropriate valuation model is used. These calculations are corroborated by valuation multiples, quoted share prices for publicly traded companies or other available fair value indicators.
The Group bases its impairment calculation on detailed budgets and forecast calculations, which are prepared separately for each of the Group’s CGUs to which the individual assets are allocated. These budgets and forecast calculations generally cover a period of
seven
 
to ten years.
A long-term growth rate is calculated and applied to project future cash flows after the tenth year where appropriate. Impairment losses are recognized in the statement of profit or loss in expense categories consistent with the function of the impaired asset.
For assets excluding goodwill, an assessment is made at each reporting date to determine whether there is an indication that previously recognized impairment losses no longer exist or have decreased. If such indication exists, the Group estimates the asset’s or CGU’s recoverable amount. A previously recognized impairment loss is reversed only if there has been a change in the assumptions used to determine the asset’s recoverable amount since the last impairment loss was recognized. The reversal is limited so that the carrying amount of the asset does not exceed its recoverable amount, nor exceed the carrying amount that would have been determined, net of depreciation, had no impairment loss been recognized for the asset in prior years. Such reversal is recognized in the statement of profit or loss.
Goodwill is tested for impairment annually and when circumstances indicate that the carrying value may be impaired.
Impairment is determined for goodwill by assessing the recoverable amount of each CGU (or group of CGUs) to which the goodwill relates. When the recoverable amount of the CGU is less than its carrying amount, an impairment loss is recognized. Impairment losses relating to goodwill cannot be reversed in future periods.
Intangible assets with indefinite useful lives are tested for impairment annually at the CGU level, as appropriate, and when circumstances indicate that the carrying value may be impaired.
 
F-31

China Yuchai International Limited
Notes to the Consolidated Financial Statements
 
2.
Basis of preparation and accounting policies (cont’d)
 
2.3
Summary of significant accounting policies (cont’d)
 
 
(p)
Cash and cash equivalents
For the purpose of the consolidated statement of cash flows, cash and cash equivalents in the statement of financial position comprise cash at banks and on hand, short-term highly liquid deposits with a maturity of three months or less, that are readily convertible to a known amount of cash and subject to an insignificant risk of changes in value.
 
 
(q)
Leases
The Group assess at contract inception whether a contract is, or contains, a lease. That is, if the contract conveys the right to control the use of an identified asset for a period of time in exchange for consideration.
Group as a lessee
The Group applies a single recognition and measurement approach for all leases, expect for short-term leases and leases of
low-value
assets. The Group recognizes lease liabilities to make lease payments and
right-of-use
assets representing the right to use the underlying assets.
(i)
Right-of-use
assets
The Group recognizes
right-of-use
assets at the commencement date of the lease (i.e., the date the underlying asset is available for use).
Right-of-use
assets are measured at cost, less any accumulated depreciation and impairment losses, and adjusted for any
re-measurement
of lease liabilities. The cost of
right-of-use
assets includes the amount of lease liabilities recognized, initial direct costs incurred, and lease payments made at or before the commencement date less any lease incentives received.
Right-of-use
assets are depreciated on a straight-line basis over the shorter of the lease term and estimated useful lives of the assets, as follows:
 
       Leasehold land    3 to 50 years
       
       Building and office space    1 to 6 years
       
       Office furniture, fittings and equipment    5 years
       
       Motor vehicles    12 years
If ownership of the leased asset transfers to the Group at the end of the lease term or the cost reflects the exercise of a purchase option, depreciation is calculated using the estimated useful life of the asset.
The
right-of-use
assets are also subjected to impairment. Refer to the accounting policies in Section (o)
 Impairment of
non-financial
assets
.
(ii) Lease liabilities
At the commencement date of the lease, the Group recognizes lease liabilities measured at the present value of lease payments to be made over the lease term. The lease payments include fixed payments (including
in-substances
fixed payments) less any lease incentives receivable, variable lease payments that depend on an index or a rate, and amounts expected to be paid under residual value guarantees. The lease payments also include the exercise price of a purchase option reasonably certain to be exercised by the Group and payments of penalties for terminating the lease, if the lease term reflects the Group exercising the option to terminate. Variable lease payments that do not depend on an index or a rate are recognized as expenses (unless they are incurred to produce inventories) in the period in which the event or condition that triggers the payment occurs.
In calculating the present value of lease payments, the Group uses its incremental borrowing rate at the lease commencement date because the interest rate implicit in the lease is not readily determinable. After the commencement date, the amount of lease liabilities is increased to reflect the accretion of interest and reduced for the lease payments made. In addition, the carrying amount of lease liabilities is
re-measured
if there is a modification, a change in the lease term, a change in the lease payments (e.g., changes to future payments resulting from a change in an index or rate used to determine such lease payments) or a change in the assessment of an option to purchase the underlying assets.
 
F-32

China Yuchai International Limited
Notes to the Consolidated Financial Statements
 
2.
Basis of preparation and accounting policies (cont’d)
 
2.3
Summary of significant accounting policies (cont’d)
 
 
(q)
Leases (cont’d)
Group as a lessee (cont’d)
 
(iii) Short-term leases
The Group applies the short-term lease recognition exemption to its short-term leases of land and building (i.e., those leases that have a lease term of 12 months or less from the commencement date and do not contain a purchase option). Lease payments on short-term leases are recognized as expense on a straight-line basis over the lease term.
Group as a lessor
Leases in which the Group does not transfer substantially all the risks and rewards of ownership of an asset are classified as operating leases. Rental income arising is accounted for on straight-line basis over the lease terms and is included in revenue in the statement of profit or loss due to its operating nature. Initial direct costs incurred in negotiating and arranging an operating lease are added to the carrying amount of the leased asset and recognized over the lease term on the same basis as rental income.
 
 
(r)
Borrowing costs
Borrowing costs directly attributable to the acquisition, construction or production of an asset that necessarily takes a substantial period of time to get ready for its intended use or sale are capitalized as part of the cost of the asset. All other borrowing costs are expensed in the period in which they occur. Borrowing costs consist of interest and other costs that an entity incurs in connection with the borrowing of funds.
 
 
(s)
Provisions
General
Provisions are recognized when the Group has a present obligation (legal or constructive) as a result of a past event, it is probable that an outflow of resources embodying economic benefits will be required to settle the obligation and a reliable estimate can be made of the amount of the obligation. When the Group expects some or all of a provision to be reimbursed, the reimbursement is recognized as a separate asset, but only when the reimbursement is virtually certain. The expense relating to a provision is presented in the statement of profit or loss net of any reimbursement.
If the effect of the time value of money is material, provisions are discounted using a current
pre-tax
rate that reflects, when appropriate, the risks specific to the liability. When discounting is used, the increase in the provision due to the passage of time is recognized as a finance cost.
Product warranty
The Group recognizes a liability at the time the product is sold, for the estimated future costs relating to the assurance-type warranties, to be incurred under the lower of a warranty period or warranty mileage on various engine models, on which the Group provides free repair and replacement. For
on-road
applications engines, warranties extend for a duration (generally 3 to 36 months) or mileage (generally 5,000 to 300,000 kilometers), whichever materializes first. For other applications engines, warranties extend for a duration of generally 2 to 36 months or running hours of 300 to 7,000 hours, whichever materializes first. Provisions for warranty are primarily determined based on historical warranty cost per unit of engines sold adjusted for specific conditions that may arise and the number of engines under warranty at each financial year. If the nature, frequency and average cost of warranty claims change, the accrued liability for product warranty will be adjusted accordingly.
Onerous contract
If the Group has a contract that is onerous, the present obligation under the contract is recognized and measured as a provision. However, before a separate provision for an onerous contract is established, the Group recognizes any impairment loss that has occurred on assets dedicated to that contract.
An onerous contract is a contract under which the unavoidable costs (i.e., the costs that the Group cannot avoid because it has the contract) of meeting the obligations under the contract exceed the economic benefits expected to be received under it. The unavoidable costs under a contract reflect the least net cost of exiting from the contract, which is the lower of the cost of fulfilling it and any compensation or penalties arising from failure to fulfil it. The cost of fulfilling a contract comprises the costs that relate directly to the contract (i.e., both incremental costs and an allocation of costs directly related to contract activities).
 
F-33

China Yuchai International Limited
Notes to the Consolidated Financial Statements
 
2.
Basis of preparation and accounting policies (cont’d)
 
2.3
Summary of significant accounting policies (cont’d)
 
 
(t)
Pensions and other post-employment benefits
Defined contribution plans
The Group participates in and makes contributions to the national pension schemes as defined by the laws of the countries in which it has operations. The contributions are at a fixed proportion of the basic salary of the staff. Contributions to defined contribution pension schemes are recognized as an expense in the period in which the related services are performed.
Employee leave entitlement
Employee entitlements to annual leave are recognized as a liability when they are accrued to the employees. The undiscounted liability for leave expected to be settled wholly before twelve months after the end of the reporting period is recognized for services rendered by employees up to the end of the reporting period.
 
 
(u)
Share-based payments
Employees (including senior executives) of the Group receive remuneration in the form of share-based payments, whereby employees render services as consideration for equity instruments (“equity-settled transactions”).
Equity-settled transactions
The cost of equity-settled transactions is determined by the fair value at the date when the grant is made using an appropriate valuation model, further details of which are given in Note 21.
That cost is recognized in “Staff costs”, together with a corresponding increase in performance share reserve in equity, over the period in which the performance and/or service conditions are fulfilled (the vesting period). The cumulative expense recognized for equity-settled transactions at each reporting date until the vesting date reflects the extent to which the vesting period has expired and the Group’s best estimate of the number of equity instruments that will ultimately vest. The expense or credit in the statement of profit or loss for a period represents the movement in cumulative expense recognized as of the beginning and end of that period.
No expense is recognized for awards that do not ultimately vest, except for equity-settled transactions for which vesting is conditional upon a market or
non-vesting
condition. These are treated as vested irrespective of whether the market or
non-vesting
condition is satisfied, provided that all other performance and/or service conditions are satisfied.
When the terms of an equity-settled award are modified, the minimum expense recognized is the expense had the terms not been modified, provided the original terms of the award are met. An additional expense, measured as of the date of modification, is recognized for any modification that increases the total fair value of the share-based payment transaction, or is otherwise beneficial to the employee. Where an award is cancelled by the entity or by the counterparty, any remaining element of the fair value of the award is expensed immediately through profit or loss.
The dilutive effect of outstanding options is reflected as additional share dilution in the computation of diluted earnings per share (further details are given in Note 9).
 
 
(v)
Development properties
Development properties are properties acquired or being constructed for sale in the ordinary course of business, rather than to be held for the Group’s own use, rental or capital appreciation.
Development properties are held as other asset and are measured at the lower of cost and net realizable value.
Costs to complete development include cost of land and other direct and related development expenditure, including borrowing costs incurred in developing the properties.
Net realizable value of development properties is the estimated selling price in the ordinary course of business, based on market prices at the reporting date and discounted for the time value of money if material, less the estimated costs of completion and the estimated costs necessary to make the sale.
The costs of development properties recognized in profit or loss on disposal are determined with reference to the specific costs incurred on the property sold and an allocation of any
non-specific
costs based on the relative size of the property sold.
 
F-34

China Yuchai International Limited
Notes to the Consolidated Financial Statements
 
2.
Basis of preparation and accounting policies (cont’d)
 
2.3
Summary of significant accounting policies (cont’d)
 
 
(w)
Derivative financial instruments
Initial recognition and subsequent measurement
The Group uses derivative financial instruments, such as forward currency contracts, to hedge its foreign currency risks. Such derivative financial instruments are initially recognized at fair value on the date on which a derivative contract is entered into and are subsequently
re-measured
at fair value through profit or loss. Derivatives are carried as financial assets when the fair value is positive and as financial liabilities when the fair value is negative.
 
2.4
Changes in accounting policies and disclosures
New and amended standards and interpretations
The Group applied for the first-time certain standards and amendments, which are effective for annual periods beginning on or after January 1, 2022. The Group has not early adopted any other standard, interpretation or amendment that has been issued but is not yet effective.
Onerous Contracts – Costs of Fulfilling a Contract –
Amendments to IAS 37
An onerous contract is a contract under which the unavoidable of meeting the obligations under the contract costs (i.e., the costs that the Group cannot avoid because it has the contract) exceed the economic benefits expected to be received under it.
The amendments specify that when assessing whether a contract is onerous or loss-making, an entity needs to include costs that relate directly to a contract to provide goods or services including both incremental costs (e.g., the costs of direct labour and materials) and an allocation of costs directly related to contract activities (e.g., depreciation of equipment used to fulfil the contract and costs of contract management and supervision). General and administrative costs do not relate directly to a contract and are excluded unless they are explicitly chargeable to the counterparty under the contract.
These amendments had no impact on the consolidated financial statements of the Group as the Group didn’t not include the general and administrative costs that do not relate to the contract.
Reference to the Conceptual Framework –
Amendments to IFRS 3
The amendments replace a reference to a previous version of the IASB’s Conceptual Framework with a reference to the current version issued in March 2018 without significantly changing its requirements.
The amendments add an exception to the recognition principle of IFRS 3 Business Combinations to avoid the issue of potential “day 2” gains or losses arising for liabilities and contingent liabilities that would be within the scope of IAS 37
Provisions, Contingent Liabilities and Contingent Assets
or IFRIC 21
Levies
, if incurred separately. The exception requires entities to apply the criteria in IAS 37 or IFRIC 21, respectively, instead of the Conceptual Framework, to determine whether a present obligation exists at the acquisition date.
The amendments also add a new paragraph to IFRS 3 to clarify that contingent assets do not qualify for recognition at the acquisition date.
These amendments had no impact on the consolidated financial statements of the Group as there were no contingent assets, liabilities or contingent liabilities within the scope of these amendments that arose during the period.
F-35

China Yuchai International Limited
Notes to the Consolidated Financial Statements
 
2.
Basis of preparation and accounting policies (cont’d)
 
2.4
Changes in accounting policies and disclosures (cont’d)
 
Property, Plant and Equipment: Proceeds before Intended Use –
Amendments to IAS 16

The amendment prohibits entities from deducting from the cost of an item of property, plant and equipment, any proceeds of the sale of items produced while bringing that asset to the location and condition necessary for it to be capable of operating in the manner intended by management. Instead, an entity recognizes the proceeds from selling such items, and the costs of producing those items, in profit or loss.
These amendments had no impact on the consolidated financial statements of the Group as there were no sales of such items produced by property, plant and equipment made available for use on or after the beginning of the earliest period presented.
IFRS 1
First-time Adoption of International Financial Reporting Standards
– Subsidiary as a first-time adopter
The amendment permits a subsidiary that elects to apply paragraph D16(a) of IFRS 1 to measure cumulative translation differences using the amounts reported in the parent’s consolidated financial statements, based on the parent’s date of transition to IFRS, if no adjustments were made for consolidation procedures and for the effects of the business combination in which the parent acquired the subsidiary. This amendment is also applied to an associate or joint venture that elects to apply paragraph D16(a) of IFRS 1.
These amendments had no impact on the consolidated financial statements of the Group as it is not a first time adopter.
IFRS 9
Financial Instruments
– Fees in the “10 per cent” test for
de-recognition
of financial liabilities

The amendment clarifies the fees that an entity includes when assessing whether the terms of a new or modified financial liability are substantially different from the terms of the original financial liability. These fees include only those paid or received between the borrower and the lender, including fees paid or received by either the borrower or lender on the other’s behalf. There is no similar amendment proposed for IAS 39
Financial Instruments: Recognition and Measurement
.
These amendments had no impact on the consolidated financial statements of the Group as there were no modifications of the Group’s financial instruments during the period.

2.5
Standards issued but not yet effective
The new and amended standards and interpretations that are issued, but not yet effective are disclosed below. The Group intends to adopt these new and amended standards and interpretations, if applicable, when they become effective.
Amendments to IAS 1:
Classification of Liabilities as Current or
Non-current
In January 2020, the IASB issued amendments to paragraphs 69 to 76 of IAS 1 to specify the requirements for classifying liabilities as current or
non-current.
The amendments clarify:
 
   
What is meant by a right to defer settlement
 
   
That a right to defer must exist at the end of the reporting period
 
   
That classification is unaffected by the likelihood that an entity will exercise its deferral right
 
   
That only if an embedded derivative in a convertible liability is itself an equity instrument would the terms of a liability not impact its classification
The amendments are effective for annual reporting periods beginning on or after January 1, 2023 and must be applied retrospectively. The Group is currently assessing the impact.
 
F-36

China Yuchai International Limited
Notes to the Consolidated Financial Statements
 
2.
Basis of preparation and accounting policies (cont’d)
 
2.5
Standards issued but not yet effective (cont’d)
 
Definition of Accounting Estimates
-
Amendments to IAS 8
In February 2021, the IASB issued amendments to IAS 8, in which it introduces a definition of “accounting estimates”. The amendments clarify the distinction between changes in accounting estimates and changes in accounting policies and the correction of errors. Also, they clarify how entities use measurement techniques and inputs to develop accounting estimates.
The amendments are effective for annual reporting periods beginning on or after January 1, 2023 and apply to changes in accounting policies and changes in accounting estimates that occur on or after the start of that period. Earlier application is permitted as long as this fact is disclosed.
The amendments are not expected to have a material impact on the Group.
Disclosure of Accounting Policies -
Amendments to IAS 1 and IFRS Practice Statement 2
In February 2021, the IASB issued amendments to IAS 1 and IFRS Practice Statement 2
Making Materiality Judgements
, in which it provides guidance and examples to help entities apply materiality judgements to accounting policy disclosures. The amendments aim to help entities provide accounting policy disclosures that are more useful by replacing the requirement for entities to disclose their “significant” accounting policies with a requirement to disclose their “material” accounting policies and adding guidance on how entities apply the concept of materiality in making decisions about accounting policy disclosures.
The amendments to IAS 1 are applicable for annual periods beginning on or after January 1, 2023 with earlier application permitted. Since the amendments to the Practice Statement 2 provide
non-mandatory
guidance on the application of the definition of material to accounting policy information, an effective date for these amendments is not necessary.
The Group is currently assessing the impact of the amendments to determine the impact that will have on the Group’s accounting policy disclosures.
Deferred Tax related to Assets and Liabilities arising from a Single Transaction -
Amendments to IAS 12
In May 2021, the IASB issued
amendments to IAS 12
, which narrow the scope of the initial recognition exception under IAS 12, so that it no longer applies to transactions that give rise to equal taxable and deductible temporary differences.
The amendments clarify that where payments that settle a liability are deductible for tax purposes, it is a matter of judgement (having considered the applicable tax law) whether such deductions are attributable for tax purposes to the liability recognized in the financial statements (and interest expense) or to the related asset component (and interest expense). This judgement is important in determining whether any temporary differences exist on initial recognition of the asset and liability.
Under the amendments, the initial recognition exception does not apply to transactions that, on initial recognition, give rise to equal taxable and deductible temporary differences. It only applies if the recognition of a lease asset and lease liability (or decommissioning liability and decommissioning asset component) give rise to taxable and deductible temporary differences that are not equal.
Nevertheless, it is possible that the resulting deferred tax assets and liabilities are not equal (e.g., if the entity is unable to benefit from the tax deductions or if different tax rates apply to the taxable and deductible temporary differences). In such cases, which the IASB expects to occur infrequently, an entity would need to account for the difference between the deferred tax asset and liability in profit or loss.
The amendment is effective for annual reporting periods beginning on or after January 1, 2023. The amendments are not expected to have a material impact on the Group.
F-37

China Yuchai International Limited
Notes to the Consolidated Financial Statements
 
2.
Basis of preparation and accounting policies (cont’d)
 
2.5
Standards issued but not yet effective (cont’d)
 
Lease Liability in a Sale and Leaseback -
Amendments to IFRS 16
In September 2022, the IASB issued Lease Liability in a Sale and Leaseback (
Amendments to IFRS 16
). The
amendment to IFRS 16 Leases
specifies the requirements that a seller-lessee uses in measuring the lease liability arising in a sale and leaseback transaction, to ensure the seller-lessee does not recognize any amount of the gain or loss that relates to the right of use it retains.
The amendment is intended to improve the requirements for sale and leaseback transactions in IFRS 16. It does not change the accounting for leases unrelated to sale and leaseback transactions.
The amendment applies retrospectively to annual reporting periods beginning on or after January 1, 2024. Earlier application is permitted. The amendments are not expected to have a material impact on the Group.
Amendments to IFRS 17
Insurance Contracts
In May 2017, the IASB issued IFRS 17
Insurance Contracts
(IFRS 17), a comprehensive new accounting standard for insurance contracts covering recognition and measurement, presentation and disclosure. Once effective, IFRS 17 will replace IFRS 4
Insurance Contracts
(IFRS 4) that was issued in 2005. IFRS 17 applies to all types of insurance contracts (i.e., life, non-life, direct insurance and re-insurance), regardless of the type of entities that issue them, as well as to certain guarantees and financial instruments with discretionary participation features. A few scope exceptions will apply. The overall objective of IFRS 17 is to provide an accounting model for insurance contracts that is more useful and consistent for insurers. In contrast to the requirements in IFRS 4, which are largely based on grandfathering previous local accounting policies, IFRS 17 provides a comprehensive model for insurance contracts, covering all relevant accounting aspects. The core of IFRS 17 is the general model, supplemented by:
 
 
 
A specific adaptation for contracts with direct participation features (the variable fee approach)
 
 
 
A simplified approach (the premium allocation approach) mainly for short-duration contracts
IFRS 17 is effective for reporting periods beginning on or after January 1, 2023, with comparative figures required. Early application is permitted, provided the entity also applies IFRS 9 and IFRS 15 on or before the date it first applies IFRS 17. The amendments are not expected to have a material impact on the Group.
 
3.
Significant accounting judgments, estimates and assumptions
The preparation of the Group’s consolidated financial statements requires management to make judgments, estimates and assumptions that affect the reported amounts of revenues, expenses, assets and liabilities, the accompanying disclosures, and the disclosure of contingent liabilities. Uncertainty about these assumptions and estimates could result in outcomes that require a material adjustment to the carrying amount of assets or liabilities affected in future periods.
Other disclosures relating to the Group’s exposure to risks and uncertainties includes:
 
 
 
Capital management (Note 33)
 
 
 
Financial risk management objectives and policies (Note 32)
 
 
 
Sensitivity analyses disclosures (Note 12 and 32)
 
F-38

Table of Contents
China Yuchai International Limited
Notes to the Consolidated Financial Statements
 
3.
Significant accounting judgments, estimates and assumptions (cont’d)
 
3.1
Judgments
In the process of applying the Group’s accounting policies, management has made the following judgments, which have the most significant effect on the amounts recognized in the consolidated financial statements:
Revenue from Contracts with Customers
The Group applied the following judgments that significantly affect the determination of the amount and timing of revenue from contracts with customers:
 
 
 
Identifying contract price and performance obligations in sales of engines
The Group provides certain warranties for both general repairs and maintenance service as part of the sales of engines. For general repairs, such warranties will be assurance-type warranty that will continue to be accounted for under IAS 37
Provisions, Contingent Liabilities and Contingent Assets
. For maintenance services, it will be accounted for as a service-type warranties that are capable of being distinct and customers can benefit from the service on its own. Hence, the Group identified two separate performance obligation, one is the promise to transfer the engine and the other one is to provide maintenance services after reaching certain
on-road
mileage or running hours. Consequently, the Group allocated a portion of the transaction price to the engines and the maintenance services based on a combination of expected cost plus a margin and residual approaches. Please refer to Note 6.3.
Derecognition of bills receivable
The Group sell certain bills receivable to banks on an ongoing basis depending on funding needs and money market conditions. The Group also endorse certain bills to suppliers for debts settlement. Chinese law governing bills allows recourse to be traced to all the parties in the discounting and endorsing process. In relation to the derecognition of bills receivable when discounted and endorsed, the management assess the credit rating of the banks that issued these bills, consider the designated commercial banks by China regulatory are high credit rating and believe that the contractual right to receive the cash flows from the asset have terminated with the Group, but transferred to the banks and suppliers. Accordingly, the respective bills receivables were derecognized, and a discount equal to the difference between the carrying value of the bills receivable and cash received is recorded in the statement of profit or loss. Please refer to Note 15.
Deferred tax assets
Deferred tax assets are recognized for unused tax losses to the extent that it is probable that taxable profit will be available against which the losses can be utilized. Significant management judgment is required to determine the amount of deferred tax assets that can be recognized, based upon the likely timing and the level of future taxable profits. The carrying amounts of deferred tax assets as of December 31, 2021 and 2022 are RMB
 
398.2
million and RMB
450.9
million (US$
64.9
million) respectively. The deferred tax assets of the Group primarily relate to unutilized tax losses, unutilized capital allowances and investment allowances, as well as other unrecognized temporary differences relating to asset impairment and deferred grants. If the Group was able to recognize all unrecognized deferred tax assets, profit would increase by RMB
157.3
million (US$
22.6
million) for year ended December 31, 2022 (2021: RMB 
159.2
million).
Development costs
Development costs are capitalized in accordance with the accounting policy in Note 2.3 (l). Capitalization of development costs requires the application of management judgment to determine, what continues to constitute development activities and when a development project should cease further capitalization of development costs. Management judgment is also required to ascertain the nature of expenses that qualify for capitalization.
 
Please refer to Note 12.
 
3.2
Estimates and assumptions
The key assumptions concerning the future and other key sources of estimation uncertainty at the reporting date, that have a significant risk of causing a material adjustment to the carrying amounts of assets and liabilities within the next financial year, are described below. The Group based its assumptions and estimates on parameters available when the consolidated financial statements were prepared. Existing circumstances and assumptions about future developments, however, may change due to market changes or circumstances arising that are beyond the control of the Group. Such changes are reflected in the assumptions when they occur.
 
F-3
9

Table of Contents
China Yuchai International Limited
Notes to the Consolidated Financial Statements
 
3.
Significant accounting judgments, estimates and assumptions (cont’d)
 
3.2
Estimates and assumptions (cont’d)
 
Impairment of
non-financial
assets
Impairment exists when the carrying value of an asset or cash-generating unit exceeds its recoverable amount, which is the higher of its fair value less costs of disposal and its value in use. The fair value less costs of disposal calculation is based on available data from binding sales transactions, conducted at arm’s length, for similar assets or observable market prices less incremental costs for disposing of the asset. The value in use calculation is based on a discounted cash flow (“DCF”) model. The cash flows are derived from the forecasts for the next seven to ten years and do not include restructuring activities that the Group is not yet committed to or significant future investments that will enhance the asset’s performance of the CGU being tested. The Group, based on its history of operations, believes that the adoption of forecast for more than five years is reasonable. The recoverable amount is sensitive to the discount rate used for the DCF model as well as the expected future cash-inflows and the growth rate used for extrapolation purposes. These estimates are most relevant to goodwill, development costs and trademarks recognized by the Group. The key assumptions used to determine the recoverable amount for the different CGUs and assets, including a sensitivity analysis, are disclosed and further explained in Note 12.
 
4.
Investments in subsidiaries
Details of significant subsidiaries of the Group are as follows:
 
Name of significant subsidiary
  
Place of
incorporation/
business
  
Group’s effective
equity interest
 
         
31.12.2021
    
31.12.2022
 
         
%
    
%
 
Guangxi Yuchai Machinery Company Limited
   People’s Republic of China      76.4        76.4  
Guangxi Yuchai Marine and Genset Power Co., Ltd.
   People’s Republic of China      76.4        76.4  
Yuchai
Xin-Lan
New Energy Power Technology Co., Ltd
   People’s Republic of China      76.4        69.5  
Guangxi Yuchai Machinery Monopoly Development Co., Ltd
   People’s Republic of China      54.9        54.9  
Guangxi Yuchai Foundry Co., Ltd (formerly known as Guangxi Yuchai Accessories Manufacturing Company Limited)
   People’s Republic of China      76.4        76.4  
HL Global Enterprises Limited
   Singapore      50.2        50.2  
The Group has the following subsidiary that has
non-controlling
interests (“NCI”) that are material to the Group.
 
    
31.12.2020
   
31.12.2021
   
31.12.2022
 
Proportion of equity interest held by NCI
                        
Yuchai
     23.6     23.6     23.6
    
 
 
   
 
 
   
 
 
 
 
    
31.12.2020
RMB’000
    
31.12.2021
RMB’000
    
31.12.2022
RMB’000
    
31.12.2022
US$’000
 
Accumulated balances of material NCI
                                   
Yuchai
     2,624,933        2,574,669        2,627,354        377,933  
    
 
 
    
 
 
    
 
 
    
 
 
 
Profit allocated to material NCI
                                   
Yuchai
     229,231        153,500        114,700        16,499  
    
 
 
    
 
 
    
 
 
    
 
 
 
Dividends paid to material NCI
                                   
Yuchai
     207,514        203,753        103,199        14,845  
    
 
 
    
 
 
    
 
 
    
 
 
 
 
F-
4
0

China Yuchai International Limited
Notes to the Consolidated Financial Statements
 
4.
Investments in subsidiaries (cont’d)
 
Summarized financial information including goodwill on acquisition and consolidation adjustments but before intercompany eliminations of subsidiaries with material
non-controlling
interests are as follows:
 
    
31.12.2020
 
    
Yuchai
RMB’000
 
Summarized statement of comprehensive income
        
Revenue
     20,557,660  
    
 
 
 
Profit after tax
     829,042  
    
 
 
 
Total comprehensive income for the year
     826,214  
    
 
 
 
Attributable to NCI
     229,231  
    
 
 
 
Summarized statement of cash flows
        
Operating
     1,476,034  
Investing
     (794,291
Financing
     (505,997
    
 
 
 
Net increase in cash and cash equivalents
     175,746  
    
 
 
 
 
    
31.12.2021
 
    
Yuchai
RMB’000
 
Summarized statement of financial position
        
Current assets
     16,872,371  
Non-current
assets, excluding goodwill
     6,812,500  
Goodwill
     212,636  
Current liabilities
     (12,424,968
Non-current
liabilities
     (781,986
    
 
 
 
Net assets
     10,690,553  
    
 
 
 
Total equity
     10,690,553  
    
 
 
 
Attributable to NCI
     2,574,669  
    
 
 
 
Summarized statement of comprehensive income
        
Revenue
     21,254,134  
    
 
 
 
Profit after tax
     443,499  
    
 
 
 
Total comprehensive income for the year
     506,769  
    
 
 
 
Attributable to NCI
     153,500  
    
 
 
 
Summarized statement of cash flows
        
Operating
     588,727  
Investing
     (674,686
Financing
     (1,002,764
    
 
 
 
Net increase in cash and cash equivalents
     (1,088,723
    
 
 
 
 
F-4
1

China Yuchai International Limited
Notes to the Consolidated Financial Statements
 
4.
Investments in subsidiaries (cont’d)
 
    
31.12.2022
 
    
Yuchai
 
    
RMB’000
    
US$’000
 
Summarized statement of financial position
                 
Current assets
     16,070,488        2,311,668  
Non-current
assets, excluding goodwill
     6,737,117        969,104  
Goodwill
     212,636        30,587  
Current liabilities
     (11,204,417      (1,611,706
Non-current
liabilities
     (1,016,521      (146,222
    
 
 
    
 
 
 
Net assets
     10,799,303        1,553,431  
    
 
 
    
 
 
 
Total equity
     10,799,303        1,553,431  
    
 
 
    
 
 
 
Attributable to NCI
     2,627,354        377,933  
    
 
 
    
 
 
 
Summarized statement of comprehensive income
                 
Revenue
     15,998,041        2,301,247  
    
 
 
    
 
 
 
Profit after tax
     355,140        51,085  
    
 
 
    
 
 
 
Total comprehensive income for the year
     355,936        51,200  
    
 
 
    
 
 
 
Attributable to NCI
     114,700        16,499  
    
 
 
    
 
 
 
Summarized statement of cash flows
                 
Operating
     (82,444      (11,859
Investing
     (221,126      (31,808
Financing
     (181,072      (26,046
    
 
 
    
 
 
 
Net increase in cash and cash equivalents
     (484,642      (69,713
    
 
 
    
 
 
 
Significant restrictions
The nature and extent of significant restrictions on the Group’s ability to use or access assets and settle liabilities of subsidiaries with material
non-controlling
interests are:
At the end of the reporting period, cash and cash equivalents of RMB 3,717.3 million (US$ 534.7 million) (2021: RMB 4,200.5 million) held in the PRC are subject to local exchange control regulations. These regulations place restriction on the amount of currency being exported other than through dividends, trade and service related transactions.
Dilution of ownership in subsidiary, without loss of control in 2022
In November 2022, Yuchai’s wholly owned subsidiary,
 
Yuchai
Xin-Lan
issued additional ordinary shares to
non-controlling
interest for cash consideration of RMB 50.0 million (US$ 7.2 million). As a result, Yuchai’s shareholding in
 
Yuchai
Xin-Lan
decreased to 90.9%.
 
F-4
2

Table of Contents
China Yuchai International Limited
Notes to the Consolidated Financial Statements
 
5.
Investment in joint ventures
 
                                                                                                                 
    
31.12.2020
    
31.12.2021
    
31.12.2022
    
31.12.2022
 
    
RMB’000
    
RMB’000
    
RMB’000
    
US$’000
 
Share of (loss)/profit of joint ventures, net of tax:
                                   
Y & C Engine Co., Ltd
  
 
(44,016
  
 
(125,853
  
 
(54,116
  
 
(7,784
MTU Yuchai Power Co., Ltd.
  
 
3,238
 
  
 
28,037
 
  
 
40,279
 
  
 
5,794
 
Guangxi Purem Yuchai Automotive Technology Co., Ltd.
  
 
(19,157
  
 
1,377
 
  
 
(11,278
  
 
(1,622
Other joint ventures
  
 
513
 
  
 
454
 
  
 
(2,431
  
 
(350
    
 
 
    
 
 
    
 
 
    
 
 
 
    
 
(59,422
  
 
(95,985
  
 
(27,546
  
 
(3,962
    
 
 
    
 
 
    
 
 
    
 
 
 
 
     
                     
     
                     
     
                     
     
                     
 
           
31.12.2021
    
31.12.2022
    
31.12.2022
 
           
RMB’000
    
RMB’000
    
US$’000
 
Carrying amount of investments:
                                   
Y & C Engine Co., Ltd
           
 
22,821
 
  
 
488
 
  
 
70
 
MTU Yuchai Power Co., Ltd
           
 
89,481
 
  
 
128,140
 
  
 
18,432
 
Guangxi Purem Yuchai Automotive Technology Co., Ltd.
           
 
31,655
 
  
 
20,377
 
  
 
2,931
 
Other joint ventures
           
 
7,138
 
  
 
5,698
 
  
 
820
 
             
 
 
    
 
 
    
 
 
 
             
 
151,095
 
  
 
154,703
 
  
 
22,253
 
             
 
 
    
 
 
    
 
 
 
 
F-4
3

China Yuchai International Limited
Notes to the Consolidated Financial Statements
 
5.
Investment in joint ventures (cont’d)
 
Details of significant joint ventures of the Group are as follows:
 
Name of company
  
Principal activities
  
Place of
incorporation/
business
  
Group’s effective equity
interest
 
              
31.12.2021
    
31.12.2022
 
              
%
    
%
 
Held by subsidiaries
                           
         
Y & C Engine Co., Ltd (“Y&C”)
   Manufacture and sale of heavy duty diesel engines, spare parts and after-sales services    People’s
Republic
of
China
     34.4        34.4  
         
MTU Yuchai Power Co., Ltd (“MTU Yuchai Power”)
   Manufacture off-road diesel engines    People’s
Republic
of
China
     38.2        38.2  
         
Guangxi Purem Yuchai Automotive Technology Co., Ltd.
(“Purem”) (formerly known as Eberspaecher Yuchai Exhaust Technology Co. Ltd)
   Application development, production, sales and service on engine exhaust control systems    People’s
Republic
of
China
     37.4        37.4  
 
F-4
4

China Yuchai International Limited
Notes to the Consolidated Financial Statements
 
5.
Investment in joint ventures (cont’d)
 
The Group assess impairment of investments when adverse events or changes in circumstances indicate that the carrying amounts may not be recoverable. If the recoverable amount of investment is below its carrying amount, an impairment charge is recognized. The Group performs evaluation of the value of its investment using a discounted cash flows projection or fair value less cost of disposal where appropriate. The projection will be performed using historical trends as a reference and certain assumptions to project the future streams of cash flows.
In 2021 and 2022, the Group has performed an impairment evaluation of its investments in joint ventures. In 2022, impairment loss of RMB 1.0 million (US$ 0.1 million) (2021: RMB Nil) was charged to the consolidated statement of profit or loss under “Other operating expenses”.
 
    
31.12.2020
 
    
Y & C
   
MTU
Yuchai Power
   
Purem
   
Total
 
    
RMB’000
   
RMB’000
   
RMB’000
   
RMB’000
 
Revenue
     3,021,877       307,699       45,966       3,375,542  
Depreciation and amortization
     (59,406     (2,350     (360     (62,116
Interest expense
     (40,709     (1,983           (42,692
Profit/(loss) for the year, representing total comprehensive income for the year
     (88,785     6,421       (39,095     (121,459
    
 
 
   
 
 
   
 
 
   
 
 
 
Proportion of the Group’s ownership
     45     50     49        
    
 
 
   
 
 
   
 
 
         
Group’s share of profit/(loss)
     (39,953     3,211       (19,157        
Unrealized profit on transactions with joint venture
     (4,063     27                
    
 
 
   
 
 
   
 
 
         
Group’s share of profit/(loss) of significant joint ventures
     (44,016     3,238       (19,157     (59,935
    
 
 
   
 
 
   
 
 
         
Group’s share of profit of other joint ventures, representing the Group’s share of total comprehensive loss of other joint ventures
                             513  
                            
 
 
 
Group’s share of loss for the year, representing the Group’s share of total comprehensive loss for the year
                             (59,422
                            
 
 
 
 
F-4
5

China Yuchai International Limited
Notes to the Consolidated Financial Statements
 
5.
Investment in joint ventures (cont’d)
 
 
  
31.12.2021
 
 
  
Y & C
 
 
MTU
Yuchai Power
 
 
Purem
 
 
Total
 
 
  
RMB’000
 
 
RMB’000
 
 
RMB’000
 
 
RMB’000
 
Non-current assets
     660,856       89,749       71,858       822,463  
Current assets
                                
- Cash and bank balances
     179,779       63,609       2,105       245,493  
- Others
     817,972       310,394       99,352       1,227,718  
    
 
 
   
 
 
   
 
 
   
 
 
 
Total assets
     1,658,607       463,752       173,315       2,295,674  
    
 
 
   
 
 
   
 
 
   
 
 
 
Non-current liabilities
     (362,779     —         (14,109     (376,888
Current liabilities
     (1,147,416     (271,521     (94,604     (1,513,541
    
 
 
   
 
 
   
 
 
   
 
 
 
Total liabilities
     (1,510,195     (271,521     (108,713     (1,890,429
    
 
 
   
 
 
   
 
 
   
 
 
 
Equity
     148,412       192,231       64,602       405,245  
    
 
 
   
 
 
   
 
 
   
 
 
 
Proportion of the Group’s ownership
     45     50     49        
    
 
 
   
 
 
   
 
 
         
Group’s share of net assets
     66,785       96,116       31,655          
Unrealized profit on transactions with joint venture
     (43,964     (6,635     —            
    
 
 
   
 
 
   
 
 
         
Carrying amount of significant joint ventures
     22,821       89,481       31,655       143,957  
    
 
 
   
 
 
   
 
 
         
Carrying amount of other joint ventures
                             7,138  
                            
 
 
 
Carrying amount of the investment in joint ventures
                             151,095  
                            
 
 
 
 
    
31.12.2021
 
    
Y & C
   
MTU
Yuchai Power
   
Purem
   
Total
 
    
RMB’000
   
RMB’000
   
RMB’000
   
RMB’000
 
Revenue
     2,072,721       467,800       157,316       2,697,837  
Depreciation and amortization
     (52,881     (2,377     (709     (55,967
Interest expense
     (51,836     (1,850     (41     (53,727
Profit/(loss) for the year, representing total comprehensive income for the year
     (282,205     54,526       2,811       (224,868
    
 
 
   
 
 
   
 
 
   
 
 
 
Proportion of the Group’s ownership
     45     50     49        
    
 
 
   
 
 
   
 
 
         
Group’s share of profit/(loss)
     (126,992     27,263       1,377          
Unrealized profit on transactions with joint venture
     1,139       774       —            
    
 
 
   
 
 
   
 
 
         
Group’s share of profit/(loss) of significant joint ventures
     (125,853     28,037       1,377       (96,439
    
 
 
   
 
 
   
 
 
         
Group’s share of profit of other joint ventures, representing the Group’s share of total comprehensive loss of other joint ventures
                             454  
                            
 
 
 
Group’s share of loss for the year, representing the Group’s share of total comprehensive loss for the year
                             (95,985
                            
 
 
 
 
F-4
6

China Yuchai International Limited
Notes to the Consolidated Financial Statements
 
5.
Investment in joint ventures (cont’d)

 
  
31.12.2022
 
 
  
Y & C
 
 
MTU
Yuchai Power
 
 
Purem
 
 
Total
 
 
Total
 
 
  
RMB’000
 
 
RMB’000
 
 
RMB’000
 
 
RMB’000
 
 
US$’000
 
Non-current assets
     616,161       89,353       60,439       765,953       110,179  
Current assets
                                        
- Cash and bank balances
     97,741       291,807       26,744       416,292       59,882  
- Others
     502,174       209,696       31,512       743,382       106,932  
    
 
 
   
 
 
   
 
 
   
 
 
   
 
 
 
Total assets
     1,216,076       590,856       118,695       1,925,627       276,993  
    
 
 
   
 
 
   
 
 
   
 
 
   
 
 
 
Non-current liabilities
     (145,418                       (145,418     (20,918
Current liabilities
     (987,638     (334,576     (77,109     (1,399,323     (201,286
    
 
 
   
 
 
   
 
 
   
 
 
   
 
 
 
Total liabilities
     (1,133,056     (334,576     (77,109     (1,544,741     (222,204
    
 
 
   
 
 
   
 
 
   
 
 
   
 
 
 
Equity
     83,020       256,280       41,586       380,886       54,789  
    
 
 
   
 
 
   
 
 
   
 
 
   
 
 
 
Proportion of the Group’s ownership
     45     50     49                
    
 
 
   
 
 
   
 
 
                 
Group’s share of net assets
     37,359       128,140       20,377                  
Unrealized profit on transactions with joint venture
     (36,871                                  
    
 
 
   
 
 
   
 
 
                 
Carrying amount of significant joint ventures
     488       128,140       20,377       149,005       21,433  
    
 
 
   
 
 
   
 
 
                 
Carrying amount of other joint ventures
                             5,698       820  
                            
 
 
   
 
 
 
Carrying amount of the investment in joint ventures
                             154,703       22,253  
                            
 
 
   
 
 
 
 

 
  
31.12.2022
 
 
  
Y & C
 
 
MTU
Yuchai Power
 
 
Purem
 
 
Total
 
 
Total
 
 
  
RMB’000
 
 
RMB’000
 
 
RMB’000
 
 
RMB’000
 
 
US$’000
 
Revenue
     1,255,967       594,197       69,380       1,919,544       276,118  
Depreciation and amortization
     (29,617     (9,733     (7,726     (47,076     (6,772 )
Interest expense, net
     (30,547     470       (469     (30,546     (4,394 )
Profit/(loss) for the year, representing total comprehensive income for the year
     (65,961     66,076       (23,016     (22,901     (3,294 )
    
 
 
   
 
 
   
 
 
   
 
 
   
 
 
 
Proportion of the Group’s ownership
     45     50     49                
    
 
 
   
 
 
   
 
 
                 
Group’s share of profit/(loss)
     (29,682     33,038       (11,278                
Unrealized profit on transactions with joint venture
     (24,434     7,241                           
    
 
 
   
 
 
   
 
 
                 
Group’s share of profit/(loss) of significant joint ventures
     (54,116     40,279       (11,278     (25,115     (3,612
    
 
 
   
 
 
   
 
 
                 
Group’s share of loss of other joint ventures, representing the Group’s share of total comprehensive loss of other joint ventures
                             (2,431     (350
                            
 
 
   
 
 
 
Group’s share of loss for the year, representing the Group’s share of total comprehensive loss for the year
                             (27,546     (3,962
                            
 
 
   
 
 
 
 
F-4
7

China Yuchai International Limited
Notes to the Consolidated Financial Statements
 
5.
Investment in joint ventures (cont’d)
 
Note:
As of December 31, 2022, the Group’s share of joint ventures’ capital commitment that are contracted but not paid was RMB 3.5 million (US$ 0.5 million) (2021: RMB 7.0 million).
As of December 31, 2022, the Group’s share of outstanding bills receivables discounted with banks for which Y & C retained a recourse obligation totaled RMB 5.9 million (US$ 0.8 million) (2021: RMB 213.9 million).
As of December 31, 2022, the Group’s share of outstanding bills receivables endorsed to suppliers for which Y & C retained a recourse obligation were RMB 39.7 million (US$ 5.7 million) (2021: RMB 33.1 million).
Significant restrictions
The nature and extent of significant restrictions on the Group’s ability to use or access assets and settle liabilities of joint ventures are:
The Group’s share of cash and cash equivalents of RMB 163.0 million (US$ 23.4 million) (2021: RMB 39.6 million) held in the PRC are subject to local exchange control regulations. These regulations places restriction on the amount of currency being exported other than through dividends, trade and service related transactions.
As of December 31, 2022, the Group’s share of restricted cash of RMB 40.5 million (US$ 5.8 million) (2021: RMB 74.5 million) which was used as collateral by the banks for the issuance of bills to suppliers.
As of December 31, 2022, the Group’s share of bills receivables of RMB 2.3 million (US$ 0.3 million) (2021: RMB 22.0 million) which was used as collateral by banks for the issuance of bills to suppliers.
 
6.
Revenue from contracts with customers
 
6.1
Disaggregated revenue information
Set out below is the disaggregation of the Group’s revenue from contracts with customers:
 
    
31.12.2020
 
Segments
  
Yuchai
    
HLGE
    
Total
 
    
RMB’000
    
RMB’000
    
RMB’000
 
Type of goods or services
                          
Heavy-duty engines
     6,725,312        —          6,725,312  
Medium-duty engines
     6,626,629        —          6,626,629  
Light-duty engines
     2,356,168        —          2,356,168  
Other products and services
(i)
     4,809,921        —          4,809,921  
Revenue from hospitality operations
     39,630        23,510        63,140  
    
 
 
    
 
 
    
 
 
 
Total revenue from contracts with customers
     20,557,660        23,510        20,581,170  
    
 
 
    
 
 
    
 
 
 
Geographical markets
                          
People’s Republic of China
     20,504,288        —          20,504,288  
Other countries
     53,372        23,510        76,882  
    
 
 
    
 
 
    
 
 
 
Total revenue from contracts with customers
     20,557,660        23,510        20,581,170  
    
 
 
    
 
 
    
 
 
 
Timing of revenue recognition
                          
At a point in time
     20,518,030        —          20,518,030  
Over time
     39,630        23,510        63,140  
    
 
 
    
 
 
    
 
 
 
Total revenue from contracts with customers
     20,557,660        23,510        20,581,170  
    
 
 
    
 
 
    
 
 
 
 
F-4
8

China Yuchai International Limited
Notes to the Consolidated Financial Statements
 
6.
Revenue from contracts with customers (cont’d)
 
6.1
Disaggregated revenue information (cont’d)
 
    
31.12.2021
 
Segments
  
Yuchai
    
HLGE
    
Total
 
    
RMB’000
    
RMB’000
    
RMB’000
 
Type of goods or services
                          
Heavy-duty engines
     7,410,771        —          7,410,771  
Medium-duty engines
     7,065,283        —          7,065,283  
Light-duty engines
     2,429,745        —          2,429,745  
Other products and services
(i)
     4,304,918        77        4,304,995  
Revenue from hospitality operations
     43,417        11,719        55,136  
    
 
 
    
 
 
    
 
 
 
Total revenue from contracts with customers
     21,254,134        11,796        21,265,930  
    
 
 
    
 
 
    
 
 
 
Geographical markets
                          
People’s Republic of China
     21,206,280        —          21,206,280  
Other countries
     47,854        11,796        59,650  
    
 
 
    
 
 
    
 
 
 
Total revenue from contracts with customers
     21,254,134        11,796        21,265,930  
    
 
 
    
 
 
    
 
 
 
Timing of revenue recognition
                          
At a point in time
     21,210,718        8,067        21,218,785  
Over time
     43,416        3,729        47,145  
    
 
 
    
 
 
    
 
 
 
Total revenue from contracts with customers
     21,254,134        11,796        21,265,930  
    
 
 
    
 
 
    
 
 
 
 
    
31.12.2022
 
Segments
  
Yuchai
    
HLGE
    
Total
    
Total
 
    
RMB’000
    
RMB’000
    
RMB’000
    
US$’000
 
Type of goods or services
                                   
Heavy-duty engines
     5,061,991                  5,061,991        728,145  
Medium-duty engines
     5,066,622                  5,066,622        728,811  
Light-duty engines
     1,910,923                  1,910,923        274,878  
Other products and services
(i)
     3,910,703        176        3,910,879        562,563  
Revenue from hospitality operations
     47,527        32,694        80,221        11,539  
    
 
 
    
 
 
    
 
 
    
 
 
 
Total revenue from contracts with customers
     15,997,766        32,870        16,030,636        2,305,936  
    
 
 
    
 
 
    
 
 
    
 
 
 
Geographical markets
                                   
People’s Republic of China
     15,886,210        —          15,886,210        2,285,161  
Other countries
     111,556        32,870        144,426        20,775  
    
 
 
    
 
 
    
 
 
    
 
 
 
Total revenue from contracts with customers
     15,997,766        32,870        16,030,636        2,305,936  
    
 
 
    
 
 
    
 
 
    
 
 
 
Timing of revenue recognition
                                   
At a point in time
     15,950,239        7,702        15,957,941        2,295,479  
Over time
     47,527        25,168        72,695        10,457  
    
 
 
    
 
 
    
 
 
    
 
 
 
Total revenue from contracts with customers
     15,997,766        32,870        16,030,636        2,305,936  
    
 
 
    
 
 
    
 
 
    
 
 
 
Note:
 
 
(i)
 
included sales of power generator sets, engine components, service-type maintenance services and others.
 
F-4
9

China Yuchai International Limited
Notes to the Consolidated Financial Statements
 
6.
Revenue from contracts with customers (cont’d)
 
6.2
Contract balances
 
    
31.12.2021
    
31.12.2022
    
31.12.2022
 
    
RMB’000
    
RMB’000
    
US$’000
 
Trade receivables (Note 15)
     331,235        1,516,215        218,101  
Capitalized contract cost
     147,499        197,692        28,437  
Contract liabilities (Note 24)
     642,432        695,076        99,984  
    
 
 
    
 
 
    
 
 
 
The contract liabilities comprise short-term advance received from customers and unfulfilled service-type maintenance service. The advance received from customers is recognized as revenue upon the delivery of goods, and the contract liability arising from unfulfilled service-type warranty is recognized upon the completion of the maintenance services. According to the business customary practice, the remaining performance obligations (unfulfilled service-type maintenance service) at the
year-end
is expected to be satisfied within 2 years.


  (a)
Set out below is the amount of revenue recognized from:
 
    
31.12.2021
    
31.12.2022
    
31.12.2022
 
    
RMB’000
    
RMB’000
    
US$’000
 
Amounts included in contract liabilities
     874,391        544,495        78,323  
    
 
 
    
 
 
    
 
 
 
 
  (b)
Capitalized contract costs
 
    
31.12.2021
    
31.12.2022
    
31.12.2022
 
    
RMB’000
    
RMB’000
    
US$’000
 
Capitalized contract costs relating to the projects on development of technology
know-how
                          
At January 1
     127,704        147,499        21,217  
Addition
     19,795        50,193        7,220  
    
 
 
    
 
 
    
 
 
 
At December 31
     147,499        197,692        28,437  
    
 
 
    
 
 
    
 
 
 
 
F-
5
0

Table of Contents
China Yuchai International Limited
Notes to the Consolidated Financial Statements
 
6.3
Performance obligations
The transaction price allocated to the remaining unsatisfied performance obligations as of 31 December are, as follows:
 
           
31.12.2021
    
31.12.2022
    
31.12.2022
 
           
RMB’000
    
RMB’000
    
US$’000
 
Within one year
                          140,601        117,906        16,960  
More than one year
              69,172        77,339        11,125  
             
 
 
    
 
 
    
 
 
 
Total unfulfilled service-type maintenance service (Note 24)
              209,773        195,245        28,085  
             
 
 
    
 
 
    
 
 
 

7.1
Depreciation, amortization, shipping and handling expenses
 
 
(a)
Depreciation and amortization expenses
 
    
31.12.2020
    
31.12.2021
    
31.12.2022
    
31.12.2022
 
    
RMB’000
    
RMB’000
    
RMB’000
    
US$’000
 
Amortization of intangible assets 
(i)
     1,012        38,957        64,939        9,341  
Depreciation of investment property
     376        355        348        50  
Depreciation of property, plant and equipment
     450,092        492,826        516,276        74,264  
Depreciation of
right-of-use
assets
(ii)
     43,127        41,458        43,129        6,204  
    
 
 
    
 
 
    
 
 
    
 
 
 
       494,607        573,596        624,692        89,859  
    
 
 
    
 
 
    
 
 
    
 
 
 
Note:
 
 
(i)
The higher amortization charges in 2021 and 2022 are mainly due to the amortization charged on additional Technology
Know-how
recognized during the year which are transferred from Group capitalized development cost upon completion and ready for use.
 
 
(ii)
In 2020,
COVID-19
related rent rebate received from lessors of RMB 0.2 million has been offset against the depreciation of
right-of-use
assets.
 
 
(b)
Shipping and handling expenses
Sales related shipping and handling expenses not separately billed to customers are included in the following caption:
 
    
31.12.2020
    
31.12.2021
    
31.12.2022
    
31.12.2022
 
    
RMB’000
    
RMB’000
    
RMB’000
    
US$’000
 
Selling, general and administrative expenses
     237,683        224,292        150,661        21,672  
    
 
 
    
 
 
    
 
 
    
 
 
 
 
F-5
1

China Yuchai International Limited
Notes to the Consolidated Financial Statements
 
7.2
(a)    Other operating income
 
    
31.12.2020
    
31.12.2021
    
31.12.2022
    
31.12.2022
 
    
RMB’000
    
RMB’000
    
RMB’000
    
US$’000
 
Interest income
     166,970        132,083        131,879        18,970  
Dividend income from quoted equity securities
     166        168        13        2  
Gain on disposal of:
                                   
- associate
     —                    1,329        191  
- property, plant and equipment
     —          1,224        6,535        940  
- quoted equity securities
     874        5,416        2,291        330  
-
right-of-use
assets
     2,574        14,714        3,929        565  
Government grants
     209,793        152,932        176,264        25,355  
Fair value gain on quoted equity securities
     —          138                      
Fair value gain on foreign exchange forward contract
     999                                
Foreign exchange gain, net
     3,217                                
Others
     15,676        19,496        12,109        1,742  
    
 
 
    
 
 
    
 
 
    
 
 
 
       400,269        326,171        334,349        48,095  
    
 
 
    
 
 
    
 
 
    
 
 
 
 
7.2
(b)    Other operating expenses
 
    
31.12.2020
    
31.12.2021
    
31.12.2022
    
31.12.2022
 
    
RMB’000
    
RMB’000
    
RMB’000
    
US$’000
 
Fair value loss on quoted equity securities
     1,196                                
Impairment loss on investment in joint venture
     —                    990        142  
Loss on disposal of property, plant and equipment
     4,183                                
Provision/(reversal) for onerous contract, net
     13,639        (8,810      (4,829      (695
Foreign exchange loss, net
     —          1,739        555        80  
Unrecoverable value added tax
     —          11,164                      
Others
     2,304        5,889        877        127  
    
 
 
    
 
 
    
 
 
    
 
 
 
       21,322        9,982        (2,407      (346
    
 
 
    
 
 
    
 
 
    
 
 
 
 
7.3
Finance costs
 
    
31.12.2020
    
31.12.2021
    
31.12.2022
    
31.12.2022
 
    
RMB’000
    
RMB’000
    
RMB’000
    
US$’000
 
Bank term loans
     95,357        82,109        65,440        9,413  
Bills and other discounting
     49,738        27,864        23,922        3,441  
Bank charges
     3,877        4,136        4,563        656  
Interest on lease liabilities (Note 17)
     2,198        1,819        1,547        223  
    
 
 
    
 
 
    
 
 
    
 
 
 
       151,170        115,928        95,472        13,733  
    
 
 
    
 
 
    
 
 
    
 
 
 
 
F-5
2

China Yuchai International Limited
Notes to the Consolidated Financial Statements
 
7.4
Staff costs
 
    
31.12.2020
    
31.12.2021
    
31.12.2022
    
31.12.2022
 
    
RMB’000
    
RMB’000
    
RMB’000
    
US$’000
 
Wages and salaries
     1,364,751        1,338,777        928,350        133,539  
Contribution to defined contribution plans
     287,830        386,551        371,458        53,433  
Executive bonuses
     59,908        19,355        16,500        2,373  
Staff welfare
     94,982        93,992        79,206        11,393  
Staff severance cost
     19,712        11,771        19,531        2,809  
Others
     3,439        4,887        3,875        557  
    
 
 
    
 
 
    
 
 
    
 
 
 
       1,830,622        1,855,333        1,418,920        204,104  
    
 
 
    
 
 
    
 
 
    
 
 
 
 
8.
Income tax expense
The major components of income tax expense for the years ended December 31, 2020, 2021 and 2022 are as follows:
 
    
31.12.2020
    
31.12.2021
    
31.12.2022
    
31.12.2022
 
    
RMB’000
    
RMB’000
    
RMB’000
    
US$’000
 
Current income tax
                                   
- Current year
     180,254        48,856        72,909        10,487  
- (Over)/under provision in respect of prior years
     (124      (21,523      27,406        3,942  
Deferred tax
                                   
- Movement in temporary differences
     12,543        16,483        (41,147      (5,918
- Over provision in respect of prior years
     (135                (103      (15
    
 
 
    
 
 
    
 
 
    
 
 
 
Consolidated income tax expense reported in the statement of profit or loss
     192,538        43,816        59,065        8,496  
    
 
 
    
 
 
    
 
 
    
 
 
 
 
F-5
3

China Yuchai International Limited
Notes to the Consolidated Financial Statements
 
8.
Income tax expense (cont’d)
 
The reconciliation between 
tax expense
and
the
product
 
of
accounting
 
profit
multiplied
by the PRC income tax rate of 15% (being tax rate of Yuchai) for the years ended December 31, 2020, 2021 and 2022 for the following reasons:
 
    
31.12.2020
    
31.12.2021
    
31.12.2022
    
31.12.2022
 
    
RMB’000
    
RMB’000
    
RMB’000
    
US$’000
 
Profit before tax
     971,864        451,710        394,726        56,779  
Income
 tax expense at 15%
     145,780        67,757        59,209        8,517  
Adjustments:
                                   
Non-deductible
expenses
     9,188        17,795        7,924        1,140  
Tax-exempt
income
     (601      (2,181      (500      (72
Utilization of deferred tax benefits previously not recognized
     (1,996      (29      (3,093      (445
Deferred tax benefits not recognized
     6,097        10,356        22,606        3,252  
Tax credits for research and development expense
     (26,329      (59,633      (76,835      (11,052
Tax rate differential
     24,251        16,517        10,901        1,568  
(Over)/under provision in respect of previous years
     (259      (21,523      27,303        3,927  
Withholding tax expense
     36,332        14,639        11,535        1,659  
Others
     75        118        15        2  
    
 
 
    
 
 
    
 
 
    
 
 
 
Total
     192,538        43,816        59,065        8,496  
    
 
 
    
 
 
    
 
 
    
 
 
 
Deferred tax
Deferred tax relates to the following:
 
    
Consolidated statement of financial position
   
Consolidated statement of profit or loss
 
    
31.12.2021
   
31.12.2022
   
31.12.2022
   
31.12.2020
   
31.12.2021
   
31.12.2022
   
31.12.2022
 
    
RMB’000
   
RMB’000
   
US$’000
   
RMB’000
   
RMB’000
   
RMB’000
   
US$’000
 
Accelerated tax depreciation
     (138,770     (122,298     (17,592     (55,882     (37,968     16,472       2,369  
Interest receivable
     (3,396     (3,033     (436     (293     (1,459     363       52  
PRC withholding tax on dividend income
(i)
     (65,544     (61,825     (8,893     (36,255     (14,529     (11,458     (1,648
Effect of change in residual value an impairment of property, plant and equipment
     65,368       69,641       10,018       33,456       25,264       4,273       615  
Write-down of inventories
     20,250       29,503       4,244       4,225       (2,378     9,253       1,331  
Impairment losses on trade receivables
     6,789       7,071       1,017       (2,021     (1,267     282       41  
Accruals
     283,427       234,586       33,744       48,149       (15,339     (48,841     (7,026
Deferred income
     97,828       56,480       8,124       1,211       (11,114     (41,348     (5,948
Losses available for offsetting against future taxable income
     23,072       139,747       20,102                23,072       116,675       16,783  
Others
     43,606       39,185       5,636       (4,998     19,235       (4,421     (636
    
 
 
   
 
 
   
 
 
   
 
 
   
 
 
   
 
 
   
 
 
 
Deferred tax (expenses)/benefits
                             (12,408     (16,483     41,250       5,933  
                            
 
 
   
 
 
   
 
 
   
 
 
 
Net deferred tax assets
     332,630       389,057       55,964                                  
    
 
 
   
 
 
   
 
 
                                 
Reflected in the consolidated statement of financial position as follows:
                                                        
Deferred tax assets
     398,174       450,882       64,857                                  
Deferred tax liabilities
     (65,544     (61,825     (8,893                                
    
 
 
   
 
 
   
 
 
                                 
    
 
332,630
 
 
 
389,057
 
 
 
55,964
 
                               
    
 
 
   
 
 
   
 
 
                                 
 
F-5
4

China Yuchai International Limited
Notes to the Consolidated Financial Statements
 
8.
Income tax expense (cont’d)
Deferred tax (cont’d)
 
Note:
 
 
(i)
 
The movement of PRC withholding tax on dividend income is as follows:
 
    
31.12.2021
    
31.12.2022
    
31.12.2022
 
    
RMB’000
    
RMB’000
    
US$’000
 
At January 1
     (112,456      (65,544      (9,428
Provision made to consolidated statement of profit or loss
     (14,529      (11,458      (1,648
Utilization
     61,441        15,177        2,183  
    
 
 
    
 
 
    
 
 
 
December 31
     (65,544      (61,825      (8,893
    
 
 
    
 
 
    
 
 
 
The Corporate Income Tax (“CIT”) law provides for a tax of 10% to be withheld from dividends paid to foreign investors of PRC enterprises. This withholding tax provision does not apply to dividends paid out of profit earned prior to January 1, 2008. Beginning on January 1, 2008, a 10% withholding tax is imposed on dividends paid to the Company, as a
non-resident
enterprise, unless an applicable tax treaty provides for a lower tax rate. The Company recognizes a deferred tax liability for withholding tax payable for profits accumulated after December 31, 2007 for the earnings that the Company does not plan to indefinitely reinvest in the PRC enterprises. As of December 31, 2022, the deferred tax liability for withholding tax payable was RMB 61.8 million (US$ 8.9 million) (2021: RMB 65.5 million). The amount of unrecognized deferred tax liability relating to undistributed earnings of the PRC enterprises is estimated to be RMB 190.7 million (US$ 27.4 million) (2021: RMB 195.5 million).
Deferred tax assets have not been recognized in respect of the following items:
 
    
31.12.2021
    
31.12.2022
    
31.12.2022
 
    
RMB’000
    
RMB’000
    
US$’000
 
Unutilized tax losses
     414,212        473,456        68,105  
Unutilized capital allowances and investment allowances
     103,810        100,643        14,477  
Other unrecognized temporary differences relating to asset impairment and deferred grants
     199,203        142,851        20,548  
    
 
 
    
 
 
    
 
 
 
       717,225        716,950        103,130  
    
 
 
    
 
 
    
 
 
 
Unrecognized tax losses for the Group are subject to agreement with the tax authorities and compliance with tax regulations in the respective countries in which the Group operates. The unutilized tax losses for PRC subsidiaries and Malaysia subsidiaries expire within the next
5
to
10
years and
10
years, respectively. These losses may not be used to offset taxable income elsewhere in the Group. Deferred tax assets have not been recognized in respect of these items because it is not probable that future taxable profits will be available against which the Group can utilize the benefits. 
 
F-5
5

Table of Contents
China Yuchai International Limited
Notes to the Consolidated Financial Statements
 
9.
Earnings per share
Basic earnings per share is calculated by dividing the profit for the year attributable to equity holders of the Company by the weighted average number of ordinary shares outstanding during the year.
Diluted earnings per share is calculated by dividing the profit attributable to equity holders of the Company by the weighted average number of ordinary shares outstanding during the year plus the weighted average number of ordinary shares that would be issued on conversion of all the dilutive potential ordinary shares into ordinary shares.
Basic earnings per share
The calculation of basic earnings per share is based on:
 
    
31.12.2020
    
31.12.2021
    
31.12.2022
    
31.12.2022
 
    
RMB’000
    
RMB’000
    
RMB’000
    
US$’000
 
Profit attributable to equity holders of the Company
     548,903        272,673        218,581        31,442  
    
 
 
    
 
 
    
 
 
    
 
 
 
Weighted average number of ordinary shares
     40,858,290        40,858,290        40,858,290        40,858,290  
    
 
 
    
 
 
    
 
 
    
 
 
 
Diluted earnings per share
The weighted average number of ordinary shares adjusted for the effect of unissued ordinary shares under the Share Option Scheme is determined as follows:
 
    
31.12.2020
    
31.12.2021
    
31.12.2022
 
Weighted average number of shares issued, used in the calculation of basic earnings per share
     40,858,290        40,858,290        40,858,290  
Diluted effect of share options
     —          —              
    
 
 
    
 
 
    
 
 
 
Weighted average number of ordinary shares adjusted for effect of dilution
     40,858,290        40,858,290        40,858,290  
    
 
 
    
 
 
    
 
 
 
In 2022, 270,000 (2021: 270,000; 2020: 470,000) share options granted to employees under the existing employee share option plan have not been included in the calculation of diluted earnings per share because they are anti-dilutive.
There have been no other transactions involving ordinary shares or potential ordinary share since the reporting date and before the completion of these financial statements.
 
F-5
6

Table of Contents
China Yuchai International Limited
Notes to the Consolidated Financial Statements
 
10.
Property, plant and equipment
 
    
Freehold
land
RMB’000
    
Leasehold
buildings and
improvements
RMB’000
    
Construction
in progress
RMB’000
    
Plant and
machinery
RMB’000
    
Office
furniture,
fittings and
equipment
RMB’000
    
Motor
and
transport
vehicles
RMB’000
    
Total
RMB’000
 
Cost
                                                              
At January 1, 202
1
     14,092        2,449,379        700,716        5,731,485        203,090        123,058        9,221,820  
Additions
     —          2,214        426,621        20,655        16,803        12,598        478,891  
Disposals
     —          (5,435      —          (81,321      (1,896      (13,860      (102,512
Transfers
     —          105,117        (721,753      603,595        13,041        —          —    
Write-off
     —          (1,551      —          (48,990      (7,416      (2,591      (60,548
Translation difference
     (628      (3,439      (154      (522      (1,242      (36      (6,021
    
 
 
    
 
 
    
 
 
    
 
 
    
 
 
    
 
 
    
 
 
 
At December 31, 202
1
and January 1, 202
2
     13,464        2,546,285        405,430        6,224,902        222,380        119,169        9,531,630  
Additions
     —          8,768        312,442        13,469        12,413        6,256        353,348  
Disposals
     —          (5,530      —          (54,323      (964      (6,568      (67,385
Transfers
     —          72,252        (369,120      288,475        8,491        —          98  
Write-off
     —          (14,827      —          (1,081      (10,754      (2,465      (29,127
Translation difference
     1,190        3,836        17        404        763        145        6,355  
    
 
 
    
 
 
    
 
 
    
 
 
    
 
 
    
 
 
    
 
 
 
At December 31, 2022
     14,654        2,610,784        348,769        6,471,846        232,329        116,537        9,794,919  
    
 
 
    
 
 
    
 
 
    
 
 
    
 
 
    
 
 
    
 
 
 
               
Accumulated depreciation and impairment
                                                              
At January 1, 202
1
     487        934,390        —          3,795,804        159,035        73,344        4,963,060  
Charge for the year
     —          93,397        —          394,171        19,579        12,371        519,518
Disposals
     —          (2,119      —          (78,917      (1,688      (12,109      (94,833
Write-off
     —          (1,432      —          (48,366      (7,280      (2,336      (59,414
Impairment loss
     —          —          —          7,227        —          —          7,227  
Translation difference
     (30      (780      —          (277      (716      (34      (1,837
    
 
 
    
 
 
    
 
 
    
 
 
    
 
 
    
 
 
    
 
 
 
At December 31, 2021 and January 1, 2022
     457        1,023,456        —          4,069,642        168,930        71,236        5,333,721  
Charge for the year
     —          101,709        —          398,465        22,005        11,598        533,777
Disposals
     —          (3,166      —          (51,290      (960      (6,255      (61,671
Write-off
     —          (11,855      —          (978      (10,559      (2,440      (25,832
Impairment loss
     —          —          14,060        3,218        —          —          17,278  
Translation difference
     20        984        —          204        571        123        1,902  
    
 
 
    
 
 
    
 
 
    
 
 
    
 
 
    
 
 
    
 
 
 
At December 31, 2022
     477        1,111,128        14,060        4,419,261        179,987        74,262        5,799,175  
    
 
 
    
 
 
    
 
 
    
 
 
    
 
 
    
 
 
    
 
 
 
               
Net book value
                                                              
At December 31, 2021
     13,007        1,522,829        405,430        2,155,260        53,450        47,933        4,197,909  
    
 
 
    
 
 
    
 
 
    
 
 
    
 
 
    
 
 
    
 
 
 
At December 31, 2022
     14,177        1,499,656        334,709        2,052,585        52,342        42,275        3,995,744  
    
 
 
    
 
 
    
 
 
    
 
 
    
 
 
    
 
 
    
 
 
 
US$’000
     2,039        215,719        48,147        295,255        7,529        6,081        574,770  
    
 
 
    
 
 
    
 
 
    
 
 
    
 
 
    
 
 
    
 
 
 
 
  *
In 2022, RMB 14.9 million (US$ 2.1 million) (2021: RMB 26.1 million) were capitalized as development costs. In 2022, RMB 2.6 million (US$ 0.4 million) (2021: RMB 0.6 million) were capitalized as capitalized contract cost.
An impairment loss of RMB 17.3 million (US$ 2.5 million) (2021: RMB 7.2 million; 2020: RMB 3.9 million) was charged to the consolidated statement of profit or loss under “Cost of sales” for the Group’s plant and equipment within the Yuchai segment. The impairment loss was due to assets that were not in use.
 
F-5
7

Table of Contents
China Yuchai International Limited
Notes to the Consolidated Financial Statements
 
11.
Investment property
 
    
31.12.2021
    
31.12.2022
    
31.12.2022
 
    
RMB’000
    
RMB’000
    
US$’000
 
Cost
                          
At January 1
     33,187        31,810        4,575  
Translation difference
     (1,377      579        84  
    
 
 
    
 
 
    
 
 
 
At December 31
     31,810        32,389        4,659  
    
 
 
    
 
 
    
 
 
 
Accumulated depreciation
                          
At January 1
     27,358        26,724        3,844  
Charge for the year
     355        348        50  
Translation difference
     (989      561        81  
 
 
 
 
 
 
 
 
 
 
 
 
 
At December 31
     26,724        27,633        3,975  
 
 
 
 
 
 
 
 
 
 
 
 
 
Net carrying amount
     5,086        4,756        684  
 
 
 
 
 
 
 
 
 
 
 
 
 
Fair value
     11,308        11,686        1,681  
 
  
 
 
 
  
 
 
 
  
 
 
 
Consolidated statements of profit or loss:
                          
Rental income from an investment property
     77        176        25  
Direct operating expenses (including repairs, maintenance and depreciation expense) arising from the rental generating property
     (82      (118      (17
 
  
 
 
 
  
 
 
 
  
 
 
 
The Group has no restrictions on the realizable of its investment property and no contractual obligations to purchase, construct or develop investment property or for repairs, maintenance or enhancement.
The fair value is determined by independent professional qualified assessor. The fair value of investment property is determined by the market comparison and cost methods. In valuing the investment property, due consideration is given to factors such as location and size of building, building infrastructure, market knowledge and historical comparable transactions to arrive at their opinion of value.
The following table shows information about fair value measurement of the investment property using significant unobservable inputs (Level 3):
 
    
Valuation techniques
  
Unobservable input
  
Inter-relationship between key
unobservable inputs and fair
value measurement
2022
   Market comparison and cost method    Comparable price:
-  RMB 182 to RMB 441
(US$ 26 to US$ 63) per square foot
  The estimated fair value increases with higher comparable price
       
2021
   Market comparison and cost method   
Comparable price:
-  RMB 165 to RMB 401
per square foot
   The estimated fair value increases with higher comparable price
 
F-5
8

Table of Contents
China Yuchai International Limited
Notes to the Consolidated Financial Statements
 
12.
Intangible assets
 
    
Goodwill
    
Technology
Know-how
    
Development
costs
    
Trademarks
    
Total
 
    
RMB’000
    
RMB’000
    
RMB’000
    
RMB’000
    
RMB’000
 
Cost
                                            
At January 1, 2021
     218,311        136,822        1,093,423        169,811        1,618,367  
Addition
     —          —          313,571        —          313,571  
Transfer
     —          414,704        (414,704      —          —    
    
 
 
    
 
 
    
 
 
    
 
 
    
 
 
 
At December 31, 2021 and January 1, 2022
     218,311        551,526        992,290        169,811        1,931,938  
Addition
                         181,181                  181,181  
Transfer
               121,227        (121,227                    
    
 
 
    
 
 
    
 
 
    
 
 
    
 
 
 
At December 31, 2022
     218,311        672,753        1,052,244        169,811        2,113,119  
    
 
 
    
 
 
    
 
 
    
 
 
    
 
 
 
           
Accumulated amortization and impairment
                                            
At January 1, 2021
     5,675        128,724        —          —          134,399  
Amortization
     —          38,957        —          —          38,957  
    
 
 
    
 
 
    
 
 
    
 
 
    
 
 
 
At December 31, 2021 and January 1, 2022
     5,675        167,681        —          —          173,356  
Amortization
     —          64,939                            64,939  
    
 
 
    
 
 
    
 
 
    
 
 
    
 
 
 
At December 31, 2022
     5,675        232,620                            238,295  
    
 
 
    
 
 
    
 
 
    
 
 
    
 
 
 
           
Net carrying amount
                                            
At December 31, 2021
     212,636        383,845        992,290        169,811        1,758,582  
    
 
 
    
 
 
    
 
 
    
 
 
    
 
 
 
At December 31, 2022
     212,636        440,133        1,052,244        169,811        1,874,824  
    
 
 
    
 
 
    
 
 
    
 
 
    
 
 
 
US$’000
     30,587        63,311        151,361        24,426        269,685  
    
 
 
    
 
 
    
 
 
    
 
 
    
 
 
 
Goodwill
Goodwill represents the excess of purchase consideration over fair value of net assets of businesses acquired.
Goodwill acquired through business combinations have been allocated to two cash-generating units for impairment testing as follows:
 
   
Yuchai
 
   
Yulin Hotel. Goodwill allocated to Yulin Hotel was fully impaired in 2008.
Carrying amount of goodwill allocated to the cash-generating unit:
 
    
31.12.2021
    
31.12.2022
    
31.12.2022
 
    
RMB’000
    
RMB’000
    
US$’000
 
Yuchai
     212,636        212,636        30,587  
    
 
 
    
 
 
    
 
 
 
Yuchai unit
The Group performs its impairment test annually. The recoverable amount of the unit was determined based on a value in use calculation using cash flow projections from financial
budgets approved by senior management covering a
ten-year
period. The business of Yuchai is stable since the Group has control in 1994 and the business model of Yuchai is unlikely to change in the foreseeable future. The
pre-tax
discount rate applied to the cash flow projections w
as 14.34% (
2021:
12.54
%) and cash flows beyond the
ten-year
period are extrapolated using a
5
%
growth rate (2021:
5
%) that is the same as the long-term
average growth rate for PRC. No impairment was identified for this unit.
Key assumptions used for value in use calculations
Key assumptions used in estimation of value in use were as follows:
 
 
 
Profit from operation
 
 
 
Discount rate
 
F-5
9

Table of Contents
China Yuchai International Limited
Notes to the Consolidated Financial Statements
 
12.
Intangible assets (cont’d)
Goodwill (cont’d)
Key assumptions used for value in use calculations (cont’d)
 
Profit from operation – Profit from operation is based on management’s estimate with reference to historical performance and future business outlook of Yuchai unit.
Discount rate – Discount rate reflects management’s estimate of the risks specific to the cash-generating unit and is estimated based on weighted average cost of capital (“WACC”). The WACC takes into account both debt and equity. The cost of equity is derived from the expected return on investment by the Group’s investors. The cost of debt is based on the interest-bearing borrowings the cash-generating unit is obliged to service. This rate is weighted according to the optimal debt/equity structure arrived on the basis of the capitalization structure of the peer group.
Sensitivity to changes in assumptions
The implications of the key assumptions for the recoverable amount are discussed below:
Profit from operation – A decreased demand can lead to a decline in profit from operation. A decrease in demand by
26.64%
 
(2021: 15.21%) would result in impairment.
Discount rate – A rise in
pre-tax
discount rate to
17.92%
(2021: 14.03%) in the Yuchai unit would result in impairment.
With regard to the assessment of value in use of the Yuchai unit, management believes that no reasonably possible change in any of the above key assumptions would cause the recoverable amount to materially fall below the carrying value of the unit.
Technology know-how
At December 31, 2022, The Group has an intangible asset representing technology development costs with carrying amount of RMB 
5.9
 million, which is the technology know-how that relates to production of 4Y20 engines. As of December 31, 2022, the accumulated impairment loss that was brought forward from prior years on this technology know-how was RMB 
126.7
 million.
In late 2018, the Group had commenced the production of 4Y20 engines. In 2020, 2021 and 2022, management believed that there was no indicator for further impairment. Also, having considered that there was no significant change to the market and economic environment which will have a favorable effect to the recoverable amount of the intangible asset, management had concluded that no reversal of impairment was necessary in 2020, 2021 and 2022.
In 2022, the development of certain engine platform relating to National VI engines were completed, and the related development costs amounting to RMB 121.2 million (US$ 17.4 million) (2021: RMB 414.7 million) were transferred from development costs to
technology know-how, and amortization were charged accordingly based on the Group’s policy. 
Development costs
During 2021 and 2022, the Group has capitalized development costs of RMB
 
313.6
 
million and RM
B
 
181.2
 
million
 
(US$
 
26.1
 
million), respectively,
mainly
for new engines that comply with National VI and Tier 4 emission standards. As of December 31, 2022, the total capitalized development costs are RMB
1,052.2
 million (US$
151.4
million) (2021: RMB
992.3
Million). These development costs relate to
on-going
development efforts and, accordingly, have not yet been available for use, and therefore no amortization
charges were recorded.
In 2021 and 2022, the Group performs an impairment test on the development costs that are not available for use. No impairment has been identified. The recoverable amount was determined based on its value in use using the discounted cash flow approach. Cash flows were projected based on historical growth, past experience and management best estimation of future business outlook. In 2022, the Group used 7 years (2021: 8 years) forecast and were based on the updated financial budgets approved by the senior management with no terminal value.
Key assumptions used in estimation of value in use were as follows:
 
   
Profit from operation – Profit from operation is based on management’s estimate with reference to historical revenue generated, growth rate and estimation of future business outlook. In 2022, the
 
Group used a 7 years business plan, and estimated the revenue growth rate is the range of 15% to
 20%
year-on-year from 2023 to 2027 in view of the implementation of new emission standard and management expect an accelerated growth for new energy products due to the government’s emphasis on new energy. Management assumes the revenue for the year 2028 and 2029 remain the same level as 2027. In 2021, the Group used a 8 years business plan, the revenue growth rate is estimated at an average around 12% year-on-year from 2022 to 2025 decrease
 to 5% in 2026 and thereafter management assumed no revenue growth from 2026 to 2029.
 
F-
6
0

Table of Contents
China Yuchai International Limited
Notes to the Consolidated Financial Statements
 
12.
Intangible assets (cont’d)
Development costs (cont’d)

   
Discount rate – Discount rate reflects management’s estimate of the risks specific to the cash-generating unit and is estimated based on weighted average cost of capital (“WACC”). The WACC takes into account both debt and equity. The cost of equity is derived from the expected return on investment by the Group’s investors. The cost of debt is based on the interest-bearing borrowings the cash-generating unit is obliged to service. This rate is weighted according to the optimal debt/equity structure arrived on the basis of the capitalization structure of the peer group. The Group has applied a
pre-tax
discount rate of
14.34%
(2021: 12.54%).
Sensitivity to changes in assumptions
The implications of the key assumptions for the recoverable amount are discussed below:
Profit from operation – A decreased demand can lead to a decline in profit from operation. A decrease in demand by
4.88%
(2021: 13.86%) would result in impairment.
Discount rate – A rise in
pre-tax
discount rate to
 
19.17
(2021: 15.69%) would result in impairment.
With regard to the assessment of value in use, management believes that no reasonably possible change in any of the above key assumptions would cause the recoverable amount to materially fall below the carrying value.
Trademarks
In 2019, Yuchai entered into a trademark license agreement with GY Group under which Yuchai was granted the exclusive and perpetual use of the trademarks listed in the trademark license agreement for a
one-time
usage fee of RMB 169.8 million
 (US$ 24.4 million). 
Management has assessed and concluded that the right granted by the trademark license, according to the terms and conditions of the trademark license agreement, is indefinite.
In 2021 and 2022, the Group performed an annual impairment review by taking Yuchai as a cash-generating unit. Using the same cash flow projection and assumptions for goodwill impairment test disclosed above, management concluded that no impairment charge is to be recognized in 2021 and 2022.
 
F-6
1

Table of Contents
China Yuchai International Limited
Notes to the Consolidated Financial Statements
 
13.
Inventories
 
           
31.12.2021
    
31.12.2022
    
31.12.2022
 
           
RMB’000
    
RMB’000
    
US$’000
 
Raw materials
              2,111,881        2,339,933        336,589  
Work in progress
              25,169        24,312        3,497  
Finished goods
              3,071,586        2,573,510        370,188  
             
 
 
    
 
 
    
 
 
 
Total inventories at the lower of cost and net realizable value
              5,208,636        4,937,755        710,274  
             
 
 
    
 
 
    
 
 
 
 
    
31.12.2020
    
31.12.2021
    
31.12.2022
    
31.12.2022
 
    
RMB’000
    
RMB’000
    
RMB’000
    
US$’000
 
Inventories recognized as an expense in cost of sales
     15,501,807        16,457,476        11,991,899        1,724,982  
Inclusive of the following charge/(credit):
                                   
- Inventories written down
     82,386        32,813        86,650        12,464  
- Reversal of write-down of inventories
     (54,408      (41,823      (31,765      (4,569
- Inventories written off
               10,085                      
    
 
 
    
 
 
    
 
 
    
 
 
 
The reversal of write-down of inventory was made when the related inventories were sold above their carrying value.
 
14.
Other current assets
 
           
31.12.2021
    
31.12.2022
    
31.12.2022
 
           
RMB’000
    
RMB’000
    
US$’000
 
Current
                                   
Development properties
              16,167        16,710        2,404  
Quoted equity securities
(i)
              606                      
             
 
 
    
 
 
    
 
 
 
                       16,773        16,710        2,404  
             
 
 
    
 
 
    
 
 
 
Note:
 
 
(i)
 
The quoted equity securities are listed on the Singapore Exchange.
In 2021, the Group partially disposed the quoted equity securities for consideration of RMB 6.5 million and recognized a gain on disposal of RMB 5.4 million in consolidated statement of profit or loss under “Other operating income”.
In 2022, the Group has disposed the remaining quoted equity securities for consideration of RMB 0.6 million (US$ 0.1 million) and recognized a gain on disposal of RMB 2.3 million (US$ 0.3 million) in consolidated statement of profit or loss under “Other operating income”.
 
F-6
2

Table of Contents
China Yuchai International Limited
Notes to the Consolidated Financial Statements
 
15.
Trade and other receivables
 
    
31.12.2021
RMB’000
    
31.12.2022
RMB’000
    
31.12.2022
US$’000
 
Trade receivables, gross
     364,445        1,549,462        222,883  
Less: Allowance for expected credit losses
     (33,210      (33,247      (4,782
    
 
 
    
 
 
    
 
 
 
Net trade receivables (Note 6.2)
     331,235        1,516,215        218,101  
Bills receivable
(i)
     6,437,100        4,970,880        715,039  
    
 
 
    
 
 
    
 
 
 
Total (Note 35, Note 36)
     6,768,335        6,487,095        933,140  
    
 
 
    
 
 
    
 
 
 
Amounts receivable:
                          
- associates and joint ventures (trade)
     243        125,489        18,051  
- associates and joint ventures
(non-trade)
     11,959        11,230        1,615  
- related parties (trade)
     68,539        180,374        25,946  
- related parties
(non-trade)
     459        3,476        500  
Bills receivable in transit
     22,360        8,172        1,176  
Grant receivables
            62,000        8,919  
Interest receivables
     11,788        15,437        2,221  
Others
     29,663        34,326        4,937  
Less: Impairment losses – other receivables
     (6,231      (5,754      (828
    
 
 
    
 
 
    
 
 
 
Other receivables carried at amortized cost (Note 35)
     138,780        434,750        62,537  
Tax recoverable
     328,369        290,596        41,801  
Advances paid to suppliers
     66,474        81,861        11,775  
Right of return assets
     40,761        17,045        2,452  
    
 
 
    
 
 
    
 
 
 
Net other receivables
     574,384        824,252        118,565  
    
 
 
    
 
 
    
 
 
 
Total trade and other receivables
     7,342,719        7,311,347        1,051,705  
    
 
 
    
 
 
    
 
 
 
Note:

 
(i)
 
As of December 31, 2022, bills receivable includes bills received from joint ventures and related parties amounted to RMB 0.1 million (US$ less than 0.1 million) (2021: RMB 0.7 million) and RMB 763.4 million (US$ 109.8 million) (2021: RMB 523.5 million) respectively.
As of December 31, 2022, bills receivable amounted to RMB 12.6 million (US$ 1.8 million) (2021: RMB 13.4 million) was pledged to secure bank facilities.
Trade receivables are non-interest bearing and are generally on 60 - 90 days’ term. They are recognized at their original invoice amounts, net of sales rebates in the financial year.
Non-trade
balance from associates, joint ventures and other related parties are unsecured, interest-free, and repayable on demand.
 
F-6
3

China Yuchai International Limited
Notes to the Consolidated Financial Statements
 
15.
Trade and other receivables (cont’d)
 
Movement in the allowance for expected credit losses of trade and other receivables is as follows:
 
    
31.12.2021
RMB’000
    
31.12.2022
RMB’000
    
31.12.2022
US$’000
 
At January 1
     50,260        39,441        5,674  
Credit to consolidated statement of profit or loss (under “Selling, general and administrative expenses”)
     (8,525      (459      (66
Written off
     (2,278      (5      (1
Translation difference
     (16      24        3  
    
 
 
    
 
 
    
 
 
 
At December 31
     39,441        39,001        5,610  
    
 
 
    
 
 
    
 
 
 
As of December 31, 2021 and 2022, outstanding bills receivable discounted with banks for which the Group retained a recourse obligation totaled RMB 79.1 million and RMB 936.9 million (US$ 134.8 million) respectively. All bills receivable discounted have contractual maturities within 12 months at time of discounting.
As of December 31, 2021 and 2022, outstanding bills receivable endorsed to suppliers with recourse obligation were RMB 2,550.0 million and RMB 1,032.1 million (US$ 148.5 million) respectively.
As of December 31, 2021 and 2022, trade receivables due from a major customer, Dongfeng Automobile Co., Ltd. and its affiliates (the “Dongfeng companies”) were RMB
29.2 million and RMB 662.7 million (US$ 95.3 million), respectively. See Note 32 for further discussion of customer concentration risk.
For terms and conditions relating to related parties, refer to Note 29.
 
16.
Cash and cash equivalents
 
 
Long-term bank deposits
Short-term bank deposits
Restricted cash
 
    
31.12.2021
RMB’000
    
31.12.2022
RMB’000
    
31.12.2022
US$’000
 
Non-current
                          
Long-term bank deposits
(i)
     110,000        20,000        2,877  
    
 
 
    
 
 
    
 
 
 
Current
                          
Cash and cash equivalents
     4,788,219        4,451,489        640,327  
Short-term bank deposits
(ii)
     357,335        351,567        50,571  
Restricted cash
     76,001        27,687        3,983  
    
 
 
    
 
 
    
 
 
 
       5,221,555        4,830,743        694,881  
    
 
 
    
 
 
    
 
 
 
Cash and bank balances
     5,331,555        4,850,743        697,758  
    
 
 
    
 
 
    
 
 
 
Note:
 
 
(i)
In 2021, YMMC has placed new three-year time deposits of RMB 20.0 million at annual interest rate of 3.85% with certain bank. These long-term deposits are not considered to be cash equivalents.
As at December 31, 2022, the three-year time deposits placed in 2020 has remaining maturity period of less than 12 months. Accordingly, this has been classified as short-term bank deposits in 2022.
 
 
(ii)
Short-term bank deposits relate to bank deposits with initial maturities of more than three months and subject to more than insignificant risk of changes in value upon withdrawal before maturity. The interest rate of these bank deposits as of December 31, 2022 for the Group ranged from 0.80% to 4.36% (2021: 0.30% to 1.65%). These short-term bank deposits are not considered as cash equivalents.
 
F-6
4

Table of Contents
China Yuchai International Limited
Notes to the Consolidated Financial Statements
 
16.
Cash and cash equivalents (cont’d)
 
 
Long-term bank deposits (cont’d)
Short-term bank deposits (cont’d)
Restricted cash (cont’d)
 
Cash at banks earns interest at floating rates based on daily bank deposit rates. Short-term deposits are made for varying periods, depending on the immediate cash requirements of the Group, and earn interests at the respective short-term deposit rates. The interest rate of the bank deposits (excluding long-term and short-term bank deposits) as of December 31, 2022 for the Group ranged from
1.25
% to
5.15
% (2021:
0.13
% to
1.55
%).
As at December 31, 2022, there is fixed deposits of RMB 36.6 million (US$ 5.3 million) held with a related party (2021: RMB 140.3 million).
As of December 31, 2022, the Group’s restricted cash of RMB 27.7 million (US$ 4.0 million) (2021: RMB 76.0 million) was used as collateral by the banks for the issuance of bills to suppliers.
As of December 31, 2021 and 2022, the Group had RMB 474.2 million and RMB 518.0 million (US$ 74.5
 million) respectively, of undrawn borrowing facilities in respect of which all conditions precedent had been met. The commitment fees incurred for 2020 was less than RMB
0.1
 
million, and Nil for both 2021 and 2022. 
For the purpose of the statement of cash flows, cash and cash equivalents comprise the following at December 31:
 
    
31.12.2021
    
31.12.2022
    
31.12.2022
 
    
RMB’000
    
RMB’000
    
US$’000
 
Cash at banks and on hand
     4,218,131        3,730,372        536,597  
Short-term bank deposits
(i)
     570,088        721,117        103,730  
    
 
 
    
 
 
    
 
 
 
Cash and cash equivalents
     4,788,219        4,451,489        640,327  
    
 
 
    
 
 
    
 
 
 
Note:
 
 
(i)
This relates to other short-term, highly liquid investments with original maturities of three months or less that are readily convertible to known amounts of cash and which are subject to an insignificant risk of changes in value.
 
17.
Leases
 
 
Group as a lessee
The Group has lease contracts for land, motor vehicles, office space and staff accommodations used in its operations. These leases are generally with lease term of between 1 and 12 years. The Group’s obligations under its leases are secured by the lessor’s title to the leased assets.
The Group also has certain leases of office space and staff accommodations with lease terms of 12 months or less. The Group has applied the “short-term leases” recognition exemptions for these leases
.
 
F-6
5

Table of Contents
China Yuchai International Limited
Notes to the Consolidated Financial Statements
 
17.
Leases (cont’d)
 
 
Group as a lessee (cont’d)
 
Set out below are the carrying amounts of
right-of-use
assets recognized and the movements during the year.
 
    
Leasehold
land
RMB’000
    
Building and
office space
RMB’000
    
Office
furniture,
fittings and
equipment
RMB’000
    
Motor
vehicles
RMB’000
    
Total
RMB’000
    
Total
US$’000
 
At January 1, 2021
     338,565        45,430        6                  384,001        55,237  
Addition
     1,355        22,558        58                  23,971        3,448  
Depreciation expenses
     (13,655      (27,790      (13                (41,458      (5,964
Disposal
     (21,620                                    (21,620      (3,110
Translation difference
               (80                          (80      (11
    
 
 
    
 
 
    
 
 
    
 
 
    
 
 
    
 
 
 
At December 31, 2021 and January 1, 2022
     304,645        40,118        51                  344,814        49,600  
Addition
               49,421                  314        49,735        7,154  
Depreciation expenses
     (12,324      (30,772      (14      (19      (43,129      (6,204
Disposal
     (3,256                                    (3,256      (468
Termination
               (6,187                          (6,187      (890
Translation difference
               159        5                  164        24  
    
 
 
    
 
 
    
 
 
    
 
 
    
 
 
    
 
 
 
At December 31, 2022
     289,065        52,739        42        295        342,141        49,216  
    
 
 
    
 
 
    
 
 
    
 
 
    
 
 
    
 
 
 
Set out below are the
carrying
amounts of lease liabilities and the movements during the year:
 
    
2021
RMB’000
    
2022
RMB’000
    
2022
US$’000
 
At January 1
     39,778        40,531        5,830  
Additions
     23,971        49,735        7,154  
Accretion of interest (Note 7.3)
     1,819        1,547        223  
Payments
     (24,940      (26,144      (3,761
Termination
               (6,187      (890
Translation difference
     (97      159        23  
    
 
 
    
 
 
    
 
 
 
At December 31
     40,531        59,641        8,579  
    
 
 
    
 
 
    
 
 
 
Current (Note 25)
     27,125        31,433        4,521  
Non-current
(Note 25)
     13,406        28,208        4,058  
    
 
 
    
 
 
    
 
 
 
Total
     40,531        59,641        8,579  
    
 
 
    
 
 
    
 
 
 

F-6
6

China Yuchai International Limited
Notes to the Consolidated Financial Statements
 
17.
Leases (cont’d)
 
 
Group as a lessee (cont’d)
 
The following are the amounts recognized in profit of loss:
 
    
2021
    
2022
    
2022
 
    
RMB’000
    
RMB’000
    
US$’000
 
Depreciation charge for
right-of-use
assets
     41,458        43,129        6,204  
Interest expenses on lease liabilities (Note 7.3)
     1,819        1,547        223  
Expenses relating to short-term leases (included in selling, general and administrative expenses and research and development expenses)
     27,686        25,022        3,599  
    
 
 
    
 
 
    
 
 
 
Total amount recognized in profit or loss
     70,963        69,698        10,026  
    
 
 
    
 
 
    
 
 
 
In 2022, the Group had total cash outflows for leases of RMB 51.2 million (US$ 7.4 million) (2021: RMB 52.6 million). The Group also had
non-cash
additions to
right-of-use
assets and lease liabilities of RMB 49.7 million (US$ 7.2 million) in 2022 (2021: RMB 24.0 million). The
future cash outflows relating to leases that have not yet commenced are disclosed in Note 30.
Group as a lessor
The Group has entered into operating leases on some of its assets, including surplus offices and warehouses. Theses leases have terms between 1 to 20 years. Rental income recognized by the Group during the year is RMB 18.1 million (US$ 2.6 million) (2021: RMB 15.2 million).
Future minimum rental receivables under
non-cancellable
operating leases as of 31 December are as follows:
 
    
31.12.2021
    
31.12.2022
    
31.12.2022
 
    
RMB’000
    
RMB’000
    
US$’000
 
Within 1 year
                          
- related parties
     598        17        2  
- joint venture
     1,425        1,587        228  
- third parties
     5,573        8,136        1,170  
After 1 year but within 5 years
                          
- related parties
     2,358        17        2  
- joint venture
     5,698        6,292        905  
- third parties
     7,240        19,364        2,785  
More than 5 years
                          
- joint venture
     10,566        9,690        1,394  
- third parties
     4,272        26,566        3,821  
    
 
 
    
 
 
    
 
 
 
       37,730        71,669        10,307  
    
 
 
    
 
 
    
 
 
 
 
F-6
7

Table of Contents
China Yuchai International Limited
Notes to the Consolidated Financial Statements
 
18.
Issued capital
 
           
31.12.2021
    
31.12.2022
 
           
thousands
    
thousands
 
Issued capital
                          
Authorized shares
                          
Ordinary share of par value US$ 0.10 each
              100,000        100,000  
             
 
 
    
 
 
 
       
           
Number of
shares
    
RMB’000
 
Ordinary shares issued and fully paid
                          
At January 1, 2021, December 31, 2021 and December 31, 2022
              40,858,290        2,081,138  
             
 
 
    
 
 
 
US$’000
                       299,362  
                      
 
 
 
       
    
31.12.2021
    
31.12.2022
    
31.12.2022
 
    
RMB’000
    
RMB’000
    
US$’000
 
Special share issued and fully paid
                          
One special share issued and fully paid at US$ 0.10 per share
     *        *        *  
    
 
 
    
 
 
    
 
 
 
 
  *
Less than RMB 1 (US$ 1)
The holders of ordinary shares are entitled to such dividends as the Board of Directors of the Company may declare from time to time. All ordinary shares are entitled to one vote on a show of hands and carry one vote per share on a poll.
The holder of special share is entitled to elect a majority of directors of the Company. In addition, no shareholders’ resolution may be passed without the affirmative vote of the special share, including any resolution to amend the Memorandum of Association or
Bye-laws
of the Company. The special share is not transferable except to Hong Leong Asia Ltd. (“HLA”), Hong Leong (China) Limited (“HLC”) or any of its affiliates. The
Bye-Laws
of the Company provides that the special share shall cease to carry any rights in the event that HLA and its affiliates cease to own, directly or indirectly, at least 7,290,000 ordinary shares in the capital of the Company.
 
19.
Dividends declared and paid
 
    
31.12.2021
    
31.12.2022
    
31.12.2022
 
    
RMB’000
    
RMB’000
    
US$’000
 
Declared and paid during the year
                          
Dividends on ordinary shares:
                          
Final dividend paid in 2022: US$ 0.40 per share (2021: US$ 1.70 per share)
     448,712        109,684        15,778  
    
 
 
    
 
 
    
 
 
 
Dividend paid in cash
     448,712        109,684        15,778  
    
 
 
    
 
 
    
 
 
 
 
F-6
8

Table of Contents
China Yuchai International Limited
Notes to the Consolidated Financial Statements
 
20.
Reserves
 
    
31.12.2021
    
31.12.2022
    
31.12.2022
 
    
RMB’000
    
RMB’000
    
US$’000
 
Statutory reserve
                          
Statutory general reserve
(i)
                          
At January 1
     281,459        283,531        40,785  
Transfer from retained earnings
     2,072        26,498        3,811  
    
 
 
    
 
 
    
 
 
 
At December 31
     283,531        310,029        44,596  
    
 
 
    
 
 
    
 
 
 
       
General surplus reserve
(ii)
                          
At January 1 and December 31
     25,706        25,706        3,698  
    
 
 
    
 
 
    
 
 
 
Total
     309,237        335,735        48,294  
    
 
 
    
 
 
    
 
 
 
       
Capital reserves
(iii)
                          
At January 1
     30,704        30,704        4,416  
Issuance of put option to non-controlling interest of subsidiary
               (34,900      (5,020
 
  
 
 
 
  
 
 
 
  
 
 
 
At December 31
     30,704        (4,196      (604
 
  
 
 
 
  
 
 
 
  
 
 
 
Note:
 
 
(i)
In accordance with the relevant regulations in the PRC, a 10% appropriation to the statutory general reserve based on the net income reported in the PRC financial statements is required until the balance reaches 50% of the authorized share capital of Yuchai and its subsidiaries. Statutory general reserve can be used to make good previous years’ losses, if any, and may be converted into share capital by the issue of new shares to shareholders in proportion to their existing shareholdings, or by increasing the par value of the shares currently held by them, provided that the reserve balance after such issue is not less than 25% of the authorized share capital.
 
 
(ii)
 
General surplus reserve is appropriated in accordance with Yuchai’s Articles and resolution of the board of directors. General surplus reserve may be used to offset accumulated losses or increase the registered capital.
 
 
(iii)
Capital reserves consist of reserve resulted from (i) a capital transaction in 2015 and (ii) the put option granted to the non-controlling interests of Yuchai’s subsidiary company in 2022. Further details are given in Note 28.

    
31.12.2021
    
31.12.2022
    
31.12.2022
 
    
RMB’000
    
RMB’000
    
US$’000
 
Other components of equity
                          
Foreign currency translation reserve
(i)
     (118,176      (44,699      (6,430
Performance shares reserve
(ii)
     19,758        19,758        2,842  
Premium paid for acquisition of
non-controlling
interests
     (11,472      (9,463      (1,361
Fair value reserve of financial assets at FVOCI
(iii)
     (30,902      (30,591      (4,400
    
 
 
    
 
 
    
 
 
 
Total
     (140,792      (64,995      (9,349
    
 
 
    
 
 
    
 
 
 
Note:
 
 
(i)
 
Foreign currency translation reserve represents exchange differences arising from the translation of the financial statements of foreign operations whose functional currencies are different from that of the Group’s presentation currency.
 
 
(ii)
 
Performance shares reserve comprises the cumulative value of employee services received in return for share-based compensation. The amount in the reserve is retained when the option is expired.
 
 
(iii)
 
Fair value reserve of financial assets at FVOCI relates to the subsequent measurement of the Group’s bills receivable at fair value through OCI.
 
F-6
9

Table of Contents
China Yuchai International Limited
Notes to the Consolidated Financial Statements
 
21.
Share-based payment
The Company’s Equity Incentive Plan (“Equity Plan”) was approved by the shareholders at the Annual General Meeting of the Company held on July 4, 2014 for duration of 10 years (from July 29, 2014 to July 28, 2024).
All options granted under the Equity Plan are subject to a vesting schedule as follows:
 
  (1)
one year after the date of grant for up to 33% of the shares over which the options are exercisable;
 
  (2)
two years after the date of grant for up to 66% (including (1) above) of the shares over which the options are exercisable; and
 
  (3)
three years after the date of grant for up to 100% (including (1) and (2) above) of the shares over which the options are exercisable.
In 2022, there was no expense arising from equity-settled share-based payment transactions. (2020: Nil; 2021: Nil).
Movements during the year
The following table illustrates the number and weighted average exercise prices (“WAEP”) of, and movements in share options during the year:
 
    
Number of
share options
    
WAEP
    
Number of
share options
    
WAEP
 
    
31.12.2021
    
31.12.2021
    
31.12.2022
    
31.12.2022
 
Outstanding at January 1
     470,000      US$  21.11        270,000      US$  21.11  
Cancelled during the year
     (200,000    US$ 21.11                US$ 21.11  
    
 
 
             
 
 
          
Outstanding at December 31
     270,000      US$ 21.11        270,000      US$ 21.11  
    
 
 
             
 
 
          
Exercisable at December 31
     270,000      US$ 21.11        270,000      US$ 21.11  
    
 
 
             
 
 
          
The fair value of services received in return for share options granted are measured by reference to the fair value of share options granted. The estimate of the fair value of the services received is measured based on the Black-Scholes model. The expected life used in the model has been adjusted, based on management’s best estimate, for the effects of
non-transferability,
exercise restrictions and behavioral considerations.
Fair value of share options and assumptions
 
Date of grant of options
  
On July 29,
2014
Fair value at measurement date (US$)
   5.70 – 6.74
    
 
Share price (US$)
   21.11
Exercise price (US$)
   21.11
Expected volatility (%)
   47.4
Expected option life (years)
   3.55.5
Expected dividends (%)
   5.81
Risk-free interest rate (%)
   1.42.0
    
 
The exercise price for options outstanding as of December 31, 2022 was US$21.11 dollar (2021: US$21.11 dollar).
The weighted average remaining contractual life for the share options outstanding as of December 31, 2022 was 1.6 (2021: 2.6) years.
The expected volatility reflects the assumption that the historical volatility over a period similar to the life of the options is indicative of future trends, which may not necessarily be the actual outcome.
There are no market conditions associated with the share options granted. Service conditions and
non-market
performance conditions are not taken into account in the measurement of the fair value of the service to be received at the grant date.
 
F-
7
0

Table of Contents
China Yuchai International Limited
Notes to the Consolidated Financial Statements
 
22.
Trade and other payables
 
    
31.12.2021
    
31.12.2022
    
31.12.2022
 
    
RMB’000
    
RMB’000
    
US$’000
 
Current
                          
Trade payables
     3,884,812        4,199,072        604,018  
Bills payables
(i)
     3,085,206        2,356,574        338,983  
Other payables
     423,787        319,723        45,991  
Accrued expenses
     167,575        159,735        22,977  
Accrued staff costs
     689,327        422,045        60,709  
Refund liabilities
     718,379        222,342        31,983  
Dividend payable
     29,304        30,205        4,345  
Amount due to:
                          
- associates and joint ventures (trade)
     176,819        67,556        9,718  
- associates and joint ventures
(non-trade)
     27        22        3  
- related parties (trade)
     214,980        296,219        42,610  
- related parties
(non-trade)
     1,308        7,289        1,048  
    
 
 
    
 
 
    
 
 
 
Financial liabilities carried at amortized cost (Note 32, Note 35)
     9,391,524        8,080,782        1,162,385  
Deferred grants (Note 27)
     12,482        13,404        1,928  
Advance from customers
     316        254        37  
Other tax payable
     39,416        44,968        6,468  
    
 
 
    
 
 
    
 
 
 
Total trade and other payables (current)
     9,443,738        8,139,408        1,170,818  
    
 
 
    
 
 
    
 
 
 
 
 
(i)
 
As of December 31, 2022, the bills payables include bills payable to joint ventures, associates and other related parties amounted to RMB 36.3 million (US$ 5.2 million) (2021: RMB 28.4 million), RMB Nil (US$ Nil) (2021: RMB 5.4 million) and RMB 192.6 million (US$ 27.7 million) (2021: RMB 237.6 million) respectively.
 
 
(ii)
 
Terms and conditions of the above financial liabilities:
 
 
 
Trade and other payables are non-interest bearing and are normally settled on agreed credit terms ranging from 60 to 90 day terms.
 
 
 
For terms and conditions relating to related parties, refer to Note 29.
 
    
31.12.2021
    
31.12.2022
    
31.12.2022
 
    
RMB’000
    
RMB’000
    
US$’000
 
Non-current
                          
Other payables
 (i)
(Note 32, Note 35)
     188,725        189.366        27,239  
    
 
 
    
 
 
    
 
 
 
 
(i)
This relates to accrual for bonus, which is non-interest bearing and not expected to be settled within next 12 months.
 
F-7
1


Table of Contents
China Yuchai International Limited
Notes to the Consolidated Financial Statements
 
23.
Provision
 
    
Provision for
warranty
    
Provision for
onerous
contract
    
Total
    
Total
 
    
RMB’000
    
RMB’000
    
RMB’000
    
US$’000
 
At January 1, 2021
     255,439        13,639        269,078        38,706  
Provision made
     292,157        4,829        296,986        42,720  
Provision utilized
     (299,397      —          (299,397      (43,067
Provision reversed
     —          (13,639      (13,639      (1,962
    
 
 
    
 
 
    
 
 
    
 
 
 
At December 31, 2021 and January 1, 2022
     248,199        4,829        253,028        36,397  
Provision made
     317,076                  317,076        45,610  
Provision utilized
     (345,161                (345,161      (49,650
Provision reversed
               (4,829      (4,829      (695
    
 
 
    
 
 
    
 
 
    
 
 
 
At December 31, 2022
     220,114                  220,114        31,662  
    
 
 
    
 
 
    
 
 
    
 
 
 
 
24.
Contract liabilities
 
    
31.12.2021
    
31.12.2022
    
31.12.2022
 
    
RMB’000
    
RMB’000
    
US$’000
 
Unfulfilled service-type maintenance services
     209,773        195,245        28,085  
Advance from customer
     432,659        499,831        71,899  
    
 
 
    
 
 
    
 
 
 
Total
     642,432        695,076        99,984  
    
 
 
    
 
 
    
 
 
 
       
Current
     573,259        617,737        88,859  
Non-current
     69,173        77,339        11,125  
    
 
 
    
 
 
    
 
 
 
Total contract liabilities (Note 6.2)
     642,432        695,076        99,984  
    
 
 
    
 
 
    
 
 
 
 
25.
Lease liabilities
 
    
Effective
interest rate
    
Maturity
    
31.12.2021
    
31.12.2022
    
31.12.2022
 
    
%
           
RMB’000
    
RMB’000
    
US$’000
 
Current (Note 17)
    
1.25% - 6.40%
       2023        27,125        31,433        4,521  
                      
 
 
    
 
 
    
 
 
 
Non-current
(Note 17)
     1.25% - 6.40%       
2024-2026
       13,406        28,208        4,058  
                      
 
 
    
 
 
    
 
 
 
 
F-7
2

Table of Contents
China Yuchai International Limited
Notes to the Consolidated Financial Statements
 
26.
Loans and borrowings
 
    
Effective
interest rate
    
Maturity
    
31.12.2021
 
    
%
           
RMB’000
 
Current
                          
Renminbi denominated loans
     1.10 – 3.85        2022        2,103,000  
                      
 
 
 
       
Non-current
                          
Renminbi denominated loans
     3.45        2023        100,000  
                      
 
 
 
 
 
  
Effective
interest rate
 
  
Maturity
 
  
31.12.2022
 
  
31.12.2022
 
 
  
%
 
  
 
 
  
RMB’000
 
  
US$’000
 
Current
  
  
  
  
Renminbi denominated loans
     0.86 – 3.70       
2023
       2,141,432        308,036  
                      
 
 
    
 
 
 
         
Non-current
                                   
Renminbi denominated loans
     3.00        2025        200,000        28,769  
                      
 
 
    
 
 
 
Note:
 
 
(i)
 
All loan balances as stated above do not have a callable feature.
 
F-7
3

Table of Contents
China Yuchai International Limited
Notes to the Consolidated Financial Statements
 
26.
Loans and borrowings (cont’d)
 
S$30.0 million credit facility with DBS Bank Ltd (“DBS”)
On June 25, 2021, the Company entered into an uncommitted revolving credit facility agreement with DBS with an aggregate value of S$ 30.0 million to refinance the S$30.0 million facility that matured on June 1, 2021. Among other things, the terms of the facility required that (i) HLA retains ownership of the special share, at
all-time
retains at least 35% ownership of the Company and that the Company remain a consolidated subsidiary of HLA, (ii) the Company at
all-time
retains at least 76.4% ownership in Yuchai and (iii) HLGE remains listed on the Main Board of Singapore Exchange. The terms of the facility also included certain financial covenants with respect to the Company’s consolidated tangible net worth (as defined in the agreement) not being less than US$ 400 million, and the ratio of the consolidated total debt (as defined in the agreement) to consolidated tangible net worth not exceeding
1.0
times
. This arrangement was used to finance the Group general working capital requirements.
S$30.0 million credit facility with MUFG Bank Ltd, Singapore Branch (“MUFG”)
On June 10, 2020, the Company entered into an uncommitted and unsecured multi-currency revolving credit facility agreement with MUFG for an aggregate value of S$ 30.0 million to refinance the S$ 30.0 million facility that matured on March 17, 2020. The facility is available for three years from the date of the facility agreement and will be used to finance the Company’s general working capital requirements. Among other things, the terms of the facility require that HLA retains ownership of the Company’s special share and that the Company remains a subsidiary of HLA. The terms of the facility also include certain financial covenants with respect to the Company’s tangible net worth (as defined in the agreement) not being less than US$ 120 million at all times and the ratio of the Company’s total net debt (as defined in the agreement) to tangible net worth not exceeding 2.0 times at all times, as well as negative pledge provisions and customary drawdown requirements.
US$30.0 million credit facility with Sumitomo Mitsui Banking Corporation, Singapore Branch (“SMBC”)
On June 24, 2020, the Company entered into an uncommitted and unsecured multi-currency short-term revolving credit facility agreement with SMBC for an aggregate value of US$ 30.0 million to refinance the US$ 30.0 million facility that matured on March 18, 2020. This facility will be utilized by the Company to finance its general working capital requirements. The terms of the facility require, among other things, that HLA retains ownership of the special share and that the Company remains a subsidiary of HLA. The terms of the facility also include certain financial covenants with respect to the Company’s consolidated tangible net worth (as defined in the agreement) as of June 30 and December 31 of each year not less than US$ 200 million and the ratio of the Company’s consolidated total net debt (as defined in the agreement) to consolidated tangible net worth as of June 30 and December 31 of each year not exceeding 2.0 times, as well as negative pledge provisions and customary drawdown requirements. On April 12, 2022, the Company enter into a supplement agreement with SMBC to amend the maximum tenor of each drawdown under the facility to 6 months for US$ and 3 months for SGD.
 
F-7
4

Table of Contents
China Yuchai International Limited
Notes to the Consolidated Financial Statements
 
27.
Deferred grants
 
    
31.12.2021
    
31.12.2022
    
31.12.2022
 
    
RMB’000
    
RMB’000
    
US$’000
 
At January 1
     541,610        424,140        61,011  
Received during the year
     50,582        186,993        26,898  
Grant disbursed to partner of joint project
     (16,270      (13,243      (1,905
Released to consolidated statement of profit or loss
     (151,782      (108,102      (15,550
    
 
 
    
 
 
    
 
 
 
At December 31
     424,140        489,788        70,454  
    
 
 
    
 
 
    
 
 
 
       
Current (Note 22)
     12,482        13,404        1,928  
Non-current
     411,658        476,384        68,526  
    
 
 
    
 
 
    
 
 
 
       424,140        489,788        70,454  
    
 
 
    
 
 
    
 
 
 
The government grant that have been received in PRC was to support and fund Yuchai’s production facilities, research and development activities for product innovations and developments.
 
28.
Other financial liability
In November 2022, Yuchai Xin-Lan received RMB 50.0 million (US$ 7.2 million) from an investor for its
 
9.1
%
of shareholding in Yuchai Xin-Lan. At the same time, Yuchai has granted a put option to this investor (non-controlling interest of its subsidiary company, Yuchai Xin-Lan). This option may be exercised at cost plus agreed interests (based on a fixed interest rate) if certain conditions are not met by end of 2027. Accordingly, the Group recognized a financial liability based on the present value of the amount payable upon exercise of the put. A corresponding capital reserve was recognized (Note 20).
 
29.
Related party disclosures
The ultimate parent
As of December 31, 2022, the controlling shareholder of the Company, HLA, indirectly owned 18,270,965, or 44.7% (2021: 18,270,965, or 44.7%), of the ordinary shares in the capital of the Company, as well as a special share that entitles it to elect a majority of directors of the Company. HLA controls the Company through its wholly-owned subsidiary, HLC, and through HLT, a wholly-owned subsidiary of HLC. HLT owns approximately 23.3% (2021: 23.3%) of the ordinary shares in the capital of the Company and is, and has since August 2002 been, the registered holder of the special share. HLA also owns, through another wholly-owned subsidiary, Well Summit Investments Limited, approximately 21.4% (2021: 21.4%) of the ordinary shares in the capital of the Company. HLA is a member of the Hong Leong Investment Holdings Pte. Ltd., or Hong Leong Investment group of companies. Prior to August 2002, the Company was controlled by Diesel Machinery (BVI) Limited, which, until its dissolution, was a holding company controlled by HLC and was the prior owner of the special share. Through HLT’s stock ownership and the rights accorded to the special share under
Bye-Laws
of the Company and various agreements among shareholders, HLA is able to effectively approve and effect most corporate transactions.
In 2022, there were transactions other than dividends paid, between the Group and HLA of RMB 0.4 million (less than US$0.1 million) (2021: RMB 0.5 million; 2020: RMB 0.03 million). The transaction relates to consultancy fees charged by HLA.
Entity with significant influence over the Group
As of December 31, 2022, the Yulin City Government through Coomber Investment Ltd. owned 17.2% (2021: 17.2%) of the ordinary shares in the capital of the Company.
 
F-7
5

China Yuchai International Limited
Notes to the Consolidated Financial Statements
 
29.
Related party disclosures (cont’d)
 
The following provides the significant transactions that have been entered into with related parties for the relevant financial year.
 
    
31.12.2020
    
31.12.2021
    
31.12.2022
    
31.12.2022
 
    
RMB’000
    
RMB’000
    
RMB’000
    
US$’000
 
Sales of engines and parts
                                   
- associates and joint ventures
     1,256,268        393,440        411,010        59,122  
- GY Group (including its subsidiaries and affiliates)
     2,637,845        3,223,785        2,262,306        325,423  
Purchase of parts, supplies and engines
                                   
- associates and joint ventures
     2,792,707        2,036,675        1,396,611        200,896  
- GY Group (including its subsidiaries and affiliates)
     1,245,030        1,307,137        1,053,607        151,557  
Hospitality, restaurant, consultancy and other service income charged to
                                   
- a joint venture
     3,918        2,152        5,803        835  
- GY Group (including its subsidiaries and affiliates)
     6,765        6,609        10,398        1,496  
Service charge charged by
                                   
- joint ventures
     —          5,023        128        18  
Rental income
                                   
- joint ventures
     4,565        4,415        4,634        667  
- GY Group (including its subsidiaries and affiliates)
     3,970        275        580        83  
Property management service expenses
                                   
- GY Group (including its subsidiaries and affiliates)
     24,968        21,978        22,128        3,183  
Selling, general and administrative expenses
                                   
- a joint venture
     7,287        2,530                      
- GY Group (including its subsidiaries and affiliates)
     4,728        9,315        30,151        4,337  
- HLA (including its affiliates)
     6,687        7,188        8,994        1,294  
Delivery, storage, distribution and handling expenses
                                   
- GY Group (including its subsidiaries and affiliates)
     312,891        300,699        201,669        29,009  
Payment for lease liabilities
                                   
- GY Group (including its subsidiaries and affiliates)
(i)
     18,086        17,215        19,802        2,848  
Purchases of vehicles and machineries
                                   
- GY Group (including its subsidiaries and affiliates)
     2,838        3,460        2,513        361  
    
 
 
    
 
 
    
 
 
    
 
 
 
 
F-7
6

China Yuchai International Limited
Notes to the Consolidated Financial Statements
 
29.
Related party disclosures (cont’d)
 
Note:
 
 
(i)
 
The Group has adopted IFRS 16 on January 1, 2019. These leasing expenses have been recognized as
right-of-use
assets and lease liabilities on the consolidated statement of financial position as of December 31, 2021 and 2022.
In addition to the above, Yuchai also entered into transactions with other PRC Government owned enterprises. Management considers that these transactions were entered into in the normal course of business and expects that these transactions will continue on normal commercial terms.
The transactions with related parties are made at terms agreed between the parties.
Compensation of key management personnel of the Group
 
 
  
31.12.2020
 
  
31.12.2021
 
  
31.12.2022
 
  
31.12.2022
 
 
  
RMB’000
 
  
RMB’000
 
  
RMB’000
 
  
US$’000
 
Short-term employee benefits
     43,178        25,289       
25,011
     
3,598

Contribution to defined contribution plans
     292        273       
208
     
30

    
 
 
    
 
 
    
 
 
   
 
 
 
       43,470        25,562       
25,219
     
3,628
 
    
 
 
    
 
 
    
 
 
   
 
 
 
The
non-executive
directors do not receive pension entitlements from the Group.
 
30.
Commitments and contingencies
Operating lease commitments - Group as lessee
The Group does not has lease contracts that have not yet commenced as of December 31, 2022. The future lease payments for these
non-cancellable
lease contracts are as follows:
 
    
31.12.2021
    
31.12.2022
    
31.12.2022
 
    
RMB’000
    
RMB’000
    
US$’000
 
Within 1 year
     2,769                      
After 1 year but within 5 years
     2,178                      
After 5 years
     —                        
    
 
 
    
 
 
    
 
 
 
       4,947                      
    
 
 
    
 
 
    
 
 
 
Capital commitments
As of December 31, 2021 and 2022, the Group had capital expenditure (mainly in respect of property, plant and equipment) contracted for but not paid and not recognized in financial statements amounting to RMB 425.2 million and RMB 319.5 million (US$ 46.0 million) respectively. The Group’s share of joint venture’s capital commitment is disclosed in Note 5.
 
F-7
7

Table of Contents
China Yuchai International Limited
Notes to the Consolidated Financial Statements
 
31.
Segment information
For management purposes, the Group is organized into business units based on their products and services, and has two reportable operating segments as follows:
 
   
Yuchai primarily conducts manufacturing and sale of diesel engines which are mainly distributed in the PRC market.
 
   
HLGE is engaged in hospitality and property development activities conducted mainly in the PRC and Malaysia. HLGE is listed on the Main Board of the Singapore Exchange.
Management monitors the operating results of its business units separately for the purpose of making decisions about resource allocation and performance assessment.
 
Year ended
December 31, 2020
  
Yuchai
    
HLGE
    
Corporate
   
Eliminations/
adjustment
   
Consolidated
financial
statements
 
    
RMB’000
    
RMB’000
    
RMB’000
   
RMB’000
   
RMB’000
 
Revenue
                                          
Total external revenue (Note 6.1)
     20,557,660        23,510        —         —         20,581,170  
    
 
 
    
 
 
    
 
 
   
 
 
   
 
 
 
           
Results
                                          
Interest income
     158,569        3,538        4,863       —         166,970  
Interest expense
     (147,161      (35      (97     —         (147,293
Impairment of property, plant and equipment
     (3,920      —          —         —         (3,920
Staff severance cost
     (19,712      —          —         —         (19,712
Depreciation and amortization
     (488,536      (5,181      (890     —         (494,607
Share of profit of associates and joint venture
     (59,476      506        —         —         (58,970
Income tax expense
     (156,007      (200      (69     (36,262 )
(1)
 
    (192,538
           
Segment profit after tax
     829,042        1,052        (17,127     (33,641 )
(1)
 
    779,326  
           
Total assets
     25,330,625        392,096        2,075,262       (1,507,025     26,290,958  
           
Total liabilities
     (14,328,688      (10,346      (15,797     (103,417 )
(2)
 
    (14,458,248
           
Other disclosures
                                          
Investment in joint ventures
     223,918        3,202        —         —         227,120  
Capital expenditure
     550,424        4,409        14       —         554,847  
    
 
 
    
 
 
    
 
 
   
 
 
   
 
 
 
 
F-78

China Yuchai International Limited
Notes to the Consolidated Financial Statements
 
31.
Segment information (cont’d)
 
Year ended
December 31, 2021
  
Yuchai
   
HLGE
   
Corporate
   
Eliminations/
adjustment
   
Consolidated
financial
statements
 
    
RMB’000
   
RMB’000
   
RMB’000
   
RMB’000
   
RMB’000
 
Revenue
                                        
Total external revenue (Note 6.1)
     21,254,134       11,796       —         —         21,265,930  
    
 
 
   
 
 
   
 
 
   
 
 
   
 
 
 
           
Results
                                        
Interest income
     129,520       1,363       1,200       —         132,083  
Interest expense
     (111,747     (19     (26              (111,792
Impairment of property, plant and equipment
     (7,227     —         —         —         (7,227
Staff severance cost
     (11,771     —         —         —         (11,771
Depreciation and amortization
     (567,465     (5,221     (910     —         (573,596
Share of profit of associates and joint venture
     (96,658     763       —         —         (95,895
Income tax expense
     (29,043     (245     —         (14,528 )
(1)
 
    (43,816
           
Segment profit after tax
     443,499       (6,728     (20,321     (8,556 )
(1)
 
    407,894  
           
Total assets
     23,897,506       368,415       2,146,060       (1,506,672     24,905,309  
           
Total liabilities
     (13,206,953     (10,322     (13,550     (59,140 )
(2)
 
    (13,289,965
           
Other disclosures
                                        
Investment in joint ventures
     147,106       3,989       —         —         151,095  
Capital expenditure
     474,562       4,310       19       —         478,891  
    
 
 
   
 
 
   
 
 
   
 
 
   
 
 
 
 
F-79

China Yuchai International Limited
Notes to the Consolidated Financial Statements
 
31.
Segment information (cont’d)
 
Year ended
December 31, 2022
  
Yuchai
    
HLGE
    
Corporate
    
Eliminations/
adjustment
   
Consolidated
financial
statements
    
Consolidated
financial
statements
 
    
RMB’000
    
RMB’000
    
RMB’000
    
RMB’000
   
RMB’000
    
US$’000
 
Revenue
                                                    
Total external revenue (Note 6.1)
     15,997,766        32,870        —          —         16,030,636        2,305,936  
    
 
 
    
 
 
    
 
 
    
 
 
   
 
 
    
 
 
 
             
Results
                                                    
Interest income
     116,668        2,902        12,309        —         131,879        18,970  
Interest expense
     (90,846      (49      (14      —         (90,909      (13,077
Impairment of investment in joint venture
     (990      —          —          —         (990      (142
Impairment of property, plant and equipment
     (17,278      —          —          —         (17,278      (2,485
Staff severance cost
     (19,531      —          —          —         (19,531      (2,809
Depreciation and amortization
     (619,000      (4,770      (922      —         (624,692      (89,859
Share of (loss)/profit of associates and joint venture
     (29,554      461        —          —         (29,093      (4,185
Income tax expense
     (47,555      (39      (9      (11,462 )
(1)
 
    (59,065      (8,496
             
Segment profit after tax
     354,865        5,152        (18,245      (6,111 )
(1)
 
    335,661        48,283  
             
Total assets
     23,020,241        405,871        2,215,652        (1,504,208     24,137,556        3,472,080  
             
Total liabilities
     (12,220,938      (12,062      (14,256      (55,236 )
(2)
 
    (12,302,492      (1,769,659
             
Other disclosures
                                                    
Investment in joint ventures
     150,219        4,484        —          —         154,703        22,253  
Capital expenditure
     352,737        564        47        —         353,348        50,828  
    
 
 
    
 
 
    
 
 
    
 
 
   
 
 
    
 
 
 
Note:
 
 
(1)
 
This relates mainly to the deferred tax expense relating to withholding tax on dividends from Yuchai.
 
(2)
 
This relates mainly to the deferred tax liabilities relating to cumulative withholding tax on dividends that are expected to be declared from income earned after December 31, 2007 by Yuchai.
 
F-80

China Yuchai International Limited
Notes to the Consolidated Financial Statements
 
31.
Segment information (cont’d)
 
Geographic information
The geographic information for revenue from external customers is disclosed in Note 6.1.
Revenue from top 5 customers amounted to RMB
5,916.9 million (US$ 851.1 million) (2021: RMB 10,442.3 million; 2020: RMB 11,896.4 million), arising from sales by Yuchai segment.
Non-current
assets
 
    
31.12.2021
    
31.12.2022
    
31.12.2022
 
    
RMB’000
    
RMB’000
    
US$’000
 
People’s Republic of China
     6,370,404        6,281,907        903,624  
Other countries
     89,549        90,520        13,021  
    
 
 
    
 
 
    
 
 
 
       6,459,953        6,372,427        916,645  
    
 
 
    
 
 
    
 
 
 
Non-current
assets for this purpose consist of property, plant and equipment,
right-of-use
assets, investment in joint ventures and associates, investment property, intangible assets and goodwill.
 
32.
Financial risk management objectives and policies
The Group’s principal financial liabilities comprise loans and borrowings, trade and other payables and other financial liability arising from a put option to a non-controlling interest. The main purpose of these financial liabilities is to finance the Group’s operations. The Group has trade and other receivables, and cash and bank deposits that derive directly from its operations. The Group also holds quoted equity securities.
The Group is exposed to market risk, credit risk and liquidity risk. The Group’s senior management oversees the management of these risks. There has been no change to the Group’s exposure to these financial risks or the manner in which it manages and measures the risks.
Market risk
Market risk is the risk that the fair value or future cash flows of a financial instrument will fluctuate because of changes in market prices. Market risk comprise three types of risk: interest rate risk, currency risk and other price risk, such as equity price risk. Financial instruments affected by market risk include loans and borrowings, deposits, quoted equity securities and derivative financial instrument.
The sensitivity analyses in the following sections relate to the position as of December 31, 2021 and 2022.
The sensitivity analyses have been prepared on the basis that the amount of net debt, the ratio of fixed to floating interest rates of the debt and the proportion of financial instruments in foreign currencies are all constant at December 31, 2022.
The analyses exclude the impact of movements in market variables on provisions and on the
non-financial
assets and liabilities of foreign operations.
 
F-81

China Yuchai International Limited
Notes to the Consolidated Financial Statements
 
32.
Financial risk management objectives and policies (cont’d)
 
Interest rate risk
Interest rate risk is the risk that the fair value or future cash flows of a financial instrument will fluctuate because of changes in market interest rates. The Group’s exposure to the risk of changes in market interest rates relates primarily to the Group’s interest-bearing bank deposits and loans and borrowings from banks and financial institutions. The interest-bearing loans and borrowings of the Group are disclosed in Note 26. As certain interest rates are based on interbank offer rates, the Group is exposed to cash flow interest rate risk. This risk is not hedged. Interest-bearing bank deposits are short to medium-term in nature but given the significant cash and bank balances held by the Group, any variation in the interest rates may have a material impact on the results of the Group.
The Group manages its interest rate risk by having a mixture of fixed and variable rates for its deposits and borrowings.
Interest rate sensitivity
The sensitivity analyses below have been determined based on the exposure to interest rates for bank deposits and interest-bearing financial liabilities at the end of the reporting period and the stipulated change taking place at the beginning of the year and held constant throughout the reporting period in the case of instruments that have floating rates. A 50 basis points increase or decrease is used and represents management’s assessment of the possible change in interest rates.
If interest rate had been 50 (2021: 50) basis points higher or lower and all other variables were held constant, the profit before tax for the year ended December 31, 2022 of the Group would increase/decrease by RMB 12.2 million (US$ 1.8 million) (2021: increase/decrease by RMB 15.4 million).
 
 
Foreign currency risk
Foreign currency risk is the risk that the fair value or future cash flows of an exposure will fluctuate because of changes in foreign exchange rates. The Group’s exposure to the risk of changes in foreign exchange rates relates primarily to the Group’s sales, purchases and financial liabilities that are denominated in currencies other than the respective functional currencies of entities within the Group. The Group also holds cash and bank balances and other investments denominated in foreign currencies. The currencies giving rise to this risk are primarily the Singapore Dollar, US Dollar and Euro.
Foreign currency translation exposure is managed by incurring debt in the operating currency so that where possible operating cash flows can be primarily used to repay obligations in the local currency. This also has the effect of minimizing the exchange differences recorded against income, as the exchange differences on the net investment are recorded directly against equity.
 
F-82

China Yuchai International Limited
Notes to the Consolidated Financial Statements
 
32.
Financial risk management objectives and policies (cont’d)
 
 
Foreign currency risk (cont’d)
 
The Group’s exposures to foreign currency are as follows:
 
                                                                                                                 
    
31.12.2021
 
    
Singapore
Dollar
    
Euro
    
US
Dollar
    
Others
 
    
RMB’000
    
RMB’000
    
RMB’000
    
RMB’000
 
Quoted equity securities
  
 
606
 
  
 
—  
 
  
 
—  
 
  
 
—  
 
Trade and other receivables
  
 
676
 
  
 
8,806
 
  
 
297
 
  
 
  
 
Cash and bank balances
  
 
164,544
 
  
 
2,535
 
  
 
4,345
 
  
 
14,342
 
Financial liabilities
  
 
(1,428
  
 
—  
 
  
 
—  
 
  
 
—  
 
Trade and other payables
  
 
(4,551
  
 
(8,997
  
 
(3,651
  
 
(510
    
 
 
    
 
 
    
 
 
    
 
 
 
Net assets/(liabilities)
  
 
159,847
 
  
 
2,344
 
  
 
991
 
  
 
13,832
 
    
 
 
    
 
 
    
 
 
    
 
 
 
 
                                                                                                     
   
    
31.12.2022
 
    
Singapore
Dollar
    
Euro
    
US
Dollar
    
Others
 
    
RMB’000
    
RMB’000
    
RMB’000
    
RMB’000
 
Trade and other receivables
  
 
1,504
 
  
 
7,328
 
  
 
4,484
 
  
 
218
 
Cash and bank balances
  
 
166,517
 
  
 
1,282
 
  
 
26,521
 
  
 
15,340
 
Financial liabilities
  
 
(202
  
 
—  
 
  
 
—  
 
  
 
—  
 
Trade and other payables
  
 
(5,064
  
 
(11,586
  
 
(7,258
  
 
(2,579
    
 
 
    
 
 
    
 
 
    
 
 
 
Net assets/(liabilities)
  
 
162,755
 
  
 
(2,976
  
 
23,747
 
  
 
12,979
 
    
 
 
    
 
 
    
 
 
    
 
 
 
US$’000
  
 
23,412
 
  
 
(428
  
 
3,416
 
  
 
1,867
 
    
 
 
    
 
 
    
 
 
    
 
 
 
Foreign currency risk sensitivity
A 10% strengthening of the following major currencies against the functional currency of each of the Group’s entities at the reporting date would increase/(decrease) profit before tax by the amounts shown below. This analysis assumes that all other variables, in particular interest rates, remain constant.
 
    
Profit before tax
 
    
31.12.2021
    
31.12.2022
    
31.12.2022
 
    
RMB’000
    
RMB’000
    
US$’000
 
Singapore Dollar
     15,985        16,276        2,341  
Euro
     234        (298      (43
US Dollar
     99        2,375        342  
    
 
 
    
 
 
    
 
 
 
 
F-83

China Yuchai International Limited
Notes to the Consolidated Financial Statements
 
32.
Financial risk management objectives and policies (cont’d)
 
 
Equity price risk
The Group has investment in Thakral Corporation Ltd “TCL” which is quoted equity securities.
Equity price risk sensitivity
A 10% increase/(decrease) in the underlying prices at the reporting date would increase/(decrease) Group’s profit before tax by the following amount:
 
    
31.12.2021
    
31.12.2022
    
31.12.2022
 
    
RMB’000
    
RMB’000
    
US$’000
 
Statement of profit or loss
     61                      
    
 
 
    
 
 
    
 
 
 
 
 
Credit risk
Credit risk is the risk that a counterparty will not meet its obligations under a financial instrument or customer contract, leading to a financial loss. The Group is exposed to credit risk from its operating activities (primarily trade receivables) and from its financing activities, including deposits with banks and financial institutions, foreign exchange transactions and other financial instruments.
Trade receivables
Customer credit risk is managed by each business unit subject to the Group’s established policy, procedures and control relating to customer credit risk management. Credit limits are established for all customers based on internal rating criteria.
Management has a credit policy in place and the exposure to credit risk is monitored on an ongoing basis. Credit evaluations are performed for all customers requiring credit over a certain amount.
An impairment analysis is performed at each reporting date using a provision matrix. The provision rates are determined based on days past due for groupings of various customer segments with similar loss patterns (i.e. by profiles of the customers). The calculation reflects the reasonable and supportable information that is available at the reporting date about past events, current conditions and forecasts of future economic conditions. Generally, trade receivables are
written-off
at management’s discretion after assessment and are not subject to enforcement activity. The maximum exposure to credit risk at the reporting date is the carrying value of each class of financial assets disclosed in Note 15. The Group’s share of bills receivables of a joint venture which was used as collateral as security is disclosed in Note 5.
 
F-84

China Yuchai International Limited
Notes to the Consolidated Financial Statements
 
32.
Financial risk management objectives and policies (cont’d)
 
 
Credit risk (cont’d)
 
Set out below is the information about the credit risk exposure on the Group’s trade receivables using a provision matrix:
 
          
Trade receivables
 
                 
Days past due
 
As of December 31, 2021
  
Total
   
Current
    
0 – 90

days
   
91-180

days
   
181-365

days
   
>365

days
 
    
RMB’000
   
RMB’000
    
RMB’000
   
RMB’000
   
RMB’000
   
RMB’000
 
Expected credit loss rate
     9.1     —          0.5     7.2     15.3     55.2
Estimated total gross carrying amount at default
     364,445       117,832        131,411       33,897       37,169       44,136  
Expected credit loss
     33,210       —          714       2,428       5,686       24,382  
    
 
 
   
 
 
    
 
 
   
 
 
   
 
 
   
 
 
 
 
          
Trade receivables
 
                 
Days past due
 
As of December 31, 2022
  
Total
   
Current
    
0 – 90

days
   
91-180

days
   
181-365

days
   
>365

days
 
    
RMB’000
   
RMB’000
    
RMB’000
   
RMB’000
   
RMB’000
   
RMB’000
 
Expected credit loss rate
     2.1     —          0.2     0.2     0.6     63.1
Estimated total gross carrying amount at default
     1,549,462       1,138,365        216,355       80,132       63,477       51,133  
Expected credit loss
     33,247       —          500       124       372       32,251  
    
 
 
   
 
 
    
 
 
   
 
 
   
 
 
   
 
 
 
At December 31, 2022, the Group had top
5
 customers (2021: top
5
 customers) that owed the Group more than RMB 
993.1
 million (US$ 
142.8 million) (2021: RMB 203.5 million) and accounted for approximately 53.5% (2021: 47.0%) of trade receivables (excluding bills receivables) respectively. These customers are located in the PRC. The maximum exposure to credit risk at the reporting date is the carrying value of each class of financial assets mentioned in Note 15. The Group’s share of bills receivables of a joint venture which was used as collateral as security is disclosed in Note 5.
Cash and fixed deposits are placed with banks and financial institutions which are regulated.
 
 
F-85

China Yuchai International Limited
Notes to the Consolidated Financial Statements
 
32.
Financial risk management objectives and policies (cont’d)
 
 
Liquidity risk
The Group monitors its liquidity risk and maintains a level of cash and cash equivalents deemed adequate by management to finance the Group’s operations and to mitigate the effects of fluctuations in cash flows, and having adequate amounts of committed credit facilities.
The table below summarizes the maturity profile of the Group’s financial assets and liabilities based on contractual undiscounted payments.
 
    
1 year
or less
    
2 to 5
years
    
Total
 
As of December 31, 2021
  
RMB’000
    
RMB’000
    
RMB’000
 
Financial assets
                          
Trade and bills receivables
     6,768,335        —          6,768,335  
Other receivables, excluding tax recoverable
     138,780        —          138,780  
Cash and bank balances
     5,221,555        110,000        5,331,555  
Quoted equity securities
     606        —          606  
    
 
 
    
 
 
    
 
 
 
       12,129,276        110,000        12,239,276  
    
 
 
    
 
 
    
 
 
 
       
Financial liabilities
                          
Loans and borrowings
     2,130,356        101,524        2,231,880  
Trade and other payables (Note 22)
     9,391,524        188,725        9,580,249  
Lease liabilities
     28,121        13,650        41,771  
    
 
 
    
 
 
    
 
 
 
       11,550,001        303,899        11,853,900  
    
 
 
    
 
 
    
 
 
 
 
    
1 year
or less
    
2 to 5
years
    
After 5
years
    
Total
    
Total
 
As of December 31, 2022
  
RMB’000
    
RMB’000
    
RMB’000
    
RMB’000
    
US$’000
 
Financial assets
                                            
Trade and bills receivables
     6,487,095                      6,487,095        933,140  
Other receivables, excluding tax recoverable
     434,750                      434,750        62,537  
Cash and bank balances
     4,830,743        20,000               4,850,743        697,758  
    
 
 
    
 
 
    
 
 
    
 
 
    
 
 
 
       11,752,588        20,000               11,772,588        1,693,435  
    
 
 
    
 
 
    
 
 
    
 
 
    
 
 
 
           
Financial liabilities
                                            
Loans and borrowings
     2,158,839        209,400               2,368,239        340,661  
Trade and other payables (Note 22)
     8,080,782        189,366               8,270,148        1,189,624  
Lease liabilities
     33,102        26,928        216        60,246        8,666  
Other financial liability
                   58,212        58,212        8,374  
    
 
 
    
 
 
    
 
 
    
 
 
    
 
 
 
       10,272,723        425,694        58,428        10,756,845        1,547,325  
    
 
 
    
 
 
    
 
 
    
 
 
    
 
 
 
 
F-86

Table of Contents
China Yuchai International Limited
Notes to the Consolidated Financial Statements
 
33.
Capital management
The Group manages its capital to ensure that entities in the Group will be able to continue as a going concern while maximizing the return to shareholders through the optimization of the debt and equity balance except where decisions are made to exit businesses or close companies.
The capital structure of the Group consists of debts (which includes the borrowings, lease liabilities and trade and other payables, less cash and bank balances) and equity attributable to equity holders of the Company (comprising issued capital and reserves).
 
    
31.12.2021
    
31.12.2022
    
31.12.2022
 
    
RMB’000
    
RMB’000
    
US$’000
 
Loans and borrowings (current and
non-current)
(Note 26)
     2,203,000        2,341,432        336,805  
Lease liabilities (current and
non-current)
(Note 25)
     40,531        59,641        8,579  
Trade and other payables (current and
non-current)
(Note 22)
     9,632,463        8,328,774        1,198,057  
Other financial liability (Note 28)
            45,950        6,610  
Less: Cash and bank balances (Note 16)
     (5,331,555      (4,850,743      (697,758
    
 
 
    
 
 
    
 
 
 
Net debts
     6,544,439        5,925,054        852,293  
Equity attributable to equity holders of the Company
     8,859,152        9,008,946        1,295,896  
    
 
 
    
 
 
    
 
 
 
Total capital and net debts
     15,403,591        14,934,000        2,148,189  
    
 
 
    
 
 
    
 
 
 
The Group manages its capital structure and makes adjustments to it, in light of changes in economic conditions. To maintain or adjust the capital structure, the Group may adjust the dividend payment to shareholders, return capital to shareholders or issue new shares.
No changes were made in the objectives, policies or processes during the years ended December 31, 2021 and 2022.
As disclosed in Note 20, certain subsidiaries of the Group are required by the relevant authorities in the PRC to contribute and maintain a
non-distributable
statutory reserve fund whose utilization is subject to approval by the relevant authorities in the PRC. This externally imposed capital requirement has been complied with by the subsidiaries of the Group for the financial years ended December 31, 2021 and 2022.
 
F-87

Table of Contents
China Yuchai International Limited
Notes to the Consolidated Financial Statements
 
34.
Fair value measurement
Quantitative disclosures fair value measurement hierarchy for assets and liabilities as of December 31, 2021:
 
           
Fair value measurement using
 
    
Date of
valuation
           
Quoted
prices
in
active
markets
    
Significant
observable
inputs
 
    
Total
    
(Level 1)
    
(Level 2)
 
    
RMB’000
    
RMB’000
    
RMB’000
 
Assets measured at fair value
                                   
Quoted equity securities:
                                   
Quoted equity shares – TCL (Note 14)
     December 31, 2021        606        606        —    
Debt instruments
(i)
:
                                   
Bills receivable
     December 31, 2021        3,338,816        —          3,338,816  
             
 
 
    
 
 
    
 
 
 
Quantitative disclosures fair value measurement hierarchy for assets and liabilities as of December 31, 2022:
 
           
Fair value measurement using
 
    
Date of
valuation
                  
Quoted
prices
in
active
markets
    
Significant
observable
inputs
 
    
Total
    
Total
    
(Level 1)
    
(Level 2)
 
    
US$’000
    
RMB’000
    
RMB’000
    
RMB’000
 
Assets measured at fair value
                                            
Debt financial assets
(i)
:
                                            
Bills receivable
     December 31, 2022        464,232        3,227,295               3,227,295  
             
 
 
    
 
 
    
 
 
    
 
 
 
Note:
 
 
(i)
 
The fair values of the Group’s debt financial assets at fair value through OCI were measured using the discounted cash flows model. The model incorporates market observable input including the interest rate of similar instruments.
There have been no transfers between Level 1 and Level 2 during 2022 and 2021.
 
F-88

Table of Contents
China Yuchai International Limited
Notes to the Consolidated Financial Statements
 
35.
Financial assets and financial liabilities
 
    
Note
    
Financial
assets at
fair value
through
profit or
loss
    
Financial
assets at
amortized
costs
    
Fair
Value
through
OCI
    
Other
financial
liabilities
at
amortized
cost
    
Total
 
           
RMB’000
    
RMB’000
    
RMB’000
    
RMB’000
    
RMB’000
 
As of December 31, 2021
                                                     
             
Financial assets
                                                     
Quoted equity securities
     14        606        —          —          —          606  
Trade and bills receivable
     15        —          3,429,519        3,338,816        —          6,768,335  
Other receivables
     15        —          138,780        —          —          138,780  
Cash and bank balances
     16        —          5,331,555        —          —          5,331,555  
             
 
 
    
 
 
    
 
 
    
 
 
    
 
 
 
                606        8,899,854        3,338,816        —          12,239,276  
             
 
 
    
 
 
    
 
 
    
 
 
    
 
 
 
             
Financial liabilities
                                                     
Trade and other payables
     22        —          —          —          9,580,249        9,580,249  
Lease liabilities
     25        —          —          —          40,531        40,531  
Loans and borrowings
     26        —          —          —          2,203,000        2,203,000  
             
 
 
    
 
 
    
 
 
    
 
 
    
 
 
 
                —          —          —          11,823,780        11,823,780  
             
 
 
    
 
 
    
 
 
    
 
 
    
 
 
 
 
    
Note
    
Financial
assets at
amortized
costs
    
Fair
Value
through
OCI
    
Other
financial
liabilities
at
amortized
cost
    
Total
    
Total
 
           
RMB’000
    
RMB’000
    
RMB’000
    
RMB’000
    
US$’000
 
As of December 31, 2022
                                                     
             
Financial assets
                                                     
Trade and bills receivable
     15        3,259,800        3,227,295               6,487,095        933,140  
Other receivables
     15        434,750                      434,750        62,537  
Cash and bank balances
     16        4,850,743                      4,850,743        697,758  
             
 
 
    
 
 
    
 
 
    
 
 
    
 
 
 
                8,545,293        3,227,295               11,772,588        1,693,435  
             
 
 
    
 
 
    
 
 
    
 
 
    
 
 
 
             
Financial liabilities
                                                     
Trade and other payables
     22                      8,270,148        8,270,148        1,189,624  
Lease liabilities
     25                      59,641        59,641        8,579  
Loans and borrowings
     26                      2,341,432        2,341,432        336,805  
Other financial liability
     28                      45,950        45,950        6,610  
             
 
 
    
 
 
    
 
 
    
 
 
    
 
 
 
                              10,717,171        10,717,171        1,541,618  
             
 
 
    
 
 
    
 
 
    
 
 
    
 
 
 
 
F-89

China Yuchai International Limited
Notes to the Consolidated Financial Statements
 
35.
Financial assets and financial liabilities (cont’d)
 
Quoted equity securities relates to the Group’s investment in TCL, which is a company listed on the Main Board of the Singapore Exchange and is involved in investment in real estate and marketing and distributing brands in beauty, wellness and lifestyle categories. Fair values of the quoted equity shares are determined by reference to published price quotations in an active market.
Financial assets/liabilities through profit or loss reflect the positive/negative change in fair value of the foreign exchange forward contract that is not designated in hedge relationships, but are, nevertheless, intended to reduce the level of foreign currency risk.
Changes in liabilities arising from financing activities
 
                                                                                                                                                                                                     
       
January 1,
2021
   
Cash flows
   
Addition
   
Accretion of
interest
   
Translation
reserve
   
Others
   
December 31,
2021
 
       
RMB’000
   
RMB’000
   
RMB’000
   
RMB’000
   
RMB’000
   
RMB’000
   
RMB’000
 
As of December 31, 2021
                                                           
                 
Loans and borrowings
                                                           
- current
     
 
1,730,000
 
 
 
(127,000
 
 
—  
 
 
 
—  
 
 
 
—  
 
 
 
500,000
 
 
 
2,103,000
 
-
non-current
     
 
500,000
 
 
 
100,000
 
 
 
—  
 
 
 
—  
 
 
 
—  
 
 
 
(500,000
 
 
100,000
 
Lease liabilities
                                                           
- current
     
 
22,755
 
 
 
(24,940
 
 
1,270
 
 
 
1,819
 
 
 
(54
 
 
26,275
 
 
 
27,125
 
-
non-current
     
 
17,023
 
 
 
—  
 
 
 
22,701
 
 
 
—  
 
 
 
(43
 
 
(26,275
 
 
13,406
 
       
 
 
   
 
 
   
 
 
   
 
 
   
 
 
   
 
 
   
 
 
 
Total liabilities from financing activities
     
 
2,269,778
 
 
 
(51,940
 
 
23,971
 
 
 
1,819
 
 
 
(97
 
 
—  
 
 
 
2,243,531
 
       
 
 
   
 
 
   
 
 
   
 
 
   
 
 
   
 
 
   
 
 
 
 
                                                                                                                                                                                                                                  
   
January 1,
2022
   
Cash flows
   
Addition
   
Accretion of
interest
   
Termination
   
Translation
reserve
   
Others
   
December 31,
2022
   
December 31,
2022
 
   
RMB’000
   
RMB’000
   
RMB’000
   
RMB’000
   
RMB’000
   
RMB’000
   
RMB’000
   
RMB’000
   
US$’000
 
As of December 31, 2022
                                                                       
                   
Loans and borrowings
                                                                       
- current
 
 
2,103,000
 
 
 
(61,568
 
 
—  
 
 
 
—  
 
 
 
—  
 
 
 
—  
 
 
 
100,000
 
 
 
2,141,432
 
 
 
308,036
 
-
non-current
 
 
100,000
 
 
 
200,000
 
 
 
—  
 
 
 
—  
 
 
 
—  
 
 
 
—  
 
 
 
(100,000
 
 
200,000
 
 
 
28,769
 
Lease liabilities
                                                                       
- current
 
 
27,125
 
 
 
(26,144
 
 
—  
 
 
 
1,547
 
 
 
(6,187
 
 
239
 
 
 
34,853
 
 
 
31,433
 
 
 
4,521
 
-
non-current
 
 
13,406
 
 
 
—  
 
 
 
49,735
 
 
 
—  
 
 
 
—  
 
 
 
(80
 
 
(34,853
 
 
28,208
 
 
 
4,058
 
Other financial liability
 
 
—  
 
 
 
—  
 
 
 
45,675
 
 
 
275
 
 
 
—  
 
 
 
—  
 
 
 
—  
 
 
 
45,950
 
 
 
6,610
 
   
 
 
   
 
 
   
 
 
   
 
 
   
 
 
   
 
 
   
 
 
   
 
 
   
 
 
 
Total liabilities from financing activities
 
 
2,243,531
 
 
 
112,288
 
 
 
95,410
 
 
 
1,822
 
 
 
(6,187
 
 
159
 
 
 
—  
 
 
 
2,447,023
 
 
 
351,994
 
   
 
 
   
 
 
   
 
 
   
 
 
   
 
 
   
 
 
   
 
 
   
 
 
   
 
 
 
The ‘Others’ column includes the effect of reclassification of
non-current
portion of loans and borrowings, including obligations under finance leases and lease liabilities due to the passage of time.
 
F-90

Table of Contents
China Yuchai International Limited
Notes to the Consolidated Financial Statements
 
36.
Comparative figures
The Group enters into contractual arrangements with certain customers that entitle them to sales rebates based on sales volume achieved in the financial year. Management has determined that it is more appropriate to net such sales rebates with the receivables due from these customers in the same financial year. Where receivables have been settled, such sales rebates will then be classified as refund liabilities. Accordingly, the comparative figures in the balance sheet as of December 31, 2021 for trade and other receivables and trade and other payables had been adjusted by RMB 195.4 
million
to conform with current year’s presentation.
 
The changes to 2021 comparatives have no impact on the income statement, net current assets and net assets of the Group
.
 
37.
Subsequent events
In February 2023, Yuchai Xin-Lan received RMB 20.0 million (US$ 2.9
million) in total from two new investors, namely Guangxi Guangtou Incubation Investment Fund and GIIT Investment Development Company. As of February 28, 2023, Yuchai Xin-Lan has received a total capital contribution amount of RMB
 70.0 million (US$ 10.1
million) from three external investors, including RMB 50.0 million (US$ 7.2 million) received before year end as disclosed in Note 28. With that, the Group’s equity interest in Yuchai Xin-Lan decreased from
69.5%
as of December 31, 2022 to
67.0%.
In March 2023, Yuchai transferred its wholly owned subsidiary, Yuchai Xin-Lan (Jiangsu) Hydrogen Energy Technology Co., Ltd (“Yuchai Xin-Lan (Jiangsu)”) (formerly known as Jiangsu UniTrump Power Technology Co., Ltd.) to Yuchai Xin-Lan. As a result, the Group’s equity interest in Yuchai Xin-Lan (Jiangsu) reduced from 76.4% as of December 31, 2022 to 67.0%.
In March 2023, Yuchai has incorporated a wholly-owned subsidiary, Guangxi Xing Yun Cloud Technology Co. Ltd. (“Xing Yun Cloud”), with a registered capital of RMB
 10.0 million (US$ 1.4 million). The newly formed subsidiary will develop proprietary operating systems to enable data analytics for smart and connected solutions for both on- and off-road vehicles as well as machineries. In addition, Xing Yun Cloud will manage IT operations and maintenance, develop and support new digital projects, and develop intelligent networks and processes for the Yuchai Group.
 
F-9
1