UNITED STATES
SECURITIES AND EXCHANGE COMMISSION
WASHINGTON, D.C. 20549
FORM 20-F
¨ REGISTRATION STATEMENT PURSUANT TO SECTION 12(b) OR (g)
OF THE SECURITIES EXCHANGE ACT OF 1934
OR
x ANNUAL REPORT PURSUANT TO SECTION 13 OR 15(d)
OF THE SECURITIES EXCHANGE ACT OF 1934
For the fiscal year ended December 31, 2019
OR
¨ TRANSITION REPORT PURSUANT TO SECTION 13 OR 15(d) OF THE
SECURITIES EXCHANGE ACT OF 1934
OR
¨ SHELL COMPANY REPORT PURSUANT TO SECTION 13 OR 15(d)
OF THE SECURITIES EXCHANGE ACT OF 1934
Date of event requiring this shell company report
For the transition period from ___________ to __________
Commission file number 001-14370
COMPAÑÍA DE MINAS BUENAVENTURA S.A.A.
(Exact name of Registrant as specified in its charter)
BUENAVENTURA MINING COMPANY INC.
(Translation of Registrant’s name into English)
REPUBLIC OF PERU
(Jurisdiction of incorporation or organization)
LAS BEGONIAS 415 FLOOR 19,
SAN ISIDRO, LIMA 27, PERU
(Address of principal executive offices)
Leandro Garcia, Vice President and Chief Financial Officer
Telephone: (511) 419-2540
Facsimile: (511) 419-2502
Address: LAS BEGONIAS 415 FLOOR 19,
SAN ISIDRO, LIMA 27, PERU
(Name, Telephone, E-mail and/or Facsimile number and Address of Company Contact Person)
Securities registered or to be registered pursuant to Section 12(b) of the Act:
| Title of each class | Trading
Symbol |
Name of each exchange on which registered | ||
|
Common shares, nominal (par) value of ten Peruvian Soles per share (“Common Shares”) |
BVN |
New York Stock Exchange Inc.* Lima Stock Exchange | ||
| BVN | ||||
| American Depositary Shares (“ADSs”) representing one Common Share each | BVN | New York Stock Exchange Inc.٭ |
Securities registered or to be registered pursuant to Section 12(g) of the Act: None
Securities for which there is a reporting obligation pursuant to Section 15(d) of the Act: None
Indicate the number of outstanding shares of each of the issuer’s classes of capital or common stock as of the close of the period covered by the annual report.
Common Shares nominal (par) value of S/.10.00 per share 274,889,924
Investment Shares nominal (par) value of S/.10.00 per share 744,640
Indicate by check mark if the registrant is a well-known seasoned issuer, as defined in Rule 405 of the Securities Act.
Yes x No ¨
If this report is an annual or transition report, indicate by check mark if the registrant is not required to file reports pursuant to Section 13 or 15(d) of the Securities Exchange Act of 1934.
Yes ¨ No x
Indicate by check mark whether the registrant (1) has filed all reports required to be filed by Section 13 or 15(d) of the Securities Exchange Act of 1934 during the preceding 12 months (or for such shorter period that the registrant was required to file such reports), and (2) has been subject to such filing requirements for the past 90 days.
Yes x No ¨
Indicate by check mark whether the registrant has submitted electronically every Interactive Data File required to be submitted pursuant to Rule 405 of Regulation S-T (§232.405 of this chapter) during the preceding 12 months (or for such shorter period that the registrant was required to submit such files).
Yes x No ¨
Indicate by check mark whether the registrant is a large accelerated filer, an accelerated filer, a non-accelerated filer, or an emerging growth company. See definition of “accelerated filer,” “large accelerated filer,” and “emerging growth company” in Rule 12b-2 of the Exchange Act.
| Large accelerated filer x | Accelerated filer ¨ | Non-accelerated filer ¨ | Emerging growth company ¨ |
If an emerging growth company that prepares its financial statements in accordance with U.S. GAAP, indicate by check mark if the registrant has elected not to use the extended transition period for complying with any new or revised financial accounting standards† provided pursuant to Section 13(a) of the Exchange Act.
¨
† The term “new or revised financial accounting standard” refers to any update issued by the Financial Accounting Standards Board to its Accounting Standards Codification after April 5, 2012.
Indicate by check mark which basis of accounting the registrant has used to prepare the financial statements included in this filing:
| U.S. GAAP ¨ |
International Financial Reporting Standards as issued by the International Accounting Standards Board x |
Other ¨ |
If “Other” has been checked in response to the previous question, indicate by check mark which financial statement item the registrant has elected to follow.
Item 17 ¨ Item 18 ¨
If this is an annual report, indicate by check mark whether the registrant is a shell company (as defined in Rule 12b-2 of the Exchange Act).
Yes ¨ No x
* Not for trading but only in connection with the registration of ADSs pursuant to the requirements of the Securities and Exchange Commission.
TABLE OF CONTENTS
i
| ITEM 16H. | Mine Safety Disclosure | 125 |
| PART III | 126 | |
| ITEM 17. | Consolidated Financial Statements | 126 |
| ITEM 18. | Consolidated Financial Statements | 126 |
| ITEM 19. | Exhibits | 126 |
ii
Presentation of Financial Information
As used in this Annual Report on Form 20-F, or “Annual Report,” unless the context otherwise requires, references to “we,” “us,” “our,” “Company,” “BVN” and “Buenaventura” mean Compañía de Minas Buenaventura S.A.A. and its consolidated subsidiaries. Unless otherwise specified or the context otherwise requires, references to “$,” “US$,” “Dollars” and “U.S. Dollars” are to United States Dollars and references to “S/.,” “Sol” or “Soles” are to Peruvian Soles, the legal currency of the Republic of Peru, or “Peru”.
We present our consolidated financial statements (the “Consolidated Financial Statements”) in accordance with International Financial Reporting Standards (“IFRS”), as issued by the International Accounting Standards Board (“IASB”).
Unless otherwise specified, references to a value denominated in “t” or “tons” refer to tons; the terms “g” or “gr” refer to metric grams; the terms “oz.” or “ounces” refer to troy ounces of a fineness of 999.9 parts per 1,000, equal to 31.1035 grams.
Pursuant to the rules of the United States Securities and Exchange Commission (the “SEC”), this Annual Report includes certain separate financial statements and other financial information of Minera Yanacocha S.R.L., or “Yanacocha,” and Sociedad Minera Cerro Verde S.A.A., or “Cerro Verde.” Yanacocha and Cerro Verde maintain their financial books and records in U.S. Dollars and present their financial statements in accordance with IFRS as issued by the IASB.
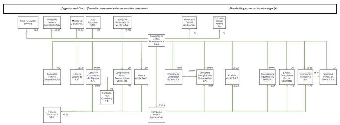
We record our investments in Yanacocha and Cerro Verde in accordance with the equity method as described in “Item 5. Operating and Financial Review and Prospects—Buenaventura—A. Operating Results—General” and Note 2.4(f) to the Consolidated Financial Statements. Our partnership interest in Yanacocha was calculated at 43.65% for the year ended December 31, 2019, 43.65% for the year ended December 31, 2018 and 45.95% for the year ended December 31, 2017. As of December 31, 2017, 2018 and 2019, our equity interest in Cerro Verde was 19.58%.
The Company may file separate financial statements of its 40.10% equity investee, Compañía Minera Coimolache S.A.A., pursuant to Rule 3-09 of Regulation S-X, on Form 20-F/A, if required, on or before June 30, 2020.
Forward-Looking Statements
This Annual Report contains “forward-looking statements” as defined in the U.S. Private Securities Litigation Reform Act of 1995 and are intended to be covered by the safe harbor provided for under these sections. Our forward-looking statements are based on management’s assumptions and beliefs in light of the information currently available to it and may include, without limitation:
| ● | our, Yanacocha’s and Cerro Verde’s costs and expenses; |
| ● | estimates of future costs applicable to sales; |
| ● | estimates of future exploration and production results; |
| ● | plans for capital expenditures; |
| ● | expected commencement dates of mining or metal production operations; and |
| ● | estimates regarding potential cost savings and operating performance. |
The words “anticipate,” “may,” “can,” “plan,” “believe,” “estimate,” “expect,” “project,” “intend,” “likely,” “will,” “should,” “to be” and any similar expressions are intended to identify those assertions as forward-looking statements. In making any forward-looking statements, we believe that the expectations are based on reasonable assumptions. We caution readers that those statements are not guarantees of future performance and our actual results may differ materially from those anticipated, projected or assumed in the forward-looking statements. Important factors that can cause our actual results to differ materially from those anticipated in the forward-looking statements include:
| 1 |
| ● | our, Yanacocha’s and Cerro Verde’s results of exploration; |
| ● | the results of our joint ventures and our share of the production of, and the income received from, such joint ventures; |
| ● | commodity prices; |
| ● | production rates; |
| ● | geological and metallurgical assumptions; |
| ● | industry risks; |
| ● | timing of receipt of necessary governmental permits or approvals; |
| ● | regulatory changes; |
| ● | political risks; |
| ● | inaccurate estimates of reserves or mineralized material not in reserve; |
| ● | anti-mining protests or other potential issues with local community relationships; |
| ● | labor relations; |
| ● | environmental risks; and |
| ● | other factors described in more detail under “Item 3. Key Information—D. Risk Factors.” |
Many of the assumptions on which our forward-looking statements are based are likely to change after our forward-looking statements are made, including, for example, commodity prices, which we cannot control, and our, Yanacocha’s and Cerro Verde’s production volumes and costs, some aspects of which we may or may not be able to control. Further, we may make changes to our business plans that could or will affect our results. We do not intend to update our forward-looking statements, notwithstanding any changes in our assumptions, changes in our business plans, our actual experience or other changes, and we undertake no obligation to update any forward-looking statements more frequently than required by applicable securities laws.
| 2 |
| ITEM 1. | Identity of Directors, Senior Management and Advisers |
Not applicable.
| ITEM 2. | Offer Statistics and Expected Timetable |
Not applicable.
| ITEM 3. | Key Information |
| 3 |
| A. | Selected Financial Data |
Selected Financial Information and Operating Data
This selected financial information should be read in conjunction with, and is qualified in its entirety by reference to, the Consolidated Financial Statements, including the notes thereto appearing elsewhere in this Annual Report. The selected financial information as of December 31, 2018 and 2019 and for the years ended December 31, 2017, 2018 and 2019 is derived from the consolidated statements of financial position, consolidated statements of profit or loss and consolidated statements of other comprehensive income, included in the Consolidated Financial Statements appearing elsewhere in this Annual Report. The selected financial information as of December 31, 2015, 2016 and 2017 and for the years ended December 31, 2015 and 2016 has been derived from a consolidated statement of financial position, consolidated statements of profit or loss and consolidated statements of other comprehensive income, respectively, which are not included in this Annual Report. The report of Paredes, Burga & Asociados S. Civil de R.L. (a member firm of Ernst & Young Global Limited) on our Consolidated Financial Statements as of December 31, 2018 and 2019 and for the years ended December 31, 2017, 2018 and 2019 appears elsewhere in this Annual Report. The Consolidated Financial Statements are prepared and presented in accordance with IFRS as issued by the IASB, which differs in certain respects from U.S. GAAP. The operating data presented below is derived from our records and has not been subject to audit. The financial information and operating data presented below should be read in conjunction with “Item 5. Operating and Financial Review and Prospects—Buenaventura,” the Consolidated Financial Statements and the related Notes thereto and other financial information included in this Annual Report.
| As of and for the year ended December 31, | ||||||||||||||||||||
| 2019 | 2018 | 2017 | 2016 | 2015 | ||||||||||||||||
| (US$ in thousands)(1) | ||||||||||||||||||||
| Statements of profit or loss data: | ||||||||||||||||||||
| Continuing operations: | ||||||||||||||||||||
| Operating income: | ||||||||||||||||||||
| Net sales of goods | 821,930 | 1,106,329 | 1,187,206 | 1,015,670 | 846,269 | |||||||||||||||
| Sales of services | 23,661 | 24,001 | 29,697 | 28,782 | 50,839 | |||||||||||||||
| Royalty income | 22,297 | 20,385 | 20,739 | 24,339 | 32,414 | |||||||||||||||
| Total operating income | 867,888 | 1,150,715 | 1,237,642 | 1,068,791 | 929,522 | |||||||||||||||
| Operating costs: | ||||||||||||||||||||
| Cost of sales of goods, excluding depreciation and amortization | (512,874 | ) | (613,381 | ) | (604,650 | ) | (497,812 | ) | (513,490 | ) | ||||||||||
| Cost of sales of services, excluding depreciation and amortization | (3,378 | ) | (4,318 | ) | (12,954 | ) | (10,754 | ) | (59,612 | ) | ||||||||||
| Depreciation and amortization | (226,335 | ) | (238,879 | ) | (210,154 | ) | (192,647 | ) | (232,583 | ) | ||||||||||
| Exploration in operating units | (44,163 | ) | (89,730 | ) | (89,311 | ) | (96,149 | ) | (89,699 | ) | ||||||||||
| Mining royalties | (12,832 | ) | (21,388 | ) | (30,884 | ) | (27,611 | ) | (27,188 | ) | ||||||||||
| Total operating costs | (799,582 | ) | (967,696 | ) | (947,953 | ) | (824,973 | ) | (922,572 | ) | ||||||||||
| Gross profit | 68,306 | 183,019 | 289,689 | 243,818 | 6,950 | |||||||||||||||
| Operating expenses, net: | ||||||||||||||||||||
| Administrative expenses | (76,297 | ) | (77,099 | ) | (80,666 | ) | (81,692 | ) | (84,372 | ) | ||||||||||
| Selling expenses | (24,313 | ) | (26,948 | ) | (23,043 | ) | (21,733 | ) | (19,365 | ) | ||||||||||
| Exploration in non-operating areas | (11,879 | ) | (36,307 | ) | (18,262 | ) | (26,589 | ) | (30,610 | ) | ||||||||||
| Impairment recovery (loss) of long-lived assets | (2,083 | ) | 5,693 | (21,620 | ) | - | (3,803 | ) | ||||||||||||
| Reversal (provision) for contingences and others | 2,968 | 11,248 | (13,740 | ) | (565 | ) | (395 | ) | ||||||||||||
| Write-off of asset stripping activities | - | - | (13,573 | ) | - | - | ||||||||||||||
| Other, net | (14,715 | ) | (1,308 | ) | (13,230 | ) | 18,957 | (5,340 | ) | |||||||||||
| Total operating expenses, net | (126,319 | ) | (124,721 | ) | (184,134 | ) | (111,622 | ) | (143,885 | ) | ||||||||||
| Operating profit (loss) | (58,013 | ) | 58,298 | 105,555 | 132,196 | (136,935 | ) | |||||||||||||
| Other income (expenses), net: | ||||||||||||||||||||
| Share in the results of associates and joint ventures | 47,710 | (1,144 | ) | 13,207 | (365,321 | ) | (173,375 | ) | ||||||||||||
| Finance income | 9,675 | 9,685 | 5,517 | 6,830 | 11,026 | |||||||||||||||
| Finance costs | (42,173 | ) | (38,422 | ) | (34,551 | ) | (31,580 | ) | (27,572 | ) | ||||||||||
| Net gain (loss) from currency exchange difference | (734 | ) | (1,384 | ) | 2,939 | 2,638 | (13,693 | ) | ||||||||||||
| Total other income (expenses), net | 14,478 | (31,265 | ) | (12,888 | ) | (387,433 | ) | (203,614 | ) | |||||||||||
| Profit (loss) before income tax | (43,535 | ) | 27,033 | 92,667 | (255,237 | ) | (340,549 | ) | ||||||||||||
| Current income tax | (11,911 | ) | (16,882 | ) | (23,713 | ) | (39,444 | ) | (14,222 | ) | ||||||||||
| Deferred income tax | 37,501 | (9,997 | ) | 5,825 | (14,060 | ) | (541 | ) | ||||||||||||
| Profit (loss) from continuing operations | (17,945 | ) | 154 | 74,779 | (308,741 | ) | (355,312 | ) | ||||||||||||
| Discontinued operations: | ||||||||||||||||||||
| Loss from discontinued operations (2) | (10,514 | ) | (11,808 | ) | (10,344 | ) | (19,073 | ) | (20,233 | ) | ||||||||||
| Net profit (loss) | (28,459 | ) | (11,654 | ) | 64,435 | (327,814 | ) | (375,545 | ) | |||||||||||
| Attributable to equity owners of the parent | (12,208 | ) | (13,445 | ) | 60,823 | (323,492 | ) | (317,210 | ) | |||||||||||
| Attributable to non-controlling interest | (16,251 | ) | 1,791 | 3,612 | (4,322 | ) | (58,335 | ) | ||||||||||||
| Net profit (loss) | (28,459 | ) | (11,654 | ) | 64,435 | (327,814 | ) | (375,545 | ) | |||||||||||
| Basic and diluted profit (loss) per share attributable to equity holders of the parent(3)(4) | (0.05 | ) | (0.05 | ) | 0.24 | (1.27 | ) | (1.25 | ) | |||||||||||
| Basic and diluted profit (loss) per ADS attributable to equity holders of the parent (3)(4) | (0.05 | ) | (0.05 | ) | 0.24 | (1.27 | ) | (1.25 | ) | |||||||||||
| Basic and diluted profit (loss) per share attributable to equity holders of the parent, from continuing operations | (0.01 | ) | (0.02 | ) | 0.28 | (1.20 | ) | (1.17 | ) | |||||||||||
| Dividends per share | 0.09 | 0.09 | 0.09 | 0.03 | - | |||||||||||||||
| Average number of common and investment shares outstanding | 253,986,867 | 253,986,867 | 253,986,867 | 253,986,867 | 254,186,867 | |||||||||||||||
| Statement of financial position data: | ||||||||||||||||||||
| Total assets | 4,107,274 | 4,217,221 | 4,332,813 | 4,266,415 | 4,547,181 | |||||||||||||||
| Capital stock | 750,497 | 750,497 | 750,497 | 750,497 | 750,497 | |||||||||||||||
| Total shareholders’ equity | 2,968,200 | 3,029,565 | 3,063,627 | 3,047,213 | 3,389,236 | |||||||||||||||
| Operating data (unaudited): | ||||||||||||||||||||
| Production(5) | ||||||||||||||||||||
| Gold (oz.) | 191,281 | 338,189 | 405,646 | 357,570 | 356,367 | |||||||||||||||
| Silver (oz.) | 20,288,743 | 26,264,109 | 26,624,431 | 23,035,110 | 24,648,761 | |||||||||||||||
| Proven and probable reserves(6) | ||||||||||||||||||||
| Gold (oz.) | 2,984,673 | 1,001,169 | 1,245,213 | 1,403,029 | 1,175,724 | |||||||||||||||
| Silver (oz.) | 200,692,359 | 194,214,607 | 147,329,793 | 158,428,655 | 132,617,631 | |||||||||||||||
| 4 |
| (1) | Except per share, per ADS, outstanding shares and operating data. |
| (2) |
During 2019, the Group decided to classify its Mallay mining unit as discontinued. According to IFRS 5 “Non-current Assets Held for Sale and Discontinued Operations”, the Group reclassified revenues and expenses related to this mining unit for the years 2018 and 2017 to the “Net loss from discontinued operations attributable to equity holders of the parent” caption.
|
| (3) | Profit (loss) per share has been calculated for each year as net profit (loss) divided by average number of shares outstanding during the year. As of December 31, 2018 and 2019, we had 274,889,924 Common Shares outstanding, including 21,174,734 treasury shares. As of December 31, 2015, 2016, 2017, 2018 and 2019, we had 744,640 of Investment Shares outstanding, including 272,963 treasury shares as of December 31, 2015, and 472,963 treasury shares as of December 31, 2016, 2017, 2018 and 2019. |
| (4) | We have no outstanding options, warrants or convertible securities that would have a dilutive effect on earnings per share. As a result, there is no difference between basic and diluted earnings per share or ADS. |
| (5) | The amounts in this table reflect the total production of all of our consolidated subsidiaries, including Sociedad Minera El Brocal S.A.A., or “El Brocal,” in which we owned a 61.43% controlling equity interest as of December 31, 2019 and 2018, and Minera La Zanja S.R.L., or “La Zanja,” in which we owned a 53.06% controlling equity interest as of December 31, 2019. The production data in this table reflect 100% of El Brocal’s and La Zanja’s production. For the years ended December 31, 2016 to 2019, El Brocal produced 2.6 million, 4.1 million, 3.9 million and 4.4 million ounces of silver, respectively, of which our equity share was 1.5 million, 2.5 million, 2.4 million and 2.7 million ounces of silver per year, respectively, and La Zanja produced 139,724, 127,118, 71,630 and 31,500 ounces of gold, respectively, of which our equity share per year was 74,137, 67,449, 38,007 and 16,714 ounces of gold, respectively, and 217,292, 280,908, 217,174 and 97,204 ounces of silver per year, respectively, of which our equity share was 115,295, 149,050, 115,233 and 51,576 ounces of silver per year, respectively. Amounts for 2018 and 2019 exclude production coming from the operating mines classified as discontinued operations. |
| 5 |
| (6) | The amounts in this table reflect the reserves of all of our consolidated subsidiaries, including El Brocal and La Zanja, in each case as of December 31, 2019. SRK Consulting Perú S.A., an independent consultant, audited the process used to estimate proven and probable ore reserves for Uchucchacua, Tambomayo, Orcopampa, El Brocal, Tantahuatay and La Zanja. Geominería S.A.C, an independent consultant, audited the process used to estimate proven and probable ore reserves for Julcani. |
Yanacocha Selected Financial Information and Operating Data
The following table presents selected financial information and operating data for Yanacocha at the dates and for each of the periods indicated. This information should be read in conjunction with, and is qualified in its entirety by reference to, Yanacocha’s audited consolidated financial statements as of December 31, 2018 and 2019 and for the years ended December 31, 2017, 2018 and 2019, or the Yanacocha Consolidated Financial Statements. The report of Paredes, Burga & Asociados S. Civil de R.L. (a member firm of EY Global) on the Yanacocha Consolidated Financial Statements as of December 31, 2018 and 2019 and for the years ended December 31, 2017, 2018 and 2019 appears elsewhere in this Annual Report. The selected financial information for Yanacocha as of December 31, 2015, 2016 and 2017, and for the years ended December 31, 2015 and 2016 has been derived from consolidated statements of financial position, consolidated statements of profit or loss and consolidated statements of other comprehensive income, respectively, which are not included in this Annual Report. Yanacocha’s audited consolidated financial statements as of December 31, 2015, 2016, 2017, 2018 and 2019 were audited by Paredes, Burga & Asociados S. Civil de R.L. (a member firm of Ernst & Young Global Limited). The Yanacocha Consolidated Financial Statements are prepared and presented in accordance with IFRS as issued by the IASB. The operating data presented below, which are based on 100% of Yanacocha’s production and reserves, are derived from Yanacocha’s records and have not been subject to audit. The financial information presented below should be read in conjunction with “Item 5. Operating and Financial Review and Prospects—Yanacocha,” the Yanacocha Consolidated Financial Statements and the related Notes thereto and other financial information included in this Annual Report. .
| As of and for the year ended December 31, | ||||||||||||||||||||
| 2019 | 2018 | 2017 | 2016 | 2015 | ||||||||||||||||
| (US$ in thousands)(1) | ||||||||||||||||||||
| Statement of comprehensive income: | ||||||||||||||||||||
| Operating income: | ||||||||||||||||||||
| Revenue from sales(2) | 734,526 | 658,653 | 670,905 | 784,453 | 1,056,903 | |||||||||||||||
| Other operating income | 4,776 | 21,965 | 21,870 | 17,713 | 10,625 | |||||||||||||||
| Total gross income | 739,302 | 680,618 | 692,775 | 802,166 | 1,067,528 | |||||||||||||||
| Costs applicable to sales | (692,721 | ) | (619,424 | ) | (772,647 | ) | (799,654 | ) | (783,762 | ) | ||||||||||
| Other operating costs | (1,160 | ) | (2,217 | ) | (2,062 | ) | (2,951 | ) | (2,524 | ) | ||||||||||
| Total operating costs | (693,881 | ) | (621,641 | ) | (774,709 | ) | (802,605 | ) | (786,286 | ) | ||||||||||
| Gross profit (loss) | 45,421 | 58,977 | (81,934 | ) | (439 | ) | 281,242 | |||||||||||||
| Operating expenses: | ||||||||||||||||||||
| Operating expenses, net | (35,987 | ) | (76,155 | ) | (63,514 | ) | (71,496 | ) | (82,846 | ) | ||||||||||
| Administrative expenses | (1,744 | ) | (2,783 | ) | (4,760 | ) | (8,780 | ) | (20,028 | ) | ||||||||||
| Selling Expenses | (1,722 | ) | (2,627 | ) | (3,921 | ) | (3,695 | ) | (3,534 | ) | ||||||||||
| Impairment loss | - | - | - | (889,499 | ) | - | ||||||||||||||
| Operating profit (loss) | 5,968 | (22,588 | ) | (154,129 | ) | (973,909 | ) | 174,834 | ||||||||||||
| Other expenses, net: | ||||||||||||||||||||
| Finance income | 18,430 | 11,448 | 5,831 | 2,132 | 673 | |||||||||||||||
| Finance costs | (57,629 | ) | (39,024 | ) | (23,766 | ) | (15,107 | ) | (22,734 | ) | ||||||||||
| Net gain (loss) from currency exchange difference | 2,902 | (2,056 | ) | 3,636 | (13,741 | ) | (251 | ) | ||||||||||||
| Total other expenses, net | (36,297 | ) | (29,632 | ) | (14,299 | ) | (26,716 | ) | (22,312 | ) | ||||||||||
| Income (loss) before income tax | (30,329 | ) | (52,220 | ) | (168,428 | ) | (1,000,625 | ) | 152,522 | |||||||||||
| Income tax benefit (expense) | (64,928 | ) | (29,297 | ) | (7,026 | ) | (43,127 | ) | (602,717 | ) | ||||||||||
| Income (loss) for the year | (95,257 | ) | (81,517 | ) | (175,454 | ) | (1,043,752 | ) | (450,195 | ) | ||||||||||
| Comprehensive income (loss): | ||||||||||||||||||||
| Loss for the year | (95,257 | ) | (81,517 | ) | (175,454 | ) | (1,043,752 | ) | (450,195 | ) | ||||||||||
| Other comprehensive income (loss) to be reclassified as profit or loss in subsequent periods | ||||||||||||||||||||
| Changes in the fair value of available-for-sale financial asset, net of tax effect | 1,246 | (91 | ) | (3,244 | ) | 651 | (757 | ) | ||||||||||||
| Statement of financial position: | ||||||||||||||||||||
| Total assets | 2,312,072 | 2,047,472 | 2,019,395 | 2,045,885 | 2,965,430 | |||||||||||||||
| Capital stock | 378,505 | 378,505 | 398,216 | 398,216 | 398,216 | |||||||||||||||
| Total partners’ equity | 489,712 | 583,723 | 659,115 | 885,724 | 2,228,825 | |||||||||||||||
| U.S. GAAP | ||||||||||||||||||||
| Net income (loss) | 3,316 | (69,068 | ) | (131,243 | ) | (1,198,139 | ) | (260,202 | ) | |||||||||||
| Total equity | 1,666,382 | 1,661,800 | 1,683,047 | 1,865,445 | 3,394,934 | |||||||||||||||
| Operating data (unaudited) | ||||||||||||||||||||
| Gold produced (oz.) | 527,336 | 514,564 | 534,692 | 654,934 | 917,691 | |||||||||||||||
| Gold proven and probable reserves (thousands of oz.) | 6,952 | 7,420 | 3,830 | 4,362 | 5,057 | |||||||||||||||
| (1) | Except operating data |
| (2) | Royalties netted to sales |
| 6 |
Cerro Verde Selected Financial Information and Operating Data
The following table presents selected financial information and operating data for Cerro Verde as of the end of and for each of the periods indicated. This information should be read in conjunction with, and is qualified in its entirety by reference to, Cerro Verde’s audited financial statements as of December 31, 2018 and 2019 and for the years ended December 31, 2017, 2018 and 2019, or the Cerro Verde Financial Statements. The selected financial information as of December 31, 2015, 2016 and 2017 and for the years ended December 31, 2015 and 2016 have been derived from Cerro Verde’s financial statements that are not included in this Annual Report. The report of Paredes, Burga & Asociados S. Civil de R.L. (a member firm of Ernst & Young Global Limited ) on Cerro Verde’s financial statements appears elsewhere in this Annual Report. The Cerro Verde Financial Statements are prepared and presented in accordance with IFRS as issued by the IASB, which differs in certain respects from U.S. GAAP, as indicated in Note 24 and Note 25 to the Cerro Verde Financial Statements. The operating data presented below, which are based on 100% of Cerro Verde’s production and reserves, are derived from Cerro Verde’s records and have not been subject to audit. The financial information presented below should be read in conjunction with “Item 5. Operating and Financial Review and Prospects—Cerro Verde,” the Cerro Verde Financial Statements and the related Notes thereto and other financial information included in this Annual Report.
| As of and for the year ended December 31, | ||||||||||||||||||||
| 2019 | 2018 | 2017 | 2016 | 2015 | ||||||||||||||||
| (US$ in thousands)(1) | ||||||||||||||||||||
| Statement of comprehensive income: | ||||||||||||||||||||
| Sales of goods | 2,890,066 | 3,054,026 | 3,202,931 | 2,384,154 | 1,115,617 | |||||||||||||||
| Costs of sales of goods | (1,954,749 | ) | (2,010,972 | ) | (1,768,238 | ) | (1,553,040 | ) | (862,004 | ) | ||||||||||
| Gross profit | 935,317 | 1,043,054 | 1,434,693 | 831,114 | 253,613 | |||||||||||||||
| Operating expenses | ||||||||||||||||||||
| Selling expenses | (109,483 | ) | (137,008 | ) | (141,669 | ) | (131,391 | ) | (56,215 | ) | ||||||||||
| Other operating (expenses), income net | (37,436 | ) | (68,683 | ) | (258,826 | ) | (24,107 | ) | (26,600 | ) | ||||||||||
| (146,919 | ) | (205,691 | ) | (400,495 | ) | (155,498 | ) | (82,815 | ) | |||||||||||
| Operating profit | 788,398 | 837,363 | 1,034,198 | 675,616 | 170,798 | |||||||||||||||
| Financial income | 10,356 | 28,089 | 5,350 | 954 | 512 | |||||||||||||||
| Financial expenses | (115,877 | ) | (426,733 | ) | (216,912 | ) | (80,438 | ) | (16,010 | ) | ||||||||||
| Exchange differences, net | 5,574 | 6,161 | 13,288 | 7,857 | (75,770 | ) | ||||||||||||||
| Profit before income tax | 688,451 | 444,880 | 835,924 | 603,989 | 79,530 | |||||||||||||||
| Income tax expense | (298,074 | ) | (325,170 | ) | (486,043 | ) | (263,082 | ) | (46,246 | ) | ||||||||||
| Profit for the year | 390,377 | 119,710 | 349,881 | 340,907 | 33,284 | |||||||||||||||
| Basic and diluted earnings per share | 1.115 | 0.342 | 1.000 | 0.974 | 0.095 | |||||||||||||||
| Dividends per share | 0.428503 | 0.571337 | – | – | – | |||||||||||||||
| Weighted average number of shares outstanding | 350,056,012 | 350,056,012 | 350,056,012 | 350,056,012 | 350,056,012 | |||||||||||||||
| Statement of financial position data: | ||||||||||||||||||||
| Total assets | 7,809,424 | 7,554,712 | 7,691,007 | 7,635,623 | 7,852,692 | |||||||||||||||
| Capital Stock | 990,659 | 990,659 | 990,659 | 990,659 | 990,659 | |||||||||||||||
| Total shareholder’s equity | 5,349,249 | 5,108,872 | 5,189,162 | 4,839,281 | 4,498,374 | |||||||||||||||
| U.S. GAAP | ||||||||||||||||||||
| Profit for the year | 319,714 | 53,280 | 301,431 | 345,461 | 4,097 | |||||||||||||||
| Total shareholder’s equity | 5,066,564 | 4,896,850 | 5,043,570 | 4,742,139 | 4,396,678 | |||||||||||||||
| Operating data (unaudited): | ||||||||||||||||||||
| Production: | ||||||||||||||||||||
| Copper (in thousands of recoverable pounds) | 1,003,776 | 1,049,430 | 1,062,210 | 1,107,810 | 544,482 | |||||||||||||||
| Proven and probable reserves: | ||||||||||||||||||||
| Copper Ore (in thousands of tons) | 4,265,232 | 4,324,461 | 3,577,276 | 3,673,229 | 3,855,939 | |||||||||||||||
| (1) | Except per share and operating data. |
| 7 |
| B. | Capitalization and Indebtedness |
Not applicable.
| C. | Reasons for the Offer and Use of Proceeds |
Not applicable.
| 8 |
D. Risk Factors
Factors Relating to the Company
Our financial performance is highly dependent on the performance of our partners under our mining exploration and operating agreements.
Our participation in joint venture mining exploration projects and mining operations with other experienced mining companies is an integral part of our business strategy. Our partners, co-venturers and other shareholders in these projects generally contribute capital to cover the expenses of the joint venture or provide critical technological, management and organizational expertise. The results of these projects can be highly dependent upon the efforts of our joint venture partners and we rely on them to fulfill their obligations under our agreements. For example, our Yanacocha joint venture with Newmont Mining Corporation, a Delaware corporation, or “Newmont Mining,” depends on Newmont Peru Limited, Peruvian Branch, or “Newmont Peru,” to provide management and other expertise to the Yanacocha project. If our counterparts do not carry out their obligations to us or to third parties, or any disputes arise with respect to the parties’ respective rights and obligations, the value of our investment in the applicable project could be adversely affected and we could incur significant expenses in enforcing our rights or pursuing remedies. We cannot assure you that our current or future partners will fulfill their obligations under our agreements. In addition, we may be unable to exert control over strategic decisions made in respect of such properties. See “Item 4. Information on the Company—Yanacocha” and “Item 4. Information on the Company—Buenaventura—B. Business Overview—Exploration.”
Our financial performance is highly dependent on the prices of gold, silver, copper and other metals.
The results of our operations are significantly affected by the market price of specific metals, which are cyclical and subject to substantial price fluctuations. Our revenues and the revenues of Yanacocha, in which we have a material equity investment, are derived primarily from the sale of gold and silver and the revenues of Cerro Verde, in which we have a material equity investment, are derived primarily from copper sales. The prices that we, Yanacocha and Cerro Verde obtain for gold, silver, copper and ore concentrates containing such metals, as applicable, are directly related to world market prices for such metals. Such prices have historically fluctuated widely and are affected by numerous factors beyond our control, including (i) the overall demand for and worldwide supply of gold, silver, copper and other metals; (ii) levels of supply and demand for a broad range of industrial products; (iii) the availability and price of competing commodities; (iv) international economic and political trends; (v) currency exchange fluctuations (specifically, the U.S. Dollar relative to other currencies); (vi) expectations with respect to the rate of inflation; (vii) interest rates; (viii) actions of commodity markets participants; and (ix) global or regional political or economic crises.
We have in the past engaged in hedging activities, such as forward sales and option contracts, to minimize our exposure to fluctuations in the prices of gold, silver and other metals; however, we and our wholly-owned subsidiaries no longer hedge the price at which our gold and silver will be sold. In addition, neither Yanacocha nor Cerro Verde engages in hedging activities. As a result, the prices at which we, Yanacocha and Cerro Verde sell gold, silver, copper and ore concentrates, as applicable, are fully exposed to the effects of changes in prevailing market prices. See “Item 11. Quantitative and Qualitative Disclosures About Market Risk” and Note 33 to the Consolidated Financial Statements. For information on gold and silver prices for each of the years in the five-year period ended December 31, 2019, see “Item 4. Information on the Company—Buenaventura—B. Business Overview—Sales of Metal Concentrates.”
On December 31, 2019 and March 29, 2020, the morning fixing price for gold on the London Bullion Market was US$ 1,523 per ounce and US$1,605 per ounce, respectively. On December 31, 2019 and March 29, 2020, the afternoon fixing spot price of silver on the London market, or “London Spot,” was US$ 18.045 per ounce and US$13.930 per ounce, respectively. On December 31, 2019 and March 29, 2020, the London Metal Exchange Settlement Price for copper was US$ 6,156 per ton and US$4,797 per ton, respectively.
| 9 |
The world market prices of gold, silver and copper have historically fluctuated widely. We cannot predict whether metal prices will rise or fall in the future. A continued decline in the market price of one or more of these metals could adversely impact our revenues, net income and cash flows and adversely affect our ability to meet our financial obligations. If prices of gold, silver and/or copper should decline below our cash costs of production and remain at such levels for any sustained period, we could determine that it is not economically feasible to continue production at any or all of our mines. We may also curtail or suspend some or all of our exploration activities, with the result that our depleted reserves are not replaced. This could further reduce revenues by reducing or eliminating the profit that we currently expect from reserves. Such declines in price and/or reductions in operations could cause significant volatility in our financial performance and adversely affect the trading prices of our Common Shares and ADSs.
An outbreak of disease or similar public health threat, such as COVID-19 (coronavirus), could adversely affect our business, financial condition and results of operations.
Our operations are subject to risks related to outbreaks of infectious diseases. For example, the recent outbreak of coronavirus COVID-19 (coronavirus), a virus causing potentially deadly respiratory tract infections originating in China, has already and will continue to negatively cause further volatility in prices of precious metals. Additionally, a severe market disruption will likely entail decreased demand for our products and otherwise impact our operations and the operations of our customers, suppliers and other stakeholders. The Peruvian Government has issued a series of executive decrees declaring a national emergency and significantly restricting general circulation throughout the country.
In accordance with these restrictions and within the framework of the Company’s pandemic response plan, we have limited our operations to those which are strictly necessary to ensure that our mine pumping systems, water treatment plants, energy supply, hydroelectric substations, health services and overall minimum safety conditions remain in place. Other than in respect of these minimum back-up operations, as of the date of this annual report, our mining processing facilities are completely halted. The Company intends to immediately resume operations once it receives notice from the authorities that restrictions have been lifted. The ultimate severity of the Coronavirus outbreak is uncertain at this time and therefore we cannot predict the impact it may have on the world, the Peruvian economy, international financial markets, or ultimately on our financial condition, results of operations, production, sales, margins and cash flow from operations, our access to debt markets, covenants compliance, asset impairments, among others.
Economic, mining and other regulatory policies of the Peruvian government, as well as political, regulatory and economic developments in Peru, may have an adverse impact on our, Yanacocha’s and Cerro Verde’s businesses.
Our, Yanacocha’s and Cerro Verde’s activities in Peru require us to obtain mining concessions or provisional permits for exploration and processing concessions for the treatment of mining ores from the Peruvian Ministry of Energy and Mines (the “MEM”). Under Peru’s current legal and regulatory regime, these mining and processing rights are maintained by meeting a minimum annual level of production or investment and by the annual payment of a concession fee. A fine is payable for the years in which minimum production or investment requirements are not met. Although we are, and Yanacocha and Cerro Verde have informed us that they are, current in the payment of all amounts due in respect of mining and processing concessions, failure to pay such concession fees, processing fees or related fines for two consecutive years could result in the loss of one or more mining rights and processing concessions, as the case may be.
Mining companies are also required to pay the Peruvian government mining royalties and/or mining taxes. See “Item 4. Information on the Company—Buenaventura—B. Business Overview—Regulatory Framework—Mining Royalties and Taxes.” We cannot assure you that the Peruvian government will not impose additional mining royalties or taxes in the future or that such mining royalties or taxes will not have an adverse effect on our, Yanacocha’s or Cerro Verde’s results of operations or financial condition. Future regulatory changes, changes in the interpretation of existing regulations or stricter enforcement of such regulations, including changes to our concession agreements, may increase our compliance costs and could potentially require us to alter our operations. We cannot assure you that future regulatory changes will not adversely affect our business, financial condition or results of operations.
Environmental and other laws and regulations may increase our costs of doing business, restrict our operations or result in operational delays.
Our, Yanacocha’s and Cerro Verde’s exploration, mining and milling activities, as well our and Yanacocha’s smelting and refining activities, are subject to a number of Peruvian laws and regulations, including environmental laws and regulations.
Additional matters subject to regulation include, but are not limited to, concession fees, transportation, production, water use and discharges, power use and generation, use and storage of explosives, surface rights, housing and other facilities for workers, reclamation, taxation, labor standards, mine safety and occupational health.
| 10 |
We anticipate additional laws and regulations will be enacted over time with respect to environmental matters. The development of more stringent environmental protection programs in Peru could impose constraints and additional costs on our, Yanacocha’s and Cerro Verde’s operations and require us, Yanacocha and Cerro Verde to make significant capital expenditures in the future. Although we believe that we are substantially in compliance, and Yanacocha and Cerro Verde have advised us that they are substantially in compliance, with all applicable environmental regulations, we cannot assure you that future legislative or regulatory developments will not have an adverse effect on our, Yanacocha’s or Cerro Verde’s business or results of operations. See “Item 4. Information on the Company—Buenaventura—B. Business Overview—Regulatory Framework—Environmental Matters” and “—Permits” and “Item 4. Information on the Company—Yanacocha—B. Business Overview—Environmental Matters.”
Our and Yanacocha’s ability to successfully obtain key permits and approvals to explore for, develop and successfully operate mines will likely depend on our and Yanacocha’s ability to do so in a manner that is consistent with the creation of social and economic benefits in the surrounding communities. Our and Yanacocha’s ability to obtain permits and approvals and to successfully operate in particular communities or to obtain financing may be adversely impacted by real or perceived detrimental events associated with our and Yanacocha’s activities or those of other mining companies affecting the environment, human health and safety or the surrounding communities. Delays in obtaining or failure to obtain government permits and approvals may adversely affect our and Yanacocha’s operations, including our and Yanacocha’s ability to explore or develop properties, commence production or continue operations.
Our metals exploration efforts are highly speculative in nature and may not be successful.
Precious metals exploration, particularly gold exploration, is highly speculative in nature, involves many risks and is frequently unsuccessful. We cannot assure you that our, Yanacocha’s or Cerro Verde’s metals exploration efforts will be successful. Once mineralization is discovered, it may take a number of years from the initial phases of drilling before production is possible, during which time the economic feasibility of production may change. Substantial expenditures are required to establish proven and probable ore reserves through drilling, to determine metallurgical processes to extract the metals from the ore and, in the case of new properties, to construct mining and processing facilities. As a result of these uncertainties, we cannot assure you that our or Yanacocha’s exploration programs will result in the expansion or replacement of current production with new proven and probable ore reserves.
We base our estimates of proven and probable ore reserves and estimates of future cash operating costs largely on the interpretation of geologic data obtained from drill holes and other sampling techniques and feasibility studies. Advanced exploration projects have no operating history upon which to base estimates of proven and probable ore reserves and estimates of future cash operating costs. Such estimates are, to a large extent, based upon the interpretation of geologic data obtained from drill holes and other sampling techniques, feasibility studies which derive estimates of cash operating costs based upon anticipated tonnage and grades of ore to be mined and processed, the configuration of the ore body, expected recovery rates of the mineral from the ore, comparable facility and equipment operating costs, anticipated climatic conditions and other factors. As a result, it is possible that actual cash operating costs and economic returns based upon proven and probable ore reserves may differ significantly from those originally estimated. Moreover, significant decreases in actual over expected prices may mean reserves, once found, will be uneconomical to produce. It is not unusual in new mining operations to experience unexpected problems during the start-up phase. See “Item 4. Information on the Company—Yanacocha—C. Property, Plants and Equipment—Our Properties—Reserves,” “—Yanacocha—C. Property, Plants and Equipment—Yanacocha’s Properties—Reserves” and “Item 5. Operating and Financial Review and Prospects—Cerro Verde—A. Operating Results” for the price per ounce used by us, Yanacocha and Cerro Verde, respectively, to calculate our respective proven and probable reserves.
Increased operating costs could affect our profitability.
Costs at any particular mining location frequently are subject to variation due to a number of factors, such as changing ore grade, changing metallurgy and revisions to mine plans in response to the physical shape and location of the ore body. In addition, costs are affected by the price of commodities, such as fuel and electricity, as well as by the price of labor. Commodity costs are at times subject to volatile price movements, including increases that could make production at certain operations less profitable. Reported costs may be affected by changes in accounting standards. A material increase in costs at any significant location could have a significant effect on our profitability.
Our business is capital-intensive and we may not be able to finance necessary capital expenditures required to execute our business plans.
Precious metals exploration requires substantial capital expenditures for the exploration, extraction, production and processing stages and for machinery, equipment and experienced personnel. Our estimates of the capital required for our projects may be preliminary or based on assumptions we have made about the mineral deposits, equipment, labor, permits and other factors required to complete our projects. If any of these estimates or assumptions change, the actual timing and amount of capital required may vary significantly from our current anticipated costs. In addition, we may require additional funds in the event of unforeseen delays, cost overruns, design changes or other unanticipated expenses. We may also incur debt in future periods or reduce our holdings of cash and cash equivalents in connection with funding future acquisitions, existing operations, capital expenditures or in pursuing other business opportunities. Our ability to meet our payment obligations will depend on our future financial performance, which will be affected by financial, business, economic and other factors, many of which we are unable to control. There can be no assurance that we or Yanacocha will generate sufficient cash flow or that we will have access to sufficient external sources of funds in the form of outside investment or loans to continue exploration activities at the same or higher levels than in the past or that we will be able to obtain additional financing, if necessary, on a timely basis and on commercially acceptable terms.
| 11 |
Estimates of proven and probable reserves are subject to uncertainties and the volume and grade of ore actually recovered may vary from our estimates.
The proven and probable ore reserve figures presented in this Annual Report are our, Yanacocha’s and Cerro Verde’s estimates, and there can be no assurance that the estimated levels of recovery of gold, silver, copper and certain other metals will be realized. Such estimates depend on geological interpretation and statistical inferences or assumptions drawn from drilling and sampling analysis, which may prove to be materially inaccurate. Actual mineralization or formations may be different from those predicted. As a result, reserve estimates may require revision based on further exploration, development activity or actual production experience, which could materially and adversely affect such estimates. No assurance can be given that our, Yanacocha’s or Cerro Verde’s mineral resources constitute or will be converted into reserves. Market price fluctuations of gold, silver and other metals, as well as increased production costs or reduced recovery rates, may render proven and probable ore reserves containing relatively lower grades of mineralization uneconomic to exploit and may ultimately result in a restatement of proven and probable ore reserves. Moreover, short-term operating factors relating to the reserves, such as the processing of different types of ore or ore grades, could adversely affect our or Yanacocha’s profitability in any particular accounting period. See “Item 4. Information on the Company—Yanacocha—C. Property, Plants and Equipment—Our Properties—Reserves” and “Item 4. Information on the Company—Yanacocha—C. Property, Plants and Equipment—Yanacocha’s Properties—Reserves.”
We and Yanacocha may be unable to replace reserves as they become depleted by production.
As we and Yanacocha produce gold, silver, zinc and other metals, we and Yanacocha deplete our respective ore reserves for such metals. To maintain production levels, we and Yanacocha must replace depleted reserves by exploiting known ore bodies and locating new deposits. Exploration for gold, silver and the other metals produced is highly speculative in nature. Our and Yanacocha’s exploration projects involve significant risks and are often unsuccessful. Once a site is discovered with mineralization, we and Yanacocha may require several years between initial drilling and mineral production, and the economic feasibility of production may change during such period. Substantial expenditures are required to establish proven and probable reserves and to construct mining and processing facilities. There can be no assurance that current or future exploration projects will be successful and there is a risk that our depletion of reserves will not be offset by new discoveries. See “Item 4. Information on the Company—Buenaventura—B. Business Overview—Exploration,” “—Yanacocha—B. Business Overview—Environmental Matters,” “—Yanacocha—C. Property, Plants and Equipment—Our Properties,” “—Yanacocha—C. Property, Plants and Equipment—Yanacocha’s Properties,” “—Yanacocha—C. Property, Plants and Equipment—Reserves,” and “Item 5. Operating and Financial Review and Prospects—Cerro Verde—A. Operating Results” for a summary of our, Yanacocha’s and Cerro Verde’s estimated proven and probable reserves as of December 31, 2019.
Our operations are subject to risks, many of which are not insurable.
The business of mining, smelting and refining gold, silver, copper and other metals is generally subject to a number of risks and hazards, including industrial accidents, labor disputes, unavailability of materials and equipment, unusual or unexpected geological conditions, changes in the regulatory environment, environmental hazards and weather and other natural phenomena such as earthquakes, most of which are beyond our control. Such occurrences could result in damage to, or destruction of, mining properties or production facilities, personal injury or death, environmental damage, delays in mining, monetary losses and possible legal liability. We, Yanacocha and Cerro Verde each maintain insurance against risks that are typical in the mining industry in Peru and in amounts that we, Yanacocha and Cerro Verde believe to be adequate but which may not provide adequate coverage in certain circumstances. No assurance can be given that such insurance will continue to be available at economically feasible premiums or at all. Insurance against certain risks (including certain liabilities for environmental pollution or other hazards as a result of exploration and production) is not generally available to us or to other companies within the industry.
Increases in equipment costs, energy costs and other production costs, disruptions in energy supply and shortages in equipment and skilled labor may adversely affect our results of operations.
In recent years, there has been a significant increase in mining activity worldwide in response to increased demand and significant increases in the prices of natural resources. The opening of new mines and the expansion of existing ones have led to increased demand for, and increased costs and shortages of, equipment, supplies and experienced personnel. These cost increases have significantly increased overall operating and capital budgets of companies like ours, and continuing shortages could affect the timing and feasibility of expansion projects.
| 12 |
Energy represents a significant portion of our production costs. Our principal energy sources are electricity, purchased petroleum products and natural gas. An inability to procure sufficient energy at reasonable prices or disruptions in energy supply could adversely affect our profits, cash flow and growth opportunities. Our production costs are also affected by the prices of commodities we consume or use in our operations, such as sulfuric acid, grinding media, steel, reagents, liners, explosives and diluents. The prices of such commodities are influenced by supply and demand trends affecting the mining industry in general and other factors outside our control and such prices are at times subject to volatile movements. Increases in the cost of these commodities or disruptions in energy supply could make our operations less profitable, even in an environment of relatively high copper, gold or silver prices. Increases in the costs of commodities that we consume or use may also significantly affect the capital costs of new projects.
We may be adversely affected by labor disputes.
Our ability to achieve our goals and objectives is dependent, in part, on maintaining good relations with our employees. A prolonged labor disruption at any of our material properties could have a material adverse impact on our results of operations. We, Compañía Minera Coimolache S.A., or “Coimolache,” Yanacocha and Cerro Verde have all experienced strikes or other labor-related work stoppages in the past.
As of December 31, 2019, unions represented approximately 25% of our and our subsidiaries’ employees on a consolidated basis. Although we consider our relationship with our employees to be positive, there can be no assurance that we will not experience strikes or other labor-related work stoppages that could have a material adverse effect on our operations and/or operating results in the future.
Our, Yanacocha’s and Cerro Verde’s operations are subject to political and social risks.
Our, Yanacocha’s and Cerro Verde’s exploration and production activities are potentially subject to political and social risks. Over the past several years, we and Yanacocha have been the target of local political protests. In recent years, certain areas in the south and northern highlands of Peru with significant mining developments have experienced strikes and protests related to the environmental impact of mining activities. Such strikes and protests have resulted in commercial disruptions and a climate of uncertainty with respect to future mining projects. As a result of local political and community protests, construction and development activities at the Conga project were largely suspended in November 2011. The results of the Peruvian Central Government’s Environmental Impact Assessment (“EIA”) independent review were reported on April 20, 2012. The review indicated the project’s EIA met Peruvian and international standards. The review made recommendations to provide additional water capacity and social funds, which Yanacocha has largely accepted. Yanacocha announced the decision to advance the project on a “water-first” basis on June 22, 2012. In the first half of 2014, a Conga restart study was completed to identify and test alternatives to advancing development of the project. Following this assessment, a new plan was developed to reduce spending to focus only on the most critical work (protecting people and assets, engaging with communities and maintaining existing project infrastructure), while maintaining optionality. Newmont Mining will not proceed with the full development of the Conga project without social acceptance, solid project economics and, potentially, another partner to help defray costs and risk. It is difficult to predict when or whether such events may occur. Under the current social and political environment, we do not anticipate being able to develop the Conga project in the foreseeable future. The continued delay and evaluation of other alternatives may result in a potential accounting impairment or further reclassification of mineralized material.
During 2019, the Peruvian Central Government continued to support responsible mining as a vehicle for the growth and future development of Peru. However, we are unable to predict whether the Peruvian Central Government will continue to take similar positions in the future. The regional government of Cajamarca and other political parties have actively opposed the Conga project in the past. We cannot predict future positions of either the Peruvian Central Government or regional governments towards foreign investment, mining concessions, land tenure or other regulation, or the impact that these positions or changes in law may have on Yanacocha or Conga. Such changes may include increased labor regulations, environmental and other regulatory requirements, and additional taxes and royalties. We may also be exposed to protests, community demands and road blockages. Any change in government positions or laws on these issues could adversely affect the assets and operations of Yanacocha or Conga, which could have a material adverse effect on our results of operations and financial position. Additionally, the inability to develop Conga or operate at Yanacocha could have an adverse impact on our growth and production in the region.
We cannot assure you that these types of incidents will not continue or that similar incidents will not occur in areas in which we and Yanacocha operate, or that the continuation or intensification of community protests will not adversely affect our or Yanacocha’s exploration and production activities or our or Yanacocha’s results of operations or financial condition.
| 13 |
In addition, during 2011, Peru enacted Law No. 29785, the Law of Prior Consultation for Indigenous and Native Communities (Ley del Derecho a la Consulta Previa a los Pueblos Indígenas y Originarios, Reconocido en el Convenio 169 de la Organización Internacional del Trabajo). Implementing regulations thereunder were approved by Supreme Decree No. 001-2012-MC, which became effective on April 2, 2012. This law establishes a prior consultation procedure that the Peruvian government must undertake in concert with any local indigenous communities whose collective rights may be directly affected by new legislative or administrative measures, including the granting of new mining concessions. The implementing regulations specify the form and circumstances of the required consultation and the manner in which agreements will be formalized, and cap the consultation process at 120 calendar days. Under the law, the Peruvian governmental body responsible for issuing or approving the administrative measure or decree in question, rather than the affected local indigenous community, retains the right to approve or reject the relevant legislative or administrative matter following such consultation. However, to the extent that any future projects operated by us, Yanacocha or Cerro Verde require legislative or administrative measures that impact local indigenous communities, the required prior consultation procedure may result in delays, additional expenses or failure to obtain approval for such new project.
We could face geotechnical challenges, which could adversely impact our production and profitability.
No assurances can be given that unanticipated adverse geotechnical and hydrological conditions, such as landslides and pit wall failures, will not occur in the future or that such events will be detected in advance. Geotechnical instabilities can be difficult to predict and are often affected by risks and hazards outside of our control, such as severe weather and considerable rainfall, which may lead to periodic floods, mudslides, wall instability and seismic activity, which may result in slippage of material.
Geotechnical failures could result in limited or restricted access to mine sites, suspension of operations, government investigations, increased monitoring costs, remediation costs, loss of ore and other impacts, which could cause one or more of our projects to be less profitable than currently anticipated and could result in a material adverse effect on our results of operations and financial position.
We rely on contractors to conduct a significant portion of our operations and mine development projects.
A significant portion of our operations and mine development projects are currently conducted by contractors. As a result, our operations are subject to a number of risks, some of which are outside our control, including:
| ● | failure of a contractor to perform under its agreement; |
| ● | interruption of operations or increased costs if a contractor ceases its business due to insolvency or other unforeseen events; |
| ● | failure of a contractor to comply with applicable legal and regulatory requirements, to the extent it is responsible for such compliance; and |
| ● | problems of a contractor with managing its workforce, labor unrest or other employment issues. |
In addition, we may incur liability to third parties as a result of the actions of our contractors. The occurrence of one or more of these risks could adversely affect our results of operations and financial position.
We are exposed to behaviors incompatible with our, Yanacocha and Cerro Verde’s ethics and compliance standards.
Given the large number of contracts that we are a party to with our suppliers and partners in Yanacocha and Cerro Verde, the geographic distribution of our operations and the great variety of parties that we interact with in the course of our business, we are subject to the risk that our employees, contractors and other persons having relations with us may misappropriate our assets, manipulate our assets or information or engage in money laundering or the financing of terrorism, for such person’s personal or business advantage. Our systems for identifying and monitoring these risks may not be effective to fully mitigate them in all situations. Such acts may result in material financial losses or reputational harm to us.
We are not, and do not intend to become, regulated as an investment company under the U.S. Investment Company Act of 1940, as amended (the “Investment Company Act”), and if we were deemed an “investment company” under the Investment Company Act, applicable restrictions could make it impractical for us to operate as contemplated.
As of December 31, 2019, we owned a 43.65% partnership interest in Yanacocha and a 19.58% equity interest in Cerro Verde. These interests may constitute “investment securities” for purposes of the Investment Company Act.
| 14 |
Under the Investment Company Act, an investment company is defined in relevant part to include (i) any company that is or holds itself out as being engaged primarily, or proposes to engage primarily, in the business of investing, reinvesting or trading in securities and (ii) any company that owns or proposes to acquire investment securities having a value exceeding 40% of such company’s total assets (exclusive of certain items) on an unconsolidated basis. Issuers that are investment companies within the meaning of the Investment Company Act, and which do not qualify for an exemption from the provisions of such act, are required to register with the Securities and Exchange Commission (the “SEC”) and are subject to substantial regulations with respect to capital structure, operations, transactions with affiliates and other matters. If we were deemed to be an investment company and did not qualify for an exemption from the provisions of the Investment Company Act, we would be required to register with the SEC and would be subject to such regulations, which would be unduly burdensome and costly for us and possibly adversely impact us.
We received an order from the SEC on April 19, 1996 declaring us to be primarily engaged in a business other than that of an investment company and, therefore, not an investment company within the meaning of the Investment Company Act. We intend to conduct our operations and maintain our investments in a manner, and will take appropriate actions as necessary, to ensure we will not be deemed to be an investment company in the future. The SEC, however, upon its motion or upon application, may find that the circumstances that gave rise to the issuance of the order no longer exist, and as a result may revoke such order. There can be no assurance that such order will not be revoked.
Our or Yanacocha’s inability to maintain positive relationships with the communities in which we operate may affect our or Yanacocha’s reputation and financial condition.
Our and Yanacocha’s relationships with the communities in which we operate are critical to ensuring the future success of our existing operations and the construction and development of our projects. Adverse publicity generated by non-governmental organizations or local communities related to extractive industries generally, or our or Yanacocha’s operations specifically, could have an adverse effect on our reputations or financial condition and may impact our relationships with the communities in which we operate. In addition, following the enactment of Law No. 29785, the Law of Prior Consultation for Indigenous and Native Communities in 2011, the Peruvian government must undertake a prior consultation procedure in concert with local indigenous communities whose collective rights may be directly affected by new legislative or administrative measures, including the granting of new mining concessions. Implementing regulations under Law No. 29785 were approved by Supreme Decree No. 001-2012-MC, which became effective on April 2, 2012. The implementing regulations specify the form and circumstances of the required consultation and the manner in which agreements will be formalized, and cap the consultation process at 120 calendar days. Our and Yanacocha’s national reputation for maintaining positive relationships with the communities in which we operate may affect the outcome of any such prior consultation process involving approvals that we or Yanacocha seek for new projects. While we and Yanacocha are committed to operating in a socially responsible manner, there is no guarantee that our efforts in this regard will mitigate this potential risk. We and Yanacocha have implemented extensive community relations and security and safety initiatives to anticipate and manage social issues that may arise at our operations. See “Item 4. Information on the Company—Yanacocha—B. Business Overview.”
The Conga project is located within close proximity of existing operations at Yanacocha. Due to local political and community protests, construction and development activities at the Conga project were largely suspended in November 2011. The results of the Peruvian central government-initiated EIA, independent review, announced on April 20, 2012, confirmed that Yanacocha’s initial EIA met Peruvian and international standards. The review made recommendations to provide additional water capacity and social funds, which Yanacocha has largely accepted. Yanacocha announced its decision to move the project forward on a “water first” basis on June 22, 2012, which consists of building the originally planned community water reservoirs before resuming any mine development. As a result, during 2013 the project was focused on building water reservoirs, completing the remaining engineering activities, and accepting delivery of the main equipment purchases. In 2013, the Chailhuagon reservoir was completed. There can be no assurance that Yanacocha will be able to continue to develop the Conga project. Should Yanacocha be unable to continue with the current development plan at the Conga project, we or our mining partners in this project may reprioritize and reallocate capital to development alternatives, which may result in a potential accounting impairment. See “Item 4. Information on the Company—Yanacocha—B. Business Overview—Environmental Matters.
Deterioration in our financial position or a downgrade of our ratings by a credit rating agency could increase our borrowing costs and our business relationships could be adversely affected.
Credit rating agencies could downgrade our ratings either due to factors specific to Buenaventura, a prolonged cyclical downturn in the precious metals mining industries, macroeconomic trends (such as global or regional recessions) or trends in credit and capital markets more generally. For instance, on March 22, 2016, Moody’s Investors Service downgraded our unsecured corporate rating from “Ba1” to “Ba2” due to the deterioration of the commodities markets and a downturn in the precious metals mining sector, as well as concerns about our liquidity. Currently, our unsecured rating from Fitch is “BBB-.”
| 15 |
A deterioration of our financial position or a further downgrade of any of our credit ratings for any reason could increase our borrowing costs and have an adverse effect on our business relationships with customers and suppliers. A subsequent downgrade could adversely affect our existing financings, limit access to the capital or credit markets, or otherwise adversely affect the availability of other new financing on favorable terms, if at all, result in more restrictive covenants in agreements governing the terms of any future indebtedness that we incur, increase our borrowing costs, or otherwise impair our business, financial condition and operating results.
We could be subject to information technology system failures, network disruptions, and breaches in data security which could negatively affect our business, financial position, results of operations, and cash flows.
As dependence on digital technologies is expanding, cyber incidents, including deliberate attacks or unintentional events have been increasing worldwide. Computers and telecommunication systems are used to conduct our exploration, development and production activities and have become an integral part of our business. We use these systems to analyze and store financial and operating data, as well as to support our internal communications and interactions with business partners. Cyber-attacks could compromise our computer and telecommunications systems and result in additional costs as well as disruptions to our business operations or the loss of our data.
A cyber-attack involving our information systems and related infrastructure, or those of our business partners, could disrupt our business and negatively impact our operations in a variety of ways, such as, among others:
| ● | an attack on the computers which control our mining operations could cause a temporary interruption of our production while contingency manual systems are brought online; |
| ● | a cyber-attack on our accounting or accounts payable systems could expose us to liability to employees and third parties if their sensitive personal information is obtained; |
| ● | possible loss of material information, which in turn could delay productive processes and selling efforts, causing economic losses; or |
| ● | a cyber-attack on a service provider could result in supply chain disruptions, which could delay or halt our major development projects. |
The laws of Peru related to anti-bribery and anti-corruption are still developing and could be less stringent than those of other jurisdictions, and our risk management and internal controls may not be successful in preventing or detecting all violations of law or of company-wide policies.
Our business is subject to a significant number of laws, rules and regulations, including those relating to anti-bribery and anti-corruption. However, the Peruvian regulatory regime related to anti-bribery and anti-corruption legislation is still developing and could be less stringent than anti-bribery and anti-corruption legislation which has been implemented in other jurisdictions.
In addition, our existing compliance processes and internal control systems may not be sufficient to prevent or detect all inappropriate practices, fraud or violations of law by our employees, contractors, agents, officers or any other persons who conduct business with or on behalf of us. We may in the future discover instances in which we have failed to comply with applicable laws and regulations or internal controls. If any of our employees, contractors, agents, officers or other persons with whom we conduct business engage in fraudulent, corrupt or other improper or unethical business practices or otherwise violate applicable laws, regulations or our own internal compliance systems, we could become subject to one or more enforcement actions by Peruvian or foreign authorities (including the U.S. Department of Justice) or otherwise be found to be in violation of such laws, which may result in penalties, fines and sanctions and in turn adversely affect our reputation, business, financial condition and results of operations.
In the past, Peru experienced significant levels of domestic terrorist activity. It is possible that a resurgence of terrorism in Peru may occur in the future, which would have a material adverse effect on the Peruvian economy and, ultimately, on us.
In the late 1980s and early 1990s, Peru experienced significant levels of terrorist activity targeted against, among others, the government and private sector. These activities were attributed mainly to two local terrorist groups, Sendero Luminoso and the Túpac Amaru Revolutionary Movement.
Both terrorist groups suffered significant defeats in the 1990s, including the arrest of their leaders, considerably limiting their activities after the 2000s. Although we believe that terrorist organizations no longer pose as significant a risk as they did in the 1980s and early 1990s, a small group of terrorists primarily engaged in drug trafficking, still operate in remote mountainous and jungle areas in central and southern Peru. Despite the suppression terrorist activity, terrorist activity and the illegal drug trade continue to be key challenges for Peruvian authorities. Any violence derived from the drug trade or a resumption of large-scale terrorist activities could hurt our operations and businesses. If a resurgence of terrorism in Peru occurs, it could affect the Peruvian economy and us.
| 16 |
Another source of risk is related to political and social unrest in areas where mining, oil and gas operations take place. In recent years, Peru has experienced protests against mining projects in several regions around the country. On several occasions, local communities have opposed these operations and accused them of polluting the environment and hurting agricultural and other traditional economic activities. Social demands and conflicts may occur in the future and if they do occur they may affect our business, financial condition and the Peruvian economy.
The climatic phenomenon El Niño and other natural phenomena such as earthquakes and floods may have a material and adverse effect on us.
Peru has experienced natural phenomena in the past such as earthquakes, other geologic events and flooding. For example, on January 14, 2018, an earthquake measuring 7.1 on the Richter local magnitude scale hit the southern coast of Peru. A major earthquake could damage the infrastructure necessary for our operations. In addition, increased rainfall from the weather phenomenon known as “El Niño,” which typically occurs every two to seven years, can contribute to flooding and mudslides, which could damage roads and highways providing access to our facilities. Peru has also experienced droughts caused by low rainfall. If such events occur in the future, we may suffer damage to, or destruction of, properties and equipment, or losses not covered by our insurance policies, as well as temporary disruptions to our services, which may materially and adversely affect us. If a significant number of our employees were affected by a natural disaster, our ability to conduct business could be impaired.
Factors Relating to Peru
Peruvian political conditions may have an adverse impact on our, Yanacocha’s and Cerro Verde’s business.
All of our, Yanacocha’s and Cerro Verde’s operations are conducted in Peru. Accordingly, our, Yanacocha’s and Cerro Verde’s business, financial condition or results of operations could be affected by changes in economic or other policies of the Peruvian government or other political, regulatory or economic developments in Peru.
Peru has had a history of political instability that has included military coups and a succession of regimes with differing policies and programs. Past governments have frequently played an interventionist role in the nation’s economy and social structure. Among other things, past governments have imposed controls on prices, exchange rates and local and foreign investment as well as limitations on imports, restricted the ability of companies to dismiss employees, expropriated private sector assets (including mining companies) and prohibited the remittance of profits to foreign investors.
The administration under President Ollanta Humala largely supported mining as a driver for the continued growth and future development of Peru. However, Peru held its elections for President in April 2016 in which President Ollanta Humala was ineligible to run due to constitutional term limits. With no candidate receiving a 50% majority of the vote, a run-off election was held in June 2016. Pedro Pablo Kuczynski ultimately defeated opponent Keiko Fujimori by less than half of a percentage point and was sworn in as president on July 28, 2016. However, Pedro Pablo Kuczynski resigned as President on March 21, 2018. His resignation was accepted by the Peruvian Congress on March 23, 2018 and on the same date he was replaced by the first Vice-President Mr. Martin Vizcarra, who previously served as the Peruvian ambassador in Canada. We cannot predict future government positions on mining concessions, land tenure, environmental regulation or taxation or assure you that future governments will maintain a generally favorable business climate and economic policies. Furthermore, the regional governor in Cajamarca, who was re-elected in October 2014, actively opposed the Conga project in 2012 and continues to reject the viability of its development. We cannot predict the future positions of either the central government or regional governments on foreign investment, mining concessions, land tenure or other regulation. Any change in government positions or laws on these issues could adversely affect the assets and operations of us, Yanacocha or the Conga project, which could have a material adverse effect on our business, results of operations and financial position. Regulatory changes may include increased labor regulations, environmental and other regulatory requirements and additional taxes and royalties, and we may experience future protests, community demands and road blockages. Additionally, any inability to continue to develop the Conga project or operate at Yanacocha could have a material adverse impact on our business, results of operations and financial position if Yanacocha is not able to replace its expected production.
| 17 |
The resignation of former President Kuczynski and the impact to the political landscape in Peru could materially and adversely affect us.
On March 22, 2018, former President Pedro Pablo Kuczynski resigned in response to allegations of corruption for vote-buying in connection with the impeachment proceedings against him. On March 23, Congress accepted his resignation and his first vice president, Martín Vizcarra, was sworn in as acting president. If President Vizcarra and the current second vice president both resign, the president of Congress would become acting president and Congress would call for new elections, which may include both new presidential and congressional elections. The political instability caused by these events could affect macroeconomic conditions in the country, including currency volatility, as well as have a material adverse effect on our business, prospects, financial condition, results of operations or cash flows. The foregoing political uncertainty and presidential decisions could further increase interest rate and currency volatility, as well as materially and adversely affect the Peruvian economy and, as a consequence, our business and financial condition.
| 18 |
Inflation, reduced economic growth and fluctuations in the Sol exchange rate may adversely affect our financial condition and results of operations.
Prior to 1994, Peru periodically experienced high inflation, slow or negative economic growth and substantial currency devaluation. The inflation rate in Peru, as measured by the Indice de Precios al Consumidor and published by Instituto Nacional de Estadística e Informática has fallen from a high of 7,649.7% in 1990 to 1.9% in 2019. Our revenues and operating expenses are primarily denominated in U.S. Dollars. If inflation in Peru were to increase without a corresponding devaluation of the Sol relative to the U.S. Dollar, our financial position and results of operations, and the market price of our Common Shares and ADSs, could be affected. Although the Peruvian government’s stabilization plan has significantly reduced inflation since 1999, and the Peruvian economy has experienced strong growth in recent years, there can be no assurance that inflation will not increase from its current level or that such growth will continue in the future at similar rates or at all.
Among the economic circumstances that could lead to a devaluation would be the decline of Peruvian foreign reserves to inadequate levels. Peru’s foreign reserves at December 31, 2019 were US$68.2 billion as compared to US$60.1 billion at December 31, 2018 as per the Banco Central de Reserva. Although actual foreign reserves must be maintained at levels that will allow the succeeding government the ability to manage the Peruvian economy and to assure monetary stability in the near future, there can be no assurance that Peru will be able to maintain adequate foreign reserves to meet its foreign currency denominated obligations, or that Peru will not devalue its currency should its foreign reserves decline.
Peru’s current account deficit is being funded partially by foreign direct investment. There can be no assurance that foreign direct investment will continue at current levels, particularly if adverse political or economic developments in Peru arise, a development that may also contribute to devaluation pressure.
Deterioration in economic and market conditions in Latin America, Peru and other emerging market countries could affect the prices of our Common Shares and American Depositary Receipts (“ADRs”).
Although economic conditions are different in each country, the reaction of investors to developments in one country is likely to cause the capital markets in other countries to fluctuate. For example, political and economic events, such as the crises in Venezuela, Ecuador, Bolivia, Brazil and Argentina, have influenced investors’ perceptions of risk with regard to Peru. The negative investor reaction to developments in Latin America, particularly in our neighboring countries, may adversely affect the market for securities issued by countries in the region, cause foreign investors to decrease the flow of capital into Latin America and introduce uncertainty about plans for further integration of regional economies.
Peruvian exchange and investment control policies could affect dividends paid to holders of Common Shares and ADRs.
Peruvian law currently imposes no restrictions on the ability of companies operating in Peru to transfer foreign currency from Peru to other countries, to convert Peruvian currency into foreign currency or foreign currency into Peruvian currency or to remit dividends abroad, or on the ability of foreign investors to liquidate their investment and repatriate their capital. Before 1991, Peru had restrictive exchange controls and exchange rates. During the latter part of the 1980s, exchange restrictions prevented payment of dividends to our shareholders in the United States (the “U.S.”) in U.S. Dollars. Accordingly, should such or similar controls be instituted, dividends paid to holders of Common Shares and, consequently, holders of ADRs, could be affected. There can be no assurance that the Peruvian government will continue to permit such transfers, remittances or conversion without restriction. See “Item 10. Additional Information—D. Exchange Controls.”
U.S. securities laws do not require us to disclose as much information to investors as a U.S. issuer is required to disclose, and you may receive less information about us than you might otherwise receive from a comparable U.S. company.
The corporate disclosure requirements applicable to us may not be equivalent to the requirements applicable to a U.S. company and, as a result, you may receive less information about us than you might otherwise receive in connection with a comparable U.S. company. We are subject to the periodic reporting requirements of the United States Securities Exchange Act of 1934, as amended, or the Exchange Act, that apply to “foreign private issuers.” The periodic disclosure required of foreign private issuers under the Exchange Act is more limited than the periodic disclosure required of U.S. issuers.
| 19 |
Holders of our securities may find it difficult to enforce judgments against us outside of Peru.
We are organized under the laws of Peru. A significant majority of our directors and officers reside outside the U.S. (principally in Peru). All or a substantial portion of our assets or the assets of such persons are located outside the U.S. As a result, it may not be possible for investors to effect service of process within the U.S. upon us or upon such persons or to enforce against them in federal or state courts in the U.S. judgments predicated upon the civil liability provisions of the federal securities laws of the U.S. We have been advised by our Peruvian counsel that there is uncertainty as to the enforceability, in original actions in Peruvian courts, of liabilities predicated solely under the U.S. federal securities laws and as to the enforceability in Peruvian courts of judgments of U.S. courts obtained in actions predicated upon the civil liability provisions of the U.S. federal securities laws.
Factors Relating to the Common Shares and ADSs
The concentration of our capital stock ownership with certain members of the Benavides Family may limit our stockholders’ ability to influence corporate matters.
As of March 31, 2020, three of our directors (and/or their spouses), Roque Benavides, Raul Benavides and Jose Miguel Morales, were members of the immediate and extended family of the late Alberto Benavides de la Quintana, our founder and former Chairman (collectively, the “Benavides Family”), and held an aggregate of 16.49% of Buenaventura’s outstanding share capital (including outstanding Common Shares and Investment Shares). In addition, certain other members of the Benavides Family are believed to hold a significant number of our Common Shares in aggregate. While the Benavides Family is not, to our knowledge, acting together as a group to vote their Common Shares, there can be no assurance that the Benavides Family will not, in the future, form a group for the purpose of voting their Common Shares or exerting influence over the management and policies of Buenaventura. Because of the significant aggregate ownership interest held by individual members of the Benavides Family, the Benavides Family could have the power to elect a significant number of the outstanding directors and exercise significant influence over the outcome of substantially all matters to be decided by a vote of shareholders.
In addition, under the terms of the amended and restated deposit agreement dated May 3, 2002 (as further amended and restated as of November 12, 2003, the “Amended and Restated Deposit Agreement”), among us, The Bank of New York Mellon (formerly The Bank of New York), as depositary, or the “Depositary”, and the owners and beneficial owners of ADSs, or the Amended and Restated Deposit Agreement, relating to our ADSs, if holders of ADSs do not provide the Depositary with timely instructions for the voting of Common Shares represented by such ADRs, the Depositary will be deemed to be instructed to give a person designated by us, which could be a member of the Benavides Family, a discretionary proxy to vote such shares, unless we inform the Depositary that we do not wish such proxy to be given.
Shareholders’ rights under Peruvian law may be fewer and less well-defined than shareholders’ rights in other countries, including the U.S.
Our shareholders have fewer and less well-defined rights under applicable Peruvian law than they might have as shareholders of a corporation incorporated in a jurisdiction of the U.S. or certain other countries. For example,- Peruvian law does not provide for proceedings by which non-controlling shareholders may file class action lawsuits or shareholder derivative actions against controlling shareholders or officers and directors, and the procedural requirements to file shareholder actions in Peru differ from those of the U.S. As a result, holders of our shares may face difficulty enforcing their rights.
| 20 |
A sale of a substantial number of shares by the Benavides Family could have an adverse impact on the price of our Common Shares and ADSs.
The sale of a substantial number of our shares by members of the Benavides Family, or a market perception of the intention of members of the Benavides Family to sell a substantial number of shares, could materially and adversely affect prevailing market prices for the Common Shares and ADSs. There is no contractual restriction on the disposition of shares of our share capital by our shareholders, including the Benavides Family. Furthermore, under the Ley General de Sociedades Peruanas, or “Peruvian Companies Law,” any restriction on the free sale of shares in a sociedad anónima abierta (open stock company) such as we are, is null and void.
Holders of ADSs may be unable to exercise preemptive rights and accretion rights available to the Common Shares underlying the ADSs.
Holders of the ADSs are, under Peruvian law, entitled to exercise preemptive rights and accretion rights on the Common Shares underlying the ADSs in the event of any future capital increase by us unless (x) the increase is approved, expressly stating that the shareholders have no preemptive rights to subscribe and pay for the Common Shares to be issued in such increase, by holders of Common Shares holding at least 40% of the Common Shares at a properly called meeting with a proper quorum and (y) the increase is not designed to improve directly or indirectly the shareholding of any shareholder. However, U.S. holders of ADSs may not be able to exercise through the Depositary for the ADSs the preemptive rights and accretion rights for Common Shares underlying their ADSs unless a registration statement under the Securities Act of 1933, as amended, or the “Securities Act,” is effective with respect to such rights or an exemption from the registration requirement thereunder is available. Any such rights offering would have a dilutive effect upon shareholders who are unable or unwilling to exercise their rights. We intend to evaluate, at the time of any rights offering, the costs and potential liabilities associated with any registration statement as well as the associated benefits of enabling the holders of ADSs to exercise such rights and will then make a decision as to whether to file such a registration statement. Therefore, no assurance can be given that we will file any such registration statement. To the extent that holders of ADSs are unable to exercise such rights because a registration statement has not been filed and no exemption from such registration statement under the Securities Act is available, the Depositary will, to the extent practicable, sell such holders’ preemptive rights or accretion rights and distribute the net proceeds thereof, if any, to the holders of ADSs, and such holders’ equity interest in us will be diluted proportionately. The Depositary has discretion to make rights available to holders of ADSs or to dispose of such rights and to make any net proceeds available to such holders. If, by the terms of any rights offering or for any other reason, the Depositary is not able to make such rights or such net proceeds available to any holder of ADSs, the Depositary may allow the rights to lapse.
| 21 |
| ITEM 4. | Information on the Company |
In this Item 4, we present information first with respect to Buenaventura, followed by information with respect to Yanacocha, in which we had a 43.65% partnership interest as of December 31, 2019.
BUENAVENTURA
A. History and Development
Overview
We are Peru’s largest publicly traded precious metals company in terms of market cap and operating presence as we operate in 8 regions across the country. Also, we are engaged in the exploration, mining and processing of gold, silver, copper and, to a lesser extent, other metals in Peru. We currently operate the Orcopampa, Uchucchacua, Julcani and Tambomayo mines and have controlling interests in three other mining companies that operate the Colquijirca-Marcapunta, Tantahuatay and La Zanja mines. We also own an electric power transmission company, a hydroelectric plant and a processing plant as well as non-controlling interests in several other mining companies, including a significant ownership interest in Yanacocha, a Peruvian partnership that operates the largest gold mine in South America, and Cerro Verde, a Peruvian company that operates a copper mine located in the south of Peru. For the year ended December 31, 2019, our consolidated net revenues were US$ 867.888 million and our consolidated net loss was US$28.459 million.
Discontinued operations. During 2016, we decided to change the classification of three mining units (Poracota, Recuperada and Shila-Paula) that had been mining units held for sale and began the final closing process for these mines. In December 2016, we sold the Antapite mining unit. In 2016, we started the final closing process for the Breapampa mining unit. As a result, income, costs and expenses related to this mining unit were classified as discontinued operations for the years 2016, 2015 and 2014. During 2017, we sold the Breapampa and Recuperada mining units.
During 2019, we decided to change the classification of our Mallay mining unit as a discontinued operation for the years 2019, 2018 and 2017. See Note 1(e) and Note 2.4(w) to the Consolidated Financial Statements.
The table below summarizes the total production and our equity share of production for the Orcopampa, Uchucchacua, Julcani, Tambomayo, El Brocal, La Zanja, Tantahuatay, Yanacocha and Cerro Verde mines for the year ended December 31, 2019:
| Total Production (unaudited) | Buenaventura’s Equity Share of Production | ||||||||||||||||||||||||||||||||||||||||||
| UNIT | Buenaventura’s Equity |
Silver (oz.) |
Gold (oz.) |
Lead (t) |
Zinc (t) |
Copper (t) |
Silver (oz.) |
Gold (oz.) |
Lead (t) |
Zinc (t) |
Copper (t) | ||||||||||||||||||||||||||||||||
| Orcopampa | 100 | % | 18,791 | 41,660 | 18,791 | 41,660 | |||||||||||||||||||||||||||||||||||||
| Uchucchacua | 100 | % | 10,640,913 | 17,635 | 19,144 | 10,640,913 | 17,635 | 19,144 | |||||||||||||||||||||||||||||||||||
| Julcani | 100 | % | 2,609,006 | 150 | 966 | 185 | 2,609,006 | 150 | 966 | 185 | |||||||||||||||||||||||||||||||||
| Tambomayo | 100 | % | 2,556,391 | 99,245 | 7,603 | 9,672 | 2,556,391 | 99,245 | 7,603 | 9,672 | |||||||||||||||||||||||||||||||||
| El Brocal | 61.43 | % | 4,366,438 | 18,726 | 23,599 | 43,580 | 43,394 | 2,682,303 | 11,504 | 14,497 | 26,771 | 26,657 | |||||||||||||||||||||||||||||||
| La Zanja | 53.06 | % | 97,204 | 31,500 | 51,576 | 16,714 | |||||||||||||||||||||||||||||||||||||
| Tantahuatay | 40.10 | % | 754,306 | 162,196 | 302,439 | 65,032 | |||||||||||||||||||||||||||||||||||||
| Yanacocha | 43.65 | % | 737,239 | 527,337 | 321,805 | 230,183 | |||||||||||||||||||||||||||||||||||||
| Cerro Verde | 19.58 | % | 4,685,092 | 455,305 | 917,341 | 89,149 | |||||||||||||||||||||||||||||||||||||
| Total Production | 100 | % | 24,465,380 | 880,814 | 49,803 | 72,396 | 498,883 | 20,100,565 | 464,488 | 40,701 | 55,587 | 115,990 | |||||||||||||||||||||||||||||||
Compañía de Minas Buenaventura S.A.A., a sociedad anónima abierta (publicly held corporation) under the laws of Peru, was originally established in 1953 as a sociedad anónima (corporation) under the laws of Peru, and currently operates under the laws of Peru. Our registered office is located at Las Begonias 415 – Floor 19, Lima 27, Peru, telephone no. 511-419-2500. Our website may be found at http://www.buenaventura.com. The information on our website is not a part of, and is not incorporated into, this document.
The SEC maintains an internet site that contains reports, proxy and information statements, and other information regarding issuers that file electronically with the SEC. All of the SEC filings made electronically by the Company are available to the public on the SEC website at www.sec.gov (commission file number 1-14370).
| 22 |
History
During the first several decades of our operations, we focused on the exploration and development of silver mines in Peru, including our Julcani, Orcopampa and Uchucchacua mines. Beginning in the early 1980s, we began to explore for gold and other metals in Peru to diversify our business and reduce our dependence on silver. We expanded our mineral reserves through property acquisition and intensive exploration programs designed to increase reserves and production of gold. We also conducted exploration leading to the discovery of gold mineralization and subsequent production of gold at our Orcopampa, La Zanja, Breapampa and Tambomayo mines. In addition, we made significant equity investments in Yanacocha, which operates an open-pit gold mine in Peru, Cerro Verde, which operates an open-pit copper mine in Peru, and Coimolache, which owns the Tantahuatay gold mine that we operate. As a result of these initiatives, the majority of our revenues are now derived from the production of gold.
| 23 |
Business Strategy
Our strategy is to sustain our position as Peru’s largest, publicly-traded gold and silver mining company by expanding our reserves and production. We are currently engaged in an active exploration and mine development program and participate in several mining exploration projects with Newmont Mining, Southern Copper Corporation, Corporación Aceros Arequipa S.A. and Compañía de Minas Caudalosa S.A.C. In addition, we seek to increase the efficiency and capacity of our mining operations. We are aware of our social and environmental responsibilities and aim to excel in the prevention, mitigation and rehabilitation of mining-related disturbances.
Maintaining an Active Exploration Program
During 2019, we spent US$11.879 million on “exploration in non-operating areas” and US$44.163 million on “exploration in operating units.” Our “exploration in non-operating areas” investments mainly focused on the following exploration projects: Yumpaq, Marcapunta and Emperatriz. Our “exploration in operating units” investments were mainly focused in the Orcopampa, Uchucchacua, and Julcani units.
In 2020, we intend to invest approximately US$25 to US$35 million in exploration in operating units (mainly in Tambomayo, Orcopampa and Uchucchacua) and US$10 to US$20 million mainly in explorations in non-operating areas at the Trapiche and San Gabriel projects, among others.
Participation in Mining Exploration Agreements
In addition to managing and operating precious metals mines, we participate in mining exploration agreements with mining partners to reduce risks, gain exposure to new technologies and diversify revenues to include other base metals, such as copper and zinc. See “B. Business Overview—Exploration.” We believe that maintaining our focus on mining operations complements our partnership strategy because the engineering and geological expertise gained from such operations enhances our ability to participate in and contribute to those projects.
Capital Expenditures
Our capital expenditures during the past three years have related principally to the acquisition of new mining properties, construction of new facilities and renewal of plant and equipment. Capital expenditures relating to exploration are not included in the table below and are discussed separately in “B. Business Overview— Exploration.” Set forth below is information concerning capital expenditures incurred by us in respect of each of our principal operating mines (not including capital expenditures for administrative purposes or other non-mining or non-energy subsidiaries) and by category of expenditure:
| Year Ended December 31, | ||||||||||||
| 2017 | 2018 | 2019 | ||||||||||
| (US$ in thousands) | ||||||||||||
| Uchucchacua | 18,127 | 18,429 | 31,479 | |||||||||
| Colquijirca and Marcapunta | 61,060 | 29,572 | 28,298 | |||||||||
| Molle Verde | 1,656 | 10,722 | 16,179 | |||||||||
| San Gabriel | 12,221 | 6,419 | 10,315 | |||||||||
| Tambomayo | 131,119 | 18,858 | 9,641 | |||||||||
| La Zanja | 17,326 | 13,159 | 1,629 | |||||||||
| Julcani | 1,951 | 2,984 | 1,559 | |||||||||
| Río Seco | 459 | 1,816 | 1,443 | |||||||||
| Orcopampa | 12,674 | 6,225 | 1,323 | |||||||||
| Mallay | 1,796 | 1,810 | - | |||||||||
| Conenhua | 177 | 111 | - | |||||||||
| Huanza | 675 | 7 | 223 | |||||||||
| Others | 266 | 1,158 | 538 | |||||||||
| Total | 259,507 | 111,270 | 102,627 | |||||||||
| 24 |
| Year Ended December 31, | ||||||||||||
| 2017 | 2018 | 2019 | ||||||||||
| (US$ in thousands) | ||||||||||||
| Fixed assets | 6,280 | 836 | 716 | |||||||||
| Work in progress | 165,610 | 67,096 | 44,319 | |||||||||
| Development costs | 87,617 | 43,338 | 57,592 | |||||||||
| Total | 259,507 | 111,270 | 102,627 | |||||||||
We partially funded the El Brocal Expansion and the construction of the Huanza hydroelectric power plant with leasing facilities. See “Item 5. Operating and Financial Review and Prospects—Buenaventura—B. Liquidity and Capital Resources—Long-Term Debt.”
We have budgeted approximately US$85 to US$105 million for capital expenditures for 2020. We continuously evaluate opportunities to expand our business within Peru, as well as in other countries as opportunities arise, and expect to continue to do so in the future. We may in the future decide to acquire part or all of the equity of, or undertake other transactions with, other companies involved in the same business as us or in other related businesses. However, there can be no assurance that we will decide to pursue any such new activity or transaction.
| B. | Business Overview |
We mainly produce refined gold and silver, either as concentrates or doré bars, and other metals such as lead, zinc and copper as concentrates that we distribute and sell locally and internationally. The following table sets forth the production of the Orcopampa, Tambomayo, Uchucchacua, Julcani, La Zanja and Colquijirca-Marcapunta mines by type of product for the last three years, calculated in each case on the basis of 100% of the applicable mine’s production. Production from Cerro Verde, Yanacocha and Tantahuatay are not included in these production figures.
Year Ended December 31, (Unaudited) (1)(2) |
||||||||||||
| 2017 | 2018 | 2019 | ||||||||||
| Gold (oz.) | 405,004 | 338,189 | 191,281 | |||||||||
| Silver (oz.) | 25,515,049 | 26,264,109 | 20,288,743 | |||||||||
| Zinc (t) | 67,458 | 76,119 | 72,397 | |||||||||
| Lead (t) | 40,915 | 44,972 | 49,803 | |||||||||
| Copper (t) | 45,289 | 46,400 | 43,578 | |||||||||
| (1) | The amounts in this table reflect the total production of all of our consolidated subsidiaries, including El Brocal and La Zanja. |
| (2) | Amounts exclude production from the operating mines that are classified as discontinued operations. |
Exploration
We view exploration as our primary means of generating value for our shareholders and we maintain a portfolio of active exploration projects at various stages of exploration for mineral resources in Peru. During 2019, we spent US$11.879 million on “exploration in non-operating areas” mainly focused in the Yumpaq and Marcapunta exploration projects, and US$44.163 million on “exploration in operating units” mainly focused in the Tambomayo, Orcopampa and Uchucchacua mining units. During 2020, we expect to invest approximately US$25 to US$35 million in these exploration activities.
Our exploration department develops programs and budgets for individual projects each year and we allocate, subject to board approval, the proper amount to fund each particular exploration program. Because of the nature of mining exploration and to maintain flexibility to take advantage of opportunities, we allocate budgeted amounts by property or project only in the case of high probability of success. We also allocate non-budgeted amounts over the course of the year to new projects that our technical team considers highly prospective.
We have active joint venture exploration agreements with other mining companies, including Newmont Peru S.R.L., Minera Barrick Misquichilca, Southern Copper Corporation, Regulus Resources, Alianza Minerals and Minera Bateas. Additionally, we now hold 19.3% of the current outstanding shares of Tinka Resources Limited. In this way we have access to promising mining projects through exploration of our own mining properties as well as third-party properties while sharing the exploration and development risks with recognized partners, and increasing our exposure to new exploration technologies, while expanding our knowledge and experiences of management, geologists and engineers. In these mining exploration agreements, we may be the operator, an equity participant, the manager or a combination of these and other functions.
| 25 |
The following table lists our principal exploration projects in non-operating areas, our effective participation in each project, our partners with respect to each project, the total number of hectares in each project, observed mineralization of each project and the exploration expenditures for each project during 2018 and 2019.
Exploration Projects (1)(2) |
Buenaventura’s Effective Participation |
Property
Hectares |
Observed Mineralization |
Total
Exploration Expenditures During |
||||||||||||||
| at March 31, 2020 | 2018 | 2019 | ||||||||||||||||
| (US$ in millions) | ||||||||||||||||||
| Yumpaq | 100.00% | 4,426 | Silver | 18.05 | 2.53 | |||||||||||||
| San Gabriel | 100.00% | 57,900 | Gold, Silver and Copper | 0.93 | 0.08 | |||||||||||||
| Ccelloccasa | 100.00% | 11,123 | Gold and Silver | 0.33 | 0.03 | |||||||||||||
| Trapiche | 100.00% | 39,595 | Copper, Molybdenum | 0.31 | - | |||||||||||||
| Mayra | 100.00% | 4,767 | Silver, Gold | - | - | |||||||||||||
| San Gregorio | 61.43% | 4,303 | Zinc | - | - | |||||||||||||
| Gaby | 100.00% | 800 | Silver, Gold | - | - | |||||||||||||
| Other minor | 9.85 | 9.24 | ||||||||||||||||
| Total exploration in non-operating areas | 36.31 | 11.88 |
||||||||||||||||
| (1) | In addition to these projects, we continue to conduct exploration at all of our operating mines and our subsidiaries. |
| (2) | Only includes explorations conducted by Buenaventura. |
The following table lists the mines in which we directed our principal explorations efforts, mineralization of each mine and the exploration expenditures for 2018 and 2019.
Operating Units |
Observed Mineralization |
Total Exploration Expenditures During 2018 |
Total Exploration Expenditures During 2019 |
|||||||||||||||
| Total | Buenaventura | Total | Buenaventura | |||||||||||||||
| (US$ in millions) | (US$ in millions) | |||||||||||||||||
| Buenaventura’s Units: | ||||||||||||||||||
| Tambomayo | Gold | 20.55 | 20.55 | 11.61 | 11.61 | |||||||||||||
| Orcopampa | Silver and Gold | 29.56 | 29.56 | 9.04 | 9.04 | |||||||||||||
| Uchucchacua | Silver, Lead and Zinc | 20.90 | 20.90 | 8.92 | 8.92 | |||||||||||||
| Colquijirca | Copper, Zinc, Lead and Silver | 10.0 | 10.0 | 8.73 | 8.73 | |||||||||||||
| Julcani | Silver | 8.65 | 8.65 | 5.86 | 5.86 | |||||||||||||
| La Zanja | Gold | 0.07 | 0.07 | 0.00 | 0.00 | |||||||||||||
| Total | 89.73 | 89.73 | 44.16 | 44.16 | ||||||||||||||
| 26 |
The following is a brief summary of current exploration activities conducted by Buenaventura directly and through joint exploration agreements, which we believe represent the best prospects for discovering new reserves. There can be no assurance, however, that any of our current exploration projects will result in viable mineral production or that any of the mineralization identified to date will ultimately result in an increase in our ore reserves. Set forth below is a map of our principal exploration projects in Peru as of December 31, 2019.
Exploration Projects in Non-Operating Areas
Yumpaq. The Yumpaq project is located four kilometers northeast of the Uchucchacua mine. This project is an epithermal silver-manganese deposit hosted by Cretaceous limestone. Mineralization is structurally influenced by the Cachipampa fault, which also influences significant areas of silver mineralization at the Uchucchacua mine.
The exploration ramp was completed in 2019 and is 3.42 kilometers in length. This ramp provided access to facilitate an underground infill drilling program to the Camila vein and was completed in June 2019. In total, 18,606 meters were drilled as part of this program. SRK (Peru) prepared a mineral resource estimate in September 2019. We plan to invest US$1.0 million to explore other veins from the Yumpaq project.
Trapiche. The Trapiche project is operated by Molle Verde S.A.C, which is a wholly-owned subsidiary of Buenaventura. The project is located in the Apurimac region and belongs to the Andahuaylas-Yauri belt, which contains several iron, copper and gold deposits.
| 27 |
During 2019 we finished all the necessary drill holes to complete a pre-feasibility study with M3 and finished the on-site column test pilot plant that will be performing leaching confirmation testing thru out 2020. The environmental base line study is almost complete and will supporting the EIA submission on the second part of the year. Currently starting power line and access road right-of-way negotiations.
San Gabriel. The San Gabriel project is wholly-owned by Buenaventura and encompasses 57,282 hectares of mining concessions. The project is located in Moquegua region in southern Peru. This deposit is an intermediate sulfidation deposit hosted by diatreme breccia body at the sediment-intrusive contact.
San Gregorio. San Gregorio is located four kilometers south of the Colquijirca mine and consists of carbonate-hosted epithermal zinc-lead deposits. We continued efforts to achieve an understanding with the local community with the aim of re-activating exploration activities.
Ccelloccasa. In 2019, we obtained the necessary environmental and social permits from Peruvian governmental authorities to begin operations in Ccelloccasa. In 2020, we expect to obtain authorization for commencement of operations from Peruvian governmental authorities, including confirmation from Peruvian governmental authorities that the community supports the upcoming drilling program.
Tambomayo. Despite having obtained approval from the necessary environmental authorities, we were unable to operate the diamond drilling program under the Mayra and Gaby projects due to social conflicts. We are working with local governments to reinstate exploration programs under these projects.
Exploration in Operating Areas
Uchucchacua During 2019, the exploration program was mainly focused on the Socorro, Cachipampa, Carmen and Casualidad sectors. In Socorro below the Amy - Giovanna system, silver values greater than 15 ounces per ton were discovered. By 2020, we expect exploration to be focused on (where higher levels) of this silver are easily accesible, including the Rosa, Sandra and Tension veins. In addition, we will continue to explore the Amy-Giovanna system below level 4710 for resources with high silver values.
Orcopampa. During 2019, a program was implemented to centralize mining operations and was part of “debottlenecking” process that allowed us to reach a positive operating margin in the fourth quarter of 2019. The exploration program was focused on generating new targets and increasing the certainty of the resources in the Pucará Sur, Pucara Sur Piso, Pucarina, María Isabel 2, Ocoruro and Nazareno veins, between levels 3690 and 3540. In 2020, we expect explorations to be focused on Ocoruro, María Isabel and Pucará Sur sectors.
Tambomayo. Explorations made to date show economic mineralization between the 4950 and 4100 meters above sea level, which means 850 vertical meters and 1,200 horizontal meters. These explorations generated great geological potential for exploring in the structures of this main system. In 2019, the exploration program was focused on completing the recognition of the veins in the operational footprint and re-categorizing and extending the resources for this program. Three main areas, including the deepening in the area of operations, and Venturosa and Los Diques, were explored in order to open new exploration fronts between levels 4540 and 4340. These new areas yielded hints of favorable mineralization and we expect they will continue to be explored in 2020.
Competition
We believe that competition in the metals market is based primarily upon cost. We also compete with other mining companies and private individuals for the acquisition of mining concessions and leases in Peru and for the recruitment and retention of qualified employees.
Sales of Metal Concentrates
All of our metal production is sold to smelters and traders, either in concentrate or metal form, such as gold-silver concentrate, silver-lead concentrate, zinc concentrate, lead-gold-copper concentrate, gold-copper concentrate and gold and silver bullion. Our concentrates sales are made under one to three-year, U.S. Dollar-denominated contracts, pursuant to which the selling price is based on world metal prices as follows: generally, in the case of gold and silver-based concentrates, the London Spot settlement prices for gold, less certain allowances, and the London Spot or the U.S. Commodities Exchange settlement price for silver, less certain allowances; and, in the case of base-metal concentrates, such as zinc, lead and copper, the London Metals Exchange (“LME”) settlement prices for the specific metal, less certain allowances. Sales of concentrates and metal allow for price adjustments based on their market price at the end of the relevant quotational period (QP), generally being the month of, the month before, or the month following the scheduled month of shipment or delivery according to the terms of the contracts. Sales of concentrates and metals at provisional prices include a gain (loss) to be received at the end of the QP, based on the spread between the actual price at the end of the QP and the agreed contractual average prices; this is considered a variable portion of the consideration. Changes in the price during the QP are recognized in the “Net of sales of goods” caption.
| 28 |
The historical average annual prices for gold and silver per ounce and our average annual gold and silver prices per ounce for each of the last two years and through March 31, 2020 are set forth below:
| Gold | Silver | |||||||||||||||
Average Annual Market Price | Our Average Annual Price(1) | Average Annual Market Price | Our Average Annual Price(1) | |||||||||||||
| US$/oz.(2) | US$/oz. | US$/oz.(3) | US$/oz. | |||||||||||||
| 2018 | 1,268.49 | 1,267.99 | 15.71 | 15.09 | ||||||||||||
| 2019 | 1,393.71 | 1,405.36 | 16.20 | 16.36 | ||||||||||||
| 2020 (through March 31, 2020) | 1,582.80 | 1,691.81 | 16.90 | 17.16 | ||||||||||||
| (1) | Our average annual price includes only the consolidated average annual price from our mines. |
| (2) | Average annual gold prices are based on the London PM fix as provided by Metals Week. |
| (3) | Average annual silver prices are based on London Spot prices. |
Most of the sales contracts we enter into with our customers state a specific amount of metal or concentrate the customer will purchase. We have sales commitments from various parties for nearly all of our estimated 2020 production; however, concentrates not sold under any of our contracts may be sold on a spot sale basis to merchants and consumers.
Sales and Markets
The following table sets forth our total revenues from the sale of gold, silver, lead, zinc and copper in the past two fiscal years:
| Year ended December 31,(1) | ||||||||
| Product | 2018 | 2019 | ||||||
| (US$ in thousands) | ||||||||
| Gold | 411,877 | 254,194 | ||||||
| Silver | 362,122 | 298,171 | ||||||
| Lead | 85,555 | 89,141 | ||||||
| Zinc | 164,666 | 149,317 | ||||||
| Copper | 274,761 | 238,304 | ||||||
| (1) | Does not include commercial deductions for refinery charges and penalties incurred in 2019 of US$ 220.4 million and in 2018 of US$192.7 million. |
Approximately 52.97% and 41.29% of our concentrate and gold bullion sales in 2018 and 2019 (without considering adjustments to prior periods liquidations, fair value from sale of concentrate or hedge operations), were sold outside Peru. Set forth below is a table that shows the percentage of sales of concentrate and gold bullion from our mines and gold bullion that was sold to our various customers from 2018 to 2019.
| 29 |
| Percent of Concentrates and Gold Bullion Sales | ||||||||
| 2018 | 2019 | |||||||
| Export Sales: | ||||||||
| Asahi Refining Canada Ltd and Asahi Refining USA Inc. | 32.96 | 21.12 | ||||||
| IXM S.A. (formerly Louis Dreyfus Commodities Metal Suisse SA) | 1.69 | 0.3 | ||||||
| Mercuria Energy Trading SA | 3.30 | 2.9 | ||||||
| Metalor Technologies | 2.36 | 0.73 | ||||||
| N.V. Umicore SA | 0.90 | 0.8 | ||||||
| MRI Trading AG | 1.10 | 1.25 | ||||||
| Others | 10.66 | 14.19 | ||||||
| Total Export Sales | 52.97 | % | 41.29 | % | ||||
| Domestic Sales: | ||||||||
| Andina Trade S.A.C. | 1.12 | 3.26 | ||||||
| Glencore Peru S.A.C. | 17.40 | 16.27 | ||||||
| Trafigura Peru | 12.77 | 24.77 | ||||||
| Sudamericana Trading SRL | 3.61 | 0.64 | ||||||
| IXM Trading Peru S.A.C. (formerly Lois Dreyfus Commodities Peru S.R.L) | 9.89 | 11.35 | ||||||
| Others | 0.83 | 2.42 | ||||||
| Total Domestic Sales | 47.03 | % | 58.71 | % | ||||
| Total Sales | 100 | % | 100 | % | ||||
The following table shows our committed sales volumes of silver-lead, gold-silver and zinc concentrates from 2020 to 2022:
| Wet tons | Wet tons | Wet tons | ||||||||||
| Concentrate | 2020 | 2021 | 2022 | |||||||||
| Uchucchacua’s Silver-Lead | 91,200 | 25,600 | 23,000 | |||||||||
| Uchucchacua’s Zinc | 93,000 | - | - | |||||||||
| Uchucchacua’s Silver | 76,800 | 77,900 | 73,100 | |||||||||
| Julcani’s Silver-Lead (1) | 4,550 | 4,400 | 4,400 | |||||||||
| Julcani’s Silver | 3,500 | - | - | |||||||||
| Tambomayo’s Silver-Lead | 15,800 | 5,000 | 5,000 | |||||||||
| Tambomayo’s Zinc | 15,300 | 1,500 | 1,500 | |||||||||
| El Brocal’s Copper | 244,000 | 325,700 | 265,000 | |||||||||
Note: The price of the concentrate supplied under the contract is based on specified market quotations minus deductions.
| (1) | Represents committed sales volumes from 2020 to 2021. |
| (2) | Represents committed sales volumes for 2020. |
We also sell refined gold, which is derived from our operations at Orcopampa, Tambomayo, Coimolache and La Zanja to Asahi Refining, or “Asahi,” which further refines the gold. During 2019, the price of gold supplied was determined based on, for the gold content, the quotation for gold at the London Gold Market PM fixing in U.S. Dollars, and for the silver content, the quotation for silver at the London Silver Market spot fixing in U.S. Dollars or at spot prices, minus, in each case, certain minimum charges, as well as charges for customs clearance and treatment of the gold (which varies depending on its gold and silver content). We may elect to have our material toll refined at Asahi’s works and returned to our account for sale to third parties. Pursuant to our agreement, we are responsible for delivering the gold to Asahi’s designated flight at the Lima airport.
Hedging/Normal Sales Contracts
We and our wholly-owned subsidiaries are completely unhedged as to the prices at which our gold and silver will be sold. See “Item 3. Key Information—D. Risk Factors—Factors Relating to the Company—Our financial performance is highly dependent on the prices of gold, silver, copper and other metals.”
El Brocal uses derivative instruments to manage its exposure to changes in the price of metals. Such derivative financial instruments are initially recognized at fair value on the date on which a derivative contract is entered into and are subsequently re-measured at fair value. Derivatives are carried as financial assets when the fair value is positive and as financial liabilities when the fair value is negative.
| 30 |
El Brocal’s hedge is classified as a cash flow hedge. The effective portion of gain or loss on the hedging instrument is initially recognized in the consolidated statements of changes in equity, under the caption other equity reserves, while the ineffective portion is recognized immediately in the consolidated statements of profit or loss in the finance costs caption. Yanacocha and Cerro Verde have not engaged in, and are currently not engaged in, gold or copper price hedging activities, such as forward sales or option contracts, to minimize their respective exposures to fluctuations in the price of gold and copper.
From January to December 2019, El Brocal had outstanding hedging commitments amounting to 2,000 metric tons of copper at an average fixed price of US$ 7,349 per ton and 6,000 metric tons of zinc at an average price of US$ 2,907 per ton.
Regulatory Framework
Mining and Processing Concessions
In Peru, as in many other countries, surface land is owned by private landowners, while the government retains ownership of all subsurface land and mineral resources. Our right to explore, exploit, extract, process and/or produce silver, gold and other metals is granted by the Peruvian government in the form of mining and processing concessions. The rights and obligations of holders of mining and/or concessions, provisional permits and processing concessions and other similar matters are currently set forth in the General Mining Law (Single Unified Text approved by Supreme Decree 014-92-EM), which is administered by MEM.
Pursuant to the General Mining Law, filers of mining claims must obtain a mining concession before they start any mining activity. Applications for mining concessions must be filed with the regional mining directors of each regional government where the mining concession is located or with Instituto Geológico Minero y Metalúrgico the Geological, Mining and Metallurgical Institute of Peru (INGEMMET).
Mining concessions are irrevocable, provided the holder of a mining concession complies with the obligations set forth in the General Mining Law. Such concessions have an indefinite term, subject to payment of an annual concession fee per hectare granted and achievement of minimum annual production for each hectare. Failure to achieve annual production targets will result in a fine. Failure to pay concession fees or fines for two consecutive years in any mining concession could result in the cancellation of such mining concession. Failure to satisfy minimum annual production thresholds for a specified period of time (currently thirty years beginning the year after the mining concessions were granted for mining concessions granted after October 10, 2008, and thirty years beginning on January 1, 2009 for mining concessions granted before October 10, 2008) could result in cancellation of the mining concessions.
Our and Yanacocha’s processing concessions enjoy the same duration and tenure as our mining concessions, subject to payment of a fee based on nominal capacity of the applicable processing plant. Failure to pay processing fees for two consecutive years could result in the cancellation of the processing concessions.
Our mining rights and processing concessions are in full force and effect under applicable Peruvian laws. We believe we are in compliance with all material terms and requirements applicable to the mining rights and processing concessions and that we are not subject to any condition, occurrence or event that would cause the revocation, cancellation, lapse, expiration or termination thereof, except that we may, from time to time, allow to lapse, revoke, cancel or terminate mining rights and processing concessions that are not material to the conduct of our business.
In addition to obtaining mining rights from the Peruvian government, applicable Peruvian regulations require us to obtain easements or other rights from private landowners that own the surface land above the mineral resources that we intend to explore or mine. Supreme Decree No. 042-2017-EM requires us to obtain such easements or other rights before commencing exploration activities. We have been actively seeking to acquire land surface rights, easements for land containing prospective geological exploration target sites, deposits that can be exploited in the future and areas suitable for plants or facility sites. Regarding processing concessions, Article 35 of Supreme Decree No. 018-92-EM, as amended, requires holders of such concessions to own the land underlying the concession or to have the authorization of the owner of the land. We have been actively seeking to acquire land surface deposits that can be exploited in the future and areas suitable as plant or facility sites.
The possibility of developing mining activities in an urban area or urban expansion area is linked to the compatibility of such areas and mining activities. The Law Regulating Mining Concessions in Urban Areas and Urban Expansion Areas and related regulations set forth procedures for the granting of mining rights in urban and urban expansion areas. To grant a mining concession in an urban area and an urban expansion area, MEM is required to receive the approval of the council of the applicable provincial municipality. The council has sixty days to issue its decision. Mining concessions in urban expansion areas are granted for 10-year terms, which may be renewed by MEM subject to the approval of municipal authorities, but cannot exceed 100 hectares.
| 31 |
Law No. 28964, which became effective on January 25, 2007, created the Organismo Supervisor de la Inversión en Energía y Minería (“OSINERGMIN”) as the government agency in charge of regulating and auditing the electricity, hydrocarbon and mining activities of companies. Law No. 28964 provides that the overview and audit of activities related to the environment, mining safety and health regulations may be performed by companies duly certified and approved by OSINERGMIN. However, pursuant to Supreme Decree No. 001-2010-MINAM, OSINERGMIN transferred its environmental supervisory functions to the Environmental Evaluation and Oversight Agency (“OEFA”). Beginning July 22, 2010, OEFA assumed the authority to carry out unexpected audits and levy fines on companies if they fail to comply with enforceable environmental regulations and approved environmental assessments. According to Supreme Decree No. 128-2013-PCM, mining companies are required to make monetary contributions to OSINERGMIN and, according to Supreme Decree No. 130-2013-PCM, monetary contributions are also required to be made to OEFA.
Regarding employee health and safety and employer liability in mining activities, Law 28964 has been amended and replaced by Law 29783. Such employee health and safety and employer liability and related matters are now audited by the Ministry of Labor and Employment (“MINTRA”). Law 29783, as amended by Law 30222, establishes the minimum rules designed to prevent employee safety risks and allocate liabilities in relation to such risks. The main principle of this law is that the employer assumes the economic, legal and any other type of liability arising from accidents or diseases suffered by the employee while working and guarantees the employee’s health and safety in connection with the employee’s work. This legislation entitles labor inspectors to inspect commercial facilities and, under certain circumstances, suspend operations. By Supreme Decree No. 003-2013—TR, MINTRA transferred its security supervisory, audit and sanctioning functions to the National Superintendence of Labour Inspection (“SUNAFIL”). Such law amended the relevant provision of the criminal code, which currently establishes that a person who intentionally breaches the safety and health provisions, and who after being required by the relevant authority, does not adopt the measures contemplated in such provisions, is deemed to jeopardize the life, health or physical integrity of such person’s employees and may be held criminally liable for such behavior.
On July 28, 2016, Supreme Decree No. 024-2016-EM, as amended by Supreme Decree No. 029-2016-EM and Supreme Decree No. 023-2017-EM, relating to Occupational Health and Safety Regulations for Mining was published. These Regulations aim to prevent the occurrence of incidents, work-related accidents and occupational diseases, aiming to promote a culture of prevention of occupational hazards in mining activities. MEM through the General Directorate of Mining, is the competent authority on Occupational Health and Safety policy and regulation. In addition, SUNAFIL is the competent authority for the supervision and enforcement of compliance with legal and technical standards related to Occupational Safety and Health in Mining; while OSINERGMIN is the competent authority to supervise compliance of the legal and technical provisions related to the safety of infrastructure in mining.
Environmental Matters
In 2005, Peru enacted the General Environmental Law (Law No. 28611), which establishes the main environmental guidelines and principles applicable in Peru. Pursuant to the General Environmental Law, the Ministry of Environment (“MINAM”) issued national environmental regulations, which have gradually replaced prior guidelines governing governmental agencies environmental competencies. OEFA, as the environmental enforcement agency, has the authority to inspect mining operations and fine companies that fail to comply with prescribed environmental regulations and their approved environmental assessments.
In May 1993, the regulation for environmental protection under mining and metallurgical activities (reglamento para la proteccion ambiental en la actividad minero - metalúrgica), was published and approved by Supreme Decree No. 016-93-EM. This regulation established that every mining unit that began operations before May 1993 was required to file a Preliminary Environmental Assessment (“EVAP”) followed by a Program for Environmental Adequacy and Management (“PAMA”). For new operations, an EIA had to be submitted. In 2014, this regulation was repealed by Supreme Decree No. 040-2014-EM (reglamento de Protección y Gestión Ambiental para las Actividades de Explotación, Beneficio, Labor General, Transporte y Almacenamiento Minero) which regulates mining production, processing, labor, transportation and storage and sets forth a new set of requirements for these activities. Going forward, social and technical teams from MEM will gather the baseline information to regulate these activities. Early involvement by the regulatory authority in environmental assessments processes is expected to shorten approval times.
In 1996, MEM also issued regulations that establish maximum permissible levels (“LMPs”) of (i) liquid effluents emissions and (ii) elements and compounds present in gaseous emissions resulting from mining activities. Mines and processing plants that were in operation before May 1993 were required to comply with LMPs within 10 years and in the meantime, operators were required to prepare Environmental Adaptation and Management Programs, or PAMAs, that set forth plans to ensure compliance with more stringent LMPs. The first General Water Law was enacted in 1969. In 2008 and 2010, MINAM enacted new water quality standards and new LMPs for liquid effluents, and, in 2009, all Peruvian mining companies were required to submit updated environmental management plans that complied with water quality standards and new LMPs for liquid effluents to MEM. By the end of 2015, Supreme Decree No. 015-2015 - MINAM (the “2015 Decree”) was enacted, modifying water quality standards and establishing supplementary provisions related to compliance. In 2017, Environmental Quality Standards (Estándares de Calidad Ambiental) (“ECAs”) for water were modified by Supreme Decree No. 004-2017-MINAM. Permissible maximum limits approved in 2010 are still valid.
| 32 |
In May 2008, the MINAM was created by Legislative Decree No. 1013. MINAM’s main functions include formulating and implementing policies and regulations related to environmental matters and pollution control, including regulation of air and water quality standards, through supervision and education.
Regarding soil quality, on March 26, 2013, Supreme Decree No. 002-2013-MINAM became effective. It approved the ECAs for soils, or “Standards,” which are applicable to any project or activity that may generate an environmental impact. Subsequently, on March 25, 2014, supplementary provisions for the application of the standards were approved through Supreme Decree No. 002-2014-MINAM. Projects operating at the time those regulations came into force were required to submit the first phase of soil characterization within twelve months of the passage of the decree. Buenaventura and its associated companies submitted this information within the required time.
In 2017, new ECAs for soils were approved by Supreme Decree No. 011-2017-MINAM, replacing the ECAs approved by Supreme Decree No. 002-2013-MINAM. The new ECAs are applicable to new environmental assessments that are required to carry out future mining activity in accordance with the mining regulations. With respect to the environmental assessments that were approved prior to the approval of the new ECAs, Supreme Decree No. 002-2013-MINAM will remain applicable and the new ECAs will only be enforced when the approved environmental assessments need to be modified or updated. In 2017 Supreme Decree No. 012-2017-MINAM replaced Supreme Decree No. 002-2014-MINAM, approving new supplementary provisions for application of the new ECAs. Buenaventura and its associated companies have taken into consideration all new environmental regulations when executing its mining activities.
In 2012, Peru enacted Supreme Decree No. 020-2012-EM, which added Chapter XVII to the Mining Proceedings Regulations approved by Supreme Decree No. 018-92-EM. The new provisions require the approval of the General Mining Directorate of MEM or of the relevant regional government before proceeding to start and re-start exploration, development, preparation and exploitation. The authorizations to start and re-start mining activities may need to be pre-approved by MEM if the mining activities affect indigenous or native people.
In addition, in December 2017, a new regulation for Solid Waste Management was approved by Supreme Decree No. 014-2017-MINAM which brought into force the new Law for Integral Management of Solid Waste, approved by Legislative Decree No. 1278 in December 2016. This resulted in new regulations for all extractive productions and services in Peru, including mining, which prioritize the material and energy recovery of solid waste through different methods, including recycling, reuse and co-generation
Regulations governing mining explorations. In May 2008, the Peruvian government enacted Supreme Decree 020-2008-EM, which governs mining exploration activities and related matters. At the end of 2017, this Supreme Decree was modified by a new regulation for exploration activities. Under Supreme Decree 042-2017-EM, exploration activities fall into two categories: Category I and Category II. Category I exploration activities are those involving no more than 40 drilling platforms or affecting a surrounding area measuring less than 10 hectares in size, while Category II exploration activities are those involving between 40 and 700 drilling platforms and affecting an area measuring greater than 10 hectares. For Category I exploration activities, an Environmental Impact Statement (Declaración de Impacto Ambiental) (“DIA”) is required. For Category II exploration activities, an EIAsd that incorporates technical, environmental and social matters is required. In addition, the new regulation requires an Environmental Technical Report (Ficha Técnica Ambiental) (“FTA”), which is a complementary environmental assessment for exploration activities that do not have significant negative impacts. Exploration activities must start within twelve months following the date that the DIA or EIAsd is approved. The DIA, the EIAsd and the FTA, as applicable, must be approved before exploration activities begin. Any commitments assumed by mining companies in a DIA, EIAsd or FTA are mandatory and, if they are not fulfilled, OEFA has the authority to fine non-compliant mining companies. The regulation also provides that the holder of mining concessions will perform specified closure and post closure activities during exploration programs. In addition, fines can be imposed if exploration programs begin before the DIA, the EIAsd and the FTA are approved, and the approval of environmental assessments for exploration activities performed within protected natural areas requires the approval of the competent authority. Exploration in Prehispanic Archeological Sites (referred to in Supreme Decree No 004-2000-ED) is forbidden unless expressly authorized by the Ministry of Culture.
In May 2008, MEM also enacted Supreme Decree No 028-2008-EM, which regulates the citizen participation process within the framework of environmental permit approval. The DIA and EIAsd provide local communities with an opportunity to engage actively in this process.
| 33 |
The following DIAs and EIAsd were approved in 2019:
| Buenaventura | ||||||
| Mine/Project | Type of Study | Approving Resolution | Date of Approval | |||
| Yumpaq | EIAsd 2nd Modification | 232-2019-MINEM/DGAAM | December 26, 2019 | |||
| Trapiche | EIAsd 5th Modification | 148-2019-MINEM/DGAAM | August 26, 2019 | |||
| 34 |
Investment Promotion Regulations. Supreme Decree 054-2013-PCM was passed to promote investment projects. It allows companies to submit a supporting technical report, ITS (Informe Técnico Sustentatorio), to modify ancillary components, capacity expansions, or introduce technological improvements in exploration and exploitation activities. SENACE (EIAd) and MEM (DIA and EIAsd) will then issue a compliance waiver within no more than 15 working days from the date of submission. This should facilitate the approval of environmental assessments for our new exploration projects and simplify the issuance of certificates of non-existence of archeological remains required for mining projects. In 2019, 25 ITSs were approved.
Regulations governing mine closures. In 2003, Law No. 28090, Ley que Regula el Cierre de Minas (Law that Regulates the Closing of Mines), established the obligations and procedures that mining companies must follow to prepare, submit and execute plans for the closing of mines, or “Closure Plans,” and the granting of financial environmental guarantees to secure compliance with Closure Plans. We are required to submit a Closure Plan for new projects to MEM within one year following approval of an EIA or PAMA; and inform MEM semi-annually of any progress on the conditions established in the Closure Plan. We are also required to perform the Closure Plan consistent with the schedule approved by MEM during the life of the project; and set up a financial environmental guarantee that covers the estimated amount of the Closure Plan. In addition, Supreme Decree No. 020-2008-EM requires mining companies that perform exploration activities to conduct certain closing activities in accordance with the approved environmental assessment, subject to deferral under certain circumstances, and contemplates a Closure Plan to be submitted by the mining company following the terms and conditions of Supreme Decree Nº 033-2005-EM. Supreme Decree Nº 036-2016-EM modified articles 12 and 17 and included articles 46-A y 66-A of the Supreme Decree Nº 033-2005-EM.
In 2017, our Closure Plans were approved by MEM for all of our mines and advanced explorations.
The following mine closure plan modifications were approved in 2019:
| Buenaventura | ||||||
| Mine/Project | Type of Study | Approving Resolution | Date of Approval | |||
| San Gabriel | Closure Plan | 081-2019-MEM-DGAAM | Mayo 30, 2019 | |||
| Tambomayo | Closure Plan 1st Modification | 140-2019/MINEM-DGAAM | August 8, 2019 | |||
| Julcani | Closure Plan 2nd Update | 226-2019-/MINEM-DGAAN | December 20, 2019 | |||
| Mallay | Closure Plan 2nd Update | 067-2019/MEM-DGAAM | Mayo 14, 2019 | |||
| Pozo Rico | Closure Plan 1st Modification | 199-2019/MINEM-DGAAM | November 15, 2019 | |||
| Subsidiaries | ||||||
| Mine/Project | Type of Study | Approving Resolution | Date of Approval | |||
| La Zanja | Closure Plan 2nd Update | 071-2019-MEM-DGAAM | May 17, 2019 | |||
| Colquijirca | Closure Plan 2nd Update | 077-2019/MEM-DGAAM | May 23, 2019 | |||
On November 9, 2009 Supreme Decree No. 078-2009-EM became effective, creating additional environmental obligations for mining concessions holders. Under this provision, mining concessions holders that performed mining activities, including mining exploration, production and processing activities or related activities, without having an environmental certification are required to prepare and perform an environmental remediation plan to address the environmental impact in the areas in which such activities have been conducted. Environmental remediation plans can only be filed once mining activities have ceased and contain a detailed description of all mining facilities and activities performed without the correspondent environmental certification, including maps and related information, a detailed description of the environmental impacts created by such activities, a detailed description of the remediation actions, a detailed description of the compensation that is proposed to be made, a budget and schedule of the remediation activities, including their costs, and a bond in favor of MEM for the cost of the execution of the measures contained in the environmental remediation plan. Once the environmental remediation plan is completed, mining concessions holders are required to inform the auditing entity so it can verify that the actions were carried out as approved. The auditing entity is required to send the respective report to the relevant authority so that the bond may be returned.
Law No. 28271, Law that Regulates the Environmental Liabilities of Mining Activities (Ley que Regula los Pasivos Ambientales de la Actividad Minera), came into force on July 7, 2004 and serves to regulate the identification of environmental liabilities and financial responsibility for remediation in mining activities, in each case to mitigate any negative impact mining may have with respect to the health of the population, environment and property. Pursuant to Law No. 28271, as amended by Law No. 28526 and Legislative Decree No. 1042, MEM’s technical branch will identify environmental liabilities, mining companies responsible for abandoned mining facilities, mining works and residue deposits that may be linked to such environmental liabilities and holders of inactive mining concessions with mining liabilities. Holders of inactive mining concessions with environmental mining liabilities will be required to submit a Closure Plan and enter into environmental remediation agreements with MEM to perform any studies and work necessary to control and mitigate the risk and effects of any contamination. Regulations under Law No. 28271, Regulations of Environmental Liabilities of Mining Activities (Reglamento de Pasivos Ambientales de la Actividad Minera), were approved by Supreme Decree No. 059-2005-EM. and then modified by Supreme Decree No. 003-2009-EM.
| 35 |
We have presented Closure Plans to MEM for all our mining concessions with environmental mining liabilities. To date, the Hualchocopa, Lircay, Bella Unión-Paucaray, Chaquelle Ayacucho and Rifle Rumimaqui mining units have all been closed and post-closure activities at each of these units are currently underway.
On December 28, 2015, the Servicio Nacional de Certificación Ambiental (“SENACE”), which operates under the auspices of MINAM, took responsibility for the assessment and approval of detailed EIAs submitted by private, public, or mixed-capital organizations. This development is consistent with the expansion of MINAM’s technical and regulatory capacities. In 2019 EIAs for Yumpaq and Trapiche were prepared under SENACE supervision.
Finally, the Enviromental Baseline Elaboration Guidelines
(Guía para la elaboración de la Línea Base en el marco del Sistema Nacional de Evaluación del Impacto Ambiental– SEIA) and Identification and Characterization of Environmental Impacts Guidelines (Guía para la Identificación y Caracterización de Impactos) were approved by Ministerial Resolution N0. 036-2018-MINAM in 2018.
We anticipate additional laws and regulations relating to environmental matters will be enacted over time. The development of more stringent environmental regulations in Peru could impose additional constraints and additional costs on our operations that would require us to make significant additional capital expenditures in the future. Although we believe that we are substantially in compliance with all applicable environmental regulations of which we are now aware, there is no assurance that future legislation or regulatory developments will not have an adverse effect on our business or results of operations.
Prior Consultation with Local Indigenous Communities
In 2011, Peru enacted Law No. 29785, the Law of Prior Consultation for Indigenous and Native Communities (Ley del Derecho a la Consulta Previa a los Pueblos Indígenas y Originarios – ILO 169 Convention). This law establishes a prior consultation procedure that the Peruvian government must undertake in concert with local indigenous communities whose collective rights may be directly affected by new legislative or administrative measures. Under this law, the Peruvian governmental agency responsible for issuing or approving the administrative measure or decree in question, rather than the affected local indigenous community, retains the right to approve or reject the relevant legislative or administrative matter following such consultation. However, to the extent that any of our future projects require the promulgation of legislative or administrative measures that impact collective rights of local indigenous communities, the required prior consultation procedure may result in delays, additional expenses or failure to obtain approval for such new project.
Regulations under Law No. 29785 were approved by Supreme Decree No. 001-2012-MC, which became effective on April 2, 2012. These regulations specify the form and circumstances of the required consultation and the manner in which agreements will be formalized, and provide for a consultation process that lasts no more than 120 calendar days. In 2019, Ministerial Resolution No. 304-2019-MINEM/DM was issued, establishing the administrative procedures from the Mining Sector that require prior consultation - in case those procedures affect indigenous communities - which are: (i) processing concession; (ii) authorization to initiate or re-initiate exploration, development or exploitation activities; (iii) mineral transport; and (iv) mining labor.
Permits
We believe that our mines and facilities have all necessary material permits to operate. All future exploration projects will require a variety of permits. Although we believe the permits for these projects can be obtained in a timely fashion, permitting procedures are complex, time-consuming and subject to potential regulatory delay. We cannot predict whether we will be able to renew our existing permits or whether material changes in existing permitting conditions will be imposed. Non-renewal of existing permits or the imposition of additional permitting conditions could have a material adverse effect on our financial condition or results of operations.
Insurance
We maintain a comprehensive insurance program designed to address specific risks associated with our operations, in addition to covering the insured risks common to major mining companies. Our insurance program is provided through the local Peruvian insurance market and includes employers’ liability, comprehensive third-party general liability and comprehensive automobile liability, all risk property on a replacement basis, including transit risks, as well as business interruption insurance and mining equipment insurance.
| 36 |
Mining Royalties and Taxes
Under Peruvian law, holders of mining concessions are required to pay the Peruvian government a mining royalty (regalia minera) for the exploitation of metallic and non-metallic resources. In accordance with Law No. 28258, as amended by Law No. 29788, mining royalties are payable either as a specified percentage of operating profit or 1% of revenues, whichever is higher. If the mining royalty is calculated as a percentage of operating profit, marginal rates ranging from 1% to 12% that increase progressively for companies with higher operating margins will apply. Percentages for the distribution of proceeds from mining royalties were amended by Law No. 28323.
Mining companies that are a party to mining stabilization agreements will not be required to pay a mining royalty during the tenure of their stabilization agreements. Although we are not party to any stabilization agreements, Yanacocha currently has effective stabilization agreements for the Yanacocha, La Quinua and Maqui Maqui mines.
In addition to mining royalties, pursuant to Law No. 29789, effective from October 1, 2011, mining operations in Peru are subject to an extraordinary mining tax. Mining companies that do not have taxation stability agreements with the Peruvian government, such as Buenaventura, will pay the “Special Mining Tax” (Impuesto Especial a la Minería). The Special Mining Tax is calculated each quarter as a percentage of operating profit. Marginal rates ranging from 2% to 8.4% that increase progressively for companies with higher operating margins will apply. Mining companies that have stability agreements with the Peruvian government will pay the “Special Mining Duty” (Gravamen Especial a la Minería) created by Law No. 29790. The Special Mining Duty is calculated as a percentage of operating profit, with marginal rates ranging from 4% to 13.12% that increase progressively for companies with higher operating margins.
Safety
During 2019, we experienced 442 reportable injuries, including two fatal injuries, compared to three fatal injuries in 2018. Under Peruvian legislation, reportable injuries include: accidental injuries resulting in lost-time, fatal accidents, accidents that require medical treatment or result in a loss of consciousness, an inability to perform all job duties on any workday after the injury or the temporary assignment or transfer to another job. Injuries involving first-aid only are not reportable as they are considered minor accidents. Starting in 2017, we increased rows on classifications for lost time injuries and external non-mining projects (public roads, health and education facilities constructions) all of which were reported to the Bureau of Labor.
The table below shows Accident Rates based on the number of fatal and lost time accidents (Frequency) and days lost (Severity). The table shows a decreasing trend for Accident Rates between 2018 (1.90) and 2019 (1.61).

| 37 |
| C. | Organizational Structure |
As of March 31, 2020, we conducted our mining operations, explorations projects and other activities directly and through various majority-owned subsidiaries, controlled companies and other associate companies as described in the following organizational chart:
| † | All entities in this chart, with the exception of Minera Julcani S.A. de C.V. (which is organized in Mexico), Compañía de Minas Buenaventura Chile Ltda. (which is organized in Chile), BISA Argentina S.A.( which is organized in Argentina) and Tinka Resources Limited (which is organized in Canada) are incorporated in Peru. | |
| * | Compañía Minera Condesa S.A. holds 21,160,260 Common Shares of Compañía de Minas Buenaventura S.A.A., or approximately 7.69% of our total Common Shares. |
Intermediate Holding Companies, Subsidiaries and Equity Participations
Compañía Minera Condesa S.A.
Compañía Minera Condesa S.A., or “Condesa,” our wholly-owned subsidiary, is a mining and facilities holding company with both direct and indirect ownership participation in Yanacocha. As a partner in Yanacocha, Condesa shares responsibility for the investments made in the Yanacocha mine. In addition, Condesa holds an equity interest in S.M.R.L. Chaupiloma Dos de Cajamarca (“Chaupiloma”) and, as a result, receives a portion of the royalty revenues paid by Yanacocha to Chaupiloma in an amount equal to its ownership interest. Condesa also holds a 7.70% interest in Buenaventura.
S.M.R.L. Chaupiloma Dos de Cajamarca
Chaupiloma is a Peruvian limited liability company that holds all of the mining rights for the areas mined by Yanacocha. Chaupiloma receives a royalty that is calculated as a percentage of the total revenues of Yanacocha. We own, directly and indirectly, through our interest in Condesa, a 60% interest in Chaupiloma. Newmont Peru owns the remaining 40% equity interest
Consorcio Energético Huancavelica S.A. / Empresa de Generación Huanza S.A.
Consorcio Energético Huancavelica S.A., or “Conenhua,” is an electrical transmission company that provides electricity to our operations through its transmission facilities. We own 100% of Conenhua and manage its operations.
To secure a reliable energy supply from a clean and renewable source for our direct operations and projects at competitive prices, Conenhua, through its subsidiary Empresa de Generación Huanza S.A., or “Huanza,” was commissioned to construct a 90.6 megawatt capacity hydroelectric power plant in the valley of Santa Eulalia. This hydroelectrical plant began operating at full capacity in June 2014.
| 38 |
Contacto Corredores de Seguros S.A.
During 2015, Buenaventura paid US$8.8 million to Buenaventura Ingenieros S.A. in order to obtain 99.98% ownership of Contacto Corredores de Seguros S.A., an insurance brokerage company that provides insurance brokerage and related services to us and our affiliates.
Minera Julcani S.A. de C.V.
Minera Julcani S.A. de C.V. is one of our wholly-owned subsidiaries and was created for the purpose of conducting mining activities in Mexico. Minera Julcani S.A. de C.V. has had no exploration activities since 2014, when the exploration agreement with Surutato Mining, S.A. de C.V., to conduct exploration activities within its property located in Sinaloa, Mexico, was terminated.
Inversiones Colquijirca S.A. / Sociedad Minera El Brocal S.A.A.
El Brocal owns the Colquijirca and Marcapunta Norte mines and the San Gregorio exploration project. El Brocal was formed in 1956 and is engaged in the extraction, concentration and sale of concentrates of polymetallic minerals, mainly copper, zinc, lead and silver. Currently, we own 61.43% of El Brocal through both direct and indirect ownership interests.
Minera La Zanja S.R.L.
La Zanja is located 35 kilometers northwest of the city of Cajamarca. La Zanja, which is currently 53.06% owned by us, began operations in September 2010 as an open-pit mine producing gold and silver.
Compañía Minera Coimolache S.A.
Coimolache is a mining company that owns the Tantahuatay mine which is located in the province and district of Hualgayoc in the Cajamarca region, which is 35 kilometers northwest of the Yanacocha mine. We hold a 40.10% interest and operate this mine, which commenced operations in mid-2011 as an open-pit mine producing gold and silver.
Ferrocarril Central Andino S.A
We hold 10% of Ferrocarril Central Andino S.A, a railroad company, pursuant to a concession granted to a consortium of several companies in April 2000. Ferrovías provides transportation for concentrates from El Brocal’s mining operations.
Apu Coropuna S.R.L.
Buenaventura currently owns 70% of Apu Coropuna S.R.L., with the other 30% owned by Southern Peru Copper Corporation. Apu Coropuna S.A. was created for the purpose of conducting exploration within properties situated in Castilla, Arequipa.
Procesadora Industrial Rio Seco S.A.
Procesadora Industrial Rio Seco S.A. is our wholly-owned subsidiary that owns and operates a monohydrate manganese sulphate crystallization plant situated in Huaral, Lima. This processing plant allows mining from areas with high silver and manganese content within the Uchucchacua mine, improving silver recovery. The Rio Seco Plant produces high purity manganese sulphate that is used in agriculture and the mining industry.
El Molle Verde S.A.C.
El Molle Verde S.A.C. is our wholly-owned subsidiary that develops the Trapiche project, located in the Apurimac region. See “—B. Business Overview—Exploration Projects in Non-Operating Areas” above for further information about this project.
Tinka Resources Limited
Buenaventura holds 19.3% of Tinka Resources Limited, an exploration and development company that owns (36%) of the Ayawilca Project, located at Daniel Alcides Carrión, Pasco.
| 39 |
YANACOCHA
| A. | History and Development of Yanacocha |
Yanacocha was incorporated in Peru on January 14, 1992 and commenced operations in 1993. Yanacocha is currently engaged in the production, exploration and development of gold under the mining concessions it owns or that are owned by Chaupiloma. Future projects could include the production, exploration and development of copper as well.
Yanacocha is located approximately 375 miles (604 kilometers) north of Lima and 30 miles (48 kilometers) north of the city of Cajamarca and is primarily accessible by paved roads. The Yanacocha property began production in 1993 and consists of the following open pit mines: the La Quinua Complex, the Yanacocha Complex, the Carachugo Complex and Maqui Maqui. In addition, Yanacocha has four leach pads (La Quinua, Yanacocha, Carachugo and Maqui Maqui), three gold processing plants (Pampa Larga, Yanacocha Norte and La Quinua), one limestone processing facility (China Linda) and one mill (Yanacocha Gold Mill).
In 2019, Yanacocha produced 527,336 ounces of gold, compared to 514,564 ounces of gold produced in 2018. Gold ounces produced increased 25% due primarily to higher recovery from La Quinua heap leach.
Yanacocha is 51.35% owned by Newmont Second Capital Corporation. A 43.65% interest in Yanacocha is indirectly held by Buenaventura and the remaining 5% is held by Summit Global Management II VB, a wholly-owned subsidiary of Sumitomo Corporation. Although Yanacocha has no fixed dividend policy, there is an understanding among the partners that the net income not required for sustaining capital expenditures or future development projects should be distributed following approval by the two major shareholders of Yanacocha.
On December 21, 2017, Yanacocha repurchased 63,922,565 of its shares owned by International Finance Corporation (“IFC”) for US$47.9 million, which represented 5% of the capital stock of Yanacocha. On February 19, 2018, the Yanacocha partners approved the reduction of 63,922,565 of the common partnership interests. On June 14, 2018, Yanacocha’s partners approved the issue and sale of 63,922,565 partnership units to Summit Global Management II BV.
| B. | Business Overview |
Description of Yanacocha’s Operations
Yanacocha’s mining activities encompass 301,000 acres (121,810 hectares) that are covered by 185 mining concessions. Yanacocha holds the mining rights related to 96,338 acres (38,987 hectares), covered by 73 concessions. Chaupiloma holds the mining rights to the remaining acres and concessions and has assigned these mining concessions to Yanacocha. Each concession has an initial term of 17 to 30 years, which are renewable at Yanacocha’s request for an additional 17 to 20 year term.
Yanacocha has three processing concessions from Peru’s MEM for its processing facilities: Cerro Yanacocha (La Quinua and Yanacocha leach pads, La Quinua and Yanacocha Norte gold recovery plants and Yanacocha Gold Mill), Yanacocha (Carachugo and Maqui Maqui leach pads and Pampa Larga gold recovery plant) and China Linda (non-metallic processing concessions). Yanacocha’s gold processing plants are located adjacent to the solution storage ponds and are used to process gold-bearing solutions from Yanacocha’s leach pads through a network of solution-pumping facilities. The Yanacocha Gold Mill processes high-grade gold ore to produce a gold-bearing solution for treatment at the La Quinua processing plant. The Yanacocha Gold Mill processes between 5.5 and 6.0 million tons per year.
Yanacocha’s gold processing plants are located adjacent to the solution storage ponds and are used to process gold-bearing solutions from Yanacocha’s leach pads through a network of solution-pumping facilities and the Yanacocha Gold Mill processes high-grade gold ore to produce a gold-bearing solution for treatment at the La Quinua processing plant, followed by Merrill - Crowe zinc precipitation and smelting where a final doré product is poured. The ore is then shipped offsite for refining and is sold on the international gold markets.
Yanacocha and Chaupiloma each have mining concessions granted by Peru’s Geological, Mining and Metallurgical Institute. Mining concessions grant Yanacocha an exclusive and irrevocable right to carry out exploration and exploitation activities within a specified area. In order to maintain these concessions, Yanacocha must (i) obtain the appropriate permits and rights over the surface lands, (ii) pay annual license fees and (iii) comply with a minimum annual production obligation. For mining concessions granted prior to 2008, concessions will expire if the production obligations are not met by the end of 2038. Mining concessions granted on or after 2008 will expire if minimum production is not attained by 2038.
| 40 |
In Peru, a revised royalty and special mining tax was introduced in October 2011. This tax is dependent on whether or not a stabilization agreement is in effect and is based on a sliding scale, between 1% and 12%. A stabilization agreement was in effect through December 2018 for operations in the La Quinua Complex.
Quecher Main Project
This project is expected to add oxide production at Yanacocha, leverage existing infrastructure and enable potential future growth at Yanacocha. First production was achieved in late 2018 and commercial production started on October 2019. The Quecher Main extends the life of the Yanacocha operation to 2027 with average annual gold production of about 200,000 ounces unaudited per year (on a consolidated basis) between 2020 and 2025. Development capital costs (excluding capitalized interest) since approval were US$193 million (US$96.8 million for the year 2019).
Conga Project
The Conga project consists of two gold-copper porphyry deposits located northeast of the Yanacocha operating area in the provinces of Celendin, Cajamarca and Hualgayoc. There is no exploration and/or development of new reserves as the project’s development and reserve balances reported in 2014 were reclassified to mineralized material in 2015.
Environmental Matters
In 2015, the Peruvian government agency responsible for certain environmental regulations, the MINAM, issued water quality criteria and standards for designated beneficial uses which apply to mining companies, including Yanacocha. These criteria modify the in-stream water quality criteria pursuant to which Yanacocha has been designing water treatment processes and infrastructure. In response in February 2017, Yanacocha submitted its proposed modification to the previously approved Environmental Impact Assessment to the MEM, which remained under review in 2019 and evaluation is expected in 2020. After approval, MEM may allow up to three years to develop and implement the modifications to the water management system. In the event Yanacocha is unsuccessful in implementing the modifications in compliance with the new regulations and deadlines, it could result in fines and penalties relating to potential intermittent non-compliant exceedances. In addition, if accepted, the treatment options may result in increased costs. These impacts may adversely impact the future cost and financial performance of our operations in Peru.
The Peruvian government agency responsible for environmental evaluation and inspection, Organismo Evaluacion y Fiscalizacion Ambiental (“OEFA”), conducts periodic reviews of the Yanacocha site. In 2011 to 2019, OEFA issued notices of alleged violations of OEFA standards to Yanacocha and Conga relating to past inspections. OEFA has resolved some alleged violations with minimal or no findings. In 2015 and 2016, the water authority of Cajamarca issued notices of alleged regulatory violations, and resolved some allegations in 2017 with no findings. The experience with OEFA and the water authority is that in the case of a finding of violation, remedial action is often the outcome rather than a significant fine. The alleged OEFA violations currently range from zero to 17,642 units and the water authority alleged violations range from zero to 10 units, with each unit having a potential fine equivalent to approximately 1,260 dollars based on current exchange rates with a total potential fine amount for outstanding matters of (US$0 to US$22,200). Yanacocha and Conga are responding to all notices of alleged violations, but cannot reasonably predict the outcome of the agency allegations.
In 2016 as part of the requirement to submit an updated closure plan to Peruvian regulators every five years. As a result, the Company recorded increases to the reclamation obligation at Yanacocha in connection with an update to the Yanacocha closure plan, resulting in an increase to the recorded asset retirement cost related to the producing areas of the mine and a non-cash charge to reclamation expense related to the areas of the mine no longer in production. The increase to the reclamation obligation was primarily due to higher estimated long-term water management costs, heap leach earthworks and related support activities.
Conga Project Constitutional Claim. On October 18, 2012, Marco Antonio Arana Zegarra filed a constitutional claim against the MEM and Yanacocha requesting the Court to order the suspension of the Conga project as well as to declare the directorial resolution dated October 27, 2010 which approved the Conga project Environmental Impact Assessment (“EIA”) not applicable. On October 23, 2012, a Cajamarca judge dismissed the claims based on formal grounds finding that: (i) plaintiffs had not exhausted previous administrative proceedings; (ii) the directorial resolution approving the Conga EIA is valid, and was not challenged when issued in the administrative proceedings; (iii) there was inadequate evidence to conclude that the Conga project is a threat to the constitutional right of living in an adequate environment and; (iv) the directorial resolution approving the Conga project EIA does not guarantee that the Conga project will proceed, so there was no imminent threat to be addressed by the Court. The plaintiffs appealed the dismissal of the case. The Civil Court of the Superior Court of Cajamarca confirmed the above mentioned resolution and the plaintiff presented an appeal. On March 13, 2015, the Constitutional Court published its ruling stating that the case should be sent back to the first court with an order to formally admit the case and start the judicial process in order to review the claim and the evidence presented by the plaintiff. Yanacocha has answered the claim. Neither the Company nor Yanacocha can reasonably predict the outcome of this litigation.1
| 41 |
Yanacocha Tax Dispute. In 2000, Yanacocha paid Buenaventura and Minas Conga S.R.L. a total of US$29 million to assume their respective contractual positions in mining concession agreements with Chaupiloma Dos de Cajamarca S.M.R.L. The contractual rights allowed Yanacocha the opportunity to conduct exploration on the concessions, but not a purchase of the concessions. The tax authority alleges that the payments to Buenaventura and Minas Conga S.R.L. were acquisitions of mining concessions requiring the amortization of the amounts under the Peru Mining Law over the life of the mine. Yanacocha expensed the amounts at issue in the initial year since the payments were not for the acquisition of a concession but rather these expenses represent the payment of an intangible and therefore, amortizable in a single year or proportionally for up to ten years according to Income Tax Law. In 2010, the tax court in Peru ruled in favor of Yanacocha and the tax authority appealed the issue to the judiciary. The first appellate court confirmed the ruling of the tax court in favor of Yanacocha. However, in November, 2015, a Superior Court in Peru made an appellate decision overturning the two prior findings in favor of Yanacocha. Yanacocha has appealed the Superior Court ruling to the Peru Supreme Court. On January 18, 2019, the Peru Supreme Court issued notice that three judges support the position of the tax authority and two judges support the position of Yanacocha. Because four votes are required for a final decision, an additional judge was selected to issue a decision and the parties conducted oral arguments in April 2019. In early February 2020, the additional judge ruled in favor of the tax authority, finalizing a decision of the Peru Supreme Court against Yanacocha. See note 24 to the Yanacocha consolidated financial statements. Yanacocha will file an appeal in respect of the fines and interest associated with the underlying decision of the Peru Supreme Court. The potential outstanding liability in this matter amounts up to US$61 million. It is not possible to fully predict the outcome of this litigation.
By-Laws of Yanacocha
Yanacocha is governed by the Peruvian Companies Law and the estatutos (the combined articles of incorporation and by-laws) of Yanacocha, or the “Yanacocha By-Laws.”
Control Over Major Corporate Events
Pursuant to the Peruvian Companies Law and the Yanacocha By-Laws (including applicable quorum requirements), without the affirmative vote of the partners of Yanacocha representing at least 51% of the voting shares, none of the following may occur:
| ● | an increase or decrease in Yanacocha’s capital; |
| ● | the issuance of any debentures; |
| ● | any sale of an asset whose book value is at least 50% of the paid-in capital relating to such asset; |
| ● | any amendment to the Yanacocha By-Laws to change its business form; |
| ● | the merger, consolidation, dissolution or liquidation of Yanacocha; or |
| ● | any other amendment of the Yanacocha By-Laws. |
Preemptive Rights
The Peruvian Companies Law and the Yanacocha By-Laws provide preemptive rights to all partners of Yanacocha. In the event of a capital increase, any partner has a preemptive right to pay its pro rata share of such increase to maintain such partner’s existing participation in Yanacocha.
In the event of a proposed transfer, exchange or sale, either voluntary or involuntary, of participation, collectively referred to as the “Offered Participation,” of one or more partners, any partner has a right to acquire the Offered Participation in proportion to its holdings of partners’ capital. If the entire partnership fails to exercise this right or some partners indicate their decision to acquire a smaller share than that to which they are entitled, the other partners will receive an increase, and consequently, the remaining participation will be distributed among them in proportion to such partners’ capital participation and within the maximum limit of the participation they have stated their intention to acquire. Finally, any Offered Participation remaining unsubscribed by the partners must first be offered to Yanacocha before they may be offered to third parties.
| 42 |
In addition, in the event of the occurrence of a change of control (as defined) with respect to a significant partner, or the parent of a significant partner, in Yanacocha, the other significant partner will have the right to acquire the first partner’s participation interest in Yanacocha. No change of control will occur with respect to a significant partner so long as the parent of such partner is publicly traded or if such partner’s parent is acquired, the acquiring company is publicly traded.
Legal Proceedings
For a discussion of legal proceedings, see Note 21 to the Yanacocha Consolidated Financial Statements.
Other than the legal proceedings described in the Yanacocha Consolidated Financial Statements, Yanacocha is also involved in certain legal proceedings arising in the normal course of its business, none of which individually or in the aggregate is material to Yanacocha or its operations.
Management of Yanacocha
Executive Committee
Pursuant to the Yanacocha By-Laws, Yanacocha’s Executive Committee consists of six members, all of whom are appointed by the partners of Yanacocha. Gary J. Goldberg, is the Chairman of Yanacocha’s Executive Committee and Roque Benavides, our Chairman of the Board, serves as the Vice Chairman of Yanacocha’s Executive Committee. The Vice Chairman has the power to preside over the meetings of Yanacocha’s Executive Committee in the Chairman’s absence. The members of the Executive Committee are elected for a three-year term but may continue in their positions until the next election takes place and the newly elected members accept their positions. Alternate members are elected in the same manner as members and can act in place of and with all the authority of members when a member is unavailable, except that an alternate member may not preside over the meetings of Yanacocha’s Executive Committee. The Chairman has the right to cast the deciding vote in the event of a deadlock among Yanacocha’s Executive Committee.
General Manager/Management Agreement
The Yanacocha By-Laws provide that the Yanacocha Partners’ Meeting has the power to appoint and remove the Manager of Yanacocha; the Executive Committee has the power to appoint and remove other officers of Yanacocha, determine their duties and compensation and grant and revoke powers of attorney. Newmont Peru was named as Yanacocha’s Manager according to a publicly filed deed, and it continues to hold that position. Newmont Peru’s duties as Manager are defined in the Management Contract dated February 28, 1992, as amended, between Yanacocha and Newmont Peru (the “Management Contract”). Pursuant to the Management Contract, Newmont Peru is responsible for managing, conducting and controlling the day-to-day operations of Yanacocha and keeping Yanacocha’s Executive Committee informed of all operations through the delivery of various written reports. The Management Contract was amended as of December 19, 2000. The amendment extends the term of the Management Contract for a period of 20 years starting at the date of amendment and provides that it may be extended for additional terms of 20 years upon request by Newmont Peru. Newmont Peru, however, may cancel the Management Contract by giving six months’ prior notice to Yanacocha. The Management Contract will be deemed terminated if, due to reasons attributable to the bad management of Yanacocha, except for reasons beyond its control, Newmont Peru is unable to substantially complete the agreed work programs. In exchange for its services as Manager, Newmont Peru receives remuneration of US$2 per ounce of gold production and its equivalent for copper production paid on a quarterly basis, which amount is expected to cover the overhead and administrative expenses for the management of the operations. Also, Newmont Peru may charge Yanacocha for the salaries of employees of Newmont Peru or its affiliates who are directly involved in the operation of Yanacocha.
Control Over Major Corporate Events
See “—By-Laws of Yanacocha” above for a description of certain provisions of Peruvian law and of the Yanacocha By-Laws relating to control over major corporate events.
Preemptive Rights and Rights of First Refusal
See “—By-Laws of Yanacocha” above for a description of certain provisions of Peruvian law and of the Yanacocha By-Laws relating to preemptive rights and rights of first refusal.
| 43 |
| C. | Property, Plants and Equipment |
Our Properties
Introduction
We currently have four wholly-owned operating mines (Orcopampa, Uchucchacua, Julcani, and Tambomayo) and controlling interests in three mining companies which operate the Colquijirca-Marcapunta, Tantahuatay and La Zanja mines. We also own an electric power transmission company, an energy generation company, a chemical processing company, and an insurance brokerage company. We also have non-controlling interests in Yanacocha, Cerro Verde and Tantahuatay mines. See “Buenaventura—C. Organizational Structure” and “Intermediate Holding Companies, Subsidiaries and Equity Participations.”
| 44 |
Directly Operated Properties
Orcopampa
The Orcopampa mine is wholly-owned and operated by Buenaventura. We lease the rights to the mining concessions of Orcopampa from a group of private investors. This lease, which expires in 2043, requires us to pay 10% of production value, subject to certain conditions. Operations began at the Orcopampa mine in 1965. In 2019, we made lease payments of US$ 4.741 million. We operated Orcopampa as a silver mine until the late 1990s, when we also began to mine gold-bearing veins.
The Orcopampa mine is located in the province of Castilla, department of Arequipa, approximately 1,350 kilometers southeast of the city of Lima, at an altitude between 3,800 and 4,500 meters above sea level.
The Orcopampa mine consists of an epithermal gold telluride deposit, hosted into lava flows and domes of Sarpane complex (calc-alkaline to high potassium), of early Miocene to Holocene, which forms part of the tertiary metallogenic belt of Southern Peru (Au-Ag).
Mining at Orcopampa is conducted underground using the mechanized bench-and-fill and cut-and-fill methods. Mine ore is processed by the carbon-in-leach method in a plant located in Orcopampa. Electric power is primarily obtained from the Peruvian national electricity grid. Water for operations at Orcopampa is obtained from a lake and local river.
As of December 31, 2019, proven and probable ore reserves were 626,276 tons, with 15.13 grams per ton of silver and 9.99 grams per ton of gold.
Set forth below are certain unaudited operating data for the periods shown for Orcopampa, calculated on the basis of 100% of the mine’s production.
| Year Ended December 31,(1) | ||||||||
| 2018 | 2019 | |||||||
| Mining Operations: | ||||||||
| Ore mined (t) | 353,891 | 127,079 | ||||||
| Average gold grade (g/t) | 9.98 | 10.30 | ||||||
| Average silver grade (g/t) | 32.04 | 5.93 | ||||||
| Production: | ||||||||
| Gold (oz.) | 115,887 | 41,660 | ||||||
| Silver (oz.) | 312,250 | 18,791 | ||||||
| Recovery rate (gold) (%) | 97.10 | 96.75 | ||||||
| Recovery rate (silver) (%) | 81.73 | 76.76 | ||||||
| Cost applicable to sales per oz. of gold(2) | US$ | 1,020 | US$ | 1,489 | ||||
| Cost applicable to sales per oz. of silver(2) | US$ | 12.70 | US$ | 17.98 | ||||
| (1) | Incorporates losses for mining dilution and recovery. |
| (2) | Cost applicable to sales per unit of mineral sold is not a measure of financial performance under IFRS and may not be comparable to similarly titled measures of other companies. Cost applicable to sales per ounce of gold or ounce of silver consists of cost applicable to sales for gold or silver sold, divided by the volume of gold or silver produced in the specified period. The cost applicable to sales per unit of mineral sold figures disclosed herein are calculated without adjusting for by-product revenue amounts. We consider cost applicable to sales per unit of mineral to be a key measure in managing and evaluating our operating performance. We believe this measure is widely reported in the precious metals industry as a benchmark for performance, but does not have standardized meanings. You should not consider cost applicable to sales per unit of mineral sold as an alternative to cost of sales determined in accordance with IFRS as an indicator of our operating performance. See “Item 5. Operating and Financial Review and Prospects—Buenaventura—G. Reconciliation of Costs Applicable to Sales and Cost Applicable to Sales per Unit Sold” for a reconciliation of Cost applicable to sales per unit sold to Cost of sales, excluding depreciation and amortization. |
Uchucchacua
The Uchucchacua mine is wholly-owned and operated by Buenaventura. Operations began in 1975 and Uchucchacua remains our largest silver producer. It is located in the province of Oyón, department of Lima, approximately 265 kilometers northeast of the city of Lima at an altitude of between 4,000 and 5,000 meters above sea level.
| 45 |
The Uchucchacua mineral structures are hosted by Mesozoic limestone of the Jumasha Formation and are classified as a mesothermal polymetallic deposit of silver-lead-zinc with important contents of manganese. The main mineralized structures are veins and ore bodies with high-grade silver content.
Mining at Uchucchacua is conducted underground and utilizes the mechanized bench-and-fill and cut-and-fill methods. Ore is processed at a mill located at Uchucchacua. The mill has a rated capacity of 4,000 tons per day and utilizes differential flotation to obtain a lead-silver concentrate and a zinc concentrate, using two circuits of 2,800 tons per day and 1,200 tons per day respectively. Electric power is obtained from the Peruvian national electricity grid, a hydroelectric plant and a diesel generator. Water for operations at Uchucchacua is obtained from three local lakes.
During 2019, the manganese sulfate plant of Rio Seco treated 32,409 tms of concentrates from the Uchucchacua mine, with 67.2 ounces per ton of silver, 11.6% lead and 23.4% manganese. Following treatment, 20,692 tons were obtained, with 104.4 ounces per ton of silver, 17.9% lead and 3.8% manganese. This process also allowed for the production of 18,463 tons of sulfuric acid of 98% purity and 22,019 tons of commercial grade manganese sulfate monohydrated.
As of December 31, 2019, proven and probable ore reserves were 10,425,777 tons, with 294.24 grams per ton of silver, 1.19% lead and 2.03% zinc.
Set forth below are certain unaudited operating data for the periods shown for Uchucchacua, calculated on the basis of 100% of the mine’s production.
| Year Ended December 31,(1) | ||||||||
| 2018 | 2019 | |||||||
| Mining Operations: | ||||||||
| Ore mined (t) | 1,387,775 | 1,335,018 | ||||||
| Average silver grade (g/t) | 388.17 | 281.85 | ||||||
| Average zinc grade (%) | 2.23 | 2.20 | ||||||
| Average lead grade (%) | 1.60 | 1.52 | ||||||
| Production: | ||||||||
| Silver (oz.) | 15,420,102 | 10,640,913 | ||||||
| Zinc (t) | 21,840 | 19,144 | ||||||
| Lead (t) | 19,122 | 17,635 | ||||||
| Recovery rate (silver) (%) | 87.43 | 87.96 | ||||||
| Cost applicable to sales per oz. of silver(2) | US$ | 10.37 | US$ | 12.15 | ||||
| Cost applicable to sales per ton of zinc(2) | US$ | 1,976 | US$ | 2,071 | ||||
| Cost applicable to sales per ton of lead(2) | US$ | 1,349 | US$ | 1,310 | ||||
| (1) | Incorporates losses for mining dilution and recovery. |
| (2) | Cost applicable to sales per unit of mineral sold is not a measure of financial performance under IFRS and may not be comparable to similarly titled measures of other companies. Cost applicable to sales per ounce of silver, ton of zinc or ton of lead consists of cost applicable to sales for silver, zinc or lead sold, divided by the volume of silver, zinc or lead produced in the specified period. The cost applicable to sales per unit of mineral sold figures disclosed herein are calculated without adjusting for by-product revenue amounts. We consider cost applicable to sales per unit of mineral to be a key measure in managing and evaluating our operating performance. We believe this measure is widely reported in the precious metals industry as a benchmark for performance, but does not have standardized meanings. You should not consider cost applicable to sales per unit of mineral sold as an alternative to cost of sales determined in accordance with IFRS as an indicator of our operating performance. See “Item 5. Operating and Financial Review and Prospects—Buenaventura—G. Reconciliation of Costs Applicable to Sales and Cost Applicable to Sales per Unit Sold” for a reconciliation of Cost applicable to sales per unit sold to Cost of sales, excluding depreciation and amortization. |
Julcani
Julcani is an underground mine that is wholly-owned and operated by us. We acquired Julcani in 1953 as our first operating mine. Julcani is located in the province of Angaraes, department of Huancavelica, approximately 500 kilometers southeast of Lima at an altitude between 4,200 and 5,000 meters above sea level.
| 46 |
Julcani is a large polymetallic deposit in Central Peru, which principally produces silver that presents mainly as sulpho-salts in many mineralogically complex veins. They are hosted in dacite domes, tuffs, breccias and other tertiary volcanic rocks.
Ore is processed by bulk flotation to obtain a concentrate of silver-lead-copper-gold. The plant has a rated capacity of 550 tons per day. Water for operations in Julcani is obtained from mine drainage that must be previously treated with lime, from seasonal streams and a small lagoon.
Electric power is generated by three hydroelectric plants, Huapa, Tucsipampa and El Ingenio. We are also connected to the Peruvian national electricity grid.
As of December 31, 2019, total proven and probable ore reserves were 255,097 tons, with 653.64 grams per ton of silver, 0.17 grams per ton of gold, 2.00% lead and 0.43% copper.
Set forth below are certain unaudited operating data for the periods shown for Julcani, calculated on the basis of 100% of the mine’s production.
| Year Ended December 31,(1) | ||||||||
| 2018(2)(3) | 2019(2)(3) | |||||||
| Mining Operations: | ||||||||
| Ore mined (t) | 109,025 | 123,818 | ||||||
| Average gold grade (g/t) | 0.04 | 0.09 | ||||||
| Average silver grade (g/t) | 726.27 | 681.16 | ||||||
| Average lead grade (%) | 1.01 | 0.86 | ||||||
| Average copper grade (%) | 0.16 | 0.16 | ||||||
| Production: | ||||||||
| Gold (oz.) | 71 | 150 | ||||||
| Silver (oz.) | 2,482,907 | 2,609,006 | ||||||
| Lead (t) | 1,048 | 966 | ||||||
| Copper (t) | 169 | 185 | ||||||
| Recovery rate (silver) (%) | 97.41 | 96.22 | ||||||
| Cost applicable to sales per oz. of silver(4) | US$ | 14.98 | US$ | 13.49 | ||||
| Cost applicable to sales per ton of lead(4) | US$ | 2,191 | US$ | 1,585 | ||||
| Cost applicable to sales per ton of copper(4) | US$ | 7,392 | US$ | 4,788 | ||||
| (1) | Includes losses due to mining dilution and recovery. |
| (2) | Includes total Acchilla and Estela mine production. |
| (3) | Reflects total recovery percentage of Acchilla and Estela ore. |
| (4) | Cost applicable to sales per unit of mineral sold is not a measure of financial performance under IFRS and may not be comparable to similarly titled measures of other companies. Cost applicable to sales per ounce of gold, ounce of silver, ton of lead or ton of copper consists of cost applicable to sales for gold, silver, lead or copper sold, divided by the volume of gold, silver, lead or copper produced in the specified period. The cost applicable to sales per unit of mineral sold figures disclosed herein are calculated without adjusting for by-product revenue amounts. We consider cost applicable to sales per unit of mineral to be a key measure in managing and evaluating our operating performance. We believe this measure is widely reported in the precious metals industry as a benchmark for performance, but does not have standardized meanings. You should not consider cost applicable to sales per unit of mineral sold as an alternative to cost of sales determined in accordance with IFRS as an indicator of our operating performance. See “Item 5. Operating and Financial Review and Prospects—Buenaventura—G. Reconciliation of Costs Applicable to Sales and Cost Applicable to Sales per Unit Sold” for a reconciliation of Cost applicable to sales per unit sold to Cost of sales, excluding depreciation and amortization. |
Tambomayo
Tambomayo is an underground mine that is wholly-owned and operated by us. It is considered an epithermal deposit with quartz veins and mineralization mainly of gold and silver with important contents of lead and zinc. It is located in the province of Caylloma, Arequipa region, at an altitude between 4,550 and 5,000 meters above sea level.
| 47 |
The underground works on the main Mirtha vein and diamond drilling carried out to date show an economic mineralization that deepens up to approximately 850 meters and it expands over 1,200 horizontal meters, increasing the size of the economic mineralization area to explore. Mining at Tambomayo is conducted underground and utilizes the mechanized bench-and-fill and cut-and-fill methods.
Tambomayo is connected to the Peruvian electricity grid and water for its operations comes from the damming of a stream with seasonal variations in flow.
As of December 31, 2019, total proven and probable ore reserves were 2,445,606 tons, with 138.72 grams per ton of silver, 3.73 grams per ton of gold, 1.27% lead and 1.66% zinc.
Set forth below are certain unaudited operating data for the periods shown for Tambomayo, calculated on the basis of 100% of the mine’s production.
| Year Ended December 31,(1) | ||||||||
| 2018 | 2019(1)(2) | |||||||
| Mining Operations: | ||||||||
| Ore mined (t) | 557,364 | 640,914 | ||||||
| Average gold grade (g/t) | 7.75 | 5.80 | ||||||
| Average silver grade (g/t) | 252.25 | 141.21 | ||||||
| Average lead grade (%) | 1.49 | 1.35 | ||||||
| Average Zinc grade (%) | 2.16 | 1.99 | ||||||
| Production: | ||||||||
| Gold (oz.) | 129,172 | 99,245 | ||||||
| Silver (oz.) | 3,929,808 | 2,556,391 | ||||||
| Lead (t) | 4,220 | 7,603 | ||||||
| Zinc (t) | 8,685 | 9,672 | ||||||
| Recovery rate (silver) (%) | 85.11 | 87.76 | ||||||
| Recovery rate (gold) (%) | 91.15 | 83.10 | ||||||
| Cost applicable to sales per oz. of gold(3) | US$ | 626 | US$ | 679 | ||||
| Cost applicable to sales per oz. of silver(3) | US$ | 7.77 | US$ | 8.92 | ||||
| Cost applicable to sales per ton of lead(3) | US$ | 1,186 | US$ | 1,045 | ||||
| Cost applicable to sales per ton of Zinc(3) | US$ | 1,551 | US$ | 1,876 | ||||
| (1) | Includes losses due to mining dilution and recovery. |
| (2) | Includes total Tambomayo mine production. |
| (3) | Cost applicable to sales per unit of mineral sold is not a measure of financial performance under IFRS and may not be comparable to similarly titled measures of other companies. Cost applicable to sales per ounce of gold, ounce of silver, ton of lead or ton of copper consists of cost applicable to sales for gold, silver, lead or copper sold, divided by the volume of gold, silver, lead or copper produced in the specified period. The cost applicable to sales per unit of mineral sold figures disclosed herein are calculated without adjusting for by-product revenue amounts. We consider cost applicable to sales per unit of mineral to be a key measure in managing and evaluating our operating performance. We believe this measure is widely reported in the precious metals industry as a benchmark for performance, but does not have standardized meanings. You should not consider cost applicable to sales per unit of mineral sold as an alternative to cost of sales determined in accordance with IFRS as an indicator of our operating performance. See “Item 5. Operating and Financial Review and Prospects—Buenaventura—G. Reconciliation of Costs Applicable to Sales and Cost Applicable to Sales per Unit Sold” for a reconciliation of Cost applicable to sales per unit sold to Cost of sales, excluding depreciation and amortization. |
La Zanja
The La Zanja mine is located in the district of Pulan, province of Santa Cruz, department of Cajamarca, 48 kilometers northwest of the Yanacocha gold mine, at an average altitude of 3,500 meters above sea level. We hold a 53.06% interest and Newmont Holdings ULC holds a 46.94% interest in La Zanja.
| 48 |
La Zanja is located within a large area of hydrothermal alteration, mainly related to epithermal gold deposits in high sulfidation environments, in addition to some vein systems of intermediate to low sulfidation. We have two ore deposits in production: San Pedro Sur and Cerro Pampa Verde.
Mining operations are conducted through the open-pit method, the plant utilizes a carbon-in-column circuit as well as a Merrill-Crowe circuit to recover gold from heap leach operations. The gold laden carbon is then transported to Yanacocha to be processed into doré bars.
In 2019, a total of 2,926 meters of diamond drilling in the explorations area were drilled, of which 2,777 meters were made in the southern sector of the copper-gold project of the Emperatriz Corridor, and 148 meters were explored by high grade gold structures in San Pedro Sur. The exploration of Emperatriz Sur is expected to be completed in 2020.
Total proven and probable ore reserves as of December 31, 2019 were 560,177 tons, with 8.41 grams per ton of silver and 0.41 grams per ton of gold.
Set forth below are certain unaudited operating data for La Zanja, calculated on the basis of 100% of the mine’s production.
| Year Ended December 31, | ||||||||
| 2018 | 2019 | |||||||
| Mining Operations: | ||||||||
| Ore treated (t) | 5,702,881 | 1,577,645 | ||||||
| Average gold grade (g/t) | 0.46 | 0.46 | ||||||
| Average silver grade (g/t) | 7.46 | 6.73 | ||||||
| Production: | ||||||||
| Gold (oz.) | 71,630 | 31,500 | ||||||
| Silver (oz.) | 217,174 | 97,204 | ||||||
| Cost applicable to sales per oz. of gold(1) | US$ | 891 | US$ | 1,233 | ||||
| Cost applicable to sales per oz. of silver(1) | US$ | 11.15 | US$ | 14.24 | ||||
| (1) | Cost applicable to sales per unit of mineral sold is not a measure of financial performance under IFRS and may not be comparable to similarly titled measures of other companies. Cost applicable to sales per ounce of gold or ounce of silver consists of cost applicable to sales for gold or silver sold, divided by the volume of gold or silver produced in the specified period. The cost applicable to sales per unit of mineral sold figures disclosed herein are calculated without adjusting for by-product revenue amounts. We consider cost applicable to sales per unit of mineral to be a key measure in managing and evaluating our operating performance. We believe this measure is widely reported in the precious metals industry as a benchmark for performance, but does not have standardized meanings. You should not consider cost applicable to sales per unit of mineral sold as an alternative to cost of sales determined in accordance with IFRS as an indicator of our operating performance. See “Item 5. Operating and Financial Review and Prospects—Buenaventura—G. Reconciliation of Costs Applicable to Sales and Cost Applicable to Sales per Unit Sold” for a reconciliation of Cost applicable to sales per unit sold to Cost of sales, excluding depreciation and amortization. |
Tantahuatay
Tantahuatay is a gold-copper mine located in the district and province of Hualgayoc, department of Cajamarca, in northern Peru, at an average altitude of 3,900 meters above sea level. The Tantahuatay mine is operated by Buenaventura and wholly-owned by Coimolache, in which we hold a 40.10% equity interest.
Geologically, the Tantahuatay ore deposits are located at diatremes or volcanic necks in a sequence volcano-magmatic hydrothermal predominant linked to the regional mineralized sector north of Peru.
| 49 |
Tantahuatay consists of five areas of Au-Ag mineralization, contained in material of supergenic oxidation (Mirador Norte, Mirador Sur, Cienaga Norte, Cienaga Sur and Tantahuatay). Below the oxides level of the Cerro Tantahuatay area, there is a significant resource of copper, gold and silver associated to pyrite-enargite (sulphides), which are present as disseminations and fracture fillings associated with advanced argillic alteration and breccia bodies’ multiphase.
During 2019, drilling of oxides reached 5,417 meters of diamond drill holes. The operation was focused on the Tantahuatay 2 and Ciénaga Norte areas. Drilling was also performed at Azufre and Mirador Northwest projects to convert resources to reserves.
Total proven and probable ore reserves as of December 31, 2019 were 66,858,656 tons, with 7.96 grams per ton of silver and 0.34 grams per ton of gold.
Set forth below are certain unaudited operating data for the Tantahuatay mine, calculated on the basis of 100% of the mine’s production.
| Year Ended December 31,(1)(2) | ||||||||
| 2018 | 2019 | |||||||
| Mining Operations: | ||||||||
| Ore treated (t) | 13,384,291 | 13,878,907 | ||||||
| Average gold grade (g/t) | 0.58 | 0.54 | ||||||
| Average silver grade (g/t) | 7.45 | 10.64 | ||||||
| Production: | ||||||||
| Gold (oz.) | 173,192 | 162,196 | ||||||
| Silver (oz.) | 791,181 | 754,306 | ||||||
| Cost applicable to sales per oz. of gold(3) | US$ | 675 | US$ | 684 | ||||
| Cost applicable to sales per oz. of silver(3) | US$ | 8.39 | US$ | 8.14 | ||||
| (1) | Incorporates losses for mining dilution and recovery. |
| (2) | Data reflect mining operations at the Tantahuatay 2 and Ciénaga Norte deposits. |
| (3) | Cost applicable to sales per unit of mineral sold is not a measure of financial performance under IFRS and may not be comparable to similarly titled measures of other companies. Cost applicable to sales per ounce of gold or ounce of silver consists of cost applicable to sales for gold or silver sold, divided by the volume of gold or silver produced in the specified period. The cost applicable to sales per unit of mineral sold figures disclosed herein are calculated without adjusting for by-product revenue amounts. We consider cost applicable to sales per unit of mineral to be a key measure in managing and evaluating our operating performance. We believe this measure is widely reported in the precious metals industry as a benchmark for performance, but does not have standardized meanings. You should not consider cost applicable to sales per unit of mineral sold as an alternative to cost of sales determined in accordance with IFRS as an indicator of our operating performance. See “Item 5. Operating and Financial Review and Prospects—Buenaventura—G. Reconciliation of Costs Applicable to Sales and Cost Applicable to Sales per Unit Sold” for a reconciliation of Cost applicable to sales per unit sold to Cost of sales, excluding depreciation and amortization. |
Tajo Norte (Colquijirca) and Marcapunta Norte
The Colquijirca (also known as Tajo Norte) and Marcapunta Norte mines are wholly-owned by El Brocal. El Brocal was founded in 1956 and is engaged in the extraction, concentration and sale of concentrates of polymetallic minerals – mainly zinc, copper, lead and silver. Our aggregate direct and indirect equity interest in El Brocal was 61.43% as of December 31, 2019.
The Tajo Norte and Marcapunta Norte mines are adjacent and are located 285 kilometers east of the city of Lima and 10 kilometers south of the city of Cerro de Pasco. El Brocal produces zinc, lead and silver concentrates from the Tajo Norte mine and copper concentrates from the Marcapunta Norte mine. The Colquijirca mine consists of three important polymetallic deposits: (1) Tajo Norte–Smelter, which contains zinc, silver and lead; (2) Marcapunta, which contains an auriferous mineralization in breccia oxides and an arsenic copper enargite mineralization as a continuation of the mineralized mantles of the Marcapunta Norte mine; and (3) San Gregorio, which contains zinc.
| 50 |
The Huaraucaca concentrator plant processes ore from both mines. In 2019, average treated ore at the plant was 17,354 tons per day.
The Tajo Norte (Colquijirca) and Marcapunta Norte mines primarily rely on a power line connected to the Peruvian national electricity grid.
In 2019, El Brocal continued to focus on optimizing Marcapunta’s mining method, while also seeking the optimization of productivity and production costs, as well as accelerating the conversion of resources to reserves.
Total proven and probable reserves of Tajo Norte - Smelter (Colquijirca), which include the Zn-Pb-Ag zone and Cu-Ag zone, as of December 31, 2019 were 42,215,608 tons, with 33.59 grams of silver per ton and 1.11% of copper.
Total proven and probable reserves of Tajo Norte (Zn-Pb-Ag zone) as of December 31, 2019 were 14,756,041 tons with 2.52% of zinc and 1.17% of lead.
Total proven and probable reserves of Marcapunta Norte as of December 31, 2019 were 34,503,283 tons with 35.77 grams of silver per ton, 0.72 grams of gold per ton and 1.30% of copper.
Set forth below are certain unaudited operating data for the Tajo Norte (Colquijirca) mine, calculated on the basis of 100% of the mine’s production.
| Year Ended December 31,(1) | ||||||||
| 2018 | 2019 | |||||||
| Mining Operations: | ||||||||
| Ore mined (t) | 3,429,618 | 3,407,914 | ||||||
| Average silver grade (oz./t) | 1.13 | 1.38 | ||||||
| Average zinc grade (%) | 2.30 | 2.42 | ||||||
| Average lead grade (%) | 1.11 | 1.26 | ||||||
| Production: | ||||||||
| Silver (oz.) | 2,518,333 | 2,974,075 | ||||||
| Zinc (t) | 45,593 | 43,580 | ||||||
| Lead (t) | 20,582 | 23,599 | ||||||
| Recovery rate (silver) (%) | 65.25 | 63.32 | ||||||
| Recovery rate (zinc) (%) | 57.78 | 55.00 | ||||||
| Recovery rate (lead) (%) | 52.41 | 54.97 | ||||||
| Cost applicable to sales per ton of mine(2) | 1,569 | 2,007 | ||||||
| (1) | Incorporates losses for mining dilution and recovery. |
| (2) | Represents cost applicable to sales per ton of zinc for El Brocal. Cost applicable to sales per unit of mineral sold is not a measure of financial performance under IFRS and may not be comparable to similarly titled measures of other companies. Cost applicable to sales per ton of zinc consists of cost applicable to sales for zinc divided by the volume of zinc produced in the specified period. The cost applicable to sales per unit of mineral sold figures disclosed herein are calculated without adjusting for by-product revenue amounts. We consider cost applicable to sales per unit of mineral to be a key measure in managing and evaluating our operating performance. We believe this measure is widely reported in the precious metals industry as a benchmark for performance, but does not have standardized meanings. You should not consider cost applicable to sales per unit of mineral sold as an alternative to cost of sales determined in accordance with IFRS as an indicator of our operating performance. See “Item 5. Operating and Financial Review and Prospects—Buenaventura—G. Reconciliation of Costs Applicable to Sales and Cost Applicable to Sales per Unit Sold” for a reconciliation of Cost applicable to sales per unit sold to Cost of sales, excluding depreciation and amortization. |
| 51 |
Set forth below are certain unaudited operating data for the Marcapunta Norte mine, calculated on the basis of 100% of the mine’s production.
| Year Ended December 31,(1) | ||||||||
| 2018 | 2019 | |||||||
| Mining Operations: | ||||||||
| Ore mined (t) | 3,204,262 | 2,926,124 | ||||||
| Average silver grade (oz./t) | 0.71 | 0.77 | ||||||
| Average gold grade (gr/t) | 0.51 | 0.54 | ||||||
| Average copper grade (%) | 1.59 | 1.67 | ||||||
| Production: | ||||||||
| Silver (oz.) | 1,383,536 | 1,392,363 | ||||||
| Gold (oz.) | 21,429 | 18,726 | ||||||
| Copper (t) | 46,231 | 43,394 | ||||||
| Recovery rate (silver) in copper (%) | 60.95 | 62.07 | ||||||
| Recovery rate (gold) in copper (%) | 39.80 | 37.03 | ||||||
| Recovery rate copper (%) | 90.63 | 88.68 | ||||||
| Cost applicable to sales per ton of mine(2) | 5,488 | 5,385 | ||||||
| (1) | Incorporates losses for mining dilution and recovery. |
| (2) | Represents cost applicable to sales per ton of copper for El Brocal. Cost applicable to sales per unit of mineral sold is not a measure of financial performance under IFRS and may not be comparable to similarly titled measures of other companies. Cost applicable to sales per ton of copper consists of cost applicable to sales for copper divided by the volume of copper produced in the specified period. The cost applicable to sales per unit of mineral sold figures disclosed herein are calculated without adjusting for by-product revenue amounts. We consider cost applicable to sales per unit of mineral to be a key measure in managing and evaluating our operating performance. We believe this measure is widely reported in the precious metals industry as a benchmark for performance, but does not have standardized meanings. You should not consider cost applicable to sales per unit of mineral sold as an alternative to cost of sales determined in accordance with IFRS as an indicator of our operating performance. See “Item 5. Operating and Financial Review and Prospects—Buenaventura—G. Reconciliation of Costs Applicable to Sales and Cost Applicable to Sales per Unit Sold” for a reconciliation of Cost applicable to sales per unit sold to Cost of sales, excluding depreciation and amortization. |
| 52 |
Reserves
We calculate our ore reserves by methods generally applied within the mining industry and in accordance with SEC Industry Guide 7. All mineral reserves are estimates of proven and probable ore quantities that under present conditions may be economically mined and processed.
The proven and probable ore reserve figures presented in this Annual Report are estimates, and no assurance can be given that the level of recovery of gold, silver and certain other metals will be realized. See “Item 3. Key Information—D. Risk Factors—Factors Relating to the Company—Estimates of proven and probable reserves are subject to uncertainties and the volume and grade of ore actually recovered may vary from our estimates.”
The term “reserves” refers to mineral deposits that could be economically and legally extracted or produced at the time of reserve determination. The term “proven reserves” means ore reserves for which (a) quantity is computed from dimensions revealed in outcrops, trenches, workings or drill holes, and grade and/or quality are computed from the results of detailed sampling, and (b) the sites for inspection, sampling and measurement are spaced so closely and the geologic character is so well defined that size, shape, depth and mineral content of reserves are well established. The term “probable reserves” means ore reserves for which quantity and grade and/or quality are computed from information similar to that used for proven reserves, but the sites for inspection, sampling and measurement are farther apart or are otherwise less adequately spaced. The degree of assurance, although lower than that for proven reserves, is high enough to assume continuity between points of observation.
As of December 31, 2019, our total proven and probable reserves, including our equity share in the proven and probable reserves of El Brocal (61.43%), La Zanja (53.06%), Coimolache (40.10%) and Yanacocha (43.65%), were estimated to be 6.00 million ounces of gold, representing a 36% increase compared to our total proven and probable reserves as of December 31, 2018, which were estimated to be 4.40 million ounces of gold.
As of December 31, 2019, our total proven and probable reserves, including our equity share in El Brocal (61.43%), La Zanja (53.06%), Coimolache (Tantahuatay) (40.10%), Yanacocha (43.65%) and Cerro Verde (19.58%) were estimated to be 241.67 million ounces of silver, representing a 2% increase over our total proven and probable reserves as of December 31, 2018, which were estimated to be 237.23 million ounces of silver.
The following table lists 100% of proven and probable ore reserves, as of December 31, 2019, for each of our consolidated mining operations and the Tantahuatay mine, in which we have a 40.10% equity interest. The reserves shown in the table below are the total reserves for each mine and do not reflect our equity share of reserves in non-wholly-owned mines.
| 53 |
Proven Ore Reserves as of December 31, 2019 (1) (2) (3) (4) (5) (6)
| Orcopampa(3) | Uchucchacua(4) | Julcani (5) | Tambomayo(6) | La Zanja(7) | Tantahuatay(8) | Colquijirca(9) | Marcapunta(10) | Total/Average | ||||||||||
| Ore Reserves (t) | 153,866 | 3,913,183 | 166,957 | 359,825 | 354,424 | 52,565,887 | 6,097,263 | 19,837,230 | 83,448,635 | |||||||||
| Grade: | ||||||||||||||||||
| Gold (g/t) | 12.38 | 0.207 | 4.89 | 0.40 | 0.35 | 0.51 | 0.39 | |||||||||||
| Silver (g/t) | 18.64 | 266.94 | 654.09 | 104.46 | 9.05 | 6.94 | 65.61 | 25.48 | 0.95 | |||||||||
| Copper (%) | 0.45 | 0.16 | 1.53 | 0.38 | ||||||||||||||
| Zinc (%) | 2.09 | 2.00 | 2.48 | 0.29 | ||||||||||||||
| Lead (%) | 1.25 | 2.09 | 1.48 | 1.19 | 0.16 | |||||||||||||
| Content: | ||||||||||||||||||
| Gold (oz.) | 61,261 | 1,112 | 56,514 | 4,600 | 590,658 | 322,970 | 1,037,116 | |||||||||||
| Silver (oz.) | 92,224 | 33,583,879 | 3,511,027 | 1,208,403 | 103,135 | 11,732,995 | 12,861,713 | 16,251,210 | 79,344,585 | |||||||||
| Copper (t) | 748 | 9,756 | 303,163 | 313,667 | ||||||||||||||
| Zinc (t) | 81,791 | 7,186 | 151,029 | 240,006 | ||||||||||||||
| Lead (t) | 48,753 | 3,490 | 5,318 | 72,842 | 130,403 |
Probable Ore Reserves as of December 31, 2019 (1) (2) (3) (4) (5) (6)
| Orcopampa(3) | Uchucchacua(4) | Julcani (5) | Tambomayo(6) | La Zanja(7) | Tantahuatay(8) | Colquijirca(9) | Marcapunta(10) | Total/Average | ||||||||||
| Ore Reserves (t) | 472,409 | 6,512,595 | 88,140 | 2,085,782 | 205,741 | 14,292,769 | 8,658,777 | 42,125,621 | 74,441,833 | |||||||||
| Grade: | ||||||||||||||||||
| Gold (g/t) | 9.219 | 0.113 | 3.549 | 0.423 | 0.32 | 0.48 | 0.49 | |||||||||||
| Silver (g/t) | 13.98 | 310.50 | 652.78 | 144.50 | 7.31 | 11.78 | 55.81 | 30.07 | 1.86 | |||||||||
| Copper (%) | 0.38 | 0.11 | 1.47 | 0.84 | ||||||||||||||
| Zinc (%) | 2.00 | 1.60 | 2.54 | 0.52 | ||||||||||||||
| Lead (%) | 1.16 | 1.84 | 1.23 | 1.16 | 0.27 | |||||||||||||
| Content: | ||||||||||||||||||
| Gold (oz.) | 140,015 | 320 | 238,012 | 2,801 | 146,383 | 649,502 | 1,177,033 | |||||||||||
| Silver (oz.) | 212,387 | 65,013,963 | 1,849,828 | 9,689,847 | 48,386 | 5,412,208 | 15,535,733 | 40,730,615 | 138,492,966 | |||||||||
| Copper (t) | 338 | 9,525 | 617,273 | 627,136 | ||||||||||||||
| Zinc (t) | 130,148 | 33,459 | 220,323 | 383,929 | ||||||||||||||
| Lead (t) | 75,606 | 1,618 | 25,684 | 100,442 | 203,350 |
| (1) | The amounts in this table reflect the reserves of all of our consolidated subsidiaries, including El Brocal and La Zanja, in each case of December 31, 2019. As of December 31, 2019, SRK Consulting Perú S.A., an independent consultant, audited the process used to estimate proven and probable ore reserves for Uchucchacua, Tambomayo, Orcopampa, El Brocal, Tantahuatay and La Zanja. Geominería S.A.C., an independent consultant, audited the process used to estimate proven and probable ore reserves for Julcani. |
| (2) | For the year ended December 31, 2019, reserves for our wholly-owned and subsidiary mines, were calculated using the following prices: US$1,300 per ounce of gold, US$16.30 per ounce of silver, US$ 2,800 per metric ton of zinc, US$2,200 per metric ton of lead and US$6,200 per metric ton of copper. |
| 54 |
| (3) | Variable metallurgical recovery assumptions (as a function of grade and relative metal distribution in individual concentrates). |
| (4) | Commercial terms based on historical data. |
| (5) | Variable cut-offs estimated by mining method and mining area and based on historical data and costs. |
| (6) | Variable modifying factors (dilution and mining recoveries) based on ground conditions and proposed mining method. |
Yanacocha’s Properties
Operating Properties
For operating data (including ore mined, average gold grade of ore mined and gold production) for each of Yanacocha’s operating properties and a description of how ore is processed and the source of electricity and water for each of Yanacocha’s operating properties, see “—Yanacocha— B. Business Overview—Description of Yanacocha’s Operations.”
Yanacocha is located approximately 375 miles (604 kilometers) north of Lima and 30 miles (48 kilometers) north of the city of Cajamarca and is primarily accessible by paved roads. The Yanacocha property began production in 1993 and consists of the following open pit mines: the La Quinua Complex, the Yanacocha Complex, the Carachugo Complex and Maqui Maqui. In addition, Yanacocha has four leach pads (La Quinua, Yanacocha, Carachugo and Maqui Maqui), three gold processing plants (Pampa Larga, Yanacocha Norte and La Quinua), one limestone processing facility (China Linda) and one mill (Yanacocha Gold Mill).
Yanacocha’s mining activities encompass 301,000 acres (121,810 hectares) that are covered by 185 mining concessions. Yanacocha holds the mining rights related to 96,338 acres (38,987 hectares), covered by 73 concessions. Chaupiloma holds the mining rights to the remaining acres and concessions and has assigned these mining concessions to Yanacocha. Each concession has an initial term of 17 to 30 years, which are renewable at Yanacocha’s request for an additional 17 to 20 year term.
The La Quinua Complex is currently mining material from the La Quinua Sur and the Tapado Oeste Layback and is scheduled to finish mining operations in 2020.
The Yanacocha Complex mines material from the Yanacocha Layback and Yanacocha Pinos, which are scheduled to finish mining operations in 2020. The Yanacocha Complex began operations in 1997 and has had limited mining operations in recent years.
The Carachugo Complex and Maqui Maqui mined material from multiple mines that are no longer in operation. In addition, the Carachugo leach pad processes oxide material from the Quecher Main project, which is a new open pit within the existing footprint of Yanacocha. This project went into commercial production in October 2019 and will extend the life of the Yanacocha operation to 2027.
Yanacocha has three processing concessions from Peru’s MEM for its processing facilities: Cerro Yanacocha (La Quinua and Yanacocha leach pads, La Quinua and Yanacocha Norte gold recovery plants and Yanacocha Gold Mill), Yanacocha (Carachugo and Maqui Maqui leach pads and Pampa Larga gold recovery plant) and China Linda (non-metallic processing concessions). Yanacocha’s gold processing plants are located adjacent to the solution storage ponds and are used to process gold-bearing solutions from Yanacocha’s leach pads through a network of solution-pumping facilities. The Yanacocha Gold Mill processes high-grade gold ore to produce a gold-bearing solution for treatment at the La Quinua processing plant. The Yanacocha Gold Mill processes between 5.5 and 6.0 million tons per year.
Yanacocha is an epithermal type deposit of high sulfidation hosted in volcanic rock formations. Gold is associated with iron-oxides and pyrite. Material is evaluated for gold grade and cyanide solubility and then placed on leach pads or in stockpiles for processing through the Yanacocha Gold Mill accordingly. Yanacocha’s available mining fleet consists of two shovels, four excavators, two loaders and 31 233-tonne haul trucks.
Brownfield exploration and development for new reserves is ongoing and we continue to evaluate the potential for mining sulfide gold and copper mineralization.
| 55 |
Power is supplied to the operation by Engie Energia Peru SA
Yanacocha’s gross property, plant and mine development at December 31, 2019 was $4,567. Yanacocha produced 527,000 ounces of gold (270,000 attributable ounces of gold) in 2019 and reported 3.6 million attributable ounces of gold reserves and 740 million attributable pounds of copper reserves at December 31, 2019.
Yanacocha also owns the Conga project, which is located approximately 16 miles (25 kilometers) northeast of Yanacocha and is currently in care and maintenance. Due to uncertainty surrounding the project and political risks related to the project’s development, the Company has allocated its exploration and development capital to other projects in recent years. Should the Company be unable to develop the Conga project, the Company may have to consider other alternatives for the project, which may result in a future impairment charge for the project.
Reserves
Proven and probable reserves are based on extensive drilling, sampling, mine modeling and metallurgical testing from which economic feasibility is determined. Under the Management Contract, Newmont Mining, in conjunction with Yanacocha, calculates Yanacocha’s reserves by methods generally applied within the mining industry and in accordance with SEC Industry Guide 7. Reserves represent estimated quantities of proven and probable ore that under present and anticipated conditions may be economically mined and processed.
As of December 31, 2019, Yanacocha’s total proven and probable reserves (excluding the Conga project, the reserves for which were reclassified as resources or NRM as of December 31, 2015) were estimated to be 6.9 million ounces of gold, representing an 7% decrease over Yanacocha’s total proven and probable reserves as of December 31, 2018, which were estimated to be 7.4 million ounces of gold.
The following tables detail proven and probable gold reserves for Yanacocha as of December 31, 2019 and 2018:
Gold Reserves At December 31, 2019 (1)(2) | ||||||||||||||||||||
| Proven Reserves | Probable Reserves | Proven and Probable Reserves | ||||||||||||||||||
| Tonnage | Grade | Ounces | Tonnage | Grade | Ounces | Tonnage | Grade | Ounces | Metallurgical | |||||||||||
| Deposits/Districts | (in thousands) | (oz/ton) | (in thousands) | (in thousands) | (oz/ton) | (in thousands) | (in thousands) | (oz/ton) | (in thousands) | Recovery) | ||||||||||
| Total Yanacocha | 24,400 | 0.021 | 520 | 220,000 | 0.029 | 6,400 | 244,401 | 0.028 | 6,950 | 76% | ||||||||||
Gold Reserves At December 31, 2018 (1)(2) |
||||||||||||||||||||
| Proven Reserves | Probable Reserves | Proven and Probable Reserves | ||||||||||||||||||
| Tonnage | Grade | Ounces | Tonnage | Grade | Ounces | Tonnage | Grade | Ounces | Metallurgical | |||||||||||
| Deposits/Districts | (in thousands) | (oz/ton) | (in thousands) | (in thousands) | (oz/ton) | (in thousands) | (in thousands) | (oz/ton) | (in thousands) | Recovery) | ||||||||||
| Total Yanacocha | 33,106 | 0.023 | 760 | 232,327 | 0.029 | 6,660 | 265,433 | 0.028 | 7,420 | 76% | ||||||||||
| (1) | Proven and probable reserves, as of December 31, 2019 and 2018 reserves were calculated at an estimated gold price of $1,200 per ounce, unless otherwise noted. |
| (2) | The reserves shown for Yanacocha are the total reserves of the mine and do not indicate our equity share. |
| ITEM 4A. | Unresolved Staff Comments |
None.
| ITEM 5. | Operating and Financial Review and Prospects |
In this Item 5, we present information first with respect to Buenaventura, followed by information with respect to Yanacocha, in which we have a 43.65% partnership interest, followed by information with respect to Cerro Verde, in which we have a 19.58% equity interest. As mentioned in Note 2.3 of Consolidated Financial Statements, the Group had to change its accounting policies as a resul of adopting IFRS 16 , Leases and IFRIC 23, Uncertainty over Income Tax Treatments. New policies are presented in Note 2.4 (i) of the Consolidated Financial Statements.
| 56 |
Introduction
The following discussion should be read in conjunction with the Consolidated Financial Statements as of December 31, 2018 and 2019 and for the years ended December 31, 2017, 2018 and 2019 and the related Notes thereto included elsewhere in this Annual Report, and (ii) Item 5 to our annual report for the year ended December 31, 2018 (the “2018 20-F”). The Consolidated Financial Statements are prepared and presented in accordance with IFRS as issued by the IASB. We present our consolidated financial statements in U.S. Dollars.
| A. | Operating Results |
General
Overview. We were established in 1953 and are one of Peru’s leading producers of gold, silver and other metals. Our consolidated financial statements comprise all of our accounts and those of our subsidiaries, which include:
| ● | the Julcani, Tambomayo, Uchucchacua and Orcopampa mining units; |
| ● | the Colquijirca, Marcapunta and La Zanja mines, which are owned by our non-wholly-owned consolidated subsidiaries; |
| ● | Chaupiloma, which receives a royalty payment from Yanacocha; |
| ● | Condesa, which is mainly a holding company for internal investments and investments in Yanacocha and other affiliated mining companies; |
| ● | Conenhua, which is mainly engaged in the transmission of electric power to Yanacocha and other mining companies; |
| ● | other minor subsidiaries; and |
| ● | discontinued operations. |
We also have material equity investments in (i) Yanacocha, which is an equity investee engaged in the exploitation and commercialization of gold, (ii) Cerro Verde, which is an equity investee engaged in the exploitation and commercialization of copper and (iii) Coimolache, which is an equity investee engaged in the exploitation and commercialization of gold and silver. We account for these investments under the equity method.
Yanacocha. Historically, a substantial part of our net loss before income tax was derived from our equity interest in Yanacocha. We have a 43.65% equity participation in Yanacocha as of December 31, 2019, which is held through our wholly-owned subsidiary, Condesa. Our partnership interest in Yanacocha is accounted for under the equity method and is included under the caption “Investment in associates” on our consolidated statements of financial position. Although Yanacocha has no fixed dividend policy, there is an understanding among the partners that the net income not required for sustaining capital expenditures or future development projects should be distributed after agreement between the three major shareholders, Newmont Mining, Sumitomo and Buenaventura.
Cerro Verde. As of December 31, 2019, we had a 19.58% equity participation in Cerro Verde, which allows us to exercise significant influence over this company. As a result, we account for our investment in Cerro Verde using the equity method. Although Cerro Verde has no fixed dividend policy, there is an understanding that earnings not required for capital expenditures or future development projects are expected to be distributed.
Results of operations. The primary factors affecting our results of operations are:
| ● | the amount of gold, silver, zinc and copper produced and sold; |
| ● | prevailing world market prices for gold, silver, zinc and copper; |
| ● | commercial terms with respect to the sale of ore concentrates; and |
| ● | our operating expenses. |
| 57 |
Gold and silver price hedging. Our revenues and earnings are strongly influenced by world market prices for gold, silver, zinc and copper that fluctuate widely and over which we have no control. Depending upon the metal markets and other conditions, we may from time to time hedge our gold and silver sales to decrease our exposure to fluctuations in the prices of these metals. We and our wholly-owned subsidiaries are currently completely unhedged as to the price at which our gold and silver will be sold. As a result, we are fully exposed to the effects of changes in prevailing market prices of gold and silver.
Operating costs and expenses. Operating costs and expenses consist of:
| ● | operating costs, which are direct production costs, the major component of operating expenses; |
| ● | exploration costs in operational mining sites; |
| ● | depreciation and amortization expenses; |
| ● | exploration costs in non-operational mining areas; |
| ● | administrative expenses, which principally consist of personnel expenses; |
| ● | royalties, which consist of payments to third parties and the Peruvian government to operate leased mining rights; and |
| ● | selling expenses, which principally consist of freight expenses. |
Reserves. We utilize geological mapping, projection of ore-bearing structures, diamond drilling, core logging and chemical assaying, in addition to drifting along previously indicated mineralization, to replace and grow reserves. In addition, we use metallurgical test-work of core and bulk samples as a follow-up activity to prove the amenability of any previously indicated mineralization to certain extraction methods available on site. We continuously analyze this information with respect to tonnage, precious-metals average grades, metallurgical recoveries and economic value and allocate funds preferentially to those projects that have the best potential to sustain or enhance profitable mine production in the near-term. Our mining operations are primarily conducted underground and consist of deposits that are difficult to explore and measure in advance of mining and in which the value or prospects for ore based on geologic evidence exceeds the value based on proved reserves throughout most of the life of mines supported by them, or extramensurate deposits.
In addition, underground mine infrastructure, such as declines, shafts and/or dewatering/ore haulage crosscuts, that facilitate access to ore reserves are constructed and categorized as mine development. We consider such underground mine infrastructure vital to assure sustainable mine production and reserve production. The design, construction and implementation of our underground mine infrastructure are presented and supervised by our operations manager with the Board of Directors’ (the “Board”) approval. We capitalize mine development and mineral land costs incurred after we have approved the feasibility of the conceptual study of a project. Upon commencement of production, we amortize these costs over the expected life of the mining area, based on proven and probable reserves and other factors.
Our other mining operations are smaller and have variable fluctuations in production and reserves due to complexities of the ore located in certain mining operations (such as the Colquijirca mine); the sale of certain mining operations; partial and temporary closures of mining operations; and the production of silver only as by-product of gold (such as the Orcopampa mine).
| 58 |
Net income and net distributable income. Under Peruvian law, each company is required to establish a legal reserve equal to at least 20% of its paid-in capital on an unconsolidated basis. An annual contribution of at least 10% of net income must be made until such legal reserve equals 20% of paid-in capital. The legal reserve may offset losses or be capitalized. However, following any instance in which the reserve is used, Peruvian law calls for mandatory replenishment of the reserve.
Royalties. Royalty expenses consist mainly of payments made by us pursuant to lease agreements relating to mining rights for the Orcopampa mine. Specifically, we pay the lessor a royalty of 10% of the value of the concentrates produced. We are also required to pay the Peruvian government mining royalties and taxes. In addition to mining royalties, pursuant to Law No. 29789, effective October 1, 2011, mining operations in Peru are subject to an extraordinary mining tax. See “Item 4. Information on the Company—Buenaventura—B. Business Overview—Regulatory Framework—Mining Royalties and Taxes.”
Environmental protection laws and related regulations. Our business is subject to Peruvian laws and regulations relating to the exploration and mining of mineral properties, as well as the possible effects of such activities on the environment. We conduct our operations substantially in accordance with such laws and regulations.
Discontinued operations. During 2016, we decided to change the classification of three mining units (Poracota, Recuperada and Shila-Paula) that had been mining units held for sale and began the final closing process for these mines. As a result, income, costs and expenses related to this mining unit were classified as discontinued operations for the years 2016, 2015 and 2014. In December 2016, we sold the Antapite mining unit and we started the final closing process for the Breapampa mining unit. During 2017, we sold the Breapampa and Recuperada mining units. During 2019, we decided to change the classification of our Mallay mining unit as a discontinued operation for the years 2019, 2018 and 2017. See Note 1(e) and Note 2.4(w) to the Consolidated Financial Statements.
Critical Accounting Policies and Estimates
The following is a discussion of our application of critical accounting policies that require our management, or “Management,” to make certain assumptions about matters that are highly uncertain at the time the accounting estimate is made, and where different estimates that Management reasonably could have used in the current period, or changes in the accounting estimate that are reasonably likely to occur from period to period, would have a material impact on our consolidated financial statements. Management has identified the following accounting estimates and policies as critical:
| ● | mineral reserves and resources; |
| ● | unit-of-production depreciation; |
| ● | closure of mining units provision; |
| ● | inventories; |
| ● | impairment of non-financial assets; |
| ● | deferred income tax and recoverability; and |
| ● | fair value of contingent consideration | |
| 59 |
Other significant accounting policies include:
| ● | contingencies; |
| ● | development start date; |
| ● | production start date; | |
|
|
● | useful life of property, plant and equipment; |
| ● | revenue from contracts with customers. |
We also have certain accounting policies that we consider important, such as our policies for investments carried at fair value, and exploration costs that do not meet the definition of critical accounting estimates, as they do not require Management to make estimates or judgments that are subjective or highly uncertain.
Management has discussed the development and selection of our critical accounting estimates with the Audit Committee of the Board.
Mineral reserves and resources
Recoverable proven and probable reserves are the part of a mineral deposit that can be economically and legally extracted or produced at the time of the reserve determination. The determination of reserves involves numerous uncertainties with respect to the ultimate geology of the ore bodies, including quantities, grades and recovery rates. Estimating the quantity and grade of reserves requires us to determine the size, shape and depth of our ore bodies by analyzing geological data, such as samplings of drill holes, tunnels and other underground workings. In addition to the geology of our mines, assumptions are required to determine the economic feasibility of mining these reserves, including estimates of future commodity prices and demand, the mining methods we use and the related costs incurred to develop and mine our reserves. As of December 31, 2019, SRK Consulting Perú S.A., an independent consultant, audited the process used to estimate proven and probable ore reserves for Uchucchacua, Tambomayo, Orcopampa, El Brocal, Tantahuatay and La Zanja. Geominería S.A.C., an independent consultant, audited the process used to estimate proven and probable ore reserves for Julcani.
Changes in estimated reserves could affect mainly the depreciation of fixed assets related directly to mining activity, the provision for mine closure, the assessment of the deferred asset’s recoverability and the amortization period for development costs.
Unit-of-production depreciation
Reserves and resources are used in determining the depreciation and amortization of mine-specific assets. This results in a depreciation or amortization charge proportional to the depletion of the anticipated remaining life of mine production. Each mine’s life is assessed annually to evaluate: (i) physical life limitations and (ii) present assessments of economically recoverable reserves of the mine property. These calculations require the use of estimates and assumptions, including the amount of recoverable reserves. Changes are recorded prospectively.
This results in a depreciation or amortization charge which is proportional to the depletion of the anticipated remaining life-of-mine production. The life of each item, which is assessed at least annually, is determined based on both its physical life limitations and present assessments of economically recoverable reserves of the mine property where the asset is located. These calculations require the use of estimates and assumptions, including the amount of recoverable reserves. Changes in estimates are accounted for prospectively.
Closure of mining units provision
We record a provision for mine closure when a legally enforceable obligation arises, which is independent of the full depletion of the mine reserves. Once such an obligation has been appropriately measured, it is recorded by creating a liability equal to the amount of the obligation and recording a corresponding increase to the carrying amount of the related long-lived asset (mine development cost and property, plant and equipment). Over time, the amount of the obligation changes, impacting recording and accretion expenses. Additionally, the capitalized cost is depreciated and/or amortized based on the useful lives of the related assets.
| 60 |
Any difference in the settlement of the liability will be recorded in the results of the period in which such settlement occurs. The changes in the fair value of an obligation or the useful life of the related assets that occur from the revision of the initial estimates should be recorded as an increase or decrease in the book value of each of the obligation and related asset.
Following our accounting treatment, as of December 31, 2019, we have recorded an accrual for mine closure costs of US$252.3 million to comply with governmental requirements for environmental remediation for Buenaventura and its mining subsidiaries. Please see Note 15(b) to the Consolidated Financial Statements.
We assess our provision for closure of mining units annually. This assessment entails significant estimates and assumptions because there are a number of factors that will affect the ultimate liability for this obligation. These factors include estimating the scope and costs of closing activities, technological changes, regulatory changes, increases in costs compared to inflation rates and changes in the discount rates. Such estimates or assumptions may result in actual expenses in the future that differ from the amounts provisioned at the time the provisions were established. The provision at the date of this report represents our best estimate of the present value of future costs for the closure of mining units.
Inventories
Inventories are classified as short-term or long-term depending on the length of time that management estimates will be needed to reach the production state of concentrate extraction for each mining unit.
Net realizable value tests are performed at least annually and represent the estimated future sales price of the product based on prevailing spot metals prices at the reporting date, less estimated costs to complete production and bring the product to sale. Additionally, management also considers the time value of money in calculating the net realizable value of our long-term inventories.
Classified minerals, which are materials with metal content that were removed from the pit of the Colquijirca mining unit for treatment at the expansion operation plant, contain lower grade ore than the average of treated minerals and are available to continue in the process of recovery of mineral and concentrates. Because it is generally impracticable to determine the mineral contained in the classified mineral located in the deposit field near Tajo Norte by physical count, reasonable estimation methods are employed. The quantity of minerals delivered to classified mineral is based on surveyed volumes of mined material and daily production records. Sampling and assaying of blasthole cuttings determine the estimated copper, lead and zinc grades of material delivered to classified minerals.
For minerals outside leach platform inventories, finished and in-progress goods are measured by estimating the number of tons added and removed. The number of contained gold ounces is based on assay data, and the estimated recovery percentage is based on the expected processing method. Tonnages and ounces of mineral are verified by periodic surveys.
For minerals inside leach platform inventories, reasonable estimation methods are employed because it is generally impracticable to determine the mineral contained in leach platforms by physical count. The quantity of material delivered to leach platforms are based on surveyed volumes of mined material and daily production records. Sampling and assaying of blasthole cuttings determine the estimated ore grades of material delivered to leach platforms.
Impairment of non-financial assets
We determine whether the operations of each mining unit are cash generating units, considering each mining unit operation independently. We assess at each reporting date whether there is an indication that an asset may be impaired. If any such indication exists, we estimate the asset’s recoverable amount. An asset’s recoverable amount is the higher of the asset’s fair value less costs to sell and its use value and is determined for an individual asset (cash-generating unit) unless the asset does not generate cash inflows that are clearly independent of those from other assets or groups of assets. These assessments require the use of estimates and assumptions such as long-term commodity prices, discount rates, operating costs and others.
A cash-generating unit is the smallest identifiable group of assets that generates cash inflows from continuing use that are independent of the cash inflow generated by other assets or groups of assets.
In assessing value in use, the estimated future cash flows are discounted to their present value using a pre-tax discount rate that reflects current market assessments of the time value of money and the risks specific to the asset.
| 61 |
At each reporting date, we update our assessment of the recoverability of the book value of our long-term assets under the procedures established by IAS 36 – “Impairment of Assets” for all of our mining units. As a result, we recorded impairment losses and recoveries of the provision during 2017, 2018 and 2019.
In 2018, we recorded an impairment reversal related to our La Zanja mining property of US$5.7 million as a result of the analysis of the recovery amount. In addition, as a result of the disposal of assets, we recorded a reversal in our impairment provision related to our Shila Paula mining unit of US$2.8 million. This provision was previously recorded in 2016.
In 2019, we recorded an impairment for US$2.1 million as a result of the analysis of the recoverable amount of our Julcani mining unit. The main factors considered in the impairment analysis were reserves, and life of mine.
These impairment charges have not had an impact on our operating cash flows. Cash flows used to assess recoverability of our long-lived assets and measure the carrying value of our mining operations were derived from current business plans using near-term price forecasts reflecting of the current environment and Management’s projections for long-term average metal prices and operating costs.
Our asset impairment evaluations required us to make several assumptions in the discounted cash flow valuation of (i) our individual mining operations, including near and long-term metal price assumptions, production volumes, estimates of commodity-based and other input costs and (ii) proven and probable reserve estimates, including any costs to develop the reserves and the timing of producing the reserves, as well as the appropriate discount rate. Our December 31, 2018 and 2019 impairment evaluation was based on price assumptions reflecting prevailing metals prices for the following years.
We believe events that could result in additional impairment of our long-lived assets include, but are not limited to, (i) decreases in future metal prices, (ii) decreases in estimated recoverable proven and probable reserves and (iii) any event that might otherwise have a material effect on mine site production levels or costs.
Deferred income tax asset and recoverability
In preparing our annual consolidated financial statements, we estimate the actual amount of taxes currently payable or receivable as well as deferred tax assets and liabilities attributable to temporary differences between the tax and book bases of assets and liabilities. Deferred income tax assets and liabilities are measured using tax rates applicable to taxable income in the years in which these temporary differences are expected to be recovered or settled. The effect on deferred tax assets and liabilities of a change in tax rates and laws is recognized in income in the period in which such changes are enacted.
All deductible temporary differences and loss carry-forwards generate the recognition of deferred assets to the extent that it is probable that they can be used in calculating taxable income in future years. Deferred income tax liability is recognized for all deductible temporary differences and tax loss carry-forwards, to the extent that it is probable that taxable profit will be available against which the deductible temporary differences and unused tax losses can be utilized. The carrying amount of the deferred income tax asset is reviewed at each consolidated statement of financial position date and reduced to the extent that it is no longer probable that sufficient taxable profit will be available to allow all or part of the deferred asset to be utilized. Unrecognized deferred assets are reassessed at each consolidated statement of financial position date.
Deferred assets and liabilities are offset if there is a legal right to set them off and the taxes deferred relate to the same entity and the same tax authority.
Deferred tax assets, including those resulting from unused tax losses, require that we assess the likelihood that we would generate taxable earnings in future periods to apply the deferred tax assets. Estimated future taxable income is based on projections of cash flow from operations and application of the tax law existing in each jurisdiction. To the extent to which actual future cash flows and taxable income differ significantly from those estimated, our ability to realize the deferred tax assets posted as of the reporting date may be affected.
In addition, future changes in the tax law in jurisdictions where we operate could limit our ability to obtain tax deductions in future periods.
As of December 31, 2018 and 2019, unrecognized deferred income tax assets totaled US$40.9 million and US$50.2 million, respectively.
| 62 |
Fair Value of contingent consideration
The contingent consideration arising from a business combination is measured at fair value at the date of acquisition, as part of the business combination. If the contingent consideration is eligible to be recognized as a financial liability the fair value is subsequently re-measured at each date of the consolidated financial statements. Determining the fair value of the contingent consideration is based on a model of discounted future cash flows. The key assumptions take into account the likelihood of achieving each goal of financial performance as well as the discount factor.
Segment Reporting
Management has determined its operating segments based on reports that the Company’s Chief Operating Decision Maker (the “CODM”) uses for making decisions. The Company’s operations are organized into business units based on its products and services, activities and geographic locations. The broad categories of the Company’s business units are:
| ● | Production and sale of minerals; |
| ● | Exploration and development activities; |
| ● | Energy generation and transmission services; |
| ● | Insurance brokerage; |
| ● | Rental of mining concessions; |
| ● | Holding of investment in shares (primarily in our associate Minera Yanacocha S.R.L); and |
| ● | Industrial activities. |
The CODM monitors the operating results of the business units separately for making decisions about resource allocation and performance assessment. Segment performance is evaluated based on operating profit or loss and is measured consistently with operating profit or loss in the Company’s consolidated financial statements. Also, the Company’s financing and income taxes are managed at the corporate level and are not allocated to the operating segments, except for those entities which are managed independently. See Note 31 to the Consolidated Financial Statements.
Contingencies
Contingent liabilities, when identified, are assessed as either remote, possible or probable. Contingent liabilities are recorded in the consolidated financial statements when it is probable that future events will confirm them and when their amount can be reasonably estimated. Contingent liabilities deemed as possible are only disclosed, together with a possible debit range, when determinable, in notes to the Consolidated Financial Statements.
Contingent assets are not recognized in the consolidated financial statements; however, they may be disclosed in notes to the consolidated financial statements if it is probable that such contingent assets will be realized. See Note 29(d), (e) and(f) to the Consolidated Financial Statements.
Determining contingencies inherently involves the exercise of judgment and calculation of the estimated outcomes of future events.
Development start date
We assess the status of each exploration project of our mining units to determine when the development phase begins. One of the criteria used to evaluate the development start date is when we determine that the property can be economically developed.
| 63 |
Production start date
We assess the stage of each mine under development to determine when a mine moves into the production stage. The criteria used to assess the start date are determined based on the nature of each mining project, the complexity of a plant and its location. We consider various relevant criteria for assessing when the mine is substantially complete and ready for its planned use. Some of these criteria are the level of capital expenditure compared to development cost estimates, a reasonable testing period for the mine’s plant and equipment and the ability to produce ongoing production of metal.
When a mine development project moves into the production stage, the capitalization of certain costs ceases, and they are considered as inventory or expenses, except for costs that qualify for capitalization relating to mining asset additions or improvements, underground mine development or mineable reserve development. It is also at this point that depreciation or amortization commences.
Useful life of property, plant and equipment
Straight-line method
Depreciation is calculated under the straight-line method of accounting considering the lower of estimated useful lives of the asset or estimated reserves of the mining unit. The useful lives are the following:
| Property, Plant and Equipment | Estimated Years of Useful Life | |
| Buildings, constructions and other | 6 to 20 | |
| Machinery and equipment | 5 to 10 | |
| Transportation units | 5 | |
| Furniture and fixtures | 10 | |
| Computer equipment | 4 |
An item of property, plant and equipment is de-recognized upon disposal or when no future economic benefits are expected from its use or disposal. Any gain or loss arising from de-recognizing an asset (calculated as the difference between the proceeds from the sale and the book value of the asset) is included in the consolidated statement of profit or loss in the year the asset is de-recognized.
Revenues from contracts with customers
According to our accounting policies, revenue is recognized when control of goods or services is transferred to the customer in an amount equal to the consideration that we expect to receive in exchange for those goods and services.
Revenues from sales of concentrates and metals are recognized at the point in the time when control of the asset is transferred to the customer. Revenues related to services, such as energy generation and transmission, industrial services, and other services, are recognized over time.
See Note 2.4(q) to the Consolidated Financial Statements.
Results of Operations for the Years Ended December 31, 2019 and 2018
Net sales of goods. Net sales of goods decreased by 26%, mainly due to a decrease in both volume of metal sold and average realized prices, as set forth in the chart below:
| Sales of goods | Year ended December 31, | |||||||||||||||
| 2018 | 2019 | Variation | Variation | |||||||||||||
| (US$ in thousands) | ||||||||||||||||
| Silver (a) | 362,122 | 298,171 | (63,951 | ) | (18 | )% | ||||||||||
| Gold (b) | 411,877 | 254,194 | (157,683 | ) | (38 | )% | ||||||||||
| Copper (c) | 274,761 | 238,304 | (36,457 | ) | (13 | )% | ||||||||||
| Zinc (d) | 164,666 | 149,317 | (15,349 | ) | (9 | )% | ||||||||||
| Lead | 85,555 | 89,141 | 3,586 | 4 | % | |||||||||||
| Manganese sulfate | 6,655 | 6,046 | (609 | ) | (9 | )% | ||||||||||
| 1,305,636 | 1,035,173 | (270,463 | ) | (21 | )% | |||||||||||
| Commercial deductions (e) | (192,684 | ) | (220,306 | ) | (27,622 | ) | 14 | % | ||||||||
| Hedge operations (f) | (1,398 | ) | 4,322 | N.A. | N.A. | |||||||||||
| Fair value of accounts receivable (g) | (6,013 | ) | 2,347 | N.A. | N.A. | |||||||||||
| Adjustments to prior period liquidations | 788 | 394 | (394 | ) | (50 | )% | ||||||||||
| Total sales of goods | 1,106,329 | 821,930 | (284,399 | ) | (26 | )% | ||||||||||
| 64 |
| (a) | Silver sales. The decrease in silver sales is mainly due to decreases in the volume of silver sales, which was primarily due to a 35% and 32% decrease in volume sold in the Tambomayo and Uchucchacua mining units, respectively, partially offset by a 15% increase in volume sold in the Colquijirca mining unit. For further information, see “Sales of goods – Mining segments”. |
| (b) | Gold Sales. The decrease in gold sales is mainly due to decreases in volume of gold sales, which was primarily due to a 65%, 59% and 19% decrease in the volume sold in the Orcopampa, La Zanja and Tambomayo mining units. For further information, see “Sales of goods – Mining segments”.
| |
| (c) | Copper sales. The decrease in copper sales is mainly due to decreases in volume of copper sales, which was primarily due to a 6% decrease in volume sold and the average sales price in the unit of Colquijirca. For further information, see “Sales of goods – Mining segments”. | |
| (d) | Zinc sales. The decrease in zinc sales is primarily due to decreases in average realized prices and volume of zinc sales, which was primarily due to a 9% and 2% decrease in volume sold in the Uchucchacua and Colquijirca mining units, respectively. For further information, see “Sales of goods – Mining segments”. |
| (e) | Commercial deductions. Net sales of goods figures are obtained by deducting the refinery charges and penalties incurred. A total of US$220.3 million of refinery charges and penalties were incurred in 2019, compared to US$192.7 million incurred in 2018.
| |
| (f) | Hedge operations. Net sales of goods figures are obtained by considering the variation in the fair value of the hedge operations related to sales. A total of US$4.3 million were income in 2019, compared to an expense of US$1.3 million incurred in 2018.
| |
| (g) | Fair value of accounts receivable. Net sales of goods figures are obtained by considering the variation in the fair value of the accounts receivable. A total of US$2.3 million were income in 2019, compared to an expense of US$6.0 million incurred in 2018. |
The following tables reflect the average realized prices and volumes of gold, silver, lead, zinc and copper sold during the years ended December 31, 2018 and 2019, as well as the variation in such average realized prices and volumes recorded for these years:
| Average Realized Price | Year ended December 31, | |||||||||||
| 2018 | 2019 | Variation | ||||||||||
| Gold (US$/oz.) | 1,267.99 | 1,405.35 | 11 | % | ||||||||
| Silver (US$/oz.) | 15.08 | 16.36 | 8 | % | ||||||||
| Lead (US$/t) | 2,140.58 | 1,938.07 | (9 | )% | ||||||||
| Zinc (US$/t) | 2,680.81 | 2,490.6 | (7 | )% | ||||||||
| Copper (US$/t) | 6,277.40 | 5,808.47 | (7 | )% | ||||||||
Volume Sold | Year ended December 31, | |||||||||||
| 2018 | 2019 | Variation | ||||||||||
| Gold (oz.) | 324,825 | 180,876 | (44 | )% | ||||||||
| Silver (oz.) | 24,004,977 | 18,224,320 | (24 | )% | ||||||||
| Lead (t) | 39,968 | 45,995 | 15 | % | ||||||||
| Zinc (t) | 61,424 | 59,953 | (2 | )% | ||||||||
| Copper (t) | 43,770 | 41,027 | (6 | )% | ||||||||
| 65 |
Net sales of services. Sales of services were in line with those of 2018 as set forth in the chart below:
| Sales by services | Year ended December 31, | |||||||||||||||
| 2018 | 2019 | Variation | Variation | |||||||||||||
| (US$ in thousands) | ||||||||||||||||
| Energy generation and transmission | 62,962 | 59,690 | (3,272 | ) | (5 | )% | ||||||||||
| Industrial Activities | 19,908 | 19,557 | (351 | ) | (2 | )% | ||||||||||
| Insurance Brokerage | 14,986 | 15,687 | 701 | 5 | % | |||||||||||
| Holding of investments in shares | 615 | 615 | - | - | % | |||||||||||
| Adjustments and eliminations intercompany | (74,470 | ) | (71,888 | ) | 2,582 | (3 | )% | |||||||||
| Total sales of services | 24,001 | 23,661 | (340 | ) | (1 | )% | ||||||||||
Royalty income. In 2019, royalty income received by our subsidiary Chaupiloma amounted to US$22.3 million, representing an increase of 29% from the US$20.4 million in royalty income received in 2018. This increase was due to increase in the sales of Yanacocha. We hold a 60% interest in Chaupiloma, to which Yanacocha pays a royalty that corresponds to 3% of its net sales.
Total operating costs. Total operating costs in 2019 decrease in 17% compared to 2018 as indicated in the following table:
| Operating Costs | Year ended December 31, | |||||||||||||||
| 2018 | 2019 | Variation | Variation | |||||||||||||
| (US$ in thousands) | ||||||||||||||||
| Cost of sales of goods, excluding depreciation and amortization (a) | 613,381 | 512,874 | (100,507 | ) | (16 | )% | ||||||||||
| Cost of sales of services, excluding depreciation and amortization | 4,318 | 3,378 | (940 | ) | (22 | )% | ||||||||||
| Depreciation and amortization (b) | 238,879 | 226,335 | (12,544 | ) | (5 | )% | ||||||||||
| Exploration in operating units (c) | 89,730 | 44,163 | (45,567 | ) | (51 | )% | ||||||||||
| Mining royalties (d) | 21,388 | 12,832 | (8,556 | ) | (40 | )% | ||||||||||
| Total operating costs | 967,696 | 799,582 | (168,114 | ) | (17 | )% | ||||||||||
| (a) | Cost of sales of goods, excluding depreciation and amortization. The decrease in cost of services was mainly due to: |
| (i) | a decrease of US$42.2 million in our Orcopampa mining unit primarily due to the decision made by the Company’s management to cease mine production in January 2019 and reduce it since then in order to centralize the operation; prioritizing the De-Bottlenecking Program over ore extraction; |
| (ii) | a decrease of US$29.0 million in our La Zanja mining unit primarily due to the lower production of gold during 2019; and |
| (iii) | a decrease of US$23.3 million in our Uchucchacua mining unit primarily due to the strike that lasted 21 days in January 2019 and the reduced ore grades during 2019. |
| (b) | Depreciation and amortization. The decrease in the cost of depreciation and amortization was mainly due to: |
| (i) | a decrease of US$25.0 million in our La Zanja mining unit primarily due to the higher useful life of the mine since January 2019, which decreased the amount depreciated for the year 2019; |
| (ii) | an increase of US$6.7 million in our Colquijirca mining unit primarily due to the lower production of gold during 2019; and |
| (iii) | an increase of US$5.2 million in our Julcani mining unit primarily due to the higher assets of retirement obligation recorded during 2019 that increased the depreciable amount. |
| (c) | Exploration in operating units. The decrease in exploration in operating units is due to: |
| (i) | a decrease of US$20.5 million in our Orcopampa mining unit primarily due to prioritizing the De-Bottlenecking Program over exploration; |
| (ii) | a decrease of US$12.0 million in our Uchucchacua mining unit primarily due to the strike that lasted 21 days in January 2019; and |
| (iii) | a decrease of US$8.9 million in our Tambomayo mining unit primarily due to changes in our exploration program. |
| 66 |
| (d) | Mining royalties. The decrease in mining royalties is due to a decrease of US$7.4 million in the cost of royalties paid to the Sindicato minero de Orcopampa S.A., which in turn has a direct relationship with the decrease in our net sales in our Orcopampa mining unit. |
Total operating expenses. Operating expenses in 2019 were in line with those of 2018 due to changes in the following components:
| Operating Expenses, net | Year ended December 31, | |||||||||||||||
| 2018 | 2019 | Variation | Variation | |||||||||||||
| (US$ in thousands) | ||||||||||||||||
| Administrative expenses | 77,099 | 76,297 | (802 | ) | (1 | )% | ||||||||||
| Selling expenses | 26,948 | 24,313 | (2,635 | ) | (10 | )% | ||||||||||
| Exploration in non-operating areas (a) | 36,307 | 11,879 | (24,428 | ) | (67 | )% | ||||||||||
| Impairment loss (reversal) of long-lived assets (b) | (5,693 | ) | 2,083 | N.A. | N.A | |||||||||||
| Provision (reversal) for contingences and others (c) | (11,248 | ) | (2,968 | ) | 8,280 | 74 | % | |||||||||
| Other, net (d) | 1,308 | 14,715 | 13,407 | 1,025 | % | |||||||||||
| Total operating expenses, net | 124,721 | 126,319 | 1,598 | 1 | % | |||||||||||
| (a) | Exploration in non-operating areas. The decrease in exploration in non-operating areas expense was mainly due to: |
| (i) | a decrease of US$15.8 million in our Uchucchacua mining unit due to since 2019 the expenses related to the exploration in the Yumpaq project are considered assets of developing stage in contrast to the year 2018; and |
| (ii) | a decrease of US$5.2 million in our Colquijirca mining unit due to in 2018 we focused its explorations to the Marcapunta Norte project. |
| (b) | Impairment reversal / loss of long-lived assets. During 2019, Buenaventura recorded a provision for US$2.1 million as a result of the analysis of the recoverable amount of its Julcani mining unit. The main factors considered in the impairment analysis were reserves and mining useful lives. During 2018, La Zanja mining unit recorded a reversal for the impairment provision for US$5.7 million as a result of the analysis of the recoverable amount. |
| (c) | Provision (reversal) for contingences and others. The variation is explained mainly because during 2018 higher reversals of contingences was recorded related to provisions for obligations with the communities as a result of negotiations with our operating units in an amount of US$10.2 million. In 2019, we recorded provisions related to negotiations with communities for US$1.3 million. |
| (d) | Other, net. Other net operating expenses increased from US$1.3 million in 2018 to US$14.7 million in 2019, primarily due to the net effect of: |
| (i) | a decrease as result of a decrease in gains of US$33.7 million recorded in 2018 by El Brocal due to the receipt of recovery income from an insurance claim. Total compensations for lost profits and consequential damages amounted to US$38.8 million, which were partially offset by costs associated with mitigation, repair and cost overruns of US$5.1 million. This transaction was not repeated in 2019; |
| (ii) | an increase as a result of a loss recorded in 2018 of US$4.1 million in related to the sale of our subsidiary, Buenaventura Ingenieros S.A. This transaction was not repeated in 2019; and |
| (iii) | an income of US$14.8 million in Consorcio Energético de Huancavelica S.A. mainly explained by the sale of the systems in the areas of Huancavelica, Trujillo, Cajamarca, Callalli – Ares and Lorema with Conelsur LT S.A.C. for US$21.0 million. |
| 67 |
Other income (expense), net. Other income (expense), net changed from a loss in 2018 of US$31.3 million to an income of US$14.5 million in 2019:
| Other income (expense), net | Year ended December 31, | |||||||||||||||
| 2018 | 2019 | Variation | Variation | |||||||||||||
| (US$ in thousands) | ||||||||||||||||
| Shares in the results of associates and joint ventures (a) | (1,144 | ) | 47,710 | N.A. | N.A. | % | ||||||||||
| Finance income | 9,685 | 9,675 | (10 | ) | - | % | ||||||||||
| Finance costs | (38,422 | ) | (42,173 | ) | (3,751 | ) | 10 | % | ||||||||
| Net gain (loss) from currency exchange difference | (1,384 | ) | (734 | ) | 650 | (47 | )% | |||||||||
| Total other income (expense), net | (31,265 | ) | 14,478 | N.A. | N.A. | % | ||||||||||
| (a) | Shares in the results of associates and joint ventures. Shares in the results of associates and joint ventures changed from a loss of US$1.1 million in 2018 to a gain of US$47.7 million in 2019. The variation is primarily due to the net effect of an increase of US$53.0 million in our share in results of Cerro Verde; partially offset by a US$6.0 million decrease in our share in Yanacocha as a result of the higher losses of this associate. |
See “Item 5. Operating and Financial Review and Prospects—Yanacocha” and “Item 5. Operating and Financial Review and Prospects—Cerro Verde” for more information.
Income tax. Provisions for income tax changed from an expense of US$26.9 million in 2018 to an income US$25.6 million in 2019, due to the deferred income tax, which changed from an expense of US$10.0 in 2018 to an income of US$37.5 in 2019. The variation is mainly explained by the effect of the exchanges into U.S. dollars which were an expense of US$15.3 million in 2018 compared to an income of US$15.0 in 2019 resulting from the fluctuation of the exchange rates as well as the pretax income for each of the years analyzed from a pretax income of US$15 million in 2018, compared to a pretax loss of US$54 million in 2019.
Non-controlling interest income (loss). Non-controlling interest income decreased from a gain of US$1.8 million in 2018 to a loss of US$16.2 million in 2019, primarily due to a decrease of US$16.3 million in the non-controlling interest of El Brocal as a result of the net losses of this subsidiary. See Note 18(a) to the Consolidated Financial Statements.
Net income (loss). As a result of the foregoing, net results decreased from a loss of US$11.7 million in 2018 to a loss of US$28.5 million in 2019. Net losses were 1% and 3% of revenues in 2018 and 2019.
Results of Operations for the Years Ended December 31, 2019 and 2018 by Segment
We present the operating results for each of our operating segments for the years ended December 31, 2018 and 2019 in more detail in Note 31 to the Consolidated Financial Statements.
Sales of goods – Mining Segments
The following tables set forth the volumes of gold, silver, lead, zinc and copper sold at each of our mining segments during the years ended December 31, 2019 and 2018, as well as the variation in such volumes sold for the year ended December 31, 2019 as compared to the year ended December 31, 2018:
| Mining Segment | Volume Sold for the year ended December 31, 2019 (Unaudited) | |||||||||||||||||||
| Gold (oz.) | Silver (oz.) | Lead (t) | Zinc (t) | Copper (t) | ||||||||||||||||
| Julcani | 179 | 2,480,173 | 839 | - | 14 | |||||||||||||||
| Orcopampa | 40,702 | 15,049 | - | - | - | |||||||||||||||
| Uchucchacua | - | 9,808,791 | 15,347 | 15,315 | - | |||||||||||||||
| Tambomayo | 96,636 | 2,318,435 | 7,211 | 7,850 | - | |||||||||||||||
| La Zanja | 30,710 | 80,880 | ||||||||||||||||||
| Colquijirca | 12,649 | 3,520,992 | 22,598 | 36,788 | 41,013 | |||||||||||||||
| 68 |
| Mining Segment | Unaudited Volume Sold for the year ended December 31, 2018 | |||||||||||||||||||
| Gold (oz.) | Silver (oz.) | Lead (t) | Zinc (t) | Copper (t) | ||||||||||||||||
| Julcani | 11 | 2,368,497 | 915 | - | 17 | |||||||||||||||
| Orcopampa | 116,719 | 335,761 | - | - | 42 | |||||||||||||||
| Uchucchacua | 216 | 14,443,456 | 17,071 | 16,811 | - | |||||||||||||||
| Tambomayo | 119,211 | 3,570,382 | 3,268 | 7,143 | - | |||||||||||||||
| La Zanja | 74,370 | 228,894 | - | - | - | |||||||||||||||
| Colquijirca | 14,297 | 3,058,987 | 18,713 | 37,470 | 43,710 | |||||||||||||||
| Mining Segment | 2019 vs 2018 Change (%) | |||||||||||||||||||
| Gold (oz.) | Silver (oz.) | Lead (t) | Zinc (t) | Copper (t) | ||||||||||||||||
| Julcani | 1527 | % | 5 | % | -8 | % | % | -18 | % | |||||||||||
| Orcopampa | -65 | % | -96 | % | % | % | -100 | % | ||||||||||||
| Uchucchacua | -100 | % | -32 | % | -10 | % | -9 | % | % | |||||||||||
| Tambomayo | -19 | % | -35 | % | 121 | % | 10 | % | % | |||||||||||
| La Zanja | -59 | % | -65 | % | % | % | % | |||||||||||||
| Colquijirca | -12 | % | 15 | % | 21 | % | -2 | % | -6 | % | ||||||||||
The change in sales of goods for the year ended December 31, 2019 as compared to the year ended December 31, 2018 is mainly explained by the changes in volume sold, as presented in the following chart:
| Sales of goods – Mining Segments | Year ended December 31, | |||||||||||||||
| 2018 | 2019 | Variation | Variation | |||||||||||||
| (US$ in thousands) | ||||||||||||||||
| Julcani (a) | 34,104 | 40,082 | 5,978 | 18 | % | |||||||||||
| Orcopampa (b) | 153,003 | 58,902 | (94,101 | ) | (62 | )% | ||||||||||
| Ucchuchacua (c) | 257,282 | 186,016 | (71,266 | ) | (28 | )% | ||||||||||
| Tambomayo (d) | 225,281 | 188,175 | (37,106 | ) | (16 | )% | ||||||||||
| La Zanja (e) | 96,611 | 43,520 | (53,091 | ) | (55 | )% | ||||||||||
| Colquijirca (f) | 333,560 | 299,252 | (34,308 | ) | (10 | )% | ||||||||||
| (a) | Julcani. Net sales of goods increased by US$6.0 million in 2019 as compared to 2018 due to an 11% increase in the average realized price and a 5% increase in the quantity of silver sold at that unit mainly explained by the higher ore milled in 14% partially offset by a 6% decrease in the ore grade (23.35 oz/mt in 2018 compared to 21.90 oz/mt in 2019).
|
| (b) | Orcopampa. Net sales of goods decreased by US$94.1 million in 2019 as compared to 2018 due to a 96% and 65% decrease in the amount of silver and gold sold, respectively, at that unit, mainly explained by our strategy to prioritize Orcopampa’s De-Bottlenecking Program over ore extraction.
|
| (c) | Uchucchacua. Net sales of goods decreased by US$71.3 million in 2019 as compared to 2018. The decreased is explained by aan 8% decrease in the average realized price and a 32% decrease in the quantity of silver sold at that unit mainly explained by the lower ounces produced due to the 21-day strike in January 2019.
|
| (d) | Tambomayo. Net sales of goods decreased by US$37.1 million in 2019 as compared to 2018. The decreased is explained by a 19% and 35% decrease in the amount of gold and silver sold at that unit mainly explained by the lower ore grades in 2019 of 25%, compared to 44% in 2018. |
| 69 |
| (e) | La Zanja. Net sales of goods decreased by US$53.1 million in 2019 as compared to 2018 due to the effect of a 59% decrease in the quantity of gold sold mainly explained by a 65% decrease in ounces produced. |
Total operating expenses – Mining Segments. The change in operating expenses for the year ended December 31, 2019 as compared to the year ended December 31, 2018 is mainly explained by:
| Operating Expenses – Mining Segments | Year ended December 31, | |||||||||||||||
| 2018 | 2019 | Variation | Variation | |||||||||||||
| (US$ in thousands) | ||||||||||||||||
| Julcani | 2,983 | 6,971 | 3,988 | 134 | % | |||||||||||
| Orcopampa (a) | 19,382 | 13,570 | (5,812) | (30) | % | |||||||||||
| Ucchuchacua (b) | 49,840 | 29,855 | (19,985) | (40) | % | |||||||||||
| Tambomayo | 25,204 | 24,092 | (1,112) | (4) | % | |||||||||||
| La Zanja | 4,254 | 6,545 | 2,291 | 54 | % | |||||||||||
| Colquijirca (c) | 452 | 26,221 | 25,769 | 5,701 | % | |||||||||||
| (a) | Orcopampa. The decrease in total operating expenses was mainly due to the net effect of
(i) lower administrative expenses in US$9.9 million; partially offset by (ii) higher expenses in the others net caption in US$4.7 million mainly related to the expenses incurred as a result of the cease mine production of January 2019.
|
| (b) | Uchucchacua. The decrease in total operating expenses was mainly due to the net effect of
(i) lower exploration in non-operating areas expenses in US$15.8 million due to expenses of the Yumpaq project are capitalized and considered as part of the caption “Mining concessions, development costs, right-of-use asset, property, plant and equipment, net” since 2019. (ii) lower administrative expenses in US$8.0 million; partially offset by (iii) a reversal of US$7.0 million related to negotiations made with communities.
|
| (c) | Colquijirca. The increase in total operating expenses was mainly due to the net effect of
(i) the increase in total operating expenses in 2019 was mainly due to the recovery income of the insurance claim that occurred in El Brocal during 2018. During 2018, El Brocal recorded a recovery income of the insurance claim that occurred in the rotor 2 of the 20x30 mill and the conveyor belt related to the incident that occurred in May 2017. Total compensations, lost profits and consequential damages is US$38.8 million. Because of the associated cost for mitigation, repair and cost overruns of US$5.1 million, El Brocal recorded a net gain of US$33.7 million. (ii) a reversal of US$2.1 million in the provision for contingences of 2019 compared with a provision of US$3.7 million in 2018. (iii) lower explorations in non-operating areas expenses in US$5.2 million compared with 2018.
|
Total operating expenses - Other Segments
| Operating expenses (income) – Other Segments | Year ended December 31, | |||||||||||||||
| 2018 | 2019 | Variation | Variation | |||||||||||||
| Insurance brokerage segment | 11,900 | 11,607 | (293 | ) | 2 | % | ||||||||||
| Corporate (a) | 4,060 | 11,005 | 6,945 | 171 | % | |||||||||||
| Exploration and development mining projects | 242 | 2,965 | 2,723 | 1,125 | % | |||||||||||
| Energy generation and transmission segment (b) | 4,639 | (8,791 | ) | N.A. | N.A. | |||||||||||
| Industrial activities | 2,355 | 2,293 | (62 | ) | 3 | % | ||||||||||
| Holding of investment in shares | 2,261 | 284 | (1,977 | ) | 87 | % | ||||||||||
| Rental of mining concessions | 220 | 53 | (167 | ) | (76 | )% | ||||||||||
| 70 |
| (a) | Corporate. The increase was mainly due to the net effect of higher administrative expenses of US$7.3 million; mainly explained by the higher billing of 2018 in the administrative services rendered to others compared to 2019. | |
| (b) | Energy generation and transmission segment. The variation from an expense to an income in total operating expenses was mainly due to the effect of the sale of energy transmission systems in the areas of Huancavelica, Trujillo, Cajamarca, Callalli – Ares and Lorema resulting in a net sale of US$13.3 million recorded in the “Others, net” caption in the Consolidated Financial Statements. |
Results of Operations for the Years Ended December 31, 2018 and 2017
See “Item 5. Operating and Financial Review and Prospects” in our 2018 20-F for a comparative discussion of our consolidated results of operations for the year ended December 31, 2018 and 2017.
| B. | Liquidity and Capital Resources |
As of December 31, 2019 and 2018, we had cash and cash equivalents of US$210.0 million and of US$369.2 million, respectively.
The Group believes that maintains suitable levels of cash and cash equivalents and has sufficient credit capacity to get access to lines of credit in leading financial entities. In addition, On April 2, 2020, we entered into a second amendment to the Syndicated Term Loan of US$ 275 million with a 30-month grace period and semiannual installments starting in October 2022.
Cash provided by operating activities for the years ended December 31, 2019 and 2018. Net cash and cash equivalents provided by operating activities decreased by US$299.2 million, primarily due to the changes shown in the chart below:
| Operating activities cash flows | Year ended December 31, | |||||||||||||||
| 2018 | 2019 | Variation | Variation | |||||||||||||
| (US$ in thousands) | ||||||||||||||||
| Proceeds from sales (a) | 1,216,294 | 783,000 | (433,294 | ) | (36 | )% | ||||||||||
| Value-added tax and other taxes recovered (b) | 106,656 | 45,712 | (60,944 | ) | (57 | )% | ||||||||||
| Dividends received (c) | 46,792 | 33,388 | (13,404 | ) | (29 | )% | ||||||||||
| Royalty received | 20,013 | 23,001 | 2,988 | 15 | % | |||||||||||
| Interest received | 2,383 | 4,265 | 1,882 | 79 | % | |||||||||||
| Proceeds from insurance claim (d) | 38,793 | - | (38,793 | ) | (100 | )% | ||||||||||
| Payments to suppliers and third parties (e) | (861,282 | ) | (610,737 | ) | 250,545 | (29 | )% | |||||||||
| Payments to employees (f) | (151,602 | ) | (137,300 | ) | 14,302 | (9 | )% | |||||||||
| Payments for tax litigation (g) | - | (36,322 | ) | (36,322 | ) | 100 | % | |||||||||
| Interest paid | (27,699 | ) | (28,266 | ) | (567 | ) | 2 | % | ||||||||
| Income tax paid (h) | (30,898 | ) | (24,935 | ) | 5,963 | (19 | )% | |||||||||
| Payments of mining royalties (h) | (13,190 | ) | (4,741 | ) | 8,449 | (64 | )% | |||||||||
| Net cash and cash equivalents provided by (used in) operating activities | 346,260 | 47,065 | (299,195 | ) | 86 | % | ||||||||||
| (a) | The decrease in the proceeds from sales was mainly due to lower sales and production of the Company’s mining units, as described in Results of Operations for the Years Ended December 31, 2019 and 2018 by Segment. |
| 71 |
| (b) | The recovery of the value-added tax is affected by the variations in foreign sales. During 2019, the recovery of value-added tax decrease was a result of the Company’s lower sales from its mining units, as described in Results of Operations for the Years Ended December 31, 2019 and 2018 by Segment. |
| (c) | The decrease in dividends received was mainly due to the US$29.4 million in dividends received from Cerro Verde during 2019, (during 2018, we received from Cerro Verde US$39.2 million) and the lower dividend received from Coimolache from US$7.6 million in 2018 to US$4.0 million in 2019. |
(d)
|
During 2018, El Brocal recorded a recovery income from an insurance claim that occurred in May 2017. Total compensation and lost profits and consequential damages is US$38.8 million. As a result of the associated cost for mitigation, repair and cost overruns of US$5.1 million, El Brocal recorded a net gain of US$33.7 million. |
| (e) | The decrease in payments to suppliers and third parties is mainly explained by the decrease in the operations and ore production by the Company’s mining units, as described in Results of Operations for the Years Ended December 31, 2019 and 2018 by Segment. |
| (f) | The decrease in payments to employees was mainly explained by the decrease in the headcount due to the Group’s De-bottlenecking Program and related optimization of support areas. |
| (g) | Corresponds mainly to payments made by Buenaventura related to claims with the Tax Administration mainly with for US$36.3 million. See Note 29(e) of the Consolidated Financial Statements. |
| (h) | The decrease in the income tax and royalties paid was in line with the decrease in the taxable income as a result of lower sales and net income. |
Cash used in investing activities for the years ended December 31, 2019 and 2018. Net cash and cash equivalents used in investing activities decreased by US$11.9 million primarily due to the changes shown in the chart below:
| Investing activities cash flows | Year ended December 31, | |||||||||||||||
| 2018 | 2019 | Variation | Variation % | |||||||||||||
| (US$ in thousands) | ||||||||||||||||
| Proceeds from sale of mining concessions, development costs, property, plant and equipment (a) | 2,240 | 726 | (1,514 | ) | (68 | )% | ||||||||||
| Additions to mining concessions, development costs, property, plant and equipment (b) | (111,270 | ) | (102,627 | ) | 8,643 | (8 | )% | |||||||||
| Payments for acquisition of other assets | (8,529 | ) | (3,700 | ) | 4,829 | (57 | )% | |||||||||
| Net cash and cash equivalents provided by (used in) investing activities | (117,559 | ) | (105,601 | ) | 11,958 | (10 | )% | |||||||||
| (a) | The proceeds from sale of assets decrease despite the sale of assets increased during 2019 (see Note 26(a) of the Consolidated Financial Statements). This is explained because during 2018 the Group (through its subsidiary Compañía Minera Condesa S.A.) sold and collect a sale of a property during the same year. During 2019, the Group (through its subsidiary Consorcio Energético de Huancavelica S.A.) sold energy transmission systems in the areas of Huancavelica, Trujillo, Cajamarca, Callalli – Ares and Lorema for US$21.0 million, which were collected in January 2020. |
| (b) | The decrease in additions to mining concessions, development costs, property, plant and equipment was mainly due to the decrease in La Zanja and Tambomayo mining units for US$11.5 million and US$9.2 million, which was partially offset by an increase in the investments in Uchucchacua mining units for US$13.0 million. See “Item 4: Information on the Company—Buenaventura—A. History and Development—Capital Expenditures.” |
| 72 |
Cash provided by (used in) financing activities for the years ended December 31, 2019 and 2018. Net cash and cash equivalents provided by (used in) financing activities increase from a negative net amount of US$74.0 million in 2018 to US$100.6 million in 2019, primarily due to the changes shown in the chart below:
| Financing activities cash flows | Year ended December 31, | |||||||||||||||
| 2018 | 2019 | Variation | Variation | |||||||||||||
| (US$ in thousands) | ||||||||||||||||
| Proceeds from bank loans | 95,000 | 55,000 | (40,000 | ) | (42 | )% | ||||||||||
| Payments of bank loans | (95,000 | ) | (95,000 | ) | - | - | % | |||||||||
| Proceeds from financial obligations | - | 161,894 | 161,894 | 100 | % | |||||||||||
| Payments of financial obligations | (45,222 | ) | (186,152 | ) | (140,930 | ) | 312 | % | ||||||||
| Short-term lease payments | - | (7,596 | ) | (7,596 | ) | 100 | ||||||||||
| Dividends paid to controlling shareholders | (22,860 | ) | (22,098 | ) | 762 | (3 | )% | |||||||||
| Dividends paid to non-controlling shareholders | (5,560 | ) | (6,500 | ) | (940 | ) | 17 | % | ||||||||
| Increase of restricted bank accounts | (410 | ) | (166 | ) | 244 | (60 | )% | |||||||||
| Net cash and cash equivalents used in financing activities | (74,052 | ) | (100,618 | ) | (26,566 | ) | 36 | % | ||||||||
Short-Term Debt
We borrow, from time to time, short-term unsecured loans from local Peruvian banks to supplement our working capital needs at favorable short-term interest rates. As of December 31, 2019 and 2018, the amount outstanding under such short-term loans was US$55.0 million and US$95.0 million, respectively. In 2019, we used the proceeds of such short-term loans for general working capital purposes.
Long-Term Debt
On December 2, 2009 Banco de Crédito del Perú executed a financial lease agreement with Huanza in the amount of US$119.0 million for the construction of a hydroelectric power station. The lease was executed in favor of Huanza as lessee. The term of the lease is six years from August 2014 and the interest rate is 2.75% as of December 31, 2019 and 2018. On June 30, 2014, Banco de Crédito del Perú extended this financial lease agreement with Huanza in the amount of US$103.4 million. The term of the lease is six years from August 2014 and the interest rate is 2.75% as of December 31, 2019 and 2018. As of December 31, 2019 and 2018, the amount outstanding under this lease was US$130.5 million and US$147.2 million, respectively.
On June 9, 2015, the board of directors of El Brocal approved the modification of the debt and new payment schedule of the 2013 leaseback contract in an aggregate amount of US$166.5 million. The new arrangement had a term of five years that commenced on the payment date in June 2015. On October 23, 2017, El Brocal signed a mid-term loan agreement with the Banco de Crédito del Perú for US$80.0 million, which accrued interest at an annual rate of 3.6% over a 5-year term. On October 29, 2019, El Brocal entered into a new financial obligation of US$161,893,850 with Banco de Crédito del Perú in order to repay a financial leaseback and a mid-term financial obligation. The new financial obligation has the following terms and conditions:
| Tranche A | Tranche B | |
| Principal | US$113,325,695 | US$48,568,155 |
| Annual interest rate | 3.76 percent | Three-month LIBOR plus 2.39 percent |
| Term | 5 years since October 2019 until October 2024 | 7 years since October 2019 until October 2026 |
According to the lease contract mentioned above, El Brocal is required to maintain the following financial ratios:
| (i) | Debt service coverage ratio: Higher than 1.3. |
| (ii) | Leverage Ratio: Less than 1.0 times. |
| (iii) | Indebtedness ratio: Less than 2.25 times. |
| 73 |
This new financial obligation is collateralized by a security agreement in respect of assets; certain contractual rights, flows and account balances, a real estate mortgage; and a mortgage on certain mining concessions. El Brocal’s Management oversees the compliance of the terms described above. El Brocal’s management managed and obtained from Banco de Crédito del Perú a waiver for any possible breach of the financial ratio that occurred for the last quarter of 2019. In December of 2019, El Brocal’s management managed to obtain a waiver for the year 2020.
On June 27, 2016, in order to repay short-term contracts held as of December 31, 2015, we entered into a long-term finance contract (the “Syndicated Term Loan”), in the amount of US$275 million among us, as borrower, Condesa, Inversiones Colquijirca S.A. and Conenhua as guarantors, Banco de Crédito del Perú, as administrative agent, and the lenders party thereto. Obligations under the Syndicated Term Loan are guaranteed by Condesa and Conenhua, our wholly-owned subsidiaries, and Inversiones Colquijirca S.A., for which we own 100%. The term loan agreement governing the Syndicated Term Loan contains certain customary covenants, including certain financial maintenance covenants, and events of default. See Exhibit 2.1. On April 2, 2020 we entered into a second amendment to the Syndicated Term Loan, pursuant to which, as of the date of this annual report, borrowings under the Syndicated Term Loan bear interest at a rate per annum equal to LIBOR plus 1.90%. Principal under the Syndicated Term Loan shall be payable in five consecutive and semi-annual installments of US$41,250,000 beginning in October 2022 and one final payment of US$68,750,000 in April 2025 (on which date all amounts outstanding shall be payable).
Exploration Costs and Capital Expenditures
We have budgeted approximately US$ 85 to US$ 105 million for capital expenditures for 2020. These budgeted capital expenditures mainly include sustaining capital expenditures, and the development of the San Gabriel and Trapiche projects.
During 2019, we spent US$ 11.9 million on “exploration in non-operating areas” and US$ 44.2 million on “exploration in operating units.” Our “exploration in non-operating areas” investments mainly focused on the following exploration projects: Yumpaq, Marcapunta and Emperatriz projects. Our “exploration in operating units” investments were mainly focused in the Orcopampa, Uchucchacua, and Julcani units.
In 2020, we intend to invest approximately US$25 to US$35 million in exploration in operating units.
We expect that we will meet our working capital, capital expenditure and exploration expense requirements for the next several years from internally generated funds, cash on hand and dividends received from our investments in non-consolidated mining operations, including Yanacocha. Additional financing, if necessary for the construction of any project, is expected to be obtained from borrowings under bank loans and the issuance of debt securities. There can be no assurance, however, that sufficient funding will be available to us from the internal or external sources to finance any future capital expenditure program, or that external funding will be available to us for such purpose on terms or at prices favorable to us. A very significant decline in the prices of gold and silver would be reasonably likely to affect the availability of such sources of liquidity. In addition, if we fund future capital expenditures from internal cash flow, there may be fewer funds available for the payment of dividends.
Recent Accounting Pronouncements
Amendments to IFRS 3:
In October 2018, the IASB issued amendments to the definition of a “Business” in IFRS 3 Business Combinations to help entities determine whether an acquired set of activities and assets is a Business. The amendments clarify the minimum requirements to be considered a Business, remove the assessment of whether market participants are capable of replacing any missing elements, add guidance to help entities assess whether an acquired process is substantive, narrow the definitions of a Business and of outputs and introduce an optional fair value concentration test. New illustrative examples were also provided with the amendments. Because the amendments apply prospectively to transactions or other events that occur on or after the date of first application, we will not be affected by these amendments on the date these amendments go into effect.
Amendments to IAS 1 and IAS 8:
In October 2018, the IASB issued amendments to IAS 1 Presentation of Financial Statements and IAS 8 Accounting Policies, Changes in Accounting Estimates and Errors to align the definition of “Material” across the standards and clarify certain aspects of the definition. Under the new definition, information is deemed Material “if omitting, misstating or obscuring it could reasonably be expected to influence decisions that the primary users of general purpose financial statements make on the basis of those financial statements, which provide financial information about a specific reporting entity”. The amendments to the definition of Material is not expected to have a significant impact on our consolidated financial statements.
| 74 |
| C. | Research and Development |
Not applicable.
| D. | Trend Information |
Other than as disclosed in this Annual Report, we are not aware of any trends, uncertainties, demands, commitments or events which are reasonably likely to have a material effect upon our net sales or revenues, income from continuing operations, profitability, liquidity or capital resources, or that would cause reported financial information to be not necessarily indicative of future operating results or financial condition.
For our exploration activities, there is no production, sales or inventory in a conventional sense. Our financial success is dependent upon the extent to which we are capable of discovering mineralization and the economic viability of exploration properties. The construction and operation of such properties may take years to complete and the resulting income, if any, cannot be determined with certainty. Further, the sales value of mineralization discovered by us is largely dependent upon factors beyond our control, including the market value of the metals produced at any given time.
| E. | Off-Balance Sheet Arrangements |
There are no off-balance sheet arrangements that have or are reasonably likely to have a current or future effect on our financial condition, changes in financial condition, revenues or expenses, results of operations, liquidity, capital expenditures or capital resources that are material to investors.
| F. | Tabular Disclosure of Contractual Obligations |
The following table shows our contractual obligations as of December 31, 2019:
| Payments due by Period (US$ in millions) | |||||||||||||||||||
| Total | Less than 1 year |
1-2 years |
2-5 years |
More than 5 years |
|||||||||||||||
| Bank loans (principal and interest) | 55,486 | 55,486 | - | - | - | ||||||||||||||
| Trade and other payables | 152,686 | 152,070 | 616 | - | - | ||||||||||||||
| Financial obligation – capital | 567,398 | 262,088 | 131,588 | 125,154 | 48,568 | ||||||||||||||
| Financial obligation – interest | 47,151 | 22,597 | 11,225 | 11,880 | 1,449 | ||||||||||||||
| Lease – capital | 7,503 | 3,692 | 1,514 | 2,297 | - | ||||||||||||||
| Lease – interest | 620 | 73 | 143 | 404 | - | ||||||||||||||
| Contingent consideration liability | 40,071 | - | - | 4,905 | 35,166 | ||||||||||||||
| Total Contractual Cash Obligations | 870,915 | 496,006 | 145,086 | 144,640 | 85,183 | ||||||||||||||
As of December 31, 2019, we had no other commercial commitments.
| G. | Reconciliation of Costs Applicable to Sales and Cost Applicable to Sales per Unit Sold |
Cost applicable to sales and Cost applicable to sales per unit of mineral sold are not measures of financial performance under IFRS, and may not be comparable to similarly titled measures of other companies. We consider Cost applicable to sales and Cost applicable to sales per unit of mineral sold to be key measures in managing and evaluating our operating performance. These measures are widely reported in the precious metals industry as a benchmark for performance, but do not have standardized meanings. You should not consider Cost applicable to sales or Cost applicable to sales per unit of mineral sold as alternatives to cost of sales determined in accordance with IFRS as indicators of our operating performance. Cost applicable to sales and Cost applicable to sales per unit of mineral sold are calculated without adjusting for by-product revenue amounts.
In calculating these figures, we utilize financial records maintained with respect to the various mining units and subsidiaries, each on a standalone basis. Within the stand-alone accounts for each mining unit or subsidiary, we then allocate cost of sales (excluding depreciation and amortization), exploration in operating units and selling expenses in the proportion to each mineral’s commercial value (realized price multiplied by volume sold).
| 75 |
The tables below set forth (i) a reconciliation of consolidated Cost of sales, excluding depreciation and amortization to consolidated Cost applicable to sales, (ii) reconciliations of the components of Cost applicable to sales (by mine and mineral) to the corresponding consolidated line items set forth on our consolidated statements of profit or loss for the years ended December 31, 2017 and 2018 and (iii) reconciliations of Cost of sales, excluding depreciation and amortization to Cost applicable to sales for each of our mining units. The amounts set forth in Cost applicable to sales and Cost applicable to sales per unit sold for each mine and mineral indicated in the tables below can be reconciled to the amounts set forth on our consolidated statements of profit or loss for the years ended December 31, 2017 and 2018 by reference to the reconciliations of Cost of sales, excluding depreciation and amortization (by mine and mineral), Selling Expenses (by mine and metal) expenses and Exploration in operating units (by mine and mineral) to consolidated Cost of sales, excluding depreciation and amortization, consolidated Selling Expenses and Consolidated Exploration in operating units expenses, set forth below.
Set forth below is a reconciliation of consolidated Cost of sales, excluding depreciation and amortization, to consolidated Cost applicable to sales:
| For the year ended December 31, | ||||||||
| 2018 | 2019 | |||||||
| (in thousands of US$) | ||||||||
| Consolidated Cost of sales excluding depreciation and amortization | 617,699 | 516,252 | ||||||
| Add: | ||||||||
| Consolidated Exploration in operating units | 89,730 | 44,163 | ||||||
| Commercial Deductions* | 192,683 | 220,306 | ||||||
| Consolidated Selling Expenses | 26,948 | 24,313 | ||||||
| Consolidated Cost applicable to sales | 927,060 | 805,034 | ||||||
Set forth below is a reconciliation of Cost of sales, excluding depreciation and amortization (by mine and mineral) to consolidated Cost of sales, excluding depreciation and amortization:
| For the year ended December 31, | ||||||||
| Cost of sales by mine and mineral | 2018 | 2019 | ||||||
| (US$ in thousands) | ||||||||
| Julcani, Gold | 19 | 166 | ||||||
| Julcani, Silver | 23,608 | 24,405 | ||||||
| Julcani, Lead | 1,335 | 971 | ||||||
| Julcani, Copper | 86 | 47 | ||||||
| Orcopampa, Gold | 88,942 | 51,154 | ||||||
| Orcopampa, Silver | 3,127 | 228 | ||||||
| Orcopampa, Copper | 0 | 0 | ||||||
| Uchucchacua, Gold | 5 | 0 | ||||||
| Uchucchacua, Silver | 98,991 | 79,562 | ||||||
| Uchucchacua, Lead | 16,470 | 14,815 | ||||||
| Uchucchacua, Zinc | 20,540 | 19,004 | ||||||
| Tambomayo, Gold | 58,475 | 47,741 | ||||||
| Tambomayo, Silver | 20,969 | 13,540 | ||||||
| Tambomayo, Lead | 2,597 | 4,979 | ||||||
| Tambomayo, Zinc | 7,050 | 7,058 | ||||||
| La Zanja, Gold | 65,128 | 37,445 | ||||||
| La Zanja, Silver | 2,499 | 1,140 | ||||||
| El Brocal, Gold | 7,771 | 8,429 | ||||||
| El Brocal, Silver | 19,391 | 26,966 | ||||||
| El Brocal, Lead | 17,108 | 20,388 | ||||||
| El Brocal, Zinc | 42,658 | 42,537 | ||||||
| El Brocal, Copper | 115,771 | 110,979 | ||||||
| Non Mining Units | 5,160 | 4,697 | ||||||
Consolidated Cost of sales, excluding depreciation and amortization |
617,699 | 516,252 | ||||||
| 76 |
Set forth below is a reconciliation of Exploration in operating units expenses (by mine and mineral) to consolidated Exploration in operating units expenses:
| For the year ended December 31, | ||||||||
| Exploration in operating units by mine and mineral | 2018 | 2019 | ||||||
| (US$ in thousands) | ||||||||
| Julcani, Gold | 6 | 38 | ||||||
| Julcani, Silver | 8,149 | 5,593 | ||||||
| Julcani, Lead | 461 | 223 | ||||||
| Julcani, Copper | 30 | 11 | ||||||
| Orcopampa, Gold | 28,558 | 9,000 | ||||||
| Orcopampa, Silver | 1,004 | 40 | ||||||
| Orcopampa, Copper | 0 | 0 | ||||||
| Uchucchacua, Gold | 1 | 0 | ||||||
| Uchucchacua, Silver | 15,210 | 6,257 | ||||||
| Uchucchacua, Lead | 2,531 | 1,165 | ||||||
| Uchucchacua, Zinc | 3,156 | 1,495 | ||||||
| Tambomayo, Gold | 13,490 | 7,562 | ||||||
| Tambomayo, Silver | 4,838 | 2,145 | ||||||
| Tambomayo, Lead | 599 | 789 | ||||||
| Tambomayo, Zinc | 1,626 | 1,118 | ||||||
| La Zanja, Gold | 71 | 2 | ||||||
| La Zanja, Silver | 3 | 0 | ||||||
| El Brocal, Gold | 383 | 351 | ||||||
| El Brocal, Silver | 956 | 1,124 | ||||||
| El Brocal, Lead | 844 | 850 | ||||||
| El Brocal, Zinc | 2,104 | 1,774 | ||||||
| El Brocal, Copper | 5,710 | 4,627 | ||||||
| Non Mining Units | 0 | 0 | ||||||
| Consolidated Exploration in operating units | 89,730 |
44,163 |
||||||
Set forth below is a reconciliation of Commercial Deductions (by mine and mineral) to consolidated Commercial Deductions in operation expenses:
| For the year ended December 31, | ||||||||
| Commercial Deductions in operating units by mine and mineral | 2018 | 2019 | ||||||
| (US$ in thousands) | ||||||||
| Julcani, Gold | 3 | 19 | ||||||
| Julcani, Silver | 3,390 | 3,084 | ||||||
| Julcani, Lead | 191 | 122 | ||||||
| Julcani, Copper | 12 | 8 | ||||||
| Orcopampa, Gold | 778 | 201 | ||||||
| Orcopampa, Silver | 107 | 1 | ||||||
| Orcopampa, Copper | (11) | 0 | ||||||
| Uchucchacua, Gold | 0 | -1 | ||||||
| Uchucchacua, Silver | 29,986 | 29,088 | ||||||
| Uchucchacua, Lead | 3,092 | 3,324 | ||||||
| Uchucchacua, Zinc | 8,367 | 10,197 | ||||||
| Tambomayo, Gold | 644 | 7,786 | ||||||
| Tambomayo, Silver | 1,211 | 4,265 | ||||||
| Tambomayo, Lead | 590 | 1,497 | ||||||
| Tambomayo, Zinc | 2,164 | 6,170 | ||||||
| La Zanja, Gold | 319 | 102 | ||||||
| La Zanja, Silver | 21 | 2 | ||||||
| El Brocal, Gold | 7,369 | 7,438 | ||||||
| El Brocal, Silver | 9,125 | 14,730 | ||||||
| El Brocal, Lead | 2,446 | 5,495 | ||||||
| El Brocal, Zinc | 11,459 | 27,302 | ||||||
| El Brocal, Copper | 111,419 | 99,477 | ||||||
| Non Mining Units | 0 | 0 | ||||||
| Consolidated Commercial Deductions in operating units | 192,683 | 220,306 | ||||||
| 77 |
Set forth below is a reconciliation of selling expenses (by mine and mineral) to consolidated selling expenses:
| For the year ended December 31, | ||||||||
| Selling expenses by mine and mineral | 2018 | 2019 | ||||||
| (US$ in thousands) | ||||||||
| Julcani, Gold | 0 | 3 | ||||||
| Julcani, Silver | 336 | 384 | ||||||
| Julcani, Lead | 19 | 15 | ||||||
| Julcani, Copper | 1 | 1 | ||||||
| Orcopampa, Gold | 749 | 257 | ||||||
| Orcopampa, Silver | 26 | 1 | ||||||
| Orcopampa, Copper | 0 | 0 | ||||||
| Uchucchacua, Gold | 0 | 0 | ||||||
| Uchucchacua, Silver | 5,596 | 4,278 | ||||||
| Uchucchacua, Lead | 931 | 797 | ||||||
| Uchucchacua, Zinc | 1,161 | 1,022 | ||||||
| Tambomayo, Gold | 1,999 | 2,566 | ||||||
| Tambomayo, Silver | 717 | 728 | ||||||
| Tambomayo, Lead | 89 | 268 | ||||||
| Tambomayo, Zinc | 241 | 379 | ||||||
| La Zanja, Gold | 755 | 312 | ||||||
| La Zanja, Silver | 29 | 9 | ||||||
| El Brocal, Gold | 468 | 437 | ||||||
| El Brocal, Silver | 1,167 | 1,399 | ||||||
| El Brocal, Lead | 1,030 | 1,057 | ||||||
| El Brocal, Zinc | 2,568 | 2,206 | ||||||
| El Brocal, Copper | 6,969 | 5,756 | ||||||
| Non Mining Units | 2,097 | 2,439 | ||||||
| Consolidated Selling expenses | 26,948 | 24,313 | ||||||
Set forth below is a reconciliation of Cost of sales, excluding depreciation and amortization, to Cost applicable to sales and Cost applicable to sales per unit of mineral for the Julcani mine:
| JULCANI | ||||||||||||||||||||||||||||||||
| COPPER (t) | GOLD (oz.) | LEAD (t) | SILVER (oz.) | |||||||||||||||||||||||||||||
| For
the year ended December 31, |
For
the year ended December 31, |
For
the year ended December 31, |
For
the year ended December 31, |
|||||||||||||||||||||||||||||
| 2018 | 2019 | 2018 | 2019 | 2018 | 2019 | 2018 | 2019 | |||||||||||||||||||||||||
| (US$ in thousands except operating and per unit data) | ||||||||||||||||||||||||||||||||
| Cost of Sales, excluding depreciation and amortization | 86 | 47 |
19 | 166 |
1,335 | 971 |
23,608 | 24,405 |
||||||||||||||||||||||||
| Add: | ||||||||||||||||||||||||||||||||
| Exploration in units in operation | 30 | 11 |
6 | 38 |
461 | 223 |
8,149 | 5,593 |
||||||||||||||||||||||||
| Commercial Deductions | 12 | 8 |
3 | 19 |
191 | 122 |
3,390 | 3,084 |
||||||||||||||||||||||||
| Selling expenses | 1 | 1 | 0 | 3 | 19 | 15 | 336 | 384 | ||||||||||||||||||||||||
| Cost applicable to sales | 128 | 66 | 28 | 225 | 2,006 | 1,585 | 35,483 | 33,467 | ||||||||||||||||||||||||
| Divide: | ||||||||||||||||||||||||||||||||
| Volume Sold (unaudited) | 17 | 14 | 11 | 179 | 915 | 839 | 2,368,497 | 2,480,173 | ||||||||||||||||||||||||
| Cost applicable to sales per unit of mineral sold (US$) | 7,392 | 4,788 |
2,507 | 1,259 |
2,191 | 1,585 |
14.98 | 13.49 |
||||||||||||||||||||||||
| 78 |
Set forth below is a reconciliation of Cost of sales, excluding depreciation and amortization, to cost applicable to sales and Cost applicable to sales per unit of mineral for the Orcopampa mine:
| ORCOPAMPA | ||||||||||||||||
| GOLD (oz.) | SILVER (oz.) | |||||||||||||||
| For
the year ended December 31, |
For
the year ended December 31, |
|||||||||||||||
| 2018 | 2019 | 2018 | 2019 | |||||||||||||
| (US$ in thousands except operating and per unit data) | ||||||||||||||||
| Cost of Sales, excluding depreciation and amortization | 88,942 | 51,154 | 3,127 | 228 | ||||||||||||
| Add: | ||||||||||||||||
| Exploration in units in operation | 28,558 | 9,000 | 1,004 | 40 | ||||||||||||
| Commercial Deductions | 778 | 201 | 107 | 1 | ||||||||||||
| Selling expenses | 749 | 257 | 26 | 1 | ||||||||||||
| Cost applicable to sales | 119,027 | 60,612 | 4,264 | 271 | ||||||||||||
| Divide: | ||||||||||||||||
| Volume Sold (unaudited) | 116,719 | 40,702 | 335,761 | 15,049 | ||||||||||||
| Cost applicable to sales per unit of mineral sold (US$) | 1,020 | 1,489 |
12.70 | 17.98 |
||||||||||||
Set forth below is a reconciliation of Cost of sales, excluding depreciation and amortization, to cost applicable to sales and Cost applicable to sales per unit of mineral for the Uchucchacua mine:
| UCHUCCHACUA | ||||||||||||||||||||||||
| LEAD (t) | SILVER (oz.) | ZINC (t) | ||||||||||||||||||||||
| For
the year ended December 31, |
For
the year ended December 31, |
For
the year ended December 31, |
||||||||||||||||||||||
| 2018 | 2019 | 2018 | 2019 | 2018 | 2019 | |||||||||||||||||||
| (US$ in thousands except operating and per unit data) | ||||||||||||||||||||||||
| Cost of Sales, excluding depreciation and amortization | 16,470 | 14,815 |
98,991 | 79,562 |
20,540 | 19,004 |
||||||||||||||||||
| Add: | ||||||||||||||||||||||||
| Exploration in units in operation | 2,531 | 1,165 |
15,210 | 6,257 |
3,156 | 1,495 |
||||||||||||||||||
| Commercial Deductions | 3,092 | 3,324 | 29,986 | 29,088 | 8,367 | 10,197 | ||||||||||||||||||
| Selling expenses | 931 | 797 | 5,596 | 4,278 | 1,161 | 1,022 | ||||||||||||||||||
| Cost applicable to sales | 23,024 | 20,101 |
149,784 | 119,184 |
33,225 | 31,718 |
||||||||||||||||||
| Divide: | ||||||||||||||||||||||||
| Volume Sold (unaudited) | 17,071 | 15,347 | 14,443,456 | 9,808,791 | 16,811 | 15,315 | ||||||||||||||||||
| Cost applicable to sales per unit of mineral sold (US$) | 1,349 | 1,310 |
10.37 | 12.15 |
1,976 | 2,071 |
||||||||||||||||||
| 79 |
Set forth below is a reconciliation of Cost of sales, excluding depreciation and amortization, to Cost applicable to sales and Cost applicable to sales per unit of mineral for the Tambomayo mine:
| TAMBOMAYO | ||||||||||||||||||||||||||||||||
| GOLD (oz.) | SILVER (oz.) | LEAD (t) | ZINC(t) | |||||||||||||||||||||||||||||
| For
the year ended December 31, |
For
the year ended December 31, |
For
the year ended December 31, |
For
the year ended December 31, |
|||||||||||||||||||||||||||||
| 2018 | 2019 | 2018 | 2019 | 2018 | 2019 | 2018 | 2019 | |||||||||||||||||||||||||
| (US$ in thousands except operating and per unit data) | ||||||||||||||||||||||||||||||||
| Cost of Sales, excluding depreciation and amortization | 58,475 | 47,741 |
20,969 | 13,540 |
2,597 | 4,979 |
7,050 | 7,058 |
||||||||||||||||||||||||
| Add: | ||||||||||||||||||||||||||||||||
| Exploration in units in operation | 13,490 | 7,562 |
4,838 | 2,145 |
599 | 789 |
1,626 | 1,118 |
||||||||||||||||||||||||
| Commercial Deductions | 644 | 7,786 |
1,211 | 4,265 |
590 | 1,497 |
2,164 | 6,170 |
||||||||||||||||||||||||
| Selling expenses | 1,999 | 2,566 | 717 | 728 | 89 | 268 | 241 | 379 | ||||||||||||||||||||||||
| Cost applicable to sales | 74,608 | 65,655 |
27,734 | 20,677 |
3,875 | 7,532 |
11,080 | 14,725 |
||||||||||||||||||||||||
| Divide: | ||||||||||||||||||||||||||||||||
| Volume Sold (unaudited) | 119,211 | 96,636 | 3,570,382 | 2,318,434 | 3,268 | 7,211 | 7,143 | 7,850 | ||||||||||||||||||||||||
| Cost applicable to sales per unit of mineral sold (US$) | 626 | 679 |
7.77 | 8.92 |
1,186 | 1,045 |
1,551 | 1,876 |
||||||||||||||||||||||||
Set forth below is a reconciliation of Cost of sales, excluding depreciation and amortization, to cost applicable to sales and Cost applicable to sales per unit of mineral for the La Zanja mine:
| LA ZANJA | ||||||||||||||||
| GOLD (oz.) | SILVER (oz.) | |||||||||||||||
| For
the year ended December 31, |
For
the year ended December 31, |
|||||||||||||||
| 2018 | 2019 | 2018 | 2019 | |||||||||||||
| (US$ in thousands except operating and per unit data) | ||||||||||||||||
| Cost of Sales, excluding depreciation and amortization | 65,128 | 37,445 | 2,499 | 1,140 | ||||||||||||
| Add: | ||||||||||||||||
| Exploration in units in operation | 71 | 2 | 3 | 0 | ||||||||||||
| Commercial Deductions | 319 | 102 | 21 | 2 | ||||||||||||
| Selling expenses | 755 | 312 | 29 | 9 | ||||||||||||
| Cost applicable to sales | 66,274 | 37,861 | 2,552 | 1,151 | ||||||||||||
| Divide: | ||||||||||||||||
| Volume Sold (unaudited) | 74,370 | 30,710 | 228,894 | 80,880 | ||||||||||||
| Cost applicable to sales per unit of mineral sold (US$) | 891 | 1,233 |
11.15 | 14.24 |
||||||||||||
| 80 |
Set forth below is a reconciliation of Cost of sales, excluding depreciation and amortization, to cost applicable to sales and Cost applicable to sales per unit of mineral for the El Brocal mine:
| EL BROCAL | ||||||||||||||||||||||||||||||||||||||||
| COPPER (t) | GOLD (oz.) | LEAD (t) | SILVER (oz.) | ZINC (t) | ||||||||||||||||||||||||||||||||||||
| For
the year ended December 31, |
For
the year ended December 31, |
For
the year ended December 31, |
For
the year ended December 31, |
For
the year ended December 31, |
||||||||||||||||||||||||||||||||||||
| 2018 | 2019 | 2018 | 2019 | 2018 | 2019 | 2018 | 2019 | 2018 | 2019 | |||||||||||||||||||||||||||||||
| (US$ in thousands except operating and per unit data) | ||||||||||||||||||||||||||||||||||||||||
| Cost of Sales, excluding depreciation and amortization | 115,771 | 110,979 |
7,771 | 8,429 |
17,108 | 20,388 |
19,391 | 26,966 |
42,658 | 42,537 |
||||||||||||||||||||||||||||||
| Add: | ||||||||||||||||||||||||||||||||||||||||
| Exploration in units in operation | 5,710 | 4,627 |
383 | 351 |
844 | 850 |
956 | 1,124 |
2,104 | 1,774 |
||||||||||||||||||||||||||||||
| Commercial Deductions | 111,419 | 99,477 |
7,369 | 7,438 |
2,446 | 5,495 |
9,125 | 14,730 |
11,459 | 27,302 |
||||||||||||||||||||||||||||||
| Selling expenses | 6,969 | 5,756 |
468 | 437 |
1,030 | 1,057 |
1,167 | 1,399 |
2,568 | 2,206 |
||||||||||||||||||||||||||||||
| Cost applicable to sales | 239,869 | 220,840 |
15,991 | 16,656 |
21,428 | 27,790 |
30,640 | 44,219 |
58,789 | 73,818 |
||||||||||||||||||||||||||||||
| Divide: | ||||||||||||||||||||||||||||||||||||||||
| Volume Sold (unaudited) | 43,710 | 41,013 | 14,297 | 12,648 | 18,713 | 22,598 | 3,058,987 | 3,520,992 | 37,470 | 36,788 | ||||||||||||||||||||||||||||||
| Cost applicable to sales per unit of mineral sold (US$) | 5,488 | 5,385 |
1,118 | 1,317 |
1,145 | 1,230 |
10.02 | 12.56 |
1,569 | 2,007 |
||||||||||||||||||||||||||||||
Set forth below is a reconciliation of Cost of sales, excluding depreciation and amortization, to cost applicable to sales and Cost applicable to sales per unit of mineral for non-mining units:
| NON-MINING UNITS | ||||||||
| TOTAL | ||||||||
| For the year ended December 31, | ||||||||
| 2018 | 2019 | |||||||
| (US$ in thousands) | ||||||||
| Cost of Sales, excluding depreciation and amortization | 5,160 | 4,697 | ||||||
| Add: | ||||||||
| Exploration in units in operation | 0 | 0 | ||||||
| Commercial Deductions | 0 | 0 | ||||||
| Selling expenses | 2,097 | 2,439 | ||||||
| Total Cost applicable to sales | 7,257 | 7,136 | ||||||
| 81 |
YANACOCHA
Introduction
The following discussion should be read in conjunction with (i) the Yanacocha Consolidated Financial Statements as of December 31, 2018 and 2019 and for the years ended December 31, 2017, 2018 and 2019 and the related Notes thereto included elsewhere in this Annual Report, and (ii) Item 5 to our 2018 20-F. The Yanacocha Consolidated Financial Statements are prepared and presented in accordance with IFRS as issued by the IASB and in U.S. Dollars.
| A. | Operating Results |
Overview
Yanacocha was established in Peru in January 1992 and commenced production activities in 1993. Yanacocha’s operations are located in the Andes Mountains in Northern Peru, in the area of Cajamarca which is located approximately 600 kilometers north of Lima and north of the city of Cajamarca, at an altitude of 4,000 meters above sea level. Yanacocha is 51.35% owned by Newmont Second Capital Corporation, 43.65% owned by Buenaventura through our wholly-owned subsidiary Condesa and 5% owned by Summit Global Management II VB. Yanacocha is managed by Newmont International Services. See “Item 4. Information on the Company—Yanacocha—B. Business Overview—Management of Yanacocha—General Manager/Management Agreement.”
The table below highlights Yanacocha’s key financial and operating results:
Summary of Financial and Operating Performance
| Year Ended December 31, | ||||||||
| 2019 | 2018 | |||||||
| Gold sales (in thousands of US$) | 734,526 | 658,653 | ||||||
| Gold sold (oz.) | 529,307 | 522,213 | ||||||
| Average gold price received (US$/oz.) | 1,388 | 1,261 | ||||||
| Other operating expenses, net (in thousands of US$) | (35,987 | ) | (76,155 | ) | ||||
| Loss for the year (in thousands of US$) | (95,257 | ) | (81,517 | ) | ||||
Gold sales. Gold sales increased 12%, or US$76 million, from 2018 to 2019, due to higher realized gold price and higher ounces sold. Gold ounces produced increased 25% due primarily to higher recovery from La Quinua heap leach.
Costs applicable to sales. Costs applicable to sales include: (i) operating costs, consisting primarily of direct production costs such as mining and treatment of the ore, which are the most significant components of costs applicable to sales, (ii) depreciation and amortization, (iii) write downs of ore on leach pads to net realizable value expense, (iv) reclamation expenses and (v) other costs. Costs applicable to sales increased by 12% or US$73 million from 2018 to 2019.
Other operating expenses, net. Other operating expenses, net decreased by 53% or US$40 million from 2018 to 2019, primarily due to lower exploration and advanced projects expense and lower severance expense.
Income tax benefit (expense). Yanacocha’s financial and operating results included an income and mining tax expense of US$65 million in 2019 compared to an expense of US$29 million in 2018. The difference was driven by a lower loss before income tax in 2019 for US$ 30 million as compared to a loss before tax of US$ 52 millio in 2018 higher valuation allowance on deferred income tax assets in 2019 for US$ 46 million (US$ 24 million in 2018)as well as a increase of non deductible expenses in 2019 for US$13 million (US$ 7 million in 2018), as well the current income includes the income tax contingencies .
| 82 |
Critical Accounting Policies
Yanacocha has furnished us with a discussion of its critical accounting policies or methods used in the preparation of its financial statements. Critical accounting policies are those that are reflective of significant judgments and uncertainties and could potentially impact results under different assumptions and conditions. See Note 4 to the Yanacocha Consolidated Financial Statements for a more complete listing of standards issued but not effective.
The standards and interpretations that are issued as of the date of Yanacocha’s financial statements but not yet effective and are reasonably expected to have an impact on its disclosures, financial position or performance when applied at a future date, are disclosed below. Yanacocha intends to adopt these standards, if applicable, when they become effective. The standards and interpretations not expected to impact Yanacocha’s disclosures, financial position or performance are not listed below. See Note 2.4 to the Yanacocha Consolidated Financial Statements for a more complete listing of Yanacocha’s accounting policies.
Results of Operations for the Years Ended December 31, 2019 and 2018
Sales
Gold sales. Gold sales increased 12%, or US$76 million, from 2018 to 2019, due to higher realized gold price and higher ounces sold. Gold ounces produced increased 25% due primarily to higher recovery from La Quinua heap leach. Yanacocha has not engaged in gold price hedging activities, such as forward sales or option contracts, to minimize its exposure to fluctuations in the price of gold.
Costs applicable to sales
Costs applicable to sales for the year ending December 31, 2019 and 2018 comprised:
| 2019 | 2018 | |||||||
| (US$ in thousands) | ||||||||
| Beginning balance of finished goods and in-process | 341,213 | 345,489 | ||||||
| Beginning balance of provision for net realizable value | (89,127) | (62,540 | ) | |||||
| Royalties to related parties | 22,297 | 20,385 | ||||||
| Mining royalties to the government | 9,255 | 2,875 | ||||||
| Consumption of supplies | 200,036 | 215,863 | ||||||
| Personnel expenses | 72,325 | 82,645 | ||||||
| Other services | 41,120 | 43,672 | ||||||
| Maintenance | 26,645 | 22,585 | ||||||
| Power | 23,619 | 24,203 | ||||||
| Depreciation and amortization | 144,862 | 156,212 | ||||||
| Workers’ profit participation | 12,804 | 3,837 | ||||||
| Reclamation expenses | 142,129 | 16,284 | ||||||
| Ending balance of provisions for net realizable value | 47,925 | 89,127 | ||||||
| Ending balance of finished goods and in-process | (302,382) | (341,213) | ) | |||||
| 692,721 | 619,424 | |||||||
Costs applicable to sales. Costs applicable to sales include: (i) operating costs, consisting primarily of direct production costs such as mining and treatment of the ore, which are the most significant components of costs applicable to sales, (ii) depreciation and amortization, (iii) write downs of ore on leach pads to net realizable value expense and (iv) other costs. Costs applicable to sales increased by 12% or US$73 million from 2018 to 2019. Costs applicable to sales per ounce of gold increased by 10% from US$1,186 per ounce in 2018 to US$1,309 per ounce in 2019.
Operating costs decreased by 6% from US$385 million in 2018 to US$363 million in 2019. Operating costs consist primarily of drilling, blasting, loading, hauling, leaching, milling and metal recovery costs.
Reclamation expenses of US$142 million are due to a non-cash charge to reclamation expenses for the year ended December 31, 2019 related to the areas of Yanacocha’s operations no longer in production. The increase to the reclamation obligation of US$126 million in 2019 is mainly due to higher water treatment costs.
| 83 |
Workers’ profit participation increased by 234%, from US$3.8 million in 2018 to US$13 million in 2019. This increase was driven by higher revenues .. Workers’ profit participation expense is calculated based on taxable net income, in accordance with Peruvian labor legislation.
The portion of leach pad inventory write-downs associated with costs applicable to sales increased from US$26.5 million to US$41.2 million due to higher stripping ratio.
Depreciation, depletion and amortization decreased by 7% from US$156 million in 2018 to US$145 million in 2019. This decrease was attributable principally to lower net book value assets and lower remain useful life.
Administrative expenses
Administrative expenses for the years ended December 31, 2019 and 2018 were composed of:
| 2019 | 2018 | |||||||
| (US$ in thousands) | ||||||||
| Management expenses | 1,341 | 1,317 | ||||||
| Other | 403 | 1,466 | ||||||
| 1,744 | 2,783 | |||||||
Other operating expenses, net
Other operating expenses, net for the years ended December 31, 2019 and 2018 were as follows:
| 2019 | 2018 | |||||||
| (US$ in thousands) | ||||||||
| Exploration and advance project | 33,669 | 62,643 | ||||||
| Severance program | 2,210 | 8,678 | ||||||
| Cost of sales from the sale of fixed assets | 2,092 | 5,445 | ||||||
| Tax fine | 2,019 | 3,954 | ||||||
| Write-off of fixed assets | 1,204 | - | ||||||
| Revenue from sale of fixed assets | (8,088) | (4,821) | ||||||
| Others, net | 2,881 | 256 | ||||||
| 35,987 | 76,155 | |||||||
Exploration and advanced project costs decreased from US$63 million in 2018 to US$34 million in 2019. This decrease was primarily due to reserves declaration in December 2018 of Sulfides project, therefore this project is in development stage and all the cost incurred were capitalized as part of mine development.
Impairment of long-lived assets
In 2019, Yanacocha Management identified as an impairment indicator the significant increase of the asset retirement and mine closure, as a result the Company had to determinate the recoverable amount for its CGU Yanacocha. Regarding to CGU Conga the Management did not identify any important indicator. As a result of this analysis the Company concluded that no additional impairment loss on CGU Yanacocha was required to be recorded as the recoverable amount exceeded the carrying amount of the CGU’s assets.
Income tax provision.
Yanacocha’s financial and operating results included income and mining tax expense of US$65 million in 2019 compared to US$29 million in 2018. This increase was by favorable taxable income driver by higher revenues, as well the current income includes the income tax contingencies.
| 84 |
Net loss
Net loss increased by US$13.7 million, from net loss of US$81.5 million in 2018 to net loss of US$95.2 million in 2019, mainly explained by lower by-products, higher reclamation expenses related to non-operating areas and income tax contingencies, partially offset by higher revenues and lower operating costs
Results of Operations for the Years Ended December 31, 2018 and 2017
See “Item 5. Operating and Financial Review and Prospects” in our 2018 20-F for a comparative discussion of Yanacocha’s consolidated results of operations for the year ended December 31, 2018 and 2017.
| B. | Liquidity and Capital Resources |
As of December 31, 2019, Yanacocha had cash and cash equivalents of US$819 million, substantially all of which were held in U.S. Dollars, as compared to US$723 million as of December 31, 2018.
Cash provided by operating activities
Yanacocha generated net cash flow from operations of US$272 million in 2019 and US$161 million in 2018. The net cash flow from operations in 2019 was 69% or US$111 million higher than in 2018. The increase was primarily driven by higher gold sales and lower operating costs.
Cash used in investing activities
Net cash used in investing activities was US$176 million in 2019 compared to US$161 million in 2018. The increase in cash used in investing activities was mainly due to investment in Quecher Main project and Yanacocha Sulfides project.
Cash used in financing activities
Net cash used in financing activities was US$0.3 million in 2019, as compared to cash generated was US$48 million in 2018. The decrease was due to on June 14, 2018, Yanacocha’s partners approved the issue and sale of 63,922,565 shares to Summit Global Management II BV.
Capital Expenditures
In 2019, Yanacocha’s principal capital expenditures of US$184 million were mainly related to Sulfides project, Quecher Main development capital spend and components assets.
| C. | Research and Development |
Not applicable.
| D. | Trend Information |
Other than as disclosed in this Annual Report and the Yanacocha Consolidated Financial Statements (included elsewhere in this Annual Report), Yanacocha has informed us that it is not aware of any trends, uncertainties, demands, commitments or events which are reasonably likely to have a material effect upon Yanacocha’s net sales or revenues, income from continuing operations, profitability, liquidity or capital resources, or that would cause reported financial information to not necessarily be indicative of future operating results or financial condition.
| E. | Off-Balance Sheet Arrangements |
Yanacocha has informed us that there are no off-balance sheet arrangements that have or are reasonably likely to have a current or future effect on Yanacocha’s financial condition, changes in financial condition, revenues or expenses, results of operations, liquidity, capital expenditures or capital resources that are material to investors.
| 85 |
| F. | Tabular Disclosure of Contractual Obligations |
The following table shows Yanacocha’s contractual obligations as of December 31, 2019:
| Payments due by Period (US$ in millions) | ||||||||||||||||||||
| Total | Less than 1 year | 1-3 years | 3-5 years | More than 5 years | ||||||||||||||||
| Debt instruments | 43 | - | 43 | - | - | |||||||||||||||
| Right of use liability | 0.3 | 0.3 | - | - | - | |||||||||||||||
| Trade accounts payable | 46 | 46 | - | - | - | |||||||||||||||
| Other Short-Term Obligations | 11 | 11 | - | - | - | |||||||||||||||
| Total Contractual Cash Obligations | 100.3 | 57.3 | 43 | . | - | |||||||||||||||
| 86 |
CERRO VERDE
Introduction
The following discussion should be read in conjunction with the Cerro Verde Financial Statements as of December 31, 2018 and 2019 and for the years ended December 31, 2017, 2018 and 2019 and the related Notes thereto included elsewhere in this Annual Report, and (ii) Item 5 to our 2018 20-F. The Cerro Verde Financial Statements are prepared and presented in accordance with IFRS as issued by the IASB.
| A. | Operating Results |
Overview
We hold a 19.58% interest in Cerro Verde, which operates an open-pit copper and molybdenum mining complex located 20 miles southwest of Arequipa, Peru. The site is accessible by paved highway. The Cerro Verde mine has been in operation since 1976, and was previously owned by the Peruvian government before its privatization in 1993. Freeport-McMoRan Inc. holds a majority interest in Cerro Verde.
The Cerro Verde mine is a porphyry copper deposit that has leachable oxide and secondary sulfide mineralization, and millable primary sulfide mineralization. The predominant oxide copper minerals are brochantite, chrysocolla, malachite and copper “pitch.” Chalcocite and covellite are the most important secondary copper sulfide minerals. Chalcopyrite and molybdenite are the dominant primary sulfides.
In September 2015, Cerro Verde’s expansion project commenced operations. The project achieved full capacity operating rates during the first quarter of 2016. The project, with a cost of US$5.3 billion, expanded the processing capacity from 120,000 metric tons of ore per day to 360,000 metric tons of ore per day.
Cerro Verde’s operation consists of an open-pit copper mine, with a processing capacity of 548,500 metric tons-per-day that includes (i) concentrator facilities with a 409,500 metric ton-per-day capacity (361,500 metric tons-per-day prior to the expansion approved by the MEM during 2018), (ii) solution extraction and electrowinning (SX/EW) leaching facilities with leach copper production derived from a 39,000 metric ton-per-day crushed leach facility and (iii) a run-of-mine (ROM) leach system with a capacity of 100,000 metric tons-per-day. This SX/EW leaching operation has a production capacity of approximately 200 million pounds of copper per year.
Cerro Verde has sufficient equipment to move an average of 947,000 tons of material per day using a fleet of haul trucks. Copper cathodes and concentrate production are transported approximately 70 miles by truck and rail to the Pacific Port of Matarani for shipment to international markets.
Cerro Verde receives electrical power under long-term contracts with electric utility companies. Water for Cerro Verde’s processing operations comes from renewable sources through a series of storage reservoirs, which Cerro Verde believes will be sufficient to support its currently planned operations.
Presented in the table below are certain summary financial and operating data regarding Cerro Verde for the years ended December 31, 2017, 2018 and 2019:
| As of and for the year ended December 31, | ||||||||
| 2018 | 2019 | |||||||
| Income statement data (1) | ||||||||
| Sales (US$ in thousands) | 3,054,026 | 2,890,066 | ||||||
| Profit for the year (US$ in thousands) | 119,710 | 390,377 | ||||||
| Proven and Probable Reserves (2) | ||||||||
| Proven: | ||||||||
| Leachable ore reserves (metric tons in thousands) | 44,000 | 65,000 | ||||||
| Millable ore reserves (metric tons in thousands) | 830,000 | 809,000 | ||||||
| Probable: | ||||||||
| Leachable ore reserves (metric tons in thousands) | 89,000 | 31,000 | ||||||
| Millable ore reserves (tons in thousands) | 3,361,000 | 3,361,000 | ||||||
| Average copper grade of leachable ore reserves (%) | 0.25 | 0.23 | ||||||
| Average copper grade of millable ore reserves (%) | 0.36 | 0.35 | ||||||
| Production (3) | ||||||||
| Cathodes (in thousands of recoverable pounds) | 87,583 | 88,098 | ||||||
| Concentrates (in thousands of recoverable pounds) | 961,846 | 915,678 | ||||||
| Average realized price of copper sold (US$ per ton payable) | 6,422 | 6,360 | ||||||
| 87 |
| (1) | Derived from Cerro Verde’s financial statements. See the Cerro Verde Financial Statements, including the Notes thereto, appearing elsewhere in this Annual Report. |
| (2) | Reserve calculations are derived from “Item 3. Key Information – A. Selected Financial Data”. Cerro Verde used US$2.5 per pound of copper to determine copper as of December 31, 2019. The calculation or estimation of proven and probable ore reserves for Cerro Verde may differ in some respects from the calculations of proven and probable reserves for us and Yanacocha located elsewhere in this Annual Report. According to Cerro Verde, ore estimates for Cerro Verde are based upon engineering evaluations of assay values derived from samplings of drill holes and other openings. Cerro Verde’s ore estimates include assessments of the resource, mining and metallurgy, as well as consideration of economic, marketing, legal, environmental, social and governmental factors, including projected long-term prices for copper and molybdenum and Cerro Verde’s estimate of future cost trends. |
| (3) | Derived from “Item 3. Key Information – A. Selected Financial Data” |
Cerro Verde Mining Royalties
On June 23, 2004, Law 28528 was approved, which requires the holder of a mineral concession to pay a royalty in return for the exploitation of metallic and non-metallic minerals. The royalty is calculated using rates ranging from 1% to 3% of the value of concentrate or its equivalent according to the international price of the commodity published by the MEM. As described in Note 13(a), prior to January 1, 2014, the Company determined that these royalties were not applicable because it operated under the 1998 Stability Agreement with the Peruvian government. However, beginning January 1, 2014, the Company began paying royalties calculated on operating income with rates between 1% to 12% and a new special mining tax for its entire production base under its current 15-year stability agreement, which became effective January 1, 2014. See Note 13(b) for a summary of amounts recognized by the Company for special mining tax and mining royalties for the years ended December 31, 2019 and 2018.
SUNAT assessed mining royalties on materials processed by the Company’s concentrator, which commenced operations in late 2006. These assessments cover the period December 2006 to December 2013. The Company contested each of these assessments because it believes that its 1998 stability agreement exempts from royalties all minerals extracted from its mining concession, irrespective of the method used for processing such minerals. No assessments can be issued for years after 2013, as the Company began paying royalties on all of its production in January 2014 under its new 15-year stability agreement
On October 29, 2019, the Company completed the payments of disputed assessments related to mining royalties for the period December 2006 to December 2008 that were under an installment program since 2014, Under that installment program, the Company made payments totaling S/711.1 million (US$221.9 million based on the date of payment exchange rate and US$214.4 million based on the December 31, 2019, exchange rate). With respect to the judiciary appeal related to disputed royalty assessments for the year 2006-2007, on August 9, 2017, the Company filed a cassation appeal before the Supreme Court against the resolution issued by the Seventh Contentious Administrative Court, which was admitted in December 2017. The oral hearing before the Supreme Court took place on November 20, 2018 and their decision is pending.
In September 2018, the Peruvian Tax Tribunal confirmed SUNAT’s resolution that ordered the payment of royalties and denied the Company’s request to waive penalties and interest for the period January 2009 through September 2011. The Company elected not to appeal the Tax Tribunal’s decision to the Peruvian Judiciary and is assessing alternative mechanisms to defend its rights.
In October 2018, SUNAT notified the Company demands for payments based on the Tax Tribunal’s decisions for the period January 2009 to September 2011. The Company requested, and was granted two installment payment programs, including a six-month deferral and 66 equal monthly payments for each one, for the period January 2009 through September 2011. Total debt as of December 31, 2019 is S/1.0 billion (approximately US$314.1 million based on the December 31, 2019, exchange rate, including deferred interest, interest and penalties of US$202.8 million). As of December 31, 2019, the Company has made payments totaling S/315.1 million (US$94.7 million based on the date of payment exchange rate and US$95.0 million based on the December 31, 2019, exchange rate).
| 88 |
On January 18, 2018, the Company received assessments from SUNAT related to mining royalties for the fourth quarter of 2011, on February 15, 2018, the Company appealed these assessments and SUNAT issued resolutions denying this appeal. On November 21, 2018, the Company appealed SUNAT’s resolution to the Tax Court. On December 4, 2019, the Company received a resolution denying the appeal of assessments for the fourth quarter of 2011. On December 18, 2019, SUNAT notified the Company of its demands for payment and on December 26, 2019, the Company paid the total debt of S/57.6 million (US$17.3 million based on the date of payment exchange rate and US$17.4 million based on the December 31, 2019, exchange rate). Also, on January 18, 2018, the Company received assessments from SUNAT related to special mining tax from the fourth quarter of 2011 to the fourth quarter of 2012. The Company appealed these assessments and SUNAT issued resolutions denying this appeal. Consequently, the Company appealed these assessments to the Tax Court which was also denied the appeal in July 2019. The Company then requested, and was granted an installment payment program, including a six-month deferral and 66 equal monthly payments, for the fourth quarter of 2011 through the fourth quarter of 2012. Total debt as of December 31, 2019, is S/255.8 million (approximately US$77.1 million based on the December 31, 2019, exchange rate, including deferred interest, interest and penalties of US$40.5 million). Payments for this installment program will start in the first quarter of 2020.
On April 18, 2018, the Company received assessments from SUNAT related to mining royalties for the year 2012. On May 17, 2018, the Company appealed these assessments. On January 23, 2019, the Company received a resolution issued by SUNAT denying the appeal of assessments for the year 2012. The Company decided not to appeal these resolutions. The Company requested, and was granted an installment payment program, including a six-month deferral and 66 equal monthly payments, for the year 2012. Total debt as of December 31, 2019, is S/266.1 million (approximately US$80.2 million based on the December 31, 2019, exchange rate, including deferred interest, interest and penalties of US$45.7 million). The Company has made payments totaling S/65.7 million (US$19.5 million based on the date of payment exchange rate and US$19.8 million based on the December 31, 2019, exchange rate).
On October 10, 2018, the Company received assessments from SUNAT related to mining royalties and special mining tax for the year 2013. On November 7, 2018, the Company appealed these assessments. On May 28, 2019, the Company received resolutions issued by SUNAT denying the appeal of these assessments for the year 2013. The Company decided not to appeal these resolutions. The Company requested, and was granted two installment payment programs, including a six-month deferral and 66 equal monthly payments for each one, for the year 2013. As of December 31, 2019, the amount of these assessments, including interest and penalties for mining royalties for the year 2013 is S/183.9 million (approximately US$55.4 million based on the December 31, 2019, exchange rate including interest and penalties of US$29.5 million) and for the special mining tax for the year 2013 is S/151.0 million (approximately US$45.5 million based on the December 31, 2019, exchange rate including interest and penalties of US$22.1 million). Payments for these installment programs will start in the first quarter of 2020.
In December 2017, as a result of the unfavorable Supreme Court decision on the 2008 royalty matter, the Company requested the return of the amounts that would have been in excess for FONAVI (National Housing Fund) (December 2012 to December 2013), GEM (fourth quarter 2011 until the fourth quarter 2012) and customs duties (2013).
The Company acted in good faith in applying the provisions of its 1998 Stability Agreement and continues to evaluate alternatives to defend its rights.
Critical Accounting Policies
Cerro Verde has furnished us with a discussion of its critical accounting policies and methods used in the preparation of its financial statements. Critical accounting policies are defined as those that are reflective of significant judgments and uncertainties and could potentially impact results under different assumptions and conditions. Note 2 to the Cerro Verde Financial Statements includes a summary of the significant accounting policies and methods used in the preparation of the Cerro Verde Financial Statements. The following is a brief discussion of the identified critical accounting policies and the estimates and judgments made by Cerro Verde.
Contingencies
By their nature, contingencies will only be resolved only when one or more uncertain future events occur or fail to occur. The assessment of the existence and potential amount of contingencies inherently involves the exercise of significant judgment and the use of estimates regarding the outcome of future events.
| 89 |
Stripping cost
Cerro Verde incurs waste removal costs (stripping costs) during the development and production phases of its surface mining operations. During the production phase, stripping costs (production stripping costs) can be incurred both in relation to the production of inventory in that period and the creation of improved access and mining flexibility in relation to ore to be mined in the future. The former are included as part of the costs of inventory, while the latter are capitalized as asset stripping activities, where certain criteria are met.
Inventories
Net realizable value tests are performed at least annually and represent the estimated future sales price of the product based on prevailing spot metals prices, less estimated costs to complete production and bring the inventory to sale. Additionally, in calculating the net realizable value of Cerro Verde’s long-term stockpiles, Cerro Verde’s management also considers the time value of money.
Mill and leach stockpiles generally contain lower grade ores that have been extracted from the ore body and are available for copper recovery. Mill stockpiles contain sulfide ores and recovery of metal is through milling and concentrating. Leach stockpiles contain oxide ores and certain secondary sulfide ores and recovery of metal is through exposure to acidic solutions that dissolve contained copper and deliver it in a solution to extraction processing facilities.
Because it is generally impracticable to determine copper contained in mill and leach stockpiles by physical count, a reasonable estimation method is employed. The quantity of material delivered to mill and leach stockpiles is based on surveyed volumes of mined material and daily production records. Sampling and assaying of blast hole cuttings determine the estimated copper grades of material delivered to mill and leach stockpiles.
Expected copper recovery rates for mill stockpiles are determined by metallurgical testing. The recoverable copper in mill stockpiles, once entered into the production process, can be produced into copper concentrate almost immediately.
Determination of mineral reserves
Mineral reserves are the parts of mineral deposit ore that can be economically and legally extracted from the mine concessions. Cerro Verde estimates its mineral reserves based on information compiled by individuals qualified in reference to geological data about the size, depth and form of the ore body, and requires geological judgments in order to interpret the data.
The estimation of recoverable reserves involves numerous uncertainties with respect to the ultimate geology of the ore body, including quantities, grades and recovery rates. Estimating the quantity and grade of mineral reserves requires Cerro Verde to determine the size, shape and depth of the ore body by analyzing geological data. In addition to the geology, assumptions are required to determine the economic feasibility of mining the reserves, including estimates of future commodity prices and demand, future requirements of capital and production costs and estimated exchange rates. Revisions in reserve or resource estimates have an impact on the value of mining properties, property, plant and equipment, provisions for cost of mine closure, recognition of assets for deferred taxes and depreciation and amortization of assets.
Units of production Depreciation
Estimated mineral reserves are used in determining the depreciation and/or amortization of mine-specific assets. This results in a depreciation/amortization charge proportional to the depletion of the anticipated remaining life-of-mine production. The life of each item, which is assessed at least annually, is impacted by both its physical life limitations and present assessments of economically recoverable reserves of the mine property where the asset is located. These calculations require the use of estimates and assumptions, including the amount of recoverable reserves.
| 90 |
Expected copper recovery rates for leach stockpiles are determined using small-scale laboratory tests, historical trends and other factors, including mineralogy of the ore and rock type. Total copper recovery in leach stockpiles can vary significantly depending on several variables, including type of copper recovery, mineralogy and the size of the rock. For newly placed material of active stockpiles, as much as 80% of total copper recovery may be extracted during the first year, and the remaining copper may be recovered over many years. Processes and recovery rates are monitored continuously, and recovery rate estimates are adjusted periodically as additional information becomes available and as related technology changes.
Provision for remediation and Mine Closure
Cerro Verde assesses its provision for remediation and mine closure quarterly. It is necessary to make estimates and assumptions in determining this provision, including cost estimates of activities that are necessary for the rehabilitation of the site, technological and regulatory changes, interest rates and inflation rates. As discussed in Note 2(j) to the Cerro Verde Financial Statements, estimated changes in the fair value of the provision for remediation and mine closure or the useful life of the related assets are recognized as an increase or decrease in the book value of the provision and related asset retirement cost (“ARC”) in accordance with IAS 16, “Property, Plant and Equipment.”
According to Cerro Verde’s accounting policies, the provision for remediation and mine closure represents the present value of the costs that are expected to be incurred in the closure period of the operating activities of Cerro Verde. Closure budgets are reviewed regularly to take into account any significant change in the studies conducted. Nevertheless, the closure costs of mining units will depend on the market prices for the closure work required, which would reflect future economic conditions. Also, the timing of disbursements depends on the useful life of the mine, which is based on estimates of future commodity prices.
If any change in the estimate results in an increase to the provision for remediation and mine closure and related ARC, Cerro Verde shall consider whether or not this is an indicator of impairment of the assets and will apply impairment tests in accordance with IAS 36, “Impairments of Assets.”
Impairment of Long-lived Assets
Cerro Verde has determined that its operations consist of one cash generating unit. Therefore, Cerro Verde’s operations are evaluated at least annually in order to determine if there are impairment indicators. If any such indication exists, Cerro Verde makes an estimate of the recoverable amount, which is the greater of the fair value less costs to sell and the value in use. These assessments require the use of estimates and assumptions, such as long-term commodity prices, discount rates, operating costs and others.
Fair value is defined as the amount that would be obtained from the sale of the asset in an arm’s-length transaction between willing and knowledgeable parties. The fair value of assets is generally determined as the current value of future cash flows derived from the continuous use of the asset, which includes estimates, such as the cost of future expansion plans and eventual disposal, while applying assumptions that an independent market participant may take into account. The cash flows are discounted by applying a discount rate that reflects the current market, the time value of money and the risks specific to the asset.
Once Cerro Verde has identified its production stripping costs for each surface mining operation, it identifies the separate components of the ore bodies for each of its mining operations. An identifiable component is the specific volume of the ore body that is made more accessible by the stripping activity. Significant judgment is required to identify and define these components, and also to determine the expected volumes (e.g., in tons) of waste to be stripped and ore to be mined in each of these components.
Results of Operations for the Years Ended December 31, 2019 and 2018
Sales. Sales, including mark-to-market adjustments for pounds of copper pending settlement, decreased by 5%, from US$3,054.0 million in 2018 to US$2,890.1 million in 2019, principally due to lower sales volume and a decrease in the average realized copper price. The following table reflects the average realized price and volume sold of copper (both cathode and concentrate) during the years ended December 31, 2018 and 2019:
| Year ended December 31, | ||||||||||||
| 2018 | 2019 | Variation | ||||||||||
| Average price | ||||||||||||
| Copper (US$ per ton) | 6,422 | 6,360 | -1 | % | ||||||||
| Volume sold (unaudited) | ||||||||||||
| Copper (in tons) | 475,574 | 454,432 | -4 | % | ||||||||
| 91 |
Average realized copper prices per ton decreased from US$6,422 in 2018 to US$6,360 in 2019. The volume of copper sold decreased from 475,574 tons in 2018 to 454,432 tons in 2019. The combined effect of these changes resulted in a US$164.0 million decrease in income from sales of copper in 2019 compared to 2018.
Total costs of sales of goods. Total costs of sales of goods decreased from US$2,011.0 million in 2018 to US$1,954.7 million in 2019, due mainly to the net effect of the following:
(a) Labor costs, including workers’ profit sharing, decreased by 20%, from US$357.7 million in 2018 to US$285.1 million in 2019, mainly due to a union agreement bonus payment as part of the new collective labor agreement in 2018.
(b) Energy costs decreased by 10%, from US$254.2 million in 2018 to US$228.9 million in 2019 due to lower power price (0.0639 vs 0.0717 $/kwh).
(c) Repair and maintenance services increased by 14%, from US$159.5 million in 2018 to US$181.2 million in 2019.
(d) Depreciation and amortization increased by 4%, from US$512.3 million in 2018 to US$535.0 million in 2019.
Total operating expenses. Operating expenses decreased by 29%, from US$205.7 million in 2018 to US$146.9 million in 2019 due mainly to the following:
(a) Selling expenses decreased by 20%, from US$137.0 million in 2018 to US$109.5 million in 2019, mainly due to a decrease in concentrate ocean freight, lower land freight and port facilities as a result of lower concentrate sold.
(b) Other expenses decreased by 46%, from US$68.7 million in 2018 to US$37.4 million in 2019, mainly due to lower expenses associated with disputed mining royalties.
Income tax. Income tax expense, including current and deferred expense, decreased by 8%, from an expense of US$325.2 million in 2018 to an expense of US$298.1 million in 2019 primarily due to lower taxable profit associated with disputed mining royalties in 2018.
| 92 |
Profit of the year. As a result of the foregoing, profit of the year increased by 226%, from US$119.7 million in 2018 to US$390.4 million in 2019. As a percentage of net sales, net income was 14% in 2019, compared to 4% in 2018.
Results of Operations for the Years Ended December 31, 2018 and 2017
See “Item 5. Operating and Financial Review and Prospects” in our Annual Report on Form 20-F for the fiscal year ended December 31, 2018 for a comparative discussion of Cerro Verde’s consolidated results of operations for the year ended December 31, 2018 and 2017.
| B. | Liquidity and Capital Resources |
As of December 31, 2019, Cerro Verde had cash and cash equivalents of US$481.5 million, compared to US$501.2 million as of December 31, 2018.
Cash provided by operating activities for the years ended December 31, 2019 and 2018. Net cash and cash equivalents provided by operating activities were US$820 million in 2019, compared to net cash provided by operating activities of US$809 million in 2018.
This change in net cash flow provided by operating activities in 2019 compared to 2018 was mainly attributable to the following factors:
| • | a decrease in benefits payments to employees from US$50.4 million in 2018 to US$8.8 million in 2019. | |
|
|
• | a decrease in interest payments (not included in the financing activities) from US$47 million in 2018 to US$37 million in 2019. |
Cash used in investing activities for the years ended December 31, 2019 and 2018. Net cash used in investing activities increased from US$457.4 million in 2018 to US$479.3 million in 2019, mainly due to higher payments related to the purchase of property, plants and equipment.
Cash used in financing activities for the years ended December 31, 2019 and 2018. Net cash and cash equivalents used in financing activities was US$360 million in 2019, compared to net cash used in financing activities of US$450 million in 2018. The decrease in net cash in financing activities was primarily due to a decrease in (i) the syndicated loan payments and (ii) dividend payment of US$ 150 million.
Long-term Debt
As of December 31, 2019, Cerro Verde had total long-term debt of US$903 million mainly in connection with the senior unsecured credit facility and lease liabilities.
| C. | Research and Development |
Not applicable.
| D. | Trend Information |
Other than as disclosed in this Annual Report, Cerro Verde has informed us that it is not aware of any trends, uncertainties, demands, commitments or events which are reasonably likely to have a material effect upon Cerro Verde’s net sales or revenues, income from continuing operations, profitability, liquidity or capital resources, or that would cause reported financial information to not necessarily be indicative of future operating results or financial condition.
| E. | Off-Balance Sheet Arrangements |
Cerro Verde has informed us that there are no off-balance sheet arrangements that have or are reasonably likely to have a current or future effect on Cerro Verde’s financial condition, changes in financial condition, revenues or expenses, results of operations, liquidity, capital expenditures or capital resources that are material to investors.
| 93 |
| F. | Tabular Disclosure of Contractual Obligations |
The following table shows Cerro Verde’s contractual obligations as of December 31, 2019:
| Payments due by Period (US$ in millions) | ||||||||||||||||
| Total | Less than 1 year | 1-5 years |
More
than 5 years |
|||||||||||||
| Trade and other payables | 224,920 | 224,920 | - | - | ||||||||||||
| Accounts payable – related parties | 14,088 | 4,014 | 10,074 | - | ||||||||||||
| Other financial liabilities | 911,675 | 8,855 | 825,877 | 76,94 | ||||||||||||
| Other accounts payable | 461,844 | 99,380 | 72,759 | 289,705 | ||||||||||||
| Total Contractual Cash Obligations | 1,612,527 | 337,169 | 908,710 | 366,648 | ||||||||||||
| ITEM 6. | Directors, Senior Management and Employees | |
| A. | Board of Directors and Senior Management |
Our Board is responsible for policy decisions and our overall direction and other corporate matters in accordance with our By-laws and the Peruvian Companies Law. Our executive officers oversee our business and are responsible for the execution of the policy decisions of the Board. The Board, which must be composed of seven members, is elected at the Annual Mandatory Meeting of shareholders (the “Annual Mandatory Meeting”) for a three-year term. The most recent Board election took place in March 2017 and the next one is scheduled to take place in the next Annual Mandatory Meeting, which as of the date of this report is still to be rescheduled once the current emergency restrictions on public gatherings are lifted. See “Item 10. Additional Information—B. Memorandum and Articles of Association.”
| 94 |
Our current directors and executive officers are as follows:
Name |
Age |
Position |
Date First Appointed |
Current | ||||
| Directors | ||||||||
| Roque Benavides(1) | 65 | Chairman of the Board | 1980 | March 2023 | ||||
| Jose Miguel Morales (1) | 74 | Director | 2012 | March 2023 | ||||
| Felipe Ortiz-de-Zevallos | 72 | Director | 2003 | March 2023 | ||||
| Marco Antonio Zaldívar | 59 | Director | 2020 | March 2023 | ||||
| William Champion | 66 | Director | 2016 | March 2023 | ||||
| Diego de la Torre | 57 | Director | 2017 | March 2023 | ||||
| Nicole Bernex | 70 | Director | 2018 | March 2023 | ||||
| Executive Officers | ||||||||
| Victor Gobitz | 55 | President and Chief Executive Officer | 2017 | |||||
| Leandro Garcia | 52 | Vice President and Chief Financial Officer | 2017 | |||||
| Raúl Benavides (1) | 64 | Vice President Business Development | 1997 | |||||
| Alejandro Hermoza | 58 | Vice President Community Relations | 2008 | |||||
| Juan Carlos Ortiz | 49 | Vice President Operations | 2018 | |||||
| Gulnara la Rosa | 55 | General Counsel | 2012 |
| (1) | Roque Benavides is the brother of Raúl Benavides, and José Miguel Morales is the brother-in-law of Roque Benavides and Raúl Benavides. |
Set forth below is biographical information concerning members of our management.
Roque Benavides, Chairman of the Board and member of the Nominating Committee. Mr. Benavides received his degree in Civil Engineering from the Pontifical Catholic University of Peru (PUCP) in 1977 and his Master of Business Administration from the Henley Business School at the University of Reading in the U.K. in 1980. He completed the Management Development Program at the Harvard Business School in 1985 and the Advanced Management Programme at Oxford University in 1997. He is currently Chairman of the Board and a member of the board of directors of some of the Company’s related entities. He is also a member of the board of directors of Banco de Crédito del Perú and UNACEM. He was previously President of the Peruvian Mining, Oil, and Energy Association (SNMPE) and the Peruvian Confederation of Private Business Institutions (CONFIEP).
José Miguel Morales, Director and member of the Nominating and Corporate Governance Committees. Mr. Morales is an attorney at law who graduated from the Pontifical Catholic University of Peru (PUCP) in 1958 and completed the Sloan Program at Stanford University School of Business in 1976. He served as Chief Counsel to the Company from 1973 to 2012 and was elected as a member of the Board in 2012. He has been a senior partner at the law firm Estudio Aurelio García Sayán since 2007 and has worked for the firm since 1965. He is also a member of the board of directors of some of the Company’s related entities and various other businesses. He was President of the Institute of Mining and Oil Law, the Peruvian Mining, Oil, and Energy Association, and CONFIEP. He is currently the President of the Entrepreneurs for Education Association.
Felipe Ortiz-de-Zevallos, Director and member of the Audit Committee, Compensation Committee and Nominating/Corporate Governance Committee. Mr. Ortiz-de-Zevallos has been a member of the Board since August 2003. He was the Rector of the Universidad del Pacífico from 2004 to 2006. He is the founder of Grupo APOYO and has been the president of the organization since 1977. He received his degree in Industrial Engineering from the National University of Engineering (UNI) (and obtained his MSc in Administration and Systems from the University of Rochester. He graduated from the OPM Program at Harvard Business School in 1996. He also served as Peruvian Ambassador to the United States from September 2006 to March 2009.
Marco Antonio Zaldivar, Director. Mr. Zaldívar, a certified Public Accountant, graduated from the Universidad de Lima. He also graduated from PAD’s the Management Development Program at the Universidad de Piura and holds a Master of Business Administration from the Adolfo Ibáñez School of Management, USA. He is also a member of the board of directors of various companies, including Backus & Johnston, Banco Santander and Cementos Pacasmayo. He was previously Chairman of the board of directors of the Lima Stock Exchange and the second Vice President of Confiep.
| 95 |
Diego de la Torre, Director. Mr. de la Torre holds a bachelor’s degree in Business Administration from Universidad del Pacífico in Lima and his Master in Business Administration from the London Business School in England. He is a cofounder and Chairman of the Board of La Viga and Quikrete Perú. He is also a member of the Advisory Committee of the David Rockefeller Center for Latin American Studies at Harvard University, as well as an economics columnist for the newspaper El Comercio. He was previously a professor at the Universidad del Pacífico for twelve years and a member of the board of directors of several companies and institutions, including Endeavor Perú, IPAE and Perú 2021. Since 2005, he has been the president of the United Nations Global Compact in Peru. In 2013, he received the “Empresario Integral” award given by the Latin American Business Council. Also, in 2015, he was selected among the “Top 100 Influential Leaders” by AACSB International. He has been a member of the Board of Directors since 2017.
Nicole Bernex, Director. Ms. Bernex received her PhD in Geography from the Paul Valéry University of Montpellier (France). She has served as professor of the Department of Humanities of the Pontifical Catholic University of Peru (PUCP), academic director of the Research Center in Applied Geography (CIGA) of the PUCP, president of the Geographic Society of Lima and president emeritus of the Peruvian Forum for Water (GWP Peru). Ms. Bernex is also a member of the National Academy of Sciences of Peru, the esteemed Water Program of the Inter-American Network of Academies of Sciences (IANAS) and the Steering Committee of 2030 WRG. She has been the director of several research projects and programs, including the “Scientific, legal and financial design of the Scientific Institute of Water – ICA” (CONCYTEC-IRD-PUCP) and the “Water, Climate and Development Program – PACyD” of Global Water Partnership South America. She has been published more than 160 times in many books, articles and other publications.
William Champion, Director. Mr. Champion earned his bachelor’s degree in Chemical Engineering and Biology from the University of Arizona, in Tucson, Arizona, United States. He has been a Member of the Board since January 2016 and also serves as a director of Gladiator Mining Group LLC, a private mining investment company based in the United States. With over 40 years of executive, management, and operating experience in the mining sector, Mr. Champion worked at Rio Tinto PLC from 2002 to 2014 in various positions, was managing director of Rio Tinto Coal Australia and Rio Tinto Diamonds, served as president and chief executive officer of Kennecott Utah Copper and worked at Phelps Dodge Mining Company from 1984 to 1995, where he held different positions, including president of Phelps Dodge de Chile.
Victor Gobitz, President and Chief Executive Officer. Mr. Gobitz has been the General Manager of Buenaventura since January 2017. He has also been a Director of Sociedad Minera El Brocal since 2017. He was previously the CEO of Compañía Minera Milpo from 2013 to 2016, as well as General Manager and Director of Río Alto Mining (now Tahoe Resources). He served as General Manager and Director of Castrovirreyna Compañía Minera, Operations Manager of Sociedad Minera El Brocal, and Assistant General Manager and Director of Volcan Compañía Minera. He is currently a Director of Gerens Escuela de Negocios and a professor at Pontifical Catholic University of Peru. He was the President of the Peruvian Institute of Mining Engineers (IIMP). He graduated from Pontifical Catholic University of Peru in 1986 and received his Master of Business Administration from the ESAN School of Business in 1998. He has also studied at the Kellogg School of Management and the Wharton School at the University of Pennsylvania.
Leandro Garcia, Vice President and Chief Financial Officer. Mr. Garcia earned his bachelor’s degree in business administration and a bachelor’s degree in accounting from Universidad del Pacífico and his Master of Business Administration from the University of Miami in Florida. He completed the Management Development Program at Harvard Business School in 2017. He held the position of Treasury Head at Buenaventura from 1990 to 1997. He also worked as the finance manager at Sociedad Minera El Brocal until 2000. , as general manager of Boticas BTL until 2005, and general manager of Boticas Inkafarma until June 2011. He rejoined Buenaventura as Controller General in July 2011. He has also served as director of Química Suiza Retail, the business that manages the Mi Farma pharmacy chain, from January 2016 until January 2018. Mr. Garcia has also served as Chief Executive Officer of Consorcio Energético de Huancavelica and a director of Sociedad Minera El Brocal, Compañía Minera Condesa y Empresa de Generación Huanza.
Juan Carlos Ortiz, Vice President of Operations. Mr. Ortiz earned his bachelor’s degree in mining engineering from the Pontificia Universidad Católica del Peru in 1992. He also holds a Master’s in Engineering, with a focus on Mineral Engineering Management, from Pennsylvania State University. Prior to assuming his new role at Buenaventura, Mr. Ortiz was the Technical Services Manager at Volcan Compañia Minera, a polymetallic mining company and one of the largest producers of zinc, lead and silver in the world, where he was responsible for the departments of Engineering, Projects, Planning and Environmental Matters as well as Volcan’s Alpamarca and Cerro de Pasco operations. Prior to this post, he served Chief Operations Officer at Compañía Minera Milpo (now part of the Nexa Resources Group), where he was responsible for the Cerro Lindo, Atacocha and El Porvenir operations.
Raúl Benavides Ganoza, Vice President of Business Development. Mr. Ganoza earned his bachelor’s Degree in Mining Engineering from the University of Missouri—Rolla, Master of Mining Administration from Pennsylvania State University, and completed the Advanced Management Program at Harvard Business School (AMP-160). He has served as President of the IIMP, as well as being the Founder and President of the Mining Safety Institute (ISEM). He is currently the President of the vocational mining school CETEMIN. He has worked at Buenaventura since 1980, and is the Director of 11 related companies.
| 96 |
Alejandro Hermoza Maraví, Vice President of Labor, Social and Environmental Affairs. Mr. Maraví graduated from the University of Maryland with a bachelor’s degree in Mechanical Engineering and a Master in Engineering and from the Peruvian University of Applied Sciences (UPC) with a Master in Administration. He previously worked as the Development Manager of the Peruvian Confederation of Private Business Institutions (CONFIEP) and has worked at Buenaventura since 2003, where he has held the position of community relations manager from 2008 to 2011 and deputy manager of Administration and Human Resources from 2003 to 2008. In 2011, he completed the Advanced Management Program at Harvard Business School.
Gulnara La Rosa, General Counsel. Ms. La Rosa received her law degree from Pontificia Universidad Católica del Perú in 1992. She also completed the Corporate Law Specialization Program at Universidad de Navarra, Spain, in 1991 and the High Specialization Program of Finance and Corporate Law at ESAN Graduate School of Business, Peru, in 2001. In addition, Ms. La Rosa attended the Management Program for Lawyers at Yale School of Management in 2005 and the Corporate Governance and Performance Program at Yale School of Management in 2012. Ms. La Rosa has worked at Buenaventura since 1990. She was the legal director from 2006 to 2012 and was appointed as legal manager and general counsel in July 2012. Ms. La Rosa served as the head of the Legal Department from 1997 to 2006 and as a staff attorney from 1991 to 1997.
| B. | Compensation |
During the year ended December 31, 2019, the aggregate amount of compensation that we paid to all directors and executive officers was approximately US$14.4 million, including director’s fees accrued in 2018 and paid in 2019. We do not disclose to our shareholders or otherwise make public information with respect to the compensation of our individual directors or executive officers. Please refer to Note 30(d) to the Consolidated Financial Statements for further information.
| C. | Board Practices |
Audit Committee
The Audit Committee, which is composed entirely of independent directors as defined in Section 303A.02 of the New York Stock Exchange’s Listed Company Manual, is responsible for assisting the Board in the appointment of independent auditors, upon delegation of such responsibility by the shareholders at the general meeting of shareholders (the “General Meeting”) and reviewing the scope of internal and external audits. The Audit Committee also reviews compliance with internal control systems, reviews our annual and quarterly consolidated financial statements, reviews consolidated financial statements before their presentation to the Superintendencia del Mercado de Valores, or the “SMV” (formerly known as the Comisión Nacional Supervisora de Empresas y Valores (National Supervisory Commission of Business and Securities) (“CONASEV”)), the Bolsa de Valores de Lima (Lima Stock Exchange) and the SEC and maintains the integrity of the preparation of audits. The members of the Audit Committee are Messrs. Suárez, Ortiz-de-Zevallos and de la Torre.
Compensation Committee
The compensation committee is responsible for evaluating executive performance and approving executive compensation, including compensation of the chief executive officer and any stock option compensation plans. The members of the Compensation Committee for 2019 were Messrs. Ortiz-de-Zevallos, Suárez and de la Torre.
Nominating Committee
The Nominating Committee is responsible for preparing the proposals for the General Meetings in respect of the composition of the Board along with the director remuneration to be approved by the shareholders. The members of the Nominating Committee for 2019 were Messrs. Benavides, Morales and Ortiz-de-Zevallos.
Corporate Governance Committee
The corporate governance committee is responsible for monitoring issues and practices related to corporate governance and proposing necessary actions in respect thereof. The members of the Corporate Governance Committee for 2019 were Messrs. Benavides, Morales and Ortiz-de-Zevallos.
| 97 |
| D. | Employees |
As of December 31, 2019 we, including our subsidiaries and Coimolache, had 3,087 employees. In addition, we have entered into arrangements with independent contractors that employed 9,428 workers at our operations. We have sought to strengthen our workforce by implementing a qualifications-based hiring policy and, with respect to employees working in the mines, reducing the average age of the workforce. As of December 31, 2019, the average tenure of Buenaventura’s permanent laborers was approximately 9 years.
Of the 3,087 permanent employees employed by Buenaventura and its subsidiaries directly, approximately 49% are members of 14 different labor unions (including five unions for clerical workers and nine unions for laborers), representing all aforementioned clerical workers and laborers in collective negotiations. There are also seven unions for workers employed by independent contractors that were formed over the last seven years in our mines at Uchucchacua, Orcopampa and Julcani, El Brocal y Tantahuatay.
Each of the labor unions is company-based with an affiliation to a national union. Administrative personnel are not represented by unions. Labor relations for unionized and non-unionized employees in our production facilities, including compensation and benefits, are governed by collective bargaining agreements, the terms and length of which are negotiated throughout the year as the various collective bargaining agreements come up for renewal. These collective bargaining agreements are typically one year in length and set wages for the applicable period and benefits such as overtime, bonuses and family benefits.
In January 2019 we experienced a 21 day stoppage at the Uchucchacua mine called by the workers’ union for contractor companies. In June, we experienced a two day stoppage in Orcopampa relating to the affairs of Orcopampa’s community. In August, we experienced a 10 day stoppage in Orcopampa relating to the affairs of Chilcaymarca’s community. In September, we experienced a stoppage in Uchucchacua relating to affairs of Oyon’s community that lasted 2 days. Finally, in September, we experienced a 4 day stoppage at the Uchucchacua and Orcopampa Mines that was called by the Mining National Workers Federation.
Compensation received by our employees includes salary, other cash payments (such as overtime, vacation pay and bonuses, including, but not limited to, high altitude and underground mining bonuses) and non-cash benefits. Non-cash benefits include medical insurance, life insurance and training programs for workers and administrative staff. For mine and processing plant workers, benefits also include transportation services, meals or food allowances, education for children of our employees and housing, hospitals and a full range of social services for our permanent employees and their families at town sites near our mines in compliance with mining regulations. We voluntarily provide power, water and sewage services for the camp and houses of the workers as well as for certain towns nearby. In addition, pursuant to a profit-sharing plan mandated by Peruvian labor legislation, employees of mining companies in Peru are entitled to receive the employee profit sharing amount equivalent to 8% of the annual pre-tax profits of their employer, 50% of such profits to be distributed based on the number of days each employee worked during the preceding year and the remaining 50% of such profits to be distributed based on the aggregate annual salary of each employee. Effective January 1, 1997, the annual payment to each employee under the profit sharing plan cannot exceed 18 times such employee’s monthly salary, and any difference between the employee profit sharing amount and the aggregate amount paid to employees must be contributed by us to FONDOEMPLEO, a fund established to promote employment and employee training.
Under Peruvian law, we may dismiss workers for cause by following certain formal procedures. We may dismiss a worker without cause, provided that we pay such worker a layoff indemnification in an amount equal to one and a half month’s salary for each full year worked plus the pro rata portion for any uncompleted year, not to exceed in the aggregate 12 months’ salary, and subject to the worker’s acceptance. Several decisions adopted by the Peruvian Constitutional Court, holding that an employee is entitled for reinstatement if no cause for dismissal is expressed by the employer or for failure to present evidence supporting the employer’s grounds, have limited our ability to dismiss a worker without cause. However, all employees are entitled to a severance payment upon termination of their employment, regardless of the reason for such termination, equal to approximately one month’s salary for each full year worked plus the pro rata portion for any uncompleted year. Pursuant to the Peruvian labor laws enacted in 1991, we deposit funds for severance payments in a special bank account selected by each employee and for the benefit of such employee, in both May and November of each year (approximately 50% of a monthly salary each time).
Our permanent employees receive the benefit of one of two types of pension arrangements. All workers can choose to enroll in a public pension fund managed by the state (the “ONP” system) or in a private pension fund (the “AFP” system). We are required to withhold from each of the salaries of the employees enrolled in the ONP system 13% of such employee’s salary, and pay such amount to the ONP system and withhold from the salary of each employee enrolled in the AFP system approximately 12.5% of such employee’s salary, and pay such amounts to the respective AFP (exact amount varies from one AFP to another). Additionally, for workers involved in mining and metallurgical processes, an additional 2% is withheld from their salaries, and we contribute an additional 2% to increase their pension funds. We have no liability for the performance of these pension plans. Our independent contractors are responsible for covering severance and pension payments with respect to their employees.
| 98 |
In addition, we pay EsSalud, the Social Health Insurance Institute of Peru, 9% of our total payroll for general health services for all permanent employees. Further, Law No. 26790 also requires us to provide private insurance representing an average payment equal to 1.30% of the payroll of covered employees for employment-related incapacity and death for blue collar employees and other employees exposed to mining-related hazards.
| E. | Share Ownership |
As of March 31, 2020, our directors and executive officers, as a group, owned 41,874,206 Common Shares, representing 16.50% of all 253,986,867 Common and Investment Shares outstanding.
The share ownership of the Company’s directors and executive officers on an individual basis as of March 31, 2020 is set forth below:
| Shareholder | Number of Common Shares | Percentage Beneficial Ownership of Common Shares | Number of Investment Shares | Percentage Beneficial Ownership of Investment Shares | Number of Common Shares and Investment Shares | Percentage Beneficial Ownership of Common Shares and Investment Shares | ||||||||||||||||||
| Roque Benavides † | 13,912,006 | 5.48 | 13,912,006 | 5.48 | ||||||||||||||||||||
| William Champion | — | — | — | — | — | — | ||||||||||||||||||
| José Miguel Morales † | 14,133,836 | 5.57 | 14,133,836 | 5.57 | ||||||||||||||||||||
| Nicole Bernex | — | — | — | — | — | — | ||||||||||||||||||
| Felipe Ortiz-de-Zevallos | — | — | — | — | — | — | ||||||||||||||||||
| Germán Suárez | — | — | — | — | — | — | ||||||||||||||||||
| Raúl Benavides † | 13,813,836 | 5.44 | — | — | 13,813,836 | 5.44 | ||||||||||||||||||
| Diego de la Torre | 14,528 | 0.01 | — | — | 14,528 | 0.01 | ||||||||||||||||||
| Juan Carlos Ortiz | — | — | — | — | — | — | ||||||||||||||||||
| Alejandro Hermoza | — | — | — | — | — | — | ||||||||||||||||||
| Gulnara la Rosa | — | — | — | — | — | — | ||||||||||||||||||
| Leandro Garcia | — | — | — | — | — | — | ||||||||||||||||||
| Victor Gobitz | — | — | — | — | — | |||||||||||||||||||
| Directors and Executive Officers as a Group † | 41,874,206 | 16.50 | — | — | 41,874,206 | 16.50 | ||||||||||||||||||
† Includes Common Shares owned by the applicable director or officer and his or her spouse.
| ITEM 7. | Major Shareholders and Related Party Transactions |
| A. | Major Shareholders |
As of March 31, 2020 we had 274,889,924 Common Shares outstanding, of which 21,174,734 were treasury shares, and 744,640 Investment Shares, of which 472,963 were treasury shares. The Common Shares are voting securities. The table below sets forth certain information concerning ownership of (i) the Common Shares and Investment Shares and (ii) the aggregate Common Shares and Investment Shares, as of March 31, 2020, with respect to each shareholder known to us to own more than 2.5% of the outstanding Common Shares and with respect to all directors and executive officers as a group.
| 99 |
| Shareholder | Number of Common Shares | Percentage | Number of Investment Shares | Percentage | Number of Common Shares and Investment Shares | Percentage | ||||||||||||||||||
| Van Eck Associates Corp | 28,197,615 | 11.11 | — | — | 28,197,615 | 11.11 | ||||||||||||||||||
| Fidelity Management & Research Company | 17,733,601 | 6.99 | — | — | 17,733,601 | 6.99 | ||||||||||||||||||
| Blanca Benavides de Morales (5) | 14,133,836 | 5.57 | — | — | 14,133,836 | 5.57 | ||||||||||||||||||
| Roque Benavides Ganoza | 13,912,006 | 5.48 | — | — | 13,912,006 | 5.48 | ||||||||||||||||||
| Raul Benavides Ganoza | 13,813,836 | 5.44 | — | — | 13,813,836 | 5.44 | ||||||||||||||||||
| Blackrock Fund Advisors | 8,790,373 | 3.46 | — | — | 8,790,373 | 3.46 | ||||||||||||||||||
| Azvalor Asset Management SGIIC SA | 8,192,986 | 3.23 | — | — | 8,192,986 | 3.23 | ||||||||||||||||||
| The Vanguard Group, INC. | 7,841,715 | 3.09 | — | — | 7,841,715 | 3.09 | ||||||||||||||||||
| Morgan Stanley Investment Management INC. | 7,620,882 | 3.00 | — | — | 7,620,882 | 3.00 | ||||||||||||||||||
| State Street Global Advisors (SSGA) | 6,926,923 | 2.73 | — | — | 6,926,923 | 2.73 | ||||||||||||||||||
| T. Rowe Price Associates, INC | 6,822,710 | 2.69 | — | — | 6,822,710 | 2.69 | ||||||||||||||||||
| (1) | The table above excludes treasury shares. As of March 31, 2020 Buenaventura held 14,474 common shares and 1,230 Investment Shares and our wholly-owned subsidiary, Condesa, held 21,160,260 Common Shares and 471,733 Investment Shares. |
| (2) | Percentage calculated on the basis of 253,715,190 Common Shares outstanding, which excludes 21,174,734 treasury shares. |
| (3) | Percentage calculated on the basis of 271,677 Investment Shares outstanding, which excludes 472,963 treasury shares. |
| (4) | Percentage calculated on the basis of 253,986,867 Common Shares and Investment Shares outstanding, which excludes 21,647,697 treasury shares. |
| (5) | Blanca Benavides de Morales is the spouse of José Miguel Morales. |
As of March 31, 2020, we estimate that 212,570,181 Common Shares were held in the U.S., which represented approximately 83.78% of Common Shares outstanding. The number of institutional record holders of our Common Shares (or of ADSs representing our Common Shares) in the U.S. was 54 institutions.
| B. | Related Party Transactions |
Except as otherwise disclosed herein, no director, senior officer, principal shareholder or any associate or affiliate thereof had any material interest, direct or indirect, in any transaction since the beginning of our last financial year that has materially affected us, or in any proposed transaction that would materially affect us. Except as otherwise disclosed herein, we have entered into no transactions with parties that are not “related parties” but who would otherwise be able to negotiate terms not available on an arm’s-length basis. From time to time in the ordinary course of business, we enter into management, exploration, mine construction, engineering and employment contracts with joint venture companies in which one or more of our direct or indirect subsidiaries holds equity or partnership interests.
| 100 |
The compensation of our key executives (including the related income taxes we assumed in connection therewith) totaled US$ 10.5 million in 2017, US$15.5 million in 2018 and US$14.4 million in 2019. Please refer to Note 30(d) to the Consolidated Financial Statements for further information.
Chaupiloma is the legal owner of the mineral rights operated by Yanacocha and receives a 3% royalty based on quarterly sales, after deducting refinery and transportation costs. Royalties amounted to US$20.7 million, US$20.4 million and US$22.3 million in 2017, 2018 and 2019, respectively, and are presented as royalty income in our consolidated statements of income.
Condesa did not receive cash dividends from its investment in Yanacocha in 2017, 2018 or 2019.
We did not receive cash dividends from Cerro Verde in 2017. However, in 2018 and 2019 we received cash dividends in an amount of US$39.2 million and US$29.4 million, respectively.
We received cash dividends from Coimolache of approximately US$9.8 million in 2017, US$7.6 million in 2018 and US$4.0 million in 2019.
During 2017, we received an advanced payment of US$124.8 million for the long-term loan held with Sociedad Minera Cerro Verde S.A. from 2015.
In November 2000, Conenhua signed an agreement with Yanacocha for the construction and operation of a 220 kW transmission line between Trujillo and Cajamarca, a 60 kW transmission line between Cajamarca and La Pajuela, and the Cajamarca Norte substation; this agreement also encompassed activities necessary to enlarge the Trujillo substation. In June 2006, an addendum to this contract extended the completion date to June 2007. Concurrently, we and Yanacocha signed a 10-year agreement covering electric energy transmission and infrastructure operation beginning in 2007. In exchange for us operating and managing the transmission project, Yanacocha pays a fee of US$3.7 million with annual maturities. The annual revenues for these services amounted to approximately US$0.9 million in 2016, US$0.4 million in 2017 and 2018 and US$ 0.3 million in 2019.
| C. | Interests of Experts and Counsel |
Not applicable.
| ITEM 8. | Financial Information | |
| A. | Consolidated Statements and Other Financial Information | |
Consolidated Financial Statements
See “Item 19. Exhibits” for a list of consolidated financial statements filed under Item 18.
Other Financial Information
Export Sales
See “Item 4. Information on the Company—Buenaventura—B. Business Overview—Sales of Metal Concentrates—Sales and Markets” for information on export sales.
Legal Proceedings
Other than the legal proceedings relating to Yanacocha described in “Item 4. Information on the Company—Yanacocha—B. Business Overview—Legal Proceedings,” we and Yanacocha are each parties to certain other legal proceedings arising in the normal course of business, none of which, individually or in the aggregate, is material.
Dividends and Dividend Policy
We can distribute three kinds of dividends: (i) cash dividends, which are paid out of our net distributable income for each year, (ii) stock dividends that are akin to stock splits rather than distributions of earnings, which are issued for the purpose of adjusting the book value per share of our stock and (iii) stock dividends for the purpose of capitalizing profits, in each case as described in more detail below. All shares outstanding and fully paid are entitled to share equally in any dividend declared based on the portion of our capital represented by such share. No cash dividend may be declared in respect of a given year unless we have earned net distributable income in respect of such year. However, we may declare dividends during the year. We may make interim provisional payments to shareholders in respect of net distributable income for the current fiscal year, which are referred to as “provisional dividends,” as explained below.
| 101 |
The Board, following the end of each fiscal year, makes a recommendation at the Annual Mandatory Meeting regarding the amount and timing of payments, if any, to be made as dividends on our Common Shares and Investment Shares. The Shareholders Meeting can delegate to the Board the approval to pay interim dividends.
The dividend policy establishes that Buenaventura will distribute an annual cash dividend of at least 20% of net income generated by majority-owned operations and subsidiaries. In the case of Buenaventura’s Associates (Coimolache, Cerro Verde and Yanacocha), 20% of attributable to Buenaventura’s net income will be included if they distribute cash dividends to Buenaventura. In principle there are two kinds of dividend payments: interim dividends, which are approved by the Board and are generally paid during the fourth quarter of the year, and the final dividend payment, which will be paid in accordance with the general shareholders’ meeting resolutions. However, the amount and timing of such payments is subject to the final approval at such Annual Mandatory Meeting and Board meeting, as well as to the availability of earnings to distribute. According to the Peruvian Companies Law, holders of at least 20% of the total Common Shares outstanding can request a dividend of 50% or less of the previous year’s after-tax profits, net of amounts allocated to the legal reserve.
Available earnings are subject to the following priorities. First, the mandatory employee profit sharing of 8% of pre-tax profits (which may differ from pre-tax profits determined under IFRS due to different depreciation treatment and different adjustments of non-taxable income and/or non-deductible expenses) is paid.
Next, remaining earnings are taxed at the standard corporate income tax rate, which is 29.50%. Not less than 10% of such after-tax net profits must then be allocated to a legal reserve, which is not available thereafter except to cover future losses or for use in future capitalizations, in which case it must be replenished again. Amounts reserved are nevertheless included in taxable income. The obligation to fund this reserve continues until the reserve constitutes 20% of the paid-in share capital. In addition, the holders of Common Shares can agree to allocate any portion of the net profits to any special reserve. The remainder of the net profits is available for distribution to shareholders.
Dividends are subject to an additional withholding tax for shareholders that are either (i) individuals, whether domiciled or non-domiciled in Peru, or (ii) non-domiciled companies or entities. For dividends paid out of our accumulated net profits, the withholding tax rate is 5% when the dividend originated from profits earned on or after January 1, 2017. If any tax or other governmental charge will become payable by Scotiabank Peru, as custodian, the Depositary or us with respect to any ADR or any deposited securities represented by the ADSs evidenced by such ADR, such tax or other governmental charge will be payable by the owner or beneficial owner of such ADR to the Depositary.
Dividends paid to domiciled companies or entities are not subject to such withholding tax. If any tax or other governmental charge will become payable by Scotiabank Peru, as custodian, the Depositary or us with respect to any ADR or any deposited securities represented by the ADSs evidenced by such ADR, such tax or other governmental charge will be payable by the owner or beneficial owner of such ADR to the Depositary.
Dividends on issued and outstanding Common Shares and Investment Shares are distributed in accordance with the proportion of the total capital represented by such respective shares. Dividends are distributed pro rata in accordance with the number of Common Shares or Investment Shares. Accordingly, any dividend declared would be apportioned 99.73% to the holders of Common Shares and 0.27% to the holders of Investment Shares. This proportion will not change in the future except and to the extent holders of Common Shares and Investment Shares exercise their preemptive rights disproportionately in any future issuance of Common Shares and Investment Shares, or we issue Common Shares without preemptive rights in accordance with Article 259 of the Peruvian Companies Law.
Holders of Common Shares and Investment Shares are not entitled to interest on dividend payments.
Holders of ADRs are entitled to receive dividends with respect to the Common Shares underlying the ADSs evidenced by such ADRs, subject to the terms of the related Amended and Restated Deposit Agreement, to the same extent as owners of Common Shares.
To the extent that we declare and pay dividends on the Common Shares, owners of the ADSs on the relevant record date are entitled to receive the dividends payable in respect of the Common Shares underlying the ADSs, subject to the terms of the Amended and Restated Deposit Agreement. Cash dividends are paid to the Depositary in Soles and, except as otherwise described under the Amended and Restated Deposit Agreement, are converted by the Depositary into U.S. Dollars and paid to owners of ADRs net of currency conversion expenses. Under the Amended and Restated Deposit Agreement, the Depositary may, and will if we so request, distribute stock dividends in the form of additional ADRs evidencing whole ADSs resulting from a dividend or free distribution of Common Shares by us received by the Depositary. Amounts distributed with respect to ADSs were subject to a Peruvian withholding income tax of 6.8% for profits earned during 2016, which was the withholding tax rate applicable to distributions in respect of Common Shares during 2016. The withholding tax rate decreased to 5% for dividends paid out of our accumulated net profits after December 31, 2016. See “Item 10. Additional Information—E. Taxation—Peruvian Tax Considerations.”
| 102 |
We issue stock dividends for value per share of our stock. The book value of our share capital is based on the nominal (par) value of each share but is adjusted to account for inflation; thus, in inflationary periods, our book value will increase while the nominal value will remain constant. To adjust the book value of each share to equal or approximate the nominal value, we periodically issue new shares that are distributed as stock dividends to each existing shareholder in proportion to such shareholder’s existing holdings, unless it increases the nominal value of the existing shares. These stock dividends (which under the Peruvian income tax law are not considered dividends) do not change a stockholder’s percentage of interest in us. In addition, we may from time to time capitalize profits and, in such case, we have to distribute stock dividends representing the profits capitalized.
Dividends not collected within 10 years will be retained by us, increasing our legal reserve, and the right to collect such dividends will expire.
Under Peruvian law, each company may make formal cash distributions only out of net distributable income (calculated on an individual, unconsolidated basis and demonstrated by a statement of financial position at any given time). We, however, may pay provisional dividends. Payment of provisional dividends will be approved on the basis of consolidated financial statements which show the existence of net distributable income obtained during the current fiscal year. If, following such an interim provisional payment, we suffer a loss or if we finish the fiscal year with a net income that is lower than the amount of provisional dividends paid during such fiscal year, we could legally require all shareholders (including holders of ADRs) to return such payment to us with interest. However, it has been and continues to be our policy not to require shareholders to return such payment of provisional dividends, but rather to cover such contingency through a “dividends paid in advance” account to be offset by future net distributable income.
The following table sets forth the amounts of interim and final cash dividends and the aggregate of cash dividends paid with respect to the years 2016 to 2019. Dividends with respect to the years 2016 to 2019 were paid per Common Share and ADS.
Year ended December 31, (1) |
Per Common Share |
Per ADSs |
Per Investment Share |
|||||||||||||||||||||||||||||||||
| Interim | Final | Total | Interim | Final | Total | Interim | Final | Total | ||||||||||||||||||||||||||||
| 2016 | 0.030 | 0.057 | 0.087 | 0.030 | 0.057 | 0.087 | 0.030 | 0.057 | 0.087 | |||||||||||||||||||||||||||
| 2017 | 0.030 | 0.030 | 0.060 | 0.030 | 0.030 | 0.060 | 0.030 | 0.30 | 0.60 | |||||||||||||||||||||||||||
| 2018 | 0.060 | 0.060 | 0.120 | 0.060 | 0.060 | 0.120 | 0.060 | 0.060 | 0.012 | |||||||||||||||||||||||||||
| 2019 | 0.027 | 0.027 | 0.054 | 0.027 | 0.027 | 0.054 | 0.027 | 0.027 | 0.054 | |||||||||||||||||||||||||||
| (1) | Interim and final dividend amounts are expressed in U.S. Dollars. |
Non-controlling Shareholders
Law No. 28370, published on October 30, 2004, included in the Peruvian Companies Law certain provisions for the protection of non-controlling shareholders of public companies that are sociedades anónimas abiertas such as us and that were formerly contained in Law No. 26985, which was abrogated. Legislative Decree No. 1061, effective since June 29, 2008, Law No. 29782, effective since July 29, 2011, and most recently Law No. 30050, effective since June 27, 2013, have abrogated or amended certain of these provisions. Pursuant to Article 262-A of the Peruvian Companies Law, we will furnish on our website and on the SMV’s website, upon the earlier to occur of (1) sixty days after the Annual Mandatory Meeting, or (2) the expiration of the three-month period after the end of the prior fiscal year in which such Annual Mandatory Meeting is required to be held, the information regarding total number and value of any shares not claimed by shareholders, the name of such shareholders, the share quote in the securities market for such shares, the total amount of uncollected dividends, the name of shareholders having uncollected dividends and where shares and dividends pending claim are available for the non-controlling shareholders. Article 262-B describes the procedure to request share certificates and/or dividends, that the holder of the shares can instruct us to deposit the dividends in a specific bank account, and that delivery of such share certificates and/or dividends is to be made within 30 days from the request. Article 262-F describes the procedure for handling any claim that the non-controlling shareholders may file, such claims to be resolved by the SMV. SMV may apply warnings and fines between approximately US$ 1,300 and US$ 32,500 in case the Company fails to comply such provisions for the protection of non-controlling shareholders.
| 103 |
| B. | Significant Changes |
No significant change in our financial affairs has occurred since the date of the annual consolidated financial statements included in this Annual Report.
| ITEM 9. | The Offer and Listing | |
| A. | Offer and Listing Details | |
Trading Information
The table below sets forth the trading volume and the high and low closing prices of the Common Shares and Investment Shares in Soles. The table also includes the trading volume and the high and low closing prices of the ADSs representing the Common Shares in U.S. Dollars for the same periods.
| 104 |
| Common Shares(1) | ADSs(2) | Investment Shares(1) | ||||||||||||||||||||||||||||||||||
| Trading Volume | High | Low | Trading
Volume | High | Low | Trading Volume | High | Low | ||||||||||||||||||||||||||||
| (in millions) | (in nominal S/. per share) | (in millions) | (in US$ per ADS) | (in millions) | (in nominal S/. per share) | |||||||||||||||||||||||||||||||
| Annual highs and lows | ||||||||||||||||||||||||||||||||||||
| 2016 | 1.31 | 38.00 | 14.00 | 410.23 | 12.51 | 3.80 | 0.00 | 0.00 | 0.00 | |||||||||||||||||||||||||||
| 2017 | 0.47 | 48.10 | 35.95 | 350.69 | 14.96 | 10.87 | 0.01 | 24.50 | 22.10 | |||||||||||||||||||||||||||
| 2018 | 0.85 | 54.94 | 39.00 | 325.87 | 16.80 | 11.67 | 0.01 | 22.15 | 19.60 | |||||||||||||||||||||||||||
| 2019 | 0.80 | 57.05 | 45.30 | 295.27 | 17.85 | 13.77 | 0.01 | 17.00 | 16.00 | |||||||||||||||||||||||||||
| Quarterly highs and lows | ||||||||||||||||||||||||||||||||||||
| 2018 | ||||||||||||||||||||||||||||||||||||
| 1st quarter | 0.18 | 52.00 | 45.25 | 81.81 | 16.53 | 13.99 | 0.00 | 22.15 | 21.99 | |||||||||||||||||||||||||||
| 2nd quarter | 0.06 | 53.09 | 44.53 | 70.88 | 16.80 | 13.54 | 0.00 | 0.00 | 0.00 | |||||||||||||||||||||||||||
| 3rd quarter | 0.04 | 44.90 | 39.00 | 66.83 | 13.99 | 11.67 | 0.00 | 19.60 | 19.60 | |||||||||||||||||||||||||||
| 4th quarter | 0.57 | 54.94 | 44.20 | 106.34 | 16.66 | 12.44 | 0.00 | 0.00 | 0.00 | |||||||||||||||||||||||||||
| 2019 | ||||||||||||||||||||||||||||||||||||
| 1st quarter | 0.08 | 57.00 | 50.75 | 77.43 | 17.78 | 14.80 | 0.01 | 17.00 | 16.80 | |||||||||||||||||||||||||||
| 2nd quarter | 0.05 | 57.05 | 49.00 | 68.15 | 17.71 | 14.15 | 0.00 | 16.80 | 16.00 | |||||||||||||||||||||||||||
| 3rd quarter | 0.04 | 55.80 | 47.30 | 82.52 | 17.85 | 13.91 | 0.00 | 0.00 | 0.00 | |||||||||||||||||||||||||||
| 4th quarter | 0.63 | 51.10 | 45.30 | 67.16 | 15.83 | 13.77 | 0.00 | 0.00 | 0.00 | |||||||||||||||||||||||||||
| Monthly highs and lows | ||||||||||||||||||||||||||||||||||||
| 2019 | ||||||||||||||||||||||||||||||||||||
| October | 0.01 | 51.10 | 45.30 | 22.74 | 15.67 | 13.77 | 0.00 | 0.00 | 0.00 | |||||||||||||||||||||||||||
| November | 0.00 | 51.10 | 49.50 | 19.10 | 15.83 | 14.63 | 0.00 | 0.00 | 0.00 | |||||||||||||||||||||||||||
| December | 0.62 | 51.00 | 47.77 | 25.32 | 15.45 | 14.43 | 0.00 | 0.00 | 0.00 | |||||||||||||||||||||||||||
| 2020 | ||||||||||||||||||||||||||||||||||||
| January | 0.00 | 42.00 | 42.00 | 22.92 | 15.36 | 12.13 | 0.00 | 0.00 | 0.00 | |||||||||||||||||||||||||||
| February | 0.00 | 42.50 | 40.00 | 37.40 | 13.12 | 11.15 | 0.00 | 0.00 | 0.00 | |||||||||||||||||||||||||||
| March | 0.00 | 32.40 | 25.00 | 45.79 | 11.68 | 5.12 | 0.00 | 0.00 | 0.00 | |||||||||||||||||||||||||||
| (1) | Source: Lima Stock Exchange |
| (2) | Source: Bloomberg; Yahoo Finance |
As of March 31, 2020, the share capital with respect to the Common Shares was S/.2,748,899,240 represented by 274,889,924 shares and the share capital with respect to the Investment Shares was S/.7,446,400 represented by 744,640 shares. The Common Shares represent 100% of our outstanding share capital. The Investment Shares have no voting rights and are not, under Peruvian law and accounting rules, characterized as share capital. As of March 31, 2020, there were 983 owners of record of the Common Shares and 886 owners of record of the Investment Shares.
| 105 |
| B. | Plan of Distribution |
Not applicable.
| C. | Markets |
The Common Shares and ADSs representing the Common Shares (each ADS representing one Common Share) have been listed and traded on the New York Stock Exchange under the symbol “BVN.” In addition, the Common Shares and Investment Shares are listed and traded on the Lima Stock Exchange.
| D. | Selling Shareholders |
Not applicable.
| E. | Dilution |
Not applicable.
| F. | Expenses of the Issue |
Not applicable.
| ITEM 10. | Additional Information |
| A. | Share Capital |
Our capital stock comprises Common Shares and investment shares. Common Shares have full voting rights while investment shares do not. As of December 31, 2019, there were 274,889,924 Common Shares outstanding, of which 21,174,734 were held in treasury. In the case of Investment Shares, there were 744,640 shares in total, of which 472,963 were held in treasury. In total there are 253,986,867 outstanding shares, and this number has not changed throughout the year 2019. The capital stock is fully subscribed and paid. Additionally, the par value per share (for both Common Shares and Investment Shares) is S/.10.
| B. | Memorandum and Articles of Association |
Organization and Register
We were formed on September 7, 1953 by public deed as a Peruvian sociedad anónima. However, in May of 1998, our By-laws were changed to conform with the new Peruvian Companies Law. The term of existence is indefinite and our principal place of business is Lima, Peru. We are registered under file number 02136988 at the Companies Registry of Lima.
We are managed by the General Meeting, the Board and the management.
Objectives and Purposes
Our legal purpose, as set forth in our Articles of Association and By-laws, is to engage in mining operations and related activities either directly or through majority-owned subsidiaries and controlled companies. Likewise, we may hold shares of companies performing mining operations.
Directors
The Board, which must be composed of seven members, is elected at the Annual Mandatory Meeting. Any changes in the Board require the approval of the shareholders. The removal of the Board must be approved at a shareholders’ meeting, attended by holders of 75% of the Common Shares in the first summons and 70% of the Common Shares in the second summons, by resolution approved by at least two thirds of the total number of Common Shares outstanding. In the case of resignation of directors, the Board may appoint substitute directors who will serve until the next shareholders’ meeting.
| 106 |
Members of the Board (“Directors”) are elected as a group for a term of three years and may be reelected indefinitely. Pursuant to Article 29 of our By-laws, Directors are not required to be shareholders. The Board, in its first meeting after the Annual Mandatory Meeting during which elections are held, must choose from among its members a Chairman and a Vice Chairman. The Peruvian Companies Law requires that all companies (sociedades anónimas) provide for the representation of non-controlling shareholders on their Boards of Directors. To that effect, each of our Common Shares gives the holder the right to as many votes as there are directors to be elected. Each holder may pool his votes in favor of one person or distribute them among various persons. Those candidates for the Board who receive the most votes are elected directors.
The Board of Directors meets when called by the Chairman of the Board, who is appointed by the Board. The Board of Directors is validly convened when all Directors are present and unanimously agree to carry out the meeting for the purpose of transacting the business that has been proposed. Pursuant to Article 177 of the Peruvian Companies Law, Directors may be jointly and severally liable to us, the shareholders and third parties for their actions if they act with willful misconduct, gross negligence or abuse their powers. In addition, Article 3 of Law No. 29720, which has been in force since June 26, 2011, as amended by Law No. 30050 in force since June 27, 2013, provides that directors and managers are liable for economic damages or any other kind of damages caused to us by any transaction they have approved that favors such director’s, or a related party’s, interest instead of the Company’s, when: (i) one of the parties involved in the transaction is a company whose shares are listed in the local stock exchange, as in our case; (ii) the shareholder controlling such listed company also controls the other party involved in the transaction; and (iii) the transaction is not made under arm’s-length conditions and represents at least 10% of such company’s assets. Directors not participating in the Board meeting or that voted against the transaction are not liable.
In addition, Article 51 of the Securities Market Law contains additional prohibitions for directors and managers of companies whose shares are traded in the stock exchange. Pursuant to Article 51(a) of such law, directors and managers are forbidden to receive loans from listed companies and from using goods and services of the listed company without the Board’s authorization for their own use, in their own profit or to benefit persons related to the directors and managers. Additionally, subsection (b) thereof further provides that directors and managers are forbidden from using their positions to obtain improper benefits for them or for persons related to them.
Our By-laws do not contain any provisions related to a director’s power to vote on matters in which the director is materially interested. However, Article 180 of the Peruvian Companies Law requires a director with an interest that conflicts with an interest of ours on a specific matter to disclose such interest to us and abstain from participating in the deliberation and decision of the said matter. A director that contravenes such requirement is liable for the damages suffered by us and can be removed by the Board or a shareholders’ meeting upon the request of any shareholder or any member of the Board.
Our By-laws also do not contain any provisions with respect to the power of the directors to vote upon matters relating to their own compensation. Nevertheless, Article 30 of the By-laws requires that the Board receive compensation of no more than 4% of the profits of each fiscal year after making deductions for workers’ profit sharing, taxes, reinvestment of profits for tax benefits and legal reserves. This amount will be submitted for ratification by the General Meeting during the Annual Mandatory Meeting, at which time it approves the statement of financial position, taxes, reinvestment of profits for tax benefits and legal reserves.
Our By-laws contain no provision relating to the directors’ power to borrow from us. However, Article 179 of the Peruvian Companies Law provides that directors of a company may enter into an agreement with such company only if the agreement relates to operations the Company performs in the regular course of business and in an arms-length transaction. Furthermore, a company may provide a loan to a director or grant securities in his favor only in connection with operations that the Company usually performs with third parties. Agreements, credits, loans or guarantees that do not meet the requirements set forth above require prior approval from at least two thirds of the members of the Company’s Board. Directors are jointly liable to the Company and the Company’s creditors for contracts, credit, loans or securities executed or granted without complying with Article 179 of the Peruvian Companies Law. In addition, as mentioned above, Article 3 of Law No. 29720, as amended, provides that directors and managers are liable for economic or other damages that they may cause because of the approval of resolutions that favor such director’s, or a related party’s, interest instead of the Company’s, when: (i) one of the parties involved in the transaction is a company whose shares are listed in the local stock exchange, as in our case; (ii) the shareholder controlling such listed company also controls the other party involved in the transaction; and (iii) the transaction is not made under arm’s-length conditions and represents at least 10% of such Company’s assets.
Neither our By-laws nor the Peruvian Companies Law contain age limit requirements for the retirement or non-retirement of directors.
| 107 |
Shares and Voting Rights
We have two classes of shares, the Common Shares and the Investment Shares. The Common Shares represent 100% of our outstanding share capital. The Investment Shares have no voting rights and are not, under Peruvian law and accounting rules, characterized as share capital. The Common Shares and the Investment Shares may be either physical share certificates in registered form or book-entry securities in the CAVALI ICLV S.A. book-entry settlement system, also in registered form.
Holders of Common Shares are entitled to one vote per share, with the exception of the election of the Board, where each such holder is entitled to one vote per share per nominee. Each holder’s votes may all be cast for a single nominee or they may be distributed among the nominees at the holder’s discretion. Holders of Common Shares may attend and vote at shareholders’ meetings either in person or through a proxy. Additionally, holders of Common Shares have the right to participate in the distribution of dividends and shareholder equity resulting from liquidation. Our By-laws do not establish a maximum time limit for the payment of the dividends. However, according to Article 232 of the Peruvian Companies Law, the right to collect past-due dividends in the case of public companies that are sociedades anónimas abiertas, as we are, expires at 10 years from the date on which the payment was due in accordance with the dividend declaration.
Our share capital may be increased by holders of Common Shares at a shareholders’ meeting. Capital reductions may be voluntary or mandatory and must be approved by holders of Common Shares at a shareholders’ meeting. Capital reductions are mandatory when accumulated losses exceed 50% of capital to the extent such accumulated losses are not offset by accumulated earnings and capital increases within the following fiscal year. Capital increases and reductions must be communicated to the SMV, the Lima Stock Exchange and the SUNAT and published in the official gazette El Peruano and in a widely circulated newspaper in the city in which we are located.
The Investment Shares do not represent our stock obligations. Holders of Investment Shares are neither entitled to exercise voting rights nor to participate in shareholders’ meetings. However, Investment Shares confer upon the holders thereof the right to participate in the dividends distributed according to their nominal value, in the same manner as Common Shares, as well as to participate in increases of the Investment Shares account.
Changes in the Rights of Shareholders
Our By-laws do not contain special provisions relating to actions necessary to change the rights of holders of the classes of shares. However, Article 88 of the Peruvian Companies Law establishes that all shares of a same class must have the same rights and obligations, and that if we decide to establish different rights and obligations we must create a different class of shares, which creation will be agreed upon by the General Meeting in accordance with the requirements for modification of the By-laws. The Common Shares are the only class of shares representing 100% of our share capital, and, therefore, each Common Share has the same rights and obligations of each other Common Share. These requirements are described under “—Shares and Voting Rights” above.
The rights of any class of shares may not be reduced except in accordance with the Peruvian Companies Law.
Shareholders’ Meetings
Pursuant to Peruvian law and our By-laws, the Annual Mandatory Meeting must be held during the three-month period after the end of each fiscal year. Additional General Meetings may be held during the year. Because we are a sociedad anónima abierta, we are subject to the special control of the SMV, as provided in Article 253 of the Peruvian Companies Law, to determine whether we have incurred any breach of the Peruvian Companies Law or regulations of the SMV and to impose sanctions. Shareholders’ meetings are convened by the Board when deemed convenient for us or when it is requested by the holders of at least 5% of the Common Shares, provided that such Common Shares do not have their voting rights suspended. If, at the request of holders of at least 5% of the Common Shares, the shareholders’ meeting is not convened by the Board within 15 business days of the receipt of such request, such holders of at least 5% of the Common Shares may request a notary public or a judge to convene the meeting. The Board is deemed to have implicitly refused to convene the meeting if the Board (a) does not convene a shareholders’ meeting within 15 business days of receipt of the request, (b) suspends or amends the terms of the agenda or in any other way amend the terms of the summons already made upon the request of at least 5% of the Common Shares or (c) schedules the shareholders’ meeting more than 40 days after the date on which the summons is published. The notary public or the judge of the domicile of the Company shall call for the shareholders meeting. Resolución CONASEV No. 111-2003-EF-94.10, as amended by Resolución CONASEV No. 078-2010-EF/94.01.1, approved provisions related to the right of the non-controlling shareholders to obtain information regarding a sociedad anónima abierta such as ourselves. Notwithstanding the notice requirements as described in the preceding two sentences, any shareholders’ meeting will be deemed called and legally commenced, provided that the shareholders representing all of the voting shares are present, and provided that every present shareholder, whether or not such shareholder has paid the full price of such shareholder’s shares, agrees to hold the shareholders’ meeting and accepts the business to be discussed therein. Holders of Investment Shares have no right to request the Board to convene shareholders’ meetings.
| 108 |
Since we are a sociedad anónima abierta, notice of shareholders’ meetings must be given by publication of a notice, with the publication occurring at least 25 days before any shareholders’ meeting, in El Peruano and in a widely circulated newspaper in the city in which we are located. The notice requirement may be waived at the shareholders’ meeting by holders of 100% of the outstanding Common Shares. According to Article 25 of our By-laws and Article 257 of the Peruvian Companies Law, shareholders’ meetings called for the purpose of considering a capital increase or decrease, the issuance of obligations, a change in our By-laws, the sale in a single act of assets with an accounting value that exceeds 50% of our capital stock, a merger, division, reorganization, transformation or dissolution, are subject to a first, second and third quorum call, each of the second and third quorum to occur upon the failure of the preceding one. A quorum for the first call requires the presence of shareholders holding 50% of our total voting shares. For the second call, the presence of shareholders holding at least 25% of our total voting shares constitutes a quorum, and for the third call there is no quorum requirement. These decisions require the approval of the majority of the voting shares represented at the shareholders’ meeting. General Meetings convened to consider all other matters are subject to a first and second quorum call, the second quorum call to occur upon the failure of the first quorum.
In the case of shareholders’ meetings called for the purpose of considering the removal of members of the Board, at least 75% and 70% of the total number of Common Shares outstanding are required to be represented at the shareholders’ meeting on the first quorum call and second quorum call. Provided such quorum is attained, the affirmative vote of no less than two thirds of the total number of Common Shares outstanding is required to effect the removal of members of the Board. The special quorum and voting requirements described above cannot be modified at a shareholders’ meeting called for the purpose of considering the removal of members of the Board.
Under our By-laws, the following actions are to be taken at the Annual Mandatory shareholders’ meetings: approval of our statements of financial position, profit and loss statements and annual reports; the approval of management performance; the allocation of profits; the election of external auditors; the election of the members of the Board; and any other matters submitted by the Board. The following actions are to be taken at the same annual shareholders’ meetings if the quorum and majority requirements are met or at any other shareholders’ meeting: any amendment of our By-laws; any decision to increase or reduce capital; any decision to issue debt; initiating investigations or requesting auditor’s reports; liquidating, spinning-off, merging, consolidating, dissolving, or changing our business form or structure.
In accordance with Article 21 of the By-laws, only those holders of Common Shares whose names are inscribed in our share register not less than 10 days in advance of a meeting will be entitled to attend shareholders’ meetings and to exercise their rights.
Limitations on the Rights of Nonresident or Foreign Shareholders
There are no limitations in our By-laws or the Peruvian Companies Law on the rights of nonresident or foreign shareholders to own securities or exercise voting rights on our securities.
Change in Control
There are no provisions in our By-laws that would have the effect of delaying, deferring or preventing a change in control.
Disclosure of Share Holdings
There are no provisions in our By-laws governing the ownership threshold above which share ownership must be disclosed. However, according to Regulation No. 009-2006-EF.94.10 of the SMV, which became effective on May 3, 2006, as amended by Regulation No. 020-2006-EF.94.10, Regulation No. 05-2009-EF-94.01.1 and Regulation No. 034-2025-SMV-01.of the SMV, when, an individual or financial group acquires, in one act or various successive acts, a significant percentage (more than 25%) of the voting shares of a company with shares listed in a stock exchange, as well as upon any person or group increasing its ownership above the 50% and 60% thresholds, a procedure known as Oferta Pública de Adquisición, or a “Takeover Bid,” must be followed. This has the effect of alerting other shareholders and the market that an individual or financial group has acquired a significant percentage of a company’s voting shares, and gives other shareholders the opportunity to sell their shares at the price offered by the purchaser. The purchaser is obliged to launch a Takeover Bid unless it is exempt pursuant to Regulation No. 009-2006-EF.94.10 of the SMV, as amended. The purchase of ADRs is exempted from the Takeover Bid unless the holders: (i) exercises the voting rights of the Common Shares underlying the ADSs evidenced by such ADRs, or (ii) requests the delivery of such underlying Common Shares. In addition, the SMV and the Lima Stock Exchange must be notified of any transfer of more than 5% of our paid-in capital.
| 109 |
Changes in Capital
Our By-laws do not establish special conditions for increases or reductions of capital that are more stringent than is required by the Peruvian Companies Law. Furthermore, the Peruvian Companies Law forbids sociedades anónimas abiertas, such as us, from including in their By-laws stipulations limiting the transfer of their shares or restraining their trading in other ways. We cannot recognize a shareholders’ agreement that contemplates limitations, restrictions or preferential rights on the transfer of shares, even if such agreement is recorded in our share register (matrícula de acciones) or in CAVALI ICLV S.A., unless they refer to shares that are nor listed in a stock exchange, which is not the of our shares.
Economic Group
On January 1, 2017 new Regulations on Indirect Property, Relation and Economic Groups (Reglamento de Propiedad Indirecta, Vinculación y Grupos Económicos) (the “Regulations”) approved by Regulation No. 019-2015-SMV-01 became effective, replacing the prior Regulations that were in effect since 2006. The new Regulations, which have been amended by Regulations 048-2016-SMV-01 and 026-2017-SMV-01, define more precisely who are considered independent directors, increase the standards of information we are required to provide, require us to identify the individuals that control our economic group, require us to report related individuals and entities; reduce the number of shareholders required to determine that there exists a “representative participation” from 10% of the total capital stock to 4% of voting shares and extend the definition of control. The “representative participation” definition is mainly used by listed companies such as us to determine the existence of indirect property. Regulation No. 083-2016-SMV-01 approved the new forms to be used to provide the SMV all the information about our economic group.
Criminal liability of companies
On April 2016, Law No. 30424 was enacted to establish the administrative liability of legal entities, such as us, in connection with transnational active bribery. The law has been amended by Legislative Decree No. 1352, which was published on January 7, 2017 and became effective on January 1, 2018. Regulations to this law have been recently approved by Supreme Decree No,. 002-2019-JUS. The amendment expanded the definition of bribery beyond transnational active bribery to include asset laundering, illegal mining and organized crime. The law provides rules to be followed in case of a merger or spin-off and states that a legal entity is administratively liable for the above crimes when they have been committed in its name or for its benefit by its shareholders, directors, managers or employees that are subject to the control and authority of the legal entity. Several sanctions can be imposed on a company as result of such crimes, including fines, prohibitions on performing certain activities, cancellation of permits and even dissolution. A legal entity is not liable if its shareholders, directors, managers or employees engage in bribery or related crimes solely for their own benefit or for the benefit of third parties other than the legal entity. The Company will be exempted from any liability for such crimes if it adopts within its organization, and before the crime is committed, a so-called prevention model consistent with the Company’s nature, risks, necessities and characteristics, consisting in control, monitoring and surveillance measures suitable to prevent such crimes. Such model includes the appointment by the Board of a person in charge of prevention that must perform autonomously. In order to file a criminal accusation against the Company, a technical report from the SMV that analyzes the prevention model is required. We have prepared the prevention model required under Law No. 30424, as amended, in addition to the other compliance measures and policies we currently have. The regulations contain, among other provisions, several definitions, types of risks and the criteria to identify them, as well as the minimum elements a prevention model must contain.
Dividends and Dividend Policy
We can distribute three kinds of dividends: (i) cash dividends, which are paid out of our net distributable income for each year, (ii) stock dividends that are akin to stock splits rather than distributions of earnings, which are issued for the purpose of adjusting the book value per share of our stock and (iii) stock dividends for the purpose of capitalizing profits, in each case as described in more detail below. All shares outstanding and fully paid are entitled to share equally in any dividend declared based on the portion of our capital represented by such share. No cash dividend may be declared in respect of a given year unless we have earned net distributable income in respect of such year. However, we may declare dividends during the year. We may make interim provisional payments to shareholders in respect of net distributable income for the current fiscal year, which are referred to as “provisional dividends,” as explained below.
The Board, following the end of each fiscal year, makes a recommendation at the Annual Mandatory Meeting regarding the amount and timing of payments, if any, to be made as dividends on our Common Shares and Investment Shares. The Shareholders Meeting can delegate to the Board the approval to pay interim dividends.
The dividend policy establishes that Buenaventura will distribute an annual cash dividend of at least 20% of net income generated by majority-owned operations and subsidiaries. In the case of Buenaventura’s Associates (Coimolache, Cerro Verde and Yanacocha), 20% of attributable to Buenaventura’s net income will be included if they distribute cash dividends to Buenaventura. In principle there are two kinds of dividend payments: interim dividends, which are approved by the Board and are generally paid during the fourth quarter of the year, and the final dividend payment, which will be paid in accordance with the general shareholders’ meeting resolutions. However, the amount and timing of such payments is subject to the final approval at such Annual Mandatory Meeting and Board meeting, as well as to the availability of earnings to distribute. According to the Peruvian Companies Law, holders of at least 20% of the total Common Shares outstanding can request a dividend of 50% or less of the previous year’s after-tax profits, net of amounts allocated to the legal reserve.
| 110 |
Available earnings are subject to the following priorities. First, the mandatory employee profit sharing of 8% of pre-tax profits (which may differ from pre-tax profits determined under IFRS due to different depreciation treatment and different adjustments of non-taxable income and/or non-deductible expenses) is paid.
Next, remaining earnings are taxed at the standard corporate income tax rate, which is 29.50%. Not less than 10% of such after-tax net profits must then be allocated to a legal reserve, which is not available thereafter except to cover future losses or for use in future capitalizations, in which case it must be replenished again.. Amounts reserved are nevertheless included in taxable income. The obligation to fund this reserve continues until the reserve constitutes 20% of the paid-in share capital. In addition, the holders of Common Shares can agree to allocate any portion of the net profits to any special reserve. The remainder of the net profits is available for distribution to shareholders.
Dividends are subject to an additional withholding tax for shareholders that are either (i) individuals, whether domiciled or non-domiciled in Peru, or (ii) non-domiciled companies or entities. For dividends paid out of our accumulated net profits, the withholding tax rate is 5%, when the dividend originated from profits earned on or after January 1,2017. If any tax or other governmental charge will become payable by Scotiabank Peru, as custodian, the Depositary or us with respect to any ADR or any deposited securities represented by the ADSs evidenced by such ADR, such tax or other governmental charge will be payable by the owner or beneficial owner of such ADR to the Depositary.
Dividends paid to domiciled companies or entities are not subject to such withholding tax. If any tax or other governmental charge will become payable by Scotiabank Peru, as custodian, the Depositary or us with respect to any ADR or any deposited securities represented by the ADSs evidenced by such ADR, such tax or other governmental charge will be payable by the owner or beneficial owner of such ADR to the Depositary.
Dividends on issued and outstanding Common Shares and Investment Shares are distributed in accordance with the proportion of the total capital represented by such respective shares. Dividends are distributed pro rata in accordance with the number of Common Shares or Investment Shares. Accordingly, any dividend declared would be apportioned 99.73% to the holders of Common Shares and 0.27% to the holders of Investment Shares. This proportion will not change in the future except and to the extent holders of Common Shares and Investment Shares exercise their preemptive rights disproportionately in any future issuance of Common Shares and Investment Shares, or we issue Common Shares without preemptive rights in accordance with Article 259 of the Peruvian Companies Law.
Holders of Common Shares and Investment Shares are not entitled to interest on dividend payments.
Holders of ADRs are entitled to receive dividends with respect to the Common Shares underlying the ADSs evidenced by such ADRs, subject to the terms of the related Amended and Restated Deposit Agreement, to the same extent as owners of Common Shares.
To the extent that we declare and pay dividends on the Common Shares, owners of the ADSs on the relevant record date are entitled to receive the dividends payable in respect of the Common Shares underlying the ADSs, subject to the terms of the Amended and Restated Deposit Agreement. Cash dividends are paid to the Depositary in Soles and, except as otherwise described under the Amended and Restated Deposit Agreement, are converted by the Depositary into U.S. Dollars and paid to owners of ADRs net of currency conversion expenses. Under the Amended and Restated Deposit Agreement, the Depositary may, and will if we so request, distribute stock dividends in the form of additional ADRs evidencing whole ADSs resulting from a dividend or free distribution of Common Shares by us received by the Depositary. Amounts distributed with respect to ADSs were subject to a Peruvian withholding income tax of 6.8% for profits earned during 2016, which was the withholding tax rate applicable to distributions in respect of Common Shares during 2016. The withholding tax rate decreased to 5% for dividends paid out of our accumulated net profits after December 31, 2016. See “Item 10. Additional Information—E. Taxation—Peruvian Tax Considerations.”
We issue stock dividends for value per share of our stock. The book value of our share capital is based on the nominal (par) value of each share but is adjusted to account for inflation; thus, in inflationary periods, our book value will increase while the nominal value will remain constant. To adjust the book value of each share to equal or approximate the nominal value, we periodically issue new shares that are distributed as stock dividends to each existing shareholder in proportion to such shareholder’s existing holdings, unless it increases the nominal value of the existing shares. These stock dividends (which under the Peruvian income tax law are not considered dividends) do not change a stockholder’s percentage of interest in us. In addition, we may from time to time capitalize profits and, in such case, we have to distribute stock dividends representing the profits capitalized.
| 111 |
Dividends not collected within 10 years will be retained by us, increasing our legal reserve, and the right to collect such dividends will expire.
Under Peruvian law, each company may make formal cash distributions only out of net distributable income (calculated on an individual, unconsolidated basis and demonstrated by a statement of financial position at any given time). We, however, may pay provisional dividends. Payment of provisional dividends will be approved on the basis of consolidated financial statements which show the existence of net distributable income obtained during the current fiscal year. If, following such an interim provisional payment, we suffer a loss or if we finish the fiscal year with a net income that is lower than the amount of provisional dividends paid during such fiscal year, we could legally require all shareholders (including holders of ADRs) to return such payment to us with interest. However, it has been and continues to be our policy not to require shareholders to return such payment of provisional dividends, but rather to cover such contingency through a “dividends paid in advance” account to be offset by future net distributable income.
Non-controlling Shareholders
Law No. 28370, published on October 30, 2004, included in the Peruvian Companies Law certain provisions for the protection of non-controlling shareholders of public companies that are sociedades anónimas abiertas, such as us, and that were formerly contained in Law No. 26985, which had been abrogated. Legislative Decree No. 1061, effective since June 29, 2008, Law No. 29782, effective since July 29, 2011, and most recently Law No. 30050, effective since June 27, 2013, have abrogated or amended certain of these provisions. Pursuant to Article 262-A of the Peruvian Companies Law, we will furnish on our website and on the SMV’s website, upon the earlier to occur of (1) sixty days after the Annual Mandatory Meeting, or (2) the expiration of the three-month period after the end of the prior fiscal year in which such Annual Mandatory Meeting is required to be held, the information regarding total number and value of any shares not claimed by shareholders, the name of such shareholders, the share quote in the securities market for such shares, the total amount of uncollected dividends, the name of shareholders having uncollected dividends and where shares and dividends pending claim are available for the non-controlling shareholders. Article 262-B describes the procedure to request share certificates and/or dividends, that the holder of the shares can instruct us to deposit the dividends in a specific bank account, and that delivery of such share certificates and/or dividends is to be made within 30 days from the request. Article 262-F describes the procedure for handling any claim that the non-controlling shareholders may file, such claims to be resolved by the SMV. SMV may apply warnings and fines between approximately US$ 1,300 and US$ 32,500 in case the Company fails to comply such provisions for the protection of minority shareholders.
| C. | Material Contracts |
Not Applicable.
| D. | Exchange Controls |
Since August 1990, there have been no exchange controls in Peru and all foreign exchange transactions are based on free market exchange rates. Before August 1990, the Peruvian foreign exchange market consisted of several alternative exchange rates. Additionally, during the 1990s, the Peruvian currency has experienced a significant number of large devaluations, and Peru has consequently adopted and operated under various exchange rate control practices and exchange rate determination policies, ranging from strict control over exchange rates to market determination of rates. Current Peruvian regulations on foreign investment allow the foreign holders of equity shares of Peruvian companies to receive and repatriate 100% of the cash dividends distributed by such companies. Such investors are allowed to purchase foreign exchange at free market currency rates through any member of the Peruvian banking system and transfer such foreign currency outside Peru without restriction.
| E. | Taxation |
The following summarizes the material Peruvian and U.S. federal income tax consequences under present law of the purchase, ownership and disposition of ADSs or Common Shares. The discussion is not a full description of all tax considerations that may be relevant to a decision to purchase ADSs or Common Shares. In particular, this discussion deals only with holders that hold ADSs or Common Shares as capital assets and that have the U.S. Dollar as their functional currency. The summary does not address the tax treatment of certain investors that may be subject to special tax rules, such as partnerships and other entities classified as partnerships for U.S. federal income tax purposes, banks, dealers and traders in securities or foreign currencies, insurance companies, tax-exempt entities, persons that will hold ADSs or Common Shares as a position in a “straddle” or “conversion transaction” for tax purposes, holders who actually or constructively own 10% or more of our shares by either vote or value, certain taxpayers who file applicable financial statements required to recognize income no later than when the associated revenue is reflected on such financial statements and holders who acquired our ADSs or Common Shares pursuant to the exercise of any employee stock option or otherwise as compensation. This discussion does not address all aspects of U.S. federal income taxation that may be applicable to a U.S. Holder (as defined below), including gift, estate, any U.S. state or local taxes, non-U.S. taxes, other than Peruvian taxes as provided below, the U.S. federal alternative minimum tax or the U.S. Medicare tax on net investment income. There is no tax treaty currently in effect between Peru and the U.S., except for a treaty to exchange tax information. The information to be exchanged is defined in such treaty as any data or declaration that may be relevant or essential to the administration and application of taxes. Accordingly, the discussions below of Peruvian and U.S. tax considerations are based on the domestic law of each of Peru and the U.S. which are subject to change and possibly with retroactive effect.
| 112 |
“U.S. Holder” means a beneficial owner of ADSs or Common Shares that is (i) a U.S. citizen or resident, (ii) a domestic corporation, (iii) a trust subject to the control of one or more U.S. persons (as described in Section 7701(a)(30)) of the U.S. Internal Revenue Code of 1986, as amended, “Code”) and the primary supervision of a U.S. court or that has validly elected to be treated as a U.S. person or (iv) an estate the income of which is subject to U.S. federal income taxation regardless of its source.
If a partnership or other entity taxable as a partnership for U.S. federal income tax purposes holds ADSs or Common Shares, the tax treatment of a partner will generally depend on the status of the partner in such partnership and the activities of the partnership. Partners of partnerships holding ADSs or Common Shares should consult their tax advisors.
Peruvian Tax Considerations
Cash Dividends and Other Distributions
Cash dividends paid with respect to Common Shares and amounts distributed with respect to ADSs are subject to Peruvian withholding income tax, at a rate of 5% for dividends paid or to be paid beginning January 1, 2017, when the dividend originated from profits earned on or after January 1, 2017. If the dividend originated from profits earned between January 1, 2015 and December 31, 2016, the withholding income tax rate for the dividend is 6.8%. If the dividend originated from profits earned as of December 31, 2014, the withholding income tax rate for dividends is 4.1%. The dividends distribution is related to prior accumulated results. This regime is applicable on dividends that are paid to shareholders that are: (i) individuals, whether resident or nonresident in Peru or (ii) nonresident entities. As a general rule, the distribution of additional Common Shares representing profits, distribution of shares which differ from the distribution of earnings or profits, as well as the distribution of preemptive rights with respect to Common Shares, which are carried out as part of a pro rata distribution to all shareholders, will not be subject to Peruvian Income Tax or withholding taxes.
Capital Gains
Pursuant to Article 6 of the Income Tax Law (the “ITL”), individuals and entities resident in Peru are subject to Peruvian Income Tax on their worldwide income while non-resident individuals or entities are subject to Peruvian Income Tax on their Peruvian source income only.
Furthermore, the ITL states that income deriving from the disposal of securities issued by Peruvian entities is considered Peruvian source income subject to the Income Tax.
With respect to this matter, Article 2 of the ITL, as amended by Legislative Decree 945, defines: (i) capital gains as any revenue deriving from the disposal of capital goods; and (ii) capital goods as those whose purpose is not to be traded in the regular course of a business. Moreover, Article 2 of the ITL states that income deriving from the disposal of shares and similar securities is considered a capital gain.
Accordingly, capital gains deriving from the disposal of securities issued by legal entities incorporated in Peru are considered Peruvian source income subject to Peruvian Income Tax.
Currently, regardless of whether or not the transferor is domiciled in Peru, the ITL establishes that taxable income resulting from the disposal of securities is determined by the difference between the sale price of the securities and its tax basis. However, before December 31, 2009, capital gains resulting from the disposal of ADSs or Common Shares issued by legal entities incorporated in Peru were exempt from Peruvian Income Tax if: (i) in the case of non-regular individuals (i.e., individuals who do not frequently trade securities), the transaction was carried out before December 31, 2009; and (ii) in the case of shareholders other than individuals, the transaction was carried out on the Lima Stock Exchange (floor session) before December 31, 2009.
| 113 |
Effective January 1, 2010, the exemption was repealed and, as such, capital gains resulting from the disposal of ADSs or Common Shares issued by legal entities incorporated in Peru became subject to Peruvian Income Tax, or the “Income Tax.” For non-resident entities or individuals, capital gains will be subject to an Income Tax rate of either 5% or 30%, depending where the transaction takes place. If the transaction is consummated within Peru, the Income Tax rate is 5%; if the transaction is consummated outside of Peru, capital gains are taxed at a rate of 30%.
The ITL Regulations have defined transactions consummated within Peru to mean that the securities at issue are transferred through the Lima Stock Exchange. In contrast, the transaction is considered to have been consummated abroad when (i) the securities at issue are not registered on the Lima Stock Exchange or (ii) registered securities are not transferred through the Lima Stock Exchange.
Before December 31, 2012, for nonresident individuals, the first five tax units (approximately US$6,800) of capital gains deriving from the transfer of securities were exempted from the Income Tax. Effective January 1, 2013, this exemption was repealed. If the transferor is a resident entity, capital gains deriving from the disposal of securities will be treated as any other taxable income subject to the 30% corporate Income Tax rate.
Furthermore, before December 31, 2012, if the transferor was a resident individual, the first five tax units (approximately US$6,800) of capital gains deriving from the transfer of securities were exempted from the Income Tax. Effective January 1, 2013, such exemption was repealed. Any capital gain earned by a resident individual is subject to the 5% annual Income Tax rate regardless of whether or not the transaction is carried out on the Lima Stock Exchange and regardless of how many transactions are carried out by such individual. In this case, the 5% Income Tax rate will be applicable over the annual net capital gain, which is calculated by deducting from the annual gross capital gain of the annual losses resulting from the disposal of shares during the same fiscal year.
Moreover, if the transferor, either a resident or nonresident individual or entity, acquired the ADSs or Common Shares that were exempt from the Income Tax before January 1, 2010, pursuant to a special provision of the ITL, the tax basis is the higher of: (i) the acquisition cost; (ii) the face or nominal value of the shares; or (iii) the stock market value at closing on December 31, 2009.
If the transferor, whether resident or nonresident in Peru, acquires the ADSs or Common Shares on or after January 1, 2010, the tax basis is: (i) for shares purchased by the transferor, the acquisition price paid for the shares; (ii) for shares received by the transferor as a result of a capital stock increase because of a capitalization of net profits, the face or nominal value of such shares; (iii) for other shares received free of any payment, the stock market value of such shares if listed on the Lima Stock Exchange or, if not, the face or nominal value of such shares; and (iv) for shares of the same type acquired at different opportunities and at different values, the tax basis will be the weighted average cost.
The aforementioned rules are also applicable to ADSs or Common Shares acquired before January 1, 2010 that were not exempt from the Income Tax as of December 31, 2009.
On December 31, 2010, Law No. 29645 was promulgated and took effect from January 1, 2011. This law states that in any transaction of Peruvian securities through the Lima Stock Exchange, CAVALI ICLV S.A. (the Peruvian clearing house) will act as withholding agent. As a result of this amendment, the nonresident will no longer have to self-assess and pay its Income Tax liability directly to the Peruvian Tax Administration.
Law No. 29645 has technically been in force since January 1, 2011. Implementing regulations were enacted in July 2011, and CAVALI ICLV S.A. began acting as a withholding agent on November 1, 2011. As a result, with regard to securities transferred through the Lima Stock Exchange by a nonresident transferor after November 1, 2011, such nonresident transferor is no longer obliged to self-assess and pay its Income Tax liability directly to Peruvian tax authorities within the first 12 working days following the month in which Peruvian source income was earned.
If the purchaser is resident in Peru and the sale is not performed through the Lima Stock Exchange, the purchaser will act as withholding agent, except in cases in which the transferor is a resident individual.
However, if the transferor is a resident entity, such transferor is solely responsible for its Peruvian Income Tax on capital gains resulting from the disposal of ADSs or Common Shares, regardless of whether such securities are listed on the Lima Stock Exchange or elsewhere.
| 114 |
On September 12, 2015 Law No. 30341 was published. This law entered into effect on January 1, 2016 and states that capital gains from the disposal of ADSs or Common Shares through December 31, 2018 issued by legal entities incorporated in Peru, executed through the Lima Stock Exchange, are exempt from Peruvian Income Tax if: (i) within a period of twelve (12) months the holder and its related parties do not transfer 10% or more of the issued shares of the legal entity in one or more transactions; and (ii) the Common Shares issued by such legal entity shall have been continuously traded in the stock market (the rules to determine if such shares are continuously traded are set forth in Law No. 30341, as amended). Law No. 30341 was amended by Legislative Decree No. 1262, published on December 10, 2016 and effective since January 1, 2017, which introduced minor amendments related to capital gains deriving from the disposal of ADSs and Common Shares and extended this income tax exemption through December 31, 2019. Law No. 30341 was amended for a second time by Urgent Decree No. 005-2019, published on October 24, 2019 and effective on January 1, 2020, which introduced minor amendments regarding to the rules to determine when shares are continuously traded; and extended this income tax exemption through December 31, 2022.
Exchange Transactions
No Peruvian estate or gift taxes are imposed on the gratuitous transfer of ADSs or Common Shares. No stamp, transfer or similar tax applies to any transfer of Common Shares, except for commissions payable by seller and buyer to the Lima Stock Exchange (0.15% of value sold), fees payable to the SMV (0.05% of value sold), brokers’ fees (about 0.05% to 1% of value sold) and VAT (at the rate of 18%) on commissions and fees. Any investor who sells its Common Shares on the Lima Stock Exchange will incur these fees and taxes upon purchase and sale of the Common Shares.
Other Considerations
As explained in Item 10. Memorandum and Articles of Association – Final Beneficial Owners, on August 2, 2018, Legislative Decree No. 1372 was published. This law entered into effect on August 3, 2018 and its regulations were enacted by Supreme Decree No. 003-2019-EF, published on January 8, 2019. According to this law and its regulations, legal entities domiciled or established in Peru must report the identity of its ultimate beneficial owners, as a tool for law enforcement agencies to confront tax evasion, money laundering and terrorist financing. For this reporting obligation, legal entities includes any corporation, partnership or similar entity, trust, investment fund or joint venture. This obligation is also applicable to legal entities which are not domiciled in Peru but have a branch, subsidiary, joint venture or permanent establishment in Peru or, in the case of trusts, which have a grantor, settlor, beneficiaries or trustees domiciled in Peru. Ultimate beneficial owner is defined as the individual that effectively owns or controls a legal entity. For this purpose, ownership is when at least 10% of the capital of the legal entity is directly or indirectly under the ownership of an individual and its related parties. On September 25, 2019, the Tax Authority issued Superintendence Resolution No. 185-2019/SUNAT, establishing rules for this mandatory report and, for the legal entities that qualify as principal taxpayers as of November 30, 2019, the first deadline for filing this mandatory report was established within the first half of December 2019. The first deadline to present the affidavit with information regarding the final beneficiaries as of November 30, 2019 was set in the first half of December 2019.
Peruvian law was amended with the objective to grant greater guarantees to the taxpayers through application of the general anti-evasive rule (Rule XVI of the Preliminary Title in the Tax Code) and with the objective of providing more tools to the Tax Administration for effective implementation of the rule.
U.S. Federal Income Tax Considerations
Assuming the obligations contemplated by the Amended and Restated Deposit Agreement are being performed in accordance with its terms, holders of ADSs (or ADRs evidencing ADSs) generally will be treated for U.S. federal income tax purposes as the beneficial owners of the Common Shares represented by those ADSs. U.S. Holders should be aware that the U.S. Internal Revenue Service (the “IRS”) has expressed concerns that parties to whom ADSs are pre-released before common shares are delivered to the depositary, or intermediaries in the chain of ownership between holders of ADSs and the issuer of the security underlying the ADSs, may be taking actions that are inconsistent with the claiming of foreign tax credits by holders of ADSs. Accordingly, the creditability of any Peruvian taxes could be affected by actions taken by such parties or intermediaries.
Cash Dividends and Other Distributions
In general, distributions with respect to the ADSs or Common Shares will, to the extent made from our current or accumulated earnings and profits, as determined under U.S. federal income tax principles, constitute dividends for U.S. federal income tax purposes. If a distribution exceeds the amount of our current and accumulated earnings and profits, as so determined under U.S. federal income tax principles, the excess will be treated first as a non-taxable return of capital to the extent of the U.S. Holder’s tax basis in the ADSs or Common Shares, and thereafter as capital gain. We do not intend to maintain calculations of our earnings and profits under U.S. federal income tax principles and, unless and until such calculations are made, U.S. Holders should assume all distributions are made out of earnings and profits and constitute dividend income. As used below, the term “dividend” means a distribution that constitutes a dividend for U.S. federal income tax purposes.
| 115 |
Cash dividends paid with respect to Common Shares or Common Shares represented by ADSs generally are includible in the gross income of a U.S. Holder as ordinary income. Dividends generally are treated as foreign source income. Dividends paid to a U.S. Holder that is a domestic corporation are not eligible for the dividends received deduction available to such corporations. Under current law, a reduced U.S. tax rate is imposed on the dividend income of an individual U.S. Holder with respect to dividends paid by a domestic corporation or “qualified foreign corporation” if certain holding period requirements are met. A qualified foreign corporation generally includes a foreign corporation that is not a passive foreign investment company (“PFIC”) (as discussed below) and either (i) its shares are readily tradable on an established securities market in the United States or (ii) it is eligible for benefits under a comprehensive U.S. income tax treaty. Clause (i) should apply with respect to the ADSs as long as the ADSs are traded on the New York Stock Exchange. As a result, we believe that we should be treated as a qualified foreign corporation and, therefore, dividends paid to an individual U.S. Holder with respect to ADSs for which the minimum holding period requirement is met should be taxed at a reduced rate. In the case of our Common Shares held directly by U.S. Holders and not underlying an ADS, it is not clear whether dividends paid with respect to such shares will represent “qualified dividend income.” U.S. Holders holding our Common Shares directly and not through an ADS are urged to consult their own independent tax advisors.
Dividends paid in Soles are includible in a U.S. dollar amount based on the exchange rate in effect on the date of receipt (which, in the case of ADSs, will be the date of receipt by the Depositary) whether or not the payment is converted into U.S. dollars at that time. Any gain or loss recognized upon a subsequent sale or conversion or other taxable disposition of the Soles for a different amount of U.S. dollars will be U.S. source ordinary income or loss for U.S. federal income tax purposes. Distributions to U.S. Holders of additional Common Shares or preemptive rights with respect to Common Shares that are made as part of a pro rata distribution to all of our shareholders generally will not be subject to U.S. federal income tax but in other circumstances may constitute a taxable dividend.
A U.S. Holder will generally be entitled to claim a U.S. foreign tax credit in respect of any Peruvian taxes imposed on dividends received on our Common Shares or Common Shares represented by ADSs, subject to generally applicable limitations and restrictions. In the case of U.S. individuals for whom the reduced rate of tax on dividends applies, such limitations and restrictions will appropriately take into account the rate differential under rules similar to section 904(b)(2)(B) of the Code. U.S. Holders who do not elect to claim a credit for foreign taxes may instead claim a deduction in respect of such Peruvian taxes. Dividends received with respect to our Common Shares or Common Shares represented by ADSs will be treated as foreign source income for U.S. federal income tax purposes, and will be “passive category income” for purposes of calculating foreign tax credits in most cases, subject to various limitations. The rules governing foreign tax credits are complex and U.S. Holders should consult their tax advisors regarding their application to the particular circumstances of such holder.
A non-U.S. Holder generally is not subject to U.S. federal income or withholding tax on dividends paid with respect to Common Shares or Common Shares represented by ADSs, unless such income is effectively connected with the conduct by the non-U.S. Holder of a trade or business within the United States.
Capital Gains
U.S. Holders will recognize taxable gain or loss on the sale or other taxable disposition of ADSs or Common Shares (or preemptive rights with respect to such shares) held by the U.S. Holder or by the Depositary in an amount equal to the difference between the amount realized on the sale or other taxable disposition and the U.S. Holder’s adjusted tax basis in the ADSs or Common Shares. Generally, such gain or loss will be a long-term capital gain or loss if the U.S. Holder’s holding period for such Common Shares or ADSs exceeds one year. Long-term capital gain for an individual U.S. Holder is generally subject to a reduced rate of U.S. federal income tax. The deductibility of capital losses is subject to limitations under the Code. Any gain recognized by a U.S. Holder generally will be treated as U.S. source income for U.S. foreign tax credit purposes. Consequently, in the case of a sale or other taxable disposition of Common Shares or ADSs in a transaction subject to Peruvian tax, the U.S. Holder may not be able to claim a U.S. foreign tax credit for any Peruvian tax imposed on the gain unless it has sufficient foreign source income from other sources against which it can apply the credit.
For U.S. federal income tax purposes, U.S. Holders will not recognize gain or loss on deposits or withdrawals of Common Shares in exchange for ADSs or on the exercise of preemptive rights.
A non-U.S. Holder of ADSs or Common Shares will not be subject to U.S. federal income or withholding tax on gain from the sale or other disposition of ADSs or Common Shares unless (i) such gain is effectively connected with the conduct of a trade or business within the United States or (ii) the non-U.S. Holder is an individual who is present in the United States for at least 183 days during the taxable year of the disposition and certain other conditions are met.
| 116 |
Passive Foreign Investment Company
Based on our audited financial statements as well as relevant market and shareholder data, we believe that we were not a PFIC for U.S. federal income tax purposes with respect to our 2019 taxable year. In addition, based on our audited or projected financial statements and current expectations regarding the value and nature of our assets, the sources and nature of our income, and relevant market and shareholder data, we do not anticipate becoming a PFIC for our 2020 taxable year. However, because this determination is based on our income, assets and the nature of our business, as well as the income, assets and business of entities in which we hold at least a 25% interest, from time to time, involves the application of complex tax rules, including the application of proposed United States Treasury Regulations, on which we are entitled to rely until they are finalized, and since our view is not binding on the courts or the IRS, no assurances can be provided that we will not be considered a PFIC for the current, or any past or future tax year. The potential application of the PFIC rules is further discussed below.
A foreign corporation is a PFIC in any taxable year in which, after taking into account the income and assets of certain subsidiaries pursuant to the applicable look-through rules, either (i) at least 75% of its gross income is passive income or (ii) at least 50% of the average value of its assets is attributable to assets that produce passive income or are held for the production of passive income. Passive income generally includes interest, dividends, rents, royalties and certain gains (including certain commodityrelated gains), but active business gains from the sale of commodities is not considered “passive income” for purposes of determining whether a company is a PFIC. Our PFIC status for any taxable year is likely to depend upon the extent to which our gross profit from our mining activities is considered active business gains.
If we were a PFIC in any year during which a U.S. Holder owned ADSs or Common Shares, we would not be treated as a “qualified foreign corporation” for purposes of qualifying dividends paid to a U.S. Holder for the reduced U.S. tax rate noted above. A U.S. Holder would also be subject to additional taxes on any excess distributions received from us and any gain realized from the sale or other disposition of ADSs or Common Shares (regardless of whether we continued to be a PFIC) unless such U.S. Holder makes an election to be taxed currently on its pro rata portion of our income, whether or not such income is distributed in the form of dividends, or otherwise makes a “mark-to-market” election with respect to the ADSs or Common Shares as permitted by the Code. A U.S. Holder has an excess distribution to the extent that distributions on ADSs or Common Shares during a taxable year exceed 125% of the average amount received during the three preceding taxable years (or, if shorter, the U.S. Holder’s holding period for the ADSs or Common Shares). To compute the tax on an excess distribution or any gain, (i) the excess distribution or the gain is allocated ratably over the U.S. Holder’s holding period for the ADSs or Common Shares, (ii) the amount allocated to the current taxable year is taxed as ordinary income and (iii) the amount allocated to other taxable years is taxed at the highest applicable marginal rate in effect for each year and an interest charge is imposed to recover the deemed benefit from the deferred payment of the tax attributable to each year.
If we were a PFIC, U.S. Holders of interests in a holder of ADSs or Common Shares may be treated as indirect holders of their proportionate share of the ADSs or Common Shares and may be taxed on their proportionate share of any excess distribution or gain attributable to the ADSs or Common Shares. An indirect holder also must treat an appropriate portion of its gain on the sale or taxable disposition of its interest in the actual holder as gain on the sale or taxable disposition of the ADSs or Common Shares.
U.S. Holders are urged to consult their own independent tax advisors regarding the potential application of the PFIC rules and related reporting requirements to the Common Shares or ADSs and the availability and advisability of making an election to avoid the adverse tax consequences of the PFIC rules should we be considered a PFIC for any taxable year.
Information Reporting and Backup Withholding
Dividends in respect of the ADSs or Common Shares and the proceeds from the sale, exchange, redemption or other disposition of the ADSs or Common Shares may be reported to the IRS and a backup withholding tax may apply to such amounts unless the holder (i) is a corporation (which may be required to establish its exemption by certifying its status on IRS Form W-9), (ii) in the case of a U.S. Holder other than a corporation, provides an accurate taxpayer identification number in the manner required by applicable law, (iii) in the case of a non-U.S. Holder, provides a properly executed IRS Form W-8BEN or W-8BEN-E or other applicable Form W-8, or (iv) otherwise establishes a basis for exemption. The amount of any backup withholding from a payment to a U.S. Holder generally may be allowed as a credit against the U.S. Holder’s U.S. federal income tax liability.
| 117 |
“Specified Foreign Financial Asset” Reporting
U.S. Holders of “specified foreign financial assets” with an aggregate value in excess of US$50,000 (and in some circumstances, a higher threshold), may be required to file an information report with respect to such assets with their U.S. federal income tax returns. “Specified foreign financial assets” generally include any financial accounts maintained by foreign financial institutions as well as any of the following, but only if they are not held in accounts maintained by financial institutions: (i) stocks and securities issued by non-U.S. persons, (ii) financial instruments and contracts held for investment that have non-U.S. issuers or counterparties and (iii) interests in foreign entities.
| F. | Dividends and Paying Agents |
Not applicable.
| G. | Statement by Experts |
Not applicable.
| H. | Documents on Display |
We are subject to the informational requirements of Exchange Act. In accordance with these requirements, we file annual reports and other information to the SEC. These materials, including this Annual Report on Form 20-F and the exhibits hereto, may be inspected and copied at the SEC’s Public Reference Room at 100 F Street, N.E., Washington, D.C. 20549 and at the SEC’s regional offices at 175 W. Jackson Boulevard, Suite 900, Chicago, Illinois 60604, and 3 World Financial Center, Suite 400, New York, New York 10281-1022. Copies of the materials may be obtained from the Public Reference Room of the SEC at 100 F Street, N.E., Washington, D.C. 20549 at prescribed rates. The public may obtain information on the operation of the SEC’s Public Reference Room by calling the SEC in the U.S. at 1-800-SEC-0330. The SEC also maintains a web site at http://www.sec.gov that contains reports, proxy statements and other information regarding registrants that file electronically with the SEC. Form 20-F reports and some of the other information submitted by us to the SEC may be accessed through this web site.
| I. | Subsidiary Information |
See “Item 4. Information of the Company Buenaventura—C. Organizational Structure”
| ITEM 11. | Quantitative and Qualitative Disclosures About Market Risk |
The following discussion contains forward-looking statements that are subject to risks and uncertainties, many of which are outside of our control. Our primary market risks are related to fluctuations in the prices of gold, silver, zinc and lead. To a lesser extent, we are subject to market risk related to fluctuations in US$/ Sol exchange rates and to market risk related to interest rate fluctuation on our cash balances.
Commodity Contracts
Gold, silver, lead and copper hedging and sensitivity to market price
Our revenues and earnings are to a great extent influenced by world market prices for gold, copper, silver, zinc and lead that fluctuate widely and over which we have no control. We and our wholly-owned subsidiaries are completely unhedged as to the price at which our gold and silver will be sold. See “Item 3. Key Information—D. Risk Factors—Factors Relating to the Company—Our financial performance is highly dependent on the prices of gold, silver, copper and other metals.”
As of March 31, 2020, we had no silver derivative contracts or gold convertible put option contracts in place.
From January to December 2020, El Brocal had no outstanding hedging commitments.
Yanacocha and Cerro Verde have informed us that they have generally not engaged in, and are currently not engaged in, gold or copper price hedging activities, such as forward sales or option contracts, to minimize their exposure to fluctuations in the prices of gold or copper.
| 118 |
Normal Sales
We had no normal sales contracts with fixed or capped prices outstanding as of March 31, 2020.
Foreign currency risk
We buy and sell our products and obtain capital facilities and investment in U.S. Dollars. The assets and liabilities in different currencies from the U.S. Dollar (Soles) are not significant. We estimate that the future exchange rate fluctuations of Peruvian currency versus the U.S. Dollar will not significantly affect the results of our future operations.
Interest Rate Sensitivity
We reduce our exposure to the risks due to variations in interest rates by engaging in financial obligations and capital leasing with fixed interest rates. See Note 33(a.3) to the Consolidated Financial Statements. Consequently, we do not use derivative instruments to manage this risk and we do not expect to incur significant losses based on interest risks
| ITEM 12. | Description of Securities Other Than Equity Securities |
| A. | Debt Securities |
Not applicable.
| B. | Warrants and Rights |
Not applicable.
| C. | Other Securities |
Not applicable.
| D. | American Depositary Shares |
The Depositary collects its fees for delivery and surrender of ADSs directly from investors depositing shares or surrendering ADSs for the purpose of withdrawal or from intermediaries acting for them. The Depositary collects fees for making distributions to investors by deducting those fees from the amounts distributed or by selling a portion of distributable property to pay the fees. The Depositary may collect its annual fee for depositary services by deductions from cash distributions or by directly billing investors or by charging the book-entry system accounts of participants acting for them. The Depositary may generally refuse to provide fee-attracting services until its fees for those services are paid. The following table summarizes the fees and expenses payable by holders of ADSs:
| 119 |
Persons depositing or withdrawing shares must pay: |
Payable to: | For: |
| US$5.00 (or less) per 100 ADSs (or portion of 100 ADSs) | Depositary | Issuance of ADSs, including issuances resulting from a distribution of shares or rights or other property |
| US$5.00 (or less) per 100 ADSs (or portion of 100 ADSs) | Depositary | Cancellation of ADSs for the purpose of withdrawal, including if the deposit agreement terminates |
| A fee equivalent to the fee that would be payable if securities distributed to you had been shares and the shares had been deposited for issuance of ADSs | Depositary | Distribution of securities distributed to holders of deposited securities which are distributed by the depositary to ADS registered holders |
| Registration or transfer fees | Depositary | Transfer and registration of shares on our share register to or from the name of the Depositary or its agent when you deposit or withdraw shares |
| Expenses of the Depositary | Depositary | Cable, telex and facsimile transmissions (when expressly provided in the deposit agreement) |
| Expenses of the Depositary | Depositary | Converting foreign currency to U.S. Dollars |
| Taxes and other governmental charges the Depositary or the custodian have to pay on any ADS or share underlying an ADS, for example, stock transfer taxes, stamp duty or withholding taxes | Depositary | As necessary |
Fees Incurred in Past Annual Period
From January 1, 2019 to April 9, 2020, we received no fees from the Depositary related to our ADR facility, including continuing annual stock exchange listing fees, standard out-of-pocket maintenance costs for the ADRs (consisting of the expenses of postage and envelopes for mailing annual and interim financial reports, printing and distributing dividend checks, electronic filing of U.S. federal tax information, mailing required tax forms, stationery, postage, facsimile, and telephone calls), any applicable performance indicators relating to the ADR facility, underwriting fees and legal fees.
Fees to be Paid in the Future
The Depositary has agreed to reimburse us for expenses we incur that are related to establishment and maintenance expenses of the ADS program. The Depositary has agreed to reimburse us for our continuing annual stock exchange listing fees. The Depositary has also agreed to pay the standard out-of-pocket maintenance costs for the ADRs, which consist of the expenses of postage and envelopes for mailing annual and interim financial reports, printing and distributing dividend checks, electronic filing of U.S. federal tax information, mailing required tax forms, stationery, postage, facsimile and telephone calls. It has also agreed to reimburse us annually for certain investor relationship programs or special investor relations promotional activities. In certain instances, the Depositary has agreed to provide additional payments to us based on any applicable performance indicators relating to the ADR facility. There are limits on the amount of expenses for which the Depositary will reimburse us, but the amount of reimbursement available to us is not necessarily tied to the amount of fees the Depositary collects from investors.
The Depositary collects its fees for delivery and surrender of ADSs directly from investors depositing shares or surrendering ADSs for the purpose of withdrawal or from intermediaries acting for them. The Depositary collects fees for making distributions to investors by deducting those fees from the amounts distributed or by selling a portion of distributable property to pay the fees. The Depositary may collect its annual fee for depositary services by deduction from cash distributions or by directly billing investors or by charging the book-entry system accounts of participants acting for them. The Depositary may generally refuse to provide fee-attracting services until its fees for those services are paid.
| 120 |
| ITEM 13. | Defaults, Dividend Arrearages and Delinquencies |
Not applicable.
| ITEM 14. | Material Modifications to the Rights of Security Holders and Use of Proceeds |
Not applicable.
| ITEM 15. | Controls and Procedures |
Evaluation of Disclosure Controls and Procedures
As of December 31, 2019, we carried out an evaluation under the supervision and with the participation of our management, including our Chief Executive Officer and Chief Financial Officer, of the effectiveness of the design and operation of our disclosure controls and procedures. There are inherent limitations to the effectiveness of any system of disclosure controls and procedures, including the possibility of human error and the circumvention or overriding of the controls and procedures. Accordingly, even effective disclosure controls and procedures can only provide reasonable assurance of achieving their control objectives. Based upon and as of the date of our evaluation, our Chief Executive Officer and Chief Financial Officer concluded that the disclosure controls and procedures are effective to provide reasonable assurance that information required to be disclosed in the reports we file and submit under the Exchange Act is recorded, processed, summarized and reported as and when required.
Management’s Annual Report on Internal Control over Financial Reporting
Our management is responsible for establishing and maintaining adequate internal control over financial reporting. Internal control over financial reporting is a process designed to provide reasonable assurance regarding the reliability of financial reporting and the preparation of consolidated financial statements for external reporting purposes in accordance with generally accepted accounting principles. Because of its inherent limitations, internal control over financial reporting may not prevent or detect misstatements. Our management has assessed the effectiveness of our internal control over financial reporting as of December 31, 2019. In making its assessment, management has utilized the criteria set forth by the Committee of Sponsoring Organizations of the Treadway Commission (2013 framework) in Internal Control—Integrated Framework. Our management concluded that based on its assessment, our internal control over financial reporting was effective as of December 31, 2019.
Our independent registered public accounting firm Paredes, Burga & Asociados S. Civil de R.L., has issued an attestation report on our internal control over financial reporting, which is included below.
| 121 |
Report of Independent Registered Public Accounting Firm
To the Shareholders and the Board of Directors of Compañia de Minas Buenaventura S.A.A. and subsidiaries
Opinion on Internal Control over Financial Reporting
We have audited Compañia de Minas Buenaventura S.A.A. and subsidiaries internal control over financial reporting as of December 31, 2019, based on criteria established in Internal Control—Integrated Framework issued by the Committee of Sponsoring Organizations of the Treadway Commission (2013 framework), (the COSO criteria). In our opinion, Compañia de Minas Buenaventura S.A.A. and subsidiaries (the Company) maintained, in all material respects, effective internal control over financial reporting as of December 31, 2019, based on the COSO criteria.
We also have audited, in accordance with the standards of the Public Company Accounting Oversight Board (United States) (PCAOB), the consolidated statements of financial position of the Company as of December 31, 2019 and 2018, the related consolidated statements of profit or loss, other comprehensive income, changes in equity and cash flows for each of the three years in the period ended December 31, 2019, and the related notes and our report dated April 9, 2020, expressed an unqualified opinion thereon.
Basis for Opinion
The Company’s management is responsible for maintaining effective internal control over financial reporting and for its assessment of the effectiveness of internal control over financial reporting included in the accompanying Management’s Annual Report on Internal Control Over Financial Reporting. Our responsibility is to express an opinion on the Company’s internal control over financial reporting based on our audit. We are a public accounting firm registered with the PCAOB and are required to be independent with respect to the Company in accordance with the U.S. federal securities laws and the applicable rules and regulations of the Securities and Exchange Commission and the PCAOB.
We conducted our audit in accordance with the standards of the PCAOB. Those standards require that we plan and perform the audit to obtain reasonable assurance about whether effective internal control over financial reporting was maintained in all material respects.
Our audit included obtaining an understanding of internal control over financial reporting, assessing the risk that a material weakness exists, testing and evaluating the design and operating effectiveness of internal control based on the assessed risk, and performing such other procedures as we considered necessary in the circumstances. We believe that our audit provides a reasonable basis for our opinion.
| 122 |
Report of Independent Registered Public Accounting Firm (continued)
Definition and Limitations of Internal Control Over Financial Reporting
A company’s internal control over financial reporting is a process designed to provide reasonable assurance regarding the reliability of financial reporting and the preparation of financial statements for external purposes in accordance International Financial Reporting Standards as issued by the International Accounting Standard Board. A company’s internal control over financial reporting includes those policies and procedures that (1) pertain to the maintenance of records that, in reasonable detail, accurately and fairly reflect the transactions and dispositions of the assets of the company; (2) provide reasonable assurance that transactions are recorded as necessary to permit preparation of financial statements in accordance International Financial Reporting Standards as issued by the International Accounting Standard Board, and that receipts and expenditures of the company are being made only in accordance with authorizations of management and directors of the company; and (3) provide reasonable assurance regarding prevention or timely detection of unauthorized acquisition, use, or disposition of the company’s assets that could have a material effect on the financial statements.
Because of its inherent limitations, internal control over financial reporting may not prevent or detect misstatements. Also, projections of any evaluation of effectiveness to future periods are subject to the risk that controls may become inadequate because of changes in conditions, or that the degree of compliance with the policies or procedures may deteriorate.
Paredes, Burga & Asociados S. Civil de R.L.
A member practice of Ernst & Young Global Limited
/s/ Katherine Villanueva
Lima, Peru.
April 9, 2020
| 123 |
Changes in Internal Control Over Financial Reporting
There has been no change in our internal control over financial reporting during 2019 that has materially affected, or is reasonably likely to materially affect, our internal control over financial reporting.
| ITEM 16A. | Audit Committee Financial Expert |
The Board of Directors has determined that Mr. German Suárez is the Audit Committee financial expert as defined in Item 16A of Form 20-F. The Board of Directors has also determined that Mr. Suárez and each of the other members of the Audit Committee are “independent directors” as defined in Section 303A.02 of the New York Stock Exchange’s, (“NYSE”), Listed Company Manual.
| ITEM 16B. | Code of Ethics |
We have adopted a written code of business conduct and ethics that applies to our principal executive officer, principal financial officer, principal accounting officer, or persons performing similar functions, as well as all other employees. Our code of business conduct and ethics is posted on, and within five days following the date of any amendment or waiver we intend to disclose any amendments to or waivers from our code of business conduct and ethics on, our website, which is located at http://www.buenaventura.com. The information on our website is not a part of, nor incorporated into, this document.
| ITEM 16C. | Principal Accountant Fees and Services |
The Audit Committee proposed at the General Meeting that Paredes, Burga & Asociados S. Civil de R.L., a member firm of Ernst & Young Global Limited, be elected as the independent auditor for 2019. Paredes, Burga & Asociados S. Civil de R.L. has served as our independent public accountant for each of the fiscal years in the two-year period ended December 31, 2018 and 2019, for which audited consolidated financial statements appear in this annual report on Form 20-F.
The following table presents the aggregate fees for professional services and other services rendered by Paredes, Burga & Asociados S. Civil de R.L. for 2018 and 2019.
| Year ended December 31, | ||||||||
| 2018 | 2019 | |||||||
| Audit Fees | US$ | 1,029,235 | US$ | 1,019,361 | ||||
| Tax Fees | US$ | 35,970 | US$ | 26,000 | ||||
| All other fees | US$ | 86,080 | US$ | 34,024 | ||||
| Total | US$ | 1,151,285 | US$ | 1,079,385 | ||||
Audit Fees. Audit fees in the above table are the aggregate fees billed by Paredes, Burga & Asociados S. Civil de R.L. in connection with the audit of our annual consolidated financial statements, the review of our quarterly consolidated financial statements and statutory and regulatory audits. In addition, the amounts in the above table includes fees that were incurred in connection with the audit of internal control over financial reporting in 2018 and 2019.
Tax Fees. Tax fees in the above table are fees billed by Paredes, Burga & Asociados S. Civil de R.L. in connection with review of income tax filings.
Audit Committee Pre-approval Policies and Procedures
Our Audit Committee is responsible for the oversight of the independent auditor. The Audit Committee has adopted a policy regarding pre-approval of audit services provided by our independent auditors, or the “Policy.” In accordance with the Policy, the Audit Committee must pre-approve the provision of services by our independent auditor for all audit and non-audit services before commencement of the specified service. The Audit Committee approved all audit and tax fees in 2018 and 2019.
| ITEM 16D. | Exemptions from the Listing Standards for Audit Committees |
Not applicable.
| 124 |
| ITEM 16E. | Purchases of Equity Securities by the Issuer and Affiliated Purchasers |
For the year ended December 31, 2019, neither we nor any person acting on our behalf made any purchase of our Common Shares.
| ITEM 16F. | Change in Registrant’s Certifying Accountant |
None.
| ITEM 16G. | Corporate Governance |
There are significant differences in the corporate governance practices followed by us as compared to those followed by U.S. domestic companies under the NYSE, listing standards. The NYSE listing standards provide that the board of directors of a U.S. domestic listed company must consist of a majority of independent directors and that certain committees must consist solely of independent directors. Under Peruvian corporate governance practices, a Peruvian company is not required to have a majority of the members of the board of directors be independent.
The listing standards for the NYSE also require that U.S. domestic companies have an audit committee, a nominating/corporate governance committee and a compensation committee. Each of these committees must consist solely of independent directors and must have a written charter that addresses certain matters specified in the listing standards. Peruvian corporate governance practices permit the board of directors of a Peruvian company to form special governance bodies in accordance with the needs of such company and do not require that these special governance bodies be composed partially or entirely of independent directors. We maintain three committees, which include the Audit Committee, the Compensation Committee and the Nominating/Corporate Governance Committee. Our Board has determined that our Audit Committee is composed entirely of independent directors, as defined in the NYSE’s Listed Company Manual.
The NYSE’s listing standards also require U.S. domestic companies to adopt and disclose corporate governance guidelines. In July 2002, the SMV and a committee composed of regulatory agencies and associations prepared and published a list of suggested corporate governance guidelines called “Principles of Good Governance for Peruvian Companies.” These principles are disclosed on the SMV’s website at http://www.smv.gob.pe. Our code of business conduct and ethics establishes our principles of good corporate governance and, as indicated in “Item 16B. Code of Ethics,” is posted on our website.
| ITEM 16H. | Mine Safety Disclosure |
Not applicable.
| 125 |
| ITEM 17. | Consolidated Financial Statements |
Not applicable.
| ITEM 18. | Consolidated Financial Statements |
Please refer to Item 19.
| ITEM 19. | Exhibits |
| Page | |
| (a) Index to Consolidated Financial Statements and Schedules | |
| COMPAÑÍA DE MINAS BUENAVENTURA S.A.A. AND SUBSIDIARIES | F-1 |
| MINERA YANACOCHA S.R.L. | F-123 |
| SOCIEDAD MINERA CERRO VERDE S.A.A. | F-201 |
| (b) | Index to Exhibits |
| 2.(d) | Description of Securities Other Than Equity Securities† |
| 11 | Code of Conduct and Ethics (incorporated by reference from Compañía de Minas Buenaventura S.A.A. Annual Report on Form 20-F for the year ended December 31, 2013, filed on April 30, 2014). |
| 12.1 | Certification of Chief Executive Officer of Compañía de Minas Buenaventura S.A.A. pursuant to Section 302 of the Sarbanes-Oxley Act of 2002.† |
| 126 |
| 12.2 | Certification of Chief Financial Officer of Compañía de Minas Buenaventura S.A.A. pursuant to Section 302 of the Sarbanes-Oxley Act of 2002.† |
| 13.1 | Certification of Chief Executive Officer of Compañía de Minas Buenaventura S.A.A. pursuant to Section 906 of the Sarbanes-Oxley Act of 2002.† |
| 13.2 | Certification of Chief Financial Officer of Compañía de Minas Buenaventura S.A.A. pursuant to Section 906 of the Sarbanes-Oxley Act of 2002.† |
| 101 | Interactive Data Files† |
† Filed herewith.
| 127 |
SIGNATURE
The registrant hereby certifies that it meets all of the requirements for filing on Form 20-F and that it has duly caused and authorized the undersigned to sign this annual report on its behalf.
| COMPAÑÍA DE MINAS BUENAVENTURA S.A.A. | ||
| By: | /s/ Leandro Garcia | |
| Leandro Garcia | ||
| Chief Financial Officer | ||
Dated: April 10, 2020
| 128 |
Exhibit Index
† Filed herewith.
| Exhibits |
| 129 |
Compañía de Minas Buenaventura S.A.A. and Subsidiaries
Consolidated Financial Statements for the years 2019, 2018 and 2017, together with the Report of Independent Registered Public Accounting Firm
F-1
Compañía de Minas Buenaventura S.A.A. and Subsidiaries
Consolidated Financial Statements for the years 2019, 2018 and 2017, together with the Report of Independent Registered Public Accounting Firm
| Content |
F-2
Report of Independent Registered Public Accounting Firm
To the Shareholders and the Board of Directors of Compañia de Minas Buenaventura S.A.A. and subsidiaries
Opinion on Internal Control over Financial Reporting
We have audited Compañia de Minas Buenaventura S.A.A. and subsidiaries internal control over financial reporting as of December 31, 2019, based on criteria established in Internal Control—Integrated Framework issued by the Committee of Sponsoring Organizations of the Treadway Commission (2013 framework), (the COSO criteria). In our opinion, Compañia de Minas Buenaventura S.A.A. and subsidiaries (the Company) maintained, in all material respects, effective internal control over financial reporting as of December 31, 2019, based on the COSO criteria.
We also have audited, in accordance with the standards of the Public Company Accounting Oversight Board (United States) (PCAOB), the consolidated statements of financial position of the Company as of December 31, 2019 and 2018, the related consolidated statements of profit or loss, other comprehensive income, changes in equity and cash flows for each of the three years in the period ended December 31, 2019, and the related notes and our report dated April 9, 2020, expressed an unqualified opinion thereon.
Basis for Opinion
The Company’s management is responsible for maintaining effective internal control over financial reporting and for its assessment of the effectiveness of internal control over financial reporting included in the accompanying Management’s Annual Report on Internal Control Over Financial Reporting. Our responsibility is to express an opinion on the Company’s internal control over financial reporting based on our audit. We are a public accounting firm registered with the PCAOB and are required to be independent with respect to the Company in accordance with the U.S. federal securities laws and the applicable rules and regulations of the Securities and Exchange Commission and the PCAOB.
We conducted our audit in accordance with the standards of the PCAOB. Those standards require that we plan and perform the audit to obtain reasonable assurance about whether effective internal control over financial reporting was maintained in all material respects.
Our audit included obtaining an understanding of internal control over financial reporting, assessing the risk that a material weakness exists, testing and evaluating the design and operating effectiveness of internal control based on the assessed risk, and performing such other procedures as we considered necessary in the circumstances. We believe that our audit provides a reasonable basis for our opinion.
F-3
Report of Independent Registered Public Accounting Firm (continued)
Definition and Limitations of Internal Control Over Financial Reporting
A company’s internal control over financial reporting is a process designed to provide reasonable assurance regarding the reliability of financial reporting and the preparation of financial statements for external purposes in accordance International Financial Reporting Standards as issued by the International Accounting Standard Board. A company’s internal control over financial reporting includes those policies and procedures that (1) pertain to the maintenance of records that, in reasonable detail, accurately and fairly reflect the transactions and dispositions of the assets of the company; (2) provide reasonable assurance that transactions are recorded as necessary to permit preparation of financial statements in accordance International Financial Reporting Standards as issued by the International Accounting Standard Board, and that receipts and expenditures of the company are being made only in accordance with authorizations of management and directors of the company; and (3) provide reasonable assurance regarding prevention or timely detection of unauthorized acquisition, use, or disposition of the company’s assets that could have a material effect on the financial statements.
Because of its inherent limitations, internal control over financial reporting may not prevent or detect misstatements. Also, projections of any evaluation of effectiveness to future periods are subject to the risk that controls may become inadequate because of changes in conditions, or that the degree of compliance with the policies or procedures may deteriorate.
Paredes, Burga & Asociados S. Civil de R.L.
A member practice of Ernst & Young Global Limited
/s/ Katherine Villanueva
Lima, Peru.
April 9, 2020
F-4
Report of Independent Registered Public Accounting Firm
To the Board of Directors and Shareholders of Compañía de Minas Buenaventura S.A.A.
Opinion on the Financial Statements
We have audited the accompanying consolidated statements of financial position of Compañía de Minas Buenaventura S.A.A., and Subsidiaries (together the Group) as of December 31, 2019 and 2018, and related consolidated statements of profit or loss, other comprehensive income, changes in equity and cash flows for each of the three years in the period ended December 31, 2019, and the related notes (collectively referred to as the “consolidated financial statements”). In our opinion, the consolidated financial statements present fairly, in all material respects, the consolidated financial position of the Group at December 31, 2019 and 2018, and the consolidated results of its operations and its cash flows for each of the three years in the period ended December 31, 2019, in conformity with International Financial Reporting Standards as issued by the International Accounting Standards Board.
We also have audited, in accordance with the standards of the Public Company Accounting Oversight Board (United States) (PCAOB) the Group´s internal control over financial reporting as of December 31, 2019, based on criteria established in Internal Control - Integrated Framework issued by the Committee of Sponsoring Organizations of the Treadway Commission (2013 framework) and our report dated April 9, 2020 expressed an unqualified opinion thereon.
Basis for Opinion
These consolidated financial statements are the responsibility of the Group’s management. Our responsibility is to express an opinion on the Group’s consolidated financial statements based on our audits. We are a public accounting firm registered with the PCAOB and are required to be independent with respect to the Group in accordance with the U.S. federal securities laws and the applicable rules and regulations of the Securities and Exchange Commission and the PCAOB.
We conducted our audits in accordance with the standards of the PCAOB. Those standards require that we plan and perform the audit to obtain reasonable assurance about whether the consolidated financial statements are free of material misstatement, whether due to error or fraud. Our audits included performing procedures to assess the risks of material misstatement of the consolidated financial statements, whether due to error or fraud, and performing procedures that respond to those risks. Such procedures included examining, on a test basis, evidence regarding the amounts and disclosures in the consolidated financial statements. Our audits also included evaluating the accounting principles used and significant estimates made by management, as well as evaluating the overall presentation of the consolidated financial statements. We believe that our audits provide a reasonable basis for our opinion.
F-5
Report of Independent Registered Public Accounting Firm (continued)
Critical Audit Matter
The critical audit matter communicated below is a matter arising from the current period audit of the financial statements that was communicated or required to be communicated to the audit committee and that: (1) relates to accounts or disclosures that are material to the financial statements and (2) involved our especially challenging, subjective, or complex judgments. The communication of the critical audit matter does not alter in any way our opinion on the consolidated financial statements, taken as a whole, and we are not, by communicating the critical audit matter below, providing a separate opinion on the critical audit matter or on the accounts or disclosures to which it relates.
| Impairment of mining concessions, development costs, right-of-use asset, property, plant and equipment | ||
| Description of the Matter |
At December 31, 2019, the net carrying value of the Group’s mining concessions, development costs, right-of-use asset, property, plant and equipment is US$1,754 million. Related disclosures are included in Note 2.4(n) and Note 11(b) to the consolidated financial statements. The Group reviews and evaluates its mining concessions, development costs, right-of-use asset, property, plant and equipment for impairment at least annually, or when events or changes in circumstances indicate that the related carrying amounts may not be recoverable at the Cash Generating Unit level (CGUs). When the Group determines the existence of significant impairment indicators, management performs an assessment to determine whether an impairment has occurred. An impairment exists when the carrying value of an asset or cash generating unit (CGU) exceeds its recoverable amount, which is the higher of its fair value less costs to sell and its value in use. As result of performing its impairment tests, the Group recorded an impairment of US$2.1 million in its Julcani’s CGU as of December 31, 2019.
The impairment tests required the use of significant assumptions. These assumptions are described in note 11 (b) of the Group’s consolidated financial statements, and are based on, among others, current life of mine plans, market based commodity price assumptions, discount rates that reflect the current market assessments of the time value of money and the risks specific to the CGU, estimated quantities of recoverable minerals and operating and capital costs.
Auditing the Group’s impairment assessment for the above-noted CGUs is complex and highly judgmental; accordingly, we have determined this to be a critical audit matter.
| |
| How We Addressed the Matter in Our Audit |
We performed the following procedures, among others, to audit the impairment assessment of the CGUs noted above.
We obtained an understanding, evaluated the design, and tested the operating effectiveness of controls over the Group’s process over the impairment review assessment. We tested controls over the Group’s process for identifying and evaluating potential impairment indicators, the life of mine process, and management´s review of the significant assumptions, projected financial information and methodology used to develop such estimates. During our audit we evaluated and tested significant assumptions, judgments and operating data used in the Group’s analysis to determine the recoverable amounts.
We involved our valuation specialists to assist in comparing market based commodity price assumptions against market data including a range of analysts forecasts. We also involved our valuation specialists to evaluate the discount rates against current industry and economic trends as well as Group-specific risk premiums. We performed sensitivity analyses over changes in the discount rates and commodity price assumptions to the recoverable amounts of the CGUs.
To evaluate the estimated quantity of recoverable minerals used in the impairment analyses, we obtained reports from external specialists hired by management which validate the calculations performed by management’s qualified persons. In addition, we evaluated the competency and objectivity of the external specialists and management’s qualified persons through the consideration of their professional qualifications, experience and their use of accepted industry practices.
We evaluated other publicly available information that corroborated or contradicted the estimates of quantities of recoverable material determined by Management, or indicated that production from mineral interests will not likely occur or may be significantly reduced in the future. We also assessed the future cash flows by comparing forecasted commodity prices to available market information and future planned cash flows to internal business plans to assess the projected financial information. Furthermore, we evaluated management´s estimated quantities of recoverable minerals by comparing these estimates with the historical operating performance of the CGUs.
The estimated operating and capital costs as well as the future production levels used in the impairment analyses are based on life of mine plans. To assess the accuracy of the Group’s ability to estimate future costs and future production levels, we compared historical estimates against actual results and reviewed supporting analyses underlying the estimates used within the discounted cash flows. We also involved our valuation specialists to assist in comparing operating and capital costs against current market data and historical information relating to the performance of the CGUs.
Furthermore, we evaluated the Group’s disclosure of this matter in Note 2.4(n) and Note 11(b) to the consolidated financial statements. |
Paredes, Burga & Asociados S. Civil de R.L.
A member practice of Ernst & Young Global Limited
/s/ Katherine Villanueva
[We have served as the Group‘s auditor since 2002]
Lima, Peru
April 9, 2020
F-6
Compañía de Minas Buenaventura S.A.A. and Subsidiaries
Consolidated statements of financial position
As of December 31, 2019 and 2018
| Notes | 2019 | 2018 | |||||||||
| US$(000) | US$(000) | ||||||||||
| Assets | |||||||||||
| Current assets | |||||||||||
| Cash and cash equivalents | 6 | 210,046 | 369,200 | ||||||||
| Trade and other receivables, net | 7(a) | 287,712 | 211,715 | ||||||||
| Inventories, net | 8(a) | 97,973 | 135,919 | ||||||||
| Income tax credit | 31,919 | 24,396 | |||||||||
| Prepaid expenses | 9(a) | 20,969 | 17,145 | ||||||||
| Hedge derivative financial instruments | 32 | - | 2,759 | ||||||||
| 648,619 | 761,134 | ||||||||||
| Non-current assets | |||||||||||
| Trade and other receivables, net | 7(a) | 88,515 | 40,593 | ||||||||
| Inventories, net | 8(a) | 394 | 3,812 | ||||||||
| Income tax credit | - | 319 | |||||||||
| Investments in associates and joint ventures | 10(a) | 1,488,247 | 1,473,382 | ||||||||
| Mining concessions, development costs, right-of-use asset, property, plant and equipment, net | 11(a) | 1,754,372 | 1,847,615 | ||||||||
| Investment properties, net | 204 | 222 | |||||||||
| Deferred income tax asset, net | 28(b) | 74,556 | 38,305 | ||||||||
| Prepaid expenses | 9(a) | 25,692 | 26,578 | ||||||||
| Other assets, net | 12(a) | 26,675 | 25,261 | ||||||||
| 3,458,655 | 3,456,087 | ||||||||||
| Total assets | 4,107,274 | 4,217,221 | |||||||||
| Liabilities and shareholders’ equity, net | |||||||||||
| Current liabilities | |||||||||||
| Bank loans | 13 | 55,000 | 95,000 | ||||||||
| Trade and other payables | 14(a) | 166,244 | 188,084 | ||||||||
| Provisions, contingent liabilities and other liabilities | 15(a) | 72,771 | 68,172 | ||||||||
| Income tax payable | 5,650 | 1,760 | |||||||||
| Financial obligations | 16(a) | 265,692 | 46,166 | ||||||||
| 565,357 | 399,182 | ||||||||||
| Non-current liabilities | |||||||||||
| Trade and other payables | 14(a) | 616 | 639 | ||||||||
| Provisions, contingent liabilities and other liabilities | 15(a) | 221,736 | 199,762 | ||||||||
| Financial obligations | 16(a) | 305,996 | 540,896 | ||||||||
| Contingent consideration liability | 27(b) | 16,410 | 15,755 | ||||||||
| Deferred income tax liabilities, net | 28(b) | 28,959 | 31,422 | ||||||||
| 573,717 | 788,474 | ||||||||||
| Total liabilities | 1,139,074 | 1,187,656 | |||||||||
| Shareholders’ equity, net | 17 | ||||||||||
| Capital stock | 750,497 | 750,497 | |||||||||
| Investment shares | 791 | 791 | |||||||||
| Additional paid-in capital | 218,450 | 218,450 | |||||||||
| Legal reserve | 163,168 | 163,115 | |||||||||
| Other reserves | 269 | 269 | |||||||||
| Retained earnings | 1,639,658 | 1,675,909 | |||||||||
| Other reserves of equity | (1,311 | ) | (703 | ) | |||||||
| Shareholders ‘equity, net attributable to owners of the parent | 2,771,522 | 2,808,328 | |||||||||
| Non-controlling interest | 18(a) | 196,678 | 221,237 | ||||||||
| Total shareholders’ equity, net | 2,968,200 | 3,029,565 | |||||||||
| Total liabilities and shareholders’ equity, net | 4,107,274 | 4,217,221 | |||||||||
F-7
Compañía de Minas Buenaventura S.A.A. and Subsidiaries
Consolidated statements of profit or loss
For the years ended December 31, 2019, 2018 and 2017
| Notes | 2019 | 2018 | 2017 | ||||||||||||
| US$(000) | US$(000) | US$(000) | |||||||||||||
| Continuing operations | |||||||||||||||
| Operating income | |||||||||||||||
| Net sales of goods | 20(b) | 821,930 | 1,106,329 | 1,187,206 | |||||||||||
| Sales of services | 20(b) | 23,661 | 24,001 | 29,697 | |||||||||||
| Royalty income | 20(b) | 22,297 | 20,385 | 20,739 | |||||||||||
| Total operating income | 867,888 | 1,150,715 | 1,237,642 | ||||||||||||
| Operating costs | |||||||||||||||
| Cost of sales of goods, excluding depreciation and amortization | 21(a) | (512,874 | ) | (613,381 | ) | (604,650 | ) | ||||||||
| Cost of sales of services, excluding depreciation and amortization | 21(b) | (3,378 | ) | (4,318 | ) | (12,954 | ) | ||||||||
| Depreciation and amortization | (226,335 | ) | (238,879 | ) | (210,154 | ) | |||||||||
| Exploration in operating units | 22 | (44,163 | ) | (89,730 | ) | (89,311 | ) | ||||||||
| Mining royalties | 23 | (12,832 | ) | (21,388 | ) | (30,884 | ) | ||||||||
| Total operating costs | (799,582 | ) | (967,696 | ) | (947,953 | ) | |||||||||
| Gross profit | 68,306 | 183,019 | 289,689 | ||||||||||||
| Operating expenses, net | |||||||||||||||
| Administrative expenses | 24 | (76,297 | ) | (77,099 | ) | (80,666 | ) | ||||||||
| Selling expenses | 20(e) | (24,313 | ) | (26,948 | ) | (23,043 | ) | ||||||||
| Exploration in non-operating areas | 25 | (11,879 | ) | (36,307 | ) | (18,262 | ) | ||||||||
| Impairment recovery (loss) of long-lived assets | 11(b) | (2,083 | ) | 5,693 | (21,620 | ) | |||||||||
| Reversal (provision) of contingent and others | 2,968 | 11,248 | (13,740 | ) | |||||||||||
| Write – off of stripping activity asset | 11(g) | - | - | (13,573 | ) | ||||||||||
| Other, net | 26 | (14,715 | ) | (1,308 | ) | (13,230 | ) | ||||||||
| Total operating expenses, net | (126,319 | ) | (124,721 | ) | (184,134 | ) | |||||||||
| Operating profit (loss) | (58,013 | ) | 58,298 | 105,555 | |||||||||||
| Other income (expense), net | |||||||||||||||
| Share in the results of associates and joint ventures | 10(b) | 47,710 | (1,144 | ) | 13,207 | ||||||||||
| Finance income | 27 | 9,675 | 9,685 | 5,517 | |||||||||||
| Finance costs | 27 | (42,173 | ) | (38,422 | ) | (34,551 | ) | ||||||||
| Net gain (loss) from currency exchange difference | (734 | ) | (1,384 | ) | 2,939 | ||||||||||
| Total other income (expenses), net | 14,478 | (31,265 | ) | (12,888 | ) | ||||||||||
| Profit (loss) before income tax | (43,535 | ) | 27,033 | 92,667 | |||||||||||
| Current income tax | 28(c) | (11,911 | ) | (16,882 | ) | (23,713 | ) | ||||||||
| Deferred income tax | 28(c) | 37,501 | (9,997 | ) | 5,825 | ||||||||||
| Profit (loss) from continuing operations | (17,945 | ) | 154 | 74,779 | |||||||||||
| Discontinued operations | |||||||||||||||
| Net loss from discontinued operations attributable to equity holders of the parent | 1(e) | (10,514 | ) | (11,808 | ) | (10,344 | ) | ||||||||
| Profit (loss) for the year | (28,459 | ) | (11,654 | ) | 64,435 | ||||||||||
| Attributable to: | |||||||||||||||
| Equity holders of the parent | (12,208 | ) | (13,445 | ) | 60,823 | ||||||||||
| Non-controlling interest | 18(a) | (16,251 | ) | 1,791 | 3,612 | ||||||||||
| (28,459 | ) | (11,654 | ) | 64,435 | |||||||||||
| Basic and diluted profit (loss) per share attributable to equity holders of the parent, stated in U.S. dollars | 17(a) | (0.05 | ) | (0.05 | ) | 0.24 | |||||||||
Profit (loss) for continuing operations, basic and diluted per share attributable to equity holders of the parent, expressed in US dollars | 17(e) | (0.01 | ) | (0.02 | ) | 0.28 | |||||||||
F-8
Compañía de Minas Buenaventura S.A.A. and Subsidiaries
Consolidated statements of other comprehensive income
For the years ended December 31, 2019, 2018 and 2017
| 2019 | 2018 | 2017 | ||||||||||
| US$(000) | US$(000) | US$(000) | ||||||||||
| Net profit (loss) | (28,459 | ) | (11,654 | ) | 64,435 | |||||||
| Other comprehensive profit (loss): | ||||||||||||
| Other comprehensive income (loss) to be reclassified to profit or loss in subsequent periods | ||||||||||||
| Net change in unrealized gain (loss) on cash flow hedges, note 32 | (2,759 | ) | 31,464 | (26,822 | ) | |||||||
| Income tax effect | 813 | (9,916 | ) | 7,963 | ||||||||
| Unrealized gain on investments, net of income tax effect | (291 | ) | 1,053 | (427 | ) | |||||||
| (2,237 | ) | 22,601 | (19,286 | ) | ||||||||
| Total other comprehensive profit (loss), net of income tax | (30,696 | ) | 10,947 | 45,149 | ||||||||
| Attributable to: | ||||||||||||
| Equity holders of the parent | (12,816 | ) | (260 | ) | 48,718 | |||||||
| Non-controlling interests | (17,880 | ) | 11,207 | (3,569 | ) | |||||||
| (30,696 | ) | 10,947 | 45,149 | |||||||||
F-9
Compañía
de Minas Buenaventura S.A.A. and Subsidiaries
Consolidated statements of changes
in equity
For the years ended December 31,
2019, 2018 and 2017
| Attributable to equity holders of the parent | ||||||||||||||||||||||||||||||||||
Capital stock, net of treasury shares | ||||||||||||||||||||||||||||||||||
Number of shares outstanding | Common shares | Investment shares | Additional paid-in capital | Legal reserve | Other reserves | Retained earnings | Other reserves of equity | Total | Non-controlling interest | Total equity | ||||||||||||||||||||||||
| US$(000) | US$(000) | US$(000) | US$(000) | US$(000) | US$(000) | US$(000) | US$(000) | US$(000) | US$(000) | |||||||||||||||||||||||||
| As of January 1, 2017 | 253,715,190 | 750,497 | 791 | 218,450 | 162,744 | 269 | 1,690,123 | (1,783 | ) | 2,821,091 | 226,122 | 3,047,213 | ||||||||||||||||||||||
| Net profit | - | - | - | - | - | - | 60,823 | - | 60,823 | 3,612 | 64,435 | |||||||||||||||||||||||
| Other comprehensive loss | - | - | - | - | - | - | - | (12,105 | ) | (12,105 | ) | (7,181 | ) | (19,286 | ) | |||||||||||||||||||
| Total other comprehensive income (loss) | - | - | - | - | - | - | 60,823 | (12,105 | ) | 48,718 | (3,569 | ) | 45,149 | |||||||||||||||||||||
| Dividends declared and paid, note 17(d) | - | - | - | - | - | - | (22,099 | ) | - | (22,099 | ) | (6,036 | ) | (28,135 | ) | |||||||||||||||||||
| Expired dividends, note 17(c) | - | - | - | - | 327 | - | - | - | 327 | - | 327 | |||||||||||||||||||||||
| Change in non-controlling interest, note 18(a) | - | - | - | - | - | - | - | - | - | (927 | ) | (927 | ) | |||||||||||||||||||||
| As of December 31, 2017 | 253,715,190 | 750,497 | 791 | 218,450 | 163,071 | 269 | 1,728,847 | (13,888 | ) | 2,848,037 | 215,590 | 3,063,627 | ||||||||||||||||||||||
| Net profit (loss) | - | - | - | - | - | - | (13,445 | ) | - | (13,445 | ) | 1,791 | (11,654 | ) | ||||||||||||||||||||
| Other comprehensive income | - | - | - | - | - | - | - | 13,185 | 13,185 | 9,416 | 22,601 | |||||||||||||||||||||||
| Total other comprehensive income (loss) | - | - | - | - | - | - | (13,445 | ) | 13,185 | (260 | ) | 11,207 | 10,947 | |||||||||||||||||||||
| Dividends declared and paid, note 17(d) | - | - | - | - | - | - | (22,860 | ) | - | (22,860 | ) | (5,560 | ) | (28,420 | ) | |||||||||||||||||||
| Change in investments, note 10(b) | - | - | - | - | - | - | (16,633 | ) | - | (16,633 | ) | - | (16,633 | ) | ||||||||||||||||||||
| Expired dividends, note 17(c) | - | - | - | - | 44 | - | - | - | 44 | - | 44 | |||||||||||||||||||||||
| As of December 31, 2018 | 253,715,190 | 750,497 | 791 | 218,450 | 163,115 | 269 | 1,675,909 | (703 | ) | 2,808,328 | 221,237 | 3,029,565 | ||||||||||||||||||||||
| Effect of new standards, note 2.3 | - | - | - | - | - | - | (1,160 | ) | - | (1,160 | ) | (179 | ) | (1,339 | ) | |||||||||||||||||||
| As of January 1, 2019 | 253,715,190 | 750,497 | 791 | 218,450 | 163,115 | 269 | 1,674,749 | (703 | ) | 2,807,168 | 221,058 | 3,028,226 | ||||||||||||||||||||||
| Net profit (loss) | - | - | - | - | - | - | (12,208 | ) | - | (12,208 | ) | (16,251 | ) | (28,459 | ) | |||||||||||||||||||
| Other comprehensive loss | - | - | - | - | - | - | - | (608 | ) | (608 | ) | (1,629 | ) | (2,237 | ) | |||||||||||||||||||
| Total other comprehensive income (loss) | - | - | - | - | - | - | (12,208 | ) | (608 | ) | (12,816 | ) | (17,880 | ) | (30,696 | ) | ||||||||||||||||||
| Dividends declared and paid, note 17(d) | - | - | - | - | - | - | (22,098 | ) | - | (22,098 | ) | (6,500 | ) | (28,598 | ) | |||||||||||||||||||
| Change in investments, note 10(b) | - | - | - | - | - | - | (785 | ) | - | (785 | ) | - | (785 | ) | ||||||||||||||||||||
| Expired dividends, note 17(c) | - | - | - | - | 53 | - | - | - | 53 | - | 53 | |||||||||||||||||||||||
| As of December 31, 2019 | 253,715,190 | 750,497 | 791 | 218,450 | 163,168 | 269 | 1,639,658 | (1,311 | ) | 2,771,522 | 196,678 | 2,968,200 | ||||||||||||||||||||||
F-10
Compañía de Minas Buenaventura S.A.A. and Subsidiaries
Consolidated statements of cash flows
For the years ended December 31, 2019, 2018 and 2017
| 2019 | 2018 | 2017 | |||||||||||||
| Notes | US$(000) | US$(000) | US$(000) | ||||||||||||
| Operating activities | |||||||||||||||
| Proceeds from sales | 783,000 | 1,216,294 | 1,197,523 | ||||||||||||
| Recovery from value added tax and other taxes | 45,712 | 106,656 | 102,548 | ||||||||||||
| Dividends received | 30(a) | 33,388 | 46,792 | 9,823 | |||||||||||
| Royalty received | 23,001 | 20,013 | 21,565 | ||||||||||||
| Interest received | 4,265 | 2,383 | 3,169 | ||||||||||||
| Proceeds from insurance claim | 26(c) | - | 38,793 | - | |||||||||||
| Payments to suppliers and third parties | (610,737 | ) | (861,282 | ) | (872,467 | ) | |||||||||
| Payments to employees | (137,300 | ) | (151,602 | ) | (160,891 | ) | |||||||||
| Payments for tax litigation | 7(g) | (36,322 | ) | - | - | ||||||||||
| Interest paid | (28,266 | ) | (27,699 | ) | (30,402 | ) | |||||||||
| Income tax paid | (24,935 | ) | (30,898 | ) | (38,121 | ) | |||||||||
| Payments of mining royalties | (4,741 | ) | (13,190 | ) | (20,165 | ) | |||||||||
| Net cash and cash equivalents provided by operating activities | 47,065 | 346,260 | 212,582 | ||||||||||||
| Investing activities | |||||||||||||||
| Proceeds from sale of concessions, development costs, property, plant and equipment to third parties | 726 | 2,240 | 1,962 | ||||||||||||
| Additions to mining concessions, development costs, property, plant and equipment | 11(a) | (102,627 | ) | (111,270 | ) | (259,507 | ) | ||||||||
| Payments for acquisition of other assets | 12(a) | (3,700 | ) | (8,529 | ) | (5,405 | ) | ||||||||
| Proceeds from collection of loan to an associate | 30(a) | - | - | 124,800 | |||||||||||
| Net cash and cash equivalents used in investing activities | (105,601 | ) | (117,559 | ) | (138,150 | ) | |||||||||
| Financing activities | |||||||||||||||
| Proceeds from bank loans | 13 | 55,000 | 95,000 | 341,215 | |||||||||||
| Payments of bank loans | 13 | (95,000 | ) | (95,000 | ) | (300,000 | ) | ||||||||
| Proceeds from financial obligations | 16(f) | 161,894 | - | 80,000 | |||||||||||
| Payments of financial obligations | 16(f) | (186,152 | ) | (45,222 | ) | (32,599 | ) | ||||||||
| Short-term lease payments | 16(f) | (7,596 | ) | - | - | ||||||||||
| Dividends paid to controlling shareholders | 14(c) | (22,098 | ) | (22,860 | ) | (22,099 | ) | ||||||||
| Dividends paid to non-controlling shareholders | 17(d) | (6,500 | ) | (5,560 | ) | (6,036 | ) | ||||||||
| Increase of restricted bank accounts | 7(e) | (166 | ) | (410 | ) | (285 | ) | ||||||||
| Acquisition of non-controlling interest | 18(a) | - | - | (621 | ) | ||||||||||
| Net cash and cash equivalents provided by (used in) financing activities | (100,618 | ) | (74,052 | ) | 59,575 | ||||||||||
| Increase (decrease) in cash and cash equivalents for the year, net | (159,154 | ) | 154,649 | 134,007 | |||||||||||
| Cash and cash equivalents at beginning of year | 369,200 | 214,551 | 80,544 | ||||||||||||
| Cash and cash equivalents at year-end | 210,046 | 369,200 | 214,551 | ||||||||||||
| Financing and investing activities not affecting cash flows: | |||||||||||||||
| Changes in estimates of mine closures plans | 15(b) | 26,722 | 42,874 | 10,594 | |||||||||||
| Accounts receivable from sale of assets | 7(a) | 21,648 | 2,715 | 5,371 | |||||||||||
| Fair value for contingent consideration liability | 27(b) | (655 | ) | 1,815 | 1,773 | ||||||||||
F-11
Compañía de Minas Buenaventura S.A.A. and Subsidiaries
Notes to the consolidated financial statements
For the years 2019, 2018 and 2017
| 1. | Identification and business activity |
| (a) | Identification - |
Compañía de Minas Buenaventura S.A.A. (hereafter “the Company” or “Buenaventura”) is a publicly traded corporation incorporated in 1953. The Company stock is traded on the Lima and New York Stock Exchanges through American Depositary Receipts (ADRs), which represent the Company’s shares deposited in the Bank of New York. The Company’s legal domicile is at Las Begonias Street N°415, San Isidro, Lima, Peru.
| (b) | Business activity - |
The Company and its subsidiaries (hereinafter “the Group”) are principally engaged in the exploration, mining, concentration, smelting and marketing of polymetallic ores and metals.
The Company operates directly four operating mining units in Peru (Uchucchacua, Orcopampa, Julcani and Tambomayo), three discontinued mining units (Mallay, Poracota and Shila-Paula), and one mining unit under development stage (San Gabriel). In addition, the Company has a controlling interest in Sociedad Minera El Brocal S.A.A. (hereinafter “El Brocal”), which operates the Colquijirca mining unit; in Minera La Zanja S.R.L. (hereinafter “La Zanja”), which operates La Zanja mining unit; in El Molle Verde S.A.C. (hereinafter “Molle Verde”) which operates Trapiche, a mining unit at the development stage; and in other entities dedicated to energy generation and transmission services, and other activities. All these activities are carried out in Peru.
| (c) | Approval of consolidated financial statements - |
The consolidated financial statements as of December 31, 2019 were approved and authorized for issue by the Board of Directors on April 9, 2020 and subsequent events have been considered through that date. They will then be presented for approval by the Company’s shareholders meeting. Those shareholders have the authority to approve and or otherwise modify the consolidated financial statements.
F-12
Notes to the consolidated financial statements (continued)
| (d) | The consolidated financial statements include the financial statements of the following subsidiaries: |
| Country of | Ownership as of December 31, | |||||||||||||||||
| incorporation and | 2019 | 2018 | ||||||||||||||||
| business | Direct | Indirect | Direct | Indirect | ||||||||||||||
| % | % | % | % | |||||||||||||||
| Mining activities: | ||||||||||||||||||
| Compañía Minera Condesa S.A. | Peru | 100.00 | - | 100.00 | - | |||||||||||||
| Compañía Minera Colquirrumi S.A. | Peru | 100.00 | - | 100.00 | - | |||||||||||||
| Sociedad Minera El Brocal S.A.A. (*) | Peru | 3.19 | 58.24 | 3.19 | 58.24 | |||||||||||||
| Inversiones Colquijirca S.A. (*) | Peru | 89.76 | 10.24 | 89.76 | 10.24 | |||||||||||||
| S.M.R.L. Chaupiloma Dos de Cajamarca | Peru | 20.00 | 40.00 | 20.00 | 40.00 | |||||||||||||
| Minera La Zanja S.R.L. | Peru | 53.06 | - | 53.06 | - | |||||||||||||
| Minera Julcani S.A. de C.V. | Mexico | 99.80 | 0.20 | 99.80 | 0.20 | |||||||||||||
| Compañía de Minas Buenaventura Chile Ltda. | Chile | 90.00 | 10.00 | 90.00 | 10.00 | |||||||||||||
| El Molle Verde S.A.C. | Peru | 99.98 | 0.02 | 99.98 | 0.02 | |||||||||||||
| Apu Coropuna S.R.L. | Peru | 70.00 | - | 70.00 | - | |||||||||||||
| Cerro Hablador S.A.C. | Peru | 99.00 | 1.00 | 99.00 | 1.00 | |||||||||||||
| Minera Azola S.A.C. | Peru | 99.00 | 1.00 | 99.00 | 1.00 | |||||||||||||
| Compañía Minera Nueva Italia S.A. | Peru | - | 93.36 | - | 93.36 | |||||||||||||
| Energy generation and transmission services: | ||||||||||||||||||
| Consorcio Energético de Huancavelica S.A. | Peru | 100.00 | - | 100.00 | - | |||||||||||||
| Empresa de Generación Huanza S.A. | Peru | - | 100.00 | - | 100.00 | |||||||||||||
| Insurance brokerage: | ||||||||||||||||||
| Contacto Corredores de Seguros S.A. | Peru | 99.98 | 0.02 | 99.98 | 0.02 | |||||||||||||
| Contacto Risk Consulting S.A. | Peru | - | 98.00 | - | 98.00 | |||||||||||||
| Industrial activities: | ||||||||||||||||||
| Procesadora Industrial Río Seco S.A. | Peru | 100.00 | - | 100.00 | - | |||||||||||||
| (*) | As of December 31, 2019 and 2018, the participation of the Company in the voting rights of El Brocal is 61.43 percent. Inversiones Colquijirca S.A. (hereafter “Colquijirca”), a Group’s subsidiary (99.99 percent as of December 31, 2019 and 2018), has an interest in El Brocal’s capital stock, through which the Company holds an indirect participation in El Brocal of 58.24 percent as of December 31, 2019 and 2018. |
| (e) | Discontinued operations |
During 2019, the Group decided to classify its Mallay mining unit as discontinued. According to IFRS 5 “Non-current Assets Held for Sale and Discontinued Operations”, the Group reclassified revenues and expenses related to this mining unit for the years 2018 and 2017 to the “Net loss from discontinued operations attributable to equity holders of the parent” caption.
During 2017, the Group sold the Breapampa and Recuperada mining units for US$2.0 million and US$0.6 million, respectively. As a result of such sales, the Group recorded reversals of the provision of impairment loss of long-lived assets and costs for sales of assets and supplies, which originated a net loss of US$4.0 million.
F-13
Notes to the consolidated financial statements (continued)
During 2017, as a result of the sales in 2017 and 2016, the Company received the confirmation from the Ministry of Energy and Mines of the transfer of its obligation for closure of mining units, which generated a reversal of US$11.8 million.
The net cash flows used by the mining units with discontinued operations are presented below:
| 2019 | 2018 | 2017 | ||||||||||
| US$(000) | US$(000) | US$(000) | ||||||||||
| Operating activities | (2 | ) | 1,800 | 1,732 | ||||||||
| Investing activities | - | (1,817 | ) | (1,796 | ) | |||||||
| Decrease in cash and cash equivalents for the year | (2 | ) | (17 | ) | (64 | ) | ||||||
The results of the discontinued operations mining units for the years 2019, 2018 and 2017 are presented below:
| 2019 | 2018 | 2017 | ||||||||||
| US$(000) | US$(000) | US$(000) | ||||||||||
| Net sales | 97 | 16,666 | 36,736 | |||||||||
| Cost of sales | (2 | ) | (15,261 | ) | (32,301 | ) | ||||||
| Gross profit | 95 | 1,405 | 4,435 | |||||||||
| Operating income (expenses), net | ||||||||||||
| Administrative expenses | (8,048 | ) | (1,661 | ) | (3,872 | ) | ||||||
| Changes in provision for closure of mining units, note 15(b) | (1,912 | ) | (6,013 | ) | (12,701 | ) | ||||||
| Reversal (provision) for impairment of inventories, note 8(c) | (320 | ) | - | 1,345 | ||||||||
| Reversal (provision) for contingencies | (134 | ) | (9 | ) | (562 | ) | ||||||
| Derecognition of long-lived assets | (44 | ) | (5,100 | ) | - | |||||||
| Net loss in sale of mining units | - | - | (18,550 | ) | ||||||||
| Reversal of Impairment loss of long-lived assets, note 11(b) | - | 2,837 | 17,197 | |||||||||
| Reversal of provision for closure of mining units for sale of mining units | - | - | 11,700 | |||||||||
| Others, net | 117 | (3,162 | ) | (8,438 | ) | |||||||
| Total operating expenses, net | (10,341 | ) | (13,108 | ) | (13,881 | ) | ||||||
| Operating loss | (10,246 | ) | (11,703 | ) | (9,446 | ) | ||||||
| Other income (expense), net | ||||||||||||
| Finance costs, note 15(b) | (266 | ) | (88 | ) | (766 | ) | ||||||
| Net gain (loss) from currency exchange difference | (2 | ) | 30 | (10 | ) | |||||||
| Total other expenses, net | (268 | ) | (58 | ) | (776 | ) | ||||||
| Loss before income tax | (10,514 | ) | (11,761 | ) | (10,222 | ) | ||||||
| Income tax | - | (47 | ) | (122 | ) | |||||||
| Loss from discontinued operations | (10,514 | ) | (11,808 | ) | (10,344 | ) | ||||||
| Loss from the discontinued operations, per basic and diluted share, express in U. S. dollars | (0.04 | ) | (0.03 | ) | (0.04 | ) | ||||||
F-14
Notes to the consolidated financial statements (continued)
2. Basis for preparation, consolidation and accounting policies
| 2.1. | Basis of preparation - |
The consolidated financial statements of the Company have been prepared in accordance with International Financial Reporting Standards (IFRS), as issued by the International Accounting Standards Board (IASB).
The consolidated financial statements have been prepared on a historical cost basis, based on the records of the Company, except for the derivative financial instruments and financial assets and liabilities that have been measured at fair value and discontinued operations that have been valued at the lower of (i) their carrying amount and (ii) its fair value less cost to sell.
The consolidated financial statements are presented in U.S. dollars and all values are rounded to the nearest thousands, except when otherwise indicated.
The preparation of consolidated financial statements requires that Management use judgments, estimates and assumptions, as detailed on the following note 3.
These consolidated financial statements provide comparative information in respect of prior periods.
| 2.2. | Basis of consolidation - |
The consolidated financial statements comprise the financial statements of the Company and its subsidiaries to the date of the consolidated statements of financial position.
Control is achieved when the Group is exposed, or has rights, to variable returns from its involvement with the investee and has the ability to affect those returns through its power over the investee. Specifically, the Group controls an investee if, and only if, the Group has:
| - | Power over the investee (i.e., existing rights that give it the current ability to direct the relevant activities of the investee). |
| - | Exposure, or rights, to variable returns from its involvement with the investee. |
| - | The ability to use its power over the investee to affect its returns. |
Generally, there is a presumption that a majority of voting rights result in control. To support this presumption and when the Group has less than a majority of the voting or similar rights of an investee, the Group considers all relevant facts and circumstances in assessing whether it has power over an investee, including:
| - | The contractual arrangement with the other vote holders of the investee. |
| - | Rights arising from other contractual arrangements. |
| - | The Group’s voting rights and potential voting rights or a combination of rights. |
F-15
Notes to the consolidated financial statements (continued)
The Group re-assesses whether or not it controls an investee if facts and circumstances indicate that there are changes to one or more of the three elements of control. Consolidation of a subsidiary begins when the Group obtains control over the subsidiary and ceases when the Group loses control of the subsidiary. Assets, liabilities, income and expenses of a subsidiary acquired or disposed of during the year are included in the consolidated financial statements from the date the Group gains control until the date the Group ceases to control the subsidiary.
Profit or loss and each component of other comprehensive income are attributed to the equity holders of the parent of the Group and to the non-controlling interests, even if this results in the non-controlling interests having a deficit balance. When necessary, adjustments are made to the financial statements of subsidiaries to bring their accounting policies into line with the Group’s accounting policies. All intra-group assets and liabilities, equity, income, expenses and cash flows relating to transactions between members of the Group are eliminated in full on consolidation.
A change in the ownership interest of a subsidiary, without a loss of control, is accounted for as an equity transaction.
If the Group loses control over a subsidiary, it derecognizes the related assets (including goodwill), liabilities, non-controlling interest and other components of equity, while any resultant gain or loss is recognized in profit or loss. Any investment retained is recognized at fair value.
| 2.3. | Changes in accounting policies and disclosures - |
The Group applied the following standards and amendments for the first time for their annual reporting period commencing January 1, 2019:
| - | IFRS 16 Leases, |
| - | Interpretation 23 Uncertainty over Income Tax Treatments, |
| - | Annual Improvements to IFRS Standards 2015 – 2017 Cycle. |
The Group had to change its accounting policies as a result of adopting IFRS 16. The other amendments listed above did not have any impact on the amounts recognized in prior periods.
Several other amendments and interpretations apply for the first time in 2019; but do not have an impact on the consolidated financial statements of the Group and therefore, have not been disclosed. The Group has not early adopted any standards, interpretations or amendments that have been issued but are not yet effective.
F-16
Notes to the consolidated financial statements (continued)
IFRS 16 Leases -
The Group adopted IFRS 16 Leases from January 1, 2019, but has not restated comparatives for the 2018 reporting period, as permitted under the specific transition provisions in the standard. The reclassifications and the adjustments arising from the new leasing rules are therefore recognized in the opening statement of financial position as of January 1, 2019.
On adoption of IFRS 16, the Group recognized lease liabilities in relation to leases that had previously been classified as ‘operating leases’ under the principles of IAS 17 Leases. These liabilities were measured at the present value of the remaining lease payments, discounted using the lessee’s incremental borrowing rate as of January 1, 2019 (the weighted average incremental borrowing rate at transition was 5% per annum). The effect of adopting IFRS 16 is as follows:
Impact on the consolidated statement of financial position (increase / (decrease)) –
| As of December 31, 2019 | As of January 1, 2019 | |||||||
| US$(000) | US$(000) | |||||||
| Assets | ||||||||
| Mining concessions, development costs, right-of-use asset, property, plant and equipment, net | 6,185 | 18,528 | ||||||
| Deferred income tax asset, net | 390 | 400 | ||||||
| Total assets | 6,575 | 18,928 | ||||||
| Liabilities | ||||||||
| Financial obligations | 7,503 | 19,885 | ||||||
| Total liabilities | 7,503 | 19,885 | ||||||
| Shareholders’ equity, net | ||||||||
| Retained earnings | (928 | ) | (957 | ) | ||||
| Total shareholders’ equity, net | (928 | ) | (957 | ) | ||||
Impact on the consolidated statement of profit or loss (income / (expense)) -
| As of December 31, 2019 | ||||
| US$(000) | ||||
| Operating costs | ||||
| Cost of sales of goods, excluding depreciation and amortization | 5,991 | |||
| Depreciation and amortization | (6,751 | ) | ||
| Total operating costs | (760 | ) | ||
| Operating profit | ||||
| Administrative expenses | 272 | |||
| Others, net | 155 | |||
| Total operating profit | 427 | |||
| Other income (expense), net | ||||
| Finance costs | 379 | |||
| Profit (loss) before income tax | 46 | |||
F-17
Notes to the consolidated financial statements (continued)
Impact on the consolidated statement of cash flows (increase / (decrease)) -
| 2019 | ||||
| US$(000) | ||||
| Short-term and low-value lease payments | (24,175 | ) | ||
| Net cash flows used in operating activities | (24,175 | ) | ||
| Short-term lease payments | (7,596 | ) | ||
| Net cash flows used in financial activities | (7,596 | ) | ||
Practical expedients applied -
In applying IFRS 16 for the first time, the Group used the following practical expedients permitted by the standard: i) applying a single discount rate to a portfolio of leases with reasonably similar characteristics, ii) accounting for operating leases with a remaining lease term of less than 12 months as at January 1, 2019 as short-term leases, iii) using hindsight in determining the lease term where the contract contains options to extend or terminate the lease. The Group also elected the transition practical expedient to not to reassess whether a contract is, or contains a lease at the date of initial application. Instead, for contracts entered into before the transition date the Group relied on its assessment made applying IAS 17 and IFRIC 4.
Below is a reconciliation between the balance of assets and liabilities as of January 1, 2019 under IFRS 16 compared with operating leases under IAS 17 as of December 31, 2018:
| US$(000) | ||||
| Operating lease commitments disclosed as of December 31, 2018 | 7,330 | |||
| New operating leases commitments under IFRS 16 | 16,221 | |||
| Exceptions: | ||||
| - Short-term leases not recognized as a liability | (547 | ) | ||
| - Low-value leases not recognized as a liability | (3,119 | ) | ||
| Additional lease liability recognized as of January 1, 2019 | 19,885 | |||
| Plus: Lease liability already recognized as of December 31, 2018 | 241,653 | |||
| Lease liability as of January 1, 2019 | 261,538 | |||
Lessor accounting under IFRS 16 is substantially unchanged from IAS 17, therefore the Group did not need to adjust the accounting for assets held as lessor under operating leases, as a result of the adoption of IFRS 16.
F-18
Notes to the consolidated financial statements (continued)
Interpretation 23 Uncertainty over Income Tax Treatments
The Interpretation addresses the accounting for income taxes when tax treatments involve uncertainty that affects the application of IAS 12 Income Taxes. It does not apply to taxes or levies outside the scope of IAS 12, nor does it specifically include requirements relating to interest and penalties associated with uncertain tax treatments. The Interpretation specifically addresses the following:
| - | Whether an entity considers uncertain tax treatments separately |
| - | The assumptions an entity makes about the examination of tax treatments by taxation authorities |
| - | How an entity determines taxable profit (tax loss), tax bases, unused tax losses, unused tax credits and tax rates; and |
| - | How an entity considers changes in facts and circumstances |
The Group determines whether to consider each uncertain tax treatment separately or together with one or more other uncertain tax treatments and uses the approach that better predicts the resolution of the uncertainty.
The Group applies significant judgement in identifying uncertainties over income tax treatments. The Group assessed whether the Interpretation had an impact on its consolidated financial statements. Upon adoption of the Interpretation, the Group considered whether it has any uncertain tax positions and concluded that it is probable that the taxation authorities will accept its tax treatments.
The effect of adopting IFRIC 23 is a follow:
Impact on the consolidated statement of financial position (increase / (decrease)) –
| As of December 31, 2019 | As of January 1, 2019 | |||||||
| US$(000) | US$(000) | |||||||
| Liabilities | ||||||||
| Income tax payable | 382 | 382 | ||||||
| Total liabilities | 382 | 382 | ||||||
| Shareholders’ equity, net | ||||||||
| Retained earnings | (382 | ) | (382 | ) | ||||
| Total shareholders’ equity, net | (382 | ) | (382 | ) | ||||
F-19
Notes to the consolidated financial statements (continued)
Annual Improvements to IFRS Standards 2015 – 2017 Cycle
| - | IFRS 3 Business Combinations |
The amendments clarify that, when an entity obtains control of a business that is a joint operation, it applies the requirements for a business combination achieved in stages, including remeasuring previously held interests in the assets and liabilities of the joint operation at fair value. In doing so, the acquirer remeasures its entire previously held interest in the joint operation to fair value. An entity applies those amendments to business combinations for which the acquisition date is on or after the beginning of the first annual reporting period beginning on or after January 1, 2019, with early application permitted.
These amendments did not have an impact on the consolidated financial statements of the Group, as there was no transaction in the year where joint control was obtained.
| - | IFRS 11 Joint Arrangements |
An entity that participates in, but does not have joint control of, a joint operation might obtain joint control of the joint operation in which the activity of the joint operation constitutes a business as defined in IFRS 3. The amendments clarify that the previously held interests in that joint operation are not remeasured.
An entity applies those amendments to transactions in which the entity obtains joint control on or after the beginning of the first annual reporting period beginning on or after January 1, 2019 with early application permitted.
These amendments did not have an impact on the consolidated financial statements of the Group, as there was no transaction in the year where joint control was obtained in relation of an arrangement the Group previously participated in.
| - | IAS 12 Income Taxes |
The amendments clarify that the income tax consequences of dividends are linked more directly to past transactions or events that generated distributable profits than to distributions to owners. Therefore, an entity recognizes the income tax consequences of dividends in profit or loss, other comprehensive income or equity according to where it originally recognized those past transactions or events.
An entity applies the amendments for annual reporting periods beginning on or after January 1, 2019, with early application permitted. When the entity first applies those amendments, it applies them to the income tax consequences of dividends recognized on or after the beginning of the earliest comparative period.
Since the Group’s current practice is in line with these amendments, they had no impact on the consolidated financial statements of the Group.
F-20
Notes to the consolidated financial statements (continued)
| - | IAS 23 Borrowing Costs |
The amendments clarify that an entity treats, as part of general borrowings, any borrowing originally made to develop a qualifying asset when substantially all of the activities necessary to prepare that asset for its intended use or sale are complete. The entity applies the amendments to borrowing costs incurred on or after the beginning of the annual reporting period in which it first applies those amendments. The entity applies those amendments for annual reporting periods beginning on or after January 1, 2019, with early application permitted.
Since the Group’s current practice is in line with the amendments, they had no impact on the consolidated financial statements of the Group.
| 2.4. | Summary of significant accounting policies - |
| (a) | Foreign currencies - |
The Group´s consolidated financial statements are presented in US dollars, which is also the parent company’s functional currency. For each entity, the Group determines the functional currency and the items included in the financial statements of each entity are measured using that functional currency. For consolidation purposes, each entity presents its financial statements in US dollars.
Transactions and balances
Transactions in foreign currency are initially recorded by the Group at the exchange rates prevailing at the dates of the transactions, published by the Superintendence of Banking and Insurance and Pension Fund Administrators (AFP for its acronym in Spanish).
Monetary assets and liabilities denominated in foreign currencies are translated at the functional currency spot rates of exchange at the reporting date.
Differences arising from the settlement or translation of monetary items are recognized in profit or loss with the exception of monetary items that are designated as part of a hedge. These are recognized in other comprehensive income (OCI) until the hedge items is disposed of, at which time, the cumulative amount is reclassified to profit or loss. Tax charges and credits attributable to exchange differences on those monetary items are also recognized in OCI.
Non-monetary assets and liabilities recognized in terms of historical cost are translated using the exchange rates prevailing at the dates of the initial transactions.
F-21
Notes to the consolidated financial statements (continued)
| (b) | Financial instruments – |
Initial recognition and subsequent measurement -
A financial instrument is any contract that gives rise to a financial asset of one entity and a financial liability or equity instrument of another entity.
| (i) | Financial assets - |
Initial recognition and measurement -
Financial assets are classified, at initial recognition, as subsequently measured at amortized cost, fair value through OCI, and fair value through profit or loss.
The classification of financial assets at initial recognition depends on the financial asset’s contractual cash flow characteristics and the Group’s business model for managing them. With the exception of trade receivables that do not contain a significant financing component, the Group initially measures a financial asset at its fair value plus, in the case of a financial asset not at fair value through profit or loss, transaction costs.
In order for a financial asset to be classified and measured at amortized cost or fair value through OCI, it needs to give rise to cash flows that are “solely payments of principal and interest (SPPI) ¨ on the principal amount outstanding. This assessment is performed at an instrument level.
The Group’s business model for managing financial assets refers to how it manages its financial assets in order to generate cash flows. The business model determines whether cash flows will result from collecting contractual cash flows, selling the financial assets, or both.
Purchases or sales of financial assets that require delivery of assets within a period established by regulation or convention in the market place (regular way trades) are recognized on the trade date.
Subsequent measurement -
For purposes of subsequent measurement, financial assets are classified in the following categories:
| - | Financial assets at amortized cost. |
| - | Financial assets at fair value through OCI. |
| - | Financial assets at fair value through profit or loss. |
F-22
Notes to the consolidated financial statements (continued)
Financial assets at amortized cost -
The Group measures financial assets at amortized cost if both of the following conditions are met:
| - | The financial asset is held within a business model with the objective to hold financial assets in order to collect contractual cash flows, and |
| - | The contractual terms of the financial asset give rise on specified dates to cash flows that are solely payments of principal and interest on the principal amount outstanding. |
Financial assets at amortized cost are subsequently measured using the effective interest (EIR) method and are subject to impairment. Gains and losses are recognized in profit or loss when the asset is derecognized, modified or impaired.
This category generally applies to other receivables included in the “Trade and other receivables, net” caption.
Financial assets at fair value through OCI -
Financial assets are classified and measured at fair value through OCI if they are held in a business model whose objective is achieved by both collecting contractual cash flows and selling financial assets.
This category generally applies to the “Hedge derivative financial instruments” caption.
Financial assets at fair value through profit or loss -
Financial assets at fair value through profit or loss include financial assets held for trading and financial assets designated upon initial recognition at fair value through profit or loss or financial assets mandatorily required to be measured at fair value. Financial assets are classified as held for trading if they are acquired for the purpose of selling or repurchasing in the near term. Derivatives, including separated embedded derivatives, are also classified as held for trading unless they are designated as effective hedging instruments. Financial assets with cash flows that are not solely payments of principal and interest are classified and measured at fair value through profit or loss, irrespective of the business model. Notwithstanding the criteria for debt instruments to be classified at amortized cost or at fair value through OCI, as described above, debt instruments may be designated at fair value through profit or loss on initial recognition if doing so eliminates, or significantly reduces, an accounting mismatch.
Financial assets at fair value through profit or loss are carried in the consolidated statements of financial position at fair value with net changes in fair value recognized in the consolidated statements of profit or loss.
F-23
Notes to the consolidated financial statements (continued)
This category generally applies to the trade receivables included in the “Trade and other receivables, net” caption.
Derecognition -
A financial asset (or, where applicable a part of a financial asset or part of a group of similar financial assets) is primarily derecognized when:
| - | The rights to receive cash flows from the asset have expired; or |
| - | The Group has transferred its rights to receive cash flows from the asset or has assumed an obligation to pay the received cash flows in full without material delay to a third party under a pass-through arrangement; and either (a) the Group has transferred substantially all the risks and rewards of the asset or, (b) the Group has neither transferred nor retained substantially all the risks and rewards of the asset, but has transferred control of the asset. |
When the Group has transferred its rights to receive cash flows from an asset or has entered into a pass-through arrangement, it evaluates to what extent, it has retained the risk and rewards of ownership. When it has neither transferred nor retained substantially all of the risks and rewards of the asset, nor transferred control of the asset, the Group continues to recognize the transferred asset to the extent of the Group´s continuing involvement. In that case, the Group also recognizes an associated liability. The transferred asset and the associated liability are measured on a basis that reflects the rights and obligations that the Group has retained.
Impairment of financial assets -
The Group recognizes an allowance for expected credit losses (ECLs) for all debt instruments not held at fair value through profit or loss. ECLs are based on the difference between the contractual cash flows due in accordance with the contract and all the cash flows that the Group expects to receive, discounted at an approximation of the original effective interest rate. The expected cash flows will include cash flows from the sale of collateral held or other credit enhancements that are integral to the contractual terms.
ECLs are recognized in two stages. For credit exposures for which there has not been a significant increase in credit risk since initial recognition, ECLs are provided for credit losses that result from default events that are possible within the next 12-months (a 12-month ECL). For those credit exposures for which there has been a significant increase in credit risk since initial recognition, a loss allowance is required for credit losses expected over the remaining life of the exposure, irrespective of the timing of the default (a lifetime ECL).
F-24
Notes to the consolidated financial statements (continued)
For trade receivables and contract assets, the Group applies a simplified approach in calculating ECLs. Therefore, the Group does not track changes in credit risk, but instead recognizes a loss allowance based on lifetime ECLs at each reporting date. The Group has established a provision matrix that is based on its historical credit loss experience, adjusted for forward-looking factors specific to the debtors and the economic environment.
The Group considers a financial asset in default when contractual payments are past due according to each contract. However, in certain cases, the Group may also consider a financial asset to be in default when internal or external information indicates that the Group is unlikely to receive the outstanding contractual amounts in full before taking into account any credit enhancements held by the Group. A financial asset is written off when there is no reasonable expectation of recovering the contractual cash flows.
| (ii) | Financial liabilities - |
Initial recognition and measurement -
Financial liabilities are classified, at initial recognition, as financial liabilities at fair value through profit or loss, loans and borrowings, payables, or as derivatives designated as hedging instruments in an effective hedge, as appropriate.
All financial liabilities are recognized initially at fair value and, in the case of loans, borrowings and payables, net of directly attributable transaction costs.
The Group’s financial liabilities include trade and other payables, financial obligations, bank loans, financial liabilities for contingent consideration liability and Hedge derivative financial instruments.
Subsequent measurement -
The measurement of financial liabilities depends on their classification, as described below:
Financial liabilities at fair value through profit or loss -
Financial liabilities at fair value through profit or loss include financial liabilities held for trading and financial liabilities designated upon initial recognition as at fair value through profit or loss.
Financial liabilities are classified as held for trading if they are incurred for repurchasing in the near term. This category also includes derivative financial instruments entered into by the Group that are not designated as hedging instruments in hedge relationships as defined by IFRS 9. Separated embedded derivatives are also classified as held for trading unless they are designated as effective hedging instruments.
F-25
Notes to the consolidated financial statements (continued)
Gains or losses on liabilities held for trading are recognized in the consolidated statements of profit or loss.
Financial liabilities designated upon initial recognition at fair value through profit or loss are designated at the initial date of recognition, and only if the criteria in IFRS 9 are satisfied. The Group has designated financial liabilities for contingent consideration liability as at fair value through profit or loss.
Financial liabilities at amortized cost (loans and borrowings) -
After initial recognition, interest-bearing loans and borrowing are subsequently measured at amortized cost using the effective interest rate method (EIR). Gains and losses are recognized in the profit or loss when the liabilities are derecognized as well as through the EIR amortization process.
Amortized cost is calculated by taking into account any discount or premium on acquisition and fees or costs that are an integral part of the EIR. EIR amortization is included in the “Financial costs” caption in the consolidated statements of profit or loss. This category generally applies to interest-bearing loans and borrowings.
Derecognition -
A financial liability is derecognized when the obligation under the liability is discharged or cancelled, or expires. When an existing financial liability is replaced by another from the same lender on substantially different terms, or the terms of an existing liability are substantially modified, such an exchange or modification is treated as the derecognition of the original liability and the recognition of a new liability. The difference in the respective carrying amounts is recognized in the consolidated statements of profit or loss.
| (iii) | Offsetting of financial instruments - |
Financial assets and financial liabilities are offset and the net amount is reported in the consolidated statements of financial position if there is a currently enforceable legal right to offset the recognized amounts and there is an intention to settle on a net basis, to realize the assets and settle the liabilities simultaneously.
| (c) | Cash and cash equivalents - |
“Cash and cash equivalents” caption presented in the consolidated statements of financial position comprise cash at banks and on hand, and short-term highly liquid deposits with a maturity of three months or less, that are readily convertible to known amount of cash and subject to an insignificant risk of changes in value.
For the purpose of the consolidated statements of cash flows, cash and cash equivalents consist of cash and short-term deposits as defined above, net of outstanding bank overdrafts as they are considered an integral part of the Group’s cash management.
F-26
Notes to the consolidated financial statements (continued)
| (d) | Inventories - |
Inventories are valued at the lower of cost or net realizable value. Cost is determined using the average method.
In the case of finished goods and work in progress, cost includes the cost of materials and direct labor and a portion of indirect manufacturing expenses, excluding borrowing costs.
The current portion of the inventories is determined based on the expected amounts to be processed within the next twelve months. Inventories not expected to be processed within the next twelve months are classified as non-current.
Net realizable value is the estimated selling price in the ordinary course of business, less estimated costs of completion and the estimated costs to make the sale.
Provision (or reversal) for losses on the net realizable value are calculated based on a specific analysis conducted annually by the Management and is charged to profit or loss in the period in which it determines the need for the provision (or reversal).
Any provision for obsolescence of spare parts and supplies is determined by reference to specific items of stock based on inventory turnover level. A regular review is undertaken to determine the extent of any provision for obsolescence.
| (e) | Business combinations and goodwill - |
Business combinations are accounted for using the acquisition method. The cost of an acquisition is measured as the aggregate of the consideration transferred measured at acquisition date fair value and the amount of any non-controlling interest in the acquiree. For each business combination, the Group elects whether to measure the non-controlling interests in the acquiree at fair value or at the proportionate share of the acquiree’s identifiable net assets. Acquisition-related costs are expensed as incurred and included in “Administrative expenses” caption.
When the Group acquires a business, it assesses the financial assets and liabilities assumed for appropriate classification and designation in accordance with the contractual terms, economic circumstances and pertinent conditions as at the acquisition date. This include the separation of embedded derivatives in host contracts by the acquire.
Any contingent consideration to be transferred by the acquirer will be recognized at fair value at the acquisition date. Contingent consideration classified as an asset or liability that is a financial instrument and within the scope of IFRS 9 Financial Instruments, is measured at fair value, with changes in fair value recognized in either profit or loss or as a change to other comprehensive income. If the contingent consideration is not within the scope of IFRS 9, it is measured under the fair value at the reporting date with changes in the fair value recorded in the consolidated statement of profit or loss.
F-27
Notes to the consolidated financial statements (continued)
Goodwill is initially measured at cost, being the excess of the aggregate of the consideration transferred and the amount recognized for non-controlling interests, and any previous interests held, over the net identifiable assets acquired and liabilities assumed. If the fair value of the net assets acquired is in excess of the aggregate consideration transferred, the Group re-assesses whether it has correctly identified again all of the assets acquired and all of the liabilities assumed and reviews the procedures used to measure the amounts to be recognized at the acquisition date. If the re-assessment still results in an excess of the fair value of net assets acquired over the aggregate consideration transferred, then the gain is recognized in the consolidated statements of profit or loss.
After initial recognition, goodwill is measured at cost less any accumulated impairment losses. For the purpose of impairment testing, this difference is allocated to each of the Group’s cash-generating units that are expected to benefit from the combination, irrespective of whether other assets or liabilities, of the acquiree, are assigned to those units.
Where goodwill has been allocated to a cash-generating unit and part of the operation within that unit is disposed of, the goodwill associated with the disposed operation is included in the carrying amount of the operation when determining the gain or loss on disposal. Goodwill disposed of in these circumstances is measured based on the relative values of the disposed operation and the portion of the cash-generating unit retained.
| (f) | Investments in associates and joint ventures - |
An associate is an entity over which the Group has significant influence. Significant influence is the power to participate in the financial and operating policy decisions of the investee, but is not control over those policies.
A joint venture is a type of joint arrangement whereby the parties that have joint control of the arrangement have rights to the net assets of the joint venture. Joint control is the contractually agreed sharing of control of an arrangement, which exists only when decisions about the relevant activities require the unanimous consent of the parties sharing control.
The considerations made in determining significant influence or joint control are similar to those necessary to determine control over subsidiaries. The Group's investments in associates and joint ventures are accounted for using the equity method.
Under this method, the investment in an associate or joint venture is initially recognized at cost. The carrying amount of the investment is adjusted to recognize changes in the Group's share of net assets of the associate and joint ventures since the acquisition date. Goodwill relating to the associate is included in the carrying amount of the investment and is not tested for impairment individually.
F-28
Notes to the consolidated financial statements (continued)
The consolidated statement of profit or loss reflects the Group’s share of the results of operations of the associates and joint ventures. Any change in OCI of those investees is presented, as part of the Group’s other comprehensive income. In addition, when there has been a change recognized directly in the equity of the associate and joint ventures, the Group recognizes its share of any changes, when applicable, in the consolidated statements of changes in shareholders’ equity. Unrealized gains and losses resulting from transactions between the Group and the associate or joint venture are eliminated to the extent of the interest in the associate or joint venture.
The aggregate of the Group´s share of profit or loss of an associate and joint ventures is shown on the face of the consolidated statements of profit or loss outside operating profit and represents profit or loss after tax in the associates and joint ventures.
The financial statements of the associates and joint ventures are prepared for the same reporting period as the Group. When necessary, adjustments are made to bring the accounting policies in line with those of the Group.
After the application of the equity method, the Group determines whether it is necessary to recognize an impairment loss of its investment in associates and joint ventures. At each reporting date, the Group determines whether there is objective evidence that the investments in the associates and joint ventures are impaired. If there is such evidence, the Group calculates the amount of impairment as the difference between the recoverable amount of the associate and its carrying value, and then recognizes the loss in the consolidated statements of profit or loss.
Upon loss of significant influence over the associate and joint ventures, the Group measures and recognizes any retained investment at its fair value. Any difference between the carrying amount of the associate and joint ventures upon loss of significant influence and the fair value of the retained investment and proceeds from disposal is recognized in consolidated statements of profit or loss.
| (g) | Prepaid expenses - |
Non-monetary assets, which represent an entity’s right to receive goods or services, are presented as prepaid expenses. The asset is subsequently derecognized when the goods are received and the services are rendered.
| (h) | Property, plant and equipment - |
Property, plant and equipment is stated at cost, net of accumulated depreciation and accumulated impairment losses, if any.
The initial cost of an asset comprises its purchase price or construction cost, any costs directly attributable to bringing the asset into operation, the initial estimate of the obligation for mine closing and, borrowing costs for qualifying assets.
F-29
Notes to the consolidated financial statements (continued)
When significant parts of property, plant and equipment are required to be replaced at intervals, the Group depreciates them separately based on their specific useful lives. In addition, when a major inspection is performed, its cost is recognized in the carrying amount of plant and equipment as a replacement if the recognition criteria are satisfied. All other maintenance and repair costs are recognized in the consolidated statement of profit or loss as incurred.
Depreciation -
Unit-of-production method:
In mining units with long useful lives, depreciation of assets directly related to the operation of the mine is calculated using the units-of-production method, which is based on economically recoverable reserves of the mining unit. Other assets related to these mining units are depreciated using the straight-line method with the lives detailed in the next paragraph.
Straight-line method:
Depreciation of assets in mining units with short useful lives or used for administrative purposes is calculated using the straight-line method of accounting. The useful lives are the following:
| Years | |
| Buildings, construction and other | 6 to 20 |
| Machinery and equipment | 5 to 10 |
| Transportation units | 5 |
| Furniture and fixtures | 10 |
| Computer equipment | 4 |
The residual values, useful lives and methods of depreciation of property, plant and equipment are reviewed at each financial year-end, and adjusted prospectively, if appropriate.
Disposal of assets -
An item of property, plant and equipment and any significant part initially recognized is derecognized upon disposal, or when no future economic benefits are expected from its use or disposal. Any gain or loss arising on derecognition of the asset (calculated as the difference between the net disposal proceeds and the carrying amount of the asset) is included in the consolidated statements of profit or loss when the asset is derecognized.
F-30
Notes to the consolidated financial statements (continued)
| (i) | Leases - |
The Group assesses at contract inception whether a contract is, or contains, a lease. That is, if the contract conveys the right to control the use of an identified asset for a period in exchange for consideration.
Group as a lessee -
The Group applies a single recognition and measurement approach for all leases, except for short-term leases and leases of low-value assets. The Group recognizes lease liabilities to make lease payments and right-of-use assets representing the right to use the underlying assets.
| i) | Right-of-use assets - |
The Group recognizes right-of-use assets at the commencement date of the lease. Right-of-use assets are measured at cost, less any accumulated depreciation and impairment losses, and adjusted for any remeasurement of lease liabilities. The cost of right-of-use assets includes the amount of lease liabilities recognized, initial direct costs incurred, and lease payments made at or before the commencement date less any lease incentives received. Right-of-use assets are depreciated on a straight-line basis over the shorter of the lease term and the estimated useful lives of the related assets.
If ownership of the leased asset transfers to the Group at the end of the lease term or the cost reflects the exercise of a purchase option, depreciation is calculated using the estimated useful life of the asset.
| ii) | Lease liabilities - |
At the commencement date of the lease, the Group recognizes lease liabilities measured at the present value of lease payments to be made over the lease term. The lease payments include fixed payments (including in substance fixed payments) less any lease incentives receivable, variable lease payments that depend on an index or a rate, and amounts expected to be paid under residual value guarantees. The lease payments also include the exercise price of a purchase option reasonably certain to be exercised by the Group and payments of penalties for terminating the lease, if the lease term reflects the Group exercising the option to terminate.
Variable lease payments that do not depend on an index or a rate are recognized as expenses (unless they are incurred to produce inventories) in the period in which the event or condition that triggers the payment occurs. The Group do not have variable lease payments that do depend on an index or a rate.
F-31
Notes to the consolidated financial statements (continued)
|
||
In calculating the present value of lease payments, the Group uses its incremental borrowing rate at the lease commencement date because the interest rate implicit in the lease is not readily determinable. After the commencement date, the amount of lease liabilities is increased to reflect the accretion of interest and reduced for the lease payments made. In addition, the carrying amount of lease liabilities is remeasured if there is a modification, a change in the lease term, a change in the lease payments or a change in the assessment of an option to purchase the underlying asset. |
||
|
||
The Group’s lease liabilities are included “Financial obligation” caption. |
|
iii) |
Short-term leases and leases of low-value assets - |
|
|
The Group applies the short-term lease recognition exemption to its short-term leases of machinery and equipment without renew option. It also applies the lease of low-value assets recognition exemption to leases of office equipment, which are considered low value. Lease payments on short-term leases and leases of low value assets are recognized as expense on a straight-line basis over the lease term. |
|
|
|
|
Group as a lessor – |
|
|
Leases in which the Group does not transfer substantially all the risks and rewards incidental to ownership of an asset are classified as operating leases. Rental income arising is accounted for on a straight-line basis over the lease terms and is included in “Other, net” in the statement of profit or loss due to its operating nature. Initial direct costs incurred in negotiating and arranging an operating lease are added to the carrying amount of the leased asset and recognized over the lease term on the same basis as rental income. Contingent rents are recognized as revenue in the period in which they are earned. |
|
|
(j) |
Mining concessions - |
|
|
Mining concessions represent ownership of the right of exploration and exploitation to the Group on mining properties that contains ore reserves acquired. Mining concessions are irrevocable, provided the holder of a mining concession complies with the obligations set forth in the General Mining Law. Such concessions have an indefinite term, subject to payment of an annual concession fee per hectare granted and achievement of minimum annual production for each hectare. Mining concessions are stated at cost and are amortized on units of production method, using as the basis proven and probable reserves. If the Group leaves these concessions, the costs associated are written off in the consolidated statements of profit or loss. |
|
|
|
|
|
Cost includes the fair value attributable to mineral reserves and the portion of mineral resources considered probable of economic extraction at the time of a business combination. |
|
|
|
|
|
At year-end, the Group evaluates if there is any indicator of impairment. If any indicator exists, the Group estimates the mining concession’s recoverable amount. |
F-32
Notes to the consolidated financial statements (continued)
|
|
|
|
|
Mining concessions are presented in the caption of “Mining concessions, development costs, right-of-use asset, property, plant and equipment, net”. |
|
|
|
|
(k) |
Exploration and mine development costs - |
|
|
Exploration costs - |
|
|
Exploration costs are expensed as incurred. These costs primarily include materials and fuels used, surveying costs, drilling costs and payments made to the contractors. |
|
|
|
|
|
Exploration and evaluation activity includes: |
|
|
- |
Researching and analyzing historical exploration data. |
|
|
- |
Gathering exploration data through geophysical studies. |
|
|
- |
Exploratory drilling and sampling. |
|
|
- |
Determining and examining the volume and grade of the resource. |
|
|
- |
Surveying transportation and infrastructure requirements. |
|
|
- |
Conducting market and finance studies. |
|
|
|
|
|
|
Development costs – |
|
|
|
When the Group’s Management approves the feasibility of the conceptual study of a project, the costs incurred to develop such property, including additional costs to delineate the ore body and remove impurities it contains, are capitalized as development costs under the “Mining concessions, development costs, right-of-use asset, property, plant and equipment, net” caption. These costs are amortized when production begins, on the units-of-production basis over the proven and probable reserves. |
|
|
|
|
|
|
|
The development costs include: |
|
|
|
|
|
|
|
- |
Metallurgical and engineering studies. |
|
|
- |
Drilling and other costs necessary to delineate ore body. |
|
|
- |
Removal of the initial clearing related to an ore body. |
|
|
|
|
|
|
Development costs necessary to maintain production are expensed as incurred. |
|
|
|
|
|
|
(l) |
Stripping (waste removal) costs – |
|
|
|
As part of its mining operations, the Group incurs waste removal costs (stripping costs) during the development and production phases of its mining operations. Stripping costs incurred in the development phase of a mine, before the production phase commences (development stripping), are capitalized as part of the cost of constructing the mine and subsequently amortized over its useful life using units of production method. The capitalization of development stripping costs ceases when the mine starts production. |
|
F-33
Notes to the consolidated financial statements (continued)
|
|
|
|
|
|
Stripping costs incurred during the production phase (production stripping costs) are generally considered to create two benefits, being either the production of inventory or improved access to the ore to be mined in the future. Where the benefits are realized in the form of inventory produced in the period, the production stripping costs are accounted for as part of the cost of producing those inventories. Where the benefits are realized in the form of improved access to ore to be mined in the future, the costs are recognized as a non-current asset, referred to as a stripping activity asset, if the following criteria are met: |
|
|
|
|
|
|
|
- |
Future economic benefits are probable. |
|
|
- |
The component of the ore body for which access will be improved can be accurately identified. |
|
|
- |
The costs associated with the improved access can be reliably measured. |
|
|
|
|
|
|
To identify components of mineral deposit, the Group works closely with the operating personnel to analyze the mine plans. Mostly, an ore body can have several components. The mine plans, and therefore, the identification of components, will vary among mines for a number of reasons. |
|
|
|
|
|
|
|
The stripping activity asset is initially measured at cost, which is the accumulation of costs directly incurred to perform the stripping activity directly incurred during the stripping activity. The production stripping cost is presented within “Mining concessions, development costs, right-of-use asset, property, plant and equipment, net” caption in the consolidated statements of financial position. |
|
|
|
|
|
|
|
The production stripping cost is subsequently depreciated using the units of production method over the expected useful life of the component identified of the ore body that has been made more accessible by the activity. This cost is stated at cost, less accumulated depreciation and accumulated impairment losses, if any. |
|
|
|
|
|
|
(m) |
Investment properties - |
|
|
|
Investment properties are measured at cost, net of accumulated depreciation and impairment loss, if any. Depreciation of the investment properties is determined using the straight-line method with useful life of 20 years. |
|
|
|
|
|
|
|
Investment properties are derecognized when either they have been disposed of or when they are permanently withdrawn from use and no future economic benefit is expected from their disposal. The difference between the net disposal proceeds and the carrying amount of the asset is recognized in profit or loss in the period of derecognition. The amount of consideration to be included in the gain or loss arising from derecognition of investment property is determined in accordance with the requirements for determining the transaction price in IFRS 15. |
|
F-34
Notes to the consolidated financial statements (continued)
|
|
|
|
|
|
Transfers are made to (or from) investment property only when there is a change in use. For a transfer from investment property to an item of property, plant and equipment, the deemed cost for subsequent accounting is the fair value at the date of change in use. If an item of property, plant and equipment becomes an investment property, the Group accounts for such property in accordance with the policy stated under property, plant and equipment up to the date of change in use. |
|
|
|
|
|
|
(n) |
Impairment of non-financial assets - |
|
|
|
The Group assesses, at each reporting date, whether there is an indication that an asset may be impaired. If any indication exists, or when annual impairment testing for an asset is required, the Group estimates the asset’s recoverable amount. An asset’s recoverable amount is the higher of (i) an asset’s or cash-generating unit’ (CGU) fair value less costs of disposal and (ii) its value in use. The recoverable amount is determined for an individual asset, unless the asset does not generate cash inflows that are largely independent of those from other assets or groups of assets. When the carrying amount of an asset or CGU exceeds its recoverable amount, the asset is considered impaired and is written down to its recoverable amount. |
|
|
|
|
|
|
|
In assessing value in use, the estimated future cash flows are discounted to their present value using a post-tax discount rate that reflects current market assessments of the time value of money and the risks specific to the asset. In determining fair value less cost of disposal, recent market transactions are taken into account. If no such transactions can be identified, an appropriate valuation model is used. |
|
|
|
|
|
|
|
The Group bases its impairment calculation on detailed budgets and forecast calculations, which are prepared separately for each of the Group’s CGUs to which the individual assets are allocated. These budgets and forecast calculations generally cover a period of five years. A long-term growth rate is calculated and applied to project future cash flows limited to the live of the mine. |
|
|
|
|
|
|
|
Impairment losses of continuing operations, including impairment of inventories, are recognized in the consolidated statements of profit or loss in expense categories consistent with the function of the impaired asset. |
|
|
|
|
|
|
|
For non-financial assets in general, an assessment is made at each reporting date to determine whether there is an indication that previously recognized impairment losses may no longer exist or have decreased. If such indication exists, the Group estimates the asset’s or CGU’s recoverable amount. A previously recognized impairment loss is reversed only if there has been a change in the assumptions used to determine the asset or CGU’s recoverable amount since the last impairment loss was recognized. The reversal is limited so that the carrying amount of the asset does not exceed its recoverable amount, nor exceed the carrying amount that would have been determined, net of depreciation, had no impairment loss been recognized for the asset in prior years. Such reversal is recognized in the consolidated statements of profit or loss. |
|
F-35
Notes to the consolidated financial statements (continued)
|
|
|
|
|
(o) |
Provisions - |
|
|
|
General - |
|
|
|
Provisions are recognized when the Group has a present obligation (legal or constructive) as a result of a past event, it is probable that an outflow of resources embodying economic benefits will be required to settle the obligation and a reliable estimate can be made of the amount of the obligation. If the effect of the time value of money is material, provisions are discounted using a current pre-tax rate that reflects, when appropriate, the risks specific to the liability. When discounting is used, the increase in the provision due to the passage of time is recognized as a finance cost. |
|
|
|
|
|
|
|
Provision for closure of mining units - |
|
|
|
The Group records a provision for closure of mining units when a legally enforceable obligation arises, which is independent of the full depletion of the mine reserves. |
|
|
|
|
|
|
|
The Group recognizes a provision for closure of mining units once the obligation has been properly measured. The liability is initially recognized at the present value of the estimated costs and is capitalized as part of the carrying amount of the related mining assets (property, plant and equipment). The discounted liability is increased for the change in present value based on discounted rates that reflects current market assessments and the risks specify to the liability. In addition, the capitalized cost is depreciated and/or amortized based on the useful life of the asset. Any gain or loss resulting from the settlement of the obligation is recorded in the current results. |
|
|
|
|
|
|
|
Changes in the estimated timing of closure or changes to the estimated future costs are dealt with prospectively by recognizing an adjustment to the provision for closure and a corresponding adjustment to the related mining asset. Any reduction in the provision for closure and, therefore, any deduction from the mining asset to which it relates, may not exceed the carrying amount of the mining asset. If it does, any excess over the carrying amount is taken immediately to the consolidated statements of profit or loss. |
|
|
|
|
|
|
|
If the change in estimate results in an increase in the provision for closure and, therefore, an addition to the carrying value of the mining asset, the Group considers whether this is an indication of impairment of the asset as a whole, and if so, the Group performs an impairment test. |
|
|
|
|
|
|
|
For closed mines, changes to estimated costs are immediately recognized in the consolidated statements of profit or loss. |
|
F-36
Notes to the consolidated financial statements (continued)
|
|
|
|
|
(p) |
Treasury shares - |
|
|
|
The Group´s own equity instruments that are reacquired (treasury shares) are recognized at cost and deducted from equity. No gain or loss is recognized in profit or loss on the purchase, sale, issue or cancellation of the Group’s own equity instruments. Any difference between the carrying amount and the consideration, if reissued, is recognized as additional capital in equity. The voting rights related to treasury shares are cancelled for the Group and no dividends on such shares are allocated. |
|
|
|
|
|
|
(q) |
Revenue recognition - |
|
|
|
Revenue from contracts with customers is recognized when control of goods or services are transferred to the customer at an amount that reflects the consideration to which the Group expects to be entitled in exchange for those goods and services. |
|
|
|
|
|
|
|
The Group has concluded that it is the principal in its revenue contracts because it typically controls the goods before transferring them to the customer. |
|
|
|
|
|
|
|
The disclosures of significant accounting judgements, estimates and assumptions relating to revenue from contracts with customers are provided in Note 3. |
|
|
|
|
|
|
|
Net sales of goods (concentrates and metals) - |
|
|
|
Revenue from sale of concentrates and metals is recognized at the point in time when control of the asset is transferred to the customer, on delivery of the goods, including transportation. The normal credit term is 30 to 90 days upon delivery. |
|
|
|
|
|
|
|
The Group considers whether there are other promises in the contract that are separate performance obligations, to which a portion of the transaction price needs to be allocated. The Group considers that the only performance obligation is the delivery of the goods. In determining the transaction price for the sale of concentrates and metals, the Group considers the effect of variable consideration and the existence of significant financing components. |
|
|
|
|
|
|
|
Variable consideration - |
|
|
|
If the consideration in the contract includes a variable amount, the Group estimates the amount of consideration to which it will be entitled in exchange for transferring the goods to the customer. The variable consideration is estimated at contract inception and constrained until it is highly probable that a significant revenue reversal for revenue recognized will not occur when the associated uncertainty with the variable consideration is subsequently resolved. |
|
F-37
Notes to the consolidated financial statements (continued)
|
|
|
|
|
|
The Group´s sales of concentrates and metal allow for price adjustments based on the market price at the end of the relevant quotation period (QP) stipulated in the contract. These are referred as to provisional pricing arrangements and are such that the selling price for metal in concentrate is based on prevailing spot prices on a specified future date after shipment to the customer. Adjustments to the sales price occur based on movements in quoted market prices up to the end of the QP. |
|
|
|
|
|
|
|
Sales of concentrates and metals at provisionally prices include a gain (loss) to be received at the end of QP; this is considered a variable consideration. Changes in the price during the quotation period are recognized in the “Net sales of goods” caption as fair value of accounts receivables. |
|
|
|
|
|
|
|
For provisional pricing arrangements, any future change that occur over the QP are embedded within the provisionally price trade receivables and are, therefore, within the scope of IFRS 9 and not within the scope of IFRS 15. Given the exposure to the commodity price, these provisionally priced trade receivables will fail the cashflow characteristics test within IFRS 9 and will be required to be measured at fair value through profit or loss from initial recognition and until the date of settlement. The subsequent changes in fair value are recognized in the consolidated statements of profit or loss each period and presented separately from revenue from contracts with customer as part of “fair value gain/losses on provisionally priced trade receivables”. Changes in fair value over, and until the end of, the QP, are estimated by reference to updated forward market prices for gold and copper as well as taking into account relevant other fair value considerations set out in IFRS 13, including interest rate and credit risk adjustments. |
|
|
|
|
|
|
|
Revenue is recognized at the amount the Group expects to be entitled. The estimate of the price expected to be received at the end of the QP is generally the month of, the month before, or the month following the scheduled month of shipment or delivery according to the terms of the contracts, using the most recently determined estimate of metal in concentrate (based on initial assay results) and the estimated forward price. The requirements in IFRS 15 on constraint estimates of variable consideration are also applied to determine the amount of variable consideration that can be included in the transaction price. |
|
|
|
|
|
|
|
Sales of services - |
|
|
|
Services are recognized over time because the customer simultaneously receives and consumes the benefits provided by the Group. For measuring progress of the services, the Group used the output method in measuring progress of the services due to the Group has the right to invoice an amount that corresponds directly to the performance completed to date. |
|
F-38
Notes to the consolidated financial statements (continued)
|
|
|
|
|
|
Significant financing components |
|
|
|
The Group receives short-term advances from its customers. Using the practical expedient in IFRS 15, the Group does not adjust the promised amount of consideration for the effects of a significant financing component if it expects, at contract inception, that the period between the transfer of the promised good to the customer and when customer pays for that good will be one year or less. |
|
|
|
|
|
|
|
Contract Balances - |
|
|
|
Contract assets |
|
|
|
A contract asset is the right to consideration in exchange for goods or services transferred to the customer. If the Group performs by transferring goods or services to a customer before the customer pays consideration or before payment is due, a contract asset is recognized for the earned consideration that is conditional. |
|
|
|
|
|
|
|
Trade receivables |
|
|
|
A receivable represents the Group´s right to an amount of consideration that is unconditional. |
|
|
|
|
|
|
|
Contract liabilities |
|
|
|
A contract liability is the obligation to transfer goods or services to a customer for which the Group has received consideration (or an amount of consideration is due) from the customer. If customer pays consideration before the Group transfer goods or services to the customer, a contract liability is recognized when the payment is made or the payment is due (whichever is earlier). Contract liabilities are recognized as revenue when the Group performs under the contract. |
|
|
|
|
|
|
|
Cost to obtain a contract |
|
|
|
The Group pays sales commissions as part of the sales of services in the insurance brokerage segment. The Group has elected to apply the optional practical expedient for cost to obtain a contract which allows the Group to immediately expense sales commissions because the amortization period of the assets that the Group otherwise would have used is one year or less. |
|
|
|
|
|
|
|
Interest income - |
|
|
|
For all financial instruments measured at amortized cost, interest income is recorded using the effective interest rate (EIR). EIR is the rate that exactly discounts the estimated future cash payments or receipts over the expected life of the financial instrument or a shorter period, where appropriate, to the net carrying amount of the financial asset or liability. Interest income is included in finance income in the consolidated statements of profit or loss. |
|
F-39
Notes to the consolidated financial statements (continued)
|
|
|
|
|
|
Royalty income - |
|
|
|
The royalty income is recognized when the later of the following events occurs: the subsequent sales occur or the performance obligation is satisfied (or partially satisfied). |
|
|
|
|
|
|
|
Dividends - |
|
|
|
Revenue is recognized when the Group’s right to receive the payment is established, which is generally, when shareholders approve the dividend. |
|
|
|
|
|
|
|
Rental income - |
|
|
|
Rental income arising from operating leases on investment properties is accounted for on a straight-line basis over the lease term and is included in “Other, net” in the consolidated statement of profit or loss due to its operating nature. |
|
|
|
|
|
|
(r) |
Benefits to employees - |
|
|
|
Salaries and wages, bonuses and vacations are calculated in accordance with IAS 19 “Employee Benefits” and are calculated in accordance with current Peruvian legislation based on the accrual basis. |
|
|
|
|
|
|
|
Workers’ profit sharing - |
|
|
|
The Group recognizes workers’ profit sharing in accordance with IAS 19 “Employees Benefits”. Workers’ profit sharing is calculated in accordance with the Peruvian law (Legislative Decree No. 892), and the applicable rate is 8% over the taxable net base of current year. According to Peruvian law, the limit in the workers’ profit sharing that an employee can receive is equivalent to 18 months of wages, and any excess above such limit has be transferred to the Regional Government and “National Fund for Employment’s Promotion and Training” (“FONDOEMPLEO”). |
|
|
|
|
|
|
(s) |
Borrowing costs - |
|
|
|
Costs directly attributable to the acquisition, construction or production of a qualifying asset are capitalized as finance part of the cost of an asset. The Group defines a qualifying asset as one which value is greater than US$5 million and requires a longer period to 12 months to get ready for its intended use. All other borrowing costs are expensed in the period in which they occur. Borrowing costs consist of interest and other costs that the Group incurs in connection with the borrowing of funds. |
|
|
|
|
|
|
(t) |
Taxes - |
|
|
|
Current income tax - |
|
|
|
Current income tax assets and liabilities are measured at the amount expected to be recovered from or paid or the tax authority. The tax rates and tax laws used to compute the amount are those that are enacted or substantively enacted, at the reporting period. |
|
|
|
|
|
|
|
Current income tax relating to items recognized directly in equity is recognized in equity and not in the consolidated statements of profit or loss. Management periodically evaluates positions taken in the tax returns with respect to situations in which applicable tax regulations are subject to interpretation and establishes provisions where appropriate. |
|
F-40
Notes to the consolidated financial statements (continued)
|
|
|
|
|
|
Deferred income tax - |
|
|
|
Deferred income tax is provided using the liability method on temporary differences between the tax bases of assets and liabilities and their carrying amounts for financial reporting purposes at the reporting date. |
|
|
|
|
|
|
|
Deferred income tax liabilities are recognized for all taxable temporary differences, except for taxable temporary differences associated with investments in associates, when the timing of the reversal of the temporary differences can be controlled and it is probable that the temporary differences will not reverse in the near future. |
|
|
|
|
|
|
|
Deferred income tax assets are recognized for all deductible temporary differences, the carry forward of unused tax credits and any unused tax losses. Deferred tax assets are recognized to the extent that is probable that taxable profit will be available against which the deductible temporary differences, and the carry forward of unused tax credits and unused tax losses can be utilized. |
|
|
|
|
|
|
|
The carrying amount of deferred tax assets is reviewed at each reporting date and reduced to the extent that it is no longer probable that sufficient taxable profit will be available to allow all or part of the deferred tax asset to be utilized. Unrecognized deferred tax assets are re-assessed at each reporting date and are recognized to the extent that it has become probable that future taxable profits will allow the deferred tax asset to be recovered. |
|
|
|
|
|
|
|
Deferred tax assets and liabilities are measured at the tax rates that are expected to apply in the year when the asset is realized or the liability is settled, based on tax rates and tax laws that have been enacted or substantively enacted at the reporting date. |
|
|
|
|
|
|
|
Deferred tax items are recognized in correlation to the underlying transaction either in profit and loss, OCI or directly in equity. |
|
|
|
|
|
|
|
Deferred tax assets and deferred tax liabilities are offset if a legally enforceable right to compensate current tax assets against current income tax liabilities and the deferred taxes relate to the same taxable entity and the same taxation authority. |
|
|
|
|
|
|
|
Peruvian mining royalties and special mining tax – |
|
|
|
In accordance with Law No.28258, as amended by Law No. 29788, mining royalties are either payable as the higher of as a specified percentage of operating profit or 1% of revenues. If the mining royalty is calculated as a percentage of operating profit, marginal rates ranging from 1% to 12% that increase progressively for companies with higher operating margins will apply. |
|
F-41
Notes to the consolidated financial statements (continued)
Mining royalties and special mining tax are accounted for in accordance with IAS 12 “Income Tax” because they have the characteristics of an income tax. This is considered to be the case when they are imposed under government authority and the amount payable is based on taxable income-rather than physical quantities produced or as a percentage of revenue-after adjustment for temporary differences. Legal rules and rates used to calculate the amounts payable are those in effect on the date of the consolidated statements of financial position.
Therefore, obligations arising from Mining Royalties and Special Mining Tax are recognized as income tax under the scope of IAS 12. Both, Mining Royalties and Special Mining Tax generated deferred tax assets and liabilities, which must be measured using the average rates expected to apply to operating profit in the quarter in which the Group expects to reverse temporary differences.
Sales tax -
Expenses and assets are recognized net of the amount of sales tax, except:
| (i) | When the sales tax incurred on a purchase of assets or services is not recoverable from the taxation authority, in which case, the sales tax is recognized as part of the cost of acquisition of the asset or as part of the expense item, as applicable; |
| (ii) | When receivables and payables are stated with the amount of sales tax included. |
The net amount of sales tax recoverable from, or payable to, the taxation authority is included as part of receivables or payables in the consolidated statements of financial position.
| (u) | Fair value measurement |
The Group measures its financial instruments at fair value at the date of the consolidated statements of financial position.
Fair value is the price that would be received to sell an asset or paid to transfer a liability in an orderly transaction between market participants at the measurement date. The fair value measurement is based on the presumption that the transaction to sell the asset or transfer the liability takes place either:
| - | In the principal market for the asset or liability, or |
| - | In the absence of a principal market, in the most advantageous market for the asset or liability. |
The Group uses valuation techniques that are appropriate in the circumstances and for which sufficient data are available to measure fair value, maximizing the use of relevant observable inputs and minimizing the use of unobservable inputs.
F-42
Notes to the consolidated financial statements (continued)
All assets and liabilities for which fair value is measured or disclosed in the consolidated financial statements are categorized within the fair value hierarchy, described, as follows, based on the lowest level input that is significant to the fair value measurement as a whole:
| - | Level 1 - Quoted (unadjusted) market prices in active markets for identical assets or liabilities. |
| - | Level 2 - Valuation techniques for which the lowest level input that is significant to the fair value measurement is directly or indirectly observable. |
| - | Level 3 - Valuation techniques for which the lowest level input that is significant to the fair value measurement is unobservable. |
For assets and liabilities that are recognized in the consolidated financial statements on a recurring basis, the Group determines whether transfers have occurred between levels in the hierarchy by reassessing categorization (based on the lowest-level input that is significant to the fair value measurement as a whole) at the end of each reporting period.
The Group's Management determines the policies and procedures for both recurring fair value measurement and non-recurring measurement. At each reporting date, the Group's Management analyzes the movements in the values of assets and liabilities, which are required to be re-measured or re-assessed as per the Group’s accounting policies.
For the purpose of fair value disclosures, the Group has determined classes of assets and liabilities based on the nature, characteristics and risks of the asset or liability and the level of the fair value hierarchy as explained above.
| (v) | Derivative financial instruments and hedge accounting - |
Initial recognition and subsequent measurement -
The Group uses derivative instruments to hedge its commodity price risk (forward commodity contracts). Such derivative financial instruments are initially recognized at fair value on the date on which a derivative contract is entered into and are subsequently re-measured at fair value. Derivatives are carried as financial assets when the fair value is positive and as financial liabilities when the fair value is negative.
At the inception of the hedge relationship, the Group formally designates and documents the hedge relationship to which it wishes to apply hedge accounting and the risk management objective and strategy for undertaking the hedge.
The documentation includes identification of the hedging instrument, the hedged item, the nature of the risk being hedged and how the Group will assess whether the hedging relationship meets the hedge effectiveness requirements (including the analysis of sources of hedge ineffectiveness and how the hedge ratio is determined). A hedging relationship qualifies for hedge accounting if it meets all of the following effectiveness requirements:
F-43
Notes to the consolidated financial statements (continued)
| - | There is ‘an economic relationship’ between the hedged item and the hedging instrument. |
| - | The effect of credit risk does not ‘dominate the value changes’ that result from that economic relationship. |
| - | The hedge ratio of the hedging relationship is the same as that resulting from the quantity of the hedged item that the Group actually hedges and the quantity of the hedging instrument that the Group actually uses to hedge that quantity of hedged item. |
The Group’s hedge is classified as cash flow hedge. The effective portion of gain or loss on the hedging instrument is initially recognized in the consolidated statements of changes in equity, under the “Other equity reserves” caption, while the ineffective portion is recognized immediately in the consolidated statements of profit or loss in the “Finance costs” caption.
| (w) | Discontinued operations - |
Discontinued operations are excluded from the results of continuing operations and are presented as a single amount as profit or loss after tax from discontinued operations in the consolidated statement of profit or loss.
Additional disclosures are provided in note 1(e). All other notes to the consolidated financial statements include amounts for continuing operations, unless otherwise mentioned.
| (x) | Other assets - |
Other assets represent patents and industrial property, right-of-use related to rights of way, and software licenses. Patents and industrial property and right-of-use are amortized over their useful economic lives. Software licenses are amortized over the straight-line method, using useful lives from 1 to 10 years.
The useful lives of intangible assets are assessed as either finite or indefinite. Intangible assets with finite live are amortized over their useful economic lives and assessed for impairment whenever there is an indication that the intangible asset may be impaired. The amortization period and the amortization method for an intangible asset with a finite useful life are reviewed at least at the end of each reporting period. Changes in the expected useful life or the expected pattern of consumption of future economic benefits embodied in the asset are considered to modify the amortization period or method, as appropriate, and are treated as changes in accounting estimates. The amortization expense on intangible assets with finite lives is recognized in the statement of profit or loss in the expense category that is consistent with the function of the intangible assets.
Internally generated intangibles, excluding capitalized development costs, are not capitalized. Instead, the related expenditure is recognized in the consolidated statement of profit or loss in the period in which the expenditure is incurred.
F-44
Notes to the consolidated financial statements (continued)
Gains or losses arising from derecognition of an intangible asset are measured as the difference between the net disposal proceeds and the carrying amount of the asset and are recognized in the consolidated statement of profit or loss when the asset is derecognized.
| 3. | Significant judgments, estimates and assumptions |
The preparation of the Group’s consolidated financial statements requires Management to make judgments, estimates and assumptions that affect the reported amounts of revenues, expenses, assets and liabilities, and the accompanying disclosures, and the disclosure of contingent liabilities. The estimates and assumptions are continuously evaluated and based on Management´s experience and other facts, including the expectations about future events, which are reasonable under current situation. Uncertainty about these estimates and assumptions could result in outcomes that require material adjustment to the carrying amount of assets and liabilities affected in future periods. Further information on each of these areas and how they affect the various accounting policies are described below and also in the relevant notes to the consolidated financial statements.
| 3.1. | Judgments |
In the process of applying the Group’s accounting policies, Management has made the following judgments, which have the most significant effect on the amounts recognized in the consolidated financial statements:
| (a) | Contingencies - |
By their nature, contingencies will be resolved only when one or more uncertain future events occur or fail to occur. The assessment of the existence and potential quantum of contingencies inherently involves the exercise of significant judgment and the use of estimates regarding the outcome of future events.
| (b) | Development start date - |
The Group assesses the status of each exploration project of its mining units to determine when the development phase begins. One of the criteria used to evaluate the development start date is when the Group determines that the property can be economically developed.
| (c) | Production start date - |
The Group assesses the stage of each mine under development to determine when a mine moves into the production phase. The criteria used to assess the start date are determined based on the unique nature of each mining project, such as the complexity of the project and its location. The Group considers various relevant criteria to assess when the production phase is considered to have commenced. Some of the criteria used to identify the production start date include, but are not limited to:
| - | Level of capital expenditure incurred compared to the original construction cost estimates. |
| - | Completion of a reasonable period of testing of the mine plant and equipment. |
| - | Ability to produce metal in saleable form (within specifications). |
| - | Ability to sustain ongoing production of metal. |
F-45
Notes to the consolidated financial statements (continued)
When a mine development /construction project moves into the production phase, the capitalization of certain mine development costs cease and costs are either regarded as forming part of the cost of inventory or expensed, except for costs that qualify for capitalization relating to mining asset additions or improvements. It is also at this point that depreciation or amortization commences.
| (d) | Useful life of property, plant and equipment |
Depreciation is calculated under the straight-line method of accounting considering the lower of estimated useful lives of the assets or estimated reserves of the mining unit. See Note 2.4(h) for useful lives.
| (e) | Revenue from contracts with customers - |
The Group applied the judgement for determining the timing of satisfaction of services of revenue from contracts with customers. The Group concluded that revenue related to services such as energy generation and transmission, industrial services, and other services is to be recognized over time because the customer simultaneously receives and consumes the benefits provided by the Group.
The Group determined that the output method is the best method in measuring progress of the services mentioned above due to the Group has the right to invoice an amount that corresponds directly to the performance completed to date.
| 3.2. | Estimates and assumptions |
The key assumptions concerning the future and other key sources of estimation uncertainty at the reporting date that have a significant risk of causing a material adjustment to the carrying amounts of assets and liabilities within the next financial year, are described below. The Group based its assumptions and estimates on parameters available when the consolidated financial statements were prepared. Existing circumstances and assumptions about future developments, however, may change due to market change or circumstances arising beyond the control of the Group. Such changes are reflected in the assumptions when they occur.
| (a) | Determination of mineral reserves - |
Recoverable proven and probable reserves are the part of a mineral deposit than can be economically and legally extracted or produced at the time of the reserve determination. The determination of reserves involves numerous uncertainties with respect to the ultimate geology of the ore bodies, including quantities, grades and recovery rates. Estimating the quantity and grade of reserves requires the Group to determine the size, shape and depth of its ore bodies by analyzing geological data, such as sampling of drill holes, tunnes and other underground workings. In addition to the geology of the Group’s mines, assumptions are required to determine the economic feasibility of mining these reserves, including estimates of future commodity prices and demand, the mining methods used and the related cost incurred to develop and mine its reserves. The process to estimate proven and probable ore reserves is audited by an independent consultant each year.
F-46
Notes to the consolidated financial statements (continued)
All estimated reserves and resources represent estimated quantities of mineral proven and probable that under current conditions can be economically and legally processed. Reviews could occur on reserve and resources estimates due to, among others, revisions to the data or geological assumptions, changes in prices, production costs and results of exploration activities. Changes in estimated reserves and resources could affect mainly the depreciation of fixed assets related directly to mining activity, the provision for mine closure, the assessment of the deferred asset’s recoverability and the amortization period for development costs.
| (b) | Units of production depreciation - |
Reserves and resources are used in determining the depreciation and amortization of mine-specific assets.
This results in a depreciation or amortization charge proportional to the depletion of the anticipated remaining life of mine production. Each mine’s life is assessed annually to evaluate: (i) physical life limitations and (ii) present assessments of economically recoverable reserves of the mine property. These calculations require the use of estimates and assumptions, including the amount of recoverable reserves. Changes are recorded prospectively.
| (c) | Provision for closure of mining units - |
The Group assesses its provision for closure of mining units at each reporting date using a discounted future cash flow method. In determining the amount of the provision, it is necessary to make significant assumptions and estimates, because exist many factors that can affect the final amount of this provision. These factors include estimates of the extent and costs of closure activities, technological changes, regulatory changes, cost increases as compared to the inflation rates, and changes in discount rates and periods where are expected that such costs will be incurred. These uncertainties may result in future actual expenditure differing from the amounts currently provided. The provision at the reporting date represents Management’s best estimate of the present value of the future closure costs required.
| (d) | Inventories - |
Inventories are classified as current or non-current depending on the length of time that Management estimates will be needed to reach the production state of concentrate extraction for each mining unit.
Net realizable value tests are performed at each reporting date and represent the estimated future sales price of the product the entity expects to realize when the product is processed and sold, less estimated costs to complete production and bring the product to sale. Additionally, Management considers the time value of money in calculating the net realizable value of its non-current inventories.
F-47
Notes to the consolidated financial statements (continued)
Classified minerals, which are materials with metal content that were removed from the pit of the Colquijirca mining unit for treatment at the expansion operation plant, contain lower grade ore than the average of treated minerals and are available to continue in the process of recovery of mineral and concentrates. Because it is generally impracticable to determine the mineral contained in the classified mineral located in the deposit field near Tajo Norte by physical count, reasonable estimation methods are employed. The quantity of minerals delivered to classified mineral is based on surveyed volumes of mined material and daily production records. Sampling and assaying of blasthole cuttings determine the estimated copper, lead and zinc grades of material delivered to classified minerals.
For minerals outside leach platform inventories, finished and in-progress goods are measured by estimating the number of tons added and removed. The number of contained gold ounces is based on assay data, and the estimated recovery percentage is based on the expected processing method. Tonnages and ounces of mineral are verified by periodic surveys.
For minerals inside leach platform inventories, reasonable estimation methods are employed because it is generally impracticable to determine the mineral contained in leach platforms by physical count. The quantity of material delivered to leach platforms are based on surveyed volumes of mined material and daily production records. Sampling and assaying of blasthole cuttings determine the estimated ore grades of material delivered to leach platforms.
| (e) | Impairment of non-financial assets - |
The Group assesses each asset or cash generating unit in each reporting period to determine whether any indication of impairment exists. Where an indicator of impairment exists, a formal estimate of the recoverable amount is made, which is considered the higher of (i) the fair value less costs of disposal and (ii) value in use. The assessments require the use of estimates and assumptions such as long-term commodity prices, discount rates, operating costs, among others. These estimates and assumptions are subject to risk and uncertainty.
The fair value of mining assets is generally calculated by the present value of future cash flows arising from the continued use of the asset, which include some estimates, such as the cost of future expansion plans, using assumptions that a third party might consider. The future cash flows are discounted to their present value using a discount rate that reflects current market assessment of the value of money over time, as well as specific risks of the asset or cash-generating unit under evaluation. The Group has determined the operations of each mining unit as a single cash generating unit.
F-48
Notes to the consolidated financial statements (continued)
| (f) | Deferred income tax asset and recoverability - |
Deferred tax assets are recognized for unused tax losses to the extent that it is probable that taxable profit will be available against which the losses can be utilized. Significant Management judgment is required to determine the amount of deferred tax assets that can be recognized, based upon the likely timing and the level of future taxable profits together with future tax planning strategies.
| (g) | Fair value of contingent consideration - |
The contingent consideration arising from a business combination is measured at fair value at the date of acquisition, as part of the business combination. If the contingent consideration is eligible to be recognized as a financial liability, the fair value is subsequently re-measured at each date of the consolidated financial statements. Determining the fair value of the contingent consideration is based on a model of discounted future cash flows. The key assumptions take into account the likelihood of achieving each goal of financial performance as well as the discount factor.
| 4. | Standards issued but not effective |
Certain new accounting standards and interpretations have been published that are not mandatory for December 31, 2019 reporting periods and have not been early adopted by the Group. These standards are not expected to have a material impact on the Group in the current or future reporting periods and on foreseeable future transactions.
Amendments to IFRS 3: Definition of a Business -
In October 2018, the IASB issued amendments to the definition of a business in IFRS 3 Business Combinations to help entities determine whether an acquired set of activities and assets is a business or not. They clarify the minimum requirements for a business, remove the assessment of whether market participants are capable of replacing any missing elements, and add guidance to help entities assess whether an acquired process is substantive, narrow the definitions of a business and of outputs, and introduce an optional fair value concentration test. New illustrative examples were provided along with the amendments. Since the amendments apply prospectively to transactions or other events that occur on or after the date of first application, the Group will not be affected by these amendments on the date of transition.
Amendments to IAS 1 and IAS 8: Definition of Material -
In October 2018, the IASB issued amendments to IAS 1 Presentation of Financial Statements and IAS 8 Accounting Policies, Changes in Accounting Estimates and Errors to align the definition of ‘material’ across the standards and to clarify certain aspects of the definition. The new definition states that, “Information is material if omitting, misstating or obscuring it could reasonably be expected to influence decisions that the primary users of general purpose financial statements make on the basis of those financial statements, which provide financial information about a specific reporting entity”. The amendments to the definition of material is not expected to have a significant impact on the Group’s consolidated financial statements.
F-49
Notes to the consolidated financial statements (continued)
| 5. | Transactions in soles |
Transactions in soles are completed using exchange rates published by the Superintendent of Banks, Insurance and A.F.P. As of December 31, 2019, the exchange rates for U.S. dollars published by this Institution were US$0.3020 for buying and US$0.3015 for selling (US$0.2968 for buying and US$0.2959 for selling as of December 31, 2018), and have been applied by the Group for the assets and liabilities accounts, respectively.
As of December 31, 2019 and 2018, the Group presents the following assets and liabilities originally denominated in soles by its equivalent in U.S. dollars:
| 2019 | 2018 | |||||||
| US$(000) | US$(000) | |||||||
| Assets | ||||||||
| Cash and cash equivalents | 6,796 | 11,526 | ||||||
| Trade and other receivables | 139,624 | 88,513 | ||||||
| Income tax credit | 31,960 | 24,277 | ||||||
| 178,380 | 124,316 | |||||||
| Liabilities | ||||||||
| Trade and other payables | (60,311 | ) | (53,962 | ) | ||||
| Income tax payable | (5,692 | ) | (2,080 | ) | ||||
| Provisions, contingent liabilities and other liabilities | (41,515 | ) | (31,282 | ) | ||||
| (107,518 | ) | (87,324 | ) | |||||
| Net asset position | 70,862 | 36,992 | ||||||
| 6. | Cash and cash equivalents |
| (a) | This caption is made up as follows: |
| 2019 | 2018 | |||||||
| US$(000) | US$(000) | |||||||
| Cash | 304 | 347 | ||||||
| Bank accounts (b) | 37,836 | 57,078 | ||||||
| Time deposits (c) | 171,906 | 311,775 | ||||||
| 210,046 | 369,200 | |||||||
| (b) | Bank accounts earn interest at floating rates based on market rates. |
| (c) | As of December 31, 2019 and 2018, time deposits were kept in prime financial institutions, which generated interest at annual market rates and have current maturities, according to the immediate cash needs of the Group. |
F-50
Notes to the consolidated financial statements (continued)
| 7. | Trade and other receivables, net |
| (a) | This caption is made up as follows: |
| 2019 | 2018 | |||||||
| US$(000) | US$(000) | |||||||
| Trade receivables, net (b) | ||||||||
| Domestic clients | 141,005 | 105,225 | ||||||
| Foreign clients | 78,860 | 56,312 | ||||||
| Related entities, note 30(b) | 6,247 | 7,177 | ||||||
| 226,112 | 168,714 | |||||||
| Allowance for expected credit losses (f) | (22,016 | ) | (22,013 | ) | ||||
| 204,096 | 146,701 | |||||||
| Other receivables | ||||||||
| Value added tax credit | 53,754 | 49,332 | ||||||
| Tax claims (g) | 42,602 | 2,573 | ||||||
| Accounts receivables to third parties | 31,478 | 24,625 | ||||||
| Due from for sales of assets (h) | 21,648 | 2,715 | ||||||
| Advances to suppliers | 9,275 | 7,542 | ||||||
| Tax deposits (d) | 6,644 | 4,769 | ||||||
| Refund applications of value added tax (c) | 3,643 | 6,574 | ||||||
| Interest receivable | 3,244 | 3,000 | ||||||
| Related entities, note 30(b) | 2,967 | 3,705 | ||||||
| Restricted bank accounts (e) | 2,510 | 2,782 | ||||||
| Dividends receivable | 2,501 | - | ||||||
| Loans to personnel | 1,128 | 1,392 | ||||||
| Account receivables from hedges derivatives | - | 3,949 | ||||||
| Other minor | 743 | 2,738 | ||||||
| Allowance for expected credit losses (f) | (10,006 | ) | (10,089 | ) | ||||
| 172,131 | 105,607 | |||||||
| Total trade and other receivables, net | 376,227 | 252,308 | ||||||
| Classification by maturity: | ||||||||
| Current portion | 287,712 | 211,715 | ||||||
| Non-current portion | 88,515 | 40,593 | ||||||
| Total trade and other receivables, net | 376,227 | 252,308 | ||||||
| Classification by nature: | ||||||||
| Financial receivables | 318,830 | 196,402 | ||||||
| Non-financial receivables | 57,397 | 55,906 | ||||||
| Total trade and other receivables, net | 376,227 | 252,308 | ||||||
| Classification by measurement : | ||||||||
| Trade receivables (without provisional prices) | 38,550 | 39,152 | ||||||
| Trade receivables (with provisional prices) | 165,546 | 107,549 | ||||||
| Other accounts receivables | 172,131 | 105,607 | ||||||
| Total trade and other receivables, net | 376,227 | 252,308 | ||||||
| (b) | Trade accounts receivable are denominated in U.S. dollars, are neither due nor impaired, do not yield interest and have no specific guarantees. |
F-51
Notes to the consolidated financial statements (continued)
| (c) | Corresponds mainly to current year applications that are pending as of December 31, 2019. |
| (d) | Corresponds to deposits held in the Peruvian State bank, which only can be used to offset tax obligations that the Group have with the Tax Authorities. |
| (e) | These balances correspond mainly to collections that are charged into restricted bank accounts that only can be used for the payment of financial obligations held by the subsidiary Empresa de Generación Huanza S.A. (hereafter “Huanza”), according to the finance lease signed with Banco de Crédito del Perú in 2009. Below is presented the movement: |
| 2019 | 2018 | 2017 | ||||||||||
| US$(000) | US$(000) | US$(000) | ||||||||||
| Beginning balance | 2,782 | 2,372 | 2,087 | |||||||||
| Increase | 166 | 410 | 285 | |||||||||
| Decrease | (438 | ) | - | - | ||||||||
| Final balance | 2,510 | 2,782 | 2,372 | |||||||||
| (f) | Below is presented the movement in the allowance for expected credit losses: |
| 2019 | 2018 | 2017 | ||||||||||
| US$(000) | US$(000) | US$(000) | ||||||||||
| Beginning balance | 32,102 | 32,184 | 31,607 | |||||||||
| Provision for other receivable, note 26 | 25 | 1,334 | - | |||||||||
| Provision for trade receivables, note 24 | - | 18 | 676 | |||||||||
| Provision of the period | 25 | 1,352 | 676 | |||||||||
| Write off of the period | (162 | ) | (410 | ) | - | |||||||
| Exchange difference | 57 | (173 | ) | - | ||||||||
| Reversals of the period, note 26 | - | (45 | ) | (99 | ) | |||||||
| Other minor | - | (806 | ) | - | ||||||||
| - | ||||||||||||
| Final balance | 32,022 | 32,102 | 32,184 | |||||||||
| Trade receivables | 22,016 | 22,013 | 22,823 | |||||||||
| Other receivables | 10,006 | 10,089 | 9,361 | |||||||||
| 32,022 | 32,102 | 32,184 | ||||||||||
The allowance for expected credit losses of other receivables is related to provisions of accounts receivables to third parties.
In the opinion of the Group’s Management, the balance of the allowance for expected credit losses is sufficient to cover adequately the risks of failure to date of the consolidated statement of financial position.
F-52
Notes to the consolidated financial statements (continued)
| (g) | Corresponds mainly to claims to the Tax Administration mainly with Buenaventura, El Brocal and Rio Seco for US$36.3 million, US$2.5 million and US$3.4 million, respectively. In the opinion of the Group and its legal advisors, a favorable result should be obtained in the judicial process that has been initiated, see note 29(e). |
| (h) | On September 5, 2019, Consorcio Energético de Huancavelica S.A. entered into a contract for the sale of energy transmission systems in the areas of Huancavelica, Trujillo, Cajamarca, Callalli – Ares and Lorema with Conelsur LT S.A.C. for US$21,023,000. |
| 8. | Inventories, net |
| (a) | This caption is made up as follows: |
| 2019 | 2018 | |||||||
| US$(000) | US$(000) | |||||||
| Finished goods | 2,084 | 7,715 | ||||||
| Products in process (b) | 47,652 | 73,796 | ||||||
| Spare parts and supplies | 74,033 | 81,383 | ||||||
| 123,769 | 162,894 | |||||||
| Provision for impairment of value of inventory (c) | (25,402 | ) | (23,163 | ) | ||||
| 98,367 | 139,731 | |||||||
| Classification by use: | ||||||||
| Current portion | 97,973 | 135,919 | ||||||
| Non-current portion | 394 | 3,812 | ||||||
| 98,367 | 139,731 | |||||||
| (b) | Products in process include mainly to mineral in process of El Brocal for 1,592,905 Dried Metric Ton (DMT) amounting to US$31.2 million (2,254,874 DMT amounting to US$39.9 million as of December 31, 2018). |
F-53
Notes to the consolidated financial statements (continued)
| (c) | The provision for impairment of value of inventory had the following movement during the years 2019, 2018 and 2017: |
| 2019 | 2018 | 2017 | ||||||||||
| US$(000) | US$(000) | US$(000) | ||||||||||
| Beginning balance | 23,163 | 11,603 | 8,386 | |||||||||
| Continuing operations: | ||||||||||||
| Provision for impairment of finished and in progress goods, note 21(a) | 7,329 | 4,640 | 2,118 | |||||||||
| Reversal for impairment of finished and in progress goods, note 21(a) | (9,472 | ) | (119 | ) | - | |||||||
| Provision for impairment of spare parts and supplies, note 26(a) | 15,703 | 11,704 | 4,814 | |||||||||
| Reversal for impairment of spare parts and supplies, note 26(a) | (11,641 | ) | (4,665 | ) | (2,370 | ) | ||||||
| Discontinued operations, note 1(e): | ||||||||||||
| Provision for impairment of spare parts and supplies | 843 | - | - | |||||||||
| Reversal for impairment of spare parts and supplies | (523 | ) | - | (1,345 | ) | |||||||
| Final balance | 25,402 | 23,163 | 11,603 | |||||||||
In the opinion of Group’s Management, the provision for impairment of value of inventory adequately covers this risk as of the date of the consolidated statements of financial position.
| 9. | Prepaid expenses |
| (a) | This caption is made up as follows: |
| 2019 | 2018 | |||||||
| US$(000) | US$(000) | |||||||
| Prepaid energy services(b) | 26,582 | 27,464 | ||||||
| Prepaid insurances | 13,568 | 12,486 | ||||||
| Deferred costs of works for taxes | 4,138 | 2,407 | ||||||
| Other prepaid expenses | 2,373 | 1,366 | ||||||
| 46,661 | 43,723 | |||||||
| Classification by maturity: | ||||||||
| Current portion | 20,969 | 17,145 | ||||||
| Non-current portion | 25,692 | 26,578 | ||||||
| 46,661 | 43,723 | |||||||
| (b) | This item corresponds mainly to paid in advance to EDEGEL for an original amount of US$31,007,190 corresponding to the right to use the capacity of the hydraulic system of EDEGEL by the subsidiary Empresa de Generación Huanza S.A. This prepayment is being charged to results during the life of the underlying assets (35 years) since January 2015. |
F-54
Notes to the consolidated financial statements (continued)
10. Investments in associates and joint ventures
| (a) | This caption is made up as follows: |
| Share in equity | ||||||||||||||||
| 2019 | 2018 | 2019 | 2018 | |||||||||||||
| % | % | US$(000) | US$(000) | |||||||||||||
| Associates | ||||||||||||||||
| Sociedad Minera Cerro Verde S.A.A. | 19.58 | 19.58 | 1,155,359 | 1,108,284 | ||||||||||||
| Minera Yanacocha S.R.L. | 43.65 | 43.65 | 230,000 | 271,036 | ||||||||||||
| Compañía Minera Coimolache S.A. | 40.10 | 40.10 | 98,426 | 89,554 | ||||||||||||
| 1,483,785 | 1,468,874 | |||||||||||||||
| Joint venture (c) | 2,627 | 2,673 | ||||||||||||||
| Other minor investments | 1,835 | 1,835 | ||||||||||||||
| 1,488,247 | 1,473,382 | |||||||||||||||
| (b) | The table below presents the net share in profit (loss) of investments: |
| 2019 | 2018 | 2017 | ||||||||||
| US$(000) | US$(000) | US$(000) | ||||||||||
| Minera Yanacocha S.R.L. | (41,580 | ) | (35,582 | ) | (76,585 | ) | ||||||
| Sociedad Minera Cerro Verde S.A.A. | 76,451 | 23,444 | 68,521 | |||||||||
| Compañía Minera Coimolache S.A. | 12,883 | 10,994 | 21,271 | |||||||||
| Other minor | (44 | ) | - | - | ||||||||
| 47,710 | (1,144 | ) | 13,207 | |||||||||
Investments held by the Group in its associates Minera Yanacocha S.R.L. (through its subsidiary Compañía Minera Condesa S.A.) and Sociedad Minera Cerro Verde S.A.A., represent the most significant investments of the Group. Its operations are strategic to the Group's activities and participation in their results has been significant in relation to profits (losses) of the Group in the years 2019, 2018 and 2017. The following relevant information on these investments is as follows:
Investment in Minera Yanacocha S.R.L.-
The Group, through its subsidiary Compañía Minera Condesa S.A., has an interest of 43.65 percent of Minera Yanacocha S.R.L. (hereinafter “Yanacocha”). Yanacocha is engaged in gold production and exploration and development of gold and copper in their own concessions or owned by S.R.M.L. Chaupiloma Dos de Cajamarca (subsidiary of the Group), with which signed a contract of use of mineral rights.
The Quecher Main project of Yanacocha, an oxide deposit, is currently in its Execution Phase. This project extends the life of the Yanacocha operation until 2027, with average annual gold production of 200,000 ounces per year expected between 2020 and 2025. The Yanacocha Sulfides project is currently in its Definitive Feasibility Stage. In March of 2019, the Environmental Impact Assessment study was approved.
F-55
Notes to the consolidated financial statements (continued)
In addition, Yanacocha owns the Conga project which consists in two deposits of gold and porphyry of copper located at northeast of Yanacocha operating area in the provinces of Celendín, Cajamarca and Hualgayoc (Peru).
Because of local communities and political protests for potential water impacts of the project development activities and construction, the projects are suspended since November 2011. To date, Yanacocha’s management has been making only water support activities recommended by independent experts, mainly the construction of water reservoirs, before carrying out any development project.
In December 2017, Yanacocha acquired 63.92 million of shares (share of 5%) held by International Finance Corporation (IFC) in Yanacocha, for an amount of US$47.9 million. In June 2018, Sumitomo Corporation (Sumitomo) paid US$48 million for the five percent stake in the ownership interest in Yanacocha for the proportion held prior to the repurchase of the IFC’s ownership stake in December. As a result of that acquisition, the Company recognized a lower value with respect to Yanacocha's equity participation.
On February 6, 2020, the Supreme Court resolution was published, whereby Yanacocha received notification of an unfavorable result in the Tax Dispute related to the amortization of contractual rights (see note 29(e)) for which Yanacocha recorded a liability in term of tax payable for US$8.1 million and recorded interests and penalties for US$21.0 million in its financial statements as of December 31, 2019.
The table below presents key financial data from the financial statements of Yanacocha under IFRS:
| 2019 | 2018 | |||||||
| US$(000) | US$(000) | |||||||
| Statements of financial position as of December 31: | ||||||||
| Current assets | 1,060,455 | 960,758 | ||||||
| Non-current assets | 1,251,617 | 1,086,714 | ||||||
| Current liabilities | (190,577 | ) | (128,170 | ) | ||||
| Non-current liabilities | (1,631,783 | ) | (1,335,579 | ) | ||||
| Equity | 489,712 | 583,723 | ||||||
| Groups’ interest | 213,759 | 254,795 | ||||||
| Goodwill | 16,241 | 16,241 | ||||||
| 230,000 | 271,036 | |||||||
F-56
Notes to the consolidated financial statements (continued)
| 2019 | 2018 | 2017 | ||||||||||
| US$(000) | US$(000) | US$(000) | ||||||||||
| Statements of profit or loss for the years ended December 31: | ||||||||||||
| Revenue | 739,302 | 657,358 | 667,046 | |||||||||
| Loss for the year | (95,257 | ) | (81,517 | ) | (175,454 | ) | ||||||
| Share in results | (41,580 | ) | (35,582 | ) | (76,585 | ) | ||||||
During the Yanacocha’s Management identified as an impairment indicator the significant increase of the asset retirement and mine closure, as a result Yanacocha determined the recoverable amount for its CGU Yanacocha. Regarding to CGU Conga, Yanacocha did not identify any important indicator. As a result of this analysis Yanacocha concluded that no additional impairment loss on CGU Yanacocha was required to be recorded as the recoverable amount exceeded the carrying amount of the CGU’s assets.
During 2018, the Yanacocha´s Management evaluated and concluded that there are no indicators of impairment of its long-lived assets.
In addition, the Group’s management determined that there was no objective evidence that its investment in Yanacocha is impaired as of December 31, 2019 and 2018.
Investment in Sociedad Minera Cerro Verde S.A.A. (Cerro Verde) -
Cerro Verde is engaged in the extraction, production and marketing of cathodes and copper concentrate from its mining unit that is located in Uchumayo, Arequipa, Peru.
The table below presents the key financial data from the financial statements of Cerro Verde under IFRS:
| 2019 | 2018 | |||||||
| US$(000) | US$(000) | |||||||
| Statements of financial position as of December 31: | ||||||||
| Current assets | 1,614,928 | 1,455,080 | ||||||
| Non-current assets | 6,194,496 | 6,099,632 | ||||||
| Current liabilities | (420,786 | ) | (408,754 | ) | ||||
| Non-current liabilities | (2,039,389 | ) | (2,037,086 | ) | ||||
| Equity | 5,349,249 | 5,108,872 | ||||||
| Group’s interest | 1,047,596 | 1,000,521 | ||||||
| Goodwill | 107,763 | 107,763 | ||||||
| 1,155,359 | 1,108,284 | |||||||
F-57
Notes to the consolidated financial statements (continued)
| 2019 | 2018 | 2017 | ||||||||||
| US$(000) | US$(000) | US$(000) | ||||||||||
Statements of comprehensive income December 31: | ||||||||||||
| Sales | 2,890,066 | 3,054,026 | 3,202,931 | |||||||||
| Net profit for the year | 390,377 | 119,710 | 349,881 | |||||||||
| Share in results | 76,451 | 23,444 | 68,521 | |||||||||
Market capitalization:
As of December 31, 2019 and 2018, total market capitalization of shares maintained by the Group in Cerro Verde was US$1,323 million and US$1,426 million, respectively (market capitalization value by each share of US$19.30 and US$20.80, respectively).
Investment in Compañía Minera Coimolache S.A. (Coimolache) -
Coimolache is involved in the production and the sales of gold and silver from its open-pit mining unit located in Cajamarca, Peru.
The table below presents the key financial data from the financial statements of Coimolache under IFRS:
| 2019 | 2018 | |||||||
| US$(000) | US$(000) | |||||||
| Statements of financial position as of December 31: | ||||||||
| Current assets | 145,692 | 99,887 | ||||||
| Non-current assets | 234,223 | 261,782 | ||||||
| Current liabilities | (34,028 | ) | (39,204 | ) | ||||
| Non-current liabilities | (91,069 | ) | (86,103 | ) | ||||
| Equity | 254,818 | 236,362 | ||||||
| Adjustments to conform to the accounting policies of the Group | (9,330 | ) | (13,003 | ) | ||||
| Equity, adjusted | 245,488 | 223,359 | ||||||
| Group’s interest | 98,426 | 89,554 | ||||||
| 2019 | 2018 | 2017 | ||||||||||
| US$(000) | US$(000) | US$(000) | ||||||||||
| Statements of profit or loss for the years ended December 31: | ||||||||||||
| Net sales | 241,173 | 225,447 | 203,790 | |||||||||
| Net income from continued operations | 28,459 | 25,584 | 50,787 | |||||||||
| Adjustments to conform to the accounting policies | 3,674 | 1,837 | 2,265 | |||||||||
| Net income, adjusted | 32,133 | 27,421 | 53,052 | |||||||||
| Share in results | 12,883 | 10,994 | 21,271 | |||||||||
F-58
Notes to the consolidated financial statements (continued)
| (c) | The Group, through its subsidiary El Brocal, has an interest of 8 percent in Transportadora Callao S.A., a joint venture whose objective was the construction of a fixed conveyor belt of minerals and deposits in the Port of Callao. On May 2014, Transportadora Callao started operations and currently its main activity is the operation of that terminal. |
The table below presents the key financial data from the joint venture under IFRS:
| 2019 | 2018 | |||||||
| US$(000) | US$(000) | |||||||
| Current assets | 11,090 | 17,653 | ||||||
| Non-current assets | 100,106 | 107,175 | ||||||
| Liabilities | 88,608 | 101,575 | ||||||
| Shareholders’ equity, reported | 22,588 | 23,253 | ||||||
| Net loss from continued operations | (665 | ) | (1,814 | ) | ||||
F-59
Notes to the consolidated financial statements (continued)
| 11. | Mining concessions, development costs, right-of-use asset, property, plant and equipment, net |
| (a) | Below is presented the movement: |
Balance as of January 1, 2018 | Additions | Disposals | Sales | Reclassifications and transfers | Balance as of December 31, 2018 | Additions | Disposals | Sales | Reclassifications and transfers | Implementation IFRS 16 | Balance as of December 31, 2019 | |||||||||||||||||||||||||||||||||||||
| US$(000) | US$(000) | US$(000) | US$(000) | US$(000) | US$(000) | US$(000) | US$(000) | US$(000) | US$(000) | US$(000) | US$(000) | |||||||||||||||||||||||||||||||||||||
| Cost: | ||||||||||||||||||||||||||||||||||||||||||||||||
| Lands | 22,690 | 783 | (462 | ) | - | (1,250 | ) | 21,761 | 630 | - | (135 | ) | (4,739 | ) | - | 17,517 | ||||||||||||||||||||||||||||||||
| Mining concessions (f) | 151,873 | - | - | - | - | 151,873 | - | - | - | - | - | 151,873 | ||||||||||||||||||||||||||||||||||||
| Development costs | 712,051 | 32,059 | (2,656 | ) | - | 1,805 | 743,259 | 46,047 | (443 | ) | - | (819 | ) | - | 788,044 | |||||||||||||||||||||||||||||||||
| Buildings, constructions and other | 1,279,251 | - | (2,837 | ) | - | 66,207 | 1,342,621 | 39 | (3,559 | ) | (5,380 | ) | 26,120 | - | 1,359,841 | |||||||||||||||||||||||||||||||||
| Machinery and equipment | 929,023 | - | (182 | ) | (9,205 | ) | 38,830 | 958,466 | 12 | (30,235 | ) | (38,322 | ) | 22,783 | - | 912,704 | ||||||||||||||||||||||||||||||||
| Transportation units | 9,946 | 42 | (138 | ) | (510 | ) | 1,545 | 10,885 | 33 | (540 | ) | (1,856 | ) | 370 | - | 8,892 | ||||||||||||||||||||||||||||||||
| Furniture and fixtures | 13,902 | - | - | (193 | ) | (403 | ) | 13,306 | 2 | (1,310 | ) | (1 | ) | 13 | - | 12,010 | ||||||||||||||||||||||||||||||||
| Units in transit | 4,749 | 11 | - | - | (2,078 | ) | 2,682 | - | (1 | ) | - | 1,073 | - | 3,754 | ||||||||||||||||||||||||||||||||||
| Work in progress | 101,122 | 67,096 | (3,450 | ) | - | (108,106 | ) | 56,662 | 44,319 | (1,168 | ) | (78 | ) | (49,370 | ) | - | 50,365 | |||||||||||||||||||||||||||||||
| Stripping activity asset | 130,447 | 11,279 | - | - | - | 141,726 | 11,545 | - | - | 819 | - | 154,090 | ||||||||||||||||||||||||||||||||||||
| Right-of-use asset (e) | - | - | - | - | - | - | 3,721 | (10,897 | ) | - | - | 18,528 | 11,352 | |||||||||||||||||||||||||||||||||||
| Mine closure costs | 241,288 | 61,239 | - | - | (18,365 | ) | 284,162 | 26,722 | - | - | - | - | 310,884 | |||||||||||||||||||||||||||||||||||
| 3,596,342 | 172,509 | (9,725 | ) | (9,908 | ) | (21,815 | ) | 3,727,403 | 133,070 | (48,153 | ) | (45,772 | ) | (3,750 | ) | 18,528 | 3,781,326 | |||||||||||||||||||||||||||||||
| Accumulated depreciation and amortization: | ||||||||||||||||||||||||||||||||||||||||||||||||
| Lands | 1,249 | - | - | - | (1,249 | ) | - | - | - | - | - | - | - | |||||||||||||||||||||||||||||||||||
| Mining concessions (f) | 40,239 | 10 | - | - | - | 40,249 | 10 | - | - | - | - | 40,259 | ||||||||||||||||||||||||||||||||||||
| Development costs | 263,122 | 35,433 | - | - | (2 | ) | 298,553 | 29,964 | - | - | - | - | 328,517 | |||||||||||||||||||||||||||||||||||
| Buildings, construction and other | 506,837 | 84,244 | - | - | 562 | 591,643 | 83,274 | (3,391 | ) | (3,569 | ) | (638 | ) | - | 667,319 | |||||||||||||||||||||||||||||||||
| Machinery and equipment | 582,449 | 93,722 | (177 | ) | (8,659 | ) | (1,978 | ) | 665,357 | 66,020 | (28,619 | ) | (35,459 | ) | 638 | - | 667,937 | |||||||||||||||||||||||||||||||
| Transportation units | 8,390 | 745 | (85 | ) | (436 | ) | (15 | ) | 8,599 | 744 | (538 | ) | (1,779 | ) | - | - | 7,026 | |||||||||||||||||||||||||||||||
| Furniture and fixtures | 9,880 | 644 | - | (187 | ) | (214 | ) | 10,123 | 653 | (1,172 | ) | - | - | - | 9,604 | |||||||||||||||||||||||||||||||||
| Stripping activity asset | 41,695 | 28,820 | - | - | 3 | 70,518 | 18,405 | - | - | - | - | 88,923 | ||||||||||||||||||||||||||||||||||||
| Right-of-use asset (e) | - | - | - | - | - | - | 7,778 | (2,611 | ) | - | - | - | 5,167 | |||||||||||||||||||||||||||||||||||
| Mine closure costs | 158,121 | 10,350 | - | - | - | 168,471 | 15,373 | - | - | - | - | 183,844 | ||||||||||||||||||||||||||||||||||||
| 1,611,982 | 253,968 | (262 | ) | (9,282 | ) | (2,893 | ) | 1,853,513 | 222,221 | (36,331 | ) | (40,807 | ) | - | - | 1,998,596 | ||||||||||||||||||||||||||||||||
| Provision for impairment of long-lived assets: | ||||||||||||||||||||||||||||||||||||||||||||||||
| Mine closure costs | 20,121 | - | (5,693 | ) | - | (1,221 | ) | 13,207 | 2,083 | - | - | - | - | 15,290 | ||||||||||||||||||||||||||||||||||
| Development costs | 10,153 | - | - | - | - | 10,153 | - | - | - | - | - | 10,153 | ||||||||||||||||||||||||||||||||||||
| Property, plant and other | 4,531 | - | (2,837 | ) | - | 1,221 | 2,915 | - | - | - | - | - | 2,915 | |||||||||||||||||||||||||||||||||||
| 34,805 | - | (8,530 | ) | - | - | 26,275 | 2,083 | - | - | - | - | 28,358 | ||||||||||||||||||||||||||||||||||||
| Net cost | 1,949,555 | 1,847,615 | 1,754,372 | |||||||||||||||||||||||||||||||||||||||||||||
F-60
Notes to the consolidated financial statements (continued)
| (b) | Impairment of long-lived assets |
In accordance with its accounting policies and processes, each asset or CGU is evaluated annually at year-end, to determine whether there are any indications of impairment. If any such indications of impairment exist, a formal estimate of the recoverable amount is performed.
In assessing whether impairment is required, the carrying value of the asset or CGU is compared with its recoverable amount. The recoverable amount is the higher of the CGU’s fair value less costs of disposal (FVLCD) and value in use (VIU). Given the nature of the Group’s activities, information on the fair value of an asset is usually difficult to obtain unless negotiations with potential purchasers or similar transactions are taking place. Consequently, the recoverable amount for each CGU is estimated based on discounted future estimated cash flows expected to be generated from the continued use of the CGUs using market based commodity price and exchange assumptions, estimated quantities of recoverable minerals, production levels, operating costs and capital requirements, and its eventual disposal, based on the latest life of mine (LOM) plans. These cash flows were discounted using a real post-tax discount rate that reflected current market assessments of the time value of money and the risks specific to the CGU.
The estimates of quantities of recoverable minerals, production levels, operating costs and capital requirements are obtained from the planning process, including the LOM plans, one-year budgets and CGU-specific studies.
During 2019, Buenaventura recorded a provision for US$2.1 million as a result of the analysis of the recoverable amount of its Julcani mining unit. The main factors considered in the impairment analysis were reserves and mining useful lives. As a result of the analysis of the recoverable amount as of December 31, 2019, La Zanja has not recognized a provision or recovery for impairment of long-lived assets.
During 2018, as a result of derecognition of assets in Shila mining unit, Buenaventura recorded a reversal in the provision for impairment for US$2.8 million previously recorded in 2016. In addition, La Zanja recorded a reversal for the impairment provision for US$5.7 million (during 2017, La Zanja recorded a provision for US$21.6 million) as a result of the analysis of the recoverable amount. The main factors considered in the impairment analysis were reserves and mining useful lives. The recoverable amounts of La Zanja are based in Managements estimations of the value in use.
During 2017, as a result of the sale of the mining units of Breapampa and Recuperada, as well as the sale of the assets of the Shila Paula mining unit, the Group recorded a reversal of impairment losses by US$7.4 million, US$7.1 million and US$2.7 million, respectively, see note 1(e).
Key assumptions
The determination of value in use is most sensitive to the following key assumptions:
| – | Production volumes |
| – | Commodity prices |
| – | Discount rate |
| – | Costs |
F-61
Notes to the consolidated financial statements (continued)
Production volumes: Estimated production volumes are based on detailed life-of-mine plans and take into account development plans for the mines agreed by management as part of planning process. Production volumes are dependent on a number of variables, such as: the recoverable quantities; the production profile; the cost of the development of the infrastructure necessary to extract the reserves; the production costs; the contractual duration of mining rights; and the selling price of the commodities extracted.
As each producing mining unit has specific reserve characteristics and economic circumstances, the cash flows of the mines are computed using appropriate individual economic models and key assumptions established by management. The production profiles used were consistent with the reserves and resource volumes approved as part of the Group’s process for the estimation of proved and probable reserves and resource estimates.
Commodity prices: Forecast commodity prices are based on management’s estimates and are derived from forward price curves and long-term views of global supply and demand, building on experience of the industry and consistent with external sources. These prices were adjusted to arrive at appropriate consistent price assumptions for the different qualities and type of commodities, or, where appropriate, contracted prices were applied. These prices are reviewed at least annually.
Estimates prices for the current and long-term periods that have been used to estimate future cash flows are as follows:
| 2020 | 2021-2025 | |||
| US$ | US$ | |||
| Gold | 1,500/Oz | 1,500/Oz | ||
| Silver | 17.00/Oz | 18.40/Oz | ||
| Copper | 6,000/MT | 6,600/MT | ||
| Lead | 1,950/MT | 2,100/MT | ||
| Zinc | 2,250/MT | 2,300/MT |
Discount rate: In calculating the value in use, a discount rate after tax of 4.88%, 7.02% and 5.15% (equivalent to pre-tax rate of 6.92%, 9.95% and 7.31%) were applied to the post-tax cash flows of Buenaventura, El Brocal and La Zanja, respectively. These discount rates are derived from the Group’s post-tax weighted average cost of capital (WACC), with appropriate adjustments made to reflect the risks specific to the CGU. The WACC takes into account both debt and equity. The cost of equity is derived from the expected return on investment by the Group’s investors. The cost of debt is based on its interest bearing borrowings the Group is obliged to service. The Beta factors are evaluated annually based on publicly available market data.
F-62
Notes to the consolidated financial statements (continued)
| (c) | The book value of assets held under finance leases, and assets under trustworthy equity, amounted to US$313.3 million as of December 31, 2019 (US$337.3 million as of December 31, 2018) and is presented in various items of property, plant and equipment. During 2019 and 2018, no acquisitions of assets under lease agreements were made. Leased assets are pledged as security for the related finance lease liabilities. |
| (d) | During 2019 and 2018, no finance costs were capitalized. |
| (e) | Right-of-use assets |
The net assets for right in use maintained by the Group correspond:
| 2019 | |||
| US$(000) | |||
| Right in use assets | |||
| Buildings | 4,602 | ||
| Transportation units | 1,112 | ||
| Machinery and equipment | 471 | ||
| 6,185 |
During 2019, the additions to the right-of-use assets were US$3.7 million and the disposals were US$10.9 million.
| (f) | Mining concessions includes the goodwill of El Brocal amounted to US$34.0 million. |
| (g) | In mid-2016, a landslide occurred in the west wall of the Tajo Norte; consequently, it was decided not to mine this area due to stability and operational design issues. According to the distribution of reserves, this area (Phase 10) contained 5.5 MT of ore and 9.2 MT of waste valued at US$13,573,000, which were withdrawn from the reserves in the year 2017. |
F-63
Notes to the consolidated financial statements (continued)
12. Other assets, net
| (a) | Below is presented the movement: |
| Balance as of January 1, 2018 | Additions | Transfers | Balance as of December 31, 2018 | Additions | Disposals | Balance as of December 31, 2019 | ||||||||||||||||||||||
| US$(000) | US$(000) | US$(000) | US$(000) | US$(000) | US$(000) | US$(000) | ||||||||||||||||||||||
| Cost: | ||||||||||||||||||||||||||||
| Patents and industrial property (b) | 13,680 | 2,642 | (4,599 | ) | 11,723 | 2,139 | - | 13,862 | ||||||||||||||||||||
| Rights-of-use of lands right of way | 7,853 | 4,439 | - | 12,292 | 1,319 | - | 13,611 | |||||||||||||||||||||
| Software licenses | 8,816 | 1,448 | (96 | ) | 10,168 | 242 | (92 | ) | 10,318 | |||||||||||||||||||
| 30,349 | 8,529 | (4,695 | ) | 34,183 | 3,700 | (92 | ) | 37,791 | ||||||||||||||||||||
| Accumulated amortization: | ||||||||||||||||||||||||||||
| Rights-of-use | 5,210 | 738 | - | 5,948 | 1,486 | - | 7,434 | |||||||||||||||||||||
| Software licenses | 2,378 | 596 | - | 2,974 | 820 | (112 | ) | 3,682 | ||||||||||||||||||||
| 7,588 | 1,334 | - | 8,922 | 2,306 | (112 | ) | 11,116 | |||||||||||||||||||||
| Cost net | 22,761 | 25,261 | 26,675 | |||||||||||||||||||||||||
| (b) | The copper plant project is a technological initiative of the Company to develop a viable technical and economic solution for the treatment of complex copper concentrates. This project comprises several stages of development from a laboratory level, pilot to a demonstration stage. |
| 13. | Bank loans |
The movement is presented below:
| 2019 | 2018 | 2017 | |||||||
| US$(000) | US$(000) | US$(000) | |||||||
| Beginning balance | 95,000 | 96,215 | 55,000 | ||||||
| New loans | 55,000 | 95,000 | 341,215 | ||||||
| Disbursements | (95,000 | ) | (95,000 | ) | (300,000 | ) | |||
| Sale of subsidiary | - | (1,215 | ) | - | |||||
| Final balance | 55,000 | 95,000 | 96,215 |
As of December 31, 2019 and 2018, bank loans were obtained for working capital purposes, have current maturity and accrue interest at market annual rates ranging from 2% to 2.95% as of December 31, 2019 (2.00% to 3.13% as of December 31, 2018).
F-64
Notes to the consolidated financial statements (continued)
| 14. | Trade and other payables |
| (a) | This caption is made up as follows: |
| 2019 | 2018 | |||||
| US$(000) | US$(000) | |||||
| Trade payables (b) | ||||||
| Domestic suppliers | 131,278 | 154,998 | ||||
| Related entities, note 30(b) | 29 | 36 | ||||
| 131,307 | 155,034 | |||||
| Other payables | ||||||
| Taxes payable | 12,043 | 9,102 | ||||
| Remuneration and similar benefits payable | 11,522 | 10,531 | ||||
| Interest payable | 5,318 | 7,464 | ||||
| Royalties payable to the Peruvian State | 2,132 | 2,171 | ||||
| Dividends payable (c) | 604 | 663 | ||||
| Related entities, note 30(b) | 51 | 20 | ||||
| Other liabilities | 3,883 | 3,738 | ||||
| 35,553 | 33,689 | |||||
| Total trade and other payables | 166,860 | 188,723 | ||||
| Classification by maturity: | ||||||
| Current portion | 166,244 | 188,084 | ||||
| Non-current portion | 616 | 639 | ||||
| Total trade and other payables | 166,860 | 188,723 | ||||
| Classification by nature: | ||||||
| Financial payables | 152,686 | 177,450 | ||||
| Non-financial payables | 14,174 | 11,273 | ||||
| Total trade and other payables | 166,860 | 188,723 |
| (b) | Trade payables arise mainly from the acquisition of material, supplies and spare parts and services provided by third parties. These obligations have current maturities, accrue no interest and are not secure. |
F-65
Notes to the consolidated financial statements (continued)
| (c) | The movement of dividends payable is presented below: |
| 2019 | 2018 | 2017 | |||||||
| US$(000) | US$(000) | US$(000) | |||||||
| Beginning balance | 663 | 730 | 1,018 | ||||||
| Declared dividends to controlling shareholders, note 17(d) | 22,098 | 22,860 | 22,099 | ||||||
| Dividends paid to controlling shareholders | (22,098 | ) | (22,860 | ) | (22,099 | ) | |||
| Declared dividends to non-controlling shareholders | 6,500 | 5,560 | 6,036 | ||||||
| Dividends paid to non-controlling shareholders | (6,500 | ) | (5,560 | ) | (6,036 | ) | |||
| Expired dividends | (53 | ) | (44 | ) | (327 | ) | |||
| Other minor | (6 | ) | (23 | ) | 39 | ||||
| Final balance | 604 | 663 | 730 |
| 15. | Provisions, contingent liabilities and other liabilities |
| (a) | This caption is made up as follows: |
| As of January 1, 2019 | Changes (additions and deductions) | Accretion expense | Disbursements | As of December 31, 2019 | ||||||||||||||||
| US$(000) | US$(000) | US$(000) | US$(000) | US$(000) | ||||||||||||||||
| Closure of mining units and exploration projects (b) | 225,877 | 32,654 | 10,656 | (16,882 | ) | 252,305 | ||||||||||||||
| Bonus to employees and officers | 18,620 | 15,855 | - | (15,249 | ) | 19,226 | ||||||||||||||
| Environmental liabilities | 3,768 | 3,944 | - | (1,407 | ) | 6,305 | ||||||||||||||
| Safety contingencies | 4,877 | 1,270 | - | (942 | ) | 5,205 | ||||||||||||||
| Labor contingencies | 4,042 | (258 | ) | - | (7 | ) | 3,777 | |||||||||||||
| Obligations with communities | 5,878 | 1,306 | - | (3,675 | ) | 3,509 | ||||||||||||||
| Board of Directors’ participation | 2,108 | 1,736 | - | (2,250 | ) | 1,594 | ||||||||||||||
| Environmental contingencies | 234 | 1,343 | - | (77 | ) | 1,500 | ||||||||||||||
| Workers’ profit sharing payable | 1,772 | (7 | ) | - | (1,696 | ) | 69 | |||||||||||||
| Other provisions | 758 | 259 | - | - | 1,017 | |||||||||||||||
| 267,934 | 58,102 | 10,656 | (42,185 | ) | 294,507 | |||||||||||||||
| Classification by maturity: | ||||||||||||||||||||
| Current portion | 68,172 | 72,771 | ||||||||||||||||||
| Non-current portion | 199,762 | 221,736 | ||||||||||||||||||
| 267,934 | 294,507 | |||||||||||||||||||
F-66
Notes to the consolidated financial statements (continued)
| (b) | Provision for closure of mining units and exploration projects - |
The table below presents the movement of the provision for closure of mining units and exploration projects:
| 2019 | 2018 | |||||||
| US$(000) | US$(000) | |||||||
| Beginning balance | 225,877 | 200,183 | ||||||
| Changes (additions and deductions) in estimates | ||||||||
| Continuing mining units, note 11(a) | 26,722 | 42,874 | ||||||
| Discontinued mining units, note 1(e) | 1,912 | 6,013 | ||||||
| Exploration projects, note 26(a) | 4,020 | (2,433 | ) | |||||
| Accretion expense | ||||||||
| Continuing mining units, note 27(a) | 10,266 | 4,911 | ||||||
| Discontinued mining units, note 1(e) | 266 | 88 | ||||||
| Exploration projects, note 26(a) | 124 | 71 | ||||||
| Disbursements | (16,882 | ) | (25,830 | ) | ||||
| Final balance | 252,305 | 225,877 | ||||||
| Classification by maturity: | ||||||||
| Current portion | 35,280 | 30,524 | ||||||
| Non-current portion | 217,025 | 195,353 | ||||||
| 252,305 | 225,877 | |||||||
The provision for closure of mining units and exploration projects represents the present value of the closure costs that are expected to be incurred between the years 2020 and 2041. The Group recognizes the provision of closure of mining units and explorations projects based on estimates of studies and activities that meet the environmental regulations in effect and that will be approved by the Ministry of Energy and Mines. The provision of continued operations are prepared by independent advisors and provisions related to discontinue operations are prepared by internal advisors.
The provision for closure of mining units and exploration projects corresponds mostly to activities that must be carried out for restoring the mining units and areas affected by operation and production activities. The principal works to be performed correspond to earthworks, re-vegetation efforts and dismantling of the plants. Closure budgets are reviewed regularly to take into account any significant change in the studies conducted. Nevertheless, the closure costs of mining units will depend on the market prices for the closure works required, which would reflect future economic conditions. Also, the time when the disbursements will be made depends on the useful life of the mine, which will be based on future metals prices.
F-67
Notes to the consolidated financial statements (continued)
As of December 31, 2019, the future value of the provision for closure of mining units and exploration projects was US$296.2 million, which has been discounted using annual risk-free rates from minimums of 1.79 to 3.12 percent, in periods of 1 to 22 years (as of December 31, 2018, the provision was US$280.3 million, which has been discounted using annual risk-free rates from minimums of 1.98 and 4.74 to a maximum percent in periods of 1 to 23 years). The Group believes that this liability is sufficient to meet the current environmental protection laws approved by the Ministry of Energy and Mines.
As of December 31, 2019, the Group has constituted letters of credit in favor of the Ministry of Energy and Mines for US$121.4 million (US$119.7 million as of December 31, 2018) to secure current mine closure plans of its mining units and exploration projects up to date.
| 16. | Financial obligations |
| (a) | This caption is made up as follow: |
| 2019 | 2018 | |||||||
| US$(000) | US$(000) | |||||||
| Compañía de Minas Buenaventura S.A.A.(b) | ||||||||
| BBVA Banco Continental | 61,667 | 61,667 | ||||||
| Banco de Crédito del Perú | 61,667 | 61,667 | ||||||
| CorpBanca New York Branch | 61,666 | 61,666 | ||||||
| Banco Internacional del Perú | 30,000 | 30,000 | ||||||
| ICBC Perú Bank | 25,000 | 25,000 | ||||||
| Banco Latinoamericano de Comercio Exterior S.A. | 20,000 | 20,000 | ||||||
| Banco de Sabadell, Miami Branch | 15,000 | 15,000 | ||||||
| 275,000 | 275,000 | |||||||
| Debt issuance costs | (2,504 | ) | (3,618 | ) | ||||
| 272,496 | 271,382 | |||||||
| Sociedad Minera El Brocal S.A.A. | ||||||||
| Banco de Crédito del Perú – New financial obligation (c) | 161,894 | - | ||||||
| Debt issuance costs | (709 | ) | - | |||||
| 161,185 | - | |||||||
| Banco de Crédito del Perú – Finance leaseback | - | 94,490 | ||||||
| Debt issuance costs (c) | - | (976 | ) | |||||
| - | 93,514 | |||||||
| Banco de Crédito del Perú - Mid-term financial obligation (c) | - | 75,000 | ||||||
| 161,185 | 168,514 | |||||||
| Empresa de Generación Huanza S.A. | ||||||||
| Banco de Crédito del Perú – Finance lease (d) | 130,504 | 147,166 | ||||||
| Obligations for leases, note 2.3 and (g) | 7,503 | - | ||||||
| Total financial obligations | 571,688 | 587,062 | ||||||
| Classification by maturity: | ||||||||
| Current portion | 265,692 | 46,166 | ||||||
| Non-current portion (e) | 305,996 | 540,896 | ||||||
| Total financial obligations | 571,688 | 587,062 | ||||||
F-68
Notes to the consolidated financial statements (continued)
| (b) | On June 27, 2016, Buenaventura entered into a long-term finance contract with seven Peruvian and foreign banks, with the following terms and conditions: |
| - | Principal: US$275,000,000. |
| - | Annual interest rate: Three-month LIBOR plus 3%. |
| - | Term: 5 years since June 30, 2016, with final maturity in June 30, 2021. |
| - | Grace Period: Two years. |
| - | Amortization: six semiannual installments of US$39,285,714 starting July 2018 and a final payment of US$39,285,716 in June 2021. |
| - | Guarantee: None. The subsidiaries Compañía Minera Condesa S.A., Inversiones Colquijirca S.A. and Consorcio Energético de Huancavelica S.A. are the guarantors. |
As part of the commitments, the Group must meet certain consolidated financial ratios. The main ratios are the following:
| (i) | Debt service coverage ratio: Higher than 4. |
| (ii) | Leverage ratio: Less than 3 times since June 30, 2017. |
| (iii) | Net consolidated equity value: Higher than US$2,711,388,800. |
For the calculation of (i) and (ii), the financial obligations and Earnings Before - Interest Depreciation and Amortization (EBITDA) of Huanza are excluded.
Additionally, there is a requirement related to the distribution of dividends (until December 31, 2018: up to 20% of the available net income for the previous period; since January 1, 2019: up to the total of net income for the previous period), according to the execution of the dividend policy of the Buenaventura.
On March 28, 2018, Buenaventura restructured its financial obligation by modifying some of the clauses as follows:
| - | Annual interest rate: LIBOR of three months plus 2.15%. |
| - | Term: 4 years from April 2018, due in April 2022. |
| - | Amortization of credit: five semi-annual installments of US$55 million each since as of April 2020. |
The Buenaventura´s Management oversees the compliance of the terms described above. As of December 31, 2019 and 2018, Buenaventura complies with the above financial ratios.
F-69
Notes to the consolidated financial statements (continued)
| (c) | On October 29, 2019, El Brocal entered into a new financial obligation of US$161,893,850 with Banco de Crédito del Perú in order to cancel the two previous obligations: i) Finance leaseback; and ii) Mid-term financial obligation. The new financial obligation has the following terms and conditions: |
| - | Principal (Part A): US$113,325,695. |
| - | Principal (Part B): US$48,568,155. |
| - | Annual interest rate (Part A): 3.76 percent. |
| - | Annual interest rate (Part B): Three-month LIBOR plus 2.39 percent. |
| - | Term (Part A): 5 years since October 2019 until October 2024. |
| - | Term (Part B): 7 years since October 2019 until October 2026. |
According to the lease contract mentioned above, El Brocal is required to maintain the following financial ratios:
| (i) | Debt service coverage ratio: Higher than 1.3. |
| (ii) | Leverage Ratio: Less than 1.0 times. |
| (iii) | Indebtedness ratio: Less than 2.25 times. |
This new financial obligation is guaranteed by a security guarantee contract on assets; guarantee contract on credit rights, flows and account balances; land mortgage contract; and mortgage contract on mining concessions.
The El Brocal´s Management oversees the compliance of the terms described above. As of December 31, 2019 and 2018, Buenaventura complies with the above financial ratios.
The compliance with the financial ratios is monitored by El Brocal’s management, which it managed and obtained from Banco de Crédito del Perú a waiver for any possible breach of the financial ratios that occured for the last quarter of 2019 and for the year 2020.
| (d) | On December 2, 2009, Huanza entered into a finance lease contract with Banco de Crédito del Perú. In the year 2017, Huanza negotiated a reduction of the fixed rate of interest and agreed a modification of the following terms and conditions: |
| - | Principal: US$119,000,000. |
| - | Annual interest rate: Three-month LIBOR plus 2.75 percent. |
| - | Term: 6 years since August 2014, with final maturity in November 2020. |
| - | Guarantee: Leased equipment. |
| - | Amortization: 26 quarterly variable installments and a final payment of US$44,191,000. |
F-70
Notes to the consolidated financial statements (continued)
On June 30, 2014, Banco de Credito del Perú extended the finance lease contract above mentioned, through the addition of a new tranche. In 2017, Huanza negotiate a reduction of the fixed rate of interest and agreed a modification of the following terms and conditions:
| - | Principal: US$103,373,000. |
| - | Annual interest rate: Three-month LIBOR plus 2.75 percent. |
| - | Term: 6 years since August 2014, with final maturity in November 2020. |
| - | Guarantee: Leased equipment. |
| - | Amortization: Through an initial installment of US$18,373,000, with 26 quarterly variable installments and a final installment of US$68,905,000. |
In addition, Huanza have granted a security interest for 100 percent of shares.
According to the lease contract mentioned above, Huanza is required to maintain the following financial ratios:
- Debt service coverage ratio: Higher than 1.1.
- Minimum Net equity of US$30,000,000.
On December 2, 2009, Huanza signed a “Guarantee Trust Agreement” (hereinafter “the contract”), related to the financial lease agreement described above. In said contract, Huanza and Buenaventura are the trustors, the Bank is the trustee and La Fiduciaria S.A. is the fiduciary. The objective of the contract is the constitution of a trust equity with irrevocable character, which serves entirely as a guarantee of the total payment of the guaranteed obligations, which are based on the agreements, renewals, extensions or modifications established in the financial lease documents.
Under this contract, Huanza promised to grant the following:
| - | Trust of flows with respect to all the income of the hydroelectric power station of Huanza, including the income from sales of power and energy, through which Huanza is obliged to receive all the cash flows of commercial income through a collection account, as well as carry out certain mandatory actions that guarantee the channeling of flows mentioned above. |
| - | Trust of assets of the station, the lands, the assets of Huanza necessary for the operation of the station that are not under the Financial Lease Agreement and the actions of Huanza, as well as the right of collection on future flows that would correspond receive Huanza before the eventual public auction of the rights and assets of the concession because of the expiration of the concession. |
| - | The conditional transfer, by which Huanza assigns to the Bank the rights and obligations derived from the agreements and contracts signed by Huanza for the construction of the Plant. |
F-71
Notes to the consolidated financial statements (continued)
| - | Letters of Guarantee, by means of which, Buenaventura is constituted as Huanza's solidarity guarantor, guaranteeing in favor of the Bank the fulfillment of the obligations breached by Huanza. |
As of December 31, 2019 and 2018, Huanza complied with these assumed commitments, including that related to the channeling of all the cash flows received for commercial income through a collection account.
| (e) | The long-term portion of the financial obligations held by the Group matures as follows: |
| 2019 | 2018 | |||||||
| US$(000) | US$(000) | |||||||
| Between 1 and 2 years | 133,091 | 278,397 | ||||||
| Between 2 and 5 years | 127,463 | 266,625 | ||||||
| More than 5 years | 48,566 | - | ||||||
| 309,120 | 545,022 | |||||||
| Debt issuance costs | (3,124 | ) | (4,126 | ) | ||||
| 305,996 | 540,896 | |||||||
| (f) | Below is presented the movement: |
| 2019 | 2018 | 2017 | ||||||||||
| US$(000) | US$(000) | US$(000) | ||||||||||
| Beginning balance | 587,062 | 633,083 | 592,342 | |||||||||
| New obligations | 161,894 | - | 80,000 | |||||||||
| New lease obligations, note 2.3 | 19,885 | - | - | |||||||||
| Payments of financial obligations | (186,152 | ) | (45,222 | ) | (32,599 | ) | ||||||
| Payments of obligations for leases | (7,596 | ) | - | - | ||||||||
| Increase of debt issuance costs | (728 | ) | - | (480 | ) | |||||||
| Movement of lease obligations | (4,786 | ) | - | - | ||||||||
| Accrual of debt issuance costs in results, note 27(a) | 2,109 | 1,024 | 909 | |||||||||
| Exchange difference | - | 384 | (165 | ) | ||||||||
| Increase in interest for debt restructuring | - | (2,207 | ) | - | ||||||||
| Accrual of debt issuance costs capitalized | - | - | 272 | |||||||||
| Sale of asset under lease agreement | - | - | (7,196 | ) | ||||||||
| Final balance | 571,688 | 587,062 | 633,083 | |||||||||
F-72
Notes to the consolidated financial statements (continued)
| (g) | Lease liabilities related to the right in use are: |
| 2019 | ||||
| US$(000) | ||||
| Buildings | 5,296 | |||
| Transportation units | 1,429 | |||
| Machinery and equipment | 778 | |||
| 7,503 | ||||
| Classification by maturity: | ||||
| Current portion | 3,692 | |||
| Non-current portion | 3,811 | |||
| 7,503 | ||||
Buildings -
Lease liabilities related to buildings mainly correspond to a lease contract entered by Buenaventura on its administrative offices in Lima located in Las Begonias Street N°415, San Isidro, Lima, Peru, with a lease term of 10 years since the year 2013 and fixed payments. The Group has the option to lease the assets for two additional term of 5 years each.
Future minimum rentals payable as of December 31 are the following:
| 2019 | 2018 | |||||||
| US$(000) | US$(000) | |||||||
| Within one year | 1,470 | 1,543 | ||||||
| After one year but not more than five years | 3,697 | 5,787 | ||||||
| 5,167 | 7,330 | |||||||
Transportation units -
The Group has lease contracts for various items of mining vehicles used in its operations. Leases of mining vehicles generally have lease terms between one and three years. The Group’s obligations under its leases are secured by the lessor’s title to the leased assets. Generally, the Group is restricted from assigning and subleasing the leased assets. No contracts require the Group to maintain certain financial ratios nor includes variable lease payments.
The Group also has certain leases of assets with lease terms of 12 months or less and leases of office equipment with low value. The Group applies the short-term lease and lease of low-value assets recognition exemptions for these leases.
F-73
Notes to the consolidated financial statements (continued)
| 17. | Shareholders’ equity, net |
| (a) | Capital stock - |
The Group’s share capital is stated in soles and consisted of common shares with voting rights, with a nominal amount of S/10.00 per share. The table below presents the composition of the capital stock as of December 31, 2019 and 2018:
| Number of shares | Capital stock | Capital stock | ||||||||||
| S/(000) | US$(000) | |||||||||||
| Common shares | 274,889,924 | 2,748,899 | 813,162 | |||||||||
| Treasury shares | (21,174,734 | ) | (211,747 | ) | (62,665 | ) | ||||||
| 253,715,190 | 2,537,152 | 750,497 | ||||||||||
The market value of the common shares amounted to S/47.77 per share as of December 31, 2019 (S/53.60 per share as of December 31, 2018). These shares present trading frequencies of 25 and 35 percent in the years 2019 and 2018, respectively.
| (b) | Investment shares - |
Investment shares have a nominal value of S/10.00 per share. Holders of investment shares are neither entitled neither to exercise voting rights nor to participate in shareholders’ meetings; however, they confer upon the holders thereof the right to participate in the dividends distribution. The table below presents the composition of the investment shares as of December 31, 2019 and 2018:
| Number of shares | Investment shares | Investment shares | ||||||||||
| S/(000) | US$(000) | |||||||||||
| Investment shares | 744,640 | 7,447 | 2,161 | |||||||||
| Treasury investment shares | (472,963 | ) | (4,730 | ) | (1,370 | ) | ||||||
| 271,677 | 2,717 | 791 | ||||||||||
The market value of the investment shares amounted to S/16.00 per share as of December 31, 2019 (S/19.60 per share as of December 31, 2018). These shares did not present a trading frequency in 2019 and 2018.
| (c) | Legal reserve - |
The Peruvian Corporations Law requires that a minimum of 10 percent of the distributable earnings for each period, after deducting the income tax, be transferred to a legal reserve until the latter is equal to 20 percent of the capital stock. This legal reserve can be used to offset losses or may be capitalized, with the obligation, in both cases, to replenish it.
F-74
Notes to the consolidated financial statements (continued)
Although, the balance of the legal reserve exceeded the limit mentioned above, the Group increased its legal reserve by US$53,000 in the year 2019 (US$44,000 and US$327,000 in the years 2018 and 2017 respectively) as a result of the expired dividends. According to the General Corporate Law, dividends expire ten years after the payment due.
| (d) | Dividends declared and paid - |
The table below presents the dividends declared and paid in 2019, 2018 and 2017:
| Meetings | Date | Dividends declared and paid | Dividend per share | |||||||||
| US$(000) | US$ | |||||||||||
| 2019 Dividends | ||||||||||||
| Mandatory Annual Shareholders’ Meeting | March 25 | 16,538 | 0.06 | |||||||||
| Less - Dividends of treasury shares | (1,298 | ) | ||||||||||
| 15,240 | ||||||||||||
| Board of Directors’ Meeting | October 29 | 7,442 | 0.03 | |||||||||
| Less - Dividends of treasury shares | (584 | ) | ||||||||||
| 6,858 | ||||||||||||
| 22,098 | ||||||||||||
| 2018 Dividends | ||||||||||||
| Mandatory Annual Shareholders’ Meeting | March 27 | 8,269 | 0.03 | |||||||||
| Less - Dividends of treasury shares | (648 | ) | ||||||||||
| 7,621 | ||||||||||||
| Board of Directors’ Meeting | October 25 | 16,538 | 0.06 | |||||||||
| Less - Dividends of treasury shares | (1,299 | ) | ||||||||||
| 15,239 | ||||||||||||
| 22,860 | ||||||||||||
| 2017 Dividends | ||||||||||||
| Mandatory Annual Shareholders’ Meeting | March 28 | 15,711 | 0.06 | |||||||||
| Less - Dividends of treasury shares | (1,232 | ) | ||||||||||
| 14,479 | ||||||||||||
| Board of Directors’ Meeting | October 27 | 8,269 | 0.03 | |||||||||
| Less - Dividends of treasury shares | (649 | ) | ||||||||||
| 7,620 | ||||||||||||
| 22,099 | ||||||||||||
According to the current Law, there are no restrictions for the remittance of dividends or repatriation of capital by foreign investors.
Dividends declared by S.M.R.L. Chaupiloma Dos de Cajamarca corresponding to non-controlling interest were US$6,500,000, US$5,560,000 and US$6,036,000 for the years 2019, 2018 and 2017, respectively.
F-75
Notes to the consolidated financial statements (continued)
| (e) | Basic and diluted profit (loss) per share - |
Profit (loss) per share is calculated by dividing net profit (loss) for the period by the weighted average number of shares outstanding during the year. The calculation of profit (loss) per share attributable to the equity holders of the parent is presented below:
| 2019 | 2018 | 2017 | ||||||||||
| Profit (loss) net (numerator) - US$ | (12,208,000 | ) | (13,445,000 | ) | 60,823,000 | |||||||
| Total common and investment shares (denominator) | 253,986,867 | 253,986,867 | 253,986,867 | |||||||||
| Profit (loss) net per basic share and diluted - US$ | (0.05 | ) | (0.05 | ) | 0.24 | |||||||
The calculation of profit (loss) per share from continuing operations attributable to the equity holders of the Parent is presented below:
| 2019 | 2018 | 2017 | ||||||||||
| Profit (loss) net (numerator) - US$ | (1,694,000 | ) | (1,637,000 | ) | 71,167,000 | |||||||
| Total common and investment shares (denominator) | 253,986,867 | 253,986,867 | 253,986,867 | |||||||||
| Profit (loss) net per basic share and diluted - US$ | (0.01 | ) | (0.02 | ) | 0.28 | |||||||
The common and investment shares outstanding at the close of 2019, 2018 and 2017 were 253,986,867.
A tax of 5 percent of the income tax is established to the dividends or any other form of distribution of profits.
F-76
Notes to the consolidated financial statements (continued)
| 18. | Subsidiaries with material non-controlling interest |
| (a) | Financial information of main subsidiaries that have material non-controlling interest are provided below: |
Country of incorporation and operation | 2019, 2018 and 2017 | |||||||||||
| % | ||||||||||||
| Equity interest held by non-controlling interests: | ||||||||||||
| Sociedad Minera El Brocal S.A.A. | Peru | 38.57 | ||||||||||
| S.M.R.L. Chaupiloma Dos de Cajamarca | Peru | 40.00 | ||||||||||
| Minera La Zanja S.R.L. | Peru | 46.94 | ||||||||||
| Apu Coropuna S.R.L. | Peru | 30.00 |
| 2019 | 2018 | 2017 | ||||||||||
| US$(000) | US$(000) | US$(000) | ||||||||||
| Accumulated balances of material non-controlling interest: | ||||||||||||
| Sociedad Minera El Brocal S.A.A. | 161,917 | 176,978 | 165,032 | |||||||||
| Minera La Zanja S.R.L. | 33,026 | 42,295 | 48,642 | |||||||||
| S.M.R.L. Chaupiloma Dos de Cajamarca | 1,587 | 1,800 | 1,693 | |||||||||
| Apu Coropuna S.R.L. | 148 | 164 | 223 | |||||||||
| 196,678 | 221,237 | 215,590 | ||||||||||
| Profit (loss) allocated to material non-controlling interest: | ||||||||||||
| Sociedad Minera El Brocal S.A.A. | (13,432 | ) | 2,880 | 4,246 | ||||||||
| Minera La Zanja S.R.L. | (9,090 | ) | (6,346 | ) | (6,006 | ) | ||||||
| S.M.R.L. Chaupiloma Dos de Cajamarca | 6,286 | 5,667 | 5,827 | |||||||||
| Apu Coropuna S.R.L. | (14 | ) | (410 | ) | (454 | ) | ||||||
| Other minor | (1 | ) | - | (1 | ) | |||||||
| (16,251 | ) | 1,791 | 3,612 |
During 2017, purchases of shares in the subsidiary Sociedad Minera El Brocal S.A.A. were made for US$621,000, which resulted in an increase in its shares and a dilution of non-controlling shareholders of 0.09%.
F-77
Notes to the consolidated financial statements (continued)
| (b) | The summarized financial information of these subsidiaries, before inter-company eliminations, is presented below: |
Statements of financial position as of December 31, 2019:
| Sociedad Minera El Brocal S.A.A. | Minera La Zanja S.R.L. | S.M.R.L. Chaupiloma Dos de Cajamarca | Apu Coropuna S.R.L. | |||||||||||||
| US$(000) | US$(000) | US$(000) | US$(000) | |||||||||||||
| Current assets | 149,945 | 112,420 | 6,252 | 2,141 | ||||||||||||
| Non-current assets | 576,028 | 26,038 | - | 185 | ||||||||||||
| Current liabilities | (118,965 | ) | (20,170 | ) | (2,286 | ) | (1,094 | ) | ||||||||
| Non-current liabilities | (210,904 | ) | (47,930 | ) | - | (740 | ) | |||||||||
| Shareholders’ equity, net | 396,104 | 70,358 | 3,966 | 492 | ||||||||||||
| Attributable to: | ||||||||||||||||
| Shareholders of the Group | 234,187 | 37,332 | 2,379 | 344 | ||||||||||||
| Non-controlling interests | 161,917 | 33,026 | 1,587 | 148 | ||||||||||||
| 396,104 | 70,358 | 3,966 | 492 |
Statements of financial position as of December 31, 2018:
| Sociedad Minera El Brocal S.A.A. | Minera La Zanja S.R.L. | S.M.R.L. Chaupiloma Dos de Cajamarca | Apu Coropuna S.R.L. | |||||||||||||
| US$(000) | US$(000) | US$(000) | US$(000) | |||||||||||||
| Current assets | 170,274 | 126,878 | 7,154 | 2,263 | ||||||||||||
| Non-current assets | 603,280 | 31,841 | - | 182 | ||||||||||||
| Current liabilities | (123,052 | ) | (25,834 | ) | (2,653 | ) | (1,165 | ) | ||||||||
| Non-current liabilities | (217,683 | ) | (42,781 | ) | - | (739 | ) | |||||||||
| Shareholders’ equity, net | 432,819 | 90,104 | 4,501 | 541 | ||||||||||||
| Attributable to: | ||||||||||||||||
| Shareholders of the Group | 255,841 | 47,809 | 2,701 | 377 | ||||||||||||
| Non-controlling interests | 176,978 | 42,295 | 1,800 | 164 | ||||||||||||
| 432,819 | 90,104 | 4,501 | 541 |
F-78
Notes to the consolidated financial statements (continued)
Statements of profit or loss for the years 2019, 2018 and 2017:
| Sociedad Minera El Brocal S.A.A. | Minera La Zanja S.R.L. | S.M.R.L. Chaupiloma Dos de Cajamarca | Apu Coropuna S.R.L. | Other minor | ||||||||||||||||
| US$(000) | US$(000) | US$(000) | US$(000) | US$(000) | ||||||||||||||||
| Year 2019 - | ||||||||||||||||||||
| Revenues | 299,252 | 43,520 | 22,297 | - | - | |||||||||||||||
| Net profit (loss) | (32,855 | ) | (19,364 | ) | 15,715 | (48 | ) | (17 | ) | |||||||||||
| Attributable to non-controlling interests | (13,432 | ) | (9,090 | ) | 6,286 | (14 | ) | (1 | ) | |||||||||||
| Year 2018 - | ||||||||||||||||||||
| Revenues | 332,298 | 96,611 | 20,385 | - | - | |||||||||||||||
| Net profit (loss) | 6,305 | (13,519 | ) | 14,168 | (1,369 | ) | - | |||||||||||||
| Attributable to non-controlling interests | 2,880 | (6,346 | ) | 5,667 | (410 | ) | - | |||||||||||||
| Year 2017 - | ||||||||||||||||||||
| Revenues | 322,653 | 165,319 | 20,739 | - | - | |||||||||||||||
| Net profit (loss) | 10,386 | (12,795 | ) | 14,568 | (1,515 | ) | 386 | |||||||||||||
| Attributable to non-controlling interests | 4,246 | (6,006 | ) | 5,827 | (454 | ) | (1 | ) |
Statements of cash flow for the years 2019, 2018 and 2017:
| Sociedad Minera El Brocal S.A.A. | Minera La Zanja S.R.L. | S.M.R.L. Chaupiloma Dos de Cajamarca | Apu Coropuna S.R.L. | |||||||||||||
| US$(000) | US$(000) | US$(000) | US$(000) | |||||||||||||
| Year 2019 - | ||||||||||||||||
| Operating activities | 1,545 | (908 | ) | 16,040 | - | |||||||||||
| Investing activities | (28,259 | ) | (1,629 | ) | - | - | ||||||||||
| Financing activities | (405 | ) | (763 | ) | (16,250 | ) | 1,032 | |||||||||
| (27,119 | ) | (3,300 | ) | (210 | ) | 1,032 | ||||||||||
| Year 2018 - | ||||||||||||||||
| Operating activities | 74,985 | 10,323 | 14,066 | (572 | ) | |||||||||||
| Investing activities | (29,546 | ) | (13,160 | ) | - | - | ||||||||||
| Financing activities | (29,974 | ) | - | (13,900 | ) | - | ||||||||||
| 15,465 | (2,837 | ) | 166 | (572 | ) |
F-79
Notes to the consolidated financial statements (continued)
| Sociedad Minera El Brocal S.A.A. | Minera La Zanja S.R.L. | S.M.R.L. Chaupiloma Dos de Cajamarca | Apu Coropuna S.R.L. | |||||||||||||
| US$(000) | US$(000) | US$(000) | US$(000) | |||||||||||||
| Year 2017 - | ||||||||||||||||
| Operating activities | 60,525 | 139,155 | 15,093 | (185 | ) | |||||||||||
| Investing activities | (64,343 | ) | (17,326 | ) | - | - | ||||||||||
| Financing activities | 18,096 | (32,077 | ) | (15,090 | ) | 1,477 | ||||||||||
| 14,278 | 89,752 | 3 | 1,292 | |||||||||||||
| 19. | Tax situation |
| (a) | Current tax regime - |
The Company and its Peruvian subsidiaries are subject to the Peruvian tax regime. By means of Law N° 1261 enacted on December 10, 2016, the Peruvian government introduced certain amendments to the Income Tax Law, effective January 1, 2017. The most relevant are listed below:
| - | A corporate income tax rate of 29.5% is set. |
| - | A tax of 5% of the income tax is established to the dividends or any other form of distribution of profits. The rate applicable to dividends will be considered taking into account the year in which the results or profits that form part of the distribution has been obtained. The rate will be consider according to the following: 4.1% with respect to the results obtained until December 31, 2014; 6.8% with respect to the results obtained during the years 2015 and 2016; and 5% with respect to the results obtained from January 1, 2017. |
| - | It has been established that the distribution of dividends to be made corresponds to the oldest retained earnings. |
In July 2018, Law No. 30823 was published. Under this Law, the Congress delegated to the Executive Power the power to legislate on various issues, including tax and financial matters. In this sense, the main tax regulations issued are the following:
| (i) | Since January 1, 2019, the applicable treatment of royalties and remuneration for services rendered by non-domiciled was modified (Legislative Decree No. 1369). |
| (ii) | The rules that regulate the obligation of legal persons and / or legal entities to inform the identification of their final beneficiaries (Legislative Decree No. 1372) were established. |
| (iii) | The Tax Code was modified in order to provide greater guarantees to taxpayers in the application of the general anti-avoidance rule (Rule XVI of the Preliminary Title of the Tax Code); as well as to provide the Tax Administration with tools for its effective implementation. |
| (iv) | Rules have been established for the accrual of income and expenses for tax purposes since January 1, 2019. Until 2018, there was no normative definition of this concept, so in many cases, accounting rules were used for its interpretation. |
F-80
Notes to the consolidated financial statements (continued)
| (b) | Years open to tax review - |
During the four years following the year of filing the tax return, the tax authorities have the power to review and, as applicable, correct the income tax computed by the Group. The Income Tax and Value Added Tax (VAT) returns for the following years are open to review by the Tax Authorities:
| Entity | Years open to review by the Tax Authorities |
| Compañía de Minas Buenaventura S.A.A. | 2015-2019 |
| Compañía Minera Condesa S.A. | 2015-2019 |
| Compañía Minera Colquirrumi S.A. | 2015-2019 |
| Consorcio Energético de Huancavelica S.A. | 2016-2019 |
| Contacto Corredores de Seguros S.A. | 2014-2019 |
| El Molle Verde S.A.C. | 2015-2019 |
| Empresa de Generación Huanza S.A. | 2015-2019 |
| Inversiones Colquijirca S.A. | 2015-2019 |
| Minera La Zanja S.R.L. | 2016-2019 |
| Sociedad Minera El Brocal S.A.A. | 2014, 2016-2019 |
| S.M.R.L. Chaupiloma Dos de Cajamarca | 2015-2019 |
| Procesadora Industrial Río Seco S. A. | 2015-2019 |
| Apu Coropuna S.R.L. | 2015-2019 |
| Cerro Hablador S. A. C. | 2015-2019 |
| Minera Azola S. R. L. | 2015-2019 |
Due to the possible interpretations that the Tax Authorities may give to legislation in effect, it is not possible to determine whether any of the tax audits will result in increased liabilities for the Group. For that reason, any tax or surcharge that could arise from future tax audits would be applied to the income of the period in which it is determined. In management's opinion and its legal advisors, any possible additional payment of taxes in the entities mentioned before would not have a material effect on the consolidated financial statements as of December 31, 2019 and 2018.
The open tax process of the Group and its associates are presented in note 29(e).
F-81
Notes to the consolidated financial statements (continued)
|
|
(c) |
Tax-loss carryforwards - |
|
|
|
As of December 2019 and 2018, the tax-loss carryforward determined by the Group amounts to approximately S/1,950,896,000 and S/1,550,156,000, respectively (equivalent to US$588,151,000 and US$458,762,000 respectively). As permitted by the Income Tax Law, the Group has chosen a system that permits to offset these losses with an annual cap equivalent to 50 percent of net future taxable income. |
|
|
|
|
|
|
|
The Group recognized a deferred income tax asset related to the tax-loss carryforward of those companies where is probable that a carryforward can be used to compensate future taxable profits. |
|
|
|
|
|
|
(d) |
Transfer pricing – |
|
|
|
For purposes of determining the Income Tax, the transfer prices for transactions with related companies and companies domiciled in territories with little or no taxation must be supported with documentation and information on the valuation methods used and the criteria considered for their determination. Tax Administration can request this information based on analysis of the Group’s operations. The Group’s Management and its legal advisers believe that, as a result of the application of these standards, no material contingencies will arise for the Group as of December 31, 2019 and 2018. |
|
|
|
|
|
20. |
Net sales |
|
|
|
(a) |
The Group’s revenues are mostly from sales of gold and precious metals in the form of concentrates, including silver-lead, silver-gold, zinc and lead-gold-copper concentrates and ounces of gold. Set out below is the disaggregation of the Group’s revenue from contracts with customers: |
| 2019 | 2018 | 2017 | ||||||||||
US$(000) | US$(000) | US$(000) | ||||||||||
| Revenues by geographic region: | ||||||||||||
| Metal and concentrates sales - | ||||||||||||
| Peru | 476,978 | 521,017 | 516,054 | |||||||||
| America - other than Peru | 171,769 | 370,624 | 471,863 | |||||||||
| Asia | 105,645 | 120,519 | 120,719 | |||||||||
| Europe | 60,475 | 100,792 | 79,837 | |||||||||
| 814,867 | 1,112,952 | 1,188,473 | ||||||||||
| Services - | ||||||||||||
| Peru | 23,501 | 23,712 | 14,903 | |||||||||
| America - other than Peru | 130 | 289 | 14,794 | |||||||||
| Europe | 30 | - | - | |||||||||
| 23,661 | 24,001 | 29,697 | ||||||||||
| Royalties - | ||||||||||||
| Peru | 22,297 | 20,385 | 20,739 | |||||||||
| 860,825 | 1,157,338 | 1,238,909 | ||||||||||
F-82
Notes to the consolidated financial statements (continued)
| 2019 | 2018 | 2017 | ||||||||||
| US$(000) | US$(000) | US$(000) | ||||||||||
| Revenues by type of good or services: | ||||||||||||
| Sales by metal - | ||||||||||||
| Silver | 298,171 | 362,122 | 393,257 | |||||||||
| Gold | 254,194 | 411,877 | 510,982 | |||||||||
| Copper | 238,304 | 274,761 | 268,527 | |||||||||
| Zinc | 149,317 | 164,666 | 170,518 | |||||||||
| Lead | 89,141 | 85,555 | 85,957 | |||||||||
| Manganese sulfate | 6,046 | 6,655 | 6,317 | |||||||||
| Indium | - | - | 66 | |||||||||
| 1,035,173 | 1,305,636 | 1,435,624 | ||||||||||
| Commercial deductions | (220,306 | ) | (192,684 | ) | (247,151 | ) | ||||||
| 814,867 | 1,112,952 | 1,188,473 | ||||||||||
| Sales by services - | 23,661 | 24,001 | 29,697 | |||||||||
| Royalties income - | 22,297 | 20,385 | 20,739 | |||||||||
| Total revenue from contracts with customers | 860,825 | 1,157,338 | 1,238,909 | |||||||||
| Revenues by type of recognition: | ||||||||||||
| Goods transferred at a point in time | 814,867 | 1,112,952 | 1,188,473 | |||||||||
| Services transferred over time | 23,661 | 24,001 | 29,697 | |||||||||
| Royalties at a point of time | 22,297 | 20,385 | 20,739 | |||||||||
| 860,825 | 1,157,338 | 1,238,909 | ||||||||||
|
|
(b) |
Set out below, is the reconciliation of the revenue from contracts with customers with the amounts disclosed in the consolidated statement of profit or loss: |
| 2019 | 2018 | 2017 | ||||||||||
| US$(000) | US$(000) | US$(000) | ||||||||||
| Contracts with customers for sale of goods | 814,867 | 1,112,952 | 1,188,473 | |||||||||
| Hedge operations | 4,322 | (1,398 | ) | (10,921 | ) | |||||||
| Fair value of accounts receivables | 2,347 | (6,013 | ) | 8,417 | ||||||||
| Adjustments to prior period liquidations | 394 | 788 | 1,237 | |||||||||
| Net sale of goods | 821,930 | 1,106,329 | 1,187,206 | |||||||||
| Net sale of services | 23,661 | 24,001 | 29,697 | |||||||||
| Royalty income | 22,297 | 20,385 | 20,739 | |||||||||
| 867,888 | 1,150,715 | 1,237,642 | ||||||||||
|
|
(c) |
Performance obligations - |
|
|
|
The performance obligation of the sale of goods is satisfied upon delivery of the goods and payment is generally due within 30 to 90 days from delivery. Performance obligation of services is satisfied over-time and payment is generally due upon completion and acceptance of service. |
F-83
Notes to the consolidated financial statements (continued)
|
|
(d) |
Concentration of sales - |
|
|
|
In 2019, the three customers with sales of more than 10 percent of total net sales represented 25, 16 and 11 percent from the total net sales of the Group (three customers by 32, 13 and 11 percent during 2018 and three customers by 28, 15 and 10 percent during 2017). As of December 31, 2019, 84 percent of the accounts receivable correspond to these customers (43 percent as of December 31, 2018). These customers are related to the mining business. |
|
|
|
|
|
|
|
The Group’s sales of gold and concentrates are delivered to investment banks and national and international well-known companies. Some of these clients have long-term sales contracts with the Group that guarantee supplying them the production from the Group’s mines. |
|
|
|
|
|
|
(e) |
Sales expenses - |
|
|
|
Sales expenses represent 3%, 2% and 2% of the total operating income for the years 2019, 2018 and 2017, respectively. Sales expenses corresponds mainly to transportation services and services and shipping costs. Transportation services represent 58% of the caption for the years 2019, 2018 and 2017. Shipping services and expenses represent 22%, 21% and 8% of the caption for the years 2019, 2018 and 2017. |
|
|
|
|
|
21. |
Cost of sales, without considering depreciation and amortization |
|
|
|
(a) |
The cost of sales of goods is made up as follows: |
| 2019 | 2018 | 2017 | ||||||||||
| US$(000) | US$(000) | US$(000) | ||||||||||
| Beginning balance of finished goods and products in process, net of depreciation and amortization | 49,206 | 37,640 | 58,633 | |||||||||
| Cost of production | ||||||||||||
| Services provided by third parties | 196,895 | 243,410 | 254,821 | |||||||||
| Consumption of materials and supplies | 96,351 | 133,961 | 129,294 | |||||||||
| Direct labor | 79,076 | 93,122 | 82,930 | |||||||||
| Electricity and water | 44,583 | 50,215 | 42,877 | |||||||||
| Transport | 20,784 | 23,539 | 25,406 | |||||||||
| Maintenance and repair | 19,729 | 24,415 | 22,062 | |||||||||
| Short-term and low-value lease | 16,341 | 30,819 | 15,498 | |||||||||
| Insurances | 12,235 | 11,311 | 5,870 | |||||||||
| Provision (reversal) for impairment of finished goods and product in progress, note 8(c) | (2,143 | ) | 4,521 | 2,118 | ||||||||
| Other minor | 11,755 | 9,634 | 10,179 | |||||||||
| Total cost of production of the period | 495,606 | 624,947 | 591,055 | |||||||||
| Final balance of products in process and finished goods, net of depreciation and amortization | (31,938 | ) | (49,206 | ) | (45,038 | ) | ||||||
| Cost of sales of goods, without considering depreciation and amortization | 512,874 | 613,381 | 604,650 | |||||||||
F-84
Notes to the consolidated financial statements (continued)
| (b) | The cost of services is made up as follows: |
| 2019 | 2018 | 2017 | ||||||||||
| US$(000) | US$(000) | US$(000) | ||||||||||
| Direct labor | 1,231 | 2,128 | 7,398 | |||||||||
| Electricity and water | 589 | 249 | 586 | |||||||||
| Consumption of materials and supplies | 497 | 675 | 1,026 | |||||||||
| Services provided by third parties | 331 | 382 | 1,782 | |||||||||
| Maintenance and repair | 186 | 543 | 946 | |||||||||
| Insurances | 163 | 86 | 246 | |||||||||
| Transport | 148 | 50 | 98 | |||||||||
| Short-term and low-value lease | 89 | 92 | 423 | |||||||||
| Other minor | 144 | 113 | 449 | |||||||||
| 3,378 | 4,318 | 12,954 | ||||||||||
|
22. |
Exploration in operating units |
|
|
|
This caption is made up as follows: |
|
| 2019 | 2018 | 2017 | ||||||||||
| US$(000) | US$(000) | US$(000) | ||||||||||
| Beginning balance of finished goods and products in process, net of depreciation and amortization | 2,837 | 5,157 | 5,309 | |||||||||
| Exploration in operating units | ||||||||||||
| Services provided by third parties | 33,591 | 71,513 | 75,743 | |||||||||
| Consumption of materials and supplies | 3,712 | 8,594 | 7,673 | |||||||||
| Direct labor | 1,747 | 2,349 | 2,142 | |||||||||
| Short-term and low-value lease | 1,186 | 2,065 | 1,405 | |||||||||
| Electricity and water | 905 | 1,337 | 820 | |||||||||
| Transport | 71 | 192 | 543 | |||||||||
| Maintenance and repair | 10 | 450 | 98 | |||||||||
| Other minor | 548 | 910 | 56 | |||||||||
| Total exploration in operating units | 41,770 | 87,410 | 88,480 | |||||||||
| Final balance of products in process and finished goods, net of depreciation and amortization | (444 | ) | (2,837 | ) | (4,478 | ) | ||||||
| Exploration in operating units | 44,163 | 89,730 | 89,311 | |||||||||
|
|
As of December 31, 2019, 2018 and 2017, disbursements of exploration in operating amount to US$44.2 million, US$89.7 million and US$89.3 million, respectively, which are presented in the “Payments to suppliers and third parties” caption of the consolidated statements of cash flows. |
F-85
Notes to the consolidated financial statements (continued)
23. |
Mining royalties |
|
|
|
This caption is made up as follows: |
|
| 2019 | 2018 | 2017 | ||||||||||
| US$(000) | US$(000) | US$(000) | ||||||||||
| Royalties paid to the Peruvian State | 8,091 | 9,266 | 10,719 | |||||||||
| Sindicato minero de Orcopampa S.A., note 29(b) | 4,741 | 12,122 | 20,165 | |||||||||
| 12,832 | 21,388 | 30,884 | ||||||||||
|
24. |
Administrative expenses |
|
|
|
This caption is made up as follows: |
|
| 2019 | 2018 | 2017 | ||||||||||
| US$(000) | US$(000) | US$(000) | ||||||||||
| Personnel expenses | 38,566 | 34,656 | 36,265 | |||||||||
| Professional fees | 13,924 | 15,324 | 12,663 | |||||||||
| Sundry charges | 7,489 | 3,965 | 4,921 | |||||||||
| Depreciation and amortization | 3,825 | 1,295 | 1,146 | |||||||||
| Board of Directors’ compensation | 2,202 | 3,252 | 1,422 | |||||||||
| Software licenses | 1,706 | 1,824 | 2,523 | |||||||||
| Subscriptions and quotes | 1,492 | 1,938 | 1,428 | |||||||||
| Communications | 1,296 | 1,512 | 1,376 | |||||||||
| Donations | 1,030 | 1,617 | 3,006 | |||||||||
| Short-term and low-value lease | 1,011 | 5,818 | 5,412 | |||||||||
| Maintenance and repairs | 953 | 2,732 | 2,657 | |||||||||
| Transport | 878 | 1,212 | 989 | |||||||||
| Insurance | 720 | 645 | 3,911 | |||||||||
| Consumption of materials and supplies | 422 | 436 | 616 | |||||||||
| Canons and tributes | 410 | 388 | 602 | |||||||||
| Travel and mobility | 373 | 467 | 1,053 | |||||||||
| Allowance for expected credit losses, note 7(f) | - | 18 | 676 | |||||||||
| 76,297 | 77,099 | 80,666 | ||||||||||
|
25. |
Exploration in non-operating areas |
|
|
|
This caption is made up as follows: |
|
| 2019 | 2018 | 2017 | ||||||||||
| US$(000) | US$(000) | US$(000) | ||||||||||
| Personnel expenses | 3,632 | 4,830 | 4,064 | |||||||||
| Services provided by third parties | 3,611 | 22,764 | 5,401 | |||||||||
| Lands | 1,528 | 1,867 | 1,781 | |||||||||
| Short-term and low-value lease | 415 | 1,524 | 1,171 | |||||||||
| Consumption of materials and supplies | 328 | 1,420 | 582 | |||||||||
| Other minor | 2,365 | 3,902 | 5,263 | |||||||||
| 11,879 | 36,307 | 18,262 | ||||||||||
|
|
During 2019, disbursements of exploration in non-operating areas amount to US$11.9 million mainly focused in Yumpag and Marcapunta (US$36.3 million during 2018 mainly focused in Yumpag, Marcapunta and Emperatriz and US$18.3 million during 2017 mainly focused in Tambomayo, Yumpag, Marcapunta and Emperatriz exploration projects), which are presented in the “Payments to suppliers and third parties” caption of the consolidated statements of cash flows. |
F-86
Notes to the consolidated financial statements (continued)
|
|
|
|
|
26. |
Other, net |
|
|
|
(a) |
This caption is made up as follows: |
| 2019 | 2018 | 2017 | ||||||||||
| US$(000) | US$(000) | US$(000) | ||||||||||
| Other income | ||||||||||||
| Sale of supplies and merchandise to third parties | 32,228 | 46,128 | 54,496 | |||||||||
| Sale of assets to third parties | 19,405 | 3,863 | 369 | |||||||||
| Reversal for impairment of spare parts and supplies, note 8(c) | 11,641 | 4,665 | 2,370 | |||||||||
| Sale of services to third parties | 6,415 | 3,512 | 2,552 | |||||||||
| Revenue from commercial claims | 2,098 | - | - | |||||||||
| Income from previous years | 1,311 | 1,504 | 2,680 | |||||||||
| Sale of supplies to related parties, note 30(a) | 1,259 | 27 | 4 | |||||||||
| Sale of assets to related parties, note 30(a) | 11 | 30 | 336 | |||||||||
| Insurance claim recovery (c) | - | 33,735 | 1,190 | |||||||||
| Sale of investment in subsidiary | - | 7,097 | - | |||||||||
| Changes in provisions for exploration projects, note 15(b) | - | 2,433 | - | |||||||||
| Recovery of expenses from previous years | - | 81 | 68 | |||||||||
| Income from rental of investment properties | - | 45 | 235 | |||||||||
| Expiration of allowance for expected credit losses, note 7(f) | - | 45 | 99 | |||||||||
| Sale of investment properties (b) | - | - | 11,250 | |||||||||
| Other minor | 2,632 | (566 | ) | 11,881 | ||||||||
| 77,000 | 102,599 | 87,530 | ||||||||||
F-87
Notes to the consolidated financial statements (continued)
| 2019 | 2018 | 2017 | ||||||||||
| US$(000) | US$(000) | US$(000) | ||||||||||
| Other expenses | ||||||||||||
| Disposal cost of sale of supplies and merchandise to third parties | (33,664 | ) | (57,897 | ) | (60,239 | ) | ||||||
| Direct expenses | (15,992 | ) | (9,867 | ) | (5,721 | ) | ||||||
| Provision for impairment of spare parts and supplies, note 8(c) | (15,703 | ) | (11,704 | ) | (4,814 | ) | ||||||
| Net cost of property, machinery and equipment to third parties, note 11(a) | (4,965 | ) | (626 | ) | - | |||||||
| Changes in provisions for exploration projects, note 15(b) | (4,020 | ) | - | (891 | ) | |||||||
| Disposal cost of sale of supplies and merchandise to related parties | (2,944 | ) | (257 | ) | (40 | ) | ||||||
| Expenses from previous years | (2,240 | ) | (1,831 | ) | (603 | ) | ||||||
| Withdrawals and disposals of property, machinery and equipment, note 11(a) | (2,926 | ) | (6,626 | ) | (15,013 | ) | ||||||
| Allowance for expected credit losses, note 7(f) | (25 | ) | (1,334 | ) | - | |||||||
| Net cost of transfer of investments, note 1(d) | - | (11,178 | ) | (1,706 | ) | |||||||
| Net cost of investment properties (b) | - | - | (9,575 | ) | ||||||||
| Other minor | (9,236 | ) | (2,587 | ) | (2,158 | ) | ||||||
| (91,715 | ) | (103,907 | ) | (100,760 | ) | |||||||
| (14,715 | ) | (1,308 | ) | (13,230 | ) | |||||||
|
|
(b) |
During 2017 the Group sold to a third party its investment properties located in the El Derby Capital Building, district of Surco. |
|
|
|
|
|
|
(c) |
Corresponds to the indemnity for the insurance claim of the rotor 2 of the 20X30 mill motor occurred in May 2017 of the subsidiary El Brocal. The total compensation for lost profits and consequential damages is US$38,793,000, while the associated costs for mitigation, repair and cost overruns are US$5,058,000, having a net effect on results of US$33,735,000, see note 26. As of December 31 of 2018, El Brocal has received the full amount of compensation from the insurance. As of December 31, 2017 corresponds to the recovery income of the sinister that occurred in the rotor 1 of the 20x30 mill and in the conveyor belt corresponding to the incident that occurred in 2016, for approximately US$4,175,000, and the incurred cost associated amounts to US$2,985,000, resulting in a net effect of US$1,190,000. |
F-88
Notes to the consolidated financial statements (continued)
|
27. |
Finance costs and finance income |
|
|
|
(a) |
This caption is made up as follows: |
| 2019 | 2018 | 2017 | ||||||||||
| US$(000) | US$(000) | US$(000) | ||||||||||
| Finance income: | ||||||||||||
| Interest on time deposits | 4,971 | 5,176 | 1,050 | |||||||||
| Dividends income | 3,625 | - | - | |||||||||
| Interests on third parties loans | 460 | 561 | 813 | |||||||||
| Interests on loans to related parties, note 30(a) | 86 | 92 | 1,685 | |||||||||
| Interests on tax claims | 16 | 1,701 | 153 | |||||||||
| Other minor | 517 | 340 | 43 | |||||||||
| 9,675 | 7,870 | 3,744 | ||||||||||
| Unrealized variation of the fair value related to contingent consideration liability (b) | - | 1,815 | 1,773 | |||||||||
| Total finance revenues | 9,675 | 9,685 | 5,517 | |||||||||
| Finance costs: | ||||||||||||
| Interest on borrowings | 28,418 | 31,538 | 28,019 | |||||||||
| Tax on financial transactions | 166 | 173 | 180 | |||||||||
| Interest on loans | 1 | 2 | 1,053 | |||||||||
| Other minor | 55 | 703 | 72 | |||||||||
| 28,640 | 32,416 | 29,324 | ||||||||||
| Accretion expense for mine closure, note 15(b) | 10,390 | 4,982 | 4,318 | |||||||||
| Accrual of debt issuance costs, note 16(f) | 2,109 | 1,024 | 909 | |||||||||
| Unrealized variation of the fair value related to contingent consideration liability (b) | 655 | - | - | |||||||||
| Accretion expense of leases liability | 379 | - | - | |||||||||
| Total finance costs | 42,173 | 38,422 | 34,551 | |||||||||
|
|
(b) |
Contingent consideration - |
|
|
|
On August 18, 2014, Buenaventura acquired from Minera Gold Fields Peru S.A. (“Gold Fields”) 51 percent of the voting shares of Canteras del Hallazgo S.A.C., which represent the whole interest of Gold Fields in the equity of such entity. |
|
|
|
|
|
|
|
Through the fusion with Canteras del Hallazgo S.A.C, the Group is the owner of the Chucapaca project, which is located in the Ichuña district, in the General Sanchez Cerro province, in the Moquegua department, Peru. According to previously performed studies, there is evidence of the existence of gold, silver, copper and antimony in the area, specifically in the Canahuire deposit. |
|
|
|
|
|
|
|
The purchase and sale agreement considered a contingent consideration of US$23,026,000, which corresponds to the present value of the future royalty payments equivalent to 1.5 percent over the future sales of the minerals arising from the mining properties acquired. The fair value of the future royalty payments was determined using the income approach. |
|
|
|
|
|
|
|
Significant increase (decrease) in the future sales of mineral would result in higher (lower) fair value of the contingent consideration liability, while significant increase (decrease) in the discount rate would result in lower (higher) fair value of the liability. Changes in the fair value of this contingent consideration have been recognized through profit or loss in the consolidated statement of profit or loss. |
F-89
Notes to the consolidated financial statements (continued)
|
|
|
|
|
|
|
As of December 31, 2019, it is highly probable that the Group reaches the projected future sales. The fair value of the contingent consideration determined as of December 31, 2019 reflects this assumption and changes in metal prices. |
|
|
|
|
|
|
|
A reconciliation of fair value measurement of the contingent consideration liability is provided below: |
| 2019 | 2018 | 2017 | ||||||||||
| US$(000) | US$(000) | US$(000) | ||||||||||
| Beginning balance | 15,755 | 17,570 | 19,343 | |||||||||
| Variation of the fair value in results | 655 | (1,815 | ) | (1,773 | ) | |||||||
| Final balance | 16,410 | 15,755 | 17,570 | |||||||||
|
|
|
Significant unobservable valuation inputs are provided below: |
| 2019 | 2018 | |||||||||||
| Annual average of future sales of mineral (US$000) | 190,815 | 193,906 | ||||||||||
| Useful life of mining properties | 14 | 13 | ||||||||||
| Pre-tax discount rate (%) | 10 | 10 | ||||||||||
|
|
|
The Group has the preferential right of acquisition of the royalty in case Gold Fields decides to sell it. |
F-90
Notes to the consolidated financial statements (continued)
28. |
Deferred income tax |
|
|
(a) |
The Group recognizes the effects of timing differences between the accounting and tax basis. This caption is made up as follows: |
As
of 2018 | Credit (debit) to
consolidated statement of profit or loss | Credit
(debit) to statements
of | Others
movements | As of 2018 | Credit (debit) to consolidated | Credit
(debit) statements
of | Others
movements | As of
December 31, 2019 | ||||||||||||||||||||||||||||
| US$(000) | US$(000) | US$(000) | US$(000) | US$(000) | US$(000) | US$(000) | US$(000) | US$(000) | ||||||||||||||||||||||||||||
| Deferred asset for income tax | ||||||||||||||||||||||||||||||||||||
| Tax - loss carryforward | 94,939 | 10,919 | - | (396 | ) | 105,462 | 25,866 | - | - | 131,328 | ||||||||||||||||||||||||||
| Difference in depreciation and amortization rates | 47,482 | 1,088 | - | - | 48,570 | 37 | - | - | 48,607 | |||||||||||||||||||||||||||
| Provision for closure of mining units, net | 19,793 | 7,423 | - | - | 27,216 | 3,684 | - | - | 30,900 | |||||||||||||||||||||||||||
| Impairment loss of long-lived assets | 9,920 | (2,448 | ) | - | - | 7,472 | 576 | - | - | 8,048 | ||||||||||||||||||||||||||
| Other minor | 15,459 | 5,369 | - | (147 | ) | 20,681 | 422 | - | 400 | 21,503 | ||||||||||||||||||||||||||
| 187,593 | 22,351 | - | (543 | ) | 209,401 | 30,585 | - | 400 | 240,386 | |||||||||||||||||||||||||||
| Derivative financial instruments | 9,103 | - | (9,103 | ) | - | - | - | - | - | |||||||||||||||||||||||||||
| 196,696 | 22,351 | (9,103 | ) | (543 | ) | 209,401 | 30,585 | - | 400 | 240,386 | ||||||||||||||||||||||||||
| Deferred assets for mining royalties and special mining tax | 123 | (87 | ) | - | - | 36 | (6 | ) | - | - | 30 | |||||||||||||||||||||||||
| Total deferred asset | 196,819 | 22,264 | (9,103 | ) | (543 | ) | 209,437 | 30,579 | - | 400 | 240,416 | |||||||||||||||||||||||||
| Deferred liability for income tax | ||||||||||||||||||||||||||||||||||||
| Differences in amortization rates for development costs | (45,693 | ) | (20,295 | ) | - | (65,988 | ) | (3,357 | ) | - | - | (69,345 | ) | |||||||||||||||||||||||
| Effect of translation into U.S. dollars | (46,023 | ) | (15,248 | ) | - | (61,271 | ) | 14,995 | - | - | (46,276 | ) | ||||||||||||||||||||||||
| Other minors | (77,603 | ) | 3,123 | - | (74,480 | ) | (4,550 | ) | - | - | (79,030 | ) | ||||||||||||||||||||||||
| (169,319 | ) | (32,420 | ) | - | (201,739 | ) | 7,088 | - | - | (194,651 | ) | |||||||||||||||||||||||||
| Derivative financial instruments | - | - | (813 | ) | (813 | ) | - | 813 | - | - | ||||||||||||||||||||||||||
| - | - | (813 | ) | (813 | ) | - | 813 | - | - | |||||||||||||||||||||||||||
| Deferred liability for mining royalties and special mining tax | (161 | ) | 159 | - | - | (2 | ) | (166 | ) | - | - | (168 | ) | |||||||||||||||||||||||
| Total deferred liability | (169,480 | ) | (32,261 | ) | (813 | ) | (202,554 | ) | 6,922 | 813 | - | (194,819 | ) | |||||||||||||||||||||||
| Deferred income tax asset, net | 27,339 | (9,997 | ) | (9,916 | ) | (543 | ) | 6,883 | 37,501 | 813 | 400 | 45,597 | ||||||||||||||||||||||||
F-91
Notes to the consolidated financial statements (continued)
|
(b) |
The deferred tax asset is presented in the consolidated statement of financial position: |
| 2019 | 2018 | |||||||||||
| US$(000) | US$(000) | |||||||||||
| Deferred income tax asset, net | 74,556 | 38,305 | ||||||||||
| Deferred income tax liability, net | (28,959 | ) | (31,422 | ) | ||||||||
| 45,597 | 6,883 | |||||||||||
|
(c) |
The following is the composition of the provision for income taxes shown in the consolidated statement of income for the years 2019, 2018 and 2017: |
| 2019 | 2018 | 2017 | ||||||||||
| US$(000) | US$(000) | US$(000) | ||||||||||
| Income tax expense | ||||||||||||
| Current | (11,851 | ) | (12,433 | ) | (18,780 | ) | ||||||
| Deferred | 37,617 | (10,029 | ) | 5,984 | ||||||||
| 25,766 | (22,462 | ) | (12,796 | ) | ||||||||
| Mining Royalties and Special Mining Tax | ||||||||||||
| Current | (60 | ) | (4,449 | ) | (4,933 | ) | ||||||
| Deferred | (116 | ) | 32 | (159 | ) | |||||||
| (176 | ) | (4,417 | ) | (5,092 | ) | |||||||
| Total income tax | 25,590 | (26,879 | ) | (17,888 | ) | |||||||
|
(d) |
Below is a reconciliation of tax expense and the accounting profit (loss) multiplied by the statutory tax rate for the years 2019, 2018 and 2017: |
| 2019 | 2018 | 2017 | ||||||||||
| US$(000) | US$(000) | US$(000) | ||||||||||
| Profit (loss) before income tax | (43,535 | ) | 27,033 | 92,667 | ||||||||
| Loss for discontinued operations | (10,514 | ) | (11,808 | ) | (10,344 | ) | ||||||
| Profit (loss) before income tax | (54,049 | ) | 15,225 | 82,323 | ||||||||
| Theoretical loss (gain) for income tax | 15,944 | (4,491 | ) | (24,285 | ) | |||||||
| Permanent items and others: | ||||||||||||
| Effect of translation into U.S. dollars | 14,995 | (15,248 | ) | 24,502 | ||||||||
| Share in the results of associates and joint ventures | 14,074 | (337 | ) | 3,896 | ||||||||
| Permanent items | (9,958 | ) | (3,466 | ) | (16,549 | ) | ||||||
| Unrecognized deferred tax asset | (9,265 | ) | (2,038 | ) | (1,898 | ) | ||||||
| Mining royalties and special mining tax | (24 | ) | 3,118 | 1,538 | ||||||||
| Income tax expense | 25,766 | (22,462 | ) | (12,796 | ) | |||||||
| Mining Royalties and Special Mining Tax | (176 | ) | (4,417 | ) | (5,092 | ) | ||||||
| Total income tax | 25,590 | (26,879 | ) | (17,888 | ) | |||||||
F-92
Notes to the consolidated financial statements (continued)
|
(e) |
Related to the investment in associates, the Group has not recognized a deferred income tax asset by US$271.8 million as of December 31, 2019, originated by the difference between the financial and taxable basis of these investments (US$277.0 million as of December 31, 2018). Management believes that the timing differences will be reversed in the future without taxable effects. There is no legal or contractual obligation that would require the Company’s Management to sell its investment in its associates (which event would result in a taxable capital gain based on current tax law). |
|
|
|
|
(f) |
Deferred income tax asset is presented net of the portion unrecognized that the Group estimates will not be probable that taxable profits will be available against which the deferred tax asset can be utilized: |
Total deferred | Unrecognized deferred tax | Net deferred | ||||||||||
| US$(000) | US$(000) | US$(000) | ||||||||||
| As of December 31, 2019 - | ||||||||||||
| Tax - loss carryforward | 139,614 | (8,152 | ) | 131,462 | ||||||||
| Difference in depreciation and amortization rates | 68,151 | (19,544 | ) | 48,607 | ||||||||
| Provision for closure of mining units, net | 53,418 | (22,518 | ) | 30,900 | ||||||||
| Impairment loss of long-lived assets | 8,048 | - | 8,048 | |||||||||
| Other minor | 21,369 | - | 21,369 | |||||||||
| Total income tax | 290,600 | (50,214 | ) | 240,386 | ||||||||
| As of December 31, 2018 - | ||||||||||||
| Tax - loss carryforward | 106,223 | (761 | ) | 105,462 | ||||||||
| Difference in depreciation and amortization rates | 68,114 | (19,544 | ) | 48,570 | ||||||||
| Provision for closure of mining units, net | 47,859 | (20,643 | ) | 27,216 | ||||||||
| Impairment loss of long-lived assets | 7,472 | - | 7,472 | |||||||||
| Other minor | 20,681 | - | 20,681 | |||||||||
| Total income tax | 250,349 | (40,948 | ) | 209,401 | ||||||||
F-93
Notes to the consolidated financial statements (continued)
29. |
Commitments and contingencies
|
|
|
Commitments |
|
|
(a) |
Environmental - |
|
|
The Group’s exploration and exploitation activities are subject to environmental protection standards. |
|
|
|
|
|
Law No. 28090 regulates the obligations and procedures that must be met by the holders of mining activities for the preparation, filing and implementation of Mine Closure Plans, as well as the establishment of the corresponding environmental guarantees to secure fulfillment of the investments, subject to the principles of protection, preservation and recovery of the environment. |
|
|
|
|
|
Law No. 28271 regulates environmental liabilities in mining activities. This Law has the objective of ruling the identification of mining activity’s environmental liabilities and financing the remediation of the affected areas. According to this law, environmental liabilities refer to the impact caused to the environment by abandoned or inactive mining operations. |
|
|
|
|
|
The Group considers that the recorded liability is sufficient to meet the current regulatory environment in Peru. |
|
|
|
|
(b) |
Leased concessions - |
|
|
The Group pays 10 percent on the valued production of mineral obtained from the concessions leased by Sindicato Minero Orcopampa S.A. This concession is in force until the year 2043. The payments are included as royalties, see note 23. |
|
|
|
|
(c) |
Leases |
|
|
Group as a lessee - |
|
|
The Group has lease contracts for several of assets used in its operations. Leases of plant and machinery generally have lease terms between 1 and 3 years. The Group also has certain leases of machinery with lease terms of 12 months or less and leases of office equipment with low value. The Group applies the ‘short-term lease’ and ‘lease of low-value assets’ recognition exemptions for these leases. |
|
|
|
|
|
The carrying amounts of the right-of-use assets and liabilities recognized and the movements during the period are presented in note 11 and note 16, respectively. |
|
|
|
|
Contingencies |
|
|
(d) |
Legal procedures - |
|
|
Buenaventura - |
|
|
The Group is a party in legal procedures that have arisen in the normal course of its activities. Nevertheless, in the opinion of Buenaventura’s Management, none of these procedures, individually or as a whole, could result in material contingencies for the consolidated financial statements. |
F-94
Notes to the consolidated financial statements (continued)
|
|
The possible contingencies amount to US$3.0 million and US$2.9 million as of December 31, 2019 and 2018, respectively. |
|
|
|
|
|
Yanacocha - |
|
|
Conga project Constitutional claim - |
|
|
On October 18, 2012, Marco Antonio Arana Zegarra filed a constitutional claim against the Ministry of Energy and Mines and Yanacocha requesting the Court to order the suspension of the Conga project as well as to declare not applicable the October 27, 2010 directorial resolution approving the Conga Project Environmental Impact Assessment (“EIA”). |
|
|
|
|
|
On October 23, 2012, a Cajamarca judge dismissed the claims based on formal grounds finding that: (i) plaintiffs had not exhausted previous administrative proceedings; (ii) the directorial resolution approving the Conga EIA is valid, and was not challenged when issued in the administrative proceedings; (iii) there was inadequate evidence to conclude that the Conga project is a threat to the constitutional right of living in an adequate environment and; (iv) the directorial resolution approving the Conga project EIA does not guarantee that the Conga project will proceed, so there was no imminent threat to be addressed by the Court. The plaintiffs appealed the dismissal of the case. The Civil Court of the Superior Court of Cajamarca confirmed the above mentioned resolution and the plaintiff presented an appeal. |
|
|
|
|
|
On March 13, 2015, the Constitutional Court published its ruling stating that the case should be sent back to the first court with an order to formally admit the case and start the judicial process in order to review the claim and the proofs presented by the plaintiff. Yanacocha has answered the claim. Yanacocha cannot reasonably predict the outcome of this litigation. The Group has not established a provision in the accompanying financial statements for a loss arising from this contingency, which it does not consider probable. |
|
|
|
|
|
Environmental contingences - |
|
|
The Peruvian government agency responsible for environmental evaluation and inspection, “Organismo Evaluacion y Fiscalizacion Ambiental” (“OEFA”), conducts periodic reviews of the Yanacocha site. From 2011 to 2019, OEFA issued notices of alleged violations of OEFA standards to the Company relating to past inspections. OEFA has resolved with minimal or no findings. |
|
|
|
|
|
In 2015 and 2016, the Autoridad Nacional del Agua of Cajamarca issued notices of alleged regulatory violations, and resolved some allegations in 2017 with no findings. The experience with OEFA and the Autoridad Nacional del Agua is that in the case of a finding of violation, remedial action is often the outcome rather than a significant fine. |
|
|
|
|
|
The alleged OEFA violations currently range from zero to 17,642 tax units and the Autoridad Nacional del Agua alleged violations range from zero to 10 tax units, being each tax unit equivalent to approximately US$1,260 based on current exchange rates. Yanacocha is responding to all notices of alleged violations, but cannot reasonably predict the outcome of the agency allegations with potential fine for pending matters of US$0 to US$22.2, which it does not consider probable. |
F-95
Notes to the consolidated financial statements (continued)
|
(e) |
Open tax procedures – |
|
|
Buenaventura – |
|
|
- |
During 2012 and 2014, the “Superintendencia Nacional de Aduanas y de Administración Tributaria” (SUNAT) reviewed the income tax for 2007 and 2008. As a result, SUNAT does not recognize tax declared deductions by S/1,056,310,000 (equivalent to US$318,453,000) in the year 2007 and S/1,530,985,000 (equivalent to US$461,557,000) for the year 2008. The main unrecognized deduction is the payment made for the removal of the price component of its commercial contracts of gold. In the opinion of management and its legal counsel, the objections are unfounded so Buenaventura should get a favorable result in the initiated claim process. |
|
|
|
|
|
|
|
In November 2018, the Tax Court resolved the appeal proceedings not recognizing the contracts of physical deliveries and the contractual obligation and considers that the payments correspond to an advance financial settlement of Contracts of Derivative Financial Instruments and that the Company would not have accredited the purpose of hedge and the risks covered. The Company’s Management with the support of its legal advisers initiated various administrative and judicial actions to present their arguments and defend their rights. |
|
|
|
These disputes would be resolved in judicial instances in the Judicial Power. As of December 31, 2019, the total possible contingencies related to these audits amount to S/1,514 million (equivalent to US$456 million). |
|
|
|
|
|
|
- |
During 2015, SUNAT reviewed the income tax of 2009 and 2010. As a result, they did not recognize Buenaventura declared tax deductions by S/76,023,000 (equivalent to US$22,919,000) and the compensation of tax losses for S/561,758,000 (equivalent to US$169,357,000). The main unrecognized deductions by Buenaventura are: the non-deductibility of bonuses paid to contractors, a provision of doubtful accounts not accepted as an expense and income unduly deducted. In the opinion of Management and its legal counsel, Buenaventura should get a favorable result in the initiated claim process. |
|
|
|
|
|
|
|
In December 2018, the Tax Court resolved the appeal files confirming reparations for S/70,277,000 (equivalent to US$21,187,000) basically related to the provision for collection of doubtful debts as an expense and unfounded income unduly deducted. To date, the Company’s Management, with the support of its legal advisors, has initiated administrative and judicial actions to present its arguments and make its rights prevail. These disputes would be resolved in judicial instances in the Judicial Power. As of December 31, 2019, the total possible contingencies related to these audits amount to S/515 million (equivalent to US$155 million). |
F-96
Notes to the consolidated financial statements (continued)
|
|
|
In December 2019, Tax Administration initiated actions of forced collection of interest and fines for the reliquidation that it has made of prepayments from January to December 2009 and January to February 2010. These are based on the 2007 and 2008 annual tax fiscal years, which were recalculated by SUNAT with the objections mentioned in the first and second paragraphs and which are questioned in the judicial process. On December 20, 2019, SUNAT executed the forced collection of debt amounting to S/120,262,000 (equivalent to US$36,322,000). In opinion of the legal advisors of the Company, favorable results should be obtained in the judicial process that has been initiated, therefore an account receivable have been registered in the heading “Trade and other accounts receivable, net”, see note 7(g). |
|
|
|
|
|
|
- |
During the year 2018, the Tax Administration has audited the income tax declaration for 2014. As a result of this audit, SUNAT does not recognize the Company deductions declared for S/94,898,000 (equivalent to US$28,610,000). The main disagreements are related to the non-deductibility of bonus paid to contractors, which also affects the compensation of tax losses that can be withheld and the use of balances in favor that are not recognized by SUNAT. In the opinion of the Management and its legal advisors, these repairs are not supported, so that a favorable result in the claim process that they have initiated will be obtained. |
|
|
|
|
|
|
- |
During the year 2019, the Tax Administration reviewed the income tax of the year 2013. As a result, SUNAT did not recognize Buenaventura declared tax deductions by S/148,730,000 (equivalent to US$44,839,000). The main unrecognized deductions by Buenaventura are the non-deductibility of bonuses paid to contractors, the compensation of tax losses that can be withheld and the use of balances in favor that are not recognized by SUNAT. In the opinion of Management and its legal counsel, Buenaventura should get a favorable result in the initiated claim process. |
|
|
|
|
|
|
- |
During the year 2019, the Tax Administration reviewed the income tax of the year 2014. As a result, SUNAT did not recognize Buenaventura declared tax deductions related to the non-deductibility of bonus paid to contractors for S/2,067,000 (equivalent to US$623,000). In the opinion of Management and its legal counsel, Buenaventura should get a favorable result in the initiated claim process. |
|
|
|
|
|
|
The Company’s Management and its legal advisors are of the opinion that the results of the procedures in the various instances will be favorable to the Company, which is why they consider that it is not necessary to recognize any provision for these contingencies. |
|
F-97
Notes to the consolidated financial statements (continued)
|
|
Subsidiaries – |
|
|
|
Sociedad Minera El Brocal S.A.A. – |
|
|
|
|
|
|
|
- |
On May 30, 2014, SUNAT issued tax and fines assessments for the 2011 income tax of El Brocal. Within the terms of law, El Brocal filed an appeal that is pending resolution to date. It should be noted that on June 18, 2014, El Brocal decided to pay under protest the income tax assessment by S/8,333,000 (equivalent to US$2,512,000) so it can have access to a discount benefit of the fine. This payment is recorded as part of account receivables as “Trade and other accounts receivable, net”, see note 7(g). |
|
|
|
|
|
|
- |
On January 8, 2015, SUNAT notified to the subsidiary El Brocal a tax assessment for the 2012 income tax, which was claimed by the subsidiary and rejected by SUNAT. In addition, SUNAT notified a tax assessment for income tax pre-payments from January to December 2012, which amounts to S/4,030,000 (equivalent to US$1,215,000). El Brocal has filed an appeal to the Tax Court, which is pending resolution. |
|
|
|
|
|
|
- |
On June 14, 2017, the Tax Administration notified El Brocal determinations and fine resolutions as a result of the inspection procedure initiated by the 2013 income tax where the balances in favor and the taxable tax loss are repaired. These resolutions were claimed without favorable results. On January 24, 2018, El Brocal filed the appeal before the Tax Court. |
|
|
|
|
|
|
- |
On May 13, 2019, the Tax Court notified El Brocal through Resolution No. 3062-3-2019 that accumulated the appeal files of the taxable years 2011, 2012 and 2013; and resolves to nullify the repair of the expense for food and confirms the observations related to the loss by derivative financial instruments and the expense of the payment in mining royalties of the 2011 fiscal year and its incidence in the 2012 and 2013 fiscal years. |
|
|
|
|
|
|
|
As a result of the resolution, the Tax Administration has notified compliance resolutions by relieving income tax and the effects on payments on account for the years 2011, 2012 and 2013. The Brocal has filed an appeal to the Tax Court. |
|
|
|
|
|
|
|
On August 9, 2019, El Brocal filed an administrative contentious lawsuit against the decision of the Tax Court since El Brocal had credited with reliable documentation the basis for the observations on the loss in derivative financial instruments and mining royalties. |
|
|
|
|
|
|
As of December 31, 2019, the possible contingencies held by El Brocal amount to S/7,014,000 (equivalent to US$2,114,000). |
|
|
|
|
|
|
|
El Brocal’s legal advisors believe that the outcome of these proceedings will be favorable and therefore, it is not necessary to recognize a provision for these contingencies. |
|
F-98
Notes to the consolidated financial statements (continued)
|
|
During the year 2019, the Tax Administration has reviewed the income tax stament for the year 2015. As a result of this review, SUNAT has verified on December 31, 2019 the determination and fine resolutions where it questions the depreciation rate of two tailings and the deduction of the development costs of Smelter Project for a total S/13,930,000 (equivalent to US$4,200,000) determining a debt of S /3,412,000 (equivalent to US$1,029,000). The Management of El Brocal and its legal advisors considered that the reparations are not supported by what they have started the claim process. |
|
|
|
|
|
On January 27, 2020, El Brocal has canceled the fine resolution with the resolution to benefit from the reduction of the fine. The amount disbursed of S/1,456,000 (equivalent to US$439,000) has been recorded as an account receivable in the financial statements of El Brocal. |
|
|
|
|
|
Minera La Zanja S.R.L. - |
|
|
During the years 2016, 2017 and 2018, SUNAT audited the income tax for the years 2013 and 2015; as a result, SUNAT does not recognize deductions declared for La Zanja. The main challenge is related to the deduction of development costs incurred for S/2,952,000 (equivalent to US$890,000) as of December 31, 2019 (S/2,692,000 equivalent to US$797,000 as of December 31, 2018). In Management´s opinion and its legal advisors, this interpretation is not supported and the subsidiary would obtain a favorable result in the claim process that has started. |
|
|
|
|
|
Empresa de Generación Huanza S.A. - |
|
|
During 2015, SUNAT audited the 2014 income tax of the subsidiary Huanza. As a result, a portion of the depreciation of its fixed assets is not recognized for S/27,532,000 (equivalent to US$8,300,000). The possible contingency amounts to S/6,999,000 (equivalent to US$2,110,000) as of December 31, 2019 (S/6,396,000 equivalent to US$1,893,000 as of December 31, 2018). In the opinion of Huanza´ Management and its legal advisors, this interpretation has no basis and therefore, Huanza would obtain a favorable result in the appeal process that has begun. |
|
|
|
|
|
Río Seco S.A.- |
|
|
The Customs Division of the SUNAT has determined an alleged omission in the payment of the General Sales Tax of S/1,815,000 (equivalent to US$547,000) in an import made in 2012 of certain equipment for the construction of The Industrial Plant. SUNAT supported its position that Rio Seco should have included the amount of the consideration paid by Río Seco for the engineering services provided by its suppliers abroad in the customs value. In the opinion of Management and its legal advisors, this observation is not substantiated and a favorable ruling should be obtained in the complaint and appeal process. |
|
|
|
|
|
On March 13, 2019, the Tax Court notified Resolution No. 0844-A-2019 that confirmed the observation of the Tax Administration. |
F-99
Notes to the consolidated financial statements (continued)
|
|
On May 17, 2019, the Tax Administration initiated the coercive collection actions of the tax debt. Río Seco initiated several administrative and judicial actions to suspend the collection, without favorable results. During July to September 2019, Tax Administration has executed the forced collection of the tax debt amounting to S/11,153,000 (equivalent to US$3,368,000), see note 7(g). In the opinion of the legal advisors of Río Seco, a favorable result should be obtained in the judicial process that has been initiated, so that said collection has been recorded in the heading “Trade and other receivables, net”. |
|
|
|
|
|
On June 13, 2019, Rio Seco has filed an administrative contentious lawsuit against the Tax Court’s Resolution so that the Judicial Power declares its nullity and ignore the Tax Administration’s objection. |
|
|
|
|
|
Other subsidiaries - |
|
|
In addition, SUNAT has issued tax assessments as a result of the audit of income taxes of other subsidiaries for S/4,654,000 (equivalent to US$1,403,000). In the opinion of the Management and its legal advisors, the assessments are of possible occurrence; however, the subsidiaries expect to obtain a favorable outcome in the appeal processes initiated. |
|
|
|
|
|
Associates- |
|
|
Cerro Verde - |
|
|
Mining Royalties |
|
|
On June 23, 2004, Law 28528 was approved, which requires the holder of a mineral concession to pay a royalty in return for the exploitation of metallic and non-metallic minerals. The royalty is calculated using rates ranging from 1% to 3% of the value of concentrate or its equivalent according to the international price of the commodity published by the Ministry of Energy and Mines. Prior to January 1, 2014, Cerro Verde determined that these royalties were not applicable because it operated under the 1998 Stability Agreement with the Peruvian government. However, beginning January 1, 2014, Cerro Verde began paying royalties calculated on operating income with rates between 1% to 12% and a new special mining tax for its entire production basis under its current 15-year stability agreement, which became effective January 1, 2014. |
|
|
|
|
|
SUNAT assessed mining royalties on materials processed by the Cerro Verde´s concentrator, which commenced operations in late 2006. These assessments cover the period December 2006 to December 2013. Cerro Verde contested each of these assessments because it believes that its 1998 stability agreement exempts from royalties all minerals extracted from its mining concession, irrespective of the method used for processing such minerals. No assessments can be issued for years after 2013, as Cerro Verde began paying royalties on all of its production in January 2014 under its new 15-year stability agreement. |
F-100
Notes to the consolidated financial statements (continued)
|
|
On October 29, 2019, Cerro Verde completed the payments of disputed assessments related to mining royalties for the period December 2006 to December 2008 that were under an installment program since 2014. Under that installment program, Cerro Verde made payments totaling S/711.1 million (US$221.9 million based on the date of payment exchange rate and US$214.4 million based on the December 31, 2019, exchange rate). |
|
|
|
|
|
With respect to the judiciary appeal related to disputed royalty assessments for the year 2006-2007, on August 9, 2017, the Cerro Verde filed a cassation appeal before the Supreme Court against the resolution issued by the Seventh Contentious Administrative Court, which was admitted in December 2017. The oral hearing before the Supreme Court took place on November 20, 2018 and their decision is pending. |
|
|
|
|
|
In September 2018, the Peruvian Tax Tribunal confirmed SUNAT’s resolution that ordered the payment of royalties and denied the Cerro Verde’s request to waive penalties and interest for the period January 2009 through September 2011. Cerro Verde elected not to appeal the Tax Tribunal’s decision to the Peruvian Judiciary and in early 2020, Cerro Verde initiated international arbitration. |
|
|
|
|
|
On October 2018, SUNAT notified Cerro Verde demands for payments based on the Tax Tribunal’s decisions for the period January 2009 to September 2011. Cerro Verde requested, and was granted two installment payment programs, including a six-month deferral and 66 equal monthly payments for each one, for the period January 2009 through September 2011. Total debt as of December 31, 2019 is S/1.0 billion (approximately US$314.1 million based on the December 31, 2019, exchange rate, including deferred interest, interest and penalties of US$202.8 million). As of December 31, 2019 Cerro Verde has made payments totaling S/315.1 million (US$94.7 million based on the date of payment exchange rate and US$95.0 million based on the December 31, 2019, exchange rate). |
|
|
|
|
|
On January 18, 2018, Cerro Verde received assessments from SUNAT related to mining royalties for the fourth quarter of 2011, on February 15, 2018, Cerro Verde appealed these assessments and SUNAT issued resolutions denying this appeal. On November 21, 2018, Cerro Verde appealed SUNAT’s resolution to the Tax Court. On December 4, 2019, Cerro Verde received a resolution denying the appeal of assessments for the fourth quarter of 2011. On December 18, 2019, SUNAT notified Cerro Verde of its demands for payment and on December 26, 2019, Cerro Verde paid the total debt of S/57.6 million (US$17.3 million based on the date of payment exchange rate and US$17.4 million based on the December 31, 2019, exchange rate). Also, on January 18, 2018, Cerro Verde received assessments from SUNAT related to special mining tax from the fourth quarter of 2011 to the fourth quarter of 2012. Cerro Verde appealed these assessments and SUNAT issued resolutions denying this appeal. Consequently, Cerro Verde appealed these assessments to the Tax Court which was also denied the appeal in July 2019. Cerro Verde then requested, and was granted an installment payment program, including a six-month deferral and 66 equal monthly payments, for the fourth quarter of 2011 through the fourth quarter of 2012. Total debt as of December 31, 2019, is S/255.8 million (approximately US$77.1 million based on the December 31, 2019, exchange rate, including deferred interest, interest and penalties of US$40.5 million). Payments for this installment program will start in the first quarter of 2020. |
F-101
Notes to the consolidated financial statements (continued)
On April 18, 2018, Cerro Verde received assessments from SUNAT related to mining royalties for the year 2012. On May 17, 2018, Cerro Verde appealed these assessments. On January 23, 2019, Cerro Verde received a resolution issued by SUNAT denying the appeal of assessments for the year 2012. Cerro Verde decided not to appeal these resolutions. Cerro Verde requested, and was granted an installment payment program, including a six-month deferral and 66 equal monthly payments, for the year 2012. Total debt as of December 31, 2019, is S/266.1 million (approximately US$80.2 million based on the December 31, 2019, exchange rate, including deferred interest, interest and penalties of US$45.7 million). Cerro Verde has made payments totaling S/65.7 million (US$19.5 million based on the date of payment exchange rate and US$19.8 million based on the December 31, 2019, exchange rate).
On October 10, 2018, Cerro Verde received assessments from SUNAT related to mining royalties and special mining tax for the year 2013. On November 7, 2018, Cerro Verde appealed these assessments. On May 28, 2019, Cerro Verde received resolutions issued by SUNAT denying the appeal of these assessments for the year 2013. Cerro Verde decided not to appeal these resolutions. Cerro Verde requested, and was granted two installment payment programs, including a six-month deferral and 66 equal monthly payments for each one, for the year 2013. As of December 31, 2019, the amount of these assessments, including interest and penalties for mining royalties for the year 2013 is S/183.9 million (approximately US$55.4 million based on the December 31, 2019, exchange rate including interest and penalties of US$29.5 million) and for the special mining tax for the year 2013 is S/151.0 million (approximately US$45.5 million based on the December 31, 2019, exchange rate including interest and penalties of US$22.1 million). Payments for these installment programs will start in the first quarter of 2020.
In December 2017, as a result of the unfavorable Supreme Court decision on the 2008 royalty matter, Cerro Verde requested the return of the amounts that would have been in excess for FONAVI (National Housing Fund) (December 2012 to December 2013), GEM (fourth quarter 2011 until the fourth quarter 2012) and customs duties (2013).
F-102
Notes to the consolidated financial statements (continued)
Other assessments received from SUNAT
Cerro Verde has also received assessments from SUNAT for additional taxes (other than the mining royalty and special mining tax), including penalties and interest. Cerro Verde has filed objections to the assessments because it believes it has properly determined and paid its taxes. A summary of these assessments follows:
| Taxes | Penalty and interest | Total | ||||||||||
| Year | US$(000) | US$(000) | US$(000) | |||||||||
| 2003 - 2005 | 8,857 | 39,196 | 48,053 | |||||||||
| 2006 | 10,990 | 51,943 | 62,933 | |||||||||
| 2007 | 12,376 | 17,845 | 30,221 | |||||||||
| 2008 | 20,797 | 12,968 | 33,765 | |||||||||
| 2009 | 56,388 | 51,219 | 107,607 | |||||||||
| 2010 | 62,581 | 107,324 | 169,905 | |||||||||
| 2011 | 49,055 | 65,189 | 114,244 | |||||||||
| 2012 | 51,981 | 11,257 | 63,238 | |||||||||
| 2014 - 2019 | 38,975 | - | 38,975 | |||||||||
| 312,000 | 356,941 | 668,941 | ||||||||||
As of December 31, 2019, Cerro Verde has paid US$396.5 million from which US$186.6 million Cerro Verde considers will be recovered.
Yanacocha -
The Tax Administration challenged the withholding tax rate applied on the technical assistance services provided by a non-resident supplier in the years 2002 and 2003. The services were executed in Peru and also abroad; however, Yanacocha was not able to prove that during the tax audit. Based on that, the Tax Administration considers that the services were wholly executed in Peru; therefore, the withholding tax rate should be 30% instead of 12%. Currently there is no contingency in this regard. The tax liability has been paid by Yanacocha.
F-103
Notes to the consolidated financial statements (continued)
In 2000, Yanacocha paid a total of US$29 million to assume their respective contractual positions in mining concession agreements with Chaupiloma Dos de Cajamarca S.M.R.L. The contractual rights allowed Yanacocha the opportunity to conduct exploration on the concessions, but not a purchase of the concessions. The tax authority alleges that the payments were acquisitions of mining concessions requiring the amortization of the amounts under the Peru Mining Law over the life of the mine. Yanacocha expensed the amounts at issue in the initial year since the payments were not for the acquisition of a concession but rather these expenses represent the payment of an intangible and therefore, amortizable in a single year or proportionally for up to ten years according to Income Tax Law. In 2010, the Tax Court in Peru ruled in favor of Yanacocha and the tax authority appealed the issue to the judiciary. The first appellate court confirmed the ruling of the Tax Court in favor of Yanacocha. However, in November, 2015, a Superior Court in Peru made an appellate decision overturning the two prior findings in favor of Yanacocha. Yanacocha has appealed the Superior Court ruling to the Peru Supreme Court. On January 18, 2019, the Peru Supreme Court issued notice that three judges support the position of the tax authority and two judges support the position of Yanacocha. Because four votes are required for a final decision, an additional judge was selected to issue a decision and the parties conducted oral arguments in April 2019. In early February 2020, the additional judge ruled in favor of the tax authority, finalizing a decision of the Peru Supreme Court against Yanacocha. Yanacocha will file an action objecting to the fines and interest associated with the underlying decision of the Peru Supreme Court. The potential liability in this matter is in the form of fines and interest in an amount up to US$61 million. It is not possible to fully predict the outcome of this litigation.
| (f) | Uncertain tax treatment – |
The Group determines whether to consider each uncertain tax treatment separately or together with one or more other uncertain tax treatments and uses the approach that better predicts the resolution of the uncertainty. The Group determined, based on its tax compliance and transfer pricing study that it is probable that its tax treatments (including those for the subsidiaries) will be accepted by the taxation authorities.
Letters of credit
| (g) | Letters of credit – |
The Group maintains letters of credit with regional governmets and others for US$361,000.
| (h) | Letters of credit solidarity – |
As of December 31, 2019, the Group maintains letters of credit solidarity in favor of the Ministry of Energy and Mines for amount of US$557,000 and US$23,696,000, a favor from its subsidiary Compañía Minera Colquirrumi S.A. and its associate Compañía Minera Coimolache S.A., respectively.
F-104
Notes to the consolidated financial statements (continued)
| 30. | Transactions with related companies |
| (a) | The Group has carried out the following transactions with its related companies in the years 2019, 2018 and 2017: |
| 2019 | 2018 | 2017 | ||||||||||
| US$(000) | US$(000) | US$(000) | ||||||||||
| Associates - | ||||||||||||
| Revenues from: | ||||||||||||
| Royalties | 22,297 | 20,385 | 20,739 | |||||||||
| Energy | 3,181 | 3,002 | 2,137 | |||||||||
| Supplies | 1,259 | 27 | 4 | |||||||||
| Mineral | 683 | 1,321 | 1,414 | |||||||||
| Mining concessions, property, plant and equipment | 11 | 30 | 336 | |||||||||
| Purchase of: | ||||||||||||
| Supplies | 9 | 44 | 27 | |||||||||
| Services rendered to: | ||||||||||||
| Services of energy transmission | 287 | 393 | 559 | |||||||||
| Operation and maintenance services related to energy transmission | 287 | 290 | 593 | |||||||||
| Administrative and Management services | 359 | 214 | 149 | |||||||||
| Engineering services | - | 348 | 1,119 | |||||||||
| Constructions services | 4 | - | 1,332 | |||||||||
| Dividends received and collected from: | ||||||||||||
| Sociedad Minera Cerro Verde S.A.A. | 29,377 | 39,169 | - | |||||||||
| Compañía Minera Coimolache S.A. | 4,011 | 7,623 | 9,823 | |||||||||
| Loans collected from: | ||||||||||||
| Sociedad Minera Cerro Verde S.A.A. | - | - | 124,800 | |||||||||
| Interest income: | ||||||||||||
| Sociedad Minera Cerro Verde S.A.A. | - | - | 1,685 | |||||||||
| Joint Venture - | ||||||||||||
| Interest income: | ||||||||||||
| Transportadora Callao S.A. | 86 | 92 | - | |||||||||
| Non-controlling shareholders - | ||||||||||||
| Dividends paid to: | ||||||||||||
| Newmont Peru Limited - Sucursal del Perú | 6,500 | 5,560 | 6,036 | |||||||||
Terms and conditions of transactions with related parties
Purchase transactions and services with related parties are made at market prices. Outstanding balances at year-end are unsecured and interest free and settlement occurs in cash. There have been no guarantees provided or received for any related party receivables or payables.
F-105
Notes to the consolidated financial statements (continued)
| (b) | As a result of the transactions indicated in the paragraph (a), the Group had the following accounts receivable and payable from/to associates: |
| 2019 | 2018 | |||||||||||
| US$(000) | US$(000) | |||||||||||
| Trade and other receivables, note 7(a) | ||||||||||||
| Minera Yanacocha S.R.L. | 5,920 | 6,791 | ||||||||||
| Compañía Minera Coimolache S.A. | 327 | 386 | ||||||||||
| 6,247 | 7,177 | |||||||||||
| Other receivables, note 7(a) | ||||||||||||
| Transportadora Callao S.A. | 1,951 | 2,471 | ||||||||||
| Compañía Minera Coimolache S.A. | 1,016 | 1,234 | ||||||||||
| 2,967 | 3,705 | |||||||||||
| 9,214 | 10,882 | |||||||||||
| Trade and other payables, note 14(a) | ||||||||||||
| Compañía Minera Coimolache S.A. | 27 | 36 | ||||||||||
| Sociedad Minera Cerro Verde S.A.A. | 2 | - | ||||||||||
| 29 | 36 | |||||||||||
| Other payables, note 14(a) | ||||||||||||
| Other minor | 51 | 20 | ||||||||||
| 80 | 56 | |||||||||||
As of December 31, 2019 and 2018, there is no allowance for expected credit losses related to related parties accounts.
| (c) | S.M.R.L. Chaupiloma Dos de Cajamarca - |
In accordance with mining lease, amended and effective on January 1, 1994, Minera Yanacocha S.R.L. pays the Group a 3% royalty based on quarterly production sold at current market prices, after deducting refinery and transportation costs. The royalty agreement expires in 2032.
| (d) | Key officers - |
As of December 31, 2019 and 2018, loans to employees, directors and key personnel amounts to US$31,000 and US$19,000, respectively, are paid monthly and earn interest at market rates.
There are no loans to the Group’s directors and key personnel guaranteed with Buenaventura or any of its Subsidiaries’ shares.
F-106
Notes to the consolidated financial statements (continued)
The Group’s key executives’ compensation (including the related income taxes assumed by the Group) for the years 2019 and 2018 are presented below:
| 2019 | 2018 | |||||||||||
| US$(000) | US$(000) | |||||||||||
| Accounts payable: | ||||||||||||
| Directors’ remuneration | 1,746 | 2,628 | ||||||||||
| Salaries | 1,020 | 1,057 | ||||||||||
| Provision for bonus to officers | 6,205 | 6,345 | ||||||||||
| Total | 8,971 | 10,030 | ||||||||||
| Disbursements: | ||||||||||||
| Salaries | 12,690 | 12,908 | ||||||||||
| Directors’ compensations | 1,746 | 2,628 | ||||||||||
| Total | 14,436 | 15,536 | ||||||||||
| (e) | The account receivable from Consorcio Transportadora Callao corresponds to the disbursements made between 2011 and 2013 by the subsidiary El Brocal in order to participate in the joint venture (see note 10(c)). This account receivable generates interest at an annual rate of 6.25 percent plus LIBOR at 3 months and it is estimated that it will be collected from the year 2023. |
| 31. | Disclosure of information on segments |
Management has determined its operating segments based on reports that the Group’s Chief Operating Decision Maker (CODM) uses for making decisions. The Group is organized into business units based on its products and services, activities and geographic locations. The broad categories of the Group’s business units are:
| - | Production and sale of minerals (mining units in operation). |
| - | Exploration and development projects. |
| - | Energy generation and transmission services. |
| - | Insurance brokerage. |
| - | Rental of mining concessions. |
| - | Holding of investment in shares (mainly in the associate company Minera Yanacocha S.R.L.). |
| - | Industrial activities. |
The accounting policies used by the Group in reporting segments internally are the same as those contained in the notes of the consolidated financial statements.
The CODM monitors the operating results of the business units separately for the purpose of making decisions about resource allocation and performance assessment. Segment performance is evaluated based on operating profit or loss and is measured consistently with operating profit or loss in the Group’s consolidated financial statements. In addition, the Group’s financing and income taxes are managed at the corporate level and are not allocated to the operating segments, except for those entities, which are managed independently.
F-107
Notes to the consolidated financial statements (continued)
Corporate information mainly includes the following:
In segment information of profit or loss -
| - | Sales to third parties of gold purchased by the Parent company from La Zanja mining unit and the corresponding cost of sale as well as other intercompany sales. |
| - | Administrative expenses, other income (expenses), exchange gain (loss), finance costs and income and income tax that cannot be directly allocated to the operational mining units owned by the Parent company (Uchucchacua, Orcopampa, Julcani and Tambomayo). |
| - | Exploration activities in non-operating areas, carried out directly by the Parent company and not by the consolidated separate legal entities. |
| - | Participation in subsidiaries and associate companies of the Parent company, which are accounted for using the equity method. |
In the segment information of assets and liabilities -
| - | Investments in Sociedad Minera Cerro Verde S.A.A. and Compañía Minera Coimolache S.A., associate companies that are directly owned by the Parent company and are accounted for using the equity method; see note 10 to the consolidated financial statements. |
| - | Assets and liabilities of the operational mining units owned directly by the Parent company since this is the way the CODM analyzes the business. Assets and liabilities of other operating segments are allocated based on the assets and liabilities of the legal entities included in those segments. |
Adjustments and eliminations mainly include the following:
In segment information of consolidated statements of profit or loss –
| - | The elimination of any profit or loss of investments accounted for under the equity method and not consolidated by the Group corresponding to the associate companies: Minera Yanacocha S.R.L., Sociedad Minera Cerro Verde S.A.A. and Compañía Minera Coimolache S.A. |
| - | The elimination of intercompany sales and cost of sales. |
| - | The elimination of any equity pickup profit or loss of the subsidiaries of the Parent company. |
In the segment information of assets and liabilities –
| - | The elimination of the assets and liabilities of the investments accounted for under the equity method and not consolidated, corresponding to the associate companies: Minera Yanacocha S.R.L., Sociedad Minera Cerro Verde S.A.A. and Compañía Minera Coimolache S.A. |
| - | The elimination of any equity pickup investments of the subsidiaries of the Parent company. |
| - | The elimination of intercompany receivables and payables. |
Refer to Note 20(a) to the consolidated financial statements where the Group reports revenues from external customers for each product and service, and revenues from external customers attributed to Peru and foreign countries. The revenue information is based on the locations of customers. Refer to Note 20(d) to the consolidated financial statements for information about major customers (clients representing more than 10 percent of the Group’s revenues). All non-current assets are located in Peru.
F-108
Notes to the consolidated financial statements (continued)
| Equity accounted investees | |||||||||||||||||||||||||||||||||||||
| Uchucchacua (Operation) | Orcopampa (Operation) | Julcani (Operation) | Tambomayo (Operation) | Colquijirca (Operation) |
La Zanja (Operation) | Exploration and development mining projects | Energy generation and transmission | Insurance brokerage | Rental of mining concessions | Holding of investment in shares | Industrial activities | Corporate | Minera Yanacocha S.R.L. |
Sociedad Minera Cerro Verde S.A.A |
Compañía Minera Coimolache S.A. | Total operating segments | Adjustments and eliminations | Total | |||||||||||||||||||
| US$(000) | US$(000) | US$(000) | US$(000) | US$(000) | US$(000) | US$(000) | US$(000) | US$(000) | US$(000) | US$(000) | US$(000) | US$(000) | US$(000) | US$(000) | US$(000) | US$(000) | US$(000) | US$(000) | |||||||||||||||||||
| Year 2019 | |||||||||||||||||||||||||||||||||||||
| Results: | |||||||||||||||||||||||||||||||||||||
| Continuing operations | |||||||||||||||||||||||||||||||||||||
| Operating income: | |||||||||||||||||||||||||||||||||||||
| Net sale of goods | 186,016 | 58,902 | 40,082 | 188,175 | 299,252 | 43,520 | − | − | − | − | − | 6,046 | − | 734,526 | 2,890,066 | 241,173 | 4,687,758 | (3,865,828) | 821,930 | ||||||||||||||||||
| Net sale of services | − | − | − | − | − | − | − | 59,690 | 15,687 | − | 615 | 19,557 | − | 4,776 | − | − | 100,325 | (76,664) | 23,661 | ||||||||||||||||||
| Royalty income | − | − | − | − | − | − | − | − | − | 22,297 | − | − | − | − | − | − | 22,297 | − | 22,297 | ||||||||||||||||||
| Total operating income | 186,016 | 58,902 | 40,082 | 188,175 | 299,252 | 43,520 | − | 59,690 | 15,687 | 22,297 | 615 | 25,603 | − | 739,302 | 2,890,066 | 241,173 | 4,810,380 | (3,942,492) | 867,888 | ||||||||||||||||||
| Operating costs | |||||||||||||||||||||||||||||||||||||
| Cost of sales of goods, excluding depreciation and amortization | (128,523) | (54,739) | (26,586) | (76,827) | (223,998) | (39,693) | − | − | − | − | − | (8,517) | − | (692,721) | (2,101,668) | (187,156) | (3,540,428) | 3,027,554 | (512,874) | ||||||||||||||||||
| Cost of services, excluding depreciation and amortization | − | − | − | − | − | − | − | (22,209) | − | − | − | (6,167) | − | (1,160) | − | − | (29,536) | 26,158 | (3,378) | ||||||||||||||||||
| Depreciation and amortization | (21,053) | (7,563) | (9,178) | (83,657) | (74,335) | (9,103) | − | (10,075) | − | − | − | (11,979) | − | − | − | − | (226,943) | 608 | (226,335) | ||||||||||||||||||
| Exploration in operating units | (8,917) | (9,040) | (5,864) | (11,613) | (8,727) | (2) | − | − | − | − | − | − | − | − | − | − | (44,163) | − | (44,163) | ||||||||||||||||||
| Mining royalties | (1,955) | (5,220) | (418) | (1,857) | (2,953) | (429) | − | − | − | − | − | − | − | − | − | − | (12,832) | − | (12,832) | ||||||||||||||||||
| Total operating costs | (160,448) | (76,562) | (42,046) | (173,954) | (310,013) | (49,227) | − | (32,284) | − | − | − | (26,663) | − | (693,881) | (2,101,668) | (187,156) | (3,853,902) | 3,054,320 | (799,582) | ||||||||||||||||||
| Gross profit (loss) | 25,568 | (17,660) | (1,964) | 14,221 | (10,761) | (5,707) | − | 27,406 | 15,687 | 22,297 | 615 | (1,060) | − | 45,421 | 788,398 | 54,017 | 956,478 | (888,172) | 68,306 | ||||||||||||||||||
| Operating expenses, net | |||||||||||||||||||||||||||||||||||||
| Administrative expenses | (16,115) | (5,209) | (3,561) | (16,512) | (8,865) | (2,223) | (2,416) | (4,073) | (11,607) | (188) | (363) | (1,310) | (4,894) | (1,744) | − | (4,638) | (83,718) | 7,421 | (76,297) | ||||||||||||||||||
| Selling expenses | (6,876) | (258) | (403) | (3,940) | (10,856) | (321) | − | (1,115) | − | − | − | (1,324) | − | (1,722) | − | (1,163) | (27,978) | 3,665 | (24,313) | ||||||||||||||||||
| Exploration in non-operating areas | (2,534) | − | − | − | (2,011) | (2,784) | (90) | − | − | − | − | − | (4,492) | − | − | − | (11,911) | 32 | (11,879) | ||||||||||||||||||
| Impairment recovery (loss) of long-lived assets | − | − | (2,083) | − | − | − | − | − | − | − | − | − | − | − | − | − | (2,083) | − | (2,083) | ||||||||||||||||||
| Reversal (provision) of contingent and others | (183) | 1 | (148) | 127 | 2,079 | (98) | (40) | 166 | − | − | − | − | 1,067 | − | − | − | 2,971 | (3) | 2,968 | ||||||||||||||||||
| Other, net | (4,147) | (8,104) | (776) | (3,767) | (6,568) | (1,119) | (419) | 13,813 | − | 135 | 79 | 341 | (2,686) | (35,987) | − | (5,667) | (54,872) | 40,157 | (14,715) | ||||||||||||||||||
| Total operating expenses, net | (29,855) | (13,570) | (6,971) | (24,092) | (26,221) | (6,545) | (2,965) | 8,791 | (11,607) | (53) | (284) | (2,293) | (11,005) | (39,453) | − | (11,468) | (177,591) | 51,272 | (126,319) | ||||||||||||||||||
| Operating profit (loss) | (4,287) | (31,230) | (8,935) | (9,871) | (36,982) | (12,252) | (2,965) | 36,197 | 4,080 | 22,244 | 331 | (3,353) | (11,005) | 5,968 | 788,398 | 42,549 | 778,887 | (836,900) | (58,013) | ||||||||||||||||||
| Other income (expense), net | |||||||||||||||||||||||||||||||||||||
| Share in the results of associates and joint ventures | − | − | − | − | (44) | − | − | 10,374 | − | − | (53,143) | − | 45,778 | − | − | − | 2,965 | 44,745 | 47,710 | ||||||||||||||||||
| Finance income | − | − | − | − | 417 | 2,006 | 14 | 263 | 15 | 30 | 10 | 277 | 7,751 | 18,859 | 10,356 | 549 | 40,547 | (30,872) | 9,675 | ||||||||||||||||||
| Finance costs | (532) | (733) | (1,002) | (505) | (11,440) | (3,715) | (561) | (7,483) | (89) | (4) | (6) | (990) | (16,249) | (58,059) | (115,877) | (3,598) | (220,843) | 178,670 | (42,173) | ||||||||||||||||||
| Net gain (loss) from currency exchange difference | (124) | 76 | 3 | (12) | (191) | 14 | (156) | 62 | (119) | (9) | (9) | 208 | (481) | 2,902 | 5,574 | 277 | 8,015 | (8,749) | (734) | ||||||||||||||||||
| Total other income (expenses), net | (656) | (657) | (999) | (517) | (11,258) | (1,695) | (703) | 3,216 | (193) | 17 | (53,148) | (505) | 36,799 | (36,298) | (99,947) | (2,772) | (169,316) | 183,794 | 14,478 | ||||||||||||||||||
| Profit (loss) before income tax | (4,943) | (31,887) | (9,934) | (10,388) | (48,240) | (13,947) | (3,668) | 39,413 | 3,887 | 22,261 | (52,817) | (3,858) | 25,794 | (30,330) | 688,451 | 39,777 | 609,571 | (653,106) | (43,535) | ||||||||||||||||||
| Current income tax | − | − | − | − | (25) | (35) | − | (4,044) | (1,223) | (6,546) | (39) | − | − | (64,927) | (298,074) | (26,335) | (401,248) | 389,337 | (11,911) | ||||||||||||||||||
| Deferred income tax | − | − | − | − | 15,410 | (5,382) | − | (5,515) | 91 | − | − | 1,554 | 31,344 | − | − | 15,017 | 52,519 | (15,018) | 37,501 | ||||||||||||||||||
| Profit (loss) from continuing operations | (4,943) | (31,887) | (9,934) | (10,388) | (32,855) | (19,364) | (3,668) | 29,854 | 2,755 | 15,715 | (52,856) | (2,304) | 57,138 | (95,257) | 390,377 | 28,459 | 260,842 | (278,787) | (17,945) | ||||||||||||||||||
| 10,374 | |||||||||||||||||||||||||||||||||||||
| Loss from discontinued operations | (10,514) | ||||||||||||||||||||||||||||||||||||
| Loss for the year | (28,459) | ||||||||||||||||||||||||||||||||||||
| Total assets | 146,486 | 46,750 | 41,858 | 425,297 | 725,973 | 138,458 | 398,838 | 382,481 | 13,822 | 6,252 | 458,212 | 104,335 | 2,371,464 | 2,327,714 | 7,809,424 | 379,915 | 15,777,279 | (11,670,005) | 4,107,274 | ||||||||||||||||||
| Total liabilities | 42,265 | 36,945 | 35,045 | 34,142 | 329,869 | 68,100 | 23,223 | 183,426 | 6,007 | 2,286 | 101 | 20,918 | 407,153 | 1,838,002 | 2,460,175 | 125,097 | 5,612,754 | (4,473,680) | 1,139,074 | ||||||||||||||||||
| Other segment information | |||||||||||||||||||||||||||||||||||||
| Investment in associates and joint ventures | - | - | - | - | − | − | − | 89,786 | - | - | 232,154 | - | 2,073,745 | − | − | − | 2,395,685 | (907,438) | 1,488,247 | ||||||||||||||||||
| Capital Expenditures | 31,479 | 1,323 | 1,559 | 9,641 | 28,298 | 1,629 | 26,494 | 223 | 85 | - | 1,443 | 453 | − | − | − | 102,627 | − | 102,627 | |||||||||||||||||||
| Changes in estimates of mine closures plans | 176 | 10,493 | 2,430 | 2,277 | 5,122 | 5,021 | - | - | - | 1,203 | 26,722 | − | 26,722 | ||||||||||||||||||||||||
| Fair value for contingent consideration liability | - | - | - | - | - | - | - | - | - | - | - | - | (655) | − | − | − | (655) | − | (655) | ||||||||||||||||||
| Accounts receivable from sale of assets | - | - | - | - | - | - | - | 21,023 | - | - | - | - | 625 | − | − | − | 21,648 | − | 21,648 | ||||||||||||||||||
F-109
Notes to the consolidated financial statements (continued)
| Equity accounted investees | ||||||||||||||||||||||||||||||||||||||
| Uchucchacua (Operation) | Orcopampa (Operation) | Julcani (Operation) | Tambomayo (Operation) | Colquijirca (Operation) |
La Zanja (Operation) | Exploration and development mining projects | Energy generation and transmission | Insurance brokerage | Rental of mining concessions | Holding of investment in shares | Industrial activities | Corporate | Minera Yanacocha S.R.L. |
Sociedad Minera Cerro Verde S.A.A |
Compañía Minera Coimolache S.A. | Total operating segments | Adjustments and eliminations | Total | ||||||||||||||||||||
| US$(000) | US$(000) | US$(000) | US$(000) | US$(000) | US$(000) | US$(000) | US$(000) | US$(000) | US$(000) | US$(000) | US$(000) | US$(000) | US$(000) | US$(000) | US$(000) | US$(000) | US$(000) | US$(000) | ||||||||||||||||||||
| Year 2018 | ||||||||||||||||||||||||||||||||||||||
| Results: | ||||||||||||||||||||||||||||||||||||||
| Continuing operations | ||||||||||||||||||||||||||||||||||||||
| Operating income: | ||||||||||||||||||||||||||||||||||||||
| Net sale of goods | 257,282 | 153,003 | 34,104 | 225,281 | 333,560 | 96,611 | − | − | − | − | − | 6,655 | − | 635,393 | 3,054,026 | 225,447 | 5,021,362 | (3,915,033) | 1,106,329 | |||||||||||||||||||
| Net sale of services | − | − | − | − | − | − | − | 62,962 | 14,986 | − | 615 | 19,908 | − | 21,965 | − | − | 120,436 | (96,435) | 24,001 | |||||||||||||||||||
| Royalty income | − | − | − | − | − | − | − | − | − | 20,385 | − | − | − | − | − | − | 20,385 | − | 20,385 | |||||||||||||||||||
| Total operating income | 257,282 | 153,003 | 34,104 | 225,281 | 333,560 | 96,611 | − | 62,962 | 14,986 | 20,385 | 615 | 26,563 | − | 657,358 | 3,054,026 | 225,447 | 5,162,183 | (4,011,468) | 1,150,715 | |||||||||||||||||||
| Operating costs | ||||||||||||||||||||||||||||||||||||||
| Cost of sales of goods, excluding depreciation and amortization | (151,817) | (97,006) | (26,558) | (92,829) | (216,560) | (68,993) | − | − | − | − | − | (6,280) | − | (596,164) | (2,216,663) | (170,866) | (3,643,736) | 3,030,355 | (613,381) | |||||||||||||||||||
| Cost of services, excluding depreciation and amortization | − | − | − | − | − | − | − | (25,499) | − | − | − | (8,966) | − | (2,217) | − | − | (36,682) | 32,364 | (4,318) | |||||||||||||||||||
| Depreciation and amortization | (26,181) | (8,802) | (3,353) | (77,029) | (67,666) | (34,088) | − | (10,248) | − | − | − | (11,483) | − | − | − | − | (238,850) | (29) | (238,879) | |||||||||||||||||||
| Exploration in operating units | (20,898) | (29,563) | (8,646) | (20,553) | (9,996) | (74) | − | − | − | − | − | − | − | − | − | − | (89,730) | − | (89,730) | |||||||||||||||||||
| Mining royalties | (2,243) | (13,669) | (237) | (1,936) | (2,345) | (957) | − | − | − | − | − | − | − | − | − | − | (21,387) | (1) | (21,388) | |||||||||||||||||||
| Total operating costs | (201,139) | (149,040) | (38,794) | (192,347) | (296,567) | (104,112) | − | (35,747) | − | − | − | (26,729) | − | (598,381) | (2,216,663) | (170,866) | (4,030,385) | 3,062,689 | (967,696) | |||||||||||||||||||
| Gross profit (loss) | 56,143 | 3,963 | (4,690) | 32,934 | 36,993 | (7,501) | − | 27,215 | 14,986 | 20,385 | 615 | (166) | − | 58,977 | 837,363 | 54,581 | 1,131,798 | (948,779) | 183,019 | |||||||||||||||||||
| Operating expenses, net | ||||||||||||||||||||||||||||||||||||||
| Administrative expenses | (24,119) | (15,100) | (2,524) | (17,822) | (9,906) | (3,435) | (3,143) | (3,972) | (11,900) | (220) | (512) | (1,627) | 2,377 | (2,783) | − | (5,644) | (100,330) | 23,231 | (77,099) | |||||||||||||||||||
| Selling expenses | (8,213) | (775) | (356) | (3,046) | (12,201) | (784) | − | (1,173) | − | − | − | (924) | − | (2,627) | − | (1,135) | (31,234) | 4,286 | (26,948) | |||||||||||||||||||
| Exploration in non-operating areas | (18,339) | − | − | − | (7,199) | (5,002) | (2,883) | − | − | − | − | − | (4,091) | − | − | − | (37,514) | 1,207 | (36,307) | |||||||||||||||||||
| Reversal (provision) of contingent and others | 6,784 | (121) | 947 | 1,263 | (3,711) | (57) | 6,130 | (56) | − | − | − | 2 | (111) | − | − | − | 11,070 | 178 | 11,248 | |||||||||||||||||||
| Impairment recovery (loss) of long-lived assets | − | − | − | − | − | 5,693 | − | − | − | − | − | − | − | − | − | − | 5,693 | − | 5,693 | |||||||||||||||||||
| Other, net | (5,953) | (3,386) | (1,050) | (5,599) | 32,565 | (669) | 138 | 562 | − | 2,773 | 194 | (2,235) | (76,155) | − | (325) | (59,140) | 57,832 | (1,308) | ||||||||||||||||||||
| Total operating expenses, net | (49,840) | (19,382) | (2,983) | (25,204) | (452) | (4,254) | 242 | (4,639) | (11,900) | (220) | 2,261 | (2,355) | (4,060) | (81,565) | − | (7,104) | (211,455) | 86,734 | (124,721) | |||||||||||||||||||
| Operating profit (loss) | 6,303 | (15,419) | (7,673) | 7,730 | 36,541 | (11,755) | 242 | 22,576 | 3,086 | 20,165 | 2,876 | (2,521) | (4,060) | (22,588) | 837,363 | 47,477 | 920,343 | (862,045) | 58,298 | |||||||||||||||||||
| Other income (expense), net | ||||||||||||||||||||||||||||||||||||||
| Share in the results of associates and joint ventures | − | − | − | − | − | − | − | 8,589 | − | − | (25,517) | − | 15,081 | − | − | − | (1,847) | 703 | (1,144) | |||||||||||||||||||
| Finance income | − | − | − | − | 418 | 1,649 | − | 179 | − | 21 | 8 | 127 | 9,293 | 11,448 | 28,089 | 357 | 51,589 | (41,904) | 9,685 | |||||||||||||||||||
| Finance costs | (308) | (395) | (95) | (262) | (10,365) | (1,946) | (222) | (7,576) | (2) | (11) | (25) | (932) | (17,194) | (39,024) | (426,733) | (2,935) | (508,025) | 469,603 | (38,422) | |||||||||||||||||||
| Net gain (loss) from currency exchange difference | 196 | 168 | 8 | 209 | 108 | (224) | (846) | (346) | 19 | 18 | 2 | (482) | (206) | (2,056) | 6,161 | (852) | 1,877 | (3,261) | (1,384) | |||||||||||||||||||
| Total other income (expenses), net | (112) | (227) | (87) | (53) | (9,839) | (521) | (1,068) | 846 | 17 | 28 | (25,532) | (1,287) | 6,974 | (29,632) | (392,483) | (3,430) | (456,406) | 425,141 | (31,265) | |||||||||||||||||||
| Profit (loss) before income tax | 6,191 | (15,646) | (7,760) | 7,677 | 26,702 | (12,276) | (826) | 23,422 | 3,103 | 20,193 | (22,656) | (3,808) | 2,914 | (52,220) | 444,880 | 44,047 | 463,937 | (436,904) | 27,033 | |||||||||||||||||||
| Current income tax | (768) | (559) | (72) | (656) | (8,332) | (24) | − | − | − | (6,025) | (444) | (2) | − | (30,368) | (325,170) | (23,405) | (395,825) | 378,943 | (16,882) | |||||||||||||||||||
| Deferred income tax | − | − | − | − | (10,803) | (1,220) | − | (7,584) | − | − | − | 106 | 9,514 | 1,071 | − | 4,942 | (3,974) | (6,023) | (9,997) | |||||||||||||||||||
| Profit (loss) from continuing operations | 5,423 | (16,205) | (7,832) | 7,021 | 7,567 | (13,520) | (826) | 15,838 | 3,103 | 14,168 | (23,100) | (3,704) | 12,428 | (81,517) | 119,710 | 25,584 | 64,138 | (63,984) | 154 | |||||||||||||||||||
| Loss from discontinued operations | (11,808) | |||||||||||||||||||||||||||||||||||||
| Loss for the year | (11,654) | |||||||||||||||||||||||||||||||||||||
| Total assets | 126,374 | 39,725 | 39,537 | 461,335 | 773,554 | 158,718 | 372,344 | 366,354 | 12,154 | 7,154 | 520,484 | 106,391 | 2,421,547 | 2,047,472 | 7,554,712 | 361,669 | 15,369,524 | (11,152,303) | 4,217,221 | |||||||||||||||||||
| Total liabilities | 45,227 | 30,749 | 29,469 | 28,502 | 340,735 | 68,615 | 18,986 | 197,152 | 4,597 | 2,653 | 603 | 20,671 | 425,893 | 1,463,749 | 2,445,840 | 125,307 | 5,248,748 | (4,061,092) | 1,187,656 | |||||||||||||||||||
| Other segment information | ||||||||||||||||||||||||||||||||||||||
| Investment in associates and joint ventures | − | − | − | − | − | − | − | − | − | − | − | − | 1,473,382 | − | − | − | 1,473,382 | − | 1,473,382 | |||||||||||||||||||
| Capital Expenditures | 18,429 | 6,225 | 2,984 | 18,858 | 29,572 | 13,159 | 17,141 | 118 | − | − | − | 1,816 | 2,968 | − | − | − | 111,270 | − | 111,270 | |||||||||||||||||||
| Changes in estimates of mine closures plans | 4,101 | 1,003 | 16,484 | (447) | 19,926 | (6,915) | 9,063 | − | − | − | − | − | (341) | − | − | − | 42,874 | − | 42,874 | |||||||||||||||||||
| Fair value for contingent consideration liability | − | − | − | − | − | − | 1,815 | − | − | − | − | − | − | − | − | − | 1,815 | − | 1,815 | |||||||||||||||||||
| Accounts receivable from sale of assets | − | − | − | − | − | − | − | − | − | − | 1,622 | − | 1,093 | − | − | − | 2,715 | − | 2,715 | |||||||||||||||||||
F-110
Notes to the consolidated financial statements (continued)
| Equity accounted investees | ||||||||||||||||||||||||||||||||||||||||
| Uchucchacua (Operation) | Orcopampa (Operation) | Julcani (Operation) | Tambomayo (Operation) | Colquijirca (Operation) | La Zanja (Operation) | Exploration and development mining projects | Construction and engineering | Energy generation and transmission | Insurance brokerage | Rental of mining concessions | Holding of investment in shares | Industrial activities | Corporate | Minera Yanacocha S.R.L. | Sociedad Minera Cerro Verde S.A.A | Compañía Minera Coimolache S.A. | Total operating segments | Adjustments and eliminations | Total | |||||||||||||||||||||
| US$(000) | US$(000) | US$(000) | US$(000) | US$(000) | US$(000) | US$(000) | US$(000) | US$(000) | US$(000) | US$(000) | US$(000) | US$(000) | US$(000) | US$(000) | US$(000) | US$(000) | US$(000) | US$(000) | US$(000) | |||||||||||||||||||||
| Year 2017 | ||||||||||||||||||||||||||||||||||||||||
| Results: | ||||||||||||||||||||||||||||||||||||||||
| Continuing operations | ||||||||||||||||||||||||||||||||||||||||
| Operating income: | ||||||||||||||||||||||||||||||||||||||||
| Net sale of goods | 272,334 | 256,960 | 42,785 | 118,966 | 322,653 | 165,319 | - | - | - | - | - | - | 6,317 | 34,650 | 645,176 | 3,202,931 | 203,790 | 5,271,881 | (4,084,675) | 1,187,206 | ||||||||||||||||||||
| Net sale of services | - | - | - | - | - | - | - | 10,603 | 60,639 | 14,377 | - | 615 | 19,658 | - | 21,870 | - | - | 127,762 | (98,065) | 29,697 | ||||||||||||||||||||
| Royalty income | - | - | - | - | - | - | - | - | - | - | 20,739 | - | - | - | - | - | - | 20,739 | - | 20,739 | ||||||||||||||||||||
| Total operating income | 272,334 | 256,960 | 42,785 | 118,966 | 322,653 | 165,319 | - | 10,603 | 60,639 | 14,377 | 20,739 | 615 | 25,975 | 34,650 | 667,046 | 3,202,931 | 203,790 | 5,420,382 | (4,182,740) | 1,237,642 | ||||||||||||||||||||
| Operating costs | ||||||||||||||||||||||||||||||||||||||||
| Cost of sales of goods, excluding depreciation and amortization | (143,288) | (115,574) | (31,190) | (53,555) | (193,874) | (102,474) | - | - | - | - | - | - | (6,043) | (34,029) | (746,918) | (1,768,238) | (121,021) | (3,316,204) | 2,711,554 | (604,650) | ||||||||||||||||||||
| Cost of services, excluding depreciation and amortization | - | - | - | - | - | - | - | (9,393) | (25,556) | - | - | - | (9,354) | - | (2,062) | - | - | (46,365) | 33,411 | (12,954) | ||||||||||||||||||||
| Depreciation and amortization | (23,899) | (8,846) | (8,122) | (42,789) | (57,199) | (48,385) | - | (129) | (9,651) | - | - | - | (11,134) | - | - | - | - | (210,154) | - | (210,154) | ||||||||||||||||||||
| Exploration in operating units | (27,068) | (38,820) | (13,009) | (9,543) | - | (871) | - | - | - | - | - | - | - | - | - | - | - | (89,311) | - | (89,311) | ||||||||||||||||||||
| Mining royalties | (2,280) | (22,436) | (354) | (998) | (3,317) | (1,499) | - | - | - | - | - | - | - | - | - | - | - | (30,884) | - | (30,884) | ||||||||||||||||||||
| Total operating costs | (196,535) | (185,676) | (52,675) | (106,885) | (254,390) | (153,229) | - | (9,522) | (35,207) | - | - | - | (26,531) | (34,029) | (748,980) | (1,768,238) | (121,021) | (3,692,918)
| 2,744,965 | (947,953)
| ||||||||||||||||||||
| Gross profit (loss) | 75,799 | 71,284 | (9,890) | 12,081 | 68,263 | 12,090 | - | 1,081 | 25,432 | 14,377 | 20,739 | 615 | (556) | 621 | (81,934) | 1,434,693 | 82,769 | 1,727,464 | (1,437,775) | 289,689 | ||||||||||||||||||||
| Operating expenses, net | ||||||||||||||||||||||||||||||||||||||||
| Administrative expenses | (19,473) | (18,281) | (2,878) | (9,139) | (13,061) | (2,814) | (1,604) | (3,606) | (2,423) | (12,288) | (90) | (413) | (1,203) | 443 | (4,760) | - | (3,829) | (95,419) | 14,753 | (80,666) | ||||||||||||||||||||
| Selling expenses | (6,078) | (1,016) | (605) | (1,387) | (10,914) | (881) | - | - | (1,264) | - | - | - | (775) | (167) | (3,922) | (141,669) | (946) | (169,624) | 146,581 | (23,043) | ||||||||||||||||||||
| Exploration in non-operating areas | (2,676) | - | - | (3,214) | (1,976) | (2,870) | (2,771) | - | - | - | - | - | - | (5,052) | - | - | - | (18,559) | 297 | (18,262) | ||||||||||||||||||||
| Reversal (provision) of contingent and others | (7,040) | (1) | (460) | (1,002) | - | (1,370) | (4,657) | 100 | 312 | - | - | - | - | 378 | - | - | - | (13,740) | - | (13,740) | ||||||||||||||||||||
| Impairment recovery (loss) of long-lived assets | - | - | - | - | - | (21,620) | - | - | - | - | - | - | - | - | - | - | - | (21,620) | - | (21,620) | ||||||||||||||||||||
| Write –off of stripping activity asset | - | - | - | - | (13,573) | - | - | - | - | - | - | - | - | - | - | - | - | (13,573) | - | (13,573) | ||||||||||||||||||||
| Other, net | (1,799) | (715) | (1,403) | (175) | (2,922) | (970) | (94) | 1,129 | (94) | (4) | (1) | - | 216 | (2,012) | (63,512) | (258,826) | (587) | (331,769) | 318,539 | (13,230) | ||||||||||||||||||||
| Total operating expenses, net | (37,066) | (20,013) | (5,346) | (14,917) | (42,446) | (30,525) | (9,126) | (2,377) | (3,469) | (12,292) | (91) | (413) | (1,762) | (6,410) | (72,194) | (400,495) | (5,362) | (664,304) | 480,170 | (184,134) | ||||||||||||||||||||
| Operating profit (loss) | 38,733 | 51,271 | (15,236) | (2,836) | 25,817 | (18,435) | (9,126) | (1,296) | 21,963 | 2,085 | 20,648 | 202 | (2,318) | (5,789) | (154,128) | 1,034,198 | 77,407 | 1,063,160 | (957,605) | 105,555 | ||||||||||||||||||||
| Other income (expense),net | ||||||||||||||||||||||||||||||||||||||||
| Share in the results of associates and joint ventures | - | - | - | - | - | - | - | - | 8,573 | - | - | (66,187) | - | 21,194 | - | - | - | (36,420) | 49,627 | 13,207 | ||||||||||||||||||||
| Finance income | - | - | - | - | 179 | 670 | - | - | 139 | 1 | 7 | 1 | 79 | 5,614 | 5,831 | 5,350 | 220 | 18,091 | (12,574) | 5,517 | ||||||||||||||||||||
| Finance costs | (285) | (354) | (106) | (372) | (12,017) | (1,919) | (131) | (370) | (10,354) | (6) | (2) | (2) | (941) | (8,980) | (23,766) | (216,912) | (3,304) | (279,821) | 245,270 | (34,551) | ||||||||||||||||||||
| Net gain (loss) from currency exchange difference | 31 | (63) | (75) | 10 | 310 | 48 | 537 | 105 | 294 | (75) | (41) | (4) | 497 | 1,365 | 3,636 | 13,288 | (174) | 19,689 | (16,750) | 2,939 | ||||||||||||||||||||
| Total other income (expense), net | (254) | (417) | (181) | (362) | (11,528) | (1,201) | 406 | (265) | (1,348) | (80) | (36) | (66,192) | (365) | 19,193 | (14,299) | (198,274) | (3,258) | (278,461) | 265,573 | (12,888) | ||||||||||||||||||||
| Profit (loss) before income tax | 38,479 | 50,854 | (15,417) | (3,198) | 14,289 | (19,636) | (8,720) | (1,561) | 20,615 | 2,005 | 20,612 | (65,990) | (2,683) | 13,404 | (168,427) | 835,924 | 74,149 | 784,699 | (692,032) | 92,667 | ||||||||||||||||||||
| Income tax | (1,101) | (1,085) | (153) | (538) | (3,903) | 6,841 | - | (400) | (3,491) | (742) | (6,044) | (38) | 1,818 | (9,052) | (7,026) | (486,043) | (23,362) | (534,319) | 516,431 | (17,888) | ||||||||||||||||||||
| Profit (loss) from continued operations | 37,378 | 49,769 | (15,570) | (3,736) | 10,386 | (12,795) | (8,720) | (1,961) | 17,124 | 1,263 | 14,568 | (66,028) | (865) | 4,352 | (175,453) | 349,881 | 50,787 | 250,380 | (175,601) | 74,779 | ||||||||||||||||||||
| Loss from discontinued operations | (10,344) | |||||||||||||||||||||||||||||||||||||||
| Net profit | 64,435 | |||||||||||||||||||||||||||||||||||||||
| Total assets | 146,464 | 54,114 | 20,922 | 538,057 | 792,594 | 190,310 | 342,759 | 14,004 | 360,610 | 9,004 | 6,611 | 988,841 | 109,669 | 1,950,147 | 2,019,332 | 7,691,007 | 380,534 | 15,614,979 | (11,282,166) | 4,332,813 | ||||||||||||||||||||
| Total liabilities | 49,723 | 42,242 | 18,099 | 32,501 | 388,899 | 87,008 | 14,527 | 5,153 | 205,247 | 4,616 | 2,378 | 414 | 20,245 | 431,505 | 1,360,217 | 2,501,845 | 150,743 | 5,315,362 | (4,046,176) | 1,269,186 | ||||||||||||||||||||
| Other segment information | ||||||||||||||||||||||||||||||||||||||||
| Investment in associates and joint ventures | - | - | - | - | - | - | - | - | - | - | - | - | - | 1,536,887 | - | - | - | 1,536,887 | - | 1,536,887 | ||||||||||||||||||||
| Capital Expenditures | 18,127 | 12,674 | 1,951 | 131,119 | 61,060 | 17,326 | 13,733 | 3 | 852 | 14 | - | - | 459 | 2,189 | - | - | - | 259,507 | - | 259,507 | ||||||||||||||||||||
| Changes in estimates of mine closures plans | 1,380 | 3,710 | (761) | 404 | 5,326 | 462 | 67 | - | - | - | - | - | - | 6 | - | - | - | 10,594 | - | 10,594 | ||||||||||||||||||||
| Fair value for contingent consideration liability | - | - | - | - | - | - | - | - | - | - | - | - | - | 1,773 | - | - | - | 1,773 | - | 1,773 | ||||||||||||||||||||
| Accounts receivable from sale of assets | - | - | - | - | - | - | - | 4,053 | - | - | - | - | - | 1,318 | - | - | - | 5,371 | - | 5,371 | ||||||||||||||||||||
F-111
Notes to the consolidated financial statements (continued)
Reconciliation of segment profit (loss)
The reconciliation of segment profit (loss) to the consolidated profit (loss) from continued operations follows:
| 2019 | 2018 | 2017 | ||||||||||
| US$(000) | US$(000) | US$(000) | ||||||||||
| Segments profit (loss) | 260,842 | 64,138 | 250,380 | |||||||||
| Elimination of profit of equity accounted investees, not consolidated (owned by third parties) | (323,578 | ) | (63,777 | ) | (225,215 | ) | ||||||
| Elimination of intercompany sales | (71,951 | ) | (74,637 | ) | (108,973 | ) | ||||||
| Elimination of cost of sales and operating expenses intercompany | 71,697 | 76,780 | 106,726 | |||||||||
| Elimination of share in the results of subsidiaries and associates | 44,745 | 1,582 | 49,627 | |||||||||
| Others | 300 | (3,932 | ) | 2,234 | ||||||||
| Consolidated profit (loss) from continued operations | (17,945 | ) | 154 | 74,779 | ||||||||
Reconciliation of segment assets
The reconciliation of segment assets to the consolidated assets follows:
| 2019 | 2018 | 2017 | ||||||||||
| US$(000) | US$(000) | US$(000) | ||||||||||
| Segments assets | 15,777,279 | 15,369,524 | 15,614,979 | |||||||||
| Elimination of assets of equity accounted investees, not consolidated (owned by third parties) | (10,517,053 | ) | (9,963,853 | ) | (10,090,873 | ) | ||||||
| Elimination of the subsidiaries and associates of the Parent company | (1,111,454 | ) | (1,184,240 | ) | (1,186,783 | ) | ||||||
| Elimination of intercompany receivables | (64,708 | ) | (32,444 | ) | (32,769 | ) | ||||||
| Others | 23,210 | 28,234 | 28,259 | |||||||||
| Consolidated assets | 4,107,274 | 4,217,221 | 4,332,813 | |||||||||
Reconciliation of segment liabilities
The reconciliation of segment liabilities to the consolidated liabilities follows:
| 2019 | 2018 | 2017 | ||||||||||
| US$(000) | US$(000) | US$(000) | ||||||||||
| Segments liabilities | 5,612,754 | 5,248,748 | 5,315,362 | |||||||||
| Elimination of liabilities of equity accounted investees, not consolidated | (4,423,274 | ) | (4,034,896 | ) | (4,012,805 | ) | ||||||
| Elimination of intercompany payables | (50,395 | ) | (27,822 | ) | (32,769 | ) | ||||||
| Others | (11 | ) | 1,626 | (602 | ) | |||||||
| Consolidated liabilities | 1,139,074 | 1,187,656 | 1,269,186 | |||||||||
F-112
Notes to the consolidated financial statements (continued)
Disaggregated revenue information
Set out below is the disaggregation of the Group’s revenue from contracts with customers:
| Uchucchacua (Operation) | Tambomayo (Operation) | Orcopampa (Operation) | Julcani (Operation) | Colquijirca (Operation) | La Zanja (Operation) | Energy generation and transmission | Insurance brokerage | Rental of mining concessions | Holding of investment in shares | Industrial activities | Corporate | Total operating segments | Adjustments and eliminations | Total | ||||||||||||||||||||||||||||||||||||||||||||||
| US$(000) | US$(000) | US$(000) | US$(000) | US$(000) | US$(000) | US$(000) | US$(000) | US$(000) | US$(000) | US$(000) | US$(000) | US$(000) | US$(000) | US$(000) | ||||||||||||||||||||||||||||||||||||||||||||||
| Year 2019 | ||||||||||||||||||||||||||||||||||||||||||||||||||||||||||||
| Revenues by type of customers: | ||||||||||||||||||||||||||||||||||||||||||||||||||||||||||||
| Sales by customers - | ||||||||||||||||||||||||||||||||||||||||||||||||||||||||||||
| External | 184,982 | 186,668 | 58,796 | 39,639 | 294,842 | 43,894 | - | - | - | - | 6,046 | - | 814,867 | - | 814,867 | |||||||||||||||||||||||||||||||||||||||||||||
| Inter-segment | - | - | - | - | 62 | - | - | - | - | - | - | - | 62 | (62 | ) | - | ||||||||||||||||||||||||||||||||||||||||||||
| 184,982 | 186,668 | 58,796 | 39,639 | 294,904 | 43,894 | - | - | - | - | 6,046 | - | 814,929 | (62 | ) | 814,867 | |||||||||||||||||||||||||||||||||||||||||||||
| Services - | ||||||||||||||||||||||||||||||||||||||||||||||||||||||||||||
| External | - | - | - | - | - | - | 7,974 | 15,687 | - | - | - | - | 23,661 | - | 23,661 | |||||||||||||||||||||||||||||||||||||||||||||
| Inter-segment | - | - | - | - | - | - | 51,716 | - | - | 615 | 19,557 | - | 71,888 | (71,888 | ) | - | ||||||||||||||||||||||||||||||||||||||||||||
| - | - | - | - | - | - | 59,690 | 15,687 | - | 615 | 19,557 | - | 95,549 | (71,888 | ) | 23,661 | |||||||||||||||||||||||||||||||||||||||||||||
| Royalties - | ||||||||||||||||||||||||||||||||||||||||||||||||||||||||||||
| External | - | - | - | - | - | - | - | - | 22,297 | - | - | - | 22,297 | - | 22,297 | |||||||||||||||||||||||||||||||||||||||||||||
| 184,982 | 186,668 | 58,796 | 39,639 | 294,904 | 43,894 | 59,690 | 15,687 | 22,297 | 615 | 25,603 | - | 932,775 | (71,950 | ) | 860,825 | |||||||||||||||||||||||||||||||||||||||||||||
| Revenues by geographic region: | ||||||||||||||||||||||||||||||||||||||||||||||||||||||||||||
| Metal and concentrates sales - | ||||||||||||||||||||||||||||||||||||||||||||||||||||||||||||
| Peru | 143,512 | 79,631 | 4,833 | 10,451 | 236,844 | 683 | - | - | - | - | 1,086 | - | 477,040 | (62 | ) | 476,978 | ||||||||||||||||||||||||||||||||||||||||||||
| America- other than Peru | - | 79,537 | 53,963 | - | - | 37,326 | - | - | - | - | 943 | - | 171,769 | - | 171,769 | |||||||||||||||||||||||||||||||||||||||||||||
| Asia | 13,622 | 27,365 | - | 6,598 | 58,060 | - | - | - | - | - | - | - | 105,645 | - | 105,645 | |||||||||||||||||||||||||||||||||||||||||||||
| Europe | 27,848 | 135 | - | 22,590 | - | 5,885 | - | - | - | - | 4,017 | - | 60,475 | - | 60,475 | |||||||||||||||||||||||||||||||||||||||||||||
| 184,982 | 186,668 | 58,796 | 39,639 | 294,904 | 43,894 | - | - | - | - | 6,046 | - | 814,929 | (62 | ) | 814,867 | |||||||||||||||||||||||||||||||||||||||||||||
| Services - | ||||||||||||||||||||||||||||||||||||||||||||||||||||||||||||
| Peru | - | - | - | - | - | - | 59,690 | 15,527 | - | 615 | 19,557 | - | 95,389 | (71,888 | ) | 23,501 | ||||||||||||||||||||||||||||||||||||||||||||
| America - other than Peru | - | - | - | - | - | - | - | 130 | - | - | - | - | 130 | - | 130 | |||||||||||||||||||||||||||||||||||||||||||||
| Europe | - | - | - | - | - | - | - | 30 | - | - | - | - | 30 | - | 30 | |||||||||||||||||||||||||||||||||||||||||||||
| - | - | - | - | - | - | 59,690 | 15,687 | - | 615 | 19,557 | - | 95,549 | (71,888 | ) | 23,661 | |||||||||||||||||||||||||||||||||||||||||||||
| Royalties - | ||||||||||||||||||||||||||||||||||||||||||||||||||||||||||||
| Peru | - | - | - | - | - | - | - | - | 22,297 | - | - | - | 22,297 | - | 22,297 | |||||||||||||||||||||||||||||||||||||||||||||
| 184,982 | 186,668 | 58,796 | 39,639 | 294,904 | 43,894 | 59,690 | 15,687 | 22,297 | 615 | 25,603 | - | 932,775 | (71,950 | ) | 860,825 | |||||||||||||||||||||||||||||||||||||||||||||
| Revenues by type of good or services: | ||||||||||||||||||||||||||||||||||||||||||||||||||||||||||||
| Sales by metal - | ||||||||||||||||||||||||||||||||||||||||||||||||||||||||||||
| Gold | - | 134,387 | 58,737 | 278 | 18,104 | 42,698 | - | - | - | - | - | - | 254,204 | (10 | ) | 254,194 | ||||||||||||||||||||||||||||||||||||||||||||
| Silver | 159,713 | 38,112 | 263 | 40,889 | 57,903 | 1,300 | - | - | - | - | - | - | 298,180 | (9 | ) | 298,171 | ||||||||||||||||||||||||||||||||||||||||||||
| Copper | - | - | - | 79 | 238,327 | - | - | - | - | - | - | - | 238,406 | (102 | ) | 238,304 | ||||||||||||||||||||||||||||||||||||||||||||
| Zinc | 38,143 | 19,867 | - | - | 91,307 | - | - | - | - | - | - | - | 149,317 | - | 149,317 | |||||||||||||||||||||||||||||||||||||||||||||
| Lead | 29,735 | 14,016 | - | 1,627 | 43,763 | - | - | - | - | - | - | - | 89,141 | - | 89,141 | |||||||||||||||||||||||||||||||||||||||||||||
| Manganese sulfate | - | - | - | - | - | - | - | - | - | - | 6,046 | - | 6,046 | - | 6,046 | |||||||||||||||||||||||||||||||||||||||||||||
| 227,591 | 206,382 | 59,000 | 42,873 | 449,404 | 43,998 | - | - | - | - | 6,046 | - | 1,035,294 | (121 | ) | 1,035,173 | |||||||||||||||||||||||||||||||||||||||||||||
| Commercial deductions | (42,609 | ) | (19,714 | ) | (204 | ) | (3,234 | ) | (154,500 | ) | (104 | ) | - | - | - | - | - | - | (220,365 | ) | 59 | (220,306 | ) | |||||||||||||||||||||||||||||||||||||
| 184,982 | 186,668 | 58,796 | 39,639 | 294,904 | 43,894 | - | - | - | - | 6,046 | - | 814,929 | (62 | ) | 814,867 | |||||||||||||||||||||||||||||||||||||||||||||
| Sales by services - | - | - | - | - | - | - | 59,690 | 15,687 | - | 615 | 19,557 | - | 95,549 | (71,888 | ) | 23,661 | ||||||||||||||||||||||||||||||||||||||||||||
| Royalties income - | - | - | - | - | - | - | - | - | 22,297 | - | - | - | 22,297 | - | 22,297 | |||||||||||||||||||||||||||||||||||||||||||||
| 184,982 | 186,668 | 58,796 | 39,639 | 294,904 | 43,894 | 59,690 | 15,687 | 22,297 | 615 | 25,603 | - | 932,775 | (71,950 | ) | 860,825 | |||||||||||||||||||||||||||||||||||||||||||||
F-113
Notes to the consolidated financial statements (continued)
| Uchucchacua (Operation) | Tambomayo (Operation) | Orcopampa (Operation) | Julcani (Operation) | Colquijirca (Operation) | La Zanja (Operation) | Energy generation and transmission | Insurance brokerage | Rental of mining concessions | Holding of investment in shares | Industrial activities | Corporate | Total operating segments | Adjustments and eliminations | Total | ||||||||||||||||||||||||||||||||||||||||||||||
| US$(000) | US$(000) | US$(000) | US$(000) | US$(000) | US$(000) | US$(000) | US$(000) | US$(000) | US$(000) | US$(000) | US$(000) | US$(000) | US$(000) | US$(000) | ||||||||||||||||||||||||||||||||||||||||||||||
| Year 2018 | ||||||||||||||||||||||||||||||||||||||||||||||||||||||||||||
| Revenues by type of customers: | ||||||||||||||||||||||||||||||||||||||||||||||||||||||||||||
| Sales by customers - | ||||||||||||||||||||||||||||||||||||||||||||||||||||||||||||
| External | 257,840 | 225,339 | 153,240 | 33,864 | 339,414 | 96,600 | - | - | - | - | 6,655 | - | 1,112,952 | - | 1,112,952 | |||||||||||||||||||||||||||||||||||||||||||||
| Inter-segment | - | - | - | - | 167 | - | - | - | - | - | - | - | 167 | (167 | ) | - | ||||||||||||||||||||||||||||||||||||||||||||
| 257,840 | 225,339 | 153,240 | 33,864 | 339,581 | 96,600 | - | - | - | - | 6,655 | - | 1,113,119 | (167 | ) | 1,112,952 | |||||||||||||||||||||||||||||||||||||||||||||
| Services - | ||||||||||||||||||||||||||||||||||||||||||||||||||||||||||||
| External | - | - | - | - | - | - | 9,015 | 14,986 | - | - | - | - | 24,001 | - | 24,001 | |||||||||||||||||||||||||||||||||||||||||||||
| Inter-segment | - | - | - | - | - | - | 53,947 | - | - | 615 | 19,909 | - | 74,471 | (74,471 | ) | - | ||||||||||||||||||||||||||||||||||||||||||||
| - | - | - | - | - | - | 62,962 | 14,986 | - | 615 | 19,909 | - | 98,472 | (74,471 | ) | 24,001 | |||||||||||||||||||||||||||||||||||||||||||||
| Royalties - | ||||||||||||||||||||||||||||||||||||||||||||||||||||||||||||
| External | - | - | - | - | - | - | - | - | 20,385 | - | - | - | 20,385 | - | 20,385 | |||||||||||||||||||||||||||||||||||||||||||||
| 257,840 | 225,339 | 153,240 | 33,864 | 339,581 | 96,600 | 62,962 | 14,986 | 20,385 | 615 | 26,564 | - | 1,231,976 | (74,638 | ) | 1,157,338 | |||||||||||||||||||||||||||||||||||||||||||||
| Revenues by geographic region: | ||||||||||||||||||||||||||||||||||||||||||||||||||||||||||||
| Metal and concentrates sales - | ||||||||||||||||||||||||||||||||||||||||||||||||||||||||||||
| Peru | 170,986 | 63,049 | 10,808 | 15,261 | 257,559 | 2,770 | - | - | - | - | 751 | - | 521,184 | (167 | ) | 521,017 | ||||||||||||||||||||||||||||||||||||||||||||
| America- other than Peru | - | 159,530 | 142,432 | - | - | 67,756 | - | - | - | - | 906 | - | 370,624 | - | 370,624 | |||||||||||||||||||||||||||||||||||||||||||||
| Asia | 29,382 | - | - | 9,115 | 82,022 | - | - | - | - | - | - | - | 120,519 | - | 120,519 | |||||||||||||||||||||||||||||||||||||||||||||
| Europe | 57,472 | 2,760 | - | 9,488 | - | 26,074 | - | - | - | - | 4,998 | - | 100,792 | - | 100,792 | |||||||||||||||||||||||||||||||||||||||||||||
| 257,840 | 225,339 | 153,240 | 33,864 | 339,581 | 96,600 | - | - | - | - | 6,655 | - | 1,113,119 | (167 | ) | 1,112,952 | |||||||||||||||||||||||||||||||||||||||||||||
| Services - | ||||||||||||||||||||||||||||||||||||||||||||||||||||||||||||
| Peru | - | - | - | - | - | - | 62,962 | 14,787 | - | 615 | 19,909 | - | 98,273 | (74,561 | ) | 23,712 | ||||||||||||||||||||||||||||||||||||||||||||
| America - other than Peru | - | - | - | - | - | - | - | 199 | - | - | - | - | 199 | 90 | 289 | |||||||||||||||||||||||||||||||||||||||||||||
| - | - | - | - | - | - | 62,962 | 14,986 | - | 615 | 19,909 | - | 98,472 | (74,471 | ) | 24,001 | |||||||||||||||||||||||||||||||||||||||||||||
| Royalties - | ||||||||||||||||||||||||||||||||||||||||||||||||||||||||||||
| Peru | - | - | - | - | - | - | - | - | 20,385 | - | - | - | 20,385 | - | 20,385 | |||||||||||||||||||||||||||||||||||||||||||||
| 257,840 | 225,339 | 153,240 | 33,864 | 339,581 | 96,600 | 62,962 | 14,986 | 20,385 | 615 | 26,564 | - | 1,231,976 | (74,638 | ) | 1,157,338 | |||||||||||||||||||||||||||||||||||||||||||||
| Revenues by type of good or services: | ||||||||||||||||||||||||||||||||||||||||||||||||||||||||||||
| Sales by metal - | ||||||||||||||||||||||||||||||||||||||||||||||||||||||||||||
| Gold | 11 | 150,939 | 149,092 | 28 | 18,463 | 93,358 | - | - | - | - | - | - | 411,891 | (14 | ) | 411,877 | ||||||||||||||||||||||||||||||||||||||||||||
| Silver | 217,843 | 54,109 | 5,243 | 35,307 | 46,060 | 3,583 | - | - | - | - | - | - | 362,145 | (23 | ) | 362,122 | ||||||||||||||||||||||||||||||||||||||||||||
| Copper | - | - | (221 | ) | 129 | 275,119 | - | - | - | - | - | - | - | 275,027 | (266 | ) | 274,761 | |||||||||||||||||||||||||||||||||||||||||||
| Zinc | 45,194 | 18,197 | - | - | 101,275 | - | - | - | - | - | - | - | 164,666 | - | 164,666 | |||||||||||||||||||||||||||||||||||||||||||||
| Lead | 36,238 | 6,703 | - | 1,996 | 40,618 | - | - | - | - | - | - | - | 85,555 | - | 85,555 | |||||||||||||||||||||||||||||||||||||||||||||
| Manganese sulfate | - | - | - | - | - | - | - | - | - | - | 6,655 | - | 6,655 | - | 6,655 | |||||||||||||||||||||||||||||||||||||||||||||
| 299,286 | 229,948 | 154,114 | 37,460 | 481,535 | 96,941 | - | - | - | - | 6,655 | - | 1,305,939 | (303 | ) | 1,305,636 | |||||||||||||||||||||||||||||||||||||||||||||
| Commercial deductions | (41,446 | ) | (4,609 | ) | (874 | ) | (3,596 | ) | (141,954 | ) | (341 | ) | - | - | - | - | - | - | (192,820 | ) | 136 | (192,684 | ) | |||||||||||||||||||||||||||||||||||||
| 257,840 | 225,339 | 153,240 | 33,864 | 339,581 | 96,600 | - | - | - | - | 6,655 | - | 1,113,119 | (167 | ) | 1,112,952 | |||||||||||||||||||||||||||||||||||||||||||||
| Sales by services - | - | - | - | - | - | - | 62,962 | 14,986 | - | 615 | 19,909 | - | 98,472 | (74,471 | ) | 24,001 | ||||||||||||||||||||||||||||||||||||||||||||
| Royalties income - | - | - | - | - | - | - | - | - | 20,385 | - | - | - | 20,385 | - | 20,385 | |||||||||||||||||||||||||||||||||||||||||||||
| 257,840 | 225,339 | 153,240 | 33,864 | 339,581 | 96,600 | 62,962 | 14,986 | 20,385 | 615 | 26,564 | - | 1,231,976 | (74,638 | ) | 1,157,338 | |||||||||||||||||||||||||||||||||||||||||||||
F-114
Notes to the consolidated financial statements (continued)
| Uchucchacua (Operation) | Orcopampa (Operation) | Julcani (Operation) | Tambomayo (Operation) | Colquijirca (Operation) | La Zanja (Operation) | Construction and engineering | Energy generation and transmission | Insurance brokerage | Rental of mining concessions | Holding of investment in shares | Industrial activities | Corporate | Total operating segments | Adjustments and eliminations | Total | |||||||||||||||||||||||||||||||||||||||||||||||||
| US$(000) | US$(000) | US$(000) | US$(000) | US$(000) | US$(000) | US$(000) | US$(000) | US$(000) | US$(000) | US$(000) | US$(000) | US$(000) | US$(000) | US$(000) | US$(000) | |||||||||||||||||||||||||||||||||||||||||||||||||
| Year 2017 | ||||||||||||||||||||||||||||||||||||||||||||||||||||||||||||||||
| Revenues by type of customers: | ||||||||||||||||||||||||||||||||||||||||||||||||||||||||||||||||
| Sales by customers - | ||||||||||||||||||||||||||||||||||||||||||||||||||||||||||||||||
| External | 266,482 | 256,957 | 41,120 | 118,376 | 333,097 | 132,108 | - | - | - | - | - | 6,317 | 34,016 | 1,188,473 | - | 1,188,473 | ||||||||||||||||||||||||||||||||||||||||||||||||
| Inter-segment | - | - | - | - | - | 31,887 | - | - | - | - | - | - | - | 31,887 | (31,887 | ) | - | |||||||||||||||||||||||||||||||||||||||||||||||
| 266,482 | 256,957 | 41,120 | 118,376 | 333,097 | 163,995 | - | - | - | - | - | 6,317 | 34,016 | 1,220,360 | (31,887 | ) | 1,188,473 | ||||||||||||||||||||||||||||||||||||||||||||||||
| Services - | ||||||||||||||||||||||||||||||||||||||||||||||||||||||||||||||||
| External | - | - | - | - | - | - | 5,908 | 9,412 | 14,377 | - | - | - | - | 29,697 | - | 29,697 | ||||||||||||||||||||||||||||||||||||||||||||||||
| Inter-segment | - | - | - | - | - | - | 4,695 | 51,227 | - | - | 615 | 19,658 | - | 76,195 | (76,195 | ) | - | |||||||||||||||||||||||||||||||||||||||||||||||
| - | - | - | - | - | - | 10,603 | 60,639 | 14,377 | - | 615 | 19,658 | - | 105,892 | (76,195 | ) | 29,697 | ||||||||||||||||||||||||||||||||||||||||||||||||
| Royalties - | ||||||||||||||||||||||||||||||||||||||||||||||||||||||||||||||||
| External | - | - | - | - | - | - | - | - | - | 20,739 | - | - | - | 20,739 | - | 20,739 | ||||||||||||||||||||||||||||||||||||||||||||||||
| 266,482 | 256,957 | 41,120 | 118,376 | 333,097 | 163,995 | 10,603 | 60,639 | 14,377 | 20,739 | 615 | 25,975 | 34,016 | 1,346,991 | (108,082 | ) | 1,238,909 | ||||||||||||||||||||||||||||||||||||||||||||||||
| Revenues by geographic region: | ||||||||||||||||||||||||||||||||||||||||||||||||||||||||||||||||
| Metal and concentrates sales - | ||||||||||||||||||||||||||||||||||||||||||||||||||||||||||||||||
| Peru | 209,300 | 17,774 | 13,049 | 34,337 | 239,317 | 32,607 | - | - | - | - | - | 852 | 705 | 547,941 | (31,887 | ) | 516,054 | |||||||||||||||||||||||||||||||||||||||||||||||
| America - other than Peru | - | 239,183 | - | 84,039 | 459 | 125,875 | - | - | - | - | - | 3,776 | 18,531 | 471,863 | - | 471,863 | ||||||||||||||||||||||||||||||||||||||||||||||||
| Asia | 19,078 | - | 12,140 | - | 89,501 | - | - | - | - | - | - | - | - | 120,719 | - | 120,719 | ||||||||||||||||||||||||||||||||||||||||||||||||
| Europe | 38,104 | - | 15,931 | - | 3,820 | 5,513 | - | - | - | - | - | 1,689 | 14,780 | 79,837 | - | 79,837 | ||||||||||||||||||||||||||||||||||||||||||||||||
| 266,482 | 256,957 | 41,120 | 118,376 | 333,097 | 163,995 | - | - | - | - | - | 6,317 | 34,016 | 1,220,360 | (31,887 | ) | 1,188,473 | ||||||||||||||||||||||||||||||||||||||||||||||||
| Services - | ||||||||||||||||||||||||||||||||||||||||||||||||||||||||||||||||
| Peru | - | - | - | - | - | - | 10,014 | 60,639 | 14,205 | - | 615 | 19,658 | - | 105,131 | (90,228 | ) | 14,903 | |||||||||||||||||||||||||||||||||||||||||||||||
| America - other than Peru | - | - | - | - | - | - | 589 | - | 172 | - | - | - | - | 761 | 14,033 | 14,794 | ||||||||||||||||||||||||||||||||||||||||||||||||
| - | - | - | - | - | - | 10,603 | 60,639 | 14,377 | - | 615 | 19,658 | - | 105,892 | (76,195 | ) | 29,697 | ||||||||||||||||||||||||||||||||||||||||||||||||
| Royalties - | ||||||||||||||||||||||||||||||||||||||||||||||||||||||||||||||||
| Peru | - | - | - | - | - | - | - | - | - | 20,739 | - | - | - | 20,739 | - | 20,739 | ||||||||||||||||||||||||||||||||||||||||||||||||
| 266,482 | 256,957 | 41,120 | 118,376 | 333,097 | 163,995 | 10,603 | 60,639 | 14,377 | 20,739 | 615 | 25,975 | 34,016 | 1,346,991 | (108,082 | ) | 1,238,909 | ||||||||||||||||||||||||||||||||||||||||||||||||
| Revenues by type of good or services: | ||||||||||||||||||||||||||||||||||||||||||||||||||||||||||||||||
| Sales by metal - | ||||||||||||||||||||||||||||||||||||||||||||||||||||||||||||||||
| Gold | 345 | 247,909 | - | 80,796 | 20,301 | 160,489 | - | - | - | - | - | - | 32,875 | 542,715 | (31,733 | ) | 510,982 | |||||||||||||||||||||||||||||||||||||||||||||||
| Silver | 256,608 | 9,595 | 40,384 | 27,285 | 54,629 | 4,434 | - | - | - | - | - | - | 1,257 | 394,192 | (935 | ) | 393,257 | |||||||||||||||||||||||||||||||||||||||||||||||
| Copper | - | 598 | 192 | - | 267,737 | - | - | - | - | - | - | - | - | 268,527 | - | 268,527 | ||||||||||||||||||||||||||||||||||||||||||||||||
| Zinc | 31,814 | - | - | 7,914 | 130,790 | - | - | - | - | - | - | - | - | 170,518 | - | 170,518 | ||||||||||||||||||||||||||||||||||||||||||||||||
| Lead | 32,244 | - | 4,660 | 4,735 | 44,318 | - | - | - | - | - | - | - | - | 85,957 | - | 85,957 | ||||||||||||||||||||||||||||||||||||||||||||||||
| Manganese sulfate | - | - | - | - | - | - | - | - | - | - | - | 6,317 | - | 6,317 | - | 6,317 | ||||||||||||||||||||||||||||||||||||||||||||||||
| Indium | 66 | - | - | - | - | - | - | - | - | 66 | - | 66 | ||||||||||||||||||||||||||||||||||||||||||||||||||||
| 321,011 | 258,102 | 45,236 | 120,730 | 517,841 | 164,923 | - | - | - | - | - | 6,317 | 34,132 | 1,468,292 | (32,668 | ) | 1,435,624 | ||||||||||||||||||||||||||||||||||||||||||||||||
| Commercial deductions | (54,529 | ) | (1,145 | ) | (4,116 | ) | (2,354 | ) | (184,744 | ) | (928 | ) | - | - | - | - | - | - | (116 | ) | (247,932 | ) | 781 | (247,151 | ) | |||||||||||||||||||||||||||||||||||||||
| 266,482 | 256,957 | 41,120 | 118,376 | 333,097 | 163,995 | - | - | - | - | - | 6,317 | 34,016 | 1,220,360 | (31,887 | ) | 1,188,473 | ||||||||||||||||||||||||||||||||||||||||||||||||
| Sales by services - | - | - | - | - | - | - | 10,603 | 60,639 | 14,377 | - | 615 | 19,658 | - | 105,892 | (76,195 | ) | 29,697 | |||||||||||||||||||||||||||||||||||||||||||||||
| Royalties income - | - | - | - | - | - | - | - | - | - | 20,739 | - | - | - | 20,739 | - | 20,739 | ||||||||||||||||||||||||||||||||||||||||||||||||
| 266,482 | 256,957 | 41,120 | 118,376 | 333,097 | 163,995 | 10,603 | 60,639 | 14,377 | 20,739 | 615 | 25,975 | 34,016 | 1,346,991 | (108,082 | ) | 1,238,909 | ||||||||||||||||||||||||||||||||||||||||||||||||
F-115
Notes to the consolidated financial statements (continued)
| 32. | Derivative financial instruments |
Hedge derivative financial instruments -
| (a) | The volatility of copper prices during the last years has caused the Management of the subsidiary El Brocal to enter into future contracts. These contracts are intended to reduce the volatility of the cash flows attributable to the fluctuations in the copper and zinc price in accordance with existing copper concentrate sales commitments, which are related to 50 percent of the annual production of copper and 25 percent of the production of two years of zinc, according to the risk strategy approved by the Board of Directors. |
There is an economic relationship between the hedged items and the hedging instruments as the terms of the foreign exchange and commodity forward contracts match the terms of the expected highly probable forecast transactions. The Group has established a hedge ratio of 1:1 for the hedging relationships as the underlying risk of the commodity forward contracts are identical to the hedged risk components. To test the hedge effectiveness, the Group uses the hypothetical derivative method and compares the changes in the fair value of the hedging instruments against the changes in fair value of the hedged items attributable to the hedged risks.
The hedge ineffectiveness can arise from:
| - | Differences in the timing of the cash flows of the hedged items and the hedging instruments |
| - | Different indexes (and accordingly different curves) linked to the hedged risk of the hedged items and hedging instruments |
| - | The counterparties’ credit risk differently impacting the fair value movements of the hedging instruments and hedged items |
| - | Changes to the forecasted amount of cash flows of hedged items and hedging instruments |
For the years 2019, 2018 and 2017, no hedge ineffectiveness was recorded.
As of December 31, 2019, there are not any hedge contract. As of December 31, 2018, the fair value of the hedge contracts amounts to an assets of US$2.8 million. The counterparty in ORI as of December 31, 2018, net of deferred income tax, amounts to a positive balance of US$1,946,000, and it is show in the equity account of “Other reserves of equity”. During 2019, 2018 and 2017, the effect in profit or loss was a gain of US$4.3 million, loss of US$1.4 million and loss of US$10.9 million, respectively, and it is show in the “Net sales of goods” caption, see note 20(b).
F-116
Notes to the consolidated financial statements (continued)
The table below presents the composition of open transactions included in the hedge derivative financial instruments as of December 31, 2018:
| Quotations | |||||||||||||||||
| Quotation period | Metric Ton | Fixed | Futures | Fair value | |||||||||||||
| US$(000) | |||||||||||||||||
| January 2019 | 1,000 | 7,345 | 5,961 | 1,381 | |||||||||||||
| February 2019 | 1,000 | 7,352 | 5,968 | 1,378 | |||||||||||||
| 2,000 | 2,759 | ||||||||||||||||
| 33. | Financial - risk management objectives and policies |
The Group’s principal financial liabilities, other than derivatives, comprise of trade accounts and other payables, and financial obligations. The main purpose of these financial instruments is to finance the Group’s operations. The Group’s principal financial assets include cash and cash equivalents and trade and other receivables that derive directly from its operations.
The Group is exposed to market risk, credit risk and liquidity risk. The Group’s Management oversees the management of these risks. A committee that advises on financial risks supports it. This committee provides assurance to management that the Group’s financial risk activities are governed by appropriate policies and procedures and that financial risks are identified, measured and managed in accordance with the Group’s policies and risk objectives. All derivative activities for risk management purpose are carried out by internal specialists that have the appropriate skills, experience and supervision.
There were no changes in the objectives, policies or processes during the years ended December 31, 2019, 2018 and 2017.
The Board of Directors reviews and agrees policies for managing each of these risks, which are described below:
| (a) | Market risk - |
Market risk is the risk that the fair value of the future cash flows from financial instruments will fluctuate because of changes in market prices. Market risks that apply to the Group comprise four types of risk: exchange rate risk, commodity risk, interest rate risk and other risk of price, such as the risk of the stock price. Financial instruments affected by market risks include time deposits, financial obligations, embedded derivatives and derivative financial instruments.
The sensitivity analyses in this section relate to the positions as of December 31, 2019 and 2018 and have been prepared considering that the proportion of financial instruments in foreign currency are constant.
F-117
Notes to the consolidated financial statements (continued)
| (a.1) | Exchange rate risk |
The exchange rate risk is the risk that the fair value or future cash flows of a financial instrument will fluctuate because of changes in foreign exchange rates. The Group’s exposure to the risk of changes in foreign exchange relates primarily to the Group´s operating activities in soles. The Group mitigates the effect of exposure to exchange-rate risk by carrying out almost all of its transactions in its functional currency.
Excluding loans in soles, Management maintains smaller amounts in soles in order to cover its needs in this currency (primarily taxes).
A table showing the effect on results of a reasonable change in foreign-currency exchange rates is presented below, with all other variables kept constant:
| Exchange-rate increase/decrease |
Effect on profit | |||||||
| US$(000) | ||||||||
| 2019 | ||||||||
| Exchange rate | 10 | % | 4,053 | |||||
| Exchange rate | (10 | %) | (3,545 | ) | ||||
| 2018 | ||||||||
| Exchange rate | 10 | % | 1,695 | |||||
| Exchange rate | (10 | %) | (1,681 | ) | ||||
| 2017 | ||||||||
| Exchange rate | 10 | % | 2,474 | |||||
| Exchange rate | (10 | %) | (2,459 | ) | ||||
| (a.2) | Commodity price risk |
The Group is affected by the price volatility of the commodities. The price of mineral sold by the Group has fluctuated historically and affected by numerous factors beyond its control.
The Group manages its commodity price risk primarily using sales commitments in customer contracts and hedge contracts for the metals sold by the subsidiary El Brocal.
The subsidiary El Brocal entered into derivative contracts that qualified as cash flow hedges, with the intention of covering the risk resulting from the fall in the prices of the metals. These derivative contracts are recorded as assets or liabilities in the statements of financial position and are stated at fair value. To the extent that these hedges were effective in offsetting future cash flows from the sale of the related production, changes in fair value are deferred in an equity account under “Other reserves of equity”. The deferred amounts were reclassified to the appropriate sales when production was sold.
| (a.3) | Interest rate risk - |
Interest rate risk is the risk that the fair value or future cash flows of a financial instrument will fluctuate because of changes in market interest rates. The Group’s exposure to the risk of changes’ in market interest rates relates to the Groups’ long-term financial obligations with floating interest rates.
F-118
Notes to the consolidated financial statements (continued)
A table showing the effect in profit or loss of the variations of interest rates:
| Increase/decrease of LIBOR | Effect on profit (loss) before income tax | |||||||
| (percentage rates) | US$(000) | |||||||
| 2019 | ||||||||
| Interest rate | 10 | (306 | ) | |||||
| Interest rate | (10 | ) | 306 | |||||
| 2018 | ||||||||
| Interest rate | 10 | (277 | ) | |||||
| Interest rate | (10 | ) | 277 | |||||
| 2017 | ||||||||
| Interest rate | 10 | (677 | ) | |||||
| Interest rate | (10 | ) | 677 | |||||
| (b) | Credit risk - |
Credit risk is the risk that counterparty will not meet its obligations under a financial instrument or customer contract, leading to a financial loss. The Group is exposed to credit risk from its operating activities (primarily trade receivable) and from its financing activities, including deposits with banks and other financial instruments.
The Group invests the excess cash in financial leading institutions, sets conservative credit policies and constantly evaluates the market conditions in which it operates. Trade accounts receivable are denominated in U.S. dollars. The Group’s sales are made to domestic and foreign customers. See concentration of spot sales in note 20(b). An impairment analysis is performed on an individual basis.
Credit risk is limited to the carrying amount of the financial assets to the date of consolidated statements of financial position, which is composed, by cash and cash equivalents, trade and other receivables and derivative financial instruments.
F-119
Notes to the consolidated financial statements (continued)
Set out below is the information about the credit risk exposure on the Group’s trade and other receivables:
| Days past due | ||||||||||||||||||||
| Current | <30 days | 30 – 90 days | >90 days | Total | ||||||||||||||||
| US$(000) | US$(000) | US$(000) | US$(000) | US$(000) | ||||||||||||||||
| As of December 31, 2019 - | ||||||||||||||||||||
| Trade receivables | 204,096 | - | - | 22,016 | 226,112 | |||||||||||||||
| Other receivables | 125,409 | 42,390 | 4,332 | 10,006 | 182,137 | |||||||||||||||
| Expected credit loss | - | - | - | (32,022 | ) | (32,022 | ) | |||||||||||||
| Total | 329,505 | 42,390 | 4,332 | - | 376,227 | |||||||||||||||
| As of December 31, 2018 - | ||||||||||||||||||||
| Trade receivables | 146,701 | - | - | 22,013 | 168,714 | |||||||||||||||
| Other receivables | 58,584 | 44,773 | 2,250 | 10,089 | 115,696 | |||||||||||||||
| Expected credit loss | - | - | - | (32,102 | ) | (32,102 | ) | |||||||||||||
| Total | 205,285 | 44,773 | 2,250 | - | 252,308 | |||||||||||||||
| (c) | Liquidity risk - |
Prudent management of liquidity risk implies maintaining sufficient cash and cash equivalents and the possibility of committing or having financing committed through an adequate number of credit sources. The Group believes that maintains suitable levels of cash and cash equivalents and has sufficient credit capacity to get access to lines of credit in leading financial entities.
The Group continually monitors its liquidity risk based on cash flow projections.
F-120
Notes to the consolidated financial statements (continued)
An analysis of the Group’s financial liabilities classified according to their aging is presented below, based on undiscounted contractual payments:
| Less than | Between 1 | Between 2 | More than 5 | |||||||||||||||||
| 1 year | and 2 years | and 5 years | years | Total | ||||||||||||||||
| US$(000) | US$(000) | US$(000) | US$(000) | US$(000) | ||||||||||||||||
| As of December 31, 2019 - | ||||||||||||||||||||
| Bank loans | 55,486 | - | - | - | 55,486 | |||||||||||||||
| Trade and other payables | 152,070 | 616 | - | - | 152,686 | |||||||||||||||
| Financial obligation – capital | 262,088 | 131,588 | 125,154 | 48,568 | 567,398 | |||||||||||||||
| Financial obligation – interest | 22,597 | 11,225 | 11,880 | 1,449 | 47,151 | |||||||||||||||
| Lease – capital | 3,692 | 1,514 | 2,297 | - | 7,503 | |||||||||||||||
| Lease – interest | 73 | 143 | 404 | - | 620 | |||||||||||||||
| Contingent consideration liability | - | - | 4,905 | 35,166 | 40,071 | |||||||||||||||
| Total | 496,006 | 145,086 | 144,640 | 85,183 | 870,915 | |||||||||||||||
| As of December 31, 2018 - | ||||||||||||||||||||
| Bank loans | 95,613 | - | - | - | 95,613 | |||||||||||||||
| Trade and other payables | 176,811 | 639 | - | - | 177,450 | |||||||||||||||
| Financial obligation – capital | 46,166 | 346,401 | 195,463 | - | 588,030 | |||||||||||||||
| Financial obligation – interest | 31,017 | 28,359 | 6,024 | - | 65,400 | |||||||||||||||
| Contingent consideration liability | - | - | 5,904 | 32,472 | 38,376 | |||||||||||||||
| Total | 349,607 | 375,399 | 207,391 | 32,472 | 964,869 | |||||||||||||||
| (d) | Capital management - |
For purposes of the Group’s capital management, capital is based on all equity accounts. The objective of capital management is to maximize shareholder value.
The Group manages its capital structure and makes adjustments to meet the changing economic market conditions. The Group’s policy is to fund all projects of short and long term with their own operating resources. To maintain or adjust the capital structure, the Group may change the policy of paying dividends to shareholders, return capital to shareholders or issue new shares.
F-121
Notes to the consolidated financial statements (continued)
| 34. | Fair value measurement |
Fair value disclosure of assets and liabilities according to its hierarchy -
The following table provides the fair value measurement hierarchy of the Group’s assets and liabilities:
| Fair value measurement using: | ||||||||||||||||
| Total | Quoted prices (Level 1) | Observable (Level 2) | Unobservable inputs (Level 3) | |||||||||||||
| US$(000) | US$(000) | US$(000) | US$(000) | |||||||||||||
| As of December 31, 2019 - | ||||||||||||||||
| Assets and liabilities measured at fair value: | ||||||||||||||||
| Fair value of account receivable | 165,546 | - | 165,546 | - | ||||||||||||
| Contingent consideration liability | 16,410 | - | - | 16,410 | ||||||||||||
| Hedge instruments | - | - | - | - | ||||||||||||
| As of December 31, 2018 - | ||||||||||||||||
| Assets and liabilities measured at fair value: | ||||||||||||||||
| Fair value of account receivable | 107,549 | - | 107,549 | - | ||||||||||||
| Contingent consideration liability | 15,755 | - | - | 15,755 | ||||||||||||
| Hedge instruments | 2,759 | - | 2,759 | - | ||||||||||||
Financial instruments whose fair value is similar to their book value –
For financial assets and liabilities such as cash and cash equivalents, trade and other receivables, trade and other payables that are liquid or have short-term maturities (less than three months), it is estimated that their book value is similar to their fair value. The derivatives are also recorded at the fair value so that differences do not need to be reported.
The fair value of account receivable is determined using valuation techniques with information directly observable in the market (future metal quotations).
Financial instruments at fixed and variable rates -
The fair value of financial assets and liabilities at fixed and variable rates at amortized cost is determined by comparing the market interest rates at the time of their initial recognition to the current market rates with regard to similar financial instruments. The estimated fair value of deposits that accrue interest is determined by means of cash flows discounted using the prevailing market interest rates in the currency with similar maturities and credit risks.
Based on the foregoing, there are no important existing difference between the value in books and the fair value of the assets and financial liabilities as of December 31, 2019 and 2018.
There were no transfers between Level 1and Level 2 during 2019.
During 2019 and 2018, the fair value of the investment property amounted to US$544,000. There is not an independent valuation for investment property.
F-122
Notes to the consolidated financial statements (continued)
| 35. | Events after the reporting period |
COVID-19 (Corona Virus Disease 2019)
Our operations are subject to risks related to outbreaks of infectious diseases. For example, the recent outbreak of coronavirus COVID-19, a virus causing potentially deadly respiratory tract infections originating in China, has already and will continue to negatively cause further volatility in prices of precious metals. Additionally, a severe market disruption will likely entail decreased demand for our products and otherwise impact our operations and the operations of our customers, suppliers and other stakeholders. The Peruvian Government has issued a series of executive decrees declaring a national emergency and significantly restricting general circulation throughout the country.
In accordance with these restrictions and within the framework of the Company’s pandemic response plan, we have limited our operations to those which are strictly necessary to ensure that our mine pumping systems, water treatment plants, energy supply, hydroelectric substations, health services and overall minimum safety conditions remain in place. Other than in respect of these minimum back-up operations, as of the date of this annual report, our mining processing facilities are completely halted. The company intends to immediately resume operations once it receives notice from the authorities that restrictions have been lifted. The ultimate severity of the Coronavirus outbreak is uncertain at this time and therefore we cannot predict the impact it may have on the world, the Peruvian economy, international financial markets, or ultimately on our financial condition, results of operations, production, sales, margins and cash flow from operations, our access to debt markets, covenants compliance, asset impairments, among others.
Syndicated Term Loan
On April 2, 2020, we entered into a second amendment to the Syndicated Term Loan, pursuant to which, as of the date of this annual report, borrowings under the Syndicated Term Loan bear interest at a rate per annum equal to LIBOR plus 1.90%. Principal under the Syndicated Term Loan shall be payable in five consecutive and semi-annual installments of US$41,250,000 beginning in October 2022 and one final payment of US$68,750,000 in April 2025 (on which date all amounts outstanding shall be payable).
F-123
Minera Yanacocha S.R.L. and Subsidiary
Consolidated Financial Statements for the years 2019, 2018 and 2017, together with the Report of Independent Auditors Registered Public Accounting Firm
F-124
Minera Yanacocha S.R.L. and Subsidiary
Consolidated Financial Statements for the years 2019, 2018 and 2017, together with the Report of Independent Registered Public Accounting Firm
F-125
Report of Independent Registered Public Accounting Firm
To the Partners and the Board of Directors of Minera Yanacocha S.R.L.
Opinion on the Financial Statements
We have audited the accompanying consolidated statements of financial position of Minera Yanacocha S.R.L. and subsidiary (the Company) as of December 31, 2019 and 2018, and related consolidated statements of comprehensive income, changes in equity and cash flows for each of the three years in the period ended December 31, 2019, and the related notes (collectively referred to as the “consolidated financial statements”). In our opinion, the consolidated financial statements present fairly, in all material respects, the consolidated financial position of the Company at December 31, 2019 and 2018, and the consolidated results of its operations and its cash flows for each of the three years in the period ended December 31, 2019, in conformity with International Financial Reporting Standards as issued by the International Accounting Standards Board which differ in certain respects from the accounting principles generally accepted in the United States of America (see notes 24 and 25 to the consolidated financial statements).
Basis for Opinion
These consolidated financial statements are the responsibility of the Company’s management. Our responsibility is to express an opinion on the Company’s consolidated financial statements based on our audits. We are a public accounting firm registered with the Public Company Accounting Oversight Board (United States) (PCAOB) and are required to be independent with respect to the Company in accordance with the U.S. federal securities laws and the applicable rules and regulations of the Securities and Exchange Commission and the PCAOB.
We conducted our audits in accordance with the standards of the PCAOB. Those standards require that we plan and perform the audit to obtain reasonable assurance about whether the consolidated financial statements are free of material misstatement, whether due to error or fraud. The Company is not required to have, nor were we engaged to perform, an audit of its internal control over financial reporting. As part of our audits, we are required to obtain an understanding of internal control over financial reporting but not for the purpose of expressing an opinion on the effectiveness of the Company’s internal control over financial reporting. Accordingly, we express no such opinion.
F-126
Report of Independent Registered Public Accounting Firm (continued)
Our audits included performing procedures to assess the risks of material misstatement of the consolidated financial statements, whether due to error or fraud, and performing procedures that respond to those risks. Such procedures included examining, on a test basis, evidence regarding the amounts and disclosures in the consolidated financial statements. Our audits also included evaluating the accounting principles used and significant estimates made by management, as well as evaluating the overall presentation of the consolidated financial statements. We believe that our audits provide a reasonable basis for our opinion.
Paredes, Burga & Asociados S. Civil de R. L.
A member practice of Ernst & Young Global Limited
/s/ Mayerling Zambrano R.
We have served as the Company’s auditor since 2015.
Lima, Peru,
April 8, 2020
F-127
Minera Yanacocha S.R.L. and Subsidiary
Consolidated statements of financial position
As of December 31, 2019 and 2018
| Note | 2019 | 2018 | ||||||||||
| US$(000) | US$(000) | |||||||||||
| Assets | ||||||||||||
| Current assets | ||||||||||||
| Cash and cash equivalents | 5 | 818,503 | 723,208 | |||||||||
| Trade and other receivables, net | 6 | 18,962 | 32,610 | |||||||||
| Prepaid income tax | - | 19,239 | ||||||||||
| Value added tax credit | 32,831 | 29,828 | ||||||||||
| Inventories, net | 7 | 54,245 | 54,527 | |||||||||
| Stockpiles and ore on leach pads, net | 8 | 134,923 | 100,593 | |||||||||
| Prepaid expenses | 991 | 753 | ||||||||||
| Total current assets | 1,060,455 | 960,758 | ||||||||||
| Non-current assets | ||||||||||||
| Restricted cash | 13 | 48,617 | 48,127 | |||||||||
| Trade and other receivables, net | 6 | 23,648 | 23,290 | |||||||||
| Financial instruments at fair value | 9 | 24,417 | 22,610 | |||||||||
| Stockpiles and ore on leach pads, net | 8 | 105,023 | 138,778 | |||||||||
| Property, plant and equipment, net | 10 | 1,038,294 | 840,454 | |||||||||
| Intangible assets, net | 10,547 | 12,384 | ||||||||||
| Deferred tax asset | 15(g) | 1,071 | 1,071 | |||||||||
| Total non-current assets | 1,251,617 | 1,086,714 | ||||||||||
| Total assets | 2,312,072 | 2,047,472 | ||||||||||
| Liabilities and partners’ equity | ||||||||||||
| Current liabilities | ||||||||||||
| Trade and other payables | 11 | 76,484 | 83,464 | |||||||||
| Income tax payable | 15(j) | 23,153 | 3,552 | |||||||||
| Current provisions, other accruals and liabilities | 12 | 90,940 | 41,154 | |||||||||
| Total current liabilities | 190,577 | 128,170 | ||||||||||
| Non-current liabilities | ||||||||||||
| Debt instruments | 13 | 43,927 | 42,430 | |||||||||
| Non-current provisions, other accruals and liabilities | 12 | 1,587,856 | 1,293,149 | |||||||||
| Total non-current liabilities | 1,631,783 | 1,335,579 | ||||||||||
| Total liabilities | 1,822,360 | 1,463,749 | ||||||||||
| Partners’ equity | ||||||||||||
| Partners’ contributions | 14 | 378,505 | 378,505 | |||||||||
| Additional paid-in-capital | (21,758 | ) | (21,758 | ) | ||||||||
| Retained earnings | 133,315 | 228,572 | ||||||||||
| Other reserves | (350 | ) | (1,596 | ) | ||||||||
| Total equity | 489,712 | 583,723 | ||||||||||
| Total liabilities and partners’ equity | 2,312,072 | 2,047,472 | ||||||||||
The accompanying notes are an integral part of this consolidated financial statement
F-128
Minera Yanacocha S.R.L. and Subsidiary
Consolidated statements of comprehensive income
For the years ended December 31, 2019, 2018 and 2017
| Note | 2019 | 2018 | 2017 | |||||||||||||
| US$(000) | US$(000) | US$(000) | ||||||||||||||
| Revenue from contracts with customers | ||||||||||||||||
| Sales | 16 | 734,526 | 658,653 | 670,905 | ||||||||||||
| Other operating revenue | 16 | 4,776 | 21,965 | 21,870 | ||||||||||||
| Total revenue | 739,302 | 680,618 | 692,775 | |||||||||||||
| Costs applicable to sales | 17 | (692,721 | ) | (619,424 | ) | (772,647 | ) | |||||||||
| Other operating costs | (1,160 | ) | (2,217 | ) | (2,062 | ) | ||||||||||
| Total operating costs | (693,881 | ) | (621,641 | ) | (774,709 | ) | ||||||||||
| Gross profit (loss) | 45,421 | 58,977 | (81,934 | ) | ||||||||||||
| Operating expenses | ||||||||||||||||
| Operating expenses, net | 18 | (35,987 | ) | (76,155 | ) | (63,514 | ) | |||||||||
| Administrative expenses | 19 | (1,744 | ) | (2,783 | ) | (4,760 | ) | |||||||||
| Selling expenses | (1,722 | ) | (2,627 | ) | (3,921 | ) | ||||||||||
| Total operating expenses | (39,453 | ) | (81,565 | ) | (72,195 | ) | ||||||||||
| Operating profit (loss) | 5,968 | (22,588 | ) | (154,129 | ) | |||||||||||
| Finance income | 2.4(n)(iv) | 18,430 | 11,448 | 5,831 | ||||||||||||
| Finance costs | 20 | (57,629 | ) | (39,024 | ) | (23,766 | ) | |||||||||
| Net gain (loss) from currency exchange difference | 2,902 | (2,056 | ) | 3,636 | ||||||||||||
| Loss before income tax | (30,329 | ) | (52,220 | ) | (168,428 | ) | ||||||||||
| Income tax expense | 15(h) | (64,928 | ) | (29,297 | ) | (7,026 | ) | |||||||||
| Loss for the year | (95,257 | ) | (81,517 | ) | (175,454 | ) | ||||||||||
| Comprehensive loss: | ||||||||||||||||
| Loss for the year | (95,257 | ) | (81,517 | ) | (175,454 | ) | ||||||||||
| Other comprehensive (loss) income to be reclassified as profit or loss in subsequent periods: | ||||||||||||||||
| Fair value of financial instruments | 1,246 | (91 | ) | (3,244 | ) | |||||||||||
| Total comprehensive loss for the year | (94,011 | ) | (81,608 | ) | (178,698 | ) | ||||||||||
The accompanying notes are an integral part of this consolidated financial statement
F-129
Minera Yanacocha S.R.L. and Subsidiary
Consolidated statements of changes in equity
For the years ended December 31, 2019, 2018 and 2017
| Capital stock | Additional Paid-in-capital | Retained earnings | Other reserves | Total | ||||||||||||||||
| US$(000) | US$(000) | US$(000) | US$(000) | US$(000) | ||||||||||||||||
| As of January 1, 2017 | 398,216 | 226 | 485,543 | 1,739 | 885,724 | |||||||||||||||
| Loss for the year | - | - | (175,454 | ) | - | (175,454 | ) | |||||||||||||
| Other comprehensive income for the year | - | - | - | (3,244 | ) | (3,244 | ) | |||||||||||||
| Total comprehensive loss | - | - | (175,454 | ) | (3,244 | ) | (178,698 | ) | ||||||||||||
| Treasury shares, note 14(a) | - | (47,911 | ) | - | - | (47,911 | ) | |||||||||||||
| As of December 31, 2017 | 398,216 | (47,685 | ) | 310,089 | (1,505 | ) | 659,115 | |||||||||||||
| Loss for the year | - | - | (81,517 | ) | - | (81,517 | ) | |||||||||||||
| Other comprehensive loss for the year | - | - | - | (91 | ) | (91 | ) | |||||||||||||
| Total comprehensive loss | - | - | (81,517 | ) | (91 | ) | (81,608 | ) | ||||||||||||
| Treasury shares reduction, note 14(a) | (19,711 | ) | 19,711 | - | - | - | ||||||||||||||
| Proceeds from sale of shares, note 13 | 19,471 | 28,440 | - | - | 47,911 | |||||||||||||||
| Acquisition of debt instruments, note 13 | (19,471 | ) | (22,224 | ) | - | - | (41,695 | ) | ||||||||||||
| As of December 31,2018 | 378,505 | (21,758 | ) | 228,572 | (1,596 | ) | 583,723 | |||||||||||||
| Loss for the year | - | - | (95,257 | ) | - | (95,257 | ) | |||||||||||||
| Other comprehensive income for the year | - | - | - | 1,246 | 1,246 | |||||||||||||||
| Total comprehensive loss | - | - | (95,257 | ) | 1,246 | (94,011 | ) | |||||||||||||
| As of December 31, 2019 | 378,505 | (21,758 | ) | 133,315 | (350 | ) | 489,712 | |||||||||||||
The accompanying notes are an integral part of this consolidated financial statement
F-130
Minera Yanacocha S.R.L. and Subsidiary
Consolidated statement of cash flows
For the years ended December 31, 2019, 2018 and 2017
| Note | 2019 | 2018 | 2017 | |||||||||||||
| US$(000) | US$(000) | US$(000) | ||||||||||||||
| Cash flow from operating activities | ||||||||||||||||
| Loss for the year | (95,257 | ) | (81,517 | ) | (175,454 | ) | ||||||||||
| Adjustments to reconcile profit after income tax to net cash flows from operating activities: | ||||||||||||||||
| Depreciation and amortization | 17 | 144,862 | 156,212 | 87,783 | ||||||||||||
| Provision of closure mines | 17 | 142,129 | 16,285 | 124,214 | ||||||||||||
| Deferred income tax | 15(f) | - | (1,071 | ) | - | |||||||||||
| Unwinding of discount of the provision for closure mines | 12(b) | 36,709 | 36,015 | 21,769 | ||||||||||||
| Unwinding of discount of debt instruments | 20 | 1,497 | 735 | - | ||||||||||||
| Write-off of fixed assets | 18 | 1,204 | - | 1,368 | ||||||||||||
| Loss (gain) for fixed asset sales | 18 | (5,996 | ) | 624 | (603 | ) | ||||||||||
| Write-down of ore inventories to realizable value | 8(b) | 33,464 | 90,365 | 77,385 | ||||||||||||
| Reversal of the write-down of on ore inventories to realizable value | 8(b) | (74,666 | ) | (63,778 | ) | (99,219 | ) | |||||||||
| Allowance for obsolescence of materials and supplies | 7(b) | (1,417 | ) | 439 | 1,804 | |||||||||||
| Working capital adjustments: | ||||||||||||||||
| Net (increase) decrease in operating assets: | ||||||||||||||||
| Trade and other receivables | 13,290 | (7,580 | ) | (7,345 | ) | |||||||||||
| Income tax collected (paid) | 19,239 | 14,160 | 5,400 | |||||||||||||
| Value added tax credit | (3,003 | ) | 13,856 | 29,543 | ||||||||||||
| Inventories and stockpiles and ore on leach pads | 42,326 | 7,120 | 103,334 | |||||||||||||
| Prepaid expenses | (238 | ) | (345 | ) | (71 | ) | ||||||||||
| Financial assets at fair value | 9 | (561 | ) | 299 | (5,000 | ) | ||||||||||
| Net increase (decrease) in operating liabilities: | ||||||||||||||||
| Trade and other payables | (6,980 | ) | 1,708 | 17,800 | ||||||||||||
| Income tax payable | 32,201 | 8,897 | 8,287 | |||||||||||||
| Provisions, other accruals and liabilities | 30,082 | (2,494 | ) | (46,918 | ) | |||||||||||
| Closure of mining units paid | 12(b) | (23,889 | ) | (19,842 | ) | (21,376 | ) | |||||||||
| 284,996 | 170,088 | 122,701 | ||||||||||||||
| Income tax paid | (12,600 | ) | (8,863 | ) | (27,911 | ) | ||||||||||
| Net cash and cash equivalents provided by operating activities | 272,396 | 161,225 | 94,790 | |||||||||||||
| Cash flow from investing activities | ||||||||||||||||
| Purchase of property, plant and equipment | 10 | (184,403 | ) | (117,636 | ) | (51,624 | ) | |||||||||
| Restricted cash | 13 | (490 | ) | (48,127 | ) | - | ||||||||||
| Proceeds from sale of property, plant and equipment | 18 | 8,088 | 4,821 | 2,235 | ||||||||||||
| Net cash and cash equivalents used in investing activities | (176,805 | ) | (160,942 | ) | (49,389 | ) | ||||||||||
| Cash flow from financing activities | ||||||||||||||||
| Proceeds from sale of shares | 13 | - | 47,911 | - | ||||||||||||
| Payments for treasury shares | 14(a) | - | - | (47,911 | ) | |||||||||||
| Payment of principal portion of lease liabilities | 2.3 | (296 | ) | - | - | |||||||||||
| Net cash and cash equivalents provided by (used in) financing activities | (296 | ) | 47,911 | (47,911 | ) | |||||||||||
| Net increase (decrease) in cash and cash equivalents | 95,295 | 48,194 | (2,510 | ) | ||||||||||||
| Cash and cash equivalents at beginning of year | 723,208 | 675,014 | 677,524 | |||||||||||||
| Cash and cash equivalents at end of year | 818,503 | 723,208 | 675,014 | |||||||||||||
| Transactions with no effects in cash flows: | ||||||||||||||||
| Addition of asset retirement and mine closure | 10 | 158,967 | 27,275 | 97,326 | ||||||||||||
| Increase of right-of-use assets | 10 | 1,045 | - | - | ||||||||||||
The accompanying notes are an integral part of this consolidated financial statement.
F-131
Minera Yanacocha S.R.L. and Subsidiary
Notes to the consolidated financial statements
For the years 2019, 2018 and 2017
| 1. | Identification and business activities of the Company |
| (a) | Identification - |
Minera Yanacocha S.R.L. hereinafter “the Company” or “Yanacocha”, was incorporated in Peru on January 14, 1992 and commenced operations in 1993. The Company is currently engaged in the production, exploration and development of gold under the mining concessions it owns or that are owned by S.M.R.L. Chaupiloma Dos de Cajamarca (“Chaupiloma”). Future projects could include the production, exploration and development of copper as well.
The Company is 51.35% owned by Newmont Second Capital Corporation, a 100% indirectly owned subsidiary of Newmont Mining Corporation (“Newmont”, the ultimate Parent company), 43.65% owned by Compañia Minera Condesa S.A., which is 100% owned by Compañia de Minas Buenaventura S.A.A. (“Buenaventura”) and 5% owned by Summit Global Management II VB, a wholly-owned subsidiary of Sumitomo Corporation, see note 13.
The controlling Partners of the Company (or their affiliates) also own the controlling interest in Chaupiloma. In accordance with a mining lease agreement, amended and effective on January 1, 1994, the Company pays Chaupiloma a 3% royalty based on quarterly production sold at current market prices, after deducting refinery and transportation costs. The royalty agreement expires in 2032.
The Company’s legal domicile is at La Paz avenue No. 1049 office 401, Miraflores, Lima Peru.
| (b) | Business activities- |
In order to perform its activities, the Company is required to obtain mining concessions or provisional permits for exploration and processing concessions for the treatment of mining ores from the Peruvian Ministry of Energy and Mines (“MEM”). Under Peru’s current legal and regulatory regime, these mining and processing rights are maintained by meeting a minimum annual level of production or investment and by the annual payment of a concession fee. A fine is payable for the years in which minimum production or investment requirements are not met. The Company holds mining concessions which exploration and processing rights do not expires as long as the Company comply with the legal requirements. To date the Company has complied with all the applicable legal requirements related to its concession rights.
The
Company’s operations are located approximately 375 miles (604 kilometers) north of Lima and 30 miles (48 kilometers) north
of the city of Cajamarca and are primarily accessible by paved roads. The Yanacocha property began production in 1993 and consists
of the following open pit mines: the La Quinua Complex, the Yanacocha Complex, the Carachugo Complex and Maqui Maqui. In addition,
The Company has four leach pads (La Quinua, Yanacocha, Carachugo and Maqui Maqui), three gold processing plants (Pampa Larga,
Yanacocha Norte and La Quinua), one limestone processing facility (China Linda) and one mill (Yanacocha Gold Mill).
F-132
Notes to the consolidated financial statements (continued)
The La Quinua Complex is currently mining material from the La Quinua Sur and the Tapado Oeste Layback and is scheduled to finish mining operations in 2020.
The Yanacocha Complex mines material from the Yanacocha Layback and Yanacocha Pinos, which are scheduled to finish mining operations in 2020, respectively. The Yanacocha Complex began operations in 1997 and has had limited mining operations in recent years.
The Carachugo Complex and Maqui Maqui mined material from multiple mines that are no longer in operation. In addition, the Carachugo Complex processes material from the Quecher Main project, which is a new open pit within the existing footprint of Yanacocha. This project will add oxide production at Yanacocha and will extend the life of the Yanacocha operation to 2027.
Yanacocha’s gold processing plants are located adjacent to the solution storage ponds and are used to process gold-bearing solutions from Yanacocha’s leach pads through a network of solution-pumping facilities and the Yanacocha Gold Mill processes high-grade gold ore to produce a gold-bearing solution for treatment at the La Quinua processing plant, followed by Merrill - Crowe zinc precipitation and smelting where a final dore product is poured. The dore is then shipped offsite for refining and is sold on the worldwide gold markets.
Gold mining requires the use of specialized facilities and technology. The Company relies heavily on such facilities and technology to maintain production levels. Also, the cash flows and profitability of the Company’s operations are significantly affected by the market price of gold. Gold prices can fluctuate widely and are affected by numerous factors beyond the Company’s control. During 2019, 2018 and 2017 the Company produced 527,000, 515,000 and 660,000 ounces of gold, respectively.
Brownfield exploration and development for new reserves is ongoing, including the development of the Quecher Main project within the existing footprint of Yanacocha. In addition, we continue to evaluate the potential for mining sulfide gold and copper mineralization.
Quecher Main project
This project is expected to add oxide production at Yanacocha, leverage existing infrastructure and enable potential future growth at Yanacocha. First production was achieved in late 2018 with commercial production started on October of 2019. The Quecher Main extends the life of the Yanacocha operation to 2027 with average annual gold production of about 200,000 ounces unaudited per year (on a consolidated basis) between 2020 and 2025. Development capital costs (excluding capitalized interest) since approval were US$193 million (US$96.8 million for the year 2019).
Conga project
The Conga Project consists of two gold-copper porphyry deposits located northeast of the Yanacocha operating area in the provinces of Celendin, Cajamarca and Hualgayoc. There is no exploration and (or) development of new reserves, the reserve balances reported for Conga in 2014 were reclassified to mineralized material in 2015.
F-133
Notes to the consolidated financial statements (continued)
Construction activities on the Conga project were suspended on November 30, 2011, at the request of Peru’s central government following increasing protests in Cajamarca by anti-mining activists led by the regional president. At the request of the Peruvian central government, the environmental impact assessment prepared in connection with the project, which was previously approved by the central government in October 2010, was reviewed by independent experts in an effort to resolve allegations around the environmental viability of Conga. This review concluded that the environmental impact assessment complied with international standards and provided some recommendations to improve water management. Yanacocha has focused on the construction of water reservoirs prior to the development of other project facilities. However, development of Conga is contingent upon generating acceptable project returns and getting local community and government support. Under the current social and political environment, the Company does not anticipate being able to develop Conga for at least the next five years. Due to the uncertainty surrounding the project’s development, the Company has allocated its exploration and development capital to other projects in recent years, and the Conga project is currently in care and maintenance. Should the Company be unable to develop the Conga project, the Company may have to consider other alternatives for the project, which may result in a future impairment charge. The total assets at Conga as of December 31, 2019 and 2018 were US$458.2 million and US$484.5 million, respectively.
Sulfides project
This project represents a stream of sulfide resources development that will be achieved by processing high-grade metal dominant sulfide ores from Yanacocha Verde Phase 1 and Chaquicocha underground deposits within Yanacocha’s operational footprint, through an integrated process flow sheet that includes the addition of new flotation, pressure oxidation, neutralization, solvent extraction and electrowinning facilities. The Sulfides project is in the development stage, and the Company expects to begin with the construction of the project in the first quarter of the year 2021.
| (c) | Approval of consolidated financial statements - |
The consolidated financial statements as of December 31, 2019 were approved by the Company’s Management on April 8, 2020, and subsequent events have been considered through that date. They will then be presented for approval by the Company’s shareholders in the first half of 2020. Those shareholders have the authority to approve and or otherwise modify the consolidated financial statements.
F-134
Notes to the consolidated financial statements (continued)
| 2. | Basis for preparation, consolidation and accounting policies |
| 2.1. | Basis of preparation - |
The consolidated financial statements of the Company have been prepared in accordance with International Financial Reporting Standards (“IFRS”) as issued by the International Accounting Standard Board (“IASB”).
The consolidated financial statements have been prepared under the historical cost basis, except for accounts receivables and financial assets which are measured at their fair value.
The consolidated financial statements are presented in U.S. dollars and all values are rounded to the nearest thousands, except when otherwise indicated.
The preparation of consolidated financial statements requires that Management use judgments, estimates and assumptions, as detailed in note 3.
The Company adopted IFRS 16, Leases on January 1, 2019, using the modified retrospective approach, and accordingly, no comparative information is included on the prior periods. See note 2.3.
Besides the comparative information arising from the application of IFRS 16 mentioned in the previous paragraph, these consolidated financial statements provide comparative information in respect of the prior periods.
| 2.2. | Basis of consolidation - |
The consolidated financial statements comprise the financial statements of the Company and its subsidiary (San Jose Reservoir Trust, a separate Peruvian legal entity created to ensure the continuity of the Company’s operations in the San Jose Reservoir after the end of operations at Yanacocha).
Control is achieved when the Company is exposed, or has rights, to variable returns from its involvement with the investee and has the ability to affect those returns through its power over the investee. Specifically, the Company controls an investee if, and only if, the Company has:
| - | Power over the investee (i.e., existing rights that give it the current ability to direct the relevant activities of the investee). |
| - | Exposure, or rights, to variable returns from its involvement with the investee. |
| - | The ability to use its power over the investee to affect its returns. |
Generally, there is a presumption that a majority of voting rights result in control. To support this presumption and when the Company has less than a majority of the voting or similar rights of an investee, the Company considers all relevant facts and circumstances in assessing whether it has power over an investee, including:
| - | The contractual arrangement with the other vote holders of the investee. |
| - | Rights arising from other contractual arrangements. |
| - | The Company’s voting rights and potential voting rights or a combination of rights. |
The Company re-assesses whether or not it controls an investee if facts and circumstances indicate that there are changes to one or more of the three elements of control. Consolidation of a subsidiary begins when the Company obtains control over the subsidiary and ceases when the Company loses control of the subsidiary. Assets, liabilities, income and expenses of a subsidiary acquired or disposed of during the year are included in the consolidated financial statements from the date the Company gains control until the date the Company ceases to control the subsidiary.
F-135
Notes to the consolidated financial statements (continued)
When necessary, adjustments are made to the financial statements of the subsidiary to bring its accounting policies into line with the Company’s accounting policies.
All intra-group assets and liabilities, equity, income, expenses and cash flows are eliminated in full on consolidation.
A change in the ownership interest of a subsidiary, without a loss of control, is accounted for as an equity transaction.
| 2.3. | Changes in accounting policies and disclosures - |
The Company applied IFRS 16 Leases and IFRIC 23 Uncertainty over Income Tax Treatment for the first time. The nature and effect of the changes as a result of adoption of this new accounting standards is described below.
Several other amendments and interpretations apply for the first time in 2019, but do not have an impact on the consolidated financial statements of the Company. The Company has not early adopted any standards, interpretations or amendments that have been issued but are not yet effective.
IFRS 16 Leases
IFRS 16 supersedes IAS 17 Leases, IFRIC 4 Determining whether an Arrangement contains a Lease, SIC-15 Operating Leases-Incentives and SIC-27 Evaluating the Substance of Transactions Involving the Legal Form of a Lease. The standard sets out the principles for the recognition, measurement, presentation and disclosure of leases and requires lessees to recognize most leases on the balance sheet.
Lessor accounting under IFRS 16 is substantially unchanged from IAS 17. Lessors will continue to classify leases as either operating or finance leases using similar principles as in IAS 17. Therefore, IFRS 16 does not have an impact for leases where the Company is the lessor.
F-136
Notes to the consolidated financial statements (continued)
The Company adopted IFRS 16 using the modified retrospective approach with accumulative-effect adjustment recorded at beginning of the period of adoption (January 1, 2019). Therefore, upon adoption, the Company recognize and measure leases without revising comparative period information or disclosure. The Company also elected to use the recognition exemptions for lease contracts that, at the commencement date, have a lease term of 12 months or less and do not contain a purchase option (short-term leases), and lease contracts for which the underlying asset is of low value (low-value assets).
The effect of adopting IFRS 16 is, as follows:
Impact on the consolidated statement of financial position
31 December 2019 | 1 January 2019 | |||||||
| US$(000) | US$(000) | |||||||
| Assets | ||||||||
| Right-of-use assets | 584 | 342 | ||||||
| Total | 584 | 342 | ||||||
| Liabilities | ||||||||
| Provisions and other accruals | 596 | 362 | ||||||
| Total | 596 | 362 | ||||||
Impact on the consolidated statement of profit or loss
31 December 2019 | ||||
| US$(000) | ||||
| Cost of sales (depreciation) | (270 | ) | ||
| Operating profit | (270 | ) | ||
| Finance costs | (36 | ) | ||
| Profit or loss for the period | (306 | ) | ||
Impact on the consolidated statement of cash flows
31 December 2019 | ||||
| US$(000) | ||||
| Lease payments | (270 | ) | ||
| Interest paid | (26 | ) | ||
| Net cash flows | (296 | ) | ||
There is no impact on other comprehensive income.
F-137
Notes to the consolidated financial statements (continued)
The lease liabilities were determined using an incremental borrow rate of 5.23%. In addition, the reconciliation between the balance of assets and liabilities as of January 1, 2019 under IFRS 16 compared with operating leases under IAS 17 as of December 31, 2018 is as follows:
| US$(000) | ||||
| Operating lease commitments disclosed as of December 31, 2018 | 450 | |||
| Exceptions: | ||||
| - Short-term leases not recognized as a liability | (88 | ) | ||
| Additional lease liability recognized as of January 1, 2019 | 362 | |||
| Plus: Lease liability already recognized as of December 31, 2018 | - | |||
| Lease liability as of January 1, 2019 | 362 |
IFRIC Interpretation 23 Uncertainty over Income Tax Treatment
The Interpretation addresses the accounting for income taxes when tax treatments involve uncertainty that affects the application of IAS 12 Income Taxes. It does not apply to taxes or levies outside the scope of IAS 12, nor does it specifically include requirements relating to interest and penalties associated with uncertain tax treatments. The Interpretation specifically addresses the following:
| - | Whether an entity considers uncertain tax treatments separately. |
| - | The assumptions an entity makes about the examination of tax treatments by taxation authorities. |
| - | How an entity determines taxable profit (tax loss), tax bases, unused tax losses, unused tax credits and tax rates. |
| - | How an entity considers changes in facts and circumstances. |
The Company applies significant judgement in identifying uncertainties over income tax treatments. Therefore, it assessed whether the Interpretation had an impact on its consolidated financial statements. Upon adoption of the Interpretation, the Company considered whether it has any uncertain tax positions, particularly those relating to deductible expenses. The Company’s tax filings include deductions related to deductible expenses and the taxation authorities may challenge those tax treatments. The Company determined, based on its tax compliance that it is probable that its tax treatments will be accepted by the taxation authorities.
The Interpretation did not have an impact on the consolidated financial statements of the Company.
F-138
Notes to the consolidated financial statements (continued)
| 2.4. | Summary of significant accounting policies and practices - |
| (a) | Foreign currencies - |
The consolidated financial statements are presented in U.S. dollars, which is also the Company's functional currency.
Transactions and balance
Transactions in foreign currency (a currency other than functional currency) are initially recorded by the Company at the exchange rates prevailing at the time of the transactions published by the Superintendence of Banking and Insurance and Pension Fund Administrators (AFP for its acronym in Spanish).
Monetary assets and liabilities denominated in other currencies are translated into the U.S. dollar at exchange rates prevailing at the statements of financial position dates. Gains or losses from exchange differences arising from the settlement or translation of monetary assets and liabilities are recognized in the consolidated statements of comprehensive income. Non-monetary assets and liabilities recognized in terms of historical cost are translated using the exchange rates prevailing at the dates of the initial transactions.
Transactions in Soles (S/)
Transactions in Soles are completed using exchange rates published by the AFP. As of December 31, 2019, the exchange rates for U.S. dollars published by this Institution were US$0.3020 for buying and US$0.3015 for selling (US$0.2968 for buying and US$0.2959 for selling as of December 31, 2018), and have been applied by the Company for the assets and liabilities accounts, respectively.
As of December 31, 2019 and 2018, the Company presents the following assets and liabilities originally denominated in Soles by its equivalent in U.S. dollars:
| 2019 | 2018 | |||||||
| US$(000) | US$(000) | |||||||
| Assets | ||||||||
| Cash and cash equivalents | 5,140 | 7,563 | ||||||
| Trade and other receivables | 27,990 | 27,335 | ||||||
| Prepaid income tax | - | 19,239 | ||||||
| Value added tax credit | 32,831 | 29,828 | ||||||
| Total assets | 65,961 | 83,965 | ||||||
| Liabilities | ||||||||
| Trade and other payables | 13,085 | 9,586 | ||||||
| Income tax payable | 23,153 | 3,552 | ||||||
| Provisions,
other accruals and liabilities | 29,633 | 3,970 | ||||||
| Total liabilities | 65,871 | 17,108 | ||||||
| Net asset position | 90 | 66,857 | ||||||
F-139
Notes to the consolidated financial statements (continued)
For the year ended December 31, 2019, the Company recognized a net gain from currency exchange difference for US$2,902 (net loss for US$2,056 and gain for US$3,636 as of December 31, 2018 and 2017; respectively) in the caption “Net gain (loss) from currency exchange difference” of the consolidated statements of comprehensive income.
| (b) | Financial instruments - Initial recognition and subsequent measurement - |
A financial instrument is any contract that gives rise to a financial asset of one entity and a financial liability or equity instrument of another entity.
| (i) | Financial assets - |
Initial recognition and measurement
Financial assets are classified, at initial recognition, and subsequently measured at amortized cost, fair value through other comprehensive income (OCI), and fair value through profit or loss.
The classification of financial assets at initial recognition depends on the financial asset’s contractual cash flow characteristics and the Company’s business model for managing them. With the exception of trade receivables that do not contain a significant financing component or for which the Company has applied the practical expedient, the Company initially measures a financial asset at its fair value plus, in the case of a financial asset not at fair value through profit or loss, transaction costs. Trade receivables that do not contain a significant financing component or for which the Company has applied the practical expedient are measured at the transaction price as disclosed in section (n) Revenue from contracts with customers.
In order for a financial asset to be classified and measured at amortized cost or fair value through OCI, it needs to give rise to cash flows that are solely payments of principal and interest (SPPI) on the principal amount outstanding. This assessment is referred to as the SPPI test and is performed at an instrument level.
The Company’s business model for managing financial assets refers to how it manages its financial assets in order to generate cash flows. The business model determines whether cash flows will result from collecting contractual cash flows, selling the financial assets, or both.
Purchases or sales of financial assets that require delivery of assets within a time frame established by regulation or convention in the market place (regular way trades) are recognized on the trade date.
Financial assets of the Company comprise cash and cash equivalents, trade and other receivables, net and financial assets at fair value through OCI with recycling of cumulative gains and losses and financial assets at fair value through profit or loss.
F-140
Notes to the consolidated financial statements (continued)
Subsequent measurement -
For purposes of subsequent measurement, financial assets are classified in four categories:
| - | Financial assets at amortized cost (debt instruments). |
| - | Financial assets at fair value through OCI with recycling of cumulative gains and losses (debt instruments). |
| - | Financial assets designated at fair value through OCI with no recycling of cumulative gains and losses upon derecognition (equity instruments). |
| - | Financial assets at fair value through profit or loss. |
Financial assets at amortized cost (debt instruments) -
Financial assets at amortized cost are subsequently measured using the effective interest (EIR) method and are subject to impairment. Gains and losses are recognized in profit or loss when the asset is derecognized, modified or impaired.
The Company’s financial assets at amortized cost includes other receivables, net. See note 6 for more information on accounts receivables.
Financial assets at fair value through OCI with recycling of cumulative gains and losses (debt instruments) –
For debt instruments at fair value through OCI, interest income, foreign exchange revaluation and impairment losses or reversals are recognized in the consolidated statements of comprehensive income and computed in the same manner as for financial assets measured at amortized cost. The remaining fair value changes are recognized in OCI. Upon derecognition, the cumulative fair value change recognized in OCI is recycled to profit or loss.
The Company’s investments in the San Jose Reservoir Trust are classified as financial assets at fair value through OCI as of December 31, 2019 and 2018.
Financial assets designated at fair value through OCI with no recycling of cumulative gains and losses upon derecognition (equity instruments) -
Debt instruments at fair value through OCI includes investments in quoted debt instruments included under other non-current financial assets.
Gains and losses on these financial assets are never recycled to profit or loss. Dividends are recognized as other income in the statements of comprehensive income when the right of payment has been established, except when the Company benefits from such proceeds as a recovery of part of the cost of the financial asset, in which case, such gains are recorded in OCI. Equity instruments designated at fair value through OCI are not subject to impairment assessment.
F-141
Notes to the consolidated financial statements (continued)
The Company does not have financial assets classified in this category.
Financial assets at fair value through profit or loss -
Financial assets at fair value through profit or loss are carried in the consolidated statement of financial position at fair value with net changes in fair value recognized in the consolidated statements of comprehensive income.
This category includes derivative instruments and listed equity investments which the Company had not irrevocably elected to classify at fair value through OCI. Dividends on listed equity investments are recognized as other income in the consolidated statements of comprehensive income when the right of payment has been established.
As of December 31, 2019, the Company has nominal investments related to the San Jose Reservoir Trust as financial assets at fair value through profit or loss.
A derivative embedded in a hybrid contract, with a financial liability or non-financial host, is separated from the host and accounted for as a separate derivative if: the economic characteristics and risks are not closely related to the host; a separate instrument with the same terms as the embedded derivative would meet the definition of a derivative; and the hybrid contract is not measured at fair value through profit or loss. Embedded derivatives are measured at fair value with changes in fair value recognized in profit or loss. Reassessment only occurs if there is either a change in the terms of the contract that significantly modifies the cash flows that would otherwise be required or a reclassification of a financial asset out of the fair value through profit or loss category.
This category also applies to financial assets that are intended to be held for an indefinite period of time and may be sold in response to needs for liquidity, or in response to changes in the market conditions (Note 9).
Derecognition -
A financial asset (or, where applicable a part of a financial asset or part of a group of similar financial assets) is primarily derecognized when:
| - | The rights to receive cash flows from the asset have expired; or |
| - | The Company has transferred its rights to receive cash flows from the asset or has assumed an obligation to pay the received cash flows in full without material delay to a third party under a pass-through arrangement; and either (a) the Company has transferred substantially all the risks and rewards of the asset or, (b) the Company has neither transferred nor retained substantially all the risks and rewards of the asset, but has transferred control of the asset. |
F-142
Notes to the consolidated financial statements (continued)
When the Company has transferred its rights to receive cash flows from an asset or has entered into a pass-through arrangement, it evaluates if and to what extent, it has retained the risk and rewards of ownership. When it has neither transferred nor retained substantially all of the risks and rewards of the asset, nor transferred control of the asset, the Company continues to recognize the transferred asset to the extent of the Company’s continuing involvement. In that case, the Company also recognizes an associated liability. The transferred asset and the associated liability are measured on a basis that reflects the rights and obligations that the Company has retained.
Impairment of financial assets -
The Company recognizes an allowance for expected credit losses (ECLs) for all debt instruments not held at fair value through profit or loss. ECLs are based on the difference between the contractual cash flows due in accordance with the contract and all the cash flows that the Company expects to receive, discounted at an approximation of the original effective interest rate. The expected cash flows will include cash flows from the sale of collateral held or other credit enhancements that are integral to the contractual terms.
ECLs are recognized in two stages. For credit exposures for which there has not been a significant increase in credit risk since initial recognition, ECLs are provided for credit losses that result from default events that are possible within the next 12-months (a 12-month ECL). For those credit exposures for which there has been a significant increase in credit risk since initial recognition, a loss allowance is required for credit losses expected over the remaining life of the exposure, irrespective of the timing of the default (a lifetime ECL).
For trade receivables and contract assets, the Company applies a simplified approach in calculating ECLs. Therefore, the Company does not track changes in credit risk, but instead recognizes a loss allowance based on lifetime ECLs at each reporting date. The Company has established a provision matrix that is based on its historical credit loss experience, adjusted for forward-looking factors specific to the debtors and the economic environment.
The Company considers a financial asset in default when contractual payments are 90 days past due. However, in certain cases, the Company may also consider a financial asset to be in default when internal or external information indicates that the Company is unlikely to receive the outstanding contractual amounts in full before taking into account any credit enhancements held by the Company. A financial asset is written off when there is no reasonable expectation of recovering the contractual cash flows.
F-143
Notes to the consolidated financial statements (continued)
| (ii) | Financial liabilities - |
Initial recognition and measurement -
Financial liabilities are classified, at initial recognition, as financial liabilities at fair value through profit or loss, loans and borrowings, payables, or as derivatives designated as hedging instruments in an effective hedge, as appropriate.
All financial liabilities are recognized initially at fair value and, in the case of loans and borrowings and payables, net of directly attributable transaction costs.
The Company’s financial liabilities include trade and other payables.
Subsequent measurement -
The measurement of financial liabilities depends on their classification, as described below:
Financial liabilities at fair value through profit or loss -
Financial liabilities at fair value through profit or loss include financial liabilities held for trading and financial liabilities designated upon initial recognition as at fair value through profit or loss.
Financial liabilities are classified as held for trading if they are incurred for the purpose of repurchasing in the near term. This category also includes derivative financial instruments entered into by the Company that are not designated as hedging instruments in hedge relationships as defined by IFRS 9. Separated embedded derivatives are also classified as held for trading unless they are designated as effective hedging instruments.
Gains or losses on liabilities held for trading are recognized in the consolidated statements of comprehensive income.
Financial liabilities designated upon initial recognition at fair value through profit or loss are designated at the initial date of recognition, and only if the criteria in IFRS 9 are satisfied. The Company has not designated any financial liability as at fair value through profit or loss.
Loans and borrowings -
After initial recognition, interest-bearing loans and borrowing are subsequently measured at amortized cost using the effective interest rate method. Gains and losses are recognized in the consolidated statements of profit and cost when the liabilities are derecognized as well as through the amortization process.
F-144
Notes to the consolidated financial statements (continued)
Amortized cost is calculated taking into account any discount or premium on acquisition and fees or costs that are an integral part of the effective interest rate. Amortization under the effective interest rate method is included as financial costs in the consolidated statements of profit or loss. This category generally applies to interest-bearing loans and borrowings.
Trade and other payables are subsequently measured at amortized cost.
Derecognition -
A financial liability is derecognized when the obligation under the liability is discharged or cancelled or expires. When an existing financial liability is replaced by another from the same lender on substantially different terms, or the terms of an existing liability are substantially modified, such an exchange or modification is treated as the derecognition of the original liability and the recognition of a new liability. The difference in the respective carrying amounts is recognized in the consolidated statements of comprehensive income.
| (iii) | Offsetting of financial instruments - |
Financial assets and financial liabilities are offset and the net amount is reported in the consolidated statements of financial position if there is a currently enforceable legal right to offset the recognized amounts and there is an intention to settle on a net basis, to realize the assets and settle the liabilities simultaneously.
| (c) | Current versus non-current classification - |
The Company presents assets and liabilities in the consolidated statements of financial position based on current or non-current classification.
An asset is classified as current when it is:
| - | Expected to be realized or intended to be sold or consumed in the normal operating cycle; |
| - | Held primarily for the purpose of trading; |
| - | Expected to be realized within twelve months after the reporting period, or |
| - | Cash or cash equivalent unless restricted from being exchanged or used to settle a liability for at least twelve months after the reporting period. |
All other assets are classified as non-current.
A liability is current when it is:
| - | Expected to be settled in the normal operating cycle; |
| - | Held primarily for the purpose of trading; |
| - | Due to be settled within twelve months after the reporting period, or |
| - | There is no unconditional right to defer the settlement of the liability for at least twelve months after the reporting period. |
The
Company classifies all other liabilities as non-current.
F-145
Notes to the consolidated financial statements (continued)
Deferred tax assets and liabilities are classified as non-current assets and liabilities.
| (d) | Cash and cash equivalents - |
Cash and cash equivalents include cash in hand, deposits held at call with banks and other short-term highly liquid investments with original maturities of three months or less.
Restricted cash includes guarantee deposits in escrow accounts related to Sumitomo’s shares acquisition (see note 13) and is excluded from cash and cash equivalents being included in other current assets or long-term assets depending on restrictions.
| (e) | Stockpiles, ore on leach pads and inventories - |
Costs
that are incurred in or benefit the productive process are accumulated as stockpiles, ore on leach pads and inventories. Stockpiles,
ore on leach pads and inventories are carried at the lower of weighted average cost or net realizable value. Net realizable value
represents the estimated future sales price of the product based on current and long-term metals prices, less the estimated costs
to complete production and bring the product to sale. Write-downs of stockpiles, ore on leach pads and inventories to net realizable
value are reported as a component of costs applicable to sales. The current portion of stockpiles, ore on leach pads and inventories
is determined based on the expected amounts to be processed within the next twelve months. Stockpiles, ore on leach pads and inventories
not expected to be processed within the next twelve months are classified as
non-current. The major classifications are as follows:
| (i) | Stockpiles - |
Stockpiles represent ore that has been extracted from the mine and is available for further processing. Stockpiles are measured by estimating the number of tons added and removed from the stockpile, the number of contained ounces (based on assay data) and the estimated metallurgical recovery rates (based on the expected processing method). Stockpile ore tonnages are verified by periodic surveys. Costs are allocated to stockpiles based on relative values of material stockpiled and processed using current mining costs incurred up to the point of stockpiling the ore, including applicable overhead and depreciation and amortization relating to mining operations, and removed at each stockpile's weighted average cost per recoverable unit as material is processed.
| (ii) | Ore on leach pads - |
The recovery of gold from certain gold oxide ores is achieved through the heap leaching process. Under this method, oxide ore is placed on leach pads where it is treated with a chemical solution, which dissolves the gold contained in the ore. The resulting gold-bearing solution is later processed in a plant where the gold is recovered. Costs are added to ore on leach pads based on current mining costs, including applicable overhead and depreciation and amortization relating to mining operations, as well as leaching costs incurred in the leaching process. Costs are removed from ore on leach pads as ounces are recovered based on the weighted average cost per estimated recoverable ounce of gold on the leach pad.
F-146
Notes to the consolidated financial statements (continued)
The estimates of recoverable gold on the leach pads are calculated from the quantities of ore placed on the pads (measured tons added to the leach pads), the grade of ore placed on the leach pads (based on assay data) and a recovery percentage (based on ore type). In general, the leach pads recover between 50% and 95% of the ultimate recoverable ounces in the first year of leaching, declining each year thereafter until the leaching process is complete.
Although the quantities of recoverable gold placed on the leach pads are reconciled by comparing the grades of ore placed on the pads to the quantities of gold actually recovered (metallurgical balancing), the nature of the leaching process inherently limits the ability to precisely monitor inventory levels. As a result, the metallurgical balancing process is constantly monitored and estimates are refined based on actual results over time. The Company's operating results typically are not materially impacted by variations between the estimated and actual recoverable quantities of gold on its leach pads in the ordinary course of business. Variations between actual and estimated quantities resulting from changes in assumptions and estimates that do not result in write-downs to net realizable value are accounted on a prospective basis.
| (iii) | In-process inventory - |
In-process inventories represent materials that are currently in the process of being converted to a saleable product. Conversion processes vary depending on the nature of the ore and the specific processing facility, and include mill in-circuit and leach in-circuit. In-process material is measured based on assays of the material fed into the process and the projected recoveries of the respective plants. In-process inventories are valued at the weighted average cost of the material fed into the process attributable to the source material coming from the mines, stockpiles and (or) leach pads plus the in- process conversion costs, including applicable amortization relating to the process facilities incurred to that point in the process.
| (iv) | Precious metals inventory - |
Precious metals include gold dore and (or) gold bullion. Precious metals that result from the Company's mining, processing activities are valued at the weighted average cost of the respective in-process inventories incurred prior to the refining process, plus applicable refining costs.
| (v) | Materials and supplies - |
Materials and supplies are valued at the lower of weighted average cost or replacement value. Cost includes applicable taxes and freight.
| (f) | Property, plant and equipment - |
Property, plant and equipment is stated at cost, net of accumulated depreciation and accumulated impairment losses, if any.
F-147
Notes to the consolidated financial statements (continued)
The cost of an element of property, plant and equipment comprises the following: the acquisition price or manufacturing cost, including non-reimbursable customs and taxes and any cost necessary to place the asset in operating condition, as anticipated by Management; the estimate of the rehabilitation obligation and, in the case of qualified assets, the financing costs.
The purchase price or construction cost corresponds to the total amount paid and fair value of any other consideration provided to acquire the asset. Subsequent costs attributable to property, plant and equipment are capitalized only when it is probable that future economic benefits associated with the item will flow to the Company and the cost of the item can be measured reliably, otherwise the cost is charged to production or expense.
Maintenance and repair expenses are charged to the production cost or expense, as necessary, in the period when incurred.
Disbursements incurred to replace a component of an item or element of property, plant and equipment are capitalized separately, writing-off the carrying amount of the component being replaced. In the event the component replaced has not been considered as a separate component of the asset item, the replacement value of the new component is used to estimate the carrying amount of the assets being replaced.
Assets in the construction stage are capitalized on a separate caption of property plant and equipment. At their completion, the cost is transferred to the appropriate category. Assets under construction are not depreciated.
Depreciation
Land is not depreciated. Other than land, depreciation of property, plant and equipment is calculated using the straight-line method to allocate their cost less their residual value over their estimated useful lives and in the case of assets assigned to the production process of Yanacocha, under the lower of (i) that determined under the units of production method or (ii) the useful life of the mine. The useful lives as follows:
| Land improvements | Between 2 and 4 years |
| Buildings and constructions | Between 5 and 10 years |
| Machinery and equipment | Between 3 and 10 years |
| Vehicles | Between 3 and 4 years |
| Furniture and fixtures | Between 3 and 4 years |
| Other equipment | Between 3 and 4 years |
| Computer equipment | Between 3 and 4 years |
| Leach pads and assets retirement and mine closure | Useful life of the mine and (or) process facilities |
F-148
Notes to the consolidated financial statements (continued)
The assets' useful lives and residual values are reviewed, and adjusted if appropriate, at each date of the consolidated statement of financial position. Any changes in these estimates are prospectively adjusted.
Disposal of assets
Property, plant and equipment items are written-off at the date they are sold or when no economic benefits are expected from their further use or sale. Gains and losses on disposals of assets are determined by comparing the proceeds with their carrying amounts. These gains or losses are included in the consolidated statements of comprehensive income.
| (g) | Mining rights - |
Mining rights include acquired interests in production, development and exploration stage properties. The mineral interests are capitalized at their fair value at the acquisition date.
The value of such assets is primarily driven by the nature and amount of mineralized material believed to be contained in such properties. Production stage mining rights represent interests in operating properties that contain proven and probable reserves. Development stage mineral interests represent interests in properties under development that contain proven and probable reserves.
Exploration stage mineral interests represent interests in properties that are believed to potentially contain mineralized material consisting of (i) mineralized material such as inferred material within pits; mineralized material with insufficient drill spacing to qualify as proven and probable reserves; and mineralized material in close proximity to proven and probable reserves; (ii) around-mine exploration potential not immediately adjacent to existing reserves and mineralization, but located within the immediate mine area; (iii) other mine-related exploration potential that is not part of current mineralized material and is comprised mainly of material outside of the immediate mine area; (iv) greenfield exploration potential that is not associated with any other production, development or exploration stage property, as described above; or (v) any acquired right to explore or extract a potential mineral deposit.
Exploration costs are capitalized when reserves at the location are established and reported in the Reserves and Resource information published annually by Newmont in its Form 10-K. At this point, exploration costs are capitalized as mine development or as a component of property, plant and equipment, as appropriate.
The Company's mining rights generally are enforceable regardless of whether proven and probable reserves have been established. The Company has the ability and intent to renew mineral interests where the existing term is not sufficient to recover all identified and valued proven and probable reserves and (or) undeveloped mineralized material.
Mining rights are presented in the caption of property, plant and equipment, net.
F-149
Notes to the consolidated financial statements (continued)
| (h) | Mine development - |
Mine development costs include engineering and metallurgical studies, drilling and other related costs to delineate an ore body, and the removal of overburden to initially expose an ore body at open pit surface mines. Costs incurred before mineralization are classified as proven and probable reserves are expensed as “exploration and advanced projects” as part of the “Operating expenses” caption in the consolidated statements of comprehensive income. The capitalization of mine development project costs, that meet the definition of an asset, begins once mineralization is classified as proven and probable reserves.
Drilling and related costs are capitalized for an ore body where proven and probable reserves exist; and the activities are directed at obtaining additional information on the ore body or converting mineralized material to proven and probable reserves. AII other drilling and related costs are expensed as incurred. Drilling costs incurred during the production phase for operational ore control are allocated to inventory costs and then included as a component of the “Costs applicable to sales” caption in the consolidated statements of comprehensive income.
The cost of removing overburden and waste materials to access the ore body at an open-pit mine prior to the production phase are referred to as "pre-stripping costs." Pre-stripping costs are capitalized during the development of an open-pit mine. Where multiple open pits exist at a mining complex utilizing common processing facilities, pre-stripping costs are capitalized at each pit. The removal and production of the minimum saleable materials may occur during development and related revenue is recorded as “Other operating revenue”, net of incremental mining and processing costs. See Note 2.4(i) below.
If any of the criteria are not met, the production stripping costs are charged to profit or loss as part of the “costs applicable to sales” caption in the consolidated statements of comprehensive income as they are incurred.
Mine development costs are amortized using the units-of production ("UOP") method based on estimated recoverable ounces in proven and probable reserves. To the extent that these costs benefit an entire ore body, they are amortized over the estimated life of the ore body. Costs incurred to access specific ore blocks or areas that only provide benefit over the life of that area are amortized over the estimated life of that specific ore block or area.
Mine development costs are presented in the caption of Property, plant and equipment, net.
F-150
Notes to the consolidated financial statements (continued)
| (i) | Stripping activity asset - |
The Company accounts for stripping costs incurred during the production phase of a surface mining in accordance with IFRIC 20 "Stripping costs in the production phase of as surface mine" whereby a stripping asset is recognized if, and only if, all of the following are met:
| - | It is probable that the future economic benefit (improved access to the ore body) associated with the stripping activity will flow to the Company; |
| - | The Company can identify the component of the ore body for which access has been improved; and |
| - | The costs relating to the stripping activity associated with that component can be measured reliably. |
The primary components of the ore body on a pit by pit basis as well as within major pits are identified. Based on these components, stripping activities are analyzed and costs are assigned based on whether they pertained to current inventory production or improved access to future ore bodies (or components of an ore body).
Based on this analysis, the Company allocates the costs associated with improved access as a “stripping activity asset”. This allocation is based on the volume of waste and ore extracted in the period compared to expected volume life-of-mine per component of ore body.
Costs allocated to the production stripping activity asset are subsequently depreciated. Depreciation of the production stripping asset was calculated on a systematic basis ("waste-to-ore tons ratio") method over the expected useful life of the identified component of the ore body that becomes more accessible as a result of the stripping costs. This depreciation is a production cost.
| (j) | Impairment of non-financial assets - |
The carrying amounts of non-financial assets are reviewed for impairment whenever events or changes in circumstances indicate the carrying value may not be recoverable. If there are indicators of impairment, a review is undertaken to determine whether the carrying values are in excess of the recoverable amount. The recoverable amount is determined as the higher of (i) an asset's fair value, less costs of disposal, and (ii) its value in use. Such review is undertaken on an asset by asset basis, except where such assets do not generate cash flows independently from other assets, in which case the review is undertaken at the cash generating unit level. The Company identified two separate cash generating units: Yanacocha and Conga.
F-151
Notes to the consolidated financial statements (continued)
Future cash flows are estimated based on quantities of recoverable minerals, expected gold and other commodity prices (considering current and historical prices, trends and related factors), production levels, operating costs, capital requirements and reclamation costs, all based on life-of-mine plans and the appropriate discount rate. These estimates, used in the determination of future cash flows, are based on numerous assumptions and it is possible that actual future cash flows will be significantly different than the estimates, as actual future quantities of recoverable minerals, gold and other commodity prices, production levels, costs and capital and interest rates are each subject to significant risks and uncertainties.
If the carrying amount of an asset exceeds its recoverable amount, an impairment loss is recorded in the consolidated statement of comprehensive income to reflect the asset at the lower amount. In assessing the recoverable amount for assets, the relevant future cash flows expected to arise from the fair value less costs of disposal have been discounted to their present value.
An impairment loss is reversed in the consolidated statement of comprehensive income if there is a change in estimate used to determine recoverable amount since the prior impairment loss was recognized.
The carrying amount of an asset is increased to the recoverable amount but not beyond the carrying amount net of depreciation or amortization which would have arisen if the prior impairment loss had not been recognized. After such a reversal the depreciation charge is adjusted in future periods to allocate the asset's revised carrying amount, less any residual value, on a systematic basis over its remaining useful life.
| (k) | Intangible assets including computer software - |
Intangible assets acquired separately are measured on initial recognition at cost. The cost of intangible assets acquired in a business combination is their fair value at the date of acquisition. Following initial recognition, intangible assets are carried at cost less any accumulated amortization (calculated on a straight-line basis over their useful lives).
The useful lives of intangible assets are assessed as either finite or indefinite.
Intangible
assets with finite live are amortized over their useful economic lives and assessed for impairment whenever there is an indication
that the intangible asset may be impaired. The amortization period and the amortization method for an intangible asset with a
finite useful life are reviewed at least at the end of each reporting period. Changes in the expected useful life or the expected
pattern of consumption of future economic benefits embodied in the asset are considered to modify the amortization period or method,
as appropriate, and are treated as changes in accounting estimates. The amortization expense on intangible assets with finite
lives is recognized in the consolidated statements of comprehensive income in the expense category that is consistent with the
function of the intangible assets. All intangible assets of the Company have finite lives.
F-152
Notes to the consolidated financial statements (continued)
Gains or losses arising from derecognition of an intangible asset are measured as the difference between the net disposal proceeds and the carrying amount of the asset and are recognized in the statements of comprehensive income when the asset is derecognized.
| (l) | Provisions - |
General -
Provisions are recognized when the Company has a present legal or constructive obligation as a result of past events, it is probable that an outflow of resources will be required to settle the obligation, and the amount has been reliably estimated. If the time value of money is significant, provisions are discounted using pre-tax rates, which reflect, when appropriate, the liabilities' specific risks. The reversal of the discount due to the passage of time originates the increase of the obligation which is recognized with a charge to the consolidated statements of comprehensive income as a finance cost.
Provisions are reviewed periodically and are adjusted to reflect the best estimate available as of the date of the consolidation statements of financial position. The expenses related to other provisions are presented in the consolidated statements of comprehensive income.
Disclosure of contingent obligations is provided when their existence will only be confirmed by future events or their amount cannot be reliably measured. Contingent assets are not recognized and are disclosed only if it is probable that the Company will generate future economic benefits.
Provision for closure of mining units -
The Company records a provision for mine closure when a legally enforceable obligation arises, which is independent of the full depletion of the mine reserves.
Provisions for closure of mining units or “reclamation obligations” are recognized when incurred and recorded as liabilities at the best estimate of the expenditure required to settle the obligation.
The
Company recognizes a liability for closure of mining units once the obligation has been properly measured. The liability is initially
recognized at the present value of the estimated costs. The liability is accreted over time for the change in present value based
on discounted rates that reflects current market assessments and the risk specify to the liability through periodic charges to
earnings. In addition, the asset retirement cost is capitalized as part of the asset's carrying value and amortized over the life
of the related asset as “asset retirement and mine closure” or “reclamation costs” as part of the property,
plant and equipment caption. Reclamation costs are periodically adjusted to reflect changes in the estimated present value resulting
from the passage of time and revisions to the estimates of either the timing or amount of the reclamation costs. The estimated
reclamation obligation is based on when spending for an existing disturbance is expected to occur. The Company reviews, on an
annual basis, unless otherwise deemed necessary, the reclamation obligation at each mine site.
F-153
Notes to the consolidated financial statements (continued)
Changes in the estimated timing of closure or changes to the estimated future costs are dealt with prospectively by recognizing an adjustment to the provision for closure liability and a corresponding adjustment to the related mining asset. Any reduction in the provision for closure and, therefore, any deduction from the mining asset to which it relates, may not exceed the carrying amount of the mining asset. If it does, any excess over the carrying amount is taken immediately to the consolidated statements of comprehensive income.
If the change in estimate results in an increase in the provision for closure and, therefore, an addition to the carrying value of the mining asset, the Company considers whether this is an indication of impairment of the asset as a whole, and if so, the Company performs an impairment test.
Reclamation costs related to an inactive mine site are immediately recognized as expenses in the consolidated statements of comprehensive income.
| (m) | Treasury shares - |
The Company’s own equity instruments that are reacquired (treasury shares) are recognized at cost and deducted from equity. No gain or loss is recognized in profit or loss on the purchase, sale, issue or cancellation of the Company’s own equity instruments. Any difference between the carrying amount and the consideration, if reissued, is recognized as additional paid-in-capital in equity. The voting rights related to treasury shares are cancelled for the Company and no dividends on such shares are allocated.
| (n) | Revenue from contracts with customers - |
The Company is principally engaged in the business of producing gold and concentrated copper/silver. Revenue from contracts with customers is recognized when control of the goods is transferred to the customer at an amount that reflects the consideration to which the Company expects to be entitled in exchange for those goods.
The Company has concluded that it is the principal in its revenue contracts because it typically controls the goods before transferring them to the customer.
Trade receivables (not subject to provisional pricing) are non-interest bearing and are generally on terms of 30 days.
The disclosures of significant accounting judgements, estimates and assumptions relating to revenue from contracts with customers are provided in note 3.
F-154
Notes to the consolidated financial statements (continued)
| (i) | Contract balances - |
Contract assets
A contract asset is the right to consideration in exchange for goods or services transferred to the customer. If the Company performs by transferring goods or services to a customer before the customer pays consideration or before payment is due, a contract asset is recognised for the earned consideration that is conditional.
The Company does not have any contract assets as performance and a right to consideration occurs within a short period of time and all rights to consideration are unconditional.
Trade receivables
A receivable represents the Company’s right to an amount of consideration that is unconditional.
Contract liabilities
A contract liability is the obligation to transfer goods or services to a customer for which the Company has received consideration (or an amount of consideration is due) from the customer. If a customer pays consideration before the Company transfers goods or services to the customer, a contract liability is recognized when the payment is made or the payment is due (whichever is earlier). Contract liabilities are recognised as revenue when the Company performs under the contract.
There are not contract liabilities.
Cost to obtain a contract
The Company’s contracts do not involve any sales commissions because its contracts are globally negotiated by its Corporate. Therefore, the Company does not recognize any costs to obtain a contract.
| (ii) | Sales of gold - |
Gold sales relate to unrefined gold dore that is sold under spot sales contracts to banks (customer). The Company initially negotiate with the banks the quantity of gold bullion to be required which is delivered in terms of unrefined gold dore to a selected refiner (the refiner is not the customer). The performance obligation is satisfied once the shipment confirmation is issued at the time the refinery receives the dore, allowing payment from the banks to the Company in full in cash in accordance to contracts with the banks.
All risk of loss and damage of the gold dore passes to the refiner upon reception; however, control of the product does not pass to the refiner, it is simply providing processing services to the Company.
F-155
Notes to the consolidated financial statements (continued)
The Company has identified only one performance obligation related to the sale of gold dore.
Revenue is recognized at a point in time when control passes to the bank, which is when the payment is ensured at the same time when the refinery’s shipment confirmation is issued to the bank. This generally occurs after the dore’s refinery shipments are confirmed, not being required to physically delivered the gold dore to the banks but resides in the mint. However, the bank has title, is required to pay for the gold bullion and is able to direct the use of the gold bullion by instructing the refiner to transfer metal credits to or from its metal account, and is exposed to the risks and rewards of the gold bullion.
The date of shipment’s confirmation and delivery might be different arising differences between the prices used. Therefore, these sales are subject to subsequent adjustments due the variation of assays. All these matters are resolved according a settlement process specified in the contract which result in the issue of debit/credit notes according to the assays results.
With these arrangements, there are no advance payments received from the banks, no conditional rights to consideration, so no contract assets are recognised. A trade receivable is recognised at the date of sale and it is usually paid on cash once delivery confirmation is issued. The contract is entered into and the transaction price is determined at outturn by virtue of the shipment confirmation being subject to further price adjustments when difference between delivery and shipment dates arises. Also, given each spot sale represents the enforceable contract and all performance obligations are satisfied at that time, there are no remaining performance obligations (unsatisfied or partially unsatisfied) requiring disclosure.
| (iii) | Sales of copper and silver concentrate - |
Copper and silver in concentrate are sold under Free on Board (FOB) Incoterms and this represents the enforceable contract. The performance obligation is the delivery of the concentrate at the point where control passes to the customer.
The majority of the Company’s sales of copper and silver in concentrate allow for price adjustments based on the market price at the end of the relevant quotation period (QP) stipulated in the contract. These are referred to as provisional pricing arrangements and are such that the selling price for metal in concentrate is based on prevailing spot prices on a specified future date after shipment to the customer. Adjustments to the sales price occur based on movements in quoted market prices up to the end of the QP. The period between provisional invoicing and the end of the QP can be between one and three months.
F-156
Notes to the consolidated financial statements (continued)
Revenue is recognized when control passes to the customer, which occurs at a point in time when the copper, silver in concentrate is physically transferred onto a vessel, train, conveyor or other delivery mechanism. The revenue is measured at the amount to which the Company expects to be entitled, being the estimate of the price expected to be received at the end of the QP, i.e., the forward price, and a corresponding trade receivable is recognized.
For these provisional pricing arrangements, any future changes that occur over the QP are embedded within the provisionally priced trade receivables and are, therefore, within the scope of IFRS 9 and not within the scope of IFRS 15. Given the exposure to the commodity price, these provisionally priced trade receivables will fail the cash flow characteristics test within IFRS 9 and will be required to be measured at fair value through profit or loss up from initial recognition and until the date of settlement. These subsequent changes in fair value are recognized in the consolidated statements of comprehensive income and other comprehensive income each period and presented in “Other operating revenue”. Changes in fair value over, and until the end of, the QP, are estimated by reference to updated forward market prices for gold and copper as well as taking into account relevant other fair value considerations as set out in IFRS 13, including interest rate and credit risk adjustments.
Sales for copper, silver and the subsequent changes in fair value of the trade receivable are presented in the caption “Other operating revenue”.
| (iv) | Interest income - |
For all financial instruments measured at amortized cost, interest income is recorded using the effective interest rate (EIR). EIR is the rate that exactly discounts the estimated future cash payments or receipts over the expected life of the financial instrument or a shorter period, where appropriate, to the net carrying amount of the financial asset or liability. Interest income is included in finance income in the consolidated statements of comprehensive income.
As of December 31, 2019, 2018 and 2017 this caption mainly includes interest from short-term money market funds and interest from current bank accounts for an amount of US$18,430, US$11,448 and US$5,831, respectively.
| (o) | Benefits to employees - |
In accordance to Peruvian laws, employees are entitled to receive one month paid vacation per year and one-month salary bonus paid in July and December.
In addition, employees are entitled to receive one -month salary per year (approximately) as severance indemnity which are deposited in advance with a bank elected by the employee.
F-157
Notes to the consolidated financial statements (continued)
If employees are dismissed without cause, they are entitled to a mandatory severance pay that is set at 1.5 monthly salaries for each year of service. The maximum severance payment is twelve salaries.
Salaries and wages, bonuses, post-employment benefits and vacations are calculated in accordance with IAS 19, "Employee Benefits" and are calculated in accordance with current Peruvian legislation based on the accrual basis.
| (p) | Workers’ profit sharing - |
The Company recognizes workers’ profit sharing in accordance with IAS 19, “Employees Benefits". Workers' profit sharing is calculated in accordance with the Peruvian law (Legislative Decree No. 892), and the applicable rate is 8% over the taxable net base of current year. According to Peruvian law, the limit in the workers' profit sharing that an employee can receive is equivalent to 18 months of wages, and any excess above such limit has be transferred to the Regional Government and “National Fund for Employment’s Promotion and Training” (“FONDOEMPLEO”). The workers’ profit sharing is recorded as part of cost applicable to sales, see note 17.
| (q) | Taxes - |
Current income tax -
Current income tax assets and liabilities for the current and prior periods are measured at the amount expected to be recovered from, or paid to, the taxation authorities. The tax rates and tax laws used to compute the amount are those that are enacted or substantively enacted at the reporting date in Peru.
Current income tax relating to items recognized directly in other comprehensive income or equity is recognized in other comprehensive income or equity and not in profit or loss. Management periodically evaluates positions taken in the tax returns with respect to situations where applicable tax regulations are subject to interpretation and establishes provisions where appropriate.
Deferred income tax -
The Company accounts for income and mining taxes using the liability method, recognizing certain temporary differences between the financial reporting basis of the Company's liabilities and assets and the related income tax basis for such liabilities and assets. This method generates a net deferred income tax liability or net deferred income tax asset for the Company, as measured by the statutory tax rates that have been enacted or substantively enacted by the end of the reporting period.
The Company derives its deferred income tax charge or benefit by recording the change in the net deferred income tax liability or net deferred income tax asset balance for the year, based on Peruvian income and mining tax laws.
F-158
Notes to the consolidated financial statements (continued)
Deferred income tax assets are recognized only to the extent that it is probable that future taxable profit will be available against which the temporary differences, and the carry-forward of unused tax credits can be utilized.
Deferred tax related to items recognized in other comprehensive income or equity is recognized in other comprehensive income or equity and not in profit or loss.
Deferred income tax assets and liabilities are offset when there is a legally enforceable right to offset current tax assets against current tax liabilities and when the deferred income tax assets and liabilities relate to income taxes levied by the same taxation authority on either the same taxable entity or different taxable entities where there is an intention to settle the balances on a net basis.
Peruvian mining royalties and special mining tax –
In accordance with Law No. 28258, as amended by Law No. 29788, mining royalties are payable as the higher of either as a specified percentage of operating profit or 1% of revenues. If the mining royalty is calculated as a percentage of operating profit, marginal rates ranging from 1% to 12% that increase progressively for companies with higher operating margins will apply.
Mining royalties and special mining tax are accounted for in accordance with IAS 12 “Income Tax” because they have the characteristics of an income tax. This is considered to be the case when they are imposed under government authority and the amount payable is based on taxable income-rather than physical quantities produced or as a percentage of revenue-after adjustment for temporary differences. Legal rules and rates used to calculate the amounts payable are those in effect on the date of the consolidated statements of financial position.
Therefore, obligations arising from Mining Royalties and Special Mining Tax are recognized as income tax under the scope of IAS 12. Both, Mining Royalties and Special Mining Tax generated deferred tax assets and liabilities which must be measured using the average rates expected to apply to operating profit in the quarter in which the Company expects to reverse temporary differences.
Value added tax -
Expenses and assets are recognized net of the amount of sales tax, except:
| (i) | When the sales tax incurred on a purchase of assets or services is not recoverable from the taxation authority, in which case, the sales tax is recognized as part of the cost of acquisition of the asset or as part of the expense item, as applicable; |
| (ii) | When receivables and payables are stated with the amount of sales tax included. |
The net amount of sales tax recoverable from, or payable to, the taxation authority is included as part of receivables or payables in the consolidated statements of financial position.
F-159
Notes to the consolidated financial statements (continued)
| (r) | Fair value measurement - |
The Company measures its financial instruments, such as, derivatives and embedded derivatives, at fair value as of the date of the consolidated statements of financial position.
Fair value is the price that would be received to sell an asset, or paid to transfer a liability, in an orderly transaction between market participants at the measurement date. The fair value measurement is based on the presumption that the transaction to sell the asset or transfer the liability takes place either:
| - | In the principal market for the asset or liability, or |
| - | In the absence of a principal market, in the most advantageous market for the asset or liability. |
The Company uses valuation techniques that are appropriate in the circumstances and for which sufficient data are available to measure fair value, maximizing the use of relevant observable inputs and minimizing the use of unobservable inputs.
All assets and liabilities for which fair value is measured or disclosed in the consolidated financial statements are categorized within the fair value hierarchy, described, as follows, based on the lowest level input that is significant to the fair value measurement as a whole:
| - | Level 1 - Quoted (unadjusted) market prices in active markets for identical assets or liabilities. |
| - | Level 2 - Valuation techniques for which the lowest level input that is significant to the fair value measurement is directly or indirectly observable. |
| - | Level 3 - Valuation techniques for which the lowest level input that is significant to the fair value measurement is unobservable. |
For assets and liabilities that are recognized in the consolidated statements of financial position on a recurring basis, the Company determines whether transfers have occurred between levels in the hierarchy by reassessing categorization (based on the lowest-level input that is significant to the fair value measurement as a whole) at the end of each reporting period.
The Company's Management determines the policies and procedures for both recurring fair value measurement and non-recurring measurement. At each reporting date, the Company's Management analyzes the movements in the values of assets and liabilities which are required to be re-measured or re-assessed as per the Company’s accounting policies.
For the purpose of fair value disclosures, the Company has determined classes of assets and liabilities based on the nature, characteristics and risks of the asset or liability and the level of the fair value hierarchy as explained above.
F-160
Notes to the consolidated financial statements (continued)
| (s) | Leases – |
The Company assesses at contract inception whether a contract is, or contains, a lease. That is, if the contract conveys the right to control the use of an identified asset for a period of time in exchange for consideration.
Company as a lessee
The Company applies a single recognition and measurement approach for all leases, except for short-term leases and leases of low-value assets. The Company recognizes lease liabilities to make lease payments and right-of-use assets representing the right to use the underlying assets.
| (i) | Right-of-use assets - |
The Company recognizes right-of-use assets at the commencement date of the lease (i.e., the date the underlying asset is available for use). Right-of-use assets are measured at cost, less any accumulated depreciation and impairment losses, and adjusted for any remeasurement of lease liabilities. The cost of right-of-use assets includes the amount of lease liabilities recognized, initial direct costs incurred, and lease payments made at or before the commencement date less any lease incentives received. Right-of-use assets are depreciated on a straight-line basis over the shorter of the lease term and the estimated useful lives of the assets, as follows:
| - | Buildings 5 to 10 years |
| - | Plant and equipment 3 to 10 years |
If ownership of the leased asset transfers to the Company at the end of the lease term or the cost reflects the exercise of a purchase option, depreciation is calculated using the estimated useful life of the asset.
The right-of-use assets are also subject to impairment. Refer to the accounting policies in section (j) Impairment of non-financial assets.
| (ii) | Lease liabilities - |
At the commencement date of the lease, the Company recognizes lease liabilities measured at the present value of lease payments to be made over the lease term. The lease payments include fixed payments (including in-substance fixed payments) less any lease incentives receivable, variable lease payments that depend on an index or a rate, and amounts expected to be paid under residual value guarantees.
The
lease payments also include the exercise price of a purchase option reasonably certain to be exercised by the Company and payments
of penalties for terminating the lease, if the lease term reflects the Company exercising the option to terminate. Variable lease
payments that do not depend on an index or a rate are recognized as expenses (unless they are incurred to produce inventories)
in the period in which the event or condition that triggers the payment occurs.
F-161
Notes to the consolidated financial statements (continued)
In calculating the present value of lease payments, the Company uses its incremental borrowing rate at the lease commencement date because the interest rate implicit in the lease is not readily determinable. After the commencement date, the amount of lease liabilities is increased to reflect the accretion of interest and reduced for the lease payments made. In addition, the carrying amount of lease liabilities is remeasured if there is a modification, a change in the lease term, a change in the lease payments (e.g., changes to future payments resulting from a change in an index or rate used to determine such lease payments) or a change in the assessment of an option to purchase the underlying asset.
The Company’s lease liabilities are included in other accounts payable.
| (iii) | Short-term leases and leases of low-value assets - |
The Company applies the short-term lease recognition exemption to its short-term leases of machinery and equipment (i.e., those leases that have a lease term of 12 months or less from the commencement date and do not contain a purchase option). It also applies the lease of low-value assets recognition exemption to leases of office equipment that are considered to be low value. Lease payments on short-term leases and leases of low value assets are recognized as expense on a straight-line basis over the lease term.
| (t) | Reclassifications of comparative information – |
Royalties expenses
The Company reclassified royalties expenses for US$23 million and US$26 million in years 2018 and 2017; respectively. Such royalties were presented reducing revenues from the “Revenue from sales” caption and now are presented as part of the “cost applicable to sales” caption.
2018 As previously reported |
Reclassifications | 2018 Modified | |
| US$(000) | US$(000) | US$(000) | |
| Consolidated Statements of comprehensive income | |||
| Sales | 635,393 | 23,260 | 658,653 |
| Cost applicable to sales | (596,164) | (23,260) | (619,424) |
2017 As previously reported |
Reclassifications | 2017 Modified | |
| US$(000) | US$(000) | US$(000) | |
| Consolidated Statements of comprehensive income | |||
| Sales | 645,176 | 25,729 | 670,905 |
| Cost applicable to sales | (746,918) | (25,729) | (772,647) |
F-162
Notes to the consolidated financial statements (continued)
Income tax payable
The Company reclassified the amount of US$3.5 million related to mining taxes payable. Such taxes were presented in the “Trade and other payables” caption and now are presented as part of the “Income tax payable” caption.
2018 As previously reported | Reclassifications | 2018 Modified | ||||||||||
| US$(000) | US$(000) | US$(000) | ||||||||||
| Consolidated Statements of financial position | ||||||||||||
| Trade and other payables | 87,016 | (3,552 | ) | 83,464 | ||||||||
| Income tax payable | - | 3,552 | 3,552 | |||||||||
| 3. | Significant judgments, estimates and assumptions |
The preparation of the Company’s consolidated financial statements requires Management to make judgments, estimates and assumptions that affect the reported amounts of revenues, expenses, assets and liabilities, and the accompanying disclosures, and the disclosure of contingent liabilities. The estimates and assumptions are continuously evaluated and based on Management’s experience and other facts, including the expectations about future events which are reasonable under the current situation. Uncertainty about these estimates and assumptions could result in outcomes that require material adjustment to the carrying amount of assets and liabilities affected in future periods. Further information on each of these areas and how they impact the various accounting policies are described below and also in the relevant notes to the consolidated financial statements.
| 3.1. | Judgments |
In the process of applying the Company’s accounting policies, Management has made the following judgments, which have the most significant effect on the amounts recognized in the consolidated financial statements:
| (a) | Contingencies - |
By their nature, contingencies will be resolved only when one or more uncertain future events occur or fail to occur. The assessment of the existence and potential quantum of contingencies inherently involves the exercise of significant judgment and the use of estimates regarding the outcome of future events.
| (b) | Development start date - |
The Company assesses the status of each exploration project to determine when the development phase begins. One of the criteria used to evaluate the development start date is when the Company determines that the property can be economically developed based on the results of feasibility studies.
F-163
Notes to the consolidated financial statements (continued)
| (c) | Production start date - |
The Company assesses the stage of each mine under development to determine when a mine moves into the production phase. The determination of the start date is based on the unique nature of each mining project; such as the complexity of the project and its location. The Company considers various relevant criteria to assess when the production phase is considered to have commenced. Some of the criteria used to identify the production start date include, but are not limited to:
| - | Completion of a reasonable period of testing of the mine plant and equipment. |
| - | Ability to produce metal in saleable form (within specifications). |
| - | Ability to sustain ongoing production of metal. |
When a mine development /construction project moves into the production phase, the capitalization of certain mine development costs ceases and the cost of mining waste ore are either regarded as forming part of the cost of inventory or expensed, except for costs that qualify for capitalization relating to mining asset additions or improvements. It is also at this point that depreciation or amortization commences.
| (d) | Useful life of property, plant and equipment - |
Depreciation is calculated under the straight-line method of accounting considering the lower of estimated useful lives of the assets or estimated reserves of the mining unit. See Note 2.4 (f) for useful lives.
| (e) | Revenue from contracts with customers - |
The Company applied the judgement for determining the timing of satisfaction of services of revenue from contracts with customers. The Company concluded that the performance obligation is completed once the shipment confirmation is issued when the refinery receives the Dore, allowing the fully payment in cash according the contracts. As a result, all risk of loss and damage of the gold dore pass to refiner upon reception.
The Company determined that the only performance obligation is the sale of gold dore.
| 3.2. | Estimates and assumptions - |
The key assumptions concerning the future and other key sources of estimation uncertainty at the reporting date that have a significant risk of causing a material adjustment to the carrying amounts of assets and liabilities within the next financial year, are described below. The Company based its assumptions and estimates on parameters available when the consolidated financial statements were prepared. Existing circumstances and assumptions about future developments, however, may change due to market change or circumstances arising beyond the control of the Company. Such changes are reflected in the assumptions when they occur.
F-164
Notes to the consolidated financial statements (continued)
| (a) | Determination of mineral reserves and resources - |
The Company calculates its reserves using methods generally applied by mining and industry according to SEC guidance. All estimated reserves represent estimated quantities of mineral proven and probable that under current conditions can be economically and legally processed.
The process of estimating quantities of reserves is complex and requires making subjective decisions when evaluating all geological, geophysical, engineering and economic information available. Reviews could occur on reserve estimates due to, among others, revisions to the data or geological assumptions, changes in prices, production costs and results of exploration activities. Changes in estimated reserves could affect the carrying value of mining concessions, development costs and property, plant and equipment, the charges in result for depreciation and amortization, and the carrying amount of the provision for closure of mining units.
| (b) | Units of production depreciation - |
Estimated economically recoverable reserves are used in determining the depreciation and (or) amortization of mine-specific assets.
This results in a depreciation/amortization charge proportional to the depletion of the anticipated remaining life-of-mine production. Each mine’s life is assessed at least annually to evaluate (i) physical life limitations and (ii) present assessments of economically recoverable reserves of the mine property. These calculations require the use of estimates and assumptions, including the amount of recoverable reserves. Changes in estimates are accounted for prospectively.
| (c) | Provision for closure mining units - |
The Company assesses its provision for closure of mining units at each reporting date. The ultimate rehabilitation costs are uncertain, and cost estimates can vary in response to many factors, including estimates of the extent and costs of closure activities, technological changes, regulatory changes, cost increases as compared to the inflation rates, and changes in discount rates. These uncertainties may result in future actual expenditure differing from the amounts currently provided. The provision at reporting date represents Management’s best estimate of the present value of the future closure costs required.
| (d) | Inventories - |
Inventories are classified as current or non-current depending on the length of time that Management estimates will be used in the production or extraction for each mining unit.
F-165
Notes to the consolidated financial statements (continued)
Inventories are measured at the lower of its weighted average cost or its net realizable value. Net realizable value tests are performed at each reporting date and represent the estimated future sales price of the product the entity expects to realize when the product is processed and sold, less estimated costs to complete production and bring the product to sale.
Stockpiles and ore on leach pads are measured by estimating the number of tons added and removed from the stockpile and leach pads, the number of contained gold ounces, assay data, and the estimated recovery percentage based on the expected processing method. Stockpile and ore on leach pad tonnages are verified by periodic surveys.
For minerals inside leach platform inventories, reasonable estimation methods are employed because it is generally impracticable to determine the mineral contained in leach platforms by physical count. The quantity of material delivered to leach platforms are based on surveyed volumes of mined material and daily production records. Sampling and assaying determine the estimated ore grades of material delivered to leach platforms.
| (e) | Impairment of non-financial assets - |
The Company assesses each asset or cash generating unit in each reporting period to determine whether any indication of impairment exists (e.g. fluctuation of gold prices, community relations and social license to operate). Where an indicator of impairment exists, a formal estimate of the recoverable amount is made, which is considered to be the higher of (i) the fair value less costs of disposal and (ii) value in use. The assessments require the use of estimates and assumptions such as long-term commodity prices, discount rates and operating costs, among others. These estimates and assumptions are subject to risk and uncertainty.
The fair value of mining assets is calculated by the present value of future cash flows arising from the continued use of the asset, which include some estimates, such as the cost of future expansion plans, using assumptions that a third party might consider. The future cash flows are discounted to their present value using a discount rate that reflects current market assessment of the value of money over time, as well as specific risks of the asset or cash-generating unit under evaluation.
The Company has determined the operations of its mining units Yanacocha and Conga as the cash generating units.
F-166
Notes to the consolidated financial statements (continued)
| 4. | Standards issued but not effective |
The new and amended standards and interpretations that are issued, but not yet effective, up to the date of issuance of the Company’s consolidated financial statements are disclosed below. The Company intends to adopt these new and amended standards and interpretations, if applicable, when they become effective.
Amendments to IAS 1 and IAS 8: Definition of Material
In October 2018, the IASB issued amendments to IAS 1 Presentation of Financial Statements and
IAS 8 Accounting Policies, Changes in Accounting Estimates and Errors to align the definition of ‘material’ across the standards and to clarify certain aspects of the definition. The new definition states that, ’Information is material if omitting, misstating or obscuring it could reasonably be expected to influence decisions that the primary users of general-purpose financial statements make on the basis of those financial statements, which provide financial information about a specific reporting entity.
The amendments to the definition of material is not expected to have a significant impact on the Company’s consolidated financial statements.
| 5. | Cash and cash equivalents |
| (a) | This caption is made up as follows: |
| 2019 | 2018 | |||||||
| US$(000) | US$(000) | |||||||
| Petty cash | 22 | 33 | ||||||
| Bank accounts | 56,822 | 111,319 | ||||||
| Term deposits (b) | 761,659 | 611,856 | ||||||
| 818,503 | 723,208 | |||||||
| (b) | The term deposit balance is made up as follows: |
| 2019 | 2018 | |||||||
| US$(000) | US$(000) | |||||||
| JP Morgan | 501,916 | 401,495 | ||||||
| Citibank | 214,282 | 210,361 | ||||||
| BNP Paribas | 45,461 | - | ||||||
| 761,659 | 611,856 | |||||||
The bank accounts and term deposits yield interest at market rates. The carrying amounts approximate the fair value due to the short maturity of these balances, which are less than 90 days.
F-167
Notes to the consolidated financial statements (continued)
| 6. | Trade and other receivables, net |
| (a) | This caption is made up as follows: |
| 2019 | 2018 | |||||||
| US$(000) | US$(000) | |||||||
| Trade receivables, net | ||||||||
| Foreign clients | 683 | 7,389 | ||||||
| Other receivables | ||||||||
| Advances to suppliers | 9,872 | 16,897 | ||||||
| Tax claims | 3,946 | 3,532 | ||||||
| Credit of tax on net assets | 23,648 | 23,290 | ||||||
| Related entities, note 22(c) | 598 | 794 | ||||||
| Other | 5,247 | 5,382 | ||||||
| 43,311 | 49,895 | |||||||
| Allowance for expected credit losses (b) | (1,384 | ) | (1,384 | ) | ||||
| 41,927 | 48,511 | |||||||
| Total trade and other receivables, net | 42,610 | 55,900 | ||||||
| By maturity: | ||||||||
| Current | 18,962 | 32,610 | ||||||
| Non current | 23,648 | 23,290 | ||||||
| Total | 42,610 | 55,900 | ||||||
| Classification by nature: | ||||||||
| Financial receivables | 15,016 | 29,078 | ||||||
| Non-financial receivables | 27,594 | 26,822 | ||||||
| 42,610 | 55,900 | |||||||
The trade receivables are related to concentrate sold (copper and silver by-products). At December 31, 2019 and 2018 there were no material collectability issues that required an allowance for expected credit losses on the trade receivable balance.
Trade receivables (not subject to provisional pricing) are non-interest bearing and are generally negotiated on terms of 30 days.
F-168
Notes to the consolidated financial statements (continued)
| (b) | The allowance for expected credit losses had the following movement during the years 2019, 2018 and 2017: |
| 2019 | 2018 | 2017 | ||||||||||
| US$(000) | US$(000) | US$(000) | ||||||||||
| Opening balance | 1,384 | 1,384 | 1,407 | |||||||||
| Deductions | - | - | (23 | ) | ||||||||
| Ending balance | 1,384 | 1,384 | 1,384 | |||||||||
| 7. | Inventories, net |
| (a) | This caption is made up as follows: |
| 2019 | 2018 | |||||||
| US$(000) | US$(000) | |||||||
| Precious metals | 8,021 | 6,878 | ||||||
| Leach in-circuit | 5,158 | 1,835 | ||||||
| Mill in-circuit | 1,332 | 4,002 | ||||||
| Materials and supplies | 45,832 | 49,327 | ||||||
| 60,343 | 62,042 | |||||||
| Allowance for obsolescence of materials and supplies (b) | (6,098 | ) | (7,515 | ) | ||||
| 54,245 | 54,527 | |||||||
| (b) | The allowance for obsolescence of material and supplies had the following movement during the years 2019, 2018 and 2017: |
| 2019 | 2018 | 2017 | ||||||||||
| US$(000) | US$(000) | US$(000) | ||||||||||
| Opening balance | 7,515 | 7,076 | 5,272 | |||||||||
| Provision for impairment of materials and supplies | 1,898 | 1,887 | 2,896 | |||||||||
| Reversal of provision for impairment of materials and supplies | (3,315 | ) | (1,448 | ) | (1,092 | ) | ||||||
| Ending balance | 6,098 | 7,515 | 7,076 | |||||||||
Reversals of impaired materials are due to disposals of impaired materials that offset the accumulative provision in each period.
F-169
Notes to the consolidated financial statements (continued)
| 8. | Stockpiles and ore on leach pads, net
| |
| (a) | This caption is made up as follows: | |
| 2019 | 2018 | |||||||
| US$(000) | US$(000) | |||||||
| Current portion - | ||||||||
| Stockpiles | 23,769 | 35,065 | ||||||
| Ore on leach pads | 139,991 | 106,931 | ||||||
| Net realizable value adjustment (b) | (28,837 | ) | (41,403 | ) | ||||
| 134,923 | 100,593 | |||||||
| Non-current portion - | ||||||||
| Stockpiles | 35,888 | 41,814 | ||||||
| Ore on leach pads | 88,223 | 144,688 | ||||||
| Net realizable value adjustment (b) | (19,088 | ) | (47,724 | ) | ||||
| 105,023 | 138,778 | |||||||
| (b) | The provision for net realizable value adjustment had the following movement during the years 2019, 2018 and 2017: |
| 2019 | 2018 | 2017 | ||||||||
| US$(000) | US$(000) | US$(000) | ||||||||
| Opening balance, note 17 | 89,127 | 62,540 | 84,374 | |||||||
| Provision | 33,464 | 90,365 | 77,385 | |||||||
| Reversal of provision | (74,666 | ) | (63,778 | ) | (99,219 | ) | ||||
| Ending balance, note 17 | 47,925 | 89,127 | 62,540 |
Provision reversals correspond to improvements of the overall long-term market conditions that reduced the gap between stockpiles and leach pads’ cost and their net realizable value.
F-170
Notes to the consolidated financial statements (continued)
| 9. | Financial instruments at fair value
|
| In November 2008, the Company funded the San Jose Reservoir Trust an amount of US$13 million to ensure the continuity of the Company's operations in the San Jose Reservoir after 2018. Such trust is irrevocable and is a separate legal entity of the Company. The grantor is the Company, the trustee is the Banco de Crédito del Perú and the beneficiary is the Company; therefore, the Company consolidates the trust. | |
| As of December 31, 2019 and 2018, the assets in the trust amount to US$24,417 and US$22,610, respectively and are represented by financial instruments at fair value. | |
| During the years ended December 31, 2019, 2018 and 2017, an increase in fair value of the debt instruments was recognized in other comprehensive income for the amount of US$1,246, and a decrease of US$91 and US$3,244 during 2018 and 2017. During the years ended December 31, 2019 and 2018 the change in fair value of the investments in marketable stocks for US$821 and (US$10), respectively, were recognized as Finance income and Finance costs in the consolidated statements of comprehensive income. |
F-171
Notes to the consolidated financial statements (continued)
| 10. | Property, plant and equipment, net
| |
| (a) | Below is presented the movement in cost: | |
| Opening balance | Additions | Sales and disposals | Transfer/Other changes | Final balances | ||||||||||||
| US$(000) | US$(000) | US$(000) | US$(000) | US$(000) | ||||||||||||
| Year 2019 | ||||||||||||||||
| Cost- | ||||||||||||||||
| Land | 9,459 | - | - | 7,594 | 17,053 | |||||||||||
| Land improvements | 36,454 | - | (7,472 | ) | - | 28,982 | ||||||||||
| Building and constructions | 298,328 | - | (26,556 | ) | (218 | ) | 271,554 | |||||||||
| Machinery and equipment | 244,560 | - | (46,286 | ) | 18,598 | 216,872 | ||||||||||
| Leach pads | 1,723,270 | - | - | 93,956 | 1,817,226 | |||||||||||
| Vehicles | 9,921 | - | (1,043 | ) | 524 | 9,402 | ||||||||||
| Furniture and fixtures | 2,556 | - | - | - | 2,556 | |||||||||||
| Other equipment | 58,924 | - | (3,712 | ) | 4,050 | 59,262 | ||||||||||
| Work in progress | 444,688 | 184,403 | - | (192,392 | ) | 436,699 | ||||||||||
| Mining rights | 37,521 | - | - | - | 37,521 | |||||||||||
| Right of use asset | - | 1,045 | - | - | 1,045 | |||||||||||
| Asset retirement and mine closure | 534,398 | 158,967 | - | - | 693,365 | |||||||||||
| Stripping activity asset | 148,487 | - | - | 3,007 | 151,494 | |||||||||||
| Mine development | 760,647 | - | - | 63,509 | 824,156 | |||||||||||
| 4,309,213 | 344,415 | (85,069 | ) | (1,372 | ) | 4,567,187 | ||||||||||
| Accumulated depreciation and amortization | ||||||||||||||||
| Land improvements | 35,583 | 101 | (7,369 | ) | - | 28,315 | ||||||||||
| Building and constructions | 247,979 | 5,702 | (26,579 | ) | (973 | ) | 226,129 | |||||||||
| Machinery and equipment | 204,255 | 21,780 | (42,978 | ) | 973 | 184,030 | ||||||||||
| Leach pads | 1,656,002 | 38,286 | - | - | 1,694,288 | |||||||||||
| Vehicles | 9,855 | 16 | (1,043 | ) | - | 8,828 | ||||||||||
| Furniture and fixtures | 2,556 | - | - | - | 2,556 | |||||||||||
| Other equipment | 56,522 | 1,326 | (3,712 | ) | - | 54,136 | ||||||||||
| Mining rights | 29,457 | - | - | - | 29,457 | |||||||||||
| Right of use asset | - | 461 | - | - | 461 | |||||||||||
| Asset retirement and mine closure | 424,008 | 54,818 | - | - | 478,826 | |||||||||||
| Stripping activity asset | 146,058 | 1,667 | - | - | 147,725 | |||||||||||
| Mine development | 656,484 | 17,658 | - | - | 674,142 | |||||||||||
| 3,468,759 | 141,815 | (81,681 | ) | - | 3,528,893 | |||||||||||
| Net cost | 840,454 | 1,038,294 | ||||||||||||||
F-172
Notes to the consolidated financial statements (continued)
| Opening balance | Additions | Sales and disposals | Transfer/Other changes | Final balances | ||||||||||||
| US$(000) | US$(000) | US$(000) | US$(000) | US$(000) | ||||||||||||
| Year 2018 | ||||||||||||||||
| Cost- | ||||||||||||||||
| Land | 9,459 | - | - | - | 9,459 | |||||||||||
| Land improvements | 36,454 | - | - | - | 36,454 | |||||||||||
| Building and constructions | 297,798 | - | - | 530 | 298,328 | |||||||||||
| Machinery and equipment | 286,865 | - | (72,442 | ) | 30,137 | 244,560 | ||||||||||
| Leach pads | 1,722,786 | - | - | 484 | 1,723,270 | |||||||||||
| Vehicles | 11,024 | - | (1,171 | ) | 68 | 9,921 | ||||||||||
| Furniture and fixtures | 2,556 | - | - | - | 2,556 | |||||||||||
| Other equipment | 57,773 | - | (265 | ) | 1,416 | 58,924 | ||||||||||
| Work in progress | 400,410 | 117,636 | - | (73,358 | ) | 444,688 | ||||||||||
| Mining rights | 37,521 | - | - | - | 37,521 | |||||||||||
| Asset retirement and mine closure | 507,123 | 27,275 | - | - | 534,398 | |||||||||||
| Stripping activity asset | 148,487 | - | - | - | 148,487 | |||||||||||
| Mine development | 722,355 | - | - | 38,292 | 760,647 | |||||||||||
| 4,240,611 | 144,911 | (73,878 | ) | (2,431 | ) | 4,309,213 | ||||||||||
| Accumulated depreciation and amortization | ||||||||||||||||
| Land improvements | 35,143 | 440 | - | - | 35,583 | |||||||||||
| Building and constructions | 240,348 | 7,631 | - | - | 247,979 | |||||||||||
| Machinery and equipment | 249,975 | 20,887 | (66,607 | ) | - | 204,255 | ||||||||||
| Leach pads | 1,621,266 | 34,736 | - | - | 1,656,002 | |||||||||||
| Vehicles | 11,024 | 2 | (1,171 | ) | - | 9,855 | ||||||||||
| Furniture and fixtures | 2,556 | - | - | - | 2,556 | |||||||||||
| Other equipment | 55,914 | 828 | (220 | ) | - | 56,522 | ||||||||||
| Mining rights | 29,457 | - | - | - | 29,457 | |||||||||||
| Asset retirement and mine closure | 356,345 | 67,663 | - | - | 424,008 | |||||||||||
| Stripping activity asset | 143,252 | 2,806 | - | - | 146,058 | |||||||||||
| Mine development | 639,450 | 17,034 | - | - | 656,484 | |||||||||||
| 3,384,730 | 152,027 | (67,998 | ) | - | 3,468,759 | |||||||||||
| Net cost | 855,881 | 840,454 | ||||||||||||||
Additions to work in progress in 2018 and 2019 are primarily related to the Quecher Main project. As of December 31, 2019, the Company does not have material commitments related to this project.
The depreciation and amortization expense for the year ended December 31, 2019 and 2018 was recorded in the “Cost applicable to sales” caption in the consolidated statement of comprehensive income.
F-173
Notes to the consolidated financial statements (continued)
| (b) | Impairment of long-lived assets - |
In accordance with the accounting policies and processes, each asset or Cash Generating Unit “CGU” is evaluated annually at year end, to determine whether there are any indications of impairment. If any such indications of impairment exist, a formal estimate of the recoverable amount is performed. The Company has two CGU’s: Yanacocha mine and Conga project.
In December 2017 and 2018, the Company performed a formal evaluation of its cash generating units and concluded that there were no impairment indicators at December 31, 2018 and 2017, respectively. In this assessment the Management considered that the Company had been complying with the estimated results for each year included in the last impairment calculation.
During 2019, the Company’s Management identified as an impairment indicator the significant increase of the asset retirement and mine closure, as a result the Company had to determinate the recoverable amount for its CGU Yanacocha. Regarding to CGU Conga the Management did not identify any important indicator. As a result of this analysis the Company concluded that no additional impairment loss on CGU Yanacocha was required to be recorded as the recoverable amount exceeded the carrying amount of the CGU’s assets.
In assessing whether impairment was required, the carrying value of the asset or CGU was compared with its recoverable amount. The recoverable amount is the higher of the CGU’s fair value less costs to sell (FVLCS) and value in use (VIU). Given the nature of the Company’s activities, information on the fair value of an asset is usually difficult to obtain unless negotiations with potential purchasers or similar transactions are taking place. Consequently, the recoverable amount for each CGU was estimated based on estimated discounted future estimated cash flows expected to be generated from the continued use of the CGUs using market based commodity price and exchange assumptions, estimated quantities of recoverable minerals, production levels, operating costs and capital requirements, and its eventual disposal, based on the latest life of mine (LOM) plans. These cash flows were discounted using a real pre-tax discount rate that reflects current market assessments of the time value of money and the risks specific to the CGU.
Estimates included quantities of recoverable minerals, production levels, operating costs and capital requirements and sourced from the planning process, including the life of mine (LOM) plans, one-year budgets and CGU-specific studies.
Key assumptions used for the impairment testing as of December 31, 2019:
The determination of fair value less cost to sell was most sensitive to the following key assumptions:
| - | Production volumes. |
| - | Commodity prices. |
| - | Discount rate. |
| - | Cost / EBIT |
F-174
Notes to the consolidated financial statements (continued)
Production volumes: Estimated production volumes are based on detailed life-of-mine plans and take into account development plans for the mines agreed by management as part of planning process. Production volumes are dependent on a number of variables, such as: the recoverable quantities; the production profile; the cost of the development of the infrastructure necessary to extract the reserves; the production costs; the contractual duration of mining rights; and the selling price of the commodities extracted.
As each producing mining unit has specific reserve characteristics and economic circumstances, the cash flows of the mines were computed using appropriate individual economic models and key assumptions established by management. The production profiles used were consistent with the reserves and resource volumes approved as part of the Company’s process for the estimation of proved and probable reserves and resource estimates.
Commodity prices: Forecasted commodity prices were based on management’s estimates and were derived from forward price curves and long-term views of global supply and demand, building on past experience of the industry and consistent with external sources. These prices were adjusted to arrive at appropriate consistent price assumptions for the different qualities and type of commodities, or, where appropriate, contracted prices were applied.
Estimated prices for the current and long-term periods that have were used to estimate future revenues were as follows:
| Current | Long-term | |
| US$ | US$ | |
| Gold (per ounce) | 1,481 | 1,300 |
| Copper (per pound) | 3.0 | 3.0 |
Discount rate: In calculating the fair value less cost to sell, a pre-tax discount rate of 7.1% was applied to the pre-tax cash flows. This discount rate was derived from the Company’s pre-tax weighted average cost of capital (WACC), with appropriate adjustments made to reflect the risks specific to the CGU.
F-175
Notes to the consolidated financial statements (continued)
| 11. | Trade and other payables |
| (a) | This caption is made up as follows: |
| 2019 | 2018 | |||
| US$(000) | US$(000) | |||
| Trade payables (b) | ||||
| Domestic suppliers | 45,671 | 48,847 | ||
| Related entities, note 22(c) | 11,426 | 10,846 | ||
| 57,097 | 59,693 | |||
| Other payables | ||||
| Remuneration and similar benefits payable | 11,365 | 22,907 | ||
| Other taxes payable | 5,326 | 728 | ||
| Royalties payable to the Peruvian State | 2,696 | 136 | ||
| 19,387 | 23,771 | |||
| 76,484 | 83,464 |
| (b) | Trade payables arise mainly from the acquisition of materials, supplies and spare parts and services provided by third parties. These obligations have current maturities, accrue no interest, are not secured and are mostly denominated in U.S. dollars. |
| 12. | Provisions, other accruals and liabilities |
| (a) | This caption is made up as follows: |
| 2019 | 2018 | |||
| US$(000) | US$(000) | |||
| Provisions | ||||
| Provision for closure of mining units and exploration projects (b) | 1,608,380 | 1,294,464 | ||
| Provision of social responsibility (c) | 18,326 | 18,010 | ||
| Other provisions | 2,484 | 2,785 | ||
| 1,629,190 | 1,315,259 | |||
| Other accruals and liabilities | ||||
| Interests payable, see note 24 | 16,840 | - | ||
| Workers’ profit sharing payable (e) | 12,793 | 3,920 | ||
| Accrual of operating costs (d) | 11,238 | 11,442 | ||
| Accrual of capital expenditure | 8,139 | 3,682 | ||
| Right of use liability | 596 | - | ||
| 49,606 | 19,044 | |||
| Total provisions, other accruals and liabilities | 1,678,796 | 1,334,303 |
F-176
Notes to the consolidated financial statements (continued)
| 2019 | 2018 | |||
| US$(000) | US$(000) | |||
| Classification by maturity: | ||||
| Current portion | 90,940 | 41,154 | ||
| Non-current portion | 1,587,856 | 1,293,149 | ||
| 1,678,796 | 1,334,303 |
| (b) | Provision for closure of mining units and explorations projects - |
The Company's mining and exploration activities are subject to various laws and regulations governing the protection of the environment. These laws and regulations are continually changing and are generally becoming more restrictive. The Company conducts its operations so as to protect the public health and environment and believes its operations are in compliance with all applicable laws and regulations in all material respects. The Company has made, and expects to make in the future, expenditures to comply with such laws and regulations, but cannot predict the amount of such future expenditures. Estimated future reclamation costs are based principally on legal and regulatory requirements.
The provision for closure of mining units comprises activities to be carried out by the Company in the restoration of mines and adjacent areas in the completion stage of the gold extraction process. Such activities include the restoration of mining locations, water treatment plant operations, as well as reforestation and land treatments.
The movement of the provision for closure of mining units for 2019, 2018 and 2017 is broken down as follows:
| 2019 | 2018 | 2017 | ||||
| US$(000) | US$(000) | US$(000) | ||||
| Opening balance | 1,294,464 | 1,234,731 | 1,012,888 | |||
| Additional provisions | 301,096 | 43,560 | 221,450 | |||
| Payments | (23,889) | (19,842) | (21,376) | |||
| Unwinding of discount, note 20 | 36,709 | 36,015 | 21,769 | |||
| Ending balance | 1,608,380 | 1,294,464 | 1,234,731 | |||
| Classification by maturity | ||||||
| Current portion | 39,156 | 19,325 | 19,455 | |||
| Non-current portion | 1,569,224 | 1,275,139 | 1,215,276 | |||
| 1,608,380 | 1,294,464 | 1,234,731 |
The provision for closure of mining units and exploration projects represents the present value of the closure costs that are expected to be incurred between the years 2020 and 2069.
F-177
Notes to the consolidated financial statements (continued)
There were minimal changes to the updated closure plan in 2017 prior to submitting to Peruvian regulators in September 2017. The regulators completed their review and approved the updated closure plan in November 2017.
During the years ended December 31, 2019, 2018 and 2017, the Company recorded an increase to the reclamation liability of US$301 million, US$44 million and US$206 million, respectively. The increase to the reclamation obligation resulted in an increase to the recorded asset retirement cost asset of US$159 million (US$27.2 million and US$97 million in 2018 and 2017, respectively) related to the producing portions of the mine (see note 10) and a non-cash charge to reclamation expense for the year ended December 31, 2019 of US$142 million (US$16.3 million and US$124.1 million as December 31, 2018 and 2017, respectively) related to the areas of Carachugo, Yanacocha, Maqui Maqui and Cerro Negro operations no longer in production (see note 17). The increase of the 2019 reclamation obligation is mainly due to higher water treatment costs, whereas in 2018 the increase was mainly due to new disturbance costs from the Quecher Main project and changes in the labor cost estimate. The discount rates used in the calculation of the provision as December 31, 2019, 2018 and 2017 were between 0.2% and 0.3%.
| (c) | Provision of social responsibility - |
The provision of social responsibility relates to community commitments to develop projects near the mine site, including training and support for other activities such as building infrastructure and donations.
The movement of the provision for social responsibility for 2019, 2018 and 2017 is broken down as follows:
| 2019 | 2018 | 2017 | ||||||||||
| US$(000) | US$(000) | US$(000) | ||||||||||
| Opening balance | 18,010 | 21,689 | 24,335 | |||||||||
| Additional provisions | 888 | - | - | |||||||||
| Payments | (572 | ) | (3,679 | ) | (2,646 | ) | ||||||
| Ending balance | 18,326 | 18,010 | 21,689 | |||||||||
| Classification by maturity | ||||||||||||
| Current portion | 761 | 8,351 | - | |||||||||
| Non-current portion | 17,565 | 9,659 | 21,689 | |||||||||
| 18,326 | 18,010 | 21,689 | ||||||||||
F-178
Notes to the consolidated financial statements (continued)
| (d) | Accrual of operating cost - |
The accrual of operating cost relates to the accruals of services received by the Company as part of its operations that were pending to be invoiced such as power, maintenance, contractors and others.
| (e) | Workers' profit sharing - |
In accordance with Peruvian legislation, the Company maintains an employee profit sharing plan equal to 8% of annual taxable income. Distributions to employees under the plan are based 50% on the number of days that each employee worked during the preceding year and 50% on proportionate annual salary levels.
| 13. | Debt instruments |
On June 14, 2018, the Company approved the sale of 63,922,565 shares of Minera Yanacocha, S.R.L. to Summit Global Management II BV, a wholly-owned subsidiary of Sumitomo Corporation (“Sumitomo”) for a consideration of US$47,911. The transaction resulted in Sumitomo owning 5% of Minera Yanacocha, S.R.L. with Newmont Second Capital Corporation and Buenaventura’s ownership percentages decreasing to 51.35% and 43.65%, respectively.
Under the terms of the transaction, Sumitomo has the option to require the Company to repurchase the 5% interest in Minera Yanacocha, S.R.L. if the Yanacocha Sulfides project does not adequately progress by June 2022 or if the project is approved with an incremental rate of return below a contractually agreed upon rate. Under the terms of the sales agreement, the cash paid by Sumitomo at closing has been placed in an escrow for repayment in the event the option is exercised. As of December 31, 2019 and December 31, 2018, the Company holds US$48,617 and US$48,127, respectively in an escrow account with Citibank New York and generates interest at a market rate. This balance is included in the caption Restricted Cash in the consolidated statement of financial position. The restricted cash is not available to finance the Company’s day-to-day operations and, therefore, has been excluded from cash and cash equivalents for the purposes of the consolidated statement of cash flows. It has been disclosed as a non-current asset.
The shares held by Sumitomo meet the definition of a compound instrument and is classified as a liability (with a portion recorded to equity) in the consolidated financial statements of the Company. The difference between the present value of the compound instrument at the date of the transaction for an amount of US$41,695 and the gross redemption amount of US$47,911 was recorded as additional paid-in-capital in equity for an amount of US$6,216 at the date of the transaction.
The value of the compound instrument as of December 31, 2019 and December 31, 2018 amounts to US$43,927 and US$42,430, respectively. For the years ended December 31, 2019 and December 31, 2018 the unwinding of the discount was recognized in the caption “Finance costs” in the consolidated statement of comprehensive income for an amount of US$1,497 and US$735, respectively, see note 20.
F-179
Notes to the consolidated financial statements (continued)
|
14. | Partners’ equity |
| (a) | Partners’ contributions - |
As of December 31, 2019 and December 31, 2018, Partners’ contributions comprise 1,214,528,739 common partnership interests at par value of one Peruvian Sol each, fully subscribed and paid-in (equivalent to US$398,216 at the historical exchange rate). Such partnership interest includes 656,484,745 common partnership interests that are owned by foreign investors.
On December 21, 2017, Minera Yanacocha purchased back 63,922,565 partnership interests owned by International Finance Corporation (“IFC”) for US$47,911, which represented 5% of the capital stock of the Company. On February 19, 2018, the Board of the partners approved the reduction of 63,922,565 of the common partnership interests equivalent to US$19,711. On June 14, 2018, the Board of the partners approved the sale of 63,922,565 partnership units to Summit Global Management II BV, see note 13.
Under current Peruvian regulations, there is no restriction on the remittance of dividends or repatriation of foreign investment, except as discussed in sections below.
The legal structure of the Company is that of a Peruvian limited liability partnership. Major features of such legal structure are: (i) the number of Partners cannot exceed 20, (ii) capital comprises the partnership interests, and (iii) there is no obligation to create a legal reserve.
| (b) | Retained earnings - |
Distribution of earnings to Partners other than legal entities domiciled in Peru is subject to a withholding income tax charged to the partners.
Until December 31, 2017, by Law No. 30296 published on December 31, 2014, for individuals and non-resident legal entities, the applicable tax rate was 6.8% for dividend distributions in cash or non-monetary assets for fiscal year 2017. Pursuant to Legislative Decree No. 1261, published on December 10, 2016 and effective as of January 1, 2017, the applicable tax rate to the distribution of cash dividends and non-monetary assets for the year 2017 onwards is 5%.
| (c) | Dividends declared and paid - |
On February 15, 2016, the Executive Committee unanimously agreed to distribute dividends in the amount of US$300 million, in proportion to its shareholding, which corresponds to a portion of the accumulated results as of December 31, 2014, which were generated in 2011.
F-180
Notes to the consolidated financial statements (continued)
| 15. | Tax Situation |
| (a) | Current tax regime - |
The Company and its subsidiary are subject to the Peruvian tax regime. The main tax regulations issued during 2018 were the following:
| - | Since January 1, 2019, the applicable treatment of royalties and remuneration for services rendered by non-domiciled was modified (Legislative Decree No. 1369). |
| - | The rules that regulate the obligation of legal persons and / or legal entities to inform the identification of their final beneficiaries (Legislative Decree No. 1372) were established. |
In July 2018, Law No. 30823 was published. Under this Law, the Congress delegated to the Executive Power the power to legislate on various issues, including tax and financial matters. In this sense, the main tax regulations issued are the following:
| (i) | The Tax Code was modified in order to provide greater guarantees to taxpayers in the application of the general anti-avoidance rule (Rule XVI of the Preliminary Title of the Tax Code); as well as to provide the Tax Administration with tools for its effective implementation. |
| (ii) | Rules have been established for the accrual of income and expenses for tax purposes since January 1, 2019. Until 2018, there was no normative definition of this concept, so in many cases, accounting rules were used for its interpretation. |
| (b) | Tax stabilization agreements - |
The Company has entered into the following tax stability agreements, each with a term of 15 years:
| Mine | Effective | Date of the Tax Agreement | Tax Regimes in Force |
| Cerro Yanacocha | January 1, 2000 | September 16, 1998 | May 22, 1997 |
| La Quinua | January 1, 2004 | August 25, 2003 | August 25, 2003 |
The Cerro Yanacocha tax stabilization agreement expired on January 1, 2015 and La Quinua tax stabilization agreement expired on January 1, 2019.
The La Quinua tax stabilization guaranteed the Company's use of the tax regime shown in the table above and permitted maintenance of its accounting records in U.S. dollars for tax purposes.
The Company determines taxable income based on its understanding and that of its legal advisors, of applicable tax legislation. Taxable income differs from pre-tax income disclosed within these consolidated financial statements by those items that the applicable tax legislation deems to be non-taxable or non-deductible.
F-181
Notes to the consolidated financial statements (continued)
On December 31, 2014, the Peruvian Government enacted modifications to Income Tax regulations, applicable beginning in 2015. Among the modifications, a progressive income tax rate reduction was approved as follows: 28% for fiscal year 2016; 27% for fiscal years 2017 and 2018; and 26% from 2019, onward.
Pursuant to Legislative Decree No. 1261, published on December 10, 2016 and effective as of January 1, 2017, the applicable tax rate on the taxable income is 29.5%. The income tax for La Quinua, until January 1, 2019, was 29% according to the tax stabilization agreement entered into with the Peruvian government.
| (c) | Years open to tax review - |
During the four years following the year of filing the tax return, the tax authorities have the power to review and, as applicable, correct the income tax computed by the Company. In that regard, the tax returns of the years 2015 to 2019 are open to assessment. The fiscal year 2014 is under examination by the Tax Authority (SUNAT).
| (d) | Transfer
pricing - For purposes of determining the Income Tax, the transfer prices for transactions with related companies and companies domiciled in territories with little or no taxation must be supported with documentation and information on the valuation methods used and the criteria considered for their determination. Tax Administration can request this information based on analysis of the Company's operations. |
| (e) | Other mining taxes - |
| (i) | Law No. 29788, Mining Royalties |
On September 28, 2011, the Peruvian Government enacted new legislation to comprise a new mining tax payable to the Peruvian Government for extracting metallic and non-metallic mineral resources from its mining concessions.
Pursuant to this legislation, the mining royalty is payable quarterly based on sales and operating profit determined in accordance with IFRS. The royalty amount due is 1% of revenue. An additional mining tax due is calculated based on the level of operating profit up to a maximum applicable rate of 12%. This component of the new mining tax only applies to those projects that are not covered by a tax stabilization agreement. During 2019, 2018, and 2017, the amounts included in cost of production related to mining royalties were US$7,360, US$1,273 and US$3,140, respectively. During 2019 the amount included in mining tax expense related to mining royalties were US$1,563 and during 2018 and 2017 there were no amounts included in mining tax expense.
| (ii) | Law No. 29789, Special Mining Tax |
The Special Mining Tax ("IEM") applies to mines not covered by a tax stabilization agreement. The IEM is payable on a quarterly basis with rates ranging from 2% to 8.4% of operating profit determined, in accordance with IFRS.
F-182
Notes to the consolidated financial statements (continued)
The rate varies depending on the level of operating profit. During the years ended December 31, 2019, 2018 and 2017 the amounts included in income and mining tax expense were US$9,702, US$592, and US$1,418, respectively.
| (iii) | Law No. 29790, Special Mining Burden |
The Special Mining Burden ("GEM") applies to mines covered by a tax stabilization agreement. The GEM is payable on a quarterly basis with rates ranging from 4% to 13.12% of operating profit, determined in accordance with IFRS. The rate varies depending on the level of operating profit margin. The GEM applied to operations at La Quinua in 2018 and 2017. This resulted in US$8,230 and US$3,526, respectively, of additional Income and mining tax expense.
| (iv) | Law No. 29471, Supplementary Fund |
The Supplementary Fund for retirement of mining applies to metallurgical and steel workers, affiliated to the National Pension System (“SNP”) and the Private Pension System (“PPS”); and is applicable since May 11, 2012. This Fund is formed by employee and employer contributions which are distributed according to the following detail:
| - | Employers will contribute 0.5% of the annual income before taxes. |
| - | Employees will contribute 0.5% of their monthly gross salary. |
| - | The employer's contributions are paid before tax; therefore these amounts are deductible expenses for the year. |
The new pension fund tax is calculated based on annual income and is payable quarterly. During the years ended December 31, 2019, 2018 and 2017 the amounts included in Income and mining tax expense amounted to US$728, US$39 and US$29, respectively.
| (f) | Peruvian income tax - |
The Company's income tax provision consisted of the following:
| 2019 | 2018 | 2017 | ||||||||||
| US$(000) | US$(000) | US$(000) | ||||||||||
| Current Peruvian income tax | 42,978 | 12,525 | 3,877 | |||||||||
| Royalties and mining taxes | 11,444 | 8,822 | 4,944 | |||||||||
| Income tax from prior years | 8,459 | 8,900 | (2,006 | ) | ||||||||
| Fines from previous years, note 24 | 4,056 | - | - | |||||||||
| Other taxes | 993 | 121 | 211 | |||||||||
| Income tax prior years refunds (*) | (3,002 | ) | - | - | ||||||||
| Current income tax expense | 64,928 | 30,368 | 7,026 | |||||||||
| Deferred income tax expenses (benefit) | - | (1,071 | ) | - | ||||||||
| Income tax expense | 64,928 | 29,297 | 7,026 | |||||||||
| (*) | Tax refunds were obtained through tax courts resolutions regarding to outstanding tax claims of the income tax payments performed on year 2004. |
F-183
Notes to the consolidated financial statements (continued)
| (g) | Deferred income tax asset - |
As of December 31, 2019 and 2018, the Company maintains a deferred income tax asset for US$1,071 recorded in year 2018. The recognized deferred income tax asset corresponds entirely to additional tax credits that can be recovered by reducing the income tax paid of open periods subject to review of the tax authority.
| (h) | Reconciliation of income tax expense (benefit) - |
Below is a reconciliation of tax expense and the accounts profit multiplied by the statutory tax rate for the years 2019, 2018 and 2017:
| 2019 | 2018 | 2017 | ||||||||||
| US$(000) | US$(000) | US$(000) | ||||||||||
| Loss before income tax | (30,329 | ) | (52,220 | ) | (168,428 | ) | ||||||
| Peruvian statutory tax rate | 29.5 | % | 29.5 | % | 29.5 | % | ||||||
| Income tax income | (8,947 | ) | (15,405 | ) | (49,686 | ) | ||||||
| Valuation allowance on deferred tax asset | 46,473 | 23,771 | 50,960 | |||||||||
| Effect of change in translation to US dollars | (4,217 | ) | - | - | ||||||||
| Mining taxes | 8,068 | 6,260 | 3,530 | |||||||||
| Non-deductible expenses | 13,045 | 6,962 | 4,204 | |||||||||
| Difference in income tax rate applicable to La Quinua at 29% | - | (176 | ) | (124 | ) | |||||||
| Income tax prior years (refunds) / payments | 6,450 | 7,885 | (1,858 | ) | ||||||||
| Fines from prior years, note 24 | 4,056 | - | - | |||||||||
| Total income tax expense | 64,928 | 29,297 | 7,026 | |||||||||
| (i) | The main tax regulations issued during 2019 are as follows – |
| (i) | Modified, starting in January 1, 2019, the treatment applicable to the royalties and fees for services provided by non-domiciled recipients, eliminating the obligation to pay an amount equivalent to the withholding when the costs or expenses are booked, and must now withhold the corresponding income tax at the time of their payment or retribution accreditation (Legislative Decree No. 1369). |
| (ii) | Established rules governing the obligation of legal persons and (or) legal entities to report the identification of their final beneficiaries (Legislative Decree No. 1372). These rules are applicable to legal persons domiciled in the country, pursuant to article 7 of the Income Tax Law, and to legal entities in the country. The obligation is applicable for non-domiciled legal entities and legal entities constituted abroad while: a) have a branch, agency or another permanent establishment in the country; b) the person (natural or legal entity) who manage the autonomous patrimony or foreign investment funds, or the natural or legal person who has the quality of guard or administrator, is domiciled in the country; and, c) any part of a consortium is domiciled in the country. This obligation will be fulfilled by submitting to the tax authority of sworn statement information, which should contain the final beneficiary information and be submitted, in compliance with the regulations and in the deadlines established through a resolution of the Tax Authority. |
F-184
Notes to the consolidated financial statements (continued)
| (iii) | Changed the tax code in the implementation of the General Anti-Avoidance Rule – GAAR (Rule XVI of the preliminary title of the Tax Code (Legislative Decree No. 1422). |
The GAAR is intended to prevent taxpayers from entering into transactions that would allow them to minimize their tax liabilities. The Tax authority will be entitled to apply the GAAR in ordinary tax audits since July 19, 2012; however, the tax authority will have to obtain the approval from a committee before applying the GAAR.
Other rules regarding the GAAR are:
| (a) | Jointly Liability of Legal Representatives – the legal representatives will be jointly liable for the tax debt as a result of the application of the GAAR by the Tax Authority. |
| (b) | Tax Planning approval by the Board of Directors - Up to March 29, 2019 board of Directors should approve (ratify or modify) all the tax planning of their entities since July 19, 2012. The members of the board will be liable for the tax assessment as a result of the application of the GAAR. |
| (j) | As of December 31, 2019, the Company determined a current income tax payable of US$20,276 (Prepaid income tax credit of US$19,239 as December 31, 2018) and mining taxes payable for US$2,877 (US$3,552 as December 31, 2018). The current income tax payable of year 2019 includes the current income tax offset by the credits of the period, and the income tax contingencies, see note 24, for US$7,913 and US$12,363; respectively. |
| 16. | Revenue from contracts with customers |
| (a) | The Company’s revenues are mainly from sales of gold ounces. The table below presents the net sales to customers by geographic region: |
| 2019 | 2018 | 2017 | ||||||||||
| US$(000) | US$(000) | US$(000) | ||||||||||
| Sales and services by geographic region: | ||||||||||||
| Metal sales | ||||||||||||
| Europe (Switzerland) | 734,526 | 518,664 | 491,887 | |||||||||
| America | - | 139,989 | 179,018 | |||||||||
| 734,526 | 658,653 | 670,905 | ||||||||||
| (b) | Other operating revenue is made up as follows: |
| 2019 | 2018 | 2017 | ||||||||||
| US$(000) | US$(000) | US$(000) | ||||||||||
| Copper and silver in concentrate | 4,098 | 20,442 | 17,509 | |||||||||
| Others | 678 | 1,523 | 4,361 | |||||||||
| 4,776 | 21,965 | 21,870 | ||||||||||
For the year ended December 31, 2019, 2018 and 2017, the amount of the subsequent changes in fair value of the trade receivable were US$176, US$15 and US$346, respectively and are presented as part of the caption “Copper and silver in concentrate”.
F-185
Notes to the consolidated financial statements (continued)
| (c) | Concentration of sales - |
In 2019, the 100% of Dore sales was performed to Royal Bank of Canada consigned to Argor Hereaus (Switzerland) and no copper concentrate sales performed during the period. As of December 31, 2018, 79% to Switzerland (Scotia Mocatta consigned to Valcambi 52% and Royal Bank of Canada consigned to Argor Hereaus 27%) and 21% to United States of America (Dore across Scotia Mocatta consigned by Asahi 20% and Copper Concentrate to MCC Non Ferrous Trading 0.1%). Related to Copper Concentrate as of December 31, 2019 and 2018, 100% of accounts receivables are related to MCC Non Ferrous Trading.
The Company's sales of gold and concentrates are delivered to investment banks and national and international well-known companies. Some of these clients have long-term sales contracts with the Company for the supply of the production from the Company’s mines.
| 17. | Costs applicable to sales |
This caption is made up as follows:
| 2019 | 2018 | 2017 | ||||||||||
| US$(000) | US$(000) | US$(000) | ||||||||||
| Beginning balance of finished goods and in-process | 341,213 | 345,489 | 446,503 | |||||||||
| Beginning balance of provision for net realizable value, note 8(b) | (89,127 | ) | (62,540 | ) | (84,374 | ) | ||||||
| Royalties to related parties, note 1(a) and note 22 | 22,297 | 20,385 | 20,739 | |||||||||
| Mining royalties to the government | 9,255 | 2,875 | 4,990 | |||||||||
| Consumption of supplies | 200,036 | 215,863 | 240,881 | |||||||||
| Personnel expenses | 72,325 | 82,645 | 99,702 | |||||||||
| Other services | 41,120 | 43,671 | 66,408 | |||||||||
| Maintenance | 26,645 | 22,585 | 24,033 | |||||||||
| Power | 23,619 | 24,203 | 23,565 | |||||||||
| Depreciation and amortization | 144,862 | 156,212 | 87,783 | |||||||||
| Workers' profit sharing | 12,804 | 3,837 | 1,242 | |||||||||
| Provision of closure mines, note 12(b) | 142,129 | 16,285 | 124,124 | |||||||||
| Ending balance of provision for net realizable value, note 8(b) | 47,925 | 89,127 | 62,540 | |||||||||
| Ending balance of finished goods and in-process | (302,382 | ) | (341,213 | ) | (345,489 | ) | ||||||
| 692,721 | 619,424 | 772,647 | ||||||||||
For the years ended December 31, 2019, 2018 and 2017, the cost of inventories recognized in cost of sales was US$326,790, US$327,459 and US$456,647, respectively.
F-186
Notes to the consolidated financial statements (continued)
| 18. | Operating expenses, net |
This caption is made up as follows:
| 2019 | 2018 | 2017 | ||||||||||
| US$(000) | US$(000) | US$(000) | ||||||||||
| Exploration and advanced projects | 33,669 | 62,643 | 51,694 | |||||||||
| Severance program | 2,210 | 8,678 | 9,419 | |||||||||
| Cost of sales from the sale of fixed assets | 2,092 | 5,445 | 1,632 | |||||||||
| Tax fine | 2,019 | 3,954 | - | |||||||||
| Write-off of fixed assets | 1,204 | - | 1,368 | |||||||||
| Revenue from sale of fixed assets | (8,088 | ) | (4,821 | ) | (2,235 | ) | ||||||
| Others, net | 2,881 | 256 | 1,636 | |||||||||
| 35,987 | 76,155 | 63,514 | ||||||||||
| 19. | Administrative expenses |
This caption is made up as follows:
| 2019 | 2018 | 2017 | ||||||||||
| US$(000) | US$(000) | US$(000) | ||||||||||
| Management expenses | 1,341 | 1,317 | 3,395 | |||||||||
| Other | 403 | 1,466 | 1,365 | |||||||||
| 1,744 | 2,783 | 4,760 | ||||||||||
| 20. | Finance costs |
This caption is made up as follows:
| 2019 | 2018 | 2017 | ||||||||||
| US$(000) | US$(000) | US$(000) | ||||||||||
| Unwinding of the discount of the provision for mining closure, note 12(b) | 36,709 | 36,015 | 21,769 | |||||||||
| Interests on tax contingency and others, see note 24 | 16,938 | 161 | 128 | |||||||||
| Commissions of guarantee letters | 2,485 | 2,113 | 1,869 | |||||||||
| Unwinding of debt instruments, note 13 | 1,497 | 735 | - | |||||||||
| 57,629 | 39,024 | 23,766 | ||||||||||
F-187
Notes to the consolidated financial statements (continued)
| 21. | Commitments and contingencies |
Unitization of properties -
In December 2000, as a result of the unitization plan carried out by the Partners, the Company signed several asset transfer and mining lease agreements with related entities. The main conditions are:
| - | The Company must pay to Chaupiloma, 3% of the quarterly net sales, according to the lease agreement. The mining rights subject to this 3% royalty are those identified in the lease agreement as part of the “Area of Influence of Chaupiloma”. Some of these mining rights are in exploitation and the rest of them in exploration. |
| - | The Company must pay to Los Tapados S.A., 3% of the quarterly net sales proceeds of mineral extracted from the transferred and leased concessions of Los Tapados S.A. The transferred and leased concessions of Los Tapados S.A. are also subject to a previously existing royalty on the minerals. These mining rights are in exploitation and others inactive. |
Legal proceedings -
Conga project Constitutional claim -
On October 18, 2012, Marco Antonio Arana Zegarra filed a constitutional claim against the Ministry of Energy and Mines and Yanacocha requesting the Court to order the suspension of the Conga project as well as to declare not applicable the October 27, 2010, directorial resolution approving the Conga project Environmental Impact Assessment (“EIA”). On October 23, 2012, a Cajamarca judge dismissed the claims based on formal grounds finding that: (i) plaintiffs had not exhausted previous administrative proceedings; (ii) the directorial resolution approving the Conga EIA is valid, and was not challenged when issued in the administrative proceedings; (iii) there was inadequate evidence to conclude that the Conga project is a threat to the constitutional right of living in an adequate environment and; (iv) the directorial resolution approving the Conga project EIA does not guarantee that the Conga project will proceed, so there was no imminent threat to be addressed by the Court. The plaintiffs appealed the dismissal of the case. The Civil Court of the Superior Court of Cajamarca confirmed the above mentioned resolution and the plaintiff presented an appeal. On March 13, 2015, the Constitutional Court published its ruling stating that the case should be sent back to the first court with an order to formally admit the case and start the judicial process in order to review the claim and the proofs presented by the plaintiff. Yanacocha has answered the claim. Neither the Company nor Yanacocha can reasonably predict the outcome of this litigation.
The Company has not established a provision in the accompanying financial statements for a loss arising from this contingency, which it does not consider probable.
F-188
Notes to the consolidated financial statements (continued)
Environmental -
The Peruvian government agency responsible for environmental evaluation and inspection, Organismo Evaluacion y Fiscalizacion Ambiental (“OEFA”), conducts periodic reviews of the Yanacocha site. In 2011 to 2019, OEFA issued notices of alleged violations of OEFA standards to Yanacocha and Conga relating to past inspections. OEFA has resolved some alleged violations with minimal or no findings. In 2015 and 2016, the water authority of Cajamarca issued notices of alleged regulatory violations, and resolved some allegations in 2017 with no findings. The experience with OEFA and the water authority is that in the case of a finding of violation, remedial action is often the outcome rather than a significant fine. The alleged OEFA violations currently range from zero to 17,642 units and the water authority alleged violations range from zero to 10 units, with each unit having a potential fine equivalent to approximately 1,260 dollars based on current exchange rates with a total potential fine amount for outstanding matters of (US$0 to US$22,200). Yanacocha and Conga are responding to all notices of alleged violations, but cannot reasonably predict the outcome of the agency allegations.
The Company has not established a provision in the accompanying financial statements for a loss arising from this contingency, which it does not consider probable.
Open tax procedures -
The Tax Authority has the right to examine, and, if necessary, amend the Company’s income tax provision for the last four years. The Company’s income tax filings for the years 2014 through 2017 are open to examination by the tax authorities. For value added tax, the periods open for examination are the years 2015 through 2018. To date, National Tax Supervisor “SUNAT” has concluded its review of the Company’s tax exams through the year 2013. For years 2003 and 2009, the Company is in the claim and appeal process.
In the Company Management’s and legal advisors’ opinion, there are sound legal grounds to sustain the Company’s tax positions; as a result, Management expects to obtain favorable results on these processes and any additional tax assessment would not be significant to the consolidated financial statements.
For the periods pending of examination, due to the many possible interpretations of current legislation, it is not possible to determine whether or not future reviews will result in tax liabilities for the Company. In the event that additional taxes are payable, including interest and surcharges, as a result of the Tax Authority reviews, they will be charged to expense in the period assessed. However, in Management’s and legal advisors’ opinion, any additional tax assessment would not be significant to the consolidated financial statements.
Tax contingencies -
Withholding income tax for fiscal years 2002 and 2003 -
The Tax Administration challenged the withholding tax rate applied on the technical assistance services provided by a non-resident supplier. The services were executed in Peru and also abroad; however, the Company was not able to prove that during the tax audit. Based on that, the Tax Administration considers that the services were wholly executed in Peru; therefore, the withholding tax rate should be 30% instead of 12%. Currently there is no contingency in this regard. The tax liability has been paid by the Company.
F-189
Notes to the consolidated financial statements (continued)
Tax Dispute related to the amortization of the contractual rights –
In 2000, Yanacocha paid Buenaventura and Minas Conga S.R.L. a total of US$29 million to assume their respective contractual positions in mining concession agreements with Chaupiloma Dos de Cajamarca S.M.R.L. The contractual rights allowed Yanacocha the opportunity to conduct exploration on the concessions, but not a purchase of the concessions. The tax authority alleges that the payments to Buenaventura and Minas Conga S.R.L. were acquisitions of mining concessions requiring the amortization of the amounts under the Peru Mining Law over the life of the mine. Yanacocha expensed the amounts at issue in the initial year since the payments were not for the acquisition of a concession but rather these expenses represent the payment of an intangible and therefore, amortizable in a single year or proportionally for up to ten years according to Income Tax Law. In 2010, the tax court in Peru ruled in favor of Yanacocha and the tax authority appealed the issue to the judiciary. The first appellate court confirmed the ruling of the tax court in favor of Yanacocha. However, in November, 2015, a Superior Court in Peru made an appellate decision overturning the two prior findings in favor of Yanacocha. Yanacocha has appealed the Superior Court ruling to the Peru Supreme Court. On January 18, 2019, the Peru Supreme Court issued notice that three judges support the position of the tax authority and two judges support the position of Yanacocha. Because four votes are required for a final decision, an additional judge was selected to issue a decision and the parties conducted oral arguments in April 2019. In early February 2020, the additional judge ruled in favor of the tax authority, finalizing a decision of the Peru Supreme Court against Yanacocha, see note 24. Yanacocha will file an action objecting to the fines and interest associated with the underlying decision of the Peru Supreme Court. The potential outstanding liability in this matter amounts up to US$61 million. It is not possible to fully predict the outcome of this litigation.
Letters of Guarantee -
The Company has signed Letters of Guarantee with various financial institutions in accordance with the Mine Closure Regulation approved by Supreme Decree No. 033-2005 of the Ministry of Energy and Mines. The table below sets out the outstanding signed commitments at year ends by financial institution.
| 2019 | 2018 | 2017 | ||||||||||
| US$(000) | US$(000) | US$(000) | ||||||||||
| Scotiabank | 253,317 | 235,000 | 190,000 | |||||||||
| Pacífico Surich | 200,000 | - | - | |||||||||
| La Positiva | 70,000 | - | - | |||||||||
| Rimac (Travelers) | 60,000 | - | - | |||||||||
| Banco de Credito del Peru (a) | - | 114,251 | 123,729 | |||||||||
| BBVA Continental | - | 190,000 | 190,000 | |||||||||
| 583,317 | 539,251 | 503,729 | ||||||||||
| (a) | Letters of guarantee of Banco de Credito del Peru include US$6,321 related to San Jose Reservoir Trust in 2017. In 2019 and 2018 letters of guarantee were not required. |
F-190
Notes to the consolidated financial statements (continued)
Letters of guarantee shall come into force if the Company fails to execute in whole or in part the mine closure plan.
| 22. | Transactions with related parties |
| (a) | The main transactions carried out by the Company with its related parties in the years 2019, 2018 and 2017 were: |
| 2019 | 2018 | 2017 | ||||||||||
| US$(000) | US$(000) | US$(000) | ||||||||||
| Royalties accrued: | ||||||||||||
| Affiliates: | ||||||||||||
| S.M.R.L. Chaupiloma Dos de Cajamarca, note 17 and 1(a) | 22,297 | 20,385 | 20,739 | |||||||||
| Services rendered by: | ||||||||||||
| Affiliates: | ||||||||||||
| Newmont Peru S.R.L. (management services) (b) | 10,729 | 12,837 | 8,985 | |||||||||
| Newmont International Services | 10,822 | 5,181 | 281 | |||||||||
| Newmont USA Limited | 4,118 | 5,381 | 5,607 | |||||||||
| (b) | Management services including key personnel are provided by a related party. |
| (c) | As a result of the transactions indicated in the paragraph (a), the Company had the following accounts receivable and payable from and (or) to affiliates: |
| 2019 | 2018 | |||||||
| US$(000) | US$(000) | |||||||
| Balance receivable from related parties, note 6 | ||||||||
| Newmont International Services Limited | 168 | 194 | ||||||
| Newmont USA Limited | 144 | 207 | ||||||
| Suriname Gold Company | 135 | - | ||||||
| NVL, USA Limited, Delaware | 102 | 321 | ||||||
| Newmont Peru S.R.L. | 26 | 22 | ||||||
| Newmont Global Employment Limited | 20 | 22 | ||||||
| Suriname Gold Company LLC | - | 18 | ||||||
| Newmont USA Limited – Carlin | - | 10 | ||||||
| Others | 3 | - | ||||||
| 598 | 794 | |||||||
| Balance payable for related parties, note 11 | ||||||||
| S.M.R Chaupiloma Dos de Cajamarca | 4,863 | 5,461 | ||||||
| Newmont International Service Limited | 3,297 | 2,059 | ||||||
| Newmont Peru S.R.L. | 1,101 | 1,460 | ||||||
| Newmont Technologies Limited. | 1,042 | 634 | ||||||
| Newmont USA Limited. | 1,034 | 1,067 | ||||||
| Newmont US Carlin Limited | 3 | 163 | ||||||
| Others | 86 | 2 | ||||||
| 11,426 | 10,846 | |||||||
AII the balances above are of current maturity, have no specific guarantees and are not interest bearing.
F-191
Notes to the consolidated financial statements (continued)
For the years ended December 31, 2019, 2018 and 2017, there is no allowance for expected credit losses related to related parties accounts.
| 23. | Financial - risk management objectives and policies |
The Company's operations are exposed to certain financial risks: some market risks (foreign exchange risk, interest rate risk and price risk, credit risk and liquidity risk). The Company's overall risk management program focuses on the unpredictability of financial markets and seeks to minimize potential adverse effects on the Company's financial performance. The most important aspects in risk management are the following:
| (a) | Market risks - |
| (i) | Foreign exchange risk - |
Foreign exchange risk exposure arises from exchange rate fluctuations of balances denominated in different currencies than the U.S. dollar. Since transactions and balances denominated in foreign currency are not significant, the current exchange rate risk exposure is limited. Management has decided to assume the exchange risk exposure with the results of the Company's operations; therefore it has not engaged in hedging activities.
| (ii) | Interest rate risk - |
The Company does not maintain significant interest-bearing assets or liabilities; therefore, net income (loss) and cash flows of the Company are substantially independent from the changes in market interest rates.
| (iv) | Price risk - |
The Company's financial instruments exposed to price risk are limited to its trade accounts receivable (exposed to gold price) and its available-for-sale financial assets, none of which show a material balance at the end of year, therefore no significant impact on the consolidated financial statements has arisen due to changes in their price that would need to be disclosed.
| (b) | Credit risk - |
The Company evaluates the concentration of risk with respect to trade receivables as low, as its customers are located in Canada and operate in largely independent markets. The Company's products (refined golddore) are negotiated in international markets being subject to the global demand, as a result it does not concentrate risks related to limited number of clients. The Company counts with counterparties with high credit-rating, and have not had any significant default event arising from risk concentration.
F-192
Notes to the consolidated financial statements (continued)
Credit risk is managed on a group basis by Newmont according to its policies. Financial instruments exposed to credit risk are cash and cash equivalents, investments in debt and equity instruments, trade accounts receivable and other accounts receivable. For banks and financial institutions, only independently rated parties with a minimum "A" rating are accepted. Regarding trade accounts receivable, according to the practice in the latest years, collections have generally been in full. A credit review of the portfolio is performed quarterly to determine any deterioration in credit quality. The Company does not foresee any significant losses that may arise from this risk.
Set out below is the information about the credit risk exposure on the Company’s trade and other receivables:
| Days past due | Total US$(000) | |||||||||||||||||||
| Current US$(000) | < 30 days US$(000) | 30 – 90 days US$(000) | > 90 days US$(000) | |||||||||||||||||
| As of December 31, 2019 | ||||||||||||||||||||
| Trade receivables | - | 5,047 | 7,976 | 1,993 | 15,016 | |||||||||||||||
| Total | 5,047 | 7,976 | 1,993 | 15,016 | ||||||||||||||||
| As of December 31, 2018 | ||||||||||||||||||||
| Trade receivables | 3,870 | 564 | 81 | 24,563 | 29,078 | |||||||||||||||
| Total | 3,870 | 564 | 81 | 24,563 | 29,078 | |||||||||||||||
| (c) | Liquidity risk - |
Management administrates its exposure to liquidity risk through financing from internal operations, Company's partners and maintaining good relationships with local and foreign banks in order to maintain adequate levels of credit available. The Company currently has no existing bank lines of credit.
The following table represents the analysis of the Company's financial liabilities, considering the remaining period to reach such maturity as of the consolidated statement of financial position date (see notes 11 and 12):
| 2019 | 2018 | |||||||
| Less than 1 year | Less than 1 year | |||||||
| US$(000) | US$(000) | |||||||
| Trade accounts payable | 45,671 | 48,847 | ||||||
| Accounts payable to related parties | 11,426 | 10,846 | ||||||
| Lease liabilities | 290 | - | ||||||
| 57,387 | 59,693 | |||||||
F-193
Notes to the consolidated financial statements (continued)
| (d) | Capital risk management - |
The Company's objectives for managing capital are to safeguard the Company's ability to continue as a going concern in order to provide expected returns for partners and benefits for other stakeholders and to maintain an optimal capital structure to reduce the cost of capital.
The Company manages its capital structure and makes adjustments to meet the changing economic market conditions. The Company's policy is to fund all projects of short and long term with their own operating resources. To maintain or adjust the capital structure, the Company may change the policy of paying dividends to shareholders, return capital to shareholders or issue new shares. No formal dividend policy exists.
| (e) | Fair value measurement - |
Fair value accounting establishes a fair value hierarchy that prioritizes the inputs to valuation techniques used to measure fair value. The hierarchy gives the highest priority to unadjusted quoted prices in active markets for identical assets or liabilities (Level 1 measurements) and the lowest priority to unobservable inputs (Level 3 measurements).
As required by accounting guidance, assets and liabilities are classified in their entirety based on the lowest level of input that is significant to the fair value measurement. The Company's assets that are measured at fair value on a recurring basis (at least annually) correspond to the San José Reservoir Trust assets and the accounts receivable from the sales of copper and silver concentrate subject to provisional pricing.
The Company's San José Reservoir Trust assets are made up of marketable equity and debt securities that are valued using quoted market prices in active markets and as such are classified within Level 1 of the fair value hierarchy. The fair value of the marketable equity securities is calculated as the quoted market price of the marketable equity security multiplied by the quantity of shares held by the Company.
There were no transfers between Level 1and Level 2 during 2019.
The Company's impairment loss is valued using valuation techniques to determine the WACC rate. These valuation techniques maximize the use of observable market data where it is available and rely as little as possible on entity specific estimates as such is classified within Level 2 of the fair value hierarchy.
F-194
Notes to the consolidated financial statements (continued)
Carrying value versus fair value
Set out below is a comparison of the carrying amount and fair value of the Company’s financial instruments, other than those which carrying amounts are reasonable approximation of fair value:
| Carrying amount | Fair value | |||||||||||||||
| 2019 | 2018 | 2019 | 2018 | |||||||||||||
| US$(000) | US$(000) | US$(000) | US$(000) | |||||||||||||
| Financial assets: | ||||||||||||||||
| Cash and cash equivalents | 818,503 | 723,208 | 818,503 | 723,208 | ||||||||||||
| Trade and other receivables, net | 15,016 | 29,078 | 15,016 | 29,078 | ||||||||||||
| Restricted cash | 48,617 | 48,127 | 50,353 | 48,601 | ||||||||||||
| Financial assets at fair value | 23,648 | 23,290 | 23,648 | 23,290 | ||||||||||||
| 905,784 | 823,703 | 907,520 | 824,177 | |||||||||||||
| Carrying amount | Fair value | |||||||||||||||
| 2019 | 2018 | 2019 | 2018 | |||||||||||||
| US$(000) | US$(000) | US$(000) | US$(000) | |||||||||||||
| Financial liabilities: | ||||||||||||||||
| Trade and other payables | 76,484 | 83,464 | 76,484 | 83,464 | ||||||||||||
| Provisions and other accruals | 596 | - | 596 | - | ||||||||||||
| Debt instrument | 43,927 | 42,430 | 43,927 | 42,430 | ||||||||||||
| 121,007 | 125,894 | 121,007 | 125,894 | |||||||||||||
Management assessed that the fair values of cash and short-term deposits, trade receivables, trade payables and other current liabilities approximate their carrying amounts largely due to short-term maturities of these instruments. Trade receivables subject to provisional pricing are already carried at fair value.
| 24. | Summary of significant differences between accounting principles followed by the Company and U.S. Generally Accepted Accounting Principles |
The Company's financial statements have been prepared in accordance with International Financial Reporting Standards which differs in certain respects from U.S. GAAP. The effects of these differences are reflected in note 25 and are principally related to the items discussed in the following paragraphs:
| (a) | Impairment - |
Under IFRS, the Company estimates the recoverable amount of an asset whenever there is an indication that the asset may be impaired. The recoverable amount is the higher of the fair value less costs of disposal and its value in use. Value in use is the present value of the future cash flows expected to be derived from an asset or cash-generating unit. Impairment loss previously recorded is reversible in subsequent periods under certain conditions.
Under IFRS, the Company recorded in 2013 and 2016 an impairment loss related to its Conga and Yanacocha CGU for US$1,126 million and US$1,342 million, respectively. In 2019, 2018 and 2017, the Company did not recognize any impairment loss.
F-195
Notes to the consolidated financial statements (continued)
Under US GAAP, the Company used undiscounted cash flows to perform an impairment evaluation. In 2019, 2018 and 2017, no impairment indicators were identified for its Yanacocha and Conga CGU. In 2016, the Company recorded an impairment loss related to its Yanacocha CGU for US$ 933.2 million.
For reconciling the net income/loss and net equity from US GAAP to IFRS, the Company eliminates the higher depreciation recorded under US GAAP corresponding to the impaired assets under IFRS.
| (b) | Stripping activity asset - |
Under IFRS, the stripping costs in the production phase of a surface mine are accounted according to the accounting principles disclosed in note 2, consequently the stripping activity asset is capitalized as stripping activity asset and has an impact in the depreciation expense.
Under U.S. GAAP, the costs of clearing removal (stripping cost of production) incurred during the production stage are recorded as part of the production cost of inventories, accordingly, such costs are recorded on the income statement at an earlier time than IFRS.
| (c) | Reclamation and mine closure – |
Under IFRS, the liability is measured in accordance with IAS 37 and IFRIC 1. Upward and downward revisions in the amount of undiscounted estimated cash flows are discounted using the current market-based discount rate (this includes changes in the time value of money and the risks specific to the liability), see note 2.4(k).
Under IFRS, the Company updates the discount rate used to discount its liability at the closing date, this change in the discount rate has an impact (increase/decrease) in the asset retirement cost and reclamation liability.
Under US GAAP, upward revisions in the amount of undiscounted estimated cash flows are discounted using the current credit-adjusted risk-free rate. Downward revisions in the amount of undiscounted estimated cash flows are discounted using the credit-adjusted risk-free rate that existed when the original liability was recognized.
Under US GAAP, there are no requirements of update the discount rate.
| (d) | Inventories - |
Under IFRS, the cost of inventory mainly includes a lower depreciation as a result of the reduced value of property, plant and equipment due to the impairments recorded in prior years, the impact of the stripping activity asset and workers' profit sharing.
Under US GAAP, the cost of inventory is affected by a different depreciation since the impairment recognized under US GAAP is different than the one recognized under IFRS. According to US GAAP, the workers' profit sharing is excluded of the inventory costing.
| (e) | Contingencies - |
Under IFRS, a provision is recognized when:
| ● | An entity has a present obligation (legal or constructive) as a result of a past event. |
| ● | It is probable that an outflow of resources will be required to settle the obligation. |
| ● | A reliable estimate of the obligation can be made. |
F-196
Notes to the consolidated financial statements (continued)
For the purposes of IAS 37, “probable” is defined as more likely than not and refers to a probability of greater than 50%.
Under US GAAP, a loss contingency is recognized if both of the following conditions are met: It is probable (likely to occur) that an asset had been impaired or a liability has been incurred. The amount of loss can be reasonably estimated. The meaning of “probable” under ASC 450 is “the future event or events are likely to occur” (generally interpreted as between 70%-80%).
| (f) | Debt instruments - |
Under IFRS, the shares held by Sumitomo (see note 13) meet the definition of a compound instrument according to IAS 32. As a result, it is classified as a liability (with a portion recorded to equity) until the option expires, in which case it will be required to be classified it as equity. There is no gain or loss on conversion at maturity. In the case the option is executed, both the liability and the equity would be reversed with a credit to cash.
Under USGAAP, the shares held by Sumitomo are classified as temporary equity – contingently redeemable non-controlling interest (“CRNCI”) according ASC 480-10-S99-3A; as a long as the option is not expired or it is exercised the CRNCI is recorded at fair value of inception which was determined to be equal to the purchase price.
| (g) | Subsequent events - |
Under IFRS, the settlement after the reporting period of a court case that confirms that the entity had a present obligation at the end of the reporting period is an adjusting event after the reporting period.
During 2019, the Company recognized a liability in tax payable, interest and fines for US$ 29 million related to a court case in accordance with IAS 37 Provisions, Contingent Liabilities and Contingent Assets, including the amount of the income tax to pay and the additional penalties and interests. See Note 21.
Under USGAAP, a change in facts after the reporting date but before the financial statements are issued or are available in relation to a tax position which is effectively settled through litigat ion shall be recognized in the period in which the change in facts occurs, therefore the Company recognized the tax claim in the first quarter of 2020.
| (h) | Deferred income tax - |
The differences between US GAAP and IFRS are re-measurements that lead to different temporary differences. The Company has to account for such differences.
As the Company does not recognize deferred income tax assets, there is no differences to reconcile.
| (i) | Deferred workers’ profit sharing - |
Under IFRS, the worker’s profit sharing is calculated based on the Company’s taxable income and is recorded as an employee benefit (cost of production or administrative expenses, depending on the function of the workers).
Under US GAAP, the workers’ profit sharing is treated in a similar way as income tax since both are calculated based on the Company’s taxable income. Therefore, the Company calculates a deferred workers’ profit sharing resulting from the taxable and deductible and deductible temporary differences.
F-197
Notes to the consolidated financial statements (continued)
As the Company does not recognize deferred workers’ profit sharing assets in USGAAP, there is no differences to reconcile.
| 25. | Reconciliation between net income and Partners' Equity determined under IFRS and U.S. GAAP |
The following is a summary of the adjustment to net income for the years ended December 31, 2019, 2018 and 2017, and to partners' equity as of December 31, 2019, 2018 and 2017 that would be required if U.S. GAAP had been applied instead of IFRS in the consolidated financial statements:
| 2019 | 2018 | 2017 | ||||||||||
| US$(000) | US$(000) | US$(000) | ||||||||||
| Income (loss) under U.S. GAAP | 3,316 | (69,068 | ) | (131,243 | ) | |||||||
| Items increasing (decreasing) reported net profit: | ||||||||||||
| Reversal of depreciation of assets impaired under IFRS, note 24(a) | 205,653 | 320,424 | 294,454 | |||||||||
| Reversal of depreciation of assets impaired under USGAAP, note 24(a) | (204,276 | ) | (254,006 | ) | (237,906 | ) | ||||||
| Stripping activity asset, note 24(b) | (7,533 | ) | (18,227 | ) | (6,360 | ) | ||||||
| Reclamation and mine closure, note 24(c) | (54,873 | ) | 20,537 | (76,963 | ) | |||||||
| Asset retirement costs, note 24(c) | (14,504 | ) | (89,280 | ) | (35,911 | ) | ||||||
| Inventories, note 24(d) | 7,740 | 10,217 | 17,169 | |||||||||
| Contingencies, note 24(e) | (1,228 | ) | - | |||||||||
| Debt instrument interest, note 24(f) | (1,497 | ) | (735 | ) | - | |||||||
| Recognition of account receivable to tax authority | - | - | 2,405 | |||||||||
| Interest regarding tax claim, note 24(g) | (16,839 | ) | - | - | ||||||||
| Income tax payable, including fines, note 24(g) | (12,168 | ) | - | - | ||||||||
| Others | (276 | ) | (151 | ) | (1,099 | ) | ||||||
| (98,573 | ) | (12,449 | ) | (44,211 | ) | |||||||
| Loss under IFRS | (95,257 | ) | (81,517 | ) | (175,454 | ) | ||||||
| Contingencies, note 24(e) | (1,228 | ) | (1228 | ) | - | |||||||
| Income tax payable contingency, including fines note 24(g) | (12,168 | ) | - | - | ||||||||
| Interest regarding tax claim, note 24(g) | (16,939 | ) | - | - | ||||||||
| Others | (3,072 | ) | (2,776 | ) | (2,624 | ) | ||||||
| (1,176,679 | ) | (1,078,077 | ) | (1,023,932 | ) | |||||||
| Partners' equity under IFRS | 489,712 | 583,723 | 659,115 | |||||||||
F-198
Notes to the consolidated financial statements (continued)
| 2019 | 2018 | 2017(i) | ||||||||||
| US$(000) | US$(000) | US$(000) | ||||||||||
| Partners' equity under U.S. GAAP | 1,666,362 | 1,661,800 | 1,683,047 | |||||||||
| Items increasing (decreasing) reported Partners' equity: | ||||||||||||
| Impairment loss for IFRS, note 24(a) | (2,469,188 | ) | (2,469,188 | ) | (2,469,188 | ) | ||||||
| Reversal of depreciation of assets impaired under IFRS, note 24(a) | 1,200,337 | 994,684 | 674,260 | |||||||||
| Elimination of impairment loss recorded under U.S. GAAP, note 24(a) | 933,200 | 933,200 | 933,200 | |||||||||
| Reversal of depreciation of assets impaired under U.S. GAAP note 24(a) | (696,188 | ) | (491,912 | ) | (237,906 | ) | ||||||
| Stripping activity asset, note 24(b) | 3,729 | 15,773 | 34,000 | |||||||||
| Asset retirement cost, note 24(c) | 59,160 | 1,026 | 84,671 | |||||||||
| Reclamation and mine closure, note 24(c) | (139,834 | ) | (12,323 | ) | (27,225 | ) | ||||||
| Inventories, note 24(d) | 4,837 | (2,903 | ) | (13,120 | ) | |||||||
| Debt instruments, note 24(f) | (43,927 | ) | (42,430 | ) | - | |||||||
| Contingencies, note 24(e) | (1,228 | ) | (1,228 | ) | - | |||||||
| Income tax payable contingency, including fines note 24(g) | (12,168 | ) | - | - | ||||||||
| Interest regarding tax claim, note 24(g) | (16,839 | ) | - | - | ||||||||
| Others | 1,459 | (2,776 | ) | (2,624 | ) | |||||||
| (1,176,650 | ) | (1,078,077 | ) | (1,023,932 | ) | |||||||
| Partners' equity under IFRS | 489,712 | 583,723 | 659,115 | |||||||||
| Contingencies, note 24(e) | (1,228 | ) | (1,228 | ) | - | |||||||
| Income tax payable contingency, including fines note 24(g) | (12,168 | ) | - | - | ||||||||
| Interest regarding tax claim, note 24(g) | (16,839 | ) | - | - | ||||||||
| Others | (3,072 | ) | (2,776 | ) | (2,624 | ) | ||||||
| (1,176,679 | ) | (1,078,077 | ) | (1,023,932 | ) | |||||||
| Partners' equity under IFRS | 489,712 | 583,723 | 659,115 | |||||||||
F-199
| 26. | New USGAAP Accounting Pronouncements |
Recently Issued Accounting Pronouncements -
Leases –
In February 2016, Accounting Standard Update - “ASU” No. 2016-02 was issued related to leases. This new guidance modifies the classification criteria and requires leases to recognize the assets and liabilities arising from most leases on the balance sheet. This update is effective in fiscal years, including interim periods, beginning after December 15, 2018 and early adoption is permitted. The Company adopted this standard on 1 January 2019, no differences were noted to IFRS.
In June 2016, Financial Accounting Standards Board- “FASB” issued an ASU that changes the impairment model for most financial assets and certain other instruments, and will also require expanded disclosures. Under the expected credit loss (CECL) model, entities will be required to recognize an estimate of credit losses expected to occur over the remaining life of the financial assets, including estimating future economic conditions and the effect those conditions have on expected credit losses.
In August 2018, FASB issued an ASU that aligns the requirements for capitalizing implementation costs incurred in a hosting arrangement that is a service contract with those for capitalizing implementation costs incurred to develop or obtain internal use software. For public entities, this ASU is effective for fiscal years beginning after December 15, 2019, and interim periods within those fiscal years, with early adoption permitted. This ASU must be applied either retrospectively or prospectively to all implementation costs incurred after the date of adoption. The Company is currently evaluating the impact this ASU will have on its financial statements.
In August 2018, FASB issued an ASU makes minor changes to the disclosure requirements for employers that sponsor defined benefit pension and/or other postretirement benefit plans. For public entities, this ASU is effective for fiscal years ending after December 15, 2020, with early adoption permitted. This ASU must be applied on a retrospective basis to all periods presented. The Company is currently evaluating the impact this ASU will have on its financial statements.
In December 2019, FASB issued an ASU that simplifies the accounting for income taxes by eliminating certain exceptions related to the approach for intra-period tax allocation, the methodology for calculating income taxes in an interim period and the recognition of deferred tax liabilities for outside basis differences. For public entities, this ASU is effective for fiscal years ending after December 15, 2020, and interim periods within those fiscal years, with early adoption permitted, including adoption in an interim period. This ASU must be applied on a retrospective basis to all periods presented. The Company is currently evaluating the impact this ASU will have on its financial statements.
F-200
Notes to the consolidated financial statements (continued)
| 27. | Subsequent Event |
In early February 2020, the Peru Supreme Court issued its conclusion, whereby the Company received notification of an unfavorable result in the Tax Dispute related to the amortization of contractual rights, see note 21 Tax Contingencies, “Tax Dispute related to the amortization of contractual rights” for which it recorded a liability in tax payable for US$8 million and in addition recorded interest and fines for US$16.8 and US$4 million; respectively, in the consolidated financial statements as of December 31, 2019, see notes 15(f) and note 20.
Subsequent to December 31, 2019, the COVID-19 outbreak has had a material impact on the global economy, the scale and duration of which remain uncertain. Depending on the length of time and extent of the impact which could include potential mine closures, gold price volatility or supply chain disruption, this could materially impact the Company results of operations, cash flows and financial condition.
F-201
Sociedad Minera Cerro Verde S.A.A.
Financial Statements for the years 2019, 2018 and 2017 together with the Report of Independent Registered Public Accounting Firm
F-202
Sociedad Minera Cerro Verde S.A.A.
Financial Statements for the years 2019, 2018 and 2017 together with the Report of Independent Registered Public Accounting Firm
Content
F-203
Report of Independent Registered Public Accounting Firm
To the Shareholders and the Board of Directors of Sociedad Minera Cerro Verde S.A.A.
Opinion on the Financial Statements
We have audited the accompanying statement of financial position of Sociedad Minera Cerro Verde S.A.A., (the Company) as of December 31, 2019 and 2018, and the related statements of comprehensive income, changes in equity and cash flows for each of the three years in the period ended December 31, 2019, and the related notes (collectively referred to as the “financial statements”). In our opinion, the financial statements present fairly, in all material respects, the financial position of the Company at December 31, 2019 and 2018, and the results of its operations and its cash flows for each of the three years in the period ended December 31, 2019, in conformity with International Financial Reporting Standards as issued by the International Accounting Standards Board, which differ in certain respects from the accounting principles generally accepted in the United States of America (see notes 24 and 25 to the financial statements).
Basis for Opinion
These financial statements are the responsibility of the Company’s management. Our responsibility is to express an opinion on the Company’s financial statements based on our audits. We are a public accounting firm registered with the Public Company Accounting Oversight Board (United States) (PCAOB) and are required to be independent with respect to the Company in accordance with the U.S. federal securities laws and the applicable rules and regulations of the Securities and Exchange Commission and the PCAOB.
We conducted our audits in accordance with the standards of the PCAOB. Those standards require that we plan and perform the audit to obtain reasonable assurance about whether the financial statements are free of material misstatement, whether due to error or fraud. The Company is not required to have, nor were we engaged to perform, an audit of its internal control over financial reporting. As part of our audits, we are required to obtain an understanding of internal control over financial reporting but not for expressing an opinion on the effectiveness of the Company’s internal control over financial reporting. Accordingly, we express no such opinion.
F-204
Report of Independent Registered Public Accounting Firm (continued)
Our audits included performing procedures to assess the risks of material misstatement of the financial statements, whether due to error or fraud, and performing procedures that respond to those risks. Such procedures included examining, on a test basis, evidence regarding the amounts and disclosures in the financial statements. Our audits also included evaluating the accounting principles used and significant estimates made by management, as well as evaluating the overall presentation of the financial statements. We believe that our audits provide a reasonable basis for our opinion.
Paredes, Burga & Asociados S. Civil de R.L.
A member practice of Ernst & Young Global Limited
| /s/ Katherine Villanueva | ||
| We have served as the Company’s auditor since 2007. | ||
| Lima, Peru | ||
| April 9, 2020 |
F-205
Sociedad Minera Cerro Verde S.A.A.
Statement of financial position
As of December 31, 2019 and 2018
| Note | 2019 | 2018 | ||||||||
| US$(000) | US$(000) | |||||||||
| Assets | ||||||||||
| Current assets | ||||||||||
| Cash and cash equivalents | 2(d),3 | 481,491 | 501,182 | |||||||
| Trade accounts receivable, net | 1,887 | 1,715 | ||||||||
| Other accounts receivable, net | 2(d) | 6,529 | 5,765 | |||||||
| Trade accounts receivable - Related parties | 2(d),4,22 | 453,070 | 413,351 | |||||||
| Other non-financial assets | 6 | 105,680 | 57,575 | |||||||
| Inventories, net | 2(f),5 | 552,197 | 457,074 | |||||||
| Prepayments | 14,074 | 18,418 | ||||||||
| Total current assets | 1,614,928 | 1,455,080 | ||||||||
| Non - current assets | ||||||||||
| Property, plant and equipment, net | 2(g),7 | 5,690,851 | 5,602,902 | |||||||
| Inventories | 2(f),5 | 255,123 | 286,375 | |||||||
| Intangible assets, net | 2(h) | 9,337 | 10,289 | |||||||
| Other non-financial assets | 6 | 239,185 | 200,066 | |||||||
| Total non-current assets | 6,194,496 | 6,099,632 | ||||||||
| Total assets | 7,809,424 | 7,554,712 | ||||||||
| Liabilities and equity, net | ||||||||||
| Current liabilities | ||||||||||
| Other financial liabilities | 2(e),10 | 8,855 | - | |||||||
| Trade accounts payable | 2(e),8 | 224,920 | 231,136 | |||||||
| Income tax payable | 13(b) | 13,505 | 12,424 | |||||||
| Provision related to benefits to employees | 2(m) | 34,249 | 42,569 | |||||||
| Other accounts payable | 2(e),9 | 99,380 | 101,254 | |||||||
| Accounts payable - Related parties | 2(e),4 | 4,014 | 6,014 | |||||||
| Other provisions | 2(j),11 | 35,863 | 15,357 | |||||||
| Total current liabilities | 420,786 | 408,754 | ||||||||
| Non - current liabilities | ||||||||||
| Other financial liabilities | 2(e),10 | 902,820 | 1,022,810 | |||||||
| Accounts payable - Related parties | 2(e),4 | 10,074 | 8,860 | |||||||
| Other accounts payable | 2(e),9 | 362,464 | 215,070 | |||||||
| Provision related to benefits to employees | 2(m) | 32,509 | 32,509 | |||||||
| Other provisions | 2(j),11 | 278,419 | 342,331 | |||||||
| Deferred income tax liability, net | 2(l),13(g) | 369,789 | 228,248 | |||||||
| Income tax liabilities | 13(b) | 83,314 | 187,258 | |||||||
| Total non-current liabilities | 2,039,389 | 2,037,086 | ||||||||
| Total liabilities | 2,460,175 | 2,445,840 | ||||||||
| Shareholders’ equity | ||||||||||
| Capital stock | 12 | 990,659 | 990,659 | |||||||
| Other capital reserves | 12 | 198,132 | 198,132 | |||||||
| Retained earnings | 4,160,458 | 3,920,081 | ||||||||
| Total shareholders’ equity | 5,349,249 | 5,108,872 | ||||||||
| Total liabilities and shareholders’ equity | 7,809,424 | 7,554,712 | ||||||||
F-206
Sociedad Minera Cerro Verde S.A.A.
Statements of comprehensive income
For the years ended December 31, 2019, 2018 and 2017
| Note | 2019 | 2018 | 2017 | |||||||||||||
| US$(000) | US$(000) | US$(000) | ||||||||||||||
| Sales | 14 | 2,890,066 | 3,054,026 | 3,202,931 | ||||||||||||
| Cost of sales | 15 | (1,954,749 | ) | (2,010,972 | ) | (1,768,238 | ) | |||||||||
| Gross Margin | 935,317 | 1,043,054 | 1,434,693 | |||||||||||||
| Operating expenses | ||||||||||||||||
| Selling expenses | 16 | (109,483 | ) | (137,008 | ) | (141,669 | ) | |||||||||
| Other operating expenses | 17 | (38,116 | ) | (68,683 | ) | (258,826 | ) | |||||||||
| Other operating income | 680 | - | - | |||||||||||||
| (146,919 | ) | (205,691 | ) | (400,495 | ) | |||||||||||
| Operating Profit | 788,398 | 837,363 | 1,034,198 | |||||||||||||
| Financial income | 19 | 10,356 | 28,089 | 5,350 | ||||||||||||
| Financial expenses | 18 | (115,877 | ) | (426,733 | ) | (216,912 | ) | |||||||||
| Exchange differences, net | 5,574 | 6,161 | 13,288 | |||||||||||||
| (99,947 | ) | (392,483 | ) | (198,274 | ) | |||||||||||
| Profit before income tax | 688,451 | 444,880 | 835,924 | |||||||||||||
| Income tax expense | 13(b) | (298,074 | ) | (325,170 | ) | (486,043 | ) | |||||||||
| Net profit for the year | 390,377 | 119,710 | 349,881 | |||||||||||||
| Basic and diluted profit per share | 20 | 1.115 | 0.342 | 1.000 | ||||||||||||
F-207
Sociedad Minera Cerro Verde S.A.A.
Statements of changes in equity
For the years ended December 31, 2019, 2018 and 2017
| Note | Capital stock | Other capital reserves | Retained earnings | Total | ||||||||||||||||
| US$(000) | US$(000) | US$(000) | US$(000) | |||||||||||||||||
| Balance as of January 1, 2017 | 990,659 | 198,132 | 3,650,490 | 4,839,281 | ||||||||||||||||
| Net profit for the year | - | - | 349,881 | 349,881 | ||||||||||||||||
| Balance as of December 31, 2017 | 12 | 990,659 | 198,132 | 4,000,371 | 5,189,162 | |||||||||||||||
| Cash dividends declared | - | - | (200,000 | ) | (200,000 | ) | ||||||||||||||
| Net profit for the year | - | - | 119,710 | 119,710 | ||||||||||||||||
| Balance as of December 31, 2018 | 12 | 990,659 | 198,132 | 3,920,081 | 5,108,872 | |||||||||||||||
| Cash dividends declared | - | - | (150,000 | ) | (150,000 | ) | ||||||||||||||
| Net profit for the year | - | - | 390,377 | 390,377 | ||||||||||||||||
| Balance as of December 31, 2019 | 12 | 990,659 | 198,132 | 4,160,458 | 5,349,249 | |||||||||||||||
F-208
Sociedad Minera Cerro Verde S.A.A.
For the years ended December 31, 2019, 2018 and 2017
| Note | 2019 | 2018 | 2017 | |||||||||||
| US$(000) | US$(000) | US$(000) | ||||||||||||
| Operating activities | ||||||||||||||
| Net profit for the year | 20 | 390,377 | 119,710 | 349,881 | ||||||||||
| Adjustments to reconcile net profit for the year with the cash provided from operating activities for: | ||||||||||||||
| Income tax expense | 13 | 317,205 | 366,998 | 486,043 | ||||||||||
| Nonmonetary adjustments | ||||||||||||||
| Depreciation and amortization | 15 | 535,000 | 512,298 | 456,467 | ||||||||||
| Accretion on remediation and mine closure provision | 11 | 4,048 | 4,322 | 4,595 | ||||||||||
| Net loss on sale of property, plant and equipment | 279 | 964 | 185 | |||||||||||
| Mining royalty dispute - charges | 13 | 66,122 | 379,282 | 348,560 | ||||||||||
| Mining royalty dispute - payments | (186,953 | ) | (56,186 | ) | (52,787 | ) | ||||||||
| Net changes in assets and liabilities | ||||||||||||||
| Trade accounts receivable | (39,300 | ) | 67,475 | (38,922 | ) | |||||||||
| Other accounts receivable | 3,535 | 1,954 | (5,776 | ) | ||||||||||
| Inventories | 5 | (63,871 | ) | (49,371 | ) | 32,101 | ||||||||
| Other non-financial assets | (38,741 | ) | (76,186 | ) | 226,969 | |||||||||
| Trade accounts payable | 4,503 | 29,419 | (13,663 | ) | ||||||||||
| Other accounts payable | 37,150 | 48,130 | 49,915 | |||||||||||
| Provisions related to benefits to employees | (8,276 | ) | (50,440 | ) | 33,258 | |||||||||
| Other provisions | 52,559 | (11,561 | ) | 70,648 | ||||||||||
| Interest paid (not included in the financing activities) | (37,226 | ) | (47,442 | ) | (50,510 | ) | ||||||||
| Income tax | (216,369 | ) | (430,810 | ) | (282,273 | ) | ||||||||
| Net cash and cash equivalents provided by operating activities | 820,042 | 808,556 | 1,614,691 | |||||||||||
F-209
Statements of cash flows (continued)
| Note | 2019 | 2018 | 2017 | |||||||||||
| US$(000) | US$(000) | US$(000) | ||||||||||||
| Investing activities | ||||||||||||||
| Sales of property, plant and equipment | 1,243 | 109 | 37 | |||||||||||
| Purchases of property, plant and equipment | 7,8 | (283,459 | ) | (280,183 | ) | (152,769 | ) | |||||||
| Stripping activity asset | (197,038 | ) | (177,327 | ) | (153,623 | ) | ||||||||
| Net cash and cash equivalents used in investing activities | (479,254 | ) | (457,401 | ) | (306,355 | ) | ||||||||
| Financing activities | ||||||||||||||
| Payments of loans | 10(b) | (200,000 | ) | (250,000 | ) | (353,333 | ) | |||||||
| Dividends | 12(c) | (150,000 | ) | (200,000 | ) | - | ||||||||
| Payments of leasing | 10(a) | (10,479 | ) | - | (161 | ) | ||||||||
| Proceeds from loans | - | - | 233,333 | |||||||||||
| Payments of shareholders loans | - | - | (606,014 | ) | ||||||||||
| Debt issuance costs | - | - | (12,085 | ) | ||||||||||
| Net cash and cash equivalents used in financing activities | (360,479 | ) | (450,000 | ) | (738,260 | ) | ||||||||
| Net (decrease) increase in cash and cash equivalents | (19,691 | ) | (98,845 | ) | 570,076 | |||||||||
| Cash and cash equivalents at beginning of year | 501,182 | 600,027 | 29,951 | |||||||||||
| Cash and cash equivalents at the end of the year | 3 | 481,491 | 501,182 | 600,027 | ||||||||||
| Transactions with no effects in cash flows: | ||||||||||||||
| Provision for remediation and mine closure | 11(b) | 41,130 | (32,017 | ) | (3,710 | ) | ||||||||
F-210
Sociedad Minera Cerro Verde S.A.A.
Notes to the Financial Statements
As of December 31, 2019, 2018 and 2017
| 1. | Identification and business activity |
| (a) | Identification - |
Sociedad Minera Cerro Verde S.A.A. (the Company) was incorporated in Peru on August 20, 1993, as a result of the privatization process of certain mining units carried out by the Peruvian State in that year. The Company’s shares began being listed on the Lima Stock Exchange on November 14, 2000.
Through its subsidiary Cyprus Climax Metals Company, Freeport Minerals Corporation (FMC), a wholly owned subsidiary of Freeport-McMoRan Inc. (Freeport), owns 53.56% of the voting shares of the Company. SMM Cerro Verde Netherlands B.V. (SMM Cerro Verde), a subsidiary of Sumitomo Metal Mining Company Ltd. (Sumitomo), owns 21.00%, Compañía de Minas Buenaventura S.A.A. (Buenaventura) owns 19.58%, and other stakeholders own the remaining 5.86%.
The Company’s legal address is Jacinto Ibañez Street N°315 - Parque Industrial, Arequipa in the city of Arequipa and the ore deposit is located 20 miles southwest of that city (Asiento Minero Cerro Verde S/N Uchumayo – Arequipa).
| (b) | Business activity - |
The Company’s activities are regulated by the Peruvian General Mining Law and comprise the extraction, production and sale of copper cathodes, copper concentrate and molybdenum concentrate.
Cerro Verde’s operation consists of an open-pit copper mine, with a processing capacity of 548,500 metric ton-per-day that includes (i) concentrator facilities with a 409,500 metric ton-per-day capacity (361,500 metric ton-per-day before the expansion approved by the Ministry of Energy and Mines during 2018), (ii) solution extraction and electrowinning (SX/EW) leaching facilities with leach copper production derived from a 39,000 metric ton-per-day crushed leach facility and (iii) a run-of-mine (ROM) leach system with a capacity of 100,000 metric ton-per-day. This SX/EW leaching operation has a production capacity of approximately 200 million pounds of copper per year. The leaching and flotation process carried out at these plants are part of the benefit concession “Planta de Beneficio Cerro Verde.”
| (c) | Financial statements approval - |
The financial statements for the year ended December 31, 2019, were approved by Company’s Management on April 9, 2020 and the subsequent events have been considered through those dates.
F-211
Notes to the Financial Statements (continue)
| 2. | Significant accounting principles and policies |
The significant accounting policies applied in the preparation of the financial statements are summarized below:
| (a) | Basis of presentation - |
The financial statements of the Company have been prepared in accordance with International Financial Reporting Standards (IFRS) issued by the International Accounting Standards Board (IASB). IFRS includes International Accounting Standards (IAS) and pronouncements of the Interpretations Committees (SIC and IFRIC).
The financial statements have been prepared based on historical cost, except for accounts receivable and/or payable related to embedded derivatives, which have been measured at fair value (see Note 2(d)). The financial statements are presented in United States dollars (US$) and include the years ended December 31, 2019, 2018 and 2017. Unless otherwise indicated, all values have been rounded to the nearest thousand.
| (b) | Use of judgments, estimates and assumptions - |
The preparation of financial statements in conformity with IFRS requires management to make judgments, estimates and assumptions in order to determine the amounts of the assets and liabilities, and the disclosure of contingent assets and liabilities as of December 31, 2019 and 2018, and the amounts of reported revenues and expenses for the years ended December 31, 2019, 2018 and 2017.
Information about significant judgments, estimates and assumptions made by Management in the preparation of the financial statements follows:
| (b.1) | Judgments - |
| (i) | Contingencies - |
By their nature, contingencies will be resolved only when one or more uncertain future events occur or fail to occur. The assessment of the existence and potential amount of contingencies inherently involves the exercise of significant judgment and the use of estimates regarding the outcome of future events.
| (ii) | Stripping cost - |
The Company incurs waste removal costs (stripping costs) during the development and production phases of its surface mining operations. Production stripping costs can be incurred both in relation to the production of inventory in that period and the creation of improved access and mining flexibility in relation to ore to be mined in the future. The former are included as part of the costs of inventory, while the latter are capitalized as a stripping activity asset, as part of the “Property, plant and equipment” caption, where certain criteria are met.
F-212
Notes to the Financial Statements (continue)
Once the Company has identified its production stripping for its surface mining operation, it identifies the separate components of the ore body. An identifiable component is a specific volume of the ore body that is made more accessible by the stripping activity. Significant judgment is required to identify and define these components, and to determine the expected volumes (e.g., in tons) of waste to be stripped and ore to be mined in each of these components.
| (b.2) | Estimates and assumptions - |
| (i) | Determination of mineral reserves - |
Mineral reserves are the part of a mineral deposit that can be economically and legally extracted from the mine concessions. The Company estimates its mineral reserves based on information compiled by individuals qualified in reference to geological data about the size, depth and form of the ore body, and requires geological judgments in order to interpret the data.
The estimation of recoverable reserves involves numerous uncertainties with respect to the ultimate geology of the ore body, including quantities, grades and recovery rates. Estimating the quantity and grade of mineral reserves requires the Company to determine the size, shape and depth of the ore body by analyzing geological data. In addition to the geology, assumptions are required to determine the economic feasibility of mining the reserves, including estimates of future commodity prices and demand, future requirements of capital and production costs, and estimated exchange rates. Revisions in reserve or resource estimates have an impact on the value of mining properties, property, plant and equipment, provisions for cost of mine closure, recognition of assets for deferred taxes and depreciation and amortization of assets.
| (ii) | Units of production depreciation - |
Estimated mineral reserves are used in determining the depreciation and/or amortization of mine-specific assets. This results in a depreciation/amortization charge proportional to the depletion of the anticipated remaining life-of-mine production. The life of each item, which is assessed at least annually, is impacted by both its physical life limitations and present assessments of economically recoverable reserves of the mine property at which the asset is located. These calculations require the use of estimates and assumptions, including the amount of recoverable reserves.
| (iii) | Provision for remediation and mine closure - |
The Company assesses its provision for remediation and mine closure quarterly. It is necessary to make estimates and assumptions in determining this provision, including cost estimates of activities that are necessary for the rehabilitation of the site, technological and regulatory changes, interest rates and inflation rates. As discussed in note 2(j), estimated changes in the fair value of the provision for remediation and mine closure or the useful life of the related assets are recognized as an increase or decrease in the book value of the provision and related asset retirement cost (ARC) in accordance with IAS 16, “Property, Plant and Equipment.”
According to the Company’s accounting policies, the provision for remediation and mine closure represents the present value of the costs that are expected to be incurred in the closure period of the operating activities of the Company. Closure budgets are reviewed regularly to take into account any significant change in the studies conducted. Nevertheless, the closure costs of mining units will depend on the market prices for the closure work required, which would reflect future economic conditions. Also, the timing of disbursements depends on the useful life of the mine, which are based on estimates of future commodity prices.
F-213
Notes to the Financial Statements (continue)
If any change in the estimate results in an increase to the provision for remediation and mine closure and related ARC, the Company shall consider whether or not this is an indicator of impairment of the assets and will apply impairment tests in accordance with IAS 36, “Impairments of Assets.”
| (iv) | Inventories - |
Net realizable value tests are performed at least annually and represent the estimated future sales price of the product based on prevailing spot metals prices, less estimated costs to complete production and bring the inventory to sale. Additionally, in calculating the net realizable value of the Company’s long-term stockpiles, Management also considers the time value of money.
Mill and leach stockpiles generally contain lower grade ores that have been extracted from the ore body and are available for copper recovery. Mill stockpiles contain sulfide ores and recovery of metal is through milling and concentrating. Leach stockpiles contain oxide ores and certain secondary sulfide ores and recovery of metal is through exposure to acidic solutions that dissolve contained copper and deliver it in solution to extraction processing facilities.
Because it is generally impracticable to determine copper contained in mill and leach stockpiles by physical count, reasonable estimation methods are employed. The quantity of material delivered to mill and leach stockpiles is based on surveyed volumes of mined material and daily production records. Sampling and assaying of blast hole cuttings determine the estimated copper grades of material delivered to mill and leach stockpiles.
Expected copper recovery rates for mill stockpiles are determined by metallurgical testing. The recoverable copper in mill stockpiles, once entered into the production process, can be produced into copper concentrate almost immediately.
F-214
Notes to the Financial Statements (continue)
Expected copper recovery rates for leach stockpiles are determined using small-scale laboratory tests, historical trends and other factors, including mineralogy of the ore and rock type. Total copper recovery in leach stockpiles can vary significantly depending on several variables, including type of copper recovery, mineralogy and the size of the rock. For newly placed material of active stockpiles, as much as 80 percent of total copper recovery may be extracted during the first year, and the remaining copper may be recovered over many years. Processes and recovery rates are monitored continuously, and recovery rate estimates are adjusted periodically as additional information becomes available and as related technology changes.
| (v) | Asset impairment - |
Management has determined that the Company’s operations consist of one cash generating unit. The Company’s operations are evaluated at least annually in order to determine if there are impairment indicators. If any such indication exists, the Company makes an estimate of the recoverable amount, which is the higher of: (i) the fair value less costs of disposal or (ii) the value in use. These assessments require the use of estimates and assumptions, including long-term commodity prices, discount rates, operating costs, and others.
Fair value is defined as the amount that would be obtained from the sale of the asset in an arm’s length transaction between willing and knowledgeable parties. The fair value of assets is generally determined as the current value of future cash flows derived from the continuous use of the asset, which includes estimates, such as the cost of future expansion plans and eventual disposal, while applying assumptions that an independent market participant may take into account. The cash flows are discounted by applying a discount rate that reflects the current market, the time value of money and the risks specific to the asset.
| (c) | Currency - |
The financial statements are presented in United States (US) dollars, which is also the Company’s functional currency.
Foreign currency transactions are those carried out in a currency other than the functional currency. Foreign currency transactions are translated into the functional currency by applying the exchange rate in force on the date the transaction takes place. Monetary assets and liabilities denominated in foreign currencies are converted using the functional currency spot rate in force at the reporting date.
Gains and losses as a result of the difference in the exchange rate when currency items are liquidated or when converting currency items at exchange rates that are different from those used for their initial recognition are recognized in the statement of comprehensive income of the period.
F-215
Notes to the Financial Statements (continue)
The Company uses Peruvian Sol (S/) exchange rates published by the Superintendent of Banks, Insurance and Pension Fund Administrators. The published exchange rates were S/3.311 for US$1 for buying and S/3.317 for US$1 for selling as of December 31, 2019, and S/3.369 for US$1 buying and S/3.379 for US$1 for selling as of December 31, 2018. These rates have been applied to the appropriate asset and liability accounts.
| (d) | Financial assets – |
Initial recognition and measurement -
At initial recognition, financial assets are classified and measured at either amortized cost, or fair value through profit or loss.
The classification of financial assets at initial recognition depends on the financial asset’s contractual cash flow characteristics and the Company´s business model for managing them. With the exception of trade receivables that do not contain a significant financing component, the Company initially measures a financial asset at its fair value plus, in the case of a financial asset not at fair value through profit or loss, transaction costs. Trade receivables that do not contain a significant financing component are measured at the transaction price determined under IFRS 15, “Revenue from Contracts with Costumers.”
The Company’s business model for managing financial assets refers to how it manages its financial assets in order to generate cash flows. The business model determines whether cash flows will result from collecting contractual cash flows, selling the financial assets or both.
Purchases or sales of financial assets that require delivery of assets within a time frame established by regulation or convention in the market place (regular way trades) are recognized on the trade date.
Cash and cash equivalents -
Cash and cash equivalents are financial assets that may be liquidated immediately, such as bank checking accounts, and other liquid investments with original maturities of three months or less.
Accounts Receivables -
The Company’s receivables include current and long-term trade and other accounts receivable. These receivables are stated at their transaction value, net of an allowance for expected credit lose. Trade accounts receivable are generated primarily from the Company’s concentrate and cathode sales, are denominated in US dollars, have current maturities, do not bear interest and have no specific guarantees.
Receivables are non-derivative financial assets with fixed or determinable payments that are not quoted in an active market.
Subsequent measurement -
For purposes of subsequent measurement, financial assets are classified in two categories:
| - | Financial assets at amortized cost (debt instruments). |
| - | Financial assets at fair value through profit or loss. |
F-216
Notes to the Financial Statements (continue)
Financial assets at amortized cost (debt instruments) -
This category is the most relevant to the Company. The Company measures financial assets at amortized cost if both of the following conditions are met:
| - | The financial asset is held within a business model with the objective to collect contractual cash flows, and |
| - | The contractual terms of the financial asset give rise, on specified dates, to cash flows that are solely payments of principal and interest on the principal amount outstanding. |
Financial assets at amortized cost are subsequently measured using the effective interest rate method and are subject to impairment. Gains and losses are recognized in the statements of comprehensive income when the asset is derecognized, modified or impaired.
This category generally applies to trade and other receivables, net.
Financial assets at fair value through profit or loss -
Financial assets at fair value through profit or loss include financial assets held for trading, financial assets designated upon initial recognition at fair value through profit or loss or financial assets mandatorily required to be measured at fair value. Financial assets are classified as held for trading if they are acquired for the purpose of selling or repurchasing in the near term. Derivatives, including separated embedded derivatives, are also classified as held for trading unless they are designated as effective hedging instruments. Financial assets with cash flows that are not solely payments of principal and interest are classified and measured at fair value through profit or loss, irrespective of the business model.
Financial assets at fair value through profit or loss are carried in the statements of financial position at fair value with net changes in fair value recognized in the statements of comprehensive income.
Embedded derivatives -
Copper Sales -
The Company’s copper sales are provisionally priced at the time of shipment. The provisional prices are finalized in a specified future month based on quoted London Metal Exchange (LME) monthly average prices. The Company receives market prices based on prices in the specified future month, which results in price fluctuations recorded through revenues until the date of settlement. The Company records revenues and invoices customers at the time of shipment based on then-current LME prices, which results in an embedded derivative that is required to be separated from the main contract. The Company’s embedded derivatives from sales are measured at fair value (based on LME spot copper prices) and presented as gains/losses on provisionally priced trade receivables.
F-217
Notes to the Financial Statements (continue)
Molybdenum Sales -
The Company’s molybdenum sales are also provisionally priced at the time of shipment. The Company records revenues and invoices customers at the time of shipment based on the arithmetic mean of the high and low Metals Week Dealer Oxide (MWDO) price. The provisional prices are finalized in a future month, according to the period of quotation, which results in price fluctuations recorded through revenues until the date of settlement, which also results in an embedded derivative that is required to be separated from the main contract.
Derecognition -
A financial asset (or, where applicable a part of a financial asset or part of a group of similar financial assets) is primarily derecognized when:
| - | The rights to receive cash flows from the asset have expired; or |
| - | The Company has transferred its rights to receive cash flows from the asset or has assumed an obligation to pay the received cash flows in full without material delay to a third party under a pass-through arrangement; and either (a) the Company has transferred substantially all the risks and rewards of the asset or, (b) the Company has neither transferred nor retained substantially all the risks and rewards of the asset, but has transferred control of the asset. |
When the Company has transferred its rights to receive cash flows from an asset or has entered into a pass-through arrangement, it evaluates if and to what extent, it has retained the risk and rewards of ownership. When it has neither transferred nor retained substantially all of the risks and rewards of the asset, nor transferred control of the asset, the Company continues to recognize the transferred asset to the extent of the Company´s continuing involvement. In that case, the Company also recognizes an associated liability. The transferred asset and the associated liability are measured on a basis that reflects the rights and obligations that the Company has retained.
Impairment of financial assets -
The Company recognizes an allowance for expected credit losses for all debt instruments not held at fair value through profit or loss. Expected credit losses are based on the difference between the contractual cash flows due in accordance with the contract and all the cash flows that the Company expects to receive, discounted at an approximation of the original effective interest rate. The expected cash flows will include cash flows from the sale of collateral held or other credit enhancements that are integral to the contractual terms.
Expected credit losses are recognized in two stages. For credit exposures for which there has not been a significant increase in credit risk since initial recognition, expected credit losses are provided for credit losses that result from default events that are possible within the next 12-months (12-month expected credit losses). For those credit exposures for which there has been a significant increase in credit risk since initial recognition, a loss allowance is required for credit losses expected over the remaining life of the exposure, irrespective of the timing of the default (lifetime expected credit losses).
F-218
Notes to the Financial Statements (continue)
For trade receivables and contract assets, the Company applies a simplified approach in calculating expected credit losses. Therefore, the Company does not track changes in credit risk, but instead recognizes a loss allowance based on the financial asset’s lifetime expected credit losses at each reporting date.
The Company considers a financial asset in default when contractual payments are 180 days past due. However, in certain cases, the Company may also consider a financial asset to be in default when internal or external information indicates that the Company is unlikely to receive the outstanding contractual amounts in full before taking into account any credit enhancements held by the Company. A financial asset is written off when there is no reasonable expectation of recovering the contractual cash flows.
| (e) | Financial liabilities - |
All financial liabilities are recognized initially at fair value and in the case of accounts payable and other financial liabilities, net of directly attributable transaction costs. The Company´s financial liabilities include loans, trade and other accounts payables and other financial liabilities.
Loans -
Loans are initially recognized at their fair value, net of directly attributable transaction costs. After initial recognition, loans are subsequently measured at amortized cost using the effective interest rate method. Gains and losses are recognized in the statements of comprehensive income when the liabilities are derecognized as well as through the amortization process.
Amortized cost is calculated taking into account any discount or premium on acquisition and fees or costs that are an integral part of the effective interest rate. Amortization under the effective interest rate method is included as financial costs in the statements of comprehensive income.
Derecognition -
A financial liability is derecognized when the associated obligation is discharged or cancelled or expires. When an existing financial liability is replaced by another from the same lender on substantially different terms, or the terms of an existing liability are substantially modified, such an exchange or modification is treated as the derecognition of the original liability and the recognition of a new liability. The difference in the respective carrying amounts are recognized in the statements of comprehensive income.
| (f) | Inventories - |
Inventories are stated at the lower of cost or net realizable value. Inventory of materials and supplies, as well as saleable products and in-process inventory are determined using the weighted-average cost method. The cost of finished goods and in-process inventory (i.e., stockpiles) includes labor and benefits, supplies, energy and other costs related to the mining and processing of minerals. Net realizable value is determined based on the estimated future sales price using on forward metal prices (for the period they are expected to be processed in), less estimated costs to complete production and bring the inventory to sale. The current portion of work-in-process is determined based on the amount the Company expects to process in the next twelve months. Inventories that are not expected to be processed in the next twelve months are classified as long-term inventories.
No adjustments to inventories were required for the years ended December 31,2019, 2018 and 2017.
F-219
Notes to the Financial Statements (continue)
Provision for obsolescence -
Obsolescence allowances are established based on an item-by-item analysis by management. Any amount of obsolescence identified is charged to the statements of comprehensive income in the period it is deemed to have occurred.
| (g) | Property, plant and equipment - |
Property, plant and equipment are valued at historical cost, including costs that are directly attributed to the construction or acquisition of the asset, net of accumulated depreciation, amortization and impairment.
The initial cost of an asset comprises its purchase price or construction cost, any costs directly attributable to bringing the asset into operation, the initial estimate of the obligation for mine closing and borrowing costs for qualifying assets.
Repairs and/or improvements that increase the economic life of an asset and for which it is probable that there will be future economic benefit to the Company, are recorded as assets. All other maintenance costs are charged to expense as incurred.
Land is not depreciated. Depreciation of assets directly related to the useful life of the mine is calculated using the units-of-production (UOP) method based on the mine’s proven and probable copper reserves. Other assets are depreciated using the straight-line method based on the following estimated useful lives:
| Years | |
| Buildings and other constructions | Between 5 and 35 |
| Machinery and equipment | Between 2 and 30 |
| Transportation units | Between 5 and 7 |
| Furniture and fixtures | Between 7 and 10 |
| Other equipment | Between 3 and 25 |
Critical spare parts and other parts which are directly identified with machinery or equipment are included in property, plant and equipment, and the economic life assigned corresponds to the main asset with which they are identified.
An item of property, plant and equipment is retired at the time of its disposal or when no future economic benefits are expected from its use or subsequent disposition. Any gain or loss arising at the time of retirement is calculated as the difference between the proceeds from the sale and the book value of the asset and is included in the statements of comprehensive income in the period the asset is retired.
The residual value and useful economic lives of the Company’s property, plant and equipment are reviewed, and adjusted if appropriate, at each year end.
Impairment -
At each reporting date, the Company evaluates if there is any indication that an asset could be impaired. If such an indication exists, the Company estimates the recoverable amount of the asset. The recoverable amount of an asset is the greater of (i) its fair value less costs to sell or (ii) its value in use and is determined for the assets of the mine as a whole, since there are no assets that generate cash revenues independently.
F-220
Notes to the Financial Statements (continue)
When the book value of an asset exceeds its recoverable amount, the asset is considered impaired and is reduced to its recoverable amount. When evaluating the value in use, the future estimated cash flows are discounted to their present value using an after-tax discount rate that reflects current market evaluations of the time value of money and the specific risks to the asset.
Losses resulting from the impairment of assets are recognized in the statements of comprehensive income under the categories of expenses consistent with the function of the impaired asset. A previously recognized impairment loss is reversed only if there has been a change in the estimates used to determine the asset’s recoverable amount since the last impairment loss was recognized. The revised valuation cannot exceed the book value that would have been determined, net of depreciation, if an impairment loss for the asset had not been recognized in a previous period. Such a reversal is recognized in the statements of comprehensive income.
The Company did not identify any indicators of impairment for the years ended December 31, 2019, and 2018.
| (h) | Intangible Assets - |
Intangible assets are recorded at cost less accumulated amortization. After the initial recognition, the intangible assets are recorded at its cost less accumulated amortization and any accumulated loss for impairment of use, if applicable.
| (i) | Exploration, development and stripping costs - |
Exploration costs -
Mineral exploration costs, as well as drilling and other costs incurred for the purpose of converting mineral resources to proven and probable reserves, or identifying new mineral resources at development or production stage properties, are charged to the statements of comprehensive income as incurred.
Development costs -
Development costs are capitalized when the economic and technological feasibility of the project is confirmed, which is generally when the development or project has reached a milestone in accordance with a model established by management.
F-221
Notes to the Financial Statements (continue)
Stripping cost -
In accordance with IFRIC 20, “Stripping Cost in the Production Phase of a Surface Mine,” stripping costs incurred in the production phase are capitalized as a component of property, plant and equipment (see Note 7) if the stripping activity improves access to the ore body or enhances an existing asset. The stripping activity asset is subsequently amortized using the UOP method over the component of the ore body benefitted.
| (j) | Provisions - |
General -
A provision is recognized when the Company has a present obligation (legal or constructive) as a result of a past event, it is probable that resources of the Company will be required to settle the obligation, and an estimate of the amount of the obligation can be calculated. The expense relating to any provision is presented in the statements of comprehensive income, net of any reimbursement, in the period the provision is established.
If the effect of the time value of money is significant, provisions are discounted by applying a discount rate that reflects, where applicable, the risks specific to the liability. When discounting is used, the increase in the provision due to the passage of time is recognized as a financial expense in the statements of comprehensive income.
Mine closure provision -
The Company records a mine closure provision when a contractually or legally enforceable obligation arises. The Company estimates the present value of its future obligation for mine closure and increases the carrying amount of the related asset retirement cost (ARC), which is included in property, plant and equipment in the statements of financial position. Subsequently, the mine closure provision is accreted to full value over time and recognized as an interest cost considered in the initial fair value estimate. The related ARC is depreciated using the UOP method over the life of the mine.
The Company evaluates its mine closure provision on a quarterly basis and makes adjustments to estimates and assumptions, including scope, future costs and discount rates, as applicable. Changes in the fair value of the mine closure provision or the useful life of the related asset are recognized as an increase or decrease in the book value of the provision and the related ARC in accordance with IAS 16, “Property, Plant and Equipment.” Any decrease in the mine closure provision and related ARC cannot exceed the current book value of the asset; amounts over the current book value will be recorded in the statements of comprehensive income.
| (k) | Revenue recognition - |
The Company primarily sells copper concentrate and copper cathode in accordance with sales contracts entered into with its customers. Revenues from contracts with customers comprise the fair value of the sale of goods, net of related general sales taxes. Revenue from contracts with customers is recognized when control of goods or services are transferred to the customer at an amount that reflects the consideration to which the Company expects to be entitled in exchange for those goods. As such, the Company is the principal in its revenue contracts.
The Company considers whether there are other promises in the contract that are separate performance obligations to which a portion of the transaction price needs to be allocated. The Company consider that the only performance obligation is the delivery of the goods. In determining the transaction price for the sale of copper concentrates and copper cathode, the Company considers the effect of variable consideration and the existence of significant financing components.
F-222
Notes to the Financial Statements (continue)
Variable consideration -
If the consideration in the contract includes a variable amount, the Company estimates the amount of consideration to which it will be entitled in exchange for transferring the goods to the customer. The variable consideration is estimated at contract inception and constrained until it is highly probable that a significant revenue reversal in the amount of cumulative revenue recognized will not occur when the associated uncertainty with the variable consideration is subsequently resolved. Sales of concentrates and metals at provisional prices include a gain (loss) to be received at the end of the quotation period.
Revenue is recognized at the amount the entity expects to be entitled – being the estimate of the price expected to be received at the end of the quotation period using the most recently determined estimate of metal in concentrate (based on initial assay results) and the estimated forward price.
The requirements in IFRS 15 on constraint estimates of variable consideration are also applied to determine the amount of variable consideration that can be included in the transaction price.
Significant financing components -
The Company receives short-term advances from its customers. Using the practical expedient in IFRS 15, the Company does not adjust the promised amount of consideration for the effects of a significant financing component if it expects, at contract inception, that the period between the transfer of the promised good to the customer and when customer pays for that good will be one year or less.
The Company’s revenues are subject to OSINERGMIN (Organismo Supervisor de la Inversión en Energía y Minería) and OEFA (Organismo de Evaluación y Fiscalización Ambiental) royalties. The calculation for the OSINERGMIN royalty contribution is 0.13% of invoiced sales for the year 2019 (0.14% for the year 2018 and 0.15% for the year 2017), and the calculation for the OEFA contribution is 0.11% of invoiced sales for the year 2019 (0.11% for the year 2018 and 0.11% for the year 2017). Such royalties contributions are presented as a reduction of revenues (see Note 14).
F-223
Notes to the Financial Statements (continue)
| (l) | Income taxes, deferred taxes and other taxes - |
Income taxes -
Income tax assets and liabilities are measured at the amounts expected to be paid to or recovered from the tax authorities. The amount of current tax payable or receivable is the best estimate of the tax amount to be paid or received that reflects uncertainty related to income taxes, if any. The tax rates and tax laws that are applied to compute the amounts are those that are enacted or substantially enacted at the end of the reporting period. The Company calculates the provision for income tax in accordance with the Peruvian tax legislation in force. For the years 2019, 2018 and 2017, the Company was subject to an income tax rate of 32% (see Note 13(b)).
Deferred Taxes -
Deferred taxes are presented using the liability method for differences between the tax basis of assets and liabilities and their book value for financial reporting purposes. Deferred tax liabilities are recognized for all taxable differences. Deferred tax assets are recorded for all deductible differences when there is a probability that there could be taxable earnings against which the deductible difference could be applied.
The book value of deferred tax assets is reviewed at the end of each period and reduced to an amount that is more likely than not to be realized against taxable earnings. Deferred tax assets that are not recognized are reassessed each period and are recognized when it is more likely than not that those future taxable earnings will allow the deferred tax asset to be recovered.
Deferred tax assets and liabilities are measured at tax rates that are expected to be applicable during the year when the assets are realized or the liabilities are liquidated, based on the tax rates (and tax laws) that have been enacted or substantively enacted at the end of the period, and reflects uncertainty related to income taxes, if any. Deferred tax assets and liabilities are offset if there is a legally enforceable right to offset tax assets against tax liabilities and the deferred tax is related to the same entity and the same tax authority.
Mining Taxes -
On September 29, 2011, Law 29788 (which amended Law 28528) was enacted creating a new mining tax and royalty regime in Peru. Under the new regime, companies that did not have stability agreements were subject to the payment of royalties and a special mining tax. Cerro Verde believes its 1998 Stability Agreement exempts from royalties all minerals extracted from its mining concession, irrespective of the method used for processing those materials, and therefore, was not subject to the payment of royalties and a special mining tax until the 1998 Stability Agreement expired on December 31, 2013. See Note 13(d) for further discussion of developments resulting in the recognition of provisions for these disputed royalties and special mining taxes for prior years. Because the Company believes it was not subject to the payment of royalties and a special mining tax, Cerro Verde was subject to special mining burden (GEM) until the expiration of its 1998 Stability Agreement on December 31, 2013. Under the terms of its current 15-year stability agreement (see Note 13(a)), which became effective January 1, 2014, the Company is subject to mining royalties and a special mining tax for all of its mining production.
Supplementary Retirement Fund -
On July 9, 2011, Law 29741 was enacted and established a Mining, Metallurgical and Steel Supplementary Retirement Fund (SRF), which is a social security retirement fund for mining, metals and steel industry workers. Under the terms of its current 15-year stability agreement, the Company is subject to SRF, which is calculated as 0.5% of net taxable income.
F-224
Notes to the Financial Statements (continue)
| (m) | Benefits to employees - |
Salaries and wages, bonuses and vacations are calculated in accordance with IAS 19, "Employee Benefits" and current Peruvian legislation.
Worker’s profit sharing -
The Company recognizes worker’s profit sharing in accordance with IAS 19. Worker’s profit sharing is calculated in accordance with Peruvian laws (Legislative Decree No. 892), and the Company's worker’s profit sharing rate is 8% over the net taxable base of the current year. According to Peruvian law, the limit in the worker's profit sharing that an employee can receive is equivalent to 18 months of wages, and any excess above such limit is transferred to the Regional Government and the National Fund for Employment’s Promotion and Training (“FONDOEMPLEO”). The Company’s worker’s profit share is recognized as a liability in the statements of financial position and as an operating expense in the statements of comprehensive income.
| (n) | Borrowing cost - |
Borrowing costs directly attributable to the acquisition, construction or production of a qualifying asset are capitalized as finance costs as part of the asset. A qualifying asset is one whose value is greater than US$ 1 million and requires at least 12 months to be ready for its intended use. All other borrowing costs are expensed in the period in which they occur. Borrowing costs consist of interest and other costs that the Company incurs in connection with the borrowing of funds.
| (o) | Fair value measurement - |
The Company measures its embedded derivatives, at fair value, at each date presented in the statement of financial position.
Fair value is the price that would be received to sell an asset or paid to transfer a liability in an orderly transaction between market participants at the measurement date.
The Company uses valuation techniques that are appropriate in the circumstances and for which sufficient data is available to measure fair value, maximizing the use of relevant observable inputs and minimizing the use of unobservable inputs.
F-225
Notes to the Financial Statements (continue)
All assets and liabilities for which fair value is measured or disclosed in the financial statements are categorized within the fair value hierarchy, described, as follows, based on the lowest level input that is significant to the fair value measurement as a whole:
| - | Level 1 — Quoted (unadjusted) market prices in active markets for identical assets or liabilities. | |
| - | Level 2 — Valuation techniques for which the lowest level input that is significant to the fair value measurement is directly or indirectly observable. | |
| - | Level 3 — Valuation techniques for which the lowest level input that is significant to the fair value measurement is unobservable. |
For the purpose of fair value disclosures, the Company has determined classes of assets and liabilities based on the nature, characteristics and risks of the asset or liability and the level of the fair value hierarchy as explained above.
| (p) | Basic and diluted earnings per share - |
Basic and diluted earnings per share have been calculated based on the weighted average number of common shares outstanding during the period. When the number of shares is modified because of capitalization of retained earnings, the net income per basic and diluted shares is adjusted retroactively for all of the periods reported. For the years 2019, 2018 and 2017, the Company did not have any financial instruments with dilutive effects; as a result, the basic and diluted shares are the same in all periods presented.
| (q) | Changes in accounting policies and disclosures – |
IFRS 16, “Leases” -
IFRS 16 introduced a single, on-balance sheet accounting model for lessees and the Company adopted IFRS 16 on January 1, 2019. As a result, the Company, as a lessee, has recognized right-of-use assets representing its rights to use the underlying assets and lease liabilities representing its obligation to make lease payments.
The Company has applied IFRS 16 using the modified retrospective approach, under which the comparative information presented for 2018 has not been restated and it is presented, as previously reported, under IAS 17, “Leases,” and related interpretation.
Definition of a lease -
Previously, the Company determined at contract inception whether a contract was or contained a lease under IFRIC 4, “Determining Whether an Arrangement Contains a Lease.” The Company now assesses whether a contract is, or contains, a lease based on the new definition of a lease. Under IFRS 16, a contract is, or contains, a lease if the contract conveys the right to control the use of an identified asset for a period of time in exchange for consideration.
F-226
Notes to the Financial Statements (continue)
On transition to IFRS 16, the Company elected to apply the practical expedient to grandfather the assessment of which arrangements are leases. It applied IFRS 16 only to contracts that were previously identified as leases. Contract that were not identified as leases under IAS 17 and IFRIC 4 were not reassessed. Therefore, the definition of a lease under IFRS 16 has been applied only to contracts entered into or changed on or after January 1, 2019.
At inception or on reassessment of a contract that contains a lease component, the Company allocates the considerations in the contract to each lease and non-lease component on the basis of their relative stand-alone prices.
As a lessee -
As a lessee, the Company previously classified leases as either operating and finance leases based on its assessments of whether a lease transferred substantially all of the risks and rewards of ownership. Under IFRS 16, all leases are classified as finance leases. The Company has elected the exemption for leases of low-value assets as well as the short-term lease exemption for all asset classes and does not report a lease liability or right-of-use asset for leases of low-value assets or leases with a term of 12 months or less.
The Company presents right-of-use assets in “property, plant and equipment,” the same line item as it presents underlying assets of the same nature that it owns. Leased right-of-use assets are presented in Note 7(b).
The Company recognizes a right-of-use asset and a lease liability at the lease commencement date.
Right-of-use asset -
The right-of use asset is initially measured at cost, and subsequently at cost less any accumulated depreciation and impairments losses, and adjusted for certain re-measurements of the lease liability.
The right-of-use asset is depreciated using the straight-line method from the commencement date to the earlier of the end of the useful life of the right-of-use asset or the end of the lease term. The estimated useful lives of right-of-use assets are determined on the same basis as those of property, plant and equipment.
Lease liability -
The lease liability is initially measured at the present value of the lease payments that are not paid at the commencement date, discounted using the interest rate implicit in the lease or, if that rate cannot be readily determined, the Company’s incremental borrowing rate. The Company does not have any lease contracts in which the implicit rate is readily determinable and as such used its incremental borrowing rate in all lease calculations. The incremental borrowing rates were determined for each lease taking into consideration factors such as the lease term, the nature of the asset, credit risk and economic environment in which the asset was located.
The weighted average incremental borrowing rate at transition was 4.704% per annum.
F-227
Notes to the Financial Statements (continue)
The lease liability is subsequently increased by the interest cost on the lease liability and decreased by lease payments made. It is re-measured when there is a change in future lease payments arising from a change in an index rate, if there is a change in the estimate of the amount expected to be payable under a residual value guarantee, or as appropriate, changes in the assessment of whether a purchase option, termination option or extension option is reasonably certain to be exercised.
The lease liabilities as of January 1, 2019 can be reconciled to the operating lease commitments as of December 31, 2018:
| US$(000) | ||||
| Operating lease commitments as of December 31, 2018 (undiscounted) | 152,866 | |||
| Exclude / deduct | ||||
| Contracts that do not meet the revised definition of a lease | (25,851 | ) | ||
| Committed leases not commenced at 1 January 2019 | - | |||
| Effect of discounting | (31,287 | ) | ||
| Discounted recognized lease liabilities as of January 1, 2019 | 95,728 | |||
Lease liabilities are presented in “other financial liabilities” (Note 10).
Lease term -
The Company has applied judgement to determine the lease term for some lease contracts in which it is a lessee and that include renewal options. The assessment of whether the Company is reasonably certain to exercise such options impacts the lease term, which significantly affects the amount of the lease liabilities and right-of-use assets recognized.
Also in relation to those leases under IFRS 16, the Company has recognized depreciation and interest costs which are presented in “cost of sales” (Note 15) and “financial expenses” (Note 18).
IFRIC Interpretation 23, “Uncertainty over Income Tax Treatment”-
The Interpretation addresses the accounting for income taxes when tax treatments involve uncertainty that affects the application of IAS 12, “Income Taxes.” It does not apply to taxes or levies outside the scope of IAS 12, nor does it specifically include requirements relating to interest and penalties associated with uncertain tax treatments. The Interpretation specifically addresses the following:
| • | Whether an entity considers uncertain tax treatments separately. |
| • | The assumptions an entity makes about the examination of tax treatments by taxation authorities. |
| • | How an entity determines taxable profit or loss, tax bases, unused tax losses, unused tax credits and tax rates. |
| • | How an entity considers changes in facts and circumstances. |
The Company determines whether to consider each uncertain tax treatment separately or together with one or more other uncertain tax treatments and uses the approach that better predicts the resolution of the uncertainty.
The Company applies significant judgement in identifying uncertainties over income tax treatments.
F-228
Notes to the Financial Statements (continue)
The Company adopted IFRIC 23 on January 1, 2019, at that date the Company did not record any impact by IFRIC 23. A summary of the impact from the uncertain tax treatments recognized during 2019, is showed below:
| 2019 | ||||
| US$(000) | ||||
| Increase in current tax assets | 35,701 | |||
| Increase in current tax liabilities | 21,920 | |||
| Increase in deferred tax liabilities | 20,767 | |||
| Increase in income taxes expense | 6,986 | |||
During 2019, the Company recognized uncertain tax positions, particularly those relating to depreciation of fixed assets out of the scope of feasibility study, sales commissions with non-related companies and miscellaneous information technology services, based on new information obtained and assed since January 1, 2019.
Several other amendments and interpretations applied for the first time in 2019, but did not have an impact on the financial statements of the Company and, hence have not been disclosed. The Company has not early any standards, interpretations or amendments that have been issued but not yet effective.
| (r) | Standards issued but not effective - |
Following is a summary of improvements and amendments to IFRS that are not yet effective but will be applicable to the Company:
| - | Amendments to IAS 1 and IAS 8: Definition of Material - |
In October 2018, the IASB issued amendments to IAS 1, “Presentation of Financial Statements” and IAS 8, “Accounting Policies, Changes in Accounting Estimates and Errors” to align the definition of “material” across the standards and to clarify certain aspects of the definition. The new definition states that, “Information is material if omitting, misstating or obscuring it could reasonably be expected to influence decisions that the primary users of general purpose financial statements make on the basis of those financial statements, which provide financial information about a specific reporting entity.” The amendments to the definition of material is not expected to have a significant impact on the Company’s financial statements.
| 3. | Cash and cash equivalents |
This item is made up as follows:
| December 31, 2019 | December 31, 2018 | |||||||
| US$(000) | US$(000) | |||||||
| Cash in banks | 10,119 | 3,679 | ||||||
| Cash equivalents (a) | 471,372 | 497,503 | ||||||
| 481,491 | 501,182 | |||||||
| (a) | Cash equivalents as of December 31, 2019, includes short-term deposits with Scotiabank Peru of US$125.0 million, Citibank NY of US$85.1 million, Banco BBVA Peru of US$50.0 million and a portfolio of investments in highly marketable liquid investments (investments classified as “AAA” by Standard & Poor’s and Moody’s) of US$211.3 million, which yield variable returns, and are classified as cash equivalents because they are readily convertible to known amounts of cash and management plans to use them for its short-term cash needs. Because of the short maturity of these investments (i.e., less than 90 days), the carrying amount of these investments corresponds to their fair value at the date of the financial statements. Changes in the fair value of these investments are insignificant. |
F-229
Notes to the Financial Statements (continue)
| 4. | Related parties |
Accounts receivable from related parties and accounts payable to related parties are made up as follows:
| December 31, 2019 | December 31, 2018 | |||||||
| US$(000) | US$(000) | |||||||
| Accounts receivable from related parties | ||||||||
| Parent Company | ||||||||
| FMC (a) | 401,211 | 409,688 | ||||||
| Other related parties | ||||||||
| Sumitomo (b) | 10,760 | 12,918 | ||||||
| Climax Molybdenum Marketing Corporation (c) | 5,022 | 10,038 | ||||||
| Embedded derivatives | ||||||||
| Embedded derivatives (d) | 36,077 | (19,293 | ) | |||||
| Total accounts receivable from related parties | 453,070 | 413,351 | ||||||
| Classification by measurement | ||||||||
| Accounts receivables from related parties (not subject to provisional pricing) | 121,995 | 67,050 | ||||||
| Accounts receivables from related parties (subject to provisional pricing) | 294,998 | 365,594 | ||||||
| Embedded derivatives (d) | 36,077 | (19,293 | ) | |||||
| 453,070 | 413,351 | |||||||
| Accounts payable to related parties | ||||||||
| Parent Company | ||||||||
| FMC (e) | 10,441 | 8,860 | ||||||
| Other related parties | ||||||||
| Freeport-McMoRan Sales Company Inc. | 3,086 | 3,192 | ||||||
| Minera Freeport-McMoRan South America Ltda | 561 | 521 | ||||||
| PT Freeport Indonesia | - | 2,301 | ||||||
| Total accounts payable to related parties | 14,088 | 14,874 | ||||||
| Less: accounts payable to related parties, long term | (10,074 | ) | (8,860 | ) | ||||
| Total accounts payable, short term | 4,014 | 6,014 | ||||||
| (a) | Accounts receivable from FMC mainly correspond to sales of copper concentrate and copper cathode. The Company has a long-term agreement with FMC through which it has committed to sell between 70% and 80% of its annual copper concentrate production through December 31, 2021. Terms of the contracts are reviewed annually. |
| (b) | The Company has a long-term agreement with Sumitomo through which it has committed to sell 21% of its annual copper concentrates production through December 31, 2021. Terms of the contracts are reviewed annually. |
| (c) | The Company has a long-term agreement with Climax Molybdenum Marketing Corporation (a wholly owned subsidiary of FMC) through which it has committed to sell 100% of its annual molybdenum concentrate production, at a price based on MWDO and under a delivery type known as CIF (cost, insurance and freight) through December 31, 2020. |
| (d) | Reflects the embedded derivative adjustment associated with accounts receivable from related parties (See Note 2(d) and 22). |
| (e) | Accounts payable to FMC is primarily related to stock option benefits (US$10.1 million as of December 31, 2019, and US$8.9 million as of December 31, 2018). |
Short-term and long-term employee benefits are recognized as expenses during the period earned. Benefits received by key management personnel represent 0.42% of total revenues for the year 2019 (0.38% for the year 2018). For the years 2019, 2018 and 2017, Freeport had granted stock option and/or restricted stock unit benefits to certain key management personnel, the amounts of which are not significant at those dates. As of December 31, 2019 and 2018, the Company does not have any other long-term benefits.
Terms and transactions with related parties -
Transactions with related parties are made at normal market prices. Outstanding balances are unsecured, interest free and settlement occurs in cash. There have been no guarantees provided or received for any accounts receivables from related parties. For the years ended December 31, 2019, 2018 and 2017, the Company had not recorded any impairment of accounts receivable from related parties.
F-230
Notes to the Financial Statements (continue)
| 5. | Inventories, net |
This item is made up as follows:
| December 31, 2019 | December 31, 2018 | |||||||
| US$(000) | US$(000) | |||||||
| Current | ||||||||
| Materials and supplies | 348,035 | 308,378 | ||||||
| Work-in-process (WIP) (a) | 173,190 | 119,518 | ||||||
| Finished goods: | ||||||||
| Copper concentrate | 23,890 | 17,949 | ||||||
| Copper cathode | 6,321 | 8,035 | ||||||
| Molybdenum concentrate | 1,268 | 3,205 | ||||||
| Less: Provision for obsolescence of materials and supplies | (507 | ) | (11 | ) | ||||
| 552,197 | 457,074 | |||||||
| Non-current | ||||||||
| Work-in-process (WIP) (a) | 255,123 | 286,375 | ||||||
| Total inventories | 807,320 | 743,449 | ||||||
| (a) | WIP inventories represent mill and leach stockpiles, which contain higher grade ores (mill stockpiles) and medium and lower grade ores (leach stockpiles) that have been extracted from the open pit and are available for copper recovery. Based on the future mine plan production, the Company identifies the portion of inventory that is classified as current or long term. For mill stockpiles, recovery is through milling and concentrating. For leach stockpiles, recovery is through exposure to acidic solutions that dissolve copper and deliver it in a solution to extraction processing facilities. |
In fourth-quarter 2019, the Company changed its method of estimating the current portion of its leach and mill stockpiles and revised its December 31, 2018, balances to conform to the new methodology resulting in a US$30.5 million decrease in the current balance and increase in the long-term balance.
F-231
Notes to the Financial Statements (continue)
| 6. | Other non-financial assets |
This item is made up as follows:
| December 31, 2019 | December 31, 2018 | |||||||
| US$(000) | US$(000) | |||||||
| Current | ||||||||
| Income tax prepayments (a) | 75,521 | 26,794 | ||||||
| Value added tax (VAT) credit | 27,414 | 28,081 | ||||||
| Other taxes to be recovered | 2,745 | 2,700 | ||||||
| 105,680 | 57,575 | |||||||
| Non-current | ||||||||
| Other receivables (b) | 186,626 | 183,208 | ||||||
| Income tax prepayments (a) | 52,559 | 16,858 | ||||||
| 239,185 | 200,066 | |||||||
| Total other non-financial assets | 344,865 | 257,641 | ||||||
| (a) | Represents disbursements made by the Company for the prepayment of income tax, which the Company expects to use to offset future tax obligations or will be refunded to the Company by SUNAT (Superintendencia Nacional de Administración Tributaria) (see Note 13(b)). The balance at December 31, 2019, also includes income tax benefits from the years 2013 to 2018 as part of the adoption of IFRIC 23 (see Note 2(q)). |
| (b) | Represents disbursement made by the Company in connection with disputed tax assessments related to reviews by SUNAT from years 2003 to 2012 (see Note 13(c) and 13(e)). According to current tax procedures and the timeframe for resolving these types of claims, management and its legal advisors expect resolution of this matter will be favorable to the Company and amounts will be recoverable. |
F-232
Notes to the Financial Statements (continue)
| 7. | Property, plant and equipment, net |
Property, plant and equipment consist of owned and leased assets (right-of-use assets), and cost and accumulated depreciation accounts as of December 31, 2019 and 2018 are shown below:
| January
1, 2018 | Additions | Adjustments | Disposals | Transfers | December
31, 2018 | IFRS 16 adoption | Additions | Adjustments | Disposals | Transfers | December
31, 2019 | |||||||||||||||||||||||||||||||||||||
| US$(000) | US$(000) | US$(000) | US$(000) | US$(000) | US$(000) | US$(000) | US$(000) | US$(000) | US$(000) | US$(000) | US$(000) | |||||||||||||||||||||||||||||||||||||
| Cost | ||||||||||||||||||||||||||||||||||||||||||||||||
| Land | 24,467 | - | - | - | 196 | 24,663 | - | - | - | (80 | ) | 322 | 24,905 | |||||||||||||||||||||||||||||||||||
| Buildings and other constructions | 2,370,042 | - | 41,089 | (9,644 | ) | 48,090 | 2,449,577 | - | - | 544 | (4,769 | ) | 102,772 | 2,548,124 | ||||||||||||||||||||||||||||||||||
| Machinery and equipment | 4,553,508 | - | (41,089 | ) | (19,426 | ) | 201,057 | 4,694,050 | - | - | (544 | ) | (30,482 | ) | 191,589 | 4,854,613 | ||||||||||||||||||||||||||||||||
| Transportation units | 20,557 | - | - | (32 | ) | 2,726 | 23,251 | - | - | - | (32 | ) | 3,146 | 26,365 | ||||||||||||||||||||||||||||||||||
| Furniture and fixtures | 949 | - | - | - | - | 949 | - | - | - | - | - | 949 | ||||||||||||||||||||||||||||||||||||
| Other equipment | 24,977 | - | - | (11 | ) | 525 | 25,491 | - | - | - | (594 | ) | 203 | 25,100 | ||||||||||||||||||||||||||||||||||
| Construction in progress and in-transit units | 149,661 | 288,861 | - | - | (252,594 | ) | 185,928 | - | 271,364 | (a) | (1,192 | ) | - | (298,032 | ) | 158,068 | ||||||||||||||||||||||||||||||||
| Stripping activity asset (see Note 2(i)) | 478,382 | 177,327 | - | - | - | 655,709 | - | 197,038 | - | - | - | 852,747 | ||||||||||||||||||||||||||||||||||||
| Asset retirement costs (see Note 11(c)) | 136,327 | 2,724 | (32,017 | ) | - | - | 107,034 | - | 18,834 | 41,130 | - | - | 166,998 | |||||||||||||||||||||||||||||||||||
| Right-of-use assets (b) | - | - | - | - | - | - | 95,728 | 1,342 | (700 | ) | (929 | ) | - | 95,441 | ||||||||||||||||||||||||||||||||||
| 7,758,870 | 468,912 | (32,017 | ) | (29,113 | ) | - | 8,166,652 | 95,728 | 488,578 | 39,238 | (36,886 | ) | - | 8,753,310 | ||||||||||||||||||||||||||||||||||
| Accumulated depreciation | ||||||||||||||||||||||||||||||||||||||||||||||||
| Buildings and other constructions | 229,627 | 96,623 | 5,184 | (9,514 | ) | - | 321,920 | - | 76,199 | 513 | (4,722 | ) | - | 393,910 | ||||||||||||||||||||||||||||||||||
| Machinery and equipment | 1,517,337 | 292,656 | (5,184 | ) | (18,483 | ) | - | 1,786,326 | - | 284,097 | (513 | ) | (29,091 | ) | - | 2,040,819 | ||||||||||||||||||||||||||||||||
| Transportation units | 12,221 | 1,784 | - | (33 | ) | - | 13,972 | - | 1,928 | - | (28 | ) | - | 15,872 | ||||||||||||||||||||||||||||||||||
| Furniture and fixtures | 834 | 24 | - | - | - | 858 | - | 23 | - | - | - | 881 | ||||||||||||||||||||||||||||||||||||
| Other equipment | 16,400 | 2,406 | - | (10 | ) | - | 18,796 | - | 1,543 | - | (594 | ) | - | 19,745 | ||||||||||||||||||||||||||||||||||
| Stripping activity asset | 285,327 | 112,875 | - | - | - | 398,202 | - | 155,530 | - | - | - | 553,732 | ||||||||||||||||||||||||||||||||||||
| Asset retirement costs | 18,700 | 4,976 | - | - | - | 23,676 | - | 3,239 | - | - | - | 26,915 | ||||||||||||||||||||||||||||||||||||
| Right-of-use assets (b) | - | - | - | - | - | - | - | 11,488 | - | (903 | ) | - | 10,585 | |||||||||||||||||||||||||||||||||||
| 2,080,446 | 511,344 | - | (28,040 | ) | - | 2,563,750 | - | 534,047 | - | (35,338 | ) | - | 3,062,459 | |||||||||||||||||||||||||||||||||||
| Net cost | 5,678,424 | 5,602,902 | 95,728 | 5,690,851 | ||||||||||||||||||||||||||||||||||||||||||||
| (a) | For the year ended December 31, 2019, additions to construction in progress primarily relates to (i) the mine maintenance truck shop (US$78.2 million), (ii) the purchase of used haul trucks from PT Freeport Indonesia (a related party) (US$47.1 million), (iii) the purchase of stators for ball mills (US$18.3 million), (iv) the tailing drain expansion (US$15.2 million), (v) a concentrator optimization project (US$12.3 million), (vi) the regrowth of a leach pad (US$10.9 million) and (vii) the staged flotation reactor engineering project (US$6.2 million). |
F-233
Notes to the Financial Statements (continue)
| (b) | The Company has lease contracts for various items of property, plant and equipment used in its operations. Leases of land have lease terms of 10 years, buildings and other constructions generally have lease terms between 1 and 14 years, and machinery and equipment generally have lease terms between 4 and 14 years. |
The Company also has certain leases of machinery with lease terms of 12 months or less and leases of low-value office equipment. The Company has elected and applies the IFRS 16 exemptions for short-term leases and leases of low-value assets for these leases.
Set out below are the carrying amounts of right-of-use assets recognized and the movements during the period:
| January 1, 2019 | Additions | Adjustments | Disposals | December 31, 2019 | ||||||||||||||||
| US$(000) | US$(000) | US$(000) | US$(000) | US$(000) | ||||||||||||||||
| Cost | ||||||||||||||||||||
| Land | 11,008 | - | (700 | ) | (457 | ) | 9,851 | |||||||||||||
| Buildings and other constructions | 55,114 | 1,192 | - | (370 | ) | 55,936 | ||||||||||||||
| Machinery and equipment | 29,606 | 150 | - | (102 | ) | 29,654 | ||||||||||||||
| 95,728 | 1,342 | (700 | ) | (929 | ) | 95,441 | ||||||||||||||
| Accumulated depreciation | ||||||||||||||||||||
| Land | - | 1,712 | - | (457 | ) | 1,255 | ||||||||||||||
| Buildings and other constructions | - | 6,613 | - | (344 | ) | 6,269 | ||||||||||||||
| Machinery and equipment | - | 3,163 | - | (102 | ) | 3,061 | ||||||||||||||
| - | 11,488 | - | (903 | ) | 10,585 | |||||||||||||||
| Net cost | 95,728 | 84,856 | ||||||||||||||||||
| 8. | Trade accounts payable |
Trade accounts payable are primarily originated by the acquisition of materials, supplies, services and spare parts. These obligations are primarily denominated in US dollars, have current maturities and do not accrue interest. No guarantees have been granted. As of December 31, 2019, trade accounts payable includes US$30.3 million related to capital projects (US$42.4 million as of December 31, 2018).
F-234
Notes to the Financial Statements (continue)
| 9. | Other accounts payable |
This item is made up as follows:
| December 31, 2019 | December 31, 2018 | |||||||
| US$(000) | US$(000) | |||||||
| Current | ||||||||
| Royalties and mining taxes (a) | 95,120 | 97,263 | ||||||
| Other | 4,260 | 3,991 | ||||||
| Total current | 99,380 | 101,254 | ||||||
| Non-current | ||||||||
| Royalties and mining taxes (b) | 362,464 | 215,070 | ||||||
| Total other accounts payable | 461,844 | 316,324 | ||||||
| (a) | As of December 31, 2019, represents the current portion of the monthly payments of the installment programs for disputed mining royalties for the year 2013 and special mining tax for the period October 2011 through December 2013, for which payments will start in the first quarter of 2020 (US$50.1 million, including interest, deferred interest and penalties of US$29.1 million) and the remaining monthly payments of the installment programs for disputed mining royalties for the period January 2009 through September 2011 and for the year 2012 (US$45.0 million, including interest and penalties of US$26.5 million) (see Note 13(d)). |
As of December 31, 2018, represents the current portion of the monthly payments of the new installment programs approved by SUNAT which the Company will start paying in second-quarter 2019, related to disputed mining royalties for the period January 2009 through September 2011 of US$23.8 million and interest, deferral interest and penalties of US$41.4 million. The current amount also includes the remaining monthly payments of the installment program approved by SUNAT related to disputed mining royalties for the years 2006 to 2008 of US$13.2 million and interest and penalties of US$18.9 million.
| (b) | As of December 31, 2019, represents the non-current portion of the monthly payments of the installment programs of disputed mining royalties for the period January 2009 through September 2011 and for the years 2012 and 2013 (US$273.8 million, including interest and penalties of US$157.5 million) and special mining tax for the period October 2011 through December 2013 (US$88.7 million (see Note 13(d)). |
As of December 31, 2018, represents the non-current portion of the monthly payments of the new installment programs related to disputed mining royalties for the period January 2009 through September 2011 of US$85.5 million and interest and penalties of US$129.6 million.
F-235
Notes to the Financial Statements (continue)
| 10. | Other financial liabilities (debt) |
This item is made up as follows:
| December 31, 2019 | December 31, 2018 | |||||||
| US$(000) | US$(000) | |||||||
| Current debt: | ||||||||
| Lease liabilities (a) | 8,855 | - | ||||||
| Non-current debt: | ||||||||
| Senior unsecured credit facility (b) | 830,000 | 1,030,000 | ||||||
| Lease liabilities (a) | 76,944 | - | ||||||
| Less: Debt issuance cost | (4,124 | ) | (7,190 | ) | ||||
| Total non-current debt | 902,820 | 1,022,810 | ||||||
| Total other financial liabilities | 911,675 | 1,022,810 | ||||||
| (a) | The lease liability consists of leased land, buildings and other constructions, and machinery and equipment which are used in mine operations. Set out below are the carrying amounts of lease liabilities and the movements during the period: |
| 2019 | ||||
| US$(000) | ||||
| Balance at beginning of the year: | 95,728 | |||
| Additions | 550 | |||
| Interest expense on lease liabilities | 5,242 | |||
| Payments | (10,479 | ) | ||
| Payments of Interest | (5,242 | ) | ||
| Balance at end of the year | 85,799 | |||
The following are the amounts recognized in profit or loss:
| 2019 | ||||
| US$(000) | ||||
| Depreciation charge of right-of-use assets, see Note 15 | 11,488 | |||
| Interest expense on lease liabilities, see Note 18 | 5,242 | |||
| Expense relating to variable lease payments, low-value and short-term leases, see Note 15 | 7,069 | |||
| 23,799 | ||||
The Company has certain lease contracts for machinery and equipment used in mine operations that contain variable payments based on the number of hours that machinery or equipment is used in operations.
| (b) | In March 2014, the Company entered into a five-year, US$1.8 billion senior unsecured credit facility with several banks led by Citibank N.A. as the administrative agent. The disbursements were mainly used to finance a portion of the Company’s expansion project. |
F-236
Notes to the Financial Statements (continue)
In June 2017, the Company entered into an amendment to the senior unsecured credit facility, which extends the maturity and increased the outstanding amount by US$225 million. After the amendment, the balance of the total credit facility was US$1.5 billion. As of December 31, 2019, the Company had repaid US$670 million (US$470 million as of December 31, 2018).
The credit facility calls for amortization in four installments, with 15% of the total facility due on December 31, 2020 (fully repaid as of December 31, 2019), 15% due on June 30, 2021 (fully repaid as of December 31, 2019), 35% due on December 31, 2021 (US$305 million after the March 2019 repayment) and 35% due on June 19, 2022 (US$525 million).
Interest on the credit facility is based on the London Interbank Offered Rate (LIBOR) plus a spread (currently 1.9%) based on the Company´s total net debt to earnings before interest, taxes, depreciation and amortization (EBITDA) ratio, as defined in the agreement.
During the year 2019, the Company recognized charges of US$1.3 million (US$1.9 million during the year 2018 and US$2.0 million during the year 2017) for issuance costs related to debt extinguishment caused by the early March 2019 in the statements of comprehensive income (see Note 18).
No letters of credit were issued and there are no guarantees provided for the credit facility as of December 31, 2019.
Restrictive Covenants -
The senior unsecured credit facility contains certain financial ratios that the Company must comply with on a quarterly basis, including a total net debt to EBITDA ratio and an interest coverage ratio, which are defined by the agreement. As of December 31, 2019, the Company was in compliance with all of its covenants.
F-237
Notes to the Financial Statements (continue)
| (d) | Following is the movement of the changes derived from the financing activities for the year ended December 31, 2019 and 2018: |
| January 01, 2018 | Additions | Payments | Others | December 31, 2018 | IFRS 16 adoption | Additions | Payments | Others | December 31, 2019 | |||||||||||||||||||||||||||||||
| US$(000) | US$(000) | US$(000) | US$(000) | US$(000) | US$(000) | US$(000) | US$(000) | US$(000) | US$(000) | |||||||||||||||||||||||||||||||
| Current: | ||||||||||||||||||||||||||||||||||||||||
| Leases, see Note 10 (a) | - | - | - | - | - | 8,119 | 464 | (10,479 | ) | 10,751 | 8,855 | |||||||||||||||||||||||||||||
| Non-current: | ||||||||||||||||||||||||||||||||||||||||
| Senior unsecured credit facility | 1,280,000 | - | (250,000 | ) | - | 1,030,000 | - | - | (200,000 | ) | - | 830,000 | ||||||||||||||||||||||||||||
| Debt issuance cost | (11,512 | ) | - | - | 4,322 | (7,190 | ) | - | - | - | 3,066 | (4,124 | ) | |||||||||||||||||||||||||||
| Leases, see Note 10 (a) | - | - | - | - | - | 87,609 | 86 | - | (10,751 | ) | 76,944 | |||||||||||||||||||||||||||||
| Total liabilities from financing activities | 1,268,488 | - | (250,000 | ) | 4,322 | 1,022,810 | 95,728 | 550 | (210,479 | ) | 3,066 | 911,675 | ||||||||||||||||||||||||||||
F-238
Notes to the Financial Statements (continue)
| 11. | Provisions |
This item is made up as follows:
| December 31, 2019 | December 31, 2018 | |||||||
| US$(000) | US$(000) | |||||||
| Current: | ||||||||
| Services and freight not invoiced (a) | 27,945 | 11,823 | ||||||
| Provision for social commitments (b) | 7,677 | 1,815 | ||||||
| Provision for remediation and mine closure (c) | 241 | - | ||||||
| Provision for legal contingencies | - | 1,719 | ||||||
| Total current | 35,863 | 15,357 | ||||||
| Non–current: | ||||||||
| Provision for remediation and mine closure (c) | 195,659 | 131,888 | ||||||
| Royalties and mining tax (d) | 62,797 | 191,299 | ||||||
| Other long-term liabilities (e) | 12,117 | 11,033 | ||||||
| Provision for legal contingencies (e) | 4,800 | - | ||||||
| Provision for social commitments (b) | 3,046 | 8,111 | ||||||
| Total non-current | 278,419 | 342,331 | ||||||
| (a) | As of December 31, 2019, primarily represents the provision for services and freights not invoiced (US$20.9 million) and penalties related to land rights with INGEMMET (Instituto Geológico Minero y Metalúrgico), (US$7.0 million). |
| (b) | The provision for social commitments as of December 31, 2019, is associated with repaving Alata-Congata Road (US$6.3 million) and an irrigation project in La Joya (US$4.4 million). |
| (c) | The Company’s mineral exploitation activities are subject to environmental protection standards. In order to comply with these standards, the Company has obtained the approval for the Environment Adequacy Program (PAMA) and for the Environmental Impact Studies (EIA), required for the operation of Cerro Verde’s production unit. |
On October 14, 2003, Law N° 28090 was enacted, which regulates the commitments and procedures that entities involved in mining activities must follow in order to prepare, file and implement a mine site closing plan, as well as the respective environmental guarantees that assure compliance with the plan in accordance with protection, conservation and restoration of the environment. On August 15, 2005, the regulations regarding this law were approved.
During 2006, in compliance with the mentioned law, the Company completed the closure plans for its mine site, and presented it to the Ministry of Energy and Mines.
F-239
Notes to the Financial Statements (continue)
The closure plans for its mine site was approved by Resolution No 302-2009 MEM-AAM and its modifications were approved by Resolution No 207-2012 MEM-AAM, Resolution No 186-2014 MEM-DGAAM and its last modification, Resolution No 032-2018 MEM-DGAAM. As of December 31, 2019, pursuant to legal requirements, the Company has issued a letter of credit to the Ministry of Energy and Mines totaling US$51.0 million to secure mine closure plans.
The provision for remediation and mine closure costs is based on studies prepared by independent consultants and based on current environmental regulations. This provision corresponds mainly to the activities to be performed in order to restore the areas affected by mining activities. The main tasks to be performed include ground removal, soil recovery, and dismantling of plant and equipment.
The table below presents the changes in the provision for remediation and mine closure:
| 2019 | 2018 | 2017 | ||||||||||
| US$(000) | US$(000) | US$(000) | ||||||||||
| Beginning balance | 131,888 | 156,859 | 153,313 | |||||||||
| Accretion expense | 4,048 | 4,322 | 4,595 | |||||||||
| Changes in estimates, Note 7 | 41,130 | (32,017 | ) | (3,710 | ) | |||||||
| Additions, Note 7 | 18,834 | 2,724 | 2,661 | |||||||||
| Final balance | 195,900 | 131,888 | 156,859 | |||||||||
As of December 31, 2019, the Company’s provision for remediation and mine closure was US$195.9 million (reflecting the future value of the provision for remediation and mine closure of US$374.4 million, discounted using an annual risk-free rate of 2.28%). As of December 31, 2018, the Company’s provision for remediation and mine closure was US$131.9 million (reflecting the future value of the provision for remediation and mine closure of US$374.4 million, discounted using an annual risk-free rate of 2.99%). As of December 31, 2017, the Company’s provision for remediation and mine closure was US $156.9 million (reflecting the future value of the provision for remediation and mine closure of US $374.4 million, discounted using an annual risk-free rate of 2.73%) The Company considers this liability sufficient to meet the current environmental protection laws approved by the Ministry of Energy and Mines (MEM).
As of December 31, 2019, changes in estimates (US$41.1 million) are mainly due to changes in the escalation ratio.
| (d) | As of December 31, 2019, represents the non-current portion of net assets tax (ITAN) for the years 2010 and 2011 of US$12.1 million and interest and penalties associated with (i) income tax related to disputed mining royalties for the year 2010 of US$42.1 million, (ii) ITAN for the years 2010 and 2011 of US$6.7 million and (iii) SRF for the year 2013 of US$1.9 million. |
F-240
Notes to the Financial Statements (continue)
As of December 31, 2018, represents the non-current portion of net assets tax (ITAN) for the years 2010, 2011 and 2013 of US$19.6 million and interest and penalties of (i) disputed mining royalties for the period October 2011 through December 2013 of US$70.0 million, (ii) special mining tax for the year 2011 through the year 2013 of US$50.8 million, (iii) income tax related to disputed mining royalties for the year 2010 of US$41.1 million and (iv) ITAN for the years 2010, 2011 and 2013 of US$9.8 million.
| (e) | The provision for legal contingencies as of December 31, 2019 is associated with OSINERGMIN and SUNAFIL (National Superintendence of Labor Inspection) fines, which have been impugned by the Company. |
| 12. | Shareholders’ equity, net |
| (a) | Capital stock - |
As of December 31, 2019, the authorized, subscribed and paid-up capital in accordance with the Company’s by-laws and its related modifications was 350,056,012 common shares.
According to the July 11, 2003, Shareholders Agreement, the nominal value of the shares was denominated in US dollars in an amount of US$0.54 per share. As a consequence of the capitalization of restricted earnings associated with tax benefits (reinvestment credits), in December 2009, the nominal value of the shares was increased to US$2.83 per share.
The quoted price of these shares was US$19.3 per share as of December 31, 2019 (US$20.80 per share as of December 31, 2018).
As of December 31, 2019, the Company’s capital stock structure is as follows:
| Percentage of individual interest in capital | Number of shareholders | Total percentage interest | ||||||
| Up to 1.00 | 2,829 | 4.38 | ||||||
| From 1.01 to 20.00 | 2 | 21.06 | ||||||
| From 20.01 to 30.00 | 1 | 21.00 | ||||||
| From 30.01 to 60.00 | 1 | 53.56 | ||||||
| 2,833 | 100.00 | |||||||
F-241
Notes to the Financial Statements (continue)
| (b) | Other capital reserves - |
Other capital reserves includes the Company’s legal reserve, which is in accordance with the Peruvian Companies Act, and is created through the transfer of 10% of the earnings for the year up to a maximum of 20% of the paid-in capital. The legal reserve must be used to compensate for losses in the absence of non-distributed earnings or non-restricted reserves, and transfers made to compensate for losses must be replaced with future earnings. This legal reserve may also be used to increase capital stock but the balance must be restored from future earnings.
| (c) | Dividend Distribution - |
Dividends paid to shareholders, other than domiciled legal entities, are subject to retention of income tax. On December 10, 2016, Legislative Decree 1261 was enacted reducing the withholding tax rate to 5.0% beginning January 1, 2017.
At the annual mandatory shareholders meeting held on March 29, 2019, shareholders approved a US$150 million dividend payment (US$0.428503 per common share). The total amount of these dividends was applied against retained earnings. This dividend was paid on April 30, 2019, and complied with the withholding tax rules (4.1%).
At the annual mandatory shareholders meeting held on March 23, 2018, shareholders approved a US$200 million dividend payment (US$0.571337 per common share). The total amount of these dividends was applied against retained earnings. This dividend was paid on April 24, 2018, and complied with the withholding tax rules (4.1%).
| 13. | Tax situation |
| (a) | On February 13, 1998, the Company signed an Agreement of Guarantees and Measures to Promote Investments with the Government of Peru, under the Peruvian General Mining Law (the 1998 Stability Agreement). Upon approval of the 1998 Stability Agreement, the Company was subject to the tax, administrative and exchange regulations in force at May 6, 1996, for a period of 15 years, beginning January 1, 1999, and ending December 31, 2013. |
On July 17, 2012, the Company signed a new Agreement of Guarantees and Measures to Promote Investments with the Government of Peru, under the Peruvian General Mining Law. Upon approval of this stability agreement, the Company became subject to the tax, administrative and exchange regulations in force at July 17, 2012, for a period of 15 years, beginning January 1, 2014, and ending December 31, 2028.
| (b) | Under its current 15-year tax stability agreement, the Peruvian income tax rate applicable to the Company is 32%. As of December 31, 2019, prepayments of income tax, which the Company expects to be used to offset future income tax provisions or will be refunded by SUNAT, totaled US$128.1 million (see Note 6). |
For the year ended December 31, 2019, the Company recognized current income tax expense of US$156.5 million (including US$28.4 million of mining royalties, US$18.6 million of special mining tax and US$1.8 million for the SRF), and a deferred income tax expense of US$141.6 million, resulting in total income tax expense of US$298.1 million that has been included in the statements of comprehensive income.
For the year ended December 31, 2018, the Company recognized current income tax expense of US$263.0 million (including US$34.9 million of mining royalties and US$1.5 million for the SRF partially offset by a credit of US$(28.2) million of special mining tax), and a deferred income tax expense of US$62.2 million, resulting in total income tax expense of US$325.2 million that has been included in the statements of comprehensive income.
For the year ended December 31, 2017, the Company recognized current income tax expense of US$655.1 million (including US$102.6 million of special mining tax, US$110.7 million of mining royalties and US$10.9 million for the SRF), and a deferred income tax credit of US$(169.1) million, resulting in total income tax expense of US$486.0 million that has been included in the statements of comprehensive.
F-242
Notes to the Financial Statements (continue)
| (c) | SUNAT has the right to examine, and if necessary, amend the Company’s income tax return for the last four years. The Company’s income tax for the years 2013 through 2018 are open to examination by the tax authorities. To date, SUNAT has concluded its review of the Company’s income tax and VAT exams through the year 2012, and the Company is in the claim and/or appeal process for the years 2003 through 2012. |
Due to the many possible interpretations of current legislation, it is not possible to determine whether or not future reviews (including reviews of years pending examination) will result in additional tax liabilities for the Company. If management determines it is more likely than not that additional taxes are payable, these amounts, including any related interest and penalties, will be charged to expense in that period. In management’s and its legal advisors’ opinions, any possible tax settlement is not expected to be material to the financial statements.
| (d) | Royalties and special mining taxes – |
On June 23, 2004, Law 28528 was approved, which requires the holder of a mineral concession to pay a royalty in return for the exploitation of metallic and non-metallic minerals. The royalty is calculated using rates ranging from 1% to 3% of the value of concentrate or its equivalent according to the international price of the commodity published by the Ministry of Energy and Mines. As described in Note 13(a), prior to January 1, 2014, the Company determined that these royalties were not applicable because it operated under the 1998 Stability Agreement with the Peruvian government. However, beginning January 1, 2014, the Company began paying royalties calculated on operating income with rates between 1% to 12% and a new special mining tax for its entire production basis under its current 15-year stability agreement, which became effective January 1, 2014. See Note 13(b) for a summary of amounts recognized by the Company for special mining tax and mining royalties for the years ended December 31, 2019, 2018 and 2017.
F-243
Notes to the Financial Statements (continue)
SUNAT assessed mining royalties on materials processed by the Company´s concentrator, which commenced operations in late 2006. These assessments cover the period December 2006 to December 2013. The Company contested each of these assessments because it believes that its 1998 stability agreement exempts from royalties all minerals extracted from its mining concession, irrespective of the method used for processing such minerals. No assessments can be issued for years after 2013, as the Company began paying royalties on all of its production in January 2014 under its new 15-year stability agreement.
On October 29, 2019, the Company completed the payments of disputed assessments related to mining royalties for the period December 2006 to December 2008 that were under an installment program since 2014, Under that installment program, the Company made payments totaling S/711.1 million (US$221.9 million based on the date of payment exchange rate and US$214.4 million based on the December 31, 2019, exchange rate).
With respect to the judiciary appeal related to disputed royalty assessments for the year 2006-2007, on August 9, 2017, the Company filed a cassation appeal before the Supreme Court against the resolution issued by the Seventh Contentious Administrative Court, which was admitted in December 2017. The oral hearing before the Supreme Court took place on November 20, 2018 and their decision is pending.
In September 2018, the Peruvian Tax Tribunal confirmed SUNAT’s resolution that ordered the payment of royalties and denied the Company’s request to waive penalties and interest for the period January 2009 through September 2011. The Company elected not to appeal the Tax Tribunal’s decision to the Peruvian Judiciary and in early 2020, the Company initiated international arbitration.
In October 2018, SUNAT notified the Company demands for payments based on the Tax Tribunal’s decisions for the period January 2009 to September 2011. The Company requested, and was granted two installment payment programs, including a six-month deferral and 66 equal monthly payments for each one, for the period January 2009 through September 2011. Total debt as of December 31, 2019 is S/1.0 billion (approximately US$314.1 million based on the December 31, 2019, exchange rate, including deferred interest, interest and penalties of US$202.8 million). As of December 31, 2019, the Company has made payments totaling S/315.1 million (US$94.7 million based on the date of payment exchange rate and US$95.0 million based on the December 31, 2019, exchange rate).
On January 18, 2018, the Company received assessments from SUNAT related to mining royalties for the fourth quarter of 2011, on February 15, 2018, the Company appealed these assessments and SUNAT issued resolutions denying this appeal. On November 21, 2018, the Company appealed SUNAT’s resolution to the Tax Court. On December 4, 2019, the Company received a resolution denying the appeal of assessments for the fourth quarter of 2011. On December 18, 2019, SUNAT notified the Company of its demands for payment and on December 26, 2019, the Company paid the total debt of S/57.6 million (US$17.3 million based on the date of payment exchange rate and US$17.4 million based on the December 31, 2019, exchange rate). Also, on January 18, 2018, the Company received assessments from SUNAT related to special mining tax from the fourth quarter of 2011 to the fourth quarter of 2012. The Company appealed these assessments and SUNAT issued resolutions denying this appeal. Consequently, the Company appealed these assessments to the Tax Court which was also denied the appeal in July 2019. The Company then requested, and was granted an installment payment program, including a six-month deferral and 66 equal monthly payments, for the fourth quarter of 2011 through the fourth quarter of 2012. Total debt as of December 31, 2019, is S/255.8 million (approximately US$77.1 million based on the December 31, 2019, exchange rate, including deferred interest, interest and penalties of US$40.5 million). Payments for this installment program will start in the first quarter of 2020.
F-244
Notes to the Financial Statements (continue)
On April 18, 2018, the Company received assessments from SUNAT related to mining royalties for the year 2012. On May 17, 2018, the Company appealed these assessments. On January 23, 2019, the Company received a resolution issued by SUNAT denying the appeal of assessments for the year 2012. The Company decided not to appeal these resolutions. The Company requested, and was granted an installment payment program, including a six-month deferral and 66 equal monthly payments, for the year 2012. Total debt as of December 31, 2019, is S/266.1 million (approximately US$80.2 million based on the December 31, 2019, exchange rate, including deferred interest, interest and penalties of US$45.7 million). The Company has made payments totaling S/65.7 million (US$19.5 million based on the date of payment exchange rate and US$19.8 million based on the December 31, 2019, exchange rate).
On October 10, 2018, the Company received assessments from SUNAT related to mining royalties and special mining tax for the year 2013. On November 7, 2018, the Company appealed these assessments. On May 28, 2019, the Company received resolutions issued by SUNAT denying the appeal of these assessments for the year 2013. The Company decided not to appeal these resolutions. The Company requested, and was granted two installment payment programs, including a six-month deferral and 66 equal monthly payments for each one, for the year 2013. As of December 31, 2019, the amount of these assessments, including interest and penalties for mining royalties for the year 2013 is S/183.9 million (approximately US$55.4 million based on the December 31, 2019, exchange rate including interest and penalties of US$29.5 million) and for the special mining tax for the year 2013 is S/151.0 million (approximately US$45.5 million based on the December 31, 2019, exchange rate including interest and penalties of US$22.1 million). Payments for these installment programs will start in the first quarter of 2020.
In December 2017, as a result of the unfavorable Supreme Court decision on the 2008 royalty matter, the Company requested the return of the amounts that would have been in excess for FONAVI (National Housing Fund) (December 2012 to December 2013), GEM (fourth quarter 2011 until the fourth quarter 2012) and customs duties (2013).
F-245
Notes to the Financial Statements (continue)
| (e) | Other assessments received from SUNAT |
The Company has also received assessments from SUNAT for additional taxes (other than the mining royalty and special mining tax explained in 13(d) above), including penalties and interest. The Company has filed objections to the assessments because it believes it has properly determined and paid its taxes. A summary of these assessments follows:
| Year | Taxes | Penalty and interest | Total | ||||||||||
| US$(000) | US$(000) | US$(000) | |||||||||||
| 2003 – 2005 | 8,857 | 39,196 | 48,053 | ||||||||||
| 2006 | 10,990 | 51,943 | 62,933 | ||||||||||
| 2007 | 12,376 | 17,845 | 30,221 | ||||||||||
| 2008 | 20,797 | 12,968 | 33,765 | ||||||||||
| 2009 | 56,388 | 51,219 | 107,607 | ||||||||||
| 2010 | 62,581 | 107,324 | 169,905 | ||||||||||
| 2011 | 49,055 | 65,189 | 114,244 | ||||||||||
| 2012 | 51,981 | 11,257 | 63,238 | ||||||||||
| 2014 –2019 | 38,975 | - | 38,975 | ||||||||||
| 312,000 | 356,941 | 668,941 | |||||||||||
As of December 31, 2019, the Company has paid US$396.5 million of which US$186.6 million is included in “other non-financial assets, non-current” (see Note 6) in the statements of financial position for these disputed tax assessments.
| (f) | As of December 31, 2019 and 2018, the Company has issued letters of credit to secure tax obligations amounting to S/1,643.9 million (equivalent to US$495.6 million) and S/1,137.4 million (equivalent to US$336.6 million), respectively, which are primarily related to royalty matter. |
F-246
Notes to the Financial Statements (continue)
| (g) | The Company recognizes the effect of temporary differences between the accounting base for financial reporting purposes and the tax base. The composition of this item is made up as follows: |
| December 31, 2019 | December 31, 2018 | December 31, 2017 | ||||||||||
| US$(000) | US$(000) | US$(000) | ||||||||||
| Deferred income tax | ||||||||||||
| Asset | ||||||||||||
| Royalty accrual | 84,546 | 109,505 | 127,475 | |||||||||
| Provision for remediation and mine closure | 17,309 | 15,131 | 12,083 | |||||||||
| Embedded derivatives for price adjustment of copper concentrate and cathode | (10,742 | ) | 6,050 | - | ||||||||
| Unpaid vacations | 6,618 | 5,937 | 5,293 | |||||||||
| Provision for mining taxes | 3,737 | 4,120 | 8,742 | |||||||||
| SUNAT Assessments | - | 4,055 | 4,077 | |||||||||
| Cost of net asset for the construction of the tailing dam | 1,191 | 2,638 | 2,007 | |||||||||
| Development costs | 72 | 122 | 183 | |||||||||
| Leases net assets | (2,454 | ) | - | |||||||||
| Other provisions | 10,276 | 10,450 | 4,240 | |||||||||
| 110,553 | 158,008 | 164,100 | ||||||||||
| Liability | ||||||||||||
| Property, plant and equipment depreciation | 429,466 | 337,642 | 261,434 | |||||||||
| Stripping activity asset | 33,660 | 27,464 | 22,014 | |||||||||
| Difference in valuation of inventories | 14,885 | 16,605 | 16,264 | |||||||||
| Debt issuance costs | 933 | 1,894 | 2,663 | |||||||||
| Lease liabilities | (2,860 | ) | - | - | ||||||||
| Price adjustment of copper concentrate and cathode | - | - | 25,840 | |||||||||
| 476,084 | 383,605 | 328,215 | ||||||||||
| Deferred liabilities, net | 365,531 | 225,597 | 164,115 | |||||||||
| Supplementary retirement fund | ||||||||||||
| Deferred liability | 4,258 | 2,651 | 1,890 | |||||||||
| Total deferred income tax liability, net | 369,789 | 228,248 | 166,005 | |||||||||
F-247
Notes to the Financial Statements (continue)
Reconciliation of the income tax rate -
For the years ended December 31, 2019, 2018 and 2017, the income tax expense recorded differs from the result of applying the legal rate to the Company’s profit before income tax, as detailed below:
| 2019 | 2018 | 2017 | ||||||||||
| US$(000) | US$(000) | US$(000) | ||||||||||
| Profit before income tax | 688,451 | 444,880 | 835,924 | |||||||||
| Income tax rate | 32 | % | 32 | % | 32 | % | ||||||
| Expected income tax expense | 220,304 | 142,362 | 267,496 | |||||||||
| Non - deductible expenses | 28,181 | 25,352 | 25,217 | |||||||||
| Royalty case | - | 143,728 | (12,029 | ) | ||||||||
| Uncertain tax positions - IFRIC 23 | 20,767 | - | - | |||||||||
| Special mining tax and mining royalties | (15,660 | ) | (25,165 | ) | (21,704 | ) | ||||||
| Special mining burden (GEM) | - | (22,334 | ) | - | ||||||||
| Income tax rate change effect on deferred taxes for change in Peruvian tax law once the current Stability Contract expires (from 32% to 31.18%) | (2,746 | ) | (1,958 | ) | (1,632 | ) | ||||||
| Income tax true – ups | (10,255 | ) | (10,312 | ) | 10,210 | |||||||
| Others | 7,620 | 4,896 | (4,125 | ) | ||||||||
| Current and deferred income tax charges to results | 248,211 | 256,569 | 263,433 | |||||||||
| Mining taxes charged to results | 48,036 | 65,055 | 213,280 | |||||||||
| Supplementary retirement fund charged to results | 1,827 | 3,546 | 9,330 | |||||||||
| 298,074 | 325,170 | 486,043 | ||||||||||
| Effective income tax | 43.30 | % | 73.09 | % | 58.14 | % | ||||||
F-248
Notes to the Financial Statements (continue)
Income tax -
The income tax expense (benefit) for the years ended December 31, 2019, 2018 and 2017 is shown below:
| 2019 | 2018 | 2017 | ||||||||||
| US$(000) | US$(000) | US$(000) | ||||||||||
| Income tax | ||||||||||||
| Current | 107,666 | 254,767 | 430,974 | |||||||||
| Deferred | 139,934 | 61,483 | (167,541 | ) | ||||||||
| 247,600 | 316,250 | 263,433 | ||||||||||
| Mining taxes | ||||||||||||
| Current mining royalty and special mining tax | 47,032 | 6,661 | 213,280 | |||||||||
| Supplementary retirement fund | ||||||||||||
| Current | 1,835 | 1,499 | 10,897 | |||||||||
| Deferred | 1,607 | 760 | (1,567 | ) | ||||||||
| 3,442 | 2,259 | 9,330 | ||||||||||
| Income tax expense reported in the statements of comprehensive income | 298,074 | 325,170 | 486,043 | |||||||||
| 14. | Sales of goods |
| (a) | This item is made up as follows: |
| For the year
ended December 31, 2019 | For the year
ended December 31, 2018 | For the year ended December 31, 2017 | ||||||||||||||||||||||
| Pounds (000) | US$(000) | Pounds (000) | US$(000) | Pounds (000) | US$(000) | |||||||||||||||||||
| Copper in concentrate | 912,974 | 2,294,249 | 962,113 | 2,458,088 | 979,243 | 2,702,508 | ||||||||||||||||||
| Copper cathode | 88,875 | 244,277 | 86,346 | 251,908 | 84,679 | 241,725 | ||||||||||||||||||
| Other (primarily silver and molybdenum concentrate) | 358,368 | 351,934 | 267,033 | |||||||||||||||||||||
| Subtotal Sales | 2,896,894 | 3,061,930 | 3,211,266 | |||||||||||||||||||||
| Less: Royalty contributions (see Note 2(k)) | (6,828 | ) | (7,904 | ) | (8,335 | ) | ||||||||||||||||||
| Total net sales | 2,890,066 | 3,054,026 | 3,202,931 | |||||||||||||||||||||
F-249
Notes to the Financial Statements (continue)
Sales to related parties totaled US$2.7 billion for the year ended December 31, 2019 (US$2.9 billion for the year ended December 31, 2018 and US$3.0 billion for the year ended December 31, 2017).
As described in Note 2(d), the Company’s copper sales are provisionally priced at shipment. Adjustments to the provisional prices are recognized as gains and losses in sales of goods through the month of settlement. Adjustments to provisional priced copper and molybdenum sales resulted in an increase to net sales of goods totaling US$56.8 million for the year ended December 31, 2019, and a decrease of US$88.8 million for the year ended December 31, 2018.
| (b) | The following table shows net sales by geographic region based on the final destination port: |
| For the year ended December 31, 2019 | For the year ended December 31, 2018 | For the year ended December 31, 2017 | ||||||||||
| US$(000) | US$(000) | US$(000) | ||||||||||
| Asia | 2,374,350 | 2,404,530 | 2,416,826 | |||||||||
| North America | 265,599 | 295,448 | 287,174 | |||||||||
| South America (primarily Peru) | 168,077 | 136,400 | 193,174 | |||||||||
| Europe | 77,716 | 209,894 | 314,092 | |||||||||
| Central America | 11,152 | 15,658 | - | |||||||||
| 2,896,894 | 3,061,930 | 3,211,266 | ||||||||||
| Less: Royalty contributions (see Note 2(k)) | (6,828 | ) | (7,904 | ) | (8,335 | ) | ||||||
| Total net sales | 2,890,066 | 3,054,026 | 3,202,931 | |||||||||
| (c) | Concentration of sales - |
For the year ended December 31, 2019 92% of the Company’s sales were to related entities (FMC, Sumitomo Metal Mining Company and Climax Molybdenum). For the years ended December 31,2018 and 2017 94% of the Company's sales were to these related entities, respectively.
F-250
Notes to the consolidated financial statements (continued)
| 15. | Cost of sales |
This item is made up as follows:
| For the year ended December 31, 2019 | For the year ended December 31, 2018 | For the year ended December 31, 2017 | ||||||||||
| US$(000) | US$(000) | US$(000) | ||||||||||
| Materials and supplies | 693,292 | 693,316 | 556,022 | |||||||||
| Depreciation and amortization | 523,512 | 512,298 | 456,467 | |||||||||
| Labor (a) | 285,081 | 357,692 | 286,058 | |||||||||
| Energy | 228,853 | 254,243 | 229,272 | |||||||||
| Third parties services | 181,215 | 159,514 | 144,829 | |||||||||
| Depreciation for right-of-use assets (see Note 7 and 10(a)) | 11,488 | - | - | |||||||||
| Variable lease payments, low-value and short-term leases (see Note 10(a)) | 7,069 | - | - | |||||||||
| Management Fees | 2,923 | 2,743 | 2,867 | |||||||||
| Change in finished goods inventory | (2,290 | ) | (5,723 | ) | 2,060 | |||||||
| Change in work in process inventory | (23,427 | ) | (8,513 | ) | 51,412 | |||||||
| Other costs | 47,033 | 45,402 | 39,251 | |||||||||
| 1,954,749 | 2,010,972 | 1,768,238 | ||||||||||
| (a) | Labor includes an expense of US$32.2 million related to profit sharing for the year ended December 31, 2019 (US$60.2 million for the year ended December 31, 2018 and US$86.4 million for the year ended December 31, 2017). |
In compliance with corporate policies, the Company recognizes administrative costs directly to cost of production (approximately U$32 million for the year ended December 31, 2019, US$30.7 million for the year ended December 31, 2018 and US$34.4 million for the year ended December 31, 2017). The effect of this policy is immaterial to the financial statements as a whole.
| 16. | Selling Expenses |
This item is made up of as follows:
| For the year ended December 31, 2019 | For the year ended December 31, 2018 | For the year ended December 31, 2017 | ||||||||||
| US$(000) | US$(000) | US$(000) | ||||||||||
| Concentrate freight | 98,933 | 126,670 | 131,528 | |||||||||
| Commissions | 5,588 | 6,048 | 6,029 | |||||||||
| Cathode freight | 1,890 | 1,831 | 1,665 | |||||||||
| Other | 3,072 | 2,459 | 2,447 | |||||||||
| 109,483 | 137,008 | 141,669 | ||||||||||
F-251
Notes to the consolidated financial statements (continued)
| 17. | Other operating expenses |
This item is made up as follows:
| For the year ended December 31, 2019 | For the year ended December 31, 2018 | For the year ended December 31, 2017 | ||||||||||
| US$(000) | US$(000) | US$(000) | ||||||||||
| Optimization and prefeasibility/feasibility studies (a) | 14,919 | 450 | - | |||||||||
| Fines and penalties (b) | 14,183 | - | - | |||||||||
| Tax contingencies (c) | 6,119 | 10,711 | ||||||||||
| Other expenses | 2,895 | 2,434 | 15,028 | |||||||||
| Royalties, ITAN and penalties (d) | - | 55,088 | 243,798 | |||||||||
| 38,116 | 68,683 | 258,826 | ||||||||||
| (a) | For the year ended December 31, 2019, represents charges related to projects for the optimization of the Company’s operating processes. |
| (b) | Primarily represents land rights penalties with INGEMMET (US$6.8 million), SUNAT penalties related to 2012 income tax audit (US$4.7 million) and OSINERGMIN fines (US$2.7 million). |
| (c) | Primarily represents non-income tax contingencies related to SUNAT assessments for prior years. |
| (d) | Primarily represents penalties for income tax related to disputed mining royalties for the year 2006 through the year 2011 of US$33.8 million, penalties on disputed mining royalties for the period January 2009 through December 2013 of US$17.7 million and profit sharing adjustments related to GEM refund of US$3.6 million. |
For the year ended December 31, 2017, represents disputed royalties for the period December 2006 through September 2011 of US$174.8 million, ITAN for the years 2009 to 2013 of US$33.6 million, profit sharing adjustments related to mining royalties of US$29.2 million and penalties on disputed royalties for the period December 2006 through the year 2008 of US$6.2 million. Disputed royalties and special mining taxes for the period October 2011 through the year 2013 were recognized in “income tax expense” in the statements of comprehensive income.
F-252
Notes to the consolidated financial statements (continued)
| 18. | Financial expenses |
This item is made up as follows:
| For the year ended December 31, 2019 | For the year ended December 31, 2018 | For the year ended December 31, 2017 | ||||||||||
| US$(000) | US$(000) | US$(000) | ||||||||||
| Interest on mining royalties (a) | 68,107 | 370,159 | 144,815 | |||||||||
| Interest on senior unsecured credit facility ( see Note 10(b)) | 39,083 | 49,551 | 44,678 | |||||||||
| Interest for leases (see Note 10(a)) | 5,242 | - | - | |||||||||
| Other financial expenses | 4,882 | 6,492 | 10,934 | |||||||||
| Amortization debt issuance cost | 1,768 | 2,419 | 4,479 | |||||||||
| Extinguishment debt - debt issuance cost (see Note 10(b)) | 1,299 | 1,902 | 6,266 | |||||||||
| Interest on shareholder loans | - | - | 7,992 | |||||||||
| Capitalized Interest | (4,504 | ) | (3,790 | ) | (2,252 | ) | ||||||
| 115,877 | 426,733 | 216,912 | ||||||||||
| (a) | For the year ended December 31, 2019, primarily represents charges of interest related to the installment payment programs for SMT for the period October 2011 through December 2013 and disputed mining royalties for the period December 2006 through September 2011 and for the years 2012 and 2013 of US$53.6 million. Amount also includes interest associated with (i) ITAN for the years 2010, 2011 and 2013 of US$10.4 million, (ii) other taxes related to disputed mining royalty of US$2.9 million and (iii) disputed mining royalties for the period October 2011 through December 2011 of US$1.2 million. |
For the year ended December 31, 2018, represents (i) interest and interest on penalties associated to disputed mining royalties for the year 2009 through the year 2013 of US$218.7 million, (ii) income tax related to disputed mining royalties for the year 2006 through the year 2011 of US$75.7 million, (iii) SMT for the year 2011 through the year 2013 of US$51.0 million, (iv) ITAN for the years 2009, 2010, 2011 and 2013 of US$12.1 million, (v) interest paid on the royalty installment payment program for the year 2006 through the year 2008 of US$6.1 million, (vi) deferral interest related to the new royalty installment payment programs for the period January 2009 through the period September 2011 of US$5.3 million and (vii) interest of amended tax return for the year 2013 for GEM refund of US$1.3 million.
For the year ended December 31, 2017, represents financial expenses related to interest on royalties, interest paid on the royalty installment payment program and interest on royalty penalties for the period December 2006 through the year 2008 of US$141.7 million and interest on ITAN 2012 of US$3.1 million.
F-253
Notes to the consolidated financial statements (continued)
| 19. | Financial Income |
This item is made up as follows:
| For the year ended December 31, 2019 | For the year ended December 31, 2018 | For the year ended December 31, 2017 | ||||||||||
| US$(000) | US$(000) | US$(000) | ||||||||||
| Special Mining Burden (GEM) (a) | - | 18,574 | - | |||||||||
| Other financial income | 10,356 | 9,515 | 5,350 | |||||||||
| 10,356 | 28,089 | 5,350 | ||||||||||
| (a) | Represents interest related to the GEM refund from the period October 2012 through December 2013. |
| 20. | Earnings per share |
Basic and diluted earnings per share are calculated by dividing earnings by the weighted-average number of outstanding shares during the period. Basic and diluted earnings per common share have been determined as follows:
| For the year ended December 31, 2019 | For the year ended December 31, 2018 | For the year ended December 31, 2017 | ||||||||||
| US$ | US$ | US$ | ||||||||||
| Profit for the period (US$) | 390,377,000 | 119,710,000 | 349,881,000 | |||||||||
| Weighted average number of share outstanding (Note 12(a)) | 350,056,012 | 350,056,012 | 350,056,012 | |||||||||
| Basic and diluted earnings per share (US$) | 1.115 | 0.342 | 1.000 | |||||||||
| 21. | Financial risk management |
The Company’s activities are exposed to different financial risks. The main risks that could adversely affect the Company’s financial assets and liabilities or future cash flows are: the risk arising from changes in market prices of minerals, interest rate risk, credit risk and capital risk. The Company’s financial risk management program focuses on mitigating potential adverse effects on its financial performance.
Management knows the conditions prevailing in the market and based on its knowledge and experience, manages the risks that are summarized below. The Company’s Board of Directors reviews and approves the policies to manage each of these risks:
F-254
Notes to the consolidated financial statements (continued)
| (a) | Market risk - |
Commodity price risk -
The international price of copper has a significant impact on the Company’s operating results. The price of copper has fluctuated historically and is affected by numerous factors beyond the Company’s control. The Company does not hedge its exposure to price fluctuation.
As described in Note 2(d), the Company has price risk through its provisionally priced sales contracts, which provide final pricing in a specified future month (generally three months from the shipment date) based primarily on quoted LME monthly average prices. The Company records revenues and invoices customers at the time of shipment based on then-current LME prices, which results in an embedded derivative on the provisionally priced contract that is adjusted to fair value through revenues each period, using the period-end forward prices, until the date of final pricing. To the extent that final prices are higher or lower than what was recorded on a provisional basis, an increase or decrease to revenues is recorded each reporting period until the date of final pricing (see Note 22).
The table below summarizes the estimated impact on the Company’s profit before income tax for the year 2019, 2018 and 2017 based on a 10% increase or decrease in future copper price while all other variables are held constant. The 10% increase is based on copper prices ranging from US$/pound 2.865 to US$/pound 3.085 (US$/pound 2.974 to US$/pound 2.979 for the year 2018 and US$/pound 3.602 to US$/pound 3.627 for the year 2017), and the 10% decrease is based on copper prices ranging from US$/pound 2.344 to US$/pound 2.524 (US$/pound 2.433 to US$/pound 2.437 for the year 2018 and US$/pound 2.947 to US$/pound 2.967 for the year 2017)).
| Effect on profit before income tax | ||||
| US$(000) | ||||
| December 31, 2019 | ||||
| 10% increase in future copper prices | 99,219 | |||
| 10% decrease in future copper prices | (99,219 | ) | ||
| Effect on profit before income tax | ||||
| US$(000) | ||||
| December 31, 2018 | ||||
| 10% increase in future copper prices | 72,847 | |||
| 10% decrease in future copper prices | (72,847 | ) | ||
| Effect on profit before income tax | ||||
| US$(000) | ||||
| December 31, 2017 | ||||
| 10% increase in future copper prices | 83,955 | |||
| 10% decrease in future copper prices | (83,955 | ) | ||
F-255
Notes to the consolidated financial statements (continued)
Exchange rate risk -
As described in Note 2(c), the Company’s financial statements are presented in US dollars, which is the functional and presentation currency of the Company. The Company’s exchange-rate risk arises mainly from balances related to tax payments, deposits and other accounts payable in currencies other than the US dollar, principally soles. The Company mitigates its exposure to exchange-rate risk by carrying out almost all of its transactions in its functional currency and management maintains only small amounts in soles to cover its immediate needs (i.e., taxes and compensation) in this currency.
| (b) | Liquidity risk - |
Liquidity risk arises from situations in which cash might not be available to pay obligations at their maturity date and at a reasonable cost. The Company maintains adequate liquidity by properly managing the maturities of assets and liabilities in such a way that allows the Company to maintain a structural liquidity position (cash available) enabling it to meet liquidity requirements. Additionally, the Company has the ability to obtain funds from financial institutions and shareholders to meet its contractual obligations.
F-256
Notes to the consolidated financial statements (continued)
The following tables show the expected aging of maturity of the Company’s obligations, excluding taxes and accruals, as of December 31, 2019 and 2018:
| On demand | Less than 3 months | 3 to 12 months | 1 to 5 years | More than 5 years | Total | |||||||||||||||||||
| US$(000) | US$(000) | US$(000) | US$(000) | US$(000) | US$(000) | |||||||||||||||||||
| As of December 31, 2019 | ||||||||||||||||||||||||
| Trade accounts payable | - | 224,675 | 245 | - | - | 224,920 | ||||||||||||||||||
| Accounts payable - related parties | - | 4,014 | - | 10,074 | - | 14,088 | ||||||||||||||||||
| Other financial liabilities | - | 3 | 8,852 | 825,877 | 76,943 | 911,675 | ||||||||||||||||||
| Other accounts payable | - | 40,357 | 59,023 | 72,759 | 289,705 | 461,844 | ||||||||||||||||||
| Total | - | 269,049 | 68,120 | 908,710 | 366,648 | 1,612,527 | ||||||||||||||||||
| As of December 31, 2018 | ||||||||||||||||||||||||
| Trade accounts payable | - | 231,080 | 56 | - | - | 231,136 | ||||||||||||||||||
| Accounts payable - related parties | - | 6,014 | - | 8,860 | - | 14,874 | ||||||||||||||||||
| Other financial liabilities | - | - | - | 1,022,810 | - | 1,022,810 | ||||||||||||||||||
| Other accounts payable | - | 7,472 | 93,782 | 183,824 | 31,246 | 316,324 | ||||||||||||||||||
| Total | - | 244,566 | 93,838 | 1,215,494 | 31,246 | 1,585,144 | ||||||||||||||||||
F-257
Notes to the consolidated financial statements (continued)
| (c) | Credit Risk - |
The Company’s exposure to credit risk arises from a customer’s inability to pay amounts in full when they are due and the failure of third parties in cash and cash equivalent transactions. The risk is limited to balances deposited in banks and financial institutions and for trade accounts receivable at the date of the statements of financial position (the Company sells copper concentrate and cathode and molybdenum concentrate to companies widely recognized in the worldwide mining sector and collections are made within 30 days after the fulfilment of the contractual terms). To manage this risk, the Company has established a treasury policy, which only allows the deposit of surplus funds in highly rated institutions, by establishing conservative credit policies and through a constant evaluation of market conditions. Consequently, the Company does not expect to incur losses on accounts involving potential credit risk.
| (d) | Capital management - |
The objective is to safeguard the Company’s ability to continue as a going concern in order to provide returns for shareholders, benefits for stakeholders and maintain an optimal structure that would reduce the cost of capital.
The Company manages its capital structure, and makes adjustments to it, in light of changes in economic conditions. To maintain or adjust the capital structure, the Company controls dividend payments to shareholders, the return of capital to shareholders and the issuance of new shares. No changes were made to the objectives, policies or processes during the year ended December 31, 2019.
| 22. | Embedded derivatives |
As discussed in Note 2(d), the Company’s sales create exposure to changes in the market prices of copper and molybdenum which are considered embedded derivatives. As of December 31, 2019 and 2018, information about the Company’s embedded derivatives is as follows:
| As of December 31, 2019 | ||||||||||||||
| Pounds payable | Maturity | Provisional pricing | Forward pricing | Fair value provision | ||||||||||
| (000) | US$/Pound | US$/Pound | US$(000) | |||||||||||
| Copper Concentrate | 246,441 | January 2020 to May 2020 | Between 2.567 and 2.774 | Between 2.793 and 2.804 | 39,727 | |||||||||
| Copper Cathode | 4,410 | January 2020 | 2.791 | 2.793 | 9 | |||||||||
| Molybdenum | 5,370 | January 2020 to February 2020 | Between 7.857 and 9.724 | 8.025 | (3,031 | ) | ||||||||
| 36,705 | (a) | |||||||||||||
F-258
Notes to the consolidated financial statements (continued)
| As of December 31, 2018 | ||||||||||||||
| Pounds payable | Maturity | Provisional pricing | Forward pricing | Fair value provision | ||||||||||
| (000) | US$/Pound | US$/Pound | US$(000) | |||||||||||
| Copper Concentrate | 261,530 | January 2019 to May 2019 | Between 2.675 and 2.834 | Between 2.704 and 2.708 | (18,848 | ) | ||||||||
| Copper Cathode | 7,711 | January 2019 | 2.810 | 2.704 | (824 | ) | ||||||||
| Molybdenum | 3,545 | January 2019 to February 2019 | Between 10.787 and 10.810 | 10.675 | (441 | ) | ||||||||
| (20,113 | )(a) | |||||||||||||
| (a) | Embedded derivative adjustments are recorded on the statement of financial position in “Trade account receivable – related parties” (US$36.1 million as of December 31, 2019, and US$(19.3) million as of December 31, 2018) and “Trade accounts receivable (net)” (US$0.6 million as of December 31, 2019, and US$(0.8) million as of December 31, 2018). |
| 23. | Hierarchy and fair value of financial instruments |
Hierarchy:
As of December 31, 2019 and 2018, the only financial assets carried at fair value are embedded derivatives, included in trade accounts receivable and related parties, which are generated by the sale of copper and molybdenum and measured at fair value based on commodity prices. The net value of this embedded derivative as of December 31, 2019, was an asset of US$36.7 million (liability of US$20.1 million as of December 31, 2018). Embedded derivatives are categorized within Level 2 of the hierarchy. The fair value of embedded derivatives is determined using valuation techniques using information directly observable in the market (forward prices of metals).
Fair value:
Financial instruments whose fair value is similar to their book value -
For financial assets and liabilities which are liquid or have short-term maturity (less than three months), such as cash and cash equivalent, accounts receivable, other accounts receivable, accounts payable, other accounts payable, and other current liabilities, it is estimated that their book value is similar to their fair value.
Financial instruments at fixed and variable rates -
Financial assets and liabilities with fixed or variable rates are recorded at amortized cost and fair value is determined by comparing the market interest rates at the time of their initial recognition to the current market rates with regard to similar financial instruments.
Based on the foregoing, there are no significant differences between book value and fair value of financial instruments (assets and liabilities) as of December 31, 2019 and 2018.
F-259
| 24. | Summary of significant differences between accounting principles followed by the Company and U.S. generally accepted accounting principles |
The Company’s financial statements have been prepared in accordance with International Financial Reporting Standards which differs in certain respects from U.S. GAAP. The effects of these differences are reflected in note 25 and are principally related to the items discussed in the following paragraphs:
| (a) | Stripping Cost – IFRIC 20 |
Under IFRS, the stripping cost of production that is necessary to produce the inventory is recorded as cost of production, while the one that allows access to additional amounts of reserves to be exploited in future periods are capitalized and amortized based on proved and probable reserves of each ore body (component) identified in the open pit.
Under U.S. GAAP, the costs of clearing removal (stripping cost of production) incurred during the production stage are recorded as part of the production cost of inventories.
| (b) | Inventories |
Under IFRS, the cost inventory includes: the amortization of production-stripping costs and the inventories are determined using the weighted average method.
Under U.S. GAAP, the cost inventory excludes the amortization of production-stripping cost and the inventories are determined using the LIFO method.
| (c) | Deferred workers’ profit sharing |
Under IFRS, the workers’ profit sharing is calculated based on the Company’s taxable income and is recorded as an employee benefit (cost of production or administrative expense, depending on the function of the workers).
Under US GAAP, the workers’ profit sharing is treated in a similar way as income tax since both are calculated based on the Company’s taxable income. Therefore, the Company calculates a deferred workers’ profit sharing resulting from the taxable and deductible temporary differences.
| (d) | Deferred income tax – |
The differences between US GAAP and IFRS are re-measurements that lead to different temporary differences. According to the accounting policies in Note 2 (l), the Company has to account for such differences.
F-260
| 25. | Reconciliation between net income and shareholders' equity determined under IFRS and U.S. GAAP |
The following is a summary of the main adjustments to net income for the years ended December 31, 2019, 2018 and 2017 and to shareholders' equity as of December 31, 2019, 2018 and 2017 that would be required if U.S. GAAP had been applied instead of IFRS in the financial statements:
| 2019 | 2018 | 2017 | ||||||||||
| US$(000) | US$(000) | US$(000) | ||||||||||
| Net profit under IFRS | 390,377 | 119,710 | 349,881 | |||||||||
| Items increasing (decreasing) reported net profit: | ||||||||||||
| Stripping activity asset, net of amortization | (41,508 | ) | (64,452 | ) | (77,361 | ) | ||||||
| Inventories valuation | (53,424 | ) | (29,515 | ) | (28,804 | ) | ||||||
| Asset retirement obligation | 23 | 1,351 | 862 | |||||||||
| Deferred workers´ profit sharing | (23,449 | ) | (7,079 | ) | 32,349 | |||||||
| Deferred income tax | 45,759 | 33,291 | 24,529 | |||||||||
| Other | 1,937 | (26 | ) | (25 | ) | |||||||
| Net income under U.S. GAAP | 319,715 | 53,280 | 301,431 | |||||||||
| 2019 | 2018 | 2017 | ||||||||||
| US$(000) | US$(000) | US$(000) | ||||||||||
| Shareholders’ equity under IFRS | 5,349,249 | 5,108,872 | 5,189,162 | |||||||||
| Items increasing (decreasing) reported shareholder’s equity: | ||||||||||||
| Stripping activity asset, net of amortization | (246,395 | ) | (204,887 | ) | (140,435 | ) | ||||||
| Inventories valuation | (161,683 | ) | (108,259 | ) | (78,744 | ) | ||||||
| Asset retirement obligation | 1,797 | 1,773 | 422 | |||||||||
| Deferred workers´ profit sharing | (25,313 | ) | (1,863 | ) | 5,216 | |||||||
| Deferred income tax | 147,307 | 101,548 | 68,257 | |||||||||
| Other | 1,603 | (334 | ) | (308 | ) | |||||||
| Shareholders’ equity under U.S. GAAP | 5,066,565 | 4,896,850 | 5,043,570 | |||||||||
F-261
| 26. | New U.S. GAAP Accounting Pronouncements |
In June 2016, FASB issued an ASU that changes the impairment model for most financial assets and certain other instruments, and will also require expanded disclosures. Under the expected credit loss (CECL) model, entities will be required to recognize an estimate of credit losses expected to occur over the remaining life of the financial assets, including estimating future economic conditions and the effect those conditions have on expected credit losses. For public entities, this ASU is effective for interim and annual reporting periods beginning after December 15, 2019, with early adoption permitted. The provisions of the ASU must be applied as a cumulative-effect adjustment to retained earnings as of the beginning of the first reporting period in which the guidance is effective. The Company is currently evaluating the impact this ASU will have on its financial statements.
In August 2018, FASB issued an ASU that aligns the requirements for capitalizing implementation costs incurred in a hosting arrangement that is a service contract with those for capitalizing implementation costs incurred to develop or obtain internal use software. For public entities, this ASU is effective for fiscal years beginning after December 15, 2019, and interim periods within those fiscal years, with early adoption permitted. This ASU must be applied either retrospectively or prospectively to all implementation costs incurred after the date of adoption. The Company is currently evaluating the impact this ASU will have on its financial statements.
In August 2018, FASB issued an ASU makes minor changes to the disclosure requirements for employers that sponsor defined benefit pension and/or other postretirement benefit plans. For public entities, this ASU is effective for fiscal years ending after December 15, 2020, with early adoption permitted. This ASU must be applied on a retrospective basis to all periods presented. The Company is currently evaluating the impact this ASU will have on its financial statements.
In December 2019, FASB issued an ASU that simplifies the accounting for income taxes by eliminating certain exceptions related to the approach for intra-period tax allocation, the methodology for calculating income taxes in an interim period and the recognition of deferred tax liabilities for outside basis differences. For public entities, this ASU is effective for fiscal years ending after December 15, 2020, and interim periods within those fiscal years, with early adoption permitted, including adoption in an interim period. This ASU must be applied on a retrospective basis to all periods presented. The Company is currently evaluating the impact this ASU will have on its financial statements.
| 27. | Subsequent Event |
Subsequent to December 31, 2019, the COVID-19 outbreak has had a material impact on the global economy, the scale and duration of which remain uncertain. Depending on the length of time and extent, this could materially impact the Company results of operations, cash flows and financial condition.
F-262