Please wait
Table of Contents

 

 

UNITED STATES

SECURITIES AND EXCHANGE COMMISSION

Washington, D.C. 20549

 

 

SCHEDULE 14A

(RULE 14a-101)

INFORMATION REQUIRED IN PROXY STATEMENT

SCHEDULE 14A INFORMATION

Proxy Statement Pursuant to Section 14(a) of the

Securities Exchange Act of 1934

(Amendment No.     )

 

 

Filed by the Registrant  ☒                             Filed by a Party other than the Registrant  ☐

Check the appropriate box:

 

  Preliminary Proxy Statement
  Confidential, for Use of the Commission Only (as permitted by Rule 14a-6(e)(2))
  Definitive Proxy Statement
  Definitive Additional Materials
  Soliciting Material under §240.14a-12

EDGEWATER TECHNOLOGY, INC.

(Name of Registrant as Specified in its Charter)

 

(Name of Person(s) Filing Proxy Statement, if Other Than the Registrant)

Payment of Filing Fee (Check the appropriate box):

  No fee required.
  Fee computed on table below per Exchange Act Rules 14a-6(i)(1) and 0-11.
  (1)  

Title of each class of securities to which transaction applies:

 

     

  (2)  

Aggregate number of securities to which transaction applies:

 

     

  (3)  

Per unit price or other underlying value of transaction computed pursuant to Exchange Act Rule 0-11 (set forth the amount on which the filing fee is calculated and state how it was determined):

 

     

  (4)  

Proposed maximum aggregate value of transaction:

 

     

  (5)  

Total fee paid:

 

     

  Fee paid previously with preliminary materials.
  Check box if any part of the fee is offset as provided by Exchange Act Rule 0-11(a)(2) and identify the filing for which the offsetting fee was paid previously. Identify the previous filing by registration statement number, or the Form or Schedule and the date of its filing.
  (1)  

Amount Previously Paid:

 

     

  (2)  

Form, Schedule or Registration Statement No.:

 

     

  (3)  

Filing Party:

 

     

  (4)  

Date Filed:

 

     

 

 

 


Table of Contents

 

 

LOGO    LOGO

MERGER PROPOSAL—YOUR VOTE IS VERY IMPORTANT

 

 

September 28, 2018

To Stockholders of Edgewater Technology, Inc.:

You are cordially invited to attend a special meeting of the stockholders of Edgewater Technology, Inc. (“Edgewater”) to be held on October 29, 2018 at 10:00 a.m. Eastern Time, at the offices of McDonald Hopkins LLC, 600 Superior Avenue East, Suite 2100, Cleveland, OH 44114.

As previously announced, on March 15, 2018, Edgewater entered into an Arrangement Agreement (the “arrangement agreement”), among Alithya Group Inc., a Québec private corporation (“Alithya”), Alithya Group inc. (f/k/a 9374-8572 Québec Inc.), a newly-formed Québec corporation (“New Alithya”), 9374-8572 Delaware Inc.), a newly-formed wholly-owned Delaware subsidiary of New Alithya (“U.S. Merger Sub”), and Edgewater. Under the terms of the arrangement agreement, as amended on September 10, 2018 and more particularly described in the accompanying prospectus/proxy statement, (a) New Alithya will acquire Alithya pursuant to a plan of arrangement under the laws of Québec, Canada (the “arrangement”) and (b) U.S. Merger Sub will merge with and into Edgewater (the “merger”), with Edgewater as the surviving corporation in the merger (together, the “transactions”). As a result of the transactions, both Edgewater and Alithya will become wholly-owned subsidiaries of New Alithya. Upon consummation of the transactions, Alithya will be renamed “Alithya Canada inc.” A complete copy of the arrangement agreement, as amended, is attached as Annex A to the accompanying prospectus/proxy statement.

As consideration for the merger, Edgewater stockholders will receive 1.3118 newly issued Class A subordinate voting shares, no par value (“New Alithya Subordinate Voting Shares”), of New Alithya in exchange for each share of common stock, U.S.$0.01 par value (“Edgewater Common Stock”), of Edgewater held by such stockholders. However, as described in more detail in the accompanying prospectus/proxy statement, the number of New Alithya Subordinate Voting Shares to be received by Edgewater stockholders is subject to potential adjustment if the volume-weighted average trading price of the Edgewater Common Stock on the NASDAQ Global Market (“NASDAQ”) during the 10 consecutive trading days immediately preceding the ex-dividend date for the special dividend described below is less than U.S.$5.25.

In addition to the right of Edgewater stockholders to receive New Alithya Subordinate Voting Shares in the transactions, Edgewater will declare to Edgewater stockholders and option holders of record immediately prior to the anticipated closing date of the transactions a special dividend equal to U.S.$20.5 million, provided that (i) the total amount of the dividend will proportionately increase or decrease to the extent, if any, that Edgewater’s “Net Cash” (as defined in the arrangement agreement) is then greater or less than U.S.$8.5 million, as the case may be, and (ii) the dividend will be payable either in cash (for Edgewater’s stockholders) or reflected through adjustment (for holders of Edgewater’s options) to the exercise price of such options, as the case may be. Payment of the special dividend will be contingent upon the closing of the transactions and will be declared at least 10 days prior to, and be paid within 10 days following, such closing. The application of the adjustment formula described above will likely result in a special dividend amount that is less than U.S.$20.5 million. Based on Edgewater’s currently expected “Net Cash” as of the closing of the transactions, the total amount of the special dividend would have been approximately U.S.$16.0 million, or approximately U.S.$1.07 for each share of Edgewater Common Stock then outstanding (applying the full dilution, in-the-money options treatment to the current basic shares outstanding), if the closing had occurred immediately following September 27, 2018. However, the actual amount of the special dividend may be either higher or lower based on Edgewater’s business, financial condition and liquidity between September 27, 2018 and the dividend declaration date.

As consideration for the arrangement, each common share, no par value (“Alithya Common Shares”), of Alithya and each multiple voting common share, no par value (“Alithya Multiple Voting Common Shares” and, together with Alithya Common Shares, “Alithya Shares”), of Alithya then issued and outstanding will be cancelled and automatically converted into the right to receive one newly issued New Alithya Subordinate Voting Share and one newly issued Class B multiple voting share, no par value (“New Alithya Multiple Voting Shares” and, together with New Alithya Subordinate Voting Shares, “New Alithya Shares”), of New Alithya, respectively.

Prior to or contemporaneously with the closing of the transactions, Alithya intends to raise up to $50.0 million (plus up to an additional 15% of the offering amount as the underwriters’ option to purchase additional securities) for general corporate purposes, growth opportunities and repayment of the outstanding amount under Edgewater’s existing revolving credit facility in connection with the payment of the Edgewater special dividend discussed above. The offering will be made through a private placement of subscription receipts that will convert into New Alithya Subordinate Voting Shares upon closing of the transactions.

Based on the number of New Alithya Shares to be issued upon consummation of the transactions (excluding any New Alithya Subordinate Voting Shares which may be issued to investors in Alithya’s anticipated private placement


Table of Contents

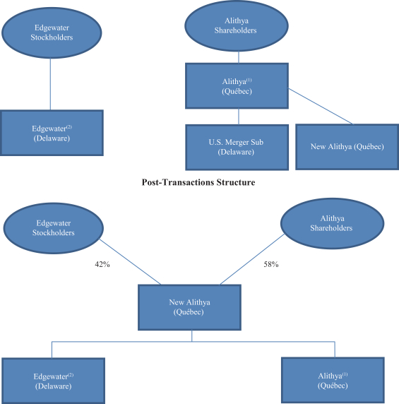
described above), the former stockholders of Edgewater and the former shareholders of Alithya are expected to own approximately 42% and 58% of the total number of outstanding New Alithya Shares on a fully-diluted basis, respectively. However, because New Alithya Multiple Voting Shares will be issued only to those Alithya shareholders which now hold Alithya Multiple Voting Common Shares, based on the number of New Alithya Shares to be issued upon consummation of the transactions, the former stockholders of Edgewater and the former shareholders of Alithya are expected to own approximately 18% and 82% of the total voting power of New Alithya Shares, respectively. It is a mutual condition to the effectiveness of the transactions that the New Alithya Subordinate Voting Shares be approved for listing on NASDAQ (subject only to official notice of issuance) and conditionally approved for listing on the Toronto Stock Exchange (the “TSX”) (subject only to customary closing conditions). New Alithya has applied for listing of the New Alithya Subordinate Voting Shares on NASDAQ and the TSX under the symbol “ALYA.” Neither NASDAQ nor the TSX has conditionally approved New Alithya’s listing applications and there is no assurance that either or both of NASDAQ or the TSX will approve New Alithya’s listing applications. Any such listing of the New Alithya Subordinate Voting Shares will be conditional upon New Alithya fulfilling all of the listing requirements and conditions of NASDAQ and the TSX.

Edgewater is soliciting proxies for use at a special meeting of its stockholders to consider and vote upon (i) a proposal to approve and adopt the arrangement agreement and the transactions contemplated thereby (including the merger), which is referred to as Proposal 1; (ii) a proposal to approve, on a non-binding advisory basis, certain compensatory arrangements between Edgewater and its named executive officers relating to the merger, which is referred to as Proposal 2; and (iii) a proposal to approve any motion to adjourn the special meeting, or any adjournment thereof, to another time or place, if necessary or appropriate to solicit additional proxies if there are not sufficient votes at the time of the special meeting to approve and adopt the arrangement agreement and the transactions contemplated thereby (including the merger), which is referred to as Proposal 3. Approval of Proposals 2 and 3 is not a condition to the completion of the merger or the arrangement. We urge all Edgewater stockholders to read the accompanying prospectus/proxy statement, including the annexes and the documents incorporated by reference into the accompanying prospectus/proxy statement, carefully and in their entirety. In particular, we urge you to read carefully Risk Factors beginning on page 29 of the accompanying prospectus/proxy statement.

Your proxy is being solicited by the Edgewater board of directors. After careful consideration, the Edgewater board of directors has unanimously approved the arrangement agreement, and determined that the terms of the transactions contemplated thereby (including the merger) will further the strategies and goals of Edgewater. The Edgewater board of directors recommends unanimously that you vote “FOR” the proposal to adopt the arrangement agreement and the transactions contemplated thereby (including the merger), and “FOR” the other proposals described in the accompanying prospectus/proxy statement. In considering the recommendation of the Edgewater board of directors, you should be aware that certain executive officers and directors of Edgewater will have interests in the transactions that may be different from, or in addition to, the interests of Edgewater’s stockholders generally. See “The Merger and the Arrangement—Interests of Certain Persons in the Merger” beginning on page 80 of the accompanying prospectus/proxy statement.

Your vote is very important. Whether or not you expect to attend the special meeting, please vote as soon as possible by following the instructions in the accompanying prospectus/proxy statement to make sure your shares are represented at the special meeting. In this regard, your failure to vote your shares at the special meeting (or to instruct your broker on how to vote your shares at the special meeting) will have the same effect as a vote “AGAINST” the proposal to adopt the arrangement agreement and the transactions contemplated thereby (including the merger).

On behalf of the Edgewater board of directors, thank you for your consideration and continued support.

Very truly yours,

 

LOGO

Jeffrey Rutherford

Chairman, Interim President and Interim Chief Executive Officer

Edgewater Technology, Inc.

None of the Securities and Exchange Commission, any state securities commission or any Canadian securities regulatory authority has expressed an opinion about, or approved or disapproved of the securities to be issued in connection with the transactions or determined if the accompanying prospectus/proxy statement is accurate or complete. Any representation to the contrary is a criminal offense.

The accompanying prospectus/proxy statement is dated September 28, 2018, and is first being mailed to stockholders of Edgewater on or about September 28, 2018.


Table of Contents

ADDITIONAL INFORMATION

The accompanying prospectus/proxy statement incorporates by reference important business and financial information about Edgewater from documents that are not included in or delivered with the prospectus/proxy statement. This information is available to you without charge upon your written or oral request. You can obtain the documents incorporated by reference into the prospectus/proxy statement by requesting them in writing or by telephone from Edgewater at the following address and telephone number:

Edgewater Technology, Inc.

200 Harvard Mill Square, Suite 210

(prior to October 1, 2018) or Suite 320

(beginning October 1, 2018)

Wakefield, MA 01880

(781) 246-3343

Email: ir@edgewater.com

Attention: Investor Relations

You may also read and copy any document that Edgewater files at the Securities and Exchange Commission’s (“SEC”) Public Reference Room at 100 F Street, N.E., Washington, D.C. 20549. Please call the SEC at 1-800-SEC-0330 for more information about the operation of the public reference room. The SEC also maintains an Internet site that contains reports, proxy and information statements and other information regarding issuers that file electronically with the SEC, including Edgewater. The SEC’s Internet site can be found at http://www.sec.gov.

In addition, if you have questions about the transactions or the special meeting, or if you need to obtain copies of the accompanying prospectus/proxy statement, proxy card or other documents incorporated by reference into the prospectus/proxy statement (at no charge), you may contact Edgewater’s proxy solicitor:

InvestorCom

John Glenn Grau

Toll Free: (877) 972-0090

Direct: (203) 295-7841

Main: (203) 972-9300 ext. 110

If you would like to request documents, please do so by October 22, 2018, in order to receive them before the special meeting. For a more detailed description of the information incorporated by reference into the accompanying prospectus/proxy statement and how you may obtain it, see “Where You Can Find More Information” beginning on page 236 of the accompanying prospectus/proxy statement.


Table of Contents

LOGO

EDGEWATER TECHNOLOGY, INC.

NOTICE OF SPECIAL MEETING OF EDGEWATER STOCKHOLDERS

To be held on October 29, 2018

 

Time:    10:00 a.m. Eastern Time
Date:    October 29, 2018
Place:    the offices of McDonald Hopkins LLC, 600 Superior Avenue East, Suite 2100, Cleveland, OH 44114
Purpose:   

(1) To approve and adopt the Arrangement Agreement, as amended (the “arrangement agreement”), among Alithya Group Inc., a Québec private corporation (“Alithya”), Alithya Group inc. (f/k/a 9374-8572 Québec Inc.), a newly-formed Québec corporation (“New Alithya”), 9374-8572 Delaware Inc., a newly-formed wholly-owned Delaware subsidiary of New Alithya (“U.S. Merger Sub”), and Edgewater Technology, Inc. (“Edgewater”). Under the terms of the arrangement agreement, (i) New Alithya will acquire Alithya pursuant to a plan of arrangement under the laws of Québec, Canada (the “arrangement”), and (ii) U.S. Merger Sub will merge with and into Edgewater (the “merger”), with Edgewater as the surviving corporation (together, the “transactions”). As a result of the transactions, both Edgewater and Alithya will become wholly-owned subsidiaries of New Alithya.

 

(2) To approve, on a non-binding advisory basis, certain compensatory arrangements between Edgewater and its named executive officers relating to the merger.

 

(3) To approve the adjournment of the special meeting, if necessary or appropriate to solicit additional proxies if there are not sufficient votes at the time of the special meeting to approve and adopt the arrangement agreement and the transactions contemplated thereby (including the merger).

 

Approval of Proposals 2 and 3 is not a condition to the completion of the arrangement or the merger.

 

The accompanying prospectus/proxy statement describes the purpose and business of the special meeting, contains a detailed description of the arrangement agreement and the transactions contemplated thereby (including the merger), and includes a copy of the arrangement agreement as Annex A. Please read these documents carefully before deciding how to vote.

Record Date:    The record date for the special meeting has been fixed by the Edgewater board of directors as the close of business on September 28, 2018. Only Edgewater stockholders of record at that time are entitled to vote at the special meeting.

The accompanying prospectus/proxy statement contains more information about the transactions contemplated thereby (including the merger) and the other proposals. We urge all Edgewater stockholders to read the prospectus/proxy statement, including the annexes and the documents incorporated by reference into the prospectus/proxy statement, carefully and in their entirety. In particular, we urge you to read carefully “Risk Factors” beginning on page 29 of the prospectus/proxy statement.

The Edgewater board of directors recommends unanimously that Edgewater stockholders vote “FOR” the proposal to approve and adopt the arrangement agreement and the transactions contemplated thereby (including the merger), “FOR” the proposal to approve, on a non-binding advisory basis, certain compensatory arrangements between Edgewater and its named executive officers relating to the merger, and “FOR” the adjournment proposal. In considering the recommendation of the Edgewater board of directors, you should be aware that certain executive officers and directors of Edgewater will have interests in the transactions that may be different from, or in addition to, the interests of Edgewater’s stockholders generally. See “The Merger and the Arrangement—Interests of Certain Persons in the Merger” beginning on page 80 of the accompanying prospectus/proxy statement.

By resolution of the Board of Directors

Jeffrey Rutherford

Chairman, Interim President and

Interim Chief Executive Officer

September 28, 2018


Table of Contents

YOUR VOTE IS IMPORTANT

As an Edgewater stockholder, you may vote your shares by using a toll-free telephone number or electronically over the Internet as described on the proxy form. We encourage you to vote your shares using either of these options if they are available to you. Alternatively, you may mark, sign, date and mail your proxy form in the postage-paid envelope provided. The method by which you vote does not limit your right to vote in person at the special meeting. We strongly encourage you to vote.


Table of Contents

ABOUT THIS PROSPECTUS/PROXY STATEMENT

This prospectus/proxy statement, which forms part of the registration statement on Form F-4 filed by New Alithya with the U.S. Securities and Exchange Commission (the “SEC”), constitutes a prospectus of New Alithya under Section 5 of the Securities Act of 1933, as amended (the “Securities Act”), with respect to the New Alithya Subordinate Voting Shares to be issued to Edgewater stockholders as merger consideration and to Alithya shareholders under the arrangement. This prospectus/proxy statement also constitutes a proxy statement for Edgewater under Section 14(a) of the Securities Exchange Act of 1934, as amended (the “Exchange Act”). In addition, it constitutes a notice of meeting with respect to the special meeting of Edgewater stockholders.

You should rely only on the information contained in or incorporated by reference into this prospectus/proxy statement. No one has been authorized to provide you with information that is different from that contained in, or incorporated by reference into, this prospectus/proxy statement. This prospectus/proxy statement is dated September 28, 2018. You should not assume that the information contained in this prospectus/proxy statement is accurate as of any date other than that date. You should also not assume that the information incorporated by reference into this prospectus/proxy statement is accurate as of any date other than the date of such information. The mailing of this prospectus/proxy statement to Edgewater stockholders shall not create any implication to the contrary.

This prospectus/proxy statement shall not constitute an offer to sell, or the solicitation of an offer to buy, any securities, or the solicitation of a proxy, in any jurisdiction to or from any person to whom it is unlawful to make any such offer or solicitation. Information contained in this prospectus/proxy statement regarding Alithya has been provided by Alithya and information contained in this prospectus/proxy statement regarding Edgewater has been provided by Edgewater.

Certain Defined Terms

Unless otherwise indicated or as the context otherwise requires, all references in this prospectus/proxy statement to:

 

   

“Alithya” refers to Alithya Group Inc. (to be renamed “Alithya Canada inc.” upon consummation of the transactions), a Québec private corporation;

 

   

“Alithya Common Shares” refers to the common shares, no par value, of Alithya;

 

   

“Alithya Multiple Voting Common Shares” refers to the multiple voting common shares, no par value, of Alithya;

 

   

“Alithya Shares” refers to the Alithya Common Shares and the Alithya Multiple Voting Common Shares;

 

   

“Alithya special meeting” refers to the special meeting of Alithya shareholders, being held on or about October 26, 2018, to vote for the approval of the arrangement resolution;

 

   

“arrangement agreement” refers to the Arrangement Agreement, dated as of March 15, 2018, among Alithya, New Alithya, U.S. Merger Sub and Edgewater, as such agreement was amended by Amendment No. 1 thereto dated September 10, 2018 and may be further amended prior to the closing in accordance with its terms;

 

   

“Code” refers to the U.S. Internal Revenue Code;

 

   

“DGCL” refers to the Delaware General Corporation Law;

 

   

“Edgewater” refers to Edgewater Technology, Inc., a Delaware corporation;

 

   

“Edgewater Common Stock” refers to shares of common stock, U.S.$0.01 par value, of Edgewater;

 

   

“Edgewater special meeting” refers to the special meeting of Edgewater stockholders, being held on October 29, 2018, to vote for the approval and adoption of the arrangement agreement and the transactions contemplated thereby (including the merger) and for the other resolutions to be considered at the meeting;


Table of Contents
   

“Exchange Act” refers to the U.S. Securities Exchange Act of 1934, as amended;

 

   

“IT” refers to information technology;

 

   

“IFRS” refers to the International Financial Reporting Standards as issued by the International Accounting Standards Board;

 

   

“merger” refers to the merger of U.S. Merger Sub with and into Edgewater under the terms of the arrangement agreement, with Edgewater as the surviving corporation in the merger;

 

   

“NASDAQ” refers to the NASDAQ Global Market;

 

   

“New Alithya” refers to Alithya Group inc. (f/k/a 9374-8572 Québec Inc.), a newly-formed Québec corporation for the purpose of holding Alithya and Edgewater following completion of the transactions;

 

   

“New Alithya Multiple Voting Shares” refers to the Class B multiple voting shares, no par value, of New Alithya;

 

   

“New Alithya Shares” refers to the New Alithya Subordinate Voting Shares and the New Alithya Multiple Voting Shares;

 

   

“New Alithya Subordinate Voting Shares” refers to the Class A subordinate voting shares, no par value, of New Alithya;

 

   

“QBCA” refers to the Business Corporations Act (Québec);

 

   

“Québec court” refers to the Superior Court of Québec;

 

   

“U.S. GAAP” refers to the accounting principles generally accepted in the United States;

 

   

“U.S. Merger Sub” refers to 9374-8572 Delaware Inc., a newly-formed wholly-owned Delaware subsidiary of New Alithya;

 

   

“SEC” refers to the U.S. Securities and Exchange Commission;

 

   

“Securities Act” refers to the U.S. Securities Exchange Act of 1933, as amended;

 

   

“transactions” refers to the arrangement and the merger;

 

   

“TSX” refers to the Toronto Stock Exchange; and

 

   

“VWAP” refers to volume-weighted average trading price of Edgewater Common Stock (which must be calculated utilizing the days on which Edgewater Common Stock actually trade) on NASDAQ.

Exchange Rates

Alithya prepares its consolidated financial statements in Canadian dollars, while Edgewater prepares its consolidated financial statements in U.S. dollars. In this prospectus/proxy statement, references to “$,” “Cdn$” and “Canadian dollars” are to the lawful currency of Canada and references to “U.S. dollars”, “USD” and “U.S.$” are to the lawful currency of the United States of America. References to the “CDN-USD exchange rate” refer to the Canadian dollar—U.S. dollar exchange rate based upon the noon buying rate as quoted by the Bank of Canada.


Table of Contents

The following table presents the high, low, average and period end exchange rate for one Canadian dollar expressed as one U.S. dollar for each of last five years. The average rate is calculated using the average of the exchange rates on the last day of each month during the period.

 

Fiscal year ended    Low      Average      High      Period End  
     (U.S.$)  

March 31, 2014

     0.8888        0.9503        0.9977        0.9047  

March 31, 2015

     0.7811        0.8809        0.9404        0.7811  

March 31, 2016

     0.6854        0.7642        0.8368        0.7710  

March 31, 2017

     0.7363        0.7618        0.7972        0.7548  

March 31, 2018

     0.7276        0.7798        0.8245        0.7756  

The following table presents the high, low, average and period end exchange rate for one Canadian dollar expressed as one U.S. dollar for each month during the previous six months.

 

Month    Low      Average      High      Period End  
     (U.S.$)  

March 2018

     0.7641        0.7733        0.7794        0.7756  

April 2018

     0.7747        0.7854        0.7967        0.7791  

May 2018

     0.7680        0.7768        0.7828        0.7723  

June 2018

     0.7513        0.7618        0.7744        0.7594  

July 2018

     0.7544        0.7616        0.7682        0.7682  

August 2018

     0.7603        0.7668        0.7742        0.7660  

September 2018 (through September 27, 2018)

     0.7583        0.7668        0.7749        0.7666  

As of September 27, 2018, the exchange rate for one Canadian dollar expressed as one U.S. dollar, as quoted by the Bank of Canada was $1.00 = U.S.$0.7666.

Presentation of Financial Information

This prospectus/proxy statement contains or incorporates by reference:

 

   

the audited balance sheet of New Alithya as of May 5, 2018, prepared in accordance with International Financial Reporting Standards (“IFRS”) as issued by the International Accounting Standards Board;

 

   

the audited consolidated financial statements of Alithya as of and for the fiscal years ended March 31, 2018 and March 31, 2017, prepared in accordance with IFRS;

 

   

the audited consolidated financial statements of Edgewater as of December 31, 2017 and 2016 and for the fiscal years ended December 31, 2017, 2016 and 2015, prepared in accordance with the accounting principles generally accepted in the United States (“U.S. GAAP”); and

 

   

the unaudited consolidated financial statements of Edgewater as of March 31, 2018 and June 30, 2018 and for the three- and six-months ended March 31 and June 30, 2018 and 2017, respectively, prepared in accordance with U.S. GAAP.

This prospectus/proxy statement also contains unaudited pro forma consolidated financial information that has been adjusted to reflect the effect of the transactions on the consolidated statement of financial position of Alithya as of March 31, 2018 as if the transactions had occurred on that date and to reflect the effect of the transactions on the consolidated statement of operations of Alithya for the fiscal year ended March 31, 2018 as if the transactions had occurred on April 1, 2017. For purposes of the unaudited pro forma consolidated financial information, the historical consolidated financial information of Edgewater as of and for the fiscal year ended December 31, 2017 has been reconciled to Alithya’s IFRS accounting policies. See “Unaudited Pro Forma Consolidated Financial Information” beginning on page 147 of this prospectus/proxy statement.


Table of Contents

TABLE OF CONTENTS

 

     Page  

QUESTIONS AND ANSWERS

     1  

SUMMARY

     12  

The Companies (Page 111)

     12  

The Merger and the Arrangement (Page 58)

     14  

Structure of New Alithya Prior to and After the Consummation of the Transactions

     16  

Treatment of Outstanding Edgewater Equity Awards (Page 115)

     17  

Treatment of Outstanding Alithya Equity Awards (Page 115)

     17  

Recommendations of Edgewater’s Board of Directors; Edgewater’s Reasons for the Merger (Page 67)

     17  

Opinion of Edgewater’s Financial Advisor (Page 73)

     18  

The Special Meeting of Edgewater Stockholders

     19  

Interests of Certain Persons in the Merger (Page 80)

     20  

Directors and Senior Management of New Alithya (Page 199)

     20  

Certain Tax Consequences of the Merger and the Arrangement (Page 90)

     21  

Delaware Appraisal Rights (Page 108)

     23  

Regulatory Approvals Required (Page 87)

     23  

Listing of New Alithya Subordinate Voting Shares on NASDAQ and the TSX (Page 109)

     24  

Conditions to the Completion of the Merger and the Arrangement (Page 133)

     24  

Termination of the Arrangement Agreement (Page 135)

     25  

Termination and Expense Fees; Effect of Termination (Page 136)

     25  

Support Agreements (Page 139)

     27  

Accounting Treatment of the Transactions (Page 89)

     27  

Restrictions on Resales under U.S. Securities Laws (Page 88)

     28  

Comparison of the Rights of Holders of Edgewater Common Stock and New Alithya Subordinate Voting Shares (Page 219)

     28  

Procedures for Exchange of Edgewater Common Stock for New Alithya Subordinate Voting Shares (Page 89)

     28  

RISK FACTORS

     29  

Risks Related to the Transactions

     29  

Risks Related to Alithya

     33  

Risks Related to Edgewater

     43  

Risks Related to New Alithya

     43  

Risks Related to New Alithya Subordinate Voting Shares

     46  

Risks Related to the Tax Consequences of the Merger and the Arrangement

     51  

CAUTIONARY NOTE REGARDING FORWARD-LOOKING STATEMENTS

     56  

THE MERGER AND THE ARRANGEMENT

     58  

The Merger and the Arrangement

     58  

Background of the Transactions

     59  

Recommendations of Edgewater’s Board of Directors; Edgewater’s Reasons for the Merger

     67  

Edgewater and Alithya Unaudited Prospective Financial Information

     69  

Opinion of Edgewater’s Financial Advisor

     73  

Interests of Certain Persons in the Merger

     80  

Security Ownership of Certain Beneficial Owners and Management

     82  

Regulatory Approvals Required

     87  

Applicable Canadian Securities Laws

     88  

Restrictions on Resales under U.S. Securities Laws

     88  

Accounting Treatment of the Transactions

     89  

Procedures for Exchange of Edgewater Common Stock for New Alithya Subordinate Voting Shares

     89  

 

- i -


Table of Contents

TABLE OF CONTENTS

(continued)

 

     Page  

CERTAIN TAX CONSEQUENCES OF THE MERGER AND THE ARRANGEMENT

     90  

Certain U.S. Federal Income Tax Considerations

     90  

Certain Canadian Federal Income Tax Considerations

     104  

DELAWARE APPRAISAL RIGHTS

     108  

LISTING OF NEW ALITHYA SUBORDINATE VOTING SHARES ON NASDAQ AND THE TSX

     109  

VOTE OF EDGEWATER STOCKHOLDERS REQUIRED TO ADOPT THE ARRANGEMENT AGREEMENT; BOARD RECOMMENDATION

     110  

THE COMPANIES

     111  

New Alithya

     111  

Alithya

     112  

Edgewater

     112  

U.S. Merger Sub

     112  

THE ARRANGEMENT AGREEMENT

     113  

Closing of the Merger and the Arrangement

     113  

Merger Consideration to Edgewater Stockholders; Special Dividend for Edgewater Stockholders

     114  

Arrangement Consideration to Alithya Shareholders

     115  

Treatment of Outstanding Edgewater Equity Awards

     115  

Treatment of Outstanding Alithya Equity Awards

     115  

Governing Documents Following the Merger and the Arrangement

     116  

Exchange of Edgewater Stock Certificates Following the Merger and the Arrangement

     116  

Representations and Warranties

     117  

Material Adverse Effect

     121  

Covenants

     122  

Board Recommendations; Edgewater Stockholder Meeting

     127  

Non-Solicitation; Third Party Acquisition Proposals

     127  

Regulatory Approvals

     130  

Additional Agreements

     130  

Working Capital and Dividends

     131  

Employee Matters

     131  

Officers and Directors upon Completion of the Merger and the Arrangement

     132  

Conditions to the Completion of the Merger and the Arrangement

     133  

Indemnification

     135  

Termination of the Arrangement Agreement

     135  

Termination and Expense Fees; Effect of Termination

     136  

Obligations in Event of Termination

     137  

Expenses

     137  

Amendment

     137  

Governing Law

     137  

Injunctive Relief

     138  

THE SUPPORT AGREEMENTS

     139  

STOCKHOLDER ADVISORY VOTE ON CERTAIN COMPENSATORY ARRANGEMENTS

     140  

Background; Shareholder Resolution

     140  

Required Vote; Board Recommendation

     140  

POSSIBLE ADJOURNMENT OF THE EDGEWATER SPECIAL MEETING

     141  

SELECTED HISTORICAL FINANCIAL DATA OF NEW ALITHYA

     142  

SELECTED HISTORICAL FINANCIAL DATA OF ALITHYA

     143  

SELECTED HISTORICAL FINANCIAL DATA OF EDGEWATER

     145  

UNAUDITED PRO FORMA CONSOLIDATED FINANCIAL INFORMATION

     147  

 

- ii -


Table of Contents

TABLE OF CONTENTS

(continued)

 

     Page  

INFORMATION ABOUT ALITHYA

     159  

MANAGEMENT’S DISCUSSION AND ANALYSIS OF FINANCIAL CONDITION AND RESULTS OF OPERATIONS OF ALITHYA

     170  

INFORMATION ABOUT EDGEWATER

     191  

INFORMATION ABOUT NEW ALITHYA

     198  

Overview

     198  

Competitive Strengths and Strategies of New Alithya

     198  

Directors and Senior Management of New Alithya

     199  

Compensation of Directors and Senior Management of New Alithya

     204  

Director Independence

     210  

Committees of the Board of Directors of New Alithya

     210  

Principal Shareholders

     211  

Dividend Policy

     212  

New Alithya Articles and By-laws

     212  

Employees

     212  

COMPARATIVE PER SHARE DATA

     213  

COMPARATIVE PER SHARE MARKET PRICE DATA AND DIVIDEND INFORMATION

     214  

DESCRIPTION OF NEW ALITHYA SHARES

     215  

COMPARISON OF THE RIGHTS OF HOLDERS OF EDGEWATER COMMON STOCK AND NEW ALITHYA SUBORDINATE VOTING SHARES

     219  

LEGAL MATTERS

     235  

EXPERTS

     235  

ENFORCEABILITY OF CIVIL LIABILITIES

     235  

EXCHANGE CONTROLS

     235  

HOUSEHOLDING OF PROSPECTUS/PROXY STATEMENT

     236  

WHERE YOU CAN FIND MORE INFORMATION

     236  

INDEX TO FINANCIAL STATEMENTS OF 9374-8572 QUÉBEC INC.

     F-1  

INDEX TO FINANCIAL STATEMENTS OF ALITHYA GROUP INC.

     F-1  

ANNEX A: ARRANGEMENT AGREEMENT

     A-1  

ANNEX B: INTERIM ORDER

     B-1  

ANNEX C: FORM OF AMENDED ARTICLES OF INCORPORATION OF NEW ALITHYA

     C-1  

ANNEX D: FORM OF BY-LAWS OF NEW ALITHYA

     D-1  

ANNEX E: OPINION OF EDGEWATER’S FINANCIAL ADVISOR

     E-1  

 

- iii -


Table of Contents

QUESTIONS AND ANSWERS

The following are answers to some of the questions you may have as an Edgewater stockholder. These questions and answers only highlight some of the information contained in this prospectus/proxy statement. They may not contain all the information that is important to you. You should read carefully this entire prospectus/proxy statement, including the annexes and the documents incorporated by reference into this prospectus/proxy statement, to understand fully the transactions and the voting procedures for the special meeting of Edgewater stockholders.

Questions and Answers about the Transactions for Edgewater Stockholders

 

Q:

Why am I receiving this prospectus/proxy statement?

 

A:

This prospectus/proxy statement is being provided to Edgewater stockholders as part of a solicitation of proxies by the Edgewater board of directors for use at the special meeting of Edgewater stockholders, which is referred to in this prospectus/proxy statement as the “special meeting,” and at any adjournments or postponements of such meeting. This prospectus/proxy statement provides Edgewater stockholders with information they need to be able to vote or instruct their vote to be cast at the special meeting.

 

Q:

What are the proposals on which I am being asked to vote?

 

A:

There are three matters scheduled for a vote at the special meeting:

 

   

a proposal to approve and adopt the arrangement agreement and transactions contemplated thereby (including the merger) (Proposal 1);

 

   

a proposal to approve, on a non-binding advisory basis, certain compensatory arrangements between Edgewater and its named executive officers relating to the merger (Proposal 2); and

 

   

a proposal to approve the adjournment of the special meeting, if necessary or appropriate to solicit additional proxies if there are not sufficient votes at the time of the special meeting to approve and adopt the arrangement agreement and the transactions contemplated thereby (including the merger) (Proposal 3).

Approval of Proposals 2 and 3 is not a condition to the completion of the arrangement or the merger.

 

Q:

What is the merger?

 

A:

As part of the transactions, U.S. Merger Sub will merge with and into Edgewater, with Edgewater as the surviving corporation becoming a wholly-owned subsidiary of New Alithya.

 

Q:

What are Edgewater’s reasons for the merger?

 

A:

The Edgewater board of directors considered many factors in making its determination that the arrangement agreement and the transactions contemplated thereby (including the merger) are fair and reasonable and in the best interests of Edgewater and Edgewater’s stockholders. For a more complete discussion of these factors, see “The Merger and the Arrangement—Recommendations of Edgewater’s Board of Directors; Edgewater’s Reasons for the Merger” beginning on page 67.

In considering the recommendation of the Edgewater board of directors, you should be aware that certain executive officers and directors of Edgewater will have interests in the transactions that may be different from, or in addition to, the interests of Edgewater’s stockholders generally. See “The Merger and the Arrangement—Interests of Certain Persons in the Merger” beginning on page 80.

 

Q:

Why am I being asked to approve, on a non-binding advisory basis, certain merger-related compensatory arrangements between Edgewater and its named executive officers?

 

A:

Under the Dodd-Frank Wall Street Reform and Consumer Protection Act, which is referred to in this prospectus/proxy statement as the “Dodd-Frank Act,” and Section 14A of the Exchange Act, Edgewater

 

- 1 -


Table of Contents
  stockholders are entitled to vote to approve, on a non-binding advisory basis, certain compensation arrangements of the named executive officers of Edgewater that are based on or otherwise relate to the merger as disclosed in this prospectus/proxy statement. See “Stockholder Advisory Vote on Certain Compensatory Arrangements” beginning on page 140.

Approval by the Edgewater stockholders of merger-related compensation arrangements of the Edgewater named executive officers is not a condition to completion of the merger. In addition, because the vote is advisory in nature, it will not be binding on Edgewater. Regardless of the outcome of this advisory vote, such compensation may be payable, subject only to the Edgewater board of directors’ discretion and the conditions applicable thereto, if the merger is approved. The terms of the merger-related compensation is described under “The Merger and the Arrangement—Interests of Certain Persons in the Merger—Change-in-Control Agreements with Executive Officers” beginning on page 81 and “Stockholder Advisory Vote on Certain Compensatory Arrangements” beginning on page 140.

 

Q:

What are the voting recommendations of the Edgewater board of directors?

 

A:

After careful consideration, the Edgewater board of directors has unanimously approved and declared advisable the arrangement agreement and transactions contemplated thereby (including the merger), and has determined that the arrangement agreement and the merger are fair to and in the best interests of Edgewater and its stockholders. The Edgewater board of directors recommends that you vote your shares:

 

   

“FOR” approval and adoption of the arrangement agreement and transactions contemplated thereby (including the merger) (Proposal 1);

 

   

“FOR” approval, on a non-binding advisory basis, of certain compensatory arrangements between Edgewater and its named executive officers relating to the merger (Proposal 2); and

 

   

“FOR” approval of the adjournment of the special meeting, if necessary or appropriate to solicit additional proxies if there are not sufficient votes at the time of the special meeting to approve and adopt the arrangement agreement and the transactions contemplated thereby (including the merger) (Proposal 3).

In considering the recommendation of the board of directors of Edgewater, you should be aware that certain executive officers and directors of Edgewater will have interests in the transactions that may be different from, or in addition to, the interests of Edgewater’s stockholders generally. See “The Merger and the Arrangement—Interests of Certain Persons in the Merger” beginning on page 80.

 

Q:

Has the Alithya board of directors unanimously approved the arrangement agreement and the transactions contemplated thereby (including the arrangement)?

 

A:

After careful consideration, the Alithya board of directors has unanimously approved and declared advisable the arrangement agreement and transactions contemplated thereby (including the arrangement).

 

Q:

What is the Edgewater stockholder vote required to approve each proposal?

 

A:

Proposal 1, the adoption of the arrangement agreement and the transactions contemplated thereby (including the merger), requires the affirmative vote of holders of a majority of the outstanding Edgewater Common Stock. The other proposals require the affirmative vote of holders of a majority of the Edgewater Common Stock entitled to vote on the applicable proposal that are present or represented by proxy at the special meeting.

 

Q:

What is the Alithya shareholder vote required to approve the arrangement resolution?

 

A:

The approval of the arrangement resolution requires the affirmative vote of at least 66 2/3% of the votes cast by Alithya shareholders present in person or represented by proxy at the Alithya special meeting.

 

- 2 -


Table of Contents
Q:

How many shares will Edgewater’s executive officers and directors be entitled to vote at the special meeting? Do you expect them to vote in favor of the proposals?

 

A:

As of September 27, 2018, the last practicable day before the date of this prospectus/proxy statement, Edgewater’s executive officers and directors, together with the stockholders with which certain of Edgewater’s directors are affiliated or associated, had the right to vote approximately 2.3 million shares of Edgewater Common Stock, representing approximately 15.9% of the Edgewater Common Stock then outstanding and entitled to vote at the special meeting. Edgewater expects that its executive officers and directors, and the stockholders with which certain of Edgewater’s directors are affiliated or associated, will vote “FOR” each of the proposals described in this prospectus/proxy statement.

 

Q:

What votes have been agreed upon pursuant to the support agreements between Edgewater and certain Edgewater stockholders?

 

A:

Pursuant to the support agreements, certain Edgewater stockholders, owning in the aggregate approximately 17% of the outstanding Edgewater Common Stock as of the date of the arrangement agreement, have agreed to vote their Edgewater Common Stock in favor of the transactions and against, among other things, another acquisition proposal or merger and any other action that would reasonably be likely to prevent, delay or impede the consummation of the transactions.

 

Q:

What will the Edgewater stockholders receive as consideration in the merger?

 

A:

If the merger is consummated, Edgewater stockholders will receive 1.3118 newly issued New Alithya Subordinate Voting Shares in exchange for each share of Edgewater Common Stock held by such stockholders. However, Alithya has a termination right if the volume-weighted average trading price (the “VWAP”) of the Edgewater Common Stock on the NASDAQ Global Market (“NASDAQ”) for the 10 consecutive trading days ending on the date immediately preceding the ex-dividend date for the special dividend described below is less than U.S.$5.25, unless Edgewater agrees to adjust the exchange ratio to the effect that the equity value of the New Alithya Shares received by the Alithya shareholders is U.S.$110.0 million.

In addition to the right of Edgewater stockholders to receive New Alithya Subordinate Voting Shares in the transactions, Edgewater will declare to Edgewater stockholders and option holders of record immediately prior to the anticipated closing date of the transactions a special dividend equal to U.S.$20.5 million, provided that (i) the total amount of the dividend will proportionately increase or decrease to the extent, if any, that Edgewater’s “Net Cash” (as defined in the arrangement agreement) is then greater or less than U.S.$8.5 million, as the case may be, and (ii) the dividend will be payable either in cash (for Edgewater’s stockholders) or reflected through adjustment (for holders of Edgewater’s options) to the exercise price of such options, as the case may be. Payment of the special dividend will be contingent upon the closing of the transactions and will be declared at least 10 days prior to, and be paid within 10 days following, such closing. The application of the adjustment formula described above will likely result in a special dividend amount that is less than U.S.$20.5 million. Based on Edgewater’s currently expected “Net Cash” as of the closing of the transactions, the total amount of the special dividend would have been approximately U.S.$16.0 million, or approximately U.S.$1.07 for each share of Edgewater Common Stock then outstanding (applying the full dilution, in-the-money options treatment to the current basic shares outstanding), if the closing had occurred immediately following September 27, 2018. However, the actual amount of the special dividend may be either higher or lower based on Edgewater’s business, financial condition and liquidity between September 27, 2018 and the dividend declaration date.

The New Alithya Subordinate Voting Shares to be issued to the Edgewater stockholders and Alithya shareholders will be registered with the SEC. It is a mutual condition to the effectiveness of the transactions that the New Alithya Subordinate Voting Shares be approved for listing on NASDAQ (subject only to official notice of issuance) and conditionally approved for listing on the Toronto Stock Exchange (the

 

- 3 -


Table of Contents

“TSX”) (subject only to customary closing conditions). New Alithya has applied for listing of the New Alithya Subordinate Voting Shares on NASDAQ and the TSX under the symbol “ALYA.” Neither NASDAQ nor the TSX has conditionally approved New Alithya’s listing applications and there is no assurance that either or both of NASDAQ or the TSX will approve New Alithya’s listing applications. Any such listing of the New Alithya Subordinate Voting Shares will be conditional upon New Alithya fulfilling all of the listing requirements and conditions of NASDAQ and the TSX. Edgewater Common Stock will be delisted from NASDAQ and deregistered under the Exchange Act upon or as soon as practicable after the completion of the transactions, and Edgewater will no longer be required to file periodic reports with the SEC.

 

Q:

What percentage of New Alithya Shares and total voting power of New Alithya Shares will the Edgewater stockholders and Alithya shareholders own following the transactions?

 

A:

Based on the number of New Alithya Shares to be issued upon consummation of the transactions (excluding any New Alithya Subordinate Voting Shares which may be issued to investors in Alithya’s anticipated private placement prior to or contemporaneously with the closing of the transactions), the former stockholders of Edgewater and the former shareholders of Alithya are expected to own approximately 42% and 58% of the total number of outstanding New Alithya Shares on a fully-diluted basis, respectively. However, because New Alithya Multiple Voting Shares will be issued only to those Alithya shareholders which now hold Alithya Multiple Voting Common Shares, the former stockholders of Edgewater and the former shareholders of Alithya are expected to own approximately 18% and 82% of the total voting power of New Alithya Shares, respectively, upon consummation of the transactions.

 

Q:

How are Edgewater stock options treated in the merger?

 

A:

Upon consummation of the merger, each outstanding option to purchase Edgewater Common Stock under the Edgewater equity incentive plans will be converted, on substantially the same terms and conditions as were applicable under such option before the consummation of the merger, into an option to acquire a number of New Alithya Subordinate Voting Shares equal to the number of shares of Edgewater Common Stock subject to such option immediately prior to the consummation of the merger multiplied by the equity exchange ratio of 1.3118, subject to potential adjustment of the exchange ratio described elsewhere in this prospectus/proxy statement, at an exercise price per share equal to the exercise price per share applicable to such option immediately prior to the consummation of the merger divided by the equity exchange ratio.

 

Q:

How are Edgewater’s other equity awards treated in the merger?

 

A:

Upon consummation of the merger, each other equity award that is outstanding immediately prior to the consummation of the merger will be converted into a right to receive, on substantially the same terms and conditions as were applicable under such equity award immediately prior to the consummation of the merger, the number of New Alithya Subordinate Voting Shares equal to the number of shares of Edgewater Common Stock subject to such equity award immediately prior to the consummation of the merger multiplied by the equity exchange ratio of 1.3118, subject to the potential adjustment of the exchange ratio described elsewhere in this prospectus/proxy statement.

 

Q:

What is required to complete the transactions?

 

A:

The obligation of Edgewater and Alithya to consummate the merger and the arrangement, respectively, and the transactions contemplated by the arrangement agreement is subject to certain conditions, including conditions with respect to approval of the merger by Edgewater stockholders; approval of the arrangement resolution by Alithya shareholders; approval by the Superior Court of Québec (the “Québec court”) of the arrangement; accuracy of representations and warranties of the other party to the applicable standard provided by the arrangement agreement; receipt by New Alithya of agreements not to sell, during the 12 months following the consummation of the merger, their New Alithya Shares signed by, among others, certain major current stockholders of Edgewater and the major current shareholders of Alithya and by the

 

- 4 -


Table of Contents
  directors and officers of each of Edgewater and Alithya who will remain involved with the post-closing operations of New Alithya; no result, fact or circumstance shall have occurred or arisen that had or would reasonably be expected to have a material adverse effect on Edgewater or Alithya; compliance by the other party with its covenants in the arrangement agreement in all material respects; all required regulatory clearances being obtained and remaining in full force and effect and applicable waiting periods having expired or been terminated, in each case without the imposition of a restraint; the approval of NASDAQ for listing (subject only to official notice of issuance) and the conditional approval by the TSX (subject only to customary listing conditions) of the New Alithya Subordinate Voting Shares to be issued in the merger and the arrangement; and the continued effectiveness of the registration statement of which this prospectus/proxy statement forms a part, as well as other customary closing conditions. See The Arrangement Agreement—Conditions to the Completion of the Merger and the Arrangement beginning on page 133.

 

Q:

Will appraisal rights be available for dissenting Edgewater stockholders?

 

A:

Appraisal rights will not be available to Edgewater stockholders in connection with the transactions contemplated by the arrangement agreement (including the merger).

 

Q:

When are the merger and arrangement expected to be completed?

 

A:

As of the date of this prospectus/proxy statement, the merger and the arrangement are expected to be completed in the fourth quarter of 2018. However, the required vote of Edgewater stockholders and Alithya shareholders to approve the merger and the arrangement at their respective special meetings, the approval of the arrangement by the Québec court, as well as the necessary regulatory consents and approvals, must first be obtained and certain other conditions specified in the arrangement agreement must be satisfied or, to the extent permissible, waived. No assurance can therefore be provided as to when or if the transactions contemplated by the arrangement agreement (including the merger) will be completed.

 

Q:

What will be the relationship between Edgewater and New Alithya after the transactions?

 

A:

Following completion of the transactions, Edgewater will be a wholly-owned subsidiary of New Alithya. However, as New Alithya was formed at the time of the transactions only for issuing equity instruments to permit the combination of Alithya and Edgewater, it will not be identified as the accounting acquirer of Edgewater. Alithya will be the accounting acquirer of Edgewater since its shareholders are expected to hold a majority of voting securities of New Alithya upon completion of the transactions. Accordingly, the acquisition of Edgewater by Alithya will be accounted for using the acquisition method of accounting in accordance with IFRS with the Edgewater assets acquired and Edgewater liabilities assumed being measured at their fair values, including net tangible and identifiable intangible assets as of the closing of the transactions. Any excess of the purchase price over those fair values will be recorded as goodwill. See “The Merger and the Arrangement—Accounting Treatment of the Transactions” beginning on page 89.

 

Q:

What are the material U.S. federal income tax consequences of the merger to U.S. stockholders of Edgewater?

 

A:

The parties expect that U.S. holders of Edgewater Common Stock will be subject to U.S. federal income taxation in connection with the merger and arrangement. As described more fully under the section entitled “Certain Tax Consequences of the Merger and the Arrangement—Certain U.S. Federal Income Tax Considerations,” the parties intend for the merger and the arrangement collectively to qualify as a transfer described in Section 351 of the U.S. Internal Revenue Code (the “Code”). In addition, although the treatment of the special dividend is subject to uncertainty, the parties expect to take the position that the special dividend is treated, for U.S. federal income tax purposes, as consideration received by former stockholders of Edgewater in exchange for Edgewater Common Stock as part of the merger and the arrangement and not as a separate pre-merger distribution by Edgewater. The treatment of the special dividend as consideration received by holders of Edgewater Common Stock as part of the merger and arrangement, as opposed to a separate pre-closing distribution by Edgewater, may have an adverse effect on

 

- 5 -


Table of Contents
  the U.S. federal income tax treatment of the merger and arrangement to a U.S. holder, depending on each such holder’s particular circumstances.

If the special dividend is treated as consideration received as part of the merger and arrangement, then, subject to certain qualifications discussed under the section entitled “Certain Tax Consequences of the Merger and the Arrangement—Certain U.S. Federal Income Tax Considerations—Certain U.S. Federal Income Tax Consequences of the Merger and Arrangement to Edgewater Stockholders that are U.S. Holders”, U.S. holders of Edgewater Common Stock are expected to be subject to the following U.S. federal income tax treatment in connection with the merger and arrangement:

 

   

a U.S. holder will recognize gain, but not loss, in an amount equal to the lesser of (1) the excess of the sum of (i) the fair market value of New Alithya Subordinate Voting Shares received, and (ii) cash received pursuant to the special dividend, over such U.S. holder’s tax basis in Edgewater Common Stock surrendered, and (2) the amount of cash received pursuant to the special dividend by such holder;

 

   

the U.S. holder’s aggregate tax basis of the New Alithya Subordinate Voting Shares received pursuant to the merger and arrangement will be the same as the aggregate tax basis of the shares of Edgewater Common Stock surrendered in exchange therefor, decreased by the amount of cash received pursuant to the special dividend, and increased by the amount of gain recognized on the exchange; and

 

   

the U.S. holder’s holding period of the New Alithya Subordinate Voting Shares received pursuant to the merger and arrangement will include the holding period of the Edgewater Common Stock surrendered therefor.

Even if the merger and arrangement collectively qualify as a transfer described in Section 351 of the Code, U.S. holders are cautioned that if Section 367(a) of the Code applies to the merger and arrangement, a U.S. holder would be required to recognize gain, if any (but not loss), on the disposition of Edgewater Common Stock in an amount equal to the excess of (i) the sum of the fair market value of New Alithya Subordinate Voting Shares and special dividend received by such holder, over (ii) the holder’s adjusted tax basis in the shares of Edgewater Common Stock surrendered. This might result in a U.S. holder of Edgewater Common Stock recognizing a greater amount of gain for U.S. federal income tax purposes than such holder would have recognized if Section 367(a) of the Code did not apply.

The characterization of the transactions contemplated in the arrangement agreement is subject to uncertainty and U.S. holders are cautioned that the application of certain rules, including the potential application of Section 367(a) of the Code, that may materially affect the U.S. federal income tax treatment of these transactions depend on factors that cannot be determined until the closing of the merger and arrangement. It is also important to note that the U.S. federal income tax consequences described above may not apply to certain Edgewater stockholders or in all circumstances. Your tax consequences will depend on your individual situation. Accordingly, U.S. holders of Edgewater Common Stock should consult with their tax advisor for a full understanding of the U.S. federal income tax consequences of the merger and arrangement having regard to such holder’s particular circumstances, as well as any tax consequences that may arise from the laws of any other taxing jurisdiction.

The summary above is qualified in its entirety by the more detailed discussion provided in the section entitled “Certain Tax Consequences of the Merger and the Arrangement—Certain U.S. Federal Income Tax Considerations” beginning on page 90.

Questions and Answers about the Edgewater Special Meeting of Stockholders and Voting

 

Q:

Where and when will the special meeting be held?

 

A:

You are invited to attend the special meeting to vote on the proposals described in this prospectus/proxy statement. The special meeting will be held on October 29, 2018, at 10:00 a.m. Eastern Time, at the offices

 

- 6 -


Table of Contents
  of McDonald Hopkins LLC, 600 Superior Avenue East, Suite 2100, Cleveland, OH 44114. Information on how to vote at the special meeting is discussed below. However, you do not need to attend the special meeting to vote your shares.

 

Q:

Who can vote at the special meeting?

 

A:

Only stockholders of record of Edgewater at the close of business on September 28, 2018 will be entitled to vote at the special meeting. On the record date, there were 14,611,571 shares of Edgewater Common Stock outstanding and entitled to vote. Each share of Edgewater Common Stock is entitled to one vote on each matter to be voted on at the special meeting. Your proxy card indicates the number of votes you have.

Stockholders of Record: Shares Registered in Your Name

If on September 28, 2018 your shares were registered directly in your name with Edgewater’s transfer agent, Computershare Investor Services, then you are a stockholder of record. As a stockholder of record, you may vote in person at the special meeting or vote by proxy. Whether or not you plan to attend the special meeting, Edgewater urges you to vote by proxy over the telephone or on the Internet as instructed below, or fill out and return an Edgewater proxy card.

Beneficial Owner: Shares Registered in the Name of a Broker or Bank

If on September 28, 2018 your shares were held not in your name, but rather in an account at a brokerage firm, bank, dealer or other similar organization, then you are the beneficial owner of shares held in “street name” and this prospectus/proxy statement is being sent to you by that organization. The organization holding your account is considered to be the stockholder of record for purposes of voting at the special meeting. As a beneficial owner, you have the right to direct your broker or other agent regarding how to vote the shares in your account by following the instructions that the broker or other agent provides you along with this prospectus/proxy statement. You are also invited to attend the special meeting. However, since you are not the stockholder of record, you may not vote your shares in person at the special meeting unless you request and obtain a valid proxy from your broker or other agent.

 

Q:

How do I vote?

 

A:

For each of the proposals, you may vote “FOR” or “AGAINST,” or you may abstain from voting.

Stockholders of Record: Shares Registered in Your Name

If you are a stockholder of record, you may vote in person at the special meeting, you may vote by proxy using the enclosed Edgewater proxy card, or you may vote by proxy over the telephone or on the Internet as instructed below. Whether or not you plan to attend the special meeting, Edgewater urges you to vote by proxy to ensure your vote is counted. You may still attend the special meeting and vote in person even if you have already voted by proxy.

 

   

To vote in person, come to the special meeting and we will give you a ballot when you arrive.

 

   

To vote using an Edgewater proxy card, simply complete, sign and date the enclosed Edgewater proxy card and return it promptly in the envelope provided. If you return your signed Edgewater proxy card to Edgewater before the special meeting, the proxy holders will vote your shares as you direct.

 

   

To vote by telephone, dial toll-free 1-888-693-8683 within the U.S., U.S. territories and Canada using a touch-tone phone and follow the recorded instructions. You will be asked to provide the control number from the enclosed Edgewater proxy card. Your vote must be received by 11:59 p.m. Eastern Time, on October 28, 2018 to be counted.

 

- 7 -


Table of Contents
   

To vote through the Internet, go to www.cesvote.com to complete an electronic Edgewater proxy card. You will be asked to provide the control number from the enclosed Edgewater proxy card. Your vote must be received by 11:59 p.m. Eastern Time, on October 28, 2018 to be counted.

Beneficial Owner: Shares Registered in the Name of Broker, Bank or Other Agent

If you are a beneficial owner of shares registered in the name of your broker, bank or other agent, you should have received a prospectus/proxy statement along with voting instructions from that organization rather than from Edgewater. Simply follow the voting instructions provided by your broker, bank or other agent to ensure that your vote is counted. Alternatively, you may vote by telephone or over the Internet as instructed by your broker, bank or other agent. To vote in person at the special meeting, you must obtain a valid proxy from your broker, bank or other agent. Follow the voting instructions provided by your broker, bank or other agent and included with this prospectus/proxy statement, or contact your broker, bank or other agent to request a proxy form.

Edgewater provides Internet proxy voting to allow you to vote your shares online, with procedures designed to ensure the authenticity and correctness of your proxy vote instructions. However, please be aware that you must bear any costs associated with your Internet access, such as usage charges from Internet access providers and telephone companies.

 

Q:

If my shares are held in “street name” by my broker, bank or other agent, will my broker, bank or other agent vote my shares for me?

 

A:

Only if you provide your bank, broker or other agent with instructions on how to vote your shares. If you do not provide the organization that holds your shares with specific instructions, under the rules of various national and regional securities exchanges, the organization that holds your shares may generally vote on routine matters but cannot vote on non-routine matters such as those being presented at the special meeting. If the organization that holds your shares does not receive instructions from you on how to vote your shares on a non-routine matter, that organization will inform the inspector of elections for the special meeting that it does not have the authority to vote on this matter with respect to your shares. This is generally referred to as a “broker non-vote.” When Edgewater’s inspector of elections tabulates the votes for any particular matter, broker non-votes will be counted for purposes of determining whether a quorum is present, but will not be counted toward the vote total for any proposal. Edgewater expects that each of the proposals presented at the special meeting will be considered non-routine matters, so Edgewater encourages you to provide voting instructions to the organization that holds your shares to ensure that your vote is counted on all three proposals.

 

Q:

How many votes do I have?

 

A:

On each matter to be voted upon, you have one vote for each share of Edgewater Common Stock you own as of September 28, 2018. Your proxy card indicates the number of votes you have.

 

Q:

What is the quorum requirement?

 

A:

A quorum of stockholders is necessary to hold a valid meeting. A quorum will be present if stockholders holding at least a majority of the outstanding shares entitled to vote are present at the special meeting in person or represented by proxy. On the record date, there were 14,611,571 shares of Edgewater Common Stock outstanding and entitled to vote.

Your shares will be counted towards the quorum only if you submit a valid proxy (or one is submitted on your behalf by your broker, bank or other agent) or if you vote in person at the special meeting. Abstentions and broker non-votes will be treated as shares present for the purpose of determining the presence of a quorum. If there is no quorum, the chairperson of the special meeting or a majority of shares present at the special meeting in person or represented by proxy may adjourn the special meeting to another date.

 

- 8 -


Table of Contents
Q:

How many votes are needed to approve each proposal?

 

A:

Proposal 1: The proposal to adopt the arrangement agreement and transactions contemplated thereby (including the merger) must receive a “FOR” vote from the holders of at least a majority of the Edgewater Common Stock outstanding on the record date for the special meeting.

Proposal 2: The proposal to approve, on a non-binding advisory basis, certain compensatory arrangements between Edgewater and its named executive officers relating to the merger contemplated by the arrangement agreement must receive a “FOR” vote from at least a majority of the Edgewater Common Stock represented either in person or by proxy at the special meeting and entitled to vote, although such vote will not be binding on Edgewater.

Proposal 3: The proposal to approve the adjournment of the special meeting, if necessary or appropriate to solicit additional proxies if there are not sufficient votes at the time of the special meeting to approve and adopt the arrangement agreement and the transactions contemplated thereby (including the merger) must receive a “FOR” vote from at least a majority of the Edgewater Common Stock represented either in person or by proxy at the special meeting and entitled to vote.

 

Q:

How are votes counted?

 

A:

Votes will be counted by the inspector of election appointed for the special meeting, who will separately count “FOR,” “AGAINST,” “ABSTAIN” and broker non-votes. Abstentions and broker non-votes will be treated as shares present for the purpose of determining the presence of a quorum for the transaction of business at the special meeting. Abstentions will be counted towards the tabulation of shares present in person or represented by proxy and will have the same effect as votes “AGAINST” each of the proposals. Although broker non-votes will be treated as shares present for the purpose of determining the presence of a quorum, broker non-votes will not be counted for purposes of determining the number of shares present in person or represented by proxy and entitled to vote with respect to a particular proposal. Thus, a broker non-vote will not affect the outcome of the vote on Proposals 2 and 3. A broker non-vote will, however, have the same effect as an “AGAINST” vote on Proposal 1. All Edgewater Common Stock that has been properly voted or represented by proxy and not revoked will be voted at the special meeting in accordance with your instructions. If you execute the proxy but do not give voting instructions, the Edgewater Common Stock represented by that proxy will be voted “FOR” each of Proposals 1 through 3.

 

Q:

Should I send in my stock certificates now?

 

A:

No. Edgewater stockholders should keep their existing stock certificates at this time. If the proposed merger and the arrangement are completed, you will receive written instructions for exchanging your existing stock certificates for New Alithya Subordinate Voting Shares.

 

Q:

What do I do if I have lost my stock certificate?

 

A:

If your certificate has been lost, stolen or destroyed, you will need to provide an affidavit of that fact, and, if required by New Alithya, you may be required to post a bond, in such reasonable and customary amount as New Alithya may direct, as indemnity against any claim that may be made against it with respect to such certificate. The exchange agent shall, in exchange for such lost, stolen or destroyed certificate, issue the New Alithya Subordinate Voting Shares deliverable in respect thereof pursuant to the arrangement agreement.

 

Q:

What do I need to do now?

 

A:

After carefully reading and considering the information contained in this prospectus/proxy statement, including the annexes and the documents incorporated by reference, vote your Edgewater Common Stock as described in “—How do I vote?” beginning on page 7. Whether or not you plan to attend the special meeting, Edgewater urges you to vote by proxy to ensure your vote is counted.

 

- 9 -


Table of Contents
Q:

Can I change my vote after submitting my proxy?

 

A:

Yes. You can revoke your proxy at any time before the final vote at the special meeting. If you are the record holder of your shares, you may revoke your proxy in any one of the following ways:

 

   

You may submit another valid, properly completed Edgewater proxy card with a later date.

 

   

You may grant a subsequent proxy by telephone or through the Internet.

 

   

You may send a timely written notice that you are revoking your proxy to Edgewater’s Secretary at 200 Harvard Mill Square, Suite 210 (prior to October 1, 2018) or Suite 320 (beginning October 1, 2018), Wakefield, MA 01880; telephone: (781) 246-3343.

 

   

You may attend the special meeting and vote in person. Simply attending the special meeting will not, by itself, revoke your proxy. If your shares are held of record in the name of a broker, bank or other agent, you must obtain a proxy, executed in your favor from the holder of record, to be able to vote at the special meeting.

Your most recent Edgewater proxy card or telephone or Internet proxy is the one that is counted.

If your shares are held of record by your broker, bank or other agent, you should follow the instructions provided by such organization.

 

Q:

What happens if I sell my Edgewater Common Stock after the record date but before the special meeting?

 

A:

If you transfer your Edgewater Common Stock after the record date but before the date of the special meeting, you will retain your right to vote at the special meeting. However, you will not have the right to receive any New Alithya Subordinate Voting Shares in exchange for your former Edgewater Common Stock or to receive the special dividend payable by Edgewater if and when the merger is completed. In order to receive New Alithya Subordinate Voting Shares in exchange for your Edgewater Common Stock and such special dividend, you must hold your Edgewater Common Stock through the completion of the merger and the arrangement.

 

Q:

What will happen if I return my proxy card without indicating how to vote?

 

A:

Abstentions and broker non-votes will be treated as shares present for the purpose of determining the presence of a quorum for the transaction of business at the special meeting. Abstentions will be counted towards the tabulation of shares present in person or represented by proxy and will have the same effect as votes “AGAINST” each of the proposals.

 

Q:

What will happen if I fail to vote or I abstain from voting?

 

A:

Stockholder of Record: Shares Registered in Your Name

If you are a stockholder of record and you sign and return an Edgewater proxy card without giving specific voting instructions, then the proxy holders will vote your shares in the manner recommended by the Edgewater board of directors on all matters presented in this prospectus/proxy statement, which recommendations are summarized under “—What are the voting recommendations of the Edgewater board of directors?” beginning on page 2, or as the proxy holders may determine in their discretion with respect to any other matters properly presented for a vote at the special meeting.

Beneficial Owner: Shares Registered in the Name of a Broker, Bank or Other Agent

If you are a beneficial owner of shares held in “street name” and you do not provide the organization that holds your shares with specific instructions, under the rules of various national and regional securities

 

- 10 -


Table of Contents

exchanges, the organization that holds your shares may generally vote on routine matters but cannot vote on non-routine matters. If the organization that holds your shares does not receive instructions from you on how to vote your shares on a non-routine matter, the organization that holds your shares will inform the inspector of elections for the special meeting that it does not have the authority to vote on this matter with respect to your shares. This is generally referred to as a “broker non-vote.” When Edgewater’s inspector of elections tabulates the votes for any particular matter, broker non-votes will be counted for purposes of determining whether a quorum is present, but will not be counted toward the vote total for any proposal. Edgewater expects that each of the proposals presented at the special meeting will be considered non-routine matters, so Edgewater encourages you to provide voting instructions to the organization that holds your shares to ensure that your vote is counted on all three proposals.

 

Q:

How can I find out the results of the voting at the special meeting?

 

A:

Edgewater expects to make a public announcement of the preliminary voting results as soon as practicable following the special meeting. Final voting results are expected to be published in a current report on Form 8-K filed by Edgewater with the SEC on or before the fourth business day following the special meeting. If final voting results are not available to Edgewater in time to file a Form 8-K within four business days following the special meeting, Edgewater intends to file a Form 8-K to publish preliminary results and, within four business days after the final results are known to Edgewater, file an additional Form 8-K to publish the final results.

 

Q:

Who is paying for this proxy solicitation?

 

A:

Edgewater will pay for the entire cost of soliciting proxies. In addition to this prospectus/proxy statement, Edgewater’s directors and employees may also solicit proxies in person, by telephone, or by other means of communication.

Directors and employees will not be paid any additional compensation for soliciting proxies. Edgewater may also reimburse brokerage firms, banks and other agents for the reasonable out-of-pocket cost of forwarding proxy materials to beneficial owners. Edgewater has also retained InvestorCom to assist in soliciting proxies. Edgewater will pay InvestorCom a base fee of approximately U.S.$20,000, plus reasonable out-of-pocket expenses for these services.

 

Q:

Who can help answer my questions?

 

A:

If you have any questions about the transactions, need assistance in voting your shares, or if you need additional copies of this prospectus/proxy statement or the enclosed Edgewater proxy card, you should contact Edgewater’s proxy solicitor:

InvestorCom

John Glenn Grau

Toll Free: (877) 972-0099

Direct: (203) 295-7841

Main: (203) 972-9300 ext. 110

 

Q:

Where can I find more information about Edgewater?

 

A:

You can find more information about Edgewater from the various sources described under “Where You Can Find More Information” beginning on page 236.

 

- 11 -


Table of Contents

SUMMARY

This summary highlights selected information contained in this prospectus/proxy statement and may not contain all of the information that is important to you. You should read carefully this entire prospectus/proxy statement, including the annexes and the documents incorporated by reference, to fully understand the transactions and the voting procedures for the special meeting. See also the section entitled “Where You Can Find More Information” beginning on page 236. The page references have been included in this summary to direct you to a more complete description of the topics presented below.

The Companies (Page 111)

Alithya Group inc. (f/k/a/ 9374-8572 Québec Inc.)

700 De La Gauchetière Street West, Suite 2400

Montréal, Québec, Canada H3B 5M2

(+1) (514) 315-2824

New Alithya is a private company incorporated under the laws of Québec on March 8, 2018 for the purpose of holding Alithya and Edgewater following completion of the transactions. On September 10, 2018, New Alithya changed its name to Alithya Group inc. To date, New Alithya has not conducted any activities other than those incident to its formation, the execution of the arrangement agreement and the taking of certain steps in connection thereto, including the preparation of applicable filings under the U.S. securities laws and regulatory filings made in connection with the transactions.

Following the consummation of the transactions, Alithya and Edgewater will be wholly-owned subsidiaries of New Alithya. Based on the number of New Alithya Shares to be issued upon consummation of the transactions (excluding any New Alithya Subordinate Voting Shares which may be issued to investors in Alithya’s anticipated private placement prior to or contemporaneously with the closing of the transactions), the former stockholders of Edgewater and the former shareholders of Alithya are expected to own approximately 42% and 58% of the total number of outstanding New Alithya Shares on a fully-diluted basis, respectively. However, because New Alithya Multiple Voting Shares will be issued only to those Alithya shareholders which now hold Alithya Multiple Voting Common Shares, the former stockholders of Edgewater and the former shareholders of Alithya are expected to own approximately 18% and 82% of the total voting power of New Alithya Shares, respectively, upon consummation of the transactions.

It is a mutual condition to the transactions that as of the effective time of the transactions (the “effective time”), the New Alithya Subordinate Voting Shares be approved for listing on NASDAQ (subject only to official notice of issuance) and conditionally approved for listing on the TSX (subject only to satisfaction of customary listing conditions). New Alithya has applied for listing of the New Alithya Subordinate Voting Shares on NASDAQ and the TSX under the symbol “ALYA.” Neither NASDAQ nor the TSX has conditionally approved New Alithya’s listing applications and there is no assurance that either or both of NASDAQ or the TSX will approve New Alithya’s listing applications. Any such listing of the New Alithya Subordinate Voting Shares will be conditional upon new Alithya fulfilling all of the listing requirements and conditions of NASDAQ and the TSX. Edgewater Common Stock will be delisted from NASDAQ and deregistered under the Exchange Act upon or as soon as practicable after the completion of the transactions, and Edgewater will no longer be required to file periodic reports with the SEC.

Foreign Private Issuer

Upon consummation of the transactions, New Alithya is expected to be a foreign private issuer under applicable U.S. federal securities laws, and therefore, it will not be required to comply with all the periodic disclosure and current reporting requirements of the Exchange Act. See “Risk Factors—Risks Related to the New



 

- 12 -


Table of Contents

Alithya Subordinate Voting Shares—New Alithya is expected to be a foreign private issuer and subject to different U.S. securities laws and regulations and corporate governance requirements than a domestic U.S. issuer.

Emerging Growth Company

Upon consummation of the transactions, New Alithya is expected to be an “emerging growth company,” as defined in the U.S. Jumpstart Our Business Start-ups Act (the “JOBS Act”). As an emerging growth company, New Alithya will be eligible to take advantage of certain exemptions from various reporting requirements that are applicable to other public companies that are not emerging growth companies. These include, but are not limited to, not being required to comply with the auditor attestation requirements of Section 404(b) of the Sarbanes-Oxley Act of 2002 (the “Sarbanes-Oxley Act”), reduced disclosure obligations regarding executive compensation in its periodic reports and proxy statements, and exemptions from the requirements of holding a nonbinding advisory vote on executive compensation and the requirement to obtain shareholder approval of any golden parachute payments not previously approved.

New Alithya could remain an emerging growth company until the last day of its fiscal year following the fifth anniversary of the consummation of the transactions. However, if (i) either (x) New Alithya’s non-convertible debt issued within a three-year period exceeds U.S.$1.0 billion or (y) its total revenues exceed U.S.$1.07 billion or (ii) it is deemed to be a large accelerated filer as defined in Rule 12b-2 under the Exchange Act, New Alithya would cease to be an emerging growth company as of the following fiscal year.

Alithya Group Inc.

700 De La Gauchetière Street West, Suite 2400

Montréal, Québec, Canada H3B 5M2

(+1) (514) 315-2824

Alithya is a leading Canadian strategy and digital technology consulting firm offering a full range of services in strategy, architecture, organizational performance, transformation and solution delivery. Alithya prioritizes the achievement of business objectives on every project through the optimal use of digital technology. Alithya’s core business offerings include technology consulting, strategic consulting and hiring solutions. Its clients are mainly active in financial services, insurance, telecommunications, energy, transportation, health care, retail and government service. Alithya also closely collaborates with several strategic partners, including Oracle Corporation (“Oracle”) and Microsoft Corporation (“Microsoft”), to provide its clients with solutions best suited to their needs. Upon consummation of the transactions, Alithya will be renamed “Alithya Canada inc.”

Edgewater Technology, Inc.

200 Harvard Mill Square, Suite 210

(prior to October 1, 2018) or Suite 320

(beginning October 1, 2018)

Wakefield, MA 01880

(781) 246-3343

Edgewater is a Delaware corporation offering strategic consulting services designed to assist its clients in improving financial and operations performance across their enterprises. Delivering both on premise and in the cloud, Edgewater offers two major channel-based services. In the Oracle channel, Edgewater Technology-Ranzal, LLC (“Edgewater Ranzal”), an Edgewater subsidiary, provides business analytics solutions leveraging Oracle EPM, Business Intelligence and Big Data technologies. In the Microsoft channel, Fullscope, Inc. (“Edgewater Fullscope”), an Edgewater subsidiary, delivers Dynamics AX ERP, Business Intelligence and CRM solutions primarily in the manufacturing area. Shares of Edgewater Common Stock trade on NASDAQ under the symbol “EDGW.”



 

- 13 -


Table of Contents

9374-8572 Delaware Inc.

251 Little Falls Drive

Wilmington, Delaware 19808

(+1) (514) 315-2824

U.S. Merger Sub is a Delaware corporation and a wholly-owned subsidiary of New Alithya, incorporated on March 14, 2018. To date, U.S. Merger Sub has not conducted any activities other than those incident to its formation, the execution of the arrangement agreement and the taking of certain steps in connection therewith. As part of the transactions, U.S. Merger Sub will merge with and into Edgewater, with Edgewater as the surviving corporation becoming a wholly-owned subsidiary of New Alithya.

The Merger and the Arrangement (Page 58)

Under the terms of the arrangement agreement, (a) New Alithya will acquire Alithya pursuant to a plan of arrangement under the laws of Québec, Canada and (b) U.S. Merger Sub will merge with and into Edgewater, with Edgewater as the surviving corporation in the merger. As a result of the transactions, both Edgewater and Alithya will become wholly-owned subsidiaries of New Alithya. Upon consummation of the transactions, Alithya will be renamed “Alithya Canada inc.”

As consideration for the merger, Edgewater stockholders will receive 1.3118 newly issued New Alithya Subordinate Voting Shares in exchange for each share of Edgewater Common Stock held by such stockholders. However, Alithya has a termination right if the VWAP of the Edgewater Common Stock on NASDAQ for the 10 consecutive trading days ending on the date immediately preceding the ex-dividend date for the special dividend described below is less than U.S.$5.25, unless Edgewater agrees to adjust the exchange ratio to the effect that the equity value of the New Alithya Shares received by the Alithya shareholders is U.S.$110.0 million. If the exchange ratio applicable to the issuance of New Alithya Subordinate Voting Shares for Edgewater Common Stock were to be adjusted in accordance with this provision, the adjusted exchange ratio would be applicable for all other purposes under the arrangement agreement, including the issuance by New Alithya of options for New Alithya Subordinate Voting Shares in replacement for stock options now outstanding for Edgewater Common Stock, as described below under “—Treatment of Outstanding Edgewater Equity Awards.”

In addition to the right of Edgewater stockholders to receive New Alithya Subordinate Voting Shares in the transactions, Edgewater will declare to Edgewater stockholders and option holders of record immediately prior to the anticipated closing date of the transactions a special dividend equal to U.S.$20.5 million, provided that (i) the total amount of the dividend will proportionately increase or decrease to the extent that Edgewater’s “Net Cash” (as defined in the arrangement agreement) is then greater or less than U.S.$8.5 million, as the case may be, and (ii) the dividend will be payable either in cash (for Edgewater’s stockholders) or reflected through adjustment (for holders of Edgewater’s options) to the exercise price of such options, as the case may be. Payment of the special dividend will be contingent upon the closing of the transactions and will be declared at least 10 days prior to, and be paid within 10 days following, such closing. The application of the adjustment formula described above will likely result in a special dividend amount that is less than U.S.$20.5 million. Based on Edgewater’s currently expected “Net Cash” as of the closing of the transactions, the total amount of the special dividend would have been approximately U.S.$16.0 million, or approximately U.S.$1.07 for each share of Edgewater Common Stock then outstanding (applying the full dilution, in-the-money options treatment to the current basic shares outstanding), if the closing had occurred immediately following September 27, 2018. However, the actual amount of the special dividend may be either higher or lower based on Edgewater’s business, financial condition and liquidity between September 27, 2018 and the dividend declaration date.

Edgewater intends to fund payment of the special dividend to its stockholders with its available cash and borrowings under its existing revolving credit facility with Citizens Bank, N.A. Prior to the closing of the merger, pursuant to a letter which Edgewater has received from Citizens Bank, N.A., Edgewater expects to



 

- 14 -


Table of Contents

amend the facility in order to allow Edgewater to draw up to an additional U.S.$7.0 million to fund payment of the special dividend. However, such funding will be subject to certain conditions, including that the entire outstanding amount under the facility be repaid prior to or concurrently with the payment of the special dividend.

In order to repay the entire outstanding amount under Edgewater’s existing revolving credit facility prior to or concurrently with the payment of the special dividend, New Alithya intends to rely on the available cash and financing commitments of Alithya and/or New Alithya and proceeds from a private placement by Alithya prior to or contemporaneously with the closing of the transactions of up to $50 million of subscription receipts (plus up to an additional 15% of the offering amount as the underwriters’ option to purchase additional securities) that will convert into New Alithya Subordinate Voting Shares upon closing of the transactions. There is no assurance that any of these funds or financing commitments will be available to Alithya or New Alithya on acceptable terms, in a timely manner or at all. Any financing by Alithya or New Alithya would depend on favorable market conditions and the availability of financing terms that are acceptable to Alithya or New Alithya, as the case may be, and it is possible that prevailing market conditions and available terms may result in a lesser amount or no capital being raised. In the event that the conditions allowing Edgewater to draw down its existing revolving credit facility to fund the payment of the special dividend are not satisfied, Edgewater may be unable to pay the special dividend on the dividend payment date.

As consideration for the arrangement, each Alithya Common Share and each Alithya Multiple Voting Common Share then issued and outstanding will be cancelled and automatically converted into the right to receive one newly issued New Alithya Subordinate Voting Share and one newly issued New Alithya Multiple Voting Share, respectively.

For further information, see “The Arrangement Agreement—Merger Consideration to Edgewater Stockholders; Special Dividend for Edgewater Stockholders” beginning on page 114.



 

- 15 -


Table of Contents

Structure of New Alithya Prior to and After the Consummation of the Transactions

The following charts illustrate New Alithya’s organizational structure prior to and after the consummation of the transactions (excluding any New Alithya Subordinate Voting Shares which may be issued to investors in Alithya’s anticipated private placement prior to or contemporaneously with the closing of the transactions):

Pre-Transactions Structure

 

LOGO

 

 

(1) As of the date of this prospectus/proxy statement, other than New Alithya and U.S. Merger Sub, Alithya has the following wholly-owned subsidiaries:

 

Alithya Services-Conseils Inc.;

 

Alithya Digital Technology Corporation;

 

Alithya Consulting SAS;

 

Alithya Consulting USA Inc.; and

 

Pro2p Services Conseils inc.



 

- 16 -


Table of Contents

(2) As of the date of this prospectus/proxy statement, Edgewater has the following wholly-owned subsidiaries:

 

Edgewater Technology (Delaware), Inc.;

 

Edgewater Technology-Ranzal, LLC;

 

Fullscope, Inc.; and

 

Edgewater Technology—Zero2Ten, Inc.

Treatment of Outstanding Edgewater Equity Awards (Page 115)

Each option to purchase a share of Edgewater Common Stock under the Edgewater equity incentive plans, whether vested or unvested, that is outstanding immediately prior to the merger effective time will be converted, on substantially the same terms and conditions as were applicable under such option before the merger effective time, into an option to acquire New Alithya Subordinate Voting Shares equal to the number of shares subject to the Edgewater option immediately prior to the merger effective time multiplied by the exchange ratio of 1.3118, at an exercise price per share equal to the exercise price per share applicable to such option immediately prior to the merger effective time divided by the exchange ratio of 1.3118, subject to the potential adjustment of the exchange ratio described elsewhere in this prospectus/proxy statement.

Each other equity award that is outstanding immediately prior to the merger effective time under Edgewater equity incentive plans will be converted, on substantially the same terms and conditions as were applicable under such equity award before the merger effective time, into a right to receive the number of New Alithya Subordinate Voting Shares equal to the number of shares subject to such equity award immediately prior to the merger effective time multiplied by the exchange ratio of 1.3118, subject to the potential adjustment of the exchange ratio described elsewhere in this prospectus/proxy statement.

In addition, purchase rights under ongoing offerings under Edgewater’s employee stock purchase program will be converted into purchase rights to acquire New Alithya Subordinate Voting Shares on substantially the same terms and conditions as were applicable before the merger effective time.

Each of the current Edgewater equity incentive plans and the employee stock purchase program will be terminated at the merger effective time.

Treatment of Outstanding Alithya Equity Awards (Page 115)

Each option to purchase an Alithya Common Share or an Alithya Multiple Voting Common Share under the Alithya stock option plan, whether vested or unvested, that is outstanding immediately prior to the effective time will be converted, on the same terms and conditions as were applicable under such option before the arrangement effective time, into a stock option to acquire the same number of New Alithya Subordinate Voting Shares or New Alithya Multiple Voting Subordinate Voting Shares, respectively, at the same exercise price per share.

All rights of each participant under Alithya’s employee share purchase plan will be cancelled in exchange for equivalent rights under a new employee share purchase plan to be adopted by New Alithya for the purchase of New Alithya Subordinate Voting Shares or New Alithya Multiple Voting Subordinate Voting Shares.

Each of the Alithya stock option plan and employee share purchase plan will be terminated at the arrangement effective time.

Recommendations of Edgewater’s Board of Directors; Edgewater’s Reasons for the Merger (Page 67)

At its meetings held on March 14, March 15 and September 10, 2018, the Edgewater board of directors unanimously approved the arrangement agreement and the transactions contemplated thereby (including the merger). The Edgewater board of directors unanimously recommends that the stockholders of Edgewater vote for the approval and adoption of the arrangement agreement and the transactions contemplated thereby (including the merger) and for the other resolutions to be considered at the Edgewater special meeting.



 

- 17 -


Table of Contents

The Edgewater board of directors considered many factors in determining to recommend the approval and adoption of the arrangement agreement and the transactions contemplated thereby (including the merger). In arriving at its determination, the board of directors consulted with Edgewater’s senior management, legal advisors, financial advisors, accounting advisors and other advisors, reviewed a significant amount of information, considered a number of factors and concluded, in the board’s business judgment, that the transactions are likely to result in significant strategic and financial benefits to Edgewater and its stockholders. For a more complete discussion of these factors, see “The Merger and the Arrangement—Recommendations of Edgewater’s Board of Directors; Edgewater’s Reasons for the Merger” beginning on page 67.

In considering the recommendation of the Edgewater board of directors, you should be aware that certain executive officers and directors of Edgewater will have interests in the transactions that may be different from, or in addition to, the interests of Edgewater’s stockholders generally. See “The Merger and the Arrangement—Interests of Certain Persons in the Merger” beginning on page 80.

Opinion of Edgewater’s Financial Advisor (Page 73)

William Blair & Company, L.L.C. (“William Blair”) was retained to act as the financial advisor to the Edgewater board of directors to render certain investment banking services, including soliciting offers for the possible sale of the Edgewater, which ultimately included the proposed transaction with Alithya, as set forth in the arrangement agreement. As part of its engagement, the Edgewater board of directors requested the opinion of William Blair as to the fairness, from a financial point of view, to the holders of the outstanding shares of Edgewater Common Stock, of the aggregate consideration to be received by the Edgewater stockholders pursuant to the terms and subject to the conditions set forth in the arrangement agreement. On March 15, 2018, William Blair delivered its oral opinion to the Edgewater board of directors and subsequently confirmed in writing, that, as of that date and based upon and subject to the assumptions, qualifications and limitations stated in its opinion, the aggregate consideration to be received by the Edgewater stockholders pursuant to the transactions contemplated by the arrangement agreement is fair, from a financial point of view, to Edgewater stockholders. See “The Merger and the Arrangement—Opinion of Edgewater’s Financial Advisor” beginning on page 73.

THE FULL TEXT OF WILLIAM BLAIR’S WRITTEN OPINION, DATED MARCH 15, 2018, IS ATTACHED AS ANNEX E TO THIS PROSPECTUS/PROXY STATEMENT AND INCORPORATED INTO THIS PROSPECTUS/PROXY STATEMENT BY REFERENCE. YOU ARE URGED TO READ THE ENTIRE OPINION CAREFULLY AND IN ITS ENTIRETY TO LEARN ABOUT THE ASSUMPTIONS MADE, PROCEDURES FOLLOWED, MATTERS CONSIDERED AND LIMITS ON THE SCOPE OF THE REVIEW UNDERTAKEN BY WILLIAM BLAIR IN RENDERING ITS OPINION. WILLIAM BLAIR’S OPINION WAS DIRECTED SOLELY TO THE EDGEWATER BOARD OF DIRECTORS FOR ITS USE AND BENEFIT IN EVALUATING THE FAIRNESS OF THE TRANSACTIONS CONTEMPLATED BY THE ARRANGEMENT AGREEMENT. WILLIAM BLAIR’S OPINION RELATES ONLY TO THE FAIRNESS, FROM A FINANCIAL POINT OF VIEW, OF THE AGGREGATE CONSIDERATION TO BE RECEIVED BY THE HOLDERS OF EDGEWATER COMMON STOCK IN THE TRANSACTIONS PURSUANT TO THE ARRANGEMENT AGREEMENT, DOES NOT ADDRESS ANY OTHER ASPECT OF THE TRANSACTIONS, AND DOES NOT CONSTITUTE A RECOMMENDATION TO ANY EDGEWATER STOCKHOLDER AS TO HOW SUCH STOCKHOLDER SHOULD VOTE WITH RESPECT TO THE TRANSACTIONS. WILLIAM BLAIR DID NOT ADDRESS THE MERITS OF THE UNDERLYING DECISION BY EDGEWATER TO ENGAGE IN THE TRANSACTIONS.



 

- 18 -


Table of Contents

The Special Meeting of Edgewater Stockholders

Date, Time & Place of the Edgewater Special Meeting

Edgewater will hold a special meeting of its stockholders on October 29, 2018, at 10:00 a.m. Eastern Time, at the offices of McDonald Hopkins LLC, 600 Superior Avenue East, Suite 2100, Cleveland, OH 44114.

Proposals

At the special meeting, Edgewater stockholders will vote upon proposals to:

 

   

approve and adopt the arrangement agreement and transactions contemplated thereby (including the merger) (“Proposal 1”);

 

   

approve, on a non-binding advisory basis, certain compensatory arrangements between Edgewater and its named executive officers relating to the merger (“Proposal 2”); and

 

   

approve the adjournment of the special meeting, if necessary, to solicit additional proxies if there are not sufficient votes at the time of the special meeting to adopt the arrangement agreement and transactions contemplated thereby (including the merger) (“Proposal 3”).

Record Date; Outstanding Shares; Shares Entitled to Vote

Only stockholders of record of Edgewater at the close of business on September 28, 2018 will be entitled to vote at the special meeting. On the record date, there were 14,611,571 shares of Edgewater Common Stock outstanding and entitled to vote. Each share of Edgewater Common Stock outstanding as of September 28, 2018 is entitled to one vote on each proposal and any other matter properly coming before the special meeting.

Stock Ownership and Voting by Edgewater’s Directors and Officers

As of September 27, 2018, the last practicable day before the date of this prospectus/proxy statement, Edgewater’s executive officers and directors, together with the stockholders with which certain of Edgewater’s directors are affiliated or associated, had the right to vote approximately 2.3 million shares of Edgewater Common Stock, representing approximately 15.9% of the total shares of Edgewater Common Stock then outstanding and entitled to vote at the special meeting. Edgewater expects that its executive officers and directors, and the stockholders with which certain of Edgewater’s directors are affiliated or associated, will vote “FOR” each of the proposals described above.

Vote Required

 

   

Proposal 1: The proposal to approve and adopt the arrangement agreement and the transactions contemplated thereby (including the merger) must receive a “FOR” vote from the holders of at least a majority of the shares of Edgewater Common Stock outstanding on the record date for the special meeting.

 

   

Proposal 2: The proposal to approve, on an advisory basis, certain compensatory arrangements between Edgewater and its named executive officers relating to the merger must receive a “FOR” vote from at least a majority of the shares of Edgewater Common Stock represented either in person or by proxy at the special meeting and entitled to vote, although such vote will not be binding on Edgewater.

 

   

Proposal 3: The proposal to approve the adjournment of the special meeting, or any adjournment thereof, to another time or place, if necessary or appropriate to solicit additional proxies if there are not



 

- 19 -


Table of Contents
 

sufficient votes at the time of the special meeting to approve and adopt the arrangement agreement and the transactions contemplated thereby (including the merger), must receive a “FOR” vote from at least a majority of the shares of Edgewater Common Stock represented either in person or by proxy at the special meeting and entitled to vote.

The Edgewater board of directors recommends that Edgewater stockholders vote “FOR” each of the proposals set forth above.

Interests of Certain Persons in the Merger (Page 80)

Alithya

Certain current executive officers and non-employee directors of Alithya will become the executive officers and non-employee directors, respectively, of New Alithya. See “Information about New Alithya—Directors and Senior Management of New Alithya” beginning on page 199. As a result, these Alithya executive officers and non-employee directors may enter into new employment, equity compensation or other agreements with New Alithya for services to be provided following the completion of the transactions. As of the date of this prospectus/proxy statement, no such agreements have been entered into. The completion of the transactions is not conditioned upon any executive officer or non-employee director of Alithya entering into any such agreement.

Edgewater

In considering the recommendation of the Edgewater board of directors with respect to the arrangement agreement and the transactions contemplated thereby (including the merger), Edgewater stockholders should be aware that, in addition to their respective rights to receive the special cash dividend and New Alithya Subordinate Voting Shares on the same terms as are available to other Edgewater stockholders, certain executive officers and directors of Edgewater have certain interests in the transactions that may be different from, or in addition to, the interests of Edgewater stockholders generally. The Edgewater board of directors was aware of these interests and considered them, among other matters, in approving the arrangement agreement and the transactions contemplated thereby and making its recommendation that the Edgewater stockholders approve the arrangement agreement and the transactions contemplated thereby. These interests are described in “The Merger and the Arrangement—Interests of Certain Persons in the Merger” beginning on page 80.

Directors and Senior Management of New Alithya (Page 199)

Upon completion of the transactions, the board of directors of New Alithya will consist of nine directors, among which six will be nominated by Alithya, including Robert Comeau, François Côté, Paul Raymond, Ghyslain Rivard, Pierre Turcotte and Dana Ungar (Ades-Landy), and three will be nominated by Edgewater, including Frederick DiSanto, Jeffrey Rutherford and C. Lee Thomas. The chairman of the board of directors will be nominated by Alithya. Until the date that is 12 months following closing of the transactions, New Alithya will (i) nominate the three directors being initially nominated by Edgewater as provided above at any annual or special shareholders’ meeting of New Alithya to be held within such 12-month period, (ii) recommend that shareholders of New Alithya vote in favor of their election at any such meeting, and (iii) not take any step to remove those directors from its board of directors, provided in all cases that the covenant will not be applicable in the case of fraud, gross negligence or willful misconduct of the relevant director.

In addition, upon completion of the transactions, Paul Raymond, the current President and Chief Executive Officer of Alithya, Claude Thibault, the current Senior Vice President and Chief Financial Officer of Alithya, Claude Rousseau, the current Senior Vice President and Chief Operating Officer of Alithya, and Russell Smith, the current President of Edgewater Fullscope, a subsidiary of Edgewater, will be appointed, respectively, as the President and Chief Executive Officer, the Senior Vice President and Chief Financial Officer, the Senior Vice President and Chief Operating Officer and the Leader, U.S.A. of New Alithya.



 

- 20 -


Table of Contents

See “Information about New Alithya—Directors and Senior Management of New Alithya” beginning on page 199.

Certain Tax Consequences of the Merger and the Arrangement (Page 90)

Certain U.S. Federal Income Tax Considerations

Tax residence of New Alithya for U.S. federal income tax purposes

Under current U.S. federal income tax law, a corporation generally will be considered to be resident for U.S. federal income tax purposes in its place of organization or incorporation. Accordingly, under the generally applicable U.S. federal income tax rules, New Alithya, which is a Québec-incorporated entity, would generally be classified as a non-U.S. corporation (and, therefore, not a U.S. tax resident). Section 7874 of the Code and the regulations promulgated thereunder, however, contain specific rules that may cause a non-U.S. corporation to be treated as a U.S. corporation for U.S. federal income tax purposes. Alithya and Edgewater do not expect Section 7874 to apply to treat New Alithya as a U.S. corporation for these purposes but there can be no assurance that the IRS will not challenge this position. If, contrary to the expectation of the parties, it were to be determined that New Alithya should be taxed as a U.S. corporation for U.S. federal income tax purposes under Section 7874 of the Code, New Alithya could be liable for substantial U.S. federal income tax and certain distributions made by New Alithya to non-U.S. holders of New Alithya Shares would be subject to U.S. withholding tax.

As more fully described under “Certain Tax Consequences of the Merger and the Arrangement—Certain U.S. Federal Income Tax Considerations—Potential Application of the Inversion Rules to the New Alithya Group—Tax Residence of New Alithya for U.S. Federal Income Tax Purposes” beginning on page 92, Section 7874 is currently expected to apply in a manner such that New Alithya should not be treated as a U.S. corporation for U.S. federal income tax purposes. However, holders are cautioned that the application of Section 7874 to the New Alithya Group will be determined as of the closing of the merger and arrangement, by which time there could be adverse changes to the relevant facts and circumstances. In addition, there could be a future change in law under Section 7874 of the Code, the Treasury Regulations promulgated thereunder or otherwise that could have an adverse effect on the determination of whether Section 7874 applies to New Alithya. No opinion of counsel or Internal Revenue Service (“IRS”) ruling has been requested or will be obtained regarding the U.S. federal income tax consequences of the merger or the arrangement or any other matter described in this prospectus/proxy statement. As a result, there can be no assurance that the IRS will not challenge the U.S. federal income tax treatment described above or that, if challenged, such treatment will be sustained by a court.

Regardless of the application of Section 7874 of the Code, New Alithya is expected to be treated as a Québec, Canada resident company for Canadian tax purposes because New Alithya is incorporated under Québec law and is intending to have its place of central management and control (as determined for Canadian tax purposes) in Québec, Canada.

The summary above is qualified in its entirety by the more detailed discussion provided in the section entitled “Certain Tax Consequences of the Merger and the Arrangement—Certain U.S. Federal Income Tax Considerations—Potential Application of the Inversion Rules to the New Alithya Group” beginning on page 92.

U.S. federal income tax consequences of the merger and arrangement to Edgewater

Edgewater will not be subject to U.S. federal income tax on the merger; however, Edgewater will continue to be subject to U.S. tax after the merger. In certain circumstances, Edgewater (and its U.S. affiliates) may be subject to limitations on the utilization of certain tax attributes, as described under “Certain Tax Consequences of the Merger and the Arrangement—Certain U.S. Federal Income Tax Considerations—Potential Application of the Inversion Rules to the New Alithya Group—Potential Limitation on the Utilization of Edgewater’s (and Its U.S. Affiliates’) Tax Attributes” beginning on page 94.



 

- 21 -


Table of Contents

U.S. federal income tax consequences of the merger and arrangement to Edgewater stockholders that are U.S. Holders

The parties expect that U.S. holders of Edgewater Common Stock will be subject to U.S. federal income taxation in connection with the merger and arrangement. As described more fully under the section entitled “Certain Tax Consequences of the Merger and the Arrangement—Certain U.S. Federal Income Tax Considerations,” the parties intend for the merger and the arrangement collectively to qualify as a transfer described in Section 351 of the Code. In addition, although the treatment of the special dividend is subject to uncertainty, the parties expect to take the position that the special dividend is treated, for U.S. federal income tax purposes, as consideration received by former stockholders of Edgewater in exchange for Edgewater Common Stock as part of the merger and the arrangement and not as a separate pre-merger distribution by Edgewater. The treatment of the special dividend as consideration received by holders of Edgewater Common Stock as part of the merger and arrangement, as opposed to a separate pre-closing distribution by Edgewater, may have an adverse effect on the U.S. federal income tax treatment of the merger and arrangement to a U.S. holder, depending on such holder’s particular circumstances.

If the special dividend is treated as consideration received as part of the merger and arrangement, then, subject to certain qualifications discussed under the section entitled “Certain Tax Consequences of the Merger and the Arrangement—Certain U.S. Federal Income Tax Considerations—Certain U.S. Federal Income Tax Consequences of the Merger and Arrangement to Edgewater Stockholders that are U.S. Holders”, U.S. holders of Edgewater Common Stock are expected to be subject to the following U.S. federal income tax treatment in connection with the merger and arrangement:

 

   

a U.S. holder will recognize gain, but not loss, in an amount equal to the lesser of (1) the excess of the sum of (i) the fair market value of New Alithya Subordinate Voting Shares received, and (ii) cash received pursuant to the special dividend, over such U.S. holder’s tax basis in Edgewater Common Stock surrendered, and (2) the amount of cash received pursuant to the special dividend by such holder;

 

   

the U.S. holder’s aggregate tax basis of the New Alithya Subordinate Voting Shares received pursuant to the merger and arrangement will be the same as the aggregate tax basis of the shares of Edgewater Common Stock surrendered in exchange therefor, decreased by the amount of cash received pursuant to the special dividend, and increased by the amount of gain recognized on the exchange; and

 

   

the U.S. holder’s holding period of the New Alithya Subordinate Voting Shares received pursuant to the merger and arrangement will include the holding period of the Edgewater Common Stock surrendered therefor.

U.S. holders are cautioned, however, that if Section 367(a) of the Code applies to the merger and arrangement, a U.S. holder would be required to recognize gain, if any (but not loss), on the disposition of Edgewater Common Stock in an amount equal to the excess of (i) the sum of the fair market value of New Alithya Subordinate Voting Shares and special dividend received by such holder, over (ii) the holder’s adjusted tax basis in the shares of Edgewater Common Stock surrendered. This may result in a U.S. holder of Edgewater Common Stock recognizing a greater amount of gain for U.S. federal income tax purposes than such holder would have recognized if Section 367(a) of the Code did not apply.

The characterization of the transactions contemplated in the arrangement agreement is subject to uncertainty and U.S. holders are cautioned that the application of certain rules, including the potential application of Section 367(a) of the Code, that may materially affect the U.S. federal income tax treatment of these transactions depend on factors that cannot be determined until the closing of the merger and arrangement. It is also important to note that the U.S. federal income tax consequences described above may not apply to certain Edgewater stockholders or in all circumstances. Your tax consequences will depend on your individual situation. Accordingly, U.S. holders of Edgewater Common Stock should consult with their tax advisor for a full understanding of the U.S. federal income tax consequences of the merger and arrangement having regard to such



 

- 22 -


Table of Contents

holder’s particular circumstances, as well as any tax consequences that may arise from the laws of any other taxing jurisdiction.

The summary above is qualified in its entirety by the more detailed discussion provided in the section entitled “Certain Tax Consequences of the Merger and the Arrangement—Certain U.S. Federal Income Tax Considerations” beginning on page 90.

Certain Canadian Federal Income Tax Considerations

A U.S. resident holder (as defined in “Certain Tax Consequences of the Merger and the Arrangement—Certain Canadian Federal Income Tax Considerations” beginning on page 104) will not be subject to tax under the Income Tax Act (Canada) on any capital gain realized on a disposition of Edgewater Common Stock as part of the merger. On a subsequent disposition of a New Alithya Subordinate Voting Share acquired as part of the merger, a U.S. resident holder will not be subject to tax under the Tax Act on any realized capital gain, unless the New Alithya Subordinate Voting Share is “taxable Canadian property” (as defined in the Tax Act) and such capital gain is not exempt under the Canada-United States Tax Convention (1980), as amended, at the time of the disposition.

A Canadian resident holder (as defined in “Certain Tax Consequences of the Merger and the Arrangement—Certain Canadian Federal Income Tax Considerations” beginning on page 104) who acquires as beneficial owner New Alithya Subordinate Voting Shares in exchange for Edgewater Common Stock as part of the merger will generally realize a capital gain (or capital loss) equal to the amount by which the fair market value of the New Alithya Subordinate Voting Share(s) received on the merger, net of any reasonable costs of disposition, exceeds (or is less than) the adjusted cost base of the Canadian resident holder’s Edgewater Common Stock determined immediately before the disposition.

For more information, see “Certain Tax Consequences of the Merger and the Arrangement” beginning on page 90.

Delaware Appraisal Rights (Page 108)

Appraisal rights are statutory rights under Delaware law that enable shareholders who object to certain extraordinary transactions to demand that the corporation pay such shareholders the fair value of their shares instead of receiving the consideration offered to shareholders in connection with the extraordinary transaction. However, appraisal rights are not available in all circumstances. Appraisal rights will not be available to Edgewater stockholders in connection with the transactions contemplated by the arrangement agreement (including the merger).

Regulatory Approvals Required (Page 87)

The parties to the arrangement agreement have agreed to cooperate and use commercially reasonable efforts to obtain any waivers, consents, clearances and approvals required in connection with the consummation of the transactions under the United States Hart-Scott-Rodino Antitrust Improvements Act of 1976, as amended, and any other similar federal, provincial, state or foreign laws.

As of the date of this prospectus/proxy statement, Alithya and Edgewater have determined that no such waivers, consents, clearances and approvals are required in connection with the transactions. However, Alithya and Edgewater cannot assure you that government agencies or private parties will not initiate actions under applicable laws to challenge the transactions before or after they are completed. See “Risk Factors—Risks Related to the Transactions—Obtaining required approvals necessary to satisfy the conditions to the completion of the transactions may delay or prevent completion of the transactions, result in additional expenditures of money and resources and/or reduce the anticipated benefits of the transactions” beginning on page 31.



 

- 23 -


Table of Contents

Listing of New Alithya Subordinate Voting Shares on NASDAQ and the TSX (Page 109)

It is a mutual condition to the completion of the transactions that the New Alithya Subordinate Voting Shares be approved for listing on NASDAQ (subject only to official notice of issuance) and conditionally approved for listing on the TSX (subject only to satisfaction of customary listing conditions). New Alithya has applied for listing of the New Alithya Subordinate Voting Shares on NASDAQ and the TSX under the symbol “ALYA.” Neither NASDAQ nor the TSX has conditionally approved New Alithya’s listing applications and there is no assurance that either or both of NASDAQ or the TSX will approve New Alithya’s listing applications. Any such listing of the New Alithya Subordinate Voting Shares will be conditional upon New Alithya fulfilling all of the listing requirements and conditions of NASDAQ and the TSX.

Edgewater Common Stock will be delisted from NASDAQ and deregistered under the Exchange Act upon or as soon as practicable after the completion of the transactions, and Edgewater will no longer be required to file periodic reports with the SEC.

Conditions to the Completion of the Merger and the Arrangement (Page 133)

The completion of the transactions depends upon the satisfaction or waiver of the following conditions, among other conditions, all of which, to the extent permitted by applicable law, may be waived by Alithya and/or Edgewater, as applicable:

 

   

Alithya shareholders shall have approved the arrangement at the Alithya special meeting;

 

   

Edgewater stockholders shall have approved and adopted the arrangement agreement and the transactions contemplated thereby (including the merger) at the special meeting;

 

   

Edgewater stockholders exercising appraisal or dissent rights shall not represent more than 5% of the issued and outstanding shares of Edgewater Common Stock;

 

   

Alithya shareholders exercising dissent rights shall not represent more than 5% of the issued and outstanding shares of Alithya;

 

   

New Alithya shall have received binding agreements not to sell, without receiving New Alithya’s prior written consent, New Alithya Subordinate Voting Shares or New Alithya Multiple Voting Shares for a minimum period of 12 months following the closing from: Ancora Advisors, LLC, the directors and officers of Alithya and Edgewater remaining with the post-closing operations of New Alithya, Alithya shareholders receiving more than 5% of all of the issued and outstanding New Alithya Subordinate Voting Shares and New Alithya Multiple Voting Shares, taken as a whole, at closing, and those employees or other persons as otherwise agreed upon between Alithya and Edgewater;

 

   

the Québec court shall have approved (i) the interim order calling the holding of the Alithya special meeting to consider the arrangement and (ii) the arrangement, in each case on terms acceptable to Alithya and Edgewater;

 

   

the registration statement of which this prospectus/proxy statement is a part shall be effective, and there shall not be a stop order issued by the SEC suspending the effectiveness of such registration statement or any proceedings initiated for that purpose by the SEC;

 

   

NASDAQ shall have approved for listing (subject only to official notice of issuance) and the TSX shall have conditionally approved (subject only to satisfaction of customary listing conditions) listing of the New Alithya Subordinate Voting Shares to be issued in the merger and the arrangement;

 

   

all required regulatory approvals shall have been obtained and shall remain in full force and effect and applicable waiting periods shall have expired or been terminated;

 

   

no governmental authority shall have enacted a law or order that prevents the consummation of the transactions or instituted a proceeding to prohibit consummation of the transactions;



 

- 24 -


Table of Contents
   

each party shall have complied in all material respects with its obligations, covenants and agreements in the arrangement agreement to be performed or complied with on or before the closing date;

 

   

the representations and warranties made by each party in the arrangement agreement shall be true and correct in all respects (disregarding all materiality or material adverse effect qualifications) as of the date of the arrangement agreement and as of the closing date (other than representations and warranties which by their terms are made as of a specific date, which will be accurate as of such date), except for breaches of representations and warranties which have not had and would not reasonably be expected to have, individually or in the aggregate, a material adverse effect on the applicable party;

 

   

since the date of the arrangement agreement, no material adverse effect on either party shall be continuing and there shall not have occurred a result, fact, change, effect, event, circumstance, occurrence or development that would reasonably be expected to have, individually or in the aggregate, a material adverse effect on the applicable party;

 

   

each party shall have received a certificate dated the closing date and validly executed by a senior officer of the other party to the effect that certain conditions have been satisfied;

 

   

the plan of arrangement shall not have been modified or amended in a manner adverse to Edgewater without Edgewater’s consent;

 

   

the VWAP of the Edgewater Common Stock on NASDAQ for the 10 consecutive trading days ending on the date immediately preceding the ex-dividend date for the special dividend described above shall not be less than U.S.$5.25, unless Edgewater agrees to adjust the exchange ratio to the effect that the equity value of the New Alithya Shares received by the Alithya shareholders is U.S.$110.0 million;

 

   

Edgewater shall have received the consent of Microsoft under certain agreements;

 

   

each party shall have satisfied its obligations and covenants in connection with its balance sheet, special dividend payment (in the case of Edgewater only) and working capital ratio set forth in the arrangement agreement;

 

   

Edgewater shall have either shut down or sold its consulting business prior to closing with no resulting severance or shutdown liabilities (which condition was satisfied through the sale by Edgewater of its consulting business on July 24, 2018);

 

   

Edgewater shall have delivered to New Alithya and Alithya a statement and notice meeting the requirements of Treasury Regulation Sections 1.1445-2(c) and 1.897-2(h), certifying that shares of Edgewater are not U.S. real property interests within the meaning of Section 897 of the Code;

 

   

the existing agreement among certain of the principal Alithya shareholders shall have been terminated and shall be of no further force and effect; and

 

   

the arrangement agreement shall not have been terminated in accordance with its terms.

Termination of the Arrangement Agreement (Page 135)

Either Alithya or Edgewater can terminate the arrangement agreement under certain circumstances, which would prevent the merger from being consummated.

Termination and Expense Fees; Effect of Termination (Page 136)

Under the arrangement agreement, Edgewater will be required to pay Alithya a termination fee of U.S.$4,000,000 if the arrangement agreement is terminated:

 

   

by Edgewater to permit Edgewater to enter into an agreement that constitutes a superior proposal (as defined in the “The Arrangement Agreement—Non-Solicitation; Third Party Acquisition Proposals” beginning on page 127);



 

- 25 -


Table of Contents
   

by Alithya if (A) the board of directors of Edgewater fails to unanimously and publicly recommend that the Edgewater stockholders vote to adopt the arrangement agreement or withholds, withdraws, modifies, changes or qualifies in a manner adverse to Alithya its approval of the arrangement agreement or its recommendation in connection thereto, (B) Alithya requests in writing that board of directors of Edgewater reaffirm its recommendation to the Edgewater stockholders or publicly reject any acquisition proposal for Edgewater and the board of directors of Edgewater fails to do so within three business days following receipt of such request, (C) the board of directors of Edgewater accepts, approves, endorses or recommends an acquisition proposal for Edgewater, (D) Edgewater enters into an agreement related to, or that is intended to or is reasonably expected to lead to, any acquisition proposal for Edgewater, (E) Edgewater or the board of directors of Edgewater publicly proposes or announces its intention to do any of the foregoing, or (F) Edgewater materially breaches its non-solicitation covenants under the arrangement agreement and (i) prior to such termination, an acquisition proposal for Edgewater has been made public, and (ii) within nine months following such termination, Edgewater or its subsidiaries have consummated any transaction in respect to an acquisition proposal for Edgewater or entered into an agreement expected to lead to an acquisition proposal for Edgewater; or

 

   

by Edgewater or Alithya if the board of directors of Edgewater has changed its recommendation to approve the merger.

Under the arrangement agreement, Alithya will be required to pay Edgewater a termination fee of U.S.$4,000,000 if the arrangement agreement is terminated:

 

   

by Alithya to permit Alithya to enter into an agreement that constitutes a superior proposal;

 

   

by Edgewater if (A) the board of directors of Alithya fails to unanimously and publicly recommend that the Alithya shareholders vote to adopt the arrangement agreement or withholds, withdraws, modifies, changes or qualifies in a manner adverse to Edgewater its approval of the arrangement agreement or its recommendation in connection thereto, (B) Edgewater requests in writing that board of directors of Alithya reaffirm its recommendation to the Alithya shareholders or publicly reject any acquisition proposal for Alithya and the board of directors of Alithya fails to do so within three business days following receipt of such request, (C) the board of directors of Alithya accepts, approves, endorses or recommends an acquisition proposal for Alithya, (D) Alithya enters into an agreement related to, or that is intended to or is reasonably expected to lead to, any acquisition proposal for Alithya, (E) Alithya or the board of directors of Alithya publicly proposes or announces its intention to do any of the foregoing, or (F) Alithya materially breaches its non-solicitation covenants under the arrangement agreement and (i) prior to such termination, an acquisition proposal for Alithya has been made public, and (ii) within nine months following such termination, Alithya or its subsidiaries have consummated any transaction in respect to an acquisition proposal for Alithya or entered into an agreement expected to lead to an acquisition proposal for Alithya; or

 

   

by Edgewater or Alithya if the board of directors of Alithya has changed its recommendation to approve the arrangement.

Under the arrangement agreement, Edgewater will be required to pay Alithya an expense fee of U.S.$2,000,000 if the arrangement agreement is terminated:

 

   

by Alithya if the closing of the transactions does not occur by December 15, 2018 as a result of Edgewater’s failure to fulfill any of its obligations or breach of any of its representations and warranties under the arrangement agreement being a principal cause of, or resulted in, the failure of the closing to occur by such date;

 

   

by Alithya or Edgewater if the Edgewater stockholders fail to approve the merger; or



 

- 26 -


Table of Contents
   

by Alithya if Edgewater breaches any of its representations, warranties, covenants or other agreements contained in the arrangement agreement, which breach or failure would cause the conditions precedent to Edgewater’s obligations under the arrangement agreement not to be satisfied and which breach is not cured within 30 days following written notice by Alithya to Edgewater of such breach or by its nature cannot be cured within that time.

Under the arrangement agreement, Alithya will be required to pay Edgewater an expense fee of U.S.$2,000,000 if the arrangement agreement is terminated:

 

   

by Edgewater if the closing of the transactions does not occur by December 15, 2018 as a result of Alithya’s failure to fulfill any of its obligations or breach of any of its representations and warranties under the arrangement agreement being a principal cause of, or resulted in, the failure of the closing to occur by such date;

 

   

by Alithya or Edgewater if the Alithya shareholders fail to approve the arrangement; or

 

   

by Edgewater if Alithya breaches any of its representations, warranties, covenants or other agreements contained in the arrangement agreement, which breach or failure would cause the conditions precedent to Alithya’s obligations under the arrangement agreement not to be satisfied and which breach is not cured within 30 days following written notice by Edgewater to Alithya of such breach or by its nature cannot be cured within that time.

Support Agreements (Page 139)

Concurrently with the execution of the arrangement agreement, the directors and senior officers of Edgewater and Alithya and certain of their respective major shareholders (each, a “Specified Shareholder”), which together then held approximately 17% of all of the then outstanding shares of Edgewater Common Stock and approximately 79% of the voting power of all of the then outstanding Alithya Shares, entered into support agreements with Edgewater and Alithya in connection with the arrangement agreement.

Among other things, each support agreement requires that the Specified Shareholder party thereto vote or cause to be voted all of the shares of Edgewater Common Stock or Alithya Shares beneficially owned by such shareholder in favor of Proposal 1, the approval and adoption of the arrangement agreement and the transactions contemplated thereby (including the merger), and against alternative transactions.

Except in certain instances, each support agreement will terminate upon the earliest to occur of (i) the consummation of the arrangement, (ii) the termination of the arrangement agreement in accordance with its terms, (iii) a material breach by Edgewater or Alithya, as applicable, of its representations, warranties and covenants in the arrangement agreement, and (iv) with respect to each Specified Shareholder, the entry into, without the prior written consent of such shareholder, of any amendment of the arrangement agreement or other document providing for any decrease in or change in composition of the consideration to which such shareholder will be entitled to receive under the arrangement agreement, as now in effect, upon completion of the transactions.

Accounting Treatment of the Transactions (Page 89)

Following completion of the transactions, Edgewater will be a wholly-owned subsidiary of New Alithya. However, as New Alithya was formed at the time of the transactions only for issuing equity instruments to permit the combination of Alithya and Edgewater, it will not be identified as the accounting acquirer of Edgewater. Alithya will be the accounting acquirer of Edgewater since its shareholders are expected to hold a majority of voting securities of New Alithya upon completion of the transactions. Accordingly, the acquisition of Edgewater by Alithya will be accounted for using the acquisition method of accounting in accordance with IFRS with the



 

- 27 -


Table of Contents

Edgewater assets acquired and Edgewater liabilities assumed being measured at their fair values, including net tangible and identifiable intangible assets as of the closing of the transactions. Any excess of the purchase price over those fair values will be recorded as goodwill.

Restrictions on Resales under U.S. Securities Laws (Page 88)

All New Alithya Subordinate Voting Shares received by Edgewater stockholders in the merger and Alithya shareholders in the arrangement will be freely tradable, except that New Alithya Subordinate Voting Shares received in the merger or arrangement by persons who become affiliates of New Alithya for purposes of Rule 144 under the Securities Act may be resold by them only in transactions permitted by Rule 144, or as otherwise permitted under the Securities Act.

Comparison of the Rights of Holders of Edgewater Common Stock and New Alithya Subordinate Voting Shares (Page 219)

As a result of the transactions (including the merger), the holders of Edgewater Common Stock will become holders of New Alithya Subordinate Voting Shares and their rights will be governed by Québec law and the articles of incorporation or bylaws of New Alithya (the “New Alithya articles”) instead of the Delaware General Corporation Law (the “DGCL”) and Edgewater’s restated certificate of incorporation and bylaws (collectively, the “Edgewater charter documents”).

The forms of the New Alithya articles and bylaws substantially as they will be in effect from and after the effective time of the transactions are attached as Annex C and Annex D to this prospectus/proxy statement, respectively. Following the transactions contemplated thereby (including the merger), former Edgewater stockholders will have different rights as New Alithya shareholders than they did as Edgewater stockholders. For a summary of the material differences between the rights of Edgewater stockholders and New Alithya shareholders, see “Description of New Alithya Shares” beginning on page 215 and “Comparison of the Rights of Holders of Edgewater Common Stock and New Alithya Subordinate Voting Shares” beginning on page 219.

Procedures for Exchange of Edgewater Common Stock for New Alithya Subordinate Voting Shares (Page 89)

At the effective time, New Alithya will deposit certificates, or at New Alithya’s option, evidence of shares in book-entry form, representing the total number of New Alithya Subordinate Voting Shares deliverable to the Edgewater stockholders pursuant to the transactions. As soon as reasonably practicable (and in any event within four business days) after the effective time, the exchange agent will mail each holder of record of Edgewater Common Stock a letter of transmittal and instructions for use in surrendering the Edgewater Common Stock in exchange for the New Alithya Subordinate Voting Shares owed to such holder pursuant to the transactions. See “The Arrangement Agreement—Exchange of Edgewater Stock Certificates Following the Merger and the Arrangement” beginning on page 116.

Upon surrender of Edgewater Common Stock for cancellation to the exchange agent, together with a duly executed letter of transmittal and any other documents reasonably required by the exchange agent, the holder of such Edgewater Common Stock is entitled to receive in exchange that number of New Alithya Subordinate Voting Shares into which such holder’s Edgewater Common Stock were converted pursuant to the terms of the arrangement agreement (see “The Arrangement Agreement—Merger Consideration to Edgewater Stockholders; Special Dividend for Edgewater Stockholders” beginning on page 114). The properly surrendered Edgewater Common Stock will be cancelled.



 

- 28 -


Table of Contents

RISK FACTORS

Edgewater stockholders should carefully consider the following factors in evaluating whether to vote to approve and adopt the arrangement agreement and the transactions contemplated thereby (including the merger). These factors should be considered in conjunction with the other information included in or incorporated by reference into this prospectus/proxy statement, including the risks discussed in Edgewater’s Annual Report on Form 10-K for the fiscal year ended December 31, 2017 under the heading “Risk Factors.” See “Where You Can Find More Information” beginning on page 236.

Risks Related to the Transactions

The number of New Alithya Subordinate Voting Shares that Edgewater stockholders will receive as consideration for the merger may be adjusted to reflect changes in the market value of Edgewater Common Stock.

As consideration for the merger, each share of Edgewater Common Stock then issued and outstanding will be cancelled and automatically converted into the right to receive 1.3118 newly issued New Alithya Subordinate Voting Shares. However, Alithya has a termination right if the VWAP of the Edgewater Common Stock on NASDAQ for the 10 consecutive trading days ending on the date immediately preceding the ex-dividend date for the special dividend described below is less than U.S.$5.25, unless Edgewater agrees to adjust the exchange ratio to the effect that the equity value of the New Alithya Shares received by the Alithya shareholders is U.S.$110.0 million. Changes in the share price of Edgewater Common Stock may result from a variety of factors, including changes in the business, operations or prospects of Edgewater, market assessments of the likelihood that the transactions will be completed, the timing of the transactions, regulatory considerations, general market and economic conditions and other factors. Edgewater stockholders are urged to obtain current market quotations for Edgewater Common Stock.

The special dividend that Edgewater stockholders will receive in connection with the consummation of the merger may be adjusted to reflect changes in the financial position of Edgewater and its payment to the Edgewater stockholders is subject to certain funding conditions.

In addition to the right of Edgewater stockholders to receive New Alithya Subordinate Voting Shares in the transactions, Edgewater will declare to Edgewater stockholders and option holders of record immediately prior to the anticipated closing date of the transactions a special dividend equal to U.S.$20.5 million, subject to adjustment. The dividend will be payable either in cash (for Edgewater’s stockholders) or reflected through adjustment (for holders of Edgewater’s options) to the exercise price of such options, as the case may be. The total amount of the dividend will proportionately increase or decrease to the extent that Edgewater’s “Net Cash” (as defined in the arrangement agreement) is then greater or less than U.S.$8.5 million, as the case may be. Payment of the special dividend will be contingent upon the closing of the transactions and will be declared at least 10 days prior to, and be paid within 10 days following, such closing. The application of the adjustment formula described above will likely result in a special dividend amount that is less than U.S.$20.5 million. Based on Edgewater’s currently expected “Net Cash” as of the closing of the transactions, the total amount of the special dividend would have been approximately U.S.$16.0 million, or approximately U.S.$1.07 for each share of Edgewater Common Stock then outstanding (applying the full dilution, in-the-money options treatment to the current basic shares outstanding), if the closing had occurred immediately following September 27, 2018. However, the actual amount of the special dividend may be either higher or lower based on Edgewater’s business, financial condition and liquidity between September 27, 2018 and the dividend declaration date.

Edgewater intends to fund payment of the special dividend to its stockholders with its available cash and borrowings under its existing revolving credit facility with Citizens Bank, N.A. Prior to the closing of the merger, pursuant to a letter which Edgewater has received from Citizens Bank, N.A., Edgewater expects to amend the facility in order to allow Edgewater to draw up to an additional U.S.$7.0 million to fund payment of the special dividend. However, such funding will be subject to certain conditions, including that the entire outstanding amount under the facility be repaid prior to or concurrently with the payment of the special dividend.

 

- 29 -


Table of Contents

In order to repay the entire outstanding amount under Edgewater’s existing revolving credit facility prior to or concurrently with the payment of the special dividend, New Alithya intends to rely on the available cash and financing commitments of Alithya and/or New Alithya and, to the extent necessary, proceeds from a private placement by Alithya prior to or contemporaneously with the closing of the transactions of up to $50 million of subscription receipts (plus up to an additional 15% of the offering amount as the underwriters’ option to purchase additional securities) that will convert into New Alithya Subordinate Voting Shares upon closing of the transactions. There is no assurance that any of these funds or financing commitments will be available to Alithya or New Alithya on acceptable terms, in a timely manner or at all. Any financing by Alithya or New Alithya would depend on favorable market conditions and the availability of financing terms that are acceptable to Alithya or New Alithya, as the case may be, and it is possible that prevailing market conditions and available terms may result in a lesser amount or no capital being raised. In the event that the conditions allowing Edgewater to draw down its existing revolving credit facility to fund the payment of the special dividend are not satisfied, Edgewater may be unable to pay the special dividend on the dividend payment date.

Failure to consummate the transactions could negatively impact the stock price and the future business and financial results of Edgewater.

If the transactions are not consummated, the ongoing business of Edgewater may be materially and adversely affected and, without realizing any of the benefits of having consummated the transactions, Edgewater will be subject to a number of risks, including the following:

 

   

Edgewater may be required to reimburse Alithya for certain expenses incurred by Alithya in connection with the transactions, as described in the arrangement agreement and summarized under the caption “The Arrangement Agreement—Expenses” beginning on page 137;

 

   

Edgewater will be required to pay certain costs relating to the transactions, including legal, accounting, filing and possible other fees and mailing, financial printing and other expenses in connection with the transactions whether or not the transactions are consummated;

 

   

the current prices of Edgewater Common Stock may reflect a market assumption that the transactions will occur, meaning that a failure to complete the transactions could result in a material decline in the price of Edgewater Common Stock;

 

   

Edgewater will be required, upon a termination of the arrangement agreement under certain circumstances, to pay Alithya a termination fee of U.S.$4,000,000 or expense fee of U.S.$2,000,000, as described in the arrangement agreement and summarized under the caption “The Arrangement Agreement—Termination and Expense Fees; Effect of Termination” beginning on page 136;

 

   

matters relating to the transactions (including integration planning) have required and will continue to require substantial commitments of time and resources by Edgewater management, which could otherwise have been devoted to other opportunities that may have been beneficial to Edgewater; and

 

   

Edgewater also could be subject to litigation related to any failure to consummate the transactions or related to any enforcement proceeding commenced against Edgewater to perform its obligations under the arrangement agreement.

If the transactions are not consummated, these risks may materialize and may materially and adversely affect Edgewater’s business, financial results and stock price.

Edgewater’s business relationships, including customer relationships, may be subject to disruption due to uncertainty associated with the transactions.

Parties with which Edgewater currently does business or may do business in the future, including customers and suppliers, may experience uncertainty associated with the transactions, including with respect to current or future business relationships with Edgewater or New Alithya. As a result, Edgewater’s business relationships

 

- 30 -


Table of Contents

may be subject to disruptions if customers, suppliers and others attempt to negotiate changes in existing business relationships or consider entering into business relationships with parties other than Edgewater. These disruptions could have a material and adverse effect on the business, financial condition, results of operations or prospects of New Alithya following the closing. The effect of such disruptions could be exacerbated by a delay in the consummation of the transactions or termination of the arrangement agreement.

Obtaining required approvals necessary to satisfy the conditions to the completion of the transactions may delay or prevent completion of the transactions, result in additional expenditures of money and resources and/or reduce the anticipated benefits of the transactions.

The transactions are subject to closing conditions. These closing conditions include, among others, the receipt of required approvals of Edgewater stockholders and Alithya shareholders, approval of the arrangement by the Québec court, the continued effectiveness of the registration statement of which this prospectus/proxy statement is a part and receipt of consents or waivers in connection with the transactions from third parties under certain agreements, including agreements between Edgewater and Microsoft.

In addition, the parties to the arrangement agreement have agreed to cooperate and use commercially reasonable efforts to obtain waivers, consents, clearances and approvals, if any, required in connection with the consummation of the transactions under the United States Hart-Scott-Rodino Antitrust Improvements Act of 1976, as amended, and any other similar federal, provincial, state or foreign laws. As of the date of this prospectus/proxy statement, Alithya and Edgewater have determined that no such waivers, consents, clearances and approvals are required in connection with the transactions. However, Alithya and Edgewater cannot assure you that government agencies or private parties will not initiate actions under applicable laws to challenge the transactions before or after they are completed. If any such waivers, consents, clearances and approvals are required by governmental agencies, they may impose requirements, limitations or costs or require divestitures or place restrictions on the conduct of New Alithya’s business after the closing. These requirements, limitations, costs, divestitures or restrictions could jeopardize or delay the consummation of the transactions or may reduce the anticipated benefits of the transactions. If Edgewater and Alithya agree to any material requirements, limitations, costs or restrictions in order to obtain any approvals required to consummate the transactions, these requirements, limitations, costs or restrictions could materially and adversely affect the anticipated benefits of the transactions. This could result in a failure to consummate these transactions or have a material adverse effect on New Alithya’s business and results of operations.

No assurance can be given that the required Edgewater stockholder approval and Alithya shareholder approval will be obtained or that the required closing conditions will be satisfied, and, even if all required waivers, consents and approvals are obtained and the closing conditions are satisfied, no assurance can be given as to the terms, conditions and timing of the approvals. See “The Arrangement Agreement—Conditions to the Completion of the Merger and the Arrangement” beginning on page 133 for a discussion of the conditions to the completion of the transactions.

Edgewater may waive one or more of the conditions to the merger without resoliciting stockholder approval.

Edgewater may determine to waive, in whole or in part, one or more of the conditions to its obligations to complete the merger to the extent permitted by applicable laws. Edgewater will evaluate the materiality of any such waiver and its effect on its stockholders in light of the facts and circumstances at the time to determine whether any amendment of this prospectus/proxy statement and resolicitation of proxies would be required or warranted. In some cases, if Edgewater’s board of directors determines that such a waiver is warranted but that such waiver or its effect on its stockholders is not sufficiently material to warrant resolicitation of proxies, Edgewater has the discretion to complete the merger without seeking further stockholder approval. Any determination whether to waive any condition to the merger or as to resoliciting shareholder approval or amending this prospectus/proxy statement as a result of a waiver will be made by Edgewater at the time of such waiver based on the facts and circumstances as they exist at that time.

 

- 31 -


Table of Contents

Certain of Edgewater’s executive officers and directors have interests in the transactions in addition to those of other stockholders.

In considering the recommendations of the Edgewater board of directors with respect to the arrangement agreement, you should be aware that certain of Edgewater’s executive officers and directors have financial and other interests in the transactions in addition to interests they may have as stockholders. In particular, it is expected that certain members of the Edgewater board of directors and executive officers will become directors and executive officers of New Alithya, as described in “The Merger and the Arrangement—Interests of Certain Persons in the Merger” beginning on page 80. You should consider these interests in connection with your vote on the related proposal. See “Stockholder Advisory Vote on Certain Compensatory Arrangements” beginning on page 140.

As a result of the merger and arrangement, Alithya and Edgewater are expected to incur significant costs in connection with the consummation of the transactions and integration of Alithya and Edgewater into a single business, including legal, accounting, financial advisory and other costs.

Edgewater and Alithya have incurred significant legal, accounting, financial advisory and other costs, and the management teams of Edgewater and Alithya have devoted considerable time and effort in connection with the transactions. If the transactions are consummated, Alithya and Edgewater are expected to incur significant additional costs in connection with integrating their operations, products and personnel. These costs may include, among others, costs for employee redeployment, relocation or severance and integration of information systems. In addition, Alithya and Edgewater expect to incur a number of costs associated with combining the operations of the two companies, which cannot be estimated accurately at this time. Although Alithya and Edgewater expect that the elimination of duplicative costs, as well as the realization of other synergies related to the integration of the businesses, may offset incremental transaction and transaction-related costs over time, this net benefit may not be achieved in the near term, or at all.

If goodwill or other intangible assets that New Alithya records in connection with the transactions become impaired, New Alithya could have to take significant charges against earnings.

In connection with the accounting for the transactions, it is expected that New Alithya will record a goodwill and other intangible assets. Under IFRS, New Alithya must assess, at least annually and potentially more frequently, whether the value of goodwill and other indefinite-lived intangible assets has been impaired. Amortizing intangible assets will be assessed for impairment in the event of an impairment indicator. Any reduction or impairment of the value of goodwill or other intangible assets will result in a charge against earnings, which could materially adversely affect New Alithya’s results of operations and shareholders’ equity in future periods.

Existing Edgewater stockholders will have less influence on New Alithya’s management and policies following completion of the transactions than they now have on the management and policies of Edgewater.

Based on the number of New Alithya Shares to be issued upon consummation of the transactions (excluding any New Alithya Subordinate Voting Shares which may be issued to investors in Alithya’s anticipated private placement prior to or contemporaneously with the closing of the transactions), the former stockholders of Edgewater and the former shareholders of Alithya are expected to own approximately 42% and 58% of the total number of New Alithya Shares on a fully-diluted basis, respectively. However, because New Alithya Multiple Voting Shares will be issued only to those Alithya shareholders which now hold Alithya Multiple Voting Common Shares, the former stockholders of Edgewater and the former shareholders of Alithya are expected to, upon consummation of the transactions, own approximately 18% and 82% of the total voting power of the New Alithya Shares, respectively. As a result, existing Edgewater stockholders will have less influence on New Alithya’s management and policies following completion of the transactions than they now have on the management and policies of Edgewater.

 

- 32 -


Table of Contents

Until the completion of the transactions or the termination of the arrangement agreement in accordance with its terms, each of Edgewater and Alithya is prohibited from entering into certain transactions that might otherwise be beneficial to Edgewater, Edgewater’s stockholders, Alithya and/or Alithya’s shareholders.

During the period that the arrangement agreement is in effect, other than with the other party’s written consent, each of Edgewater and Alithya is subject to certain restrictions. See “The Arrangement Agreement—Additional Agreements” beginning on page 130. For example, without Alithya’s written consent, Edgewater is prohibited from making any acquisition that would be reasonably likely to prevent the transactions from occurring. The foregoing prohibition could have the effect of delaying other strategic transactions and may, in some cases, make it impossible to pursue other strategic transactions that are available only for a limited time.

Edgewater and Alithya have entered into support agreements with certain Edgewater stockholders and Alithya shareholders who owned in the aggregate approximately 17% of the outstanding shares of Edgewater Common Stock and approximately 79% of the voting power of all of the outstanding Alithya Shares as of the date of the arrangement agreement, and termination of the support agreements could result in significantly decreased support for the transactions.

The support agreements may be terminated upon the earliest to occur of, among other things, (i) a material breach by Edgewater or Alithya, as appropriate, of its representations, warranties and covenants in the arrangement agreement and (iii) the entry into, without the prior written consent of such stockholders, of any amendment of the arrangement agreement or other document providing for any decrease in or change in composition of the consideration to which such stockholders will be entitled to receive under the arrangement agreement upon completion of the transactions.

Edgewater stockholders will not be entitled to appraisal rights in the merger.

Appraisal rights are statutory rights under Delaware law that enable shareholders who object to certain extraordinary transactions to demand that the corporation pay such shareholders the fair value of their shares instead of receiving the consideration offered to shareholders in connection with the extraordinary transaction. However, appraisal rights are not available in all circumstances. Appraisal rights will not be available to Edgewater stockholders in connection with the transactions contemplated by the arrangement agreement (including the merger).

Risks Related to Alithya

The pendency of the transactions could adversely affect Alithya’s business and operations.

In connection with the transactions, some of Alithya’s customers or vendors may delay or defer decisions, which could negatively affect Alithya’s revenues, earnings, cash flows and expenses, regardless of whether the transactions are completed. Similarly, Alithya’s current and prospective employees may experience uncertainty about their future roles with New Alithya, which may materially adversely affect Alithya’s ability to attract, retain and motivate key personnel during the pendency of the transactions and which may materially adversely divert attention from the daily activities of its existing employees. In addition, due to operating covenants in the arrangement agreement, Alithya may be unable, during the pendency of the transactions, to pursue strategic transactions, undertake significant capital projects, undertake certain significant financing transactions and otherwise pursue other actions that are not in the ordinary course of business, even if such actions would prove beneficial to Alithya. Further, the process of seeking to accomplish the transactions could also divert the focus of Alithya’s management from pursuing other opportunities that could be beneficial to it, without realizing any of the benefits which might have resulted had the transactions been completed.

 

- 33 -


Table of Contents

Failure to consummate the transactions could negatively impact the future business and financial results of Alithya.

If the transactions are not consummated, the ongoing business of Alithya may be materially and adversely affected and, without realizing any of the benefits of having consummated the transactions, Alithya will be subject to a number of risks, including the following:

 

   

Alithya may be required to reimburse Edgewater for certain expenses incurred by Edgewater in connection with the transactions, as described in the arrangement agreement and summarized under the caption “The Arrangement Agreement—Expenses” beginning on page 137;

 

   

Alithya will be required to pay certain costs relating to the transactions, including legal, accounting, filing and possible other fees and mailing, financial printing and other expenses in connection with the transactions, whether or not the transactions are consummated;

 

   

Alithya will be required, upon a termination of the arrangement agreement under certain circumstances, to pay Edgewater a termination fee of U.S.$4,000,000 or an expense fee of U.S.$2,000,000, as described in the arrangement agreement and summarized under the caption “The Arrangement Agreement—Termination and Expense Fees; Effect of Termination” beginning on page 136;

 

   

matters relating to the transactions (including integration planning) have required and will continue to require substantial commitments of time and resources by Alithya management, which could otherwise have been devoted to other opportunities that may have been beneficial to Alithya; and

 

   

Alithya also could be subject to litigation related to any failure to consummate the transactions or related to any enforcement proceeding commenced against Alithya to perform its obligations under the arrangement agreement.

If the transactions are not consummated, these risks may materialize and may materially and adversely affect Alithya’s business and financial results.

Alithya relies on highly-trained and experienced personnel.

Alithya’s future success depends in large part on its ability to attract new qualified employees and retain existing highly-trained and experienced technical consultants, project management consultants, business analysts and sales and marketing professionals of various experience levels. The markets that Alithya serves are highly competitive and competition for skilled employees in the technology consulting industry is intense. If Alithya fails to attract new employees or retain its existing employees, Alithya may be unable to complete existing projects or bid for new projects of similar size, which could adversely affect its revenues. While attracting and retaining experienced employees is critical to Alithya’s business and growth strategy, maintaining its current employee base may be difficult. Even if Alithya is able to grow and expand its employee base, the additional resources required to attract new employees and retain existing employees may adversely affect its operating margins.

Alithya may be adversely affected by material changes with its major customers.

Alithya’s business could be adversely affected by material changes to its strategic relationship with its major customers. The business generated from three customers represented more than 53% of Alithya’s revenue for the fiscal year ended March 31, 2017 and the business generated from two customers represented more than 43% of Alithya’s revenue for the fiscal year ended March 31, 2018. A failure to renew these contractual relationships, or a material modification or change in a customer’s approach or its contract terms, for any reason, could have a material adverse impact on Alithya’s results of operations.

 

- 34 -


Table of Contents

Alithya’s business could be adversely affected by a significant or prolonged economic downturn.

Alithya’s results of operations are affected by the level of business activity of its customers, which in turn is affected by the level of economic activity in the industries and markets that they serve. A decline in the level of business activity of Alithya’s customers could continue to have a material adverse effect on its revenue and profit margin. Future economic conditions could cause some customers to reduce or defer their expenditures for consulting services. Alithya has implemented and will continue to implement cost-savings initiatives to manage its expenses as a percentage of revenue. However, current and future cost-management initiatives may not be sufficient to avoid reductions in Alithya’s margins if the economic environment should weaken for a prolonged period.

Alithya’s business, results of operations and financial condition will suffer if it fails to enhance its existing services and solutions and to develop new services and solutions that allow Alithya to keep pace with rapidly evolving technological developments, including the demand for digital technologies and services.

The markets for technology, digital and outsourcing services are characterized by rapid technological change, evolving industry standards, changing customer preferences and new product and service introductions. Alithya is currently in the midst of a shift towards increasing customer demand for digital technologies and services. Alithya’s future success will depend on its ability to develop digital and other services and solutions that keep pace with changes in the markets in which it operates. Alithya may not be successful in developing digital and other new services and solutions addressing evolving technologies in a timely or cost-effective manner or that any services and solutions it does develop will be successful in the marketplace. Alithya’s failure to address the demands of the rapidly evolving technological environment could have a material adverse effect on its ability to retain and attract customers and on its competitive position, which could in turn have a material adverse effect on its business, results of operations and financial condition.

System failures, system outages or operational disruptions in Alithya’s communications or IT systems and infrastructure could negatively impact its operations and ability to provide its services and solutions, which would have an adverse effect on its business, results of operations and financial condition.

To deliver its services and solutions to its customers, Alithya relies upon high speed networks, including satellite, fiber optic and land lines operated by third parties, to provide active voice and data communications 24 hours per day between its main operating offices, other global delivery centers and the offices of its customers and associates worldwide. Any systems failure or outage or a significant disruption in such communications or in Alithya’s information technology (“IT”) systems and infrastructure could result in curtailed operations, a loss of customers and reputational damage, which would have an adverse effect on Alithya’s business, results of operations and financial condition.

Alithya has a history of net losses, and it may not achieve or maintain profitability in the future.

Alithya generated a net loss of $2.9 million and $7.2 million for the fiscal years ended March 31, 2017 and 2018, respectively. Alithya intends to continue to expend significant funds to increase its capability to win new contracts, expand and improve its existing operations and make additional acquisitions. As it continues to grow, Alithya expects the aggregate amount of these expenses will also continue to grow. Alithya’s efforts to grow its business may be more costly than it expects and it may not be able to increase its revenue enough to offset higher operating expenses. Alithya may incur significant losses in the future for a number of reasons, including as a result of unforeseen expenses, difficulties, complications and delays, the other risks described in this prospectus/proxy statement and other unknown events. The amount of future net losses will depend, in part, on the growth of Alithya’s future expenses and its ability to generate revenue. If Alithya continues to incur losses in the future, the net losses and negative cash flows incurred to date, together with any such future losses, may have an adverse effect on New Alithya shareholders’ equity and working capital.

 

- 35 -


Table of Contents

Alithya may be unable to implement its strategy of growing through acquisitions.

Alithya’s ability to grow through acquisitions requires that it identifies suitable acquisition targets and that it correctly evaluates their potential as transactions that will meet Alithya’s financial and operational objectives. There can be no assurance that Alithya will be able to identify suitable acquisition candidates and consummate additional acquisitions that meet its economic thresholds, or that future acquisitions will be successfully integrated into its operations and yield the tangible accretive value that had been expected. If Alithya is unable to implement its strategy, it will likely be unable to maintain its historic or expected growth rates.

The successful integration of new operations arising from Alithya’s acquisition strategy requires that a substantial amount of management time and attention be focused on integration tasks. Management time that is devoted to integration activities may detract from management’s normal operations focus with resulting pressure on the revenues and earnings from its existing operations. In addition, Alithya may face complex and potentially time-consuming challenges in implementing the uniform standards, controls, procedures and policies across new operations when harmonizing their activities with those of its existing business units. Integration activities can result in unanticipated operational problems, expenses and liabilities. If Alithya is not successful in executing its integration strategies in a timely and cost-effective manner, it will have difficulty achieving its growth and profitability objectives.

If Alithya does not continue to improve its operational, financial and other internal controls and systems to manage its growth and size, its business, results of operations and financial condition could be adversely affected.

Alithya’s historic and anticipated growth will continue to place significant demands on its management and other resources, and will require Alithya to continue to develop and improve its operational, financial and other internal controls. In particular, Alithya’s growth has presented and will continue to present challenges with respect to:

 

   

recruiting, training and retaining technical, finance, marketing and management personnel with the knowledge, skills and experience that its business model requires;

 

   

maintaining high levels of customer satisfaction;

 

   

developing and improving its internal administrative infrastructure, particularly its financial, operational, communications and other internal systems;

 

   

preserving its culture, values and entrepreneurial environment; and

 

   

effectively managing its personnel and operations and effectively communicating to its personnel worldwide its core values, strategies and goals.

In addition, the increasing size and scope of Alithya’s operations increase the possibility that a member of its personnel will engage in unlawful or fraudulent activity, breach its contractual obligations, or otherwise expose Alithya to unacceptable business risks, despite its efforts to train its people and maintain internal controls to prevent such instances. If Alithya does not continue to develop and implement the right processes and tools to manage its enterprise, its business, results of operations and financial condition could be adversely affected.

Alithya’s business and financial results may fluctuate.

Alithya’s ability to maintain and increase its revenue is affected not only by its success in implementing its strategy, but also by a number of other factors, which could cause Alithya’s financial results to fluctuate. These factors include:

 

   

its ability to introduce and deliver new services and business solutions;

 

   

its potential exposure to a lengthened sales cycle;

 

- 36 -


Table of Contents
   

the cyclicality of the purchases of its technology services; and

 

   

the nature of its client’s business (for example, if a client encounters financial difficulty, it may be forced to cancel, reduce or defer existing contracts with Alithya).

These, and other factors, make it difficult to predict financial results for any given period.

In addition, the proportion of revenues that Alithya generates from its consulting services in comparison to revenues generated from its remote delivery centers may fluctuate at times. The sources of Alithya’s revenues are affected by acquisitions or other transactions. An increased exposure to revenue from consulting service projects may result in greater quarterly revenue variations, as the revenue from consulting services does not provide long-term consistency in revenue.

Alithya may be unable to accurately estimate its tax obligations.

In estimating its income tax payable, Alithya uses accounting principles to determine income tax positions that are likely to be sustained by applicable tax authorities. However, there is no assurance that Alithya’s tax benefits or tax liability will not materially differ from its estimates or expectations. The tax legislation, regulation and interpretation that apply to Alithya’s operations are continually changing. In addition, future tax benefits and liabilities are dependent on factors that are inherently uncertain and subject to change, including future earnings, future tax rates, and anticipated business mix in the various jurisdictions in which Alithya operates. Moreover, Alithya’s tax returns are continually subject to review by applicable tax authorities. These tax authorities determine the actual amounts of taxes payable or receivable, of any future tax benefits or liabilities and of income tax expense that Alithya may ultimately recognize. Such determinations may become final and binding on Alithya.

Any of the aforementioned factors could have a material adverse effect on Alithya’s net income or cash flow by affecting its operations and profitability, the availability of tax credits, the cost of the services it provides, and the availability of deductions for operating losses as it develops its international service delivery capabilities.

Benefits received by Alithya from government sponsored programs may not be sustained.

Alithya benefits from government sponsored programs designed to support research and development, labor and economic growth in Québec, Canada. Government programs reflect government policy and depend on various political and economic factors. There can be no assurance that such government programs will continue to be available to Alithya in the future, or will not be reduced, amended or eliminated. Any future government program reductions or eliminations or other amendments to the tax credit programs could increase operating or capital expenditures incurred by Alithya and have a material adverse effect on its net earnings or cash flow.

Alithya increasingly provides complex services and solutions for its customers and, if Alithya does not satisfy customer expectations, Alithya business, results of operations and financial condition could be harmed.

The increased breadth of Alithya’s service and solution offerings has resulted and may continue to result in larger and more complex projects with its customers. This requires Alithya to establish closer relationships with its customers and achieve a thorough understanding of their operations. Alithya’s ability to establish such relationships depends on a number of factors, including the proficiency of its professionals and its management personnel. Alithya’s failure to understand its customer requirements or its failure to deliver services and solutions that meet the requirements specified by its customers could result in termination of customer contracts and potential liability for significant penalties or damages, any of which could have a material adverse effect on Alithya’s business, results of operations and financial condition.

Alithya faces early termination risk from its customers.

If Alithya fails to deliver its services according to contractual agreements, some of its clients could elect to terminate contracts before their agreed expiry date, which would result in a reduction Alithya’s earnings and cash

 

- 37 -


Table of Contents

flow and may impact the value of its backlog of orders. Early contract termination can result from the exercise of a legal right or when circumstances that are beyond its control or beyond the control of Alithya’s client prevent the contract from continuing. In cases of early termination, Alithya may not be able to eliminate ongoing costs incurred to support the contract.

Alithya may be unable to accurately estimate the costs of its services.

In order to generate acceptable margins, Alithya’s pricing for services depends on its ability to accurately estimate the costs and timing for completing projects, which can be based on a client’s bid specification, sometimes in advance of the final determination of the full scope and design of the contract. In addition, a portion of Alithya’s project-oriented contracts are performed on a fixed-price basis. Billing for fixed-price engagements is carried out in accordance with the contractual terms agreed upon with Alithya’s client, and revenue is recognized based on the percentage of effort incurred to date in relation to the total estimated efforts to be incurred over the duration of the respective contract. These estimates reflect Alithya’s best judgement regarding the efficiencies of its methodologies and professionals as it plans to apply them to the contracts in accordance with Alithya’s standards of contract management. If Alithya is unsuccessful in accurately estimating the time or resources required to fulfill its obligations under a contract, or if unexpected factors, including those outside of its control, arise, there may be an impact on costs or the delivery schedule which could have a material adverse effect on Alithya’s expected net earnings.

Alithya faces risks related to teaming agreements and subcontracts.

Alithya derives revenue from contracts where it enters into teaming agreements with other providers. In some teaming agreements, Alithya is the primary contractor, whereas in others, Alithya acts as a subcontractor. In both cases, Alithya relies upon its relationships with other providers to generate business and it expects to do so in the foreseeable future. Where Alithya acts as the primary contractor, if it fails to maintain its relationships with other providers, Alithya may have difficulty attracting suitable participants in its teaming agreements. Similarly, where it acts as subcontractor, if its relationships are impaired, other providers might reduce the work they award to Alithya, award that work to Alithya’s competitors or choose to offer the services directly to the client in order to compete with Alithya’s business. In either case, if Alithya fails to maintain its relationship with these providers or if its relationship with these providers is otherwise impaired, Alithya’s business, prospects, financial condition and operating results could be materially adversely affected.

Alithya depends on its partners’ ability to deliver on their commitments.

Increasingly large and complex contracts may require Alithya to rely upon third party subcontractors, including software and hardware vendors, to help Alithya fulfill its commitments. Under such circumstances, Alithya’s success depends on the ability of the third parties to perform their obligations within agreed upon budgets and timeframes. If Alithya’s partners fail to deliver, Alithya’s ability to complete the contract may be adversely affected, which could have an unfavorable impact on its profitability. In addition, Alithya may not be able to replace the functions provided by these third parties if their software components or products become obsolete, defective or incompatible with future versions of Alithya’s products or with Alithya’s services and solutions, or if they are not adequately maintained or updated. Third-party suppliers of software or other intellectual property assets could also be unwilling to permit Alithya to use or to continue to use their intellectual property and this could impede or disrupt use of their products or services by Alithya’s customers and Alithya.

If Alithya is unable to collect from its customers for its work, its business, results of operations and financial condition could be adversely affected.

Alithya’s business depends on its ability to successfully obtain payment from its customers for work performed. Alithya evaluates the financial condition of its customers and usually bills and collects on relatively short cycles. There is no guarantee that Alithya will accurately assess the creditworthiness of its customers.

 

- 38 -


Table of Contents

Alithya maintains allowances against trade accounts receivable and unbilled accounts receivable. Actual losses on customer balances could differ from those that Alithya currently anticipates and, as a result, Alithya might need to adjust its allowances. As at March 31, 2018, amounts owing from two customers represented, individually, more than 10% of Alithya’s total trade accounts receivables and, together, 41% of the total trade accounts receivables. The most significant single customer accounted for $8.9 million, or 26%, of accounts receivables as at March 31, 2018.

Macroeconomic conditions could also result in financial difficulties for Alithya’s customers, including limited access to the credit markets, insolvency or bankruptcy, and, as a result, could cause customers to delay payments to Alithya, request modifications to their payment arrangements that could increase Alithya’s receivables balance, or default on their payment obligations to Alithya. Timely collection of customer balances also depends on Alithya’s ability to complete its contractual commitments and bill and collect its contracted fees. If Alithya does work for a customer but is nevertheless unable to meet its contractual commitments, Alithya may not be entitled to collect for its work or may collect reduced amounts or experience delays in collection. Any delay or inability to collect from Alithya’s customers for its work may adversely affect its business, results of operations, cash flows and financial condition.

Alithya faces guarantee and indemnification risks.

In the normal course of business, Alithya enters into agreements that may provide for indemnification and guarantees to counterparties in transactions such as consulting services, business divestitures, lease agreements and financial obligations. These indemnification undertakings and guarantees may require Alithya to compensate counterparties for costs and losses incurred as a result of various events, including breaches of representations and warranties, intellectual property right infringement, claims that may arise while providing services or as a result of litigation that may be suffered by counterparties. If Alithya is required to compensate counterparties due to such arrangements, its business, prospects, financial condition and operating results could be materially adversely affected.

Alithya faces risk related to human resources utilization rates.

In order to maintain and grow revenue levels, Alithya has to maintain the appropriate availability of professional resources in each of its geographic regions by having a high utilization rate while still being able to assign additional resources to new work. Maintaining an efficient utilization rate requires Alithya to forecast its need for professional resources accurately and to manage recruitment activities, professional training programs, attrition rates and restructuring programs appropriately. To the extent that it fails to do so, or to the extent that laws and regulations, restrict its ability to do so, Alithya’s utilization rates may be reduced and thereby adversely affect its revenue and profitability. In addition, Alithya may find that it does not have sufficient resources to deploy against new business opportunities, in which case its ability to grow its revenue would suffer.

Alithya faces risks in providing services for government departments and agencies.

Changes in government spending policies or budget priorities could directly affect Alithya’s financial performance. Among the factors that could harm Alithya’s government contracting business are:

 

   

the curtailment of governments’ use of consulting and IT services firms;

 

   

a significant decline in spending by governments in general, or by specific departments or agencies in particular;

 

   

the adoption of new legislation and/or actions affecting companies that provide services to governments;

 

   

delays in the payment of its invoices by government; and

 

   

general economic and political conditions.

 

- 39 -


Table of Contents

These or other factors could cause government agencies and departments to reduce their purchases under contracts, to exercise their right to terminate contracts, to issue temporary stop work orders, or not to exercise options to renew contracts, any of which would cause Alithya to lose future revenue. Government spending reductions or budget cutbacks at these departments or agencies could materially harm Alithya’s continued performance under these contracts, or limit the awarding of additional contracts from these agencies.

Alithya faces regulatory risks.

Alithya’s operations require compliance with laws on many matters in different jurisdictions, including anti-corruption, trade restrictions, immigration, taxation, antitrust, data privacy and labor relations. Complying with these diverse requirements is a challenge and consumes significant resources. Some of these laws may impose conflicting requirements or restrictions on the repatriation of Alithya’s earnings and thereby reduce its earnings. These legal requirements may also expose Alithya to potential penalties for non-compliance and harm its reputation.

Alithya may face legal claims made against its work.

Alithya creates, implements and maintains IT solutions that are often critical to the operations of its clients’ businesses. Alithya’s ability to complete large projects as expected could be adversely affected by unanticipated delays, renegotiations, and changing client requirements or project delays. Also, Alithya’s solutions may suffer from defects that adversely affect their performance, may not meet its clients’ requirements or may fail to perform in accordance with applicable service levels. Such problems could subject Alithya to legal liability, which could materially adversely affect its business, operating results and financial condition, and may negatively affect its professional reputation. Alithya uses reasonable efforts to include provisions in its contracts which are designed to limit its exposure to legal claims relating to its services and the applications it develops. However, Alithya may not always be able to include such provisions and, where it is successful in doing so, they may not protect Alithya adequately or may not be enforceable under some circumstances or under the laws of some jurisdictions.

Alithya faces security and cybersecurity risks.

In the current environment, there are numerous and evolving security risks, especially from cybersecurity threats, including criminal hackers, hacktivists, state sponsored organizations, industrial espionage, employee misconduct, and human or technological error. Alithya’s business could be negatively impacted by these physical and cybersecurity threats, which could affect its future sales and financial position or increase its costs and expenses. These security risks to Alithya include potential attacks not only on its own products, services and systems, but also those of its clients, contractors, business partners, vendors and other third parties. Alithya seeks to detect and investigate all security incidents and to prevent their occurrence or recurrence by investing in data privacy controls, threat protections, detection and mitigation policies, procedures and controls. However, because of the evolving nature and sophistication of these security threats, Alithya may be unable to detect or prevent all of these threats. As the cybersecurity landscape evolves, Alithya may also find it necessary to make further significant investments to protect data and infrastructure. Occurrence of any of these aforementioned security threats could expose Alithya, its clients or other third parties to potential liability, litigation, and regulatory action, as well as the loss of client confidence, loss of existing or potential clients, loss of sensitive government contracts, damage to brand and reputation and other financial loss.

Alithya faces legal, reputational and financial risks from security breaches or disclosure of sensitive data or failure to comply with data protection laws and regulations.

Alithya is dependent on IT networks and systems to process, transmit, host and securely store electronic information and to communicate among its locations around the world and with its customers, suppliers and partners. Security breaches, employee malfeasance, or human or technological error could lead to shutdowns or disruptions of Alithya’s operations and potential unauthorized disclosure of sensitive data, which in turn could

 

- 40 -


Table of Contents

jeopardize projects that are critical to the operations of Alithya’s customers’ businesses. The theft and/or unauthorized use or publication of Alithya’s or its customers’ confidential information or other proprietary business information as a result of such an incident could adversely affect Alithya’s competitive position and reduce marketplace acceptance of its services. Any failure in the networks or computer systems used by Alithya or its customers could result in a claim for substantial damages against Alithya and significant reputational harm, regardless of Alithya’s responsibility for the failure.

In addition, as a global service provider with customers in a broad range of industries, Alithya often has access to or are required to manage, utilize, collect and store sensitive data subject to various regulatory regimes, including but not limited to U.S. or Canadian federal and state or provincial laws governing the protection of personal financial and health and the European Union’s General Data Protection Regulation. If unauthorized access to or disclosure of such data in Alithya’s possession or control occurs or it otherwise fails to comply with applicable laws and regulations in this regard, Alithya could be exposed to civil or criminal enforcement actions and penalties in connection with any violation of applicable data protection laws, as well as lawsuits brought by its customers, its customers’ customers, their clients or others for breaching contractual confidentiality and security provisions or data protection laws. Laws and expectations relating to data protections continue to evolve in ways that may limit Alithya’s access, use and disclosure of sensitive data, and may require increased expenditures by Alithya or may dictate that it not offer certain types of services.

Alithya may not be able to protect its intellectual property rights.

Alithya has registered, and applied for the registration of, U.S. and international trademarks, service marks, domain names and copyrights. Alithya also owns or is licensed under a number of patents, trademarks, copyrights, and licenses, which vary in duration, relating to its products and services. Existing trade secret and copyright laws afford Alithya only limited protection. Third parties may attempt to disclose, obtain or use Alithya’s products, solutions or technologies. Others may independently develop and obtain patents or copyrights for technologies that are similar or superior to Alithya’s technologies. If that happens, Alithya may need to license these technologies and it may not be able to obtain licenses on reasonable terms, if at all. If Alithya is unsuccessful in any future intellectual property litigation, it may be forced to do one or more of the following:

 

   

cease selling or using technology of services that incorporate the challenged intellectual property;

 

   

obtain a license, which may not be available on reasonable terms or at all, to use the relevant technology;

 

   

configure services to avoid infringement; and

 

   

refund license fees or other payments that it has previously received.

Generally, Alithya develops software applications for specific customer engagements. Issues relating to ownership of and rights to use software applications and frameworks can be complicated. Also, Alithya may have to pay economic damages in these disputes, which could adversely affect its results of operations and financial condition.

Alithya faces reputational risks.

Alithya’s reputation as a capable and trustworthy service provider and long-term business partner is key to its ability to compete effectively in the market for IT services. The nature of Alithya’s operations exposes it to the potential loss, unauthorized access to, or destruction of its clients’ information, as well as temporary service interruptions. Depending on the nature of the information or services, such events may have a negative impact on how Alithya is perceived in the marketplace. Under such circumstances, Alithya’s ability to obtain new clients and retain existing clients could suffer with a resulting impact on its revenue and net earnings.

Alithya faces internal controls risks.

Due to the inherent limitations of internal controls including the circumvention or overriding of controls or fraud, there can only be reasonable assurance that Alithya’s internal controls will detect and prevent a

 

- 41 -


Table of Contents

misstatement. If Alithya is unable to design, implement, monitor and maintain effective internal controls throughout its different business environments, the efficiency of its operations might suffer, resulting in a decline in revenue and profitability, and the accuracy of its financial reporting could be impaired.

Alithya faces liquidity and funding risks.

Alithya’s future growth is contingent on the execution of its business strategy, which, in turn, is dependent on its ability to grow the business organically as well as through business acquisitions. In the event Alithya would need to raise additional funds through equity or debt financing to fund any currently unidentified or unplanned future acquisitions and other growth opportunities, such financing may not be available in amounts and on terms acceptable to Alithya. Prior to or contemporaneously with the closing of the transactions, Alithya intends to raise up to $50.0 million (plus up to an additional 15% of the offering amount as the underwriters’ option to purchase additional securities) for general corporate purposes, growth opportunities and repayment of the outstanding amount under Edgewater’s existing revolving credit facility in connection with the payment of the Edgewater special dividend discussed above, through a private placement of subscription receipts that will convert into New Alithya Subordinate Voting Shares upon closing of the transactions. Alithya’s ability to raise the required funding depends on the capacity of the capital markets to meet its equity and/or debt financing needs in a timely fashion and on the basis of interest rates and/or share prices that are reasonable in the context of its commercial objectives. Increasing interest rates and the capacity of Alithya’s current lenders to meet its additional liquidity requirements are all factors that may have a material adverse effect on any acquisitions or growth activities that Alithya may, in the future, identify or plan. If Alithya is unable to obtain the necessary funding, it may be unable to achieve its growth objectives.

In addition, the continued availability of Alithya’s existing debt financing is subject to Alithya’s ability to comply with certain financial and operational covenants specified in the underlying loan agreements. Alithya was in compliance with all such covenants at March 31, 2017, but was in breach of the liquidity covenant at March 31, 2018. Alithya obtained a waiver of agreement from Fonds de Solidarité FTQ for the period starting March 31, 2018 until March 31, 2019, to modify the liquidity ratio financial covenant from 1.2:1.0 to 1.0:1.0. Subsequent to March 31, 2018, Alithya also obtained a waiver of agreement from its short-term lender, the Canadian Imperial Bank of Commerce (“CIBC”), in relation to the same financial covenant. These covenants may limit Alithya’s flexibility to pursue certain strategies or incur additional debt. If Alithya fails to meet or satisfy any of these covenants, it would be in default under these agreements and its indebtedness could be declared due and payable. In addition, Alithya’s lenders could terminate their commitments under the credit facilities. Further, any such default could make it more difficult for Alithya to obtain new financing to satisfy its liquidity requirements.

Alithya faces foreign exchange risk.

The majority of Alithya’s revenue and costs are denominated in Canadian dollars. At March 31, 2018, Alithya held net financial assets denominated in Euros of approximately €0.24 million. Euro foreign exchange fluctuations impact the results of Alithya’s operations as they are reported in Canadian dollars. This risk is partially mitigated by a natural hedge in matching Alithya’s costs with revenue denominated in the same currency. However, volatility in exchange rates could have an adverse effect on Alithya’s business, financial condition and results of operations.

Alithya faces intense competition in the IT and management consulting services market.

Competition in the IT and management consulting services market is intense and Alithya may lose projects to, or face pricing pressure from, its competitors or prospective customers’ internal IT departments. The market for IT and management consulting providers is highly competitive. In many cases, Alithya competes for specialty IT services work with in-house technical staff, and other international IT and management consulting firms. In addition, there are many small, boutique technology management consulting firms that have developed services

 

- 42 -


Table of Contents

similar to those offered by Alithya. Alithya believes that competition will continue to be strong and may increase in the future, especially if Alithya’s competitors continue to reduce their price for IT and management consulting services. Any pricing pressure could have a material adverse impact on Alithya’s revenues and margins and limit its ability to provide competitive services.

Alithya’s target market is rapidly evolving and is subject to continuous technological change. As a result, Alithya’s competitors may be better positioned to address these developments or may react more favorably to these changes, which could have a material adverse effect on Alithya’s business. Alithya competes on the basis of a number of factors, many of which may be beyond its control. Existing or future competitors may develop or offer IT and management consulting services that provide significant technological, creative, performance, price or other advantages over the services Alithya offers.

Some of Alithya’s competitors have longer operating histories and significantly greater financial, technical, marketing and managerial resources than Alithya. There are relatively low barriers to entry in Alithya’s business. Alithya currently has no patented or other proprietary technology that would preclude or inhibit competitors from entering its IT services market. Therefore, Alithya must rely on the skill of its personnel and the quality of its customer service. The costs to start an IT and management consulting services firm are relatively low. Alithya expects that it will continue to face additional competition from new entrants into the market in the future, offshore providers and larger integrators and it is subject to the risk that its employees may leave and start competing businesses. Any one or more of these factors could have a material adverse impact on Alithya’s business.

Alithya depends on certain key personnel.

Alithya depends on certain key personnel, and the loss of their services may adversely affect Alithya’s business. Alithya believes that its success depends on the continued employment of its senior management team and other key personnel. This dependence is particularly important to Alithya’s business because personal relationships are a critical element in obtaining and maintaining customer engagements. If one or more members of Alithya’s senior management team or other key personnel were unable or unwilling to continue in their present positions, Alithya’s business could be adversely affected. Furthermore, other companies seeking to develop in-house business capabilities may hire away some of Alithya’s key personnel.

Risks Related to Edgewater

Edgewater is, and will continue to be, subject to the risks described in its Annual Report on Form 10-K for the fiscal year ended December 31, 2017 under the heading “Risk Factors,” which is incorporated by reference into this prospectus/proxy statement. See “Where You Can Find More Information” beginning on page 236.

Risks Related to New Alithya

The combination of the businesses currently conducted by Alithya and Edgewater will create numerous risks and uncertainties, which could adversely affect New Alithya’s operating results or prevent New Alithya from realizing the expected benefits of the merger and the arrangement.

Strategic transactions like the merger and the arrangement create numerous uncertainties and risks and require significant efforts and expenditures. Alithya will transition from a private Québec company to being part of a combined public company anticipated to be listed on NASDAQ and the TSX. This combination will entail many changes, including the integration of Edgewater and its personnel with those of Alithya, and changes in systems. These transition activities are complex, and New Alithya may encounter unexpected difficulties or incur unexpected costs, including:

 

   

the diversion of New Alithya management’s attention to integration of operations and the establishment of corporate and administrative infrastructures;

 

- 43 -


Table of Contents
   

difficulties in achieving anticipated business opportunities and growth prospects from combining the business of Edgewater with that of Alithya;

 

   

difficulties in the integration of operations and systems;

 

   

difficulties in the assimilation of employees and corporate cultures;

 

   

challenges in keeping existing customers and obtaining new customers; and

 

   

challenges in attracting and retaining key personnel.

If any of these factors impairs New Alithya’s ability to integrate the operations of Edgewater with those of Alithya successfully or on a timely basis, New Alithya may not be able to realize the anticipated synergies, business opportunities and growth prospects from combining the businesses. In addition, New Alithya may be required to spend additional time or money on integration that otherwise would be spent on the development and expansion of its business.

In addition, the market price of New Alithya Subordinate Voting Shares may decline following the business combination if, among other things, the integration of Alithya and Edgewater is unsuccessful, takes longer than expected or fails to achieve financial benefits to the extent anticipated by financial analysts or investors, or the effect of the business combination on the financial results of New Alithya is otherwise not consistent with the expectations of financial analysts or investors.

Alithya and Edgewater have a history of losses and, as a result, New Alithya may not be able to achieve or maintain profitability following closing of the transactions.

New Alithya currently has no assets and no operations. Upon closing of the transactions, the business of New Alithya will be the business of Alithya and Edgewater. Alithya generated a net loss of $2.9 million and $7.2 million for the fiscal years ended March 31, 2017 and 2018, respectively, and Edgewater generated a net loss of U.S.$2.8 million and U.S.$29.1 million for the fiscal years ended December 31, 2016 and December 31, 2017, respectively. Following closing of the transactions, New Alithya intends to continue to expend significant funds to increase its capability to win new contracts, expand and improve its existing operations and make additional acquisitions. As it continues to grow, New Alithya expects the aggregate amount of these expenses will also continue to grow. New Alithya’s efforts to grow its business may be more costly than it expects and it may not be able to increase its revenue enough to offset higher operating expenses. New Alithya may incur significant losses in the future for a number of reasons, including as a result of unforeseen expenses, difficulties, complication and delays, the other risks described in this prospectus/proxy statement and other unknown events. The amount of future net losses, if any, will depend, in part, on the growth of New Alithya’s future expenses and its ability to generate revenue. Any future net losses of New Alithya or its inability to maintain profitability and, positive cash flows from operating activities, among other things, may have an adverse effect on New Alithya shareholders’ equity and working capital.

Loss of key personnel could impair the integration of Alithya and Edgewater, lead to loss of customers and a decline in revenues or adversely affect the operations of New Alithya.

The success of New Alithya after the completion of the merger and the arrangement will depend, in part, upon its ability to retain key employees, especially during the integration phase of the two businesses. Current and prospective employees of Edgewater and Alithya might experience uncertainty about their future roles with New Alithya following completion of the transactions, which might materially and adversely affect Edgewater’s and New Alithya’s ability to retain key managers and other employees. In addition, competition for qualified personnel in the technology consulting industry is very intense. If Edgewater or Alithya loses key personnel or New Alithya is unable to attract, retain and motivate qualified individuals or the associated costs to New Alithya increase significantly, New Alithya’s business could be materially and adversely affected.

 

- 44 -


Table of Contents

New Alithya will be subject to the risks that are currently applicable to Alithya and Edgewater.

New Alithya will be subject to the risks that are currently applicable to Alithya and Edgewater, which are described, in the case of Alithya, under “—Risks Related to Alithya” above and, in the case of Edgewater, in its Annual Report on Form 10-K for the fiscal year ended December 31, 2017 under the heading “Risk Factors,” which is incorporated by reference into this prospectus/proxy statement. If any of these shared risks occur, New Alithya’s business, financial condition, results of operations and prospects could be adversely affected.

Growing the business of New Alithya will require the commitment of substantial resources, which could result in future losses or otherwise limit the opportunities of New Alithya.

Growing the New Alithya business over the longer-term may require commitment of continued investment in the operations of New Alithya. New Alithya’s future capital requirements will depend on many factors, including many of those discussed above, such as:

 

   

the results of New Alithya’s operations and the rate of its revenue growth;

 

   

development of new service offerings;

 

   

successful integration of Edgewater and its personnel with Alithya and its personnel;

 

   

hiring and retaining key personnel;

 

   

maintaining customer relationships; and

 

   

identification of suitable future acquisition opportunities.

New Alithya’s funds may not be sufficient to fund these activities if opportunities arise, and New Alithya may be unable to expand its business if it does not have sufficient capital or cannot borrow or raise additional capital on attractive terms.

The unaudited pro forma consolidated financial information and the unaudited prospective financial information included elsewhere in this prospectus/proxy statement may not be representative of New Alithya’s results and financial condition after the completion of the transactions.

The unaudited pro forma consolidated financial information and the unaudited prospective financial information included elsewhere in this prospectus/proxy statement have been presented for informational purposes only and are not necessarily indicative of the financial position, cash flows or results of operations that New Alithya actually would have experienced had the transactions been completed as of the dates indicated, nor are such information indicative of the future operating results or financial condition of New Alithya following the completion of the transactions. Such unaudited pro forma consolidated financial information and unaudited prospective financial information therefore do not reflect future events that may occur after the completion of the transactions.

The unaudited pro forma consolidated financial information and the unaudited prospective financial information are based on numerous variables, assumptions and/or estimates regarding the transactions that Edgewater and Alithya believe are reasonable under the circumstances, but neither Edgewater nor Alithya can assure you that the variables, assumptions and/or estimates will prove to be accurate over time. The variables, assumptions and/or estimates used in preparing such information may not prove to be accurate and other factors may affect New Alithya’s actual results and financial condition after the completion of the transactions, which may cause New Alithya’s actual results and financial condition to differ materially from the results and financial condition contemplated in the unaudited pro forma consolidated financial information and the unaudited prospective financial information.

New Alithya will face other risks.

The foregoing risks are not exhaustive, and you should be aware that, following the completion of the transactions, New Alithya will face various other risks, including those to be discussed in reports filed by New Alithya with the SEC. See “Where You Can Find More Information” beginning on page 236.

 

- 45 -


Table of Contents

Risks Related to New Alithya Subordinate Voting Shares

Holders of New Alithya Subordinate Voting Shares have limited voting rights as compared to holders of New Alithya Multiple Voting Shares.

We cannot predict the impact New Alithya’s capital structure may have on the market price of New Alithya Subordinate Voting Shares. New Alithya Multiple Voting Shares will be similar to New Alithya Subordinate Voting Shares except that each New Alithya Multiple Voting Share will have ten times the voting rights of each New Alithya Subordinate Voting Share. Because New Alithya Multiple Voting Shares will be issued only to those Alithya shareholders which now hold Alithya Multiple Voting Shares, based on the number of New Alithya Shares to be issued upon consummation of the transactions (excluding any New Alithya Subordinate Voting Shares which may be issued to investors in Alithya’s anticipated private placement prior to or contemporaneously with the closing of the transactions), the former stockholders of Edgewater and the former shareholders of Alithya are expected to own approximately 18% and 82% of the total voting power of New Alithya Shares, respectively.

In addition, Paul Raymond, the expected President, Chief Executive Officer and director of New Alithya, Pierre Turcotte, an expected director of New Alithya, and Ghyslain Rivard, an expected director of New Alithya, are expected to collectively own or have voting control over 7,863,529 New Alithya Multiple Voting Shares, representing approximately 66.9% of the total voting power of New Alithya Shares, upon closing of the transactions. Upon consummation of the transactions, Messrs. Raymond, Turcotte and Rivard also intend to enter into a voting agreement, pursuant to which Messrs. Raymond, Turcotte and Rivard will agree to, among other things, vote all of the New Alithya Shares under their control in accordance with decisions made by a majority of them, subject to certain exceptions. See “Information about New Alithya—Principal Shareholders—Voting Agreement.” As a result, holders of New Alithya Multiple Voting Shares (including Messrs. Raymond, Turcotte and Rivard) will have a disproportionate level of control over matters submitted to New Alithya shareholders for approval. This concentrated control may reduce other shareholders’ ability to influence corporate matters and, as a result, New Alithya may take actions that its other shareholders do not view as beneficial. As a result, the market price of New Alithya Subordinate Voting Shares could be adversely affected.

The market price of New Alithya Subordinate Voting Shares may be volatile, and the value of your investment could materially decline.

Edgewater stockholders and Alithya shareholders who receive New Alithya Subordinate Voting Shares in the transactions may not be able to sell their shares at or above the price at which they purchased their Edgewater Common Stock or Alithya Shares, as the case may be. The prices of Edgewater Common Stock have fluctuated materially from time to time, and New Alithya cannot predict the price of New Alithya Subordinate Voting Shares. The risk factors described above could cause the price of New Alithya Subordinate Voting Shares to fluctuate materially. In addition, the stock market in general, including the market for securities of IT consulting companies, has experienced extreme price and volume fluctuations that have often been unrelated or disproportionate to the operating performance of those companies. These broad market and industry factors may materially harm the market price of New Alithya Subordinate Voting Shares, regardless of New Alithya’s operating performance. In addition, the New Alithya Subordinate Voting Share price may be dependent upon the valuations and recommendations of the analysts who cover the New Alithya business, and if New Alithya’s results do not meet the analysts’ forecasts and expectations, New Alithya’s share price could decline as a result of analysts lowering their valuations and recommendations or otherwise. In the past, following periods of volatility in the market, securities class-action litigation has often been instituted against companies. Such litigation, if instituted against New Alithya, could result in substantial costs and diversion of management’s attention and resources, which could materially and adversely affect New Alithya’s business, financial condition, results of operations and growth prospects.

Future sales of New Alithya Subordinate Voting Shares in the public market could cause volatility in the price of New Alithya Subordinate Voting Shares or cause the share price to fall.

Sales of a substantial number of New Alithya Subordinate Voting Shares in the public market, or the perception that these sales might occur, could depress the market price of New Alithya Subordinate Voting Shares, and could

 

- 46 -


Table of Contents

impair New Alithya’s ability to raise capital through the sale of additional equity securities. Subject to the terms of the 12-months lock-up agreements which they will enter into with New Alithya in connection with the closing of the transactions, the key Alithya shareholders and Edgewater stockholders, which are expected to hold approximately 57.3% of the New Alithya Shares estimated to be outstanding upon closing of the transactions, may enter into sale, hedging or other transactions with respect to the New Alithya Subordinate Voting Shares that they will receive as consideration in the transactions.

The New Alithya Subordinate Voting Shares to be received by Edgewater stockholders in connection with the merger will have different rights from the Edgewater Common Stock.

Upon consummation of the merger, Edgewater stockholders will become New Alithya shareholders and their rights as shareholders will be governed by applicable Québec laws and the New Alithya articles of incorporation and by-laws. The rights associated with Edgewater Common Stock are different from the rights associated with New Alithya Subordinate Voting Shares. See “Comparison of the Rights of Holders of Edgewater Common Stock and New Alithya Subordinate Voting Shares” beginning on page 219.

In particular, in addition to the New Alithya Subordinate Voting Shares which will be issued to the Edgewater stockholders and the current Alithya shareholders who now hold Alithya Common Shares, New Alithya will issue New Alithya Multiple Voting Shares to those Alithya shareholders which now hold Alithya Multiple Voting Common Shares. New Alithya Multiple Voting Shares will be similar to New Alithya Subordinate Voting Shares except that each New Alithya Multiple Voting Share will have ten times the voting rights of each New Alithya Subordinate Voting Share. Accordingly, based on the number of New Alithya Shares to be issued upon consummation of the transactions (excluding any New Alithya Subordinate Voting Shares which may be issued to investors in Alithya’s anticipated private placement prior to or contemporaneously with the closing of the transactions), the former stockholders of Edgewater and the former shareholders of Alithya are expected to own approximately 42% and 58% of the total number of outstanding New Alithya Shares, respectively, but the former shareholders of Edgewater and the former shareholders of Alithya are expected to hold approximately 18% and 82% of the total voting power of New Alithya Shares, respectively. However, holders of New Alithya Multiple Voting Shares will not be permitted to sell or otherwise transfer such shares, except to their respective affiliates, and any holder of New Alithya Multiple Voting Shares wishing to sell such shares in the future must first convert such shares into New Alithya Subordinate Voting Shares on a one-for-one basis. See “Description of New Alithya Shares” beginning on page 215.

Raising additional capital may adversely affect the rights of New Alithya shareholders or restrict its operations.

New Alithya may seek additional capital through a combination of public and private equity offerings and debt financings. To the extent that New Alithya raises additional capital through the sale of equity or convertible debt securities or that Alithya raises additional capital prior to the closing of the transactions (such as the proposed private placement by Alithya prior to or contemporaneously with the closing of the transactions of up to $50 million of subscription receipts (plus up to an additional 15% of the offering amount as the underwriters’ option to purchase additional securities) that will convert into New Alithya Subordinate Voting Shares upon closing of the transactions), the ownership interests of New Alithya’s shareholders will be diluted, and the terms may include liquidation or other preferences that adversely affect the rights of New Alithya shareholders. The incurrence of indebtedness would result in increased fixed payment obligations and could involve certain restrictive covenants, such as limitations on New Alithya’s ability to incur additional debt and other operating restrictions that could adversely impact its ability to conduct its business.

An active market for New Alithya Subordinate Voting Shares might not develop or be sustained.

If an active market for New Alithya Subordinate Voting Shares does not develop or is not sustained, holders of New Alithya Subordinate Voting Shares may be unable to sell their investments on satisfactory terms.

 

- 47 -


Table of Contents

Declines in the value of New Alithya Subordinate Voting Shares may adversely affect the liquidity of the market for New Alithya Subordinate Voting Shares. Factors unrelated to New Alithya’s performance may also have an effect on the price and liquidity of New Alithya Subordinate Voting Shares including:

 

   

extent of analyst coverage of New Alithya;

 

   

lower trading volume and general market interest in New Alithya Subordinate Voting Shares;

 

   

the size of New Alithya’s public float; and

 

   

any event resulting in a delisting of New Alithya Subordinate Voting Shares from NASDAQ or the TSX.

NASDAQ and the TSX have not conditionally approved New Alithya’s listing applications and there can be no assurance that they will do so.

New Alithya has applied for listing of the New Alithya Subordinate Voting Shares on NASDAQ and the TSX. Neither NASDAQ nor the TSX has conditionally approved New Alithya’s listing applications and there is no assurance that either or both of NASDAQ or the TSX will approve New Alithya’s listing applications. Any such listing of the New Alithya Subordinate Voting Shares will be conditional upon New Alithya fulfilling all of the listing requirements and conditions of NASDAQ and the TSX.

If New Alithya fails to meet applicable listing requirements, NASDAQ or the TSX may delist New Alithya Subordinate Voting Shares from trading, in which case the liquidity and market price of New Alithya Subordinate Voting Shares could decline.

New Alithya has applied to list the New Alithya Subordinate Voting Shares to be issued or reserved for issuance pursuant to the transactions on NASDAQ and the TSX, and it is a mutual condition to the closing of the transactions that the New Alithya Subordinate Voting Shares be approved for listing (subject only to official notice of issuance) on NASDAQ and the TSX shall have conditionally approved (subject only to satisfaction of customary listing conditions) listing of the New Alithya Subordinate Voting Shares on the TSX. However, there can be no assurance that the New Alithya Subordinate Voting Shares will continue to be listed on NASDAQ and the TSX in the future. If New Alithya fails to comply with the applicable listing standards and NASDAQ or the TSX delists New Alithya Subordinate Voting Shares, New Alithya and its shareholders could face significant material adverse consequences, including:    

 

   

a limited availability of market quotations for New Alithya Subordinate Voting Shares;

 

   

reduced liquidity for New Alithya Subordinate Voting Shares;

 

   

a determination that New Alithya Subordinate Voting Shares are “penny stock”, which would require brokers trading in New Alithya Subordinate Voting Shares to adhere to more stringent rules and possibly result in a reduced level of trading activity in the secondary trading market for New Alithya Subordinate Voting Shares;

 

   

a limited amount of news about New Alithya and analyst coverage of New Alithya; and

 

   

a decreased ability for New Alithya to issue additional equity securities or obtain additional equity or debt financing in the future.

New Alithya has not previously been a U.S. or Canadian reporting company.

New Alithya has not previously been a reporting company in the United States or Canada subject to U.S. or Canadian federal and state or provincial securities laws applicable to public companies, including the reporting obligations of the Exchange Act and other requirements of the Sarbanes-Oxley Act. New Alithya will be required to increase its compliance efforts and incur significant costs in connection with complying with public company requirements under U.S. and Canadian federal and state or provincial securities laws. The attention of

 

- 48 -


Table of Contents

management may be diverted on a frequent basis in order to carry out public company reporting and related obligations, rather than directing their full time and attention to the operation and growth of the business. Employees and some members of the management team have had limited or no experience working for a U.S. or Canadian reporting company, increasing the risk of non-compliance. New Alithya’s disclosure controls and procedures may not prevent or detect all errors or acts of fraud or misconduct by persons inside or outside New Alithya. Similarly, if New Alithya fails to maintain an effective system of internal control over financial reporting, New Alithya may not be able to accurately report its financial condition, results of operations or cash flows. Non-compliance with U.S. or Canadian federal and state or provincial securities laws and other regulatory requirements could result in administrative or other penalties or civil or criminal judgments against the New Alithya or harm to New Alithya’s reputation. These consequences could affect investor confidence in New Alithya and cause the price of New Alithya Subordinate Voting Shares to decline, result in the delisting of New Alithya Subordinate Voting Shares from NASDAQ or the TSX, require the payment of fines or other amounts, distract management’s time and attention to the business or result in the loss of customer or supplier relationships, thereby reducing the value of New Alithya Subordinate Voting Shares.

New Alithya is expected to be a foreign private issuer and subject to different U.S. securities laws and regulations and corporate governance requirements than a domestic U.S. issuer.

Upon consummation of the transactions, New Alithya is expected to be a “foreign private issuer” under applicable U.S. federal securities laws because based on the number of New Alithya Shares to be issued upon consummation of the transactions, less than 50% of its voting securities are expected to be held by U.S. residents. In addition, New Alithya expects that (i) only a minority of its executive officers and directors will be U.S. citizens or residents, (ii) less than 50% of its assets will be in the United States and (iii) its business will be administered principally in Canada. Therefore, New Alithya is not expected to be required to comply with all the periodic disclosure and current reporting requirements of the Exchange Act. As a result, New Alithya is not expected to file the same reports that a U.S. domestic issuer would file with the SEC, although it will be required to file with or furnish to the SEC the continuous disclosure documents that it will be required to file in Canada under Canadian securities laws. In addition, New Alithya’s officers, directors and principal shareholders will be exempt from the reporting and short-swing profit recovery provisions of Section 16 of the Exchange Act. Therefore, New Alithya shareholders may not know on as timely a basis when its officers, directors and principal shareholders purchase or sell New Alithya Subordinate Voting Shares as the reporting periods under the corresponding Canadian insider reporting requirements are longer. In addition, as a foreign private issuer, New Alithya will be exempt from the proxy rules under the Exchange Act.

In addition, New Alithya will be permitted to follow certain corporate governance rules that conform to Canadian requirements in lieu of many of the NASDAQ corporate governance rules. NASDAQ Rule 5615(a)(3) provides that a foreign private issuer, such as New Alithya, may rely on home country corporate governance practices in lieu of certain of the rules in the NASDAQ Rule 5600 Series, including requirements with respect to board independence and the composition and responsibilities of board committees, a code of conduct, meetings of shareholders, review of related party transactions and shareholder approval of certain enumerated transactions, provided that New Alithya nevertheless complies with NASDAQ’s Notification of Noncompliance requirement (Rule 5625), the Voting Rights requirement (Rule 5640) and that New Alithya has an audit committee that satisfies Rule 5605(c)(3), consisting of committee members that meet the independence requirements of Rule 5605(c)(2)(A)(ii). New Alithya has not yet determined the extent to which it may elect to rely on this exemption. Accordingly, former Edgewater stockholders may not have the same protections afforded to stockholders of companies that are subject to all of the corporate governance requirements of NASDAQ.

New Alithya may be exempt from certain NASDAQ corporate governance requirements if it elects to rely on the “controlled company” exemption under the NASDAQ rules.

Because of the voting agreement described in “Information about New Alithya—Principal Shareholders—Voting Agreement,” New Alithya’s principal shareholders may collectively control a majority of the voting

 

- 49 -


Table of Contents

power of New Alithya Shares upon consummation of the transactions. Under NASDAQ Rule 5615(b)(1), a company of which more than 50% of the voting power is held by an individual, group or another company is a “controlled company” and may elect not to comply with certain corporate governance requirements, including the requirement that a majority of its directors to be independent and the requirement that its compensation and nominating and corporate governance committees consist entirely of independent directors. Although New Alithya does not currently intend to rely on the “controlled company” exemption under the NASDAQ rules, it could elect to rely on this exemption in the future. If New Alithya elects to rely on the “controlled company” exemption, a majority of the members of New Alithya’s board of directors might not be independent directors and its nominating and corporate governance and compensation committees might not consist entirely of independent directors. Accordingly, while New Alithya remains a controlled company relying on the exemption and during any transition period following a time when New Alithya is no longer a controlled company, New Alithya shareholders would not have the same protections afforded to shareholders of companies that are subject to all of the NASDAQ corporate governance requirements.

New Alithya is expected to be an “emerging growth company” and exempt from the requirement to comply with the auditor attestation requirements of the Sarbanes-Oxley Act.

Upon consummation of the transactions, New Alithya is expected to be an “emerging growth company,” as defined in the JOBS Act, and it is expected to use the exemption provided to emerging growth companies from the auditor attestation requirements of Section 404(b) of the Sarbanes-Oxley Act. Therefore, New Alithya’s internal controls over financial reporting will not receive the level of review provided by the process relating to the auditor attestation included in annual reports of companies that are not using an exemption. In addition, New Alithya cannot predict if investors will find the New Alithya Subordinate Voting Shares less attractive because it relies on this exemption. If some investors find the New Alithya Subordinate Voting Shares less attractive as a result, there may be a less active trading market for the New Alithya Subordinate Voting Shares and trading price for the New Alithya Subordinate Voting Shares may be negatively affected.

If New Alithya fails to maintain an effective system of internal control over financial reporting in the future, it may not be able to accurately report its financial condition, results of operations or cash flows, which may adversely affect investor confidence.

The Sarbanes-Oxley Act requires, among other things, that New Alithya maintain effective internal control over financial reporting and disclosure controls and procedures. New Alithya is required, under Section 404 of the Sarbanes-Oxley Act (“SOX 404”), to perform system and process evaluations and testing of internal controls over financial reporting to allow management to report annually (beginning with the filing of the second annual report) on the effectiveness of internal control over financial reporting. This assessment requires disclosure of any material weaknesses in New Alithya’s internal control over financial reporting identified by management. SOX 404 also generally requires an attestation from New Alithya’s independent registered public accounting firm on the effectiveness of internal control over financial reporting. However, for as long as New Alithya remains an “emerging growth company,” it intends to take advantage of the exemption permitting it not to comply with the independent registered public accounting firm attestation requirement. At the time when New Alithya is no longer an “emerging growth company,” its independent registered public accounting firm may issue a report that is adverse in the event it is not satisfied with the level at which New Alithya’s controls are documented, designed or operating. Remediation efforts may not enable New Alithya to avoid a material weakness in the future.

Compliance with SOX 404 will require the incurrence of substantial accounting expense and consume significant management efforts. New Alithya may not be able to complete evaluation, testing and any required remediation in a timely fashion. During the evaluation and testing process, if New Alithya identifies one or more material weaknesses in internal control over financial reporting, it will be unable to assert that its internal control over financial reporting is effective. New Alithya cannot assure you that there will not be material weaknesses or significant deficiencies in its internal control over financial reporting in the future. Any failure to maintain

 

- 50 -


Table of Contents

internal control over financial reporting could severely inhibit its ability to accurately report financial condition, results of operations or cash flows. If New Alithya is unable to conclude that internal control over financial reporting is effective, or if its independent registered public accounting firm determines New Alithya has a material weakness or significant deficiency in internal control over financial reporting, it could lose investor confidence in the accuracy and completeness of its financial reports, the market price of the New Alithya Subordinate Voting Shares could decline, and New Alithya could be subject to sanctions or investigations by NASDAQ, the SEC or other regulatory authorities. Failure to remedy any material weakness in internal control over financial reporting, or to implement or maintain other effective control systems required of public companies, could also restrict future access to the capital markets.

U.S. investors may be unable to enforce certain judgments against New Alithya because of its Canadian incorporation and presence.

New Alithya is incorporated under the laws of Québec. Some of New Alithya’s directors and executive officers are expected to be residents of Canada and a significant portion of its assets are expected to be located outside the United States. As a result, it may be difficult to effect service within the United States upon New Alithya or upon some of its directors and executive officers. Execution by U.S. courts of any judgment obtained against New Alithya or any of its directors or executive officers in U.S. courts may be limited to assets located in the United States. It may also be difficult for holders of securities who reside in the United States to realize in the United States upon judgments of U.S. courts predicated upon civil liability of New Alithya and its directors and executive officers under the U.S. federal securities laws. There may be doubt as to the enforceability in Canada against non-U.S. entities or their controlling persons, directors and executive officers who are not residents of the United States, in original actions or in actions for enforcement of judgments of U.S. courts, of liabilities predicated solely upon U.S. federal or state securities laws.

New Alithya does not expect to pay dividends for the foreseeable future, and you must rely on potential increases in the trading prices of the New Alithya Subordinate Voting Shares for returns on your investment.

Edgewater has never paid cash dividends on its common stock (although the arrangement agreement provides that in connection with the merger, Edgewater will pay a special dividend to its stockholders and option holders of record immediately prior to the anticipated closing date of the merger). New Alithya does not expect to pay dividends in the immediate future, and New Alithya anticipates that it will retain all earnings, if any, to support its operations. Any future determination as to the payment of dividends will, subject to Canadian legal requirements and the New Alithya articles of incorporation, be at the sole discretion of the New Alithya board of directors and will depend on New Alithya’s financial condition, results of operations, capital requirements and other factors the New Alithya board of directors deems relevant. Holders of New Alithya Subordinate Voting Shares must therefore rely on potential increases in the trading price of their shares for returns on their investment in the foreseeable future.

Risks Related to the Tax Consequences of the Merger and the Arrangement

The tax treatment of the merger and arrangement to Edgewater Stockholders is uncertain and cannot be known until the merger is completed.

For U.S. federal income tax purposes, the parties intend that the merger and the arrangement collectively qualify as a transfer described in Section 351 of the Code. In addition, due to the manner in which the special dividend is expected to be funded, there is uncertainty regarding the proper treatment of the special dividend for U.S. federal income tax purposes. Although the matter is not free from doubt, the parties expect to take the position that the special dividend is treated, for U.S. federal income tax purposes, as consideration received by former stockholders of Edgewater in exchange for Edgewater Common Stock as part of the merger and the arrangement and not as a separate pre-merger distribution by Edgewater. The treatment of the special dividend as consideration received by holders of Edgewater Common Stock as part of the merger and arrangement, as

 

- 51 -


Table of Contents

opposed to a separate pre-closing distribution by Edgewater, may have an adverse effect on the U.S. federal income tax treatment of the merger and arrangement to a U.S. holder, depending on such holder’s particular circumstances.

If the special dividend is treated as consideration received by holders of Edgewater Common Stock as part of the merger and arrangement, then, subject to certain qualifications (discussed under the section entitled “Certain Tax Consequences of the Merger and the Arrangement—Certain U.S. Federal Income Tax Considerations—Certain U.S. Federal Income Tax Consequences of the Merger and Arrangement to Edgewater Stockholders that are U.S. Holders”), U.S. holders of Edgewater Common Stock are expected to be subject to the following U.S. federal income tax treatment in connection with the merger and arrangement:

 

   

a U.S. holder will recognize gain, but not loss, in an amount equal to the lesser of (1) the excess of the sum of (i) the fair market value of New Alithya Subordinate Voting Shares received, and (ii) cash received pursuant to the special dividend, over such U.S. holder’s tax basis in Edgewater Common Stock surrendered, and (2) the amount of cash received pursuant to the special dividend by such holder;

 

   

the U.S. holder’s aggregate tax basis of the New Alithya Subordinate Voting Shares received pursuant to the merger and arrangement will be the same as the aggregate tax basis of the shares of Edgewater Common Stock surrendered in exchange therefor, decreased by the amount of cash received pursuant to the special dividend, and increased by the amount of gain recognized on the exchange; and

 

   

the U.S. holder’s holding period of the New Alithya Subordinate Voting Shares received pursuant to the merger and arrangement will include the holding period of the Edgewater Common Stock surrendered therefor.

U.S. holders are cautioned, however, that if Section 367(a) of the Code applies to the merger and arrangement, a U.S. holder would be required to recognize gain, if any (but not loss), on the disposition of Edgewater Common Stock in an amount equal to the excess of (i) the sum of the fair market value of New Alithya Subordinate Voting Shares and special dividend received by such holder, over (ii) the holder’s adjusted tax basis in the shares of Edgewater Common Stock surrendered. This may result in a U.S. holder of Edgewater Common Stock recognizing a greater amount of gain for U.S. federal income tax purposes than such holder would have recognized if Section 367(a) of the Code did not apply.

U.S. Holders of Edgewater Common Stock should consult their independent tax advisors regarding the qualification of the transactions described above as a transfer described in section 351 of the Code and the treatment of the special dividend. In addition, U.S. Holders are cautioned that the potential application of Section 367(a) of the Code to the transactions described in this summary is complex and depends on factors that cannot be determined until the closing of the merger and arrangement. Accordingly, U.S. holders should consult with their independent tax advisor regarding the potential application of Section 367(a) of the Code in their particular situation, including whether they should potentially proceed on the basis that the exchange of Edgewater Common Stock pursuant to the merger and arrangement will be a fully taxable transaction for U.S. federal income tax purposes. See “Certain Tax Consequences of the Merger and the Arrangement—Certain U.S. Federal Income Tax Considerations—Certain U.S. Federal Income Tax Consequences of the Merger and Arrangement to Edgewater Stockholders that are U.S. Holders.”

The IRS may not agree with the position that New Alithya should be treated as a foreign corporation for U.S. federal income tax purposes following the transactions.

Although New Alithya will be incorporated in Canada, the IRS may assert that it should be treated as a U.S. corporation (and, therefore, a U.S. tax resident) for U.S. federal income tax purposes pursuant to Section 7874 of the Code. A corporation is generally considered a tax resident in the jurisdiction of its organization or incorporation for U.S. federal income tax purposes. Because New Alithya is a Québec, Canada-incorporated entity, it would generally be classified as a foreign corporation (and, therefore, a non-U.S. tax resident) under these rules. Section 7874

 

- 52 -


Table of Contents

provides an exception pursuant to which a foreign incorporated entity may, in certain circumstances, be treated as a U.S. corporation for U.S. federal income tax purposes. Alithya and Edgewater do not expect Section 7874 to apply to treat New Alithya as a U.S. corporation for these purposes but there can be no assurance that the IRS will not challenge this position. If, contrary to the expectation of the parties, it were to be determined that New Alithya should be taxed as a U.S. corporation for U.S. federal income tax purposes under Section 7874 of the Code, New Alithya could be liable for substantial U.S. federal income tax and certain distributions made by New Alithya to non-U.S. holders of New Alithya Shares would be subject to U.S. withholding tax.

As more fully described under “Certain Tax Consequences of the Merger and the Arrangement—Certain U.S. Federal Income Tax Considerations—Potential Application of the Inversion Rules to the New Alithya Group—Tax Residence of New Alithya for U.S. Federal Income Tax Purposes” beginning on page 92, Section 7874 is currently expected to apply in a manner such that New Alithya should not be treated as a U.S. corporation for U.S. federal income tax purposes. However, holders are cautioned that the application of Section 7874 to the New Alithya Group will be determined as of the closing of the merger and arrangement, by which time there could be adverse changes to the relevant facts and circumstances. In addition, there could be a future change in law under Section 7874 of the Code, the Treasury Regulations promulgated thereunder or otherwise that could have an adverse effect on the determination of whether Section 7874 applies to New Alithya. No opinion of counsel or IRS ruling has been requested or will be obtained from the Internal Revenue Service (the “IRS”) regarding the U.S. federal income tax consequences of the merger or the arrangement or any other matter described in this prospectus/proxy statement. As a result, there can be no assurance that the IRS will not challenge the U.S. federal income tax treatment described above or that, if challenged, such treatment will be sustained by a court.

The summary above is qualified in its entirety by the more detailed discussion provided in the section entitled “Certain Tax Consequences of the Merger and the Arrangement—Certain U.S. Federal Income Tax Considerations—Potential Application of the Inversion Rules to the New Alithya Group” beginning on page 92.

Section 7874 of the Code may limit Edgewater’s and its U.S. affiliates’ ability to utilize certain U.S. tax attributes to offset certain U.S. taxable income, if any, generated by the transactions or certain specified transactions for a period of time following the transactions.

Following the acquisition of a U.S. corporation by a foreign corporation, Section 7874 of the Code may limit the ability of the acquired U.S. corporation and its U.S. affiliates to utilize certain U.S. tax attributes, such as net operating losses, to offset U.S. taxable income resulting from certain transactions, as more fully described in “Certain Tax Consequences of the Merger and the Arrangement—Certain U.S. Federal Income Tax Considerations—Potential Application of the Inversion Rules to the New Alithya Group—Potential Limitation on the Utilization of Edgewater’s (and Its U.S. Affiliates’) Tax Attributes” beginning on page 94. In such event, Edgewater and/or its U.S. affiliates could be subject to substantial additional U.S. federal income tax on their future operations and income following the closing of the merger and arrangement.

Pursuant to the arrangement agreement, which governs the terms of the arrangement and the merger, and to complex regulations issued under Section 7874 of the Code that govern the application of the Ownership Test and the substantial business activities test (as such tests are described in “Certain Tax Consequences of the Merger and the Arrangement—Certain U.S. Federal Income Tax Considerations—Potential Application of the Inversion Rules to the New Alithya Group—Tax residence of New Alithya for U.S. federal income tax purposes—Ownership test; Substantial Business Activities Test”), New Alithya and Edgewater do not expect Edgewater to be subject to the limitations described in the paragraph above after the completion of the merger and arrangement. Holders are cautioned, however, that the determination of whether these limitations will apply must be finally determined upon the closing of the merger and arrangement, by which time there could be adverse changes to the relevant facts and circumstances. Further, a subsequent change in law might have an adverse impact on the discussion provided above, including with retroactive effect.

 

- 53 -


Table of Contents

The application of the inversion rules in Section 7874 are complex and there is limited guidance regarding their application. No opinion of counsel or IRS ruling has been sought regarding the application of these rules to the merger and arrangement. Accordingly, there can be no assurance that the IRS will not take a contrary position to those described above or that a court will not agree with a contrary position of the IRS in the event of litigation.

The arrangement and the merger are expected to result in an ownership change for Edgewater under Section 382 of the Code, potentially limiting the use of Edgewater’s net operating loss (“NOL”) carry-forwards and certain other tax attributes in future years.

As of December 31, 2017, Edgewater had approximately U.S.$14.7 million of net operating loss (“NOL”) carry-forwards available to reduce U.S. federal taxable income in future years. Under Section 382 of the Code, if a corporation undergoes an “ownership change,” the corporation’s ability to use its pre-change NOL carry-forwards and other pre-change tax attributes to offset its post-change income and taxes may be limited. In general, an “ownership change” occurs if there is a cumulative change in ownership by “5-percent shareholders” that exceeds 50 percentage points over a rolling three-year period. The arrangement and the merger are expected to result in an ownership change under Section 382 of the Code for Edgewater, potentially limiting the use of Edgewater’s NOL carry-forwards in future taxable years for U.S. federal income tax purposes. These limitations may affect the timing of when these NOL carry-forwards can be used which, in turn, may impact the timing of when cash is used to pay the taxes of Edgewater and have a negative impact on Edgewater’s financial position and results of operations. In addition, Edgewater’s ability to use its NOL carry-forwards will be dependent on its ability to generate taxable income. Some portion of the NOL carry-forwards could expire before Edgewater generates sufficient taxable income for U.S. federal income tax purposes.

The effect of recent U.S. tax reform on New Alithya and Edgewater is uncertain.

On December 22, 2017, the legislation commonly referred to as the Tax Cuts and Jobs Act was enacted, which contains significant changes to U.S. tax law, including, but not limited to, a reduction in the corporate tax rate and a transition to a new territorial system of taxation. The effect of the changes made in the Tax Cuts and Jobs Act is highly uncertain, both in terms of their direct effect on the taxation of an investment in New Alithya Subordinate Voting Shares and Edgewater Common Stock and their indirect effect on New Alithya or Edgewater’s financial condition or market conditions generally. Furthermore, many of the provisions of the Tax Cuts and Jobs Act will require guidance through the issuance of Treasury regulations in order to assess their effect. There may be a substantial delay before such regulations are promulgated, increasing the uncertainty as to the ultimate effect of the statutory amendments on New Alithya or Edgewater or their respective shareholders or stockholders, as the case may be. There may also be technical corrections legislation proposed with respect to the Tax Cuts and Jobs Act, the effect and timing of which cannot be predicted, which may be adverse to New Alithya or Edgewater or their respective shareholders or stockholders, as the case may be. New Alithya and Edgewater will continue to examine and assess the impact this tax reform legislation may have on New Alithya’s business. This prospectus/proxy statement does not discuss any such tax legislation or the manner in which it might affect Edgewater stockholders. We urge Edgewater stockholders to consult with their legal and tax advisors with respect to any such legislation and the potential tax consequences of investing in Edgewater Common Stock, and subsequent to the merger, New Alithya Subordinate Voting Shares.

Future changes to U.S. and non-U.S. tax laws could materially adversely affect New Alithya.

Under current law, New Alithya is expected to be treated as a foreign corporation for U.S. federal income tax purposes. However, changes to the rules in Section 7874 of the Code or regulations promulgated thereunder or other guidance issued by the Treasury or the IRS could adversely affect New Alithya’s status as a foreign corporation for U.S. federal income tax purposes, and any such changes could have prospective or retroactive application to New Alithya, New Alithya’s shareholders, Edgewater, Edgewater’s stockholders, their respective affiliates and/or the transactions.

 

- 54 -


Table of Contents

In addition, the U.S. Congress, the Organization for Economic Co-operation and Development and other government agencies in jurisdictions where New Alithya and its affiliates do business have had an extended focus on issues related to the taxation of multinational corporations. Specific attention has been paid to “base erosion and profit shifting,” where payments are made between affiliates from a jurisdiction with high tax rates to a jurisdiction with lower tax rates. As a result, the tax laws in the United States and other countries in which New Alithya and its affiliates do business could change on a prospective or retroactive basis, and any such changes could materially and adversely affect New Alithya.

 

- 55 -


Table of Contents

CAUTIONARY NOTE REGARDING FORWARD-LOOKING STATEMENTS

This prospectus/proxy statement and the documents incorporated in this prospectus/proxy statement by reference contain certain “forward-looking statements” within the meaning of the “safe harbor” provisions of the Private Securities Litigation Reform Act of 1995 with respect to the respective financial conditions, results of operations, financial projections and businesses of Edgewater, Alithya and New Alithya, and the expected impact of the proposed merger and arrangement on New Alithya and its business. Statements including words such as “pro forma,” “anticipates,” “expects,” “intends,” “plans,” “predicts,” “believes,” “seeks,” “estimates,” “could,” “would,” “will,” “may,” “can,” “continue,” “potential,” “should,” “look forward,” “guidance,” and the negative of these terms or other comparable or similar terminology or expressions often identify forward-looking statements. Statements included or incorporated in this prospectus/proxy statement that are not historical facts are hereby identified as “forward-looking statements” for the purpose of the safe harbor provided by Section 27A of the Securities Act and Section 21E of the Exchange Act (collectively, “forward-looking statements”).

These forward-looking statements may include, without limitation, statements regarding the completion of the transactions, expected synergies and other benefits, including tax, financial and strategic benefits, to New Alithya and the respective shareholders of Edgewater and Alithya of the transactions, the expected tax consequences to holders of Edgewater Common Stock and New Alithya Subordinate Voting Shares and the expected accounting treatment for the transactions and other statements that are not historical facts. Without limiting the generality of the preceding sentence, certain information contained in the sections “The Merger and the Arrangement—Background of the Transactions,” “The Merger and the Arrangement—Recommendations of Edgewater’s Board of Directors; Edgewater’s Reasons for the Merger” and “The Merger and the Arrangement—Edgewater and Alithya Unaudited Prospective Financial Information” constitute forward-looking statements.

Although each of Edgewater and Alithya believes its forward-looking statements are reasonable, they are subject to important risks and uncertainties. Those include, without limitation, the failure to receive, on a timely basis or otherwise, the required approvals by Edgewater stockholders and Alithya shareholders, the Québec court and applicable government and regulatory authorities, the terms of those approvals, the risk that a condition to closing contemplated by the arrangement agreement may not be satisfied or waived, the inability to realize expected synergies or cost savings or difficulties related to the integration of Edgewater and Alithya operations, the ability of New Alithya to retain and hire key personnel and maintain relationships with customers, suppliers or other business partners, or other adverse events, changes in applicable laws or regulations, competition from other IT consulting companies, and other risks disclosed in Edgewater’s public filings, any or all of which could cause actual results to differ materially from future results expressed, projected or implied by the forward-looking statements. The forward-looking statements in this prospectus/proxy statement are qualified by these risk factors. As a result of these risks and uncertainties, the transactions could be modified, restructured or not be completed, and actual results and events may differ materially from the results and events contemplated in these forward-looking statements and from historical results. You are cautioned not to put undue reliance on any forward-looking statements, which speak only as of the date of this prospectus/proxy statement or the date of any document incorporated by reference. You should carefully read this prospectus/proxy statement together with the information incorporated herein by reference as described under the heading “Where You Can Find More Information” completely and with the understanding that actual future results may be materially different from those that are expected by Edgewater and Alithya. Except as otherwise required by law, none of Edgewater, Alithya or New Alithya undertakes any obligation to publicly update or revise any forward-looking statements, whether as a result of new information, future events or otherwise, or to comment on expectations of, or statements made by the other party or third parties in respect of the transactions. These forward-looking statements are not guarantees of future performance, given that they involve risks and uncertainties. You should not assume that any lack of update to a previously issued forward-looking statement constitutes a reaffirmation of that statement. Continued reliance on forward-looking statements is at your own risk.

 

- 56 -


Table of Contents

Additional information about these and other risks and uncertainties and about the material factors or assumptions underlying such forward-looking statements may be found in this prospectus/proxy statement under the section entitled “Risk Factors,” as well as under the section entitled “Risk Factors” in Edgewater’s Form 10-K, Form 10-Q and Form 8-K filings with the SEC.

 

- 57 -


Table of Contents

THE MERGER AND THE ARRANGEMENT

The Merger and the Arrangement

Under the terms of the arrangement agreement, (a) New Alithya will acquire Alithya pursuant to a plan of arrangement under the laws of Québec, Canada and (b) U.S. Merger Sub will merge under Delaware law with and into Edgewater, with Edgewater as the surviving corporation in the merger. As a result of the transactions, both Edgewater and Alithya will become wholly-owned subsidiaries of New Alithya. Upon consummation of the transactions, Alithya will be renamed “Alithya Canada inc.”

As consideration for the merger, Edgewater stockholders will receive 1.3118 newly issued New Alithya Subordinate Voting Shares in exchange for each share of Edgewater Common Stock held by such stockholders. However, Alithya has a termination right if the VWAP of the Edgewater Common Stock on NASDAQ for the 10 consecutive trading days ending on the date immediately preceding the ex-dividend date for the special dividend described below is less than U.S.$5.25, unless Edgewater agrees to adjust the exchange ratio to the effect that the equity value of the New Alithya Shares received by the Alithya shareholders is U.S.$110.0 million. See “The Arrangement Agreement—Merger Consideration to Edgewater Stockholders; Special Dividend for Edgewater Stockholders” beginning on page 114.

In addition to the right of Edgewater stockholders to receive New Alithya Subordinate Voting Shares in the transactions, Edgewater will declare to Edgewater stockholders and option holders of record immediately prior to the anticipated closing date of the arrangement a special dividend equal to U.S.$20.5 million, provided that (i) the total amount of the dividend will proportionately increase or decrease to the extent that Edgewater’s “Net Cash” (as defined in the arrangement agreement) is then greater or less than U.S.$8.5 million, as the case may be, and (ii) the dividend will be payable either in cash (for Edgewater’s stockholders) or reflected through adjustment (for holders of Edgewater’s options) to the exercise price of such options, as the case may be. Payment of the special dividend will be contingent upon the closing of the transactions and will be declared at least 10 days prior to, and be paid within 10 days following, such closing. The application of the adjustment formula described above will likely result in a special dividend amount that is less than U.S.$20.5 million.

Based on Edgewater’s currently expected “Net Cash” as of the closing of the transactions, the total amount of the special dividend would have been approximately U.S.$16.0 million, or approximately U.S.$1.07 for each share of Edgewater Common Stock then outstanding (applying the full dilution, in-the-money options treatment to the current basic shares outstanding), if the closing had occurred immediately following September 27, 2018. However, the actual amount of the special dividend may be either higher or lower based on Edgewater’s business, financial condition and liquidity between September 27, 2018 and the dividend declaration date.

Edgewater intends to fund payment of the special dividend to its stockholders with its available cash and borrowings under its existing revolving credit facility with Citizens Bank, N.A. Prior to the closing of the merger, pursuant to a letter which Edgewater has received from Citizens Bank, N.A., Edgewater expects to amend the facility in order to allow Edgewater to draw up to an additional U.S.$7.0 million to fund payment of the special dividend. However, such funding will be subject to certain conditions, including that the entire outstanding amount under the facility be repaid prior to or concurrently with the payment of the special dividend.

In order to repay the entire outstanding amount under Edgewater’s existing revolving credit facility prior to or concurrently with the payment of the special dividend, New Alithya intends to rely on the available cash and financing commitments of Alithya and/or New Alithya and, to the extent necessary, proceeds from a private placement by Alithya prior to or contemporaneously with the closing of the transactions of up to $50 million of subscription receipts (plus up to an additional 15% of the offering amount as the underwriters’ option to purchase additional securities) that will convert into New Alithya Subordinate Voting Shares upon closing of the transactions. There is no assurance that any of these funds or financing commitments will be available to Alithya or New Alithya on acceptable terms, in a timely manner or at all. Any financing by Alithya or New Alithya

 

- 58 -


Table of Contents

would depend on favorable market conditions and the availability of financing terms that are acceptable to Alithya or New Alithya, as the case may be, and it is possible that prevailing market conditions and available terms may result in a lesser amount or no capital being raised. In the event that the conditions allowing Edgewater to draw down its existing revolving credit facility to fund the payment of the special dividend are not satisfied, Edgewater may be unable to pay the special dividend on the dividend payment date.

As consideration for the transactions, each Alithya Common Share and each Alithya Multiple Voting Common Share then issued and outstanding will be cancelled and automatically converted into the right to receive one newly issued New Alithya Subordinate Voting Share and one newly issued New Alithya Multiple Voting Share, respectively.

Background of the Transactions

Edgewater helps the C-suite drive transformational change through its unique selection of business and technology services and channel-based solutions. Delivering both on premise and in the cloud, Edgewater offers two major channel-based services. In the Microsoft channel, Edgewater Fullscope delivers Dynamics AX ERP, Business Intelligence and CRM solutions primarily in the manufacturing space. In the Oracle channel, Edgewater Ranzal provides Business Analytics solutions leveraging Oracle EPM, Business Intelligence and Big Data technologies.

As part of its fiduciary duty, the Edgewater board of directors and senior management regularly review Edgewater’s performance, future growth prospects and overall strategic direction and consider potential opportunities to strengthen its business and enhance shareholder value. These reviews have included consideration of potential transactions with third parties that would further Edgewater’s strategic objectives, including strategic business partnerships, potential acquisitions, reorganizations and changes in corporate structure.

From November 2015 to November 2016, Edgewater undertook a process with the assistance of a financial advisor to review its strategic alternatives to enhance shareholder value. Ultimately, the Edgewater board of directors made a determination to continue to execute on Edgewater’s strategic plan as a stand-alone public company.

After changes in the composition of the Edgewater board of directors and senior management in the first quarter of 2017, members of the Edgewater board of directors and senior management undertook a reassessment of the evolving business environment facing Edgewater’s business units and the competitive pressures faced therein, and began to evaluate the viable landscape relevant to Edgewater’s long-term prospects, including potential merger, acquisition, business unit dispositions and other strategic opportunities. In connection with its review of strategic alternatives, the Edgewater board of directors contemplated engaging third parties, including William Blair, to assist in determining and executing a strategic path forward for Edgewater. William Blair was under consideration to act as Edgewater’s financial advisor because of William Blair’s extensive expertise in the IT services area and William Blair’s significant existing knowledge about Edgewater and its business units after acting as an advisor to a potential buyer in the prior strategic review process undertaken by Edgewater.

On March 13, 2017, William Blair made an informal introductory presentation to the Edgewater board of directors regarding strategic planning matters.

On April 25, 2017, Jeffrey Rutherford, Edgewater’s Chairman of the Board, Interim Chief Executive Officer and Interim President, and Frederick DiSanto, Edgewater’s Lead Independent Director, had dinner with Paul Raymond, Alithya’s Chief Executive Officer and President, and Mathieu Lupien, Alithya’s then Chief Financial Officer. Mr. Raymond indicated that Alithya was involved in the prior strategic review process undertaken by Edgewater and expressed Alithya’s continued interest in a potential transaction involving Edgewater if the opportunity arose in the future. Mr. Raymond also indicated that Alithya was not prepared to pursue such a transaction at that time since Alithya was involved in another potential acquisition process.

 

- 59 -


Table of Contents

On May 19, 2017, the Edgewater board of directors held a telephonic meeting at which representatives of Edgewater senior management, William Blair and McDonald Hopkins LLC (“McDonald Hopkins”), Edgewater’s corporate legal counsel, were present. William Blair made a presentation that analyzed various scenarios that included not only analysis of a sale of Edgewater as an entire company but also analysis of a potential “sum-of-the-parts” sale process involving separate processes for Edgewater Fullscope and Edgewater Ranzal. Following the presentation, the Edgewater board of directors reviewed and evaluated the presentation provided by William Blair. There was consensus in favor of Edgewater undertaking a new review of strategic alternatives, and the Edgewater board of directors determined that William Blair was well qualified to assist in the process in light of its extensive IT services area experience and its existing knowledge of Edgewater and its business units. After discussion, the Edgewater board of directors authorized the engagement of William Blair to provide financial advisory and investment banking services to Edgewater.

On May 31, 2017, Edgewater formally engaged William Blair. On June 1, 2017, Edgewater senior management conducted an initial meeting with William Blair to discuss Edgewater’s business and a preliminary process timeline.

During June and July 2017, William Blair, working with the Edgewater board of directors and senior management, prepared executive summary documents and preliminary confidential information presentations describing Edgewater Fullscope and Edgewater Ranzal and historical financial information. Alongside William Blair, the Edgewater board of directors and senior management identified a broad group of potential strategic and financial buyers that they believed might be interested in acquiring certain of Edgewater’s business units, or merging with Edgewater, would provide value to Edgewater stockholders and would also have the requisite financial resources.

In June 2017, at the direction of the Edgewater board of directors, William Blair began contacting potential buyers. Throughout the entire process, William Blair contacted 76 potential buyers, executed non-disclosure agreements, provided requested presentation and financial information, granted virtual data room access to, and completed diligence requests for a subset of those potential buyers that had demonstrated interest in one or more of Edgewater’s business units. Upon conclusion of the process, 27 non-disclosure agreements were executed, and confidential information presentations were provided to potential buyers.

Between June and September 2017, William Blair made presentations to members of the Edgewater board of directors to apprise them of the process and provide situational updates on creation of marketing materials, timeline and initial buyer outreach, among other topics. During this same time, Edgewater senior management met telephonically and in person with select potential buyers to discuss Edgewater Fullscope and/or Edgewater Ranzal, financial results and strategic opportunities.

In August and September 2017, representatives of William Blair and Edgewater contacted senior management of Alithya on several occasions to determine if Alithya was interested in acquiring Edgewater Ranzal or the entire Edgewater company. Mr. Raymond indicated that Alithya remained interested in an acquisition of the entire Edgewater company but that Alithya was not prepared to consider the Edgewater opportunity at that time since Alithya was involved in another potential acquisition process.

On September 22, 2017, Buyer E, a strategic party with several similar business units, submitted to William Blair a non-binding initial indication of interest for a merger transaction involving Edgewater Ranzal. Buyer E’s initial indication of interest for Edgewater Ranzal implied a post-merger equity split of 57.7% for Buyer E stockholders and 42.3% for Edgewater stockholders, included a 20.0% control premium and contributed U.S.$61.0 million of debt to the combined business. Buyer E’s indication of interest constituted a merger with Edgewater Ranzal only and assumed that Edgewater Fullscope and Edgewater’s classic consulting business units would be sold in a separate transaction(s).

 

- 60 -


Table of Contents

On September 27, 2017, Buyer T, a financial sponsor, submitted to William Blair a non-binding initial indication of interest for the acquisition of Edgewater Fullscope. Buyer T’s indication of interest offered a range of consideration between U.S.$42.5 million to U.S.$49.0 million in cash.

Also on September 27, 2017, the Edgewater board of directors held a telephonic meeting at which representatives of Edgewater senior management, William Blair and McDonald Hopkins were present. William Blair presented an update of William Blair’s activities regarding the sale process and a summary of the indications of interest received. Among other items, William Blair also presented a process timeline and informed the Edgewater board of directors of certain key feedback William Blair had received from potential buyers with whom William Blair had been engaging on behalf of Edgewater. The Edgewater board of directors asked questions about and provided comments regarding the material presented. The Edgewater board of directors ultimately determined that neither of the indications of interest was a compelling offer at this stage in the process and for William Blair to contact additional buyer prospects. However, the Edgewater board of directors determined that both interested parties should be given feedback on their offers and remain in the process in order to keep the process competitive.

During October 2017, William Blair and Edgewater senior management continued to hold discussions with interested parties, including Buyer E and Buyer T, and also initiated conversations with additional parties. Buyer T was eventually removed from Edgewater’s process as a result of Buyer T’s unwillingness to increase its offer.

In early November 2017, senior management of Alithya contacted William Blair and indicated that Alithya was now interested in pursuing a transaction involving Edgewater since its other acquisition opportunity was on hold.

On November 9, 2017, following subsequent telephone calls between William Blair and Buyer E and additional diligence, Buyer E submitted to William Blair a revised indication of interest for a merger transaction involving Edgewater Ranzal. Buyer E’s revised indication of interest for Edgewater Ranzal implied a post-merger equity split of 48.5% for Buyer E stockholders and 51.5% for Edgewater stockholders. The revised indication of interest assumed a U.S.$1.8 million decrease in Edgewater Ranzal’s pro forma segment EBITDA from Buyer E’s initial indication of interest. The revised indication of interest constituted a merger with only Edgewater Ranzal and assumed that Edgewater Fullscope and Edgewater’s classic consulting business units would be sold in a separate transaction(s).

Also on November 9, 2017, Buyer A submitted to William Blair an indication of interest for the acquisition of Edgewater Fullscope for U.S.$50.0 million in cash.

On November 14, 2017, the Edgewater board of directors held a telephonic meeting at which representatives of Edgewater senior management, William Blair and McDonald Hopkins were present. William Blair presented an update of activities related to exploration of strategic alternatives. Specifically, William Blair presented Buyer E’s revised indication of interest to merge with Edgewater Ranzal and Buyer A’s initial indication of interest to acquire Edgewater Fullscope. A discussion followed regarding the details of the bids and the appropriate go-forward alternatives.

On November 20, 2017, senior leadership from Edgewater, Edgewater Fullscope and Edgewater Ranzal held in-person management meetings with Paul Raymond, Chief Executive Officer, and Claude Rousseau, Chief Operating Officer, from Alithya. Senior leadership from Edgewater Fullscope and Edgewater Ranzal presented overviews of their respective business units to the representatives from Alithya.

Throughout November and December 2017, William Blair and Edgewater senior management continued discussions with interested parties.

On December 8, 2017, Alithya submitted to William Blair a draft non-binding term sheet for a proposed merger transaction involving Edgewater Fullscope and Edgewater Ranzal. The draft term sheet proposed a post-

 

- 61 -


Table of Contents

merger equity split of 55.0% for Alithya shareholders and 45.0% for Edgewater stockholders. William Blair informed Alithya that it was unlikely that its proposal would be well received by the Edgewater board of directors since the proposed equity split was not reflective of the adjusted EBITDA each party was contributing to the combined entity.

On December 15, 2017, Alithya submitted to William Blair a revised non-binding term sheet that proposed a minimum post-merger equity split of 51.0% for Alithya shareholders and a maximum post-merger equity split of 49.0% for Edgewater stockholders. The revised term sheet also permitted a U.S.$13.0 million dividend payable to Edgewater stockholders immediately prior to closing of the transaction and contained other provisions such as completion of satisfactory due diligence on Edgewater and its business units.

On December 19, 2017, Buyer E submitted to William Blair a revised indication of interest containing three separate transaction proposals: (i) a combination of Buyer E’s Consulting Services (“ECS”) and Digital Services (“EDS”) businesses with Edgewater Ranzal, with an implied post-transaction equity split of 48.5% for Buyer E stockholders and 51.5% for Edgewater stockholders, and a U.S.$5.0 million dividend payable to Buyer E stockholders; (ii) a sale of Buyer E’s ECS business to Edgewater for U.S.$35.0 million in cash and ownership in the combined company, with an implied post-transaction equity split of 10.0% to Buyer E stockholders and 90.0% to Edgewater stockholders; and (iii) a combination of Buyer E’s ECS and EDS businesses with Edgewater, including Edgewater Fullscope, with an implied post-transaction equity split of 32.0% to Buyer E stockholders and 68.0% to Edgewater stockholders, and a U.S.$5.0 million dividend payable to Buyer E stockholders.

Also on December 19, 2017, Buyer A submitted to William Blair a revised indication of interest for the acquisition of Edgewater Fullscope for U.S.$57.5 million in cash. Buyer A’s revised indication of interest represented a U.S.$7.5 million increase from its November 9, 2017 indication.

On December 22, 2017, Edgewater’s board of directors held a telephonic meeting at which representatives of Edgewater senior management, William Blair, McDonald Hopkins and Davis, Malm & D’Agostine, P.C. (“Davis Malm”), Edgewater’s securities legal counsel, were present. William Blair updated the Edgewater board of directors regarding the bids submitted by Alithya, Buyer A and Buyer E. A discussion followed regarding the bids and due diligence process. After the discussion, there was consensus to move forward with Alithya and for William Blair to submit a counterproposal to Alithya with an implied post-transaction equity split of 51.0% to Alithya shareholders and 49.0% to Edgewater stockholders, as well as a U.S.$29.1 million dividend payable to Edgewater stockholders. The Edgewater board of directors selected Alithya’s proposal as being in the best interest of Edgewater’s stockholders because: (i) it was a whole company solution instead of a sum-of-the-parts sale of the business units, which inherently involves greater risk of completion; (ii) the combination with Alithya provided attractive revenue and cost synergies for both Edgewater Fullscope and Edgewater Ranzal; and (iii) a near-term dividend for existing Edgewater stockholders in addition to the remaining ownership stake in New Alithya represented a significant premium to Edgewater’s price per share. The Edgewater board of directors decided not to pursue Buyer A’s proposal for just the Edgewater Fullscope unit because the proposal involved greater risk of completion and the remaining Edgewater business would be an even smaller public company by market capitalization and burdened by significant overhead and public company costs. The Edgewater board of directors decided not to pursue Buyer E’s revised proposal because the carve-out of Edgewater Ranzal would entail greater risk of completion than a whole company transaction and because Buyer E’s proposal required the assumption of a significant amount of debt, which would leave the combined business with a debt / EBITDA level well above those of comparable public companies.

On December 26, 2017, Alithya submitted to William Blair a revised non-binding term sheet with an implied post-transaction equity split of 60.0% to Alithya shareholders and 40.0% to Edgewater stockholders, as well as a U.S.$25.0 million dividend payable to Edgewater stockholders.

 

- 62 -


Table of Contents

On December 27, 2017, William Blair submitted to Alithya a counterproposal with an implied post-transaction equity split of 55.0% to Alithya shareholders and 45.0% to Edgewater stockholders, as well as a U.S.$25.0 million dividend payable to Edgewater stockholders.

On December 29, 2017, Alithya submitted to William Blair a revised non-binding term sheet with an implied post-transaction equity split of 55.0% to Alithya shareholders and 45.0% to Edgewater stockholders, as well as a U.S.$15.0 million dividend payable to Edgewater stockholders.

On January 2, 2018, the Edgewater board of directors held a telephonic meeting at which representatives of Edgewater senior management, William Blair and McDonald Hopkins were present. William Blair reviewed the terms of the non-binding term sheet submitted by Alithya and explained various alternative proposals discussed by Alithya and William Blair. The Edgewater board of directors, with input from Edgewater senior management, William Blair and McDonald Hopkins, discussed the proposed transaction and various potential alternative proposals. There was consensus in favor of a revised proposal that would include a post-transaction equity split of 55.0% to Alithya shareholders and 45.0% to Edgewater stockholders, as well as a U.S.$20.5 million dividend payable to Edgewater stockholders. Following discussion, the Edgewater board of directors authorized and approved the terms of the non-binding term sheet submitted by Alithya, substantially in the form presented to the Edgewater board of directors, subject to the changes discussed above, provided that the Interim President and Chief Executive Officer of Edgewater would be authorized to negotiate and make such final modifications to the non-binding term sheet determined by such officer to be necessary or appropriate.

Also on January 2, 2018, William Blair submitted to Alithya a counterproposal with an implied post-transaction equity split of 55.0% to Alithya shareholders and 45.0% to Edgewater stockholders, as well as a U.S.$20.5 million dividend payable to Edgewater stockholders.

Between January 5, 2018 and January 9, 2018, Alithya and Osler, Hoskin & Harcourt LLP (“Osler”), Alithya’s legal counsel, Edgewater, William Blair and McDonald Hopkins exchanged comments to the non-binding term sheet submitted by Alithya. The focus of the discussions involved proposed revisions of business terms related to specified financial targets for each of Alithya and Edgewater to be met as of closing, Edgewater stockholder lock-up agreements and an exclusivity period applicable to Edgewater.

On January 9, 2018, Alithya and Edgewater signed an non-binding term sheet providing for: (i) a post-transaction implied equity split of 55.0% to Alithya shareholders and 45.0% to Edgewater stockholders, (ii) founders of Alithya holding Alithya Multiple Voting Common Shares would receive equivalent New Alithya Multiple Voting Shares, (iii) specified financial targets for each of Alithya and Edgewater would be met as of closing; (iv) Edgewater would be permitted to declare a special dividend prior to closing of U.S.$20.5 million, subject to a dollar-for-dollar increase or decrease to the extent Edgewater’s net cash position immediately prior to closing is greater or less than U.S.$8.5 million; (v) three of the nine members of the board of directors of the New Alithya would be nominated by Edgewater; and (vi) Edgewater would be subject to a 75-day exclusivity period.

On January 10, 2018, Alithya and William Blair discussed next steps in the process.

On January 11, 2018, Alithya, Alithya’s advisors, Edgewater and Edgewater’s advisors participated in a telephonic meeting to formally begin the process.

Throughout January, February and March 2018, Alithya and Edgewater continued to conduct mutual due diligence. During this period, Alithya engaged Desjardins Securities Inc. (“Desjardins”) to be its financial advisor and Raymond Chabot Grant Thornton (“RCGT”) to perform its accounting and tax due diligence. Also during this period, Edgewater engaged KPMG LLP (“KPMG”) to perform due diligence on Alithya in the accounting, tax, human resources and IT areas. The companies and their advisors met in person and conducted multiple telephonic meetings. Discussions during this period revolved around process timeline, diligence efforts and financial projections.

 

- 63 -


Table of Contents

On February 27, 2018, Osler sent a draft arrangement agreement for the proposed transaction to Edgewater, McDonald Hopkins and Davis Malm. In addition to the key terms addressed in the non-binding term sheet signed by the parties, the draft arrangement agreement included a termination right for Alithya in the event the Edgewater stock price for the 20 trading days prior to closing was less than a specified floor amount.

On March 2, 2018, the Edgewater board of directors held a telephonic meeting at which representatives of Edgewater senior management, William Blair, McDonald Hopkins and Davis Malm were present. William Blair provided an update to the Edgewater board of directors regarding the process and anticipated timeline to signing and announcing the contemplated transaction with Alithya. McDonald Hopkins reviewed key provisions included in the initial draft of the arrangement agreement.

On March 5, 2018, McDonald Hopkins sent a revised draft of the arrangement agreement to Alithya and Osler.

On March 7, 2018, the Edgewater board of directors met with Paul Raymond, Alithya’s Chief Executive Officer and President, to discuss his vision for the combined entity, Alithya’s strategic approach and his perspective of the benefits of combining the operations of Alithya and Edgewater.

Also on March 7, 2018, McDonald Hopkins sent a draft shareholders agreement to Alithya and Osler that included a voting arrangement among certain Alithya shareholders and Edgewater stockholders to address board composition for New Alithya and registration rights for New Alithya Shares.

On March 8, 2018, Osler, McDonald Hopkins and Davis Malm discussed various open issues with the arrangement agreement, including a floor trading price and other financial targets that would be conditions to closing, required tax-related opinions, the capital structure and the board composition for New Alithya and an expense fee if the arrangement agreement is terminated under certain circumstances. Osler indicated that Alithya’s intention was to address board composition matters for New Alithya by post-closing covenants included in the arrangement agreement rather than having a separate shareholders agreement.

On March 9, 2018, the Edgewater board of directors held a meeting at which representatives of Edgewater senior management, William Blair, McDonald Hopkins, Davis Malm and KPMG were present. William Blair provided an update regarding timing of the transaction and the status of its financial modeling. KPMG presented findings of its financial statement due diligence of Alithya and other accounting diligence matters. KPMG also presented the findings of its diligence review of Alithya in the tax, human resources and IT areas. McDonald Hopkins then discussed the legal due diligence of Alithya completed by U.S. and Canadian counsel for Edgewater with respect to organizational, lease and contract matters involving Alithya. Edgewater senior management, together with McDonald Hopkins, then provided a status report regarding the negotiation of the definitive arrangement agreement.

During the evening of March 9, 2018, Mr. Raymond communicated to Mr. Rutherford concerns regarding the recent financial performance of the Edgewater Ranzal business unit. In light of such concerns, Mr. Raymond indicated to Mr. Rutherford that Alithya was proposing changes to the transaction terms that would result in a reduced equity ownership percentage in New Alithya for Edgewater stockholders.

On March 10, 2018, Desjardins and William Blair discussed proposed changes to the transaction terms. The focus of the discussions involved the post-transaction equity split in New Alithya for Alithya shareholders and Edgewater stockholders and a floor trading price for the Edgewater stock prior to closing before there is triggered either an adjustment to the exchange ratio for the Edgewater stock or a termination right for the benefit of Alithya. Desjardins communicated that Alithya proposed changing the post-transaction equity split from the previously agreed upon 55.0% for Alithya shareholders and 45.0% for Edgewater stockholders to 60.0% for Alithya shareholders and 40.0% for Edgewater stockholders. In addition, Desjardins communicated that Alithya proposed that the floor trading price be U.S.$5.10.

 

- 64 -


Table of Contents

During March 10, 2018 and March 11, 2018, Mr. Rutherford and William Blair provided updates to Edgewater board members regarding the ongoing negotiations with Alithya. Mr. Rutherford indicated the key economic terms being discussed were the post-transaction equity split in New Alithya and the floor trading price concept. Edgewater board members were in favor of proposing a potential reduction to the amount of the dividend payable to Edgewater stockholders in order to increase the post-transaction equity split in New Alithya for Edgewater stockholders.

During March 11, 2018 and March 12, 2018, Desjardins and William Blair discussed a number of proposals and counterproposals that centered on three economic terms: (i) the post-transaction equity split in New Alithya for Alithya shareholders and Edgewater stockholders; (ii) the amount of the dividend payable to Edgewater stockholders; and (iii) a floor trading price for the Edgewater stock prior to closing before there is triggered either an adjustment to the exchange ratio for the Edgewater stock or a termination right for the benefit of Alithya.

On March 12, 2018, Alithya and Edgewater agreed to: (i) the post-merger equity split of 58.0% for Alithya shareholders and 42.0% for Edgewater stockholders; (ii) a U.S.$20.5 million dividend payable to Edgewater stockholders; and (iii) a U.S.$5.25 floor trading price for the Edgewater stock prior to closing before there is triggered either an adjustment to the exchange ratio for the Edgewater Common Stock or a termination right for the benefit of Alithya.

Also on March 12, 2018, Osler sent a revised draft of the arrangement agreement to Edgewater, McDonald Hopkins and Davis Malm and a draft of the support agreement to be entered into by certain Alithya shareholders and Edgewater stockholders.

Between March 12, 2018 and March 14, 2018, Alithya, Desjardins, Osler, Edgewater, William Blair, McDonald Hopkins and Davis Malm exchanged comments to the arrangement agreement.

On March 13, 2018, representatives of Osler, McDonald Hopkins and Davis Malm finalized the terms of the support agreement.

On March 14, 2018, William Blair presented its fairness opinion to William Blair’s Fairness Opinion Committee. No objections were raised as to the fairness of the transaction by William Blair’s Fairness Opinion Committee.

Also on March 14, 2018, the Edgewater board of directors held a meeting at which representatives of Edgewater senior management, William Blair, McDonald Hopkins and Davis Malm were present. Edgewater senior management and William Blair updated the Edgewater board of directors regarding the negotiations with Alithya since the March 9, 2018, conversation between Mr. Raymond and Mr. Rutherford. William Blair summarized the various scenarios considered since March 9, 2018, and analyzed the implied valuations in light of the post-transaction equity split and the dividend amounts included in such scenarios.

Following the presentation by William Blair, Edgewater senior management and McDonald Hopkins reviewed the overall process involving Alithya and the negotiation of the definitive arrangement agreement and ancillary documents, including the support agreements with officers, directors and a major stockholder of Edgewater. McDonald Hopkins then reviewed in detail the terms of the arrangement agreement, specifically addressing: (i) the structure of the transaction, including capital structure of New Alithya, stock and option exchanges, the registration process and expected tax treatment; (ii) the representations, warranties and covenants of the parties; (iii) key financial terms, including financial targets for the parties at closing, the special dividend to Edgewater stockholders and the floor trading price for Edgewater stock before there is triggered either an adjustment to the exchange ratio for the Edgewater stock or a termination right for the benefit of Alithya; (iv) the composition of the board of directors of New Alithya after closing; (v) closing conditions; (vi) no-shop terms and fiduciary out provisions; and (vii) termination provisions, including potential termination fees and expense fees.

 

- 65 -


Table of Contents

During the morning of March 15, 2018, Osler sent a revised draft of the arrangement agreement to Edgewater, McDonald Hopkins and Davis Malm.

Also on March 15, 2018, the Edgewater board of directors held a meeting at which representatives of Edgewater senior management, William Blair, McDonald Hopkins and Davis Malm were present. McDonald Hopkins reviewed the revised arrangement agreement and the changes made since the conclusion of the meeting on March 14, 2018. William Blair then presented its fairness opinion to the Edgewater board of directors. William Blair’s financial analysis regarding the fairness opinion is summarized below under the heading “—Opinion of Edgewater’s Financial Advisor” beginning on page 73. In the evening of March 15, 2018, William Blair presented Edgewater’s legal counsel with a letter indicating that as of that date and based on and subject to the assumptions, procedures, factors, qualifications and limitations set forth therein, the exchange ratio for the Edgewater Common Stock and the dividend payable to Edgewater stockholders pursuant to the terms and conditions set forth in the arrangement agreement are fair from a financial perspective to Edgewater stockholders.

Following the presentation by William Blair, the Edgewater board of directors, with input from Edgewater senior management, discussed the proposed transaction, the benefits and risks of combining Edgewater’s operations with Alithya and the risks of remaining a stand-alone entity. Based upon the discussions and deliberations at the March 9, 2018, March 14, 2018 and March 15, 2018, meetings, the support of Edgewater senior management and other factors described under the heading “—Recommendations of Edgewater’s Board of Directors; Edgewater’s Reasons for the Merger” beginning on page 67, the Edgewater board of directors authorized and approved the arrangement agreement and its terms and conditions, substantially in the form presented to the Edgewater board of directors, provided that the Interim President and Chief Executive Officer of Edgewater would be authorized to negotiate and make such final modifications to such arrangement agreement determined by such officer to be necessary or appropriate.

During the evening of March 15, 2018, the parties finalized and signed the arrangement agreement, and certain Alithya shareholders and Edgewater stockholders signed support agreements.

During the morning of March 16, 2018, the parties publicly announced the transaction. Later on March 16, 2018, Edgewater filed with the SEC a Form 8-K reporting the signing of the arrangement agreement and its Form 10-K for Edgewater’s fiscal year ended December 31, 2017 describing the signing of the arrangement agreement as a subsequent event.

On March 19, 2018, Alithya and Edgewater held a joint conference call for investors.

On September 10, 2018, the Edgewater board of directors held a meeting at which representatives of Edgewater senior management and McDonald Hopkins were present. At that meeting, Edgewater senior management and McDonald Hopkins reviewed and discussed a proposed amendment to the arrangement agreement. The proposed amendment contemplated, among other changes, extending the outside date to December 15, 2018, clarifying certain deliverables of Edgewater to Alithya prior to closing, clarifying the timing and procedure of the declaration and payment of the Edgewater special dividend, clarifying the calculation of the exchange ratio and removing the delivery of a legal opinion relating to Section 7874 of the Code as a closing condition for both Alithya and Edgewater, based on the board of directors of each of Alithya and Edgewater determining that the likelihood of New Alithya being treated as a U.S. corporation for U.S. federal income tax purposes under Section 7874 of the Code is sufficiently low to not warrant the associated time and cost. Based upon such discussions, the Edgewater board of directors authorized and approved the amendment to the arrangement agreement, substantially in the form presented to the Edgewater board of directors, provided that the Interim President and Chief Executive Officer of Edgewater would be authorized to negotiate and make such final modifications to such amendment to arrangement agreement determined by such officer to be necessary or appropriate.

On September 10, 2018, the parties finalized and signed the amendment to the arrangement agreement.

 

- 66 -


Table of Contents

On September 11, 2018, Edgewater filed with the SEC a Form 8-K reporting the signing of the amendment to arrangement agreement.

Recommendations of Edgewater’s Board of Directors; Edgewater’s Reasons for the Merger

At its meetings held on March 14, March 15 and September 10, 2018, the Edgewater board of directors unanimously approved the arrangement agreement and the transactions contemplated thereby (including the merger). The Edgewater board of directors unanimously recommends that the stockholders of Edgewater vote for the approval and adoption of the arrangement agreement and the transactions contemplated thereby (including the merger) and for the other resolutions to be considered at the Edgewater special meeting.

The Edgewater board of directors considered many factors in determining to recommend the approval and adoption of the arrangement agreement and the transactions contemplated thereby (including the merger). In arriving at its determination, the board of directors consulted with Edgewater’s senior management, legal advisors, financial advisors, accounting advisors and other advisors, reviewed a significant amount of information, considered a number of factors and concluded, in the board’s business judgment, that the transactions are likely to result in significant strategic and financial benefits to Edgewater and its stockholders, including:

 

   

the establishment of a larger platform for the combined company to pursue its disciplined build-and-buy strategy while capitalizing on the sizeable growing demand for digital technology services;

 

   

the complementary nature of the operations of Alithya and Edgewater from a geographic perspective in light of Alithya’s significant presence in Canadian markets and Edgewater’s significant presence in United States markets;

 

   

significant cost synergies stemming from the optimization of corporate functions;

 

   

the experienced management team of Alithya, with track record of successful organic and inorganic growth, to lead the business of New Alithya;

 

   

a leadership position in the implementation of Oracle EBS, EPM and ERP Cloud as well as Microsoft ERP and CRM Cloud solutions;

 

   

increased revenue diversification with greater consulting coverage;

 

   

the benefits of a dual listing of the New Alithya Subordinate Voting Shares on NASDAQ and the TSX, including a potential lower cost of capital and increased liquidity; and

 

   

a pre-closing dividend payment of U.S.$20.5 million in cash to the Edgewater stockholders, subject to a dollar-for-dollar increase or decrease to the extent Edgewater’s net cash position immediately prior to closing is greater or less than U.S.$8.5 million.

These beliefs are based in part on the following factors considered by the Edgewater board of directors:

 

   

that the service offerings and geographic scopes of Edgewater and Alithya are complementary and do not present significant areas of overlap;

 

   

the anticipated market capitalization, strong balance sheet, free cash flow, liquidity and capital structure of New Alithya;

 

   

the business, operations, financial condition and future prospects of Alithya;

 

   

the current and prospective economic environment and increasing competitive burdens and constraints facing Edgewater, specifically Edgewater’s Oracle EPM business in light of Oracle ecosystem developments; (i.e., Oracle’s push toward the adoption of cloud-based technologies resulting in the need for significant investment by Edgewater in product development and cloud operations and a negative impact on the service revenue in Edgewater Ranzal’s EPM space, including potential project delays as customers make decisions regarding the transition from on-premise to cloud-based solutions);

 

- 67 -


Table of Contents
   

the fact that the holders of the New Alithya Multiple Voting Shares will not be permitted to sell or otherwise transfer such shares, except to their respective affiliates, and any holder of New Alithya Multiple Voting Shares wishing to sell such shares in the future must first convert such shares into New Alithya Subordinate Voting Shares on a one-for-one basis;

 

   

the likelihood that the transactions will be completed on a timely basis and the limited number of conditions to Alithya’s obligation to complete the transactions;

 

   

the fact that the transactions are subject to the approval and adoption of the arrangement agreement by the Edgewater stockholders;

 

   

that, subject to certain limited exceptions, Alithya is prohibited from soliciting, participating in any discussions or negotiations with respect to, or providing any information to any third party regarding or entering into any agreement providing for the acquisition of Alithya;

 

   

that Alithya must pay a termination fee of U.S.$4.0 million if the arrangement agreement is terminated under certain circumstances specified therein;

 

   

that Alithya must pay an expense fee of U.S.$2.0 million if the arrangement agreement is terminated under certain circumstances specified therein;

 

   

the financial statements of Alithya and the prospective financial information described in more detail under the heading “—Edgewater and Alithya Unaudited Prospective Financial Information” beginning on page 69; and

 

   

the financial analyses reviewed and discussed with the Edgewater board of directors by representatives of William Blair, as well as the oral opinion of William Blair rendered to the Edgewater board of directors on March 15, 2018 (which was subsequently confirmed in writing by delivery of a written opinion of William Blair dated March 15, 2018) that, subject to the assumptions, limitations, qualifications and conditions contained in the written opinion, the aggregate consideration to be received by the Edgewater stockholders pursuant to the transactions contemplated by the arrangement agreement is fair, from a financial point of view, to Edgewater stockholders; see “—Opinion of Edgewater’s Financial Advisor” beginning on page 73.

In the course of its deliberations, the Edgewater board of directors also considered a variety of risks and other potentially negative factors, including the following:

 

   

the fact that, although the parties anticipate that the former Edgewater stockholders will hold approximately 42% of the total outstanding New Alithya Shares, the former Edgewater stockholders will hold approximately 17% of the total voting power of New Alithya Shares as result of the Alithya shareholders holding Alithya Multiple Voting Common Shares receiving New Alithya Multiple Voting Shares (i.e., ten votes per share) in the transactions;

 

   

the fact that New Alithya’s board of directors will consist of nine directors, of whom six will be nominated by Alithya and three by Edgewater;

 

   

the fact that Alithya has a termination right if the VWAP of the Edgewater Common Stock on NASDAQ for the 10 consecutive trading days ending on the date immediately preceding the ex-dividend date for the special dividend described below is less than U.S.$5.25, unless Edgewater agrees to adjust the exchange ratio to the effect that the equity value of the New Alithya Shares received by the Alithya shareholders is U.S.$110.0 million; see “Arrangement Agreement—Merger Consideration to Edgewater Stockholders; Special Dividend for Edgewater Stockholders” beginning on page 114;

 

   

the exchange ratio will not adjust nor will Edgewater have any termination rights in the event there is a decrease in the value of Alithya relative to the value of Edgewater prior to closing, including a decrease attributable to fluctuations in the exchange rate between the Canadian dollar and U.S. dollar;

 

   

the risk that Edgewater must pay a termination fee of U.S.$4.0 million if the arrangement agreement is terminated under certain circumstances specified therein;

 

- 68 -


Table of Contents
   

the risk that Edgewater must pay an expense fee of U.S.$2.0 million if the arrangement agreement is terminated under certain circumstances specified therein;

 

   

that, subject to certain limited exceptions, Edgewater is prohibited from soliciting, participating in any discussions or negotiations with respect to, or providing any information to any third party regarding or entering into any agreement providing for the acquisition of Edgewater;

 

   

the restrictions on the conduct of Edgewater’s business prior to the completion of the transactions, which could delay or prevent Edgewater from undertaking some business opportunities that may arise pending completion of the transactions;

 

   

the adverse impact that business uncertainty pending the effective time of the transactions could have on Edgewater’s ability to attract, retain and motivate key personnel until the effective time of the transactions;

 

   

the fact that Edgewater has incurred and will continue to incur significant transaction costs and expenses in connection with the proposed transactions, regardless of whether the transactions are consummated;

 

   

the risk that the forecasted results in the unaudited prospective financial information of Edgewater and Alithya will not be attained;

 

   

the risk that the transactions may not be consummated despite the parties’ efforts or that consummation may be unduly delayed and the potential resulting disruptions to Edgewater’s businesses and relationships;

 

   

the challenges posed by the combination of two business enterprises such as Edgewater and Alithya, including the possibility that the anticipated cost savings and synergies and other benefits sought to be obtained from the transactions might not be achieved in the time frame contemplated or at all, or the other numerous risks and uncertainties which could adversely affect New Alithya’s operating results; and

 

   

the risks of the type and nature described under the sections entitled “Risk Factors” beginning on page 29 and “Cautionary Note Regarding Forward-Looking Statements” beginning on page 56.

After considering the foregoing potentially positive and potentially negative factors, the Edgewater board of directors unanimously concluded, in the board’s business judgment, that the potentially positive factors relating to the arrangement agreement and the transactions contemplated thereby (including the merger) substantially outweighed the potentially negative factors.

The foregoing discussion of the information and factors considered by the Edgewater board of directors is not exhaustive but rather is intended to reflect the principal material factors considered by the Edgewater board of directors in its consideration of the transactions. In view of the complexity, and the large number, of the factors considered, the Edgewater board of directors, both individually and collectively, did not find it practicable to and did not attempt to quantify or assign any relative or specific weight to the various factors. Rather, the Edgewater board of directors based its recommendation on the totality of the information presented to and considered by it. In addition, individual members of the Edgewater board of directors may have given different weights to different factors.

The foregoing discussion of the information and factors considered by the Edgewater board of directors is forward-looking in nature. This information should be read in light of the factors described under the section entitled “Cautionary Note Regarding Forward-Looking Statements” beginning on page 56.

Edgewater and Alithya Unaudited Prospective Financial Information

Neither Alithya nor Edgewater, as a matter of course, makes public long-term projections as to future revenues, earnings or other results due to, among other reasons, the uncertainty of the underlying assumptions

 

- 69 -


Table of Contents

and estimates. However, in connection with the evaluation of the arrangement agreement and the transactions contemplated therein (including the merger), each of Alithya and Edgewater made available to the other party and its respective financial advisors certain unaudited prospective financial information on a stand-alone, pre-transaction basis.

Furthermore, as discussed below and under “—Opinion of Edgewater’s Financial Advisor” beginning on page 73, William Blair reviewed certain internal financial and operating information with respect to the business, operations and prospects of Alithya and Edgewater, including, with respect to Alithya, certain unaudited, management prepared forecasts, projections and estimates (the “Alithya Projections”) and, with respect to Edgewater, certain unaudited, management prepared forecasts, projections and estimates (the “Edgewater Projections”). The Alithya Projections and Edgewater Projections were used for the purposes of generating projected New Alithya income statements. The Alithya Projections and Edgewater Projections were made available to the Edgewater board of directors in connection with the presentation of the financial analyses of William Blair. The inclusion of information about the Edgewater Projections and the Alithya Projections in this prospectus/proxy statement should not be regarded as an indication that any of Alithya, Edgewater, their respective affiliates, officers, directors, employees, advisors or other representatives or any other recipient of this information considered, or now considers, the Edgewater projections or the Alithya projections to be predictive of actual future results. The information about the Edgewater Projections and the Alithya Projections included in this prospectus/proxy statement is presented solely to give Edgewater stockholders access to the information that was made available to Edgewater’s financial advisor and/or the Edgewater board of directors, as applicable. Inclusion of the summary information below regarding the financial forecasts in this prospectus/proxy statement is not intended to influence a stockholder’s decision whether to vote for the transactions.

The Edgewater Projections and the Alithya Projections are each subjective in many respects and thus subject to interpretation. While presented with numeric specificity, and considered reasonable by management at the time they were prepared, the Edgewater Projections and the Alithya Projections reflect numerous estimates and assumptions with respect to industry performance and competition, general business, economic, market and financial conditions and matters specific to Alithya’s and Edgewater’s businesses, including, but not limited to, the launch of products and services currently in Edgewater’s and Alithya’s respective pipelines, the commercial performance of certain products and services, and cost savings unrelated to the transaction which may ultimately prove to be incorrect; and the factors listed in this prospectus/proxy statement under the sections entitled “Risk Factors” and “Cautionary Note Regarding Forward-Looking Statements,” all of which are difficult to predict and many of which are beyond Alithya’s or Edgewater’s control. Furthermore, other than with respect to certain adjustments made by Edgewater management, the Alithya Projections were not internally prepared or adopted by Edgewater management. The information contained in the Alithya Projections was prepared at the time for purposes unrelated to the management of Alithya’s or Edgewater’s business and was based on assumptions that may no longer be accurate. Many of the assumptions reflected in the Edgewater Projections and the Alithya Projections are subject to change and none of the Edgewater Projections or the Alithya Projections reflect revised prospects for Edgewater’s or Alithya’s business, changes in general business or economic conditions or any other transaction or event that has occurred or that may occur and that was not anticipated at the time such financial information was prepared. Neither Edgewater nor Alithya has updated, nor does either of them intend to update or otherwise revise, the Edgewater Projections or the Alithya Projections, except as required by law. There can be no assurance that the results reflected in any of the Edgewater Projections or the Alithya Projections will be realized or that actual results will not materially vary from the Edgewater Projections or the Alithya Projections, respectively. In addition, since the Edgewater Projections and the Alithya Projections cover multiple years, such information by its nature becomes less predictive with each successive year. Therefore, the inclusion of the Edgewater Projections and the Alithya Projections in this prospectus/proxy statement should not be relied on as predictive of actual future events nor construed as financial guidance.

Edgewater stockholders are urged to review Edgewater’s most recent SEC filings for a description of risk factors with respect to Edgewater’s businesses. You should read the section entitled “Cautionary Note Regarding Forward-Looking Statements” beginning on page 56 for additional information regarding the risks inherent in

 

- 70 -


Table of Contents

forward-looking information such as the financial projections and “Where You Can Find More Information” beginning on page 236.

The Edgewater Projections and the Alithya Projections were not prepared with a view toward public disclosure or for complying with the published guidelines of the SEC or any Canadian securities regulators regarding projections or the guidelines established by the American Institute of Certified Public Accountants for preparation and presentation of prospective financial information, U.S. GAAP or IFRS. Neither Edgewater’s independent registered public accounting firm, nor Alithya’s independent registered public accounting firm, nor any other independent accountants, have compiled, examined, or performed any procedures with respect to the Edgewater Projections or the Alithya Projections, nor have they expressed any opinion or any other form of assurance on the Edgewater Projections or the Alithya Projections or the achievability of the results reflected in the Edgewater Projections or the Alithya Projections, and they assume no responsibility for the Edgewater Projections and the Alithya Projections. The BDO USA, LLP reports incorporated by reference into this prospectus/proxy statement relate to Edgewater’s historical financial information, and the Raymond Chabot Grant Thornton LLP reports included in this prospectus/proxy statement relate to Alithya’s historical financial information. These reports do not extend to the prospective financial information and should not be read to do so. Certain of the financial projections set forth herein, including non-GAAP or non-IFRS net income and Adjusted EBITDA, may be considered non-GAAP or non-IFRS financial measures, as the case may be. Non-GAAP and non-IFRS financial measures should not be considered in isolation from, or as a substitute for, financial information presented in compliance with U.S. GAAP and IFRS, respectively, and non-GAAP and non-IFRS financial measures as used by Edgewater and Alithya, respectively, may not be comparable to similarly titled amounts used by other companies. Quantitative reconciliations of the prospective non-GAAP and non-IFRS financial measures included herein to the most directly comparable U.S. GAAP and IFRS financial measures, respectively, have not been provided. Not all of the information necessary for quantitative reconciliations is available to Edgewater and Alithya at this time without unreasonable efforts. This is due primarily to variability and difficulty in making accurate detailed forecasts and projections. Accordingly, we do not believe that reconciling information for such projected figures would be meaningful.

For the reasons described above, readers of this prospectus/proxy statement are cautioned not to unduly rely on the Edgewater Projections or the Alithya Projections. Neither Alithya nor Edgewater has made any representation to Edgewater or Alithya, as applicable, or any other person in the arrangement agreement or otherwise concerning any of the Edgewater Projections or the Alithya Projections.

The Edgewater Projections and the Alithya Projections were prepared based on each of Alithya and Edgewater, respectively, as a stand-alone company. Such forecasts do not take into account the transactions, including the impact of negotiating or executing the transactions, the expenses that may be incurred in connection with consummating the transactions, the potential synergies that may be achieved by the combined company as a result of the transactions, the effect of any business or strategic decision or action that has been or will be taken as a result of the arrangement agreement having been executed, or the effect of any business or strategic decisions or actions which would likely have been taken if the arrangement agreement had not been executed but which were instead altered, accelerated, postponed or not taken in anticipation of the transactions.

The following tables present a summary of the Edgewater Projections and the Alithya Projections. These financial forecasts were based on numerous variables and assumptions that are inherently uncertain and may be beyond the control of Alithya or Edgewater. Important factors that may affect actual results and cause these financial forecasts not to be achieved include, but are not limited to, risks and uncertainties relating to Alithya’s and Edgewater’s respective businesses (including the ability to achieve strategic goals, objectives and targets over the applicable periods), industry performance, the regulatory environment, general business and economic conditions, future acquisition and disposition activity and other factors described or referenced under “Cautionary Note Concerning Forward-Looking Statements” beginning on page 56. In addition, the forecasts also reflect assumptions that are subject to change and do not reflect revised prospects for Alithya’s or Edgewater’s businesses, changes in general business or economic conditions, or any other transaction or event

 

- 71 -


Table of Contents

that has occurred or that may occur and that was not anticipated at the time the financial forecasts were prepared. Accordingly, there can be no assurance that these financial forecasts will be realized or that Alithya’s or Edgewater’s future financial results will not materially vary from these financial forecasts.

No one has made or makes any representation to any stockholder or anyone else regarding the information included in the financial forecasts set forth below. Readers of this prospectus/proxy statement are cautioned not to rely on the forecasted financial information. Some or all of the assumptions which have been made regarding, among other things, the timing of certain occurrences or impacts, may have changed since the date such forecasts were made. Neither Edgewater nor Alithya has updated, and neither of them intends to update or otherwise revise, the financial forecasts to reflect circumstances existing after the date when made or to reflect the occurrence of future events, even in the event that any or all of the assumptions on which such forecasts were based are shown to be in error. Alithya’s and Edgewater’s projections are based on their respective management’s assumptions at the time. While management of Edgewater and Alithya believed such assumptions to be reasonable at the time, there can be no assurance that matters would develop as assumed and actual results may differ substantially.

Neither Edgewater’s nor Alithya’s management has any obligation to update any such assumptions. Accordingly, no undue reliance should be placed on any such assumptions or forecasts.

Edgewater

 

     Historical     Projected  
(U.S.$ in Millions)    CY
2016
    CY
2017
    CY
2018
    CY 2019      CY 2020  

Revenue

     $126.5       $111.8       $115.1       $121.9        $130.8  

Net Income

     ($2.8     ($29.2     ($3.8     $5.0        $7.3  

Plus: Taxes

     $5.0       $19.6       $0.0       $0.6        $0.9  

Plus: Interest Expense

     2.3       0.4       0.2       0.2        0.2  

Plus: Depreciation & Amortization

     4.2       3.2       2.5       1.9        1.3  

Plus: Transaction Expenses

     —         —         3.5       —          —    

Plus: Other (Income) Expenses

     0.0       (0.1     —         —          —    
  

 

 

   

 

 

   

 

 

   

 

 

    

 

 

 

Reported EBITDA

     8.7       (6.1     2.4       7.7        9.7  

Adjustments

     (1.0     10.2       1.0       0.1        0.0  
  

 

 

   

 

 

   

 

 

   

 

 

    

 

 

 

Adjusted EBITDA

     $7.7       $4.1       $3.4       $7.8        $9.7  
  

 

 

   

 

 

   

 

 

   

 

 

    

 

 

 

Alithya

 

     Pro Forma Estimated     Projected  
(U.S.$ in Millions)    CY 2017     CY 2018     CY 2019      CY 2020  

Revenue

     $157.9       $164.4       $174.0        $195.4  

Net Income

     ($3.1     ($1.3     $1.9        $4.5  

Plus: Taxes

     0.9       (0.5     0.7        1.6  

Plus: Interest Expense

     1.4       1.4       1.4        1.4  

Plus: Depreciation & Amortization

     5.9       6.0       6.0        6.0  

Plus: Transaction Expenses

     —         2.0       —          —    

Plus: Other (Income) Expenses

     0.4       —         —          —    
  

 

 

   

 

 

   

 

 

    

 

 

 

Reported EBITDA

     $5.5       $7.6       $10.0        $13.5  

Adjustments

     2.0       1.0       —          —    
  

 

 

   

 

 

   

 

 

    

 

 

 

Adjusted EBITDA

     $7.5       $8.6       $10.0        $13.5  
  

 

 

   

 

 

   

 

 

    

 

 

 

Note: Exchange rate as of March 12, 2018 was $1.00 = U.S.$0.78. The projected financials were prepared under IFRS.

 

- 72 -


Table of Contents

Opinion of Edgewater’s Financial Advisor

William Blair was retained to act as the financial advisor to the Edgewater board of directors to render certain investment banking services, including soliciting offers for the possible sale of Edgewater, which ultimately included the proposed transaction with Alithya, as set forth in the arrangement agreement. As part of its engagement, the Edgewater board of directors requested the opinion of William Blair as to the fairness, from a financial point of view, to the holders of the outstanding shares of Edgewater Common Stock, of the Aggregate Consideration (as defined below) to be received by the Edgewater stockholders pursuant to the terms and subject to the conditions set forth in the arrangement agreement. For purposes of this analysis, the “Aggregate Consideration” is comprised of (i) the special dividend of approximately U.S.$20.5 million (the “Dividend”) to be declared by Edgewater to its stockholders of record immediately prior to the consummation of the transactions contemplated by the arrangement agreement, subject to the adjustment as set forth in the arrangement agreement, and (ii) the ratio at which each share of Edgewater Common Stock will be converted into New Alithya Subordinate Voting Shares, subject to adjustment as set forth in the arrangement agreement, in connection with the merger (the “Exchange Ratio”). On March 15, 2018, William Blair delivered its oral opinion to the Edgewater board of directors and subsequently confirmed in writing, that, as of that date and based upon and subject to the assumptions, qualifications and limitations stated in its opinion, the Aggregate Consideration to be received by the Edgewater stockholders pursuant to the transactions contemplated by the arrangement agreement, is fair, from a financial point of view, to such stockholders.

The opinion described above delivered to the Edgewater board of directors was reviewed and approved by William Blair’s Fairness Opinion Committee. William Blair has consented to the inclusion in this prospectus/proxy statement of its opinion and the description of its opinion appearing under this heading “Opinion of Edgewater’s Financial Advisor.”

THE FULL TEXT OF WILLIAM BLAIR’S WRITTEN OPINION, DATED MARCH 15, 2018, IS ATTACHED AS ANNEX E TO THIS PROSPECTUS/PROXY STATEMENT AND INCORPORATED INTO THIS PROSPECTUS/PROXY STATEMENT BY REFERENCE. YOU ARE URGED TO READ THE ENTIRE OPINION CAREFULLY AND IN ITS ENTIRETY TO LEARN ABOUT THE ASSUMPTIONS MADE, PROCEDURES FOLLOWED, MATTERS CONSIDERED AND LIMITS ON THE SCOPE OF THE REVIEW UNDERTAKEN BY WILLIAM BLAIR IN RENDERING ITS OPINION. WILLIAM BLAIR’S OPINION WAS DIRECTED SOLELY TO THE EDGEWATER BOARD OF DIRECTORS FOR ITS USE AND BENEFIT IN EVALUATING THE FAIRNESS OF THE TRANSACTIONS CONTEMPLATED BY THE ARRANGEMENT AGREEMENT. WILLIAM BLAIR’S OPINION RELATES ONLY TO THE FAIRNESS, FROM A FINANCIAL POINT OF VIEW, OF THE AGGREGATE CONSIDERATION TO BE RECEIVED BY THE HOLDERS OF EDGEWATER COMMON STOCK IN THE TRANSACTIONS PURSUANT TO THE ARRANGEMENT AGREEMENT, DOES NOT ADDRESS ANY OTHER ASPECT OF THE TRANSACTIONS, AND DOES NOT CONSTITUTE A RECOMMENDATION TO ANY EDGEWATER STOCKHOLDER AS TO HOW SUCH STOCKHOLDER SHOULD VOTE WITH RESPECT TO THE TRANSACTIONS. WILLIAM BLAIR DID NOT ADDRESS THE MERITS OF THE UNDERLYING DECISION BY EDGEWATER TO ENGAGE IN THE TRANSACTIONS. THE FOLLOWING SUMMARY OF WILLIAM BLAIR’S OPINION IS QUALIFIED IN ITS ENTIRETY BY REFERENCE TO THE FULL TEXT OF THE OPINION ATTACHED TO THIS PROSPECTUS/PROXY STATEMENT AS ANNEX E.

In connection with William Blair’s review of the transactions and the preparation of its opinion, William Blair examined or discussed, among other things:

 

   

a draft of the arrangement agreement dated March 14, 2018, and William Blair assumed that the arrangement agreement would not differ from such draft in any material respects;

 

   

audited historical financial statements of Edgewater for the fiscal years ended December 31, 2014, 2015 and 2016;

 

- 73 -


Table of Contents
   

the unaudited financial statements of Edgewater for the fiscal year ended December 31, 2017;

 

   

the audited financial statements of Alithya for the fiscal years ended March 31, 2015, 2016 and 2017;

 

   

the unaudited financial statements of Alithya for the months ended April 30, 2017, May 31, 2017, June 30, 2017, July 31, 2017, August 31, 2017, September 30, 2017, October 31, 2017, November 30, 2017, and December 31, 2017;

 

   

the draft due diligence report issued by KPMG LLP dated March 8, 2018, reflecting Alithya’s financial results at and for the twelve months ended September 30, 2017;

 

   

certain internal business operating and financial information and forecasts of Edgewater and Alithya prepared by the senior management of Edgewater and Alithya, respectively, which we refer to as the Forecasts and which are described above under “—Edgewater and Alithya Unaudited Prospective Financial Information”;

 

   

the pro forma impact of the transactions on the earnings per share of Edgewater based on certain pro forma financial information prepared by senior management of Edgewater and Alithya;

 

   

information regarding the amount and timing of cost savings and related expenses which senior management of Edgewater and Alithya expect will result from the transactions, which we refer to as the Expected Synergies;

 

   

information regarding the strategic, financial and operational benefits anticipated from the transactions and the prospects of Edgewater (with or without the transactions) prepared by the senior management of Edgewater;

 

   

information regarding publicly available financial terms of certain other business combinations William Blair deemed relevant;

 

   

the financial position and operating results of Edgewater compared with those of certain other publicly traded companies William Blair deemed relevant;

 

   

current and historical market prices and trading volumes of the Edgewater Common Stock; and

 

   

certain other publicly available information about Edgewater and Alithya.

William Blair also held discussions with members of the senior management of Edgewater to discuss the foregoing, considered other matters that it deemed relevant to its inquiry, and took into account the accepted financial and investment banking procedures and considerations that it deemed relevant. In connection with William Blair’s engagement, William Blair was requested to approach, and subsequently held discussions with, third parties to solicit indications of interest in a possible acquisition of Edgewater.

In rendering its opinion, William Blair assumed and relied, without any independent verification, upon the accuracy and completeness of all the information examined by or otherwise reviewed or discussed with William Blair for purposes of this opinion including, without limitation, the Forecasts and the Expected Synergies provided by the senior management of Edgewater and Alithya, as applicable. The Expected Synergies provided by senior management of Edgewater consisted of between U.S.$8.7 million and U.S.$11.5 million of total estimated net synergies on an annual basis, pro forma for calendar year 2017 and projected for calendar years 2018 to 2020, primarily as a result of the reduction of corporate overhead expense. William Blair has not made or obtained an independent valuation or appraisal of the assets, liabilities or solvency of Edgewater or Alithya. William Blair has been advised by the senior management of Edgewater and Alithya that the Forecasts and the Expected Synergies examined by William Blair have been reasonably prepared on bases reflecting the best currently available estimates and judgments of the senior management of Edgewater and Alithya, as the case may be. In that regard, William Blair assumed, with the consent of the Edgewater board of directors, that (i) the Forecasts will be achieved and the Expected Synergies will be realized in the amounts and at the times contemplated thereby and (ii) all material assets and liabilities (contingent or otherwise) of Edgewater and

 

- 74 -


Table of Contents

Alithya are as set forth in the financial statements of Edgewater and Alithya, as applicable, or other information made available to William Blair. William Blair did not express an opinion with respect to the Forecasts or the Expected Synergies or the estimates and judgments on which they are based. William Blair also assumed that any adjustments to the Aggregate Consideration will be made in accordance with the terms of the arrangement agreement, will not be material in amount or significance, and will not otherwise impact William Blair’s opinion. William Blair did not consider and expressed no opinion as to the amount or nature of the compensation to any of Edgewater’s officers, directors or employees (or any class of such persons) relative to the compensation to Edgewater’s other stockholders. William Blair’s opinion was based upon economic, market, financial and other conditions existing on, and other information disclosed to William Blair as of, the date of its opinion. It should be understood that, although subsequent developments may affect William Blair’s opinion, William Blair does not have any obligation to update, revise or reaffirm its opinion. William Blair relied as to all legal matters on advice of counsel to Edgewater, and assumed that the transactions will be completed on the terms described in the draft arrangement agreement dated as of March 14, 2018, without any amendment or waiver of any material terms or conditions by Edgewater.

William Blair expressed no opinion as to the price at which the Edgewater Common Stock and the New Alithya Subordinate Voting Shares will trade at any future time or as to the effect of the transactions on the trading price of the Edgewater Common Stock or the New Alithya Subordinate Voting Shares. In addition, William Blair expressed no opinion as to the reduction in voting power for Edgewater’s stockholders as a result of the Alithya Multiple Voting Common Shares to be issued to former shareholders of Alithya. William Blair noted for the Edgewater board of directors that Edgewater’s financial statements were prepared under U.S. GAAP and Alithya’s financial statements were prepared under IFRS and, as a result, the financial statements of the two entities may not be directly comparable. William Blair expressed no opinion as to the impact of the conversion of Edgewater’s financial statements from U.S. GAAP to IFRS.

William Blair’s investment banking services and its opinion were provided for the use and benefit of the Edgewater board of directors in connection with their consideration of the transactions. William Blair’s opinion was limited to the fairness, from a financial point of view, of the Aggregate Consideration to be received by Edgewater’s stockholders in connection with the transactions, and William Blair did not address the merits of the underlying decision by Edgewater to engage in the transactions and its opinion does not constitute a recommendation to any Edgewater stockholder as to how such stockholder should vote with respect to the transactions.

The following is a summary of the material analyses performed and material factors considered by William Blair in connection with its opinion. William Blair performed certain procedures, including each of the analyses described below, and reviewed with the Edgewater board of directors the assumptions upon which such analyses were based, as well as other factors. Although the summary does not purport to describe all of the analyses performed or factors considered by William Blair in this regard, it does set forth those considered by William Blair to be material in arriving at its opinion. The order of the summaries of analyses described below does not represent the relative importance or weight given to those analyses by William Blair. The analyses summarized below include information presented in a tabular format. In order to fully understand the analyses performed by William Blair, the tables must be read together with the text of each summary. The tables alone do not constitute a complete description of the analyses performed by William Blair. Considering the data set forth in the tables below without considering the full narrative description of the analyses, including the methodologies and assumptions underlying the analyses, could create a misleading or incomplete view of the analyses performed by William Blair.

Contribution Analysis

William Blair calculated the relative contributions of Edgewater and Alithya to New Alithya’s combined revenue, pre-synergies EBITDA and Adjusted Business Unit EBITDA for calendar year 2017, based upon historical financial information and the Forecasts, and compared such contributions to the pro forma equity

 

- 75 -


Table of Contents

ownership in New Alithya. William Blair calculated certain values implied by such relative contributions. The following table summarizes the results of this analysis:

 

     Edgewater
Contribution
    Alithya
Contribution
 

Revenue

     41     59

EBITDA (Pre-Synergies)

     36     64

Adjusted Business Unit EBITDA

     43     57

New Alithya Equity Ownership

     42     58

William Blair noted that the equity ownership of Edgewater’s stockholders in New Alithya is within the range of Edgewater’s contribution to New Alithya with respect to the financial metrics indicated above.

Selected Precedent Transactions Analysis

William Blair performed an analysis of selected recent business combinations consisting of transactions announced and closed subsequent to January 1, 2014, and focused primarily on publicly traded IT and staffing services companies with publicly disclosed transaction values deemed to be most relevant by William Blair based on its professional judgment. William Blair’s analysis was based solely on publicly available information regarding such transactions. The selected transactions were not intended to be representative of the entire range of possible transactions in the respective industries. The fifteen transactions examined were (identified by target/acquirer and closing date):

 

   

LiquidHub, Inc. / Capgemini SE (February 5, 2018 (date of transaction announcement))

 

   

OnX Enterprise Solutions Ltd. / Cincinnati Bell Inc. (October 2, 2017)

 

   

NCI, Inc. / H.I.G. Capital LLC (August 15, 2017)

 

   

Everett SpinCo, Inc. / Computer Science Corporation (March 31, 2017)

 

   

Appirio Inc. / Wipro Limited (November 23, 2016)

 

   

Collaborative Consulting, LLC / CGI Technologies and Solutions (November 3, 2016)

 

   

Kurt Salmon US Inc. / Accenture plc (November 2, 2016)

 

   

Merkle Inc. / Dentsu Aegis Network Ltd. (September 1, 2016)

 

   

UXC Limited / CSC Computer Sciences Australia (February 26, 2016)

 

   

Magnet 360, LLC / Mindtree Limited (February 25, 2016)

 

   

Proffice AB / Randstad Nordic AB (January 29, 2016)

 

   

Cellent AG / Wipro Cyprus Private Limited (December 8, 2015)

 

   

iGATE Corporation / Capgemini SE (July 1, 2015)

 

   

Atterro, Inc. / Advantage Resourcing America, Inc. (June 22, 2015)

 

   

Acentia, LLC / MAXIMUS Federal Services, Inc. (April 1, 2015)

William Blair reviewed the consideration paid in the selected transactions in terms of the enterprise value of such transactions as a multiple of revenue and adjusted earnings before interest, taxes, depreciation and amortization, which we refer to as adjusted EBITDA, for the last twelve month (“LTM”) period prior to the closing (or announcement, in the case of LiquidHub, Inc. / Capgemini SE) of the applicable transaction. William Blair considered the transaction multiples of revenue and adjusted EBITDA for Edgewater for the LTM period ended December 31, 2017 and compared them to the resulting range of transaction multiples of LTM

 

- 76 -


Table of Contents

revenue and LTM adjusted EBITDA for the selected transactions. Information regarding the multiples from William Blair’s analysis of selected transactions, to the extent meaningful, is set forth in the following tables:

 

     Implied
Transaction
Multiple
     IT Services Precedent Transaction
Valuation Multiples
 
   Min      Mean      Median      Max  

Multiple

              

Enterprise Value / LTM Revenue

     0.89x        0.32x        1.63x        1.63x        3.46x  

Enterprise Value / LTM Adjusted EBITDA

     23.9x        5.10x        11.50x        9.75x        21.10x  

 

     Implied
Transaction
Multiple
     Staffing Services Precedent Transaction
Valuation Multiples
 
   Min      Mean      Median      Max  

Multiple

              

Enterprise Value / LTM Revenue

     0.89x        0.15x        0.29x        0.29x        0.42x  

Enterprise Value / LTM Adjusted EBITDA

     23.9x        3.80x        8.15x        8.15x        12.50x  

William Blair noted that the implied valuation multiple of enterprise value / LTM revenue for Edgewater based on the transactions was within the range of multiples of the selected IT services transactions and above the range of multiples of the selected staffing services transactions, and the implied valuation multiple of enterprise value / LTM adjusted EBITDA for Edgewater based on the transactions was above the range of multiples of the selected IT services and staffing services transactions.

Although William Blair analyzed the multiples implied by the selected transactions and compared them to the implied transaction multiples of Edgewater, Alithya and New Alithya, none of these transactions or associated companies is identical to the transactions or Edgewater. Accordingly, any analysis of the selected transactions necessarily involves complex considerations and judgments concerning the differences in financial and operating characteristics, parties involved and terms of their transactions and other factors that would necessarily affect the implied value of Edgewater versus the values of the companies in the selected transactions.

Selected Publicly Traded Companies Analysis

William Blair reviewed and compared certain financial information relating to Edgewater and Alithya, as well as expected financial information concerning New Alithya, both with and without giving effect to expected synergies, to corresponding financial information, ratios and public market multiples for a selected group of publicly-traded companies sharing a similar company profile to New Alithya. Although none of the selected companies was directly comparable to New Alithya, the companies listed were selected because they are publicly traded companies focused on IT services and staffing services that, for purposes of this analysis, may be deemed reasonably comparable to New Alithya. The IT services companies selected by William Blair were: (i) Accenture Plc; (ii) Cognizant Technology Solutions Corp.; (iii) Infosys Ltd.; (iv) MindTree Ltd.; (v) Perficient, Inc.; (vi) Persistent Systems Limited; (vii) Syntel, Inc.; (viii) Tech Mahindra Ltd.; (ix) Virtusa Corporation; and (x) Wipro Limited. The staffing services companies selected by William Blair were: (i) Kforce Inc. and (ii) ManpowerGroup Inc.

Among the information William Blair considered were revenue and adjusted EBITDA. In calculating adjusted EBITDA, William Blair adjusted for certain non-cash items, including stock-based compensation, acquisitions and other non-recurring items. William Blair considered the enterprise value for each company (including Edgewater, Alithya and New Alithya), which William Blair calculated as the equity value, plus total debt, minority interest and preferred stock, less cash and cash equivalents. The equity value of each of Edgewater, Alithya and New Alithya was calculated using a share price of U.S.$6.26 per share, the closing stock price of Edgewater on March 9, 2018, and the equity value of each selected public company was calculated using the closing stock price as of March 9, 2018, multiplied by the fully diluted shares outstanding (the common stock outstanding and in-the-money common stock equivalents calculated using the treasury method). Enterprise

 

- 77 -


Table of Contents

values were then divided by (i) the revenue and adjusted EBITDA for each company for the LTM period ended December 31, 2017; and (ii) the projected revenue and adjusted EBITDA for each company for calendar year 2018, in each case to arrive at certain multiples. The operating results and the corresponding derived multiples for each of the selected public companies were based on each company’s most recent available publicly disclosed financial information and closing share prices as of March 9, 2018. The implied enterprise value of Edgewater is based on the equity value implied by the Aggregate Consideration plus the total debt, less cash and cash equivalents projected by Edgewater senior management as of March 8, 2018.

William Blair then compared the multiples implied for Edgewater based on the transactions to the range of trading multiples for the aggregate group of selected public companies. Information regarding the multiples from William Blair’s analysis of selected publicly traded companies is set forth in the following tables.

 

     Implied Valuation
Multiple
     Selected IT Services
Public Company
Valuation Multiples
 
     Edgewater      Alithya      New Alithya
(Pre Synergies)
     New Alithya
(Post Synergies)
     Min      Median      Max  

Enterprise Value / Revenue

                 

LTM Revenue

     0.89x        0.87x        0.90x        0.90x        1.67x        2.30x        3.30x  

CY 2018E Revenue

     0.87x        0.83x        0.87x        0.87x        1.61x        2.15x        3.13x  

Enterprise Value / Adjusted EBITDA

                 

LTM Adjusted EBITDA

     23.9x        18.6x        21.0x        11.8x        9.9x        13.4x        18.6x  

CY 2018E Adjusted EBITDA

     29.4x        16.0x        20.2x        10.3x        10.0x        11.4x        18.8x  

 

     Implied Trading
Multiple
     Selected Staffing Services
Public Company
Valuation Multiples
 
     Edgewater      Alithya      New Alithya
(Pre Synergies)
     New Alithya
(Post Synergies)
     Min      Median      Max  

Enterprise Value / Revenue

                 

LTM Revenue

     0.89x        0.87x        0.90x        0.90x        0.40x        0.52x        0.64x  

CY 2018E Revenue

     0.87x        0.83x        0.87x        0.87x        0.37x        0.50x        0.62x  

Enterprise Value / Adjusted EBITDA

                 

LTM Adjusted EBITDA

     23.9x        18.6x        21.0x        11.8x        9.5x        9.8x        10.2x  

CY 2018E Adjusted EBITDA

     29.4x        16.0x        20.2x        10.3x        8.6x        9.2x        9.7x  

William Blair noted that, with respect to the enterprise value / revenue valuation multiple, all of the analyzed implied valuation multiples for Edgewater and New Alithya based on the transactions were below the range of multiples of the selected IT services public companies and above the range of multiples of the selected staffing services public companies. William Blair also noted that, with respect to the enterprise value / adjusted EBITDA valuation multiples, all of the analyzed implied valuation multiples for Edgewater and New Alithya were within or above the range of multiples for all of the selected IT services and staffing services public companies.

Although William Blair compared the trading multiples of the selected public companies to those implied for Edgewater and New Alithya, none of the selected public companies is identical to Edgewater or New Alithya. Accordingly, any analysis of the selected publicly traded companies necessarily involved complex considerations and judgments concerning the differences in financial and operating characteristics and other factors that would necessarily affect the analysis of trading multiples of the selected publicly traded companies.

 

- 78 -


Table of Contents

Discounted Cash Flow Analysis

William Blair utilized the Forecasts to perform a discounted cash flow analysis of the projected future free cash flows for Edgewater and Alithya for the fiscal years ending December 31, 2018, through December 31, 2020, adjusted for income taxes at an assumed rate of approximately 28%. Using the discounted cash flow methodology, William Blair calculated the present values of the projected free cash flows for Edgewater and New Alithya. In this analysis, William Blair estimated terminal multiples of 2020 adjusted EBITDA ranging from 8.0x to 12.0x and assumed a discount rate of 12.4%, based on discount rate ranges of 10.9% to 13.9% and an application of the capital asset pricing model. The terminal multiples range was derived from the relevant multiple ranges of the selected public companies analysis and selected precedent transaction analysis. The discount rate range was derived based upon a weighted average cost of capital analysis using the capital asset pricing model.

William Blair aggregated the present value of the free cash flows over the applicable forecast period with the present value of the range of terminal values to arrive at an implied enterprise value range. William Blair derived a range of diluted equity value per share by deducting Edgewater’s and New Alithya’s projected net debt as of December 31, 2017 from the resulting enterprise value range and by dividing by Edgewater’s and New Alithya’s total diluted shares outstanding, based on information provided by management of Edgewater and Alithya. William Blair noted that the equity value implied by the discounted cash flow analysis, subject to the assumptions set forth above, ranged from U.S.$4.95 per share to U.S.$6.43 per share for Edgewater and from U.S.$6.92 per share to U.S.$8.92 per share for New Alithya.

Implied Future Share Price Analysis

William Blair utilized the Forecasts to analyze the present value of the implied future share price of New Alithya in 2020. In this analysis, William Blair estimated enterprise value / EBITDA multiples ranging from 8.0x to 12.0x, based on select precedent transactions and public company multiples, and assumed a discount rate of 10.9% to 13.9%. William Blair calculated the implied 2020 share price based on the projected standalone share counts for each of Edgewater and Alithya to estimate a projected share count for New Alithya. The range of implied per share equity values for Edgewater indicated by this analysis were approximately U.S.$5.14 to U.S.$6.57 per share, as compared to U.S.$5.29 to U.S.$7.38 for New Alithya, excluding the impact of the Dividend and U.S.$6.71 to U.S.$8.80 per share, including the impact of the Dividend.

General

This summary is not a complete description of the analysis performed by William Blair but contains the material elements of the analysis. The preparation of an opinion regarding fairness is a complex process involving various determinations as to the most appropriate and relevant methods of financial analysis and the application of those methods to the particular circumstances, and, therefore, such an opinion is not readily susceptible to partial analysis or summary description. The preparation of an opinion regarding fairness does not involve a mathematical evaluation or weighing of the results of the individual analyses performed, but requires William Blair to exercise its professional judgment, based on its experience and expertise, in considering a wide variety of analyses taken as a whole. Each of the analyses conducted by William Blair was carried out in order to provide a different perspective on the financial terms of the transactions and add to the total mix of information available. The analyses were prepared solely for the purpose of William Blair providing its opinion and do not purport to be appraisals or necessarily reflect the prices at which securities actually may be sold. William Blair did not form a conclusion as to whether any individual analysis, considered in isolation, supported or failed to support an opinion about the fairness of the consideration to be received by Edgewater’s stockholders. Rather, in reaching its conclusion, William Blair considered the results of the analyses in light of each other and ultimately reached its opinion based on the results of all analyses taken as a whole. William Blair did not place particular reliance or weight on any particular analysis, but instead concluded that its analyses, taken as a whole, supported its determination. Accordingly, notwithstanding the separate factors summarized above, William Blair believes

 

- 79 -


Table of Contents

that its analyses must be considered as a whole and that selecting portions of its analyses and the factors considered by it, without considering all analyses and factors, may create an incomplete view of the evaluation process underlying its opinion. No company or transaction used in the above analyses as a comparison is identical or directly comparable to the transactions or Edgewater. In performing its analyses, William Blair made numerous assumptions with respect to industry performance, business and economic conditions and other matters. The analyses performed by William Blair are not necessarily indicative of future actual values and future results, which may be significantly more or less favorable than suggested by such analyses.

William Blair has been engaged in the investment banking business since 1935. William Blair continually undertakes the valuation of investment securities in connection with public offerings, private placements, business combinations, estate and gift tax valuations and similar transactions. In the ordinary course of its business, William Blair may from time to time trade Edgewater’s securities for its own account and for the accounts of customers, and accordingly may at any time hold a long or short position in such securities.

Edgewater hired William Blair based on its qualifications and expertise in providing financial advice to technology companies and its reputation as a nationally recognized investment banking firm as well as its knowledge of Edgewater. Pursuant to a letter agreement dated May 31, 2017, a fee of U.S.$400,000 became payable to William Blair upon delivery of its fairness opinion, which amount will be credited against any fee payable to William Blair upon closing of the transactions. Under the terms of the letter agreement, as amended on February 19, 2018, William Blair would be entitled to receive a minimum of U.S.$2.1 million upon completion of the transactions. Edgewater also has agreed to reimburse William Blair for specified out-of-pocket expenses (including reasonable fees and expenses of its counsel and other independent experts retained by William Blair) incurred by it in connection with its services and will indemnify William Blair against potential liabilities arising out of its engagement, including certain liabilities under the U.S. federal securities laws.

Interests of Certain Persons in the Merger

In considering the recommendation of the Edgewater board of directors with respect to the merger, Edgewater stockholders should be aware that, in addition to their respective rights to receive the special cash dividend and New Alithya Subordinate Voting Shares on the same terms as are available to other Edgewater stockholders, certain executive officers and directors of Edgewater have certain interests in the merger that may be different from, or in addition to, the interests of Edgewater stockholders generally. The Edgewater board of directors was aware of these interests and considered them, among other matters, in approving the arrangement agreement and the merger and making its recommendation that the Edgewater stockholders approve the arrangement agreement and the merger. These interests are described below.

Treatment of Outstanding Edgewater Equity Awards

Each option to purchase a share of Edgewater Common Stock under the Edgewater equity incentive plans, whether vested or unvested, that is outstanding immediately prior to the merger effective time will be converted, on substantially the same terms and conditions as were applicable under such option before the merger effective time, into an option to acquire New Alithya Subordinate Voting Shares equal to the number of shares subject to the Edgewater option immediately prior to the merger effective time multiplied by the exchange ratio, at an exercise price per share equal to the exercise price per share applicable to such option immediately prior to the merger effective time divided by the exchange ratio, subject to the potential adjustment of the exchange ratio described elsewhere in this prospectus/proxy statement.

Each other equity award that is outstanding immediately prior to the merger effective time under Edgewater equity incentive plans will be converted, on substantially the same terms and conditions as were applicable under such equity award before the merger effective time, into a right to receive the number of New Alithya Subordinate Voting Shares equal to the number of shares subject to such equity award immediately prior to the merger effective time multiplied by the exchange ratio, subject to the potential adjustment of the exchange ratio described elsewhere in this prospectus/proxy statement.

 

- 80 -


Table of Contents

In addition, purchase rights under ongoing offerings under Edgewater’s employee stock purchase program will be converted into purchase rights to acquire New Alithya Subordinate Voting Shares on substantially the same terms and conditions as were applicable before the merger effective time.

Quantification of Payments. Under various stock option agreements pursuant to which stock option awards are made under the Edgewater equity incentive plans, Edgewater awards assumed by New Alithya will in many cases vest upon a change-in-control or in the event that, within six months following a change-in-control, the employment of an executive officer or the director relationship of a non-employee director is terminated by Edgewater without cause. The transactions will constitute a change-in-control for purposes of the Edgewater equity incentive plans.

Of the named executive officers of Edgewater, only Jeffrey Rutherford, Edgewater’s Chairman of the Board, Interim Chief Executive Officer and Interim President, holds unvested equity awards that may vest in connection with a change-in-control. Three of the five non-employee directors of Edgewater also hold unvested equity awards that may vest in connection with a change-in-control. However, neither Edgewater nor New Alithya anticipates being required to make any settlement payments in connection with such currently unvested equity awards that may vest in connection with the change-in-control which will occur upon the closing of the transactions because (i) all of the outstanding equity awards which are outstanding under Edgewater’s equity incentive plans will be exchanged under the terms of the arrangement agreement for new awards to be issued by New Alithya having substantially the same terms and conditions (subject to the exchange ratio between Edgewater Common Stock and New Alithya Subordinate Voting Shares) and (ii) those unvested options (which have a U.S.$6.45 exercise price per share of Edgewater Common Stock) may be out of the money at the time of the change-in-control based on the then current market price of Edgewater Common Stock.

Change-in-Control Agreements with Executive Officers

Sale Bonus Agreement for Jeffrey Rutherford: Pursuant to a sale bonus agreement between Edgewater and Jeffrey Rutherford, Edgewater’s Chairman of the Board, Interim Chief Executive Officer and Interim President, Mr. Rutherford is eligible to receive, subject to the terms and conditions set forth in the sale bonus agreement, a lump sum cash payment in an amount ranging from approximately U.S.$250,000 to approximately U.S.$1,250,000 based on the amount of the transaction equity value of Edgewater upon consummation of a business combination transaction involving Edgewater and Alithya. However, the sale bonus agreement provides that, if any payment or benefit Mr. Rutherford would receive pursuant to the agreement or otherwise, including, without limitation, accelerated vesting of any equity compensation (“Payment”), would (a) constitute a “parachute payment” within the meaning of Section 280G of the Code, and (b) but for this sentence, be subject to the excise tax imposed by Section 4999 of the Code (the “Excise Tax”), then such Payment shall be reduced to the Reduced Amount. The “Reduced Amount” shall be either (i) the largest portion of the Payment that would result in no portion of the Payment being subject to the Excise Tax or (ii) the largest portion, up to and including the total, of the Payment, whichever amount, after taking into account all applicable federal, state and local employment taxes, income taxes, and the Excise Tax (all computed at the highest applicable marginal rate), results in Mr. Rutherford’s receipt, on an after-tax basis, of the Payment that would result in no portion of Payment being subject to the Excise Tax.

Change-in-Control Agreement for Paul McNeice: Pursuant to the terms of a severance agreement between Edgewater and Paul McNeice, Edgewater’s Interim Chief Financial Officer, Mr. McNeice is entitled to receive, in certain circumstances, his annual base pay then in effect for a period of 12 months, in the event his employment were terminated by Edgewater without cause within one year following a change-in-control of Edgewater. Mr. McNeice’s current annual base salary is U.S.$220,000. The transactions will constitute a change-in-control for purposes of the severance agreement.

 

- 81 -


Table of Contents

Compensation and Benefits Pursuant to the Arrangement Agreement

Under the arrangement agreement New Alithya agrees, subject to applicable legal requirements, that:

 

   

employees of Edgewater or any subsidiary, including the Edgewater executive officers, who continue as employees of New Alithya or its subsidiaries after the completion of the transactions (the “Edgewater continuing employees”) will receive, during the one year period following the closing date, compensation and benefits that, with respect to each employee, are substantially similar in the aggregate to either, in New Alithya’s sole discretion, the compensation and benefits provided to similarly situated employees of Alithya or the compensation and benefits provided to such employee under the Edgewater benefit plans; and

 

   

Edgewater continuing employees who participate in the benefit plans of New Alithya (the “new plans”) will:

 

   

be credited with his or her years of service with Edgewater and its predecessors before the closing date, to the same extent as such employee was entitled to credit for such service under any similar plan in which such employee participated or was eligible to participate immediately prior to the closing date (excluding for purposes of eligibility, vesting and accrual under defined benefit pension plans and retiree medical plans); and

 

   

be eligible to participate in any and all new plans to the extent coverage under the plan is replacing comparable coverage under an Edgewater plan in which the employee participated immediately before the closing date, and (ii) for the purposes of each new plan providing medical, dental, pharmaceutical and/or vision benefits, New Alithya will use all reasonable endeavours to cause (1) all pre-existing condition exclusions and actively-at-work requirements of the new plan to be waived unless and to the extent the individual was subject to the conditions under the comparable Edgewater plan, and (2) any eligible expenses incurred by the employee and his or her covered dependents during the portion of the plan year of the Edgewater plan ending on the date that the employee’s participation in the corresponding new plan begins for the purposes of satisfying all deductible, coinsurance and maximum out-of-pocket requirements applicable to the employee and his or her covered dependents for the applicable plan year as if the amounts had been paid in accordance with the new plan.

Further Actions

Certain current executive officers of Edgewater will become the executive officers of New Alithya. See “Information about New Alithya—Directors and Senior Management of New Alithya” beginning on page 199. As a result, these Edgewater executive officers may enter into new employment, equity compensation or other agreements with New Alithya for services to be provided following the completion of the transactions. As of the date of this prospectus/proxy statement, no such agreements have been entered into.

Indemnification; Directors’ and Officers’ Insurance

Edgewater directors and executive officers (among other persons) have rights to indemnification and directors’ and officers’ insurance that will survive the completion of the transactions.

Security Ownership of Certain Beneficial Owners and Management

“Beneficial ownership” is a term broadly defined by the SEC in Rule 13d-3 under the Exchange Act, and includes more than the typical form of stock ownership, that is, stock held in the person’s name. The term also includes what is referred to as “indirect ownership,” meaning ownership of shares as to which a person has or shares investment power. For purposes of the following tables, a person or group of persons is deemed to have “beneficial ownership” of any shares as of a given date that such person has the right to acquire within 60 days after such date.

 

- 82 -


Table of Contents

Edgewater

The following table sets forth, as of September 27, 2018, the name, address and holdings of each person, including any “group” as defined in Section 13(d)(3) of the Exchange Act, known by Edgewater to be the “beneficial owner” of more than 5% of the Edgewater Common Stock. The following table also sets forth, as of September 27, 2018, the number of shares of Edgewater Common Stock beneficially owned by each of Edgewater’s then current directors and the Chief Executive Officer, the Chief Financial Officer and the other three most highly compensated executive officers of Edgewater for its fiscal year ended December 31, 2017. The following table also sets forth, as of September 27, 2018, the number of shares of Edgewater Common Stock beneficially owned by all then current directors and executive officers of Edgewater as a group.

 

Principal Stockholders    Beneficial Ownership  
     Number of Shares of Edgewater
Common Stock
     Percent of
Total(1)
 

Ariel Investments, LLC(2)

200 E. Randolph Street, Suite 2900

Chicago, Illinois 60601

     2,789,490        19.1

GAMCO Investors, Inc., et al.(3)

One Corporate Center

Rye, New York 10580-1435

     2,130,894        14.6

Ancora Advisors, LLC(4)

6060 Parkland Boulevard, Suite 200

Cleveland, Ohio 44124

     1,488,749        10.2

Dimensional Fund Advisors LP(5)

Building One

6300 Bee Cave Road

Austin, Texas 78746

     1,023,885        7.0

Directors, Executive Officers and Other 5% Holders(6)

     

Russell Smith(7)

     226,162        1.5

Kristin Zaepfel(7)

     116,971       

Timothy R. Oakes(8)

     96,891       

Frederick DiSanto(7)

     85,964       

Jeffrey Rutherford(7)

     76,668       

Kurtis Wolf(7)

     66,930       

Stephen Bova(7)

     97,289       

Timothy Whelan(7)

     41,515       

Matthew Carpenter(7)

     27,936       

Paul McNeice(7)

     6,174       
  

 

 

    

 

 

 

All Directors and Executive Officers as a Group (10 persons)(7)

     842,500        5.5

 

*

Less than 1%.

(1)

The percentages shown with respect to any identified individual or group are calculated by dividing: (i) the sum of (a) the number of shares of common stock actually owned as of September 27, 2018 plus (b) the number of shares of common stock that may be acquired through the exercise of stock options within 60 days thereof (“Edgewater Currently Exercisable Options”) by (ii) the sum of 14,611,571 shares of common stock outstanding as of September 27, 2018, plus the amount referenced in clause (i)(b) for such individual or group.

(2)

These securities are owned by investment companies, trusts and accounts, to which Ariel Investments, LLC (“Ariel”) serves as investment advisor and manager with power to direct investments and/or sole power to vote the securities. For purposes of the reporting requirements of the Exchange Act, Ariel is deemed to be a beneficial owner of such securities. Information set forth above and in this note (2) is based upon Ariel’s Schedule 13G/Amendment No. 10 filing with the SEC on July 10, 2018.

 

- 83 -


Table of Contents
(3)

These securities are owned by various institutional investors, which include Mario J. Gabelli, Gabelli Funds, LLC, GAMCO Asset Management, Inc., MJG Associates, Inc., GGCP, Inc., GAMCO Investors, Inc., Associated Capital Group, Inc. and Teton Advisors, Inc. (collectively “Gabelli”). Each of these entities holds certain of the shares for investment for one or more accounts over which it has shared, sole or both investment and/or voting power for its own account, or both. Information set forth above and in this note (3) is based on Gabelli’s Schedule 13D/Amendment No. 31 filing with the SEC on August 11, 2017.

(4)

These securities are owned by investment companies, trusts and accounts, to which Ancora Advisors, LLC (“Ancora”) serves as investment advisor and manager with power to direct investments and/or sole power to vote the securities. For purposes of the reporting requirements of the Exchange Act, Ancora is deemed to be a beneficial owner of such securities; however, Ancora expressly disclaims the fact that it is, in fact, the beneficial owner of such securities, except to the extent of its pecuniary interest therein. Information set forth above and in this note (4) is based upon Ancora’s Schedule 13D/Amendment No. 5 filing with the SEC on March 8, 2017. Additionally, the reported securities also include shares owned by Mr. DiSanto, who is the Chairman and CEO of Ancora, who disclaims beneficial ownership, except to the extent of his pecuniary interest therein.

(5)

These securities are owned by investment companies, trusts and accounts, to which Dimensional Fund Advisors Inc. (“Dimensional”) serves as investment advisor and manager with power to direct investments and/or sole power to vote the securities. For purposes of the reporting requirements of the Exchange Act, Dimensional is deemed to be a beneficial owner of such securities; however, Dimensional expressly disclaims the fact that it is, in fact, the beneficial owner of such securities. Information set forth above and in this note (5) is based upon Dimensional’s Schedule 13G/Amendment No. 16 filing with the SEC on February 9, 2018.

(6)

The address of each of the directors and executive officers listed above is c/o Edgewater Technology, Inc., 200 Harvard Mill Square, Suite 210 (prior to October 1, 2018) or Suite 320 (beginning October 1, 2018), Wakefield, Massachusetts 01880.

(7)

Includes the following shares subject to Edgewater Currently Exercisable Options: Mr. Smith 175,000; Ms. Zaepfel 72,500; Mr. DiSanto 12,068; Mr. Rutherford 6,668; Mr. Bova 25,400; Mr. Whelan 25,400; Mr. Wolf 12,068; Mr. Carpenter 12,068; and Mr. McNeice 5,000. Mr. Di Santo disclaims ownership of the shares held by Ancora, except to the extent of his pecuniary interest therein. See note (4) above.

(8)

Mr. Oakes resigned as Edgewater’s Chief Financial Officer effective as of April 13, 2018, but is included in the above table because he was one of Edgewater’s three most highly compensated executive officers for its fiscal year ended December 31, 2017.

Alithya

The following table sets forth, as of September 27, 2018, the name, address and holdings of each person, including any “group” as defined in Section 13(d)(3) of the Exchange Act, known by Alithya to be the “beneficial owner” of more than 5% of Alithya Shares (including, without limitation, Alithya Common Shares issuable upon conversion of Alithya Multiple Voting Common Shares). The following table also sets forth, as of September 27, 2018, the number of Alithya Shares beneficially owned by each of Alithya’s then current directors and the Chief Executive Officer and the other two most highly compensated executive officers of Alithya as of September 27, 2018. The following table also sets forth, as of September 27, 2018, the number of Alithya Shares beneficially owned by all then current directors and executive officers of Alithya as a group.

 

Name of Beneficial Owner

  Alithya Multiple Voting
Common Shares
Beneficially Owned
    Alithya Common
Shares Beneficially
Owned
    Percent of Total
Alithya Shares(1)
    Percentage of
Total Voting
Power
 

Principal Shareholders

       

Services informatiques MixMédia inc.(2)

2875 Boulevard Laurier, bureau 1250

Québec, QC, G1V 2M2

    4,612,000         17.2     47.2

 

- 84 -


Table of Contents

Name of Beneficial Owner

  Alithya Multiple Voting
Common Shares
Beneficially Owned
    Alithya Common
Shares Beneficially
Owned
    Percent of Total
Alithya Shares(1)
    Percentage of
Total Voting
Power
 

Capital Régional et Coopératif Desjardins(3)

2, complexe Desjardins, bur. 1717
C.P. 760, succ. Desjardins
Montréal, QC H5B 1B8

      4,477,261       16.7     4.6

Industrielle Alliance(4)

1080, Grande Allée Ouest C.P. 1907, succursale Terminus
Québec, QC G1K 7M3

      3,732,133       14.0     3.8

Investissement Québec(5)

600, De La Gauchetière Street West, Suite 1500

Montréal, QC H3B 4L8

      3,665,731       13.7     3.8

TELUS Corporation(6)

510 W. Georgia St.
23rd Floor
Vancouver, BC V6B 0M3

      2,046,719       7.7     2.1

Fiducie Triaxions(7)

2870 rue de Chamonix

Montréal, QC H4R 3B7

    1,468,858         5.5     15.0

Directors and Executive Officers:(8)

       

Ghyslain Rivard(9)(12)

    4,962,819         18.6     50.8

Pierre Turcotte(10)(12)

    1,594,333         6.0     16.3

Paul Raymond(11)(12)

    1,306,377         4.9     13.4

François Côté

      69,711                    

Dana Ungar (Ades-Landy)

      5,675                    

Dvaipayan Ghose

      3,379                    

Claude Rousseau

      19,869                    

Robert Lamarre

      13,524                    

Marc Cantin

      8,300                    
 

 

 

   

 

 

   

 

 

   

 

 

 

Directors and Executive Officers as a Group

    7,863,529       120,458       29.9     80.6

 

*

Less than 1%.

(1)

The percentages shown with respect to any identified individual or group are calculated by dividing: (i) the sum of (a) the number of Alithya Shares actually owned as of September 27, 2018 plus (b) 788,160 Alithya Shares that may be acquired through the exercise of share options within 60 days thereof (“Alithya Currently Exercisable Options”) by (ii) the sum of 25,951,311 Alithya Shares outstanding as of September 27, 2018, plus the amount referenced in clause (i)(b) for such individual or group.

(2)

Services informatiques MixMédia inc. is the beneficial owner of 4,612,000 Alithya Multiple Voting Common Shares, which would be exchanged for 4,612,00 New Alithya Multiple Voting Shares upon closing of the transactions. This entity is indirectly majority-owned and controlled by Ghyslain Rivard, who has power to direct investments and/or power to vote the securities, but Mr. Rivard disclaims beneficial ownership of such shares, except to the extent of his pecuniary interest therein.

(3)

Capital Régional et Coopératif Desjardins is the beneficial owner of 1,521,885 Class “A” Alithya Common Shares, 1,773,212 Class “A-CRCD” Alithya Common Shares and 1,182,164 Class “K” Alithya Common Shares, which would collectively be exchanged for 4,477,261 New Alithya Subordinate Voting Shares upon closing of the transactions.

(4)

Industrielle Alliance is the beneficial owner of 3,732,133 Class “A” Alithya Common Shares, which would be exchanged for 3,732,133 New Alithya Subordinate Voting Shares upon closing of the transactions, and holds a 30% interest in the share capital of Services informatiques MixMédia inc.

(5)

Investissement Québec is the beneficial owner of 1,521,885 Class “A” Alithya Common Shares, 1,637,204 Class “A-IQ” Alithya Common Shares and 506,642 Class “L” Alithya Common Shares, which would collectively be exchanged for 3,665,731 New Alithya Subordinate Voting Shares upon closing of the transactions.

 

- 85 -


Table of Contents
(6)

TELUS Corporation is the beneficial owner of 304,377 Class “A” Alithya Common Shares and 1,742,342 Class “J” Alithya Common Shares, which would collectively be exchanged for 2,046,719 New Alithya Subordinate Voting Shares upon closing of the transactions.

(7)

Fiducie Triaxions is the beneficial owner of 1,468,858 Alithya Multiple Voting Common Shares, which would be exchanged for 1,468,858 New Alithya Multiple Voting Shares upon closing of the transactions. Pierre Turcotte and Paul Raymond are two of the trustees of this entity. Mr. Turcotte has the power to direct the voting of the securities. Mr. Turcotte disclaims beneficial ownership of such shares, except to the extent of his pecuniary interests therein.

(8)

The address of each of the directors and executive officers listed above is c/o Alithya Group Inc., 700 De La Gauchetière Street West, Suite 2400, Montreal, Québec, Canada H3B 5M2.

(9)

Includes 4,612,000 Alithya Multiple Voting Common Shares held by Services informatiques MixMédia inc., which is indirectly majority-owned and controlled by Ghyslain Rivard, who has power to direct investments and/or power to vote the securities. Mr. Rivard disclaims beneficial ownership of such shares, except to the extent of his pecuniary interest therein.

(10)

Includes 1,468,858 Alithya Multiple Voting Common Shares held by Fiducie Triaxions. Pierre Turcotte and Paul Raymond are two of the trustees of this entity and Mr. Turcotte has the power to direct the voting of the securities. Mr. Turcotte disclaims beneficial ownership of such shares, except to the extent of his pecuniary interest therein.

(11)

Includes 763,160 Alithya Multiple Voting Common Shares that Paul Raymond may acquire through the exercise of share options within 60 days hereof. Also includes 436,477 Alithya Multiple Voting Common Shares held by Fiducie Direxions. Paul Raymond is one of the trustees of this entity and he has the power to direct the voting of the securities. Mr. Raymond disclaims beneficial ownership of such shares, except to the extent of his pecuniary interest therein.

(12)

Upon consummation of the transactions, Messrs. Raymond, Turcotte and Rivard also intend to enter into a voting agreement, pursuant to which Messrs. Raymond, Turcotte and Rivard will agree to, among other things, vote all of the New Alithya Shares under their control in accordance with decisions made by a majority of them, subject to certain exceptions. See “Information about New Alithya—Principal Shareholders—Voting Agreement” beginning on page 211.

 

- 86 -


Table of Contents

New Alithya

The following table sets forth the name and estimated holdings of New Alithya Shares upon the consummation of the transactions by each person, including the expected new directors and executive officers of New Alithya and any “group” as defined in Section 13(d)(3) of the Exchange Act expected to be the “beneficial owner” of more than 5% of New Alithya Shares. The percentage of beneficial ownership is based on 46,812,097 New Alithya Shares estimated to be outstanding immediately following the consummation of the transactions (based on the number of basic shares outstanding and total exercisable options outstanding of Edgewater and Alithya as of September 27, 2018) and on such persons’ ownership of Edgewater Common Stock or Alithya Common Shares as of September 27, 2018.

For further information regarding the following persons’ beneficial holdings of Alithya Shares or Edgewater Common Stock, see the applicable footnotes in “—Edgewater” and “—Alithya” above.

 

Name of Beneficial Owner

   Alithya
Subordinate
Voting
Shares
Expected to
be
Beneficially
Owned
     Alithya
Multiple
Voting
Shares
Expected
to be
Beneficially
Owned
     Percentage
of Expected
Total

New Alithya
Shares
    Percentage
of
Expected
Total
Voting
Power
 

Principal Shareholders:

 

Services informatiques MixMédia inc.

        4,612,000        9.9     39.2

Capital Régional et Coopératif Desjardins

     4,477,261           9.6     3.8

Industrielle Alliance

     3,732,133           8.0     3.2

Investissement Québec

     3,665,731           7.8     3.1

Ariel Investments, LLC

     3,659,253           7.8     3.1

GAMCO Investors, Inc.

     2,795,307           6.0     2.4

Fiducie Triaxions

        1,468,858        3.1     12.5

Expected Directors and Executive Officers:

 

Ghyslain Rivard

        4,962,819        10.6     42.2

Pierre Turcotte

        1,594,333        3.4     13.6

Paul Raymond

        1,306,377        2.8     11.1

Russell Smith

     296,679           *       *  

Frederick DiSanto

     112,768           *       *  

Jeffrey Rutherford

     100,573           *       *  

François Côté

     69,711           *       *  

Claude Rousseau

     19,869           *       *  

Dana Ungar (Ades-Landy)

     5,675           *       *  

 

* Less than 1%.

Regulatory Approvals Required

The parties to the arrangement agreement have agreed to cooperate and use commercially reasonable efforts to obtain any waivers, consents, clearances and approvals required in connection with the consummation of the transactions under the United States Hart-Scott-Rodino Antitrust Improvements Act of 1976, as amended, and any other similar federal, provincial, state or foreign laws.

As of the date of this prospectus/proxy statement, Alithya and Edgewater have determined that no such waivers, consents, clearances and approvals are required in connection with the transactions. However, Alithya and Edgewater cannot assure you that government agencies or private parties will not initiate actions under applicable laws to challenge the transactions before or after they are completed. See “Risk Factors—Risks Related to the Transactions—Obtaining required approvals necessary to satisfy the conditions to the completion of the transactions may delay or prevent completion of the transactions, result in additional expenditures of money and resources and/or reduce the anticipated benefits of the transactions” beginning on page 31.

 

- 87 -


Table of Contents

Applicable Canadian Securities Laws

Distribution and Resale of New Alithya Subordinate Voting Shares under Canadian Securities Laws

The New Alithya Subordinate Voting Shares received pursuant to the transactions will not be legended and may be resold through registered dealers in each of the provinces of Canada provided that (i) the trade is not a “control distribution” (as defined in National Instrument 45-102 – Resale of Securities); (ii) no unusual effort is made to prepare the market or create a demand for those securities; (iii) no extraordinary commission or consideration is paid in respect of that trade; (iv) if the selling security holder is an insider or officer of New Alithya (as defined under applicable Canadian securities legislation), the insider or officer has no reasonable grounds to believe that New Alithya is in default of that legislation; and (v) the issuer is and has been a reporting issuer in a jurisdiction of Canada for the four months immediately preceding the trade. Each Alithya shareholder and option holder is urged to consult the holder’s professional advisors with respect to restrictions applicable to trades in New Alithya Subordinate Voting Shares under applicable Canadian securities legislation.

Upon completion of the transactions, New Alithya is expected to become a reporting issuer in the province of Ontario and intends to file a non-offering prospectus in the province of Québec for the purpose of becoming a reporting issuer in the province of Québec. As the New Alithya Subordinate Voting Shares are not currently listed on a stock exchange, unless and until such a listing is obtained, holders of New Alithya Subordinate Voting Shares may not have a market for their shares. New Alithya has applied for listing of the New Alithya Subordinate Voting Shares on NASDAQ and the TSX under the symbol “ALYA.” Neither NASDAQ nor the TSX has conditionally approved New Alithya’s listing applications and there is no assurance that either or both of NASDAQ or the TSX will approve New Alithya’s listing applications. Any such listing of the New Alithya Subordinate Voting Shares will be conditional upon New Alithya fulfilling all of the listing requirements and conditions of NASDAQ and the TSX. It is a mutual condition to the completion of the transactions that the New Alithya Subordinate Voting Shares be approved for listing on NASDAQ (subject only to official notice of issuance) and conditionally approved for listing on the TSX (subject only to satisfaction of customary listing conditions).

Ongoing Canadian Reporting Obligations of New Alithya

Upon completion of the transactions, New Alithya is expected to become a reporting issuer in the province of Ontario and intends to file a non-offering prospectus in the province of Québec for the purpose of becoming a reporting issuer in the province of Québec and will be subject to Canadian continuous disclosure and other reporting obligations under applicable Canadian securities laws in those jurisdictions. Among these reporting obligations is the requirement that its reporting insiders file reports with respect to, among other things, their beneficial ownership of, or control or direction over, securities of New Alithya and their interests in, and rights and obligations associated with, related financial instruments. As New Alithya will not be a foreign issuer under applicable Canadian securities law, it will generally not be entitled under exemptions available to such foreign issuers to satisfy its Canadian reporting obligations through periodic and current reports that it files with the SEC to satisfy its U.S. reporting obligations but, as an “SEC Issuer” (as such term is defined under Canadian securities laws) may, in certain instances, rely on other available exemptions from its Canadian continuous disclosure and other reporting obligations when filing its periodic and current reports with the SEC to satisfy its U.S. reporting obligations.

Restrictions on Resales under U.S. Securities Laws

All New Alithya Subordinate Voting Shares received by Edgewater stockholders in the merger and Alithya shareholders in the arrangement will be freely tradable, except that New Alithya Subordinate Voting Shares received in the transactions by persons who are affiliates of New Alithya for purposes of Rule 144 under the Securities Act may be resold by them only in transactions permitted by Rule 144, or as otherwise permitted under the Securities Act. Persons who may be deemed affiliates of New Alithya generally include individuals or entities that control, are controlled by or are under common control with, New Alithya and may include the executive officers and directors of New Alithya as well as its principal shareholders.

 

- 88 -


Table of Contents

Accounting Treatment of the Transactions

Following completion of the transactions, Edgewater will be a wholly-owned subsidiary of New Alithya. However, as New Alithya was formed at the time of the transactions only for issuing equity instruments to permit the combination of Alithya and Edgewater, it will not be identified as the accounting acquirer of Edgewater. Alithya will be the accounting acquirer of Edgewater since its shareholders are expected to hold a majority of voting securities of New Alithya upon completion of the transactions. Accordingly, the acquisition of Edgewater by Alithya will be accounted for using the acquisition method of accounting in accordance with IFRS with the Edgewater assets acquired and Edgewater liabilities assumed being measured at their fair values, including net tangible and identifiable intangible assets as of the closing of the transactions. Any excess of the purchase price over those fair values will be recorded as goodwill.

Procedures for Exchange of Edgewater Common Stock for New Alithya Subordinate Voting Shares

At the effective time, New Alithya will deposit certificates, or at New Alithya’s option, evidence of shares in book-entry form, representing the total number of New Alithya Subordinate Voting Shares deliverable to the Edgewater stockholders pursuant to the transactions. As soon as reasonably practicable (and in any event within four business days) after the effective time, the exchange agent will mail each holder of record of Edgewater Common Stock a letter of transmittal and instructions for use in surrendering the Edgewater Common Stock in exchange for the Alithya Common Shares owed to such holder pursuant to the transactions. See “The Arrangement Agreement—Procedures for Exchange of Edgewater Common Stock for New Alithya Subordinate Voting Shares” beginning on page 89.

Upon surrender of Edgewater Common Stock for cancellation to the exchange agent, together with a duly executed letter of transmittal and any other documents reasonably required by the exchange agent, the holder of such Edgewater Common Stock is entitled to receive in exchange that number of New Alithya Subordinate Voting Shares into which such holder’s Edgewater Common Stock were converted pursuant to the terms of the arrangement agreement (see “The Arrangement Agreement—Merger Consideration to Edgewater Stockholders; Special Dividend for Edgewater Stockholders” beginning on page 114). The properly surrendered Edgewater Common Stock will be cancelled.

 

- 89 -


Table of Contents

CERTAIN TAX CONSEQUENCES OF THE MERGER AND THE ARRANGEMENT

Certain U.S. Federal Income Tax Considerations

The following is a summary of certain U.S. federal income tax consequences of the merger and arrangement to (i) Edgewater and New Alithya, and (ii) U.S. holders and non-U.S. holders (each as defined below) of Edgewater Common Stock. This summary also describes certain U.S. federal income tax consequences of the subsequent ownership and disposition of New Alithya Subordinate Voting Shares by U.S. holders who receive such shares in exchange for Edgewater Common Stock pursuant to the merger and arrangement.

This summary does not address the U.S. federal income tax consequences of the ownership and disposition by non-U.S. holders of New Alithya Subordinate Voting Shares. The discussion below is limited to U.S. federal income tax matters. Accordingly, holders should consult their tax advisors regarding the U.S. federal alternative minimum, the Medicare tax on net investment income, U.S. federal estate and gift, U.S. state and local, and non-U.S. tax consequences (including the potential application of and operation of any income tax treaties) relating to the merger and arrangement or the ownership and disposition of New Alithya Subordinate Voting Shares.

This summary is based on provisions of the Code, United States Treasury regulations promulgated thereunder (whether final, temporary, or proposed), administrative rulings, and judicial interpretations thereof, and the Canada-U.S. Tax Treaty, all as in effect on the date hereof, and all of which are subject to change, possibly with retroactive effect.

This summary is for general information purposes only and does not purport to be a complete analysis or listing of all potential U.S. federal income tax considerations that may apply to a holder as a result of the transactions described below or as a result of the ownership and disposition of New Alithya Subordinate Voting Shares. In addition, this summary does not take into account the individual facts and circumstances of any particular holder that may affect the U.S. federal income tax consequences to such holder, including specific tax consequences to a holder under applicable tax treaties other than the Canada-U.S. Tax Treaty. Accordingly, this summary is not intended to be, and should not be construed as, legal or U.S. federal income tax advice with respect to any holder. Holders should consult their tax advisors regarding such tax consequences in light of their particular circumstances.

No opinion of counsel to Alithya, New Alithya or Edgewater nor IRS ruling has been requested or will be obtained regarding the U.S. federal income tax consequences of the merger or the arrangement or any other matter described in this prospectus/proxy statement. As a result, there can be no assurance that the IRS will not challenge the U.S. federal income tax treatment described below or that, if challenged, such treatment will be sustained by a court.

This summary is limited to considerations relevant for investors holding Edgewater Common Stock, and, after the completion of the merger, New Alithya Subordinate Voting Shares, as capital assets (generally, property held for investment). This summary does not discuss all aspects of U.S. federal income taxation that may be important to holders in light of their individual circumstances, including holders subject to special tax rules, such as:

 

   

banks, thrifts, mutual funds, financial institutions, underwriters, insurance companies;

 

   

real estate investment trusts and regulated investment companies;

 

   

tax-exempt organizations, pension funds, qualified retirement plans, individual retirement accounts, or other tax-deferred accounts;

 

   

expatriates or former long-term residents of the United States;

 

   

persons holding shares through a partnership, limited liability, or other fiscally or tax transparent entity;

 

   

dealers or traders in securities, commodities or currencies;

 

- 90 -


Table of Contents
   

grantor trusts;

 

   

persons subject to the alternative minimum tax;

 

   

U.S. persons whose “functional currency” is not the U.S. dollar;

 

   

partnerships or other pass-through entities;

 

   

persons who received Edgewater Common Stock, or, after the merger, New Alithya Subordinate Voting Shares, through the exercise of incentive stock options or through the issuance of restricted stock under an equity incentive plan or through a tax-qualified retirement plan or in other compensatory arrangements;

 

   

persons who own (directly or through attribution) 5% or more (by vote or value) of the outstanding stock of Edgewater or, after the merger and arrangement, the outstanding shares of New Alithya; or

 

   

holders holding Edgewater Common Stock, or, after the merger, New Alithya Subordinate Voting Shares, as a position in a “straddle,” as part of a “synthetic security” or “hedge,” as part of a “conversion transaction” or other integrated investment, or as other than a capital asset.

Holders that are subject to special provisions under the Code, including holders described immediately above, should consult their tax advisors regarding the U.S. federal, U.S. federal alternative minimum, U.S. federal estate and gift, U.S. state and local, and non-U.S. tax consequences of the merger and arrangement, as well as the ownership and disposition of New Alithya Subordinate Voting Shares. In addition, this discussion does not address the tax consequences to holders of Edgewater options or other equity awards that are assumed, replaced, exercised or converted, as the case may be, in connection with the arrangement agreement.

As used in this prospectus/proxy statement, the term “U.S. holder” means a beneficial owner of Edgewater Common Stock, and, after the completion of the merger, New Alithya Subordinate Voting Shares, that is, for U.S. federal income tax purposes:

 

   

an individual who is a citizen or resident of the United States;

 

   

a corporation or other entity taxable as a corporation that is created or organized in or under the laws of the United States, any state in the United States or the District of Columbia;

 

   

an estate the income of which is subject to U.S. federal income taxation regardless of its source; or

 

   

a trust that (i) is subject to the primary supervision of a court within the United States and the control of one or more U.S. persons with respect to all of its substantial decisions, or (ii) has a valid election in effect under applicable U.S. Treasury regulations to be treated as a U.S. person.

As used in this prospectus/proxy statement, the term “non-U.S. holder” means a beneficial owner (other than a partnership or other entity or arrangement treated as a partnership for U.S. federal income tax purposes) of Edgewater Common Stock and, after the completion of the merger, New Alithya Subordinate Voting Shares, that is not a U.S. holder.

The U.S. federal income tax treatment of a partner in a partnership (including any entity or arrangement treated as a partnership for U.S. federal income tax purposes) that holds Edgewater Common Stock, and, after the completion of the merger, New Alithya Subordinate Voting Shares generally will depend on the status of the partner and the activities of the partnership. A partner in such a partnership should consult such holder’s tax advisor regarding the associated tax consequences.

U.S. Federal Income Tax Consequences of the Merger and Arrangement to Edgewater

Edgewater will not be subject to U.S. federal income tax in connection with the merger and arrangement transactions. However, Edgewater will continue to be subject to U.S. tax after the merger. In the event that the

 

- 91 -


Table of Contents

acquisition of Edgewater by New Alithya pursuant to the merger and arrangement was found to be a 60% inversion (as described below), Edgewater (and its U.S. affiliates) may be subject to limitations on the utilization of certain tax attributes, as described below (see discussion under the section entitled “Potential Application of the Inversion Rules to the New Alithya GroupPotential Limitation on the Utilization of Edgewater’s (and Its U.S. Affiliates’) Tax Attributes”).

In addition, it is anticipated that Edgewater may undergo an “ownership change” within the meaning of Section 382 of the Code, due to the merger and arrangement transactions, because former Edgewater shareholders are expected to own less than 50% of the outstanding New Alithya Shares at closing, and thus these persons will indirectly own less than 50% of Edgewater Common Stock as a result of the transactions. In general, an “ownership change” occurs if certain direct or indirect “5% shareholders” of Edgewater increase their collective ownership of Edgewater Common Stock by more than 50 percentage points looking back over the relevant testing period. For this purpose, 5% shareholders generally include individual persons or groups who own at least 5% of a corporation’s stock, taking into account certain complicated constructive ownership and grouping rules that have the effect of aggregating small owners of publicly traded stock. If an ownership change occurs, Edgewater’s (and its U.S. affiliates’) ability to use NOLs and certain other tax attributes to reduce its taxable income in the future would generally be limited to a “Section 382 limitation,” which would be equal to the fair market value of Edgewater stock immediately prior to the ownership change multiplied by the long-term tax-exempt interest rate in effect for the month of the ownership change. In the event of an ownership change, NOLs that exceed the Section 382 limitation in any year will continue to be allowed as carry-forwards for the remainder of the carry-forward period and such losses can be used to offset taxable income for years within the carry-forward period subject to the Section 382 limitation in each year. However, if the carry-forward period for any NOL were to expire before that loss had been fully utilized, the unused portion of that loss would be lost. The carry-forward period for NOLs generated in tax years beginning before December 31, 2017 (the effective date of the changes enacted by the Tax Cuts and Jobs Act to the provisions of the Code related to NOLs) is 20 years from the year in which the losses giving rise to the NOLs were incurred. Edgewater’s use of new NOLs arising after the date of an ownership change would not be affected by the Section 382 limitation (unless another ownership change occurred after those new losses arose). The Tax Cuts and Jobs Act restructured the existing NOL deduction and carry-forwards such that any NOLs generated in years beginning after December 31, 2017 will now be allowed to be carried forward indefinitely but their use will be limited to 80% of taxable income in any future year. In addition, it removed the carry-back period for NOLs generated after 2017.

Potential Application of the Inversion Rules to the New Alithya Group

Tax residence of New Alithya for U.S. federal income tax purposes

Under current U.S. federal income tax law, a corporation generally will be considered to be resident for U.S. federal income tax purposes in its place of organization or incorporation. Accordingly, under the generally applicable U.S. federal income tax rules, New Alithya, which is a Québec-incorporated entity, would generally be classified as a non-U.S. corporation (and, therefore, not a U.S. tax resident). Section 7874 of the Code and the regulations promulgated thereunder, however, contain specific rules (more fully discussed below) that may cause a non-U.S. corporation to be treated as a U.S. corporation for U.S. federal income tax purposes. As described in further detail below, the parties do not expect Section 7874 to apply to treat New Alithya as a U.S. corporation but there can be no assurance that the IRS will not challenge this position. If, contrary to the expectation of the parties, it were to be determined that New Alithya should be taxed as a U.S. corporation for U.S. federal income tax purposes under Section 7874 of the Code, New Alithya could be liable for substantial U.S. federal income tax and certain distributions made by New Alithya to non-U.S. holders of New Alithya Shares would be subject to U.S. withholding tax. The Section 7874 rules are complex, require analysis of all relevant facts, and there is limited guidance as to their application.

Under Section 7874, a corporation created or organized outside the United States (i.e., a non-U.S. corporation) will nevertheless be treated as a U.S. corporation for U.S. federal income tax purposes (and, therefore, be a U.S. tax resident subject to U.S. federal income tax on its worldwide income as prescribed under the Code) if each of the following three conditions are met: (1) the non-U.S. corporation directly or

 

- 92 -


Table of Contents

indirectly acquires substantially all of the assets held directly or indirectly by a U.S. corporation (including through the acquisition of all of the outstanding stock of the U.S. corporation), (2) the non-U.S. corporation’s expanded affiliated group does not have substantial business activities in the non-U.S. corporation’s country of organization or incorporation relative to the expanded affiliated group’s worldwide activities, referred to in this summary as the “substantial business activities test”, and (3) the shareholders of the acquired U.S. corporation hold at least 80% (by either vote or value) of the shares of the non-U.S. acquiring corporation after the acquisition by reason of holding shares in the U.S. acquired corporation (which includes the receipt of the non-U.S. corporation’s shares in exchange for the U.S. corporation’s shares), which is referred to in this prospectus/proxy statement as the “Ownership Test.” For this purpose, “expanded affiliated group” generally means the foreign acquiring corporation and all subsidiary corporations in which such foreign corporation owns, directly or indirectly, more than 50% of the stock (by vote and value).

In April 2016, the U.S. Treasury and the IRS issued the Temporary Regulations under Section 7874, which, among other things, require certain adjustments that generally increase, for purposes of the Ownership Test, the percentage of the stock of the acquiring non-U.S. corporation treated as owned (for purposes of Section 7874) by the former shareholders of the acquired U.S. corporation by reason of holding stock in such U.S. corporation. These Temporary Regulations were subsequently adopted, with modifications, as final regulations. Among other things, these regulations disregard, for purposes of the Ownership Test, (1) the effect that any “non-ordinary course distributions” (within the meaning of the regulations) made by the acquired U.S. corporation during the 36 months preceding the merger and arrangement, including certain dividends and share repurchases (which would include the special dividend to be declared by Edgewater to Edgewater stockholders of record immediately prior to the merger and arrangement as well as certain stock repurchases concluded by Edgewater prior to the closing of the merger and arrangement) would have on the value of the acquired corporation’s stock, and (2) in certain circumstances, shares of New Alithya held by former shareholders of Alithya that are treated as issued for or otherwise attributable to Alithya’s passive assets (as determined under applicable rules). In addition, these regulations may disregard certain historical acquisitions of the acquiring non-U.S. corporation or certain historical dispositions by the acquired U.S. corporation.

At the merger effective time, New Alithya will indirectly acquire all of Edgewater’s assets through the acquisition of all of Edgewater’s outstanding shares pursuant to the merger. As a result, the determination of whether New Alithya will be treated as a U.S. corporation for U.S. federal income tax purposes will depend on whether the “Ownership Test” or the “substantial business activities test” have been met.

Ownership Test

Based on the complex rules for determining share ownership under Section 7874 and certain factual assumptions, after the merger and arrangement, former Edgewater stockholders are expected to be treated as holding less than 80% (by both vote and value) of the New Alithya Shares by reason of their former ownership of Edgewater stock. As a result, New Alithya is not expected to be treated as a U.S. corporation for U.S. federal income tax purposes under Section 7874. However, whether the Ownership Test has been satisfied must be finally determined after the completion of the merger, by which time there could be adverse changes to the relevant facts and circumstances. Furthermore, the interpretation of regulations relating to the Ownership Test is subject to uncertainty and there is limited guidance regarding their application. In addition, changes to the rules in Section 7874 or the Treasury Regulations promulgated thereunder, or other changes in law, could adversely affect New Alithya’s status as a non-U.S. entity for U.S. federal income tax purposes. Accordingly, there can be no assurance that the IRS will not take a contrary position to those described above or that a court will not agree with a contrary position of the IRS in the event of litigation.

Substantial Business Activities Test

As noted above, New Alithya would not be treated as a U.S. corporation under the Section 7874 rules if it is treated as satisfying the “substantial business activities” test. After the merger and the arrangement, the New

 

- 93 -


Table of Contents

Alithya expanded affiliated group is expected to be treated as having substantial business activities in Canada, the country of formation of New Alithya. Treasury Regulations section 1.7874-3 provides that an expanded affiliated group will be treated as having substantial business activities in the relevant foreign country when compared to its total business activities if, in general, at least 25% of the expanded affiliated group’s employees (by number and compensation), asset value and gross income are based, located and derived, respectively, in the relevant foreign country. In general, (i) the number of “group employees” based in the relevant foreign country must be at least 25% of the total number of group employees on the applicable date, which is either the date of the closing of the transactions or the last day of the month immediately preceding the closing of the transactions (to be applied consistently for purposes of the substantial business activities test), (ii) the “employee compensation” incurred with respect to group employees based in the relevant foreign country must be at least 25% of the total employee compensation incurred with respect to all group employees during the testing period, which is the one-year period ending on the applicable date (as described in clause (i) above), (iii) the value of the “group assets” (generally, tangible and real property, including certain leases thereof) located in the relevant foreign country must be at least 25% of the total value of all group assets on the applicable date, and (iv) the “group income” derived in the relevant foreign country (generally, gross income from ordinary course sales to unrelated customers located in the relevant foreign country) must be at least 25% of the total group income during the testing period (as described in clause (ii) above).

A significant proportion of the operations of Alithya are located in Canada. If Alithya and the New Alithya expanded affiliated group continue these substantial Canadian business activities, and the relative proportion of these activities as compared to activities conducted outside of Canada remains consistent (or the relative proportion of these activities in Canada increases) through the closing date of the transactions and thereafter, the New Alithya expanded affiliated group is expected to satisfy the substantial business activities test. In that case, New Alithya is not expected to be treated as a U.S. domestic corporation for U.S. federal income tax purposes, and Edgewater is not expected to be subject to the other limitations under section 7874 of the Code as described below (see “—Potential Limitation on the Utilization of Edgewater’s (and Its U.S. Affiliates’) Tax Attributes”). U.S. holders are cautioned, however, that the determination of whether the substantial business activities test will be satisfied will be made as of the closing of the merger and arrangement, and there could be adverse changes to the relevant facts and circumstances. In addition, there could be a future change in law under Section 7874 of the Code, the Treasury Regulations promulgated thereunder or otherwise that could have an adverse effect on the discussion provided above and result in New Alithya being treated as a U.S. corporation. Accordingly, there can be no assurance that the New Alithya expanded affiliated group will satisfy the substantial business activities test in connection with the merger and arrangement or thereafter. U.S. holders should consult their tax advisor regarding the potential application and impact of the inversion rules to the transactions contemplated in the arrangement agreement.

Regardless of the application of Section 7874 of the Code, New Alithya is expected to be treated as a Canadian resident company for Canadian tax purposes because New Alithya is incorporated under Québec law and intends to have its place of central management and control (as determined for Canadian tax purposes) in Québec. The remaining discussion assumes that New Alithya will not be treated as a U.S. corporation for U.S. federal income tax purposes under Section 7874 of the Code.

Potential limitation on the utilization of Edgewater’s (and its U.S. affiliates’) tax attributes

Following the acquisition of a U.S. corporation by a non-U.S. corporation, even if the 80% Ownership Test is not met, Section 7874 may apply to limit the ability of the acquired U.S. corporation and its U.S. affiliates to utilize certain U.S. tax attributes (including net operating losses and certain tax credits) to offset U.S. taxable income resulting from certain transactions. Specifically, if (a) New Alithya does not satisfy the “substantial business activities test” and (b) the former Edgewater stockholders are treated as holding, as determined under the Ownership Test, at least 60% (but less than 80%), by either vote or value, of the shares of New Alithya by reason of holding stock in Edgewater, the taxable income of Edgewater (and any person related to it) for any given year, within a ten-year period beginning on the date of the merger, will be no less than that person’s

 

- 94 -


Table of Contents

“inversion gain” for that taxable year. Edgewater’s (or its affiliates’) inversion gain includes gain from the transfer of stock or any other property (other than property held for sale to customers) and income from the license of any property that is either transferred or licensed as part of the transactions, or, if after the transactions, is transferred or licensed to a non-U.S. related person. Further, the Tax Cuts and Jobs Act imposed additional adverse provisions on a U.S. corporation that has failed the “substantial business activities test” and the “60% Ownership Test” (an “expatriated entity”), including that the expatriated entity must include, as base erosion payments that may be subject to a minimum tax, any amounts treated as reductions in gross income paid to a related foreign person within the meaning of Section 59A of the Code.

Pursuant to the arrangement agreement, which governs the terms of the arrangement and the merger, and to complex regulations issued under Section 7874 of the Code that govern the application of the Ownership Test, it is possible that the former Edgewater stockholders may be treated as receiving at least 60% of the vote or value of the New Alithya Shares by reason of holding Edgewater Common Stock. In such case, Edgewater and its U.S. affiliates would be subject to the adverse rules described in the preceding paragraph if, contrary to the expectation expressed above, the New Alithya expanded affiliated group is determined not to meet the “substantial business activities” test in connection with the merger and arrangement (see discussion under the heading entitled “—Tax residence of New Alithya for U.S. federal income tax purposes—Substantial Business Activities Test”). In any case, whether the 60% threshold of the Ownership Test has been satisfied must be finally determined upon the closing of the merger and arrangement, by which time there could be adverse changes to the relevant facts and circumstances. Further, a subsequent change in law might have an adverse impact on the discussion provided above, including with retroactive effect. In such event, Edgewater and/or its U.S. affiliates could be subject to substantial additional U.S. federal income tax on their future operations and income following the closing of the merger and arrangement.

The application of the inversion rules in Section 7874 are complex and there is limited guidance regarding their application. No opinion of counsel or IRS ruling has been sought regarding the application of these rules to the merger and arrangement. Accordingly, there can be no assurance that the IRS will not take a contrary position to those described above or that a court will not agree with a contrary position of the IRS in the event of litigation. Holders of Edgewater Common Stock should consult with their independent advisors regarding the potential application of Section 7874 to the merger and arrangement.

Certain U.S. Federal Income Tax Consequences of the Merger and Arrangement to Edgewater Stockholders that are U.S. holders

The special dividend

Edgewater will declare a special dividend to the holders of record of Edgewater Common Stock immediately prior to the anticipated closing date of the merger, which special dividend will be contingent upon the closing of the transactions and be declared at least 10 days prior to, and be paid within 10 days following, such closing. See “The Arrangement Agreement—Merger Consideration to Edgewater Stockholders; Special Dividend for Edgewater Stockholders” beginning on page 114.

Due to the manner in which the special dividend is expected to be funded, there is uncertainty regarding the proper treatment of the special dividend for U.S. federal income tax purposes. More specifically, (a) Edgewater expects to fund the special dividend, in part, through an amendment to its existing revolving credit facility, (b) such funding is subject to the condition that the entire amount outstanding under such facility be repaid prior to or concurrently with the payment of the special dividend, and (c) New Alithya intends to repay such Edgewater facility using cash available to Alithya and/or New Alithya. In these circumstances, under applicable U.S. federal income tax authorities, the special dividend may be treated as, in economic substance, acquisition consideration received by holders of Edgewater Common Stock from Alithya in exchange for their Edgewater Common Stock rather than a dividend distribution received from Edgewater. Although the matter is not free from doubt, Edgewater and New Alithya expect to take the position that the special dividend is treated, for U.S. federal income tax purposes, as consideration received by former stockholders of Edgewater in exchange for Edgewater Common Stock as part of the merger and the arrangement and not as a separate pre-merger distribution by Edgewater.

 

- 95 -


Table of Contents

The treatment of the special dividend as consideration received by U.S. holders of Edgewater Common Stock as part of the merger and arrangement or, alternatively, as a separate pre-closing distribution by Edgewater, may have a material effect on the U.S. federal income tax treatment of the merger and arrangement to such holder, depending on each holder’s particular circumstances. In general, certain U.S. holders that are not tax-exempt persons may prefer for the special dividend to be treated as a separate, pre-closing distribution by Edgewater because, in such case, some or all of the special dividend may be received as a tax-free return of capital for U.S. federal income tax purposes as described in more detail below under the section entitled “—U.S. Tax Considerations if the special dividend is treated as a separate distribution by Edgewater”.

By contrast, if the special dividend is treated as consideration received as part of the merger and arrangement, which is the position that Edgewater and New Alithya expect to take, certain U.S. holders of Edgewater Common Stock would generally be expected to recognize taxable capital gain (but not loss) for U.S. federal income tax purposes in connection with their receipt of the special dividend as described below under the section entitled “—The merger and arrangement”. This may result in a U.S. holder of Edgewater Common Stock recognizing a greater current U.S. federal income tax liability than such holder would have recognized if the special dividend had been treated as a separate, pre-merger distribution by Edgewater.

Holders of Edgewater Common Stock should consult their tax advisor regarding the treatment of the special dividend as either consideration received from Alithya in the merger and arrangement or, alternatively, as a separate distribution. Such holders are cautioned that the U.S. federal income tax consequences to them of these alternative characterizations will depend on their particular circumstances. As a result, holders of Edgewater Common Stock should consult their independent tax advisor to determine the U.S. tax treatment of the special dividend to them having regard to their circumstances.

U.S. Tax Considerations if the special dividend is treated as a separate distribution by Edgewater

If, contrary to the expectation of the parties, the special dividend is treated, for U.S. federal income tax purposes, as a separate distribution occurring prior to the closing of the merger and arrangement transactions and such position were sustained, the special dividend would be treated as dividend income to the extent paid out of Edgewater’s current or accumulated earnings and profits, as determined under U.S. federal income tax principles. Edgewater has informed New Alithya and Alithya that it does not believe it has any such accumulated earnings and profits as of the date of this prospectus/proxy statement and does not expect that it will have any current year earnings and profits for the year in which the merger and arrangement close. Accordingly, Edgewater expects that some or all of the special dividend will exceed its current and accumulated earnings and profits at the time of such payment.

Any amount treated as dividend income would be includible in each U.S. holder’s gross income on the day received by such stockholder. Under current legislation, this income generally will be taxed for U.S. federal income tax purposes to non-corporate U.S. holders (including individuals) at the rates applicable to long-term capital gains. Non-corporate U.S. holders that do not meet a minimum holding period requirement during which they are not protected from the risk of loss or that elect to treat the dividend income as “investment income” pursuant to Section 163(d)(4) of the Code (dealing with the deduction for investment interest expense) will not be eligible for the reduced rates of taxation. In addition, the rate reduction will not apply to dividends if the recipient of a dividend is obligated to make related payments with respect to positions in substantially similar or related property. This disallowance applies even if the minimum holding period has been met. Corporate U.S. holders may be entitled to a dividends-received deduction to the extent that the special dividend is treated as dividend income for U.S. federal income tax purposes, subject to limitations and conditions. In addition, U.S. holders of Edgewater Common Stock should consult their tax advisors regarding the potential applicability of the “extraordinary dividend” provisions of the Code in light of their particular circumstances.

To the extent that the amount of the special dividend does exceed Edgewater’s current and accumulated earnings and profits, as determined under U.S. federal income tax principles, for the year during which the closing occurs, the excess would first be treated as a tax-free return of capital, causing a reduction in the adjusted basis of the U.S. holder’s Edgewater Common Stock, and to the extent the excess exceeds the U.S. holder’s tax

 

- 96 -


Table of Contents

basis in such holder’s Edgewater Common Stock, the excess would be taxed as capital gain recognized on a sale or exchange of Edgewater Common Stock as described below under “—The merger and arrangement.

The U.S. federal income tax treatment of the special dividend is subject to uncertainty. Accordingly, U.S. holders should consult their independent tax advisor regarding the treatment of such special dividend and the tax consequences of the characterizations described above to them in their particular circumstances. Except as specifically provided below, the remainder of this discussion assumes the special dividend is treated, for U.S. federal income tax purposes, as consideration received by former stockholders of Edgewater in exchange for Edgewater Common Stock as part of the merger and the arrangement (and not as a separate pre-merger distribution by Edgewater).

The merger and arrangement

In the merger, (i) the U.S. Merger Sub will merge with and into Edgewater with Edgewater surviving, and (ii) for U.S. federal income tax purposes, Edgewater stockholders will exchange their Edgewater Common Stock for New Alithya Subordinate Voting Shares received from New Alithya in the share exchange. The parties intend for the merger and the arrangement collectively to qualify as a transfer described in Section 351 of the Code. In addition, it is possible that the merger may also qualify as a reorganization under Section 368(a) of the Code. Furthermore, as indicated above, the parties expect to take the position that the special dividend, for U.S. federal income tax purposes, is treated as consideration received by former holders of Edgewater Common Stock in connection with the merger and arrangement and not as a separate pre-merger distribution. In such case, and subject to the potential application of (i) Section 367 as discussed below under the section entitled “—Potential application of Section 367 of the Code” and/or (ii) Section 304 of the Code as discussed below under the section entitled “—Potential application of Section 304 of the Code,” the U.S. federal income tax consequences of the merger and arrangement to U.S. holders of Edgewater Common Stock should generally be as follows:

 

   

a U.S. holder will recognize gain, but not loss, in an amount equal to the lesser of (1) the excess of the sum of (i) the fair market value of New Alithya Subordinate Voting Shares received, and (ii) cash received pursuant to the special dividend, over such U.S. holder’s tax basis in Edgewater Common Stock surrendered, and (2) the amount of cash received pursuant to the special dividend by such holder;

 

   

the U.S. holder’s aggregate tax basis of the New Alithya Subordinate Voting Shares received pursuant to the merger and arrangement will be the same as the aggregate tax basis of the shares of Edgewater Common Stock surrendered in exchange therefor, decreased by the amount of cash received pursuant to the special dividend, and increased by the amount of gain recognized on the exchange; and

 

   

the U.S. holder’s holding period of the New Alithya Subordinate Voting Shares received pursuant to the merger and arrangement will include the holding period of the Edgewater Common Stock surrendered therefor.

Subject to the discussion below regarding the potential application of Section 304 of the Code, any such gain recognized by such U.S. holder will be treated as capital gain and will be long-term capital gain if such U.S. holder’s holding period for shares of Edgewater Common Stock that are surrendered is more than one year as of the closing date of the merger and arrangement. Long-term capital gains of certain non-corporate holders, including individuals, are generally taxed at preferential rates. If a U.S. holder acquired different blocks of shares of Edgewater Common Stock at different times or at different prices, any gain generally will be determined separately with respect to each block of shares of Edgewater Common Stock that is surrendered in the merger and arrangement. A U.S. holder should consult with its tax advisor regarding the manner in which the above rules would apply to such U.S. holder having regard to such holder’s particular circumstances.

If, contrary to the intention of the parties, it is determined that the transfer of Edgewater Common Stock in connection with the merger and arrangement does not qualify as a transfer within the meaning of Section 351 of the Code (or as a reorganization under Section 368(a) of the Code), then a U.S. holder generally should recognize gain or loss in an amount equal to the excess of (i) the sum of the fair market value of the New Alithya Subordinate Voting Shares and the special dividend received by such holder over (ii) such holder’s adjusted tax

 

- 97 -


Table of Contents

basis in the shares of Edgewater Common Stock exchanged therefor. Any such gain would be capital gain, and generally would be long-term capital gain if the U.S. holder’s holding period for the Edgewater Common Stock exceeded one year at the time of the merger and arrangement. The aggregate tax basis in the New Alithya Subordinate Voting Shares received would generally be equal to the fair market value of such shares as of the closing date of the merger and arrangement. A U.S. holder’s holding period in New Alithya Subordinate Voting Shares would begin on the day immediately following the closing date of the merger and arrangement. The deductibility of capital losses is subject to limitations.

Potential Application of Section 367 of the Code

Even if the transfer of Edgewater Common Stock by a U.S. holder pursuant to the merger and arrangement is treated as a transfer described in Section 351 of the Code (or as a reorganization under Section 368(a) of the Code), if Section 367(a) of the Code applies to the transactions, a U.S. holder would be required to recognize gain, if any (but not loss) on the disposition of Edgewater Common Stock pursuant to the merger and arrangement in an amount equal to the excess of (i) the sum of the fair market value of the New Alithya Subordinate Voting Shares and special dividend received by such holder, over (ii) the holder’s adjusted tax basis in the shares of Edgewater Common Stock surrendered. This might result in a U.S. holder of Edgewater Common Stock recognizing a greater amount of gain for U.S. federal income tax purposes than such holder would have recognized if Section 367(a) of the Code did not apply.

Section 367(a) of the Code generally requires U.S. shareholders to recognize gain (but not loss) when stock of a U.S. corporation is exchanged for stock of a non-U.S. corporation in an exchange that would otherwise qualify for non-recognition treatment, among other requirements, and either (i) if the U.S. shareholders of the acquired U.S. corporation receive more than 50% (by vote or value) of the stock of the non-U.S. corporation, or (ii) if the U.S. and non-U.S. corporations fail to meet the “active trade or business test”. The “active trade or business test” generally requires (I) the non-U.S. corporation to be engaged in an “active trade or business” outside of the U.S. for the 36 month period immediately before the exchange and neither the U.S. nor the non-U.S. corporation have an intention to substantially dispose of or discontinue such trade or business, and (II) the fair market value of the non-U.S. corporation to be at least equal to the fair market value of the U.S. corporation, as specifically determined for purposes of Section 367 of the Code, as of the closing of the merger and arrangement (the “substantiality test”). For purposes of applying the substantiality test, the fair market value of Edgewater will be deemed to include the value of any non-ordinary course distributions, as determined under applicable Treasury Regulations, made by Edgewater during the 36-month period ending on the closing of the merger and arrangement. A portion of the special dividend and certain stock buybacks engaged in by Edgewater are expected to be treated as non-ordinary course distributions for this purpose.

Subject to the following paragraph, Edgewater and New Alithya expect that the determination of whether Section 367(a) will apply to U.S. holders of Edgewater Common Stock that participate in the merger and arrangement will depend on whether the “substantiality test” is satisfied. In general, the parties expect that the substantiality test should be met (in which case, Section 367(a) would not apply) if (a) the fair market value of New Alithya Subordinate Voting Shares received by former shareholders of Alithya (excluding any former shareholders of Alithya that exercise dissent rights) pursuant to the arrangement is equal to or greater than, (b) the sum of (i) the fair market value of New Alithya Subordinate Voting Shares received by former shareholders of Edgewater pursuant to the merger and arrangement, and (ii) the aggregate amount of non-ordinary course distributions, as determined under applicable Treasury Regulations, made by Edgewater during the 36 month period ending on the closing date of the merger and arrangement. There is limited guidance regarding the application of Section 367(a) in this context and, as a result, there can be no assurance that the IRS will not challenge the application of the substantiality test as described above. In addition, U.S. holders are cautioned that the determination of whether Section 367(a) will apply to U.S. holders of Edgewater Common Stock cannot be made until the transactions contemplated under the arrangement agreement, including the special dividend, are completed because, among other factors, the fair market value of New Alithya Subordinate Voting Shares delivered to former shareholders of Alithya and Edgewater respectively must be measured at the time of the arrangement and merger. Similarly, the amount of former Alithya shareholders that will exercise dissent rights and the amount of the special dividend are

 

- 98 -


Table of Contents

not finally determined as of the date of this prospectus/proxy statement. Accordingly, there can be no assurance that Section 367(a) will not apply to U.S. holders of Edgewater Common Stock that participate in the merger and arrangement.

Even if the “substantiality test” and other requirements of Section 367(a) are met, a U.S. holder of Edgewater Common Stock who owns, directly or through the application of constructive ownership rules, at least 5% (by vote or value) of the total outstanding shares of New Alithya immediately after the closing of the merger and arrangement would generally be required to timely file a gain recognition agreement with the IRS in order to be establish an exception from the application of Section 367(a). Any U.S. holder of Edgewater Common Stock that would meet the 5% ownership requirement described in the preceding sentence is urged to consult their own tax advisor concerning the decision to file a gain recognition agreement and the procedures to be followed in connection with such filing.

If the transactions contemplated by the merger and arrangement are treated as a transfer described in Section 351 of the Code (or as a reorganization under Section 368(a) of the Code), but it is determined that Section 367(a) of the Code does apply to the transfer of Edgewater Common Stock by a U.S. holder, then a U.S. holder would generally recognize gain, if any, in an amount equal to the excess of (i) the sum of the fair market value of the New Alithya Subordinate Voting Shares and the special dividend received by such holder, over (ii) such holder’s adjusted tax basis in the shares of Edgewater Common Stock exchanged therefor. Any such gain would be capital gain, and generally would be long-term capital gain if the U.S. holder’s holding period for the Edgewater Common Stock exceeded one year at the time of the merger. The adjusted tax basis in the New Alithya Subordinate Voting Shares received would be equal to the adjusted tax basis of the shares of Edgewater Common Stock exchanged therefor, increased by the amount of gain recognized, and reduced by the amount of the special dividend received. The U.S. holder would not recognize any loss in such holder’s shares of Edgewater Common Stock and would not be permitted to net any such losses against any gain recognized with respect to other shares of Edgewater Common Stock.

U.S. Holders of Edgewater Common Stock should consult their independent tax advisors regarding the qualification of the transactions described above as a transfer described in section 351 of the Code (and/or a reorganization under section 368(a) of the Code). U.S. Holders are cautioned that the potential application of Section 367(a) of the Code to the transactions described in this summary is complex and depends on factors that cannot be determined until the closing of the merger and arrangement. Accordingly, U.S. holders should consult with their independent tax advisor regarding the potential application of Section 367(a) of the Code in their particular situation, including whether they should potentially proceed on the basis that the exchange of Edgewater Common Stock pursuant to the merger and arrangement will be a fully taxable transaction for U.S. federal income tax purposes.

Potential application of Section 304 of the Code

Notwithstanding the foregoing, the U.S. federal income tax consequences of the merger and arrangement to U.S. holders of Edgewater Common Stock could be different from those described above if Section 304 of the Code applied to such transactions. Section 304 of the Code would apply to the merger and arrangement if the Edgewater stockholders, in the aggregate, own immediately after these transactions, 50% or more of the New Alithya Shares, by vote or value, taking into account certain constructive ownership rules under the Code. As noted in this prospectus/proxy statement, the former stockholders of Edgewater are expected to own approximately 42% of the total number of outstanding New Alithya Shares on a fully-diluted basis. However, this level of ownership does not take into account the potential application of the constructive ownership rules referred to above, any overlapping ownership of Edgewater Common Stock and Alithya Shares, or any changes in ownership that may occur prior to, or in connection with, the closing of the merger and arrangement.

If Section 304 of the Code were to apply to the merger and arrangement, a U.S. holder of Edgewater Common Stock may be treated as having received its share of the special dividend as cash consideration from New Alithya in a deemed redemption of New Alithya Shares deemed issued to such holder. In certain circumstances, depending in part on the circumstances of a particular U.S. holder, some or all of the special

 

- 99 -


Table of Contents

dividend that is treated as received in such deemed redemption could be treated as the distribution of a dividend to such holder. U.S. holders should consult their own tax advisors regarding the potential application of Section 304 to the merger and arrangement as well as the amount and character of any income in the event that Section 304 applies to such holder in their particular circumstances.

The potential application of Section 304 to the transactions contemplated in the arrangement agreement is complex and subject to material uncertainty. Moreover, because the application of Section 304 of the Code to the merger and arrangement depends on the ownership of Edgewater stock and New Alithya Shares at the time of the merger and arrangement and is determined after the application of various constructive ownership rules and depends on the circumstances of each U.S. holder, it is not possible to determine whether Section 304 will apply to the transactions contemplated in the arrangement agreement. Further, it may not be possible to establish with certainty following the closing of the merger and arrangement whether Section 304 of the Code applied to these transactions because the ownership information necessary to make such determination may not be available. Accordingly, U.S. holders are urged to consult their tax advisor regarding the potential application of Section 304 to the merger and arrangement and the potential impact of its application to them having regard to such holder’s particular circumstances.

Certain U.S. Federal Income Tax Consequences of the Merger and Arrangement to Edgewater Stockholders that are Non-U.S. holders

The special dividend

As described above under the section entitled “—Certain U.S. Federal Income Tax Consequences of the Merger and Arrangement to Edgewater Stockholders that are U.S. Holders— The special dividend,” due to the manner in which the special dividend is expected to be funded, there is uncertainty regarding the proper treatment of the special dividend for U.S. federal income tax purposes. Although the matter is not free from doubt, Edgewater and New Alithya expect to take the position that the special dividend to be declared by Edgewater to its stockholders of record immediately prior to the merger is treated, for U.S. federal income tax purposes, as consideration received by former stockholders of Edgewater in exchange for Edgewater Common Stock as part of the merger and the arrangement and not as a separate pre-merger distribution by Edgewater. In such case, non-U.S. holders of Edgewater Common Stock generally will be subject to the U.S. federal income tax consequences described below under the section entitled “—The merger and arrangement.

U.S. Tax Considerations if the Special Dividend is treated as a separate distribution by Edgewater

If, contrary to the expectation of the parties, the special dividend is treated, for U.S. federal income tax purposes, as a distribution by Edgewater taken into account separate from the merger and arrangement transactions and such position were sustained, the special dividend would be treated as dividend income to the extent paid out of Edgewater’s current or accumulated earnings and profits, as determined under U.S. federal income tax principles. Edgewater has informed New Alithya and Alithya that it does not believe it has any such accumulated earnings and profits as of the date of this prospectus/proxy statement and does not expect that it will have any current year earnings and profits for the year in which the merger and arrangement close. Accordingly, Edgewater expects that some or all of the special dividend will exceed its current and accumulated earnings and profits at the time of such payment.

Any amount of the special dividend received by a non-U.S. holder that is treated as dividend income would be subject to U.S. withholding tax at a 30% rate if such dividend income is not effectively connected with a trade or business of the non-U.S. holder in the United States. The 30% rate may be reduced under the provisions of an applicable income tax treaty between the United States and the country in which the non-U.S. holder resides or is organized. Income of non-U.S. holders that is effectively connected with a U.S. trade or business and, if required by an applicable tax treaty, attributable to a permanent establishment maintained by the non-U.S. holder in the United States, will be subject to U.S. federal income tax on a net income basis in the same manner as if such non-U.S. holder were a U.S. person.

 

- 100 -


Table of Contents

To the extent that the amount of the special dividend exceeds Edgewater’s current and accumulated earnings and profits at the time of such payment, as determined under U.S. federal income tax principles, the excess will first be treated as a tax-free return of capital, causing a reduction in the adjusted basis of the non-U.S. holder’s Edgewater Common Stock. To the extent the excess exceeds the non-U.S. holder’s tax basis in such holder’s Edgewater Common Stock, such excess will be treated as capital gain recognized on a sale or exchange of Edgewater Common Stock but is expected to be subject to U.S. federal income taxation only under the limited circumstances described below under “—The merger and arrangement.

A non-U.S. holder that is a corporation may also be subject to a branch profits tax at a rate of 30% (or such lower rate specified by an applicable tax treaty) on any income resulting from the special dividend that is effectively connected earnings and profits for the taxable year, as adjusted for certain items.

The U.S. federal income tax treatment of the special dividend is subject to uncertainty. Accordingly, non-U.S. holders should consult their independent tax advisor regarding the treatment of such special dividend and the tax consequences of the characterizations described above to them in their particular circumstances.

The merger and arrangement

Regardless of whether the merger and arrangement collectively qualify as a transfer described in Section 351 of the Code, but subject to the potential application of Section 304 of the Code (see discussion below under the heading entitled “—Potential Application of Section 304 of the Code”), a non-U.S. holder of Edgewater Common Stock generally will not be subject to U.S. federal income tax on any gain realized in connection with the merger and arrangement unless,

 

   

the gain is effectively connected with a U.S. trade or business conducted by such non-U.S. holder in the United States (and, if required by an applicable income tax treaty, is attributable to a permanent establishment or fixed place of business maintained by the non-U.S. holder in the United States); or

 

   

such non-U.S. holder is an individual who is present in the United States for 183 days or more during the taxable year in which the merger is completed, and certain other conditions are met.

Subject to the potential application of Section 304 (as discussed below), gain described in the first bullet point above will be subject to U.S. federal income taxation in the same manner as gain of a U.S. holder (and, in the case of a non-U.S. holder that is a non-U.S. corporation, may be subject to an additional branch profits tax equal to 30% of its effectively connected earnings and profits (or such lower rate as may be applicable under an applicable income tax treaty)).

Subject to the potential application of Section 304 (as discussed below), gain described in the second bullet point above will generally be subject to U.S. federal income tax at a rate of 30% (or such lower rate as may be specified by an applicable income tax treaty), which generally may be offset by the non-U.S. holder’s U.S. source capital losses, provided that the holder has timely filed U.S. federal income tax returns with respect to such losses.

A non-U.S. holder generally will not be subject to U.S. backup withholding if such holder provides a certification of exempt status (generally on an applicable IRS Form W-8). Any amounts withheld under the backup withholding rules will generally be allowed as a refund or a credit against the non-U.S. holder’s U.S. federal income tax liability, if any, provided the required information is timely furnished to the IRS.

Potential Application of Section 304 of the Code

Notwithstanding the foregoing, the U.S. federal income tax consequences of the merger and arrangement to non-U.S. holders of Edgewater Common Stock could be different from those described above if Section 304 of the Code applied to such transactions. Section 304 of the Code would apply to the merger and arrangement if the Edgewater stockholders, in the aggregate, own immediately after these transactions, 50% or more of the New Alithya Shares, by vote or value, taking into account certain constructive ownership rules under the Code. As noted in this prospectus/proxy statement, the former stockholders of Edgewater are expected to own

 

- 101 -


Table of Contents

approximately 42% of the total number of outstanding New Alithya Shares on a fully-diluted basis. However, this level of ownership does not take into account the potential application of the constructive ownership rules referred to above, any overlapping ownership of Edgewater Common Stock and Alithya Shares, or any changes in ownership that may occur prior to, or in connection with, the closing of the merger and arrangement.

If Section 304 of the Code were to apply to the merger and arrangement, a non-U.S. holder of Edgewater Common Stock may be treated as having received its share of the special dividend as cash consideration from New Alithya in a deemed redemption of New Alithya Shares deemed issued to such holder. In certain circumstances, depending in part on the circumstances of a particular non-U.S. holder, some or all of the special dividend that is treated as received in such deemed redemption could be treated as the distribution of a dividend to such holder which may be subject to U.S. withholding tax in certain circumstances. Non-U.S. holders should consult their own tax advisors regarding the potential application of Section 304 to the merger and arrangement as well as the treatment of any income in the event that Section 304 applies to such holder in their particular circumstances.

The potential application of Section 304 to the transactions contemplated in the arrangement agreement is complex and subject to material uncertainty. Moreover, because the application of Section 304 of the Code to the merger and arrangement depends on the ownership of Edgewater stock and New Alithya shares at the time of the merger and arrangement, is determined after the application of various constructive ownership rules and depends on the circumstances of each non-U.S. holder, it is not possible to determine whether Section 304 will apply to the transactions contemplated in the arrangement agreement. Further, it may not be possible to establish with certainty following the closing of the merger and arrangement whether Section 304 of the Code applied to these transactions because the ownership information necessary to make such determination may not be available. Accordingly, non-U.S. holders are urged to consult their tax advisor regarding the potential application of Section 304 to the merger and arrangement and the potential impact of its application to them having regard to such holder’s particular circumstances.

U.S. Federal Income Tax Consequences to U.S. Holders of the Ownership and Disposition of New Alithya Subordinate Voting Shares

Distributions on New Alithya Subordinate Voting Shares

Subject to the discussion under “—Passive foreign investment company status” below, the gross amount of any distribution on New Alithya Subordinate Voting Shares (including withheld taxes, if any) made out of New Alithya’s current or accumulated earnings and profits (as determined for U.S. federal income tax purposes) will generally be taxable to a U.S. holder as ordinary dividend income on the date such distribution is actually or constructively received. Any such dividends paid to corporate U.S. holders generally will not qualify for the dividends-received deduction that may otherwise be allowed under the Code. Distributions in excess of New Alithya’s current and accumulated earnings and profits will be treated first as a non-taxable return of capital to the extent of the U.S. holder’s basis in such holder’s New Alithya Subordinate Voting Shares, and thereafter as capital gain.

Dividends paid in currencies other than the U.S. dollar, if any, will generally be taxable to a U.S. holder as ordinary dividend income in an amount equal to the U.S. dollar value of the currency received on the date such distribution is actually or constructively received. Such U.S. dollar value must be determined using the spot rate of exchange on such date, regardless of whether the non-U.S. currency is actually converted into U.S. dollars on such date. The U.S. holder may realize exchange gain or loss if the currency received is converted into U.S. dollars after the date on which it is actually or constructively received. Any such gain or loss will be ordinary and will generally be treated as from sources within the United States for U.S. foreign tax credit purposes.

Dividends received by non-corporate U.S. holders (including individuals) from a “qualified foreign corporation” may be eligible for reduced rates of taxation, provided that certain holding period requirements and other conditions are satisfied. For these purposes, a non-U.S. corporation will be treated as a qualified foreign

 

- 102 -


Table of Contents

corporation if it is eligible for the benefits of a comprehensive income tax treaty with the United States which is determined by the U.S. Treasury Department to be satisfactory for purposes of these rules and which includes an exchange of information provision. The U.S. Treasury Department has determined that the Canada-U.S. Tax Treaty meets these requirements. A non-U.S. corporation is also treated as a qualified foreign corporation with respect to dividends paid by that corporation on shares that are readily tradable on an established securities market in the United States. U.S. Treasury Department guidance indicates that the New Alithya Subordinate Voting Shares, which are expected to be listed on NASDAQ, should be considered readily tradable on an established securities market in the United States. However, there can be no assurance that the New Alithya Subordinate Voting Shares will be considered readily tradable on an established securities market in future years. Notwithstanding the foregoing, New Alithya will not constitute a qualified foreign corporation for purposes of these rules if either it is (i) a passive foreign investment company, or “PFIC”, for the taxable year in which it pays a dividend or for the preceding taxable year (see “—Passive foreign investment company status” below), or (ii) an “expatriated entity” (see “—Potential Application of the Inversion Rules to the New Alithya Group—Potential limitation on the utilization of Edgewater’s (and its U.S. affiliates’) tax attributes”).

Subject to certain conditions and limitations, withholding taxes, if any, on dividends paid by New Alithya may be treated as foreign taxes eligible for credit against a U.S. holder’s U.S. federal income tax liability under the U.S. foreign tax credit rules. For purposes of calculating the U.S. foreign tax credit, dividends paid on New Alithya Subordinate Voting Shares will generally be treated as income from sources outside the United States and will generally constitute passive category income. The rules governing the U.S. foreign tax credit are complex. U.S. holders should consult their tax advisors regarding the availability of the U.S. foreign tax credit under their particular circumstances.

Sale, exchange, redemption or other taxable disposition of New Alithya Subordinate Voting Shares

Subject to the discussion under “—Passive foreign investment company status” below, a U.S. holder will generally recognize gain or loss on any sale, exchange, redemption, or other taxable disposition of New Alithya Subordinate Voting Shares in an amount equal to the difference between the amount realized on the disposition and such holder’s tax basis in the shares. The tax basis of New Alithya Subordinate Voting Shares received by a U.S. holder in the exchange of Edgewater stock is discussed above under “—Certain U.S. Federal Income Tax Consequences of the Merger and Arrangement to Edgewater Stockholders that are U.S. holders—The merger and arrangement”. Any gain or loss recognized by a U.S. holder on a taxable disposition of New Alithya Subordinate Voting Shares will generally be capital gain or loss and will be long-term capital gain or loss if the holder’s holding period in such shares (which will include the holder’s holding period in the shares of Edgewater Common Stock surrendered in the merger (assuming the merger and arrangement qualify as a transfer described in Section 351 of the Code (and/or the merger qualifies as a reorganization under Section 368 of the Code)) exceeds one year at the time of the disposition. The deductibility of capital losses is subject to limitations. Any gain or loss recognized by a U.S. holder on the sale or exchange of New Alithya Subordinate Voting Shares will generally be treated as U.S. source gain or loss.

Passive foreign investment company status

Notwithstanding the foregoing, certain adverse U.S. federal income tax consequences could apply to a U.S. holder if New Alithya is treated as a PFIC for any taxable year during which the U.S. holder holds New Alithya Subordinate Voting Shares. A non-U.S. corporation, such as New Alithya, will be classified as a PFIC for U.S. federal income tax purposes for any taxable year in which, after applying certain look-through rules, either (i) 75% or more of its gross income for such year consists of certain types of “passive” income or (ii) 50% or more of the value of its assets (determined on the basis of a quarterly average) during such year produce or are held for the production of passive income. Passive income generally includes dividends, interest, royalties, rents, annuities, net gains from the sale or exchange of property producing such income and net foreign currency gains.

New Alithya is not currently expected to be treated as a PFIC for U.S. federal income tax purposes for the taxable year of the merger or for foreseeable future taxable years. This conclusion is a factual determination,

 

- 103 -


Table of Contents

however, that must be made annually at the close of each taxable year and, thus, is subject to change. There can be no assurance that New Alithya will not be treated as a PFIC for any taxable year.

If New Alithya were to be treated as a PFIC, U.S. holders holding New Alithya Subordinate Voting Shares could be subject to certain adverse U.S. federal income tax consequences with respect to gain realized on a taxable disposition of such shares and certain distributions received on such shares. In addition, dividends received with respect to New Alithya Subordinate Voting Shares would not constitute qualified dividend income eligible for preferential tax rates if New Alithya is treated as a PFIC for the taxable year of the distribution or for its preceding taxable year. Certain elections (including a mark-to-market election) may be available to U.S. holders to mitigate some of the adverse tax consequences resulting from PFIC treatment. U.S. holders should consult their tax advisers regarding the application of the PFIC rules to their investment in New Alithya Subordinate Voting Shares.

Information Reporting and Backup Withholding

U.S. holders that own at least 5% (by vote or value) of outstanding Edgewater stock immediately before, and/or at least 5% (by vote or value) of outstanding New Alithya Shares immediately after the merger and arrangement generally will be required to file with the IRS certain information statements that apply to transfers under Section 351 of the Code. Other information reporting, including with respect to certain U.S. holders information reporting on IRS Form 926, could also apply to the merger and arrangement. U.S. holders should consult their own tax advisors about the information reporting requirements that could be applicable to the merger and arrangement and any potential penalties associated with a failure to satisfy such requirements.

In general, information reporting will apply to dividends in respect of New Alithya Subordinate Voting Shares and the proceeds from the sale, exchange, or redemption of New Alithya Subordinate Voting Shares that are paid to a U.S. holder within the United States (and in certain cases, outside the United States), unless such holder is an exempt recipient. A backup withholding tax (currently at a rate of 24%) may apply to such payments if the holder fails to provide a taxpayer identification number (“TIN”) or certification of exempt status or fails to report in full its dividend and interest income.

Any amounts withheld under the backup withholding rules will be allowed as a refund or a credit against the holder’s U.S. federal income tax liability provided the required information is timely furnished to the IRS. The IRS may impose a penalty upon any taxpayer that fails to provide its correct TIN.

Certain U.S. holders holding specified foreign financial assets with an aggregate value in excess of the applicable dollar threshold are required to report information relating to New Alithya Subordinate Voting Shares, subject to certain exceptions (including an exception for New Alithya Subordinate Voting Shares held in accounts maintained by certain financial institutions), by attaching a complete IRS Form 8938, Statement of Specified Foreign Financial Assets, to their tax return, for each year in which they hold New Alithya Subordinate Voting Shares. Holders should consult their tax advisors regarding information reporting requirements relating to their ownership of New Alithya Subordinate Voting Shares.

Certain Canadian Federal Income Tax Considerations

The following is a summary of the principal Canadian federal income tax considerations generally applicable to a person who acquires as beneficial owner New Alithya Subordinate Voting Shares in exchange for Edgewater Common Stock as part of the merger, and who, at all relevant times, for purposes of the Income Tax Act (Canada) (the “Tax Act”): (i) deals at arm’s length with Edgewater and New Alithya; (ii) is not affiliated with Edgewater or New Alithya; (iii) holds the Edgewater Common Stock or the New Alithya Subordinate Voting Shares, as the case may be, as capital property; and (iv) has not entered into, with respect to the Edgewater Common Stock or New Alithya Subordinate Voting Shares, a “derivative forward agreement”, a “synthetic disposition arrangement” or a “dividend rental arrangement”, each as defined in the Tax Act (a “Holder”). Generally, the New Alithya Subordinate Voting Shares and Edgewater Common Stock will be capital

 

- 104 -


Table of Contents

property to a Holder provided the Holder does not acquire or hold such New Alithya Subordinate Voting Shares and Edgewater Common Stock in the course of carrying on a business or as part of an adventure or concern in the nature of trade.

This summary is of a general nature only and is not intended to be, nor should it be construed to be, legal or tax advice to any particular investor. Accordingly, prospective investors are urged to consult their own tax advisors with respect to their particular circumstances.

This summary is based upon the current provisions of the Tax Act, the regulations thereunder, all specific proposals to amend the Tax Act and the regulations publicly announced by the Minister of Finance (Canada) prior to the date hereof, the Canada-United States Tax Convention (1980), as amended (the “Treaty”), the Fifth Protocol to the Treaty signed on September 21, 2007 (the “Protocol”), and Canadian tax counsel’s understanding of the current administrative practices published by the Canada Revenue Agency. This summary does not otherwise take into account any changes in law, whether by legislative, governmental or judicial decision or action, nor does it take into account or consider any provincial, territorial or foreign income tax considerations.

Generally, for purposes of the Tax Act, all amounts relating to the acquisition, holding or disposition of New Alithya Subordinate Voting Shares must be converted into Canadian dollars based on exchange rates as determined in accordance with the Tax Act. The amount of dividends, if any, required to be included in the income of, and capital gains or capital losses realized by, a Holder may be affected by fluctuations in the Canadian / U.S. dollar exchange rate.

Holders Resident in the U.S.

This portion of the summary is generally applicable to a Holder who, at all relevant times, for purposes of the Tax Act and the Treaty: (i) is a resident of the U.S., (ii) is not, and is not deemed to be, a resident of Canada, (iii) does not have a “permanent establishment” or “fixed base” in Canada, and (iv) does not use or hold, and is not deemed to use or hold, the New Alithya Subordinate Voting Shares or Edgewater Common Stock in a business carried on in Canada (a “U.S. resident holder”). Special rules, which are not discussed in this summary, may apply to a U.S. resident holder that is an insurer that carries on an insurance business in Canada and elsewhere.

The Merger

There are no Canadian tax consequences as a result of the merger to a U.S. resident holder.

Ownership of New Alithya Subordinate Voting Shares

Dividends on New Alithya Subordinate Voting Shares

Dividends paid or credited, or deemed under the Tax Act to be paid or credited, to a U.S. resident holder on New Alithya Subordinate Voting Shares are subject to Canadian withholding tax under the Tax Act at the rate of 25%; however, the rate of Canadian withholding tax applicable to a U.S. resident holder is generally reduced to 15% under the Treaty. A U.S. resident holder must not be subject to the limitation on benefits restrictions in the Treaty to be entitled to the 15% withholding tax rate on dividends on the New Alithya Subordinate Voting Shares.

Disposition of New Alithya Subordinate Voting Shares

A U.S. resident holder for whom New Alithya Subordinate Voting Shares are not “taxable Canadian property” will not be subject to tax under the Tax Act on the disposition of such shares. Generally, provided that New Alithya Subordinate Voting Shares are listed on a “designated stock exchange” (which includes the TSX and NASDAQ), New Alithya Subordinate Voting Shares will not be taxable Canadian property to a U.S. resident holder at a particular time unless at any time during the 60-month period immediately preceding that time (a) one

 

- 105 -


Table of Contents

or any combination of (i) the U.S. resident holder, (ii) persons with whom the U.S. resident holder did not deal at arm’s length, or (iii) partnerships in which the U.S. resident holder or a person with whom the U.S. resident holder did not deal at arm’s length held a membership interest directly or indirectly through one or more partnerships, owned 25% or more of the issued shares of any class or series of the capital stock of New Alithya, and at that time (b) more than 50% of the fair market value of New Alithya Subordinate Voting Shares was derived directly or indirectly from one or any combination of real or immovable property situated in Canada, Canadian resource properties (as defined in the Tax Act), timber resource properties (as defined in the Tax Act) or an option in respect of, an interest in, or for civil law a right in, any such property, whether or not such property exists. New Alithya Subordinate Voting Shares may also be deemed to be taxable Canadian property of a U.S. resident holder in certain circumstances.

In the event that New Alithya Subordinate Voting Shares are taxable Canadian property to the U.S. resident holder, a capital gain realized by a U.S. resident holder on the disposition of New Alithya Subordinate Voting Shares will generally be exempt from Canadian tax under the Treaty. A U.S. resident holder must not be subject to the limitation on benefits restrictions in the Treaty to be entitled to exemption from Canadian tax on capital gains realized on the disposition of New Alithya Subordinate Voting Shares.

Holders Resident in Canada

This portion of the summary is generally applicable to a Holder who, at all relevant times, for purposes of the Tax Act, is, or is deemed to be resident in Canada (a “Canadian resident holder”). Certain Canadian resident holders may be entitled to make, or may have already made, the irrevocable election under subsection 39(4) of the Tax Act, the effect of which may be to deem the New Alithya Subordinate Voting Shares (and all other “Canadian securities” as defined in the Tax Act) owned by such Canadian resident holder to be capital property in the taxation year in which the election is made and in all subsequent taxation years. Canadian resident holders to whom New Alithya Subordinate Voting Shares might not otherwise be considered capital property should consult their own tax advisors regarding this election.

This portion of the summary is not applicable to a Canadian resident holder (i) that is a “specified financial institution” as defined in the Tax Act, (ii) an interest in which is a “tax shelter investment” as defined in the Tax Act, (iii) that is a “financial institution” for the purposes of the mark-to-market rules in the Tax Act, (iv) that makes or who has made an election under section 261 of the Tax Act to report its “Canadian tax results” as defined in the Tax Act in a currency other than the Canadian currency, or (v) that is a corporation that, or is a corporation that does not deal at arm’s length for purposes of the Tax Act with a corporation resident in Canada that, is or becomes, as part of a transaction or event or series of transactions or events that includes the acquisition of the New Alithya Subordinate Voting Shares, controlled by a non-resident corporation for the purposes of the “foreign affiliate dumping” rules in section 212.3 of the Tax Act. Such Canadian resident holder should consult their own tax advisors.

The Merger

A Canadian resident holder who will dispose of an Edgewater Common Stock in consideration for New Alithya Subordinate Voting Shares as part of the merger will realize a capital gain (or capital loss) equal to the amount by which the proceeds of disposition, net of any reasonable costs of disposition, are greater (or less) than the adjusted cost base of the Edgewater Common Stock to the Canadian resident holder. The tax treatment of capital gains and capital losses is discussed below under “—Disposition of New Alithya Subordinate Voting Shares.”

The proceeds of disposition of Edgewater Common Stock that will be exchanged for New Alithya Subordinate Voting Shares as part of the merger will be equal to the fair market value of such New Alithya Subordinate Voting Shares received on the merger.

 

- 106 -


Table of Contents

Ownership of New Alithya Subordinate Voting Shares

Dividends on New Alithya Subordinate Voting Shares

Dividends received or deemed to be received on New Alithya Subordinate Voting Shares by an individual Canadian resident holder (including certain trusts) will be included in computing the individual’s income and will be subject to the gross-up and dividend tax credit rules applicable to taxable dividends received from taxable Canadian corporations, including an enhanced gross-up and dividend tax credit for dividends designated as “eligible dividends” by New Alithya. Dividends received or deemed to be received on New Alithya Subordinate Voting Shares by a Canadian resident holder that is a corporation will be included in computing its income and will generally be deductible in computing taxable income. In certain circumstances, subsection 55(2) of the Tax Act will treat a taxable dividend received by a Canadian resident holder that is a corporation as proceeds of a disposition or a capital gain. A Canadian resident holder that is a “private corporation” or a “subject corporation” (each as defined in the Tax Act) may be liable to pay a 38 13% refundable tax under Part IV of the Tax Act on dividends received or deemed to be received on the New Alithya Subordinate Voting Shares to the extent that such dividends are deductible in computing the Canadian resident holder’s taxable income.

Disposition of New Alithya Subordinate Voting Shares

Generally, a Canadian resident holder who disposes or is deemed to dispose of a New Alithya Subordinate Voting Share will realize a capital gain (or capital loss) equal to the amount by which the proceeds of disposition, net of any reasonable costs of disposition, are greater (or less) than the adjusted cost base of the New Alithya Subordinate Voting Share to the Canadian resident holder.

The adjusted cost base to a Canadian resident holder of a New Alithya Subordinate Voting Share that was acquired as part of the merger will generally be equal to the fair market value of such share to such holder at the time of the merger.

One-half of any capital gain (a “taxable capital gain”) realized must be included in the Canadian resident holder’s income. Subject to and in accordance with the provisions of the Tax Act, one-half of any capital loss (an “allowable capital loss”) must be deducted against taxable capital gains realized in the year of disposition. Any unused allowable capital losses may be applied to reduce net taxable capital gains realized in any of the three prior years or in any subsequent year in the circumstances and to the extent provided in the Tax Act.

A Canadian resident holder that is throughout the year a “Canadian-Controlled Private Corporation” (as defined in the Tax Act) may be liable to pay a refundable tax at a rate of 10 23% on certain investment income, including taxable capital gains. Canadian resident holders that are “Canadian-Controlled Private Corporations” should consult their own tax advisors regarding their particular circumstances.

THE U.S. FEDERAL AND CANADIAN FEDERAL INCOME TAX CONSEQUENCES SUMMARIZED ABOVE ARE FOR GENERAL INFORMATION ONLY. EACH HOLDER OF EDGEWATER COMMON STOCK OR NEW ALITHYA SUBORDINATE VOTING SHARES SHOULD CONSULT SUCH HOLDER’S TAX ADVISOR AS TO THE CONSEQUENCES OF THE MERGER AND ARRANGEMENT AND AN INVESTMENT IN NEW ALITHYA SUBORDINATE VOTING SHARES IN LIGHT OF SUCH HOLDER’S PARTICULAR CIRCUMSTANCES.

 

- 107 -


Table of Contents

DELAWARE APPRAISAL RIGHTS

Appraisal rights are statutory rights under Delaware law that enable shareholders who object to certain extraordinary transactions to demand payment in cash of the fair value of their shares instead of receiving the consideration offered to shareholders in connection with the extraordinary transaction. However, appraisal rights are not available in all circumstances.

Under Delaware law, holders of shares of any class or series of stock of a constituent corporation in a merger or consolidation have the right, in certain circumstances, to dissent from such merger or consolidation by demanding payment in cash for their shares equal to the fair value of such shares, exclusive of any element of value arising from the accomplishment or expectation of the merger or consolidation, as determined by a court in an action timely brought by the surviving or resulting corporation or the dissenters. No appraisal rights are available for shares of any class or series of stock that, as of the record date fixed to determine the stockholders entitled to receive notice of the meeting to act upon the agreement of merger, are listed on a national securities exchange or held of record by more than 2,000 holders, unless the agreement of merger or consolidation requires the holders thereof to accept for such shares anything other than: shares of stock of the surviving corporation; shares of stock of another corporation, which shares of stock are either listed on a national securities exchange or held of record by more than 2,000 holders; cash in lieu of fractional shares of the stock described in the first two points above; or some combination of the above.

Therefore, because the shares of Edgewater Common Stock are listed on NASDAQ, and holders of shares of Edgewater Common Stock will receive in the transactions New Alithya Subordinate Voting Shares which are expected to be publicly listed on NASDAQ, holders of shares of Edgewater Common Stock will not be entitled to appraisal rights in the transactions contemplated by the arrangement agreement (including the merger).

 

- 108 -


Table of Contents

LISTING OF NEW ALITHYA SUBORDINATE VOTING SHARES ON NASDAQ AND THE TSX

It is a mutual condition to the completion of the transactions that the New Alithya Subordinate Voting Shares be approved for listing on NASDAQ (subject only to official notice of issuance) and conditionally approved for listing on the TSX (subject only to satisfaction of customary listing conditions). New Alithya has applied for listing of the New Alithya Subordinate Voting Shares on NASDAQ and the TSX under the symbol “ALYA.” Neither NASDAQ nor the TSX has conditionally approved New Alithya’s listing applications and there is no assurance that either or both of NASDAQ or the TSX will approve New Alithya’s listing applications. Any such listing of the New Alithya Subordinate Voting Shares will be conditional upon New Alithya fulfilling all of the listing requirements and conditions of NASDAQ and the TSX.

Edgewater Common Stock will be delisted from NASDAQ and deregistered under the Exchange Act upon or as soon as practicable after the completion of the transactions, and Edgewater will no longer be required to file periodic reports with the SEC.

 

- 109 -


Table of Contents

VOTE OF EDGEWATER STOCKHOLDERS REQUIRED TO ADOPT THE ARRANGEMENT AGREEMENT; BOARD RECOMMENDATION

The affirmative vote of the holders of a majority of the shares of Edgewater Common Stock outstanding on the record date for the special meeting is required for the approval of the proposal to approve and adopt the arrangement agreement and the transactions contemplated thereby (including the merger).

The Edgewater board of directors recommends that the Edgewater stockholders vote “FOR” the proposal to approve and adopt the arrangement agreement and the transactions contemplated thereby (including the merger).

 

- 110 -


Table of Contents

THE COMPANIES

New Alithya

New Alithya is a private company incorporated under the laws of Québec on March 8, 2018 for the purpose of holding Alithya and Edgewater following completion of the transactions. On September 10, 2018, New Alithya changed its name to Alithya Group inc. To date, New Alithya has not conducted any activities other than those incident to its formation, the execution of the arrangement agreement and the taking of certain steps in connection thereto, including the preparation of applicable filings under the U.S. securities laws and regulatory filings made in connection with the transactions.

Following the consummation of the transactions, Alithya and Edgewater will be wholly-owned subsidiaries of New Alithya. Based on the number of New Alithya Shares to be issued upon consummation of the transactions (excluding any New Alithya Subordinate Voting Shares which may be issued to investors in Alithya’s anticipated private placement prior to or contemporaneously with the closing of the transactions), the former stockholders of Edgewater and the former shareholders of Alithya are expected to own approximately 42% and 58% of the total number of outstanding New Alithya Shares on a fully-diluted basis, respectively. However, because New Alithya Multiple Voting Shares will be issued only to those Alithya shareholders which now hold Alithya Multiple Voting Common Shares, the former stockholders of Edgewater and the former shareholders of Alithya are expected to own approximately 18% and 82% of the total voting power of New Alithya Shares, respectively, upon consummation of the transactions.

It is a mutual condition to the transactions that as of the effective time, the New Alithya Subordinate Voting Shares will be conditionally approved for listing on NASDAQ (subject only to official notice of issuance) and conditionally approved for listing on the TSX (subject only to satisfaction of customary listing conditions). New Alithya has applied for listing of the New Alithya Subordinate Voting Shares on NASDAQ and the TSX under the symbol “ALYA.” Neither NASDAQ nor the TSX has conditionally approved New Alithya’s listing applications and there is no assurance that either or both of NASDAQ or the TSX will approve New Alithya’s listing applications. Any such listing of the New Alithya Subordinate Voting Shares will be conditional upon New Alithya fulfilling all of the listing requirements and conditions of NASDAQ and the TSX.

Foreign Private Issuer

Upon consummation of the transactions, New Alithya is expected to be a foreign private issuer under applicable U.S. federal securities laws, and therefore, it will not be required to comply with all the periodic disclosure and current reporting requirements of the Exchange Act. See “Risk Factors—Risks Related to the New Alithya Subordinate Voting Shares—New Alithya is expected to be a foreign private issuer and subject to different U.S. securities laws and regulations and corporate governance requirements than a domestic U.S. issuer” on page 49.

Emerging Growth Company

Upon consummation of the transactions, New Alithya is expected to be an “emerging growth company,” as defined in the JOBS Act. As an emerging growth company, New Alithya will be eligible to take advantage of certain exemptions from various reporting requirements that are applicable to other public companies that are not emerging growth companies. These include, but are not limited to, not being required to comply with the auditor attestation requirements of Section 404(b) of the Sarbanes-Oxley Act, reduced disclosure obligations regarding executive compensation in its periodic reports and proxy statements, and exemptions from the requirements of holding a nonbinding advisory vote on executive compensation and the requirement to obtain shareholder approval of any golden parachute payments not previously approved.

New Alithya could remain an emerging growth company until the last day of its fiscal year following the fifth anniversary of the consummation of the transactions. However, if (i) either (x) New Alithya’s

 

- 111 -


Table of Contents

non-convertible debt issued within a three-year period exceeds U.S.$1.0 billion or (y) its total revenues exceed U.S.$1.07 billion or (ii) it is deemed to be a large accelerated filer as defined in Rule 12b-2 under the Exchange Act, New Alithya would cease to be an emerging growth company as of the following fiscal year.

Alithya

Alithya is a leading Canadian strategy and digital technology consulting firm offering a full range of services in strategy, architecture, organizational performance, transformation and solution delivery. Alithya prioritizes the achievement of business objectives on every project through the optimal use of digital technology. Alithya’s core business offerings include technology consulting, strategic consulting and hiring solutions. Its clients are mainly active in financial services, insurance, telecommunications, energy, transportation, health care, retail and government service. Alithya also closely collaborates with several strategic partners, including Oracle and Microsoft, to provide its clients with solutions best suited to their needs.

Upon consummation of the transactions, Alithya would become a wholly-owned subsidiary of New Alithya.

Edgewater

Edgewater is a Delaware corporation which offers strategic IT consulting services designed to assist its clients in improving financial and operations performance across their enterprises. Delivering both on premise and in the cloud, Edgewater offers two major channel-based services. In the Oracle channel, Edgewater Ranzal provides business analytics solutions leveraging Oracle EPM, Business Intelligence and Big Data technologies. In the Microsoft channel, Edgewater Fullscope delivers Dynamics AX ERP, Business Intelligence and CRM solutions primarily in the manufacturing area. See “Information About Edgewater” beginning on page 191. Shares of Edgewater Common Stock trade on NASDAQ under the symbol “EDGW.”

Upon consummation of the transactions, Edgewater would become a wholly-owned subsidiary of New Alithya.

Edgewater’s executive offices are located at 200 Harvard Mill Square, Suite 210 (prior to October 1, 2018) or Suite 320 (beginning October 1, 2018), Wakefield, MA 01880, and its telephone number is (781) 246-3343. For additional information on Edgewater and its business, see “Where You Can Find More Information” beginning on page 236.

U.S. Merger Sub

U.S. Merger Sub is a Delaware corporation and a wholly-owned subsidiary of New Alithya, incorporated on March 14, 2018. To date, U.S. Merger Sub has not conducted any activities other than those incident to its formation, the execution of the arrangement agreement and the taking of certain steps in connection therewith. Upon consummation of the transactions, U.S. Merger Sub would merge with and into Edgewater, with Edgewater as the surviving corporation and becoming a wholly-owned subsidiary of New Alithya.

 

- 112 -


Table of Contents

THE ARRANGEMENT AGREEMENT

The following is a summary of certain material terms of the arrangement agreement and is qualified in its entirety by reference to the complete text of the arrangement agreement, which is incorporated into this prospectus/proxy statement by reference in its entirety and attached as Annex A to this prospectus/proxy statement. Edgewater and Alithya urge you to read carefully this entire prospectus/proxy statement, including the annexes and the documents incorporated by reference. You should also review the section entitled “Where You Can Find More Information” beginning on page 236.

The arrangement agreement has been included to provide you with information regarding its terms, and Edgewater and Alithya recommend that you read the arrangement agreement carefully and in its entirety. Except for its status as the contractual document that establishes and governs the legal relations among the parties with respect to the merger and arrangement, Edgewater and Alithya do not intend for the arrangement agreement to be a source of factual, business or operational information about the companies. The arrangement agreement contains representations and warranties of the parties as of specific dates and may have been used for purposes of allocating risk between the parties rather than establishing matters as facts. Those representations and warranties are qualified in several important respects, which you should consider as you read them in the arrangement agreement. The representations and warranties are qualified in their entirety by certain information Edgewater filed with the SEC prior to the date of the arrangement agreement, as well as by confidential disclosure letters that Edgewater and Alithya delivered to each other in connection with the execution of the arrangement agreement, and are qualified by contractual standards of materiality that may differ from what stockholders consider to be material. Information concerning the subject matter of the representations and warranties may have changed since the date of the arrangement agreement and new information qualifying a representation or warranty may have been included in this prospectus/proxy statement. For the foregoing reasons, you should not rely on the representations and warranties contained in the arrangement agreement as statements of factual information.

Alithya, Edgewater, New Alithya and U.S. Merger Sub entered into the arrangement agreement on March 15, 2018. On September 10, 2018, the parties entered into Amendment No. 1 to the Arrangement agreement (“Amendment No. 1”) mutually agreeing to amend certain terms of the arrangement agreement, including:

 

   

extending the outside date to December 15, 2018;

 

   

clarifying certain deliverables of Edgewater to Alithya prior to closing;

 

   

clarifying the timing and procedure of the declaration and payment of the Edgewater special dividend;

 

   

clarifying the calculation of the exchange ratio; and

 

   

removing the delivery of a legal opinion relating to Section 7874 of the Code as a closing condition for both Alithya and Edgewater.

The above summary describes the material terms of Amendment No. 1 but is not a complete description and is qualified in its entirety by reference to Amendment No. 1, which is incorporated into this prospectus/proxy statement by reference in its entirety and attached as part of Annex A to this prospectus/proxy statement. The following description of the arrangement agreement gives effect to Amendment No. 1.

Closing of the Merger and the Arrangement

Unless the arrangement agreement is terminated prior to such time (see “—Termination of the Arrangement Agreement” beginning on page 135), the closing of the merger and the arrangement will occur on a date to be specified by Edgewater and Alithya, which will likely be the first business day following the satisfaction or waiver of all of the conditions set forth in the arrangement agreement (other than conditions that by their nature are to be satisfied at the closing, but subject to the satisfaction or waiver of those conditions).

 

- 113 -


Table of Contents

As soon as practicable on the closing date, the parties will file the certificate of merger with the Secretary of State of the State of Delaware and make any and all other filings required under the DGCL or by the Secretary of State of the State of Delaware. On the terms and subject to the conditions of the arrangement agreement, at the merger effective time, U.S. Merger Sub will be merged with and into Edgewater and the separate existence of U.S. Merger Sub will cease. Edgewater will survive the merger as a wholly-owned subsidiary of New Alithya. For that purpose, Edgewater following the merger effective time is referred to as the “surviving corporation.”

The arrangement requires approval by the Québec court under Chapter XVI—Division II of the Business Corporations Act (Québec) ( “QBCA”). On September 26, 2018, Alithya obtained the interim order providing for the calling and the holding of the special Alithya shareholder meeting and other procedural matters related to the arrangement (the “interim order”). See the interim order, which is attached as Annex B to this prospectus/proxy statement.

Subsequent and subject to the approval of the arrangement resolution by Alithya shareholders at the special Alithya shareholder meeting in accordance with the interim order, the hearing in respect of an order of the Québec court approving the arrangement (the “final order”), will be scheduled. At the hearing, the Québec court will consider, among other things, the fairness and reasonableness of the arrangement. The Québec court may

approve the arrangement in any manner it may direct, subject to compliance with such terms and conditions, if any, as it deems fit. Participation in the hearing on the final order, including who may participate and present evidence or argument and the procedure for doing so, will be subject to the terms of the interim order.

Any Alithya shareholder or other person who wishes to participate, appear, be represented, and to present evidence or arguments at the hearing, must serve and file a notice of appearance (“notice of appearance”), and satisfy the other requirements of the Québec court, as will be outlined in the interim order. In the event that the hearing is postponed, adjourned or rescheduled then, subject to further direction of the Québec court, only those persons having previously served a notice of appearance in compliance with the interim order will be given notice of the new date. Assuming the final order is granted and the conditions to closing contained in the arrangement agreement are satisfied or waived, then the articles of arrangement of Alithya in respect of the arrangement (the “articles of arrangement”) that are required by the QBCA to be sent to the enterprise registrar appointed under section 1 of QBCA (the “enterprise registrar”) and the New Alithya articles, after the final order is made which shall be in form and substance satisfactory to each of Alithya and Edgewater, acting reasonably, will be filed with the enterprise registrar to give effect to the arrangement.

The New Alithya articles will include, among other things, (i) a restriction on the New Alithya Multiple Voting Shares such that they shall not be transferrable, other than to an affiliate, (ii) a conversion right into New Alithya Subordinate Voting Shares at the option of the holder of New Alithya Multiple Voting Shares and any applicable coattail rights as may be required.

Merger Consideration to Edgewater Stockholders; Special Dividend for Edgewater Stockholders

At the merger effective time, each share of Edgewater Common Stock then issued and outstanding, and all rights in respect thereof, will be cancelled and automatically converted into and become the right to receive 1.3118 newly issued New Alithya Subordinate Voting Shares (rounded up to the nearest whole share), without interest. However, Alithya has a termination right if the VWAP of the Edgewater Common Stock on NASDAQ for the 10 consecutive trading days ending on the date immediately preceding the ex-dividend date for the special dividend described below is less than U.S.$5.25, unless Edgewater agrees to adjust the exchange ratio to the effect that the equity value of the New Alithya Shares received by the Alithya shareholders is U.S.$110.0 million. The adjusted equity exchange ratio would be obtained by (a) multiplying the VWAP for the 10 consecutive trading days ending on the date immediately preceding the closing by the aggregate number of Alithya Common Shares and Alithya Multiple Voting Common Shares outstanding on the date the ratio is calculated, divided by (b) 110,000,000.

 

- 114 -


Table of Contents

In addition to the right of Edgewater stockholders to receive New Alithya Subordinate Voting Shares in the transactions, Edgewater will declare to Edgewater stockholders and option holders of record immediately prior to the anticipated closing date of the transactions a special dividend equal to U.S.$20.5 million, provided that (i) the total amount of the dividend will proportionately increase or decrease to the extent that Edgewater’s “Net Cash” (as defined in the arrangement agreement) is then greater or less than U.S.$8.5 million, as the case may be, and (ii) the dividend will be payable either in cash (for Edgewater’s stockholders) or reflected through adjustment (for holders of Edgewater’s options) to the exercise price of such options, as the case may be. Payment of the special dividend will be contingent upon the closing of the transactions and will be declared at least 10 days prior to, and be paid within 10 days following, such closing. The application of the adjustment formula described above will likely result in a special dividend amount that is less than U.S.$20.5 million. Based on Edgewater’s currently expected “Net Cash” as of the closing of the transactions, the total amount of the special dividend would have been approximately U.S.$16.0 million, or approximately U.S.$1.07 for each share of Edgewater Common Stock then outstanding (applying the full dilution, in-the-money options treatment to the current basic shares outstanding), if the closing had occurred immediately following September 27, 2018. However, the actual amount of the special dividend may be either higher or lower based on Edgewater’s business, financial condition and liquidity between September 27, 2018 and the dividend declaration date.

Arrangement Consideration to Alithya Shareholders

At the effective time, each Alithya Common Share and each Alithya Multiple Voting Common Share then issued and outstanding will be cancelled and automatically converted into the right to receive one newly issued New Alithya Subordinate Voting Share or one newly issued New Alithya Multiple Voting Share, respectively.

Treatment of Outstanding Edgewater Equity Awards

Each option to purchase a share of Edgewater Common Stock under the Edgewater equity incentive plans, whether vested or unvested, that is outstanding immediately prior to the merger effective time will be converted, on substantially the same terms and conditions as were applicable under such option before the merger effective time, into an option to acquire New Alithya Subordinate Voting Shares equal to the number of shares subject to the Edgewater option immediately prior to the merger effective time multiplied by the exchange ratio of 1.3118, at an exercise price per share equal to the exercise price per share applicable to such option immediately prior to the merger effective time divided by the exchange ratio of 1.3118, subject to the potential adjustment of the exchange ratio described elsewhere in this prospectus/proxy statement.

Each other equity award that is outstanding immediately prior to the merger effective time under Edgewater equity incentive plans will be converted, on substantially the same terms and conditions as were applicable under such equity award before the merger effective time, into a right to receive the number of New Alithya Subordinate Voting Shares equal to the number of shares subject to such equity award immediately prior to the merger effective time multiplied by the exchange ratio of 1.3118, subject to the potential adjustment of the exchange ratio described elsewhere in this prospectus/proxy statement.

In addition, purchase rights under ongoing offerings under Edgewater’s employee stock purchase program will be converted into purchase rights to acquire New Alithya Subordinate Voting Shares on substantially the same terms and conditions as were applicable before the merger effective time.

Each of the current Edgewater equity incentive plans and the employee stock purchase program will be terminated at the merger effective time.

Treatment of Outstanding Alithya Equity Awards

Each option to purchase an Alithya Common Share or an Alithya Multiple Voting Common Share under the Alithya stock option plan, whether vested or unvested, that is outstanding immediately prior to the effective time

 

- 115 -


Table of Contents

will be converted, on the same terms and conditions as were applicable under such option before the arrangement effective time, into a stock option to acquire the same number of New Alithya Subordinate Voting Shares or New Alithya Multiple Voting Shares, respectively, at the same exercise price per share.

All rights of each participant under Alithya’s employee share purchase plan will be cancelled in exchange for equivalent rights under a new employee share purchase plan to be adopted by New Alithya for the purchase of New Alithya Subordinate Voting Shares or New Alithya Multiple Voting Shares.

Each of the Alithya stock option plan and employee share purchase plan will be terminated at the merger effective time.

Governing Documents Following the Merger and the Arrangement

Surviving Corporation. The certificate of incorporation of the surviving corporation in the merger will be the certificate of incorporation of U.S. Merger Sub as in effect immediately prior to the merger effective time. The bylaws of the surviving corporation will be the bylaws of U.S. Merger Sub as in effect immediately prior to the merger effective time.

New Alithya. New Alithya has agreed to take, or cause to be taken, such actions as are necessary so that, effective as of immediately prior to the closing, the New Alithya articles and bylaws shall be substantially in the forms as set forth in Annex C and Annex D to this prospectus/proxy statement, respectively.

Exchange of Edgewater Stock Certificates Following the Merger and the Arrangement

Prior to the merger effective time, Edgewater will appoint a bank or trust company reasonably acceptable to Alithya to act as exchange agent for the payment and delivery of the merger consideration (the “exchange agent”).

At or prior to the merger effective time, New Alithya will deposit with the exchange agent, for the benefit of the holders of certificates of Edgewater Common Stock, for exchange through the exchange agent, certificates representing New Alithya Subordinate Voting Shares to be issued as merger consideration (or if uncertificated New Alithya Subordinate Voting Shares will be issued, New Alithya will make appropriate alternative arrangements).

As promptly as reasonably practicable after the merger effective time and in any event within four business days after the merger effective time, New Alithya will cause the exchange agent to mail to each holder of record of a certificate for Edgewater Common Stock and each holder of record of non-certificated outstanding shares of Edgewater Common Stock (the “book-entry shares”) a letter of transmittal and instructions for effecting the surrender of those certificates or book-entry shares in exchange for certificates representing the appropriate number of New Alithya Subordinate Voting Shares as provided by the arrangement agreement.

Edgewater stockholders should not return their certificates with the enclosed Edgewater proxy card. Stock certificates should be returned with a letter of transmittal that will be sent to Edgewater stockholders following the merger effective time as described above, validly executed in accordance with the instructions you will receive.

Upon surrender of a duly executed letter of transmittal and a certificate representing Edgewater Common Stock or a book-entry share of Edgewater Common Stock, the holder of such certificate or book-entry share will be entitled to receive a number of New Alithya Subordinate Voting Shares equal to the number of shares of Edgewater Common Stock represented by such certificate or book-entry share multiplied by 1.3118, subject to potential adjustment of the exchange ratio described elsewhere in this prospectus/proxy statement. No interest will be paid or accrued on any amount payable upon surrender of certificates or book-entry shares representing Edgewater Common Stock. New Alithya and the exchange agent will be entitled to deduct and withhold from any amount payable as consideration to stockholders such amounts as required with respect to making any payment for taxes, and such amounts withheld will be treated as having been paid to such stockholder.

 

- 116 -


Table of Contents

After the merger effective time, the stock register of Edgewater will be closed and there will be no further registration of transfers on the stock register of Edgewater. If, after the merger effective time, certificates representing Edgewater Common Stock or book-entry shares of Edgewater Common Stock are presented to New Alithya or the exchange agent, they will be canceled and exchanged as provided above. If a certificate representing Edgewater Common Stock has been lost, stolen or destroyed, the exchange agent will issue to such stockholder the consideration described above in respect of the Edgewater Common Stock represented by the certificate only upon the stockholder making an affidavit regarding the loss, theft or destruction, and, if required by New Alithya, posting a bond in such reasonable and customary amount as New Alithya may reasonably direct as indemnity, against any claim that may be made against New Alithya in respect of the certificate alleged to have been lost, stolen or destroyed.

Any portion of the consideration deposited with the exchange agent that has not been transferred to the holders of certificates representing Edgewater Common Stock or of book-entry shares of Edgewater Common Stock as of the one year anniversary of the merger effective time will be delivered to New Alithya or its designee and former holders of Edgewater Common Stock will thereafter only look to New Alithya for payment of the merger consideration without any interest thereon for payment of such holder’s portion of the cash proceeds of the sale of the New Alithya Subordinate Voting Shares.

Representations and Warranties

Alithya and Edgewater made representations and warranties in the arrangement agreement on behalf of themselves and their respective subsidiaries that are subject, in some cases, to specified exceptions and qualifications contained in the arrangement agreement (including qualifications by concepts of knowledge, materiality and/or dollar thresholds) and are further modified and limited by confidential disclosure letters delivered by Alithya and Edgewater to each other. The representations and warranties made by Edgewater are also subject to and qualified by certain information included in Edgewater’s filings made with the SEC.

The representations and warranties made by Alithya relate to the following subject matters, among other things:

 

   

corporate organization and similar corporate matters of Alithya and its subsidiaries, including being duly organized or formed, validly existing and in good standing under the applicable laws and having requisite corporate and legal power and capacity to conduct its business;

 

   

the corporate power, authority and capacity of Alithya to enter into the arrangement agreement and due authorization, execution and delivery of the arrangement agreement and the completion of the transactions contemplated thereby;

 

   

required approvals of the Superior Court of Québec, other regulatory approvals and related filings in connection with such approvals;

 

   

the absence of the violation of applicable laws, constating documents, material contracts or material permits as a result of the transactions;

 

   

the capital structure and equity securities of Alithya, including with respect to the authorized capital of Alithya and outstanding agreements or commitments obligating Alithya or its subsidiaries to issue, sell or redeem such securities;

 

   

Alithya’s subsidiaries, including with respect to each such subsidiary’s status, jurisdiction of organization and capitalization;

 

   

financial statements of Alithya, including with respect to the preparation and presentation of such statements;

 

   

the reliability of the internal controls of Alithya and its subsidiaries, including with respect to the maintenance and security of the accounting records of Alithya and its subsidiaries;

 

- 117 -


Table of Contents
   

the absence of material liabilities or obligations, other than those incurred in connection with the arrangement agreement, disclosed in the financial statements of Alithya and its subsidiaries or incurred since the date of such financial statements that have not and would not reasonably be expected to have a material adverse effect;

 

   

the absence of changes and events that have or would reasonably be expected to have a material adverse effect since the date of Alithya’s annual financial statements;

 

   

compliance with laws of any governmental authority having the force of law and compliance with orders or similar actions taken by, or applied by, any governmental authority having the force of law;

 

   

possession of valid permits necessary to conduct its current business and operations as they are now being conducted and as required by applicable laws;

 

   

the absence of litigation proceedings involving Alithya and its subsidiaries that, if adversely determined, would, in the aggregate, result in an obligation, award or damages payable by Alithya or any of its subsidiaries in excess of $1,000,000 or prevent or significantly impede or materially delay the completion of the transactions;

 

   

validity of leased real property;

 

   

good and valid legal title to and ownership of material assets, including an absence of liens on such assets;

 

   

taxes, including with respect to timely and accurate preparation of returns, payment of tax and tax withholdings, outstanding deficiencies, audits, assessments and reassessments, liens and related items;

 

   

material contracts, including the absence of violation or breach in any material respect of each such contract;

 

   

labor and other employment matters, including pension and benefit plans and the identification of key employees;

 

   

intellectual property and the validity and compliance with applicable laws with respect to the patents, trademark and copyright registrations and material software of Alithya and its subsidiaries;

 

   

compliance with applicable environmental laws including laws relating to or governing the importation, exportation, use, distribution and disposal of any materials, chemicals, equipment and substances;

 

   

maintenance of insurance policies and compliance with material requirements with respect thereto;

 

   

modifications, terminations, cancellations and discontinuances by customers, suppliers, manufacturers, licensors, distributors or sales representatives of such third-party relationships with Alithya and its subsidiaries;

 

   

status and maintenance of the corporate records and minute books of Alithya and its subsidiaries;

 

   

the existence of any non-arm’s length transactions between Alithya or its subsidiaries and any officer or director or any affiliate of an officer or director of Alithya or its subsidiaries;

 

   

the entitlement of related parties of Alithya to receive as a consequence of the arrangement or the other transactions contemplated by the arrangement agreement, a collateral benefit;

 

   

the absence of actions taken by Alithya or its affiliates which would cause a violation of the applicable corrupt practices legislation in Canada and the United States;

 

   

a fairness opinion from Alithya’s financial advisor to the effect that, as of the date of the arrangement agreement, the consideration to be received by the shareholders of Alithya is fair, from a financial point of view;

 

   

Alithya board approval of the arrangement agreement and related documents and transactions;

 

- 118 -


Table of Contents
   

Alithya shareholder approval of the arrangement agreement and related documents and transactions; and

 

   

Alithya’s financial resources and capabilities to perform its obligations under the arrangement agreement.

The representations and warranties made by Edgewater relate to the following subject matters, among other things:

 

   

corporate organization and similar corporate matters of Edgewater and its subsidiaries, including being duly organized or formed, validly existing and in good standing under the applicable laws and having requisite corporate and legal power and capacity to conduct its business;

 

   

the corporate power, authority and capacity of Edgewater to enter into the arrangement agreement and due authorization, execution and delivery of the arrangement agreement and the completion of the transactions contemplated thereby;

 

   

required approvals of the Superior Court of Québec, other regulatory approvals and related filings in connection with such approvals;

 

   

the absence of the violation of applicable laws, constating documents, material contracts or material permits as a result of the transactions;

 

   

the capital structure and equity securities of Edgewater, including with respect to the authorized capital of Edgewater and its NASDAQ listing and any outstanding agreements or commitments obligating Edgewater or its subsidiaries to issue, sell or redeem such securities;

 

   

Edgewater subsidiaries, including with respect to each such subsidiary’s status, jurisdiction of organization and capitalization;

 

   

Edgewater’s public disclosure record, including with respect to registration statements, prospectuses, reports, schedules, forms, statements and other documents required to be filed by it with the SEC since January 1, 2015;

 

   

financial statements of Edgewater, including with respect to the preparation and presentation of such statements;

 

   

compliance with applicable listing requirements of NASDAQ;

 

   

compliance with the “disclosure controls and procedures” (as defined in Rules 13a-15(e) and 15d-15(e) of the 1934 Exchange Act) and the reliability of the internal controls of Edgewater and its subsidiaries, including with respect to the maintenance and security of the accounting records of Edgewater and its subsidiaries;

 

   

the absence of material liabilities or obligations, other than those incurred in connection with the arrangement agreement, disclosed in the financial statements of Edgewater and its subsidiaries or incurred since the date of such financial statements that have not and would not reasonably be expected to have a material adverse effect;

 

   

the absence of changes and events that have or would reasonably be expected to have a material adverse effect since the date of Edgewater’s annual financial statements;

 

   

compliance with laws of any governmental authority having the force of law and compliance with orders or similar actions taken by, or applied by, any governmental authority having the force of law;

 

   

possession of valid permits necessary to conduct Edgewater’s current business and operations as they are now being conducted and as required by applicable laws;

 

   

the absence of litigation proceedings involving Edgewater and its subsidiaries that, if adversely determined, would, in the aggregate, result in an obligation, award or damages payable by Edgewater or any of its subsidiaries in excess of $1,000,000 or prevent or significantly impede or materially delay the completion of the arrangement;

 

- 119 -


Table of Contents
   

validity of leased real property;

 

   

good and valid legal title to and ownership of material assets, including an absence of liens on such assets;

 

   

taxes, including with respect to timely and accurate preparation of returns, payment of tax and tax withholdings, outstanding deficiencies, audits, assessments and reassessments, liens and related items;

 

   

material contracts, including the absence of violation or breach in any material respect of each such contract;

 

   

labor and other employment matters, including pension and benefit plans and the identification of key employees;

 

   

intellectual property and the validity and compliance with applicable laws with respect to the patents, trademark and copyright registrations and material software of Edgewater and its subsidiaries;

 

   

compliance with applicable environmental laws including laws relating to or governing the importation, exportation, use, distribution and disposal of any materials, chemicals, equipment and substances;

 

   

maintenance of insurance policies and compliance with material requirements with respect thereto;

 

   

modifications, terminations, cancellations and discontinuances by customers, suppliers, manufacturers, licensors, distributors or sales representatives of such third party relationships with Edgewater and its subsidiaries;

 

   

status and maintenance of the corporate records and minute books of Edgewater and its subsidiaries;

 

   

the existence of any non-arm’s length transactions between Edgewater or its subsidiaries and any officer or director or any affiliate of an officer or director of Edgewater or its subsidiaries;

 

   

the entitlement of related parties of Edgewater to receive as a consequence of the arrangement or the other transactions contemplated by the arrangement agreement, a collateral benefit;

 

   

the absence of actions taken by Edgewater or its affiliates which would cause a violation of the applicable corrupt practices legislation in Canada and the United States;

 

   

a fairness opinion from Edgewater’s financial advisor to the effect that, as of the date of the arrangement agreement, the consideration to be received by the stockholders of Edgewater is fair, from a financial point of view;

 

   

Edgewater board approval of the arrangement agreement and related documents and transactions;

 

   

Edgewater stockholder approval of the arrangement agreement and related documents and transactions; and

 

   

Edgewater’s financial resources and capabilities to perform its obligations under the arrangement agreement.

The representations and warranties made by New Alithya relate to the following subject matters, among other things:

 

   

corporate organization and similar corporate matters of New Alithya, including being duly organized, validly existing and in good standing under the applicable laws and having requisite corporate and legal power and capacity to conduct its business;

 

   

the authority of New Alithya to enter into the arrangement agreement and due execution and delivery of the arrangement agreement and the completion of the transactions contemplated thereby;

 

   

required approvals of the Superior Court of Québec, other regulatory approvals and related filings in connection with such approvals;

 

- 120 -


Table of Contents
   

the absence of the violation of applicable laws and constating documents as a result of the transactions;

 

   

the absence of business and operations of New Alithya other than the execution of the arrangement agreement, the performance of its obligations under the arrangement agreement and matters ancillary thereto;

 

   

capital structure and equity securities of New Alithya; and

 

   

tax status of New Alithya as a taxable Canadian corporation.

Under the arrangement agreement, Alithya and Edgewater agreed that except for the representations and warranties expressly contained in the arrangement agreement, each party does not make any other representation or warranty.

Survival of Representations and Warranties

The representations and warranties of Alithya, Edgewater and New Alithya contained in the arrangement agreement will terminate and expire immediately following the closing (or, if the arrangement agreement is earlier terminated, at the time of the expiration).

Material Adverse Effect

Several of the representations, warranties, covenants, closing conditions and termination provisions contained in the arrangement agreement refer to the concept of a “material adverse effect.”

For purposes of the arrangement agreement, a “material adverse effect” with respect to each of Alithya or Edgewater means any result, fact, change, effect, event, circumstance, occurrence or development that, taken together with all other results, facts, changes, effects, events, circumstances, occurrences or developments, has, or would reasonably be expected to have, a material and adverse effect on the business, operations, results of operations, condition (whether financial or otherwise) or prospects of the subject company and its subsidiaries, taken as a whole, except as arising out of or resulting from any of the following:

 

   

changes, developments or conditions in or relating to general international, political, economic or financial or capital market conditions, or political, economic or financial or capital market conditions in any jurisdiction in which the subject company or any of its subsidiaries operate or carry on business;

 

   

changes, developments or conditions resulting from any act of sabotage or terrorism or any outbreak of hostilities or declared or undeclared war, or any escalation or worsening of such acts of sabotage, terrorism, hostilities or war;

 

   

any earthquake, hurricane, tornado or other similar natural disaster;

 

   

changes or developments in or relating to currency exchange or interest rates;

 

   

any change in IFRS (as applies only to an Alithya material adverse effect) or U.S. GAAP (as applies only to an Edgewater material adverse effect);

 

   

any actions taken (or omitted to be taken) by the subject company upon the express written request of the other party; or

 

   

changes in Edgewater’s stock price (as applies only to an Edgewater material adverse effect);

provided, however, that the effect of the changes or developments described in all bullets above other than the last two bullets shall not be excluded to the extent that any of the changes or developments therein disproportionately adversely affect the subject company and its subsidiaries, taken as a whole, in comparison to other persons who operate in the same industry; and provided, further, that the inclusion of the changes described in the last bullet above shall have no effect on the rights of the parties in connection with any adjustment to the exchange ratio as described in “—Merger Consideration to Edgewater Stockholders; Special Dividend for Edgewater Stockholders” beginning on page 114.

 

- 121 -


Table of Contents

Covenants

Alithya Interim Operating Covenants

Alithya has undertaken covenants in the arrangement agreement relating to the conduct of its business prior to the completion of the arrangement or the earlier termination of the arrangement agreement. Unless Edgewater otherwise consents in writing (to the extent that such consent is permitted by applicable law) or expressly permitted or specifically contemplated by the arrangement agreement or as is otherwise required by applicable law or order, Alithya:

 

   

and its subsidiaries will maintain their respective facilities and will continue to operate and conduct their respective businesses only in the ordinary course in an effort to preserve the value thereof;

 

   

and its subsidiaries will comply in all material respects with the terms of all material contracts and Alithya will use its commercially reasonable efforts to maintain and preserve its and its subsidiaries’ respective business organizations, assets, permits, properties, rights, goodwill and business relationships and keep available the services of its and its subsidiaries’ respective officers and employees as a group;

 

   

will not, and will cause its wholly-owned subsidiaries not to, directly or indirectly:

 

   

amend or otherwise change its charter documents;

 

   

declare, set aside or pay any dividend on or make any distribution or payment or return of capital (x) in respect of Alithya Common Shares or Alithya Multiple Voting Common Shares or (y) in respect of the equity interests of any subsidiary of Alithya that is not directly or indirectly wholly-owned by Alithya (in each case, whether in cash or property);

 

   

split, divide, consolidate, combine or reclassify Alithya Common Shares, Alithya Multiple Voting Common Shares or any other securities;

 

   

issue, grant, sell or pledge or authorize or agree to issue, grant, sell or pledge any Alithya Common Shares, Alithya Multiple Voting Common Shares or other securities of Alithya or its subsidiaries (including options or any equity-based or equity-linked awards such as restricted or deferred share units or phantom share plans), or securities convertible into or exchangeable or exercisable for, or otherwise evidencing a right to acquire, Alithya Common Shares, Alithya Multiple Voting Common Shares or other securities of Alithya or its subsidiaries, other than the issuance of Alithya Common Shares issuable pursuant to the exercise of options outstanding on the date of the arrangement agreement or otherwise in accordance with a certain Alithya employee share purchase plan or Alithya’s articles or pursuant to a private placement or public offering financing of Alithya (on terms mutually satisfactory to Edgewater, each acting reasonably) of securities of Alithya or securities convertible into securities of Alithya or securities of New Alithya for aggregate gross proceeds of up to $50,000,000 completed prior to or contemporaneous with the closing of the transactions;

 

   

(A) grant any increases in the compensation of any of its directors, executive officers or employees, except for increases in the compensation of employees with total annual compensation not in excess of $200,000 in the ordinary course of business consistent with past practice; (B) except as required by the arrangement agreement or as required by applicable law (i) grant or increase any severance, change in control, termination or similar compensation or benefits payable to any director, officer or employee, (ii) except as contemplated by the arrangement agreement, accelerate the time of payment or vesting of, or the lapsing of restrictions with respect to, or fund or otherwise secure the payment of, any compensation or benefits under any Alithya plan or (iii) enter into, terminate or materially amend any Alithya plan (or any plan, program, agreement, or arrangement that would constitute an Alithya plan if in effect on the date of the arrangement agreement); (C) hire any person to be employed by Alithya or any of its subsidiaries or terminate the employment of any employee of Alithya or any if its subsidiaries, other than the hiring or

 

- 122 -


Table of Contents
 

firing of employees with total annual compensation not in excess of $200,000 in the ordinary course of business consistent with past practice; or (D) grant any equity or equity-based awards;

 

   

redeem, purchase or otherwise acquire any outstanding Alithya Common Shares, Alithya Multiple Voting Common Shares or other securities or securities convertible into or exchangeable or exercisable for Alithya Common Shares, Alithya Multiple Voting Common Shares or any such other securities, other than in transactions between two or more Alithya wholly-owned subsidiaries or between Alithya and an Alithya wholly-owned subsidiary or pursuant to the Amended and Restated Shareholder Agreement of Alithya dated July 1, 2015, as amended on August 30, 2017 (the “Alithya Shareholder Agreement”);

 

   

amend the terms of any securities of Alithya or any of its subsidiaries;

 

   

adopt a plan of liquidation or resolution providing for the liquidation or dissolution of Alithya or any of its subsidiaries;

 

   

reorganize, amalgamate or merge with any other person or entity;

 

   

make any material changes to any of its accounting policies, principles, methods, practices or procedures (including by adopting any material new accounting policies, principles, methods, practices or procedures) or as contemplated by the arrangement agreement or in connection with any transactions contemplated by the arrangement agreement, except as required by applicable laws or IFRS;

 

   

make any material change to its general practices and policies relating to the payment of accounts payable or the collection of accounts receivable;

 

   

except for sales in the ordinary course of business, or as contemplated in the arrangement agreement or in connection with any transactions contemplated in the arrangement agreement, sell, pledge, lease, license, dispose of or encumber any assets or properties of Alithya (including the shares or other equity securities of any subsidiary of Alithya) or of any of its subsidiaries having a value greater than $250,000 in the aggregate;

 

   

(A) acquire (by merger, amalgamation, consolidation, arrangement or acquisition of shares or other equity securities or interests or assets or otherwise) any corporation, partnership, association or other business organization or division thereof or any property or asset, or make any investment by the purchase of securities, contribution of capital, property transfer, or purchase of any property or assets of any other person or entity that, together with all other such acquisitions, investments, contributions, transfers or purchases, has a value greater than $1,000,000 in the aggregate, or (B) enter into any letter of intent, agreement in principle, acquisition agreement or other similar agreement with respect to such a transaction;

 

   

incur any indebtedness or issue any debt securities, or assume, guarantee, endorse or otherwise as an accommodation become responsible for the obligations of any other person or entity, or make any loans or advances in excess of $250,000 in the aggregate to any other persons or entities;

 

   

enter into any material currency, commodity, interest rate or equity related hedge, derivative, swap or other financial risk management contract;

 

   

pay, discharge or satisfy any claim, liability or obligation prior to the same being due, other than the payment, discharge or satisfaction of liabilities reflected or reserved against in Alithya financial statements, or voluntarily waive, release, assign, settle or compromise any proceeding, where such payment, discharge, satisfaction, waiver, release, assignment, settlement or compromise exceeds $250,000 in the aggregate or in any case, would entail any non-monetary damages;

 

   

settle or compromise any action, claim or other proceeding brought by any present, former or purported holder of its securities in connection with the transactions contemplated by the arrangement agreement, the merger or the arrangement;

 

- 123 -


Table of Contents
   

enter into any material new line of business, enterprise or other activity;

 

   

expend or commit to expend any amounts with respect to capital expenses, where such expenditure or commitment exceeds $250,000 in the aggregate;

 

   

enter into any lease or sublease of real property (whether as a lessor, sublessor, lessee or sublessee), or modify, amend or exercise any right to renew any lease or sublease of real property or acquire any interest in real property that would exceed $250,000 per year;

 

   

(x) other than in the ordinary course of business, enter into any contract that would, if entered into prior to the date of the arrangement agreement, be an Alithya material contract, or (y) materially modify, materially amend or terminate any Alithya material contract or waive, release or assign any material rights or claims thereunder;

 

   

other than in the ordinary course of business, fail to use commercially reasonable efforts to maintain in full force and effect the existing material insurance policies covering Alithya or its subsidiaries;

 

   

make, change, revoke or rescind any material election relating to taxes or make any material amendment with respect to any tax return;

 

   

take any action that would reasonably be expected to prevent or significantly impede or materially delay the completion of the arrangement or the merger;

 

   

make, or permit any of Alithya’s subsidiaries to, make, any loan to any officer or director of Alithya or any of its subsidiaries; or

 

   

enter into, modify or terminate any contract with respect to any of the foregoing or otherwise agree or announce an intention to do any of the foregoing;

 

   

will comply with all laws affecting the operation of Alithya;

 

   

will promptly notify Edgewater of any notices of dissent or written objections to the arrangement received by Alithya and provide Edgewater with copies of such notices and written objections; and

 

   

will promptly notify Edgewater in writing of any circumstance or development that, to the knowledge of Alithya, has had or would reasonably be expected to have, individually or in the aggregate, a material adverse effect on Alithya.

Edgewater Interim Operating Covenants

Edgewater has undertaken covenants in the arrangement agreement relating to the conduct of its business prior to the completion of the merger or the earlier termination of the arrangement agreement. Unless Alithya otherwise consents in writing (to the extent that such consent is permitted by applicable law) or as is otherwise expressly permitted or specifically contemplated by the arrangement agreement or as is otherwise required by applicable law or order, Edgewater:

 

   

and its subsidiaries will maintain their respective facilities and will continue to operate and conduct their respective businesses only in the ordinary course in an effort to preserve the value thereof;

 

   

will comply in all material respects with the terms of its material contracts and use commercially reasonable efforts to maintain and preserve its and its subsidiaries’ respective business organizations, assets, permits, properties, rights, goodwill and business relationships and keep available the services of its and its subsidiaries’ respective officers and employees as a group;

 

   

will not, and will cause its wholly-owned subsidiaries not to, directly or indirectly:

 

   

amend or otherwise change its charter documents;

 

   

declare, set aside, make or pay any dividend or other distribution with respect to (x) shares of its common stock, or (y) equity securities of any of its subsidiaries that are not directly or indirectly

 

- 124 -


Table of Contents
 

wholly-owned by Edgewater (in each case, whether in cash or property), except as otherwise described in “—Merger Consideration to Edgewater Stockholders; Special Dividend for Edgewater Stockholders” beginning on page 114;

 

   

split, divide, consolidate, combine or reclassify Edgewater Common Stock or any other securities;

 

   

issue, grant, sell or pledge or authorize or agree to issue, grant, sell or pledge any shares of Edgewater Common Stock or other securities of Edgewater or its subsidiaries (including options or any equity-based or equity-linked awards such as restricted or deferred share units or phantom share plans), or securities convertible into or exchangeable or exercisable for, or otherwise evidencing a right to acquire, shares of Edgewater Common Stock or other securities of Edgewater or its subsidiaries, other than the issuance of shares of Edgewater Common Stock issuable pursuant to the exercise of options outstanding on the date of the arrangement agreement or otherwise in accordance with a certain Edgewater employee share purchase plan;

 

   

(A) grant any increases in the compensation of any of its directors, executive officers or employees, except for increases in the compensation of employees with total annual compensation not in excess of $200,000 in the ordinary course of business consistent with past practice; (B) except as required by the arrangement agreement or as required by applicable law (i) grant or increase any severance, change in control, termination or similar compensation or benefits payable to any director, officer or employee, (ii) except as contemplated by the arrangement agreement, accelerate the time of payment or vesting of, or the lapsing of restrictions with respect to, or fund or otherwise secure the payment of, any compensation or benefits under any Edgewater plan or (iii) enter into, terminate or materially amend any Edgewater plan (or any plan, program, agreement, or arrangement that would constitute an Edgewater plan if in effect on the date of the arrangement agreement); (C) hire any person to be employed by Edgewater or any of its subsidiaries or terminate the employment of any employee of Edgewater or any if its subsidiaries, other than the hiring or firing of employees with total annual compensation not in excess of $200,000 in the ordinary course of business consistent with past practice; or (D) grant any equity or equity-based awards;

 

   

redeem, purchase or otherwise acquire any outstanding shares of Edgewater Common Stock or other securities or securities convertible into or exchangeable or exercisable for shares of Edgewater Common Stock or any such other securities, other than in transactions between two or more Edgewater wholly-owned subsidiaries or between Edgewater and an Edgewater wholly-owned subsidiary;

 

   

amend the terms of any other securities of Edgewater or any of its subsidiaries;

 

   

adopt a plan of liquidation or resolution providing for the liquidation or dissolution of Edgewater or any of its subsidiaries;

 

   

reorganize, amalgamate or merge with any other person or entity;

 

   

make any material changes to any of its accounting policies, principles, methods, practices or procedures (including by adopting any material new accounting policies, principles, methods, practices or procedures) or as contemplated by the arrangement agreement or in connection with any transactions contemplated by the arrangement agreement, except as required by applicable laws or U.S. GAAP;

 

   

except for sales in the ordinary course of business, or as contemplated in the arrangement agreement or in connection with any transactions contemplated in the arrangement agreement, sell, pledge, lease, license, dispose of or encumber any assets or properties of Edgewater (including the shares or other equity securities of any subsidiary of Edgewater) or of any of its subsidiaries having a value greater than $250,000 in the aggregate;

 

   

(A) acquire (by merger, amalgamation, consolidation, arrangement or acquisition of shares or other equity securities or interests or assets or otherwise) any corporation, partnership, association

 

- 125 -


Table of Contents
 

or other business organization or division thereof or any property or asset, or make any investment by the purchase of securities, contribution of capital, property transfer, or purchase of any property or assets of any other person or entity that, together with all other such acquisitions, investments, contributions, transfers or purchases, has a value greater than $250,000 in the aggregate, or (B) enter into any letter of intent, agreement in principle, acquisition agreement or other similar agreement with respect to such a transaction;

 

   

except for the arrangement of debt financing to be obtained by Edgewater on terms acceptable to Alithya as described in the arrangement agreement, incur any indebtedness or issue any debt securities, or assume, guarantee, endorse or otherwise as an accommodation become responsible for the obligations of any other person or entity, or make any loans or advances in excess of $250,000 in the aggregate to any other persons or entities;

 

   

make any material change to its general practices and policies relating to the payment of accounts payable or the collection of accounts receivable;

 

   

enter into any material currency, commodity, interest rate or equity related hedge, derivative, swap or other financial risk management contract;

 

   

pay, discharge or satisfy any claim, liability or obligation prior to the same being due, other than the payment, discharge or satisfaction of liabilities reflected or reserved against in Edgewater financial statements, or voluntarily waive, release, assign, settle or compromise any proceeding, where such payment, discharge, satisfaction, waiver, release, assignment, settlement or compromise exceeds $250,000 in the aggregate or in any case, would entail any non-monetary damages;

 

   

settle or compromise any action, claim or other proceeding brought by any present, former or purported holder of its securities in connection with the transactions contemplated by the arrangement agreement, the merger or the arrangement;

 

   

enter into any material new line of business, enterprise or other activity;

 

   

expend or commit to expend any amounts with respect to capital expenses, where such expenditure or commitment exceeds $250,000 in the aggregate;

 

   

enter into any lease or sublease of real property (whether as a lessor, sublessor, lessee or sublessee), or modify, amend or exercise any right to renew any lease or sublease of real property or acquire any interest in real property that would exceed $250,000 per year;

 

   

(x) other than in the ordinary course of business, enter into any contract that would, if entered into prior to the date of the arrangement agreement, be an Edgewater material contract, or (y) materially modify, materially amend or terminate any Edgewater material contract or waive, release or assign any material rights or claims thereunder;

 

   

other than in the ordinary course of business, fail to use commercially reasonable efforts to maintain in full force and effect the existing material insurance policies covering Edgewater or its subsidiaries;

 

   

make, change, revoke or rescind any material election relating to taxes or make any material amendment with respect to any tax return;

 

   

take any action that would reasonably be expected to prevent or significantly impede or materially delay the completion of the arrangement or the merger;

 

   

make, or permit any of Edgewater’s subsidiaries to, make, any loan to any officer or director of Edgewater or any of its subsidiaries; or

 

   

enter into, modify or terminate any contract with respect to any of the foregoing or otherwise agree or announce an intention to do any of the foregoing;

 

- 126 -


Table of Contents
   

will comply with all laws affecting the operation of Edgewater;

 

   

will promptly notify Alithya of any notices of dissent or written objections to the merger received by Edgewater and provide Alithya with copies of such notices and written objections;

 

   

will promptly notify Alithya and keep it informed of any plan to sell or shut down the consulting business, any such sale or shutdown having to be on terms satisfactory to Alithya, acting reasonably;

 

   

will cooperate with Alithya and use its best efforts to assist Alithya in obtaining, prior to closing, sufficient insurance coverage in respect of certain tax liabilities; and

 

   

will promptly notify Alithya of any circumstance or development that, to the knowledge of Edgewater, has had or would reasonably be expected to have, individually or in the aggregate, a material adverse effect on Edgewater.

Board Recommendations; Edgewater Stockholder Meeting

The Edgewater board of directors has unanimously adopted resolutions approving the arrangement agreement, recommending that the holders of Edgewater Common Stock vote to approve and adopt the arrangement agreement and transactions contemplated thereby (including the merger) and directing that the arrangement agreement and merger be submitted to a vote of the Edgewater stockholders. The Alithya board of directors has adopted resolutions approving the arrangement agreement, recommending that the holders of Alithya Shares vote to approve and adopt the arrangement resolution approving the arrangement. In furtherance thereof and subject to the requirements of applicable law, Edgewater and Alithya have agreed to take all lawful action to convene a meeting of their respective securityholders, at which Edgewater stockholders will consider the approval and adoption of the arrangement agreement and approval of the merger and Alithya shareholders will consider approving and adopting the arrangement resolution, as promptly as practicable after the registration statement on Form F-4 of which this prospectus/proxy statement is a part, is declared effective.

Under the arrangement agreement, subject to the exceptions set forth below, the Edgewater and Alithya boards of directors have agreed to recommend that their respective securityholders vote in favor of the adoption of the arrangement agreement and the approval of the merger, in the case of Edgewater stockholders, and in favor of the arrangement resolution, in the case of Alithya. The arrangement agreement further provides that the Edgewater and Alithya boards of directors may withdraw or modify its recommendation if, prior to the special meeting of its securityholders, the Edgewater or Alithya board of directors, respectively, determines in good faith, after consultation with its outside legal and financial advisors, that the failure to take the relevant action would be reasonably likely to be inconsistent with its fiduciary duties to its securityholders under applicable law. The arrangement agreement will be submitted to the holders of Edgewater Common Stock for approval and adoption at the special meeting regardless of whether the Edgewater board of directors changes its recommendation or approval after the date of the arrangement agreement unless the arrangement agreement is terminated prior to the date of such meeting pursuant to the terms thereof. The arrangement resolution will be submitted to the holders of Alithya Common Shares for approval and adoption at the special meeting, regardless of whether the Alithya board of directors changes its recommendation or approval after the date of the arrangement agreement unless the arrangement agreement is terminated prior to the date of such meeting pursuant to the terms thereof.

Non-Solicitation; Third Party Acquisition Proposals

Subject to the exceptions described below, Edgewater and Alithya have each agreed that it will not, and none of its subsidiaries will, directly or indirectly, through any of their representatives or otherwise:

 

   

initiate, solicit, facilitate or knowingly encourage (including by way of furnishing or affording access to information), or take any other action that promotes, directly or indirectly, or may reasonably cause, any inquiries or the making of any acquisition proposal or potential acquisition proposal (which, for the

 

- 127 -


Table of Contents
 

purposes of this prospectus/proxy statement, is defined as any proposal, offer, inquiry or indication of interest, for either Edgewater or Alithya, with respect to (a) any acquisition by any person or groups of persons of the voting equity securities (or securities convertible into or exchangeable or exercisable for voting equity securities) of Edgewater or Alithya, respectively, representing 20% or more of its voting equity securities then outstanding or (b) any acquisition by any person or groups of persons of any assets of Edgewater or Alithya, respectively, and/or its subsidiaries individually or in the aggregate contributing 20% or more of the consolidated revenue or representing 20% or more of the assets of Edgewater or Alithya, respectively, and its subsidiaries taken as a whole, whether in a single transaction or in a series of related transactions, in each case excluding the arrangement (with respect to Alithya) or the merger (with respect to Edgewater) and other transactions contemplated by the arrangement agreement and any transaction between Edgewater or Alithya, respectively, and their wholly-owned subsidiaries);

 

   

participate or engage in any discussions or negotiations regarding, or provide any information with respect to, or otherwise cooperate in any way with, or assist or participate in, knowingly encourage or otherwise facilitate, any effort or attempt by any other person (other than it or its affiliates) to make or complete an acquisition proposal;

 

   

effect any change of recommendation by its board of directors; or

 

   

accept or enter into, or publicly propose to accept or enter into, any letter of intent, transaction agreement or other agreement, arrangement or undertaking constituting or related to, or that would reasonably be expected to lead to, any acquisition proposal.

However, if, prior to the Alithya special meeting or the Edgewater special meeting, as applicable, Alithya or Edgewater receives a written acquisition proposal that was not solicited after the date of the arrangement agreement in contravention of the restrictions described above, Alithya or Edgewater, as applicable, may:

 

   

contact the person making the acquisition proposal (or such person’s representatives) solely for the purpose of clarifying the terms of such acquisition proposal and the likelihood of consummation of such acquisition proposal; and

 

   

if the board of directors of Alithya or Edgewater, as applicable, determines in good faith, following consultation with its outside legal counsel and financial advisors, that such acquisition proposal is, or could reasonably be expected to lead to, a “superior proposal” (as defined below) and that the failure to take the applicable action would be inconsistent with such board of directors’ fiduciary duties under applicable law, then Alithya or Edgewater, as applicable, may:

 

   

furnish to such person (and such person’s representatives) non-public information relating to Alithya or Edgewater, as applicable, pursuant to a confidentiality agreement that is no less restrictive of such person than the confidentiality agreement between Alithya and Edgewater; provided that such non-public information provided to such person is also provided to Alithya or Edgewater, as applicable; and

 

   

engage in discussions and negotiations with such person and its representatives with respect to such acquisition proposal.

A “superior proposal” with respect to Edgewater or Alithya for the purpose of this prospectus/proxy statement means, in general terms, an unsolicited bona fide acquisition proposal for Edgewater or Alithya, respectively, involving an acquisition of its securities or assets at the 50% level in the case of Edgewater and, in the case of Alithya, at the 100% level as it relates to securities of Alithya and “all or substantially all” as it relates to assets of Alithya, by a third party which: (a) the board of directors has determined in good faith, after consultation with its financial advisors and outside legal counsel: (i) would, taking into account all of the terms and conditions of such acquisition proposal, and if consummated in accordance with its terms (but not assuming away any risk of non-completion), result in a transaction which is more favorable to the shareholders from a

 

- 128 -


Table of Contents

financial point of view than the transactions; (ii) is reasonably capable of being completed in accordance with its terms, without undue delay, taking into account all legal, financial, regulatory and other aspects of such acquisition proposal and the person or persons making such acquisition proposal; (b) is not subject to any financing condition and in respect of which any required financing to complete such acquisition proposal has been demonstrated to be available to the satisfaction of the board of directors, acting in good faith after consultation with its financial advisors and outside legal counsel; (c) is made available to all of the Edgewater stockholders or the Alithya shareholders as applicable, on the same terms and conditions; and (d) in the case of Edgewater, is not subject to any due diligence condition.

Alithya may, prior to the Alithya special meeting, terminate the arrangement agreement or enter into an agreement in respect of an acquisition proposal or effect a change of recommendation of its board of directors if and only if:

 

   

the acquisition proposal did not result from a breach of Alithya’s non-solicitation covenants under the arrangement agreement;

 

   

Alithya’s board of directors has determined in good faith, after consultation with its outside legal and financial advisors, that the acquisition proposal constitutes a superior proposal, as applicable, and that the failure to take the relevant action would be reasonably likely to be inconsistent with its board’s fiduciary duties;

 

   

Alithya has delivered a written notice to Edgewater promptly (but in any event within one day) after the determination by the Alithya board of directors that a superior proposal exists advising Edgewater that Alithya has received a superior proposal and including written notice of the determination of the Alithya board of directors that the acquisition proposal constitutes a superior proposal and provided Edgewater with the document containing the acquisition proposal;

 

   

a period of five business days has elapsed from the date on which Edgewater received the notice relating to a superior proposal and the document containing the acquisition proposal;

 

   

Edgewater has been given the opportunity to offer to amend the terms of the arrangement agreement and the transactions during such five day period and the Alithya board of directors has determined in good faith, after consultation with its outside legal counsel and financial advisors, that the acquisition proposal continues to be a superior proposal as compared to the arrangement agreement, the transactions and that the failure to take the relevant action would be reasonably likely to be inconsistent with the Alithya board’s fiduciary duties; and

 

   

Alithya’s board of directors determines to terminate the arrangement agreement to enter into an agreement in respect of a superior proposal, it terminates the arrangement agreement and pays the termination fee as required under the arrangement agreement.

Edgewater may, prior to the special meeting of Edgewater stockholders, terminate the arrangement agreement or enter into an agreement in respect of an acquisition proposal or effect a change of recommendation of its board of directors if and only if:

 

   

the acquisition proposal did not result from a breach of Edgewater’s non-solicitation covenants under the arrangement agreement;

 

   

Edgewater’s board of directors has determined in good faith, after consultation with its outside legal and financial advisors, that the acquisition proposal constitutes a superior proposal, as applicable, and that the failure to take the relevant action would be reasonably likely to be inconsistent with its board’s fiduciary duties;

 

   

Edgewater has delivered a written notice to Alithya promptly (but in any event within one day) after the determination by the Alithya board of directors that a superior proposal exists advising Edgewater that Alithya has received a superior proposal and including written notice of the determination of the Alithya board of directors that the acquisition proposal constitutes a superior proposal and provided Edgewater with the document containing the acquisition proposal;

 

- 129 -


Table of Contents
   

a period of five business days has elapsed from the date on which Alithya received the notice relating to a superior proposal and the document containing the acquisition proposal;

 

   

Alithya has been given the opportunity to offer to amend the terms of the arrangement agreement and the transactions during such five day period and the Edgewater board of directors has determined in good faith, after consultation with its outside legal counsel and financial advisors, that the acquisition proposal continues to be a superior proposal as compared to the arrangement agreement, the transactions and that the failure to take the relevant action would be reasonably likely to be inconsistent with the Edgewater board’s fiduciary duties; and

 

   

Edgewater’s board of directors determines to terminate the arrangement agreement to enter into any agreement in respect of a superior proposal, it terminates the arrangement agreement and pays the termination fee as required under the arrangement agreement.

Regulatory Approvals

Each party to the arrangement agreement shall use commercially reasonable efforts to:

 

   

as promptly as practicable, obtain all waivers, consents, clearances and approvals from any governmental authority required to be obtained in connection with the consummation of the transactions contemplated by the arrangement agreement (including the arrangement and the merger);

 

   

as promptly as reasonably practicable, make all filings and submissions that are required or reasonably necessary to consummate the transactions contemplated by the arrangement agreement (including the arrangement and the merger), including all filings and submissions required in connection with the required regulatory approvals; and

 

   

as promptly as reasonably practicable, take reasonable actions to provide notice to any third party, or obtain from any third party any waivers, consents and approvals required to be obtained, in connection with the consummation of the transactions contemplated by the arrangement agreement (including the arrangement and the merger).

Each of the parties to the arrangement agreement agrees to cooperate and to use commercially reasonable efforts to obtain any waivers, consents, clearances and approvals required in connection with the consummation of the transactions contemplated under the arrangement agreement (including the arrangement and the merger) under the United States Hart-Scott-Rodino Antitrust Improvements Act of 1976 (or any successor act) (if applicable) and any other federal, provincial, state or foreign law designed to prohibit, restrict or regulate actions for the purpose or effect of monopolization or restraint of trade or foreign investment, and respond to any requests of any governmental authority for information or documentary material under any such relevant laws. In furtherance of the foregoing, each of Edgewater and Alithya also agrees to take any and all steps necessary to resolve any objections from governmental authorities and to avoid or eliminate impediments under any relevant law that may be asserted by any governmental authority with respect to the transactions so as to enable the closing to occur as promptly as practicable and in any event no later than December 15, 2018 (or such later date as agreed to by the parties of the arrangement agreement); provided, however, that Edgewater, Alithya and their respective affiliates are not required to divest or hold separate any assets or otherwise take or commit to take any action that limits their freedom of action with respect to their business or any portion thereof, or any of their (or their affiliates) other businesses or assets.

Additional Agreements

The arrangement agreement contains certain other covenants, including covenants relating to cooperation between Edgewater and Alithya in the preparation of this prospectus/proxy statement, other filings to be made with the SEC and other governmental filings, obtaining consents, access to information and performing their respective obligations regarding public announcements. New Alithya, Edgewater and Alithya have further

 

- 130 -


Table of Contents

agreed, as applicable, to the following additional covenants and agreements in the arrangement agreement, among others:

 

   

to take all required steps to cause (i) any dispositions of Edgewater stock resulting from the arrangement or the merger by each individual who will be subject to the reporting requirements of Section 16(a) of the Exchange Act with respect to Edgewater immediately prior to the merger effective time to be exempt under Rule 16b-3 of the Exchange Act and (ii) acquisitions of New Alithya Subordinate Voting Shares, New Alithya Multiple Voting Shares or shares of Edgewater Common Stock resulting from the arrangement or the merger by each individual who will be subject to the reporting requirements of Section 16(a) of the Exchange Act with respect to New Alithya immediately prior to the merger effective time to be exempt under Rule 16b-3 of the Exchange Act;

 

   

to use their respective commercially reasonable efforts to cause the New Alithya Subordinate Voting Shares to be issued in the merger and the arrangement to be approved for listing on NASDAQ subject only to official notice of issuance and conditionally approved for listing on the TSX, subject only to the satisfaction of the customary listing conditions of the TSX;

 

   

to cooperate with each other in taking, or causing to be taken, all actions necessary to delist the shares of Edgewater Common Stock from NASDAQ and terminate registration of such shares under the Exchange Act; provided, that such delisting and termination shall not be effective until after the effective time; and

 

   

to cooperate in good faith to take such reasonable action as may reasonably be required in accordance with applicable tax law to support the position that gain is not required to be recognized pursuant to Section 367(a)(1) by persons or entities that are stockholders of Edgewater immediately prior to the effective time (other than any such stockholder that would be a “five-percent transferee shareholder” (within the meaning of Treasury Regulations Section 1.367(a)-3(c)(5)(ii)) of New Alithya following the merger that does not enter into a five-year gain recognition agreement in the form provided in Treasury Regulations Section 1.367(a)-8).

Alithya has agreed to use its commercially reasonable efforts to provide customary and reasonable cooperation with Edgewater with respect to the arrangement of debt financing to be obtained by Edgewater on terms acceptable to the Company, acting reasonably, in connection with the payment of a dividend as contemplated in the arrangement agreement.

Working Capital and Dividends

At closing, Alithya will deliver a balance sheet with no more than U.S.$15,850,000 of “Company Funded Debt” (as defined in the arrangement agreement). As described in “—Merger Consideration to Edgewater Stockholders; Special Dividend for Edgewater Stockholders” beginning on page 114, the amount of the special dividend to be paid to the Edgewater stockholders and holders of outstanding equity awards of record immediately prior to the closing of the transactions will be proportionately increased or reduced depending upon the extent to which Edgewater’s “Net Cash” immediately prior to the closing is more or less than U.S.$8,500,000. At closing, each of Alithya and Edgewater will have a working capital ratio of at least 1.1 calculated in accordance with the arrangement agreement.

Employee Matters

Under the arrangement agreement New Alithya agrees, subject to applicable legal requirements, that:

 

   

employees of Alithya and employees of Edgewater who continue as employees of New Alithya or its subsidiaries after the completion of the arrangement and merger (the “continuing employees”) will receive, during the one year period following the closing date, compensation and benefits that, with respect to each employee, are substantially similar in the aggregate to either, in New Alithya’s sole

 

- 131 -


Table of Contents
 

discretion, (i) the compensation and benefits provided to similarly situated employees of Edgewater and Alithya, or (ii) the compensation and benefits provided to such employee under the Edgewater and Alithya benefit plans;

 

   

continuing employees who participate in the benefit plans of New Alithya and Edgewater (the “new plans”) will generally receive credit under those plans for their years of service with Alithya before the closing date for purposes of vesting, eligibility to participate and level of benefits, and New Alithya will generally use all reasonable endeavors to cause (i) pre-existing condition exclusions and actively-at-work requirements of the new plans to be waived for such continuing employees and (ii) eligible expenses incurred by continuing employees and their eligible dependents under the Alithya plans to be taken into account under the new plans for the satisfaction of deductible, coinsurance and out-of-pocket requirements; and

 

   

continuing employees that were previously employed by Edgewater or any subsidiary of Edgewater will:

 

   

be credited with his or her years of service with Edgewater and its predecessors before the closing date, to the same extent as such employee was entitled to credit for such service under any similar plan in which such employee participated or was eligible to participate immediately prior to the closing date (excluding for purposes of eligibility, vesting and accrual under defined benefit pension plans and retiree medical plans); and

 

   

(i) be eligible to participate in any and all new plans to the extent coverage under the plan is replacing comparable coverage under an Edgewater plan in which the employee participated immediately before the closing date, and (ii) for the purposes of each new plan providing medical, dental, pharmaceutical and/or vision benefits, New Alithya will use all reasonable endeavours to cause (1) all pre-existing condition exclusions and actively-at-work requirements of the new plan to be waived unless and to the extent the individual was subject to the conditions under the comparable Edgewater plan, and (2) any eligible expenses incurred by the employee and his or her covered dependents during the portion of the plan year of the Edgewater plan ending on the date that the employee’s participation in the corresponding new plan begins for the purposes of satisfying all deductible, coinsurance and maximum out-of-pocket requirements applicable to the employee and his or her covered dependents for the applicable plan year as if the amounts had been paid in accordance with the new plan.

Nothing contained in the arrangement agreement will (i) create any right in any employees of Alithya or any of its subsidiaries or employees of Edgewater or any of its subsidiaries to continued employment by New Alithya, Edgewater, Alithya, or any respective subsidiary or preclude the ability of Edgewater, Alithya, or any respective subsidiary to terminate the employment of any employee for any reason, (ii) require New Alithya, Edgewater, Alithya, or any respective subsidiary to continue any Alithya benefit plans or Edgewater benefit plans or prevent the amendment, modification or termination thereof after the closing date, (iii) confer upon any Edgewater employee or Alithya employee any rights or remedies under or by reason of the arrangement agreement or (iv) be treated as an amendment to any particular employee benefit plan of Edgewater, Alithya or any respective subsidiary.

Officers and Directors upon Completion of the Merger and the Arrangement

Alithya and Edgewater will take all actions necessary so that, as of the earlier of the effective time or the merger effective time, the board of directors of New Alithya will consist of nine directors, among which six will be nominated by Alithya (one of the six being the current Chief Executive Officer of Alithya) and three will be nominated by Edgewater. The chairman of the board of directors will be nominated by Alithya. Until the date that is 12 months following closing of the transactions, New Alithya will (i) nominate the three directors being initially nominated by Edgewater as provided above at any annual or special shareholders’ meeting of New Alithya to be held within such 12-month period, (ii) recommend that shareholders of New Alithya vote in favor

 

- 132 -


Table of Contents

of their election at any such meeting, and (iii) not take any step to remove those directors from its board of directors, provided in all cases that the covenant will not be applicable in the case of fraud, gross negligence or willful misconduct of the relevant director.

Conditions to the Completion of the Merger and the Arrangement

The completion of the transactions depends upon the satisfaction or waiver of the following conditions, among other conditions, all of which, to the extent permitted by applicable law, may be waived by Alithya and/or Edgewater, as applicable:

 

   

Alithya shareholders shall have approved the arrangement at the Alithya special meeting;

 

   

Edgewater stockholders shall have approved and adopted the arrangement agreement and the transactions contemplated thereby (including the merger) at the special meeting;

 

   

Edgewater stockholders exercising appraisal or dissent rights shall not represent more than 5% of the issued and outstanding shares of Edgewater Common Stock;

 

   

Alithya shareholders exercising dissent rights shall not represent more than 5% of the issued and outstanding shares of Alithya;

 

   

New Alithya shall have received binding agreements not to sell, without receiving New Alithya’s prior written consent, their New Alithya Subordinate Voting Shares or New Alithya Multiple Voting Shares for a minimum period of 12 months following the closing from: Ancora Advisors, LLC, the directors and officers of Alithya and Edgewater remaining with the post-closing operations of New Alithya, Alithya shareholders receiving more than 5% of all of the issued and outstanding New Alithya Subordinate Voting Shares and New Alithya Multiple Voting Shares, taken as a whole, at closing, and those employees or other persons as otherwise agreed upon between Alithya and Edgewater;

 

   

the Québec court shall have approved (i) the interim order calling the holding of the Alithya special meeting to consider the arrangement and (ii) the arrangement, in each case on terms acceptable to Alithya and Edgewater;

 

   

the registration statement of which this prospectus/proxy statement is a part shall be effective, and there shall not be a stop order issued by the SEC suspending the effectiveness of such registration statement or any proceedings initiated for that purpose by the SEC;

 

   

NASDAQ shall have approved for listing (subject only to official notice of issuance) and the TSX shall have conditionally approved (subject only to satisfaction of customary listing conditions) listing of the New Alithya Subordinate Voting Shares to be issued in the merger and the arrangement;

 

   

all required regulatory approvals shall have been obtained and shall remain in full force and effect and applicable waiting periods shall have expired or been terminated;

 

   

no governmental authority shall have enacted a law or order that prevents the consummation of the transactions or instituted a proceeding to prohibit consummation of the transactions; and

 

   

the arrangement agreement shall not have been terminated in accordance with its terms.

The following conditions, among other conditions, must be satisfied or waived before Alithya is obligated to complete the arrangement:

 

   

Edgewater shall have complied in all material respects with its obligations, covenants and agreements in the arrangement agreement to be performed or complied with on or before the closing date;

 

   

the representations and warranties made by Edgewater in the arrangement agreement shall be true and correct in all respects (disregarding all materiality or material adverse effect qualifications) as of the date of the arrangement agreement and as of the closing date (other than representations and warranties

 

- 133 -


Table of Contents
 

which by their terms are made as of a specific date, which will be accurate as of such date), except for breaches of representations and warranties which have not had and would not reasonably be expected to have, individually or in the aggregate, a material adverse effect on Edgewater;

 

   

since the date of the arrangement agreement, no material adverse effect on Edgewater shall be continuing and there shall not have occurred a result, fact, change, effect, event, circumstance, occurrence or development that would reasonably be expected to have, individually or in the aggregate, a material adverse effect on Edgewater;

 

   

Alithya shall have received a certificate dated the closing date and validly executed by a senior officer of Edgewater to the effect that certain conditions have been satisfied;

 

   

the VWAP of the Edgewater Common Stock on NASDAQ for the 10 consecutive trading days ending on the date immediately preceding the ex-dividend date for the special dividend described above under “—Merger Consideration to Edgewater Stockholders; Special Dividend for Edgewater Stockholders” shall not be less than U.S.$5.25 unless Edgewater agrees to adjust the exchange ratio to the effect that the equity value of the New Alithya Shares received by the Alithya Shareholders is U.S.$110.0 million;

 

   

Edgewater shall have received the consent of Microsoft under certain agreements;

 

   

Edgewater shall have satisfied its obligations and covenants in connection with its balance sheet, dividend payment and working capital ratio set forth in the arrangement agreement;

 

   

Edgewater shall have either shut down or sold its consulting business prior to closing with no resulting severance or shutdown liabilities (which condition was satisfied through the sale by Edgewater of its consulting business on July 24, 2018); and

 

   

Edgewater shall have delivered to New Alithya and Alithya a statement and notice meeting the requirements of Treasury Regulation Sections 1.1445-2(c) and 1.897-2(h), certifying that shares of Edgewater are not U.S. real property interests within the meaning of Section 897 of the Code.

The following conditions, among other conditions, must be satisfied or waived before Edgewater is obligated to complete the merger:

 

   

Alithya shall have complied in all material respects with its obligations, covenants and agreements in the arrangement agreement to be performed or complied with on or before the closing date;

 

   

the representations and warranties made by Alithya in the arrangement agreement shall be true and correct in all respects (disregarding all materiality or material adverse effect qualifications) as of the closing date (other than representations and warranties which by their terms are made as of a specific date, which will be accurate as of such date), except for breaches of, individually or in the aggregate, representations and warranties which have not and would not reasonably be expected to have a material adverse effect on Alithya;

 

   

since the date of the arrangement agreement, no material adverse effect on Alithya shall be continuing and there shall not have occurred a result, fact, change, effect, event, circumstance, occurrence or development that would reasonably be expected to have, individually or in the aggregate, a material adverse effect on Alithya;

 

   

Edgewater shall have received a certificate dated the closing date and validly executed by a senior officer of Alithya to the effect that certain conditions have been satisfied;

 

   

the plan of arrangement shall not have been modified or amended in a manner adverse to Edgewater without Edgewater’s consent;

 

   

Alithya shall have satisfied its obligations and covenants in connection with its balance sheet and working capital ratio set forth in the arrangement agreement; and

 

   

the Alithya Shareholder Agreement shall have been terminated and shall be of no further force and effect.

 

- 134 -


Table of Contents

Indemnification

All indemnification or exculpation rights existing in favor of present or former directors and officers of Alithya, Edgewater or any of their respective subsidiaries as provided in the constating documents of such party or contracts to which such a party is bound and which is in effect as of the date of the arrangement agreement will continue in full force and effect and without modification for the period contemplated therein.

In addition, New Alithya will, and will cause each of Alithya, Edgewater and their respective subsidiaries to, maintain in effect for seven years from the closing date directors’ and officers’ liability insurance covering those persons who are currently covered by the directors’ and officers’ liability insurance policies of Alithya and Edgewater, as applicable, on terms not less favorable than such existing insurance coverage.

Termination of the Arrangement Agreement

The arrangement agreement may be terminated at any time prior to the closing in the following ways:

 

   

by mutual written consent of Edgewater and Alithya;

 

   

by either Edgewater or Alithya if the closing has not occurred by December 15, 2018 (or such later date as agreed to by the parties to the arrangement agreement), except that the right to so terminate the arrangement agreement will not be available to Edgewater or Alithya, as the case may be, if its failure to fulfill any obligation under the arrangement agreement has been a principal cause of, or resulted in the failure of the closing to occur by such date;

 

   

by either Edgewater or Alithya if the requisite vote for approval of the arrangement by the Alithya shareholders has not been obtained upon the taking of such vote(s) at a duly held meeting of shareholders of Alithya, or at any adjournment thereof;

 

   

by either Edgewater or Alithya if the requisite vote for approval of the merger by the Edgewater stockholders has not been obtained upon the taking of such vote(s) at a duly held meeting of stockholders of Edgewater, or at any adjournment thereof;

 

   

by either Edgewater or Alithya if any governmental authority has issued a law or order or taken any other action restraining, enjoining or otherwise prohibiting the arrangement or the merger and such order or other action has become final and nonappealable;

 

   

by Alithya, (i) if the Edgewater board changes its recommendation to approve the arrangement, (ii) to permit Alithya to enter into an agreement providing for a superior proposal, (iii) if Edgewater materially breaches its non-solicitation covenants in the arrangement agreement, (iv) if Edgewater breaches any of its representations, warranties, covenants or other agreements contained in the arrangement agreement, which breach or failure would render the conditions precedent to Edgewater’s obligations under the arrangement agreement not to be satisfied and which breach is not cured within 30 days following written notice by Alithya to Edgewater of such breach or by its nature cannot be cured within that time, or (v) a material adverse effect on Edgewater shall have occurred; or

 

   

by Edgewater, (i) if the Alithya board changes its recommendation to approve the arrangement, (ii) to permit Edgewater to enter into an agreement providing for a superior proposal, (iii) if Alithya materially breaches its non-solicitation covenants in the arrangement agreement, (iv) if Alithya breaches any of its representations, warranties, covenants or other agreements contained in the arrangement agreement, which breach or failure would render the conditions precedent to Edgewater’s obligations under the arrangement agreement not to be satisfied and which breach is not cured within 30 days following written notice by Edgewater to Alithya of such breach or by its nature cannot be cured within that time, or (v) a material adverse effect on Alithya shall have occurred.

 

- 135 -


Table of Contents

Termination and Expense Fees; Effect of Termination

Under the arrangement agreement, Edgewater will be required to pay Alithya a termination fee of U.S.$4,000,000 if the arrangement agreement is terminated:

 

   

by Edgewater to permit Edgewater to enter into an agreement that constitutes a superior proposal;

 

   

by Alithya if (A) the board of directors of Edgewater fails to unanimously and publicly recommend that the Edgewater stockholders vote to adopt the arrangement agreement or withholds, withdraws, modifies, changes or qualifies in a manner adverse to Alithya its approval of the arrangement agreement or its recommendation in connection thereto, (B) Alithya requests in writing that board of directors of Edgewater reaffirm its recommendation to the Edgewater stockholders or publicly reject any acquisition proposal for Edgewater and the board of directors of Edgewater fails to do so within three business days following receipt of the request, (C) the board of directors of Edgewater accepts, approves, endorses or recommends an acquisition proposal for Edgewater, (D) Edgewater enters into an agreement related to, or that is intended to or is reasonably expected to lead to, any acquisition proposal for Edgewater, (E) Edgewater or the board of directors of Edgewater publicly proposes or announces its intention to do any of the foregoing, or (F) Edgewater materially breaches its non-solicitation covenants under the arrangement agreement and (i) prior to the termination, an acquisition proposal for Edgewater has been made public, and (ii) within nine months following the termination, Edgewater or its subsidiaries have consummated any transaction in respect to an acquisition proposal for Edgewater or entered into an agreement expected to lead to an acquisition proposal for Edgewater; or

 

   

by Edgewater or Alithya if the board of directors of Edgewater has changed its recommendation to approve the merger.

Under the arrangement agreement, Alithya will be required to pay Edgewater a termination fee of U.S.$4,000,000 if the arrangement agreement is terminated:

 

   

by Alithya to permit Alithya to enter into an agreement that constitutes a superior proposal;

 

   

by Edgewater if (A) the board of directors of Alithya fails to unanimously and publicly recommend that the Alithya shareholders vote to adopt the arrangement agreement or withholds, withdraws, modifies, changes or qualifies in a manner adverse to Edgewater its approval of the arrangement agreement or its recommendation in connection thereto, (B) Edgewater requests in writing that board of directors of Alithya reaffirm its recommendation to the Alithya shareholders or publicly reject any acquisition proposal for Alithya and the board of directors of Alithya fails to do so within three business days following receipt of the request, (C) the board of directors of Alithya accepts, approves, endorses or recommends an acquisition proposal for Alithya, (D) Alithya enters into an agreement related to, or that is intended to or is reasonably expected to lead to, any acquisition proposal for Alithya, (E) Alithya or the board of directors of Alithya publicly proposes or announces its intention to do any of the foregoing, or (F) Alithya materially breaches its non-solicitation covenants under the arrangement agreement and (i) prior to the termination, an acquisition proposal for Alithya has been made public, and (ii) within nine months following the termination, Alithya or its subsidiaries have consummated any transaction in respect to an acquisition proposal for Alithya or entered into an agreement expected to lead to an acquisition proposal for Alithya; or

 

   

by Edgewater or Alithya if the board of directors of Alithya has changed its recommendation to approve the arrangement resolution.

Under the arrangement agreement, Edgewater will be required to pay Alithya an expense fee of U.S.$2,000,000 if the arrangement agreement is terminated:

 

   

by Alithya if the closing of the transactions does not occur by December 15, 2018 as a result of Edgewater’s failure to fulfill any of its obligations or breach of any of its representations and

 

- 136 -


Table of Contents
 

warranties under the arrangement agreement being a principal cause of, or resulted in, the failure of the closing to occur by that date;

 

   

by Alithya or Edgewater if the Edgewater stockholders fail to approve the merger; or

 

   

by Alithya if Edgewater breaches any of its representations, warranties, covenants or other agreements contained in the arrangement agreement, which breach or failure would render the conditions precedent to Edgewater’s obligations under the arrangement agreement not to be satisfied and which breach is not cured within 30 days following written notice by Alithya to Edgewater of such breach or by its nature cannot be cured within that time.

Under the arrangement agreement, Alithya will be required to pay Edgewater an expense fee of U.S.$2,000,000 if the arrangement agreement is terminated:

 

   

by Edgewater if the closing of the transactions does not occur by December 15, 2018 as a result of Alithya’s failure to fulfill any of its obligations or breach of any of its representations and warranties under the arrangement agreement being a principal cause of, or resulted in, the failure of the closing to occur by that date;

 

   

by Alithya or Edgewater if the Alithya shareholders fail to approve the arrangement; or

 

   

by Edgewater if Alithya breaches any of its representations, warranties, covenants or other agreements contained in the arrangement agreement, which breach or failure would render the conditions precedent to Alithya’s obligations under the arrangement agreement not to be satisfied and which breach is not cured within 30 days following written notice by Edgewater to Alithya of such breach or by its nature cannot be cured within that time.

Obligations in Event of Termination

In the event of a termination as described above, the arrangement agreement will become void and of no effect except for certain sections of the arrangement agreement. Any such termination will not relieve any party to the arrangement agreement of any liability for damages resulting from a breach of the arrangement agreement.

Expenses

Whether the transactions contemplated by the arrangement agreement are or are not consummated, all legal and accounting costs and expenses incurred in connection with the arrangement agreement and the transactions thereunder will be paid by the party incurring those costs and expenses, subject to certain exceptions, including the following:

 

   

fees associated with any filings pursuant to relevant laws will be split evenly between Alithya and Edgewater; and

 

   

in the event of the commencement of a suit resulting from the failure of Edgewater or Alithya to pay a termination fee or an expense fee if and when required by the arrangement agreement, the party that has failed to pay will pay the other party its reasonable and documented costs and expenses in connection with the suit.

Amendment

The arrangement agreement may, at any time prior to closing, be amended by written agreement of Alithya and Edgewater without, subject to applicable laws, notice or authorization on the part of Alithya shareholders and Edgewater stockholders.

Governing Law

The arrangement agreement is governed by and construed in accordance with the laws of the State of Delaware without giving effect to any choice or conflict of law provision or rule (whether of the State of

 

- 137 -


Table of Contents

Delaware of any other jurisdiction) that would cause the application of the laws of any jurisdiction other than the State of Delaware, except that the approval and effectiveness of the arrangement will be governed by the QBCA.

Injunctive Relief

Alithya and Edgewater have acknowledged and agreed, subject to the provisions described under “—Termination of the Arrangement Agreement” beginning on page 135, that each would be irreparably harmed if any of the provisions of the arrangement agreement are not performed in accordance with their specific terms or are otherwise breached for which money damages would not be an adequate remedy at law. Accordingly, Alithya and Edgewater will be entitled to an injunction or injunctions and other equitable relief to prevent breaches of the arrangement agreement, and any requirement for the securing or posting of any bond in connection with the obtaining of the injunctive or other equitable relief is waived.

 

- 138 -


Table of Contents

THE SUPPORT AGREEMENTS

The following is a summary of the material provisions of the support agreements entered into by Edgewater, Alithya, certain stockholders of Edgewater and certain shareholders of Alithya, and is qualified in its entirety by reference to the full text of the support agreements, the forms of which are attached as Schedule D to Annex A to this prospectus/proxy statement and are incorporated by reference into this prospectus/proxy statement.

Concurrently with the execution of the arrangement agreement, the directors and senior officers of Edgewater and Alithya and certain of Specified Shareholders, which together then held approximately 17% of all of the then outstanding shares of Edgewater Common Stock and approximately 79% of the voting power of all of the then outstanding Alithya Shares, entered into support agreements with Edgewater and Alithya in connection with the arrangement agreement.

Among other things, each support agreement requires that the Specified Shareholder party thereto vote or cause to be voted all of the shares of Edgewater Common Stock or Alithya Shares beneficially owned by such shareholder in favor of Proposal 1, the adoption of the arrangement agreement and the transactions contemplated thereby (including the merger), and against alternative transactions.

Subject to certain exceptions, each support agreement also contains, for each Specified Shareholder which is a “Representative” (as that term is defined in the arrangement agreement) of either Edgewater or Alithya, prohibitions applicable to such Specified Shareholder that are consistent with the non-solicitation provisions of the arrangement agreement described in “The Arrangement Agreement—Non-Solicitation; Third Party Acquisition Proposals” beginning on page 127.

Pursuant to each support agreement, the Specified Shareholder party thereto is also restricted, subject to certain exceptions, from selling or transferring the shares of Edgewater Common Stock or Alithya Shares now beneficially owned by the Specified Shareholder.

Except in certain instances, each support agreement will terminate upon the earliest to occur of (i) the consummation of the arrangement, (ii) the termination of the arrangement agreement in accordance with its terms, (iii) a material breach by Edgewater or Alithya, as applicable, of its representations, warranties and covenants in the arrangement agreement, and (iv) with respect to each Specified Shareholder, the entry into, without the prior written consent of such shareholder, of any amendment of the arrangement agreement or other document providing for any decrease in or change in composition of the consideration to which such shareholder will be entitled to receive under the arrangement agreement, as now in effect, upon completion of the transactions.

 

- 139 -


Table of Contents

STOCKHOLDER ADVISORY VOTE ON CERTAIN COMPENSATORY ARRANGEMENTS

Background; Shareholder Resolution

Under the Dodd-Frank Act and Section 14A of the Exchange Act, Edgewater stockholders are entitled to vote to approve, on a non-binding advisory basis, the compensation of the named executive officers of Edgewater that is based on or otherwise relates to the transactions contemplated thereby (including the merger) and that is in addition to their respective rights to receive the special cash dividend and New Alithya Subordinate Voting Shares on the same terms as are available to other Edgewater stockholders and to have their respective stock options and purchase rights for Edgewater shares converted into rights to acquire New Alithya Subordinate Voting Shares on the same terms as are available to other holders of Edgewater stock options and purchase rights as disclosed in this prospectus/proxy statement (the “merger-related compensation”). The terms of the merger-related compensation are described in this prospectus/proxy statement under “The Merger and the Arrangement—Interests of Certain Persons in the Merger—Change-in-Control Agreements with Executive Officers” beginning on page 81.

In accordance with the above requirements, Edgewater is asking its stockholders to vote on the adoption of the following resolution:

“RESOLVED, that the compensation that may be paid or become payable to the named executive officers of Edgewater Technology, Inc. in connection with the merger and the arrangement, as disclosed in the narrative discussion as set forth in this prospectus/proxy statement under “The Merger and the Arrangement—Interests of Certain Persons in the Merger—Change-in-Control Agreements with Executive Officers” beginning on page 81 is hereby APPROVED.”

Required Vote; Board Recommendation

The affirmative vote of the holders of at least a majority of the shares of Edgewater Common Stock represented and voting either in person or by proxy at the special meeting and entitled to vote is required for approval of the proposal to approve the merger-related compensation. However, because the vote on this proposal is advisory, it will not be binding on the Edgewater board of directors. Thus, regardless of the outcome of this advisory vote, the compensation may be payable, subject only to the Edgewater board’s discretion and the conditions applicable thereto, if Proposal 1 is approved.

The advisory vote on the merger-related compensation (“Proposal 2”) is a vote separate and apart from the vote to approve and adopt the arrangement agreement and the transactions contemplated thereby (including the merger) and to approve the adjournment proposal. Accordingly, you may vote to approve this Proposal 2 and vote against either of the other proposals, or you may vote against this Proposal 2 and vote to approve and adopt the arrangement agreement and the transactions contemplated thereby (including the merger) and to approve the adjournment proposal. Advisory approval of this Proposal 2 to approve the merger-related compensation is not a condition to the completion of the transactions, and whether or not this Proposal 2 is approved will have no impact on the completion of the transactions.

The Edgewater board of directors recommends that the Edgewater stockholders vote “FOR” the proposal to approve, on an advisory basis, the merger-related compensation as described in this prospectus/proxy statement.

 

- 140 -


Table of Contents

POSSIBLE ADJOURNMENT OF THE EDGEWATER SPECIAL MEETING

If Edgewater fails to receive a sufficient number of votes to approve the proposal to adopt the arrangement agreement and the transactions contemplated thereby (including the merger), Edgewater may, if a quorum is present at the special meeting, propose to adjourn the special meeting for the purpose of soliciting additional proxies to approve the proposal to approve and adopt the arrangement agreement and transactions contemplated thereby (including the merger).

The affirmative vote of the holders of at least a majority of the shares of Edgewater Common Stock represented and voting either in person or by proxy at the special meeting and entitled to vote is required for approval of the proposal to adjourn the special meeting, if necessary or appropriate to solicit additional proxies if there are not sufficient votes in favor of the proposal to approve and adopt the arrangement agreement and the transactions contemplated thereby (including the merger).

The Edgewater board of directors recommends that the Edgewater stockholders vote “FOR” the proposal to adjourn the special meeting, if necessary or appropriate to solicit additional proxies if there are not sufficient votes in favor of the proposal to approve and adopt the arrangement agreement and the transactions contemplated thereby (including the merger).

 

- 141 -


Table of Contents

SELECTED HISTORICAL FINANCIAL DATA OF NEW ALITHYA

New Alithya was incorporated on March 8, 2018 under the QBCA for the purpose of becoming the ultimate holding company of Alithya and Edgewater following the completion of the transactions. To date, New Alithya has not conducted any activities other than those incidental to its formation and the implementation of the transactions. Accordingly, the financial statements of New Alithya as of the date of this prospectus/proxy statement only consist of the audited opening balance sheet and corresponding notes.

The following table shows the audited opening balance sheet of New Alithya as of May 5, 2018, presented in accordance with IFRS:

 

     May 5,  
(In $ Thousands)    2018  

Balance Sheet:

  

Assets

  

Cash

   $ 1  
  

 

 

 

Shareholder’s Equity

  

Share capital

   $ 1  
  

 

 

 

 

- 142 -


Table of Contents

SELECTED HISTORICAL FINANCIAL DATA OF ALITHYA

The selected historical financial data and selected historical balance sheet data of Alithya set out below as of and for the fiscal years ended March 31, 2018 and 2017 are prepared in accordance with IFRS and derived from Alithya’s audited consolidated financial statements for the fiscal years then ended. The information set forth below is a summary that should be read together with the historical audited consolidated financial statements of Alithya and the related notes thereto included elsewhere in this prospectus/proxy statement as well as the section titled “Management’s Discussion and Analysis of Financial Condition and Results of Operations of Alithya” beginning on page 170. Historical results are not necessarily indicative of any results to be expected in the future.

 

     For the fiscal year ended
March 31,
 

(In $ Thousands, Except per Share Data)

   2018      2017  

Consolidated Statements of Operations Data:

     

Consulting fee revenue

   $ 206,666      $ 151,932  
  

 

 

    

 

 

 

Operating expenses

     

Employee compensation costs, net of tax credits

     75,839        51,245  

Professional fees and other contracted labor

     115,374        90,383  

Occupancy costs

     2,440        1,500  

Information technology and communications costs

     3,042        1,214  

Other

     4,655        2,653  

Share-based compensation

     4,163        1,167  

Depreciation of property and equipment

     870        449  

Amortization of intangibles

     5,724        5,179  
  

 

 

    

 

 

 
     212,107        153,790  
  

 

 

    

 

 

 

Operating loss

     (5,441      (1,858

Financial expenses, net

     (2,097      (1,631
  

 

 

    

 

 

 

Loss before income taxes

     (7,538      (3,489

Income tax recovery

     314        621  
  

 

 

    

 

 

 

Net loss for the year

     $(7,224      $(2,868
  

 

 

    

 

 

 

Basic and diluted loss per share

     $(0.28      $(0.13

 

- 143 -


Table of Contents
     March 31,  

(In $ Thousands)

   2018      2017  

Consolidated Statements of Financial Position Data:

     

Assets

     

Current assets

     

Cash

     $14,465        $8,569  

Accounts receivable and other receivables

     33,762        30,681  

Income taxes receivable

     765        343  

Unbilled revenue

     6,884        1,096  

Tax credits receivable

     7,794        6,636  

Prepaids

     767        435  
  

 

 

    

 

 

 
     64,437        47,760  

Non-current assets

     

Restricted cash

     2,124        —    

Property and equipment

     1,821        1,727  

Intangibles

     15,149        14,167  

Deferred income taxes

     632        1,112  

Goodwill

     31,712        21,523  
  

 

 

    

 

 

 
   $ 115,875        $86,289  
  

 

 

    

 

 

 

Liabilities and Shareholders’ Equity

     

Current liabilities

     

Line of credit

     $24,066        $—    

Accounts payable and accrued liabilities

     35,872        33,804  

Provisions

     929        739  

Deferred revenue

     2,017        303  

Current portion of long-term debt

     2,956        2,956  
  

 

 

    

 

 

 
     65,840        37,802  

Non-current liabilities

     

Long-term debt

     15,619        13,278  

Deferred income taxes

     2,234        1,615  

Deferred lease inducements

     156        226  
  

 

 

    

 

 

 
     83,849        52,921  
  

 

 

    

 

 

 

Shareholders’ Equity

     

Share capital

     54,251        49,384  

Deficit

     (23,927      (16,738

Accumulated other comprehensive income (loss)

     558        (137

Contributed surplus

     1,144        859  
  

 

 

    

 

 

 
     32,026        33,368  
  

 

 

    

 

 

 
   $ 115,875        $86,289  
  

 

 

    

 

 

 

 

- 144 -


Table of Contents

SELECTED HISTORICAL FINANCIAL DATA OF EDGEWATER

The selected historical financial data and selected historical balance sheet data of Edgewater set out below as of and for the fiscal years ended December 31, 2017, 2016, 2015, 2014 and 2013 and for the six months ended June 30, 2018 and 2017, are prepared in accordance with U.S. GAAP and derived from Edgewater’s audited consolidated financial statements for the fiscal years then ended. The information set forth below is a summary that should be read together with the historical audited consolidated financial statements of Edgewater and the related notes thereto as well as the section titled “Management’s Discussion and Analysis of Financial Condition and Results of Operations” contained in Edgewater’s Annual Report on Form 10-K for the fiscal year ended December 31, 2017 and in Edgewater’s Quarterly Report on Form 10-Q for the fiscal quarter ended June 30, 2018, previously filed with the SEC and incorporated by reference into this prospectus/proxy statement. Historical results are not necessarily indicative of any results to be expected in the future. For more information, see the section entitled “Where You Can Find More Information” beginning on page 236.

 

    Year Ended December 31,     Six Months
Ended June 30,
 
(In U.S.$ Thousands, Except per Share Data)   2017     2016     2015     2014     2013     2018     2017  

Consolidated Statements of Operations Data:

             

Total revenue

  $ 111,753     $ 126,522     $ 116,704     $ 112,989     $ 103,556     $ 51,463     $ 59,435  

Cost of revenue

    72,055       80,340       77,114       71,623       65,984       33,489       37,938  
 

 

 

   

 

 

   

 

 

   

 

 

   

 

 

   

 

 

   

 

 

 

Gross profit

    39,698       46,182       39,590       41,366       37,572       17,974       21,497  

Operating expenses:

             

Selling, general and administrative

    40,034       37,747       34,592       34,145       31,636       19,142       18,919  

Merger related transaction costs

    —         —         —         —         —         1,604       —    

Executive officer severance

    4,187       —         —         —         —         —         3,371  

Contract termination expense

    1,125       —         —         —         —         —         1,125  

Change in fair value of contingent earnouts

    (252     (725     —         —         —         —         604  

Direct acquisition costs

    —         430       1,754       —         —         —         —    

Consent solicitation expenses

    666       187       495       —         —         —         666  

Lease abandonment expense (1)(2)

    —         —         —         400       —         —         —    

Edgewater Fullscope embezzlement loss recovery

    —         —         (250     (1,529     —         —         —    

Depreciation and amortization

    3,157       4,020       1,517       928       1,225       1,268       1,594  
 

 

 

   

 

 

   

 

 

   

 

 

   

 

 

   

 

 

   

 

 

 

Total operating expenses

    48,917       41,659       38,108       33,944       32,861       22,014       26,279  
 

 

 

   

 

 

   

 

 

   

 

 

   

 

 

   

 

 

   

 

 

 

Operating (loss) income

    (9,219     4,523       1,482       7,422       4,711       (4,040     (4,782

Other expense, net

    302       2,327       2,013       181       92       173       233  
 

 

 

   

 

 

   

 

 

   

 

 

   

 

 

   

 

 

   

 

 

 

(Loss) Income before taxes

    (9,521     2,196       (531     7,241       4,619       (4,213     (5,015

Tax provision (benefit) (3)(4)(5)(6)

    19,615       5,030       3,529       3,177       (30,089     207       (1,468
 

 

 

   

 

 

   

 

 

   

 

 

   

 

 

   

 

 

   

 

 

 

Net (loss) income

  $ (29,136   $ (2,834   $ (4,060   $ 4,064     $ 34,708     $ (4,420   $ (3,547
 

 

 

   

 

 

   

 

 

   

 

 

   

 

 

   

 

 

   

 

 

 

Net (loss) income per share:

             

Basic net (loss) income per share

    $(2.14     $(0.23     $(0.35     $0.37       $3.21       $(0.31     $(0.27
 

 

 

   

 

 

   

 

 

   

 

 

   

 

 

   

 

 

   

 

 

 

Weighted average shares, basic

    13,623       12,150       11,505       11,131       10,813       14,300       13,280  
 

 

 

   

 

 

   

 

 

   

 

 

   

 

 

   

 

 

   

 

 

 

Diluted net (loss) income per share

    $(2.14     $(0.23     $(0.35     $0.31       $2.88       $(0.31     $(0.27
 

 

 

   

 

 

   

 

 

   

 

 

   

 

 

   

 

 

   

 

 

 

Weighted average shares, diluted

    13,623       12,150       11,505       13,090       12,031       14,300       13,280  
 

 

 

   

 

 

   

 

 

   

 

 

   

 

 

   

 

 

   

 

 

 

 

- 145 -


Table of Contents

 

(1)

In December 2011, Edgewater abandoned certain excess office space within its corporate headquarters in Wakefield, Massachusetts. As a result of the abandonment of such space, Edgewater recorded a non-cash operating charge of approximately U.S.$2.2 million.

(2)

In June 2014, as part of its recurring assessment of underlying assumptions, Edgewater recognized a U.S.$400,000 non-cash expenditure related to the elimination of estimated future sublease income.

(3)

During the fiscal year ended December 31, 2017, in connection with its routine, periodic assessment of the estimated future realizability of the carrying value of its net deferred tax assets, Edgewater increased the valuation allowance recorded against the carrying value of its deferred tax assets by U.S.$13.5 million. On December 22, 2017, the Tax Cuts and Jobs Act was enacted in the United States. The Tax Cuts and Jobs Act reduces the U.S. federal corporate tax rate from a graduated rate of 35% to a flat rate of 21%. Accordingly, in connection with the reduction in the U.S. federal corporate tax rate, Edgewater recorded a U.S.$10.9 million non-cash charge in order to present its deferred tax attributes at a level reflecting the anticipated future economic benefit it expects to receive upon their reversal.

(4)

During the fiscal year ended December 31, 2016, in connection with its routine, periodic assessment of the estimated future realizability of the carrying value of its net deferred tax assets, Edgewater recorded a U.S.$3.7 million non-cash charge related to an increase in the valuation allowance recorded against the carrying value of its deferred tax assets.

(5)

During the fiscal year ended December 31, 2015, in connection with its routine, periodic assessment of the estimated future realizability of the carrying value of its net deferred tax assets, Edgewater recorded a U.S.$3.0 million non-cash charge related to an increase in the valuation allowance recorded against the carrying value of its deferred tax assets. Additionally, Edgewater recorded a U.S.$633,000 non-cash charge associated with the impairment of a certain state net operating loss carryforward.

(6)

During the fiscal year ended December 31, 2013, in connection with its routine, periodic assessment of the estimated future realizability of the carrying value of its net deferred tax assets, Edgewater reversed U.S.$36.2 million of the previously recorded valuation allowance recorded against the carrying value of its deferred tax assets.

 

     As of December 31,      As of
June 30,
 
(In U.S.$ Thousands)    2017      2016      2015      2014      2013      2018  

Consolidated Balance Sheet Data:

                 

Cash, restricted cash, cash equivalents and marketable securities

     $15,398        $19,693        $11,981        $26,768        $20,321        $8,233  

Accounts receivable, net

     22,218        25,661        27,753        24,654        19,842        28,154  

Goodwill and intangibles, net

     35,558        38,361        41,900        12,529        13,005        34,438

Deferred tax assets, net

     —          19,031        24,032        27,170        30,272        —    

All other assets

     2,700        2,059        1,758        2,292        2,627        3,072
  

 

 

    

 

 

    

 

 

    

 

 

    

 

 

    

 

 

 

Total assets

     $75,874        $104,805        $107,424        $93,413        $86,067        73,897  
  

 

 

    

 

 

    

 

 

    

 

 

    

 

 

    

 

 

 

Accrued contingent earnout obligations

     $—          $8,089        $10,540        $—          $—          $—    

Revolving credit facility

     5,000        5,000        5,000        —          —          5,000  

All other liabilities

     17,891        15,942        18,500        18,384        17,481        18,528

Stockholders’ equity

     52,983        75,774        73,384        75,029        68,586        50,369  
  

 

 

    

 

 

    

 

 

    

 

 

    

 

 

    

 

 

 

Total liabilities and stockholders’ equity

     $75,874        $104,805        $107,424        $93,413        $86,067        $73,897  
  

 

 

    

 

 

    

 

 

    

 

 

    

 

 

    

 

 

 

Outstanding shares of common stock

     14,046        12,878        11,862        11,440        11,049        14,621  
  

 

 

    

 

 

    

 

 

    

 

 

    

 

 

    

 

 

 

 

- 146 -


Table of Contents

UNAUDITED PRO FORMA CONSOLIDATED FINANCIAL INFORMATION

The following unaudited pro forma consolidated statement of financial position of Alithya as of March 31, 2018 reflects pro forma adjustments to the financial position of Alithya to give effect to the transactions as if they had occurred on that date. The following unaudited pro forma consolidated statement of operations of Alithya for the year ended March 31, 2018 reflects pro forma adjustments to the historical results of Alithya and Edgewater to give effect to the transactions as if they had occurred on April 1, 2017.

Following completion of the transactions, Edgewater will be a wholly-owned subsidiary of New Alithya. However, as New Alithya was formed at the time of the transactions only for issuing equity instruments to permit the combination of Alithya and Edgewater, it will not be identified as the accounting acquirer of Edgewater. Alithya will be the accounting acquirer of Edgewater since its shareholders are expected to hold a majority of voting securities of New Alithya upon completion of the transactions. Accordingly, the acquisition of Edgewater by Alithya will be accounted for using the acquisition method of accounting in accordance with IFRS with the Edgewater assets acquired and Edgewater liabilities assumed being measured at their fair values, including net tangible and identifiable intangible assets as of the closing of the transactions. Any excess of the purchase price over those fair values will be recorded as goodwill.

The following unaudited pro forma consolidated financial information is presented to illustrate the estimated effects of the transactions and certain other adjustments noted below. The historical financial information has been adjusted to give effect to adjustments that are (i) directly attributable to the transactions, (ii) factually supportable, and (iii) in the case of the unaudited pro forma consolidated statement of operations, expected to have a continuing impact on the combined entity’s results.

The following unaudited pro forma consolidated financial information primarily gives effect to the transaction adjustments, which include:

 

   

the formation of New Alithya;

 

   

adjustments to reconcile Edgewater’s historical audited financial statements prepared in accordance with U.S. GAAP to IFRS to conform to Alithya’s accounting policies and translation into Canadian dollars from U.S. dollars; and

 

   

application of the acquisition method of accounting in connection with the transactions to reflect the acquisition of assets and liabilities into New Alithya.

The unaudited pro forma consolidated statement of operations also reflects certain transaction adjustments, including items expected to have a continuing impact on the combined results, such as increased amortization expense on acquired intangible assets. The unaudited pro forma consolidated statement of operations does not include the impact of any synergies or cost savings which may, or are expected to, occur as a result of the transactions.

The unaudited pro forma consolidated financial information presented is based on the assumptions and adjustments described in the accompanying notes. The unaudited pro forma consolidated financial information is not intended to be indicative of the results that would actually have occurred, or the results expected in future periods, had the events reflected herein occurred on the dates indicated. Actual amounts recorded upon consummation of the transactions will differ from those recorded in the unaudited pro forma consolidated financial information.

Alithya’s fiscal year end is on March 31 and Edgewater’s fiscal year end is December 31. The fiscal year ends of Alithya and Edgewater differ by less than 93 days. As such, the unaudited pro forma consolidated financial information is based upon the audited consolidated financial statements of Alithya as of and for the fiscal year ended March 31, 2018 and the audited consolidated financial statements of Edgewater as of December 31, 2017 and for the fiscal year ended December 31, 2017.

 

- 147 -


Table of Contents

The unaudited pro forma consolidated financial information should be read in conjunction with (1) the accompanying notes to the unaudited pro forma consolidated financial information, (2) the audited consolidated financial statements of Alithya as of and for the years ended March 31, 2018 and 2017 and the related notes thereto included elsewhere in this prospectus/proxy statement, and (3) the audited consolidated financial statements of Edgewater as of December 31, 2017 and 2016 and for the fiscal years ended December 31, 2017, 2016 and 2015 and the related notes thereto which are incorporated by reference into this prospectus/proxy statement.

 

- 148 -


Table of Contents

Alithya Group Inc.

Unaudited Pro Forma Consolidated Statement of Operations

For the Year Ended March 31, 2018

(In Thousands of Canadian Dollars, Except Per Share Data)

 

     Alithya
March 31,
2018
    Edgewater
December 31,
2017 (1)
    Notes      Pro forma
adjustments
    Pro forma
consolidated
March 31,
2018
 

Consulting fee revenue

   $ 206,666     $ 136,340        $       $ 343,006  

Operating expenses

           

Employee compensation costs, net of tax credits

     75,839       120,633            196,472  

Professional fees and other contracted labor

     115,374       11,986       4.3(e)        (1,475     125,885  

Occupancy costs

     2,440       1,883            4,323  

Information technology and communications costs

     3,042       8,592            11,634  

Other

     4,655       6,842            11,497  

Share-based compensation

     4,163       987            5,150  

Depreciation of property and equipment

     870       462            1,332  

Amortization of intangibles

     5,724       2,812       4.3(f)        (2,812     12,231  
         4.3(f)        6,507    
  

 

 

   

 

 

      

 

 

   

 

 

 
     212,107       154,197          2,220       368,524  
  

 

 

   

 

 

      

 

 

   

 

 

 

Operating loss

     (5,441     (17,857        (2,220     (25,518
  

 

 

   

 

 

      

 

 

   

 

 

 

Other revenue

     —         7,289            7,289  

Financial expenses, net

     (2,097     (537          (2,634
  

 

 

   

 

 

      

 

 

   

 

 

 

Loss before income taxes

     (7,538     (11,105        (2,220     (20,863
  

 

 

   

 

 

      

 

 

   

 

 

 

Income tax (expense) recovery

           

Current

     (81     (392          (473

Deferred

     395       (23,933     4.3(g)        (395     (23,933
  

 

 

   

 

 

      

 

 

   

 

 

 
     314       (24,325        (395     (24,406
  

 

 

   

 

 

      

 

 

   

 

 

 

Net loss for the year

     (7,224     (35,430        (2,615     (45,269
  

 

 

   

 

 

      

 

 

   

 

 

 

Net loss per share:

           

Basic loss per share

     (0.28     (2.60          (1.03
  

 

 

   

 

 

        

 

 

 

Weighted average number of shares outstanding, basic (in thousands of shares)

     25,724       13,623       4.3(h)        4,561       43,908  
  

 

 

   

 

 

      

 

 

   

 

 

 

Diluted loss per share

     (0.28     (2.60          (1.03
  

 

 

   

 

 

        

 

 

 

Weighted average number of shares outstanding, diluted (in thousands of shares)

     25,724       13,623       4.3(h)        4,561       43,908  
  

 

 

   

 

 

      

 

 

   

 

 

 

 

(1)

Edgewater’s consolidated statement of comprehensive loss was adjusted to align with Alithya’s groupings of revenue and expenses as well as Alithya’s accounting policies under IFRS, and to translate the amounts into Canadian dollars from U.S. dollars using the average exchange rate for the year ended March 31, 2018. See Note 3 for details.

The accompanying notes are an integral part of these unaudited pro forma consolidated financial statements.

 

- 149 -


Table of Contents

Alithya Group Inc.

Unaudited Pro Forma Consolidated Statement of Financial Position

As at March 31, 2018

(In Thousands of Canadian Dollars)

 

    New
Alithya
May 5,
2018
    Alithya
March 31,
2018
    Edgewater
December 31,
2017 (2)
    Notes     Pro forma
adjustments
prior to the
transactions
    Notes     Pro forma
adjustments
    Pro forma
consolidated
March 31,
2018
 
  $       $       $         $         $       $    

ASSETS

               

Current assets

               

Cash

    —         14,465       19,876       4.3 (a)      (26,500         14,465  
          4.3 (a)      6,624        

Accounts receivable and other receivables

      33,762       28,679               62,441  

Income taxes receivable

      765                 765  

Unbilled revenue

      6,884                 6,884  

Tax credits receivable

      7,794                 7,794  

Prepaids

      767       2,678               3,445  
 

 

 

   

 

 

   

 

 

     

 

 

     

 

 

   

 

 

 

Total current assets

    —         64,437       51,233         (19,876         95,794  

Non-current assets

               

Restricted cash

      2,124                 2,124  

Property and equipment

      1,821       528               2,349  

Intangibles

      15,149       9,203           4.2       (9,203     69,618  
              4.2       54,469    

Deferred income taxes

      632             4.3 (g)      526       1,158  

Goodwill

      31,712       34,302           4.2       (34,302     109,380  
              4.2       77,668    

Other assets

        279               279  
 

 

 

   

 

 

   

 

 

     

 

 

     

 

 

   

 

 

 

Total assets

    —         115,875       95,545         (19,876       89,158       280,702  
 

 

 

   

 

 

   

 

 

     

 

 

     

 

 

   

 

 

 

 

- 150 -


Table of Contents

Alithya Group Inc.

Unaudited Pro Forma Consolidated Statement of Financial Position

As at March 31, 2018

(In Thousands of Canadian Dollars)

 

    New
Alithya
May 5,
2018
    Alithya
March 31,
2018
    Edgewater
December 31,
2017 (2)
   

Notes

  Pro forma
adjustments
prior to the
transactions
    Notes     Pro forma
adjustments
    Pro forma
consolidated
March 31,
2018
 
  $       $       $         $         $       $    
LIABILITIES AND SHAREHOLDERS’ EQUITY                

Current liabilities

               

Line of credit

      24,066       6,454     4.3(a)     6,624           37,144  

Accounts payable and accrued liabilities

      35,872       20,331           4.3(e)       6,875       63,078  

Provisions

      929                 929  

Deferred revenue

      2,017       2,762               4,779  

Current portion of long-term debt

      2,956                 2,956  
 

 

 

   

 

 

   

 

 

     

 

 

     

 

 

   

 

 

 

Total current liabilities

    —         65,840       29,547         6,624         6,875       108,886  

Non-current liabilities

               

Long-term debt

      15,619                 15,619  

Deferred income taxes

      2,234                 2,234  

Deferred lease inducements

      156                 156  
 

 

 

   

 

 

   

 

 

     

 

 

     

 

 

   

 

 

 

Total liabilities

    —         83,849       29,547         6,624         6,875       126,895  
 

 

 

   

 

 

   

 

 

     

 

 

     

 

 

   

 

 

 

SHAREHOLDERS’ EQUITY

               

Share capital

    —         54,251       383           4.3(c)       (383     184,502  
              4.3(b)       2,121    
              4.3(c)       128,130    

Paid-in capital

      —         263,148           4.3(c)       (263,148     —    

Treasury stock

      —         (127,381         4.3(c)       127,381       —    

Deficit

      (23,927     (69,401   4.3(a)     (26,500     4.3(c)       95,901       (32,397
              4.3(b)       (2,121  
              4.3(e)       (6,875  
              4.3(g)       526    

Accumulated other comprehensive income (loss)

      558       (751         4.3(c)       751       558  

Contributed surplus

      1,144                 1,144  
 

 

 

   

 

 

   

 

 

     

 

 

     

 

 

   

 

 

 
    —         32,026       65,998         (26,500       82,283       153,807  
 

 

 

   

 

 

   

 

 

     

 

 

     

 

 

   

 

 

 
    —         115,875       95,545         (19,876       89,158       280,702  
 

 

 

   

 

 

   

 

 

     

 

 

     

 

 

   

 

 

 

 

(2)

Edgewater’s consolidated balance sheet was adjusted to align with Alithya’s groupings as well as Alithya’s accounting policies under IFRS, and to translate the amounts into Canadian dollars from U.S. dollars using the end of day foreign exchange rate as at March 31, 2018. See Note 3 for details on the adjustments.

The accompanying notes are an integral part of these unaudited pro forma consolidated financial statements.

 

- 151 -


Table of Contents

Alithya Group Inc.

Notes to Unaudited Pro Forma Consolidated Financial Statements

As at March 31, 2018

(In Thousands of Canadian Dollars, Except Per Share Data)

1 - ACQUISITION OF EDGEWATER

On March 15, 2018, Edgewater entered into the arrangement agreement among Alithya, New Alithya, U.S. Merger Sub and Edgewater. Under the terms of the arrangement agreement, New Alithya will acquire Alithya pursuant to a plan of arrangement under the laws of Québec, Canada, and U.S. Merger Sub will merge under Delaware law with and into Edgewater, with Edgewater as the surviving corporation in the merger. As a result of the transactions, both Edgewater and Alithya will become wholly-owned subsidiaries of New Alithya.

In accordance with IFRS 3, Business Combinations, the substance of the transactions is the acquisition of Edgewater by Alithya as New Alithya has only been formed to issue equity instruments to effect the transactions and the Alithya shareholders will hold the majority of the voting shares of New Alithya once the transactions are completed. The transactions constitute a business combination as Edgewater meets the definition of a business under that standard. As a result, the statement of financial position of New Alithya is presented as a continuation of Alithya.

The closing of the transactions is subject to the satisfaction of certain conditions included in the arrangement agreement and obtaining required approvals.

2 - BASIS OF PRESENTATION

The accompanying unaudited pro forma consolidated statement of financial position of Alithya as of March 31, 2018 has been prepared to reflect the acquisition of Edgewater by Alithya as if it had occurred on that date. The accompanying unaudited pro forma consolidated statement of operations of Alithya for the year ended March 31, 2018 has been prepared to reflect the acquisition of Edgewater by Alithya as if it had occurred on April 1, 2017.

The accompanying unaudited pro forma consolidated financial statements have been prepared in accordance with IFRS from information derived from the audited consolidated financial statements of Alithya as at March 31, 2018 and the consolidated audited financial statements of Edgewater as at December 31, 2017. The financial statements of Edgewater were initially prepared in accordance with U.S. GAAP and presented in U.S. dollars. They have been adjusted to conform to Alithya’s presentation and accounting policies, and translated into Canadian dollars from U.S. dollars (see Note 3).

The pro forma adjustments are based upon available information, estimates and certain assumptions. Management believes that the assumptions used provide a reasonable basis for presenting all of the significant effects of the transactions and that the pro forma adjustments give appropriate effect to those assumptions and are appropriately applied in the unaudited pro forma consolidated financial statements. These financial statements do not take into account any synergies or cost savings which may, or are expected to, occur as a result of the transactions. The unaudited pro forma consolidated financial statements are not intended to be indicative of the results that would actually have occurred, or the results expected in future periods, had the events reflected herein occurred on the dates indicated. Actual amounts recorded upon consummation of the transactions will differ from those recorded in the unaudited pro forma consolidated financial statements.

 

- 152 -


Table of Contents

3 - ALIGNMENT OF EDGEWATER’S FINANCIAL INFORMATION WITH ALITHYA’S ACCOUNTING POLICIES AND REPORTING CURRENCY

 

Edgewater

Consolidated Statement of Comprehensive Loss

For the year ended December 31, 2017

  U.S. GAAP (3)     Accounting
policy
adjustments
    Notes     IFRS     IFRS (4)  
(In thousands of dollars)   U.S.$     U.S.$           U.S.$     $  

Consulting fee revenue

    106,192           106,192       136,340  
 

 

 

   

 

 

     

 

 

   

 

 

 

Operating expenses

         

Employee compensation costs, net of tax credits

    93,958           93,958       120,633  

Professional fees and other contracted labor

    9,336           9,336       11,986  

Occupancy costs

    1,467           1,467       1,883  

Information technology and communications costs

    6,692           6,692       8,592  

Other

    5,329           5,329       6,842  

Share-based compensation

    1,022       (253)       3(b)       769       987  

Depreciation of property and equipment

    360           360       462  

Amortization of intangibles

    2,808       (618)       3(a)       2,190       2,812  
 

 

 

   

 

 

     

 

 

   

 

 

 
    120,972       (871)         120,101       154,197  
 

 

 

   

 

 

     

 

 

   

 

 

 

Operating loss

    (14,780)       871         (13,909)       (17,857)  
 

 

 

   

 

 

     

 

 

   

 

 

 

Other revenue

    5,677           5,677       7,289  

Financial expenses

    (418)           (418)       (537)  
 

 

 

   

 

 

     

 

 

   

 

 

 

Loss before income taxes

    (9,521)       871         (8,650)       (11,105)  
 

 

 

   

 

 

     

 

 

   

 

 

 

Income tax expense

         

Current

    305           305       392  

Deferred

    19,310       880       3(c)       18,641       23,933  
      (1,549)       3(c)      
 

 

 

   

 

 

     

 

 

   

 

 

 
    19,615       (669)         18,946       24,325  
 

 

 

   

 

 

     

 

 

   

 

 

 

Loss for the year

    (29,136)       1,540         (27,596)       (35,430)  
 

 

 

   

 

 

     

 

 

   

 

 

 

 

(3)

Edgewater’s consolidated statement of comprehensive loss was adjusted to align with Alithya’s groupings of revenue and expenses.

(4)

See Note 4.1 for the exchange rates used to translate the amounts into Canadian dollars from U.S. dollars.

 

- 153 -


Table of Contents

3 - ALIGNMENT OF EDGEWATER’S FINANCIAL INFORMATION WITH ALITHYA’S ACCOUNTING POLICIES AND REPORTING CURRENCY (Continued)

 

Edgewater Consolidated Balance Sheet

As of December 31, 2017

   U.S. GAAP     Accounting
policy
adjustments
    Notes     IFRS     IFRS (4)  
(In thousands of dollars)    U.S.$     U.S.$           U.S.$     $  

ASSETS

          

Current assets

          

Cash and cash equivalents

     15,398           15,398       19,876  

Accounts receivable

     22,218           22,218       28,679  

Prepaid expenses and other current assets

     2,075           2,075       2,678  
  

 

 

   

 

 

     

 

 

   

 

 

 

Total current assets

     39,691       —           39,691       51,233  

Non-current

           —      

Property and equipment

     409           409       528  

Intangible assets

     5,575       1,555       3 (a)      7,130       9,203  

Goodwill

     29,983       (3,409     3 (d)      26,574       34,302  

Other assets

     216           216       279  
  

 

 

   

 

 

     

 

 

   

 

 

 

Total assets

     75,874       (1,854       74,020       95,545  
  

 

 

   

 

 

     

 

 

   

 

 

 

LIABILITIES

          

Current liabilities

          

Accounts payable

     767       —           767       990  

Accrued liabilities

     14,984           14,984       19,341  

Deferred revenue

     2,140       —           2,140       2,762  

Revolving credit facility

     5,000           5,000       6,454  
  

 

 

   

 

 

     

 

 

   

 

 

 

Total current liabilities

     22,891       —           22,891       29,547  
  

 

 

   

 

 

     

 

 

   

 

 

 

Total liabilities

     22,891       —           22,891       29,547  
  

 

 

   

 

 

     

 

 

   

 

 

 

STOCKHOLDERS’ EQUITY

          

Common stock

     297           297       383  

Paid-in capital

     202,749       384       3 (b)      203,864       263,148  
       880       3 (c)     
       (1,549     3 (c)     
       1,400       3 (e)     

Treasury stock

     (98,684         (98,684     (127,381

Accumulated deficit

     (50,797     1,555       3 (a)      (53,766     (69,401
       (384     3 (b)     
       (880     3 (c)     
       1,549       3 (c)     
       (3,409     3 (d)     
       (1,400     3 (e)     

Accumulated other comprehensive loss

     (582         (582     (751
  

 

 

   

 

 

     

 

 

   

 

 

 

Total stockholders’ equity

     52,983       (1,854       51,129       65,998  
  

 

 

   

 

 

     

 

 

   

 

 

 

Total liabilities and stockholders’ equity

     75,874       (1,854       74,020       95,545  
  

 

 

   

 

 

     

 

 

   

 

 

 

 

(4)

See Note 4.1 for the exchange rates used to translate the amounts into Canadian dollars from U.S. dollars.

 

- 154 -


Table of Contents

3 - ALIGNMENT OF EDGEWATER’S FINANCIAL INFORMATION WITH ALITHYA’S ACCOUNTING POLICIES AND REPORTING CURRENCY (Continued)

 

  a)

Alithya amortizes customer relationships on a straight-line basis, whereas Edgewater uses the accelerated method. Therefore, in order to align with Alithya’s policy, the following adjustment is required:

 

Intangibles

   $ 1,555  

Amortization of intangibles

     (618

Accumulated deficit

     (937

 

  b)

IFRS requires equity classified share-based compensation instruments which vest in tranches that are based only on service conditions to be accounted for as a separate share-based payment arrangement for each tranche, meaning that there will be different fair values and vesting periods for each tranche. Currently, Edgewater has elected to recognize compensation cost for awards with only service conditions that have a graded vesting schedule on a straight-line basis over the requisite service period for the entire award. Therefore, the following adjustment is required in order to align with IFRS:

 

Paid-in capital

   $ (384

Share-based compensation

     (253

Accumulated deficit

     637  

 

  c)

Deferred tax assets recognized in relation to share-based payment arrangements are adjusted in each period under IFRS to reflect the amount of tax deduction that the entity would receive if the award were tax-deductible in the current period based on a current valuation of the shares. The amount of estimated future tax deduction that exceeds the amount of related cumulative remuneration expense is recorded in paid-in capital. Edgewater has adopted the Accounting Standards Update (“ASU”) no. 2016-09, Compensation—Stock Compensation: Improvements to Employee Share-based Payment, published by the Financial Accounting Standards Board (“FASB”) in 2017 and therefore has recorded the excess benefits to profit and loss in the current period. In addition, Edgewater has established a full valuation allowance on its net deferred tax assets in 2017. The following adjustment is required to align to IFRS to reclassify the amounts recorded in profit and loss to paid-in-capital:

 

Deferred income taxes

   $ 880  

Paid-in capital

     (880

Paid-in capital

     1,549  

Deferred income taxes

     (1,549

 

  d)

Deferred taxes are generally recognized under IFRS for contingent consideration recognized in acquisition accounting that result in amounts that are taxable (deductible) in future periods. U.S. GAAP includes contingent consideration in the determination of goodwill. The following adjustment is required to align to IFRS to recognize an initial difference in goodwill and deferred tax asset for contingent consideration:

 

Accumulated deficit

   $ 3,409  

Goodwill

     (3,409

 

  e)

As a result of adopting FASB ASU 2016-09 in the first quarter of 2017, Edgewater recorded a cumulative-effect adjustment to accumulated deficit of U.S.$1.4 million to record a net deferred tax asset related to excess equity-based compensation tax deductions relative to these tax attribute carryforwards. Excess tax benefits are recognized in equity under IFRS, therefore the following adjustment would be required to reclassify the U.S.$1.4 million deferred tax asset between accumulated deficit and paid-in-capital in 2017:

 

Accumulated deficit

   $ 1,400  

Paid-in capital

     (1,400

 

- 155 -


Table of Contents

4 - PRO FORMA ASSUMPTIONS AND ADJUSTMENTS

The unaudited pro forma consolidated statement of financial position and consolidated statement of operations give effect to the following assumptions and adjustments.

4.1 Currency translation

The following exchange rates were used in the presentation of the unaudited pro forma consolidated financial statements to translate U.S. dollar amounts into Canadian dollars:

 

     Exchange
rate rate
per U.S.$
 

Closing exchange rate as at March 31, 2018

   $ 1.2908  

Average exchange rate for the year ended March 31, 2018

   $ 1.2839  

4.2 Preliminary purchase price allocation

The transactions are accounted for using the acquisition method in accordance with IFRS 3, Business Combinations. The following table represents the preliminary allocation of the purchase consideration to reflect the estimated fair value of the assets acquired and liabilities assumed at the date of transactions, with any excess allocated to goodwill:

 

Net assets acquired and liabilities assumed (5)

  

Current assets

   $ 31,357  

Non-current assets

  

Property and equipment

     528  

Intangibles

     54,469  

Goodwill

     77,668  

Other assets

     279  
  

 

 

 
   $ 164,301  

Current liabilities assumed

     36,171  
  

 

 

 

Net assets acquired and liabilities assumed

   $ 128,130  
  

 

 

 

 

(5)

Net assets have been translated into Canadian dollars from U.S. dollars using the closing foreign exchange rate as at March 31, 2018.

The above table represents management’s preliminary assessment of the fair values of assets acquired and liabilities assumed in the transactions based on the best estimates taking into account all relevant information available. Because Alithya has not yet acquired Edgewater, it is not possible to finalize the purchase price allocation. The accounting for the business combination is expected to be completed upon consummation of the transactions as soon as Alithya’s management has gathered all of the significant information available and considered necessary in order to finalize this allocation. In addition, since Alithya has not completed the valuation of the assets acquired and liabilities assumed and as the transactions have not yet been completed, the final purchase price and allocation of the purchase price may vary significantly from the amounts used above. The effect may be to re-allocate amounts between assets acquired, liabilities assumed and goodwill. The amounts, if any, are not presently determinable.

4.3 Adjustments

 

  a)

Edgewater will declare to its stockholders and option holders of record immediately prior to the closing of the transactions a special dividend equal to U.S.$20.5 million (C$26.5 million (amount translated in

 

- 156 -


Table of Contents
  Canadian dollars from U.S. dollars using the closing foreign exchange rate as at March 31, 2018)). The amount is subject to change depending on Edgewater’s net cash position at closing of the transactions. The dividend will be payable either in cash to Edgewater stockholders or reflected through an adjustment to the exercise price for holders of Edgewater’s options. These pro forma consolidated financial statements have been prepared with the assumption that Edgewater will increase its credit facility by $6.6 million to pay the dividend.

 

  b)

Immediately prior to closing, Alithya will declare and pay dividends in arrears on Class “J” Alithya Common Shares, Class “K” Alithya Common Shares and Class “L” Alithya Common Shares totaling $2,121,233 as at March 31, 2018 by issuing approximately 313,000 Alithya Common Shares. At closing of the transactions, the ultimate number of shares that will be issued for the payment of the dividends will depend on the dividends in arrears accumulated at the date of the closing as well as the price of the Edgewater Common Stock.

 

  c)

Each share of Edgewater Common Stock issued and outstanding will be cancelled and converted into the right to receive 1.3118 newly issued New Alithya Subordinate Voting Shares in exchange for each share of Edgewater Common Stock held by such stockholders. The number of New Alithya Subordinate Voting Shares to be received by Edgewater stockholders is subject to adjustment if the volume-weighted average price of the Edgewater Common Stock on NASDAQ during the ten consecutive trading days preceding the ex-dividend date for the special dividend described above is less than U.S.$5.25. Based on the number of shares outstanding as at December 31, 2017, stockholders of Edgewater would receive approximately 18,426,000 New Alithya Subordinate Voting Shares having a value of $128,130,000, representing the estimated purchase price of Edgewater as described in Note 4.2 above.

Each option to purchase a share of Edgewater Common Stock under the Edgewater equity incentive plans that is outstanding immediately prior to the merger effective time will be converted, on substantially the same terms and conditions as were applicable under such option before the merger effective time, into an option to acquire New Alithya Subordinate Voting Shares equal to the number of shares subject to Edgewater option immediately prior to the merger effective time multiplied by the exchange ratio, at an exercise price per share equal to the exercise price per share applicable to such option immediately prior to the merger effective time divided by the exchange ratio.

In addition, purchase rights under ongoing offerings under Edgewater’s employee share purchase program will be converted into purchase rights to acquire New Alithya Subordinate Voting Shares on substantially the same terms and conditions as were applicable before the merger effective time. Each of the current Edgewater equity incentive plans and the employee share purchase program will be terminated at the merger effective time.

As a result of the transactions, the common stock, paid-in-capital, treasury stock, accumulated other comprehensive income and accumulated deficit of Edgewater would be eliminated.

 

  d)

Immediately prior to closing, all Class “J” Alithya Common Shares, Class “K” Alithya Common Shares and Class “L” Alithya Common Shares held by Alithya shareholders will be converted into Alithya Common Shares. As consideration for the transactions, each Alithya Common Share and Alithya Multiple Voting Common Share then issued and outstanding will be cancelled and automatically converted into the right to receive one newly issued New Alithya Subordinate Voting Share and one newly issued New Alithya Multiple Voting Share, respectively. Based on the number of New Alithya Shares to be issued upon consummation of the transactions totaling approximately 26,264,000 as at March 31, 2018 (including the issuance of additional shares to pay for the dividends described in Note 4.3(b) above), the former stockholders of Edgewater and the former shareholders of Alithya are expected to own approximately 42% and 58% of the total number of outstanding New Alithya Shares on a fully-diluted basis, respectively.

Each option to purchase an Alithya Common Share or an Alithya Multiple Voting Common Share under the Alithya stock option plan that is outstanding immediately prior to the effective time will be converted

 

- 157 -


Table of Contents

on the same terms and conditions as were applicable under such option before the effective time, into a stock option to acquire the same number of New Alithya Subordinate Voting Shares or New Alithya Multiple Voting Shares, respectively, at the same exercise price per share. All rights of each participant under Alithya’s employee share purchase plan will be cancelled in exchange for equivalent rights under a new employee share purchase plan to be adopted by New Alithya for the purchase of New Alithya Subordinate Voting Shares or New Alithya Multiple Voting Shares. Each of the Alithya stock option plan and employee share purchase plan will be terminated at the effective time.

 

  e)

The estimated additional transaction costs of $6,875,000 related to the acquisition of Edgewater were recorded directly to deficit, net of estimated deferred income taxes of $526,000. These additional costs would normally be recorded in consolidated earnings under IFRS but have not resulted in an adjustment to the unaudited pro forma consolidated statement of operations as such costs are non-recurring and are directly attributable to the Edgewater acquisition. A pro forma adjustment has been recorded to eliminate the transaction costs incurred to date and recorded in the consolidated statement of operations amounting to $1,475,000, as such costs are non-recurring and are directly attributable to the Edgewater acquisition. The related deferred income taxes amounting to $395,000 have also been adjusted.

 

  f)

Assuming the intangible assets had been recognized at fair value on April 1, 2017 and amortized over their estimated respective remaining useful lives, the unaudited pro forma consolidated statement of operations reflects an increase in amortization expense of $3,695,000. The estimate of useful life for each intangible asset to be recognized will be finalized upon the closing of the transactions and the finalization of the purchase price and purchase price allocation.

 

  g)

The adjustment to income taxes reflects changes to taxable income relating to the adjustment for acquisition costs for Alithya as described in Note 4.3(e) above. The acquisition costs and amortization of intangible assets related to Edgewater have no tax effect as Edgewater has unrecognized tax assets and therefore any adjustment would be reflected through an adjustment to the unrecognized deferred tax assets.

 

  h)

The adjustment to the weighted average number of shares outstanding is to reflect the conversion ratio of 1.3118 to the weighted average number of Edgewater shares outstanding described in Note 4.3(c) above as well as to take into account the issuance of Alithya Common Shares for payment of the dividends in arrears as described in Note 4.3(b) above.

 

- 158 -


Table of Contents

INFORMATION ABOUT ALITHYA

Overview

Alithya is a leading Canadian strategy and digital technology consulting firm offering a full range of services in strategy, architecture, organizational performance, transformation and solution delivery. Alithya prioritizes the achievement of business objectives on every project through the optimal use of digital technology. Alithya’s core business offerings include technology consulting, strategic consulting and hiring solutions. Its clients are mainly active in financial services, insurance, telecommunications, energy, transportation, health care, retail and government service. Alithya also closely collaborates with several strategic partners, including Oracle and Microsoft, to provide its clients with solutions best suited to their needs. Alithya’s mission is to advise, guide and support its clients in the pursuit of innovation and excellence and the achievement of their business objectives through the optimization of digital technology. Alithya strives to become the trusted advisor of its clients by providing exceptional consulting and digital technology services.

Founded in 1992, Alithya has grown significantly in revenue and profit margin through organic business creation, opportunistic acquisitions and strategic partnerships. As of March 31, 2018, Alithya had approximately 1,550 billable consultants (including 725 incorporated contractors) and 100 administrative employees across its 13 locations in Canada and France.

Corporate Information

The principal executive offices of Alithya are located at 700 De La Gauchetière Street West, Suite 2400, Montréal, Québec, Canada H3B 5M2. Alithya’s telephone number is (+1) (514) 315-2824. Alithya’s website address is www.alithya.com. Information contained on, or that can be accessed through, Alithya’s website is not part of, or incorporated by reference into, this prospectus/proxy statement.

Corporate History

Alithya was incorporated on April 2, 1992 under the Companies Act (Québec), the predecessor to the Business Corporations Act (Québec), which now governs Alithya. Alithya was incorporated under the name of Conseillers En Informatique D’affaires C.I.A. Inc. and changed its name to “Alithya Group Inc.” in November 2012. Upon consummation of the transactions, Alithya will be renamed “Alithya Canada inc.”

Alithya has a demonstrated track record of successful business creation, opportunistic acquisitions and strategic partnerships since its founding in 1992, including acquisitions of:

 

   

a series of companies in France and in Canada between 1999 to 2005;

 

   

Sinapse, a 100-consultant company in 2012;

 

   

the Québec-based business of Telus IT Professional Services in 2015;

 

   

Groupe Conseil OSI, which had a workforce of 450 consultants and expanded Alithya’s business offerings to include hiring solutions, in 2015;

 

   

Pro2P, which specialized in Oracle solutions and brought a seasoned team of Oracle integration experts to Alithya and enhanced Alithya’s technology consulting capabilities, in 2016; and

 

   

Systemware Innovation Corporation (“SWI”), a Toronto-based company with more than 180 consultants offering high-end IT services, which enhanced Alithya’s service offering and its presence in the financial, energy and transportation sectors, in 2017.

Alithya’s goal is to pursue its aggressive growth strategy by leveraging its industry expertise to enhance and expand its service offerings and continuing to make disciplined, strategic acquisitions. Previous acquisitions have

 

- 159 -


Table of Contents

allowed Alithya to rapidly increase its scale and expand into new geographies and areas of expertise. Alithya intends to continue to evaluate strategic acquisitions in order to keep pushing forward into new markets and verticals.

Industry Dynamics and Opportunity

Alithya recognizes that clients are looking for digital technology consulting companies that are their strategic partners, understand their reality, and have the flexibility to rapidly integrate packaged solutions or deliver tailored solutions to best meet their business objectives. These clients want a digital technology consulting partner that is agile and can rapidly make a difference for their business. To meet these requirements, Alithya has developed its business model with the philosophy of offering a maximum of flexibility and creativity in the different solutions it develops for clients.

Today, for many companies, digital infrastructures and systems represent one of their most important and strategic assets. At the same time, businesses are looking for solutions that allow them to maintain the ability to differentiate themselves from their competitors with proprietary business processes, combined with product customization. Alithya assists clients with these solutions, primarily with Oracle and Microsoft technologies, while providing clients with the opportunity to customize their solutions through Alithya’s custom digital technology consulting services.

Digital technology consulting firms seek to deliver innovative thinking and in-depth vertical industry expertise, along with the ability to implement business process transformation through the optimal use of appropriate technologies. Alithya has steadily enhanced its offerings to address the evolving need for strategic advisory and product-based consulting services and plans to continue to grow its competencies in these areas. Alithya’s goal is to provide a comprehensive continuum of business focused services, encompassing all facets of its clients’ business, through the customization and deployment of technology.

Business Offerings

Alithya continually invests in the expansion of its service portfolio to anticipate and meet clients’ evolving needs. Its current core business offerings include the general services and other specialties and practices as described below. Alithya also offers hiring solutions to support the human resource needs of its clients.

Services

Alithya offers a comprehensive range of digital technology and software engineering consulting services that meet clients’ needs, including:

Digital strategy and transformation. To maintain and strengthen their competitive advantages and ensure longevity, companies need a digital strategy based on clear business targets and objectives, one that allows digital technologies to evolve and enables processes and operations to be continuously optimized. Alithya provides the expertise to both support follow-up on existing digital strategies or develop new digital transformation projects with corporate leaders, including in strategic consulting and organizational change, governance and strategic alignment and business and enterprise architecture.

Enterprise architecture, business architecture and technology architecture. Alithya believes that it is an industry leader in establishing best practices, recognized reference systems and applicable methods for clients’ enterprise architecture processes. Alithya’s ultimate goal is to closely align its services results with its clients’ business objectives and strategies by paying particular attention to integration with architectural elements, alignment with user needs and organizational culture.

Solution development. Alithya assists its clients to execute a wide range of development projects. Whether for large-scale mandates or smaller applications, the depth of Alithya’s expertise and its agile delivery modes allow Alithya to adapt to the specific needs and circumstances of each client and mandate.

 

- 160 -


Table of Contents

Project management. To assist its clients in this area, Alithya draws on the talents of seasoned experts, many of who are certified as Project Management Professionals, as well as the most powerful digital technology tools, to deliver projects on time and on budget. Flexibility and innovation are central to each and every one of Alithya’s mandates. Alithya is committed to finding the best approach so that clients can achieve a substantial return on their technology investments.

Infrastructure management. Technological infrastructure is often one of a company’s most important assets. It must therefore be managed rigorously while retaining the flexibility and agility to evolve in step with the company and its markets. With rapid technological change improving the availability of services and leading to lower maintenance and operating costs, cloud computing and virtualized environments are increasingly being considered the preferred solution. Alithya’s experts advise its clients on both cloud solutions and infrastructure hosted in these environments.

Operations. To ensure the longevity of their technology assets, organizations must base the design of their operating strategies on their business strategies. Alithya’s team of specialists can define, adapt, optimize and integrate all IT management activities, and also provide operational management of IT services, including coordination of incidents, issues, changes and service requests, either at clients’ offices and facilities or remotely.

Specialties and Practices

Through the years, and based on its clients’ needs, Alithya has developed specialties to address the specific client challenges, including:

Oracle solutions. Alithya is a leading Oracle product integrator. Alithya has successfully executed more than fifty major Oracle projects for clients of various sizes and sectors. Its team helps clients make informed business decisions on the use of Oracle ERP Cloud, Oracle E-Business Suite and Oracle Hyperion. Alithya’s multidisciplinary team is composed of analysts, developers, programmers, database administrators and functional analysts with strong technical skills and business process capabilities in their domains (including accounting, inventory management, procurement, logistics and manufacturing). Alithya also provides database administration (“DBA”) managed services for Oracle databases and Oracle ERP support.

Microsoft solutions. Alithya has been a proud partner of Microsoft since 2005. Alithya holds the Microsoft Gold Certification for application development and the Microsoft Silver Certification for project and portfolio management. Alithya has several certified professionals working with various Microsoft technologies in North America and Europe for clients in a variety of business sectors, including agri-food, retail, distribution, health, insurance, manufacturing, public sector, transportation, telecommunication and energy. Through its subsidiary SWI, Alithya is also a Microsoft Gold Data Analytics and Microsoft Silver Cloud Platform partner.

Digital solutions and on-demand services center. Alithya has established a digital solution center to guide its clients in the management of their projects, solutions and activities. The center allows for the establishment of a delivery framework tailored to clients’ needs, application development using the waterfall or Agile approach, delivery processes adjusted to clients’ work environment, user engagement strategies adapted to availability and delivery methods that meet client specifications. Alithya’s digital solution center includes the unique Alithya FinTech LAB, which is exclusively dedicated to servicing the financial industry. The Alithya FinTech LAB offers a competitive advantage to financial IT companies by fostering digital innovation and stimulating growth and productivity.

Alithya also offers the services of certified teams of DBA experts to guide and support clients in server management, database management, system support, troubleshooting and development on demand. Alithya’s DBA experts provide 24/7 service and on-site support with flexible cost models.

Data and analytics. Alithya offers state-of-the art solutions to assist clients in becoming data-driven organizations through use of applied data science. Alithya specializes in delivering data and analytic applications, namely machine learning solutions, tailored to clients’ specific challenges and strategic objectives.

 

- 161 -


Table of Contents

Hiring Solutions

Based on clients’ requirements, Alithya’s recruiting team uses its advanced staffing tools to select specialists and other consultants, including outside contractors, with the requisite experience and skills that can quickly and effectively meet clients’ needs. Alithya also provides a payrolling service through which contractor candidates recruited and selected by clients are hired by Alithya and then assigned to client projects. Alithya assumes all administrative responsibilities related to these candidates and invoices the client for time and materials at a low markup. As the overall business volume increases, management intends to gradually phase-out this relatively low margin business.

Customers

Alithya’s clients are mainly focused on the financial services, insurance, telecommunications, energy, transportation, health care, retail and government sectors. The volume of work performed for specific clients often varies from year to year, and a significant client in one year may not use Alithya’s services in a subsequent year. During the fiscal year ended March 31, 2017, Alithya’s top three customers, Canadian National Railway Company (“CN”), Fédération des Caisses Desjardins du Québec (“La Fédération”) and Vidéotron Ltée. (“Vidéotron”), individually generated more than 10% of all revenue and, together, generated more than 53% of all revenue. During the fiscal year ended March 31, 2018, Alithya’s top two customers, CN and La Fédération, individually generated more than 10% of all revenue and, together, generated more than 43% of all revenue. La Fédération is the parent company of Desjardins Capital Management Inc., which is the investment manager of Capital régional et coopératif Desjardins, one of Alithya’s significant shareholders. For the fiscal years ended March 31, 2016, 2017 and 2018, Alithya’s top eight customers generated approximately $83 million, $116 million and $144 million of revenue, representing approximately 79%, 76% and 70%, respectively, of all revenue during the same periods.

Alithya has entered into master consulting services agreements (the “master agreements”) with each of CN, La Fédération and Vidéotron. The agreements have three-year terms. Consulting services provided by Alithya for CN, La Fédération and Vidéotron are set forth in specific purchase orders or mandates issued under the terms of the master agreements based on the type of services required by such customers. Alithya’s fees and expenses for projects mandated by these customers are generally set forth in the specific work orders or mandates either on an hourly basis or a flat rate basis pursuant to the terms and procedures of the applicable master agreements. CN, La Fédération and Vidéotron may terminate their respective master agreements or any work orders or mandates thereunder for any reason by giving prior written notice.

The majority of Alithya clients are large to mid-sized companies. Alithya seeks to cultivate long-term relationships as well as collaborative and flexible service mandates that are designed to adapt to clients’ evolving priorities and challenges. As a result of this focus, Alithya has developed long-term relationships with many of its clients, which provide Alithya with significant volumes of repeat business each year.

Business Strategy and Ability to Compete

With a client-centric and flexible service delivery philosophy, Alithya focuses on organic business growth by diligently supporting its clients in identifying their evolving objectives and requirements through constant communication and feedback and developing tailor-made solutions that take into account their specific business realities. Alithya believes that high levels of client satisfaction are key to renewal of its existing contracts with clients and entry into new contracts, particularly opportunities with higher profit margins. Alithya’s agile approach helps to ensure an optimal alignment with its clients and the seamless achievement of their objectives. Alithya strives to be a trusted advisor to its clients by developing long-term relationships that extend beyond the ongoing or next project delivery.

Alithya also seeks to be an active participant in the ongoing consolidation of the digital technology industry and to leverage its platform to serve clients looking for alternatives from larger traditional digital technology

 

- 162 -


Table of Contents

solution providers. Alithya is continually seeking to expand its capacities and broaden the scope of its service offering through targeted acquisitions. Growth through acquisitions offers Alithya an opportunity to better serve existing clients with additional talent, technology and complementary services. Through acquisitions, Alithya believes it can also expand its existing client relationships by adding capacity in new geographic locations, while opening doors for existing capacities into new client relationships.

Alithya believes that its growth strategy through acquisitions also helps to provide Alithya an opportunity to achieve the scale that is increasingly required for mandates awarded by governmental and private organizations and attract potential acquisition candidates which are poised to benefit from Alithya’s established relationships, better access to market and preferred supplier status.

Sales, Marketing and Strategic Partners

Alithya markets and sells its services directly through its professional staff, senior management and direct sales personnel operating out of its global headquarters and regional offices, which are strategically located in Canada and France. The sales and marketing group works with Alithya’s consultants as the sales process moves closer to the client’s selection of a services provider. The duration of the sales process may vary widely depending on the type and complexity of services.

In order to provide its clients with the solutions best suited to their needs, Alithya has established strategic partnerships with a number of companies, including Microsoft and Oracle. These partnerships generally entail sharing sales leads, joint marketing efforts, making joint client presentations, negotiating discounts on license fees or other charges and conducting similar activities. Alithya’s arrangements with many of these companies are informal and are not subject to definitive written agreements. For those companies with whom Alithya does have definitive written agreements, those agreements are either terminable at will by either party or are for terms of one year or less. Alithya believes it has been successful in establishing strategic partnerships with a strong group of companies who are either industry leaders or well-regarded new entrants.

Human Capital

As of March 31, 2018, Alithya had approximately 1,550 billable consultants (including approximately 725 incorporated contractors staffed on its various client projects) and 100 administrative employees, with approximately 100 employees in France and the rest in Canada. Alithya is not party to any collective bargaining agreements. Alithya considers its relations with its employees to be good.

Alithya also recognizes that talent is the key driver of its performance and Alithya’s ability to attract and retain talent will be a major competitive advantage in the future. Together with the Executive Institute of McGill University, Alithya established the Alithya Leadership Academy to strengthen the leadership and business capabilities of its current and future employees.

Competition

The markets for strategy and digital technology consulting services are highly competitive, characterized by a large number of participants and subject to rapid change. Various competitors in all or some of the markets include:

 

   

systems integration firms;

 

   

contract programming companies;

 

   

application software companies;

 

   

cloud computing service providers;

 

   

large or traditional consulting firms;

 

- 163 -


Table of Contents
   

professional services groups of computer equipment companies;

 

   

infrastructure management and outsourcing companies; and

 

   

boutique digital companies.

Alithya’s direct competitors include, among others, CGI Group Inc., IBM Corporation, Fujitsu Ltd., Procom, Cofomo Inc., R3D Consulting Inc., Accenture plc, and The Createch Group. In addition, Alithya competes with numerous smaller local companies in the various geographic markets in which it operates. Alithya competes based on the following principal differentiating factors:

 

   

vision and strategic advisory ability;

 

   

digital services capabilities;

 

   

performance and reliability;

 

   

quality of technical support, training and services;

 

   

responsiveness to client needs;

 

   

reputation and experience;

 

   

financial stability and strong corporate governance; and

 

   

competitive pricing of services.

Alithya also relies on the following measures to compete effectively:

 

   

investments to scale its services practice areas;

 

   

a well-developed recruiting, training and retention model;

 

   

a successful service delivery model;

 

   

entrepreneurial culture and approach;

 

   

a broad referral base;

 

   

continual investment in process improvement and knowledge capture;

 

   

investment in infrastructure and research and development;

 

   

financial stability and strong corporate governance;

 

   

continued focus on responsiveness to client needs, quality of services and competitive prices; and

 

   

project management capabilities and technical expertise.

Intellectual Property

Alithya leverages its proprietary innovations, methodologies and other intellectual properties when servicing its clients. Alithya has registered, and applied for the registration of, U.S. and international trademarks, service marks, domain names and copyrights. Alithya also owns or is licensed under a number of patents, trademarks, copyrights, and licenses, which vary in duration, relating to its products and services. Alithya actively seeks protection for intellectual properties. While its proprietary intellectual property rights are important to its success, Alithya currently believe its business as a whole is not materially dependent on any particular intellectual property right.

Properties

Alithya is continually expanding its global presence through leasing of new facilities. As of March 31, 2018, Alithya leased approximately 90,000 square feet related to its 13 locations and two remote delivery centers in Canada and France.

 

- 164 -


Table of Contents

Legal Proceedings

From time to time, Alithya may become involved in legal proceedings arising in the ordinary course of its business. Alithya is not currently a party to any legal proceedings the outcome of which, if determined adversely to Alithya, would individually or in the aggregate have a material adverse effect on its business, financial condition, results of operations or prospects.

Alithya’s Share Capital

The following description of Alithya’s existing share capital before the transactions is a summary and does not purport to be complete. As consideration for the transactions, each Alithya Common Share and each Alithya Multiple Voting Common Share then issued and outstanding will be cancelled and automatically converted into the right to receive one newly issued New Alithya Subordinate Voting Share and one newly issued New Alithya Multiple Voting Share, respectively.

The authorized share capital of Alithya consists of an unlimited number of Alithya Multiple Voting Common Shares and the following classes of Alithya Common Shares:

 

   

an unlimited number of class “A” common shares, no par value (the “Class ‘A’ Alithya Common Shares”);

 

   

an unlimited number of class “A-CRCD” common shares, no par value (the “Class ‘A-CRCD’ Alithya Common Shares”);

 

   

an unlimited number of class “A-IQ” common shares, no par value (the “Class ‘A-IQ’ Alithya Common Shares”);

 

   

an unlimited number of class “B” common shares, no par value (the “Class ‘B’ Alithya Common Shares”);

 

   

an unlimited number of class “C” common shares, no par value;

 

   

an unlimited number of class “D” common shares, no par value;

 

   

an unlimited number of class “E” common shares, no par value;

 

   

an unlimited number of class “F” common shares, no par value;

 

   

an unlimited number of class “G” common shares, no par value;

 

   

an unlimited number of class “H” common shares, no par value (the “Class ‘H’ Alithya Common Shares”);

 

   

an unlimited number of class “I” common shares (the “Class ‘I’ Alithya Common Shares”);

 

   

an unlimited number of class “J” common shares (the “Class ‘J’ Alithya Common Shares”);

 

   

an unlimited number of class “K” common shares (the “Class ‘K’ Alithya Common Shares”); and

 

   

an unlimited number of class “L” common shares (the “Class ‘L’ Alithya Common Shares”).

See “Management’s Discussion and Analysis of Financial Condition and Results of Operations of Alithya—Share Capital” for the number of outstanding and issued shares for each class of Alithya Common Shares.

Voting Rights

Each Alithya Common Share entitles its holder to receive notice of, and to attend and vote at, all annual or special meetings of Alithya’s shareholders. Each Alithya Common Share entitles its holder to one vote at any meeting of Alithya’s shareholders, other than meetings at which only the holders of a particular class or series of shares are entitled to vote due to statutory provisions or the specific attributes of the class or series.

 

- 165 -


Table of Contents

Each Alithya Multiple Voting Common Share entitles its holder to receive notice of, and to attend and vote at, all annual or special meetings of Alithya’s shareholders. Each Alithya Multiple Voting Common Share entitles its holder to ten votes at any meeting of Alithya’s shareholders, other than meetings at which only the holders of a particular class or series of shares are entitled to vote due to statutory provisions or the specific attributes of the class or series.

Dividends

Subject to the prior rights of the holders of other Alithya Shares as to dividends, the holders of Alithya Shares (except for Class “K” Alithya Common Shares, Class “J” Alithya Common Shares and Class “L” Alithya Common Shares) are entitled to receive, on a pari passu basis with one another, dividends as declared by Alithya’s board of directors out of the funds that are available for the payment of dividends. Holders of Class “K” Alithya Common Shares, Class “J” Alithya Common Shares and Class “L” Alithya Common Shares are entitled to receive, on a pari passu basis with one another, annual, cumulative and preferential dividends equal to a rate of 4%, 10% and 4%, respectively, of the stated capital amount of those shares as of the date such shares were issued.

Immediately prior to closing, Alithya expects to declare and pay dividends in arrears on Class “J” Alithya Common Shares, Class “K” Alithya Common Shares and Class “L” Alithya Common Shares totaling approximately $2.5 million by issuing up to 375,000 Alithya Common Shares, which will be exchanged for up to 375,000 New Alithya Subordinate Voting Shares upon closing of the transactions.

Winding-up and Dissolution

In the event of Alithya’s voluntary or involuntary winding-up or dissolution, or any other distribution of its assets among Alithya’s shareholders for the purposes of winding up Alithya’s affairs, the holders of Alithya Shares (except for Class “K” Alithya Common Shares, Class “J” Alithya Common Shares and Class “L” Alithya Common Shares) are entitled to receive on a pari passu basis with one another the remainder of Alithya’s assets, after payment by Alithya to the holders of Class “K” Alithya Common Shares, Class “J” Alithya Common Shares and Class “L” Alithya Common Shares in connection with the distribution of its assets in the case of winding-up or dissolution. Holders of Class “K” Alithya Common Shares, Class “J” Alithya Common Shares and Class “L” Alithya Common Shares are entitled to receive, on a pari passu basis with one another, and in priority to the holders of other Alithya Shares, the higher amount of the following: (i) the initial issuance price of such shares, plus any unpaid and accrued dividend owed on such shares, and (ii) an amount equal to the total value of Class “A” Alithya Common Shares into which Class “K” Alithya Common Shares, Class “J” Alithya Common Shares and Class “L” Alithya Common Shares, respectively, are convertible in accordance with the terms of Alithya’s articles, plus any unpaid and accrued dividend owed on such shares.

Conversion Rights

Alithya Multiple Voting Common Shares, Class “A-CRCD” Alithya Common Shares and Class “A-IQ” Alithya Common Shares are convertible into Class “A” Alithya Common Shares on a one for one basis at the holder’s discretion. Class “J” Alithya Common Shares, Class “K” Alithya Common Shares and Class “L” Alithya Common Shares are also convertible into Class “A” Alithya Common Shares at the holder’s discretion based upon certain specified exchange rates, the whole in accordance with the terms and provisions of Alithya’s articles. Class “J” Alithya Common Shares, Class “K” Alithya Common Shares and Class “L” Alithya Common Shares are also automatically convertible into Class “A” Alithya Common Shares in the event of an “initial public offering” or a “liquidity event”, as both terms are defined in Alithya’s articles.

 

- 166 -


Table of Contents

Compensation

Executive Officers

Alithya’s executive compensation is intended to attract, motivate and retain high-performing senior executives, encourage and reward superior performance and align the executives’ interests with Alithya’s by providing compensation which is competitive with the compensation received by executives employed by comparable companies and ensuring that the achievement of annual objectives is rewarded through the payment of bonuses and providing executives with long-term incentive through the grant of stock options.

Compensation of executive officers is reviewed at least annually and consists of (i) base salary; (ii) annual bonuses; (iii) long term incentives consisting of stock options; and (iv) other elements of compensation, consisting of group benefits, perquisites and a share purchase plan.

Base Salary

The base salary of an Alithya executive officer takes into consideration the current competitive market conditions, experience, proven or expected performance, and the particular skills of the executive. The base salaries of Alithya’s executive officers are intended to be competitive but to remain relatively constant, generally increasing only when there is an increase in the scale, scope, complexity or responsibility of the role or to allow the base salary of newly appointed executives to move toward market norms as their experience and contributions increase.

Annual Bonus

Executive officers of Alithya are entitled to annual bonuses in accordance with certain prescribed criteria, metrics and other performance targets attributable to each respective executive officer, as determined by Alithya’s president and chief executive officer.

Stock Options

Stock options are granted to Alithya’s executive officers under Alithya’s stock option plan dated April 1, 2011, as amended (the “Alithya Stock Option Plan”), to give such executive officers an interest in preserving and maximizing shareholder value in the longer term, to enable Alithya to attract and retain individuals with experience and ability, and to reward individuals for current performance and expected future performance. Stock options granted under the Alithya Stock Option Plan are granted at the discretion of Alithya’s board of directors and have typically been based on either arm’s length negotiations at the time an individual is hired, or based on the executive officer’s performance, level of expertise, responsibilities, length of service to Alithya and comparable levels of remuneration paid to executives of other companies of comparable size and development within the industry.

Under the Alithya Stock Option Plan, a maximum number of Alithya Shares that may be subject to the options granted under the Alithya Stock Option Plan shall not exceed, as of the date of any grant, ten percent (10%) of the total number of issued and outstanding Alithya Shares on a fully diluted basis. Alithya’s board of directors holds all powers to grant, from time to time over the lifetime of the plan, any option and determine, at any time and without limitation, the beneficiaries and method of selection thereof, the way in which such options are allotted or distributed, the number of options granted to a beneficiary, the number and class of Alithya Shares granted to a beneficiary, the exercise dates or periods of the options, the exercise price and requirements of the options, the vesting conditions and, where applicable, the term of the options and any other terms or conditions that it deems relevant. Alithya’s board of directors may, in certain circumstances and upon the consummation of certain events, determine, in its sole discretion, to accelerate the vesting of granted options for the purposes of exercising all, and not less than all, of the options. Options granted to a beneficiary are presumed immediately forfeited and cancelled in the following circumstances, as applicable: (i) dismissal for a serious reason;

 

- 167 -


Table of Contents

(ii) criminal act; (iii) failure to comply with any covenant under an employment agreement; or (iv) dismissal of a director. Options granted to a beneficiary are presumed forfeited and cancelled following a sixty (60) day grace period following any of the following events: (i) voluntary departure; (ii) termination of office; (iii) bankruptcy or insolvency; (iv) seizure of the options; or (v) permanent disability or death of the beneficiary.

Other Benefits

Standard benefits for executive officers typically include long term and short-term disability and healthcare insurance (including cover for eligible dependents) and life insurance. Other benefits may be provided from time to time where Alithya’s board of directors feels it appropriate and in line with market practice. The actual value of these benefits will vary from time to time depending, among other things, on the cost of insuring them. The intention is that the aggregate cost would be in line with market practice.

Share Purchase Plan

Executive officers are also entitled to participate in Alithya’s share purchase plan adopted on April 1, 2011 (the “Alithya SPP”). The purpose of the Alithya SPP is to enable Alithya to reward employee managerial competence, special contributions, efforts, performance, services rendered and loyalty, and enable Alithya and its subsidiaries to attract or retain skilled and qualified employees. The Alithya SPP therefore offers its executive officers and employees the opportunity to acquire Alithya Shares at the end of each year, subject to the terms of the shareholders agreement of Alithya and the terms of each individual’s respective employment agreement. Alithya also makes certain specified contributions under the Alithya SPP.

Summary Compensation Table

Alithya’s named executive officers for the fiscal year ended March 31, 2018 were its President and Chief Executive Officer, Paul Raymond and its Senior Vice-President and Chief Operations Officer, Claude Rousseau. For the fiscal year ended March 31, 2018, the aggregate compensation paid to such executive officers is set forth below:

 

Name

  

Job Title

  Salary     Target Bonus
% of Salary
    Maximum     # of Options
(‘000)
    Estimated
Black-Scholes
(‘000)
    Other
Compensation
(SPP) (‘000)
 

Paul Raymond

   President and Chief Executive officer   $ 450,000       55     75     100,000     $ 380,080     $ 22,500  

Claude Rousseau

   Senior Vice President and Chief Operating Officer   $ 298,000       50     50     30,000     $ 114,024     $ 10,430  

Outstanding Share-Based and Option-Based Awards

The following table provides information about the number and value of the outstanding option-based awards held by Alithya’s named executive officers as of the fiscal year ended March 31, 2018. There are no share-based awards outstanding.

 

Name

   Number of Alithya
Shares underlying
unexercised options
     Option
Exercise
Price
     Option
Expiration

Date
     Grant Date  

Paul Raymond(1)

     100,000      $ 3.8008        May 16, 2027        May 17, 2017  

Claude Rousseau

     30,000      $ 3.8008        May 16, 2027        May 17, 2017  

 

(1)

Mr. Raymond’s options are exercisable for Alithya Multiple Voting Common Shares.

 

- 168 -


Table of Contents

Non-Employee Directors

Alithya’s compensation of its non-employee directors consists of an annual retainer $25,000 and a board meeting fee of $2,000 for each meeting of board of directors and a board committee fee of $1,500 for each meeting of board committee. The chairman of Alithya’s board of directors receives an additional annual retainer of $85,000 while the chairman of a board committee receives an additional annual retainer of $35,000. Each member of Alithya’s board of directors is also entitled to a meeting fee of $750 for each board conference call. In addition, non-employee directors of Alithya are also entitled to grants under the Alithya Stock Option Plan (as described above) and reimbursement for travelling and other reasonable expenses properly incurred by them in attending meetings of the board or any committee or in otherwise serving Alithya. Any awards granted to non-executive directors will be granted at the same time as Alithya performs its annual performance review for its employees, subject to availability of Alithya Shares under the Alithya Stock Option Plan.

The total compensation paid directly or indirectly for the non-employee directors on account of their board and/or board committee memberships during the fiscal year ended March 31, 2018 is set forth below:

 

Name

   Fees Earned  

François Côté

     $99,973  

Dvaipayan Ghose

     $33,000  

Livia Masnaghetti

     $51,261  

Ghyslain Rivard

     $49,250  

Pierre Turcotte

     $110,750  

Dana Ungar

     $40,250  

None of Alithya’s non-employee directors hold any option-based or share-based awards as of March 31, 2018.

 

- 169 -


Table of Contents

MANAGEMENT’S DISCUSSION AND ANALYSIS OF FINANCIAL CONDITION AND RESULTS

OF OPERATIONS OF ALITHYA

The following discussion and analysis of Alithya’s financial condition and results of operations should be read in conjunction with the section entitled “Selected Historical Financial Data of Alithya” and the consolidated financial statements of Alithya and related notes included elsewhere in this prospectus/proxy statement. This discussion contains forward-looking statements that involve risks and uncertainties. Alithya’s actual results could differ materially from those discussed below. Factors that could cause or contribute to such differences include, but are not limited to, those identified below and those discussed in the sections entitled “Risk Factors” and “Cautionary Note Regarding Forward-Looking Statements” included elsewhere in this prospectus/proxy statement.

Factors Influencing Alithya’s Results of Operations

Revenue. Changes in the mix of Alithya’s arrangements with its customers may have an impact upon its periodic operating performance, including gross margin. Alithya generates revenue principally through the provision of consulting services in the areas of digital technology. These services are provided under arrangements with varying pricing mechanisms. Alithya’s revenue-generating customer contracts generally fall into one of three categories:

 

   

revenue generated from Alithya’s time and materials arrangements is recognized as the services are rendered. The majority of Alithya’s revenues fall into this category;

 

   

revenue generated from Alithya’s fixed-fee arrangements where the outcome of the arrangements can be estimated reliably is recognized using the percentage-of-completion method over the service periods. Alithya primarily uses labor costs or labor hours to measure the progress towards completion; and

 

   

revenue generated from Alithya’s payrolling services is recognized gross when Alithya is a principal to the transaction and is recorded net of costs when Alithya is acting as an agent between the client and vendor.

For fixed-fee arrangements, Alithya may also recognize losses due to additional contract costs which were not foreseen at the inception of the contract. Alithya did not recognize any material losses on fixed-price contracts for the fiscal years ended March 31, 2018 and 2017.

Based on clients’ requirements, Alithya’s recruiting team uses its advanced staffing tools to select specialists and other consultants, including outside contractors, with the requisite experience and skills that can quickly and effectively meet clients’ needs. Alithya also provides a payrolling service through which contractor candidates recruited and selected by clients are hired by Alithya and then assigned to client projects. Alithya assumes all administrative responsibilities related to these candidates and invoices the client for time and materials at a low markup. As the overall business volume increases, management intends to gradually phase-out this relatively low margin business.

Operating Expenses. The relationship between project personnel expenses and revenue is driven largely by the chargeability of Alithya’s consultant base, the rates charged to Alithya’s customers and the proportion of non-billable costs associated to business development. Alithya regularly reviews its fees for services, professional compensation and overhead costs to ensure that its services and compensation are competitive within the industry and that overhead costs are balanced with revenue levels.

Alithya manages the activities of its professionals by closely monitoring engagement schedules and staffing requirements. However, rapid fluctuations in the demand for Alithya’s professional services could have a short-term impact on the utilization of its professionals. For example, because most of Alithya’s customer engagements

 

- 170 -


Table of Contents

are terminable by the customers without penalty, an unanticipated termination of a project could require Alithya to support underutilized employees until they are replaced on another mandate. While professional staff levels are constantly adjusted to reflect active engagements, Alithya must also maintain a sufficient number of consulting professionals to oversee existing customer engagements and to participate in sales activities to secure new customer assignments.

Employees. Alithya’s success depends in large part on its ability to select, attract, retain and develop highly-trained and experienced employees and contractors who can meet clients’ needs. The markets that Alithya serves are highly competitive and competition for skilled employees and contractors in the technology consulting industry is intense. If Alithya fails to attract or retain employees or contractors with the requisite experience and skills to serve its clients, Alithya may be unable to complete existing projects or bid for new projects of similar size, which could adversely affect its revenues. The additional resources required to attract, retain and develop employees or contractors may also adversely affect Alithya’s operating margins.

Acquisitions. Alithya incurred $1.9 million of acquisition costs during the fiscal year ended March 31, 2018, which were primarily related to its acquisition of SWI ($0.4 million) and its arrangement agreement with Edgewater ($1.4 million), compared to $0.1 million incurred during the fiscal year ended March 31, 2017, which were primarily related to the acquisition of Pro2p. Acquisition expenses included investment banking fees, legal fees, accounting and other professional fees directly associated with completion of the acquisitions. If Alithya is not successful in integrating the acquired companies in a timely and cost-effective manner, its operating results may be adversely affected.

Non-IFRS Measures

The following discussion and analysis includes certain measures which have not been prepared in accordance with IFRS. These measures do not have any standardized meaning prescribed by IFRS and are therefore unlikely to be comparable to similar measures presented by other companies. These measures should be considered as supplemental in nature and not as a substitute for the related financial information prepared in accordance with IFRS.

The non-IFRS measures used by Alithya are described below:

 

   

“Revenue Net of Payrolling” refers to total revenue excluding revenue generated from payrolling activities, recognized in accordance with IFRS and as outlined in “—Critical Accounting Estimates” below, plus net revenue generated from payrolling activities, which is calculated as revenue from payrolling activities less direct costs. Management believes this measure is useful to investors as it reflects the performance of the higher-margin revenue streams that Alithya intends to maintain, develop, and grow in future periods, and excludes the lower-margin payrolling revenue stream. As Alithya adopts IFRS 15, as outlined in “—Future Changes in Accounting Policies” below, for the fiscal year ended March 31, 2019, revenues from payrolling services will be presented on a net basis;

 

   

“Adjusted EBITDA” refers to net income before adjusting for income tax recovery, financial expenses, amortization of intangibles, depreciation and amortization, share-based compensation, business acquisition costs, severance, ERP implementation and other redundant and non-recurring items. Management believes that Adjusted EBITDA is a useful measure as it provides an indication of the results generated by Alithya’s main business activities prior to taking into consideration how those activities are financed and taxed and also prior to taking into consideration the non-cash items listed above;

 

   

“Adjusted EBITDA Margin” refers to the percentage of revenue that Adjusted EBITDA represents for a given period; and

 

   

“Adjusted EBITDA Net Margin” refers to the percentage of Revenue Net of Payrolling that Adjusted EBITDA represents for a given period.

 

- 171 -


Table of Contents

Results of Operations

 

(in $ thousands, except for per share data)

   For the fiscal year ended
March 31, 2018
     For the fiscal year ended
March 31, 2017
 

Consulting Fee Revenue

   $ 206,666      $ 151,932  

Operating Expenses

     

Employee Compensation Costs, Net of Tax Credits

     75,839        51,245  

Professional Fees and Other Contracted Labor

     115,374        90,383  

Occupancy Costs

     2,440        1,500  

Information technology and Communications Costs

     3,042        1,214  

Other

     4,655        2,653  

Share-based Compensation

     4,163        1,167  

Depreciation of Property and Equipment

     870        449  

Amortization of Intangibles

     5,724        5,179  
  

 

 

    

 

 

 

Total Operating Expenses

     212,107        153,790  
  

 

 

    

 

 

 

Operating Loss

     (5,441      (1,858

Financial Expenses, Net

     (2,097      (1,631
  

 

 

    

 

 

 

Loss before Income Taxes

     (7,538      (3,489
  

 

 

    

 

 

 

Income Tax Recovery

     314        621  
  

 

 

    

 

 

 

Consolidated Net Loss

     $(7,224      $(2,868
  

 

 

    

 

 

 

Basic and diluted loss per share

     $(0.28      $(0.13

Revenue

Consulting Fee Revenue

Consulting fee revenue increased by $54.7 million, or 36.0%, to $206.7 million for the fiscal year ended March 31, 2018 from $151.9 million for the fiscal year ended March 31, 2017.

Notably, Alithya benefitted from seven additional months of revenue from Pro2p, acquired on November 1, 2016, compared to fiscal 2017, and from a full 12 months of revenue from SWI, acquired on April 3, 2017. Additional revenue from these acquisitions totaled $34.8 million. The remaining revenue increase was driven primarily by growth in the financial services and transportation verticals. As described above, consulting fee revenue included revenue from time and material arrangements, fixed fee arrangements and payrolling services.

Revenue Net of Payrolling

Revenue Net of Payrolling increased by $43.5 million, or 37.5%, to $159.3 million for the fiscal year ended March 31, 2018 from $115.8 million for the fiscal year ended March 31, 2017. The increase was primarily driven by the factors described above in “—Consulting Fee Revenue”. See “—Non-IFRS Measures” above for a description of Revenue Net of Payrolling.

Payrolling revenue increased by $11.7 million, or 31.3%, to $49.1 million in fiscal 2018 from $37.4 million in fiscal 2017. The increase was due to growth in the financial services and transportation verticals, and was not affected by the additional months of revenue from SWI and Pro2p, as these companies do not provide payrolling services.

 

- 172 -


Table of Contents

The following table reconciles consulting fee revenue to Revenue Net of Payrolling:

 

(in $ thousands)

   For the fiscal year ended
March 31, 2018
     For the fiscal year ended
March 31, 2017
 

Consulting Fee Revenue

   $ 206,666      $ 151,932  

Payrolling Revenue

     (49,098      (37,404
  

 

 

    

 

 

 

Revenue excluding Payrolling

     157,568        114,528  
  

 

 

    

 

 

 

Payrolling Net revenue

     1,721        1,289  
  

 

 

    

 

 

 

Revenue Net of Payrolling

   $ 159,289      $ 115,817  
  

 

 

    

 

 

 

Segment Reporting

An operating segment is a component of a company that engages in business activities from which it may earn revenues and incur expenses, including revenues and expenses that relate to transactions with any of Alithya’s other segments.

Based on the information received and analyzed by decision-makers on a regular basis, Alithya has determined that it has a single reportable segment. Within this single reportable segment, results can be analyzed by geographic location (Canada and France) and major service category (systems integration and consulting services and payrolling services, as detailed in the section above).

The following table presents total consulting fee revenue by geographic location:

 

     For the fiscal year
ended March 31,
2018
    For the fiscal year
ended March 31,
2017
 

Canada

   $ 196,144        94.9   $ 142,801        94.0

France

     10,522        5.1     9,131        6.0
  

 

 

    

 

 

   

 

 

    

 

 

 

Total Consulting Fee Revenue

   $ 206,666        100.0   $ 151,932        100.0
  

 

 

    

 

 

   

 

 

    

 

 

 

The following table presents total consulting fee revenue by major service category:

 

     For the fiscal year
ended March 31,

2018
    For the fiscal year
ended March 31,
201
7
 

Systems integration and consulting services

     S157,568        76.2   $ 114,528        75.4

Payrolling services

     49,098        23.8     37,404        24.6
  

 

 

    

 

 

   

 

 

    

 

 

 

Total Consulting Fee Revenue

     S206,666        100.0 %    $ 151,932        100.0 % 
  

 

 

    

 

 

   

 

 

    

 

 

 

Operating Expenses

Employee Compensation Costs, Net of Tax Credits

Employee compensation costs, net of tax credits for the fiscal year ended March 31, 2018 were $75.8 million, an increase of $24.6 million, or 48%, from $51.2 million for the fiscal year ended March 31, 2017. Employee compensation costs include salary and wages, termination and other benefits for billable consultants, management, and administrative staff. Alithya is eligible for tax credits for the development of e-business from the Québec provincial government. The amount of the tax credits is based on the salaries of eligible employees working on eligible projects. Alithya recognized an amount of $4.0 million as a reduction of compensation expenses in fiscal 2018 in connection with these tax credits, an increase of $0.2 million, or 5.3%, from $3.8 million in fiscal 2017.

 

- 173 -


Table of Contents

The primary drivers of the increase in employee compensation costs were the increased headcount resulting from the acquisition of SWI and a non-acquisition related increase in billable headcount as a result of growing customer demand.

Professional Fees and Other Contracted Labor

Professional fees and other contracted labor costs were $115.4 million for the fiscal year ended March 31, 2018, an increase of $25.0 million, or 27.7%, from $90.4 million for the fiscal year ended March 31, 2017. In fiscal 2018, these costs included legal fees, accounting fees, and acquisition-related costs paid to professional service firms totaling $3.3 million and compensation for services rendered by subcontractors working on Alithya’s customer engagements in the amount of $112.1 million, compared to $1.7 million and $88.7 million, respectively, in fiscal 2017. The amount of compensation paid to subcontractors working on Alithya’s customer engagements is driven primarily by Alithya’s overall business volume and its ability to secure employment contracts with IT professionals rather than subcontracting agreements.

The increase in professional fees and other contracted labor was driven primarily by an increase in subcontracting agreements resulting from the acquisition of SWI, a non-acquisition related increase in subcontracting agreements in order to meet growing customer demand, and increased acquisition costs related to SWI and the arrangement agreement with Edgewater.

Occupancy Costs

Occupancy costs totaled $2.4 million for the fiscal year ended March 31, 2018, an increase of $0.9 million, or 62.7%, from $1.5 million for the fiscal year ended March 31, 2017. These costs consisted primarily of the rental expenses associated with Alithya’s offices in Canada and France.

The increase in occupancy costs resulted mainly from expenses related to SWI’s offices in Ontario.

Information Technology and Communications Costs

Information technology and communication costs were $3.0 million for the fiscal year ended March 31, 2018, an increase of $1.8 million, or 150.6%, from $1.2 million for the fiscal year ended March 31, 2017. These costs resulted primarily from software license fees, computer hardware expenses, IT repair and maintenance fees, and telecommunication expenses.

The increase in information technology and communication costs resulted primarily from salaries and license fees related to Alithya’s implementation of an integrated Oracle ERP system.

Other

Other costs of services and selling, general and administrative expenses increased by $2.0 million, or 75.5%, to $4.7 million for the fiscal year ended March 31, 2018 from $2.7 million for the fiscal year ended March 31, 2017. These costs included expenses related to employee travel, employee training, office supplies, recruiting, social activities, employee engagement surveys, marketing and communications and business development.

The increase was driven primarily by the additional 7 months and 12 months of other costs incurred by Pro2p and SWI, respectively, in fiscal 2018 compared to fiscal 2017.

 

- 174 -


Table of Contents

Other Income and Expenses

Share-based Compensation

Share-based compensation amounted to $4.2 million for the fiscal year ended March 31, 2018, representing an increase of $3.0 million, or 256.7%, from $1.2 million for the fiscal year ended March 31, 2017. This expense is summarized in the table below:

 

(in $ thousands)

   For the fiscal year ended
March 31, 2018
     For the fiscal year ended
March 31, 2017
 

Stock option plan

     $289        $249  

Share purchase plan—employer contribution

     439        267  

Shares issued to certain directors as settlement of services rendered

     —          651  

Share based compensation on shares vested during the year, issued on business acquisitions

     2,701        —    

Accrued management bonuses and other compensation

     734        —    
  

 

 

    

 

 

 
   $ 4,163      $ 1,167  
  

 

 

    

 

 

 

The increase in share-based compensation was driven primarily by the vesting of shares granted as share-based compensation to employees of Pro2p and SWI as part of the respective acquisition costs of each company, the payment of management bonuses in shares, and increased enrollment in Alithya’s share purchase plan, and was partially offset by the absence of shares issued to directors for services rendered in fiscal 2018 compared to fiscal 2017.

Depreciation of Property and Equipment

Depreciation of property and equipment totaled $0.9 million for the fiscal year ended March 31, 2018, and increase of $0.5 million, or 93.8%, from $0.4 million for the fiscal year ended March 31, 2017. These costs consisted primarily of depreciation on Alithya’s furniture, fixtures and equipment, computer equipment, an leasehold improvements.

The increase was driven primarily by the depreciation expense on property and equipment acquired through the SWI transaction.

Amortization of Intangibles

Amortization of intangibles increased by $0.5 million, or 10.5%, to $5.7 million for the fiscal year ended March 31, 2018 from $5.2 million for the fiscal year ended March 31, 2017. The costs consisted primarily of amortization of customer relationships recognized on past acquisitions and software.

Alithya amortizes customer relationships over a period of three to ten years and recorded $5.6 million of customer relationship amortization expense in fiscal 2018, an increase of $1.1 million, or 25.4%, from $4.5 million in fiscal 2017. The increase was driven primarily by amortization of customer relationships recognized as part of the acquisitions of Pro2p and SWI.

Alithya amortizes software over a period of three years and recorded $0.1 million of software amortization expense in fiscal 2018, a decrease of $0.6 million, or 83.2%, from $0.7 million in fiscal 2017. The decrease was driven primarily by the accelerated amortization of internally developed solutions recorded in fiscal 2017 following the decision to transition Alithya’s internal information systems to an integrated Oracle ERP system.

 

- 175 -


Table of Contents

Financial Expenses, Net

Net financial expenses amounted to $2.1 million for the fiscal year ended March 31, 2018, representing an increase of $0.5 million, or 28.6%, from $1.6 million for the fiscal year ended March 31, 2017. These expenses are summarized in the table below:

 

(in $ thousands)

   For the fiscal year ended
March 31, 2018
     For the fiscal year ended
March 31, 2017
 

Interest on long-term debt

   $ 1,156      $ 1,089  

Interest and financing charges

     695        363  

Amortization of finance costs

     28        28  

Accretion of discounted balances of sale

     232        138  

Interest income

     (14      —    

Dividends on Class “H” Alithya Common Shares

     —          13  
  

 

 

    

 

 

 
   $ 2,097      $ 1,631  
  

 

 

    

 

 

 

The increase in financial expenses was driven primarily by interest on Alithya’s line of credit, which was drawn at a higher rate in fiscal 2018 compared to fiscal 2017.

Income Tax Recovery

Income tax recovery was $0.3 million for the fiscal year ended March 31, 2018, representing a decrease of $0.3 million, or 49.4%, from $0.6 million for the fiscal year ended March 31, 2017. Total income tax recovery consisted of $0.1 million in current tax expense and $0.4 million in deferred tax recovery in fiscal 2018, compared to $0.1 million in current tax recovery and $0.5 million in deferred tax recovery in fiscal 2017.

Alithya operates primarily in Canada. Based on the Canadian jurisdictions in which it operates, Alithya’s statutory tax rate was 26.7% in fiscal 2018, compared to 26.8% in fiscal 2017. However, the income tax recovery in fiscal 2018 implies an effective tax rate of 4.1%, compared to 17.8% in fiscal 2017. The difference between Alithya’s statutory tax rate and effective tax rate was primarily the result of various non-deductible and tax-exempt items.

Adjusted EBITDA

Adjusted EBITDA amounted to $10.0 million for the fiscal year ended March 31, 2018, representing an increase of $3.9 million, or 64.8%, from $6.1 million for the fiscal year ended March 31, 2017. Adjusted EBITDA Margin was equal to 4.8% and Adjusted EBITDA Net Margin was equal to 6.3% in fiscal 2018, compared to 4.0% and 5.2%, respectively, in fiscal 2017. See “ —Non-IFRS Measures” above for a description of Adjusted EBITDA, Adjusted EBITDA Margin, and Adjusted EBITDA Net Margin.

 

- 176 -


Table of Contents

The following table reconciles consolidated net loss to Adjusted EBITDA:

 

(in $ thousands)

   For the fiscal year ended
March 31, 2018
    For the fiscal year ended
March 31, 2017
 

Consulting Fee Revenue

   $ 206,666     $ 151,932  

Revenue Net of Payrolling

     159,286       115,817  
  

 

 

   

 

 

 

Consolidated Net Loss

     $(7,224     $(2,868

Financial Expenses, Net

     2,097       1,631  

Income Tax Recovery

     (314     (621

Depreciation and Amortization

     870       449  

Amortization of Intangibles

     5,724       5,179  
  

 

 

   

 

 

 

EBITDA

     $1,153       $3,770  
  

 

 

   

 

 

 

Adjusted for:

    

Share-based Compensation

     $4,163       $1,167  

Business acquisition costs

     1,904       119  

Redundant office space, net of sublease revenue

     79       318  

Non-recurring consulting fee

     72       324  

Severance

     1,050       298  

ERP Implementation

     1,573       68  
  

 

 

   

 

 

 

Adjusted EBITDA

     $9,994       $6,064  
  

 

 

   

 

 

 

Adjusted EBITDA Margin

     4.8     4.0

Adjusted EBITDA Net Margin

     6.3     5.2

The increases in Adjusted EBITDA, Adjusted EBITDA Margin, and Adjusted EBITDA Net Margin were driven by the increases in revenue described above. Furthermore, the acquisitions of Pro2p and SWI, combined with management initiatives aimed at gradually phasing out the payrolling business, have increased the proportion of total consulting fee revenue derived from higher margin revenue streams, leading to an increase in overall margins compared to fiscal 2017. The increase in revenues was partially offset by greater operating expenses, across all categories, in fiscal 2018 compared to the prior year.

Consolidated Net Loss and Loss per Share

Alithya’s consolidated net loss for the fiscal year ended March 31, 2018 was $7.2 million, an increase of $4.4 million, or 151.9%, from $2.9 million for the fiscal year ended March 31, 2017.

On a per share basis, this translated into a basic and diluted net loss per basic share of $0.28 in fiscal 2018, compared to $0.13 in fiscal 2017.

The increase in consolidated net loss was driven primarily by greater share-based compensation, business acquisition costs, non-recurring severance, ERP implementation expenses, depreciation, amortization, and financial expenses, and a lower tax recovery in fiscal 2018 compared to the prior year.

Liquidity and Capital Resources

Consolidated Statements of Cash Flows

Alithya’s ongoing operations and growth are financed through a combination of operating cash flows, borrowings under existing credit facilities, and the issuance of equity. Alithya seeks to maintain an optimal level of liquidity through the active management of its assets and liabilities, as well as its cash flows.

 

- 177 -


Table of Contents

The following table summarizes Alithya’s cash flow activities for the fiscal years ended March 31, 2018 and 2017:

 

(in $ thousands)

   For the fiscal year ended
March 31, 2018
     For the fiscal year ended
March 31, 2017
 

Net Cash Provided by Operating Activities

     $1,690        $5,664  

Net Cash Used in Investing Activities

     (16,944      (2,730

Net Cash Provided by Financing Activities

     21,148        4,817  
  

 

 

    

 

 

 

Increase in Cash and Cash Equivalents

     5,894        7,751  

Translation adjustment related to cash

     2        44  

Cash at the Beginning of the year

     8,569        774  
  

 

 

    

 

 

 

Cash at the End of the year

     $14,465        $8,569  
  

 

 

    

 

 

 

Cash flows provided by operating activities

For the fiscal year ended March 31, 2018, net cash provided by operating activities was $1.7 million, representing a decrease of $4.0 million, or 70.2%, from $5.7 million for the fiscal year ended March 31, 2017. The cash flows in fiscal 2018 resulted primarily from the consolidated net loss of $7.2 million, plus $10.6 million of non-cash adjustments to the net loss including depreciation and amortization and share-based compensation, and $1.6 million in unfavorable changes in non-cash working capital items. In comparison, the cash flows in fiscal 2017 resulted primarily from the consolidated net loss of $2.9 million, plus $6.5 million of non-cash adjustments to the net loss, and $2.1 million in favorable changes in non-cash working capital items.

SWI’s balance sheet on the date of acquisition, as presented in Note 3 of the consolidated financial statements, was taken into consideration in calculating the changes in non-cash working capital in fiscal 2018. Unfavorable changes in non-cash working capital items of $1.6 million during the fiscal year ended March 31, 2018 consisted primarily of a $5.0 million increase in unbilled revenue (including SWI’s opening unbilled revenue balance of $0.8 million) and a $1.2 million increase in tax credits receivable, partially offset by a $2.7 million decrease in accounts receivable and other receivables (including SWI’s opening accounts receivable balance of $5.2 million) and a $1.6 million increase in deferred revenue (including SWI’s opening deferred revenue balance of $0.1 million). For the fiscal year ended March 31, 2017, cash generated from changes in non-cash working capital items of $2.1 million consisted primarily of a $13.8 million increase in accounts payable and accrued liabilities, partially offset by a $10 million increase in accounts receivable and other receivables and a $1.5 million increase in tax credits receivable.

Cash flows used in investing activities

For the fiscal year ended March 31, 2018, net cash used in investing activities was $16.9 million, representing an increase of $14.2 million, or 520.7%, from $2.7 million for the fiscal year ended March 31, 2017. The cash flows in fiscal 2018 resulted primarily from $1.4 million in purchases of property and equipment and intangibles as part of the ordinary course of business, $2.1 million in changes in restricted cash, and payments related to the acquisition of SWI totaling $13.4 million (net of cash acquired in the amount of $2.3 million). In comparison, the cash used in fiscal 2017 resulted primarily from $1.2 million in purchases of property and equipment as part of the ordinary course of business and payments related to the acquisition of Pro2p totaling $1.3 million.

Cash flows provided by financing activities

For the fiscal year ended March 31, 2018, net cash provided by financing activities was $21.1 million, representing an increase of $16.3 million, or 339.0%, from $4.8 million for the fiscal year ended March 31, 2017.

 

- 178 -


Table of Contents

The cash flows in fiscal 2018 resulted primarily from $24.1 million in net drawings under the CIBC line of credit, partially offset by $2.4 million in debt repayments and $0.5 million in share redemptions. In comparison, the cash flows in fiscal 2017 resulted mainly from $17 million in net proceeds from the issuance of shares and $4.3 million in long-term debt borrowings, partially offset by $10.3 million in share redemptions and $5.9 million in debt repayments.

During the fiscal year ended March 31, 2018, Alithya made net drawings of $24.1 million under its CIBC line of credit (offset by $12.7 million of cash balance in Alithya’s various CIBC bank accounts) in order to finance day to day operations, make payments totaling $15.7 million related to the acquisition of SWI, and repay long term debt. See “ —Capital Resources” below for further information on Alithya’s CIBC line of credit.

During the fiscal year ended March 31, 2017, Alithya issued Class “A” Alithya Common Shares for net consideration of $17 million and obtained two secured loans in the amount of $4.3 million as financing for tax credits receivable. The proceeds from the share issuances were used to redeem shares, and consequently simplify Alithya’s share capital, and reduce outstanding debt. Share redemptions included $5.2 million paid to repurchase Alithya’s Class “A” Alithya Common Shares from former employees of Alithya, $3.0 million paid to repurchase all of Alithya’s outstanding Class “I” Alithya Common Shares, $1.3 million paid to repurchase all of Alithya’s outstanding Class “B” Alithya Common Shares, and $0.8 million paid to repurchase all of Alithya’s outstanding Class “H” Alithya Common Shares. Alithya’s outstanding debt was reduced through an early repayment of the interest-bearing balance of purchase payable related to Alithya’s Sinapse acquisition for an amount of $3.6 million and the complete repayment of amounts outstanding on Alithya’s CIBC line of credit for total consideration of $2.3 million.

Capital Resources

Alithya’s capital consists of cash, restricted cash, long-term debt and total equity. Alithya’s main objectives when managing capital are to provide a strong capital base in order to maintain shareholder, creditor and stakeholder confidence and to sustain future growth and development of the business, to maintain a flexible capital structure that optimizes the cost of capital at an acceptable risk and preserves the ability to meet Alithya’s financial obligations, to ensure sufficient liquidity to pursue Alithya’s organic growth strategy and undertake selective acquisitions, and to provide a rewarding return on investment to shareholders.

Prior to or contemporaneously with the closing of the transactions, Alithya intends to raise up to $50.0 million (plus up to an additional 15% of the offering amount as the underwriters’ option to purchase additional securities) for general corporate purposes, growth opportunities and repayment of the outstanding amount under Edgewater’s existing revolving credit facility in connection with the payment of the Edgewater special dividend discussed above, through a private placement of subscription receipts that will convert into New Alithya Subordinate Voting Shares upon closing of the transactions. Such financing would depend on favorable market conditions and the availability of financing terms that are acceptable to Alithya, and it is possible that prevailing market conditions and available terms may result in a lesser amount or no capital being raised.

In managing its capital structure, Alithya monitors performance throughout the year to ensure anticipated working capital requirements and maintenance capital expenditures are funded from operations, available cash on deposit and, where applicable, bank borrowings.

CIBC Line of Credit

Alithya has an authorized line of credit in the amount of $25 million with CIBC, which may be drawn in Canadian dollars and/or US dollars, bearing interest at CIBC’s prime rate plus 1.35%. The CIBC line of credit is secured by a $40 million first ranking hypothec on all of Alithya’s assets and a general security agreement covering receivables and is subject to customary covenants. CIBC may revoke the line of credit at any time in whole or in part. The total authorized amount is calculated as drawings under the line of credit less cash balances

 

- 179 -


Table of Contents

in CIBC bank accounts. Before being increased to $25 million on August 2, 2017, the authorized amount was $16 million and the first ranking hypothec was valued at $20 million. At March 31, 2017, the authorized amount was $10 million and the line of credit bore interest at CIBC’s prime rate plus 1.5%.

Fonds de Solidarité FTQ Loan

In July 2015, Alithya entered into an unsecured loan agreement for an aggregate principal amount of $10 million with Fonds de Solidarité FTQ. Interest on the loan is payable quarterly and accrues at a rate of 9.5% per year. The loan is subject to customary covenants and matures in July 2020. Alithya is also required to repay a portion of the loan prior to maturity after July 2016 if it meets certain EBITDA thresholds. In the event of a default by Alithya, Fonds de Solidarité FTQ may convert all or a portion of the outstanding principal amount into voting and participating shares of Alithya at the book value of such shares, subject to a 60-day grace period for Alithya to cure any default.

At March 31, 2018, cash amounted to $14.5 million, restricted cash held in trust as required by contractual obligations arising from business acquisitions was $2.1 million, and $24.1 million was drawn under the CIBC line of credit. As described above, the amount drawn under the CIBC line of credit was offset by $12.7 million of cash balance in Alithya’s various CIBC bank accounts (included in the $14.5 million of cash on the consolidated statement of financial position) when calculating the $25 million authorized amount available to be drawn under the CIBC line of credit. In comparison, at March 31, 2017, cash amounted to $8.6 million and there were no amounts drawn under the CIBC line of credit.

The continued availability of the CIBC line of credit is subject to Alithya’s ability to maintain certain leverage, debt service and liquidity covenants, as well as other affirmative and negative covenants, including certain limitations of distributions in the form of dividends or equity repayments in any given fiscal year, as set out in the credit agreement (these covenants also apply to Alithya’s unsecured loan payable with face value $10 million, bearing interest at 9.5% and maturing in July 2020 or any time after July 2017 without penalty).

Alithya was in compliance with all covenants under the CIBC line of credit and the Fonds de Solidarité FTQ loan at March 31, 2017, but was in breach of the liquidity covenant at March 31, 2018. Alithya obtained a waiver of agreement from Fonds de Solidarité FTQ for the period starting March 31, 2018 until March 31, 2019, to modify the liquidity ratio financial covenant from 1.2:1.0 to 1.0:1.0. Subsequent to March 31, 2018, Alithya also obtained a waiver of agreement, for the year ended March 31, 2018, from its short-term lender, CIBC, in relation to the same financial covenant. Given Alithya’s current and anticipated growth and its use of the CIBC line of credit to finance acquisitions, management has determined that the line of credit will need to be renegotiated in order to increase financial flexibility and support the company’s growth objectives for the next 12 months and beyond. Management is currently in active discussions with its current banking and financial partners to renegotiate its line of credit. While there can be no assurance of the success of these initiatives, Alithya believes that it will be able to obtain new credit facility terms from its lenders.

 

- 180 -


Table of Contents

Contractual Obligations

The following table summarizes Alithya’s contractual obligations as at March 31, 2018.

 

     Payments due by period  

(in $ thousands)

   Total      Less than
1 year
     1 to 5
years
     More than
5 years
 

Long-term Debt

           

Unsecured Fonds de Solidarité FTQ loan payable, 9.5% interest, maturing in July 2020, or any time after July 2017 without penalty, accelerated repayment terms apply if certain EBITDA targets are met

   $ 12,217        $950      $ 11,267      $ —    

Balance of purchase payable in connection with Alithya’s acquisition of Pro2P with a face value of $2,250,000, non-interest bearing (5.8% effective interest rate), payable November 1, 2019

     2,250        —          2,250        —    

Balance of purchase payable in connection with Alithya’s acquisition of SWI with a face value of $5,100,000, non-interest bearing (4.1% effective interest rate), $1,000,000 payable April 3, 2018, $1,000,000 payable April 3, 2019, and $3,100,000 payable April 3, 2022

     5,100        1,000        4,100        —    

CIBC line of credit payable, bearing interest at the CIBC prime rate plus 1.5% (4.2%), payable April 30, 2018, secured by a first ranking hypothec in the amount of $5,400,000 on the universality of amounts receivable and a priority charge on tax credits receivable, as well as a standby letter of credit in the amount of $196,000

     1,964        1,964        —          —    

Commitments

           

Operating lease obligations

     5,735        3,219        2,516        —    

Technology licenses, infrastructure and other

     1,666        400        1,256        10  

Operating Lease Obligations

Alithya has entered into long-term lease agreements expiring on various dates between November 2018 and December 2023 for the rental of its premises and equipment.

Expenses recorded in earnings relating to these operating leases amounted to $2.4 million for the fiscal year ended March 31, 2018, an increase of $0.9 million, or 62.7%, from $1.5 million for the fiscal year ended March 31, 2017. The increase was driven mainly by expenses related to SWI’s operating leases.

Technology licenses, infrastructure and other

Alithya has entered into long-term agreements expiring on various dates between January 2019 and December 2024 for the use of technology licenses and infrastructure.

Expenses recorded in earnings relating to these licenses amounted to $0.49 million for the fiscal year ended March 31, 2018, an increase of $0.16 million, or 48.1%, from $0.33 million for the fiscal year ended March 31, 2017. The increase was driven mainly by software license fees related to the integrated Oracle ERP system.

Off-Balance Sheet Arrangements

In limited circumstances, Alithya may provide guarantees and/or indemnifications to third parties to support the performance obligations of its subsidiaries under commercial contracts. At March 31, 2018, while some of the agreements specify a maximum potential exposure under such guarantees estimated to amount to $8.0 million

 

- 181 -


Table of Contents

in total, others do not specify a maximum amount or limited period. As such, it is not possible to reasonably estimate the maximum amount that may have to be paid under such guarantees. The amounts are dependent upon the outcome of future contingent events, the nature and likelihood of which cannot be determined at this time. Alithya does not expect to incur any potential payment in connection with these guarantees that could have a material adverse effect on its consolidated financial statements and has never had to make payments under this type of guarantee in the past. No amount has been recorded in the consolidated financial statements with respect to the indemnification and guarantee agreements.

Alithya has issued a letter of credit in the amount of $196,000 (2017: $375,000) to secure its tax credit financing. It has also issued letters of credit totaling $1,300,000 to secure its contract with a customer. These amounts reduce availability under the line of credit.

Share Capital

The following table provides a summary of Alithya’s capital stock and options outstanding as at March 31, 2018.

 

     As at March 31, 2018  

Class “A” Alithya Common Shares

     12,009,378  

Class “A-CRCD” Alithya Common Shares

     1,773,212  

Class “A-IQ” Alithya Common Shares

     1,637,204  

Alithya Multiple Voting Common Shares

     7,100,369  

Class “J” Alithya Common Shares

     1,742,342  

Class “K” Alithya Common Shares

     1,182,164  

Class ‘L” Alithya Common Shares

     506,642  

Options to purchase Class “A” Alithya Common Shares

     333,500  

Options to purchase Alithya Multiple Voting Common Shares

     963,160  

Critical Accounting Estimates

The preparation of Alithya’s consolidated financial statements in conformity with IFRS requires management to make judgments, estimates and assumptions that affect the application of accounting policies and the amounts reported as assets, liabilities, income, and expenses in the financial statements. Actual results could differ from those estimates. Estimates and underlying assumptions are reviewed on an ongoing basis. Revisions to accounting estimates are recognized in the period in which they occur and in any future periods affected. Alithya’s significant accounting policies are fully described in Note 2 of Alithya’s consolidated financial statements included elsewhere in this prospectus/proxy statement. Management believes the critical accounting policies described below reflect the more significant estimates and assumptions used in the preparation of Alithya’s consolidated financial statements.

Revenue Recognition

Alithya generates revenue principally through the provision of consulting services in the areas of IT including systems implementation, strategy and payrolling services. These services are provided under arrangements with varying pricing mechanisms.

Revenue is recognized when the following criteria are met: there is clear evidence that an arrangement exists, the amount of revenue and related costs can be measured reliably, it is probable that future economic benefits will flow to Alithya and the stage of completion can be measured reliably where services are delivered.

 

- 182 -


Table of Contents

Revenue is measured at the fair value of the consideration received or receivable net of discounts, volume rebates and sales related taxes.

Certain of Alithya’s arrangements may include client acceptance clauses. Each clause is analyzed to determine whether the earnings process is complete when the service is performed. Formal client sign-off is not always necessary to recognize revenue, provided that Alithya objectively demonstrates that the criteria specified in the acceptance provisions are satisfied. Some of the criteria reviewed include historical experience with similar types of arrangements, whether the acceptance provisions are specific to the client or are included in all arrangements, the length of the acceptance term and historical experience with the specific client.

Revenue-generating customer contracts generally fall into one of three categories: time and materials arrangements, fixed-fee arrangements, and payrolling services.

Time and Materials Arrangements

Revenue from consulting services and systems implementations under time and materials arrangements is recognized as the services are rendered.

Fixed-fee Arrangements

Revenue from consulting services and systems implementations under fixed-fee arrangements where the outcome of the arrangements can be estimated reliably is recognized using the percentage-of-completion method over the service periods. Alithya primarily uses labor costs or labor hours to measure the progress towards completion. This method relies on estimates of total expected labor costs or total expected labor hours to complete the service, which are compared to labor costs or labor hours incurred to date, to arrive at an estimate of the percentage of revenue earned to date. Management regularly reviews underlying estimates of total expected labor costs or hours. If the outcome of an arrangement cannot be estimated reliably, revenue is recognized to the extent of arrangement costs incurred that are likely to be recoverable.

Estimated losses on revenue-generating contracts may occur due to additional contract costs which were not foreseen at the inception of the contract. Contract losses are measured at the amount by which the estimated total costs exceed the estimated total revenue from the contract. The estimated losses on revenue-generating contracts are recognized in the period when it is determined that a loss is probable. The expected loss is first applied to impair the related capitalized contract costs, if any, with the excess recorded in accounts payable and accrued liabilities and in other long-term liabilities. Management regularly reviews arrangement profitability and underlying estimates.

Revenue from Payrolling Services

Revenue from payrolling services is recorded gross when Alithya is a principal to the transaction and is recorded net of costs when Alithya is acting as an agent between the client and vendor. Factors generally considered to determine whether Alithya is a principal or an agent include whether Alithya has the primary responsibility for providing the service, adds meaningful value to the vendor’s service, has discretion in supplier selection, and assumes credit risks. Revenue from payrolling services is generally recognized as the services are provided at the contractually stated price.

Business Combinations

Alithya accounts for its business combinations using the acquisition method. Under this method the consideration transferred is calculated as the sum of the acquisition date fair value of the assets transferred, liabilities incurred, and the equity interests issued by Alithya. Acquisition-related and integration costs associated with the business combination are expensed as incurred. Alithya recognizes goodwill as the excess of the cost of

 

- 183 -


Table of Contents

the acquisition over the net identifiable tangible and intangible assets acquired and liabilities assumed at their acquisition-date fair values and any non-controlling interest in the acquiree. The fair value allocated to tangible and intangible assets acquired and liabilities assumed are based on management’s assumptions, including assumptions that would be made by market participants, acting in their economic best interest. These assumptions include the future expected cash flows arising from the intangible assets identified. The preliminary goodwill recognized is composed of the future economic value associated to acquired work force and any identified synergies with Alithya’s operations which are primarily due to reduction of costs and new business opportunities. The determination of fair value involves making estimates relating to acquired intangible assets, property and equipment, litigation, provision for estimated losses on revenue-generating contracts, other onerous contracts, tax and other contingency reserves. Estimates include the forecasting of future cash flows and discount rates. Subsequent changes in fair values are adjusted against the cost of acquisition, if they qualify as measurement period adjustments. The measurement period is the period between the date of acquisition and the date where all significant information necessary to determine the fair values is available, not to exceed 12 months. All other subsequent changes are recognized in the consolidated statements of operations.

Government Assistance—Tax credits

Alithya is eligible for tax credits for the development of e-business from the Québec provincial government. These tax credits are accounted for as government assistance, following the income approach. Under this method, tax credits are recorded when there is reasonable assurance that the government assistance will be received and that Alithya will comply with all relevant conditions. Tax credits related to operating expenditures are then recorded as a reduction of the related expense and recognized in the period in which the related expenditures are charged to operations. Tax credits related to capital expenditures are recorded as a reduction of the cost of the related asset.

The tax credits recorded are based on management’s best estimates of amounts expected to be received and are subject to audit by the tax authorities.

The ultimate tax treatment is only determinable once a notice of assessment is issued by the relevant taxation authority and payment has been received. Any differences arising between the final resolution and the original assumptions made may result in adjustments to the tax credits receivable and income tax expense in subsequent periods.

Alithya recognized an amount of $4.0 million as a reduction of compensation expenses for the fiscal year ended March 31, 2018 (2017: $3.8 million) in connection with the tax credits.

Intangibles

Intangibles consist mainly of customer relationships, internally generated software and software licenses. Internally generated software and software licenses (“Software”) are recorded at cost. In addition, internally generated software is capitalized when it meets specific capitalization criteria related to technical and financial feasibility and when Alithya demonstrates its ability and intention to use it. Amortization of internally generated software commences once the solution is available for use. Customer relationships, internally generated software, and software licenses acquired through business combinations are initially recorded at their fair value. Alithya amortizes its intangibles using the straight-line method over their estimated useful lives. The residual value, amortization method, and useful life of each asset are reviewed at least once a year, at the reporting date.

Net intangible assets amounted to $15.1 million at March 31, 2018 and $14.2 million at March 31, 2017.

Goodwill

Goodwill represents the excess of the cost of an acquisition over the fair value of Alithya’s share of the net identifiable assets of the acquired subsidiary at the date of acquisition and it is measured net of accumulated

 

- 184 -


Table of Contents

impairment losses. Goodwill is not amortized, but instead tested for impairment annually, or more frequently, should events or changes in circumstances indicate that the goodwill may be impaired.

Goodwill amounted to $31.7 million at March 31, 2018 and $21.5 million at March 31, 2017.

Impairment of Intangible Assets and Goodwill

Timing of impairment testing

The carrying amounts of Alithya’s property and equipment and intangibles with finite useful lives are reviewed for impairment when events or changes in circumstances indicate that the carrying value may be impaired. At each reporting date, Alithya assesses whether there is any indication of impairment. If any such indication exists, then the asset’s recoverable amount is estimated. Goodwill and intangibles that have indefinite useful lives, or that are not yet available for use, are tested for impairment annually, or more frequently, should events or changes in circumstances indicate that they may be impaired. Normally, the recoverable amount is estimated each year, typically as at March 31.

Impairment testing

The recoverable amount of an asset or cash-generating unit is the greater of its value in use and its fair value less costs of disposal. For the purpose of impairment testing, assets that cannot be tested individually are grouped together into the smallest group of assets that generates cash inflows from continuing use that are largely independent of the cash inflows of other assets or groups of assets (the “cash-generating unit”, or “CGU”). For the purposes of goodwill impairment testing, goodwill acquired in a business combination is allocated to the CGU, or the group of CGUs, that is expected to benefit from the synergies of the combination. This allocation is subject to an operating segment ceiling test and reflects the lowest level at which that goodwill is monitored for internal reporting purposes. An impairment loss is recognized if the carrying amount of an asset or its CGU exceeds its estimated recoverable amount. Impairment losses are recognized in the consolidated statement of operations. Impairment losses recognized in respect of CGUs that include goodwill are allocated first to reduce the carrying amount of any goodwill allocated to the units, and then to reduce the carrying amounts of the other assets in the unit (group of units) on a pro rata basis not beyond the highest of:

 

   

The fair value less costs of disposal; and

 

   

Value in use of the individual asset, if determinable.

An impairment loss in respect of goodwill is not reversed. In respect of other assets, impairment losses recognized in prior periods are assessed at each reporting date for any indications that the loss has decreased or no longer exists. An impairment loss is reversed if there has been a change in the estimates used to determine the recoverable amount. An impairment loss is reversed only to the extent that the asset’s carrying amount does not exceed the carrying amount that would have been determined, net of depreciation or amortization, if no impairment loss had been recognized.

Alithya performed its annual impairment test at March 31, 2018 and 2017 using the approach described above. At both dates, it was determined that goodwill was not impaired.

Provisions and Contingent Liabilities

Provisions are recognized when Alithya has a present legal or constructive obligation as a result of a past event, it is probable that an outflow of resources embodying economic benefits will be required to settle the obligation and a reliable estimate can be made of the amount of the obligation. Alithya’s provisions consist of liabilities for leases of premises that Alithya has vacated, litigation and claim provisions arising in the ordinary course of business and decommissioning liabilities for operating leases of office buildings. Alithya may record

 

- 185 -


Table of Contents

restructuring provisions related to business combinations and termination of employment costs incurred as part of its productivity improvement initiatives. The amount recognized as a provision is the best estimate of the consideration required to settle the present obligation at the end of the reporting period, taking into account the risks and uncertainties surrounding the obligation. When the effect of the time value of money is material, provisions are determined by discounting the best estimate of expected future cash flows at a pre-tax rate that reflects current market assessments of the time value of money and the risks specific to the liability. The increase in the provision due to the passage of time is recognized as a finance cost. Alithya accrues provisions for onerous leases, which consist of estimated costs associated with vacated premises. The provisions reflect the present value of lease payments in excess of the expected sublease proceeds on the remaining term of the lease. The accrued litigation and legal claim provisions are based on historical experience, current trends and other assumptions that are believed to be reasonable under the circumstances. Estimates include the period in which the underlying cause of the claim occurred and the degree of probability of an unfavorable outcome.

In the case of decommissioning liabilities pertaining to operating leases of buildings where certain arrangements require premises to be returned to their original state at the end of the lease term, the provision is determined using the present value of the estimated future cash outflows.

Restructuring provisions, consisting primarily of severance, are recognized when a detailed formal plan identifies the business or part of the business concerned, the location and number of employees affected, a detailed estimate of the associated costs, appropriate timelines and has been communicated to those affected by it.

Provisions amounted to $0.9 million at March 31, 2018 and $0.7 million at March 31, 2017.

Income Taxes

Income taxes are accounted for using the liability method of accounting.

Current income taxes are recognized with respect to the amounts expected to be paid or recovered under the tax rates and laws that have been enacted or substantively enacted at the reporting date. Deferred income tax assets and liabilities are determined based on deductible or taxable temporary differences between the amounts reported for financial statement purposes and tax values of the assets and liabilities using enacted or substantively enacted tax rates that will be in effect for the year in which the differences are expected to be recovered or settled. Deferred income tax assets and liabilities are recognized in earnings, other comprehensive income or in equity based on the classification of the item to which they relate.

Deferred tax is not recognized for the following temporary differences: the initial recognition of assets or liabilities in a transaction that is not a business combination and that affects neither accounting nor taxable profit or loss, and differences relating to investments in subsidiaries to the extent that it is probable that they will not reverse in the foreseeable future. In addition, deferred tax is not recognized for taxable temporary differences arising on the initial recognition of goodwill.

Deferred tax assets and liabilities are offset if there is a legally enforceable right to offset current tax liabilities and assets, and they relate to income taxes levied by the same tax authority on the same taxable entity, or on different tax entities, but they intend to settle current tax liabilities and assets on a net basis or their tax assets and liabilities will be realized simultaneously.

A deferred tax asset is recognized for unused tax losses, tax credits and deductible temporary differences, to the extent that it is probable that future taxable profits will be available against which they can be utilized. Deferred tax assets are reviewed at each reporting date and are reduced to the extent that it is no longer probable that the related tax benefit will be realized.

 

- 186 -


Table of Contents

Deferred tax assets amounted to $0.6 million and deferred tax liabilities amounted to $2.2 million at March 31, 2018, compared to $1.1 million and $1.6 million, respectively, at March 31, 2017.

Financial Instruments

Alithya’s financial instruments consist of cash, restricted cash, accounts receivable and other receivables, line of credit, trade accounts payable and accrued liabilities, and long-term debt. Financial instruments recorded at fair value on the consolidated statement of financial position are measured in accordance with IFRS 13 “Fair Value Measurement”. Financial instruments are classified using a fair value hierarchy that reflects the significance of the inputs used in making the measurements. Alithya uses the levels of the fair value hierarchy described below in determining the fair value of financial instruments:

 

   

Level 1—Valuation based on quoted prices observed in active markets for identical assets or liabilities.

 

   

Level 2—Valuation techniques based on inputs that are quoted prices of similar instruments in active markets; quoted prices for identical or similar instruments in markets that are not active; inputs other than quoted prices used in a valuation model that are observable for that instrument; and inputs that are derived principally from or corroborated by observable market data by correlation or other means.

 

   

Level 3—Valuation techniques with significant unobservable market inputs. A financial instrument is classified at the lowest level of the hierarchy for which a significant input has been considered in measuring fair value.

Future Changes in Accounting Policies

The following standards have been issued but are not yet effective:

IFRS 15—Revenue from Contracts with Customers

In May 2014, the IASB issued IFRS 15—Revenue from Contracts with Customers to specify how and when to recognize revenue as well as requiring the provision of more informative and relevant disclosures. The standard supersedes IAS 18—Revenue, IAS 11—Construction Contracts, and other revenue related interpretations. The standard became effective on April 1, 2018 for Alithya.

The core principle of this new standard is to recognize revenue to depict the transfer of promised goods or services to customers in an amount that reflects the consideration to which the entity expects to be entitled for those goods or services. IFRS 15 defines a five step process to achieve this core principle and, in doing so, more judgments and estimates may be required within the revenue recognition process than are required under existing standards.

Alithya will adopt the guidance effective April 1, 2018 using the retrospective method, with the effect of initially applying this standard recognized at the beginning of the earliest period presented and will elect to apply the practical expedient to not apply this guidance to contracts which are completed before the beginning of the earliest period presented or April 1, 2017, and the practical expedients for contract modifications (assessing the contracts in combination with any modifications before April 1, 2017). Alithya is performing an assessment of its revenue streams and customer classes. Alithya is in the final stages of completing its implementation plan, which includes contract reviews and detailed policy drafting.

Alithya will change the presentation method of its payrolling services from gross reporting to net reporting based on the new criteria for determining whether it is a principal or an agent in these transactions. However, this change has no impact on net loss.

The analysis completed to date of contracts under the new revenue recognition standard supports the recognition of revenue over time for time and materials arrangements and fixed-fee arrangements, which is consistent with Alithya’s current revenue recognition model.

 

- 187 -


Table of Contents

For professional service contracts entered into with customers on a time and materials basis, an input-based measure of progress based on the number of days incurred or hours expended continues to best depict progress toward complete satisfaction of the performance obligation. For professional service contracts entered into with customers on a fixed-fee basis, a time-based measure of progress continues to best depict the transfer of control of services to the customer to make goods or services available for the customer to use as and when the customer decides.

Adoption of the standard will result in a reduction in consulting fee revenue of approximately $47.4 million in fiscal year 2018 and a corresponding reduction in the professional fees and other contracted labor expense, due to the impact of the change in presentation from gross to net reporting of consulting fee revenue. This change will not have an impact on net loss.

Alithya is in the process of evaluating the ongoing disclosure requirements of the new standard. As well, Alithya is evaluating its internal control framework over revenue recognition and is designing and implementing the appropriate internal controls to enable the preparation of financial information and obtain and disclose the information required under IFRS 15—Revenue from Contracts with Customers.

IFRS 9—Financial Instruments

In July 2014, the IASB amended IFRS 9—Financial Instruments to bring together the classification and measurement, impairment and hedge accounting phases of the IASB’s project to replace IAS 39—Financial Instruments: Recognition and Measurement. The standard supersedes all previous versions of IFRS 9 and became effective on April 1, 2018 for Alithya with earlier adoption permitted. As at March 31, 2018, Alithya evaluated the impact of this standard on its consolidated financial statements and has determined that it will not have a significant impact, if any, on its consolidated financial statements.

IFRS 16—Leases

In January 2016, the IASB issued IFRS 16—Leases to set out the principles for the recognition, measurement, presentation and disclosure of leases for both parties to a lease contract. The standard eliminates the classification of a lease as an operating lease and requires lessees to recognize a right-of-use asset and a lease liability in the statement of financial position for all leases, with exemptions permitted for short leases and leases of low value assets. The standard supersedes IAS 17—Leases and other lease related interpretations. The standard will be effective on April 1, 2019 for Alithya with earlier adoption permitted only if IFRS 15—Revenue from Contracts with Customers is also applied.

Alithya is yet to fully assess the impact of this standard and therefore is unable to provide quantified information. However, in order to determine the impact, Alithya is in the process of:

 

   

Performing a full review of all agreements to assess whether any additional contracts will become lease contracts under IFRS 16’s new definition of a lease;

 

   

Deciding which transitional provision to adopt; either full retrospective application or partial retrospective application (which means comparatives do not need to be restated). The partial application method also provides optional relief from reassessing whether contracts in place are, or contain, a lease, as well as other reliefs. Deciding which of these practical expedients to adopt is important as they are one-off choices;

 

   

Assessing current disclosures operating leases (Note 15) as these are likely to form the basis of the amounts to be capitalized as right-of-use assets;

 

   

Determining which optional accounting simplifications are available and whether to apply them; and

 

   

Assessing the additional disclosures that will be required.

 

- 188 -


Table of Contents

Qualitative and Quantitative Disclosure about Market Risks

Interest rate risk

Alithya is exposed to fluctuations in interest rates with respect to its bank borrowings under its line of credit agreement and tax credit financing.

For the fiscal year ended March 31, 2018, Alithya’s management determined that a 1% variance in the interest rates on Alithya’s variable rate borrowings would have an impact of approximately $0.15 million on earnings before income taxes, compared to $0.05 million in fiscal 2017.

Liquidity risk

Alithya’s activities are financed through a combination of cash flows from operations, borrowings under existing credit facilities, the issuance of debt, and the issuance of equity. One of management’s primary goals is to maintain an optimal level of liquidity through the active management of assets and liabilities as well as cash flows.

At March 31, 2018, Alithya had an authorized line of credit in the amount of $25 million with CIBC and there was $24.1 million drawn under the facility. As described in “—Capital Resources” above, the amount drawn under the CIBC line of credit was offset by $12.7 million of cash balance in Alithya’s various CIBC bank accounts (included in the $14.5 million of cash on the consolidated statement of financial position) when calculating the $25 million authorized amount available to be drawn under the CIBC line of credit. In comparison, at March 31, 2017, Alithya had an authorized line of credit of $10 million with no amounts drawn.

Credit risk

Alithya’s credit risk exposure consists mainly of the carrying amounts of cash deposited with major Canadian banks and accounts receivable.

With respect to accounts receivable, Alithya is exposed to a concentration of credit risk on significant customers operating in Canada. However, any exposure associated with these customers is mitigated by the relative size of and the nature of business carried on by such customers. A significant portion of accounts receivable is due from banks with high credit-ratings, assigned by international credit-rating agencies, government agencies, telecommunications, and retail. In order to manage its exposure to credit risk and assess credit quality, Alithya reviews counterparty credit ratings on a regular basis and sets credit limits when deemed necessary. Historically, bad debts experienced by Alithya have been negligible.

As at March 31, 2018, amounts owing from two customers represented, individually, more than 10% of Alithya’s total trade accounts receivables and, together, 41% of the total trade accounts receivables. The most significant single customer accounted for $8.9 million, or 26%, of accounts receivables at March 31, 2018.

As at March 31, 2017, amounts owing from three customers represented, individually, more than 10% of Alithya’s total trade accounts receivables and, together, 61% of the total trade accounts receivables. The most significant single customer accounted for $8 million, or 27%, of accounts receivables at March 31, 2017.

Currency risk

Alithya is exposed to currency risk on its foreign operations which are denominated in a currency other than the Canadian dollar, mainly the US dollar and the Euro, and as such, is subject to fluctuations as a result of foreign exchange rate variations.

At March 31, 2018, Alithya held net financial assets denominated in US dollars of approximately $0.92 million or U.S.$0.71 million. A 1% variance in the US dollar foreign exchange rate would result in an approximate variance of $9,200 in the net assets of Alithya and in other comprehensive income.

 

- 189 -


Table of Contents

At March 31, 2018, Alithya held net financial assets denominated in Euros of approximately $0.38 million or €0.24 million (2017: $2.6 million or €1.8 million). A 1% variance in the Euro foreign exchange rate would result in an approximate variance of $4,000 (2017: $26,000) in the net assets of Alithya and in other comprehensive income.

See “Risk Factors—Risks Related to Alithya” for additional risks related to Alithya.

 

- 190 -


Table of Contents

INFORMATION ABOUT EDGEWATER

The following discussion contains forward-looking statements. Actual results may differ significantly from those projected in the forward-looking statements. Factors that might cause future results to differ materially from those projected in the forward-looking statements include, but are not limited to, those discussed in “Risk Factors” and elsewhere in this prospectus/proxy statement. A description of the business of Edgewater can be found in the Edgewater’s Annual Report on Form 10-K for the fiscal year ended December 31, 2017, which is incorporated by reference into this prospectus/proxy statement. See Where You Can Find More Information beginning on page 236 and Cautionary Note Regarding Forward-Looking Statements beginning on page 56.

Overview

Edgewater offers strategic IT consulting services to assist its clients in improving financial and operation performance across their enterprises. Edgewater strives to drive transformational change through its unique selection of business and technology services and channel-based solutions. Edgewater’s focus on technical services—such as digital transformation, technical roadmaps, data and analytics services, custom development and system integration—allows Edgewater to help organizations leverage investments in legacy IT assets to create new digital business models.

Delivering both on premise and in the cloud, Edgewater offers two major channel-based services. In the product channel of Oracle, Edgewater Ranzal provides Business Analytics solutions leveraging Oracle EPM, Business Intelligence and Big Data technologies. In the product channel of Microsoft, Edgewater Fullscope delivers Dynamics AX ERP, Business Intelligence and CRM solutions primarily in manufacturing.

Edgewater has the proven expertise to plan, deliver and manage integration services that improve performance and maximize business results. Edgewater focuses on deploying new systems and unlocking the value of the existing corporate assets. This proven expertise enables Edgewater to bring complex technologies and systems together while minimizing risk, leveraging its clients’ technology investments and delivering tailored solutions.

Edgewater has also in the past provided integration-based consulting services comprised of advisory systems integration, custom, verticals and managed services. For Edgewater’s fiscal year ended December 31, 2017, this consulting segment had approximately U.S.$3.0 million in revenue and approximately U.S.$0 of EBIT and, as of December 31, 2017, there were 13 consultants associated with the consulting business.

In Edgewater’s discussions with Alithya regarding the transactions, Alithya indicated that it had no interest in pursuing the infrastructure outsourcing business that was the focus of Edgewater’s consulting business. Accordingly, on July 24, 2018, Edgewater sold the assets (including U.S.$500,000 of cash) of its former consulting business to an entity organized by certain of Edgewater’s former consultants in exchange for a U.S.$675,000 promissory note payable in installments over five years and with interest at an annual rate of 4.0% commencing after an initial 24-month no interest period.

The Edgewater Ranzal and Edgewater Fullscope channel services include:

 

   

Business transformation through the use of packaged software solutions;

 

   

Enterprise Performance Management with Oracle budgeting, planning, consolidation and strategic finance both on premise and in the cloud;

 

   

Big Data;

 

   

Enterprise Resource Planning with Microsoft Dynamics AX targeted in process and discrete manufacturing verticals such as CPG, IEM, Chemical, Pharmaceuticals and Food and Beverage, both on premise and in the cloud;

 

- 191 -


Table of Contents
   

Customer relationship management with Microsoft Dynamics CRM both on premise and in the cloud;

 

   

Industry specific platform and best practice solutions;

 

   

Blended solutions; Microsoft CRM/XRM and specialized custom solutions;

 

   

Business intelligence analytics;

 

   

Design, development and introduction of IP that helps “verticalize” channel product stacks; and

 

   

Support and training services.

In addition to the above services, Edgewater also provides synergistic services in the area of data management and analytics. Examples of such services include the following:

 

   

Enterprise information management services

 

   

Provide for data related matters: master data management, data governance, logical and physical data base design, data warehouse strategies and design;

 

   

Provide practical data architectures and roadmaps to support transactional systems and enterprise performance management through advanced analytics; and

 

   

Provide forms of data manipulation, transformation and quality services.

 

   

Analytics services

 

   

Advise on lead derivation of key financial and operational performance indicators and correlate their measurement, visualization and action for a given organization;

 

   

Advise on opportunities for the use of predictive techniques, external data and benchmarks to improve business performance measurement and forecasting;

 

   

Advise on the creation and adoption of analytics architectures, roadmaps and supporting organizations; and

 

   

Advise, design and roadmap analytics-based near real-time to real-time alerting strategies and implementations.

Edgewater’s consultants are expected to travel and to be onsite with the customer to provide the highest level of service and support in all of these endeavors. Edgewater provides varying degrees of customer project assistance and will incorporate customer resources for technology transfer or cost optimization purposes. Independent teams and proper project process and delineation provide conflict-free transition points among all key service offerings as well as independent entry points. Leads for all offerings are internally driven with assistance from the respective vendors for software product solutions.

Industry Dynamics and Opportunity

Industry Dynamics. In today’s rapidly shifting macro business environment, businesses are demanding that financial and operational strategies be implemented in the most efficient and complete manner possible. The classic providers, such as the large management consulting firms, large accounting firms and multinational integrators, tend to provide solution services exclusively on large complex platforms, encompassing many providers of mixed experience levels and in a myriad of locations. Edgewater’s services are focused and quickly deployed onsite in a specialized solution package, more appropriate to today’s need for faster innovation rollout, pushed deeper into subsidiaries of multinational corporations as well as middle market growth companies.

Expenditures in the IT market have become a critical success factor in every company’s successful growth. As such, IT expenditures are receiving the scrutiny of the “C-level” officers, when specifically focused on transformational change. Edgewater’s C-level buyers are looking to purchase rapidly deployable, risk-managed,

 

- 192 -


Table of Contents

product-based technology solutions. These solutions maintain the ability for a company to differentiate itself from its competitors with proprietary business process, combined with the leverage of product customization. Edgewater Ranzal and Edgewater Fullscope, respectively, assist clients with these solutions primarily in the Oracle and Microsoft product channels, while providing the opportunity for a customer to customize its solutions through the utilization of its custom technology consulting services.

In addition, there are three drivers of incremental change for early adopters: big data and analytics, digital transformation, and large-scale cloud adoption. The first driver provides deeper data sources, as well as external reference data to expand and improve enterprise analytics. Digital transformation offers platform agnostic near real-time input for transactions and corporate command and control, breaking the paper-based paradigm which has driven automation to date. The third driver, large scale cloud adoption, increases the penetration of the cloud-based delivery model into larger companies and typically on premise classical systems. These incremental change drivers are catalysts for opportunity in Edgewater’s product channels. Edgewater plans to aggressively exploit these opportunities via organic initiatives as well as strategic alternatives.

Companies typically turn to consulting firms, like Edgewater, to fill these internal project gaps for a number of reasons:

 

   

For deep industry, product, data and technical expertise;

 

   

To obtain strategic consulting services in an accelerated timeframe;

 

   

To mitigate their business risk with focused onsite project teams;

 

   

To receive an outside objective perspective;

 

   

To obtain EPM- and EIM-related services;

 

   

To obtain product, services and IP related to ERP and CRM;

 

   

To provide cloud architecture and on-ramping services; and/or

 

   

To serve as an agent to plan, manage and implement change.

Industry Opportunity. Technology has become such an integral part of business that it requires skilled strategic management in its own right. Technology has become a key enabler to business change when the appropriate strategic steps, a meld of business process change and technology, are well laid out and thoughtfully executed. Strategic consulting firms deliver innovative thinking and in-depth vertical industry expertise, along with the ability to implement business process transformation through the judicious use of appropriate technologies. Edgewater has steadily enhanced its offerings to address the evolving need for strategic advisory and product-based consulting services and plan to continue to grow its competencies in these areas. Edgewater’s goal is to provide a comprehensive continuum of focused business services, encompassing all facets of business, through the enablement of technology.

Customers

Edgewater’s strategic acquisitions have helped enhance its service and product offerings, increase and diversify its customer base and reduce its reliance on individually significant customers. Service revenue from Edgewater’s five largest customers, as a percentage of total service revenue, was 13.9%, 15.2% and 11.8% for the years ended December 31, 2017, 2016 and 2015, respectively. No single customer represented 10% or more of total revenue during the years ended December 31, 2017, 2016 or 2015. During 2017, Edgewater recorded service revenue from 609 customers, of which 103 were new customers, as compared to recording service revenue from 670 customers in 2016, of which 140 were new customers. Edgewater recorded service revenue from 667 customers in 2015, of which 139 were new customers.

 

- 193 -


Table of Contents

Competitive Strengths

Edgewater offers strategic consulting services designed to assist its clients in improving financial and operational performance across their enterprises. Edgewater develops business strategies and technology solutions that address their specific needs while providing them with increased competitive advantage. Edgewater believes that five core values differentiate Edgewater from its competition:

Delivery Excellence. Edgewater’s history is built upon more than 20 years of proven methodology and well-defined process, in addition to continuous delivery of business and technology solutions that work. Edgewater’s delivery excellence is a derivative of a well-defined business plan, highly-skilled consultants, strong technical expertise and established implementation and support methodologies. Most importantly, Edgewater uses an iterative business and technology approach, with an emphasis on quality assurance and project management, to achieve rapid and successful deployment of its solutions. Edgewater’s delivery history has contributed to its ability to build long-term customer relationships.

Vertical Expertise. Edgewater combines vertical industry knowledge with a broad base of key strategic technologies to serve its customers’ needs and deliver tailored and innovative strategies and solutions. Edgewater has developed core competencies in primary vertical markets such as: CPG/Manufacturing; Discrete and Process Manufacturing; Energy/Utilities; Healthcare; Hospitality; Insurance; Oil and Gas; Retail; Travel/Entertainment; and various Emerging Markets.

Technology Excellence. Edgewater delivers its services by blending proven strategic technologies and business practices to build scalable solutions providing a solid return on investment. Edgewater’s team of professionals has the business and technology expertise to offer comprehensive strategies and solutions. Edgewater’s areas of expertise include:

 

   

EPM solutions in planning;

 

   

EPM budgeting;

 

   

EPM consolidation and strategic finance;

 

   

Microsoft Dynamics solutions in the area of CRM and ERP;

 

   

Data analytics;

 

   

Web analytics;

 

   

Big data;

 

   

Advanced data and infrastructure services; and

 

   

Specialized custom IT services.

Client Focus. Edgewater is positioned to provide its customers with onsite services. Edgewater’s client-centric model is well positioned to serve the needs of the Global 2000 for tight, highly-trained, product specialist project teams, as well as the upper middle market whose needs tend to span the full spectrum of its business/IT service offerings.

Adherence to Operational Metrics. Edgewater’s management team has built an organization that is defined by a record of operational excellence, tracking key performance indicators and well-defined operating metrics to manage its consulting resources, utilization and gross margin.

Business Strategy

Edgewater’s business strategy is to position Edgewater as one of the leading providers of transformational product-based consulting services. Edgewater believes it can attain this strategic objective by delivering a range of blended solutions through a combination of industry specific advanced product–based software consulting and

 

- 194 -


Table of Contents

custom technology consulting services. Clients desire the personal attention provided by onsite industry, financial and strategic expertise buttressed with the ability to speed idea implementation with cost-effective advanced software package solutions. Edgewater’s ability to begin its services dialogue at the strategy level in business vernacular all the way through specific software product request for proposal response provides a spectrum of sales opportunities with varying degrees of channel control and cost. This spectrum of engagement entry opportunities allows Edgewater to serve the upper middle market through the Global 2000 with an appropriate set of services.

Additionally, Edgewater is able to strengthen its service offerings by focusing upon the development of intellectual property, not only in the area of trademarks, but with respect to the internal development of software. Edgewater is able to quickly execute on the internal development of intellectual property given the significant knowledge and expertise Edgewater maintains in its product-based consulting channels. Edgewater can leverage this intellectual property as a means to accelerate delivery of a solution and as a means to solidify and/or expand its presence in a vertical market.

Marketing, Sales and Strategic Alliances

Marketing. The primary goal of Edgewater’s marketing efforts is to generate sales opportunities by increasing its brand awareness, value proposition and overall domain expertise. Edgewater’s marketing efforts continue to be closely aligned with its go-to-market strategy, while introducing specific offerings that address business and IT problems faced by its clients. Edgewater leverages the core competencies it has developed in delivering its services in key industries and horizontal offerings to increase the efficiency of its marketing efforts. Edgewater’s marketing function utilizes comprehensive internet marketing strategies that involve integrated activities including, but not limited to: webinars, highly-targeted email campaigns distributed to prospect and client lists developed with specific demographics and attributes and social media outlets to promote its capabilities and services (e.g., both company-driven and domain-specific blogs, social networking and video sharing websites). By leveraging closely coupled internet marketing strategies to promote its services, Edgewater is able to reach a wider audience and communicate in a medium that has become more widely accepted and brings in quicker results from a sales and marketing perspective. Edgewater also gathers key statistics from its websites, blogs, email campaigns and other social media outlets to test, measure and trace its marketing initiatives. This enables Edgewater to ensure it is reaching the right target audience with concise and compelling offerings to promote its capabilities. Edgewater also authors white papers and contributes to articles in trade publications, attends events and participates in targeted industry conferences and tradeshows.

Sales. Edgewater’s sales approach is to combine traditional sales with its strength in industries and technology. Edgewater’s traditional sales function is composed of direct sales professionals and inside sales professionals. Both work closely with Edgewater’s practice directors to identify potential opportunities within each account. Using a consultative selling methodology, Edgewater identifies target prospects and develops a pursuit plan for each key account. When contact with a target is established, Edgewater utilizes a blended sales model to demonstrate its expertise, combining consultative selling with traditional sales methods. Once the customer has engaged Edgewater, its sales professionals maintain their relationships with the customer by working collaboratively with the consulting professionals who are assigned to the customer.

Strategic Alliances. As part of Edgewater’s sales and marketing effort, Edgewater has established working relationships with a number of companies, including: Informatica Corporation, Keyteach, Microsoft, Oracle, Cloudera, Hortonworks, SiteCore, Accelatis, Amazon, and Webtrends. These alliances generally entail sharing sales leads, joint marketing efforts, making joint customer presentations, negotiating discounts on license fees or other charges and conducting similar activities. Edgewater’s arrangements with many of these companies are informal and are not subject to definitive written agreements. For those companies with whom Edgewater does have definitive written agreements, those agreements are either terminable at will by either party or are for terms of one year or less. Edgewater believes it has been successful in establishing alliances with a strong group of companies who are either industry leaders or well-regarded new entrants.

 

- 195 -


Table of Contents

Professional Recruitment, Retention and Development

Edgewater’s success depends in part upon its ability to recruit and retain business and technology professionals with the high level of skills and experience needed to provide its specialty services. Edgewater believes that the combination of professional support, intellectual challenge, corporate culture and compensation it offers will continue to be attractive to these highly-skilled professionals. Edgewater’s working environment also fosters collaboration, creativity and innovation. Edgewater believes that its employees are one of its most valuable assets.

Employees. As of April 30, 2018, Edgewater had 426 employees (excluding contractors). Of these employees, 308 were billable consultants and 118 were management and administrative personnel (composed of sales, marketing, human resources, finance, accounting, internal information systems and administrative support) and product development personnel. The average tenure of Edgewater’s employees is approximately six years and the average “years of experience” is approximately 24 years. Edgewater’s employees are not represented by a collective bargaining agreement. Edgewater believes that its employee relations are strong.

Culture. Edgewater believes that its business culture is critically important in hiring and retaining qualified professionals. Edgewater’s ability to provide effective multidisciplinary teams is dependent upon its ability to develop and sustain a business culture that is common across all disciplines and vertical practices throughout Edgewater. Edgewater’s employees are talented and energetic professionals who come from a multitude of professional backgrounds. Edgewater believes that this creates an exciting, diverse and creative work environment for its employees.

Compensation. Edgewater has competitive compensation programs that have been structured to attract and retain highly-skilled professionals. Edgewater’s compensation programs include competitive base salaries, coupled with cash bonus and equity-based incentive opportunities. Compensation plans may be tied to the achievement of Edgewater’s financial performance or tied to individual and team performance goals.

Recruiting. Edgewater believes that its long-term success will depend upon its ability to attract, retain and motivate highly-skilled employees. Edgewater’s recruitment department has traditionally conducted its own direct recruiting efforts and coordinated informal and search firm referrals. Edgewater believes that its business model, which results in an intellectually stimulating work environment, provides increased opportunities for professional development and a dynamic corporate culture, which enhances its ability to attract and retain top professionals.

Professional Development. Edgewater believes that providing its professionals with a wide variety of challenging projects, the opportunity to demonstrate ability and achieve professional advancement are keys to their retention. Edgewater works with its professionals to assist them with their professional development by offering internal and external learning opportunities. Edgewater encourages them to attain industry certifications which strengthen their expertise in both business and technology. Edgewater also believes that the working relationships it forms on various project teams foster valuable formal and informal mentoring and knowledge sharing.

Competition

Edgewater operates in a competitive and rapidly changing market. Edgewater also competes with a variety of organizations that offer services similar to those it provides. Edgewater’s clients often retain it on a non-exclusive, project-by-project basis. Edgewater competes with a number of different types of businesses, including:

Traditional management and strategy consulting firms that focus on advising “C”-level executives on organization and corporate strategy. Many of the traditional strategic consulting firms have added services in IT.

 

- 196 -


Table of Contents

Systems integration and IT consulting firms that design and implement technology solutions, including software installation, for departments and enterprises. These firms have grown in size and scope of services, including the provision of offshore software development services.

IT product and service vendors that offer technical consulting to support their own products. Many of these firms have also developed various alliances with systems integration and IT consulting firms to augment their own capabilities.

There is significant competition in the management and IT consulting services space. Mergers or consolidations in Edgewater’s market may create new, larger or better-capitalized competitors with enhanced abilities to attract and retain professionals. The following is a representative list of competitors in the IT and management consulting services space:

 

   

Technical Consulting/Systems integrators: Accenture, IBM Global Services, Business and Decision Group, Caritor, Inc., CGI, and Perficient;

 

   

Offshore software development firms: Aztec Software, Cognizant Technology Solutions, Infosys, Ventyx, Tech Mahindra, Tata and Wipro;

 

   

Management/Business Consulting firms: Bain & Company, Booz-Allen & Hamilton, Boston Consulting Group and McKinsey & Company;

 

   

Enterprise Resource Planning firms: SAP, Oracle, Hitachi, DXC and Avanade;

 

   

Enterprise Performance Management / Business Activity Monitoring / Business Intelligence providers: Deloitte & Touche, Huron, The Hackett Group, Hitachi Consulting Corporation, KPI Partners, KPMG, PricewaterhouseCoopers and Ernst & Young; and

 

   

Computer hardware, software and service vendors: Hewlett-Packard, IBM, Oracle, Microsoft and SAP.

Edgewater believes that the principal criteria considered by prospective clients when selecting a consulting firm include skills and capabilities of consultants, scope of services, project methodology and approach, technical and industry expertise, reputation and quality of past work, perceived value and a commitment to delivering a solution that works as intended. Due to Edgewater’s ongoing dedication and attention to all of the above characteristics, it believes that it is well positioned against its competitors in its marketplace.

Intellectual Property

Edgewater considers its intellectual property to be a valuable asset in a highly competitive industry. Edgewater also considers its intellectual property to be an important factor in building brand recognition for quality service and performance. Therefore, Edgewater has secured certain service marks for “Edgewater,” “Edgewater Consulting,” “Edgewater Technology,” “Edgewater Strategy Services,” “Edgewater Technology-Ranzal,” “Edgewater Ranzal” and “Edgewater Fullscope,” among others. Edgewater believes it have secured all rights to trademarks and trade names related to its business.

Edgewater relies on a combination of trade secret, copyright and trademark laws to protect its proprietary rights. In particular, Edgewater requires each of its employees to sign an invention and non-disclosure agreement, which provides that they must maintain the confidentiality of Edgewater’s intellectual property and that any intellectual property that they develop while employed by Edgewater is the property of Edgewater. Edgewater has developed detailed tools, processes and methodologies which are used in developing software code, scripts, libraries, data models, applications, business processes, frameworks and other technology used within Edgewater and in customer engagements.

 

- 197 -


Table of Contents

INFORMATION ABOUT NEW ALITHYA

Overview

New Alithya is a private company incorporated under the laws of Québec on March 8, 2018 for the purpose of holding Alithya and Edgewater following completion of the transactions. On September 10, 2018, New Alithya changed its name to Alithya Group inc. Following the consummation of the transactions, Alithya and Edgewater will be wholly-owned subsidiaries of New Alithya.

The principal executive offices of New Alithya will be located at 700 De La Gauchetière Street West, Suite 2400, Montréal, Québec, Canada H3B 5M2. New Alithya’s telephone number will be (+1) (514) 315-2824.

Competitive Strengths and Strategies of New Alithya

New Alithya intends to become a North American leader in the digital technology consulting industry and differentiate itself from its competitors with the following competitive strengths and strategies:

A new North American leader in the digital technology consulting industry. The combination of Alithya, Edgewater Fullscope and Edgewater Ranzal creates a digital technology disruptor in a rapidly evolving economy, as well as one of the most prominent firms in the digital technology and consulting field in the United States and Canada, with a presence in France and the United Kingdom. New Alithya will have particular strength in the sectors of finance, insurance, telecommunications, energy, manufacturing, retail and distribution, transportation, healthcare and government services. This transformational transaction increases Alithya’s and Edgewater’s critical mass enabling the combined entity to qualify and compete for additional large contracts awarded by governmental and private organizations. New Alithya will have a staff of more than 2,000 employee-professionals and incorporated contractors with a depth of expertise in high-end IT and business consulting services. The increased scale provides support to the global platform as it pivots to higher margin business opportunities both organically and through acquisitions and will help attract potential acquisition candidates which are poised to benefit from New Alithya’s established relationships, better access to market and preferred supplier status.

Enhanced value proposition with highly complementary expertise in both Microsoft and Oracle products. New Alithya will be a leader in the implementation of Oracle EBS, EPM and ERP Cloud as well as Microsoft ERP and CRM Cloud solutions supported by a strong expertise in Business Intelligence. Alithya’s and Edgewater’s complementary expertise allows New Alithya to take advantage of significant growth opportunities driven by the “cloudization” of both Microsoft and Oracle products. The combined entity will particularly benefit from an enhanced value proposition to existing Edgewater Ranzal clients as it leverages Alithya’s highly skilled employees in Oracle cloud-based solutions in its Oracle EPM offering. In addition, its broad product and service offering enables a client-centric and pragmatic approach to building specialized solutions that can be rolled out to existing clients as well as new clients in niche markets. This agile and client-centric approach will help to ensure an optimal alignment with clients and the seamless achievement of their objectives. New Alithya will strive to be a trusted advisor to its expanded client base by developing long-term relationships that extend beyond the ongoing or next project delivery and by providing vendor-agnostic, tailored solutions to meet their unique needs.

Attractive near-term value creation through significant cost synergies stemming from the optimization of corporate functions. In connection with the transaction, on July 24, 2018, Edgewater sold its Classic Consulting Business Unit and anticipates eliminating a majority of Edgewater corporate expenses with Alithya’s corporate infrastructure. New Alithya will benefit from significant cost savings with the integration of back office human resources, financial and customer relationship management all onto one common platform that spans geographies.

Expanded geographic presence with Pan-North American delivery model provides for ample revenue upside and cross-selling opportunities with new and existing clients. The creation of a global IT services provider with a

 

- 198 -


Table of Contents

leading position in North America and foothold in Europe is expected to generate significant cross-selling opportunities as well as further revenue upside with new and existing clients. Significant and lasting revenue synergies will be driven by expanding the reach of Edgewater’s core consulting competencies in certain Canadian markets and similarly by leveraging Alithya’s core consulting competencies in several U.S. markets where Edgewater is operating. In addition, the expanded geographic footprint in North America allows for rapid, onsite responsiveness while maintaining the value proposition of remote delivery of services. New Alithya’s local presence in additional markets allows its consultants to work alongside clients in order to maximize value and build custom-made, high-end solutions to best suit their business needs.

Ideally positioned consolidator in a highly fragmented industry. The combination establishes a larger platform to pursue a disciplined build-and-buy strategy while capitalizing on the sizeable growing demand for digital technology services. The combined entity will benefit from leveraging Alithya’s best practices and expertise as a serial consolidator and strong track record of acquiring and successfully integrating companies. New Alithya will pursue an aggressive, yet disciplined build-and-buy strategy where it will continue to expand into new geographies and make niche market acquisitions to enhance its vertical offering and strengthen its solutions portfolio.

Deep industry expertise across multiple verticals with highly specialized skillset and knowledge base provide tailored, high-end solutions in traditional and niche markets. The demand for skills, expertise and competencies required by clients in the IT industry is continuously evolving. Today, clients are looking for digital technology consulting companies that are strategic partners, understand their reality and have the flexibility to rapidly integrate packaged solutions or deliver tailored solutions to best meet their business objectives in both traditional and niche markets. New Alithya will endeavour to be at the forefront of innovation to meet clients’ unique requirements by adopting a proactive approach, not only by recruiting engaged and skilled professionals but by also developing in-house, custom solutions that can be packaged to meet the array of specific requirements of any given client. This in-house custom service portfolio development capability also enables the building of a unique knowledge base that provides New Alithya with a competitive edge. In addition, New Alithya will have highly specialized professionals in niche markets, including Business Intelligence, where it will have achieved critical mass in an area with ample demand and scarcity of skilled experts. New Alithya will also benefit from Edgewater’s range of in-house built IP-based business solutions that help shape opportunities and drive value for its clients and shareholders which is an important factor in building brand recognition for quality service and performance in a highly competitive industry.

Opportunity to take advantage of favourable market dynamics and expanded partnerships. There is significant revenue growth potential as Microsoft shifts to a business model focused on direct relationships with fewer, larger clients and transfers representation to major distributors with presence in both Canada and the United States. There is a notable opportunity to take advantage of favourable market dynamics and expanded partnership based on New Alithya’s critical mass and strong relationship with Microsoft.

Directors and Senior Management of New Alithya

Upon completion of the transactions, the board of directors of New Alithya will consist of nine directors, of whom six will be nominated by Alithya (one of the six being the current Chief Executive Officer of Alithya) and three will be nominated by Edgewater. The chairman of the board of directors will be nominated by Alithya. Until the date that is 12 months following closing of the transactions, New Alithya will (i) nominate the three directors being initially nominated by Edgewater, as provided above, at any annual or special shareholders’ meeting of New Alithya to be held within such 12-month period, (ii) recommend that shareholders of New Alithya vote in favor of their election at any such meeting, and (iii) not take any step to remove those directors from its board of directors; provided in all cases that the covenant will not be applicable in the case of fraud, gross negligence or willful misconduct of the relevant director.

 

- 199 -


Table of Contents

The following table sets forth the ages, as well as certain other biographical information, for those individuals who are currently expected to be the members of the board of directors of New Alithya upon completion of the transactions.

 

Name

   Age     

Present Principal Occupation or Employment, Employment History and Other
Directorships Held in the Last Five Years

Robert Comeau      58     

Mr. Robert Comeau has been a member of the Board of Directors and the Chairman of the Audit and Risk Management Committee of Alithya since May 2018. Mr. Comeau is a Chartered Professional Accountant with over 30 years of experience. Since December 2017, Mr. Comeau has served as a director of H2O Innovation Inc., a TSX Venture Exchange listed company that provides integrated water treatment solutions based on membrane filtration technology in various countries, including Canada, the United States, Spain, China, the United Arab Emirates, Mexico, France and Egypt. He was also a Special Committee Member of FX Innovation between March 2014 and December 2017. During his career, Mr. Comeau has served as Chief Financial Officer of both public and private companies, including Lumenpulse Group Inc. from December 2012 to December 2015, Aveos Fleet Performance Inc. from January 2009 to March 2011 and Emergis Inc. from June 2005 to February 2008. Mr. Comeau also held positions of increasing responsibility over 17 years at Nortel Networks Corporation, including serving as Vice-President, Finance, Operations of the company between 2000 and 2002. Mr. Comeau holds a degree in Finance from Les Hautes Etudes Commerciales (HEC) at Université de Montréal.

 

François Côté      60     

Mr. François Côté has been a member of the Board of Directors and the Chairman of the Governance and Human Resources Committee of Alithya since February 2015. He has also served as the Chairman of TELUS Ventures since March 2014 and oversees investment strategy development and implementation and value creation for TELUS Corporation. Earlier in his career, Mr. Côté was appointed President and Chief Executive Officer of Emergis Inc. in 2004 and following TELUS Corporation’ acquisition of Emergis Inc. in 2008, Mr. Côté was appointed President, TELUS Health Solutions. Mr. Côté later held the position of President of TELUS Québec before being named Executive Vice President of TELUS Corporation and Vice-Chair of TELUS Québec, TELUS Health and TELUS Ventures in 2012. Mr. Côté has served on the Boards of Directors of the Montréal Heart Institute, Lumenpulse Inc., and EXFO Inc. since 2015 and has served as Vice Chair of the Telus Fund since June 2014. He also serves as Lead Director on the Board of Purkinje Inc., as a Director of La Fondation Martin Matte and sits on the Advisor Committee of Groupe Morneau. Holder of a Bachelor’s degree in Industrial Relations from Laval University, Mr. Côté was named “2007 Ernst & Young Entrepreneur of the Year” in the Turnaround Entrepreneur category for the Québec region. In June 2013, he was named Honorary Lieutenant-Colonel of the Canadian Force’s 34th Signal Regiment.

 

Paul Raymond      54      Mr. Paul Raymond has served as Chief Operating Officer and President of Alithya between April 2011 and March 2012 and Chief Executive Officer and President of Alithya since April 2012 and oversees Alithya’s strategy, organizational development and accelerated growth. Mr. Raymond has been a member of the Board of Directors of Alithya since April 2011. Mr. Raymond is also the President of the Board of Directors of the Québec Technology Association (AQT), serves on the Board of Directors of Optimum Assurance, is a Governor of the Conseil du patronat du Québec and serves as President of the

 

- 200 -


Table of Contents

Name

   Age     

Present Principal Occupation or Employment, Employment History and Other
Directorships Held in the Last Five Years

     

Board of Directors for the Québec chapter of the Make-A-Wish Foundation. Prior to joining Alithya, Mr. Raymond held several key senior management positions in major information technology firms and served as an officer in the Canadian Armed Forces. Recognized as a builder and a leader in the industry, Mr. Raymond was recently admitted to the select 30% Club, which promotes diversity and advocates for the advancement of women to executive and board positions. On behalf of Alithya, Mr. Raymond received the 2016 Entrepreneur of the Year Award from EY Québec in the IT category. Mr. Raymond is a Computer Engineering graduate from the Royal Military College of Canada and a member of the OIQ (Ordre des ingénieurs du Québec) and the Institute of Corporate Directors.

 

Ghyslain Rivard      58     

Mr. Ghyslain Rivard is a founder and major shareholder of Alithya. Mr. Rivard has also served as the Vice-Chairman of the Board of Directors of Alithya since April 2012. From April 1992 to April 2012, Mr. Rivard served as President and Chief Executive Officer of Alithya. Mr. Rivard, graduated from the Université de Sherbrooke in 1982 and has over 35 years of experience in the IT and business services sectors.

 

Pierre Turcotte      58     

Mr. Pierre Turcotte serves as Chairman of the Board of Directors of Alithya since 2011 and focuses on strategic initiatives to accelerate Alithya’s global growth. Mr. Turcotte is also a Managing Partner of Poudre Noire, an e-commerce, business strategy and marketing research company, since December 2015. He has served on the Boards of Directors of Pointe-à-Callières Museum since November 2014 and Xpertdoc since November 2015. Between December 2011 and February 2015, Mr. Turcotte served as Chairman of the Board of Directors and as Chief Executive Officer of ReadBooks, a company providing management and e-book sales solutions for North American and European markets. Mr. Turcotte also served as Senior Vice President and General Manager of CGI Group Inc. in Canada and the United States between 1998 and 2001 and as Senior Vice President and Director General of CGI Group Inc. in Canada and Europe between 2001 and 2010. Mr. Turcotte graduated from Laval University in 1982 with a degree in Computer Science and Mathematics.

 

Dana Ungar (Ades-Landy)      59     

Ms. Dana Ungar (Ades-Landy) has served as a Director of Alithya since November 2016. She is also the Chief Executive Officer of the Heart and Stroke Foundation of Canada (Québec). Between April 2013 and August 2015, Ms. Ades-Landy served as the Regional Vice-President, Québec & Eastern Ontario, Commercial Banking at Scotiabank. Ms. Ades-Landy currently serves on the Boards of Directors of the Canadian Mortgage and Housing Corporation, the Association of Fundraising Professionals, the International Womens Forum and is the President of the Board of Directors of the Financial Women’s Association of Québec. Ms. Ades-Landy served on the Board of Directors of Old Brewery Mission Foundation from May 2015 to April 2016 and served as the Chair of the Advisory Board of the John Molson School of Business between September 2012 and June 2016. She was also a member of the Minister of Finance’s “Commission d’examen sur la fiscalité québécoise” June 2014 and September 2015. Ms. Ades-Landy has a MBA in finance and accounting from Concordia University, and obtained her BSc in microbiology and immunology from McGill University. Ms. Ades-Landy was named one of Canada’s Top 100 Most Powerful Women in both 2007 and 2009. Ms. Ades-Landy is a graduate of the Institute of Corporate Directors program in 2016.

 

 

- 201 -


Table of Contents

Name

   Age     

Present Principal Occupation or Employment, Employment History and Other
Directorships Held in the Last Five Years

Frederick DiSanto      56     

Mr. Frederick DiSanto has served as a Director of Edgewater since February 2017. Frederick DiSanto has also served as the Chief Executive Officer of Ancora Advisors, LLC and Ancora Holdings Inc., a registered investment advisor, since January 2006, and as Chairman of the Board of Ancora Advisors, LLC, since December 2014. Previously, Mr. DiSanto worked at Fifth Third Bank, a regional banking corporation, serving as Executive Vice President and Manager of Fifth Third Bank’s Investment Advisor Division from 2001 to 2005. In 2001, Fifth Third Bank acquired Maxus Investment Group, an asset management firm and Mr. DiSanto’s previous employer. Prior to the acquisition, Mr. DiSanto was the President and Chief Operating Officer at Maxus Investment Group, from 1998 to 2000. From 1991 to 1997, Mr. DiSanto was Managing Partner at Gelfand Partners Asset Management, an investment management firm, which merged with Maxus Investment Group in 1997. Mr. DiSanto began his investment career in 1985 with McDonald Investments in Institutional Equity Sales. Currently, Mr. DiSanto is serving on the boards of Medical Mutual of Ohio, Case Western Reserve University, Greater Cleveland Sports Commission, The Eastern Company, Regional Brands and WF Hann Sons. He is also on the Executive Committee for the Board of Trustees at Case Western Reserve University. Previously, Mr. DiSanto served as the Chairman of the Board of Regents of St. Ignatius High School. Mr. DiSanto is also the former Chairman and current Trustee of the Greater Cleveland Sports Commission. Mr. DiSanto earned a Bachelor’s degree in Management Science and a Master’s degree in Business Administration from Case Western Reserve University.

 

Jeffrey Rutherford      57     

Mr. Jeffrey Rutherford has served as the Chairman of the Board, Interim Chief Executive Officer and Interim President of Edgewater since March 2017. Mr. Rutherford has also served as a Director of Edgewater since February 2017. Mr. Rutherford served as Vice President and Chief Financial Officer at Ferro Corporation, an international coatings and colors manufacturing business, from April 2012 to September 2016. From July 2008 to April 2012, Mr. Rutherford served as Vice President and Chief Financial Officer at Park-Ohio Holdings Corp, an international industrial supply and diversified manufacturing business. Mr. Rutherford served as the Vice President and Chief Financial Officer at UAP Holdings Corp. from October 2007 to June 2008. At the time UAP Holdings Corp. was a publicly traded company that distributed agricultural inputs throughout North America. In 2008, UAP Holdings Corp. was acquired by Agrium Inc. Previously, Mr. Rutherford served as the President, Chief Executive Officer and Chief Financial Officer at LESCO, Inc., which at the time was a publicly traded company that distributed inputs to the professional turf industry, from 2002 to 2007. Mr. Rutherford also served on the board of directors of LESCO, Inc., from 2006 to 2007. LESCO, Inc. was subsequently acquired by Deere & Co. in 2007. Mr. Rutherford served as Chief Financial Officer and Senior Executive Vice President of OfficeMax, Inc., a retailer of office products and supplies, from 1997 to 2002, after having previously served as its Senior Vice President and Treasurer, from February to July 1997. From 1983 to 1996, Mr. Rutherford worked at Arthur Andersen, a consulting and accounting firm. Mr. Rutherford earned his Bachelor’s degree in Business Administration and Accounting from Baldwin Wallace College.

 

 

- 202 -


Table of Contents

Name

   Age     

Present Principal Occupation or Employment, Employment History and Other
Directorships Held in the Last Five Years

C. Lee Thomas      64      Mr. C. Lee Thomas is a Certified Public Accountant and served in various roles with Ernst & Young LLP from 1976 to June 2014, including as Managing Partner of the Cleveland office and as the Northeast Ohio Market Segment Leader and as a global client serving partner. From June 2015 to January 2018, Mr. Thomas served on the Board of Directors of Technical Consumer Products International, a NYSE Registered Company. Mr. Thomas is a professor at the Baldwin Wallace University Business School, where he also serves as Executive in Residence and a member of the Board of Trustees. Mr. Thomas holds a bachelor’s degree in Accounting from Baldwin Wallace University.

The following table sets forth the ages, as well as certain other biographical information, for those individuals who are currently expected to be the executive officers of New Alithya upon completion of the transactions.

 

Name; Expected
Title (New Alithya)

   Age     

Present Principal Occupation or Employment, Employment History and
Other Directorships Held in the Last Five Years

Paul Raymond

(President and Chief Executive Officer)

     54     

Mr. Paul Raymond has served as Chief Operating Officer and President of Alithya between April 2011 and March 2012 and Chief Executive Officer and President of Alithya since April 2012 and oversees Alithya’s strategy, organizational development and accelerated growth. Mr. Raymond has been a member of the Board of Directors of Alithya since April 2011. Mr. Raymond is also the President of the Board of Directors of the Québec Technology Association (AQT), serves on the Board of Directors of Optimum Assurance, is a Governor of the Conseil du patronat du Québec and serves as President of the Board of Directors for the Québec chapter of the Make-A-Wish Foundation. Prior to joining Alithya, Mr. Raymond held several key senior management positions in major information technology firms and served as an officer in the Canadian Armed Forces. Recognized as a builder and a leader in the industry, Mr. Raymond was recently admitted to the select 30% Club, which promotes diversity and advocates for the advancement of women to executive and board positions. On behalf of Alithya, Mr. Raymond received the 2016 Entrepreneur of the Year Award from EY Québec in the IT category. Mr. Raymond is a Computer Engineering graduate from the Royal Military College of Canada and a member of the OIQ (Ordre des ingénieurs du Québec) and the Institute of Corporate Directors.

 

Claude Thibault

(Senior Vice President and Chief Financial Officer)

     54     

Mr. Claude Thibault has served as the Senior Vice President and Chief Financial Officer of Alithya since August 2018. Mr. Thibault has more than 20 years of experience serving as Chief Financial Officer for a variety of companies, both private and publicly traded. Mr. Thibault recently held the Chief Financial Officer position at the DCM Group from 2015 to 2018 and previously at Nuera Group from 2007 to 2015, Mediagrif Interactive Technologies from 2005 to 2007, PTT Poly Canada L.P. from 2002 to 2005 and Aptilon Health from 2000 to 2002. Prior to assuming leadership roles in finance teams, Mr. Thibault held positions of increasing responsibility at KPMG from 1986 to 1994 and Midland Walwyn Capital / Merrill Lynch Canada from 1994 to 1998. Mr. Thibault is a Chartered Professional Accountant and holds a Bachelor Degree in Commerce with a Major in Public Accounting from HEC Montréal and a Master of Business Administration with a Major in Finance and International Business from McGill University.

 

 

- 203 -


Table of Contents

Name; Expected
Title (New Alithya)

   Age     

Present Principal Occupation or Employment, Employment History and
Other Directorships Held in the Last Five Years

Claude Rousseau

(Senior Vice President and Chief Operating Officer)

     56     

Mr. Claude Rousseau has served as the Senior Vice President and Chief Operating Officer of Alithya since December 2016. He joined Alithya in January 2015, first as Senior Vice-President and Chief Commercial Officer, before becoming the Chief Operating Officer. After 28 years with a national telecommunications giant, where he held a series of key executive positions, Claude Rousseau joined the Québec Remparts, the city’s junior hockey franchise, in 2008. He served as team manager until December 2014, in addition to advising executive management at TELUS Québec. Recognized for his operational expertise, Mr. Rousseau is also known for his negotiation skills, his diplomacy and the strength of his network. His strong background in IT and his leadership allowed him to reach the rank of chief for all business units of Alithya. Mr. Rousseau leads the offices in Québec, Canada and internationally.

 

Russell Smith

(Leader, U.S.A.)

     51     

Mr. Russell Smith is President of Edgewater Fullscope. Mr. Smith was a co-founder of RedKlay Solutions, which provided enterprise applications and consulting services to the manufacturing sector and which Fullscope acquired in 2002. Mr. Smith served as the Chief Executive Officer of Fullscope from 2003 to 2009 and was integral in architecting and executing the business strategy that led Fullscope to being nationally recognized as a leading Microsoft Dynamics partner. In December 2009, Fullscope was acquired by Edgewater where Mr. Smith continues to lead the strategic direction, operations, and growth of the Edgewater Fullscope practice. Prior to RedKlay Solutions, Mr. Smith was Director of Business Development and Operations at The Pinnacle Group, which was acquired by CSC in 1997. Mr. Smith was named a Partner at CSC and successfully managed the integration of The Pinnacle Group into CSC. Mr. Smith began his career at IBM working in various engineering management and manufacturing operations roles from 1989 to 1996. Mr. Smith holds a Bachelor of Science Degree in Industrial Engineering from Auburn University and a Master of Business Administration from Duke University’s Fuqua School of Business.

 

Compensation of Directors and Senior Management of New Alithya

New Alithya has not yet paid any compensation to its directors and does not currently have any employees. The form and amount of the compensation to be paid to each of New Alithya’s directors and executive officers will be determined by New Alithya’s board of directors. See “—New Alithya Long-Term Equity Incentive Plan” below. New Alithya also expects to establish a new employee stock purchase plan with the goal of incentivizing employees and aligning employees’ interest with those of its shareholders. See “—New Alithya Share Purchase Plan” below.

Information concerning the historical compensation paid by Edgewater to Frederick DiSanto and Jeffrey Rutherford, who are expected to become non-employee directors of New Alithya, is contained in Edgewater’s Amendment No. 1 to Annual Report on Form 10-K/A for the fiscal year ended December 31, 2017, which is incorporated herein by reference.

Claude Thibault, who is expected to become the Senior Vice President and Chief Financial Officer of New Alithya, and Robert Comeau and C. Lee Thomas, who are expected to become non-employee directors of New Alithya, have not received any compensation from Alithya or Edgewater for the fiscal year ended March 31, 2018 and the fiscal year ended December 31, 2017, respectively.

 

- 204 -


Table of Contents

For information concerning the historical compensation paid by Alithya to certain of its executive officers and non-employee directors, who are expected to become the executive officers and non-employee directors of New Alithya, respectively, see “Information about Alithya—Compensation.”

New Alithya Long-Term Equity Incentive Plan

At the merger effective time, each of the current Edgewater equity incentive plans and Alithya stock option plan will be terminated and replaced by a new long term equity incentive plan of New Alithya (the “New Alithya Equity Incentive Plan”). The following summary describes the material terms of the New Alithya Equity Incentive Plan, is not a complete description of all the provisions of the New Alithya Equity Incentive Plan, and is qualified in its entirety by reference to the New Alithya Equity Incentive Plan, which is filed as an exhibit to the registration statement on Form F-4 of which this prospectus/proxy statement forms a part.

Administration

The New Alithya Equity Incentive Plan will be administered by the New Alithya board of directors. The New Alithya board of directors will have the authority to, among other things, determine eligibility for awards to be granted, determine, modify or waive the type or types of, form of settlement of, and terms and conditions of awards, to accelerate the vesting or exercisability of awards, to adopt rules, guidelines and practices governing the operation of the New Alithya Equity Incentive Plan as the New Alithya board of directors deems advisable, to interpret the terms and provisions of the New Alithya Equity Incentive Plan and any award agreement, and to otherwise do all things necessary or appropriate to carry out the purposes of the New Alithya Equity Incentive Plan. To the extent permitted by applicable law, the New Alithya board of directors may, from time to time, delegate to a committee of the New Alithya board of directors all or any of the powers conferred on it pursuant to the New Alithya Equity Incentive Plan.

Eligibility

Certain New Alithya employees and non-employee directors, and those of its designated affiliates, will be eligible to participate in the New Alithya Equity Incentive Plan. However, eligibility to participate will not confer any right to receive any grant of an award pursuant to the New Alithya Equity Incentive Plan. The New Alithya board of directors will have sole and complete authority, in its discretion, to determine the individuals to whom grants may be made.

Authorized Shares

Subject to adjustment, as described below, the maximum number of New Alithya Subordinate Voting Shares that are available for issuance under the New Alithya Equity Incentive Plan will be equal to 10% of the sum of (i) the total number of New Alithya Subordinate Voting Shares issued and outstanding and (ii) the total number of New Alithya Multiple Voting Shares issued and outstanding. New Alithya Subordinate Voting Shares subject to an award that, for any reason, expires without having been exercised, is cancelled, forfeited, surrendered, or terminated, or otherwise is settled without the issuance of New Alithya Subordinate Voting Shares will again be available for grant under the New Alithya Equity Incentive Plan.

Types of Awards

The New Alithya Equity Incentive Plan will provide for awards of (i) stock options, (ii) restricted shares, (iii) restricted share units, (iv) performance share units, (v) deferred share units, and (vi) share appreciation rights.

 

  1.

Stock Options. The exercise price of stock options may not be less than the market price (as such term is defined in the New Alithya Equity Incentive Plan) of the New Alithya Subordinate Voting Shares. The New Alithya board of directors will determine the time or times at which stock options become exercisable and the terms on which stock options remain exercisable. Subject to any accelerated termination as set forth in the New Alithya Equity Incentive Plan, the maximum term of a stock option is ten (10) years.

 

- 205 -


Table of Contents
  2.

Restricted shares. An award of restricted shares is an award of New Alithya Subordinate Voting Shares subject to forfeiture restrictions, while an unrestricted share award is not subject to such restrictions.

 

  3.

Restricted share units. An award of restricted share units is an award denominated in New Alithya Subordinate Voting Shares that entitles the participant to receive New Alithya Subordinate Voting Shares measured by the value of New Alithya Subordinate Voting Shares in the future. The delivery of New Alithya Subordinate Voting Shares under a restricted share unit award may be subject to the satisfaction of performance conditions or other vesting conditions as determined by the New Alithya board of directors.

 

  4.

Performance share units. An award of performance share units is an award the vesting, settlement or exercisability of which is subject to specified performance objectives. Performance objectives may be based upon the achievement of corporate, divisional or individual goals, and may be applied relative to performance relative to an index or comparator group, or on any other basis determined by the New Alithya board of directors.

 

  5.

Deferred share units. An award of deferred share units is an award of a notional investment in New Alithya Subordinate Voting Shares reflected on an unfunded, book-entry account maintained by New Alithya. Deferred share units may be subject to performance conditions or other vesting conditions. Each deferred share unit may be settled, at the discretion of the New Alithya board of directors, in New Alithya Subordinate Voting Shares, cash measured by the value of a share of New Alithya Subordinate Voting Shares, or a combination thereof.

 

  6.

Share appreciation rights. An award of share appreciation rights is an award that, subject to determination by the New Alithya board of directors, will provide the participant with a right to receive a specified number of New Alithya Subordinate Voting Shares equal in value to a specified increase in the market value of the New Alithya Subordinate Voting Shares. Subject to any accelerated termination as set forth in the New Alithya Equity Incentive Plan, the maximum term of a share appreciation right is ten (10) years.

Limits on Grants of Awards

The maximum aggregate number of New Alithya Subordinate Voting Shares that can be issued, at any time or within any one year period, to insiders of New Alithya under the New Alithya Equity Incentive Plan, and any other New Alithya security based compensation arrangements involving the newly issued New Alithya Subordinate Voting Shares, will be 10% of the sum of (i) the total number of New Alithya Subordinate Voting Shares issued and outstanding and (ii) the total number of New Alithya Multiple Voting Shares issued and outstanding.

Termination of Employment or Directorship

The New Alithya board of directors will have the authority to determine the vesting schedule applicable to each award and to accelerate the vesting or exercisability of any award. The New Alithya board of directors will determine the effect of termination of employment or directorship on an award. Unless otherwise provided by the New Alithya board of directors upon a termination of a participant’s employment or directorship under the following circumstances, the following treatment will apply:

 

   

Death or Disability. All awards shall immediately vest (or cease to be restricted), and each stock option or share appreciation right held will continue to be exercisable (i) in the case of disability, until the date that is 90 days after the date of disability, or (ii) in the case of death, until the date that is 180 days after the date of death. Any performance targets associated with any award will be deemed to have been meet at the target performance level.

 

   

Retirement. All unvested awards shall continue to vest and be settled and exercised in accordance with their terms, except that each stock option or share appreciation right held will continue to be

 

- 206 -


Table of Contents
 

exercisable until the date that is 90 days following the last vesting date of such stock option or share appreciation right and, if not exercised on or before such date, will be forfeited and cancelled. A “Retirement” means a termination of employment where:

(a) in the case of a participant who is the CEO or one of the CEO’s direct reports, the employee’s retirement has been approved by the New Alithya board of directors and the employee complies with such conditions as the New Alithya board of directors may require in connection with its approval; or in the case of all other participants, the participant (i) has (A) attained age sixty-five (65) or, (B) reached age fifty-five (55) with at least ten (10) years of service, or (ii) has achieved such lesser age and/or service thresholds as the Chairman of the New Alithya board of directors, the CEO and the Vice President Human Capital may determine;

(b) the participant has given formal notice of his or her intention to retire six (6) months in advance or such lesser period as the New Alithya board of directors may approve in its discretion;

(c) no cash severance payment or retirement allowance or equivalent is paid to the participant; and

(d) the participant has complied with such transitional activities as may be reasonably required by New Alithya until the date the participant has ceased active employment with New Alithya and its affiliates.

 

   

Voluntary Resignation by a Participant (other than pursuant to a Retirement). All unvested awards will be forfeited and cancelled. Stock options and share appreciation rights, that have vested but are subject to exercise, will remain exercisable until the earlier of (i) the date that is 90 days after the participant’s termination of employment or directorship or (ii) the award’s normal expiration date. Any performance targets associated with any vested awards will be deemed to have been met at the target performance level.

 

   

Termination of Employment by New Alithya for Cause. All awards, whether vested or unvested, will be forfeited and cancelled.

 

   

Termination of Employment by New Alithya other than for Cause. All unvested awards will be forfeited and cancelled. Stock options and share appreciation rights, that have vested but are subject to exercise, will remain exercisable until the earlier of (i) the date that is 90 days after the participant’s termination of employment or directorship or (ii) the award’s normal expiration date. Any performance targets associated with any vested awards will be deemed to have been met at the target performance level.

 

   

Termination of Directorship by New Alithya for Breach of Fiduciary Duty. All awards, whether vested or unvested, will be forfeited and cancelled.

 

   

Termination of Directorship by New Alithya other than for Death, Disability, or Breach of Fiduciary Duty. The New Alithya board of directors may, in its sole discretion, at any time prior to or following the date of termination of directorship, provide for the exercise, vesting or settlement of any or all awards held by the director on the date of termination.

Non-Transferability of Awards

Awards under the New Alithya Equity Incentive Plan may not be sold, assigned, transferred, alienated, pledged, mortgaged, charged, or otherwise encumbered, other than in accordance with the terms of the New Alithya Equity Incentive Plan.

Recovery of Compensation

The New Alithya board of directors may provide that an award may be subject to potential cancellation, recoupment, rescission, payback or other action in accordance with the terms of any clawback, recoupment or similar policy adopted by New Alithya or as otherwise required by law or applicable stock exchange listing standards.

 

- 207 -


Table of Contents

Change in Control

In the event of a Change in Control (as such term is defined in the New Alithya Equity Incentive Plan), the New Alithya board of directors may, without the consent of any participant, take such steps as it deems necessary or desirable, including to cause (i) the conversion or exchange of any outstanding awards into or for, rights or other securities of substantially equivalent value (or greater value), as determined by the New Alithya board of directors in its discretion, in any entity participating in or resulting from a Change in Control; (ii) outstanding awards to vest and become exercisable, realizable, or payable, or restrictions applicable to an award to lapse, in whole or in part prior to or upon consummation of such Change in Control, and, to the extent the New Alithya board of directors determines, terminate upon or immediately prior to the effectiveness of such Change in Control; (iii) the termination of an award in exchange for an amount of cash and/or property, if any, equal in value to the amount that would have been attained upon the exercise of such award or realization of the participant’s rights as of the date of the occurrence of such Change in Control (and, for the avoidance of doubt, if as of the date of the occurrence of such Change in Control the New Alithya board of directors determines in good faith that no amount would have been attained upon the exercise of such award or realization of the participant’s rights, then such award may be terminated by New Alithya without payment); (iv) the replacement of such award with other rights or property selected by the New Alithya board of directors in its sole discretion; or (v) any combination of the foregoing. In taking any of these actions, the New Alithya board of directors will not be required to treat all awards similarly.

Certain Adjustments

Should New Alithya effect a subdivision or consolidation of shares or any similar capital reorganization or a payment of a stock dividend (other than a stock dividend that is in lieu of a cash dividend), or should any other change be made in the capitalization of New Alithya that does not constitute a Change in Control and would warrant the amendment or replacement of any existing awards in order to adjust the number of New Alithya Subordinate Voting Shares that may be acquired on the vesting of outstanding awards and/or the terms of any award in order to preserve proportionately the rights and obligations of the participants holding such awards, the New Alithya board of directors will, subject to the prior approval of the applicable stock exchange, as applicable, authorize such steps to be taken as it may consider to be equitable and appropriate to that end.

Amendment, Suspension or Termination of the Plan

The New Alithya board of directors may from time to time, without notice to or approval of the holders of voting shares of New Alithya, amend, modify, change, suspend or terminate the New Alithya Equity Incentive Plan or any outstanding award, as the New Alithya board of directors determines appropriate. However, the New Alithya board of directors will not be able to alter, suspend or terminate the New Alithya Equity Incentive Plan or any outstanding award without the participant’s consent, if such alteration, suspension or termination of the New Alithya Equity Incentive Plan or any outstanding award would materially impair the participant’s rights or materially increase the participant’s obligations under the New Alithya Equity Incentive Plan (unless the New Alithya board of directors determines that such adjustment is required or desirable in order to comply with any applicable securities law or stock exchange requirements). Shareholder approval will be required, in addition to the extent required by law, for any amendment, modification or change that (i) increases the number of the New Alithya Subordinate Voting Shares available for issuance under the New Alithya Equity Incentive Plan or the individual award limitations specified in the New Alithya Equity Incentive Plan (except with respect to certain adjustments described above), (ii) modifies the class of persons eligible for participation in the New Alithya Equity Incentive Plan, (iii) reduces the exercise price of a stock option, including below the share’s market price (as such term is defined in the New Alithya Equity Incentive Plan), (iv) extends the term of any award granted under the New Alithya Equity Incentive Plan beyond its original expiration date (except where an expiration date would have fallen within a blackout period of New Alithya), (v) permits awards to be transferred to a person other than a permitted assign (as such term is defined in the New Alithya Equity Incentive Plan) or other than for normal estate settlement purposes, or (vi) deletes or reduces the range of amendments which require approval of the holders of voting shares of New Alithya.

 

- 208 -


Table of Contents

New Alithya Share Purchase Plan

At the merger effective time, each of the current Edgewater employee stock purchase program and the Alithya employee share purchase plan will be terminated and replaced by a new employee share purchase plan of New Alithya (the “New Alithya Employee Share Purchase Plan”). The following summary describes the material terms of the New Alithya Employee Share Purchase Plan, is not a complete description of all provisions of the New Alithya Employee Share Purchase Plan, and is qualified in its entirety by reference to the New Alithya Employee Share Purchase Plan, which is filed as an exhibit to the registration statement on Form F-4 of which this prospectus/proxy statement forms a part.

Purpose and Scope

The purpose of the New Alithya Employee Share Purchase Plan is to encourage and assist eligible employees of New Alithya to acquire a proprietary interest in New Alithya by providing such eligible employees with a convenient and regular method of acquiring New Alithya Subordinate Voting Shares. The New Alithya Employee Share Purchase Plan will enable participants to make regular personal investments in New Alithya Subordinate Voting Shares by way of payroll deduction. The New Alithya Employee Share Purchase Plan will also provide for matching employer contributions that are also invested in New Alithya Subordinate Voting Shares.

Administration

The New Alithya Employee Share Purchase Plan will be administered by the New Alithya board of directors in its sole and complete authority. Subject to applicable law, the New Alithya board of directors may, from time to time, delegate to a committee of the New Alithya board of directors all or any of the powers of the New Alithya board of directors under the New Alithya Employee Share Purchase Plan. New Alithya may also appoint an administrative agent to assist in the administration of the New Alithya Employee Share Purchase Plan and to act as the administrative agent under the New Alithya Employee Share Purchase Plan.

Eligibility

All permanent employees of New Alithya or any designated affiliate will be eligible to participate in the New Alithya Employee Share Purchase Plan. New Alithya reserves the right to restrict eligibility or otherwise limit the number of persons eligible for participation in the New Alithya Employee Share Purchase Plan at any time.

Termination

A participant’s participation in the New Alithya Employee Share Purchase Plan shall be terminated immediately upon the participant’s death, cessation of active employment for any reason (including retirement or personal disability) with New Alithya or a designated affiliate, any judgment, attachment, garnishment or other court order affecting the participant’s compensation, or if the participant is legally adjudged incompetent or becomes bankrupt, or if the employer ceases to be a designated affiliate of New Alithya. A participant may also elect voluntarily to terminate his or her participation at any time.

No Assignment

The interest of any participant under the New Alithya Employee Share Purchase Plan shall not be transferable, assignable or alienable by him or her either by pledge, assignment or in any manner whatsoever.

Amendment, Suspension or Termination of the Plan

The New Alithya Employee Share Purchase Plan may be amended by the New Alithya board of directors at any time in accordance with applicable securities laws or exchange rules, and without shareholder approval

 

- 209 -


Table of Contents

unless required by such laws or rules. The New Alithya board of directors may also suspend the New Alithya Employee Share Purchase Plan in whole or in part from time to time or terminate it at any time. However, any amendment, suspension or termination shall not adversely affect the entitlement of the participants to the full balance of their accounts, without their written consent.

Director Independence

New Alithya expects its board of directors to be constituted at all times of a majority of individuals who meet the independence requirements of NASDAQ’s marketplace rules (the “NASDAQ rules”) and who are “independent” within the meaning of National Instrument 58-101 – Disclosure of Corporate Governance Practices (“NI 58-101”). The New Alithya board of directors will consider all relevant facts and circumstances in making a determination of independence for each director and, as appropriate, impose independence requirements more stringent than those provided for by NASDAQ rules and/or NI 58-101 to the extent required by Canadian or U.S. securities laws, including rules and policies promulgated by the SEC and the TSX. Generally, pursuant to such requirements, a director is considered “independent” of New Alithya if he or she has no direct or indirect relationship with New Alithya which could, in the view of New Alithya’s board of directors, be reasonably expected to interfere with the exercise of the director’s independent judgment, provided that if certain relationships specified in the NASDAQ rules or NI 58-101 are in effect the individual is deemed to be not independent.

Corporate Governance Practices

Upon consummation of the transactions, New Alithya is expected to be a “foreign private issuer” under applicable U.S. federal securities laws. As a result, New Alithya will be permitted to follow certain corporate governance rules that conform to Canadian requirements in lieu of many of the NASDAQ corporate governance rules. NASDAQ Rule 5615(a)(3) provides that a foreign private issuer, such as New Alithya, may rely on home country corporate governance practices in lieu of certain of the rules in the NASDAQ Rule 5600 Series, including requirements with respect to board independence and the composition and responsibilities of board committees, a code of conduct, meetings of shareholders, review of related party transactions and shareholder approval of certain enumerated transactions, provided that New Alithya nevertheless complies with NASDAQ’s Notification of Noncompliance requirement (Rule 5625), the Voting Rights requirement (Rule 5640) and that New Alithya has an audit committee that satisfies Rule 5605(c)(3), consisting of committee members that meet the independence requirements of Rule 5605(c)(2)(A)(ii). New Alithya has not yet determined the extent to which it may elect to rely on this exemption. Accordingly, former Edgewater stockholders may not have the same protections afforded to stockholders of companies that are subject to all of the corporate governance requirements of NASDAQ.

Committees of the Board of Directors of New Alithya

Upon completion of the transactions, the New Alithya board of directors is expected to establish two standing committees:

Audit and Risk Management Committee

New Alithya’s audit and risk management committee is expected to fulfil applicable public company obligations respecting audit and risk management committees and assist the New Alithya board of directors in discharging its oversight responsibilities with respect to financial reporting to ensure the transparency and integrity of New Alithya’s published financial information. The audit and management committee’s responsibilities will include overseeing: (i) the integrity of New Alithya’s financial statements and financial reporting process, including the audit process and New Alithya’s internal controls over financial reporting, disclosure controls and procedures, and compliance with other related legal and regulatory requirements, (ii) the qualifications, independence, retention, compensation and work of New Alithya’s external auditors, (iii) the work of New Alithya’s financial management, internal auditors and external auditors, (iv) enterprise risk management, privacy and data and information security, and to monitor the same, and (v) the auditing, accounting and

 

- 210 -


Table of Contents

financial reporting process generally. The audit and risk management committee will also be responsible for pre-approving all non-audit services to be provided by New Alithya’s independent external auditor, procedures for the receipt, retention and treatment of complaints received by New Alithya regarding accounting, internal accounting controls or auditing matters and the confidential anonymous submission by employees of New Alithya and its subsidiaries of concerns regarding questionable accounting or auditing matters and for any additional matters delegated to the audit and risk management committee by the board of directors.

Corporate Governance, Nominating and Compensation Committee

New Alithya’s CGNC will serve the principal role of establishing New Alithya’s executive compensation plans and policies. In addition to its corporate governance and nominations duties, the CGNC committee will be responsible for, among other things, assisting the board of directors in discharging its oversight responsibilities relating to the compensation and retention of key senior management employees with the skills and expertise needed to enable New Alithya to achieve its goals and strategies at a fair and competitive compensation, including appropriate performance incentives. The CGNC committee will review and recommend to the board of directors compensation policies and processes and any new incentive compensation and equity compensation plans of New Alithya or changes to any such policies, processes or plans, and will be responsible for the administration of all New Alithya’s incentive and equity compensation plans, subject to applicable policies adopted by the board of directors. The CGNC committee will also review and approve any performance measures respecting incentive compensation payable to executives and key employees and make recommendations to the board of directors on any performance measures regarding incentive compensation payable to the Chief Executive Officer. Finally, the CGNC committee will review and recommend to the board of directors for approval compensation awarded to New Alithya’s non-employee directors and the compensation awarded to the executive officers of New Alithya.

Principal Shareholders

Based on the number of New Alithya Shares to be issued upon consummation of the transactions (excluding any New Alithya Subordinate Voting Shares which may be issued to investors in Alithya’s anticipated private placement prior to or contemporaneously with the closing of the transactions), the former stockholders of Edgewater and the former shareholders of Alithya are expected to own approximately 42% and 58% of the total number of outstanding New Alithya Shares on a fully-diluted basis, respectively. However, because New Alithya Multiple Voting Shares will be issued only to those Alithya shareholders which now hold Alithya Multiple Voting Common Shares, the former stockholders of Edgewater and the former shareholders of Alithya are expected to own approximately 18% and 82% of the total voting power of New Alithya Shares, respectively, upon consummation of the transactions.

Voting Agreement

Each of Ghyslain Rivard, Pierre Turcotte and Paul Raymond, in their capacities as individuals who have the power to vote the securities held by each of Services Informatiques MixMédia inc., Fiducie Triaxions and Fiducie Direxions (collectively, the “Group of 3”), respectively, intend to enter into a voting agreement (the “Voting Agreement”) upon consummation of the transactions. Pursuant to the Voting Agreement, each of the members of the Group of 3 will agree to vote, or cause to be voted, all of the New Alithya Subordinate Voting Shares and New Alithya Multiple Voting Shares over which he has direct or indirect voting control from time to time and at all times (the “Controlled Shares”) at any shareholders’ meeting of New Alithya in a manner as will be decided upon by the decision of at least two of the three members of the Group of 3 (the “Majority Decision”). However, no member of the Group of 3 will be required to comply with the Majority Decision in respect of a particular matter if, for that matter, (a) there is no Majority Decision notified to them by the deadline specified in the Voting Agreement, (b) a member of the Group of 3 holding Controlled Shares is not permitted by applicable law to vote on the matter, or (c) the vote is for the election of any of Paul Raymond, Pierre Turcotte or Ghyslain Rivard to the board of directors of New Alithya.

Under the Voting Agreement, subject to applicable securities laws and the articles of New Alithya, each member of the Group of 3 will agree not to transfer his New Alithya Multiple Voting Shares or convert them into

 

- 211 -


Table of Contents

New Alithya Subordinate Voting Shares, without first offering those New Alithya Multiple Voting Shares to the other members of the Group of 3, who will then be entitled to purchase their respective pro rata portion of those New Alithya Multiple Voting Shares. The price of the offered New Alithya Multiple Voting Shares will be equal to the product obtained by multiplying the number of New Alithya Multiple Voting Shares offered for sale by the volume-weighted average trading price of the New Alithya Subordinate Voting Shares on the TSX for the 20-trading day period immediately prior to the offer date.

The Voting Agreement is expected to be effective as of the date of the closing of the transactions and will remain in effect until unanimously terminated by the Group of 3.

The form of the Voting Agreement is filed as an exhibit to the registration statement on Form F-4 of which this prospectus/proxy statement forms a part.

Dividend Policy

New Alithya does not expect to pay dividends in the immediate future, and New Alithya anticipates that it will retain all earnings, if any, to support its operations. Any future determination as to the payment of dividends will, subject to Canadian legal requirements and the New Alithya articles of incorporation, be at the sole discretion of the New Alithya board of directors and will depend on New Alithya’s financial condition, results of operations, capital requirements and other factors the New Alithya board of directors deems relevant.

New Alithya Articles and By-laws

For a description of the material aspects of the New Alithya articles and by-laws, see “Description of New Alithya Shares” beginning on page 215.

Employees

As of the date of this prospectus/proxy statement, New Alithya has no employees.

 

- 212 -


Table of Contents

COMPARATIVE PER SHARE DATA

The following tables set forth certain historical and pro forma per share financial information for Alithya Common Shares and Edgewater Common Stock.

The following information should be read in conjunction with (i) the audited consolidated financial statements of Alithya included elsewhere in this prospectus/proxy statement, (ii) the audited and unaudited consolidated financial statements of Edgewater incorporated by reference into this prospectus/proxy statement and (iii) the financial information contained in the “Unaudited Pro Forma Consolidated Financial Information” section of this prospectus/proxy statement. The unaudited pro forma information below is presented for informational purposes only and is not necessarily indicative of the operating results or financial position that would have occurred if transactions had been completed as of the beginning of the periods presented, nor is it necessarily indicative of the future operating results or financial position of New Alithya. In addition, the unaudited pro forma information does not purport to indicate balance sheet data or results of operations data as of any future date or for any future period.

 

Alithya Historical Data Per Common Share (IFRS)    As of and for the Fiscal
Year Ended March 31, 2018
 

Net loss (in $ thousands)

   $ (7,224

Net loss per common share

  

Basic

   $ (0.28)  

Diluted

   $ (0.28)  

Book value per common share

   $ 1.23  

 

Edgewater Historical Data Per Share of
Common Stock (U.S. GAAP)
   As of and for the Fiscal
Year Ended December 31, 2017
     As of and for the
Three Months Ended
March 31, 2018
 

Net loss (in U.S.$ thousands)

   $ (29,136    $ (4,219

Net loss per share of common stock

     

Basic

   $ (2.14    $ (0.30

Diluted

   $ (2.14    $ (0.30

Book value share of common stock

   $ 3.77      $ 3.45  

 

Combined Unaudited Pro Forma Data Per Common
Share (IFRS)
   As of and for the Fiscal
Year Ended March 31, 2018
 

Net loss (in $ thousands)

   $ (45,269

Net loss per common share

  

Basic

   $ (1.03

Diluted

   $ (1.03

Book value per common share

   $ 3.44  

 

Edgewater Unaudited Pro Forma Equivalent Data Per Share
of Common Stock (IFRS)
   As of and for the
Fiscal Year Ended
December 31, 2017
 

Net loss (in U.S.$ thousands)

   $ (27,596

Net loss per share of common stock

  

Basic

   $ (2.02

Diluted

   $ (2.02

Book value share of common stock

   $ 3.64  

 

- 213 -


Table of Contents

COMPARATIVE PER SHARE MARKET PRICE DATA AND DIVIDEND INFORMATION

Alithya Shares are not listed and/or traded publicly on an exchange. Shares of Edgewater Common Stock trade on NASDAQ under the symbol “EDGW.” The following table sets forth, for the calendar quarters indicated, the high and low sales prices per share of shares of Edgewater Common Stock, as reported on NASDAQ. Edgewater did not pay any dividends on Edgewater Common Stock during the periods covered by the table.

 

     High      Low  

For the quarterly period ended:

     

2016

     

First Quarter

   U.S.$ 8.23      U.S.$ 6.66  

Second Quarter

   U.S.$ 9.00      U.S.$ 7.57  

Third Quarter

   U.S.$ 9.40      U.S.$ 6.97  

Fourth Quarter

   U.S.$ 8.75      U.S.$ 6.22  

2017

     

First Quarter

   U.S.$ 7.98      U.S.$ 6.26  

Second Quarter

   U.S.$ 7.67      U.S.$ 6.50  

Third Quarter

   U.S.$ 7.19      U.S.$ 6.30  

Fourth Quarter

   U.S.$ 6.81      U.S.$ 6.04  

2018

     

First Quarter

   U.S.$ 6.64      U.S.$ 5.58  

Second Quarter

   U.S.$ 5.73      U.S.$ 5.21  

Third Quarter (through September 27, 2018)

   U.S.$ 7.30      U.S.$ 4.25  

On September 28, 2018, the record date for the Edgewater special meeting, there were 14,611,571 shares of Edgewater Common Stock outstanding.

 

- 214 -


Table of Contents

DESCRIPTION OF NEW ALITHYA SHARES

New Alithya was incorporated on March 8, 2018 under the QBCA under the name “9374-8572 Québec Inc.” On September 10, 2018, New Alithya changed its name to Alithya Group inc. Prior to the consummation of the transactions, it is expected that New Alithya will (i) amend its articles of incorporation substantially in the form set forth in Annex B to this prospectus/proxy statement in order to, among other things, adopt the New Alithya share capital described below, and (ii) adopt the New Alithya bylaws substantially in the form set forth in Annex C to this prospectus/proxy statement.

The following description of New Alithya’s expected share capital is a summary and does not purport to be complete and is qualified in its entirety by reference to the QBCA and the complete text of the New Alithya articles. You should read those laws and documents carefully.

The authorized share capital of New Alithya will consist of: (i) an unlimited number of New Alithya Subordinate Voting Shares; (ii) an unlimited number of New Alithya Multiple Voting Shares; and (iii) a class of blank-cheque preferred shares (“New Alithya Preferred Shares”).

New Alithya Subordinate Voting Shares

Voting Rights

Each New Alithya Subordinate Voting Share will entitle its holder to receive notice of, and to attend and vote at, all annual or special meetings of New Alithya shareholders. Each New Alithya Subordinate Voting Share will entitle its holder to one vote at any meeting of New Alithya shareholders, other than meetings at which only the holders of a particular class or series of shares are entitled to vote due to statutory provisions or the specific attributes of this class or series.

Dividends

Subject to the prior rights of the holders of New Alithya Preferred Shares ranking before the New Alithya Subordinate Voting Shares as to dividends, the holders of New Alithya Subordinate Voting Shares will be entitled to receive, on a pari passu basis with the holders of New Alithya Multiple Voting Shares, dividends as declared by the New Alithya board of directors out of the funds that are available for the payment of dividends.

Winding-up and Dissolution

In the event of New Alithya’s voluntary or involuntary winding-up or dissolution, or any other distribution of its assets among the New Alithya shareholders for the purposes of winding up New Alithya’s affairs, the holders of New Alithya Subordinate Voting Shares will be entitled to receive, on a pari passu basis with the holders of New Alithya Multiple Voting Shares and after payment by New Alithya to the holders of New Alithya Preferred Shares ranking prior to New Alithya Subordinate Voting Shares, regarding the distribution of its assets in the case of winding-up or dissolution, share for share, the remainder of New Alithya’s property, with neither preference nor distinction.

New Alithya Multiple Voting Shares

Voting Rights

Each New Alithya Multiple Common Voting Share will entitle its holder to receive notice of, and to attend and vote at, all annual or special meetings of New Alithya shareholders. Each New Alithya Multiple Voting Share will entitle its holder to 10 votes per New Alithya Multiple Voting Share at any meeting of New Alithya shareholders, other than meetings at which only the holders of a particular class or series of shares are entitled to vote due to statutory provisions or the specific attributes of this class or series.

 

- 215 -


Table of Contents

Dividends

Subject to the prior rights of the holders of New Alithya Preferred Shares ranking before the New Alithya Multiple Voting Shares as to dividends, the holders of New Alithya Multiple Voting Shares will be entitled to receive, on a pari passu basis with the holders of New Alithya Subordinate Voting Shares, dividends as declared by the New Alithya board of directors from the funds that are available for the payment of dividends.

Winding-up and Dissolution

In the event of New Alithya’s voluntary or involuntary winding-up or dissolution, or any other distribution of its assets among the New Alithya shareholders for the purposes of winding up New Alithya’s affairs, the holders of New Alithya Multiple Voting Shares will be entitled to receive, on a pari passu basis with the holders of New Alithya Subordinate Voting Shares and after payment by New Alithya to the holders of New Alithya Preferred Shares ranking prior to New Alithya Multiple Voting Shares, regarding the distribution of its assets in the case of winding-up or dissolution, share for share, the remainder of New Alithya’s property, with neither preference nor distinction.

Conversion

Holders of New Alithya Multiple Voting Shares will have the right, at their entire discretion, to convert, part or all of the New Alithya Multiple Voting Shares they hold into New Alithya Subordinate Voting Shares on the basis of one New Alithya Subordinate Voting Share for each New Alithya Multiple Voting Share converted.

Upon the first date that any New Alithya Multiple Voting Share is held other than by a Permitted Holder (as defined below), such holder, without any further action, will automatically be deemed to have exercised his, her or its rights to convert those New Alithya Multiple Voting Shares into New Alithya Subordinate Voting Shares, on a share for share basis. Further, upon the death of a Permitted Holder that is an individual, all New Alithya Multiple Voting Shares held, either directly or indirectly, by that Permitted Holder will automatically convert into New Alithya Subordinate Voting Shares, on a share for share basis, unless purchased by any of the remaining Permitted Holders in accordance with the terms of the Voting Agreement. Upon the death of the last remaining Permitted Holder that is an individual, all issued and outstanding New Alithya Multiple Voting Shares will automatically convert into New Alithya Subordinate Voting Shares, on a share for share basis. See “Information about New Alithya—Principal Shareholders—Voting Agreement.”

For purposes of the above paragraph, a “Permitted Holder” means (i) Ghyslain Rivard; (ii) Pierre Turcotte; (iii) Paul Raymond; and (iv) MixMedia Computer Services Inc., Triaxions Trust and Direxions Trust (or any successor entity thereof, by amalgamation, arrangement, reorganization or otherwise), in each case as long as it is controlled by one of the foregoing Permitted Holders (or any combination of Permitted Holders).

Restrictions on Transfer

Subject to the terms of the Voting Agreement, holders of New Alithya Multiple Voting Shares will not be permitted to sell or otherwise transfer New Alithya Multiple Voting Shares, and any holder of New Alithya Multiple Voting Shares wishing to sell their shares in the future must first convert those shares into New Alithya Subordinate Voting Shares on a share for share basis. See “Information about New Alithya—Principal Shareholders—Voting Agreement.”

New Alithya Preferred Shares

Pursuant to the New Alithya articles, the New Alithya board of directors will be authorized to issue one or more series of New Alithya Preferred Shares having such number of shares, designations, dividend rates, voting

 

- 216 -


Table of Contents

rights, conversion or exchange rights, redemption rights, liquidation rights and other powers, preferences and rights as may be determined by the New Alithya board of directors. New Alithya Preferred Shares, if issued, would have priority over New Alithya Subordinate Voting Shares and New Alithya Multiple Voting Shares with respect to dividends and other distributions, including the distribution of assets upon winding-up or dissolution. Except as otherwise provided by law or in accordance with any voting rights which may from time to time be attached to any series of New Alithya Preferred Shares, the holders of New Alithya Preferred Shares as a class will not be entitled as such to receive notice of, to attend or to vote at any meeting of the New Alithya shareholders.

The specific terms of any New Alithya Preferred Shares that may be issued, including any dividend and voting rights, liquidation preference and terms, if any, by which the New Alithya Preferred Shares may be converted into another class of shares of New Alithya, will be described in supplemental disclosure documents. New Alithya does not currently have any present plans to issue any New Alithya Preferred Shares.

Register, Entry Number and Purposes

The New Alithya articles, as amended, and by-laws, will not define any of New Alithya’s objects and purposes. In that respect, New Alithya will have no limit on the type of business it can carry out.

Directors’ Powers

The New Alithya articles, as amended, and New Alithya by-laws will not contain any provision regarding: (a) a director’s power in the absence of an independent quorum, to vote compensation to itself or any members of the committees of the board; (b) retirement or non-retirement of directors under an age limit requirement; and (c) number of shares, if any, required for a director’s qualification.

The New Alithya by-laws will provide that a director may not vote on a resolution to approve, amend or terminate a contract or transaction in which the director has any financial stake that may reasonably be considered to influence decision-making or be present during deliberations concerning the approval, amendment or termination of such a contract or transaction, unless the contract or transaction: (a) relates primarily to the remuneration of the director or an associate of the director as a director of New Alithya or an affiliate of New Alithya, (b) relates primarily to the remuneration of the director or an associate of the director as an officer, employee or mandatary of New Alithya or an affiliate of New Alithya, if New Alithya is not a reporting issuer, (c) is for indemnity or liability insurance, or (d) is with an affiliate of New Alithya, and the sole interest of the director is as a director or officer of the affiliate. In addition, the by-laws will provide that a director must avoid placing himself or herself in any situation where his or her personal interests would be in conflict with his obligations as a director of New Alithya, and that a director must disclose to New Alithya any interest he or she has in a business or association that may place him or her in a situation of conflict of interest and of any right he or she may set up against New Alithya, indicating their nature and value, where applicable.

The New Alithya articles will provide that the board may, on behalf New Alithya, (a) borrow money, (b) issue, reissue, sell or pledge debt instruments, (c) guarantee the obligations of a third party, and (d) hypothecate all or any of its assets, both present and future, to guarantee the performance of any of New Alithya’s obligations.

The quorum at every meeting of the board will be set to the minimum number of directors required under the New Alithya articles. In the absence of a quorum, a director will have no power to make any decision regarding, among other things, compensation to himself or herself or to any member of the committees of the board.

The New Alithya by-laws will not contain any requirements with respect to a mandatory retirement age for the New Alithya directors and the number of shares required for directors’ qualifications.

 

- 217 -


Table of Contents

Procedures to Change the Rights of Shareholders

In order to change the rights attached to all classes of New Alithya Shares, the vote of at least 66 2/3% of the holders of each class, must be cast at a shareholders meeting called for amending the rights attached to the New Alithya Subordinate Voting Shares, New Alithya Multiple Voting Shares or New Alithya Preferred Shares, as the case may be.

Ordinary and Extraordinary Shareholders’ Meetings

The New Alithya by-laws will provide that the annual meeting of shareholders must be held on a yearly basis on such date and on such time as may be fixed by the New Alithya board of directors. The New Alithya by-laws will provide that special meetings of shareholders may be called at any time as determined by the New Alithya board of directors. The New Alithya shareholders will be entitled to call special meetings of shareholders, provided that they hold at least 10% of the issued and outstanding shares entitled to vote at the meeting so called. The New Alithya by-laws will provide that notice of each annual and special meeting of shareholders must be sent to the shareholders entitled to attend such meetings not less than 21 days and not more than 60 days before the date fixed for such meeting. The New Alithya by-laws will provide that during any meeting of shareholders, the attendance, in person or by proxy, of at least two shareholders representing at least 10% of the issued and outstanding shares entitled to vote at the meeting will constitute a quorum.

Advance Notice Provisions

The New Alithya by-laws will require that advance notice be given to New Alithya in circumstances where nominations of persons for election as a director are made by shareholders other than pursuant to a requisition of a meeting made pursuant to the provisions of the QBCA or a shareholder proposal made pursuant to the provisions of the QBCA.

Among other things, the New Alithya by-laws will fix a deadline by which shareholders must submit a notice of director nominations to New Alithya prior to any annual or special meeting of shareholders where directors are to be elected and set forth the information that a shareholder must include in the notice for it to be valid.

The New Alithya by-laws will provide that in the case of an annual meeting of shareholders, notice must be given to New Alithya no less than 30 nor more than 65 days prior to the date of the annual meeting provided, however, that in the event that the annual meeting is to be held on a date that is less than 50 days after the date on which the first public announcement of the date of the annual meeting was made, notice may be given no later than the close of business on the 10th day following such public announcement. In the case of a special meeting of shareholders (which is not also an annual meeting), notice must be given to New Alithya no later than the close of business on the 15th day following the day on which the first public announcement of the date of the special meeting was made.

Limitations on Rights to Own Securities

There exists no limitation on the right to own securities of New Alithya.

Impediments to Change of Control

Neither the New Alithya articles nor the New Alithya by-laws will contain any provision that would have an effect of delaying, deferring or preventing a change in control of New Alithya.

Shareholder Ownership Disclosure Threshold in By-laws

Neither the New Alithya articles nor the New Alithya by-laws will contain any provision requiring a shareholder to disclose his ownership above a particular threshold.

 

- 218 -


Table of Contents

COMPARISON OF THE RIGHTS OF HOLDERS OF EDGEWATER COMMON STOCK AND NEW ALITHYA SUBORDINATE VOTING SHARES

The rights of Edgewater stockholders and the relative powers of the Edgewater board of directors are governed by the laws of the State of Delaware, including the DGCL, and the Edgewater charter documents. As a result of the transactions, each outstanding share of Edgewater Common Stock will be canceled and automatically converted into the right to receive, subject to certain potential adjustments under the arrangement agreement, 1.3118 New Alithya Subordinate Voting Shares. Because New Alithya is a corporation incorporated in Québec, Canada, the rights of the shareholders of New Alithya will be governed by applicable Québec law and the New Alithya articles.

Many of the principal attributes of Edgewater Common Stock and New Alithya Subordinate Voting Shares will be similar. However, there are differences between the rights of stockholders of Edgewater under Delaware law and the rights of shareholders of New Alithya following the consummation of the transactions under Québec law. In addition, there are differences between the Edgewater charter documents and the New Alithya articles as they will be in effect from and after the effective time, including (i) as required by Québec law (i.e., as a result of differences in Québec law and Delaware law, the New Alithya articles include provisions not included in the Edgewater charter documents and exclude provisions that are in the Edgewater charter documents), or (ii) as necessary in order to preserve the current rights of stockholders and powers of the board of directors of Edgewater as compared to those of New Alithya following the effective time.

The following is a summary comparison of the material differences between the rights of Edgewater stockholders under Delaware law and the Edgewater charter documents and the rights Edgewater stockholders will have as holders of New Alithya Subordinate Voting Shares under Québec law and the New Alithya articles effective following the consummation of the transactions. The discussion in this section does not include a description of certain other rights or obligations under U.S. and Canadian securities laws or the listing requirements of NASDAQ and the TSX, many of which are similar to, or have an effect on, matters described herein under Delaware or Québec law. Such other rights or obligations generally apply equally to Edgewater Common Stock and New Alithya Subordinate Voting Shares.

The statements in this section are qualified in their entirety by reference to, and are subject to the detailed provisions of applicable Delaware Law, including the DGCL, applicable Québec law, the Edgewater charter documents and the New Alithya articles as they will be in effect from and after the effective time. As of the effective time, the New Alithya articles and by-laws will be substantially in the forms set forth in Annex C and Annex D to this prospectus/proxy statement, respectively. The Edgewater charter documents are exhibits to Edgewater’s Annual Report on Form 10-K for the fiscal year ended December 31, 2017, which is incorporated by reference herein.

 

Edgewater

  

New Alithya

Authorized Capital Stock

 

The authorized capital stock of Edgewater consists of 50,000,000 shares, of which 48,000,000 shares have been designated common stock, each having a par value of $0.01 per share, and 2,000,000 shares of which have been designated preferred stock (none of which are issued and outstanding), each having a par value of $0.01 per share.

 

Under Delaware law, the board of directors without stockholder approval may approve the issuance of

  

Authorized Share Capital

 

The authorized share capital of New Alithya will consist of an unlimited number of common shares, an unlimited number of multiple voting common shares and a class of blank-cheque preferred shares. There are no common shares, multiple voting common shares or preferred shares currently outstanding.

 

Under the QBCA, shares may be issued at the times, to the persons and for the consideration the board of directors determine.

 

- 219 -


Table of Contents

Edgewater

  

New Alithya

authorized but unissued shares of common stock that are not otherwise committed for issuance.

 

Under the Edgewater certificate of incorporation, the board of directors without stockholder approval may designate one or more series of preferred stock and establish from time to time the number of shares to be included in each such series, and fix the designation, full or limited, or no voting powers, preferences and rights of the shares of each such series and the qualifications, limitations or restrictions thereof.

 

  

 

 

Under the New Alithya articles, the board of directors without shareholder approval may designate one or more series of preferred shares and establish from time to time the number of shares to be included in each such series, and fix the designation, full or limited, or no voting powers, preferences and rights of the shares of each such series and the qualifications, limitations or restrictions thereof.

 

Reduction of Capital

 

Under Delaware law, Edgewater, by an affirmative vote of a majority of the board of directors, may reduce its capital by reducing or eliminating the capital associated with shares of capital stock that have been retired, by applying some or all of the capital represented by shares purchased, redeemed, converted or exchanged or by transferring to surplus capital the capital associated with certain shares of its stock. No reduction of capital may be made unless the assets of the corporation remaining after the reduction are sufficient to pay any debts for which payment has not otherwise been provided.

 

  

Reduction of Capital

 

Under the QBCA, New Alithya may, if authorized to do so by “special resolution” (see “Dissolution” below), reduce the amount of its issued share capital, in particular to reduce or extinguish the shareholders’ obligation to pay for the shares issued, or to repay any part of the issued share capital exceeding its needs to the shareholders. However, New Alithya may not reduce the amount of its issued share capital if there are reasonable grounds for believing that it is, or would after the reduction be, unable to pay its liabilities as they become due.

 

Pre-Emptive Rights

 

Edgewater’s stockholders do not have pre-emptive rights to acquire newly issued shares.

 

  

Pre-Emptive Rights

 

New Alithya shareholders do not have pre-emptive rights to acquire newly issued shares.

 

Consideration for Shares

 

Under Delaware law, capital stock issued by Edgewater may be paid in such form and manner as the board of directors determines, such payment to consist of cash, any tangible or intangible property or any benefit to the corporation.

 

  

Consideration for Shares

 

Under the QBCA, consideration for the shares issued by New Alithya is payable in money, or in property or past services determined by the board of directors to be the fair equivalent of the money consideration, considering all the circumstances.

 

Dividends, Distributions, Repurchases and Redemptions

 

Dividends and Distributions by Edgewater

 

Before payment of any dividend, Edgewater’s board of directors may set aside funds it deems proper as a reserve to meet contingencies, or for equalizing dividends, or for repairing or maintaining any Edgewater property, or for any proper purpose.

  

Dividends, Distributions, Repurchases and Redemptions

 

Dividends and Distributions by New Alithya

 

Under the QBCA, the board of directors may declare and New Alithya may pay a dividend either in money or property or by issuing fully paid shares or options or rights to acquire fully paid shares of New Alithya. If shares of New Alithya are issued in payment of a dividend, New Alithya may add all or part of the value of those shares to the appropriate issued and

 

- 220 -


Table of Contents

Edgewater

  

New Alithya

 

Under Delaware law, the board of directors may declare and pay dividends to the holders of the Edgewater capital stock out of surplus or, if there is no surplus, out of net profits for the year in which the dividend is declared or the immediately preceding fiscal year. The amount of surplus is determined by reference to the current market value of assets less liabilities rather than book value. Dividends may be paid in cash, in shares of Edgewater capital stock or in other property

 

Share Repurchases and Redemptions by Edgewater

 

Under applicable Delaware law, Edgewater may redeem or repurchase its own shares, except that generally it may not redeem or repurchase those shares if the capital of the corporation is impaired at the time or would become impaired as a result of the redemption or repurchase. If Edgewater were to designate and issue shares of a series of preferred stock that is redeemable in accordance with its terms, such terms would govern the redemption of such shares. Shares that have been repurchased but have not been retired may be resold by a corporation.

 

Purchases by Subsidiaries of Edgewater

 

Under Delaware law, shares of Edgewater capital stock may be acquired by subsidiaries of Edgewater without stockholder approval. Shares of such capital stock owned by a majority-owned subsidiary are neither entitled to vote nor counted as outstanding for quorum purposes.

 

  

paid-up share capital account. New Alithya may not declare and pay a dividend, except by issuing shares or options or rights to acquire shares, if there are reasonable grounds for believing that New Alithya is, or would after the payment be, unable to pay its liabilities as they become due. New Alithya may deduct from the dividends payable to a shareholder any amount due to New Alithya by the shareholder, on account of calls for payment or otherwise.

 

Share Repurchases and Redemptions by New Alithya

 

Under the QBCA, New Alithya may, by purchase, redemption, exchange or otherwise, acquire fully paid shares it has issued. New Alithya may not make any payment to purchase or redeem shares if there are reasonable grounds for believing that it is or would, after the payment, be unable to pay, when due, the entire redemption price of its redeemable shares.

 

Purchases by Subsidiaries of New Alithya

 

Under the QBCA, a corporation that becomes the subsidiary of a legal person must sell or otherwise dispose of the shares it holds in that legal person within five years. The corporation may not exercise the voting rights attached to those shares.

 

Lien on Shares and Calls on Shares

 

Edgewater has no lien on its outstanding shares under Delaware law and has no outstanding partially paid shares on which it could call for payment.

 

  

Lien on Shares and Calls on Shares

 

It is not currently expected that New Alithya will have any liens on its outstanding shares when issued and will have no outstanding partially paid shares on which it could call for payment.

 

Forfeiture of Shares

 

Not applicable.

 

  

Forfeiture of Shares

 

Not applicable.

 

Election of Directors

 

The Edgewater charter and bylaws provide that the number of directors constituting the Edgewater board of directors is to be eight, provided that such number may be amended, and the number of directors fixed, by a bylaw amendment adopted by the board of directors or

  

Election of Directors

 

The New Alithya articles and by-laws provide that the minimum number of directors constituting the New Alithya board of directors will be three and that the maximum number of New Alithya directors comprising the New Alithya board of directors will

 

- 221 -


Table of Contents

Edgewater

  

New Alithya

by the stockholders, or by a resolution passed by a majority of members of the Edgewater board of directors. The number of directors is currently fixed at six.

 

Edgewater’s board of directors is not divided into classes.

 

Under Edgewater’s bylaws, directors are elected by a plurality of the votes cast at a meeting for the election of directors where a quorum is present.

  

be 12. The New Alithya board of directors is initially expected to be comprised of 9 directors. Such number of directors may be amended, and the number of directors may be fixed, by an amendment to the New Alithya’s articles and by-laws.

 

Under New Alithya’s by-laws, directors are elected by a majority of the votes cast at a meeting for the election of directors where quorum is present.

 

In accordance with the rules of the TSX, New Alithya will adopt a majority voting policy which provides that any director not elected by at least a majority of the votes cast to tender his or her resignation immediately, absent exceptional circumstances.

 

Removal of Directors; Vacancies

 

Under Delaware law, any director or the entire board of directors may be removed, with or without cause, by the holders of a majority of the shares then entitled to vote at an election of directors. Edgewater’s bylaws provides that any vacancy or newly created directorship resulting from an increase in the authorized number of directors may be filled by a majority of the directors then in office, even if that number is less than a quorum, or by a sole remaining director. Any director elected in accordance with the preceding sentence shall hold office until the next annual meeting or until their successor is duly elected and qualified, or until their earlier death, resignation or removal.

 

  

Removal of Directors; Vacancies

 

Under the QBCA, unless the articles of a corporation provide for cumulative voting (which is not the case for New Alithya), shareholders may, by resolution passed by a majority of the vote cast thereon at a special meeting of shareholders, remove any or all directors from office and may elect any qualified person to fill the resulting vacancy. Under the QBCA, vacancies that exist on the board of directors may generally be filled by the board if the remaining directors constitute a quorum. In the absence of a quorum, the remaining directors shall call a meeting of shareholders to fill the vacancy.

 

Quorum of the Board

 

The quorum necessary for transaction of business by the board of directors consists of a majority of the entire board of directors, but in no case less than one-third of the total number of directors, nor less than two directors.

  

Quorum of the Board

 

The quorum necessary for transaction of business by the board of directors consists of a majority of the entire board of directors, but in no case less than one-third of the total number of directors, nor less than two directors.

 

Duties of Directors

 

Under Delaware law, a company’s directors are charged with fiduciary duties of care and loyalty. The duty of care requires that directors act in an informed and deliberate manner and inform themselves, prior to making a business decision, of all relevant material information reasonably available to them. The duty of care also requires that directors exercise care in overseeing and investigating the conduct of corporate employees. The duty of loyalty may be summarized as

  

Duties of Directors

 

Under the QBCA, directors are bound by the same obligations as are imposed by the Civil Code of Québec on any director of a legal person. Consequently, in the exercise of their functions, the directors are duty-bound toward the corporation to act with prudence and diligence, honesty and loyalty and in the interest of the corporation. Subject to exceptional circumstances under the QBCA, no provision of the articles, the by-laws, a resolution or

 

- 222 -


Table of Contents

Edgewater

  

New Alithya

the duty to act in good faith, not out of self-interest, and in a manner which the director reasonably believes to be in the best interests of the corporation and its stockholders. A party challenging the propriety of a decision of a board of directors bears the burden of rebutting the applicability of the presumptions afforded to directors by the “business judgment rule.” If the presumption is not rebutted, the business judgment rule attaches to protect the directors and their decisions. Notwithstanding the foregoing, Delaware courts may subject directors’ conduct to enhanced scrutiny in respect of, among other matters, defensive actions taken in response to a threat to corporate control and approval of a transaction resulting in a sale of control of the corporation.

 

  

a contract may relieve directors from their obligations, or from liability for a breach of their obligations. A director of a corporation is presumed to have fulfilled the obligation to act with prudence and diligence if the director relied, in good faith and based on reasonable grounds, on a report, information or an opinion provided by: (i) an officer of the corporation who the director believes to be reliable and competent in the functions performed; (ii) legal counsel, professional accountants or other persons retained by the corporation as to matters involving skills or expertise the director believes are matters within the particular person’s professional or expert competence and as to which the particular person merits confidence; or (iii) a committee of the board of directors of which the director is not a member if the director believes the committee merits confidence.

 

Conflicts of Interest of Directors

 

Under Delaware law, a contract or transaction in which a director has an interest will not be voidable solely for this reason if (i) the material facts with respect to such interested director’s relationship or interest are disclosed or are known to the board of directors, and the board of directors in good faith authorizes the transaction by the affirmative vote of a majority of the disinterested directors, (ii) the material facts with respect to such interested director’s relationship or interest are disclosed or are known to the stockholders entitled to vote on such transaction, and the transaction is specifically approved in good faith by vote of the majority of shares entitled to vote thereon, or (iii) the transaction is fair to the corporation as of the time it is authorized, approved or ratified. The mere fact that an interested director is present and voting on a transaction in which he or she is interested will not itself make the transaction void. Interested directors may be counted in determining the presence of quorum at a meeting of the board of directors or of a committee which authorizes the contract or transaction.

 

Under Delaware law, an interested director could be held liable for a transaction in which such director derived an improper personal benefit.

  

Conflicts of Interest of Directors

 

Under the QBCA, every director or officer of a corporation must disclose the nature and value of any interest he or she has in a contract or transaction to which the corporation is a party. For the purposes of this rule, “interest” means any financial stake in a contract or transaction that may reasonably be considered likely to influence decision-making. Furthermore, a proposed contract or a proposed transaction, including related negotiations, is considered a contract or transaction. In addition, a director or an officer must disclose any contract or transaction to which the corporation and any of the following are a party: (i) an associate of the director or officer; (ii) a group of which the director or officer is a director or officer; or (iii) a group in which the director or officer or an associate of the director or officer has an interest. Such disclosure is required even for a contract or transaction that does not require approval by the board of directors. If a director is required to disclose his or her interest in a contract or transaction, such director is not allowed to vote on any resolution to approve, amend or terminate the contract or transaction or be present during deliberations concerning the approval, amendment or termination of such contract or transaction, unless the contract or transaction (i) relates primarily to the remuneration of the director or an associate of the director as a director, officer, employee or mandatory of the corporation or an affiliate of the corporation, (ii) is for indemnity or

 

- 223 -


Table of Contents

Edgewater

  

New Alithya

  

liability insurance under the QBCA, or (iii) is with an affiliate of the corporation, and the sole interest of the director is as a director or officer of the affiliate.

 

If a director or officer does not disclose his or her interest in accordance with the QBCA, or (in the case of a director) votes in respect of a resolution on a contract or transaction in which he or she is interested contrary to the QBCA, the corporation or a shareholder may ask the court to declare the contract or transaction null and to require the director or officer to account to the corporation for any profit or gain realized on it by the director or officer or the associates of the director or officer, and to remit the profit or gain to the corporation, according to the conditions the court considers appropriate. However, the contract or transaction may not be declared null if it was approved by the board of directors and the contract or transaction was in the interest of the corporation when it was approved, nor may the director or officer concerned, in such a case, be required to account for any profit or gain realized or to remit the profit or gain to the corporation. In addition, the contract or transaction may not be declared null if it was approved by ordinary resolution by the shareholders entitled to vote who do not have an interest in the contract or transaction, the required disclosure was made to the shareholders and the contract or transaction was in the best interests of the corporation when it was approved, and if the director or officer acted honestly and in good faith, he or she may not be required to account for the profit or gain realized and to remit the profit or gain to the corporation.

 

Indemnification of Officers and Directors

 

Delaware law permits a corporation to indemnify officers and directors for actions taken in good faith and in a manner they reasonably believed to be in, or not opposed to, the best interests of the corporation, and with respect to any criminal action that they had no reasonable cause to believe was unlawful.

 

Edgewater’s bylaws provide for indemnification by Edgewater of its directors and officers if such person acted in good faith and in a manner he reasonably believed to be in or not opposed to the best interests of Edgewater, and, with respect to any criminal action or proceeding had no reasonable cause to believe his conduct was unlawful.

  

Indemnification of Officers and Directors

 

Under the QBCA, a corporation may indemnify a director or officer, a former director or officer or a person who acts or acted at the corporation’s request as a director or officer, or an individual acting in a similar capacity of another group (who is referred to in this document as an indemnifiable person) against all costs, charges and expenses, including an amount paid to settle an action or satisfy a judgment, reasonably incurred by the indemnifiable person on the exercise of the person’s functions or arising from any investigative or other proceeding in which the person is involved if: (i) the person acted honestly and loyalty in the interest of the corporation or other group, and (ii) in the case of a proceeding

 

- 224 -


Table of Contents

Edgewater

  

New Alithya

 

Edgewater may be authorized pay expenses incurred by directors or officers in defending a civil or criminal action, suit or proceeding because that person is a director or officer, including pending or threatened actions, suits or proceedings; provided, however, that the indemnification will only be authorized in a civil action, suit or proceeding if the director or officer acted in good faith and in a manner he or she reasonably believed to be in or not opposed to the best interests of Edgewater, or, in a criminal action or proceeding, if the person had no reasonable cause to believe his or her conduct was unlawful. Authorization for indemnification shall be made in specific cases where the standard of conduct (i.e. good faith for civil suits, or no reasonable belief of unlawful conduct for criminal suits) has been met. The determination of whether such standards of conduct has been met will be made by: (i) a majority vote of the directors not party to the action, suit or proceeding (even if less than a quorum), (ii) if there are no such directors or if such directors so direct, by independent legal counsel in a written opinion, or (iii) by the stockholders. If the director or officer has been success on the merits, however, he or she shall be indemnified without need for authorization.

 

In addition, any director or officer may apply to the Delaware Court of Chancery for indemnification to the extent otherwise permissible under the bylaws. The basis of such indemnification by a court shall be the determination by the court that indemnification is proper in the circumstances because the person has met the applicable standards of conduct set forth in the bylaws.

 

Expenses shall be paid by Edgewater in advance of the final disposition of such action, suit or proceeding upon the receipt of an undertaking by or on behalf of the director or officer to repay such amount if it shall ultimately be determined that he or she is not entitled to be indemnified by Edgewater as authorized in the bylaws.

 

   enforceable by a monetary penalty, the person had reasonable grounds for believing the person’s conduct was lawful. An indemnifiable person is also entitled to indemnity for reasonable defense costs and expenses if the person fulfills the above-mentioned requirements and was not judged to have committed any fault or omitted to do anything the person ought to have done. In the case of a derivative action, indemnity may be made only with court approval.

Limitation on Director Liability

 

Under Delaware law, a corporation may include in its certificate of incorporation a provision that limits or eliminates the personal liability of directors to the corporation and its stockholders for monetary damages for a breach of fiduciary duty as a director. However, a corporation may not limit or eliminate the personal liability of a director for: any breach of the director’s duty of loyalty to the corporation or its stockholders;

  

Limitation on Director Liability

 

The QBCA does not permit the limitation of a director’s liability as Delaware law does.

 

- 225 -


Table of Contents

Edgewater

  

New Alithya

acts or omissions in bad faith or which involve intentional misconduct or a knowing violation of law; intentional or negligent payments of unlawful dividends or unlawful stock purchases or redemptions; or any transaction in which the director derives an improper personal benefit. Edgewater’s certificate of incorporation includes such a provision.

 

  

Annual Meetings

 

Under Delaware law, an annual meeting of stockholders is required for the election of directors and for such other proper business as may be conducted thereat. Under Edgewater’s bylaws, an annual meeting of stockholders shall be held at a place and time designated by the board of directors.

 

Under Delaware law, the Delaware Chancery Court may order a corporation to hold an annual meeting if the corporation has failed to hold an annual meeting for a period of 13 months after its last annual meeting.

  

Annual Meetings

 

Under the QBCA, an annual meeting of shareholders must be held not later than 18 months after the corporation is constituted and, subsequently, not later than fifteen months after holding the last preceding annual meeting. The annual meeting of shareholders is to be held at the place within Québec as determined by the board of directors or at a place outside Québec if the articles so allow or, in the absence of such a provision, if all the shareholders entitled to vote at the meeting agree that the meeting is to be held at that place.

 

Under the QBCA, an annual meeting of shareholders is required for the election of directors, the renewal of the auditor’s term and the examination of the financial statements and the auditor’s report.

 

Special / Extraordinary General Meetings

 

Under Delaware law, special meetings of stockholders may be called by the board of directors and by such other person or persons authorized to do so by the corporation’s certificate of incorporation or bylaws. The Edgewater bylaws provide that a special meeting of stockholders may be called by any officer of Edgewater at the request in writing of majority of the board of directors.

 

  

Special / Extraordinary General Meetings

 

Under the QBCA, the directors of a corporation may call a special meeting at any time. In addition, holders of not less than 10 percent of the issued shares of a corporation that carry the right to vote at a meeting sought to be held may requisition the directors to call a meeting of shareholders.

 

Record Date; Notice Provisions

 

Under Edgewater’s bylaws, the board of directors may fix, in advance, a record date, not be more than 60 nor less than 10 days before the date of the meeting, nor more than 60 days prior to any other action. The record date termination shall apply to any adjournment of the meeting, but the board of directors may fix a new record date for the adjourned meeting.

 

Under Delaware law, written notice of general and special meetings of Edgewater stockholders must be given not less than 10 nor more than 60 days before the date of the meeting.

 

  

Record Date; Notice Provisions

 

Under New Alithya’s by-laws, the board of directors may fix, in advance, a record date, not be more than 60 days nor less than 21 days before the meeting. The record date termination shall apply to any adjournment of the meeting, but the board of directors may fix a new record date for the adjourned meeting.

 

Under the QBCA, notice of annual and special meetings must be sent not less than 21 days and not more than 60 days before the meeting.

 

- 226 -


Table of Contents

Edgewater

  

New Alithya

Advance Notice of Director Nominations and Other Proposals

 

Under Edgewater’s bylaws, nominations of persons for election to the Edgewater’s board of directors and the proposal of business to be considered by the stockholders may be made at an annual meeting of Edgewater’s stockholders (1) by or at the direction of Edgewater’s board of directors pursuant to a resolution adopted by a majority of the total number of directors which Edgewater at the time would have if there were no vacancies or (2) by any stockholder of Edgewater who is entitled to vote at the meeting with respect to the election of directors or the business to be proposed by such stockholder, as the case may be, who complies with the notice procedures set forth below and who is a stockholder of record at the time such notice is delivered to the secretary of Edgewater as provided below.

 

For nominations or other business to be properly brought before an annual meeting by a stockholder pursuant to clause (2) of the preceding paragraph, the stockholder must have given timely notice thereof in writing to the secretary of Edgewater and such business must be a proper subject for stockholder action under Delaware law. To be timely, a stockholder’s notice shall be delivered to the secretary of Edgewater at Edgewater’s principal executive office not less than sixty days nor more than ninety days prior to the first anniversary of the preceding year’s annual meeting; provided, however, that in the event that the date of the annual meeting is advanced by more than 30 days, or delayed by more than 30 days, from such anniversary date, notice by the stockholder to be timely must be so delivered not earlier than the ninetieth day prior to such annual meeting and not later than either the close of business on the tenth day following the earlier of (1) the day on which notice of the date of such meeting was mailed or (2) the day on which public announcement of the date of such meeting is first made. Such stockholder’s notice shall set forth (x) as to each person whom the stockholder proposes to nominate for election or re-election as a director all information relating to such person that is required to be disclosed in solicitations of proxies for election of directors, or is otherwise required, in each case pursuant to Regulation 14A under the Exchange Act, including such person’s written consent to being named in the proxy statement as a nominee and to serving as a director if elected; (y) as to any other business that the stockholder proposes to bring before the meeting, a brief description

  

Advance Notice of Director Nominations and Other Proposals

 

New Alithya’s by-laws require that advance notice be given to New Alithya in circumstances where nominations of persons for election as a director are made by shareholders other than pursuant to a requisition of a meeting made pursuant to the provisions of the QBCA or a shareholder proposal made pursuant to the provisions of the QBCA.

 

Among other things, the advance notice provisions in New Alithya’s by-laws fixes a deadline by which shareholders must submit a notice of director nominations to New Alithya prior to any annual or special meeting of shareholders where directors are to be elected and sets forth the information that a shareholder must include in the notice for it to be valid.

 

In the case of an annual meeting of shareholders, notice must be given to New Alithya no less than 30 nor more than 65 days prior to the date of the annual meeting provided, however, that in the event that the annual meeting is to be held on a date that is less than 50 days after the date on which the first public announcement of the date of the annual meeting was made, notice may be given no later than the close of business on the 10th day following such public announcement. In the case of a special meeting of shareholders (which is not also an annual meeting), notice must be given to New Alithya no later than the close of business on the 15th day following the day on which the first public announcement of the date of the special meeting was made.

 

Under the QBCA, a shareholder entitled to vote at a shareholders’ meeting may submit a shareholder proposal relating to matters which the shareholder wishes to propose and discuss at an annual shareholders’ meeting and, subject to such shareholder’s compliance with the prescribed time periods and other requirements of the QBCA pertaining to shareholder proposals, the corporation is required to include such proposal in the information circular pertaining to any annual meeting at which it solicits proxies, subject to certain exceptions. Notice of such a proposal must be provided to the corporation at least 90 days before the anniversary date of the notice of meeting for the last annual shareholders’ meeting.

 

- 227 -


Table of Contents

Edgewater

  

New Alithya

of the business desired to be brought before the meeting, the reasons for conducting such business at the meeting and any material interest in such business of such stockholder and the beneficial owner, if any, on whose behalf the proposal is made; and (z) as to the stockholder giving the notice and the beneficial owner, if any, on whose behalf the nomination or proposal is made (A) the name and address of such stockholder, as they appear on Edgewater’s books, and of such beneficial owner and (B) the class and number of shares of Edgewater which are owned beneficially and of record by such stockholder and such beneficial owner.

 

Notwithstanding anything in the second sentence of the preceding paragraph to the contrary, in the event that the number of directors to be elected to the board of directors is increased and there is no public announcement naming all of the nominees for director or specifying the size of the increased board of directors made by Edgewater at least eighty days prior to the first anniversary of the preceding year’s annual meeting, a stockholders’ notice required by the preceding paragraph shall also be considered timely, but only with respect to nominees for any new positions created by such increase, if it shall be delivered to the secretary of Edgewater at the principal executive offices of Edgewater not later than the close of business on the tenth day following the day on which such public announcement is first made by Edgewater.

 

These requirements are separate and distinct from the SEC’s requirements that a stockholder must meet in order to have a stockholder proposal included in Edgewater’s proxy statement pursuant to Rule 14a-8 under the Exchange Act.

 

  

In addition, the QBCA requires that any shareholder proposal that includes nominations for the election of directors must be signed by one or more holders of shares representing in the aggregate not less than five per cent of the shares or five per cent of the shares of a class or series of shares of the corporation entitled to vote at the meeting to which the proposal is to be presented.

 

Any shareholder proposal must be accompanied by the following information: (i) the name and address of the person and, if applicable, of the person’s supporters; and (ii) the number or percentage of shares owned by the person and, if applicable, by the person’s supporters, and the date the shares were acquired. A corporation is not required to comply with the shareholder proposal provisions if: (i) the shareholder proposal is not submitted to the corporation within the period prescribed by government regulation; (ii) the primary purpose of the proposal is to enforce a personal claim or redress a personal grievance against the corporation or its directors, officers or shareholders; (iii) the primary purpose of the proposal does not relate in a significant way to the business or affairs of the corporation, including making or amending by-laws, amending the articles or liquidating or dissolving the corporation; (iv) within the period, prescribed by government regulation, before the receipt of a proposal, a person failed to present, at a shareholders meeting, a proposal that, at the person’s request, had been attached to a management proxy circular or the notice of meeting; (v) substantially the same proposal attached to a management proxy circular or a dissident’s proxy circular was presented to the shareholders at a shareholders meeting held within the period, prescribed by government regulation, before the receipt of the proposal and did not receive at the meeting the minimum amount of support prescribed by government regulation; or (vi) the right to present a proposal is being abused to secure publicity.

 

Quorum at Meetings

 

Under Edgewater’s bylaws, a quorum consists of the presence, in person or represented by proxy, of the holders of a majority of the issued and outstanding shares of capital stock.

 

  

Quorum at Meetings

 

Under New Alithya’s by-laws, a quorum consists of the presence, in person or represented by proxy, of at least two shareholders representing at least 10% of the issued and outstanding shares entitled to vote at the meeting.

 

 

- 228 -


Table of Contents

Edgewater

  

New Alithya

Voting Rights

 

Each share of Edgewater capital stock entitles the holders thereof to one vote. Shares of a series of preferred stock designated by the board of directors would have such voting rights as are specified in the resolution designating such series.

 

Under Edgewater’s bylaws, except as otherwise required by law, or by the Edgewater charter, any question brought before any meeting of stockholders shall be decided by the vote of the holders of a majority of the stock represented and entitled to vote at the meeting.

 

  

Voting Rights

 

Each New Alithya Subordinate Voting Share entitles the holders thereof to one vote. Each New Alithya Multiple Voting Share entitles the holders thereof to 10 votes. Shares of a series of preferred shares designated by the board of directors would have such voting rights as are specified in the resolution designating such series.

 

Under New Alithya’s by-laws, except as otherwise required by law, or by New Alithya’s articles, any question brought before any meeting of shareholders shall be decided by the vote of the holders of a majority of the shares represented and entitled to vote at the meeting.

 

Action by Written Consent

 

Under Delaware law, unless otherwise provided in a corporation’s certificate of incorporation, any action required to be taken at any annual or special meeting of the stockholders may be taken without a meeting, without prior notice and without a vote, if a consent or consent in writing, setting forth the actions so taken, shall be signed by the holders of outstanding stock having not less than the minimum number of votes that would be necessary to authorize or take such action at a meeting at which all shares entitled to vote thereon were present and voted.

 

Under the Edgewater bylaws, any action required or permitted to be taken at any annual or special meeting of the stockholders may be taken without a meeting, without prior notice and without a vote if a consent in writing, setting forth the action so taken, shall be signed by the holders of the outstanding stock having not less than the minimum number of votes that would be necessary to authorize or take such action at a meeting at which all shares entitled to vote thereon were present and voted.

 

  

Action by Written Consent

 

Under the QBCA, any resolution in writing, signed by all shareholders entitled to vote thereon, shall be and constitute action by the shareholders with the same effect as if it had been duly passed by unanimous vote at a duly called meeting of shareholders.

Derivative or Other Suits

 

Under Delaware law, a stockholder may bring a derivative action on behalf of the corporation to enforce the rights of the corporation. Generally, a person may institute and maintain such a suit only if such person was a stockholder at the time of the transaction that is the subject of the suit or his or her shares thereafter devolved upon him or her by operation of law. Delaware

  

Derivative or Other Suits

 

Under the QBCA, a shareholder of a corporation may apply to a Québec court for leave to bring an action in the name of, and on behalf of, the corporation or any subsidiary, or to intervene in an existing action to which the corporation or any of its subsidiaries is a party, for the purpose of prosecuting, defending or discontinuing an action on behalf of the corporation

 

- 229 -


Table of Contents

Edgewater

  

New Alithya

law also requires that the derivative plaintiff make a demand on the directors of the corporation to assert the corporate claim before the suit may be prosecuted by the derivative plaintiff, unless such demand would be futile.

 

An individual also may commence a class action suit on behalf of himself or herself and other similarly situated stockholders where the requirements for maintaining a class action have been met.

  

or its subsidiary. Under the QBCA, no action may be brought and no intervention in an action may be made unless a court is satisfied that: (i) the shareholder has given the required 14-day notice to the directors of the corporation or the subsidiary of the shareholder’s intention to apply to the court if the directors do not bring, diligently prosecute or defend or discontinue the action; (ii) the shareholder is acting in good faith; and (iii) it appears to be in the interests of the corporation or the relevant subsidiary that the action be brought. prosecuted, defended or discontinued.

 

Under the QBCA, the court in a derivative action may make any order it thinks fit. In addition, under the QBCA, a court may order the corporation or its relevant subsidiary to pay the shareholder’s interim costs, including reasonable legal fees and disbursements. Although the shareholder may he held accountable for the interim costs on final disposition of the complaint, the shareholder is not required to give security for costs in a derivative action.

 

The QBCA also provides an oppression remedy (called “rectification of abuse of power or iniquity”) that enables a court to make any order, whether interim or final, to rectify matters that are oppressive or unfairly prejudicial to the interests of any securityholder, director or officer of the corporation if an application is made to a court by an “applicant”. An “applicant” with respect to a corporation means any of the following: (i) a present or former registered holder or beneficiary of securities of the corporation or any of its affiliates; (ii) a present or former officer or director of the corporation or any of its affiliates; and (iii) any other person who in the discretion of the court has the interest to make the application.

 

The oppression remedy provides the court with very broad and flexible powers to intervene in corporate affairs to protect shareholders and other complainants. While conduct that is in breach of fiduciary duties of directors or that is contrary to the legal right of a complainant will normally trigger the court’s jurisdiction under the oppression remedy, the exercise of that jurisdiction does not depend on a finding of a breach of those legal and equitable rights. Furthermore, the court may order a corporation to pay the interim expenses of an applicant seeking an oppression remedy, but the

 

- 230 -


Table of Contents

Edgewater

  

New Alithya

  

applicant may be held accountable for interim costs on final disposition of the complaint.

 

Inspection of Books and Records

 

Under Delaware law, a stockholder of a Delaware corporation has the right to inspect the corporation’s stock ledger, stockholder lists and other books and records for a purpose reasonably related to the person’s interest as a stockholder.

 

  

Inspection of Books and Records

 

Under the QBCA, shareholders, creditors, and their representatives, after giving the required notice, may examine certain of the records of a corporation during usual business hours and take copies of extracts free of charge.

 

Business Combinations

 

Under Delaware law, with limited exceptions, a merger, consolidation or sale of all or substantially all of the assets of Edgewater must be approved by the board of directors and a majority of the issued and outstanding shares entitled to vote thereon.

 

  

Business Combinations

 

See “Anti-Takeover Measures” below.

 

Appraisal Rights

 

Under Delaware law, holders of shares of any class or series of stock of a constituent corporation in a merger or consolidation have the right, in certain circumstances, to dissent from such merger or consolidation by demanding payment in cash for their shares equal to the fair value of such shares, exclusive of any element of value arising from the accomplishment or expectation of the merger or consolidation, as determined by a court in an action timely brought by the surviving or resulting corporation or the dissenters. Delaware law grants dissenters appraisal rights only in the case of mergers or consolidations and not in the case of a sale or transfer of assets or a purchase of assets for stock, regardless of the number of shares being issued. No appraisal rights are available for shares of any class or series of stock that are listed on a national securities exchange or held of record by more than 2,000 holders, unless the agreement of merger or consolidation requires the holders thereof to accept for such shares anything other than: shares of stock of the surviving corporation; shares of stock of another corporation, which shares of stock are either listed on a national securities exchange or held of record by more than 2,000 holders; cash in lieu of fractional shares of the stock described in the first two points above; or some combination of the above.

 

In addition, appraisal rights are not available for stockholders of a surviving corporation in a merger if the merger did not require the vote of the stockholders of the surviving corporation.

 

  

Appraisal Rights

 

The QBCA provides that shareholders of a corporation are entitled to exercise dissent rights (called “the right to demand the repurchase of shares”) and to be paid the fair value of their shares in connection with specified matters, including: (i) any amalgamation with another corporation (other than with certain affiliated corporations); (ii) an amendment to the corporation’s articles to add, change or remove any provisions restricting or constraining the transfer of shares; (iii) an amendment to the corporation’s articles to add. change or remove any restriction upon the businesses or businesses that the corporation may carry on; (iv) a continuance under the laws of another jurisdiction; (v) a sale, lease or exchange of the property of the corporation or of its subsidiaries if, as a result of such alienation, the corporation is unable to retain a significant part of its business activity; (vi) a court order permitting a shareholder to exercise his right to demand the repurchase of his shares in connection with an application to the court for an order approving an arrangement proposed by the corporation; (vii) the carrying out of a going-private transaction; and certain amendments to the articles of a corporation which require a separate class or series vote by a holder of shares of any class or series.

 

However, a shareholder is not entitled to dissent if an amendment to the articles is effected by a court order approving reorganization or by a court order made in connection with an action for an oppression remedy.

 

 

- 231 -


Table of Contents

Edgewater

  

New Alithya

Anti-Takeover Measures

 

Under Delaware law, certain anti-takeover provisions apply to Edgewater as a publicly-traded company that may have the effect of making it more difficult for a third party to acquire Edgewater. In particular, Section 203 of the DGCL generally prohibits a Delaware corporation from engaging in any of a broad range of business combinations with an interested stockholder for a period of three years following the time that such stockholder became an interested stockholder, unless, among other exceptions, prior to such time the board of directors of the corporation approved either the relevant business combination or the transaction that resulted in such stockholder becoming an interested stockholder.

 

In addition, under the Edgewater charter and bylaws, certain provisions may make it difficult for a third party to acquire Edgewater, or for a change in the composition of the board of directors or management to occur, including the authorization of “blank check” preferred stock, the terms of which may be established and shares of which may be issued without stockholder approval; the absence of cumulative voting rights, which allows the holders of a majority of the shares of common stock to elect all of the directors standing for election; and the establishment of advance notice requirements for nominations for election to the board of directors or for proposing matters that can be acted upon at stockholder meetings.

 

  

Anti-Takeover Measures

 

While the QBCA does not contain specific anti-takeover provisions with respect to “business combinations”, rules and policies of certain Canadian securities regulatory authorities, including Multilateral Instrument 61-101—Protection of Minority Security Holders in Special Transactions, or Multilateral Instrument 61-101, contain requirements in connection with, among other things, ‘related party transactions” and “business combinations”, including, among other things, any transaction by which an issuer directly or indirectly engages in the following with a related party: acquires, sells, leases or transfers an asset, acquires the related party, acquires or issues treasury securities, amends the terms of a security if the security is owned by the related party or assumes or becomes subject to a liability or takes certain other actions with respect to debt.

 

The term “related party” includes directors, senior officers and holders of more than 10% of the voting rights attached to all outstanding voting securities of the issuer or holders of a sufficient number of any securities of the issuer to materially affect control of the issuer.

 

Multilateral Instrument 61-101 requires, subject to certain exceptions, the preparation of a formal valuation relating to certain aspects of the transaction and more detailed disclosure in the proxy material sent to security holders in connection with a related party transaction including related to the valuation. Multilateral Instrument 61-101 also requires, subject to certain exceptions, that an issuer not engage in a related party transaction unless the shareholders of the issuer, other than the related parties, approve the transaction by a simple majority of the votes cast.

 

Rights Agreement

 

Edgewater has not adopted a stockholder rights plan.

  

Rights Agreement

 

New Alithya does not currently intend to adopt a shareholder rights plan.

 

Variation of Rights Attaching to a Class or Series of Shares

 

Under Edgewater’s certificate of incorporation, the board of directors may designate a new series of preferred stock, which may have terms different than outstanding shares, without stockholder approval. Such

  

Variation of Rights Attaching to a Class or Series of Shares

 

Under New Alithya’s certificate of incorporation, the board of directors may designate a new series of preferred shares, which may have terms different than outstanding shares, without shareholder

 

- 232 -


Table of Contents

Edgewater

  

New Alithya

designation would specify the number of shares of any class or series and determine the voting rights, preferences, limitations and special rights, if any, of the shares of any class or series.

 

  

approval. Such designation would specify the number of shares of any class or series and determine the voting rights, preferences, limitations and special rights, if any, of the shares of any class or series.

 

Amendment of Charter Documents

 

Under Delaware law, Edgewater’s certificate of incorporation may be amended if the board of directors adopts a resolution setting forth the amendment proposed, declaring its advisability, and either calling a special meeting of the stockholders entitled to vote in respect thereof for the consideration of such amendment or directing that the amendment proposed be considered at the next annual meeting of the stockholders. If a majority of the outstanding stock entitled to vote thereon, and a majority of the outstanding stock of each class entitled to vote thereon as a class has been voted in favor of the amendment, a certificate setting forth the amendment and certifying that such amendment has been duly adopted in accordance with this section shall be executed, acknowledged and filed and shall become effective.

 

  

Amendment of Charter Documents

 

Under the QBCA, amendments to the articles of incorporation generally require the approval of not less than two-thirds of the votes cast by shareholders entitled to vote on the resolution. Specified amendments may also require the approval of other classes of shares. If the amendment is of a nature affecting a particular class or series in a manner requiring a separate class or series vote, that class or series is entitled to vote on the amendment whether or not it otherwise carries the right to vote.

 

Under the QBCA, the directors may, by resolution, make, amend or repeal any bylaws that regulates the business or affairs of the corporation. Where the directors make, amend or repeal a bylaw, they are required under the QBCA to submit that action to the shareholders at the next meeting of shareholders and the shareholders may confirm, reject or amend that action by simple majority, or ordinary resolution. If the action is rejected by shareholders, or the directors of a corporation do not submit the action to the shareholders at the next meeting of shareholders, the action will cease to be effective, and no subsequent resolution of the directors to make, amend or repeal a bylaw having substantially the same purpose or effect will he effective until it is confirmed.

 

Dissolution

 

Under Delaware law, unless the board of directors approves a proposal to dissolve, a dissolution must be approved by stockholders holding 100% of the total voting power of the corporation. If a dissolution is initially approved by the board of directors, it may be approved by a simple majority of the corporation’s stockholders.

 

Upon dissolution, after satisfaction of the claims of creditors, the assets of Edgewater would be distributed to stockholders in accordance with their respective interests, including any rights a holder of shares of

preferred stock may have to preferred distributions upon dissolution or liquidation of the corporation.

  

Dissolution

 

Under the QBCA, certain extraordinary corporate actions, such as amalgamations (other than with certain affiliated corporations), continuances and sales, leases or exchanges of the property of a corporation if as a result of such alienation the corporation would be unable to retain a significant part of its business activities, and other extraordinary corporate actions such as liquidations, dissolutions and (if ordered by a court) arrangements, are required to be approved by “special resolution.”

 

A “special resolution” is a resolution passed by not less than two-thirds of the votes cast by the shareholders who voted in respect of the resolution or

 

- 233 -


Table of Contents

Edgewater

  

New Alithya

 

Edgewater’s bylaws may be amended by the approval of the entire board of directors, or of the holders of a majority of holders of a majority of the outstanding capital stock entitled to vote on the amendment, provided, however that notice of such amendment must be contained in the notice of such a meeting of the directors of stockholders.

 

  

signed by all shareholders entitled to vote on the resolution. In specified cases, a special resolution to approve the extraordinary corporate action is also required to be approved separately by the holders of a class or series of shares, including in certain cases a class or series of shares not otherwise carrying voting rights.

 

Enforcement of Judgment Rendered by U.S. Court

 

A judgment for the payment of money rendered by a court in the U.S. based on civil liability generally would be enforceable elsewhere in the U.S.

  

Enforcement of Judgment Rendered by U.S. Court

 

New Alithya is a company existing under the QBCA, and certain of its directors and officers are residents of Canada, and substantially all of its assets are located outside the United States. Execution by U.S. courts of any judgment obtained against New Alithya or any of its directors or officers in U.S. courts may be limited to assets located in the United States. It may also be difficult for holders of securities who reside in the United States to realize in the United States upon judgments of U.S. courts predicated upon civil liability of New Alithya and its directors and executive officers under the U.S. federal securities laws. There may be doubt as to the enforceability in Canada against non-U.S. entities or their controlling persons, directors and officers who are not residents of the United States, in original actions or in actions for enforcement of judgments of U.S. courts, of liabilities predicated solely upon U.S. federal or state securities laws.

 

- 234 -


Table of Contents

LEGAL MATTERS

Osler, Hoskin & Harcourt LLP, Montréal, Québec, Canada, counsel for New Alithya, will provide an opinion regarding the validity of the New Alithya Subordinate Voting Shares to be issued in the transactions.

EXPERTS

The balance sheet of Alithya Group inc. (f/k/a 9374-8572 Québec Inc.) included in the prospectus/proxy statement and elsewhere in the registration statement has been so included in reliance upon the report of Raymond Chabot Grant Thornton LLP, an independent registered public accounting firm, upon the authority of said firm as experts in accounting and auditing.

The financial statements of Alithya Group Inc. (to be renamed “Alithya Canada inc.” upon the closing of the transactions) included in the prospectus/proxy statement and elsewhere in the registration statement have been so included in reliance upon the report of Raymond Chabot Grant Thornton LLP, an independent registered public accounting firm, upon the authority of said firm as experts in accounting and auditing.

The financial statements of Edgewater Technology, Inc. as of December 31, 2017 and 2016 and for each of the three years in the period ended December 31, 2017 and Edgewater management’s assessment of the effectiveness of internal control over financial reporting as of December 31, 2017, incorporated by reference in this prospectus/proxy statement and in the registration statement, have been so incorporated in reliance on the reports of BDO USA, LLP, an independent registered public accounting firm, incorporated herein by reference, given on the authority of said firm as experts in auditing and accounting.

ENFORCEABILITY OF CIVIL LIABILITIES

CERTAIN OF THE PERSONS WHO MAY BE DIRECTORS AND EXECUTIVE OFFICERS OF NEW ALITHYA MAY BE NON-RESIDENTS OF THE UNITED STATES. ALL OR A SUBSTANTIAL PORTION OF THE ASSETS OF SUCH NON-RESIDENT PERSONS AND OF NEW ALITHYA MAY BE LOCATED OUTSIDE THE UNITED STATES. AS A RESULT, IT MAY NOT BE POSSIBLE TO EFFECT SERVICE OF PROCESS WITHIN THE UNITED STATES UPON SUCH PERSONS OR NEW ALITHYA, OR TO ENFORCE AGAINST SUCH PERSONS OR NEW ALITHYA IN U.S. COURTS JUDGMENTS OBTAINED IN SUCH COURTS PREDICATED UPON THE CIVIL LIABILITY PROVISIONS OF THE FEDERAL SECURITIES LAWS OF THE UNITED STATES. NEW ALITHYA HAS BEEN ADVISED BY COUNSEL THAT THERE IS DOUBT AS TO THE ENFORCEABILITY IN CANADA, IN ORIGINAL ACTIONS OR IN ACTIONS FOR ENFORCEMENT OF JUDGMENTS OF U.S. COURTS, OF LIABILITIES PREDICATED SOLELY UPON THE SECURITIES LAWS OF THE UNITED STATES.

EXCHANGE CONTROLS

Subject to the following paragraph, there is no law or governmental decree or regulation in Canada that restricts the export or import of capital, or affects the remittance of dividends, interest or other payments to non-resident holders of New Alithya Subordinate Voting Shares, other than withholding tax requirements.

There is no limitation imposed by Canadian law or by New Alithya’s articles or other charter documents on the right of a non-resident to hold or vote New Alithya Subordinate Voting Shares, other than as provided by the Investment Canada Act (Canada) (the “Investment Canada Act”), the North American Free Trade Agreement Implementation Act (Canada) (the “North American Free Trade Agreement”) and the World Trade Organization Agreement Implementation Act. The Investment Canada Act requires notification and, in certain cases, advance review and approval by the Government of Canada of an investment to establish a new Canadian business by a

 

- 235 -


Table of Contents

non-Canadian or of the acquisition by a “non-Canadian” of “control” of a “Canadian business”, all as defined in the Investment Canada Act. Generally, the threshold for review will be higher in monetary terms for a member of the World Trade Organization or North American Free Trade Agreement.

Any remittances of dividends to United States residents and to other non-residents are, however, subject to withholding tax. See “Certain Tax Consequences of the Merger and the Arrangement” beginning on page 90.

HOUSEHOLDING OF PROSPECTUS/PROXY STATEMENT

The SEC has adopted rules that permit companies and intermediaries (such as brokers) to satisfy the delivery requirements for proxy materials with respect to two or more stockholders sharing the same address by delivering a single set of proxy materials addressed to those stockholders. This process, which is commonly referred to as “householding,” potentially means extra convenience for stockholders and cost savings for companies.

A number of brokers with account holders who are Edgewater stockholders will be “householding” this prospectus/proxy statement. A single prospectus/proxy statement may be delivered to multiple stockholders sharing an address unless contrary instructions have been received from the affected stockholders. Edgewater will promptly deliver, upon written or oral request to the address or telephone number below, a separate copy of this prospectus/proxy statement to a stockholder at a shared address to which a single prospectus/proxy statement was delivered. Requests for additional copies should be directed to Edgewater Technology, Inc., Attention: Investor Relations, at 200 Harvard Mill Square, Suite 210 (prior to October 1, 2018) or Suite 320 (beginning October 1, 2018), Wakefield, MA 01880, by e-mail at ir@edgewater.com, or by phone at (781) 246-3343. Stockholders who currently receive multiple copies of proxy materials at their address and would like to request “householding” of their communications should contact their broker.

WHERE YOU CAN FIND MORE INFORMATION

Edgewater files annual, quarterly and special reports, proxy statements and other information with the SEC. You may read and copy any document that Edgewater files at the SEC’s Public Reference Room at 100 F Street, N.E., Washington, D.C. 20549. Please call the SEC at 1-800-SEC-0330 for more information about the operation of the public reference room. The SEC also maintains an Internet site that contains reports, proxy and information statements and other information regarding issuers that file electronically with the SEC, including Edgewater. The SEC’s Internet site can be found at http://www.sec.gov.

This prospectus/proxy statement is part of a registration statement and constitutes a prospectus of New Alithya in addition to being a proxy statement of Edgewater for its special meeting. As allowed by SEC rules, this prospectus/proxy statement does not contain all of the information you can find in the registration statement or the exhibits to the registration statement. You may inspect and copy the registration statement at any of the addresses listed above.

The SEC allows Edgewater to incorporate by reference the information Edgewater files with it, which means that Edgewater and New Alithya can disclose important information to you by referring you to another document that Edgewater has filed separately with the SEC. You should read the information incorporated by reference because it is an important part of this prospectus/proxy statement. The following documents, which have been filed with the SEC by Edgewater (SEC File No. 000-20971), are hereby incorporated by reference into this prospectus/proxy statement:

 

   

Edgewater’s Annual Report on Form 10-K for the fiscal year ended December 31, 2017, filed with the SEC on March 16, 2018, as amended by Amendment No. 1 thereto on Form 10-K/A, filed with the SEC on April 27, 2018;

 

- 236 -


Table of Contents
   

Edgewater’s Quarterly Reports on Form 10-Q for the fiscal quarters ended March 31, 2018 and June 30, 2018, filed with the SEC on May 10, 2018 and August 9, 2018, respectively; and

 

   

Edgewater’s Current Reports on Form 8-K, filed with the SEC on March 16, 2018 (two reports), March 19, 2018, March 20, 2018, March 22, 2018, April 27, 2018, May 14, 2018 and September 11, 2018.

Any information in any of the foregoing documents will automatically be deemed to be modified or superseded to the extent that information in this prospectus/proxy statement or in a later filed document that is incorporated or deemed to be incorporated herein by reference modifies or replaces such information. Edgewater also incorporates by reference into this prospectus/proxy statement additional documents that it may file with the SEC under Sections 13(a), 13(c), 14, or 15(d) of the Exchange Act after the date of this prospectus/proxy statement and prior to the date of the Edgewater special meeting; provided, however that it is not incorporating any information furnished under either Item 2.02 or Item 7.01 of any Current Report on Form 8-K.

 

- 237 -


Table of Contents

INDEX TO FINANCIAL STATEMENTS OF 9374-8572 QUÉBEC INC.

 

Balance sheet of 9374-8572 Québec Inc. as at May 5, 2018

 

Report of Independent Registered Public Accounting Firm

     F-2  

Balance Sheet as at May 5, 2018

     F-3  

Notes to Balance Sheet

     F-4  

 

INDEX TO FINANCIAL STATEMENTS OF ALITHYA GROUP INC.

 

 

Consolidated Financial Statements of Alithya Group Inc. as at and for the Years Ended March 31, 2018 and 2017

 

Report of Independent Registered Public Accounting Firm

     F-5  

Consolidated Statements of Operations for the Years Ended March  31, 2018 and 2017

     F-6  

Consolidated Statements of Financial Position as at March  31, 2018 and 2017

     F-7  

Consolidated Statements of Shareholders’ Equity for the Years Ended March 31, 2018 and 2017

     F-8  

Consolidated Statements of Comprehensive Loss for the Years Ended March 31, 2018 and 2017

     F-9  

Consolidated Statements of Cash Flows for the Years Ended March  31, 2018 and 2017

     F-10  

Notes to Consolidated Financial Statements

     F-11  

 

F-1


Table of Contents

Report of Independent Registered Public Accounting Firm

Board of Directors and Shareholder

9374-8572 Québec inc.

Opinion on the Financial Statement

We have audited the accompanying balance sheet of 9374-8572 Québec inc. (hereinafter the “Company”) as at May 5, 2018 and the related notes (collectively referred to as the “financial statement”). In our opinion, the financial statement presents fairly, in all material respects, the financial position of the Company as at May 5, 2018, in conformity with International Financial Reporting Standards (IFRS) as issued by the International Accounting Standards Board.

Basis for opinion

This financial statement is the responsibility of the Company’s management. Our responsibility is to express an opinion on the Company’s financial statement based on our audit. We are a public accounting firm registered with the Public Company Accounting Oversight Board (United States) (PCAOB) and are required to be independent with respect to the Company in accordance with the U.S. federal securities laws and the applicable rules and regulations of the Securities and Exchange Commission and the PCAOB.

We conducted our audit in accordance with the standards of the PCAOB. Those standards require that we plan and perform the audit to obtain reasonable assurance about whether the financial statement is free of material misstatement, whether due to error or fraud. The Company is not required to have, nor were we engaged to perform, an audit of its internal control over financial reporting. As part of our audit we are required to obtain an understanding of internal control over financial reporting but not for the purpose of expressing an opinion on the effectiveness of the Company’s internal control over financial reporting. Accordingly, we express no such opinion.

Our audit included performing procedures to assess the risks of material misstatement of the financial statement, whether due to error or fraud, and performing procedures that respond to those risks. Such procedures included examining, on a test basis, evidence regarding the amounts and disclosures in the financial statement. Our audit also included evaluating the accounting principles used and significant estimates made by management, as well as evaluating the overall presentation of the financial statement. We believe that our audit provides a reasonable basis for our opinion.

 

LOGO

We have served as the Company’s auditor since 2018.

Montreal, Canada

May 16, 2018

 

 

1 

CPA auditor, CA public accountancy permit no. A121855

 

F-2


Table of Contents

9374-8572 Québec inc.

Balance Sheet

May 5, 2018

 

         $      

ASSET

  

Cash

     1  
  

 

 

 

SHAREHOLDER’S EQUITY

  

Share capital (Note 3)

     1  
  

 

 

 

The accompanying notes are an integral part of these consolidated financial statements.

Approved by the Board of Directors

 

(signed) Paul Raymond

  
Paul Raymond   
Director   

 

F-3


Table of Contents

9374-8572 Québec inc.

Notes to Financial Statements

May 5, 2018

1 – GOVERNING STATUTES AND NATURE OF OPERATIONS

9374-8572 Québec inc. (“New Alithya”) is a private company incorporated under the laws of Quebec on March 8, 2018 for the purpose of holding Alithya Group Inc. (“Alithya”) and Edgewater Technology, Inc. (“Edgewater”) following completion of the transactions hereby described.

On March 15, 2018, Alithya entered into an arrangement agreement (the “Arrangement Agreement”) with Edgewater, a publicly listed company. Under the terms of the Arrangement Agreement, Alithya’s shareholders and Edgewater’s shareholders will each exchange all of their respective outstanding shares for shares in New Alithya, of which Alithya and Edgewater will be wholly-owned subsidiaries. Alithya and Edgewater will implement the Arrangement Agreement by way of a court-approved plan of arrangement pursuant to the Business Corporations Act (Quebec) and merger pursuant to the Delaware General Corporation Law (together the “Arrangement”). Alithya and Edgewater anticipate upon effectiveness of the Arrangement that the former shareholders of Alithya will hold approximately 58% of New Alithya’s total outstanding shares and the former Edgewater’s shareholders will hold the remaining 42%. Upon completion of the Arrangement, New Alithya will be renamed Alithya Group inc. and is expected to be listed on NASDAQ and on the Toronto Stock Exchange (“TSX”) in Canada.

The Company’s registered and head office is located at 700 rue De La Gauchetière Ouest, suite 2400, Montréal, Quebec H3B 5M2.

The financial statement as at May 5, 2018 was approved and authorized for issue by the Board of Directors on May 16, 2018.

2 – BASIS OF PRESENTATION

The Company’s financial statement is prepared in accordance with International Financial Reporting Standards (IFRS) as issued by the International Accounting Standards Board.

3 – SHARE CAPITAL

As at May 5, 2018, the authorized and issued shares are detailed as follows:

 

         $      

Unlimited number of common shares without par value

  

1 common share

     1  
  

 

 

 

 

F-4


Table of Contents

Report of Independent Registered Public Accounting Firm

Board of Directors and Shareholders

Alithya Group Inc.

Opinion on the Consolidated Financial Statements

We have audited the accompanying consolidated statements of financial position of Alithya Group Inc. (the “Company”) as of March 31, 2018 and 2017, the related consolidated statements of operations, shareholders’ equity, comprehensive income, and cash flows for each of the two years in the period ended March 31, 2018, and the related notes (collectively referred to as the “financial statements”). In our opinion, the financial statements present fairly, in all material respects, the financial position of the Company as of March 31, 2018 and 2017, and the results of its operations and its cash flows for each of the two years in the period ended March 31, 2018, in conformity with International Financial Reporting Standards (IFRS).

Basis for opinion

These financial statements are the responsibility of the Company’s management. Our responsibility is to express an opinion on the Company’s financial statements based on our audits. We are a public accounting firm registered with the Public Company Accounting Oversight Board (United States) (“PCAOB”) and are required to be independent with respect to the Company in accordance with the U.S. federal securities laws and the applicable rules and regulations of the Securities and Exchange Commission and the PCAOB.

We conducted our audits in accordance with the standards of the PCAOB. Those standards require that we plan and perform the audit to obtain reasonable assurance about whether the financial statements are free of material misstatement, whether due to error or fraud. The Company is not required to have, nor were we engaged to perform, an audit of its internal control over financial reporting. As part of our audits we are required to obtain an understanding of internal control over financial reporting but not for the purpose of expressing an opinion on the effectiveness of the Company’s internal control over financial reporting. Accordingly, we express no such opinion.

Our audits included performing procedures to assess the risks of material misstatement of the financial statements, whether due to error or fraud, and performing procedures that respond to those risks. Such procedures included examining, on a test basis, evidence supporting the amounts and disclosures in the financial statements. Our audits also included evaluating the accounting principles used and significant estimates made by management, as well as evaluating the overall presentation of the financial statements. We believe that our audits provide a reasonable basis for our opinion.

We have served as the Company’s auditor since 2012.

LOGO   1

Montreal, Canada

July 26, 2018

 

 

 

1 

CPA auditor, CA public accountancy permit no. A121855

 

F-5


Table of Contents

CONSOLIDATED STATEMENTS OF OPERATIONS

 

          For the years ended
March 31,
 

(in thousands of dollars, except share and per share amounts)

        2018     2017  
     Notes    $     $  

Consulting fee revenue

   16      206,666       151,932  

Operating expenses

   16     

Employee compensation costs, net of tax credits

        75,839       51,245  

Professional fees and other contracted labour

        115,374       90,383  

Occupancy costs

        2,440       1,500  

Information technology and communications costs

        3,042       1,214  

Other

        4,655       2,653  

Share based compensation

   13      4,163       1,167  

Depreciation of property and equipment

   5      870       449  

Amortization of intangibles

   6      5,724       5,179  
     

 

 

   

 

 

 
        212,107       153,790  
     

 

 

   

 

 

 

Operating loss

        (5,441     (1,858

Financial expenses, net

   19      (2,097     (1,631
     

 

 

   

 

 

 

Loss before income taxes

        (7,538     (3,489

Income tax (expense) recovery

   10     

Current

        (81     147  

Deferred

        395       474  
     

 

 

   

 

 

 

Net loss for the year

        (7,224     (2,868
     

 

 

   

 

 

 

Basic and diluted loss per share

   17      (0.28     (0.13

The accompanying notes are an integral part of these consolidated financial statements.

 

F-6


Table of Contents

CONSOLIDATED STATEMENTS OF FINANCIAL POSITION

 

As at

          March 31,  

(in thousands of dollars, except share and per share amounts)

          2018     2017  
     Notes      $     $  

Assets

       

Current assets

       

Cash

     21        14,465       8,569  

Accounts receivable and other receivables

     4        33,762       30,681  

Income taxes receivable

     10        765       343  

Unbilled revenue

        6,884       1,096  

Tax credits receivable

        7,794       6,636  

Prepaids

        767       435  
     

 

 

   

 

 

 

Non-current assets

        64,437       47,760  

Restricted cash

     21        2,124       —    

Property and equipment

     5        1,821       1,727  

Intangibles

     6        15,149       14,167  

Deferred income taxes

     10        632       1,112  

Goodwill

     7        31,712       21,523  
     

 

 

   

 

 

 
        115,875       86,289  
     

 

 

   

 

 

 

Liabilities and Shareholders’ Equity

       

Current liabilities

       

Line of credit

     20, 21        24,066       —    

Accounts payable and accrued liabilities

     8        35,872       33,804  

Provisions

     14        929       739  

Deferred revenue

        2,017       303  

Current portion of long-term debt

     9        2,956       2,956  
     

 

 

   

 

 

 
        65,840       37,802  

Non-current liabilities

       

Long-term debt

     9        15,619       13,278  

Deferred income taxes

     10        2,234       1,615  

Deferred lease inducements

        156       226  
     

 

 

   

 

 

 
        83,849       52,921  
     

 

 

   

 

 

 

Shareholders’ equity

       

Share capital

     13        54,251       49,384  

Deficit

        (23,927     (16,738

Accumulated other comprehensive income (loss)

        558       (137

Contributed surplus

        1,144       859  
     

 

 

   

 

 

 
        32,026       33,368  
     

 

 

   

 

 

 
        115,875       86,289  
     

 

 

   

 

 

 

Guarantees, contingencies, commitments & subsequent events

     14,15 & 24       

 

Approved by the Board of Directors

(signed) Pierre Turcotte

    

(signed) Robert Comeau

Pierre Turcotte

     Robert Comeau

Director

     Director

The accompanying notes are an integral part of these consolidated financial statements.

 

F-7


Table of Contents

CONSOLIDATED STATEMENTS OF SHAREHOLDERS’ EQUITY

 

For the years ended March 31, 2018 and 2017  
                      Retained Earnings
(Deficit)
                   
    Notes     Shares
outstanding
    Share capital     Net earnings
(loss) and
other
    Dividends     Accumulated
other
comprehensive
income (loss)
    Contributed
surplus
    Total  
                $     $     $     $     $     $  

Balance as at April 1, 2016

      22,255,809       36,031       (9,878     —         —         636       26,789  
   

 

 

   

 

 

   

 

 

   

 

 

   

 

 

   

 

 

   

 

 

 

Net loss for the year

      —         —         (2,868     —         —         —         (2,868

Cumulative translation adjustment on consolidation of self-sustaining foreign subsidiary

      —         —         —         —         (137     —         (137
   

 

 

   

 

 

   

 

 

   

 

 

   

 

 

   

 

 

   

 

 

 

Total comprehensive income for the year

      —         —         (2,868     —         (137     —         (3,005
   

 

 

   

 

 

   

 

 

   

 

 

   

 

 

   

 

 

   

 

 

 

Dividends, class B shares

    12       —         —         —         (110     —         —         (110

Dividends, class I shares

    12       —         —         —         (16     —         —         (16

Share-based compensation

    13       —         —         —         —         —         223       223  

Shares granted under various service contracts

    13       198,112       651       —         —         —         —         651  

Issuance of class A shares

    13       5,174,409       17,000       —         —         —         —         17,000  

Issuance of class A shares on business acquisition

    13       844,404       1,250       —         —         —         —         1,250  

Issuance of class A shares from the exercise of options

    13       20,000       38         —         —         —         38  

Redemption of class A shares and related share redemption premium

    13       (1,604,730     (2,839     (2,329     —         —         —         (5,168

Redemption of class I shares and related share redemption premium

    13       (1,036,514     (1,449     (1,537     —         —         —         (2,986

Redemption of class B shares

    13       (1,250,000     (1,250       —         —         —         (1,250

Share issue costs

    13       —         (48       —         —         —         (48
   

 

 

   

 

 

   

 

 

   

 

 

   

 

 

   

 

 

   

 

 

 

Total contributions by, and distributions to, shareholders

      2,345,681       13,353       (3,866     (126     —         223       9,584  
   

 

 

   

 

 

   

 

 

   

 

 

   

 

 

   

 

 

   

 

 

 

Balance as at March 31, 2017

      24,601,490       49,384       (16,738     —         (137     859       33,368  
   

 

 

   

 

 

   

 

 

   

 

 

   

 

 

   

 

 

   

 

 

 

Net loss for the year

      —         —         (7,224     —         —         —         (7,224

Cumulative translation adjustment on consolidation of self-sustaining foreign subsidiary

      —         —         —         —         695       —         695  
   

 

 

   

 

 

   

 

 

   

 

 

   

 

 

   

 

 

   

 

 

 

Total comprehensive income for the year

      —         —         (7,224     —         695       —         (6,529
   

 

 

   

 

 

   

 

 

   

 

 

   

 

 

   

 

 

   

 

 

 

Share-based compensation

    13       —         —         —         —         —         285       285  

Issuance of class A shares

    13       344,459       1,309       —         —         —         —         1,309  

Issuance of class A shares on business acquisition

    13       1,146,707       1,425       —         —         —         —         1,425  

Issuance of class A shares from the exercise of options

    13       2,500       8       —         —         —         —         8  

Share based compensation on shares vested during the year, issued on business acquisitions

    13       —         2,701       —         —         —         —         2,701  

Redemption of class A shares and related share redemption premium

    13       (143,845     (576     35       —         —         —         (541
   

 

 

   

 

 

   

 

 

   

 

 

   

 

 

   

 

 

   

 

 

 

Total contributions by, and distributions to, shareholders

      1,349,821       4,867       35       —         —         285       5,187  
   

 

 

   

 

 

   

 

 

   

 

 

   

 

 

   

 

 

   

 

 

 

Balance as at March 31, 2018

      25,951,311       54,251       (23,927     —         558       1,144       32,026  
   

 

 

   

 

 

   

 

 

   

 

 

   

 

 

   

 

 

   

 

 

 

The accompanying notes are an integral part of these consolidated financial statements.

 

F-8


Table of Contents

CONSOLIDATED STATEMENTS OF COMPREHENSIVE INCOME (LOSS)

 

     For the years ended
March 31,
 

(in thousands of dollars, except share and per share amounts)

   2018     2017  
     $     $  

Net loss for the year

     (7,224     (2,868

Other comprehensive income (loss)

    

Items that will be classified subsequently to profit or loss

    

Cumulative translation adjustment on consolidation of self sustaining foreign subsidiary, net of tax

     695       (137
  

 

 

   

 

 

 
     695       (137
  

 

 

   

 

 

 

Comprehensive loss for the year

     (6,529     (3,005
  

 

 

   

 

 

 

The accompanying notes are an integral part of these consolidated financial statements.

 

F-9


Table of Contents

CONSOLIDATED STATEMENTS OF CASH FLOWS

 

          For the years ended
March 31,
 

(in thousands of dollars, except share and per share amounts)

        2018     2017  
     Note    $     $  

Cash flows from (used in)

       

Operating activities

       

Net loss for the year

        (7,224     (2,868

Items not affecting cash

       

Depreciation & amortization

        6,594       5,628  

Amotization of finance costs

        28       28  

Amortization of deferred lease inducements

        (70     (60

Share-based compensation

        4,163       1,167  

Interest accretion on balances of purchase payable

        232       138  

Deferred income taxes

        (395     (474

Changes in non-cash working capital items

        (1,638     2,105  
     

 

 

   

 

 

 
        8,914       8,532  
     

 

 

   

 

 

 

Net cash from operating activities

        1,690       5,664  
     

 

 

   

 

 

 

Investing activities

       

Additions to property and equipment

        (463     (1,231

Additions to intangible assets

        (961     (160

Change in restricted cash

        (2,124     —    

Business acquisition, net of cash acquired

   3      (13,396     (1,339
     

 

 

   

 

 

 

Net cash used in investing activities

        (16,944     (2,730
     

 

 

   

 

 

 

Financing activities

       

Line of credit drawn (repaid)

        24,066       (2,349

Redemption of class H shares

        —         (837

Long-term debt, net of related transaction costs

        —         4,302  

Repayment of long-term debt

        (2,385     (3,600

Dividends

        —         (285

Share redemption

        (541     (9,404

Share issuance, net of share issue costs

        8       16,990  
     

 

 

   

 

 

 

Net cash from financing activities

        21,148       4,817  
     

 

 

   

 

 

 

Net change in cash

        5,894       7,751  

Translation adjustment related to cash

        2       44  

Cash, beginning of year

        8,569       774  
     

 

 

   

 

 

 

Cash, end of year

        14,465       8,569  
     

 

 

   

 

 

 

Interest paid (received)

        897       1,148  
     

 

 

   

 

 

 

Income taxes paid (received)

        830       210  
     

 

 

   

 

 

 

The accompanying notes are an integral part of these consolidated financial statements.

 

F-10


Table of Contents

NOTES TO CONSOLIDATED FINANCIAL STATEMENTS

MARCH 31, 2018 and 2017

(Tables in thousands of Canadian dollars, except share and per share amounts)

1. GOVERNING STATUTES AND NATURE OF OPERATIONS

Alithya Group Inc. (“Alithya” or the “Company”), incorporated on April 2, 1992 under the Business Corporations Act (Quebec), provides innovative consulting services in the areas of information technology, including systems integration, strategy and expert recruiting and payrolling services, mainly in the financial, transportation, telecommunications, health, energy, public sector and retail verticals.

The Company’s registered and head office is located at 2875, boulevard Laurier, suite 1250, Québec (Québec), G1V 2M2.

2. SUMMARY OF SIGNIFICANT ACCOUNTING POLICIES

The accounting policies set out below have been applied consistently to all periods presented in these consolidated financial statements. The accounting policies have been applied consistently by all Alithya entities.

BASIS OF PREPARATION

Statement of Compliance

These consolidated financial statements have been prepared in accordance with the International Financial Reporting Standards (IFRS) as issued by the International Accounting Standards Board.

The consolidated financial statements were authorized for issue by the Board of Directors on July 18, 2018.

Basis of Measurement

The consolidated financial statements have been prepared on the historical cost basis.

Use of Estimates and Judgments

The preparation of these consolidated financial statements in conformity with IFRS requires management to make judgments, estimates and assumptions that affect the application of accounting policies and the amounts reported as assets, liabilities, income and expenses in the financial statements. Actual results could differ from those estimates.

Estimates and underlying assumptions are reviewed on an ongoing basis. Revisions to accounting estimates are recognized in the period in which they occur and in any future periods affected.

Information related to critical judgements required in applying accounting policies that have the most significant effect on the amounts recognized in the consolidated financial statements is included in the following note:

 

   

Revenue recognition – please refer to Fixed-fee arrangements;

 

   

Income Taxes (Note 10).

Information related to assumptions and estimation uncertainties described below with a significant risk of resulting in material adjustments within the next year are included within the following notes:

 

   

Tax credits – please refer to GOVERNMENT ASSISTANCE - TAX CREDITS;

 

   

Impairment considerations on long-lived assets and goodwill, particularly future cash flows and cost of capital (Notes 5, 6, and 7);

 

F-11


Table of Contents

NOTES TO CONSOLIDATED FINANCIAL STATEMENTS

MARCH 31, 2018 and 2017

(Tables in thousands of Canadian dollars, except share and per share amounts)

2. SUMMARY OF SIGNIFICANT ACCOUNTING POLICIES (Cont’d)

 

   

Fair value measurement – management uses valuation techniques to determine the fair value of financial instruments and non-financial assets, where active market quotes are not available. These techniques involve the development of estimates and assumptions to determine how a market participant would price the instrument. Management bases its assumptions on observable data to the extent available. In the absence of observable data, management uses the best information available. Estimated fair values may vary from actual prices obtained in an arm’s length transaction at the reporting date;

 

   

Provisions (Note 14);

 

   

Contingent liabilities (Note 14);

 

   

Share based compensation (Note 13);

 

   

Business acquisitions (Note 3);

 

   

Useful lives of depreciable assets (Notes 5 and 6).

PRINCIPLES OF CONSOLIDATION

Subsidiaries

Subsidiaries are entities controlled by the Company. The Company controls an entity when it is exposed or has the right to variable returns from its relationship with the entity and is able to affect those returns through its power over the activities of the entity. Subsidiaries’ financial statements are included in the consolidated financial statements from the date of commencement of control until the date that control ceases.

Subsidiaries’ accounting policies have been changed, when necessary, to align with the policies adopted by Alithya.

These consolidated financial statements include the accounts of the Company and the accounts of its wholly-owned subsidiaries: Alithya Consulting Inc., Systemware Innovation Corporation (SWI), Pro2p Services Conseils Inc. (Pro2P), Alithya Consulting SAS, and Alithya Consulting USA Inc. All inter-company balances and transactions have been eliminated.

REVENUE RECOGNITION, UNBILLED REVENUE AND DEFERRED REVENUE

Alithya generates revenue principally through the provision of consulting services in the areas of information technology including systems implementation, strategy and payrolling services. These services are provided under arrangements with varying pricing mechanisms.

Revenue is recognized when the following criteria are met: there is clear evidence that an arrangement exists, the amount of revenue and related costs can be measured reliably, it is probable that future economic benefits will flow to the Company and the stage of completion can be measured reliably where services are delivered.

Revenue is measured at the fair value of the consideration received or receivable net of discounts, volume rebates and sales related taxes.

Certain of the Company’s arrangements may include client acceptance clauses. Each clause is analyzed to determine whether the earnings process is complete when the service is performed. Formal client sign-off is not

 

F-12


Table of Contents

NOTES TO CONSOLIDATED FINANCIAL STATEMENTS

MARCH 31, 2018 and 2017

(Tables in thousands of Canadian dollars, except share and per share amounts)

2. SUMMARY OF SIGNIFICANT ACCOUNTING POLICIES (Cont’d)

 

always necessary to recognize revenue, provided that the Company objectively demonstrates that the criteria specified in the acceptance provisions are satisfied. Some of the criteria reviewed include historical experience with similar types of arrangements, whether the acceptance provisions are specific to the client or are included in all arrangements, the length of the acceptance term and historical experience with the specific client.

Revenue from payrolling services is recorded gross when the Company is a principal to the transaction and is recorded net of costs when the Company is acting as an agent between the client and vendor. Factors generally considered to determine whether the Company is a principal or an agent include whether the Company has the primary responsibility for providing the service, adds meaningful value to the vendor’s service, has discretion in supplier selection and assumes credit risks. Revenue from payrolling services is generally recognized as the services are provided at the contractually stated price.

Time and materials arrangements – Revenue from consulting services and systems implementations under time and materials arrangements is recognized as the services are rendered.

Fixed-fee arrangements - Revenue from consulting services and systems implementations under fixed-fee arrangements where the outcome of the arrangements can be estimated reliably is recognized using the percentage-of-completion method over the service periods. The Company primarily uses labour costs or labour hours to measure the progress towards completion. This method relies on estimates of total expected labour costs or total expected labour hours to complete the service, which are compared to labour costs or labour hours incurred to date, to arrive at an estimate of the percentage of revenue earned to date. Management regularly reviews underlying estimates of total expected labour costs or hours. If the outcome of an arrangement cannot be estimated reliably, revenue is recognized to the extent of arrangement costs incurred that are likely to be recoverable.

Unbilled revenue and deferred revenue – Amounts recognized as revenue in excess of billings are classified as unbilled revenue. Amounts received in advance of the performance of services are classified as deferred revenue.

Estimated losses on revenue-generating contracts – Estimated losses on revenue-generating contracts may occur due to additional contract costs which were not foreseen at the inception of the contract. Contract losses are measured at the amount by which the estimated total costs exceed the estimated total revenue from the contract. The estimated losses on revenue-generating contracts are recognized in the period when it is determined that a loss is probable. The expected loss is first applied to impair the related capitalized contract costs, if any, with the excess recorded in accounts payable and accrued liabilities and in other long-term liabilities. Management regularly reviews arrangement profitability and underlying estimates.

BUSINESS COMBINATIONS

The Company accounts for its business combinations using the acquisition method. Under this method the consideration transferred is calculated as the sum of the acquisition date fair value of the assets transferred, liabilities incurred, and the equity interests issued by the Company. Acquisition-related and integration costs associated with the business combination are expensed as incurred. Alithya recognizes goodwill as the excess of the cost of the acquisition over the net identifiable tangible and intangible assets acquired and liabilities assumed at their acquisition-date fair values and any non-controlling interest in the acquiree. The fair value allocated to tangible and intangible assets acquired and liabilities assumed are based on management’s assumptions, including assumptions that would be made by market participants, acting in their economic best interest. These assumptions include the future expected cash flows arising from the intangible assets identified. The preliminary

 

F-13


Table of Contents

NOTES TO CONSOLIDATED FINANCIAL STATEMENTS

MARCH 31, 2018 and 2017

(Tables in thousands of Canadian dollars, except share and per share amounts)

2. SUMMARY OF SIGNIFICANT ACCOUNTING POLICIES (Cont’d)

 

goodwill recognized is composed of the future economic value associated to acquired work force and any identified synergies with the Company’s operations which are primarily due to reduction of costs and new business opportunities. The determination of fair value involves making estimates relating to acquired intangible assets, property and equipment, litigation, provision for estimated losses on revenue-generating contracts, other onerous contracts, tax and other contingency reserves. Estimates include the forecasting of future cash flows and discount rates. Subsequent changes in fair values are adjusted against the cost of acquisition, if they qualify as measurement period adjustments. The measurement period is the period between the date of acquisition and the date where all significant information necessary to determine the fair values is available, not to exceed 12 months. All other subsequent changes are recognized in the consolidated statements of operations.

GOVERNMENT ASSISTANCE – TAX CREDITS

Alithya is eligible for tax credits for the development of e-business from the Québec Provincial government. These tax credits are accounted for as government assistance, following the income approach. Under this method, tax credits are recorded when there is reasonable assurance that the assistance will be received and that the Company will comply with all relevant conditions. Tax credits related to operating expenditures are then recorded as a reduction of the related expense and recognized in the period in which the related expenditures are charged to operations. Tax credits related to capital expenditures are recorded as a reduction of the cost of the related asset.

The tax credits recorded are based on management’s best estimates of amounts expected to be received and are subject to audit by the tax authorities.

The ultimate tax treatment is only determinable once a notice of assessment is issued by the relevant taxation authority and payment has been received. Any differences arising between the final resolution and the original assumptions made may result in adjustments to the tax credits receivable and income tax expense in subsequent periods.

The Company has recognized an amount of $4.02 million as a reduction of employee compensation costs for the year ended March 31, 2018 (2017: $3.83 million) in connection with the tax credits.

RESTRICTED CASH

Restricted cash represents amounts held in trust as required by contractual obligations arising from business acquisitions. Restricted cash that is not expected to become unrestricted within the next twelve months is included in non-current assets on the statement of financial position.

PROPERTY AND EQUIPMENT (“P&E”)

Property and equipment are recorded at cost and depreciated over their estimated useful lives, using the following methods:

 

     Method    Rates

Furniture, fixtures and
equipment

   Declining balance    20%

Computer equipment

   Declining balance    30%

Leasehold improvements

   Straight line    Over the term of the lease

(3 to 10 years)

 

F-14


Table of Contents

NOTES TO CONSOLIDATED FINANCIAL STATEMENTS

MARCH 31, 2018 and 2017

(Tables in thousands of Canadian dollars, except share and per share amounts)

2. SUMMARY OF SIGNIFICANT ACCOUNTING POLICIES (Cont’d)

 

The residual value, depreciation method and useful life of each asset are reviewed at least once a year, at the reporting date.

LEASES

Leases are classified as finance leases whenever the terms of the lease transfer substantially all the risks and rewards of ownership to the lessee. All other leases are classified as operating leases.

Lease payments under operating leases are charged to the consolidated statements of operations on a straight-line basis over the lease term. Operating lease incentives, typically for premises, are recognized as a reduction in the rental expense over the lease term and recorded on the statement of financial position as deferred lease inducements.

INTANGIBLES

Intangibles consist mainly of customer relationships, internally generated software and software licenses. Internally generated software and software licenses (“Software”) are recorded at cost. In addition, internally generated software is capitalized when it meets specific capitalization criteria related to technical and financial feasibility and when the Company demonstrates its ability and intention to use it. Amortization of internally generated software commences once the solution is available for use. Customer relationships, internally generated software, and software licenses acquired through business combinations are initially recorded at their fair value. The Company amortizes its intangibles using the straight-line method over their estimated useful lives, as follows:

 

     Method    Period

Customer relationships

   Straight line    Varying between 3 and 10 years

Software

   Straight line    3 years

The residual value, amortization method, and useful life of each asset are reviewed at least once a year, at the reporting date.

GOODWILL

Goodwill represents the excess of the cost of an acquisition over the fair value of the Company’s share of the net identifiable assets of the acquired subsidiary at the date of acquisition and it is measured net of accumulated impairment losses. Goodwill is not amortized, but instead tested for impairment annually, or more frequently, should events or changes in circumstances indicate that the goodwill may be impaired.

IMPAIRMENT OF P&E, INTANGIBLES AND GOODWILL

Timing of impairment testing

The carrying amounts of Alithya’s P&E and intangibles with finite useful lives are reviewed for impairment when events or changes in circumstances indicate that the carrying value may be impaired. At each reporting date, the Company assesses whether there is any indication of impairment. If any such indication exists, then the asset’s recoverable amount is estimated. Goodwill and intangibles that have indefinite useful lives, or that are not yet available for use, are tested for impairment annually, or more frequently, should events or changes in circumstances indicate that they may be impaired. Normally, the recoverable amount is estimated each year, typically as at March 31.

 

F-15


Table of Contents

NOTES TO CONSOLIDATED FINANCIAL STATEMENTS

MARCH 31, 2018 and 2017

(Tables in thousands of Canadian dollars, except share and per share amounts)

2. SUMMARY OF SIGNIFICANT ACCOUNTING POLICIES (Cont’d)

 

Impairment testing

The recoverable amount of an asset or cash-generating unit is the greater of its value in use and its fair value less costs of disposal. For the purpose of impairment testing, assets that cannot be tested individually are grouped together into the smallest group of assets that generates cash inflows from continuing use that are largely independent of the cash inflows of other assets or groups of assets (the “cash-generating unit”, or “CGU”). For the purposes of goodwill impairment testing, goodwill acquired in a business combination is allocated to the CGU, or the group of CGUs, that is expected to benefit from the synergies of the combination. This allocation is subject to an operating segment ceiling test and reflects the lowest level at which that goodwill is monitored for internal reporting purposes. An impairment loss is recognized if the carrying amount of an asset or its CGU exceeds its estimated recoverable amount. Impairment losses are recognized in the consolidated statement of operations. Impairment losses recognized in respect of CGUs that include goodwill are allocated first to reduce the carrying amount of any goodwill allocated to the units, and then to reduce the carrying amounts of the other assets in the unit (group of units) on a pro rata basis not beyond the highest of:

 

   

The fair value less costs of disposal; and

 

   

Value in use of the individual asset, if determinable.

An impairment loss in respect of goodwill is not reversed. In respect of other assets, impairment losses recognized in prior periods are assessed at each reporting date for any indications that the loss has decreased or no longer exists. An impairment loss is reversed if there has been a change in the estimates used to determine the recoverable amount. An impairment loss is reversed only to the extent that the asset’s carrying amount does not exceed the carrying amount that would have been determined, net of depreciation or amortization, if no impairment loss had been recognized.

PROVISIONS

Provisions are recognized when the Company has a present legal or constructive obligation as a result of a past event, it is probable that an outflow of resources embodying economic benefits will be required to settle the obligation and a reliable estimate can be made of the amount of the obligation. The Company’s provisions consist of liabilities for leases of premises that the Company has vacated, litigation and claim provisions arising in the ordinary course of business and decommissioning liabilities for operating leases of office buildings. The Company may record restructuring provisions related to business combinations and termination of employment costs incurred as part of the Company’s productivity improvement initiatives. The amount recognized as a provision is the best estimate of the consideration required to settle the present obligation at the end of the reporting period, taking into account the risks and uncertainties surrounding the obligation. When the effect of the time value of money is material, provisions are determined by discounting the best estimate of expected future cash flows at a pre-tax rate that reflects current market assessments of the time value of money and the risks specific to the liability. The increase in the provision due to the passage of time is recognized as a finance cost. The Company accrues provisions for onerous leases, which consist of estimated costs associated with vacated premises. The provisions reflect the present value of lease payments in excess of the expected sublease proceeds on the remaining term of the lease. The accrued litigation and legal claim provisions are based on historical experience, current trends and other assumptions that are believed to be reasonable under the circumstances. Estimates include the period in which the underlying cause of the claim occurred and the degree of probability of an unfavourable outcome.

In the case of decommissioning liabilities pertaining to operating leases of buildings where certain arrangements require premises to be returned to their original state at the end of the lease term, the provision is determined using the present value of the estimated future cash outflows.

 

F-16


Table of Contents

NOTES TO CONSOLIDATED FINANCIAL STATEMENTS

MARCH 31, 2018 and 2017

(Tables in thousands of Canadian dollars, except share and per share amounts)

2. SUMMARY OF SIGNIFICANT ACCOUNTING POLICIES (Cont’d)

 

Restructuring provisions, consisting primarily of severance, are recognized when a detailed formal plan identifies the business or part of the business concerned, the location and number of employees affected, a detailed estimate of the associated costs, appropriate timelines and has been communicated to those affected by it.

SEGMENT REPORTING

An operating segment is a component of the Company that engages in business activities from which it may earn revenues and incur expenses, including revenues and expenses that relate to transactions with any of the Company’s other segments.

Based on the information received and analyzed by decision-makers on a regular basis, the Company has determined that it has a single reportable segment. Within this single reportable segment, results can be analyzed by geographic location (Canada and France) and major service category (Systems integration and consulting services and Payrolling services).

INCOME TAXES

Income taxes are accounted for using the liability method of accounting.

Current income taxes are recognized with respect to the amounts expected to be paid or recovered under the tax rates and laws that have been enacted or substantively enacted at the reporting date. Deferred income tax assets and liabilities are determined based on deductible or taxable temporary differences between the amounts reported for financial statement purposes and tax values of the assets and liabilities using enacted or substantively enacted tax rates that will be in effect for the year in which the differences are expected to be recovered or settled. Deferred income tax assets and liabilities are recognized in earnings, other comprehensive income or in equity based on the classification of the item to which they relate.

Deferred tax is not recognized for the following temporary differences: the initial recognition of assets or liabilities in a transaction that is not a business combination and that affects neither accounting nor taxable profit or loss, and differences relating to investments in subsidiaries to the extent that it is probable that they will not reverse in the foreseeable future. In addition, deferred tax is not recognized for taxable temporary differences arising on the initial recognition of goodwill.

Deferred tax assets and liabilities are offset if there is a legally enforceable right to offset current tax liabilities and assets, and they relate to income taxes levied by the same tax authority on the same taxable entity, or on different tax entities, but they intend to settle current tax liabilities and assets on a net basis or their tax assets and liabilities will be realized simultaneously.

A deferred tax asset is recognized for unused tax losses, tax credits and deductible temporary differences, to the extent that it is probable that future taxable profits will be available against which they can be utilized. Deferred tax assets are reviewed at each reporting date and are reduced to the extent that it is no longer probable that the related tax benefit will be realized.

TRANSLATION OF FOREIGN CURRENCIES

The Company’s consolidated financial statements are presented in Canadian dollars, which is also the parent company’s functional currency. Each entity in the group determines its own functional currency and items included in the financial statements of each entity are measured using that functional currency. Functional currency is the currency of the primary economic environment in which the entity operates.

 

F-17


Table of Contents

NOTES TO CONSOLIDATED FINANCIAL STATEMENTS

MARCH 31, 2018 and 2017

(Tables in thousands of Canadian dollars, except share and per share amounts)

2. SUMMARY OF SIGNIFICANT ACCOUNTING POLICIES (Cont’d)

 

Foreign currency transactions and balances

Revenue, expenses and non-monetary assets and liabilities denominated in foreign currencies are recorded at the rate of exchange prevailing at the transaction date, except for non-monetary items measured at fair value, which are translated using the exchange rates at the date when the fair value was originally determined. Monetary assets and liabilities denominated in foreign currencies are translated at exchange rates prevailing at the reporting date. Unrealized and realized translation gains and losses are reflected in the consolidated statement of operations.

Foreign operations

For foreign operations that have functional currencies different from the Company, assets and liabilities denominated in a foreign currency are translated at exchange rates in effect at the reporting date. Revenue and expenses are translated at average exchange rates prevailing during the period. Resulting unrealized gains or losses on translating financial statements of foreign operations are reported in other comprehensive income.

FINANCIAL INSTRUMENTS

Alithya has classified its financial instruments as follows:

 

Financial instrument

   Fair value
through profit
and loss
     Loans and
receivables
     Financial
liabilities
 

Measured at fair value

        

Cash

        x     

Restricted cash

        x     

Measured at amortized cost

        

Accounts receivable and other receivables

        x     

Accounts payable and accrued liabilities, excluding accrued compensation and consumption taxes payable

           x  

Line of credit

           x  

Long-term debt

           x  

Financial assets classified as fair value through profit and loss are measured at fair value with changes in those fair values recognized in non-operating income. Financial assets classified as loans and receivables, or financial liabilities, are measured at amortized cost using the effective interest rate method.

For financial instruments measured at amortized cost, transaction costs or fees, any premium or discount earned or incurred are recorded, at inception, net against the fair value of the financial instrument and amortized in non-operating income (expense).

Impairment of Financial Assets (Including Receivables)

A financial asset not carried at fair value through profit or loss is assessed at each reporting date to determine whether there is objective evidence that it is impaired. A financial asset is impaired if objective evidence indicates that a loss event has occurred after the initial recognition of the asset, and that the loss event had a negative effect on the estimated future cash flows of that asset that can be estimated reliably. Objective evidence

 

F-18


Table of Contents

NOTES TO CONSOLIDATED FINANCIAL STATEMENTS

MARCH 31, 2018 and 2017

(Tables in thousands of Canadian dollars, except share and per share amounts)

2. SUMMARY OF SIGNIFICANT ACCOUNTING POLICIES (Cont’d)

 

that financial assets (including equity securities) are impaired can include default or delinquency by a debtor, restructuring of an amount due to the Company on terms that the Company would not consider otherwise, indications that a debtor or issuer will enter bankruptcy, or the disappearance of an active market for a security. In addition, for an investment in an equity security, a significant or prolonged decline in its fair value below its cost is objective evidence of impairment. The Company considers evidence of impairment for receivables at both a specific asset and collective level. All individually significant receivables are assessed for specific impairment. All individually significant receivables found not to be specifically impaired are then collectively assessed for any impairment that has been incurred but not yet identified. Receivables that are not individually significant are collectively assessed for impairment by grouping together receivables with similar risk characteristics. In assessing collective impairment, the Company uses historical trends of the probability of default, timing of recoveries and the amount of loss incurred, adjusted for management’s judgment as to whether current economic and credit conditions are such that the actual losses are likely to be greater or less than suggested by historical trends. An impairment loss in respect of a financial asset measured at amortized cost is calculated as the difference between its carrying amount and the present value of the estimated future cash flows discounted at the asset’s original effective interest rate. Losses are recognized in the consolidated statement of operations and reflected in an allowance account against receivables or other financial assets. Interest on the impaired asset continues to be recognized through the unwinding of the discount. When a subsequent event causes the amount of impairment loss to decrease, the decrease in impairment loss is reversed through the consolidated statement of operations.

Transaction Costs

Transaction costs related to financial assets classified as fair value through profit and loss are expensed as incurred. Transaction costs related to loans and receivables and liabilities are considered as part of the carrying value of the asset or liability and are then amortized over the expected life of the instrument using the effective interest rate method.

Financial Income and Expenses

Financial income includes interest income on cash. Interest income is recognized as it accrues in earnings, using the effective interest method. Financial expenses include interest expense on borrowings, effective interest on non-interesting bearing vendor financing arising from business combinations, amortization of unwinding of the discount on provisions, and other interest and bank charges.

SHARE CAPITAL

Common shares and preferred shares that are not redeemable or are redeemable only at the Company’s option are classified as equity. Incremental costs directly attributable to the issue of common and preferred shares and share options are recognized as a deduction from equity, net of any tax effects. Dividends payable by Alithya to its common and preferred shareholders, which are determined at the discretion of the Board of Directors and in accordance with the terms of each category of preferred shares (Notes 12 & 13), are recorded when declared. When share capital recognized as equity is repurchased, the amount of the consideration paid, which includes directly attributable costs, net of any tax effects, is recognized as a deduction from share capital for the shares’ assigned value, any excess being allocated to contributed surplus to the extent that contributed surplus was created by a net excess of proceeds over cost on cancellation or resale of shares of the same class (charged to retained earnings if no contributed surplus for the same class of shares exists), and any discount being assigned to contributed surplus. Repurchased shares are made available to eligible employees for purchase at the price (fair value) then in effect, in the context of the share purchase plan described in Note 11.

 

F-19


Table of Contents

NOTES TO CONSOLIDATED FINANCIAL STATEMENTS

MARCH 31, 2018 and 2017

(Tables in thousands of Canadian dollars, except share and per share amounts)

2. SUMMARY OF SIGNIFICANT ACCOUNTING POLICIES (Cont’d)

 

SHARE-BASED COMPENSATION PLANS

The Company manages a share purchase plan for eligible employees. Under this plan, the Company matches the contributions made by employees up to a maximum percentage of the employee’s salary. The Company contributions to the plan are recognized in salaries within employee compensation costs.

Stock options are considered share based compensation. The fair value of stock options, at the date of grant to the eligible employees, is recognized as compensation expense and a credit to contributed surplus over the applicable vesting period using the graded method of amortization.

The cumulative expense for stock options at each reporting date represents the extent to which the vesting period has expired and management’s best estimate of the number of equity instruments that will ultimately vest. For options with graded vesting, each tranche is considered a separate grant with a different vesting date and fair value, and each tranche is accounted for separately.

When the stock options are exercised, the Company issues new shares. The proceeds received, net of any directly attributable transaction costs together with the related portion previously recorded in contributed surplus, are credited to share capital.

FUTURE ACCOUNTING STANDARD CHANGES

The following standards have been issued but are not yet effective:

IFRS 15 – Revenue from Contracts with Customers

In May 2014, the IASB issued IFRS 15 – Revenue from Contracts with Customers to specify how and when to recognize revenue as well as requiring the provision of more informative and relevant disclosures. The standard supersedes IAS 18 – Revenue, IAS 11 – Construction Contracts, and other revenue related interpretations. The standard will be effective on April 1, 2018 for the Company.

The core principle of this new standard is to recognize revenue to depict the transfer of promised goods or services to customers in an amount that reflects the consideration to which the entity expects to be entitled for those goods or services. IFRS 15 defines a five step process to achieve this core principle and, in doing so, more judgments and estimates may be required within the revenue recognition process than are required under existing standards.

The Company will adopt the guidance effective April 1, 2018 using the retrospective method, with the effect of initially applying this standard recognized at the beginning of the earliest period presented and will elect to apply the practical expedient to not apply this guidance to contracts which are completed before the beginning of the earliest period presented or April 1, 2017, and the practical expedients for contract modifications (assessing the contracts in combination with any modifications before April 1, 2017). The Company is performing an assessment of its revenue streams and customer classes. The Company is in the final stages of completing its implementation plan, which includes contract reviews and detailed policy drafting.

The Company will change the presentation method of its payrolling services from gross reporting to net reporting based on the new criteria for determining whether the Company is a principal or an agent in these transactions. However, this change has no impact on net loss.

 

F-20


Table of Contents

NOTES TO CONSOLIDATED FINANCIAL STATEMENTS

MARCH 31, 2018 and 2017

(Tables in thousands of Canadian dollars, except share and per share amounts)

2. SUMMARY OF SIGNIFICANT ACCOUNTING POLICIES (Cont’d)

 

The analysis completed to date of contracts under the new revenue recognition standard supports the recognition of revenue over time for time and materials arrangements and fixed-fee arrangements, which is consistent with the Company’s current revenue recognition model.

For professional service contracts entered into with customers on a time and materials basis, an input-based measure of progress based on the number of days incurred or hours expended continues to best depict progress toward complete satisfaction of the performance obligation. For professional service contracts entered into with customers on a fixed-fee basis, a time-based measure of progress continues to best depict the transfer of control of services to the customer to make goods or services available for the customer to use as and when the customer decides.

Adoption of the standard will result in a reduction in consulting fee revenue of approximately $47.4 million in fiscal year 2018 and a corresponding reduction in the professional fees and other contracted labour expense, due to the impact of the change in presentation from gross to net reporting of consulting fee revenue. This change will not have an impact on net loss.

The Company is in the process of evaluating the ongoing disclosure requirements of the new standard. As well, the Company is evaluating its internal control framework over revenue recognition and is designing and implementing the appropriate internal controls to enable the preparation of financial information and obtain and disclose the information required under IFRS 15 – Revenue from Contracts with Customers.

IFRS 9 – Financial Instruments

In July 2014, the IASB amended IFRS 9 – Financial Instruments to bring together the classification and measurement, impairment and hedge accounting phases of the IASB’s project to replace IAS 39 – Financial Instruments: Recognition and Measurement. The standard supersedes all previous versions of IFRS 9 and will be effective on April 1, 2018 for the Company with earlier adoption permitted. As at March 31, 2018, the Company evaluated the impact of this standard on its consolidated financial statements and has determined that it will not have a significant impact, if any, on its consolidated financial statements.

IFRS 16 – Leases

In January 2016, the IASB issued IFRS 16 – Leases to set out the principles for the recognition, measurement, presentation and disclosure of leases for both parties to a lease contract. The standard eliminates the classification of a lease as an operating lease and requires lessees to recognize a right-of-use asset and a lease liability in the statement of financial position for all leases, with exemptions permitted for short leases and leases of low value assets. The standard supersedes IAS 17 – Leases and other lease related interpretations. The standard will be effective on April 1, 2019 for the Company with earlier adoption permitted only if IFRS 15 – Revenue from Contracts with Customers is also applied.

The Company is yet to fully assess the impact of this standard and therefore is unable to provide quantified information. However, in order to determine the impact, the Company is in the process of:

 

   

Performing a full review of all agreements to assess whether any additional contracts will become lease contracts under IFRS 16’s new definition of a lease;

 

   

Deciding which transitional provision to adopt; either full retrospective application or partial retrospective application (which means comparatives do not need to be restated). The partial

 

F-21


Table of Contents

NOTES TO CONSOLIDATED FINANCIAL STATEMENTS

MARCH 31, 2018 and 2017

(Tables in thousands of Canadian dollars, except share and per share amounts)

2. SUMMARY OF SIGNIFICANT ACCOUNTING POLICIES (Cont’d)

 

 

application method also provides optional relief from reassessing whether contracts in place are, or contain, a lease, as well as other reliefs. Deciding which of these practical expedients to adopt is important as they are one-off choices;

 

   

Assessing current disclosures operating leases (Note 15) as these are likely to form the basis of the amounts to be capitalised as right-of-use assets;

 

   

Determining which optional accounting simplifications are available and whether to apply them;

 

   

Assessing the additional disclosures that will be required.

3. BUSINESS ACQUISITIONS

SYSTEMWARE INNOVATION CORPORATION

On April 3, 2017, Alithya acquired all of the issued and outstanding shares of Systemware Innovation Corporation, “SWI”, Toronto-based information technology and software engineering consulting firm, in order to position itself in the Ontario market. The transaction was completed for total consideration of $21,593,499, cash consideration of $15,703,196 (including a working capital adjustment of $6,195,370), non-interest bearing vendor financing of $5,100,000, with a fair value of $4,465,526 and 374,840 class A shares with a value of $1,424,777 (including a working capital adjustment of 122,667 class A shares with a value of $466,318). See Note 13 for details.

The goodwill recognized consists mainly of the future economic value associated to the acquired work force and is not deductible for income tax purposes.

The fair value of the assets acquired and the liabilities assumed is detailed as follows:

 

Acquisition of Systemware Innovation Corporation

   April 3,
2017
 
     $  

Cash

     2,307  

Accounts receivable and other receivables

     5,231  

Other current assets

     1,026  

Property and equipment

     558  

Intangibles

     5,658  

Goodwill

     9,794  
  

 

 

 

Total assets acquired

     24,574  
  

 

 

 

Accounts payable and accrued liabilities

     1,487  

Deferred income taxes

     1,494  
  

 

 

 

Total liabilities assumed

     2,981  
  

 

 

 

Net assets acquired

     21,593  
  

 

 

 

The cash outflows associated with the acquisition are summarized as follows:

 

     April 3,
2017
 
     $  

Consideration transferred settled in cash

     15,703  

Cash acquired

     (2,307
  

 

 

 

Net cash outflow on acquisition

     13,396  

 

F-22


Table of Contents

NOTES TO CONSOLIDATED FINANCIAL STATEMENTS

MARCH 31, 2018 and 2017

(Tables in thousands of Canadian dollars, except share and per share amounts)

3. BUSINESS ACQUISITIONS (Cont’d)

 

Transaction costs of $428,947, consisting of legal and accounting advisory fees have been recorded as acquisition costs and charged to consolidated earnings during the year.

PRO2P SERVICES CONSEILS INC.

On November 1, 2016, Alithya acquired all of the issued and outstanding shares of Pro2p Services Conseils Inc. ”Pro2p”, an implementer of Oracle ERP products, in order to position itself in the ERP market. The transaction was completed for total consideration of $4,935,000, cash consideration of $1,696,349 (including a working capital adjustment of $446,349), non-interest bearing vendor financing of $2,250,000 (including $1,000,000 payable, subject to certain performance conditions being met), with a fair value of $1,988,651 and 422,202 class A shares with a value of $1,250,000 (see Note 13 for details).

The goodwill recognized consists mainly of the future economic value associated to the acquired work force and is not deductible for income tax purposes.

The fair value of the assets acquired and the liabilities assumed is detailed as follows:

 

Acquisition of Pro2p

   November 1,
2016
 
     $  

Cash

     357  

Accounts receivable and other receivables

     908  

Other current assets

     92  

Property and equipment

     57  

Intangibles

     2,936  

Goodwill

     2,075  
  

 

 

 

Total assets acquired

     6,425  
  

 

 

 

Accounts payable and accrued liabilities

     700  

Deferred income taxes

     790  
  

 

 

 

Total liabilities assumed

     1,490  
  

 

 

 

Net assets acquired

     4,935  
  

 

 

 

The cash outflows associated with the acquisition are summarized as follows:

 

     November 1,
2016
 
     $  

Consideration transferred settled in cash

     1,696  

Cash acquired

     (357
  

 

 

 

Net cash outflow on acquisition

     1,339  

Transaction costs of $15,000, consisting of legal and accounting advisory fees have been recorded as acquisition costs and charged to consolidated earnings during the year.

 

F-23


Table of Contents

NOTES TO CONSOLIDATED FINANCIAL STATEMENTS

MARCH 31, 2018 and 2017

(Tables in thousands of Canadian dollars, except share and per share amounts)

 

4. ACCOUNTS RECEIVABLE AND OTHER RECEIVABLES

 

As at

   March 31,
2018
     March 31,
2017
 
     $      $  

Trade accounts receivable, net (a)

     23,117        20,658  

Trade accounts receivable from shareholders exercising significant influence

     9,842        9,441  

Advances to employees resulting from a change in payroll period (b)

     267        528  

Other receivables

     536        54  
  

 

 

    

 

 

 
     33,762        30,681  
  

 

 

    

 

 

 

 

(a)

As at March 31, 2018, amounts owing from two clients represent, individually, more than 10% of the total trade accounts receivable and, globally, 41% of the total trade accounts receivable (three clients represent 61% of the total trade accounts receivable at March 31, 2017).

 

(b)

In April of 2016, due to a change in the frequency of the payroll period, a week of payroll was advanced to each active employee. At the employee’s choice, amounts are reimbursable either from amounts otherwise due to employees through equal payroll withholdings ending no later than April 18, 2019 or at the end of the employment relationship.

During the year, two clients, individually, generated more than 10% of all revenue and, globally, generated 43% of all revenue (three clients individually generated more than 10% of all revenue and globally generated 53% of all revenue in 2017).

5. PROPERTY AND EQUIPMENT

 

As at

  March 31, 2018     March 31, 2017  
    Furniture,
fixtures &
equipment
    Computer
equipment
    Leasehold
improvements
    Total     Furniture,
fixtures &
equipment
    Computer
equipment
    Leasehold
improvements
    Total  
    $     $     $     $     $     $     $     $  

Cost

    1,000       1,707       952       3,659       500       1,286       693       2,479  

Additions

    68       316       79       463       490       409       332       1,231  

Additions through business acquisitions

    184       138       236       558       15       37       5       57  

Disposals/retirements

    (27     (99     (6     (132     —         (18     (76     (94

Foreign currency translation adjustment

    9       —         1       10       (5     (7     (2     (14
 

 

 

   

 

 

   

 

 

   

 

 

   

 

 

   

 

 

   

 

 

   

 

 

 

Subtotal

    1,234       2,062       1,262       4,558       1,000       1,707       952       3,659  

Accumulated depreciation

    482       1,153       297       1,932       412       992       189       1,593  

Depreciation

    201       360       309       870       79       185       185       449  

Disposals/ retirements

    (6     (93     —         (99     —         (18     (76     (94

Foreign currency translation adjustment

    13       15       6       34       (9     (6     (1     (16
 

 

 

   

 

 

   

 

 

   

 

 

   

 

 

   

 

 

   

 

 

   

 

 

 

Subtotal

    690       1,435       612       2,737       482       1,153       297       1,932  
 

 

 

   

 

 

   

 

 

   

 

 

   

 

 

   

 

 

   

 

 

   

 

 

 

Net carrying amount

    544       627       650       1,821       518       554       655       1,727  
 

 

 

   

 

 

   

 

 

   

 

 

   

 

 

   

 

 

   

 

 

   

 

 

 

 

F-24


Table of Contents

NOTES TO CONSOLIDATED FINANCIAL STATEMENTS

MARCH 31, 2018 and 2017

(Tables in thousands of Canadian dollars, except share and per share amounts)

 

6. INTANGIBLES

 

As at

  March 31, 2018     March 31, 2017  
    Customer
relationships
    Software     Total     Customer
relationships
    Software     Total  
    $     $     $     $     $     $  

Cost

    22,708       190       22,898       25,177       762       25,939  

Additions, purchased

    —         65       65       —         —         —    

Additions through business acquisitions

    5,640       18       5,658       2,933       3       2,936  

Additions, internally generated

    —         896       896       —         160       160  

Disposals/retirements/write-downs

    —         —         —         (5,365     (735     (6,100

Foreign currency translation adjustment

    —         87       87       (37     —         (37
 

 

 

   

 

 

   

 

 

   

 

 

   

 

 

   

 

 

 

Subtotal

    28,348       1,256       29,604       22,708       190       22,898  

Accumulated amortization

    8,598       133       8,731       9,530       157       9,687  

Disposals/ retirements

    —         —         —         (5,365     (735     (6,100

Amortization

    5,605       119       5,724       4,469       710 *      5,179  

Foreign currency translation adjustment

    —         —         —         (36     1       (35
 

 

 

   

 

 

   

 

 

   

 

 

   

 

 

   

 

 

 

Subtotal

    14,203       252       14,455       8,598       133       8,731  
 

 

 

   

 

 

   

 

 

   

 

 

   

 

 

   

 

 

 

Net carrying amount

    14,145       1,004       15,149       14,110       57       14,167  
 

 

 

   

 

 

   

 

 

   

 

 

   

 

 

   

 

 

 

 

*

The amount includes $684,928 of accelerated amortization relating to internally developed solutions as the Company decided to transition its internal information systems to an integrated Oracle ERP system.

7. GOODWILL

The Company completed the annual impairment test at March 31, 2018 and 2017 of its three CGU’s consisting of Alithya’s operations in France, SWI (Toronto), which is a new CGU in 2018, and the rest of Canada, respectively, and concluded no impairment occurred during 2018 or 2017.

 

As at

   March 31, 2018      March 31, 2017  
     Canada      SWI      France      Total      Canada      France     Total  
     $      $      $      $      $      $     $  

Carrying amount

     20,060        —          1,463        21,523        17,985        1,618       19,603  

Business acquisition

     —          9,794        —          9,794        2,075        —         2,075  

Foreign currency translation adjustment

     —          —          395        395        —          (155     (155
  

 

 

    

 

 

    

 

 

    

 

 

    

 

 

    

 

 

   

 

 

 

Net carrying amount*

     20,060        9,794        1,858        31,712        20,060        1,463       21,523  
  

 

 

    

 

 

    

 

 

    

 

 

    

 

 

    

 

 

   

 

 

 

 

*

The amount represents fair value less costs to dispose.

The recoverable amount of each CGU was determined based on value-in-use calculations, covering a detailed three-year forecast, followed by an extrapolation of expected cash flows for the remaining useful lives using a declining growth rate determined by management. The present value of the expected cash flows of each CGU is determined by applying a suitable after tax WACC reflecting current market assessments of the time value of money and CGU-specific risks.

 

F-25


Table of Contents

NOTES TO CONSOLIDATED FINANCIAL STATEMENTS

MARCH 31, 2018 and 2017

(Tables in thousands of Canadian dollars, except share and per share amounts)

7. GOODWILL (Cont’d)

 

Key assumptions used in impairment testing by CGU are as follows:

 

     March 31, 2018    March 31, 2017
     Canada    SWI    France    Canada    France
     %    %    %    %    %

After tax WACC

   11.0    12.4    15.1    12.0 – 12.6    16.0

Long-term growth rate of net operating cash flows*

   3.5    3.5    3.5    3.5    3.5

 

*

The long-term growth rate is based on published industry research.

The estimate of recoverable amount for the CGU’s is particularly sensitive to the after tax WACC. If the after tax WACC used is increased by 1%, there would still not be any impairment in any of the CGU’s. The Company is not currently aware of any other reasonably possible changes to key assumptions that would cause a CGU’s carrying amount to exceed its recoverable amount.

8. ACCOUNTS PAYABLE AND ACCRUED LIABILITIES

 

As at

   March 31,
2018
     March 31,
2017
 
     $      $  

Trade accounts payable

     17,569        23,474  

Accrued liabilities

     7,610        2,300  

Accrued compensation

     8,915        6,677  

Consumption taxes payable

     1,646        1,268  

Dividends payable – classes B and I

     —          8  

Trade accounts payable to shareholders exercising significant influence

     132        77  
  

 

 

    

 

 

 
     35,872        33,804  
  

 

 

    

 

 

 

 

F-26


Table of Contents

NOTES TO CONSOLIDATED FINANCIAL STATEMENTS

MARCH 31, 2018 and 2017

(Tables in thousands of Canadian dollars, except share and per share amounts)

 

9. LONG-TERM DEBT

The following table summarizes the Company’s long-term debt:

 

As at

   March 31,
2018
     March 31,
2017
 
     $      $  

Unsecured loan payable, 9.5% interest, maturing in July 2020, or any time after July 2017 without penalty, accelerated repayment terms apply if certain EBITDA targets are met(a)

     10,000        10,000  

Balance of purchase payable with a face value of $2,250,000, non-interest bearing (5.8% effective interest rate), payable November 1, 2019

     2,106        2,023  

Balance of purchase payable with a face value of $5,100,000, non-interest bearing (4.1% effective interest rate), $1,000,000 payable April 3, 2018, $1,000,000 payable April 3, 2019, and $3,100,000 payable April 3, 2022

     4,615        —    

Loan payable, bearing interest at the CIBC prime rate plus 1.5% (4.95%) (2017: 4.2%), payable (and paid) April 30, 2018, secured by a first ranking hypothec in the amount of $5,400,000(b) on the universality of amounts receivable and a priority charge on tax credits receivable, as well as a standby letter of credit in the amount of $196,000

     1,956        1,956  

Loan payable, bearing interest at the CIBC prime rate plus 1.5% (4.95%) (2017: 4.2%), payable September 30, 2018, secured by a first ranking hypothec in the amount of $5,400,000(b) on the universality of amounts receivable and a priority charge on tax credits receivable, as well as a standby letter of credit in the amount of $179,000

     —          2,385  

Unamortized financing costs related to unsecured loan payable and loans related to tax credits

     (102      (130
  

 

 

    

 

 

 
     18,575        16,234  
  

 

 

    

 

 

 

 

(a) 

Under the terms of the agreement with the lender, the Company is subject to the same financial covenants required by the Company’s banker under the line of credit agreement (Note 21).

 

(b) 

The amount covers both loans.

 

As at

Represented by:

   March 31,
2018
     March 31,
2017
 
     $      $  

Current portion

     2,956        2,956  

Long-term

     15,619        13,278  
  

 

 

    

 

 

 
     18,575        16,234  
  

 

 

    

 

 

 

Alithya was in compliance with all financial covenants at March 31, 2018 (Note 21).

 

F-27


Table of Contents

NOTES TO CONSOLIDATED FINANCIAL STATEMENTS

MARCH 31, 2018 and 2017

(Tables in thousands of Canadian dollars, except share and per share amounts)

 

10. INCOME TAXES

Income tax expense (recovery) for the year is as follows:

 

Year ended

   March 31,
2018
     March 31,
2017
 

Current tax expense (recovery)

     $        $  

Current tax expense (recovery) for the year

     81        (9

Current tax recovery on the application of losses from the OSI business combination to prior years

     —          (138
  

 

 

    

 

 

 

Total current tax expense (recovery)

     81        (147
  

 

 

    

 

 

 

Deferred tax recovery

     

Origination and reversal of temporary differences

     (395      (474
  

 

 

    

 

 

 

Total deferred tax recovery

     (395      (474
  

 

 

    

 

 

 

Total tax recovery

     (314      (621
  

 

 

    

 

 

 

The Company’s effective income tax rate differs from the combined Federal and Provincial Canadian statutory tax rate as follows:

 

Year ended

   March 31,
2018
     March 31,
2017
 
     %      $      %      $  

Company’s statutory tax rate

     26.7        (2,044      26.8        (935

Non-deductible share based compensation expense

     (13.1      1,004        (25.8      900  

Other non-deductible and tax exempt items

     (9.5      726        16.8        (586
  

 

 

    

 

 

    

 

 

    

 

 

 

Effective income tax rate

     4.1        (314      17.8        (621
  

 

 

    

 

 

    

 

 

    

 

 

 

The Company’s applicable tax rate is the Canadian combined rates applicable in the jurisdictions in which the Company operates.

Deferred income tax assets and liabilities

The amounts recognized in the consolidated statement of financial position consist of:

 

As at

   March 31,
2018
     March 31,
2017
 

Deferred tax liabilities

     (2,234      (1,615

Deferred tax assets

     632        1,112  
  

 

 

    

 

 

 
     (1,602      (503
  

 

 

    

 

 

 

 

F-28


Table of Contents

NOTES TO CONSOLIDATED FINANCIAL STATEMENTS

MARCH 31, 2018 and 2017

(Tables in thousands of Canadian dollars, except share and per share amounts)

10. INCOME TAXES (Cont’d)

 

Movements in temporary differences during the year were as follows:

 

     Balance      Recognized
in earnings
     Business
acquisition
     Balance  

As at

   March 31,
2017
     2018      2018      March 31,
2018
 

Deferred tax assets

           

Eligible capital expenditures

     1,399        (115      —          1,284  

Losses available for carryforward

     2,114        (3      —          2,111  

Deferred financing costs

     30        9        —          39  

Deferred tax liabilities

           

Customer relationships

     (1,924      1,129        (1,557      (2,352

Tax credits

     (1,512      (240      —          (1,752

Goodwill

     (562      8        —          (554

Other

     (48      (393      63        (378
  

 

 

    

 

 

    

 

 

    

 

 

 
     (503      395        (1,494      (1,602
  

 

 

    

 

 

    

 

 

    

 

 

 

 

Losses available for carryforward

Expiry

   Canada      France      Total  
     $      $      $  

2034

     507        —          507  

2035

     350        —          350  

2036

     1        —          1  

2037

     153        —          153  

2038

     496        —          496  

None

     —          604        604  
  

 

 

    

 

 

    

 

 

 
     1,507        604        2,111  
  

 

 

    

 

 

    

 

 

 

 

     Balance      Recognized
in earnings
     Recognized
in equity
     Business
acquisition
     Balance  

As at

   March 31,
2016
     2017      2017      2017      March 31,
2017
 

Deferred tax assets

              

Eligible capital expenditures

     1,518        (119      —          —          1,399  

Losses available for carryforward

     2,223        (90      (19      —          2,114  

Deferred financing costs

     26        4        —          —          30  

Deferred tax liabilities

              

Customer relationships

     (2,229      1,095        —          (790      (1,924

Tax credits

     (1,158      (354      —          —          (1,512

Goodwill

     (562      —          —          —          (562

Other

     14        (62      —          —          (48
  

 

 

    

 

 

    

 

 

    

 

 

    

 

 

 
     (168      474        (19      (790      (503
  

 

 

    

 

 

    

 

 

    

 

 

    

 

 

 

11. EMPLOYEE BENEFITS

Total employee benefit expenses, including salary and wages, pension costs, share-based compensation, termination and other benefits, net of tax credits, for the year ended March 31, 2018 amounted to $80.0 million (2017: $52.4 million).

 

F-29


Table of Contents

NOTES TO CONSOLIDATED FINANCIAL STATEMENTS

MARCH 31, 2018 and 2017

(Tables in thousands of Canadian dollars, except share and per share amounts)

11. EMPLOYEE BENEFITS (Cont’d)

 

DEFINED CONTRIBUTION PLANS

The cost of defined contribution plans is charged to the consolidated statement of operations on the basis of contributions payable by the Company during the year. Health insurance benefit costs provided under this type of plan are shared equally between the Company and the covered employees.

EMPLOYEE SHARE PURCHASE PLAN

The employee share purchase plan allows eligible employees to invest up to 10% of their salary for the purchase of Alithya’s class A shares from treasury or from shares made available by other employees. The corporate yearly contribution, which varies between 1% to 3.5% depending on the employee’s seniority, is charged to earnings as compensation expense over the period. For the years ended March 31, 2018 and 2017, Alithya’s contributions to the plan were $438,972, and $267,171, respectively.

12. DIVIDENDS

The Company declared the following dividends during the year:

 

Year ended

   March 31,
2018
     March 31,
2017
 
     $      $  

Class B shares

     —          110  

Class H shares*

     —          79  

Class I shares

     —          16  
  

 

 

    

 

 

 
     —          205  
  

 

 

    

 

 

 

 

*

Reported in earnings

13. SHARE CAPITAL

AUTHORIZED

An unlimited number of shares without par value

Classes A, A-CRCD and A-IQ shares, voting and participating, ranking pari passu

Classes A-CRCD and A-IQ, convertible into class A shares

Class AA shares, super voting (10 votes per share) and participating

Class B shares, non-voting and non-participating, non-cumulative, discretionary, variable dividend, retractable at the paid-up capital amount

Class C shares, non-voting and non-participating, non-cumulative dividend from 0% to 15%, retractable at the paid-up capital amount

Class D shares, non-voting and non-participating, non-cumulative dividend from 0% to 15%, retractable at the paid-up capital amount

 

F-30


Table of Contents

NOTES TO CONSOLIDATED FINANCIAL STATEMENTS

MARCH 31, 2018 and 2017

(Tables in thousands of Canadian dollars, except share and per share amounts)

13. SHARE CAPITAL (Cont’d)

 

Class E shares, non-voting and non-participating, dividend payable upon death of the holder from the life insurance capital dividend account

Class F shares, super voting (100 votes per share) and non-participating, non-cumulative dividend from 0% to 15%, retractable or upon death of the holder at the paid-up capital amount

Class G shares, super voting (10 votes per share) and participating

Class H shares, non-voting and non-participating, preferred cumulative dividend at an annual rate of 10%, redeemable or mandatorily retractable 5 years after issuance

Class I shares, non-voting and non-participating, preferred cumulative quarterly dividend at a rate equal to the Bank of Canada prime rate effective on January 1 of each year, redeemable quarterly over a five-year period as of the date of issue, at an annual rate of 20%, at the issue price, convertible into class A shares

Class J shares, voting and participating, preferred cumulative dividend at an annual rate of 10%, convertible at the paid-up capital amount into class A shares at the holder’s option

Class K shares, voting and participating, preferred cumulative dividend at an annual rate of 4% of the paid-up capital amount at the issue date, convertible at the paid-up capital amount into class A shares at the holder’s option

Class L shares, voting and participating, preferred cumulative dividend at an annual rate of 4% of the paid-up capital amount at the issue date, convertible at the paid-up capital amount into class A shares at the holder’s option

ISSUED

 

Number of shares

     

March 31,

2018

 

March 31,

2017

2018

 

2017

 

Share class

12,009,378

  8,778,472   A   30,948   20,715

1,773,212

  1,773,212   A-CRCD   5,250   5,250

1,637,204

  1,637,204   A-IQ   4,847   4,847

7,100,369

  7,064,877   AA   3,206   3,072

1,742,342

  3,658,919   J   5,000   10,500

1,182,164

  1,182,164   K   3,500   3,500

506,642

  506,642   L   1,500   1,500
     

 

 

 

      54,251   49,384
     

 

 

 

During the year ended March 31, 2018, the following transactions occurred:

 

   

35,492 class A shares with a paid-up capital of $134,898 were exchanged for 35,492 class AA with an equivalent paid-up capital amount;

 

   

344,459 class A shares were issued for cash consideration of $1,309,222;

 

   

As part of the transaction described in Note 3 (SWI), 374,840 class A shares were issued as partial consideration of the business acquisition with a total value of $1,424,777 and 771,867 class A shares

 

F-31


Table of Contents

NOTES TO CONSOLIDATED FINANCIAL STATEMENTS

MARCH 31, 2018 and 2017

(Tables in thousands of Canadian dollars, except share and per share amounts)

13. SHARE CAPITAL (Cont’d)

 

 

were issued as share based compensation. The shares granted to employees as share based compensation will vest and will be released 33% per year over three years and if the employee leaves before any vesting date, unvested shares will be cancelled. The value of the vested shares for 2018 was $1,792,824;

 

   

As part of the transaction described in Note 3 (Pro2p), shares issued to employees as share based compensation on the acquisition date vested during the year. The value of the vested shares for 2018 was $908,565;

 

   

2,500 options were exercised and 2,500 class A shares were issued for cash consideration of $8,218;

 

   

143,845 class A shares were redeemed for cash consideration of $541,996 with a paid-up capital of $575,553. This transaction resulted in a share redemption discount of $33,557 accounted for as a decrease of the deficit;

 

   

1,916,577 class J shares with a paid-up capital of $5,500,000 were exchanged for 1,916,577 class A shares with an equivalent paid-up capital amount;

 

   

The Company was party to multiple share purchase and resale transactions under which it acquired its own shares and subsequently resold them to employee shareholders. These transactions had no impact on the number of outstanding shares or on the amounts recorded in the share capital account.

During the year ended March 31, 2017, the following transactions occurred:

 

   

659,397 class A shares with a paid-up capital of $719,407 were exchanged for 659,397 class AA shares totalling $719,407;

 

   

124,916 class AA shares with a value of $410,400 and 73,196 class A shares with a value of $240,478 as consideration for professional services rendered;

 

   

5,174,409 class A shares were issued for cash consideration of $17,000,000;

 

   

As part of the transaction described in Note 3 (Pro2p), 422,202 class A shares were issued as partial consideration of the business acquisition with a total value of $1,250,000 and 422,202 class A shares were issued as share-based compensation. The shares granted to employees as share based compensation will vest and will be released 33% per year over three years and if the employee leaves before any vesting date, unvested shares will be cancelled;

 

   

20,000 options were exercised and 20,000 class A shares were issued for cash consideration of $38,400;

 

   

1,604,730 class A shares were redeemed for cash consideration of $5,168,607 with a paid-up capital of $2,839,454. This transaction resulted in a share redemption premium of $2,329,153 accounted for as an increase of the deficit;

 

   

181,843 class A shares with a paid-up capital of $414,186 were exchanged for 181,843 class I shares with an equivalent paid-up capital amount;

 

   

All of the 1,036,514 class I shares were redeemed for cash consideration of $2,985,946. This transaction resulted in a share redemption premium of $1,536,776 accounted for as an increase of the deficit;

 

   

All of the 1,250,000 class B shares were redeemed for cash consideration of $1,250,000, at their paid-in value;

 

F-32


Table of Contents

NOTES TO CONSOLIDATED FINANCIAL STATEMENTS

MARCH 31, 2018 and 2017

(Tables in thousands of Canadian dollars, except share and per share amounts)

13. SHARE CAPITAL (Cont’d)

 

   

The Company was party to multiple share purchase and resale transactions under which it acquired its own shares and subsequently resold them to employee shareholders. These transactions had no impact on the number of outstanding shares or on the amounts recorded in the share capital account.

As at March 31, 2018, dividend arrears totaled $1,571,233 (2017: $2,246,712) in connection with class J shares, $385,000 (2017: $245,000) in connection with class K shares and $165,000 (2017: $105,000) in connection with class L shares.

The transaction activity related to the class A shares for the respective years is summarized as follows:

 

Year ended

   March 31, 2018     March 31, 2017  
     Number of
shares
    $     Number of
shares
    $  

Beginning balance

     8,778,472       20,715       5,112,433       6,207  

Issued

     1,493,666       2,742       6,112,009       18,528  

Redeemed

     (143,845     (576     (1,604,730     (2,839

Converted into class AA

     (35,492     (134     (659,397     (719

Converted into class I

     —         —         (181,843     (414

Converted from class J

     1,916,577       5,500       —         —    

Share based compensation on shares vested during the year, issued on business acquisitions

     —         2,701       —         —    

Share issue costs

     —         —         —         (48
  

 

 

   

 

 

   

 

 

   

 

 

 

Ending balance

     12,009,378       30,948       8,778,472       20,715  
  

 

 

   

 

 

   

 

 

   

 

 

 

Share purchase plan

The Company has a share purchase plan entitling its employees to purchase shares of the Company at a price determined in the shareholder agreement.

Under the share purchase plan, the Company contributes an amount in shares equivalent to the employee’s contribution, provided that the employee is still employed by the Company on December 31 of each year. The employee’s contribution cannot exceed 10% of the annual base salary and the Company’s contribution can vary between 1% and 3.5% depending on the employee’s seniority. The Company’s contribution is recognized in share-based compensation. During 2018, the Company reserved 115,495 shares (81,321 shares in 2017) representing its contribution and recognized a corresponding expense of $438,972 ($267,171 in 2017).

Stock option plan

Alithya established a stock option plan for class A shares for certain officers and employees of the Company and its subsidiaries. Under this plan, the Board of Directors grants a certain number of class A stock options and sets the option exercise price, expiry date and date on which the options may be exercised. The maximum number of options available for issuance under the plan is limited to 20% of the issued and outstanding class A shares.

All options granted under the plan may be exercised within a maximum 10-year period from the date they are awarded and vest over periods of three months to three years from the award date. They may also be exercised in connection with a liquidity event, as defined in the shareholder agreement.

 

F-33


Table of Contents

NOTES TO CONSOLIDATED FINANCIAL STATEMENTS

MARCH 31, 2018 and 2017

(Tables in thousands of Canadian dollars, except share and per share amounts)

13. SHARE CAPITAL (Cont’d)

 

The option activity for the respective years is summarized as follows:

 

Year ended

   March 31, 2018      March 31, 2017  
     Number
of shares
    Weighted
average exercise
price ($)
     Number
of shares
    Weighted
average exercise
price ($)
 

Beginning balance

     1,040,160       2.36        833,660       2.16  

Granted

     314,000       3.80        301,500       3.00  

Forfeited

     (55,000     3.12        (75,000     2.78  

Exercised

     (2,500     2.21        (20,000     1.92  
  

 

 

   

 

 

    

 

 

   

 

 

 

Ending balance

     1,296,660       2.66        1,040,160       2.36  
  

 

 

   

 

 

    

 

 

   

 

 

 

Exercisable at year end

     788,160       2.15        680,660       2.04  
  

 

 

   

 

 

    

 

 

   

 

 

 

The weighted average share price per share at the date of exercise was $3.80 (2017: $3.29).

The following table summarizes the number of options outstanding, their respective exercise price and the weighted average remaining exercise period, expressed in number of years:

 

As at

   March 31, 2018      March 31, 2017  

Exercise price

   Number of
options
     Weighted
average
remaining
exercise
period –
in years
     Number of
options
     Weighted
average
remaining
exercise
period –
in years
 

$1.90

     363,160        4.50        363,160        5.50  

  1.92

     100,000        4.50        100,000        5.50  

  2.21

     115,000        6.00        117,500        7.00  

  2.46

     100,000        5.00        100,000        6.00  

  2.87

     120,000        7.00        132,500        8.00  

  2.96

     192,000        8.00        223,000        9.00  

  3.29

     4,000        8.70        4,000        9.70  

  3.80

     302,500        9.16        
  

 

 

       

 

 

    
     1,296,660           1,040,160     
  

 

 

       

 

 

    

 

F-34


Table of Contents

NOTES TO CONSOLIDATED FINANCIAL STATEMENTS

MARCH 31, 2018 and 2017

(Tables in thousands of Canadian dollars, except share and per share amounts)

13. SHARE CAPITAL (Cont’d)

 

SHARE-BASED COMPENSATION

The number of Alithya stock options granted to employees during the year, the related compensation expense recorded, and the assumptions used to determine stock-based compensation expense, using the Black & Scholes pricing model, were as follows:

 

Year ended

   March 31,
2018
    March 31,
2017
 

Compensation expense related to the options granted

     289       249  

Number of stock options granted

     314,000       301,500  

Weighted average fair value per option granted

     1.50       0.92  

Aggregate fair value of options granted

     470       365  

Weighted average assumptions

    

Share price

     3.80       2.96  

Exercise price

     3.80       2.96  

Risk-free interest rate

     1.1     0.9

Expected volatility*

     35.0     37.0

Dividend yield

     —         —    

Expected option life (years)

     7.5       7.5  

Vesting conditions – time (years)

     3.0       3.0  

 

*

Determined on the basis of observed volatility in publicly traded companies operating in similar industries.

Total share-based compensation expense for the years ended March 31, 2018 and 2017 is summarized as follows:

 

Year ended

   March 31,
2018
     March 31,
2017
 
     $      $  

Stock option plan

     289        249  

Share purchase plan – employer contribution

     439        267  

Shares issued to certain directors as settlement of services rendered

     —          651  

Share based compensation on shares vested during the year, issued on business acquisitions

     2,701        —    

Accrued management bonuses and other compensation

     734        —    
  

 

 

    

 

 

 
     4,163        1,167  
  

 

 

    

 

 

 

14. PROVISIONS, GUARANTEES AND CONTINGENCIES

Provisions

The following table summarizes the provisions recorded by the Company:

 

Year ended

   March 31,
2018
     March 31,
2017
 
     $      $  

Balance, beginning of year

     739        162  

Contingencies – changes

     190        577  
  

 

 

    

 

 

 

Balance, end of year

     929        739  
  

 

 

    

 

 

 

 

F-35


Table of Contents

NOTES TO CONSOLIDATED FINANCIAL STATEMENTS

MARCH 31, 2018 and 2017

(Tables in thousands of Canadian dollars, except share and per share amounts)

14. PROVISIONS, GUARANTEES AND CONTINGENCIES (Cont’d)

 

Guarantees

In limited circumstances, Alithya may provide guarantees and/or indemnifications to third parties to support the performance obligations of its subsidiaries under commercial contracts. At March 31, 2018, while some of the agreements specify a maximum potential exposure under such guarantees estimated to amount to $8 million in total, others do not specify a maximum amount or limited period. As such, it is not possible to reasonably estimate the maximum amount that may have to be paid under such guarantees. The amounts are dependent upon the outcome of future contingent events, the nature and likelihood of which cannot be determined at this time. Alithya does not expect to incur any potential payment in connection with these guarantees that could have a material adverse effect on its consolidated financial statements and has never had to make payments under this type of guarantee in the past. No amount has been recorded in these financial statements with respect to the indemnification and guarantee agreements.

Alithya has agreed to indemnify its directors and officers, and the directors and officers of its subsidiaries, to the extent permitted under corporate law, against costs and damages incurred as a result of lawsuits or any other judicial, administrative or investigative proceeding in which said directors or officers are sued as a result of their services. The directors and officers are covered by directors’ and officers’ liability insurance.

The Company has issued a letter of credit in the amount of $196,000 (2017: $375,000) to secure its tax credit financing. It has also issued letters of credit totalling $1,300,000 to secure its contract with a customer. These amounts reduce availability under the line of credit.

Contingencies

From time to time, Alithya may become involved in various claims and litigation as part of its normal course of business. While the final outcome thereof cannot be predicted, based on the information currently available, management believes the resolution of current pending claims and litigation will not have a material impact on Alithya’s financial position and results of operations. Claims for which there is a probable unfavourable outcome are recorded in provisions.

15. COMMITMENTS

Operating leases

The Company has entered into long-term lease agreements expiring in December 2023 for the rental of its premises and equipment, which call for minimum lease payments of $5,734,713.

 

     March 31,
2018
 
     $  

2019

     3,219  

2020 to 2023

     2,516  

Thereafter

     —    
  

 

 

 
     5,735  
  

 

 

 

Expenses recorded in earnings relating to these operating leases amounted to $2,440,005 ($1,499,723 in 2017).

 

F-36


Table of Contents

NOTES TO CONSOLIDATED FINANCIAL STATEMENTS

MARCH 31, 2018 and 2017

(Tables in thousands of Canadian dollars, except share and per share amounts)

15. COMMITMENTS (Cont’d)

 

Operating commitments

Operating expenditures contracted for at the end of the reporting period but not yet incurred are as follows:

 

Year ending

Technology licenses, infrastructure and other

   March 31,
2018
 
     $  

2019

     400  

2020 to 2023

     1,256  

Thereafter

     10  
  

 

 

 
     1,666  
  

 

 

 

16. RELATED PARTIES

Ultimate controlling party

During the year ended March 31, 2018, ultimate control resided with the holders of the class AA shares, who are the ultimate controlling party.

Transactions with directors and key management personnel

Key management includes members of the Company’s Executive Committee. Certain key management of Alithya participate in the Share Purchase Plan and the Option Plan. The compensation paid or payable to directors and to key management for services is shown below:

 

Year ended

   March 31,  
     2018      2017  
     $      $  

Director compensation, and key management salaries and benefits*

     2,516        2,777  

Share based compensation

     327        840  

Termination benefits

     149        220  
  

 

 

    

 

 

 
     2,992        3,837  
  

 

 

    

 

 

 

 

*

Salaries and benefits include short-term incentive compensation.

In addition to the above amounts, the Company is required to pay incremental benefits to certain members of key management up to $4.4 million in the event of termination without cause.

 

F-37


Table of Contents

NOTES TO CONSOLIDATED FINANCIAL STATEMENTS

MARCH 31, 2018 and 2017

(Tables in thousands of Canadian dollars, except share and per share amounts)

16. RELATED PARTIES (Cont’d)

 

Operating transactions with shareholders

In the normal course of operations, the Company concluded the following transactions with shareholders exercising significant influence. The transactions have been recorded at the exchange amount, which represents the contractual amount of consideration established and accepted by the related parties.

 

Year ended

   March 31,  
     2018      2017  
     $      $  

Consulting fee revenue*

     59,674        45,319  

Employee benefits

     634        2,222  

Communications

     414        434  

Loans payable (Note 9)

     1,956        4,341  

Financing costs

     —          40  

Professional fees

     323        524  

Trade accounts receivable

     9,842        9,441  

Trade accounts payable

     132        77  

 

*

One of the shareholders exercising significant influence has committed to minimum amounts of revenue and EBITDA over a four-year period ending in July 2020, which may be extended to July 2021 under certain conditions. Should the minimum contracted amounts not be met, the shareholder in question and another one of the shareholders will jointly reimburse Alithya an amount up to $4 million.

17. EARNINGS PER SHARE

Basic earnings per common share are calculated by dividing profit or loss attributable to common shareholders by the weighted average number of common shares outstanding during the period (25,723,696 in 2018; 21,971,242 in 2017). Diluted earnings per share are calculated taking into account the dilution which could result if stock options were exercised or converted into common shares at the later of the following dates: the beginning of the period or the time of issuance.

The stock options mentioned in Note 13 were not included in the calculation of diluted earnings per share since the Company suffered losses and the inclusion of these stock options would have an antidilutive effect.

 

F-38


Table of Contents

NOTES TO CONSOLIDATED FINANCIAL STATEMENTS

MARCH 31, 2018 and 2017

(Tables in thousands of Canadian dollars, except share and per share amounts)

 

18. RECONCILIATION OF LIABILITIES ARISING FROM FINANCING ACTIVITIES

The changes in the Company’s liabilities arising from financing activities can be classified as follows:

 

     Line of credit      Long-term debt      Total  
     $      $      $  

April 1, 2016

     2,349        13,377        15,726  

Cash-flows:

        

Repayment

     (2,349      (3,600      (5,949

Proceeds

     —          4,341        4,341  

Non-cash:

        

Acquisition

     —          2,250        2,250  

Fair value

     —          (134      (134
  

 

 

    

 

 

    

 

 

 

March 31, 2017

     —          16,234        16,234  
  

 

 

    

 

 

    

 

 

 
     Line of credit      Long-term debt      Total  
     $      $      $  

April 1, 2017

     —          16,234        16,234  

Cash-flows:

        

Repayment

     —          (2,385      (2,385

Proceeds

     24,066        —          24,066  

Non-cash:

        

Acquisition

     —          5,100        5,100  

Fair value

     —          (374      (374
  

 

 

    

 

 

    

 

 

 

March 31, 2018

     24,066        18,575        42,641  
  

 

 

    

 

 

    

 

 

 

19. FINANCIAL EXPENSES, NET

The following table summarizes financial expenses net of financial income:

 

Years ended

March 31,

   2018      2017  
     $      $  

Interest on long-term debt

     (1,156      (1,089

Interest and financing charges

     (695      (363

Amortization of finance costs

     (28      (28

Accretion of discounted balance of sales

     (232      (138

Interest income

     14        —    

Dividends on class H shares

     —          (13
  

 

 

    

 

 

 
     (2,097      (1,631
  

 

 

    

 

 

 

20. FINANCIAL INSTRUMENTS

Alithya’s financial instruments consist of cash, restricted cash, accounts receivable and other receivables, line of credit, trade accounts payable and accrued liabilities, and long-term debt. Alithya, through its financial assets and liabilities, has exposure to the following risks from its use of financial instruments: interest rate risk, credit risk, liquidity risk and currency risk. Senior management is responsible for setting risk levels and reviewing risk management activities as they determine necessary.

 

F-39


Table of Contents

NOTES TO CONSOLIDATED FINANCIAL STATEMENTS

MARCH 31, 2018 and 2017

(Tables in thousands of Canadian dollars, except share and per share amounts)

20. FINANCIAL INSTRUMENTS (Cont’d)

 

Interest rate risk

Interest rate risk is the risk that the fair value or future cash flows of a financial instrument will fluctuate because of changes in market interest rates. Alithya is exposed to fluctuations in interest rates with respect to its bank borrowings under its line of credit agreement and tax credit financing. At March 31, 2018, the interest rate risk profile of Alithya’s borrowings was as follows:

 

     March 31,  

As at

   2018      2017  
     $      $  

Variable rate borrowings

     

Line of credit, to a maximum amount of $25 million (2017: $10 million), net of cash balances in other CIBC accounts, which may be drawn in Canadian dollars and/or US dollars, bearing interest at the Canadian or US CIBC prime rate plus 1.35% (2017: 1.5%), on Canadian dollar and US dollar drawings, respectively, secured by a $40 million (2017: $20 million) first ranking hypothec on the universality of assets and a general security agreement covering receivables, except for as disclosed in Note 9

     24,066        —    

Loans payable – tax credit financing (CIBC prime rate plus 1.5%)

     1,956        4,341  
  

 

 

    

 

 

 
     26,022        4,341  
  

 

 

    

 

 

 

For the year ended March 31, 2018, the Company has determined that a 1% variance in the interest rates on the variable rate borrowings would have an impact of approximately $146,000 (2017: $50,000) on earnings before income taxes. This analysis assumes that all other variables remain constant. The analysis is performed on the same basis for the year ended March 31, 2017.

Liquidity risk

Liquidity risk is the risk that the Company is not able to meet its financial obligations as they become due or can do so only at excessive cost. The Company’s activities are financed through a combination of cash flows from operations, borrowings under existing credit facilities, the issuance of debt and the issuance of equity. One of management’s primary goals is to maintain an optimal level of liquidity through the active management of assets and liabilities as well as cash flows. In addition, at March 31, 2018, Alithya had an authorized line of credit in the amount of $25 million and there was $24.1 million drawn under the facility, offset by cash balances in various CIBC bank accounts totalling $12.7 million.

The following table summarizes the carrying amount and the contractual maturities of both the interest and principal portion of significant financial liabilities.

 

March 31,

   Total      2019      2020      2021      2022      2023      Thereafter  
     $      $      $      $      $      $      $  

Line of credit

     24,066        24,066        —          —          —          —          —    

Accounts payable and accrued liabilities

     35,872        35,872        —          —          —          —          —    

Loans payable – investment tax credit financing (CIBC prime rate plus 1.5%)

     1,964        1,964        —          —          —          —          —    

Unsecured loan payable, 9.5% interest, maturing in July 2020

     12,217        950        950        10,317        —          —          —    

Balance of sale payable, non-interest bearing

     7,350        1,000        3,250        —          —          3,100        —    
  

 

 

    

 

 

    

 

 

    

 

 

    

 

 

    

 

 

    

 

 

 

Total

     81,469        63,852        4,200        10,317        —          3,100        —    
  

 

 

    

 

 

    

 

 

    

 

 

    

 

 

    

 

 

    

 

 

 

 

F-40


Table of Contents

NOTES TO CONSOLIDATED FINANCIAL STATEMENTS

MARCH 31, 2018 and 2017

(Tables in thousands of Canadian dollars, except share and per share amounts)

20. FINANCIAL INSTRUMENTS (Cont’d)

 

Credit risk

Credit risk is the risk of loss due to a counterparty’s inability to meet its obligations. At March 31, 2018, Alithya’s credit risk exposure consists mainly of the carrying amounts of cash and restricted cash deposited with major Canadian banks and accounts receivable.

With respect to accounts receivable, Alithya is exposed to a concentration of credit risk on significant customers, as identified in Note 4, operating in Canada. However, any exposure associated with these customers is mitigated by the relative size of and the nature of business carried on by such customers. A significant portion of accounts receivable is due from banks with high credit-ratings, assigned by international credit-rating agencies, government agencies, telecommunications and retail. In order to manage its exposure to credit risk and assess credit quality, Alithya reviews counterparty credit ratings on a regular basis and sets credit limits when deemed necessary.

Historically, bad debts experienced by Alithya have been negligible.

Currency risk

Alithya is exposed to currency risk on its foreign operations which are denominated in a currency other than the Canadian dollar, mainly the US dollar and the Euro, and as such, is subject to fluctuations as a result of foreign exchange rate variations.

At March 31, 2018, Alithya held net financial assets denominated in US dollars of approximately $0.92 million or US$0.71 million. A 1% variance in the US dollar foreign exchange rate would result in an approximate variance of $9,200 in the net assets of Alithya and in other comprehensive income.

At March 31, 2018, Alithya held net financial assets denominated in Euros of approximately $0.38 million or €0.24 million (2017: $2.6 million or €1.8 million). A 1% variance in the Euro foreign exchange rate would result in an approximate variance of $4,000 (2017: $26,000) in the net assets of Alithya and in other comprehensive income.

Fair Value of Financial Instruments

Fair Value Hierarchy – Financial instruments recorded at fair value on the consolidated statement of financial position are classified using a fair value hierarchy that reflects the significance of the inputs used in making the measurements. The fair value hierarchy has the following levels:

Level 1 – Valuation based on quoted prices observed in active markets for identical assets or liabilities.

Level 2 – Valuation techniques based on inputs that are quoted prices of similar instruments in active markets; quoted prices for identical or similar instruments in markets that are not active; inputs other than quoted prices used in a valuation model that are observable for that instrument; and inputs that are derived principally from or corroborated by observable market data by correlation or other means.

 

F-41


Table of Contents

NOTES TO CONSOLIDATED FINANCIAL STATEMENTS

MARCH 31, 2018 and 2017

(Tables in thousands of Canadian dollars, except share and per share amounts)

20. FINANCIAL INSTRUMENTS (Cont’d)

 

Level 3 - Valuation techniques with significant unobservable market inputs. A financial instrument is classified at the lowest level of the hierarchy for which a significant input has been considered in measuring fair value.

 

     Hierarchy      March 31,
2018
     March 31,
2017
 
            $      $  

Financial assets

        

Cash

     Level 1        14,465        8,569  

Restricted cash

     Level 1        2,124        —    
     

 

 

    

 

 

 
        16,589        8,569  
     

 

 

    

 

 

 

Accounts receivable

     Level 2        33,762        30,681  
     

 

 

    

 

 

 

Financial liabilities

        

Line of credit

     Level 1        24,066        —    
     

 

 

    

 

 

 

Accounts payable

     Level 2        35,872        33,804  

Long-term debt

     Level 2        18,575        16,234  
     

 

 

    

 

 

 
        54,447        50,038  
     

 

 

    

 

 

 

* The fair value of long-term debt is estimated by discounting expected cash flows at rates currently offered to the Company for debts of the same remaining maturities and conditions.

21. CAPITAL DISCLOSURES

Alithya’s capital consists of cash, long-term debt and total equity. The Company’s main objectives when managing capital are:

 

   

to provide a strong capital base in order to maintain shareholder, creditor and stakeholder confidence and to sustain future growth development of the business;

 

   

to maintain a flexible capital structure that optimizes the cost of capital at acceptable risk and preserves the ability to meet financial obligations;

 

   

to ensure sufficient liquidity to pursue its organic growth strategy and undertake selective acquisitions; and

 

   

to provide a rewarding return on investment to shareholders.

 

F-42


Table of Contents

NOTES TO CONSOLIDATED FINANCIAL STATEMENTS

MARCH 31, 2018 and 2017

(Tables in thousands of Canadian dollars, except share and per share amounts)

21. CAPITAL DISCLOSURES (Cont’d)

 

In managing its capital structure, Alithya monitors performance throughout the year to ensure anticipated working capital requirements and maintenance capital expenditures are funded from operations, available cash on deposit and, where applicable, bank borrowings. Alithya manages its capital structure and may make adjustments to it, in order to support the broader corporate strategy or in response to changes in economic conditions and risk. In order to maintain or adjust its capital structure, Alithya may purchase shares from existing shareholders, issue new shares, issue new debt, issue new debt to replace existing debt (with different characteristics), or reduce the amount of existing debt. Total capital as at March 31, 2018 and 2017 is calculated as follows:

 

     March 31,
2018
     March 31,
2017
 
     $      $  

Cash

     (14,465      (8,569

Restricted cash

     (2,124      —    

Line of credit

     24,066        —    

Long-term debt

     18,575        16,234  

Shareholder’s equity

     32,026        33,368  
  

 

 

    

 

 

 
     58,078        41,033  
  

 

 

    

 

 

 

Alithya monitors capital using a number of financial metrics, including but not limited to:

 

   

the leverage ratio, defined as first ranking debt to 12-month trailing EBITDA;

 

   

the total debt to EBITDA ratio (debt service ratio), defined as total debt to 12-month trailing EBITDA; and

 

   

the working capital ratio (liquidity ratio), defined as current assets to current liabilities.

Alithya uses Operating income, EBITDA (defined as earnings before interest, taxes, depreciation, amortization and share-based compensation) and Free Cash Flow (defined as operating cash flows less additions to P&E and additions to intangibles other than business combinations) as measurements to monitor operating performance. EBITDA and Free Cash Flow, as presented, are not recognized for financial statement presentation purposes under IFRS, and do not have a standardized meaning. Therefore, they are not likely to be comparable to similar measures presented by other entities.

The continued availability of the credit facilities is subject to Alithya’s ability to maintain certain leverage, debt service and liquidity covenants, as well as other affirmative and negative covenants, including certain limitations of distributions in the form of dividends or equity repayments in any given fiscal year, as set out in the credit agreement.

Alithya is subject to financial covenants pursuant to the credit facility agreements, which are measured on a quarterly basis. These include the leverage, debt service and liquidity ratios presented below. Alithya was in breach of the liquidity covenant at March 31, 2018, for which it received a waiver from its lenders.

The following table illustrates the financial ratios calculated on a trailing twelve-month basis:

 

Year ended

Ratio

   March 31,
2018
   March 31,
2017

Leverage (< 3)

   1.7    0.9

Debt Service (< 4.5)

   3.9    1.6

Liquidity (> 1.2)*

   1.0    1.3

 

F-43


Table of Contents

NOTES TO CONSOLIDATED FINANCIAL STATEMENTS

MARCH 31, 2018 and 2017

(Tables in thousands of Canadian dollars, except share and per share amounts)

21. CAPITAL DISCLOSURES (Cont’d)

 

*

The Company obtained a waiver from Fonds de Solidarité FTQ on March 28, 2018, for the period starting March 31, 2018 until March 31, 2019, to modify the Liquidity financial covenant of 1.2 to 1.0. Subsequent to year-end, the Company also obtained a waiver, for the year ended March 31, 2018, from its short-term lender, CIBC, in relation to the same financial covenant.

22. SEGMENT AND GEOGRAPHICAL INFORMATION

The Company has examined its activities and has determined that, based on information received on a regular basis by the decision-makers, that it has a single reportable segment.

The following table presents total external revenues by geographic location:

 

     March 31,
2018
     March 31,
2017
 
     $      %      $      %  

Canada

     196,144        94.9        142,801        94.0  

France

     10,522        5.1        9,131        6.0  
  

 

 

    

 

 

    

 

 

    

 

 

 
     206,666        100.0        151,932        100.0  
  

 

 

    

 

 

    

 

 

    

 

 

 

The following table presents the total net book value of the Company’s long-lived assets by geographic location:

 

     March 31,
2018
     March 31,
2017
 
     $      %      $      %  

Canada

     46,824        96.2        35,493        94.9  

France

     1,858        3.8        1,924        5.1  
  

 

 

    

 

 

    

 

 

    

 

 

 
     48,682        100.0        37,417        100.0  
  

 

 

    

 

 

    

 

 

    

 

 

 

The Company’s revenues depended on three customers in the consulting services as disclosed in Note 4.

An analysis of the Company’s revenue from external customers for each major service category is as follows:

 

     March 31,
2018
     March 31,
2017
 
     $      %      $      %  

Systems integration and consulting services

     157,568        76.2        114,528        75.4  

Payrolling services

     49,098        23.8        37,404        24.6  
  

 

 

    

 

 

    

 

 

    

 

 

 
     206,666        100.0        151,932        100.0  
  

 

 

    

 

 

    

 

 

    

 

 

 

23. SUBSEQUENT EVENTS

On March 15, 2018, the Company entered into an arrangement agreement (the “Arrangement Agreement”) with Edgewater Technology Inc. (“Edgewater”), a publicly listed company. Under the terms of the Arrangement Agreement, the Company’s shareholders and Edgewater shareholders will each exchange all of their respective outstanding shares for shares in a newly formed holding company, 9374-8572 Québec Inc. (“New Alithya”), of which the Company and Edgewater will be wholly-owned subsidiaries. The Company and Edgewater will implement the Arrangement Agreement by way of a court-approved plan of arrangement pursuant to the

 

F-44


Table of Contents

NOTES TO CONSOLIDATED FINANCIAL STATEMENTS

MARCH 31, 2018 and 2017

(Tables in thousands of Canadian dollars, except share and per share amounts)

23. SUBSEQUENT EVENTS (Cont’d)

 

Business Corporations Act (Quebec) and merger pursuant to the Delaware General Corporation Law (together the “Arrangement”). The Company and Edgewater anticipate upon effectiveness of the Arrangement that the former shareholders of the Company will hold approximately 58% of New Alithya’s total outstanding shares and the former Edgewater shareholders will hold the remaining 42%. Upon completion of the Arrangement, New Alithya will be renamed Alithya Group Inc. and is expected to be listed on NASDAQ and on The Toronto Stock Exchange (“TSX”) in Canada.

 

F-45


Table of Contents

Annex A

 

 

ARRANGEMENT AGREEMENT

AMONG

ALITHYA GROUP INC.

AND

9374-8572 QUÉBEC INC.

AND

9374-8572 DELAWARE INC.

AND

EDGEWATER TECHNOLOGY, INC.

March 15, 2018

 

 

 

 

A-1


Table of Contents

TABLE OF CONTENTS

 

ARTICLE 1 INTERPRETATION

     A-5  

        1.1

  

Definitions

     A-5  

        1.2

  

Currency

     A-18  

        1.3

  

Interpretation Not Affected by Headings

     A-19  

        1.4

  

Knowledge and Disclosure

     A-19  

        1.5

  

Extended Meanings, Etc.

     A-19  

        1.6

  

Date of any Action

     A-19  

        1.7

  

Schedules

     A-19  

ARTICLE 2 THE ARRANGEMENT AND MERGER

     A-20  

        2.1

  

The Arrangement

     A-20  

        2.2

  

The Merger

     A-23  

        2.3

  

The Closing

     A-28  

        2.4

  

Preparation of Circular, Prospectus/Proxy Statement and Form F-4

     A-28  

        2.5

  

Shareholder Meetings

     A-30  

ARTICLE 3 REPRESENTATIONS AND WARRANTIES

     A-32  

        3.1

  

Representations and Warranties of the Company

     A-32  

        3.2

  

Representations and Warranties of U.S. Merger Partner

     A-49  

        3.3

  

Representations and Warranties of CanCo Parent

     A-67  

        3.4

  

Survival of Representations and Warranties

     A-69  

ARTICLE 4 COVENANTS REGARDING THE CONDUCT OF BUSINESS

     A-69  

        4.1

  

Covenants of the Company

     A-69  

        4.2

  

Covenants of U.S. Merger Partner

     A-71  

ARTICLE 5 ADDITIONAL COVENANTS

     A-74  

        5.1

  

Access to Information

     A-74  

        5.2

  

Consents and Approvals

     A-75  

        5.3

  

Covenants of the Company Regarding the Arrangement and the Merger

     A-76  

        5.4

  

Covenants of U.S. Merger Partner Regarding the Arrangement and the Merger

     A-77  

        5.5

  

Employee Matters

     A-77  

        5.6

  

Indemnification and Insurance

     A-79  

        5.7

  

Rule 16b-3 Actions

     A-80  

        5.8

  

Stock Exchange Listings

     A-80  

        5.9

  

Takeover Statutes

     A-80  

        5.10

  

CanCo Parent Resolutions

     A-80  

        5.11

  

Tax Election

     A-80  

        5.12

  

Working Capital and Dividends

     A-81  

        5.13

  

Board of Directors

     A-81  

        5.14

  

Financing Cooperation

     A-81  

        5.15

  

Tax Matters

     A-81  

ARTICLE 6 ACQUISITION PROPOSALS

     A-82  

        6.1

  

U.S. Merger Partner Non-Solicitation

     A-82  

        6.2

  

Company Right to Match

     A-83  

        6.3

  

Company Non-Solicitation

     A-85  

        6.4

  

U.S. Merger Partner Right to Match

     A-86  

ARTICLE 7 TERMINATION

     A-89  

        7.1

  

Termination

     A-89  

        7.2

  

Termination Fee

     A-90  

        7.3

  

Void upon Termination

     A-92  

 

A-2


Table of Contents

ARTICLE 8 CONDITIONS PRECEDENT

     A-92  

        8.1

  

Mutual Conditions Precedent

     A-92  

        8.2

  

Additional Conditions Precedent to the Obligations of the Company

     A-93  

        8.3

  

Additional Conditions Precedent to the Obligations of U.S. Merger Partner

     A-94  

        8.4

  

Conditions Precedent to the Merger

     A-95  

ARTICLE 9 GENERAL

     A-95  

        9.1

  

Notices

     A-95  

        9.2

  

Expenses

     A-96  

        9.3

  

No Assignment

     A-96  

        9.4

  

Benefit of Agreement

     A-96  

        9.5

  

Public Announcements

     A-96  

        9.6

  

Governing Law; Service of Process; Waiver of Jury Trial

     A-97  

        9.7

  

Entire Agreement

     A-97  

        9.8

  

Third Party Beneficiaries

     A-98  

        9.9

  

Amendment

     A-98  

        9.10

  

Waiver and Modifications

     A-98  

        9.11

  

Severability

     A-98  

        9.12

  

Further Assurances

     A-99  

        9.13

  

Injunctive Relief

     A-99  

        9.14

  

Counterparts

     A-99  

SCHEDULES:

  SCHEDULE A - FORM OF PLAN OF ARRANGEMENT    A-101
  SCHEDULE B - FORM OF X ARRANGEMENT RESOLUTION    A-111
  SCHEDULE C - REQUIRED REGULATORY APPROVALS    A-112
  SCHEDULE D - FORMS OF SUPPORT AGREEMENTS    A-113
  SCHEDULE E - U.S. MERGER PARTNER NET CASH    A-130

 

A-3


Table of Contents

ARRANGEMENT AGREEMENT

THIS AGREEMENT is made as of March 15, 2018

AMONG

Alithya Group Inc., a corporation existing under the laws of Québec (the “Company”)

-and-

9374-8572 Québec Inc., a corporation existing under the laws of Québec (“CanCo Parent”)

-and-

9374-8572 Delaware Inc., a corporation existing under the laws of Delaware (“U.S. Merger Sub” and, together with the Company and CanCo Parent, the “Company Parties”)

-and-

Edgewater Technology, Inc., a corporation existing under the laws of Delaware (“U.S. Merger Partner”).

RECITALS

 

A.

CanCo Parent hereby proposes, upon the terms and subject to the conditions in this Agreement, to (i) acquire from the Company’s shareholders all of the outstanding shares of the Company, and (ii) cause U.S. Merger Sub to merge with and into the U.S. Merger Partner, with U.S. Merger Partner being the surviving corporation (the “Merger”), the whole pursuant to and in the manner provided for by the Arrangement;

 

B.

The Company’s Board of Directors has unanimously determined that the Arrangement is fair, from a financial point of view, to the Company Shareholders and that it is in the best interests of the Company to enter into this Agreement and has unanimously resolved, subject to the terms of this Agreement, to recommend that the Company Shareholders vote in favour of the Arrangement Resolution;

 

C.

Further to the Company’s offer, the U.S. Merger Partner Board of Directors has unanimously (i) approved and declared advisable this Agreement and the transactions contemplated by this Agreement, including the Merger, upon the terms and subject to the conditions set forth in this Agreement, (ii) determined that this Agreement and such transactions are fair to, and in the best interests of, U.S. Merger Partner and the U.S. Merger Partner Shareholders and (iii) resolved to recommend that the U.S. Merger Partner Shareholders approve this Agreement;

 

D.

The Company, U.S. Merger Partner and certain Company Shareholders and U.S. Merger Partner Shareholders (collectively, the “Specified Shareholders”) have entered into Support Agreements, in the respective forms set forth on Schedule D, concurrently with the execution of this Agreement, providing that, among other things, the Specified Shareholders will support the Arrangement and the other transactions contemplated by this Agreement, including by voting (for those Specified Shareholders which are Company Shareholders) in favour of the Arrangement Resolution and (for those Specified Shareholders which are U.S. Merger Partner Shareholders) in favour of the Merger (each, a “Support Agreement”); and

 

E.

For U.S. federal income tax purposes, the parties intend that (i) the Merger and the Arrangement shall together qualify as a transaction described in Section 351 of the Code (as defined herein), and (ii) that the Merger and Arrangement, separately, shall each qualify as a reorganization within the meaning of Section 368(a) of the Code.

 

A-4


Table of Contents

In consideration of the premises and the covenants and agreements contained in this Agreement, the Parties agree as follows:

ARTICLE 1

INTERPRETATION

 

1.1

Definitions

In this Agreement, unless otherwise defined or expressly stated or something in the subject matter or the context is clearly inconsistent:

1933 Securities Act” means the United States Securities Act of 1933, as amended, and the rules and regulations promulgated thereunder;

1934 Exchange Act” means the United States Securities Exchange Act of 1934, as amended, and the rules and regulations promulgated under thereunder;

Adjusted Equity Exchange Ratio” means the ratio obtained by (a) multiplying the VWAP for the 10 consecutive trading days ending on the date immediately preceding the Closing Date by the aggregate number of Company Common Shares and Company AA Shares outstanding on the date such ratio is calculated, divided by (b) 110,000,000;

Affiliate” has the meaning given to it under the 1933 Securities Act;

Agreement” means this Arrangement Agreement (including the attached Schedules) as the same may be amended, supplemented, restated or otherwise modified from time to time in accordance with its terms;

Arrangement” means an arrangement of the Company under Chapter XVI – Division II of the QBCA on the terms and subject to the conditions set forth in the Plan of Arrangement as the same may be amended, supplemented, restated or otherwise modified from time to time in accordance with its terms and the terms of this Agreement;

Arrangement Exchange Agent” means the bank or trust company, reasonably acceptable to U.S. Merger Partner, appointed by the Company, prior to the Effective Time, to act as exchange agent for the payment and delivery of the Arrangement Share Consideration;

Arrangement Resolution” means the special resolution of the Company to be considered and, if thought fit, passed by the Company Shareholders at the Company Meeting to approve the Arrangement, to be substantially in the form and content of Schedule B hereto;

Arrangement Share Consideration” means, (i) in respect of each Company Common Share subject to the Arrangement, one CanCo Parent Share to be issued to the applicable Company Shareholder in accordance with the Plan of Arrangement, and (ii) in respect of each Company AA Share subject to the Arrangement, one Canco Parent Multiple Voting Share to be issued to the applicable Company Shareholder in accordance with the Plan of Arrangement;

Articles of Arrangement” means the articles of arrangement of the Company in respect of the Arrangement, required by the QBCA, to be filed with the Enterprise Registrar after the Final Order is made, which shall be in form and substance satisfactory to U.S. Merger Partner and the Company, each acting reasonably;

Business Day” means a day other than a Saturday, a Sunday or any other day on which major commercial banking institutions in Montreal, Québec or New York, New York are closed for business;

Canadian Securities Laws” means the Securities Act and all other applicable Canadian provincial securities Laws and, in each case, the rules, regulations and published policies made thereunder;

CanCo Parent” has the meaning given to it in the preamble to this Agreement;

 

A-5


Table of Contents

CanCo Parent Multiple Voting Share” means a multiple voting common share in the share capital of CanCo Parent;

CanCo Parent Share” means a common share in the share capital of CanCo Parent;

Certificate” has the meaning given to it in Section 2.2(e)(iii);

Certificate of Merger” has the meaning given to it in Section 2.2(b)(i);

CFIUS” means the Committee on Foreign Investment in the United States;

Chancery Court” has the meaning given to it in Section 9.6(a);

Circular” means the notice of meeting and accompanying information circular (including all schedules, appendices and exhibits thereto) to be sent to the Company Shareholders in connection with the Company Meeting, including any amendments or supplements thereto;

Closing” has the meaning given to it in Section 2.3(a);

Closing Date” has the meaning given to it in Section 2.3(a);

Code” means the United States Internal Revenue Code of 1986, as amended;

Company” has the meaning given to it in the preamble to this Agreement;

Company A Shares” means the class “A” shares without par value in the capital of the Company;

Company AA Shares” means the class “AA” shares without par value in the capital of the Company;

Company A-CRCD Shares” means the class “A-CRCD” shares without par value in the capital of the Company;

Company IQ Shares” means the class “A-IQ” shares without par value in the capital of the Company;

Company J Shares” means the class “J” shares without par value in the capital of the Company;

Company K Shares” means the class “K” shares without par value in the capital of the Company;

Company L Shares” means the class “L” shares without par value in the capital of the Company;

Company Acquisition Agreement” means any letter of intent, memorandum of understanding, agreement in principle, merger agreement, acquisition agreement, transaction agreement, implementation agreement, option agreement, joint venture agreement, alliance agreement, partnership agreement or other agreement, arrangement or undertaking constituting or related to, or that would reasonably be expected to lead to, a Company Acquisition Proposal;

Company Acquisition Proposal” means, at any time, whether or not in writing, any proposal, offer, inquiry or indication of interest (including any modification or proposed modification to any proposal, offer, inquiry or indication of interest), whether or not in writing, with respect to (a) any acquisition by any Person or group of Persons of the Company’s voting equity securities (or securities convertible into or exchangeable or exercisable for the Company’s voting equity securities) representing 20% or more of the Company’s voting equity securities then outstanding (assuming, if applicable, the conversion, exchange or exercise of such securities convertible into or exchangeable or exercisable for such voting equity securities) or (b) any acquisition by any Person or group of Persons of any assets of the Company and/or one or more of its Subsidiaries (including equity interests of any Subsidiary of the Company) individually or in the aggregate contributing 20% or more of the consolidated revenue or representing 20% or more of the assets of the Company and its Subsidiaries taken as a whole (in each case based on the most recently issued Company Annual Financial Statements) (or any lease, license, royalty, long-term supply agreement or other arrangement having a similar economic effect), whether in a single transaction or a series of related transactions, in each case, whether by plan of arrangement, amalgamation, merger, consolidation, recapitalization, liquidation, dissolution or other business combination, sale of assets, joint venture,

 

A-6


Table of Contents

take-over bid, tender offer, share exchange, exchange offer or otherwise, in each case excluding the Arrangement and the other transactions contemplated by this Agreement and any transaction between only the Company and/or one or more of its wholly-owned Subsidiaries;

Company Annual Financial Statements” means the audited consolidated financial statements of the Company for the years ending March 31, 2016, and March 31, 2017, together with the notes to such financial statements;

Company Board of Directors” means the board of directors of the Company;

Company Change of Recommendation” means any of the following: (A) the Company Board of Directors fails to publicly make the Company Recommendation or withholds, withdraws, modifies, changes or qualifies in a manner adverse to U.S. Merger Partner its approval of the Arrangement or the Company Recommendation (it being understood that publicly taking a neutral position or no position with respect to any Company Acquisition Proposal shall be considered a modification, in a manner adverse to U.S. Merger Partner, of the Company Recommendation), (B) U.S. Merger Partner requests in writing that the Company Board of Directors reaffirm the Company Recommendation or publicly reject any Company Acquisition Proposal and the Company Board of Directors, in each case, shall not have done so within three Business Days following receipt of such request, (C) the Company Board of Directors accepts, approves, endorses or recommends any Company Acquisition Proposal, (D) the Company enters into a Company Acquisition Agreement related to, or that is intended to or is reasonably expected to lead to, any Company Acquisition Proposal or (E) the Company or the Company Board of Directors publicly proposes or announces its intention to do any of the foregoing;

Company Common Shares” means the common shares without par value in the capital of the Company which, for greater certainty, includes the Company A Shares, the Company A-CRCD Shares, the Company A-IQ Shares, the Company J Shares, the Company K Shares and the Company L Shares, but excludes the Company AA Shares;

Company Data Room” means the Company’s electronic data room posted on https://services.intralinks.com as it existed at 11:59 pm on March 15, 2018;

Company Disclosure Letter” means the disclosure letter dated the date of this Agreement regarding this Agreement that has been executed by the Company and delivered to U.S. Merger Partner concurrently with the execution of this Agreement;

Company Employees” has the meaning given to it in Section 5.5(a);

Company Employment Agreement” has the meaning given to it in Section 3.1(s)(i);

Company Expense Fee Event” has the meaning given to it on Section 7.2(e);

Company Fairness Opinion” means the opinion of the Company Financial Advisor to the effect that, as of the date of such opinion and based upon and subject to the assumptions, procedures, factors, limitations and qualifications set forth therein, the consideration to be received by the Company Shareholders under the Arrangement is fair, from a financial point of view, to such Company Shareholders, excluding the Specified Shareholders;

Company Financial Advisor” means Desjardins Securities Inc.;

Company Financial Statements” means the Company Annual Financial Statements and the Company Interim Financial Statements;

Company Indemnified Party” has the meaning given to it in Section 5.6(a);

Company Interim Financial Statements” means the unaudited interim consolidated financial statements of the Company for the nine-months ended December 31, 2017, together with the notes to such financial statements;

Company Key Employee” has the meaning given to it in Section 3.1(u);

 

A-7


Table of Contents

Company Lease” has the meaning given to it in Section 3.1(o);

Company Material Adverse Effect” means any result, fact, change, effect, event, circumstance, occurrence or development that, taken together with all other results, facts, changes, effects, events, circumstances, occurrences or developments has, or would reasonably be expected to have, a material and adverse effect on the business, operations, results of operations, condition (whether financial or otherwise) or prospects of the Company and its Subsidiaries, taken as a whole; provided, however, that any result, fact, change, effect, event, circumstance, occurrence or development shall not be deemed to constitute, and shall not be taken into account in determining whether there has been, a Company Material Adverse Effect to the extent that such result, fact, change, effect, event, circumstance, occurrence or development arises out of or results from:

 

  (a)

changes, developments or conditions in or relating to general international, political, economic or financial or capital market conditions, or political, economic or financial or capital market conditions in any jurisdiction in which the Company or any of its Subsidiaries operate or carry on business;

 

  (b)

changes, developments or conditions resulting from any act of sabotage or terrorism or any outbreak of hostilities or declared or undeclared war, or any escalation or worsening of such acts of sabotage, terrorism, hostilities or war;

 

  (c)

any earthquake, hurricane, tornado or other similar natural disaster;

 

  (d)

changes or developments in or relating to currency exchange or interest rates;

 

  (e)

any change in IFRS; or

 

  (f)

any actions taken (or omitted to be taken) by the Company upon the express written request of U.S. Merger Partner;

provided, however, that the effect of the changes or developments described in clauses (a) through (e) above shall not be excluded to the extent that any of the changes or developments referred to therein disproportionately adversely affect the Company and its Subsidiaries, taken as a whole, in comparison to other Persons who operate in the same industry as the Company and its Subsidiaries;

Company Material Contract” has the meaning given to it in Section 3.1(r)(i);

Company Meeting” means the special meeting of the Company Shareholders, including any adjournment or postponement thereof, to be called and held in accordance with this Agreement and the Interim Order for the purpose of considering and, if thought fit, approving the Arrangement Resolution;

Company Net Debt” means, at Closing, the Company’s funded debt less unrestricted cash;

“Company Parties” has the meaning given to it in the preamble to this Agreement;

Company Plan” has the meaning given to it in Section 3.1(t)(i);

Company Recommendation” means the unanimous recommendation of the Company Board of Directors that the Company Shareholders vote in favour of the Arrangement Resolution;

Company Senior Management” means the individuals set forth in Section 1.4 of the Company Disclosure Letter;

Company Share Purchase Plan” means the Employee Share Purchase Plan adopted by the Company Board of Directors on April 1, 2011, as modified from time to time;

Company Shareholder” means a holder of one or more Company Common Shares or one or more Company AA Shares;

Company Shareholder Agreement” means the Amended and Restated Shareholder Agreement of the Company dated July 1, 2015, as amended on August 30, 2017;

 

A-8


Table of Contents

Company Shareholder Approval” means the affirmative vote of at least 662/3% of the votes cast on the Arrangement Resolution by the Company Shareholders present in Person or represented by proxy at the Company Meeting;

Company Superior Proposal” means an unsolicited bona fide written Company Acquisition Proposal (provided, however, that, for the purposes of this definition, all references to “20%” in the definition of “Company Acquisition Proposal” as it relates to securities of the Company shall be changed to “100%” and references to “20%”, as regards the assets of the Company, shall be changed to “all or substantially all”) made by a third party or third parties acting jointly (other than U.S. Merger Partner, CanCo Parent, and any of their respective Affiliates) and which, or in respect of which:

 

  (a)

the Company Board of Directors has determined in good faith, after consultation with its financial advisors and outside legal counsel:

 

  (i)

would, taking into account all of the terms and conditions of such Company Acquisition Proposal, and if consummated in accordance with its terms (but not assuming away any risk of non-completion), result in a transaction which is more favourable to the Company Shareholders from a financial point of view than the Arrangement and the Merger (including any adjustment to the terms and conditions of the Arrangement and the Merger proposed by U.S. Merger Partner pursuant to Section 6.4);

 

  (ii)

is reasonably capable of being completed in accordance with its terms, without undue delay, taking into account all legal, financial, regulatory and other aspects of such Company Acquisition Proposal and the Person or Persons making such Company Acquisition Proposal;

 

  (b)

is not subject to any financing condition and in respect of which any required financing to complete such Company Acquisition Proposal has been demonstrated to be available to the satisfaction of the Company Board of Directors, acting in good faith after consultation with its financial advisors and outside legal counsel; and

 

  (c)

is made available to all of the Company Shareholders on the same terms and conditions;

Company Superior Proposal Notice” means a written notice provided by the Company to the U.S. Merger Partner delivered promptly (and in any event, within twenty-four (24) hours) after the determination by the Company Board of Directors that a Company Superior Proposal exists, advising U.S. Merger Partner that the Company has received a Company Superior Proposal and specifying the information with respect thereto required by the definition of Company Superior Proposal and including written notice of the determination of the Company Board of Directors that the Company Acquisition Proposal constitutes a Company Superior Proposal;

Company Termination Fee Event” has the meaning given to it in Section 7.2(c);

Contract” means any legally binding contract, agreement, indenture, note, instrument, license, franchise, lease, arrangement, commitment, understanding or other right or obligation (whether written or oral) to which the Company or any of its Subsidiaries, on the one hand, or U.S. Merger Partner or any of its Subsidiaries, on the other hand, is a party or by which the Company or any of its Subsidiaries, on the one hand, or U.S. Merger Partner or any of its Subsidiaries, on the other hand, is bound or affected or to which any of their respective properties or assets is subject;

Court” means the Superior Court of Québec;

Current Assets” means cash and cash equivalents, accounts receivable (net of a provision for uncollectible accounts), unbilled contract amounts recognized as revenue under the percentage of completion method, prepaid expenses and Tax receivables but excludes (i) deferred Tax assets; and (ii) receivables from any related parties (as the term “related party’ is defined in MI 61-101);

Current Liabilities” means accounts payable and accrued expenses, but excludes (i) deferred Tax liabilities; (ii) the current portion of long term debt; (iii) the current portion of deferred lease and other inducements; and (iv) payables to any related parties (as the term “related party’ is defined in MI 61-101);

 

A-9


Table of Contents

CSPP Participant” has the meaning given to it in the Plan of Arrangement;

Debt Financing” has the meaning given to it in Section 5.14;

DGCL” has the meaning given to it in Section 2.2(a);

Disclosing Party” has the meaning given to it in Section 5.2(c);

Dissent Rights” means the rights of dissent provided for in Article 3 of the Plan of Arrangement;

Effective Date” means the date upon which all of the conditions to the completion of the Arrangement as set out in Article 8 have been satisfied or waived (subject to applicable Laws) in accordance with the provisions of this Agreement and all documents agreed to be delivered thereunder have been delivered to the satisfaction of the recipient, acting reasonably, and the Arrangement becomes effective in accordance with the QBCA and the Final Order;

Effective Time” has the meaning given to it in Section 1.1 of the Plan of Arrangement;

Eligible Holder” means a Company Shareholder that is: (a) a resident of Canada for purposes of the Tax Act and not exempt from tax under Part I of the Tax Act, or (b) a partnership, any member of which is a resident of Canada for purposes of the Tax Act and not exempt from tax under Part I of the Tax Act;

Enterprise Registrar” means the enterprise registrar appointed under section 1 of QBCA respecting legal publicity of enterprises;

Environment” means the natural or man-made environment (including soil, land surface or subsurface strata, surface water, groundwater, sediment, ambient air (including all layers of the atmosphere), organic and inorganic matter, living organisms, and any other environmental-related medium or resource, natural or otherwise);

Environmental Approvals” means all Permits or other authorizations or requirements issued or required by any Governmental Authority pursuant to any Environmental Law;

Environmental Claims” means any claim, action, cause of action, suit, proceeding, investigation, order, demand or notice (written or oral) by any person or entity alleging actual or potential liability (including, without limitation, actual or potential liability for investigatory costs, cleanup costs, governmental response costs, natural resources damages, property damages, personal injuries, attorneys’ fees or penalties) arising out of, based on, resulting from or relating to (a) the presence, or release into the Environment, of, or exposure to, any Hazardous Substances at any location, whether or not owned or operated by the Company or U.S. Merger Partner or any of their Subsidiaries, now or in the past, or (b) circumstances forming the basis of any violation, or alleged violation, of any Environmental Law;

Environmental Laws” means Laws governing or relating to pollution or protection of human health or safety or the Environment, including, without limitation, Laws relating to (i) emissions, discharges, releases or threatened releases of, or exposure to, Hazardous Substances, (ii) the manufacture, processing, distribution, use, treatment, generation, control, storage, containment (whether above ground or underground), disposal, transport or handling of Hazardous Substances, (iii) recordkeeping, notification, disclosure and reporting requirements regarding Hazardous Substances, (iv) endangered or threatened species of fish, wildlife and plant and the management or use of natural resources, (v) reclamation or restoration of property, or the preservation of the environment or mitigation of adverse effects on or to human health or the Environment, or (vi) emissions or control of greenhouse gases;

Equity Exchange Ratio” means 1.3118, as may be adjusted pursuant to Section 8.2(e);

“ESPP” has the meaning given to it in Section 2.2(h);

“ESPP Option” has the meaning given to it in Section 2.2(h);

Exchange Agent” has the meaning given to it in Section 2.2(f)(i);

Exchange Fund” has the meaning given to it in Section 2.2(f)(i);

 

A-10


Table of Contents

Exchange Rate” means the means the Canadian/US dollar daily average exchange rate published by the Bank of Canada on the day that is five Business Days prior to the date of this Agreement;

Expense Fee” has the meaning given to it in Section 7.2(d);

Final Order” means the order of the Court in a form acceptable to the Company and U.S. Merger Partner, each acting reasonably, approving the Arrangement under Chapter XVI – Division II of the QBCA, as such order may be affirmed, amended, modified, supplemented or varied by the Court (with the consent of both the Company and U.S. Merger Partner, each acting reasonably) at any time prior to the Effective Date or, if appealed, then, unless such appeal is withdrawn, abandoned or denied, as affirmed or amended (provided that any such amendment is acceptable to both the Company and U.S. Merger Partner, each acting reasonably) on appeal;

Form F-4” has the meaning given to it in Section 2.4(a);

Governmental Authority” means any international, multinational, federal, provincial, territorial, state, regional, municipal, local or other government or governmental body and any ministry, department, division, bureau, agent, official, agency, commission, board or authority of any government, governmental body, quasi-governmental or private body (including the TSX, NASDAQ, or any other stock exchange), domestic or foreign, exercising any statutory, regulatory, expropriation or taxing authority under the authority of any of the foregoing and any domestic, foreign or international judicial, quasi-judicial or administrative court, tribunal, commission, board, panel, arbitrator or arbitral body acting under the authority of any of the foregoing;

Hazardous Substances” means any chemicals, pollutants, contaminants, wastes, toxic or hazardous substances, materials or wastes, petroleum and petroleum derivatives or products, or synthetic or alternate substitutes therefor, greenhouse gases, asbestos or asbestos-containing materials or products, polychlorinated biphenyls, hydrogen sulfide, arsenic, cadmium, mercury, lead or lead-based paints or materials, radon, fungus, mold, mycotoxins, urea-formaldehyde, or other substances that may have an adverse effect on human health or the environment, and including any other substance that is prohibited, listed, defined, designated or classified as dangerous, hazardous, radioactive, corrosive, explosive, infectious, carcinogenic, mutation or toxic or a pollutant or a contaminant under or pursuant to, or that could result in liability under, any Environmental Laws or may impair the Environment, the health of any Person, property, or plant or animal life;

HSR Act” means the United States Hart-Scott-Rodino Antitrust Improvements Act of 1976 or any successor act;

IFRS” means International Financial Reporting Standards, as issued by the International Accounting Standards Board, as in effect as of the date of this Agreement (unless otherwise expressly provided in this Agreement);

Indemnified Party” and “Indemnified Parties” have the meanings given to them in Section 5.6(a);

Intellectual Property” means all intellectual property and industrial property rights and rights in confidential information of every kind and description throughout the world, including all United States, Canadian and foreign (i) patents, patent applications, invention disclosures, and all related continuations, continuations-in-part, divisionals, reissues, re-examinations, substitutions, and extensions thereof (“Patents”), (ii) registered or unregistered trademarks, service marks, names, corporate names, trade names, domain names, logos, slogans, trade dress, design rights, and other similar designations of source or origin, together with the goodwill symbolized by any of the foregoing (“Trademarks”), (iii) copyrights and copyrightable subject matter (“Copyrights”), (iv) rights in computer programs (whether in source code, object code, or other form), algorithms, databases, compilations and data, technology supporting the foregoing, and all documentation, including user manuals and training materials, related to any of the foregoing (“Software”), (v) trade secrets and all other confidential information, ideas, know-how, inventions, proprietary processes, formulae, models, and methodologies (“Trade Secrets”), (vi) rights of

 

A-11


Table of Contents

publicity, privacy, and rights to personal information, (vii) moral rights and rights of attribution and integrity, (viii) all rights in the foregoing and in other similar intangible assets and (ix) all applications and registrations for the foregoing;

Interim Order” means the interim order of the Court in a form acceptable to the Company and U.S. Merger Partner, each acting reasonably, to be issued following the application therefor contemplated by Section 2.1(d) providing for, among other things, the calling and holding of the Company Meeting, as such order may be amended, modified, supplemented or varied by the Court with the consent of both the Company and U.S. Merger Partner, each acting reasonably;

Laws” means any and all laws, statutes, codes, ordinances (including zoning), approvals, decrees, rules, regulations, by-laws, notices, policies, protocols, guidelines, treaties or other requirements of any Governmental Authority having the force of law and any legal requirements arising under the common law or principles of law or equity;

Letter of Transmittal” has the meaning given to it in Section 2.2(f)(ii);

Liens” means any pledge, claim, lien, charge, option, hypothec, mortgage, security interest, restriction, adverse right, prior assignment, lease, sublease, license, sublicense, right to possession or any other encumbrance, right or restriction of any kind or nature whatsoever, whether contingent or absolute, or any agreement, option, right or privilege (whether by Law, contract or otherwise) capable of becoming any of the foregoing;

MI 61-101” means Multilateral Instrument 61-101Protection of Minority Security Holders in Special Transactions, as amended from time to time;

Merger” has the meaning given to it in Section 2.2(a);

Merger Consideration” has the meaning given to it in Section 2.2(e)(ii);

Merger Effective Time” has the meaning given to it in Section 2.2(b)(i);

NASDAQ” means the NASDAQ Stock Market;

New Plans” has the meaning given to it in Section 5.5(b);

Non-Disclosure Agreement” means the non-disclosure agreement dated as of August 15, 2017 and November 17, 2017 between the Company and the U.S. Merger Partner, as it may be amended, restated, supplemented or otherwise modified from time to time;

Old Company Plans” has the meaning given to it in Section 5.5(b);

Old U.S. Merger Partner Plans” has the meaning given to it in Section 5.5(c);

Optionholder” means a holder of one or more Options;

Options” means, at any time, rights to acquire Company A Shares granted pursuant to the Stock Option Plan which are, at such time, outstanding and unexercised, whether or not vested;

Order” means all judicial, arbitral, administrative, ministerial, departmental or regulatory judgments, injunctions, orders, decisions, rulings, determinations, awards, decrees or similar actions taken by, or applied by, any Governmental Authority (in each case, whether temporary, preliminary or permanent);

ordinary course of business”, or any similar reference, means, with respect to an action taken or to be taken by any Person, that such action is consistent with the past practices of such Person (including with respect to amount and frequency) and is taken in the ordinary course of the normal day-to-day business and operations of such Person;

Other U.S. Merger Partner Share-Based Awards” has the meaning given to it in Section 2.2(g)(i)(C);

Outside Date” means the date that is six months after the date of this Agreement or such later date as may be agreed to in writing by the Parties;

 

A-12


Table of Contents

Parties” means the parties to this Agreement and “Party” means any one of them;

Permit” means any lease, license, permit, certificate, consent, order, grant, approval, classification, registration or other authorization of or from any Governmental Authority;

Permitted Liens” means, for the Company or any of its Subsidiaries, or for U.S. Merger Partner or any of its Subsidiaries, as the context requires: (i) any Liens for Taxes not yet due and payable or which are being contested in good faith by appropriate proceedings and for which adequate reserves have been provided in conformity with U.S. GAAP or IFRS, as applicable; (ii) carriers’, warehousemen’s, mechanics’, materialmen’s, repairmen’s or other similar Liens; (iii) pledges or deposits in connection with workers’ compensation, unemployment insurance, and other social security legislation; (iv) easements, rights-of-way, covenants, restrictions and other encumbrances incurred in the ordinary course of business that, in the aggregate, are not material in amount and that do not, in any case, materially detract from the value or the use of the property subject thereto; (v) gaps in the chain of title evident from the records of the applicable Governmental Authority maintaining such records, easements, rights-of-way, covenants, restrictions and other encumbrances of record as of the date of this Agreement; (vi) statutory landlords’ Liens and Liens granted to landlords under any lease, (vii) licenses of non-material Intellectual Property in the ordinary course of business; (viii) any purchase money security interests, equipment leases or similar financing arrangements; (ix) any Liens which are disclosed on the most recent consolidated balance sheet of the Company or U.S. Merger Partner, as applicable, or the notes thereto; (x) any Liens that are not material to the Company, its Subsidiaries or their businesses, taken as a whole or U.S. Merger Partner, its Subsidiaries or their businesses, taken as a whole, as applicable; and (xi) any Liens disclosed under (A) Section 1.1 of the Company Disclosure Letter, for the Company or any of its Subsidiaries, and (B) Section 1.1 of the U.S. Merger Partner Disclosure Letter, for U.S. Merger Partner or any of its Subsidiaries.

Person” includes an individual, sole proprietorship, corporation, body corporate, incorporated or unincorporated association, syndicate or organization, partnership, limited partnership, limited liability company, unlimited liability company, joint venture, joint stock company, trust, natural Person in his or her capacity as trustee, executor, administrator or other legal representative, a government or Governmental Authority or other entity, whether or not having legal status;

Plan of Arrangement” means the plan of arrangement substantially in the form and content set out in Schedule A hereto, as the same may be amended, supplemented or varied from time to time in accordance with Article 5 of the Plan of Arrangement or at the direction of the Court in the Final Order with the prior written consent of the Company and U.S. Merger Partner, each acting reasonably;

Proceeding” means a court, administrative, regulatory or similar proceeding (whether civil, quasi-criminal or criminal), arbitration or other dispute settlement procedure, investigation or inquiry before or by any Governmental Authority, or any claim, action, suit, demand, arbitration, charge, indictment, hearing or other similar civil, quasi-criminal or criminal, administrative or investigative matter or proceeding;

Prospectus/Proxy Statement” has the meaning given to it in Section 2.4(a);

QBCA” means the Business Corporations Act (Québec) and its regulations;

QTA” means the Taxation Act (Québec);

Receiving Parties” has the meaning given to it in Section 5.2(c);

Release” means any release, spill, leak, pumping, addition, pouring, emission, emptying, discharge, migration, injection, escape, leaching, disposal, dumping, deposit, spraying, burial, abandonment, seepage, placement or introduction of a Hazardous Substance, whether accidental or intentional, or sudden, intermittent, inadvertent or gradual, into, onto, through, above or under the Environment;

Relevant Laws” has the meaning given to it in Section 5.2(b);

Representatives” means, collectively, with respect to a Person, any officers, directors, employees, consultants, advisors, agents or other representatives (including, solicitors, accountants, investment bankers and financial advisors) of that Person or any Subsidiary of that Person;

 

A-13


Table of Contents

Required Regulatory Approvals” means those sanctions, rulings, consents, orders, exemptions, permits, waivers, early termination authorizations, clearances, written confirmations of no intention to initiate legal proceedings and other approvals (including the lapse, without objection, of a prescribed time under a statute or regulation that states that a transaction may be implemented if a prescribed time lapses following the giving of notice without an objection being made) of Governmental Authorities as set out in Schedule C hereto;

Restricted U.S. Merger Partner Share” has the meaning given to it in Section 2.2(g)(i)(B);

Returns” means all reports, forms, elections, designations, schedules, statements, estimates, declarations of estimated tax, information statements and returns relating to, or required to be filed with any Governmental Authority in connection with, any Taxes and including any other filings relating to Taxes, including all returns in respect of Taxes and other material reports and information under the Tax Act, the income tax or corporation capital tax legislation of any province of Canada or any foreign country or political subdivision thereof (including under the U.S. Code, the U.S. Treasury Regulations promulgated thereunder, and U.S. state and local Tax laws) in which the relevant Person carries on business or to a jurisdiction of which it is otherwise subject, any sales or excise tax legislation of a province of Canada or any foreign country, or political subdivision thereof (including under the U.S. Code, the U.S. Treasury Regulations promulgated thereunder, and U.S. state and local Tax laws) or legislation affecting any other Taxes, applicable to such Person pursuant to which it is liable or required to pay or remit Taxes;

Right to Match Period” has the meaning given to it in each of Section 6.2(b)(iv) and Section 6.4(b)(iv);

SEC” means the United States Securities and Exchange Commission or any successor entity;

SEC Reports” has the meaning given to it in Section 3.2(g)(i);

Securities Act” means the Securities Act (Ontario) and the rules, regulations and policies made thereunder or any successor act;

Specified Shareholders” has the meaning given to it in the Recitals;

Stock Option Plan” means the Company Stock Option Plan adopted by the Company Board of Directors on April 1, 2011, as amended from time to time;

Subsidiary” means, with respect to a specified entity, any:

 

  (a)

corporation of which issued and outstanding voting securities of such corporation to which are attached more than 50% of the votes that may be cast to elect directors of the corporation (whether or not shares of any other class or classes will or might be entitled to vote upon the happening of any event or contingency) are at all times owned by such specified entity;

 

  (b)

partnership, unlimited liability company, joint venture or other similar entity in which such specified entity has more than 50% of the equity interests and the power to direct the policies, management and affairs thereof; and

 

  (c)

a Subsidiary (as defined in clauses (a) and (b) above) of any Subsidiary (as so defined) of such specified entity;

Support Agreement” has the meaning given to it in the Recitals;

Surviving Company” has the meaning given to it in Section 2.2(a);

Surviving Company Common Shares” has the meaning given to it in Section 2.2(e)(iv);

Tax” or “Taxes” means all taxes, dues, duties, rates, imposts, fees, levies, other assessments, tariffs, charges or obligations of the same or similar nature, however denominated, imposed, assessed or collected by any Governmental Authority, including (i) all income taxes, including any tax on or based on net income, gross income, income as specifically defined, earnings, gross receipts, capital, capital gains, profits, business royalty or selected items of income, earnings or profits, and specifically including any federal, provincial,

 

A-14


Table of Contents

state, territorial, county, municipal, local or foreign taxes, state profit share taxes, windfall or excess profit taxes, capital taxes, royalty taxes, production taxes, payroll taxes, health taxes, employment taxes, withholding taxes (including all withholdings on amounts paid to or by the relevant Person), sales taxes, use taxes, goods and services taxes, custom duties, value added taxes, ad valorem taxes, excise taxes, alternative or add-on minimum taxes, franchise taxes, gross receipts taxes, licence taxes, occupation taxes, real and personal property taxes, land transfer taxes, severance taxes, capital stock taxes, stamp taxes, anti-dumping taxes, countervailing taxes, occupation taxes, environment taxes, transfer taxes, and employment or unemployment insurance premiums, social insurance premiums and worker’s compensation premiums and pension (including Canada Pension Plan) payments, and other taxes, fees, imposts, assessments or charges of any kind whatsoever together with any interest, penalties, additional taxes, fines and other charges and additions that may become payable in respect thereof, (ii) any tax imposed, assessed, collected or payable pursuant to any tax-sharing agreement or any other contract relating to the sharing or payment of any such tax, levy, assessment, tariff, duty, deficiency or fee, and (iii) any liability for any of the foregoing of a transferee, successor, guarantor or by contract or by operation of law;

Tax Act” means the Income Tax Act (Canada) or any successor act;

Tax Law” means any Law with respect to Taxes;

Termination Fee” has the meaning given to it in Section 7.2(a);

TSX” means the Toronto Stock Exchange;

U.S. GAAP” means accounting principles generally accepted in the United States, consistently applied;

U.S. Merger Partner” has the meaning given to it in the preamble to this Agreement;

U.S. Merger Partner Acquisition Agreement” means any letter of intent, memorandum of understanding, agreement in principle, merger agreement, acquisition agreement, transaction agreement, implementation agreement, option agreement, joint venture agreement, alliance agreement, partnership agreement or other agreement, arrangement or undertaking constituting or related to, or that would reasonably be expected to lead to, a U.S. Merger Partner Acquisition Proposal;

U.S. Merger Partner Acquisition Proposal” means, at any time, whether or not in writing, any proposal, offer, inquiry or indication of interest (including any modification or proposed modification thereto) with respect to (a) any acquisition by any Person or group of Persons of U.S. Merger Partner’s voting equity securities (or securities convertible into or exchangeable or exercisable for U.S. Merger Partner’s voting equity securities) representing 20% or more of U.S. Merger Partner’s voting equity securities then outstanding (assuming, if applicable, the conversion, exchange or exercise of such securities convertible into or exchangeable or exercisable for such equity securities) or (b) any acquisition by any Person or group of Persons of any assets of U.S. Merger Partner and/or one or more of U.S. Merger Partner’s Subsidiaries (including equity interests of any of U.S. Merger Partner’s Subsidiaries) individually or in the aggregate contributing 20% or more of the consolidated revenue or representing 20% or more of the assets of U.S. Merger Partner and its Subsidiaries taken as a whole (in each case based on the consolidated financial statements of U.S. Merger Partner most recently filed prior to such time as part of the U.S. Merger Partner Public Disclosure Record) (or any lease, license, royalty, long-term supply agreement or other arrangement having a similar economic effect), whether in a single transaction or a series of related transactions, in each case, whether by plan of arrangement, amalgamation, merger, consolidation, recapitalization, liquidation, dissolution or other business combination, sale of assets, joint venture, take-over bid, tender offer, share exchange, exchange offer or otherwise, including any single or multistep transaction or series of transactions, directly or indirectly involving U.S. Merger Partner or any of U.S. Merger Partner’s Subsidiaries, and in each case excluding the Merger and the other transactions contemplated by this Agreement and any transaction between only U.S. Merger Partner and/or one or more of its wholly-owned Subsidiaries;

U.S. Merger Partner Annual Financial Statements” has the meaning given to it in Section 3.2(g);

 

A-15


Table of Contents

U.S. Merger Partner Board of Directors” means the board of directors of the U.S. Merger Partner;

U.S. Merger Partner Change of Recommendation” means any of the following: (A) the U.S. Merger Partner Board of Directors fails to publicly make the U.S. Merger Partner Recommendation or withholds, withdraws, modifies, changes or qualifies in a manner adverse to the Company its approval of this Agreement or the U.S. Merger Partner Recommendation (it being understood that publicly taking a neutral position or no position with respect to any U.S. Merger Partner Acquisition Proposal shall be considered a modification, in a manner adverse to the Company, of the U.S. Merger Partner Recommendation), (B) the Company requests in writing that the U.S. Merger Partner Board of Directors reaffirm the U.S. Merger Partner Recommendation or publicly reject any U.S. Merger Partner Acquisition Proposal and the U.S. Merger Partner Board of Directors, in each case, shall not have done so within three Business Days following receipt of such request, (C) the U.S. Merger Partner Board of Directors accepts, approves, endorses or recommends any U.S. Merger Partner Acquisition Proposal, (D) U.S. Merger Partner enters into a U.S. Merger Partner Acquisition Agreement related to, or that is intended to or is reasonably expected to lead to, any U.S. Merger Partner Acquisition Proposal or (E) U.S. Merger Partner or the U.S. Merger Partner Board of Directors publicly proposes or announces its intention to do any of the foregoing;

U.S. Merger Partner Common Share” means a share of common stock, par value U.S. $0.01, of U.S. Merger Partner;

U.S. Merger Partner Data Room” means U.S. Merger Partner’s electronic data room posted on https://services.intralinks.com as it existed at 11:59 pm on March 15, 2018;

U.S. Merger Partner Disclosure Letter” means the disclosure letter dated the date of this Agreement regarding this Agreement that has been executed by U.S. Merger Partner and delivered to the Company prior to the execution of this Agreement;

U.S. Merger Partner Employee” has the meaning given to it in Section 5.5(a);

U.S. Merger Partner Employment Agreement” has the meaning given to it in Section 3.2(s)(i);

U.S. Merger Partner Expense Fee Event” has the meaning given to it in Section 7.2(d);

U.S. Merger Partner Fairness Opinion” means the opinion of the U.S. Merger Partner Financial Advisor to the effect that, as of the date of such opinion and based upon and subject to the assumptions, procedures, factors, limitations and qualifications set forth therein, the consideration to be received by U.S. Merger Partner Shareholders under the Merger is fair, from a financial point of view, to such U.S. Merger Partner Shareholders;

U.S. Merger Partner Financial Advisor” means William Blair & Company;

U.S. Merger Partner Financial Statements” has the meaning given to it in Section 3.2(g)(ii);

U.S. Merger Partner Indemnified Party” has the meaning given to it in Section 5.6(a);

U.S. Merger Partner Key Employee” has the meaning given to it in Section 3.2(u);

U.S. Merger Partner Lease” has the meaning given to it in Section 3.2(o);

U.S. Merger Partner Material Adverse Effect” means any result, fact, change, effect, event, circumstance, occurrence or development that, taken together with all other results, facts, changes, effects, events, circumstances, occurrences or developments, has, or would reasonably be expected to have, a material and adverse effect on the business, operations, results of operations, condition (whether financial or otherwise) or prospects of U.S. Merger Partner and its Subsidiaries, taken as a whole; provided, however, that any result, fact, change, effect, event, circumstance, occurrence or development shall not be deemed to constitute, and shall not be taken into account in determining whether there has been, a U.S. Merger Partner

 

A-16


Table of Contents

Material Adverse Effect to the extent that such result, fact, change, effect, event, circumstance, occurrence or development arises out of or results from:

 

  (a)

changes, developments or conditions in or relating to general international, political, economic or financial or capital market conditions, or political, economic or financial or capital market conditions in any jurisdiction in which U.S. Merger Partner or any of its Subsidiaries operate or carry on business;

 

  (b)

changes, developments or conditions resulting from any act of sabotage or terrorism or any outbreak of hostilities or declared or undeclared war, or any escalation or worsening of such acts of sabotage, terrorism, hostilities or war;

 

  (c)

any earthquake, hurricane, tornado or other similar natural disaster;

 

  (d)

changes or developments in or relating to currency exchange or interest rates;

 

  (e)

any change in U.S. GAAP;

 

  (f)

any actions taken (or omitted to be taken) by U.S. Merger Partner upon the express written request of the Company; or

 

  (g)

changes in U.S. Merger Partner’s stock price;

provided, however, that the effect of the changes or developments described in clauses (a) through (e) above shall not be excluded to the extent that any of the changes or developments referred to therein disproportionately adversely affect U.S. Merger Partner and its Subsidiaries, taken as a whole, in comparison to other Persons who operate in the same industry as U.S. Merger Partner and its Subsidiaries; and provided, further, that the inclusion of the changes described in clause (g) above shall have no effect on the rights of the Parties specified in Section 8.2(e);

U.S. Merger Partner Material Contract” has the meaning given to that term in Section 3.2(r)(i);

U.S. Merger Partner Net Cash” means, at Closing, U.S. Merger Partner’s unrestricted net cash (excluding, for greater clarity, any debt funding relating to U.S. Merger Partner’s dividend as declared and paid pursuant to Section 5.12(c)) as calculated in accordance with Schedule E;

U.S. Merger Partner Plan” has the meaning given to it in Section 3.2(t)(i);

U.S. Merger Partner Public Disclosure Record” means all documents filed by or on behalf of U.S. Merger Partner on the Electronic, Data-Gathering, Analysis and Retrieval (EDGAR) system;

U.S. Merger Partner Recommendation” means the unanimous recommendation of the U.S. Merger Partner Board of Directors that the U.S. Merger Partner Shareholders vote to adopt this Agreement;

U.S. Merger Partner Senior Management” means the individuals set forth in Section 1.4 of the U.S. Merger Partner Disclosure Letter;

U.S. Merger Partner Share Awards” has the meaning given to it in Section 2.2(g);

U.S. Merger Partner Share Option” has the meaning given to it in Section 2.2(g)(i)(A);

U.S. Merger Partner Share Plans” means the Amended and Restated 2000 Stock Option Plan, the 2003 Incentive Plan, the 2008 Omnibus Incentive Plan, the 2012 Omnibus Incentive Plan, and the 2017 Omnibus Incentive Plan;

U.S. Merger Partner Shareholder” means a holder of one or more U.S. Merger Partner Common Shares;

U.S. Merger Partner Shareholder Approval” has the meaning given to it in Section 2.5(a);

U.S. Merger Partner Shareholders Meeting” has the meaning given to it in Section 2.5(a);

U.S. Merger Partner Superior Proposal” means an unsolicited bona fide written U.S. Merger Partner Acquisition Proposal (provided, however, that, for the purposes of this definition, all references to “20%” in

 

A-17


Table of Contents

the definition of “U.S. Merger Partner Acquisition Proposal” shall be changed to “50% or more”) made by a third party or third parties acting jointly (other than the Company, CanCo Parent, or any of their respective Affiliates) and which, or in respect of which:

 

  (a)

the U.S. Merger Partner Board of Directors has determined in good faith, after consultation with its financial advisors and outside legal counsel:

 

  (i)

would, taking into account all of the terms and conditions of such U.S. Merger Partner Acquisition Proposal, and if consummated in accordance with its terms (but not assuming away any risk of non-completion), result in a transaction which is more favourable to the U.S. Merger Partner Shareholders from a financial point of view than the Arrangement and the Merger (including any adjustment to the terms and conditions of the Arrangement and the Merger proposed by the Company pursuant to Section 6.2);

 

  (ii)

is reasonably capable of being completed in accordance with its terms, without undue delay, taking into account all legal, financial, regulatory and other aspects of such U.S. Merger Partner Acquisition Proposal and the Person or Persons making such U.S. Merger Partner Acquisition Proposal;

 

  (b)

is not subject to any financing condition and in respect of which any required financing to complete such U.S. Merger Partner Acquisition Proposal has been demonstrated to be available to the satisfaction of the U.S. Merger Partner Board of Directors, acting in good faith after consultation with its financial advisors and outside legal counsel;

 

  (c)

is made available to all of U.S. Merger Partner Shareholders on the same terms and conditions; and

 

  (d)

is not subject to any due diligence condition;

U.S. Merger Partner Superior Proposal Notice” means a written notice provided by U.S. Merger Partner to the Company, delivered promptly (and in any event, within twenty-four (24) hours) after the determination by the U.S. Merger Partner Board of Directors that a U.S. Merger Partner Superior Proposal exists, advising the Company that U.S. Merger Partner has received a U.S. Merger Partner Superior Proposal and specifying the information with respect thereto required by the definition of U.S. Merger Partner Superior Proposal and including written notice of the determination of the U.S. Merger Partner Board of Directors that the U.S. Merger Partner Acquisition Proposal constitutes a U.S. Merger Partner Superior Proposal;

U.S. Merger Partner Termination Fee Event” has the meaning given to it in Section 7.2(c);

U.S. Merger Sub” has the meaning given to it in the preamble to this Agreement;

U.S. Securities Laws” means the 1933 Securities Act, the 1934 Exchange Act and all other state and federal securities Laws and the rules, regulations and published policies made thereunder;

U.S. Treasury Regulations” means the rules, regulations and interpretations of rules and regulations adopted under the Code, as in effect from time to time;

VWAP” means the volume weighted average trading price of the U.S. Merger Partner Common Shares (which must be calculated utilizing the days on which the U.S. Merger Partner Common Shares actually trade) on NASDAQ; and

Working Capital Ratio” means the result of the calculation of Current Assets divided by the Current Liabilities.

 

1.2

Currency

Except where otherwise specified, all references to currency in this Agreement are to lawful money of Canada and “$” refers to Canadian dollars.

 

A-18


Table of Contents
1.3

Interpretation Not Affected by Headings

The division of this Agreement into Articles, sections, paragraphs and subparagraphs and the insertion of a table of contents and headings are for convenience of reference only and do not affect the construction or interpretation of this Agreement. The terms “this Agreement”, “hereof”, “herein”, “hereunder” and similar expressions refer to this Agreement, including its Schedules, and not to any particular Article, section or other portion of this Agreement. Unless something in the subject matter or context is clearly inconsistent, references in this Agreement to an Article, section, subsection, paragraph, clause, subclause or schedule by number or letter or both are to that Article, section, subsection, paragraph, clause, subclause or schedule in this Agreement.

 

1.4

Knowledge and Disclosure

Any reference in this Agreement to the “knowledge” or the “awareness” of the Company means to the best of the actual knowledge, information and belief of Company Senior Management, in their capacities as officers of the Company and not in their personal capacities or in any other capacity, as of the date of this Agreement after making reasonable inquiry regarding the relevant matter, and does not include any knowledge or awareness of any other individual. Any reference in this Agreement to the “knowledge” or the “awareness” of U.S. Merger Partner means to the best of the actual knowledge, information and belief of U.S. Merger Partner Senior Management, in their capacities as officers of U.S. Merger Partner and not in their personal capacities or in any other capacity, as of the date of this Agreement after making reasonable inquiry regarding the relevant matter, and does not include any knowledge or awareness of any other individual.

 

1.5

Extended Meanings, Etc.

Unless the context otherwise requires, words implying only the singular number also include the plural and vice versa; words importing any gender include all genders. The terms “including” or “includes” and similar terms of inclusion, unless expressly modified by the words “only” or “solely”, mean “including without limiting the generality of the foregoing” and “includes without limiting the generality of the foregoing”. Any Contract, instrument, Law or Order defined or referred to in this Agreement means such Contract, instrument, Law or Order as from time to time amended, restated, supplemented or otherwise modified, including, in the case of Contracts or instruments, by waiver or consent and, in the case of Laws, by succession of comparable successor Laws, and all attachments thereto and instruments incorporated therein and, in the case of statutory Laws, all rules and regulations made thereunder.

 

1.6

Date of any Action

If the date on which any action is required to be taken hereunder by any of the Parties is not a Business Day, then such action will be required to be taken on the next succeeding day which is a Business Day.

 

1.7

Schedules

The following are the Schedules to this Agreement:

 

  Schedule A    -   Form of Plan of Arrangement   
  Schedule B    -   Form of X Arrangement Resolution
  Schedule C    -   Required Regulatory Approvals
  Schedule D    -   Forms of Support Agreements
  Schedule E    -   U.S. Merger Partner Net Cash

 

A-19


Table of Contents

ARTICLE 2

THE ARRANGEMENT AND MERGER

 

2.1

The Arrangement

 

  (a)

The Arrangement. The Company, CanCo Parent and U.S. Merger Partner agree that the Arrangement will be implemented in accordance with and subject to the terms and conditions contained in this Agreement and the Plan of Arrangement.

 

  (b)

Implementation Steps by the Company. The Company covenants in favour of U.S. Merger Partner that upon the terms and subject to the conditions of this Agreement, the Company shall:

 

  (i)

as soon as reasonably practicable after the execution of this Agreement, apply to the Court for the Interim Order in a manner and form acceptable to U.S. Merger Partner, acting reasonably, and thereafter proceed with such application and diligently pursue obtaining the Interim Order;

 

  (ii)

subject to obtaining such approvals as are required by the Interim Order, as soon as reasonably practicable after the Company Meeting and, in any event, not later than two Business Days thereafter, apply to the Court for the Final Order in a manner and form reasonably acceptable to U.S. Merger Partner and thereafter proceed with such application and diligently pursue obtaining the Final Order; and

 

  (iii)

subject to obtaining the Final Order and to the satisfaction or waiver (subject to applicable Laws) of each of the conditions set forth in Article 8 (excluding conditions that by their terms cannot be satisfied until the Effective Date, but subject to the satisfaction or, when permitted, waiver of those conditions as of the Effective Date), as soon as reasonably practicable thereafter, take all steps and actions including, if applicable, making all filings with Governmental Authorities necessary to give effect to the Arrangement and the Merger and carry out the terms of the Plan of Arrangement applicable to it prior to the Outside Date.

 

  (c)

Implementation Steps by U.S. Merger Partner. Subject to the terms of this Agreement, U.S. Merger Partner and its Subsidiaries will cooperate with, assist and consent to the Company seeking the Interim Order and the Final Order and, subject to the Company obtaining the Final Order and to the satisfaction or waiver (subject to applicable Laws) of each of the conditions set forth in Article 8 (excluding conditions that by their terms cannot be satisfied until the Effective Date, but subject to the satisfaction or, when permitted, waiver of those conditions as of the Effective Date), as soon as reasonably practicable thereafter, take all steps and actions including, if applicable, making all filings with Governmental Authorities (including NASDAQ and the TSX) necessary to give effect to the Arrangement and the Merger and carry out the terms of the Plan of Arrangement applicable to each of them prior to the Outside Date.

 

  (d)

Interim Order. The application referred to in Section 2.2(b)(i) shall, unless the Company and U.S. Merger Partner otherwise agree, include a request that the Interim Order provide, among other things:

 

  (i)

for the class of Persons to whom notice is to be provided in respect of the Arrangement and the Company Meeting and for the manner in which such notice is to be provided;

 

  (ii)

for the record date for the purposes of determining the Company Shareholders entitled to receive notice of and to vote at the Company Meeting;

 

  (iii)

that the Company Meeting may be adjourned or postponed from time to time by the Company in accordance with this Agreement without the need for any additional approval by the Court;

 

  (iv)

that the record date for the Company Shareholders entitled to receive notice of and to vote at the Company Meeting will not change in respect of or as a consequence of any adjournment or postponement of the Company Meeting;

 

  (v)

that the requisite and sole approval of the Arrangement Resolution will be the Company Shareholder Approval;

 

A-20


Table of Contents
  (vi)

for the grant of Dissent Rights;

 

  (vii)

for the notice requirements with respect to the presentation of the application to the Court for the Final Order;

 

  (viii)

that proxies in respect of the Arrangement Resolution may be delivered to the Company up to 5:00 p.m. (Montreal time) no later than two Business Days prior to the date of the Company Meeting; and

 

  (ix)

that, in all other respects, the terms, restrictions and conditions of the constating documents of the Company, including quorum requirements and all other matters, shall apply in respect of the Company Meeting;

and, subject to the consent of the Company (such consent not to be unreasonably withheld or delayed), shall also include a request that the Interim Order provide for such other matters as U.S. Merger Partner may reasonably require.

 

  (e)

Court Proceedings. The Company will provide legal counsel to U.S. Merger Partner with a reasonable opportunity to review and comment upon drafts of all materials to be filed with the Court in connection with the Arrangement prior to the service and filing of such materials and will include in such materials all comments reasonably and promptly proposed by U.S. Merger Partner or its legal counsel. The Company will ensure that all materials filed with the Court in connection with the Arrangement are consistent in all material respects with the terms of this Agreement and the Plan of Arrangement. Subject to applicable Laws, the Company will not file any material with the Court in connection with the Arrangement or serve any such material, and will not agree to modify or amend materials so filed or served, except as contemplated by this Section 2.1 or with U.S. Merger Partner’s prior written consent, such consent not to be unreasonably withheld, conditioned or delayed, provided, however, that nothing in this Agreement shall require U.S. Merger Partner to agree or consent to any increase in the consideration payable under the terms of the Plan of Arrangement or any modification or amendment to such filed or served materials that expands or increases the obligations of U.S. Merger Partner and its Subsidiaries set forth in any such filed or served materials or under this Agreement, the Merger or the Arrangement. In addition, the Company will not object to legal counsel to U.S. Merger Partner making such submissions on the hearing of the application for the Interim Order and the application for the Final Order as such counsel considers appropriate, acting reasonably, provided that the Company or its legal counsel is advised of the nature of any submissions prior to the hearing and such submissions are consistent with this Agreement and the Plan of Arrangement. The Company will also provide legal counsel to U.S. Merger Partner on a timely basis with copies of any notice of appearance and evidence or other documents served on the Company or its legal counsel in respect of the application for the Interim Order or the Final Order or any appeal therefrom and of any notice, whether or not in writing, received by the Company or its legal counsel indicating any intention to oppose the granting of the Interim Order or the Final Order or to appeal the Interim Order or the Final Order. The Company will also oppose any proposal from any party that the Final Order contain any provision inconsistent with this Agreement.

 

  (f)

Articles of Arrangement. The Articles of Arrangement shall, with such other matters as are necessary to effect the Arrangement and subject to the provisions of the Plan of Arrangement, consummate the Plan of Arrangement. On the Effective Date, the Articles of Arrangement shall be filed with the Enterprise Registrar. The Articles of Arrangement and the articles of CanCo Parent shall be in form satisfactory to U.S. Merger Partner and the Company, each acting reasonably. Such articles shall include, among other things, a restriction on the CanCo Parent Multiple Voting Shares such that the CanCo Parent Multiple Voting Shares shall not be transferrable, other than to an affiliate, a conversion right into CanCo Parent Shares at the option of the holder of CanCo Parent Multiple Voting Shares and any applicable coattail rights as may be required. CanCo Parent shall also change its name to “Alithya Group Inc.”.

 

A-21


Table of Contents
  (g)

List of Securityholders. Upon the reasonable request from time to time of U.S. Merger Partner, the Company will provide U.S. Merger Partner with lists (in both written and electronic form) of the registered Company Shareholders, together with their addresses and respective holdings of Company Common Shares or Company AA Shares, as applicable, and lists of the names and addresses and holdings of all Persons having rights issued or granted by the Company to acquire or otherwise related to Company Common Shares (including Optionholders) or Company AA Shares, together with their addresses and respective holdings of Company Common Shares or Company AA Shares, as applicable.

 

  (h)

Treatment of Company Share Awards. The Options and the Stock Option Plan shall be treated as contemplated by, and in the manner set forth in, the Plan of Arrangement.

 

  (i)

Employee Share Purchase Program. The Company Share Purchase Plan and the rights of participants under such plan shall be treated as contemplated by, and in the manner set forth in, the Plan of Arrangement.

 

  (ii)

Securityholder Communications. The Company and U.S. Merger Partner agree to cooperate in the preparation of presentations, if any, to Company Shareholders or other securityholders regarding the Arrangement, and the Company agrees to consult with U.S. Merger Partner in connection with any communication or meeting with Company Shareholders or other securityholders that it may have, provided, however, that the foregoing shall be subject to the Company’s overriding obligations to make any disclosure or filing required by applicable Laws and, if the Company is required to make any such disclosure, it shall use its commercially reasonable efforts to give U.S. Merger Partner a reasonable opportunity to review and comment thereon prior to its dissemination.

 

  (i)

Withholding Taxes. Each of the Company, CanCo Parent and the Arrangement Exchange Agent (without duplication) shall be entitled to deduct and withhold from any consideration otherwise payable to any holder of Company Common Shares or Company AA Shares or Options or any CSPP Participant pursuant to this Agreement and the Plan of Arrangement, such amounts as the Company, CanCo Parent or the Arrangement Exchange Agent are required to deduct and withhold with respect to such payment under applicable Tax Law. To the extent that amounts are so withheld, such withheld amounts shall be treated for all purposes under this Agreement and the Plan of Arrangement as having been paid to the holder of the Company Common Shares or Company AA Shares or Options or such CSPP Participant in respect of which such deduction and withholding was made, provided that such withheld amounts are actually remitted to the appropriate taxing authority. The Company, CanCo Parent and the Arrangement Exchange Agent are hereby authorized to sell or otherwise dispose of such portion of the consideration otherwise payable to the holder or such CSPP Participant as is necessary to provide sufficient funds to the Company, CanCo Parent or the Arrangement Exchange Agent, as the case may be, to enable it to comply with such deduction or withholding requirement and the Company, CanCo Parent or the Arrangement Exchange Agent shall notify the holder thereof or such CSPP Participant and remit the applicable portion of the net proceeds of such sale to the appropriate taxing authority, and shall remit to such holder or such CSPP Participant any unapplied balance of the proceeds of such sale.

 

  (j)

U.S. Tax Treatment. The Parties intend that (i) the Arrangement qualify as a reorganization within the meaning of Section 368(a) of the Code and, together with the transactions contemplated in Section 2.2, a transfer subject to Section 351 of the Code, and (ii) that this Agreement shall constitute a “plan of reorganization” within the meaning of U.S. Treasury Regulations § 1.368-2(g) and 1.368-3(a) and for the purposes of Sections 354 and 361 of the Code. The Parties shall (and each Party shall cause its respective Subsidiaries to) cooperate regarding such intended Tax treatment and not take any position or action that is inconsistent with the foregoing, except to the extent otherwise required by applicable Tax Law.

 

A-22


Table of Contents
2.2

The Merger

 

  (a)

The Merger. On the terms and subject to the conditions set forth in this Agreement, and in accordance with the General Corporation Law of the State of Delaware (the “DGCL”), on the Closing Date, U.S. Merger Sub shall be merged with and into U.S. Merger Partner. At the Merger Effective Time, the separate corporate existence of U.S. Merger Sub shall cease and U.S. Merger Partner shall continue as the surviving company in the Merger (the “Surviving Company”). The Merger shall be conditioned only upon the consummation of the Arrangement.

 

  (b)

Merger Effective Time.

 

  (i)

Subject to the provisions of this Agreement, as soon as practicable on the Closing Date, the Parties shall file with the Secretary of State of the State of Delaware the certificate of merger relating to the Merger (the “Certificate of Merger”), executed and acknowledged in accordance with the relevant provisions of the DGCL, and, as soon as practicable on or after the Closing Date, shall make all other filings required under the DGCL or by the Secretary of State of the State of Delaware in connection with the Merger. The Merger shall become effective at the time that the Certificate of Merger has been duly filed with the Secretary of State of the State of Delaware, or at such later time as the Company and U.S. Merger Partner shall agree and specify in the Certificate of Merger; provided that the Merger shall become effective immediately following the effectiveness of the Arrangement, to the extent possible (the time the Merger becomes effective being the “Merger Effective Time”).

 

  (ii)

At and immediately after the Merger Effective Time, the Merger will have the effects set forth in the Certificate of Merger and the DGCL.

 

  (c)

Certificate of Incorporation and By-Laws. The certificate of incorporation of U.S. Merger Sub, as in effect immediately prior to the Merger Effective Time, shall be the certificate of incorporation of the Surviving Company until thereafter changed or amended as provided therein or by applicable Law. The by-laws of U.S. Merger Sub, as in effect immediately prior to the Merger Effective Time, shall be the by-laws of the Surviving Company until thereafter changed or amended as provided therein or by applicable Law, except that references to the name of U.S. Merger Sub shall be replaced by references to the name of the Surviving Company.

 

  (d)

Directors and Officers of Surviving Company. The directors of U.S. Merger Sub immediately prior to the Merger Effective Time shall be the directors of the Surviving Company until the earlier of their resignation or removal or until their respective successors are duly appointed, elected and qualified, as the case may be. The officers of U.S. Merger Sub immediately prior to the Merger Effective Time shall be the officers of the Surviving Company until the earlier of their resignation or removal or until their respective successors are duly elected or appointed and qualified, as the case may be.

 

  (e)

Effect on Capital Stock. At the Merger Effective Time, by virtue of the Merger and without any action on the part of the Parties or any of their respective shareholders:

 

  (i)

Conversion of U.S. Merger Sub Common Stock. Each share of common stock of U.S. Merger Sub issued and outstanding immediately prior to the Merger Effective Time, and all rights in respect of such common stock, shall forthwith be cancelled and cease to exist and be converted into one new fully paid and nonassessable voting preferred share of the capital stock of the Surviving Company, having a redemption amount equal to the aggregate fair market value of all the shares of common stock of U.S. Merger Sub issued and outstanding immediately prior to the Merger Effective Time, and shall be held by CanCo Parent.

 

  (ii)

Cancellation of U.S. Merger Partner-Owned Stock. Each U.S. Merger Partner Common Share that is owned by U.S. Merger Partner as treasury stock and each U.S. Merger Partner Common Share that is owned directly by U.S. Merger Partner immediately prior to the Merger Effective Time shall no longer be outstanding and shall automatically be cancelled and shall cease to exist, and no consideration shall be delivered in exchange therefor.

 

A-23


Table of Contents
  (iii)

Conversion of U.S. Merger Partner Common Shares. Subject to Section 2.2(f), each U.S. Merger Partner Common Share issued and outstanding immediately prior to the Merger Effective Time shall be converted into the right to receive one CanCo Parent Share multiplied by the Equity Exchange Ratio (rounded up to the nearest whole share), without interest (the “Merger Consideration”) from CanCo Parent. All such U.S. Merger Partner Common Shares, when so converted, shall no longer be outstanding and shall automatically be cancelled and shall cease to exist, and each holder of a certificate (or evidence of shares in book-entry form) that immediately prior to the Merger Effective Time represented any such U.S. Merger Partner Common Share (each, a “Certificate”) shall cease to have any rights with respect thereto, except the right to receive the Merger Consideration, without interest. Notwithstanding the foregoing, if between the date of this Agreement and the Merger Effective Time the outstanding CanCo Parent Shares or U.S. Merger Partner Common Shares shall have been changed into a different number of shares or a different class, by reason of any stock dividend, subdivision, reclassification, recapitalization, split, combination or exchange of shares, or any similar event shall have occurred, then any number or amount contained in this Agreement, which is based upon the number of CanCo Parent Shares or U.S. Merger Partner Common Shares, as the case may be, will be appropriately adjusted to provide to U.S. Merger Partner and the holders of U.S. Merger Partner Common Shares the same economic effect as contemplated by this Agreement prior to such event. The right of any holder of a Certificate to receive the Merger Consideration shall be subject to and reduced by the amount of any required withholding under applicable Tax Law. CanCo Parent will add to the stated capital account of the CanCo Parent Shares to be issued to the holders of U.S. Merger Partner Common Shares an amount equal to the fair market value of the Surviving Company Common Shares acquired by CanCo Parent pursuant to Section 2.2(e)(iv).

 

  (iv)

Issuance of Surviving Company Common Shares. Surviving Company will issue fully paid and nonassessable shares of common stock from its capital stock (the “Surviving Company Common Shares”) to CanCo Parent in consideration for the issuance by CanCo Parent, on behalf of U.S. Merger Sub, of CanCo Parent Shares to be issued as Merger Consideration that the holders of U.S. Merger Partner Common Shares are entitled to receive in respect of such shares pursuant to Section 2.2(e)(iii). The number of Surviving Company Common Shares to be issued to CanCo Parent will be equal to the number of U.S. Merger Partner Common Shares issued and outstanding immediately prior to the Merger Effective Time (other than such U.S. Merger Partner Common Shares owned by U.S. Merger Partner as treasury stock and U.S. Merger Partner Common Shares owned directly by U.S. Merger Partner immediately prior to the Merger Effective Time).

 

  (f)

Exchange of Certificates.

 

  (i)

Exchange Agent. Prior to the Merger Effective Time, U.S. Merger Partner shall appoint a bank or trust company reasonably acceptable to the Company to act as exchange agent (the “Exchange Agent”) for the payment and delivery of the Merger Consideration. At or prior to the Merger Effective Time, CanCo Parent shall deposit with the Exchange Agent, for the benefit of the holders of Certificates, for exchange in accordance with this Article 2 through the Exchange Agent, on behalf of itself, certificates representing the CanCo Parent Shares to be issued as Merger Consideration (or, if uncertificated CanCo Parent Shares will be issued, CanCo Parent shall make appropriate alternative arrangements). All such CanCo Parent Shares deposited with the Exchange Agent are hereinafter referred to as the “Exchange Fund”.

 

  (ii)

Letter of Transmittal. As promptly as reasonably practicable after the Merger Effective Time (and in any event within four Business Days after the Merger Effective Time), CanCo Parent shall cause the Exchange Agent to mail to each holder of record of U.S. Merger Partner Common Shares a form of letter of transmittal (the “Letter of Transmittal”) (which shall specify that delivery shall be effected, and risk of loss and title to the Certificates shall pass, only upon delivery of the Certificates to the Exchange Agent, shall be in such form and have such other provisions (including customary provisions with respect to delivery of an “agent’s message” with

 

A-24


Table of Contents
  respect to shares held in book-entry form) as U.S. Merger Partner may specify, and shall be prepared prior to the Closing), together with instructions thereto.

 

  (iii)

Merger Consideration Received in Connection with Exchange. Upon (i) in the case of U.S. Merger Partner Common Shares represented by a Certificate, the surrender of such Certificate for cancellation to the Exchange Agent, or (ii) in the case of U.S. Merger Partner Common Shares held in book-entry form, the receipt of an “agent’s message” by the Exchange Agent, in each case together with the Letter of Transmittal, duly, completely and validly executed in accordance with the accompanying instructions, and such other documents as may reasonably be required by the Exchange Agent, the holder of such shares shall be entitled to receive in exchange therefor the Merger Consideration into which such U.S. Merger Partner Common Shares have been converted pursuant to Section 2.2(e). In the event of a transfer of ownership of U.S. Merger Partner Common Shares that is not registered in the transfer records of U.S. Merger Partner, the Merger Consideration may be issued to a transferee if the Certificate representing such U.S. Merger Partner Common Share (or, if such U.S. Merger Partner Common Share is held in book-entry form, proper evidence of such transfer) is presented to the Exchange Agent, accompanied by all documents required to evidence and effect such transfer and by evidence that any applicable stock transfer Taxes have been paid. Until surrendered as contemplated by this Section 2.2(f), each U.S. Merger Partner Common Share, and any Certificate with respect thereto, shall be deemed at any time from and after the Merger Effective Time to represent only the right to receive upon such surrender the Merger Consideration that the holders of U.S. Merger Partner Common Shares are entitled to receive in respect of such shares pursuant to Section 2.2(e)(iii).

 

  (iv)

No Further Ownership Rights in U.S. Merger Partner Common Stock. The CanCo Parent Shares issued and credited as fully paid in accordance with the terms of this Article 2 upon conversion of any U.S. Merger Partner Common Shares shall be deemed to have been issued and paid in full satisfaction of all rights pertaining to such U.S. Merger Partner Common Shares. From and after the Merger Effective Time, there shall be no further registration of transfers on the stock transfer books of the Surviving Company of U.S. Merger Partner Common Shares that were outstanding immediately prior to the Merger Effective Time. If, after the Merger Effective Time, any Certificates formerly representing U.S. Merger Partner Common Shares (or U.S. Merger Partner Common Shares held in book-entry form) are presented to CanCo Parent or the Exchange Agent for any reason, they shall be cancelled and exchanged as provided in this Article 2.

 

  (v)

Termination of Exchange Fund. Any portion of the Exchange Fund (including any interest received with respect to the Exchange Fund) that remains undistributed to the holders of U.S. Merger Partner Common Shares for one year after the Merger Effective Time shall be delivered to CanCo Parent or its designee, and any holder of U.S. Merger Partner Common Shares who has not complied with this Article 2 at that time shall look only to CanCo Parent for payment of its claim for Merger Consideration, without any interest thereon.

 

  (vi)

No Liability. None of U.S. Merger Partner, U.S. Merger Partner’s Subsidiaries, the Company or the Exchange Agent or any of their respective Affiliates shall be liable to any Person in respect of any portion of the Exchange Fund delivered to a public official pursuant to any applicable abandoned property, escheat or similar Law.

 

  (vii)

Withholding Rights. Each of U.S. Merger Partner, U.S. Merger Sub, CanCo Parent and the Exchange Agent (without duplication) shall be entitled to deduct and withhold from the consideration otherwise payable to any holder of U.S. Merger Partner Common Shares pursuant to this Agreement such amounts as are required to be deducted and withheld with respect to the making of such payment under applicable Tax Law. To the extent that amounts are so withheld and paid over to the appropriate taxing authority, such withheld amounts shall be treated for all purposes under this Agreement as having been paid to the holder of the U.S. Merger Partner Common Shares in respect of which such deduction and/or withholding was made, provided that

 

A-25


Table of Contents
  such withheld amounts are actually remitted to the appropriate taxing authority. U.S. Merger Partner, U.S. Merger Sub, CanCo Parent and the Exchange Agent are hereby authorized to sell or otherwise dispose of such portion of the consideration otherwise payable to the holder as is necessary to provide sufficient funds to U.S. Merger Partner, U.S. Merger Sub, CanCo Parent or the Exchange Agent, as the case may be, to enable it to comply with such deduction or withholding requirement and U.S. Merger Partner, U.S. Merger Sub, CanCo Parent or the Exchange Agent shall notify the holder thereof and remit the applicable portion of the net proceeds of such sale to the appropriate taxing authority, and shall remit to such holder any unapplied balance of the proceeds of such sale.

 

  (viii)

Lost Certificates. If any Certificate shall have been lost, stolen or destroyed, upon the making of an affidavit of that fact by the Person claiming such Certificate to be lost, stolen or destroyed and, if required by CanCo Parent, the posting by such Person of a bond, in such reasonable and customary amount as CanCo Parent may direct, as indemnity against any claim that may be made against it with respect to such Certificate, the Exchange Agent shall, in exchange for such lost, stolen or destroyed Certificate, issue the Merger Consideration deliverable in respect thereof pursuant to this Agreement.

 

  (g)

U.S. Merger Partner Share Awards.

 

  (i)

As soon as practicable following the date of this Agreement and, in any event, prior to the Closing Date, the U.S. Merger Partner Board of Directors or an appropriate committee of the U.S. Merger Partner Board of Directors shall adopt such resolutions or take such other actions (including obtaining any required consents and making any required amendments to the U.S. Merger Partner Share Plans) as may be required to effect and/or procure the following:

 

  (A)

Each option to acquire U.S. Merger Partner Common Shares granted under any U.S. Merger Partner Share Plan (a “U.S. Merger Partner Share Option”) that as of the Merger Effective Time is outstanding, shall cease to represent an option or other right to acquire U.S. Merger Partner Common Shares and shall be converted on the same terms and conditions as were applicable under the U.S. Merger Partner Share Option (but taking into account any changes thereto provided for in the applicable U.S. Merger Partner Share Plan, in any applicable award agreement, in such option or deemed necessary to comply with applicable Laws) as of the Merger Effective Time into a stock option to acquire a number of CanCo Parent Shares (rounded up to the nearest whole share) equal to the product of (i) the total number of U.S. Merger Partner Common Shares subject to the U.S. Merger Partner Share Option immediately prior to the Merger Effective Time multiplied by (ii) the Equity Exchange Ratio, at an exercise price per share (rounded up to the nearest whole cent) equal to (x) the exercise price per share applicable to such U.S. Merger Partner Share Option immediately prior to the Merger Effective Time divided by (y) the Equity Exchange Ratio;

 

  (B)

Each issued and outstanding U.S. Merger Partner Common Share subject to vesting or other lapse restrictions pursuant to the U.S. Merger Partner Share Plans immediately prior to the Merger Effective Time (a “Restricted U.S. Merger Partner Share”) shall, as of the Merger Effective Time, cease to represent a right to acquire a U.S. Merger Partner Common Share and shall be converted into the right to receive a CanCo Parent Share multiplied by the Equity Exchange Ratio, subject to the same terms and conditions (including vesting and other lapse restrictions (including vesting and payment in connection with the transaction contemplated herein)) as were applicable to the Restricted U.S. Merger Partner Share in respect of which it was issued or deemed necessary to comply with applicable Laws; and

 

  (C)

Each stock-based award, other than a U.S. Merger Partner Share Option or Restricted U.S. Merger Partner Share (“Other U.S. Merger Partner Share-Based Awards” and together with Restricted U.S. Merger Partner Shares, the “U.S. Merger Partner Share Awards”), granted under any U.S. Merger Partner Share Plan and outstanding immediately prior to the

 

A-26


Table of Contents
  Merger Effective Time shall, as of the Merger Effective Time, cease to represent an award based on U.S. Merger Partner Common Shares and shall be converted into an award based on a number of CanCo Parent Shares equal to the number of U.S. Merger Partner Common Shares covered by such Other U.S. Merger Partner Share-Based Award multiplied by the Equity Exchange Ratio, provided that such a converted stock-based right or award shall be subject to the same terms and conditions (including the vesting terms (including vesting and payment in connection with the transaction contemplated under this Agreement)) as were applicable to such Other U.S. Merger Partner Share-Based Award in respect of which it was issued but taking into account any changes thereto provided for in the applicable U.S. Merger Partner Share Plan, in any applicable award agreement or deemed necessary to comply with applicable Laws (including, without limitation, appropriate adjustments to performance metrics, as applicable).

 

  (h)

U.S. Merger Partner Employee Stock Purchase Program. As soon as practicable following the date of this Agreement, and in any event, prior to the Closing Date, the U.S. Merger Partner Board of Directors or an appropriate committee thereof shall adopt such resolutions or take such other actions as may be required to effect the following: each option to acquire U.S. Merger Partner Common Shares under the U.S. Merger Partner’s 2008 Employee Stock Purchase Plan (the “ESPP”) that is outstanding as of the Merger Effective Time (an “ESPP Option”) shall cease to represent an option to acquire U.S. Merger Partner Common Shares and shall be converted on the same terms and conditions as were applicable under the ESPP as of the Merger Effective Time into an option to acquire a number of CanCo Parent Shares equal to the product of (i) the total number of U.S. Merger Partner Common Shares subject to the ESPP Option immediately prior to the Merger Effective Time multiplied by (ii) the Equity Exchange Ratio (rounded up to the nearest whole share), at an Option Price (as such term is defined in the ESPP) equal to the (i) Option Price immediately prior to the Merger Effective Time divided by (ii) the Equity Exchange Ratio (rounded up to the nearest whole cent).

 

  (i)

U.S. Tax Treatment. The Parties intend that (i) the Merger qualify as a reorganization within the meaning of Section 368(a) of the Code and, together with the transactions contemplated in Section 2.1, a transfer subject to Section 351 of the Code, and (ii) that this Agreement shall constitute a “plan of reorganization” within the meaning of U.S. Treasury Regulations § 1.368-2(g) and 1.368-3(a) and for purposes of Sections 354 and 361 of the Code. The Parties shall (and each Party shall cause its respective Subsidiaries to) cooperate regarding such intended Tax treatment and not take any position or action that is inconsistent with the foregoing, except to the extent otherwise required by applicable Tax Law.

 

  (j)

Treatment of U.S. Merger Partner Share Plan and ESPP.

 

  (i)

It is the intent of the Parties hereto that the treatment of U.S. Merger Partner Share Awards, U.S. Merger Partner Share Options and ESPP Options contemplated herein be in a manner that is consistent with the requirements of Section 409A of the Code, including all guidance and regulations issued thereunder.

 

  (ii)

CanCo Parent shall take all corporate action necessary to reserve for issuance a sufficient number of CanCo Parent Shares for delivery with respect to U.S. Merger Partner Share Options, U.S. Merger Partner Share Awards and ESPP Options assumed by it in accordance with Section 2.2(g) and Section 2.2(h). As of the Merger Effective Time, if requested by U.S. Merger Partner prior to the Merger Effective Time, CanCo Parent shall file a registration statement on Form S-8 (or any successor or other appropriate form) with respect to the CanCo Parent Shares subject to such U.S. Merger Partner equity awards and ESPP Options and shall maintain the effectiveness of such registration statement or registration statements (and maintain the current status of the prospectus or prospectuses contained therein) for so long as such U.S. Merger Partner equity awards and ESPP Options remain outstanding. CanCo Parent and U.S. Merger Partner shall take all such steps as may be required to cause the transactions contemplated by Section (g) and

 

A-27


Table of Contents
  Section 2.2(h) and any other dispositions of equity securities of U.S. Merger Partner (including derivative securities) or acquisitions of CanCo Parent equity securities (including derivative securities) in connection with this Agreement by each individual who is or will be subject to the reporting requirements under Section 16(a) of the 1934 Exchange Act to be exempt under Rule 16b-3 promulgated under the 1934 Exchange Act.

 

  (iii)

As of the Merger Effective Time, CanCo Parent will assume U.S. Merger Partner Share Plans, the ESPP and any other equity plans that have been approved by the U.S. Merger Partner Board of Directors and stockholders of U.S. Merger Partner prior to the Merger Effective Time. As of the Merger Effective Time, CanCo Parent will be able to grant stock awards and options to purchase CanCo Parent Shares under the ESPP, to the extent permissible by applicable Laws, NASDAQ regulations and TSX regulations, under the terms of the U.S. Merger Partner Share Plans and the ESPP and issue the reserved but unissued shares of U.S. Merger Partner Common Shares (including shares subject to the unexercised or unissued portions of any U.S. Merger Partner Share Option, U.S. Merger Partner Share Award or ESPP Option that expire, terminate or are canceled and shares subject to any U.S. Merger Partner Share Option, U.S. Merger Partner Share Award or ESPP Option that are reacquired pursuant to the terms of the agreements under which such shares were issued that return to the U.S. Merger Partner Share Plans or the ESPP pursuant to their terms), except that (i) U.S. Merger Partner Common Shares covered by such awards will instead be CanCo Parent Shares and (ii) all references to a number of U.S. Merger Partner Common Shares will be (A) changed to reference CanCo Parent Shares and (B) converted to a number of CanCo Parent Shares equal to the number of shares of U.S. Merger Partner Common Shares multiplied by the Equity Exchange Ratio (rounded up to the nearest whole share) of CanCo Parent Shares. As soon as reasonably practicable after the date of this Agreement, and in any event prior to the Merger Effective Time, the board of directors of CanCo Parent (or, if appropriate, any committee administering U.S. Merger Partner Share Plans) and CanCo Parent shall adopt such resolutions and take such other actions as may be reasonably required to assume the U.S. Merger Partner Share Plans and the ESPP or to adopt share plans having terms substantially identical to the U.S. Merger Partner Share Plans and the ESPP and covering the awards of CanCo Parent Shares resulting from Section 2.2(g) and options to purchase CanCo Parent Shares under the ESPP, subject to any adjustments that may be required by applicable Laws.

 

  (k)

Dissent and Appraisal Rights. Any amounts owing by U.S. Merger Partner to any shareholder exercising appraisal or dissent rights in connection with the Merger shall be satisfied solely through the use of assets of U.S. Merger Partner.

 

2.3

The Closing

 

  (a)

The Closing Date. The closing of the Arrangement and the Merger (the “Closing”) shall take place at the offices of Osler, Hoskin & Harcourt LLP at 1000 De La Gauchetière Street West, Suite 2100, Montreal, Québec, H3B 4W5, at 8:00 a.m. (EST), on a date to be specified by the Company and U.S. Merger Partner, which shall be no later than the first Business Day following the satisfaction or (to the extent permitted by Law) waiver by the Party or Parties entitled to the benefits of the conditions set forth in Article 8 (other than those conditions that by their nature are to be satisfied at the Closing, but subject to the satisfaction or (to the extent permitted by Law) waiver of those conditions), or at such other place, time and date as shall be agreed in writing between the Company and U.S. Merger Partner. The date on which the Closing occurs is referred to in this Agreement as the “Closing Date.”

 

2.4

Preparation of Circular, Prospectus/Proxy Statement and Form F-4

 

  (a)

As promptly as reasonably practicable after the date of this Agreement, each of the Parties shall cooperate in preparing and shall cause to be filed with the SEC (and, if applicable, any other Governmental Authority) (i) mutually acceptable proxy materials that shall constitute (A) the Circular,

 

A-28


Table of Contents
  which shall also constitute the proxy statement relating to the matters to be submitted to the Company Shareholders at the Company Meeting, together with any other documents required by the QBCA or applicable Laws in connection with the Company Meeting and (B) the prospectus/proxy statement relating to the matters to be submitted to the U.S. Merger Partner Shareholders at the U.S. Merger Partner Shareholders Meeting (such prospectus/proxy statement, and any of its amendments or supplements, the “Prospectus/Proxy Statement”) and (ii) a registration statement on Form F-4 (of which the Prospectus/Proxy Statement will form a part) with respect to the issuance of CanCo Parent Shares and CanCo Parent Multiple Voting Shares in respect of the Arrangement and Merger (such registration statement, and any amendments thereto, the “Form F-4”). Without limitation of the foregoing, (x) the Company shall prepare and deliver as promptly as practical, for purposes of inclusion in the Prospectus/Proxy Statement, the audited consolidated financial statements of the Company for the years ended March 31, 2017 and March 31, 2018 and, prior to the proposed filing date, a consent by the Company’s independent auditors to use of their report on such audited financial statements in the Form F-4, and (y) U.S. Merger Partner shall prepare and deliver as promptly as practical, for purposes of inclusion in the Prospectus/Proxy Statement, the audited consolidated financial statements of U.S. Merger Partner for the years ended December 31, 2016 and December 31, 2017 and, prior to the proposed filing date, a consent by U.S. Merger Partner’s independent registered public accounting firm to use of their report on such audited financial statements in the Form F-4.

 

  (b)

Each Party will provide legal counsel to the other Parties with a reasonable opportunity to review and comment on drafts of the Circular, the Prospectus/Proxy Statement, the Form F-4 and other documents related to the Company Meeting or the U.S. Merger Partner Shareholders Meeting, as applicable, prior to filing such documents with applicable Governmental Authorities and mailing such documents to the Company Shareholders or the U.S. Merger Partner Shareholders, as applicable. Each Party will include in the Circular, the Prospectus/Proxy Statement, the Form F-4 or such other documents all comments reasonably and promptly proposed by any other Party or its legal counsel, provided, however, that all information relating to the Company Parties included in the Circular and Prospectus/Proxy Statement shall be in form and content satisfactory to Company, acting reasonably, and all information relating to U.S. Merger Partner included in the Circular and Prospectus/Proxy Statement shall be in form and content satisfactory to U.S. Merger Partner, acting reasonably.

 

  (c)

Each of the Parties shall use all commercially reasonable efforts to have the Prospectus/Proxy Statement cleared by the SEC (and any applicable Canadian securities regulators or other Governmental Authority) and the Form F-4 to be declared effective by the SEC as promptly as practicable, and to keep the Form F-4 effective as long as is necessary to consummate the Arrangement and the Merger. As promptly as practicable after such clearance, the Company and U.S. Merger Partner shall, unless otherwise agreed to by the Parties, cause the Circular, Prospectus/Proxy Statement and other documentation required in connection with the Company Meeting and the U.S. Merger Partner Shareholders Meeting to be sent contemporaneously to (x) in the case of the Company, each holder of Company Common Shares, each holder of Company AA Shares and each Optionholder and filed as required by the Interim Order and applicable Laws and (y) in the case of U.S. Merger Partner, each holder of U.S. Merger Partner Common Shares, as required by applicable Laws. Each of the Parties shall, as promptly as practicable after receipt thereof, provide the other Parties with copies of any written comments, and advise the other Parties of any oral comments, with respect to the Circular, the Prospectus/Proxy Statement or the Form F-4 received from the SEC and any Canadian securities regulators or other Governmental Authority.

 

  (d)

Each Party shall use its commercially reasonable efforts to ensure that the Circular, the Prospectus/Proxy Statement and the Form F-4 comply in all material respects with applicable Laws. Each Party shall cooperate and provide the other Parties with a reasonable opportunity to review and comment on any amendment or supplement to the Circular, the Prospectus/Proxy Statement or the Form F-4 prior to filing such with the SEC and any Canadian securities regulators or other Governmental Authority, and each Party will provide the other Party with a copy of all such filings made.

 

A-29


Table of Contents
  (e)

Each Party shall use all commercially reasonable efforts to take any action required to be taken by it under any applicable Laws in connection with the Arrangement or the Merger, and each Party shall furnish all information concerning it and the holders of its capital stock and options as may be reasonably requested in connection with any such action. Each Party will advise the other Parties, promptly after it receives notice thereof, of the time when the Form F-4 has become effective, the issuance of any stop order, the suspension of the qualification of the CanCo Parent Shares and the CanCo Parent Multiple Voting Shares issuable in connection with the Arrangement and the Merger for offering or sale in any jurisdiction, or any request by the SEC or an Canadian securities regulator (or, if applicable, any other Governmental Authority) for amendment of the Circular, the Prospectus/Proxy Statement or the Form F-4.

 

  (f)

If, at any time prior to the Closing, any information relating to any of the Parties, or their respective Affiliates, officers or directors, should be discovered by any Party, and which should be set forth in an amendment or supplement to the Circular, the Prospectus/Proxy Statement or the Form F-4 so that such documents would not include any misstatement of a material fact or omit to state any material fact necessary to make the statements therein, in light of the circumstances under which they were made, not misleading, the Party that discovers such information shall promptly notify the other Parties and, to the extent required by Law, an appropriate amendment or supplement describing such information shall be promptly filed with the SEC and Canadian securities regulators (or, if applicable, any other Governmental Authority) and, to the extent required by Law, disseminated to the Company Shareholders and the U.S. Merger Partner Shareholders.

 

  (g)

The Circular, the Prospectus/Proxy Statement and the Form F-4 shall include:

 

  (i)

unless the Company shall have effected a Company Change of Recommendation in accordance with the terms of this Agreement, the Company Recommendation, the Company Fairness Opinion, the rationale for the Company Recommendation and a statement that, to the knowledge of the Company, each director and executive officer of the Company intends to vote all Company Common Shares and all Company AA Shares held by him or her, as applicable, in favour of the Arrangement Resolution at the Company Meeting; and

 

  (ii)

unless U.S. Merger Partner shall have effected a U.S. Merger Partner Change of Recommendation in accordance with the terms of this Agreement, the U.S. Merger Partner Recommendation, the U.S. Merger Partner Fairness Opinion, the rationale for the U.S. Merger Partner Recommendation and a statement that, to the knowledge of U.S. Merger Partner, each director and executive officer of U.S. Merger Partner intends to vote all U.S. Merger Partner Common Shares held by him or her in favour of the adoption of this Agreement at the U.S. Merger Partner Shareholders Meeting.

 

  (h)

Notwithstanding Sections 2.4(a) to 2.4(g), each of U.S. Merger Partner and the Company may, with the written consent of the other such Party, acting reasonably, prepare and submit separate or additional circulars and proxy statements in respect of the Company Meeting and the U.S. Merger Partner Shareholders Meeting, as applicable, and, in such event, the rights of the respective Parties to review and comment on the Circular, the Prospectus/Proxy Statement and the Form F-4, as applicable, shall apply accordingly.

 

2.5

Shareholder Meetings

 

  (a)

U.S. Merger Partner shall duly take all lawful action to call, give notice of, convene and hold a meeting of the U.S. Merger Partner Shareholders (the “U.S. Merger Partner Shareholders Meeting”) as promptly as practicable following the date upon which the Form F-4 becomes effective for the purpose of obtaining approval of this Agreement and, as appropriate, the Merger and the Arrangement by the holders of U.S. Merger Partner Common Shares as required by the DGCL (the “U.S. Merger Partner Shareholder Approval”).

 

  (b)

The Company shall duly take all lawful action to call, give notice of, convene and hold the Company Meeting in accordance with the Interim Order, as promptly as practicable following the date upon

 

A-30


Table of Contents
  which the Form F-4 becomes effective for the purpose of obtaining the Company Shareholder Approval.

 

  (c)

Subject to the terms of this Agreement, unless U.S. Merger Partner shall have effected a U.S. Merger Partner Change of Recommendation in accordance with the terms of this Agreement, U.S. Merger Partner shall use its commercially reasonable efforts to solicit from the U.S. Merger Partner Shareholders proxies in favour of the approval of this Agreement and as appropriate, the Merger and the Arrangement and take all other actions reasonably requested by the Company that are reasonably necessary or desirable to obtain the approval of the adoption of this Agreement by the U.S. Merger Partner Shareholders, including using the services of investment dealers and proxy solicitation agents and cooperating with any such Persons engaged by the Company, to solicit proxies in favour of the approval of the Merger. and take all other actions reasonably requested by the Company that are reasonably necessary or desirable to obtain the approval of the Merger by the U.S. Merger Partner Shareholders and permit the Company to assist, and consult with the Company and keep the Company apprised, with respect to such solicitation and other actions. Unless this Agreement has been terminated in accordance with Article 7, this Agreement shall be submitted to the U.S. Merger Partner Shareholders at the U.S. Merger Partner Shareholders Meeting for the purpose of obtaining the U.S. Merger Partner Shareholder Approval, and nothing contained in this Agreement shall be deemed to relieve U.S. Merger Partner of such obligation.

 

  (d)

Subject to the terms of this Agreement (including Section 6.2), the Company shall use its commercially reasonable efforts to solicit from the Company Shareholders proxies in favour of the approval of the Arrangement Resolution and take all other actions reasonably requested by U.S. Merger Partner that are reasonably necessary or desirable to obtain the approval of the Arrangement by the Company Shareholders and permit U.S. Merger Partner to assist, and consult with U.S. Merger Partner and keep U.S. Merger Partner apprised, with respect to such solicitation and other actions. Unless this Agreement has been terminated in accordance with Article 7, this Agreement shall be submitted to the Company Shareholders at the Company Meeting for the purpose of obtaining the Company Shareholder Approval, and nothing contained in this Agreement shall be deemed to relieve the Company of such obligation.

 

  (e)

Unless there has been a Company Change of Recommendation in accordance with Section 6.2, neither the Company Board of Directors nor any committee thereof shall withdraw (or modify in any manner adverse to U.S. Merger Partner), or propose publicly to withdraw (or modify in any manner adverse to U.S. Merger Partner), the Company Recommendation.

 

  (f)

Unless there has been a U.S. Merger Partner Change of Recommendation, neither the U.S. Merger Partner Board of Directors nor any committee thereof shall withdraw (or modify in any manner adverse to the Company), or propose publicly to withdraw (or modify in any manner adverse to the Company), the U.S. Merger Partner Recommendation.

 

  (g)

U.S. Merger Partner shall, prior to the U.S. Merger Partner Shareholders Meeting, keep the Company reasonably informed of the number of proxy votes received in respect of matters to be acted upon at the U.S. Merger Partner Shareholders Meeting, and in any event shall provide such number promptly upon the request of the Company or its Representatives.

 

  (h)

The Company shall, prior to the Company Meeting, keep U.S. Merger Partner reasonably informed of the number of proxy votes received in respect of matters to be acted upon at the Company Meeting, and in any event shall provide such number promptly upon the request of U.S. Merger Partner or its Representatives.

 

  (i)

Subject to the terms of this Agreement, the Parties shall each use their respective commercially reasonable efforts to ensure that the U.S. Merger Partner Shareholders Meeting will occur no more than two Business Days following the Company Meeting. Each of the Company and U.S. Merger Partner shall not adjourn, postpone, delay or cancel (or propose for adjournment, postponement, delay or

 

A-31


Table of Contents
  cancellation) the Company Meeting or U.S. Merger Partner Shareholders Meeting, as applicable, without the other such Party’s prior written consent, in each case; provided, that:

 

  (i)

U.S. Merger Partner shall be permitted to adjourn, delay or postpone convening the U.S. Merger Partner Shareholders Meeting if in the good faith judgment of the U.S. Merger Partner Board of Directors (after consultation with its outside legal advisors) the failure to adjourn, delay or postpone the U.S. Merger Partner Shareholders Meeting could be reasonably likely to be inconsistent with the fiduciary duties of the U.S. Merger Partner Board of Directors under applicable Law or not allow sufficient time under applicable Law for the distribution of any required or appropriate supplement or amendment to the Prospectus/Proxy Statement or the Form F-4; and

 

  (ii)

the Company shall be permitted to adjourn, delay or postpone convening the Company Meeting if in the good faith judgment of the Company Board of Directors (after consultation with its outside legal advisors) the failure to adjourn, delay or postpone the Company Meeting could be reasonably likely to be inconsistent with the fiduciary duties of the Company Board of Directors under applicable Law or not allow sufficient time under applicable Law for the distribution of any required or appropriate supplement or amendment to the Circular.

ARTICLE 3

REPRESENTATIONS AND WARRANTIES

 

3.1

Representations and Warranties of the Company

Except as disclosed in the Company Disclosure Letter or the Company Audited Financial Statements, the Company represents and warrants to and in favour of U.S. Merger Partner as follows and acknowledges that U.S. Merger Partner is relying upon such representations and warranties in entering into this Agreement:

 

  (a)

Organization and Qualification.

 

  (i)

The Company is a corporation and has been duly organized and validly exists and is in good standing under the Laws of its jurisdiction of incorporation. It has the requisite corporate and legal power and capacity to own its property as now owned and to carry on its business as it is now being carried on.

 

  (ii)

Each of the Company’s Subsidiaries is a corporation or other entity duly organized, validly existing and in good standing under the Laws of its jurisdiction of incorporation, organization or formation and has the requisite corporate, legal or other power and authority to own its assets as now owned and to carry on its business as it is now being carried on.

 

  (iii)

The Company and each of the Company’s Subsidiaries is duly qualified to carry on business and is in good standing (to the extent such concept is recognized) in each jurisdiction in which the nature or character of the respective properties and assets, owned, leased or operated by it, or the nature of its business or activities, makes such qualification necessary, except where the failure to be so qualified would not reasonably be expected to be a Company Material Adverse Effect.

 

  (iv)

The Company has provided to U.S. Merger Partner true, complete and correct copies of the constating documents of each of the Company and its Subsidiaries, as amended. It has provided to U.S. Merger Partner true, complete and correct copies of the minutes (or, in the case of draft minutes, the most recent drafts thereof) of all meetings of the Company Shareholders, the Board of Directors and each committee of the Board of Directors held since January 1, 2015, and of the shareholder, board of directors and each committee of the board of directors of each of the wholly-owned Subsidiaries held since January 1, 2015.

 

A-32


Table of Contents
  (b)

Authority Relative to this Agreement.

 

  (i)

The Company has the requisite corporate power, authority and capacity to enter into this Agreement and, subject to obtaining the approval of the Company Shareholders of the Arrangement Resolution and the Final Order as contemplated in this Agreement and the Required Regulatory Approvals, to perform its obligations under this Agreement and to complete the transactions contemplated by this Agreement.

 

  (ii)

The execution and delivery of this Agreement and the completion by the Company of the transactions contemplated by this Agreement have been duly authorized by the Company Board of Directors and no other corporate proceedings on the part of the Company are necessary to authorize the execution and delivery by it of this Agreement or, subject to obtaining the approval of the Company Shareholders of the Arrangement Resolution and the Final Order as contemplated in this Agreement, the completion by the Company of the transactions contemplated by this Agreement. This Agreement has been duly executed and delivered by the Company and constitutes a legal, valid and binding obligation of the Company enforceable against the Company in accordance with its terms, subject to bankruptcy, insolvency, reorganization, fraudulent transfer, moratorium and other Laws relating to limitations of actions or affecting the availability of equitable remedies and the enforcement of creditors’ rights generally and general principles of equity.

 

  (c)

Required Approvals. No authorization, license, Permit, certificate, registration, consent or approval of, or filing with, or notification to, any Governmental Authority is required to be obtained or made by the Company or any of its Subsidiaries for the execution and delivery of this Agreement, the performance by the Company of its obligations under this Agreement, the completion by the Company of the Arrangement, other than:

 

  (i)

the Interim Order and any filings required in order to obtain, and approvals required under, the Interim Order;

 

  (ii)

the Final Order, and any filings required in order to obtain the Final Order;

 

  (iii)

such filings and other actions required under applicable Canadian Securities Laws and the securities Laws of the United States (including any state or provincial securities Laws) and the rules and policies of the TSX and NASDAQ, in each case, as are contemplated by this Agreement;

 

  (iv)

the Required Regulatory Approvals; and

 

  (v)

any other authorizations, licenses, Permits, certificates, registrations, consents, approvals and filings and notifications with respect to which the failure to obtain or make the same would not reasonably be expected to be material to the Company and its Subsidiaries, taken as a whole, or could not reasonably be expected to prevent or significantly impede or materially delay the completion of the Arrangement or the Merger.

 

  (d)

No Violation. Subject to obtaining the authorizations, consents and approvals and making the filings referred to in Section 3.1(c) and complying with applicable Laws and Orders, the execution and delivery by the Company of this Agreement, the performance by the Company of its obligations under this Agreement and the completion of the Arrangement and the Merger do not and will not (nor will they with the giving of notice or the lapse of time or both):

 

  (i)

result in a contravention, breach, violation or default under any Law or Order applicable to the Company or any of its Subsidiaries or any of its or their respective properties or assets;

 

  (ii)

result in a contravention, conflict, violation, breach or default under the constating documents of the Company or any of its Subsidiaries;

 

  (iii)

result in a contravention, breach or default under or termination of, or acceleration or permit the acceleration of the performance required by, or loss of any benefit under, any Company Material Contract or material Permit to which the Company or any of its Subsidiaries is a party or by which

 

A-33


Table of Contents
  it or any of its Subsidiaries is bound, or to which any of the Company or its Subsidiaries’ properties or assets is subject or gives to any Person any interest, benefit or right, including any right of purchase or sale, termination, payment, modification, reimbursement, penalty, cancellation or acceleration, under any such Contract or Permit; or

 

  (iv)

result in the suspension or alteration in the terms of any material Permit held by the Company or any of its Subsidiaries or in the creation of any Lien upon any of their properties or assets;

except, in the case of each of clauses (i), (iii) and (iv) above, as would not reasonably be expected to be a Company Material Adverse Effect, or prevent or significantly impede or materially delay the completion of the Arrangement or the Merger.

 

  (e)

Capitalization of the Company.

 

  (i)

The authorized capital of the Company consists of an unlimited number of Company Common Shares, an unlimited number of Company AA Shares, an unlimited number of class “B” common shares, an unlimited number of class “C” common shares, an unlimited number of class “D” common shares, an unlimited number of class “E” common shares, an unlimited number of class “F” common shares, an unlimited number of class “G” common shares, an unlimited number of class “H” common shares and an unlimited number of class “I” common shares, of which 7,100,319 Company AA Shares, 1,773,212 Company A-CRCD Shares, 1,637,204 Company A-IQ Shares, 12,007,509 Class A Shares, 1,742,342 Company J Shares, 1,182,164 Company K Shares and 506,642 Company L Shares are issued and outstanding. All of the issued and outstanding Company Common Shares and Company AA Shares (i) have been duly authorized and validly issued and are fully paid and nonassessable, (ii) have not been issued in violation of the articles, charter, by-laws or other constating documents of the Company, or any agreement, contract, covenant, undertaking, or commitment to which the Company is a party or bound, and (iii) have been issued and sold in compliance with Canadian Securities Laws in all material respects.

 

  (ii)

Except as follows, as of the date of this Agreement, there are no outstanding agreements, subscriptions, warrants, options, rights or commitments (nor has it granted any right or privilege capable of becoming an agreement, subscription, warrant, option, right or commitment) obligating the Company or any of its Subsidiaries to issue or sell any Company Common Shares, Company AA Shares or other securities of the Company or its Subsidiaries, including any security or obligation of any kind convertible into or exchangeable or exercisable for any Company Common Shares, Company AA Shares or other security of the Company or its Subsidiaries: 1,288,160 Options outstanding under the Stock Option Plan providing for the issuance of 1,288,160 Company A Shares upon the exercise thereof.

 

  (iii)

No Company Common Shares, Company AA Shares or Options are owned by the Company or any Subsidiary of the Company. There is no outstanding contractual obligation of the Company or any of its Subsidiaries to repurchase, redeem or otherwise acquire any Company Common Shares or Company AA Shares.

 

  (iv)

Except for the Options or as disclosed in Section 3.1(e)(iv) of the Company Disclosure Letter, neither the Company nor any of its Subsidiaries has outstanding any share appreciation right, phantom equity, restricted share unit, deferred share unit or similar right, agreement, arrangement or commitment based on the book value, Company Common Share price or Company AA Share price, income or any other attribute of or related to the Company or any of its Subsidiaries. There are no outstanding bonds, debentures or other evidences of indebtedness of the Company or any of its Subsidiaries having the right to vote (or that are convertible into or exchangeable or exercisable for securities having the right to vote) with the holders of Company Common Shares or Company AA Shares on any matter.

 

  (v)

No securities of the Company or any of its Subsidiaries are listed on any stock or securities exchange or market or registered under any securities Laws.

 

A-34


Table of Contents
  (vi)

Section 3.1(e)(vi) of the Company Disclosure Letter sets out a true, complete and correct list of all Options, the names of the holders of Options, whether each such holder is a current director of the Company or current employee of the Company or any of its Subsidiaries and the grant date and the exercise price for such Options. A true, correct and complete copy of the Stock Option Plan has been provided to U.S. Merger Partner.

 

  (f)

Company Subsidiaries. Section 3.1(f) of the Company Disclosure Letter sets forth a true, complete and correct list of each of the Company’s Subsidiaries, its status and its jurisdiction and form of organization. All of the outstanding shares in the capital of or outstanding shares of capital stock or other ownership, equity or voting interests of the Company’s Subsidiaries held by the Company, directly or indirectly, are validly issued, fully paid and non-assessable (to the extent such concepts are recognized in the applicable jurisdiction), free and clear of any Liens (other than Permitted Liens), and there is no outstanding option, right, entitlement, understanding or commitment (contingent or otherwise) regarding the right to acquire any such share or interest in any of the Company’s Subsidiaries and no outstanding option, warrant, conversion or exchange privilege or other right, agreement, arrangement or commitment obligating any such entity to issue or sell any share or ownership, equity or voting interest of such entity or security or obligation of any kind convertible into or exchangeable or exercisable for any shares or ownership, equity or voting interests of any such entity. Neither the Company nor any of its Subsidiaries own any interest or investment (whether equity or debt) in any other Person, other than a Subsidiary of the Company, which interest or investment is material to the Company and its Subsidiaries, taken as a whole.

 

  (g)

Financial Statements. The Company Financial Statements have been prepared in accordance with IFRS applied on a basis consistent with those of previous periods and in accordance with applicable Laws except (i) as otherwise stated in the notes to such statements or, in the case of the Company Annual Financial Statements, in the auditor’s report thereon and (ii) except that the Company Interim Financial Statements are subject to normal period-end adjustments which are not material and may omit notes which are not material and are not required by IFRS. The Company Financial Statements present fairly, in all material respects, the assets, liabilities (whether accrued, absolute, contingent or otherwise) and financial condition of the Company and its Subsidiaries on a consolidated basis as at the respective dates thereof and the revenues, earnings, results of operations, changes in shareholders’ equity and cash flows of the Company and its Subsidiaries on a consolidated basis for the periods covered thereby, all in conformity with IFRS applied on a basis consistent with those of previous periods and in accordance with applicable Laws, except (i) as otherwise stated in the notes to the Company Financial Statements or in the auditor’s report, as applicable, and (ii) that the Company Interim Financial Statements are subject to normal period-end adjustments that are not material and may omit notes that are not material and are not required by IFRS. There are no outstanding loans made by the Company or any of its Subsidiaries to any director or officer of the Company.

 

  (h)

Internal Controls. The Company and its Subsidiaries maintain a system of internal accounting controls sufficient to provide reasonable assurance regarding the reliability of financial reporting and the preparation of their financial statements for external purposes in accordance with IFRS including policies and procedures that: (i) require the maintenance of records that in reasonable detail accurately and fairly reflect the transactions and dispositions of the assets of the Company and its Subsidiaries; (ii) provide reasonable assurance that transactions are recorded as necessary to permit preparation of financial statements in accordance with IFRS and that receipts and expenditures of the Company and its Subsidiaries are being made only in accordance with appropriate authorizations of the Company’s management and the Company Board of Directors; and (iii) provide assurance regarding prevention or timely detection of unauthorized acquisition, use, or disposition of assets of the Company and its Subsidiaries. The Company has received no complaints from any source regarding accounting, internal accounting controls or auditing matters or expressions of concern from employees of the Company regarding questionable accounting or auditing matters.

 

A-35


Table of Contents
  (i)

No Undisclosed Liabilities. The Company and its Subsidiaries have no material liability or obligation of any nature (whether accrued, absolute, contingent or otherwise) other than (i) liabilities and obligations disclosed in the Company Financial Statements, (ii) liabilities and obligations incurred in the ordinary course of business since the date of the Company Annual Financial Statements that have not had and would not reasonably be expected to have, individually or in aggregate with all other liabilities and obligations of the Company and its Subsidiaries (other than those disclosed in the Company Financial Statements), a Company Material Adverse Effect, and (iii) liabilities and obligations incurred in connection with this Agreement and the transactions contemplated by this Agreement. Without limiting the foregoing, the Company Financial Statements reflect reasonable reserves in accordance with IFRS for contingent liabilities relating to pending or anticipated litigation and other contingent obligations of the Company and its Subsidiaries.

 

  (j)

Absence of Certain Changes. (i) Since the date of the Company Annual Financial Statements, no result, fact, change, effect, event, circumstance, occurrence or development has occurred or arisen which has had or would reasonably be expected to have, individually or in the aggregate, a Company Material Adverse Effect, and (ii) since the date of the Company Annual Financial Statements, the Company and each of the Company’s Subsidiaries has conducted its business in all material respects in the ordinary course of business consistent with past practice.

 

  (k)

Compliance with Laws. Since the date of the Company Annual Financial Statements, the business of the Company and of each of the Company’s Subsidiaries has been and is currently being conducted in material compliance in with all applicable Laws and Orders, and neither the Company nor any of its Subsidiaries has received any notice of any alleged material non-compliance or violation of any such Laws and Orders, except where any failure to be compliant would not, and could not reasonably be expected to, be a Company Material Adverse Effect. Without limiting the generality of the foregoing, all issued and outstanding Company Common Shares and Company AA Shares have been issued in compliance, in all material respects, with all applicable Canadian Securities Laws.

 

  (l)

Permits. Each of the Company and its Subsidiaries has obtained and is in compliance in all material respects with all material Permits required by applicable Laws necessary to conduct its current business and operations as they are now being conducted and each material Permit is valid, subsisting and in full force and effect. The business of the Company and its Subsidiaries are not being conducted in violation of, and there are no actions, investigations or other Proceedings in progress, pending, or, to the knowledge of the Company, threatened against the Company or any of its Subsidiaries that could reasonably be expected to result in the suspension, loss or revocation of, any such Permit. The transactions contemplated hereby will not adversely affect any such Permit or the availability of any such Permit for the Company or any of its Subsidiaries. Since the date of the Company Annual Financial Statements, the Company and each of its Subsidiaries has timely filed all regulatory reports, schedules, statements, documents, filings, forms, registrations and other documents, together with any amendments required to be made with respect thereto, and paid any fees with respect thereto, that each was required to file with any Governmental Authority, except where the failure to file such regulatory reports, schedules, statements, documents, filings, forms, registrations and other documents, or pay the fees associated therewith, on a timely basis would not reasonably be expected to be material to the Company and its Subsidiaries, taken as a whole. Except as would not reasonably be expected to be material to the Company and its Subsidiaries, taken as a whole, all such regulatory reports, schedules, statements, documents, filings, forms, registrations and other documents complied with applicable Law.

 

  (m)

Litigation. There is no Proceeding against or involving the Company or any of its Subsidiaries (whether in progress, pending or, to the knowledge of the Company, threatened) that, if adversely determined, would, in the aggregate, result in an obligation, award or damages payable by the Company or any of its Subsidiaries in excess of $1,000,000 or prevent or significantly impede or materially delay the completion of the Arrangement or the Merger and, to the knowledge of the Company, no event or circumstance has occurred that might reasonably be expected to give rise to any

 

A-36


Table of Contents
  such Proceeding. Neither the Company nor any of its Subsidiaries nor any of their respective properties or assets is subject to any outstanding Order that (i) involves or may involve, or restricts or may restrict, the right or ability of the Company or any of its Subsidiaries to conduct its business in all material respects as it has been conducted prior to the date of this Agreement, (ii) would reasonably be expected to prevent or significantly impede or materially delay the completion of the Arrangement or the Merger or (iii) would reasonably be expected have a Company Material Adverse Effect.

 

  (n)

Real Property. Neither the Company nor any of its Subsidiaries own any real property.

 

  (o)

Leased Property. Section 3.1(o) of the Company Disclosure Letter constitutes a list of all real property leased or subleased as of the date of this Agreement by or to the Company or any of its Subsidiaries. True, correct and complete copies of each lease or sublease described in Section 3.1(o) of the Company Disclosure Letter (including any amendments) (each, a “Company Lease”) are contained in the Company Data Room. Each Company Lease is a valid leasehold, sublease interest or comparable right, and constitutes a legal, valid and binding obligation of the Company or its Subsidiary, as the case may be, enforceable against and by the Company or its Subsidiary, as the case may be, in accordance with its terms, subject to bankruptcy, insolvency, reorganization, fraudulent transfer, moratorium and other Laws relating to limitations of actions or affecting the availability of equitable remedies and the enforcement of creditors’ rights generally and general principles of equity and public policy and to the qualification that equitable remedies such as specific performance and injunction may be granted only in the discretion of a court of competent jurisdiction, and is in full force and effect, unamended by oral or written agreement. Neither the Company nor any of its Subsidiaries, as the case may be, is in material breach of or default under any Company Lease. To the knowledge of the Company: (i) no event has occurred which, with the giving of notice or lapse of time, or both, would constitute a breach of or default under any Company Lease, (ii) no third party has repudiated or has the right to terminate or repudiate any Company Lease except in accordance with its terms or with respect to the normal exercise of remedies in connection with any defaults thereunder or in accordance with any termination rights set out therein, (iii) no counterparty to any Company Lease is in material default thereunder, and (iv) no consent by the landlord under any Company Lease is required in connection with the consummation of the transaction contemplated herein except for those identified in Section 3.1(o) of the Company Disclosure Letter.

 

  (p)

Assets. The Company and its Subsidiaries own or otherwise hold good and valid legal title to, and, where their interests are registrable, are the sole record owners, or hold a valid leasehold interest in, all material assets and properties that are required to conduct the business and operations of the Company and its Subsidiaries as presently conducted and there are no Liens (other than Permitted Liens) on any such assets or properties that could, individually or in the aggregate, materially and adversely impact the normal use and operation thereof in the ordinary course of business of the Company and its Subsidiaries.

 

  (q)

Taxes.

 

  (i)

The Company and each of its Subsidiaries has duly and timely made or prepared all Returns required to be made or prepared by it, has duly and timely filed all Returns required to be filed by it with the appropriate Governmental Authority and has completely and correctly reported all income and all other amounts or information required to be reported thereon. All Returns contained in the Company Data Room are true, complete and correct copies of such Returns.

 

  (ii)

The Company and each of its Subsidiaries has: (A) duly and timely paid all Taxes due and payable by it other than those that are being contested in good faith pursuant to applicable Laws and in respect of which adequate reserves have been established in accordance with IFRS in the Company Financial Statements; (B) duly and timely withheld all Taxes, including payroll taxes, employment taxes, and other amounts required by applicable Laws to be withheld by it and has duly and timely remitted to the appropriate Governmental Authority such Taxes and other amounts required by applicable Laws to be remitted by it; and (C) duly and timely collected all

 

A-37


Table of Contents
  amounts on account of sales or transfer taxes, including goods and services, harmonized, sales, value added and federal, provincial, state or territorial sales taxes, required by applicable Laws to be collected by it and has duly and timely remitted to the appropriate Governmental Authority any such amounts required by applicable Laws to be remitted by it.

 

  (iii)

Except as provided in the Company Financial Statements, no audit, action, investigation, deficiency, litigation, proposed adjustment or other Proceeding exists or has been asserted or, to the knowledge of the Company, threatened with respect to Taxes or Returns of the Company or any of its Subsidiaries, and neither the Company nor any of its Subsidiaries is a party to any Proceeding for assessment, reassessment, or collection of Taxes and no such Proceeding has been asserted or, to the knowledge of the Company, threatened against the Company or any of its Subsidiaries or any of their respective assets, and there are no matters of dispute or matters under discussion with any Governmental Authority relating to Taxes assessed by any Governmental Authority against the Company or any of its Subsidiaries or relating to Returns or any other matters which could result in claims for Taxes or additional Taxes.

 

  (iv)

The charges, accruals, and reserves for Taxes reflected on the Company Interim Financial Statements (whether or not due and whether or not shown on any Return but excluding any provision for deferred income taxes) are adequate under IFRS to cover Taxes with respect to the Company and each of its Subsidiaries accruing through the date of this Agreement.

 

  (v)

There are no currently effective or pending material elections, agreements, or waivers extending the statute of limitations or providing for an extension of time with respect to the assessment or reassessment of any Taxes, the filing of any Return, or the payment of any Taxes by the Company or any of its Subsidiaries.

 

  (vi)

Neither the Company nor any of its Subsidiaries has made, prepared and/or filed any elections, designations, or similar filings relating to Taxes or entered into any agreement or other arrangement in respect of Taxes or Returns that has effect for any period ending after the Closing Date.

 

  (vii)

There are no Liens for Taxes on the property or assets of the Company or any of its Subsidiaries, except for Permitted Liens.

 

  (viii)

The Company is a taxable Canadian corporation as defined in the Tax Act. Each Subsidiary of the Company is resident in the jurisdiction of its formation and is not resident in any other country. Section 3.1(q) of the Company Disclosure Letter contains a list of all jurisdictions in which the Company or any of its Subsidiaries has filed, or is required to file, a Return. Neither the Company nor any of its Subsidiaries is required to file any Return in respect of income taxes in any jurisdiction other than the jurisdiction of its formation.

 

  (ix)

Neither the Company nor any of its Subsidiaries is subject to liability for Taxes of any other Person. Neither the Company nor any of its Subsidiaries has acquired property from any Person in circumstances where the Company or Subsidiary did or could become liable for any Taxes of such Person. Neither the Company nor any of its Subsidiaries has entered into any agreement with, or provided any undertaking to, any Person pursuant to which it has assumed liability for the payment of income Taxes owing by such person.

 

  (x)

No private letter rulings or similar agreements or rulings have been entered into or issued by any Governmental Authority with respect to the Company or any of its Subsidiaries for any taxable year for which the statute of limitations has not yet expired.

 

  (xi)

No facts, circumstances, or events exist or have existed that have resulted in or may result in the application of any of sections 79 to 80.04 of the Tax Act to the Company or any of its Subsidiaries.

 

  (xii)

Records or documents that meet the requirements of paragraphs 247(4)(a) to (c) of the Tax Act have been made and obtained by the Company and each of its Subsidiaries with respect to all

 

A-38


Table of Contents
  material transactions between the relevant entity and any Person not resident in Canada with whom such entity was not dealing at arm’s length within the meaning of the Tax Act, during a Tax year commencing after 2015 and ending on or before the Closing Date.

 

  (xiii)

The Company and, to the best knowledge of the management of the Company, each of the Company shareholders, U.S. Merger Partner U.S. Merger Partner’s shareholders, CanCo Parent and U.S. Merger Sub will pay its respective expenses, if any, incurred in connection with the transactions contemplated in this Agreement.

 

  (r)

Contracts. Except as set out in Section 3.1(r) of the Company Disclosure Letter:

 

  (i)

none of the Company or any of its Subsidiaries is a party to or bound or governed by any of the following (each, together with all exhibits and schedules thereto, a “Company Material Contract”):

 

  (A)

any Contract, or license related to a product or service, regarding the distribution, supply or license of a product or service which generated net sales in excess of $500,000 for the Company and any of its Subsidiaries for the financial year ended March 31, 2017;

 

  (B)

any Contract under which the Company or any of its Subsidiaries is obliged to make payments on an annual basis in excess of $250,000 in the aggregate and that is (i) not terminable by the Company or any of its Subsidiaries on less than six months’ notice or (ii) requires consent of or notice to a third party in the event of or with respect to the Arrangement or the Merger, including in order to avoid termination or loss of benefit under any such Contract;

 

  (C)

any partnership, limited or unlimited liability company agreement, joint venture, alliance agreement or other similar agreement or arrangement (other than between the Company and any of its wholly-owned Subsidiaries or among any of its wholly-owned Subsidiaries) relating to the formation, creation, operation, management, business or control of any joint venture;

 

  (D)

any Contract (other than between the Company and any of its Subsidiaries or among any of its subsidiaries) under which indebtedness for borrowed money in excess of $250,000 is outstanding or may be incurred or pursuant to which any property or asset of the Company or any of its Subsidiaries is mortgaged, pledged or otherwise subject to a Lien, any Contract under which the Company or any of its Subsidiaries has directly or indirectly guaranteed any liabilities or obligations of any Person (other than the Company or any of its Subsidiaries) in excess of $250,000 or any Contract restricting the incurrence of indebtedness by the Company or any of its Subsidiaries in any material respect or the incurrence of Liens on any properties or securities of the Company or any of its Subsidiaries in any material respect or restricting the payment of dividends or other distributions in any material respect;

 

  (E)

any promissory notes, loans, agreements, indentures, evidences of indebtedness or other instruments (other than between the Company and any of its Subsidiaries or among any of its Subsidiaries) providing for the lending of money, whether as lender or guarantor, in amounts greater than $250,000;

 

  (F)

any Contract which generated net sales in excess of $250,000 for the Company and any of its Subsidiaries for the financial year ending March 31, 2017 that (i) purports, now or after the Closing, to limit or restrict in any respect the ability of the Company or any of its Subsidiaries or any of their respective successors to (x) engage in any type of activity or business or (y) compete with any Person or operate in any location or (ii) grants to any Person “most favored nations” status or similar rights;

 

  (G)

any Contract (other than between the Company and any of its wholly-owned Subsidiaries or among any of its wholly-owned Subsidiaries) providing for the sale or exchange of, or option

 

A-39


Table of Contents
  to sell or exchange, any property or asset with a fair market value in excess of $250,000, or for the purchase or exchange of, or option to purchase or exchange, any property or asset with a fair market value in excess of $250,000;

 

  (H)

any Contract (other than between the Company and any of its wholly-owned Subsidiaries or among any of its wholly-owned Subsidiaries) entered into in the past 12 months or in respect of which the applicable transaction has not yet been consummated for the acquisition or disposition, directly or indirectly (by merger or otherwise), of assets or shares (or other equity interests) of another Person for aggregate consideration (including the assumption of any debt or liabilities) in excess of $250,000, in each case other than in the ordinary course of business;

 

  (I)

any material currency, commodity, interest rate or equity related hedge, derivative, swap or other financial risk management Contract of the Company’s Subsidiaries;

 

  (J)

any standstill or similar Contract currently restricting the ability of the Company or any of its Subsidiaries to offer to purchase or purchase the assets or equity securities of another Person;

 

  (K)

any Contract which, if terminated or modified or if it ceased to be in effect, would reasonably be expected to have a Company Material Adverse Effect;

 

  (L)

any agreement with any director or officer of the Company or any of its Subsidiaries or with any “associate” or “immediate family member” (as those terms are defined in Canadian Securities Laws) of any such director or officer;

 

  (M)

all Contracts other than those relating to the distribution, supply or license of a product (except as otherwise disclosed under Section 3.1(r)(i)(M)(i) of the Company Disclosure Letter) pursuant to which the Company or any of its Subsidiaries (i) is granted or obtains or agrees to obtain any right to use any material Intellectual Property (other than standard form Contracts granting rights to use readily available shrink wrap or click wrap Software having a replacement cost and annual license fee of less than $250,000 in the aggregate for all such related Contracts), (ii) is restricted in its right to use or register any material Intellectual Property or (iii) permits or agrees to permit any other Person, to use, enforce, or register any material Intellectual Property, including any such license agreements, coexistence agreements, and covenants not to sue;

 

  (N)

any Contract or other agreement expressly restricting the payment of dividends or the repurchase of stock or other equity;

 

  (O)

collective bargaining or union agreements or other Contract with a labor union, labor organization or employee association; or

 

  (P)

any Contract providing for the Company or any of its Subsidiaries to assume or guarantee any liability, contingent or otherwise, under or in relation to any Environmental Law.

True, correct and complete copies of each Company Material Contract have been included in the Company Data Room.

 

  (ii)

Except as would not reasonably be expected to have a Company Material Adverse Effect, none of the Company, the Company’s Subsidiaries or, to the knowledge of the Company, any of the other parties thereto, is in breach or violation of or in default under, or has committed or failed to perform any act which would result in a default under, (in each case, with or without notice or lapse of time or both) any Company Material Contract, in each case, in any material respect, and none of the Company or any of its Subsidiaries has received or given any notice of default under any Company Material Contract which remains uncured. To the knowledge of the Company, there exists no state of facts which after notice or lapse of time or both would constitute a default under or breach or violation of any Company Material Contract or the inability of a party to any

 

A-40


Table of Contents
  Company Material Contract to perform its obligations thereunder where, in any such case, such default, breach, violation or non-performance has had or would reasonably be expected to have a Company Material Adverse Effect. To the knowledge of the Company, no Person is challenging in writing the validity or enforceability of any Company Material Contract.

 

  (iii)

Except as set out in Section 3.1(r)(iii) of the Company Disclosure Letter, there are no shareholders or stockholders agreements, registration rights agreements, voting trusts, proxies or similar agreements, arrangements or commitments to which the Company or any of its Subsidiaries is a party or, to the knowledge of the Company, with respect to any shares or other equity interests of the Company or any of its Subsidiaries or any other Contract relating to disposition, voting or dividends with respect to any shares or other equity securities of the Company or any of its Subsidiaries. No shareholder of the Company has any right to compel the Company to register or otherwise qualify the shares or any other equity interests of the Company for public sale or distribution.

 

  (iv)

Except as set out in Section 3.1(r)(iv) of the Company Disclosure Letter, neither the Company nor any of its Subsidiaries has received written notice of the termination of, or intent to terminate or otherwise fail to fully perform any Company Material Contract.

 

  (s)

Employment Agreements and Collective Agreements. Except as set out in Section 3.1(s) of the Company Disclosure Letter, none of the Company or any of its Subsidiaries is a party to or bound or governed by (or currently negotiating in connection with entering into), or subject to, or has any liability with respect to:

 

  (i)

any employment, retention or change of control agreement with, or any written or oral agreement, commitment, obligation, arrangement, plan or understanding providing for any retention, bonus, severance, change of control, retirement or termination payments to any current or former director, officer or employee of the Company or any of the Company’s wholly-owned Subsidiaries (each, a “Company Employment Agreement”) in excess of $100,000;

 

  (ii)

any collective bargaining or union agreements or other Contract with a labor union, labor organization or employee association, or any actual or, to the knowledge of the Company, threatened application for certification, recognition or bargaining rights in respect of the Company or any of its Subsidiaries, or any Proceeding seeking to compel the Company or any of its Subsidiaries to bargain with any labour organization as to wages or conditions of employment;

 

  (iii)

any labour dispute, work stoppage or slowdown, strike or lock-out relating to or involving any employees of the Company or any of its Subsidiaries; or

 

  (iv)

any actual or, to the knowledge of the Company, threatened grievance, claim or other Proceeding arising out of or in connection with any labour matter or employment by the Company or any of its Subsidiaries or the termination thereof, other than such claims or other Proceedings as have not had and could not reasonably be expected to have, individually or in the aggregate, a Company Material Adverse Effect.

True, complete and correct copies of the agreements, arrangements, plans and understandings referred to in paragraphs (i) and (ii) of this Section 3.1(s) are contained in the Company Data Room. The Company and each of the Company’s Subsidiaries is in material compliance with all applicable Laws (domestic and foreign), Orders, agreements, contracts, and policies relating to employment, employment practices, wages, hours, and terms and conditions of employment. The Company has complied in all material respects with its payment obligations to all employees of the Company and its Subsidiaries in respect of all wages, salaries, commissions, bonuses, benefits and other compensation due and payable to such employees under any Company policy, practice, agreement, plan, program or any Order or statute or other Law. There is no material proceeding, action, suit or claim relating to any labour or employment matter pending or threatened involving any of the Company or the Company’s Subsidiaries.

 

A-41


Table of Contents
  (t)

Pension and Employee Benefits.

 

  (i)

Section 3.1(t) of the Company Disclosure Letter sets forth a true, complete and correct list of each employee benefit plan, program or arrangement, whether written or unwritten, including without limitation, any Option, stock purchase, or other stock or stock-based incentive plan, cash bonus or incentive compensation arrangement, retirement or deferred compensation plan, profit sharing plan, unemployment or severance compensation plan, or Company Employment Agreement, for any current or former employee or director of, or other service provider to, the Company or any of its Subsidiaries participates in, is a party or contributes to, or with respect to which the Company or any of its Subsidiaries could reasonably be expected to have any liability (each, a “Company Plan”).

 

  (ii)

With respect to each Company Plan, the Company has made available to U.S. Merger Partner a true and complete copy of each Company Plan, including any amendments thereto and all material supporting documents, and a true and complete copy of the following items (in each case, only if applicable): (a) each trust or other funding arrangement, (b) each summary plan description and summary of material modifications, and (c) the most recent financial statements and actuarial or other valuation reports prepared with respect thereto.

 

  (iii)

Each Company Plan has been established, registered, qualified, funded, invested, operated and administered in all material respects in accordance with its terms and applicable Law. To the knowledge of the Company, no event has occurred respecting any Company Plan which would result in the revocation of the registration of such Company Plan or entitle any person (without the consent of the Company) to wind up or terminate any Company Plan, in whole or in part, or which could otherwise reasonably be expected to adversely affect the tax status of any such Company Plan. There are no pending, or to the knowledge of the Company, threatened actions, suits, disputes or claims by or on behalf of any Company Plan, by any employee or beneficiary covered under any such Company Plan, as applicable, or otherwise involving any such Company Plan (other than routine claims for benefits).

 

  (iv)

No Company Plan provides welfare benefits, including without limitation, death or medical benefits (whether or not insured), beyond retirement or termination of service to employees or former employees or to the beneficiaries or dependents of such employees, other than coverage mandated solely by applicable Law.

 

  (v)

Other than as set out in Section 3.1(t)(v) of the Company Disclosure Letter, the consummation of the transactions contemplated by this Agreement will not, either alone or in combination with another event, (i) entitle any current or former employee or officer of the Company to severance pay, unemployment compensation or any other payment, except as expressly provided in this Agreement, or (ii) accelerate the time of payment or vesting, or (iii) increase the amount of compensation or benefit due any such employee or officer.

 

  (vi)

There are no unfunded liabilities in respect of any Company Plan, including going concern unfunded liabilities, solvency deficiencies or wind-up deficiencies where applicable.

 

  (u)

Company Key Employees. Section 3.1(u) of the Company Disclosure Letter sets forth a list of any Person identified by the Company or U.S. Merger Partner as a “Company Key Employee”. To the knowledge of the Company, no Company Key Employee has been or will be terminated (other than for cause) and no Company Key Employee has informed the Company of his or her intention to terminate his or her employment or business relationship with the Company.

 

  (v)

Intellectual Property.

 

  (i)

Section 3.1(v)(i) of the Company Disclosure Letter sets forth a correct and complete list of all (i) issued Patents and Patent applications, (ii) Trademark registrations and applications and material unregistered Trademarks, (iii) Copyright registrations and applications, and (iv) material

 

A-42


Table of Contents
  Software, in each case which is owned or exclusively licensed by the Company and its Subsidiaries in any jurisdiction in the world. The Company or one of its Subsidiaries is the sole and exclusive beneficial and, with respect to applications and registrations (including patents), record owner of each item of Intellectual Property set forth in Section 3.1(v)(i) of the Company Disclosure Letter, and, except as could not reasonably be expected to have, individually or in the aggregate, a Company Material Adverse Effect or its Subsidiaries, all such Intellectual Property is subsisting, valid, and enforceable.

 

  (ii)

All of the registered Intellectual Property is sufficient, in all material respects, for conducting the business, as presently conducted, of the Company and its Subsidiaries, individually and taken as a whole.

 

  (iii)

There are no Orders, writs, injunctions or decrees to which the Company or any of its Subsidiaries is subject with respect to any material Intellectual Property.

 

  (iv)

Except as disclosed in Section 3.1(v)(iv) of the Company Disclosure Letter:

 

  (A)

The Company or one of its Subsidiary owns, or has a valid right to use, free and clear of all Liens (other than Permitted Liens), all Intellectual Property used or held for use in, or necessary to conduct, the business and operations of the Company and its Subsidiaries as presently conducted;

 

  (B)

To the knowledge of the Company, there is no valid basis for a claim of infringement, misappropriation or other violation of Intellectual Property rights against the Company or any of its Subsidiaries;

 

  (C)

To the knowledge of the Company, no Person is infringing, misappropriating or otherwise violating any Intellectual Property owned, used or held for use by the Company and its Subsidiaries;

 

  (D)

To the knowledge of the Company, no Person is infringing, misappropriating or otherwise violating any material Intellectual Property owned, used or held for use by the Company and its Subsidiaries in the conduct of the business of the Company and its Subsidiaries as presently conducted, and, except as disclosed in Section 3.1(v)(iv)(D) of the Company Disclosure Letter, no such claims have been asserted or threatened against any Person by the Company or its Subsidiaries or, to the knowledge of the Company, any other Person, in the past three years;

 

  (E)

There has been no claim asserted or threatened, or Proceedings of any kind pending or in progress, challenging the scope, validity or enforceability of any Intellectual Property applications or registrations owned by the Company or any of its Subsidiaries, and, to the knowledge of the Company, there are no facts, circumstances or conditions that could reasonably be expected to form the basis for such a claim. Neither the Company nor any of its Subsidiaries has granted any Person any right to control the prosecution or registration of any Intellectual Property owned by the Company or its Subsidiaries or to commence, defend, or otherwise control any claim with respect to such Intellectual Property;

 

  (F)

The Company and its Subsidiaries take reasonable measures to protect the confidentiality of Trade Secrets. To the knowledge of the Company, there has not been any disclosure of any material Trade Secret of the Company or its Subsidiaries (including any such information of any other Person disclosed in confidence to the Company or its Subsidiaries) to any Person in a manner that has resulted or is likely to result in the loss of trade secret or other rights in and to such information;

 

  (G)

To the knowledge of the Company, no patent applications owned by the Company or its Subsidiaries stand under final rejection before the United States Patent and Trademark Office or have been issued a Final Action by the Canadian Intellectual Property Office or

 

A-43


Table of Contents
  any equivalent foreign governmental entity; the Company and each of its Subsidiaries has taken all commercially reasonable measures to obtain patent rights worldwide with respect to all material inventions owned or controlled by the Company and its Subsidiaries, and has not forfeited or otherwise lost any right to file any material patent applications or obtain any material patents in any jurisdiction, such as by failing to meet any filing deadline, fee submission or otherwise; there is no reason for the scope of any issued claims under any patents owned by the Company or any of its Subsidiaries to be less than the scope reflected as of the date of this Agreement in such patents or for the scope of any issued claims under any patent applications owned by the Company or any of its Subsidiaries to be materially less than the scope reflected as of the date of this Agreement in such patent applications;

 

  (H)

No current or former partner, director, stockholder, officer, or employee of the Company or its Subsidiaries will, after giving effect to the transactions contemplated hereby, own or retain any proprietary rights in any of the Intellectual Property owned, used, or held for use (including for defensive purposes) by the Company and its Subsidiaries in the conduct of their respective businesses as presently conducted;

 

  (I)

Neither the Company nor any of its Subsidiaries is now or has ever been a member of, party to, promoter of, or a contributor to, any patent pool, industry standards body, trade association or other organization that could require or obligate the Company or its Subsidiaries to grant or offer to any other Person any license or right to any Intellectual Property;

 

  (J)

The consummation of the transactions contemplated by this Agreement will not result in the loss or impairment of or payment of any additional amounts with respect to, nor require the consent of any other Person in respect of, the Company’s or any of its Subsidiaries’ right to own, use, or hold for use any of the Intellectual Property as owned, used, or held for use (including for defensive purposes) in the conduct of the business of the Company and its Subsidiaries as currently conducted;

 

  (v)

Neither the Company nor any of its Subsidiaries has entered into nor is subject to any Orders, consents, indemnifications, forbearances to sue, licenses or other arrangements in connection with the resolution of any disputes or litigation that (A) restricts the Company or any of its Subsidiaries with respect to any material Intellectual Property, (B) restricts the Company’s or any of its Subsidiaries’ businesses in any material manner in order to accommodate any Person’s Intellectual Property, or (C) permits any Person to use any material Intellectual Property.

 

  (vi)

The Company and its Subsidiaries have at all times complied with all applicable Laws and Orders, as well as its own rules, policies, and procedures, relating to privacy, data protection, and the collection and use of personal information collected, used, or held for use by the Company and its Subsidiaries. No claims have been asserted or threatened against the Company or its Subsidiaries alleging a violation of any Person’s privacy or personal information or data rights and the consummation of the transactions contemplated hereby will not breach or otherwise cause any violation of any Law or rule, policy, Order or procedure related to privacy, data protection, or the collection, use and disclosure of personal information collected, used, disclosed or held for use by or on behalf of the Company or its Subsidiaries in the conduct of the their respective businesses as presently conducted. The Company and its Subsidiaries take commercially reasonable measures, in accordance with Law, to ensure that such information is protected against unauthorized access, use, modification, or other misuse.

 

  (vii)

The Company and its Subsidiaries have complied in all material respects with all Laws, statutes, regulations, and rules in obtaining and perfecting the Intellectual Property, including, without limitation, all prior art disclosure requirements.

 

  (viii)

The Company and its Subsidiaries have paid all fees and annuities on and made all required filings relating to the Intellectual Property rights and the Intellectual Property rights are in good

 

A-44


Table of Contents
  standing except where the failure to make such payments has not had and could not reasonably be expected to have, individually or in the aggregate, a Company Material Adverse Effect.

 

  (ix)

No funding, facilities or personnel of any governmental body, university, college, other educational institution or research center were used, directly or indirectly, to develop or create, in whole or in part, any Intellectual Property rights owned, used, or held for use by the Company or any of its Subsidiaries.

 

  (x)

Neither the Company nor any of its Subsidiaries intends to utilize any inventions, trade secrets, or proprietary information of any employee made prior to his or her employment by the Company or such Subsidiary, as appropriate.

 

  (xi)

Except as disclosed in Section 3.1(v)(xi) of the Company Disclosure Letter, all hardware, software and firmware, processed data, technology infrastructure and other computer systems used in connection with the conduct of the business and operations, as presently conducted, of the Company and its Subsidiaries, individually and taken as a whole are sufficient, in all material respects, for conducting the business, as presently conducted, of the Company and its Subsidiaries, individually and taken as a whole.

 

  (xii)

During the three years prior to the date of this Agreement and except as disclosed in Section 3.1(v)(xii) of the Company Disclosure Letter, (i) there have been no material security breaches in the Company’s or any of its Subsidiaries’ information technology systems, and (ii) there have been no disruptions in any of the Company’s or any of its Subsidiaries’ information technology systems that materially adversely affected the Company’s and its Subsidiaries’ businesses or operations. The Company and its Subsidiaries have evaluated their disaster recovery and backup needs and have implemented plans and systems that reasonably address their assessment of risk. With respect to the Software used or held for use in the businesses of the Company and its Subsidiaries as presently conducted, to the knowledge of the Company, (i) no such Software contains any device or feature designed to disrupt, disable, or otherwise impair the functioning of any Software, (ii) the Company and its Subsidiaries have not delivered, licensed or made available, and the Company and its Subsidiaries have no duty or obligation (whether present, contingent, or otherwise) to deliver, license or make available, the source code for any such Software to any escrow agent or other Person who is not, as of the date of this Agreement, an employee of the Company or its Subsidiaries, and (iii) no such Software is subject to the terms of any “open source” or other similar license that provides for any source code of the Software to be disclosed, licensed, publicly distributed, or dedicated to the public.

 

  (w)

Environment. Except as disclosed in Section 3.1(w) of the Company Disclosure Letter:

 

  (i)

the Company and its Subsidiaries are in compliance in all material respects with all applicable Environmental Laws, including any Laws relating to or governing (including obtaining any necessary governmental approvals, authorizations and permits) the importation, exportation, use, distribution and disposal of any materials, chemicals, equipment and substances into, from or within Canada and the United States;

 

  (ii)

there has not occurred any Release of any Hazardous Substances on, at, in, under or from any of the real properties currently or previously owned, leased or used by the Company and its Subsidiaries and there is no such Release, regardless of whether it was in compliance with Environmental Laws that could reasonably be expected to have, individually or in the aggregate, a Company Material Adverse Effect, and there are no past or present actions, activities, circumstances, conditions, events or incidents, including, without limitation, the release, emission, discharge, presence or disposal of any Hazardous Substances, that could reasonably be expected to form the basis of any material Environmental Claim against the Company or any of its Subsidiaries, or against any Person whose liability for any Environmental Claim the Company or any of its Subsidiaries has retained or assumed either contractually or by operation of law, or otherwise result in material costs or liabilities under any Environmental Law;

 

A-45


Table of Contents
  (iii)

none of the real properties currently or previously owned, leased or used by the Company or its Subsidiaries has been used by the Company to generate, manufacture, refine, treat, recycle, transport, store, handle, dispose of, transfer, produce or process Hazardous Substances, and, to the knowledge of the Company, all Hazardous Substances handled, recycled, disposed of, treated or stored off site by, for or from any Company or Subsidiary operations or properties have been handled, recycled, disposed of, treated and stored in compliance in all material respects with all applicable Environmental Laws, and, to the knowledge of the Company, there are no Hazardous Substances at, in, on, under or migrating from any Company or Subsidiary properties;

 

  (iv)

there are no Environmental Claims pending or, to the knowledge of the Company, threatened against the Company or any of its Subsidiaries, or against any Person whose liability for any Environmental Claim the Company or any of its Subsidiaries has retained or assumed either contractually or by operation of law, arising out of, under or with respect to any Environmental Laws;

 

  (v)

no Liens in favor of any Governmental Authority or other Person arising under applicable Environmental Laws exist, are pending or, to the knowledge of the Company, threatened, affecting, directly or indirectly, the Company or any of its Subsidiaries or any real or personal property of the Company or any of its Subsidiaries;

 

  (vi)

the Company Data Room contains all environmental assessments, audits, reports, results of investigations, findings, data, and other documents or information in the possession of or reasonably available to the Company or any of its Subsidiaries regarding or relating to environmental matters, or that relate to the current or past environmental condition of any real property currently or formerly owned, leased, occupied or used by the Company or any of its Subsidiaries, or the compliance or noncompliance by the Company or any of its Subsidiaries under or with any Environmental Laws;

 

  (vii)

the Company or its Subsidiaries are in possession of all Environmental Approvals required or necessary to own, lease or operate its business and operations, and is in material compliance with the terms and conditions of all such Environmental Approvals; there are no actions, investigations or other Proceedings in progress, pending, or, to the knowledge of the Company, threatened against the Company or any of its Subsidiaries that could reasonably be expected to result in the suspension, loss or revocation of any such Environmental Approvals; and true, complete and correct copies of all such Environmental Approvals are contained in the Company Data Room; and,

 

  (viii)

neither the Company nor any of its Subsidiaries is required by any Environmental Law or by virtue of the transactions set forth herein and contemplated hereby, or as a condition to the effectiveness of any transactions contemplated hereby, (i) to perform a site assessment for Hazardous Substances, (ii) to remove or remediate Hazardous Substances, (iii) to give notice to, obtain review by, or receive approval from any Governmental Authority, (iv) to record or deliver to any Person any disclosure document or statement pertaining to environmental matters, or (v) to change the status, terms or conditions of any Environmental Approvals held by the Company or any of its Subsidiaries, or required for any of their business or operations, or to renew, modify, revoke, alter, transfer or amend any such Environmental Approval for the continuation of the business and operations of the Company or any of its Subsidiaries after the Closing Date.

 

  (x)

Insurance. The Company and its Subsidiaries maintain the material insurance policies described in Section 3.1(x) of the Company Disclosure Letter, which include director and officer and employee and officer insurance policies, and the Company or the relevant Subsidiary of the Company is in compliance in all material respects with all requirements with respect thereto. The Company has made available to U.S. Merger Partner true, correct and complete copies of all material insurance policies described in Section 3.1(x) of the Company Disclosure Letter. Except for failures to maintain insurance or self-insurance that would not reasonably be expected to be material to the Company and its

 

A-46


Table of Contents
  Subsidiaries, taken as a whole, since January 1, 2015, each of the Company and its Subsidiaries, and their respective properties and assets, has been continuously insured with financially responsible insurers or has self-insured, in each case in such amounts and with respect to such risks and losses as (i) are required by applicable Law or by the Company Material Contracts and (ii) are customary for companies conducting the businesses conducted by the Company and its Subsidiaries and, to the knowledge of the Company, there is no condition specific to the Company or its Subsidiaries which would prevent the Company or its Subsidiaries from obtaining insurance policies for such risks and losses. All material insurance policies of each of the Company and its Subsidiaries are in full force and effect. Neither the Company nor any of its Subsidiaries has received any notice of cancellation or termination with respect to any such policy. All premiums due and payable through the date of this Agreement under all such policies have been paid the Company and its Subsidiaries are otherwise in compliance in all material respects with the terms of such policies, except for such failures to be in compliance as would not be material to the Company and its Subsidiaries, taken as a whole. There has been no denial of material claims nor material claims disputed by the Company’s or any of its Subsidiaries’ insurers in the past or present.

 

  (y)

Relationships with Third Parties. Except as disclosed in Section 3.1(y) of the Company Disclosure Letter, neither the Company nor any of its Subsidiaries has received any written or, to the knowledge of the Company, other notice or other communication that any material customer, supplier, manufacturer, licensor, distributor or sales representative intends to cancel, terminate, discontinue or not renew or change the terms or otherwise modify its relationship with the Company or any of its Subsidiaries, and, to the knowledge of the Company, no such action has been threatened, which would reasonably be expected to be material to the Company and its Subsidiaries, taken as a whole.

 

  (z)

Books and Records. The corporate records and minute books of the Company and its Subsidiaries have been maintained in accordance with all applicable Laws in all material respects, and such corporate records and minute books are complete and accurate in all material respects, including, but not limited to the fact that, the minute books contain the minutes of all meetings of the boards of directors, committees of the board and shareholders and all resolutions passed by the boards of directors, committees of the boards and the shareholders. The financial books, records and accounts of the Company and its Subsidiaries (i) have in all material respects been maintained in accordance with good business practice and in accordance with IFRS and with the accounting principles generally accepted in the country of domicile of each such entity on a basis consistent with prior years, (ii) are stated in reasonable detail and accurately and fairly reflect the transactions and acquisitions and dispositions of property or assets of each of the Company and its Subsidiaries, and (iii) accurately and fairly reflect the basis for the consolidated financial statements of the Company. All such corporate records and minute books of the Company and its Subsidiaries as of January 1, 2015, have been made available to U.S. Merger Partner.

 

  (aa)

Non-Arms Length Transactions. Except for employment or employment compensation agreements entered into in the ordinary course of business, or as disclosed in Section 3.1(aa) of the Company Disclosure Letter, there are no current Contracts or transactions, nor are there any currently proposed Contracts or transactions between the Company or any of its Subsidiaries, on the one hand, and any (i) officer or director of the Company or any of its Subsidiaries, (ii) any holder of record or, to the knowledge of the Company, beneficial owner of or 10% or more of the outstanding Company Common Shares or Company AA Shares or (iii) any Affiliate of any such officer, director or Company Shareholder, on the other hand.

 

  (bb)

No Collateral Benefits. To the knowledge of the Company, no related party of the Company is entitled to receive as a consequence of the Arrangement or the other transactions contemplated by this Agreement any collateral benefit, other than a benefit described in paragraph (c) of the definition of collateral benefit where either (i) the related party, together with its associated entities beneficially owns or exercises control or direction over less than one percent or more of the outstanding Company Common Shares or Company AA Shares or (ii) the requirements of clause (c)(iv)(B)(I) and (II) of the

 

A-47


Table of Contents
  definition of collateral benefit have been satisfied with respect to that benefit and the Company will provide the disclosure contemplated by clause (c)(iv)(B)(III) in the Circular and Prospectus/Proxy Statement. The terms “related party”, “associated entity” and “collateral benefit” are used in this paragraph as defined in MI 61-101.

 

  (cc)

Corrupt Practices Legislation. Neither the Company nor any of its Subsidiaries has taken or committed to take any action which would cause the Company or any of its Subsidiaries or Affiliates to be in violation of the United States Foreign Corrupt Practices Act, the Corruption of Foreign Public Officials Act (Canada) or any applicable Law of similar effect, and, to the knowledge of the Company, no such action has been taken by any Person acting on behalf of the Company or any of its Subsidiaries or Affiliates.

 

  (dd)

Fairness Opinion. The Company Board of Directors has received the Company Fairness Opinion from the Company Financial Advisor to the effect that, as of the date of this Agreement, the consideration to be received by the Company Shareholders under the Arrangement is fair, from a financial point of view, to such Company Shareholders, excluding the Specified Shareholders. A true, correct and complete copy of the Company Fairness Opinion will be provided by the Company to U.S. Merger Partner not later than two Business Days after the date of this Agreement.

 

  (ee)

Board of Directors Approval. The Board of Directors, at a meeting duly called and held, has unanimously determined that the Arrangement is fair, from a financial point of view, to the Company Shareholders and is in the best interests of the Company, has unanimously approved the execution and delivery of this Agreement and the transactions contemplated by this Agreement and has unanimously resolved to recommend that the Company Shareholders vote in favour of the Arrangement Resolution. Each director and executive officer of the Company intends, to the knowledge of the Company, to vote all of the Company Common Shares and Company AA Shares held by him or her, as applicable, in favour of the Arrangement Resolution and has agreed that references to such intention may be made in the Circular and other documents relating to the Arrangement and the Merger.

 

  (ff)

Shareholder Approval. The only vote of the Company Shareholders required to approve the Arrangement Resolution in accordance with the QBCA is the Company Shareholder Approval. No other vote of the shareholders of the Company is required by Law, the constating documents of the Company or otherwise to adopt this Agreement and approve the Arrangement.

 

  (gg)

Financial Resources. At the Closing, the Company will have the financial resources and capabilities to perform its obligations under this Agreement.

 

  (hh)

No Other Representations and Warranties. Except for the representations and warranties made by the Company in this Section 3.1, neither the Company or any other Person makes any express or implied representation or warranty with respect to the Company or any of its Subsidiaries or their respective businesses, assets, operations, liabilities, condition (financial or otherwise) or prospects, and the Company hereby disclaims any such other representations or warranties. In particular, without limiting the foregoing disclaimer, except for the representations and warranties made by the Company in this Section 3.1, neither the Company nor any other Person makes or has made any representation or warranty to U.S. Merger Partner or any of its Representatives, with respect to (i) any financial projection, forecast, estimate, budget or prospective information relating to the Company, any of the Company’s Subsidiaries or their respective businesses or operations or (ii) any oral or written information furnished or made available to U.S. Merger Partner or any of its Representatives in the course of their due diligence investigation of the Company, the negotiation of this Agreement or the consummation of this transaction and the other transactions contemplated by this Agreement, including the accuracy, completeness or currentness thereof, and neither the Company nor any other Person will have any liability to U.S. Merger Partner or any other Person in respect of such information, including any subsequent use of such information, except in the case of fraud.

 

A-48


Table of Contents
3.2

Representations and Warranties of U.S. Merger Partner

Except as disclosed in the U.S. Merger Partner Disclosure Letter or the U.S. Merger Partner Public Disclosure Record (other than any disclosure contained under the captions “Risk Factors” or “Forward Looking Statements” or similar captions and any other disclosure contained in the U.S. Merger Partner Disclosure Record that is predictive, cautionary or forward-looking in nature), U.S. Merger Partner represents and warrants to and in favour of the Company as follows and acknowledges that the Company is relying upon such representations and warranties in entering into this Agreement:

 

  (a)

Organization and Corporate Capacity.

 

  (i)

U.S. Merger Partner is a corporation and has been duly organized and validly exists and is in good standing under the Laws of its jurisdiction of incorporation. It has the requisite corporate and legal power and capacity to own its property as now owned and to carry on its business as it is now being carried on, including as described in the U.S. Merger Partner Public Disclosure Record, as applicable.

 

  (ii)

Each of U.S. Merger Partner’s Subsidiaries is a corporation or other entity duly organized, validly existing and in good standing under the Laws of its jurisdiction of incorporation, organization or formation and has the requisite corporate, legal or other power and authority to own its assets as now owned and to carry on its business as it is now being carried on.

 

  (iii)

U.S. Merger Partner and each of U.S. Merger Partner’s Subsidiaries is duly qualified to carry on business and is in good standing (to the extent such concept is recognized) in each jurisdiction in which the nature or character of the respective properties and assets, owned, leased or operated by it, or the nature of its business or activities, makes such qualification necessary, except where the failure to be so qualified would not reasonably be expected to be a U.S. Merger Partner Material Adverse Effect.

 

  (iv)

U.S. Merger Partner has made available to the Company true, complete and correct copies of the constating documents of U.S. Merger Partner and U.S. Merger Partner’s Subsidiaries, as amended. It has provided to Company true, complete and correct copies of the minutes (or, in the case of draft minutes, the most recent drafts thereof) of all meetings of the U.S. Merger Partner Shareholders, the Board of Directors and each committee of the Board of Directors held since January 1, 2015 and of the shareholder, board of directors and each committee of the board of directors of each of the wholly-owned Subsidiaries held since January 1, 2015.

 

  (b)

Authority Relative to this Agreement.

 

  (i)

U.S. Merger Partner has the requisite corporate power, authority and capacity to enter into and, subject to obtaining the U.S. Merger Partner Shareholder Approval, to perform its obligations under this Agreement and to complete the transactions contemplated by this Agreement.

 

  (ii)

The execution and delivery of this Agreement and the completion by U.S. Merger Partner of the transactions contemplated by this Agreement have been duly authorized by all necessary corporate action of U.S. Merger Partner and no other corporate proceedings on the part of U.S. Merger Partner is necessary to authorize the execution and delivery by it of this Agreement or, subject to obtaining the U.S. Merger Partner Shareholder Approval, the completion by U.S. Merger Partner of the transactions contemplated by this Agreement. This Agreement has been duly executed and delivered by U.S. Merger Partner and constitutes the legal, valid and binding obligation of U.S. Merger Partner enforceable against it in accordance with its terms, subject to bankruptcy, insolvency, reorganization, fraudulent transfer, moratorium and other Laws relating to or affecting the availability of equitable remedies and the enforcement of creditors’ rights generally and general principles of equity.

 

  (c)

Required Approvals. No authorization, licence, Permit, certificate, registration, consent or approval of, or filing with, or notification to, any Governmental Authority is necessary for the execution and

 

A-49


Table of Contents
  delivery by U.S. Merger Partner of this Agreement, the performance by U.S. Merger Partner of its obligations under this Agreement and the completion by U.S. Merger Partner of the Arrangement, other than:

 

  (i)

the Interim Order and any filings required in order to obtain, and approvals required under, the Interim Order;

 

  (ii)

the Final Order, and any filings required in order to obtain the Final Order;

 

  (iii)

such filings and other actions required under applicable Canadian Securities Laws and the securities Laws of the United States (including any state or provincial securities Laws) and the rules and policies of the TSX and NASDAQ, in each case, as are contemplated by this Agreement;

 

  (iv)

the Required Regulatory Approvals; and

 

  (v)

any other authorizations, licences, Permits, certificates, registrations, consents, approvals and filings and notifications with respect to which the failure to obtain or make same would not reasonably be expected to prevent or significantly impede or materially delay the completion of the Arrangement or the Merger.

 

  (d)

No Violation. Subject to obtaining the authorizations, consents and approvals and making the filings referred to in Section 3.2(c) and complying with applicable Laws and Orders, the execution and delivery by U.S. Merger Partner of this Agreement, the performance by U.S. Merger Partner of its obligations under this Agreement and the completion of the Arrangement and the Merger does not and will not (nor will they with the giving of notice or the lapse of time or both):

 

  (i)

result in a contravention, breach, violation or default under any Law or Order applicable to U.S. Merger Partner or its Subsidiaries or any of its or their respective properties or assets,

 

  (ii)

result in a contravention, conflict, violation, breach or default under the constating documents of U.S. Merger Partner or its Subsidiaries;

 

  (iii)

except as disclosed in Section 3.2(d)(iii) of the U.S. Merger Partner Disclosure Letter, result in a contravention, breach or default under or termination of, or acceleration or permit the acceleration of the performance required by, or loss of any benefit under, any U.S. Merger Partner Material Contract or material Permit to which U.S. Merger Partner or any of its Subsidiaries is a party or by which it or any its Subsidiaries is bound, or to which any of U.S. Merger Partner’s or its Subsidiaries’ properties or assets is subject or gives to any Person any interest, benefit or right, including any right of purchase or sale, termination, payment, modification, reimbursement, penalty, cancellation or acceleration, under any such Contract or Permit; or

 

  (iv)

result in the suspension or alteration in the terms of any material Permit held by U.S. Merger Partner or its Subsidiaries or in the creation of any Lien upon any of their properties or assets;

except, in the case of each of clauses (i), (iii) and (iv) above, as would not reasonably be expected to be a U.S. Merger Partner Material Adverse Effect or prevent or significantly impede or materially delay the completion of the Arrangement or the Merger.

 

  (e)

Capitalization of U.S. Merger Partner.

 

  (i)

The authorized capital of U.S. Merger Partner consists of 48,000,000 U.S. Merger Partner Common Shares, of which 14,338,077 (excluding 15,398,024) shares of treasury stock) shares are issued and outstanding, and 2,000,000 shares of preferred stock, par value U.S.$.01, of which no shares are issued and outstanding. All of the issued and outstanding U.S. Merger Partner Common Shares (i) have been duly authorized and validly issued and are fully paid and nonassessable, (ii) have not been issued in violation of the articles, charter, by-laws or other constating documents of U.S. Merger Partner, or any agreement, contract, covenant, undertaking, or commitment to which U.S. Merger Partner is a party or bound, and (iii) have been issued and sold in compliance with U.S. Securities Laws in all material respects.

 

A-50


Table of Contents
  (ii)

Except as set out in Section 3.2(e)(ii) of the U.S. Merger Partner Disclosure Letter, as of the date of this Agreement, there are no outstanding agreements, subscriptions, warrants, options, rights or commitments (nor has it granted any right or privilege capable of becoming an agreement, subscription, warrant, option, right or commitment) obligating U.S. Merger Partner or any of its Subsidiaries to issue or sell any U.S. Merger Partner Common Shares or other securities of U.S. Merger Partner or its Subsidiaries, including any security or obligation of any kind convertible into or exchangeable or exercisable for any U.S. Merger Partner Common Shares or other security of U.S. Merger Partner or its Subsidiaries.

 

  (iii)

Except for treasury shares (if any), no U.S. Merger Partner Common Shares or Options are owned by U.S. Merger Partner or any Subsidiary of U.S. Merger Partner. There is no outstanding contractual obligation of U.S. Merger Partner or any of its Subsidiaries to repurchase, redeem or otherwise acquire any U.S. Merger Partner Common Shares.

 

  (iv)

Except as set out in Section 3.2(e)(iv) of the U.S. Merger Partner Disclosure Letter, neither U.S. Merger Partner nor any of U.S. Merger Partner’s Subsidiaries has outstanding any stock appreciation right, phantom equity, restricted share unit, deferred share unit or similar right, agreement, arrangement or commitment based on the book value, U.S. Merger Partner Common Share price, income or any other attribute of or related to U.S. Merger Partner or any of its Subsidiaries. There are no outstanding bonds, debentures or other evidences of indebtedness of U.S. Merger Partner or any of its Subsidiaries having the right to vote (or that are convertible into or exchangeable or exercisable for securities having the right to vote) with the holders of U.S. Merger Partner Common Shares on any matter.

 

  (v)

The securities of U.S. Merger Partner are only listed on NASDAQ and none of U.S. Merger Partner’s Subsidiaries are listed on any stock or securities exchange or market or registered under any securities Laws.

 

  (f)

U.S. Merger Partner Subsidiaries. Section 3.2(f) of the U.S. Merger Partner Disclosure Letter sets forth a true, complete and correct list of each of U.S. Merger Partner’s Subsidiaries, its status and its jurisdiction and form of organization. All of the outstanding shares in the capital of or outstanding shares of capital stock or other ownership, equity or voting interests of U.S. Merger Partner’s Subsidiaries held by U.S. Merger Partner, directly or indirectly, are validly issued, fully paid and non-assessable (to the extent such concepts are recognized in the applicable jurisdiction), free and clear of any Liens (other than Permitted Liens), and there is no outstanding option, right, entitlement, understanding or commitment (contingent or otherwise) regarding the right to acquire any such share or interest in any of U.S. Merger Partner’s Subsidiaries and no outstanding option, warrant, conversion or exchange privilege or other right, agreement, arrangement or commitment obligating any such entity to issue or sell any share or ownership, equity or voting interest of such entity or security or obligation of any kind convertible into or exchangeable or exercisable for any shares or ownership, equity or voting interests of any such entity. Neither U.S. Merger Partner nor any of its Subsidiaries own any interest or investment (whether equity or debt) in any other Person, other than a Subsidiary of U.S. Merger Partner, which interest or investment is material to U.S. Merger Partner and its Subsidiaries, taken as a whole.

 

  (g)

U.S. Merger Partner Public Disclosure Record; Financial Statements; Listing.

 

  (i)

U.S. Merger Partner has filed all required registration statements, prospectuses, reports, schedules, forms, statements and other documents required to be filed by it with the SEC since January 1, 2015 (collectively, as they may have been amended since the time of their filing and including all exhibits thereto, the “SEC Reports”). No Subsidiary of U.S. Merger Partner is required to file any form, report, registration statement, prospectus or other document with the SEC. None of the SEC Reports, as of their respective dates (and, if amended or superseded by a filing prior to the date of this Agreement, then on the date of such filing), contained any untrue statement of a material fact

 

A-51


Table of Contents
  or omitted to state a material fact required to be stated therein or necessary to make the statements therein, in light of the circumstances under which they were made, not misleading.

 

  (ii)

Each of the financial statements (including the related notes) included in the SEC Reports (if amended, as of the date of the last such amendment prior to the date of this Agreement) (the “U.S. Merger Partner Financial Statements”) presents fairly, in all material respects, the assets, liabilities (whether accrued, absolute, contingent or otherwise) and financial condition of U.S. Merger Partner and U.S. Merger Partner’s Subsidiaries on a consolidated basis as at the respective dates thereof and the revenues, earnings, results of operations, changes in shareholders’ equity and cash flows of U.S. Merger Partner and U.S. Merger Partner’s Subsidiaries on a consolidated basis for the periods covered thereby, all in conformity with U.S. GAAP applied on a basis consistent with those of previous periods and in accordance with applicable Laws, except (i) as otherwise stated in the notes to the U.S. Merger Partner Financial Statements or, in the case of the audited consolidated financial statements of U.S. Merger Partner included in U.S. Merger Partner’s annual report on Form 10-K for the year ended December 31, 2016 (the “U.S. Merger Partner Annual Financial Statements”) in the auditor’s report thereon, as applicable, and (ii) that U.S. Merger Partner’s interim unaudited financial statements are subject to normal period-end adjustments that are not material and may omit notes that are not material and are not required by applicable U.S. Securities Laws or U.S. GAAP. All of such SEC Reports (including any financial statements included or incorporated by reference therein), as of their respective dates (and as of the date of any amendment to the respective SEC Report), complied as to form in all material respects with the applicable requirements of the 1933 Securities Act and the 1934 Exchange Act.

 

  (iii)

U.S. Merger Partner is in compliance in all material respects with the requirements of NASDAQ for continued listing of its shares of common stock thereon. U.S. Merger Partner has not taken any action designed to terminate, or likely to have the effect of terminating, the registration of its shares of common stock under the 1934 Exchange Act or the listing of such shares on NASDAQ.

 

  (h)

Internal Controls; Disclosure Controls.

 

  (i)

Disclosure Controls. U.S. Merger Partner’s “disclosure controls and procedures” (as defined in Rules 13a-15(e) and 15d-15(e) of the 1934 Exchange Act) are designed to ensure that all information (both financial and non-financial) required to be disclosed by U.S. Merger Partner in the reports that it files under the 1934 Exchange Act is recorded, processed, summarized, and reported within the time periods specified in the rules and forms of the SEC, and that all such information is accumulated and communicated to U.S. Merger Partner’s management as appropriate to allow timely decisions regarding required disclosure and to make the certifications of the chief executive officer and chief financial officer of U.S. Merger Partner required under the 1934 Exchange Act with respect to such reports.

 

  (ii)

Internal Controls. U.S. Merger Partner and each of its Subsidiaries has established and maintains a system of “internal controls over financial reporting” (as defined in Rules 13a-15(f) and 15d-15(f) of the 1934 Exchange Act) that is sufficient to provide reasonable assurance regarding the reliability of financial reporting and the preparation of financial statements for external purposes in accordance with U.S. GAAP including policies and procedures that: (i) require the maintenance of records that in reasonable detail accurately and fairly reflect the transactions and dispositions of the assets of U.S. Merger Partner and its Subsidiaries; (ii) provide reasonable assurance that transactions are recorded as necessary to permit preparation of financial statements in accordance with U.S. GAAP and that receipts and expenditures of U.S. Merger Partner and its Subsidiaries are being made only in accordance with appropriate authorizations of U.S. Merger Partner’s management and the U.S. Merger Partner Board of Directors; and (iii) provide assurance regarding prevention or timely detection of unauthorized acquisition, use, or disposition of assets of U.S. Merger Partner and its Subsidiaries. Neither U.S. Merger Partner nor, to the knowledge of U.S. Merger Partner, U.S. Merger Partner’s independent registered public accounting firm has

 

A-52


Table of Contents
  identified or been made aware of: (i) any “significant deficiency” or “material weakness” (each as defined in Rule 12b-2 of the 1934 Exchange Act) in the system of internal control over financial reporting utilized by U.S. Merger Partner and its Subsidiaries that has not been subsequently remediated; or (ii) any fraud that involves U.S. Merger Partner’s management or other employees who have a role in the preparation of financial statements or the internal control over financial reporting utilized by U.S. Merger Partner and its Subsidiaries. U.S. Merger Partner has received no (i) complaints from any source regarding accounting, internal accounting controls or auditing matters or (ii) expressions of concern from employees of U.S. Merger Partner regarding questionable accounting or auditing matters.

 

  (i)

No Undisclosed Liabilities. U.S. Merger Partner and its Subsidiaries have no material liability or obligation of any nature (whether accrued, absolute, contingent or otherwise), other than (i) liabilities and obligations disclosed in the U.S. Merger Partner Public Disclosure Record, (ii) liabilities and obligations incurred in the ordinary course of business since the U.S. Merger Partner Annual Financial Statements that have not had and would not reasonably be expected to have, individually or in aggregate with all other liabilities and obligations of U.S. Merger Partner and its Subsidiaries (other than those disclosed in the U.S. Merger Partner Public Disclosure Record), a U.S. Merger Partner Material Adverse Effect and (iii) liabilities and obligations incurred in connection with this Agreement and the transactions contemplated by this Agreement. Without limiting the foregoing, the U.S. Merger Partner Financial Statements reflect reasonable reserves in accordance with U.S. GAAP for contingent liabilities relating to pending or anticipated litigation and other contingent obligations of U.S. Merger Partner and its Subsidiaries.

 

  (j)

Absence of Certain Changes. (i) Since the U.S. Merger Partner Annual Financial Statements, no result, fact, change, effect, event, circumstance, occurrence or development has occurred or arisen which has had or would reasonably be expected to have, individually or in the aggregate, a U.S. Merger Partner Material Adverse Effect and (ii) since the U.S. Merger Partner Annual Financial Statements, U.S. Merger Partner and each of its Subsidiaries has conducted its business in all material respects in the ordinary course of business consistent with past practice.

 

  (k)

Compliance with Laws. Since the U.S. Merger Partner Annual Financial Statements, the business of U.S. Merger Partner and of each of its Subsidiaries has been and is currently being conducted in compliance with all applicable Laws and Orders and neither U.S. Merger Partner nor any of its Subsidiaries has received any notice of any alleged material non-compliance or violation of any such Laws and Orders, except where any failure of compliance would not, and could not reasonably be expected to, result in a U.S. Merger Partner Material Adverse Effect. Without limiting the generality of the foregoing, all issued and outstanding of U.S. Merger Partner Common Shares have been issued in compliance, in all material respects, with all applicable U.S. Securities Laws.

 

  (l)

Permits. Each of U.S. Merger Partner and U.S. Merger Partner’s Subsidiaries has obtained and is in compliance in all material respects with all material Permits required by applicable Laws necessary to conduct its current business and operations as they are now being conducted and each material Permit is valid, subsisting and in full force and effect. The business of U.S. Merger Partner and U.S. Merger Partner’s Subsidiaries are not being conducted in violation of, and there are no actions, investigations or other Proceedings in progress, pending, or, to the knowledge of U.S. Merger Partner, threatened against U.S. Merger Partner or any U.S. Merger Partner’s Subsidiaries that could reasonably be expected to result in the suspension, loss or revocation of, any such Permit. The transactions contemplated hereby will not adversely affect any such Permit or the availability of any such Permit for U.S. Merger Partner or any of its Subsidiaries. Since the U.S. Merger Partner Annual Financial Statements, U.S. Merger Partner and each of its Subsidiaries has timely filed all regulatory reports, schedules, statements, documents, filings, forms, registrations and other documents, together with any amendments required to be made with respect thereto, and paid any fees with respect thereto, that each was required to file with any Governmental Authority, except where the failure to file such regulatory reports, schedules, statements, documents, filings, forms, registrations and other documents, or pay the

 

A-53


Table of Contents
  fees associated therewith, on a timely basis would not reasonably be expected to be material to U.S. Merger Partner and its Subsidiaries, taken as a whole. Except as would not reasonably be expected to be material to U.S. Merger Partner and its Subsidiaries, taken as a whole, all such regulatory reports, schedules, statements, documents, filings, forms, registrations and other documents complied with applicable Law.

 

  (m)

Litigation. There is no Proceeding against or involving U.S. Merger Partner or any of its Subsidiaries (whether in progress, pending or, to the knowledge of U.S. Merger Partner, threatened) that, if adversely determined, would, in the aggregate, result in an obligation, award or damages payable by U.S. Merger Partner or any of its Subsidiaries in excess of $1,000,000 or prevent or significantly impede or materially delay the completion of the Arrangement or the Merger and, to the knowledge of U.S. Merger Partner, no event or circumstance has occurred that might reasonably be expected to give rise to any such Proceeding. Neither U.S. Merger Partner nor any of its Subsidiaries nor any of their respective properties or assets is subject to any outstanding Order that (i) involves or may involve, or restricts or may restrict, the right or ability of U.S. Merger Partner or any of its Subsidiaries to conduct its business in all material respects as it has been conducted prior to the date of this Agreement, (ii) would reasonably be expected to prevent or significantly impede or materially delay the completion of the Arrangement or the Merger or (iii) would reasonably be expected to have a U.S. Merger Partner Material Adverse Effect.

 

  (n)

Real Property. Neither U.S. Merger Partner nor any of its Subsidiaries own any real property.

 

  (o)

Leased Property. Section 3.2(o) of U.S. Merger Partner Disclosure Letter constitutes a list of all real property leased or subleased as of the date of this Agreement by or to the U.S. Merger Partner or any of its Subsidiaries. True, correct and complete copies of each lease or sublease described in Section 3.2(o) of U.S. Merger Partner Disclosure Letter (including any amendments) (each, a “U.S. Merger Partner Lease”) are contained in U.S. Merger Partner Data Room. Each U.S. Merger Partner Lease is a valid leasehold, sublease interest or comparable right, and constitutes a legal, valid and binding obligation of U.S. Merger Partner or its Subsidiary, as the case may be, enforceable against and by U.S. Merger Partner or its Subsidiary, as the case may be, in accordance with its terms, subject to bankruptcy, insolvency, reorganization, fraudulent transfer, moratorium and other Laws relating to limitations of actions or affecting the availability of equitable remedies and the enforcement of creditors’ rights generally and general principles of equity and public policy and to the qualification that equitable remedies such as specific performance and injunction may be granted only in the discretion of a court of competent jurisdiction, and is in full force and effect, unamended by oral or written agreement. Neither U.S. Merger Partner nor any of its Subsidiaries, as the case may be, is in material breach of or default under any U.S. Merger Partner Lease. To the knowledge of U.S. Merger Partner: (i) no event has occurred which, with the giving of notice or lapse of time, or both, would constitute a breach of or default under any U.S. Merger Partner Lease, (ii) no third party has repudiated or has the right to terminate or repudiate any U.S. Merger Partner Lease except in accordance with its terms or with respect to the normal exercise of remedies in connection with any defaults thereunder or in accordance with any termination rights set out therein, (iii) no counterparty to any U.S. Merger Partner Lease is in material default thereunder, and (iv) no consent by the landlord under any U.S. Merger Partner Lease is required in connection with the consummation of the transaction contemplated herein except for those identified in Section 3.2(o) of U.S. Merger Partner Disclosure Letter.

 

  (p)

Assets. U.S. Merger Partner and its Subsidiaries own or otherwise hold good and valid legal title to, and, where their interests are registrable, are the sole record owners, or hold a valid leasehold interest in, all material assets and properties that are required to conduct the business and operations of U.S. Merger Partner and its Subsidiaries as presently conducted and there are no Liens (other than Permitted Liens) on any such assets or properties that could, individually or in the aggregate, materially and adversely impact the normal use and operation thereof in the ordinary course of business of U.S. Merger Partner and its Subsidiaries.

 

A-54


Table of Contents
  (q)

Taxes. Except as set out in Section 3.2(q) of the U.S. Merger Partner Disclosure Letter:

 

  (i)

U.S. Merger Partner and each of its Subsidiaries has duly and timely made or prepared all Returns required to be made or prepared by it, has duly and timely filed all Returns required to be filed by it with the appropriate Governmental Authority and has completely and correctly reported all income and all other amounts or information required to be reported thereon. All Returns contained in the U.S. Merger Partner Data Room are true, complete and correct copies of such Returns.

 

  (ii)

U.S. Merger Partner and each of its Subsidiaries has (A) duly and timely paid all Taxes due and payable by it other than those that are being contested in good faith pursuant to applicable Laws and in respect of which adequate reserves have been established in accordance with U.S. GAAP in the U.S. Merger Partner Financial Statements; (B) duly and timely withheld all Taxes, including payroll taxes, employment taxes, and other amounts required by applicable Laws to be withheld by it and has duly and timely remitted to the appropriate Governmental Authority such Taxes and other amounts required by applicable Laws to be remitted by it; and (C) duly and timely collected all amounts on account of sales or transfer taxes, including goods and services, harmonized, sales, value added and federal, provincial, state or territorial sales taxes, required by applicable Laws to be collected by it and has duly and timely remitted to the appropriate Governmental Authority any such amounts required by applicable Laws to be remitted by it.

 

  (iii)

Except as provided in the U.S. Merger Partner Financial Statements, no audit, action, investigation, deficiency, litigation, proposed adjustment or other Proceeding exists or has been asserted or, to the knowledge of U.S. Merger Partner, threatened with respect to Taxes or Returns of U.S. Merger Partner or any of its Subsidiaries, and neither U.S. Merger Partner nor any of its Subsidiaries is a party to any Proceeding for assessment, reassessment, or collection of Taxes and no such Proceeding has been asserted or, to the knowledge of U.S. Merger Partner, threatened against U.S. Merger Partner or any of its Subsidiaries or any of their respective assets, and there are no matters of dispute or matters under discussion with any Governmental Authority relating to Taxes assessed by any Governmental Authority against U.S. Merger Partner or any of its Subsidiaries or relating to Returns or any other matters which could result in claims for Taxes or additional Taxes.

 

  (iv)

The charges, accruals, and reserves for Taxes reflected on the U.S. Merger Partner Financial Statements (whether or not due and whether or not shown on any Return but excluding any provision for deferred income taxes) are adequate under U.S. GAAP to cover Taxes with respect to U.S. Merger Partner and each of its Subsidiaries accruing through the date of this Agreement.

 

  (v)

There are no currently effective or pending material elections, agreements, or waivers extending the statute of limitations or providing for an extension of time with respect to the assessment or reassessment of any Taxes, the filing of any Return, or the payment of any Taxes by U.S. Merger Partner or any of its Subsidiaries.

 

  (vi)

Neither U.S. Merger Partner nor any of its Subsidiaries has made, prepared and/or filed any elections, designations, or similar filings relating to Taxes or entered into any agreement or other arrangement in respect of Taxes or Returns that has effect for any period ending after the Closing Date.

 

  (vii)

There are no Liens for Taxes on the property or assets of U.S. Merger Partner or any of its Subsidiaries, except for Permitted Liens.

 

  (viii)

Neither U.S. Merger Partner nor any of its Subsidiaries has constituted a “distributing corporation” or a “controlled corporation” (within the meaning of Section 355(a)(1)(A) of the Code) in a distribution of stock intended to qualify for tax-free treatment under Section 355 of

 

A-55


Table of Contents
  the Code (or any similar provision of state, local, or non-US. law) in the two years prior to the date of this Agreement.

 

  (ix)

None of U.S. Merger Partner or any of its Subsidiaries has any liability for Taxes of any Person (other than U.S. Merger Partner or any of its Subsidiaries) under (i) U.S. Treasury Regulation § 1.1502-6 (or any similar provision of state, local, or non-US. law), (ii) as transferee or successor, (iii) by contract or (iv) otherwise.

 

  (x)

No private letter rulings or similar agreements or rulings have been entered into or issued by any Governmental Authority with respect to U.S. Merger Partner or any of its Subsidiaries for any taxable year for which the statute of limitations has not yet expired.

 

  (xi)

Neither U.S. Merger Partner nor any of its Subsidiaries is a party to any agreement, contract, arrangement or plan that has resulted or could result, separately or in the aggregate, in the payment of any “excess parachute payment” within the meaning of Code Section 280G (or any corresponding provision of state, local, or non-U.S. Tax law).

 

  (xii)

Neither U.S. Merger Partner nor any of its Subsidiaries has been a United States real property holding corporation within the meaning of Code Section 897(c)(2) during the applicable period specified in Code Section 897(c)(1)(A)(ii).

 

  (xiii)

Neither U.S. Merger Partner nor any of its Subsidiaries is or has been a party to any “reportable transaction,” as defined in Code Section 6707A(c)(1) and U.S. Treasury Regulation § 1.6011-4(b).

 

  (xiv)

Each of U.S. Merger Partner and its Subsidiaries have disclosed on their federal income Tax Returns all positions taken therein that could give rise to a substantial understatement of U.S. federal income Tax within the meaning of Code Section 6662.

 

  (xv)

Neither U.S. Merger Partner nor any of its Subsidiaries is required to include any amounts in income as a result of the application of Section 965 of the Code (as modified by Section 14103 of the “Act to provide for reconciliation pursuant to titles II and V of the concurrent resolution on the budget for fiscal year 2018”, as enacted into law on December 22, 2017) that exceed the net operating losses that are available to such person to apply against such income (after giving effect to any other utilization of such net operating losses by such person with respect to other income recognized by such person in the relevant Taxable period).

 

  (xvi)

Neither U.S. Merger Partner nor any of its Subsidiaries will be required to include any item of income in, or exclude any item of deduction from, taxable income for any taxable period (or portion thereof) ending after the Closing Date as a result of any (A) change in method of accounting for a taxable period ending on or prior to the Closing Date; (B) use of an improper method of accounting for a taxable period ending on or prior to the Closing Date; (C) “closing agreement” as described in Section 7121 of the Code (or any corresponding or similar provision of state, local, or non-U.S. income Tax Law), executed on or prior to the Closing Date; (D) intercompany transaction or excess loss account described in U.S. Treasury Regulations under Section 1502 of the Code (or any corresponding or similar provision of state, local, or non-U.S. income Tax Law); (E) installment sale or open transaction disposition made on or prior to the Closing Date; (F) prepaid amount received on or prior to the Closing Date; or (G) election under Section 108(i) of the Code.

 

  (xvii)

Neither U.S. Merger Partner nor any of its Subsidiaries has a permanent establishment (within the meaning of an applicable Tax treaty) or otherwise has an office or fixed place of business in a jurisdiction other than the jurisdiction in which it is organized.

 

  (xviii)

As of immediately prior to the Closing Date, U.S. Merger Partner and its Subsidiaries are not subject to any “section 382 limitation” within the meaning of Section 382(b) of the Code, nor have U.S. Merger Partner or any of its Subsidiaries had an “ownership change” during the

 

A-56


Table of Contents
  “testing period” as those terms are defined in Section 382(g) and Section 382(i) of the Code, respectively.

 

  (xix)

Any related party transactions subject to Section 482 of the Code (or any corresponding or similar provision of applicable Law) conducted by U.S. Merger Partner or any of its Subsidiaries have been on an arms-length basis in accordance with Section 482 of the Code or, to the extent applicable, any corresponding or similar provision of applicable Law. All related documentation and filings required by such Law have been prepared or obtained and, if necessary, retained or filed with the applicable Governmental Authority.

 

  (xx)

U.S. Merger Partner and its Subsidiaries have not entered into any contract, agreement or arrangement covering any employee that gives rise to the payment of any amount that would not be deductible pursuant to the terms of Section 162(m) of the Code.

 

  (xxi)

Each U.S. Merger Partner Plan that is a “nonqualified deferred compensation plan” within the meaning of Section 409A(d)(1) of the Code, if any, has been maintained and operated in documentary and operational compliance with Section 409A of the Code. No payment pursuant to any U.S. Merger Partner Plan or other arrangement to any “service provider” (as such term is defined in Section 409A of the Code) would subject any Person to Tax pursuant to Section 409A of the Code, whether pursuant to this Agreement or otherwise.

 

  (xxii)

Except as provided for under Section 5.12(c), during the 36-month period ending on the Closing Date, neither the U.S. Merger Partner, its Subsidiaries, or any predecessor of U.S. Merger Partner or its Subsidiaries has made or will have made any “non-ordinary course distributions” within the meaning of U.S. Treasury Regulation § 1.7874-10T.

 

  (xxiii)

U.S. Merger Partner, its Subsidiaries and, to the best knowledge of the management of U.S. Merger Partner, each of U.S. Merger Partner’s shareholders, the Company, the Company shareholders, CanCo Parent and U.S. Merger Sub will pay its respective expenses, if any, incurred in connection with the transactions contemplated in this Agreement.

 

  (r)

Contracts.

 

  (i)

Except as set out in Section 3.2(r) of the U.S. Merger Partner Disclosure Letter or the SEC Reports, none of U.S. Merger Partner or any of its Subsidiaries is a party to or bound or governed by any “material contract”, as such term is defined in Item 601(b)(10) of Regulation S-K promulgated by the SEC, or any of the following (each, together with all exhibits and schedules, a “U.S. Merger Partner Material Contract”):

 

  (A)

any Contract, or license related to a product or service, regarding the distribution, supply or license of a product or service which generated net sales in excess of $500,000 for U.S. Merger Partner and any of its Subsidiaries for the financial year ended December 31, 2017;

 

  (B)

any Contract under which U.S. Merger Partner or any of its Subsidiaries is obliged to make payments on an annual basis in excess of $250,000 in the aggregate and that is (i) not terminable by U.S. Merger Partner or any of its Subsidiaries on less than six months’ notice or (ii) requires consent of or notice to a third party in the event of or with respect to the Arrangement or the Merger, including in order to avoid termination or loss of benefit under any such Contract;

 

  (C)

any partnership, limited or unlimited liability company agreement, joint venture, alliance agreement or other similar agreement or arrangement (other than between U.S. Merger Partner and any of its wholly-owned Subsidiaries or among any of its wholly-owned Subsidiaries) relating to the formation, creation, operation, management, business or control of any joint venture;

 

  (D)

any Contract (other than between U.S. Merger Partner and any of its Subsidiaries or among any of its subsidiaries) under which indebtedness for borrowed money in excess of $250,000

 

A-57


Table of Contents
  is outstanding or may be incurred or pursuant to which any property or asset of U.S. Merger Partner or any of its Subsidiaries is mortgaged, pledged or otherwise subject to a Lien, any Contract under which U.S. Merger Partner or any of its Subsidiaries has directly or indirectly guaranteed any liabilities or obligations of any Person (other than U.S. Merger Partner or any of its Subsidiaries) in excess of $250,000 or any Contract restricting the incurrence of indebtedness by U.S. Merger Partner or any of its Subsidiaries in any material respect or the incurrence of Liens on any properties or securities of U.S. Merger Partner or any of its Subsidiaries in any material respect or restricting the payment of dividends or other distributions in any material respect;

 

  (E)

any promissory notes, loans, agreements, indentures, evidences of indebtedness or other instruments (other than between U.S. Merger Partner and any of its Subsidiaries or among any of its Subsidiaries) providing for the lending of money, whether as lender or guarantor, in amounts greater than $250,000;

 

  (F)

any Contract which generated net sales in excess of$250,000 for U.S. Merger Partner and any of its Subsidiaries for the financial year ended December 31, 2017, that (i) purports, now or after the Closing, to limit or restrict in any respect the ability of U.S. Merger Partner or any of its Subsidiaries or any of their respective successors to (x) engage in any type of activity or business or (y) compete with any Person or operate in any location or (ii) grants to any Person “most favored nations” status or similar rights;

 

  (G)

any Contract (other than between U.S. Merger Partner and any of its Subsidiaries or among any of its wholly-owned Subsidiaries) providing for the sale or exchange of, or option to sell or exchange, any property or asset with a fair market value in excess of $250,000, or for the purchase or exchange of, or option to purchase or exchange, any property or asset with a fair market value in excess of $250,000;

 

  (H)

any Contract (other than between U.S. Merger Partner and any of its wholly-owned Subsidiaries or among any of its wholly-owned Subsidiaries) entered into in the past 12 months or in respect of which the applicable transaction has not yet been consummated for the acquisition or disposition, directly or indirectly (by merger or otherwise), of assets or stock (or other equity interests) of another Person for aggregate consideration (including the assumption of any debt or liabilities) in excess of $250,000, in each case other than in the ordinary course of business;

 

  (I)

any material currency, commodity, interest rate or equity related hedge, derivative, swap or other financial risk management Contract of U.S. Merger Partner’s Subsidiaries;

 

  (J)

any standstill or similar Contract currently restricting the ability of U.S. Merger Partner or any of its Subsidiaries to offer to purchase or purchase the assets or equity securities of another Person;

 

  (K)

any Contract which, if terminated or modified or if it ceased to be in effect, would reasonably be expected to have a U.S. Merger Partner Material Adverse Effect;

 

  (L)

any agreement with any director or officer of U.S. Merger Partner or any of its Subsidiaries or with any “immediate family member” (as defined in Item 404(b)(10) of Regulation S-K promulgated by the SEC) of any such director or officer;

 

  (M)

all Contracts other than those relating to the distribution, supply or license of a product (except as otherwise disclosed under Section 3.1(r)(i) of the U.S. Merger Partner Disclosure Letter) pursuant to which U.S. Merger Partner or any of its Subsidiaries (i) is granted or obtains or agrees to obtain any right to use any material Intellectual Property (other than standard form Contracts granting rights to use readily available shrink wrap or click wrap Software having a replacement cost and annual license fee of less than $250,000 in the

 

A-58


Table of Contents
  aggregate for all such related Contracts), (ii) is restricted in its right to use or register any material Intellectual Property or (iii) permits or agrees to permit any other Person, to use, enforce, or register any material Intellectual Property, including any such license agreements, coexistence agreements, and covenants not to sue;

 

  (N)

any Contract or other agreement expressly restricting the payment of dividends or the repurchase of stock or other equity;

 

  (O)

collective bargaining or union agreements or other Contract with a labor union, labor organization or employee association; or

 

  (P)

any Contract providing for U.S. Merger Partner or any of its Subsidiaries to assume or guarantee any liability, contingent or otherwise, under or in relation to any Environmental Law.

True, correct and complete copies of each U.S. Merger Partner Material Contract have been provided to the Company in the U.S. Merger Partner Data Room.

 

  (ii)

Except as set out in Section 3.2(r)(ii) of the U.S. Merger Partner Disclosure Letter or except as would not reasonably be expected to have a U.S. Merger Partner Material Adverse Effect, none of U.S. Merger Partner, its Subsidiaries or, to the knowledge of U.S. Merger Partner, any of the other parties thereto, is in breach or violation of or in default under, or committed or failed to perform any act which would result in a default under, (in each case, with or without notice or lapse of time or both) any U.S. Merger Partner Material Contract in any material respect, and none of U.S. Merger Partner or any of its Subsidiaries has received or given any notice of default under any U.S. Merger Partner Material Contract which remains uncured. To the knowledge of U.S. Merger Partner, there exists no state of facts which after notice or lapse of time or both would constitute a default under or breach or violation of any U.S. Merger Partner Material Contract or the inability of a party to any U.S. Merger Partner Material Contract to perform its obligations thereunder where, in any such case, such default, breach, violation or non-performance has had or would reasonably be expected to have a U.S. Merger Partner Material Adverse Effect. To the knowledge of U.S. Merger Partner, no Person has challenged in writing the validity or enforceability of any U.S. Merger Partner Material Contract.

 

  (iii)

There are no shareholders or stockholders agreements, registration rights agreements, voting trusts, proxies or similar agreements, arrangements or commitments to which U.S. Merger Partner or any of its Subsidiaries is a party or, to the knowledge of U.S. Merger Partner, with respect to any shares or other equity interests of U.S. Merger Partner or any of its Subsidiaries or any other Contract relating to disposition, voting or dividends with respect to any shares or other equity securities of U.S. Merger Partner or any of its Subsidiaries.

 

  (iv)

Neither U.S. Merger Partner nor any of its Subsidiaries has received written notice of the termination of, or intent to terminate or otherwise fail to fully perform any U.S. Merger Partner Material Contract.

 

  (s)

Employment Agreements and Collective Agreements. Except as set out in Section 3.2(s) of the U.S. Merger Partner Disclosure Letter, none of U.S. Merger Partner or any of its Subsidiaries is a party to or bound or governed by (or currently negotiating in connection with entering into), or subject to, or has any liability with respect to:

 

  (i)

any employment, retention or change of control agreement with, or any written or oral agreement, commitment, obligation, arrangement, plan or understanding providing for any retention, bonus, severance, change of control, retirement or termination payments to any current or former director, officer or employee of U.S. Merger Partner or any of U.S. Merger Partner’s wholly-owned Subsidiaries (each, a “U.S. Merger Partner Employment Agreement”) in excess of $100,000, calculated on both an individual basis for each U.S. Merger Partner Employment Agreement or on an aggregated basis of all U.S. Merger Partner Employment Agreements;

 

A-59


Table of Contents
  (ii)

any collective bargaining or union agreements or other Contract with a labor union, labor organization or employee association, or any actual or, to the knowledge of U.S. Merger Partner, threatened application for certification, recognition or bargaining rights in respect of U.S. Merger Partner or any of its Subsidiaries, or any Proceeding seeking to compel U.S. Merger Partner or any of its Subsidiaries to bargain with any labour organization as to wages or conditions of employment;

 

  (iii)

any labour dispute, work stoppage or slowdown, strike or lock-out relating to or involving any employees of U.S. Merger Partner or any of its Subsidiaries; or

 

  (iv)

any actual or, to the knowledge of U.S. Merger Partner, threatened grievance, claim or other Proceeding arising out of or in connection with any labour matter or employment by U.S. Merger Partner or any of its Subsidiaries or the termination thereof, other than such claims or other Proceedings as have not had and could not reasonably be expected to have, individually or in the aggregate, a U.S. Merger Partner Material Adverse Effect.

True, complete and correct copies of the agreements, arrangements, plans and understandings referred to in paragraphs (i) and (ii) of this Section 3.2(s) are contained in the U.S. Merger Partner Data Room. U.S. Merger Partner and each of U.S. Merger Partner’s Subsidiaries is in material compliance with all applicable Laws (domestic and foreign), Orders, agreements, contracts, and policies relating to employment, employment practices, wages, hours, and terms and conditions of employment. U.S. Merger Partner has complied in all material respects with its payment obligations to all employees of U.S. Merger Partner and its Subsidiaries in respect of all wages, salaries, commissions, bonuses, benefits and other compensation due and payable to such employees under any U.S. Merger Partner policy, practice, agreement, plan, program or any Order or statute or other Law. There is no material proceeding, action, suit or claim relating to any labour or employment matter pending or threatened involving any of U.S. Merger Partner or U.S. Merger Partner’s Subsidiaries.

 

  (t)

Pension and Employee Benefits.

 

  (i)

Section 3.2(t) of the U.S. Merger Partner Disclosure Letter sets forth a true, complete and correct list of each employee benefit plan, program or arrangement, whether written or unwritten, including without limitation, any Option, stock purchase, or other stock or stock-based incentive plan, cash bonus or incentive compensation arrangement, retirement or deferred compensation plan, profit sharing plan, unemployment or severance compensation plan, or U.S. Merger Partner Employment Agreement, for any current or former employee or director of, or other service provider to, U.S. Merger Partner or any of its Subsidiaries participates in, is a party or contributes to, or with respect to which U.S. Merger Partner or any of its Subsidiaries could reasonably be expected to have any liability (each, a “U.S. Merger Partner Plan”).

 

  (ii)

With respect to each U.S. Merger Partner Plan, U.S. Merger Partner has made available to Company a true and complete copy of each U.S. Merger Partner Plan, including any amendments thereto and all material supporting documents, and a true and complete copy of the following items (in each case, only if applicable): (a) each trust or other funding arrangement, (b) each summary plan description and summary of material modifications, and (c) the most recent financial statements and actuarial or other valuation reports prepared with respect thereto.

 

  (iii)

Each U.S. Merger Partner Plan has been established, registered, qualified, funded, invested, operated and administered in all material respects in accordance with its terms and applicable Law. To the knowledge of U.S. Merger Partner, no event has occurred respecting any U.S. Merger Partner Plan which would result in the revocation of the registration of such U.S. Merger Partner Plan or entitle any person (without the consent of U.S. Merger Partner) to wind up or terminate any U.S. Merger Partner Plan, in whole or in part, or which could otherwise reasonably be expected to adversely affect the tax status of any such U.S. Merger Partner Plan. There are no pending, or to the knowledge of U.S. Merger Partner, threatened actions, suits, disputes or claims

 

A-60


Table of Contents
  by or on behalf of any U.S. Merger Partner Plan, by any employee or beneficiary covered under any such U.S. Merger Partner Plan, as applicable, or otherwise involving any such U.S. Merger Partner Plan (other than routine claims for benefits).

 

  (iv)

No U.S. Merger Partner Plan provides welfare benefits, including without limitation, death or medical benefits (whether or not insured), beyond retirement or termination of service to employees or former employees or to the beneficiaries or dependents of such employees, other than coverage mandated solely by applicable Law.

 

  (v)

Other than as set out in Section 3.2(t)(v) of the U.S. Merger Partner Disclosure Letter, the consummation of the transactions contemplated by this Agreement will not, either alone or in combination with another event, (i) entitle any current or former employee or officer of U.S. Merger Partner to severance pay, unemployment compensation or any other payment, except as expressly provided in this Agreement, or (ii) accelerate the time of payment or vesting, or (iii) increase the amount of compensation or benefit due any such employee or officer.

 

  (vi)

There are no unfunded liabilities in respect of any U.S. Merger Partner Plan, including going concern unfunded liabilities, solvency deficiencies or wind-up deficiencies where applicable.

 

  (u)

U.S. Merger Partner Key Employees. Section 3.2(u) of the U.S. Merger Partner Disclosure Letter sets forth a list of any Person identified by the Company or U.S. Merger Partner as a “U.S. Merger Partner Key Employee”. To the knowledge of U.S. Merger Partner, no U.S. Merger Partner Key Employee has been or will be terminated (other than for cause) and no U.S. Merger Partner Key Employee has informed U.S. Merger Partner of his or her intention to terminate his or her employment or business relationship with U.S. Merger Partner.

 

  (v)

Intellectual Property.

 

  (i)

Section 3.2(v)(i) of the U.S. Merger Partner Disclosure Letter sets forth a correct and complete list of all (i) issued Patents and Patent applications, (ii) Trademark registrations and applications and material unregistered Trademarks, (iii) Copyright registrations and applications, and (iv) material Software, in each case which is owned or exclusively licensed by U.S. Merger Partner and its Subsidiaries in any jurisdiction in the world. U.S. Merger Partner or one of its Subsidiaries is the sole and exclusive beneficial and, with respect to applications and registrations (including patents), record owner of each item of Intellectual Property set forth in Section 3.2(v)(i) of the U.S. Merger Partner Disclosure Letter, and, except as could not reasonably be expected to have, individually or in the aggregate, a U.S. Merger Partner Material Adverse Effect or its Subsidiaries, all such Intellectual Property is subsisting, valid, and enforceable.

 

  (ii)

All of the registered Intellectual Property is sufficient, in all material respects, for conducting the business, as presently conducted, of U.S. Merger Partner and its Subsidiaries, individually and taken as a whole.

 

  (iii)

There are no Orders, writs, injunctions or decrees to which U.S. Merger Partner or any of its Subsidiaries is subject with respect to any material Intellectual Property.

 

  (iv)

Except as disclosed in Section 3.2(v)(iv) of the U.S. Merger Partner Disclosure Letter:

 

  (A)

U.S. Merger Partner or one of its Subsidiary owns, or has a valid right to use, free and clear of all Liens (other than Permitted Liens), all Intellectual Property used or held for use in, or necessary to conduct, the business and operations of U.S. Merger Partner and its Subsidiaries as presently conducted;

 

  (B)

To the knowledge of U.S. Merger Partner, there is no valid basis for a claim of infringement, misappropriation or other violation of Intellectual Property rights against U.S. Merger Partner or any of its Subsidiaries;

 

A-61


Table of Contents
  (C)

To the knowledge of U.S. Merger Partner, no Person is infringing, misappropriating or otherwise violating any Intellectual Property owned, used or held for use by U.S. Merger Partner and its Subsidiaries;

 

  (D)

To the knowledge of U.S. Merger Partner, no Person is infringing, misappropriating or otherwise violating any material Intellectual Property owned, used or held for use by U.S. Merger Partner and its Subsidiaries in the conduct of the business of U.S. Merger Partner and its Subsidiaries as presently conducted, and, except as disclosed in Section 3.2(v)(iv)(D) of the U.S. Merger Partner Disclosure Letter, no such claims have been asserted or threatened against any Person by U.S. Merger Partner or its Subsidiaries or, to the knowledge of U.S. Merger Partner, any other Person, in the past three years;

 

  (E)

There has been no claim asserted or threatened, or Proceedings of any kind pending or in progress, challenging the scope, validity or enforceability of any Intellectual Property applications or registrations owned by U.S. Merger Partner or any of its Subsidiaries, and, to the knowledge of U.S. Merger Partner, there are no facts, circumstances or conditions that could reasonably be expected to form the basis for such a claim. Neither U.S. Merger Partner nor any of its Subsidiaries has granted any Person any right to control the prosecution or registration of any Intellectual Property owned by U.S. Merger Partner or its Subsidiaries or to commence, defend, or otherwise control any claim with respect to such Intellectual Property;

 

  (F)

U.S. Merger Partner and its Subsidiaries take reasonable measures to protect the confidentiality of Trade Secrets. To the knowledge of U.S. Merger Partner, there has not been any disclosure of any material Trade Secret of U.S. Merger Partner or its Subsidiaries (including any such information of any other Person disclosed in confidence to U.S. Merger Partner or its Subsidiaries) to any Person in a manner that has resulted or is likely to result in the loss of trade secret or other rights in and to such information;

 

  (G)

To the knowledge of U.S. Merger Partner, no patent applications owned by U.S. Merger Partner or its Subsidiaries stand under final rejection before the United States Patent and Trademark Office or have been issued a Final Action by the Canadian Intellectual Property Office or any equivalent foreign governmental entity; U.S. Merger Partner and each of its Subsidiaries has taken all commercially reasonable measures to obtain patent rights worldwide with respect to all material inventions owned or controlled by U.S. Merger Partner and its Subsidiaries, and has not forfeited or otherwise lost any right to file any material patent applications or obtain any material patents in any jurisdiction, such as by failing to meet any filing deadline, fee submission or otherwise; there is no reason for the scope of any issued claims under any patents owned by U.S. Merger Partner or any of its Subsidiaries to be less than the scope reflected as of the date of this Agreement in such patents or for the scope of any issued claims under any patent applications owned by U.S. Merger Partner or any of its Subsidiaries to be materially less than the scope reflected as of the date of this Agreement in such patent applications;

 

  (H)

No current or former partner, director, stockholder, officer, or employee of U.S. Merger Partner or its Subsidiaries will, after giving effect to the transactions contemplated hereby, own or retain any proprietary rights in any of the Intellectual Property owned, used, or held for use (including for defensive purposes) by U.S. Merger Partner and its Subsidiaries in the conduct of their respective businesses as presently conducted;

 

  (I)

Neither U.S. Merger Partner nor any of its Subsidiaries is now or has ever been a member of, party to, promoter of, or a contributor to, any patent pool, industry standards body, trade association or other organization that could require or obligate U.S. Merger Partner or its Subsidiaries to grant or offer to any other Person any license or right to any Intellectual Property;

 

A-62


Table of Contents
  (J)

The consummation of the transactions contemplated by this Agreement will not result in the loss or impairment of or payment of any additional amounts with respect to, nor require the consent of any other Person in respect of, U.S. Merger Partner’s or any of its Subsidiaries’ right to own, use, or hold for use any of the Intellectual Property as owned, used, or held for use (including for defensive purposes) in the conduct of the business of U.S. Merger Partner and its Subsidiaries as currently conducted;

 

  (v)

Neither U.S. Merger Partner nor any of its Subsidiaries has entered into nor is subject to any Orders, consents, indemnifications, forbearances to sue, licenses or other arrangements in connection with the resolution of any disputes or litigation that (A) restricts U.S. Merger Partner or any of its Subsidiaries with respect to any material Intellectual Property, (B) restricts U.S. Merger Partner’s or any of its Subsidiaries’ businesses in any material manner in order to accommodate any Person’s Intellectual Property, or (C) permits any Person to use any material Intellectual Property.

 

  (vi)

U.S. Merger Partner and its Subsidiaries have at all times complied with all applicable Laws and Orders, as well as its own rules, policies, and procedures, relating to privacy, data protection, and the collection and use of personal information collected, used, or held for use by U.S. Merger Partner and its Subsidiaries. No claims have been asserted or threatened against U.S. Merger Partner or its Subsidiaries alleging a violation of any Person’s privacy or personal information or data rights and the consummation of the transactions contemplated hereby will not breach or otherwise cause any violation of any Law or rule, policy, Order or procedure related to privacy, data protection, or the collection, use and disclosure of personal information collected, used, disclosed or held for use by or on behalf of U.S. Merger Partner or its Subsidiaries in the conduct of the their respective businesses as presently conducted. U.S. Merger Partner and its Subsidiaries take commercially reasonable measures, in accordance with Law, to ensure that such information is protected against unauthorized access, use, modification, or other misuse.

 

  (vii)

U.S. Merger Partner and its Subsidiaries have complied in all material respects with all Laws, statutes, regulations, and rules in obtaining and perfecting the Intellectual Property, including, without limitation, all prior art disclosure requirements.

 

  (viii)

U.S. Merger Partner and its Subsidiaries have paid all fees and annuities on and made all required filings relating to the Intellectual Property rights and the Intellectual Property rights are in good standing except where the failure to make such payments has not had and could not reasonably be expected to have, individually or in the aggregate, a U.S. Merger Partner Material Adverse Effect.

 

  (ix)

No funding, facilities or personnel of any governmental body, university, college, other educational institution or research center were used, directly or indirectly, to develop or create, in whole or in part, any Intellectual Property rights owned, used, or held for use by U.S. Merger Partner or any of its Subsidiaries.

 

  (x)

Neither U.S. Merger Partner nor any of its Subsidiaries intends to utilize any inventions, trade secrets, or proprietary information of any employee made prior to his or her employment by U.S. Merger Partner or such Subsidiary, as appropriate.

 

  (xi)

Except as disclosed in Section 3.2(v)(xi) of the U.S. Merger Partner Disclosure Letter, all hardware, software and firmware, processed data, technology infrastructure and other computer systems used in connection with the conduct of the business and operations, as presently conducted, of U.S. Merger Partner and its Subsidiaries, individually and taken as a whole are sufficient, in all material respects, for conducting the business, as presently conducted, of U.S. Merger Partner and its Subsidiaries, individually and taken as a whole.

 

  (xii)

During the three (3) years prior to the date of this Agreement, (i) there have been no material security breaches in U.S. Merger Partner’s or any of its Subsidiaries’ information technology systems, and (ii) there have been no disruptions in any of U.S. Merger Partner’s or any of its

 

A-63


Table of Contents
  Subsidiaries’ information technology systems that materially adversely affected U.S. Merger Partner’s and its Subsidiaries’ businesses or operations. U.S. Merger Partner and its Subsidiaries have evaluated their disaster recovery and backup needs and have implemented plans and systems that reasonably address their assessment of risk. With respect to the Software used or held for use in the businesses of U.S. Merger Partner and its Subsidiaries as presently conducted, to the knowledge of U.S. Merger Partner, (i) no such Software contains any device or feature designed to disrupt, disable, or otherwise impair the functioning of any Software, (ii) U.S. Merger Partner and its Subsidiaries have not delivered, licensed or made available, and U.S. Merger Partner and its Subsidiaries have no duty or obligation (whether present, contingent, or otherwise) to deliver, license or make available, the source code for any such Software to any escrow agent or other Person who is not, as of the date of this Agreement, an employee of U.S. Merger Partner or its Subsidiaries, and (iii) no such Software is subject to the terms of any “open source” or other similar license that provides for any source code of the Software to be disclosed, licensed, publicly distributed, or dedicated to the public.

 

  (w)

Environment. Except as disclosed in Section 3.2(w) of the U.S. Merger Partner Disclosure Letter:

 

  (i)

U.S. Merger Partner and its Subsidiaries are in compliance in all material respects with all applicable Environmental Laws, including any Laws relating to or governing (including obtaining any necessary governmental approvals, authorizations and permits) the importation, exportation, use, distribution and disposal of any materials, chemicals, equipment and substances into, from or within Canada or the United States;

 

  (ii)

there has not occurred any Release of any Hazardous Substances on, at, in, under or from any of the real properties currently or previously owned, leased or used by U.S. Merger Partner and its Subsidiaries and there is no such Release, regardless of whether it was in compliance with Environmental Laws that could reasonably be expected to have, individually or in the aggregate, a U.S. Merger Partner Material Adverse Effect, and there are no past or present actions, activities, circumstances, conditions, events or incidents, including, without limitation, the release, emission, discharge, presence or disposal of any Hazardous Substances, that could reasonably be expected to form the basis of any material Environmental Claim against U.S. Merger Partner or any of its Subsidiaries, or against any Person whose liability for any Environmental Claim U.S. Merger Partner or any of its Subsidiaries has retained or assumed either contractually or by operation of law, or otherwise result in material costs or liabilities under any Environmental Law;

 

  (iii)

none of the real properties currently or previously owned, leased or used by U.S. Merger Partner or its Subsidiaries has been used by U.S. Merger Partner to generate, manufacture, refine, treat, recycle, transport, store, handle, dispose of, transfer, produce or process Hazardous Substances, and, to the knowledge of U.S. Merger Partner, all Hazardous Substances handled, recycled, disposed of, treated or stored off site by, for or from any U.S. Merger Partner or Subsidiary operations or properties have been handled, recycled, disposed of, treated and stored in compliance in all material respects with all applicable Environmental Laws, and, to the knowledge of U.S. Merger Partner, there are no Hazardous Substances at, in, on, under or migrating from any U.S. Merger Partner or Subsidiary properties;

 

  (iv)

there are no Environmental Claims pending or, to the knowledge of U.S. Merger Partner, threatened against U.S. Merger Partner or any of its Subsidiaries, or against any Person whose liability for any Environmental Claim U.S. Merger Partner or any of its Subsidiaries has retained or assumed either contractually or by operation of law, arising out of, under or with respect to any Environmental Laws;

 

  (v)

no Liens in favor of any Governmental Authority or other Person arising under applicable Environmental Laws exist, are pending or, to the knowledge of U.S. Merger Partner, threatened, affecting, directly or indirectly, U.S. Merger Partner or any of its Subsidiaries or any real or personal property of U.S. Merger Partner or any of its Subsidiaries;

 

A-64


Table of Contents
  (vi)

U.S. Merger Partner Data Room contains all environmental assessments, audits, reports, results of investigations, findings, data, and other documents or information in the possession of or reasonably available to U.S. Merger Partner or any of its Subsidiaries regarding or relating to environmental matters, or that relate to the current or past environmental condition of any real property currently or formerly owned, leased, occupied or used by U.S. Merger Partner or any of its Subsidiaries, or the compliance or noncompliance by U.S. Merger Partner or any of its Subsidiaries under or with any Environmental Laws;

 

  (vii)

U.S. Merger Partner or its Subsidiaries are in possession of all Environmental Approvals required or necessary to own, lease or operate its business and operations, and is in material compliance with the terms and conditions of all such Environmental Approvals; there are no actions, investigations or other Proceedings in progress, pending, or, to the knowledge of U.S. Merger Partner, threatened against U.S. Merger Partner or any of its Subsidiaries that could reasonably be expected to result in the suspension, loss or revocation of any such Environmental Approvals; and true, complete and correct copies of all such Environmental Approvals are contained in the U.S. Merger Partner Data Room; and,

 

  (viii)

neither U.S. Merger Partner nor any of its Subsidiaries is required by any Environmental Law or by virtue of the transactions set forth herein and contemplated hereby, or as a condition to the effectiveness of any transactions contemplated hereby, (i) to perform a site assessment for Hazardous Substances, (ii) to remove or remediate Hazardous Substances, (iii) to give notice to, obtain review by, or receive approval from any Governmental Authority, (iv) to record or deliver to any Person any disclosure document or statement pertaining to environmental matters, or (v) to change the status, terms or conditions of any Environmental Approvals held by U.S. Merger Partner or any of its Subsidiaries, or required for any of their business or operations, or to renew, modify, revoke, alter, transfer or amend any such Environmental Approval for the continuation of the business and operations of U.S. Merger Partner or any of its Subsidiaries after the Closing Date.

 

  (x)

Insurance. U.S. Merger Partner and its Subsidiaries maintain the material insurance policies described in Section 3.2(x) of the U.S. Merger Partner Disclosure Letter, which include director and officer and employee and officer insurance policies, and U.S. Merger Partner or the relevant Subsidiary of U.S. Merger Partner is in compliance in all material respects with all requirements with respect thereto. U.S. Merger Partner has made available to Company true, correct and complete copies of all material insurance policies described in Section 3.2(x) of the U.S. Merger Partner Disclosure Letter. Except for failures to maintain insurance or self-insurance that would not reasonably be expected to be material to U.S. Merger Partner and its Subsidiaries, taken as a whole, since January 1, 2015, each of U.S. Merger Partner and its Subsidiaries, and their respective properties and assets, has been continuously insured with financially responsible insurers or has self-insured, in each case in such amounts and with respect to such risks and losses as (i) are required by applicable Law or by U.S. Merger Partner Material Contracts and (ii) are customary for companies conducting the businesses conducted by U.S. Merger Partner and its Subsidiaries and, to the knowledge of U.S. Merger Partner, there is no condition specific to U.S. Merger Partner or its Subsidiaries which would prevent U.S. Merger Partner or its Subsidiaries from obtaining insurance policies for such risks and losses. All material insurance policies of each of U.S. Merger Partner and its Subsidiaries are in full force and effect. Neither U.S. Merger Partner nor any of its Subsidiaries has received any notice of cancellation or termination with respect to any such policy. All premiums due and payable through the date of this Agreement under all such policies have been paid and U.S. Merger Partner and its Subsidiaries are otherwise in compliance in all material respects with the terms of such policies, except for such failures to be in compliance as would not be material to U.S. Merger Partner and its Subsidiaries, taken as a whole. There has been no denial of material claims nor material claims disputed by U.S. Merger Partner’s or any of its Subsidiaries’ insurers in the past or present.

 

A-65


Table of Contents
  (y)

Relationships with Third Parties. Except as disclosed in Section 3.2(y) of the U.S. Merger Partner Disclosure Letter, neither U.S. Merger Partner nor any of its Subsidiaries has received any written or, to the knowledge of U.S. Merger Partner, other notice or other communication that any material customer, supplier, manufacturer, licensor, distributor or sales representative intends to cancel, terminate, discontinue or not renew or change the terms or otherwise modify its relationship with U.S. Merger Partner or any of its Subsidiaries, and, to the knowledge of U.S. Merger Partner, no such action has been threatened, which would reasonably be expected to be material to U.S. Merger Partner and its Subsidiaries, taken as a whole.

 

  (z)

Books and Records. The corporate records and minute books of U.S. Merger Partner and its Subsidiaries have been maintained in accordance with all applicable Laws in all material respects, and such corporate records and minute books are complete and accurate in all material respects, including, but not limited to the fact that, the minute books contain the minutes of all meetings of the boards of directors, committees of the board and shareholders and all resolutions passed by the boards of directors, committees of the boards and the shareholders. The financial books, records and accounts of U.S. Merger Partner and its Subsidiaries (i) have in all material respects been maintained in accordance with good business practice and in accordance with U.S. GAAP and with the accounting principles generally accepted in the country of domicile of each such entity on a basis consistent with prior years, (ii) are stated in reasonable detail and accurately and fairly reflect the transactions and acquisitions and dispositions of property or assets of each of U.S. Merger Partner and its Subsidiaries, and (iii) accurately and fairly reflect the basis for the consolidated financial statements of U.S. Merger Partner. All such corporate records and minute books of U.S. Merger Partner and its Subsidiaries have been made available to the Company.

 

  (aa)

Non-Arms Length Transactions. Except for employment or employment compensation agreements entered into in the ordinary course of business, or as disclosed in Section 3.2(aa) of the U.S. Merger Partner Disclosure Letter, there are no current Contracts or transactions, nor are there any currently proposed Contracts or transactions between U.S. Merger Partner or any of its Subsidiaries, on the one hand, and any (i) officer or director of U.S. Merger Partner or any of its Subsidiaries, (ii) any holder of record or, to the knowledge of U.S. Merger Partner, beneficial owner of or 10% or more of the outstanding U.S. Merger Partner Common Shares or (iii) any Affiliate of any such officer, director or U.S. Merger Partner Shareholder, on the other hand.

 

  (bb)

No Collateral Benefits. To the knowledge of U.S. Merger Partner, no related party of U.S. Merger Partner is entitled to receive as a consequence of the Arrangement or the other transactions contemplated by this Agreement any collateral benefit, other than a benefit described in paragraph (c) of the definition of collateral benefit where either (i) the related party, together with its associated entities beneficially owns or exercises control or direction over less than one percent or more of the outstanding U.S. Merger Partner Common Shares or (ii) the requirements of clause (c)(iv)(B)(I) and (II) of the definition of collateral benefit have been satisfied with respect to that benefit and U.S. Merger Partner will provide the disclosure contemplated by clause (c)(iv)(B)(III) in the Prospectus/Proxy Statement and Circular. The terms “related party”, “associated entity” and “collateral benefit” are used in this paragraph as defined in MI 61-101.

 

  (cc)

Corrupt Practices Legislation. Neither U.S. Merger Partner nor any of its Subsidiaries has taken or committed to take any action which would cause U.S. Merger Partner or any of its Subsidiaries or Affiliates to be in violation of the United States Foreign Corrupt Practices Act, the Corruption of Foreign Public Officials Act (Canada) or any applicable Law of similar effect, and, to the knowledge of U.S. Merger Partner, no such action has been taken by any Person acting on behalf of U.S. Merger Partner or any of its Subsidiaries or Affiliates.

 

  (dd)

Fairness Opinion. The U.S. Merger Partner Board of Directors has received the U.S. Merger Partner Fairness Opinion from the U.S. Merger Partner Financial Advisor to the effect that, as of the date of this Agreement, the consideration to be received by the U.S. Merger Partner Shareholders under the

 

A-66


Table of Contents
  Arrangement is fair, from a financial point of view, to such U.S. Merger Partner Shareholders, excluding the Specified Shareholders. A true, correct and complete copy of the U.S. Merger Partner Fairness Opinion will be provided by U.S. Merger Partner to the Company not later than two Business Days after the date of this Agreement.

 

  (ee)

Board of Directors Approval. The U.S. Merger Partner Board of Directors, at a meeting duly called and held, has unanimously determined that this Agreement, the Arrangement and the Merger are fair to its shareholders and are in the best interests of U.S. Merger Partner, has unanimously approved the execution and delivery of this Agreement and the transactions contemplated by this Agreement and has unanimously resolved to recommend that the U.S. Merger Partner Shareholders vote to adopt this Agreement. Each director and executive officer of U.S. Merger Partner intends, to the knowledge of U.S. Merger Partner, to vote all of the U.S. Merger Partner Common Shares held by him or her in favour of the adoption of this Agreement and has agreed that references to such intention may be made in the Prospectus/Proxy Statement and Circular and other documents relating to the Arrangement or the Merger.

 

  (ff)

Shareholder Approval. The only vote of the stockholders of U.S. Merger Partner required to adopt this Agreement and approve the Merger is the U.S. Merger Partner Shareholder Approval. No other vote of the stockholders of U.S. Merger Partner is required by Law, the constating documents of U.S. Merger Partner or otherwise to adopt this Agreement and approve the Merger.

 

  (gg)

Financial Resources. At the Closing, U.S. Merger Partner will have the financial resources and capabilities to perform its obligations under this Agreement.

 

  (hh)

No Other Representations and Warranties. Except for the representations and warranties made by U.S. Merger Partner in this Section 3.2, neither U.S. Merger Partner or any other Person makes any express or implied representation or warranty with respect to U.S. Merger Partner or any of its Subsidiaries or their respective businesses, assets, operations, liabilities, condition (financial or otherwise) or prospects, and U.S. Merger Partner hereby disclaims any such other representations or warranties. In particular, without limiting the foregoing disclaimer, except for the representations and warranties made by U.S. Merger Partner in this Section 3.2, neither U.S. Merger Partner nor any other Person makes or has made any representation or warranty to the Company or any of its Representatives, with respect to (i) any financial projection, forecast, estimate, budget or prospective information relating to U.S. Merger Partner, any of its Subsidiaries or their respective businesses or operations or (ii) any oral or written information furnished or made available to the Company or any of its Representatives in the course of its due diligence investigation of U.S. Merger Partner, the negotiation of this Agreement or the consummation of this transaction and the other transactions contemplated by this Agreement, including the accuracy, completeness or currentness thereof, and neither U.S. Merger Partner nor any other Person will have any liability to the Company or any other Person in respect of such information, including any subsequent use of such information, except in the case of fraud.

 

3.3

Representations and Warranties of CanCo Parent

CanCo Parent represents and warrants to and in favour of U.S. Merger Partner as follows and acknowledges that the Company and U.S. Merger Partner are relying upon such representations and warranties in entering into this Agreement:

 

  (a)

Organization and Qualification

 

  (i)

CanCo Parent is a corporation and has been duly organized and validly exists and is in good standing under the Laws of its jurisdiction of incorporation. It has the requisite corporate and legal power and capacity to own its property as now owned and to carry on its business as it is now being carried on.

 

A-67


Table of Contents
  (b)

Authority Relative to this Agreement.

 

  (i)

CanCo Parent has the requisite corporate power, authority and capacity to enter into this Agreement and, subject to obtaining the Final Order as contemplated in this Agreement and the Required Regulatory Approvals, to perform its obligations under this Agreement and to complete the transactions contemplated by this Agreement.

 

  (ii)

The execution and delivery of this Agreement and the completion by CanCo Parent of the transactions contemplated by this Agreement have been duly authorized by the board of directors of CanCo Parent and no other corporate proceedings on the part of CanCo Parent are necessary to authorize the execution and delivery by it of this Agreement or, subject to obtaining the Final Order as contemplated in this Agreement, the completion by CanCo Parent of the transactions contemplated by this Agreement. This Agreement has been duly executed and delivered by CanCo Parent and constitutes a legal, valid and binding obligation of CanCo Parent enforceable against CanCo Parent in accordance with its terms, subject to bankruptcy, insolvency, reorganization, fraudulent transfer, moratorium and other Laws relating to limitations of actions or affecting the availability of equitable remedies and the enforcement of creditors’ rights generally and general principles of equity.

 

  (c)

Required Approvals. No authorization, license, Permit, certificate, registration, consent or approval of, or filing with, or notification to, any Governmental Authority is required to be obtained or made by CanCo Parent or any of its Subsidiaries for the execution and delivery of this Agreement, the performance by CanCo Parent of its obligations under this Agreement, the completion by CanCo Parent of the Arrangement, other than:

 

  (i)

the Interim Order and any filings required in order to obtain, and approvals required under, the Interim Order;

 

  (ii)

the Final Order, and any filings required in order to obtain the Final Order;

 

  (iii)

such filings and other actions required under applicable Canadian Securities Laws and the securities Laws of the United States (including any state or provincial securities Laws) and the rules and policies of the TSX and NASDAQ, in each case, as are contemplated by this Agreement;

 

  (iv)

the Required Regulatory Approvals; and

 

  (v)

any other authorizations, licenses, Permits, certificates, registrations, consents, approvals and filings and notifications with respect to which the failure to obtain or make the same would not reasonably be expected to be material to CanCo Parent and its Subsidiaries, taken as a whole, or could not reasonably be expected to prevent or significantly impede or materially delay the completion of the Arrangement or the Merger.

 

  (d)

No Violation. The execution and delivery by CanCo Parent of this Agreement, the performance by CanCo Parent of its obligations under this Agreement and the completion of the Arrangement and the Merger do not and will not (nor will they with the giving of notice or the lapse of time or both) result in a contravention, conflict, violation, breach or default under the constating documents of CanCo Parent.

 

  (e)

No Business or Operations. Since its date of formation, CanCo Parent has not carried on any business or conducted any operations other than the execution of this Agreement, the performance of its obligations under this Agreement and thereunder and matters ancillary thereto.

 

  (f)

Authorized Capital. The authorized share capital of CanCo Parent will consist of: (i) an unlimited number of CanCo Parent Common Shares; (ii) an unlimited number of CanCo Parent Multiple Voting Shares; and (iii) a class of blank-cheque preferred shares. There are no CanCo Parent Common Shares, CanCo Parent Multiple Voting Shares or preferred shares issued and outstanding as at the date of this Agreement.

 

  (g)

Tax status: CanCo Parent is a taxable Canadian corporation as defined in the Tax Act.

 

A-68


Table of Contents
3.4

Survival of Representations and Warranties

The representations and warranties of the Parties contained in this Agreement will not survive the completion of the Arrangement and will expire and be terminated on the earlier of the Effective Time and, subject to the obligation to make any payment hereunder pursuant to Section 7.2, the date on which this Agreement is terminated in accordance with its terms. This Section 3.4 will not limit any covenant or agreement of any of the Parties, which, by its terms, contemplates performance after the Closing or the date on which this Agreement is terminated, as the case may be.

ARTICLE 4

COVENANTS REGARDING THE CONDUCT OF BUSINESS

 

4.1

Covenants of the Company

The Company covenants and agrees that, until the earlier of the Closing and the time that this Agreement is terminated in accordance with its terms, unless U.S. Merger Partner otherwise consents in writing (to the extent that such consent is permitted by applicable Law) or as is otherwise disclosed in Section 4.1 of the Company Disclosure Letter or expressly permitted or specifically contemplated by this Agreement or the Plan of Arrangement or as is required by applicable Law or Order:

 

  (a)

the respective businesses of the Company and its Subsidiaries will be conducted, their respective facilities will be maintained, and the Company and its Subsidiaries will continue to operate their respective businesses, only in the ordinary course of business in an effort to preserve the value thereof;

 

  (b)

the Company and its Subsidiaries will comply in all material respects with the terms of all Company Material Contracts and the Company will use its commercially reasonable efforts to maintain and preserve intact its and its Subsidiaries’ respective business organizations, assets, Permits, properties, rights, goodwill and business relationships and keep available the services of its and its Subsidiaries’ respective officers and employees as a group;

 

  (c)

the Company will not, and will cause its wholly-owned Subsidiaries not to, directly or indirectly:

 

  (i)

alter or amend its articles, charter, by-laws or other constating documents;

 

  (ii)

declare, set aside or pay any dividend on or make any distribution or payment or return of capital (x) in respect of the Company Common Shares or Company AA Shares or (y) in respect of the equity interests of any Subsidiary of the Company that is not directly or indirectly wholly owned by the Company (in each case, whether in cash or property);

 

  (iii)

split, divide, consolidate, combine or reclassify the Company Common Shares or Company AA Shares or any other securities;

 

  (iv)

issue, grant, sell or pledge or authorize or agree to issue, grant, sell or pledge any Company Common Shares or Company AA Shares or other securities of the Company or its Subsidiaries (including Options or any equity-based or equity-linked awards such as restricted or deferred share units or phantom share plans), or securities convertible into or exchangeable or exercisable for, or otherwise evidencing a right to acquire, Company Common Shares or Company AA Shares or other securities of the Company or its Subsidiaries, other than the issuance of Company A Shares issuable pursuant to the exercise of Options outstanding on the date of this Agreement or otherwise in accordance with the Company Share Purchase Plan or with the Company’s articles;

 

  (v)

(A) grant any increases in the compensation of any of its directors, executive officers or employees, except for increases in the compensation of employees with total annual compensation not in excess of $200,000 in the ordinary course of business consistent with past practice; (B) except as required by this Agreement or as required by applicable Law (i) grant or

 

A-69


Table of Contents
  increase any severance, change in control, termination or similar compensation or benefits payable to any director, officer or employee, (ii) except as contemplated by this Agreement, accelerate the time of payment or vesting of, or the lapsing of restrictions with respect to, or fund or otherwise secure the payment of, any compensation or benefits under any Company Plan or (iii) enter into, terminate or materially amend any Company Plan (or any plan, program, agreement, or arrangement that would constitute a Company Plan if in effect on the date of this Agreement); (C) hire any person to be employed by the Company or any of its Subsidiaries or terminate the employment of any employee of the Company or any if its Subsidiaries, other than the hiring or firing of employees with total annual compensation not in excess of $200,000 in the ordinary course of business consistent with past practice or (D) grant any equity or equity-based awards;

 

  (vi)

redeem, purchase or otherwise acquire any outstanding Company Common Shares or Company AA Shares or other securities or securities convertible into or exchangeable or exercisable for Company Common Shares or Company AA Shares or any such other securities, other than in transactions between two or more Company wholly-owned Subsidiaries or between the Company and a Company wholly-owned Subsidiary or pursuant to the Company Shareholder Agreement;

 

  (vii)

amend the terms of any securities of the Company or any of its Subsidiaries;

 

  (viii)

adopt a plan of liquidation or resolution providing for the liquidation or dissolution of the Company or any of its Subsidiaries;

 

  (ix)

reorganize, amalgamate or merge with any other Person;

 

  (x)

make any material changes to any of its accounting policies, principles, methods, practices or procedures (including by adopting any material new accounting policies, principles, methods, practices or procedures) or as contemplated hereby or in connection with any transactions contemplated hereby, except as required by applicable Laws or IFRS;

 

  (xi)

make any material change to its general practices and policies relating to the payment of accounts payable or the collection of accounts receivable;

 

  (xii)

except for sales in the ordinary course of business, or as contemplated hereby or in connection with any transactions contemplated hereby, sell, pledge, lease, license, dispose of or encumber any assets or properties of the Company (including the shares or other equity securities of any Subsidiary of the Company) or of any of its Subsidiaries having a value greater than $250,000 in the aggregate;

 

  (xiii)

(A) acquire (by merger, amalgamation, consolidation, arrangement or acquisition of shares or other equity securities or interests or assets or otherwise) any corporation, partnership, association or other business organization or division thereof or any property or asset, or make any investment by the purchase of securities, contribution of capital, property transfer, or purchase of any property or assets of any other Person that, together with all other such acquisitions, investments, contributions, transfers or purchases, has a value greater than $1,000,000 in the aggregate or (B) enter into any binding letter of intent, agreement in principle, acquisition agreement or other similar agreement with respect to such a transaction;

 

  (xiv)

incur any indebtedness (including the making of any payments in respect thereof, including any premiums or penalties thereon or fees in respect thereof) or issue any debt securities, or assume, guarantee, endorse or otherwise as an accommodation become responsible for the obligations of any other Person, or make any loans or advances in excess of $250,000 in the aggregate to any other Persons;

 

  (xv)

enter into any material currency, commodity, interest rate or equity related hedge, derivative, swap or other financial risk management Contract;

 

A-70


Table of Contents
  (xvi)

pay, discharge or satisfy any claim, liability or obligation prior to the same being due, other than the payment, discharge or satisfaction of liabilities reflected or reserved against in the Company Financial Statements, or voluntarily waive, release, assign, settle or compromise any Proceeding, where such payment, discharge, satisfaction, waiver, release, assignment, settlement or compromise exceeds $250,000 in the aggregate or in any case, would entail any non-monetary damages;

 

  (xvii)

settle or compromise any action, claim or other Proceeding brought by any present, former or purported holder of its securities in connection with the transactions contemplated by this Agreement, the Merger or the Arrangement;

 

  (xviii)

enter into any material new line of business, enterprise or other activity;

 

  (xix)

expend or commit to expend any amounts with respect to capital expenses, where such expenditure or commitment exceeds $250,000 in the aggregate;

 

  (xx)

enter into any lease or sublease of real property (whether as a lessor, sublessor, lessee or sublessee), or modify, amend or exercise any right to renew any lease or sublease of real property or acquire any interest in real property that would exceed $250,000 per year;

 

  (xxi)

(x) other than in the ordinary course of business, enter into any contract that would, if entered into prior to the date of this Agreement, be a Company Material Contract, or (y) materially modify, materially amend or terminate any Company Material Contract or waive, release or assign any material rights or claims thereunder;

 

  (xxii)

other than in the ordinary course of business, fail to use commercially reasonable efforts to maintain in full force and effect the existing material insurance policies covering the Company or its Subsidiaries;

 

  (xxiii)

make, change, revoke or rescind any material election relating to Taxes or make any material amendment with respect to any Return;

 

  (xxiv)

take any action that would reasonably be expected to prevent or significantly impede or materially delay the completion of the Arrangement or the Merger;

 

  (xxv)

make, or permit any of the Company’s Subsidiaries to, make, any loan to any officer or director of the Company or any of its Subsidiaries; or

 

  (xxvi)

enter into, modify or terminate any Contract with respect to any of the foregoing or otherwise agree or announce an intention to do any of the foregoing;

 

  (d)

the Company will comply with all Laws affecting the operation of the Company;

 

  (e)

the Company will promptly notify U.S. Merger Partner of any notices of dissent or written objections to the Arrangement received by the Company and provide U.S. Merger Partner with copies of such notices and written objections; and

 

  (f)

The Company will promptly notify U.S. Merger Partner in writing of any circumstance or development that, to the knowledge of the Company, has had or would reasonably be expected to have, individually or in the aggregate, a Company Material Adverse Effect.

Nothing in this Section 4.1 shall give U.S. Merger Partner the right to control, directly or indirectly, the operations or the business of the Company or any of its Subsidiaries at any time prior to the Closing.

 

4.2

Covenants of U.S. Merger Partner

U.S. Merger Partner covenants and agrees that, until the earlier of the Closing and the time that this Agreement is terminated in accordance with its terms, unless the Company otherwise consents in writing (to the

 

A-71


Table of Contents

extent that such consent is permitted by applicable Law), which consent shall not be unreasonably withheld, conditioned or delayed, or as is otherwise disclosed in Section 4.2 of the U.S. Merger Partner Disclosure Letter or expressly permitted or specifically contemplated by this Agreement or as is otherwise required by applicable Law or Order:

 

  (a)

the respective businesses of U.S. Merger Partner and its Subsidiaries will be conducted, their respective facilities will be maintained, and U.S. Merger Partner and its Subsidiaries will continue to operate their respective businesses, only in the ordinary course of business in an effort to preserve the value thereof;

 

  (b)

U.S. Merger Partner and its Subsidiaries will comply in all material respects with the terms of all U.S. Merger Partner Material Contracts and U.S. Merger Partner will use its commercially reasonable efforts to maintain and preserve intact its and its Subsidiaries’ respective business organizations, assets, Permits, properties, rights, goodwill and business relationships and keep available the services of its and its Subsidiaries’ respective officers and employees as a group;

 

  (c)

U.S. Merger Partner will not, and will cause its wholly-owned Subsidiaries not to, directly or indirectly:

 

  (i)

alter or amend its articles, charter, by-laws or other constating documents;

 

  (ii)

except as provided for under Section 5.12(c), declare, set aside or pay any dividend on or make any distribution or payment or return of capital (x) in respect of the U.S. Merger Partner Common Shares or (y) in respect of the equity interests of any Subsidiary of U.S. Merger Partner that is not directly or indirectly wholly owned by U.S. Merger Partner (in each case, whether in cash or property);

 

  (iii)

split, divide, consolidate, combine or reclassify the U.S. Merger Partner Common Shares or any other securities;

 

  (iv)

issue, grant, sell or pledge or authorize or agree to issue, grant, sell or pledge any U.S. Merger Partner Common Shares or other securities of U.S. Merger Partner or its Subsidiaries (including U.S. Merger Partner Share Options or any equity-based or equity-linked awards such as restricted or deferred share units or phantom share plans), or securities convertible into or exchangeable or exercisable for, or otherwise evidencing a right to acquire, U.S. Merger Partner Common Shares or other securities of the Company or its Subsidiaries, other than the issuance of U.S. Merger Partner Common Shares issuable pursuant to the exercise of U.S. Merger Partner Share Options outstanding on the date of this Agreement or otherwise in accordance with the ESPP;

 

  (v)

(A) grant any increases in the compensation of any of its directors, executive officers or employees, except for increases in the compensation of employees with total annual compensation not in excess of $200,000 in the ordinary course of business consistent with past practice; (B) except as required by this Agreement or as required by applicable Law (i) grant or increase any severance, change in control, termination or similar compensation or benefits payable to any director, officer or employee, (ii) except as contemplated by this Agreement, accelerate the time of payment or vesting of, or the lapsing of restrictions with respect to, or fund or otherwise secure the payment of, any compensation or benefits under any U.S. Merger Partner Plan or (iii) enter into, terminate or materially amend any U.S. Merger Partner Plan (or any plan, program, agreement, or arrangement that would constitute a U.S. Merger Partner Plan if in effect on the date of this Agreement); (C) hire any person to be employed by U.S. Merger Partner or any of its Subsidiaries or terminate the employment of any employee of U.S. Merger Partner or any if its Subsidiaries, other than the hiring or firing of employees with total annual compensation not in excess of $200,000 in the ordinary course of business consistent with past practice or (D) grant any equity or equity-based awards;

 

  (vi)

redeem, purchase or otherwise acquire any outstanding U.S. Merger Partner Common Shares or other securities or securities convertible into or exchangeable or exercisable for U.S. Merger

 

A-72


Table of Contents
  Partner Common Shares or any such other securities, other than in transactions between two or more U.S. Merger Partner wholly-owned Subsidiaries or between U.S. Merger Partner and a U.S. Merger Partner wholly-owned Subsidiary;

 

  (vii)

amend the terms of any other securities of U.S. Merger Partner or any of its Subsidiaries;

 

  (viii)

adopt a plan of liquidation or resolution providing for the liquidation or dissolution of U.S. Merger Partner or any of its Subsidiaries;

 

  (ix)

reorganize, amalgamate or merge with any other Person;

 

  (x)

make any material changes to any of its accounting policies, principles, methods, practices or procedures (including by adopting any material new accounting policies, principles, methods, practices or procedures) or as contemplated hereby or in connection with any transactions contemplated hereby, except as required by applicable Laws or U.S. GAAP;

 

  (xi)

except for sales in the ordinary course of business, or as contemplated hereby or in connection with any transactions contemplated hereby, sell, pledge, lease, license, dispose of or encumber any assets or properties of U.S. Merger Partner (including the shares or other equity securities of any Subsidiary of U.S. Merger Partner) or of any of its Subsidiaries having a value greater than $250,000 in the aggregate;

 

  (xii)

(A) acquire (by merger, amalgamation, consolidation, arrangement or acquisition of shares or other equity securities or interests or assets or otherwise) any corporation, partnership, association or other business organization or division thereof or any property or asset, or make any investment by the purchase of securities, contribution of capital, property transfer, or purchase of any property or assets of any other Person that, together with all other such acquisitions, investments, contributions, transfers or purchases, has a value greater than $250,000 in the aggregate or (B) enter into any binding letter of intent, agreement in principle, acquisition agreement or other similar agreement with respect to such a transaction;

 

  (xiii)

except for the Debt Financing, incur any indebtedness (including the making of any payments in respect thereof, including any premiums or penalties thereon or fees in respect thereof) or issue any debt securities, or assume, guarantee, endorse or otherwise as an accommodation become responsible for the obligations of any other Person, or make any loans or advances in excess of $250,000 in the aggregate to any other Persons;

 

  (xiv)

make any material change to its general practices and policies relating to the payment of accounts payable or the collection of accounts receivable;

 

  (xv)

enter into any material currency, commodity, interest rate or equity related hedge, derivative, swap or other financial risk management Contract;

 

  (xvi)

pay, discharge or satisfy any claim, liability or obligation prior to the same being due, other than the payment, discharge or satisfaction of liabilities reflected or reserved against in the U.S. Merger Partner Financial Statements, or voluntarily waive, release, assign, settle or compromise any Proceeding, where such payment, discharge, satisfaction, waiver, release, assignment, settlement or compromise exceeds $250,000 in the aggregate or in any case, would entail any non-monetary damages;

 

  (xvii)

settle or compromise any action, claim or other Proceeding brought by any present, former or purported holder of its securities in connection with the transactions contemplated by this Agreement, the Merger or the Arrangement;

 

  (xviii)

enter into any material new line of business, enterprise or other activity;

 

  (xix)

expend or commit to expend any amounts with respect to capital expenses, where such expenditure or commitment exceeds $250,000 in the aggregate;

 

A-73


Table of Contents
  (xx)

enter into any lease or sublease of real property (whether as a lessor, sublessor, lessee or sublessee), or modify, amend or exercise any right to renew any lease or sublease of real property or acquire any interest in real property that would exceed $250,000 per year;

 

  (xxi)

(x) other than in the ordinary course of business, enter into any contract that would, if entered into prior to the date of this Agreement, be a U.S. Merger Partner Material Contract, or (y) materially modify, materially amend or terminate any U.S. Merger Partner Material Contract or waive, release or assign any material rights or claims thereunder;

 

  (xxii)

other than in the ordinary course of business, fail to use commercially reasonable efforts to maintain in full force and effect the existing material insurance policies covering U.S. Merger Partner or its Subsidiaries;

 

  (xxiii)

make, change, revoke or rescind any material election relating to Taxes or make any material amendment with respect to any Return;

 

  (xxiv)

take any action that would reasonably be expected to prevent or significantly impede or materially delay the completion of the Arrangement or the Merger;

 

  (xxv)

make, or permit any of the U.S. Merger Partner’s Subsidiaries to, make, any loan to any officer or director of U.S. Merger Partner or any of its Subsidiaries; or

 

  (xxvi)

enter into, modify or terminate any Contract with respect to any of the foregoing or otherwise agree or announce an intention to do any of the foregoing;

 

  (d)

U.S. Merger Partner will comply with all Laws affecting the operation of U.S. Merger Partner;

 

  (e)

U.S. Merger Partner will promptly notify the Company of any notices of dissent or written objections to the Merger received by U.S. Merger Partner and provide the Company with copies of such notices and written objections;

 

  (f)

without limiting the generality of the provisions set forth in this Article 4.2, U.S. Merger Partner will promptly notify the Company and keep it informed of any plan to sell or shutdown the consulting business, any such sale or shutdown having to be on terms satisfactory to the Company, acting reasonably;

 

  (g)

U.S. Merger Partner will cooperate with the Company and use its best efforts to assist the Company in obtaining, prior to Closing, sufficient insurance coverage in respect of certain tax liabilities; and

 

  (h)

U.S. Merger Partner will promptly notify the Company in writing of any circumstance or development that, to the knowledge of U.S. Merger Partner, has had or would reasonably be expected to have, individually or in the aggregate, a U.S. Merger Partner Material Adverse Effect.

Nothing in this Section 4.2 shall give the Company the right to control, directly or indirectly, the operations or the business of U.S. Merger Partner or any of its Subsidiaries at any time prior to the Closing.

ARTICLE 5

ADDITIONAL COVENANTS

 

5.1

Access to Information

Subject to compliance with applicable Laws and Orders and the terms of any existing Contracts, each Party shall, and shall cause its respective wholly-owned Subsidiaries to, afford to the other Parties and their respective Representatives, until the earlier of the Closing or the termination of this Agreement in accordance with its terms, continuing access to such Party’s virtual data rooms, and reasonable access, during normal business hours and upon reasonable notice, to its businesses, properties, books and records and such other data and information as a Party may reasonably request, as well as to the other Party’s and its wholly-owned Subsidiaries’ personnel,

 

A-74


Table of Contents

subject, however, to such access not interfering with the ordinary conduct of its businesses. Subject to compliance with applicable Laws and Orders and such requests not materially interfering with the ordinary conduct of the business of a Party and its wholly-owned Subsidiaries, each Party will also make available to the other Parties and their Representatives all other information reasonably requested; provided, that if the terms of any Law, Order or Contract shall limit a Party’s right to access or information pursuant to this Section 5.1, the disclosing Party shall use its commercially reasonable efforts to (a) obtain any consents from a third party to provide such access or information or (b) develop an alternative to providing such access or information to a Party so as to address such lack of access or information in a manner reasonably acceptable to the receiving Party. Without limiting the generality of the provisions of the Non-Disclosure Agreement, each of the Parties acknowledges that all information provided to it under this Section 5.1, or otherwise pursuant to this Agreement or in connection with the transactions contemplated hereby, is subject to the Non-Disclosure Agreement, which will remain in full force and effect notwithstanding any other provision of this Agreement or any termination of this Agreement. If any provision of this Agreement otherwise conflicts or is inconsistent with any provision of the Non-Disclosure Agreement, the provisions of this Agreement will supersede those of the Non-Disclosure Agreement but only to the extent of the conflict or inconsistency and all other provisions of the Non-Disclosure Agreement will remain in full force and effect.

 

5.2

Consents and Approvals

 

  (a)

Subject to the terms and conditions of this Agreement (including Section 5.2(f)), each Party shall, and shall cause its wholly-owned Subsidiaries to, use commercially reasonable efforts to take, or cause to be taken, all actions, and do, or cause to be done, and to assist and cooperate with the other Parties in doing, all things necessary, proper or advisable to consummate and make effective the transactions contemplated by this Agreement (including the Arrangement and the Merger) as promptly as practicable, including:

 

  (i)

as promptly as practicable, obtain all waivers, consents, clearances and approvals from any Governmental Authority, including the Required Regulatory Approvals, required to be obtained in connection with the consummation of the transactions contemplated by this Agreement (including the Arrangement and the Merger);

 

  (ii)

as promptly as reasonably practicable, make all filings and submissions that are required or reasonably necessary to consummate the transactions contemplated by this Agreement (including the Arrangement and the Merger), including all filings and submissions required in connection with the Required Regulatory Approvals; and

 

  (iii)

as promptly as reasonably practicable, take reasonable actions to provide notice to any third party, or obtain from any third party any waivers, consents and approvals required to be obtained, in connection with the consummation of the transactions contemplated by this Agreement (including the Arrangement and the Merger); provided, however, that notwithstanding anything in this Agreement to the contrary, in no event shall the Company, U.S. Merger Partner, CanCo Parent or any of their respective Subsidiaries be required to pay, prior to the Closing, any fee, penalty or other consideration to any third party for any waiver, consent or approval required in connection with the consummation of the transactions contemplated by this Agreement (including the Arrangement and the Merger) under any Contract or other arrangement.

 

  (b)

Subject to the terms and conditions hereof, including Section 5.2(f), each of the Parties agrees, and shall cause each of their respective Subsidiaries, to cooperate and to use commercially reasonable efforts to (i) obtain any waivers, consents, clearances and approvals required in connection with the consummation of the transactions contemplated hereby (including the Arrangement and the Merger) under the HSR Act (if applicable), and any other federal, provincial, state or foreign Law designed to prohibit, restrict or regulate actions for the purpose or effect of monopolization or restraint of trade or foreign investment (collectively, “Relevant Laws”), and (ii) respond to any requests of any Governmental Authority for information or documentary material under any Relevant Law, and to

 

A-75


Table of Contents
  contest and resist any action, including any legislative, administrative or judicial action, and to have vacated, lifted, reversed or overturned any Law or Order (whether temporary, preliminary or permanent) that restricts, prevents or prohibits the consummation of the Arrangement, the Merger or any other transactions contemplated by this Agreement under any Relevant Law. The Parties shall consult and cooperate with one another, and consider in good faith the views of one another, regarding the form and content of any analyses, appearances, presentations, memoranda, briefs, arguments, opinions and proposals made or submitted by or on behalf of any Party in connection with proceedings under or relating to any Relevant Law prior to their submission.

 

  (c)

Each of the Company, U.S. Merger Partner and CanCo Parent shall (i) promptly advise each other of any written or oral communication (including communications received by their respective Subsidiaries) from any Governmental Authority or third party from whom a waiver, consent or approval is required or reasonably necessary in connection with the consummation of the transactions contemplated by this Agreement (including the Arrangement and the Merger); (ii) not participate in any meeting or discussion with any Governmental Authority in respect of any filing, investigation, or enquiry concerning this Agreement or the transactions contemplated by this Agreement unless it consults with the other Parties in advance, and, unless prohibited by such Governmental Authority, gives the other Parties the opportunity to attend; and (iii) promptly furnish the other Parties with copies of all correspondence, filings, and written communications between them and their Subsidiaries and Representatives, on the one hand, and any Governmental Authority or its staff, on the other hand, with respect to this Agreement and the transactions contemplated by this Agreement, except that materials may be redacted as necessary to address reasonable privilege, competitively sensitive information, or confidentiality concerns. If a Party (the “Disclosing Party”) is required to provide information to the other Parties (the “Receiving Parties”) that the Disclosing Party deems to be competitively sensitive information (or otherwise reasonably determines in respect thereof that disclosure should be restricted), the Disclosing Party may restrict the provision of such information to the Receiving Parties’ external legal counsel.

 

  (d)

U.S. Merger Partner shall obtain prior to the Closing Date all waivers, consents, clearances and approvals listed under Section 3.2(d)(iii) of the U.S. Merger Partner Disclosure Letter.

 

  (e)

Each Party will provide as promptly as practicable such information and documentary material as may be requested by a Governmental Authority following any such filing or notification.

 

  (f)

In furtherance and not in limitation of the other covenants contained in this Section 5.2, but subject to the last sentence of this Section 5.2(f), each of the Company and U.S. Merger Partner agrees to take, or cause to be taken (including by its Subsidiaries), any and all steps and to make, or cause to be made (including by its Subsidiaries), any and all undertakings necessary to resolve such objections, if any, that a Governmental Authority may assert under any Relevant Law with respect to the Arrangement and the Merger, and to avoid or eliminate each and every impediment under any Relevant Law that may be asserted by any Governmental Authority with respect to the Arrangement and the Merger, in each case, so as to enable each of the Effective Time and the Merger Effective Time to occur as promptly as practicable and in any event no later than the Outside Date. Notwithstanding the foregoing, however, none of the Company, U.S. Merger Partner or their respective Affiliates will be required to divest or hold separate any assets or otherwise take or commit to take any action that limits its freedom of action with respect to the business of such Party or any portion thereof, or any of its (or its Affiliates) or their other businesses or assets.

 

5.3

Covenants of the Company Regarding the Arrangement and the Merger

Subject to the terms and conditions of this Agreement (including Section 5.2), the Company will and shall cause each of its Subsidiaries to, perform all obligations required to be performed by the Company under this Agreement, cooperate with U.S. Merger Partner in connection therewith, and use commercially reasonable

 

A-76


Table of Contents

efforts to do such other acts and things as may be necessary or desirable in order to complete the Arrangement, the Merger and the other transactions contemplated hereby, including:

 

  (a)

publicly announcing the entering into of this Agreement, the support of the Company Board of Directors of the Arrangement and the Company Recommendation;

 

  (b)

using commercially reasonable efforts to defend all lawsuits or other legal, regulatory or other Proceedings against the Company challenging or affecting this Agreement or the completion of the Arrangement or the Merger; and

 

  (c)

forthwith carrying out the terms of the Interim Order and Final Order to the extent applicable to it and taking all necessary actions to give effect to the transactions contemplated by this Agreement and the Plan of Arrangement, including to provide the Exchange Agent with sufficient CanCo Parent Shares and CanCo Parent Multiple Voting Shares to pay the Arrangement Share Consideration and Merger Consideration.

 

5.4

Covenants of U.S. Merger Partner Regarding the Arrangement and the Merger

Subject to the terms and conditions of this Agreement (including Section 5.2), U.S. Merger Partner will and shall cause each of its Subsidiaries to, perform all obligations required to be performed by it under this Agreement, cooperate with the Company in connection therewith, and use commercially reasonable efforts to do such other acts and things as may be necessary or desirable in order to complete the Arrangement, the Merger and the other transactions contemplated hereby, including:

 

  (a)

publicly announcing the entering into of this Agreement, the support of the U.S. Merger Partner Board of Directors of the Merger and the U.S. Merger Partner Recommendation;

 

  (b)

using commercially reasonably efforts to defend all lawsuits or other legal, regulatory or other Proceedings against or relating to U.S. Merger Partner challenging or affecting this Agreement or the completion of the Arrangement or the Merger; and

 

  (c)

forthwith carrying out the terms of the Interim Order and Final Order to the extent applicable to it and taking all necessary actions to give effect to the transactions contemplated herein and the Plan of Arrangement.

 

5.5

Employee Matters

 

  (a)

Subject to applicable Law, during the one year period following the Closing Date, CanCo Parent or any Subsidiary of CanCo Parent, as applicable, shall provide to each employee of the Company and its Subsidiaries who is employed at the Closing Date and who remains employed by the CanCo Parent or any Subsidiary of CanCo Parent (“Company Employees”) compensation and employee benefits that, with respect to each such employee, are substantially similar in the aggregate to either, in CanCo Parent’s sole discretion, (i) the compensation and benefits provided to similarly situated employees of U.S. Merger Partner or (ii) the compensation and benefits provided to such employee under the Company Plans. Subject to applicable Law, during the one year period following the Closing Date, CanCo Parent or any Subsidiary of CanCo Parent, as applicable, shall provide to each employee of U.S. Merger Partner and its Subsidiaries who is employed at the Closing Date and who remains employed by the CanCo Parent or any Subsidiary of CanCo Parent (“U.S. Merger Partner Employees”) compensation and employee benefits that, with respect to each such employee, are substantially similar in the aggregate to either, in CanCo Parent’s sole discretion, (i) the compensation and benefits provided to similarly situated employees of the Company or (ii) the compensation and benefits provided to such employee under the U.S. Merger Partner Plans.

 

  (b)

For the purposes of vesting, eligibility to participate and level of benefits provided under the employee benefit plans of CanCo Parent and U.S. Merger Partner which provide benefits to any Company

 

A-77


Table of Contents
  Employee or any U.S. Merger Partner Employee after the Closing Date (the “New Plans”), each Company Employee shall be credited with his or her years of service with the Company and its predecessors before the Closing Date, to the same extent as such Company Employee was entitled, before the Closing Date, to credit for such service under any similar Company Plan in which such Company Employee participated or was eligible to participate immediately prior to the Closing Date (excluding for purposes of eligibility, vesting and accrual under defined benefit pension plans and retiree medical plans). In addition, and except as set out in the foregoing, (i) each Company Employee shall be eligible to participate in any and all New Plans to the extent coverage under such New Plan is replacing comparable coverage under a Company Plan in which such Company Employee participated immediately before the Closing Date (such plans, collectively, the “Old Company Plans”), and (ii) for the purposes of each New Plan providing medical, dental, pharmaceutical and/or vision benefits (but not including any disability benefits) to any Company Employee, CanCo Parent shall use all reasonable endeavours to cause (1) all pre-existing condition exclusions and actively-at-work requirements of such New Plan to be waived for such employee and his or her covered dependents, unless and to the extent the individual, immediately prior to entry in the New Plans, was subject to such conditions under the comparable Old Company Plans, and (2) any eligible expenses incurred by such employee and his or her covered dependents during the portion of the plan year of the Old Company Plan ending on the date such employee’s participation in the corresponding New Plan begins to be taken into account under such New Plan for the purposes of satisfying all deductible, coinsurance and maximum out-of-pocket requirements applicable to such employee and his or her covered dependents for the applicable plan year as if such amounts had been paid in accordance with such New Plan.

 

  (c)

For the purposes of vesting, eligibility to participate and level of benefits provided under any New Plans, each U.S. Merger Partner Employee shall be credited with his or her years of service with U.S. Merger Partner and its predecessors before the Closing Date, to the same extent as such U.S. Merger Partner Employee was entitled, before the Closing Date, to credit for such service under any similar U.S. Merger Partner Plan in which such U.S. Merger Partner Employee participated or was eligible to participate immediately prior to the Closing Date (excluding for purposes of eligibility, vesting and accrual under defined benefit pension plans and retiree medical plans). In addition, and except as set out in the foregoing, (i) each U.S. Merger Partner Employee shall be eligible to participate in any and all New Plans to the extent coverage under such New Plan is replacing comparable coverage under a U.S. Merger Partner Plan in which such U.S. Merger Partner Employee participated immediately before the Closing Date (such plans, collectively, the “Old U.S. Merger Partner Plans”), and (ii) for the purposes of each New Plan providing medical, dental, pharmaceutical and/or vision benefits (but not including any disability benefits) to any U.S. Merger Partner Employee, CanCo Parent shall use all reasonable endeavours to cause (1) all pre-existing condition exclusions and actively-at-work requirements of such New Plan to be waived for such employee and his or her covered dependents, unless and to the extent the individual, immediately prior to entry in the New Plans, was subject to such conditions under the comparable Old U.S. Merger Partner Plans, and (2) any eligible expenses incurred by such employee and his or her covered dependents during the portion of the plan year of the Old U.S. Merger Partner Plan ending on the date such employee’s participation in the corresponding New Plan begins to be taken into account under such New Plan for the purposes of satisfying all deductible, coinsurance and maximum out-of-pocket requirements applicable to such employee and his or her covered dependents for the applicable plan year as if such amounts had been paid in accordance with such New Plan.

 

  (d)

No provision of this Agreement shall (i) create any right in any employee of the Company or any of its Subsidiaries or any employee of U.S. Merger Partner or any of its Subsidiaries to continued employment by CanCo Parent, U.S. Merger Partner, the Company, or any respective Subsidiary or preclude the ability of the U.S. Merger Partner, the Company, or any respective Subsidiary to terminate the employment of any employee for any reason, (ii) require CanCo Parent, U.S. Merger Partner, the Company, or any respective Subsidiary to continue any Company Plans or U.S. Merger Partner Plans or prevent the amendment, modification or termination thereof after the Closing Date, (iii) confer upon

 

A-78


Table of Contents
  any Company Employee or any U.S. Merger Partner Employee any rights or remedies under or by reason of this Agreement or (iv) be treated as an amendment to any particular employee benefit plan of U.S. Merger Partner, the Company or any respective Subsidiary.

 

5.6

Indemnification and Insurance

 

  (a)

Each of the Company, U.S. Merger Partner and U.S. Merger Partner’s Subsidiaries agree that all rights to indemnification or exculpation now existing in favour of the present and former directors and officers of the Company, U.S. Merger Partner or of any of their respective Subsidiaries (each such present or former director or officer (i) of U.S. Merger Partner being herein referred to as a “U.S. Merger Partner Indemnified Party” and (ii) of the Company being herein referred to as a “Company Indemnified Party” and each U.S. Merger Partner Indemnified Party and Company Indemnified Party being an “Indemnified Party” and such Persons collectively being referred to as the “Indemnified Parties”) as provided in the constating documents of the Company, U.S. Merger Partner or any of their respective Subsidiaries or any Contract by which the Company, U.S. Merger Partner or any of their respective Subsidiaries is bound and which is in effect as of the date of this Agreement, will survive the completion of the Plan of Arrangement and the Merger and continue in full force and effect and without modification, with respect to actions or omissions of the Indemnified Parties occurring prior to the Closing, for the period contemplated therein.

 

  (b)

CanCo Parent will, or will cause the Company, U.S. Merger Partner and their respective Subsidiaries to, maintain in effect without any reduction in scope or coverage for seven years from the Closing Date customary policies of directors’ and officers’ liability insurance providing protection no less favourable to the protection provided by the policies maintained by the Company, U.S. Merger Partner or their respective Subsidiaries, as applicable, which are in effect immediately prior to the Closing Date and providing protection in respect of claims arising from facts or events which occurred on or prior to the Closing Date; provided, however, that each of the Company and U.S. Merger Partner may, prior to the Closing Date, purchase prepaid non-cancellable run-off directors’ and officers’ liability insurance on terms substantially similar to the directors’ and officers’ liability policies currently maintained by the Company or U.S. Merger Partner, as applicable, but providing coverage for a period of seven years from the Closing Date with respect to claims arising from or related to facts or events which occurred on or prior to the Closing Date and provided that the premiums for such insurance do not exceed 300% of the Company’s or U.S. Merger Partner’s current premium for directors’ and officers’ liability insurance, as applicable.

 

  (c)

The covenants contained in this Section 5.6 (i) are intended to be for the irrevocable benefit of, and shall be enforceable by, the Indemnified Parties and their respective heirs, executors, administrators and other legal representatives and (ii) shall not be deemed exclusive of any other rights to which an Indemnified Party has under Law, Contract or otherwise, and shall be binding on CanCo Parent and any of its successors. It is the intention of U.S. Merger Partner to constitute the Company as a trustee for the Company Indemnified Parties not a party to this Agreement for the covenants of U.S. Merger Partner under Section 5.6 of this Agreement, and the Company agrees to accept such trust and to hold and enforce the obligations and covenants on behalf of each such person. It is the intention of the Company to constitute U.S. Merger Partner as a trustee for the U.S. Merger Partner Indemnified Parties not a party to this Agreement for the covenants of the Company under Section 5.6 of this Agreement, and U.S. Merger Partner agrees to accept such trust and to hold and enforce the obligations and covenants on behalf of each such person.

 

  (d)

If the Company, U.S. Merger Partner, CanCo Parent or any of their respective successors or assigns (i) consolidates with or merges into any other Person and is not the continuing or surviving corporation or entity of such consolidation or merger or (ii) transfers all or substantially all of its properties and assets to any Person, CanCo Parent shall ensure that any such successor or assign assumes all of the obligations set forth in this Section 5.6.

 

A-79


Table of Contents
5.7

Rule 16b-3 Actions

Prior to the Closing, CanCo Parent, the Company and U.S. Merger Partner shall take all such steps as may be required to cause (a) any dispositions of U.S. Merger Partner Common Shares (including derivative securities with respect to U.S. Merger Partner Common Shares) resulting from the Arrangement or the Merger and the other transactions contemplated by this Agreement by each individual who will be subject to the reporting requirements of Section 16(a) of the 1934 Exchange Act with respect to U.S. Merger Partner immediately prior to the Merger Effective Time to be exempt under Rule 16b-3 promulgated under the 1934 Exchange Act and (b) any acquisitions of CanCo Parent Shares, CanCo Parent Multiple Voting Shares or U.S. Merger Partner Common Shares (including derivative securities with respect to CanCo Parent Shares, CanCo Parent Multiple Voting Shares or U.S. Merger Partner Common Shares) resulting from the Arrangement or the Merger and the other transactions contemplated by this Agreement, by each individual who may become or is reasonably expected to become subject to the reporting requirements of Section 16(a) of the 1934 Exchange Act with respect to CanCo Parent to be exempt under Rule 16b-3 promulgated under the 1934 Exchange Act.

 

5.8

Stock Exchange Listings

 

  (a)

The Company, CanCo Parent and U.S. Merger Partner shall use all commercially reasonable efforts to cause prior to the Closing the CanCo Parent Shares issued as Merger Consideration or Arrangement Share Consideration to be (i) approved for listing on NASDAQ, subject only to official notice of issuance, and (ii) conditionally approved for listing on the TSX, subject only to the satisfaction of the customary listing conditions of the TSX.

 

  (b)

Each of the Parties agrees to cooperate with each other in taking, or causing to be taken, all actions necessary to delist U.S. Merger Partner Common Shares from NASDAQ and terminate registration of U.S. Merger Partner Common Shares under the 1934 Exchange Act; provided, that such delisting and termination shall not be effective until after the Effective Time.

 

5.9

Takeover Statutes

If any antitakeover statute or similar statute or regulation is or may become applicable to the transactions contemplated by this Agreement, each of the Parties and its respective Affiliates shall (a) grant such approvals and take all such actions as are legally permissible so that the transactions contemplated hereby may be consummated as promptly as practicable on the terms contemplated hereby and (b) otherwise act to eliminate or minimize the effects of any such statute or regulation on the transactions contemplated hereby.

 

5.10

CanCo Parent Resolutions

Prior to Closing, CanCo Parent shall do all things, cause all board meetings to be held, all resolutions to be passed, all filings and other lawful actions and matters to be taken and done as are necessary, proper or advisable for CanCo Parent, in order to consummate and make effective the transactions contemplated by this Agreement.

 

5.11

Tax Election

Where an Eligible Holder desires to so elect, CanCo Parent shall make a joint election with such Company Shareholder in respect of its disposition of its Company Common Shares or Company AA Shares pursuant to Section 85 of the Tax Act and, if applicable, the equivalent provisions of the QTA (and any other similar provision of any applicable provincial Tax legislation) in accordance with the procedures and within the time limits set out in the Plan of Arrangement. The agreed amount under such joint elections shall be determined by each such Company Shareholder in his or her sole discretion within the limits set out in the Tax Act and the QTA, if applicable.

 

A-80


Table of Contents
5.12

Working Capital and Dividends

 

  (a)

At Closing, the Company shall deliver a balance sheet with no more than US$15,850,000 of Company Net Debt calculated based on the Exchange Rate.

 

  (b)

Upon the earlier of (i) immediately prior to the payment of the dividend contemplated in Section 5.12(c) or (ii) the Closing, U.S. Merger Partner shall deliver a balance sheet with US$8,500,000 of U.S. Merger Partner Net Cash.

 

  (c)

Immediately prior to Closing, U.S. Merger Partner shall declare a dividend equal to US$20,500,000, provided that:

 

  (i)

such dividend shall increase dollar for dollar to the extent that U.S. Merger Partner Net Cash immediately prior to Closing is greater than US$8,500,000; and

 

  (ii)

such dividend shall decrease dollar for dollar to the extent that U.S. Merger Partner Net Cash immediately prior to Closing is less than US$8,500,000.

The above dividend may be paid in cash or reflected through adjustments to the outstanding equity awards under equity compensation plans of U.S. Merger Partner, provided that in no event shall the total value of the cash dividend paid plus the value of any such adjustments to outstanding equity awards exceed the US$20,500,000 dividend amount, as adjusted by the adjustment, if any, provided by clauses (i) and (ii) above.

 

  (d)

At Closing, U.S. Merger Partner shall have a Working Capital Ratio of at least 1.1.

 

  (e)

At Closing, the Company shall have a Working Capital Ratio of at least 1.1.

 

5.13

Board of Directors

The Company and U.S. Merger Partner shall take all actions necessary so that, as of the earlier of the Effective Time or the Merger Effective Time, the board of directors of CanCo Parent shall, subject to any board composition requirements under applicable Law, consist of 9 directors among which six will be nominated by the Company (one of the six being the current Chief Executive Officer of the Company) and three will be nominated by U.S. Merger Partner Board of Directors. The chairman of the board of directors shall be nominated by the Company. Until the date that is 12 months following Closing, CanCo Parent shall (i) nominate the three directors being initially nominated by U.S. Merger Partner as provided above at any annual or special shareholders’ meeting of CanCo Parent to be held within such 12-month period, (ii) recommend that shareholders of CanCo Parent vote in favour of their election at any such meeting, and (iii) not take any step to remove such directors from its board of directors, provided in all cases that such covenant shall not be applicable in the case of fraud, gross negligence or willful misconduct of the relevant director. For greater certainty, nothing in this Section 5.13 shall preclude CanCo Parent from filling any vacancy to its board of directors resulting from a resignation of a member of its board of directors.

 

5.14

Financing Cooperation

The Company agrees to use its commercially reasonable efforts to provide customary and reasonable cooperation with U.S. Merger Partner with respect to the arrangement of debt financing to be obtained by U.S. Merger Partner on terms acceptable to the Company, acting reasonably, in connection with the payment of the dividend contemplated in Section 5.12(c) (the “Debt Financing”). For greater certainty, such Debt Financing shall be on commercially reasonable terms customary for financings of this nature, shall be unsecured and shall include an option to repay such Debt Financing, in part or in full, following Closing without penalty, the whole subject to prior approval by the Company, acting reasonably.

 

5.15

Tax Matters

From and after the date hereof, the Parties shall (and each Party shall cause its respective Subsidiaries to) cooperate in good faith to take such reasonable action as may reasonably be required in accordance with

 

A-81


Table of Contents

applicable Tax Law to support the position that gain is not required to be recognized pursuant to Section 367(a)(1) by Persons who are stockholders of U.S. Merger Partner immediately prior to the Effective Time (other than any such stockholder that would be a “five-percent transferee shareholder” (within the meaning of Treasury Regulations Section 1.367(a)-3(c)(5)(ii)) of CanCo Parent following the Merger that does not enter into a five-year gain recognition agreement in the form provided in Treasury Regulations Section 1.367(a)-8).

ARTICLE 6

ACQUISITION PROPOSALS

 

6.1

U.S. Merger Partner Non-Solicitation

 

  (a)

Until the earlier of the Closing or the date, if any, on which this Agreement is terminated pursuant to Section 7.1, neither the U.S. Merger Partner Board of Directors nor U.S. Merger Partner shall, and U.S. Merger Partner shall cause its Subsidiaries and each of its and their respective Representatives not to, directly or indirectly through any other Person:

 

  (i)

initiate, solicit, facilitate or knowingly encourage (including by way of furnishing or affording access to information), or take any other action that promotes, directly or indirectly, or may reasonably cause, any inquiries or the making of any proposal or offer with respect to a U.S. Merger Partner Acquisition Proposal or potential U.S. Merger Partner Acquisition Proposal;

 

  (ii)

participate or engage in any discussions or negotiations regarding, or provide any information with respect to, or otherwise cooperate in any way with, or assist or participate in, knowingly encourage or otherwise facilitate, any effort or attempt by any other Person (other than the Company and its Affiliates) to make or complete a U.S. Merger Partner Acquisition Proposal;

 

  (iii)

except in accordance with Section 6.2, effect any U.S. Merger Partner Change of Recommendation; or

 

  (iv)

except in accordance with Section 6.2, accept or enter into, or publicly propose to accept or enter into, any U.S. Merger Partner Acquisition Agreement.

 

  (b)

U.S. Merger Partner shall, and shall cause its Subsidiaries and each of its and their respective Representatives to, immediately cease and cause to be terminated any solicitation, encouragement, discussion or negotiation with or involving any Person (other than the Company and its Affiliates) conducted heretofore by U.S. Merger Partner or its Subsidiaries, or any of its or their respective Representatives, with respect to any U.S. Merger Partner Acquisition Proposal or which could reasonably be expected to lead to a U.S. Merger Partner Acquisition Proposal and, in connection therewith, U.S. Merger Partner will immediately discontinue access to any Person (other than the Company and its Affiliates) to any data room (virtual or otherwise). U.S. Merger Partner agrees not to release any third party from any standstill agreement to which it is a party. Within ten Business Days from the date of this Agreement, U.S. Merger Partner shall request the return or destruction of all information provided to any third parties who have entered into a confidentiality agreement with U.S. Merger Partner since January 1, 2016, relating to any potential U.S. Merger Partner Acquisition Proposal and shall use commercially reasonable efforts to ensure that such requests are honoured in accordance with the terms of such confidentiality agreements.

 

  (c)

U.S. Merger Partner shall promptly (and, in any event, within 24 hours of receipt by U.S. Merger Partner) notify the Company, at first orally and then in writing, of any proposal, inquiry, offer or request relating to or constituting a U.S. Merger Partner Acquisition Proposal, or which could reasonably be expected to lead to a U.S. Merger Partner Acquisition Proposal, in each case, received after the date of this Agreement, of which U.S. Merger Partner, any of its Subsidiaries or any of their respective Representatives is or becomes aware, or any request received by U.S. Merger Partner or any of its Subsidiaries or any of their respective Representatives for non-public information relating to

 

A-82


Table of Contents
  U.S. Merger Partner or any of its Subsidiaries in connection with a potential or actual U.S. Merger Partner Acquisition Proposal or for access to the properties, books and records or a list of securityholders of U.S. Merger Partner or any of its Subsidiaries in connection with a potential or actual U.S. Merger Partner Acquisition Proposal. Such notice shall include the identity of the Person making such U.S. Merger Partner Acquisition Proposal or proposal, inquiry, offer or request and a description of the material terms and conditions of such U.S. Merger Partner Acquisition Proposal or proposal, inquiry, offer or request. U.S. Merger Partner will keep the Company promptly and fully informed of the status, including any change to the material terms and conditions, of any such U.S. Merger Partner Acquisition Proposal, proposal, inquiry, offer or request.

 

  (d)

Following receipt by U.S. Merger Partner of any proposal, inquiry, offer or request (or any amendment thereto) that is not a U.S. Merger Partner Acquisition Proposal but which U.S. Merger Partner reasonably believes could lead to a U.S. Merger Partner Acquisition Proposal, U.S. Merger Partner may respond to the proponent to advise it that, in accordance with this Agreement, U.S. Merger Partner can only enter into discussions or negotiations with a party in accordance with this Agreement.

 

6.2

Company Right to Match

 

  (a)

Notwithstanding Section 6.1(a) or any other provision of this Agreement to the contrary, if after the date of this Agreement and before the U.S. Merger Partner Shareholders Meeting, U.S. Merger Partner or any of its Subsidiaries, or any of its or their respective Representatives, receives a written U.S. Merger Partner Acquisition Proposal (including, an amendment, change or modification to a U.S. Merger Partner Acquisition Proposal made prior to the date of this Agreement) that was not solicited after the date of this Agreement in contravention of Section 6.1, U.S. Merger Partner and its Representatives may:

 

  (i)

contact the Person making such U.S. Merger Partner Acquisition Proposal and its Representatives solely for the purpose of clarifying the terms and conditions of such U.S. Merger Partner Acquisition Proposal and the likelihood of its consummation so as to determine whether such U.S. Merger Partner Acquisition Proposal is, or could reasonably be expected to lead to, a U.S. Merger Partner Superior Proposal; and

 

  (ii)

if the U.S. Merger Partner Board of Directors determines in good faith, after consultation with its outside legal counsel and financial advisors, and to the extent in accordance with this Agreement, taking into account other factors, that such U.S. Merger Partner Acquisition Proposal is, or could reasonably be expected to lead to, a U.S. Merger Partner Superior Proposal and that the failure to take the relevant action would be reasonably likely to be inconsistent with the fiduciary duties of the U.S. Merger Partner Board of Directors under applicable Law:

 

  (A)

furnish information with respect to the U.S. Merger Partner and its Subsidiaries to the Person making such U.S. Merger Partner Acquisition Proposal and its Representatives provided that (1) U.S. Merger Partner first enters into a customary confidentiality agreement with such Person that is no less favourable (including with respect to any “standstill” and similar provisions) to U.S. Merger Partner than the Non-Disclosure Agreement, and sends a copy of such agreement to the Company promptly following its execution, and (2) U.S. Merger Partner contemporaneously provides to the Company any material non-public information concerning U.S. Merger Partner or its Subsidiaries that is provided to such Person which was not previously provided to the Company or its Representatives; and

 

  (B)

engage in discussions and negotiations with respect to the U.S. Merger Partner Acquisition Proposal with the Person making such U.S. Merger Partner Acquisition Proposal and its Representatives.

 

  (b)

Notwithstanding Section 6.1(a) or any other provision of this Agreement to the contrary, U.S. Merger Partner may, at any time after the date of this Agreement and prior to the U.S. Merger Partner

 

A-83


Table of Contents
  Shareholders Meeting, (x) terminate this Agreement and enter into any agreement, understanding or arrangement in respect of a U.S. Merger Partner Acquisition Proposal (with the exception of a customary confidentiality agreement described in Section 6.2(a)(ii)(A)), the execution of which shall not be subject to the conditions of this Section 6.2(b) and shall be governed by Section 6.2(a)(ii)(A) or (y) effect a U.S. Merger Partner Change of Recommendation with respect to any U.S. Merger Partner Acquisition Proposal, if and only if:

 

  (i)

such U.S. Merger Partner Acquisition Proposal did not result from a breach of Section 6.1 and U.S. Merger Partner has complied with the other terms of this Section 6.2;

 

  (ii)

the U.S. Merger Partner Board of Directors has determined in good faith, after consultation with its outside legal counsel and financial advisors, that such U.S. Merger Partner Acquisition Proposal constitutes a U.S. Merger Partner Superior Proposal and that the failure to take the relevant action would be reasonably likely to be inconsistent with its fiduciary duties to the U.S. Merger Partner Shareholders under applicable Law;

 

  (iii)

U.S. Merger Partner has (A) delivered a U.S. Merger Partner Superior Proposal Notice to the Company and (B) provided the Company with a copy of the document containing such U.S. Merger Partner Acquisition Proposal;

 

  (iv)

a period of least five full Business Days (such five Business Day period, the “Right to Match Period”) shall have elapsed from the later of the date on which the Company received the U.S. Merger Partner Superior Proposal Notice and the date on which the Company received a copy of the documents referred to in clause (B) of Section 6.2(b)(iii), it being understood that the Right to Match Period shall expire at 11:59 p.m. (New York City time) at the end of the fifth full Business Day following such later date;

 

  (v)

if the Company has offered to amend the terms of this Agreement and the Arrangement and Merger during the Right to Match Period pursuant to Section 6.2(c), the U.S. Merger Partner Board of Directors has determined in good faith, after consultation with its outside legal counsel and financial advisors, that such U.S. Merger Partner Acquisition Proposal continues to be a U.S. Merger Partner Superior Proposal when assessed against this Agreement and the Arrangement and Merger as they are proposed to be amended as at the termination of the Right to Match Period and that the failure to take the relevant action would be reasonably likely to be inconsistent with the fiduciary duties of the U.S. Merger Partner Board of Directors under applicable Law; and

 

  (vi)

if the U.S. Merger Partner Board of Directors, subject to compliance with the provisions of this Agreement, determines to terminate this Agreement to enter into any agreement, understanding or arrangement in respect of a U.S. Merger Partner Superior Proposal, U.S. Merger Partner terminates this Agreement pursuant to Section 7.1(d)(ii) and pays the Termination Fee pursuant to Section 7.2(a).

 

  (c)

During the Right to Match Period, the Company will have the opportunity, but not the obligation, to offer to amend the terms of this Agreement and the Arrangement and Merger. U.S. Merger Partner agrees that, if requested by Company, it will negotiate with the Company in good faith to make such amendments to the terms of this Agreement and the Arrangement and Merger as would enable it to proceed with the transactions contemplated hereby on such amended terms. The U.S. Merger Partner Board of Directors will review in good faith any such offer made by the Company to amend the terms of this Agreement and the Arrangement and Merger in order to determine, as part of exercising its fiduciary duties, and in consultation with its financial advisors and outside legal counsel, whether such offer to amend the terms of this Agreement and the Arrangement and Merger would, upon its acceptance, result in the applicable U.S. Merger Partner Acquisition Proposal ceasing to be a U.S. Merger Partner Superior Proposal when assessed against this Agreement and the Arrangement and Merger as they are proposed to be amended as at the termination of the Right to Match Period. If the U.S. Merger Partner Board of Directors determines that the applicable U.S. Merger Partner Acquisition

 

A-84


Table of Contents
  Proposal would cease to be a U.S. Merger Partner Superior Proposal when assessed against this Agreement and the Arrangement and Merger as they are proposed to be amended as at the termination of the Right to Match Period, U.S. Merger Partner will forthwith so advise the Company and will promptly thereafter accept the offer by the Company to amend the terms of this Agreement and the Arrangement and Merger, and the Parties agree to take such actions and execute such documents as are necessary to give effect to the foregoing.

 

  (d)

The U.S. Merger Partner Board of Directors shall reaffirm the U.S. Merger Partner Recommendation by news release as soon as reasonably practicable following (A) any U.S. Merger Partner Acquisition Proposal that the U.S. Merger Partner Board of Directors determines not to be a U.S. Merger Partner Superior Proposal is publicly announced or made or (B) the U.S. Merger Partner Board of Directors determines that a U.S. Merger Partner Acquisition Proposal which previously constituted a U.S. Merger Partner Superior Proposal would cease to be a U.S. Merger Partner Superior Proposal when assessed against this Agreement and the Arrangement and Merger as they are proposed to be amended as at the termination of the Right to Match Period. The Company shall be given a reasonable opportunity to review and comment on the form and content of any such news release. Such news release shall state that the U.S. Merger Partner Board of Directors has determined that the applicable U.S. Merger Partner Acquisition Proposal is not a U.S. Merger Partner Superior Proposal.

 

  (e)

Each successive material amendment, change or modification to any U.S. Merger Partner Acquisition Proposal that results in an increase in, or modification of, the consideration (or value of such consideration) to be received by the U.S. Merger Partner Shareholders or other material terms and conditions thereof shall constitute a new U.S. Merger Partner Acquisition Proposal for the purposes of this Section 6.2 and shall result in the commencement of a new Right to Match Period from the date specified in Section 6.2(b)(iv) with respect to such new Acquisition Proposal. If U.S. Merger Partner provides the Company with a U.S. Merger Partner Superior Proposal Notice on a date that is less than five Business Days prior to the U.S. Merger Partner Shareholders Meeting, U.S. Merger Partner shall adjourn the U.S. Merger Partner Shareholders Meeting to a date that is not later than the tenth Business Day following the first day of the Right to Match Period.

 

  (f)

Nothing contained in this Agreement shall prohibit U.S. Merger Partner from complying with its disclosure obligations under applicable Law; provided that U.S. Merger Partner shall not make any disclosure to U.S. Merger Partner Shareholders or otherwise take any action that constitutes a U.S. Merger Partner Change of Recommendation other than in compliance with this Section 6.2.

 

  (g)

U.S. Merger Partner shall ensure that each of its Subsidiaries, and each of its and their respective Representatives, is aware of the provisions of Section 6.1 and this Section 6.2 and U.S. Merger Partner shall be responsible for any breach of Section 6.1 or this Section 6.2 by such Persons.

 

6.3

Company Non-Solicitation

 

  (a)

Until the earlier of the Closing or the date, if any, on which this Agreement is terminated pursuant to Section 7.1, neither the Company Board of Directors nor the Company shall, and Company shall cause its Subsidiaries and each of its and their respective Representatives not to, directly or indirectly through any other Person:

 

  (i)

initiate, solicit, facilitate or knowingly encourage (including by way of furnishing or affording access to information), or take any other action that promotes, directly or indirectly, or may reasonably cause, any inquiries or the making of any proposal or offer with respect to a Company Acquisition Proposal or potential Company Acquisition Proposal;

 

  (ii)

participate or engage in any discussions or negotiations regarding, or provide any information with respect to, or otherwise cooperate in any way with, or assist or participate in, knowingly encourage or otherwise facilitate, any effort or attempt by any other Person (other than the U.S. Merger Partner and its Affiliates) to make or complete a Company Acquisition Proposal;

 

A-85


Table of Contents
  (iii)

except in accordance with Section 6.4, effect any Company Change of Recommendation; or

 

  (iv)

except in accordance with Section 6.4, accept or enter into, or publicly propose to accept or enter into, a Company Acquisition Agreement.

 

  (b)

The Company shall, and shall cause its Subsidiaries and each of its and their respective Representatives to, immediately cease and cause to be terminated any solicitation, encouragement, discussion or negotiation with or involving any Person (other than U.S. Merger Partner and its Subsidiaries) conducted heretofore by the Company or its Subsidiaries, or any of its or their respective Representatives, with respect to any Company Acquisition Proposal or which could reasonably be expected to lead to a Company Acquisition Proposal and, in connection therewith, the Company will immediately discontinue access to any Person (other than U.S. Merger Partner and its Affiliates) to any data room (virtual or otherwise). The Company agrees not to release any third party from any standstill agreement to which it is a party, unless the Company Board of Directors determines in good faith, after consultation with its financial advisors and outside legal counsel, and to the extent in accordance with this Agreement, taking into account other factors, that the failure to take action is reasonably likely to be inconsistent with its fiduciary duties to the Company Shareholders under applicable Law.

 

  (c)

The Company shall promptly (and, in any event, within 24 hours of receipt by Company) notify U.S. Merger Partner, at first orally and then in writing, of any proposal, inquiry, offer or request relating to or constituting a Company Acquisition Proposal, or which could reasonably be expected to lead to a Company Acquisition Proposal, in each case, received after the date of this Agreement, of which the Company, any of its Subsidiaries or any of their respective Representatives is or becomes aware, or any request received by the Company or any of its Subsidiaries or any of their respective Representatives for non-public information relating to the Company or any of its Subsidiaries in connection with a potential or actual Company Acquisition Proposal or for access to the properties, books and records or a list of securityholders of the Company or any of its Subsidiaries in connection with a potential or actual Company Acquisition Proposal. Such notice shall include the identity of the Person making such Company Acquisition Proposal or proposal, inquiry, offer or request and a description of the material terms and conditions of such Company Acquisition Proposal or proposal, inquiry, offer or request. The Company will keep U.S. Merger Partner promptly and fully informed of the status, including any change to the material terms and conditions, of any such Company Acquisition Proposal, proposal, inquiry, offer or request.

 

  (d)

Following receipt by the Company of any proposal, inquiry, offer or request (or any amendment thereto) that is not a Company Acquisition Proposal but which the Company reasonably believes could lead to a Company Acquisition Proposal, Company may respond to the proponent to advise it that, in accordance with this Agreement, the Company can only enter into discussions or negotiations with a party in accordance with this Agreement.

 

6.4

U.S. Merger Partner Right to Match

 

  (a)

Notwithstanding Section 6.3(a) or any other provision of this Agreement to the contrary, if after the date of this Agreement and before the Company Meeting, the Company or any of its Subsidiaries, or any of its or their respective Representatives, receives a written Company Acquisition Proposal (including, an amendment, change or modification to a Company Acquisition Proposal made prior to the date of this Agreement) that was not solicited after the date of this Agreement in contravention of Section 6.3, the Company and its Representatives may:

 

  (i)

contact the Person making such Company Acquisition Proposal and its Representatives solely for the purpose of clarifying the terms and conditions of such Company Acquisition Proposal and the likelihood of its consummation so as to determine whether such Company Acquisition Proposal is, or could reasonably be expected to lead to, a Company Superior Proposal; and

 

  (ii)

if the Company Board of Directors determines in good faith, after consultation with its outside legal counsel and financial advisors, and to the extent in accordance with this Agreement, taking

 

A-86


Table of Contents
  into account other factors, that such Company Acquisition Proposal is, or could reasonably be expected to lead to, a Company Superior Proposal and that the failure to take the relevant action would be reasonably likely to be inconsistent with the fiduciary duties of the Company Board of Directors under applicable Law:

 

  (A)

furnish information with respect to the Company and its Subsidiaries to the Person making such Company Acquisition Proposal and its Representatives provided that (1) the Company first enters into a customary confidentiality agreement with such Person that is no less favourable (including with respect to any “standstill” and similar provisions) to the Company than the Non-Disclosure Agreement, and sends a copy of such agreement to U.S. Merger Partner promptly following its execution, and (2) the Company contemporaneously provides to U.S. Merger Partner any material non-public information concerning the Company or its Subsidiaries that is provided to such Person which was not previously provided to U.S. Merger Partner or its Representatives; and

 

  (B)

engage in discussions and negotiations with respect to the Company Acquisition Proposal with the Person making such Company Acquisition Proposal and its Representatives.

 

  (b)

Notwithstanding Section 6.3(a) or any other provision of this Agreement to the contrary, the Company may, at any time after the date of this Agreement and prior to the Company Meeting, (x) terminate this Agreement and enter into any agreement, understanding or arrangement in respect of a Company Acquisition Proposal (with the exception of a customary confidentiality agreement described in Section 6.4(a)(ii)(A)), the execution of which shall not be subject to the conditions of this Section 6.4(b) and shall be governed by Section 6.4(a)(ii)(A) or (y) effect a Company Change of Recommendation with respect to any Company Acquisition Proposal, if and only if:

 

  (i)

such Company Acquisition Proposal did not result from a breach of Section 6.3 and the Company has complied with the other terms of this Section 6.4;

 

  (ii)

the Company Board of Directors has determined in good faith, after consultation with its outside legal counsel and financial advisors, that such Company Acquisition Proposal constitutes a Company Superior Proposal and that the failure to take the relevant action would be reasonably likely to be inconsistent with its fiduciary duties to the Company Shareholders under applicable Law;

 

  (iii)

the Company has (A) delivered a Company Superior Proposal Notice to U.S. Merger Partner and (B) provided U.S. Merger Partner with a copy of the document containing such Company Acquisition Proposal;

 

  (iv)

a period of least five full Business Days (such five Business Day period, the “Right to Match Period”) shall have elapsed from the later of the date on which U.S. Merger Partner received the Company Superior Proposal Notice and the date on which U.S. Merger Partner received a copy of the documents referred to in clause (B) of Section 6.4(b)(iii), it being understood that the Right to Match Period shall expire at 11:59 p.m. (New York City time) at the end of the fifth full Business Day following such later date;

 

  (v)

if U.S. Merger Partner has offered to amend the terms of this Agreement and the Arrangement and Merger during the Right to Match Period pursuant to Section 6.4(c), the Company Board of Directors has determined in good faith, after consultation with its outside legal counsel and financial advisors, that such Company Acquisition Proposal continues to be a Company Superior Proposal when assessed against this Agreement and the Arrangement and Merger as they are proposed to be amended as at the termination of the Right to Match Period and that the failure to take the relevant action would be reasonably likely to be inconsistent with the fiduciary duties of the Company Board of Directors under applicable Law; and

 

  (vi)

if the Company Board of Directors, subject to compliance with the provisions of this Agreement, determines to terminate this Agreement to enter into any agreement, understanding or

 

A-87


Table of Contents
  arrangement in respect of a Company Superior Proposal, the Company terminates this Agreement pursuant to Section 7.1(c)(ii) and pays the Termination Fee pursuant to Section 7.2(a).

 

  (c)

During the Right to Match Period, U.S. Merger Partner will have the opportunity, but not the obligation, to offer to amend the terms of this Agreement and the Arrangement and Merger. The Company agrees that, if requested by U.S. Merger Partner, it will negotiate with U.S. Merger Partner in good faith to make such amendments to the terms of this Agreement and the Arrangement and Merger as would enable it to proceed with the transactions contemplated hereby on such amended terms. The Company Board of Directors will review in good faith any such offer made by U.S. Merger Partner to amend the terms of this Agreement and the Arrangement and Merger in order to determine, as part of exercising its fiduciary duties, and in consultation with its financial advisors and outside legal counsel, whether such offer to amend the terms of this Agreement and the Arrangement and Merger would, upon its acceptance, result in the applicable Company Acquisition Proposal ceasing to be a Company Superior Proposal when assessed against this Agreement and the Arrangement and Merger as they are proposed to be amended as at the termination of the Right to Match Period. If the Company Board of Directors determines that the applicable Company Acquisition Proposal would cease to be a Company Superior Proposal when assessed against this Agreement and the Arrangement and Merger as they are proposed to be amended as at the termination of the Right to Match Period, the Company will forthwith so advise U.S. Merger Partner and will promptly thereafter accept the offer by U.S. Merger Partner to amend the terms of this Agreement and the Arrangement and Merger, and the Parties agree to take such actions and execute such documents as are necessary to give effect to the foregoing.

 

  (d)

The Company Board of Directors shall reaffirm the Company Recommendation by news release as soon as reasonably practicable following (A) any Company Acquisition Proposal that the Company Board of Directors determines not to be a Company Superior Proposal is publicly announced or made or (B) the Company Board of Directors determines that a Company Acquisition Proposal which previously constituted a Company Superior Proposal would cease to be a Company Superior Proposal when assessed against this Agreement and the Arrangement and Merger as they are proposed to be amended as at the termination of the Right to Match Period. U.S. Merger Partner shall be given a reasonable opportunity to review and comment on the form and content of any such news release. Such news release shall state that the Company Board of Directors has determined that the applicable Company Acquisition Proposal is not a Company Superior Proposal.

 

  (e)

Each successive material amendment, change or modification to any Company Acquisition Proposal that results in an increase in, or modification of, the consideration (or value of such consideration) to be received by the Company Shareholders or other material terms and conditions thereof shall constitute a new Company Acquisition Proposal for the purposes of this Section 6.4 and shall result in the commencement of a new Right to Match Period from the date specified in Section 6.4(b)(iv) with respect to such new Acquisition Proposal. If the Company provides U.S. Merger Partner with a Company Superior Proposal Notice on a date that is less than five Business Days prior to the Company Meeting, the Company shall adjourn the Company Meeting to a date that is not later than the tenth Business Day following the first day of the Right to Match Period.

 

  (f)

Nothing contained in this Agreement shall prohibit the Company from complying with its disclosure obligations under applicable Law; provided that the Company shall not make any disclosure to Company Shareholders or otherwise take any action that constitutes a Company Change of Recommendation other than in compliance with this Section 6.4.

 

  (g)

The Company shall ensure that each of its Subsidiaries, and each of its and their respective Representatives, is aware of the provisions of Section 6.3 and this Section 6.4 and the Company shall be responsible for any breach of Section 6.3 or this Section 6.4 by such Persons.

 

A-88


Table of Contents

ARTICLE 7

TERMINATION

 

7.1

Termination

 

  (a)

Termination by Mutual Consent. This Agreement may be terminated at any time prior to the Closing by mutual written consent of the Company and U.S. Merger Partner.

 

  (b)

Termination by Either the Company or U.S. Merger Partner. This Agreement may be terminated by either the Company or U.S. Merger Partner at any time prior to the Closing:

 

  (i)

if the Closing does not occur on or before the Outside Date, except that the right to terminate this Agreement under this Section 7.1(b)(i) shall not be available to a Party if the failure of that Party or its Affiliate to fulfill any of its obligations or breach of any of its representations and warranties under this Agreement has been a principal cause of, or resulted in, the failure of the Closing to occur by the Outside Date;

 

  (ii)

if the Arrangement Resolution is not approved by the Company Shareholders in accordance with applicable Laws and the Interim Order at the Company Meeting or any adjournment or postponement thereof;

 

  (iii)

if the Merger is not adopted by the U.S. Merger Partner Shareholders in accordance with the DGCL at the U.S. Merger Partner Shareholders Meeting or any adjournment or postponement thereof; or

 

  (iv)

if any Governmental Authority of competent jurisdiction shall have issued a Law or Order or taken any other action restraining, enjoining or otherwise prohibiting the Arrangement or the Merger, and such Law, Order, ruling or other action is or shall have become final and nonappealable.

 

  (c)

Termination by the Company. This Agreement may be terminated by the Company at any time prior to the Closing if:

 

  (i)

U.S. Merger Partner shall have effected a U.S. Merger Partner Change of Recommendation in accordance with the terms of this Agreement;

 

  (ii)

subject to the Company complying with the terms of Article 6 and paying the Termination Fee in accordance with Section 7.2(a), to enter into a Company Acquisition Agreement that constitutes a Company Superior Proposal; provided that the Company Board of Directors has determined in good faith, after consultation with its outside legal counsel and financial advisors, that the applicable Company Acquisition Proposal constitutes a Company Superior Proposal and that the failure to terminate this Agreement would be reasonably likely to be inconsistent with its fiduciary duties to the Company Shareholders under applicable Law;

 

  (iii)

U.S. Merger Partner materially breaches any of the provisions of Section 6.1 or Section 6.2;

 

  (iv)

the U.S. Merger Partner breaches any of its representations, warranties, covenants or agreements contained in this Agreement (other than as provided in clause (iii) above), which breach would cause any of the conditions set forth in Section 8.2 not to be satisfied and which breach is not cured within 30 days following written notice of such breach or by its nature or timing cannot be cured within that time; or

 

  (v)

a U.S. Merger Partner Material Adverse Effect shall have occurred.

 

  (d)

Termination by U.S. Merger Partner. This Agreement may be terminated by U.S. Merger Partner at any time prior to the Closing if:

 

  (i)

the Company shall have effected a Company Change of Recommendation in accordance with the terms of this Agreement;

 

A-89


Table of Contents
  (ii)

subject to the U.S. Merger Partner complying with the terms of Article 6 and paying the Termination Fee in accordance with Section 7.2(a), to enter into a U.S. Merger Partner Acquisition Agreement that constitutes a U.S. Merger Partner Superior Proposal; provided that the U.S. Merger Partner Board of Directors has determined in good faith, after consultation with its outside legal counsel and financial advisors, that the applicable U.S. Merger Partner Acquisition Proposal constitutes a U.S. Merger Partner Superior Proposal and that the failure to terminate this Agreement would be reasonably likely to be inconsistent with its fiduciary duties to the U.S. Merger Partner Shareholders under applicable Law;

 

  (iii)

the Company materially breaches any of the provisions of Section 6.3 or Section 6.4;

 

  (iv)

if the Company breaches any of its representations, warranties, covenants or agreements contained in this Agreement (other than as provided in clause (iii) above), which breach would cause any of the conditions set forth in Section 8.3 not to be satisfied and which breach is not cured within 30 days following written notice of such breach or by its nature or timing cannot be cured within that time; or

 

  (v)

a Company Material Adverse Effect shall have occurred.

 

7.2

Termination Fee

 

  (a)

If a U.S. Merger Partner Termination Fee Event occurs, U.S. Merger Partner shall pay to the Company a termination fee of U.S. $4,000,000 (the “Termination Fee”) by wire transfer in immediately available funds to an account specified by the Company. If a Company Termination Fee Event occurs, the Company shall pay to the U.S. Merger Partner the Termination Fee by wire transfer in immediately available funds to an account specified by U.S. Merger Partner. The Termination Fee shall in each case be payable at the time specified in Section 7.2(b) or Section 7.2(c).

 

  (b)

U.S. Merger Partner Termination Fee Event” means:

 

  (i)

termination of this Agreement by U.S. Merger Partner pursuant to Section 7.1(d)(ii) or the termination of this Agreement by the Company pursuant to Section 7.1(c)(i), in which case the Termination Fee shall be paid by U.S. Merger Partner concurrent with the U.S. Merger Partner Termination Fee Event; or

 

  (ii)

termination of this Agreement by either U.S. Merger Partner or the Company pursuant to Section 7.1(b)(i) or Section 7.1(b)(iii) or by the Company pursuant to Section 7.1(c)(iii) (solely as it relates to Section 6.1), if (x) prior to such termination, a U.S. Merger Partner Acquisition Proposal shall have been made public or proposed publicly to U.S. Merger Partner or the U.S. Merger Partner Shareholders and (y) within nine months following such termination, U.S. Merger Partner or one or more of U.S. Merger Partner’s Subsidiaries shall have consummated any transaction in respect of any U.S. Merger Partner Acquisition Proposal or entered into any U.S. Merger Partner Acquisition Agreement, in which case the Termination Fee shall be paid by U.S. Merger Partner on the date of entry into such agreement or, if earlier, consummation of such transaction.

 

  (c)

Company Termination Fee Event” means:

 

  (i)

termination of this Agreement by the Company pursuant to Section 7.1(c)(ii) or the termination of this Agreement by U.S. Merger Partner pursuant to Section 7.1(d)(i), in which case the Termination Fee shall be paid by the Company concurrent with the Company Termination Fee Event; or

 

  (ii)

termination of this Agreement by either the Company or U.S. Merger Partner pursuant to Sections 7.1(b)(i) or Section 7.1(b)(ii) or by U.S. Merger Partner pursuant to Section 7.1(d)(iii) (solely with respect to Section 6.3), if (x) prior to such termination, a Company Acquisition Proposal shall

 

A-90


Table of Contents
  have been made public or proposed publicly to the Company or the Company Shareholders and (y) within nine months following such termination, the Company or one or more of the Company’s Subsidiaries shall have consummated any transaction in respect of any Company Acquisition Proposal or entered into any Company Acquisition Agreement, in which case the Termination Fee shall be paid by the Company on the date of entry into such agreement or, if earlier, consummation of such transaction.

 

  (d)

If a U.S. Merger Partner Expense Fee Event occurs, U.S. Merger Partner shall pay to the Company an amount equal to U.S. $2,000,000 (the “Expense Fee”) by wire transfer in immediately available funds. A “U.S. Merger Partner Expense Fee Event” means the termination of this Agreement: (i) by the Company pursuant to Section 7.1(b)(i) as a result of U.S. Merger Partner’s failure to fulfill any of its obligations or breach of any of its representations and warranties under this Agreement being a principal cause of, or resulted in, the failure of the Closing to occur by the Outside Date; (ii) by either U.S. Merger Partner or the Company pursuant to Section 7.1(b)(iii); or (iii) by the Company pursuant to Section 7.1(c)(iv). If a U.S. Merger Partner Expense Fee Event occurs, U.S. Merger Partner shall pay the Expense Fee on a date elected by Company within two Business Days following such U.S. Merger Partner Expense Fee Event.

 

  (e)

If a Company Expense Fee Event occurs, the Company shall pay to U.S. Merger Partner an amount equal to the Expense Fee by wire transfer in immediately available funds. A “Company Expense Fee Event” means the termination of this Agreement: (i) by U.S. Merger Partner pursuant to 7.1(b)(i) as a result of the Company’s failure to fulfill any of its obligations or breach of any of its representations and warranties under this Agreement being a principal cause of, or resulted in, the failure of the Closing to occur by the Outside Date; (ii) by either U.S. Merger Partner or the Company pursuant to Section 7.1(b)(ii); or (iii) by U.S. Merger Partner pursuant to Section 7.1(d)(iv). If a Company Expense Fee Event occurs, the Company shall pay the Expense Fee on a date elected by the U.S. Merger Partner within two Business Days following such Company Expense Fee Event.

 

  (f)

Each of the Company and U.S. Merger Partner acknowledges that the agreements contained in this Section 7.2 are an integral part of the transactions contemplated in this Agreement and that without these agreements the other Parties would not enter into this Agreement. Accordingly, if the Company or U.S. Merger Partner fails to timely pay any amount due pursuant to this Section 7.2 and, in order to obtain the payment, the Company or U.S. Merger Partner, as applicable, commences a suit which results in a judgment against the other Party for the payment set forth in this Section 7.2, the Party that has failed to timely pay pursuant to this Section 7.2 shall pay the other such Party its reasonable and documented costs and expenses (including reasonable and documented attorneys’ fees) in connection with such suit, together with interest on such amount at the prime rate of the Canadian Imperial Bank of Commerce (CIBC) in effect on the date such payment was required to be made to and including the date on which such payment was actually received.

 

  (g)

Each Party acknowledges that all of the payment amounts set out in this Section 7.2 are payments of liquidated damages which are a genuine pre-estimate of the damages which the Company or U.S. Merger Partner, as applicable, will suffer or incur as a result of the event giving rise to such payment and are not penalties. Each of the Company and U.S. Merger Partner irrevocably waives any right that it may have to raise as a defense that any such liquidated damages are excessive or punitive. The Parties agree that the payment of an amount pursuant to this Section 7.2 in the manner provided therein is the sole and exclusive remedy of the Company or U.S. Merger Partner, as applicable, in respect of the event giving rise to such payment; provided, however, that nothing contained in this Section 7.2, and no payment of any such amount, shall relieve or have the effect of relieving U.S. Merger Partner or the Company in any way from liability for damages incurred or suffered by such other Party as a result of an intentional or willful breach of this Agreement.

 

  (h)

Notwithstanding any other provision in this Agreement, in no event will the Company or U.S. Merger Partner, as applicable, be required to pay the Termination Fee more than once.

 

A-91


Table of Contents
  (i)

For greater certainty, the obligations of each Party under this Section 7.2 shall survive the termination of this Agreement, regardless of the circumstances thereof.

 

7.3

Void upon Termination

If this Agreement is terminated in accordance with Section 7.1, this Agreement shall become void and of no force and effect and no Party will have any liability or further obligation to the other Party hereunder, except that the provisions of this Section 7.3, Section 5.1, Section 7.2 and Article 9 shall survive any termination hereof in accordance with Section 7.1, provided, however, that neither the termination of this Agreement nor anything contained in Section 7.2 or this Section 7.3 will relieve any Party from any liability for any intentional or willful breach by it of this Agreement, including any intentional or willful making of a misrepresentation in this Agreement. Notwithstanding anything to the contrary contained in this Agreement, the Non- Disclosure Agreement shall survive any termination hereof in accordance with Section 7.1. For purposes of Sections 7.2 and 7.3, an “intentional or willful” breach or misrepresentation means a breach of any representation, warranty, covenant or agreement in this Agreement or a failure to perform any covenant or agreement in this Agreement arising as a consequence of an act or omission undertaken with the primary intent of causing a breach of, or failure to perform under, this Agreement.

ARTICLE 8

CONDITIONS PRECEDENT

 

8.1

Mutual Conditions Precedent

The respective obligations of the Parties to complete the Arrangement are subject to the satisfaction, or mutual waiver by U.S. Merger Partner and the Company, on or before the Closing Date, of each of the following conditions, each of which are for the mutual benefit of the Parties and which may be waived, in whole or in part, by U.S. Merger Partner and the Company at any time:

 

  (a)

the Arrangement Resolution shall have been approved by the Company Shareholders at the Company Meeting in accordance with the Interim Order and applicable Laws;

 

  (b)

U.S. Merger Partner Shareholder Approval shall have been obtained at the U.S. Merger Partner Shareholders Meeting;

 

  (c)

U.S. Merger Partner Shareholders exercising appraisal or dissent rights shall not represent more than 5% of the issued and outstanding shares of U.S. Merger Partner;

 

  (d)

the Company Shareholders exercising Dissent Rights shall not represent more than 5% of the issued and outstanding shares of the Company;

 

  (e)

CanCo Parent shall have received binding agreements not to sell their CanCo Parent Shares or CanCo Parent Multiple Voting Shares, as applicable, for a minimum period of 12 months following Closing without CanCo Parent’s prior written consent from the following:

 

  (i)

Ancora Advisors, LLC;

 

  (ii)

directors and officers of U.S. Merger Partner and the Company who will remain involved with the post-closing operations of CanCo Parent and/or its Subsidiaries;

 

  (iii)

Company Shareholders each receiving more than 5% of all of the issued and outstanding CanCo Parent Shares and CanCo Parent Multiple Voting Shares, taken as a whole, at Closing; and

 

  (iv)

those employees or other Persons as otherwise agreed upon between the Company and U.S. Merger Partner;

 

A-92


Table of Contents
  (f)

each of the Interim Order and Final Order shall have been obtained on terms consistent with this Agreement and in form and substance satisfactory to each of the Company and U.S. Merger Partner, each acting reasonably, and shall not have been set aside or modified in any manner unacceptable to either the Company or U.S. Merger Partner, each acting reasonably, on appeal or otherwise;

 

  (g)

the Form F-4 shall have been declared effective and no stop order suspending the effectiveness of the Form F-4 shall be in effect;

 

  (h)

the CanCo Parent Shares to be issued as Merger Consideration and Arrangement Share Consideration shall have been (i) approved for listing on NASDAQ, subject only to official notice of issuance and (ii) conditionally approved for listing on the TSX, subject only to the satisfaction of the customary listing conditions of the TSX;

 

  (i)

the Required Regulatory Approvals shall have been obtained or concluded and shall be in the full force and effect and any waiting or suspensory periods related to the Required Regulatory Approvals shall have expired or been terminated;

 

  (j)

(i) no Governmental Authority of competent jurisdiction shall have enacted, issued, promulgated, enforced or entered any Law or Order (whether temporary, preliminary or permanent), in any case which is in effect and which prevents or prohibits consummation of the Arrangement, the Merger or any of the other transactions contemplated in this Agreement and (ii) no Governmental Authority shall have instituted or threatened any Proceeding (which remains pending at what would otherwise be the Closing Date) before any Governmental Authority of competent jurisdiction seeking to enjoin, restrain or otherwise prohibit consummation of the transactions contemplated by this Agreement; and

 

  (k)

this Agreement shall not have been terminated in accordance with its terms.

 

8.2

Additional Conditions Precedent to the Obligations of the Company

The obligation of the Company to complete the Arrangement shall be subject to the satisfaction, or waiver by the Company, on or before the Closing Date, of each of the following conditions, each of which is for the exclusive benefit of the Company and which may be waived by the Company at any time, in whole or in part, in its sole discretion and without prejudice to any other rights that the Company may have:

 

  (a)

U.S. Merger Partner shall have complied in all material respects with its obligations, covenants and agreements in this Agreement to be performed and complied with on or before the Closing Date;

 

  (b)

(i) the representations and warranties of U.S. Merger Partner as set forth in Section 3.2(j) (i) shall be true and correct in all respects as of the date of this Agreement and as of the Closing Date, as if made on and as of such date; and (ii) the representations and warranties of U.S. Merger Partner set forth in Section 3.2 (other than those referenced in clause (i) above) shall be true and correct (disregarding for this purpose all materiality or U.S. Merger Partner Material Adverse Effect qualifications contained therein) as of the Closing Date, as if made on and as of such date (except for such representations and warranties which refer to or are made as of another specified date, in which case such representations and warranties shall have been true and correct as of that date), except for breaches of representations and warranties which have not had and would not reasonably be expected to have, individually or in the aggregate, a U.S. Merger Partner Material Adverse Effect;

 

  (c)

since the date of this Agreement, no U.S. Merger Partner Material Adverse Effect shall be continuing, and there shall not have occurred any result, fact, change, effect, event, circumstance, occurrence or development that would reasonably be expected to have, individually or in the aggregate, a U.S. Merger Partner Material Adverse Effect;

 

  (d)

the Company shall have received a certificate of U.S. Merger Partner signed by a senior officer of U.S. Merger Partner for and on behalf of U.S. Merger Partner and dated the Closing Date certifying that the conditions set out in Section 8.2(a) and Section 8.2(b) have been satisfied;

 

A-93


Table of Contents
  (e)

the VWAP for the 10 consecutive trading days ending on the date immediately preceding the Closing Date shall not be less than US$5.25 provided that, in the event such VWAP is less than US$5.25, U.S. Merger Partner may instead satisfy this condition by proposing an Adjusted Equity Exchange Ratio (calculated using the formula in the definition of such term in Section 1.1) by written notice to the Company, provided that the calculation of such Adjusted Equity Exchange Ratio is accepted by the Company, acting reasonably, by written notice to U.S. Merger Partner, in which case such Adjusted Equity Exchange Ratio shall replace the Equity Exchange Ratio for all purposes of this Agreement;

 

  (f)

U.S. Merger Partner shall have received, in addition to all other consents required to be obtained under this agreement, the consent of Microsoft under the Dynamics Master Partner Localization and Translation License Agreement and the Dynamics Solution Provider Agreement, upon the same terms and conditions as currently in place for such agreements, the whole to the satisfaction of the Company;

 

  (g)

U.S. Merger Partner shall have satisfied its obligations and covenants set forth under Sections 5.12(b), 5.12(c) and 5.12(d);

 

  (h)

U.S. Merger Partner shall have either shut down or sold their consulting business prior to Closing with no resulting severance or shutdown liabilities;

 

  (i)

the Company shall have received an opinion of a nationally recognized tax advisor, (i) in form and substance reasonably satisfactory to the Company, dated as of the Closing Date, substantially to the effect that, on the basis of facts, representations and assumptions set forth in such opinion which are consistent with the state of facts existing as of the Closing Date, CanCo Parent is not treated as a domestic corporation under Section 7874(b) of the Code as a result of the transactions contemplated in this Agreement (including for the avoidance of doubt the Arrangement and the Merger); and

 

  (j)

U.S. Merger Partner shall have delivered to CanCo Parent and the Company a statement and notice from U.S. Merger Partner meeting the requirements of Treasury Regulation Sections 1.1445-2(c) and 1.897-2(h), certifying that shares of U.S. Merger Partner are not U.S. real property interests within the meaning of Section 897 of the Code.

 

8.3

Additional Conditions Precedent to the Obligations of U.S. Merger Partner

The obligation of U.S. Merger Partner to complete the Arrangement shall be subject to the satisfaction, or waiver by U.S. Merger Partner, on or before the Closing Date, of each of the following conditions, each of which is for the exclusive benefit of U.S. Merger Partner and which may be waived by U.S. Merger Partner at any time, in whole or in part, in its sole discretion and without prejudice to any other rights that U.S. Merger Partner may have:

 

  (a)

the Company shall have complied in all material respects with its obligations, covenants and agreements in this Agreement to be performed and complied with on or before the Closing Date;

 

  (b)

(i) the representations and warranties of the Company set forth in Section 3.1(j) and the representations and warranties of CanCo Parent in Section 3.3 (i) shall be true and correct in all respects as of the date of this Agreement and as of the Closing Date, as if made on and as of such date; and (ii) the representations and warranties of the Company set forth in Section 3.1 (other than those referenced in clause (i) above) shall be true and correct (disregarding for this purpose all materiality or Company Material Adverse Effect qualifications contained therein) as of the Closing Date, as if made on and as of such date (except for such representations and warranties which refer to or are made as of another specified date, in which case such representations and warranties shall have been true and correct as of that date), except for breaches of representations and warranties which have not had and would not reasonably be expected to have, individually or in the aggregate, a Company Material Adverse Effect;

 

  (c)

since the date of this Agreement, no Company Material Adverse Effect shall be continuing, and there shall not have occurred any result, fact, change, effect, event, circumstance, occurrence or development that would reasonably be expected to have, individually or in the aggregate, a Company Material Adverse Effect;

 

A-94


Table of Contents
  (d)

U.S. Merger Partner shall have received a certificate of the Company signed by a senior officer of the Company for and on behalf of the Company and dated the Closing Date certifying that the conditions set out in Section 8.3(a), Section 8.3(b), and Section 8.3(c) have been satisfied;

 

  (e)

the Plan of Arrangement shall not have been modified or amended in a manner adverse to U.S. Merger Partner without U.S. Merger Partner’s consent;

 

  (f)

U.S. Merger Partner shall have received an opinion of a nationally recognized tax advisor, (i) in form and substance reasonably satisfactory to U.S. Merger Partner, dated as of the Closing Date, substantially to the effect that, on the basis of facts, representations and assumptions set forth in such opinion which are consistent with the state of facts existing as of the Closing Date, CanCo Parent is not treated as a domestic corporation under Section 7874(b) of the Code as a result of the transactions contemplated in this Agreement (including for the avoidance of doubt the Arrangement and the Merger);

 

  (g)

the Company shall have satisfied its obligations and covenants set forth under Sections 5.12(a) and 5.12(e); and

 

  (h)

the Company Shareholder Agreement shall have been terminated and shall be of no further force or effect.

 

8.4

Conditions Precedent to the Merger

The respective obligations of the Parties to consummate the Merger is conditioned solely upon the consummation of the Arrangement.

ARTICLE 9

GENERAL

 

9.1

Notices

Any demand, notice or other communication to be given in connection with this Agreement must be given in writing and will be given by personal delivery or by facsimile or electronic transmission, in each case, with either confirmation of receipt or confirmatory copy delivered by internationally or nationally recognized courier services within three Business Days following notification, addressed to the recipient as follows:

 

        (a)    if to U.S. Merger Partner:
   200 Harvard Mill Square, Suite 210
   Wakefield, Massachusetts 01880
   Attention:   Timothy R. Oakes
   Facsimile No.:   (781) 246-9301
   E-mail:   toakes@edgewater.com
   with a copy (which will not constitute notice) to:
   McDonald Hopkins LLC
   600 Superior Avenue, East, Suite 2100
   Cleveland, Ohio 44114
   Attention:   Patrick J. Berry
   Facsimile No.:   (216) 348-5474
   E-mail:   pberry@mcdonaldhopkins.com

 

A-95


Table of Contents
        (b)    if to any Company Party:
   700 De La Gauchetière Street West, Suite 2400
   Montreal, Quebec
   H3B 5M2  
   Attention:   Paul Raymond and Marc Cantin
   Facsimile No.:   (514) 221-2204
   E-mail:   paul.raymond@alithya.com; marc.cantin@alithya.com
   with a copy (which will not constitute notice) to:
   Osler, Hoskin & Harcourt LLP
   1000 De La Gauchetière Street West, Suite 2100
   Montreal, QC  
   H3B 4W5  
   Attention:   Shahir Guindi
   Facsimile No.:   (514) 904-8101
   E-mail:   sguindi@osler.com

or to such other street address, individual or electronic communication number or address as may be designated by notice given by either U.S. Merger Partner or the Company to the other. Any demand, notice or other communication given by personal delivery will be conclusively deemed to have been given on the day of actual delivery thereof and, if given by electronic communication, on the day of transmittal thereof if given during the normal business hours of the recipient and on the Business Day during which such normal business hours next occur if not given during such hours on any day.

 

9.2

Expenses

Except as otherwise specified herein and except in respect of any fees associated with any filings made pursuant to Relevant Laws, which fees shall be split evenly between U.S. Merger Partner and the Company, each Party will pay its respective legal and accounting costs and expenses incurred in connection with the preparation, execution and delivery of this Agreement and all documents and instruments executed pursuant to this Agreement and any other costs and expenses whatsoever and howsoever incurred, and will indemnify and save harmless the others from and against any claim for any broker’s, finder’s or placement fee or commission alleged to have been incurred as a result of any action by it in connection with the transactions hereunder.

 

9.3

No Assignment

Neither this Agreement nor any of the rights, interests or obligations hereunder may be assigned by any Party without the prior written consent of the other Parties, provided that U.S. Merger Partner may assign any or all of its rights and interests hereunder to one or more of its Subsidiaries, but no such assignment shall relieve U.S. Merger Partner of its obligations under this Agreement.

 

9.4

Benefit of Agreement

Subject to Section 9.8, this Agreement will inure solely to the benefit of and be binding upon each Party hereto.

 

9.5

Public Announcements

No Party shall issue any press release or otherwise make any written public statement with respect to the Arrangement, the Merger or this Agreement without the consent of the other Parties (which consent shall not be

 

A-96


Table of Contents

unreasonably withheld, conditioned or delayed). The Company shall not make any filing with any Governmental Authority with respect to the Arrangement, the Merger or the transactions contemplated hereby without prior consultation with U.S. Merger Partner, and U.S. Merger Partner shall not make any filing with any Governmental Authority with respect to the Arrangement, the Merger or the transactions contemplated hereby without prior consultation with the Company, provided, however, that the foregoing shall be subject to each Party’s overriding obligation to make any disclosure or filing required under applicable Laws, and the Party making the disclosure shall use commercially reasonable efforts to give prior oral or written notice to the other Party and reasonable opportunity for the other Party to review or comment on the disclosure or filing (other than with respect to confidential information contained in such disclosure or filing), and if such prior notice is not possible, to give notice immediately following the making of any such disclosure or filing, and provided further, however, that, except as otherwise required pursuant to this Agreement (other than this Section 9.5), neither the Company nor U.S. Merger Partner shall have any obligation to obtain the consent of or consult with the other such Party prior to any press release, public statement, disclosure or filing by with regard to any Company Acquisition Proposal, U.S. Merger Partner Acquisition Proposal, Company Change of Recommendation or U.S. Merger Partner Change of Recommendation.

 

9.6

Governing Law; Service of Process; Waiver of Jury Trial

 

  (a)

This Agreement, and any dispute arising out of, relating to, or in connection with this Agreement shall be governed by and construed in accordance with the Laws of the State of Delaware without giving effect to any choice or conflict of law provision or rule (whether of the State of Delaware of any other jurisdiction) that would cause the application of the Laws of any jurisdiction other than the State of Delaware, except that the approval and effectiveness of the Arrangement shall be governed by the QBCA. Each of the Parties (i) consents to submit itself to the personal jurisdiction of the Court of Chancery of the State of Delaware (the “Chancery Court”) or, if, but only if, the Chancery Court lacks subject matter jurisdiction, any federal court located in the State of Delaware with respect to any dispute arising out of, relating to or in connection with this Agreement or any transaction contemplated hereby, (ii) agrees that it will not attempt to deny or defeat such personal jurisdiction by motion or other request for leave from any such court and (iii) agrees that it will not bring any action arising out of, relating to or in connection with this Agreement or any transaction contemplated by this Agreement, in any court other than any such court. The Parties irrevocably and unconditionally waive any objection to the laying of venue of any action, suit or proceeding arising out of this Agreement or the transactions contemplated hereby in the Chancery Court or, if, but only if, the Chancery Court lacks subject matter jurisdiction, in any federal court located in the State of Delaware, and hereby further irrevocably and unconditionally waive and agree not to plead or claim in any such court that any such action, suit or proceeding brought in any such court has been brought in an inconvenient forum.

 

  (b)

Each Party hereby agrees that any service of process, summons, notice or document by registered mail addressed to such Person at its address set forth in Section 9.1 shall be effective service of process for any suit, action or proceeding relating to any dispute arising out of this Agreement or the transactions contemplated by this Agreement.

 

  (c)

EACH PARTY HEREBY WAIVES, TO THE FULLEST EXTENT PERMITTED BY APPLICABLE LAW, ANY RIGHT IT MAY HAVE TO A TRIAL BY JURY IN RESPECT OF ANY SUIT, ACTION OR OTHER PROCEEDING ARISING OUT OF THIS AGREEMENT OR THE TRANSACTIONS CONTEMPLATED BY THIS AGREEMENT.

 

9.7

Entire Agreement

This Agreement, together with the Non-Disclosure Agreement and the Support Agreement, and any documents delivered hereunder, constitutes the entire agreement between the Parties and supersedes all prior agreements and understandings, both written and oral, among the Parties, with respect to the subject matter thereof.

 

A-97


Table of Contents
9.8

Third Party Beneficiaries

 

  (a)

This Section 9.8 and Sections 9.6 and 9.9 are intended to be for the benefit of the Persons referred to therein and may be enforced by any such Persons and shall not be amended, modified or waived with respect to any such Person without such Person’s prior written consent.

 

  (b)

The provisions of Section 5.6 are: (i) intended for the benefit of the Indemnified Parties and shall be enforceable by each of such Persons and his or her heirs, executors administrators and other legal representatives; and (ii) are in addition to, and not in substitution for, any other rights that the Indemnified Parties may have by contract or otherwise. It is the intention of U.S. Merger Partner to constitute the Company as a trustee for the Company Indemnified Parties not a party to this Agreement for the covenants of U.S. Merger Partner under Section 5.6 of this Agreement, and the Company agrees to accept such trust and to hold and enforce the obligations and covenants on behalf of each such person. It is the intention of the Company to constitute U.S. Merger Partner as a trustee for the U.S. Merger Partner Indemnified Parties not a party to this Agreement for the covenants of the Company under Section 5.6 of this Agreement, and U.S. Merger Partner agrees to accept such trust and to hold and enforce the obligations and covenants on behalf of each such person.

 

  (c)

Except as provided in this Section 9.8, this Agreement shall not confer any rights or remedies upon any Person other than the Parties and their respective successors and permitted assigns.

 

9.9

Amendment

 

  (a)

This Agreement may, at any time and from time to time but not later than the Closing, be amended by written agreement of the Parties hereto without, subject to applicable Laws, further notice to or authorization on the part of the Company Shareholders or U.S. Merger Partner Shareholders.

 

  (b)

Notwithstanding the foregoing, the Plan of Arrangement may only be supplemented or amended in accordance with the provisions thereof.

 

9.10

Waiver and Modifications

Any Party may (a) waive, in whole or in part, any inaccuracy of, or consent to the modification of, any representation or warranty made to it hereunder or in any document to be delivered pursuant hereto, (b) extend the time for the performance of any of the obligations or acts of the other Parties (c) waive or consent to the modification of any of the covenants herein contained for its benefit or waive or consent to the modification of any of the obligations of the other Parties hereto or (d) waive the fulfilment of any condition to its own obligations contained herein. No waiver or consent to the modifications of any of the provisions of this Agreement will be effective or binding unless made in writing and signed by the Party or Parties purporting to give the same and, unless otherwise provided, will be limited to the specific breach or condition waived. The rights and remedies of the Parties hereunder are cumulative and are in addition to, and not in substitution for, any other rights and remedies available at Law or in equity or otherwise. No single or partial exercise by a Party of any right or remedy precludes or otherwise affects any further exercise of such right or remedy or the exercise of any other right or remedy to which that Party may be entitled. No waiver or partial waiver of any nature, in any one or more instances, will be deemed or construed a continued waiver of any condition or breach of any other term, representation or warranty in this Agreement.

 

9.11

Severability

Upon such determination that any provision is illegal, invalid or unenforceable, the Parties shall negotiate in good faith to modify this Agreement so as to effect the original intent of the Parties as closely as possible in a mutually acceptable manner in order that the Arrangement and Merger be consummated as originally contemplated to the fullest extent possible.

 

A-98


Table of Contents
9.12

Further Assurances

Subject to the provisions of this Agreement, the Parties will, from time to time, do all acts and things and execute and deliver all such further documents and instruments, as the other Parties may, either before or after the Closing, reasonably require to effectively carry out or better evidence or perfect the full intent and meaning of this Agreement.

 

9.13

Injunctive Relief

The Parties agree that irreparable harm would occur in the event that any of the provisions of this Agreement were not performed in accordance with their specific terms or were otherwise breached for which money damages would not be an adequate remedy at Law. It is accordingly agreed that the Parties will be entitled to an injunction or injunctions and other equitable relief to prevent breaches of this Agreement, any requirement for the securing or posting of any bond in connection with the obtaining of any such injunctive or other equitable relief hereby being waived.

 

9.14

Counterparts

This Agreement may be executed and delivered in any number of counterparts (including by facsimile or electronic transmission), each of which will be deemed to be an original and all of which taken together will be deemed to constitute one and the same instrument, and each Party may enter into this Agreement by executing a counterpart and delivering it to the other Party (by personal delivery, facsimile, electronic transmission or otherwise).

[The remainder of this page is left intentionally blank—Signature page follows]

 

A-99


Table of Contents

IN WITNESS WHEREOF the Parties have caused this Agreement to be executed as of the date first written above by their respective officers thereunto duly authorized.

 

ALITHYA GROUP INC.
By:  

/s/ Paul Raymond

Name:   Paul Raymond
Title:   President and Chief Executive Officer

 

9374-8572 QUÉBEC INC.
By:  

/s/ Paul Raymond

Name:   Paul Raymond
Title:   Director

 

9374-8572 DELAWARE INC.
By:  

/s/ Paul Raymond

Name:   Paul Raymond
Title:   President

 

EDGEWATER TECHNOLOGY, INC.
By:  

/s/ Jeffrey L. Rutherford

Name:   Jeffrey L. Rutherford
Title:  

Chairman, Interim President and

Interim Chief Executive Officer

 

A-100


Table of Contents

SCHEDULE A – PLAN OF ARRANGEMENT

FORM OF PLAN OF ARRANGEMENT UNDER CHAPTER XVI – DIVISION II OF

THE BUSINESS CORPORATIONS ACT (QUÉBEC)

ARTICLE 1

DEFINITIONS AND INTERPRETATION

 

1.1

Definitions.

In this Plan of Arrangement, unless there is something in the subject matter or context inconsistent with the Plan of Arrangement, the following words and terms have the following meanings:

Arrangement” means the arrangement of the Company under Chapter XVI – Division II of the QBCA on the terms and subject to the conditions set forth in this Plan of Arrangement, subject to any amendments or variations thereto made in accordance with the Arrangement Agreement and Section 5.1 of this Agreement or made at the discretion of the Court in the Final Order (with the consent of the Company and U.S. Merger Partner, each acting reasonably);

Arrangement Agreement” means the Arrangement Agreement dated as of March 15, 2018, among the Company, CanCo Parent, U.S. Merger Sub and U.S. Merger Partner (including the Schedules attached to the Arrangement Agreement) as may be amended, supplemented, restated or otherwise modified from time to time in accordance with its terms;

Arrangement Exchange Agent” means the bank or trust company, reasonably acceptable to U.S. Merger Partner, appointed by the Company, prior to the Effective Time, to act as exchange agent for the payment and delivery of the Arrangement Share Consideration;

Arrangement Resolution” means the special resolution of the Company to be considered and, if thought fit, passed by the Company Shareholders at the Company Meeting to approve the Arrangement, to be substantially in the form and content of Schedule B to the Arrangement Agreement;

Arrangement Share Consideration” means, (i) in respect of each Company Common Share subject to the Arrangement, one CanCo Parent Share, and (ii) in respect of each Company AA Share subject to the Arrangement, one Canco Parent Multiple Voting Share;

Articles of Arrangement” means the articles of arrangement of the Company in respect of the Arrangement to be filed with the Enterprise Registrar after the Final Order is made, which shall be in form and substance satisfactory to U.S. Merger Partner and the Company, each acting reasonably;

Business Day” means a day other than a Saturday, a Sunday or any other day on which major commercial banking institutions in Montreal, Québec, or New York, New York are closed for business;

CanCo Parent” means 9374-8572 Québec Inc., a corporation incorporated under the laws of Québec;

CanCo Parent Multiple Voting Share” means a multiple voting common share in the share capital of CanCo Parent;

CanCo Parent Share” means a common share in the capital of CanCo Parent;

Certificate of Arrangement” means the certificate of arrangement certifying that the Arrangement has been effected, issued by the Enterprise Registrar after the Articles of Arrangement have been filed;

Company” means Alithya Group Inc., a corporation incorporated under the laws of Québec;

Company Board of Directors” means the board of directors of the Company;

Company A Shares” means the class “A” shares without par value in the capital of the Company;

Company AA Shares” means the class “AA” shares without par value in the capital of the Company;

 

A-101


Table of Contents

Company A-CRCD Shares” means the class “A-CRCD” shares without par value in the capital of the Company;

Company IQ Shares” means the class “A-IQ” shares without par value in the capital of the Company;

Company J Shares” means the class “J” shares without par value in the capital of the Company;

Company K Shares” means the class “K” shares without par value in the capital of the Company;

Company L Shares” means the class “L” shares without par value in the capital of the Company;

Company Common Shares” means the common shares without par value in the capital of the Company which, for greater certainty, includes the Company A Shares, the Company A-CRCD Shares, the Company A-IQ Shares, the Company J Shares, the Company K Shares and the Company L Shares, but excludes the Company AA Shares;

Company Meeting” means the special meeting of the Company Shareholders, including any adjournment or postponement thereof, to be called and held in accordance with the Arrangement Agreement and the Interim Order for the purpose of considering and, if thought fit, approving the Arrangement Resolution;

Company Share Purchase Plan” means the Employee Share Purchase Plan adopted by the Company Board of Directors on April 1, 2011, as amended from time to time;

Company Shareholder” means a holder of one or more Company Common Shares or one or more Company AA Shares;

Court” means the Superior Court of Québec;

CSPP Participant” means a participant under the Company Share Purchase Plan;

Dissent Rights” means the right of a Company Shareholder in accordance with the Interim Order and Section 3.1(d) of this Plan of Arrangement, to dissent to the Arrangement Resolution and to be paid the fair value of the Company Common Shares or Company AA Shares in respect of which the Company Shareholder dissents;

Dissenting Company Shareholders” means registered holders of Company Common Shares or Company AA Shares who validly exercise the rights of dissent with respect to the Arrangement provided to them under the Interim Order and whose dissent rights remain valid immediately prior to the Effective Time;

Dissenting Shares” means the Company Common Shares or the Company AA Shares, as applicable, held by Dissenting Company Shareholders in respect of which Dissent Rights have been and remain validly exercised at the Effective Time;

Effective Date” means the date upon which all of the conditions to the completion of the Arrangement as set out in Article 8 of the Arrangement Agreement have been satisfied or waived (subject to applicable Laws) in accordance with the provisions of the Arrangement Agreement and all documents agreed to be delivered thereunder have been delivered to the satisfaction of the recipient, acting reasonably, and the Arrangement becomes effective in accordance with the QBCA and the Final Order;

Effective Time” means 12:01 a.m. (Montreal Time) on the Effective Date, or such other time as the parties may agree to in writing before the Effective Date;

Enterprise Registrar” means the enterprise registrar appointed under section 1 of the QBCA respecting legal publicity of enterprises.

Final Order” means the order of the Court in a form acceptable to the Company and U.S. Merger Partner, each acting reasonably, approving the Arrangement under Chapter XVI – Division II of the QBCA, as such order may be affirmed, amended, modified, supplemented or varied by the Court (with the consent of both the Company and U.S. Merger Partner, each acting reasonably) at any time prior to the Effective Date or, if appealed, then, unless such appeal is withdrawn, abandoned or denied, as affirmed or amended (provided that any such amendment is acceptable to both the Company and U.S. Merger Partner, each acting reasonably) on appeal;

 

A-102


Table of Contents

Former Optionholders” means, at and following the Effective Time, the Optionholders, in each case immediately prior to the Effective Time;

Former Shareholders” means, at and following the Effective Time, the Company Shareholders, in each case immediately prior to the Effective Time;

Governmental Authority” means any international, multinational, federal, provincial, territorial, state, regional, municipal, local or other government or governmental body and any ministry, department, division, bureau, agent, official, agency, commission, board or authority of any government, governmental body, quasi-governmental or private body (including the TSX, NASDAQ, or any other stock exchange), domestic or foreign, exercising any statutory, regulatory, expropriation or taxing authority under the authority of any of the foregoing and any domestic, foreign or international judicial, quasi-judicial or administrative court, tribunal, commission, board, panel, arbitrator or arbitral body acting under the authority of any of the foregoing;

Interim Order” means the interim order of the Court in a form acceptable to the Company and U.S. Merger Partner, each acting reasonably, to be issued following the application therefor contemplated by Section 2.1(d) of the Arrangement Agreement providing for, among other things, the calling and holding of the Company Meeting, as such order may be amended, modified, supplemented or varied by the Court with the consent of both the Company and U.S. Merger Partner, each acting reasonably;

Laws” means any and all laws, statutes, codes, ordinances (including zoning), approvals, decrees, rules, regulations, by-laws, notices, policies, protocols, guidelines, treaties or other requirements of any Governmental Authority having the force of law and any legal requirements arising under the common law or principles of law or equity;

Letter of Transmittal” means the letter of transmittal for use by Company Shareholders or Optionholders with respect to the Arrangement;

Optionholder” means a holder of one or more Options;

Options” means, at any time, rights to acquire Company A Shares granted pursuant to the Stock Option Plan which are, at such time, outstanding and unexercised, whether or not vested;

Person” includes an individual, sole proprietorship, corporation, body corporate, incorporated or unincorporated association, syndicate or organization, partnership, limited partnership, limited liability company, unlimited liability company, joint venture, joint stock company, trust, natural Person in his or her capacity as trustee, executor, administrator or other legal representative, a government or Governmental Authority or other entity, whether or not having legal status;

Plan of Arrangement”, “hereof”, “herein”, “hereto” and like references mean and refer to this plan of arrangement;

QBCA” means the Business Corporations Act (Québec);

Stock Option Plan” means the Company Stock Option Plan adopted by the Company Board of Directors on April 1, 2011, as amended from time to time;

U.S. Merger Partner” means Edgewater Technology, Inc., a corporation incorporated under the laws of Delaware;

Tax Act” means the Income Tax Act (Canada);

TSX” means the Toronto Stock Exchange.

Words and phrases used herein that are defined in the Arrangement Agreement and not defined herein shall have the same meaning herein as in the Arrangement Agreement, unless the context otherwise requires. Words and phrases used herein that are defined in the QBCA and not defined herein or in the Arrangement Agreement shall have the same meaning herein as in the QBCA, unless the context otherwise requires.

 

A-103


Table of Contents
1.2

Interpretation Not Affected By Headings, etc.

The division of this Plan of Arrangement into Articles, Sections and subsections and the insertion of headings are for convenience of reference only and shall not affect in any way the meaning or interpretation of this Plan of Arrangement.

 

1.3

Article References

Unless the contrary intention appears, references in this Plan of Arrangement to an Article, Section or subsection by number or letter or both refer to the Article, Section or subsection respectively, bearing that designation in this Plan of Arrangement.

 

1.4

Number and Gender

In this Plan of Arrangement, unless the contrary intention appears, words importing the singular include the plural and vice versa, and words importing gender shall include all genders.

 

1.5

Date for Any Action

If the date on which any action is required to be taken hereunder by any of the parties is not a Business Day in the place where the action is required to be taken, such action shall be required to be taken on the next succeeding day which is a Business Day in such place.

 

1.6

Statutory References

Unless otherwise indicated, references in this Plan of Arrangement to any statute include all regulations made pursuant to such statute and the provisions of any statute or regulation which amends, supplements or supersedes any such statute or regulation.

 

1.7

Currency

Unless otherwise stated, all references in this Agreement to sums of money are expressed in lawful money of Canada.

ARTICLE 2

ARRANGEMENT AGREEMENT

 

2.1

Arrangement Agreement

This Plan of Arrangement is made pursuant to, and is subject to the provisions of, the Arrangement Agreement. This Plan of Arrangement shall become effective at, and be binding at and after, the Effective Time on:

 

  (a)

U.S. Merger Partner;

 

  (b)

the Company;

 

  (c)

CanCo Parent;

 

  (d)

all persons who were immediately prior to the Effective Time holders or beneficial owners of Company Common Shares or Company AA Shares, including the Dissenting Company Shareholders;

 

  (e)

all persons who were immediately prior to the Effective Time holders or beneficial owners of Options; and

 

  (f)

all holders of any rights or entitlements under the Company Share Purchase Plan.

 

A-104


Table of Contents

ARTICLE 3

ARRANGEMENT

 

3.1

Arrangement

Commencing at the Effective Time, the following events or transactions shall occur and shall be deemed to occur in the following sequence without any further act or formality:

 

  (a)

each of the Dissenting Shares shall be cancelled in consideration for a debt claim against the Company for the amount determined under Article 3. Any such claim shall be satisfied solely through the use of assets of the Company. Effective at the time of this step, (i) such Dissenting Company Shareholders shall cease to be the holders of such Company Common Shares or Company AA Shares, as applicable, and to have any rights as holders of such Company Common Shares or Company AA Shares, as applicable, other than the right to be paid fair value for such Company Common Shares or Company AA Shares, as applicable, as determined under Article 3, and (ii) such Dissenting Company Shareholders’ names shall be removed as the holders of such Company Common Shares or Company AA Shares, as applicable, from the registers maintained by the Company;

 

  (b)

each outstanding Company Common Share shall be transferred and assigned to CanCo Parent in exchange for, subject to Section 3.4, the delivery by CanCo Parent of the applicable Arrangement Share Consideration, and in respect of each Company Common Share so transferred and assigned,

 

  (i)

the registered holder thereof shall cease to be the registered holder of such Company Common Share and the name of such registered holder shall be removed from the register of Company Shareholders as of the Effective Time; and

 

  (ii)

CanCo Parent shall be recorded as the registered holder of such Company Common Share and shall be deemed to be the legal and beneficial owner thereof (free and clear of all liens, charges, encumbrances and any other rights of others); and

 

  (iii)

there shall be added to the stated capital account maintained by CanCo Parent for CanCo Parent Shares an amount equal to the value of the CanCo Parent Shares issued in exchange for the Company Common Shares;

 

  (c)

each outstanding Company AA Share shall be transferred and assigned to CanCo Parent in exchange for, subject to Section 3.4, the delivery by CanCo Parent of the applicable Arrangement Share Consideration, and in respect of each Company AA Share so transferred and assigned,

 

  (i)

the registered holder thereof shall cease to be the registered holder of such Company AA Share and the name of such registered holder shall be removed from the register of Company Shareholders as of the Effective Time; and

 

  (ii)

CanCo Parent shall be recorded as the registered holder of such Company AA Share and shall be deemed to be the legal and beneficial owner thereof (free and clear of all liens, charges, encumbrances and any other rights of others); and

 

  (iii)

there shall be added to the stated capital account maintained by CanCo Parent for CanCo Parent Multiple Voting Shares an amount equal to the value of the CanCo Parent Multiple Voting Shares issued in exchange for the Company AA Shares.

 

  (d)

notwithstanding any vesting or exercise provisions to which an Option might otherwise be subject (whether by contract, the conditions of a grant, applicable Laws or the terms of the Stock Option Plan):

 

  (i)

each Option that is issued and outstanding at the Effective Time shall, without any further action by or on behalf of any holder of such Option, cease to represent an option or other right to acquire Company A Shares and shall be converted on the same terms and conditions as were applicable under the Option (but taking into account any changes thereto provided for in the Stock Option Plan, in any applicable award agreement, in such option or deemed necessary to comply with

 

A-105


Table of Contents
  applicable Laws) as of the Effective Time into a stock option to acquire the same number of CanCo Parent Shares as Company A Shares, at the same exercise price per share;

 

  (ii)

with respect to each such Option, the holder thereof will cease to be the holder of such Option, will cease to have any rights as a holder in respect of such Option or under the Stock Option Plan, such holder’s name will be removed from the register of Options, and all option agreements, grants and similar instruments relating thereto will be cancelled;

 

  (e)

Notwithstanding any provisions of the Company Share Purchase Plan:

 

  (i)

all rights of each CSPP Participant under the Company Share Purchase Plan to contributions by the Company and to the acquisition of Company A Shares under the Company Share Purchase Plan shall, without any further action by or on behalf of the CSPP Participant, be cancelled in exchange for equivalent rights under a new employee share purchase plan to be adopted by CanCo Parent for the purchase of CanCo Parent Shares; and

 

  (ii)

each CSPP Participant shall be entitled to the return of any contributions he or she made under the Company Share Purchase Plan after the fiscal quarter ending immediately before the Effective Time, without interest;

 

  (f)

the Stock Option Plan and the Company Share Purchase Plan shall be terminated (and all rights issued thereunder shall expire) and shall be of no further force or effect.

 

3.3

Post-Effective Time Procedures

At or prior to the Effective Time, CanCo Parent shall deposit or cause to be deposited with the Arrangement Exchange Agent, for the benefit of and to be held on behalf of the Company Shareholders and the Optionholders, the CanCo Parent Shares and CanCo Parent Multiple Voting Shares that such Company Shareholders and such Optionholders are entitled to receive under the Arrangement.

 

3.4

Tax Election

Each beneficial owner of Company Common Shares or Company AA Shares who is an Eligible Holder shall be entitled to make an income tax election pursuant to subsection 85(1) of the Tax Act, or subsection 85(2) of the Tax Act if such beneficial owner is a partnership (and in each case, where applicable, the analogous provisions of provincial income tax law), with respect to the transfer of its Company Common Shares or Company AA Shares to CanCo Parent and the receipt of the Arrangement Share Consideration in respect thereof by providing two signed copies of the necessary prescribed election form(s) (or equivalent information through an alternative document or platform, at CanCo Parent’s discretion) to CanCo Parent within 90 days following the Effective Date, duly completed with the details of the number of Company Common Shares or Company AA Shares transferred and the applicable agreed amounts for the purposes of such elections. Thereafter, subject to the election forms being correct and complete and complying with the provisions of the Tax Act (and applicable provincial income tax law), the forms will be signed by CanCo Parent and returned to such former beneficial owner of Company Common Shares or Company AA Shares within 90 days after the receipt thereof by CanCo Parent for filing with the Canada Revenue Agency (and the applicable provincial taxing authority) by such former beneficial owner. CanCo Parent will not be responsible for the proper completion of any election form and, except for CanCo Parent’s obligation to return (within 90 days after the receipt thereof by it) duly completed election forms which are received by it within 90 days of the Effective Date, CanCo Parent will not be responsible for any taxes, interest or penalties resulting from the failure by a former beneficial owner of Company Common Shares to properly complete or file the election forms in the form and manner and within the time prescribed by the Tax Act (or any applicable provincial legislation).

 

A-106


Table of Contents

ARTICLE 4

DELIVERY OF CONSIDERATION

 

4.1

Delivery of Share Consideration

 

  (a)

Upon surrender to the Arrangement Exchange Agent for cancellation of a certificate which immediately prior to the Effective Time represented one or more outstanding Company Common Shares, Company AA Shares or Options, together with a duly completed and executed Letter of Transmittal, and such additional documents and instruments as the Arrangement Exchange Agent may reasonably require, the holder of such surrendered certificate shall be entitled to receive in exchange therefor, and the Arrangement Exchange Agent shall deliver to such holder following the Effective Time (in each case, less any amounts withheld pursuant to Section 4.4 hereof), a certificate representing the number of CanCo Parent Shares or CanCo Parent Multiple Voting Shares to which such holder is entitled to receive under the Arrangement (or, in the case of Dissenting Company Shareholders, the fair value of the Company Common Shares or Company AA Shares, as applicable, represented by such certificates);

 

  (b)

After the Effective Time and until surrendered for cancellation as contemplated by Section 4.1(a) hereof, each certificate which immediately prior to the Effective Time represented one or more Company Common Shares or Company AA Shares or Options shall be deemed at all times to represent only the right to receive in exchange therefor the entitlements which the holder of such certificate is entitled to receive in accordance with Section 4.1(a) hereof.

 

  (c)

Notwithstanding anything to the contrary herein, the only property delivered to or acquired by a Former Shareholder or a Former Optionholder herein is that which is stipulated to have been delivered to or acquired by such person in Section 3.1.

 

4.2

Lost Certificates

In the event any certificate which immediately prior to the Effective Time represented one or more outstanding Company Common Shares or Company AA Shares that were exchanged pursuant to Section 3.1(d) shall have been lost, stolen or destroyed, then upon the making of an affidavit of that fact by the Person claiming such certificate to be lost, stolen or destroyed, the Arrangement Exchange Agent will deliver in exchange for such lost, stolen or destroyed certificate, the CanCo Parent Shares or CanCo Parent Multiple Voting Shares, as applicable, that such Person is entitled to receive pursuant to Section 3.1(d) or Section 3.1(e) (and any dividends or distributions with respect thereto pursuant to Section 4.3), in accordance with such holder’s Letter of Transmittal. When authorizing the delivery of such consideration in exchange for any lost, stolen or destroyed certificate, the Person to whom the consideration is being delivered shall, as a condition precedent to the delivery of such consideration, give a bond satisfactory to CanCo Parent and the Arrangement Exchange Agent in such sum as CanCo Parent and the Arrangement Exchange Agent may direct or otherwise indemnify CanCo Parent and the Arrangement Exchange Agent in a manner satisfactory to CanCo Parent and the Arrangement Exchange Agent against any claim that may be made against CanCo Parent or the Arrangement Exchange Agent with respect to the certificate alleged to have been lost, stolen or destroyed.

 

4.3

Distributions with Respect to Unsurrendered Certificates

No dividend or other distribution declared or made after the Effective Time with respect to CanCo Parent Shares or CanCo Parent Multiple Voting Shares with a record date after the Effective Time shall be paid to the holder of any unsurrendered certificate which, immediately prior to the Effective Time, represented outstanding Company Common Shares, Company AA Shares or Options unless and until the holder of such certificate shall have complied with the provisions of Section 4.1 or Section 4.2 hereof. Subject to applicable law and to Section 4.4 hereof, at the time of such compliance, a Former Shareholder or a Former Optionholder entitled to receive CanCo Parent Shares or CanCo Parent Multiple Voting Shares shall receive, in addition to the delivery of

 

A-107


Table of Contents

a certificate representing the CanCo Parent Shares or CanCo Parent Multiple Voting Shares, a cheque for the amount of the dividend or other distribution, if any, with a record date after the Effective Time, without interest, paid with respect to such CanCo Parent Shares or CanCo Parent Multiple Voting Shares, prior to such delivery.

 

4.4

Withholding Rights

CanCo Parent, the Company and the Arrangement Exchange Agent shall be entitled to deduct and withhold from any consideration otherwise payable to any holder of Company Common Shares or Company AA Shares or Options or any CSPP Participant, such amounts as CanCo Parent, the Company or the Arrangement Exchange Agent are required to deduct and withhold with respect to such payment under the Tax Act, the United States Internal Revenue Code of 1986 or any provision of provincial, state, local or foreign tax law, in each case as amended. To the extent that amounts are so withheld, such withheld amounts shall be treated for all purposes hereof as having been paid to the holder of the Company Common Shares or Options or such CSPP Participant in respect of which such deduction and withholding was made, provided that such withheld amounts are actually remitted to the appropriate taxing authority. CanCo Parent, the Company and the Arrangement Exchange Agent are hereby authorized to sell or otherwise dispose of such portion of the consideration otherwise payable to the holder or such CSPP Participant as is necessary to provide sufficient funds to CanCo Parent, the Company or the Arrangement Exchange Agent, as the case may be, to enable it to comply with such deduction or withholding requirement and CanCo Parent, the Company or the Arrangement Exchange Agent shall notify the holder thereof or such CSPP Participant and remit the applicable portion of the net proceeds of such sale to the appropriate taxing authority, and shall remit to such holder any unapplied balance of the proceeds of such sale.

 

4.5

Extinction of Rights

Any certificate which immediately prior to the Effective Time represented outstanding Company Common Shares or Company AA Shares that are exchanged pursuant to Section 3.1(d) or outstanding Options that are exchanged pursuant to Section 3.1(a) and not deposited with all other instruments required by Section 4.1(a) or Section 4.2 on or prior to the second anniversary of the Effective Date, shall cease to represent a claim or interest of any kind or nature as a shareholder of CanCo Parent. On such date, the CanCo Parent Shares or CanCo Parent Multiple Voting Share to which the former registered holder of the certificate referred to in the preceding sentence was ultimately entitled shall be deemed to have been surrendered to CanCo Parent in accordance with applicable Laws, together with all entitlements to dividends, distributions and interest thereon held for such former registered holder.

 

4.6

No Liens

Any exchange or transfer of securities pursuant to this Plan of Arrangement shall be free and clear of any liens, charges, security interests, encumbrances, mortgages, hypothecs, restrictions, adverse claims or other claims of third parties of any kind.

 

4.7

Paramountcy

From and after the Effective Time: (i) this Plan of Arrangement shall take precedence and priority over any and all Company Common Shares, Company AA Shares and Options issued prior to the Effective Time; (ii) the rights and obligations of the registered holders of Company Common Shares, Company AA Shares, the Optionholders, the Company, CanCo Parent, U.S. Merger Partner, the Arrangement Exchange Agent and any transfer agent or other depositary therefor in relation thereto, shall be solely as provided for in this Plan of Arrangement; and (iii) all actions, causes of action, claims or proceedings (actual or contingent and whether or not previously asserted) based on or in any way relating to any Company Common Shares or Options shall be deemed to have been settled, compromised, released and determined without.

 

A-108


Table of Contents

ARTICLE 5

AMENDMENTS

 

5.1

Amendments to Plan of Arrangement

 

  (a)

U.S. Merger Partner and the Company may amend, modify and/or supplement this Plan of Arrangement at any time and from time to time prior to the Effective Time, provided that each such amendment, modification and/or supplement must: (i) be set out in writing; (ii) be approved by U.S. Merger Partner and the Company; (iii) be filed with the Court and, if made following the Company Meeting, approved by the Court; and (iv) be communicated to Company Shareholders if and as required by the Court.

 

  (b)

Any amendment, modification or supplement to this Plan of Arrangement may be proposed by the Company at any time prior to the Company Meeting (provided that U.S. Merger Partner shall have consented thereto in writing) with or without any other prior notice or communication, and if so proposed and accepted by the Persons voting at the Company Meeting (other than as may be required under the Interim Order), shall become part of this Plan of Arrangement for all purposes.

 

  (c)

Any amendment, modification or supplement to this Plan of Arrangement that is approved or directed by the Court following the Company Meeting shall be effective only if: (i) it is consented to in writing by each of U.S. Merger Partner and the Company (in each case, acting reasonably); and (ii) if required by the Court, it is consented to by holders of the Company Common Shares, voting in the manner directed by the Court.

 

  (d)

Any amendment, modification or supplement to this Plan of Arrangement may be made following the Effective Date unilaterally by the Company, provided that it concerns a matter which, in the reasonable opinion of the Company, is of an administrative nature required to better give effect to the implementation of this Plan of Arrangement and is not adverse to the economic interest of any Former Shareholder or any Former Optionholder and such amendments, modifications or supplements to this Plan Arrangement need not be filed with Court or communicated to any Former Shareholder or any Former Optionholder.

 

  (e)

CanCo Parent may amend, modify and/or supplement Article 3 of this Plan of Arrangement at any time and from time to time prior to the Effective Date, provided that each such amendment, modification and/or supplement does not and will not have an adverse impact on any holder of Company Common Shares, Company AA Shares or Options.

ARTICLE 6

DISSENTING SECURITYHODLERS

 

6.1

Dissent Rights

Each registered holder of Company Common Shares or Company AA Shares shall have the right to dissent with respect to the Arrangement in accordance with the Interim Order. A Dissenting Company Shareholder shall, at the time of the step set out in Section 3.1(d), cease to have any rights as a holder of Company Common Shares or Company AA Shares, as applicable, and shall only be entitled to be paid the fair value of the holder’s Company Common Shares or Company AA Shares, as applicable, by the Company. A Dissenting Company Shareholder who is paid the fair value of the holder’s Company Common Shares or Company AA Shares, as applicable, shall be deemed to have transferred the holder’s Company Common Shares or Company AA Shares, as applicable, to the Company at the time of the step set out in Section 3.1(d), notwithstanding the provisions of the QBCA. The fair value of the Company Common Shares or Company AA Shares shall be determined as of the close of business on the last business day before the day on which the Arrangement is approved by the holders of Company Common Shares or Company AA Shares at the Company Meeting.

 

A-109


Table of Contents
6.2

Recognition of Dissenting Company Shareholders

In no circumstances shall the Company or any other person be required to recognize a person exercising Dissent Rights unless such person is the registered holder of those Company Common Shares or Company AA Shares in respect of which such rights are sought to be exercised. For greater certainty, in no case shall the Company or any other person be required to recognize a Dissenting Company Shareholder as a holder of Company Common Shares or Company AA Shares in respect of which Dissent Rights have been validly exercised after the completion of the step under Section 3.1(d), and the name of such Dissenting Company Shareholders shall be removed from the Company’s registers in respect of which Dissent Rights have been validly exercised as of the time of the step set out in Section 3.1(d). In addition to any other restrictions in the QBCA, no person who has voted in favour of the Arrangement shall be entitled to dissent with respect to the Arrangement.

 

6.3

Rights of Dissenting Company Shareholders

A Dissenting Company Shareholder who for any reason is not entitled to be paid the fair value of the holder’s Company Common Shares or Company AA Shares, as applicable, shall be treated as if the holder had participated in the Arrangement on the same basis as a non-dissenting Company Shareholder notwithstanding the provisions of the QBCA.

ARTICLE 7

FURTHER ASSURANCES

 

7.1

Further Assurances

Notwithstanding that the transactions and events set out herein shall occur and shall be deemed to occur in the order set out in this Plan of Arrangement without any further act or formality, each of the parties to the Arrangement Agreement shall make, do and execute, or cause to be made, done and executed, all such further acts, deeds, agreements, transfers, assurances, instruments or documents as may reasonably be required by either of them in order to further document or evidence any of the transactions or events set out herein.

ARTICLE 8

GOVERNING LAW

 

8.1

Governing Law

This Plan of Arrangement is governed by and shall be interpreted and enforced in accordance with the laws of the Province of Québec and the federal laws of Canada applicable therein.

 

A-110


Table of Contents

SCHEDULE B – FORM OF X ARRANGEMENT RESOLUTION

BE IT RESOLVED THAT:

 

1.

The arrangement (the “Arrangement”) under Chapter XVI – Division II of the Business Corporations Act (Québec) (the “QBCA”) of Alithya Group Inc. (the “Company”), as more particularly described and set forth in the management proxy circular (the “Circular”) dated ●, 2018 of the Company accompanying the notice of this meeting and as it may be amended, modified or supplemented in accordance with the arrangement agreement dated March 15, 2018 among the Company, 9374-8572 Quebec Inc., 9374-8572 Delaware Inc. and Edgewater Technology, Inc. (as it may be amended, modified or supplemented, the “Arrangement Agreement”), is hereby authorized, approved and adopted.

 

2.

The plan of arrangement of the Company, as it may be amended, modified or supplemented in accordance with its terms and the Arrangement Agreement (the “Plan of Arrangement”), the full text of which is set out in Appendix [●] to the Circular, is hereby authorized, approved and adopted.

 

3.

The (i) Arrangement Agreement and transactions contemplated thereby, (ii) actions of the directors of the Company in approving the Arrangement Agreement, and (iii) actions of the directors and officers of the Company in executing and delivering the Arrangement Agreement, and any amendments, modifications or supplements thereto, are hereby ratified, confirmed, authorized and approved.

 

4.

The Company is hereby authorized to apply for a final order from the Superior Court of Québec (the “Court”) to approve the Arrangement on the terms set forth in the Arrangement Agreement and the Plan of Arrangement.

 

5.

Notwithstanding that this resolution has been passed by the holders of common shares of the Company (the “Shareholders”) or that the Arrangement has been approved by the Court, the directors of the Company are hereby authorized and empowered to, without notice to or approval of the Shareholders: (i) amend, modify or supplement the Arrangement Agreement or the Plan of Arrangement, to the extent permitted thereby; and (ii) subject to the terms of the Arrangement Agreement, not proceed with the Arrangement and related transactions.

 

6.

Any officer or director of the Company is hereby authorized and directed for and on behalf of the Company to execute, under the corporate seal of the Company or otherwise, and to deliver or cause to be delivered, for filing with the Enterprise Registrar under the QBCA articles of arrangement and such other documents as are necessary or desirable to give effect to the Arrangement and the Plan of Arrangement and transactions contemplated thereby in accordance with the Arrangement Agreement, such determination to be conclusively evidenced by the execution and delivery of such articles of arrangement and any such other documents.

 

7.

Any officer or director of the Company is hereby authorized and directed for and on behalf of the Company to execute or cause to be executed, under the corporate seal of the Company or otherwise, and to deliver or cause to be delivered all such other documents and instruments and to perform or cause to be performed all such other acts and things as such person determines may be necessary or desirable to give full effect to the foregoing resolutions and the matters authorized thereby, such determination to be conclusively evidenced by the execution and delivery of such document or instrument or the doing of any such act or thing.

 

A-111


Table of Contents

SCHEDULE C – REQUIRED REGULATORY APPROVALS

 

1)

Approval pursuant to HSR Act (if the Company and U.S. Merger Partner determine approval is required).

 

2)

Approval pursuant to CFIUS (if the Company and U.S. Merger Partner determine approval is required).

 

A-112


Table of Contents

SCHEDULE D – FORMS OF SUPPORT AGREEMENTS

Support Agreement

This Support Agreement (this “Agreement”), dated as of March 15, 2018, is entered into between the undersigned shareholder (“Shareholder”) of Alithya Group Inc., a corporation incorporated under the laws of Québec (the “Company”); Edgewater Technology, Inc., a corporation incorporated under the laws of Delaware (the “U.S. Merger Partner”); and the Company.

RECITALS

 

A.

The Company and U.S. Merger Partner intend to enter into an arrangement agreement (the “Arrangement Agreement”) dated the date of this Agreement with 9374-8572 Quebec Inc., a corporation existing under the laws of Québec (“CanCo Parent”), and CanCo Parent’s wholly-owned subsidiary, 9374-8572 Delaware Inc., a corporation existing under the laws of Delaware (“U.S. Merger Sub”).

 

B.

Under the terms of the Arrangement Agreement, CanCo Parent proposes to (i) acquire from the Company’s shareholders all of the outstanding shares of the Company, and (ii) cause U.S. Merger Sub to merge with and into U.S. Merger Partner, with U.S. Merger Partner being the surviving corporation and becoming a wholly-owned subsidiary of CanCo Parent (the “Merger”), the whole on the terms and subject to the conditions set forth in the Arrangement Agreement.

 

C.

The Shareholder is the registered and/or direct or indirect beneficial owner of, or exercises control or direction over (i) shares in the Company (such shares in the Company being referred to in this Agreement as the “Subject Shares”) and (ii) the other securities (“Subject Securities”) of the Company, if any, in each case, as set forth below the Shareholder’s signature on the signature page of this Agreement; and

 

D.

As a condition to the willingness of the Company and U.S. Merger Partner to enter into the Arrangement Agreement and incur the obligations set forth in the Arrangement Agreement, the Company and U.S. Merger Partner have required that the Shareholder enter into this Agreement.

In consideration of the mutual covenants and agreements hereinafter set forth and for other good and valuable consideration, the receipt and sufficiency of which are hereby acknowledged, the parties agree as follows:

 

  1.

Definitions and Interpretive Provisions

In this Agreement:

(a) all terms used and not defined in this Agreement that are defined in the Arrangement Agreement have the meaning given in the Arrangement Agreement;

(b) the insertion of headings and the division of this Agreement into Sections are for convenience of reference only and shall not affect in any way the meanings and interpretation of this Agreement;

(c) unless the contrary intention appears, words importing the singular include the plural and vice versa and words importing genders shall include all genders;

(d) if the date on which any action is required to be taken by a party to this Agreement is not a Business Day in the place where the action is required to be taken, such action shall be required to be taken on the next succeeding day which is a Business Day in such place;

(e) references to the words “include”, “includes” or “including” shall be deemed to be followed by the words “without limitation” whether or not they are followed by those words or words of like import;

(f) references to any agreement or contract are to that agreement or contract as amended, modified or supplemented from time to time in accordance with the terms of such amendment, modification or supplementation;

 

A-113


Table of Contents

(g) any reference to a person includes the heirs, administrators, executors, legal personal representatives, predecessors, successors and permitted assigns of that person; and

(h) references to a particular statute or Law shall be to such statute or Law and the rules, regulations and published policies made thereunder, as now in effect and as they may be promulgated thereunder or amended from time to time.

 

  2.

Representations and Warranties of the Shareholder.

The Shareholder represents and warrants to the Company and U.S. Merger Partner as follows as at the date of this Agreement and immediately prior to the time at which the Subject Shares are acquired pursuant to the Arrangement Agreement and acknowledges that the Company and U.S. Merger Partner are relying upon such representations and warranties in connection with the matters contemplated by this Agreement:

(a) Organization and Authority and Capacity. If the Shareholder is not an individual: (i) the Shareholder is a corporation or entity incorporated or organized, as applicable, and existing under the laws of its jurisdiction of incorporation, organization or formation; (ii) the execution and delivery of this Agreement by the Shareholder and the consummation by it of the transactions contemplated by this Agreement have been duly authorized by all necessary corporate action and no other corporate proceedings on the part of the Shareholder are necessary to authorize this Agreement or the transactions contemplated by this Agreement; and (iii) the Shareholder has the corporate power and capacity to enter into this Agreement and to carry out all of its obligations hereunder. If the Shareholder is an individual, the Shareholder is of the age of majority and has the capacity to enter into and execute this Agreement and to observe and perform its covenants and obligations hereunder.

(b) Execution and Binding Obligation. This Agreement has been duly executed and delivered by the Shareholder and constitutes a legal, valid and binding agreement of the Shareholder enforceable against it in accordance with its terms subject only to any limitation on bankruptcy, insolvency or other Laws affecting the enforcement of creditors’ rights generally and the discretion that a court may exercise in the granting of equitable remedies such as specific performance and injunction.

(c) Non-Contravention. The execution, delivery and performance by the Shareholder of its obligations under this Agreement and the completion of the transactions contemplated by this Agreement do not and will not (or would not with the giving of notice, the lapse of time or the happening of any other event or condition) contravene, conflict with, or result in the violation of: (i) the articles, by-laws or other constating documents of the Shareholder (as applicable); (ii) any other agreement or instrument to which the Shareholder is a party or by which the Shareholder or any of the Shareholder’s property or assets is bound; and (iii) any applicable Laws.

(d) Ownership of Subject Shares and Subject Securities. The Shareholder is the legal and beneficial owner of, or the beneficial owner exercising control or direction over, all of the Subject Shares and the Subject Securities, free and clear of any Liens. The Subject Shares and the Subject Securities are the only securities of the Company owned, directly or indirectly, or over which control or direction is exercised by the Shareholder. The Shareholder has sufficient dispositive power and the voting power over the Subject Shares to agree to the matters set forth in this Agreement with respect to the Subject Shares and the Subject Securities. None of the Subject Shares is subject to any agreement, arrangement or restriction with respect to the voting thereof, except as contemplated by this Agreement. Except for the Subject Securities, the Shareholder has no agreement or option or right or privilege (whether by Law, pre-emptive or contractual) capable of becoming an agreement or option, for the purchase or acquisition or transfer to the Shareholder of additional securities of the Company. No Person has any agreement or option, or any right or privilege (whether by Law, pre-emptive or contractual), capable of becoming an agreement or option for the purchase, acquisition or transfer from the Shareholder of any of the Subject Shares or the Subject Securities except pursuant to this Agreement and, in the case of the Subject Securities, as expressly provided in the terms of the Company plans governing such securities.

 

A-114


Table of Contents

(e) Litigation. There is no claim, action, lawsuit, arbitration, mediation or other proceeding pending or, to the knowledge of the Shareholder, threatened against the Shareholder that would reasonably be expected to have an adverse impact on the validity of this Agreement or any action taken or to be taken by the Shareholder in connection with this Agreement.

 

3.

Representations and Warranties of the Company and U.S. Merger Partner.

(a) The Company represents and warrants to the Shareholder as follows as at the date of this Agreement and immediately prior to the time at which the Subject Shares are acquired pursuant to the Arrangement Agreement and acknowledges that the Shareholder is relying upon such representations and warranties in connection with the matters contemplated by this Agreement: (i) the Company is a corporation incorporated and existing under the laws of its jurisdiction of incorporation and has the corporate power and capacity to enter into and perform its obligations under this Agreement; the execution and delivery of this Agreement by the Company and the consummation by it of the transactions contemplated by this Agreement have been duly authorized by all necessary corporate action and no other corporate proceedings on the part of the Company are necessary to authorize this Agreement or the transactions contemplated by this Agreement; and (iii) this Agreement has been duly executed and delivered by the Company and constitutes a legal, valid and binding agreement of the Company enforceable against it in accordance with its terms subject only to any limitation on bankruptcy, insolvency or other Laws affecting the enforcement of creditors’ rights generally and the discretion that a court may exercise in the granting of equitable remedies, such as specific performance and injunction.

(b) U.S. Merger Partner represents and warrants to the Shareholder as follows as at the date of this Agreement and immediately prior to the time at which the Subject Shares are acquired pursuant to the Arrangement Agreement and acknowledges that the Shareholder is relying upon such representations and warranties in connection with the matters contemplated by this Agreement: (i) U.S. Merger Partner is a corporation incorporated and existing under the laws of its jurisdiction of incorporation and has the corporate power and capacity to enter into and perform its obligations under this Agreement. The execution and delivery of this Agreement by U.S. Merger Partner and the consummation by it of the transactions contemplated by this Agreement have been duly authorized by all necessary corporate action and no other corporate proceedings on the part of U.S. Merger Partner are necessary to authorize this Agreement or the transactions contemplated by this Agreement. (ii) This Agreement has been duly executed and delivered by U.S. Merger Partner and constitutes a legal, valid and binding agreement of U.S. Merger Partner enforceable against it in accordance with its terms subject only to any limitation on bankruptcy, insolvency or other Laws affecting the enforcement of creditors’ rights generally and the discretion that a court may exercise in the granting of equitable remedies, such as specific performance and injunction

 

4.

Covenants of the Shareholder.

The Shareholder covenants and agrees that during the period from the date of this Agreement until the earlier of the Effective Time and the date on which this Agreement is terminated in accordance with its terms, unless otherwise required or expressly permitted by this Agreement:

(a) Agreement to Vote in Favour. At any meeting of security holders of the Company called to vote upon the Arrangement (including the Company Meeting) or any of the other transactions contemplated by the Arrangement Agreement or at any adjournment or postponement thereof or in any other circumstances upon which a vote, consent or other approval (including by written consent in lieu of a meeting) with respect to the Arrangement or any of the transactions contemplated by the Arrangement Agreement is sought, the Shareholder shall cause its Subject Shares and Subject Securities (which have a right to vote at such meeting) to be counted as present (in person or by proxy) for purposes of establishing quorum and shall vote (or cause to be voted) its Subject Shares and Subject Securities (which have a right to vote at such meeting): (i) in favour of the approval of the Arrangement and each of the other transactions contemplated by the Arrangement Agreement and (ii) in favour of any other matter necessary for the consummation of the Arrangement or any other transaction contemplated by the Arrangement Agreement.

 

A-115


Table of Contents

(b) Agreement to Vote Against. At any meeting of security holders of the Company (including the Company Meeting) or at any adjournment or postponement thereof or in any other circumstance upon which a vote, consent or other approval of all or some of the security holders of the Company is sought (including by written consent in lieu of a meeting), the Shareholder shall cause its Subject Shares and Subject Securities (which have a right to vote at such meeting) to be counted as present (in person or by proxy) for purposes of establishing quorum and shall vote (or cause to be voted) its Subject Shares and Subject Securities (which have a right to vote at such meeting) against: (i) any Company Acquisition Proposal other than the Arrangement and (ii) any action, proposal, transaction or agreement that could reasonably be expected to (A) result in a breach of any covenant, representation or warranty or any other obligation or agreement of the Company under the Arrangement Agreement or of the Shareholder under this Agreement or (B) impede, interfere with, delay, discourage, adversely affect or inhibit the timely consummation of the Arrangement or the fulfillment of U.S. Merger Partner’s or the Company’s conditions under the Arrangement Agreement or change in any manner the voting rights of any class of shares of the Company (including any amendments to the Company articles or by-laws).

(c) Restriction on Transfer. The Shareholder agrees not to directly or indirectly: (i) sell, transfer, assign, gift-over, grant a participation interest in, option, pledge, hypothecate, grant a security interest in or otherwise convey or encumber (each, a “Transfer”), or enter into any agreement, option or other arrangement with respect to the Transfer of, any of its Subject Shares or Subject Securities to any person other than pursuant to the Arrangement Agreement or (ii) grant any proxies or power of attorney, deposit any of its Subject Shares or Subject Securities into any voting trust or enter into any voting arrangement, whether by proxy, voting agreement or otherwise, with respect to any of its Subject Shares or Subject Securities.

(d) Additional Subject Shares and Subject Securities. The Shareholder: (i) agrees promptly to notify Company of any new Subject Shares or Subject Securities acquired by the Shareholder after the execution of this Agreement and (ii) acknowledges that any such new Subject Shares or Subject Securities will be subject to the terms of this Agreement as though owned by the Shareholder on the date of this Agreement.

(e) Delivery of Proxy. The Shareholder agrees that it will, on or before the tenth Business Day prior to the Company Meeting: (i) with respect to any Subject Shares (and any other Subject Securities entitled to vote) that are registered in the name of the Shareholder, the Shareholder shall deliver or cause to be delivered, in accordance with the instructions set out in the Circular, a duly executed proxy or proxies directing the holder of such proxy or proxies to vote in favour of the approval of the Arrangement the other transactions contemplated by the Arrangement Agreement and (ii) with respect to any Subject Shares (and any other Subject Securities entitled to vote) that are beneficially owned by the Shareholder but not registered in the name of the Shareholder, the Shareholder shall deliver or cause to be delivered voting instructions to the intermediary through which the Shareholder holds its beneficial interest in the Shareholder’s Subject Shares (and any other Subject Securities entitled to vote) instructing that the Shareholder’s Subject Shares (and any other Subject Securities entitled to vote) be voted in favour of the approval of the Arrangement and each of the other transactions contemplated by the Arrangement Agreement. Such proxy or proxies shall name those individuals as may be designated by the Company in the Circular and such proxy or proxies or voting instructions shall not be revoked, withdrawn or modified without the prior written consent of the Company.

(f) Non-Solicitation. If the Shareholder is a Representative as such term is defined in the Arrangement Agreement, the Shareholder hereby acknowledges and agrees to comply with the terms of Section 6.3 of the Arrangement Agreement.

(g) Other Covenants. The Shareholder hereby:

(i) agrees not to exercise any dissent rights with respect to the Arrangement;

(ii) consents to: (A) details of, or a summary of, this Agreement being set out in any news release, information circular and court documents or other public disclosure produced by the Company or U.S.

 

A-116


Table of Contents

Merger Partner in connection with the transactions contemplated by this Agreement and the Arrangement Agreement and (B) this Agreement being made publicly available; and

(iii) acknowledges and agrees that a summary of the negotiations leading to the execution and delivery of this Agreement may appear in the Circular, Prospectus/Proxy Statement and in any other public disclosure document required by any applicable Laws and further agrees that it will, as promptly as practicable, notify Company of any required corrections with respect to any written information supplied by it specifically for use in any such disclosure documents if and to the extent that the Shareholder becomes aware that any such information shall have become false or misleading in any material respect.

(h) Binding Agreement Not to Sell. The Shareholder agrees to sign a binding lock-up agreement not to sell its CanCo Parent Shares as provided under Section 8.1(e) of the Arrangement Agreement.

(i) Shareholders Agreement. The Shareholder hereby agrees that the execution of this Agreement shall constitute such Shareholder’s irrevocable waiver of the Company’s obligations set forth under the Company Shareholder Agreement in connection with the Arrangement and Merger and consents to all actions taken by the Company pursuant to the Arrangement and Merger and the transactions contemplated thereby.

 

  5.

Termination

(a) This Agreement shall terminate upon the earliest to occur of:

(i) the written agreement of Company and the Shareholder;

(ii) the Effective Time;

(iii) the termination of the Arrangement Agreement in accordance with its terms; and

(iv) the entry into, without the prior written consent of the Shareholder, of any amendment to the Arrangement Agreement or other document providing for any decrease in or change in composition of the consideration to which the Shareholder will be entitled to receive under the Arrangement Agreement, as now in effect, upon completion of the Arrangement.

(b) This Agreement may be terminated by Company (provided, however, that Company shall not be entitled to terminate this Agreement in any situation where Company is in material breach or non-compliance with any of its covenants, obligations, representations or warranties under this Agreement) by written notice to the Shareholder if:

(i) the Shareholder has not complied in all material respects with his or her covenants to Company contained herein and such default has or may reasonably be expected to have an adverse effect on the consummation of the Arrangement;

(ii) any of the representations and warranties of the Shareholder contained herein is untrue or inaccurate in any material respect; or

(iii) U.S. Merger Partner has not complied in all material respects with its covenants to Company under the Arrangement Agreement.

 

  6.

No Agreement as Director or Officer.

Company acknowledges that the Shareholder is bound hereunder solely in its capacity as a security holder of the Company and, if the Shareholder is a director or officer of the Company, that the provisions hereof shall not be deemed or interpreted to bind the Shareholder in his or her capacity as a director or officer of the Company. Nothing in this Agreement shall: (a) limit or affect any actions or omissions taken by the Shareholder in his or her capacity as a director or officer of the Company, including

 

A-117


Table of Contents

in exercising rights under the Arrangement Agreement and no such actions or omissions shall be deemed a breach of this Agreement or (b) be construed to prohibit, limit or restrict the Shareholder from fulfilling his or her fiduciary duties as a director or officer of the Company.

 

  7.

Injunctive Relief.

The parties to this Agreement acknowledge and agree that irreparable harm would occur for which monetary damages would not be an adequate remedy at Law if any of the provisions of this Agreement were not performed in accordance with their specific terms or were otherwise breached. It is accordingly agreed that the parties to this Agreement shall be entitled to injunctive and other equitable relief to prevent breaches or threatened breaches of this Agreement and to ensure compliance with the terms of this Agreement, without any requirement for the securing or posting of any bond in connection with the obtaining of any such injunctive or other equitable relief. These remedies are cumulative and in addition to any other rights or remedies available at Law or in equity.

 

  8.

Entire Agreement

This Agreement constitutes the entire agreement between parties to this Agreement with respect to the transactions contemplated by this Agreement and supersedes all prior agreements, understandings and negotiations, whether oral or written, of the parties to this Agreement.

 

  9.

Amendment and Waiver.

This Agreement may not be amended or supplemented, and no provisions hereof may be modified or waived, except by an instrument in writing signed by both of the parties to this Agreement. No waiver of any provisions hereof by either party shall be deemed a waiver of any other provisions hereof by such party, nor shall any such waiver be deemed a continuing waiver of any provision hereof by such party.

 

  10.

Notices.

All notices and communications given or made pursuant to this Agreement shall be in writing and shall be deemed to have been duly given or made as of the date delivered or sent if delivered personally or sent by email, or as of the following Business Day if sent by prepaid overnight courier, to the parties to this Agreement at the following addresses (or at such other addresses as shall be specified by either party by notice to the other given in accordance with these provisions):

If to Company:

Alithya Group Inc.

700, De la Gauchetière Street West, Suite 2400

Montréal (Québec) H3B 5M2

Attention:           Marc Cantin

Facsimile No.:    514-221-2204

E-mail:               marc.cantin@alithya.com

with a copy (which will not constitute notice) to:

Osler, Hoskin & Harcourt LLP

1000 De La Gauchetière Street West, Suite 2100

Montreal, QC

H3B 4W5

Attention:           Shahir Guindi

Facsimile No.:   (514) 904-8101

E-mail:               sguindi@osler.com

 

A-118


Table of Contents

If to U.S. Merger Partner:

Attention:    Timothy R. Oakes, Chief Financial Officer

Facsimile No.: 781-246-9301

E-mail: toakes@edgewater.com

with a copy (which will not constitute notice) to:

McDonald Hopkins LLC

600 Superior Avenue, East, Suite 2100

Cleveland, OH 44114

Attention:            Patrick J. Berry

Facsimile No.:    (216) 348-5474E-

mail:                   pberry@mcdonaldhopkins.com

If to the Shareholder, to the address or facsimile number or email address set forth for Shareholder on the signature page of this Agreement.

 

  11.

Miscellaneous

(a) This Agreement shall be governed by and construed in accordance with the laws of Delaware.

(b) Each of the parties to this Agreement irrevocably attorns and submits to the non-exclusive jurisdiction of the courts of Delaware in respect of all matters arising under and in relation to this Agreement and waives, to the fullest extent possible, the defence of an inconvenient forum or any similar defence to the maintenance of proceedings in such courts.

(c) If any term or provision of this Agreement is determined to be illegal, invalid or incapable of being enforced by any court of competent jurisdiction, that term or provision will be severed from this Agreement and the remaining terms and provisions shall remain in full force and effect. Upon such determination that any term or provision of this Agreement is invalid, illegal or incapable of being enforced, the parties to this Agreement shall negotiate in good faith to modify this Agreement so as to effect the original intent of the parties as closely as possible in an acceptable manner to the end that the transactions contemplated hereby are fulfilled to the greatest extent possible.

(d) Each party to this Agreement shall, from time to time and at all times hereafter, at the request of the other party to this Agreement, but without further consideration, do all such further acts, and execute and deliver all such further documents and instruments as may be reasonably required in order to fully perform and carry out the terms and intent hereof.

(e) Time shall be of the essence in this Agreement.

(f) Each of the Shareholder and Company will pay its own expenses (including the fees and disbursements of legal counsel and other advisers) incurred in connection with the negotiation, preparation and execution of this Agreement and the transactions contemplated by this Agreement.

(g) This Agreement shall be binding upon and enure to the benefit of the parties to this Agreement and their successors and permitted assigns. Neither party to this Agreement may assign its rights or obligations under this Agreement without the prior written consent of the other party to this Agreement. No assignment shall relieve the assigning party of any of its obligations hereunder.

(h) This Agreement may be executed by facsimile or other electronic signature and in counterparts, each of which shall be deemed an original and all of which together constitute one and the same instrument.

[SIGNATURE PAGE FOLLOWS]

 

A-119


Table of Contents

IN WITNESS WHEREOF, the parties to this Agreement have executed and delivered this Agreement as of the date first written above.

 

EDGEWATER TECHNOLOGY, INC.
By:  

 

Name:   Jeffrey L. Rutherford
Title:   Chairman, Interim President and Interim
  Chief Executive Officer
ALITHYA GROUP INC.
By:  

 

Name:   Paul Raymond
Title:   President and Chief Executive Officer
SHAREHOLDER
By:  

 

Name:  
  Number of Subject Shares owned as of the date of this Agreement:                                 
  Number of Company Options owned as of the date of this Agreement:                           
Address:  

 

Email:  

 

 

A-120


Table of Contents

Support Agreement

This Support Agreement (this “Agreement”), dated as of March 15, 2018, is entered into between the undersigned shareholder (“Shareholder”) of Alithya Group Inc., a corporation incorporated under the laws of Québec (the “Company”); Edgewater Technology, Inc., a corporation incorporated under the laws of Delaware (the “U.S. Merger Partner”); and the Company.

RECITALS

 

E.

The Company and U.S. Merger Partner intend to enter into an arrangement agreement (the “Arrangement Agreement”) dated the date of this Agreement with 9374-8572 Quebec Inc., a corporation existing under the laws of Québec (“CanCo Parent”), and CanCo Parent’s wholly-owned subsidiary, 9374-8572 Delaware Inc., a corporation existing under the laws of Delaware (“U.S. Merger Sub”).

 

F.

Under the terms of the Arrangement Agreement, CanCo Parent proposes to (i) acquire from the Company’s shareholders all of the outstanding shares of the Company, and (ii) cause U.S. Merger Sub to merge with and into U.S. Merger Partner, with U.S. Merger Partner being the surviving corporation and becoming a wholly-owned subsidiary of CanCo Parent (the “Merger”), the whole on the terms and subject to the conditions set forth in the Arrangement Agreement.

 

G.

The Shareholder is the registered and/or direct or indirect beneficial owner of, or exercises control or direction over (i) shares in the Company (such shares in the Company being referred to in this Agreement as the “Subject Shares”) and (ii) the other securities (“Subject Securities”) of the Company, if any, in each case, as set forth below the Shareholder’s signature on the signature page of this Agreement; and

 

H.

As a condition to the willingness of the Company and U.S. Merger Partner to enter into the Arrangement Agreement and incur the obligations set forth in the Arrangement Agreement, the Company and U.S. Merger Partner have required that the Shareholder enter into this Agreement.

In consideration of the mutual covenants and agreements hereinafter set forth and for other good and valuable consideration, the receipt and sufficiency of which are hereby acknowledged, the parties agree as follows:

 

  12.

Definitions and Interpretive Provisions

In this Agreement:

(a) all terms used and not defined in this Agreement that are defined in the Arrangement Agreement have the meaning given in the Arrangement Agreement;

(b) the insertion of headings and the division of this Agreement into Sections are for convenience of reference only and shall not affect in any way the meanings and interpretation of this Agreement;

(c) unless the contrary intention appears, words importing the singular include the plural and vice versa and words importing genders shall include all genders;

(d) if the date on which any action is required to be taken by a party to this Agreement is not a Business Day in the place where the action is required to be taken, such action shall be required to be taken on the next succeeding day which is a Business Day in such place;

(e) references to the words “include”, “includes” or “including” shall be deemed to be followed by the words “without limitation” whether or not they are followed by those words or words of like import;

(f) references to any agreement or contract are to that agreement or contract as amended, modified or supplemented from time to time in accordance with the terms of such amendment, modification or supplementation;

 

A-121


Table of Contents

(g) any reference to a person includes the heirs, administrators, executors, legal personal representatives, predecessors, successors and permitted assigns of that person; and

(h) references to a particular statute or Law shall be to such statute or Law and the rules, regulations and published policies made thereunder, as now in effect and as they may be promulgated thereunder or amended from time to time.

 

  13.

Representations and Warranties of the Shareholder.

The Shareholder represents and warrants to the Company and U.S. Merger Partner as follows as at the date of this Agreement and immediately prior to the time at which the Subject Shares are acquired pursuant to the Arrangement Agreement and acknowledges that the Company and U.S. Merger Partner are relying upon such representations and warranties in connection with the matters contemplated by this Agreement:

(a) Organization and Authority and Capacity. If the Shareholder is not an individual: (i) the Shareholder is a corporation or entity incorporated or organized, as applicable, and existing under the laws of its jurisdiction of incorporation, organization or formation; (ii) the execution and delivery of this Agreement by the Shareholder and the consummation by it of the transactions contemplated by this Agreement have been duly authorized by all necessary corporate action and no other corporate proceedings on the part of the Shareholder are necessary to authorize this Agreement or the transactions contemplated by this Agreement; and (iii) the Shareholder has the corporate power and capacity to enter into this Agreement and to carry out all of its obligations hereunder. If the Shareholder is an individual, the Shareholder is of the age of majority and has the capacity to enter into and execute this Agreement and to observe and perform its covenants and obligations hereunder.

(b) Execution and Binding Obligation. This Agreement has been duly executed and delivered by the Shareholder and constitutes a legal, valid and binding agreement of the Shareholder enforceable against it in accordance with its terms subject only to any limitation on bankruptcy, insolvency or other Laws affecting the enforcement of creditors’ rights generally and the discretion that a court may exercise in the granting of equitable remedies such as specific performance and injunction.

(c) Non-Contravention. The execution, delivery and performance by the Shareholder of its obligations under this Agreement and the completion of the transactions contemplated by this Agreement do not and will not (or would not with the giving of notice, the lapse of time or the happening of any other event or condition) contravene, conflict with, or result in the violation of: (i) the articles, by-laws or other constating documents of the Shareholder (as applicable); (ii) any other agreement or instrument to which the Shareholder is a party or by which the Shareholder or any of the Shareholder’s property or assets is bound; and (iii) any applicable Laws.

(d) Ownership of Subject Shares and Subject Securities. The Shareholder is the legal and beneficial owner of, or the beneficial owner exercising control or direction over, all of the Subject Shares and the Subject Securities, free and clear of any Liens. The Subject Shares and the Subject Securities are the only securities of the Company owned, directly or indirectly, or over which control or direction is exercised by the Shareholder. The Shareholder has sufficient dispositive power and the voting power over the Subject Shares to agree to the matters set forth in this Agreement with respect to the Subject Shares and the Subject Securities. None of the Subject Shares is subject to any agreement, arrangement or restriction with respect to the voting thereof, except as contemplated by this Agreement. Except for the Subject Securities, the Shareholder has no agreement or option or right or privilege (whether by Law, pre-emptive or contractual) capable of becoming an agreement or option, for the purchase or acquisition or transfer to the Shareholder of additional securities of the Company. No Person has any agreement or option, or any right or privilege (whether by Law, pre-emptive or contractual), capable of becoming an agreement or option for the purchase, acquisition or transfer from the Shareholder of any of the Subject Shares or the Subject Securities except pursuant to this Agreement and, in the case of the Subject Securities, as expressly provided in the terms of the Company plans governing such securities.

 

A-122


Table of Contents

(e) Litigation. There is no claim, action, lawsuit, arbitration, mediation or other proceeding pending or, to the knowledge of the Shareholder, threatened against the Shareholder that would reasonably be expected to have an adverse impact on the validity of this Agreement or any action taken or to be taken by the Shareholder in connection with this Agreement.

 

  14.

Representations and Warranties of the Company and U.S. Merger Partner.

(a) The Company represents and warrants to the Shareholder as follows as at the date of this Agreement and immediately prior to the time at which the Subject Shares are acquired pursuant to the Arrangement Agreement and acknowledges that the Shareholder is relying upon such representations and warranties in connection with the matters contemplated by this Agreement: (i) the Company is a corporation incorporated and existing under the laws of its jurisdiction of incorporation and has the corporate power and capacity to enter into and perform its obligations under this Agreement; the execution and delivery of this Agreement by the Company and the consummation by it of the transactions contemplated by this Agreement have been duly authorized by all necessary corporate action and no other corporate proceedings on the part of the Company are necessary to authorize this Agreement or the transactions contemplated by this Agreement; and (iii) this Agreement has been duly executed and delivered by the Company and constitutes a legal, valid and binding agreement of the Company enforceable against it in accordance with its terms subject only to any limitation on bankruptcy, insolvency or other Laws affecting the enforcement of creditors’ rights generally and the discretion that a court may exercise in the granting of equitable remedies, such as specific performance and injunction.

(b) U.S. Merger Partner represents and warrants to the Shareholder as follows as at the date of this Agreement and immediately prior to the time at which the Subject Shares are acquired pursuant to the Arrangement Agreement and acknowledges that the Shareholder is relying upon such representations and warranties in connection with the matters contemplated by this Agreement: (i) U.S. Merger Partner is a corporation incorporated and existing under the laws of its jurisdiction of incorporation and has the corporate power and capacity to enter into and perform its obligations under this Agreement. The execution and delivery of this Agreement by U.S. Merger Partner and the consummation by it of the transactions contemplated by this Agreement have been duly authorized by all necessary corporate action and no other corporate proceedings on the part of U.S. Merger Partner are necessary to authorize this Agreement or the transactions contemplated by this Agreement. (ii) This Agreement has been duly executed and delivered by U.S. Merger Partner and constitutes a legal, valid and binding agreement of U.S. Merger Partner enforceable against it in accordance with its terms subject only to any limitation on bankruptcy, insolvency or other Laws affecting the enforcement of creditors’ rights generally and the discretion that a court may exercise in the granting of equitable remedies, such as specific performance and injunction

 

  15.

Covenants of the Shareholder.

The Shareholder covenants and agrees that during the period from the date of this Agreement until the earlier of the Effective Time and the date on which this Agreement is terminated in accordance with its terms, unless otherwise required or expressly permitted by this Agreement:

(a) Agreement to Vote in Favour. At any meeting of security holders of the Company called to vote upon the Arrangement (including the Company Meeting) or any of the other transactions contemplated by the Arrangement Agreement or at any adjournment or postponement thereof or in any other circumstances upon which a vote, consent or other approval (including by written consent in lieu of a meeting) with respect to the Arrangement or any of the transactions contemplated by the Arrangement Agreement is sought, the Shareholder shall cause its Subject Shares and Subject Securities (which have a right to vote at such meeting) to be counted as present (in person or by proxy) for purposes of establishing quorum and shall vote (or cause to be voted) its Subject Shares and Subject Securities (which have a right to vote at such meeting): (i) in favour of the approval of the Arrangement and each of the other transactions contemplated by the Arrangement Agreement and (ii) in favour of any other matter necessary for the consummation of the Arrangement or any other transaction contemplated by the Arrangement Agreement.

 

A-123


Table of Contents

(b) Agreement to Vote Against. At any meeting of security holders of the Company (including the Company Meeting) or at any adjournment or postponement thereof or in any other circumstance upon which a vote, consent or other approval of all or some of the security holders of the Company is sought (including by written consent in lieu of a meeting), the Shareholder shall cause its Subject Shares and Subject Securities (which have a right to vote at such meeting) to be counted as present (in person or by proxy) for purposes of establishing quorum and shall vote (or cause to be voted) its Subject Shares and Subject Securities (which have a right to vote at such meeting) against: (i) any Company Acquisition Proposal other than the Arrangement and (ii) any action, proposal, transaction or agreement that could reasonably be expected to (A) result in a breach of any covenant, representation or warranty or any other obligation or agreement of the Company under the Arrangement Agreement or of the Shareholder under this Agreement or (B) impede, interfere with, delay, discourage, adversely affect or inhibit the timely consummation of the Arrangement or the fulfillment of U.S. Merger Partner’s or the Company’s conditions under the Arrangement Agreement or change in any manner the voting rights of any class of shares of the Company (including any amendments to the Company articles or by-laws).

(c) Restriction on Transfer. The Shareholder agrees not to directly or indirectly: (i) sell, transfer, assign, gift-over, grant a participation interest in, option, pledge, hypothecate, grant a security interest in or otherwise convey or encumber (each, a “Transfer”), or enter into any agreement, option or other arrangement with respect to the Transfer of, any of its Subject Shares or Subject Securities to any person other than pursuant to the Arrangement Agreement or (ii) grant any proxies or power of attorney, deposit any of its Subject Shares or Subject Securities into any voting trust or enter into any voting arrangement, whether by proxy, voting agreement or otherwise, with respect to any of its Subject Shares or Subject Securities.

(d) Additional Subject Shares and Subject Securities. The Shareholder: (i) agrees promptly to notify Company of any new Subject Shares or Subject Securities acquired by the Shareholder after the execution of this Agreement and (ii) acknowledges that any such new Subject Shares or Subject Securities will be subject to the terms of this Agreement as though owned by the Shareholder on the date of this Agreement.

(e) Delivery of Proxy. The Shareholder agrees that it will, on or before the tenth Business Day prior to the Company Meeting: (i) with respect to any Subject Shares (and any other Subject Securities entitled to vote) that are registered in the name of the Shareholder, the Shareholder shall deliver or cause to be delivered, in accordance with the instructions set out in the Circular, a duly executed proxy or proxies directing the holder of such proxy or proxies to vote in favour of the approval of the Arrangement the other transactions contemplated by the Arrangement Agreement and (ii) with respect to any Subject Shares (and any other Subject Securities entitled to vote) that are beneficially owned by the Shareholder but not registered in the name of the Shareholder, the Shareholder shall deliver or cause to be delivered voting instructions to the intermediary through which the Shareholder holds its beneficial interest in the Shareholder’s Subject Shares (and any other Subject Securities entitled to vote) instructing that the Shareholder’s Subject Shares (and any other Subject Securities entitled to vote) be voted in favour of the approval of the Arrangement and each of the other transactions contemplated by the Arrangement Agreement. Such proxy or proxies shall name those individuals as may be designated by the Company in the Circular and such proxy or proxies or voting instructions shall not be revoked, withdrawn or modified without the prior written consent of the Company.

(f) Non-Solicitation. If the Shareholder is a Representative as such term is defined in the Arrangement Agreement, the Shareholder hereby acknowledges and agrees to comply with the terms of Section 6.3 of the Arrangement Agreement.

(g) Other Covenants. The Shareholder hereby:

(i) agrees not to exercise any dissent rights with respect to the Arrangement;

(ii) consents to: (A) details of, or a summary of, this Agreement being set out in any news release, information circular and court documents or other public disclosure produced by the Company or U.S.

 

A-124


Table of Contents

Merger Partner in connection with the transactions contemplated by this Agreement and the Arrangement Agreement and (B) this Agreement being made publicly available; and

(iii) acknowledges and agrees that a summary of the negotiations leading to the execution and delivery of this Agreement may appear in the Circular, Prospectus/Proxy Statement and in any other public disclosure document required by any applicable Laws and further agrees that it will, as promptly as practicable, notify Company of any required corrections with respect to any written information supplied by it specifically for use in any such disclosure documents if and to the extent that the Shareholder becomes aware that any such information shall have become false or misleading in any material respect.

(h) Binding Agreement Not to Sell. The Shareholder agrees to sign a binding lock-up agreement not to sell its CanCo Parent Shares as provided under Section 8.1(e) of the Arrangement Agreement.

(i) Shareholders Agreement. The Shareholder hereby agrees that the execution of this Agreement shall constitute such Shareholder’s irrevocable waiver of the Company’s obligations set forth under the Company Shareholder Agreement in connection with the Arrangement and Merger and consents to all actions taken by the Company pursuant to the Arrangement and Merger and the transactions contemplated thereby.

 

  16.

Termination

(a) This Agreement shall terminate upon the earliest to occur of:

(i) the written agreement of Company and the Shareholder;

(ii) the Effective Time;

(iii) the termination of the Arrangement Agreement in accordance with its terms; and

(iv) the entry into, without the prior written consent of the Shareholder, of any amendment to the Arrangement Agreement or other document providing for any decrease in or change in composition of the consideration to which the Shareholder will be entitled to receive under the Arrangement Agreement, as now in effect, upon completion of the Arrangement.

(b) This Agreement may be terminated by Company (provided, however, that Company shall not be entitled to terminate this Agreement in any situation where Company is in material breach or non-compliance with any of its covenants, obligations, representations or warranties under this Agreement) by written notice to the Shareholder if:

(i) the Shareholder has not complied in all material respects with his or her covenants to Company contained herein and such default has or may reasonably be expected to have an adverse effect on the consummation of the Arrangement;

(ii) any of the representations and warranties of the Shareholder contained herein is untrue or inaccurate in any material respect; or

(iii) U.S. Merger Partner has not complied in all material respects with its covenants to Company under the Arrangement Agreement.

 

  17.

No Agreement as Director or Officer.

Company acknowledges that the Shareholder is bound hereunder solely in its capacity as a security holder of the Company and, if the Shareholder is a director or officer of the Company, that the provisions hereof shall not be deemed or interpreted to bind the Shareholder in his or her capacity as a director or officer of the Company. Nothing in this Agreement shall: (a) limit or affect any actions or omissions taken by the Shareholder in his or her capacity as a director or officer of the Company, including

 

A-125


Table of Contents

in exercising rights under the Arrangement Agreement and no such actions or omissions shall be deemed a breach of this Agreement or (b) be construed to prohibit, limit or restrict the Shareholder from fulfilling his or her fiduciary duties as a director or officer of the Company.

 

  18.

Injunctive Relief.

The parties to this Agreement acknowledge and agree that irreparable harm would occur for which monetary damages would not be an adequate remedy at Law if any of the provisions of this Agreement were not performed in accordance with their specific terms or were otherwise breached. It is accordingly agreed that the parties to this Agreement shall be entitled to injunctive and other equitable relief to prevent breaches or threatened breaches of this Agreement and to ensure compliance with the terms of this Agreement, without any requirement for the securing or posting of any bond in connection with the obtaining of any such injunctive or other equitable relief. These remedies are cumulative and in addition to any other rights or remedies available at Law or in equity.

 

  19.

Entire Agreement

This Agreement constitutes the entire agreement between parties to this Agreement with respect to the transactions contemplated by this Agreement and supersedes all prior agreements, understandings and negotiations, whether oral or written, of the parties to this Agreement.

 

  20.

Amendment and Waiver.

This Agreement may not be amended or supplemented, and no provisions hereof may be modified or waived, except by an instrument in writing signed by both of the parties to this Agreement. No waiver of any provisions hereof by either party shall be deemed a waiver of any other provisions hereof by such party, nor shall any such waiver be deemed a continuing waiver of any provision hereof by such party.

 

  21.

Notices.

All notices and communications given or made pursuant to this Agreement shall be in writing and shall be deemed to have been duly given or made as of the date delivered or sent if delivered personally or sent by email, or as of the following Business Day if sent by prepaid overnight courier, to the parties to this Agreement at the following addresses (or at such other addresses as shall be specified by either party by notice to the other given in accordance with these provisions):

If to Company:

Alithya Group Inc.

700, De la Gauchetière Street West, Suite 2400

Montréal (Québec) H3B 5M2

Attention:           Marc Cantin

Facsimile No.:    514-221-2204

E-mail:               marc.cantin@alithya.com

with a copy (which will not constitute notice) to:

Osler, Hoskin & Harcourt LLP

1000 De La Gauchetière Street West, Suite 2100

Montreal, QC

H3B 4W5

Attention:            Shahir Guindi

Facsimile No.:    (514) 904-8101

E-mail:               sguindi@osler.com

 

A-126


Table of Contents

If to U.S. Merger Partner:

Edgewater Technology, Inc.

200 Harvard Mill Square

Suite 210

Wakefield, MA 01880

Attention:         Timothy R. Oakes, Chief Financial Officer

Facsimile No.: 781-246-9301

E-mail:              toakes@edgewater.com

with a copy (which will not constitute notice) to:

McDonald Hopkins LLC

600 Superior Avenue, East, Suite 2100

Cleveland, OH 44114

Attention:           Patrick J. Berry

Facsimile No.:   (216) 348-5474

E-mail:               pberry@mcdonaldhopkins.com

If to the Shareholder, to the address or facsimile number or email address set forth for Shareholder on the signature page of this Agreement.

 

  22.

Miscellaneous

(a) This Agreement shall be governed by and construed in accordance with the laws of Delaware.

(b) Each of the parties to this Agreement irrevocably attorns and submits to the non-exclusive jurisdiction of the courts of Delaware in respect of all matters arising under and in relation to this Agreement and waives, to the fullest extent possible, the defence of an inconvenient forum or any similar defence to the maintenance of proceedings in such courts.

(c) If any term or provision of this Agreement is determined to be illegal, invalid or incapable of being enforced by any court of competent jurisdiction, that term or provision will be severed from this Agreement and the remaining terms and provisions shall remain in full force and effect. Upon such determination that any term or provision of this Agreement is invalid, illegal or incapable of being enforced, the parties to this Agreement shall negotiate in good faith to modify this Agreement so as to effect the original intent of the parties as closely as possible in an acceptable manner to the end that the transactions contemplated hereby are fulfilled to the greatest extent possible.

(d) Each party to this Agreement shall, from time to time and at all times hereafter, at the request of the other party to this Agreement, but without further consideration, do all such further acts, and execute and deliver all such further documents and instruments as may be reasonably required in order to fully perform and carry out the terms and intent hereof.

(e) Time shall be of the essence in this Agreement.

(f) Each of the Shareholder and Company will pay its own expenses (including the fees and disbursements of legal counsel and other advisers) incurred in connection with the negotiation, preparation and execution of this Agreement and the transactions contemplated by this Agreement.

(g) This Agreement shall be binding upon and enure to the benefit of the parties to this Agreement and their successors and permitted assigns. Neither party to this Agreement may assign its rights or obligations under this Agreement without the prior written consent of the other party to this Agreement. No assignment shall relieve the assigning party of any of its obligations hereunder.

 

A-127


Table of Contents

(h) This Agreement may be executed by facsimile or other electronic signature and in counterparts, each of which shall be deemed an original and all of which together constitute one and the same instrument.

[SIGNATURE PAGE FOLLOWS]

 

A-128


Table of Contents

IN WITNESS WHEREOF, the parties to this Agreement have executed and delivered this Agreement as of the date first written above.

 

EDGEWATER TECHNOLOGY, INC.
By:  

 

Name:   Jeffrey L. Rutherford
Title:   Chairman, Interim President and Interim
  Chief Executive Officer
ALITHYA GROUP INC.
By:  

 

 
Name:   Paul Raymond
Title:   President and Chief Executive Officer
SHAREHOLDER
By:  

 

 
Name:  
  Number of Subject Shares owned as of the date of this Agreement:                                 
  Number of Company Options owned as of the date of this Agreement:                           
Address:  

 

 
Email:  

 

 

 

A-129


Table of Contents

SCHEDULE E – U.S. MERGER PARTNER NET CASH

Neutral Scenario

For Merger Agreement

 

U.S. Merger Partner Net Cash (US$M)

  

U.S. Merger Partner unrestricted cash at Closing excluding Dividend related debt

   $ 8.5  

Plus: U.S. Merger Partner note receivable for Consulting Business at Closing (max US$1.5M)

   $ 0.0  

Less: U.S. Merger Partner funded debt excluding Dividend related debt

   $ 0.0  

Less: Allocation for U.S. Merger Partner additional bonuses above US$0.5M

   $ 0.0  

Less: Allocation for U.S. Merger Partner non-Ranzal and non-Fullscope severance costs above US$1.2M not paid prior to Closing

   $ 0.0  

Less: Allocation for U.S. Merger Partner transaction costs above US$3.5M not paid prior to Closing

   $ 0.0  

Less: Allocation for other costs -

  

U.S. Merger Partner retention and stay bonuses issued by U.S. Merger Partner not paid prior to Closing

   $ 0.0  

U.S. Merger Partner change of control costs not paid prior to Closing

   $ 0.0  

U.S. Merger Partner delisting costs not paid prior to Closing

   $ 0.0  

U.S. Merger Partner estimated MIS costs for 3 months and any conversion cost of servers to a hosting facility

   $ 0.0  

U.S. Merger Partner estimated HR benefits costs for 3 months

   $ 0.0  

U.S. Merger Partner Fringe under U.S. Merger Partner programs termination costs not paid prior to Closing

   $ 0.0  

U.S. Merger Partner Wakefield lease for 3 months to 09.30.2018 expiration

   $ 0.0  

U.S. Merger Partner travel and professional services expenses not paid prior to Closing

   $ 0.0  

U.S. Merger Partner estimated Corporate payroll costs for 3 months excluding U.S. Merger Partner CEO & CFO

   $ 0.0  
  

 

 

 

Less: Other costs subtotal above US$1.2M

   $ 0.0  
  

 

 

 
   $ 8.5  

U.S. Merger Partner Dividend (US$M)

   $ 20.5  

U.S. Merger Partner Net Cash at Close

   $ 8.5  

Adjustment

   $ 0.0  
  

 

 

 

Adjusted U.S. Merger Partner Dividend

   $ 20.5  
 

 

Adjustment Mechanism:

The Equity Exchange Ratio is fixed per the above calculation and if, at Closing, U.S. Merger Partner Net Cash is less than US$8.5M, the U.S. Merger Partner Dividend is reduced to cover the shortfall (or increased if there is excess)

 

A-130


Table of Contents

Negative Scenario

For Merger Agreement

 

U.S. Merger Partner Net Cash (US$M)

  

U.S. Merger Partner unrestricted cash at Closing excluding Dividend related debt

   $ 8.5  

Plus: U.S. Merger Partner note receivable for Consulting Business at Closing (max US$1.5M)

   $ 0.0  

Less: U.S. Merger Partner funded debt excluding Dividend related debt

   $ 1.0  

Less: Allocation for U.S. Merger Partner additional bonuses above US$0.5M

   $ 1.0  

Less: Allocation for U.S. Merger Partner non-Ranzal and non-Fullscope severance costs above US$1.2M not paid prior to Closing

   $ 1.0  

Less: Allocation for U.S. Merger Partner transaction costs above US$3.5M not paid prior to Closing

   $ 1.0  

Less: Allocation for other costs -

  

U.S. Merger Partner retention and stay bonuses issued by U.S. Merger Partner not paid prior to Closing

   $ 0.0  

U.S. Merger Partner change of control costs not paid prior to Closing

   $ 0.0  

U.S. Merger Partner delisting costs not paid prior to Closing

   $ 0.0  

U.S. Merger Partner estimated MIS costs for 3 months and any conversion cost of servers to a hosting facility

   $ 0.0  

U.S. Merger Partner estimated HR benefits costs for 3 months

   $ 0.0  

U.S. Merger Partner Fringe under U.S. Merger Partner programs termination costs not paid prior to Closing

   $ 0.0  

U.S. Merger Partner Wakefield lease for 3 months to 09.30.2018 expiration

   $ 0.0  

U.S. Merger Partner travel and professional services expenses not paid prior to Closing

   $ 0.0  

U.S. Merger Partner estimated Corporate payroll costs for 3 months excluding U.S. Merger Partner CEO & CFO

   $ 0.0  
  

 

 

 

Less: Other costs subtotal above US$1.2M

   $ 0.0  
  

 

 

 
   $ 4.5  

Anchor Dividend (US$M)

   $ 20.5  

Anchor Net Cash at Close

   $ 8.5  

Adjustment

   -$ 4.0  
  

 

 

 

Adjusted Anchor Dividend

   $ 16.5  
 

 

Adjustment Mechanism:

The Equity Exchange Ratio is fixed per the above calculation and if, at Closing, U.S. Merger Partner Net Cash is less than US$8.5M, the U.S. Merger Partner Dividend is reduced to cover the shortfall (or increased if there is excess)

 

A-131


Table of Contents

Positive Scenario

For Merger Agreement

 

U.S. Merger Partner Net Cash (US$M)

  

U.S. Merger Partner unrestricted cash at Closing excluding Dividend related debt

   $ 12.0  

Plus: U.S. Merger Partner note receivable for Consulting Business at Closing (max US$1.5M)

   $ 1.0  

Less: U.S. Merger Partner funded debt excluding Dividend related debt

   $ 0.0  

Less: Allocation for U.S. Merger Partner additional bonuses above US$0.5M

   $ 0.0  

Less: Allocation for U.S. Merger Partner non-Ranzal and non-Fullscope severance costs above US$1.2M not paid prior to Closing

   $ 0.0  

Less: Allocation for U.S. Merger Partner transaction costs above US$3.5M not paid prior to Closing

   $ 0.0  

Less: Allocation for other costs -

  

U.S. Merger Partner retention and stay bonuses issued by U.S. Merger Partner not paid prior to Closing

   $ 0.0  

U.S. Merger Partner change of control costs not paid prior to Closing

   $ 0.0  

U.S. Merger Partner delisting costs not paid prior to Closing

   $ 0.0  

U.S. Merger Partner estimated MIS costs for 3 months and any conversion cost of servers to a hosting facility

   $ 0.0  

U.S. Merger Partner estimated HR benefits costs for 3 months

   $ 0.0  

U.S. Merger Partner Fringe under U.S. Merger Partner programs termination costs not paid prior to Closing

   $ 0.0  

U.S. Merger Partner Wakefield lease for 3 months to 09.30.2018 expiration

   $ 0.0  

U.S. Merger Partner travel and professional services expenses not paid prior to Closing

   $ 0.0  

U.S. Merger Partner estimated Corporate payroll costs for 3 months excluding U.S. Merger Partner CEO & CFO

   $ 0.0  
  

 

 

 

Less: Other costs subtotal above US$1.2M

   $ 0.0  
  

 

 

 
   $ 13.0  

Anchor Dividend (US$M)

   $ 20.5  

Anchor Net Cash at Close

   $ 8.5  

Adjustment

   $ 4.5  
  

 

 

 

Adjusted Anchor Dividend

   $ 25.0  
 

 

Adjustment Mechanism:

The Equity Exchange Ratio is fixed per the above calculation and if, at Closing, U.S. Merger Partner Net Cash is less than US$8.5M, the U.S. Merger Partner Dividend is reduced to cover the shortfall (or increased if there is excess)

 

A-132


Table of Contents

AMENDMENT NO. 1

TO ARRANGEMENT AGREEMENT

This Amendment No. 1 to Arrangement Agreement (“Amendment”) is made as of September 10, 2018

AMONG

Alithya Group Inc., a corporation existing under the laws of Québec

-and-

9374-8572 Québec Inc., a corporation existing under the laws of Québec

-and-

9374-8572 Delaware Inc., a corporation existing under the laws of Delaware

-and-

Edgewater Technology, Inc., a corporation existing under the laws of Delaware.

RECITALS

A.    The Parties have previously entered into an Arrangement Agreement dated as of March 15, 2018 (the “Arrangement Agreement”).

B.    The Parties now desire to amend the Arrangement Agreement in certain respects as provided herein.

NOW, THEREFORE, the parties agree as follows:

1.    Capitalized terms not otherwise defined in this Amendment shall have the meanings ascribed to them in the Arrangement Agreement.

2.    Recital E of the Arrangement Agreement is hereby deleted in its entirety and replaced with the following:

“For U.S. federal income tax purposes, the parties intend that the Merger and the Arrangement shall together qualify as a transaction described in Section 351 of the Code (as defined herein).”

3.    The definitions of “Company Net Debt”, “Current Assets”, “Current Liabilities”, “Outside Date”, “U.S. Merger Partner Net Cash” and “Working Capital Ratio” in Section 1.1 of the Arrangement Agreement are hereby deleted in their entirety and replaced with the following:

“‘Company Current Assets’ means cash and cash equivalents (including, for greater clarity, any proceeds raised by the Company prior to or contemporaneous with Closing pursuant to a private placement or public offering financing of the Company of securities of the Company or securities convertible into securities of the Company or securities of CanCo Parent), accounts receivable (net of a provision for uncollectible accounts), unbilled contract amounts recognized as revenue under the percentage of completion method, prepaid expenses and Tax receivables but excludes (i) deferred Tax assets; and (ii) receivables from any related parties (as the term “related party” is defined in MI 61-101;”

“‘Company Funded Debt’ means, at Closing, the Company’s long-term debt (excluding any short-term debt);”

 

A-133


Table of Contents

“‘Current Liabilities’ means accounts payable and accrued expenses, but excludes (i) deferred Tax liabilities; (ii) the current portion of long term debt; (iii) the current portion of deferred lease and other inducements; (iv) payables to any related parties (as the term “related party’ is defined in MI 61-101); and (v) any draw by U.S. Merger Partner on its revolving credit facility directly related to the funding of U.S. Merger Partner’s special dividend as declared and paid pursuant to Section 5.12(c);”

“‘Outside Date’ means December 15, 2018 or such later date as may be agreed to in writing by the Parties;”

“‘U.S. Merger Partner Current Assets’ means cash and cash equivalents (as determined in accordance with U.S. GAAP, excluding, for greater clarity, any proceeds of the Debt Financing relating to U.S. Merger Partner’s special dividend as declared and paid pursuant to Section 5.12(c), but including any restricted cash (other than from the proceeds of the Debt Financing) to the extent available for payment of such special dividend), accounts receivable (net of a provision for uncollectible accounts), unbilled contract amounts recognized as revenue under the percentage of completion method, prepaid expenses and Tax receivables but excludes (i) deferred Tax assets; and (ii) receivables from any related parties (as the term “related party” is defined in MI 61-101);”

“‘U.S. Merger Partner Net Cash’ means, at Closing, U.S. Merger Partner’s cash and cash equivalents (as determined in accordance with U.S. GAAP) (excluding, for greater clarity, any proceeds of the Debt Financing relating to U.S. Merger Partner’s special dividend as declared and paid pursuant to Section 5.12(c) but including any restricted cash (other than from the proceeds of the Debt Financing) to the extent available for payment of such special dividend), but net of any outstanding funded debt (other than Debt Financing) and certain then unpaid merger related costs as calculated in accordance with Schedule E;”

“‘Working Capital Ratio’ means, (i) with respect to the Company, the result of the calculation of Company Current Assets divided by Current Liabilities, and (ii) with respect to U.S. Merger Partner, the result of the calculation of U.S. Merger Partner Current Assets divided by Current Liabilities.”

4.    The following additional defined terms are hereby added to Section 1.1 of the Arrangement Agreement:

“‘Closing U.S. Merger Partner Net Cash’ has the meaning given to it in Section 5.12(c) of the Arrangement Agreement;”

“‘Estimated U.S. Merger Partner Closing Balance Sheet’ has the meaning given to it in Section 5.12(b) of the Arrangement Agreement;”

“‘Special Dividend Declaration Date’ has the meaning given to it in Section 5.12(c) of the Arrangement Agreement;”

5.    Section 2.1(j) of the Arrangement Agreement is hereby deleted in its entirety and replaced with the following:

U.S. Tax Treatment. The Parties intend that the Arrangement, together with the transactions contemplated in Section 2.2, qualify as a transfer subject to Section 351 of the Code. The Parties shall (and each Party shall cause its respective Subsidiaries to) cooperate regarding such intended Tax treatment and not take any position or action that is inconsistent with the foregoing, except to the extent otherwise required by applicable Tax Law.”

6.    Section 2.2(i) of the Arrangement Agreement is hereby deleted in its entirety and replaced with the following:

U.S. Tax Treatment. The Parties intend that the Merger, together with the transactions contemplated in Section 2.1, qualify as a transfer subject to Section 351 of the Code. The Parties shall (and each Party shall cause its respective Subsidiaries to) cooperate regarding such intended Tax treatment and not take any position or action that is inconsistent with the foregoing, except to the extent otherwise required by applicable Tax Law.”

 

A-134


Table of Contents

7.    Section 4.1(c)(iv) of the Arrangement Agreement is hereby deleted in its entirety and replaced with the following:

“issue, grant, sell or pledge or authorize or agree to issue, grant, sell or pledge any Company Common Shares or Company AA Shares or other securities of the Company or its Subsidiaries (including Options or any equity-based or equity-linked awards such as restricted or deferred share units or phantom share plans), or securities convertible into or exchangeable or exercisable for, or otherwise evidencing a right to acquire, Company Common Shares or Company AA Shares or other securities of the Company or its Subsidiaries, other than the issuance of Company A Shares issuable pursuant to the exercise of Options outstanding on the date of this Agreement or in accordance with the Company Share Purchase Plan or with the Company’s articles or pursuant to a private placement or public offering financing of the Company (on terms mutually satisfactory to the Parties, each acting reasonably) of securities of the Company or securities convertible into securities of the Company or securities of CanCo Parent for aggregate gross proceeds of up to $50,000,000 completed prior to or contemporaneous with the Closing;”

8.    Section 5.12(a) of the Arrangement Agreement is hereby deleted in its entirety and replaced with the following:

“At Closing, the Company shall deliver a balance sheet with no more than US$15,850,000 of Company Funded Debt calculated based on the Exchange Rate.”

9.    Section 5.12(b) of the Arrangement Agreement is hereby deleted in its entirety and replaced with the following:

“U.S. Merger Partner shall deliver to the Company (i) at least 5 business days prior to the Special Dividend Declaration Date, an estimated balance sheet forecasting the amount of the Closing U.S. Merger Partner Net Cash, calculated as per the normal course of business and in a manner consistent with prior periods, along with details of the reasonable assumptions used and other supporting documentation in support of such estimated balance sheet and amount of the forecasted Closing U.S. Merger Partner Net Cash (the “Estimated U.S. Merger Partner Closing Balance Sheet”), which shall be to the satisfaction of the Company, and assist the Company and U.S. Merger Partner in agreeing on the amount of Closing U.S. Merger Partner Net Cash to establish the exact amount of the special dividend in accordance with Section 5.12(c). U.S. Merger Partner undertakes to cooperate and assist the Company, as the Company may reasonably request, with the verifications and review by the Company of the Estimated U.S. Merger Partner Closing Balance Sheet, and to provide and/or make available to the Company all documents, evidence and/or other financial personnel of U.S. Merger Partner that the Company may reasonably request in order for it to complete such verifications and review. U.S. Merger Partner further undertakes to immediately notify the Company of any material changes to the Estimated U.S. Merger Partner Closing Balance Sheet between the Special Dividend Declaration Date and the Closing Date.”

10.    Section 5.12(c) of the Arrangement Agreement is hereby deleted in its entirety and replaced with the following:

“On such date (the “Special Dividend Declaration Date”) as shall be mutually agreed by U.S. Merger Partner and the Company prior to the Closing, U.S. Merger Partner shall declare a special dividend to the stockholders and holders of outstanding equity awards of U.S. Merger Partner of record as of the close of business on the Business Day immediately preceding the anticipated Closing Date, which special dividend shall be contingent upon the Closing occurring (as well as that there be no restrictions remaining, after giving effect to the Closing, on the cash obtained to pay such special dividend pursuant to the Debt Financing) and shall be in the aggregate amount of US$20,500,000, provided that:

 

  (i)

such special dividend shall increase dollar for dollar to the extent that the Closing U.S. Merger Partner Net Cash is greater than US$8,500,000; and

 

  (ii)

such special dividend shall decrease dollar for dollar to the extent that the Closing U.S. Merger Partner Net Cash is less than US$8,500,000.

 

A-135


Table of Contents

The above special dividend may be paid in cash or reflected through adjustments to the outstanding equity awards under equity compensation plans of U.S. Merger Partner, provided that in no event shall the total value of the cash special dividend paid plus the value of any such adjustments to outstanding equity awards (excluding, for purposes of such determination, adjustments made to any U.S. Merger Partner Share Option that is determined to be out-of-the money on the basis of the exercise price of such U.S. Merger Partner Share Option immediately prior to such adjustment as compared to the VWAP for the 10 consecutive trading days ending on the date immediately preceding the Special Dividend Declaration Date, and it being further understood in respect of adjustments made to any U.S. Merger Partner Share Option that is determined to be in-the money on the basis of the exercise price of such U.S. Merger Partner Share Option immediately prior to such adjustment as compared to the VWAP for the 10 consecutive trading days ending on the date immediately preceding the Special Dividend Declaration Date, that no treasury method reduction in U.S. Merger Partner Common Shares shall be made to reflect any theoretical release of cash from the exercise of such U.S. Merger Partner Share Option) exceed the US$20,500,000 special dividend amount, as adjusted by the adjustment, if any, provided by clauses (i) and (ii) above. Furthermore, in order to permit U.S. Merger Partner to comply with its reporting obligations for the special dividend under Rule 10b-17 under the 1934 Exchange Act and NASDAQ Market Rule 5250(e)(6), the Company and U.S. Merger Partner shall mutually agree, on or prior to the Special Dividend Declaration Date, on the amount of U.S. Merger Partner Net Cash which shall be available to U.S. Merger Partner at the Closing (the “Closing U.S. Merger Partner Net Cash”) and the resulting exact amount of the special dividend.”

11.    The last sentence of Section 5.14 of the Arrangement Agreement is hereby deleted in its entirety and replaced with the following:

“For greater certainty, such Debt Financing shall be on commercially reasonable terms customary for financings of this nature and shall include an option to repay such Debt Financing, in part or in full, following the Closing without penalty, the whole subject to prior approval by the Company, acting reasonably.”

12.    Section 5.15 of the Arrangement Agreement is hereby deleted in its entirety and replaced with the word “Reserved.”

13.    Section 8.2(e) of the Arrangement Agreement is hereby deleted in its entirety and replaced with the following:

“the VWAP for the 10 consecutive trading days ending on the date immediately preceding the ex-dividend date for U.S. Merger Partner‘s special dividend declared and paid pursuant to Section 5.12(c) shall not be less than US$5.25 provided that, in the event such VWAP is less than US$5.25, U.S. Merger Partner may instead satisfy this condition by proposing an Adjusted Equity Exchange Ratio (calculated using the formula in the definition of such term in Section 1.1) by written notice to the Company, provided that the calculation of such Adjusted Equity Exchange Ratio is accepted by the Company, acting reasonably, by written notice to U.S. Merger Partner, in which case such Adjusted Equity Exchange Ratio shall replace the Equity Exchange Ratio for all purposes of this Agreement;”

14.    Section 8.2(i) of the Arrangement Agreement is hereby deleted in its entirety and replaced with the word “Reserved.

15.    Section 8.3(f) of the Arrangement Agreement is hereby deleted in its entirety and replaced with the word “Reserved.

16.    Except as specifically provided for herein, the terms of the Arrangement Agreement shall continue in full force and effect.

[The remainder of this page is left intentionally blank—Signature page follows]

 

A-136


Table of Contents

IN WITNESS WHEREOF the Parties have caused this Agreement to be executed as of the date first written above by their respective officers thereunto duly authorized.

 

ALITHYA GROUP INC.
By:  

/s/ Paul Raymond

Name:   Paul Raymond
Title:   President and Chief Executive Officer

 

9374-8572 QUÉBEC INC.
By:  

/s/ Paul Raymond

Name:   Paul Raymond
Title:   President

 

9374-8572 DELAWARE INC.
By:  

/s/ Paul Raymond

Name:   Paul Raymond
Title:   President

 

EDGEWATER TECHNOLOGY, INC.
By:  

/s/ Jeffrey L. Rutherford

Name:   Jeffrey L. Rutherford
Title:   Chairman, Interim President and Interim Chief Executive Officer

 

A-137


Table of Contents

Annex B

INTERIM ORDER

SUPERIOR COURT

(Commercial Division)

CANADA

PROVINCE OF QUÉBEC

DISTRICT OF MONTRÉAL

No. : 500-11-055250-183

DATE: Montréal, September 26, 2018

PRESIDING: THE HONOURABLE LOUIS-JOSEPH GOUIN, J.S.C.

IN THE MATTER OF A PROPOSED ARRANGEMENT UNDER CHAPTER XVI—DIVISION II OF THE BUSINESS CORPORATIONS ACT, CQLR C S-31.1, CONCERNING:

ALITHYA GROUP INC., a legal person incorporated under the laws of Québec, having a place of business at 700 De La Gauchetière Street West, Suite 2400, Montréal, Québec, H3B 5M2

Petitioner

L’AUTORITÉ DES MARCHÉS FINANCIERS, a legal person, having a place of business at 800, Square Victoria, 22nd Floor, C.P. 246, Tour de la Bourse, Montréal, Québec, H4Z 1G3

– and –

9374-8572 QUÉBEC INC., a legal person incorporated under the laws of Québec, having a place of business at 700 De La Gauchetière Street West, Suite 2400, Montréal, Québec, H3B 5M2

Impleaded Parties

INTERIM ORDER1

GIVEN the Petitioner’s Application for Interim and Final Order pursuant to the Business Corporations Act (Québec), R.S.Q., c. S-31.1 (the “BCA”), the exhibits, and the affidavit of Paul Raymond filed in support thereof (the “Application”);

GIVEN that this Court is satisfied that the Autorité des marchés financiers (the “AMF”) has been duly served with the Application;

GIVEN the provisions of the BCA;

GIVEN the representations of counsel for the Petitioner;

GIVEN that this Court is satisfied, at the present time, that the proposed transaction is an “arrangement” within the meaning of Section 415 of the BCA;

GIVEN that this Court is satisfied, at the present time, that it is impracticable or too onerous in the circumstances for the Petitioner to effect the arrangement proposed under any other provision of the BCA;

 

1 

All capitalized terms not otherwise defined herein shall have the meanings ascribed to them in the Arrangement Agreement entered into on March 15, 2018, Exhibit R-1.

 

B-1


Table of Contents

GIVEN that this Court is satisfied, at the present time, that the Petitioner is not insolvent and meets the requirements set out in Section 414 of the BCA;

GIVEN that this Court is satisfied, at the present time, that the arrangement is put forward in good faith and, in all likelihood, for a valid business purpose;

FOR THESE REASONS, THE COURT:

 

[1]

GRANTS the present Application;

 

[2]

DISPENSES the Petitioner of the obligation, if any, to notify any person other than the AMF with respect to the Interim Order;

 

[3]

ORDERS that all Company Shareholders be deemed parties, as Impleaded Parties, to the present proceedings and be bound by the terms of any Order rendered herein;

The Company Meeting

 

[4]

ORDERS that the Petitioner may convene, hold and conduct the Company Meeting at the offices of the Company or such other location as may be determined by Petitioner in the Circular on or about October 26, 2018 or at any other date that will appear in the Circular, commencing at 10:00 AM or at any other time that will appear in the Circular to consider and, if deemed advisable, to pass, with or without variation:

 

  (a)

the Arrangement Resolution substantially in the form set forth in Appendix A of the Circular (Exhibit R-1); and

 

  (b)

to transact such other business as may properly come before the Company Meeting or any adjournment thereof,

the whole in accordance with the terms, restrictions and conditions of the by-laws and articles of the Company and, to the extent there is any inconsistency or discrepancy between the Interim Order sought and the Company’s articles or by-laws, the Interim Order sought shall govern.

 

[5]

ORDERS that in respect of the vote on the Arrangement Resolution or any matter determined by the chair of the Company Meeting (the “Chair”) to be related to the Agreement, each registered holder of Company Common Share shall be entitled to cast one vote in respect of each such Company Common Share held; whereas each registered holder of Company AA Share shall be entitled to cast 10 votes in respect of such Company AA Share held (the “Voting Rights”).

 

[6]

ORDERS that, on the basis of the Voting Rights, the quorum for the Meeting is fixed at one or more Company Shareholders present in person or by proxy holding, in aggregate, more than 50% of the votes of all the outstanding Company Shares.

 

[7]

ORDERS that the only persons entitled to attend, be heard or vote at the Company Meeting (as it may be adjourned or postponed) shall be the registered Company Shareholders, their proxy holders, and the directors and advisors of the Petitioner, provided however that such persons having the permission of the Chair shall also be entitled to attend and be heard that the Company Meeting.

 

[8]

ORDERS that for the purposes of the vote on the Arrangement Resolution, any spoiled votes, illegible votes, defective votes and abstentions shall be deemed not to be votes cast by Shareholders and further ORDERS that proxies that are properly signed and dated but which do not contain voting instructions shall be voted in favour of the Arrangement Resolution.

 

[9]

ORDERS that the Company, if it deems it advisable, be specifically authorized to adjourn or postpone the Company Meeting on one or more occasions, without the necessity of first convening the Company Meeting or first obtaining any vote of Company Shareholders respecting the adjournment or postponement; further ORDERS that notice of such adjournment or postponement shall be given by mail or email, as

 

B-2


Table of Contents
  determined to be the most appropriate method of communication by the Petitioner; and further ORDERS that any subsequent reconvening of the Company Meeting, all proxies will be voted in the same manner as the proxies would have been voted at the original convening of the Company Meeting, except for any proxies that have been effectively revoked or withdrawn prior to the subsequent reconvening of the Company Meeting.

 

[10]

ORDERS that the Company may amend, modify and/or supplement the Plan of Arrangement at any time and from time to time, provided that any such amendment, modification and/or supplement is not adverse to the economic interest of any Company Shareholder and that:

 

  (a)

any such amendment, modification and/or supplement made before or at the Company Meeting, shall be communicated in writing to the Company Shareholders and to the AMF as soon as possible and in any event prior to or at the Company Meeting;

 

  (b)

any such amendment, modification and/or supplement made after the Company Meeting and before the hearing with respect to the Final Order shall be approved by this Court and subject to such terms and conditions this Court may deem appropriate and required in the circumstances; and

 

  (c)

any such amendment, modification and/or supplement made after the Final Order hearing shall be approved by this Court and subject to such terms and conditions this Court may deem appropriate and required in the circumstances, unless it is non-material and concerns a matter which is of an administrative nature required to better give effect to the implementation of this Plan of Arrangement.

 

[11]

ORDERS that the Petitioner is authorized to use proxies at the Company Meeting; that the Petitioner is authorized, at its expense, to solicit proxies on behalf of its management, directly or through its officers, directors and employees, and through such agents or representatives as it may retain for that purpose, and by mail or such other forms of personal or electronic communication as it may determine; and that the Petitioner may waive, in its discretion, the time limits for the deposit of proxies by the Company Shareholders if it considers it advisable to do so.

 

[12]

ORDERS that the Company seeks the approval of the Arrangement Resolution at the Company Meeting, with or without variation, by a special resolution, being the affirmative vote of not less than 66 23% of the total votes cast on the Arrangement Resolution by the Shareholders present in person or by proxy at the Company Meeting; and further ORDERS that such vote shall be sufficient to authorize and direct the Company to do all such acts and things as may be necessary or desirable to give effect to the Arrangement and the Plan of Arrangement on a basis consistent with what has been disclosed to the Company Shareholders in the Notice Materials (as this term is defined below).

The Notice Materials

 

[13]

ORDERS that notice of the Company Meeting be given, and service of the present Application be made by mailing or delivering, in the manner hereinafter described and to the persons hereinafter specified, a copy of the following documents (collectively, the “Notice Materials”):

 

  (a)

the Circular, together with the Notice of the Company Meeting (Exhibit R-1), with such amendments thereto as counsel for the Company may advise are necessary or desirable, provided that such amendments are not inconsistent with the terms of the Interim Order and are subsequently filed with this Court;

 

  (b)

a Proxy Form (Exhibit R-3) with such amendments thereto as counsel for the Company may advise are necessary or desirable, provided that such amendments are not inconsistent with the terms of the Interim Order and are subsequently filed with this Court;

 

  (c)

a copy of this Application, together with a notice of presentation for the hearing with respect to the Final Order; and

 

  (d)

a copy of the Interim Order sought.

 

B-3


Table of Contents
[14]

ORDERS that the Notice Materials shall be distributed:

 

  (a)

to the registered Company Shareholders, the Company Board of Directors and the auditors of the Company, by mailing the same by pre-paid ordinary or first-class mail to such persons or as otherwise determined by the Company Board of Directors in accordance with the QBCA and the by-Iaws of the Company at least ten (10) days prior to the date of the Company Meeting; and

 

  (b)

to the Autorité des marchés financiers, by delivering same at least ten (10) days prior to the date of the Company Meeting by pre-paid ordinary or first-class mail or as otherwise determined by the Company Board of Directors in accordance with the QBCA and the by-Iaws of the Company.

 

[15]

ORDERS that the Petitioner may make, in accordance with this Interim Order, such additions, amendments or revision to the Notice Materials as it determines to be appropriate (the “Additional Materials”), which shall be distributed to the persons entitled to receive the Notice Materials pursuant to this Interim Order by the method and in the time determined by the Petitioner to be most practicable in the circumstances.

 

[16]

DECLARES that the mailing or delivery of the Notice Materials constitutes good and sufficient notice of the Company Meeting upon all such persons, and that no other form of service of the Notice Materials and any Additional Materials or any portion thereof, or of the Application need be made, or notice given or other material served in respect of the Company Meeting to any persons.

 

[17]

ORDERS that the Notice Materials and any Additional Materials shall be deemed, for the purposes of the present proceedings, to have been received and served upon:

 

  (a)

in the case of distribution by mail, three (3) business days after delivery thereof to the post office;

 

  (b)

in the case of delivery in person or by courier, upon receipt thereof at the intended recipient’s address; and

 

  (c)

in the case of delivery by facsimile transmission or by email, on the day of transmission.

 

[18]

DECLARES that the accidental failure or omission to give notice of the Company Meeting or the non-receipt of such notices shall not invalidate any resolutions passed or proceedings taken at the Company Meeting and shall not constitute a breach of the Interim Order sought or a defect in the calling of the Company Meeting, provided that if any such failure or omission is brought to the attention of the Petitioner, it shall use reasonable efforts to rectify such failure or omission by the method and in the time it determines to be most reasonably practicable in the circumstances.

Dissenting Shareholders’ Rights

 

[19]

ORDERS, pursuant to Subsection 416, al 2(5) of the QBCA, that the Company Shareholders of the Petitioner shall be entitled to exercise the right to demand the repurchase of their Company Shares (the “Repurchase Right”), and that Sections 377 to 388 of the QBCA (subject to the terms of this Interim Order) shall apply mutatis mutandis to the exercise of such Repurchase Right.

 

[20]

ORDERS that in accordance with the Plan of Arrangement (Exhibit R-1), a registered Company Shareholder wishing to exercise the Repurchase Right with respect to the Arrangement must send the Company a written objection to the Arrangement Resolution (the “Dissent Notice”), which Dissent Notice must be received by the Company, c/o Osler, Hoskin & Harcourt LLP, 1000 De La Gauchetière Street West, Suite 2100, Montréal, Québec, H3B 4W5, Attention: François Paradis, by no later than no later than 5 p.m. (EST) on the Business Day before the Company Meeting (being on or about October 25, 2018 or at any other date that will appear in the Circular).

 

[21]

DECLARES that a Company Shareholder who has submitted a Dissent Notice and who votes in favour of the Arrangement Resolution shall no longer be considered as having exercised its Repurchase Right with respect to the Company Shares voted in favour of the Arrangement Resolution, and that a vote against the Arrangement Resolution or an abstention shall not constitute a Dissent Notice.

 

B-4


Table of Contents
[22]

ORDERS that any Company Shareholder wishing to apply to a Court to fix a fair value for the Company Shares in respect of which Repurchase Rights have been duly exercised must apply to the Superior Court of Québec.

The Final Order Hearing

 

[23]

ORDERS that subject to the approval by Shareholders of the Arrangement Resolution in the manner set forth in the Interim Order, the Company may apply for this Court to sanction the Arrangement by way of the Final Order.

 

[24]

ORDERS that the application for Final Order be presented on October 30, 2018 or two Business Days after the Company Meeting before the Superior Court of Québec, sitting in Commercial Division in and for the district of Montréal at the Montréal Courthouse, located a 1 Notre-Dame Street East in Montréal, Québec, Room 16-12 at 9:00 a.m. or so soon thereafter as counsel may be heard, or at any other date this Court may see fit.

 

[25]

DECLARES that the mailing or delivery of the Notice Materials constitutes good and sufficient service of the present Application and good and sufficient notice of presentation of the Final Order hearing on all persons referred to in the Order to be rendered, whether those persons reside within Quebec or within another jurisdiction.

 

[26]

ORDERS that the only persons entitled to appear and be heard on the application for Final Order shall be the Company and any person that:

 

  (a)

files an appearance with this Court’s registry and serve same on the Company’s counsel, OSLER, HOSKIN & HARCOURT LLP (to: Me Fabrice Benoît), no later than October 29, 2018 or one Business Day after the Company Meeting;

 

  (b)

if such appearance is with the view to contesting the application for the Final Order, serves on Petitioner’s counsel, OSLER, HOSKIN & HARCOURT LLP (to: Me Fabrice Benoît), and files with this Court’s registry, no later than October 29, 2018 or one Business Day after the Company Meeting a written contestation supported as to the facts by affidavit(s), and exhibit(s) if any, without which such contestation the appearing person shall not be permitted to contest the application for Final Order.

 

[27]

ALLOWS the Petitioner to file any further evidence it deems appropriate, by way of supplementary affidavits or otherwise, in connection with the Application for a Final Order.

Miscellaneous

 

[28]

DECLARES that the Petitioner shall be entitled to seek leave to vary this Interim Order upon such terms and such notice as this Court deems just.

 

[29]

ORDERS the provisional execution of this Interim Order notwithstanding any appeal therefrom and without the necessity of furnishing any security.

 

[30]

THE WHOLE without costs save in the event of contestation.

 

/s/ LOUIS-JOSEPH GOUIN, J.S.C.
LOUIS-JOSEPH GOUIN, J.S.C.

Me Fabrice Benoît

Me Julien Hynes-Gagné

Me Jeremy Brisset

OSLER, HOSKIN & HARCOURT LLP

COUNSEL TO PETITIONER

 

B-5


Table of Contents

Annex C

FORM OF AMENDED ARTICLES OF INCORPORATION OF NEW ALITHYA

 

LOGO   

RE-500-T  (2017-04)

Page 1

 

Courtesy Translation

The Registraire des entreprises does not produce an English version of its forms. However, it provides translations of the content of the forms for information purposes.

Articles of Amendment

 

    

 

Québec enterprise number        

    

NEQ 1 1 73501751

 

This form must be completed by a business corporation that wishes to amend its articles of incorporation. For more information, refer to the Guide to Articles of Amendment (RE-500.G-T), which is available on the Registraire des entreprises website at www.registreentreprises.gouv.qc.ca.

 

1

Information about the business corporation

 

Groupe Alithya inc.

Alithya Group inc.

 

2

Amendment of articles

 

  2.1

Amendment to the name

New name of business corporation

New versions of the name of the corporation in a language other than French, if applicable

Designating number in lieu of a name

 

  2.2

Other amendments

See Schedule Attached.

 

  2.3

Date and time of certificate, if applicable

Date (Y M D)         Time (hour minutes)

 

Services Québec

 

C-1


Table of Contents
  

RE-500-T (2017-04)

Page 2

 

 

3

Correction of articles

 

 

  3.1

Articles and certificate concerned by the correction

The articles of (Type of articles) deposited in the enterprise register on (Y M D) contain illegal provisions, errors or irregularities. A certificate relating to these articles was issued by the Registraire des entreprises on (Y M D) and at (hour minutes), if applicable.

 

  3.2

Corrections requested

 

  3.3

Rights of shareholders and creditors

Check the appropriate box(es).

∎ The corrections will not be prejudicial to the rights of shareholders.

∎ The corrections will not be prejudicial to the rights of creditors.

∎ The corrections could be prejudicial to the rights of shareholders.

∎ The corrections could be prejudicial to the rights of creditors.

 

4

Signature

 

Last name and first name of authorized director or officer                    Signature of authorized director or officer

Sign the form and return it along with the required documents and payment. Do not fax the form.

 

 

Do not use this area.       

 

C-2


Table of Contents

SCHEDULE

The Articles of the Corporation are amended as follows:

 

1.

The provisions relating to the authorized share capital of the Corporation as provided for in section 2 of the Articles of the Corporation are amended as follows:

 

  a)

By creating an unlimited number of Class A Subordinate Voting Shares, an unlimited number of Class B Multiple Voting Shares, and an unlimited number of preferred shares issuable in one or more series;

 

  b)

By changing the issued and outstanding common share in the capital of the Corporation into one Class A Subordinate Voting Share; and

 

  c)

By repealing the current share capital of the Corporation, as set forth in section 2 of the Articles of the Corporation, and replacing same with Schedule A attached to these articles of amendment, such that upon the issuance of a Certificate of Amendment in respect of these articles of amendment, the Corporation will be authorized to issue unlimited number of Class A Subordinate Voting Shares, an unlimited number of Class B Multiple Voting Shares, and an unlimited number of preferred shares issuable in one or more series, having the rights, privileges, restrictions and conditions substantially as described in Schedule A attached hereto.

 

2.

By repealing the Schedule pertaining to the Restrictions on Security Transfers set forth in section 3 of the Articles of the Corporation and replacing same by the following provision:

“None”

 

3.

By amending the minimum and maximum number of directors provided in section 4 of the Articles of the Corporation and replacing same by the following:

Minimum: 3 and Maximum: 15

 

C-3


Table of Contents

SCHEDULE A

AUTHORIZED SHARE CAPITAL

The shares of the Corporation shall consist of an unlimited number of Class A Subordinate Voting Shares (“Subordinate Voting Shares”), an unlimited number of Class B Multiple Voting Shares (“Multiple Voting Shares”), and an unlimited number of preferred shares (“Preferred Shares”) issuable in one or more series. The rights, privileges, restrictions and conditions attaching to each class of shares of the Corporation are as follows:

 

A.

SUBORDINATE VOTING SHARES AND MULTIPLE VOTING SHARES

 

1.

Voting Rights

Each holder of Multiple Voting Shares and each holder of Subordinate Voting Shares shall be entitled to receive notice of and to attend all meetings of shareholders of the Corporation, except meetings at which only holders of another particular class or series shall have the right to vote. At each such meeting, each Multiple Voting Share shall entitle the holder thereof to ten (10) votes and each Subordinate Voting Share shall entitle the holder thereof to one (1) vote, voting together as a single class, except as otherwise expressly provided herein or as provided by law.

 

2.

Dividends; Rights on Liquidation, Dissolution, or Winding-Up

The Subordinate Voting Shares and the Multiple Voting Shares shall be subject to and subordinate to the rights. privileges, restrictions and conditions attaching to the Preferred Shares and the shares of any other class ranking senior to the Subordinate Voting Shares and the Multiple Voting Shares and shall rank pari passu, share for share, as to the right to receive dividends and to receive the remaining property and assets of the Corporation on the liquidation, dissolution or winding-up of the Corporation, whether voluntarily or involuntarily, or any other distribution of assets of the Corporation among its shareholders for the purposes of winding up its affairs. For the avoidance of doubt, holders of Subordinate Voting Shares and Multiple Voting Shares shall, subject always to the rights of the holders of Preferred Shares and the shares of any other class ranking senior to the Subordinate Voting Shares and the Multiple Voting Shares, be entitled to receive (i) such dividends as the Board of Directors of the Corporation shall determine, and (ii) in the event of the liquidation, dissolution or winding-up of the Corporation, whether voluntarily or involuntarily, or any other distribution of assets of the Corporation among its shareholders for the purposes of winding up its affairs, the remaining property and assets of the Corporation, in the case of (i) and (ii) in an identical amount per share, at the same time and in the same form (whether in cash, in specie or otherwise) as if the Subordinate Voting Shares and Multiple Voting Shares were of one class only, provided, however, that in the event of a payment of a dividend in the form of shares of the Corporation, holders of Subordinate Voting Shares shall receive Subordinate Voting Shares and holders of Multiple Voting Shares shall receive Multiple Voting Shares, unless otherwise determined by the Board of Directors of the Corporation.

 

3.

Subdivision or Consolidation

No subdivision or consolidation of the Subordinate Voting Shares or the Multiple Voting Shares shall be carried out unless, at the same time, the Multiple Voting Shares or the Subordinate Voting Shares, as the case may be, are subdivided or consolidated in the same manner and on the same basis.

 

4.

Conversion Rights

 

4.1

At the Option of the Holder. The Subordinate Voting Shares cannot be converted into any other class of shares. Each outstanding Multiple Voting Share may at any time, at the option of the holder, be converted into one Subordinate Voting Share, on the following basis:

 

  4.1.1

The conversion privilege shall be exercised by notice in writing given to the transfer agent of the Corporation, if one has been appointed by the Corporation, and if not, to the Secretary of the

 

C-4


Table of Contents
  Corporation, accompanied by a certificate or certificates representing the Multiple Voting Shares in respect of which the holder desires to exercise such conversion privilege. Such notice shall be signed by the holder of the Multiple Voting Shares in respect of which such conversion privilege is being exercised, or by the duly authorized representative thereof, and shall specify the number of Multiple Voting Shares which such holder desires to have converted. The holder shall also pay any governmental or other tax imposed in respect of such conversion. The conversion of the Multiple Voting Shares into Subordinate Voting Shares shall take effect upon receipt by the transfer agent of the Corporation, if one has been appointed by the Corporation, and if not, by the Secretary of the Corporation of the conversion notice accompanied by the certificate or certificates representing the Multiple Voting Shares in respect of which the holder desires to exercise such conversion privilege.

 

  4.1.2

Upon receipt of such notice and certificate or certificates, the Corporation shall, at its expense, effective as of the date of such receipt, issue or cause to be issued the Subordinate Voting Shares, in certificated or uncertificated form, upon the basis above prescribed to the holder of such Multiple Voting Shares. If less than all of the Multiple Voting Shares represented by any certificate are to be converted, the holder shall be entitled to receive a new certificate representing the Multiple Voting Shares represented by the original certificate which are not to be converted.

 

  4.1.3

The right of a registered holder of Multiple Voting Shares to convert such shares into Subordinate Voting Shares shall be deemed to have been exercised, and the registered holder of the Multiple Voting Shares to be converted (or any person or persons in whose name or names such registered holder shall have directed Subordinate Voting Shares to be registered) shall be deemed to have become a holder of Subordinate Voting Shares of record for all purposes, on the date of surrender of the certificate(s) representing the Multiple Voting Shares to be converted accompanied by notice in writing as referred to above or, in the case of automatic conversion pursuant to Section 4.2 hereof, on the date the holder of Multiple Voting Shares is deemed to have exercised its right to convert.

 

4.2

Automatic Conversion. Subject to the paragraph immediately below, upon the first date that any Multiple Voting Share shall be held other than by a Permitted Holder, such holder, without any further action, shall automatically be deemed to have exercised his, her or its rights under subsection 4.1 to convert such Multiple Voting Shares held by such holder into fully paid and non-assessable Subordinate Voting Shares, on a share for share basis.

Upon the death of a Permitted Holder that is an individual, all Multiple Voting Shares held, either directly or indirectly, by such Permitted Holder immediately prior to such Permitted Holder’s death, will automatically convert into fully paid and non-assessable Subordinate Voting Shares, on a share for share basis, on the date that is ninety (90) days following the death of the Permitted Holder (the “Deadline Date”), unless, prior to the Deadline Date, such Multiple Voting Shares are transferred to, in whole or in part, any of the other remaining Permitted Holders. Any portion of Multiple Voting Shares that has not been transferred pursuant to the preceding sentence prior to the Deadline Date will automatically convert into fully paid and non-assessable Subordinate Voting Shares, on a share for share basis, on the Deadline Date. Upon the death of the last remaining Permitted Holder that is an individual, all Multiple Voting Shares held, either directly or indirectly, by such remaining Permitted Holder immediately prior to such remaining Permitted Holder’s death, will automatically convert into fully paid and non-assessable Subordinate Voting Shares, on a share for share basis, on the date of death of such remaining Permitted Holder.

For purposes of this subsection 4.2, the following terms shall have the following respective meanings:

Direxions” means Direxions Trust (Fiducie Direxions), a trust existing under the laws of Quebec;

MixMedia” means MixMedia Computer Services Inc. (Services informatiques MixMédia inc.), a legal person duly incorporated under the Business Corporations Act (Quebec);

Triaxions” means Triaxions Trust (Fiducie Triaxions), a trust existing under the laws of Quebec; and

 

C-5


Table of Contents

Permitted Holder” means (i) Ghyslain Rivard; (ii) Pierre Turcotte; (iii) Paul Raymond; and (iv) MixMedia, Triaxions and Direxions (or any successor entity thereof, by amalgamation, arrangement, reorganization or otherwise), in each case as long as it is controlled by one of the foregoing Permitted Holders (or any combination of Permitted Holders).

For purposes of this subsection 4.2, “controlled” means: (i) in the case of any body corporate wherever or however incorporated: (A) securities entitled to vote in the election of directors carrying in the aggregate at least 50% + 1 of the votes for the election of directors and representing in the aggregate at least 50% + 1 of the participating (equity) securities are held, other than by way of security only, directly or indirectly, by a Permitted Holder or Permitted Holders; and (B) the votes carried in the aggregate by such securities are entitled, if exercised, to elect a majority of the board of directors of such body corporate; (ii) in the case of a person that is not a body corporate, at least 50% + 1 of the participating (equity) and voting interests of such person are held, directly or indirectly, by a Permitted Holder or Permitted Holders; and (iii) in the case of a trust, a Permitted Holder or Permitted Holders are the sole or majority voting trustees pursuant to any trust agreement governing such trust; and “controls”, “controlling” and “under common control with” shall be interpreted accordingly.

 

B.

PREFERRED SHARES

 

1.

Directors’ Authority to Issue in One or More Series

The directors of the Corporation may issue the Preferred Shares at any time and from time to time in one or more series.

 

2.

Terms of Each Series

Before the first shares of a particular series are issued, the board of directors of the Corporation shall fix the number of shares in such series and shall determine, subject to any limitations set out in the articles, the designation, rights, privileges, restrictions and conditions attaching to the shares of such series including, without limitation, any right to receive dividends (which may be cumulative, non-cumulative or partially cumulative and variable or fixed), the rate or rates, amount or method or methods of calculation of preferential dividends and whether such rate or rates, amount or method or methods of calculation shall be subject to change or adjustment in the future, the currency or currencies of payment, the date or dates and place or places of payment thereof and the date or dates from which such preferential dividends shall accrue, the rights of redemption (if any) and the redemption price and other terms and conditions of redemption, the rights of retraction (if any) and the prices and other terms and conditions of any rights of retraction and whether any additional rights of retraction may be provided to such holders in the future, the voting rights and the conversion or exchange rights (if any) and any sinking fund, purchase fund or other provisions attaching thereto.

 

3.

First Shares of Each Series

Before the issue of the first shares of a series, the board of directors of the Corporation shall send to the enterprise registrar the articles of amendment containing a description of such series including the designations, rights, privileges, restrictions and conditions determined by the directors.

 

4.

Ranking of Preferred Shares

No rights, privileges, restrictions or conditions attaching to a series of Preferred Shares shall confer upon a series a priority over any other series of Preferred Shares in respect of the payment of dividends or any distribution of assets or return of capital in the event of the liquidation, dissolution or winding up of the Corporation.

 

C-6


Table of Contents

The Preferred Shares of each series shall rank on a parity with the Preferred Shares of every other series with respect to priority in the payment of dividends, the return of capital and in the distribution of assets in the event of the liquidation, dissolution or winding up of the Corporation, whether voluntary or involuntary, or any other return of capital or distribution of the assets of the Corporation among its shareholders for the purpose of winding up its affairs.

 

5.

Priority

The Preferred Shares shall be entitled to priority over the Subordinate Voting Shares and Multiple Voting Shares of the Corporation and over any other shares of any other class of the Corporation ranking junior to the Preferred Shares with respect to priority in the payment of dividends, the return of capital and the distribution of assets in the event of the liquidation, dissolution or winding up of the Corporation, whether voluntary or involuntary, or any other distribution of the assets of the Corporation among the shareholders for the purpose of winding up its affairs.

 

6.

Other Preferences

The Preferred Shares of any series may also be given such other preferences, not inconsistent with the provisions hereof, over the Subordinate Voting Shares and Multiple Voting Shares and over any other shares of the Corporation ranking junior to Preferred Shares as may be determined in the case of such series of Preferred Shares in accordance with paragraph 2.

 

7.

Participation

If any cumulative dividends or declared non-cumulative dividends or amounts payable on a return of capital in the event of the liquidation, dissolution or winding up of the Corporation in respect of a series of Preferred Shares are not paid in full, the Preferred Shares of all series shall participate rateably in respect of such dividends in accordance with the sums that would be payable on such shares if all such dividends were declared and paid in full, and in respect of any repayment of capital in accordance with the sums that would be payable on such repayment of capital if all sums so payable were paid in full, provided, however, that in the event of there being insufficient assets to satisfy in full all such claims as aforesaid, the claims of the holders of the Preferred Shares with respect to repayment of capital shall first be paid and satisfied and any assets remaining thereafter shall be applied towards the payment and satisfaction of claims in respect of dividends.

 

8.

Voting Rights

Except as hereinafter referred to or as otherwise provided by law or in accordance with any voting rights which may from time to time be attached to any series of Preferred Shares, the holders of the Preferred Shares as a class shall not be entitled as such to receive notice of, to attend or to vote at any meeting of the shareholders of the Corporation.

 

9.

Conversion Right

The Preferred Shares of any series may be made convertible into or exchangeable for any other class of shares of the Corporation.

 

10.

Variation of Rights

The provisions attaching to the Preferred Shares as a class may be amended or repealed at any time with such approval as may then be required by law to be given by the holders of the Preferred Shares as a class.

 

C-7


Table of Contents

Annex D

FORM OF BY-LAWS OF NEW ALITHYA

ALITHYA GROUP INC.

(the “Corporation”)

BY-LAWS

 

A.

INTERPRETATION

 

1.

Definitions

In these by-laws, unless the context indicates otherwise,

“Act” means the Business Corporations Act (Quebec). Any reference to that statute or any provisions thereof in the Corporation’s by-laws is interpreted as a reference to any amended or substituted provisions thereof;

“affairs” means the relationships among the Corporation, its affiliates and the shareholders, directors and officers of the Corporation and its affiliates but does not include the business carried on by the Corporation or its affiliates;

“affiliates” means legal persons one of whom is a subsidiary of the other, or legal persons who are controlled by the same person;

“Articles” means the articles of the Corporation and includes any amendments thereto;

“Applicable Securities Laws” means the applicable securities legislation of each relevant province and territory of Canada, as amended from time to time, the rules, regulations and forms made or promulgated under any such statute and the published national instruments, multilateral instruments, policies, bulletins and notices of the securities commissions and similar regulatory authority of each province and territory of Canada;

“associates” means, in relation to a person:

 

  (a)

the person’s spouse, children and relatives, and the children and relatives of the person’s spouse;

 

  (b)

a partner of the person;

 

  (c)

a succession or trust in which the person has a substantial interest similar to that of a beneficiary or in respect of which the person serves as liquidator, trustee or other administrator of the property of others, mandatary or depositary; or

 

  (d)

a legal person of whom the person owns securities making up more than 10% of a class of shares carrying voting rights at any shareholders meeting or the right to receive any declared dividend or a share of the remaining property of the legal person in the event of liquidation.

“Board” or “Board of Directors” means the board of directors of the Corporation;

“group” means any legal person, any group of persons or any group of properties, including an organization, joint venture or trust;

“officer” means a person referred to in section 47 of these by-laws;

“public announcement” shall mean disclosure in a press release reported by a national news service in Canada, or in a document publicly filed by the Corporation under its profile on the System of Electronic Document Analysis and Retrieval at www.sedar.com

“resolution” or “ordinary resolution” means a resolution that requires a majority of the votes cast at a shareholders meeting by the shareholders entitled to vote on the resolution, or a resolution that requires the signature of all such shareholders;

 

D-1


Table of Contents

“reporting issuer” means a reporting issuer within the meaning of the Securities Act;

“Securities Act” means the Securities Act (Quebec);

“security” means a share, debenture, bond or note that is dealt in or traded on a securities exchange or financial market;

“shareholder” means a shareholder who is registered in the securities register of the Corporation, and includes a shareholder’s representative; and

“special resolution” means a resolution that requires at least two thirds of the votes cast at a shareholders meeting by the shareholders entitled to vote on the resolution, or a resolution that requires the signature of all such shareholders.

 

2.

Interpretation

 

  (a)

the powers of the directors, shareholders and officers of the Corporation are subject to the Act and by-laws of the Corporation and any reference to the exercise of any of these powers in the by-laws of the Corporation is subject to the limits, restrictions or conditions that are expressed therein;

 

  (b)

the masculine gender includes both sexes, unless the contrary intention is evident by the context;

 

  (c)

the singular number extends to more than one person or more than one thing of the same sort, whenever the context admits of such extension. The plural number can apply to one person only or to one thing only if the context so permits; and

 

  (d)

the headings used in these by-laws are for ease of reference only and do not form part of them.

 

B.

HEAD OFFICE, ESTABLISHMENT AND SEAL

 

3.

Head office

The head office of the Corporation shall be established in the judicial district of Montréal, in the Province of Québec. The Corporation may relocate its head office in compliance with the Act.

 

4.

Establishment

In addition to its head office, the Corporation may have other establishments, offices or agencies both within and outside Québec.

 

5.

Seal

The Board of Directors may adopt a seal but is not required to. The fact that a document of the Corporation is not sealed does not invalidate the document.

 

C.

CORPORATE RECORDS

 

6.

Records

The Corporation maintains, at its head office or at any other place designated by the Board of Directors, records containing:

 

  (a)

the Articles and the by-laws;

 

  (b)

minutes of meetings of the shareholders and written resolutions of shareholders;

 

  (c)

the names and domicile of the directors, and the dates of the beginning and end of their term of office; and

 

  (d)

the securities register.

 

D-2


Table of Contents

The secretary keeps such records up-to-date.

The shareholders may examine these records during its regular office hours, and obtain extracts from them. They may also, on request and without charge, obtain a copy of the Articles and by-laws of the Corporation.

 

7.

Accounting and Board records

The Corporation also maintains accounting records and books containing the minutes of meetings and written resolutions of the Board of Directors. The Corporation also maintains books for all the committees of the Board of Directors. These records and books are kept at the Corporation’s head office or at any other place designated by the Board of Directors.

The Corporation is required to retain all accounting records for a period of six years after the end of the fiscal year to which they relate.

Only the directors and the auditor may have access to the accounting records and books containing the minutes of the meetings as well as the written resolutions of the Board of Directors and of its committees. However, the shareholders may examine, during the Corporation’s regular office hours, any part of the minutes of the deliberations of the Board of Directors or any other document in which a director or officer makes the disclosure of interest referred to in sections 23 and 53 below.

 

8.

Securities register

The securities register of the Corporation contains the following information with respect to its shares:

 

  (a)

the names, in alphabetical order, and the addresses of present and past shareholders;

 

  (b)

the number of shares held by each such shareholder;

 

  (c)

the date and details of the issue and transfer of each share; and

 

  (d)

any amount due on any share.

The register must contain, if applicable, the same information with respect to the Corporation’s debentures, bonds and notes, with the necessary modifications. Any person may examine the Corporation’s securities register if that person complies with the provisions of the Act in this regard. Any person may, on request and on payment of a reasonable fee established by the Corporation, obtain a copy of the list of the Corporation’s shareholders as provided for in the Act.

 

9.

Transfer Agents and Registrars

The Board of Directors may at any time, by resolution, appoint and replace the Corporation’s transfer agent(s) and registrar(s) for the Corporation’s shares and, subject to the laws that govern the Corporation, generally enact by-laws from time to time for the transfer and transmission of the Corporation’s shares. All shares certificates representing shares of the Corporation issued after such an appointment must be countersigned by an authorized representative of those transfer agent(s) or registrar(s) and are only valid once so countersigned.

 

D.

BOARD OF DIRECTORS

 

10.

Functions and powers

The Board of Directors exercises all necessary powers to supervise the management of the business and affairs of the Corporation. Except to the extent provided by law, such powers may be exercised without shareholder approval.

 

D-3


Table of Contents

Generally, the Board of Directors exercises the powers and takes the actions which the Corporation is authorized to take; it may also enter into any contract on behalf of the Corporation. The Board of Directors may, on behalf of the Corporation:

 

  (a)

borrow money;

 

  (b)

issue, reissue, sell or hypothecate its debt obligations;

 

  (c)

enter into a suretyship to secure performance of an obligation of any person; and

 

  (d)

hypothecate all or any of its property, owned or subsequently acquired, to secure any obligation.

 

11.

Delegation of powers

The Board of Directors may create one of several committees composed of directors and may delegate certain powers to this or these committees. It can also delegate its powers to a director or an officer. However, the Board of Directors may not delegate its power:

 

  (a)

to submit to the shareholders any question or matter requiring their approval;

 

  (b)

to fill a vacancy among the directors or in the office of auditor;

 

  (c)

to appoint or dismiss the president of the Corporation, the Chair of the Board of Directors, the chief executive officer, the chief operating officer or the chief financial officer regardless of their title, and to determine their remuneration;

 

  (d)

to authorize the issue of shares;

 

  (e)

to approve the transfer of unpaid shares;

 

  (f)

to declare dividends;

 

  (g)

to acquire, including by purchase, redemption or exchange, shares issued by the Corporation;

 

  (h)

to split, consolidate or convert shares;

 

  (i)

to authorize the payment of a commission to a person who purchases shares or other securities of the Corporation, or procures or agrees to procure purchasers for those shares or securities;

 

  (j)

to approve the financial statements presented at the annual meetings of shareholders;

 

  (k)

to adopt, amend or repeal by-laws;

 

  (l)

to authorize calls for payment;

 

  (m)

to authorize the confiscation of shares;

 

  (n)

to approve articles of amendment allowing a class of unissued shares to be divided into series, and to determine the designation of and the rights and restrictions attaching to those shares or securities; or

 

  (o)

to approve a short-form amalgamation.

 

12.

Contracts

All contracts, deeds, agreements, documents, bonds, debentures and other instruments requiring execution by the Corporation may be signed by two directors or two officers of the Corporation or by one director and one officer of the Corporation or by such persons as the Board of Directors may otherwise authorize from time to time by resolution. Any such authorization may be general or confined to specific instances.

 

13.

Proceedings

Any director or officer of the Corporation, or any other person appointed for that purpose by any director or officer of the Corporation, is authorized to bring any action, proceeding, motion, civil, criminal,

 

D-4


Table of Contents

administrative or other legal procedure, in the name of the Corporation or to appear and to answer on behalf of the Corporation to any writ, to any order or injunction issued by any court, to any examination on the facts relating to any litigation or any examination on discovery, as well as to any action, proceeding, motion or other legal procedure in which the Corporation is involved; to respond in the name of the Corporation to any garnishment in which the Corporation is garnishee and to prepare any affidavit or any solemn declaration related to such a garnishment or to any other legal procedure to which the Corporation is a party; to make any application for the assignment of property or any petitions for a receiving order against any debtor of the Corporation; to attend and to vote in any meeting of the creditors of debtors of the Corporation; to grant proxies and, in respect of any such action, proceeding, motion or other legal procedure, to take any other action which he or she deems to be in the best interests of the Corporation.

 

14.

Number

The exact number of directors is determined by the Board of Directors as provided in the Articles.

The directors in office do not cease to hold their position as a result of an amendment of the Articles which reduces their number.

 

15.

Qualifications

Any natural person may be a director of the Corporation, except:

 

  (a)

a minor;

 

  (b)

a person of full age under tutorship or curatorship;

 

  (c)

a bankrupt;

 

  (d)

a person prohibited by the court from holding such office;

 

  (e)

a person declared incapable by decision of a court of another jurisdiction.

Unless otherwise provided in the Articles, a director is not required to be a shareholder.

 

16.

Election and term of office

The directors are elected each year at the annual shareholders meeting by a simple majority of the votes and remain in office until the next annual shareholders meeting or until their successors are appointed. Voting for the election of directors is conducted by a show of hands unless a ballot is demanded by a shareholder entitled to vote.

In conformity with the Articles of the Corporation, the Board of Directors may, at its discretion, appoint one (1) or more directors, who shall hold office for a term expiring no later than the close of the annual meeting of shareholders following their appointment, but the total number of directors so appointed may not exceed one-third (1/3) of the number of directors elected at the annual meeting of shareholders preceeding their appointment.

 

17.

Cessation of office

A director ceases to hold office when he dies, becomes disqualified from being a director, resigns or is removed from office.

 

18.

Resignation

A director may resign at any time. The resignation of a director becomes effective at the time the director’s written resignation is received by the Corporation, or at the time specified in the resignation, whichever is later. The reason for the resignation need not be given.

 

D-5


Table of Contents
19.

Removal

The shareholders may by ordinary resolution at a special meeting remove any director or directors. If certain shareholders have an exclusive right to elect one or more directors, a director so elected may only be removed by ordinary resolution of those shareholders.

A director whose removal is to be proposed at a shareholders meeting may attend the meeting and be heard or, if not in attendance, may explain, in a written statement read by the person presiding over the meeting or made available to the shareholders before or at the meeting, why he opposes the resolution proposing his removal.

A vacancy created by the removal of a director may be filled at the shareholders meeting at which the director is removed or, if it is not, at a subsequent meeting of the Board of Directors.

 

20.

Vacancy

A quorum of directors may fill any vacancy on the Board unless there has been a failure to elect the fixed number or minimum number of directors required by the Articles.

However, the directors then in office must without delay call a special shareholders meeting to fill the vacancies resulting from the lack of quorum or the failure to elect the fixed or minimal number of directors set out in the Articles. If the directors refuse or fail to call a meeting, the meeting may be called by any shareholder.

A director appointed or elected to fill a vacancy holds office for the unexpired term of his predecessor.

 

21.

Retiring director and updating declaration

A director who leaves office is authorized to sign on behalf of the Corporation and file in accordance with the Act respecting the legal publicity of enterprises (CQLR, chapter P- 44.1) an updating declaration indicating such change, unless he has received, within thirty (30) days of the date on which such change took effect, proof that the Corporation has filed such declaration.

 

22.

Duties of directors

Subject to the provisions of the Act, the directors are bound by the same obligations as are imposed by the Civil Code of Québec on any director of a legal person. Consequently, in the exercise of their functions, the directors are duty-bound toward the Corporation to act with prudence and diligence, honesty and loyalty and in the interest of the Corporation.

More specifically, but without limiting the generality of the foregoing:

 

  (a)

no director may mingle the property of the Corporation with his own property nor may he use for his own profit or that of a third person any property of the Corporation or any information he obtains by reason of his duties, unless he is authorized to do so by the shareholders of the Corporation;

 

  (b)

unless he has obtained the express consent of the Board of Directors, a director must keep confidential the deliberations of the Board of Directors, any internal document and any other information to which he has access in the performance of his duties which is not publicly known and which has not been publicly disclosed by the Corporation;

 

  (c)

a director must avoid placing himself in any situation where his personal interest would be in conflict with his obligations as a director of the Corporation;

 

  (d)

a director must declare to the legal person any interest he has in an enterprise or association that may place him in a situation of conflict of interest and of any right he may set up against it, indicating their nature and value, where applicable.

 

D-6


Table of Contents
23.

Contracts or transactions—disclosure of interest

A director must disclose the nature and value of any interest he has in a contract or transaction to which the Corporation is a party. “Interest” means any financial stake in a contract or transaction that may reasonably be considered likely to influence decision-making. Furthermore, a proposed contract or a proposed transaction, including related negotiations, is considered a contract or transaction.

A director must also disclose a contract or transaction to which the Corporation and any of the following are a party:

 

  (a)

an associate of the director;

 

  (b)

a group of which the director is a director;

 

  (c)

a group in which the director or an associate of the director has an interest.

The director satisfies the requirement if he discloses, in a case specified in subparagraph b), the directorship or office held within the group or, in a case specified in subparagraph c), the nature and value of the interest he or his associate has in the group.

Unless it is recorded in the minutes of the first meeting of the Board of Directors at which the contract or transaction is discussed, the disclosure of an interest, contract or transaction must be made in writing to the Board of Directors as soon as the director becomes aware of the interest, contract or transaction.

The disclosure must be made even in the case of a contract or transaction that does not require approval by the Board of Directors.

 

24.

Contracts or transactions—voting

No director may vote on a resolution to approve, amend or terminate the contract or transaction described in the foregoing section, or be present during deliberations concerning the approval, amendment or termination of such a contract or transaction unless the contract or transaction:

 

  (a)

relates primarily to the remuneration of the director or an associate of the director as a director of the Corporation or an affiliate of the Corporation;

 

  (b)

relates primarily to the remuneration of the director or an associate of the director as an officer, employee or mandatary of the Corporation or an affiliate of the Corporation, if the Corporation is not a reporting issuer;

 

  (c)

is for the indemnification of the directors in certain circumstances or liability insurance taken out by the Corporation;

 

  (d)

is with an affiliate of the Corporation, and the sole interest of the director is as a director or officer of the affiliate.

If no quorum exists for the purpose of voting on a resolution to approve a contract or transaction only because a director is not permitted to be present during deliberations, the other directors present are deemed to constitute a quorum for the purpose of voting on the resolution.

If all the directors are required to abstain from voting, the contract or transaction may be approved solely by the shareholders entitled to vote, by ordinary resolution. The disclosure must be made to the shareholders in a sufficiently clear manner before the contract or transaction is approved.

 

25.

Remuneration

The Board of Directors determines the remuneration of the directors from time to time, by resolution. The directors are also entitled to be reimbursed for travel costs and reasonable expenses incurred in the performance of their duties.

 

D-7


Table of Contents
E.

NOMINATIONS OF DIRECTORS

 

26.

Nomination procedures

Subject only to the Act and the Articles of the Corporation, only persons who are nominated in accordance with the following procedures shall be eligible for election as directors of the Corporation. Nominations of persons for election to the Board of Directors may be made at any annual meeting of shareholders, or at any special meeting of shareholders, if one of the purposes for which the special meeting was called is the election of directors. Such nominations may be made in the following manner:

 

  (a)

by or at the direction of the Board of Directors, including pursuant to a notice of meeting;

 

  (b)

by or at the direction or request of one or more shareholders pursuant to a proposal made in accordance with the provisions of the Act, or a requisition of the shareholders made in accordance with the provisions of the Act; or

 

  (c)

by any person (a “Nominating Shareholder”): (A) who, at the close of business on the date of the giving of the notice provided for below and on the record date for notice of such meeting, is entered in the securities register as a holder of one or more shares carrying the right to vote at such meeting or who beneficially owns shares that are entitled to be voted at such meeting; and (B) who complies with the notice procedures set forth below.

 

27.

Timely notice

In addition to any other applicable requirements, for a nomination to be made by a Nominating Shareholder, the Nominating Shareholder must have given timely notice thereof in proper written form to the Corporate Secretary of the Corporation at the principal executive offices of the Corporation.

 

28.

Manner of timely notice

To be timely, a Nominating Shareholder’s notice to the Corporate Secretary of the Corporation must be made:

 

  (a)

in the case of an annual meeting of shareholders (including an annual and special), not less than 30 nor more than 60 days prior to the date of the annual meeting of shareholders; provided, however, that in the event that the annual meeting of shareholders is to be held on a date that is less than 50 days after the date (the “Notice Date”) on which the first public announcement of the date of the annual meeting was made, notice by the Nominating Shareholder may be made not later than the close of business on the tenth (10th) day following the Notice Date; and

 

  (b)

in the case of a special meeting (which is not also an annual meeting) of shareholders called for the purpose of electing directors (whether or not called for other purposes), not later than the close of business on the fifteenth (15th) day following the day on which the first public announcement of the date of the special meeting of shareholders was made.

In no event shall any adjournment or postponement of a meeting of shareholders or the announcement thereof commence a new time period for the giving of a Nominating Shareholder’s notice as described above.

 

29.

Proper form of timely notice

To be in proper written form, a Nominating Shareholder’s notice to the Corporate Secretary of the Corporation must set forth:

 

  (a)

as to each person whom the Nominating Shareholder proposes to nominate for election as a director: (A) the name, age, business address and residential address of the person; (B) the principal

 

D-8


Table of Contents
  occupation or employment of the person; (C) the class or series and number of shares in the capital of the Corporation which are controlled or which are owned beneficially or of record by the person as of the record date for the meeting of shareholders (if such date shall then have been made publicly available and shall have occurred) and as of the date of such notice; and (D) any other information relating to the person that would be required to be disclosed in a dissident’s proxy circular in connection with solicitations of proxies for election of directors pursuant to the Act and Applicable Securities Laws (as defined below); and

 

  (b)

as to the Nominating Shareholder giving the notice, any proxy, contract, arrangement, understanding or relationship pursuant to which such Nominating Shareholder has a right to vote any shares of the Corporation and any other information relating to such Nominating Shareholder that would be required to be made in a dissident’s proxy circular in connection with solicitations of proxies for election of directors pursuant to the Act and Applicable Securities Laws.

The Corporation may require any proposed nominee to furnish such other information, including a written consent to act, as may reasonably be required by the Corporation to determine the eligibility of such proposed nominee to serve as an independent director of the Corporation or that could be material to a reasonable shareholder’s understanding of the independence, or lack thereof, of such proposed nominee.

 

30.

Eligibility for nomination as a director

No person shall be eligible for election as a director of the Corporation unless nominated in accordance with the provisions of the by-laws; provided, however, that nothing in the by-laws shall be deemed to preclude discussion by a shareholder (as distinct from the nomination of directors) at a meeting of shareholders of any matter in respect of which it would have been entitled to submit a proposal pursuant to the provisions of the Act. The Chairman of the meeting shall have the power and duty to determine whether a nomination was made in accordance with the procedures set forth in the foregoing provisions and, if any proposed nomination is not in compliance with such foregoing provisions, to declare that such defective nomination shall be disregarded.

 

31.

Delivery of notice

Notwithstanding any other provision of the by-laws, notice given to the Corporate Secretary of the Corporation pursuant to this section E may only be given by personal delivery, facsimile transmission or by email (at such email address as stipulated from time to time by the Corporate Secretary of the Corporation for purposes of this notice), and shall be deemed to have been given and made only at the time it is served by personal delivery, email (at the aforesaid address) or sent by facsimile transmission (provided that receipt of confirmation of such transmission has been received) to the Corporate Secretary at the address of the principal executive offices of the Corporation; provided that if such delivery or electronic communication is made on a day which is a not a business day or later than 5:00 p.m. (Eastern time) on a day which is a business day, then such delivery or electronic communication shall be deemed to have been made on the subsequent day that is a business day.

 

32.

Board Discretion

Notwithstanding the foregoing, the Board may, in its sole discretion, waive any requirement in this

section E.

 

F.

MEETINGS OF THE BOARD OF DIRECTORS

 

33.

Place

The Board of Directors meets at the head office of the Corporation or at any other place within or outside Québec which the Chair of the Board of Directors may choose.

 

D-9


Table of Contents
34.

Calling of meeting

The Board of Directors meets as often as the Chair of the Board considers necessary. Board meetings are called by the Chair of the Board, or by the Vice-Chair of the Board if any is appointed among the directors, or by the secretary at the request of the Chair of the Board or by the Vice-Chair of the Board or in the absence or in case of incapacity to act as Chair of the Board or the Vice-Chair of the Board, at the request of two (2) directors. At least two (2) days’ notice must be given.

In the event that the Chair of the Board or the Vice-Chair of the Board (or the secretary, at the request of the Chair of the Board or the Vice-Chair of the Board or in the absence or in case of incapacity to act as Chair of the Board or the Vice-Chair of the Board, of two directors) considers, at his discretion, that it is deemed urgent to call a meeting of the Board of Directors, he must see that the notice of the meeting be sent out using any possible means at least two (2) hours before the meeting and such notice shall be deemed sufficient for the meeting to be called.

The notice must state the time and place of the meeting and, where applicable, specify any matter referred to in section 11 of these by-laws.

A notice of meeting must be sent to each director, at his last known civic or electronic address, by any means providing proof of its sending.

A meeting may be held without notice if all the directors are present or if the absent directors agreed to the holding of such meeting. The meeting of the Board of Directors immediately following the annual shareholders meeting may take place without notice.

 

35.

Waiver of notice

A director may, in writing, waive notice of a meeting; waiver of the notice may be validly given before or after the meeting. However, attendance of a director at a meeting of the Board is a waiver of notice of the meeting unless the director attends the meeting for the sole purpose of objecting to the holding of the meeting on the grounds that it was not lawfully called.

 

36.

Participation by any means of communication

A director may participate in a meeting of the Board by means of equipment—telephone, electronic or other—enabling all participants to communicate directly with one another. In such a case, the director is deemed to be present at the meeting.

 

37.

Attendance

Only the directors may attend meetings of the Board. Other persons may also attend as needed, with the authorization of the Chair of the Board or the majority of the directors present.

 

38.

Quorum

A majority of the directors in office constitutes a quorum. A quorum of directors may validly exercise all the powers of the directors, despite any vacancy on the Board.

 

39.

Chair and secretary of the meeting

Meetings of the Board of Directors are chaired by the Chair of the Board or, by default, by the vice-chair of the Board or by default by a director assigned by the other participating directors. The secretary acts as meeting secretary, drafts the minutes of the meeting and co-signs the minutes with the Chair of the meeting.

 

D-10


Table of Contents
40.

Procedure

The Chair of the Board directs the meeting and ensures that it is conducted in an orderly manner. He submits the business to be discussed to the Board. A director may also submit business to be discussed.

 

41.

Voting

Unless otherwise provided in the Articles, the Board of Directors decides any issue by a majority of the votes. Each director is entitled to one vote. Voting by proxy is not permitted.

Voting is by a show of hands or, at the request of the Chair of the Board or a director, by secret ballot. A vote by secret ballot may be requested before or after a vote by a show of hands.

If voting is by secret ballot, the secretary acts as scrutineer and counts the ballots. The Chair of the Board does not have a tie-breaking vote in the case of a tie.

 

42.

Dissent

A director who is present at a meeting of the Board or a committee of the Board is deemed to have consented to any resolution passed at the meeting unless:

 

  (a)

the director’s dissent has been entered in the minutes;

 

  (b)

the director sends a written dissent to the secretary of the meeting before the meeting is adjourned; or

 

  (c)

the director delivers a written dissent to the Chair of the Board, sends it to the Chair of the Board by any means providing proof of the date of receipt or delivers it to the head office of the Corporation immediately after the meeting is adjourned.

A director is not entitled to dissent after voting for or consenting to a resolution.

 

43.

Dissent of an absent director

A director who was not present at a meeting of the Board or a committee of the Board at which a resolution was passed is deemed to have consented to the resolution unless the director records his dissent within seven (7) days after becoming aware of the resolution, by written notice delivered to the Chair of the Board, or sent to the Chair of the Board by any means providing proof of the date of receipt or delivered to the head office of the Corporation.

 

44.

Adjournment

The Chair of the Board or failing him, the Vice-Chair of the Board may, with the consent of the majority of the directors present, adjourn a meeting of the Board of Directors to a specified date, time and place without a new notice of meeting being required. The Chair of the Board or failing him, the Vice-Chair of the Board may also adjourn a meeting ex officio if he considers it impossible to conduct it in an orderly manner.

The meeting is validly resumed if it is held on the specified date and at the specified place and if a quorum is present. If a quorum does not exist when the meeting resumes, the initial meeting is deemed to have ended immediately after it was adjourned.

 

45.

Signed resolution

A resolution in writing, signed by all the directors entitled to vote on the resolution, has the same force as if it had been passed at a meeting of the Board or, as the case may be, of a committee of the Board of Directors. These resolutions are kept with the minutes of meetings and the written resolutions of the Board of Directors.

 

D-11


Table of Contents

The written resolutions that are signed electronically are as legally valid as a written signature.

 

46.

Recording of deliberations

Only the secretary may record the deliberations of the Board of Directors, for the purpose of preparing the minutes. The secretary must destroy the recording once the concerned minutes have been approved.

 

G.

OFFICERS

 

47.

General

The officers of the Corporation are the Chair of the Board, the vice-chair of the Board (if applicable), the president and chief executive officer, the chief financial officer, the vice- presidents, the secretary, the treasurer and/or the assistant-secretary(ies). The Board of Directors may designate another person as an officer by resolution.

 

48.

Qualifications

The officers need not be directors or shareholders of the Corporation except for the Chair of the Board of Directors who must be a director. The same person may hold more than one position as officer.

 

49.

Term of office

Unless the Board of Directors provides otherwise when he is appointed, an officer holds office from his appointment until the first meeting of the Board of Directors following the annual meeting or until a replacement has been named.

 

50.

Cessation of office

An officer may resign at any time. The resignation of an officer takes effect on the date the Corporation receives the written notice he gives or on the later date indicated therein.

The Board of Directors or the president and chief executive officer may remove an officer at any time and the reason for the removal is not required to be given. However, the removal of the president, the Chair of the Board, the chief executive officer, the chief operating officer, or the chief financial officer regardless of their title, as their appointment, is the responsibility of the Board of Directors.

 

51.

Vacancy

The Board of Directors may fill any vacancy in an office at any time.

 

52.

Powers of officers

An officer exercises the powers attached to his position. He also exercises all the powers which the Board of Directors can delegate to him. In the event an officer is unable to act, the powers of such officer are exercised by any other person designated by the Board of Directors.

 

53.

Duties of officers

The officers are mandataries of the Corporation. In this capacity, in the exercise of their functions, the officers are bound, among other things, toward the Corporation to act with prudence and diligence, honesty and loyalty and in the interest of the Corporation.

 

D-12


Table of Contents

An officer must disclose the nature and value of any interest he has in a contract or transaction to which the Corporation is a party. An officer must disclose any contract or transaction to which the Corporation and any of the following are a party:

 

  (a)

an associate of the director or officer;

 

  (b)

a group of which the director or officer is a director or officer;

 

  (c)

a group in which the director or officer or an associate of the director or officer has an interest.

The officer satisfies the requirement if he discloses, in a case specified in subparagraph b), the directorship or office held within the group or, in a case specified in subparagraph c), the nature and value of the interest he or his associate has in the group.

In the case of an officer who is not a director, the disclosure must be made as soon as:

 

  (d)

the officer becomes an officer;

 

  (e)

the officer becomes aware that the contract or transaction is to be discussed or has been discussed at a meeting of the Board; or

 

  (f)

the officer or the officer’s associate acquires an interest in the contract or transaction, if it was entered into earlier.

The disclosure must be made even in the case of a contract or transaction that does not require approval by the Board of Directors.

 

54.

Chair or Vice-Chair of the Board

The Chair of the Board or if necessary, the Vice-Chair of the Board, shall be chosen from among the directors. The Chair of the Board or failing him, the Vice-Chair of the Board presides over all the meetings of the directors and all shareholders meetings at which he is present and as such has all the powers and fulfils all his responsibilities that the Board of Directors may determine from time to time.

 

55.

President

The president and chief executive officer controls and supervises the management of the activities and affairs of the Corporation. He signs the documents which require his signature. He also has the powers and fulfills all the responsibilities that the Board of Directors determines from time to time.

 

56.

Vice-president

The vice-president (or vice presidents), exercises the powers and assumes the obligations that the Board of Directors determines from time to time. In the event of an absence, inability, refusal or omission to act as the president, the vice-president assigned by the directors can exercise his powers and fulfill all his responsibilities.

 

57.

Secretary

The secretary is responsible for safekeeping the records and documents of the Corporation. He acts as secretary of the meetings of the Board of Directors and committees of the Board as well as the meetings of shareholders. He signs the share certificates and other documents that require his signature and sends the directors and shareholders notice of meetings and other notices which may be required. He has all the powers and fulfills all the functions that the Board of Directors determines from time to time.

The assistant secretary fulfills all responsibilities assigned to him from time to time by the secretary.

 

D-13


Table of Contents
58.

Chief Financial Officer and/or Treasurer

He is in charge of the financial management of the Corporation. He oversees the financial situation of the Corporation and sees to the management of its property and the keeping of its accounting records. He reports periodically to the audit committee and to the Board of Directors on the financial situation of the Corporation. He signs the documents which require his signature.

 

59.

Remuneration

The Board of Directors determines, from time to time, the remuneration of the president and chief executive officer, the Chair of the Board, the chief operating officer and of the chief financial officer, regardless of their title. The remuneration of the other officers is determined by management, subject to the powers devolved to the committee acting as the remuneration committees.

The officers are also entitled to be reimbursed the travel costs and all reasonable fees and expenses incurred in the performance of their duties.

 

H.

COMMITTEES OF THE BOARD OF DIRECTORS

 

60.

Creation

The Board of Directors may, by resolution, create one or more committees made up of directors. The resolution creating the committee sets out the number of directors making it up.

 

61.

Powers

A committee of the Board of Directors exercises the powers delegated to it by the Board of Directors. However, the Board of Directors may not delegate the powers which it must exercise exclusively, according to the Act or section 11 of these by-laws.

A committee reports on its activities to the Board of Directors. Subject to the rights of third parties, the Board of Directors may overrule or modify a committee’s decisions.

 

62.

Cessation of office

A director may resign from a committee of the Board of Directors at any time. The resignation of a director becomes effective at the time the director’s written resignation is received by the Corporation, or at the time specified in the resignation, whichever is later. The reason for the resignation is not required to be given.

The Board of Directors may, by resolution, replace a member of a committee of the Board.

 

63.

Vacancy

The Board of Directors may fill any vacancy on a committee of the Board.

 

64.

Meetings

Meetings of a committee of the Board are called in the same manner as meetings of the Board of Directors.

 

65.

Quorum

Unless otherwise provided in a resolution of the Board of Directors, the majority of the members of a committee of the Board in office constitute a quorum.

 

D-14


Table of Contents
66.

Chair and secretary

Meetings of a committee of the Board are chaired by the Chair of the committee; in his absence, the members present choose a meeting Chair from among themselves. The secretary of the Corporation acts as secretary of any committee of the Board. The members present at a meeting can, if necessary, choose another person as meeting Chair or secretary.

 

67.

Procedure

Meetings of committees of the Board of Directors are held in the same manner as the meetings of the Board of Directors.

 

68.

Written resolution

A written resolution, signed by all the members of the committee entitled to vote on this resolution has the same force as if it had been passed at a meeting of the committee. The resolutions are kept with the minutes of the meetings and the written resolutions of the Board of Directors.

The written resolutions that are signed electronically are as legally valid as a written signature.

 

69.

Remuneration

The members of a committee of the Board may, as such, receive the remuneration set by resolution of the Board of Directors.

 

I.

PROTECTION OF DIRECTORS AND OFFICERS

 

70.

Presumption

A director is presumed to have fulfilled the obligation to act with prudence and diligence if the director relied, in good faith and based on reasonable grounds, on a report, information or an opinion provided by one of the following persons:

 

  (a)

an officer of the Corporation who the director believes to be reliable and competent in the functions performed;

 

  (b)

legal counsel, professional accountants or other persons retained by the Corporation as to matters involving skills or expertise the director believes are matters within the particular person’s professional or expert competence or as to which the particular person merits confidence; or

 

  (c)

a committee of the Board of Directors of which the director is not a member if the director believes the committee merits confidence.

 

71.

Relief Provided by the Act

A director cannot be held liable under sections 154, 155, 156, 287 or 392 of the Act if the director acted with a reasonable degree of prudence and diligence in the circumstances. Furthermore, for the purposes of sections 155, 156, 287 and 392 of the Act, the court may, after considering all the circumstances and on the terms the court considers appropriate, relieve a director, either wholly or partly, from the liability the director would otherwise incur if it appears to the court that the director has acted reasonably, honestly and loyally, and ought fairly to be excused.

 

J.

INDEMNIFICATION AND LIABILITY INSURANCE

 

72.

Indemnification

Subject to the following, the Corporation must indemnify a director or officer of the Corporation, a former director or officer of the Corporation, a mandatary, or any other person who acts or acted at the

 

D-15


Table of Contents

Corporation’s request as a director or officer of another group against all costs, charges and expenses reasonably incurred in the exercise of their functions, including an amount paid to settle an action or satisfy a judgment, or arising from any investigative or other proceeding in which the person is involved if

 

  (a)

the person acted with honesty and loyalty in the interest of the Corporation or, as the case may be, in the interest of the other group for which the person acted as director or officer or in a similar capacity at the Corporation’s request; and

 

  (b)

in the case of a proceeding that is enforced by a monetary penalty, the person had reasonable grounds for believing that his conduct was lawful.

The Corporation must also advance monies to such a person for the costs, charges and expenses of a proceeding referred to in the first paragraph.

However, in the event that a court or any other competent authority judges that the conditions set out in subparagraphs a) and b) above are not fulfilled, or that the person has a committed intentional or gross fault, the Corporation may not indemnify the person and the person must repay to the Corporation any monies advanced.

The indemnity provided for in the preceding paragraphs can be obtained even if a person has ceased being a director, officer or representative of the Corporation. In case of death, the indemnity can be paid to the heirs, legatees, liquidators, assignees, authorized representants or beneficiaries of this person.

 

73.

Actions by or on behalf of the Corporation

The Corporation may, with the approval of the court, in respect of an action by or on behalf of the Corporation or other group referred to in the preceding section against a person referred to in the preceding section, advance the necessary monies to the person or indemnify the person against all costs, charges and expenses reasonably incurred by the person in connection with the action, if the person fulfills the conditions set out in the preceding section.

 

74.

Liability insurance

The Corporation must purchase and maintain insurance for the benefit of its directors, officers and other mandataries against any liability they may incur as such or in their capacity as directors, officers or mandataries of another group, if they act or acted in that capacity at the Corporation’s request.

 

K.

SHAREHOLDERS MEETINGS

 

75.

General

The Corporation must hold an annual meeting of shareholders; it may hold one or more special meetings of shareholders as needed.

 

76.

Annual meeting

An annual meeting must be held fifteen (15) months after the last preceding annual meeting. The following business is discussed at the annual meeting:

 

  (a)

the presentation and examination of the financial statements of the Corporation for the fiscal year ended within six months of the date of the meeting;

 

  (b)

the presentation and examination of any other financial information required by the Articles or the by-laws of the Corporation to be presented to the shareholders;

 

  (c)

the presentation and examination of the auditor’s report, where applicable;

 

  (d)

the renewal of the auditor’s term, where applicable;

 

  (e)

the election of directors.

 

D-16


Table of Contents

The annual meeting may also examine and discuss any other business.

The Board of Directors calls the annual shareholders meeting. Otherwise, the meeting may be called by the shareholders in accordance with the rules for calling special meetings at the request of the shareholders as provided in the Act.

 

77.

Place

A meeting is held within the province of Québec at the place determined by the Board of Directors.

 

78.

Calling of meeting

Notice of a shareholders meeting must be sent to each shareholder entitled to vote at the meeting and to each director at least twenty-one (21) days, but at the most sixty (60) days before the meeting.

If a director or a shareholder entitled to vote at a shareholders meeting gives written notice not less than ten (10) days before the meeting to the auditor or a former auditor of the Corporation, the auditor or former auditor attends the meeting at the Corporation’s expense and answers any question relating to their duties as auditor.

 

79.

Notice of meeting

Subject to the Securities Act and the applicable securities regulations, the notice of a shareholders meeting must be sent to each shareholder able to vote and to each director, in writing, by any means providing proof of the date of sending. It is sent to such persons at the address indicated in the Corporation’s records. If a person’s address is not indicated in the Corporation’s records, the notice of meeting must be sent to the address where, in the opinion of the person sending such notice, it is the most likely to reach the person the quickest.

The notice of meeting is sent to the shareholders entered in the securities register at the record date.

A certificate from the secretary or any other duly authorized officer of the Corporation in office at the time of the preparation of such certificate, or any officer, transfer agent, or share transfer registrar of the Corporation constitutes proof of the sending of the notice of meeting and ties in each shareholder.

The notice of meeting indicates the date, time and place of the meeting as well as the business on the agenda. It also states, where applicable, the date by which the proxies of the shareholders wishing to be represented at the meeting must be received by the Corporation; such date may not be more than forty-eight (48) hours, excluding Saturdays and holidays, before the date of the meeting or any adjournment thereof.

The notice of meeting must state the business on the agenda in sufficient detail to permit the shareholders to form a reasoned judgment on it, and contain the text of any special resolution to be submitted to the meeting.

Irregularities in the notice of meeting or in its sending do not affect the validity of the meeting. Similarly, the unintentional failure to send a notice of meeting to a person entitled to it, or the failure to receive it by a person entitled to the notice, does not invalidate the resolutions passed at the meeting. In addition, the unintentional failure to include a matter to be discussed at the meeting in the notice does not prevent the meeting from discussing such business, unless the interests of a shareholder or director are or could be affected thereby.

 

80.

Record Date

The Board of Directors may fix, in conformity with the applicable requirements of the securities regulations, before any annual shareholders meeting or special shareholders meeting, the record date for the determination of the shareholders entitled to receive notice of any such meeting.

 

D-17


Table of Contents
81.

Waiver

A shareholder or director may, in writing, waive notice of a shareholders meeting; waiver of the notice may be validly given before or after the meeting. Their attendance at the meeting is a waiver of notice of the meeting unless they attend the meeting for the sole purpose of objecting to the holding of the meeting on the grounds that it was not lawfully called or held.

 

82.

Holding of or participation in meeting by electronic means

A shareholders meeting may be held solely by means of equipment enabling all participants to communicate directly with one another.

Furthermore, any person entitled to attend a shareholders meeting may participate in the meeting by means of any equipment enabling all participants to communicate directly with one another. A person participating in a meeting by such means is deemed to be present at the meeting.

Any shareholder participating in a shareholders meeting by means of equipment enabling all participants to communicate directly with one another may vote by any means enabling votes to be cast in a way that allows them to be verified afterwards and protects the secrecy of the vote when a secret ballot has been requested.

 

83.

Quorum

Two persons representing at least twenty-five per cent (25%) of votes cast by holders of outstanding voting shares of the Corporation, present in person or represented by proxy at the meeting, constitute the quorum for any annual meeting and any special meeting of shareholders of the Corporation.

The actions taken by holders of the majority of shares so represented, which entitle their holders to vote, are considered as actions taken by all shareholders, unless the vote or consent of holders of a greater number of shares is required or prescribed by the applicable legislation, the Articles or the by-laws of the Corporation.

In the absence of the quorum at a shareholders meeting, shareholders present in person who can be accounted for to constitute the quorum have the power to adjourn the meeting at any time and in any place, with no further notice other than mentioning it at the meeting, until the quorum is obtained. Any matter that could have been brought before the adjourned meeting may then be brought before any adjournment thereof provided the quorum is duly constituted.

 

84.

Meeting Chair and secretary

The Chair of the Board of the Corporation or, in his absence, the Vice-Chair of the Board, if any, or in his absence, the president and chief executive officer of the Corporation or any other person that may be named by the Board of Directors from time to time chairs a shareholders’ meeting. The secretary of the Corporation acts as meeting secretary.

If the person who is to chair the meeting is not present at the meeting within 15 minutes after the time appointed for the meeting, the shareholders present choose one of their own to chair of the Board the meeting.

 

85.

Procedure

The Chair of the meeting directs the meeting and ensures its orderly conduct. His decisions, including those relating to the validity of proxies, are final and binding on all the shareholders.

 

D-18


Table of Contents

The Chair of a shareholders’ meeting must allow shareholders to raise and discuss, for a reasonable period of time, any matter the primary purpose of which relates to the business or affairs of the Corporation and which is not to enforce a personal claim or redress a personal grievance against the Corporation or its directors, officers or shareholders.

At a shareholders meeting, unless a vote is demanded, a declaration by the Chair of the meeting that a resolution of the shareholders has been carried and that an entry to that effect has been made in the minutes of the meeting is, in the absence of any evidence to the contrary, proof of that fact, without it being necessary to prove the number or proportion of the votes recorded for and against the resolution.

 

86.

Voting

Unless otherwise provided in the Articles, each share of the Corporation entitles the holder to one vote.

 

87.

Majority decision

Unless otherwise provided in the law, the Articles or the by-laws, a decision of the shareholders is adopted by ordinary resolution.

 

88.

Tie-breaking vote

In the case of a tie, the Chair of the meeting has a tie-breaking vote.

 

89.

Voting

Voting is conducted by a show of hands or secret ballot.

 

90.

Voting by a show of hands

Voting is conducted by a show of hands unless a ballot is demanded. In such a case, the shareholders or proxies vote by raising their hand and the number of votes is calculated according to the number of hands raised.

A proxyholder who has conflicting instructions from more than one shareholder may not vote by a show of hands.

 

91.

Voting by secret ballot

Voting is conducted by secret ballot if the Chair of the meeting, a shareholder or a proxyholder so requests, in the manner indicated by the Chair of the meeting. Each shareholder or proxyholder gives the scrutineers a ballot indicating his name, that of the shareholder whose proxy he holds, the number of votes he holds and the breakdown of such votes.

A shareholder may demand a ballot either before or after a vote by show of hands. A demand for a secret ballot may be withdrawn any time before voting begins.

When voting is conducted by secret ballot, the meeting appoints one person to act as scrutineer.

 

92.

Scrutineer

The Chair of any shareholder meeting can appoint one or two persons to act as scrutineers.

 

D-19


Table of Contents
93.

Voting by a group

A natural person authorized by a resolution of the Board of Directors or of the management of a shareholder who is a group may participate in and vote at a shareholders meeting.

 

94.

Voting by the administrator of the property of others

A person acting for a shareholder as administrator of the property of others may participate in and vote at a shareholders meeting.

 

95.

Voting by joint shareholders

If two or more persons hold shares jointly, one of those shareholders present at a shareholders meeting may, in the absence of the others, exercise the voting right attached to those shares. If more than one (1) shareholder are present, they shall vote as one shareholder.

 

96.

Proxies

A shareholder may be represented at a shareholders meeting by a proxyholder. A shareholder so represented is deemed to be present at the meeting. Any person, whether or not a shareholder of the Corporation, may be appointed a proxyholder. A proxyholder has the same rights as the shareholder represented to speak at a shareholders meeting in respect of any matter and to vote at the meeting.

A proxy must be in writing and signed by the shareholder. In addition to the date, the proxy must include the name of the proxyholder and, if applicable, revoke any former proxy.

A proxy may also contain voting instructions which the proxyholder is required to follow. A proxy is not required to be witnessed.

Unless otherwise indicated, a proxy lapses one year after the date it is given. It may be revoked at any time.

A proxy may be filed with the secretary of the Corporation or any authorized person. A proxy mechanically reproduced or sent by fax or any other means of communication providing proof of the date of receipt is valid.

 

97.

Preservation of ballots and proxies

The Corporation must, for at least three months after a shareholders meeting, keep at its head office the ballots cast and the proxies presented at the meeting. Any shareholder or proxyholder who was entitled to vote at the meeting may, without charge, inspect the ballots and proxies kept by the Corporation.

 

98.

Adjournment

The Chair of the meeting may adjourn any shareholders meeting, with the consent of the shareholders present or represented by proxy. The Chair of the meeting may also adjourn a meeting ex officio if he believes it is impossible to conduct it in an orderly manner.

If a shareholders’ meeting is adjourned for less than thirty (30) days, it is not necessary to give notice of the adjourned meeting other than by announcement at the original meeting. If a shareholders’ meeting is adjourned by one or more adjournments for an aggregate of thirty (30) days or more, notice of the adjourned meeting must be given as for an original meeting.

The meeting is validly resumed if it is held on the date and at the time and place announced and if there is a quorum. In the absence of a quorum at the resumed meeting, the original meeting is deemed to have terminated immediately after its adjournment.

 

D-20


Table of Contents
99.

Signed resolution

A resolution in writing signed by all the shareholders entitled to vote on the resolution is as valid as if it had been passed at a shareholders meeting. The resolution must be kept with the minutes of the shareholders meetings and written resolutions.

The written resolutions that are signed electronically are as legally valid as a written signature.

 

L.

SHARES AND CERTIFICATES

 

100.

Issue of shares

Subject to the existence of a pre-emptive right granted to the shareholders, shares may be issued at the times, to the persons, including the directors or officers of the Corporation, and for the consideration the Board of Directors determines. In exercising this power, the Board of Directors may, by resolution, accept subscriptions, issue the unissued shares of the Corporation’s share capital and grant an exchange right, option or right to acquire shares of the Corporation.

 

101.

Payment of shares

The shares of the Corporation may be issued whether or not they are fully paid. However, shares may only be considered paid if consideration equal to the issue price (which may not be less than the par value, if any, of the shares) determined by the Board of Directors has been paid to the Corporation.

Consideration for the shares issued by the Corporation is payable in money, or in property or past services determined by the Board of Directors to be the fair equivalent of the money consideration, considering all the circumstances.

A promissory note or a promise to pay made by a person to whom shares are issued, or a person who does not deal at arm’s length, within the meaning of that expression in the Taxation Act (CQLR, chapter I-3), with a person to whom shares are issued does not constitute consideration for the shares.

 

102.

Share certificates

Shares issued by the Corporation may be certificated shares or uncertificated shares. A certificated share is represented by a paper certificate in registered form, and an uncertificated share is represented by an entry in the securities register in the name of the shareholder.

Unless otherwise provided in the Articles, shares are issued as certificated shares unless the Board of Directors determines, by resolution, that the shares of any class or series of shares or certain shares of a class or series are to be issued as uncertificated shares.

The Board of Directors may also, by resolution, determine that certificated shares become uncertificated shares as soon as the paper certificate is surrendered to the Corporation.

 

103.

Certificated shares

In the case of certificated shares, the Corporation must issue to the shareholder, without charge, a certificate in registered form. The Corporation is not required to issue more than one certificate for shares held jointly by two or more persons.

The Board of Directors adopts the form of the share certificate by resolution, as governed by the Act.

The share certificates of the Corporation must be signed by the secretary or by any director or any officer. This signature may be affixed by an automatic device or electronic process.

In the absence of any evidence to the contrary, the certificate is proof of the shareholder’s title to the shares represented by the certificate.

 

D-21


Table of Contents

The seal is not required to be affixed to the share certificate.

 

104.

Uncertificated shares

In the case of uncertificated shares, the Corporation must send the shareholder a written notice containing the information prescribed by the Act.

 

105.

Damaged, lost or destroyed certificates

If a shareholder claims that a share certificate has been lost, wrongfully taken or destroyed, the Corporation must issue a new certificate if the shareholder:

 

  (a)

so requests before the Corporation has notice that the lost, wrongfully taken or allegedly destroyed share certificate has been delivered to a protected purchaser within the meaning of the Act respecting the transfer of securities and the establishment of security entitlements CQLR, chapter T-11);

 

  (b)

provides security sufficient in the Corporation’s judgment to protect the Corporation from any loss that the Corporation may suffer by issuing a new certificate; and

 

  (c)

satisfies any other reasonable requirements imposed by the Corporation.

 

106.

Unpaid shares

Unless the terms of payment for shares are determined by contract, the Board of Directors may call for payment of all or part of the unpaid amounts on shares subscribed or held by the shareholders, the whole as provided by the Act.

 

107.

Transfer of shares

The transfer of shares of the Corporation is governed by the Act respecting the transfer of securities and the establishment of security entitlements.

Shares that are not fully paid but for which no instalment is payable may only be transferred with the authorization of the Board of Directors. The directors must reasonably verify the acquirer’s ability to pay for the shares before authorizing the transfer.

A share may not be transferred until all instalments payable up to the time of transfer have been fully paid.

 

108.

Transmission of shares

In the event of a transfer of shares by will, the Corporation may consider as entitled to exercise the rights of a deceased shareholder, an heir or personal representative of the heirs or of the succession of that shareholder, upon reception of sufficient proof of their appointment. That person is entitled to become the registered holder of the shares of the deceased or to designate those holders upon delivery to the Corporation of an affidavit or declaration setting out the conditions of the transfer and, as the case may be, of (a) an original of the decision concerning the probate of the will or the notarized minutes of the probate, or a copy of one of the aforementioned documents certified by the Court which rendered the decision or by the notary who prepared the minutes, or by a trust company constituted under provincial or federal legislation or by an attorney or notary acting on behalf of that person, (b) a certified true copy of the notarial will.

 

M.

DIVIDENDS

 

109.

Declaration of dividends

Unless otherwise provided in the Articles, the Board of Directors may declare and the Corporation may pay a dividend either in money or property or by issuing fully paid shares or options or rights to acquire fully paid shares of the Corporation.

 

D-22


Table of Contents

The Corporation may not declare and pay a dividend, except by issuing shares or options or rights to acquire shares, if there are reasonable grounds for believing that the Corporation is, or would after the payment be, unable to pay its liabilities as they become due.

The Corporation may deduct from the dividends payable to a shareholder any amount due to the Corporation by the shareholder, on account of calls for payment or otherwise.

 

110.

Record Date

The Board of Directors may fix, in advance, in accordance with applicable securities regulations, a record date for the determination of the shareholders entitled to receive dividends.

 

N.

FISCAL YEAR AND AUDITOR

 

111.

Fiscal year

The fiscal year of the Corporation ends on December 31st or on the date set by resolution of the Board of Directors.

 

112.

Auditor

The shareholders of the Corporation appoint an auditor at each annual shareholders meeting. The auditor is appointed by ordinary resolution. The term of the auditor begins on appointment. The auditor’s remuneration is fixed by ordinary resolution of the shareholders at the time of appointment. If it is not fixed at that time, it is fixed by the Board of Directors.

The shareholders may, by ordinary resolution at a special meeting, remove the auditor from office. They may appoint a new auditor by ordinary resolution at the same meeting.

Subject to the shareholders’ right to fill the vacancy after removing an auditor, the Board of Directors fills a vacancy in the office of auditor without delay for the unexpired term.

 

O.

NOTICE

 

113.

Shares registered in the name of more than one person (joint shareholders)

Subject to the Securities Act and the applicable securities regulations, if two or more persons hold shares jointly, any notice or other document relating to such shares is sent to the first shareholder indicated in the Corporation’s securities register. Such notice or other document is deemed to have been sent to all the other shareholders.

 

114.

Registered shareholder

Before due presentation for registration of transfer of a certificated share or the receipt of an instruction for registration of transfer of an uncertificated share, the Corporation may treat the shareholder registered in the securities register as the person exclusively entitled to receive notices or other documents.

 

115.

Address of shareholders

A shareholder must provide the Corporation with an address to which all notices or documents for him are sent.

 

116.

Signing of notices

Notices sent by the Corporation are signed by a director, officer or any other authorized person. Their signature may be affixed by an automatic device or electronic process.

 

D-23


Table of Contents
117.

Calculation of time limits

Unless otherwise provided in these by-laws, in computing any time limit fixed by the Articles or these by-laws:

 

  (a)

the day which marks the start of the time limit is not counted, but the terminal day is counted;

 

  (b)

non-juridical days within the meaning of the Code of Civil Procedure are counted; but when the last day is a non-juridical day, the time limit is extended to the next following juridical day;

 

  (c)

Saturday is considered a non-juridical day.

 

P.

OTHER PROVISIONS

 

118.

Declarations in the enterprise register

A director, officer or any authorized person signs the declarations which must be sent by the Corporation to the enterprise registrar under the Act respecting the legal publicity of enterprises.

 

119.

Conflict with the Act and the Articles

In the event of a contradiction between the Act, the Articles and the by-laws of the Corporation, the Act shall prevail over the Articles and the by-laws and the provisions of the Articles shall take precedence over the by-laws.

 

120.

By-laws

The Board of Directors adopts the Corporation’s by-laws. The by-laws are effective as of the date of the resolution of the Board. The by-laws must be submitted to the shareholders for approval at the next shareholders meeting, and the shareholders may, by ordinary resolution, ratify, reject or amend them. They cease to be effective at the close of the meeting if they are rejected by or not submitted to the shareholders.

The rules of this section apply, with the necessary modifications to the amendment or repeal of by-laws.

Any new by-law adopted by the Board of Directors that has substantially the same purpose or effect as a by-law previously rejected by or not submitted to the shareholders at the meeting is not effective until confirmed by the shareholders.

Adopted by the Board of Directors on [●], 2018 and ratified by the shareholders on [●], 2018.

 

     

Secretary

 

D-24


Table of Contents

Annex E

March 15, 2018

The Board of Directors

Edgewater Technology, Inc.

200 Harvard Mill Square, Suite 210

Wakefield, Massachusetts 01880

Ladies and Gentlemen:

William Bair & Company, LLC (“William Blair”, “we”, “our” or “us”) understands that Edgewater Technology, Inc. (the “Company”) is proposing to enter into a transaction pursuant to which the Company will be combined with Alithya Group, Inc. (“CanCo”) under a new corporation existing under the laws of Quebec (“NewCanCo”). It is anticipated that the business combination (the “Business Combination”) will take the form of a reverse triangular merger pursuant to which, among other things:

 

  (i)

NewCanCo will be formed by a Canadian sponsor of CanCo;

 

  (ii)

NewCanCo will form 9374-8572 Delaware Inc., a Delaware corporation (“Merger Sub”);

 

  (iii)

Pursuant to a Plan of Arrangement, NewCanCo will acquire all of the common shares of CanCo in exchange for common shares of NewCanCo;

 

  (iv)

U.S. Merger Sub will merge with, and into, the Company, with the Company surviving as a wholly-owned subsidiary of NewCanCo (the “Merger”). In connection with the Merger, each share of common stock of the Company, $0.01 par value per share (each, a “Company Share”), will be converted into 42.58 common shares of NewCanCo, subject to adjustment as set forth in the Arrangement Agreement (as defined below)(the “Exchange Ratio”); and

 

  (v)

Immediately following the Business Combination, the current stockholders of the Company (the “Stockholders”) and the current stockholders of CanCo will hold 42.0% and 58.0%, respectively, of the outstanding common shares of NewCanCo.

We also understand that prior to the closing of the Merger, the Company will declare an aggregate dividend of approximately $20.5 million (subject to adjustment as set forth in the Arrangement Agreement) payable to the Stockholders of record of the Company as of immediately prior to closing (the “Dividend”). For purposes herein, the Business Combination and the Dividend are collectively referred to as the “Transactions”).

You have requested our opinion as to the fairness, from a financial point of view, to the Stockholders of (i) the Exchange Ratio and (ii) the Dividend (collectively, the “Aggregate Consideration”) to be received by the Stockholders pursuant to the terms and subject to the conditions set forth in the Arrangement Agreement by and among CanCo, NewCanCo, the Company and Merger Sub (the “Arrangement Agreement”).

In connection with our review of the proposed Transactions and the preparation of our opinion herein, we have examined: (a) a draft of the Arrangement Agreement dated March 14, 2018, and we have assumed the final form of the Arrangement Agreement will not differ from such draft in any material respect; (b) certain audited historical financial statements of the Company for the fiscal years ended December 31, 2014, 2015 and 2016; (c) certain unaudited historical financial statements of the Company for the fiscal year ended December 31, 2017, (d) certain audited historical financial statements of CanCo for the fiscal years ended March 31, 2015, 2016 and 2017; (e) the unaudited financial statements of CanCo for the months ended April 30, 2017, May 31, 2017, June 30, 2017, July 31, 2017, August 31, 2017, September 30, 2017, October 31, 2017 and November 30, 2017, and December 31, 2017; (f) the draft due diligence report issued by KPMG LLP dated March 8, 2018, reflecting CanCo’s financial results at and for the twelve months ended September 30, 2017; (g) certain internal business, operating and financial information and forecasts of the Company and CanCo (the “Forecasts”), prepared by the senior management of the Company and CanCo, respectively; (h) the pro forma impact of the

 

E-1


Table of Contents

Transactions on the earnings per share of the Company based on certain pro forma financial information prepared by the senior management of the Company; (i) information regarding the amount and timing of cost savings and related expenses which senior management of the Company expects will result from the Transactions (the “Expected Synergies”); (j) information regarding the strategic, financial and operational benefits anticipated from the Transactions and the prospects of the Company (with or without the Transactions) prepared by the senior management of the Company; (k) information regarding publicly available financial terms of certain other mergers we deemed relevant; (l) the financial position and operating results of the Company compared with those of certain other publicly traded companies we deemed relevant; (m) current and historical market prices and trading volumes of the common stock of the Company; and (n) certain other publicly available information on the Company and CanCo. We have also held discussions with members of the senior management of the Company and CanCo to discuss the foregoing, have considered other matters which we have deemed relevant to our inquiry and have taken into account such accepted financial and investment banking procedures and considerations as we have deemed relevant. In connection with our engagement, we were requested to approach, and held discussions with, third parties to solicit indications of interest in a possible acquisition of the Company.

In rendering our opinion, we have assumed and relied, without independent verification, upon the accuracy and completeness of all the information examined by or otherwise reviewed or discussed with us for purposes of this opinion, including without limitation the Forecasts and Synergies provided by senior management of the Company and CanCo, as applicable. We have not made or obtained an independent valuation or appraisal of the assets, liabilities or solvency of the Company or CanCo. We have been advised by the senior management of the Company and CanCo that the Forecasts and the Expected Synergies examined by us have been reasonably prepared on bases reflecting the best currently available estimates and judgments of the senior management of the Company and CanCo, as the case may be. In that regard, we have assumed, with your consent, that, (i) the Forecasts will be achieved and the Expected Synergies will be realized in the amounts and at the times contemplated thereby and (ii) all material assets and liabilities (contingent or otherwise) of the Company and CanCo are as set forth in the financial statements of the Company and CanCo, as applicable, or other information made available to us. We express no opinion with respect to the Forecasts or Expected Synergies or the estimates and judgments on which they are based. We also have assumed that any adjustments to the Aggregate Consideration will be made in accordance with the terms of the Arrangement Agreement, will not be material in amount or significance, and will not otherwise impact our opinion expressed herein. We did not consider and express no opinion as to the amount or nature of the compensation to any of the Company’s officers, directors or employees (or any class of such persons) relative to the compensation to other stockholders or the Company. Our opinion herein is based upon economic, market, financial and other conditions existing on, and other information disclosed to us as of, the date of this letter. It should be understood that, although subsequent developments may affect this opinion, we do not have any obligation to update, revise or reaffirm this opinion. We have relied as to all legal matters on advice of counsel to the Company, and have assumed that the Transactions will be consummated on the terms described in the Transaction Agreements, without any waiver of any material terms or conditions by the Company.

William Blair & Company has been engaged in the investment banking business since 1935. We continually undertake the valuation of investment securities in connection with public offerings, private placements, business combinations, estate and gift tax valuations and similar transactions. In the ordinary course of our business, we may from time to time trade the securities of the Company for our own account and for the accounts of customers, and accordingly may at any time hold a long or short position in such securities. We have acted as the investment banker to the Company in connection with the Transactions and will receive a fee from the Company for our services, a significant portion of which is contingent upon consummation of the Transactions. In addition, the Company has agreed to indemnify us against certain liabilities arising out of our engagement.

We are expressing no opinion herein as to the price at which the common stock of the Company and the common shares of NewCanCo will trade at any future time or as to the effect of the Transactions on the trading price of the common stock of the Company or the common shares of NewCanCo. Such trading price may be affected by a number of factors, including but not limited to (i) dispositions of the common shares of NewCanCo by

 

E-2


Table of Contents

stockholders within a short period of time after the effective date of the Transactions, (ii) changes in prevailing interest rates and other factors which generally influence the price of securities, (iii) adverse changes in the current capital markets, (iv) the occurrence of adverse changes in the financial condition, business, assets, results of operations or prospects of the Company or of CanCo or in the market, (v) any necessary actions by or restrictions of federal, state or other governmental agencies or regulatory authorities, and (vi) timely completion of the Transactions on terms and conditions that are acceptable to all parties at interest. In addition, we are expressing no opinion as to the impact of the conversion of the Company’s financial statement presentation from U.S. Generally Accepted Accounting Principles to International Financial Reporting Standards.

Our investment banking services and our opinion were provided for the use and benefit of the Board of Directors of the Company in connection with its consideration of the transaction contemplated by the Transaction Agreements. Our opinion is limited to the fairness, from a financial point of view, to the Stockholders of the Company of the Aggregate Consideration to be received by the Stockholders in connection with the Transactions, and we do not address the merits of the underlying decision by the Company to engage in the Transactions and this opinion does not constitute a recommendation to any stockholder as to how such stockholder should vote with respect to the proposed Transactions. It is understood that this letter may not be disclosed or otherwise referred to without prior written consent, except that the opinion may be included in its entirety in a proxy statement mailed to the Stockholders by the Company with respect to the Transactions. This opinion has been reviewed and approved by our Fairness Opinion Committee.

Based upon and subject to the foregoing, it is our opinion as investment bankers that, as of the date hereof, the Aggregate Consideration is fair, from a financial point of view, to the Stockholders.

 

Very truly yours,

/s/ WILLIAM BLAIR & COMPANY, L.L.C.

WILLIAM BLAIR & COMPANY, L.L.C.

 

E-3


Table of Contents
LOGO      

 

VOTE BY TELEPHONE

 

Have your proxy card and 11-digit control number available when you call Toll-Free 1-888-693-8683 using a touch-tone phone and follow the simple instructions to record your vote.

 

VOTE BY INTERNET

 

Have your proxy card and 11-digit control number available when you access the website www.cesvote.com and follow the simple instructions to record your vote.

 

VOTE BY MAIL

 

Please mark, sign and date your proxy card and return it in the postage-paid envelope provided.

 

 

Vote by Telephone

Call Toll-Free using a

touch-tone telephone:

1-888-693-8683

 

     

 

Vote by Internet

Access the Website and

cast your vote:

www.cesvote.com

 

     

 

Vote by Mail

Return your proxy

in the postage-paid

envelope provided

 

Telephone and Internet access is available 24 hours a day, 7 days a week

and is available until 11:59 PM Eastern Time the day prior to the meeting date.

Please have your 11-digit control number ready when voting by Internet or Telephone.

 

LOGO

LOGO   Proxy card must be signed and dated below. Please fold and detach card at perforation before mailing.   LOGO

 

 

EDGEWATER TECHNOLOGY, INC.

SPECIAL MEETING OF STOCKHOLDERS TO BE HELD OCTOBER 29, 2018

THIS PROXY IS SOLICITED ON BEHALF OF THE BOARD OF DIRECTORS

KNOW ALL MEN BY THESE PRESENTS that I, the undersigned stockholder of Edgewater Technology, Inc., a Delaware corporation (the “Company”), do hereby nominate, constitute, and appoint Jeffrey L. Rutherford and Paul McNeice, or any one or more of them, my true and lawful attorney(s) with full power of substitution for me and in my name, place and stead, to vote all of the Common Stock, par value $.01 per share, of the Company, standing in my name on its books on September 28, 2018 at the Special Meeting of its Stockholders to be held on October 29, 2018 at the offices of McDonald Hopkins LLC, 600 Superior Avenue East, Suite 2100, Cleveland, OH 44114 at 10:00 a.m., Eastern Time, and at any and all adjournments thereof.

 

  Date:                                                                                             
 
 

 

Signature

 

 

 

Signature, if held jointly

 

Please sign exactly as the name appears hereon. When shares are held by joint tenants, both should sign. When signing as attorney, executor, administrator, trustee or guardian, please give full title as such. If a corporation, please sign the corporate name by the president or other authorized officer. If a partnership, please sign in the partnership name by an authorized person.

Please mark, sign, date and return this proxy card promptly using the enclosed self-addressed, postage prepaid envelope.


Table of Contents

 

Important Notice Regarding the Availability of Proxy Materials for the

Special Meeting of Stockholders to be held October 29, 2018.

The Proxy Statement is available at:

http://www.viewourmaterial.com/EDGW

Proxy card must be signed and dated on the reverse side.

LOGO   Please fold and detach card at perforation before mailing.   LOGO

 

 

 

Edgewater Technology, Inc.

Proxy

The shares represented by this proxy, when properly executed, will be voted as specified by the undersigned stockholder(s). If no such directions are indicated, the Proxies will have authority to vote FOR Proposals 1, 2 and 3.

The Board of Directors recommends a vote FOR Proposals 1, 2, and 3.

 

1.

To approve and adopt the Arrangement Agreement (the “arrangement agreement”) among Alithya Group Inc., a Québec private corporation (“Alithya”), Alithya Group inc. (f/k/a 9374-8572 Québec Inc.), a newly formed Québec corporation (“New Alithya”), 9374-8572 Delaware Inc., a newly-formed wholly owned Delaware subsidiary of New Alithya (“U.S. Merger Sub”), and Edgewater Technology, Inc. (“Edgewater”). Under the terms of the arrangement agreement, (i) New Alithya will acquire Alithya pursuant to a plan of arrangement under the laws of Québec, Canada (the “arrangement”), and (ii) U.S. Merger Sub will merge with and into Edgewater (the “merger”), with Edgewater as the surviving corporation (together, the “transactions”). As a result of the transactions, both Edgewater and Alithya will become wholly-owned subsidiaries of New Alithya.

  FOR                       AGAINST                      ABSTAIN

 

2.

To approve, on a non-binding advisory basis, certain compensatory arrangements between Edgewater and its named executive officers relating to the merger.

  FOR                       AGAINST                      ABSTAIN

 

3.

To approve the adjournment of the special meeting, if necessary or appropriate to solicit additional proxies if there are not sufficient votes at the time of the special meeting to approve and adopt the arrangement agreement and the transactions contemplated thereby (including the merger).

  FOR                       AGAINST                      ABSTAIN

In their discretion, the Proxies are authorized to vote upon such other business as may properly come before the meeting.

(Continued and to be signed on the reverse side)